Baijiayun Group
RTC
#10481
Rank
$9.11 M
Marketcap
$0.31
Share price
0.03%
Change (1 day)
-11.29%
Change (1 year)

Baijiayun Group - 20-F annual report 2024


Text size:

 

 

UNITED STATES

SECURITIES AND EXCHANGE COMMISSION

WASHINGTON, D.C. 20549

 

FORM 20-F

 

REGISTRATION STATEMENT PURSUANT TO SECTION 12(b) OR 12(g) OF THE SECURITIES EXCHANGE ACT OF 1934

 

OR

 

ANNUAL REPORT PURSUANT TO SECTION 13 OR 15(d) OF THE SECURITIES EXCHANGE ACT OF 1934

 

For the fiscal year ended June 30, 2024

 

OR

 

TRANSITION REPORT PURSUANT TO SECTION 13 OR 15(d) OF THE SECURITIES EXCHANGE ACT OF 1934

 

OR

 

SHELL COMPANY REPORT PURSUANT TO SECTION 13 OR 15(d) OF THE SECURITIES EXCHANGE ACT OF 1934

 

Date of event requiring this shell company report

 

Commission file number: 001-33176

 

Baijiayun Group Ltd

(Exact name of Registrant as specified in its charter)

 

N/A

(Translation of Registrant’s name into English)

 

Cayman Islands   24F, A1 South Building, No. 32 Fengzhan Road
Yuhuatai District
, Nanjing, 210000
The People’s Republic of China
(Jurisdiction of incorporation or organization)   (Address of principal executive offices)

 

Fangfei Liu, Chief Financial Officer

Tel.: +86-25 8222-1596

Email: liufangfei@baijiayun.com

Address:

24F, A1 South Building, No. 32 Fengzhan Road

Yuhuatai District, Nanjing 210000

The People’s Republic of China

(Name, Telephone, Email and/or Facsimile number and Address of Company Contact Person)

 

Securities registered or to be registered pursuant to Section 12(b) of the Act.

 

Title of each class   Trading Symbol(s)   Name of each exchange on which registered
Class A ordinary shares, par value US$0.0001 per share   RTC   The Nasdaq Stock Market LLC

 

Securities registered or to be registered pursuant to Section 12(g) of the Act:

 

None

(Title of Class)

 

Securities for which there is a reporting obligation pursuant to Section 15(d) of the Act:

 

None

(Title of Class)

 

 

 

 

Indicate the number of outstanding shares of each of the issuer’s classes of capital or common stock as of the close of the period covered by the annual report.

 

As of June 30, 2024, there were (1) 20,616,657 ordinary shares, par value US$2.59504 per share of Baijiayun Group Ltd, including 14,658,966 Class A ordinary shares and 5,957,691 Class B ordinary shares, and (2) 3,592,980 warrants to purchase 3,592,980 Class A ordinary shares, in each case issued and outstanding.

 

Indicate by check mark if the registrant is a well-known seasoned issuer, as defined in Rule 405 of the Securities Act. ☐ Yes ☒ No

 

If this report is an annual or transition report, indicate by check mark if the registrant is not required to file reports pursuant to Section 13 or 15(d) of the Securities Exchange Act of 1934. ☐ Yes ☒ No

 

Indicate by check mark whether the registrant: (1) has filed all reports required to be filed by Section 13 or 15(d) of the Securities Exchange Act of 1934 during the preceding 12 months (or for such shorter period that the registrant was required to file such reports), and (2) has been subject to such filing requirements for the past 90 days. ☒ Yes ☐ No

 

Indicate by check mark whether the registrant has submitted electronically every Interactive Data File required to be submitted pursuant to Rule 405 of Regulation S-T (§232.405 of this chapter) during the preceding 12 months (or for such shorter period that the registrant was required to submit such files). ☒ Yes ☐ No

 

Indicate by check mark whether the registrant is a large accelerated filer, an accelerated filer, a non-accelerated filer, or an emerging growth company. See the definition of “large accelerated filer,” “accelerated filer,” and “emerging growth company” in Rule 12b-2 of the Exchange Act.

 

Large accelerated filer ☐ Accelerated filer☒ Non-accelerated filer ☐ Emerging growth company

 

If an emerging growth company that prepares its financial statements in accordance with U.S. GAAP, indicate by check mark if the registrant has elected not to use the extended transition period for complying with any new or revised financial accounting standards† provided pursuant to Section 13(a) of the Exchange Act. ☐

 

† The term “new or revised financial accounting standard” refers to any update issued by the Financial Accounting Standards Board to its Accounting Standards Codification after April 5, 2012.

 

Indicate by check mark whether the registrant has filed a report on and attestation to its management’s assessment of the effectiveness of its internal control over financial reporting under Section 404(b) of the Sarbanes-Oxley Act (15 U.S.C. 7262(b)) by the registered public accounting firm that prepared or issued its audit report.

 

If securities are registered pursuant to Section 12(b) of the Act, indicate by check mark whether the financial statements of the registrant included in the filing reflect the correction of an error to previously issued financial statements.

 

Indicate by check mark whether any of those error corrections are restatements that required a recovery analysis of incentive-based compensation received by any of the registrant’s executive officers during the relevant recovery period pursuant to §240.10D-1(b). ☐

 

Indicate by check mark which basis of accounting the registrant has used to prepare the financial statements included in this filing.

 

U.S. GAAP ☒ International Financial Reporting Standards as issued by the International Accounting Standards Board ☐ Other ☐

 

If “Other” has been checked in response to the previous question, indicate by check mark which financial statement item the registrant has elected to follow. Item 17 ☐ Item 18 ☐

 

If this is an annual report, indicate by check mark whether the registrant is a shell company (as defined in Rule 12b-2 of the Exchange Act). ☐ Yes No

 

(APPLICABLE ONLY TO ISSUERS INVOLVED IN BANKRUPTCY PROCEEDINGS DURING THE PAST FIVE YEARS)

 

Indicate by check mark whether the registrant has filed all documents and reports required to be filed by Sections 12, 13 or 15(d) of the Securities Exchange Act of 1934 subsequent to the distribution of securities under a plan confirmed by a court. Yes ☐ No ☐

 

 

 

 

 

 

TABLE OF CONTENT

 

INTRODUCTIONii
  
PART I1
  
Item 1.Identity of Directors, Senior Management and Advisers1
   
Item 2.Offer Statistics and Expected Timetable1
   
Item 3.Key Information1
   
Item 4.Information on the Company39
   
Item 4A.Unresolved Staff Comments61
   
Item 5.Operating and Financial Review and Prospects61
   
Item 6.Directors, Senior Management and Employees74
   
Item 7.Major Shareholders and Related Party Transactions83
   
Item 8.Financial Information84
   
Item 9.The Offer and Listing84
   
Item 10.Additional Information85
   
Item 11.Quantitative and Qualitative Disclosures about Market Risk100
   
Item 12.Description of Securities Other than Equity Securities100
   
PART II101
   
Item 13.Defaults, Dividend Arrearages and Delinquencies101
   
Item 14.Material Modifications to the Rights of Security Holders and Use of Proceeds101
   
Item 15.Controls and Procedures101
   
Item 16A.Audit Committee Financial Expert101
   
Item 16B.Code of Ethics101
   
Item 16C.Principal Accountant Fees and Services101
   
Item 16D.Exemptions from the Listing Standards for Audit Committees102
   
Item 16E.Purchases of Equity Securities by the Issuer and Affiliated Purchasers102
   
Item 16F.Change in Registrant’s Certifying Accountant102
   
Item 16G.Corporate Governance103
   
Item 16H.Mine Safety Disclosure104
   
Item 16I.Disclosure Regarding Foreign Jurisdictions that Prevent Inspections104
   
Item 16J.Insider Trading Policies104
   
Item 16K.Cybersecurity104
   
PART III105
   
Item 17.Financial Statements105
   
Item 18.Financial Statements105
   
Item 19.Exhibits105

 

i

 

 

INTRODUCTION

 

Conventions that apply to this annual report on Form 20-F

 

In this annual report on Form 20-F, each of the following terms has the meaning ascribed to it below:

 

 “BaiJiaYun Group” means BaiJiaYun Group Co., Ltd., a PRC limited liability company.

 

 “Baijia Cloud Technology” means Baijia Cloud Technology Co., Ltd., a PRC limited liability company.

  

 “Beijing WFOE” means Beijing Baishilian Technology Co., Ltd., a PRC limited liability company.

 

 “BOPET film business” means the manufacture and distribution of BOPET (biaxially-oriented polyethylene terephthalate) film principally engaged by Fuwei.

 

 “BJY” means BaiJiaYun Limited, a Cayman Islands exempted company with limited liability and the wholly-owned subsidiary of Baijiayun Group Ltd.

 

 “CAC” means the Cyberspace Administration of China.

 

 “China” or “PRC” means the People’s Republic of China, excluding, for the purpose of this annual report on Form 20-F only, Taiwan, Hong Kong and Macau.

 

 “Class A ordinary share” means a Class A ordinary share in the capital of our company, with a par value of US$0.0001 per share.

 

 “Class B ordinary share” means a Class B ordinary share in the capital of our company, with a par value of US$0.0001 per share.

 

 “Code” means the U.S. Internal Revenue Code of 1986, as amended.

 

 “Companies Act” means the Companies Act (As Revised) of the Cayman Islands.

 

 “COVID-19” means SARS-CoV-2 or COVID-19, and any evolutions thereof.

 

 “CSRC” means the Chinese Securities Regulatory Commission.

 

 “Exchange Act” means the Securities Exchange Act of 1934, as amended, and the rules and regulations promulgated thereunder.

 

 “fiscal year” means the period from July 1 of the previous calendar year to June 30 of the concerned calendar year.

 

 “Fuwei” means Fuwei Films (Holdings) Co., Ltd., the former name of our company prior the consummation of the Merger.

 

 “GAAP” means United States generally accepted accounting principles.

 

 “HFCAA” means the Holding Foreign Companies Accountable Act.

 

 “IRS” means the U.S. Internal Revenue Service.

 

 “JOBS Act” means the United States Jumpstart Our Business Startups Act of 2012.

 

 “Merger” means the transaction pursuant to an agreement and plan of merger, dated as of July 18, 2022 (the “Merger Agreement”), by and between Fuwei and BJY, pursuant to which a wholly-owned subsidiary of Fuwei (“Merger Sub”) was merged with and into BJY, with BJY being the surviving entity and a wholly-owned subsidiary of Fuwei. Shareholders of BJY exchanged all of the issued and outstanding shares of BJY immediately prior to the Merger for newly issued shares of Fuwei in a transaction exempt from the registration requirements under the Securities Act.

  

 “MIIT” means the Ministry of Industry and Information Technology of the PRC.

 

 “MOFCOM” means the Ministry of Commerce of the PRC.

 

ii

 

 

 “Nasdaq” means The Nasdaq Stock Market LLC.

 

 “ordinary shares” means, collectively, our Class A ordinary shares and Class B ordinary shares.

 

 “PCAOB” means the Public Company Accounting Oversight Board.

 

 “RMB” or “Renminbi” means the legal currency of China.

 

 “video-centric technology solution business” means Software-as-a-Service (“SaaS”) and Platform-as-a-Service (“PaaS”) solutions and cloud and software related solutions and enterprise AI and system solutions offered by BJY, which is expected to be our principal business after the Merger.

 

 “SAFE” means the State Administration of Foreign Exchange of the PRC.

 

 “SAIC” means the State Administration for Industry and Commerce of the PRC.

 

 “SAT” means the State Administration of Taxation of the PRC.

 

 “SCNPC” means the Standing Committee of the National People’s Congress of the PRC.

 

 “SEC” means the United States Securities and Exchange Commission.

 

 “Securities Act” means the United States Securities Act of 1933, as amended, and the rules and regulations promulgated thereunder.
   
 “Share Consolidation” means the five-to-one reverse share split, effective on May 30, 2024, whereby every five then issued and outstanding ordinary shares were consolidated into one ordinary share, par value US$2.59504 per share. Following the Capital Reorganization (as defined herein), the par value per share was changed to US$0.0001.

 

 “U.S. GAAP” means United States generally accepted accounting principles.

 

 “US$” or “U.S. dollars” means the legal currency of the United States of America.

 

 “variable interest entities” or “VIEs” means entities that Baijiayun Group Ltd consolidates through contractual arrangements, including BaiJiaYun Group and Baijia Cloud Technology.

 

 “we,” “us,” “our company” and “our” mean Baijiayun Group Ltd, a Cayman Islands exempted company with limited liability (formerly known as Fuwei Films (Holdings) Co., Ltd.), and its subsidiaries, the VIEs and their respective subsidiaries.

 

 “WFOEs” means our wholly foreign-invested enterprises in China, including Beijing WFOE, Zhejiang WFOE, Shenzhen Baishilian Technology Co., Ltd., Nanning Baishilian Information Technology Co., Ltd., and Nanjing Baishilian Technology Co., Ltd.

 

 “Zhejiang WFOE” means Zhejiang Baijiashilian Technology Co., Ltd., a PRC limited liability company.

 

Names of certain companies provided in this annual report are translated or transliterated from their original Chinese legal names.

 

Discrepancies in any table between the amounts identified as total amounts and the sum of the amounts listed therein are due to rounding.

 

On July 18, 2022, Fuwei entered into the Merger Agreement with BJY, pursuant to which a wholly-owned subsidiary of Fuwei, i.e., the Merger Sub, was merged with and into BJY, with BJY being the surviving entity. The Merger and all transactions contemplated by the Merger Agreement were consummated on December 23, 2022. Upon consummation of the Merger, BJY became a wholly-owned subsidiary of Fuwei, and we changed our name from “Fuwei Films (Holdings) Co., Ltd.” to “Baijiayun Group Ltd” and our ticker from “FFHL” to “RTC.”

 

The Merger was accounted for as a “reverse takeover,” with BJY being treated as the accounting acquiror and Fuwei as the accounting acquiree. As such, the historical financial statements prior to the consummation of the Merger, including the audited consolidated statements of operations and comprehensive income (loss), changes in shareholders’ deficit and cash flows for the 2021 and 2022 fiscal years, and the consolidated balance sheets as of June 30, 2022, relate to BJY. This annual report on Form 20-F also includes the audited consolidated statements of operations and comprehensive income (loss), changes in shareholders’ equity (deficit) and cash flows for the 2024 fiscal year, and the consolidated balance sheets as of June 30, 2024 of our company. The reporting currency is U.S. dollars.

 

iii

 

 

Cautionary Note Regarding Forward-looking Statements

 

This annual report on Form 20-F contains certain “forward-looking statements” within the meaning of the Private Securities Litigation Reform Act of 1995, Section 27A of the Securities Act and Section 21E of the Exchange Act. All statements other than statements of historical fact in this annual report on Form 20-F are forward-looking statements. These forward-looking statements can be identified by words or phrases such as “anticipate,” “believe,” “estimate,” “expect,” “intend,” “is/are likely to,” “may,” “plan,” “should,” “will” and similar expressions. These forward-looking statements include, without limitation, statements relating to:

 

 our ability to continuously develop new technology, services and products and keep up with changes in the industries that we operate;

 

 the expected growth of China’s video cloud industry and our future business development;

 

 our expected growth in demand and market acceptance, for our products and services;

 

 our ability to protect and enforce our intellectual property rights;

 

 our ability to attract and retain qualified executives and personnel;

 

 the impact of ongoing COV1D-19 pandemic and the effects of government and other measures seeking to contain its spread;

 

 U.S.-China trade war and its effect on our operation, fluctuations of the RMB exchange rate, and our ability to obtain adequate financing for our planned capital expenditure requirements;

 

 the effect of the Merger on our ability to maintain relationships with its customers and business partners, or on our results of operations and business generally; and

 

 other risk factors discussed under “Item 3. Key Information — D. Risk Factors.”

 

You should thoroughly read this annual report and the documents that we refer to in this annual report with the understanding that our actual future results may be materially different from and worse than what we expect. Other sections of this annual report include additional factors which could adversely impact our business and financial performance. Moreover, we operate in an evolving environment. New risk factors and uncertainties emerge from time to time and it is not possible for our management to predict all risk factors and uncertainties, nor can we assess the impact of all factors on our business or the extent to which any factor, or combination of factors, may cause actual results to differ materially from those contained in any forward-looking statements. We qualify all of our forward-looking statements by these cautionary statements.

 

You should not rely upon forward-looking statements as predictions of future events. We undertake no obligation to update or revise any forward-looking statements, whether as a result of new information, future events or otherwise.

  

iv

 

 

PART I

 

Item 1. Identity of Directors, Senior Management and Advisers

 

Not applicable.

 

Item 2. Offer Statistics and Expected Timetable

 

Not applicable.

 

Item 3. Key Information

 

Implications of Being a Company with the Holding Company Structure and the VIE Structure

  

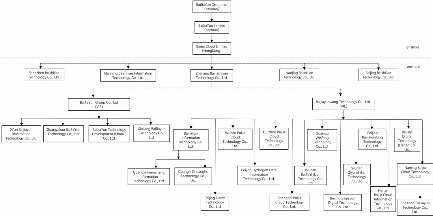
Baijiayun Group Ltd is a Cayman Islands holding company with no substantive operations. We have carried out our video-centric technology solution business through Zhejiang WFOE since January 2, 2023 (and through Beijing WFOE from September 7, 2021 to January 1, 2023) and its contractual arrangements, commonly known as the VIE structure, with the VIEs based in China and their respective shareholders, due to the PRC regulatory restrictions on direct foreign investment in internet-related services. Our shareholders hold the equity securities of Baijiayun Group Ltd, the Cayman Islands holding company, rather than the equity securities of the VIEs, through which our operations are conducted.

 

The VIE structure was established through a series of agreements entered into among Zhejiang WFOE, the VIEs and their respective shareholders, comprising exclusive technical and consulting services agreements, powers of attorney, exclusive option agreements, and equity interest pledge agreements. The contractual arrangements allow us to (1) be considered as the primary beneficiary of the VIEs for accounting purposes and consolidate the financial results of the VIEs, (2) receive substantially all of the economic benefits of the VIEs, (3) have the pledge right over the equity interests in the VIEs as the pledgee, and (4) have an exclusive option to purchase all or part of the equity interests in the VIEs when and to the extent permitted by PRC law. For details, see “Item 4. Information on the Company — C. Organizational Structure — Contractual Arrangements and Corporate Structure.”

 

The VIE structure is not equivalent of an investment in the equity interest of such entities. Neither Baijiayun Group Ltd nor our WFOEs owns any equity interests in the VIEs and their respective subsidiaries. Our contractual arrangements with the VIEs and their respective shareholders are not equivalent of an investment in the equity interests of the VIEs, and investors may never hold equity interests in the VIEs and their respective subsidiaries. Instead, we are regarded as the primary beneficiary of the VIEs and we consolidate the financial results of the VIEs and their respective subsidiaries under U.S. GAAP in light of the VIE structure.

 

The VIE structure involves unique risks to holders of our ordinary shares. It may be less effective than direct ownership in providing us with operational control over the VIEs or their respective subsidiaries, and we may incur substantial costs to enforce the terms of the arrangements. For instance, the VIEs and their respective shareholder could breach their contractual arrangements with us by, among other things, failing to conduct the operations of the VIEs in an acceptable manner or taking other actions that are detrimental to our interests. If we had direct ownership of the VIEs in China, we would be able to exercise our rights as a shareholder to effect changes in the board of directors of the VIEs, which in turn could implement changes, subject to any applicable fiduciary obligations, at the management and operational level. However, under the current contractual arrangements, we rely on the performance by the VIEs and their respective shareholders of their obligations under the contracts to direct the VIEs’ activities. The shareholders of the VIEs may not act in the best interests of our company or may not perform their obligations under these contracts. If any dispute relating to these contracts remains unresolved, we will have to enforce our rights under these contracts through the operations of PRC law and arbitration, litigation and other legal proceedings and we are uncertain whether we can get support under the PRC legal system.

 

We may face challenges in enforcing the contractual arrangements due to jurisdictional and legal limitations. There are substantial uncertainties regarding the interpretation and application of current and future PRC laws, regulations and rules regarding the status of the rights of our Cayman Islands holding company with respect to its contractual arrangements with the VIEs and their respective shareholders through Zhejiang WFOE. As of the date of this annual report, the agreements under the contractual arrangements among Zhejiang WFOE, the VIEs and their respective shareholders have not been tested in a court of law. It is uncertain whether any new PRC laws or regulations relating to VIE structures will be adopted or, if adopted, what they would provide. If we or the VIEs are found to be in violation of any existing or future PRC laws or regulations or fail to obtain or maintain any of the required licenses, permits, registrations or approvals, the relevant PRC regulatory authorities would have discretion to take action in dealing with such violations or failures according to PRC laws or regulations. The PRC regulatory authorities could disallow the VIE structure in the future. If our contractual arrangements with the VIEs do not comply with PRC regulatory restrictions on foreign investment in the relevant industries, or if these regulations or the interpretation of existing regulations change or are interpreted differently in the future, we could be subject to severe penalties and may incur substantial costs to enforce the terms of the arrangements, or be forced to relinquish our beneficiary interests in those operations. Our Cayman Islands holding company, our subsidiaries, the VIEs and their respective subsidiaries, and our shareholders face uncertainties with respect to future PRC laws that could affect the enforceability of the contractual arrangements with the VIEs and, consequently, significantly affect the financial performance of our company and the VIEs and their respective subsidiaries as a whole. For details, see “— D. Risk Factors — Risks Related to Our Corporate Structure.”

 

1

 

 

Revenues contributed by the VIEs accounted for substantially all of our total revenues in the 2022, 2023 and 2024 fiscal years. For a condensed consolidation schedule depicting the results of operations, financial position and cash flows for us, our WFOEs and the VIEs during the 2022, 2023 and 2024 fiscal years, see “Item 5. Operating and Financial Review and Prospects.” For details of the permissions and licenses required for operating our business in China and the related limitations, see “—Permissions Required from the PRC Authorities for Our Operations.”

 

Cash and Asset Flows through Our Organization

 

In light of our holding company structure and the VIE structure, our ability to pay dividends to the shareholders, and to service any debt we may incur may highly depend upon dividends paid by Zhejiang WFOE to us and service fees paid by the VIEs to Zhejiang WFOE, despite that we may obtain financing at the holding company level through other methods. For instance, if any of Zhejiang WFOE or the VIEs incur debt on its own behalf in the future, the instruments governing such debt may restrict its ability to pay dividends to us and our shareholders, as well as the ability to settle amounts owed under the contractual arrangements. As of the date of this annual report, none of Baijiayun Group Ltd, the WFOEs and the VIEs have paid any dividends or made any distributions to the respective shareholder(s), including any U.S. investors. In the 2022, 2023 and 2024 fiscal years, the VIEs did not pay any service fees to our WFOEs under the contractual arrangements. For details, see “Item 5. Operating and Financial Review and Prospects — Financial Information Related to the VIEs.” We expect to continue to distribute earnings and settle the service fees owed under the contractual arrangements at the request of Zhejiang WFOE and based on our business needs, and do not expect to declare dividend in the foreseeable future. We currently have not maintained any cash management policies that specifically dictate how funds shall be transferred among Baijiayun Group Ltd, its subsidiaries (including Zhejiang WFOE), and the VIEs. We will determine the payment of dividends and fund transfer based on our specific business needs in accordance with the applicable laws and regulations.

 

Under PRC laws and regulations, the WFOEs are permitted to pay dividends only out of their retained earnings, if any, as determined in accordance with PRC accounting standards and regulations. Furthermore, the WFOEs and the VIEs are required to make appropriations to certain statutory reserve funds or may make appropriations to certain discretionary funds, which are not distributable as cash dividends except in the event of a solvent liquidation of the companies. Remittance of dividends by the WFOEs out of China is also subject to certain procedures with the banks designated by the PRC State Administration of Foreign Exchange (“SAFE”). These restrictions are benchmarked against the paid-in capital and the statutory reserve funds of the WFOEs and the net assets of the VIEs in which we have no legal ownership. In addition, while there are currently no such restrictions on foreign exchange and our ability to transfer cash or assets between Baijiayun Group Ltd and BaiJia Cloud Limited, our Hong Kong subsidiary, if certain PRC laws and regulations, including existing laws and regulations and those enacted or promulgated in the future were to become applicable to our Hong Kong subsidiary in the future, and to the extent our cash or assets are in Hong Kong or a Hong Kong entity, such funds or assets may not be available due to interventions in or the imposition of restrictions and limitations on our ability to transfer funds or assets by the PRC government. Furthermore, we cannot assure you that the PRC government will not intervene or impose restrictions on Baijiayun Group Ltd, its subsidiaries, the VIEs and their respective subsidiaries to transfer or distribute cash within the organization, which could result in an inability of or prohibition on making transfers or distributions to entities outside of mainland China and Hong Kong. For details, see “— D. Risk Factors — Risks Related to Doing Business in China — We may rely on dividends, loans and other distributions on equity paid by our principal operating subsidiaries to fund offshore cash and financing requirements. Any limitation on the ability of our PRC operating subsidiaries to make payments to us could adversely affect our ability to conduct our business,” and “— D. Risk Factors — Risks Related to Doing Business in China —PRC regulation of loans to, and direct investment in, PRC entities by offshore holding companies and governmental control of currency conversion may restrict or prevent us from making loans to the WFOEs and the VIEs, or to make additional capital contributions to the WFOEs.”

 

Under PRC laws and regulations, we, the Cayman Islands holding company, may fund the WFOEs only through capital contributions or loans, and fund the VIEs only through loans, subject to satisfaction of applicable government registration and approval requirements. As of June 30, 2023 and 2024, (1) the aggregate amount of capital contribution by us to our subsidiaries in Hong Kong was US$47.9 million and US$2.0 million, respectively; and (2) the aggregate amount of capital contribution by us to the WFOEs through our subsidiaries in Hong Kong was US$61.9 million and US$3.4 million, respectively. For the 2022, 2023 and 2024 fiscal years, there were no loans between the VIEs and the WFOEs, net cash transferred by the VIEs to the WFOEs, or transfer of assets within our organization. For details, see “Item 5. Operating and Financial Review and Prospects — Financial Information Related to the VIEs.”

  

Permissions Required from the PRC Authorities for Our Operations

 

We currently conduct our video-centric technology solution business in China through Zhejiang WFOE and the VIEs. Our operations in China are governed by PRC laws and regulations. We and the VIEs are required to obtain certain licenses, permits and approvals from relevant governmental authorities in China in order to operate our business. As of the date of this annual report, as advised by our PRC counsel, Zhong Lun Law Firm, Zhejiang WFOE and the VIEs have obtained all material licenses, permits and registrations from the PRC government authorities necessary for our business operations in China, including, among others, value-added telecommunications business operation licenses with service scope for provision of information services. Given the possible differences of interpretation and implementation of relevant laws and regulations and the enforcement practice by relevant government authorities due to different understanding, and the promulgation of new laws and regulations and amendment to the existing ones, we may be required to obtain additional licenses, permits, registrations, filings or approvals for our business operations in the future. We cannot assure you that we or the VIEs will be able to obtain, in a timely manner or at all, or maintain such licenses, permits or approvals, and we or the VIEs may also inadvertently conclude that such permissions or approvals are not required. Any lack of or failure to maintain requisite approvals, licenses or permits applicable to us or the VIEs may have a material adverse impact on our business, results of operations, financial condition and prospects and cause the value of any securities we offer to significantly decline or become worthless. For details, see “— D. Risk Factors — Risks Related to Doing Business in China — We may be required to obtain and maintain permits, filings and licenses to operate our business in China.”

 

2

 

 

On December 28, 2021, the CAC and other twelve PRC regulatory authorities jointly revised and promulgated the Measures for Cybersecurity Review (the “Review Measures”), which became effective on February 15, 2022. See “Item 4. Information on the Company — Government Regulations — Regulation on Information Security and Censorship.” Pursuant to the Review Measures, in addition to “critical information infrastructure operators” who procure internet products and services that affect or may affect national security that are subject to a cybersecurity review, any “network platform operators” carrying out data processing activities that affect or may affect national security will also be subject to the cybersecurity review requirements. The Review Measures also provide that if a “network platform operator” holding personal information of more than one million users intends to go public in a foreign country, it must apply for a cybersecurity review. In addition, the relevant PRC governmental authorities may initiate cybersecurity review if they determine certain network products, services, or data processing activities affect or may affect national security. We currently do not have over one million users’ personal information and do not anticipate that we will be collecting over one million users’ personal information in the foreseeable future. As of the date of this annual report, we have not been informed by any PRC government authorities that we will be deemed as a critical information infrastructure operator, nor have we been involved in any formal investigations on cybersecurity review made by the CAC. However, if we are not able to comply with the cybersecurity and data privacy requirements in a timely manner, or at all, we may be subject to government enforcement actions and investigations, fines, penalties, suspension of our non-compliant operations, or removal of our applications from the relevant application stores, among other sanctions, which could materially and adversely affect our business and results of operations. See “— D. Risk Factors — Risks Related to Our Business and Industry — Our business is subject to a variety of PRC laws and regulations, including those regarding privacy, cybersecurity and data protection, and our customers may be subject to regulations related to the handling and transfer of certain types of sensitive and confidential information. Any failure of our platform to comply with or enable our customers to comply with applicable laws and regulations could harm our business, results of operations and financial condition.”

 

On February 17, 2023, the CSRC promulgated the Trial Measures of the Overseas Securities Offering and Listing by Domestic Companies (the “Overseas Listing Trial Measures”) and the related guidelines, which became effective on March 31, 2023. The Overseas Listing Trial Measures, which reformed the existing regulatory regime for overseas offering and listing of securities by PRC domestic companies and both direct and indirect overseas offering and listing of securities by PRC domestic companies, imposes a filing-based regulatory regime. According to the Overseas Listing Trial Measures, PRC domestic companies that seek to offer and list securities in overseas markets, either in direct or indirect means, are required to fulfil the filing procedure with the CSRC and report relevant information. The Overseas Listing Trial Measures provides that an overseas listing or offering is explicitly prohibited, if any of the following factors are present: (1) such securities offering and listing is explicitly prohibited by provisions in laws, administrative regulations and relevant state rules; (2) the intended securities offering and listing may endanger national security as reviewed and determined by applicable authorities under the State Council in accordance with law; (3) the domestic company intending to make the securities offering and listing, or its controlling shareholder(s) and the actual controller, have committed relevant crimes such as corruption, bribery, embezzlement, misappropriation of property or undermining the order of the socialist market economy during the latest three years; (4) the domestic company intending to make the securities offering and listing is currently under investigation for suspicion of criminal offenses or major violations of laws and regulations, and no conclusion has yet been made thereof; or (5) there are material ownership disputes over equity held by the domestic company’s controlling shareholder(s) or by other shareholder(s) that are controlled by the controlling shareholder(s) and/or actual controller.

 

The CSRC provided further notice related to the Overseas Listing Trial Measures that companies that have already been listed on overseas stock exchanges prior to March 31, 2023 are not required to make immediate filings for its listing, but are required to make filings for subsequent offerings in accordance with the Overseas Listing Trial Measures within three business days after the closing of such subsequent offerings. As our Class A ordinary shares had been listed on Nasdaq prior to March 31, 2023, we are not required to make immediate filing with the CSRC in connection with our listing. However, we believe we will be required to file with the CSRC within three business days after the closing of any subsequent offerings of our securities. As the Overseas Listing Trial Measures was newly published, and there may be different interpretations or explanations, we cannot assure you that we would be able to complete the filing procedures, obtain the approvals or complete other compliance procedures in a timely manner, or at all, or that any completion of filing or approval or other compliance procedures would not be rescinded. Any such failure would subject us to sanctions by the CSRC or other PRC regulatory authorities. These regulatory authorities may impose restrictions and penalties on the operations in China, significantly limit or completely hinder our ability to launch any new offering of our securities, limit our ability to pay dividends outside of China, delay or restrict the repatriation of the proceeds from future capital raising activities into China, or take other actions that could materially and adversely affect our business, results of operations, financial condition and prospects, as well as the trading price of the Class A ordinary shares. Accordingly, the value of your investment may be materially and adversely affected or become worthless. For details, see “— D. Risk Factors — Risks Related to Doing business in China — Recent regulatory development in China may result in the PRC government exerting more oversight and control over listing and offerings that are conducted overseas. The approval of the CSRC may be required in connection with our capital raising activities, and, if required, we cannot assure you that we will be able to obtain such approval.”

 

3

 

 

Dividend Distribution and Taxation

 

As of the date of this annual report, none of Baijiayun Group Ltd, the WFOEs and the VIEs has paid any dividends or made any distributions to their respective shareholders, including any U.S. investors, nor do we have any present plan to pay any cash dividends on our ordinary shares in the foreseeable future. We currently intend to retain most, if not all, of our available funds and any future earnings to operate and expand our business. See “Item 8. Financial Information — A. Consolidated Statements and Other Financial Information —Dividend Policy” for details.

 

Subject to the “passive foreign investment company” rules, the gross amount of any distribution that we make to a U.S. Holder (as defined in “Item 10. Additional Information — E. Taxation — U.S. Federal Income Taxation”) with respect to the Class A ordinary shares (including any amounts withheld to reflect PRC withholding taxes) will be taxable as a dividend for U.S. federal income tax purposes, to the extent paid out of our current or accumulated earnings and profits, as determined under U.S. federal income tax principles. In addition, if we are considered a PRC tax resident enterprise for tax purposes, any dividends we pay to our overseas shareholders may be regarded as China-sourced income and as a result may be subject to PRC withholding tax. See “Item 10. Additional Information — E. Taxation” for details.

 

The Holding Foreign Companies Accountable Act

 

Pursuant to the HFCAA and related regulations, as amended by the Consolidated Appropriations Act, 2023, if we have filed an audit report issued by a registered public accounting firm that the PCAOB has determined it is unable to inspect and investigate completely, the SEC will identify us as a “Commission-identified Issuer,” and the trading of our securities on any U.S. national securities exchanges, as well as any over-the-counter trading in the United States, will be prohibited if we are identified as a Commission-identified Issuer for two consecutive years. In August 2022, the PCAOB, the CSRC and the Ministry of Finance of the PRC signed the Statement of Protocol, which establishes a specific and accountable framework for the PCAOB to conduct inspections and investigations of PCAOB-governed accounting firms in mainland China and Hong Kong.

  

On December 15, 2022, the PCAOB announced that it was able to secure complete access to inspect and investigate PCAOB-registered public accounting firms headquartered in mainland China and Hong Kong completely in 2022. The PCAOB Board vacated its previous 2021 determinations that the PCAOB was unable to inspect or investigate completely registered public accounting firms headquartered in mainland China and Hong Kong. However, whether the PCAOB will continue to be able to satisfactorily conduct inspections of PCAOB-registered public accounting firms headquartered in mainland China and Hong Kong is subject to uncertainties and depends on a number of factors outside of our and our auditor’s control. The PCAOB continues to demand complete access in mainland China and Hong Kong moving forward and pursue ongoing investigations and initiate new investigations as needed. The PCAOB has also indicated that it will act immediately to consider the need to issue new determinations with the HFCAA if needed.

 

If the PCAOB is unable to inspect and investigate completely our registered public accounting firm located in China and we fail to retain another registered public accounting firm that the PCAOB is able to inspect and investigate completely, or if we otherwise fail to meet the PCAOB’s requirements, our Class A ordinary shares will be delisted from Nasdaq, and will not be permitted for trading over the counter in the United States under the HFCAA and related regulations. The related risks and uncertainties could cause the value of our Class A ordinary shares to significantly decline or become worthless. For details, see “— D. Risk Factors — Risks Related to Doing Business in China — The Class A ordinary shares will be delisted and prohibited from trading in the over-the-counter market under the Holding Foreign Companies Accountable Act, if the PCAOB is unable to inspect or investigate completely our auditor for two consecutive years. The delisting of the Class A ordinary shares, or the threat of their being delisted, may materially and adversely affect the value of your investment.”

 

A. [Reserved]

 

B. Capitalization and Indebtedness

 

Not applicable.

 

C. Reasons for the Offer and Use of Proceeds

 

Not applicable.

 

4

 

 

D. Risk Factors

 

This section describes the risks that we currently believe may materially affect our business, financial condition and results of operations. The factors below should be considered in connection with any forward-looking statements in this annual report on Form 20-F. Although we will make reasonable efforts to mitigate or minimize these risks, one or more of a combination of these risks could materially and adversely impact our business, revenues, sales, net assets, financial condition, results of operations, liquidity, capital resources and prospects. Additional risks and uncertainties that we are unaware of, or that we currently believe to be immaterial, may also become important factors that affect us.

 

Summary of Risk Factors

 

Risks Related to Our Business and Industry

 

 We operate in an emerging and evolving market, which may develop more slowly or differently than we expect. If the market does not grow as expected, or if we cannot expand our services to meet the demands of this market, our revenues may decline, or fail to grow.

 

 Our results of operations and growth prospects depend on acquiring and retaining customers and increasing usage of customers’ applications that integrate our products.

 

 The market in which we participate is competitive, and if we do not compete effectively, our business, results of operations and financial condition could be harmed.

 

 If our platform does not achieve sufficient market acceptance, our financial results and competitive position will suffer.

 

 If we cannot manage the growth of our business or execute our strategies effectively, our business and prospects may be materially and adversely affected.

 

We have incurred, and may continue to incur, net losses.

 

 Our limited operating history makes it difficult to evaluate our current business and prospects and our results of operations may fluctuate from time to time.

 

 We generated a substantial portion of our revenues from a limited number of customers, and the loss of, or a significant reduction in usage by, one or more of such major customers would result in lower revenues and could harm our business.

 

 Failure to effectively develop and expand our sales and marketing capabilities could harm our ability to increase our customer base and achieve broader market acceptance of our platform.

 

 We have granted and may continue to grant share-based awards, which could lead to substantial share-based compensation expenses and significant dilutive effect to existing shareholders.

 

 An occurrence of a natural disaster, widespread health epidemic or other outbreaks, such as the outbreak of COVID-19, could have a material adverse effect on our business operations.

 

 We are required to obtain and maintain permits, filings and licenses to operate our business in China.

 

 We may acquire or invest in or dispose of or divest from business, technologies, services, products and other assets, which may divert our management’s attention and result in the incurrence of debt or dilution to our shareholders. Such transactions may subsequently turn out to be less favorable to us than expected. We may be unable to integrate acquired businesses and technologies successfully or achieve the expected benefits of such acquisitions or dispositions.

 

Risks Related to Our Corporate Structure

 

 If the PRC government deems that the contractual arrangements in relation to the VIEs do not comply with PRC regulatory restrictions on foreign investment, or if these regulations or the interpretation of existing regulations change in the future, we could be subject to severe penalties or be forced to relinquish our beneficiary interests in those operations.

 

 We rely on contractual arrangements with the VIEs and their respective shareholders to operate our business, which may not be as effective as equity ownership in providing operational control and could adversely affect our business, results of operations and financial condition.

 

5

 

 

 Our ability to enforce the equity interest pledge agreements among Zhejiang WFOE, the VIEs and each shareholder of the VIEs may be subject to limitations based on PRC laws and regulations.

 

 The shareholders of the VIEs may have potential conflicts of interest with us, which could adversely affect our business, results of operations and financial condition.

 

 Contractual arrangements in relation to the VIEs may be subject to scrutiny by the PRC tax authorities and they may determine that the VIEs owe additional taxes, which could adversely affect our business, results of operations and financial condition.

 

Risks Related to Doing Business in China

 

 The Chinese government exerts substantial influence over the manner in which we must conduct our business, and may intervene or influence our operations at any time, which could result in a material change in our operations, significantly limit or completely hinder our ability to offer securities overseas, and cause the value of the ordinary shares to significantly decline or be worthless.

 

 Changes in the political and economic policies of the PRC government could adversely affect our business, results of operations and financial condition, and may result in our inability to sustain our growth and expansion strategies.

 

 We may be affected by the complexity and changes in PRC laws, rules and regulations, particularly of internet businesses. There is a risk that the PRC government may exert more oversight and control over offerings that are conducted overseas, which could materially and adversely affect our business and hinder our ability to continue our operations, and cause the value of our securities to significantly decline or become worthless.

 

 Our contractual arrangements with the VIEs are governed by the laws of the PRC and we may have difficulty in enforcing any rights we may have under these contractual arrangements.

 

 Recent regulatory development in China may result in the PRC government exerting more oversight and control over listing and offerings that are conducted overseas. The approval of the CSRC may be required in connection with our capital raising activities, and, if required, we cannot assure you that we will be able to obtain such approval.

 

 The Class A ordinary shares will be delisted and prohibited from trading in the over-the-counter market under the Holding Foreign Companies Accountable Act, if the PCAOB is unable to inspect or investigate completely our auditor for two consecutive years. The delisting of the Class A ordinary shares, or the threat of their being delisted, may materially and adversely affect the value of your investment.

 

Risks Related to Ownership of Our Class A Ordinary Shares

 

 The trading price of the Class A ordinary shares is likely to be volatile, which could result in substantial losses to investors.
   
 Substantial future sales or perceived sales of the Class A ordinary shares in the public market could cause the price of the Class A ordinary shares to decline and depress our ability to raise funds in future offerings.

 

 Our dual-class share structure with different voting rights will significantly limit your ability to influence corporate matters and could discourage others from pursuing any change of control transactions that holders of the Class A ordinary shares may view as beneficial.

 

 The outstanding warrants to subscribe for our Class A ordinary shares held by certain investors of BJY may not ultimately be exercised. In the event of non-exercise of such warrants, our shareholding structure may be affected and there may be a negative impact on our financial condition.

 

Risks Related to Our Business and Industry

 

We operate in an emerging and evolving market, which may develop more slowly or differently than we expect. If the market does not grow as expected, or if we cannot expand our services to meet the demands of this market, our revenues may decline, or fail to grow.

 

The video cloud market in China is at an early stage of development. There is considerable uncertainty over the size and rate at which this market will grow, as well as whether our platform will be widely adopted. Prospective customers may be reluctant or unwilling to use our platform for a number of reasons, including concerns about costs, uncertainty regarding the reliability and security of cloud-based offerings, lack of awareness of the benefits of our platform, or the fact that they have invested substantial personnel and financial resources to develop internal solutions. Our ability to expand sales depends on several factors that are out of our control, including but not limited to market awareness and acceptance, competition, end-user demand for applications with SaaS/PaaS features launched by our customers, technological challenges and developments. If the video cloud market or demand for our products does not grow or even decreases, our business, results of operations and financial condition would be adversely affected.

 

6

 

 

Our results of operations and growth prospects depend on acquiring and retaining customers and increasing usage of customers’ applications that integrate our products.

 

To successfully grow our business, we must continue to attract new customers in a cost-effective manner. We use a variety of marketing channels to promote our products and platform, such as developer conferences and events and public relations initiatives. If the costs of the marketing channels we use increase dramatically, we may choose to use alternative and less expensive channels, which may not be as effective as current ones. Alternatively, we may adopt or expand usage of more expensive channels, which could adversely affect our margins, profitability and financial condition. We invest in marketing before being able to assess whether they improve our brand awareness, customer acquisition or increase revenues in a cost-effective manner or at all. If our marketing programs are ineffective or inefficient, our business, results of operations and growth prospects would be adversely affected.

 

Our success also depends on retaining customers and increasing their usage of our products and platform over time. We generate revenues from customers’ usage of our products, some of which are integrated into their applications. Increasing usage of our products and platform over time will require customers to develop new use cases and those use cases to mature. The majority of our customers do not have long-term contractual commitments to us, and may reduce or terminate their use of our products at any time without penalty or termination charges. End users’ demand for our customers’ applications that integrate our products are driven by many factors out of our or our customers’ control, making customers’ usage of our products and platform difficult to predict. Furthermore, if a significant number of customers reduce or cease their usage of our products, we may incur greater sales and marketing expenses than expected to maintain or increase revenues from other customers, which may impact our profitability. If usage levels fail to meet our expectations, our business, results of operations and growth prospects would be adversely affected.

 

The market in which we participate is competitive, and if we do not compete effectively, our business, results of operations and financial condition could be harmed.

 

The global market for video cloud is relatively new and rapidly evolving. The industry in which we operate include a number of enterprises that may or may not directly compete with us. We consider that our competitors fall into three different business lines: companies that provide real time engagement services via companies’ cloud computing platform, companies that offer customized software that is installed on a customer’s own cloud computing platform, and companies that provide systematic solutions to customers by integrating customized software into hardware. In many cases, our prospective customers may choose to use custom software developed in-house or by consultants, or legacy solutions repurposed by in-house developers to meet specific use cases. As we plan to sell products to prospective customers with existing internal solutions, we need to demonstrate to them that our video cloud products are superior to their current legacy solutions, and failure to do so may adversely affect our business, results of operations and financial condition.

 

We expect competition to intensify in the future. Although a number of large software vendors or cloud providers currently do not have SaaS/PaaS offerings, some of them who operate in adjacent markets may bring such offerings to market through product development, acquisitions, or other means in the future. In addition, several of our competitors have greater brand recognition, longer operating histories, more and better-established customer relationships, larger sales forces, larger marketing and development budgets and significantly greater resources than we do. As a result, certain of our competitors may be able to respond more quickly and effectively to new or changing opportunities, technologies, standards or customer requirements than us. Furthermore, these large vendors may be willing to provide competing software for free as part of enterprise-wide agreements that include other products or services. In these cases, it may be more difficult for us to compete effectively with our competitors, especially if our competitors attempt to continuously strengthen or maintain their market positions.

 

Our competitors may offer products, services and functions that are same or similar to our products with more compelling pricing terms, more competitive advantages, or greater geographic coverage in the markets where we do not operate or are less established. Furthermore, our customers may choose to use our products and our competitors’ products at the same time, resulting in increased pricing pressures and competition. This, in turn, may cause the decrease in our revenues, profitability and market acceptance and harm our business, results of operations and financial condition.

 

7

 

 

If our platform does not achieve sufficient market acceptance, our financial results and competitive position will suffer.

 

To meet our customers’ rapidly evolving demands, we invest substantial resources in research and development to incorporate additional functionalities, improve our technology capabilities and expand the use cases that our platform empowers. For the 2022, 2023 and 2024 fiscal years, the research and development expenses were US$13.0 million, US$6.4 million and US$8.8 million, respectively. If we are unable to develop products internally due to inadequate research and development resources, we may not be able to address our customers’ needs in a timely manner, or at all. In addition, if we seek to enhance our research and development capabilities or the breadth of our products through acquisitions, such acquisitions could be expensive and we may not successfully integrate acquired technologies or businesses into our existing business. When we develop or acquire new or enhanced products, we typically incur expenses and expend resources upfront to develop, market, promote and sell the new offerings. Therefore, new or enhanced products we develop, acquire or introduce need to achieve high market acceptance to justify the upfront investment.

 

Our new products or enhancements and changes to our existing products could fail to attain sufficient market acceptance for many reasons, including:

 

 failure to accurately predict and meet market demand by launching products or functionalities desired by customers;

 

 defects, errors, or failures in our products and solutions;

 

 negative publicity about our platform’s performance or effectiveness;

 

 developments in the legal or regulatory landscape that could adversely affect our platform, such as increased legal or regulatory scrutiny;

 

 emergence of competitors whose products and technologies achieve earlier or wider market acceptance than us;

 

 delays in releasing enhancements to our platform to the market, or failure to achieve adequate market acceptance for our platform and our enhancements; and

 

 introduction or anticipated introduction of competing products by our competitors.

 

It is important that we maintain and increase the acceptance of our platform among the developers that work for our customers. We rely on developers to choose our platform over other options they may have, and to continue to use and promote our platform as they move between companies. These developers often make design decisions and influence the product and vendor processes within our customers. If we fail to gain or maintain their acceptance of our platform, our business, results of operations and financial condition would be harmed.

 

If we cannot manage the growth of our business or execute our strategies effectively, our business and prospects may be materially and adversely affected.

 

We had revenues of US$68.6 million, US$82.2 million and US$59.8 million for the 2022, 2023 and 2024 fiscal years, respectively. However, there can be no assurance that our business will continue to grow, or avoid any decline in the future.

 

Our ability to forecast our future results of operations is limited and subject to a number of uncertainties. In particular, we cannot accurately predict customers’ usage of our products given the diversity of our customer base and the end users across industries, geographies, use cases and other factors. We consider that there are two primary risks in relation to our financial performance in the future. First, our gross profit may not grow at same rate as our revenues, continued investment and expansion into low-margin business may negatively impact our gross profit margin and growth rate. For example, the gross profit margin decreased from 26.9% in the 2022 fiscal year to 20.1% in the 2023 fiscal year, and increased slightly to 21.7% in the 2024 fiscal year. We are expanding and currently expect to continually expand into new business lines. Certain initiatives on our new business lines may be new and evolving, and may prove unsuccessful. We may not be able to successfully implement new business plans and realize all of the benefits that we expect to achieve, or it may be more costly to do so than we anticipate. Second, our profitability may be lower than expected if our strategy were to maximize short-term profitability. We intend to continuously increase research and development investment to improve the performance of our existing software and platform which may have new business breakthroughs, such as real-time communications (“RTC”). In addition, we intend to continue to invest significantly in sales and marketing efforts to explore new business lines and improve our brand image and influence. The above potential investments and expansions may not ultimately grow our business or result in long-term profitability as expected. Moreover, such increases in the cost may adversely impact our gross profit margin and growth rate. If we are not able to manage our growth effectively, our business and prospects may be materially and adversely affected.

 

We have incurred, and may continue to incur, net losses.

 

We have incurred losses in the past. We incurred net loss from continuing operations of US$12.6 million, US$7.2 million and US$83.1 million for the 2022, 2023 and 2024 fiscal years, respectively. We had net loss margin of 18.4%, 8.1% and 139.0% in the 2022, 2023 and 2024 fiscal years, respectively. We cannot assure you that we will be able to generate net profits in the future. Our ability to achieve profitability will depend primarily on our ability to increase our gross margin, either by growing our revenues at a rate faster than our cost of revenues increase or by reducing our cost of revenues or operating expenses as a percentage of our net revenues. There can be no assurance that we will be able to improve gross margin or achieve profitability, and we may continue to experience losses in the future.

 

8

 

 

We had negative operating cash flow in the past. Our net cash used in operating activities was US$17.8 million, US$10.6 million and US$6.5 million in the 2022, 2023 and 2024 fiscal years, respectively. To the extent that we have negative operating cash flow in future periods, we may need to allocate a portion of our cash reserves to fund our operations. We may also be required to raise additional funds through the issuance of equity or debt securities. There can be no assurance that we will be able to generate a positive cash flow from our operations, that additional capital or other types of financing will be available when needed or that these financings will be on terms favorable to us.

 

 Our limited operating history makes it difficult to evaluate our current business and prospects and our results of operations may fluctuate from time to time.

 

We conduct a significant portion of our businesses in China through the VIEs. The VIEs were founded in May 2017 and October 2019, respectively, and our limited operating history makes it difficult to evaluate our current business and future prospects, including our ability to predict and manage future growth. We have encountered and will continue to encounter risks and difficulties as a rapidly growing company in a constantly evolving industry. If we do not address these risks successfully, our business may be harmed.

 

Our results of operations have fluctuated and will continue to vary in the future as a result of a variety of factors, many of which are out of our control. For example, our revenue model of our video-centric technology solution business is based in large part on end user adoption and usage of our customers’ applications, which can constrain our ability to forecast revenues. Some factors that may cause our results of operations to fluctuate from period to period include:

 

 our ability to attract, retain and increase revenues from customers;

 

 fluctuations in the amount of revenues from our customers;

 

 market acceptance of our products and our ability to introduce new products and enhance existing products;

 

 competition and the actions of our competitors, including pricing changes and the introduction of new products, services and geographies;

 

 our ability to control costs and operating expenses, including the fees that we pay network and cloud service providers for data delivery and data centers for additional bandwidth;

 

 our investments in research and development activities;

 

 changes in our pricing as a result of our optimization efforts or otherwise;

 

 reductions in pricing as a result of negotiations with our larger customers;

 

 the rate of expansion and productivity of our sales force;

 

 change in the mix of products that our customers use;

 

 changes in end user and customer demand;

 

 the expansion of our business, particularly in international markets;

 

 changes in foreign currency exchange rates;

 

 changes in laws, regulations or regulatory enforcement in China, the United States or other countries that impact our ability to market, sell or deliver our products;

 

 the amount and timing of operating costs and capital expenditures related to the operations and expansion of our business, including investments in international expansion;

 

 significant security breaches of, technical difficulties with, or interruptions to, the delivery and use of our products on our platform;

 

 general economic and political conditions that may adversely affect a prospective customer’s ability or willingness to adopt our products, delay a prospective customer’s adoption decision, reduce the revenues that we generate from the use of our products or impact customer retention;

 

 extraordinary expenses such as litigation or other dispute-related settlement payments;

 

9

 

 

 sales tax and other tax determinations by authorities in the jurisdictions in which we conduct business;

 

 the impact of new accounting pronouncements;

 

 expenses incurred in connection with mergers, acquisitions, dispositions or other strategic transactions and integrating acquired (or carving out disposed) business, technologies, services, products and other assets; and

 

 fluctuations in share-based compensation expense.

 

The occurrence of one or more of the foregoing factors may cause our results of operations to vary significantly. For example, a significant percentage of our operating expenses such as staff costs is fixed to some extent and we may not be able to adjust all costs and fees in accordance with the changes in revenue. Accordingly, in the event of a revenue shortfall, we may not be able to mitigate the negative impact on profitability in the short term.

 

We generated a substantial portion of our revenues from a limited number of customers, and the loss of, or a significant reduction in usage by, one or more of such major customers would result in lower revenues and could harm our business.

 

Our future success is dependent on establishing and maintaining successful relationships with a diverse set of customers. For the 2022 fiscal year, BJY generated a substantial portion of its revenues from a limited number of customers, and BJY’s top ten customers (after aggregating customers with multiple accounts) accounted for approximately 47.6% of its revenues. For the 2023 fiscal year, our top ten customers (after aggregating customers with multiple accounts) accounted for approximately 42.0% of our revenues. For the 2024 fiscal year, our top ten customers (after aggregating customers with multiple accounts) accounted for approximately 29.2% of our revenues. No customer accounted for 10% or more of our revenues for the 2022, 2023 and 2024 fiscal years. Going forward, it is likely that we will continue to be dependent upon a limited number of customers for a significant portion of our revenues for the foreseeable future and, in some cases, the portion of our revenues attributable to individual customers may increase. The loss of one or more key customers or a reduction in usage by any major customers would reduce our revenues. If we fail to maintain existing customers or develop relationships with new customers, our business would be harmed.

 

Failure to effectively develop and expand our sales and marketing capabilities could harm our ability to increase our customer base and achieve broader market acceptance of our platform.

 

Historically, we relied on the adoption of our products by developers through our self-service model as well as more targeted sales efforts. Our ability to further increase our customer base and achieve broader market acceptance of our platform will significantly depend on our ability to expand our sales and marketing operations. We plan to continue expanding our sales force and network both domestically and internationally. We also plan to dedicate significant resources to sales and marketing programs. All of these efforts will require us to invest significant financial and other resources, and our business may be harmed if they fail to attract additional customers.

 

As we increase our target sales efforts to larger organizations, we expect to incur higher costs and longer sales cycles. The decision to adopt our products by such customers may require the approval of multiple technical and business decision makers, including security, compliance, procurement, operations and IT. In addition, while certain customers may quickly deploy our products on a limited basis before they commit to deploying our products at scale, they often require extensive education and customer support, engage in protracted pricing negotiations and seek dedicated product development resources. In addition, sales cycles for efforts targeted at larger organizations are inherently more complex and less predictable than the sales through our self-service model, and some customers may not use our products enough to generate revenues that offset the cost of customer acquisition. In addition, complex and resource-intensive sales efforts could place additional strain on our product and engineering resources.

 

We believe that there is significant competition for sales personnel, including sales representatives, sales managers, and sales engineers with required skills and technical knowledge. Our ability to achieve significant revenue growth will depend, in large part, on our success in recruiting, training, and retaining sufficient numbers of sales personnel to support our growth. New hires require significant training and may take significant time before we achieve full productivity. New hires may not become productive as quickly as expected, if at all, and we may be unable to hire or retain sufficient numbers of qualified individuals in the markets where we conduct business or plan to do business. In addition, particularly if we continue to grow rapidly, new members of our sales force will have relatively little experience working with us, our platform, and our business model. If we are unable to hire and train sufficient numbers of effective sales personnel, our sales personnel do not reach significant levels of productivity in a timely manner, or our sales personnel are not successful in acquiring new customers or expanding usage by existing customers, our business will be harmed.

 

We believe that continued growth in our business is also dependent upon identifying, developing and maintaining strategic relationships with additional third-party sales partners that can drive substantial revenues. If we fail to identify additional third-party sales partners in a timely and cost-effective manner, or at all, or are unable to assist our current and future third-party sales partners in independently selling and deploying our products, our business, results of operations and financial condition could be adversely affected.

 

10

 

 

We have granted and may continue to grant share-based awards, which could lead to substantial share-based compensation expenses and significant dilutive effect to existing shareholders.

 

We use share-based compensation to award our management members and employees, and have incurred and may continue to incur share-based compensation expenses. For the 2022, 2023 and 2024 fiscal years, we incurred US$9.5 million, US$1.5 million and US$16.7 million in share-based compensation expenses.

 

On October 1, 2021, the board of directors of BJY adopted an equity incentive plan and reserved 9,486,042 ordinary shares of BJY for issuance under share options to be granted to employees and directors of BJY in its PRC operations. The equity incentive plan stipulated that Duo Duo International Limited will be the incentive platform to hold the ordinary shares of BJY on behalf of the beneficiaries of the equity incentive plan. On October 1, 2021, pursuant to the incentive plan, options to acquire 6,816,417 ordinary shares of BJY were issued, with exercise price ranged from RMB0.0001 to RMB10.0 per share and varied vesting schedules, and 1,709,310 ordinary shares were issued as restricted stock units (“RSUs”), at a price of RMB0.0001 per share. The total fair value of the issued share options and RSUs is between US$10.0 million to US$15.0 million, out of which US$11.0 million had been recognized in the 2022, 2023 and 2024 fiscal years, and the rest will be recognized over the period until calendar year 2025. The awards granted under BJY’s equity incentive plan were assumed by us following the completion of the Merger, and the rights to receive ordinary shares of BJY by the grantees of the awards were replaced by the rights to receive Class A ordinary shares. As of June 30, 2024, awards with respect to 1,238,725 Class A ordinary shares (calculated on a post-Share Consolidation basis) reserved under BJY’s equity incentive were issued, among which, awards with respect to 1,074,865 Class A ordinary shares had been fully vested.

 

On January 21, 2023, our board of directors approved the 2023 Share Incentive Plan, pursuant to which share-based awards may be granted to our employees, directors and consultants. Under the 2023 Share Incentive Plan, the maximum aggregate number of Class A ordinary shares which may be issued pursuant to all awards under such plan was initially 12,855,546 (representing 2,571,109 Class A ordinary shares calculated on a post-Share Consolidation basis), which shall automatically be increased or decreased to ensure the number of shares available to issue in a calendar year will represent 6% of all our issued and outstanding share capital as of the first date of such calendar year. As of the date of this annual report, 2,492,574 Class A ordinary shares have been granted, including (1) options to purchase 1,073,403 Class A ordinary shares, and (2) RSUs representing 1,419,171 Class A ordinary shares, all of which are still outstanding as of the same date. Pursuant to the evergreen provision, starting from January 1, 2024, the maximum aggregate number of Class A ordinary shares which may be issued pursuant to all awards under the 2023 Share Incentive Plan is 1,052,313 (calculated on a post-Share Consolidation basis).

 

On April 12, 2024, our board of directors approved the 2024 Share Incentive Plan, pursuant to which share-based awards may be granted to our employees, directors and consultants. Under the 2024 Share Incentive Plan, the maximum aggregate number of Class A ordinary shares which may be issued pursuant to all awards under such plan is 8,000,000 (calculated on a post-Share Consolidation basis). As of the date of this annual report, we have not granted any awards under the 2024 share incentive plan.

 

We expect to continue to grant awards under 2023 Share Incentive Plan and 2024 Share Incentive Plan, which we believe is of significant importance to our ability to attract and retain key personnel and employees. In the future, if additional share incentives are granted to our employees or directors, we will incur additional share-based compensation expenses, and our results of operations will be further adversely affected. Furthermore, the grant of share-based awards and the vesting and exercise thereof could significantly dilute existing shareholders’ ownership and materially and adversely affect the trading price of our Class A ordinary shares.  

 

An occurrence of a natural disaster, widespread health epidemic or other outbreaks, such as the outbreak of COVID-19, could have a material adverse effect on our business operations.

 

Our business could be materially and adversely affected by natural disasters, such as snowstorms, earthquakes, fires or floods, the outbreak of a widespread health epidemic or other events, such as wars, acts of terrorism, environmental accidents, power shortages or communication interruptions. The occurrence of such a disaster or prolonged outbreak of an epidemic illness or other adverse public health developments in China or elsewhere, including but not limited to the severe acute respiratory syndrome (SARS), the H5N1 avian flu, the human swine flu, also known as Influenza A (H1N1), or COVID-19, could materially disrupt our business and operations.

 

The COVID-19 pandemic affected various aspects of our business. For instance, we experienced certain difficulties in purchasing bandwidth, co-location space, servers and equipment on equally cost-efficient terms due to various government-imposed restrictions and other logistical hurdles. In addition, the economic downturn due to the COVID-19 pandemic may adversely affect our customers’ ability to pay, customer demand and end user usage, which would adversely affect our results of operations and financial condition. The extent to which the COVID-19 pandemic affects our operations and financial performance will depend on future developments, which are highly uncertain and unpredictable, including the availability and effectiveness of any new vaccines and the emergence of any new COVID-19 variants, among others.

 

11

 

 

We are required to obtain and maintain permits, filings and licenses to operate our business in China.

 

Our business activities mainly include offering real-time engagement products that enable interactions through audio, video or message within mobile applications, which may be regarded as value-added telecommunications services under the Catalog of Telecommunications Business (the “Catalog”), which was recently revised and promulgated on June 6, 2019. Considering the products we offer and the way our services are provided to our customers, we are of the view that our business activities fit into information services under the Catalog. We are required to obtain the value-added telecommunications business operation licenses with service scope for provision of information services (the “IS license”). BaiJiaYun Group, Nanjing BaiJiaYun, Wuhan BaiJiaShiLian Technology Co., Ltd. (“Wuhan BaiJiaShiLian”) and Guizhou Baijia Cloud Technology Co., Ltd. have obtained the IS licenses. However, the video cloud industry is still at a nascent stage of development and the laws and regulations regarding licenses for value-added telecommunications services in the PRC are continuously evolving. Though the above licenses have already been obtained to minimize the risk arising from the PRC regulator’s different interpretation and enforcement on relevant laws, rules and regulations, it is possible that the businesses described in the Catalog, along with other relevant rules and regulatory requirements for the licenses, may further be interpreted and applied in a manner that is inconsistent with our understanding above, which means that we may be required by the PRC regulators to update our existing licenses or to obtain additional licenses under the current Catalog, or under future laws, rules and regulations applicable to our business as promulgated and amended from time to time.

 

Currently, we operate two internet mobile applications, i.e., “Cloud Classroom” and “Cloud Live.” Cloud Classroom” is an interactive live streaming tool that focuses on the education and training industry, helping customers in such industry to quickly develop online live courses business. The PRC Administrative Measures on Filing of Educational Mobile Apps requires the operators of educational mobile applications to file such application with competent provincial regulatory authorities. However, there is no specific punishment towards operators who fail to file such applications. We did not complete the filing of our operating applications, as we do not deem our applications as educational mobile applications. Based on the recent verbal consultations with applicable authorities, our applications would not be regarded as educational mobile applications, and thus, we are not required to file these applications with the relevant authorities. As of the date of this annual report, we confirm that we have never been interviewed, criticized, or included in the blacklist of educational mobile application operators by PRC government authorities due to our lack of filing with respect to our educational mobile applications. Pursuant to the Administrative Measures for the Graded Protection of Information Security, entities operating information systems shall determine the security protection grade of the information system pursuant to the Measures for the Graded Protection of Information Security and the Guidelines for Grading of Classified Protection of Cyber Security, and report such grade to the relevant department for examination and approval. Pursuant to the PRC Cybersecurity Law, if network operators do not perform cybersecurity protection duties of classified protection of cybersecurity, the relevant authorities shall order the operator to make correction and give warnings. We operate several information systems, however, have only obtained the Information System Security Level Protection Record Certificate for our “Cloud Classroom” system. As of the date of this annual report, we confirm that we have never been warned, or ordered to make correction due to lack of filing with respect to our information systems.

 

Though the lack of filing with respect to our educational mobile applications and information systems has not affected our business and results of operations at current stage, it is possible that the laws, rules and regulations may further be interpreted and applied in a manner that is inconsistent with understanding above, or be promulgated and amended from time to time, which could adversely affect our business operations in the future.

 

We may acquire or invest in or dispose of or divest from business, technologies, services, products and other assets, which may divert our management’s attention and result in the incurrence of debt or dilution to our shareholders. Such transactions may subsequently turn out to be less favorable to us than expected. We may be unable to integrate acquired businesses and technologies successfully or achieve the expected benefits of such acquisitions or dispositions.

 

Similar to many other companies, we continuously evaluate and consider potential strategic transactions, including acquisitions of, investments in, dispositions of, or divestments from, businesses, technologies, services, products and other assets in the future. For example, we acquired several businesses in recent years. BJY acquired 33.38% of the equity interest in Beijing Deran Technology Co., Ltd. (“Beijing Deran”) in June 2021, which was then increased to 51% in March 2022 through further acquisition. BJY has consolidated the financial results of Beijing Deran into its own financial statements since it obtained majority interests in Beijing Deran in March 2022. In March 2023, we acquired the remaining 49% equity interest in Beijing Deran and became its sole shareholder. In March 2023, we entered into an equity acquisition agreement to acquire 100% equity ownership of Beijing Hydrogen Data Information Technology Co., Ltd. (“Beijing Hydrogen”). We also may enter into relationships with other businesses to expand our products and platform, which could involve preferred or exclusive licenses, additional channels of distribution, discount pricing or investments in other companies. In addition, we disposed of the BOPET film business to Aoji Holdings Co., Ltd at a purchase price of US$30.0 million in cash pursuant to a securities purchase agreement dated March 9, 2023 (the “Fuwei Disposition”). The Fuwei Disposition was consummated in March 2023. From the consummation of the Merger to the consummation of the Fuwei Disposition, revenues generated from the BOPET film business, i.e., the discontinued operations, was US$11.9 million, and the discontinued operation loss was US$0.3 million. While we believe that this disposition was in the best interest of our company, there can be no assurance that this disposition will not result in the occurrence of a material adverse impact on our company. In addition, while the equity interests of Fuwei BVI had been transferred to the purchaser at closing, pursuant to a supplemental agreement dated July 31, 2023, the purchaser is only obligated to pay us the purchase price no later than three years of the closing date. As such, we are exposed to the risk of non-performance by the purchaser, which could materially and adversely affect our results of operations and financial condition. We recognized allowance of credit loss of US$10.3 million and US$30.0 million as of June 30, 2023 and 2024, respectively, as we estimated there was a possibility that the US$30.0 million receivables may not be fully recovered in the future. In addition, we recorded US$24.0 million in impairment loss for long-term investment in the 2024 fiscal year, which was mainly related to our investment in Hongxin Wanda. See “Item 7. Major Shareholders and Related Party Transactions — B. Related Party Transactions — Sale and Exchange of Investment.”

 

12

 

 

Any acquisition, investment, disposition, divestment or business relationship may result in unforeseen operating difficulties and expenditures. In particular, we may encounter difficulties assimilating or integrating the businesses, technologies, products, personnel or operations of the acquired companies, particularly if the key personnel of the acquired company choose not to work for us, our products or services are not easily adapted to work with our platform, or we have difficulty retaining the customers of any acquired business due to changes in ownership, management or otherwise. Acquisitions also may disrupt our business, divert our resources or require significant management attention that would otherwise be available for development of our existing business. Moreover, the anticipated benefits of any acquisition, investment, disposition, divestment or business relationship may not be realized, such transaction or relationship may turn out to be less favorable to us, or we may be exposed to unknown risks or liabilities. For example, an acquired business may perform worse than expected and a disposed business may perform better than expected. In addition, acquisitions and investments could result in the use of substantial amounts of cash, potentially dilutive issuances of equity securities, the incurrence of debt, the incurrence of significant goodwill impairment charges, amortization expenses for other intangible assets and exposure to potential unknown liabilities of the acquired businesses and investment.

 

Negotiating these transactions can be time-consuming, difficult and expensive, and our ability to complete these transactions may often be subject to approvals that are beyond our control. Consequently, these transactions, even if announced, may not be completed. For one or more of those transactions, we may:

 

 issue additional equity securities that would dilute our existing shareholders;

 

 use cash that we may need in the future to operate our business;

 

 incur large charges or substantial liabilities;

 

 incur debt on terms unfavorable to us or that we are unable to repay;

  

 encounter difficulties in retaining key employees of the acquired company or integrating diverse software codes or business cultures; or

 

 become subject to adverse tax consequences, substantial depreciation, or deferred compensation charges.

 

The occurrence of any of these foregoing could adversely affect our business, results of operations and financial condition.

 

We could incur substantial costs in protecting or defending our intellectual property rights, and we may in the future become involved in disputes relating to alleged infringement of others’ intellectual property rights. Any failure to protect our intellectual property rights, or alleged infringement of third-party intellectual property rights, could adversely affect our business, results of operations and financial condition.

 

Our success depends, in part, on our ability to protect our brand, trade secrets, trademarks, patents, domain names, copyrights and proprietary methods and technologies, whether registered or not, that we develop under patent and other intellectual property laws of China, the United States and other jurisdictions, so that we can prevent others from using our inventions and proprietary information. We currently rely on patents, trademarks, copyrights and trade secret law to protect our intellectual property rights. However, we cannot assure you that any of our intellectual property rights will not be challenged, invalidated or circumvented, or that our intellectual property will be sufficient to provide us with competitive advantages. Because of the rapid pace of technological change, we cannot assure you that all of our proprietary technologies and similar intellectual property rights can be patented in a timely or cost-effective manner, or at all.

 

In addition, we may be subject to allegations of infringement of other parties’ intellectual proprietary rights, which, whether successful or not, could harm our brand, business, results of operations and financial condition. There is considerable patent and other intellectual property development in our industry, and we may be unaware of the intellectual property rights of others that may cover some or all of our technologies. Our competitors or other third parties may in the future claim that our products or platform and/or underlying technology infringe their intellectual property rights, and we may be found to be infringing such rights. Any claims or litigation, if successfully asserted against us, could require that we pay substantial damages or ongoing royalty payments, indemnify our customers or business partners, obtain licenses or modify our products or platform, prevent us from offering products, develop alternative non-infringing technology or comply with other unfavorable terms, any of which could significantly increase our operating expenses. Even if we were to prevail in the event of claims or litigation against us, any claim or litigation regarding intellectual property could be costly and time-consuming and divert the attention of our management and other employees from our business.

 

We also rely, in part, on confidentiality agreements with our business partners, employees, consultants, advisors, customers and others in our efforts to protect our proprietary technology, processes and methods. These agreements may not effectively prevent disclosure of our confidential information, and it is possible for unauthorized parties to copy our software or other proprietary technology or information, or to develop similar software independently without an adequate remedy for unauthorized use or disclosure of our confidential information.

 

13

 

 

In addition, the laws of some countries do not protect intellectual property and other proprietary rights to the same extent as the laws of others. We need to register, maintain and enforce intellectual property rights in China. Statutory laws and regulations are subject to judicial interpretation and enforcement and may not be applied consistently due to the lack of clear guidance on statutory interpretation. Confidentiality, invention assignment and non-compete agreements may be breached by counterparties, and there may not be adequate remedies available to us for any such breach. Accordingly, we may not be able to effectively protect our intellectual property rights or to enforce our contractual rights in China. To the extent we expand our international activities outside of China, our exposure to unauthorized copying, transfer and use of our proprietary technology or information may increase.

 

Preventing any unauthorized use of our intellectual property is difficult and costly and the steps we take may be inadequate to prevent the misappropriation of our intellectual property. Litigation may be necessary in the future to enforce our intellectual property rights, determine the validity and scope of our proprietary rights or those of others, or defend against claims of infringement or invalidity. Such litigation could be costly, time-consuming and distracting to management, result in a diversion of significant resources, the narrowing or invalidation of portions of our intellectual property and have an adverse effect on our business, results of operations and financial condition. Our efforts to enforce our intellectual property rights may be met with defenses, counterclaims and countersuits attacking the validity and enforceability of our intellectual property rights or alleging that we infringe the counterclaimant’s own intellectual property. Any of our patents, trade secrets, copyrights, trademarks or other intellectual property rights could be challenged by others or invalidated through administrative process or litigation. There can be no assurance that we will prevail in such litigation. In addition, our proprietary methods and technologies that are regarded as trade secrets may be leaked or otherwise become available to, or be independently discovered by, our competitors. In these cases, we would not be able to assert any trade secret rights against those parties. Costly and time-consuming litigation could be necessary to enforce and determine the scope of our proprietary rights, and failure to obtain or maintain trade secret protection could adversely affect our competitive business position. To the extent that our employees or consultants use intellectual property owned by others in their work for us, disputes may arise as to the rights in related know-how and inventions.

 

There can be no assurance that our particular ways and means of protecting our intellectual property and proprietary rights, including business decisions about when to file patent applications and trademark applications, will be adequate to protect our business, or that our competitors will not independently develop similar technology. We could be required to spend significant resources to monitor and protect our intellectual property rights. If we fail to protect and enforce our intellectual property and proprietary rights adequately, our competitors might gain access to our technology, and our business, results of operations and financial condition could be adversely affected.

 

We depend largely on the continued services of our senior management, the loss of any of whom could adversely affect our business, results of operations and financial condition.

 

Our future performance depends on the continued services and contributions of our senior management to execute on our business plan, develop our products and platform, deliver our products to customers, attract and retain customers and identify and pursue business opportunities. The loss of services of senior management could significantly delay or prevent the achievement of our development and strategic objectives. In particular, to a considerable degree, we depend on the vision, skills, experience and effort of our chairman of the board and chief executive officer, Mr. Yi Ma and our chief financial officer, Ms. Fangfei Liu. The replacement of any of our senior management personnel would likely involve significant time and costs, and such loss could significantly delay or prevent the achievement of our business objectives. The loss of the services of any of our senior management for any reason could adversely affect our business, results of operations and financial condition.

 

We may have insufficient transmission bandwidth and co-location space, which could result in disruptions to our platform and loss of revenues.

 

Our operations are dependent in part upon transmission bandwidth provided by third-party network or cloud providers and leasing co-location facilities for our servers and equipment. There can be no assurance that we are adequately prepared for unexpected increases in bandwidth demands by our customers. In the first quarter of 2020, we experienced a spike in usage as a result of demand for online real-time engagement spurred by the COVID-19 pandemic. Although we were able to scale our network infrastructure in response, the general increase in demand for bandwidth and servers increased prices which in turn adversely impacted our gross margin. Failure to contain the further spread, or any resurgence, of the COVID-19 pandemic may affect our ability to cost-effectively maintain and expand our network infrastructure, which could severely disrupt our business and operations and adversely affect our results of operations and financial condition.

 

The bandwidth we have contracted to purchase may become unavailable for a variety of reasons, including service outages, payment disputes, suspension or termination of the network providers’ business, natural disasters, pandemics, networks imposing traffic limits, or governments adopting regulations that impact network operations. We may also be unable to move quickly enough to augment capacity to reflect growing traffic or security demands. Failure to put in place the capacity we require could result in a reduction in, or disruption of, services to our customers, or require us to issue credits and ultimately a loss of those customers. Such a failure could result in our inability to acquire new customers demanding capacity not available on our platform. If we are unable to provide sufficient bandwidth, we may also become contractually obligated to provide affected customers with service credits under service level commitments in our customer agreements.

 

14

 

 

We use open-source software, which could negatively affect our ability to sell our products and subject us to possible litigation.

 

Our products and platform incorporate open-source software, and we expect to continue to incorporate open-source software in our products and platform in the future. Few of the licenses applicable to open-source software have been interpreted by courts, and there is a risk that these licenses could be construed in a manner that could impose unanticipated conditions or restrictions on our ability to commercialize our products and platform. Moreover, although we have implemented policies to regulate the use and incorporation of open-source software into our products and platform, we cannot be certain that we have not incorporated open-source software in our products or platform in a manner that is inconsistent with such policies. When we utilize open-source software in our products in certain ways, the applicable open-source licenses may subject us and our customers to certain requirements, including requirements that we and our customers offer the products that incorporate the open-source software for no cost, make available source code for modifications or derivative works that are based on, incorporate or use the open-source software, and license such modifications or derivative works under the terms of applicable open-source licenses. In some cases, open-source software is also offered under commercial terms which do not include such requirements and obligations, in exchange for the payment of fees to be negotiated with the author or licensors. In the future, we may receive notices alleging that our usage of open-source software does not comply with the applicable license, or such usage requires us to obtain a commercial license. If it were determined that we had not complied with the conditions of one or more of these open-source licenses, or if we are unable to successfully negotiate an acceptable commercial license, we and our customers could be required to incur significant legal expenses defending against such allegations and could be subject to significant damages, enjoined or otherwise prohibited from distributing our products that contained the open-source software, and be required to comply with onerous conditions or restrictions on these products. In any of these events, we and our customers could be required to seek licenses from third parties in order to continue offering the respective products and platforms, and to re-engineer products or platforms or discontinue offering products in the event re-engineering cannot be accomplished in a timely manner. Any of the foregoing could require us and our customers to devote additional research and development resources to re-engineer products or platforms, harm our reputation, or result in customer dissatisfaction, and may adversely affect our business, results of operations and financial condition.

 

Breaches of our networks or systems, or those of our service providers, could degrade our ability to conduct our business, compromise the integrity of our products, platform and data, result in significant data losses and leakage and the theft of our intellectual property, damage our reputation, expose us to liability to third parties and require us to incur significant additional costs to maintain the security of our networks and data.

 

We depend on our IT systems to conduct virtually all of our business operations, ranging from internal operations and research and development activities to marketing and sales efforts and communications with our customers, service providers and business partners. Individuals or entities may attempt to penetrate our network security, or that of our platform, and to cause harm to our business operations, including by misappropriating our proprietary information or that of our customers, employees, service providers and business partners or to cause interruptions of our products and platform. Because the vulnerabilities and techniques used by such individuals or entities to access, disrupt or sabotage devices, systems and networks change frequently and may not be recognized until launched against a target, we may be unable to anticipate these vulnerabilities and techniques, and may not become aware in a timely manner of such a security breach, which could exacerbate any damage we experience. Additionally, we depend on our employees and contractors to appropriately handle confidential and sensitive data, including customer data, and to deploy our IT resources in a safe and secure manner that does not expose our network systems to security breaches or the loss or leakage of data. Any data security incidents, including the leakage of data of customers or the end users, internal malfeasance by our employees, unauthorized access or usage, virus or similar breach or disruption of us or our service providers could result in loss of confidential information, damage to our reputation, loss of customers, litigation, regulatory investigations, fines, penalties and other liabilities. Accordingly, if our cybersecurity measures or those of our service providers fail to protect against unauthorized access, attacks (which may include sophisticated cyberattacks), compromise or the mishandling of data by our employees, service providers and business partners, our reputation, business, results of operations and financial condition could be adversely affected.

 

Our business is subject to a variety of laws and regulations, including those regarding privacy, cybersecurity and data protection, and our customers may be subject to regulations related to the handling and transfer of certain types of sensitive and confidential information. Any failure of our platform to comply with or enable our customers to comply with applicable laws and regulations could harm our business, results of operations and financial condition.

 

We and our customers that use our products may be subject to privacy, cybersecurity and data protection- related laws and regulations that impose obligations in connection with the collection, processing and use of personal data, financial data, health or other similar data and general cybersecurity. The PRC government and governments in other countries have adopted or proposed limitations on, or requirements regarding, the collection, distribution, use, security and storage of information, including personally identifiable information of individuals. In the PRC, the PRC Cybersecurity Law and relevant regulations require network operators, which may include us, to ensure the security and stability of the services provided via network and to provide assistance and support in accordance with the law for public security and national security authorities to protect national security or assist with criminal investigations.

 

15

 

 

In recent years, the PRC government has increasingly tightened the regulation of data privacy and data protection. The laws, regulations and governmental policies in the PRC for the data privacy and data protection are constantly evolving. For example, in June 2017, the PRC Cybersecurity Law promulgated by the Standing Committee of the National People’s Congress (the “SCNPC”), took effect. The PRC Cybersecurity Law requires network operators to perform certain functions related to cybersecurity protection. In addition, the PRC Cybersecurity Law provides that the critical information infrastructure operators generally shall, during their operations in the PRC, store the personal information and important data collected and produced within the territory of PRC, and shall conduct security assessment for cross-border data transfer. See “Item 4. Information on the Company — Government Regulations — Regulation on Information Security and Censorship.” On August 20, 2021, the SCPNC adopted the Personal Information Protection Law (the “PIPL”), which became effective on November 1, 2021. The PIPL stipulates that personal information processors who provide significant internet platform services, have a large user base and/or operate complex types of businesses are subject to certain obligations, such as establishing an internal personal information protection system in compliance with relevant laws, rules and regulations; and releasing social responsibility reports on personal information protection on a regular basis. See “Item 4. Information on the Company — Government Regulations —Regulation on Privacy Protection” Existing PRC laws and regulations do not provide clear parameters as to what constitutes “large user base” and/or “complex types of businesses.” Nevertheless, it is widely accepted in practice that at least one million users is required in order to reach the “large user base” threshold, and “complex types of businesses” usually refers to a business model under which a company either operates as an integrated online platform, for example, a social media or e-commerce platform, or operates with diversified business lines or product catalogues. We believe that we are not a personal information processor who has a large user base and/or operate complex types of businesses. However, since there has been no official interpretation or explanation as to the definition of same, it remains uncertain whether we would be deemed as a personal information processor who has a large user base and/or operate complex types of businesses by the PRC regulatory authorities, thus requiring us to perform the obligations stipulated under the PIPL.

 

On July 7, 2022, the Security Assessment Measures for Outbound Data Transfer was released by the CAC, which became effective on September 1, 2022, stipulates that before cross-border data transfer under certain circumstances, data processors shall make self-assessment of the risks, and shall apply for security assessment. These laws and regulations require, among others, that the personal information and important data generated and collected during the operations in the PRC should be stored within the PRC unless, prior to the intended data transfer, certain specified criteria have been satisfied, such as a completed official security assessment carried out by the PRC government authorities. As a personal information processor defined under the PIPL, while we do not believe current business involves any transmission, use and exchange of information that comes under the definition of “cross-border transfer of personal information and important data” under the PRC Cybersecurity Law, we cannot assure you that the PRC regulatory authorities will not take a view contrary to our view, thus requiring us to comply with the data localization, security assessment and other requirements under these laws and regulations. As our business continues to grow, there may arise circumstances where we engage in such cross-border transfer of personal data and/or important data, including in order to satisfy the legal and regulatory requirements, in which case we may need to comply with the foregoing requirements as well as any other limitations under PRC laws then applicable. Complying with these laws and requirements could cause us to incur substantial expenses or require us to alter or change our practices in ways that could harm our business. Additionally, to the extent we are found to be not in compliance with these laws and requirements, we may be subject to fines, regulatory orders to suspend our operations or other regulatory and disciplinary sanctions, which could materially and adversely affect our business, financial condition and results of operations.

 

On December 28, 2021, the CAC, together with 12 other government authorities, jointly issued the Review Measures, which became effective on February 15, 2022. Pursuant to the Review Measures, “critical information infrastructure operators” who procure internet products and services that affect or may affect national security and any “network platform operators” carrying out data processing activities that affect or may affect national security shall be subject to cybersecurity review requirements. See “Item 4. Information on the Company — Government Regulations — Regulation on Information Security and Censorship.”

 

16

 

 

On September 24, 2024, the State Council promulgated the Network Data Security Management Regulation, which will come into effect on January 1, 2025. According to the Network Data Security Management Regulation, the national data security coordination mechanism coordinates relevant departments to formulate important data catalogues and strengthen the protection of important data; all regions and departments shall, in accordance with the data classification and classification protection system, determine the specific catalogue of important data in their own regions, departments and related industries and fields, and focus on the protection of network data included in the catalogue. Where network data processors carry out network data processing activities that affect or may affect national security, they shall go through a national security review in accordance with relevant PRC regulations. See “Item 4. Information on the Company — Government Regulations — Regulation on Information Security and Censorship.”

 

It remains uncertain what kind of data constitutes “Important Data.” Also, there is no further explanation or interpretation as to how to determine what constitutes “affecting national security.” Therefore, it is uncertain whether we would be deemed as a “Important Data Processors” and need to fulfill the obligations that the Important Data Processor should perform, whether we would be deemed as a “critical information infrastructure operator” or a “network platform operator” or a “data processors” holding one million users’ personal information, or whether our business will be deemed to affect or may affect national security under PRC laws, thus requiring us to go through a national security review or cybersecurity review process.

 

We currently do not have over one million users’ personal information and do not anticipate that we will be collecting over one million users’ personal information in the foreseeable future. As of the date of this annual report, we have not been informed by any PRC government authorities that we will be deemed as an Important Data Processor or a critical information infrastructure operator. It also remains uncertain whether future regulatory changes would impose additional restrictions on companies like us. We cannot predict the impact of the Review Measures and the Network Data Security Management Regulations, if any, at this stage. We will closely monitor and assess any development in the rulemaking process. If the Review Measures and the Network Data Security Management Regulations mandate clearance of a cybersecurity review and other specific actions to be completed by China-based companies listed on a foreign stock exchange like us, we face uncertainties as to whether such clearance can be timely obtained, or at all. As of the date of this annual report, we have not been involved in any formal investigations on cybersecurity review made by the CAC. If we are not able to comply with the cybersecurity and data privacy requirements in a timely manner, or at all, we may be subject to government enforcement actions and investigations, fines, penalties, suspension of our non-compliant operations, or removal of our applications from the relevant application stores, among other sanctions, which could materially and adversely affect our business and results of operations.

 

In November 2021, one of our applications, “Cloud Classroom,” was tested and determined to be in violation of the relevant regulations relating to the collection of personal information by National App Technology Testing Platform, which is an official platform under the MIIT. Upon receipt of the notice, we immediately conducted thorough reviews on relevant systems and made rectifications. In February 2022, such application was listed on a notice of criticism circulated by the MIIT, which determined that we violated relevant regulations in using users’ personal information and mandatorily, frequently and excessively requesting for permissions of users’ personal information. We reviewed our application system immediately and carried out rectification measures. The rectified application was recognized and approved by the MIIT in March 2022.

 

Pursuant to the PIPL, where personal information is handled in violation of this law or personal information is handled without fulfilling personal information protection duties in accordance with the provisions, the departments fulfilling personal information protection duties and responsibilities are to order correction, confiscate unlawful income, and order the provisional suspension or termination of service provision of the application programs unlawfully handling personal information. The above-mentioned matters have neither caused the cessation of any of our applications nor adversely affected our business and results of operations.

 

17

 

 

Further, in many cases we rely on the data processing, privacy, data protection and cybersecurity practices of our suppliers and contractors, including with regard to maintaining the confidentiality, security and integrity of data. If we fail to manage our suppliers or contractors or their relevant practices, or if our suppliers or contractors fail to meet any requirements with regard to data processing, privacy, data protection or cybersecurity required by applicable legal or contractual obligations that we face (including any applicable requirements of our clients), we may be liable in certain cases. We may face difficulties in binding our suppliers and contractors to these agreements and otherwise managing their relevant practices, which may subject us to claims, proceedings and liabilities.

 

Any failure or perceived failure by us, our products or our platform to comply with new or existing cybersecurity or data protection laws, regulations, policies, industry standards or legal obligations in the PRC, any failure to bind our suppliers and contractors to appropriate agreements or to manage their practices or any systems failure or security incident that results in the unauthorized access to, or acquisition, release or transfer of, personally identifiable information or other data relating to customers or individuals may result in governmental investigations, inquiries, enforcement actions and prosecutions, private claims and litigation, fines and penalties, adverse publicity or potential loss of business.

 

International laws and regulations relating to privacy, cybersecurity and data protection may limit our ability to expand into those markets or prohibit us from continuing to offer services in those markets without significant additional costs.

 

We continue to see jurisdictions imposing data localization laws, which require personal information, or certain subcategories of personal information to be stored in the jurisdiction of origin. These regulations may limit our ability to expand into those markets or prohibit us from continuing to offer services in those markets without significant additional costs.

 

The uncertainty and changes in the requirements of multiple jurisdictions may increase the cost of compliance, delay or reduce demand for our services, restrict our ability to offer services in certain locations, impact our customers’ ability to deploy our solutions in certain jurisdictions, or subject us to claims and litigation from private actors and investigations, proceedings, and sanctions by data protection regulators, all of which could harm our business, financial condition and results of operations. Additionally, although we endeavor to have our products and platform comply with applicable laws and regulations, these and other obligations may be modified, they may be interpreted and applied in an inconsistent manner from one jurisdiction to another, and they may conflict with one another, other regulatory requirements, contractual commitments or our practices. We also may be bound by contractual obligations relating to our collection, use and disclosure of personal, financial and other data or may find it necessary or desirable to join industry or other self-regulatory bodies or other privacy, cybersecurity or data protection-related organizations that require compliance with their rules pertaining to privacy and data protection. Furthermore, as global laws, regulations and industry standards concerning privacy, cybersecurity and data protection have continued to develop and evolve rapidly, it is possible that we or our products or platform may not be, or may not have been, compliant with each such applicable law, regulation and industry standard and compliance with such new laws or to changes to existing laws may impact our business and practices, require us to expend significant resources to adapt to these changes, or to stop offering our products in certain countries. These developments could adversely affect our business, results of operations and financial condition.  

 

Significant uncertainties exist in relation to the interpretation and implementation of, or proposed changes to, the PRC laws, regulations and policies regarding the industries in which we or our customers operate, including online private education industry, may adversely affect our business, financial condition, results of operations and prospects.

 

The regulatory environment with respect to the industries in which we or our customers operate in China has been changing rapidly for the past several years and therefore is subject to substantial uncertainties, which may negatively impact our business. For example, the PRC private education industry, especially the after-school tutoring sector, has experienced intense scrutiny and has been subject to significant regulatory changes. In particular, the Opinions on Further Reducing Students’ Homework Burden and After-School Tutoring Burden in Compulsory Education jointly promulgated by the General Office of State Council and the General Office of Central Committee of the Communist Party of China on July 24, 2021, sets out a series of operating requirements on after-school tutoring institutions, including, among other things, online academic after-school tutoring institutions that have filed with the local education administration authorities will be subject to review and re-approval procedures by competent government authorities, and any failure to obtain such approval will result in the cancellation of the previous filing and internet content provider license (the “ICP License”). Revenues generated from the education sector in general represented a significant portion of our total revenues in the past. The regulatory scrutiny on the PRC private education industry could materially and adversely affect our business, results of operations and financial condition.

 

18

 

 

Since our customers operate in a broad range of industries, including private education industry, we are closely monitoring the evolving regulatory environment. However, our business, financial condition, results of operations and prospect may be materially and adversely affected due to restrictions on the private education and other industries. We also cannot assure that there will not be any new rules or regulations in China on business regarding the private education or other industry sectors that our customers currently operate in, or such new rules and regulations will not subject our business operations to further adjustments and in the event of such changes, our business operations may be adversely impacted.

 

We currently do not have insurance coverage covering all risks related to our business and operations. The lack of adequate D&O insurance may also make it difficult for us to retain and attract talented and skilled directors and officers.

 

We do not maintain insurance policies covering all of our business risks, such as risks relating to properties, receivables and public liability, among others. We cannot assume that the insurance coverage we currently have would be sufficient to cover our potential losses. In the event there is any damage to any assets or incidents for which we do not have sufficient insurance coverage, if at all, we would have to pay for the difference, and our results of operations, financial condition and liquidity could be negatively affected.

 

As of the date of this annual report, we have not obtained directors and officers liability insurance (the “D&O insurance”) for our directors and officers. In the future, we may be subject to additional litigation, including potential class action and shareholder derivative actions. Risks associated with legal liability are difficult to assess and quantify, and their existence and magnitude can remain unknown for significant periods of time. Without adequate D&O insurance, the amounts we would pay to indemnify our officers and directors should they be subject to legal action based on their service to us could have a material adverse effect on the financial condition, results of operations and liquidity. Furthermore, our lack of adequate D&O insurance may make it difficult for us to retain and attract talented and skilled directors and officers, which could adversely affect our business.

 

Negative publicity about us, our services, operations and our management may adversely affect our reputation and business.

 

We may, from time to time, receive negative publicity, including negative internet and blog postings about our company, our business, our management or our services. Certain of such negative publicity may be the result of malicious harassment or unfair competition acts by third parties. We may even be subject to government or regulatory investigation as a result of such third-party conduct and may be required to spend significant time and incur substantial costs to defend ourselves against such third-party conduct, and we may not be able to conclusively refute each of the allegations within a reasonable period of time, or at all. Our brand and reputation may be materially and adversely affected as a result of any negative publicity, which in turn may cause us to lose market share, customers and other third parties with which we conduct business.

  

We may require additional capital to support our business, and this capital might not be available on acceptable terms, if at all.

 

We intend to continue to make investments to support our business and may require additional funds. In particular, we may seek additional funds to develop new products and enhance our platform and existing products, expand our operations, including our sales and marketing organizations and our presence outside of China, improve our infrastructure or acquire complementary businesses, technologies, services, products and other assets. Accordingly, we may need to engage in equity or debt financings to secure additional funds. If we raise additional funds through future issuances of equity or convertible debt securities, our shareholders could suffer significant dilution. In addition, the issuance of additional securities will increase the number of shares eligible for resale in the public market, which in turn could adversely affect the market price of our Class A ordinary shares. For example, we issued a two-year convertible note with a principal amount of US$10.0 million and an annual interest rate of 4% to BetterJoy Limited Partnership on February 20, 2023, which is convertible at the option of the holder into our Class A ordinary shares at a fixed conversion price of US$10.00 per share (or a floor price of US$7.00 per share at the option of the holder and upon the occurrence of certain events of default). In addition, on February 1, 2024 and 2025, we may, at our option, redeem all or a portion of the then-outstanding principal amount and accrued interest in cash, Class A ordinary shares through conversion of the note, or a combination of both. We repaid the convertible note in full in cash in September 2023.

 

Any new equity securities we issue could have rights, preferences and privileges superior to holders of our equity securities currently issued and outstanding. Any debt financing that we may secure in the future could involve restrictive covenants relating to our capital raising activities and other financial and operational matters, which may make it more difficult for us to obtain additional capital and to pursue business opportunities. We may not be able to obtain additional financing on terms favorable to us, if at all. If we are unable to obtain adequate financing or financing on terms satisfactory to us when required, our ability to continue to support our business growth, scale our infrastructure, develop product enhancements and to respond to business challenges could be significantly impaired, and our business, results of operations and financial condition may be adversely affected. Furthermore, we may choose to raise additional capital due to market conditions or strategic considerations even if we believe we have sufficient funds for our current or future operating plans.

 

19

 

 

Heightened tensions in international relations, particularly between the United States and China, may adversely impact our business, financial condition, and results of operations.

 

Recently there have been heightened tensions in international relations, particularly between the United States and China, but also as a result of the war in Ukraine and sanctions on Russia. These tensions have affected both diplomatic and economic ties among countries. Heightened tensions could reduce levels of trade, investments, technological exchanges, and other economic activities between the major economies. The existing tensions and any further deterioration in the relationship between the United States and China may have a negative impact on the general, economic, political, and social conditions in both countries and, given our reliance on the Chinese market, adversely impact our business, financial condition, and results of operations.

 

Our business is subject to the risks of earthquakes, fire, floods, pandemics and other natural catastrophic events, and to interruption by man-made problems such as power disruptions, computer viruses, data security breaches or terrorism.

 

A significant natural disaster, such as an earthquake, fire, flood or pandemic, occurring at our headquarters, at one of our other facilities or where a business partner is located could adversely affect our business, results of operations and financial condition. Further, if a natural disaster or man-made problem were to affect our service providers, this could adversely affect the ability of our customers to use our products and platform. In addition, natural disasters and acts of terrorism could cause disruptions in our or our customers’ businesses, national economies or the world economy as a whole. We also rely on our network and third-party infrastructure and enterprise applications and internal technology systems for our engineering, sales and marketing, and operating activities. Although we maintain incident management and disaster response plans, in the event of a major disruption caused by a natural disaster or man-made problem, we may be unable to continue our operations and may endure system interruptions, reputational harm, delays in our development activities, lengthy interruptions in service, breaches of data security and loss of critical data, any of which could adversely affect our business, results of operations and financial condition.

 

In addition, computer malware, viruses and computer hacking, fraudulent use attempts and phishing attacks have become more prevalent in our industry, have occurred on our platform and have impacted some of our services providers in the past and may occur on our platform in the future. Any failure to maintain performance, reliability, security, integrity and availability of our products and technical infrastructure, including third-party infrastructure and services upon which we rely, may give rise to litigation, consumer protection actions, or harm to our reputation, and as a result, may hinder our ability to retain existing customers and attract new customers.

 

Risks Related to Our Corporate Structure

 

If the contractual arrangements in relation to the VIEs do not comply with PRC regulatory restrictions on foreign investment in the relevant industries, or if these regulations or the interpretation of existing regulations change in the future, we could be subject to severe penalties or be forced to relinquish our beneficiary interests in those operations.

 

The PRC government regulates telecommunications-related businesses through strict business licensing requirements and other government regulations. These laws and regulations also include limitations on foreign ownership of PRC companies that engage in telecommunications-related businesses. Specifically, foreign investors are not allowed to own more than 50% equity interest in any PRC company engaging in value-added telecommunications businesses, except for those in a few categories, such as e-commerce, domestic multiparty communication, storage-and-forward, and call center services according to the Special Administrative Measures for Foreign Investment Access (Negative List) (Edition 2021) effective on January 1, 2022, which may be amended, supplemented or otherwise modified from time to time (the “Negative List”). It was further required under the Provisions on the Administration of Foreign Invested Telecommunications Enterprises (the “FITE Regulations”) that the primary foreign investor must also have experience and a good track record in providing value-added telecommunications services overseas. The FITE Regulations was recently amended on March 29, 2022 and has become effective since May 1, 2022, among which, the previous requirement on the primary foreign investor’s experience and good track record has been cancelled. However, this modification is relatively new, uncertainties still exist in relation to its interpretation and implementation.

 

Because we are an exempted company incorporated in the Cayman Islands, we are classified as a foreign enterprise under PRC laws and regulations, and our subsidiaries in the PRC are foreign-invested enterprises (the “FIEs”). Given that our current business and business plan are deemed as kinds of value-added telecommunications services, which are subject to restrictions or prohibitions, and that FIEs may not be eligible to operate value-added telecommunications service business in China according to above mentioned restrictions, we conduct our business in China through the VIEs. As the telecommunications authorities generally implement look-through approach for the supervision of the value-added telecommunications license, there are risks that we may be required by the telecommunications authorities to re-apply for value-added telecommunications license in accordance with the FITE Regulations, which could adversely affect our business, results of operations and financial condition. We have, through Zhejiang WFOE, entered into a series of contractual arrangements, including exclusive technical and consulting services agreements, powers of attorney, exclusive option agreements and equity interest pledge agreements, as amended and restated, with the VIEs, as well as the shareholders of the VIEs. These contractual arrangements entered into with the VIEs allow us to receive substantially all of the economic benefits of the VIEs and their respective subsidiaries, and have an exclusive option to purchase all or part of the equity interests in the VIEs when and to the extent permitted by PRC law. As a result of these contractual arrangements, we are the primary beneficiary of the VIEs and hence consolidate the financial results of the VIEs under U.S. GAAP.

 

20

 

 

We believe that our corporate structure and contractual arrangements comply with the current applicable PRC laws and regulations. Our PRC counsel, Zhong Lun Law Firm, is of the view that the contractual arrangements in relation to the VIEs and all of the contracts among Zhejiang WFOE, the VIEs and the shareholders of the VIEs are valid and binding in accordance with its terms. However, there can be no assurance that the PRC government authorities, such as the Ministry of Commerce of the People’s Republic of China (“MOFCOM”), the MIIT or other authorities that regulate internet content providers and other participants in the telecommunications industry, would agree that our corporate structure or any of the above contractual arrangements comply with PRC licensing, registration or other regulatory requirements, with existing policies or with requirements or policies that may be adopted in the future. PRC laws and regulations governing the validity of these contractual arrangements are uncertain and the relevant government authorities have discretion in interpreting these laws and regulations.

 

In addition, Mr. Gangjiang Li owns the majority of our voting shares. The shares of the VIEs are ultimately owned by Mr. Yi Ma and Ms. Xin Zhang. The enforceability, and therefore the benefits, of the contractual agreements between us and the VIEs depend on these individuals enforcing the contracts. There is a risk that the benefits of ownership between us and the VIEs may not be aligned in the future. Given the significance and importance of the VIEs, there would be a significant negative impact to us if these contracts were not enforced.

 

If our corporate structure and contractual arrangements are deemed by the MIIT, MOFCOM or other applicable regulators to be illegal, either in whole or in part, we may lose control of the VIEs and have to modify such structure to comply with regulatory requirements. However, there can be no assurance that we can achieve this without material disruption to our business. Further, if our corporate structure and contractual arrangements are found to be in violation of any existing or future PRC laws or regulations, the relevant regulatory authorities would have discretion in dealing with such violations, including:

 

revoking our business and operating licenses;

 

levying fines on us;

 

confiscating any of our income that they deem to be obtained through illegal operations;

 

restricting our right to collect revenues;

 

shutting down our services;

 

discontinuing or restricting our operations in China;

 

imposing conditions or requirements with which we may not be able to comply;

 

requiring us to change our corporate structure and contractual arrangements;

 

restricting or prohibiting our use of the proceeds from overseas offering to finance the VIEs’ business and operations; and

 

taking other regulatory or enforcement actions that could be harmful to our business.

 

Furthermore, new PRC laws, rules and regulations may be introduced to impose additional requirements that may be applicable to our corporate structure and contractual arrangements. Occurrence of any of these events could adversely affect our business, results of operations and financial condition. In addition, if the imposition of any of these penalties or requirement to restructure our corporate structure causes us to lose the rights to direct the activities of the VIEs or the right to receive economic benefits, we would no longer be able to consolidate the financial results of such VIEs in our consolidated financial statements.

 

We rely on contractual arrangements with the VIEs and the shareholders of the VIEs to operate our business, which may not be as effective as equity ownership in providing operational control and could adversely affect our business, results of operations and financial condition.

 

We rely on contractual arrangements with the VIEs and the shareholders of the VIEs to operate our business in the PRC. These contractual arrangements may not be as effective as equity ownership in providing us with control over the VIEs. If the VIEs or the shareholders of the VIEs fail to perform their respective obligations under these contractual arrangements, our recourse to the assets held by the VIEs is indirect, and we may have to incur substantial costs and expend significant resources to enforce such arrangements in reliance on legal remedies under PRC law, which may not always be effective. Furthermore, in connection with litigation, arbitration or other judicial or dispute resolution proceedings, assets under the name of any of record holder of equity interest in the VIEs, including such equity interest, may be put under court custody. As a consequence, we cannot be certain that the equity interest will be disposed of pursuant to the contractual arrangements or ownership by the record holder of the equity interest. In addition, though we have entered into equity interest pledge agreements with the shareholders of the VIEs, our remedies under the equity interest pledge agreements are primarily intended to help us collect debts owed to us by the VIEs or the shareholders of the VIEs under the contractual arrangements and may not help us in acquiring the assets or equity of the VIEs.

 

21

 

 

All the agreements under our contractual arrangements with the VIEs are governed by PRC laws and provide for the resolution of disputes through arbitration in China. Accordingly, these contracts would be interpreted in accordance with PRC laws and any disputes would be resolved in accordance with PRC legal procedures. There are very few precedents and little formal guidance as to how such contractual arrangements should be interpreted or enforced under PRC laws. Significant uncertainties exist regarding the ultimate outcome of such arbitration should legal action become necessary. In addition, under PRC laws, rulings by arbitrators are final and parties cannot appeal arbitration results in court unless such rulings are revoked or determined unenforceable by a competent court. If the losing parties fail to carry out the arbitration awards within a prescribed time limit, the prevailing parties may only enforce the arbitration awards in PRC courts through arbitration award recognition proceedings, which would require additional expenses and delay. In the event that we are unable to enforce these contractual arrangements, or if we suffer significant delay or other obstacles in the process of enforcing these contractual arrangements, we may not be able to exert effective control over the VIEs and relevant rights and licenses we hold in order to operate our business, and as a result our ability to conduct our business may be adversely affected. See also “— Risks Related to Doing Business in China — Our contractual arrangements with the VIEs are governed by the laws of the PRC and we may have difficulty in enforcing any rights we may have under these contractual arrangements.”

 

Our ability to enforce the equity interest pledge agreements among Zhejiang WFOE, the VIEs and each shareholder of the VIEs may be subject to limitations based on PRC laws and regulations.

 

Pursuant to the equity interest pledge agreements among Zhejiang WFOE, the VIEs and each shareholder of the VIEs, such shareholder pledges all of his or her equity interests in the VIEs to Zhejiang WFOE to secure the performance by the VIEs and their respective shareholders of their obligations under the applicable contractual agreements.

 

As of the date of this annual report, the pledge of the equity interests in the VIEs has not been completed and the equity interest pledge under the equity interest pledge agreements has not been registered with local Administration for Market Regulation, although the equity interest pledge agreements have been executed. Under the PRC Civil Code, when a pledgor fails to pay its debt when due, the pledgee may choose to either conclude an agreement with the pledgor to obtain the pledged equity or seek payments from the proceeds of the auction or sale of the pledged equity. The PRC Civil Code further provides that the registration is necessary to create security interest on the shares of a PRC limited liability company, which means that before the equity interest pledge is duly registered, such pledge is unenforceable even though the relevant equity interest pledge agreement is binding. Prior to the completion of the registration, we may not be able to successfully enforce the equity interest pledges against any third parties who have acquired the equity interests in good faith in the VIEs.

 

The shareholders of the VIEs may have potential conflicts of interest with us, which could adversely affect our business, results of operations and financial condition.

 

The interests of the shareholders of the VIEs in their capacities as such shareholders may differ from our interests as a whole. There can be no assurance that when conflicts of interest arise, any or all of these shareholders will act in our best interests, or those conflicts of interest will be resolved in our favor. In addition, these shareholders may breach or cause the VIEs to breach or refuse to renew the existing contractual arrangements with us, which would have a material adverse effect on our ability to effectively control the VIEs and their respective subsidiaries and receive economic benefits from them.

 

Currently, we do not have arrangements to address potential conflicts of interest between the shareholders of the VIEs and our company. We, however, could, at all times, exercise the option under the exclusive option agreements to cause the shareholders of the VIEs to transfer all of their equity ownership in the VIEs to our wholly-owned subsidiaries or an entity or individual designated by us as permitted by the then applicable PRC laws. In addition, if such conflicts of interest arise, we could also, in the capacity of attorney-in-fact of the then existing shareholders of the VIEs as provided under the powers of attorney, directly appoint new directors of the VIEs. We rely on the shareholders of the VIEs to comply with PRC laws and regulations, which provide that directors and executive officers owe a duty of loyalty to the company and require them to avoid conflicts of interest and not to take advantage of their positions for personal gains, and with the laws of the Cayman Islands, which provide that directors have a duty of care and a duty of loyalty to act honestly in good faith with a view to the best interests of the company. However, the legal frameworks of China and the Cayman Islands do not provide guidance on resolving conflicts in the event of a conflict with another corporate governance regime. If we cannot resolve any conflicts of interest or disputes between us and the shareholders of the VIEs, we may have to rely on legal proceedings, which could result in disruption of our business and subject us to substantial uncertainty as to the outcome of any such legal proceedings.

 

Contractual arrangements in relation to the VIEs may be subject to scrutiny by the PRC tax authorities and they may determine that the VIEs owe additional taxes, which could adversely affect our business, results of operations and financial condition.

 

Under applicable PRC laws and regulations, arrangements and transactions among related parties may be subject to audit or challenge by the PRC tax authorities. The PRC enterprise income tax law (the “EIT Law”) requires every enterprise in China to submit its annual enterprise income tax return together with a report on transactions with its related parties to the relevant tax authorities. The tax authorities may impose reasonable adjustments on taxation if they have identified any related party transactions that are inconsistent with arm’s length principles. We may face material and adverse tax consequences if the PRC tax authorities determine that the contractual arrangements among Zhejiang WFOE, the VIEs and the shareholders of the VIEs were not entered into on an arm’s length basis in such a way as to result in an impermissible reduction in taxes under applicable PRC laws, regulations and rules, and adjust their income in the form of a transfer pricing adjustment, which could increase their PRC tax liabilities and its overall tax liabilities. A transfer pricing adjustment could, among other things, result in a reduction of expense deductions recorded by Zhejiang WFOE or the VIEs for PRC tax purposes, which could in turn increase their tax liabilities without reducing their tax expenses. In addition, if Zhejiang WFOE requests the shareholders of the VIEs to transfer their equity interests in the VIEs at nominal or no value pursuant to these contractual arrangements, such transfer could be viewed as a gift and subject the relevant subsidiary to PRC income tax. Furthermore, the PRC tax authorities may impose late payment fees and other penalties on Zhejiang WFOE and the VIEs for adjusted but unpaid taxes according to applicable regulations. Our financial position could be materially and adversely affected if the tax liabilities of Zhejiang WFOE and VIEs increase, or if they are required to pay late payment fees and other penalties.

 

22

 

 

We may lose the ability to use and enjoy assets held by the VIEs that are material to the operation of our business if the VIEs declare bankruptcy or become subject to a dissolution or liquidation proceeding.

 

The VIEs hold substantially all of our assets in China. Under the contractual arrangements, the VIEs may not and the shareholders of the VIEs may not cause it to, in any manner, sell, transfer, mortgage or dispose of its assets or its legal or beneficial interests in the business without our prior consent. However, in the event that the shareholders of the VIEs breach these contractual arrangements and voluntarily liquidate the VIEs, or the VIEs declare bankruptcy and all or part of its assets become subject to liens or rights of third-party creditors, or are otherwise disposed of without our consent, we may be unable to continue some or all of our business activities or otherwise benefit from the assets held by the VIEs, which could adversely affect our business, results of operations and financial condition. If the VIEs undergo a voluntary or involuntary liquidation proceeding, independent third-party creditors may claim rights to some or all of these assets, thereby hindering our ability to operate our business, which could adversely affect our business, results of operations and financial condition.

 

Uncertainties exist with respect to the interpretation and implementation of the PRC Foreign Investment Law, and its enactment could adversely affect our business, results of operations and financial condition.

 

MOFCOM published a discussion draft of the proposed Foreign Investment Law (2015) (the “2015 Draft”) in January 2015 aiming to, upon its enactment, replace the major existing laws and regulations governing foreign investment in China. In December 2018, the SCNPC published the draft Foreign Investment Law (2018), which was further amended and published in January 2019, as a second draft for comment. In March 2019, a new draft of Foreign Investment Law was submitted to the National People’s Congress for review and was approved on March 15, 2019, which came into effect on January 1, 2020. The Foreign Investment Law replaced the three laws on foreign investment, i.e., the Wholly Foreign-owned Enterprise Law of the PRC, the Cooperative Joint Venture Law of the PRC and the Equity Joint Venture Law of the PRC.

 

Pursuant to the Foreign Investment Law, “foreign investment” refers to investment activities directly or indirectly conducted by one or more natural persons, business entities, or otherwise organizations of a foreign country within China, or foreign investors, and the investment activities include the following situations: (1) a foreign investor, individually or collectively with other investors, establishes an FIE in China; (2) a foreign investor acquires stock shares, equity shares, shares in assets, or other similar rights and interests of an enterprise within China; (3) a foreign investor, individually or collectively with other investors, invests in a new project in China; and (4) investments in other means as provided by laws, administrative regulations, or the State Council.

 

The 2015 Draft introduced certain concepts for the regulation of the VIE structures, such as “actual control” and “controlling PRC companies by contracts or trusts.” However, the enacted Foreign Investment Law, as well as its implementation rules which was promulgated on December 26, 2019 and took effect on January 1, 2020, no longer mention the relevant concepts for the regulation of these variable interest entity structures. Instead, the newly promulgated Foreign Investment Law contains a catch-all provision, stating that investments made by foreign investors through means stipulated in laws or administrative regulations or other methods prescribed by the State Council shall also be deemed as foreign investments. In consideration of the above, there are significant uncertainties as to the interpretation and implementation of such new legislation and how the control status of the VIEs would be determined under the enacted Foreign Investment Law. We also face uncertainties as to whether the interpretation and implementation of such new legislation or regulations promulgated in the future would mandate further actions, such as MOFCOM market entry clearance or certain restructuring of corporate structure and operations, to be completed by companies with existing VIE structure and whether these actions can be timely completed, or at all, and our business and financial condition may be materially and adversely affected. If we are not able to obtain any approval when required, our contractual arrangements with the VIEs may be regarded as invalid and illegal, which could adversely affect our business, results of operations and financial condition, and may result in a significant or complete loss of the value of your investment. As a result, we may not be able to (1) continue our business in China through the contractual arrangements with the VIEs, (2) exert effective control over the VIEs, or (3) consolidate the financial results of, and receive economic benefits from the VIEs under existing contractual arrangements.

 

23

 

 

In addition, our corporate governance practice may be impacted and our compliance costs could increase if the VIEs were considered as FIEs under the Foreign Investment Law. For instance, the Foreign Investment Law purports to impose ad hoc and periodic information reporting requirements on foreign investors and the applicable FIEs. Any company found to be non-compliant with these information reporting obligations could potentially be subject to fines or administrative liabilities.

 

Risks Related to Doing Business in China

 

The Chinese government exerts substantial influence over the manner in which we must conduct our business, and may intervene or influence our operations at any time, which could result in a material change in our operations, significantly limit or completely hinder our ability to offer securities overseas, and cause the value of the ordinary shares to significantly decline or be worthless.

 

The Chinese government has exercised and continues to exercise substantial influence over the Chinese economy through regulation and state ownership. Our ability to operate in China may be adversely affected by changes in its laws and regulations, including those relating to taxation, environmental regulations, land use rights, property and other matters. The central or local governments of these jurisdictions may impose new, stricter regulations or interpretations of existing regulations that would require additional expenditures and efforts on our part to ensure compliance with such regulations or interpretations. Accordingly, government actions in the future, including those that affect the economic policies in China, could have a significant effect on economic conditions in China or particular regions thereof, and could require us to divest any interest we then hold in Chinese properties.

 

As such, our business is subject to various government and regulatory control. We could be subject to regulation by various political and regulatory entities, including various local and municipal agencies and government sub-divisions. We may incur increased costs necessary to comply with existing and newly adopted laws and regulations or penalties for any non-compliance incidents. Our operations could be adversely affected, directly or indirectly, by existing or future laws and regulations relating to our business or industry, which could result in a material change in our operation and the value of the ordinary shares.

 

Furthermore, recent statements by the Chinese government indicates an intent to exert more oversight and control over offerings that are conducted overseas. See “—Recent regulatory development in China may result in the PRC government exerting more oversight and control over listing and offerings that are conducted overseas. The approval of the CSRC may be required in connection with our capital raising activities, and, if required, we cannot assure you that we will be able to obtain such approval.” Furthermore, the PRC government authorities may further strengthen oversight and control over our operations in China, or offerings that are conducted overseas and/or foreign investment. Any such action may adversely affect our operations and significantly limit or completely hinder our ability to offer securities overseas, and cause the value of the ordinary shares to significantly decline or be worthless.

 

Changes in the political and economic policies of the PRC government could adversely affect our business, results of operations and financial condition, and may result in our inability to sustain our growth and expansion strategies.

 

A substantial part of our operations is based in the PRC and a significant portion of our revenues are generated from our operations in the PRC. Accordingly, our business, results of operations and financial condition are affected to a significant extent by economic, political and legal developments in the PRC.

 

The PRC economy differs from the economies of most developed countries in many respects, including the extent of government involvement, level of development, growth rate, control of foreign exchange and allocation of resources. Although the PRC government has implemented measures emphasizing the utilization of market forces for economic reform, the reduction of state ownership of productive assets, and the establishment of improved corporate governance in business enterprises, a substantial portion of productive assets in China are still owned by the government. In addition, the PRC government continues to play a significant role in regulating industry development by imposing industrial policies.

 

While the PRC economy has experienced significant growth in the past, growth has been uneven, both geographically and among various sectors of the economy. The PRC government has implemented various measures to encourage economic growth and guide the allocation of resources. Some of these measures may benefit the overall PRC economy, but may also have a negative effect on us. Our business, results of operations and financial condition could be materially and adversely affected by government control over capital investments or changes in tax regulations that are applicable to us. In addition, the PRC government has implemented certain measures to control the pace of economic growth. These measures may cause decreased economic activity, which in turn could lead to a reduction in demand for our services and consequently adversely affect our business, results of operations and financial condition, and cause the value of our securities to significantly decline or become worthless.

 

Furthermore, we, as well as investors of our securities, face uncertainty about future actions by the PRC government that could significantly affect our financial performance and operations, including the enforceability of the contractual arrangements with the VIEs. If future laws, administrative regulations or provisions mandate further actions to be taken by companies with respect to existing contractual arrangements, we may face substantial uncertainties as to whether we can complete such actions in a timely manner, or at all. Failure to take timely and appropriate measures to adapt to any of these or similar regulatory compliance challenges could materially and adversely affect our current corporate structure and business operations, and thereby have a material adverse effect on our results of operations, financial condition and the trading price of our Class A ordinary shares.

 

24

 

 

We may be affected by the complexity and changes in PRC laws, rules and regulations, particularly of internet businesses. There is a risk that the PRC government may exert more oversight and control over offerings that are conducted overseas, which could materially and adversely affect our business and hinder our ability to continue our operations, and cause the value of our securities to significantly decline or become worthless.

 

A significant portion of our operations are conducted in the PRC and are governed by PRC laws, rules and regulations. Zhejiang WFOE and the VIEs are subject to laws, rules and regulations applicable to foreign investment in China. The PRC legal system is a civil law system based on written statutes. Unlike the common law system, prior court decisions may be cited for reference but have limited precedential value in the PRC.

 

In 1979, the PRC government began to promulgate a comprehensive system of laws, rules and regulations governing economic matters in general. The overall effect of legislation in the past has significantly enhanced the protections afforded to various forms of foreign investment in China. However, the recently enacted laws, rules and regulations may not sufficiently cover all aspects of economic activities in China or may be subject to significant degrees of interpretation by PRC regulatory agencies. In particular, because these laws, rules and regulations are relatively new, the number of published decisions and the nonbinding nature of such decisions is limited, and the laws, rules and regulations often give the relevant regulator significant discretion in how to enforce them, the interpretation and enforcement of these laws, rules and regulations involve uncertainties and can be inconsistent and unpredictable. In addition, the PRC legal system contains government policies, and we may not be aware of the violation of these policies until after the occurrence. Moreover, the administrative and court proceedings in China may sometimes be protracted, resulting in substantial costs and diversion of resources and management attention. Since PRC administrative and court authorities have significant discretion in interpreting and implementing statutory and contractual terms, it may be more difficult to evaluate the outcome of administrative and court proceedings and the level of legal protection we enjoy than in other legal systems. These uncertainties may impede the ability to enforce the contracts we have entered into and could adversely affect our business, results of operations and financial condition.

 

There are uncertainties regarding the enforcement of PRC laws, and rules and regulations in China can change quickly with little advance notice. Any actions by the Chinese government to exert more oversight and control over offerings that are conducted overseas could materially and adversely affect our business and hinder our ability to offer securities overseas, or continue our operations, and cause the value of our securities to significantly decline or become worthless.

 

The Chinese government heavily regulates the internet industry, including relevant market access restrictions and limitations on foreign investment, license and permit requirements for service providers in the internet industry. Since some of the laws, regulations and legal requirements with respect to the internet are relatively new and evolving, their interpretation and enforcement involve significant uncertainties. Because the Chinese legal system is based on written statutes, such that prior court decisions can only be cited for reference and have little precedential value, it may be difficult to determine what actions or omissions may result in liabilities.

 

Issues, risks and uncertainties relating to China’s government regulation of the Chinese internet sector include the following.

 

 We operate our business in China through businesses controlled through contractual arrangements rather than equity ownership due to restrictions on foreign investment in businesses related to value-added telecommunications services.

 

 Uncertainties relating to the regulation of the internet business in China, including evolving licensing practices, give rise to the risk that some of our permits, licenses or operations may be subject to challenges, which may be disruptive to our business, subject us to sanctions or require us to increase capital, compromise the enforceability of relevant contractual arrangements, or have other adverse effects on us. The numerous and often vague restrictions on acceptable content in China subject us to potential civil and criminal liability, temporary blockage or complete shut-down of our products. For example, the State Secrecy Bureau, which is directly responsible for the protection of state secrets of all Chinese government and Chinese Communist Party organizations, is authorized to block any website or mobile applications it deems to be leaking state secrets or failing to meet the relevant regulations relating to the protection of state secrets in the distribution of online information. In addition, the Law on Preservation of State Secrets which became effective on May 1, 2024 provides that whenever an internet service provider detects any leakage of state secrets in the distribution of online information, it should stop the distribution of such information and report to the authorities of state security and public security. As per request of the authorities of state security, public security or state secrecy, the internet service provider should delete any content on its website that may lead to disclosure of state secrets. Failure to do so on a timely and adequate basis may subject the service provider to liability and certain penalties imposed by the State Security Bureau, Ministry of Public Security or MIIT, or their respective local counterparts.

 

 The General Office of the Central Committee of the Communist Party of China and the General Office of the State Council jointly issued the Opinions on Strictly Cracking Down on Illegal Securities Activities According to Law (the “Opinions”), which were made available to the public on July 6, 2021. The Opinions emphasized the need to strengthen the supervision over overseas listings by China-based companies. Effective measures, such as promoting the construction of relevant regulatory systems, are to be taken by relevant regulatory authorities to deal with the risks and incidents of China-based overseas-listed companies, cybersecurity and data privacy protection requirements and similar matters. On February 17, 2023, the CSRC promulgated the Overseas Listing Trial Measures and the related guidelines, which became effective on March 31, 2023. According to the Overseas Listing Trial Measures, PRC domestic companies that seek to offer and list securities in overseas markets, either in direct or indirect means, are required to fulfill the filing procedure with the CSRC and report relevant information. We believe we will be required and intend to file with the CSRC within three business days after the closing of any subsequent offerings of our securities. However, there can be no assurance that we can complete the filing procedures, obtain the approvals or authorizations, or complete required procedures or other requirements in a timely manner, or at all. See also “— Recent regulatory development in China may result in the PRC government exerting more oversight and control over listing and offerings that are conducted overseas. The approval of the CSRC may be required in connection with our capital raising activities, and, if required, we cannot assure you that we will be able to obtain such approval.”

 

25

 

 

 On December 28, 2021, the CAC, together with 12 other government agencies, jointly issued the Review Measures, which became effective on February 15, 2022 requiring that, among others, the purchase of network products and services by a “critical information infrastructure operator” and the data processing activities of a “network platform operator” that affect or may affect national security shall be subject to the cybersecurity review. In addition, the relevant PRC governmental authorities may initiate cybersecurity review if they determine certain network products, services, or data processing activities affect or may affect national security. The Review Measures also provides that any “network platform operators” holding over one million users’ personal information shall apply with the Cybersecurity Review Office for a cybersecurity review before any public offering at a foreign stock exchange. On September 24, 2024, the State Council promulgated the Network Data Security Management Regulation, which among others further requires that an Important Data Processor shall complete an annual data security assessment either self-conducted or conducted by a data security service organization engaged each year, submit the annual data security assessment report to the local cyberspace affairs administration department. Since the Review Measures, the Network Data Security Management Regulations remain unclear on how it will be interpreted, amended and implemented by the relevant PRC governmental authorities, it remains uncertain how PRC governmental authorities will regulate overseas listing in general and how we will be affected. As of the date of this annual report, we have not received any notice from any authorities identifying any of our PRC subsidiaries or the VIEs as a critical information infrastructure operator or requiring us to go through cybersecurity review or network data security review by the CAC. We believe that our listing in the U.S. will not be affected by the Review Measures or Network Data Security Management Regulations, and our PRC operations will not be subject to cybersecurity review or network data security review by the CAC for listing in the United States, because we are not a critical information infrastructure operator or data processing operators with personal information of more than one million users. There remains uncertainty, however, as to how the Review Measures and the Network Data Security Management Regulations will be interpreted or implemented and whether the PRC regulatory agencies, including the CAC, may adopt new laws, regulations, rules, or detailed implementation and interpretations related to the Review Measures and the Network Data Security Management Regulations. See also “— Risks Related to Our Business and Industry — Our business is subject to a variety of PRC laws and regulations, including those regarding privacy, cybersecurity and data protection, and our customers may be subject to regulations related to the handling and transfer of certain types of sensitive and confidential information. Any failure of our platform to comply with or enable our customers to comply with applicable laws and regulations could harm our business, results of operations and financial condition.”

 

Due to the increasing popularity and use of the internet and other online services, it is possible that additional laws and regulations may be adopted with respect to the internet or other online services covering issues such as user privacy, cybersecurity, data protection, pricing, content, copyrights, distribution, antitrust and characteristics and quality of products and services. The adoption of additional laws or regulations may impede the growth of the internet or other online services, which could, in turn, decrease the demand for our products and services and increase our cost of doing business. The interpretation and application of existing PRC laws, regulations and policies, the stated positions of relevant PRC government authorities and possible new laws, regulations or policies have created substantial uncertainties regarding the legality of existing and future foreign investments in, and the businesses and activities of, internet businesses in China, including our business. 

 

We will continuously assess the need to obtain and renew permits, filings and licenses to operate our business, closely consult the supervisory authority having jurisdiction over us, and follow their guidance in a timely manner to ensure that we run our business legally. However, we may fail, on acceptable terms and in a timely manner, or at all, to obtain, maintain or update the permits, filings and licenses we may need to operate and expand our business from time to time and as required by the supervisory authorities. Business operations without proper permits, filings and licenses may subject us to administrative penalties by relevant PRC regulators with measures including fines, and in very extreme cases, confiscation of the gains derived from the operations, being required to discontinue or restrict our operations and being placed in the credit blacklist made by the PRC regulator, and our business, results of operations and financial condition could be materially adversely affected.

 

Our contractual arrangements with the VIEs are governed by the laws of the PRC and we may have difficulty in enforcing any rights we may have under these contractual arrangements.

 

As all of our contractual arrangements with the VIEs are governed by the PRC laws and provide for the resolution of disputes through arbitration in the PRC, they would be interpreted in accordance with PRC law and any disputes would be resolved in accordance with PRC legal procedures. Disputes arising from these contractual arrangements will be resolved through arbitration in China, although these disputes do not include claims arising under the United States federal securities law and thus do not prevent you from pursuing claims under the United States federal securities law. The legal environment in the PRC is different from that in the United States. As a result, uncertainties in the PRC legal system could further limit our ability to enforce these contractual arrangements, through arbitration, litigation and other legal proceedings available in China, which could limit our ability to enforce these contractual arrangements and exert effective control over the VIEs. Furthermore, these contracts may not be enforceable in China if PRC government authorities or courts take a view that such contracts contravene PRC laws and regulations or are otherwise not enforceable for public policy reasons. In the event we are unable to enforce these contractual arrangements, we may not be able to consolidate the financial results of the VIEs under U.S. GAAP, and our ability to conduct our business may be materially and adversely affected.

 

26

 

 

Recent regulatory development in China may result in the PRC government exerting more oversight and control over listing and offerings that are conducted overseas. The approval of the CSRC may be required in connection with our capital raising activities, and, if required, we cannot assure you that we will be able to obtain such approval.

 

Under the Regulations on Mergers and Acquisitions of Domestic Enterprises by Foreign Investors (the “M&A Rules”), as jointly adopted by six PRC regulatory agencies in 2006 and amended in 2009, an offshore special purpose vehicle that is controlled by PRC domestic companies or individuals and that has been formed for the purpose of an overseas listing of securities through acquisitions of PRC domestic companies or assets is required to obtain the approval of the CSRC prior to the listing and trading of such special purpose vehicle’s securities on an overseas stock exchange. However, substantial uncertainty remains regarding the scope and applicability of the M&A Rules to offshore special purpose vehicles.

 

Our PRC counsel, Zhong Lun Law Firm, has advised us based on their understanding of the current PRC laws, regulations and rules that the CSRC’s approval under the M&A Rules is not required for the listing our securities on Nasdaq, given that: (1) the CSRC currently has not issued any definitive rule or interpretation concerning whether offerings like ours are subject to the M&A Rules, (2) the WFOEs were incorporated as wholly foreign-owned enterprise by means of direct investment rather than by merger or acquisition of equity interest or assets of a PRC domestic company owned by PRC companies or individuals as defined under the M&A Rules, and (3) no explicit provision in the M&A Rules clearly classifies contractual arrangements as a type of acquisition transaction subject to the M&A Rules.

 

However, our PRC counsel, Zhong Lun Law Firm, has further advised us that its opinions summarized above are subject to any new laws, regulations and rules or detailed implementations and interpretations in any form relating to the M&A Rules. We cannot assure you that relevant PRC government agencies, including the CSRC, might, from time to time, further clarify or interpret the M&A Rules in writing or orally and require their approvals to be obtained. We cannot assure you that relevant PRC government agencies, including the CSRC, would reach the same conclusion as our PRC counsel does. If it is determined that CSRC approval under the M&A Rules is required, we may face sanctions by the CSRC or other PRC regulatory agencies for failure to obtain or delay in obtaining CSRC approval. These sanctions may include fines and penalties on the operations in China, delays in or restrictions on the repatriation of the proceeds from overseas offering into China, restrictions on or prohibition of the payments or remittance of dividends by the WFOEs or the VIEs in China, or other actions that could have a material and adverse effect on our business, results of operations, financial condition, reputation and prospects, as well as the trading price of our Class A ordinary shares.

 

Furthermore, the PRC regulatory authorities have recently exerted more oversight and control over offerings that are conducted overseas. On July 6, 2021, the General Office of the State Council of the PRC, together with another regulatory authority, jointly promulgated the Opinions, which calls for enhanced administration and supervision of overseas-listed China-based companies, proposes to revise the relevant regulation governing the overseas issuance and listing of shares by such companies, and clarifies the responsibilities of competent domestic industry regulators and government authorities. On February 17, 2023, the CSRC promulgated the Overseas Listing Trial Measures, which became effective on March 31, 2023. According to the Overseas Listing Trial Measures, PRC domestic companies that seek to offer and list securities in overseas markets, either in direct or indirect means, are required to fulfill the filing procedure with the CSRC and report relevant information. The Overseas Listing Trial Measures provides that an overseas listing or offering is explicitly prohibited, if any of the following factors are present: (1) such securities offering and listing is explicitly prohibited by provisions in laws, administrative regulations and relevant state rules; (2) the intended securities offering and listing may endanger national security as reviewed and determined by applicable authorities under the State Council in accordance with law; (3) the domestic company intending to make the securities offering and listing, or its controlling shareholder(s) and the actual controller, have committed relevant crimes such as corruption, bribery, embezzlement, misappropriation of property or undermining the order of the socialist market economy during the latest three years; (4) the domestic company intending to make the securities offering and listing is currently under investigation for suspicion of criminal offenses or major violations of laws and regulations, and no conclusion has yet been made thereof; or (5) there are material ownership disputes over equity held by the domestic company’s controlling shareholder(s) or by other shareholder(s) that are controlled by the controlling shareholder(s) and/or actual controller. The CSRC provided further notice related to the Overseas Listing Trial Measures that companies that have already been listed on overseas stock exchanges prior to March 31, 2023 are not required to make immediate filings for its listing, but are required to make filings for subsequent offerings in accordance with the Overseas Listing Trial Measures within three business days after the closing of such subsequent offerings.

 

As our Class A ordinary shares had been listed on Nasdaq prior to March 31, 2023, we are not required to make immediate filing with the CSRC in connection with our listing. However, we believe we will be required to file with the CSRC within three business days after the closing of any subsequent offerings of our securities. We cannot assure you that we would be able to complete the filing procedures, obtain the approvals or complete other compliance procedures in a timely manner, or at all, or that any completion of filing or approval or other compliance procedures would not be rescinded. Any such failure would subject us to sanctions by the CSRC or other PRC regulatory authorities. These regulatory authorities may impose restrictions and penalties on the operations in China, significantly limit or completely hinder our ability to launch any new offering of our securities, limit our ability to pay dividends outside of China, delay or restrict the repatriation of the proceeds from future capital raising activities into China, or take other actions that could materially and adversely affect our business, results of operations, financial condition and prospects, as well as the trading price of the Class A ordinary shares. Accordingly, the value of your investment may be materially and adversely affected or become worthless.

 

27

 

 

Furthermore, the PRC government authorities may further strengthen oversight and control over offerings that are conducted overseas and/or foreign investment in China-based issuers like us. Any such action may adversely affect our operations and significantly limit or completely hinder our ability to offer or continue to offer securities to you and cause the value of such securities to significantly decline or be worthless.

 

The Class A ordinary shares will be delisted and prohibited from trading in the over-the-counter market under the Holding Foreign Companies Accountable Act, if the PCAOB is unable to inspect or investigate completely our auditor for two consecutive years. The delisting of the Class A ordinary shares, or the threat of their being delisted, may materially and adversely affect the value of your investment.

 

As part of a continued regulatory focus in the United States on access to audit and other information currently protected by national law, in particular China’s, the HFCAA was signed into law on December 18, 2020. The HFCAA, as amended by the Consolidated Appropriations Act, 2023, states if the SEC determines that we have filed audit reports issued by a registered public accounting firm that has not been subject to inspection for the PCAOB for two consecutive years, the SEC shall prohibit our Class A ordinary shares from being traded on a national securities exchange or in the over-the-counter market in the United States.

 

In August 2022, the PCAOB, the CSRC and the Ministry of Finance of the PRC signed the Statement of Protocol, which establishes a specific and accountable framework for the PCAOB to conduct inspections and investigations of PCAOB-governed accounting firms in mainland China and Hong Kong. On December 15, 2022, the PCAOB announced that it was able to secure complete access to inspect and investigate PCAOB-registered public accounting firms headquartered in mainland China and Hong Kong completely in 2022. The PCAOB Board vacated its previous 2021 determinations that the PCAOB was unable to inspect or investigate completely registered public accounting firms headquartered in mainland China and Hong Kong. However, whether the PCAOB will continue to be able to satisfactorily conduct inspections of PCAOB-registered public accounting firms headquartered in mainland China and Hong Kong is subject to uncertainties and depends on a number of factors outside of our and our auditor’s control. The PCAOB continues to demand complete access in mainland China and Hong Kong moving forward and pursue ongoing investigations and initiate new investigations as needed. The PCAOB has also indicated that it will act immediately to consider the need to issue new determinations with the HFCAA if needed. If the PCAOB is unable to inspect and investigate completely our registered public accounting firm, or if we fail to, among others, meet the PCAOB’s requirements, including retaining a registered public accounting firm that the PCAOB determines it is able to inspect and investigate completely, we will be identified as a “Commission-identified Issuer,” and upon two consecutive years of non-inspection under the HFCAA and relevant regulations, the Class A ordinary shares will be delisted from Nasdaq and our Class A ordinary shares will not be permitted for trading over the counter either. If our Class A ordinary shares are prohibited from trading in the United States, we cannot assure you that we will be able to list on a non-U.S. exchange or that a market for our Class A ordinary shares will develop outside of the United States. Such a prohibition would substantially impair your ability to sell or purchase the Class A ordinary shares when you wish to do so, and the risk and uncertainty associated with delisting would have a negative impact on the price of the Class A ordinary shares. Moreover, the HFCAA or other efforts to increase U.S. regulatory access to audit information could cause investor uncertainty for affected issuers, including us, and the market price of the Class A ordinary shares could be adversely affected. Also, such a prohibition would significantly affect our ability to raise capital on terms acceptable to us, or at all, which would have a material adverse impact on our business, financial condition, and prospects.

 

PRC laws and regulations mandate complex procedures for some acquisitions of Chinese companies by foreign investors, which could make it more difficult for us to make acquisitions in China.

 

PRC laws and regulations, such as the M&A Rules, and other relevant rules, established additional procedures and requirements that are expected to make merger and acquisition activities in China by foreign investors more time-consuming and complex, including requirements in some instances that MOFCOM be notified in advance of any change-of-control transaction in which a foreign investor takes control of a PRC domestic enterprise, or that the approval from MOFCOM be obtained in circumstances where overseas companies established or controlled by PRC enterprises or residents acquire affiliated domestic companies. PRC laws and regulations also require certain merger and acquisition transactions to be subject to a merger control security review. In August 2011, MOFCOM promulgated the Rules of the Ministry of Commerce on the Implementation of the Security Review System for Mergers and Acquisitions of Domestic Enterprises by Foreign Investors, effective from September 1, 2011, further provide that, when deciding whether a specific merger or acquisition of a domestic enterprise by foreign investors is subject to a security review by MOFCOM, the principle of substance over form should be applied and foreign investors are prohibited from bypassing the security review requirement by structuring transactions through proxies, trusts, indirect investments, leases, loans, control through contractual arrangements of offshore transaction. Factors that MOFCOM considers in its review are whether an important industry is involved, such transaction involves factors that have had or may have an impact on national economic security and such transaction will lead to a change in control of a domestic enterprise that holds a well-known PRC trademark or a time-honored PRC brand. If a business of any target company that we plan to acquire falls into the ambit of security review, we may not be able to successfully acquire such company. Complying with the requirements of the relevant regulations to complete any such transaction could be time-consuming, and any required approval process, including approval from MOFCOM, may delay or inhibit our ability to complete such transactions, which could affect our ability to expand our business.

 

28

 

 

PRC regulations relating to investments in offshore companies by PRC residents may subject our PRC-resident beneficial owners, Zhejiang WFOE or the VIEs to liability or penalties, limit our ability to inject capital into Zhejiang WFOE and the VIEs or limit the WFOE’s and the VIEs’ ability to increase their registered capital or distribute profits.

 

SAFE promulgated the Circular of SAFE on Relevant Issues Concerning Foreign Exchange Control on Domestic Residents’ Offshore Investment and Financing and Roundtrip Investment through Special Purpose Vehicles ( “SAFE Circular 37”) on July 4, 2014, which requires PRC residents to register with local branches of SAFE in connection with their direct establishment or indirect control of an offshore entity, for the purpose of overseas investment and financing, with such PRC residents’ legally owned assets or equity interests in domestic enterprises or offshore assets or interests, referred to in SAFE Circular 37 as a “special purpose vehicle.” Pursuant to SAFE Circular 37, “control” refers to the act through which a PRC resident obtains the right to carry out business operation of, to gain proceeds from or to make decisions on a special purpose vehicle by means of, among others, shareholding entrustment arrangement. SAFE Circular 37 further requires amendment to the registration in the event of any significant changes with respect to the special purpose vehicle, such as change of shareholders of the special purpose vehicle, increase or decrease of capital contributed by PRC individuals, share transfer or exchange, merger, division or other material event. In the event that a PRC shareholder holding interests in a special purpose vehicle fails to fulfill the required SAFE registration, the PRC subsidiaries of that special purpose vehicle may be prohibited from making profit distributions to the offshore parent and from carrying out subsequent cross-border foreign exchange activities, and the special purpose vehicle may be restricted in its ability to contribute additional capital into its PRC subsidiaries. Moreover, failure to comply with the various SAFE registration requirements described above could result in liability under PRC law for evasion of foreign exchange controls. According to the Notice of SAFE on Further Simplifying and Improving Policies for the Foreign Exchange Administration of Direct Investment released on February 13, 2015 by SAFE, local banks will examine and handle foreign exchange registration for overseas direct investment, including the initial foreign exchange registration and amendment registration, under SAFE Circular 37 from June 1, 2015.

 

Mr. Gangjiang Li, Mr. Yi Ma and 11 natural persons completed the initial SAFE registration pursuant to SAFE Circular 37 in September 2021. We have notified substantial beneficial owners of ordinary shares who are PRC residents of their filing obligation, including the obligation to complete SAFE registration and to make updates under SAFE Circular 37. Nevertheless, we may not be continuously aware of the identities of all of our beneficial owners who are PRC residents. We do not have control over our beneficial owners and there can be no assurance that all of our PRC-resident beneficial owners will comply with SAFE Circular 37 and subsequent implementation rules, and there is no assurance that the registration under SAFE Circular 37 and any amendment will be completed in a timely manner, or will be completed at all. The failure of our beneficial owners who are PRC residents to register or amend their foreign exchange registrations in a timely manner pursuant to SAFE Circular 37 and subsequent implementation rules, or the failure of future beneficial owners of our company who are PRC residents to comply with the registration procedures set forth in SAFE Circular 37 and subsequent implementation rules, may subject such beneficial owners, the WFOEs or the VIEs to fines and legal sanctions. Failure to register or comply with relevant requirements may also limit our ability to contribute additional capital to the WFOEs and the VIEs and limit the WFOEs’ ability to distribute dividends to us. These risks could adversely affect our business, results of operations and financial condition.

 

Failure to make adequate contributions to various employee benefit plans as required by PRC regulations may subject us to penalties.

 

We are required under PRC laws and regulations to participate in various government sponsored employee benefit plans, including certain social insurance, housing funds and other welfare-oriented payment obligations, and contribute to the plans in amounts equal to certain percentages of salaries, including bonuses and allowances, of our employees up to a maximum amount specified by the local government from time to time at locations where we operate our businesses. The laws pertaining to employee benefit plans have not been implemented consistently by the local governments in China given the different levels of economic development in different locations. As of the date of this annual report, we have not made adequate employee benefit payments and may be required to make up the contributions and pay a penalty for late contributions for these plans. If we fail to make or supplement contributions of social security premiums within the stipulated period, the social security premiums collection agency may enquire into the deposit accounts of the employer with banks and other financial institutions. In an extreme situation, where we fail to contribute social security premiums in full amount and do not provide guarantee, the social security premiums collection agency may apply to a Chinese court for seizure, foreclosure or auction of our properties of value equivalent to the amount of social security premiums payable, and the proceeds from auction shall be used for contribution of social security premiums. If we are subject to deposit, seizure, foreclosure or auction in relation to the underpaid employee benefits, our financial condition and results of operations may be adversely affected.

 

29

 

 

Any failure to comply with PRC regulations regarding employee equity incentive plans may subject the PRC plan participants or us to fines and other legal or administrative sanctions.

 

Pursuant to SAFE Circular 37, PRC residents who participate in equity incentive plans in overseas non-publicly-listed companies due to their position as director, senior management or employees of the PRC subsidiaries of the overseas companies may submit applications to SAFE or its local branches for the foreign exchange registration with respect to offshore special purpose companies. Our directors, executive officers and other employees who are PRC residents and who have been granted options may follow SAFE Circular 37 to apply for the foreign exchange registration before we become an overseas listed company. As an overseas listed company, we and our directors, executive officers and other employees who are PRC residents and who have been granted options are subject to the Notice of SAFE on Issues Concerning the Foreign Exchange Administration for Domestic Individuals Participating in Stock Incentive Plan of Overseas Publicly Listed Company, issued by SAFE in February 2012 (“SAFE Circular 7”), according to which, employees, directors, supervisors and other management members participating in any equity incentive plans of an overseas publicly listed company who are PRC residents are required to register with SAFE through a domestic qualified agent, which could be a PRC subsidiary of such overseas listed company, and complete certain other procedures. We will make efforts to comply with these requirements by making applications and registrations under SAFE Circular 7, but there can be no assurance that they can successfully register with SAFE in full compliance with the rules. Failure to complete SAFE registrations may subject relevant participants in the share incentive plans to fines and legal sanctions and may also limit the ability to make payment under the equity incentive plans or receive dividends or sales proceeds related thereto, or our ability to contribute additional capital into our wholly-foreign owned enterprise in China and limit the wholly-foreign owned enterprise’s ability to distribute dividends to us. We also face regulatory uncertainties that could restrict our ability to adopt additional equity incentive plans for our directors and employees under PRC law.

 

We may rely on dividends, loans and other distributions on equity paid by our principal operating subsidiaries to fund offshore cash and financing requirements. Any limitation on the ability of our PRC operating subsidiaries to make payments to us could adversely affect our ability to conduct our business.

 

We are a holding company and may rely on dividends, loans and other distributions on equity paid by our principal operating subsidiaries and on remittances from the VIEs for our offshore cash and financing requirements, including the funds necessary to pay dividends and other cash distributions to our shareholders, fund inter-company loans, service any debt we may incur outside of China and pay our expenses. When our WFOEs or the VIEs incur additional debt, the instruments governing the debt may restrict their ability to pay dividends, make loans or make other distributions or remittances to us. Furthermore, the laws, rules and regulations applicable to the WFOEs and the VIEs permit payments of dividends only out of our retained earnings, if any, determined in accordance with applicable accounting standards and regulations.

 

Under PRC laws, rules and regulations, our WFOEs and the VIEs are required to set aside at least 10% of their net income each year to fund certain statutory reserves until the cumulative amount of such reserves reaches 50% of their registered capital. These reserves, together with the registered capital, are not distributable as cash dividends. As a result of these laws, rules and regulations, our WFOEs and the VIEs are restricted in their ability to transfer a portion of their respective net assets to their shareholders as dividends, loans or advances.

 

Limitations on the ability of the VIEs to make remittance to the wholly-foreign owned enterprise and on the ability of its subsidiaries to pay dividends to us could limit our ability to access cash generated by the operations of those entities, including making investments or acquisitions that could be beneficial to our businesses, paying dividends to our shareholders or otherwise funding and conducting our business.

 

The discontinuation of the preferential tax treatment available to us in China could adversely affect our business, results of operations and financial condition.

 

Under PRC tax laws and regulations, some of our PRC subsidiaries currently benefit from a number of preferential tax treatments. For example, the modified EIT Law and its implementation rules generally impose a uniform income tax rate of 25% on all enterprises, but grant preferential treatment to “high and new technology enterprises strongly supported by the state” (the “HNTEs”), to enjoy a reduced enterprise tax rate of 15%. Beijing Baishilian Technology Co., Ltd., Baijiayunwang Technology Co., Ltd., Beijing Deran Technology Co., Ltd., Nanjing Baijia Cloud Technology Co., Wuhan Baijia Cloud Technology Co., Ltd. (“Wuhan BaiJiaYun”), Beijing Hydrogen, and Wuhan Qiyun Shilian Technology Co., Ltd. are qualified as HNTEs. We disposed of 100% equity interest of Wuhan BaiJiaYun in September 2022, and subsequently acquired 100% equity interest of Wuhan BaiJiaYun (currently known as Wuhan Xinwanlian Technology Co., Ltd.) in July 2023. Continued qualification as a HNTE is subject to a three-year review by the relevant government authorities in China, and in practice certain local tax authorities also require annual evaluation of the qualification. In addition to the foregoing tax benefit, some of our PRC subsidiaries obtained the certificate of Qualified Software Enterprise and some of our products have obtained software product registration certificates, based on which the relevant PRC subsidiaries enjoy certain preferential enterprise income tax and value-added tax benefits, according to relevant rules including the Notice on Value-added Tax Policies for Software Products issued by the Ministry of Finance (the “MOF”) and the SAT on October 13, 2011, the Notice on Enterprise Income Tax Policies for Further Encouraging the Development of Software and Integrated Circuit Industries issued by the MOF and the SAT on April 20, 2012, the Notice on Increasing the Proportion of Weighted Pre-tax Deduction for R&D Expenses issued by the MOF, the SAT and the Ministry of Science and Technology on September 20, 2018, and the Announcement on Enterprise Income Tax Policies for Promoting the High-Quality Development of Integrated Circuit and Software Industries issued by the MOF, the SAT, the National Development and Reform Commission (the “NDRC”) and the MIIT on December 11, 2020. In the event the preferential tax treatment for our PRC subsidiaries are discontinued or are not verified by the local tax authorities, and the affected entity fails to obtain preferential tax treatments, we will become subject to the standard tax rates and policies, including the PRC enterprise income tax rate of 25%. We cannot assure you that the tax authorities will not, in the future, discontinue our preferential tax treatment, potentially with retroactive effect.

 

30

 

 

We and our non-PRC subsidiaries may be treated as resident enterprises for PRC tax purposes under the EIT Law, and we may therefore be subject to PRC income tax on our global income.

 

Under the modified EIT Law and its implementing rules, enterprises established under the laws of jurisdictions outside of China with “de facto management bodies” located in China may be considered PRC tax resident enterprises for tax purposes and may be subject to the PRC enterprise income tax at the rate of 25% on their global income. “De facto management body” refers to a managing body that exercises substantive and overall management and control over the production and business, personnel, accounting books and assets of an enterprise. The SAT issued the Notice Regarding the Determination of Chinese-Controlled Offshore-Incorporated Enterprises as PRC Tax Resident Enterprises on the Basis of De Facto Management Bodies (the “Circular 82”) on April 22, 2009. Circular 82 provides certain specific criteria for determining whether the “de facto management body” of a Chinese-controlled offshore-incorporated enterprise is located in China. Although Circular 82 only applies to offshore enterprises controlled by PRC enterprises or PRC enterprise groups, not those controlled by foreign enterprises or individuals, the determining criteria set forth in Circular 82 may reflect the SAT’s general position on how the “de facto management body” test should be applied in determining the tax resident status of offshore enterprises, regardless of whether they are controlled by PRC enterprises or PRC enterprise groups. According to Circular 82, an offshore incorporated enterprise controlled by a PRC enterprise or a PRC enterprise group will be regarded as a PRC tax resident by virtue of having its “de facto management body” in China and will be subject to PRC enterprise income tax on its global income only if all of the following conditions are met: (1) the primary location of the day-to-day operational management is in China; (2) decisions relating to the enterprise’s financial and human resource matters are made or are subject to approval by organizations or personnel in China; (3) the enterprise’s primary assets, accounting books and records, company seals, and board and shareholder resolutions, are located or maintained in China; and (4) at least 50% of voting board members or senior executives habitually reside in China. If we or any of our non-PRC subsidiaries were to be considered a PRC resident enterprise, we or the subsidiary would be subject to PRC enterprise income tax at the rate of 25% on our or our subsidiary’s global income. In such case, our profitability and cash flow may be materially reduced as a result of our global income being taxed under the EIT Law. We believe that none of our entities outside of China is a PRC resident enterprise for PRC tax purposes. However, the tax resident status of an enterprise is subject to determination by the PRC tax authorities and uncertainties remain with respect to the interpretation of the term “de facto management body.”

 

Litigation and negative publicity surrounding China-based companies listed in the United States may result in increased regulatory scrutiny of us and negatively impact the trading price of the Class A ordinary shares.

 

We believe that litigation and negative publicity surrounding companies with operations in China that are listed in the United States have negatively impacted stock prices for such companies. Certain politicians in the United States have publicly warned investors to shun China-based companies listed in the United States. The SEC and the PCAOB also issued a joint statement on April 21, 2020, reiterating the disclosure, financial reporting and other risks involved in the investments in companies that are based in emerging markets as well as the limited remedies available to investors who might take legal action against such companies. Furthermore, various equity-based research organizations have published reports on China-based companies after examining, among other things, their corporate governance practices, related party transactions, sales practices and financial statements that have led to special investigations and listing suspensions on U.S. national exchanges. Some China-based companies listed in the United States are also subject to allegations centered around financial and accounting irregularities, lack of effective internal controls over financial accounting, and fraud, and are in the process of internal and external investigations into the allegations, shareholder lawsuits and SEC enforcement actions. Any similar scrutiny of us, regardless of its lack of merit, could cause the market price of the Class A ordinary shares to fall, divert management resources and energy, and cause us to incur expenses in defending ourselves against rumors.

  

It may be difficult for overseas regulators to conduct investigations or collect evidence within China.

 

Shareholder claims or regulatory investigation that are common in the United States generally are difficult to pursue as a matter of law or practicality in China. For example, in China, there are significant legal and other obstacles to providing information needed for regulatory investigations or litigation initiated outside China. Although the authorities in China may establish a regulatory cooperation mechanism with the securities regulatory authorities of another country or region to implement cross-border supervision and administration, such cooperation with the securities regulatory authorities in the Unities States may not be efficient in the absence of mutual and practical cooperation mechanism. Furthermore, according to Article 177 of the PRC Securities Law, which became effective on March 1, 2020, no foreign securities regulator is allowed to directly conduct investigations or evidence collection activities within the PRC territory. While detailed interpretation of or implementation rules under Article 177 have yet to be promulgated, the inability for a foreign securities regulator to directly conduct investigations or evidence collection activities within China may further increase the difficulties you face in protecting your interests.

 

31

 

 

There are uncertainties with respect to indirect transfers of equity interests in PRC resident enterprises or other assets attributed to a Chinese establishment of a non-Chinese company, or immovable properties located in China owned by non-Chinese companies.

 

On February 3, 2015, the SAT issued the Bulletin on Issues of Enterprise Income Tax on Indirect Transfers of Assets by Non-PRC Resident Enterprises (the “Bulletin 7”), which partially replaced and supplemented previous rules under the Notice of the SAT on Strengthening Administration of Enterprise Income Tax for Share Transfers by Non-PRC Resident Enterprises or SAT Circular 698, issued by the SAT on December 10, 2009. Pursuant to this Bulletin 7, an “indirect transfer” of assets, including equity interests in a PRC resident enterprise, by non-PRC resident enterprises may be re-characterized and treated as a direct transfer of PRC taxable assets, if such arrangement does not have a reasonable commercial purpose and was established for the purpose of avoiding payment of PRC enterprise income tax. As a result, gains derived from such indirect transfer may be subject to PRC enterprise income tax. According to Bulletin 7, “PRC taxable assets” include assets attributed to an establishment in China, immovable properties located in China, and equity investments in PRC resident enterprises, in respect of which gains from their transfer by a direct holder, being a non-PRC resident enterprise, would be subject to PRC enterprise income taxes. When determining whether there is a “reasonable commercial purpose” of the transaction arrangement, features to be taken into consideration include: whether the main value of the equity interest of the relevant offshore enterprise derives from PRC taxable assets; whether the assets of the relevant offshore enterprise mainly consists of direct or indirect investment in China or if its income mainly derives from China; whether the offshore enterprise and its subsidiaries directly or indirectly holding PRC taxable assets have real commercial nature which is evidenced by their actual function and risk exposure; the duration of existence of the business model and organizational structure; the replicability of the transaction by direct transfer of PRC taxable assets; and the tax situation of such indirect transfer and applicable tax treaties or similar arrangements. In respect of an indirect offshore transfer of assets of a PRC establishment, the resulting gain is to be included with the enterprise income tax filing of the PRC establishment or place of business being transferred, and would consequently be subject to PRC enterprise income tax at a rate of 25%. Where the underlying transfer relates to the immovable properties located in China or to equity investments in a PRC resident enterprise, which is not related to a PRC establishment or place of business of a non-resident enterprise, a PRC enterprise income tax of 10% would apply, subject to available preferential tax treatment under applicable tax treaties or similar arrangements, and the party who is obligated to make the transfer payments has the withholding obligation. Bulletin 7 does not apply to transactions of sale of shares by investors through a public stock exchange where such shares were acquired from a transaction through a public stock exchange. On October 17, 2017, the SAT promulgated the Announcement on Issues Concerning the Withholding of Non-resident Enterprise Income Tax at Source(the “SAT Circular 37”), which was amended and became effective on June 15, 2018, and SAT Circular 698 then was repealed with effect from December 1, 2017. SAT Circular 37 also amends certain provisions in Bulletin 7, but does not touch upon other provisions of Bulletin 7, which remain in full force. SAT Circular 37, among other things, simplified procedures of withholding and payment of income tax levied on non-resident enterprises.

 

There is uncertainty as to the application of Bulletin 7 and SAT Circular 37. We face uncertainties as to the reporting and other implications of certain past and future transactions where PRC taxable assets are involved, such as offshore restructuring, sale of the shares in our offshore subsidiaries or investments. We may be subject to filing obligations or taxed if our company is transferor in such transactions, and may be subject to withholding obligations if our company is transferee in such transactions under Bulletin 7. For transfer of shares in our company by investors that are non-PRC resident enterprises, the WFOEs may be requested to assist in the filing under Bulletin 7. As a result, we may be required to expend valuable resources to comply with Bulletin 7 and SAT Circular 37 or to request the relevant transferors from whom we purchase taxable assets to comply with Bulletin 7 and SAT Circular 37, or to establish that we should not be taxed under Bulletin 7 and SAT Circular 37, which could adversely affect our business, results of operations and financial condition.

 

We will be subject to restrictions on currency exchange.

 

A substantial portion of our revenues is denominated in Renminbi. The Renminbi is currently convertible under the “current account,” which includes dividends, trade and service-related foreign exchange transactions, but not under the “capital account,” which includes foreign direct investment and loans, including loans we may secure from the WFOEs or the VIEs. Currently, the WFOEs may purchase foreign currency for settlement of “current account transactions,” including payment of dividends to us, without the approval of SAFE by complying with certain procedural requirements. However, the relevant PRC governmental authorities may limit or eliminate our ability to purchase foreign currencies in the future for current account transactions. Foreign exchange transactions under the capital account remain subject to limitations and require approvals from, or registration with, SAFE and other relevant PRC governmental authorities. Since a significant amount of our future revenues and cash flow will be denominated in Renminbi, any existing and future restrictions on currency exchange may limit their ability to utilize cash generated in Renminbi to fund their business activities outside of the PRC or pay dividends in foreign currencies to the shareholders, and may limit our ability to obtain foreign currency through debt or equity financing for the WFOEs and the VIEs.

 

32

 

 

PRC regulation of loans to, and direct investment in, PRC entities by offshore holding companies and governmental control of currency conversion may restrict or prevent us from making loans to the WFOEs and the VIEs, or to make additional capital contributions to the WFOEs.

 

We, as an offshore holding company, are permitted under PRC laws and regulations to provide funding to the WFOEs, which are treated as foreign-invested enterprises under PRC laws, through loans or capital contributions. However, loans by us to the WFOEs to finance our activities cannot exceed statutory limits and must be registered with the local counterpart of SAFE and capital contributions to the WFOEs are subject to the requirement of making necessary filings or registrations through enterprise registration system with relevant governmental authorities in China.

 

Under applicable regulations promulgated by SAFE, including the Notice of the State Administration of Foreign Exchange on Reforming the Administration of Foreign Exchange Settlement of Capital of Foreign-invested Enterprises (the “Circular 19”), the flow and use of the Renminbi capital converted from foreign currency-denominated registered capital of a foreign-invested company is regulated such that Renminbi capital may not be used for the issuance of Renminbi entrusted loans, the repayment of inter-enterprise loans or the repayment of banks loans that have been transferred to a third party. Although Circular 19 allows Renminbi capital converted from foreign currency-denominated registered capital of a foreign-invested enterprise to be used for equity investments within the PRC, it also reiterates the principle that Renminbi converted from the foreign currency-denominated capital of a foreign-invested company may not be directly or indirectly used for purposes beyond its business scope. Thus, it is unclear whether SAFE will permit such capital to be used for equity investments in the PRC in actual practice. SAFE promulgated the Notice of the State Administration of Foreign Exchange on Reforming and Standardizing the Foreign Exchange Settlement Management Policy of Capital Account (the “Circular 16”), effective on June 9, 2016, which reiterates some of the rules set forth in Circular 19, but changes the prohibition against using Renminbi capital converted from foreign currency-denominated registered capital of a foreign-invested company to issue Renminbi entrusted loans to a prohibition against using such capital to issue loans to non-associated enterprises. Violations of Circular 19 and Circular 16 could result in administrative penalties. Circular 19 and Circular 16 may significantly limit its ability to transfer any foreign currency we hold to the WFOEs and the VIEs, which may adversely affect our liquidity and ability to fund and expand our business in the PRC.

 

Due to the restrictions imposed on loans in foreign currencies extended to any PRC domestic companies, we are not likely to make such loans to the VIEs. Meanwhile, we are not likely to finance the activities of the VIEs by means of capital contributions given the potential restrictions on foreign investment in the businesses that are currently conducted by the VIEs.

 

In light of the various requirements imposed by PRC regulations on loans to, and direct investment in, PRC entities by offshore holding companies, we cannot assure you that we will be able to complete the necessary government registrations or obtain the necessary government approvals in a timely manner, if at all, with respect to future loans to the WFOEs or the VIEs or future capital contributions by us to the WFOEs. As a result, uncertainties exist as to our ability to provide prompt financial support to the WFOEs or the VIEs when needed. If we fail to complete such registrations or obtain such approvals, our ability to use foreign currency and to capitalize or otherwise fund our PRC operations may be negatively affected, which could materially and adversely affect our liquidity and ability to fund and expand our business.

  

Risks Related to Ownership of Our Class A Ordinary Shares

 

The trading price of the Class A ordinary shares is likely to be volatile, which could result in substantial losses to investors.

 

The trading price of the Class A ordinary shares is likely to be volatile. This may happen because of broad market and industry factors, including the performance and fluctuation of the market prices of other companies with business operations located mainly in China that have listed their securities in the United States. The market price for the Class A ordinary shares may be influenced by those factors discussed elsewhere in this “D. Risk Factors” section and many others, including:

 

regulatory developments in the U.S., the PRC and foreign countries;

 

innovations or new products or solutions developed by us, or our competitors;

 

announcements by us or our competitors of significant acquisitions, dispositions, strategic partnerships, joint ventures or capital commitments;

 

achievement of expected sales and profitability;

 

variations in our financial results or those of companies that are perceived to be similar to us;

 

trading volume of the Class A ordinary shares, and sales of the securities by insiders and shareholders;

 

an inability to obtain additional funding;

 

33

 

 

change in strategy or industry trend;

 

announcements of new investments, acquisitions/dispositions, strategic partnership or joint venture by us or our competitors;

 

general economic, industry and market conditions other events or factors, many of which are beyond our control;

 

additions or departures of key personnel;

 

the future impact of the COVID-19 pandemic and actions taken to slow its spread; and

 

intellectual property, product liability or other litigation against us.

 

For example, if our board of directors decides to conduct a material acquisition or disposition, this could result in the distraction of our management and disruption of ongoing business, any of which could adversely affect our business and financial results, and the trading price of the Class A ordinary shares. In addition, in the past, shareholders of public companies have initiated class action lawsuits against those companies following periods of volatility in the market prices of these companies’ shares. Such litigation, if instituted against us, could cause us to incur substantial costs and divert management’s attention and resources, which could have a material adverse effect on our business, financial condition and results of operations.

 

Substantial future sales or perceived sales of the Class A ordinary shares in the public market could cause the price of the Class A ordinary shares to decline and depress our ability to raise funds in future offerings.

 

Substantial future sales of the Class A ordinary shares in the public market, or the perception that these sales could occur, could cause the market price of the Class A ordinary shares to decline, which could in turn depress our ability to raise funds in future offerings. As of the date of this annual report, our issued and outstanding securities consist of: (1) 14,658,966 Class A ordinary shares; (2) 5,957,691 Class B ordinary shares; and (3) warrants to subscribe for 3,592,980 Class A ordinary shares in lieu of shares issuable to certain shareholders of BJY upon the completion of the Merger as the required filings for overseas direct investment to relevant PRC government authorities (the “ODI filings”) had not been completed. Assuming all of the warrants to subscribe for our Class A ordinary shares have been exercised, our issued and outstanding securities consist of: (1) 18,251,964 Class A ordinary shares; and (2) 5,957,691 Class B ordinary shares.

 

Shares held by our existing shareholders may also be sold in the public market in the future subject to the restrictions in Rule 144 and Rule 701 under the Securities Act and the applicable lock-up agreements. We cannot predict what effect, if any, market sales of securities held by our significant shareholders or any other holders or the availability of these securities for future sale will have on the market price of the Class A ordinary shares.

 

Our dual-class share structure with different voting rights will significantly limit your ability to influence corporate matters and could discourage others from pursuing any change of control transactions that holders of the Class A ordinary shares may view as beneficial.

 

Our authorized and issued ordinary shares are divided into the Class A ordinary shares and Class B ordinary shares. Except for voting rights and conversion rights, the Class A ordinary shares and the Class B ordinary shares rank pari passu and have the same rights, preferences, privileges and restrictions. In respect of matters requiring the votes of our shareholders, holders of the Class A ordinary shares and Class B ordinary shares vote together as one class, and holders of the Class A ordinary shares are entitled to one vote per share while holders of the Class B ordinary shares are entitled to 15 votes per share.

 

As of the date of this annual report, Mr. Gangjiang Li beneficially owns 397,000 Class A ordinary shares and 5,411,178 Class B ordinary shares, which account for an aggregate of 78.4% of the voting power represented by all our issued and outstanding ordinary shares, and Nuan Nuan Ltd beneficially owns 181,819 Class A ordinary shares and 546,513 Class B ordinary shares, which account for an aggregate of 8.1% of the voting power represented by all our issued and outstanding ordinary shares. Mr. Gangjiang Li and Mr. Yi Ma, and their respective holding companies, are parties to an acting-in-concert agreement, pursuant to which the parties agree to vote on the matters that require action in concert, and if the parties thereof are unable to reach a unanimous opinion in relation such matters, a decision that is made by Mr. Gangjiang Li, or Jia Jia BaiJiaYun Ltd, shall be deemed as a decision that is unanimously passed and agreed by the parties and shall be binding on the parties. As a result, Jia Jia BaiJiaYun Ltd and Nuan Nuan Ltd, as holders of the Class B ordinary shares, will have the power to control all matters submitted to our shareholders for approval, including the election of directors, amendments of our organizational documents and any merger, consolidation, sale of all or substantially all of our assets and all other major corporate transactions.

 

Each of Jia Jia BaiJiaYun Ltd, Nuan Nuan Ltd, and their respective ultimate beneficial owners Mr. Gangjiang Li and Mr. Yi Ma may have interests that differ from the interests of other shareholders, and may vote the Class B ordinary shares directly or indirectly held by him/her/it in ways with which other shareholders may disagree or which may be adverse to such other shareholders’ interests. The concentrated control over our company will likely exist regardless of whether and to what extent we distribute to our shareholders any Class A ordinary shares, and will have the effect of delaying, preventing or deterring a change in control of our company, could deprive our shareholders of an opportunity to receive a premium for their Class A ordinary shares as part of a sale of our company, and could have a negative effect on the market price of the Class A ordinary shares.

 

34

 

 

Each Class B ordinary share is convertible into one Class A ordinary share at any time by the holder thereof, while the Class A ordinary shares are not convertible into the Class B ordinary shares under any circumstances. Our fourth amended and restated memorandum of association and third amended and restated articles of association (the “memorandum and articles of association”) require any Class B ordinary shares to be automatically converted into Class A ordinary shares upon, among others, a direct or indirect sale, transfer, assignment or disposition of such Class A ordinary shares or a direct or indirect transfer or assignment of the voting power attached to such Class B ordinary shares through voting proxy or otherwise, to any person or entity an affiliate of the holder of such Class B ordinary shares. The potential conversion of Class B ordinary shares into Class A ordinary shares will have a dilutive effect on the existing shareholders of our Class A ordinary shares, which in turn could adversely affect the market price of our Class A ordinary shares.

 

The outstanding warrants to subscribe for our Class A ordinary shares held by certain investors of BJY may not ultimately be exercised. In the event of non-exercise of such warrants, our shareholding structure may be affected and there may be a negative impact on our financial condition.

 

As of the date of this annual report, there are outstanding warrants held by some of BJY’s investors to subscribe for Class A ordinary shares, representing approximately 14.8% of our issued and outstanding ordinary shares on a fully-diluted basis, that are exercisable by their respective holders subject to certain conditions including the completion of the ODI filings under the PRC laws, which is a prerequisite procedure for Chinese entities to make investment overseas. These warrants were assumed by us as a result of the Merger and the Transactions, pursuant to which certain warrants issued to BJY investors in connection with the automatic conversion of the preferred shares issued by BJY to its investors before the Merger were converted into warrants to subscribe for certain number of our Class A ordinary shares based on the conversion ratio as defined in the Merger Agreement. The warrants accord the holders with all rights and obligations attached to our Class A ordinary shares, as if such warrant holders had exercised the warrants and been duly registered as our shareholders.

 

We cannot guarantee that the ODI filings for all such investors who hold warrants to subscribe for Class A ordinary shares can be finally completed or all such investors will ultimately exercise their rights to subscribe for Class A ordinary shares. In the event that any such investor fails to complete its ODI filings or otherwise decides to not exercise its warrants to subscribe for Class A ordinary shares for any reason, such investor might request us to return the investment amount originally provided by such investor together with certain level of return expected by such investor or otherwise facilitate an exit by such investor (despite there being no contractual obligation for us to do so), which may negatively impact our financial condition and liquidity position. As such, our ability to fund and expand our business may also be affected, which will in turn negatively affect our business and results of operations.

 

We are a “controlled company” within the meaning of the Nasdaq Stock Market Rules and, as a result, may rely on exemptions from certain corporate governance requirements that provide protection to shareholders of other companies.

 

As of the date of this annual report, Jia Jia BaiJiaYun Ltd and Nuan Nuan Ltd, as a group, have 86.5% of the voting power represented by all the issued and outstanding ordinary shares. As a result, we are a “controlled company” as defined under the Nasdaq Listing Rules as set forth in Rule 5615, because Jia Jia BaiJiaYun Ltd and Nuan Nuan Ltd, as a group, own more than 50% of our total voting power. For so long as we remain a controlled company, we may, and do rely on certain exemptions from corporate governance rules, including an exemption from the rule that we have to establish a nominating committee and a compensation committee composed entirely of independent directors. As a result, you will not have the same protection afforded to shareholders of companies that are subject to these corporate governance requirements.

 

We may be a passive foreign investment company for U.S. federal income tax purposes, which could result in adverse U.S. federal income tax consequences to U.S. investors in the Class A ordinary shares.

 

Generally, we will be a “passive foreign investment company” (a “PFIC”), if, in the case of any particular taxable year, either (1) 75.0% or more of our gross income for such year consists of certain types of passive income, or (2) 50.0% or more of the average quarterly value of our assets during such year produce or are held for the production of passive income. The determination of whether we are a PFIC will depend on the particular facts and circumstances (such as the valuation of our assets, including goodwill and intangible assets, and the composition of our income). Passive income generally includes dividends, interest, rents, royalties (other than certain rents or royalties derived from the active conduct of a trade or business), and gains from the disposition of passive assets. Further, we will be treated as owning a proportionate share of the assets and earning a proportionate share of the income of any other corporation in which we own, directly or indirectly, 25 percent or more (by value) of the stock. Although the law in this regard is not entirely clear, we treat the VIEs and their respective subsidiaries as being owned by us for U.S. federal income tax purposes because we control their management decisions and are entitled to substantially all of the economic benefits associated with them. As a result, we consolidated their results of operations in our consolidated financial statements.

 

35

 

 

Our taxable year for U.S. federal income tax purposes is same as our fiscal year, which changed from a December 31 year-end to a June 30 year-end in connection with the Merger. We have not performed a definitive analysis as to our PFIC status for the taxable year ended June 30, 2023, including whether we would qualify for the “change of business exception.” Assuming we are treated as the owners of the VIEs and their respective subsidiaries, and based on the composition and characterization of our assets and income, we believe it is reasonable to take a position that we were not classified as a PFIC for the taxable year ended June 30, 2024. However, the application of the PFIC rules is subject to uncertainty in several respects, and we cannot assure you that the Internal Revenue Service (the “IRS”) will not challenge our determination or the classification of our income or our assets in this regard, or that we will not be classified as a PFIC for the current taxable year or future taxable years. In particular, for purposes of the PFIC asset test, the value of our assets will depend in part on the market price of our Class A ordinary shares, which has and could continue to fluctuate significantly. Accordingly, we may become classified as a PFIC for our current taxable year ending June 30, 2025 and future taxable years if the market price of our Class A ordinary shares does not increase or continues to decline and/or we do not invest a substantial amount of cash and other passive assets we hold in assets that produce or are held for the production of non-passive income. Further, if it were determined, however, that we are not the owner of the VIEs or their respective subsidiaries for U.S. federal income tax purposes, we may be treated as a PFIC in any particular year. Because of these uncertainties and because PFIC status is a fact-intensive determination made on an annual basis, there can be no assurance that we were not classified as a PFIC for our taxable year ended June 30, 2024, or that we will not be classified as a PFIC for the current taxable year or in future taxable years.

 

If we are a PFIC in any taxable year, a U.S. Holder may incur significantly increased U.S. federal income tax on gain recognized on the sale or other disposition of the Class A ordinary shares and on the receipt of distributions on the Class A ordinary shares to the extent such gain or distribution is treated as an “excess distribution” under the U.S, federal income tax rules, and such holders may be subject to burdensome reporting requirements. Further, if we are a PFIC for any year during which a United States Holder holds the Class A ordinary shares, we generally will continue to be treated as a PFIC for all succeeding years during which such U.S. Holder holds the Class A ordinary shares. Investors should consult their own tax advisors regarding all aspects of the application of the PFIC rules to the Class A ordinary shares. For more information, see “Item 10. Additional Information — E. Taxation — U.S. Federal Income Taxation.”

  

You may face difficulties in protecting your interests, and your ability to protect your rights through U.S. courts may be limited, because we are incorporated under Cayman Islands law.

 

We are an exempted company incorporated under the laws of the Cayman Islands with limited liability. Our corporate affairs are governed by our memorandum and articles of association, the Companies Act and the common law of the Cayman Islands. The rights of our shareholders to take action against us and our directors, actions by minority shareholders and the fiduciary duties of our directors under Cayman Islands law are to a large extent governed by the common law of the Cayman Islands. The common law of the Cayman Islands is derived in part from comparatively limited judicial precedent in the Cayman Islands as well as from the English common law, which are generally of persuasive authority, but are not binding, on a court in the Cayman Islands. The rights of our shareholders and the fiduciary duties of our directors under Cayman Islands law are not as clearly established as they would be under statutes or judicial precedent in some jurisdictions in the United States. In particular, the Cayman Islands has a different body of securities laws than the United States, and provide significantly less protection to investors. In addition, Cayman Islands companies may not have the standing to initiate a shareholder derivative action in a federal court of the United States. There is uncertainty as to whether the courts of the Cayman Islands would (1) recognize or enforce judgments of U.S. courts obtained against us or our directors or officers that are predicated upon the civil liability provisions of the securities laws of the United States or any state in the United States, or (2) entertain original actions brought in the Cayman Islands against us or our directors or officers that are predicated upon the securities laws of the United States or any state in the United States. Although there is no statutory enforcement in the Cayman Islands of judgments obtained in the federal or state courts of the United States (and the Cayman Islands are not a party to any treaties for the reciprocal enforcement or recognition of such judgments), the courts of the Cayman Islands would recognize as a valid judgment, a final and conclusive judgment in personam obtained in the foreign courts against our company under which a sum of money is payable (other than a sum of money payable in respect of multiple damages, taxes or other charges of a like nature or in respect of a fine or other penalty) or, in certain circumstances, an in personam judgment for non-monetary relief, and would give a judgment based thereon provided that (1) such courts had proper jurisdiction over the parties subject to such judgment, (2) such courts did not contravene the rules of natural justice of the Cayman Islands, (3) such judgment was not obtained by fraud, (4) the enforcement of the judgment would not be contrary to the public policy of the Cayman Islands, (5) no new admissible evidence relevant to the action is submitted prior to the rendering of the judgment by the courts of the Cayman Islands, and (6) there is due compliance with the correct procedures under the laws of the Cayman Islands. A Cayman Islands court may stay enforcement proceedings if concurrent proceedings are being brought elsewhere.

 

Shareholders of Cayman Islands exempted companies like us have no general rights under Cayman Islands law to inspect corporate records (other than the memorandum and articles of association, the register of mortgages and charges, and copies of any special resolutions passed by its shareholders) or to obtain copies of lists of shareholders of these companies. Our directors have discretion under our memorandum and articles of association to determine whether or not, and under what conditions, our corporate records may be inspected by our shareholders, but are not obliged to make them available to our shareholders. This may make it more difficult for you to obtain the information needed to establish any facts necessary for a shareholder resolution or to solicit proxies from other shareholders in connection with a proxy contest.

 

36

 

 

Certain corporate governance practices in the Cayman Islands differ significantly from requirements for companies incorporated in other jurisdictions such as the U.S. If we choose to follow our home country practice in the future, our shareholders may be afforded less protection than they otherwise would under rules and regulations applicable to U.S. domestic issuers.

 

As a result of all of the above, public shareholders may have greater difficulty in protecting their interests in the face of actions taken by our management, members of the board of directors or controlling shareholders than they would as public shareholders of a company incorporated in the United States.

 

Certain judgments obtained against us by our shareholders may not be enforceable.

 

We conduct our business in China and substantially all of our assets are located in China. In addition, most of our current directors and senior executive officers are nationals and residents of jurisdictions other than the United States. As a result, it may be difficult or impossible for you to bring an action against us or against these individuals in the United States in the event that you believe that your rights have been infringed under the U.S. federal securities laws or otherwise. Even if you are successful in bringing an action of this kind, the PRC laws and the laws of the Cayman Islands may render you unable to enforce a judgment against our assets or the assets of our directors and officers. For more information regarding the relevant laws of the Cayman Islands and China.

 

Our corporate structure, together with applicable law, may impede our shareholders from asserting claims against us.

 

Almost all of our operations and records, and all of our senior management are located in China. Shareholders of companies such as us have limited ability to assert and collect on claims in litigation against our PRC subsidiaries. In addition, China has very restrictive secrecy laws that prohibit the delivery of many of the financial records maintained by a business located in China to third parties absent PRC government’s approval. Since discovery is an important part of proving a claim in litigation, and since most if not all of our records are in China, PRC secrecy laws could frustrate efforts to prove a claim against us or our management. In addition, in order to commence litigation in the United States against an individual such as an officer or director, that individual must be served. Generally, service requires the cooperation of the country in which a defendant resides. China has a history of failing to cooperate in efforts to affect such service upon PRC citizens in China.

 

As a company incorporated in the Cayman Islands, we are permitted to adopt certain home country practices for corporate governance matters that differ significantly from the Nasdaq corporate governance listing standards; these practices may afford less protection to shareholders than they would enjoy if we complied fully with the corporate governance listing standards.

 

As a Cayman Islands exempted company with limited liability listed on Nasdaq, we are subject to the Nasdaq Listing Rules for corporate governance listing standards. However, we qualify as a foreign private issuer (as defined in Rule 3b-4 under the Exchange Act) under the Nasdaq Listing Rules and we are permitted to follow home country practice in respect of certain corporate governance matters. As a result, our corporate governance practices differ in some respects from those required to be followed by U.S. companies listed on Nasdaq. For example, we do not (1) have a compensation committee or a nominating and corporate governance committee consisting entirely of independent directors; (2) have an audit committee be composed of at least three members; (3) have the majority of board of directors consisting of independent directors; or (4) obtain shareholders’ approval for issuance of securities in certain situations. We may also continue to rely on these and other exemptions available to foreign private issuers in the future, and to the extent that we choose to do so, our shareholders may be afforded less protection than they otherwise would have under the Nasdaq Listing Rules applicable to U.S. domestic issuers. In addition, we are a “controlled company” as defined under the Nasdaq Listing Rules as set forth in Rule 5615. For so long as we remain a controlled company, we may, and do rely on certain exemptions from corporate governance rules, including an exemption from the rule that that we have to establish a nominating committee and a compensation committee composed entirely of independent directors. As a result, you will not have the same protection afforded to shareholders of companies that are subject to these corporate governance requirements.

 

We are a foreign private issuer within the meaning of the rules under the Exchange Act, and as such we are exempt from certain provisions applicable to U.S. domestic public companies.

 

We are a foreign private issuer under the Exchange Act, and exempt from certain provisions of the securities rules and regulations in the United States that are applicable to U.S. domestic issuers, including:

 

 the rules under the Exchange Act requiring the filing with the SEC of quarterly reports on Form 10-Q or current reports on Form 8-K;
   
 the sections of the Exchange Act regulating the solicitation of proxies, consents, or authorizations in respect of a security registered under the Exchange Act;
   

37

 

 

 the sections of the Exchange Act requiring insiders to file public reports of their stock ownership and trading activities and liability for insiders who profit from trades made in a short period of time; and
   
 the selective disclosure rules by issuers of material nonpublic information under Regulation FD promulgated by SEC.

 

We are required to file an annual report on Form 20-F within four months of the end of each fiscal year. However, the information we are required to file with or furnish to the SEC are less extensive and less timely compared to that required to be filed with the SEC by U.S. domestic issuers. As a result, you may not be afforded the same protections or information that would be made available to you were you investing in a U.S. domestic issuer.

 

We will not pay dividends for the foreseeable future, so investors must rely on price appreciation of the Class A ordinary shares for return on their investment.

 

We have not paid any dividends on the Class A ordinary shares for the last five years. We currently anticipate that we will retain future earnings for the development, operation and expansion of our business and do not anticipate declaring or paying any cash dividends for the foreseeable future. In addition, the terms of any future debt agreements may preclude us from paying dividends.

 

Our board of directors has complete discretion as to whether to distribute dividends, subject to certain requirements of Cayman Islands law. In addition, our shareholders may by ordinary resolution declare a dividend, but no dividend may exceed the amount recommended by the directors. Under Cayman Islands law, a Cayman Islands exempted company may pay a dividend out of either profit or its share premium account, provided that in no circumstances may a dividend be paid if this would result in it being unable to pay its debts as they fall due in the ordinary course of business. Even if the Board decides to declare and pay dividends, the timing, amount and form of future dividends, if any, will depend on our future results of operations and cash flow, capital requirements and surplus, the amount of distributions, if any, received by us from our subsidiaries, financial condition, contractual restrictions and other factors deemed relevant by the Board. Accordingly, the return on the investment in the Class A ordinary shares will depend on any future price appreciation of the Class A ordinary shares. There is no guarantee that the Class A ordinary shares will appreciate in value or even maintain the price at which investors purchased the Class A ordinary shares. Investors may not realize a return on the investment in the Class A ordinary shares and investors may even lose their entire investment.

 

Techniques employed by short sellers may drive down the market price of the Class A ordinary shares.

 

Short selling is the practice of selling securities that the seller does not own but rather has borrowed from a third party with the intention of buying identical securities back at a later date to return to the lender. The short seller hopes to profit from a decline in the value of the securities between the sale of the borrowed securities and the purchase of the replacement shares, as the short seller expects to pay less in that purchase than it received in the sale.

 

As it is in the short seller’s interest for the price of the security to decline, many short sellers publish, or arrange for the publication of, negative opinions regarding the relevant issuer and its business prospects in order to create negative market momentum and generate profits for themselves after selling a security short. These short attacks have, in the past, led to selling of shares in the market.

 

Public companies listed in the United States that have a substantial majority of their operations in China have been the subject of short selling. Much of the scrutiny and negative publicity has centered on allegations of a lack of effective internal control over financial reporting resulting in financial and accounting irregularities and mistakes, inadequate corporate governance policies or a lack of adherence thereto and, in many cases, allegations of fraud. As a result, many of these companies are now conducting internal and external investigations into the allegations and, in the interim, are subject to shareholder lawsuits and/or SEC enforcement actions.

 

We may be the subject of unfavorable allegations made by short sellers in the future. Any such allegations may be followed by periods of instability in the market price of our Class A ordinary shares and negative publicity. If and when we become the subject of any unfavorable allegations, whether such allegations are proven to be true or untrue, we could have to expend a significant amount of resources to investigate such allegations and/or defend ourselves. While we would strongly defend against any such short seller attacks, we may be constrained in the manner in which we can proceed against the relevant short seller by principles of freedom of speech, applicable federal or state law or issues of commercial confidentiality. Such a situation could be costly and time-consuming and could distract our management from growing our business. Even if such allegations are ultimately proven to be groundless, allegations against us could severely impact our business and shareholders’ equity, and the value of any investment in the Class A ordinary shares could be greatly reduced or rendered worthless.

 

If securities or industry analysts do not publish research or publish inaccurate or unfavorable research about our business, the market price for the Class A ordinary shares and its trading volume could decline.

 

The trading market for the Class A ordinary shares will depend in part on the research and reports that securities or industry analysts publish about us, our business, market or our competitors. To our knowledge, we do not currently have and may never obtain research coverage by securities and industry analysts. If no securities or industry analysts commence coverage of our business, the trading price for the Class A ordinary shares would be negatively impacted. In the event that we obtain securities or industry analyst coverage, if one or more of the analysts downgrade the Class A ordinary shares, the trading price of the Class A ordinary shares would likely decline. If one or more of these analysts cease to cover us or fail to regularly publish reports on us, interest in the Class A ordinary shares could decrease, which could cause the price or trading volume of the Class A ordinary shares to decline.

 

38

 

 

If we fail to implement or maintain an effective system of internal controls, we may be unable to accurately report our financial condition or results of operations, which may adversely affect investor confidence in us and, as a result, the market price of the Class A ordinary shares.

 

We are subject to reporting obligations under U.S. securities laws. Pursuant to Section 404 of the Sarbanes-Oxley Act of 2002 and the related rules adopted by the SEC, every public company is required to include a management report on the company’s internal control over financial reporting in its annual report, which contains management’s assessment of the effectiveness of the company’s internal control over financial reporting. In addition, an independent registered public accounting firm must attest to and report on the effectiveness of the company’s internal control over financial reporting, save for certain exceptions.

 

As required by Section 404 of the Sarbanes-Oxley Act and related rules as promulgated by the SEC, our management assessed the effectiveness of the internal control over financial reporting as of June 30, 2024, using criteria established in Internal Control — Integrated Framework (2013) issued by the Committee of Sponsoring Organizations of the Treadway Commission. Management is not permitted to conclude that the company’s internal control over financial reporting is effective if there are one or more material weaknesses in the company’s internal control over financing reporting. A material weakness is a deficiency, or a combination of deficiencies, in internal controls over financial reporting, such that there is a reasonable possibility that a material misstatement of a company’s annual or interim consolidated financial statements would not be prevented or detected on a timely basis.

 

In the course of preparing and auditing our consolidated financial statements as of and for the fiscal year ended June 30, 2024, our management has concluded that our internal control over financial reporting was effective as of June 30, 2024. See “Item 15. Controls and Procedures.” Our independent registered public accounting firm did not undertake a comprehensive assessment of our internal control under the Sarbanes-Oxley Act for purpose of identifying and reporting any material weaknesses in our internal control over financial reporting. Had our independent registered public accounting firm been required to perform an audit of our internal control over financial reporting, it may issue a report that is qualified if it is not satisfied with our internal controls or the level at which our controls are documented, designed, operated or reviewed, or if it interprets the relevant requirements differently from us.

 

We have identified in the past, and may in the future identity, areas of our internal controls involving deficiencies, significant deficiencies or material weaknesses that have required or will require improvements in our procedures on the preparation, review, approval and disclosure of financial reports. We cannot assure you that we will be able to conclude on an ongoing basis that we have effective internal control over financial reporting in accordance with Section 404 of the Sarbanes-Oxley Act of 2002. If we fail to achieve and maintain an effective internal control environment, we could suffer material misstatements in our financial statements and fail to meet our reporting obligations, which would likely cause investors to lose confidence in our reported financial information. This could in turn limit our access to capital markets, harm our results of operations, and lead to a decline in the trading price of our Class A ordinary shares. Additionally, ineffective internal control over financial reporting could expose us to increased risk of fraud or misuse of corporate assets and subject us to potential delisting from Nasdaq, regulatory investigations and civil or criminal sanctions. We may also be required to restate our financial statements from prior periods.

 

Item 4. Information on the Company

 

A. History and Development of the Company

 

Corporate History

 

Baijiayun Group Ltd is an exempted company with limited liability incorporated under the laws of the Cayman Islands and currently conducts substantially all of its business and operations through the VIEs in China. Beijing Baijia Shilian Technology Co., Ltd., a PRC limited liability company, was incorporated in May 2017, the name of which was changed into BaiJiaYun Group Co., Ltd. in September 2021. Beijing Baijia Shuangshi Technology Co., Ltd., a PRC limited liability company, was incorporated in October 2019, the name of which was changed into Baijia Cloud Technology Co., Ltd. in June 2022. BJY was incorporated in April 2021 as an exempted company with limited liability in the Cayman Islands. BaiJia Cloud Limited (“BJY HK”), a Hong Kong corporation with limited liability, was incorporated in May 2021. BJY HK is a wholly-owned subsidiary of BJY. Zhejiang WFOE, a PRC limited liability company, was incorporated in December 2022. Zhejiang WFOE is a wholly-owned subsidiary of BJY HK.

 

Merger with Fuwei

 

On July 18, 2022, Fuwei and BJY entered into the Merger Agreement, pursuant to which the Merger Sub was merged with and into BJY, with BJY being the surviving entity and a wholly-owned subsidiary of Fuwei, and shareholders of BJY exchanged all of the issued and outstanding shares of BJY immediately prior to the Merger for newly issued shares of Fuwei in a transaction exempt from the registration requirements under the Securities Act.

 

39

 

 

The Merger and certain additional related proposals were approved by Fuwei’s shareholders at an extraordinary general meeting held on September 24, 2022. Among such proposals, our company’s name was changed from “Fuwei Films (Holdings) Co., Ltd.” to “Baijiayun Group Ltd.” The Merger and the related transactions were consummated on December 23, 2022. Our Class A ordinary shares continue to be listed on Nasdaq and our ticker was changed from “FFHL” to “RTC.” Upon the completion of the Merger, a total of 80,519,969 ordinary shares, consisting of 25,936,012 Class A ordinary shares and 54,583,957 Class B ordinary shares, were issued to BJY’s shareholders based on the conversation ratio that each share of BJY received 0.7807324 ordinary shares of Fuwei. In addition, warrants to subscribe for 17,964,879 Class A ordinary shares were issued to certain shareholders of BJY in lieu of shares issuable upon the completion of the Merger as the required ODI filings had not been completed. The warrants accord the holders with all rights and obligations attached to our Class A ordinary shares, as if such warrant holders had exercised the warrants and been duly registered as our shareholders.

 

Prior to the Merger, Fuwei principally engaged in the manufacture and distribution of BOPET film. BOPET is a high-quality plastic film manufactured using the biaxially-oriented stretch (transverse and machine direction) technique and marketed its products under the brand name “Fuwei Films.” Fuwei’s operations are based primarily in Shandong Province, PRC, where it manufactures products for sale to customers engaged in flexible packaging businesses and the PRC’s electronics industry, particularly in the coastal region. Fuwei also exports products to end-users and distributors mainly in Europe, Asia, and North America. For details of the BOPET film business, see “Item 4. Information on the Company” in the annual report on Form 20-F for the year ended December 31, 2021 of Fuwei, which was filed with the SEC on April 28, 2022.

 

Fuwei Disposition

 

We sold all of the equity interests of Fuwei BVI, which operates the BOPET film business of Fuwei through its subsidiary Fuwei Films (Shandong) Co., Ltd., to Aoji Holdings Co., Ltd. at a purchase price of US$30.0 million in cash pursuant to a securities purchase agreement dated March 9, 2023. The Fuwei Disposition was consummated in March 2023. The equity interests of Fuwei BVI had been transferred to the purchaser at closing. Pursuant to a supplemental agreement dated July 31, 2023, the purchaser is obligated to pay us the purchase price no later than three years of the closing date. As of the date of this annual report, we have not received the purchase price from Aoji Holdings Co., Ltd. We recognized allowance of credit loss of US$10.3 million and US$19.7 million in the 2023 and 2024 fiscal years, respectively, as we estimated there was a possibility that the US$30.0 million receivables may not be fully recovered in the future. See “Item 3. Key Information—D. Risk Factors— Risks Related to Our Business and Industry—We may acquire or invest in or dispose of or divest from business, technologies, services, products and other assets, which may divert our management’s attention and result in the incurrence of debt or dilution to our shareholders. Such transactions may subsequently turn out to be less favorable to us than expected. We may be unable to integrate acquired businesses and technologies successfully or achieve the expected benefits of such acquisitions or dispositions” for details.

 

Nasdaq Listing Standards Compliance

 

On March 14, 2024, we received a notice from Nasdaq that we failed to comply with the minimum closing bid price requirement set forth in Rule 5450(a)(1) of the Nasdaq Listing Rules. The Nasdaq notification letter does not result in the immediate delisting of our Class A ordinary shares.  On May 7, 2024, we received a notification letter from the Listing Qualifications Department of the Nasdaq informing us that we have regained compliance with the Nasdaq Listing Rule 5450(a)(1).

 

Other Corporate Events

 

At the general meeting held on May 29, 2024, our shareholders approved the Share Consolidation, which became effective on May 30, 2024. Upon the effective time of the Share Consolidation, every five Class A ordinary shares of par value US$0.519008 each were consolidated into one Class A ordinary share of par value US$2.59504 each, and every five Class B ordinary shares of par value US$0.519008 each were consolidated into one Class B ordinary share of par value US$2.59504 each. Following the Share Consolidation, our authorized share capital was US$2,231,734,400 divided into 860,000,000 ordinary shares of par value US$2.59504 each, comprising 400,000,000 Class A ordinary shares and 460,000,000 Class B ordinary shares. The Share Consolidation became effective in Cayman Islands on May 30, 2024, and post-Share Consolidation Class A ordinary shares began trading on Nasdaq on June 10, 2024.

 

At the general meeting held on May 29, 2024, our shareholders also approved the capital reduction (the “Capital Reduction”) and the change of authorized share capital (collectively, the “Capital Reorganization”), subject to and conditional upon the Capital Reduction being granted by the Grand Court of the Cayman Islands confirming the Capital Reduction and registration by the Registrar of Companies of the Cayman Islands of the relevant court order and shareholder minutes confirming the Capital Reduction. The Capital Reorganization became effective on September 27, 2024. Following the effectiveness of the Capital Reorganization, our share capital consists of US$86,000, divided into 860,000,000 ordinary shares of par value US$0.0001 each comprising 400,000,000 Class A ordinary shares of par value US$0.0001 each, and 460,000,000 Class B ordinary shares of par value US$0.0001 each.

 

At the said general meeting, our shareholders also approved the adoption of the fourth amended and restated memorandum of association and third amended and restated articles to, among others, reflect the Share Consolidation and the Capital Reorganization. The adoption of the fourth amended and restated memorandum of association and third amended and restated articles became effective on September 27, 2024.

 

40

 

 

Corporate Information

 

Our principal executive offices are located at 24F, A1 South Building, No. 32 Fengzhan Road, Yuhuatai District, Nanjing, China. Our telephone number at this address is +86-25 8222-1596. Our registered office in the Cayman Islands is at Cricket Square, Hutchins Drive, P.O. Box 2681, Grand Cayman, Cayman, KY1-1111, Cayman Islands. Our website can be found at investor.baijiayun.com. The information contained on our website is not a part of this annual report on Form 20-F. Our agent for service in the United States is Cogency Global Inc. at 122 East 42nd Street, 18th Floor, New York, NY 10168. The SEC maintains a website, www.sec.gov, that contains reports, proxy and information statements, and other information regarding registrants, including us, that file electronically with the SEC.

 

B. Business Overview

 

We are a one-stop AI video solution provider with core expertise in SaaS and PaaS solutions. We are committed to delivering reliable, high-quality video experiences across devices and localities. Leveraging industry-leading video-centric technologies, we offer a wealth of video-centric technology solutions, including SaaS/PaaS solutions, cloud and software related solutions, and enterprise AI and system solutions, catered to the evolving communication and collaboration needs of enterprises of all sizes and across industries.

 

We help customers quickly deploy dedicated live streaming systems and video-on-demand (“VoD”) systems to meet the customers’ communication and collaboration needs across departments and functions and throughout the business process and accelerate the digital transformation of the customers’ business.

 

Based on our live streaming service infrastructure, we can provide customers with different functional modules, which can integrate with the customers’ internal systems to achieve data linkage, in various live streaming scenarios such as enterprise training, dual-teacher classroom, small class courses, and medical live streaming. Moreover, we can also achieve customization for customers according to their needs and provide them with high-quality live streaming full-process operation and on-site execution services.

 

Since our establishment in 2017, we have been expanding our service scope from audio and video SaaS services focused on the education sector, to a wide range of industries. Adhering to our mission of “becoming the customers’ first choice for one-stop video technology services provider,” we also extended our capability to the underlying technologies and in 2020, we launched our real-time audio and video communication PaaS services which provide one-stop video technology services, such as private cloud deployment and in-depth customized development for government customers and large enterprises. We have completed the transformation from a product provider to a technology provider, achieving the ability to deliver both standardized and customized services based on an integrated infrastructure.

 

Our “PaaS standardization + SaaS scenario-oriented” business layout is the driver of our business. As of June 30, 2024, we had a total of 3,352 customers, representing an increase of approximately 17.2% compared with the number of customers as of June 30, 2023.

 

During the 2022 fiscal year, the total number of user visits of our live streaming large-class courses reached over 70.1 million, the total duration of such live streaming courses exceeded 4.3 million hours, and the cumulative viewing time of such live streaming courses was over 70.6 million hours. During the 2023 fiscal year, the total number of user visits of our live streaming large-class courses was over 56.5 million, the total duration of such live streaming courses exceeded 2.8 million hours, and the cumulative viewing time of such live streaming courses was over 55.8 million hours. During the 2024 fiscal year, the total number of user visits of our live streaming large-class courses was over 54.3 million, the total duration of such live streaming courses exceeded 2.2 million hours, and the cumulative viewing time of such live streaming courses was over 50.8 million hours.

 

Since our establishment, our cumulative VoD duration has reached over 820.4 million hours. During the 2022 fiscal year, the total number of VoD user visits increased to over 633.5 million, and the total VoD duration increased to over 109.6 million hours, representing a year-on-year increase of approximately 43.9%. During the 2023 fiscal year, the number of total VoD user visits was approximately 605.7 million, and the total VoD duration was approximately 216.0 million hours, representing a year-on-year increase of approximately 97.1%. During the 2024 fiscal year, the number of total VoD user visits was approximately 991.8 million, and the total VoD duration was approximately 357.3 million hours. Our services cover a wide range of industries, such as internet, education, automotive, finance, health care and e-commerce.

 

As of June 30, 2024, we maintained branches, research and development centers and offices in more than a dozen cities in China, with a total of 219 employees, including complete product design, testing, and R&D teams that support the rapid update iterations of our products.

 

We had revenues of US$68.6 million, US$82.2 million and US$59.8 million for the 2022, 2023 and 2024 fiscal years, respectively. We incurred net loss from continuing operations of US$12.6 million, US$7.2 million and US$83.1 million for the 2022, 2023 and 2024 fiscal years, respectively.

 

41

 

 

 

Industry Overview

 

Over the past few years, China has continuously promoted the construction of network infrastructure, along with the development of 5G, artificial intelligence (“AI”) and internet of things. We believe the underlying audio and video infrastructure are crucial to support the upper-tier application scenarios. Additionally, with the spread of the mobile internet and the widespread use of intelligent terminal devices, we believe real-time audio and video has become a mainstream method of online interaction. Furthermore, the COVID-19 pandemic has increased the need for online interaction in various scenarios, and as result, we have seen solid demand for audio and video technologies in areas such as video conferencing, remote consultation and online learning.

 

With the improvement of 5G network coverage, there has been a continuous expansion across many industries of the scenarios in which audio and video technologies can be innovatively applied. These usage scenarios in turn often demand enhanced audio and video technologies to deliver the desired results. As a result, we expect many development and growth opportunities in audio and video related sectors.

 

The video cloud market has developed rapidly in the past few years for the following reasons:

 

 The progress of core technology is an important driver for the development of video cloud industry. The implementation of 5G network infrastructure and the progress of network adaptation technology have effectively improved the quality of network transmission; the upgraded video encoding and decoding standards can support the encoding and decoding of higher-resolution videos under limited bandwidth. In addition, the services provided by the underlying Infrastructure-as-a-Service (“IaaS”) vendors are gradually standardized and maturing. AI technology continues to accelerate innovation and is gradually integrated with real-time audio and video services to provide users with a smoother and higher-definition viewing experience.

 

 The demand for interactivity drives the progress of the real-time video cloud industry. The new generation of users who grew up during the internet age prefer to solve problems online. The COVID-19 pandemic accelerated the formation of user habit of going online, and users have a deeper understanding of video cloud services at this stage. On the one hand, online activities, such as video calls, webcast shopping and online education have become a so-called necessity in people’s lives. On the other hand, the demand for telecommuting and video conferencing continues to grow. Cloud exhibitions, online press conferences and video conferences have become the priority choices for enterprises to reduce cost and increase efficiency during the COVID-19 pandemic.

 

 The Chinese government’s efforts to promote the digital economy have benefited both cloud services and video services. “The 14th Five-Year Plan for the Development of the Digital Economy” puts forward an important development goal for the added value of the core industries of the digital economy to account for 10% of GDP by 2025. The plan affirmed the role of the internet platform in accelerating the integration of digital technology in various industries. In terms of industrial digitalization, online learning, remote conferencing, online shopping and live streaming are all important application scenarios.

 

We believe that in recent years the infrastructure attribute of video has become more obvious, and the application of video cloud has been continuously developed and integrated with business scenarios closely. The upstream players in the video cloud service value chain consist of hardware infrastructure manufacturers, IaaS manufacturers, telecommunications operators and third-party technology providers, mainly providing hardware facilities, network services, computing storage and other resources, the midstream players in the value chain consist of PaaS and SaaS manufacturers, which mainly provide audio and video communication products and interface services, and the downstream players in the value chain consist of audio and video cloud service demanders. More specifically, PaaS service providers provide platform services to downstream enterprises by integrating network, communication and other resources in the form of software development kits (the “SDKs”) or application programming interfaces (the “APIs”). They emphasize universality and mainly serve enterprises with development capabilities. SaaS service providers integrate the platform functions of PaaS, emphasize scenario-oriented application capabilities, and provide universal solutions in the form of software application services.

 

At present, the video cloud industry has various application scenarios for different demands. Focusing on the provision and optimization of video cloud service technology, we believe we are one of a few players in the industry that can provide both SaaS and PaaS services. Not only can we serve the whole industry and act as an industry enabler, we also have a deep understanding of customer demands and the characteristics of industries and scenarios to facilitate value creation for customers. In addition, we divide video cloud services into several subsectors, including live streaming and VoD, video conferencing, corporate training and integrated solutions, we see significant market potential in each of these subsectors and believe that our products are leading in their respective subsectors.

 

To take advantage of the expected rapid growth in China and serve the unique demands of the market, we have strategically focused on developing three main sectors, including one-stop solution for video cloud, SaaS service for video cloud application, and PaaS service for video cloud technology. We plan to continue to focus on expanding new technology paths, cultivating vertical scenarios, and developing AI, while improving customer experience through strategic layout such as software optimization plus hardware adaptation to seize greater market share.

 

42

 

 

Our Solutions

 

We offers comprehensive video-centric technology solutions that are tailored for the unique demands of the Chinese market. Our solutions fall into three main categorizes:

 

 Video-centric SaaS/PaaS solutions, which include real-time engagement services, SMS services (as defined below) and content delivery network services (“CDN services”);

 

 Video-centric cloud related solutions, which include customized software development, software license and other cloud related services, and

 

 Video-centric industry AI solutions.

 

Our video-centric technology solutions are intended to serve individuals and enterprises of all sizes and industry, providing them with a suite of simple-to-use, highly customizable and widely compatible solutions to support their communications and collaboration demands. We believe our video-centric technology solutions present the following compelling value propositions to our customers.

 

 Video-centric omni-channel capabilities.  Laser-focused on video-centric solutions since our inception, we have self-developed all of our audio and visual engines and accumulated extensive expertise and know-how in designing and implementing enterprise-grade video use cases. We also embed multiple communication functions such as audio and live chat into our solutions to enable more productive communications and collaboration experiences.

 

 Cloud-native infrastructure.  Leveraging our cloud computing capability, we believe we enable our customers to have expedient, on-demand access to massive resources “over the cloud,” relieved from capacity constraints. Our cloud-native infrastructure can scale with our customers as they grow without significant hardware investment or system downtime, and enable cross-device compatibility, including PCs and mobile devices such as smartphones and tablets.

 

 Easy-to-integrate functional modules.  We offer ready-to-use, highly customizable and widely compatible video and audio functionalities in the form of SDKs and APIs, which can be integrated into the business systems and physical infrastructure of our customers. We also offer à la carte options that allow customers to select functions that best suit their need.

 

 Customizable experiences.  We support highly customizable video experiences with our feature-rich functional modules. Supported by the strong research and development capabilities, we offer customers tailor-made project-based video-centric solutions to address their specific business or industry demands. Furthermore, we offer public and private cloud deployment options carefully tailored to satisfy budgeting and information security considerations of our customers.

 

 Reliable performance. We believe our robust technology infrastructure is the backbone of our business. We believe we can support live streaming for up to 1,000,000 users at the same time, with a latency below 200 milliseconds under typical networking conditions. In addition, we provide ongoing customer support and operation maintenance services to safeguard reliable performance.

 

Video-centric SaaS/PaaS solutions

 

Our video-centric SaaS/PaaS solutions include live streaming solution, VoD solution and real-time communications (“BRTC”) solution, which are readily deployable by enterprises to support their communications and collaboration demands. Our SaaS/PaaS solutions are used in a wide range of scenarios and industries, such as education, finance, medical services, auto industry and IT industry. However, we do not collect, retain, store, or use any individual customers’ data while providing services to millions of end customers.

 

In addition to these video-centric solutions set forth below, we also offer customers with a customer engagement platform with software designed to address specific use cases and a set of application programming interfaces to send and receive short messages (the “SMS services”). We utilize intelligent sending features to ensure that messages can reliably reach end users wherever they are. Such customers may build use cases, such as appointment reminders, delivery notifications, order confirmations and many two-way and conversational use cases.

 

CDN accelerates content delivery and loading for data-heavy websites and applications. We offer CDN services to customers to allow them to efficiently deliver online contents to users. By leveraging the CDN services, customers can benefit from the reduction of network congestion and increase of user access response speed, thus improving user experience of the customers’ websites and applications.

 

43

 

 

Live streaming solution

 

We take pride in the enterprise-grade live streaming experiences. Backed by content delivery network (“CDN”) nodes deployed across China that are either developed in-house or supplied by reputable third-party CDN service providers, we enable stable, smooth and high-quality live streaming experiences even in certain remote areas with weak network connections. By broadly deploying CDN nodes closer to end-users’ location in an automated process, we believe we can support massive volumes of concurrent live streaming requests with high-definition and low latency. Our live streaming solution can also assess video quality in real time and automatically adapt the quality of video sources to network conditions. In addition to our low-latency and high-definition features, our live streaming solution is widely compatible with multiple protocols underlying the video inputs and supports transcoding and processing services at different resolutions, bitrates and frame rates, to suit different needs and application scenarios. Moreover, we offer our live streaming solution in the form of SDKs and APIs, which allows for seamless integration with web browser, Android and iOS devices and customizable live streaming experiences.

 

We offer a wide range of value-added services such as recording, editing, playback and real-time beautification effects as well as various interactive functions, such as live chatting, document sharing and interactive whiteboarding. Furthermore, we also embed multi-level security mechanisms in our live streaming solution, such as anti-leeching, anti-screen capturing and custom watermarking, to shield against video piracy.

 

We offer our live streaming solution primarily on a SaaS basis for a combination of subscription and usage. In the 2022, 2023 and 2024 fiscal years, we had 1,583, 1,506 and 1,319 customers for SaaS-based live streaming solution, respectively. In addition, while we have developed our live streaming solution to overcome hardware compatibility issues, we also supplement certain of our video-centric SaaS/PaaS solutions with hardware manufactured by third parties, such as video camera, server, projector, and coding and decoding machines for audio and video signal, to further ensure the quality and reliability of video transmission.

 

VoD solution

 

Leveraging our reliable cloud-native infrastructure and industry-leading video capability, we offer an intuitive cloud-based VoD solution which enables customers to conveniently launch their own online video player. As a provider of a VoD solution that we believe is trusted by our customers, we have supported approximately 30.9 billion users’ visits for 820.4 million hours in cumulative playtime since our inception. We enable convenient upload function that supports batch upload, large file upload and breakpoint resume upload. Similar to the live streaming solution, our VoD solution can transcode video files into different formats so that they can be played on different devices. For example, to accommodate mobile users, our VoD solution allows developers to integrate video features through quick and easy steps with iOS and Android-based SDKs and APIs. Our VoD solution is also compatible with major social media platforms in China, such as WeChat and Weibo, which enables customers to promote their video content by sharing the content to or forward the content on these platforms. We also offer video embedding function for those who want to incorporate video content into a WeChat official account or an H5 webpage to reach a wider audience.

 

The VoD solution allows customers to change the logo, skin and other layout settings of the video player to satisfy personalized configuration needs, and provides customers with multi-dimensional data to assess the effectiveness of their video content and adjust their promoting strategies with valuable insights. In order to ensure content security and originality, we equip our VoD solution with various tools such as anti-leech and anti-screen capturing protection.

 

We offer our VoD solution primarily on a SaaS basis for a combination of subscription and usage. In the 2022, 2023 and 2024 fiscal years, we had over 633 million, 606 million and 991 million customers’ visits for SaaS-based VoD solution, respectively.

 

BRTC solution

 

We also started to offer BRTC solutions internally in 2021 to support omni-channel interactions. We have launched six major modules focusing on real-time video, real-time audio, cloud-based recording, interactive live streaming, interactive whiteboarding and intelligent diagnostics and engineering, which serve as building blocks for developers to embed the respective functions into their systems and applications. By pooling communications resources in our cloud servers and distributing them on-demand through readily deployable functional modules in the forms of SDKs and APIs, we continue to help our customers improve their communication and operational efficiency. Leveraging our technology infrastructure, our BRTC solution ensures over 99.99% uptime, and supports secure, smooth and high-quality real-time communications across devices and localities.

 

We offer our BRTC solution on a PaaS basis for which we provide both the software and infrastructure needed to enable real-time communications. We generally charge our customers for PaaS-based BRTC solution based on usage.

 

Use cases

 

 Video-centric solutions for education sector. We offer customers in education sectors video-centric solutions with audio capabilities and enables them to deliver highly engaging and interactive learning content. For example, our solutions contain live course function that enables students to participate in class discussions and teachers to take attendance, share courseware, post online quizzes and review real-time results, etc. In addition, our video-centric enables live chatting, document sharing as well as interactive whiteboarding, which can be readily utilized to encourage in-class discussions. Backed by our proprietary video system and technology infrastructure, we support a variety of course formats tailored to different scenarios and education needs, including live video courses, recorded courses, in-person courses and courseware-only courses.

 

44

 

 

We also enable online live courses in various settings, which we believe fundamentally differentiate us from our competitors. For example, we enable 1-on-1 online classes that provide exclusive and immersive learning experiences mimicking in-person tutoring, which is especially useful for scenarios such as oral language training and mock interviews. We use methods including private link, QR code and invitation code to ensure authorized access to designated courses. Leveraging our reliable network infrastructure, we enable large-scale interactive online courses that can support thousands of participants in one session. With the self-developed video technology, students can “raise their hands” at class to interact with teachers through real-time video or audio chat, and teachers can use interactive tools such as screen sharing and whiteboarding to illustrate a topic in all dimensions. We believe this capability enables our customers to deliver rich learning experiences in a large scale with low latency, and further helps them to save teaching costs and improve operation efficiency. In the 2022, 2023 and 2024 fiscal years, our large-class courses served an accumulation of over 70.1 million, 56.5 million and 54.3 million users’ visits, with over 70.6 million, 55.8 million and 50.8 million hours in cumulative live streaming time, respectively. With our robust video technology, we support concurrent, multi-way video communications such as dual-teacher online courses, where tutors are assigned to a traditional one-teacher online classroom to improve the engagement and learning effectiveness of individual students, and capacity-free open courses, where students may join or leave the courses anonymously through an open link. In addition to online course function, our live streaming capability also helps customers in user acquisition and brand building activities, as potential users may access content and market activities through open links.

 

 Communications and collaboration solutions for enterprise customers. We believe we empower enterprise customers across industry verticals, in particular in the finance and medical service industries, to support highly efficient and effective communications and collaboration experiences.

 

Internal collaboration. Enterprise customers may use our technology to build internal communications portals where they can communicate and collaborate in an omni-channel manner, such as via live chatting, video and audio conferencing and document sharing, thereby streamlining their collaboration experiences.

 

Customer acquisition and support. Enterprise customers utilize our real-time video and audio technologies to establish contact center capabilities to answer customer inquiries, resolve customer complaints and conduct telemarketing campaigns. We believe that by enabling more diverse communications channels such as live chat, audio call and video call as compared to traditional on-premise contact centers relied on telecom-based phone call, customers who deploy our solutions can differentiate themselves from peers, therefore driving customer satisfaction.

 

Internal training. Enterprises can deploy our solutions to organize their internal training sessions, which allow for both self-studying recorded courses and enterprise-wide interactive live training. We believe video-based internal training can significantly increase participation and save costs as compared traditional face-to-face training. Branding and marketing. Enterprises may use our solutions to build their own live streaming e-commerce platform to showcase their demos and products and effectively boost sales. We also enable enterprise customers to host internal training as well as promotional events such as roadshows and user conferences.

 

 IT solutions for social entertainment sector. We believe traditional live streaming, such as those involving live dancing or singing performances of a streamer, offers limited interactive options on the audience side. With our solutions, audiences are able to interact with streamers in real time through multiple channels such as video and audio. In online game streaming scenarios, streamers can share with audiences their real-time “battlefields” while commenting their in-game motions. Streamers can also co-stream in “PK” model using our solutions, i.e., to engage in real-time “battles” for dancing, singing or other performances.

 

Video-centric cloud related solutions

 

Leveraging our enterprise-grade video capabilities, we have been rapidly expanding the application scenarios of our video-centric solutions across a wide range of industry verticals including educational institutions, IT, finance, media and advertising, and e-commerce. Our video-centric cloud related solutions primarily include online school solution, video conferencing and enterprise training solution. We create software licenses for customers of our video-centric cloud related solutions, which are created based on an existing software framework with certain customization or design to meet the needs of different customers. We also offer customized platform development solutions that develop customized software modules to be integrated into the customer’s system, as well as other software related services to customers, including design of online advertising videos and operation of online accounts in popular apps.

 

45

 

 

Online school solution

 

In addition to supporting the customers’ various course offerings, we are dedicated to offering a one-stop, cloud-based solution that helps customers in education sectors enroll students, deliver courses, evaluate learning results and manage daily operations. To that end, our integrated online school solution incorporates well-designed tools covering all of the key activities involved in the online learning process, such as various course scenarios, live-streaming courses, VoD courses, exam and assessment, online school management. Furthermore, we empower customers to provide superior user experience by integrating comprehensive and ready-to-use school management and sales and marketing capabilities into our cloud solution.

 

 Course preparation. We help organize our online education customers’ knowledge management system, which may be used to store courseware and other course materials and can group course materials by subject, grade or learning objective, and can be easily accessed by end-users and incorporated into tailor-made course materials. The various course administration functions allow teachers to create new courses, edit course information, upload course materials and arrange course curricula with ease.

 

 Homework, exercise and academic assessment. End users of our online school solutions may access online question bank and quizzes to complete homework and academic assessment. Our question bank tool supports all sorts of objective question formats with detailed explanation and answers for daily exercise and academic assessment process. Our customers can assort questions into different topics and based on their respective difficulty levels and related key takeaways to enable tailored sets of questions for students’ respective weaknesses and areas of improvement. Our data-driven insights such as homework submission rate, student ranking and correct/wrong answer rate can be utilized to adjust teaching agenda in order to better address weaknesses or areas for improvement. We also assist teachers in various forms of academic assessments catering to their diverse needs. They can design, schedule, distribute and easily grade assessments for a range of assessment scenarios, from short quizzes to mid-term and final exams. Leveraging our data analytics capabilities, teachers can generate in-depth reports on grades and missed questions on both class-wide and individual levels, which enables valuable insights on future teaching efforts.

 

 Administration. Our online school solution allows students to log in through username/password combination, social media account information or OTP-based authentication code, which ensures flexibility as well as the security of personal accounts. The customers may also assign several administrator accounts to supervise the course delivery process. For example, they may access screenshots of an online classroom that are automatically saved at designed intervals during a live course or enter into an online classroom in “invisible” mode to evaluate teachers and students’ real daily performance. We also track students’ purchasing orders and remaining learning hours dynamically. The customers may arrange courses based on students’ demands as well as teachers’ availability through the easy-to-navigate interface and deduct the remaining learning hours of the students accordingly. In addition, the system also enables an overview of business operations, including total revenue, number of students, teachers and tutors as well number of courses and purchasing orders through the unified user interface, allowing efficient central management.

 

 Sales and marketing. The intuitive user interface of our online school solution presents a unified display of various sales and marketing functions on the administrator’s end, including personal work record, ticket tracking and customer profile. Moreover, we collect and analyze various behavioral data generated at our system such as purchasing data and class participation data with our proprietary data-driven algorithms to enable informed sales and marketing efforts. We also equip our solution with the capabilities to organize online promotional events to facilitate the conversion from non-paying users to paying users. For example, we offer a useful tool to help generate user benefits such as coupons, vouchers and group discounts in a customizable manner, so that our customers can set their own promotional strategies by employing one or more of them. The customers can track the benefits claimed but unused and follow up with students to close the sale. We also support the seamless integration with all major third-party payment platforms to assist our customers in order management. In addition, we incorporate a credit awarding system to encourage user engagement. Under this system, users will be awarded credits for online activities such as signup, subscribing courses, completing personal information, submitting housework assignments, reviewing teachers’ performances and sharing courses with friends, and then use the credits to redeem courses. We believe this tool can effectively help our customers to attract new students and retain existing ones.

  

We primarily offer our online school solution on a project basis. In the 2022, 2023 and 2024 fiscal years, we had 191, 175 and 139 customers for our online school solution, respectively.

 

Video conferencing solution

 

We believe our video conference solution enables customers to have reliable and interactive collaboration experiences through video conferencing across disparate devices and scattered worksites. We support high-resolution real-time video and audio feeds from multiple locations with our latest multi-regional multi-center network infrastructure, to deliver reliable and interactive video-conferencing experience that we believe is akin to conventional in-person conferences. We also provide various supporting functions, such as conference scheduling, calendar invitation and virtual conference room administration, through an intuitive user interface. Customers can also control microphone and camera and edit conference encryption and accessibility information with ease through our video conferencing system. During a meeting, participants can interact through live chat, document sharing, screen sharing and digital whiteboarding to improve efficiency. In addition, we support both cloud-based recording and local recording and enable participants and the host to generate a cloud-based playback link after each meeting session. Moreover, the video conferencing system is compatible with major operating systems and hardware and devices, including less sophisticated legacy on-premise video systems, which helps customers minimize deployment cycle and save costs. Meanwhile, benefiting from such combability, end users can join the meetings through diverse terminals including PCs, TVs and mobiles devices including smartphones and tablets with just one click. We also support various customized options including private cloud deployment, where the data and information generated from intra-organizational communications are isolated and encrypted to ensure heightened security and privacy.

 

46

 

 

We primarily offer our video conferencing solution in the form of software on a project basis.

 

Enterprise training solution

 

We offer a comprehensive solution targeting at large-scale, tasked-based enterprise training, to help customers share knowledge, teach skills and convey important information. We believe that apart from the low-latency, highly engaging training experiences backed by our industry-leading video capabilities and technology infrastructure, our enterprise training solution differentiates itself from competitors through the comprehensive supporting functions. The enterprise training system allows customers to create their own video training templates, upload training materials and compile online quizzes to evaluate their employees’ mastery of designated skillsets and the effectiveness of training sessions. Customers may even introduce a ranking and awarding system supported to improve training results. Moreover, the customers can also establish an internal community for employees to discuss knowledge points and share their learning and working experiences to further enhance engagement.

 

We primarily offer our enterprise training solution in the form of software on a project basis.

 

Video-centric industry AI solutions

 

We believe we combine cutting-edge AI technology with real-world scenarios to empower innovative use cases and application scenarios in multiple industry verticals.

 

Our intelligent industry solutions are predicated on image analysis and recognition technology that we developed in-house using deep learning algorithms, and we believe our solutions are able to achieve high-precision detection and identification. The head count function, which accurately identifies entry and exit status and walking trajectory, can be deployed by schools, exhibitions and other public places for crowd statistics analysis. The skeleton point recognition function analyzes postures of the human body and is suitable for sports training, dance classes and monitoring of abnormal behaviors during exams. In addition, gesture recognition function intelligently captures and recognizes gestures in pictures and videos, and outputs the recognition results for interactive live streaming scenarios such as sign language and early childhood education. Furthermore, the indicator light identification function helps factories use machines to identify indicator lights of different colors, therefore detecting technical issues in real time and reducing manual workload and cost.

 

Our customizable intelligent industry solutions have significant potential for application in industries such as education, retail, public affairs and industrial manufacturing.

 

Our Technologies

 

Technologies underpin our high-quality solutions and operational efficiency.

 

 RTC video technology.  We believe our industry-leading RTC video capabilities are at the core of our business. We use our proprietary technologies to capture and synchronize video and audio streams, and pre-process such raw streams to reduce noise, eliminate echo and enhance volume and/or resolution, and allow end users to add beautification, virtual background and other special effects to video and audio streams in real time to improve streaming quality. We then utilize industry-leading encoding and decoding technologies to compress and decompress the streams before and after transmission. Specifically, we deploy C++ for video decoding, which greatly reduces latency on the streaming side to one to three seconds, far exceeding the performances of industry peers. The live streaming solution is compatible with multiple protocols underlying the video inputs and supports transcoding and processing services at different resolutions, bitrates and frame rates, to suit different needs and application scenarios. We can also assess video quality in real time and automatically adapt the quality of video sources to network conditions.

 

 Technology infrastructure.  We believe our cloud-based network architecture allows for high combability, availability and scalability of our video-centric solutions. It can support live large-class courses with a latency below 200 milliseconds for up to 1,000,000 users simultaneously. Backed by CDN nodes deployed across China that are either developed in-house or supplied by reputable third-party CDN service providers, we enable stable, smooth and high-quality live streaming experiences even in certain remote areas with weak network connections. We also select the optimal CDN nodes closer to where end-users are located in an automated process to achieve consistently high performance. In addition, we deploy edge nodes coupled with Border Gateway Protocol (BGP) network nodes to safeguard the “last-mile” transmission and reduce costs. Moreover, our network infrastructure is based upon both the Transmission Control Protocol (TCP) and the User Datagram Protocol (UDP), which prioritizes lower latency as compared to TCP, to adapt to different use cases.

 

47

 

 

 Artificial intelligence. We utilize AI technologies in the video processing and transmission, among other processes. For example, we detect human faces in video streams and apply selected beautification effects in a dynamic manner.

 

 Big data analytics.  We apply big data analytics broadly in our operations to provide insights and guidance for the decision-making process of our customers. For example, we leverage technologies such as computer graphics, image processing, computer vision and computer-aided design to convert data into graphics or images for display and allow interactive processing in such data display to help customers understand and analyze the data in an effective way.

 

Data Privacy and Protection

 

We have access to certain data and information of enterprises which use our video-centric solutions. We may also have access to certain personal data and information of our customers’ end-users. With respect to our solutions deployed on the public cloud, we encrypt data and information and store them in cloud servers, where customers can access as needed only with appropriate authorization. We do not have access to data and information of customers which use our solutions deployed on private cloud.

 

We are committed to protecting our customers’ data and privacy and have designed protocols on data collection, transmission, storage and usage to ensure compliance with applicable laws and regulations. In addition, our agreements with customers generally include a confidentiality clause under which we are obligated not to disclose or otherwise misappropriate the data and information of our customers or their end-users.

 

We take safety precautions to maintain our technology infrastructure and protect our data and information, and are dedicated to upgrading our security programs to better meet growing customer needs, updated regulatory requirements, and the evolving security threat landscape. We have implemented detailed policies regarding system operation and maintenance, information security and management, and data backup and disaster recovery. Our technological infrastructure applies safeguards such as web application firewalls to further ensure data security. As a general principle, data and information in relation to our business operations can only be accessed by our employees with designated authorization level. We enter into confidentiality agreements with our employees who have access to our data and information. The confidentiality agreements provide that, among others, these employees are legally obligated not to disclose or otherwise misappropriate confidential data and information in possession as a result of their employment. Such employees are also legally obligated to surrender all confidential data and information in possession upon resigning and to maintain their confidentiality obligations afterwards. They bear compensation liability if they breach their confidentiality obligations or otherwise commit misconduct resulting in leakage of our confidential data and information. Furthermore, our agreements with business partners generally include a confidentiality clause under which they are legally obligated not to disclose or misappropriate confidential data and information in possession as a result of their relationship with us.

 

As of the date of this annual report, we have not received any claim from any third party against us on the ground of infringement of such party’s right to data protection as prescribed by applicable laws and regulations in China and other jurisdictions, and we have not experienced any material data loss or breach incidents.

 

Sales and Marketing

 

We promote our brand and market our video-centric solutions primarily through our experienced sales and marketing team, which consisted of 107, 79 and 41 personnel as of June 30, 2022, 2023 and 2024, respectively. The sales and marketing team is responsible for selling to prospective customers, renewing existing subscriptions, and identifying cross-selling opportunities. We do not engage external sales and marketing agents to acquire customers, and mainly rely on our in-house sales and marketing team, word-of-mouth referrals from existing customers, as well as our brand recognition to attract potential customers.

 

To market our products and solutions, we have not only established an online presence but also have actively participated in offline industry events and other events to improve our brand image and influence in the industry.

 

Customers and Customer Support

 

Our Customers

 

We believe that with our robust technology infrastructure and comprehensive solution offerings, we have accumulated a loyal and diversified customer base. As of June 30, 2022, 2023 and 2024, we served a total of 2,830, 3,487 and 3,985 customers, respectively. Our customers operate in a broad range of industries, including but not limited to education, finance, medical services and IT.

 

Our Customer Support

 

We endeavor to improve customer experience and drive customer satisfaction at each juncture, from on-board training to post-sale support. We offer service level agreements on most of our solutions, which represent our service level commitments to customers and motivate ourselves to meet or exceed customers’ expectations. The customer support team is staffed with experienced agents and engineers trained in technology diagnostics and engineering to offer around-the-clock customer services via phone, live chat and built-in help desk. The customer support team also monitors service quality regularly to identify issues and offer assistance. In addition, we offer various self-service options on our website, including helper libraries, user guides and a wide range of code samples. As the customers grow, we may assign them to a dedicated support team to attend to their specific needs and ensure their continued satisfaction.

 

48

 

 

Competition

 

We offer a broad range of video-centric solutions and, as a result, we primarily compete with a wide range of video-centric solution providers in China. We believe that we compete favorably on the basis of robust video technology, application of advanced technologies in industry solutions, effectiveness of customer services and sales and marketing efforts, and track record and brand recognition.

 

The industry in which we operate includes a number of enterprises that may or may not directly compete with us. We consider that our competitors fall into three different business lines: companies that provide real time engagement services via companies’ cloud computing platform, companies that offer customized software that is installed on a customer’s own cloud computing platform, and companies that provide systematic solutions to customers by integrating customized software into hardware. Some of these enterprises, including our competitors, have greater financial, technological and other resources, greater brand recognitions, larger sales and marketing budgets and larger intellectual property portfolios. As a result, certain of the competitors may be able to respond more quickly and effectively than we can to new or evolving opportunities, technologies, standards or customer requirements. In addition, some competitors may offer products or services that address one or a limited number of functions at lower prices, with greater depth than our solutions or in geographies where we do not operate. We expect competition to intensify in the future, with the introduction of new technologies and market entrants. Moreover, as we expand the scope of our solutions and services, we may face additional competition.

 

Research and Development

 

Since our inception, we believe we have internally developed substantially all core technologies underlying our video-centric solutions based on open-source software components. We are committed to improving our technological capabilities and attracting and cultivating technology talents to stay ahead of the rapidly involving industry trends and market demands. As of June 30, 2022, 2023 and 2024, we had a stable and dedicated research and development team of 174, 179 and 108 members, respectively, whose expertise spans a broad range of related fields, from video RTC, cloud computing, CDN infrastructure, AI and big data analytics, to operational and infrastructure maintenance. As of June 30, 2024, our research and development personnel had an average of 10 years of relevant industry experience and had been with us for an average of four years.

 

Intellectual Property

 

We depend upon a combination of trade secret, misappropriation, copyright, trademark, computer fraud and other laws; registration of patents, copyrights and trademarks; nondisclosure, noncompetition and other contractual provisions with employees; and technical measures to protect our proprietary rights in the software, trademarks and other intellectual property.

 

As of June 30, 2024, we were the registered holder of 301 software copyrights, 27 patents, 43 domain names and 32 trademarks in China. In addition, we had filed 10 patent applications in China as of the same date.

 

Legal Proceedings

 

From time to time, we may become a party to legal or administrative proceedings arising in the ordinary course of our business. We are currently not a party to, and are not aware of any threat of, any legal or administrative proceedings that, in the opinion of our management, is likely to have a material adverse effect on our business, financial condition, or results of operations.

 

Government Regulations

 

Set forth below is a summary of the most significant rules and regulations that affect our business activities in China, or the rights of our shareholders to receive dividends and other distributions from us.

 

Regulations Related to Foreign Investment

 

Investment activities in China by foreign investors are principally governed by the Catalog of Industries for Encouraging Foreign Investment (the “Encouraged Industries Catalog”) and the Special Administrative Measures for Foreign Investment Access (Negative List) (Edition 2021) (the “Negative List”), which were promulgated and are amended from time to time by the Ministry of Commerce (“MOFCOM”) and the National Development and Reform Commission (the “NDRC”), and together with the PRC Foreign Investment Law (the “FIL”), and their respective implementation rules and ancillary regulations.

 

49

 

 

The Encouraged Industries Catalog and the Negative List lay out the basic framework for foreign investment in China, classifying businesses into three categories in terms of the level of participation permitted to foreign investment: “encouraged,” “restricted” and “prohibited.” Industries not listed in the Encouraged Industries Catalog are generally deemed as falling into a fourth category of “permitted” industries unless specifically restricted by other PRC laws. The Negative List sets forth the industries in which foreign investments are restricted or prohibited. The current effective Encouraged Industries Catalog is the 2022 version which became effective on January 1, 2023. The current effective Negative List is the 2021 version which came into force on January 1, 2022. MOFCOM and NDRC recently promulgated the 2024 version of Negative List on September 6, 2024. However, the 2024 version will not come into effect until November 1, 2024.

 

On March 15, 2019, the National People’s Congress (the “NPC”) promulgated the FIL, which became effective on January 1, 2020, and replaced the main body of laws and regulations then governing foreign investment in China. Pursuant to the FIL, “foreign investments” refer to investment activities conducted by foreign investors directly or indirectly in China, which include any of the following circumstances: (1) foreign investors setting up foreign-invested enterprises in China solely or jointly with other investors, (2) foreign investors obtaining shares, equity interests, interests in property or other similar rights and interests of enterprises within China, (3) foreign investors investing in new projects in China solely or jointly with other investors, and (4) investment by other means as specified in laws, administrative regulations, or as stipulated by the State Council.

 

According to the FIL, foreign investment shall enjoy pre-entry national treatment, except for those foreign invested entities that operate in industries deemed to be either “restricted” or “prohibited” in the Negative List. The FIL provides that foreign invested entities operating in “restricted” or “prohibited” industries will require entry clearance and other approvals. In particular, the Chinese government heavily regulates the internet industry, including relevant market access restrictions and limitations on foreign investment, license and permit requirements for service provides in the internet industry. Since some of the laws, regulations, and legal requirements with respect to the internet are relatively new and evolving, their interpretation and enforcement involve significant uncertainties.

 

On December 26, 2019, the State Council promulgated the Implementing Rules of the Foreign Investment Law, which became effective on January 1, 2020. The implementation rules further clarified that the state encourages and promotes foreign investment, protects the lawful rights and interests of foreign investors, regulates foreign investment administration, continues to optimize foreign investment environment, and advances a higher-level of openness.

 

On December 30, 2019, MOFCOM and the State Administration for Market Regulation (the “SAMR”) jointly promulgated the Measures for Information Reporting on Foreign Investment, which became effective on January 1, 2020. Pursuant to the Measures for Information Reporting on Foreign Investment, where a foreign investor carries out investment activities in China directly or indirectly, the foreign investor or the foreign-invested enterprise shall submit information relating to the investment to the competent commerce department.

 

Regulations Related to Value-Added Telecommunications Services

 

The Telecommunications Regulations of the PRC (the “Telecom Regulations”), which was promulgated by the State Council on September 25, 2000, and most recently amended on February 6, 2016, provides the regulatory framework for telecommunications service providers in China. The Telecom Regulations classifies telecommunications services into basic telecommunications services and value-added telecommunications services. Providers of value-added telecommunications services are required to obtain a license prior to commencing operations from the MIIT or its provincial level counterparts. According to the Catalog of Telecommunications Services, attached to the Telecom Regulations and most recently amended by the MIIT on June 6, 2019, information services provided via public communication network or the internet are value-added telecommunications services.

 

On March 1, 2009, the MIIT issued the Measures on the Administration of Telecommunications Business Operating Permits (the “Telecom License Measures”), which was amended on July 3, 2017, effective on September 1, 2017, to supplement the Telecom Regulations. The Telecom License Measures provide that there are two types of telecommunications operating licenses in China, one for basic telecommunications services and one for value-added telecommunications services. A distinction is also made to licenses for value-added telecommunications services (the “VAT License”) as to whether a license is granted for “intra-provincial” or “trans-regional” (inter-provincial) activities. An appendix to each license granted will detail the permitted activities of the enterprise to which it was granted. An approved telecommunications services operator must conduct its business in accordance with the specifications recorded in its telecommunications license.

 

The Provisions on the Administration of Foreign Invested Telecommunications Enterprises, (the “FITE Regulations”) promulgated by the State Council on December 11, 2001, and most recently amended on March 29, 2022, effective on May 1, 2022, requires that in general, the foreign party to a foreign-invested telecommunications enterprise (“FITE”) engaging in value-added telecommunications services may hold up to 50% of the equity of the FITE, of which the geographical area it may conduct telecommunications services is provided by the MIIT in accordance with relevant provisions as mentioned above.

 

On June 30, 2016, the MIIT issued an Announcement of the Ministry of Industry and Information Technology on Issues Concerning the Provision of Telecommunications Services in Mainland China by Service Providers from Hong Kong and Macau (the “MIIT Announcement”), which provides that investors from Hong Kong and Macau may hold no more than 50% of the equity in FITEs engaging in certain specified categories of value-added telecommunications services.

 

50

 

 

On July 13, 2006, the MIIT issued the Notice of the Ministry of Information Industry on Intensifying the Administration of Foreign Investment in Value-added Telecommunications Services (the “MIIT Notice”), which reiterates certain provisions of the FITE Regulations. In addition to the provisions stated in FITE Regulations, the MIIT Notice further provides that a domestic company that holds a value-added telecommunications license is prohibited from leasing, transferring, or selling the value-added telecommunications license to foreign investors in any form, and from providing any assistance, including providing resources, sites or facilities, to foreign investors to conduct value-added telecommunications businesses illegally in China. The MIIT Notice also requires each value-added telecommunications license holder to have appropriate facilities for its approved business operations and to maintain such facilities in the regions covered by its license, and specifically, with regard to the domain names and trademarks, the MIIT Notice required that trademarks and domain names that are used in the provision of internet content services must be owned by the ICP License holder or its shareholders.

 

Due to a lack of interpretative materials from the relevant PRC governmental authorities, there are uncertainties regarding whether PRC governmental authorities would consider our corporate structure and contractual arrangements to constitute foreign ownership of a value-added telecommunications business. In order to comply with PRC regulatory requirements, we operate a significant portion of our business through the VIEs, with which we have contractual relationships but in which we do not have an actual ownership interest. If our current ownership structure is found to be in violation of current or future PRC laws, rules, or regulations regarding the legality of foreign investment in the PRC internet sector, we could be subject to severe penalties. See “Item 3. Key Information — D. Risk Factors —Risks Related to Our Corporate Structure — If the PRC government deems that the contractual arrangements in relation to the VIEs do not comply with PRC regulatory restrictions on foreign investment, or if these regulations or the interpretation of existing regulations change in the future, we could be subject to severe penalties or be forced to relinquish our beneficiary interests in those operations.”

 

Regulations Related to Internet Information Services

 

The Administrative Measures on Internet Information Services (the “Internet Content Measures”), which was promulgated by the State Council on September 25, 2000, and amended on January 8, 2011, set out guidelines on the provision of internet information services. The Internet Content Measures classify internet information services into commercial internet information services and non-commercial internet information services, and commercial internet information services refer to services that provide information or services to internet users with charge. A provider of commercial internet information services must obtain an internet content provider license (the “ICP License”), and prior to the application for such ICP License from the MIIT or its local branch at the provincial or municipal level, entities providing online information services regarding news, publishing, education, medicine, health, pharmaceuticals, and medical equipment must procure the consent of the national authorities responsible for such areas. We have obtained such ICP Licenses which remain in full force and effect as of the date of this annual report.

 

In addition to the approval and license requirements, various ministries and agencies in the PRC, including the MIIT, the News Office of the State Council, the Ministry of Culture and Tourism and the General Administration of Press and Publication, have promulgated multiple measures relating to internet content, all of which specifically prohibit internet activities that result in the dissemination of any content that infringes the legal rights of others, is found to contain pornography, promote gambling or violence, instigate crimes, undermine public morality or the cultural traditions of the PRC, or compromise State security or secrets. For example, the Internet Content Measures specify a list of prohibited content. Internet information providers are prohibited from producing, copying, publishing, or distributing information that is humiliating or defamatory to others or that infringes the legal rights of others. Internet information providers that violate these measures may face criminal charges or administrative sanctions, such as fines, revoking any relevant business operation licenses. Internet information providers must monitor and control the information posted on their websites. If any prohibited content is found, they must remove the content immediately, keep a record of such content and report to the relevant authorities. On December 15, 2019, CAC promulgated the Provisions on Ecological Governance of Network Information Content, which became effective on March 1, 2020, to further regulate the network information and content.

 

Regulation on Information Security and Censorship

 

The SCNPC enacted the Decisions on the Maintenance of Internet Security on December 28, 2000, which was amended on August 27, 2009. Such decision makes it unlawful to: (1) gain improper entry into a computer or system of strategic importance; (2) disseminate politically disruptive information; (3) leak state secrets; (4) spread false commercial information; or (5) infringe intellectual property rights. The Ministry of Public Security has promulgated measures as below that prohibit the use of the internet in ways which, among other things, result in a leakage of state secrets or distribution of socially destabilizing content. The Ministry of Public Security has supervision and inspection rights in this regard.

 

On December 16, 1997, the Ministry of Public Security issued the Administration Measures on the Security Protection of Computer Information Network with International Connections which was amended on January 8, 2011. Such administration measures prohibit using the internet to leak state secrets or to spread socially destabilizing materials. If any operating license holder violates these measures, the PRC government may revoke its operating license and shut down its websites. Pursuant to the Ninth Amendment to the Criminal Law issued by the SCNPC on August 29, 2015 and becoming effective on November 1, 2015, any internet services provider that fails to fulfill the obligations related to internet information security administration as required by applicable laws and refuses to rectify upon orders, will be subject to criminal liability for (1) any dissemination of illegal information in large scale, (2) any severe effect due to the leakage of the client’s information, (3) any serious loss of evidence of criminal activities or (4) other severe situations, and any individual or entity that (a) sells or provides personal information to others unlawfully or (b) steals or illegally obtains any personal information, will be subject to criminal liability in severe situations.

 

51

 

 

The Provisions on Technological Measures for Internet Security Protection (the “Internet Security Protection Measures”) promulgated on December 13, 2005 by the Ministry of Public Security require all internet services providers to keep records of certain information about their users (including user registration information, log-in and log-out time, IP address, content and time of posts by users) for at least 60 days and submit the above information as required by laws and regulations. Under these measures, value-added telecommunications services license holders must regularly update information security and content control systems for their websites and must also report any public dissemination of prohibited content to local public security authorities. If a value-added telecommunications services license holder violates these measures, the Ministry of Public Security and the local security bureaus may revoke its operating license and shut down its websites.

 

The Communication Network Security Protection Administrative Measures, which were promulgated by the MIIT on January 21, 2010, require that all communication network operators, including telecommunications service providers and internet domain name service providers, divide their own communication networks into units. These communication network units shall be rated in accordance with degree of damage to national security, economic operation, social order, and public interest in the event a unit is damaged. Communication network operators must file the division and ratings of their communication networks with the MIIT or its local counterparts. If a communication network operator violates these measures, the MIIT or its local counterparts may order rectification or impose a fine up to RMB30,000 in case a violation is not duly rectified.

 

On November 7, 2016, the SCNPC promulgated the PRC Cybersecurity Law, which took effect on June 1, 2017. The PRC Cybersecurity Law applies to the construction, operation, maintenance, and use of networks as well as the supervision and administration of internet security in the PRC. The PRC Cybersecurity Law defines “networks” as systems that are composed of computers or other information terminals and relevant facilities used for the purpose of collecting, storing, transmitting, exchanging, and processing information in accordance with certain rules and procedures. “Network operators,” who are broadly defined as owners and administrator of networks and network service providers, shall meet their cybersecurity obligations and take technical measures and other necessary measures to protect the safety and stability of their networks. Under the PRC Cybersecurity Law, network operators are subject to various security protection-related obligations, including:

 

 complying with security protection obligations in accordance with tiered requirements with respect to maintenance of the security of internet systems, which include formulating internal security management rules and developing manuals, appointing personnel who will be responsible for internet security, adopting technical measures to prevent computer viruses and activities that threaten internet security, adopting technical measures to monitor and record status of network operations, holding internet security training events, retaining user logs for at least six months, and adopting measures such as data classification, key data backup, and encryption for the purpose of securing networks from interference, vandalism, or unauthorized visits, and preventing network data from leakage, theft, or tampering; ;

 

 verifying users’ identities before signing agreements or providing services such as network access, domain name registration, landline telephone or mobile phone access, information publishing, or real-time communication services;

 

 clearly indicating the purposes, methods and scope of the information collection, the use of information collection, and obtain the consent of those from whom the information is collected when collecting or using personal information;

 

 strictly preserving the privacy of user information they collect, and establish and maintain systems to protect user privacy; and

 

 strengthening management of information published by users. When the network operators discover information prohibited by laws and regulations from publication or dissemination, they shall immediately stop dissemination of that information, including taking measures such as deleting the information, preventing the information from spreading, saving relevant records, and reporting to the relevant governmental agencies.

 

On June 10, 2021, the SCNPC promulgated the PRC Data Security Law, which took effect on September 1, 2021. The PRC Data Security Law, among other things, requires data collection to be conducted in a legitimate and proper manner, and stipulates that, for the purpose of data security, data processing activities must be conducted based on data classification and hierarchical protection system. Furthermore, on July 7, 2022, the CAC promulgated the Security Assessment Measures for Outbound Data Transfer, effective from September 1, 2022, to regulate outbound data transfer activities, protect the rights and interests of personal information, safeguard national security and social public interests, and promote the cross-border security and free flow of data.

 

52

 

 

In December 2021, the CAC and several other administrations jointly promulgated the Review Measures which became effective on February 15, 2022. According to the Review Measures, to the extent the purchase of network products and services by a critical information infrastructure operator or the data processing activities conducted by a “network platform operator” affect or may affect national security, a cybersecurity review shall be conducted pursuant to the Review Measures. The Review Measures also expand the cybersecurity review to “internet platform operators” in possession of personal information of over one million users if such operators intend to list their securities “in a foreign country.” Furthermore, relevant governmental authorities in the PRC may initiate cybersecurity review if they determine an operator’s network products or services or data processing activities “affect or may affect national security.” Since the Review Measures are relatively new, significant uncertainties exist in relation to their interpretation and implementation. Additionally, the Review Measures do not provide the exact scope of “network platform operator” or the circumstances that would “affect or may affect national security.”

 

In addition, on September 24, 2024, the State Council promulgated the Network Data Security Management Regulation, which will come into effect on January 1, 2025. According to the Network Data Security Management Regulation, the national data security coordination mechanism coordinates relevant departments to formulate important data catalogues and strengthen the protection of important data; all regions and departments shall, in accordance with the data classification and classification protection system, determine the specific catalogue of important data in their own regions, departments and related industries and fields, and focus on the protection of network data included in the catalogue. The Network Data Security Management Regulation also sets forth the obligations of “Important Data Processors” as follows:

 

designating a person responsible for network data security and establish a network data security management department;

 

conducting a risk assessment before providing, entrusting, or jointly processing important data, except in cases where they are fulfilling statutory duties or legal obligations;

 

taking measures to ensure network data security in the event of mergers, divisions, dissolutions, bankruptcies, or other situations that may affect the security of important data;

 

conducting an annual risk assessment of the network data processing activities and submit a risk assessment report to the relevant competent authorities at the provincial level or above.

 

Additionally, data processors handling personal information of more than 10 million individuals should be regarded as “Important Data Processors.”

 

On November 15, 2018, the Cyberspace Administration issued the Provisions on Security Assessment of the Internet Information Services with Public Opinion Attributes or Social Mobilization Capacity, which came into effect on November 30, 2018. The provisions require internet information providers to conduct security assessments on their internet information services if their services include forums, blogs, microblogs, chat rooms, communication groups, public accounts, short-form videos, online live-streaming, information sharing, mini programs or other functions that provide channels for the public to express opinions or have the capability of mobilizing the public to engage in specific activities. Internet information providers must conduct self-assessment on, among other things, the legality of new technology involved in the services and the effectiveness of security risk prevention measures and file the assessment report with the local competent cyberspace administration authority and public security authority.

 

Internet security in China is also regulated and restricted from a national security standpoint. On July 1, 2015, the SCNPC promulgated the National Security Law, which took effect on the same date. According to the new National Security Law, the state shall ensure that the information system and data in important areas are secure and controllable. In addition, according to the new National Security Law, the state shall establish national security review and supervision institutions and mechanisms and conduct national security reviews of key technologies and IT products and services that affect or may affect national security. There are uncertainties on how the new National Security Law will be implemented in practice.

 

As of the date of this annual report, we have not been informed by any PRC government authorities that we will be deemed as a critical information infrastructure operator, nor have we been involved in any formal investigations on cybersecurity review made by the CAC. However, if we are not able to comply with the cybersecurity and data privacy requirements in a timely manner, or at all, we may be subject to government enforcement actions and investigations, fines, penalties, suspension of our non-compliant operations, or removal of our applications from the relevant application stores, among other sanctions, which could materially and adversely affect our business and results of operations. See “Item 3. Key Information — Risk Factors — Risks Related to Our Business and Industry — Our business is subject to a variety of PRC laws and regulations, including those regarding privacy, cybersecurity and data protection, and our customers may be subject to regulations related to the handling and transfer of certain types of sensitive and confidential information. Any failure of our platform to comply with or enable our customers to comply with applicable laws and regulations could harm our business, results of operations and financial condition.”

 

53

 

 

Regulation on Privacy Protection

 

On December 28, 2012, the SCNPC enacted the Decision to Enhance the Protection of Network Information (the “Information Protection Decision”) to enhance the protection of user personal information in electronic form. The Information Protection Decision provides that internet services providers must expressly inform their users of the purpose, manner and scope of the internet services providers’ collection and use of user personal information, publish the internet services providers’ standards for their collection and use of user personal information, and collect and use user personal information only with the consent of the users and only within the scope of such consent. The Information Protection Decision also mandates that internet services providers and their employees must keep strictly confidential user personal information that they collect, and that internet services providers must take such technical and other measures as are necessary to safeguard the information against disclosure.

 

On July 16, 2013, the MIIT issued the Order for the Protection of Telecommunications and Internet User Personal Information (the “Order”). Most of the requirements under the Order that are relevant to internet services providers are consistent with the requirements already established under the MIIT provisions discussed above, except that under the Order the requirements are often stricter and have a wider scope. If an internet services provider wishes to collect or use personal information, it may do so only if such collection is necessary for the services it provides. Further, it must disclose to its users the purpose, method, and scope of any such collection or use, and must obtain consent from the users whose information is being collected or used. Internet services providers are also required to establish and publish their protocols relating to personal information collection or use, keep any collected information strictly confidential, and take technological and other measures to maintain the security of such information. Internet services providers are also required to cease any collection or use of the user personal information, and de-register the relevant user account, when a given user stops using the relevant internet service. Internet services providers are further prohibited from divulging, distorting, or destroying any such personal information, or selling or providing such information unlawfully to other parties. The Order states, in broad terms, that violators may face warnings, fines, and disclosure to the public and, in the most severe cases, criminal liability.

 

On January 5, 2015, the State Administration for Industry and Commerce (the “SAIC”) promulgated the Measures on Punishment for Infringement of Consumer Rights, which was most amended on October 23, 2020, pursuant to which business operators collecting and using personal information of consumers must comply with the principles of legitimacy, propriety and necessity, specify the purpose, method and scope of collection and use of the information, and obtain the consent of the consumers whose personal information is to be collected. Business operators may not (1) collect or use personal information of consumers without their consent, (2) unlawfully divulge, sell, or provide personal information of consumers to others or (3) send commercial information to consumers without their consent or request, or when a consumer has explicitly declined to receive such information.

 

On August 20, 2021, the SCNPC passed the PRC Personal Information Protection Law (the “PIPL”), which took effect on November 1, 2021. The PIPL accentuates the importance of processors’ obligations and responsibilities for personal information protection and sets out the basic rules for processing personal information and the rules for cross-border transfer of personal information. Pursuant to the PIPL, a personal information processor is allowed to process (including to collect, store, use, transmit, provide, disclose and delete) personal information only under certain circumstances, such as processing with consent from such individual, or for necessity of performance of a contract to which such individual is a contracting party or statutory duties, management of human resource under the labor rules and regulations developed in accordance with the law or a collective contract signed in accordance with the law, protection of public interest, or reasonable usage of legally disclosed information. Processing of sensitive personal information, such as the personal information that is likely to result in damage to personal dignity, personal or property safety once illegally disclosed, as well as the personal information of minors under the age of 14, is subject to higher regulatory requirements including specific purpose, sufficient necessity, duty of explanation to such individuals and consent from a parent or a guardian of such minors.

 

We believe that we are not a personal information processor who has a large user base and/or operate complex types of businesses. However, since there has been no official interpretation or explanation as to the definition of same, it remains uncertain whether we would be deemed as a personal information processor who has a large user base and/or operate complex types of businesses by the PRC regulatory authorities, thus requiring us to perform the obligations stipulated under the PIPL.

 

Regulations Related to Intellectual Property Rights

 

Trademarks

 

On August 23, 1982, the SCNPC promulgated the Trademark Law of the PRC (the “Trademark Law”), which was amended in 1993, 2001, 2013 and 2019. The Implementation Regulation for the Trademark Law promulgated by the State Council came into effect on September 15, 2002 and was further amended on April 29, 2014.

 

Under the Trademark Law and the implementing regulation, the Trademark Office of the State Administration for Market Regulation, or the Trademark Office, is responsible for the registration and administration of trademarks. The Trademark Office handles trademark registrations. As with patents, China has adopted a “first-to-file” principle for trademark registration. If two or more applicants apply for registration of identical or similar trademarks for the same or similar commodities, the application that was filed first will receive preliminary approval and will be publicly announced. Registered trademarks are valid for ten years from the date the registration is approved. A registrant may apply to renew a registration within 12 months before the expiration date of the registration. If the registrant fails to apply in a timely manner, a grace period of six additional months may be granted. If the registrant fails to apply before the grace period expires, the registered trademark shall be deregistered. Renewed registrations are valid for ten years.

 

54

 

 

In addition to the above, the SAIC has established a Trademark Review and Adjudication Board for resolving trademark disputes. According to the Trademark Law, within three months since the date of the announcement of a preliminarily validated trademark, if a titleholder is of the view that is such trademark in application is identical or similar to its registered trademark for the same type of commodities or similar commodities which violates relevant provisions of the Trademark Law, such titleholder may raise an objection to the Trademark Office within the aforesaid period. In such event, the Trademark Office shall consider the facts and grounds submitted by both the dissenting party and the party being challenged and shall decide on whether the registration is allowed within 12 months upon the expiration of the announcement after investigation and verification and notify the dissenting party and the person challenged in writing.

 

Patents

 

The National People’s Congress adopted the Patent Law of the People’s Republic of China in 1984 and amended it in 1992, 2000, 2008 and 2020 respectively, with the latest amendment coming into effect on June 1, 2021.

 

A patentable invention, utility model or design must meet three conditions: novelty, inventiveness, and practical applicability. Patents cannot be granted for scientific discoveries, rules and methods for intellectual activities, methods used to diagnose or treat diseases, animal and plant breeds or substances obtained by means of nuclear transformation. The Patent Office under the State Intellectual Property Office is responsible for receiving, examining, and approving patent applications. A patent is valid for a twenty-year term for an invention, a ten-year term for a utility model and a fifteen-year term for a design, starting from the application date. Except under certain specific circumstances provided by law, any third-party user must obtain consent or a proper license from the patent owner to use the patent, or else the use will constitute an infringement of the rights of the patent holder.

 

Copyrights

 

On September 7, 1990, the SCNPC promulgated the Copyright Law, which took effect on June 1, 1991, and was amended in 2001, 2010 and 2020, with the latest amendment coming into effect on June 1, 2021. The amended Copyright Law extends copyright protection to internet activities, products disseminated over the internet and software products. In addition, there is a voluntary registration system administered by the China Copyright Protection Center.

 

In order to further implement the Computer Software Protection Regulations promulgated by the State Council on June 4, 1991, and amended on January 30, 2013, the National Copyright Administration (the “NCA”) issued the Computer Software Copyright Registration Procedures on April 6, 1992, and amended on February 20, 2002, which specify detailed procedures and requirements with respect to the registration of software copyrights. The China Copyright Protection Center shall grant registration certificates to the computer software copyrights applicants which meet the requirements of both the software copyright registration procedures and the computer software protection regulations.

 

Domain Names

 

The MIIT promulgated the Measures on Administration of Internet Domain Names (the “Domain Name Measures”), on August 24, 2017, which took effect on November 1, 2017, and replaced the Administrative Measures on China Internet Domain Name promulgated by MIIT on November 5, 2004. According to the Domain Name Measures, the MIIT is in charge of the administration of PRC internet domain names. The domain name registration follows a first-to-file principle. Applicants for registration of domain names shall provide the true, accurate and complete information of their identifications to domain name registration service institutions. The applicants will become the holder of such domain names upon the completion of the registration procedure.

 

Regulations Related to Foreign Exchange

 

Under the Foreign Currency Administration Rules of the PRC promulgated by the State Council on January 29, 1996, and amended on August 5, 2008, and various regulations issued by SAFE, and other relevant PRC government authorities, Renminbi is convertible into other currencies for current account items, such as trade-related receipts and payments and payment of interest and dividends. The conversion of Renminbi into other currencies and remittance of the converted foreign currency outside the PRC for of capital account items, such as direct equity investments, loans, and repatriation of investment, requires the prior approval from SAFE or its local office. Payments for transactions that take place within the PRC must be made in Renminbi. Unless otherwise approved, PRC companies may not repatriate foreign currency payments received from abroad or retain the same abroad. FIEs may retain foreign exchange in accounts with designated foreign exchange banks under the current account items subject to a cap set by SAFE or its local office. Foreign exchange proceeds under the current accounts may be either retained or sold to a financial institution engaged in settlement and sale of foreign exchange pursuant to relevant SAFE rules and regulations. For foreign exchange proceeds under the capital accounts, approval from SAFE is generally required for the retention or sale of such proceeds to a financial institution engaged in settlement and sale of foreign exchange.

 

55

 

 

Pursuant to the Circular of SAFE on Further Improving and Adjusting Foreign Exchange Administration Policies for Direct Investment (“Circular 59”) promulgated by SAFE on November 19, 2012, which became effective on December 17, 2012 and was further amended on May 4, 2015, October 10, 2018 and December 30, 2019, approval is not required for opening a foreign exchange account and depositing foreign exchange into the accounts relating to the direct investments. Circular 59 also simplified foreign exchange-related registration required for the foreign investors to acquire the equity interests of PRC companies and further improve the administration on foreign exchange settlement for FIEs.

 

SAFE promulgated the Circular on Printing and Distributing the Provisions on Foreign Exchange Administration over Domestic Direct Investment by Foreign Investors and the Supporting Documents on May 10, 2013, as amended, which specifies that the administration by SAFE or its local branches over direct investment by foreign investors in the PRC shall be conducted by way of registration and banks shall process foreign exchange business relating to the direct investment in the PRC based on the registration information provided by SAFE and its branches. On February 13, 2015, SAFE promulgated the Circular on Simplifying and Improving the Foreign Currency Management Policy on Direct Investment (“Circular 13”), effective from June 1, 2015, which cancels the administrative approvals of foreign exchange registration of foreign direct investment and overseas direct investment. In addition, Circular 13 simplifies the procedure of foreign exchange-related registration, under which investors shall register with banks for foreign direct investment and overseas direct investment.

 

Regulations on Dividend Distribution

 

The principal laws and regulations regulating the dividend distribution of dividends by FIEs in the PRC include the Company Law of the PRC, which was amended on December 29, 2023 and came into effect on July 1, 2024, and Foreign Investment Law promulgated by SCNPC on March 15, 2019 and came into effect on January 1, 2020.

 

Under the current regulatory regime in the PRC, FIEs in the PRC may pay dividends only out of their retained earnings, if any, determined in accordance with PRC accounting standards and regulations. A PRC company is required to set aside as statutory reserve funds at least 10% of its after- tax profit, until the cumulative amount of such reserve funds reaches 50% of its registered capital unless laws regarding foreign investment provide otherwise. A PRC company shall not distribute any profits until any losses from prior fiscal years have been offset. Profits retained from prior fiscal years may be distributed together with distributable profits from the current fiscal year. In addition, failure to comply with the registration procedures set forth in SAFE Circular 37 may result in bans on the foreign exchange activities of the relevant onshore company, including the payment of dividends and other distributions to its offshore parent or affiliates.

  

Regulations on Taxation

 

Enterprise Income Tax

 

On March 16, 2007, the SCNPC promulgated the Law of the PRC on Enterprise Income Tax, which was recently amended on December 29, 2018, and on December 6, 2007, the State Council enacted the Regulations for the Implementation of the Law on Enterprise Income Tax, collectively, the EIT Law, which was recently amended on April 23, 2019. Under the EIT Law, both resident enterprises and non-resident enterprises are subject to tax in the PRC. Resident enterprises are defined as enterprises that are established in China in accordance with PRC laws, or that are established in accordance with the laws of foreign countries but are actually or in effect controlled from within the PRC. Non-resident enterprises are defined as enterprises that are organized under the laws of foreign countries and whose actual management is conducted outside the PRC, but have established institutions or premises in the PRC, or have no such established institutions or premises but have income generated from inside the PRC. Under the EIT Law and relevant implementing regulations, a uniform corporate income tax rate of 25% is applied. However, if non-resident enterprises have not formed permanent establishments or premises in the PRC, or if they have formed permanent establishment or premises in the PRC but there is no actual relationship between the relevant income derived in the PRC and the established institutions or premises set up by them, enterprise income tax is set at the rate of 20% with respect to their income sourced from inside the PRC.

 

Withholding Tax

 

The EIT Law provides that since January 1, 2008, an income tax rate of 10% will normally be applicable to dividends declared to non-PRC resident enterprise investors which do not have an establishment or place of business in the PRC, or which have such establishment or place of business, but the relevant income is not effectively connected with the establishment or place of business, to the extent such dividends are derived from sources within the PRC.

 

Pursuant to an Arrangement Between the Mainland of China and the Hong Kong Special Administrative Region for the Avoidance of Double Taxation and the Prevention of Fiscal Evasion with respect to Taxes on Income (the “Double Tax Avoidance Arrangement”) promulgated by the SAT on August 21, 2006, and other applicable PRC laws, if a Hong Kong resident enterprise is determined by the competent PRC tax authority to have satisfied the relevant conditions and requirements under such Double Tax Avoidance Arrangement and other applicable laws, the 10% withholding tax on the dividends the Hong Kong resident enterprise receives from a PRC resident enterprise may be reduced to 5%. However, based on the Circular on Certain Issues with Respect to the Enforcement of Dividend Provisions in Tax Treaties issued on February 20, 2009 by the SAT, if the relevant PRC tax authorities determine, in their discretion, that a company benefits from such reduced income tax rate due to a structure or arrangement that is primarily tax-driven, such PRC tax authorities may adjust the preferential tax treatment.

 

56

 

 

Value-added Tax

 

The Provisional Regulations of the PRC on Value-added Tax (the “VAT Regulations”) were promulgated by the State Council on December 13, 1993 and were most recently amended on November 19, 2017. The Detailed Rules for the Implementation of the Provisional Regulations of the PRC on Value-added Tax (Revised in 2011) were promulgated by the Ministry of Finance (the “MOF”) on December 25, 1993 and amended on October 28, 2011 (collectively with the VAT Regulations, the “VAT Law”). According to the VAT Law, all enterprises and individuals engaged in the sale of goods, the provision of processing, repair and replacement services, and the importation of goods within the territory of the PRC must pay value-added tax. For taxpayers providing value-added telecommunications services, a rate of 6% applies, according to the Notice on Fully Promoting the Pilot Plan for Replacing Business Tax by Value-Added Tax, which was jointly promulgated by the MOF and the SAT on March 23, 2016 and became effective on May 1, 2016.

 

On April 4, 2018, the MOF and the SAT issued the Notice on Adjustment of VAT Rates, which came into effect on May 1, 2018. According to the notice, the taxable goods previously subject to VAT rates of 17% and 11% become subject to lower VAT rates of 16% and 10% starting from May 1, 2018.

 

On March 20, 2019, the MOF, the SAT and the General Administration of Customs issued the Announcement on Policies for Deepening the VAT Reform, which came into effect on April 1, 2019. According to the announcement, the taxable goods previously subject to VAT rates of 16% and 10% become subject to lower VAT rates of 13% and 9% starting from April 1, 2019.

 

Regulations on Employment

 

Labor Law and Labor Contract Law

 

The Labor Law, which was promulgated on July 5, 1994, and most recently amended on December 29, 2018, and the Labor Contract Law of the PRC (the “Labor Contract Law”) which took effect on January 1, 2008 and was amended on December 28, 2012, are primarily regulating rights and obligations of employer and employee relationships, including the establishment, performance and termination of labor contracts. Pursuant to the Labor Contract Law, labor contracts shall be concluded in writing if labor relationships are to be or have been established between employers and the employees. Employers are prohibited from forcing employees to work above certain time limit and employers shall pay employees for overtime work in accordance with national regulations. In addition, employee wages shall be no lower than local standards on minimum wages and shall be paid to employees timely. Violations of the Labor Contract Law and the Labor Law may result in the imposition of fines and other administrative and criminal liability in the case of serious violations.

 

Regulations on Social Insurance and Housing Fund

 

Under the Social Insurance Law of the PRC that was promulgated by the SCNPC on October 28, 2010, came into force as of July 1, 2011 and recently amended on December 29, 2018 and the Interim Regulations on the Collection and Payment of Social Insurance Premiums that was promulgated by the State Council on January 22, 1999 and was amended recently on March 24, 2019, employers are required to pay basic endowment insurance, unemployment insurance, basic medical insurance, employment injury insurance, maternity insurance and other social insurance for its employees at specified percentages of the salaries of the employees, up to a maximum amount specified by the local government regulations from time to time. Where an employer fails to fully pay social insurance premiums, relevant social insurance collection agency shall order it to make up for any shortfall within a prescribed time limit and may impose a late payment fee at the rate of 0.05% per day of the outstanding amount from the due date. If such employer still fails to make up for the shortfalls within the prescribed time limit, the relevant administrative authorities shall impose a fine of one to three times the outstanding amount upon such employer.

 

In accordance with the Regulations on the Management of Housing Fund which was promulgated by the State Council in 1999 and amended in 2002 and 2019, employers must register at the designated administrative centers and open bank accounts for depositing employees’ housing funds. Employer and employee are also required to pay and deposit housing funds, with an amount no less than 5% of the monthly average salary of the employee in the preceding year in full and on time.

 

Regulations on Employee Share Incentive Plans

 

Pursuant to SAFE Circular 37, PRC residents who participate in share incentive plans in overseas non-publicly-listed companies may submit applications to SAFE or its local branches for the foreign exchange registration with respect to offshore special purpose companies. In addition, pursuant to the Notice of Issues Related to the Foreign Exchange Administration for Domestic Individuals Participating in Stock Incentive Plan of Overseas Listed Company (“SAFE Circular 7”), which was issued by SAFE on February 15, 2012, employees, directors, supervisors, and other senior management participating in any share incentive plan of an overseas publicly-listed company who are PRC citizens or who are non-PRC citizens residing in China for a continuous period of not less than one year, subject to a few exceptions, are required to register with SAFE through a domestic agency as regulated in SAFE Circular 7.

 

57

 

 

In addition, the SAT has issued certain circulars concerning employee stock options and restricted shares, including the Circular on Issues Concerning the Individual Income Tax on Share-option Incentives (“Circular 461”) which was promulgated and took effect on August 24, 2009. Under Circular 461 and other relevant laws and regulations, employees working in the PRC who exercise stock options or are granted restricted shares will be subject to PRC individual income tax. The PRC subsidiaries of an overseas listed company are required to file documents related to employee stock options and restricted shares with relevant tax authorities and to withhold individual income taxes of employees who exercise their stock option or purchase restricted shares. If the employees fail to pay or the PRC subsidiaries fail to withhold income tax in accordance with relevant laws and regulations, the PRC subsidiary may face sanctions imposed by the tax authorities or other PRC governmental authorities.

 

Regulations Related to Mergers and Acquisitions

 

M&A Rules

 

On August 8, 2006, six PRC governmental and regulatory agencies, including MOFCOM and CSRC, promulgated the Regulations on Mergers and Acquisitions of Domestic Enterprises by Foreign Investors (the “M&A Rules”), governing the mergers and acquisitions of domestic enterprises by foreign investors that became effective on September 8, 2006, and was revised on June 22, 2009. The M&A Rules requires that an offshore special vehicle, or a special purpose vehicle formed for overseas listing purposes and controlled directly or indirectly by the PRC companies or individuals, shall obtain the approval of the CSRC prior to overseas listing and trading of such special purpose vehicle’s securities on an overseas stock exchange. The M&A Rules also establish procedures and requirements that could make some acquisitions of PRC companies by foreign investors more time-consuming and complex, including requirements in some instances that the Ministry of Commerce be notified in advance of any change-of-control transaction in which a foreign investor takes control of a PRC domestic enterprise. In addition, the Rules on Implementation of Security Review System for the Merger and Acquisition of Domestic Enterprises by Foreign Investors issued by the Ministry of Commerce in 2011 specify that mergers and acquisitions by foreign investors that raise “national defense and security” concerns and mergers and acquisitions through which foreign investors may acquire de facto control over domestic enterprises that raise “national security” concerns are subject to strict review by the Ministry of Commerce, and prohibit any activities attempting to bypass such security review, including by structuring the transaction through a proxy or contractual control arrangement.

 

It remains uncertain as to how the M&A Rules will be interpreted or implemented in the context of an overseas offering and its opinions summarized above are subject to any new laws, regulations and rules or detailed implementations and interpretations in any form relating to the M&A Rules. See “Item 3. Key Information — D. Risk Factors — Risks Related to Doing business in China — Recent regulatory development in China may result in the PRC government exerting more oversight and control over listing and offerings that are conducted overseas. The approval of the CSRC may be required in connection with our capital raising activities, and, if required, we cannot assure you that we will be able to obtain such approval.”

 

Regulations Related to Overseas Listings

 

SAFE Circular 37

 

Under SAFE Circular 37, PRC residents are required to register with the local SAFE branch prior to the establishment or control of an offshore special purpose vehicle (the “SPV”), which is defined as offshore enterprises directly established or indirectly controlled by PRC residents for offshore equity financing of the enterprise assets or interests they hold in China. An amendment to registration or subsequent filing with the local SAFE branch by such PRC resident is also required if there is any change in basic information of the offshore company or any material change with respect to the capital of the offshore company. At the same time, SAFE has issued the Operation Guidance for the Issues Concerning Foreign Exchange Administration over Round-trip Investment regarding the procedures for SAFE registration under SAFE Circular 37, which became effective on July 4, 2014 as an attachment of SAFE Circular 37.

 

Under the relevant rules, failure to comply with the registration procedures set forth in SAFE Circular 37 may result in bans on the foreign exchange activities of the relevant onshore company, including the payment of dividends and other distributions to its offshore parent or affiliates, and may also subject relevant PRC residents to penalties under PRC foreign exchange administration regulations.

 

CSRC Filing

 

On February 17, 2023, CSRC promulgated the Trial Measures of the Overseas Securities Offering and Listing by Domestic Companies (the “Overseas Listing Trial Measures”) and the related guidelines, which became effective on March 31, 2023. The Overseas Listing Trial Measures, which reformed the existing regulatory regime for overseas offering and listing of securities by PRC domestic companies and both direct and indirect overseas offering and listing of securities by PRC domestic companies, imposes a filing-based regulatory regime. According to the Overseas Listing Trial Measures, PRC domestic companies that seek to offer and list securities in overseas markets, either in direct or indirect means, are required to fulfill the filing procedure with the CSRC and report relevant information. The Overseas Listing Trial Measures provides that an overseas listing or offering is explicitly prohibited, if any of the following factors are present: (1) such securities offering and listing is explicitly prohibited by provisions in laws, administrative regulations and relevant state rules; (2) the intended securities offering and listing may endanger national security as reviewed and determined by applicable authorities under the State Council in accordance with law; (3) the domestic company intending to make the securities offering and listing, or its controlling shareholder(s) and the actual controller, have committed relevant crimes such as corruption, bribery, embezzlement, misappropriation of property or undermining the order of the socialist market economy during the latest three years; (4) the domestic company intending to make the securities offering and listing is currently under investigation for suspicion of criminal offenses or major violations of laws and regulations, and no conclusion has yet been made thereof; or (5) there are material ownership disputes over equity held by the domestic company’s controlling shareholder(s) or by other shareholder(s) that are controlled by the controlling shareholder(s) and/or actual controller.

  

58

 

 

The Overseas Listing Trial Measures further stipulate that a fine between RMB1 million and RMB10 million may be imposed if an applicant fails to fulfill the filing requirements with the CSRC.

 

See “Item 3. Key Information — D. Risk Factors — Risks Related to Doing business in China — Recent regulatory development in China may result in the PRC government exerting more oversight and control over listing and offerings that are conducted overseas. The approval of the CSRC may be required in connection with our capital raising activities, and, if required, we cannot assure you that we will be able to obtain such approval.”

 

C. Organizational Structure.

 

The following simplified diagram illustrates our corporate structure as of the date of this annual report.

 

 

(1)As of the date of this annual report, BaiJiaYun Group is owned as to 50.00% by Yijiang Shengong (Shanghai) Enterprise Management Partnership Enterprise (limited partnership) and 50.00% by Shanghai Shenhui Xinqi Enterprise Management Partnership Enterprise (limited partnership).
  
(2)As of the date of this annual report, Baijia Cloud Technology is owned as to 50.00% by Yijiang Shengong (Shanghai) Enterprise Management Partnership Enterprise (limited partnership) and 50.00% by Shanghai Shenhui Xinqi Enterprise Management Partnership Enterprise (limited partnership).

 

59

 

 

Contractual Arrangements and Corporate Structure

 

Baijiayun Group Ltd is an exempted company with limited liability incorporated under the laws of the Cayman Islands and currently conducts substantially all of its business and operations through the VIEs in China. The VIEs also hold our key operating licenses for our video-centric technology solution business, provide services to our customers, and enter into contracts with our suppliers. Current PRC laws and regulations impose certain restrictions or prohibitions on foreign ownership of companies that engage in internet-related services. Accordingly, certain contractual arrangements were established for our business operations in the PRC. From September 7, 2021 to January 1, 2023, BJY, through Beijing WFOE, entered into a series of agreements with BaiJiaYun Group, and its shareholders, including exclusive business cooperation agreement, powers of attorney, exclusive option agreements, and equity interest pledge agreements (collectively, the “Beijing WFOE Contractual Arrangements”). As part of our efforts to streamline our corporate structure, (1) each of Beijing WFOE, BaiJiaYun Group and its shareholders terminated each of the Beijing WFOE Contractual Arrangements, as a result of which Beijing WFOE will no longer receive substantially all of the economic benefits of BaiJiaYun Group; and (2) on January 2, 2023, Zhejiang WFOE, entered into a series of contractual arrangements, including exclusive technical and consulting services agreement, powers of attorney, exclusive option agreements and equity interest pledge agreements with BaiJiaYun Group and its shareholders, through which we are considered as the primary beneficiary of BaiJiaYun Group and consolidate the financial results of BaiJiaYun Group in our financial statements under U.S. GAAP. On June 29, 2023, Zhejiang WFOE entered into a series of agreements and established new contractual arrangements with BaiJiaYun Group and its shareholders to reflect the changes in BaiJiaYun Group’s shareholders, and the previous contractual arrangements were terminated.

 

To further streamline our corporate structure and business operations, Baijia Cloud Technology, a then wholly-owned subsidiary of BaiJiaYun Group, became directly owned by the shareholders of BaiJiaYun Group. On December 29, 2023, Zhejiang WFOE entered into a series of contractual arrangements with Baijia Cloud Technology and its shareholders, including exclusive business cooperation agreement, powers of attorney, exclusive option agreements, and equity interest pledge agreements.

 

A summary of certain material terms of the currently effective contractual arrangements among Zhejiang WFOE, the VIEs and their respective shareholders is as follows:

 

 Exclusive Technical and Consulting Services Agreement. Under the exclusive technical and consulting services agreements between Zhejiang WFOE and the VIEs, Zhejiang WFOE has the exclusive right to provide, among other things, technical support and consulting services to the VIEs. Zhejiang WFOE has the exclusive ownership of intellectual property rights created as a result of the performance of these agreements. In addition, the VIEs irrevocably grant Zhejiang WFOE an exclusive option to purchase any or all of the assets and business of the VIEs at the lowest price permitted under PRC law.

 

 Powers of Attorney. Under the powers of attorney among Zhejiang WFOE, the VIEs, and each shareholder of the VIEs, such shareholder irrevocably nominates, appoints, and constitutes Zhejiang WFOE and its successors as his or her attorney-in-fact to exercise any and all of his or her rights as a shareholder of the VIEs, including rights to convene and attend shareholders’ meetings, nominate and elect directors, and appoint and dismiss the senior management of the VIEs.

 

 Exclusive Option Agreements. Under the exclusive option agreements among Zhejiang WFOE, the VIEs, and each shareholder of the VIEs, such shareholder irrevocably grants Zhejiang WFOE or its designated person(s) an exclusive option to purchase, at any time and to the extent permitted under PRC law, all or part of his or her equity interests in the VIEs at the lowest price permitted under the PRC law.

 

 Equity Interest Pledge Agreements. Under the equity interest pledge agreements among Zhejiang WFOE, the VIEs, and each shareholder of the VIEs, such shareholder pledges all of his or her equity interests in the VIEs to Zhejiang WFOE to secure the performance by the VIEs and their respective shareholders of their obligations under the applicable contractual agreements. If the pledger or the VIEs breach the obligations under these contractual arrangements, Zhejiang WFOE, as the pledgee, will be entitled to certain rights and remedies including priority in receiving the proceeds from the auction or disposal of the pledged equity interests in the VIEs. The shareholders of the VIEs undertake that during the term of the pledge, without the prior written consent of Zhejiang WFOE, they shall not dispose of the pledged equity interests, create, or allow any encumbrance on the pledged equity interests or increase the registered capital of the VIEs. Zhejiang WFOE also has the right to receive dividends distributed on the pledged equity interests during the term of the pledge.

 

In the opinion of Zhong Lun Law Firm, our PRC legal counsel, subject to any risk factors disclosed under the section of “Item 3. Key Information — D. Risk Factors — Risks Related to Our Corporate Structure,” (1) the ownership structures of Zhejiang WFOE and the VIEs in China do not and will not violate any explicit PRC law, regulation or rule currently in effect; and (2) the contractual agreements among Zhejiang WFOE, the VIEs and the VIEs’ shareholders governed by PRC laws are valid and binding in accordance with their terms and applicable PRC laws, rules and regulations currently in effect, and will not violate any explicit PRC law, regulation or rule currently in effect. However, these contractual arrangements may not be as effective in providing control as direct ownership. There are substantial uncertainties regarding the interpretation and application of current and future PRC laws, rules and regulations. Accordingly, the PRC regulatory authorities may in the future take a view that is contrary to the opinion of our PRC legal counsel. We have been further advised by Zhong Lun Law Firm that if the PRC government finds that the agreements that establish the structure for operating our business do not comply with PRC government restrictions on foreign investment, we could be subject to severe penalties including being prohibited from continuing operations. See “Item 3. Key Information — D. Risk Factors — Risks Related to Our Corporate Structure.”

 

60

 

 

All the agreements under our contractual arrangements are governed by PRC laws and provide for the resolution of disputes through arbitration in China. See “Item 3. Key Information — D. Risk Factors — Risks Related to Ownership of Our Class A Ordinary Shares — As a company incorporated in the Cayman Islands, we are permitted to adopt certain home country practices for corporate governance matters that differ significantly from the Nasdaq corporate governance listing standards; these practices may afford less protection to shareholders than they would enjoy if we complied fully with the corporate governance listing standards.” Such arbitration provisions have no effect on the rights of our shareholders to pursue claims against us under United States federal securities laws.

 

D. Property, Plants and Equipment

 

Our principal executive offices are located at 24F, A1 South Building, No. 32 Fengzhan Road, Yuhuatai District, Nanjing, China. As of June 30, 2024, we leased and occupied office space with an aggregate floor area of approximately 3,269 square meters in Beijing, and maintained other leased offices and warehouse space in other cities in China totaling approximately 1,477 square meters. We lease our premises from unrelated third parties under operating lease agreements. The lease terms for all of our leased properties as of June 30, 2024 ranged from approximately one to eight years.

 

We believe our existing leased facilities are adequate for its current business operations and that additional facilities can be obtained on commercially reasonable terms to accommodate our future expansion plans.

 

Item 4A. Unresolved Staff Comments

 

None.

 

Item 5. Operating and Financial Review and Prospects

 

The following discussion of our results of operations and financial condition is based upon and should be read in conjunction with the consolidated financial statements and their related notes included in this annual report. This discussion includes forward-looking statements, and involves numerous risks and uncertainties, including, but not limited to, those described under “Item 3. Key Information — D. Risk Factors” in this annual report. We caution you that the business and financial performance may differ materially from those contained in any forward-looking statements.

 

A. Operating Results

 

Overview

 

We are a one-stop AI video solution provider with core expertise in SaaS and PaaS solutions. Leveraging industry-leading video-centric technologies, we offer a wealth of video-centric technology solutions, including SaaS/PaaS solutions, cloud and software related solutions, and enterprise AI and system solutions, catered to the evolving communication and collaboration needs of enterprises of all sizes and across industries.

 

We generate revenues primarily from our SaaS/PaaS solutions, cloud and software related solutions, and enterprise AI and system solutions. We generally charge customers of SaaS/PaaS solutions usage-based fees for real-time engagement services, SMS services, and CDN services. For cloud and software related solutions, we generally charge our customers customized platform development service fees, or software license fees. We generally generate revenues of our enterprise AI and system solutions from the sales of hardware together with AI solutions that are tailor-made or purchased from third parties for the customers’ needs and integrated into the hardware.

 

We generated revenues of US$68.6 million, US$82.2 million and US$59.8 million for the 2022, 2023 and 2024 fiscal years, respectively. We had net loss from continuing operations of US$12.6 million, US$7.2 million and US$83.1 million for the 2022, 2023 and 2024 fiscal years, respectively.

 

61

 

Key Components of Results of Operations

 

Revenues

 

The following table sets forth a breakdown of the total revenues, both in absolute amount and as a percentage of total revenues, for the fiscal years indicated.

 

  Years ended June 30, 
  2022  2023  2024 
  US$  %  US$  %  US$  % 
  (in U.S. dollars, except for percentages) 
SaaS/PaaS services                  
Real-time engagement services  14,841,071   21.6   13,065,501   15.9   21,129,793   35.3 
SMS services  16,429,769   23.9   17,085,803   20.8   12,894,028   21.6 
CDN services        2,773,165   3.4       
Subtotal  31,270,840   45.5   32,924,469   40.1   34,023,821   56.9 
Cloud related services                        
Customized platform development service  10,284,571   15.0   10,460,478   12.7   2,685,800   4.5 
Software license and other cloud related service  1,912,252   2.8   5,226,520   6.4   3,383,772   5.7 
Subtotal  12,196,823   17.8   15,686,998   19.1   6,069,572   10.2 
AI solution services  25,132,715   36.7   33,638,104   40.8   19,701,268   32.9 
Total revenues  68,600,378   100.0   82,249,571   100.0   59,794,661   100.0 

 

We record revenues from SaaS/PaaS solutions as SaaS/PaaS services revenues, which primarily include usage-based fees for (1) real-time engagement services that either provide customers the access to our enterprise cloud computing platform or directly provide services to customers in relation to their real-time video and audio communications through our platform, (2) SMS services and (3) CDN services, all of which are calculated with the unit price fixed in relevant service contracts. The usage-based fees are recognized as revenues in the period in which the usage occurs. Certain service contracts for SaaS/PaaS solutions provide for both hardware and real-time engagement services for a pre-determined period of time regardless of usage. In such cases, revenues generated from hardware are recognized at the time of acceptance by customers, while revenues generated from real-time engagement services are recognized over the pre-determined period.

 

We record revenues from cloud and software related solutions as cloud related services revenues. We provide cloud related services by providing customized platform development services to customers who aim to create a system that is integrated and large in nature. In this arrangement, we develop certain modules, which, once developed, together with other modules from other vendors, will be integrated into the customer’s system. The module is not functional and does not benefit the customer on its own. The module is highly customized and developed specifically for the customer’s needs. We do not provide any technical support service for such module and have no further obligation once the module is accepted. We recognize revenue from customized platform development services at the point of customer acceptance.

 

Cloud related services also include software license and other cloud related service where we primarily provide to our customer software licenses created based on an existing software framework with certain customization or design to meet the needs of different customers. We recognize revenue of software license at the point of customer acceptance. Certain software license contracts include technical support service to the customer associated with the software license provided to the customers for a period of time. We recognize revenue of technical support service over the service period.

 

We record revenues from enterprise AI and system solutions as AI solution services revenues, which are generated from the sales of hardware together with AI solutions that are tailor-made or purchased from third parties for the customers’ needs and integrated into the hardware. We recognize revenues from AI solution services at the time of acceptance.

 

Cost of Revenues

 

The cost of revenues primarily consists of (1) staff costs related to service delivery and system maintenance, (2) bandwidth costs, (3) costs of hardware and software products purchased for certain solutions, (4) costs of SMS telecommunications resources purchased from major mobile operating companies in the PRC, and (5) costs of CDN resources.

 

62

 

 

The following table sets forth a breakdown of the cost of revenues by service type, both in absolute amount and as a percentage of total cost of revenues, for the fiscal years indicated.

 

  Years ended June 30, 
  2022  2023  2024 
  US$  %  US$  %  US$  % 
  (in U.S. dollars, except for percentages) 
SaaS/PaaS services                  
Real-time engagement services  6,400,069   12.7   6,384,561   9.7   13,288,679   28.4 
SMS services  16,239,332   32.4   16,731,255   25.5   12,652,874   27.0 
CDN services        2,700,946   4.1       
Subtotal  22,639,401   45.1   25,816,762   39.3   25,941,553   55.4 
Cloud related services                        
Customized platform development services  7,272,371   14.5   8,971,625   13.7   2,613,384   5.6 
Software license and other cloud related service  1,135,398   2.3   1,592,925   2.4   1,088,057   2.3 
Subtotal  8,407,769   16.8   10,564,550   16.1   3,701,441   7.9 
AI solution services  19,121,360   38.1   29,312,947   44.6   17,159,367   36.7 
Total cost of revenues  50,168,530   100.0   65,694,259   100.0   46,802,361   100.0 

 

Gross Profit

 

The following table sets forth a breakdown of the gross profit and gross profit margin by service type for the fiscal years indicated.

 

  Years ended June 30, 
  2022  2023  2024 
  US$  %  US$  %  US$  % 
  (in U.S. dollars, except for percentages) 
SaaS/PaaS services                  
Real-time engagement services  8,441,002   56.9   6,680,940   51.1   7,841,114   37.1 
SMS services  190,437   1.2   354,548   2.1   241,154   1.9 
CDN services        72,219   2.6       
Subtotal  8,631,439   27.6   7,107,707   21.6   8,082,268   23.8 
Cloud related services                        
Customized platform development services  3,012,200   29.3   1,488,853   14.2   72,416   2.7 
Software license and other cloud related service  776,854   40.6   3,633,595   69.5   2,295,715   67.8 
Subtotal  3,789,054   31.1   5,122,448   32.7   2,368,131   39.0 
AI solution services  6,011,355   23.9   4,325,157   12.9   2,541,901   12.9 
Total gross profit  18,431,848   26.9   16,555,312   20.1   12,992,300   21.7 

 

Operating Expenses

 

The following table sets forth the operating expenses, both in absolute amount and as a percentage of our total operating expenses, for the fiscal years indicated.

 

  Years ended June 30, 
  2022  2023  2024 
  US$  %  US$  %  US$  % 
  (in U.S. dollars, except for percentages) 
Selling and marketing expenses  7,378,885   21.0   5,008,429   18.3   5,928,373   9.5 
General and administrative expenses  14,781,053   42.0   15,969,072   58.2   47,625,145   76.3 
Research and development expenses  13,048,191   37.0   6,447,626   23.5   8,839,897   14.2 
Total operating expenses  35,208,129   100.0   27,425,127   100.0   62,393,415   100.0 

 

63

 

 

Selling and marketing expenses primarily consist of compensation paid to our sales and marketing personnel, share-based compensation, marketing expenses, travel and transportation expenses, entertainment expenses and others.

 

General and administrative expenses primarily consist of compensation paid to our administrative staff and management team, share-based compensation, rental expenses, office expenses, bad debt expenses and others.

 

Research and development expenses primarily consist of compensation paid to our research and development staff, share-based compensation, technical service fees paid to third-party R&D service providers, office expenses and others.

 

Results of Operations

 

The following table sets forth a summary of the consolidated results of operations for the fiscal years indicated. This information should be read together with the consolidated financial statements and related notes included elsewhere in this annual report on Form 20-F. The results of operations in any period are not necessarily indicative of the results that may be expected for any future period.

 

  Years ended June 30, 
  2022  2023  2024 
  US$  %  US$  %  US$  % 
  (in U.S. dollars, except for percentages)
                   
                   
Revenues  68,600,378   100.0   82,249,571   100.0   59,794,661   100.0 
Cost of revenues  (50,168,530)  (73.1)  (65,694,259)  (79.9)  (46,802,361)  (78.3)
Gross profit  18,431,848   26.9   16,555,312   20.1   12,992,300   21.7 
Operating expenses                        
Selling and marketing expenses  (7,378,885)  (10.8)  (5,008,429)  (6.1)  (5,928,373)  (9.9)
General and administrative expenses  (14,781,053)  (21.5)  (15,969,072)  (19.4)  (47,625,145)  (79.6)
Research and development expenses  (13,048,191)  (19.0)  (6,447,626)  (7.8)  (8,839,897)  (14.8)
Total operating expenses  (35,208,129)  (51.3)  (27,425,127)  (33.3)  (62,393,415)  (104.3
Gain on disposal of a subsidiary        402,044   0.5       
Bargain purchase gain        2,626,224   3.2       
Loss from operations  (16,776,281)  (24.5)  (7,841,547)  (9.5)  (49,401,115)  (82.6)
Interest income, net  51,291   0.1   37,620      66,263   0.1 
Interest expense        (183,278)  (0.2)  (511,429)  (0.9)
Investment income  768,454   1.1   145,976   0.2   76,768   0.1 
Gain from equity method investment  580,816   0.8             
Impairment loss from long term investment              (24,005,161)  (40.1)
Impairment loss on goodwill                  (10,636,358)  (17.8)
Other income, net  1,118,105   1.6   843,587   1.0   1,130,734   1.9 
Loss before income taxes  (14,257,615)  (20.8)  (6,997,642)  (8.5)  (83,280,298)  (139.3)
Income tax benefit (expenses)  1,637,485   2.4   (221,969)  (0.3)  196,219   0.3 
Net loss from continuing operations  (12,620,130)  (18.4)  (7,219,611)  (8.8)  (83,084,079)  (139.0)
Net income from discontinued operations, net of tax        520,000   0.7       
Net loss  (12,620,130)  (18.4)  (6,699,611)  (8.1)  (83,084,079)  139.0)

 

64

 

 

Year Ended June 30, 2024 Compared to Year Ended June 30, 2023

 

Revenues

 

Total revenues were US$59.8 million in the 2024 fiscal year, representing a decrease of 27.3% from US$82.2 million in the 2023 fiscal year. The decrease in total revenues was primarily due to the combined effects of (1) a 24.5% decrease in the revenues from SMS services from US$17.1 million in the 2023 fiscal year to US$12.9 million in the 2024 fiscal year as a result of decreasing customer demands; (2) a 74.3% decrease in the revenues from customized platform development service from US$10.5 million in the 2023 fiscal year to US$2.7 million in the 2024 fiscal year as a result of decreasing customer demands; (3) a 35.3% decrease in the revenues from software license and other cloud related service from US$5.2 million in the 2023 fiscal year to US$3.4 million in the 2024 fiscal year as a result of decreasing customer demands; and (4) a 41.4% decrease in the revenues from AI solution services from US$33.6 million in the 2023 fiscal year to US$19.7 million in the 2024 fiscal year as a result of decreasing customer demands. The decreases in revenues were partially offset by an increase 61.7% in revenue from real-time engagement services, from US$13.1 million in 2023 fiscal year to US$21.1 million in fiscal year 2024, because the demand for our live broadcasting platform service for meetings or conferences increased.

 

Cost of Revenues

 

Cost of revenues was US$46.8 million in the 2024 fiscal year, representing a decrease of 28.8% from US$65.7 million in the 2023 fiscal year, primarily due to the combined effects of (1) a significant increase in cost of revenue for real-time engagement services from US$6.4 million in 2023 fiscal year to US$13.3 million in 2024 fiscal year, primarily due to increases in procurement costs in connection with service provision; (2) a 24.4% decrease in SMS services costs from US$16.7 million in the 2023 fiscal year to US$12.7 million in the 2024 fiscal year, which was in line with business reduction of SMS services; (3) a 70.9% decrease in customized platform development service costs from US$9.0 million in the 2023 fiscal year to US$2.6 million in the 2024 fiscal year, which was in line with the decreases in revenue and service provision; (4) a 31.7% decrease in software license and other cloud related service costs from US$1.6 million in the 2023 fiscal year to US$1.1 million in the 2024 fiscal year associated with reduced revenue; and (5) a 41.5% decrease in AI solution services costs from US$29.3 million in the 2023 fiscal year to US$17.2 million in the 2024 fiscal year, which was in line with reduction in revenue from AI solution services.

 

Gross Profit

 

As a result of the foregoing, the gross profit decreased by 21.5% from US$16.6 million in the 2023 fiscal year to US$13.0 million in the 2024 fiscal year.

 

The gross profit margin increased from 20.1% in the 2023 fiscal year to 21.7% in the 2024 fiscal year, mainly because revenue generated from real-time engagement services, as a percentage of total revenues, increased from 15.9% in the 2023 fiscal year to 35.3% in 2024 fiscal year, and real-time engagement services had higher profit margin than other services.

 

Operating Expenses

 

The total operating expenses increased significantly from US$27.4 million in the 2023 fiscal year to US$62.4 million in the 2024 fiscal year. The operating expenses as a percentage of total revenues increased from 33.3% in the 2023 fiscal year to 104.3% in the 2024 fiscal year.

 

Selling and marketing expenses. The selling and marketing expenses increased by 18.4% from US$5.0 million in the 2023 fiscal year to US$5.9 million in the 2024 fiscal year. The increase was primarily due to (1) a significant increase in on-line promotion expenses from US$0.4 million in the 2023 fiscal year to US$1.6 million in the 2024 fiscal year in order to compete in the intense market environment, and (2) a significant increase in share-based compensation expenses from US$0.2 million in the 2023 fiscal year to US$0.8 million in the 2024 fiscal year, as we granted options to sales and marketing personnel during fiscal year 2024. As a percentage of total revenues, the selling and marketing expenses increased from 6.1% in the 2023 fiscal year to 9.9% in the 2024 fiscal year.

 

65

 

 

General and administrative expenses. The general and administrative expenses increased significantly from US$16.0 million in the 2023 fiscal year to US$47.6 million in the 2024 fiscal year. The increase was primarily due to (1) a significant increase in share-based compensation expenses from US$0.6 million in the 2023 fiscal year to US$13.5 million in the 2024 fiscal year, and (2) a significant increase in asset impairment from US$9.1 million to US$25.1 million, which was mainly related to an increase of US$9.4 million in impairment of receivable for proceeds for disposition of Fuwei from 2023 fiscal year to 2024 fiscal year. As a percentage of total revenues, the general and administrative expenses increased from 19.4% in the 2023 fiscal year to 79.6% in the 2024 fiscal year.

 

Research and development expenses. The research and development expenses increased by 37.1% from US$6.4 million in the 2023 fiscal year to US$8.8 million in the 2024 fiscal year. The increase was primarily due to an increase of US$1.6 million in share-based compensation expenses from US$0.7 million in the 2023 fiscal year to US$2.3 million in the 2024 fiscal year. As a percentage of total revenues, the research and development expenses increased from 7.8% in the 2023 fiscal year to 14.8% in the 2024 fiscal year.

 

Impairment loss on goodwill

 

Our impairment loss on goodwill in 2024 fiscal year was US$10.6 million, compared to nil in the 2023 fiscal year. As a result of change in customer demand, the management identified impairment indicator on goodwill. We performed qualitative assessment for the reporting unit in the 2024 fiscal year and evaluated all relevant factors including, but not limited to, macroeconomic conditions, industry, regulation and market considerations, overall financial performance of the reporting unit, and other specific information related to our operations, business plans and strategies and concluded that it was more likely than nor that the fair value of the reporting unit was less than its carrying amount. After the quantitative impairment test, we recorded impairment loss on goodwill of US$10.6 million during the 2024 fiscal year.

 

Bargain Purchase Gain

 

We had bargain purchase gain of US$2.6 million and nil in the 2023 and 2024 fiscal years, respectively. The gain for the 2023 fiscal year was attributable to the Merger between Fuwei and BJY.

 

Impairment loss from long-term investment

 

We recorded US$24.0 million in impairment loss for long-term investment in the 2024 fiscal year, which was mainly related to our investment in Hongxin Wanda. We did not record such impairment loss in the 2023 fiscal year.

 

Operating Loss

 

As a result of the foregoing, our operating loss was US$49.4 million in the 2024 fiscal year, as compared to US$7.8 million in the 2023 fiscal year. The operating loss margin (defined as operating loss divided by total revenues), decreased from 9.5% in the 2023 fiscal year to 82.6% in the 2024 fiscal year.

 

Income Tax Benefit (Expenses)

 

Income tax benefit was US$0.2 million in the 2024 fiscal year, as compared to income tax expense of US$0.2 million in the 2023 fiscal year, primarily due to net loss incurred for some entities and deferred tax assets recognized from net operating losses carried forward. Share-based compensation is not currently deductible for income tax purpose.

 

Net Loss from Continuing Operations

 

As a result of the foregoing, net loss from continuing operations was US$83.1 million in the 2024 fiscal year, as compared to net loss from continuing operations of US$7.2 million in the 2023 fiscal year.

 

66

 

 

Year Ended June 30, 2023 Compared to Year Ended June 30, 2022

 

Revenues

 

Total revenues were US$82.2 million in the 2023 fiscal year, representing an increase of 19.9% from US$68.6 million in the 2022 fiscal year. The increase in total revenues was due to (1) a 33.8% increase in the revenues from AI solution services from US$25.1 million in the 2022 fiscal year to US$33.6 million in the 2023 fiscal year as a result of increasing customer demands prompted by the expansion of AI solution services, (2) a significant increase in the revenues from software license and other cloud related services from US$1.9 million in the 2022 fiscal year to US$5.2 million in the 2023 fiscal year as a result of increasing customer demands, and (3) new revenue stream of US$2.8 million generated from CDN services.

 

Cost of Revenues

 

Cost of revenues was US$65.7 million in the 2023 fiscal year, a 30.9% increase compared to US$50.2 million in the 2022 fiscal year, primarily due to (1) a 53.3% increase in AI solution costs from US$19.1 million in the 2022 fiscal year to US$29.3 million in the 2023 fiscal year along with the expansion of AI solution services, (2) costs of US$2.7 million incurred in relation to the new CDN services, and (3) a 23.4% increase in customized platform development services costs from US$7.3 million in the 2022 fiscal year to US$9.0 million in the 2023 fiscal year associated with business growth.

 

Gross Profit

 

As a result of the foregoing, the gross profit decreased by 10.2% from US$18.4 million in the 2022 fiscal year to US$16.6 million in the 2023 fiscal year. The gross profit margin decreased from 26.9% in the 2022 fiscal year to 20.1% in the 2023 fiscal year, primarily due to a decrease of US$1.7 million in gross profit from AI solution services as hardware products were purchased and integrated into related projects.

 

Operating Expenses

 

The total operating expenses decreased by 22.1% from US$35.2 million in the 2022 fiscal year to US$27.4 million in the 2023 fiscal year. The operating expenses as a percentage of total revenues decreased from 51.3% in the 2022 fiscal year to 33.3% in the 2023 fiscal year.

 

Selling and marketing expenses. The selling and marketing expenses decreased by 32.1% from US$7.4 million in the 2022 fiscal year to US$5.0 million in the 2023 fiscal year. The decrease was primarily due to (1) a 31.3% decrease in general staff compensation related to sales and marketing team from US$4.5 million in the 2022 fiscal year to US$3.1 million in the 2023 fiscal year as we streamlined our sales team, and (2) a 83.1% decrease in share-based compensation expenses from US$1.0 million in the 2022 fiscal year to US$0.2 million in the 2023 fiscal year, because a significant portion of share-based awards with higher grant date fair value had vested during the 2022 fiscal year and did not incur share-based compensation expenses any longer in the 2023 fiscal year. As a percentage of total revenues, the selling and marketing expenses decreased from 10.8% in the 2022 fiscal year to 6.1% in the2023 fiscal year.

 

General and administrative expenses. The general and administrative expenses increased by 8.0% from US$14.8 million in the 2022 fiscal year to US$16.0 million in the 2023 fiscal year. The increase was primarily due to a 16.0% increase in bad debt expenses from US$7.8 million in the 2022 fiscal year to US$9.1 million in the 2023 fiscal year as a result of US$10.3 million bad debt expenses recognized in relation to the receivables arising from the Fuwei Disposition, partially offset by reversal of bad debt expenses mainly based on the actual collection of accounts receivable. As a percentage of total revenues, the general and administrative expenses decreased from 21.5% in the 2022 fiscal year to 19.4% in the 2023 fiscal year.

 

Research and development expenses. The research and development expenses decreased by 50.6% from US$13.0 million in the 2022 fiscal year to US$6.4 million in the 2023 fiscal year. The decrease was primarily due to an 89.6% decrease in share-based compensation expenses from US$6.3 million in the 2022 fiscal year to US$0.7 million in the 2023 fiscal year, because a significant portion of share-based awards with higher grant date fair value had vested during the 2022 fiscal year and did not incur share-based compensation expenses any longer in the 2023 fiscal year. As a percentage of total revenues, the research and development expenses decreased from 19.0% in the 2022 fiscal year to 7.8% in the 2023 fiscal year.

 

67

 

 

Bargain Purchase Gain

 

We had bargain purchase gain of US$2.6 million in the 2023 fiscal year as compared to nil in the 2022 fiscal year, primarily attributable to gain from the Merger between Fuwei and BJY.

 

Operating Loss

 

As a result of the foregoing, operating loss was US$7.8 million in the 2023 fiscal year as compared to US$16.8 million in the 2022 fiscal year. The operating margin, defined as operating income (loss) divided by total revenues, increased from negative 24.5% in the 2022 fiscal year to negative 9.5% in the 2023 fiscal year.

 

Income Tax Benefit (Expenses)

 

Income tax expenses was US$0.2 million in the 2023 fiscal year as compared to income tax benefit of US$1.6 million in the 2022 fiscal year, primarily due to an increase in valuation allowance of deferred income tax assets.

 

Net Loss from Continuing Operations

 

As a result of the foregoing, net loss from continuing operations was US$7.2 million in the 2023 fiscal year as compared to US$12.6 million in the 2022 fiscal year.

 

Net Income from Discontinued Operations, Net of Tax

 

We had net income from discontinued operations, net of tax of US$0.5 million in the 2023 fiscal year, arising from the holding and disposal of BOPET film business.

 

B. Liquidity and Capital Resources

 

We have funded our operations primarily through cash generated from operations, proceeds from issuance of equity and debt securities, and loans from related parties. As of June 30, 2022, 2023 and 2024, we had cash and cash equivalents of US$16.6 million, US$11.2 million and US$8.7 million, respectively, and restricted cash of US$8.4 million, US$1.6 million and US$0.4 million, respectively. Approximately 80.0% of our cash and cash equivalents and restricted cash as of June 30, 2024 was held in China. Cash and cash equivalents primarily consists of bank deposits and highly liquid investments with original maturities of less than three months, which are unrestricted as to withdrawal or use. Restricted cash consists of bank deposits collateralized to banks for issuance of promissory notes and start-up support funds supervised by government that shall exclusively be used for high-level entrepreneurial talents.

 

We had net loss from continuing operations of US$12.6 million, US$7.2 million and US$82.8 million for the 2022, 2023 and 2024 fiscal years, respectively. We had net cash provided by investing activities from continuing operations of US$1.0 million and US$5.6 million in the 2023 and 2024 fiscal years, respectively, and net cash used in investing activities from continuing operations of US$27.5 million in the 2022 fiscal year. In the 2023 and 2024 fiscal years, net cash used in financing activities from continuing operations was US$1.0 million and US$4.2 million, respectively. In the 2022 fiscal years, net cash provided by financing activities from continuing operations was US$13.1 million. As of June 30, 2024, we had short-term borrowings of US$8.5 million.

 

Although we consolidate the results of the VIEs and their respective subsidiaries, we do not have direct access to the cash and cash equivalents or future earnings of the VIEs and their respective subsidiaries. However, a portion of the cash balances of the VIEs and their respective subsidiaries will be paid to us pursuant to our contractual arrangements with the VIEs. For restrictions and limitations on liquidity and capital resources as a result of our corporate structure, see “— Holding Company Structure.”

 

We believe that our existing cash and cash equivalents and anticipated cash flows from continued operations and investing activities will be sufficient to meet our anticipated working capital requirements and capital expenditures in the ordinary course of business for the next 12 months. We may, however, require additional cash resources due to changing business conditions or other future developments, including acquisitions or investments we may decide to selectively pursue. If the existing cash resources are insufficient to meet our requirements, we may seek to issue equity or debt securities or obtain credit facilities. The issue of additional equity securities would result in further dilution to our shareholders. The incurrence of indebtedness would result in increased fixed obligations and could result in operating covenants that would restrict our operations. There can be no assurance that financing will be available in the amounts we may need or on terms acceptable to us, if at all. If we are unable to obtain additional equity or debt financing as required, our business operations and prospects may suffer. See “Item 3. Key Information — D. Risk Factors — Risks Related to Our Business and Industry — We may require additional capital to support our business, and this capital might not be available on acceptable terms, if at all.”

 

68

 

 

The following table sets forth a summary of the cash flows from continuing operations for the fiscal years indicated.

 

  Years ended June 30, 
  2022  2023  2024 
  (in U.S. dollars) 
Net cash used in operating activities  (17,822,222)  (10,592,756)  (6,501,715)
Net cash (used in)  provided by investing activities  (27,517,136)  1,038,905   5,614,675 
Net cash provided by (used in) financing activities  13,119,787   (971,764)  (4,234,368)
Effect of exchange rate changes on cash, cash equivalents and restricted cash  38,777   (1,596,656)  1,342,723 
Net decrease in cash, cash equivalents and restricted cash  (32,180,794)  (12,122,271)  (3,778,685)
Cash, cash equivalents and restricted cash at beginning of the year  57,160,241   24,979,447   12,857,176 
Cash, cash equivalents and restricted cash at end of the year  24,979,447   12,857,176   9,078,491 

 

Operating Activities

 

Net cash used in operating activities from continuing operations in the 2024 fiscal year was US$7.0 million, which reflected the net loss from continuing operations of US$83.1 million, as adjusted for the effects of changes in operating assets and liabilities and non-cash items. In the 2024 fiscal year, the major item in the changes in operating assets and liabilities was the decrease in account payable and notes payable of US$13.1 million primarily due to reduced purchase of hardware and services, partially offset by (1) a decrease of US$7.7 million in accounts receivable primarily resulting from decrease of revenue; (2) a decrease of US$0.9 million in inventories due to less hardware purchased, (3) a decrease of US$2.4 million in prepayments primarily in connection with less prepayment made for equipment purchase, and (4) an increase of US$1.7 million in advances from customers due to decrease in revenue in fiscal year 2024. Adjustment for non-cash items primarily consisted of (1) impairment of long term investment of US$24.0; (2) impairment of goodwill of US$10.6 million, (3) share-based compensation of US$16.7 million, (4) provision of doubtful accounts of US$5.5 million, (5) deferred tax benefit of US$2.1 million, and (6) depreciation and amortization of US$1.5 million;

 

Net cash used in operating activities from continuing operations in the 2023 fiscal year was US$10.6 million, which reflected the net loss from continuing operations of US$7.2 million, as adjusted for the effects of changes in operating assets and liabilities and non-cash items. In the 2023 fiscal year, the principal items accounting for changes in operating assets and liabilities were (1) an increase of US$13.7 million in accounts receivable primarily resulting from the increase in AI solution services and SMS services, (2) an increase of US$3.5 million in inventories primarily representing hardware purchased in connection with AI solution projects and customized platform development projects, (3) an increase of US$3.4 million in prepayments primarily in connection with certain AI solution projects that required prepayment for equipment purchase, partially offset by a decrease of US$9.3 million in deferred contract costs in connection with contracts for developing customized software platform and certain customer platform development projects. Adjustment for non-cash items primarily consisted of (1) provision of doubtful accounts of US$9.1 million, (2) bargain purchase gain of US$2.6 million, and (3) share-based compensation of US$1.5 million.

 

Net cash used in operating activities from continuing operations in the 2022 fiscal year was US$17.8 million, which reflected the net loss from continuing operations of US$12.6 million, as adjusted for the effects of changes in operating assets and liabilities and non-cash items. In the 2022 fiscal year, the principal items accounting for changes in operating assets and liabilities were (1) an increase of US$20.3 million in accounts receivable resulting from the increase in AI solution services and cloud related services, specifically, customized platform development services, (2) an increase of US$7.8 million in deferred contract costs in connection with new contracts for developing customized software platform and certain customer platform development projects, (3) an increase of US$3.5 million in our prepaid expenses and other current assets primarily representing payment to a proposed investee where the investment did not consummate, and (4) an increase of US$3.2 million in our prepayments in connection with certain new AI and system solution projects that required prepayment for equipment purchase, partially offset by an increase of US$15.8 million in accounts and notes payable as BJY increase the use of bank promissory notes to pay vendors. Adjustment for non-cash items primarily consisted of (1) share-based compensation of US$9.5 million, (2) provision for allowance of doubtful accounts of US$7.8 million and (3) deferred taxes of US$2.1 million.

 

69

 

 

Investing Activities

 

Net cash provided by investing activities from continuing operations in the 2024 fiscal year was US$5.6 million, primarily due to redemption of short-term investments of US$13.0 million, partially offset by purchases of short-term investments of US$7.3 million.

 

Net cash provided by investing activities from continuing operations in the 2023 fiscal year was US$1.0 million, primarily due to redemption of short-term investments of US$22.6 million, partially offset by purchases of short-term investments of US$20.7 million.

 

Net cash used in investing activities from continuing operations in the 2022 fiscal year was US$27.5 million, primarily due to (1) purchases of short-term investments of US$172.6 million and (2) acquisition of long-term investments of US$25.9 million, partially offset by redemption of short-term investments of US$173.0 million.

 

Financing Activities

 

Net cash used in financing activities from continuing operations in the 2024 fiscal year was US$4.2 million, primarily due to (1) repayment of the convertible note of US$10 million and (2) repayment of short-term borrowings of US$5.5 million, partially offset by proceeds from short-term borrowings of US$11.3 million.

 

Net cash used in financing activities from continuing operations in the 2023 fiscal year was US$1.0 million, primarily due to (1) repayment of loans from related parities of US$27.9 million and (2) repayment of short-term borrowings of US$2.9 million, partially offset by (i) loans from related parties of US$15.0 million, (ii) proceeds from issuance of convertible note of US$10.0 million, and (iii) proceeds from short-term borrowings of US$5.5 million.

 

Net cash provided by financing activities from continuing operations in the 2022 fiscal year was US$13.1 million, primarily due to (1) loans from related parties of US$15.0 million and (2) proceeds from issuance of Series C convertible redeemable preferred shares of US$11.8 million, partially offset by (i) the return of deposits received from a Series C preferred shareholder of US$11.8 million and (ii) a loan repayment of US$2.1 million.

 

The following table sets forth a summary of the cash flows from discontinued operations for the fiscal years indicated.

 

  Years ended June 30, 
  2022  2023  2024 
  (U.S. dollar in thousands) 
Net cash used in operating activities     (1,909)   
Net cash provided by investing activities     1,859    
Net cash provided by financing activities         
Effect of exchange rate changes on cash, cash equivalents and restricted cash     50    
Net increase  in cash, cash equivalents and restricted cash         

 

Material Cash Requirement

 

Our material cash requirements as of June 30, 2024 and any subsequent interim period primarily include our capital expenditures and contractual obligations.

 

70

 

 

Capital Expenditures

 

Our capital expenditures are incurred primarily in connection with acquisition of property and equipment such as computer equipment. We had capital expenditures of US$0.5 million, US$63,000 and US$1,400 in the 2022, 2023 and 2024 fiscal years, respectively.

 

Holding Company Structure

 

We are a Cayman Islands holding company without any substantive operations. We have carried out our video-centric technology solution business through Zhejiang WFOE since January 2, 2023 (and through Beijing WFOE from September 7, 2021 to January 1, 2023) and our contractual arrangements, commonly known as the VIE structure, with the VIEs based in China and their respective shareholders, due to the PRC regulatory restrictions on direct foreign investment in internet-related services. As a result, our ability to pay dividends or otherwise fund and conduct our business depends upon dividends paid by the PRC subsidiaries. If the existing PRC subsidiaries or any newly formed ones incur debt on their own behalf in the future, the instruments governing their debt may restrict their ability to pay dividends to us. In addition, the wholly foreign-owned subsidiaries in China are permitted to pay dividends to us only out of their retained earnings, if any, as determined in accordance with their articles of association and PRC accounting standards and regulations. Under PRC law, each of the subsidiaries and the VIEs and their respective subsidiaries in China is required to set aside at least 10% of its after-tax profits each year, if any, to fund certain statutory reserve fund until such reserve fund reaches 50% of its registered capital. In addition, the subsidiaries and the VIEs and their respective subsidiaries in China may allocate a portion of their after-tax profits based on PRC accounting standards to discretionary surplus funds at their discretion. The statutory reserve funds and the discretionary surplus funds are not distributable as cash dividends. Remittance of dividends by a wholly foreign-owned enterprise out of China is subject to examination by the banks designated by SAFE. The PRC subsidiaries have not paid dividends and will not be able to pay dividends until they generate accumulated profits and meet the requirements for statutory reserve funds.

 

Under PRC laws and regulations, as an offshore holding company, we are only permitted to provide funding to the PRC subsidiaries through loans or capital contributions, and to the VIEs through loans, and such funding is subject to applicable government registration and approval requirements in China. As a result, there is uncertainty with respect to our ability to provide prompt financial support to the PRC subsidiaries and the VIEs and their respective subsidiaries, when needed. Notwithstanding the foregoing, the PRC subsidiaries may use their own retained earnings (rather than Renminbi converted from foreign currency denominated capital) to provide financial support to the VIEs either through entrustment loans from the PRC subsidiaries or direct loans to the VIEs’ shareholders, which would be contributed to the VIEs as capital injections. Such direct loans to the shareholders would be eliminated in our consolidated financial statements against the VIEs’ share capital.

 

Financial Information Related to the VIEs

 

The following tables present the financial information relating to the VIEs and their respective subsidiaries, after the elimination of intercompany balances and transactions, as of June 30, 2022 and 2023, and for the 2022, 2023 and 2024 fiscal years.

 

Selected Consolidated Statements of Operations and Comprehensive Loss Data

 

  Years ended June 30, 
  2022  2023  2024 
  (in U.S. dollars) 
Revenues  68,600,378   65,061,798   58,373,260 
Cost of revenues  (50,047,764)  (52,043,225)  (47,430,643)
Total operating expenses  (35,067,782)  (11,117,613)  (68,148,892)
Net income (loss)  (12,271,120)  3,240,890   (56,536,689)

 

71

 

 

Selected Consolidated Balance Sheets Data            

 

  As of June 30, 
  2023  2024 
  (in U.S. dollars) 
ASSETS      
Current assets      
Cash and cash equivalents  9,403,135   5,433,349 
Restricted cash  1,622,591   374,824 
Short-term investments  5,377,705   4,269 
Notes receivable  284,432   177,663 
Accounts receivable, net  34,328,054   22,280,835 
Accounts receivable - related parties  629,652    
Prepayments  4,213,737   4,554,671 
Inventories  5,567,551   4,700,910 
Prepaid expenses and other current assets  3,623,206   6,302,420 
Assets held for sale  23,083,197    
Total current assets  88,133,260   43,828,941 
         
Property and equipment, net  286,399   122,837 
Intangible assets, net  6,968,025   7,720,451 
Operating lease right of use assets  381,127   683,373 
Deferred tax assets  1,825,687   2,964,354 
Goodwill  10,945,553   1,425,485 
Other non-current assets  322,315   317,707 
Total non-current assets  20,729,106   13,234,207 
         
Total assets  108,862,366   57,063,148 
         
LIABILITIES        
Current liabilities        
Short-term borrowing  1,392,854   7,155,438 
Accounts and notes payable  22,140,810   8,086,007 
Accounts payable - related parties  70,989    
Advance from customers  7,351,274   8,408,893 
Income tax payable  218,631   656,635 
Deferred revenue  353,141   874,524 
Due to related parties  57,921   115,588 
Operating lease liabilities, current  170,587   109,822 
Accrued expenses and other liabilities  4,068,905   3,352,401 
Total current liabilities  35,825,112   28,759,308 
         
Deferred tax liabilities  712,633   593,055 
Operating lease liabilities, noncurrent  109,074   503,847 
Total liabilities  36,646,819   29,856,210 

 

72

 

 

Selected Consolidated Statements of Cash Flows Data        

 

  Years ended June 30, 
  2022  2023  2024 
  (in U.S. dollars) 
          
Net cash used in operating activities  (15,304,581)  (8,020,601)  (17,398,963)
Net cash (used in) provided by investing activities  (27,372,316)  1,030,853   5,586,547 
Net cash (used in) provided by financing activities  (10,014,503)  (679,867)  6,009,064 

 

Off-balance Sheet Arrangements

 

Save as disclosed in “Item 7. Major Shareholders and Related Party Transactions — B. Related Party Transactions — Guarantees with Related Parties,” we have not entered into any other financial guarantees or other commitments to guarantee the payment obligations of any unconsolidated third parties. In addition, we have not entered into any derivative contracts that are indexed to our shares and classified as shareholders’ equity, or that are not reflected in our consolidated financial statements. Furthermore, we do not have any retained or contingent interest in assets transferred to an unconsolidated entity that serves as credit, liquidity or market risk support to such entity. Moreover, we do not have any variable interest in any unconsolidated entity that provides financing, liquidity, market risk or credit support to us or engages in leasing, hedging or research and development services with us.

 

Contractual Obligations

 

The following table sets forth the contractual obligations as of June 30, 2024.

 

  Payments due by period 
     Less than  One to  Three to  More than 
  Total  one year  three years  five years  five years 
   (in U.S. dollars) 
                    
Lease payments  675,295   147,897   468,798   58,600    

 

C. Research and Development, Patents and Licenses

 

See “Item 4. Information on the Company — B. Business Overview — Our Video-centric Technology Solution Business — Research and Development” and “Item 4. Information on the Company — B. Business Overview — Our Video-centric Technology Solution Business — Intellectual Property.”

 

D. Trend Information

 

Other than as disclosed elsewhere in this annual report on Form 20-F, we are not aware of any trends, uncertainties, demands, commitments or events for the 2023 fiscal year that are reasonably likely to have a material and adverse effect on the revenues, income, profitability, liquidity or capital resources, or that would cause the reported financial information to not necessarily be indicative of future results of operations or financial condition.

 

E. Critical Accounting Estimates

 

We prepare our financial statements in conformity with U.S. GAAP, which requires us to make judgments, estimates and assumptions. We continually evaluate these estimates and assumptions based on the most recently available information, our own historical experience and various other assumptions that we believe to be reasonable under the circumstances. Since the use of estimates is an integral component of the financial reporting process, actual results could differ from our expectations as a result of changes in the estimates. Some of the accounting policies require a higher degree of judgment than others in their application and require significant accounting estimates.

 

We account for our business combinations using the acquisition method of accounting, which requires, among other things, allocation of the fair value of purchase consideration to the identifiable assets acquired and liabilities assumed, non-controlling interests, and the previously held equity interest in the acquiree immediately before obtaining control at their estimated fair values on the acquisition date. Any residual purchase price is recorded as goodwill. When determining the respective fair value, we make significant estimates and assumptions, especially with respect to the intangible assets acquired. These intangible assets do not have observable prices. Our estimates of fair value are based upon assumptions believed to be reasonable, but which are inherently uncertain and, as a result, actual results may differ from estimates.

 

For other critical accounting policies, judgments and estimates that we believe to have the most significant impact on the consolidated financial statements, please refer to Note 2 of our consolidated financial statements included in this annual report. When reviewing the financial statements, you should consider:

 

the selection of critical accounting policies,

 

the judgments and other uncertainties affecting the application of such policies, and

 

the sensitivity of reported results to changes in conditions and assumptions.

 

73

 

 

Item 6. Directors, Senior Management and Employees

 

A. Directors and Senior Management

 

The following table sets forth certain information concerning our directors and executive officers as of the date of this annual report.

 

Directors and Executive Officers Age Position/Title
Yi Ma 46 Chairman of the Board and Chief Executive Officer
Fangfei Liu 38 Chief Financial Officer
Xin Zhang 35 Director
Qiong Ni 43 Director
Chun Liu 56 Independent Director
Erlu Lin 41 Independent Director

 

Mr. Yi Ma has served as the chairman of our board of directors and our chief executive officer since January 2024. Mr. Ma served as our president and director since December 2022 and the chief executive officer at BaiJiaYun Group Co., Ltd. since December 2018. From September 2009 to December 2018, Mr. Ma served as the chief technology officer at Beijing Sohu Internet Information Service Co., Ltd. (NYSE: SOHU). He also served as an R&D engineer of Kuliu (Beijing) Information Technology Co., Ltd., responsible for product research and development from July 2007 to August 2009. Prior to that, Mr. Ma served as a senior engineer of Beijing Sohu Internet Information Service Co., Ltd. (NYSE: SOHU) from July 2004 to July 2007, responsible for product design and development. In addition, Mr. Ma served as an engineer of Beijing Ccidnet Information Technology Co., Ltd. from July 2001 to June 2004. Mr. Ma also worked in Beijing No. 131 Middle School as a math teacher from August 1999 to June 2001. He received a bachelor’s degree in material science from China University of Geoscience in 1999 and an EMBA degree from Tsinghua University in 2018.

  

Ms. Fangfei Liu has served as our chief financial officer since October 2023 and as our financial director from June 2023 to October 2023. Before joining us, Ms. Liu served in various positions with prestigious companies. She worked for China Finance Online Co. Limited, a previously Nasdaq-listed company, as the financial director from December 2017 to June 2023 and as a financial reporting supervisor from March 2014 to March 2015. She served as a financial analysis and financial reporting manager at MOGU Inc. (NYSE: MOGU) from March 2015 to December 2017. Ms. Liu also served as a financial reporting specialist at JD.com, Inc. (Nasdaq: JD and HKEx: 9618) from January 2013 to March 2014. She accumulated abundant experiences in financial and operational planning and analysis, budget management, capital operations, risk management and control, and tax planning. Ms. Liu received her bachelor’s degree in accounting from Dongbei University of Finance and Economics in 2009, and a master’s degree in accounting from Cleveland State University in 2012. Ms. Liu is a Certified Public Accountant in the United States and a holder of The Chartered Global Management Accountant (CGMA®) designation.

 

Ms. Xin Zhang has served as our director since January 2024. She joined the Company in July 2017 and has served as the secretary of the Board since January 2020. She is responsible for organizing and coordinating the Company’s information disclosure, strengthening communications and coordination with the capital markets, and formulating affairs management policies. Before joining Baijiayun, Ms. Zhang worked at the human resources department of Gaotu Techedu Inc. (NYSE: GOTU, formerly known as GSX Techedu Inc.) from September 2014 to May 2017, and served as the assistant to chief technology officer of Baidu Inc. (HKEx: 9888) from July 2011 to August 2014. Ms. Zhang received her bachelor’s degree in network engineering from Dalian Minzu University in June 2011.

 

Ms. Qiong Ni has served as our director since January 2024. Ms. Ni has shown tremendous support for the establishment of our company during our inception, collaborating closely with the founding team to lay the groundwork for our overall strategic direction. Throughout our development, Ms. Ni Qiong has made significant contributions to our growth and has played a pivotal role in ensuring our sustainable management and organizational stability. Currently, Ms. Ni Qiong holds multiple positions as legal representative/senior executive in several companies, including serving as the general manager of Jiajia Holding Group and as the managing partner of Jiashilian Private Equity Funds. Ms. Ni received her bachelor’s degree in environmental art and design from Donghua University in June 2003.

 

74

 

 

Mr. Chun Liu has served as our independent director since December 2022. He has also served as an independent non-executive director of DL Holding Group Limited, a company listed on the Main Board of the Stock Exchange of Hong Kong Stock Limited (Stock Code: 1709) since April 2020. Mr. Liu also currently serves, and has served, as the senior vice president of Phoenix New Media Ltd, a company listed by way of American depositary shares on the New York Stock Exchange (NYSE: FENG) since 2018. In addition, Mr. Liu served as a director and the chief cultural officer of Zhongnanhong Cultural Group Co., Ltd., a company listed on the SME board of the Shenzhen Stock Exchange (002445.SZ), and the president of its subsidiary, Jiangsu Zhongnan Film Co., Ltd., from 2015 to 2018. Mr. Liu has served as an independent director of Vipshop Holding Limited, a company listed by way of American depositary shares on the New York Stock Exchange (NYSE: VIPS) since 2013. Prior to that, he was a vice president of Sohu.com Limited, a company listed by way of American depositary shares on the Nasdaq Stock Market (Nasdaq: SOHU) from 2011 to 2013. From 2000 to 2011, Mr. Liu worked at Phoenix Satellite Television Holdings Ltd, with his last position being the executive director of Phoenix Chinese TV. Mr. Liu also served as an executive producer of China Central Television from 1994 to 2000. He received a bachelor’s degree in Chinese from the Anhui Normal University in 1987 and a master’s degree in television media from the Communication University of China in 1994, as well as an EMBA degree from Cheung Kong Graduate School of Business in 2009.

 

Mr. Erlu Lin has served as our independent director since December 2022. He currently serves as a managing partner of Decent Capital, leading the management and investment business of the fund platform with a management scale of up to RMB 3 billion. Prior to Decent Capital, Mr. Lin was the vice president and director of Lalami Information Technology Company from March 2021 to August 2022, a Chinese beauty e-commerce company, where he led its initial public offering project. From 2013 to 2020, Mr. Lin served as a director of Forebright Capital (formerly the direct investment department of Everbright Holdings (0165.HK)), where his investment areas focused on technology and finance, and he invested in several post-IPO projects, including Ming Yuan Cloud (0909.HK). In addition, Mr. Lin served as an investment manager at Far East Horizon (3360.HK) for equity and bond investment work. Mr. Lin also worked as an investment analyst at Ernst & Young and D. E. Shaw Group from 2009 to 2011. Mr. Lin obtained a bachelor’s degree in statistics from Sun Yat-sen University in 2006 and a master’s degree in actuarial science from Hong Kong University in 2008, as well as an EMBA degree from China Europe International Business School in 2019.

 

The business address of our directors and executive officers is 24F, A1 South Building, No. 32 Fengzhan Road, Yuhuatai District, Nanjing, the PRC. No family relationship exists between any of our directors and executive officers.

 

B. Compensation

 

Compensation of Directors and Executive Officers

 

In the 2024 fiscal year, the aggregate cash compensation to our directors and executive officers was RMB1.9 million. This amount consisted only of cash and did not include any share-based compensation or benefits in kind. Each of the directors and officers is entitled to reimbursement for all necessary and reasonable expenses properly incurred in the course of employment or service. We have not set aside or accrued any amount to provide pension, retirement or other similar benefits to our executive officers and directors, except that our PRC subsidiaries and the VIEs are required by law to make contributions in amounts equal to certain percentages of each employee’s salary, including bonuses and allowances, for his or her pension insurance, medical insurance, unemployment insurance and other statutory benefits and housing provident fund.

 

2023 Share Incentive Plan

 

On January 21, 2023, our board of directors adopted our 2023 Share Incentive Plan, to motivate, attract and retain the best available personnel, provide additional incentives to employees, directors and consultants and promote the success of our business. Under the 2023 Share Incentive Plan, the maximum aggregate number of Class A ordinary shares which may be issued pursuant to all awards under such plan was initially 12,855,546 (representing 2,571,109 Class A ordinary shares calculated on a post-Share Consolidation basis), which shall automatically be increased or decreased to ensure the number of shares available to issue in a calendar year will represent 6% of all our issued and outstanding share capital as of the first date of such calendar year. As of the date of this annual report, 2,492,574 Class A ordinary shares have been granted, including (1) options to purchase 1,073,403 Class A ordinary shares, and (2) RSUs representing 1,419,171 Class A ordinary shares, all of which are still outstanding as of the same date. Pursuant to the evergreen provision, starting from January 1, 2024, the maximum aggregate number of Class A ordinary shares which may be issued pursuant to all awards under the 2023 Share Incentive Plan is 1,052,313 (calculated on a post-Share Consolidation basis).

 

75

 

 

An equity incentive trust was established pursuant to a deed dated May 22, 2023 among us, Futu Trustee Limited, as the trustee, and Baijiayun ESOP Platform Limited, as a nominee. Through such trust, our Class A ordinary shares underlying equity awards granted pursuant to our 2023 Share Incentive Plan may be provided to certain of recipients of such equity awards. As of the date of this annual report, Baijiayun ESOP Platform Limited beneficially owns 1,876,109 Class A ordinary shares pursuant to our 2023 Share Incentive Plan. Upon satisfaction of vesting conditions and exercise by a grant recipient, the trustee will transfer the Class A ordinary shares underlying the relevant equity awards to such grant recipient.

 

To the extent permitted under the 2023 Share Incentive Plan and applicable law and regulations, the trustee shall follow the instruction of our board of directors or a committee of our board consisting one or more members of the board in respect of the exercise of voting rights (if any) and powers in relation to the 1,876,109 Class A ordinary shares beneficially owned by Baijiayun ESOP Platform Limited until they have been transferred outside of the trust and/or the nominee to the personal accounts of the relevant grant recipient.

 

The following paragraphs summarize the principal terms of the 2023 Share Incentive Plan.

 

Types of awards. The 2023 Share Incentive Plan permits the awards of options, restricted shares, restricted share units or any other type of awards approved by our board of directors or compensation committee of the board, or the committee.

 

Plan administration. Our board of directors or the committee administers the 2023 Share Incentive Plan. The board or the committee determines, among other things, the participants to receive awards, the type and number of awards to be granted to each participant, and the terms and conditions of each award grant.

 

Award agreement. Awards granted under the 2023 Share Incentive Plan are evidenced by an award agreement that sets forth terms, conditions and limitations for each award, which may include the term of the award, the provisions applicable in the event of the grantee’s employment or service terminates, and our authority to unilaterally or bilaterally amend, modify, suspend, cancel or rescind the award.

 

Eligibility. We may grant awards to our employees, directors and consultants.

 

Vesting schedule. In general, the plan administrator determines the vesting schedule, which is specified in the relevant award agreement.

 

Exercise of awards. The exercise price per share subject to an option is determined by the plan administrator and set forth in the award agreement, which may be a fixed price or a variable price related to the fair market value of the shares. The vested portion of option will expire if not exercised prior to the time as the plan administrator determines at the time of its grant.

 

Transfer restrictions. Awards may not be transferred in any manner by the eligible participant other than in accordance with the limited exceptions, such as transfers to our company or a subsidiary of ours, transfers to the immediate family members of the participant by gift, the designation of a beneficiary to receive benefits if the participant dies, permitted transfers or exercises on behalf of the participant by the participant’s duly authorized legal representative if the participant has suffered a disability, or, subject to the prior approval of the plan administrator or our executive officer or director authorized by the plan administrator, transfers to one or more natural persons who are the participant’s family members or entities owned and controlled by the participant and/or the participant’s family members, including but not limited to trusts or other entities whose beneficiaries or beneficial owners are the participant and/or the participant’s family members, or to such other persons or entities as may be expressly approved by the plan administrator, pursuant to such conditions and procedures as the plan administrator may establish.

 

Termination and amendment. Unless terminated earlier, the 2023 Share Incentive Plan has a term of ten years. Our board of directors may terminate, amend or modify the plan, subject to the limitations of applicable laws. However, no such action may adversely affect in any material way any award previously granted without prior written consent of the participant.

 

2024 Share Incentive Plan

 

On April 12, 2024, our board of directors approved the 2024 Share Incentive Plan, pursuant to which share-based awards may be granted to our employees, directors and consultants. Under the 2024 Share Incentive Plan, the maximum aggregate number of Class A ordinary shares which may be issued pursuant to all awards under such plan is 8,000,000 (calculated on a post-Share Consolidation basis). As of the date of this annual report, we have not granted any awards under the 2024 share incentive plan.

 

76

 

 

As of the date of this annual report, Baijiayun ESOP Platform Limited beneficially owns 3,078,109 Class A ordinary shares, which are reserved for issuance pursuant to our 2024 Share Incentive Plan. Upon satisfaction of vesting conditions and exercise by a grant recipient, the trustee will transfer the Class A ordinary shares underlying the relevant equity awards to such grant recipient.

 

To the extent permitted under the 2024 Share Incentive Plan and applicable law and regulations, the trustee shall follow the instruction of our board of directors or a committee of our board consisting one or more members of the board in respect of the exercise of voting rights (if any) and powers in relation to the 3,078,109 Class A ordinary shares beneficially owned by Baijiayun ESOP Platform Limited until they have been transferred outside of the trust and/or the nominee to the personal accounts of the relevant grant recipient.

 

The following paragraphs summarize the principal terms of the 2024 Share Incentive Plan.

 

Types of awards. The 2024 Share Incentive Plan permits the awards of options, restricted shares, restricted share units or any other type of awards approved by our board of directors or compensation committee of the board, or the committee.

 

Plan administration. Our board of directors or the committee administers the 2024 Share Incentive Plan. The board or the committee determines, among other things, the participants to receive awards, the type and number of awards to be granted to each participant, and the terms and conditions of each award grant.

 

Award agreement. Awards granted under the 2024 Share Incentive Plan are evidenced by an award agreement that sets forth terms, conditions and limitations for each award, which may include the term of the award, the provisions applicable in the event of the grantee’s employment or service terminates, and our authority to unilaterally or bilaterally amend, modify, suspend, cancel or rescind the award.

 

Eligibility. We may grant awards to our employees, directors and consultants.

 

Vesting schedule. In general, the plan administrator determines the vesting schedule, which is specified in the relevant award agreement.

 

Exercise of awards. The exercise price per share subject to an option is determined by the plan administrator and set forth in the award agreement, which may be a fixed price or a variable price related to the fair market value of the shares. The vested portion of option will expire if not exercised prior to the time as the plan administrator determines at the time of its grant.

 

Transfer restrictions. Awards may not be transferred in any manner by the eligible participant other than in accordance with the limited exceptions, such as transfers to our company or a subsidiary of ours, transfers to the immediate family members of the participant by gift, the designation of a beneficiary to receive benefits if the participant dies, permitted transfers or exercises on behalf of the participant by the participant’s duly authorized legal representative if the participant has suffered a disability, or, subject to the prior approval of the plan administrator or our executive officer or director authorized by the plan administrator, transfers to one or more natural persons who are the participant’s family members or entities owned and controlled by the participant and/or the participant’s family members, including but not limited to trusts or other entities whose beneficiaries or beneficial owners are the participant and/or the participant’s family members, or to such other persons or entities as may be expressly approved by the plan administrator, pursuant to such conditions and procedures as the plan administrator may establish.

 

Termination and amendment. Unless terminated earlier, the 2024 Share Incentive Plan has a term of ten years. Our board of directors may terminate, amend or modify the plan, subject to the limitations of applicable laws. However, no such action may adversely affect in any material way any award previously granted without prior written consent of the participant.

 

77

 

 

The following table summarizes, as of the date of this annual report, the number of Class A ordinary shares underlying outstanding options and RSUs that we granted to our directors and executive officers under the 2023 Share Incentive Plan and the 2024 Share Incentive Plan, including those as a result of the assumption of awards granted under BJY’s equity incentive plan.

 

Name  

Class A ordinary
shares

underlying

options

   

Exercise

price for options

(per share)

   

Class A ordinary
shares

represented

by RSUs

   

Date of

grant

   

Date of

expiration(1)

 
Qiong Ni                   —             —               —       
Yi Ma               
Fangfei Liu               
Yong Fang**  *   RMB32.0   *   

October 1, 2021,

October 31, 2023

   October 1, 2027 
Chun Liu        *   

March 31, 2023,

October 31, 2023

    
Erlu Lin        *   

March 31, 2023,

October 31, 2023

    
Ching Chiu**        *   

March 31, 2023,

October 31, 2023

    
All directors and executive officers as a group  10,930       36,774         

 

*Less than 1% of our total outstanding ordinary shares.

 

**Mr. Yong Fang ceased to be our chief financial officer since October 2023. Mr. Ching Chiu ceased to be our director since January 2024.

 

(1)Not applicable to RSUs.

 

As of the date of this annual report, grantees other than our directors and executive officers above, as a group, held options to purchase an aggregate of 1,062,473 Class A ordinary shares with exercise price of US$5.0 per share or ranging from nil to RMB100.0 per share, and RSUs representing an aggregate of 1,382,397 Class A ordinary shares.

  

Employment Agreements

 

We have entered into employment agreements with our executive officers. Each of our executive officers is employed for a specified time period, which will be automatically extended for successive one-year terms unless either party gives the other party a prior written notice to terminate employment. We may terminate the employment for cause, at any time, without advance notice or remuneration, for certain acts of the executive officer, including conviction or pleading of guilty to a felony, fraud, misappropriation or embezzlement, negligent or dishonest act to our detriment, misconduct or failure to perform his or her duty, disability, or death. An executive officer may terminate his or her employment at any time with a one-month prior written notice if there is a material and substantial reduction in such executive officer’s existing authority and responsibilities or at any time if the termination is approved by our board of directors.

 

Each executive officer has agreed to hold, both during and after the employment agreement expires or is earlier terminated, in strict confidence and not to use, except for our benefit, any confidential information. Each executive officer also has agreed to assign to us all his or her all inventions, improvements, designs, original works of authorship, formulas, processes, compositions of matter, computer software programs, databases, mask works and trade secrets.

 

Each executive officer has agreed that, during his or her term of employment and for a period of two years after terminating employment with us, such executive officer will not, without our prior written consent, (1) approach our suppliers, clients, customers or contacts or other persons or entities introduced to the executive officer in his or her capacity as a representative of us for the purpose of doing business with such persons or entities that will harm our business relationships with these persons or entities; (2) assume employment with or provide services to any of our competitors, or engage, whether as principal, partner, licensor or otherwise, any of our competitors, without our express consent; or (3) seek directly or indirectly, to solicit the services of, or hire or engage any of our employees who is employed by us on or after the date of the executive officer’s termination, or in the year preceding such termination, without our express consent.

 

Indemnification

 

Cayman Islands law does not limit the extent to which a company’s memorandum and articles of association may provide for indemnification of officers and directors, except to the extent any such provision may be held by the Cayman Islands courts to be contrary to public policy, such as to provide indemnification against fraud or dishonesty. The memorandum and articles of association of our Company provide that each officer or director of our Company shall be indemnified out of our assets and profits against all actions, costs, charges, losses, damages and expenses incurred or sustained by such director or officer, by or by reason of any act done, concurred in or omitted in or about the execution of their duty, or supposed duty, in their respective offices or trusts, other than by reason of such person’s own dishonesty or fraud.

 

Insofar as indemnification for liabilities arising under the Securities Act may be permitted to directors, officers, or persons controlling us pursuant to the foregoing provisions, we have been informed that in the opinion of the SEC, such indemnification is against public policy as expressed in the Securities Act and is therefore unenforceable. 

 

78

 

 

C. Board Practices

 

Board of Directors

 

Our board of directors consists of five directors. A director is not required to hold any shares in our company by way of qualification. A director who is not a shareholder of our company shall nevertheless be entitled to receive notice of and to attend and speak at general meetings of shareholders. A director may vote with respect to any contract or arrangement or proposed contract or arrangement in which he is interested and he may be counted in the quorum at any meeting of our directors provided (1) such director has declared the nature of his interest at the meeting of the board at which the question of entering into the contract or arrangement is first considered, if he knows his interest then exists, or in any other case at the first meeting of the board after he knows that he is or has become so interested and (2) his vote is not otherwise disqualified by the chairman of the relevant board meeting, subject to any separate requirement for audit committee approval under applicable law or Nasdaq listing rules. The board may exercise all the powers of our company to borrow money and to mortgage or charge all or any part of the undertaking, property and assets (present and future) and uncalled capital of our company and, subject to the Companies Act, to issue debentures, bonds and other securities, whether outright or as collateral security for any debt, liability or obligation of our company or of any third party. None of our directors has a service contract with us that provides for benefits upon termination of service.

 

Committees of the Board of Directors

 

We have established three committees under the board of directors, including an audit committee, a compensation committee and a nominating and corporate governance committee. As a foreign private issuer, we are permitted under the Nasdaq Stock Market Rules to follow home country corporate governance practices. We rely on these exemptions provided by the Nasdaq Stock Market Rules to foreign private issuers. For example, we do not (1) have a compensation committee or a nominating and corporate governance committee consisting entirely of independent directors; or (2) have an audit committee be composed of at least three members.

 

We have adopted a charter for each of the three committees. Each committee’s members and functions are described below.

 

Audit Committee. Our audit committee consists of Mr. Erlu Lin, who is also the chairman, and Mr. Chun Liu. We have determined that each of Mr. Lin and Mr. Liu satisfies the “independence” requirements of Rule 5605(a)(2) of the Nasdaq Stock Market Rules and meets the independence standards under Rule 10A-3 under the Exchange Act. We have determined that Mr. Erlu Lin qualifies as an “audit committee financial expert.” The audit committee oversees our accounting and financial reporting processes and the audits of our financial statements. The audit committee is responsible for, among other things:

 

 selecting our independent registered public accounting firm and pre-approving all auditing and non-auditing services performed by our independent registered public accounting firm;

 

 reviewing with the independent registered public accounting firm any audit problems or difficulties and management’s response;

 

 reviewing and approving all proposed related-party transactions, as defined in Item 404 of Regulation S-K under the Securities Act;

 

 discussing the annual audited financial statements with management and our independent registered public accounting firm;

 

 reviewing major issues as to the adequacy of our internal controls and any special audit steps adopted in light of material control deficiencies;

 

 annually reviewing and reassessing the adequacy of our audit committee charter;

 

 meeting separately and periodically with management and our independent registered public accounting firms; and

 

 monitoring compliance with our code of business conduct and ethics, including reviewing the adequacy and effectiveness of our procedures to ensure proper compliance; and reporting regularly to the board of directors.

 

Compensation Committee. Our compensation committee consists of Ms. Qiong Ni, who also acts as the chairperson, and Mr. Yi Ma. The compensation committee assists the board in reviewing and approving the compensation structure, including all forms of compensation, relating to our directors and executive officers. Our chief executive officer may not be present at any committee meeting during which his compensation is deliberated. The compensation committee is responsible for, among other things:

 

 reviewing and approving, or recommending to the board for its approval, the compensation for our chief executive officer and other executive officers;

 

 reviewing and recommending to the board for determination with respect to the compensation of our non-employee directors;

 

 reviewing periodically and approving any incentive compensation or equity plans, programs or similar arrangements, annual bonuses, employee pension and welfare benefit plans; and

 

 selecting compensation consultant, legal counsel or other adviser only after taking into consideration all factors relevant to that person’s independence from management.

 

79

 

 

 

Nominating and Corporate Governance Committee.Our nominating and corporate governance committee consists of Mr. Yi Ma, who also acts as the chairman, and Ms. Xin Zhan. The nominating and corporate governance committee assists the board of directors in selecting individuals qualified to become our directors and in determining the composition of the board and its committees. The nominating and corporate governance committee is responsible for, among other things:

 

identifying and recommending nominees for election or re-election to our board of directors, or for appointment to fill any vacancy;

 

reviewing annually with our board of directors its composition in light of the characteristics of independence, age, skills, experience and availability of service to us;

 

selecting and recommending to the board the names of directors to serve as members of the audit committee and the compensation committee, as well as of the nominating and corporate governance committee itself;

 

developing and reviewing the corporate governance principles adopted by the board and advising the board with respect to significant developments in the law and practice of corporate governance and our compliance with such laws and practices; and

 

evaluating the performance and effectiveness of the board as a whole.

 

Duties of Directors

 

Under Cayman Islands laws, our directors have a common law duty of loyalty to act honestly in good faith with a view to our best interests. As a matter of Cayman Islands law, a director of a Cayman Islands company is in the position of a fiduciary with respect to the company and therefore it is considered that he owes the following duties to the company: a duty to act in good faith in the best interests of the company, a duty not to make a personal profit based on his position as director (unless the company permits him to do so), a duty not to put himself in a position where the interests of the company conflict with his personal interest or his duty to a third party and a duty to exercise powers for the purpose for which such powers were intended. A director of a Cayman Islands company owes to the company a duty to act with skill and care. It was previously considered that a director need not exhibit in the performance of his duties a greater degree of skill than may reasonably be expected from a person of his knowledge and experience. However, English and Commonwealth courts have moved towards an objective standard with regard to the required skill and care and these authorities are likely to be followed in the Cayman Islands.

 

Our board of directors has all the powers necessary for managing, and for directing and supervising, our business affairs. The functions and powers of our board of directors include, among others:

 

convening shareholders’ annual and extraordinary general meetings and reporting its work to shareholders at such meetings;

 

declaring dividends and distributions;

 

appointing officers and determining the term of office of the officers;

 

exercising the borrowing powers of our company and mortgaging the property of our company; and

 

approving the transfer of shares in our company, including the registration of such shares in our share register.

 

Term of Directors

 

Pursuant to our memorandum and articles of association currently in effect, we may by ordinary resolution of shareholders to elect any person to be a director either to fill a casual vacancy or as an addition to the existing board. The directors shall also have the power from time to time and at any time to appoint any person as a director to fill a casual vacancy on the board or as an addition to the existing board, provided that any director so appointed by the board shall hold office only until the next following annual general meeting of our company and shall then be eligible for re-election. An appointment of a director may be on terms that the director shall automatically retire from office (unless he has sooner vacated office) at the next or a subsequent annual general meeting or upon any specified event or after any specified period in a written agreement between our company and the director, if any; but no such term shall be implied in the absence of express provision. Each director whose term of office expires shall be eligible for re-election at a meeting of the shareholders or re-appointment by the board.

 

80

 

 

A director will be removed from office if the director (1) resigns his office by notice in writing delivered to our company at the registered office or tendered at a meeting of the board, (2)  becomes of unsound mind or dies, (3)  without special leave of absence from the board, is absent from meetings of the board for six consecutive months and the board resolves that his office be vacated, (4) becomes bankrupt or has a receiving order made against him or suspends payment or compounds with his creditors, (5) is prohibited by law from being a director, or (6) ceases to be a director by virtue of any provision of the applicable Cayman law or is removed from office pursuant to our memorandum and articles of association. In addition, any director on our board may be removed by way of an ordinary resolution of shareholders.

 

D. Employees

 

As of June 30, 2024, we had a total of 219 full-time employees. Substantially all of our full-time employees are based in China.

 

The following table sets forth a breakdown of our full-time employees by function as of June 30, 2024.

 

  Number of    
Function employees  % of total 
Operations  39   17.8 
Research and development  108   49.3 
Sales and marketing  41   18.7 
General administration  31   14.2 
Total  219   100.0 

 

We value the services and contribution by our personnel. We believe that our compensation and benefits packages are competitive within the industry we operate. We offer our employees salaries, performance-based cash bonuses and other incentives. We also make contributions to social insurance and housing provident funds as required under PRC laws and regulations. In addition, we plan to provide some of our employees with share awards to align their interests more closely with our growth. To maintain the continued success, we have established training systems, under which we provide comprehensive on-board and regular continuing trainings for our employees. We have not experienced any major labor disputes and believe that we have maintained good working relationships with our employees.

 

We enter into individual employment agreements with certain of our employees to cover matters such as salaries, benefits and grounds for termination. We also enter into standard confidentiality and non-compete agreements with all of our full-time employees and employees that are directly involved in R&D and service provision.

 

E. Share Ownership

 

The following table sets forth information concerning the beneficial ownership of our ordinary shares, as of the date of this annual report, for:

 

each of our directors and executive officers; and

 

each person known to us to beneficially own 5% or more of our ordinary shares.

 

The percentage of beneficial ownership in the table below is calculated based on 20,616,657 ordinary shares, comprising 14,658,966 Class A ordinary shares (including the 4,954,212 Class A ordinary shares beneficially owned by Baijiayun ESOP Platform Limited, the nominee of our equity incentive trust that, although legally issued and outstanding, are not deemed as outstanding from an accounting perspective) and 5,957,691 Class B ordinary shares issued and outstanding as of the date of this annual report. To our knowledge, except as indicated in the footnotes to the following table, the persons named in the table have sole voting and investment power with respect to all ordinary shares beneficially owned by them.

 

81

 

 

Beneficial ownership is determined in accordance with the rules and regulations of the SEC. In computing the number of shares beneficially owned by a person and the percentage ownership of that person, we have included shares that the person has the right to acquire within 60 days of the date of this annual report, including through the exercise of any option, warrant or other right or the conversion of any other security. These shares, however, are not included in the computation of the percentage ownership of any other person.

 

  Class A
ordinary
shares
  Class B
ordinary
shares
  Total ordinary
shares
on an as-
converted
basis
  %  of total
ordinary
shares on an as-
converted
basis††
  %  of
aggregate
voting
power†††
 
Directors and Executive Officers†               
Yi Ma(1)  181,819   546,513   728,332   3.5%  8.1%
Fangfei Liu               
Xin Zhang(2)  1,896,071      1,896,071   9.2%  1.8%
Qiong Ni             
Chun Liu  *      *   *%  *%
Erlu Lin  *      *   *%  *%
All directors and executive officers as a group  2,257,890   546,513   2,804,403   15.4%  10.1%
Principal Shareholders:                    
Gangjiang Li(3)  397,000   5,411,178   5,808,178   28.2%  86.5%
Yi Ma(1)  181,819   546,513   728,332   3.5%  8.1 
Xin Zhang(2)  1,896,071      1,896,071   9.2%  1.8%
Baijiayun ESOP Platform Limited(4)  4,954,212      4,954,212   24.0%  4.8%
Zhengxin Technology Limited(5)  1,212,932      1,212,932   5.9%  1.2%

 

*Less than 1% of our total outstanding ordinary shares.
  
The business address of our directors and executive officers is 24F, A1 South Building, No. 32 Fengzhan Road, Yuhuatai District, Nanjing, the PRC.

 

††Beneficial ownership information disclosed herein represents direct and indirect holdings of entities owned, controlled or otherwise affiliated with the applicable holder as determined in accordance with the rules and regulations of the SEC.

 

†††For each person or group included in this column, percentage of total voting power represents voting power based on both Class A and Class B ordinary shares held by such person or group with respect to all outstanding shares of our Class A and Class B ordinary shares as a single class. Each holder of our Class A ordinary shares is entitled to one vote per share. Each holder of our Class B ordinary shares is entitled to 15 votes per share. Our Class B ordinary shares are convertible at any time by the holder into Class A ordinary shares on a one-for-one basis, while Class A ordinary shares are not convertible into Class B ordinary shares under any circumstances.

 

(1)Represents 181,819 Class A ordinary shares and 546,513 Class B ordinary shares held by Nuan Nuan Ltd, an entity wholly owned by Mr. Yi Ma. The registered address of Nuan Nuan Ltd is Star Chambers, Wickhams Cay II, P.O. Box 2221, Road Town, Tortola, British Virgin Islands. See footnote (3).

 

(2)Represents 1,896,071 Class A ordinary shares held by Duo Duo International Limited, an entity wholly owned by Ms. Xin Zhang. The registered address of Duo Duo International Limited is Star Chambers, Wickhams Cay II, P.O. Box 2221, Road Town, Tortola, British Virgin Islands.
  
(3)Represents the sum of (i) 197,000 Class A ordinary shares held by Mr. Gangjiang Li, and (ii) 200,000 Class A ordinary shares and 5,411,178 Class B ordinary shares held by Jia BaiJiaYun Ltd, an entity controlled by Jia Jia JP Limited, which is beneficially owned by Mr. Gangjiang Li through a trust established under the laws of Singapore. Mr. Gangjiang Li is the settlor of the trust and Mr. Gangjiang Li and his family members are the beneficiaries of the trust. Jia Jia Ltd, a limited liability company incorporated under the laws of British Virgin Islands and wholly owned by Mr. Gangjiang Li, is the sole member of the investment committee of the trust. When calculating the aggregate percentage of voting power of our company held by Mr. Gangjiang Li, 181,819 Class A ordinary shares and 546,513 Class B ordinary shares held by Nuan Nuan Ltd is also included, as Mr. Gangjiang Li and Mr. Yi Ma, and their respective holding companies, are parties to an acting-in-concert agreement, pursuant to which the parties agree to vote on the matters that require action in concert, and if the parties thereof are unable to reach a unanimous opinion in relation such matters, a decision that is made by Mr. Gangjiang Li, or Jia Jia BaiJiaYun Ltd, shall be deemed as a decision that is unanimously passed and agreed by the parties and shall be binding on the parties.

 

(4)

Represents 4,954,212 Class A ordinary shares held by Baijiayun ESOP Platform Limited as the nominee of our equity incentive trust. Baijiayun ESOP Platform Limited is wholly owned by Futu Trustee Limited, a trust company that acts as the trustee of our equity incentive trust. The registered address of Baijiayun ESOP Platform Limited is Investor Relations Officer, 387 Dongming Road, Weifang, Shandong, the PRC.

 

To the extent permitted under the 2023 Share Incentive Plan and applicable law and regulations, the trustee shall follow the instruction of our board of directors or a committee of our board consisting one or more members of the board in respect of the exercise of voting rights (if any) and powers in relation to the 4,954,212 Class A ordinary shares held by Baijiayun ESOP Platform Limited until they have been transferred outside of the trust and/or the nominee to the personal accounts of the relevant grant recipient.

 

82

 

 

(5)Represents 1,212,932 Class A ordinary shares held by Zhengxin Technology Limited. The registered address of Zhengxin Technology Limited is Vistra Corporate Services Centre, Wickhams Cay II, Road Town, Tortola, VG1110, British Virgin Islands.

 

To our knowledge, as of the date of this annual report, 6,034,269 of our Class A ordinary shares are held by one record holder in the United States (including the 4,954,212 Class A ordinary shares beneficially owned by Baijiayun ESOP Platform Limited), representing approximately 24.0% of our total outstanding shares on an as converted basis. None of our shareholders has informed us that it is affiliated with a registered broker-dealer or is in the business of underwriting securities. We are not aware of any arrangement that may, at a subsequent date, result in a change of control of our company.

 

F. Disclosure of a Registrant’s Action to Recover Erroneously Awarded Compensation

 

Not applicable.

 

Item 7. Major Shareholders and Related Party Transactions

 

A. Major Shareholders

 

See “Item 6. Directors, Senior Management and Employees — E. Share Ownership.”

 

B. Related Party Transactions

 

Transactions with Related Parties

 

Sales to Related Parties

 

In the 2024 fiscal year, we provided AI solution services to Nanjing Guosheng Huaxing Technology Co., Ltd. (“Nanjing Guosheng Huaxing”), a company controlled by Mr. Gangjiang Li, and generated revenues of US$6,000 in the 2024 fiscal year.

 

Purchase from Related Parties

 

We incurred US$55,000 in connection with labor outsourcing services from Jinan Zhongshi Huiyun in the 2024 fiscal year.

 

We incurred US$65,000 in connection with labor outsourcing services from Nanjing Guosheng Huaxing in the 2024 fiscal year. We recorded prepayments to Nanjing Guosheng Huaxing of US$65,000 as of June 30, 2024.

 

We recorded amounts due to Beijing Guosheng Huaxing Technology Co., Ltd. (“Beijing Guosheng Huaxing”) of US$50,000 as of June 30, 2024, and amounts due to Beijing Zhongshi Huiyun Technology Co., Ltd. (“Beijing Zhongshi Huiyun”) of US$66,000 as of June 30, 2024. Beijing Guosheng Huaxing and Beijing Zhongshi Huiyun are both controlled by Mr. Gangjiang Li.

 

Sale and Exchange of Investment

 

In June 2023, we entered into certain agreements to transfer (1) 15% of the equity interest in Beijing Hongxin Wanda Technology Co., Ltd. (“Hongxin Wanda”) to Mr. Gangjiang Li for an aggregate consideration of RMB88.0 million, and (2) 15% of the equity interest in Hongxin Wanda to Shanghai Jiani Jiarui Enterprise Management Consulting Partnership Enterprise (limited partnership) (“Jiani Jiarui”), an entity controlled by Mr. Gangjiang Li, in exchange for 175,900,000 fund shares in Baijiayun Saimeite (Deqing) Dixin Investment Partnership Enterprise (limited partnership) (“Saimeite Deqing”) held by Jiani Jiarui. We received the fund shares in Saimeite Deqing in December 2023. However, during the 2024 fiscal year, the administrative process of selling Hongxin Wanda to Mr. Gangjiang Li and Shanghai Jiani Jiarui could not be completed.

 

Related Party Loans

 

Loans from Related Parties

 

In September 2023, Jenny and Jerry International Limited, an entity controlled by Mr. Gangjiang Li, obtained from a third party the US$10.0 million convertible note issued by us in February 2023. In September 2023, we repaid the US$10.0 million convertible note and related interests in full to Jenny and Jerry International Limited.

 

Guarantees with Related Parties

 

In December 2022, Nanjing BaiJiaYun entered into a loan guarantee agreement with the Nanjing Yuhua Branch of the Industrial and Commercial Bank of China, pursuant to which, Nanjing BaiJiaYun provided guarantee for a loan in the principal amount of RMB46.0 million from the Industrial and Commercial Bank of China to Nanjing Baishi Cloud Technology Co. Ltd., a company controlled by Mr. Gangjiang Li. The term of the loan is from December 5, 2022 to September 29, 2032.

 

83

 

 

In June 2023, Mr. Gangjiang Li provided guarantee with maximum guaranteed amount of RMB30.0 million on a credit line agreement entered into between BaiJia Cloud Technology and China Merchants Bank. The term of the guarantee is from June 29, 2023 to June 28, 2024.

 

Contractual Agreements

 

See “Item 4. Information on the Company — C. Organizational Structure — Contractual Arrangements and Corporate Structure.”

 

Employment Agreements

 

See “Item 6. Directors, Senior Management and Employees — B. Compensation — Employment Agreements.”

 

C. Interests of Experts and Counsel

 

Not applicable.

 

Item 8. Financial Information

 

A. Consolidated Statements and Other Financial Information

 

Consolidated Financial Statements

 

The information required by this item is set forth beginning on page F-1 of this annual report on Form 20-F.

 

Legal or Arbitration Proceedings

 

The information on legal or arbitration proceedings required by this item is set forth in “Item 4. Information on the Company — B. Business Overview — Our Video-centric Technology Solution Business — Legal Proceedings.”

 

Dividend Policy

 

We have not declared or paid any dividends. We do not have any present plans to pay any dividends on ordinary shares in the foreseeable future. We intend to retain the available funds and any future earnings to operate and expand our business.

 

We are a holding company incorporated in the Cayman Islands. We rely principally on dividends from our PRC subsidiaries for our cash requirements, including any payment of dividends to our shareholders. PRC regulations may restrict the ability of our PRC subsidiaries to pay dividends to us. See “Item 3. Key Information — D. Risk Factors — Risks Related to Doing Business in China — We may rely on dividends, loans and other distributions on equity paid by our principal operating subsidiaries to fund offshore cash and financing requirements. Any limitation on the ability of our PRC operating subsidiaries to make payments to us could adversely affect our ability to conduct our business.” 

 

Our board of directors has discretion as to whether to distribute dividends, subject to applicable laws. In addition, our shareholders may by ordinary resolution declare dividends, but no dividend may exceed the amount recommended by our directors. Under Cayman Islands law, our company may pay dividends only out of either profit or share premium account, provided that in no circumstances may a dividend be paid if this would result in our company being unable to pay its debts as they fall due in the ordinary course of business. Even if our board of directors decides to pay dividends, the form, frequency and amount will depend upon our future operations and earnings, capital requirements and surplus, general financial condition, contractual restrictions and other factors that the board of directors may deem relevant.

 

B. Significant Changes

 

Other than as set forth in this annual report on Form 20-F, no significant change has occurred with respect to us since the date of the audited consolidated U.S. GAAP financial statements included elsewhere in this annual report on Form 20-F.

 

Item 9. The Offer and Listing

 

A. Offer and Listing Details

 

The ordinary shares of Fuwei were listed on the Nasdaq Global Market since December 18, 2006, under the symbol “FFHL.” The listing of such ordinary shares was transferred to the Nasdaq Capital Market on April 28, 2015. Upon completion of the Merger between Fuwei and BJY, our Class A ordinary shares had continued to be listed on the Nasdaq Capital Market under a new symbol “RTC,” effective on December 30, 2022. Effective on June 30, 2023, we were approved to transfer the listing of our Class A ordinary shares from the Nasdaq Capital Market to the Nasdaq Global Market.

 

84

 

 

B. Plan of Distribution

 

Not applicable.

 

C. Markets

 

See “— A. Offer and Listing Details” above.

 

D. Selling Shareholders

 

Not applicable.

 

E. Dilution

 

Not applicable.

 

F. Expenses of the Issue

 

Not applicable.

 

Item 10. Additional Information

 

A. Share Capital

 

Not applicable.

 

B. Memorandum and Articles of Association

 

We are a Cayman Islands exempted company with limited liability, and our affairs are governed by our memorandum and articles of association, the Companies Act and the common law of the Cayman Islands.

 

We incorporate by reference into this annual report on Form 20-F our fourth amended and restated memorandum of association and third amended and restated articles of association, which was filed as Exhibit 1.1 to this annual report on Form 20-F (File Number 001-33176).

 

As of the date of this annual report, our authorized share capital consists of US$86,000, divided into 860,000,000 ordinary shares, par value of US$0.0001 per share, comprising 400,000,000 Class A ordinary shares and 460,000,000 Class B ordinary shares. As of the date of this annual report, 20,616,657 ordinary shares, comprising 14,658,966 Class A ordinary shares and 5,957,691 Class B ordinary shares were issued and outstanding.

 

Ordinary Shares

 

We were incorporated under the laws of the Cayman Islands as an exempted company with limited liability. The Companies Act distinguishes between ordinary resident companies and exempted companies. Any company that is registered in the Cayman Islands but conducts business mainly outside of the Cayman Islands may apply to be registered as an exempted company. The requirements for an exempted company are essentially the same as for an ordinary company except that an exempted company:

 

does not have to file an annual return of its shareholders with the Registrar of Companies;

 

is not required to open its register of members for inspection;

 

does not have to hold an annual general meeting;

 

may issue shares with no par value;

 

may obtain an undertaking against the imposition of any future taxation (such undertakings are usually given for 20 years in the first instance);

 

85

 

 

may register by way of continuation in another jurisdiction and be deregistered in the Cayman Islands;

 

may register as a limited duration company; and

 

may register as a segregated portfolio company.

 

“Limited liability” means that the liability of each shareholder is limited to the amount unpaid by the shareholder on the shares of the company (except in exceptional circumstances, such as involving fraud, the establishment of an agency relationship or an illegal or improper purpose or other circumstances in which a court may be prepared to pierce or lift the corporate veil).

 

The following summarizes the terms and provisions of our share capital, as well as the material applicable laws of the Cayman Islands. This summary is not complete, and you should read our memorandum and articles of association filed as exhibit to this annual report.

 

The following discussion primarily concerns Class A ordinary shares and the rights of holders of Class A ordinary shares.

 

Type and Class of Securities

 

Each ordinary share has a par value of US$0.0001 per share. Our ordinary shares are issued in registered form. We may not issue shares to bearer. Our shareholders who are non-residents of the Cayman Islands may freely hold and vote their ordinary shares.

 

We have a dual-class voting structure such that our ordinary shares consist of Class A ordinary shares and Class B ordinary shares. Except for voting rights and conversion rights, the Class A ordinary shares and the Class B ordinary shares rank pari passu and have the same rights, preferences, privileges and restrictions. Each Class A ordinary share shall entitle the holder thereof to one vote on all matters subject to the vote at general meetings of our company, and each Class B ordinary share shall entitle the holder thereof to 15 votes on all matters subject to the vote at general meetings of our company. Due to the super voting power of Class B ordinary share holder, the voting power of the Class A ordinary shares may be materially limited. Each Class B ordinary share is convertible into one Class A ordinary share at any time by the holder thereof, while Class A ordinary shares are not convertible into Class B ordinary shares under any circumstances. Our memorandum and articles of association require any Class B ordinary shares to be automatically converted into Class A ordinary shares upon, among others, a direct or indirect sale, transfer, assignment or disposition of such Class B ordinary shares or a direct or indirect transfer or assignment of the voting power attached to such Class B ordinary shares through voting proxy or otherwise, to any person or entity other than an affiliate of the holder of such Class B ordinary shares.

 

Protection of Minority Shareholders

 

The Grand Court of the Cayman Islands may, on the application of shareholders holding not less than one-fifth of our shares in issue, appoint an inspector to examine our affairs and report thereon in a manner as the Grand Court shall direct.

 

Any shareholder may petition the Grand Court of the Cayman Islands, which may make a winding-up order if the court is of the opinion that it is just and equitable that we should be wound up. Where our shareholders have presented any such petition, the Grand Court is permitted to make alternative order to a winding-up order, including orders regulating the conduct of our affairs in the future, requiring us to refrain from doing an act complained of by the petitioner or for the purchase of our shares by us or another shareholder.

 

Claims against us by our shareholders must, as a general rule, be based on the general laws of contract or tort applicable in the Cayman Islands or their individual rights as shareholders as established by our memorandum and articles of association.

 

The Cayman Islands courts ordinarily would be expected to follow English case law precedents which permit a minority shareholder to commence a representative action against, or derivative actions in our name to challenge:

 

 an act which is ultra vires or illegal;

 

 an act which constitutes a fraud against the minority shareholder and the wrongdoers are themselves in control of us; and,

 

 an irregularity in passing a resolution that requires a qualified (or special) majority.

 

Pre-emption Rights

 

There are no pre-emption rights applicable to the issue of new shares under either Cayman Islands law or our memorandum and articles of association.

 

86

 

 

Modification of Rights

 

Except with respect to share capital (as described below), alterations to our memorandum and articles of association may only be made by special resolution of no less than two-thirds of votes cast at a meeting of the shareholders.

 

Subject to the Companies Act, all or any of the special rights attached to shares of any class (unless otherwise provided for by the terms of issue of the shares of that class) may be varied, modified, or abrogated with the sanction of a special resolution passed at a separate general meeting of the holders of the shares of that class.

 

The provisions of our memorandum and articles of association relating to general meetings shall apply similarly to every such separate general meeting, but the quorum for the purposes of any such separate general meeting or at its adjourned meeting shall be a person or persons together holding (or represented by proxy) not less than one third in nominal value of the issued shares of that class. Every holder of shares of the class shall be entitled on a poll to one vote for every such share held by such holder and that any holder of shares of that class present in person or by proxy may demand a poll.

 

The special rights conferred upon the holders of any class of shares shall not, unless otherwise expressly provided in the rights attaching to or the terms of issue of such shares, be deemed to be varied by the creation or issue of further shares ranking pari passu therewith.

 

Alteration of Capital

 

We may, from time to time, by ordinary resolution of our shareholders:

 

increase our capital by such sum, to be divided into shares of such amounts, as the resolution shall prescribe;

 

consolidate and divide all or any of our share capital into shares of a larger amount than our existing shares;

 

cancel any shares which at the date of the passing of the resolution have not been taken or agreed to be taken by any person, and diminish the amount of our share capital by the amount of the shares so canceled subject to the provisions of the Companies Act;

 

sub-divide our shares or any of them into shares of smaller amount than is fixed by our memorandum and articles of association, subject nevertheless to the Companies Act, and so that the resolution whereby any share is subdivided may determine that, as between the holders of the share resulting from such subdivision, one or more of the shares may have any such preference or other special rights, or may have such deferred rights or be subject to any such restrictions as compared with, the others as we have the power to attach to unissued or new shares; and,

 

divide shares into several classes and without prejudice to any special rights previously conferred on the holders of existing shares, attach to the shares respectively as preferential, deferred, qualified, or special rights, privileges, conditions, or such restrictions which, in the absence of any such determination in a general meeting, may be determined by our directors.

 

We may, by special resolution, subject to any confirmation or consent required by the Companies Act, reduce our share capital or any capital redemption reserve or other undistributable reserve in any manner authorized by law.

 

Transfer of Shares

 

Subject to any applicable restrictions set forth in our memorandum and articles of association, any of our shareholders may transfer all or any of his or her shares by an instrument of transfer in the usual or common form or in any form prescribed by Nasdaq or in any other form which our directors may approve. You should note that, under Cayman Islands law, a person whose name is entered on the register of members will be deemed to be a member or shareholder of our company. We have designated American Stock Transfer and Trust Company as our share registrar.

 

Our directors may decline to register any transfer of any share which is not paid up or on which we have a lien. Our directors may also decline to register any transfer of any share unless:

 

the instrument of transfer is lodged with us accompanied by the certificate for the shares to which it relates, and such other evidence as our directors may reasonably require to show the right of the transferor to make the transfer (and, if the instrument of transfer is executed by some other person on his behalf, the authority of that person so to do);

 

 the instrument of transfer is in respect of only one class of shares;

 

 the instrument of transfer is duly and properly stamped (in circumstances where stamping is required); and

 

 a fee of such maximum sum as Nasdaq may at any time be determined to be payable or such lesser sum as our directors may from time to time require is paid to us in respect thereof.

 

87

 

 

If our directors refuse to register a transfer, they shall send to each of the transferors and the transferee notice of such refusal within two months after the date on which the instrument of transfer was lodged.

 

The registration of transfers may, on notice being given by advertisement in such one or more newspapers or by any other means in accordance with any requirements of Nasdaq, be suspended and the register closed at such times and for such periods as our directors may from time to time determine; provided, however, that the registration of transfers shall not be suspended nor the register closed for more than 30 days in any year as our directors may determine.

 

Share Repurchase

 

We are empowered by the Companies Act and our memorandum and articles of association to purchase our own shares, subject to certain restrictions. Our directors may only exercise this power on our behalf, subject to the Companies Act, our memorandum and articles of association, and to any applicable requirements imposed from time to time by the SEC, Nasdaq, or by any recognized stock exchange on which our securities are listed.

 

Dividends

 

Subject to the Companies Act, we may declare dividends in any currency to be paid to our shareholders. Dividends may be declared and paid out of our profits, realized or unrealized, or from any reserve set aside from profits that our directors determine is no longer needed. Our board of directors may also declare and pay dividends out of the share premium account or any other fund or account that can be authorized for this purpose in accordance with the Companies Act.

 

Except in so far as the rights attaching to, or the terms of issue of, any share otherwise provides, (1) all dividends shall be declared and paid according to the amounts paid up on the shares in respect of which the dividend is paid, but no amount paid upon a share in advance of calls shall be treated for this purpose as paid up on that share; and, (2) all dividends shall be apportioned and paid pro-rata according to the amounts paid upon the shares during any portion or portions of the period in respect of which the dividend is paid.

 

Our directors may also pay any dividend that is payable on any shares semi-annually or on any other dates, whenever our financial position, in the opinion of our directors, justifies such payment.

 

Our directors may deduct from any dividend or other money payable to any shareholder all sums of money (if any) presently payable by such shareholder to us on account of calls or otherwise.

 

No dividend or other money payable by us on or in respect of any share shall bear interest against us.

 

In respect of any dividend proposed to be paid or declared on our share capital, our directors may resolve and direct that: (1) such dividend be satisfied wholly or in part in the form of an allotment of shares credited as fully paid up, provided that our shareholders entitled thereto will be entitled to elect to receive such dividend (or part thereof if our directors so determine) in cash in lieu of such allotment, or (2) the shareholders entitled to such dividend will be entitled to elect to receive an allotment of shares credited as fully paid up in lieu of the whole or such part of the dividend as our directors may think fit. We may also, on the recommendation of our directors, resolve in respect of any particular dividend that, notwithstanding the foregoing, it may be satisfied wholly in the form of an allotment of shares credited as fully paid up without offering any right of shareholders to elect to receive such dividend in cash in lieu of such allotment.

 

Any dividend, interest, or other sum payable in cash to any shareholder may be paid by check or warrant sent by mail addressed to the shareholder at his registered address or addressed to such person and at such addresses as the shareholder may direct. Every check or warrant shall, unless the shareholder or joint shareholders otherwise direct, be made payable to the order of the shareholder or, in the case of joint shareholders, to the order of the shareholder whose name stands first on the register in respect of such shares and shall be sent at their risk and payment of the check or warrant by the bank on which it is drawn shall constitute a good discharge to us.

 

All dividends unclaimed by shareholders for one year after having been declared may be invested or otherwise made use of by our board of directors for the benefit of our company until claimed. Any dividend unclaimed by shareholders after a period of six years from the date of declaration of such dividend may be forfeited and, if so forfeited, shall revert to us. The payment by our board of directors of any unclaimed dividend or other sums payable on or in respect of a share into a separate account shall not constitute us a trustee in respect thereof.

 

88

 

 

Whenever our directors have resolved that a dividend be paid or declared, our directors may further resolve that such dividend be satisfied wholly or in part by the distribution of specific assets of any kind, and, in particular, paid-up shares, debentures, or warrants to subscribe for our securities or securities of any other company. Where any difficulty arises regarding such distribution, our directors may settle it as they think expedient. In particular, our directors may issue fractional certificates, ignore fractions altogether or round the same up or down, fix the value for distribution purposes of any such specific assets, determine that cash payments shall be made to any of our shareholders upon the footing of the value so fixed in order to adjust the rights of the parties, vest any such specific assets in trustees as may seem expedient to our directors, and appoint any person to sign any requisite instruments of transfer and other documents on behalf of a person entitled to the dividend, which appointment shall be effective and binding on our shareholders.

 

Untraceable Shareholders

 

We are entitled to sell any shares of a shareholder who is untraceable, provided that:

 

all checks or warrants in respect of dividends of such shares, not being less than three in number, for any sums payable in cash to the holder of such shares have remained uncashed for a period of twelve years prior to the publication of the advertisement and during the three months referred to in the third bullet point below;

 

we have not during that time received any indication of the whereabouts or existence of the shareholder or person entitled to such shares by death, bankruptcy or operation of law; and,

 

we have caused an advertisement to be published in newspapers in the manner stipulated by our memorandum and articles of association, giving notice of our intention to sell these shares, and a period of three months has elapsed since such advertisement, and Nasdaq has been notified of such intention.

 

Issuance of Additional Ordinary Shares or Preference Shares

 

Subject to the Companies Act and the rules of Nasdaq and without prejudice to any special rights or restrictions for the time being attached to any shares or any class of shares, our board of directors may issue additional ordinary shares from time to time as our board of directors determines, to the extent of available authorized but unissued shares and establish from time to time one or more series of preference shares and to determine, with respect to any series of preference shares, the terms, and rights of that series, including:

 

the designation of the series;

 

the number of shares of the series;

 

the dividend rights, conversion rights, voting rights; and,

 

the rights and terms of redemption and liquidation preferences.

 

Subject to the foregoing, our board of directors may issue a series of preference shares without action by our shareholders to the extent authorized but unissued. Accordingly, the issuance of preference shares may adversely affect the rights of the holders of the ordinary shares. In addition, the issuance of preference shares may be used as an anti-takeover device without further action on the part of the shareholders. Issuance of preference shares may dilute the voting power of holders of ordinary shares.

 

Committees of Board of Directors

 

Pursuant to our memorandum and articles of association, our board of directors, we have established an audit committee, a compensation committee, and a corporate governance and nominating committee. See “Item 6. Directors, Senior Management and Employees — C. Board Practices— Committees of the Board of Directors.”.

 

Differences in Corporate Law

 

The Companies Act is derived, to a large extent, from the older Companies Acts of England but does not follow recent English statutory enactments and accordingly there are significant differences between the Companies Act and the current Companies Act of England. In addition, the Companies Act differs from laws applicable to U.S. corporations and their shareholders. Set forth below is a summary of certain significant differences between the provisions of the Companies Act applicable to us and the laws applicable to companies incorporated in the State of Delaware in the United States and their shareholders.

 

Mergers and Similar Arrangements

 

The Companies Act permits mergers and consolidations between Cayman Islands companies and between Cayman Islands companies and non-Cayman Islands companies. For these purposes, (1) “merger” means the merging of two or more constituent companies and the vesting of their undertaking, property and liabilities in one of such companies as the surviving company, and (2) a “consolidation” means the combination of two or more constituent companies into a consolidated company and the vesting of the undertaking, property and liabilities of such companies to the consolidated company. In order to effect such a merger or consolidation, the directors of each constituent company must approve a written plan of merger or consolidation, which must then be authorized by (1) a special resolution of the shareholders of each constituent company, and (2) such other authorization, if any, as may be specified in such constituent company’s articles of association. The plan must be filed with the Registrar of Companies of the Cayman Islands together with a declaration as to the solvency of the consolidated or surviving company, a list of the assets and liabilities of each constituent company and an undertaking that a copy of the certificate of merger or consolidation will be given to the members and creditors of each constituent company and that notification of the merger or consolidation will be published in the Cayman Islands Gazette. Court approval is not required for a merger or consolidation which is effected in compliance with these statutory procedures.

 

89

 

 

A merger between a Cayman parent company and its Cayman subsidiary or subsidiaries does not require authorization by a resolution of shareholders of that Cayman subsidiary if a copy of the plan of merger is given to every member of that Cayman subsidiary to be merged unless that member agrees otherwise. For this purpose, a company is a “parent” of a subsidiary if it holds issued shares that together represent at least ninety percent (90%) of the votes at a general meeting of the subsidiary.

 

The consent of each holder of a fixed or floating security interest over a constituent company is required unless this requirement is waived by a court in the Cayman Islands.

 

Save in certain limited circumstances, a shareholder of a Cayman constituent company who dissents from the merger or consolidation is entitled to payment of the fair value of his shares (which, if not agreed between the parties, will be determined by the Cayman Islands court) upon dissenting to the merger or consolidation, provided the dissenting shareholder complies strictly with the procedures set out in the Companies Act. The exercise of dissenter rights will preclude the exercise by the dissenting shareholder of any other rights to which he or she might otherwise be entitled by virtue of holding shares, save for the right to seek relief on the grounds that the merger or consolidation is void or unlawful.

 

Separate from the statutory provisions relating to mergers and consolidations, the Companies Act also contains statutory provisions that facilitate the reconstruction and amalgamation of companies by way of schemes of arrangement, provided that the arrangement is approved by (1) in the case of a members’ scheme of arrangement, seventy-five per cent in value of the members or class of members, as the case may be, with whom the arrangement is to be made or (2) in the case of a creditors scheme of arrangement, a majority in number of each class of creditors with whom the arrangement is to be made, and who must in addition represent seventy-five per cent in value of each such class of creditors, as the case may be, that are present and voting either in person or by proxy at a meeting, or meetings, convened for that purpose. The convening of the meetings and subsequently the arrangement must be sanctioned by the Grand Court of the Cayman Islands. While a dissenting shareholder has the right to express to the court the view that the transaction ought not to be approved, the court can be expected to approve the arrangement if it determines that:

 

the statutory provisions as to the required majority vote have been met;

 

the shareholders have been fairly represented at the meeting in question and the statutory majority are acting bona fide without coercion of the minority to promote interests adverse to those of the class;

 

the arrangement is such that may be reasonably approved by an intelligent and honest man of that class acting in respect of his interest; and

 

the arrangement is not one that would more properly be sanctioned under some other provision of the Companies Act.

 

The Companies Act also contains a statutory power of compulsory acquisition which may facilitate the “squeeze out” of a dissentient minority shareholder upon a tender offer. When a tender offer is made and accepted by holders of 90% of the shares affected within four months, the offeror may, within a two-month period commencing on the expiration of such four-month period, require the holders of the remaining shares to transfer such shares to the offeror on the terms of the offer. An objection can be made to the Grand Court of the Cayman Islands but this is unlikely to succeed in the case of an offer which has been so approved unless there is evidence of fraud, bad faith or collusion.

 

If an arrangement and reconstruction by way of scheme of arrangement is thus approved and sanctioned, or if a tender offer is made and accepted, in accordance with the foregoing statutory procedures, a dissenting shareholder would have no rights comparable to appraisal rights, save that objectors to a takeover offer may apply to the Grand Court of the Cayman Islands for various orders that the Grand Court of the Cayman Islands has a broad discretion to make, which would otherwise ordinarily be available to dissenting shareholders of Delaware corporations, providing rights to receive payment in cash for the judicially determined value of the shares.

 

The Companies Act also contains statutory provisions which provide that a company may present a petition to the Grand Court of the Cayman Islands for the appointment of a restructuring officer on the grounds that the company (1) is or is likely to become unable to pay its debts within the meaning of section 93 of the Companies Act; and (2) intends to present a compromise or arrangement to its creditors (or classes thereof) either, pursuant to the Companies Act, the law of a foreign country or by way of a consensual restructuring. The petition may be presented by a company acting by its directors, without a resolution of its members or an express power in its articles of association. On hearing such a petition, the Cayman Islands court may, among other things, make an order appointing a restructuring officer or make any other order as the court thinks fit.

 

90

 

 

Shareholders’ Suits

 

In principle, we will normally be the proper plaintiff and as a general rule a derivative action may not be brought by a minority shareholder. However, based on English authorities, which would in all likelihood be of persuasive authority in the Cayman Islands, the Cayman Islands courts can be expected to follow and apply the common law principles (namely the rule in Foss v. Harbottle and the exceptions thereto) so that a non-controlling shareholder may be permitted to commence a class action against or derivative actions in the name of the company to challenge actions where:

 

a company acts or proposes to act illegally or ultra vires;

 

the act complained of, although not ultra vires, could only be effected duly if authorized by more than a simple majority vote that has not been obtained; and

 

those who control the company are perpetrating a “fraud on the minority.”

 

Our memorandum and articles of association contains a provision by which our shareholders waive any claim or right of action that they may have, both individually and on our behalf, against any director in relation to any action or failure to take action by such director in the performance of his or her duties with or for our Company, except in respect of any fraud or dishonesty of such director.

 

Indemnification of Directors and Executive Officers and Limitation of Liability

 

Cayman Islands law does not limit the extent to which a company’s memorandum and articles of association may provide for indemnification of officers and directors, except to the extent any such provision may be held by the Cayman Islands courts to be contrary to public policy, such as to provide indemnification against civil fraud or the consequences of committing a crime. Our memorandum and articles of association provide that that we shall indemnify our directors and officers, and their personal representatives, against all actions, proceedings, costs, charges, expenses, losses, damages or liabilities incurred or sustained by such persons, other than by reason of such person’s dishonesty or fraud, in or about the conduct of our company’s business or affairs (including as a result of any mistake of judgment) or in the execution or discharge of his duties, powers, authorities or discretions, including without prejudice to the generality of the foregoing, any costs, expenses, losses or liabilities incurred by such director or officer in defending (whether successfully or otherwise) any civil proceedings concerning our company or its affairs in any court whether in the Cayman Islands or elsewhere. This standard of conduct is generally the same as permitted under the Delaware General Corporation Law for a Delaware corporation.

 

Insofar as indemnification for liabilities arising under the Securities Act may be permitted to our directors, officers or persons controlling us under the foregoing provisions, we have been informed that in the opinion of the SEC, such indemnification is against public policy as expressed in the Securities Act and is therefore unenforceable.

 

Directors’ Fiduciary Duties

 

Under Delaware corporate law, a director of a Delaware corporation has a fiduciary duty to the corporation and its shareholders. This duty has two components: the duty of care and the duty of loyalty. The duty of care requires that a director act in good faith, with the care that an ordinarily prudent person would exercise under similar circumstances. Under this duty, a director must inform himself of, and disclose to shareholders, all material information reasonably available regarding a significant transaction. The duty of loyalty requires that a director acts in a manner he reasonably believes to be in the best interests of the corporation. He must not use his corporate position for personal gain or advantage. This duty prohibits self-dealing by a director and mandates that the best interest of the corporation and its shareholders take precedence over any interest possessed by a director, officer or controlling shareholder and not shared by the shareholders generally. In general, actions of a director are presumed to have been made on an informed basis, in good faith and in the honest belief that the action taken was in the best interests of the corporation. However, this presumption may be rebutted by evidence of a breach of one of the fiduciary duties. Should such evidence be presented concerning a transaction by a director, the director must prove the procedural fairness of the transaction, and that the transaction was of fair value to the corporation.

 

As a matter of Cayman Islands law, a director of a Cayman Islands company is in the position of a fiduciary with respect to the company and therefore it is considered that he owes the following duties to the company: a duty to act in good faith in the best interests of the company, a duty not to make a personal profit based on his position as director (unless the company permits him to do so), a duty not to put himself in a position where the interests of the company conflict with his personal interest or his duty to a third party and a duty to exercise powers for the purpose for which such powers were intended. A director of a Cayman Islands company owes to the company a duty to act with skill and care. It was previously considered that a director need not exhibit in the performance of his duties a greater degree of skill than may reasonably be expected from a person of his knowledge and experience. However, English and Commonwealth courts have moved towards an objective standard with regard to the required skill and care and these authorities are likely to be followed in the Cayman Islands.

 

91

 

 

Shareholder Action by Written Consent

 

Under the Delaware General Corporation Law, a corporation may eliminate the right of shareholders to act by written consent by amendment to its certificate of incorporation. Cayman Islands law permits us to eliminate the right of shareholders to act by written consent and our memorandum and articles of association provide that any action required or permitted to be taken at any general meetings may be taken upon the vote of shareholders at a general meeting duly noticed and convened in accordance with our memorandum and articles of association and may not be taken by written consent of the shareholders without a meeting.

 

Shareholder Proposals

 

Under the Delaware General Corporation Law, a shareholder has the right to put any proposal before the annual meeting of shareholders, provided it complies with the notice provisions in the governing documents. A special meeting may be called by the board of directors or any other person authorized to do so in the governing documents, but shareholders may be precluded from calling special meetings.

 

The Companies Act does not provide shareholders with any right to requisition a general meeting or to put any proposal before a general meeting. However, these rights may be provided in a company’s articles of association. Our memorandum and articles of association do not provide our shareholders with any right to requisition a general meeting or to put proposals before annual general meetings or extraordinary general meetings. As an exempted Cayman Islands company, we are not obliged by law to call shareholders’ annual general meetings.

 

Cumulative Voting

 

Under the Delaware General Corporation Law, cumulative voting for elections of directors is not permitted unless the corporation’s certificate of incorporation specifically provides for it. Cumulative voting potentially facilitates the representation of minority shareholders on a board of directors since it permits the minority shareholder to cast all the votes to which the shareholder is entitled on a single director, which increases the shareholder’s voting power with respect to electing such director. There are no prohibitions in relation to cumulative voting under the laws of the Cayman Islands but our memorandum and articles of association do not provide for cumulative voting. As a result, our shareholders are not afforded any less protections or rights on this issue than shareholders of a Delaware corporation.

 

Removal of Directors

 

Under the Delaware General Corporation Law, a director of a corporation with a classified board may be removed only for cause with the approval of a majority of the outstanding shares entitled to vote, unless the certificate of incorporation provides otherwise. Under our memorandum and articles of association, subject to certain restrictions as contained therein, directors may be removed with or without cause, by an ordinary resolution of our shareholders. An appointment of a director may be on terms that the director shall automatically retire from office (unless he has sooner vacated office) at the next or a subsequent annual general meeting or upon any specified event or after any specified period in a written agreement between the company and the director, if any; but no such term shall be implied in the absence of express provision. Under our memorandum and articles of association, a director’s office shall be vacated if the director (1) becomes bankrupt or has a receiving order made against him or suspends payment or compounds with his creditors; (2) is found to be or becomes of unsound mind or dies; (3) resigns his office by notice in writing to the company; (4) without special leave of absence from our board of directors, is absent from meetings for six consecutive months of the board and the board resolves that his office be vacated; (5) is prohibited by law from being a director or; (6) is removed from office pursuant to the laws of the Cayman Islands or any other provisions of our memorandum and articles of association.

 

Transactions with Interested Shareholders

 

The Delaware General Corporation Law contains a business combination statute applicable to Delaware corporations whereby, unless the corporation has specifically elected not to be governed by such statute by amendment to its certificate of incorporation, it is prohibited from engaging in certain business combinations with an “interested shareholder” for three years following the date that such person becomes an interested shareholder. An interested shareholder generally is a person or a group who or which owns or owned 15% or more of the target’s outstanding voting share within the past three years. This has the effect of limiting the ability of a potential acquirer to make a two-tiered bid for the target in which all shareholders would not be treated equally. The statute does not apply if, among other things, prior to the date on which such shareholder becomes an interested shareholder, the board of directors approves either the business combination or the transaction which resulted in the person becoming an interested shareholder. This encourages any potential acquirer of a Delaware corporation to negotiate the terms of any acquisition transaction with the target’s board of directors.

 

Cayman Islands law has no comparable statute. As a result, we cannot avail ourselves of the types of protections afforded by the Delaware business combination statute. However, although Cayman Islands law does not regulate transactions between a company and its significant shareholders, it does provide that such transactions must be entered into bona fide in the best interests of the company and not with the effect of constituting a fraud on the minority shareholders.

 

92

 

 

Dissolution; Winding up

 

Under the Delaware General Corporation Law, unless the board of directors approves the proposal to dissolve, dissolution must be approved by shareholders holding 100% of the total voting power of the corporation. Only if the dissolution is initiated by the board of directors may it be approved by a simple majority of the corporation’s outstanding shares. Delaware law allows a Delaware corporation to include in its certificate of incorporation a supermajority voting requirement in connection with dissolutions initiated by the board.

 

Under Cayman Islands law, a company may be wound up by either an order of the courts of the Cayman Islands or by a special resolution of its members or, if the company is unable to pay its debts, by an ordinary resolution of its members. The court has authority to order winding up in a number of specified circumstances including where it is, in the opinion of the court, just and equitable to do so.

 

Variation of Rights of Shares

 

Under the Delaware General Corporation Law, a corporation may vary the rights of a class of shares with the approval of a majority of the outstanding shares of such class, unless the certificate of incorporation provides otherwise. Under our memorandum and articles of association, if our share capital is divided into more than one class of shares, the rights attached to any such class may only be varied with the sanction of a resolution passed by a majority of two-thirds of the votes cast at a separate meeting of the holders of the shares of that class.

 

Amendment of Governing Documents

 

Under the Delaware General Corporation Law, a corporation’s governing documents may be amended with the approval of a majority of the outstanding shares entitled to vote, unless the certificate of incorporation provides otherwise. Under Cayman Islands law, our memorandum and articles of association may only be amended with a special resolution of our shareholders.

 

Rights of Non-resident or Foreign Shareholders

 

There are no limitations imposed by our memorandum and articles of association on the rights of non-resident or foreign shareholders to hold or exercise voting rights on our shares. In addition, there are no provisions in our memorandum and articles of association governing the ownership threshold above which shareholder ownership must be disclosed.

 

C. Material Contracts

 

Material contracts other than in the ordinary course of business are described in “Item 4. Information on the Company” and “Item 7. Major Shareholders and Related Party Transactions” or elsewhere in this annual report.

 

D. Exchange Controls

 

See “Item 4. Information on the Company — B. Business Overview — Government Regulations — Regulations Related to Foreign Exchange.”

 

E. Taxation

 

The following discussion is a summary of certain anticipated Cayman Islands, PRC and U.S. federal income tax consequences of an investment in our Class A ordinary shares. The discussion does not deal with all possible tax consequences relating to an investment in our Class A ordinary shares and does not purport to deal with the tax consequences applicable to all categories of investors, some of which (such as dealers in securities, insurance companies and tax-exempt entities) may be subject to special rules. In particular, the discussion does not address the tax consequences under state, local, and other national tax laws. Accordingly, each prospective investor should consult its own tax advisor regarding the particular tax consequences to it of an investment in our Class A ordinary shares. The following discussion is based upon laws and relevant interpretations thereof in effect as of the date of this annual report, all of which are subject to change.

   

Cayman Islands Taxation

 

Cayman Islands currently levies no taxes on individuals or corporations based upon profits, income, gains or appreciation and there is no taxation in the nature of inheritance tax or estate duty. There are no other taxes likely to be material to us levied by the government of the Cayman Islands except for stamp duties which may be applicable on instruments executed in, or, after execution, brought within the jurisdiction of the Cayman Islands. The Cayman Islands is a party to a double tax treaty entered into with the United Kingdom in 2010 but otherwise is not party to any double tax treaties. There are no exchange control regulations or currency restrictions in the Cayman Islands.

 

93

 

 

Pursuant to section 6 of the Tax Concessions Act (As Revised) of the Cayman Islands, we have obtained an undertaking from the Governor in Cabinet:

 

that no law which is enacted in the Cayman Islands imposing any tax to be levied on profits or income or gains or appreciation shall apply to our company or our operations; and,

 

in addition, no tax is levied on profits, income, gains, or appreciation, or no tax which is in the nature of estate duty or inheritance tax shall be payable by our company:

 

 on or in respect of the shares, debentures, or other obligations of the Company; or,

 

 by way of withholding in whole or in part of any relevant payment as defined in section 6(3) of the Tax Concession Act (As Revised).

 

The undertaking is for a period of 20 years from August 24, 2004.

 

PRC Taxation

 

There are significant uncertainties under the EIT Law, which became effective on December 29, 2008, regarding our enterprise income tax liabilities, such as a tax on any dividends paid to us by our PRC subsidiaries. The EIT Law also contains uncertainties regarding possible PRC withholding tax on dividends we pay to our overseas shareholders and gains realized from the transfer of our shares by our overseas shareholders.

 

Under the EIT Law, enterprises established under the laws of jurisdictions outside China with their “de facto management bodies” located within China may be considered to be PRC tax resident enterprises for tax purposes and subject to the tax obligations of a PRC tax resident. If our Cayman Islands holding company is considered as a PRC tax resident enterprise under the EIT Law, then our global income will be subject to enterprise income tax at the rate of 25%.

 

On April 22, 2009, the SAT issued a Notice Regarding Recognition of Overseas Incorporated Enterprises Controlled by PRC Domestic Enterprises as PRC Resident Enterprises Based on the De Facto Management Body Criteria (the “Tax Residency Notice”). Under the Tax Residency Notice, which was retroactively effective as of January 1, 2008, an overseas enterprise will be deemed to be a PRC resident enterprise and thus subject to enterprise income tax of 25% on its global income if it satisfies four conditions, including (1) the company’s management team responsible for daily operations are located in China, or the location where the management team carries out their responsibilities is in China; (2) finance and personnel decisions are made or need approval by institutions or people in China; (3) the company’s major property, accounting ledger, company seal and minutes of board meetings and shareholder meetings are kept in China; and, (4) at least half of the members of the board of directors with voting rights or the management team habitually live in China.

 

Although the Tax Residency Notice applies only to overseas registered enterprises controlled by PRC enterprises, not to those controlled by PRC individuals, the determining criteria set forth in the Tax Residency Notice may reflect the SAT’s general position on how the “de facto management body” test should be applied in determining the tax resident status of offshore enterprises, regardless of whether they are controlled by PRC enterprises or individuals. If we are deemed a PRC resident enterprise, we may be subject to enterprise income tax at 25% on our global income. If we are considered a resident enterprise and earn income other than dividends from our PRC subsidiaries, a 25% enterprise income tax on our global income could significantly increase our tax burden and materially and adversely affect our cash flow and profitability.

  

However, China-sourced income of foreign enterprises, such as dividends paid by a PRC subsidiary to its overseas parent, will normally be subject to PRC tax.

 

If dividend payments from our PRC subsidiaries to us are subject to PRC withholding tax, our results of operations and financial condition, and the amount of dividends available to pay our shareholders may be adversely affected. Also, if dividends we pay to our overseas shareholders or gains realized by such shareholders from the transfer of our shares are subject to PRC tax, it may materially and adversely affect your investment return and the value of your investment in us. There is an income tax treaty in effect between the United States and China, so that U.S. shareholders may be entitled to certain benefits under such treaty.

 

94

 

 

U.S. Federal Income Taxation

 

General

 

The discussion below of the U.S. federal income tax consequences to “U.S. Holders” will apply to a beneficial owner of our Class A ordinary shares that is for U.S. federal income tax purposes:

 

an individual who is a citizen or resident of the United States;

 

a corporation (or other entity treated as a corporation) that is created or organized (or treated as created or organized) in or under the laws of the United States, any state thereof, or the District of Columbia;

 

an estate whose income is includible in gross income for U.S. federal income tax purposes regardless of its source; or,

 

a trust if (1) a U.S. court can exercise primary supervision over the trust’s administration and one or more U.S. persons are authorized to control all substantial decisions of the trust, or (2) it has a valid election in effect under applicable U.S. Treasury regulations to be treated as a U.S. person.

 

A beneficial owner of our Class A ordinary shares that is described above is referred to herein as a “U.S. Holder.” If a beneficial owner of our Class A ordinary shares is not described as a U.S. Holder and is not an entity treated as a partnership or other pass-through entity for U.S. federal income tax purposes, such owner will be considered a “Non-U.S. Holder.” The material U.S. federal income tax consequences applicable specifically to Non-U.S. Holders of owning and disposing of our Class A ordinary shares are described below under the heading “Non-U.S. Holders.”

 

This summary is based on the Internal Revenue Code of 1986, as amended (the “Code”), its legislative history, Treasury regulations promulgated thereunder, published rulings, and court decisions, all as currently in effect. These authorities are subject to change or differing interpretations, possibly on a retroactive basis.

 

This discussion does not address all aspects of U.S. federal income taxation that may be relevant to any particular holder based on such holder’s individual circumstances. In particular, this discussion considers only holders that own and hold our Class A ordinary shares as capital assets within the meaning of Section 1221 of the Code, and does not address the potential application of the alternative minimum tax or the tax on net investment income. In addition, this discussion does not address the U.S. federal income tax consequences to holders that are subject to special rules, including:

 

financial institutions or financial services entities;

 

broker-dealers in securities or currencies;

 

persons that are subject to the mark-to-market accounting rules under Section 475 of the Code;

 

tax-exempt entities;

 

tax-qualified retirement plans;

 

governments or agencies or instrumentalities thereof;

 

insurance companies;

 

regulated investment companies;

 

real estate investment trusts;

 

certain expatriates or former long-term residents of the United States;

 

persons that actually or constructively own 5% or more of our shares (by vote or value);

 

persons that acquired our Class A ordinary shares pursuant to an exercise of employee options, in connection with employee incentive plans or otherwise as compensation;

 

persons that hold our Class A ordinary shares as part of a straddle, constructive sale, hedging, conversion, or other integrated transaction;

 

persons whose functional currency is not the U.S. dollar;

 

95

 

 

controlled foreign corporations; or,

 

passive foreign investment companies.

 

This discussion does not address any aspect of U.S. federal non-income tax laws, such as gift or estate tax laws, or state, local or non-U.S. tax laws, except as discussed herein, any tax reporting obligations applicable to a holder of our Class A ordinary shares. Additionally, this discussion does not consider the tax treatment of partnerships or other pass-through entities or persons who hold our Class A ordinary shares through such entities. If a partnership (or other entity classified as a partnership for U.S. federal income tax purposes) is the beneficial owner of our Class A ordinary shares, the U.S. federal income tax treatment of a partner in the partnership will generally depend on the status of the partner and the activities of the partnership. This discussion also assumes that any distribution made (or deemed made) by us on our Class A ordinary shares and any consideration received (or deemed received) by a holder in consideration for the sale or other disposition of our Class A ordinary shares will be in U.S. dollars.

 

We have not sought, and will not seek, a ruling from the IRS or an opinion of counsel as to any U.S. federal income tax consequence described herein. The IRS may disagree with the description herein, and its determination may be upheld by a court. Moreover, there can be no assurance that future legislation, regulations, administrative rulings, or court decisions will not adversely affect the accuracy of the statements in this discussion.

 

THIS DISCUSSION IS ONLY A SUMMARY OF THE MATERIAL U.S. FEDERAL INCOME TAX CONSEQUENCES OF THE ACQUISITION, OWNERSHIP, AND DISPOSITION OF OUR CLASS A ORDINARY SHARES. IT IS NOT TAX ADVICE. EACH HOLDER OF OUR CLASS A ORDINARY SHARES IS URGED TO CONSULT ITS OWN TAX ADVISOR IN RESPECT TO THE PARTICULAR TAX CONSEQUENCES TO SUCH HOLDER OF THE ACQUISITION, OWNERSHIP AND DISPOSITION OF OUR CLASS A ORDINARY SHARES, INCLUDING THE APPLICABILITY AND EFFECT OF ANY STATE, LOCAL, AND NON-U.S. TAX LAWS, AS WELL AS U.S. FEDERAL TAX LAWS AND ANY APPLICABLE TAX TREATIES.

 

U.S. Holders

 

Taxation of cash distributions paid on Class A ordinary shares

 

Subject to the passive foreign investment company (PFIC) rules discussed below, a U.S. Holder generally will be required to include in gross income as ordinary income the amount of any cash dividend paid on our Class A ordinary shares. A cash distribution on our Class A ordinary shares generally will be treated as a dividend for U.S. federal income tax purposes to the extent paid out of our current or accumulated earnings and profits (as determined under U.S. federal income tax principles). Such dividend generally will not be eligible for the dividends-received deduction generally allowed to domestic corporations in respect of dividends received from other domestic corporations. The portion of such distribution, if any, in excess of such earnings and profits generally will constitute a return of capital that will be applied against and reduce (but not below zero) the U.S. Holder’s adjusted tax basis in our Class A ordinary shares. Any remaining excess generally will be treated as gain from the sale or other taxable disposition of such Class A ordinary shares and will be treated as described under “Taxation on the disposition of Class A ordinary shares” below.

 

With respect to non-corporate U.S. Holders, such cash dividends may be subject to U.S. federal income tax at the lower applicable regular long term capital gains tax rate (see “Taxation on the disposition of Class A ordinary shares” below) provided that, (1) our Class A ordinary shares are readily tradable on an established securities market in the United States or, in the event we are deemed to be a PRC “resident enterprise” under the relevant PRC tax laws, we are eligible for the benefits of the Agreement between the Government of the United States of America and the Government of the People’s Republic of China for the Avoidance of Double Taxation and the Prevention of Tax Evasion with Respect to Taxes on Income(the “U.S.-PRC Tax Treaty”), (2) we are not a PFIC, as discussed below, for either the taxable year in which the dividend was paid or the preceding taxable year, and (3) certain holding period requirements are met. Under published IRS authority, shares are considered for purposes of clause (1) above to be readily tradable on an established securities market in the United States only if they are listed on certain exchanges, which presently include Nasdaq. Although our Class A ordinary shares are currently listed and traded on Nasdaq, U.S. Holders nonetheless should consult their own tax advisors regarding the availability of the lower tax rate for any cash dividends paid in respect to our Class A ordinary shares.

 

If a PRC income tax applies to any cash dividends paid to a U.S. Holder on our Class A ordinary shares, such tax may be treated as a foreign tax eligible for a deduction from such holder’s U.S. federal taxable income or a foreign tax credit against such holder’s U.S. federal income tax liability (subject to applicable conditions and limitations). In addition, if such PRC tax applies to any such dividends, a U.S. Holder may be entitled to certain benefits under the U.S.-PRC Tax Treaty if such holder is considered a resident of the United States for purposes of, and otherwise meets the requirements of, the U.S.-PRC Tax Treaty. U.S. Holders should consult their own tax advisors regarding the deduction or credit for any such PRC tax and their eligibility for the benefits of the U.S.-PRC Tax Treaty.

 

Taxation on the disposition of Class A ordinary shares

 

Upon a sale or other taxable disposition of our Class A ordinary shares, and subject to the PFIC rules discussed below, a U.S. Holder will generally recognize capital gain or loss in an amount equal to the difference between the amount realized and the U.S. Holder’s adjusted tax basis in the Class A ordinary shares.

 

The regular U.S. federal income tax rate on capital gains recognized by U.S. Holders generally is the same as the regular U.S. federal income tax rate on ordinary income, except that long-term capital gains recognized by non-corporate U.S. Holders generally are subject to U.S. federal income tax at a maximum regular rate of 20%. A capital gain or loss will constitute long-term capital gain or loss if the U.S. Holder’s holding period for our Class A ordinary shares exceeds one year. The deductibility of capital losses is subject to various limitations.

 

96

 

 

If a PRC income tax applies to any gain from the disposition of our Class A ordinary shares by a U.S. Holder, such tax may be treated as a foreign tax eligible for a deduction from such holder’s U.S. federal taxable income or a foreign tax credit against such holder’s U.S. federal income tax liability (subject to applicable conditions and limitations). In addition, if such PRC tax applies to any gain, such U.S. Holder may be entitled to certain benefits under the U.S.-PRC Tax Treaty if such holder is considered a resident of the United States for purposes of, and otherwise meets the requirements of, the U.S.-PRC Tax Treaty. U.S. Holders should consult their own tax advisors regarding the deduction or credit for any such PRC tax and their eligibility for the benefits of the U.S.-PRC Tax Treaty.

 

Passive foreign investment company rules

 

A foreign (i.e., non-U.S.) corporation will be a PFIC if at least 75% of its gross income in a taxable year of the foreign corporation, including its pro-rata share of the gross income of any corporation in which it is considered to own at least 25% of the shares by value, is passive income. Alternatively, a foreign corporation will be a PFIC if at least 50% of its assets in a taxable year of the foreign corporation, ordinarily determined based on fair market value and averaged quarterly over the year, including its pro-rata share of the assets of any corporation in which it is considered to own at least 25% of the shares by value, are held for the production of, or produce passive income. Passive income generally includes dividends, interest, rents, royalties (other than certain rents or royalties derived from the active conduct of a trade or business), and gains from the disposition of passive assets. Further, we will be treated as owning a proportionate share of the assets and earning a proportionate share of the income of any other corporation in which we own, directly or indirectly, 25 percent or more (by value) of the stock. Although the law in this regard is unclear, we treat the VIEs (and their subsidiaries) as being owned by us for U.S. federal income tax purposes, not only because we exercise effective control over the operations of such entities but also because we are entitled to substantially all of the economic benefits associated with such entities, and, as a result, we consolidate such entities’ operating results in our consolidated financial statements.

 

Our taxable year for U.S. federal income tax purposes is same as our fiscal year, which recently changed from a December 31 year-end to a June 30 year-end in connection with the Merger. We have not performed a definitive analysis as to our PFIC status for our taxable year ended June 30, 2023, including whether we would qualify for the “change of business exception.” Assuming we are treated as the owners of the VIEs and their respective subsidiaries, and based on the composition and characterization of our assets and income, we believe it is reasonable to take a position that we were not classified as a PFIC for the taxable year ended June 30, 2024. However, the application of the PFIC rules is subject to uncertainty in several respects, and we cannot assure you that the IRS will not challenge our determination or the classification of our income or our assets in this regard, or that we will not be classified as a PFIC for the current taxable year or future taxable years. In particular, for purposes of the PFIC asset test, the value of our assets will depend in part on the market price of our Class A ordinary shares, which has and could continue to fluctuate significantly. Accordingly, we may become classified as a PFIC for our current taxable year ending June 30, 2025 and future taxable years if the market price of our Class A ordinary shares does not increase or continues to decline and/or we do not invest a substantial amount of cash and other passive assets we hold in assets that produce or are held for the production of non-passive income. Further, if it were determined, however, that we are not the owner of the VIEs or their respective subsidiaries for U.S. federal income tax purposes, we may be treated as a PFIC in any particular year. Because of these uncertainties and because PFIC status is a fact-intensive determination made on an annual basis, there can be no assurance that we were not classified as a PFIC for our taxable year ended June 30, 2024, or that we will not be classified as a PFIC for the current taxable year or in future taxable years. Furthermore, a U.S. Holder will generally be treated as holding an equity interest in a PFIC in the first taxable year of the U.S. Holder’s holding period in which we become a PFIC and subsequent taxable years even if, we, in fact, cease to be a PFIC in subsequent taxable years.

 

If we are determined to be a PFIC for any taxable year (or portion thereof) that is included in the holding period of a U.S. Holder of our Class A ordinary shares, and, in the case of our Class A ordinary shares, the U.S. Holder did not make either a timely qualified electing fund (the “QEF”) election for our first taxable year as a PFIC in which the U.S. Holder held (or was deemed to hold) our Class A ordinary shares, or a mark-to-market election, each as described below, such holder generally will be subject to special rules for regular U.S. federal income tax purposes with respect to:

 

any gain recognized by the U.S. Holder on the sale or other disposition of our Class A ordinary shares; and

 

any “excess distribution” made to the U.S. Holder (generally, any distributions to such U.S. Holder during a taxable year of the U.S. Holder that are greater than 125% of the average annual distributions received by such U.S. Holder in respect of the Class A ordinary shares during the three preceding taxable years of such U.S. Holder or, if shorter, such U.S. Holder’s holding period for the Class A ordinary shares).

 

Under these rules,

 

the U.S. Holder’s gain or excess distribution will be allocated a rate corresponding to the U.S. Holder’s holding period for the Class A ordinary shares;

 

the amount allocated to the U.S. Holder’s taxable year in which the U.S. Holder recognized the gain or received the excess distribution, or to the period in the U.S. Holder’s holding period before the first day of our first taxable year in which we are qualified as a PFIC (a “pre-PFIC year”), will be taxed as ordinary income;

 

97

 

 

the amount allocated to each prior taxable year (or portion thereof) of the U.S. Holder and included in its holding period, other than a pre-PFIC year, will be taxed at the highest tax rate in effect for that year and applicable to the U.S. Holder; and,

 

the interest charge generally applicable to underpayments of tax will be imposed in respect of the tax attributable to each prior taxable year of the U.S. Holder, other than a pre-PFIC year.

 

If we are a PFIC and, at any time, have a non-U.S. subsidiary that is classified as a PFIC, a U.S. Holder of our Class A ordinary shares should be deemed to own a portion of the shares of such lower-tier PFIC, and could incur liability for the deferred tax and interest charge described above if we receive a distribution from, or dispose of all or part of our interest in, or the U.S. Holder were otherwise deemed to have disposed of an interest in, the lower-tier PFIC. U.S. Holders are urged to consult their own tax advisors regarding the tax issues raised by lower-tier PFICs.

 

In general, if we are determined to be a PFIC, a U.S. Holder may avoid the PFIC tax consequences described above with respect to our Class A ordinary shares by making a timely QEF election (or a QEF election along with a purging election). Pursuant to the QEF election, a U.S. Holder generally will be required to include in income its pro-rata share of our net capital gains (as long-term capital gain) and other earnings and profits (as ordinary income), on a current basis, in each case whether or not distributed, in the taxable year of the U.S. Holder in which or with which our taxable year ends if we qualified as a PFIC in that taxable year. However, a U.S. Holder may make a QEF election only if we agree to provide certain tax information to such holders annually. At this time, we do not intend to provide U.S. Holders with such information as may be required to make a QEF election effective.

 

Alternatively, if a U.S. Holder, at the close of its taxable year, owns Class A ordinary shares in a PFIC that are treated as marketable stock, the U.S. Holder may make a mark-to-market election in respect of such Class A ordinary shares for such taxable year. If the U.S. Holder makes a valid mark-to-market election for the first taxable year of the U.S. Holder in which the U.S. Holder holds (or is deemed to hold) Class A ordinary shares and for which we are determined to be PFIC, such holder generally will not be subject to the PFIC rules described above in respect to its Class A ordinary shares as long as such shares continue to be treated as marketable stock. Instead, in general, the U.S. Holder will include as ordinary income for each year that we are treated as a PFIC the excess, if any, of the fair market value of its Class A ordinary shares at the end of its taxable year over the adjusted tax basis in its Class A ordinary shares. The U.S. Holder also will be allowed to take an ordinary loss in respect of the excess, if any, of the adjusted tax basis of its Class A ordinary shares over the fair market value of such shares at the end of its taxable year (but only to the extent of the net amount of previously included income as a result of the mark-to-market election). The U.S. Holder’s adjusted tax basis in its Class A ordinary shares will be adjusted to reflect any such income or loss amounts, and any further gain recognized on a sale or other taxable disposition of the Class A ordinary shares in a taxable year in which we are treated as a PFIC will be treated as ordinary income. Special tax rules may also apply if a U.S. Holder makes a mark-to-market election for a taxable year after the first taxable year in which the U.S. Holder holds (or is deemed to hold) our Class A ordinary shares and for which we are determined to be PFIC.

 

The mark-to-market election is available only for stock that is regularly traded on a national securities exchange that is registered with the SEC, including Nasdaq, or on a foreign exchange or market that the IRS determines has rules sufficient to ensure that the market price represents a legitimate and sound fair market value. While our Class A ordinary shares currently are listed and traded on Nasdaq, U.S. Holders nonetheless should consult their own tax advisors regarding the availability and tax consequences of a mark-to-market election in respect to our Class A ordinary shares under their particular circumstances.

  

A U.S. Holder that owns (or is deemed to own) shares in a PFIC during any taxable year of the U.S. Holder may have to file an IRS Form 8621 (whether or not a market-to-market election is or has been made) with such U.S. Holder’s U.S. federal income tax return and provide such other information as may be required by the U.S. Treasury Department.

 

The rules dealing with PFICs and mark-to-market elections are very complex and are affected by various factors in addition to those described above. Accordingly, U.S. Holders of our Class A ordinary shares should consult their own tax advisors concerning the application of the PFIC rules to our Class A ordinary shares under their particular circumstances.

  

Non-U.S. Holders

 

Cash dividends paid to a Non-U.S. Holder in respect to our Class A ordinary shares, generally will not be subject to U.S. federal income tax, unless such dividends are effectively connected with the Non-U.S. Holder’s conduct of a trade or business within the United States (and, if required by an applicable income tax treaty, are attributable to a permanent establishment or fixed base that such holder maintains or maintained in the United States). In addition, a Non-U.S. Holder generally will not be subject to U.S. federal income tax on any gain attributable to a sale or other taxable disposition of our Class A ordinary shares unless such gain is effectively connected with its conduct of a trade or business in the United States (and, if required by an applicable income tax treaty is attributable to a permanent establishment or fixed base that such holder maintains or maintained in the United States), or the Non-U.S. Holder is an individual who is present in the United States for 183 days or more in the taxable year of sale or other disposition, and certain other conditions are met (in which case such gain from U.S. sources generally is subject to U.S. federal income tax at a 30% rate or a lower applicable tax treaty rate).

 

98

 

 

Cash dividends and gains that are effectively connected with the Non-U.S. Holder’s conduct of a trade or business in the United States (and, if required by an applicable income tax treaty, are attributable to a permanent establishment or fixed base that such holder maintains or maintained in the United States) generally will be subject to regular U.S. federal income tax at the same regular U.S. federal income tax rates applicable to a comparable U.S. Holder and, in the case of a Non-U.S. Holder that is a corporation for U.S. federal income tax purposes may also be subject to an additional branch profits tax at a 30% rate or a lower applicable tax treaty rate.

 

Backup Withholding and Information Reporting

 

In general, information reporting for U.S federal income tax purposes should apply to distributions made or deemed made on our Class A ordinary shares within the United States to a U.S. Holder (other than an exempt recipient) and to the proceeds from sales and other dispositions of our Class A ordinary shares by a U.S. Holder (other than an exempt recipient) to or through a U.S. office of a broker. Payments made (and sales and other dispositions effected at an office) outside the United States will be subject to information reporting in limited circumstances. In addition, certain information concerning a U.S. Holder’s adjusted tax basis in its Class A ordinary shares and adjustments to that tax basis and whether any gain or loss with respect to such Class A ordinary shares is long-term or short-term also may be required to be reported to the IRS, and certain holders may be required to file an IRS Form 8938 (Statement of Specified Foreign Financial Assets) to report their interest in our Class A ordinary shares.

 

Moreover, backup withholding of U.S. federal income tax, at a rate of 24%, generally will apply to cash dividends paid on our Class A ordinary shares to a U.S. Holder (other than an exempt recipient) and the proceeds from sales and other dispositions of our Class A ordinary shares by a U.S. Holder (other than an exempt recipient), in each case who:

 

 fails to provide an accurate taxpayer identification number;
   
 is notified by the IRS that backup withholding is required; or,

 

 in certain circumstances fails to comply with applicable certification requirements.

 

A Non-U.S. Holder generally may eliminate the requirement for information reporting and backup withholding by providing certification of its foreign status, under penalties of perjury, on a duly executed applicable IRS Form W-8 or by otherwise establishing an exemption.

 

Backup withholding is not an additional tax. Rather, the amount of any backup withholding will be allowed as a credit against a U.S. Holder’s or a Non-U.S. Holder’s U.S. federal income tax liability may entitle such holder to a refund, provided that certain required information is timely furnished to the IRS. Holders are urged to consult their own tax advisors regarding the application of backup withholding and the availability of and procedures for obtaining an exemption from backup withholding in their particular circumstances.

 

F. Dividends and Paying Agents

 

Not applicable.

 

G. Statement by Experts

 

Not applicable.

 

H. Documents on Display

 

The SEC maintains a website at www.sec.govthat contains reports, proxy statements and other information regarding registrants that file electronically with the SEC. We also make our periodic reports as well as other information filed with or furnished to the SEC available, free of charge, through our website, atinvestor.baijiayun.com (the content of our website does not form part of this annual report on Form 20-F).

 

We are subject to the information requirements of the Exchange Act and, in accordance therewith, is obligated to file annual reports on Form 20-F within the time specified by the SEC and furnish other reports and information on Form 6-K to the SEC. As a foreign private issuer, we are exempt from the rules under the Exchange Act prescribing the furnishing and content of proxy statements to shareholders.

 

The SEC allows us to “incorporate by reference” the information we file with the SEC. This means that we can disclose important information to you by referring you to another document filed separately with the SEC. The information incorporated by reference is considered to be part of this annual report on Form 20-F.

 

99

 

 

I. Subsidiary Information

 

Not applicable.

 

J. Annual Reports to Security Holders

 

Not applicable.

 

Item 11. Quantitative and Qualitative Disclosures about Market Risk

 

Credit Risk

 

Assets that potentially subject us to significant concentration of credit risk primarily consist of cash and cash equivalents. The maximum exposure of such assets to credit risk is their carrying amount as at the balance sheet dates. As of June 30, 2022, 2023 and 2024, US$25.0 million, US$12.6 million and US$7.2 million were deposited in financial institutions in the PRC, respectively, and each bank provides a deposit insurance with the maximum limit of RMB0.5 million (equivalent to US$69,000) to each of our subsidiaries who has an associated account(s) in that bank. In addition, we maintain certain bank accounts in Hong Kong and Cayman, which are not insured by Federal Deposit Insurance Corporation insurance or other insurance. To limit the exposure to credit risk relating to deposits, we primarily place cash and cash equivalent deposits with large financial institutions in China which management believes are of high credit quality. We also continually monitor their credit worthiness. Our operations are carried out in China. Accordingly, our business, results of operations and financial condition may be influenced by the political, economic and legal environments in the PRC as well as by the general state of the PRC’s economy. In addition, our business may be influenced by changes in governmental policies with respect to laws and regulations, anti-inflationary measures, currency conversion and remittance abroad, rates and methods of taxation among other factors.

 

Foreign Currency Risks

 

Substantially all of our revenues and expenses and assets and liabilities are denominated in RMB, which is not freely convertible into foreign currencies. All foreign exchange transactions take place either through the Peoples’ Bank of China (“PBOC”) or other authorized financial institutions at exchange rates quoted by PBOC. Approval of foreign currency payments by the PBOC or other regulatory institutions requires submitting a payment application form together with suppliers’ invoices and signed contracts. The value of RMB is subject to changes in central government policies and to international economic and political developments affecting supply and demand in the China Foreign Exchange Trading System market.

 

Concentration Risk

 

Accounts receivable are typically unsecured and derived from goods sold and services rendered to customers that are located primarily in China, thereby exposed us to credit risk. The risk is mitigated by our assessment of customers’ creditworthiness and our ongoing monitoring of outstanding balances. We have a concentration of our receivables with specific customers. As of June 30, 2022, three customers accounted for 12%, 12%, and 11% of BJY’s accounts receivable, respectively. As of June 30, 2023, no customer accounted for 10% or more of our total accounts receivable. As of June 30, 2024, one customer accounted for 10% or more of our total accounts receivable.

 

No customer accounted for 10% or more of our revenues for the 2022, 2023 and 2024 fiscal years.

 

Other Risks

 

Our business, results of operations and financial condition may also be negatively impacted by risks related to natural disasters, extreme weather conditions, health epidemics and other catastrophic incidents, such as the COVID-19 outbreak and spread, which could significantly disrupt its operations.

 

Item 12. Description of Securities Other than Equity Securities

 

A. Debt Securities

 

Not applicable.

 

B. Warrants and Rights

 

Not applicable.

 

C. Other Securities

 

Not applicable.

 

D. American Depositary Shares

 

Not applicable.

 

100

 

 

PART II

 

Item 13. Defaults, Dividend Arrearages and Delinquencies

 

None.

 

Item 14. Material Modifications to the Rights of Security Holders and Use of Proceeds

 

Not applicable.

 

Item 15. Controls and Procedures

 

Disclosure Controls and Procedures

 

Our management, with the participation of our chief executive officer and chief financial officer, has performed an evaluation of the effectiveness of our disclosure controls and procedures (as defined in Rule 13a-15(e) under the Exchange Act) as of the end of the period covered by this report, as required by Rule 13a-15(b) under the Exchange Act. Based upon that evaluation, our management has concluded that, as of June 30, 2024, our disclosure controls and procedures were effective.

 

Management’s Annual Report on Internal Control Over Financial Reporting

 

Our management is responsible for establishing and maintaining adequate internal control over financial reporting, as defined in Rules 13a-15 (f) under the Exchange Act. Our management, with the participation of our chief executive officer and chief financial officer, evaluated the effectiveness of our internal control over financial reporting based on criteria established in the framework in Internal Control-Integrated Framework (2013) issued by the Committee of Sponsoring Organizations of the Treadway Commission. Based on this evaluation, our management has concluded that our internal control over financial reporting was effective as of June 30, 2024.

 

Because of its inherent limitations, internal control over financial reporting may not prevent or detect misstatements. Also, projections of any evaluation of effectiveness to future periods are subject to the risk that controls may become inadequate because of changes in conditions, or that the degree of compliance with the policies and procedures may deteriorate.

 

Attestation Report of the Registered Public Accounting Firm

 

This annual report does not include an attestation report of our registered public accounting firm on internal control over financial reporting because pursuant to the rules of the SEC, domestic and foreign registrants that are non-accelerated filers are not required to provide auditor attestation report.

 

Changes in Internal Control over Financial Reporting

 

Other than as described above, there were not any changes in our internal control over financial reporting that occurred during the period covered by this annual report on Form 20-F that have materially affected, or are reasonably likely to materially affect, the internal control over financial reporting.

  

Item 16A. Audit Committee Financial Expert

 

Our board has determined that Mr. Erlu Lin qualifies as an “audit committee financial expert” as defined under the applicable rules of the SEC issued pursuant to Section 407 of the Sarbanes-Oxley Act of 2002. Each of Mr. Erlu Lin and Mr. Chun Liu satisfies the “independence” requirements of Rule 5605(a)(2) of the Nasdaq Stock Market Rules and meets the independence standards under Rule 10A-3 under the Exchange Act.

 

Item 16B. Code of Ethics

 

Our board of directors has adopted a code of business conduct and ethics that applies to all of our directors, officers and employees. This code is publicly available on our website at investor.baijiayun.com.

 

Item 16C. Principal Accountant Fees and Services

 

Upon the consummation of the Merger, MaloneBailey, LLP (“MB”) was engaged as the independent public accounting firm of Baijiayun Group Ltd. MB also audited the financial statement of BJY for the 2022 fiscal year. On October 31, 2023, we appointed Shandong Haoxin Certified Public Accountants Co., Ltd. (“Shandong Haoxin”) as our independent registered public accounting firm to replace MB, effective on the same date, to audit our financial statements for the 2023 fiscal year. On September 11, 2024, we appointed Enrome LLP (“Enrome”) as our independent registered public accounting firm for the 2024 fiscal year to replace Shandong Haoxin.

 

101

 

 

The following table sets forth the aggregate fees by category in connection with certain professional services rendered by Shandong Haoxin and Enrome for the fiscal years indicated. We did not pay any other fees to our auditor during such fiscal years.

 

  Years ended June 30, 
  2023  2024 
  (U.S. dollar in thousands) 
Audit fees(1)  1,055   320 
Audit-related fees(2)  39    
Total  1,094   320 

 

(1)Audit fees represent the aggregate fees billed for each of the fiscal years listed for professional services rendered by our principal auditor for the audit of our annual consolidated financial statements, and audit services that are normally provided by the principal audit in connection with regulatory filings or engagements for those fiscal years.

 

(2)Audit-related fees represent expenses for responding to SEC comments and out-of-pocket expenses, such as traveling and lodging.

 

The policy of our audit committee is to pre-approve all audit and permissible non-audit services provided by our independent public accountant, including audit services, audit-related services and other services as described above.

 

Item 16D. Exemptions from the Listing Standards for Audit Committees

 

See “Item 16G. Corporate Governance.”

 

Item 16E. Purchases of Equity Securities by the Issuer and Affiliated Purchasers

 

None.

 

Item 16F. Change in Registrant’s Certifying Accountant

 

Change of Auditor from Shandong Haoxin (for Fuwei) to MB

 

Following the completion of the merger transaction between Fuwei and BJY on December 23, 2022, Shandong Haoxin, which was initially Fuwei’s independent registered public accounting firm, resigned as an independent registered public accounting firm on January 12, 2023. Effective from the same date, we appointed MB as our independent registered public accounting firm for the fiscal year ended June 30, 2023. The change of auditor was approved by our board of directors and audit committee.

 

The report of Shandong Haoxin on the consolidated financial statements of Fuwei as of and for the years ended December 31, 2020 and 2021 did not contain an adverse opinion or a disclaimer of opinion, and was not qualified or modified as to uncertainty, audit scope, or accounting principle.

 

During the years ended December 31, 2020 and 2021 and subsequent interim period through January 12, 2023, we or Fuwei did not have any disagreements, as that term is defined in Item 16F(a)(1)(iv) of Form 20-F and the related instructions thereto, with Shandong Haoxin on any matter of accounting principles or practices, financial statement disclosure, or auditing scope or procedures that, if not resolved to the satisfaction of Shandong Haoxin, would have caused them to make reference to the subject matter of the disagreement in connection with its audit reports on Fuwei’s consolidated financial statements as of and for the years ended December 31, 2020 and 2021.

 

During the fiscal years ended December 31, 2020 and 2021 and subsequent interim period through January 12, 2023, there were no reportable events as defined in Item 16F (a)(1)(v) of Form 20-F, other than the material weakness reported by management in Item 15 of the annual report on Form 20-F of Fuwei filed with the SEC on April 28, 2022. The material weaknesses identified result from inadequate technical accounting staff with knowledge of and experience with the U.S. GAAP, pursuant to which Fuwei prepared its consolidated financial statements to support stand-alone external financial reporting under public company or SEC requirements.

 

During the years ended December 31, 2020 and 2021 and subsequent interim period through January 12, 2023, neither Fuwei nor anyone on our behalf consulted with MB regarding either (1) the application of accounting principles to a specified transaction, either completed or proposed, or the type of audit opinion that might be rendered on our consolidated financial statements, nor has MB provided to us a written report or oral advice that MB concluded was an important factor considered by us in reaching a decision as to the accounting, auditing or financial reporting issue, except with respect to the audit of, before the adjustments related to the retrospective effects of recapitalization on equity due to reverse acquisition effective December 23, 2022 as discussed in Note 4 to the consolidated financial statement as presented elsewhere in this report, the consolidated financial statement of BJY for the 2022 fiscal year, and the preparation of a transition report on Form 20-F, or (2) any matter that was either the subject of a “disagreement” with MB as that term is defined in Item 16F(a)(1)(iv) of Form 20-F and the related instructions to Item 16F of Form 20-F, or a reportable event as that term is described in Item 16F(a)(1)(v) of Form 20-F.

 

102

 

 

We provided a copy of this disclosure to Shandong Haoxin and requested that Shandong Haoxin furnish us with a letter addressed to the SEC stating whether it agrees with the statements made above, and if not, stating the respects in which it does not agree. A copy of the letter of Shandong Haoxin dated January 20, 2023 is attached herewith as Exhibit 16.1.

 

Change of Auditor from MB to Shandong Haoxin

 

On October 31, 2023, we appointed Shandong Haoxin as our independent registered public accounting firm to replace MB, effective on the same date. The change of our independent auditor was made after careful consideration and evaluation process and was approved by our board of directors and audit committee.

 

From September 22, 2022, the date BJY engaged MB as its independent registered public accounting firm and subsequently January 12, 2023, the date we engaged MB as our independent registered public accounting firm, to October 31, 2023, there were no (1) disagreements as defined in Item 16F(a)(1)(iv) of Form 20-F and the related instructions thereto between us and MB on any matter of accounting principles or practices, financial statement disclosure, or auditing scope or procedures that, if not resolved to the satisfaction of MB, would have caused MB to make reference in connection with its opinion to the subject matter of the disagreement; or (2) reportable events as defined in Item 16F(a)(1)(v) of Form 20-F.

 

Prior to the engagement of Shandong Haoxin, neither we nor anyone acting on our behalf consulted with Shandong Haoxin regarding any of the matters or events set forth in Item 16F(a)(2)(i) and (ii) of Form 20-F.

 

We provided a copy of this disclosure to MB and requested that MB furnish us with a letter addressed to the SEC stating whether it agrees with the statements made above, and if not, stating the respects in which it does not agree. A copy of the letter of MB dated January 16, 2024 is attached herewith as Exhibit 16.2.

 

Change of Auditor from Shandong Haoxin to Enrome

 

On September 11, 2024, we appointed Enrome as our independent registered public accounting firm to replace Shandong Haoxin, effective on the same date. The change of our independent auditor was made after careful consideration and evaluation process and was approved by our board of directors and audit committee.

 

From October 31, 2023, the date we engaged Shandong Haoxin as our independent registered public accounting firm, to September 11, 2024, there were no (1) disagreements as defined in Item 16F(a)(1)(iv) of Form 20-F and the related instructions thereto between us and Shandong Haoxin on any matter of accounting principles or practices, financial statement disclosure, or auditing scope or procedures that, if not resolved to the satisfaction of Shandong Haoxin, would have caused Shandong Haoxin to make reference in connection with its opinion to the subject matter of the disagreement; or (2) reportable events as defined in Item 16F(a)(1)(v) of Form 20-F.

 

Prior to the engagement of Enrome, neither we nor anyone acting on our behalf consulted with Enrome regarding any of the matters or events set forth in Item 16F(a)(2)(i) and (ii) of Form 20-F.

 

We provided a copy of this disclosure to Shandong Haoxin and requested that Shandong Haoxin furnish us with a letter addressed to the SEC stating whether it agrees with the statements made above, and if not, stating the respects in which it does not agree. A copy of the letter of Shandong Haoxin dated October 25, 2024 is attached herewith as Exhibit 16.3.

 

Item 16G. Corporate Governance

 

As a Cayman Islands exempted company with limited liability listed on the Nasdaq Global Market, we are subject to the Nasdaq Stock Market Rules for corporate governance listing standards. However, we qualify as a foreign private issuer (as defined in Rule 3b-4 under the Exchange Act) under the Nasdaq Stock Market Rules and we are permitted to follow home country practice in respect of certain corporate governance matters. As a result, our corporate governance practices differ in some respects from those required to be followed by U.S. companies listed on the Nasdaq Global Market. For example, we do not (1) have a compensation committee or a nominating and corporate governance committee consisting entirely of independent directors; (2) have an audit committee be composed of at least three members, (3) have the majority of board of directors consisting of independent directors; or (4) obtain shareholders’ approval for issuance of securities in certain situations. Other than those described above, there are no other significant differences between our corporate governance practices and those followed by U.S. domestic companies under the Nasdaq Stock Market Rules. We may also continue to rely on these and other exemptions available to foreign private issuers in the future, and to the extent that we choose to do so, our shareholders may be afforded less protection than they otherwise would have under the Nasdaq Stock Market Rules applicable to U.S. domestic issuers. See “Item 3. Key Information — D. Risk Factors — Risks Related to the Ownership of our Securities — As a company incorporated in the Cayman Islands, we are permitted to adopt certain home country practices for corporate governance matters that differ significantly from the Nasdaq corporate governance listing standards; these practices may afford less protection to shareholders than they would enjoy if we complied fully with the corporate governance listing standards.”

 

103

 

 

Furthermore, we are also permitted to rely on exemptions afforded to controlled companies. Jia Jia BaiJiaYun Ltd and Nuan Nuan Ltd, as a group beneficially owns 86.5% of the voting power represented by all our issued and outstanding shares upon consummation of the merger transaction. We are, and expect to continue to be, a “controlled company” as defined under the Nasdaq Stock Market Rules. We currently rely on the exemptions with respect to the requirement that the compensation committee and the nominating and corporate governance committee consist entirely of independent directors. See “Item 3. Key Information — D. Risk Factors — Risks Related to the Ownership of our Securities — We are a ‘controlled company’ within the meaning of the Nasdaq Stock Market Rules and, as a result, may rely on exemptions from certain corporate governance requirements that provide protection to shareholders of other companies.” Even if we cease to be a controlled company, we may still rely on exemptions available to foreign private issuers, including being able to adopt home country practices in relation to corporate governance matters, as described above.

 

We strive to evolve and update our corporate governance guidelines and best practices in the interest of transparency, long-term shareholder value and respect for minority shareholders. We disclose timely and accurate information regarding our operations and performance.

 

Item 16H. Mine Safety Disclosure

 

Not applicable.

 

Item 16I. Disclosure Regarding Foreign Jurisdictions That Prevent Inspections

 

Not applicable.

 

Item 16J. Insider Trading Policy

 

Not applicable.

 

Item 16K. Cybersecurity

 

To maintain a consistently high level of service experience for our customers, preserve the confidentiality, integrity, and availability of our information systems, safeguard our assets, data, intellectual property, and network infrastructure, while meeting regulatory requirements, it is crucial for us to effectively manage cybersecurity risks. To achieve this, we have implemented a comprehensive cybersecurity risk management framework, which is integrated in our overall enterprise risk management system and processes and is internally managed.

 

Our IT department is tasked with assessing, identifying and managing risks related to cybersecurity threats. Their responsibilities primarily include:

 

risk assessments designed to help identify material cybersecurity risks to our critical systems, information, products, services, and our broader enterprise IT environment;

 

development of risk-based action plans to manage identified vulnerabilities and implementation of new protocols and infrastructure improvements;

 

cybersecurity incident investigations;

 

monitoring threats to sensitive data and unauthorized access to our systems;

 

physical and technical security measures, including encryption, authentication, and access controls; and

 

developing and implementing training on cybersecurity, information security and threat awareness.

 

There were no cybersecurity incidents during the 2024 fiscal year, that resulted in an interruption to our operations, known losses of any critical data or otherwise had a material impact on our strategy, financial condition or results of operations. However, the scope and impact of any future incident cannot be predicted. See “Item 3. Key Information — D. Risk Factors” for more information on how material cybersecurity attacks may impact our business.

 

Governance

 

Our management consider cybersecurity risk as part of its risk oversight function and undertakes overall risk management, including oversight of cybersecurity and other information technology risks.  

 

Our IT department leads the overall assessment, identification and management of risks related to cybersecurity threats. Our management oversees efforts to prevent, detect, mitigate, and remediate cybersecurity risks and incidents through various means, which may include briefings from internal security personnel; information obtained from governmental, public or private sources; and alerts and reports produced by security tools deployed in our IT Systems environment. 

 

104

 

 

PART III

 

Item 17. Financial Statements

 

We have elected to provide financial statements pursuant to Item 18.

 

Item 18. Financial Statements

 

The information required by this item is set forth beginning on page F-1 of this annual report on Form 20-F.

 

Item 19. Exhibits

 

Exhibit 
Number
 Description
1.1 Fourth Amended and Restated Memorandum of Association and Third Amended and Restated Articles of Association (incorporated by reference to Exhibit 99.1 to the Registrant’s current report on Form 6-K furnished with the SEC on October 1, 2024)
2.1* Registrant’s Specimen Certificate for Class A Ordinary Shares
2.2* Description of Securities
2.3 Shareholders Agreement by and among BaiJiaYun Limited and other parties thereto dated June 26, 2021 (incorporated by reference to Exhibit 2.3 to the Registrant’s transition report on Form 20-F filed with the SEC on January 20, 2023)
3.1 Acting-in-concert Agreement by and among Gangjiang Li, Jia Jia BaiJiaYun Ltd, Yi Ma and Nuan Nuan Ltd dated December 23, 2022 (incorporated by reference to Exhibit 3.1 to the Registrant’s transition report on Form 20-F filed with the SEC on January 20, 2023)
4.1 Agreement and Plan of Merger by and among Fuwei Films (Holdings) Co., Ltd. and Baijiayun Limited dated July 18, 2022 (incorporated by reference to Exhibit 4.1 to the Registrant’s transition report on Form 20-F filed with the SEC on January 20, 2023)
4.2 Share Purchase Agreement by and among BaiJiaYun Limited and other parties thereto dated June 26, 2021 (incorporated by reference to Exhibit 4.2 to the Registrant’s transition report on Form 20-F filed with the SEC on January 20, 2023)
4.3 Form of Warrant Agreement (incorporated by reference to Exhibit 4.3 to the Registrant’s transition report on Form 20-F filed with the SEC on January 20, 2023)
4.3.1 Schedule to Form of Warrant Agreement (incorporated by reference to Exhibit 4.3.1 to the Registrant’s transition report on Form 20-F filed with the SEC on January 20, 2023)
4.4 Form of Director Agreement between the Registrant and each of its directors (incorporated by reference to Exhibit 4.4 to the Registrant’s transition report on Form 20-F filed with the SEC on January 20, 2023)
4.5 Form of Employment Agreement between the Registrant and each of its executive officers (incorporated by reference to Exhibit 4.5 to the Registrant’s transition report on Form 20-F filed with the SEC on January 20, 2023)
4.6 English Translation of Exclusive Technical and Consulting Services Agreement among Zhejiang WFOE and BaiJiaYun Group dated January 2, 2023 (incorporated by reference to Exhibit 4.6 to the Registrant’s transition report on Form 20-F filed with the SEC on January 20, 2023)
4.7 English Translation of Powers of Attorney among Zhejiang WFOE, BaiJiaYun Group and its shareholders dated January 2, 2023 (incorporated by reference to Exhibit 4.7 to the Registrant’s transition report on Form 20-F filed with the SEC on January 20, 2023)
4.7.1 Schedule to Powers of Attorney (incorporated by reference to Exhibit 4.7.1 to the Registrant’s transition report on Form 20-F filed with the SEC on January 20, 2023)
4.8 English Translation of Exclusive Option Agreements among Zhejiang WFOE, BaiJiaYun Group and its shareholders dated January 2, 2023 (incorporated by reference to Exhibit 4.8 to the Registrant’s transition report on Form 20-F filed with the SEC on January 20, 2023)
4.8.1 Schedule to Exclusive Option Agreements (incorporated by reference to Exhibit 4.8.1 to the Registrant’s transition report on Form 20-F filed with the SEC on January 20, 2023)
4.9 English Translation of Equity Interest Pledge Agreements among Zhejiang WFOE, BaiJiaYun Group and its shareholders dated January 2, 2023 (incorporated by reference to Exhibit 4.9 to the Registrant’s transition report on Form 20-F filed with the SEC on January 20, 2023)
4.9.1 Schedule to Equity Interest Pledge Agreements (incorporated by reference to Exhibit 4.9.1 to the Registrant’s transition report on Form 20-F filed with the SEC on January 20, 2023)
4.10 Supplemental Agreement to the Share Purchase Agreement by and among BaiJiaYun Limited and other parties dated July 13, 2022 (incorporated by reference to Exhibit 4.10 to the Registrant’s transition report on Form 20-F filed with the SEC on January 20, 2023)
4.11 2023 Share Incentive Plan (incorporated by reference to Exhibit 4.11 to the Registrant’s annual report on Form 20-F filed with the SEC on January 16, 2024)
4.12 2024 Share Incentive Plan (incorporated by reference to Exhibit 10.1 to the Registrant’s registration statement on Form S-8 filed with the SEC on April 12, 2024)

 

105

 

 

4.13 Securities Purchase Agreement by and between Baijiayun Group Ltd and Aoji Holdings Co., Ltd dated March 9, 2023 (incorporated by reference to Exhibit 4.12 to the Registrant’s annual report on Form 20-F filed with the SEC on January 16, 2024)
4.14 Supplemental Agreement to Securities Purchase Agreement by and between Baijiayun Group Ltd and Aoji Holdings Co., Ltd dated July 31, 2023 (incorporated by reference to Exhibit 4.13 to the Registrant’s annual report on Form 20-F filed with the SEC on January 16, 2024)
4.15 Equity Acquisition Agreement by and among Baijiayun Group Ltd, Beijing Hydrogen Data Information Technology Co., Ltd. and other parties named therein dated as of March 30, 2023 (incorporated by reference to Exhibit 99.1 to the Registrant’s current report on Form 6-K furnished with the SEC on March 30, 2023)
4.16 Security Purchase Agreement by and between Baijiayun Group Ltd and BetterJoy Limited Partnership dated as of February 20, 2023 (incorporated by reference to Exhibit 4.15 to the Registrant’s annual report on Form 20-F filed with the SEC on January 16, 2024)
4.17 English Translation of Exclusive Technical and Consulting Services Agreement among Zhejiang WFOE and BaiJiaYun Group dated June 29, 2023 (incorporated by reference to Exhibit 4.16 to the Registrant’s annual report on Form 20-F filed with the SEC on January 16, 2024)
4.18 English Translation of Power of Attorney among Zhejiang WFOE, BaiJiaYun Group and Yijiang Shengong (Shanghai) Enterprise Management Partnership Enterprise (limited partnership) dated June 29, 2023 (incorporated by reference to Exhibit 4.17 to the Registrant’s annual report on Form 20-F filed with the SEC on January 16, 2024)
4.19 English Translation of Power of Attorney among Zhejiang WFOE, BaiJiaYun Group and Shanghai Shenhui Xinqi Enterprise Management Partnership Enterprise (limited partnership) dated June 29, 2023 (incorporated by reference to Exhibit 4.18 to the Registrant’s annual report on Form 20-F filed with the SEC on January 16, 2024)
4.20 English Translation of Exclusive Option Agreement among Zhejiang WFOE, BaiJiaYun Group and Yijiang Shengong (Shanghai) Enterprise Management Partnership Enterprise (limited partnership) dated June 29, 2023 (incorporated by reference to Exhibit 4.19 to the Registrant’s annual report on Form 20-F filed with the SEC on January 16, 2024)
4.21 English Translation of Exclusive Option Agreement among Zhejiang WFOE, BaiJiaYun Group and Shanghai Shenhui Xinqi Enterprise Management Partnership Enterprise (limited partnership) dated June 29, 2023 (incorporated by reference to Exhibit 4.20 to the Registrant’s annual report on Form 20-F filed with the SEC on January 16, 2024)
4.22 English Translation of Equity Interest Pledge Agreement among Zhejiang WFOE, BaiJiaYun Group and Yijiang Shengong (Shanghai) Enterprise Management Partnership Enterprise (limited partnership) dated June 29, 2023 (incorporated by reference to Exhibit 4.21 to the Registrant’s annual report on Form 20-F filed with the SEC on January 16, 2024)
4.23 English Translation of Equity Interest Pledge Agreement among Zhejiang WFOE, BaiJiaYun Group and Shanghai Shenhui Xinqi Enterprise Management Partnership Enterprise (limited partnership) dated June 29, 2023 (incorporated by reference to Exhibit 4.22 to the Registrant’s annual report on Form 20-F filed with the SEC on January 16, 2024)
4.24 English Translation of Exclusive Technical and Consulting Services Agreement among Zhejiang WFOE and Baijia Cloud Technology dated December 29, 2023 (incorporated by reference to Exhibit 4.23 to the Registrant’s annual report on Form 20-F filed with the SEC on January 16, 2024)
4.25 English Translation of Power of Attorney among Zhejiang WFOE, Baijia Cloud Technology and Yijiang Shengong (Shanghai) Enterprise Management Partnership Enterprise (limited partnership) dated December 29, 2023 (incorporated by reference to Exhibit 4.24 to the Registrant’s annual report on Form 20-F filed with the SEC on January 16, 2024)
4.26 English Translation of Power of Attorney among Zhejiang WFOE, Baijia Cloud Technology and Shanghai Shenhui Xinqi Enterprise Management Partnership Enterprise (limited partnership) dated December 29, 2023 (incorporated by reference to Exhibit 4.25 to the Registrant’s annual report on Form 20-F filed with the SEC on January 16, 2024)
4.27 English Translation of Exclusive Option Agreement among Zhejiang WFOE, Baijia Cloud Technology and Yijiang Shengong (Shanghai) Enterprise Management Partnership Enterprise (limited partnership) dated December 29, 2023 (incorporated by reference to Exhibit 4.26 to the Registrant’s annual report on Form 20-F filed with the SEC on January 16, 2024)

 

106

 

 

4.28 English Translation of Exclusive Option Agreement among Zhejiang WFOE, Baijia Cloud Technology and Shanghai Shenhui Xinqi Enterprise Management Partnership Enterprise (limited partnership) dated December 29, 2023 (incorporated by reference to Exhibit 4.27 to the Registrant’s annual report on Form 20-F filed with the SEC on January 16, 2024)
4.29 English Translation of Equity Interest Pledge Agreement among Zhejiang WFOE, Baijia Cloud Technology and Yijiang Shengong (Shanghai) Enterprise Management Partnership Enterprise (limited partnership) dated December 29, 2023 (incorporated by reference to Exhibit 4.28 to the Registrant’s annual report on Form 20-F filed with the SEC on January 16, 2024)
4.30 English Translation of Equity Interest Pledge Agreement among Zhejiang WFOE, Baijia Cloud Technology and Shanghai Shenhui Xinqi Enterprise Management Partnership Enterprise (limited partnership) dated December 29, 2023 (incorporated by reference to Exhibit 4.29 to the Registrant’s annual report on Form 20-F filed with the SEC on January 16, 2024)
8.1* List of Subsidiaries and Variable Interest Entities
11.1 Code of Business Conduct and Ethics (incorporated by reference to Exhibit 11.1 to the Registrant’s transition report on Form 20-F filed with the SEC on January 20, 2023)
12.1* CEO Certification Pursuant to Section 302 of the Sarbanes Oxley Act of 2002
12.2* CFO Certification Pursuant to Section 302 of the Sarbanes Oxley Act of 2002
13.1** CEO Certification Pursuant to Section 906 of the Sarbanes Oxley Act of 2002
13.2** CFO Certification Pursuant to Section 906 of the Sarbanes Oxley Act of 2002
15.1* Consent of Zhong Lun Law Firm
15.2* Consent of MaloneBailey, LLP
15.3* Consent of Shandong Haoxin Certified Public Accountants Co., Ltd.
15.4* Consent of Enrome LLP
16.1 Letter from Shandong Haoxin Certified Public Accountants Co., Ltd. to the SEC (incorporated by reference to Exhibit 16.1 to the Registrant’s transition report on Form 20-F filed with the SEC on January 20, 2023)
16.2 Letter from MaloneBailey, LLP to the SEC (incorporated by reference to Exhibit 16.2 to the Registrant’s annual report on Form 20-F filed with the SEC on January 16, 2024)
16.3* Letter from Shandong Haoxin Certified Public Accountants Co., Ltd.to the SEC
97.1 Policy Relating to Recovery of Erroneously Awarded Compensation (incorporated by reference to Exhibit 97.1 to the Registrant’s annual report on Form 20-F filed with the SEC on January 16, 2024)
101.INS Inline XBRL Instance Document
101.SCH Inline XBRL Taxonomy Extension Schema Document
101.CAL Inline XBRL Taxonomy Extension Calculation Linkbase Document
101.DEF Inline XBRL Taxonomy Definition Linkbase Document
101.LAB Inline XBRL Taxonomy Extension Label Linkbase Document
101.PRE Inline XBRL Taxonomy Extension Presentation Linkbase Document
104 Inline XBRL for the cover page of this Annual Report on Form 20-F (embedded within the Inline XBRL document)

 

*Filed with this annual report

 

**Furnished with this annual report

 

107

 

 

SIGNATURES

 

The registrant hereby certifies that it meets all of the requirements for filing on Form 20-F and that it has duly caused and authorized the undersigned to sign this annual report on its behalf.

 

 Baijiayun Group Ltd
  
 By:/s/ Fangfei Liu
 Name: Fangfei Liu
 Title:Chief Financial Officer
   
Date: October 25, 2024  

 

 

108

 

 

BAIJIAYUN GROUP LTD

 

TABLE OF CONTENTS

 

    Page
Report of Independent Registered Public Accounting Firm (PCAOB ID 6907)   F-2
Report of Independent Registered Public Accounting Firm (PCAOB ID 5035)   F-4
Report of Independent Registered Public Accounting Firm (PCAOB ID 206)   F-5
Consolidated Financial Statements    
Consolidated Balance Sheets as of June 30, 2024 and 2023   F-6
Consolidated Statements of Operations and Comprehensive Loss for the Years Ended June 30, 2024, 2023 and 2022   F-7
Consolidated Statements of Changes in Shareholders’ Equity (Deficit) for the Years Ended June 30, 2024, 2023 and 2022   F-8
Consolidated Statements of Cash Flows for the Years Ended June 30, 2024, 2023 and 2022   F-9
Notes to Consolidated Financial Statements   F-10

 

F-1

 

 

REPORT OF INDEPENDENT REGISTERED PUBLIC ACCOUNTING FIRM

 

To the Shareholders and the Board of Directors of

Baijiayun Group Ltd

 

Opinion on the Financial Statements

 

We have audited the accompanying consolidated balance sheet of Baijiayun Group Ltd and its subsidiaries. (the “Company”) as of June 30, 2024, the related consolidated statement of operations and comprehensive loss, shareholders’ equity and cash flows for the year ended June 30, 2024, and the related notes (collectively referred to as the “consolidated financial statements”). In our opinion, the consolidated financial statements present fairly, in all material respects, the financial position of the Company as of June 30, 2024, and the results of its operations and its cash flows for the year ended June 30, 2024, in conformity with accounting principles generally accepted in the United States of America (“U.S. GAAP”).

  

Basis for Opinion

 

These consolidated financial statements are the responsibility of the Company’s management. Our responsibility is to express an opinion on the Company’s consolidated financial statements based on our audits. We are a public accounting firm registered with the Public Company Accounting Oversight Board (United States) (“PCAOB”) and are required to be independent with respect to the Company in accordance with the U.S. federal securities laws and the applicable rules and regulations of the Securities and Exchange Commission and the PCAOB.

 

We conducted our audits in accordance with the standards of the PCAOB. Those standards require that we plan and perform the audits to obtain reasonable assurance about whether the consolidated financial statements are free of material misstatement, whether due to error or fraud. The Company is not required to have, nor were we engaged to perform, an audit of its internal control over financial reporting. As part of our audits, we are required to obtain an understanding of internal control over financial reporting but not for the purpose of expressing an opinion on the effectiveness of the Company’s internal control over financial reporting. Accordingly, we express no such opinion.

 

Our audits included performing procedures to assess the risks of material misstatement of the consolidated financial statements, whether due to error or fraud, and performing procedures that respond to those risks. Such procedures included examining, on a test basis, evidence regarding the amounts and disclosures in the consolidated financial statements. Our audits also included evaluating the accounting principles used and significant estimates made by management, as well as evaluating the overall presentation of the consolidated financial statements. We believe that our audit provides a reasonable basis for our opinion.

 

Critical Audit Matter

 

The critical audit matter communicated below is a matter arising from the current period audit of the consolidated financial statements that was communicated or required to be communicated to the audit committee and that: (1) relates to accounts or disclosures that are material to the consolidated financial statements and (2) involved our especially challenging, subjective, or complex judgments. The communication of the critical audit matter does not alter in any way our opinion on the consolidated financial statements, taken as a whole, and we are not, by communicating the critical audit matter below, providing a separate opinion on the critical audit matter or on the accounts or disclosures to which it relates.

 

F-2

 

 

REPORT OF INDEPENDENT REGISTERED PUBLIC ACCOUNTING FIRM

 

Revenue Recognition

 

Description of Critical Audit Matter

 

As described in Note 2, the Company’s revenue includes SaaS/PaaS services, Cloud computing related services, and AI Solution services.

 

We identified occurrence of revenue as a critical audit matter, as (i) the revenue recognition of cloud live video and on-demand system products involves complex information technology systems, and the occurrence of revenue recorded in the Company’s system exists inherent risks; (ii) revenue is one of the key performance indicators of a company, which poses an inherent risk for management to manipulate the timing of revenue recognition in order to achieve specific goals or expectations.

 

How the Critical Audit Matter Was Addressed in the Audit

 

Important audit procedures we performed for revenue recognition include:

 

 

 

Understood and evaluated the design and operating effectiveness of management’s key internal controls related to revenue recognition;

 

 

 

Compared data analysis of different periods to verify the reasonableness of transactions;

 

 

 

Selected samples for testing to verify the accuracy and integrity of the revenue;

 

 

Confirmed current revenue along with accounts receivable confirmation to further verify the accuracy of the revenue recognition;

 

 

 

Conducted interviews with important clients to further verify the occurrence of the transaction;

 

 

Conducted cut-off tests on revenue to determine that the revenue is accounted into accurate period.

 

Assessment of impairment for goodwill

 

Description of Critical Audit Matter

 

As described in Note 11, the goodwill impairment test compares the fair value of a reporting unit with its carrying amount, including goodwill. If the carrying amount of a reporting unit exceeds its fair value, goodwill of the reporting unit would be considered impaired. Management performed evaluation with the assistance of an independent valuation firm on the impairment of goodwill and recorded an impairment loss on goodwill of $ 10,636,358 for the year ended June 30, 2024.

 

We identified the assessment of impairment for goodwill as a critical audit matter because it is the material to the consolidated financial statements of the Company and certain significant judgments in respect of the assumption made which are inherently uncertain and could be subject to management bias made by management to estimate the fair value of the reporting unit and the difference between its fair value and carrying value. This required a high degree of auditor judgment and an increased extent of effort, including the need to involve our fair value specialists, when performing audit procedures to evaluate the reasonableness of management’s estimates and assumptions related to selection of the discount rate and forecasts of future revenue and operating margin.

 

How the Critical Audit Matter Was Addressed in the Audit

 

Our audit procedures relating to the discount rate and forecasts of future revenue and operating margin used by management to estimate the fair value of the reporting unit included the following, among others:

 

 

We evaluated management’s ability to accurately forecast future revenues and operating margins by comparing actual results to management’s historical forecasts;

 

 

We evaluated the reasonableness of management’s revenue and operating margin forecasts by comparing the forecasts to historical revenues and operating margins;

 

 With the assistance of fair value specialists, we evaluated the reasonableness of the (1) valuation methodology and (2) discount rate by:

 

 a.

Testing the source information underlying the determination of the discount rate and the mathematical accuracy of the calculation;

 

 b.Developing a range of independent estimates and comparing those to the discount rate selected by management.

 

/s/Enrome LLP

 

We have served as the Company’s auditor since 2024.

 

Singapore

October 25, 2024 

 

F-3

 

 

REPORT OF INDEPENDENT REGISTERED PUBLIC ACCOUNTING FIRM

 

To the Shareholders and the Board of Directors of Baijiayun Group Ltd

 

Opinion on the Financial Statements

 

We have audited, before the retrospective effects of the 1-for-5 reverse stock split effective May 30, 2024 and change in capital structure on September 27, 2024 as discussed in Note 15, the accompanying consolidated statements of operations and comprehensive loss, changes in shareholders’ deficit, and cash flows of Baijiayun Group Ltd (the “Company”) for the year ended June 30, 2023, and the related notes (collectively referred to as the “financial statements”).

 

In our opinion, the financial statements, before the retrospective effects of the 1-for-5 reverse stock split effective May 30, 2024 and change in capital structure on September 27, 2024 as discussed in Note 15, present fairly, in all material respects, the results of its operations and its cash flows for the year ended June 30, 2023, in conformity with accounting principles generally accepted in the United States of America.

 

We were not engaged to audit, review, or apply any procedures to the retrospective effects of the 1-for- 5 reverse stock split effective May 30, 2024 and change in capital structure on September 27, 2024 as discussed in Note 15, to the financial statements, and accordingly, we do not express an opinion or any other form of assurance about whether such adjustments are appropriate and have been properly applied. Those retrospective adjustments were audited by other auditor.

 

Basis for Opinion

 

These consolidated financial statements are the responsibility of the Company’s management. Our responsibility is to express an opinion on the Company’s consolidated financial statements based on our audits. We are a public accounting firm registered with the Public Company Accounting Oversight Board (United States) (“PCAOB”) and are required to be independent with respect to the Company in accordance with the U.S. federal securities laws and the applicable rules and regulations of the Securities and Exchange Commission and the PCAOB.

 

We conducted our audits in accordance with the standards of the PCAOB. Those standards require that we plan and perform the audit to obtain reasonable assurance about whether the consolidated financial statements are free of material misstatement, whether due to error or fraud. The Company is not required to have, nor were we engaged to perform, an audit of its internal control over financial reporting. As part of our audits we are required to obtain an understanding of internal control over financial reporting but not for the purpose of expressing an opinion on the effectiveness of the Company’s internal control over financial reporting. Accordingly, we express no such opinion.

 

Our audits included performing procedures to assess the risks of material misstatement of the consolidated financial statements, whether due to error or fraud, and performing procedures that respond to those risks. Such procedures included examining, on a test basis, evidence regarding the amounts and disclosures in the consolidated financial statements. Our audits also included evaluating the accounting principles used and significant estimates made by management, as well as evaluating the overall presentation of the consolidated financial statements. We believe that our audits provide a reasonable basis for our opinion.

 

/s/ Shandong Haoxin Certified Public Accountants Co., Ltd.

 

We have served as the Company’s auditor from 2023 through 2024.

 

Weifang, the People’s Republic of China

 

January 16, 2024

 

F-4

 

 

REPORT OF INDEPENDENT REGISTERED PUBLIC ACCOUNTING FIRM

 

To the Shareholders and Board of Directors of 

BaiJiaYun Limited

 

Opinion on the Financial Statements

 

We have audited, before the adjustments related to the retrospective effects of recapitalization on equity due to reverse acquisition effective December 23, 2022 as discussed in Note 4, and the retrospective effects of the 1-for-5 reverse stock split effective May 30, 2024 and change in capital structure on September 27, 2024 as discussed in Note 15, the accompanying consolidated statements of operations and comprehensive loss, changes in shareholders’ deficit, and cash flows of BaiJiaYun Limited (the “Company”) for the year ended June 30, 2022, and the related notes (collectively referred to as the “financial statements”).

 

In our opinion, the financial statements, before the adjustments related to the retrospective effects of recapitalization on equity due to reverse acquisition effective December 23, 2022 as discussed in Note 4, and the retrospective effects of the 1-for-5 reverse stock split effective May 30, 2024 and change in capital structure on September 27, 2024 as discussed in Note 15, present fairly, in all material respects, the results of its operations and its cash flows for the year ended June 30, 2022, in conformity with accounting principles generally accepted in the United States of America.

 

We were not engaged to audit, review, or apply any procedures to the adjustments related to the retrospective effects of recapitalization on equity due to reverse acquisition effective December 23, 2022 as discussed in Note 4, and the retrospective effects of the 1-for-5 reverse stock split effective May 30, 2024 and change in capital structure on September 27, 2024 as discussed in Note 15, to the financial statements, and accordingly, we do not express an opinion or any other form of assurance about whether such adjustments are appropriate and have been properly applied. Those adjustments were audited by other auditors.

 

Basis for Opinion

 

These financial statements are the responsibility of the Company’s management. Our responsibility is to express an opinion on the Company’s financial statements based on our audit. We are a public accounting firm registered with the Public Company Accounting Oversight Board (United States) (“PCAOB”) and are required to be independent with respect to the Company in accordance with the U.S. federal securities laws and the applicable rules and regulations of the Securities and Exchange Commission and the PCAOB.

 

We conducted our audit in accordance with the standards of the PCAOB. Those standards require that we plan and perform the audit to obtain reasonable assurance about whether the financial statements are free of material misstatement, whether due to error or fraud. The Company is not required to have, nor were we engaged to perform, an audit of its internal control over financial reporting. As part of our audit we are required to obtain an understanding of internal control over financial reporting but not for the purpose of expressing an opinion on the effectiveness of the Company’s internal control over financial reporting. Accordingly, we express no such opinion.

 

Our audit included performing procedures to assess the risks of material misstatement of the financial statements, whether due to error or fraud, and performing procedures that respond to those risks. Such procedures included examining, on a test basis, evidence regarding the amounts and disclosures in the financial statements. Our audit also included evaluating the accounting principles used and significant estimates made by management, as well as evaluating the overall presentation of the financial statements. We believe that our audit provides a reasonable basis for our opinion.

 

/s/ MaloneBailey, LLP

www.malonebailey.com

We have served as the Company’s auditor from 2022 through 2023.

Houston, Texas

January 20, 2023

 

F-5

 

 

BAIJIAYUN GROUP LTD

CONSOLIDATED BALANCE SHEETS

(All amounts in US$, except for share data)

 

  As of June 30, 
  2024  2023 
ASSETS      
Current assets      
Cash and cash equivalents $8,703,667  $11,234,585 
Restricted cash  374,824   1,622,591 
Short-term investments  
   5,377,705 
Notes receivable  177,663   284,432 
Accounts receivable, net  23,971,889   36,028,573 
Accounts receivable – related parties  
   629,652 
Prepayments  6,595,391   8,661,778 
Prepayments – related parties  64,908   
 
Inventories  4,700,910   5,567,551 
Prepaid expenses and other current assets, net  5,312,956   4,693,239 
Asset held for sale  
   23,083,197 
Total current assets  49,902,208   97,183,303 
         
Property and equipment, net  130,105   315,538 
Intangible assets, net  5,648,474   6,968,025 
Operating lease right of use assets, net  700,108   629,487 
Deferred tax assets, net  3,078,958   1,844,497 
Goodwill  1,425,485   10,945,553 
Long term investments  
   
 
Other non-current assets, net  317,707   21,401,378 
Total non-current assets  11,300,837   42,104,478 
         
TOTAL ASSETS $61,203,045  $139,287,781 
         
LIABILITIES AND SHAREHOLDERS’ EQUITY        
Current liabilities        
Short-term borrowings  8,531,484   2,771,917 
Accounts and notes payable  10,059,514   22,702,223 
Accounts payable – related parties  
   70,989 
Contract   liabilities  9,076,583   8,191,328 
Income tax payable  1,567,744   443,829 
Deferred revenue  874,524   353,141 
Due to related parties  115,588   57,921 
Operating lease liabilities, current  124,512   325,394 
Accrued expenses and other liabilities  5,344,323   4,465,690 
Total current liabilities  35,694,272   39,382,432 
         
Long-term borrowings  
   10,000,000 
Deferred tax liabilities  593,055   712,633 
Operating lease liabilities, noncurrent  503,847   136,395 
Total non-current liabilities  1,096,902   10,849,028 
Total Liabilities  36,791,174   50,231,460 
Commitments and contingencies  
 
   
 
 
Shareholders’ equity        
Class A ordinary shares (par value $0.0001 per share; 400,000,000 shares authorized, 13,297,734 and 10,019,844 shares issued and outstanding as of June 30, 2024 and 2023, respectively) (1)(2)  1,330   1,002 
Class B ordinary shares (par value $0.0001 per share; 460,000,000 shares authorized, 5,957,690 and 9,235,580 shares issued and outstanding as of June 30, 2024 and 2023, respectively) (1)(2)  596   924 
Additional paid-in capital (1)(2)  133,091,187   116,398,052 
Statutory reserve  1,117,828   1,117,828 
Accumulated deficit  (106,197,907)  (24,343,274)
Accumulated other comprehensive loss  (2,708,945)  (4,461,572)
Total shareholders’ equity attributable to Baijiayun Group Ltd  25,304,089   88,712,960 
         
Non-controlling interests  (892,218)  343,361 
         
Total shareholders’ equity  24,411,871   89,056,321 
         
TOTAL LIABILITIES AND SHAREHOLDERS’ EQUITY $61,203,045  $139,287,781 

 

(1)After giving retrospective effects of recapitalization on equity due to reverse acquisition effective December 23, 2022. See Note 4.

 

(2)Retrospectively restated for the 1-for-5 reverse stock split effective on May 30, 2024 and change in capital structure on September 27, 2024.

 

The accompanying notes are an integral part of the consolidated financial statements.

 

F-6

 

 

BAIJIAYUN GROUP LTD

CONSOLIDATED STATEMENTS OF OPERATIONS AND COMPREHENSIVE LOSS

(All amounts in US$, except for share data)

 

  For the Years Ended June 30, 
  2024  2023  2022 
Revenues $59,794,661  $82,249,571  $68,600,378 
Cost of revenues  (46,802,361)  (65,694,259)  (50,168,530)
Gross profit  12,992,300   16,555,312   18,431,848 
             
Operating expenses            
Selling and marketing expenses  (5,928,373)  (5,008,429)  (7,378,885)
General and administrative expenses  (47,625,145)  (15,969,072)  (14,781,053)
Research and development expenses  (8,839,897)  (6,447,626)  (13,048,191)
Total operating expenses  (62,393,415)  (27,425,127)  (35,208,129)
Gain on disposal of a subsidiary  
   402,044   
 
Bargain purchase gain  
   2,626,224   
 
Loss from operations  (49,401,115)  (7,841,547)  (16,776,281)
             
Interest income, net  66,263   37,620   51,291 
Interest expense  (511,429)  (183,278)  
 
Investment income  76,768   145,976   768,454 
Gain from equity method investments  
   
   580,816 
Impairment loss from long term investment  (24,005,161)  
   
 
Impairment loss on goodwill  (10,636,358)  
   
 
Other income, net  1,130,734   843,587   1,118,105 
Loss before income taxes  (83,280,298)  (6,997,642)  (14,257,615)
             
Income tax benefit (expenses)  196,219   (221,969)  1,637,485 
Net loss from continuing operations  (83,084,079)  (7,219,611)  (12,620,130)
Net income from discontinued operations, net of tax  
   520,000   
 
Net loss  (83,084,079)  (6,699,611)  (12,620,130)
             
Net loss from continuing operations  (83,084,079)  (7,219,611)  (12,620,130)
Less: Net income (loss) from continuing operations attributable to non-controlling interests  (1,229,446)  (966,093)  194,858 
Net loss from continuing operations attributable to Baijiayun Group Ltd  (81,854,633)  (6,253,518)  (12,814,988)
Net income from discontinued operations attributable to Baijiayun Group Ltd  
   520,000   
 
Accretion of convertible redeemable preferred shares  
   (2,001,777)  (3,865,430)
Net loss from continuing operations attributable to Baijiayun Group Ltd’s ordinary shareholders $(81,854,633) $(8,255,295) $(16,680,418)
Net income from discontinued operations attributable to Baijiayun Group Ltd’s ordinary shareholders $
  $520,000  $
 
             
Net loss $(83,084,079) $(6,699,611) $(12,620,130)
Other comprehensive loss            
Foreign currency translation adjustments  1,752,627   (4,185,820)  (294,062)
Comprehensive loss  (81,331,452)  (10,885,431)  (12,914,192)
Less: Comprehensive income (loss) attributable to non-controlling interests  (1,229,446)  (966,093)  194,858 
Comprehensive loss available to Baijiayun Group Ltd  (80,102,006)  (9,919,338)  (13,109,050)
Accretion of convertible redeemable preferred shares  
   (2,001,777)  (3,865,430)
  $(80,102,006) $(11,921,115) $(16,974,480)
Comprehensive loss attributable to Baijiayun Group Ltd’s ordinary shareholders            
Weighted average number of ordinary shares outstanding(1)(2)            
Basic and diluted  19,255,424   14,926,857   6,881,268 
             
Basic loss per share(1)(2) $(4.25) $(0.50) $(2.40)
Continuing operations  (4.25)  (0.55)  (2.40)
Discontinued operations  
   0.05   
 
Diluted loss per share(1)(2) $(4.25) $(0.50) $(2.40)
Continuing operations  (4.25)  (0.55)  (2.40)
Discontinued operations  
   0.50   
 

 

(1)After giving retrospective effects of recapitalization on equity due to reverse acquisition effective December 23, 2022. See Note 4

 

(2)Retrospectively restated for the 1-for-5 reverse stock split effective on May 30, 2024.

 

The accompanying notes are an integral part of the consolidated financial statements.

 

F-7

 

 

BAIJIAYUN GROUP LTD

CONSOLIDATED STATEMENTS OF CHANGES IN SHAREHOLDERS’ EQUITY (DEFICIT)

FOR THE YEARS ENDED JUNE 30, 2024, 2023 and 2022

(All amounts in US$, except for share and per share data)

 

  Class A  Class B           Accumulated     Total 
  ordinary shares of  ordinary shares of  Additional        Other  Non-  shareholder ’ 
  Baijiayun Group Ltd  Baijiayun Group Ltd  paid-in  Statutory  Accumulated  comprehensive  controlling  equity 
  Shares(1)  Amount  Shares(1)  Amount  capital  reserve  Deficit  loss  interests  (deficit) 
As of July 1, 2021, restated  1,947,498  $195   4,933,770   493   3,719   17,758  $(4,694,698)  (66,799)  249,828  $(4,489,504)
Non-controlling interests arising from acquisition of subsidiary  -   -   -   -   -   -   -   -   1,721,734   1,721,734 
Net loss  -   -   -   -   -   -   (12,814,988)  -   194,858   (12,620,130)
Appropriation of statutory reserve  -   -   -   -   -   901,649   (901,649)  -   -   - 
Share-based compensation  -   -   -   -   9,522,187   -   -   -   -   9,522,187 
Accretion of convertible redeemable preferred shares  -   -   -   -   (3,865,430)  -   -   -   -   (3,865,430)
Foreign currency translation adjustments  -   -   -   -   -   -   -   (208,953)  (85,109)  (294,062)
As of June 30, 2022, restated  1,947,498  $195   4,933,770   493   5,660,476   919,407  $(18,411,335)  (275,752)  2,081,311  $(10,025,205)
Net loss  -   -   -   -   -   -   (5,733,518)  -   (966,093)  (6,699,611)
Share-based compensation  -   -   -   -   1,480,087   -   -   -   -   1,480,087 
Accretion of convertible redeemable preferred shares  -   -   -   -   (2,001,777)  -   -   -   -   (2,001,777)
Shares allotment in connection with reverse acquisition  1,491,288   149   3,393,569   340   (489)  -   -   -   -   - 
Conversion of convertible redeemable preferred shares  5,341,406   534   1,108,241   111   69,252,533   -   -   -   -   69,253,178 
Shares issued to acquire Fuwei Films (Holdings) Co., Ltd.  653,168   65   -   -   27,106,382   -   -   -   -   27,106,447 
Contribution from a non-controlling investor  -   -   -   -   -   -   -   -   27,581   27,581 
Non-controlling interests arising from acquisition of a subsidiary  -   -   -   -   -   -   -   -   686,636   686,636 
Acquisition of non-controlling interest through issuance of ordinary shares and cash payment  25,558   3   -   -   1,023,271   -   -   -   (1,486,074)  (462,800)
Ordinary shares issued as part of consideration for business combination  360,926   36   -   -   

13,877,569

   -   -   -   -   13,877,605 
Class B ordinary shares transferred into Class A ordinary shares  200,000   20   (200,000)  (20)  -   -   -   -   -   - 
Appropriation of statutory reserve  -   -   -   -   -   198,421   (198,421)  -   -   - 
Foreign currency translation adjustments  -   -   -   -   -   -   -   (4,185,820)  -   (4,185,820)
Balance as of June 30, 2023  10,019,844   1,002   9,235,580   924   116,398,052   1,117,828   (24,343,274)  (4,461,572)  343,361   89,056,321 
Net loss  -   -   -   -   -   -   (81,854,633)  -   (1,229,446)  (83,084,079)
Share-based compensation  -   -   -   -   16,693,135   -   -   -   -   16,693,135 
Conversion of Class B Ordinary Shares into Class A Ordinary Shares  3,277,890   328   (3,277,890)  (328)  -   -   -   -   -   - 
Noncontrolling interests arising from acquisition of subsidiaries  -   -   -   -   -   -   -   -   (6,133)  (6,133)
Foreign currency translation adjustments  -   -   -   -   -   -   -   1,752,627   -   1,752,627 
Balance as of June 30, 2024  13,297,734  $1,330   5,957,690   596   133,091,187   1,117,828  $(106,197,907)  (2,708,945)  (892,218) $24,411,871 

 

The accompanying notes are an integral part of the consolidated financial statements.

 

F-8

 

 

BAIJIAYUN GROUP LTD

CONSOLIDATED STATEMENTS OF CASH FLOWS

(All amounts in US$)

 

  For the Years Ended June 30, 
  2024  2023  2022 
Cash flows from operating activities:         
Net loss from continuing operations $(83,084,079) $(7,219,611) $(12,620,130)
Adjustments to reconcile net loss to net cash used in operating activities:            
Depreciation and amortization expenses  1,054,088   924,112   346,817 
Amortization of operating lease right of use assets  289,678   554,618   620,638 
Impairment loss on goodwill  10,636,358   
   
 
Provision for doubtful accounts  5,467,941   9,080,967   7,785,457 
Deferred income tax expense (benefit)  (1,413,789)  138,336   (2,115,834)
Investment income on short-term investments  (76,768)  (145,976)  (768,454)
Gain from equity method investments  
   
   (580,816)
Share-based compensation  16,693,135   1,480,087   9,522,187 
Gain on disposal of a subsidiary  
   (402,044)  
 
Bargain purchase gain  
   (2,626,224)  
 
Impairment loss from long term investment  24,005,161   
   
 
Changes in operating assets and liabilities:            
Accounts receivable  7,682,935   (13,712,344)  (20,342,706)
Accounts receivable - related parties  628,274   (541,392)  (99,142)
Notes receivable  106,147   (184,984)  (68,036)
Prepayments  2,387,941   (3,402,031)  (3,173,054)
Prepayments - related parties  (64,908)  289,748   3,345 
Inventories  851,902   (3,528,555)  (893,290)
Deferred contract costs  
   9,259,013   (7,789,043)
Due from related parties  
   
   230,847 
Prepaid expenses and other current assets, net  (576,297)  (186,737)  (3,502,378)
Long-term deposits  
   
   243,445 
Other non-current assets  21,036,847   16,170   (31,672)
Accounts and notes payable  (13,107,548)  1,083,840   15,761,060 
Accounts payable - related parties  
   70,989   
 
Advance from customers  870,667   2,346,272   695,917 
Advance from customers - related parties  (70,834)  (13,664)  (1,427,526)
Income tax payable  1,300,178   58,856   410,954 
Deferred revenue  522,156   (571,837)  788,093 
Deferred revenue - related parties  
   
   (114,499)
Operating lease liabilities  34,825   (606,503)  (722,581)
Due to related parties  57,667   (1,114)  
 
Accrued expenses and other liabilities  (1,733,392)  (2,752,748)  18,179 
Net cash used in operating activities of continuing operations  (6,501,715)  (10,592,756)  (17,822,222)
             
Cash flows from investing activities            
Acquisition of property and equipment  (1,383)  (63,457)  (544,336)
Capitalization of software development cost  
   (524,563)  (1,467,219)
Acquisition of long-term investments  
   
   (25,938,275)
Purchases of short-term investments  (7,280,539)  (20,683,188)  (172,619,138)
Redemption of short-term investments  12,966,608   22,611,227   173,026,814 
Cash paid for business combinations, net of cash acquired   (70,011)  (513,755)  25,018 
Proceeds from disposal of a subsidiary, net of cash disposed of  
   212,641   
 
Net cash provided by (used in) investing activities of continuing operations  5,614,675   1,038,905   (27,517,136)
             
Cash flows from financing activities:            
Return of deposits received from a Series C preferred shareholder  
   
   (11,820,145)
Payment of deferred offering costs  
   (478,480)  
 
Contribution from the non-controlling shareholders  
   27,581   
 
Acquisition of non-controlling interest  
   (248,231)  
 
Proceeds from issuance of Series C convertible redeemable preferred shares  
   
   11,807,305 
(Repayment of) proceeds from issuance of convertible note  (10,000,000)  10,000,000   
 
Loans from related parties  30,000,000   15,000,000   15,049,091 
Repayment of loans to related parties  (30,000,000)  (27,879,063)  (2,071,373)
Proceeds from short-term borrowings  11,283,576   5,530,043   154,909 
Repayment of short-term borrowings  (5,517,944)  (2,923,614)  
 
Net cash (used in) provided by financing activities of continuing operations  (4,234,368)  (971,764)  13,119,787 
Effect of exchange rate changes on cash, cash equivalents and restricted cash of continuing operations  1,342,723   (1,596,656)  38,777 
Net decrease in cash, cash equivalents and restricted cash of continuing operations  (3,778,685)  (12,122,271)  (32,180,794)
Cash, cash equivalents and restricted cash at beginning of the year of continuing operations  12,857,176   24,979,447   57,160,241 
Cash, cash equivalents and restricted cash at end of the year of continuing operations $9,078,491  $12,857,176  $24,979,447 
Supplemental cash flow information            
Cash paid for interest expense $839,083  $93,299  $417,272 
Cash paid for income tax $89,114  $36,969  $52,834 
             
Non-cash investing and financing activities            
Operating lease right of use assets obtained in exchange for operating lease liabilities $656,562  $32,958  $738,894 
Remeasurement of operating lease liabilities and right of use assets due to lease modification $
  $51,198  $1,086 
Accretion of convertible redeemable preferred shares $
  $2,001,777  $3,865,430 
Receivables from related parties settled with payables to related parties $
  $
  $240,109 

Issuance of shares in exchange for acquisition of non-controlling equity interest in a controlling subsidiary

 $
  $1,019,772  $
 
Conversion of convertible redeemable preferred shares $
  $69,253,178  $
 
Shares issued to acquire Fuwei Films (Holdings) Co., Ltd. $
  $27,106,447  $
 
Shares allotment in connection with the reverse acquisition $
  $12,676,378  $
 
Ordinary shares issued as part of consideration for business combination $
  $13,877,605  $
 
Receivable arising from disposal of a subsidiary $
  $30,000,000  $
 
Payable arising from acquisition of non-controlling equity interest in a controlling subsidiary $
  $234,441  $
 
Payable arising from business combinations $
  $413,088  $137,042 

 

Reconciliation of cash, cash equivalents and restricted cash to the consolidated balance sheets

 

  As of June 30, 
  2024  2023  2022 
Cash and cash equivalents $8,703,667  $11,234,585  $16,603,102 
Restricted cash  374,824   1,622,591   8,376,345 
Total cash, cash equivalents and restricted cash at end of the year $9,078,491  $12,857,176  $24,979,447 

 

The accompanying notes are an integral part of the consolidated financial statements.

 

F-9

 

 

BAIJIAYUN GROUP LTD

 

NOTES TO CONSOLIDATED FINANCIAL STATEMENTS

 

1 - NATURE OF THE ORGANIZATION AND BUSINESS

 

BaiJiaYun Limited (“BJY”) was incorporated on April 22, 2021, under the laws of the Cayman Islands as an exempted company with limited liability. BJY commenced operations on May 22, 2017, through its variable interest entity, BaiJiaYun Group Co., Ltd. (formerly known as “Beijing Baijia Shilian Technology Co., Ltd.”) (“VIE” or “BaiJiaYun VIE”), a limited liability company established under the laws of the People’s Republic of China (“PRC”), and the VIE’s subsidiaries. BJY is a global cloud computing company focusing on SaaS/PaaS and Video AI areas and provides comprehensive video and audio solutions to customers in various industries, including education, finance, healthcare, and information technology for their development and innovation.

 

On July 18, 2022, BJY entered into an agreement and plan of merger (the “Merger Agreement”) with Fuwei Films (Holdings) Co., Ltd. (“Fuwei”). Fuwei is principally engaged in the manufacture and distribution of high-quality plastic film using the biaxially-oriented stretch technique (“BOPET film business”). Pursuant to the Merger Agreement, a wholly-owned subsidiary of Fuwei, Fuwei Films (BVI) Co., Ltd. (“Fuwei BVI”), will be merged with and into BJY, with BJY being the surviving entity and a wholly-owned subsidiary of Fuwei (the “Merger”). Shareholders of BJY will exchange all of the issued and outstanding shares of BJY immediately prior to the Merger for newly issued shares of Fuwei. The Merger and all transactions contemplated by the Merger Agreement and plans of merger were consummated on December 23, 2022, upon which Fuwei changed its name to “Baijiayun Group Ltd” (collectively with BJY, subsidiaries of BJY, VIE and VIE’s subsidiaries, the “Company”). On March 9, 2023, the Company entered into a security purchase agreement with Aoji Holdings Co., Ltd, pursuant to which the Company agreed to dispose 100% of the equity interest of Fuwei BVI and the BOPET film business operated through Fuwei Films (Shandong) Co., Ltd., a wholly-owned subsidiary of Fuwei BVI, to Aoji Holdings Co., Ltd for a cash consideration of $30.0 million (the “Fuwei Disposition”). In connection with the Fuwei Disposition, the results of operations of Fuwei were classified as discontinued operations. Also see Note 4 and Note 5.

 

As of June 30, 2024, the Company’s major subsidiaries, VIEs and subsidiaries of the VIEs are as follows:

 

   Date of  Place of  Ownership   
Name of Entity  Incorporation  Incorporation  Percentage  Principal Activities
BaiJiaYun Limited (“BJY”)  April 22, 2021  Cayman Islands  100%  Investment holding
Subsidiaries of BJY            
BaiJia Cloud Limited (“BaiJiaYun HK”)  May 6, 2021  Hong Kong  100%  Investment holding
Beijing Baishilian Technology Co., Ltd. (“BaiJiaYun WFOE”)  September 6, 2021  PRC  100%  Investment holding
Shenzhen Baishilian Technology Co., Ltd. (“Shenzhen Baishilian”)  October 27, 2021  PRC  100%  Provision of cloud computing services
Nanning Baishilian Information Technology Co., Ltd. (“Nanning Baishilian”)  September 13, 2021   PRC   100%  Investment holding
Nanjing Baishilian Technology Co., Ltd. (“Nanjing Baishilian”)  January 21, 2022  PRC  100%  Provision of cloud computing services
Zhejiang Baijiashilian Technology Co., Ltd. (“Zhejiang WFOE”)  December 28, 2022  PRC  100%  Investment holding
             
VIEs            
BaiJiaYun Group Co., Ltd. (“BaiJiaYun VIE”)  May 22, 2017  PRC  100% owned through VIE agreements  Provision of cloud computing services
Baijia Cloud Technology Co., Ltd. (“BaiJia Cloud Technology “)  October 12, 2019  PRC  100% owned through VIE agreements  Provision of cloud computing services
             
VIEs’ Subsidiaries            
Nanjing Baijia Cloud Technology Co., Ltd. (“Nanjing BaiJiaYun”)  June 13, 2018   PRC   100% owned by VIE   Provision of cloud computing services
Baijiayun Information Technology Co., Ltd. (“BaiJiaYun Information Technology”)  June 18, 2019   PRC   100% owned by VIE   Provision of cloud computing services
Guizhou Baijia Cloud Technology Co., Ltd. (“Guizhou BaiJiaYun”)  April 8, 2019   PRC   100% owned by VIE   Provision of cloud computing services
Beijing Baijiayun Digital Technology Co., Ltd. (formerly known as Beijing Haoyu Xingchen Cultural Communication Co., Ltd.) (“Haoyu Xingchen”)  June 23, 2020   PRC   100% owned by VIE   Provision of cloud computing services
Xi’an Baijiayun Information Technology Co., Ltd. (“Xi’an BaiJiaYun”)  January 7, 2021   PRC   51% owned by VIE   Provision of cloud computing services

 

F-10

 

 

   Date of  Place of  Ownership   
Name of Entity  Incorporation  Incorporation  Percentage  Principal Activities
Henan Baijia Cloud Information Technology Co., Ltd. (“Henan BaiJiaYun”)  April 13, 2021  PRC  51% owned by VIE  Provision of cloud computing services
Wuhan BaiJiaShiLian Technology Co., Ltd. (“Wuhan BaiJiaShiLian”)  December 12, 2018  PRC  100% owned by VIE  Provision of cloud computing services
Guangxi Weifang Technology Co., Ltd. (“Guangxi Weifang”)  November 3, 2021  PRC  100% owned by VIE  Provision of cloud computing services
Shanghai BaiJiaYun Technology Co., Ltd. (“Shanghai BaiJiaYun”)  October 22, 2021  PRC  100% owned by VIE  Provision of cloud computing services
Beijing Deran Technology Co., Ltd (“Beijing Deran”)  May 29, 2012  PRC  100% owned by VIE  Provision of cloud computing services
Guangxi Hengsheng Information Technology Co.,  September 16, 2022  PRC  100% owned by VIE  Provision of cloud
Ltd. (“Guangxi Hengsheng”)           computing services
Guangxi Chuanghe Technology Co., Ltd. (“Guangxi Chuanghe”)  August 30, 2022  PRC  100% owned by VIE  Provision of cloud computing services
BaiJiaYun Technology Development (Shaanxi) Co., Ltd. (“Shaanxi BaiJiaYun”)  January 4, 2023  PRC  51% owned by VIE  Provision of cloud computing services
Beijing Baijia Yunlong Technology Co., Ltd (“Baijia Yunlong”)  April 12, 2023  PRC  100% owned by VIE  Provision of cloud computing services
Wuhan Qiyunshilian Technology Co., Ltd. (“Wuhan Qiyunshilian”)  January 13, 2021  PRC  100% owned by VIE  Provision of cloud computing services
Xinjiang BaiJiaYun Technology Co., Ltd.(“Xinjiang BaiJiaYun”)  March 28, 2005  PRC  51% owned by VIE  Provision of cloud computing services
Beijing Hydrogen Data Information Technology Co., Ltd. (“Beijing Hydrogen”)  December 1, 2014  PRC  100% owned by VIE  Provision of cloud computing services
Zhejiang Baijiayun Technology Co., Ltd. (“Zhejiang BaiJiaYun”)  January 16, 2023  PRC  100% owned by VIE  Provision of cloud computing services
Guangzhou BaiJiaYun Technology Co., Ltd.(“Guangzhou BaiJiaYun”)  April 16, 2024  PRC  100% owned by VIE  Provision of cloud computing services
Wuhan Baijia Cloud Technology Co.,Ltd.(“Wuhan BaiJiaYun”)  August 7, 2017  PRC  100% owned by VIE  Provision of cloud computing services
Baijiayi Digital Technology (Henan) Co., Ltd.  April 8, 2015  PRC  51% owned by VIE  Provision of cloud computing services

  

On September 7, 2021, BaiJiaYun WFOE entered into a series of agreements (the “VIE Agreements”) with BaiJiaYun VIE and the shareholders of BaiJiaYun VIE. The VIE Agreements are designed to provide BaiJiaYun WFOE with the power, rights and obligations equivalent in all material respects to those it would possess as the sole equity holder of BaiJiaYun VIE, including absolute control rights and the rights to the management, operations, assets, property and revenue of BaiJiaYun VIE. The purpose of the VIE Agreements is solely to give BaiJiaYun WFOE the controlling financial interest over BaiJiaYun VIE’s management and operations.

 

On September 7, 2021, BJY completed a reorganization of entities under common control of its then existing shareholders, who collectively owned all of the equity interests of BaiJiaYun prior to the reorganization. BaiJiaYun and BaiJiaYun HK were established as the holding companies of BaiJiaYun WFOE. BaiJiaYun WFOE is the primary beneficiary of BaiJiaYun VIE and its subsidiaries, and all of these entities are under common control which results in the consolidation of BaiJiaYun VIE and its subsidiaries which have been accounted for as a reorganization of entities under common control at carrying value (“Reorganization”). The consolidated financial statements are prepared on the basis as if the reorganization became effective as of the beginning of the first period presented in the consolidated financial statements.

 

On January 2, 2023, BaiJiaYun WFOE terminated its VIE Agreements with BaiJiaYun VIE and the shareholders of BaiJiaYun VIE. As a result, BaiJiaYun WFOE will no longer exercise effective control over, or receive substantially all of economics benefits of the VIE and its subsidiaries. On the same date, Zhejiang WFOE entered into a series of agreements, including exclusive technical and consulting services agreement, powers of attorney, exclusive options agreements and equity interest pledge agreement with BaiJiaYun VIE and the shareholders of BaiJiaYun VIE to provide Zhejiang WFOE with the power, rights and obligations equivalent in all material aspects to those it would possess as the sole equity holder of BaiJiaYun VIE, including absolute control rights and the rights to the management operations, assets, property and revenue of BaiJiaYun VIE. The purpose of these VIE agreements is solely to give Zhejiang WFOE the controlling financial interest over BaiJiaYun VIE’s management and operations. The change of WFOE from BaiJiaYun WFOE to Zhejiang WFOE had no impact on the Company’s consolidation of BaiJiaYun VIE, because BaiJiaYun WFOE and Zhejiang WFOE are both subsidiaries of the Company and the change of WFOE was conducted under common control. The key terms of the VIE agreements signed with Zhejiang WFOE are substantially similar to the VIE agreements signed with BaiJiaYun WFOE.

 

On June 29, 2023, Zhejiang WFOE entered into a series of agreements and established new contractual arrangements with BaiJiaYun VIE and its shareholders to reflect the changes in BaiJiaYun VIE’s shareholders, and the previous contractual arrangements were terminated. The replacement of the VIE agreements had no impact on the Company’s consolidation of BaiJiaYun VIE, because the key terms of the new VIE agreements and the previous VIE agreements (collectively referred as the “New VIE Agreements”), both signed between Zhejiang WFOE and BaiJiaYun VIE’s shareholders, are substantially similar.

 

 

F-11

 

 

VIE Agreements with BaiJiaYun VIE

 

Foreign ownership of internet-based businesses, including distribution of online information (such as an online marketplace connecting customers and suppliers), is subject to restrictions under current PRC laws and regulations. For example, foreign investors are not allowed to own more than 50% of the equity interests in value-added telecommunications services (except for e-commerce) in accordance with the Special Management Measures (Negative List) for the Access of Foreign Investment, or the Negative List and other applicable laws and regulations. BJY is a Cayman holding company of BaiJiaYun WFOE and Zhejiang WFOE and is a foreign invested enterprise. To comply with these regulations, the Company conducts substantially all of its activities in PRC through BaiJiaYun VIE and its subsidiaries, and Baijia Cloud Technology. As such, BaiJiaYun VIE, its subsidiaries and Baijia Cloud Technology are controlled through VIE Agreements in lieu of direct equity ownership by the Company.

 

The key terms of the VIE Agreements, signed between BaiJiaYun VIE and BaiJiaYun WFOE and effective from September 7, 2021 to January 2, 2023, are as summarized below:

 

Shareholders’ Power of Attorney

 

Pursuant to the shareholders’ Power of Attorney entered into on September 7, 2021, by and among BaiJiaYun WFOE, BaiJiaYun VIE and the shareholders of BaiJiaYun VIE, each shareholder of BaiJiaYun VIE irrevocably authorized BaiJiaYun WFOE or any person(s) designated by BaiJiaYun WFOE to exercise such shareholder’s rights in BaiJiaYun VIE, including without limitation, the power to participate in and vote at shareholder’s meetings, the power to nominate and appoint the directors, senior management, the power to sell or transfer such shareholder’s equity interest in BaiJiaYun VIE, and other shareholders’ voting rights permitted by the Articles of Association of BaiJiaYun VIE. The shareholders’ Power of Attorney remains irrevocable and continuously valid from the date of execution so long as each shareholder remains as a shareholder of BaiJiaYun VIE.

 

Equity Interest Pledge Agreement

 

Pursuant to the equity interest pledge agreement entered into on September 7, 2021, by and among BaiJiaYun WFOE, BaiJiaYun VIE and the shareholders of BaiJiaYun VIE, the shareholders of BaiJiaYun VIE pledged all of their equity interests in BaiJiaYun VIE to BaiJiaYun WFOE to guarantee their and BaiJiaYun VIE’s obligations under the contractual arrangements including the exclusive business cooperation agreement, the exclusive option agreement and the shareholders’ power of attorney and this equity interest pledge agreement, as well as any loss incurred due to events of default defined therein and all expenses incurred by BaiJiaYun WFOE in enforcing such obligations of BaiJiaYun VIE or its shareholders. In the event of default defined therein, upon written notice to the shareholders of BaiJiaYun VIE, BaiJiaYun WFOE, as pledgee, will have the right to dispose of the pledged equity interests in BaiJiaYun VIE and priority in receiving the proceeds from such disposition. The shareholders of BaiJiaYun VIE agree that, without BaiJiaYun WFOE’s prior written approval, during the term of the equity pledge agreement, they will not dispose of the pledged equity interests or create or allow any other encumbrance on the pledged equity interests. The pledge shall become effective on such date when the pledge of the equity interest contemplated in the equity interest pledge agreement is registered appropriately, and the pledge shall remain effective until all contractual obligations have been fully performed and all secured indebtedness has been fully paid. The shareholders and BaiJiaYun VIE shall not have any right to terminate this agreement in any event unless otherwise required by PRC laws. BJY has completed the registration of the equity pledges with the relevant office of Administration for Market Regulation in accordance with the PRC Property Rights Law.

 

Exclusive Business Cooperation Agreement

 

Under the exclusive business cooperation agreement between BaiJiaYun WFOE and BaiJiaYun VIE, dated September 7, 2021, BaiJiaYun WFOE has the exclusive right to provide to BaiJiaYun VIE technical support, consulting services and other services related to, among other things, design and development, operation maintenance, product consulting, and management and marketing consulting. BaiJiaYun WFOE has the exclusive ownership of intellectual property rights created as a result of the performance of this agreement. BaiJiaYun VIE agrees to pay BaiJiaYun WFOE service fees at an amount as determined by BaiJiaYun WFOE. This agreement will remain effective, and unless terminated in accordance with the provisions of this agreement or terminated in writing by BaiJiaYun WFOE. BaiJiaYun VIE shall not have any right to terminate this agreement in any event unless otherwise required by PRC laws. The exclusive business cooperation agreement took effective on September 7, 2021, and BaiJiaYun WFOE did not charge service fee to BaiJiaYun VIE for the years ended June 30, 2023 and 2022.

 

F-12

 

 

Exclusive Option Agreement

 

Pursuant to the exclusive option agreement entered into on September 7, 2021, by and among BaiJiaYun WFOE, BaiJiaYun VIE and each of the shareholders of BaiJiaYun VIE, each shareholder of BaiJiaYun VIE irrevocably granted BaiJiaYun WFOE an exclusive call option to purchase, or have its designated person(s) to purchase, at its discretion, all or part of their equity interests in BaiJiaYun VIE, and the purchase price shall be the lowest price permitted by applicable PRC law. Each of the shareholders of BaiJiaYun VIE and BaiJiaYun VIE undertake that, without the prior written consent of BaiJiaYun WFOE, they may not increase or decrease the registered capital or change its structure of registered capital, dispose of its assets or beneficial interest in the material business or allow the encumbrance thereon of any security interest, incur any debts or guarantee liabilities, enter into any material purchase agreements, enter into any merger, acquisition or investments, amend its articles of association, distribute dividends to any of the shareholders or provide any loans to third parties. The exclusive option agreement will remain effective until all equity interests in BaiJiaYun VIE held by the shareholders of BaiJiaYun VIE are transferred or assigned to BaiJiaYun WFOE or its designated person(s). The shareholders and BaiJiaYun VIE shall not have any rights to terminate this agreement in any event unless otherwise required by PRC laws.

 

The key terms of the New VIE Agreements, signed between BaiJiaYun VIE and Zhejiang WFOE, the VIE agreements signed on January 2, 2023 and effective from January 2, 2023 to June 29, 2023, the VIE agreements signed on and effective since June 29, 2023, are as summarized below:

 

Exclusive Technical and Consulting Services Agreement

 

Under the exclusive technical and consulting services agreement between Zhejiang WFOE and the VIE, Zhejiang WFOE has the exclusive right to provide, among other things, technical support and consulting services to the VIE. Zhejiang WFOE has the exclusive ownership of intellectual property rights created as a result of the performance of this agreement. In addition, the VIE irrevocably grants Zhejiang WFOE an exclusive option to purchase any or all of the assets and business of the VIE at the lowest price permitted under PRC law.

 

Powers of Attorney

 

Under the powers of attorney among Zhejiang WFOE, the VIE, and each shareholder of the VIE, such shareholder irrevocably nominates, appoints, and constitutes Zhejiang WFOE and its successors as his or her attorney-in-fact to exercise any and all of his or her rights as a shareholder of the VIE, including rights to convene and attend shareholders’ meetings, nominate and elect directors, and appoint and dismiss the senior management of the VIE.

 

Exclusive Option Agreements

 

Under the exclusive option agreements among Zhejiang WFOE, the VIE, and each shareholder of the VIE, such shareholder irrevocably grants Zhejiang WFOE or its designated person(s) an exclusive option to purchase, at any time and to the extent permitted under PRC law, all or part of his or her equity interests in the VIE at the lowest price permitted under the PRC law.

 

Equity Interest Pledge Agreements

 

Under the equity interest pledge agreements among Zhejiang WFOE, the VIE, and each shareholder of the VIE, such shareholder pledges all of his or her equity interests in the VIE to Zhejiang WFOE to secure the performance by the VIE and its shareholders of their respective obligations under the applicable contractual agreements. If the pledger or the VIE breaches its obligations under these contractual arrangements, Zhejiang WFOE, as the pledgee, will be entitled to certain rights and remedies including priority in receiving the proceeds from the auction or disposal of the pledged equity interests in the VIE. The shareholders of the VIE undertakes that during the term of the pledge, without the prior written consent of Zhejiang WFOE, they shall not dispose of the pledged equity interests, create, or allow any encumbrance on the pledged equity interests or increase the registered capital of the VIE. Zhejiang WFOE also has the right to receive dividends distributed on the pledged equity interests during the term of the pledge.

 

F-13

 

 

To further streamline the Company’s corporate structure and business operations, Baijia Cloud Technology, a then wholly-owned subsidiary of BaiJiaYun VIE, became directly owned by the shareholders of BaiJiaYun VIE. On December 29, 2023, Zhejiang WFOE entered into a series of contractual arrangements with Baijia Cloud Technology and its shareholders, including exclusive business cooperation agreement, powers of attorney, exclusive option agreements, and equity interest pledge agreements.

 

A summary of certain material terms of the currently effective contractual arrangements among Zhejiang WFOE, Baijia Cloud Technology, and their respective shareholders is as follows:

 

Exclusive Technical and Consulting Services Agreement

 

Under the exclusive technical and consulting services agreements between Zhejiang WFOE and Baijia Cloud Technology, Zhejiang WFOE has the exclusive right to provide, among other things, technical support and consulting services to Baijia Cloud Technology. Zhejiang WFOE has the exclusive ownership of intellectual property rights created as a result of the performance of these agreements. In addition, Baijia Cloud Technology irrevocably   grant Zhejiang WFOE an exclusive option to purchase any or all of the assets and business of Baijia Cloud Technology at the lowest price permitted under PRC law.

 

Powers of Attorney

 

Under the powers of attorney among Zhejiang WFOE, Baijia Cloud Technology, and each shareholder of Baijia Cloud Technology, such shareholder irrevocably nominates, appoints, and constitutes Zhejiang WFOE and its successors as his or her attorney-in-fact to exercise any and all of his or her rights as a shareholder of Baijia Cloud Technology, including rights to convene and attend shareholders’ meetings, nominate and elect directors, and appoint and dismiss the senior management of Baijia Cloud Technology.

 

Exclusive Option Agreements

 

Under the exclusive option agreements among Zhejiang WFOE, Baijia Cloud Technology, and each shareholder of Baijia Cloud Technology, such shareholder irrevocably grants Zhejiang WFOE or its designated person(s) an exclusive option to purchase, at any time and to the extent permitted under PRC law, all or part of his or her equity interests in Baijia Cloud Technology at the lowest price permitted under the PRC law.

 

Equity Interest Pledge Agreements

 

Under the equity interest pledge agreements among Zhejiang WFOE, Baijia Cloud Technology, and each shareholder of Baijia Cloud Technology, such shareholder pledges all of his or her equity interests in Baijia Cloud Technology to Zhejiang WFOE to secure the performance by Baijia Cloud Technology and their respective shareholders of their obligations under the applicable contractual agreements. If the pledger or Baijia Cloud Technology breach the obligations under these contractual arrangements, Zhejiang WFOE, as the pledgee, will be entitled to certain rights and remedies including priority in receiving the proceeds from the auction or disposal of the pledged equity interests in Baijia Cloud Technology. The shareholders of Baijia Cloud Technology undertake that during the term of the pledge, without the prior written consent of Zhejiang WFOE, they shall not dispose of the pledged equity interests, create, or allow any encumbrance on the pledged equity interests or increase the registered capital of Baijia Cloud Technology. Zhejiang WFOE also has the right to receive dividends distributed on the pledged equity interests during the term of the pledge.

 

BaiJiaYun VIE and Baijia Cloud Technology are collectively referred as the VIEs. The Company believes that the VIEs are considered   variable interest entities under Accounting Codification Standards (“ASC”) 810, “Consolidation”, because the equity investors in BaiJiaYun VIE and Baijia Cloud Technology no longer have the characteristics of a controlling financial interest, and the Company, through BaiJiaYun WFOE and Zhejiang WFOE, is the primary beneficiary of the VIEs and controls the VIEs’ operations. Accordingly, the VIEs have been consolidated as deemed subsidiaries into the Company as a reporting company under ASC 810.

 

As required by ASC 810-10, the Company performs a qualitative assessment to determine whether the Company is the primary beneficiary of the VIEs, which are identified variable interest entities of the Company. A quality assessment begins with an understanding of the nature of the risks in the entity as well as the nature of the entity’s activities including terms of the contracts entered into by the entity, ownership interests issued by the entity and the parties involved in the design of the entity. The Company’s assessment of the involvement with the VIEs reveals that the Company has the absolute power to direct the most significant activities that impact the economic performance of the VIEs. Zhejiang WFOE (or BaiJiaYun WFOE, prior to January 2, 2023) is obligated to absorb a majority of the loss from the VIEs’ activities and receive a majority of the VIEs’ expected residual returns. In addition, the VIEs’ shareholders have pledged their equity interest in the VIEs to Zhejiang WFOE (or BaiJiaYun WFOE, prior to January 2, 2023), irrevocably granted Zhejiang WFOE (or BaiJiaYun WFOE, prior to January 2, 2023) an exclusive option to purchase, to the extent permitted under PRC Law, all or part of the equity interests in the VIEs and agreed to entrust all the rights to exercise their voting power to the person(s) appointed by Zhejiang WFOE (or BaiJiaYun WFOE, prior to January 2, 2023). Under the accounting guidance, the Company is deemed to be the primary beneficiary of the VIEs and the financial positions, operating results and cash flows of the VIEs and the VIEs’ subsidiaries are consolidated in the Company for financial reporting purposes.

 

Additionally, pursuant to ASC 805, “Business Combinations”, as the Company and the VIEs are under common control, the Reorganization was accounted for in a manner similar to a pooling of interests. As a result, the Company’s historical amounts in the accompanying consolidated financial statements give retrospective effect to the Reorganization, whereby the assets and liabilities of the VIEs and their subsidiaries are reflected at the historical carrying values and their operations are presented as if the Reorganization had become effective as of the beginning of the first period presented in the accompanying consolidated financial statements.

 

F-14

 

 

 

The following amounts and balances of the VIEs, and their subsidiaries were included in the Company’s consolidated financial statements after the elimination of intercompany balances and transactions as of June 30, 2024 and 2023 and for the years then ended:

 

  As of June 30, 
  2024  2023 
ASSETS      
Current assets      
Cash and cash equivalents $5,433,349  $9,403,135 
Restricted cash  374,824   1,622,591 
Short-term investments  4,269   5,377,705 
Notes receivable  177,663   284,432 
Accounts receivable, net  22,280,835   34,328,054 
Accounts receivable - related parties  
   629,652 
Prepayments  4,554,671   4,213,737 
Inventories  4,700,910   5,567,551 
Prepaid expenses and other current assets, net  6,302,420   3,623,206 
Assets held for sale  
   23,083,197 
Total current assets  43,828,941   88,133,260 
         
Property and equipment, net  122,837   286,399 
Intangible assets, net  7,720,451   6,968,025 
Operating lease right of use assets, net  683,373   381,127 
Deferred tax assets, net  2,964,354   1,825,687 
Goodwill  1,425,485   10,945,553 
Other non-current assets  317,707   322,315 
Total non-current assets  13,234,207   20,729,106 
         
Total assets $57,063,148  $108,862,366 
         
LIABILITIES        
Current liabilities        
Short-term borrowings $7,155,438  $1,392,854 
Accounts and notes payable  8,086,007   22,140,810 
Accounts payable - related parties  
   70,989 
Advance from customers  8,408,893   7,351,274 
Income tax payable  656,635   218,631 
Deferred revenue  874,524   353,141 
Due to related parties  115,588   57,921 
Operating lease liabilities, current  109,822   170,587 
Accrued expenses and other liabilities  3,352,401   4,068,905 
Total current liabilities  28,759,308   35,825,112 
         
Deferred tax liabilities  593,055   712,633 
Operating lease liabilities, noncurrent  503,847   109,074 
Total non-current liabilities  1,096,902   821,707 
Total liabilities $29,856,210  $36,646,819 

 

F-15

 

 

  For the year Ended
June 30,
 
  2024  2023  2022 
Revenues $58,373,260  $65,061,798  $68,600,378 
Cost of revenues $(47,430,643) $(52,043,225) $(50,047,764)
Total operating expenses $(68,148,892) $(11,117,613) $(35,067,782)
Net income (loss) $(56,536,689) $3,240,890  $(12,271,120)
Net cash used in operating activities $(17,398,963) $(8,020,601) $(15,304,581)
Net cash provided by (used in) investing activities $5,586,547  $1,030,853  $(27,372,316)
Net cash provided by (used) in financing activities $6,009,064  $(679,867) $(10,014,503)

 

There are no consolidated VIEs’ assets that are collateral for the VIEs’ obligations and can only be used to settle the VIEs’ obligations other than the right-of-use assets. No creditors (or beneficial interest holders) of the VIEs have recourse to the general credit of the Company or any of its consolidated subsidiaries.

 

No terms in any arrangements, considering both explicit arrangements and implicit variable interests, require the Company or its subsidiaries to provide financial support to the VIEs. However, if the VIEs ever need financial support, the Company or its subsidiaries may, at its option and subject to statutory limits and restrictions, provide financial support to the VIEs through loans to the shareholders of the VIEs or entrustment loans to the VIEs.

 

Risks in relation to the VIE structure

 

It is possible that the Company’s operations of certain of its businesses through the VIEs could be found by the PRC authorities to be in violation of the PRC laws and regulations prohibiting or restricting foreign ownership of companies that engage in such operations and businesses. The National People’s Congress approved the Foreign Investment Law on March 15, 2019, and the State Council approved the Regulation on Implementing the Foreign Investment Law (the “Implementation Regulations”) on December 12, 2019, effective from January 1, 2020. The Supreme People’s Court of China issued a judicial interpretation on the Foreign Investment Law on December 27, 2019, effective from January 1, 2020. The Foreign Investment Law and the Implementation Regulations do not touch upon the relevant concepts and regulatory regimes that were historically suggested for the regulation of VIE structures, and thus this regulatory topic remains unclear under the Foreign Investment Law. Since the Foreign Investment Law and the Implementation Regulations are new, substantial uncertainties exist with respect to its implementation and interpretation and it is also possible that variable interest entities will be deemed as foreign invested enterprises and be subject to restrictions in the future. Such restrictions may cause interruptions to the Company’s operations, products and services and may incur additional compliance cost, which may in turn materially and adversely affect the Company’s business, financial condition, and results of operations.

 

In addition, if the legal structure and contractual arrangements were found to be in violation of any other existing PRC laws and regulations, the PRC government could:

 

revoke the Company’s business and operating licenses;

 

require the Company to discontinue or restrict operations;

 

restrict the Company’s right to collect revenues;

 

block the Company’s platforms;

 

require the Company to restructure the operations in such a way as to compel the Company to establish a new enterprise, re-apply for the necessary licenses or relocate its businesses, staff and assets;

 

impose additional conditions or requirements with which the Company may not be able to comply; or

 

take other regulatory or enforcement actions against the Company that could be harmful to the Company’s businesses.

 

The Company’s ability to conduct its business may be negatively affected if the PRC government were to carry out any of the aforementioned actions. As a result, the Company may not be able to consolidate the VIEs and the VIEs’ subsidiaries in the consolidated financial statements as the Company may lose the ability to exert effective control over the VIEs and the VIEs’ shareholders, and the Company may lose the ability to receive economic benefits from the VIEs.

 

F-16

 

 

2 - SUMMARY OF SIGNIFICANT ACCOUNTING POLICIES

 

Basis of Presentation

 

The accompanying consolidated financial statements of the Company have been prepared in accordance with accounting principles generally accepted in the United States of America (“U.S. GAAP”).

 

Principles of Consolidation

 

The consolidated financial statements include the financial statements of the Company, its subsidiaries, the consolidated VIEs, and the subsidiaries of the consolidated VIEs for which the Company or its subsidiaries are the primary beneficiary.

 

A subsidiary is an entity in which the Company, directly or indirectly, controls more than half of the voting power or has the power to govern the financial and operating policies, to appoint or remove the majority of the members of the board of directors, or to cast a majority of votes at the meeting of directors under a statute or agreement among the shareholders or equity holders.

 

A consolidated VIE is an entity in which the Company or its subsidiaries, through contractual arrangements, have the power to direct the activities that most significantly impact the entity’s economic performance, bear the risks of, and enjoy the rewards normally associated with ownership of the entity, and therefore the Company or its subsidiaries are the primary beneficiary of the entity.

 

All transactions and balances among the Company, its subsidiaries, the consolidated VIEs, and the subsidiaries of the consolidated VIEs have been eliminated upon consolidation. For consolidated subsidiaries where the Company’s ownership in the subsidiary is less than 100%, the equity interest not held by the Company is shown as non-controlling interests.

 

Business combinations

 

The Company accounts for its business combinations using the acquisition method of accounting. The purchase price of the acquisition is allocated to the assets, including separately identifiable assets the Company acquired, the liabilities the Company assumed, and non-controlling interests, if any, based on their estimated fair values as of the acquisition date. The excess of the purchase price over those fair values is recorded as goodwill. The excess of fair values over the purchase price is recognized as a bargain purchase gain in earnings on the acquisition date. Acquisition-related expenses are expensed as incurred.

 

Consideration transferred in a business combination is measured at the fair value as of the date of acquisition. Where the consideration in an acquisition includes contingent consideration, and the payment of which depends on the achievement of certain specified conditions post-acquisition, the contingent consideration is recognized and measured at its fair value at the acquisition date and is recorded as a liability. It is subsequently carried at fair value with changes in fair value reflected in earnings.

 

In a business combination achieved in stages, the Company remeasures the previously held equity interest in the acquiree immediately before obtaining control at its acquisition-date fair value and the remeasurement gain or loss, if any, is recognized in earnings.

 

Discontinued Operations

 

A discontinued operation represents: (i) a component of the Company or group of components that has been disposed of or is classified as held for sale in a single transaction and represents a strategic shift that has or will have a major effect on the Company’s operations and financial results or (ii) an acquired business that is classified as held for sale on the date of acquisition.

 

Assets are classified as “held for sale” when all of the following criteria for a plan of sale have been met: (1) management, having the authority to approve an action, commits to a plan to sell the assets; (2) the assets are available for immediate sale, in their present condition, subject only to sales terms that are usual and customary for sale of such assets; (3) an active program to locate a buyer and other actions required to complete the plan to sell the assets have been initiated; (4) the sale of assets is probable and is expected to be completed within one year; (5) assets are being actively marketed for a price that is reasonable in relation to their current fair value; and (6) actions required to complete the plan indicate that it is unlikely that significant changes to the plan will be made or the plan will be withdrawn. Assets classified as “held for sale” are reported at the lower of their carrying value or fair value less costs to sell. At the end of reporting period, if the fair value of the held for sale assets less costs to sell is lower than the carrying value of the assets, the Company will record an impairment loss. Depreciation and amortization of assets cease upon designation as “held for sale”.

 

F-17

 

 

The assets and liabilities of Fuwei BVI and its consolidated subsidiary have been classified as held for sale upon consummation of the Merger and prior to the completion of Fuwei Disposition, also see Note 4. The related result of operations of Fuwei BVI and its consolidated subsidiary from consummation of the Merger to the completion of Fuwei Disposition and the gain or loss recognized on the completion of Fuwei Disposition are reported as discontinued operation in the consolidated statements of operations and comprehensive income (loss), also see Note 5.

 

Non-controlling Interests

 

Non-controlling interests represent the equity interests in the subsidiaries of the VIEs that are not attributable, either directly or indirectly, to the VIEs. For the Company’s consolidated financial statements, non-controlling interests represent minority shareholders’ 49% equity interests in Henan BaiJiaYun, Xi’an BaiJiaYun, Shaanxi BaiJiaYun, and Xinjiang BaiJiaYun as of June 30, 2023, and minority shareholders’ 49% equity interests in Henan BaiJiaYun, Xi’an BaiJiaYun, Shaanxi BaiJiaYun, Xinjiang BaiJiaYun and Baijiayi Digital as of June 30, 2024.

 

Non-controlling interests are presented as a separate line item in the equity section of the Company’s consolidated balance sheets and have been separately disclosed in the Company’s consolidated statements of operations and comprehensive income (loss) to distinguish the interests from that of the Company.

 

Use of Estimates

 

The preparation of the consolidated financial statements in conformity with U.S. GAAP requires management to make estimates and assumptions that affect the reported amounts of assets and liabilities, disclosures of contingent assets and liabilities on the date of the consolidated financial statements, and the reported amounts of revenue and expenses during the reporting period. Actual results could differ from those estimates. On an ongoing basis, management reviews these estimates and assumptions using the currently available information. Changes in facts and circumstances may cause the Company to revise its estimates. The Company, its subsidiaries, VIE and VIE’s subsidiaries base their estimates on past experience and on various other assumptions that are believed to be reasonable and the results of these estimates form the basis for making judgments about the carrying values of assets and liabilities. Estimates are used when accounting for items and matters including, but not limited to, determinations of the selling price of products and services in multiple performance obligation revenue arrangements, determinations of the useful lives of long-lived assets, provision for credit losses, estimates for inventory and deferred contract cost provisions, valuation allowance for deferred tax assets, share-based compensation, impairment of long-lived assets, long-term investments and goodwill, the purchase price allocation relating to business acquisitions, and the fair value of ordinary shares and redeemable convertible preferred shares.

 

Cash and Cash Equivalents, and Restricted Cash

 

Cash and cash equivalents consist of bank deposits, as well as highly liquid investments with original maturities of less than three months, which are unrestricted as to withdrawal or use.

 

Restricted cash consists of bank deposits collateralized to banks for issuance of promissory notes.

 

Current Expected Credit Losses

 

In 2016, the FASB issued ASU No. 2016-13, “Financial Instruments - Credit Losses (Topic 326): Measurement of Credit Losses on Financial Instruments” (“ASC Topic 326”), which amends previously issued guidance regarding the impairment of financial instruments by creating an impairment model that is based on expected losses rather than incurred losses. The Company adopted this ASC Topic 326 and its amendments on July 1, 2022 using a modified retrospective approach.

 

F-18

 

 

Starting from July 1, 2022, the Company’s accounts receivable, other receivables which is included in prepaid expenses and other current assets, and long-term other receivables which is included in other non-current assets, are within the scope of ASC Topic 326. The Company has identified the relevant risk characteristics of its customers and the related receivables, which include type of the services the Company provides, nature of the customers or a combination of these characteristics. Receivables with similar risk characteristics have been grouped into pools. For each pool, the Company considers the historical credit loss experience, current economic conditions, supportable forecasts of future economic conditions, and any recoveries in assessing the lifetime expected credit losses. Other key factors that influence the expected credit loss analysis include customer demographics, payment terms offered in the normal course of business to customers, and industry-specific factors that could impact on the Company’s receivables. Additionally, external data and macroeconomic factors are also considered.

 

Short-term Investments

 

Short-term investments consist of wealth management products issued by certain banks or financial institutions with variable interest rates, which are callable on demand or redeemable by the Company at a periodic term within a year. In accordance with ASC 825, “Financial Instruments”, for financial products with variable interest rates referenced to performance of underlying assets, the Company elected the fair value method at the date of initial recognition and carries these investments at fair value with fair value change gains or losses recorded in the investment income in the consolidated statements of operations and comprehensive income (loss). As a practical expedient, the Company uses the net asset value (“NAV”) or its equivalent to measure the fair value of the wealth management products. NAV is primarily determined based on information provided by these banks or financial institutions. As of June 30, 2024 and 2023, the Company had short-term investments of nil and $5,377,705, respectively, including gross unrealized gains of nil and $75,317, respectively.

 

Accounts Receivable, Net

 

Accounts receivable are recorded at the gross billing amount less an allowance for any uncollectible accounts due from the customers. Accounts receivable do not bear interest. The Company measures allowance using the current expected credit loss model. An allowance is recorded against accounts receivables balances, with a corresponding charge recorded in the consolidated statements of operations and comprehensive income (loss). Delinquent account balances are written-off against the allowance for doubtful accounts after management has determined that the likelihood of collection is not probable.

 

Inventories

 

Inventories, primarily consisting of finished goods, which also include goods in transit, are stated at the lower of cost or net realizable value. Cost of inventories is determined using the first-in, first-out (“FIFO”) method and includes all costs to acquire and other costs to bring the inventories to their present location and condition.

 

Inventories are written down to estimated net realizable value, which could be impacted by certain factors including historical usage, expected demand, anticipated sales price, new product development schedules, product obsolescence, and other factors. The Company continuously evaluates the recoverability of the Company’s inventories, and inventory provisions are recorded in the consolidated statements of operations and comprehensive income (loss). The Company did not record any inventory write-down for the years ended June 30, 2024, 2023 and 2022.

 

Prepaid Expenses and Other Current Assets, Net

 

Prepaid expenses and other current assets primarily include other receivables, net, VAT recoverable, and income tax recoverable. The Company records credit losses for other receivables based on assessments of the collectability of the receivables. The allowance of credit loss is recorded against the other receivables balance with a corresponding charge recorded in the consolidated statements of operations and comprehensive income (loss).

 

Provisions for (reversal of) doubtful accounts of other receivables was $(193), $(1,428,794) and $1,712,524 for the years ended June 30, 2024, 2023 and 2022, respectively. The provision made in the year ended June 30, 2022 was mainly associated with a receivable arising from the redemption of a pre-matured investment of4.95% equity interest in a privately held entity for a cash consideration of $1,494,994 (RMB 9,900,000). BJY did not receive the proceeds in time and filed a lawsuit against the investee and made full provision on the receivable based on the assessment of its collectability. This provision was fully reversed in the year ended June 30, 2023 based on the favorable mediation results of the lawsuit and the legal procedure of property preservation taken by the Company.

 

Long-term Investments

 

Long-term investments consist of the following types of investments.

 

F-19

 

 

Equity investment accounted for using the equity method

 

In accordance with ASC 323, “Investments – Equity Method and Joint Ventures”, the Company accounts for the investment using the equity method, because the Company has significant influence but does not own a majority equity interest or otherwise control over the equity investee.

 

Under the equity method, the Company initially records its investment at cost. The Company subsequently adjusts the carrying amount of the investment to recognize the Company’s proportionate share of the equity method investee’s net income or loss into earnings after the date of investment. When the Company’s share of losses in the equity investee equals or exceeds its interest in the equity investee, the Company does not recognize further losses, unless the Company has incurred obligations or made payments or guarantees on behalf of the equity investee.

 

The Company continuously reviews its investment in the equity investee to determine whether a decline in fair value below the carrying value is other-than-temporary. The primary factors the Company considers in its determination include the financial condition, operating performance and the prospects of the equity investee; other company-specific information such as recent financing rounds; the geographic region, market and industry in which the equity investee operates; and the length of time that the fair value of the investment is below the carrying value and the Company’s intent and ability to retain the investment until the recovery of its cost. If the decline in fair value is deemed to be other-than-temporary, the carrying value of the equity investee is written down to fair value.

 

Equity investment without readily determinable fair value measured at measurement alternative

 

The Company elects to record equity investments in a privately held company without readily determinable fair value, over which the Company does not have control or exercise significant influence, using the measurement alternative at cost, less impairment, with subsequent adjustments for observable price changes, in accordance with ASC 321, “Investments – Equity Securities”. Under this measurement alternative, changes in the carrying value of the equity investments are required to be made whenever there are observable price changes in orderly transactions for identical or similar investments of the same issuer.

 

Equity investment in a privately held company accounted for using the measurement alternative is subject to periodic impairment reviews. The Company’s impairment analysis considers both qualitative and quantitative factors that may have a significant effect on the fair value of these equity securities, including consideration of the impact of the COVID-19 pandemic.

 

As of June 30, 2024, 2023 and 2022, the Company recorded impairment loss of $24,005,161, nil and nil against the long-term investments, respectively.

 

Property and Equipment, Net

 

Property and equipment primarily consist of electronic equipment, leasehold improvements and office equipment and are stated at cost less accumulated depreciation and impairment losses. Depreciation is provided using the straight-line method based on the estimated useful life of 1 to 10 years.

 

Expenditures for repairs and maintenance, which do not materially extend the useful lives of the assets, are expensed as incurred. Expenditures for major renewals and betterments which substantially extend the useful life of assets are capitalized.

 

Intangible Assets, Net

 

Intangible assets mainly include capitalized software development costs and certain intangible assets arising from business combinations. The Company capitalizes certain software development costs related to the internally used unified communications platform during the application development stage. The capitalized development costs are amortized over the estimated useful life of the internally-used software once it was ready for intended use. The costs related to preliminary project activities and post-implementation activities are expensed as incurred. The communication platform was ready for its intended use since December 31, 2022.

 

Acquired intangible assets from business combination are recognized and measured at fair value at the time of acquisition.

 

F-20

 

 

Amortization methods and estimated useful lives of the respective assets are set out as follows:

 

Category  Amortization Method  Estimated Useful Life
Self-developed communications platform  Straight-line method  5 years
Intangible assets arising from business combination      
Distribution channel  Accelerated method  10 years
Technology  Straight-line method  5-10 years
Backlog  Straight-line method  3.75 years
Customer relationship  Accelerated method  8.75 years
Apipost data  N/A  Indefinite life
Other  Straight-line method  5 years

 

Goodwill

 

Goodwill represents the excess of the purchase price over the fair value of identifiable net assets acquired in business combinations. The Company’s goodwill as of June 30, 2024 and 2023 relates to its acquisitions of certain entities.

 

Goodwill is not amortized but tested for impairment at the reporting unit level on an annual basis (June 30 for the Group) and between annual tests if an event occurs or circumstances change that would more likely than not reduce the fair value of the reporting unit below its carrying value. These events or circumstances could include a significant change in the stock prices, business climate, legal and regulatory factors, operating performance indicators, competition, or sale or disposition of a significant portion of the reporting unit.

 

The Company first assess qualitative factors to determine whether it is “more likely than not” that the fair value of the reporting unit is less than its carrying amount. If as a result of the qualitative assessment, it is more likely than not that the fair value of the reporting unit is less than its carrying amount, the quantitative impairment test is mandatory. Otherwise, no further testing is required. The quantitative impairment test consists of a comparison of the fair value of the reporting unit with its carrying amount, including goodwill. If the carrying amount of the reporting unit exceeds its fair value, an impairment loss equal to the difference between the fair value of the reporting unit and its carrying amount will be recorded.

 

Impairment of Long-lived Assets Other Than Goodwill

 

Long-lived assets are evaluated for impairment whenever events or changes in circumstances indicate that the carrying value of an asset may not be recoverable or that the useful life is shorter than the Company had originally estimated. When these events occur, the Company evaluates the impairment for the long-lived assets by comparing the carrying value of the assets to an estimate of future undiscounted cash flows expected to be generated from the use of the assets and their eventual disposition. If the sum of the expected future undiscounted cash flows is less than the carrying value of the assets, the Company recognizes an impairment loss based on the excess of the carrying value of the assets over the fair value of the assets.

 

Certain of the Company’s intangible assets have been assigned an indefinite life as the Company concluded there is no foreseeable limit on the period of time over which the intangible asset is expected to contribute to its business and its cash flows. Intangible asset that is not subject to amortization shall be tested for impairment annually and more frequently if events or changes in circumstances indicate that it is more likely than not that the asset is impaired. When performing the impairment test for an intangible asset that is not subject to amortization, the Company may first perform a qualitative assessment to determine whether it is not more likely than not that the indefinite-lived intangible asset is impaired. If the Company determines that it is more likely than not that the indefinite-lived intangible asset is impaired after assessing the totality of events and circumstances and their potential effect on significant inputs to the fair value determination, then the Company shall calculate the fair value of the intangible asset and perform the quantitative impairment test. The quantitative impairment test for an indefinite-lived intangible asset shall consist of a comparison of the fair value of the asset with its carrying amount. If the carrying amount of an intangible asset exceeds its fair value, the Company shall recognize an impairment loss in an amount equal to that excess. After an impairment loss is recognized, the adjusted carrying amount of the intangible asset shall be its new accounting basis. The Company evaluates the remaining useful life of an intangible asset that is not being amortized each reporting period to determine whether events and circumstances continue to support an indefinite useful life. If an intangible asset that is not being amortized is subsequently determined to have a finite useful life, the asset shall be tested for impairment in accordance with the requirement of that for finite-lived intangible assets.

 

No impairment charge was recognized for intangible assets for the years ended June 30, 2024, 2023 and 2022.

 

F-21

 

 

Long-lived Assets Classified as Held for Sale

 

The Company classifies long-lived assets as held for sale when (1) management having the authority to approve an action commits to sell the assets; (2) assets are available for immediate sale in their present condition, subject only to sales terms that are usual and customary; (3) an active program to locate a buyer and actions to complete the sale are initiated; (4) assets are being actively marketed at a price that is reasonable in relation to its current fair value; (5) it is unlikely there will be significant changes to, or withdrawal from, the plan to sell the assets. Long-lived assets classified as held for sale are measured at the lower of its carrying amount or fair value less cost to sell, with loss recognized for any initial or subsequent write-down to fair value less cost to sell.

 

Deferred Offering Costs

 

Pursuant to ASC 340-10-S99-1, IPO costs directly attributable to an offering of equity securities are deferred and would be charged against the gross proceeds of the offering as a reduction of additional paid-in capital. These costs include legal fees related to the registration drafting and counsel, consulting fees related to the registration preparation, the SEC filing and print related costs.  As of June 30, 2024 and 2023, deferred offering costs of nil and $478,480, respectively, were included in the prepaid expenses and other current assets in the consolidated balance sheets.

 

Operating Leases

 

The Company leases its offices that are classified as operating leases in accordance with ASC 842, “Leases”. Operating leases are required to be recorded in the balance sheet as right of use assets and lease liabilities, initially measured at the present value of the lease payments. The Company elected the short-term lease exemption for those lease terms that are 12 months or less. The Company recognizes lease expenses for such leases on a straight-line basis over the lease term.

 

The Company determines whether a contract is or contains a lease at the inception of the contract and whether that lease meets the classification criteria of a finance or operating lease. At the commencement date, the Company recognizes the lease liability at the present value of the lease payments not yet paid, discounted using the interest rate implicit in the lease or, if that rate cannot be readily determined, the Company’s incremental borrowing rate for the same term as the underlying lease.

 

The right of use asset is recognized initially at cost, which primarily comprises the initial amount of the lease liability, plus any initial direct costs incurred, consisting mainly of brokerage commissions, less any lease incentives received. When a lease is terminated, the right of use asset and operating lease liability associated with the lease are derecognized and any difference between the carrying amounts of the right of use asset and the lease liability is recognized in earnings as a gain or loss. All right of use assets are reviewed for impairment. There was no impairment for right-of-use lease assets for the years ended June 30, 2024, 2023 and 2022.

 

Notes Payable

 

Notes payable, included in accounts and notes payable in the consolidated balance sheets, represents bank and commercial acceptance notes issued by the Company to its vendors in the normal course of business. Bank and commercial acceptance notes do not bear interest. As of June 30, 2024 and 2023, the Company pledged cash in the amount of $nil and $1,622,591, respectively, to the endorsing banks to issue bank and commercial acceptance notes.

 

Holders of the acceptance notes are allowed to cash the acceptance notes before the stated maturity, in which case, depending on the bank policy and the Company’s negotiation with the holder of the acceptance notes, certain banks will charge the Company a fee regarding the early cashout. The fee is calculated based on the interest rate on a given day. The effective annual interest rate used to calculate the early cashout fee is ranging from2% to 3.3% for the years ended June 30, 2024, 2023 and 2022. The early cashout fee, if any, is included in interest income, net, in the consolidated statements of operations and comprehensive loss.

 

Revenue Recognition

 

The Company accounts for its revenue according to ASC 606, “Revenue from Contracts with Customers”, pursuant to which, revenue is recognized when the control of the promised goods or services is transferred to the customers, and the performance obligations under the contract have been satisfied, in an amount that reflects the consideration expected to be entitled to in exchange for those goods or services (excluding value-added taxes collected on behalf of government authorities). The Company’s revenue contracts generally do not include a right of return in relation to the delivered products or services.

 

F-22

 

 

The Company determines revenue recognition through the following steps: (1) identify the contract(s) with a customer, (2) identify the performance obligations in the contract, (3) determine the transaction price, (4) allocate the transaction price to the performance obligations in the contract, and (5) recognize revenue when (or as) the entity satisfies a performance obligation.

 

The Company primarily generated revenues from contracts with customers through the following arrangements:

 

SaaS/PaaS services

 

The SaaS/PaaS services were comprised of real-time engagement services, SMS services and content delivery network services (“CDN service”).

 

Real-time engagement services

 

The Company provides customers with SaaS/PaaS related services which are real-time engagement services leveraging the Company’s enterprise cloud computing platform. The Company either provides customers the access to its enterprise cloud computing platform so customers can operate on the platform themselves, or directly provides real-time engagement related services to customers through the utilization of its enterprise cloud computing platform. The usage-based fees are earned from customers, and the unit price for each use is fixed in the contracts. The performance obligation associated with the platform access is a series of distinct services that have the same pattern of transfer, and the usage-based fees are recognized as revenue in the period in which the usage occurs.

 

Certain SaaS/PaaS related service contracts provide both hardware and real-time engagement services for a predetermined period of time regardless of usage consumed during the period. The transaction price is allocated between the hardware and services to reflect their standalone selling prices which are observable in the Company’s operations.

 

The Company identifies two performance obligations in such SaaS/PaaS service contracts, as the customers can benefit from services and hardware separately. The performance obligation associated with the real-time engagement service is satisfied on a time elapse basis over the predetermined period, and the performance obligation associated with the hardware is satisfied at the point of acceptance by the customers.

 

SMS services

 

The Company offers customers with a customer engagement platform with software designed to address specific use cases and a set of Application Programming Interfaces (“API”) to send and receive short messages. It uses intelligent sending features to ensure messages reliably reach end users wherever they are. The customers build use cases, such as appointment reminders, delivery notifications, order confirmations and many two-way and conversational use cases. The usage-based fees are earned from customers, and the unit price for each short message is fixed in the contracts. The performance obligation associated with the platform-assisted message distribution is a series of distinct services that have the same pattern of transfer, and the usage-based fees are recognized as revenue in the period in which the usage occurs.

 

CDN service

 

The Company offers CDN service to customers, so the customers are able to efficiently deliver web content to users. By leveraging the CDN service, customers will benefit from the reduction of network congestion, increase of user access response speed, and thus improving user experience of the customers’ website. The Company provides the CDN service to its customers on contract period and charge its customer at fixed usage-based fee. The performance obligation associated with the CDN service is a series of distinct services that have the same pattern of transfer and usage fees are recognized as revenue in the period in which the usage occurs.

 

Cloud related services

 

The cloud related services were comprised of customized platform development services and sale of software license and other cloud related services.

 

F-23

 

 

Customized platform development services

 

The Company provides customized platform development services to customers who aim to create a system that is integrated and large in nature. In this arrangement, the Company develops certain modules, which, once developed, together with other modules from other vendors, will be integrated into the customer’s system. The module is not functional and does not benefit the customer on its own. The module is highly customized and developed specifically for the customer’s needs. The Company does not provide any technical support service for such module and has no further obligation once the module is accepted. The Company recognizes revenue from customized platform development services at the point of customer acceptance.

 

Software license and other cloud related service

 

The Company provides software licenses mainly for customers to be used for online schools or corporation training sessions. The software licenses are created based on an existing software framework with certain customization or design to meet the needs of different customers. Each developed software is functional on a standalone basis without any further upgrade or support and is regarded as a functional intellectual property. The control of the software license is transferred to the customer and the Company does not retain the right to limit the use of the software once transferred. The Company recognizes revenue of software license at the point of customer acceptance.

 

In certain contracts, the Company provides technical support service to the customer subsequent to the transfer of software license for a period of time, typically 12 months from customer acceptance. The transaction price is fixed in the contract and the Company allocates the transaction price to software license and technical support service by reference to their relative standalone selling price estimated using a residual approach. The Company recognizes revenue of technical support service over the service period.

 

In addition, the Company started to provide other software related services to customers, including design of online advertising videos and operation of online accounts in popular apps, during the year ended June 30, 2021. For the years ended June 30, 2024, 2023 and 2022, the revenue generated from these services was immaterial as a percentage of the total revenue in the respective years.

 

AI Solution services

 

The Company’s AI solution services pertain to arrangements with customers where the Company purchases or customizes a software development kit based on the customer’s specific requirements, integrated it into hardware, and sells the hardware to the customer. AI solution services are considered as a single performance obligation, as the individual components of the software and hardware are not sold on a standalone basis and are not separated in the context of the contracts. Transaction price is fixed in the contracts. The Company recognizes revenues at the point of customer acceptance of the hardware. The AI solution services contract also provides standard warranty to the customers for a period of 12 months. The Company historically incurred little cost on the warranty and did not accrue warranty liabilities for these AI solution services.

 

Contract balances

 

The Company classifies its right to consideration in exchange for services transferred to a customer as either a receivable or a contract asset. A receivable is a right to consideration that is unconditional as compared to a contract asset which is a right to consideration that is conditional upon factors other than the passage of time. The Company recognizes accounts receivable in its consolidated balance sheets when it performs a service in advance of receiving consideration and has the unconditional right to receive consideration. A contract asset is recorded when the Company has transferred services to the customer before payment is received or is due, and the Company’s right to consideration is conditional on future performance or other factors in the contract. As of June 30, 2024 and 2023, the Company had no contract assets.

 

The Company capitalizes incremental costs incurred to fulfill contracts that (i) relate directly to the contract, (ii) are expected to generate resources that will be used to satisfy the performance obligation under the contract, and (iii) are expected to be recovered through revenue generated under the contract. The compensation expenses of workforce hired solely for the purpose of providing certain cloud related services are considered incremental costs to fulfill the contracts. These contract costs are recorded as cost of revenue upon the recognition of the related revenue. Provisions for estimated losses, if any, on uncompleted contracts are recorded in the period in which such losses become probable based on the current contract estimates. As of June 30, 2024 and 2023, the Company had deferred contract costs in the amount of $nil and $nil, respectively. The amount of deferred contract costs charged to cost of revenues was $nil, $10,023,720 and $2,611,048, respectively, for the years ended June 30, 2024, 2023 and 2022. As of June 30, 2024 and 2023, no impairment allowance was recorded.

 

F-24

 

 

Contract liabilities are recognized if the Company receives consideration prior to satisfying the performance obligations, which include customer advances and deferred revenue, including the balances with related parties. Deferred revenue balance represents amount the Company has received from its customers from contracts primarily related to the real-time engagement services to be provided for a predetermined period of time under the SaaS/PaaS service arrangement, and the technical support service related to the software license product sales under the cloud related product and service arrangement. The consideration received from customers related to the remaining arrangements are included in advance from customer balance.

 

Customer advances of $4,788,289, $3,833,172 and $3,292,117 as of June 30, 2023, 2022 and 2021 were recognized as revenues in the years ended June 30, 2024, 2023 and 2022, respectively. Deferred revenue of $183,963, $234,639 and $269,787 as of June 30, 2023, 2022 and 2021, respectively, were recognized as revenues in the years ended June 30, 2024, 2023 and 2022, respectively.

 

Practical expedients

 

Payment terms and conditions vary by contract type; however, the Company’s terms include a requirement of payment, which is generally within a year if not paid in advance. The Company has elected the practical expedient to not assess whether a significant financing component exists if the period between when transfer a promised good or service to a customer and when the customer pays for that good or service is one year or less.

 

Additionally, the Company has applied the practical expedient to not capitalize incremental costs of obtaining a contract if the amortization would be less than 12 months.

 

Disaggregation of revenue

 

For the years ended June 30, 2024, 2023 and 2022, most of the Company’s revenue was generated in the PRC and contributed by the VIEs and VIEs’ subsidiaries. The Company disaggregates revenue into three revenue streams, consisting of SaaS/PaaS services, cloud related services and AI solution services, as follows:

 

  For the Years Ended June 30, 
  2024  2023  2022 
SaaS/PaaS services         
Real-time engagement services $21,129,793  $13,065,501  $14,841,071 
SMS services  12,894,028   17,085,803   16,429,769 
CDN services  
   2,773,165   
 
Subtotal  34,023,821   32,924,469   31,270,840 
Cloud related services            
Customized platform development services  2,685,800   10,460,478   10,284,571 
Software license and other cloud related services  3,383,772   5,226,520   1,912,252 
Subtotal  6,069,572   15,686,998   12,196,823 
AI solution services  19,701,268   33,638,104   25,132,715 
Total revenues $59,794,661  $82,249,571  $68,600,378 

 

The Company disaggregates revenue by transferal of products/services as follows:

 

  For the Years Ended June 30, 
  2024  2023  2022 
Services transferred over time $32,370,145  $31,910,013  $27,955,419 
Services transferred at a point in time  6,069,572   14,797,126   11,956,134 
Goods transferred at a point in time  21,354,944   35,542,432   28,688,825 
Total revenues $59,794,661  $82,249,571  $68,600,378 

 

Cost of Revenues

 

Cost of revenues consists primarily of cost of hosting services purchased from data center operator, costs of business channels purchased from major mobile operating companies in the PRC, personal costs for system maintenance and hardware and software products purchased for certain projects, such as AI solution service projects. These costs are charged to the consolidated statements of operations and comprehensive income (loss) as incurred.

 

F-25

 

 

Value-added Taxes

 

Revenue is recognized net of value-added taxes (“VAT”). The VAT is based on the gross sales price. Entities that are VAT general taxpayers are allowed to offset qualified input VAT paid to suppliers against their output VAT liabilities. Net VAT balance between input VAT and output VAT is recorded as VAT payable if output VAT is larger than input VAT and is included in prepaid expenses and other current assets if input VAT is larger than output VAT. All of the VAT returns filed by the Company’s subsidiaries, VIE and the VIE’s subsidiaries incorporated in the PRC, have been and remain subject to examination by the tax authorities.

 

Income Taxes

 

The Company accounts for deferred taxes in accordance with ASC 740, “Income Taxes”, based on the laws of the relevant tax authorities. The charge for taxation is based on the results for the fiscal year as adjusted for items, which are non-assessable or disallowed. It is calculated using tax rates that have been enacted or substantively enacted by the balance sheet date. Provision for income taxes consists of taxes currently due plus deferred taxes.

 

Deferred tax is accounted for using the balance sheet liability method in respect of temporary differences arising from differences between the carrying amount of assets and liabilities in the consolidated financial statements and the corresponding tax basis. In principle, deferred tax liabilities are recognized for all taxable temporary differences. Deferred tax assets are recognized to the extent that it is probable that taxable income will be available against which deductible temporary differences can be utilized. Deferred tax is calculated using tax rates that are expected to apply to the period when the asset is realized or the liability is settled. Deferred tax is charged or credited in the income statement, except when it is related to items credited or charged directly to equity, in which case the deferred tax is also dealt with in equity.

 

Deferred tax assets are reduced by a valuation allowance when, in the opinion of management, it is more likely than not that some portion or all of the deferred tax assets will not be realized. Current income taxes are provided for in accordance with the laws of the relevant taxing authorities.

 

An uncertain tax position is recognized as a benefit only if it is “more likely than not” that the tax position would be sustained in a tax examination, with a tax examination being presumed to occur. The amount recognized is the largest amount of tax benefit that is greater than 50% likely of being realized on examination. Penalties and interest incurred related to underpayment of income tax are classified as income tax expense in the period incurred.

 

Share-based Compensation

 

The Company has granted share-based awards in the form of share options and restricted stock units (“RSU”) to eligible employees, officers and directors. These share-based awards are accounted for in accordance with ASC 718, “Compensation – Stock-based Compensation”. Share-based awards granted are measured at the grant date fair value of the awards and recognized as expenses over the vesting period, which is generally the requisite service period as required by agreement. For graded vesting awards with only service condition, the Company recognizes compensation cost on a straight-line basis over the requisite service period for the entire award, provided that the cumulative amount of compensation cost recognized at any date at least equals the portion of the grant-date value of such award that is vested at that date. When no future services are required to be performed by the employee in exchange for an award of equity instruments and if such award does not contain a performance or market condition, the cost of the award is expensed on the grant date. The Company elects to recognize forfeitures when they occur. To the extent the required vesting conditions are not met resulting in the forfeiture of the share-based awards, previously recognized compensation expense relating to those awards is reversed.

 

Advertising Expenses

 

The Company expenses advertising costs as they incurred. Total advertising expenses of $1,460,948, $360,735, and $697,827 for the years ended June 30, 2024, 2023 and 2022, respectively, were included in selling and marketing expenses.

 

Research and Development Expenses

 

Research and development expenses consist primarily of employee wages and benefits, including stock-based compensation expense, for research and development personnel. Research and development costs are expensed as incurred in accordance with ASC 730, “Research and Development”.

 

F-26

 

 

Government Grant

 

Government grant is recognized when there is reasonable assurance that the Company will comply with the conditions attach to it and the grant will be received. Government grant for the purpose of giving immediate financial support to the Company with no future related costs or obligation is recognized when received. Government grant with certain operating conditions is recorded as liability when received and will be recognized in earnings when the conditions are met. For the years ended June 30, 2024, 2023 and 2022, the Company recognized government grant of $ 578,761, $183,451 and $191,163, respectively, in other income, net in the consolidated statements of operations and comprehensive loss. There was no government grant deferred and included in liabilities as of June 30, 2024 and 2023.

 

Related Party Transaction

 

The Company identifies related parties, and accounts for, discloses related party transactions in accordance with ASC 850, “Related Party Disclosures”.

 

Parties, which can be an entity or individual, are considered to be related if they have the ability, directly or indirectly, to control the Company or exercise significant influence over the Company in making financial and operational decisions. Entities are also considered to be related if they are subject to common control or common significant influence.

 

Transactions involving related parties cannot be presumed to be carried out on an arm’s-length basis, as the requisite conditions of competitive, free market dealings may not exist. Representations about transactions with related parties, if made, shall not imply that the related party transactions were consummated on terms equivalent to those that prevail in arm’s-length transactions unless such representations can be substantiated.

 

Foreign Currency Translation and Transaction

 

The Company uses U.S. dollars (“US$”) as its reporting currency. The functional currency of the Company and its subsidiaries incorporated outside of PRC is US$, while the functional currency of the PRC entities is Renminbi (“RMB”) as determined based on the criteria of ASC 830, “Foreign Currency Matters”.

 

Transactions denominated in other than the functional currencies are re-measured into the functional currency of the entity at the exchange rates prevailing on the transaction dates. Financial assets and liabilities denominated in other than the functional currency are re-measured at the balance sheet date exchange rate. The resulting exchange differences are recognized in earnings.

 

The financial statements of the Company’ subsidiaries, VIE and VIE’s subsidiaries using functional currency other than US$ are translated from the functional currency to the reporting currency, US$. Assets and liabilities of the Company’s subsidiaries, VIE and VIE’s subsidiaries incorporated in PRC are translated into US$ at balance sheet date exchange rate, while income and expense items are translated at average exchange rate prevailing during the fiscal year, representing the index rates stipulated by U.S. Federal Reserve. Equity is translated at historical rates. Translation adjustments arising from these are reported as foreign currency translation adjustments and are shown as accumulated other comprehensive income or loss on the consolidated balance sheets.

 

The following table outlines the currency exchange rates that were used in creating the consolidated financial statements in this report:

 

  As of June 30, 
  2024  2023  2022 
Year-end spot rate  7.2672   7.2513   6.6981 

 

  For the Year Ended June 30, 
  2024  2023  2022 
Average rate  6.9728   6.9536   6.4554 

 

Statement of Cash Flows

 

In accordance with FASB ASC Topic 230, “Statement of Cash Flows”, cash flows from the Company, its subsidiaries, VIE and VIE’s subsidiaries’ operations are calculated based upon the local currencies. As a result, amounts related to assets and liabilities reported on the consolidated statements of cash flows may not necessarily agree with changes in the corresponding balances on the consolidated balance sheets.

 

F-27

 

 

Earnings (Loss) per Share

 

In accordance with ASC 260, “Earnings Per Share”, basic earnings (loss) per share is computed by dividing net income (loss) attributable to ordinary shareholders, considering the accretions to redemption value of the preferred shares and the deemed dividends to preference shareholders, if any, by the weighted average number of unrestricted ordinary shares outstanding during the year using the two-class method. Under the two-class method, net income is allocated between ordinary shares and other participating securities based on dividends declared (or accumulated) and participating rights in undistributed earnings as if all the earnings for the reporting period had been distributed. Net loss is not allocated to other participating securities if based on their contractual terms they are not obligated to share the loss.

 

Diluted earnings (loss) per share is calculated by dividing net income (loss) attributable to ordinary shareholders, as adjusted for the accretion and allocation of net income related to the preferred shares, if any, by the weighted average number of ordinary and dilutive ordinary share equivalents outstanding during the period. The Company had ordinary share equivalents from convertible redeemable preferred shares, convertible note, share options and RSUs, which could potentially dilute basic earnings per share. To calculate the number of shares for diluted net earnings (loss) per share, the effect of the convertible redeemable preferred shares is computed using the two-class method or the as-if converted method, whichever is more dilutive, the effect of convertible note is computed using the as-if converted method, and the effect of share options and RSUs is computed using the treasury method. Ordinary share equivalents are excluded from the computation in income periods should their effects be anti-dilutive.

 

Fair Value Measurements

 

Fair value is defined as the price that would be received to sell an asset or paid to transfer a liability in an orderly transaction between market participants at the measurement date. A three-level fair value hierarchy prioritizes the inputs used to measure fair value. The hierarchy requires entities to maximize the use of observable inputs and minimize the use of unobservable inputs. The three levels of the fair value hierarchy are described below:

 

 Level 1 -Inputs to the valuation methodology are quoted prices (unadjusted) for identical assets or liabilities in active markets.
   
 Level 2 -Inputs to the valuation methodology include quoted prices for similar assets and liabilities in active markets, and inputs that are observable for the assets or liability, either directly or indirectly, for substantially the full term of the financial instruments.
   
 Level 3 -Inputs to the valuation methodology are unobservable and significant to the fair value.

 

Financial instruments of the Company primarily comprised current assets and current liabilities including cash and cash equivalents, restricted cash, short-term investments, accounts receivable, other receivables, accounts and notes payable, short-term borrowings and accrued expenses and other liabilities. The Company measures short-term investments at fair value on a recurring basis. Short-term investments include wealth management products issued by certain banks and financial institutions, which are valued based on the NAV or its equivalent provided by these banks or financial institutions. They are categorized in Level 2 of the fair value hierarchy. As of June 30, 2024 and 2023, the carrying values of other financial instruments approximated to their fair values because of the short-term nature of these instruments.

 

Commitments and Contingencies

 

Certain conditions may exist as of the date the consolidated financial statements are issued, which may result in a loss to the Company, but which will only be resolved when one or more future events occur or fail to occur. The Company’s management and its legal counsel assess such contingent liabilities, and such assessment inherently involves an exercise of judgment. In assessing loss contingencies related to legal proceedings that are pending against the Company or unasserted claims that may result in such proceedings, the Company’s legal counsel evaluates the perceived merits of any legal proceedings or unasserted claims as well as the perceived merits of the amount of relief sought or expected to be sought therein.

 

F-28

 

 

If the assessment of a contingency indicates that it is probable that a material loss has been incurred and the amount of the liability can be estimated, then the estimated liability would be accrued in the Company’s consolidated financial statements. If the assessment indicates that a potentially material loss contingency is not probable, but is reasonably possible, or is probable but cannot be estimated, then the nature of the contingent liability, together with an estimate of the range of possible loss if determinable and material, would be disclosed. Loss contingencies considered remote are generally not disclosed unless they involve guarantees, in which case the nature of the guarantee would be disclosed.

 

Segment Reporting

 

ASC 280, “Segment Reporting”, establishes standards for companies to report in their financial statement information about operating segments, products, services, geographic areas, and major customers. Operating segments are defined as components of an enterprise engaging in businesses activities for which separate financial information is available that is regularly evaluated by the Company’s chief operating decision makers (“CODM”) in deciding how to allocate resources and assess performance. The Company’s CODM has been identified as the Chief Executive Officer, who reviews consolidated results including revenue, gross profit and operating profit at a consolidated level only. The Company does not distinguish between markets for the purpose of making decisions about resources allocation and performance assessment. Therefore, the Company has only one operating segment and one reportable segment.

 

Concentration and Credit Risk

 

1) Credit risk

 

Assets that potentially subject the Company to significant concentration of credit risk primarily consist of cash and cash equivalents. The maximum exposure of such assets to credit risk is their carrying amount as at the balance sheet dates. As of June 30, 2024 and 2023, $ 7,253,466 and $12,633,706 were deposited in financial institutions in the PRC, and each bank provides a deposit insurance with the maximum limit of RMB500,000 (equivalent to approximately $69,000) to each of the Company’s subsidiaries who has an associated account(s) in that bank. None of the Company’s bank accounts are insured by the Federal Deposit Insurance Corporation (“FDIC”) insurance. To limit the exposure to credit risk relating to deposits, the Company primarily places cash and cash equivalent deposits with large financial institutions in China which management believes are of high credit quality and the Company also continually monitors their credit worthiness.

 

The Company’s operations are carried out in China. Accordingly, the Company’s business, financial condition and results of operations may be influenced by the political, economic and legal environments in the PRC as well as by the general state of the PRC’s economy. In addition, the Company’s business may be influenced by changes in governmental policies with respect to laws and regulations, anti-inflationary measures, currency conversion and remittance abroad, rates and methods of taxation among other factors.

 

2) Foreign currency risk

 

Substantially all of the Company’s revenues and expenses and assets and liabilities are denominated in RMB, which is not freely convertible into foreign currencies. All foreign exchange transactions take place either through the Peoples’ Bank of China (“PBOC”) or other authorized financial institutions at exchange rates quoted by PBOC. Approval of foreign currency payments by the PBOC or other regulatory institutions requires submitting a payment application form together with suppliers’ invoices and signed contracts. The value of RMB is subject to changes in central government policies and to international economic and political developments affecting supply and demand in the China Foreign Exchange Trading System market.

 

3) Concentration risks

 

Accounts receivable are typically unsecured and derived from goods sold and services rendered to customers that are located primarily in China, thereby exposed to credit risk. The risk is mitigated by the Company’s assessment of customers’ creditworthiness and its ongoing monitoring of outstanding balances. The Company has a concentration of its receivables with specific customers. As of June 30, 2024, one customer   accounted for 10% of total accounts receivable, respectively. As of June 30, 2023, no customer accounted for 10% or more of total accounts receivable. No customer accounted for 10% or more of total revenue for the years ended June 30, 2024, 2023 and 2022.

 

F-29

 

 

4) Other risks

 

The Company’s business, financial condition and results of operations may also be negatively impacted by risks related to natural disasters, extreme weather conditions, health epidemics and other catastrophic incidents, such as the COVID-19 outbreak and spread, which could significantly disrupt the Company’s operations.

 

Recently Issued Accounting Standards  

 

In November 2023, the FASB issued ASU 2023-07 “Segment Reporting (Topic 280): Improvements to Reportable Segment Disclosures” (“ASU 2023-07”). ASU 2023-07 intends to improve reportable segment disclosure requirements, enhance interim disclosure requirements and provide new segment disclosure requirements for entities with a single reportable segment. ASU 2023-07 is effective for fiscal years beginning after December 15, 2023, and for interim periods with fiscal years beginning after December 15, 2024. ASU 2023-07 is to be adopted retrospectively to all prior periods presented. The Company is currently assessing the impact this guidance will have on the consolidated financial statements and related disclosures.

 

In December 2023, the FASB issued ASU 2023-09 “Improvements to Income Tax Disclosures” (“ASU 2023-09”). ASU 2023-09 intends to improve the transparency of income tax disclosures. ASU 2023-09 is effective for fiscal years beginning after December 15, 2024 and is to be adopted on a prospective basis with the option to apply retrospectively. The Company is currently assessing the impact of this guidance, however, the Company do not expect a material impact to the consolidated financial statements.

 

In January 2024, the FASB issued ASU 2024-01 “Compensation—Stock Compensation” (“ASU 2024-01”). ASU 2024-01 is intended to improve generally accepted accounting principles (GAAP) by adding an illustrative example to demonstrate how an entity should apply the scope guidance in paragraph 718-10-15-3 to determine whether profits interest and similar awards (“profits interest awards”) should be accounted for in accordance with Topic 718, Compensation—Stock Compensation. For public business entities, the amendments in this Update are effective for annual periods beginning after December 15, 2024, and interim periods within those annual periods. For all other entities, the amendments are effective for annual periods beginning after December 15, 2025, and interim periods within those annual periods. Early adoption is permitted for both interim and annual financial statements that have not yet been issued or made available for issuance. The Company is currently assessing the impact of this guidance, however, the Company do not expect a material impact to the consolidated financial statements.

 

3 - ACQUISITION OF NON-CONTROLLING INTERESTS

 

On March 4, 2023, the Company entered into a share purchase agreement (“SPA”) with the then non-controlling shareholders of Beijing Deran, pursuant to which the Company acquired the remaining 49% equity interests of Beijing Deran by issuing 127,791 Class A ordinary shares (25,558 shares post 1-for-5reverse stock split), as calculated pursuant to the terms specified in the SPA, and paying a cash consideration of RMB3.5 million (approximately $483,000), to such shareholders. Upon closing of the acquisition of the 49% equity interest, the Company became the sole shareholder of Beijing Deran. The Company accounted for the transaction as an equity transaction and recognized the difference between the carrying amount of the non-controlling interests of $1,486,074 and the consideration of $1,482,572 as an adjustment against additional paid-in capital.

 

4 - BUSINESS ACQUISITION AND GOODWILL 

 

During the year ended June 30, 2024, 2023 and 2022, the Company completed several business combinations in expectation of achieving synergies from these acquisitions which the Company plans to complement its existing businesses, with the exception of the Merger of which the purpose was effectuate a public market listing status through a reverse acquisition transaction.

 

Acquisition of Beijing Deran

 

On March 24, 2022, BJY acquired an additional17.62% equity interest of Beijing Deran, an investee the Company previously held 33.38% equity interest and accounted for using equity method, for a purchase consideration of $830,324 (RMB5,286,676). Upon the acquisition, Beijing Deran became a consolidated subsidiary of the Company, the equity and income attributable to the minority shareholders is recorded and presented as non-controlling interests.

 

F-30

 

 

The total purchase consideration of $830,324 consisted of a cash payment of $568,622, which was paid in full in April 2022, settlement of receivable from the seller in the amount of $124,660, and assumption of liabilities in the amount of $137,042. The assets and liabilities of Beijing Deran were recorded at their respective estimated fair value as of the acquisition date.

 

As a result of this transaction, the carrying value of BJY’s previously held equity interest was remeasured to fair value, and resulted in a non-recurring, non-cash gain of $203,473 included in gain (loss) from equity method investments, net in the consolidated statements of operations and comprehensive income (loss) for the year ended June 30, 2022.

 

The following table presents the purchase price allocation of the assets acquired and liabilities assumed and the related deferred income taxes at the acquisition date. The dollar amount presented in the table was based on the exchange rate of RMB1.00 to US$0.157 on March 24, 2022.

 

   Amount   Amortization 
   US$   Years 
Current assets   1,146,737      
Property and equipment, net   816      
Distribution channel   1,020,889    10 
Technology   486,886    10 
Total identifiable assets acquired   2,655,328      
           
Current liabilities   73,906      
Deferred tax liabilities   236,768      
Total liabilities assumed   310,674      
           
Net identifiable assets acquired   2,344,654      
Total purchase consideration   830,324      
Fair value of previously held equity interest   996,954      
Fair value of non-controlling interests   1,721,734      
Goodwill   1,204,358      

 

Goodwill, which is not tax deductible is related to synergies expected to arise after the acquisition.

 

The fair values of the non-controlling interest and previously held equity interest were determined using the Discounted Cash Flow (“DCF”) method, the fair value of the distribution channel was determined using the Multi-period Excess Earnings Method, and the fair value of the technology was determined using the Relief from Royalty Method, all of which were under the income approach.

 

The determination of fair values involves the use of significant judgments and estimates. The judgments used to estimate the fair value assigned to assets acquired and liabilities assumed, the intangible asset life and non-controlling interests, as well as the significant assumptions, can materially impact the Company’s consolidated financial statements. Significant assumptions used for the models included but not limited to the weighted average cost of capital, forecasted operating cash flows, discount rates, attrition rate, and royalty saving rate. The Company utilized the assistance of third-party valuation appraisers to determine the fair values as of the date of acquisition.

 

Since the acquisition date to June 30, 2022, Beijing Deran contributed revenues and net loss of $363,248 and $67,901 to the Company, respectively. Pro forma results reflecting this transaction were not presented because Beijing Deran is not significant to the Company’s consolidated financial results.

 

Reverse Acquisition of Fuwei

 

On July 18, 2022, Fuwei and BJY entered into the Merger Agreement, pursuant to which a wholly-owned subsidiary of Fuwei will be merged with and into BJY, with BJY being the surviving entity and a wholly-owned subsidiary of Fuwei.

 

On December 23, 2022, the Merger was consumed with completion of the following transactions and consequently, Fuwei changed its name to “Baijiayun Group Ltd” and the shareholders of BJY and shareholders of Fuwei owned 96.79% and 3.21% interest of Baijiayun Group Ltd, respectively, upon consummation of the Merger:

 

-Each BJY ordinary share that is issued and outstanding immediately prior to the Merger was cancelled in exchange for the right to receive the number of Fuwei newly issued ordinary shares as is equal to one (1) multiplied by the conversion ratio of 0.7807324;

 

F-31

 

 

-Each BJY preferred share that is issued and outstanding immediately prior to the Merger was cancelled in exchange for the right to receive the number of Fuwei newly issued ordinary shares as is equal to one (1) multiplied by the conversion ratio of 0.7807324;

 

-80,519,969 ordinary shares, consisting of 25,936,012 Class A ordinary shares (16,103,995 shares post 1-for-5 reverse stock split), and 54,583,957 Class B ordinary shares (5,187,203 shares post 1-for-5 reverse stock split), were issued to BJY’s ordinary and preferred shareholders based on the conversion ratio;

 

-Warrants to subscribe for 17,964,879 Class A ordinary shares (3,592,980 shares post 1-for-5 reverse stock split) were issued to certain preferred shareholders of BJY in lieu of shares issuable in connection with the share allotment and the automatic conversion of the convertible redeemable preferred shares upon the completion of the Merger as the required overseas direct investment (“ODI”) filings had not been completed. See Note 15.

 

The Merger was accounted for as a reverse acquisition in accordance with ASC 805, “Business Combinations”, for reporting purpose. Fuwei and BJY are deemed to be accounting acquiree and accounting acquirer, respectively, due to BJY comprising the ongoing operations of the combined company, BJY’s senior management comprising the senior management of the combined company and BJY shareholders having a majority of the voting power of the combined company. Accordingly, the consolidated assets, liabilities, equity, and results of operations of BJY became the historical financial statements of the combined company, and Fuwei’s assets, liabilities and results of operations were consolidated with BJY beginning on the acquisition date. The equity structure of the combined company reflects the equity structure of Fuwei, and the equity structure of BJY was retrospectively restated using the conversion ratio to reflect the number of shares of Fuwei issued in the reverse acquisition.

 

The Company selected a convenience date of December 31, 2022 to account for the allocation of the purchase price, which was based on the fair value of assets and liabilities as of December 31, 2022. The Company evaluated the events between December 23, 2022 and December 31, 2022 and concluded the use of an accounting convenience date of December 31, 2022 did not have material impact on the results of operations or financial position.

 

As a result of the Fuwei Disposition, substantially all assets acquired and liabilities assumed are classified as held for sale. The assets and liabilities held for sale are measured at fair value less costs to sell based on the $30.0 million purchase price agreed between the Company and Aoji Holdings Co., Ltd and the costs to sell of $520,000. See Note 5.

 

The following table presents the purchase price allocation of the assets acquired and liabilities assumed on December 31, 2022. The dollar amount presented in the table was based on the exchange rate of RMB1.00 to US$0.145 on December 31, 2022.

 

  Amount 
Assets acquired and liabilities assumed:   
Assets held for sale   
Inventories  5,856,077 
Other current assets  44,572,781 
Fixed assets  16,644,971 
Land use rights  2,051,673 
Other non-current assets  186,452 
Fair value adjustment on assets held for sale in connection with the Fuwei Disposition (giving effect of $520,000 costs to sell)  (21,227,128)
Total assets held for sale, net  48,084,826 
     
Liabilities held for sale    
Short-term borrowing  9,424,114 
Other current liabilities  8,930,900 
Other non-current liabilities  249,812 
Total liabilities held for sale  18,604,826 
Net assets acquired classified as held for sale  29,480,000 
Consideration:    
Number of outstanding ordinary shares held by Fuwei’s shareholders as of December 23,2022*  3,265,837 
Closing price of Fuwei’s ordinary shares as of December 23, 2022  8.3 
Fair value of Fuwei shareholders’ 3.21% interest of Baijiayun Group Ltd as of December 23, 2022  27,106,447 
Total consideration  27,106,447 
Bargain purchase gain  (2,373,553)

 

*Before effect of the 1-5 reverse split.

 

F-32

 

 

The following pro forma information summarizes the results of operations of the Company for the years ended June 30, 2023, 2022 and 2021, as if the Merger had been completed on July 1, 2020. These pro forma results have been prepared for comparative purposes only and do not purport to be indicative of what operating results would have been had the acquisition actually taken place on the date indicated and may not be indicative of future operating results. The pro forma adjustments as follows are based upon available information and certain assumptions that management believes are reasonable:

 

-Elimination of the nonrecurring transaction costs directly related to the Merger and the adjustment of the related income tax impact;

 

-Nonrecurring Bargain purchase gain recognized for the Merger.

 

  For the Year Ended June 30, 
  2023  2022  2021 
(US$ in thousands) Unaudited  Unaudited  Unaudited 
Pro forma revenues $117,864  $128,193  $100,869 
Pro forma net income (loss) $(6,560) $(1,946) $13,692 

 

Acquisition of Xinjiang BaiJiaYun

 

In April 2022, the Company signed an investment agreement with Xinjiang ZhongWang Technology Co., Ltd., pursuant to which the Company planned to invest RMB5,100,000 (approximately $743,000) to acquire 51% of the investee by means of funding its registered capital. In June 2022, Xinjiang ZhongWang Technology Co., Ltd. changed its name to Xinjiang BaiJiaYun Technology Co., Ltd. (“Xinjiang BaiJiaYun”) and registered the Company as its51% shareholder with a claimed but unpaid registered capital of RMB5,100,000. According to the investment agreement, the transaction will be closed and the Company will obtain voting right equivalent to its ownership when the Company has paid the investment proceeds to fund the registered capital. On March 14, 2023, the Company paid the registered capital of RMB5,100,000 in full and the acquisition of Xinjiang BaiJiaYun was completed.

 

The Company selected a convenience date of March 31, 2023 to account for the allocation of the purchase price, which was based on the fair value of assets and liabilities as of March 31, 2023. The Company evaluated the events between March 14, 2023 and March 31, 2023 and concluded the use of an accounting convenience date of March 31, 2023 did not have material impact on the results of operations or financial position.

 

The following table presents the purchase price allocation of the assets acquired and liabilities assumed and the related deferred income taxes on March 31, 2023. The dollar amount presented in the table was based on the exchange rate of RMB1.00 to US$0.146 on March 31, 2023.

 

   Amount   Amortization 
   US$   Years 
Current assets   1,967,092      
Property and equipment, net   8,237      
Backlog   257,732    3.75 
Total identifiable assets acquired   2,233,061      
           
Current liabilities   494,928      
Deferred tax liabilities   14,681      
Total liabilities assumed   509,609      
           
Net identifiable assets acquired   1,723,452      
Total purchase consideration   742,618      
Fair value of non-controlling interests   724,999      
Bargain purchase gain   (255,835)     

 

The fair value of the non-controlling interest was determined using the DCF method; the fair values of the backlog was determined using the Multi-period Excess Earnings Method; all under the income approach.

 

F-33

 

 

The determination of fair values involves the use of significant judgments and estimates. The judgments used to estimate the fair value assigned to assets acquired and liabilities assumed, the intangible asset life and non-controlling interests, as well as the significant assumptions, can materially impact the Company’s consolidated financial statements. Significant assumptions used for the models included but not limited to the weighted average cost of capital, forecasted operating cash flows, discount rates, and attrition rate. The Company utilized the assistance of third-party valuation appraisers to determine the fair values as of the date of acquisition.

 

Since the acquisition date, Xinjiang BaiJiaYun contributed revenues and net income of $198,871 and $8,456 to the Company, respectively. Pro forma results reflecting this transaction were not presented because Xinjiang BaiJiaYun is not significant to the Company’s consolidated financial results.

 

Acquisition of Wuhan Qiyunshilian

 

As of June 30, 2022 and 2021, BJY had15% equity interest in Wuhan Qiyunshilian. In June 2023, the Company entered into an equity acquisition agreement with shareholders of Wuhan Qiyunshilian to acquire 85% equity interest of Wuhan Qiyunshilian for a cash consideration of RMB500,000 (approximately $70,000). The acquisition was closed on June 13, 2023 and the Company became the sole owner of Wuhan Qiyunshilian.

 

The Company selected a convenience date of June 1, 2023 to account for the allocation of the purchase price, which was based on the fair value of assets and liabilities as of June 1, 2023. The Company evaluated the events between June 1, 2023 and June 13, 2023 and concluded the use of an accounting convenience date of June 1, 2023 did not have material impact on the results of operations or financial position.

 

The following table presents the purchase price allocation of the assets acquired and liabilities assumed on June 1, 2023. The dollar amount presented in the table was based on the exchange rate of RMB1.00 to US$0.141 on June 1, 2023.

 

  Amount 
  US$ 
Current assets  155,448 
Property and equipment, net  1,401 
Total identifiable assets acquired  156,849 
     
Current liabilities  85,204 
Total liabilities assumed  85,204 
     
Net identifiable assets acquired  71,645 
     
Total purchase consideration  70,488 
Fair value of previously held equity interest  21,146 
Goodwill  19,989 

 

As of June 30, 2024, $68,953 of the cash acquisition proceeds remained unpaid to the former shareholders.

 

F-34

 

 

No intangible asset was identified from the acquisition, and the fair value of assets acquired, liabilities assumed and previously held equity interest approximated to their respective carrying value.

 

Since the acquisition date, Wuhan Qiyunshilian contributed revenues and net income of $51,241 and $1,580 to the Company, respectively. Pro forma results reflecting this transaction were not presented because Wuhan Qiyunshilian is not significant to the Company’s consolidated financial results.

 

Acquisition of Beijing Hydrogen

 

In March 2023, the Company entered into an equity acquisition agreement with shareholders of Beijing Hydrogen to acquire 100% equity interest of Beijing Hydrogen. The total consideration includes a cash payment of RMB3,245,750 (approximately $473,000) and the issuance to such shareholders a total of 1,804,630 Class A ordinary shares (360,926 shares post 1-for-5 reverse stock split), as calculated pursuant to the terms specified in the underlying equity acquisition agreement. The fair value of consideration associated with these shares issued is measured by the quoted price of the Company’s Class A ordinary shares on the acquisition date.

 

The Company substantially took over the operation of Beijing Hydrogen on April 1, 2023 and can determine the direction of management and policies of Beijing Hydrogen since that date. Therefore, the Company concluded that it has obtained control of Beijing Hydrogen on April 1, 2023 and the acquisition date is April 1, 2023.

 

The following table presents the purchase price allocation of the assets acquired and liabilities assumed on April 1, 2023. The dollar amount presented in the table was based on the exchange rate of RMB1.00 to US$0.141 on April 1, 2023.

 

   Amount   Amortization 
   US$   Years 
         
Current assets   807,891      
Property and equipment, net   2,076      
Other long-term assets   589      
Customer relationship   2,038,558    8.75 
Apipost data   1,033,840    Indefinite life 
Technology   829,984    5 
Total identifiable assets acquired   4,712,938      
           
Current liabilities   197,236      
Deferred tax liabilities   585,357      
Total liabilities assumed   782,593      
           
Net identifiable assets acquired   3,930,345      
           
Number of Class A ordinary shares issued as consideration*   1,804,630      
Quoted price of Class A ordinary shares on acquisition date*   7.69      
Fair value of Class A ordinary shares issued as consideration   13,877,605      
Cash consideration   472,618      
Total purchase consideration   14,350,223      
Goodwill   10,419,878      

 

*Before effect of the 1-5 reverse split.

 

As of June 30, 2024, $15,136 of the cash acquisition proceeds remained unpaid to the former shareholders.

 

The fair value of the customer relationship was determined using the Multi-period Excess Earnings Method, and the fair value of technology was determined using Relief from Royalty Method, all of which were under the income approach. The fair value of the apipost data was determined using the Market Approach.

 

The determination of fair values involves the use of significant judgments and estimates. The judgments used to estimate the fair value assigned to assets acquired and liabilities assumed, the intangible asset life, as well as the significant assumptions, can materially impact the Company’s consolidated financial statements. Significant assumptions used for the models included but not limited to the weighted average cost of capital, forecasted operating cash flows, discount rates, attrition rate, royalty saving rate, and quoted price in the market. The Company utilized the assistance of third-party valuation appraisers to determine the fair values as of the date of acquisition.

 

F-35

 

 

The following pro forma information summarizes the results of operations of the Company for the years ended June 30, 2024, 2023 and 2022, as if the acquisition had been completed on July 1, 2020. These pro forma results have been prepared for comparative purposes only and do not purport to be indicative of what operating results would have been had the acquisition actually taken place on the date indicated and may not be indicative of future operating results.

 

  For the Year Ended June 30, 
  2023  2022  2021 
(US$ in thousands) Unaudited  Unaudited  Unaudited 
Pro forma revenues $84,497  $71,121  $43,350 
Pro forma net income (loss) $(6,524) $(12,337) $3,799 

 

Acquisition of Wuhan BaiJiaYun

 

In July 2023 the Company acquired 100% equity interest in Wuhan BaiJiaYun (currently known as Wuhan Xinwanlian Technology Co., Ltd.) with consideration of US$247,688. The acquisition was closed on July 31, 2023 and the consideration was fully paid in August 2023.

 

The following table presents the purchase price allocation of the assets acquired and liabilities assumed and the related deferred income taxes on July 31, 2023. The dollar amount presented in the table was based on the exchange rate of RMB1.00 to US$0.140 on July 31, 2023.

 

  Amount 
  US$ 
Cash and cash equivalents  173,350 
Other current assets  1,304,251 
Property and equipment, net  36,143 
Other long-term assets  143,005 
Total identifiable assets acquired  1,656,749 
     
Current liabilities  709,933 
Lont-term borrowings  1,400,050 
Total liabilities assumed  2,109,983 
     
Net identifiable assets acquired  (453,234)
Total purchase consideration  247,688 
Goodwill  700,922 
Effect on cash flows of the Company    
Cash paid (as above)  247,688 
Less: cash and cash equivalents in entity acquired  (173,350)
Cash outflow (inflow) on acquisition  74,338 

 

The determination of fair values involves the use of significant judgments and estimates. The judgments used to estimate the fair value assigned to assets acquired and liabilities assumed, the intangible asset life and non-controlling interests, as well as the significant assumptions, can materially impact the Company’s consolidated financial statements. Significant assumptions used for the models included but not limited to the weighted average cost of capital, forecasted operating cash flows, discount rates, and attrition rate. The Company utilized the assistance of third-party valuation appraisers to determine the fair values as of the date of acquisition.

 

Since the acquisition date, Wuhan BaiJiaYun contributed revenues and net loss of $1,926,137 and $535,534 to the Company, respectively. Pro forma results reflecting this transaction were not presented because Wuhan BaiJiaYun is not significant to the Company’s consolidated financial results.

 

F-36

 

 

Acquisition of BaiJiaYi

 

In January 2024, the Company acquired51% equity interest in Baijiayi Digital Technology (Henan) Co., Ltd.(“BaiJiaYi”) with consideration of nil. The acquisition was closed on January 19, 2024, and the consideration was fully paid in nil.

 

The following table presents the purchase price allocation of the assets acquired and liabilities assumed and the related deferred income taxes on July 31, 2023. The dollar amount presented in the table was based on the exchange rate of RMB1.00 to US$0.140 on January 31, 2024.

 

  Amount 
  US$ 

Cash and cash equivalents

  4,327 
Other current assets  49,689 
Total identifiable assets acquired  54,016 
     
Current liabilities  94,667 
Total liabilities assumed  94,667 
     
Net identifiable assets acquired  (40,651)
Total purchase consideration  
 
Fair value of non-controlling interests  (19,916)
Goodwill  20,735 
Effect on cash flows of the Company    
Cash paid (as above)  
 
Less: cash and cash equivalents in entity acquired  (4,327)
Cash outflow (inflow) on acquisition  (4,327)

 

The determination of fair values involves the use of significant judgments and estimates. The judgments used to estimate the fair value assigned to assets acquired and liabilities assumed, the intangible asset life and non-controlling interests, as well as the significant assumptions, can materially impact the Company’s consolidated financial statements. Significant assumptions used for the models included but not limited to the weighted average cost of capital, forecasted operating cash flows, discount rates, and attrition rate. The Company utilized the assistance of third-party valuation appraisers to determine the fair values as of the date of acquisition.

 

Since the acquisition date, Baijiayi contributed revenues and net loss of nill and $2,360 to the Company, respectively. Pro forma results reflecting this transaction were not presented because Baijiayi is not significant to the Company’s consolidated financial results.

 

5 - DISPOSAL OF SUBSIDIARIES

 

Disposition of Wuhan Baijia Cloud Technology Co., Ltd. (“Wuhan BaiJiaYun”)

 

In September 2022, BJY completed the disposal of 100% equity interest of Wuhan BaiJiaYun with a cash consideration of RMB1,800,000 (approximately $248,000). Upon closing, the Company no longer has any involvement in the operation of Wuhan BaiJiaYun. The disposal of this subsidiary did not represent a strategic shift that had a major effect on the Company’s operations and financial results. As Wuhan BaiJiaYun had negative net assets at the disposition date, the disposition resulted in a gain of $402,044, included in the consolidated statements of operations and comprehensive income (loss).

 

Completion of Fuwei Disposition

 

In March 2023, the Company completed the Fuwei Disposition. The Fuwei BVI and the BOPET film business disposed met the criteria for discontinued operations and was classified as held for sale upon the consummation of the Merger. Accordingly, the results of operations for Fuwei BVI and the BOPET film business from consummation of the Merger of Fuwei to the completion of Fuwei Disposition have been excluded from the Company’s results from continuing operations in the consolidated statements of operations and comprehensive income (loss) and are presented in separate line items as discontinued operations. Upon the completion of Fuwei Disposition, the Company recognized gain of $771,237, which is included in net income from discontinued operations, net of tax, in the consolidated statements of operations and comprehensive income (loss).

 

F-37

 

 

The following tables set forth the results of operations and cash flows of discontinued operations with respect to Fuwei BVI and the BOPET film business from consummation of the Merger of Fuwei to the completion of Fuwei Disposition:

 

  Amount 
  US$ in 
  thousands 
Revenues  11,851 
Cost of revenues  (9,038)
Gross profit  2,813 
Operating expenses    
Selling and marketing expenses  (672)
General and administrative expenses  (2,269)
Total operating expenses  (2,941)
Loss from operations  (128)
Interest income  41 
Interest expense  (154)
Other expenses, net  (6)
Loss from discontinued operation  (247)
Gain on sale of business  771 
Loss from discontinued operation before income taxes  524 
Income tax expense  (4)
Income from discontinued operations, net of tax  520 

 

  Amount 
  US$ in 
  thousands 
Net cash used in operating activities  (1,909)
Net cash provided by investing activities  1,859 
Net cash provided by (used in) financing activities  
 
Effect of exchange rate changes on cash, cash equivalents and restricted cash  50 
Net increase (decrease) in cash, cash equivalents and restricted cash of discontinued operations  
 

 

Aoji Holdings Co., Ltd, is obligated to pay the Company the purchase price no later than the third anniversary of the closing date pursuant to a supplemental agreement signed in July 2023. The Company estimated the collectability of the $30.0 million receivable and concluded that there is a possibility that it may not be fully recovered in the future. Therefore, the Company recognized an allowance of credit loss of $10.3 million and $19.7million for the proceeds of Fuwei Disposition from Aoji Holdings Co., Ltd in the years ended June 30, 2023 and 2024, respectively.

 

6 - ACCOUNTS RECEIVABLE, NET

 

As of June 30, 2024 and 2023, accounts receivable, net consisted of the following:

 

  As of June 30, 
  2024  2023 
Accounts receivable $35,529,976  $42,353,884 
Less: Doubtful allowance  (11,558,087)  (6,325,311)
  $23,971,889  $36,028,573 

 

Net provisions for doubtful accounts of accounts receivable were$ 5,468,134, $209,761 and $6,072,933 for the years ended June 30, 2024, 2023 and 2022, respectively. Movement of allowance for doubtful accounts was as follows:

 

  For the Years Ended June 30, 
  2024  2023  2022 
Balance at beginning of the year $6,325,311  $6,629,960  $806,140 
Provision  5,468,134   209,761   6,072,933 
Effects of foreign exchange rate  (235,358)  (514,410)  (249,113)
Balance at end of the year $11,558,087  $6,325,311  $6,629,960 

 

F-38

 

 

7 - PROPERTY AND EQUIPMENT, NET

 

As of June 30, 2024 and 2023, property and equipment, net consisted of the following:

 

  As of June 30, 
  2024  2023 
Electronic equipment $737,372  $737,489 
Leasehold improvements  185,361   202,948 
Office equipment  83,483   82,580 
   1,006,216   1,023,017 
Less: Accumulated depreciation  (876,111)  (707,479)
Property and equipment, net $130,105  $315,538 

 

For the years ended June 30, 2024, 2023 and 2022, depreciation expenses were $240,466, $257,141 and $309,639, respectively.

 

8 - INTANGIBLE ASSETS, NET

 

As of June 30, 2024 and 2023, intangible assets, net, consisted of the following:

 

  As of June 30, 
  2024  2023 
Self-developed communications platform $2,371,072  $2,376,271 
Distribution channel  894,430   896,391 
Technology  1,210,920   1,213,576 
Backlog  243,560   244,094 
Customer relationship  1,926,464   1,930,688 
Apipost data  976,993   979,135 
Other  5,172   5,182 
   7,628,611   7,645,337 
Less: Accumulated amortization  (1,980,137)  (677,312)
Intangible assets, net $5,648,474  $6,968,025 

 

For the years ended June 30, 2024, 2023 and 2022, amortization expenses were $813,622, $666,971 and $37,178, respectively.

 

F-39

 

 

Estimated future amortization expense related to intangible assets held as of June 30, 2024 is as follows:

 

For the Year Ended June 30, Amortization 
2025 $1,187,594 
2026  1,128,283 
2027  1,036,496 
2028  668,385 
2029  254,314 
Thereafter  396,409 
Total $4,671,481 

 

9 - LEASES

 

The Company leases office spaces in different cities in the PRC under non-cancelable operating leases, with terms ranging between 3 months and 41 months. The Company includes the renewal or termination options that are reasonably certain to be exercised in the determination of the lease term and initial measurement of right of use assets and lease liabilities. The Company’s lease agreements do not contain any material residual value guarantees or material restrictive covenants.

 

The table below presents the operating lease related assets and liabilities recorded on the consolidated balance sheets.

 

  As of June 30, 
  2024  2023 
Right of use assets $700,108  $629,487 
         
Operating lease liabilities, current $124,512  $325,394 
Operating lease liabilities, noncurrent  503,847   136,395 
Total operating lease liabilities $628,359  $461,789 

 

Other information about the Company’s leases is as follows:

 

   For the Years Ended June 30, 
   2024   2023   2022  
Cash paid for amounts included in the measurement of lease liabilities            
Operating cash flows used in operating leases  $167,049   $622,188   $698,602 
                
Supplemental lease cash flow disclosure               
Operating lease right of use assets obtained in exchange for operating lease liabilities  $656,562   $32,958   $738,894 
                
Weighted average remaining lease term (years)   3.14    1.61    2.09 
Weighted average discount rate   4.75%   4.75%   4.75%

 

Operating lease expenses were $515,034, $598,993, $727,777, respectively, for the years ended June 30, 2024, 2023 and 2022. Short-term lease expenses were $225,356, $55,567 and $6,702, respectively, for the years ended June 30, 2024, 2023 and 2022.

 

F-40

 

 

The Company’s maturity analysis of operating lease liabilities as of June 30, 2024 is as follows:

 

    Operating   
For the Year Ended June 30, leases 
2025 $147,897 
2026  234,399 
2027  234,399 
2028  58,600 
Total lease payments  675,295 
Less: Imputed interest  (46,936)
Present value of lease liabilities  628,359 
Less: Operating lease liabilities, current  (124,512)
Operating lease liabilities, noncurrent $503,847 

 

10 - LONG-TERM INVESTMENTS

 

Beijing Deran

 

In May 2021, BJY acquired 33.38% equity interest in Beijing Deran, at cash consideration of made investment of $756,558. In May 2021, BJY paid the cash consideration of $378,279and had an outstanding investment payable of $387,975 as of June 30, 2021, which was fully paid in July 2021.

 

Beijing Deran was engaged in AI solution system. The investment was for the purpose of diversifying the product lines. BJY was able to exercise significant influence over Beijing Deran, and the investment was accounted for using the equity method. For the years ended June 30, 2022 and 2021, equity investment gain of $8,166 and loss of $4,320 was recognized in the consolidated statements of operations and comprehensive income (loss), respectively.

 

On March 24, 2022, BaiJiaYun VIE acquired an additional 17.62% equity interest in Beijing Deran, at total consideration of $830,324. As a result, equity interest in Beijing Deran increased to 51%, and Beijing Deran became a consolidated subsidiary of BJY. The equity interest in Beijing Deran immediately before the acquisition date was remeasured to the fair value of $996,954, resulting in a gain of $203,473 which was included in gain (loss) from equity method investments, net in the consolidated statements of operations and comprehensive income (loss). Also see Note 4.

 

Hongxin Wanda

 

In October 2021, BJY made investments of $12,779,998 (RMB 82,500,000) to acquire 15% equity interest in Hongxin Wanda, which is a privately held entity. BJY was entitled to assign a director to the board of Hongxin Wanda, and had exercised significant influence over the investee. The investment was accounted for using the equity method. In April 2022, BJY made an additional investment of $12,779,998 (RMB 82,500,000) to acquire another 15% equity interest in Hongxin Wanda. During the year ended June 30, 2023, the Company concluded it lost the significant influence over Hongxin Wanda. Therefore, the Company ceased to account for the investment in Hongxin Wanda under the equity method since July 1, 2022.

 

The net gain recognized under equity method from holding the investment in Hongxin Wanda of $368,178 for the year ended June 30, 2022 were included in the consolidated statements of operations and comprehensive income (loss).

 

F-41

 

 

Since July 1, 2022, the Company ceased to account for the investment in Hongxin Wanda under the equity method. With the consideration that Hongxin Wanda is a privately held company without readily determinable fair value, the Company carried the investment in Hongxin Wanda as equity investment without readily determinable fair value measured at cost, less impairment, with subsequent adjustments for observable price changes resulting from orderly transactions for identical or similar investments of the same issuer. For the year ended June 30, 2023, the Company did not identify orderly transactions for similar investments of the investee, or any impairment indicators, and the Company did not record upward or downward adjustments or impairment against the investment.

 

In June 2023, the Company entered into 1) an agreement to sell 15% of the equity interest in Hongxin Wanda to Gangjiang Li, Chairman of the Board and Chief Executive Officer of the Company, for an aggregate consideration of RMB87,950,000 ($12,128,860) in cash, and 2) an agreement to transfer another 15% of the equity interest in Hongxin Wanda to Shanghai Jiani Jiarui Enterprise Management Consulting Partnership Enterprise (limited partnership) (“Shanghai Jiani Jiarui”), an entity controlled by Gangjiang Li, in exchange for 175,900,000 fund shares in Baijiayun Saimeite (Deqing) Dixin Investment Partnership Enterprise (limited partnership) (“Saimeite Deqing”) held by Shanghai Jiani Jiarui. Therefore, the Company classified the investment in Hongxin Wanda as held for sale asset and carried it at lower of carrying amount or fair value less cost to sell as of June 30, 2023. No impairment in relation to the held for sale asset was recognized as of June 30, 2023.

 

During the year ended June 30, 2024, the administrative process of selling Hongxin Wanda to Mr. Gangjiang Li and Shanghai Jiani Jiarui could not be completed. The Company reclassified the investment in Hongxin Wanda from asset held for sale to equity investments without readily determinable fair value measured and concluded that the investment balance was fully impaired.

 

For the years ended June 30, 2024, 2023 and 2022, the movement of equity investments without readily determinable fair value measured at Measurement Alternative consisted of the following:

 

  For the Years Ended June 30, 
  2024  2023  2022 
Balance at beginning of the year $  $22,395  $23,232 
Investment in Wuhan Qiyunshilian  
   
   
 
Transfer of investment in Wuhan Qiyunshilian  
   
   
 
Business combination achieved in stages  
   (20,686)  
 
Change of accounting method  23,083,197   23,083,197   
 
Investment classified as held for sale asset  
   (23,083,197)  
 
Provision for impairment  (23,032,693)  
   
 
Effects of foreign exchange rate  (50,504)  (1,709)  (837)
Balance at end of the year $
  $  $22,395 

 

11 - GOODWILL, NET

 

Goodwill, net, consisted of the following:

 

  As of June 30, 
  2024  2023 
Begining balance $10,945,553  $1,144,824 
Acquisition  709,351   9,888,067 
Exchange differences $(23,948) $(87,338)
Ending balance  11,630,956   10,945,553 
Accumulated impairment  (10,205,471)  
 
Goodwill, net $1,425,485  $10,945,553 

 

The Company performed its annual goodwill impairment testing at the end of each reporting period or more frequently if events or changes in circumstances indicate that it might be impaired. In its goodwill impairment assessment as of June 30, 2024, the Company concluded that the carrying amount of the reporting unit exceeded its implied fair value and recorded the impairment losses of $ 10,636,358, nil and nil,for the years ended June 30, 2024, 2023 and 2022, respectively. The Company determined the fair value of the reporting unit by using the income approach with significant unobservable inputs.

 

F-42

 

 

 

12 - ACCRUED EXPENSES AND OTHER LIABILITIES

 

As of June 30, 2024 and 2023, accrued expenses and other liabilities consisted of the following:

 

  As of June 30, 
  2024  2023 
Accrued payroll and welfare $4,135,618  $2,298,339 
VAT and other taxes payable  601,034   1,022,940 
Investment consideration payable  189,906   647,529 
Accrued expenses  410,999   348,836 
Interest payable  6,766   148,046 
  $5,344,323  $4,465,690 

 

13 - BORROWINGS

 

As of June 30, 2024, the short-term borrowings mainly consisted of working capital loans at with annual interest rates ranging from 3.36% to 3.85% and maturity term of twelve months. All outstanding short-term borrowings as of June 30, 2024 were guaranteed by one of the Company’s subsidiaries in the consolidated group.

 

The long-term borrowings as of June 30, 2023 consisted of a two-year unsecured convertible note issued by the Company in February 2023. The convertible note, with a principal amount of $10.0 million and an annual interest rate of 4%, is convertible at the option of the holder into our Class A ordinary shares. The convertible note has a fixed conversion price of $10.00 per Class A ordinary share and a fixed price of $7.00 per Class A ordinary share upon the occurrence of certain events of default. The principal amount and the interest payable under the convertible note will mature in February 2025, unless earlier converted or redeemed. For the year ended June 30, 2024 and 2023, the Company recognized interest expense of $83,333 and $145,556 for the convertible note, respectively. In September 2023, the Company repaid the $10.0 million of convertible notes and the related interests.

 

F-43

 

 

14 - SHARE BASED COMPENSATION

 

On October 1, 2021, BJY adopted the 2021 Share Option Plan (“2021 Plan”), under which the maximum number of shares that may be granted is 9,486,042 (1,897,208 shares post 1-for-5 reverse stock split) ordinary shares. During the year ended June 30, 2024, 2023 and 2022, an aggregate of nil, nil and 1,709,310(341,862 post 1-for-5 reverse stock split) restricted share units (“RSUs”), respectively, and an aggregate of nil, 522,000and 6,816,417 (nil, 104,400 and 1,363,283 post 1-for-5 reverse stock split) share options, respectively, were granted to management and employees under the 2021 Plan. The number of Class A ordinary share that the options and RSUs granted under the 2021 Plan are exercisable into were adjusted at rate of 1:0.7807324 as a result of the consummation of the Merger.

 

On January 21, 2023, the Company adopted 2023 Share Incentive Plan (“2023 Plan”), under which the maximum number of Class A ordinary shares that may be issued pursuant to all awards under such plan is initially 12,855,546 (2,571,109 shares post 1-for-5 reverse stock split), which shall automatically be increased or decreased to ensure the number of shares available to issue in a calendar year will represent 6% of all the Company’s issued and outstanding share capital as of the first date of such calendar year.

 

RSUs

 

On October 1, 2021, BJY awarded 1,709,310(341,862 post 1-for-5 reverse stock split) RSUs to employees and these RSUs were fully vested on December 31, 2021. If the recipient terminates the employment relationship with BJY before the vesting of the RSUs, the unvested portion will be forfeited. If the recipient terminates the employment relationship with BJY after the vesting of the RSUs, the recipient needs to exercise the RSUs within 30 days of resignation, otherwise the RSUs will be cancelled. Each RSU has an exercise price of $0 (RMB 0.0001).

 

On March 31, 2023, the Company awarded90,000 (18,000 post 1-for-5 reverse stock split) RSUs to its independent directors, with one-thirds of these RSUs vesting on March 31, 2023, 2024 and 2025, respectively. The exercise price of these RSUs is $0.

 

On October 31, 2023, the Company awarded90,000 (18,000 post 1-for-5 reverse stock split) RSUs to its independent directors, with one-thirds of these RSUs vesting on October 31, 2023, the other two one-thirds of these RSUs vesting on March 31,2024 and 2025, respectively. The exercise price of these RSUs is $0.

 

On October 31, 2023, the Company awarded5,623,655 (1,124,731 post 1-for-5 reverse stock split) RSUs to its employees. These RSUs vested on October 31, 2023. The exercise price of these RSUs is $0.

 

F-44

 

 

A summary of the changes in the RSUs relating to ordinary shares granted by the Company during the year ended June 30, 2024 is as follows:

 

     Weighted 
     Average 
  Number of  Grant Date 
  RSUs  Fair Value 
Awarded and unvested as of July 1, 2023  12,000  $38.45 
Granted  1,124,731  $12.30 
Cancelled/forfeited  
  $
 
Vested  (1,124,731) $12.44 
Awarded and unvested as of June 30, 2024  12,000  $25.38 
Expected to vest as of June 30, 2024  12,000  $25.38 

 

For the year ended June 30, 2024 and 2023, the Company recognized share-based compensation expense of $14,212,499 and $230,700, respectively, in connection with the above RSU awards.

 

As of June 30, 2024, $304,500 of total unrecognized compensation expense related to RSUs is expected to be recognized over a weighted average period of approximately 0.83 years. Total unrecognized compensation cost may be adjusted for actual forfeitures occurring in the future.

 

Share Options

 

BJY awarded share options to management and employees. These options have graded vesting schedule over the requisite service period ranging between two and four years, exercise prices ranging from $0 to $2.76 ($0 to $13.8 post 1-for-5 reverse stock split), (RMB0.0001 to RMB20) (RMB0 to RMB100 post 1-for-5 reverse stock split) and expiration period ranging from four to six years. If the recipient terminates the employment relationship with BJY before the vesting of the share options, the unvested portion will be forfeited and the recipient needs to exercise the vested portion within30 days of resignation, otherwise they will be cancelled. BJY also has the right, but not the obligation, to repurchase from the recipient the shares issued from the option exercise before the occurrence of the BJY’s listing.

 

The following table summarized the Company’s share option activities for the year ended June 30, 2024:

 

           Weighted         
           Average   Weighted     
       Weighted   Remaining   Average     
       Average   Contract   Grant   Aggregate 
   Number of   Exercise   Life   Date   Intrinsic 
   Options   Price   Years   Fair value   Value 
Options outstanding on July 1, 2023   1,356,188    2.75    3.36    6.30    40,483,123 
Granted   153,413   $5.00    4.75   $9.75    
 
Cancelled/forfeited   (100,590)  $8.43    
   $4.29    
 
Exercised   
    
    
    
    
 
Options outstanding on June 30, 2024   1,409,011   $2.62    2.26   $6.81    1,559,571 
Options vested and exercisable on June 30, 2024   1,199,131   $1.54    2.31   $7.36    2,625,298 

 

For the year ended June 30, 2024 and 2023, the Company recognized share-based compensation expense of $2,067,731 and $1,249,387, respectively, in connection with the above share options.

 

For the years ended June 30, 2024 and 2023 the fair value of the RSUs granted is determined based on the close trading price of the Company’s stock on the public market as they were issued after BJY’s listing through the reverse acquisition of the Company, the fair value of the options granted is determined using the Black Schole model for the year ended June 30, 2024, and the binomial option pricing model for the year ended June 30, 2023. For the year ended June 30, 2022, the fair value of the RSUs was determined using the backsolve method based on the equity allocation model with adoption of some key parameters such as risk-free rate, equity volatility, probability of each scenario and dividend yield; and the fair value of the share options is determined using the binomial option pricing model.

 

F-45

 

 

The key assumptions used to determine the fair value of the options at the grant date were as follows:

 

   For the Year Ended
June 30,
 
   2024   2023 
Expected volatility   70.8%   53.3%
Risk-free interest rate   4.8%   2.6%
Expected dividend yield   0.0%   0.0%
Exercise multiple   n/a    2.2 ~ 2.8 
Expected life   5.42    n/a 

 

The above inputs have been determined based on the following:

 

Expected volatility is estimated based on the daily close price volatility of a number of comparable companies;

 

Risk-free interest rate was estimated based on the daily treasury long term rate of the U.S. Treasury Department with a maturity period close to the expected term of the options;

 

Dividend yield was estimated by the Company based on its expected dividend policy over the expected term of the option;

 

Exercise multiple is based on empirical research on typical share award exercise behavior.

 

Expected life is estimated based on the remaining maturity of the options.

 

As of June 30, 2024, $414,322 of total unrecognized compensation expense related to share options is expected to be recognized over a weighted average period of approximately2.26 years. Total unrecognized compensation cost may be adjusted for actual forfeitures occurring in the future.

 

15 - EQUITY

 

Subsequent to the reverse acquisition, the Company had two classes of ordinary shares: Class A ordinary shares and Class B ordinary shares. Holders of Class A ordinary shares and Class B ordinary shares have the same rights except for voting and conversion rights. Holders of Class A ordinary shares are entitled to one vote per Class A ordinary share, and holders of Class B ordinary shares are entitled to 15 votes per Class B ordinary share. At the option of the holder of Class B ordinary shares, each Class B ordinary share is convertible into one Class A ordinary share at any time. Class A ordinary shares are not convertible into Class B ordinary shares under any circumstances.

 

At the general meeting held on May 29, 2024, the Company’s shareholders approved the Share Consolidation (also referred to as “reverse stock split”), which became effective on May 30, 2024. Upon the effective time of the Share Consolidation, every five Class A ordinary shares of par value US$0.519008 each were consolidated into one Class A ordinary share of par value US$2.59504 each, and every five Class B ordinary shares of par value US$0.519008 each were consolidated into one Class B ordinary share of par value US$2.59504 each. Following the Share Consolidation, the authorized share capital was US$2,231,734,400 divided into 860,000,000 ordinary shares of par value US$2.59504each, comprising 400,000,000 Class A ordinary shares, and 460,000,000 Class B ordinary shares.

 

Effective on September, 27, 2024, the par value of Class A ordinary shares and Class B ordinary shares is changed to US$0.0001 each share.

 

BaiJiaYun Limited Equity

 

BJY’s authorized ordinary share capital is 458,694,920 shares of a par value of $0.0001. As of June 30, 2022, 44,069,300 ordinary shares were issued and outstanding.

 

In August 2022, BJY issued 31,283,756ordinary shares to the existing shareholders of ordinary and preferred shares for no consideration in August 2022.

 

As mentioned in Note 4, upon the completion of the Merger, each BJY ordinary share that is issued and outstanding immediately prior to the Merger was cancelled in exchange for the right to receive the number of Fuwei newly issued ordinary shares as is equal to one (1) multiplied by the conversion ratio of 0.7807324.

 

As mentioned in Note 4, upon the completion of the Merger, the equity structure of the combined company reflects the equity structure of Fuwei, and the equity structure of BJY is restated using the conversion ratio to reflect the number of shares of Fuwei issued in the reverse acquisition.

 

Baijiayun Group Ltd Equity

 

Class A Ordinary Shares

 

The Company is authorized to issue 400,000,000shares of Class A ordinary shares, par value of $2.59504 per share. Upon completion of the Merger, the Company issued 25,936,012 Class A ordinary shares (16,103,995 shares post 1-for-5 reverse stock split) to shareholders of BJY. At the same time, the outstanding ordinary shares of Fuwei immediately before the completion of the Merger were recapitalized as 3,265,837 Class A ordinary shares(653,168 shares post 1-for-5 reverse stock split).

 

F-46

 

 

In addition, the Company also issued share warrants to subscribe for 17,964,879 Class A ordinary shares (3,592,980 shares post 1-for-5 reverse stock split) to certain preferred shareholders of BJY in lieu of the share allotment and the shares issuable for the automatic conversion of the convertible redeemable preferred shares upon the completion of the Merger as the required ODI filings had not been completed. The share warrants accord the holders with all rights and obligations attached to the Class A ordinary shares, as if such warrant holders had exercised the warrants and been duly registered as shareholders of the Company.

 

During the year ended June 30, 2023, the Company issued 127,791 (25,558 shares post 1-for-5 reverse stock split) in connection with the acquisition of non-controlling interest of Beijing Deran (Note 3), and 1,804,630 Class A ordinary shares (360,926 shares post 1-for-5 reverse stock split) in connection with the acquisition of Beijing Hydrogen (Note 4), respectively.

 

In June 2023, 1,000,000 Class B ordinary shares (200,000 shares post 1-for-5 reverse stock split) was converted into 1,000,000 Class A ordinary shares (200,000 shares post 1-for-5 reverse stock split) of the Company.

 

As of June 30, 2024 and 2023, there were 10,019,844and 50,099,149 Class A shares (10,019,844 post 1-for-5 reverse stock split) outstanding, respectively, after giving retrospective effects of recapitalization on equity due to reverse acquisition.

 

Class B Ordinary Shares

 

The Company is authorized to issue 460,000,000 shares of Class B ordinary shares, par value of $2.59504per share. Upon completion of the Merger, the Company issued 54,583,957Class B ordinary shares (10,916,792 post 1-for-5 reverse stock split), which includes 7,406,060 Class B ordinary shares (1,481,212 post1-for-5 reverse stock split), after giving effect of share conversion in relation to the Merger, reserved for 2021 Share Incentive Plan and held by Duo Duo International Limited (“Duo Duo”). Duo Duo is not entitled to rights and benefits as Class B ordinary shareholder in relation to the shares mentioned above, except to exercise shareholder right corresponding to the Company’s instruction from time to time. As such, the 7,406,060 Class B ordinary shares reserved was not deemed outstanding for accounting purposes.

 

In June 2023, 1,000,000 Class B ordinary shares (200,000 shares post 1-for-5 reverse stock split),was converted into 1,000,000 Class A ordinary shares (200,000 shares post 1-for-5 reverse stock split) of the Company.

 

In July 2023, 16,389,445 Class B ordinary shares were converted into same number of Class A ordinary shares. The conversion did not cause change of control of the Company.

 

As of June 30, 2024 and 2023, there were 5,957,690and 46,177,897 (9,235,580 shares post 1-for-5 reverse stock split) Class B ordinary shares outstanding, respectively, after giving retroactive effects of recapitalization on equity due to reverse acquisition.

 

Restricted Net Assets

 

The Company’s ability to pay dividends is primarily dependent on the Company receiving distributions of funds from its subsidiaries. Relevant PRC statutory laws and regulations permit payments of dividends by the Company’s PRC subsidiaries, VIE and VIE’s subsidiaries only out of their respective retained earnings, if any, as determined in accordance with PRC accounting standards and regulations and after it has met the PRC requirements for appropriation to statutory reserves. Paid in capital of the PRC subsidiaries included in the Company’s consolidated net assets are also non-distributable for dividend purposes. The results of operations reflected in the accompanying consolidated financial statements prepared in accordance with U.S. GAAP differ from those reflected in the statutory financial statements of the subsidiaries. The Company’s PRC subsidiaries, VIE and VIE’s subsidiaries are required to set aside at least 10% of their after-tax profits each year, if any, to fund certain statutory reserve funds until such reserve funds reach 50% of its registered capital. In addition, the Company’s PRC subsidiaries, VIE and VIE’s subsidiaries may allocate a portion of its after-tax profits based on PRC accounting standards to enterprise expansion fund and staff bonus and welfare fund at its discretion. The statutory reserve funds and the discretionary funds are not distributable as cash dividends.

 

As of June 30, 2024 and 2023, the Company’s PRC subsidiaries, VIEs and VIEs’ subsidiaries set aside statutory reserves amounted to$1,117,828 and $1,117,828, respectively.

 

As of June 30, 2024 and 2023, the Company had net assets restricted in the aggregate, which include paid-in capital and statutory reserve of the Company’s PRC subsidiaries, VIE and VIE’s subsidiaries that are included in the Company’s consolidated net assets, of $66,396,340 and $64,161,387, respectively.

 

F-47

 

 

16 - INCOME TAX

 

Cayman Islands

 

Under the current and applicable laws of the Cayman Islands, the Company and its subsidiary incorporated in the Cayman Islands is not subject to tax on income or capital gain. Additionally, upon payments of dividends by BJY or the Company to its shareholders, no Cayman Islands withholding tax will be imposed.

 

Hong Kong

 

The Company’s subsidiary incorporated in Hong Kong is subject to Hong Kong Profits Tax on the taxable income as reported in its statutory financial statements adjusted in accordance with relevant Hong Kong tax laws. The applicable tax rate for the first Hong Kong Dollar (“HKD$”) 2.0 million of assessable profits is 8.25% and assessable profits above HKD$2.0 million will continue to be subject to the rate of 16.5% for corporations in Hong Kong. Under Hong Kong tax laws, The Company’s subsidiary incorporated in Hong Kong is exempted from income tax on its foreign-derived income and there are no withholding taxes in Hong Kong on remittance of dividends.

 

PRC

 

The Company’s subsidiaries incorporated in the PRC are subject to PRC Enterprise Income Tax (“EIT”) on the taxable income in accordance with the relevant PRC income tax laws. Effective from January 1, 2008, a new Enterprise Income Tax Law, or the New EIT Law, combined the previous income tax laws for foreign invested and domestic invested enterprises in the PRC by the adoption of a unified tax rate of 25% for most enterprises with the following exceptions.

 

Entities qualifying as Software Enterprises enjoy full exemption from EIT for two years beginning from their first profitable calendar year and a 50% reduction for the subsequentthree calendar years.

 

BaiJiaYun VIE qualified as a Software Enterprise and is entitled to full exemption from EIT for the tax year ended on December 31, 2020 and 2021. BaiJiaYun VIE did not renew the Software Enterprise qualification and the preferential tax treatment regarding the 50% reduction in EIT is forfeited starting January 1, 2022. Nanjing BaiJiaYun qualified as a Software Enterprise in 2022 and received the preferential tax treatments of full exemption from EIT for the tax years ended on December 31, 2022 and 2023, and is subject to a 50% reduction in EIT for the tax years ended on December 31, 2024 through 2026.

 

Entities qualifying as High and New Technology Enterprise are eligible for a preferential tax rate of 15% with High and New Technology Enterprise certificate effective for a period of three years. BaiJiaYun VIE qualified as a High and New Technology Enterprise in 2022 and enjoys the preferential income tax rate of 15% for the tax years ended on from December 31, 2022 through 2024. Wuhan BaiJiaShiLian qualified as a High and New Technology Enterprise in 2020 and enjoys the preferential income tax rate of 15% for the tax years ended on December 31, 2020 through 2022. Beijing Deran qualified as a High and New Technology Enterprise in 2021 and enjoys the preferential income tax rate of 15% for the tax years ended on December 31, 2021 through 2024. Wuhan BaijiaYun qualified as a High and New Technology Enterprise in 2019 and enjoys the preferential income tax rate of 15% for the tax years ended on December 31, 2019 through 2025. Beijing Hydrogen qualified as a High and New Technology Enterprise in 2021 and enjoys the preferential income tax rate of 15% for the tax years ended on October 25, 2021 through 2024.Wuhan Qiyunshilian qualified as a High and New Technology Enterprise in 2022 and enjoys the preferential income tax rate of 15% for the tax years ended on November 9, 2022 through 2025.

 

Entities qualifying as “small enterprise with low profit” and with a taxable income not exceeding RMB1.0 million are eligible for a preferential tax rate of 5% for the tax years ended on December 31, 2020, a preferential tax rate of 2.5% for the tax years ended on December 31, 2021 and 2022, and a preferential tax rate of 5% for the tax year ended on December 31, 2023. For the tax years ended on December 31, 2020, Nanjing BaiJiaYun, was recognized as “small enterprise with low profit” and received a preferential income tax rate of 5%. For the tax year ended on December 31, 2020, BaiJiaYun Information Technology and Baijia Cloud Technology, were recognized as “small enterprise with low profit” and received a preferential income tax rate of 5%. For the tax year ended on December 31, 2021, Guizhou BaiJiaYun, Haoyu Xingchen, Xi’an BaiJiaYun, Henan BaiJiaYun, and BaiJiaYun WFOE, were recognized as “small enterprise with low profit” and received a preferential income tax rate of 2.5%. For the tax year ended on December 31, 2022, Guizhou BaiJiaYun, Haoyu Xingchen, BaiJiaYun WFOE, Nanning Baishilian, Shanghai BaiJiaYun, Guangxi Weifang, Guangxi Chuanghe, Guangxi Hengsheng, Nanjing Baishilian, Xi’an BaiJiaYun, Henan BaiJiaYun were recognized as “small enterprise with low profit” and received a preferential income tax rate of 2.5%. For the tax year ended on December 31, 2023, Guizhou BaiJiaYun, Haoyu Xingchen, BaiJiaYun WFOE, Nanning Baishilian, Shanghai BaiJiaYun, Guangxi Weifang, Guangxi Chuanghe, Guangxi Hengsheng, Nanjing Baishilian, Xi’an BaiJiaYun, Henan BaiJiaYun, Xinjiang BaiJiaYun, Shaanxi BaiJiaYun, Baijia Yunlong, Zhejiang BaiJiaYun and Zhejiang WFOE were recognized as “small enterprise with low profit” and received a preferential income tax rate of 5%.

 

F-48

 

 

In September 2018, the State Taxation Administration of the PRC announced a preferential tax treatment for research and development expenses. Qualified entities are entitled to deduct 175% research and development expenses against income to reach a net operating income. In March 2022, the State Taxation Administration of the PRC announced a preferential tax treatment for research and development expenses. Since January 1, 2022, qualified entities are entitled to deduct 200% research and development expenses against income to reach a net operating income.

 

The current PRC EIT Law imposes a 10% withholding income tax for dividends distributed by foreign invested enterprises to their immediate holding companies outside the PRC. A lower withholding tax rate will be applied if there is a tax treaty arrangement between the PRC and the jurisdiction of the foreign holding company. Distributions to holding companies in Hong Kong that satisfy certain requirements specified by the PRC tax authorities, for example, will be subject to a 5% withholding tax rate.

 

The income tax expenses for the years ended June 30, 2024, 2023 and 2022 were comprised of the following:

 

  For the Years Ended
June 30,
 
  2024  2023  2022 
Current income tax expense $1,217,570  $83,633  $478,349 
Deferred income tax expense (benefit)  (1,413,789)  138,336   (2,115,834)
Income tax expense (benefit) $(196,219) $221,969  $(1,637,485)

 

The reconciliation between the statutory income tax rate and the Company’s effective tax rate is as follows:

 

  For the Years Ended
June 30,
 
  2024  2023  2022 
Statutory tax rate  25.00%  25.00%  25.00%
Effect of tax holiday and preferential tax benefit  (26.79)%  (25.36)%  35.21%
Effect of research and development credits  52.31%  38.42%  6.66%
Effect of other non-deductible expenses  (0.43)%  (0.84)%  (0.46)%
Effect of change in valuation allowance  (49.10)%  (40.38)%  (54.92)%
Effective tax rate  0.99%  (3.16)%  11.49%

 

The principal components of deferred tax assets and deferred tax liabilities are as follows:

 

  For the Years Ended
June 30,
 
  2024  2023 
Deferred tax assets      
Allowance for doubtful accounts receivables and other receivables $1,559,483  $882,397 
Net operating loss carrying forwards  11,408,888   5,517,480 
Share-based compensation  3,423,511   1,417,288 
Unrealized profit  4,270,416   4,524,838 
Others  21,075   
 
Total deferred tax assets  20,683,373   12,342,003 
Less: Valuation allowance  (17,604,415)  (10,497,506)
Total deferred tax assets, net  3,078,958   1,844,497 
Deferred tax liabilities        
Intangible assets recognized from acquisition  (593,055)  (712,633)
Total deferred tax liabilities, net $(593,055) $(712,633)

 

F-49

 

 

The rollforward of valuation allowance of deferred tax assets is as follows:

 

  June 30,  June 30,  June 30, 
  2024  2023  2022 
Balance at beginning of the year $10,497,506  $8,430,810  $919,935 
Additions of valuation allowance  7,451,427   2,825,896   7,827,672 
Foreign currency translation adjustments  (344,518)  (759,200)  (316,797)
Balance at end of the year $17,604,415  $10,497,506  $8,430,810 

 

The Company evaluates its valuation allowance requirements at end of each reporting period by reviewing all available evidence, both positive and negative, and considering whether, based on the weight of that evidence, a valuation allowance is needed. When circumstances cause a change in management’s judgement about the realizability of deferred tax assets, the impact of the change on the valuation allowance is generally reflected in income from operations. The future realization of the tax benefit of an existing deductible temporary difference ultimately depends on the existence of sufficient taxable income of the appropriate character within the carryforward period available under applicable tax law.

 

As of June 30, 2024, 2023 and 2022, due to uncertainties surrounding future utilization on the Company’s subsidiaries, the VIE and VIE’s subsidiaries accrued valuation allowance of $ 11,644,828, $10,497,506 and $8,430,810, respectively, against the deferred tax assets based upon management’s assessment as to their realization. The Company’s subsidiary established in Hong Kong is for investment holding purposes, and all deferred tax assets associated with the cumulative losses of the subsidiary in Hong Kong is fully reserved as the realization is improbable.

 

The amount of cumulative net operating loss in 2024 and the year of expiration are as follows:

 

       Earliest year of
       expiration
   Amount   if not utilized
Tax jurisdiction       
PRC  $78,947,499   2025
Hong Kong  $3,197,595   No expiration

 

Uncertain Tax Position

 

The PRC tax authorities conduct periodic and ad hoc tax filing reviews on business enterprises operating in the PRC after those enterprises complete their relevant tax filings. In general, the PRC tax authorities have up to five years to conduct examinations of the tax filings of the Company’s PRC entities. Accordingly, the PRC subsidiaries’ tax years ended on December 31, 2019 through 2023 remain open to examination by the respective tax authorities. It is therefore uncertain as to whether the PRC tax authorities may take different views about the Company’s PRC entities’ tax filings, which may lead to additional tax liabilities.

 

The Company evaluates each uncertain tax position (including the potential application of interest and penalties) based on the technical merits, and measures the unrecognized benefits associated with the tax positions. As of June 30, 2024 and 2023, the Company did not have any significant unrecognized uncertain tax positions.

 

F-50

 

 

17 - EARNINGS (LOSS) PER SHARE

 

The following table sets forth the computation of basic and diluted earnings (loss) per share for the years ended June 30, 2024, 2023 and 2022:

 

  For the Years Ended June 30, 
  2024  2023  2022 
Loss from continuing operations per share         
Numerator:         
Net loss attributable to the Company $(81,854,633) $(6,253,518) $(12,814,988)
Accretion of convertible redeemable preferred shares  
   (2,001,777)  (3,865,430)
Net loss attributable to ordinary shareholders – basic and diluted $(81,854,633) $(8,255,295) $(16,680,418)
Denominator:            
Weighted average ordinary shares outstanding – basic and diluted (1)(2)(3)  19,255,424   14,926,857   6,881,268 
Loss per share – basic and diluted $(4.25) $(0.55) $(2.40)
             
Earnings (loss) from discontinued operations per share            
Numerator:            
Income from discontinued operations attributable to the Company $  $520,000  $
 
Income from discontinued operations attributable to ordinary shareholders – basic and diluted $  $520,000  $
 
Denominator:            
Weighted average ordinary shares outstanding – basic and diluted(1)(2)(3)  
   14,926,857   
 
Earnings per share – basic and diluted $  $0.03  $
 

 

(1)After giving retrospective effects of recapitalization due to reverse acquisition effective December 23, 2022 and the 1-for-5 reverse stock split effective on May 30, 2024.

 

  (2) The basic weighted average ordinary share outstanding also includes share warrants to subscribe for 17,964,879 Class A ordinary shares (3,592,980 shares post 1-for-5 reverse stock split) as the share warrants accord the holders with all rights and obligations attached to the Class A ordinary shares, as if such warrant holders had exercised the warrants and been duly registered as shareholders of the Company.

 

F-51

 

 

(3)According to the M&A, Class A and Class B ordinary shares shall rank pari passu and have the same rights, preferences, privileges and restrictions, except for the voting rights, where each share of Class B ordinary shares shall have 15 votes and each share of Class A ordinary shares shall have one vote, and the conversion rights, where each share of Class B ordinary shares shall be convertible into one share of Class A ordinary shares, whereas Class A ordinary shares are not convertible into Class B ordinary shares. As such, the weighted average ordinary shares outstanding represents the combined number of Class A and Class B ordinary shares.

 

Basic and diluted earnings (loss) per ordinary share is computed using the weighted average number of ordinary shares outstanding during the year. The effects of all outstanding convertible redeemable preferred shares, share options and RSUs were excluded from the computation of diluted earnings (loss) per share for years ended June 30, 2024, 2023 and 2022, as their effects would be anti-dilutive during the respective year.

 

18 - COMMITMENTS AND CONTINGENCIES

 

Lease Commitments

 

The Company has entered into operating lease agreements for certain offices. Future minimum lease payments under non-cancellable operating leases with initial terms in excess of one year is included in Note 9.

 

The total future minimum lease payments under non-cancellable short-term leases, including the agreed property management fee, with respect to the office as of June 30, 2024 are payable as follows:

 

  Lease Commitment 
Within 1 year  14,007 
1-2 years  2,147 
Total  16,154 

 

From time to time, the Company may be involved in various legal actions arising in the ordinary course of business. The Company accrues costs associated with these matters when they become probable and the amount can be reasonably estimated. Legal costs incurred in connection with loss contingencies are expensed as incurred. The Company did not have other significant commitments, long-term obligations, significant contingencies or guarantees as of June 30, 2024 and 2023 except for the guarantee the Company provided to Nanjing Baishi Cloud Technology Co., Ltd. (“Nanjing Baishi Cloud”), also see Note 19.

 

F-52

 

 

19 - RELATED PARTY TRANSACTIONS

 

1)Nature of relationships with related parties    

 

Name     Relationship with the Company
Gangjiang Li     Principle Shareholder
Beijing Huatu Hongyang Education & Culture Co., Ltd. (“Beijing Huatu”)   As a shareholder of the Company, Beijing Huatu was a related party before December 31, 2022 and no longer a related party afterwards as its ownership interest in the Company has decreased below 5% and the Company does not believe it is able to exert significant influence on the Company’s operation
Shanghai Saimeite Software Technology Co., Ltd. (“Shanghai Saimeite”)   Controlled by Gangjiang Li
Suzhou Semitech Technology Co., Ltd. (“Suzhou Saimeite”)   Controlled by Gangjiang Li
Jinan Zhongshi Huiyun Technology Co., Ltd. (formerly known as “Jinan Huiyun Quantum Technology Co., Ltd.”) (“Jinan Zhongshi Huiyun”)     46.01% controlled by Gangjiang Li and 1.36% controlled by Yi Ma
Nanjing Guosheng Huaxing Technology Co., Ltd. (“Nanjing Guosheng Huaxing”)   26.32%controlled by Gangjiang Li  and 13.43% controlled by Yi Ma
Shenzhen Zhixie Yunbi Technology Co., Ltd. (“Shenzhen Zhixie Yunbi”)   Controlled by Gangjiang Li
Wuhan Qiyunshilian Technology Co., Ltd. (“Wuhan Qiyunshilian”)   Over which BaiJiaYun VIE owns 15% equity interest before June 2023, and 100% equity interest afterwards, resulting Wuhan Qiyunshilian ceased to be a related party of the Company afterwards
Nanjing Jiashilian Venture Capital Center (Limited Partnership) (“Nanjing Jiashilian VC”)   Controlled by Gangjiang Li
Beijing Xinda Kechuang Technology Co., Ltd. (“Beijing Xinda Kechuang”)   Controlled by Gangjiang Li
Bejing Guosheng Huaxing Technology Co., Ltd. (“Beijing Guosheng Huaxing”)   Controlled by Gangjiang Li
Beijing Zhongshi Huiyun Technology Co., Ltd. (“Beijing Zhongshi Huiyun”)   Controlled by Gangjiang Li

 

2) Transactions with related parties      

 

During the years ended June 30, 2024, 2023 and 2022, the transactions with related parties were as follows:

 

Sales to related parties

 

  For the Years Ended June 30, 
  2024  2023  2022 
Beijing Huatu* $  $512,699  $1,485,054 
Shanghai Saimeite  
   
   79,694 
Jinan Zhongshi Huiyun  
   2,378,357   
 
Nanjing Guosheng Huaxing  5,868   2,072,100   
 
Suzhou Saimeite  
   12,610   
 
  $5,868  $4,975,766  $1,564,748 

 

*Upon the consummation of the Merger, Beijing Huatu was no longer regarded as a related party, as the shareholding of Huatu Hong Yang International Limited in our company decreased to below 5% on a fully-diluted basis.

 

F-53

 

 

Purchase from related parties

 

  For the Years Ended June 30, 
  2024  2023  2022 
Nanjing Guosheng Huaxing $65,199  $35,131  $
 
Jinan Zhongshi Huiyun  (7,537)  413,686   3,345 
Shenzhen Zhixie Yunbi  
   445   
 
  $57,663  $449,262  $3,345 

 

Sale and exchange of investment with related parties

 

In June 2023, the Company entered into an agreement to sell 15% of the equity interest in Hongxin Wanda to Gangjiang Li for an aggregate consideration of RMB88.0 million (approximately $12.1 million) in cash. Meanwhile, the Company entered into an agreement to transfer another 15% of the equity interest in Hongxin Wanda to Shanghai Jiani Jiarui in exchange for 175,900,000 fund shares in Saimeite Deqing held by Shanghai Jiani Jiarui. The two sale transactions were not comsumarated as of June 30, 2024. See Note 10.

 

Guarantees with related parties

 

On December 5, 2022, Nanjing BaiJiaYun entered into a loan guarantee agreement with the Industrial and Commercial Bank of China, pursuant to which, Nanjing BaiJiaYun provided guarantee for a loan in the principal amount of RMB46.0 million (approximately $6.3 million) from the Industrial and Commercial Bank of China to Nanjing Baishi Cloud. The term of the loan is from December 5, 2022 to September 29, 2032. Through providing the guarantee, the Company has a variable interest in Nanjing Baishi Cloud but is not its primary beneficiary, because the Company does not have the power to direct the activities of Nanjing Baishi Cloud that most significantly impact its economic performance. The Company did not provide other financial support to Nanjing Baishi Cloud. A comparison of the carrying amounts of the guarantee recognized in the consolidated balance sheet and the maximum exposure to loss as a result of providing the guarantee is presented as follows.

 

     Maximum 
  Carrying  exposure to 
  Amount  loss 
Guarantee provided by the Company to Nanjing Baishi Cloud $
      —
  $6,343,690 

 

In June 2023, Mr. Gangjiang Li provided guarantee with maximum guaranteed amount of RMB30.0 million (approximately $4.1) on a credit line agreement entered into between BaiJia Cloud Technology and China Merchants Bank. The term of the guarantee is from June 29, 2023 to June 28, 2024.

 

F-54

 

 

As of June 30, 2024 and 2023, the balances with related parties were as follows:

 

  June 30,  June 30, 
  2024  2023 
Accounts receivable - related parties      
Jinan Zhongshi Huiyun $
  $629,652 
  $
  $629,652 
         
Prepayments - related parties        
Nanjing Guosheng Huaxing $64,908  $
 
  $64,908  $
 
         
Accounts payable - related parties        
Jinan Zhongshi Huiyun $
  $70,562 
Shenzhen Zhixie Yunbi  
   427 
  $
  $70,989 
         
Due to related parties        
Beijing Guosheng Huaxing $49,538  $
 
Jinan Zhongshi Huiyun  
   33,098 
Nanjing Guosheng Huaxing  
   24,823 
Beijing Zhongshi Huiyun  66,050   
 
Total $115,588  $57,921 

 

20 - SUBSEQUENT EVENTS

 

No subsequent event which had a material impact on the Company was identified through the date of issuance of the consolidated financial statements.

 

21 - PARENT ONLY FINANCIAL STATEMENTS

 

The condensed financial information has been prepared using the same accounting policies as set out in the consolidated financial statements except that the equity method has been used to account for investments in the Company’s subsidiaries, VIEs and VIEs’ subsidiaries. For the parent company, the Company records its investments in subsidiaries, VIEs and VIEs’ subsidiaries under the equity method of accounting as prescribed in ASC 323, “Investments-Equity Method and Joint Ventures”. Such investments are presented on the Condensed Balance Sheets as “Investments in subsidiaries, VIEs and VIEs’ subsidiaries” and the subsidiaries profit as “Loss from investment in subsidiaries, VIEs and VIEs’ subsidiaries” on the Condensed Statements of Operations and Comprehensive Income (loss).

 

F-55

 

 

Condensed balance sheets of the parent company

 

  As of June 30, 
  2024  2023 
ASSETS      
Current assets      
Cash and cash equivalents $1,398,720  $
 
Prepaid expenses and other current assets, net     
 
Total current assets  1,398,720   
 
         
Investments in subsidiaries, VIEs and VIEs’ subsidiaries  9,686,396   54,925,945 
Due from subsidiaries, VIEs and VIEs’ subsidiaries  16,200,789   14,897,377 
Other non-current assets, net  
   19,700,000 
Total non-current assets  25,887,185   89,523,322 
Total assets $27,285,905  $89,523,322 
         
LIABILITIES, MEZZANINE EQUITY AND SHAREHOLDERS’ EQUITY (DEFICIT)        
Current liabilities        
Due to subsidiaries, VIEs and VIEs’ subsidiaries $1,981,816  $810,362 
Total current liabilities  1,981,816   810,362 
Total non-current liabilities  
   
 
Total liabilities  1,981,816   810,362 
         
Shareholders’ equity        
Class A ordinary shares $0.0001 per share; 400,000,000 shares authorized, 13,297,734 and 10,019,844 shares issued and outstanding as of June 30, 2024 and 2023, respectively) (1)(2)  1,330   1,002 
         
Class B ordinary shares (par value $$0.0001 per share; 460,000,000 shares authorized, 5,957,690 and 9,235,580 shares issued and outstanding as of June 30, 2024 and 2023, respectively) (1)(2)  596   924 
         
Additional paid-in capital  133,091,187   116,398,052 
Statutory reserve  1,117,828   1,117,828 
Accumulated deficit  (106,197,907)  (24,343,274)
Accumulated other comprehensive loss  (2,708,945)  (4,461,572)
Total shareholders’ equity attributable to controlling interest  25,304,089   88,712,960 
Total liabilities, mezzanine equity and shareholders’ equity $27,285,905  $89,523,322 

 

(1)After giving retrospective effects of recapitalization on equity due to reverse acquisition effective December 23, 2022. See Note 4.

 

(2)Retrospectively restated for the 1-for-5 reverse stock split effective on May 30, 2024 and change in capital structure on September 27, 2024.

 

F-56

 

 

Condensed statement of comprehensive loss

 

  For the year ended June 30, 
  2024  2023 
Operating expenses      
General and administrative expenses $(21,109,992) $(11,341,062)
Total operating expenses  (21,109,992)  (11,341,062)
Loss from operations  (21,109,992)  (11,341,062)
         
Gain (loss) from investment in subsidiaries  (60,744,641)  5,607,544 
Net loss from continuing operations attributable to controlling interest  (81,854,633)  (5,733,518)
Net income from discontinued operations attributable to controlling interest  
   520,000 
Net loss from continuing operations attributable to ordinary shareholders  (81,854,633)  (5,733,518)
Net income from discontinued operations attributable to ordinary shareholders  
   520,000 
         
Net loss  (81,854,633)  (5,213,518)
Other comprehensive income (loss)        
Foreign currency translation adjustments  1,752,627   (4,461,572)
Total comprehensive loss  (80,102,006)  (9,675,090)
Comprehensive loss attributable to ordinary shareholders $(80,102,006) $(9,675,090)

 

Condensed statement of cash flows

 

  For the year ended June 30, 
  2024  2023 
Net cash used in operating activities $(1,354,873) $
  —
 
Net cash used in investing activities $
  $
 
Net cash provided by financing activities $2,753,593  $
 
Net increase in cash, cash equivalents and restricted cash $1,398,720  $
 
Cash, cash equivalents and restricted cash at beginning of the year $
  $
 
Cash, cash equivalents and restricted cash at end of the year $1,398,720  $
 

 

F-57

 

 

http://fasb.org/us-gaap/2024#OtherNonoperatingIncomeP0YfalseFY000138107400013810742023-07-012024-06-300001381074dei:BusinessContactMember2023-07-012024-06-300001381074us-gaap:CommonClassAMember2024-06-300001381074us-gaap:CommonClassBMember2024-06-3000013810742024-06-3000013810742023-06-300001381074us-gaap:RelatedPartyMember2024-06-300001381074us-gaap:RelatedPartyMember2023-06-300001381074us-gaap:CommonClassAMember2023-06-300001381074us-gaap:CommonClassBMember2023-06-3000013810742022-07-012023-06-3000013810742021-07-012022-06-300001381074us-gaap:CommonClassAMemberus-gaap:CommonStockMember2021-06-300001381074us-gaap:CommonClassBMemberus-gaap:CommonStockMember2021-06-300001381074us-gaap:AdditionalPaidInCapitalMember2021-06-300001381074rtc:StatutoryReserveMember2021-06-300001381074us-gaap:RetainedEarningsMember2021-06-300001381074us-gaap:AccumulatedOtherComprehensiveIncomeMember2021-06-300001381074us-gaap:NoncontrollingInterestMember2021-06-3000013810742021-06-300001381074us-gaap:CommonClassAMemberus-gaap:CommonStockMember2021-07-012022-06-300001381074us-gaap:CommonClassBMemberus-gaap:CommonStockMember2021-07-012022-06-300001381074us-gaap:AdditionalPaidInCapitalMember2021-07-012022-06-300001381074rtc:StatutoryReserveMember2021-07-012022-06-300001381074us-gaap:RetainedEarningsMember2021-07-012022-06-300001381074us-gaap:AccumulatedOtherComprehensiveIncomeMember2021-07-012022-06-300001381074us-gaap:NoncontrollingInterestMember2021-07-012022-06-300001381074us-gaap:CommonClassAMemberus-gaap:CommonStockMember2022-06-300001381074us-gaap:CommonClassBMemberus-gaap:CommonStockMember2022-06-300001381074us-gaap:AdditionalPaidInCapitalMember2022-06-300001381074rtc:StatutoryReserveMember2022-06-300001381074us-gaap:RetainedEarningsMember2022-06-300001381074us-gaap:AccumulatedOtherComprehensiveIncomeMember2022-06-300001381074us-gaap:NoncontrollingInterestMember2022-06-3000013810742022-06-300001381074us-gaap:CommonClassAMemberus-gaap:CommonStockMember2022-07-012023-06-300001381074us-gaap:CommonClassBMemberus-gaap:CommonStockMember2022-07-012023-06-300001381074us-gaap:AdditionalPaidInCapitalMember2022-07-012023-06-300001381074rtc:StatutoryReserveMember2022-07-012023-06-300001381074us-gaap:RetainedEarningsMember2022-07-012023-06-300001381074us-gaap:AccumulatedOtherComprehensiveIncomeMember2022-07-012023-06-300001381074us-gaap:NoncontrollingInterestMember2022-07-012023-06-300001381074us-gaap:CommonClassAMemberus-gaap:CommonStockMember2023-06-300001381074us-gaap:CommonClassBMemberus-gaap:CommonStockMember2023-06-300001381074us-gaap:AdditionalPaidInCapitalMember2023-06-300001381074rtc:StatutoryReserveMember2023-06-300001381074us-gaap:RetainedEarningsMember2023-06-300001381074us-gaap:AccumulatedOtherComprehensiveIncomeMember2023-06-300001381074us-gaap:NoncontrollingInterestMember2023-06-300001381074us-gaap:RetainedEarningsMember2023-07-012024-06-300001381074us-gaap:NoncontrollingInterestMember2023-07-012024-06-300001381074us-gaap:AdditionalPaidInCapitalMember2023-07-012024-06-300001381074us-gaap:CommonClassAMemberus-gaap:CommonStockMember2023-07-012024-06-300001381074us-gaap:CommonClassBMemberus-gaap:CommonStockMember2023-07-012024-06-300001381074rtc:StatutoryReserveMember2023-07-012024-06-300001381074us-gaap:AccumulatedOtherComprehensiveIncomeMember2023-07-012024-06-300001381074us-gaap:CommonClassAMemberus-gaap:CommonStockMember2024-06-300001381074us-gaap:CommonClassBMemberus-gaap:CommonStockMember2024-06-300001381074us-gaap:AdditionalPaidInCapitalMember2024-06-300001381074rtc:StatutoryReserveMember2024-06-300001381074us-gaap:RetainedEarningsMember2024-06-300001381074us-gaap:AccumulatedOtherComprehensiveIncomeMember2024-06-300001381074us-gaap:NoncontrollingInterestMember2024-06-3000013810742024-04-012024-06-300001381074rtc:AojiHoldingsCoLtdMember2023-03-090001381074rtc:AojiHoldingsCoLtdMember2023-03-092023-03-090001381074rtc:BaiJiaYunVIEMember2023-06-300001381074us-gaap:VariableInterestEntityPrimaryBeneficiaryMemberrtc:BaiJiaYunLimitedBJYMember2023-07-012024-06-300001381074us-gaap:VariableInterestEntityPrimaryBeneficiaryMemberrtc:BaiJiaCloudLimitedBaiJiaYunHKMember2023-07-012024-06-300001381074us-gaap:VariableInterestEntityPrimaryBeneficiaryMemberrtc:BeijingBaishilianTechnologyCoLtdBaiJiaYunWFOEMember2023-07-012024-06-300001381074us-gaap:VariableInterestEntityPrimaryBeneficiaryMemberrtc:ShenzhenBaishilianTechnologyCoLtdShenzhenBaishilianMember2023-07-012024-06-300001381074us-gaap:VariableInterestEntityPrimaryBeneficiaryMemberrtc:NanningBaishilianInformationTechnologyCoLtdNanningBaishilianMember2023-07-012024-06-300001381074us-gaap:VariableInterestEntityPrimaryBeneficiaryMemberrtc:NanjingBaishilianTechnologyCoLtdNanjingBaishilianMember2023-07-012024-06-300001381074us-gaap:VariableInterestEntityPrimaryBeneficiaryMemberrtc:ZhejiangBaijiashilianTechnologyCoLtdZhejiangWFOEMember2023-07-012024-06-300001381074us-gaap:VariableInterestEntityPrimaryBeneficiaryMemberrtc:BaiJiaYunGroupCoLtdBaiJiaYunVIEMember2023-07-012024-06-300001381074us-gaap:VariableInterestEntityPrimaryBeneficiaryMemberrtc:BaijiaCloudTechnologyCoLtdBaiJiaCloudTechnologyMember2023-07-012024-06-300001381074us-gaap:VariableInterestEntityPrimaryBeneficiaryMemberrtc:NanjingBaijiaCloudTechnologyCoLtdNanjingBaiJiaYunMember2023-07-012024-06-300001381074us-gaap:VariableInterestEntityPrimaryBeneficiaryMemberrtc:BaijiayunInformationTechnologyCoLtdBaiJiaYunInformationTechnologyMember2023-07-012024-06-300001381074us-gaap:VariableInterestEntityPrimaryBeneficiaryMemberrtc:GuizhouBaijiaCloudTechnologyCoLtdGuizhouBaiJiaYunMember2023-07-012024-06-300001381074us-gaap:VariableInterestEntityPrimaryBeneficiaryMemberrtc:BeijingBaijiayunDigitalTechnologyCoLtdformerlyKnownAsBeijingHaoyuXingchenCulturalCommunicationCoLtdHaoyuXingchenMember2023-07-012024-06-300001381074us-gaap:VariableInterestEntityPrimaryBeneficiaryMemberrtc:XianBaijiayunInformationTechnologyCoLtdXianBaiJiaYunMember2023-07-012024-06-300001381074us-gaap:VariableInterestEntityPrimaryBeneficiaryMemberrtc:HenanBaijiaCloudInformationTechnologyCoLtdHenanBaiJiaYunMember2023-07-012024-06-300001381074us-gaap:VariableInterestEntityPrimaryBeneficiaryMemberrtc:WuhanBaiJiaShiLianTechnologyCoLtdWuhanBaiJiaShiLianMember2023-07-012024-06-300001381074us-gaap:VariableInterestEntityPrimaryBeneficiaryMemberrtc:GuangxiWeifangTechnologyCoLtdGuangxiWeifangMember2023-07-012024-06-300001381074us-gaap:VariableInterestEntityPrimaryBeneficiaryMemberrtc:ShanghaiBaiJiaYunTechnologyCoLtdShanghaiBaiJiaYunMember2023-07-012024-06-300001381074us-gaap:VariableInterestEntityPrimaryBeneficiaryMemberrtc:BeijingDeranTechnologyCoLtdBeijingDeranMember2023-07-012024-06-300001381074us-gaap:VariableInterestEntityPrimaryBeneficiaryMemberrtc:GuangxiHengshengInformationTechnologyCoLtdGuangxiHengshengMember2023-07-012024-06-300001381074us-gaap:VariableInterestEntityPrimaryBeneficiaryMemberrtc:LtdGuangxiHengshengMember2023-07-012024-06-300001381074us-gaap:VariableInterestEntityPrimaryBeneficiaryMemberrtc:GuangxiChuangheTechnologyCoLtdGuangxiChuangheMember2023-07-012024-06-300001381074us-gaap:VariableInterestEntityPrimaryBeneficiaryMemberrtc:BaiJiaYunTechnologyDevelopmentShaanxiCoLtdShanxiBaiJiaYunMember2023-07-012024-06-300001381074us-gaap:VariableInterestEntityPrimaryBeneficiaryMemberrtc:BeijingBaijiaYunlongTechnologyCoLtdBaijiaYunlongMember2023-07-012024-06-300001381074us-gaap:VariableInterestEntityPrimaryBeneficiaryMemberrtc:WuhanQiyunshilianTechnologyCoLtdWuhanQiyunshilianMember2023-07-012024-06-300001381074us-gaap:VariableInterestEntityPrimaryBeneficiaryMemberrtc:XinjiangBaiJiaYunTechnologyCoLtdXinjiangBaiJiaYunMember2023-07-012024-06-300001381074us-gaap:VariableInterestEntityPrimaryBeneficiaryMemberrtc:BeijingHydrogenDataInformationTechnologyCoLtdBeijingHydrogenMember2023-07-012024-06-300001381074us-gaap:VariableInterestEntityPrimaryBeneficiaryMemberrtc:ZhejiangBaijiayunTechnologyCoLtdZhejiangBaiJiaYunMember2023-07-012024-06-300001381074us-gaap:VariableInterestEntityPrimaryBeneficiaryMemberrtc:GuangzhouBaiJiaYunTechnologyCoLtdGuangzhouBaiJiaYunMember2023-07-012024-06-300001381074us-gaap:VariableInterestEntityPrimaryBeneficiaryMemberrtc:WuhanBaijiaCloudTechnologyCoLtdWuhanBaiJiaYunMember2023-07-012024-06-300001381074us-gaap:VariableInterestEntityPrimaryBeneficiaryMemberrtc:BaijiayiDigitalTechnologyHenanCoLtdMember2023-07-012024-06-300001381074us-gaap:VariableInterestEntityPrimaryBeneficiaryMemberrtc:BaijiayunMember2024-06-300001381074us-gaap:VariableInterestEntityPrimaryBeneficiaryMemberrtc:BaijiayunMember2023-06-300001381074us-gaap:VariableInterestEntityPrimaryBeneficiaryMemberrtc:BaijiayunMember2023-07-012024-06-300001381074us-gaap:VariableInterestEntityPrimaryBeneficiaryMemberrtc:BaijiayunMember2022-07-012023-06-300001381074us-gaap:VariableInterestEntityPrimaryBeneficiaryMemberrtc:BaijiayunMember2021-07-012022-06-300001381074rtc:BaijiayunGroupLtdMember2024-06-300001381074rtc:HenanBaiJiaYunMember2023-06-300001381074rtc:XianBaiJiaYunMember2023-06-300001381074rtc:XianBaiJiaYunMember2024-06-300001381074rtc:XinjiangBaiJiaYunMember2023-06-300001381074rtc:BaijiayiDigitalMember2024-06-300001381074rtc:HenanBaiJiaYunMember2024-06-300001381074rtc:ShaanxiBaiJiaYunMember2024-06-300001381074rtc:XinjiangBaiJiaYunMember2024-06-300001381074rtc:ShaanxiBaiJiaYunMember2023-06-300001381074rtc:PrivatelyHeldEntityMember2023-07-012024-06-300001381074rtc:PrivatelyHeldEntityMember2023-07-012024-06-300001381074us-gaap:OtherLongTermInvestmentsMember2023-07-012024-06-300001381074us-gaap:OtherLongTermInvestmentsMember2022-07-012023-06-300001381074us-gaap:OtherLongTermInvestmentsMember2021-07-012022-06-300001381074srt:MinimumMember2024-06-300001381074srt:MaximumMember2024-06-300001381074us-gaap:OtherIntangibleAssetsMember2023-07-012024-06-300001381074us-gaap:OtherIntangibleAssetsMember2022-07-012023-06-300001381074us-gaap:OtherIntangibleAssetsMember2021-07-012022-06-300001381074us-gaap:CollateralPledgedMember2024-06-300001381074us-gaap:CollateralPledgedMember2023-06-300001381074srt:MinimumMember2023-06-300001381074srt:MinimumMember2022-06-300001381074srt:MaximumMember2023-06-300001381074srt:MaximumMember2022-06-300001381074rtc:RealTimeEngagementServicesMember2023-07-012024-06-300001381074us-gaap:LicenseMember2023-07-012024-06-300001381074rtc:AiSolutionServicesMember2023-07-012024-06-300001381074us-gaap:CreditConcentrationRiskMember2024-06-300001381074us-gaap:CreditConcentrationRiskMember2023-06-300001381074rtc:CustomerOneMemberus-gaap:AccountsReceivableMemberus-gaap:CreditConcentrationRiskMember2023-07-012024-06-300001381074rtc:DistributionChannelMember2023-07-012024-06-300001381074rtc:DistributionChannelMember2024-06-300001381074us-gaap:TechnologyBasedIntangibleAssetsMember2023-07-012024-06-300001381074srt:MinimumMemberus-gaap:TechnologyBasedIntangibleAssetsMember2024-06-300001381074srt:MaximumMemberus-gaap:TechnologyBasedIntangibleAssetsMember2024-06-300001381074us-gaap:OrderOrProductionBacklogMember2023-07-012024-06-300001381074us-gaap:OrderOrProductionBacklogMember2024-06-300001381074us-gaap:CustomerRelationshipsMember2023-07-012024-06-300001381074us-gaap:CustomerRelationshipsMember2024-06-300001381074rtc:ApiipostDataMember2023-07-012024-06-300001381074us-gaap:OtherIntangibleAssetsMember2023-07-012024-06-300001381074us-gaap:OtherIntangibleAssetsMember2024-06-300001381074rtc:RealTimeEngagementServicesMember2022-07-012023-06-300001381074rtc:RealTimeEngagementServicesMember2021-07-012022-06-300001381074rtc:SmsServicesMember2023-07-012024-06-300001381074rtc:SmsServicesMember2022-07-012023-06-300001381074rtc:SmsServicesMember2021-07-012022-06-300001381074rtc:CDNServicesMember2023-07-012024-06-300001381074rtc:CDNServicesMember2022-07-012023-06-300001381074rtc:CDNServicesMember2021-07-012022-06-300001381074rtc:SaasPaasServicesMember2023-07-012024-06-300001381074rtc:SaasPaasServicesMember2022-07-012023-06-300001381074rtc:SaasPaasServicesMember2021-07-012022-06-300001381074rtc:CustomizedPlatformDevelopmentServicesMember2023-07-012024-06-300001381074rtc:CustomizedPlatformDevelopmentServicesMember2022-07-012023-06-300001381074rtc:CustomizedPlatformDevelopmentServicesMember2021-07-012022-06-300001381074rtc:SoftwareLicenseAndOtherCloudRelatedServicesMember2023-07-012024-06-300001381074rtc:SoftwareLicenseAndOtherCloudRelatedServicesMember2022-07-012023-06-300001381074rtc:SoftwareLicenseAndOtherCloudRelatedServicesMember2021-07-012022-06-300001381074rtc:CloudRelatedServicesMember2023-07-012024-06-300001381074rtc:CloudRelatedServicesMember2022-07-012023-06-300001381074rtc:CloudRelatedServicesMember2021-07-012022-06-300001381074rtc:AiSolutionServicesMember2022-07-012023-06-300001381074rtc:AiSolutionServicesMember2021-07-012022-06-300001381074us-gaap:ServiceMemberus-gaap:TransferredOverTimeMember2023-07-012024-06-300001381074us-gaap:ServiceMemberus-gaap:TransferredOverTimeMember2022-07-012023-06-300001381074us-gaap:ServiceMemberus-gaap:TransferredOverTimeMember2021-07-012022-06-300001381074us-gaap:ServiceMemberus-gaap:TransferredAtPointInTimeMember2023-07-012024-06-300001381074us-gaap:ServiceMemberus-gaap:TransferredAtPointInTimeMember2022-07-012023-06-300001381074us-gaap:ServiceMemberus-gaap:TransferredAtPointInTimeMember2021-07-012022-06-300001381074us-gaap:ProductMemberus-gaap:TransferredAtPointInTimeMember2023-07-012024-06-300001381074us-gaap:ProductMemberus-gaap:TransferredAtPointInTimeMember2022-07-012023-06-300001381074us-gaap:ProductMemberus-gaap:TransferredAtPointInTimeMember2021-07-012022-06-300001381074rtc:YearEndSpotRateMember2024-06-300001381074rtc:YearEndSpotRateMember2023-06-300001381074rtc:YearEndSpotRateMember2022-06-300001381074rtc:AverageRateMember2024-06-300001381074rtc:AverageRateMember2023-06-300001381074rtc:AverageRateMember2022-06-300001381074rtc:BeijingDeranMember2023-03-040001381074rtc:BeijingDeranMemberus-gaap:CommonClassAMember2023-03-042023-03-040001381074us-gaap:CommonClassAMember2023-03-042023-03-040001381074us-gaap:VariableInterestEntityPrimaryBeneficiaryMemberrtc:SecurityPurchaseAgreementMemberrtc:BeijingDeranMember2023-03-0400013810742023-03-042023-03-0400013810742023-03-040001381074rtc:BusinessCombinationMember2022-03-240001381074us-gaap:VariableInterestEntityPrimaryBeneficiaryMemberrtc:BusinessCombinationMemberus-gaap:DevelopedTechnologyRightsMember2022-03-240001381074rtc:BeijingDeranMember2022-03-242022-03-240001381074rtc:BusinessCombinationMember2022-04-012022-04-300001381074rtc:BeijingDeranMember2022-04-012022-04-300001381074rtc:BeijingDeranTechnologyCoLtdMemberrtc:BusinessCombinationMember2021-07-012022-06-300001381074srt:MaximumMemberrtc:BeijingDeranTechnologyCoLtdMember2022-03-240001381074srt:MinimumMemberrtc:BeijingDeranTechnologyCoLtdMember2022-03-240001381074rtc:BeijingDeranMember2021-07-012022-06-300001381074rtc:BusinessCombinationMember2022-12-230001381074rtc:BaijiayunGroupLtdMember2022-12-230001381074rtc:BeijingDeranMember2022-12-232022-12-2300013810742022-12-232022-12-230001381074rtc:BJYsMemberus-gaap:CommonClassAMember2022-12-232022-12-230001381074rtc:BJYsMember2022-12-232022-12-230001381074rtc:BJYsMemberus-gaap:CommonClassBMember2022-12-232022-12-230001381074us-gaap:CommonClassBMember2022-12-232022-12-230001381074us-gaap:CommonClassAMember2022-12-232022-12-230001381074rtc:ReverseAcquisitionOfFuweiMemberus-gaap:CommonClassAMember2022-12-230001381074us-gaap:WarrantMember2022-12-232022-12-230001381074rtc:AojiHoldingsCoLtdMember2024-06-300001381074srt:MaximumMember2022-12-310001381074srt:MinimumMember2022-12-310001381074rtc:XinjiangZhongWangTechnologyCoLtdMember2022-04-012022-04-300001381074rtc:XinjiangZhongWangTechnologyCoLtdMember2022-04-3000013810742022-04-012022-04-300001381074rtc:XinjiangBaiJiaYunTechnologyCoLtdMember2023-03-142023-03-140001381074srt:MaximumMember2023-03-310001381074srt:MinimumMember2023-03-310001381074rtc:XinjiangBaiJiaYunTechnologyCoLtdMember2023-07-012024-06-300001381074rtc:WuhanQiyunshilianTechnologyMember2022-06-300001381074rtc:WuhanQiyunshilianTechnologyMember2021-06-300001381074rtc:WuhanQiyunshilianTechnologyMember2023-06-300001381074rtc:WuhanQiyunshilianTechnologyMember2022-07-012023-06-300001381074srt:MaximumMember2023-06-010001381074srt:MinimumMember2023-06-010001381074rtc:WuhanQiyunshilianMember2022-07-012023-06-300001381074rtc:BeijingHydrogenMember2023-03-310001381074rtc:BeijingHydrogenMemberus-gaap:CommonClassAMember2023-03-012023-03-3100013810742023-03-012023-03-310001381074srt:MaximumMember2023-04-010001381074srt:MinimumMember2023-04-0100013810742023-04-012023-04-010001381074rtc:BeijingHydrogenMember2023-07-012024-06-300001381074rtc:WuhanXinwanlianTechnologyCoLtdMember2023-07-3100013810742023-07-012023-07-310001381074srt:MaximumMember2023-07-310001381074srt:MinimumMember2023-07-310001381074rtc:WuhanBaiJiaYunMember2023-07-012024-06-300001381074rtc:BaijiayiDigitalTechnologyHenanCoLtdMember2024-01-310001381074rtc:BaijiayiDigitalTechnologyHenanCoLtdMember2024-01-012024-01-190001381074rtc:BaijiayiDigitalTechnologyHenanCoLtdMember2024-01-012024-01-310001381074srt:MaximumMember2024-01-310001381074srt:MinimumMember2024-01-310001381074rtc:AcquisitionOfBaiJiaYiMember2023-07-012024-06-300001381074rtc:BeijingDeranTechnologyCoLtdMember2022-03-240001381074rtc:BeijingDeranTechnologyCoLtdMemberrtc:DistributionChannelMember2022-03-240001381074rtc:BeijingDeranTechnologyCoLtdMemberus-gaap:UnpatentedTechnologyMember2022-03-240001381074rtc:BeijingDeranTechnologyCoLtdMember2022-03-242022-03-240001381074rtc:XinjiangBaijiayunTechnologyCoLtdMember2023-03-310001381074rtc:XinjiangBaijiayunTechnologyCoLtdMemberus-gaap:OrderOrProductionBacklogMember2023-03-310001381074rtc:XinjiangBaijiayunTechnologyCoLtdMember2023-03-312023-03-310001381074rtc:AcquisitionOfWuhanQiyunshilianMember2023-06-010001381074rtc:AcquisitionOfWuhanQiyunshilianMember2023-06-012023-06-010001381074rtc:BeijingHydrogenMember2023-04-010001381074rtc:BeijingHydrogenMemberus-gaap:CustomerRelationshipsMember2023-04-010001381074rtc:BeijingHydrogenMemberrtc:ApipostDataMember2023-04-010001381074rtc:BeijingHydrogenMemberus-gaap:UnpatentedTechnologyMember2023-04-010001381074rtc:BeijingHydrogenMember2023-04-012023-04-0100013810742023-07-310001381074rtc:AcquisitionOfWuhanBaiJiaYunMember2023-07-310001381074rtc:AcquisitionOfWuhanBaiJiaYunMember2023-07-312023-07-310001381074rtc:AcquisitionOfBaiJiaYiMember2023-07-310001381074rtc:AcquisitionOfBaiJiaYiMember2023-07-312023-07-310001381074rtc:ReverseAcquisitionOfFuweiMember2022-12-310001381074rtc:BaijiayunGroupLtdMemberrtc:ReverseAcquisitionOfFuweiMember2022-12-310001381074rtc:ReverseAcquisitionOfFuweiMember2022-01-012022-12-310001381074rtc:FuweiMember2022-07-012023-06-300001381074rtc:FuweiMember2021-07-012022-06-300001381074rtc:FuweiMember2020-07-012021-06-300001381074rtc:BeijingHydrogenMember2022-07-012023-06-300001381074rtc:BeijingHydrogenMember2021-07-012022-06-300001381074rtc:BeijingHydrogenMember2020-07-012021-06-300001381074us-gaap:VariableInterestEntityPrimaryBeneficiaryMemberrtc:WuhanBaiJiaYunMember2022-09-300001381074rtc:WuhanBaiJiaYunMember2022-09-012022-09-3000013810742022-09-012022-09-3000013810742023-03-312023-03-310001381074rtc:CompletionOfFuweiDispositionMember2023-07-012024-06-300001381074rtc:CompletionOfFuweiDispositionMemberus-gaap:SellingAndMarketingExpenseMember2023-07-012024-06-300001381074rtc:CompletionOfFuweiDispositionMemberus-gaap:GeneralAndAdministrativeExpenseMember2023-07-012024-06-300001381074us-gaap:SegmentDiscontinuedOperationsMemberrtc:CompletionOfFuweiDispositionMember2023-07-012024-06-300001381074us-gaap:DoubtfulMember2023-07-012024-06-300001381074us-gaap:DoubtfulMember2022-07-012023-06-300001381074us-gaap:DoubtfulMember2021-07-012022-06-300001381074us-gaap:DoubtfulMember2023-06-300001381074us-gaap:DoubtfulMember2022-06-300001381074us-gaap:DoubtfulMember2021-06-300001381074us-gaap:DoubtfulMember2024-06-300001381074us-gaap:ElectricGenerationEquipmentMember2024-06-300001381074us-gaap:ElectricGenerationEquipmentMember2023-06-300001381074us-gaap:LeaseholdImprovementsMember2024-06-300001381074us-gaap:LeaseholdImprovementsMember2023-06-300001381074us-gaap:OfficeEquipmentMember2024-06-300001381074us-gaap:OfficeEquipmentMember2023-06-300001381074us-gaap:SoftwareDevelopmentMember2024-06-300001381074us-gaap:SoftwareDevelopmentMember2023-06-300001381074rtc:DistributionChannelMember2023-06-300001381074us-gaap:TechnologyBasedIntangibleAssetsMember2024-06-300001381074us-gaap:TechnologyBasedIntangibleAssetsMember2023-06-300001381074us-gaap:OrderOrProductionBacklogMember2023-06-300001381074us-gaap:CustomerRelationshipsMember2023-06-300001381074rtc:ApiipostDataMember2024-06-300001381074rtc:ApiipostDataMember2023-06-300001381074us-gaap:OtherIntangibleAssetsMember2023-06-300001381074rtc:BeijingDeranMember2022-05-310001381074rtc:BeijingDeranMemberus-gaap:SecuredDebtMember2022-05-012022-05-310001381074rtc:BeijingDeranMember2022-05-012022-05-310001381074rtc:BeijingDeranMember2022-06-300001381074rtc:BeijingDeranMember2022-07-012023-06-300001381074rtc:BeijingDeranMember2021-07-012022-06-300001381074us-gaap:VariableInterestEntityPrimaryBeneficiaryMemberrtc:BeijingDeranMemberrtc:BusinessCombinationMember2023-03-240001381074us-gaap:VariableInterestEntityPrimaryBeneficiaryMemberrtc:BeijingDeranBaijiaYunMember2023-03-242023-03-240001381074us-gaap:VariableInterestEntityPrimaryBeneficiaryMemberrtc:BeijingDeranTechnologyCoLtdMember2023-03-240001381074rtc:BeijingDeranMemberrtc:BusinessCombinationMember2023-03-242023-03-240001381074rtc:BaiJiaYunMember2023-03-242023-03-240001381074rtc:HongxinWandaMember2021-10-012021-10-310001381074rtc:HongxinWandaMember2021-10-310001381074rtc:HongxinWandaMember2022-04-012022-04-300001381074rtc:HongxinWandaMember2022-04-300001381074rtc:HongxinWandaMember2021-07-012022-06-300001381074rtc:HongxinWandaMember2023-06-302023-06-300001381074rtc:ShanghaiJianiJiaruiEnterpriseMember2023-06-302023-06-300001381074rtc:ConvertibleNoteMember2023-07-012024-06-300001381074rtc:ConvertibleNoteMember2024-06-300001381074rtc:ConvertibleNoteMemberus-gaap:CommonClassAMember2024-06-3000013810742023-09-300001381074rtc:ShareOptionPlan2021Member2021-10-010001381074rtc:BaiJiaYunLimitedMember2021-10-012021-10-010001381074us-gaap:RestrictedStockUnitsRSUMemberrtc:ShareOptionPlan2021Member2023-07-012024-06-300001381074us-gaap:RestrictedStockUnitsRSUMemberrtc:ShareOptionPlan2021Member2022-07-012023-06-300001381074us-gaap:RestrictedStockUnitsRSUMemberrtc:ShareOptionPlan2021Member2021-07-012022-06-300001381074us-gaap:RestrictedStockUnitsRSUMember2023-07-012024-06-300001381074rtc:ShareBasedPaymentArrangementManagementAndEmployeesMember2022-07-012023-06-300001381074rtc:ShareBasedPaymentArrangementManagementAndEmployeesMember2021-07-012022-06-300001381074rtc:ShareOptionPlan2023Member2023-01-2100013810742023-01-212023-01-210001381074us-gaap:RestrictedStockUnitsRSUMember2021-10-012021-10-010001381074us-gaap:RestrictedStockUnitsRSUMember2024-06-300001381074us-gaap:RestrictedStockUnitsRSUMember2023-03-312023-03-310001381074us-gaap:RestrictedStockUnitsRSUMember2023-03-310001381074srt:DirectorMemberus-gaap:RestrictedStockUnitsRSUMember2023-10-312023-10-310001381074srt:DirectorMemberus-gaap:RestrictedStockUnitsRSUMember2023-10-310001381074us-gaap:RestrictedStockUnitsRSUMember2023-10-312023-10-310001381074us-gaap:RestrictedStockUnitsRSUMember2023-10-310001381074us-gaap:RestrictedStockUnitsRSUMember2022-07-012023-06-300001381074srt:MinimumMemberrtc:ShareBasedPaymentArrangementManagementAndEmployeesMember2023-07-012024-06-300001381074srt:MaximumMemberrtc:ShareBasedPaymentArrangementManagementAndEmployeesMember2023-07-012024-06-300001381074srt:MinimumMemberrtc:ShareBasedPaymentArrangementManagementAndEmployeesMember2024-06-300001381074srt:MaximumMemberrtc:ShareBasedPaymentArrangementManagementAndEmployeesMember2024-06-300001381074srt:MinimumMember2023-07-012024-06-300001381074srt:MaximumMember2023-07-012024-06-300001381074rtc:ShareBasedPaymentArrangementManagementAndEmployeesMember2023-07-012024-06-300001381074rtc:ShareOptionPlan2021Member2023-07-012024-06-300001381074rtc:ShareOptionPlan2021Member2022-07-012023-06-3000013810742023-06-2900013810742023-06-302023-06-300001381074rtc:ShareConsolidationMemberus-gaap:CommonClassAMemberus-gaap:EquityMember2023-07-012024-06-300001381074rtc:ShareConsolidationMemberus-gaap:CommonClassAMemberus-gaap:EquityMember2024-06-300001381074us-gaap:CommonClassAMemberus-gaap:EquityMember2023-07-012024-06-300001381074us-gaap:CommonClassAMemberus-gaap:EquityMember2024-06-300001381074us-gaap:CommonClassBMemberus-gaap:EquityMember2023-07-012024-06-300001381074us-gaap:CommonClassBMemberus-gaap:EquityMember2024-06-300001381074us-gaap:CommonClassAMemberus-gaap:SubsequentEventMember2024-09-270001381074us-gaap:CommonClassBMemberus-gaap:SubsequentEventMember2024-09-270001381074us-gaap:CommonStockMember2024-06-300001381074us-gaap:CommonStockMember2022-08-310001381074rtc:BaijiayunGroupLtdEquityMemberus-gaap:CommonClassAMember2024-06-300001381074rtc:BaijiayunGroupLtdEquityMemberus-gaap:CommonClassAMember2023-07-012024-06-300001381074us-gaap:CommonClassAMember2023-07-012024-06-300001381074rtc:BaijiayunGroupLtdEquityMember2023-07-012024-06-300001381074rtc:BaijiayunGroupLtdEquityMemberus-gaap:CommonClassAMemberus-gaap:EquityMember2023-07-012024-06-300001381074rtc:BaijiayunGroupLtdEquityMemberus-gaap:WarrantMemberus-gaap:CommonClassAMember2023-07-012024-06-300001381074rtc:BeijingHydrogenMemberus-gaap:CommonClassAMember2022-07-012023-06-300001381074rtc:BeijingDeranMember2022-07-012023-06-300001381074rtc:BeijingHydrogenMemberus-gaap:CommonStockMember2022-07-012023-06-3000013810742023-06-012023-06-300001381074rtc:BaijiayunGroupLtdEquityMemberus-gaap:CommonClassBMember2023-06-012023-06-300001381074rtc:BaijiayunGroupLtdEquityMemberus-gaap:CommonClassAMember2023-06-012023-06-300001381074rtc:BaijiayunGroupLtdEquityMemberus-gaap:CommonClassAMember2023-06-300001381074us-gaap:CommonClassAMember2022-07-012023-06-300001381074rtc:BaijiayunGroupLtdEquityMemberus-gaap:CommonClassBMember2023-06-300001381074rtc:BaijiayunGroupLtdEquityMemberus-gaap:CommonClassBMemberrtc:DuoDuoInternationalLimitedMember2023-06-300001381074rtc:BaijiayunGroupLtdEquityMemberus-gaap:CommonClassBMemberrtc:DuoDuoInternationalLimitedMember2023-07-012024-06-300001381074rtc:BaijiayunGroupLtdEquityMemberus-gaap:CommonClassBMemberrtc:DuoDuoInternationalLimitedMember2024-06-300001381074rtc:BaijiayunGroupLtdEquityMemberus-gaap:CommonClassBMember2023-07-012024-06-300001381074rtc:BaijiayunGroupLtdEquityMemberus-gaap:CommonClassBMember2024-06-300001381074rtc:BaijiayunGroupLtdEquityMemberus-gaap:CommonClassAMemberus-gaap:CommonStockMember2022-07-012023-06-300001381074rtc:BaijiayunGroupLtdEquityMemberus-gaap:CommonClassAMember2022-07-012023-06-300001381074rtc:BaijiayunGroupLtdEquityMemberus-gaap:CommonClassBMember2023-07-310001381074us-gaap:CommonClassBMember2023-07-012024-06-300001381074us-gaap:CommonClassBMember2022-07-012023-06-300001381074country:HK2024-06-300001381074country:HKrtc:AssessableProfitsOnFirstHk2MillionMember2023-07-012024-06-300001381074country:HKrtc:AssessableProfitsInExcessOfHk2MillionMember2023-07-012024-06-300001381074country:CN2023-07-012024-06-300001381074rtc:BaiJiaYunMember2022-01-012022-01-010001381074rtc:NanjingBaijiaCloudTechnologyCoLtdMembersrt:ScenarioForecastMember2024-01-012024-12-310001381074rtc:HighAndNewTechnologyEnterpriseMember2022-01-012022-12-310001381074rtc:BeijingDeranTechnologyCoLtdMember2019-07-012020-06-300001381074rtc:BeijingBaishilianMember2021-01-012021-12-3100013810742022-01-012022-12-3100013810742021-01-012021-12-310001381074rtc:WuhanBaijiashilianTechnologyCoLtdMember2022-01-012022-12-3100013810742020-01-012020-12-3100013810742023-01-012023-12-310001381074rtc:NanjingBaijiaCloudTechnologyCoLtdMember2020-01-012020-12-310001381074rtc:BaijiayunInformationTechnologyCoLtdAndBaijiaCloudTechnologyCoLtdMember2020-01-012020-12-310001381074rtc:GuizhouBaijiayunHaoyuXingchenXianBaijiayunHenanBaijiayunAndBaijiayunWfoeMember2021-01-012021-12-310001381074rtc:GuizhouBaijiayunHaoyuXingchenBaijiayunWfoeNanningBaishilianShanghaiBaishilianGuangxiWeifangMember2022-01-012022-12-310001381074rtc:GuizhouBaijiayunHaoyuXingchenBaijiayunWfoeNanningBaishilianShanghaiBaishilianGuangxiWeifangMember2023-01-012023-12-310001381074country:CN2018-09-012018-09-300001381074country:CN2022-03-012022-03-310001381074country:HK2023-07-012024-06-300001381074rtc:VIEMember2024-06-300001381074us-gaap:StateAdministrationOfTaxationChinaMember2024-06-300001381074us-gaap:StateAdministrationOfTaxationChinaMember2023-07-012024-06-300001381074us-gaap:InlandRevenueHongKongMember2024-06-300001381074us-gaap:InlandRevenueHongKongMember2023-07-012024-06-300001381074us-gaap:SegmentContinuingOperationsMember2023-07-012024-06-300001381074us-gaap:SegmentContinuingOperationsMember2022-07-012023-06-300001381074us-gaap:SegmentContinuingOperationsMember2021-07-012022-06-300001381074us-gaap:SegmentDiscontinuedOperationsMember2022-07-012023-06-300001381074us-gaap:SegmentDiscontinuedOperationsMember2021-07-012022-06-300001381074us-gaap:SegmentDiscontinuedOperationsMember2023-07-012024-06-300001381074rtc:WithinOneYearMember2024-06-300001381074rtc:OneTwoYearsMember2024-06-300001381074rtc:HongxinWandaToGangjiangLiMember2023-06-300001381074rtc:HongxinWandaToShanghaiJianiJiaruiMember2023-06-300001381074rtc:ShanghaiJianiJiaruiEnterpriseMember2022-07-012023-06-3000013810742022-12-050001381074rtc:GangjiangLiMember2023-07-012024-06-300001381074rtc:BeijingHuatuHongyangEducationCultureCoLtdBeijingHuatuMember2023-07-012024-06-300001381074rtc:ShanghaiSaimeiteSoftwareTechnologyCoLtdShanghaiSaimeiteMember2023-07-012024-06-300001381074rtc:SuzhouSemitechTechnologyCoLtdSuzhouSaimeiteMember2023-07-012024-06-300001381074rtc:JinanZhongshiHuiyunTechnologyCoLtdformerlyKnownAsJinanHuiyunQuantumTechnologyCoLtdJinanZhongshiHuiyunMember2023-07-012024-06-300001381074rtc:NanjingGuoshengHuaxingTechnologyCoLtdNanjingGuoshengHuaxingMember2023-07-012024-06-300001381074rtc:ShenzhenZhixieYunbiTechnologyCoLtdShenzhenZhixieYunbiMember2023-07-012024-06-300001381074rtc:WuhanQiyunshilianTechnologyCoLtdWuhanQiyunshilianMember2023-07-012024-06-300001381074rtc:NanjingJiashilianVentureCapitalCenterLimitedPartnershipNanjingJiashilianVCMember2023-07-012024-06-300001381074rtc:BeijingXindaKechuangTechnologyCoLtdBeijingXindaKechuangMember2023-07-012024-06-300001381074rtc:BejingGuoshengHuaxingTechnologyCoLtdBeijingGuoshengHuaxingMember2023-07-012024-06-300001381074rtc:BeijingZhongshiHuiyunTechnologyCoLtdBeijingZhongshiHuiyunMember2023-07-012024-06-300001381074rtc:BeijingHuatuMemberus-gaap:RelatedPartyMember2023-07-012024-06-300001381074rtc:BeijingHuatuMemberus-gaap:RelatedPartyMember2022-07-012023-06-300001381074rtc:BeijingHuatuMemberus-gaap:RelatedPartyMember2021-07-012022-06-300001381074rtc:ShanghaiSaimeiteMemberus-gaap:RelatedPartyMember2023-07-012024-06-300001381074rtc:ShanghaiSaimeiteMemberus-gaap:RelatedPartyMember2022-07-012023-06-300001381074rtc:ShanghaiSaimeiteMemberus-gaap:RelatedPartyMember2021-07-012022-06-300001381074rtc:JinanZhongshiHuiyunMemberus-gaap:RelatedPartyMember2023-07-012024-06-300001381074rtc:JinanZhongshiHuiyunMemberus-gaap:RelatedPartyMember2022-07-012023-06-300001381074rtc:JinanZhongshiHuiyunMemberus-gaap:RelatedPartyMember2021-07-012022-06-300001381074rtc:NanjingGuoshengHuaxingMemberus-gaap:RelatedPartyMember2023-07-012024-06-300001381074rtc:NanjingGuoshengHuaxingMemberus-gaap:RelatedPartyMember2022-07-012023-06-300001381074rtc:NanjingGuoshengHuaxingMemberus-gaap:RelatedPartyMember2021-07-012022-06-300001381074rtc:SuzhouSaimeiteMemberus-gaap:RelatedPartyMember2023-07-012024-06-300001381074rtc:SuzhouSaimeiteMemberus-gaap:RelatedPartyMember2022-07-012023-06-300001381074rtc:SuzhouSaimeiteMemberus-gaap:RelatedPartyMember2021-07-012022-06-300001381074us-gaap:RelatedPartyMember2023-07-012024-06-300001381074us-gaap:RelatedPartyMember2022-07-012023-06-300001381074us-gaap:RelatedPartyMember2021-07-012022-06-300001381074rtc:ShenzhenZhixieYunbiMemberus-gaap:RelatedPartyMember2023-07-012024-06-300001381074rtc:ShenzhenZhixieYunbiMemberus-gaap:RelatedPartyMember2022-07-012023-06-300001381074rtc:ShenzhenZhixieYunbiMemberus-gaap:RelatedPartyMember2021-07-012022-06-300001381074rtc:NanjingBaishiCloudMember2024-06-300001381074rtc:JinanZhongshiHuiyunMember2024-06-300001381074rtc:JinanZhongshiHuiyunMember2023-06-300001381074rtc:NanjingGuoshengHuaxingMember2024-06-300001381074rtc:NanjingGuoshengHuaxingMember2023-06-300001381074rtc:ShenzhenZhixieYunbiMember2024-06-300001381074rtc:ShenzhenZhixieYunbiMember2023-06-300001381074rtc:BeijingGuoshengHuaxingMember2024-06-300001381074rtc:BeijingGuoshengHuaxingMember2023-06-300001381074rtc:BeijingZhongshiHuiyunMember2024-06-300001381074rtc:BeijingZhongshiHuiyunMember2023-06-300001381074srt:ParentCompanyMember2024-06-300001381074rtc:BaiJiaYunLimitedBJYMember2023-06-300001381074srt:ParentCompanyMemberus-gaap:CommonClassAMember2024-06-300001381074rtc:BaiJiaYunLimitedBJYMemberus-gaap:CommonClassAMember2023-06-300001381074srt:ParentCompanyMemberus-gaap:CommonClassBMember2024-06-300001381074rtc:BaiJiaYunLimitedBJYMemberus-gaap:CommonClassBMember2023-06-300001381074srt:ParentCompanyMember2023-07-012024-06-300001381074srt:ParentCompanyMember2022-07-012023-06-300001381074rtc:BaiJiaYunLimitedBJYMember2022-07-012023-06-300001381074srt:ParentCompanyMember2023-06-300001381074rtc:BaiJiaYunLimitedBJYMember2022-06-30xbrli:sharesiso4217:USDiso4217:USDxbrli:sharesxbrli:pureiso4217:CNYiso4217:CNYxbrli:sharesiso4217:HKD