BIT Mining (500.com)
BTCM
#9958
Rank
$49.24 M
Marketcap
$2.73
Share price
-3.87%
Change (1 day)
14.71%
Change (1 year)

BIT Mining (500.com) - 20-F annual report


Text size:
0001517496--12-312020FYfalse0.250.250.250.250.250.250.250.250.250.250.250.250.250.250.250.250.250.25000000000NYSE42000179243012769210000099996.5250P5YAgreement term00.10P3YP0YP0Y0.00005350804532744002994200017921000009943012769299420001792430127692false0001517496wbai:ShangmengBusinessServicesCoLtdMemberus-gaap:VariableInterestEntityPrimaryBeneficiaryMemberwbai:HighTechEnterpriseMember2020-01-012020-12-310001517496wbai:LotoInteractiveLimitedMemberus-gaap:SubsequentEventMemberwbai:ShareSubscriptionAgreementMember2021-01-012021-01-310001517496wbai:StarLightInc.Memberus-gaap:SubsequentEventMemberwbai:DefinitivePurchaseAgreementWithCertainSellersMember2021-01-012021-01-310001517496wbai:DefinitiveShareSubscriptionAgreementWithGoodLuckInformationTechnologyCo.LimitedMember2021-02-232021-02-230001517496currency:USDwbai:DefinitiveShareSubscriptionAgreementWithGoodLuckInformationTechnologyCo.LimitedMember2021-01-012021-01-310001517496us-gaap:SubsequentEventMemberwbai:FrameworkAgreementMember2021-02-280001517496srt:MinimumMembersrt:ExecutiveOfficerMemberus-gaap:SubsequentEventMember2021-03-012021-03-310001517496srt:MaximumMembersrt:ExecutiveOfficerMemberus-gaap:SubsequentEventMember2021-03-012021-03-3100015174962019-01-012019-01-010001517496us-gaap:LimitedPartnerMemberwbai:ZparkMember2020-12-310001517496wbai:LotoInteractiveLimitedMember2020-12-310001517496wbai:PrivatelyHeldEntitesMemberwbai:TechelixCoLtdMember2019-12-310001517496wbai:LotoInteractiveLimitedMember2019-12-310001517496wbai:PrivatelyHeldEntitesMemberwbai:TechelixCoLtdMember2018-12-310001517496wbai:PrivatelyHeldEntitesMemberwbai:CheerfulInteractiveLimitedMember2018-12-310001517496wbai:PrivatelyHeldEntitesMemberwbai:BeijingWeisaishidaiSportsTechnologyCoLtdMember2018-12-310001517496us-gaap:LimitedPartnerMemberwbai:JingyanMember2018-12-310001517496wbai:PrivatelyHeldEntitesMemberwbai:CheerfulInteractiveLimitedMember2017-03-310001517496wbai:PrivatelyHeldEntitesMemberwbai:TechelixCoLtdMember2016-11-300001517496wbai:PrivatelyHeldEntitesMemberwbai:BeijingWeisaishidaiSportsTechnologyCoLtdMember2016-06-300001517496srt:MinimumMember2020-01-012020-12-310001517496srt:MaximumMember2020-01-012020-12-310001517496us-gaap:SubsequentEventMemberwbai:FrameworkAgreementMember2021-02-012021-02-280001517496us-gaap:SubsequentEventMember2021-01-3100015174962021-01-310001517496srt:MaximumMemberwbai:BeeComputingHkLimitedMemberus-gaap:SubsequentEventMember2021-03-310001517496srt:MinimumMemberwbai:BeeComputingHkLimitedMemberus-gaap:SubsequentEventMember2021-02-020001517496us-gaap:SubsequentEventMember2021-01-012021-01-310001517496wbai:MultiGroupMember2017-07-172017-07-170001517496us-gaap:SubsequentEventMemberwbai:DefinitiveAgreementToPurchaseEthereumMiningMachinesMember2021-02-012021-02-280001517496us-gaap:SubsequentEventMemberwbai:DefinitiveAgreementToPurchaseEthereumMiningMachinesMember2021-09-012021-12-310001517496us-gaap:SubsequentEventMemberwbai:DefinitiveAgreementToPurchaseEthereumMiningMachinesMember2021-07-012021-08-310001517496us-gaap:SubsequentEventMemberwbai:DefinitiveAgreementToPurchaseEthereumMiningMachinesMember2021-05-012021-06-300001517496wbai:ListedCompanyMemberwbai:SaleSharesMemberwbai:LotoInteractiveLimitedMember2017-06-062017-06-060001517496wbai:EquityMethodInvestmentsFairValueMemberwbai:PrivatelyHeldEntitesMember2020-12-310001517496wbai:EquityMethodInvestmentsFairValueMemberus-gaap:LimitedPartnerMember2020-12-310001517496wbai:EquityMethodInvestmentsFairValueMemberwbai:PrivatelyHeldEntitesMember2019-12-310001517496wbai:EquityMethodInvestmentsFairValueMemberus-gaap:LimitedPartnerMember2019-12-310001517496us-gaap:LimitedPartnerMemberwbai:ZparkMember2016-12-310001517496us-gaap:LimitedPartnerMemberwbai:JingyanMember2016-06-300001517496wbai:PrivatelyHeldEntitesMemberwbai:YouwangTechnologyShanghaiCoLtdMember2015-08-310001517496wbai:PrivatelyHeldEntitesMemberwbai:TopgameGlobalLimitedMember2015-08-310001517496wbai:PrivatelyHeldEntitesMemberwbai:CaicaihudongBeijingTechnologyCoLtdMember2015-08-310001517496us-gaap:LimitedPartnerMemberwbai:BeijingHeimatuoxinVentureCapitalLPMember2015-06-300001517496wbai:PrivatelyHeldEntitesMemberwbai:HzoneHolidingCompanyMember2015-03-310001517496us-gaap:LimitedPartnerMemberwbai:DanhuaCapitalLPMember2014-06-300001517496wbai:QufanMember2018-02-072018-02-090001517496wbai:BitdeerMemberus-gaap:SubsequentEventMemberwbai:DefinitivePurchaseAgreementWithSellerToPurchase1923S17BitcoinMiningMachinesMember2021-02-012021-02-280001517496us-gaap:SubsequentEventMemberwbai:DefinitivePurchaseAgreementWithCertainSellersMember2021-02-012021-02-280001517496us-gaap:SubsequentEventMember2021-03-190001517496us-gaap:CommonClassAMember2021-04-072021-04-070001517496wbai:BeeComputingHkLimitedMemberus-gaap:CommonClassAMemberus-gaap:SubsequentEventMemberwbai:ShareExchangeAgreementsMember2021-04-012021-04-300001517496us-gaap:SubsequentEventMember2021-04-012021-04-300001517496srt:ExecutiveOfficerMemberus-gaap:SubsequentEventMember2021-03-012021-03-310001517496us-gaap:SubsequentEventMemberwbai:DefinitiveShareSubscriptionAgreementWithGoodLuckInformationTechnologyCo.LimitedMember2021-02-232021-02-230001517496us-gaap:SubsequentEventMemberwbai:ShareExchangeAgreementWithBlockchainAllianceTechnologiesHoldingCompanyMember2021-02-012021-02-280001517496us-gaap:SubsequentEventMemberwbai:DefinitivePurchaseAgreementWithCertainSellersMember2021-01-012021-01-310001517496wbai:DefinitiveShareSubscriptionAgreementWithGoodLuckInformationTechnologyCo.LimitedMember2020-12-012020-12-310001517496us-gaap:TreasuryStockMember2020-12-310001517496us-gaap:RetainedEarningsMember2020-12-310001517496us-gaap:NoncontrollingInterestMember2020-12-310001517496us-gaap:CommonStockMember2020-12-310001517496us-gaap:AdditionalPaidInCapitalMember2020-12-310001517496us-gaap:AccumulatedOtherComprehensiveIncomeMember2020-12-310001517496us-gaap:TreasuryStockMember2019-12-310001517496us-gaap:RetainedEarningsMember2019-12-310001517496us-gaap:NoncontrollingInterestMember2019-12-310001517496us-gaap:CommonStockMember2019-12-310001517496us-gaap:AdditionalPaidInCapitalMember2019-12-310001517496us-gaap:AccumulatedOtherComprehensiveIncomeMember2019-12-310001517496us-gaap:TreasuryStockMember2018-12-310001517496us-gaap:RetainedEarningsMember2018-12-310001517496us-gaap:NoncontrollingInterestMember2018-12-310001517496us-gaap:CommonStockMember2018-12-310001517496us-gaap:AdditionalPaidInCapitalMember2018-12-310001517496us-gaap:AccumulatedOtherComprehensiveIncomeMember2018-12-310001517496us-gaap:TreasuryStockMember2017-12-310001517496us-gaap:RetainedEarningsMember2017-12-310001517496us-gaap:NoncontrollingInterestMember2017-12-310001517496us-gaap:CommonStockMember2017-12-310001517496us-gaap:AdditionalPaidInCapitalMember2017-12-310001517496us-gaap:AccumulatedOtherComprehensiveIncomeMember2017-12-310001517496us-gaap:CommonClassBMember2017-12-310001517496us-gaap:CommonClassAMember2017-12-310001517496us-gaap:CommonClassAMemberus-gaap:SubsequentEventMemberwbai:DefinitivePurchaseAgreementWithCertainSellersMember2021-01-310001517496wbai:DefinitiveShareSubscriptionAgreementWithGoodLuckInformationTechnologyCo.LimitedMember2020-12-310001517496srt:ExecutiveOfficerMemberus-gaap:SubsequentEventMember2021-03-310001517496wbai:LotoInteractiveLimitedMemberus-gaap:SubsequentEventMemberwbai:ShareSubscriptionAgreementMember2021-01-310001517496srt:MinimumMember2019-01-012019-12-310001517496srt:MaximumMember2019-01-012019-12-310001517496srt:MinimumMember2018-01-012018-12-310001517496srt:MaximumMember2018-01-012018-12-310001517496us-gaap:EmployeeStockOptionMember2018-06-192018-06-190001517496us-gaap:EmployeeStockOptionMember2018-04-282018-05-0100015174962011-03-282011-03-280001517496wbai:EmployeesAndDirectorsMember2017-01-012017-12-310001517496us-gaap:RestrictedStockUnitsRSUMember2017-01-012017-12-310001517496wbai:EmployeesAndDirectorsMember2019-12-310001517496us-gaap:RestrictedStockUnitsRSUMember2019-12-310001517496wbai:EmployeesAndDirectorsMember2018-12-310001517496us-gaap:RestrictedStockUnitsRSUMember2018-12-310001517496wbai:EmployeesAndDirectorsMember2017-12-310001517496us-gaap:RestrictedStockUnitsRSUMember2017-12-310001517496wbai:EmployeesAndDirectorsMember2019-01-012019-12-310001517496wbai:EmployeesAndDirectorsMember2018-01-012018-12-310001517496wbai:EmployeesAndDirectorsMember2020-01-012020-12-310001517496wbai:EmployeesAndDirectorsMember2020-12-310001517496us-gaap:RestrictedStockUnitsRSUMember2020-12-310001517496srt:MinimumMember2020-12-310001517496srt:MaximumMember2020-12-310001517496srt:MinimumMember2019-12-310001517496srt:MaximumMember2019-12-310001517496srt:MinimumMember2018-12-310001517496srt:MaximumMember2018-12-310001517496us-gaap:RestrictedStockUnitsRSUMember2020-07-012020-07-010001517496us-gaap:RestrictedStockUnitsRSUMember2018-08-252018-09-010001517496us-gaap:RestrictedStockUnitsRSUMember2020-12-010001517496us-gaap:RestrictedStockUnitsRSUMember2019-03-010001517496us-gaap:RestrictedStockUnitsRSUMember2019-01-012019-12-310001517496us-gaap:RestrictedStockUnitsRSUMember2018-01-012018-12-310001517496us-gaap:RestrictedStockUnitsRSUMember2020-12-212020-12-210001517496us-gaap:RestrictedStockUnitsRSUMember2020-06-262020-06-260001517496us-gaap:RestrictedStockUnitsRSUMember2019-01-022019-01-020001517496us-gaap:RestrictedStockUnitsRSUMember2018-06-282018-06-280001517496wbai:ShareOptionsGrantedOnJune192014Member2020-11-222020-11-220001517496wbai:ShareOptionsGrantedOnJanuary62016Member2020-11-222020-11-220001517496wbai:ShareOptionsGrantedOnDecember162016Member2020-11-222020-11-220001517496wbai:Shareoptionsgrantedonjune292015Member2020-06-292020-06-290001517496wbai:ShareOptionsGrantedOnJune192014Member2020-06-192020-06-190001517496wbai:ShareOptionsGrantedOnJune192014Member2020-01-012020-12-310001517496wbai:ShareOptionsGrantedOnJune192014Member2019-11-222019-11-220001517496wbai:ShareOptionsGrantedOnJanuary62016Member2019-11-222019-11-220001517496wbai:ShareOptionsGrantedOnDecember162016Member2019-11-222019-11-2200015174962019-06-292019-06-2900015174962019-06-192019-06-1900015174962018-06-192018-06-190001517496wbai:ShareOptionsGrantedOnJune192014Member2018-05-012018-05-010001517496wbai:ShareOptionsGrantedOnJanuary62016Member2018-05-012018-05-0100015174962018-04-282018-05-010001517496us-gaap:RestrictedStockUnitsRSUMember2020-01-012020-12-310001517496wbai:ServiceManagementMemberwbai:LotoInteractiveInformationTechnologyShenzhenLimitedMember2020-01-012020-12-310001517496wbai:InterestOnLoanMemberwbai:LotoInteractiveInformationTechnologyShenzhenLimitedMember2020-01-012020-12-310001517496wbai:ServiceManagementMemberwbai:LotoInteractiveInformationTechnologyShenzhenLimitedMember2019-01-012019-12-310001517496wbai:InterestOnLoanMemberwbai:LotoInteractiveInformationTechnologyShenzhenLimitedMember2019-01-012019-12-310001517496wbai:LotoInteractiveInformationTechnologyShenzhenLimitedMember2019-01-012019-12-310001517496wbai:ServiceManagementMemberwbai:LotoInteractiveInformationTechnologyShenzhenLimitedMember2018-01-012018-12-310001517496wbai:InterestOnLoanMemberwbai:LotoInteractiveInformationTechnologyShenzhenLimitedMember2018-01-012018-12-310001517496wbai:LotoInteractiveInformationTechnologyShenzhenLimitedMember2018-01-012018-12-3100015174962021-03-012021-03-3100015174962021-01-012021-01-310001517496wbai:InterestOnLoanMemberwbai:LotoInteractiveShenzhenMember2020-01-012020-12-3100015174962019-01-0100015174962020-04-200001517496wbai:MultiGroupMember2019-12-310001517496wbai:MultiGroupMember2018-12-310001517496wbai:MultiGroupMember2017-12-310001517496srt:MinimumMemberus-gaap:VehiclesMember2020-01-012020-12-310001517496srt:MinimumMemberus-gaap:OtherMachineryAndEquipmentMember2020-01-012020-12-310001517496srt:MaximumMemberus-gaap:VehiclesMember2020-01-012020-12-310001517496srt:MaximumMemberus-gaap:OtherMachineryAndEquipmentMember2020-01-012020-12-310001517496srt:MinimumMemberus-gaap:VehiclesMember2020-12-310001517496srt:MaximumMemberus-gaap:VehiclesMember2020-12-310001517496us-gaap:VehiclesMember2020-12-310001517496us-gaap:OtherMachineryAndEquipmentMember2020-12-310001517496us-gaap:LeaseholdImprovementsMember2020-12-310001517496us-gaap:VehiclesMember2019-12-310001517496us-gaap:OtherMachineryAndEquipmentMember2019-12-310001517496us-gaap:LeaseholdImprovementsMember2019-12-310001517496us-gaap:LeaseholdImprovementsMember2020-01-012020-12-310001517496wbai:GanziChangheHydropowerConsumptionServiceCo.LtdMemberus-gaap:SubsequentEventMemberwbai:ShareSubscriptionAgreementMember2021-01-012021-01-310001517496wbai:PrivatelyHeldEntitesMemberwbai:ZparkMember2020-01-012020-12-310001517496wbai:PrivatelyHeldEntitesMemberwbai:DanhuaCapitalLPMember2020-01-012020-12-310001517496wbai:MultiGroupMember2020-12-310001517496srt:CumulativeEffectPeriodOfAdoptionAdjustmentMemberus-gaap:AccountingStandardsUpdate201602Member2018-12-310001517496us-gaap:AccountingStandardsUpdate201602Member2020-01-012020-12-310001517496us-gaap:AccountingStandardsUpdate201602Member2019-01-012019-12-310001517496wbai:Btc.comPoolBusinessesMemberwbai:IfBusinessesRecordNetOperatingLossInFiscalYearEndingDecember312021Memberus-gaap:SubsequentEventMemberwbai:ShareExchangeAgreementWithBlockchainAllianceTechnologiesHoldingCompanyMember2021-02-012021-02-280001517496us-gaap:LatestTaxYearMember2020-01-012020-12-310001517496us-gaap:EarliestTaxYearMember2020-01-012020-12-310001517496us-gaap:AccumulatedOtherComprehensiveIncomeMember2020-01-012020-12-310001517496us-gaap:RetainedEarningsMember2020-01-012020-12-310001517496us-gaap:NoncontrollingInterestMember2020-01-012020-12-310001517496wbai:MultiGroupMember2021-02-230001517496wbai:MultiGroupMember2020-12-310001517496wbai:PrivatelyHeldEntitesMemberwbai:ShenzhenJinyingzaixianTechnologyServiceLimitedMember2020-01-012020-12-310001517496wbai:PrivatelyHeldEntitesMemberwbai:ShenzhenJinyingzaixianTechnologyServiceLimitedMember2019-01-012019-12-310001517496wbai:PrivatelyHeldEntitesMemberwbai:ShenzhenJinyingzaixianTechnologyServiceLimitedMember2018-01-012018-12-310001517496wbai:LotoInteractiveInformationTechnologyShenzhenLimitedMember2020-01-012020-12-310001517496wbai:PubliclyListedCompanyMemberwbai:LotoInteractiveLimitedMember2020-01-012020-12-310001517496wbai:GuangdaSportsCultureCapitalLPMemberus-gaap:LimitedPartnerMember2020-01-012020-12-310001517496wbai:SparklandVentureCapitalGrowthFundLpMember2020-01-012020-12-310001517496us-gaap:LimitedPartnerMember2020-01-012020-12-310001517496wbai:PubliclyListedCompanyMemberwbai:LotoInteractiveLimitedMember2019-01-012019-12-310001517496wbai:GuangdaSportsCultureCapitalLPMemberus-gaap:LimitedPartnerMember2019-01-012019-12-310001517496wbai:SparklandVentureCapitalGrowthFundLpMember2019-01-012019-12-310001517496us-gaap:LimitedPartnerMember2019-01-012019-12-310001517496wbai:PubliclyListedCompanyMemberwbai:LotoInteractiveLimitedMember2018-01-012018-12-310001517496wbai:GuangdaSportsCultureCapitalLPMemberus-gaap:LimitedPartnerMember2018-01-012018-12-310001517496wbai:SparklandVentureCapitalGrowthFundLpMember2018-01-012018-12-310001517496us-gaap:LimitedPartnerMember2018-01-012018-12-310001517496us-gaap:VariableInterestEntityPrimaryBeneficiaryMember2019-01-012019-12-310001517496country:US2020-01-012020-12-310001517496country:KY2020-01-012020-12-310001517496country:JP2020-01-012020-12-310001517496country:CY2020-01-012020-12-310001517496country:CN2020-01-012020-12-310001517496country:US2019-01-012019-12-310001517496country:MT2019-01-012019-12-310001517496country:KY2019-01-012019-12-310001517496country:JP2019-01-012019-12-310001517496country:HK2019-01-012019-12-310001517496country:CY2019-01-012019-12-310001517496country:CW2019-01-012019-12-310001517496country:CN2019-01-012019-12-310001517496country:US2018-01-012018-12-310001517496country:MT2018-01-012018-12-310001517496country:KY2018-01-012018-12-310001517496country:JP2018-01-012018-12-310001517496country:HK2018-01-012018-12-310001517496country:CY2018-01-012018-12-310001517496country:CW2018-01-012018-12-310001517496country:CN2018-01-012018-12-310001517496wbai:MultiGroupMember2020-01-012020-12-310001517496wbai:MultiGroupMember2019-01-012019-12-310001517496us-gaap:SubsequentEventMemberwbai:DefinitiveShareSubscriptionAgreementWithGoodLuckInformationTechnologyCo.LimitedMember2021-01-200001517496currency:USD2020-12-310001517496currency:CNY2020-12-310001517496wbai:MultiGroupMember2019-12-310001517496srt:MinimumMemberus-gaap:ComputerSoftwareIntangibleAssetMember2020-01-012020-12-310001517496srt:MaximumMemberus-gaap:ComputerSoftwareIntangibleAssetMember2020-01-012020-12-310001517496wbai:MobileApplicationsMember2020-01-012020-12-310001517496us-gaap:MarketingRelatedIntangibleAssetsMember2020-01-012020-12-310001517496us-gaap:LicensingAgreementsMember2020-01-012020-12-310001517496wbai:BrandNameMember2020-12-310001517496us-gaap:MarketingRelatedIntangibleAssetsMember2020-12-310001517496us-gaap:LicensingAgreementsMember2020-12-310001517496us-gaap:ComputerSoftwareIntangibleAssetMember2020-12-310001517496wbai:BrandNameMember2019-12-310001517496us-gaap:MarketingRelatedIntangibleAssetsMember2019-12-310001517496us-gaap:LicensingAgreementsMember2019-12-310001517496us-gaap:ComputerSoftwareIntangibleAssetMember2019-12-310001517496wbai:EquityMethodInvestmentsFairValueMember2020-01-012020-12-310001517496wbai:YouwangTechnologyShanghaiCoLtdMember2019-01-012019-12-310001517496wbai:TopgameGlobalLimitedMember2019-01-012019-12-310001517496wbai:HzoneHolidingCompanyMember2019-01-012019-12-310001517496wbai:EquityMethodInvestmentsFairValueMember2019-01-012019-12-310001517496wbai:CaicaihudongBeijingTechnologyCoLtdMember2019-01-012019-12-310001517496wbai:EquityMethodInvestmentsFairValueMember2020-12-310001517496wbai:EquityMethodInvestmentsFairValueMember2019-12-310001517496wbai:PrivatelyHeldEntitesMemberwbai:TechelixCoLtdMember2018-06-300001517496wbai:CheerfulInteractiveLimitedMember2017-03-310001517496wbai:PrivatelyHeldEntitesMemberwbai:TechelixCoLtdMember2018-02-280001517496wbai:TechelixCoLtdMember2016-11-300001517496wbai:BeijingWeisaishidaiSportsTechnologyCoLtdMember2016-06-300001517496wbai:GuangdaSportsCultureCapitalLPMemberus-gaap:LimitedPartnerMember2015-12-310001517496wbai:PrivatelyHeldEntitesMemberwbai:ShenzhenJinyingzaixianTechnologyServiceLimitedMember2018-05-310001517496wbai:GuangdaSportsCultureCapitalLPMemberus-gaap:LimitedPartnerMember2017-12-310001517496us-gaap:LimitedPartnerMemberwbai:SparklandVentureCapitalGrowthFundLpMember2017-12-310001517496wbai:ListedCompanyMemberwbai:LotoInteractiveLimitedMember2017-06-060001517496us-gaap:LimitedPartnerMemberwbai:SparklandVentureCapitalGrowthFundLpMember2017-02-280001517496wbai:GuangdaSportsCultureCapitalLPMemberus-gaap:LimitedPartnerMember2015-04-300001517496us-gaap:LimitedPartnerMemberwbai:LotoInteractiveLimitedMember2020-01-012020-12-310001517496us-gaap:EquityMethodInvestmentsMember2020-01-012020-12-310001517496us-gaap:LimitedPartnerMemberwbai:LotoInteractiveLimitedMember2019-01-012019-12-310001517496us-gaap:EquityMethodInvestmentsMember2019-01-012019-12-310001517496us-gaap:LimitedPartnerMemberwbai:LotoInteractiveLimitedMember2018-01-012018-12-310001517496us-gaap:EquityMethodInvestmentsMemberwbai:PrivatelyHeldEntitesMember2020-12-310001517496us-gaap:EquityMethodInvestmentsMemberwbai:ListedCompanyMember2020-12-310001517496us-gaap:EquityMethodInvestmentsMemberus-gaap:LimitedPartnerMember2020-12-310001517496us-gaap:EquityMethodInvestmentsMember2020-12-310001517496us-gaap:EquityMethodInvestmentsMemberwbai:PrivatelyHeldEntitesMember2019-12-310001517496us-gaap:EquityMethodInvestmentsMemberwbai:ListedCompanyMember2019-12-310001517496us-gaap:EquityMethodInvestmentsMemberus-gaap:LimitedPartnerMember2019-12-310001517496us-gaap:EquityMethodInvestmentsMember2019-12-310001517496us-gaap:EmployeeStockOptionMember2020-12-310001517496us-gaap:EmployeeStockOptionMember2020-01-012020-12-310001517496wbai:LhasaYicaiNetworkTechnologyCoLtdMemberus-gaap:VariableInterestEntityPrimaryBeneficiaryMembercountry:CN2020-01-012020-12-310001517496wbai:ShenzhenYoulanguangScienceAndTechnologyCoLtdMember2020-01-012020-12-310001517496wbai:ShenzhenYicaiNetworkTechnologyCoLtdMember2020-01-012020-12-310001517496wbai:ShenzhenKaishengJinfuEnterpriseManagementCoLtdMember2020-01-012020-12-310001517496wbai:ShenzhenEsunSkyNetworkTechnologyCoLtdMember2020-01-012020-12-310001517496wbai:EsunNetworkMember2020-01-012020-12-310001517496country:HK2020-01-012020-12-310001517496country:CW2020-01-012020-12-310001517496wbai:LhasaYicaiNetworkTechnologyCoLtdMemberus-gaap:VariableInterestEntityPrimaryBeneficiaryMembercountry:CN2019-01-012019-12-310001517496wbai:ShenzhenYoulanguangScienceAndTechnologyCoLtdMember2019-01-012019-12-310001517496wbai:ShenzhenYicaiNetworkTechnologyCoLtdMember2019-01-012019-12-310001517496wbai:ShenzhenKaishengJinfuEnterpriseManagementCoLtdMember2019-01-012019-12-310001517496wbai:ShenzhenEsunSkyNetworkTechnologyCoLtdMember2019-01-012019-12-310001517496wbai:EsunSkyComputerShenzhenCoLtdMember2019-01-012019-12-310001517496wbai:EsunNetworkMember2019-01-012019-12-310001517496wbai:ShenzhenYoulanguangScienceAndTechnologyCoLtdMemberus-gaap:VariableInterestEntityPrimaryBeneficiaryMembercountry:CN2018-01-012018-12-310001517496wbai:LhasaYicaiNetworkTechnologyCoLtdMemberus-gaap:VariableInterestEntityPrimaryBeneficiaryMembercountry:CN2018-01-012018-12-310001517496wbai:ShenzhenYoulanguangScienceAndTechnologyCoLtdMember2018-01-012018-12-310001517496wbai:ShenzhenYicaiNetworkTechnologyCoLtdMember2018-01-012018-12-310001517496wbai:ShenzhenKaishengJinfuEnterpriseManagementCoLtdMember2018-01-012018-12-310001517496wbai:ShenzhenEsunSkyNetworkTechnologyCoLtdMember2018-01-012018-12-310001517496wbai:EsunSkyComputerShenzhenCoLtdMember2018-01-012018-12-310001517496wbai:EsunNetworkMember2018-01-012018-12-310001517496wbai:EsunSkyComputerShenzhenCoLtdMemberus-gaap:VariableInterestEntityPrimaryBeneficiaryMembercountry:CNwbai:HighTechEnterpriseMember2014-01-012014-12-310001517496country:MT2020-01-012020-12-310001517496us-gaap:CommonClassBMember2019-01-012019-12-310001517496wbai:LotoInteractiveInformationTechnologyShenzhenLimitedMember2020-12-310001517496wbai:LotoInteractiveInformationTechnologyShenzhenLimitedMember2019-12-310001517496us-gaap:LimitedPartnerMemberwbai:ZparkMember2020-01-012020-12-310001517496us-gaap:LimitedPartnerMemberwbai:JingyanMember2020-01-012020-12-310001517496us-gaap:LimitedPartnerMemberwbai:BeijingHeimatuoxinVentureCapitalLPMember2020-01-012020-12-310001517496us-gaap:VariableInterestEntityPrimaryBeneficiaryMember2018-01-012018-12-310001517496wbai:QufanMember2018-02-090001517496wbai:QufanMember2018-02-090001517496us-gaap:CommonClassBMember2018-01-012018-12-310001517496wbai:QufanMember2018-02-092018-02-090001517496us-gaap:CommonClassBMember2020-01-012020-12-310001517496us-gaap:CommonClassAMember2019-01-012019-12-310001517496us-gaap:CommonClassAMember2018-01-012018-12-310001517496srt:EuropeMember2020-01-012020-12-310001517496country:CN2020-01-012020-12-310001517496srt:EuropeMember2019-01-012019-12-310001517496country:CN2019-01-012019-12-310001517496srt:EuropeMember2018-01-012018-12-310001517496country:CN2018-01-012018-12-3100015174962021-03-310001517496wbai:AccruedExpensesAndOtherCurrentLiabilitiesMember2020-01-012020-12-310001517496wbai:AccruedExpensesAndOtherCurrentLiabilitiesMember2019-01-012019-12-310001517496wbai:AccruedExpensesAndOtherCurrentLiabilitiesMember2018-01-012018-12-310001517496wbai:AccruedExpensesAndOtherCurrentLiabilitiesMember2020-12-310001517496wbai:AccruedExpensesAndOtherCurrentLiabilitiesMember2019-12-310001517496wbai:MultiGroupMember2018-01-012018-12-310001517496us-gaap:CommonClassBMember2018-12-310001517496srt:ParentCompanyMemberus-gaap:CommonClassBMember2020-12-310001517496srt:ParentCompanyMemberus-gaap:CommonClassAMember2020-12-310001517496srt:ParentCompanyMemberus-gaap:CommonClassBMember2019-12-310001517496srt:ParentCompanyMemberus-gaap:CommonClassAMember2019-12-310001517496us-gaap:CommonClassBMember2019-12-310001517496us-gaap:CommonClassBMemberus-gaap:SubsequentEventMember2021-03-190001517496us-gaap:CommonClassAMemberus-gaap:SubsequentEventMember2021-03-190001517496us-gaap:CommonClassAMember2019-12-310001517496us-gaap:CommonClassAMember2018-12-310001517496wbai:QufanMember2018-01-012018-12-310001517496srt:ParentCompanyMember2020-01-012020-12-310001517496srt:ParentCompanyMember2019-01-012019-12-310001517496srt:ParentCompanyMember2018-01-012018-12-310001517496us-gaap:MoneyMarketFundsMemberus-gaap:FairValueInputsLevel3Member2020-12-310001517496us-gaap:MoneyMarketFundsMemberus-gaap:FairValueInputsLevel2Member2020-12-310001517496us-gaap:MoneyMarketFundsMemberus-gaap:FairValueInputsLevel1Member2020-12-310001517496us-gaap:MoneyMarketFundsMember2020-12-310001517496us-gaap:MoneyMarketFundsMemberus-gaap:FairValueInputsLevel3Member2019-12-310001517496us-gaap:MoneyMarketFundsMemberus-gaap:FairValueInputsLevel2Member2019-12-310001517496us-gaap:MoneyMarketFundsMemberus-gaap:FairValueInputsLevel1Member2019-12-310001517496us-gaap:MoneyMarketFundsMember2019-12-310001517496srt:ParentCompanyMember2018-12-310001517496srt:ParentCompanyMember2017-12-310001517496wbai:MultiGroupMember2020-01-012020-12-310001517496wbai:MultiGroupMember2019-01-012019-12-310001517496wbai:MultiGroupMember2018-01-012018-12-310001517496wbai:MultiGroupMember2017-07-012017-07-170001517496wbai:MultiGroupMember2018-12-310001517496srt:MinimumMemberwbai:BeeComputingHkLimitedMemberus-gaap:SubsequentEventMemberwbai:ShareExchangeAgreementsMember2021-04-300001517496srt:MaximumMemberwbai:BeeComputingHkLimitedMemberus-gaap:SubsequentEventMemberwbai:ShareExchangeAgreementsMember2021-04-300001517496wbai:BeeComputingHkLimitedMemberus-gaap:SubsequentEventMemberwbai:ShareExchangeAgreementsMember2021-04-300001517496wbai:LotoInteractiveLimitedMemberus-gaap:SubsequentEventMemberwbai:ShareSubscriptionAgreementMember2021-03-310001517496wbai:StarLightInc.Memberus-gaap:SubsequentEventMemberwbai:DefinitivePurchaseAgreementWithCertainSellersMember2021-01-310001517496wbai:MultiGroupMember2017-07-170001517496wbai:BeeComputingHkLimitedMemberus-gaap:SubsequentEventMemberwbai:ShareExchangeAgreementsMember2021-04-012021-04-300001517496us-gaap:SubsequentEventMemberwbai:ShareExchangeAgreementsMember2021-04-012021-04-300001517496wbai:Btc.comPoolBusinessesMemberwbai:IfBusinessesRecordNetOperatingProfitInFiscalYearEndingDecember312021Memberus-gaap:SubsequentEventMemberwbai:ShareExchangeAgreementWithBlockchainAllianceTechnologiesHoldingCompanyMember2021-02-012021-02-280001517496us-gaap:FairValueInputsLevel3Member2020-12-310001517496us-gaap:FairValueInputsLevel2Member2020-12-310001517496us-gaap:FairValueInputsLevel1Member2020-12-310001517496us-gaap:FairValueInputsLevel3Member2019-12-310001517496us-gaap:FairValueInputsLevel2Member2019-12-310001517496us-gaap:FairValueInputsLevel1Member2019-12-310001517496srt:EuropeMember2020-12-310001517496country:CN2020-12-310001517496srt:EuropeMember2019-12-310001517496country:CN2019-12-310001517496srt:EuropeMember2018-12-310001517496country:CN2018-12-310001517496us-gaap:CostOfSalesMember2020-01-012020-12-310001517496us-gaap:AccountingStandardsUpdate201904Member2019-12-310001517496us-gaap:AccountingStandardsUpdate201904Member2018-12-3100015174962018-12-310001517496us-gaap:AccountingStandardsUpdate201904Member2017-12-3100015174962017-12-310001517496us-gaap:ShareBasedPaymentArrangementNonemployeeMemberus-gaap:SellingAndMarketingExpenseMember2020-01-012020-12-310001517496us-gaap:ShareBasedPaymentArrangementNonemployeeMemberus-gaap:ResearchAndDevelopmentExpenseMember2020-01-012020-12-310001517496us-gaap:ShareBasedPaymentArrangementNonemployeeMemberus-gaap:GeneralAndAdministrativeExpenseMember2020-01-012020-12-310001517496us-gaap:ShareBasedPaymentArrangementEmployeeMemberus-gaap:SellingAndMarketingExpenseMember2020-01-012020-12-310001517496us-gaap:ShareBasedPaymentArrangementEmployeeMemberus-gaap:ResearchAndDevelopmentExpenseMember2020-01-012020-12-310001517496us-gaap:ShareBasedPaymentArrangementEmployeeMemberus-gaap:GeneralAndAdministrativeExpenseMember2020-01-012020-12-310001517496us-gaap:ShareBasedPaymentArrangementNonemployeeMember2020-01-012020-12-310001517496us-gaap:ShareBasedPaymentArrangementEmployeeMember2020-01-012020-12-310001517496us-gaap:SellingAndMarketingExpenseMember2020-01-012020-12-310001517496us-gaap:ResearchAndDevelopmentExpenseMember2020-01-012020-12-310001517496us-gaap:GeneralAndAdministrativeExpenseMember2020-01-012020-12-310001517496us-gaap:ShareBasedPaymentArrangementNonemployeeMemberus-gaap:SellingAndMarketingExpenseMember2019-01-012019-12-310001517496us-gaap:ShareBasedPaymentArrangementNonemployeeMemberus-gaap:ResearchAndDevelopmentExpenseMember2019-01-012019-12-310001517496us-gaap:ShareBasedPaymentArrangementNonemployeeMemberus-gaap:GeneralAndAdministrativeExpenseMember2019-01-012019-12-310001517496us-gaap:ShareBasedPaymentArrangementNonemployeeMemberus-gaap:CostOfSalesMember2019-01-012019-12-310001517496us-gaap:ShareBasedPaymentArrangementEmployeeMemberus-gaap:SellingAndMarketingExpenseMember2019-01-012019-12-310001517496us-gaap:ShareBasedPaymentArrangementEmployeeMemberus-gaap:ResearchAndDevelopmentExpenseMember2019-01-012019-12-310001517496us-gaap:ShareBasedPaymentArrangementEmployeeMemberus-gaap:GeneralAndAdministrativeExpenseMember2019-01-012019-12-310001517496us-gaap:ShareBasedPaymentArrangementEmployeeMemberus-gaap:CostOfSalesMember2019-01-012019-12-310001517496us-gaap:ShareBasedPaymentArrangementNonemployeeMember2019-01-012019-12-310001517496us-gaap:ShareBasedPaymentArrangementEmployeeMember2019-01-012019-12-310001517496us-gaap:SellingAndMarketingExpenseMember2019-01-012019-12-310001517496us-gaap:ResearchAndDevelopmentExpenseMember2019-01-012019-12-310001517496us-gaap:GeneralAndAdministrativeExpenseMember2019-01-012019-12-310001517496us-gaap:CostOfSalesMember2019-01-012019-12-310001517496us-gaap:ShareBasedPaymentArrangementNonemployeeMemberus-gaap:SellingAndMarketingExpenseMember2018-01-012018-12-310001517496us-gaap:ShareBasedPaymentArrangementNonemployeeMemberus-gaap:ResearchAndDevelopmentExpenseMember2018-01-012018-12-310001517496us-gaap:ShareBasedPaymentArrangementNonemployeeMemberus-gaap:GeneralAndAdministrativeExpenseMember2018-01-012018-12-310001517496us-gaap:ShareBasedPaymentArrangementNonemployeeMemberus-gaap:CostOfSalesMember2018-01-012018-12-310001517496us-gaap:ShareBasedPaymentArrangementEmployeeMemberus-gaap:SellingAndMarketingExpenseMember2018-01-012018-12-310001517496us-gaap:ShareBasedPaymentArrangementEmployeeMemberus-gaap:ResearchAndDevelopmentExpenseMember2018-01-012018-12-310001517496us-gaap:ShareBasedPaymentArrangementEmployeeMemberus-gaap:GeneralAndAdministrativeExpenseMember2018-01-012018-12-310001517496us-gaap:ShareBasedPaymentArrangementEmployeeMemberus-gaap:CostOfSalesMember2018-01-012018-12-310001517496us-gaap:ShareBasedPaymentArrangementNonemployeeMember2018-01-012018-12-310001517496us-gaap:ShareBasedPaymentArrangementEmployeeMember2018-01-012018-12-310001517496us-gaap:SellingAndMarketingExpenseMember2018-01-012018-12-310001517496us-gaap:ResearchAndDevelopmentExpenseMember2018-01-012018-12-310001517496us-gaap:GeneralAndAdministrativeExpenseMember2018-01-012018-12-310001517496us-gaap:CostOfSalesMember2018-01-012018-12-310001517496us-gaap:AdditionalPaidInCapitalMember2020-01-012020-12-310001517496us-gaap:TreasuryStockMember2019-01-012019-12-310001517496us-gaap:RetainedEarningsMember2019-01-012019-12-310001517496us-gaap:NoncontrollingInterestMember2019-01-012019-12-310001517496us-gaap:CommonStockMember2019-01-012019-12-310001517496us-gaap:AdditionalPaidInCapitalMember2019-01-012019-12-310001517496us-gaap:AccumulatedOtherComprehensiveIncomeMember2019-01-012019-12-310001517496us-gaap:TreasuryStockMember2018-01-012018-12-310001517496us-gaap:RetainedEarningsMember2018-01-012018-12-310001517496us-gaap:NoncontrollingInterestMember2018-01-012018-12-310001517496us-gaap:CommonStockMember2018-01-012018-12-310001517496us-gaap:AdditionalPaidInCapitalMember2018-01-012018-12-310001517496us-gaap:AccumulatedOtherComprehensiveIncomeMember2018-01-012018-12-310001517496wbai:MultiGroupMemberwbai:SoftwareMember2020-01-012020-12-310001517496wbai:MultiGroupMemberus-gaap:TradeNamesMember2020-01-012020-12-310001517496wbai:MultiGroupMemberus-gaap:LicenseMember2020-01-012020-12-3100015174962019-01-012019-12-3100015174962018-01-012018-12-310001517496srt:ParentCompanyMember2020-12-310001517496srt:ParentCompanyMember2019-12-310001517496us-gaap:VariableInterestEntityPrimaryBeneficiaryMember2020-12-310001517496us-gaap:VariableInterestEntityPrimaryBeneficiaryMember2019-12-3100015174962020-12-3100015174962019-12-310001517496us-gaap:VariableInterestEntityPrimaryBeneficiaryMember2020-01-012020-12-310001517496wbai:AmericanDepositarySharesMember2020-01-012020-12-310001517496us-gaap:CommonClassAMember2020-01-012020-12-310001517496wbai:ShenzhenYoulanguangScienceAndTechnologyCoLtdMemberus-gaap:VariableInterestEntityPrimaryBeneficiaryMember2020-01-012020-12-310001517496wbai:ShenzhenYicaiNetworkTechnologyCoLtdMemberus-gaap:VariableInterestEntityPrimaryBeneficiaryMember2020-01-012020-12-310001517496wbai:ShenzhenKaishengJinfuEnterpriseManagementCoLtdMemberus-gaap:VariableInterestEntityPrimaryBeneficiaryMember2020-01-012020-12-310001517496wbai:ShenzhenGuangtiandiScienceAndTechnologyCoLtdMemberus-gaap:VariableInterestEntityPrimaryBeneficiaryMember2020-01-012020-12-310001517496wbai:ShenzhenEsunSkyNetworkTechnologyCoLtdMemberus-gaap:VariableInterestEntityPrimaryBeneficiaryMember2020-01-012020-12-310001517496wbai:ShenzhenEsunNetworkCoLtdMemberus-gaap:VariableInterestEntityPrimaryBeneficiaryMember2020-01-012020-12-310001517496wbai:LhasaYicaiNetworkTechnologyCoLtdMemberus-gaap:VariableInterestEntityPrimaryBeneficiaryMember2020-01-012020-12-310001517496wbai:HainanJingliMemberus-gaap:VariableInterestEntityPrimaryBeneficiaryMember2020-01-012020-12-310001517496wbai:WaspMediaLtdMember2020-01-012020-12-310001517496wbai:RoundSpotServicesLtdMember2020-01-012020-12-310001517496wbai:OddsonEuropeLtdMember2020-01-012020-12-310001517496wbai:MultiWarehouseLtdMember2020-01-012020-12-310001517496wbai:MultiPayNvMember2020-01-012020-12-310001517496wbai:MultilottoUkLtdMember2020-01-012020-12-310001517496wbai:MultiBrandGamingLtdMember2020-01-012020-12-310001517496wbai:MulitiGroupLtdTheMultiGroupMember2020-01-012020-12-310001517496wbai:LottoWarehouseLtdMember2020-01-012020-12-310001517496wbai:FiveHundredWanHkLimitedMember2020-01-012020-12-310001517496wbai:FiveHundredUsaCorporationMember2020-01-012020-12-310001517496wbai:FineBrandLimitedMember2020-01-012020-12-310001517496wbai:EsunSkyComputerShenzhenCoLtdMember2020-01-012020-12-310001517496wbai:ComNihonColtdMember2020-01-012020-12-310001517496us-gaap:CommonClassBMember2020-12-310001517496us-gaap:CommonClassAMember2020-12-310001517496dei:BusinessContactMember2020-01-012020-12-3100015174962020-01-012020-12-31wbai:itemxbrli:sharesiso4217:CNYiso4217:USDxbrli:pureiso4217:USDxbrli:sharesiso4217:EURiso4217:CNYxbrli:sharesiso4217:HKDiso4217:HKDxbrli:shares

UNITED STATES

SECURITIES AND EXCHANGE COMMISSION

Washington, D.C. 20549

FORM 20-F

(Mark One)

Registration statement pursuant to Section 12(b) or 12(g) of the Securities Exchange Act of 1934

or

Annual report pursuant to Section 13 or 15(d) of the Securities Exchange Act of 1934

For the fiscal year ended December 31, 2020

or

Transition report pursuant to Section 13 or 15(d) of the Securities Exchange Act of 1934

For the transition period from __________ to __________

or

Shell company report pursuant to Section 13 or 15(d) of the Securities Exchange Act of 1934

Date of event requiring this shell company report

Commission file number 001-36206

BIT Mining Limited

(Exact Name of Registrant as Specified in Its Charter)

Cayman Islands

(Jurisdiction of Incorporation or Organization)

14F, West Side, Block B, Building No. 7

Shenzhen Bay Eco-Technology Park

Nanshan District, Shenzhen 518115

The People’s Republic of China

(Address of Principal Executive Offices)

Qiang Yuan, Chief Financial Officer

14F, West Side, Block B, Building No. 7

Shenzhen Bay Eco-Technology Park

Nanshan District, Shenzhen 518115

The People’s Republic of China

(Name, Telephone, E-mail and/or Facsimile Number and Address of Company Contact Person)

Securities registered or to be registered pursuant to Section 12(b) of the Securities and Exchange Act of 1934:

Title of Each Class

 

Trading Symbol(s)

Name of Each Exchange on Which Registered

Class A ordinary shares, par value US$0.00005 per share*
American Depositary Shares, each representing ten (10) Class A ordinary shares

 


WBAI


New York Stock Exchange*

*     Not for trading, but only in connection with the listing of the American depositary shares (“ADSs”) on the New York Stock Exchange. Each ADS represents the right to receive ten (10) Class A ordinary shares. The ADSs are registered under the Securities Act of 1933, as amended, pursuant to a registration statement on Form F-6. Accordingly, the ADSs are exempt from registration under Section 12(b) of the Securities Exchange Act of 1934, as amended, pursuant to Rule 12a-8 thereunder.

Securities registered or to be registered pursuant to Section 12(g) of the Act:

None

Securities for which there is a reporting obligation pursuant to Section 15(d) of the Act:

None

Indicate the number of outstanding shares of each of the Issuer’s classes of capital or common stock as of the close of the period covered by the annual report.

430,127,692 Class A ordinary shares and 99 Class B ordinary shares, par value US$0.00005 per share, as of December 31, 2020.

Indicate by check mark if the registrant is a well-known seasoned issuer, as defined in Rule 405 of the Securities Act.

Yes No 

If this report is an annual or transition report, indicate by check mark if the registrant is not required to file reports pursuant to Section 13 or 15(d) of the Securities Exchange Act of 1934. Yes No

Indicate by check mark whether the registrant: (1) has filed all reports required to be filed by Section 13 or 15(d) of the Securities Exchange Act of 1934 during the preceding 12 months (or for such shorter period that the registrant was required to file such reports), and (2) has been subject to such filing requirements for the past 90 days. Yes No

Indicate by check mark whether the registrant has submitted electronically every Interactive Data File required to be submitted pursuant to Rule 405 of Regulation S-T (§232.405 of this chapter) during the preceding 12 months (or for such shorter period that the registrant was required to submit such files). Yes No

Indicate by check mark whether the registrant is a large accelerated filer, an accelerated filer, a non-accelerated filer, or an emerging growth company. See definition of “large accelerated filer,” “accelerated filer,” and “emerging growth company” in Rule 12b-2 of the Exchange Act.

Large accelerated filer

Accelerated filer

Non-accelerated filer

Emerging Growth Company

If an emerging growth company that prepares its financial statements in accordance with U.S. GAAP, indicate by check mark if the registrant has elected not to use the extended transition period for complying with any new or revised financial accounting standards† provided pursuant to Section 13(a) of the Exchange Act.

† The term “new or revised financial accounting standard” refers to any update issued by the Financial Accounting Standards Board to its Accounting Standards Codification after April 5, 2012.

Indicate by check mark whether the registrant has filed a report on and attestation to its management’s assessment of the effectiveness of its internal control over financial reporting under Section 404(b) of the Sarbanes-Oxley Act (15 U.S.C. 7262(b)) by the registered public accounting firm that prepared or issued its audit report.

Indicate by check mark which basis of accounting the registrant has used to prepare the financial statements included in this filing:

U.S. GAAP

International Financial Reporting Standards as issued by the International Accounting Standards Board

 

Other

If “Other” has been checked in response to the previous question, indicate by check mark which financial statement item the registrant has elected to follow.

Item 17          Item 18

If this is an annual report, indicate by check mark whether the registrant is a shell company (as defined in Rule 12b-2 of the Exchange Act). Yes No

(APPLICABLE ONLY TO ISSUERS INVOLVED IN BANKRUPTCY PROCEEDINGS DURING THE PAST FIVE YEARS)

Indicate by check mark whether the registrant has filed all documents and reports required to be filed by Sections 12, 13 or 15(d) of the Securities Exchange Act of 1934 subsequent to the distribution of securities under a plan confirmed by a court. Yes No

EXPLANATORY NOTE

On April 12, 2021, the Company announced that at an extraordinary general meeting held on April 8, 2021, the Company’s shareholders passed a special resolution to change the English name of the Company to “BIT Mining Limited” effective as of April 8, 2021. Accordingly, this annual report is being filed under the Company’s new English name.

As of the date of this annual report, the Company’s ADSs, each representing the right to receive ten (10) Class A ordinary shares of the Company, are listed on the NYSE under the Company’s old English name “500.com Limited” and its old ticker symbol “WBAI.” The Company’s ADSs are expected to begin trading under the Company’s new English name “BIT Mining Limited,” and its new ticker symbol “BTCM,” effective at the opening of trading on Tuesday, April 20, 2021.

i

CONVENTIONS THAT APPLY TO THIS ANNUAL REPORT ON FORM 20-F

Unless otherwise indicated, references in this annual report on Form 20-F to:

“ADRs” are to the American depositary receipts, which, if issued, evidence our ADSs;

“ADSs” are to our American depositary shares, each of which represents ten (10) Class A ordinary shares;

“China” and the “PRC” are to the People’s Republic of China, excluding, for the purposes of this annual report only, Taiwan and the special administrative regions of Hong Kong and Macau;

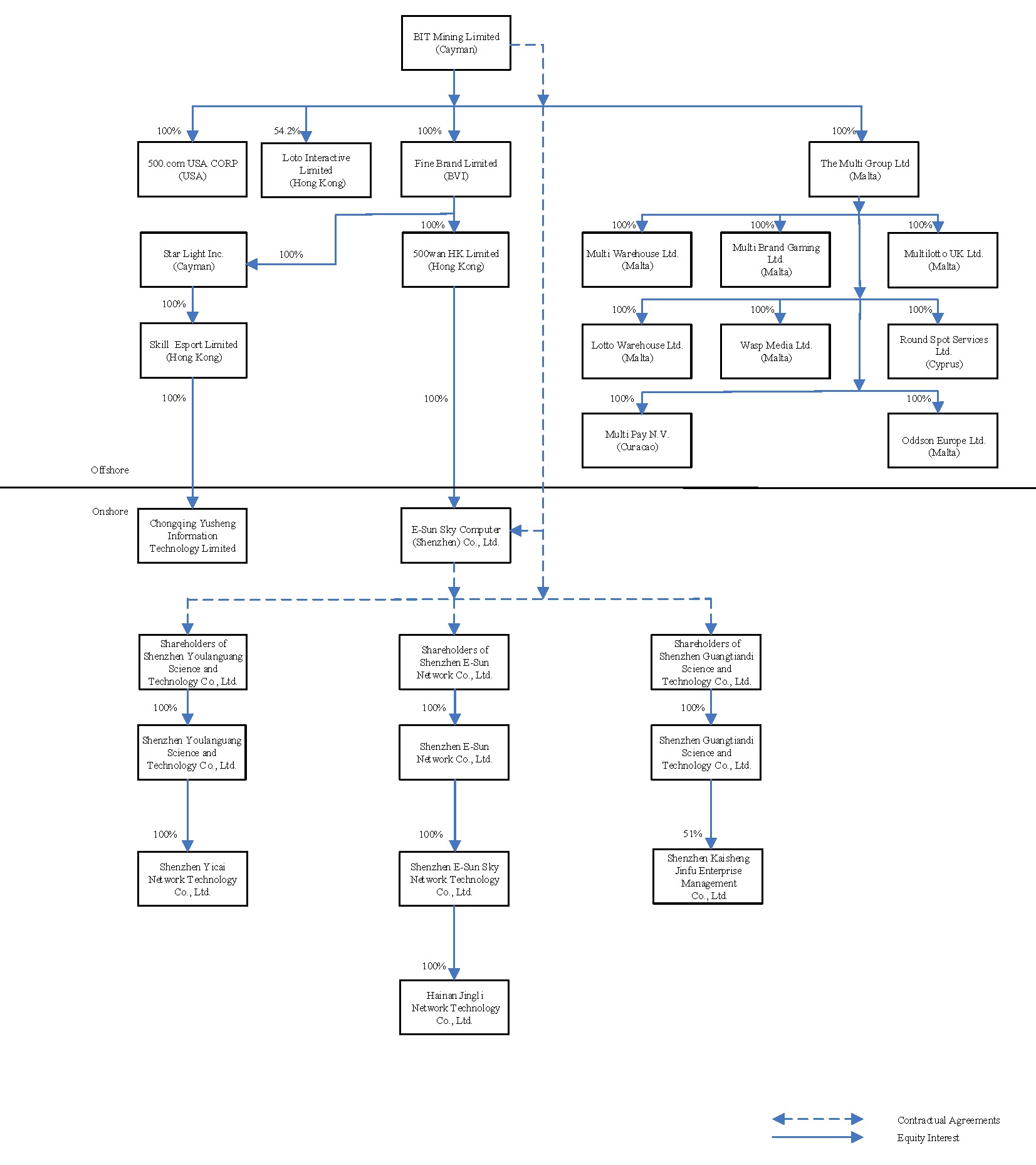
“consolidated affiliated entities” refer to our consolidated affiliated entities, namely,

o

Beijing Baifengrun Technology Co., Ltd., or Baifengrun Technology, which was disposed of by the Company on January 21, 2019,

o

Beijing Daguo Xiaoxian Culture Media Co., Ltd, or Beijing Daguoxiaoxian, which was disposed of by the Company on February 9, 2018,

o

Lhasa Yicai Network Technology Co., Ltd., or Lhasa Yicai, which was disposed of by the Company on January 8, 2021,

o

Hainan Jingli Network Technology Co., Ltd., or Hainan Jingli,

o

Hainan Panfeng Network Technology Co., Ltd., or Hainan Panfeng, which was disposed of by the Company on December 25, 2019,

o

Hangzhou E-Sun Sky Network Technology Co., Ltd., or Hangzhou E-Sun Sky Network, which was disposed of by the Company on December 26, 2019,

o

The Multi Group Ltd, or TMG,

o

Shenzhen Caiyu Hudong Technology Co., Ltd., or Shenzhen Caiyu, which was disposed of by the Company on November 2, 2017,

o

Shenzhen E-Sun Sky Network Technology Co., Ltd., or E-Sun Sky Network,

o

Shenzhen E-Sun Network Co., Ltd., or E-Sun Network,

o

Shenzhen Fenggu Network Technology Co., Ltd., or Shenzhen Fenggu, which was disposed of by the Company on June 30, 2018,

o

Shenzhen Kaisheng Jinfu Enterprise Management Co., Ltd., or Shenzhen Kaisheng,

o

Shenzhen Guangtiandi Science and Technology Co., Ltd., or Guangtiandi Technology,

o

Shenzhen Qufan Network Technology Co., Ltd., or Shenzhen Qufan, which was disposed of by the Company on February 9, 2018,

o

Shenzhen Tongfu Technology Co., Ltd., or Tongfu Technology, which was disposed of by the Company on November 25, 2019,

o

Shenzhen Wubai Zhifu Co., Ltd., or 500Fu, which was disposed of by the Company on February 7, 2018,

o

Shenzhen Yicai Network Technology Co., Ltd., or Shenzhen Yicai,

o

Shenzhen Youlanguang Science and Technology Co., Ltd., or Youlanguang Technology, and

o

other intermediate holding companies.

“The Multi Group” or “TMG” are to The Multi Group Ltd., our wholly-owned subsidiary, and its wholly-owned subsidiaries as follows:

o

Lotto Warehouse Ltd, or Loto Warehouse;

o

Multi Brand Gaming Ltd, or Multi Brand;

o

Multi Warehouse Ltd, or Multi Warehouse;

o

Multilotto UK Ltd, or Multilotto UK;

o

Multi pay N.V., or Multi pay;

o

Round Spot Services Ltd., or Round Spot;

o

Wasp Media Ltd, or Wasp Media; and

o

Oddson Europe Ltd, or Oddson Europe.

“ordinary shares” are to our ordinary shares, par value US$0.00005 per share;

“RMB” and “Renminbi” are to the legal currency of China;

“US$” and “U.S. dollars” are to the legal currency of the United States;

“EUR” are to the legal currency of the European Union; and

“We,” “us,” “our company,” “our,” “the Group” or “the Company” are to BIT Mining Limited, its predecessor entities and its consolidated affiliated subsidiaries.

PART I

ITEM 1.IDENTITY OF DIRECTORS, SENIOR MANAGEMENT AND ADVISERS

Not Applicable.

ITEM 2.OFFER STATISTICS AND EXPECTED TIMETABLE

Not Applicable.

ITEM 3.KEY INFORMATION

A.

Selected Financial Data

The following summary consolidated financial data for the periods and as of the dates indicated are qualified by reference to, and should be read in conjunction with, our consolidated financial statements and related notes and “Item 5. Operating and Financial Review and Prospects.”

3

Our historical results do not necessarily indicate our results to be expected for any future period.

Years ended December 31,

2016

    

2017

    

2018

    

2019

    

2020

    

RMB

    

RMB

    

RMB

    

RMB

    

RMB

    

US$

(in thousands, except for per share data)

Consolidated Statement of Comprehensive Loss Data:

Net revenues

5,259

 

71,858

 

126,089

 

39,688

 

21,815

 

3,343

Operating costs and expenses:

  

 

  

 

  

 

  

 

  

 

  

Cost of services

(12,749)

 

(37,483)

 

(80,017)

 

(59,410)

 

(16,774)

 

(2,571)

Sales and marketing

(43,398)

 

(63,295)

 

(92,465)

 

(42,445)

 

(16,748)

 

(2,567)

General and administrative

(247,408)

 

(224,321)

 

(251,384)

 

(223,758)

 

(152,541)

 

(23,378)

Service development

(70,741)

 

(58,592)

 

(61,909)

 

(48,614)

 

(30,201)

 

(4,629)

Total operating expenses

(374,296)

 

(383,691)

 

(485,775)

 

(374,227)

 

(216,264)

 

(33,145)

Other operating income

2,731

 

1,204

 

12,638

 

6,788

 

5,518

 

846

Government grant

10,017

 

6,789

 

7,620

 

3,504

 

891

 

137

Indemnity cost

(9,979)

 

 

 

 

 

Other operating expenses

(1,915)

 

(34,691)

 

(5,060)

 

(6,995)

 

(2,752)

 

(422)

Impairment of intangible assets

 

 

 

(181,845)

 

 

Impairment of goodwill

 

 

 

(129,752)

 

 

Operating loss from continuing operations

(368,183)

 

(338,531)

 

(344,488)

 

(642,839)

 

(190,792)

 

(29,241)

Other income (expenses), net

 

821

 

(43)

 

455

 

748

 

115

Interest income

23,859

 

20,032

 

15,308

 

13,448

 

9,093

 

1,394

Loss from equity method investments

(406)

 

(2,128)

 

(15,025)

 

(10,639)

 

(10,798)

 

(1,655)

Impairment of long-term investments

 

(28,781)

 

(149,896)

 

(22,353)

 

(33,001)

 

(5,058)

Changes in fair value of contingent considerations

 

(2,384)

 

 

 

 

Gain from disposal of subsidiaries

136,914

 

5,477

 

2,805

 

 

 

Loss before income taxes from continuing operations

(207,816)

 

(345,494)

 

(491,339)

 

(661,928)

 

(224,750)

 

(34,445)

Income taxes (expenses) benefit

(2,143)

 

14,025

 

19,602

 

7,642

 

3,654

 

560

Net loss from continuing operations

(209,959)

 

(331,469)

 

(471,737)

 

(654,286)

 

(221,096)

 

(33,885)

Income from discontinued operations, net of income taxes

707

 

15,327

 

2,183

 

 

 

Gain on disposal of discontinued operations, net of income taxes

 

 

10,160

 

 

 

Net income from discontinued operations, net of income taxes

707

 

15,327

 

12,343

 

 

 

Net loss

(209,252)

 

(316,142)

 

(459,394)

 

(654,286)

 

(221,096)

 

(33,885)

Net income (loss) from continuing operations attributable to noncontrolling interest and redeemable noncontrolling interest

(6,633)

 

(6,734)

 

(8,820)

 

(3,018)

 

2,130

 

326

Net income from discontinued operations attributable to noncontrolling interest

346

 

7,691

 

1,099

 

 

 

Less: Net income (loss) attributable to the noncontrolling interest

(6,287)

 

1,524

 

(4,486)

 

(3,018)

 

2,130

 

326

Less: Net loss attributable to redeemable noncontrolling interest

 

(567)

 

(3,235)

 

 

 

Net loss attributable to BIT Mining Limited

(202,965)

 

(317,099)

 

(451,673)

 

(651,268)

 

(223,226)

 

(34,211)

Other comprehensive income (loss)

  

 

  

 

  

 

  

 

  

 

  

Share of other comprehensive loss of an equity method investee

 

 

 

(3,986)

 

(1,218)

 

(187)

Foreign currency translation gain (loss)

82,347

 

(55,781)

 

23,023

 

6,408

 

(11,825)

 

(1,812)

Unrealized gain (loss) on available for sale investments

754

 

(733)

 

 

 

 

Other Comprehensive income (loss), net of tax

83,101

 

(56,514)

 

23,023

 

2,422

 

(13,043)

 

(1,999)

Comprehensive loss

(126,151)

 

(372,656)

 

(436,371)

 

(651,864)

 

(234,139)

 

(35,884)

Less: Comprehensive income (loss) attributable to redeemable noncontrolling interest and noncontrolling interest

(6,287)

 

981

 

(6,383)

 

(4,344)

 

2,130

 

326

Comprehensive loss attributable to BIT Mining Limited

(119,864)

 

(373,637)

 

(429,988)

 

(647,520)

 

(236,269)

 

(36,210)

Losses per share attributable to BIT Mining Limited – Basic:

  

 

  

 

  

 

  

 

  

 

  

Net loss from continuing operations

(0.49)

 

(0.80)

 

(1.13)

 

(1.52)

 

(0.52)

 

(0.08)

Net income from discontinued operations

0.001

 

0.02

 

0.03

 

 

 

Net loss

(0.489)

 

(0.78)

 

(1.10)

 

(1.52)

 

(0.52)

 

(0.08)

Losses per share attributable to BIT Mining Limited – Diluted:

  

 

  

 

  

 

  

 

  

 

  

Net loss from continuing operations

(0.49)

 

(0.80)

 

(1.13)

 

(1.52)

 

(0.52)

 

(0.08)

Net income from discontinued operations

0.001

 

0.02

 

0.03

 

 

 

Net loss

(0.489)

 

(0.78)

 

(1.10)

 

(1.52)

 

(0.52)

 

(0.08)

Weighted average number of Class A and Class B ordinary shares outstanding:

  

 

  

 

  

 

  

 

  

 

  

Basic

414,872,756

 

408,310,122

 

418,911,292

 

428,586,305

 

430,011,263

 

430,011,263

Diluted

414,872,756

 

408,310,122

 

418,911,292

 

428,586,305

 

430,011,263

 

430,011,263

Non-GAAP financial data(1)

  

 

  

 

  

 

  

 

  

 

  

Net loss attributable to BIT Mining Limited

(202,965)

 

(317,099)

 

(451,673)

 

(651,268)

 

(223,226)

 

(34,211)

Adjustment for share-based compensation expenses

163,341

 

91,143

 

108,628

 

79,275

 

55,424

 

8,494

Adjustment for impairment of intangible assets

 

 

 

181,845

 

 

Adjustment for impairment of goodwill

 

 

 

129,752

 

 

Adjustment for impairment of long-term investments

 

 

149,896

 

22,353

 

33,001

 

5,058

Adjustment for deferred tax benefit relating to valuation allowance

 

(19,704)

 

(20,617)

 

(7,669)

 

(3,659)

 

(561)

Adjusted net loss attributable to BIT Mining Limited (non-GAAP)

(39,624)

 

(245,660)

 

(213,766)

 

(245,712)

 

(138,460)

 

(21,220)

Adjusted net loss from continuing operations attributable to BIT Mining Limited (non-GAAP)

(39,985)

 

(253,296)

 

(225,010)

 

(245,712)

 

(138,460)

 

(21,220)

Adjusted net income from discontinued operations attributable to BIT Mining Limited (non-GAAP)

361

 

7,636

 

11,244

 

 

 

4

(1)

As a supplement to net income, we use the non-GAAP financial measure of adjusted net income which is U.S. GAAP net income as adjusted to exclude share-based compensation, impairment of intangible assets, impairment of goodwill, impairment of long-term investments and deferred tax expenses/(benefit) relating to outside basis differences and valuation allowance in our consolidated affiliated entities. This non-GAAP financial measure is provided as additional information to help our investors compare business trends among different reporting periods on a consistent basis and to enhance investors’ overall understanding of our current financial performance and prospects for the future. This non-GAAP financial measure should not be considered in addition to or as a substitute for or superior to U.S. GAAP net income. In addition, our definition of adjusted net income may be different from the definition of such term used by other companies, and therefore comparability may be limited.

The following table sets forth our selected consolidated balance sheets data as of the indicated dates:

As of December 31,

2016

    

2017

    

2018

    

2019

    

2020

    

RMB

    

RMB

    

RMB

    

RMB

    

RMB

    

US$

(in thousands)

Consolidated Balance Sheets Data:

Total current assets

1,707,032

 

737,022

 

601,585

 

430,326

 

335,853

 

51,472

Total assets

2,049,392

 

1,754,559

 

1,246,584

 

695,779

 

470,473

 

72,103

Total current liabilities

181,975

 

175,937

 

99,694

 

77,162

 

73,620

 

11,284

Total liabilities

241,349

 

223,197

 

111,634

 

111,861

 

79,953

 

12,255

Total BIT Mining Limited shareholders’ equity

1,709,531

 

1,409,774

 

1,116,605

 

584,456

 

403,777

 

61,880

Total shareholders’ equity

1,808,043

 

1,509,310

 

1,105,562

 

569,069

 

390,520

 

59,848

Redeemable noncontrolling interest

 

22,052

 

29,388

 

14,849

 

 

Total liabilities, redeemable noncontrolling interest and shareholders’ equity

2,049,392

 

1,754,559

 

1,246,584

 

695,779

 

470,473

 

72,103

Exchange Rate Information

Our business is primarily conducted in China and all of our revenues are denominated in Renminbi. Periodic reports made to shareholders will be expressed in Renminbi with translations of Renminbi amounts into U.S. dollars at the current exchange rate solely for the convenience of the reader. Conversions of Renminbi into U.S. dollars in this annual report are based on the noon buying rate as set forth in the H.10 statistical release of the Federal Reserve Board. Unless otherwise noted, all translations from Renminbi to U.S. dollars and from U.S. dollars to Renminbi in this annual report were made at a rate of RMB6.5250 to US$1.00, the noon buying rate in effect as of December 31, 2020. We make no representation that any Renminbi or U.S. dollar amounts could have been, or could be, converted into U.S. dollars or Renminbi, as the case may be, at any particular rate, the rates stated below, or at all. The PRC government imposes control over its foreign currency reserves in part through direct regulation of the conversion of Renminbi into foreign exchange and through restrictions on foreign trade.

B.

Capitalization and Indebtedness

Not Applicable.

C.

Reasons for the Offer and Use of Proceeds

Not Applicable.

D.

Risk Factors

5

Risks Related to Our Business and Industry

We have changed our business model a few times during the last few years, which makes it difficult to evaluate our business.

In recent years, we have begun new lines of businesses and suspended or disposed of existing lines of businesses, including:

We launched our online lottery services in 2001 and became profitable in 2007. We have suspended all of our online lottery sales services since April 4, 2015 and have not generated any revenue from these operations since then.

In July 2016, we acquired a 100% equity interest in Shenzhen Caiyu, a provider of sports information services in China and disposed of this investment in November 2017.

In October 2016, we held a 51% equity interest in Shenzhen Kaisheng to provide online spot commodity trading services in China.

In November 2016, we acquired a 51% equity interest in Qufan Internet Technology Inc., and Shenzhen Qufan Network Technology Co., Ltd. (together “Qufan”) to provide mobile poker games services in China and disposed of this investment in February 2018.

In July 2017, we acquired a 93% equity interest in The Multi Group Ltd., or TMG, and further acquired the remaining 7% equity interest in April 2020, which holds licenses to operate online gaming sites from Curacao, Malta, the United Kingdom, Ireland and Sweden. TMG ceased its operations in Ireland and the United Kingdom on July 1, 2019 and September 30, 2019, respectively, and temporarily suspended its operations in Sweden while its Swedish online gambling license was expired during the period from January 2020 to September 2020. See “Item 4. Information on the Company—B. Business Overview—Our Services—Online Gaming Services—Licenses.”

Since announcing our entry into the cryptocurrency industry in December 2020, we have entered into definitive agreements to (i) purchase cryptocurrency mining machines, (ii) acquire a controlling stake in Loto Interactive Limited (HKEX: 08198), (iii) acquire the entire mining pool business of Bitdeer Technologies Holding Company operated under BTC.com, including the domain name BTC.com and the cryptocurrency wallet of BTC.com, and (iv) acquire a 7-nanometer mining machine manufacturer to unfurl a comprehensive approach to cryptocurrency mining.

Many of our business lines are relatively new business models in an emerging and rapidly evolving market. This makes it difficult for you to evaluate our business, financial performance and prospects, and our historical growth rate may not be indicative of our future performance. We may not be able to realize our profit expectations when we began to offer any of these new lines of businesses. You should consider our prospects in light of the risks and uncertainties that fast-growing companies in a rapidly evolving market may encounter.

In particular, we have suspended all of our lottery sales services since April 4, 2015 in response to the promulgation of the Self-Inspection Notice and the Public Announcement and there is no clear indication as to how long our voluntary suspension will last as of the date of this annual report. As a result of the voluntary suspension of our online sports lottery sales services, our net revenues in 2015 were RMB99.6 million, representing an 82.8% decrease as compared to 2014, and we recorded a net loss attributable to BIT Mining Limited of RMB323.9 million in 2015, as compared to net income attributable to BIT Mining Limited of RMB157.0 million in 2014. We cannot assure you that even if we are able to resume our online sports lottery sales services in the future, our users’ purchasing activities for sports lottery products will return to previous levels and continue to grow at a comparable pace as compared to that of the period prior to the voluntary suspension.

We have suspended all of our online lottery sales services since April 4, 2015 and have not generated any revenue from these operations since then. There is no clear indication as to when the suspension will be lifted.

Since March 2015, all provincial sports lottery administration centers to which we provide sports lottery sales services have suspended accepting online purchase orders for lottery products, in response to the Notice related to Self-Inspection and Self-Remedy of Unauthorized Online Lottery Sales, or the Self-Inspection Notice, which was jointly promulgated by the Ministry of Finance, or the MOF, the Ministry of Civil Affairs and the General Administration of Sports of the People’s Republic of China on January 15, 2015.

6

The Self-Inspection Notice requires provincial and municipal government branches, including financial, civil affairs and sports bureaus, to conduct inspections and take remedial measures for unauthorized online lottery sales within their respective jurisdictions. The scope of inspection includes, among other things, commercial contract arrangements, online lottery products, lottery sales data exchange, online lottery sales channels, and sales commission fees in connection with unauthorized engagements of online sales agents by lottery administration centers. The Self-Inspection Notice further requires a formal report on the result of the self-inspection and self-remedy be submitted by each provincial or municipal government to the Ministry of Finance, the Ministry of Civil Affairs and the General Administration of Sports of the People’s Republic of China by March 1, 2015.

On February 24, 2015, we were informed by certain provincial sports lottery administration centers that as part of their respective self-inspection processes, such provincial sports lottery administration centers planned to suspend accepting online purchase orders for lottery products starting from February 25, 2015. On March 2, 2015, we were further informed by the remaining provincial sports lottery administration centers to which we provide sports lottery sales services that such provincial sports lottery administration centers also planned to suspend accepting online purchase orders for lottery products, in response to the Self-Inspection Notice. As a result, our transaction volume decreased significantly. On April 3, 2015, a public announcement, or the Public Announcement, with regard to online lottery sales in China was jointly released by eight competent government authorities, namely, the MOF, the Ministry of Public Security, the State Administration for Industry and Commerce, the Ministry of Industry and Information Technology, the Ministry of Civil Affairs, the People’s Bank of China, the General Administration of Sports of China and the China Banking Regulatory Commission. The Public Announcement mandates, among other things, that (i) all lottery institutions, internet companies, and other institutions or individuals which provide unauthorized online lottery sales services, either directly or through agents, shall immediately cease such services. The local government authorities of finance, civil affairs and sports shall investigate and sanction unauthorized online lottery sales in their respective jurisdictions according to relevant laws and regulations; (ii) the local government authorities of public security and industry and commerce shall investigate any issuance or sales of illegal lottery within their respective jurisdictions, with necessary assistance from local government authorities of finance, communication, banking regulatory commission, civil affairs, sports and local branches of the People’s Bank of China, and report any criminal activities to the judicial authority for prosecution; and (iii) the lottery issuance authorities that plan to sell lottery products online shall obtain the approval from the Ministry of Civil Affairs or the General Administration of Sports of China by submitting an application to the MOF for written approval. No entity shall provide online lottery sales services without the approval by the MOF.

We believe the close proximity of the promulgation of the Self-Inspection Notice and the Public Announcement signals a potentially significant change of regulatory framework in the online lottery market in China. In light of such potential change of regulatory framework, we decided to voluntarily suspend all of our online lottery sales services on April 4, 2015. Since we voluntarily suspended our online lottery sales services and up to the date of this annual report, we had not generated any revenue from these services, which has caused our financial results to be materially and adversely impacted during the suspension period.

With the promulgation of the Self-Inspection Notice and the Public Announcement, the competent government authorities took further steps to regulate the lottery market in China and sanction unauthorized online lottery sales. After the issuance of the Self-Inspection Notice and the Public Announcement, there has been no indication as to when the online sales of sports lottery products will be permitted to resume, if at all. Therefore, as of the date of this annual report, there is no clear indication as to how long our voluntary suspension of online sports lottery sales services will last, and we have been working and will continue to work with the China Sports Lottery Administration Center to develop a management system to cope with any new regulatory framework to be adopted.

The rules and regulations on online lottery sales service market in China are relatively new and interpretations and implementation thereof have changed substantially on a number of occasions, and their further interpretations and implementation involve uncertainty.

During our 19-year history of providing online lottery sales services, we have encountered a number of significant changes on interpretations and implementation of the rules and regulations in respect of the provision of these services as further described below.

7

Operations under the Implementing Rules. On September 26, 2010, the MOF issued the Interim Measures for the Administration of Online Sales of Lottery, or the Interim Measures, which allows qualified service providers to provide online lottery sales services after obtaining the approval by and the operating permit from the MOF. On August 16, 2018, the MOF, the Ministry of Civil Affairs and the General Administration of Sports of China jointly amended the Implementing Rules of Regulation on Administration of Lottery, or the Implementing Rules, which set forth, among other things, detailed requirements and qualifications for the approvals to conduct online lottery sales. For a description of relevant PRC laws and regulations on online lottery services, see “Item 4. Information on the Company—B. Business Overview—Regulations on Lottery Services Industry and Online Lottery Sales.” Applications were submitted to the MOF in connection with the qualifications and approvals of our online lottery sales services for both sports and welfare lottery products provided on our websites, in accordance with the new measures.

Partial suspension in 2012. From March to November 2012, we suspended our online lottery sales services to substantially all of our customers in response to the Urgent Notice with regard to the Implementation of the Implementing Rules of Regulation on Administration of Lottery promulgated by the General Administration of Sports of China on February 28, 2012, or the Urgent Notice. We, however, continued to provide lottery sales services via our mobile applications to mobile users and via our online platform to a limited number of loyal customers and generated service fees from such services. The PRC regulations on lottery sales services via mobile applications and their interpretations are subject to uncertainty. Our PRC legal counsel has advised us, given that the MOF has approved us as an authorized entity to conduct online lottery sales on behalf of the China Sports Lottery Administration Center, our operation of lottery sales services prior to November 2012, including sales through our mobile applications and online platform, did not and will not likely to have a material adverse effect on us. However, under the rules and regulations on online lottery sales, the relevant PRC authorities have broad discretion on the lottery sales that are conducted without the approval by the MOF, and have the authority to impose sanctions thereon, including without limitation, levying fines, confiscating illegal income or suspending the operations and other sanctions. We have not received any legal sanctions, but there is no assurance that the competent authorities would not impose any legal sanction. Any legal sanctions imposed on us by the competent authorities could have a material adverse effect on our business, financial condition, results of operations and prospects.

Approval in 2012 to Conduct Online Sports Lottery Sales. In October 2012, we were notified by the China Sports Lottery Administration Center that we were one of the two entities that had been approved by the MOF to conduct online sales of sports lottery products in China on behalf of the China Sports Lottery Administration Center. Since the operation of online sports lottery sales services by the China Sports Lottery Administration Center itself was in a pilot phase and subject to further approval by the MOF, our operation of online sales of sports lottery products may be subject to suspension if the China Sports Lottery Administration Center fails to obtain such further approval from the MOF. The competent authorities may establish certain management systems to supervise and monitor the online lottery sales, which systems may comprise a sales monitoring system, a back-office management system and an application service platform. The competent authorities may also ask the approved entities, like us, to adopt certain measures to meet specific regulatory requirements that may be adopted from time to time. For example, the competent authorities may monitor or adjust the categories of lottery products being sold online, and supervise the sales procedures and key data of our online lottery sales on a real-time basis, such as those relating to our customer account opening procedures, capital management, database information and risk controls. In addition, we may be required to enter into new lottery agency agreements with the relevant lottery administration center that could have different terms and conditions from those in our existing service agreements with the relevant sports lottery administration centers. As a result, we may have to amend our existing service agreements. Any unfavorable new regulatory requirements or amendments to the key terms of our existing service agreements could have a material adverse effect on our business, financial condition, results of operations and prospects.

Suspension since April 2015. As stated above, since April 4, 2015, we have voluntarily suspended our online sports lottery sales services in response to the issuance of the Self-Inspection Notice and the Public Announcement.

Our business, operation and financial results have been and will be further materially and adversely impacted by changes in interpretation or the implementation of rules and regulations governing the online lottery sale services in China.

8

Our business has been and may continue to be materially affected by changes to, or interpretation of, government regulation in Europe that may apply to online gaming.

Through TMG, we hold licenses to operate online gaming sites from Curacao, Malta, the United Kingdom, Ireland and Sweden, and are required to renew them periodically. Some European jurisdictions have introduced regulations attempting to restrict or prohibit online gaming, while other jurisdictions have taken the position that online gaming is legal and have adopted or are in the process of considering legislation to regulate online gaming.

Sweden represents our top European market, but did not have a license requirement until January 2019. The Swedish government submitted a legislative proposal to the European Commission in late 2017, and by making this legislative proposal, the legislation entered a three-month period of standstill that ended on March 31, 2018, during which European Union authorities reviewed the proposal. The Swedish government began accepting license applications from interested operators in mid-2018, and the new regulatory framework took effect on January 1, 2019. We operated in Sweden under the Curacao license before we obtained the Swedish license on December 20, 2018 and temporarily suspended our operations in Sweden while our Swedish online gambling license was expired during the period from January 2020 to September 2020.

While certain European countries are adopting a regulated online gaming approach, there are some opposing views. Some countries, where there are state-owned monopolies, are taking action aimed at banning foreign online gaming operators. Any decision of the European Court of Justice or legislation promulgated by the European Commission that effectively prohibits online gaming in European Union member states could have a severe material adverse effect on our business, revenues, operating results and financial condition.

As companies and consumers involved in online gaming are located around the globe, including our licensees and players, there is uncertainty regarding which government has the authority to regulate or legislate the industry.

Future decisions may have a material impact on our operations and financial results. There is a risk that government authorities may view us or our licensees as having violated the local law of their end users. Therefore, there is a risk that civil and criminal proceedings, including class actions brought by or on behalf of public entities or private individuals, could be initiated against us, our licensees, internet service providers, credit card processors, advertisers and others involved in the online gaming industry and could involve substantial litigation expense, penalties, fines, injunctions or other remedies or restrictions being imposed upon us, our licensees or others while diverting the attention of key executives. Such proceedings could have a material adverse effect on our business, revenues, operating results and financial condition.

There can be no assurance that prohibiting legislation will not be proposed and passed in potentially relevant European jurisdictions to legislate or regulate various aspects of the Internet or the online gaming industry. The burden of compliance with any such legislation may have a material adverse effect on our business, financial condition and results of operations.

Our operations in certain jurisdictions may violate local laws and regulations. The interpretation and enforcement of such laws and regulations could adversely impact our business.

We have sought legal advice regarding the legality of our online gaming services in certain European jurisdictions in which we operate. We have been advised by local counsel in certain jurisdictions, including Austria, Germany and the Netherlands, that certain of Multilotto’s operations in such jurisdictions are prohibited by local gaming laws and regulations. Local counsel, however, also advised us that there may be a reasonable legal basis to believe that such local laws contradict relevant European Union law, particularly Article 56 of the Treaty on the Functioning of the European Union regarding freedom of providing services among European Union member states. If such local laws violate European Union law, Multilotto’s operations would not be prohibited.

In 2018, net revenue from Germany, Austria, the Netherlands and Switzerland accounted for 5.4%, 0.4%, 2.0% and 0.7% of our total net revenue. In 2019, net revenue from Germany, Austria, the Netherlands and Switzerland accounted for 5.4%, 0.1%, 0.4% and 0.3% of our total net revenue. In 2020, net revenue from Germany, Austria, the Netherlands and Switzerland accounted for 11.4%, 1.6%, nil and 0.4% of our total net revenue, respectively.

Our business, operation and financial results may be adversely impacted by the interpretation and enforcement of laws and regulations governing online gaming services in these and other jurisdictions in which we operate.

9

Our game providers may fail to obtain or renew or may experience material delays in obtaining requisite approvals, licenses and permits, which could negatively impact our business.

Certain of our game providers require various approvals, licenses and permits to conduct their business, including business to business, or B2B, gaming and software licenses. We cannot assure you that these providers will not encounter significant problems in obtaining new or renewing existing approvals, licenses and permits, or that they will continue to satisfy the conditions to which such approvals, licenses and permits granted. If previously obtained approvals, licenses and permits are revoked and/or if the providers fail to obtain and/or maintain the necessary approvals, licenses and permits required to conduct their business and/or host or manage games as currently provided, we may be required to temporarily suspend the operation of certain gaming services, which could have a material adverse effect on our business, financial condition, results of operations and prospects.

The ongoing COVID-19 pandemic could materially and adversely affect our business, results of operations and financial condition.

Beginning in early 2020, there was an outbreak of a novel strain of coronavirus, later named COVID-19, in China. In March, the World Health Organization declared COVID-19 to be a pandemic. As part of intensified efforts to contain the spread of COVID-19, governments around the world have asked residents to remain at home, to avoid public gatherings, and/or have issued shelter-in-place orders or imposed lockdowns, among other actions. COVID-19 has resulted in temporary closures of many corporate offices, retail stores, and manufacturing facilities and factories. Our business could be adversely impacted by the effects of COVID-19 or other pandemics or epidemics. The Company’s corporate headquarters and operations are currently located in Shenzhen, China, where any outbreak of contagious diseases and other adverse public health developments could be materially adverse on the Company’s business operations. The Company’s operations could be negatively affected if employees, users and third-party merchants are quarantined as a result of exposure to a contagious illness. If COVID-19 continues to spread, the Chinese government may impose additional measures further restricting travel within and outside of China and also expanding the regions under mandatory quarantine. Similarly, the continued spread of COVID-19 globally could further adversely impact the Company’s operations in Europe and could have an adverse impact on the Company’s business, results of operations and financial condition.

Our results of operations could be also adversely affected to the extent that this pandemic harms the global economy in general. Any economic slowdown worldwide due to COVID-19 may result in a shortage of available credit and insufficient funds for future growth, and we may not be able to raise capital or obtain financing from banks or other financial institutions. If we were unable to obtain financing to meet our needs, our business, operations and prospects and our ability to maintain or increase our revenue may suffer materially. This, in turn, could have a material adverse effect on our results of operations and financial condition.

The extent to which COVID-19 impacts our business, results of operations and financial condition will depend on ongoing and future developments, including new information concerning its global severity, new regulations and policies adopted and actions taken in response, all of which are highly uncertain and unpredictable.

Implementation of new lines of business may not yield desirable profits or improve our results of operations.

From time to time, we may implement new lines of business or offer new products and product enhancements as well as new services within our existing lines of business. There are substantial risks and uncertainties associated with these efforts, particularly when considering the market is not fully developed. In developing these new lines of business or services, we may invest significant time and resources. Initial timetables for the introduction and development of these lines of business and services may not be achieved and profitability targets may not prove feasible. External factors, such as compliance with regulations, competition and shifting market preferences, may also impact the successful implementation of these new lines business or services. Our personnel and technology systems may fail to adapt to the changes in these new lines of business or we may fail to effectively integrate new services into our existing operations. In addition, we may be unable to compete effectively due to the different competitive landscape in the new areas of business. Furthermore, these lines of business could have a significant impact on the effectiveness of our internal control system. Failure to successfully manage these risks in the development and implementation of these lines of business and services could have a material adverse effect on our business, results of operations and financial condition.

10

The success of our business depends on our ability to maintain and enhance our reputation and brand.

We believe that our reputation in the industry and among our users as a leading reliable and trustworthy online lottery service provider and our “500wan” brand is of significant importance to the success of our business. A well-recognized brand is critical to increasing our user base and, in turn, increasing our net revenues from service fees. Since the online lottery service market is highly competitive, our ability to remain the market leader in China depends largely on maintaining and enhancing our reputation and brand, which may be difficult and expensive.

We have developed our reputation and established a leading position by providing our users with what we believe are superior and trustworthy services. We have conducted, and may continue to conduct, various marketing and brand promotion activities. We cannot assure you, however, that these activities will be successful and achieve the brand promotion and activity enhancement goals we expected. In addition, any negative publicity in relation to our services or products, regardless of its veracity, could harm our brand image and, in turn, have adverse effects on our user loyalty and stickiness, or result in a reduction in the number of our users. For example, we are aware of certain complaints against our websites on a number of online forums with regard to purchase order processing and prize collections. Even though the allegations made in such complaints were not factually proven or the amounts in issue were diminutive, such complaints can nonetheless have a detrimental effect on our reputation. If we fail to maintain and enhance our reputation and brand, or if we incur excessive expenses in our efforts to do so, our business, financial condition and results of operations may be materially and adversely affected.

Our product portfolio depends on the offerings of the lottery administration centers and could change unfavorably for us as a result of decisions made by them.

Prior to the voluntary suspension of our online sports lottery sales services in April 2015, the lottery products we serviced were issued and sold by national and provincial lottery administration centers. We do not have the right to issue lottery products and could not prevent the discontinuation of lottery products that were offered. If the national lottery administration centers had decided to discontinue one or more lottery products or to replace them with other products, this could have led to a decline in our purchase orders and thus would have had an adverse effect on our financial position and results of operations. In addition, if we had wanted to provide services on newly issued lottery products, we would have had to enter into service agreements with the lottery administration centers that issue or sell such new lottery products. We cannot assure you that such service agreements could have been entered into on terms favorable to us, or at all. If our competitors are able to enter into service agreements to service popular newly issued lottery products while we cannot, it could have an adverse effect on our revenue and brand name.

Lottery products offered by provincial lottery administration centers may have been discontinued or subject to restriction and regulations by the relevant national lottery administration centers. In particular, in March 2015 all provincial sports lottery administration centers we serviced suspended accepting online purchase orders for lottery products in response to the Self-Inspection Notice, which materially and adversely affected our results of operations and financial conditions since such suspension. In addition, due to the popularity of certain lottery products we service, those provincial lottery administration centers with which we did not have service agreements might have chosen to issue similar lottery products on more competitive terms. This may have resulted in a decrease in the purchase orders of those lottery products we serviced and, in turn, resulted in a decrease in the revenue we were able to generate from those lottery products. We cannot assure you that we will be able to reach an agreement with a provincial lottery administration center to obtain the right to service its lottery products that compete with the products we currently service. In addition, the relevant lottery authorities could mandate the change of the rules or prize scheme of our current lottery products or stop the issuance of those lottery products altogether due to social policy or other considerations, which could have an adverse effect on our results of operations.

11

We depend on our agreements with a few provincial lottery administration centers for our service fees and such agreements could be terminated, amended or fail to be renewed.

Prior to the voluntary suspension of our online sports lottery sales services in April 2015, substantially all of our revenues were provided by service fees paid to us by a few provincial lottery administration centers. We have entered into non-exclusive service agreements with these lottery centers for terms of one year or five years, and the lottery administration centers may choose to enter into similar arrangements with other service providers. We have long-term, mutually beneficial partnerships with a few provincial lottery administration centers, such as Jiangxi Sports Lottery Administration Center. The service fees received from the lottery administration centers represent revenues recognized before the reduction of incentives paid to users and the residual amount of the lottery pool contributed by us to the lottery centers. Previously, we had a service agreement with Jiangxi Sports Lottery Administration Center that expired in March 2018 and was not renewed. If any of the provincial sports lottery administration centers terminates or decides not to renew its agreement with us, or if the agreement is amended to our disfavor, this could have an adverse effect on our business, results of operations and prospects, and we could lose a substantial portion of our revenues.

By March 2015, all sports lottery administration centers have suspended accepting online purchase orders for lottery products in response to the Self-Inspection Notice, and we have voluntarily suspended our online lottery sales services in response to the issuance of the Self-Inspection Notice and the Public Announcement since April 4, 2015. There has been no indication as to when the online sales of sports lottery products will be permitted to resume, if at all. Therefore, as of the date of this annual report, there is no clear indication as to how long our voluntary suspension of online lottery sales services will last.

We operate in an intensely competitive environment, which may lead to declining revenue growth or other circumstances that would negatively affect our results of operations.

Prior to the voluntary suspension of our online sports lottery sales services in April 2015, we operated in the new and dynamically growing online market for lottery products. There is no guarantee that we could have maintained our position as one of the market leaders. If we are unable to resume our online sports lottery sales services in the future, we anticipate significant competition, primarily from other online lottery service providers that may obtain relevant approvals and licenses to provide online lottery sales services in China. When the approval and licensing system for online lottery service providers is fully implemented in China in the future, we may face increased competition from companies that do not currently operate in the online lottery services industry. For example, if major portal websites obtain relevant approvals and licenses to offer lottery sales services, they may be able to offer similar services at a lower cost or to a larger user group due to their larger operational scales and user bases, which will put us at a competitive disadvantage. We may also face competition from traditional offline lottery agents. If we do not recognize market trends or user demand in a timely manner, we may lose our market share to our competitors, which would have a negative impact on our results of operations.

The lottery industry in China in general and the online lottery service industry in particular may not grow as quickly as expected, which may adversely affect our revenues and business prospects.

Our business and prospects depend on the continuing development and expansion of the lottery industry in China in general and the online lottery service industry in particular. Both China’s lottery industry has, and, prior to the voluntary suspension of online sports lottery sales services in general in China in early 2015, the online lottery service industry had, experienced substantial growth in recent years in terms of both the number of people purchasing lottery products and revenue generated. We cannot assure you, however, that the lottery industry or the online lottery service industry in China may grow as rapidly as it has in the past. Growth of China’s lottery industry and the online lottery services industry are affected by numerous factors, such as GDP growth, growth of individual disposable income, regulatory changes, public perception and receptiveness, users’ trust and confidence level in the online lottery market, users’ general online purchase experience, technological innovations, development of the Internet and Internet-based services, and the macroeconomic environment. For example, the suspension by provincial lottery administration centers in response to the Self-Inspection Notice in March 2015 has had, and is expected to continue to, materially and adversely affected the online lottery market in China as long as the suspension continues. If the lottery industry or online lottery service industry in China does not grow as quickly as expected or if we fail to benefit from such growth by failing to successfully implement our business strategies, our user base may decrease and our business and prospects may be adversely affected.

12

Online spot commodity trading is a highly-regulated industry and any regulatory change may result in changes in trading models and trading rules of the exchanges, which could adversely affect our business and prospects.

As a relatively new industry, online spot commodity trading industry in China has undergone and continues to undergo significant changes in its regulatory regime. On November 11, 2011, the State Council issued Decision of the State Council on Straightening Out and Rectifying Various Types of Trading Venues to Effectively Prevent Financial Risks, or Circular 38. On July 12, 2012, the general office of the State Council issued the Implementation Opinions on Straightening Out and Rectifying Various Types of Trading Venues, or Circular 37, to further regulate various trading exchanges established with approval from provincial or other local governments. Pursuant to Circular 37, each of the provincial governments shall conduct inspections of trading exchanges within its jurisdiction based on the guidance of Circulars 38 and 37. Exchanges that are not in compliance may be banned from launching new products, be ordered to make rectification or even be shut down.

The Shanghai Gold Exchange that we plan to focus our operation on, is not subject to such provincial inspection as a national exchange. However, different provincial governments and different departments of the central government may have different interpretations and implementation practices of Circulars 38 and 37. If the Shanghai Gold Exchange were to be found non-compliant under Circulars 38 and 37, and were to be required to change or adjust its trading models or rules accordingly, our operation on that exchange may become less profitable or even infeasible. We may have to transfer our business and customers to other exchanges, which may result in extra expenses and adversely affect our customers’ trading experience as well as our results of operations and financial condition. If we decide to continue to operate on that exchange, we may need to adjust our business model or our business on that exchange may become less profitable both in the short term and in the long term.

Apart from Circulars 38 and 37, the State Council and provincial governments may adopt new or revise current laws and regulations, and the interpretation and implementation of such laws and regulations may vary from one locality to another. For example, the government may impose restrictions on the commodities available for trading, limit the maximum leverage ratios or trading frequencies for certain commodities, impose qualification requirements on individual investors who can trade certain commodities, or require physical settlement of spot commodity transactions. The government may even prohibit online spot trading of certain commodities. Complying with these regulations and rules could potentially make it not feasible for us to continue with certain businesses that we currently engage in or reduce our customer trading volume or customer base, thus materially and adversely affecting our revenue and business prospects.

We depend on the technology and advanced information system, which may fail or be subject to disruption.

We are dependent on our IT systems for handling purchase orders, and the efficiency and reliability of our systems are in turn dependent on the functionality and stability of the underlying technical infrastructure. The functionality of the servers used by us and the related hardware and software infrastructure are of considerable significance to our business, our reputation and our ability to attract business partners and users. Our IT systems may be damaged or interrupted by increases in usage, human errors, unauthorized access, destruction of hardware, power cuts not covered by backup facilities, system crashes, software problems, virus attacks, natural hazards or disasters, or similar disruptions or disruptive events. Furthermore, our current IT systems may be unable to support a significant increase in online traffic or an increased number of users, whether as a result of organic or inorganic growth of the business. We have in place business continuity procedures, disaster recovery systems and security measures to protect against network or technical failures or disruptions. Despite such procedures, failures in computer processing and weakness in the existing software and hardware cannot be entirely prevented or eliminated. Any failure of our IT system and infrastructure could lead to significant costs and disruptions that could reduce our revenues, harm our reputation and have a material adverse effect on our operations.

In addition, we rely on bandwidth providers, communications carriers, data centers and other third parties for key aspects of the process in providing services to our users. Any failure or interruption in the services and products provided by these third parties could limit our ability to operate certain of our businesses, which could in turn have a material adverse effect on our business and financial condition.

13

We may not be able to develop and launch new services or new technologies in a timely manner or at all, and new services or technologies we manage to develop or provide may not be successful.

Our success in attracting new users and keeping existing users engaged have in the past depended on our ability to consistently develop and launch new and innovative services and technologies. Although we will continue to focus on research and development going forward, if and when we are able to resume our online lottery service we cannot assure you that we will continue to be able to develop our technology to keep up-to-date with developments across the online lottery service industry and to launch new products or technologies in a timely manner or at all. New technologies and software are also less likely to be reliable, robust and resistant to viruses or failure. Given the fast-growing online lottery service industry, we may not have enough time to fully test the new technologies and software we have developed before deploying them on our websites, which might cause service problems and negative user experience.

In particular, the number of people who access the Internet through non-PC devices such as mobile phones has increased in recent years. The software we have developed for these devices may not be widely adopted by users of such non-PC devices. If we are unable to attract and retain a substantial number of non-PC device users to our services or if we are slow to develop services and technologies that are more compatible with non-PC devices relative to our competitors, we may fail to capture a significant share of new users or lose our existing users who switch to non-PC devices for their lottery purchase activities.

We could be subject to foreign laws and regulations applicable to lottery services, which could have important legal consequences for us.

We conduct our operations in China, and will continue to do so in the future. We have blocked direct access to our websites and mobile applications from the United States through IP address filtering. We have implemented an identity verification procedure as part of the prize collection process. A user who has won a prize is required to provide his or her valid PRC identification card number and valid PRC bank account number to us for identity and age verification through a government-designated entity before we transfer the prize money to such user’s online account registered at our websites and mobile applications. Despite such measures taken by us, it is conceivable that a user with a valid Chinese bank account and a Chinese identification card could place an order or collect a prize at our websites or mobile applications from a jurisdiction other than China and the United States, or that a user could devise a way to evade our blocking measures and access our websites and mobile applications from the United States. In addition, we have not been able to implement the same identity verification process over users registered with websites of third-party online service providers, which conduct their own identity verification processes, and these users may place purchase orders with us and collect prize money they win without providing their identity to us. As a result, we could be subject to foreign laws and regulations applicable to lottery services, which could have important legal consequences for us. The fact that our websites and mobile applications are accessible from a foreign jurisdiction could render our business operations subject to the laws and regulations of such jurisdiction, even though we do not have a physical presence in that jurisdiction. As a result, we could be required to obtain the requisite approval or license for lottery services in such jurisdiction, or could be deemed to have violated the prohibition against lottery services in that jurisdiction.

If we were found to have violated any applicable foreign laws and regulations applicable to lottery services, we could face civil or even criminal liabilities, such as injunctions, restrictive orders, damage awards or fines. Even if we successfully defend ourselves against such allegations, we could nevertheless incur considerable costs in such defense or suffer reputational damage due to the negative publicity associated with such allegations.

14

Our systems and controls to restrict access to our websites from persons located in the United States may not be adequate.

In the United States, some credit card companies have classified online purchase orders of U.S. state-issued lottery products as online gambling and thus denied such purchase orders, even though many such purchases are exempt from the Unlawful Internet Gambling Enforcement Act, or UIGEA, enacted in 2006. The UIGEA is silent on whether lottery products issued by non-U.S. state entities are exempt from the definition of online gambling. There are several other U.S. federal laws relevant to online gaming, including the Professional and Amateur Sports Protection Act, the Federal Interstate Wire Act, the Illegal Gambling Business Act, the Interstate Transportation of Wagering Paraphernalia Act and the Interstate and Foreign Travel or Transportation in Aid of Racketeering Enterprising Act. In addition, laws and regulations exist in various individual U.S. states that limit or prohibit online games of chance. Although prior to the voluntary suspension of our online sports lottery sales services in April 2015, the services we provided to our users were solely related to lottery products issued and sold by national and authorized provincial lottery administration centers in China, we cannot assure you that the United States Department of Justice or other federal or state regulatory authorities will not deem our business as being in violation of the UIGEA or any of the laws mentioned above if purchase orders are placed on our platform from users in the United States not successfully blocked by our system. Violations of such laws can lead to criminal and civil penalties, including substantial fines, injunctions, damage claims and jail terms for persons accountable.

As a precaution, we have implemented technological and other measures to prevent persons in the United States from accessing our websites and mobile applications. These measures could fail or otherwise be inadequate, either currently or as a result of future technological developments. This may result in allegations or accusations of our violations of the above-mentioned or other applicable laws or regulations of the United States, and actions brought against us based on such violations, which could have a material adverse effect on our operations, financial performance and prospects.

Our service agreements with certain third-party Internet companies may be amended or terminated.

We generate a portion of our net revenues pursuant to cooperation agreements with certain third-party Internet companies. We build and maintain embedded lottery purchase webpages for websites of these Internet companies which redirect user purchase orders to our websites. We pay these third-party Internet companies a predetermined fixed percentage of the total purchase amount generated by purchase orders redirected to us from their websites. In 2018, 2019 and 2020, such payments to certain Internet companies accounted for 0.3%, nil and 1.3% of our net revenues, respectively. We also provide lottery information packages to the lottery information channels of some portal websites. The third-party Internet companies that we work with may request amendments to the material terms of our cooperation agreements in a manner that is unfavorable to us or decide to terminate such cooperation agreements. In particular, if any of these companies decide to start offering its own online lottery services after terminating its cooperation arrangement with us, users formerly redirected to our websites through websites of these companies may decide to use these companies’ services instead, which would have a negative impact on our net revenues.

We are exposed to contractual claims by third parties arising from regulatory actions, which could damage our reputation and results of operations.

We have entered into various service, online payment and advertisement agreements with a number of third parties. Many of these agreements contain warranties, indemnities and termination provisions in which we have made representations and warranties to the counterparties as to the legitimacy of our operations and our compliance with relevant laws and regulations. If a claim or regulatory action is brought against our counterparties alleging that our historical business conduct breached such provisions on which our counterparties have relied, whether as a result of judicial proceedings or a change of law or otherwise, we may face material claims or regulatory actions and may owe damages to the relevant third parties. We may also remain liable for any outstanding fees payable to the counterparty of an agreement which has been terminated.

15

Any extended periods in the future without our users winning substantial prizes could result in losses in revenues and profits for us.

Prior to the voluntary suspension of our online sports lottery sales services in April 2015, eight prizes of over RMB10 million, 76 prizes of RMB5 million to RMB10 million, and 570 prizes of RMB1 million to RMB5 million had been awarded to users who purchased their lottery products using our online lottery service platform. Our users’ record of winnings is one of the factors contributing to our ability to attract new users and retain existing users. Winning of number-based lotteries arises purely by chance during the lottery draws. No assurance can be given that there will not be long periods in the future without any of our users winning a prize of a significant amount, which could lead to a reduction in user activity and therefore a shortfall in our revenue and profit.

Our operations and services relating to sports lottery products depend on the scheduling and live broadcasting of major sports events.

Prior to the voluntary suspension of our online sports lottery sales services in April 2015, our operations and services relating to sports lotteries were affected by the scheduling and live broadcasting of the underlying sports events. In particular, a significant portion of our service fees prior to the voluntary suspension of our online sports lottery sales services in April 2015, were derived from results of international soccer games. Disruptions to the scheduling and broadcasting of those games may have a material impact on our results of operations. In some instances, the scheduling of major sports events occurs seasonally (for example, European soccer) or at regular but infrequent intervals (for example, the FIFA World Cup). The cancellation, postponement or curtailment of significant sports events, due to, among other things, adverse weather conditions, terrorist acts, other acts of war or hostility or the outbreak of infectious diseases, or cancellation of, disruption to, or postponement of the live broadcasting of such sports events, due to contractual disputes, technical or communication problems, or the insolvency of a major broadcaster, could materially adversely affect our operations and services relating to sports lotteries.

Future strategic acquisitions may have a material adverse effect on our business, reputation and results of operations.

We may acquire additional assets, products, technologies or businesses that are complementary to our existing business if we are presented with appropriate opportunities. Future acquisitions and subsequent integration of newly acquired assets and businesses into our own would require significant attention from our management and could result in a diversion of resources from our existing business, which in turn could have an adverse effect on our business operations. Acquired assets or businesses may not generate the financial results we expect. In addition, acquisitions could result in the use of substantial amounts of cash, potentially dilutive issuances of equity securities, the occurrence of significant goodwill impairment charges, amortization expenses for other intangible assets and exposure to potential unknown liabilities of the acquired business. Moreover, the cost of identifying and consummating acquisitions may be significant. In addition to possible shareholders’ approval, we may also have to obtain approvals and licenses from the relevant government authorities in the PRC for the acquisitions and to comply with any applicable PRC laws and regulations, which could result in increased cost and delay.

Negative publicity about our operations, or problems such as underage and compulsive lottery activities, fraud and corruption in sports matches may adversely affect our reputation and business.

Social responsibility policies are a key consideration in lottery laws and regulations. There are concerns as to the ability of online lottery service providers to effectively block minors from purchasing lottery products online and the possible increase in compulsive lottery activity due to the relative ease of making online lottery purchases. Publicity regarding such concerns could harm our brand and image. If the perception develops that online lottery operators or the lottery industry as a whole is failing to adequately protect minors and vulnerable lottery purchasers, we may face increased social resistance. Damage to the industry’s reputation could also lead to the withdrawal of support for the industry from the government or the tightening of regulations, which may have a material adverse effect on our business.

Negative publicity about potential fraud (including money laundering) and corruption in sports matches (including collusion and match-fixing), even if not directly or indirectly connected with us or our services, may adversely impact our reputation and the willingness of the public to participate in the purchase of sports lotteries. As a result, the number of potential users available to us could be adversely affected.

16

Undetected errors with regard to historical or real-time data in our information platform could adversely affect our user experience, which may materially and adversely affect our reputation and business.

Prior to the voluntary suspension of our online sports lottery sales services in April 2015, our information database provided to our users real-time updated information on all 13 national lottery products and 96 provincial lottery products, as well as historical data, charts analytical tools and account management tools and functions. Although we intended to ensure the accuracy and reliability of all data in our information database, in a number of instances, users had complained on online forums of being misled by the wrong historical data and users have also alleged that the winning numbers posted by us differ from the actual winning numbers published by the relevant national or provincial lottery administration centers. Such complaints and allegations, whether with or without merit, may damage our reputation as a credible online lottery service provider and adversely affect user experience, which could materially and adversely affect our reputation and business.

We may fail to detect fraudulent activities of our users or employees.

Online transactions may be subject to sophisticated schemes or collusion to defraud or other illegal activities, and there is a risk that our platform may be used for those purposes either by our users or our employees. While we intended to continue our efforts to protect our business and our users from such illegal activities, including a user identity verifying system and pre-payment procedures to protect against fictitious transactions, the controls and procedures we have implemented may not be effective in all cases. Failure to protect our operations and our users from fraudulent activity either by other users or our employees could result in reputational damage to us and could materially and adversely affect our results of operations.

Failure to adequately protect user account information could have a material adverse effect on us.

We process our users’ personal data (including name, address, age, bank details and lottery purchase history) as part of our business and therefore must comply with data protection laws in China. Data protection laws restrict our ability to collect and use personal information relating to our users and potential users. Notwithstanding our IT and data security and other systems, we may not be effective in detecting any intrusion or other security breaches, or safeguarding against sabotage, hackers, viruses and cybercrime. We are exposed to the risk that personal data could be wrongfully accessed and/or used, whether by employees, users or other third parties, or otherwise lost or disclosed or processed in breach of data protection laws. If we or any of the third-party service providers whom we rely on fail to transmit user information and payment details online in a secure manner or if any such theft or loss of personal user data were to otherwise occur, it could subject us to liabilities under the data protection laws or result in the loss of the goodwill of our users.

We are a “controlled company” within the meaning of the NYSE Listed Company Manual.

As of the date of this annual report, Mr. Man San Vincent Law, our founder and executive director, owns 61.7% of the voting power of our company. As long as Mr. Law owns at least 50% of the voting power of our company, we will be a “controlled company” as defined under the NYSE Listed Company Manual. For so long as we remain a controlled company under that definition, we are permitted to elect to rely on certain exemptions from corporate governance rules, including an exemption from the rule that a majority of our board of directors must be independent directors, although we have no current intention to rely on the controlled company exemption. As a result, you may not have the same protection afforded to shareholders of companies that are subject to these corporate governance requirements.

We have no insurance coverage against business interruptions.

As the insurance industry in China is still in an early stage of development, insurance companies in China currently offer limited business insurance products. We do not have any business interruption insurance. We have no insurance for the cryptocurrency mining machines in our internet data centers. Any business disruption or natural disaster that affects our data centers and mining machines could result in us incurring substantial costs, including costs to repair our data centers or acquire new mining machines, and a diversion of our resources away from our business, which would have a material adverse effect on our business and results of operations.

17

We might not be able to adequately protect our intellectual property rights.

We believe our trademarks, software, technology know-how and other intellectual property provide competitive advantages to us, which are important to our achievements to date and our future success. We have invested significant resources to develop our brand name, 500wan, which is an important asset to us. We cannot assure you that steps taken to protect our intellectual property rights will be sufficient to prevent infringement of our intellectual property rights. If we fail to adequately protect our intellectual property rights, including our rights in our trademarks and know-how, it could have a material adverse effect on our operations.

The validity, enforceability and scope of protection available under intellectual property laws with respect to the Internet industry in China are uncertain and evolving. Implementation and enforcement of PRC intellectual property-related laws have historically been deficient and ineffective. Accordingly, protection of intellectual property rights in China may not be as effective as in the United States or other western countries. Furthermore, policing unauthorized use of proprietary technology is difficult and expensive, and we may need to resort to litigation to enforce or defend our copyrights or other intellectual property rights or to determine the enforceability, scope and validity of our proprietary rights or those of others. Such litigation and any adverse determination thereof could result in substantial costs and diversion of resources and management attention away from our business.

We may be subject to allegations or liabilities for infringement of third-party intellectual property rights based on the content available on our websites or information services we provide.

We provide our users with real-time and historical lottery-related news, data, analyses, real-time match scores and other contents on our information platform. We obtain such contents from a third-party professional sports information agency as well as publicly available sources. The user forum of our websites also hosts a significant amount of content generated by our users. We cannot assure you that we will not be subject to allegations, claims or lawsuits by third parties regarding the use of lottery or sports-related information or any other content on our websites, which may infringe upon the intellectual property rights of such third parties. If such claims are found valid by the courts and we are ordered to remove the content from our websites, our information platform will become less attractive and our user experience and satisfaction will be adversely affected. Even if we successfully defend ourselves against such claims or allegations, we could nevertheless incur considerable costs in such defense or suffer reputational damage due to the negative publicity associated with such claims or allegations.

We rely on our senior management and key employees.

Our success is dependent upon the expertise and continued service of our senior management and other key personnel. Most of our senior management team members have 19 years of experience in information technology or Internet-related industries. They are crucial to our smooth operation and continued innovation. In addition, we rely on a limited number of specialized staff members in certain areas of our IT operations where we do not receive support from external service providers. Furthermore, our ability to expand our operations to accommodate our anticipated growth will also depend on our ability to attract and retain additional personnel such as qualified risk managers, finance, management, marketing, technical and other personnel. Competition for these employees is intense due to the limited number of qualified personnel. It may be difficult for us to manage our business and meet our objectives if we fail to attract and retain such personnel and our results of operations or financial condition may be adversely affected.

We are dependent on external service providers with respect to payment and settlement processing, and the provision of faulty services by these providers could lead to financial loss and damage to our reputation.

We are dependent on cooperation with external service providers with specialist knowledge and technology for processing lottery purchase orders. This includes, among other things, data and voice communication, procurement, installation, further development, maintenance and servicing of hardware and software, server housing and payment processing. It is possible that one or more of the external service providers do not perform the services, or that they do not perform them in a timely and accurate manner. It is therefore possible that, due to failures or omissions by the external service providers that we have engaged, we will not be in a position to perform our own services faultlessly or on time. This could lead to revenue losses, liability for damage, and substantial damage to our reputation.

18

We depend on payment processing for the success of our business.

Prior to the voluntary suspension of our online sports lottery sales services in April 2015, we required our users to deposit funds in their registered accounts in advance of any lottery purchases. Users’ prize money was also deposited in and withdrawn from their respective accounts. Therefore, the provision of convenient, trusted and effective payment processing services to our users and potential users are critical to our business. If we are able to resume our online sports lottery sales services in the future and there is any deterioration or perceived deterioration in the quality of the payment processing services provided by us or any interruption to those services, or if our payment processing services are not performed in a timely manner, our users and potential users may be deterred from using our online lottery services, and we may be subject to user complaints and allegations concerning the mishandling of their funds, which may damage our reputation and have a material adverse effect on our business and results of operations.

Our quarterly net revenues and operating results may fluctuate, which makes our results of operations difficult to predict and may cause our quarterly results of operations to fall short of expectations.

Our quarterly revenues and operating results have fluctuated in the past and may continue to fluctuate depending upon a number of factors, many of which are out of our control. For these reasons, comparing our operating results on a period-to-period basis may not be meaningful, and you should not rely on our past results as an indication of our future performance. Our quarterly and annual net revenues and costs and expenses as a percentage of our net revenues may be significantly different from our historical or projected rates. Our operating results in future quarters may fall below expectations. Any of these events could cause the price of our ADSs to fall. Other factors that may affect our financial results include, among others:

·

when and how we resume our online lottery sales services in the future;

·

seasonality of sports events on which sports lotteries are based;

·

change of lottery issuance schedules by the lottery issuance authorities;

·

changes in government policies or regulations, or their enforcement;

·

economic conditions in China and worldwide; and

·

geopolitical events or natural disasters such as war, threat of war, earthquake or epidemics.

Our operating results tend to be seasonal. For instance, we may have lower net revenues during the first quarter of each year primarily due to the Chinese New Year holidays in that quarter.

We could be subject to administrative penalties or business losses if our current user identity verifying system cannot sufficiently prevent us from taking purchase orders from underage users.

According to the Regulation on Administration of Lottery issued by the State Council which came into effect on July 1, 2009, a lottery service provider may be subject to administrative penalties from the local civil affairs authority or the sports administration authorities if it takes lottery purchase orders from underage users. The lottery administration centers have the right to terminate their service agreements with a service provider if it becomes subject to administrative penalties. It is still unclear which security mechanisms have to be introduced for online service providers to protect minors. Although we have adopted a user identity verifying system which allows us to filter out underage users, we cannot assure you that our current system is sufficient for us to identify all underage users. If the relevant authorities determine that we are in violation of any relevant regulations, we may be subject to administrative penalties and we may lose our service agreements with the lottery operation centers.

In addition, a registration process that is as simple as possible and takes only a short time to complete is an important factor in our ability to attract new users. Currently, the age verification step of our registration process is relatively simple. If it becomes apparent that this measure is inadequate, the registration process might have to be made lengthier and difficult for more in-depth checks, such as requiring users to provide a copy of their Chinese ID card or other identification documents as part of the registration process, which could decrease the number of new registrations or lead to a decrease in users. This could have a material adverse effect on our financial condition and results of operations.

19

If we fail to maintain an effective system of internal control over financial reporting, we may lose investor confidence in the reliability of our financial statements.

We are subject to reporting obligations under the U.S. securities laws. The SEC, as required by Section 404 of the Sarbanes-Oxley Act of 2002, adopted rules requiring every public company to include a management report on the Company’s internal control over financial reporting in its annual report, which contains management’s assessment of the effectiveness of our internal control over financial reporting. In addition, an independent registered public accounting firm must attest to and report on the effectiveness of our internal control over financial reporting.

Our management has concluded that our internal control over financial reporting was effective as of December 31, 2020. See “Item 15. Controls and Procedures.” Our independent registered public accounting firm has issued an attestation report, which has concluded that our internal control over financial reporting was effective in all material aspects as of December 31, 2020. However, we may not be able to always maintain an effective internal control over financial reporting for a variety of reasons. Among others, we are based in China, an emerging market where the overall internal control environment may not be as strong as in more established markets. If we fail to maintain effective internal control over financial reporting in the future, our management and our independent registered public accounting firm may not be able to conclude that we have effective internal control over financial reporting at a reasonable assurance level. This could in turn result in loss of investor confidence in the reliability of our financial statements and negatively impact the trading price of our ADSs. Furthermore, we have incurred and anticipate that we will continue to incur considerable costs, management time and other resources in an effort to comply with Section 404 and other requirements of the Sarbanes-Oxley Act.

The ability of U.S. authorities to bring actions for violations of U.S. securities law and regulations against us, our directors, executive officers or the expert named in this annual report may be limited and therefore you may not be afforded the same protection as provided to investors in U.S. domestic companies.

The Securities and Exchange Commission, or the Commission or the SEC, U.S. Department of Justice, or the DOJ, and other authorities often have substantial difficulties in bringing and enforcing actions against non-U.S. companies such as us, and non-U.S. persons, such as our directors and executive officers in China. Due to jurisdictional limitations, matters of comity and various other factors, the SEC, DOJ and other U.S. authorities may be limited in their ability to pursue bad actors, including in instances of fraud, in emerging markets such as China. We conduct some of our operations in China and many of our assets are located in China. In addition, a majority of our directors and executive officers reside within China. There are significant legal and other obstacles for U.S. authorities to obtain information needed for investigations or litigation against us or our directors, executive officers or other gatekeepers in case we or any of these individuals engage in fraud or other wrongdoing. In addition, local authorities in China may be constrained in their ability to assist U.S. authorities and overseas investors more generally. As a result, if we have any material disclosure violation or if our directors, executive officers or other gatekeepers commit any fraud or other financial misconduct, the U.S. authorities may not be able to conduct effective investigations or bring and enforce actions against us, our directors, executive officers or other gatekeepers. Therefore, you may not be able to enjoy the same protection provided by various U.S. authorities as it is provided to investors in U.S. domestic companies.

Our grant of employee share options, restricted shares or other share-based compensation and any future grants could have an adverse effect on our net income.

U.S. GAAP prescribes how we account for share-based compensation and may have an adverse impact on our results of operations or the price of our ADSs. U.S. GAAP requires us to recognize share-based compensation as compensation expense in the consolidated statement of comprehensive income generally based on the fair value of equity awards on the date of the grant, with compensation expense recognized over the period in which the recipient is required to provide service in exchange for the equity award. The expenses associated with share-based compensation may reduce the attractiveness of issuing share options or restricted shares under our equity incentive plan. However, if we do not grant share options or restricted shares, or reduce the number of share options or restricted shares we grant, we may not be able to attract and retain key personnel. If we grant more share options or restricted shares to attract and retain key personnel, the expenses associated with share-based compensation may adversely affect our net income.

20

Our operations subject us to foreign exchange risk.

We operate in Europe, Africa, South America and North America. We are exposed to foreign exchange risk to the extent that there is a mismatch between the currencies in which revenues, expenses and borrowings are denominated. Much of our current revenue is derived from our interest in TMG, which uses the EUR as its functional currency. As a result, we are exposed to translational foreign exchange risk when we translate TMG’s financial statements from the EUR to the RMB. Because our reporting currency is the RMB, we may be exposed to translation risk when the income statements of us and our subsidiaries are converted into U.S. dollars using the average exchange rate for the period, and whilst revenues and costs are unchanged in local currency, changes in exchange rates may lead to effects on the converted balances of revenue, costs and the result in U.S. dollars. Potential adverse changes in economic conditions could have an adverse effect on our business, financial condition and results of operations.

We could be adversely affected by political tensions between the United States and China.

Political tensions between the United States and China have escalated in recent years due to, among other things, the trade war between the two countries since 2018, the COVID-19 outbreak, the PRC National People’s Congress’ passage of Hong Kong national security legislation, the imposition of U.S. sanctions on certain Chinese officials from China’s central government and the Hong Kong Special Administrative Region by the U.S. government, and the imposition of sanctions on certain individuals from the U.S. by the Chinese government, various executive orders issued by former U.S. President Donald J. Trump, such as the one issued in August 2020 that prohibits certain transactions with ByteDance Ltd., Tencent Holdings Ltd. and the respective subsidiaries of such companies, the executive order issued in November 2020 that prohibits U.S. persons from transacting publicly traded securities of certain “Communist Chinese military companies” named in such executive order, as well as the executive order issued in January 2021 that prohibits such transactions as are identified by the U.S. Secretary of Commerce with certain “Chinese connected software applications,” including Alipay and WeChat Pay, as well as the Measures for Blocking Improper Extraterritorial Application of Foreign Laws and Measures promulgated by China’s Ministry of Commerce, or MOFCOM, on January 9, 2021, which will apply to Chinese individuals or entities that are purportedly barred or restricted by a foreign country’s law from dealing with nationals or entities of a third country. Rising political tensions between China and the U.S. could reduce levels of trades, investments, technological exchanges and other economic activities between the two major economies, which would have a material adverse effect on global economic conditions and the stability of global financial markets. The measures taken by the U.S. and Chinese governments may have the effect of restricting our ability to transact or otherwise do business with entities within or outside of China and may cause investors to lose confidence in Chinese companies and counterparties, including us. If we were unable to conduct our business as it is currently conducted as a result of such regulatory changes, our business, results of operations and financial condition would be materially and adversely affected.

Furthermore, there have been recent media reports on deliberations within the U.S. government regarding potentially limiting or restricting China-based companies from accessing U.S. capital markets, and delisting China-based companies from U.S. national securities exchanges. In January 2021, after reversing its own delisting decision, the NYSE ultimately resolved to delist China Mobile, China Unicom and China Telecom in compliance with the executive order issued in November 2020, after receiving additional guidance from the U.S. Department of Treasury and its Office of Foreign Assets Control. These delistings have introduced greater confusion and uncertainty about the status and prospects of Chinese companies listed on the U.S. stock exchanges. If any further such deliberations were to materialize, the resulting legislation may have a material and adverse impact on the stock performance of China-based issuers listed in the United States such as us, and we cannot assure you that we will always be able to maintain the listing of our ADSs on a national stock exchange in the U.S., such as the NYSE or the Nasdaq Stock Market, or that you will always be allowed to trade our shares or ADSs.

Our mining operating costs outpace our mining revenues, which could seriously harm our business or increase our losses.

Our mining operations are costly and our expenses may increase in the future. This expense increase may not be offset by a corresponding increase in revenue. Our expenses may be greater than we anticipate, and our investments to make our business more efficient may not succeed and may outpace monetization efforts. Increases in our costs without a corresponding increase in our revenue would increase our losses and could seriously harm our business and financial performance.

We have an evolving business model which is subject to various uncertainties.

21

Since announcing our entry into the cryptocurrency industry in December 2020, we have entered into definitive agreements to (i) purchase cryptocurrency mining machines, (ii) acquire a controlling stake in Loto Interactive Limited (HKEX: 08198), (iii) acquire the entire mining pool business of Bitdeer Technologies Holding Company operated under BTC.com, including the domain name BTC.com and the cryptocurrency wallet of BTC.com, and (iv) acquire a 7-nanometer mining machine manufacturer, to unfurl a comprehensive approach to cryptocurrency mining. As cryptocurrency assets and blockchain technologies become more widely available, we expect the services and products associated with them to evolve. In order to stay current with the industry, our business model may need to continue to evolve as well. From time to time, we may modify aspects of our business model relating to our strategy. There can be no assurance that these or any other modifications will be successful or will not result in harm to our business. We may not be able to manage growth effectively, which could damage our reputation, limit our growth and negatively affect our operating results. Further, we cannot provide any assurance that we will successfully identify all emerging trends and growth opportunities in this business sector and we may lose out on those opportunities. Such circumstances could have a material adverse effect on our business, prospects or operations.

We may acquire other businesses, form joint ventures or acquire other companies or businesses that could negatively affect our operating results, dilute our shareholders’ ownership, increase our debt or cause us to incur significant expense; notwithstanding the foregoing, our growth may depend on our success in uncovering and completing such transactions.

We have been and will continue to actively consider strategic opportunities, particularly in the field of blockchain and cryptocurrency; however, there can be no assurance that acquisitions of businesses, assets and/or entering into strategic alliances or joint ventures will be successful. We may not be able to find suitable partners or acquisition candidates and may not be able to complete such transactions on favorable terms, if at all. If we make any acquisitions, we may not be able to integrate these acquisitions successfully into the existing business and could assume unknown or contingent liabilities. Furthermore, most potential partners and acquisition candidates in the field of blockchain and cryptocurrency have a short operating history and an evolving business model, which heighten the risks to us and may reduce the likelihood that any such partnership or acquisition will be successful.

Any future acquisitions also could result in the issuance of ordinary shares, incurrence of debt, contingent liabilities or future write-offs of intangible assets or goodwill, any of which could have a negative impact on our cash flows, financial condition and results of operations. Integration of an acquired company may also disrupt ongoing operations and require management resources that otherwise would be focused on developing and expanding our existing business. We may experience losses related to potential investments in other companies, which could harm our financial condition and results of operations. Further, we may not realize the anticipated benefits of any acquisition, strategic alliance or joint venture if such investments do not materialize.

To finance any acquisitions or joint ventures, we may choose to issue shares of ordinary shares, preferred shares or a combination of debt and equity as consideration, which could significantly dilute the ownership of our existing shareholders or provide rights to such preferred shareholders in priority over holders of our ordinary shares. Additional funds may not be available on terms that are favorable to us, or at all. If the price of our ADSs is low or volatile, we may not be able to acquire other companies or fund a joint venture project using ordinary shares as consideration.

We may not be able to compete with other companies, some of whom have greater resources and experience.

We may not be able to compete successfully against present or future competitors. We do not have the resources to compete with larger providers of similar services at this time. The cryptocurrency industry has attracted various high-profile and well-established operators, some of which have substantially greater liquidity and financial resources than we do. With the limited resources we have available, we may experience great difficulties in expanding and improving our network of computers to remain competitive. Competition from existing and future competitors could result in our inability to secure acquisitions and partnerships that we may need to expand our business in the future. This competition from other entities with greater resources, experience and reputations may result in our failure to maintain or expand our business, as we may never be able to successfully execute our business plan. If we are unable to expand and remain competitive, our business could be negatively affected which would have an adverse effect on the trading price of our ADSs, which would harm investors in our company.

22

Because cryptocurrencies may be determined to be investment securities, we may inadvertently violate the Investment Company Act and incur large losses as a result and potentially be required to register as an investment company or terminate operations and we may incur third party liabilities.

We believe that we are not engaged in the business of investing, reinvesting, or trading in securities, and we do not hold ourselves out as being engaged in those activities. However, under the Investment Company Act a company may be deemed an investment company under section 3(a)(1)(C) thereof if the value of its investment securities is more than 40% of its total assets (exclusive of government securities and cash items) on an unconsolidated basis.

As a result of our investments and our mining activities, including investments in which we do not have a controlling interest, the investment securities we hold could exceed 40% of our total assets, exclusive of cash items and, accordingly, we could determine that we have become an inadvertent investment company. The cryptocurrency we own, acquire or mine may be deemed an investment security by the SEC, although we do not believe any of the cryptocurrencies we own, acquire or mine are securities. An inadvertent investment company can avoid being classified as an investment company if it can rely on one of the exclusions under the Investment Company Act. One such exclusion, Rule 3a-2 under the Investment Company Act, allows an inadvertent investment company a grace period of one year from the earlier of (a) the date on which an issuer owns securities and/or cash having a value exceeding 50% of the issuer’s total assets on either a consolidated or unconsolidated basis and (b) the date on which an issuer owns or proposes to acquire investment securities having a value exceeding 40% of the value of such issuer’s total assets (exclusive of government securities and cash items) on an unconsolidated basis. As of December 31, 2020, we do not believe we are an inadvertent investment company, however this issue has not been resolved by SEC rules or regulations. For us, any grace period would be unknown until these issues are resolved or the SEC issues rules and regulations concerning cryptocurrency treatment. We may take actions to cause the investment securities held by us to be less than 40% of our total assets, which may include acquiring assets with our cash and cryptocurrency on hand or liquidating our investment securities or cryptocurrency or seeking a no-action letter from the SEC if we are unable to acquire sufficient assets or liquidate sufficient investment securities in a timely manner.

As the Rule 3a-2 exception is available to a company no more than once every three years, and assuming no other exclusion were available to us, we would have to keep within the 40% limit for at least three years after we cease being an inadvertent investment company. This may limit our ability to make certain investments or enter into joint ventures that could otherwise have a positive impact on our earnings. In any event, we do not intend to become an investment company engaged in the business of investing and trading securities.

Classification as an investment company under the Investment Company Act requires registration with the SEC. If an investment company fails to register, it would have to stop doing almost all business, and its contracts would become voidable. Registration is time consuming and restrictive and would require a restructuring of our operations, and we would be very constrained in the kind of business we could do as a registered investment company. Further, we would become subject to substantial regulation concerning management, operations, transactions with affiliated persons and portfolio composition, and would need to file reports under the Investment Company Act regime. The cost of such compliance would result in the Company incurring substantial additional expenses, and the failure to register if required would have a materially adverse impact to conduct our operations.

If regulatory changes or interpretations require the regulation of bitcoins under the Securities Act and Investment Company Act by the SEC, we may be required to register and comply with such regulations. To the extent that we decide to continue operations, the required registrations and regulatory compliance steps may result in extraordinary, non-recurring expenses to us. We may also decide to cease certain operations. Any disruption of our operations in response to the changed regulatory circumstances may be at a time that is disadvantageous to investors. This would likely have a material adverse effect on us and investors may lose their investment.

Current and future legislation and the SEC rulemaking and other regulatory developments, including interpretations released by a regulatory authority, may impact the manner in which bitcoins are treated for classification and clearing purposes. The SEC’s July 25, 2017 Report expressed its view that digital assets may be securities depending on the facts and circumstances. As of the date of this annual report, we are not aware of any rules that have been proposed to regulate bitcoins as securities. We cannot be certain as to how future regulatory developments will impact the treatment of bitcoins under the law. Such additional registrations may result in extraordinary, non-recurring expenses, thereby materially and adversely impacting an investment in us. If we determine not to comply with such additional regulatory and registration requirements, we may seek to cease certain of our operations. Any such action may adversely affect an investment in us.

23

To the extent that digital assets including ether, bitcoins and other digital assets we may own are deemed by the SEC to fall within the definition of a security, we may be required to register and comply with additional regulation under the Investment Company Act, including additional periodic reporting and disclosure standards and requirements and the registration of our Company as an investment company. If we determine not to comply with such additional regulatory and registration requirements, we may seek to cease all or certain parts of our operations. Any such action would likely adversely affect an investment in us and investors may suffer a complete loss of their investment.

Cryptocurrency-Related Risks

Regulatory changes or actions may alter the nature of an investment in us or restrict the use of cryptocurrencies in a manner that adversely affects our business, prospects or operations.

As cryptocurrencies have grown in both popularity and market size, governments around the world have reacted differently to cryptocurrencies; certain governments have deemed them illegal, and others have allowed their use and trade without restriction, while in some jurisdictions, such as in the U.S., subject to extensive, and in some cases overlapping, unclear and evolving regulatory requirements. Ongoing and future regulatory actions may impact our ability to continue to operate, and such actions could affect our ability to continue as a going concern or to pursue our new strategy at all, which could have a material adverse effect on our business, prospects or operations.

The development and acceptance of cryptographic and algorithmic protocols governing the issuance of and transactions in cryptocurrencies is subject to a variety of factors that are difficult to evaluate.

The use of cryptocurrencies to, among other things, buy and sell goods and services and complete transactions, is part of a new and rapidly evolving industry that employs cryptocurrency assets based upon a computer-generated mathematical and/or cryptographic protocol. Large-scale acceptance of cryptocurrencies as a means of payment has not, and may never, occur. The growth of this industry in general, and the use of cryptocurrencies in particular, is subject to a high degree of uncertainty, and the slowing or stopping of the development or acceptance of developing protocols may occur unpredictably. The factors include, but are not limited to:

continued worldwide growth in the adoption and use of cryptocurrencies as a medium to exchange;

governmental and quasi-governmental regulation of cryptocurrencies and their use, or restrictions on or regulation of access to and operation of the network or similar cryptocurrency systems;

changes in consumer demographics and public tastes and preferences;

the maintenance and development of the open-source software protocol of the network;

the increased consolidation of contributors to the bitcoin blockchain through mining pools;

the availability and popularity of other forms or methods of buying and selling goods and services, including new means of using fiat currencies;

the use of the networks supporting cryptocurrencies for developing smart contracts and distributed applications;

general economic conditions and the regulatory environment relating to cryptocurrencies; and

negative consumer sentiment and perception of bitcoin specifically and cryptocurrencies generally.

The outcome of these factors could have negative effects on our ability to continue as a going concern or to pursue our business strategy at all, which could have a material adverse effect on our business, prospects or operations as well as potentially negative effect on the value of any bitcoin or other cryptocurrencies we mine or otherwise acquire or hold for our own account, which would harm investors in our securities.

24

Banks and financial institutions may not provide banking services, or may cut off services, to businesses that engage in cryptocurrency-related activities or that accept cryptocurrencies as payment, including financial institutions of investors in our securities.

A number of companies that engage in bitcoin and/or other cryptocurrency-related activities have been unable to find banks or financial institutions that are willing to provide them with bank accounts and other services. Similarly, a number of companies and individuals or businesses associated with cryptocurrencies may have had and may continue to have their existing bank accounts closed or services discontinued with financial institutions in response to government action, particularly in China, where regulatory response to cryptocurrencies has been to exclude their use for ordinary consumer transactions within China. We also may be unable to obtain or maintain these services for our business. The difficulty that many businesses that provide bitcoin and/or derivatives on other cryptocurrency-related activities have and may continue to have in finding banks and financial institutions willing to provide them services may be decreasing the usefulness of cryptocurrencies as a payment system and harming public perception of cryptocurrencies, and could decrease their usefulness and harm their public perception in the future.

The usefulness of cryptocurrencies as a payment system and the public perception of cryptocurrencies could be damaged if banks or financial institutions were to close the accounts of businesses engaging in bitcoin and/or other cryptocurrency-related activities. This could occur as a result of compliance risk, cost, government regulation or public pressure. The risk applies to securities firms, clearance and settlement firms, national stock and derivatives on commodities exchanges, the over-the-counter market, and the Depository Trust Company, which, if any of such entities adopts or implements similar policies, rules or regulations, could negatively affect our relationships with financial institutions and impede our ability to convert cryptocurrencies to fiat currencies. Such factors could have a material adverse effect on our ability to continue as a going concern or to pursue our new strategy at all, which could have a material adverse effect on our business, prospects or operations and harm investors.

We may face risks of Internet disruptions, which could have an adverse effect on the price of cryptocurrencies.

A disruption of the Internet may affect the use of cryptocurrencies and subsequently the value of our securities. Generally, cryptocurrencies and our business of mining cryptocurrencies is dependent upon the Internet. A significant disruption in Internet connectivity could disrupt a currency’s network operations until the disruption is resolved and have an adverse effect on the price of cryptocurrencies and our ability to mine cryptocurrencies.

The digital asset exchanges on which digital assets trade are relatively new and, in most cases, largely unregulated and may therefore be more exposed to fraud and failure than established, regulated exchanges for other products. To the extent that the digital asset exchanges representing a substantial portion of the volume in digital asset trading are involved in fraud or experience security failures or other operational issues, such digital asset exchanges’ failures may result in a reduction in the price of some or all digital assets and can adversely affect an investment in us.

The digital asset exchanges on which the digital assets trade are new and, in most cases, largely unregulated. Furthermore, many digital asset exchanges (including several of the most prominent USD denominated digital asset exchanges) do not provide the public with significant information regarding their ownership structure, management teams, corporate practices or regulatory compliance. As a result, the marketplace may lose confidence in, or may experience problems relating to, digital asset exchanges, including prominent exchanges handling a significant portion of the volume of digital asset trading.

For example, over the past four years, a number of bitcoin exchanges have been closed due to fraud, failure or security breaches. In many of these instances, the customers of such bitcoin exchanges were not compensated or made whole for the partial or complete losses of their account balances in such bitcoin exchanges. While smaller bitcoin exchanges are less likely to have the infrastructure and capitalization that make larger bitcoin exchanges more stable, larger bitcoin exchanges are more likely to be appealing targets for hackers and “malware” (i.e., software used or programmed by attackers to disrupt computer operation, gather sensitive information or gain access to private computer systems). Further, the collapse of the largest bitcoin exchange in 2014 suggests that the failure of one component of the overall bitcoin ecosystem can have consequences for both users of a bitcoin exchange and the bitcoin industry as a whole.

25

A lack of stability in the digital asset exchange market and the closure or temporary shutdown of digital asset exchanges due to fraud, business failure, hackers or malware, or government-mandated regulation may reduce confidence in the digital asset networks and result in greater volatility in digital asset values. These potential consequences of a digital asset exchange’s failure could adversely affect an investment in us.

The impact of geopolitical and economic events on the supply and demand for cryptocurrencies is uncertain.

Geopolitical crises may motivate large-scale purchases of bitcoin and other cryptocurrencies, which could increase the price of bitcoin and other cryptocurrencies rapidly. This may increase the likelihood of a subsequent price decrease as crisis-driven purchasing behavior dissipates, adversely affecting the value of our inventory following such downward adjustment. Such risks are similar to the risks of purchasing commodities in general uncertain times, such as the risk of purchasing, holding or selling gold. Alternatively, as an emerging asset class with limited acceptance as a payment system or commodity, global crises and general economic downturn may discourage investment in cryptocurrencies as investors focus their investment on less volatile asset classes as a means of hedging their investment risk.

As an alternative to fiat currencies that are backed by central governments, cryptocurrencies, which are relatively new, are subject to supply and demand forces. How such supply and demand will be impacted by geopolitical events is largely uncertain but could be harmful to us and investors in our ADSs. Political or economic crises may motivate large-scale acquisitions or sales of cryptocurrencies either globally or locally. Such events could have a material adverse effect on our ability to continue as a going concern or to pursue our new strategy at all, which could have a material adverse effect on our business, prospects or operations and potentially the value of any bitcoin or any other cryptocurrencies we mine or otherwise acquire or hold for our own account.

Acceptance and/or widespread use of cryptocurrency is uncertain.

Currently, there is a relatively limited use of any cryptocurrency in the retail and commercial marketplace, thus contributing to price volatility that could adversely affect an investment in our securities. Banks and other established financial institutions may refuse to process funds for cryptocurrency transactions, process wire transfers to or from cryptocurrency exchanges, cryptocurrency-related companies or service providers, or maintain accounts for persons or entities transacting in cryptocurrency. Conversely, a significant portion of cryptocurrency demand is generated by investors seeking a long-term store of value or speculators seeking to profit from the short- or long-term holding of the asset. Price volatility undermines any cryptocurrency’s role as a medium of exchange, as retailers are much less likely to accept it as a form of payment. Market capitalization for a cryptocurrency as a medium of exchange and payment method may always be low.

The relative lack of acceptance of cryptocurrencies in the retail and commercial marketplace, or a reduction of such use, limits the ability of end users to use them to pay for goods and services. Such lack of acceptance or decline in acceptances could have a material adverse effect on our ability to continue as a going concern or to pursue our new strategy at all, which could have a material adverse effect on our business, prospects or operations and potentially the value of bitcoin or any other cryptocurrencies we mine or otherwise acquire or hold for our own account.

Transactional fees may decrease demand for bitcoin and prevent expansion.

As the number of bitcoins currency rewards awarded for solving a block in a blockchain decreases, the incentive for mining machines to continue to contribute to the bitcoin network may transition from a set reward to transaction fees.

In order to incentivize mining machines to continue to contribute to the bitcoin network, the bitcoin network may either formally or informally transition from a set reward to transaction fees earned upon solving a block. This transition could be accomplished by mining machines independently electing to record in the blocks they solve only those transactions that include payment of a transaction fee. If transaction fees paid for bitcoin transactions become too high, the marketplace may be reluctant to accept bitcoin as a means of payment and existing users may be motivated to switch from bitcoin to another cryptocurrency or to fiat currency. Either the requirement from mining machines of higher transaction fees in exchange for recording transactions in a blockchain or a software upgrade that automatically charges fees for all transactions may decrease demand for bitcoin and prevent the expansion of the bitcoin network to retail merchants and commercial businesses, resulting in a reduction in the price of bitcoin that could adversely impact an investment in our securities. Decreased use and demand for bitcoin may adversely affect its value and result in a reduction in the price of bitcoin and the value of our ADSs.

26

The decentralized nature of cryptocurrency systems may lead to slow or inadequate responses to crises, which may negatively affect our business.

The decentralized nature of the governance of cryptocurrency systems may lead to ineffective decision making that slows development or prevents a network from overcoming emergent obstacles. Governance of many cryptocurrency systems is by voluntary consensus and open competition with no clear leadership structure or authority. To the extent lack of clarity in corporate governance of cryptocurrency systems leads to ineffective decision making that slows development and growth of such cryptocurrencies, the value of our ADSs may be adversely affected.

It may be illegal now, or in the future, to mine for, acquire, own, hold, sell or use bitcoin, ether, or other cryptocurrencies, participate in blockchains or utilize similar cryptocurrency assets in one or more countries, the ruling of which would adversely affect us.

Although currently cryptocurrencies generally are not regulated or are lightly regulated in most countries, one or more countries such as China and Russia, which have taken harsh regulatory action in recent months, may take regulatory actions in the future that could severely restrict the right to mine for, acquire, own, hold, sell or use these cryptocurrency assets or to exchange for fiat currency. In many nations, particularly in China and Russia, it is illegal to accept payment in bitcoin and other cryptocurrencies for consumer transactions and banking institutions are barred from accepting deposits of cryptocurrencies. Such restrictions may adversely affect us as the large-scale use of cryptocurrencies as a means of exchange is presently confined to certain regions globally. In addition, mining for bitcoin, ether, or other cryptocurrencies may become restricted or prohibited in locations where we operate. Such circumstances could have a material adverse effect on our ability to continue as a going concern or to pursue our new strategy at all, which could have a material adverse effect on our business, prospects or operations and potentially the value of any bitcoin or other cryptocurrencies we mine or otherwise acquire or hold for our own account, and harm investors.

There is a lack of liquid markets, and possible manipulation of blockchain/cryptocurrency-based assets.

Cryptocurrencies that are represented and trade on a ledger-based platform may not necessarily benefit from viable trading markets. Stock exchanges have listing requirements and vet issuers; requiring them to be subjected to rigorous listing standards and rules, and monitor investors transacting on such platform for fraud and other improprieties. These conditions may not necessarily be replicated on a distributed ledger platform, depending on the platform’s controls and other policies. The laxer a distributed ledger platform is about vetting issuers of cryptocurrency assets or users that transact on the platform, the higher the potential risk for fraud or the manipulation of the ledger due to a control event. These factors may decrease liquidity or volume or may otherwise increase volatility of investment securities or other assets trading on a ledger-based system, which may adversely affect us. Such circumstances could have a material adverse effect on our ability to continue as a going concern or to pursue our new strategy at all, which could have a material adverse effect on our business, prospects or operations and potentially the value of any bitcoin or other cryptocurrencies we mine or otherwise acquire or hold for our own account, and harm investors.

Our operations, investment strategies and profitability may be adversely affected by competition from other methods of investing in cryptocurrencies.

We compete with other users and/or companies that are mining cryptocurrencies and other potential financial vehicles, including securities backed by or linked to cryptocurrencies through entities similar to us. Market and financial conditions, and other conditions beyond our control, may make it more attractive to invest in other financial vehicles, or to invest in cryptocurrencies directly, which could limit the market for our shares and reduce their liquidity. The emergence of other financial vehicles and exchange-traded funds have been scrutinized by regulators and such scrutiny and the negative impressions or conclusions resulting from such scrutiny could be applicable to us and impact our ability to successfully pursue our new strategy or operate at all, or to establish or maintain a public market for our securities. Such circumstances could have a material adverse effect on our ability to continue as a going concern or to pursue our new strategy at all, which could have a material adverse effect on our business, prospects or operations and potentially the value of any bitcoin or other cryptocurrencies we mine or otherwise acquire or hold for our own account, and harm investors.

27

The development and acceptance of competing blockchain platforms or technologies may cause consumers to use alternative distributed ledgers or other alternatives.

The development and acceptance of competing blockchain platforms or technologies may cause consumers to use alternative distributed ledgers or an alternative to distributed ledgers altogether. Our business utilizes presently existent digital ledgers and blockchains and we could face difficulty adapting to emergent digital ledgers, blockchains, or alternatives thereto. This may adversely affect us and our exposure to various blockchain technologies and prevent us from realizing the anticipated profits from our investments. Such circumstances could have a material adverse effect on our ability to continue as a going concern or to pursue our new strategy at all, which could have a material adverse effect on our business, prospects or operations and potentially the value of any bitcoin or other cryptocurrencies we mine or otherwise acquire or hold for our own account, and harm investors.

Our cryptocurrencies may be subject to loss, theft or restriction on access.

There is a risk that some or all of our cryptocurrencies could be lost or stolen. Cryptocurrencies are stored in cryptocurrency sites commonly referred to as “wallets” by holders of cryptocurrencies which may be accessed to exchange a holder’s cryptocurrency assets. Access to our cryptocurrency assets could also be restricted by cybercrime (such as a denial of service attack) against a service at which we maintain a hosted hot wallet. A hot wallet refers to any cryptocurrency wallet that is connected to the Internet. Generally, hot wallets are easier to set up and access then wallets in cold storage, but they are also more susceptible to hackers and other technical vulnerabilities. Cold storage refers to any cryptocurrency wallet that is not connected to the Internet. Cold storage is generally more secure than hot storage, but is not ideal for quick or regular transactions and we may experience lag time in our ability to respond to market fluctuations in the price of our cryptocurrency assets. We currently hold all of our cryptocurrencies in hot wallets and are exploring the use of cold storage. However, the risk of loss of our cryptocurrency assets cannot be wholly eliminated even if cold storage is used.

Hackers or malicious actors may launch attacks to steal, compromise or secure cryptocurrencies, such as by attacking the cryptocurrency network source code, exchange mining machines, third-party platforms, cold and hot storage locations or software, or by other means. We may be in control and possession of one of the more substantial holdings of cryptocurrency. As we increase in size, we may become a more appealing target of hackers, malware, cyber-attacks or other security threats. Any of these events may adversely affect our operations and, consequently, our investments and profitability. The loss or destruction of a private key required to access our digital wallets may be irreversible and we may be denied access for all time to our cryptocurrency holdings or the holdings of others held in those compromised wallets. Our loss of access to our private keys or our experience of a data loss relating to our digital wallets could adversely affect our investments and assets.

Cryptocurrencies are controllable only by the possessor of both the unique public and private keys relating to the local or online digital wallet in which they are held, which wallet’s public key or address is reflected in the network’s public blockchain. We will publish the public key relating to digital wallets in use when we verify the receipt of transfers and disseminate such information into the network, but we will need to safeguard the private keys relating to such digital wallets. To the extent such private keys are lost, destroyed or otherwise compromised, we will be unable to access our cryptocurrency rewards and such private keys may not be capable of being restored by any network. Any loss of private keys relating to digital wallets used to store our cryptocurrencies could have a material adverse effect on our ability to continue as a going concern or to pursue our new strategy at all, which could have a material adverse effect on our business, prospects or operations and potentially the value of any bitcoin or other cryptocurrencies we mine or otherwise acquire or hold for our own account.

Risks due to hacking or adverse software event.

There can be no assurances that any processes to manage wallets that are associated with our cryptocurrency holdings that we have adopted or will adopt in the future are or will be secure or effective, and we would suffer significant and immediate adverse effects if we suffered a loss of our cryptocurrency due to an adverse software or cybersecurity event. Human error and the constantly evolving state of cybercrime and hacking techniques may render present security protocols and procedures ineffective in ways which we cannot predict. If our security procedures and protocols are ineffectual and our cryptocurrency assets are compromised by cybercriminals, we may not have adequate recourse to recover our losses stemming from such compromise and we may lose much of the accumulated value of our cryptocurrency mining activities. This would have a negative impact on our business and operations.

28

Incorrect or fraudulent cryptocurrency transactions may be irreversible.

Cryptocurrency transactions are irrevocable and stolen or incorrectly transferred cryptocurrencies may be irretrievable. As a result, any incorrectly executed or fraudulent cryptocurrency transactions could adversely affect our investments and assets.

Cryptocurrency transactions are not, from an administrative perspective, reversible without the consent and active participation of the recipient of the cryptocurrencies from the transaction. In theory, cryptocurrency transactions may be reversible with the control or consent of a majority of processing power on the network, however, we do not now, nor is it feasible that we could in the future, possess sufficient processing power to effect this reversal. Once a transaction has been verified and recorded in a block that is added to a blockchain, an incorrect transfer of a cryptocurrency or a theft thereof generally will not be reversible and we may not have sufficient recourse to recover our losses from any such transfer or theft. It is possible that, through computer or human error, or through theft or criminal action, our cryptocurrency rewards could be transferred in incorrect amounts or to unauthorized third parties, or to uncontrolled accounts. Further, according to the SEC, at this time, there is no specifically enumerated U.S. or foreign governmental, regulatory, investigative or prosecutorial authority or mechanism through which to bring an action or complaint regarding missing or stolen cryptocurrency. We would be, therefore, reliant on existing private investigative entities to investigate any potential loss of our cryptocurrency assets. Such third-party service providers rely on data analysis and compliance of ISPs with traditional court orders to reveal information such as the IP addresses of any attackers who may have target us. To the extent that we are unable to recover our losses from such action, error or theft, such events could have a material adverse effect on our ability to continue as a going concern or to pursue our new strategy at all, which could have a material adverse effect on our business, prospects or operations of and potentially the value of any bitcoin or other cryptocurrencies we mine or otherwise acquire or hold for our own account.

Our interactions with a blockchain may expose us to SDN or blocked persons or cause us to violate provisions of law that did not contemplate distribute ledger technology.

The Office of Financial Assets Control of the U.S. Department of Treasury requires us to comply with its sanction program and not conduct business with persons named on its specially designated nationals (“SDN”) list. However, because of the pseudonymous nature of blockchain transactions we may inadvertently and without our knowledge engage in transactions with persons named on OFAC’s SDN list. Our Company’s policy prohibits any transactions with such SDN individuals, but we may not be adequately capable of determining the ultimate identity of the individual with whom we transact with respect to selling cryptocurrency assets. Moreover, federal law prohibits any U.S. person from knowingly or unknowingly possessing any visual depiction commonly known as child pornography. Recent media reports have suggested that persons have imbedded such depictions on one or more blockchains. Because our business requires us to download and retain one or more blockchains to effectuate our ongoing business, it is possible that such digital ledgers contain prohibited depictions without our knowledge or consent. To the extent government enforcement authorities literally enforce these and other laws and regulations that are impacted by decentralized distributed ledger technology, we may be subject to investigation, administrative or court proceedings, and civil or criminal monetary fines and penalties, all of which could harm our reputation and affect the value of our ADSs.

Cryptocurrencies face significant scaling obstacles that can lead to high fees or slow transaction settlement times.

Cryptocurrencies face significant scaling obstacles that can lead to high fees or slow transaction settlement times, and attempts to increase the volume of transactions may not be effective. Scaling cryptocurrencies is essential to the widespread acceptance of cryptocurrencies as a means of payment, which widespread acceptance is necessary to the continued growth and development of our business. Many cryptocurrency networks face significant scaling challenges. For example, cryptocurrencies are limited with respect to how many transactions can occur per second. Participants in the cryptocurrency ecosystem debate potential approaches to increasing the average number of transactions per second that the network can handle and have implemented mechanisms or are researching ways to increase scale, such as increasing the allowable sizes of blocks, and therefore the number of transactions per block, and sharding (a horizontal partition of data in a database or search engine), which would not require every single transaction to be included in every single mining machine’s or validator’s block. However, there is no guarantee that any of the mechanisms in place or being explored for increasing the scale of settlement of cryptocurrency transactions will be effective, or how long they will take to become effective, which could adversely affect an investment in our securities.

29

The price of cryptocurrencies may be affected by the sale of such cryptocurrencies by other vehicles investing in cryptocurrencies or tracking cryptocurrency markets.

The global market for cryptocurrency is characterized by supply constraints that differ from those present in the markets for commodities or other assets such as gold and silver. The mathematical protocols under which certain cryptocurrencies are mined permit the creation of a limited, predetermined amount of currency, while others have no limit established on total supply. To the extent that other vehicles investing in cryptocurrencies or tracking cryptocurrency markets form and come to represent a significant proportion of the demand for cryptocurrencies, large redemptions of the securities of those vehicles and the subsequent sale of cryptocurrencies by such vehicles could negatively affect cryptocurrency prices and therefore affect the value of the cryptocurrency inventory we hold. Such events could have a material adverse effect on our ability to continue as a going concern or to pursue our new strategy at all, which could have a material adverse effect on our business, prospects or operations and potentially the value of any bitcoin or other cryptocurrencies we mine or otherwise acquire or hold for our own account.

Because there has been limited precedent set for financial accounting of bitcoin and other cryptocurrency assets, the determination that we have made for how to account for cryptocurrency assets transactions may be subject to change.

Because there has been limited precedent set for the financial accounting of cryptocurrencies and related revenue recognition and no official guidance has yet been provided by the Financial Accounting Standards Board or the SEC, it is unclear how companies may in the future be required to account for cryptocurrency transactions and assets and related revenue recognition. A change in regulatory or financial accounting standards could result in the necessity to change our accounting methods and restate our financial statements. Such a restatement could adversely affect the accounting for our newly mined cryptocurrency rewards and more generally negatively impact our business, prospects, financial condition and results of operation. Such circumstances would have a material adverse effect on our ability to continue as a going concern or to pursue our new strategy at all, which would have a material adverse effect on our business, prospects or operations as well as and potentially the value of any cryptocurrencies we hold or expects to acquire for our own account and harm investors.

Cryptocurrency assets and transactions may be subject to further taxation in the future.

In recent years, the rise of cryptocurrency prices and transaction volume has attracted the attention of tax authorities. As the laws governing cryptocurrencies are still evolving, the tax treatment of cryptocurrencies in various jurisdictions are subject to change. While some countries intend to or have imposed taxation on cryptocurrency assets and transactions, other tax authorities are silent. As there is considerable uncertainty over the taxation of cryptocurrencies, we cannot guarantee that the cryptocurrency assets and transactions denominated in cryptocurrencies will not be subject to further taxation in the future, including but not limited to additional taxes and increased tax rate. These events could reduce the economic return of cryptocurrency and increase the holding costs of cryptocurrency assets, which could materially and adversely affect the businesses and financial performances of our blockchain customers engaging in cryptocurrency mining businesses, and in turn could have a material adverse effect on our business and results of operations.

30

Cryptocurrency Mining-Related Risks

There are risks related to technological obsolescence, the vulnerability of the global supply chain for cryptocurrency hardware disruption, and difficulty in obtaining new hardware which may have a negative effect on our business.

Our mining operations can only be successful and ultimately profitable if the costs, including hardware and electricity costs, associated with mining cryptocurrencies are lower than the price of a bitcoin. As our mining facility operates, our mining machines experience ordinary wear and tear, and may also face more significant malfunctions caused by a number of extraneous factors beyond our control. As of the date of this annual report, most of our mining machines were previously owned and were purchased by us on a second hand basis. These second-hand mining machines may cost more to repair, maintain and operate, and will likely have a shorter useful life, than new mining machines. If our mining machines cannot be maintained and operated efficiently, our aggregate hash rate and actual bitcoin production rate will decrease. We may need to incur additional costs in order to restore our aggregate hash rate and actual bitcoin production rate to prior levels. The degradation of our mining machines will require us to, over time, replace those mining machines which are no longer functional. Additionally, as the technology evolves, we may be required to acquire newer models of mining machines to remain competitive in the market. The cost of acquiring new mining machines is unpredictable and could be extremely high. We may need to obtain mining machines and other hardware from third parties at premium prices, to the extent they are available. Additionally, in order to keep pace with technological advances and competition from other mining companies, we may need to acquire new mining machines which will eventually need to be repaired or replaced along with other equipment from time to time to stay competitive. This upgrading process requires substantial capital investment, and we may face challenges in doing so on a timely and cost-effective basis. Any inability to maintain or upgrade our mining machines and other hardware on a cost-effective basis could have a material adverse effect on our results of operations and financial condition.

Furthermore, there are a limited number of suppliers of quality, high performance mining machines. The prices for such mining machines are often closely linked and similarly volatile to the price of bitcoin. Currently there is a shortage of quality, high performance mining machines due to recent increases in the price of bitcoin. This combination of factors makes quality, high performance mining machines expensive and difficult to acquire. Suppliers are often unwilling to commit to long-term contracts with fixed pricing terms due to the volatility and significant fluctuations in the price of bitcoin. In addition, any shortage of chips, processors and ASICs can result in a shortage in the mining machines they power. Such events could have a material adverse effect on our ability to pursue our new strategy, which could have a material adverse effect on our business and the value of our ADSs.

Our operations are dependent upon the mining machines we use, which are susceptible to failure.

The performance and reliability of our mining machines and our technology is critical to our reputation and our operations. If there is any issue with mining machines we use, our operations could be affected. Any system error or failure may significantly delay response times or even cause our system to fail. Any disruption in our ability to continue mining could result in lower yields and harm our reputation and business. Any exploitable weakness, flaw, or error common to our mining machines could affect all our mining operations, if a defect other flaw is exploited, all or a part of our mining operations could go offline simultaneously. Any interruption, delay or system failure could result in financial losses, a decrease in the trading price of our ADSs and damage to our reputation.

The primary cryptocurrency for which we mine, bitcoin, is subject to halving; the cryptocurrency reward for successfully uncovering a block will halve several times in the future and their value may not adjust to compensate us for the reduction in the rewards we receive from our mining efforts.

Halving is a process designed to control the overall supply and reduce the risk of inflation in cryptocurrencies using a Proof-of-Work consensus algorithm. At a predetermined block, the mining reward is cut in half, hence the term “halving.” For bitcoin, the reward was initially set at 50 bitcoin currency rewards per block and this was cut in half to 25 in November 28, 2012 at block 210,000, to 12.5 on July 9, 2016 at block 420,000 and again to 6.25 on May 11, 2020 at block 630,000. This halving process will reoccur until the total amount of bitcoin currency rewards issued reaches 21 million, which is expected around 2140. While bitcoin prices have had a history of price fluctuations around the halving of its cryptocurrency reward, there is no guarantee that the price change will be favorable or would compensate for the reduction in mining reward. If a corresponding and proportionate increase in the trading price of bitcoin does not follow these anticipated halving events, the revenue we earn from our mining operations would see a corresponding decrease, which would have a material adverse effect on our business and operations.

31

Our future success will depend in large part upon the value of bitcoin; the value of bitcoin and other cryptocurrencies may be subject to pricing risk and has historically been subject to wide swings.

Our operating results will depend in large part upon the value of bitcoin because it’s the primary cryptocurrency we currently mine. Specifically, our revenues from our bitcoin mining operations are based upon two factors: (1) the number of bitcoin rewards we successfully mine and (2) the value of bitcoin. In addition, our operating results are directly impacted by changes in the value of bitcoin, because under the value measurement model, both realized and unrealized changes will be reflected in our statement of operations (i.e., we will be marking bitcoin to fair value each quarter). This means that our operating results will be subject to swings based upon increases or decreases in the value of bitcoin. Furthermore, our new strategy initially focuses almost entirely on bitcoin (as opposed to other cryptocurrencies). Further, our current application-specific integrated circuit, or ASIC, machines (which we refer to as “mining machines”) are principally utilized for mining bitcoin and bitcoin cash and cannot mine other cryptocurrencies, such as ether, that are not mined utilizing the “SHA-256 algorithm.” If other cryptocurrencies were to achieve acceptance at the expense of bitcoin or bitcoin cash causing the value of bitcoin or bitcoin cash to decline, or if bitcoin were to switch its proof of work algorithm from SHA-256 to another algorithm for which our mining machines are not specialized, or the value of bitcoin or bitcoin cash were to decline for other reasons, particularly if such decline were significant or over an extended period of time, our operating results would be adversely affected, and there could be a material adverse effect on our ability to continue as a going concern or to pursue our new strategy at all, which could have a material adverse effect on our business, prospects or operations, and harm investors.

Bitcoin and other cryptocurrency market prices, which have historically been volatile and are impacted by a variety of factors (including those discussed below), are determined primarily using data from various exchanges, over-the-counter markets and derivative platforms. Furthermore, such prices may be subject to factors such as those that impact commodities, more so than business activities, which could be subjected to additional influence from fraudulent or illegitimate actors, real or perceived scarcity, and political, economic, regulatory or other conditions. Pricing may be the result of, and may continue to result in, speculation regarding future appreciation in the value of cryptocurrencies, or our share price, inflating and making their market prices more volatile or creating “bubble” type risks for both bitcoin and our ADSs.

Currently, there is relatively small use of digital assets in the retail and commercial marketplace in comparison to relatively large use by speculators, thus contributing to price volatility that could adversely affect an investment in us.

As relatively new products and technologies, digital assets and the blockchain networks on which they exist have only recently become widely accepted as a means of payment for goods and services by many major retail and commercial outlets and use of digital assets by consumers to pay such retail and commercial outlets remains limited. Conversely, a significant portion of demand for digital assets is generated by speculators and investors seeking to profit from the short- or long-term holding of such digital assets. A lack of expansion of digital assets into retail and commercial markets, or a contraction of such use, may result in increased volatility or a reduction in the price of all or any digital asset, either of which could adversely impact an investment in us.

We may not be able to realize the benefits of forks.

To the extent that a significant majority of users and mining machines on a cryptocurrency network install software that changes the cryptocurrency network or properties of a cryptocurrency, including the irreversibility of transactions and limitations on the mining of new cryptocurrency, the cryptocurrency network would be subject to new protocols and software. However, if less than a significant majority of users and mining machines on the cryptocurrency network consent to the proposed modification, and the modification is not compatible with the software prior to its modification, the consequence would be what is known as a “fork” of the network, with one prong running the pre-modified software and the other running the modified software. The effect of such a fork would be the existence of two versions of the cryptocurrency running in parallel, yet lacking interchangeability and necessitating exchange-type transaction to convert currencies between the two forks. Additionally, it may be unclear following a fork which fork represents the original asset and which is the new asset. Different metrics adopted by industry participants to determine which is the original asset include: referring to the wishes of the core developers of a cryptocurrency, blockchains with the greatest amount of hashing power contributed by mining machines or validators; or blockchains with the longest chain. A fork in the network of a particular cryptocurrency could adversely affect an investment in our securities or our ability to operate.

32

We may not be able to realize the economic benefit of a fork, either immediately or ever, which could adversely affect an investment in our securities. If we hold a cryptocurrency at the time of a hard fork into two cryptocurrencies, industry standards would dictate that we would be expected to hold an equivalent amount of the old and new assets following the fork. However, we may not be able, or it may not be practical, to secure or realize the economic benefit of the new asset for various reasons. For instance, we may determine that there is no safe or practical way to custody the new asset, that trying to do so may pose an unacceptable risk to our holdings in the old asset, or that the costs of taking possession and/or maintaining ownership of the new cryptocurrency exceed the benefits of owning the new cryptocurrency. Additionally, laws, regulation or other factors may prevent us from benefitting from the new asset even if there is a safe and practical way to custody and secure the new asset.

There is a possibility of cryptocurrency mining algorithms transitioning to proof of stake validation and other mining related risks, which could make us less competitive and ultimately adversely affect our business and the value of our ADSs.

Proof of stake is an alternative method in validating cryptocurrency transactions. Should the algorithm shift from a proof of work validation method to a proof of stake method, mining would require less energy and may render any company that maintains advantages in the current climate (for example, from lower priced electricity, processing, real estate, or hosting) less competitive. We, as a result of our efforts to optimize and improve the efficiency of our cryptocurrency mining operations, may be exposed to the risk in the future of losing the benefit of our capital investments and the competitive advantage we hope to gain form this as a result, and may be negatively impacted if a switch to proof of stake validation were to occur. This may additionally have an impact on other various investments of ours. Such events could have a material adverse effect on our ability to continue as a going concern or to pursue our new strategy at all, which could have a material adverse effect on our business, prospects or operations and potentially the value of any bitcoin or other cryptocurrencies we mine or otherwise acquire or hold for our own account.

To the extent that the profit margins of bitcoin mining operations are not high, operators of bitcoin mining operations are more likely to immediately sell bitcoin rewards earned by mining in the market, thereby constraining growth of the price of bitcoin that could adversely impact us, and similar actions could affect other cryptocurrencies.

Over the past two years, bitcoin mining operations have evolved from individual users mining with computer processors, graphics processing units and first-generation ASIC servers. Currently, new processing power is predominantly added by incorporated and unincorporated “professionalized” mining operations. Professionalized mining operations may use proprietary hardware or sophisticated ASIC machines acquired from ASIC manufacturers. They require the investment of significant capital for the acquisition of this hardware, the leasing of operating space (often in data centers or warehousing facilities), incurring of electricity costs and the employment of technicians to operate the mining farms. As a result, professionalized mining operations are of a greater scale than prior mining machines and have more defined and regular expenses and liabilities. These regular expenses and liabilities require professionalized mining operations to maintain profit margins on the sale of bitcoin. To the extent the price of bitcoin declines and such profit margin is constrained, professionalized mining machines are incentivized to more immediately sell bitcoin earned from mining operations, whereas it is believed that individual mining machines in past years were more likely to hold newly mined bitcoin for more extended periods. The immediate selling of newly mined bitcoin greatly increases the trading volume of bitcoin, creating downward pressure on the market price of bitcoin rewards.

The extent to which the value of bitcoin mined by a professionalized mining operation exceeds the allocable capital and operating costs determines the profit margin of such operation. A professionalized mining operation may be more likely to sell a higher percentage of its newly mined bitcoin rapidly if it is operating at a low profit margin and it may partially or completely cease operations if its profit margin is negative. In a low profit margin environment, a higher percentage could be sold more rapidly, thereby potentially depressing bitcoin prices. Lower bitcoin prices could result in further tightening of profit margins for professionalized mining operations creating a network effect that may further reduce the price of bitcoin until mining operations with higher operating costs become unprofitable forcing them to reduce mining power or cease mining operations temporarily.

The foregoing risks associated with bitcoin could be equally applicable to other cryptocurrencies, whether existing now or introduced in the future. Such circumstances could have a material adverse effect on our ability to continue as a going concern or to pursue our new strategy at all, which could have a material adverse effect on our business, prospects or operations and potentially the value of bitcoin and any other cryptocurrencies we mine or otherwise acquire or hold for our own account, and harm investors.

33

If a malicious actor or botnet obtains control of more than 50% of the processing power on a cryptocurrency network, such actor or botnet could manipulate blockchains to adversely affect us, which would adversely affect an investment in us or our ability to operate.

If a malicious actor or botnet (a volunteer or hacked collection of computers controlled by networked software coordinating the actions of the computers) obtains a majority of the processing power dedicated to mining a cryptocurrency, it may be able to alter blockchains on which transactions of cryptocurrency reside and rely by constructing fraudulent blocks or preventing certain transactions from completing in a timely manner, or at all. The malicious actor or botnet could control, exclude or modify the ordering of transactions, though it could not generate new units or transactions using such control. The malicious actor could “double-spend” its own cryptocurrency (i.e., spend the same bitcoin in more than one transaction) and prevent the confirmation of other users’ transactions for as long as it maintained control. To the extent that such malicious actor or botnet does not yield its control of the processing power on the network or the cryptocurrency community does not reject the fraudulent blocks as malicious, reversing any changes made to blockchains may not be possible. The foregoing description is not the only means by which the entirety of blockchains or cryptocurrencies may be compromised but is only an example.

Although there are no known reports of malicious activity or control of blockchains achieved through controlling over 50% of the processing power on the network, it is believed that certain mining pools may have exceeded the 50% threshold in bitcoin. The possible crossing of the 50% threshold indicates a greater risk that a single mining pool could exert authority over the validation of bitcoin transactions. To the extent that the bitcoin ecosystem, and the administrators of mining pools, do not act to ensure greater decentralization of bitcoin mining processing power, the feasibility of a malicious actor obtaining control of the processing power will increase because the botnet or malicious actor could compromise more than 50% mining pool and thereby gain control of blockchain, whereas if the blockchain remains decentralized it is inherently more difficult for the botnet of malicious actor to aggregate enough processing power to gain control of the blockchain, may adversely affect an investment in our ADSs. Such lack of controls and responses to such circumstances could have a material adverse effect on our ability to continue as a going concern or to pursue our new strategy at all, which could have a material adverse effect on our business, prospects or operations and potentially the value of any bitcoin or other cryptocurrencies we mine or otherwise acquire or hold for our own account, and harm investors.

Cryptocurrencies, including those maintained by or for us, may be exposed to cybersecurity threats and hacks.

As with any computer code generally, flaws in cryptocurrency codes may be exposed by malicious actors. Several errors and defects have been found previously, including those that disabled some functionality for users and exposed users’ information. Exploitations of flaws in the source code that allow malicious actors to take or create money have previously occurred. Despite our efforts and processes to prevent breaches, our devices, as well as our mining machines, computer systems and those of third parties that we use in our operations, are vulnerable to cyber security risks, including cyber-attacks such as viruses and worms, phishing attacks, denial-of-service attacks, physical or electronic break-ins, employee theft or misuse, and similar disruptions from unauthorized tampering with our mining machines and computer systems or those of third parties that we use in our operations. Such events could have a material adverse effect on our ability to continue as a going concern or to pursue our new strategy at all, which could have a material adverse effect on our business, prospects or operations and potentially the value of any bitcoin or other cryptocurrencies we mine or otherwise acquire or hold for our own account.

34

We are subject to risks associated with our need for significant electrical power. Government regulators may potentially restrict the ability of electricity suppliers to provide electricity to mining operations, such as ours.

The operation of a bitcoin or other cryptocurrency mine can require massive amounts of electrical power. Further, our mining operations can only be successful and ultimately profitable if the costs, including electrical power costs, associated with mining a bitcoin are lower than the price of a bitcoin. Our electrical power costs could rise dramatically due to price increases. Any increases in our electrical power costs would reduce the profit margin of our mining operations. As a result, any mine we establish can only be successful if we can obtain sufficient electrical power for that mine on a cost-effective basis, and our establishment of new mines requires us to find locations where that is the case. There may be significant competition for suitable mine locations, and government regulators may potentially restrict the ability of electricity suppliers to provide electricity to mining operations in times of electricity shortage, or may otherwise potentially restrict or prohibit the provision or electricity to mining operations. Additionally, our mining machines, aggregate hash rate, and actual bitcoin production rate could be materially and adversely affected by a power outage. Given the power requirement, it would not be feasible to run mining machines on back-up power generators in the event of a government restriction on electricity or a power outage. If we are unable to receive adequate power supply and are forced to reduce our operations due to the availability or cost of electrical power, our business would experience materially negative impacts.

If the award of cryptocurrency rewards, for us primarily bitcoin for solving blocks and transaction fees are not sufficiently high, we may not have an adequate incentive to continue mining and may cease mining operations, which will likely lead to our failure to achieve profitability.

As the number of cryptocurrency rewards awarded for solving a block in a blockchain decreases, our ability to achieve profitability worsens. Decreased use and demand for bitcoin rewards may adversely affect our incentive to expend processing power to solve blocks. If the award of bitcoin rewards for solving blocks and transaction fees are not sufficiently high, we may not have an adequate incentive to continue mining and may cease our mining operations. For instance, the current fixed reward for solving a new block on the bitcoin blockchain is 6.25 bitcoin currency rewards per block, which decreased from 12.5 bitcoin in May 2020. It is estimated that it will halve again in 2024. This reduction may result in a reduction in the aggregate hash rate of the bitcoin network as the incentive for mining machines decreases. Mining machines ceasing operations would reduce the collective processing power on the network, which would adversely affect the confirmation process for transactions (i.e., temporarily decreasing the speed at which blocks are added to a blockchain until the next scheduled adjustment in difficulty for block solutions) and make cryptocurrency networks more vulnerable to a malicious actor or botnet obtaining control in excess of 50 percent of the processing power active on a blockchain, potentially permitting such actor or botnet to manipulate a blockchain in a manner that adversely affects our activities. A reduction in confidence in the confirmation process or processing power of the network could result and be irreversible. Such events could have a material adverse effect on our ability to continue to pursue our new strategy at all, which could have a material adverse effect on our business, prospects or operations and potentially the value of any bitcoin or other cryptocurrencies we mine or otherwise acquire or hold for our own account.

We may not adequately respond to price fluctuations and rapidly changing technology, which may negatively affect our business.

Competitive conditions within the cryptocurrency industry require that we use sophisticated technology in the operation of our business. The industry for blockchain technology is characterized by rapid technological changes, new product introductions, enhancements and evolving industry standards. New technologies, techniques or products could emerge that might offer better performance than the software and other technologies we currently utilize, and we may have to manage transitions to these new technologies to remain competitive. We may not be successful, generally or relative to our competitors in the cryptocurrency industry, in timely implementing new technology into our systems, or doing so in a cost-effective manner. During the course of implementing any such new technology into our operations, we may experience system interruptions and failures during such implementation. Furthermore, there can be no assurances that we will recognize, in a timely manner or at all, the benefits that we may expect as a result of our implementing new technology into our operations. As a result, our business and operations may suffer, and there may be adverse effects on the price of our ADSs.

35

If we are unable to successfully renew our leases for our mining farms on acceptable terms or otherwise relocate to a replacement facility, our operations may be disrupted, and our business results may suffer.

The current term of the existing leases of our cryptocurrency mining farms in Sichuan Province, China will expire in February 2024, June 2024 and June 2025, respectively. The land occupied by our mining farms are “allocated” land (i.e. land allocated by the local government to our landlords for special purposes, which is not purchased by our landlords), which are generally subject to onerous restrictions and may be taken back by the government. We cannot guarantee that we will be able to use the land for mining operations on a continuous basis throughout the term of the respective leases. Also, there can be no assurances that our landlords will permit us to renew or that we will be able to negotiate terms acceptable to both our management team and the landlords. If we are unable to successfully negotiate an extension of our existing leases, we may be forced to relocate our farms to other sites.

If we are forced to relocate our miner hosting operations, we may not be successful in identifying adequate replacement facilities to house our miners. And even if we do identify such facilities, we may not be successful in leasing those facilities at rates that are economically viable to support our miner hosting activities. Relocating our mining farms will require us to incur costs to transition to new facilities including, but not limited to, transportation expenses and insurance, downtime while we are unable to mine, legal fees to negotiate the new lease, de-installation at our current farms and, ultimately, installation at any new facility we identify. These costs may be substantial, and we cannot guarantee that we will be successful in transitioning our miners to new facilities. If we are required to move our mining operations, or if negotiations to renew our existing leases result in unfavorable terms for our miner hosting operations, our business may suffer and the results of our operations may be adversely affected.

We require various approvals, licenses, permits and certifications to operate the miner hosting business. Any failure to obtain or renew any of these approvals, licenses, permits or certifications could materially and adversely affect our business and results of operations.

In accordance with the laws and regulations in the jurisdictions in which we operate, we are required to maintain various approvals, licenses, permits and certifications in order to operate our business. Complying with such laws and regulations may require substantial expense, and any non-compliance may expose us to liability. In the event of non-compliance, we may have to incur significant expenses and divert substantial management time to rectify the incidents. In the future, if we fail to obtain all the necessary approvals, licenses, permits and certifications, we may be subject to fines or the suspension of operations at the mining facilities that do not have all the requisite approvals, licenses, permits and certifications, which could materially and adversely affect our business and results of operations. We may also experience adverse publicity arising from non-compliance with government regulations, which would negatively impact our reputation.

We believe we have obtained the telecom licenses necessary for the operation of our miner hosting business. However, we cannot assure you that we have obtained all the permits or licenses required for conducting our business in China or will be able to maintain our existing licenses or obtain any new licenses required under any new laws or regulations. There are also risks that we may be found to violate existing or future laws and regulations given the uncertainty and complexity of China’s regulation of miner hosting business. The central telecom authority of China has never explicitly issued any regulation or notice providing any guidance on the types of telecom licenses required for the operation of miner hosting business. Further, the central telecom authority of China may in the future require operators of miner hosting services to apply for telecom licenses other than those possessed by us. We cannot assure you that we will be able to fulfill all the conditions necessary to obtain the required telecom licenses.

More broadly, we cannot assure you that we will be able to fulfill all the conditions necessary to obtain the required government approvals, or that relevant government officials will always, if ever, exercise their discretion in our favor, or that we will be able to adapt to any new laws, regulations and policies. There may also be delays on the part of government authorities in reviewing our applications and granting approvals, whether due to the lack of human resources or the imposition of new rules, regulations, government policies or their implementation, interpretation and enforcement. If we are unable to obtain, or experience material delays in obtaining, necessary government approvals, our operations may be substantially disrupted, which could materially and adversely affect our business, financial condition and results of operations.

36

Mining operations in China may face risk of being restriction or closed down as the Chinese government strives to achieve carbon neutralization.

On September 22, 2020, President Xi Jinping of China put forward a new Intended Nationally Determined Contributions goal and long-term vision for addressing climate change at the General Debate of the Seventy-Fifth United Nations General Assembly. China will increase its Intended Nationally Determined Contributions and adopt more effective policies. China will strive to peak carbon dioxide emissions before 2030 and strive to achieve carbon neutrality before 2060. At the 2020 Central Economic Work Conference, President Xi Jinping further pointed out that in terms of doing a good job in peak carbon dioxide emissions and carbon neutrality, it is necessary to make arrangements from the fundamental and source, accelerate the adjustment and optimization of the industrial structure and energy structure, vigorously develop new energy, and continue fighting the tough battle for pollution prevention and control. Under the aforementioned background, the mining industry may draw further government attention due to its huge power consumption. In particular, mining enterprises that cause serious carbon emissions may face restrictions or even be ordered to close down.

The central government or local governments of China may, based on environmental policies, adjustment of industry policies and perception of financial risks, issue new policies or implement new measures from time to time which may have a material adverse effect on cryptocurrency and mining operations.

On January 2, 2018, China’s Leading Special Task Team for Remediation of Internet Financial Risks promulgated the Circular (Zhengzhiban Letter [2018] No.2), or the 2018 Circular. The 2018 Circular pointed out that: “there are some so-called mining enterprises that produce virtual currencies, which consume large amounts of resources while fueling speculation on virtual currencies.” The 2018 Circular requested the provinces to actively guide the enterprises in their respective jurisdictions to exit “mining” operations in order. It was reported that on April 29, 2020, the Office of the Leading Team of Financial Work of Sichuan Province issued the “Notice on Guiding Enterprises to Exit Cryptocurrency ‘Mining’ Activities in Order”.

On March 9, 2021, the Inner Mongolia Development and Reform Commission, the Department of Industry and Information Technology of Inner Mongolia Autonomous Region and the Energy Administration of Inner Mongolia Autonomous Region jointly published the Certain Safeguard Measures to Ensure Completion of the “14th Five-Year Plan” Goals on Dual Control of Energy Consumption, or the Inner Mongolia Notice. The Inner Mongolia Notice mandates that the elimination of outdated and inefficient excess production capacity should be accelerated, the construction scale of data centers should be reasonably and orderly controlled, and new cryptocurrency mining projects should be strictly prohibited. The Inner Mongolia Notice further orders that, cryptocurrency mining projects in Inner Mongolia should be completely cleaned up and shut down by the end of April 2021. It is important to note that the Inner Mongolia Notice does not differentiate mining enterprises that operate legally or illegally and orders that all mining enterprises in Inner Mongolia be closed down. The Inner Mongolia Notice may signal that the policies of the central government and local governments on mining operations may be changed, which may have a material adverse effect on cryptocurrency and mining operations.

The National Development and Reform Commission of China may classify mining operations as an industry to be eliminated.

The National Development and Reform Commission of China is the central government agency guiding industry policies. At the beginning of 2021, which is the first year of the “14th Five-Year Plan” of China, the National Development and Reform Commission of China publicly emphasized the need to improve the dual control system for energy consumption, to solidly promote working towards carbon peaking and carbon neutrality, and to accelerate the elimination of outdated and inefficient excess production capacity.

The Guidance Catalogue of Industry Structural Adjustment (2019 Edition) promulgated by the National Development and Reform Commission of China on October 30, 2019, or the 2019 Guidance Catalogue, which is currently effective, does not list cryptocurrency mining activities as an industry to be restricted or eliminated. However, the 2019 Guidance Catalogue does contain a catch-all clause which, if interpreted broadly, could be used by the government to restrict or even eliminate mining operations. It is possible that the central government or local governments may in the future reply upon this catch-all provision in the 2019 Guidance Catalogue to list mining operations as a restricted or eliminated industry.

37

Any decision of the Chinese government that effectively prohibits mining operations could have a severe material adverse effect on our miner hosting business and mining pool business.

Currently, our miner hosting business and mining pool business are dependent upon mining activities carried out by us and others in China. If mining operations are ordered to be eliminated by the central government and local governments in China, our miner hosting business and mining pool business would have fewer or even no customers or users in China. This could have a severe material adverse effect on our business, revenues, operating results and financial condition.

We may fail to obtain or renew or may experience material delays in obtaining requisite approvals, licenses and permits, which could negatively impact our miner hosting business.

We require various approvals, licenses and permits to conduct our miner hosting business. We cannot assure you that we will not encounter significant problems in obtaining new or renewing existing approvals, licenses and permits, or that we will continue to satisfy the conditions to which such approvals, licenses and permits granted. If previously obtained approvals, licenses and permits are revoked and/or if we fail to obtain and/or maintain the necessary approvals, licenses and permits required to conduct our miner hosting business, we may be required to suspend or terminate our miner hosting business, which could have a material adverse effect on our business, financial condition, results of operations and prospects.

Our current and future mining operations, miner hosting business or mining pool business could be considered by financial regulators China as providing financial products or services in disguise, and thus would be subject to the supervision of financial regulators.

Various Chinese regulations on cryptocurrency and mining operations suggest that one of the important considerations for the Chinese government’s regulation of cryptocurrency and related industries is to maintain financial order, crack down on illegal financial acts and financial crimes, and protect individual investors. In China, the financial industry is a highly regulated industry. Although we do not believe that our mining operations, miner hosting business and mining pool business involve “illegal token fundraising activity” or other illegal activities, such business could be considered by financial regulators as providing financial products or services in disguise, and thus would be subject to the supervision of financial regulators, particularly if there are such behaviors as attracting individuals in China to make investment in mining operations or distributing cryptocurrency in China to Chinese individual.

If our cryptocurrency-related business is perceived by the Chinese regulatory authorities as providing financial products or financial services, our marketing and promotion activities may face the risk of violating laws on financial crimes.

China’s regulation of the financial market includes the regulation of marketing and promotion of financial products or financial services. If our cryptocurrency-related business is perceived by the regulatory authorities as providing financial products or financial services, our marketing and promotion activities will be subject to the supervision of financial regulators as well. If our marketing and promotion materials contain any illegal, false or misleading statements or our marketing and promotion activities are conducted in an improper manner, we could face administrative punishments or even criminal liabilities.

38

If we fail to protect personal information of Chinese individuals or comply with laws on cross-border transfer of data in our current or future business operations, we may face administrative punishments or even criminal liabilities.

The Chinese laws have become increasingly strict with regard to the protection of personal information and the cross-border transfer of data. For example, the National People’s Congress, China’s national legislative body, enacted the Decisions on Maintaining Internet Security on December 28, 2000, which may subject violators to criminal punishment in China for any effort to: (i) gain improper entry into a computer or system of strategic importance; (ii) disseminate politically disruptive information; (iii) leak state secrets; (iv) spread false commercial information; or (v) infringe intellectual property rights. The Ministry of Public Security has promulgated measures that prohibit use of the internet in ways which, among other things, result in a leakage of state secrets or a spread of socially destabilizing content. If an internet information service provider violates these measures, the Ministry of Public Security and the local security bureaus may revoke its operating license and temporarily suspend its websites. In addition, Article 9 of the Cybersecurity Law of the People's Republic of China provides that: “When carrying out business operation and service activities, network operators shall abide by laws and administrative regulations, show respect for social moralities, follow business ethics, and act in good faith. They shall also fulfill the obligation of cybersecurity protection, accept governmental and public supervision, and undertake social responsibilities.” Article 10 of the Cybersecurity Law of the People's Republic of China provides that: “To construct and operate a network, or to provide services through a network, technical measures and other necessary measures shall be taken in accordance with laws, administrative regulations and the compulsory requirements set forth in national standards to ensure the secure and stable operation of the network, to effectively cope with cybersecurity events, to prevent criminal activities committed on the network, and to protect the integrity, confidentiality and availability of network data.”

If we fail to protect users’ personal information collected by us or comply with the restrictions and requirements of the PRC laws regarding cross-border data transfer, particularly if our future business operations involve providing services to Chinese individuals, we may face administrative or even criminal liabilities.

Risks Related to Our Corporate Structure

If the PRC government finds that the agreements that establish the structure for operating our businesses in China do not comply with PRC governmental restrictions on foreign investment in the Internet and the lottery business, or if these regulations or the interpretation of existing regulations change in the future, we could be subject to severe penalties or be forced to relinquish our interests in those operations.

39

Current PRC laws and regulations place certain restrictions on foreign ownership of companies that engage in the Internet and lottery businesses. We conduct our operations in China principally through contractual arrangements among our company BIT Mining Limited, our wholly-owned PRC subsidiary, E-Sun Sky Computer, our consolidated affiliated entities in the PRC and their respective shareholders. Our previous online lottery services were primarily provided through E-Sun Sky Network, the wholly-owned subsidiary of E-Sun Network, Lhasa Yicai, Hainan Jingli, Hainan Panfeng and Hangzhou E-Sun Sky Network, the wholly-owned subsidiaries of E-Sun Sky Network, Hainan Jingli, Hainan Panfeng and Hangzhou E-Sun Sky Network were established in 2018 to operate in the physical sales of sports lottery tickets business, Hainan Panfeng and Hangzhou E-Sun Sky Network were disposed of in December 2019, and Guangyi Network and Hainan Menghuanxingchen, the wholly-owned subsidiaries of E-Sun Sky Computer, Guangyi Network was disposed of in June 2018 and Hainan Menghuanxingchen was established in May 2018 to operate in the physical sales of sports lottery tickets business and was disposed of in December 2019. E-Sun Sky Network owns and manages our operating websites, namely, www.500wan.com and www.500.com. Guangtiandi Technology and Youlanguang Technology were established to provide technical support to E-Sun Sky Network. Youlanguang Technology provides services to E-Sun Sky Network relating to the management of our users’ registration information and accounts, Shenzhen Yicai, and Shenzhen Fenggu, the wholly-owned subsidiaries of Youlanguang Technology, we disposed of Shenzhen Fenggu in June 2018, while Guangtiandi Technology provides services to E-Sun Sky Network relating to the implementation of the technical interface with the provincial lottery administration centers, and the maintenance of our lottery ticket database. Baifengrun Technology, a wholly-owned subsidiary of Guangtiandi Technology, was acquired to develop and operate mobile phone game services to third-party customers, which was disposed of in January 2019. 500Fu, a wholly-owned subsidiary of Youlanguang, was established to provide third-party payment services, which was disposed of in February 2018. Shenzhen Caiyu was acquired through E-Sun Sky Network to provide sports information and data services. We disposed of our interest in Shenzhen Caiyu in November 2017. Shenzhen Qufan was acquired through Guangtiandi Technology to provide online poker gaming services. We disposed of our interest in Shenzhen Qufan in February 2018. Shenzhen Kaisheng was the subsidiary of Guangtiandi Technology to provide online spot commodity trading services. Our contractual arrangements with E-Sun Network, Guangtiandi Technology, Youlanguang Technology, Tongfu Technology, which was disposed of in November 2019, Shenzhen Qufan and their respective shareholders (i) enable us to exercise effective control over these entities, and (ii) give us the obligation to absorb losses and the right to receive benefits of these entities, requiring us to treat them as our consolidated affiliated entities and to consolidate their operating results. For a detailed discussion of these contractual arrangements, see “Item 4. Information on the Company—C. Organizational Structure—Contractual Arrangements with Our Consolidated Affiliated Entities.”

We cannot assure you, however, that we will be able to enforce these contracts. Although we believe we comply with current PRC regulations, we cannot assure you that the PRC government would agree that these contractual arrangements comply with PRC licensing, registration or other regulatory requirements, with existing policies or with requirements or policies that may be adopted in the future. PRC laws and regulations governing the validity of these contractual arrangements are open to varying interpretations and the relevant government authorities have broad discretion in interpreting these laws and regulations. If the PRC government determines that we are not in compliance with applicable laws and regulations, it could revoke our business and operating licenses, require us to discontinue or restrict our operations, restrict our right to collect revenues, block our websites, require us to restructure our operations, impose additional conditions or requirements with which we may not be able to comply, or take other regulatory or enforcement actions against us that could be harmful to our business. The imposition of any of these penalties would result in a material adverse effect on our ability to conduct our business.

40

We rely on contractual arrangements with our consolidated affiliated entities in China and their shareholders for our operations, which may not be as effective as direct ownership in providing operational control.

Since PRC laws restrict foreign equity ownership in companies engaged in the Internet and lottery businesses in China, we rely on contractual arrangements with our consolidated affiliated entities and their respective shareholders to operate our business in China. If we had direct ownership of E-Sun Network, Guangtiandi Technology, Youlanguang Technology or Tongfu Technology, Shenzhen Qufan, we would be able to exercise our rights as a shareholder to effect changes in the board of directors of E-Sun Network, Guangtiandi Technology, Youlanguang Technology or Tongfu Technology, Shenzhen Qufan, which in turn could effectuate changes at the management level, subject to any applicable fiduciary obligations. However, under the current contractual arrangements that were executed on June 1, 2011, amended on May 2, 2013, supplemented on December 28, 2013 and further amended on November 18, 2015, further supplemented on January 10, 2017 and further amended on July 3, 2017, we rely on our consolidated affiliated entities and their respective shareholders’ performance of their contractual obligations to exercise effective control over our business in China. In addition, our contractual arrangements generally have a term of ten years with an automatic extension for a number of years to be determined by E-Sun Sky Computer and Qufan Information Technology, which is subject to E-Sun Sky Computer’s and Qufan Information Technology unilateral termination right. In general, neither our consolidated affiliated entities nor their respective shareholders may terminate the contracts prior to the expiration date. However, the shareholders of E-Sun Network, Guangtiandi Technology, Youlanguang Technology, Tongfu Technology or Shenzhen Qufan, may not act in the best interests of our company or may not perform their obligations under these contracts, including the obligation to renew these contracts when their initial term expires. Such risks exist throughout the period in which we intend to operate our business through the contractual arrangements with our consolidated affiliated entities and their respective shareholders. We may replace the shareholders of our consolidated affiliated entities at any time pursuant to our contractual arrangements with them and their shareholders. However, if any dispute relating to these contracts remains unresolved, we will have to enforce our rights under these contracts through the operations of PRC law, arbitration and courts and therefore will be subject to uncertainties in the PRC legal system. See “—Any failure by our consolidated affiliated entities or their respective shareholders to perform their obligations under our contractual arrangements with them may have a material adverse effect on our business” below. Therefore, these contractual arrangements may not be as effective as direct ownership in providing us with control over these consolidated affiliated entities.

Any failure by our consolidated affiliated entities or their respective shareholders to perform their obligations under our contractual arrangements with them may have a material adverse effect on our business.

Our consolidated affiliated entities and their respective shareholders may fail to take certain actions required for our business or follow our instructions despite their contractual obligations to do so. If they fail to perform their obligations under their respective agreements with us, we may have to rely on legal remedies under PRC laws, including seeking specific performance or injunctive relief, which may not be effective.

All of these contractual arrangements are governed by PRC laws and provide for the resolution of disputes through arbitration in the PRC. Accordingly, these contracts would be interpreted in accordance with PRC law and any disputes would be resolved in accordance with PRC legal procedures. The legal environment in the PRC is not as developed as compared to certain other jurisdictions, such as the United States. As a result, uncertainties in the PRC legal system could limit our ability to enforce these contractual arrangements, which may make it difficult to exert effective control over our consolidated affiliated entities, and our ability to conduct our business may be adversely affected.

41

Contractual arrangements with our consolidated affiliated entities may result in adverse tax consequences to us.

Under applicable PRC tax laws and regulations, arrangements and transactions among related parties may be subject to audit or scrutiny by the PRC tax authorities within ten years after the taxable year when the arrangements or transactions are conducted. We could face material and adverse tax consequences if the PRC tax authorities were to determine that the contractual arrangements among BIT Mining Limited, E-Sun Sky Computer, Qufan Information Technology, our subsidiary in China, our consolidated affiliated entities in China and their respective shareholders were not entered into on an arm’s-length basis and therefore constituted unfavorable transfer pricing arrangements. Unfavorable transfer pricing arrangements could, among other things, result in an upward adjustment of income subject to taxation. Under the contractual agreements we agreed to provide unconditional financial support, through the nominee shareholders, to each consolidated affiliated entity in manners permitted by PRC laws and regulations and further agreed to waive the repayment of any such financial support if needed by such consolidated affiliated entity, which may also result in income tax burden on the nominee shareholders and the consolidated affiliated entities. In addition, the PRC tax authorities may impose interest on late payments on our consolidated affiliated entities for the adjusted but unpaid taxes. Our results of operations may be materially and adversely affected if our consolidated affiliated entities’ tax liabilities increase significantly or if they are required to pay interest on late payments.

The shareholders of our consolidated affiliated entities may have potential conflicts of interest with us, which may materially and adversely affect our business.

We provide no incentives to the shareholders of our consolidated affiliated entities for the purpose of encouraging them to act in our best interests in their capacity as the shareholders of our consolidated affiliated entities. We may replace any of the shareholders of our consolidated affiliated entities at any time pursuant to the exclusive option agreements. In addition, each of the shareholders of our consolidated affiliated entities has executed a shareholder’s voting power assignment agreement to authorize any person or entity designated by BIT Mining Limited as permitted by applicable law to vote on their behalf and exercise full voting rights as shareholders of the consolidated affiliated entities. We cannot assure you that when conflicts arise, the shareholders of our consolidated affiliated entities will act in the best interests of our company or that conflicts will be resolved in our favor. If we cannot resolve any conflicts of interest or disputes between us and the shareholders of our consolidated affiliated entities, we would have to rely on legal proceedings, which may be expensive, time-consuming and disruptive to our operations. There is also substantial uncertainty as to the outcome of any such legal proceedings.

We may rely principally on dividends and other distributions on equity paid by our PRC subsidiary to fund any cash and financing requirements we may have. Any limitation on the ability of our PRC subsidiary to pay dividends to us could have a material adverse effect on our ability to conduct our business.

We are a holding company and we rely principally on dividends and other distributions on equity paid by our wholly-owned PRC subsidiary, E-Sun Sky Computer, for our cash and financing requirements, including the funds necessary to pay dividends and other cash distributions to our shareholders and service any debt we may incur. If E-Sun Sky Computer incurs debt on its own behalf in the future, the instruments governing the debt may restrict their abilities to pay dividends or make other distributions to us. In addition, the PRC tax authorities may require us to adjust our taxable income under the contractual arrangements E-Sun Sky Computer currently has in place with our consolidated affiliated entities in a manner that would materially and adversely affect its ability to pay dividends and other distributions to us.

Under PRC laws and regulations, E-Sun Sky Computer, as a wholly foreign-owned enterprise in the PRC, may pay dividends only out of its accumulated profits as determined in accordance with PRC accounting standards and regulations. In addition, a wholly foreign-owned enterprise such as E-Sun Sky Computer is required to set aside at least 10% of its accumulated after-tax profits each year, if any, to fund a statutory reserve fund until the aggregate amount of such a fund reaches 50% of its registered capital. At its discretion, it may allocate a portion of its after-tax profits based on PRC accounting standards to staff welfare and bonus funds. These reserve funds and staff welfare and bonus funds are not distributable as cash dividends. Any limitation on the ability of E-Sun Sky Computer to pay dividends or make other distributions to us could materially and adversely limit our ability to grow, make investments or acquisitions that could be beneficial to our business, pay dividends, or otherwise fund and conduct our business.

42

PRC regulation of loans to, and direct investment in, PRC entities by offshore holding companies and governmental control of currency conversion may limit our use of the proceeds we receive from our public offering to fund our expansion or operations.

As an offshore holding company with a PRC subsidiary, we may (i) make additional capital contributions to our existing PRC subsidiary, E-Sun Sky Computer, (ii) establish new PRC subsidiaries and make capital contributions to these new PRC subsidiaries, (iii) make loans to our PRC subsidiaries or consolidated affiliated entities, or (iv) acquire offshore entities with business operations in China in an offshore transaction. However, most of these uses are subject to PRC regulations and approvals. For example:

·

capital contributions to our PRC subsidiaries, whether existing or newly established ones, must be approved by the PRC Ministry of Commerce or its local counterparts;

·

loans by us to our PRC subsidiaries, each of which is a foreign-invested enterprise, to finance their activities cannot exceed the statutory limit, which is the difference between the registered capital and the amount of the total investment as approved by the Ministry of Commerce or its local counterparts, and must be registered with the PRC State Administration of Foreign Exchange, or SAFE, or its local branches; and

·

loans by us to our consolidated affiliated entities, which are domestic PRC entities, must be approved by the National Development and Reform Commission, or the NDRC, and must also be registered with SAFE or its local branches.

On August 29, 2008, SAFE promulgated the Circular on the Relevant Operating Issues Concerning the Improvement of the Administration of the Payment and Settlement of Foreign Currency Capital of Foreign Invested Enterprises, or SAFE Circular 142, regulating the conversion by a foreign-invested enterprise of foreign currency registered capital into Renminbi by restricting how the converted Renminbi may be used. On March 30, 2015, SAFE promulgated SAFE Circular 19, which came into force replacing SAFE Circular 142 on June 1, 2015. SAFE Circular 19 removed certain restrictions previously provided under SAFE Circular 142 for conversion by a foreign-invested enterprise of foreign currency registered capital into RMB and use of such RMB capital. However, SAFE Circular 19 continues to prohibit foreign-invested enterprises from, among other things, using RMB fund converted from its foreign exchange capitals for expenditure beyond its business scope, providing entrusted loans or repaying loans between non-financial enterprises.

We expect that the PRC regulations of loans and direct investment by offshore holding companies to PRC entities may continue to limit our use of the proceeds we receive from our initial public offering. There are no costs associated with registering loans or capital contributions with relevant PRC government authorities, other than nominal processing charges. Under the relevant PRC laws and regulations, the PRC government authorities are required to process such approvals or registrations or deny our application within a prescribed time period, which is usually less than 90 days. The actual time taken, however, may be longer due to administrative delays. We cannot assure you that we will be able to obtain these government registrations or approvals on a timely basis, if at all, with respect to our future plans to use the U.S. dollar proceeds we receive from our initial public offering for our expansion and operations in China. If we fail to receive such registrations or approvals, our ability to use the proceeds of our initial public offering and to capitalize our PRC operations may be negatively affected, which could materially and adversely affect our liquidity and ability to fund and expand our business.

Risks Related to Doing Business in China

The complexities, uncertainties and rapid changes in PRC regulation of Internet business and companies require significant resources for compliance.

The PRC government extensively regulates the Internet industry, including foreign ownership of, and the licensing and permit requirements pertaining to, companies in the Internet industry. These Internet-related laws and regulations are relatively new and evolving, and their interpretation and enforcement involve significant uncertainty. As a result, in certain circumstances it may be difficult to determine what actions or omissions may be deemed to be in violations of applicable laws and regulations. Issues, risks and uncertainties relating to PRC regulation of the Internet business include, but are not limited to, the following:

43

There are uncertainties relating to the regulation of the Internet business in China, including evolving licensing practices. This means that permits, licenses or operations at some of our companies may be subject to challenge, or we may fail to obtain permits or licenses that may be deemed necessary for our operations or we may not be able to obtain or renew certain permits or licenses. The major permits and licenses that could be involved include, without limitation, the Permit for Operation of Value-Added Telecom Services, or VAS license, issued by the Ministry of Industry and Information Technology, or the MIIT. Pursuant to the VAS license issued to E-Sun Sky Network by Telecommunication Management Bureau of Guangdong Province in February 2013, E-Sun Sky Network is permitted to provide internet information services. The license was renewed in 2017 and is effective until September 2022. We will need to renew each of the licenses upon its expiration, and apply for permits and alteration of the license in advance of any change to the license holder regarding its shareholding structure, controlling shareholders, merger and acquisition, business scope and etc., and apply for alteration of the license for any change to the name, legal representative of the license holder. However, we cannot assure you that each of the licenses will be successfully and timely renewed, or that the license will continue to cover all aspects of our online lottery service business upon its renewal. If we fail to maintain any of these required licenses or approvals, we may be subject to various penalties, including fines and the discontinuation of or restriction on our operations. Any such disruption in our operations may have a material adverse effect on our results of operations.

New laws and regulations that regulate Internet activities, including online lottery services, may be promulgated. If these new laws and regulations are promulgated, additional licenses may be required for our operations. If our operations do not comply with these new regulations after they become effective, or if we fail to obtain any licenses required under these new laws and regulations, we could be subject to penalties.

We only have contractual control over our operating websites, namely, www.500wan.com and www.500.com. We do not directly own our websites due to the restriction of foreign investment in businesses providing value-added telecom services in China, including Internet content provision services. If the authorities challenge our corporate structure or rights to our websites, it could significantly disrupt our business, subject us to sanctions, compromise enforceability of related contractual arrangements, or have other adverse effects on us.

The interpretation and application of existing PRC laws, regulations and policies and any new laws, regulations or policies relating to the Internet industry have created substantial uncertainties regarding the legality of existing and future foreign investments in, and the businesses and activities of, the Internet business in China, including our business. We cannot assure you that we have obtained all the permits or licenses required for conducting our business in China or will be able to maintain our existing licenses or obtain any new licenses required under any new laws or regulations. There are also risks that we may be found to violate existing or future laws and regulations given the uncertainty and complexity of China’s regulation of Internet business.

In addition, new laws and regulations governing the use of the Internet could be issued at the national or provincial level, or existing regulations could be interpreted more strictly. No assurance can be given that business on the Internet in general or our online services in particular will not be adversely impacted by further regulations. Technical limitations on Internet use can also be developed or implemented. For example, restrictions can be implemented on personal Internet use in the workplace in general or access to our site in particular. This could lead to a reduction of user activities or a loss of users which in turn could have a material adverse effect on our financial condition and results of operations.

Substantial uncertainties exist with respect to the PRC Foreign Investment Law on how it may impact the viability of our current corporate structure, corporate governance and business operations.

The PRC Foreign Investment Law, or the FIL, took effect on January 1, 2020, and its Implementing Regulation, or the FIL Implementing Regulation, took effect on the same date. The FIL and the FIL Implementing Regulation replaced the Sino-foreign Equity Joint Venture Enterprise Law, the Sino-foreign Cooperative Joint Venture Enterprise Law and the Wholly Foreign-invested Enterprise Law, together with their implementation rules and ancillary regulations, which herald a new foreign investment regime in China and reflect further opening up to foreign investment. The FIL and the FIL Implementing Regulation embody an expected PRC regulatory trend to rationalize its foreign investment regulatory regime in line with prevailing international practices and legislative efforts to unify corporate legal requirements for both foreign and domestic investments.

44

Nevertheless, the FIL and the FIL Implementing Regulation are silent on the “variable interest entity” structure, or the VIE structure, and related topics. The VIE structure is adopted by many PRC-based companies, including us, to obtain necessary licenses and permits in industries in China that are currently subject to restrictions or prohibitions on foreign investment and also as a means for domestic companies in China to achieve offshore financing or listing. See “Item 3. Key Information—D. Risk Factors—Risks Related to Our Corporate Structure” and “Item 4. Information on the Company—C. Organizational Structure—Contractual Arrangements with Our Consolidated Affiliated Entities.” The FIL removed VIEs from the definition of foreign investment and deleted the definition of “actual control” as a means of identifying foreign investment, which was first mentioned in a 2015 draft of the PRC Foreign Investment Law. However, Article 2 of the FIL states that foreign investment includes the circumstance where foreign investors obtain shares, equity, property shares or other similar rights and interests in enterprises within the territory of China, which leaves space for the PRC government to deal with jurisdiction over VIEs in the future. If the PRC government were to implement restrictions or prohibitions on the VIE structure, our corporate structure and business operations could be negatively impacted.

The 2006 M&A Rules establish complex procedures for some acquisitions of Chinese companies by foreign investors, which could make it difficult for us to pursue growth through acquisitions in China.

The 2006 M&A Rules include provisions that purport to require approval of the Ministry of Commerce for acquisitions by offshore entities established or controlled by domestic companies, enterprises or natural persons of onshore entities that are related to such domestic companies, enterprises or natural persons, and prohibit offshore entities from using their foreign-invested subsidiaries in China, or through “other means,” to circumvent such requirement. As part of our growth strategy, we obtained control over E-Sun Network, Youlanguang Technology and Guangtiandi Technology in June 2011, Tongfu Technology in December 2015, and Shenzhen Qufan in January 2017 by entering into contractual arrangements with VIEs and their respective shareholders. We did not seek the approval of the Ministry of Commerce for those transactions based on the legal advice we obtained from our PRC legal counsel in those transactions that such approval was unnecessary. However, the 2006 M&A Rules also prohibit companies from using any “other means” to circumvent the approval requirement set forth therein and there is no clear interpretation as to what constitutes “other means” of circumvention of the requirement under the 2006 M&A Rules. The Ministry of Commerce and other applicable government authorities would therefore have broad discretion in determining whether an acquisition is in violation of the 2006 M&A Rules. If PRC regulatory authorities take a view that is contrary to ours, we could be subject to severe penalties. In addition, we may in the future grow our business in part by acquiring complementary businesses in China. If we are required to obtain the approval from the Ministry of Commerce, completion of such transaction may be delayed or even inhibited. Our ability to expand our business or maintain or expand our market share through future acquisitions would as such be materially and adversely affected.

In addition, in August 2011 the Ministry of Commerce issued the Rules of Ministry of Commerce on Implementation of Security Review System of Mergers and Acquisitions of Domestic Enterprises by Foreign Investors, or the MOFCOM Security Review Rules. The MOFCOM Security Review Rules, effective from September 1, 2011, require certain merger and acquisition transactions to be subject to merger control review or security review. The MOFCOM Security Review Rules further provide that, when deciding whether a specific merger or acquisition of a PRC enterprise by foreign investors is subject to the security review by the Ministry of Commerce, the principle of substance over form should be applied and foreign investors are prohibited from bypassing the security review requirement by structuring transactions through proxies, trusts, indirect investments, leases, loans, control through contractual arrangements or offshore transactions. There is no explicit provision in the MOFCOM Security Review Rules stating that our business falls into the scope subject to the security review. However, as there is a lack of clear statutory interpretation on the implementation of these new rules, there can be no assurance that the Ministry of Commerce will not apply these rules to our contractual arrangements with E-Sun Network, Youlanguang Technology, Guangtiandi Technology, Tongfu Technology and Shenzhen Qufan If we are found to be in violation of the MOFCOM Security Review Rules, or fail to obtain any required approvals, the relevant regulatory authorities would have broad discretion in dealing with such violation, including levying fines, confiscating income, revoking our PRC consolidated affiliated entities’ business or operating licenses or requiring us to restructure or unwind the relevant ownership structure or operations. Any of these actions could cause significant disruption to our business operations and may materially and adversely affect our business, financial condition and results of operations. Further, if the business of any target company that we would like to acquire in the future falls into the ambit of security review, complying with the requirements of the relevant rules could be prohibitively time consuming or we may be legally prohibited from acquiring such company either by equity or asset acquisition, capital contribution or through any contractual arrangement, which could have a material and adverse impact on our ability to expand our business or maintain our market share.

45

Governmental control of currency conversion may affect the value of your investment.

The PRC government imposes controls on the convertibility of the Renminbi into foreign currencies and, in certain cases, the remittance of foreign currency out of China. We receive all of our service fees in Renminbi in China. Under our current corporate structure, most of our income is primarily derived from dividend payments from our PRC subsidiary. Shortages in the availability of foreign currency may restrict the ability of our PRC subsidiary to remit sufficient foreign currency to pay dividends or other payments to us, or otherwise satisfy their foreign currency-denominated obligations. Under existing PRC foreign exchange regulations, payments of current account items, including profit distributions, interest payments and expenditures from trade-related transactions, can be made in foreign currencies without prior approval from SAFE by complying with certain procedural requirements. However, approval from SAFE or its local branch is required where Renminbi is to be converted into foreign currency and remitted out of China to pay capital expenses such as the repayment of loans denominated in foreign currencies. The PRC government may also at its discretion restrict access to foreign currencies for current account transactions in the future. If the foreign exchange control system prevents us from obtaining sufficient foreign currency to satisfy our currency demands, we may not be able to pay dividends in foreign currencies to our shareholders, including holders of our ADSs.

Fluctuations in exchange rates of the Renminbi could materially affect our reported results of operations.

The value of the RMB against the U.S. dollar and other currencies may fluctuate and is affected by, among other things, changes in China’s political and economic conditions. The conversion of RMB into foreign currencies, including U.S. dollars, has been based on rates set by the People’s Bank of China. In July 2005, the PRC government changed its decade-old policy of pegging the value of the RMB to the U.S. dollar. Under the revised policy, the RMB is permitted to fluctuate within a narrow and managed band against a basket of certain foreign currencies. In 2016, the Renminbi depreciated approximately 7.1% against the U.S. dollar. However, the value of Renminbi appreciated approximately 5.8% against the U.S. dollar in 2017. While the value of Renminbi depreciated approximately 5.0% and 4.1% against the U.S. dollar in 2018 and 2019, respectively, the Renminbi appreciated approximately 6.3% against the U.S. dollar in 2020. It is difficult to predict how market forces or PRC or U.S. government policy may impact the exchange rate between the RMB and the U.S. dollar in the future.

As we may rely on dividends and other fees paid to us by our subsidiaries and affiliated consolidated entities in China, any significant revaluation of the Renminbi may materially and adversely affect our cash flows, net revenues, earnings and financial position, and the value of, and any dividends payable on, our ADSs in U.S. dollars. To the extent that we need to convert U.S. dollars received from our offerings into Renminbi for our operations, an appreciation of the Renminbi against the U.S. dollar would have an adverse effect on the Renminbi amount we would receive from the conversion. Conversely, if we decide to convert our Renminbi into U.S. dollars for the purpose of making payments for dividends on our ordinary shares or ADSs or for other business purposes, appreciation of the U.S. dollar against the Renminbi would have a negative effect on the U.S. dollar amount available to us.

Our operations may be adversely affected by changes in China’s political, economic and social conditions.

Most of our assets and operations are located in China. Accordingly, our business, financial condition, results of operations and prospects may be influenced to a significant degree by political, economic and social conditions in China generally and by continued economic growth in China as a whole.

The Chinese economy differs from the economies of most developed countries in many respects, including the level of government involvement, level of development, growth rate, control of foreign exchange and allocation of resources. Although the PRC government has implemented measures emphasizing the utilization of market forces for economic reform, the reduction of state ownership of productive assets, and the establishment of improved corporate governance in business enterprises, a substantial portion of productive assets in China is still owned by the government. In addition, the PRC government continues to play a significant role in regulating industrial development by imposing industrial policies. The PRC government also exercises significant control over China’s economic growth through allocating resources, controlling payment of foreign currency-denominated obligations, setting monetary policy, and providing preferential treatment to particular industries or companies.

46

While the Chinese economy has experienced significant growth over the past decade, growth has been uneven, both geographically and among various sectors of the economy. The PRC government has implemented various measures to encourage economic growth and guide the allocation of resources. Some of these measures may benefit the overall Chinese economy but may have a negative effect on us. For example, our financial condition and results of operations may be adversely affected by government control over capital investments or changes in tax regulations. In the past, the PRC government has implemented certain measures, including interest rate increases, to control the pace of economic growth. These measures may cause decreased economic activity in China, which may adversely affect our business and operating results. Any significant increase in China’s inflation rate could increase our costs and have a negative impact on our operating margins. In addition, any sudden changes to China’s political system or the occurrence of widespread social unrest could have negative effects on our business and results of operations.

Under the EIT Law, we may be classified as a “resident enterprise” of China. Such classification would likely result in unfavorable tax consequences to us.

Under the new enterprise income tax law, or the EIT Law, and its implementation rules, or the Implementation Rules, both of which became effective on January 1, 2008, an enterprise established outside of the PRC with “de facto management bodies” within the PRC is considered a resident enterprise and is subject to enterprise income tax, or EIT, at the rate of 25% on its global income. The Implementation Rules define the term “de facto management bodies” as “establishments that carry out substantial and overall management and control over the manufacturing and business operations, personnel, accounting, properties, etc. of an enterprise.” The State Administration of Taxation issued the Notice Regarding the Determination of Chinese-Controlled Offshore Incorporated Enterprises as PRC Tax Resident Enterprises on the Basis of De Facto Management Bodies, or Circular 82, on April 22, 2009. Circular 82 provides that a foreign enterprise controlled by a PRC company or a PRC company group will be classified as a “resident enterprise” with its “de facto management bodies” located within China if the following criteria are satisfied: (i) the place where the senior management and core management departments that are in charge of its daily operations perform their duties is mainly located in the PRC; (ii) its financial and human resources decisions are made by or are subject to approval by persons or bodies in the PRC; (iii) its major assets, accounting books, company seals, and minutes and files of its board and shareholders’ meetings are located or kept in the PRC; and (iv) more than half of the enterprise’s directors or senior management with voting rights frequently reside in the PRC. Although Circular 82 only applies to offshore enterprises controlled by PRC enterprises, not those invested in by PRC individuals, like our company, the determining criteria set forth in Circular 82 may reflect the State Administration of Taxation’s general position on how the “de facto management body” test should be applied in determining the tax resident status of offshore enterprises, regardless of whether they are controlled by PRC enterprises or controlled by or invested in by PRC individuals. We do not believe that any of BIT Mining Limited, Fine Brand Limited and 500wan HK Limited meets all of the criteria above. Although we conduct our business principally through contractual arrangements among our wholly-owned PRC subsidiary and our consolidated affiliated entities in the PRC, and decisions relating to our financial and human resource matters are made by personnel of our wholly-owned PRC subsidiary and our consolidated affiliated entities in the PRC, each of BIT Mining Limited, Fine Brand Limited and 500wan HK Limited is a company incorporated outside the PRC. As holding companies, these three entities’ key assets and records, including the resolutions of their respective board of directors and the resolutions of their respective shareholders, are located and maintained outside the PRC. While we do not believe we would be considered a resident enterprise, if the PRC authorities were to subsequently determine that we should be so treated, a 25% EIT on our global income could significantly increase our tax burden and materially and adversely affect our financial condition and results of operations.

47

Pursuant to the EIT Law, dividends generated after January 1, 2008 and payable by a foreign-invested enterprise in China to its foreign investors will be subject to a 10% withholding tax, unless any such foreign investor’s jurisdiction of incorporation has a tax treaty with China that provides for a different withholding arrangement and provided that relevant tax authorities approved the foreign investors as the beneficial owners of such dividends under applicable tax regulations. We are a Cayman Islands holding company and substantially all of our income may come from dividends from our PRC subsidiary, E-Sun Sky Computer and Qufan Information Technology (prior to its disposal in February 2018), through our Hong Kong holding company. The Cayman Islands do not have such a tax treaty with China. According to the Mainland and Hong Kong Special Administrative Region Arrangement on Avoiding Double Taxation or Evasion of Taxation on Income between China and Hong Kong entered into in August 2006, or the Double Tax Avoidance Arrangement, and other applicable PRC laws, if a Hong Kong resident enterprise is determined by the relevant PRC tax authority to have satisfied the relevant conditions and requirements under the Double Tax Avoidance Arrangement and other applicable laws, the 10% withholding tax on the dividends the Hong Kong resident enterprise receives from a PRC resident enterprise may be reduced to 5%. To the extent dividends paid by our PRC subsidiary to our Hong Kong holding company are subject to withholding tax, the amount of funds available to us to meet our cash requirements, including the payment of dividends to our shareholders and ADS holders, will be reduced.

Furthermore, the State Administration of Taxation promulgated the Notice on How to Understand and Determine the Beneficial Owners in Tax Agreement in October 2009, or Circular 601, which provides guidance for determining whether a resident of a contracting state is the “beneficial owner” of an item of income under China’s tax treaties and tax arrangements. According to Circular 601, a beneficial owner generally must be engaged in substantive business activities. An agent or conduit company will not be regarded as a beneficial owner and, therefore, will not qualify for treaty benefits. The conduit company normally refers to a company that is set up for the purpose of avoiding or reducing taxes or transferring or accumulating profits. If we and our Hong Kong holding company are not considered resident enterprises, we cannot assure you that any dividends distributed to our Hong Kong holding company will be eligible for a reduced withholding tax rate under the applicable treaty.

Dividends payable to our foreign investors and gains on the sale of our ADSs or ordinary shares by our foreign investors may become subject to taxes under PRC tax laws.

Under the EIT Law and its implementation regulations issued by the State Council, a 10% PRC withholding tax is applicable to dividends payable to investors that are non-resident enterprises, which do not have an establishment or place of business in the PRC or which have such establishment or place of business but the dividends are not effectively connected with such establishment or place of business, to the extent such dividends are derived from sources within the PRC. Similarly, any gain realized on the transfer of ADSs or ordinary shares by such investors is also subject to PRC tax at a rate of 10%, subject to any reduction or exemption set forth in relevant tax treaties, if such gain is regarded as income derived from sources within the PRC. If we are deemed a PRC resident enterprise, dividends paid on our ordinary shares or ADSs, and any gain realized from the transfer of our ordinary shares or ADSs, would be treated as income derived from sources within the PRC and would as a result be subject to PRC taxation. See “Item 4. Information on the Company—B. Business Overview—Regulation of Our Industry—Regulations Regarding the Enterprise Income Tax, Individual Income Tax and Withholding Tax.” Furthermore, if we are deemed a PRC resident enterprise, dividends payable to investors that are non-PRC individual investors and any gain realized on the transfer of ADSs or ordinary shares by such investors may be subject to PRC tax at a rate of 20%, subject to any reduction or exemption set forth in applicable tax treaties. It is unclear whether, if we are considered a PRC resident enterprise, holders of our ADSs or ordinary shares would be able to claim the benefit of income tax treaties or agreements entered into between China and other countries or areas (although we do not expect to withhold at treaty rates if any withholding is required). If dividends payable to our non-PRC investors, or gains from the transfer of our ordinary shares or ADSs by such investors are subject to PRC tax, the value of your investment in our ordinary shares or ADSs may be adversely affected.

48

We face uncertainties with respect to indirect transfers of equity interests in PRC resident enterprises by their non-PRC holding companies.

Pursuant to the Announcement of the State Administration of Taxation on Certain Issues Relating to Enterprise Income Tax on Indirect Transfer of Assets between Non-resident Enterprises, or SAT Circular 7, issued by the State Administration of Taxation, or the SAT, on February 3, 2015, where a non-resident enterprise makes indirect transfer of assets such as the equity in a Chinese resident enterprise through arrangements which do not have a reasonable commercial objective in order to circumvent enterprise income tax payment obligations, such indirect transfer shall be reclassified as a direct transfer of assets such as the equity in a Chinese resident enterprise pursuant to Article 47 of the Enterprise Income Tax Law. Using a “substance over form” principle, the PRC tax authority may disregard the existence of the overseas holding company if it lacks a reasonable commercial purpose and was established for the purpose of reducing, avoiding or deferring PRC tax. As a result, gains derived from such indirect transfer may be subject to PRC withholding tax at a rate of up to 10%.

The PRC legal system embodies uncertainties which could limit the legal protections available to you and us.

As our main operating entities and a substantial majority of our assets are located in China, PRC laws and the PRC legal system in general may have a significant impact on our business operations. Although China’s legal system has developed over the last several decades, PRC laws, regulations and legal requirements remain underdeveloped relative to the United States. Moreover, PRC laws and regulations change frequently and their interpretation and enforcement involve uncertainties. For example, the interpretation or enforcement of PRC laws and regulations may be subject to government rules or policies, some of which are not published on a timely basis or at all. In addition, the relative inexperience of China’s judiciary in some cases may create uncertainty as to the outcome of litigation. These uncertainties could limit our ability to enforce our legal or contractual rights or otherwise adversely affect our business and operations. Furthermore, due to the existence of unpublished rules and policies, and since newly issued PRC laws and regulations may have retroactive effect, we may not be aware of our violation of certain PRC laws, regulations, policies or rules until after the fact.

A failure by our shareholders or beneficial owners who are PRC citizens or residents in China to comply with certain PRC foreign exchange regulations could restrict our ability to distribute profits, restrict our overseas and cross-border investment activities or subject us to liability under PRC laws, which could adversely affect our business and financial condition.

In July 2014, SAFE, issued the Notice on Relevant Issues Concerning Foreign Exchange Administration for PRC Residents Engaging in Overseas Investment Financing and Roundtrip Investments via Overseas Special Purpose Companies, or SAFE Circular 37, which annulled the previously applicable Notice on Relevant Issues Concerning Foreign Exchange Administration for PRC Residents Engaging in Financing and Roundtrip Investments via Overseas Special Purpose Vehicles, or SAFE Circular 75. SAFE Circular 37 states that the PRC institutes, citizens or residents must register with the relevant local SAFE branch or central SAFE in connection with their direct establishment or indirect control of an offshore entity established with their domestic enterprise’s legal assets or equity or overseas legal assets or equity for the purpose of investment and financing, and in connection with a roundtrip investment, whereby the PRC institutes, citizens or residents engage in direct investment activities domestically through the offshore entity directly or indirectly, that is establishment of foreign investment enterprises or projects domestically through setting up new enterprise or merger and acquisition and obtain the ownership, right of control and right of operation and management and other rights and interests. In addition, such PRC institutes, citizens or residents must apply for the registration of the overseas investment foreign exchanges before they invest in the special purpose companies with their domestic legal assets and interests, and amend their SAFE registrations when the offshore special purpose companies undergo material events, such as the change of their shareholders, names, operation period and other basic information, or their increases or decreases in investment amount, transfers or exchanges of shares, mergers or divisions, or other material events, or offering equity incentive to the directors, supervisors, senior management and other employees with the equity or option of the non-listed special purpose companies, or obtaining the profit, dividend from the special purpose companies or no-longer holding the rights and interests of the special purpose companies due to share transfer, bankruptcy, dissolution, liquidation, expiration of the operation period, change of identity and other reasons or transferring the financing fund back inland after the special purpose companies have completed the overseas financing.

49

We are committed to complying, and to ensuring that our shareholders and beneficial owners who are PRC citizens or residents comply, with SAFE Circular 37 requirements. We have requested our beneficial owners who are PRC residents to complete the registration under SAFE Circular 37, if applicable. However, we may not be fully informed of the identities of all our beneficial owners who are PRC citizens or residents, and we cannot compel our beneficial owners to comply with SAFE Circular 37 requirements. As a result, we cannot assure you that all of our shareholders or beneficial owners who are PRC citizens or residents have complied with, and will in the future make or obtain any applicable registrations or approvals required by, SAFE Circular 37 or other related regulations. Failure by such shareholders or beneficial owners to comply with SAFE Circular 37, or failure by us to amend the foreign exchange registrations of our PRC subsidiary, could subject us to fines or legal sanctions, restrict our overseas or cross-border investment activities, limit our subsidiaries’ ability to make distributions or pay dividends or affect our ownership structure, which could adversely affect our business and prospects.

50

Our auditor, like other independent registered public accounting firms operating in China, is not permitted to be subject to inspection by Public Company Accounting Oversight Board, and as such, investors may be deprived of the benefits of such inspection. In addition, the adoption of any rules, legislations or other efforts to increase U.S. regulatory access to audit information could cause uncertainty, and we could be delisted if we were unable to meet any PCAOB inspection requirement in time.

Our independent registered public accounting firm that issues the audit report included in our annual report filed with the SEC, as auditors of companies that are traded publicly in the U.S. and a firm registered with the U.S. Public Company Accounting Oversight Board, or the PCAOB, is required by the laws of the U.S. to undergo regular inspections by the PCAOB to assess its compliance with the laws of the U.S. and professional standards. According to Article 177 of the PRC Securities Law (last amended in March 2020), no overseas securities regulator is allowed to directly conduct investigation or evidence collection activities within the territory of the PRC. Accordingly, without the consent of the competent PRC securities regulators and relevant authorities, no organization or individual may provide the documents and materials relating to securities business activities to overseas parties. As a result, audit workpapers may not be inspected by the PCAOB without the approval of the PRC authorities. On May 24, 2013, PCAOB announced that it had entered into a Memorandum of Understanding on Enforcement Cooperation with the CSRC and the Ministry of Finance, which establishes a cooperative framework between the parties for the production and exchange of audit documents relevant to investigations in the United States and China. PCAOB continues to be in discussions with the CSRC and the Ministry of Finance to permit joint inspections in the PRC of audit firms that are registered with PCAOB and audit Chinese companies that trade on U.S. exchanges. On December 7, 2018, the SEC and the PCAOB issued a joint statement highlighting continued challenges faced by the U.S. regulators in their oversight of financial statement audits of U.S.-listed companies with significant operations in China. The joint statement reflects the U.S. regulators’ heightened interest in this issue. In a statement issued on December 9, 2019, the SEC reiterated concerns over the inability of the PCAOB to conduct inspections of the audit firm work papers with respect to U.S.-listed companies that have operations in China, and emphasized the importance of audit quality in emerging markets, such as China. On April 21, 2020, the SEC and the PCAOB issued a new joint statement, reminding the investors that in investing in companies that are based in or have substantial operations in many emerging markets, including China, there is substantially greater risk that disclosures will be incomplete or misleading, and there is also a greater risk of fraud. In the event of investor harm, there is substantially less ability to bring and enforce SEC, DOJ and other U.S. regulatory actions, in comparison to U.S. domestic companies, and the joint statement reinforced past SEC and PCAOB statements on matters including the difficulty to inspect audit work papers in China and its potential harm to investors. However, it remains unclear what further actions the SEC and PCAOB will take to address the concerns. On June 4, 2020, the U.S. President issued a memorandum ordering the President’s Working Group on Financial Markets, or the PWG, to submit a report to the President within 60 days of the memorandum that includes recommendations for actions that can be taken by the executive branch and by the SEC or PCAOB on Chinese companies listed on the U.S. stock exchanges and their audit firms, in an effort to protect investors in the U.S. On August 6, 2020, the PWG released a report recommending that the SEC take steps to implement the five recommendations outlined in the report. In particular, to address companies from jurisdictions that do not provide the PCAOB with sufficient access to fulfill its statutory mandate, or NCJs, the PWG recommends enhanced listing standards on U.S. stock exchanges. This would require, as a condition to initial and continued exchange listing, PCAOB access to work papers of the principal audit firm for the audit of the listed company. Companies unable to satisfy this standard as a result of governmental restrictions on access to audit work papers and practices in NCJs may satisfy this standard by providing a co-audit from an audit firm with comparable resources and experience where the PCAOB determines it has sufficient access to audit work papers and practices to conduct an appropriate inspection of the co-audit firm. There is currently no legal process under which such a co-audit may be performed in China. The report permits the new listing standards to provide for a transition period until January 1, 2022 for listed companies, but would apply immediately to new listings once the necessary rulemakings and/or standard-setting are effective. The measures in the report are expected to be subject to the standard SEC rulemaking process before becoming effective. On August 10, 2020, the SEC announced that SEC Chairman had directed the SEC staff to prepare proposals in response to the report, and that the SEC was soliciting public comments and information with respect to these proposals. If we fail to meet the new listing standards before the deadline specified thereunder due to factors beyond our control, we could face possible de-listing from the NYSE, deregistration from the SEC and/or other risks, which may materially and adversely affect, or effectively terminate, our ADS trading in the United States.

51

Inspections of other firms that the PCAOB has conducted outside China have identified deficiencies in those firms’ audit procedures and quality control procedures, which may be addressed as part of the inspection process to improve future audit quality. The inability of the PCAOB to conduct inspections of auditors in China makes it more difficult to evaluate the effectiveness of our auditor’s audit procedures or quality control procedures as compared to auditors outside of China that are subject to PCAOB inspections. Investors may lose confidence in our reported financial information and procedures and the quality of our consolidated financial statements.

As part of a continued regulatory focus in the United States on access to audit and other information currently protected by national law, in particular China’s, in December 2020, the United States enacted the Holding Foreign Companies Accountable Act, or the HFCA Act, which includes requirements for the SEC to identify issuers whose audit reports are prepared by auditors that the PCAOB is unable to inspect or investigate because of restrictions imposed by non-U.S. authorities in the auditor’s local jurisdiction. The HFCA Act also requires public companies on this SEC list to certify that they are not owned or controlled by a foreign government and make certain additional disclosures on foreign ownership and control of such issuers in their SEC filings. On March 24, 2021, the SEC announced the adoption of interim final amendments to implement the foregoing certification and disclosure requirements and that it is seeking public comment on the requirements. Furthermore, the HFCA Act amends the Sarbanes-Oxley Act of 2002 to require the SEC to prohibit securities of any U.S. listed companies from being traded on any of the U.S. national securities exchanges, such as NYSE and Nasdaq Stock Market, or in the U.S. “over-the-counter” markets, if the auditor of the U.S. listed companies’ financial statements is not subject to PCAOB inspections for three consecutive “non-inspection” years after the law becomes effective. The SEC has not yet identified a list of issuers whose auditors are not subject to PCAOB inspections. Enactment of the HFCA Act and other efforts to increase the U.S. regulatory access to audit information could cause investor uncertainty for affected issuers, including us, and the market price of the ADSs could be adversely affected. We cannot assure you that we will not be identified by the SEC as an issuer whose audit report is prepared by auditors that the PCAOB is unable to inspect or investigate. We cannot assure you that, once we have a “non-inspection” year, we will be able to take remedial measures in a timely manner, and as a result, and we cannot assure you that we will always be able to maintain the listing of our ADSs on a national stock exchange in the U.S., such as the NYSE or the Nasdaq Stock Market, or that you will always be allowed to trade our shares or ADSs.

We may be adversely affected by the initial decision issued by the administrative law judge against the Chinese affiliates of the Big Four accounting firms.

In December 2012, the SEC brought administrative proceedings against five accounting firms in China, alleging that the accounting firms refused to produce audit papers and other documents related to certain China-based companies that were under investigation by the SEC for potential accounting fraud. On January 22, 2014, an initial administrative law decision was issued, sanctioning the Chinese affiliates of the Big Four accounting firms and suspending them from practicing before the SEC for a period of six months. The sanction will not take effect until there is an order of effectiveness issued by the SEC. On February 12, 2014, four of these PRC-based accounting firms appealed to the SEC against this decision. In February 2015, each of the four PRC-based accounting firms agreed to a censure and to pay a fine to the SEC to settle the dispute and avoid suspension of their ability to practice before the SEC. The settlement requires the firms to follow detailed procedures to seek to provide the SEC with access to Chinese firms’ audit documents via the CSRC. If the firms do not follow these procedures, the SEC could impose penalties such as suspensions, or it could restart the administrative proceedings. The accounting firms involved have appealed the initial decision to the SEC, and may appeal to the federal appeal court if necessary. The former independent registered public accounting firm that issued the audit reports, which are not included in this annual report, is one of the accounting firms named in the SEC’s proceedings, and we may be adversely affected by the outcome of the proceedings. In the event that the SEC restarts the administrative proceedings, depending upon the final outcome, listed companies in the United States with major PRC operations may find it difficult or impossible to retain auditors in respect of their operations in the PRC, which could result in financial statements being determined to not be in compliance with the requirements of the Exchange Act, including possible delisting. Moreover, any negative news about the proceedings against these audit firms may cause investor uncertainty regarding China-based, United States-listed companies and the market price of our ADSs may be adversely affected.

If our former independent registered public accounting firm were denied, even temporarily, the ability to practice before the SEC, our financial statements could be determined to not be in compliance with the requirements of the Exchange Act. Such a determination could ultimately lead to the delisting of our ADSs from the NYSE or deregistration from the SEC, or both, which would substantially reduce or effectively terminate the trading of our ADSs in the United States, result in a sharp decline of our market capitalization and materially and adversely affect the value of your investment in our ADSs.

52

A failure to comply with PRC regulations regarding the registration of shares and share options held by our employees who are PRC citizens may subject such employees or us to fines and legal or administrative sanctions.

On February 15, 2012, SAFE promulgated the Notices on Issues concerning the Foreign Exchange Administration for Domestic Individuals Participating in Share Incentive Plans of Overseas Publicly-Listed Companies, or the Share Option Rules, which replaced the Application Procedures of Foreign Exchange Administration for Domestic Individuals Participating in Employee Share Ownership Plans or Share Option Plans of Overseas Publicly-Listed Companies issued by SAFE on March 28, 2007. Under the Share Option Rules and other relevant rules and regulations, PRC residents who participate in share incentive plan in an overseas publicly-listed company are required to register with SAFE or its local branches and complete certain other procedures. Participants of a share incentive plan who are PRC residents must retain a qualified PRC agent, which could be a PRC subsidiary of such overseas publicly listed company or another qualified institution selected by such PRC subsidiary, to conduct the SAFE registration and other procedures with respect to the share incentive plan on behalf of its participants. Such participants must also retain an overseas entrusted institution to handle matters in connection with their exercise of share options, the purchase and sale of corresponding shares or interests and fund transfers. In addition, the PRC agent is required to amend the SAFE registration with respect to the share incentive plan if there is any material change to the share incentive plan, the PRC agent or the overseas entrusted institution or other material changes. As of the date of this annual report, we and our PRC citizen employees who have been granted share options are applying for registration with the Shenzhen branch of SAFE pursuant to the Share Option Rules. See “Item 4. Information on the Company—B. Business Overview—Regulation of Our Industry—Regulations on Foreign Exchange.”

Risks Related to Our ADSs

The trading price of our ADSs may be volatile, which could result in substantial losses to investors.

The trading price of our ADSs may be volatile and could fluctuate widely in response to factors relating to our business as well as external factors beyond our control. Factors such as variations in our financial results, announcements of new business initiatives by us or by our competitors, recruitment or departure of key personnel, changes in the estimates of our financial results or changes in the recommendations of any securities analysts electing to follow our securities or the securities of our competitors could cause the market price for our ADSs to change substantially. At the same time, securities markets may from time to time experience significant price and volume fluctuations that are not related to the operating performance of particular companies. For example, in late 2008 and early 2009, the securities markets in the United States, China and other jurisdictions experienced the largest decline in share prices since September 2001. These market fluctuations may also have a material adverse effect on the market price of our ordinary shares.

In addition, the performance and fluctuation of the market prices of other companies with business operations located mainly in China that have listed their securities in the United States may affect the volatility in the price of and trading volumes for our ADSs. In recent years, some of PRC companies having listing their securities on U.S. stock markets have experienced significant volatility, including significant price declines in connection with their initial public offerings. The trading performances of these PRC companies’ securities at the time of or after their offerings may affect the overall investor sentiment towards PRC companies listed in the United States and consequently may impact the trading performance of our ADSs. These broad market and industry factors may significantly affect the market price and volatility of our ADSs, regardless of our actual operating performance. Any of these factors may result in large and sudden changes in the trading volume and price for our ADSs.

The price at which the ADSs are traded may decline below the offering price, meaning that you may experience a decrease in the value of your ADSs regardless of our operating performance or prospects. In the past, following periods of volatility in the market price of a company’s securities, shareholders have often instituted securities class action litigation against that company. If we were involved in a class action suit, it could divert the attention of senior management, and, if adversely determined, could have a material adverse effect on our results of operations.

53

Future sales or perceived sales of our ADSs or ordinary shares by existing shareholders could cause our ADSs price to decline.

If our existing shareholders sell, indicate an intention to sell, or are perceived to intend to sell, substantial amounts of our ordinary shares in the public market after the 90-day contractual lock-up period and the lapse of other legal restrictions on resale discussed in this annual report, the trading price of our ADSs could decline. All ADSs sold in our initial public offering are freely tradable, without restriction, in the public market. The representatives of the underwriters may, in their sole discretion, permit any party subject to lock-up agreements to sell shares prior to the expiration of the lock-up agreements. After the lock-up agreements pertaining to our initial public offering expire (90 days or more from the date of this annual report), all of our outstanding shares will be eligible for sale in the public market, but they will be subject to volume limitations and other restrictions under Rule 144 under the Securities Act. In addition, ordinary shares subject to outstanding options under our share incentive plan will become eligible for sale in the public market to the extent permitted by the provisions of various vesting agreements, the lock-up agreements and Rules 144 and 701 under the Securities Act. If these additional shares are sold, or if it is perceived that they will be sold in the public market, the trading price of our ordinary shares could decline.

Future issuance of share options or restricted shares may have a diluting effect on existing and future shareholders.

The grant and exercise of share options or restricted shares to be issued in the future will likely result in a dilution of the value of our ordinary shares for all shareholders. We have established a 2021 Share Incentive Plan under which we are able to issue shares up to 12% of our issued and outstanding ordinary shares from time to time. For more details, see “Item 6. Directors, Senior Management and Employees—B. Compensation—Share Incentive Plans.” We may in the future issue additional share options and other share-based awards under the plan, which may dilute the interest of the existing and future shareholders. Moreover, we may seek authorization to increase the number of shares subject to our 2021 Share Incentive Plan, or sell additional securities and/or rights to purchase such securities at any time in the future. Dilution of the value of the ordinary shares will likely result from such sales, which in turn could adversely affect the market price of our ordinary shares and ADSs.

We may become a passive foreign investment company, or PFIC, which could result in adverse United States tax consequences to United States investors.

Based on our financial statements and the composition of our income and assets and the valuation of our assets, we do not believe that we were a passive foreign investment company, or PFIC, for United States federal income tax purposes for 2020, although there can be no assurances in this regard. Additionally, it is possible that we may be a PFIC in 2021 or future taxable years. The determination of whether or not we are a PFIC is made on an annual basis and will depend on the composition of our income and assets and the valuation of our assets from time to time. Specifically, for any taxable year we will be classified as a PFIC for United States federal income tax purposes if either (i) 75% or more of our gross income in that taxable year is passive income or (ii) the average percentage of our assets (which includes cash) by value in that taxable year which produce or are held for the production of passive income is at least 50%. The calculation of the value of our assets will be based, in part, on the quarterly market value of our ADSs, which is subject to change. Therefore, a decrease in the price of our ADSs may result in our becoming a PFIC.

In addition, there is uncertainty as to the treatment of our corporate structure and ownership of our consolidated affiliated entities for United States federal income tax purposes. If it is determined that we do not own the stock of our consolidated affiliated entities for United States federal income tax purposes (for instance, because the relevant PRC authorities do not respect these arrangements), we would likely be treated as a PFIC.

If we are a PFIC for any taxable year during which you hold our ADSs or ordinary shares, such characterization could result in adverse United States federal income tax consequences to you if you are a United States Holder, as defined under “Item 10. Additional Information—E. Taxation—United States Federal Income Taxation.” For example, if we are or become a PFIC, you may become subject to increased tax liabilities under United States federal income tax laws and regulations, and will become subject to burdensome reporting requirements. See “Item 10. Additional Information—E. Taxation—United States Federal Income Taxation—Passive Foreign Investment Company.” We cannot assure you that we will not be a PFIC for 2021 or any future taxable year.

54

You may not be able to participate in rights offerings and may experience dilution of your holdings in relation to any such offerings.

We may, from time to time, distribute rights to our shareholders, including rights to acquire securities. Under the deposit agreement, the depositary will not distribute rights to holders of ADSs unless the distribution and sale of rights and the securities to which these rights relate are either exempt from registration under the Securities Act with respect to all holders of ADSs, or are registered under the provisions of the Securities Act. The depositary may, but is not required to, attempt to sell these undistributed rights to third parties, and may allow the rights to lapse. We may be unable to establish an exemption from registration under the Securities Act, and we are under no obligation to file a registration statement with respect to these rights or underlying securities or to endeavor to have a registration statement declared effective. Accordingly, holders of ADSs may be unable to participate in our rights offerings and may experience dilution of their holdings as a result.

In addition, the depositary of our ADSs has agreed to pay to you the cash dividends or other distributions it or the custodian receives on our ordinary shares or other deposited securities after deducting its fees and expenses. You will receive these distributions in proportion to the number of ordinary shares your ADSs represent. However, the depositary may, at its discretion, decide that it is inequitable or impractical to make a distribution available to any holders of ADSs. For example, the depositary may determine that it is not practicable to distribute certain property through the mail, or that the value of certain distributions may be less than the cost of mailing them. In these cases, the depositary may decide not to distribute such property and you will not receive such distribution.

Anti-takeover provisions in our charter documents may discourage a third party from acquiring us, which could limit our shareholders’ opportunities to sell their shares at a premium.

Our amended and restated memorandum and articles of association include provisions that could limit the ability of others to acquire control of us, modify our structure or cause us to engage in change-of-control transactions. For example, our board of directors has the authority, without further action by our shareholders, to issue preferred shares in one or more series and to fix the powers and rights of these shares, including dividend rights, conversion rights, voting rights, terms of redemption and liquidation preferences, any or all of which may be greater than the rights associated with our ordinary shares. Preferred shares could thus be issued quickly with terms calculated to delay or prevent a change in control or make removal of management more difficult. In addition, if our board of directors issues preferred shares, the market price of our ADSs may fall and the voting and other rights of the holders of our ordinary shares may be adversely affected. These provisions could have the effect of depriving our shareholders of an opportunity to sell their shares at a premium over prevailing market prices by discouraging third parties from seeking to obtain control of us in a tender offer or similar transaction.

We are a Cayman Islands company and, because judicial precedent regarding the rights of shareholders is more limited under Cayman Islands law than under U.S. law, you may have less protection of your shareholder rights than you would under U.S. law.

Our corporate affairs are governed by our amended and restated memorandum and articles of association, the Cayman Islands Companies Law and the common law of the Cayman Islands. The rights of shareholders to take action against the directors, actions by noncontrolling shareholders and the fiduciary responsibilities of our directors to us under Cayman Islands law are to a large extent governed by the common law of the Cayman Islands. The common law of the Cayman Islands is derived in part from comparatively limited judicial precedent in the Cayman Islands as well as from English common law, which has persuasive, but not binding, authority on a court in the Cayman Islands. The rights of our shareholders and the fiduciary responsibilities of our directors under Cayman Islands law are not as clearly established as they would be under statutes or judicial precedent in some jurisdictions in the United States. In particular, the Cayman Islands has a less developed body of securities laws than the United States and provides significantly less protection to investors. In addition, some U.S. states, such as Delaware, have more fully developed and judicially interpreted bodies of corporate law than the Cayman Islands.

55

There is no statutory recognition in the Cayman Islands of judgments obtained in the United States, although a judgment obtained in the United States will be recognized and enforced in the courts of the Cayman Islands at common law, without any re-examination of the merits of the underlying dispute, by an action commenced on the foreign judgment debt in the Grand Court of the Cayman Islands, provided such judgment (a) is given by a foreign court of competent jurisdiction; (b) imposes on the judgment debtor a liability to pay a liquidated sum for which the judgment has been given; (c) is final; (d) is not in respect of taxes, a fine or a penalty; and (e) was not obtained in a manner and is not of a kind the enforcement of which is contrary to natural justice or the public policy of the Cayman Islands.

You will have limited ability to bring an action against us or against our directors and officers, or to enforce a judgment against us or them, based on United States or other foreign laws, because we are incorporated in the Cayman Islands, because we conduct our operations in China and most of our directors and officers reside outside the United States and therefore you may not be able to enjoy the protection of such laws in an effective manner.

We are incorporated in the Cayman Islands and conduct our operations exclusively in China. All of our assets are located outside the United States. Most of our directors and officers reside outside the United States and a substantial portion of the assets of those persons are located outside of the United States. As a result, it may be difficult or impossible for you to bring an action against us or against these individuals in the Cayman Islands or in China in the event that you believe that your rights have been infringed under the applicable securities laws or otherwise. Even if you are successful in bringing an action of this kind, the laws of the Cayman Islands and of China may render you unable to enforce a judgment against our assets or the assets of our directors and officers. In addition, there is uncertainty as to whether the courts of the Cayman Islands or the PRC would recognize or enforce judgments of U.S. courts against us or such persons predicated upon the civil liability provisions of the securities laws of the United States or any state, and it is uncertain whether such Cayman Islands or PRC courts would be competent to hear original actions brought in the Cayman Islands or the PRC against us or such persons predicated upon the securities laws of the United States or any state. Therefore, recognition and enforcement in China of judgments of a court in any of these jurisdictions may be difficult or impossible. In addition, you may not be able to bring original actions in China based on the U.S. or other foreign laws against us, our directors, executive officers or the expert named in this annual report either. As a result, shareholder claims that are common in the U.S., including class action securities law and fraud claims, are difficult or impossible to pursue as a matter of law and practicality in China.

Shareholders of Cayman Islands exempted companies such as ourselves have no general rights under Cayman Islands law to inspect corporate records and accounts or to obtain copies of lists of shareholders of these companies. Our directors have discretion under our amended and restated articles of association to determine whether or not, and under what conditions, our corporate records may be inspected by our shareholders, but are not obliged to make them available to our shareholders. This may make it more difficult for you to obtain the information needed to establish any facts necessary for a shareholder motion or to solicit proxies from other shareholders in connection with a proxy contest.

As a result of all of the above, public shareholders may have more difficulty in protecting their interests in the face of actions taken by management, members of the board of directors or controlling shareholders than they would as public shareholders of a U.S. company. Therefore, you may not be able to effectively enjoy the protection offered by the U.S. laws and regulations that intend to protect public investors.

Your ability to protect your rights as shareholders through the U.S. federal courts may be limited because we are incorporated under Cayman Islands law.

Cayman Islands companies may not have standing to initiate a derivative action in a federal court of the United States. As a result, your ability to protect your interests if you are harmed in a manner that would otherwise enable you to sue in a United States federal court may be limited to direct shareholder lawsuits.

56

The voting rights of holders of ADSs are limited in several significant ways by the terms of the deposit agreement.

Holders of our ADSs may only exercise their voting rights with respect to the underlying ordinary shares in accordance with the provisions of the deposit agreement. Upon receipt of voting instructions from a holder of ADSs in the manner set forth in the deposit agreement, the depositary will endeavor to vote the underlying ordinary shares in accordance with these instructions. Under our amended and restated memorandum and articles of association and Cayman Islands law, the minimum notice period required for convening a general meeting is five days. When a general meeting is convened, you may not receive sufficient notice of a shareholders’ meeting to permit you to withdraw your ordinary shares to allow you to cast your vote with respect to any specific matter at the meeting. In addition, the depositary and its agents may not be able to send voting instructions to you or carry out your voting instructions in a timely manner. We will make all reasonable efforts to cause the depositary to extend voting rights to you in a timely manner, but we cannot assure you that you will receive the voting materials in time to ensure that you can instruct the depositary to vote your shares. Furthermore, the depositary and its agents will not be responsible for any failure to carry out any instructions to vote, for the manner in which any vote is cast or for the effect of any such vote. As a result, you may not be able to exercise your right to vote and you may lack recourse if your ordinary shares are not voted as you requested.

The depositary of our ADSs, except in limited circumstances, grants to us a discretionary proxy to vote the ordinary shares underlying your ADSs if you do not vote at shareholders’ meetings, which could adversely affect your interests and the ability of our shareholders as a group to influence the management of our company.

Under the deposit agreement for the ADSs, the depositary gives us a discretionary proxy to vote our ordinary shares underlying your ADSs at shareholders’ meetings if you do not vote, unless:

·

we have failed to timely provide the depositary with our notice of meeting and related voting materials;

·

we have instructed the depositary that we do not wish a discretionary proxy to be given;

·

we have informed the depositary that there is substantial opposition as to a matter to be voted on at the meeting;

·

a matter to be voted on at the meeting would have a material adverse impact on shareholders; or

·

voting at the meeting is made on a show of hands.

The effect of this discretionary proxy is that you cannot prevent our ordinary shares underlying your ADSs from being voted, absent the situations described above, and it may make it more difficult for holders of ADSs to influence the management of our company. Holders of our ordinary shares are not subject to this discretionary proxy.

You may not receive distributions on our ordinary shares or any value for them if it is unlawful or impractical for us to make them available to you.

The depositary of our ADSs has agreed to pay you the cash dividends or other distributions it or the custodian for our ADSs receives on our ordinary shares or other deposited securities after deducting its fees and expenses. You will receive these distributions in proportion to the number of our ordinary shares your ADSs represent. However, the depositary is not responsible if it is unlawful or impractical to make a distribution available to any holders of ADSs. For example, it would be unlawful to make a distribution to a holder of ADSs if it consists of securities that require registration under the Securities Act but that are not properly registered or distributed pursuant to an applicable exemption from registration. The depositary is not responsible for making a distribution available to any holders of ADSs if any government approval or registration is required for such distribution. We have no obligation to take any other action to permit the distribution of our ADSs, ordinary shares, rights or anything else to holders of our ADSs. This means that you may not receive the distributions we make on our ordinary shares or any value for them if it is unlawful or impractical for us to make them available to you. These restrictions may have a material adverse effect on the value of your ADSs.

57

You may be subject to limitations on the transfer of your ADSs.

Your ADSs, represented by ADRs, are transferable on the books of the depositary. However, the depositary may close its books at any time or from time to time when it deems expedient in connection with the performance of its duties. The depositary may close its books from time to time for a number of reasons, including in connection with corporate events such as a rights offering, during which time the depositary needs to maintain an exact number of ADS holders on its books for a specified period. The depositary may also close its books in emergencies, and on weekends and public holidays. The depositary may refuse to deliver, transfer or register transfers of our ADSs generally when our books or the books of the depositary are closed, or at any time if we think or the depositary thinks it is necessary or advisable to do so in connection with the performance of its duty under the deposit agreement, including due to any requirement of law or any government or governmental body, or under any provision of the deposit agreement.

We incurred, and will continue to incur increased costs as a result of being a public company.

As a public company, we have incurred significant accounting, legal and other expenses that we did not incur when we were a private company, including additional costs associated with our public company reporting obligations. The Sarbanes-Oxley Act of 2002, as well as rules subsequently implemented by the SEC, and NYSE, impose various requirements on the corporate governance practices of public companies.

We expect these rules and regulations to increase our legal and financial compliance costs and to make some corporate activities more time-consuming and costly. Since we are no longer an “emerging growth company,” we expect to incur significant expenses and devote substantial management effort toward ensuring compliance with the requirements of Section 404 of the Sarbanes-Oxley Act of 2002 and the other rules and regulations of the SEC. For example, as a result of becoming a public company, we need to increase the number of independent directors and adopt policies regarding internal controls and disclosure controls and procedures. Operating as a public company will make it more difficult and more expensive for us to obtain director and officer liability insurance, and we may be required to accept reduced policy limits and coverage or incur substantially higher costs to obtain the same or similar coverage. It may also be more difficult for us to find qualified persons to serve on our board of directors or as executive officers. We are currently evaluating and monitoring developments with respect to these rules and regulations, and we cannot predict or estimate with any degree of certainty the amount of additional costs we may incur or the timing of such costs.

In the past, shareholders of a public company often brought securities class action suits against the Company following periods of instability in the market price of that company’s securities. On February 27, 2015, a purported stockholder class action lawsuit was brought against the Company consisting of purchasers of our ADSs during the period between November 22, 2013 and February 25, 2015. On January 15, 2020, a purported class action complaint was brought against the Company consisting of purchasers of our ADSs during the period between April 27, 2018 and December 31, 2019. For further details on this class action lawsuit, see “Item 4. Information on the Company—B. Business Overview—Legal and Administrative Proceedings.” When we are involved in a class action suit, it could divert a significant amount of our management’s attention and other resources from our business and operations, which could harm our results of operations and require us to incur significant expenses to defend the suit. Any such class action suit, whether or not successful, could harm our reputation and restrict our ability to raise capital in the future. In addition, if a claim is successfully made against us, we may be required to pay significant damages, which could have a material adverse effect on our financial condition and results of operations.

ITEM 4.INFORMATION ON THE COMPANY

A.

History and Development of the Company

We began operations in the online lottery service industry in 2001 through one of our consolidated affiliated entities, E-Sun Network Co., Ltd., or E-Sun Network, in Shenzhen, China. In May 2006, E-Sun Network established its wholly-owned subsidiary, E-Sun Sky Network Technology Co., Ltd., or E-Sun Sky Network, which became our major operation entity for our online lottery services business. We have voluntarily suspended our online sports lottery sales services in response to the promulgation of the Self-Inspection Notice and the Public Announcement since April 4, 2015.

58

In December 2015, we acquired a 63% equity interest in Sumpay.cn and its wholly-owned subsidiaries, which provide third-party payment services in China, with a cash consideration of RMB233.1 million. We disposed of our interest in Sumpay.cn for RMB359.1 million in cash in May 2016.

In July 2016, we acquired a 100% equity interest in Shenzhen Caiyu, a provider of sports information services in China, with a cash consideration of RMB1.0 million. In October 2017, we entered into a share transfer agreement for the disposal of our 100% equity interest in Shenzhen Caiyu for a cash consideration of RMB3.8 million and the transaction was completed in November 2017.

In October 2016, we acquired a 51% equity interest in Shenzhen Kaisheng, a provider of online spot commodity trading services in China.

In November 2016, we acquired a 51% equity interest in Qufan Internet Technology Inc., and Shenzhen Qufan Network Technology Co., Ltd. with a cash consideration and contingent consideration of RMB110.5 million, to provide mobile poker games services in China. In February 2018, we entered into a share transfer agreement for the disposal of our 51% equity interest in Qufan Internet Technology Inc., and Shenzhen Qufan Network Technology Co., Ltd. for a cash consideration of RMB122.0 million.

In June 2017, we acquired a 40.65% equity interest in Loto Interactive Limited, or Loto Interactive, a company listed on the Hong Kong Stock Exchange (Stock Code: 8198), for a total consideration of approximately HK$322.2 million (US$41.3 million). Our equity stake decreased to 40.48% at the end of 2019 due to exercise of share options granted to directors and employees of Loto Interactive and was further diluted to 33.74% in October 2020 due to private placement of Loto Interactive. We currently own a 54.2% equity interest in Loto Interactive after completion of the subscription on March 31, 2021. Loto Interactive and its subsidiaries are principally engaged in the provision of data analysis and storage services, distribution of mobile gaming and the money lending business in Hong Kong. We accounted for the purchase as an equity method investment.

In January 2021, we announced that we entered into a share subscription agreement, pursuant to which we conditionally agreed to subscribe for 169,354,839 shares of Loto Interactive Limited (HKEX: 08198), or Loto Interactive, at a price of HK$0.62 per share for a total consideration of approximately HK$105 million (approximately US$13.5 million) in cash. Closing of the share subscription is subject to approval by independent shareholders of Loto Interactive and relevant regulatory authorities, the transactions contemplated by the belowmentioned acquisition agreement having become unconditional, as well as other customary conditions set out in the share subscription agreement. Upon completion of the share subscription, we expect to own approximately 54.2% of the issued share capital of Loto Interactive (assuming none of the outstanding share options granted by Loto Interactive are exercised at or prior to the completion of the share subscription), and Loto Interactive is expected to become a subsidiary of our company. Loto Interactive and its subsidiaries are principally engaged in the provision of data analysis and storage services, distribution of mobile gaming and the money lending business in Hong Kong. Loto Interactive currently runs three big data centers and offers a comprehensive set of services, including premises, hardware support, power supply, ancillary supervision and management services. The customers of Loto Interactive’s big data centers are mainly engaged in cryptocurrency mining business. Concurrently with the Company’s entering into the share subscription agreement, Loto Interactive has entered into an acquisition agreement, pursuant to which it has agreed to acquire the remaining equity interests in its indirectly held subsidiary, Ganzi Changhe Hydropower Consumption Service Co., Ltd, or Ganzi Changhe, from two sellers for a total consideration of approximately RMB88.2 million (approximately US$13.6 million) in cash. Upon completion of the transactions contemplated by the acquisition agreement, Loto Interactive expects to own 100% of the equity interests in Ganzi Changhe. Ganzi Changhe was incorporated in 2019. Ganzi Changhe has access to a total power capacity of approximately 300,000 kW. We have announced the completion of the subscription on March 31, 2021. Upon completion of the Share Subscription, the Company’s ownership of Loto Interactive increased to 54.2% and Loto Interactive became a subsidiary of the Company. Concurrently with the completion of the Share Subscription, Loto Interactive has completed its acquisition of the remaining equity interests in its indirectly held subsidiary, Ganzi Changhe Hydropower Consumption Service Co. Ltd ("Ganzi Changhe"), from two sellers for a total consideration of approximately RMB88.2 million (approximately US$13.6 million) in cash (“the Acquisition"). For further details of the Share Subscription and the possible unconditional mandatory cash offers mentioned above, please refer to the joint announcement made by us and Loto Interactive on the website of The Stock Exchange of Hong Kong Limited on January 28, 2021.

59

In July 2017, we acquired a 93% equity interest in TMG for a total consideration of approximately EUR49.8 million in cash and in April 2020, we further acquired the remaining 7% equity interest for a total consideration of EUR1.9 million (US$2.1 million). TMG holds licenses to operate online gaming sites from Curacao, Malta, the United Kingdom, Ireland and Sweden. Headquartered in Malta, TMG operates Multilotto.com, or Multilotto.net, which is considered one of the top online lottery betting and online casino platforms in the Nordic countries where it holds substantial market share. Operating formerly under a Curacao e-gaming license and later a Swedish online gambling license, Multilotto offers players the ability to bet on the outcomes of 24 of the world’s largest lotteries, and has a strong and balanced customer portfolio that has created a solid foundation for its expansion across Europe. Sweden is TMG’s top European market (generating approximately 71%, 61% and 21% of TMG’s total revenue in 2018, 2019 and 2020, respectively), and we acquired a Swedish online gaming license on December 20, 2018 through Multi Brand Gaming, a subsidiary of TMG, which license was expired during the period from January 2020 to September 2020.

We are committed to becoming a leading cryptocurrency mining enterprise in China. Since announcing our entry into the cryptocurrency industry in December 2020, we have entered into definitive agreements to (i) purchase cryptocurrency mining machines, (ii) acquire a controlling stake in Loto Interactive Limited (HKEX: 08198), (iii) acquire the entire mining pool business of Bitdeer Technologies Holding Company operated under BTC.com, including the domain name BTC.com and the cryptocurrency wallet of BTC.com, and (iv) acquire a 7-nanometer mining machine manufacturer, to unfurl a comprehensive approach to cryptocurrency mining.

In January 2021, we announced that we entered into a definitive purchase agreement with certain sellers, pursuant to which we expect to issue approximately US$14.4 million worth of its Class A ordinary shares as consideration to acquire bitcoin mining machines owned by the sellers. We expect to issue 11,882,860 newly-issued Class A ordinary shares valued at US$1.21 per share, corresponding to US$12.10 per ADS (based on the ratio of ten ordinary shares per ADS), the closing trading price of our ADSs on January 8, 2021, the last trading day prior to the date of the agreement, for a total consideration of approximately US$14.4 million to acquire bitcoin mining machines owned by the sellers including such models as the S17, T17, M20s and S9. Upon the consummation of the transaction, we plan to install all bitcoin mining machines acquired from the sellers within four weeks. The Company expects to begin generating revenue from bitcoin mining in the first half of 2021. The total hash power capacity of the bitcoin mining machines acquired in this transaction is estimated to be approximately 918.5 PH/S. On March 15, 2021, we have announced the completion of the acquisition of bitcoin mining machines. From which transaction, we also acquired the 100% equity interest in Star Light Inc. through Fine Brand Limited, and its wholly owned subsidiaries of Skill Espot Limited and Chongqing Yusheng Information Technology Limited.

In February 2021, we announced that we entered into a definitive purchase agreement for 5,900 bitcoin mining machines for a total consideration of approximately RMB55.2 million (approximately US$8.5 million). As of the date of this annual report, we have received 26 bitcoin mining machines which have been deployed for testing. All of the bitcoin mining machines are expected to be deployed by the end of May 2021. Concurrently with the purchase agreement, we announced that we entered into a framework agreement, pursuant to which we agreed in principle to purchase up to 10,000 bitcoin mining machines in 2021, subject to availability and certain other conditions. We are required to pay a performance bond of RMB2,000 per machine for the first 5,000 machines, or RMB10.0 million (approximately US$1.5 million) in aggregate. Assuming full delivery of the 15,900 bitcoin mining machines, our total hash rate will be increased by approximately 1,000 petahashes per second (PH/S). As of the date of this annual report, the transaction is still in progress.

60

In February 2021, we also announced that we entered into a share exchange agreement with Blockchain Alliance Technologies Holding Company, a Cayman Islands company and a “Non-U.S. Person” as defined in Regulation S of the Securities Act, pursuant to which we agreed to issue an aggregate of 44,353,435 Class A ordinary shares of our company to Blockchain Alliance at the first closing, which shares represent approximately 10% of our outstanding shares as of January 31, 2021, in exchange for the entire outstanding share capital of Blockchain Alliance Technologies Limited held by Blockchain Alliance after the reorganization. The first closing of the transactions contemplated by the share exchange agreement is subject to certain closing conditions, which include, among others, the transfer to the Company of the entire mining pool business of Bitdeer Technologies Holding Company operated under BTC.com, including the domain name BTC.com and the cryptocurrency wallet of BTC.com (collectively, the “BTC.com Pool Businesses”). The first closing is expected to occur on or before April 15, 2021. We and Blockchain Alliance also agreed that, if the BTC.com Pool Businesses record net operating profit in the fiscal year ending December 31, 2021, we shall issue additional Class A Ordinary Shares to Blockchain Alliance at par value. Assuming such net operating profit is no less than US$20 million, a maximum of 22,176,718 additional Class A ordinary shares shall be issuable, which additional Class A ordinary shares represent approximately 5% of the Company’s outstanding shares as of January 31, 2021. If the BTC.com Pool Businesses record net operating loss in the fiscal year ending December 31, 2021, we shall be entitled to repurchase certain Class A ordinary shares held by Blockchain Alliance at par value. Assuming such net operating loss is no less than US$10 million, a maximum of 4,435,344 Class A ordinary shares shall be subject to such repurchase arrangement, which Class A ordinary shares represent approximately 1% of our outstanding shares as of January 31, 2021. The BTC.com Pool Businesses offer a one-stop mining experience for users. Users can search and browse real-time blockchain information through BTC.com and manage their cryptocurrency mining business through the BTC.com Pool website or app. In addition, users can save the cryptocurrencies that they have mined in the BTC.com cryptocurrency wallet. BTC.com Pool is a multi-currency integrated mining pool established in 2016 that has a hash rate of around 17 EH/s and supports various cryptocurrencies, including BTC, BCH, ETH and LTC. Blockchain Alliance has agreed to subject the Class A ordinary shares that it receives in the abovementioned transactions to agreed lock-up periods in accordance with the share exchange agreement. BitDeer is the parent company of Blockchain Alliance. BitDeer’s biggest beneficially owner is Mr. Wu Jihan, BitDeer’s chairman. As of the date of this annual report, the transaction is still in progress.

In February 2021, we also announced that we entered into a definitive agreement with a seller, a subsidiary of BitDeer, to purchase 1,923 S17 bitcoin mining machines for a total consideration of RMB31.3 million (approximately US$4.9 million). These mining machines are deployed and in operation in Xinjiang, with an aggregate hash rate capacity of 113 PH/s. On the same day as the agreement was entered into, we paid the total consideration in full, and the seller transferred ownership of all the mining machines. As of February 26, 2021, we officially began generating revenue from cryptocurrency mining operations. Combined with our purchases (i) in January 2021 of 48,190 mining machines with an aggregate computing power of 918 PH/s, all of which mining machines were deployed and operational as of the date of this annual report, and (ii) in February 2021 of 5,900 new mining machines with an aggregate computing power of 306 PH/s, which mining machines are expected to be deployed by the end of May 2021, of which, 26 bitcoin mining machines have been received for testing as of the date of this annual report, we expect to have bitcoin mining machines with an aggregate computing power of 1,337 PH/s by the end of the first half of 2021.

In February 2021, we also announced that we entered into a definitive agreement to purchase 2,000 new ETH mining machines for a total consideration of RMB195 million (approximately US$30.2 million). Pursuant to the agreement, a total of 100 ETH mining machines are to be delivered during May – June 2021, a total of 300 ETH mining machines are to be delivered during July – August 2021 (150 mining machines per month), and the remaining 1,600 ETH mining machines are to be delivered during September – December 2021 (400 mining machines per month). These ETH mining machines purchased by the Company have an energy consumption ratio less than 1 MH/W. These mining machines feature ASICs developed on SeDRAM, a heterogeneous, integrated embedded DRAM platform. This ASIC utilizes hybrid bonding technology to combine ETH computing power and DRAM memory. Unlike traditional mining machines, which separate computing from memory chips, these new ETH mining machines have better on-chip bandwidth capacity, transmission efficiency, and mining efficiency with lower power consumption. Each mining machine has peak consumption of only 2400W, but generates computing power of up to 2.4 GH/s. According to current ETH computing power estimates, these ETH mining machines’ total computing power of 4,800 GH/s is expected to represent 1.23% of the total computing power of the entire ETH network and is expected to yield a maximum of 330 ETH per day. As of the date of this annual report, the transaction is still in progress.

61

In March 2021, we also announced that a majority of our board of directors resolved to change our (i) English name to “BIT Mining Limited”, or the English Name Change, subject to shareholder approval being received for the English Name Change, (ii) Chinese business name to “比特矿业,” and (iii) ticker symbol to “BTCM.” Pursuant to our Second Amended and Restated Articles of Association, the English Name Change needs to be adopted by a Special Resolution at a general meeting of shareholders. For the purpose of seeking such shareholder approval, a majority of the board also resolved to call an extraordinary general meeting of shareholders to consider the English Name Change. On March 19, 2021, we announced that we would hold an extraordinary general meeting of shareholders on April 8, 2021 to consider and, if thought fit, pass the following resolutions: (i) as a special resolution that the English name of the Company be changed to “BIT Mining Limited”; and (ii) as an ordinary resolution that the authorised share capital of the Company be increased to US$100,000 divided into 1,600,000,000 Class A Ordinary Shares of a nominal or par value of US$0.00005 each and 400,000,000 Class B Ordinary Shares of a nominal or par value of US$0.00005 each, by the creation of 900,000,000 Class A Ordinary Shares of a nominal or par value of US$0.00005 each and 100,000,000 Class B Ordinary Shares of a nominal or par value of US$0.00005 each. On the same date, the Company also announced its decision to relocate its headquarters from Shenzhen to Singapore. On April 12, 2021, the Company announced that at an extraordinary general meeting, held on April 8, 2021, the Company’s shareholders passed a special resolution to change the English name of the Company to “BIT Mining Limited” effective as of April 8, 2021. As of the date of this annual report, the Company’s ADSs, each representing the right to receive ten (10) Class A ordinary shares of the Company, are listed on the NYSE under the ticker symbol “WBAI.” The Company’s ADSs are expected to begin trading under the Company’s new English name “BIT Mining Limited” and its new ticker symbol “BTCM” effective at the opening of trading on Tuesday, April 20, 2021.

In April 2021, we also announced that we had entered into a share exchange agreement ("Share Exchange Agreement") with shareholders (the "Selling Shareholders") of Bee Computing (HK) Limited (“Bee Computing”). Pursuant to the Share Exchange Agreement, the Company expects to issue an aggregate of 45,825,530 of its Class A ordinary shares valued at US$2.182 per share, corresponding to US$21.82 per ADS (based on the ratio of ten ordinary shares per ADS), representing a consideration of US$100 million in aggregate, to the Selling Shareholders and research and development team members, in exchange for the total issued share capital of Bee Computing. The 45,825,530 Class A ordinary shares represent approximately 8.18% of the Company’s total outstanding share capital as of March 31, 2021. The price of US$21.82 per ADS is based on the volume weighted average price of the twenty trading days prior to the date of the Share Exchange Agreement. This transaction is subject to the completion of certain conditions precedent to the closing of the transaction, including Bee Computing’s satisfactory completion of certain reorganization steps and other required closing conditions. There can be no assurance that the closing conditions will be satisfied, or that the proposed transaction will be consummated.

Pursuant the Share Exchange Agreement, the Company shall, subject to customary conditions, issue at the first closing an aggregate of 16,038,930, or US$35 million worth, of its Class A ordinary shares to the Selling Shareholders. The first closing is expected to occur in the second quarter of 2021. Subject to satisfaction of the following milestones, the Company shall issue at the subsequent closing an aggregate of 29,786,600, or US$65 million worth, of its Class A ordinary shares to Selling Shareholders and research and development team members:

1)

Continuous mass-production of bitcoin mining machines incorporated with 7-nanometer application specific integrated circuits (“ASICs”);

2)

Development and mass-production of new generation of bitcoin mining machines incorporated with 7-nanometer ASICs;

3)

Successful development of high-performance and mass-producible ETH ASIC mining machines;

4)

Successful development of high-performance and mass-producible LTC ASIC mining machines.

The Company’s Class A ordinary shares issued pursuant to the Share Exchange Agreement shall be subject to an agreed lock-up period.

62

Bee Computing was established in 2018 and specializes in the development and manufacture of cryptocurrency mining chips and mining machines for different cryptocurrencies, including BTC, ETH, and LRC. Bee Computing has invested more than US$35 million in research and development since its inception. In 2019, Bee Computing launched a bitcoin mining machine incorporating 7-nanometer ASICs co-developed with MediaTek Inc., the largest IC design company in Asia, manufactured by Taiwan Semiconductor Manufacturing Company, the world’s leading third-party foundry, and tested and packaged by ASE Technology Holding Co., Ltd., the world’s largest semiconductor testing company, who is also a major investor of Bee Computing.

The Company purchased Bee Computing's bitcoin mining machines incorporating 7-nanometer ASICs on February 2, 2021, and the mining machines are expected to be delivered by the end of April 2021. The company plans to invest no less than US$30 million in Bee Computing to develop cryptocurrency mining chips and mining machines after first closing.

See “Item 4. Information on the Company—C. Organizational Structure” for a diagram illustrating our corporate structure as of the date of this annual report.

Our company was incorporated under the laws of the Cayman Islands on April 20, 2007 under the name Fine Success Limited, which was changed to 500wan.com on May 9, 2011 and further changed to the current name BIT Mining Limited on October 9, 2013.

On November 22, 2013, our ADSs began trading on the NYSE under the ticker symbol “WBAI.” We issued and sold a total of 6,653,900 ADSs, representing 66,539,000 Class A ordinary shares, at an initial offering price of $13.00 per ADS.

In June 2015, Tsinghua Unigroup International Co., Ltd. purchased 6,350,050 newly issued ADSs, representing 63,500,500 Class A ordinary shares of the Company for a total purchase price of approximately US$123.8 million in cash. The per share purchase price was US$1.95 (corresponding to US$19.50 per ADS).

In December 2020, we announced that we entered into a definitive share subscription agreement with Good Luck Information Technology Co., Limited, or Good Luck Information, a company incorporated in Hong Kong, for the issuance and sale of newly issued Class A ordinary shares of our company. Pursuant to the agreement, Good Luck Information will purchase 85,572,963 newly issued Class A ordinary shares for a total purchase price of approximately US$23 million. The per share purchase price of US$0.269 is the closing trading price of the Company's ADSs on December 18, 2020, the last trading day immediately preceding the date of the purchase agreement, as adjusted by a 1-to-10 ADS to ordinary shares ratio. In January 2021, we announced our determination that 50% of the subscription price, or approximately US$11.5 million, shall be settled by U.S. dollars, with the remaining 50% of the subscription price, or approximately US$11.5 million, being settled by bitcoin. The applicable bitcoin to U.S. dollars exchange rate was US$32,326.29 to one bitcoin, being the average of the closing trading prices for bitcoin published by Coinmarketcap for each of the 31 days ended January 20, 2021. On February 23, 2021, we announced the closing of the private placement transaction pursuant to our definitive share subscription agreement with Good Luck Information. We received 356.04342 bitcoins and US$11.5 million in cash from Good Luck Information, and we issued 85,572,963 newly issued Class A ordinary shares to Good Luck Information. Good Luck Information has agreed to subject all the shares it or its affiliate will acquire in the transaction to a contractual lock-up restriction for 180 days after the closing. Good luck Information is controlled by Mr. Man San Vincent Law, a founder of our company. Upon closing, Good Luck Information holds 16.6% of our issued and outstanding ordinary shares.

In just three months, the Company has completed a radical transformation of its business to become a cryptocurrency mining enterprise. By diversifying the Company's revenue streams, it has largely expanded its potential, business longevity, and ultimately the value proposition to its shareholders.

63

These achievements would not have been possible without the assistance of the Company’s original founder, Mr. Man San Vincent Law. After the completion of the abovementioned transactions, the Company’s currently shareholding structure is relatively dispersed. In light of this, the Company has been exploring possible ways permitted under applicable laws and the Company’s articles of association to ensure the stability of the Company’s corporate governance and long-term development of its businesses. As a result, the Company's Board of Directors has appointed Mr. Man San Vincent Law as its Executive Director, effective as of April 5, 2021, and authorized the Company to issue 65,000 Class A preference shares (the “Preference Shares”) at US$1.0 per share, for a total consideration of US$65,000, to Good Luck Capital Limited (“Good Luck”), a company wholly-owned by Mr. Law. Following the issuance of the Preference Shares, Mr. Man San Vincent Law’s aggregate voting power increased from approximately 17.66% to approximately 60.28% (based on the Company’s total outstanding share capital as of March 31, 2021 and assuming issuance of all shares under the Share Exchange Agreement). The following is a summary of the key terms associated with the Preference Shares.

1)

The voting power of each Preference Share is equal to that of 10,000 Class A ordinary shares of the Company, subject to proportional reduction commensurate with the number of Class A ordinary shares beneficial owned by Good Luck;

2)

The Preference Shares cannot be converted into Class A ordinary shares, Class B ordinary shares, or ADRs;

3)

The Preference Shares are not entitled to receive dividends;

4)

If Good Luck transfers the Preference Shares to a third party which is not an affiliate of Good Luck, or when Good Luck ceases to be controlled by any person holding executive office in or being a member of the board of director of the Company, Class A Preference Shares shall cease to have any voting right and

5)

If Mr. Law ceases to serve as a director of the Company, the Company shall be entitled to redeem the Class A Preference Shares at the original subscription price.

We received the consideration of US$65,000 and issued 65,000 Class A preference shares to Good Luck on April 7, 2021.

Mr. Man San Vincent Law is a major founder of the Company. He has served as a Senior Adviser of Loto Interactive Limited since 2017. From 2001 to 2015, Mr. Law served as the Company’s chief executive officer and was chairman of the board of directors from 2001 to 2017. In 2001 Mr. Law founded E-Sun Network Co., Ltd. and became one of the pioneers in opening China's online lottery service market, committed to developing innovative online products and solutions. Mr. Law received a bachelor's degree from Wuhan University in 1990 and an administrative master's degree in business administration from Cheung Kong Graduate School of Business in 2009.

COVID-19 Relief and Late Filing

On April 29, 2020, the Company filed a Current Report on Form 6-K, or the COVID-19 Relief 6-K, in compliance with and reliance upon the SEC’s Order under Section 36 of the Securities Exchange Act of 1934, as amended, or the Exchange Act, granting Exemptions from Specified Provisions of the Exchange Act and certain Rules thereunder (Release No. 34-88318), dated March 4, 2020, or the Relief Order.

The Company opted to rely on the Relief Order to delay the filing of its Annual Report on Form 20-F for the fiscal year ended December 31, 2019, or the 2019 Annual Report, due to circumstances related to COVID-19. Absent the Relief Order, the 2019 Annual Report was due to be filed by April 30, 2020.

The Company was unable to file the 2019 Annual Report on a timely basis as a result of, among other things, travel restrictions, quarantines and staffing issues due to circumstances related to COVID-19. The Company’s headquarters and operations are currently located in Shenzhen, China. Following the outbreak of COVID-19, the PRC government introduced temporary travel restrictions and mandatory quarantines aimed at preventing the spread of COVID-19 within China. While some of these restrictions and quarantines were relaxed in certain areas, the Company took pro-active measures to help protect its employees by implementing self-quarantine measures of at least 14 days for employees that traveled from other regions within China before they were allowed to report to the Company’s offices.

64

As of April 29, 2020, the date of the COVID-19 Relief 6-K, Friedman LLP, the Company’s former independent registered public accounting firm, had not completed its audit of the Company’s financial statements and audit of the Company’s internal control over financial reporting as of December 31, 2019, due to the impact of COVID-19.

On December 31, 2019, the Company announced that its board of directors had formed a Special Investigation Committee, or the SIC, to internally investigate alleged illegal money transfers and the role played by consultants following the arrest of one consultant (also a former director of the Company’s subsidiary in Japan) and two former consultants by the Tokyo District Public Prosecutors Office. On January 16, 2020, the Company announced that the SIC had retained King & Wood Mallesons LLP as its legal advisor to assist with its internal investigation. As of April 29, 2020, the date of the COVID-19 Relief 6-K, the internal investigation being conducted by King & Wood Mallesons LLP was still in progress.

As a result of the foregoing, the Company was unable to timely file its 2019 Annual Report by April 30, 2020. The Company supplemented its 2019 Annual Report with an additional risk factor relating to COVID-19.

The Company filed a Form 12b-25 with the SEC on June 15, 2020 for late filing of its 2019 Annual Report. Absent the Form 12b-25, the 2019 Annual Report was due to be filed by June 15, 2020, pursuant to the COVID-19 Relief 6-K dated April 29, 2020. As of June 15, 2020, the date of the Form 12b-25 filing, the internal investigation being conducted by King & Wood Mallesons LLP was still in progress. Accordingly, the Company was then unable to conclude what impact it may have on the Company’s financial statements and internal control over financial reporting. In addition, Friedman LLP, the Company’s former independent registered public accounting firm, had not completed its audit of the Company’s financial statements and audit of the Company’s internal control over financial reporting as of December 31, 2019, due to the impact of COVID-19 and because the abovementioned internal investigation was still in progress.

As of July 1, 2020, the Company was delinquent in filing its 2019 Annual Report with the SEC. Pursuant to the Form 12b-25 filing dated June 15, 2020, the 2019 Annual Report was due to be filed by June 30, 2020. On July 1, 2020, the Company received an expected notice from NYSE Regulation stating that the Company is not in compliance with the NYSE’s continued listing requirements under the timely filing criteria pursuant to Section 802.01E of the NYSE Listed Company Manual as a result of the Company’s failure to timely file the 2019 Annual Report with the SEC. As required by the notice, (a) a representative of the Company contacted the NYSE on July 1, 2020 to discuss the status of the 2019 Annual Report, and (b) the Company issued a press release dated July 7, 2020, disclosing the status of the 2019 Annual Report, noting the delay and the reason for the delay, as mentioned above. The anticipated filing date of the 2019 Annual Report was not then known. NYSE Regulation notified the Company that the NYSE would closely monitor the status of the Company’s late filing and related public disclosures for up to a six-month period from the due date of the 2019 Annual Report, or December 31, 2020, and that the Company would need to timely file its 2019 Annual Report and any subsequent delayed filings by December 31, 2020.

On September 23, 2020, Friedman LLP resigned as the Company’s auditor. The Company appointed MaloneBailey, LLP on September 27, 2020 to conduct an audit of the Company’s consolidated financial statements for the fiscal year ended December 31, 2019 and effectiveness of its internal control as of December 31, 2019, and to re-audit the Company’s consolidated financial statements for each of the fiscal years ended December 31, 2017 and 2018. The Company announced the resignation of Friedman LLP and the appointment of MaloneBailey, LLP in a press release dated September 28, 2020. See “Item 16F. Change in Registrant’s Certifying Accountant.”

On October 7, 2020, the Company announced that the SIC of the Company’s Board completed its internal investigation. King & Wood Mallesons LLP presented its investigation review to SIC on October 7, 2020. Based on the findings and analyses in the review by King & Wood Mallesons LLP, the SIC concluded that it did not find a sufficient basis to establish a violation of the U.S. Foreign Corrupt Practices Act of 1977 in connection with the Company’s prior activities in Japan. The SIC also reviewed the Company’s compliance policies, procedures and internal controls in light of the suggestions from King & Wood Mallesons LLP. The Company updated such policies, procedures and internal controls based on recommendations from the SIC, and will continue to enhance its internal controls as appropriate.

65

Once the abovementioned internal investigation was completed, the Company’s financial statements for the fiscal year ended December 31, 2019 were finalized, the re-audit of the Company’s consolidated financial statements for each of the fiscal years ended December 31, 2017 and 2018 was completed, and both the Company and MaloneBailey, LLP have completed their assessment of the Company’s internal control over financial reporting as of December 31, 2019, the Company filed its 2019 Annual Report on December 11, 2020.

On December 15, 2020, the Company received a notice from NYSE Regulation, dated December 14, 2020, acknowledging the Company’s filing of its 2019 Annual Report, and confirming that effective December 15, 2020, the Company would be removed from the NYSE’s late filers’ list.

Principal Offices

Our principal executive offices are located at 14F, West Side, Block B, Building No. 7, Shenzhen Bay Eco-Technology Park, Nanshan District, Shenzhen 518115, People’s Republic of China. Our telephone number at this address is +(86) 755 88352500 and our fax number is +(86) 755 83796070. Our registered office in the Cayman Islands is at PO Box 309, Ugland House, Grand Cayman, KY1-1104, Cayman Islands. Our websites are www.500.com and www.500wan.com. Our agent for service of process in the United States was previously Law Debenture Corporate Services Inc. located at 801 2nd Avenue, Suite 403, New York, New York 10017, U.S.A. We appointed Cogency Global Inc., located at 122 East 42nd Street, 18th Floor, New York, New York 10168, U.S.A., as our successor agent for service of process in the United States, effective as of and after April 9, 2021.

B.

Business Overview

Overview

Prior to the voluntary suspension of our online sports lottery sales services in April 2015, we were a leading online sports lottery service provider in China. We acted as an aggregator and processor of lottery purchase orders from our registered user and offered a comprehensive and integrated suite of online lottery services, information, user tools and virtual community venues to our users.

We were among the first companies to provide online lottery services in China, and we are one of the two entities that are authorized by the MOF to provide online lottery sales services on behalf of the China Sports Lottery Administration Center, the government authority in charge of the issuance and sale of sports lottery products in China.

Through continued and significant investments in the past 20 years, we have built a prominent brand, 500wan, which means “five million” in Chinese and is the typical amount of top prizes of most lottery products in China. We believe our brand is known in the industry and by our users for its credibility and reliability.

Due to the voluntary suspension of our online sports lottery sales services and the uncertainty about when such services can be resumed, we continue to strive for diversification across our business lines. We have offered several different lines of services, including (i) online gaming services through our newly acquired subsidiary, TMG; and (ii) financial technology services through our controlled subsidiary, Shenzhen Kaisheng.

We are committed to becoming a leading cryptocurrency mining enterprise in China. Since announcing our entry into the cryptocurrency industry in December 2020, we have entered into definitive agreements to (i) purchase cryptocurrency mining machines, (ii) acquire a controlling stake in Loto Interactive Limited (HKEX: 08198), (iii) acquire the entire mining pool business of Bitdeer Technologies Holding Company operated under BTC.com, including the domain name BTC.com and the cryptocurrency wallet of BTC.com, and (iv) acquire a 7-nanometer mining machine manufacturer, to unfurl a comprehensive approach to cryptocurrency mining.

66

We operate cryptocurrency mining machines for the sole purpose of mining cryptocurrencies (primarily bitcoin, and to a lesser extent ether). Our mining machines are operating with the primary intent of accumulating bitcoin which we may sell for fiat currency from time to time depending on market conditions and management's determination of our cash flow needs. As of the date of this annual report, we have deployed 1,923 bitcoin mining machines with an aggregate computing power of 113 PH/s in Xinjiang Uygur Autonomous Region, China, and 48,190 bitcoin mining machines with an aggregate computing power of 918.5 PH/s in Xinjiang Uygur Autonomous Region and Qinghai Province, China, respectively.

As of the date of this annual report, 50,113 minning machines have been deployed. The theoretical maximum total hash rate capacity of the bitcoin mining machines is about 1031.5 PH/s. We currently produce approximately three bitcoins each day, as of the same date, we have produced approximately 52 bitcoins, we currently own approximately 398 bitcoins, including the 356.04342 bitcoins received from the private placement of Good Luck Information. We measure our mining performance based on the overall hash rate being produced by our mining machines. The above information regarding approximate maximum hashing rates are estimates only and the actual outputs of the mine are subject to changes based in part on the difficulty rates associated with the bitcoin network, as well as other conditions that impact our mining output.

We operate mining machines that perform blockchain computations measured in "hash rate" or "hashes per second." A "hash" is the blockchain computation run by mining machines. Accordingly, a mining machine's "hash rate" refers to the rate at which it can solve such blockchain computations. The original equipment used for mining bitcoin utilized the Central Processing Unit (CPU) of a computer to mine various forms of cryptocurrency. Due to performance limitations, CPU mining was rapidly replaced by the Graphics Processing Unit (GPU), which offers significant performance advantages over CPUs. General purpose chipsets like CPUs and GPUs have since been replaced in the mining industry by Application Specific Integrated Circuits (ASIC) chips. These ASIC chips are designed specifically to maximize the rate of hashing operations.

Our Services

Our current and certain past service offerings are summarized as below:

Online Gaming Services

Licenses

In July 2017, we acquired a 93% equity interest in TMG, and in April 2020, we further acquired the remaining 7% equity interest in TMG. TMG holds licenses from Malta, the United Kingdom, Ireland, Curacao and Sweden to operate online gaming sites. Through these licenses, TMG provides gaming services in close to 200 countries worldwide. On December 20, 2018, TMG acquired a license in Sweden through its subsidiary in response to a new license requirement effective January 1, 2019, which license was expired during the period from January 2020 to September 2020. Sweden is currently TMG’s top European market (generating approximately 71%, 61% and 21% of TMG’s total revenue in 2018, 2019 and 2020, respectively). TMG ceased its business operations under its licenses in Ireland and the United Kingdom in July and September 2019, respectively. TMG temporarily suspended its operations in Sweden during the period from January 2020 to September 2020 while its license was expired.

Users

Headquartered in Malta, TMG serviced, in 2020, (i) approximately 2,000 monthly users in Germany, Finland and other countries (through its Malta remote gambling license) at multilotto.com; (ii) approximately 80 monthly users in the UK (through its UK remote operating license) at multilotto.co.uk; (iii) approximately 10 monthly users in Ireland (through its Irish remote bookmaker’s license) at multilotto.ie; (iv) approximately 1,100 monthly users in Sweden (through its Swedish online gambling license) at multilotto.com; and (v) approximately 4,500 monthly users in close to 200 additional jurisdictions, including markets in the Nordic countries, as well as other parts of Europe where online gaming is not prohibited, Africa, South America and North America (through its Curacao e-Gaming license) at multilotto.net.

Services

TMG provides betting on the outcome services also known as Secondary Lottery Services and remote casino services to its users.

67

Through its Secondary Lottery Services, TMG offers users the ability to bet on the outcomes of some of the world’s largest lotteries (including Powerball, Mega Million and EuroMillions), and has a strong and balanced customer portfolio that has created a solid foundation for its expansion across Europe. In 2020, TMG’s Secondary Lottery Services generated (based on gross gaming revenue): (i) approximately EUR81,000 per month, under the Malta remote gambling license; (ii) approximately EUR55,000 per month under the Curacao e-Gaming license; and (iii) approximately EUR31,000 per month under the Swedish online gambling license.

Through its remote casino services, TMG offers users several different casino services, including online slot machines and online table games. All online casino games are games of chance, and are provided and developed by third parties. Third-party developers are responsible for obtaining approvals from government authorities for legality and chances of winning. In 2020, TMG’s remote casino services generated (based on gross gaming revenue): (i) approximately EUR5,000 per month, under the Malta remote gambling license; (ii) approximately EUR11,000 per month under the Curacao e-Gaming license; and (iii) approximately EUR100 per month under the Swedish online gambling license.

Revenues provided by Online Gaming Services from TMG during the consolidating period of 2018, 2019 and 2020 were RMB105.5 million, RMB35.6 million and RMB14.9 million (US$2.3 million), respectively.

Anti-Fraud Procedures

In order to combat e-commerce fraud, a common issue for remote gaming operators, TMG has implemented a stringent set of anti-fraud procedures through technical and procedural controls. Specifically, to ensure only players within the jurisdictions where TMG operates can participate in the lottery and casino services, identification information (including full name, date of birth, address, e-mail address and mobile number) is required upon registration. Registrations from IP addresses outside of the licensed jurisdictions are blocked. Players under 18 years of age are not permitted to open accounts. If the player’s IP address does not match the state and country in which the player resides, the player’s account is locked out.

Whenever a player reaches the threshold of EUR2,000 in cumulative deposits, he/she will be subject to TMG’s Know Your Customer, or KYC, procedure. This can also be done prior to a player reaching such threshold, at the discretion of TMG’s fraud team. At such point, the player will be required to provide personal identity information including a photograph, proof of address (bank statement less than three months old, utility bill, or tax card/return), proof of account funding (copy of credit card, credit card statement, or bank statement). In addition, in cases of suspected fraud, the user is required to provide a photograph in which both the user’s face and identity card are legible.

In comparison to competitors, TMG’s wagering limits are set relatively low, making it impractical for money launderers to join the gaming service. All withdrawal requests are initially checked, and all withdrawal requests are monitored in order to detect suspicious transactions (based on any suspected fraudulent background).

In addition, all transactions/customer accounts are checked by TMG’s Fraud and Payments team prior to the player’s first withdrawal. This includes checks for multiple accounts, individuals which may have been blacklisted by any relevant organization or company, transaction and betting behavior, handled amounts, deposit/withdrawal methods and any other factors that may lead to any suspicious activity based on the experience of TMG’s risk management team. If no such issues are encountered, the finding will be forwarded to the accounting department for a final review before payout. This process is generally completed within one working day.

In any cases where TMG encounters and verifies that any form of anti-money laundering is taking place or being attempted, such activity will be reported to the relevant gaming authorities, as required.

No cash deposits or cash withdrawals are permitted. Deposits and withdrawals can only be made through electronic payment methods and through banking/financial institutions

68

Sports Information Services

Following our acquisition of Shenzhen Caiyu, a provider of sports information services in China, in July 2016, we began to offer a comprehensive sports information portal via a designated mobile application, which covers (i) real-time soccer match information; and (ii) data-driven soccer match predictions generated by our proprietary analysis engine. In addition, users can post free or pay-per-view contents such as proprietary observations and analyses on our sports information portal. We disposed of Caiyu in November 2017, and continue to provide this information through our own service offerings named “Cai Xun Hao,” a paid service, which offers our users the ability to connect with independent sports experts to obtain more detailed information on specific sporting matches. In connection with the paid service, revenues are split equally between us and the experts. This service offering was further ceased in March 2019. Starting in June 2020, we provide users with detailed information on specific sports matches generated by our proprietary analysis engine in exchange for a fee.

Revenues provided by sports information services during the consolidating period of 2018, 2019 and 2020 were RMB16.0 million, RMB3.3 million and RMB6.9 million (US$1.1 million), respectively.

Financial Technology

With the increasing demand for more diversified financial and investment instruments in China, the precious metals trading market has expanded very quickly over the past few years. We entered the precious metals trading industry, leveraging our existing customer base to build an online gold trading platform.

Through our holding of a 51% interest in Shenzhen Kaisheng, we have developed a platform to provide our customers with reliable online spot commodity trading for gold trade and delay products across PC and mobile devices. Beginning in 2017, we began to generate a small amount of revenue from trading commissions on the online spot commodity trading executed on our websites and mobile applications. Shenzhen Kaisheng processed its customer orders through a commercial bank, which is a member of Shanghai Gold Exchange in the past, and formed a joint venture with another member of such exchange in the second quarter of 2018 to process its customer orders.

Sports Lottery Sales Services in China

We previously provided registered users with certain sports lottery sales services, which have been suspended since April 2015:

Individual Lottery Purchase. We provided our users with online purchase services to sports lottery products. Users place purchase orders for sports lottery products through our websites after registering, opening and funding an online account.

Lottery Pool Purchase. Lottery pools enabled individual users to purchase a share in a pooled lottery outcome or group of outcomes with other users. Lottery pool purchase was a service developed and first offered by us in China utilizing the unique advantages of the Internet, and it has become a standard feature on all websites that offer online lottery services.

Automatic Tag-along Purchase. Automatic tag-along purchase was another service we provided that distinguished us from traditional offline lottery agents. Through this service, a user can choose to automatically and periodically join a lottery pool initiated by another user. A user can customize the automatic tag-along feature by specifying the pools he wishes to automatically join, the commitment to be put down for each automatic pool and other specifications. Users may also use the “following” feature to be notified of the pooling activities initiated by certain users without automatically tagging-along. We placed the option to automatically join or follow a user’s pool on such user’s profile page. A profile page also contains a user’s basic information, such as winning record, number of pools initiated and consummated, number of followers and date of registration, to allow other users to judge whether to follow or join pools initiated by this particular user.

Recurring Purchase. Recurring purchase service enabled our users to repeatedly purchase a particular number or a combination of numbers. The user sets the combination once and specifies the type and number of rounds or dates of lotteries he wants to purchase with the selected combination. We processed the purchase orders automatically. Users might cancel a recurring purchase prior to the date of any particular lottery. We also offered a filtering tool that helps users set certain parameters in choosing the combination of numbers.

69

Locked-in Lottery Number Purchase. Locked-in lottery number purchase service enabled users for number-based lottery products to lock in certain numbers for each of their purchases. For instance, a user may prefer the number “8” to occur somewhere in their selected combination. The number locked-in service let users specify numbers they want and randomly generate the remaining to form a lottery pick.

Mobile Gaming

Between the fourth quarter of 2016 and the first quarter of 2018 when we owned a 51% interest in Qufan, we offered two mobile games, namely Night of Texas Hold’em Poker and Paiyou for Texas Hold’em Poker. Both games are based on the real-world counterpart that dates back to the early 1900s.

The Night of Texas Hold’em Poker. Our Night of Texas Hold’em is open for all the registered users. Two to nine players can compete with each other in a virtual public poker room to win the virtual tokens contributed by all the playing parties.

Paiyou for Texas Hold’em Poker. Our Paiyou for Texas Hold’em is designed for friends and acquaintances. Registered users can open a virtual private poker room and invite friends and acquaintances to participate in the poker games. In addition to the traditional Texas Hold’em poker game, our Paiyou for Texas Hold’em is equipped with a number of appealing creative features such as poker room customization, social sharing and analytic tools.

Revenues generated from these games in 2017 and 2018 were RMB59.5 million and RMB7.4 million, respectively. As a result of the disposal of Qufan, we no longer generate revenues from these games (effective since February 9, 2018). Our revenue from these games in 2018 was significantly less than that of 2017.

Independent of Qufan, we offered a mobile game in 2017 called Quiz. In the game, users aim to win virtual tokens, which can be used in a subsequent draw to win certain prizes (including iPhones and iPads). We ceased operations on Quiz in the first quarter of 2018.

Revenues provided by Quiz in 2017 and 2018 were RMB8.9 million and RMB4.0 million, respectively.

Payment Processing and Complementary Services

When we owned the 63.0% equity interest in Sumpay.cn and its wholly-owned subsidiaries between December 2015 and March 2016, we provided certain online payment services and prepaid card services in the PRC.

Our Revenue Model

Online Gaming Services

We generate revenue from online gaming services through our users’ gaming losses.

Revenues from our online gaming services are determined by calculating (i) the aggregate net difference between our users’ real money gaming wins and real money gaming losses plus (ii) the aggregate net difference between our users’ “bonus” gaming bets (relating to promotions and loyalty programs) and “bonus” gaming wins.

Funds deposited by customers in advance are recognized as a liability before gaming play occurs.

Sports Information Services

Our sports information portal is free to use, and our users can view basic content such as real-time soccer match information and part of the user-generated contents. We generate revenue from our sports information portal through (i) monthly subscription of premium content, primarily our data-driven soccer match predictions; and (ii) a fixed percentage of fee on the fee received by other users for the pay-per-view content they posted, including proprietary analyses and observations.

70

In 2017, we added a paid service, which offers our users the ability to connect with independent sports experts to obtain more detailed information on specific sporting matches. Revenues generated in connection with the paid service are split equally between us and the experts. We ceased offering this service in March 2019.

We have continued to generate revenue from paid services since June 2020, when we began providing users with detailed information on specific sports matches generated by our proprietary analysis engine in exchange for a fee.

Financial Technology

Through our interest in Shenzhen Kaisheng, we generate revenue from financial technology services through trading commissions on each online spot commodity trade executed on our websites and mobile applications.

Sports Lottery Sales Services in China

Prior to the voluntary suspension of our online sports lottery sales services in April 2015, most of our net revenues came from service fees paid to us by provincial lottery administration centers for purchase orders of national and provincial lottery products we direct to them.

We have entered into service agreements with a number of provincial lottery administration centers. Pursuant to these service agreements, each provincial lottery administration center generally pays us a fixed percentage of the total purchase amount received from us as a service fee.

Aside from our operating websites, namely, www.500wan.com and www.500.com, we also offered our services in a number of other service channels. We provided content to third-party websites that offer lottery information services to their users prior to the voluntary suspension of our online sports lottery sales services in April 2015. Such third-party websites offer their users an option to submit lottery purchase order through us by redirecting such users to our websites. We paid the third-party websites a pre-determined fixed percentage of the total purchase amount provided by such redirected orders with third-party websites pursuant to agreed-upon allocations ratios.

The residual amount of lottery pool purchases we contributed was recognized as a reduction of revenue. We would distribute the prize money to the pool participants based on the predetermined payout ratio if the lottery pool wins a prize, and the residual amount after the distribution is received by us and recorded as other operating income.

Mobile Gaming Services

For these services, we generated all of our revenue from the sales of in-game virtual items, including virtual tokens and other virtual items, to our paying players. We offered a limited amount of free virtual tokens to our players to allow them to enter and play our games. Players may purchase and earn virtual tokens and other virtual items that can only be used in our games, cannot be cashed out and have no monetary value outside our games. Our mobile gaming revenue significantly reduced in 2018 as a result of our disposal of Qufan and cessation of Quiz in early 2018.

User Support Operations

Our support team is divided into two groups: (i) customer service department; and (ii) online security (Fraud and Payments).

The customer service department receives a significant number of incoming emails and aims to identify and assess customers’ needs to achieve satisfaction, as well as build sustainable relationships and trust with customer accounts through open and interactive communication. The customer service department strives to provide accurate information, appropriate solutions and suitable alternatives within the applicable time constraints. In addition, the customer service department performs Know Your Customer checks regularly and applies enhanced due diligence accordingly.

71

The Fraud and Payments team processes and monitors all customers’ withdrawals in accordance with the procedures we have established and reviews player accounts and financial activity to minimize risk. In addition, they perform investigations and report suspicious customer account activity to our Money Laundering Reporting Officer. The Fraud and Payments team also assists customer service in handling user inquiries relating to payments, disputes and complaints filed with alternative dispute resolution centers.

Sales, Marketing and Branding

We were among the first companies to offer online lottery services in China and have built a strong brand name and reputation.

Our approach to marketing and sales incorporates all available online marketing activities, utilizing both in-house and externally available resources. Apart from online marketing, we also pursue traditional advertising opportunities in offline marketing, while ensuring the use of a range of promotional messages across different channels.

Our marketing activities are aimed at targeting a specific audience in the local markets where such promotional messages are time-sensitive, seasonal, on-going and live.

We place great importance on the reputation of our brand, and are focused on increasing brand visibility steadily in other markets.

Competition

We experience intense competition in our industry.

The Europe lottery of our business is extremely competitive. Our main competitors include TheLotter, LottoLand and 25Lotto.

In the online and live casino operation of our business, our main competitors include Betsson, LeoVegas, Casumo and Mr. Green.

Product Development

We had a technology and product development team of 61 employees as of December 31, 2020, representing 44.2% of our total number of employees. The members of the core development team all have previous experience in major Chinese Internet enterprises, some of whom are the first-generation Internet professionals in China. We are dedicated to expanding our product development team and attracting highly experienced professionals. We provide our team members with frequent and up-to-date training to ensure that they are fully updated on industry trends and developments, and are capable of and efficient in handling any technical challenges we might face in our operations. Our current focus is on the development of new functions and improvement of existing technologies in a number of crucial areas, such as server capacity, user interface, client-side software, mobile site and mobile client-side software, infrastructure optimization and user data mining. The product development department has subgroups that focus on various areas of research and development, such as product design, user interface design, product operation and product support. The product design group focuses on enhancing existing services and researching and developing new lottery services. The product operation and support groups are dedicated to building a safe, stable and highly efficient operating environment to handle our high volume of user traffic and data transmission. As a result, we operate an online lottery service and online gaming platform that is stable, secure and fast. We plan to develop and improve our systems and technologies, and co-develop new lottery products in cooperation with lottery administration centers, which we believe will help to distinguish us from our competitors.

Legal and Administrative Proceedings

On September 12, 2016, we entered into a settlement agreement with certain plaintiffs who brought a stockholder class action lawsuit in the U.S. District Court for the Central District of California, shareholders’ litigation in February 2015. In 2016, we paid US$1.5 million for the settlement, and the remaining US$1.0 million was covered by the insurance company.

72

In connection with our acquisition of a 93% equity interest in TMG in 2017, we entered into a shareholders’ agreement with Helmet Limited, or Helmet, which owns the remaining 7% equity interest (post-acquisition) in TMG. Pursuant to this shareholders’ agreement, if Thomas Biro resigns from his employment with TMG, or his employment is terminated for whatever reason, Helmet has the right to request that we, on one occasion, purchase all or some of the TMG shares then held by Helmet. This right is exercisable within one year from the aforementioned resignation. However, such right is not exercisable if Mr. Biro resigns before December 31, 2018. When the notice to exercise such right is delivered, we and Helmet shall, within 30 business days, establish a fair market value as the purchase price for the TMG shares subject to sale. If both parties fail to reach an agreement during such period, the fair market value of those TMG shares will be decided by an independent valuation expert appointed by both parties. If the parties are not able to decide on an independent valuation expert, such expert shall be appointed in accordance with the dispute resolution provisions under the shareholders’ agreement.

In early 2019, we received a redemption notice from Helmet, requesting us to purchase the 7% equity interest in TMG held by Helmet at a redemption price of EUR3,745,000. We and Helmet failed to reach an agreement as to the purchase price for the TMG shares within 30 business days of the notice. Helmet has referred the dispute to arbitration by a local court in Malta, and we have engaged attorneys to represent us in the arbitration. The worst-case scenario is that we ultimately may be required to purchase the TMG shares held by Helmet at the redemption price of EUR3,745,000. Accordingly, after receiving the redemption notice we adjusted the carrying amount of the 7% redeemable noncontrolling interest to equal to the redemption amount of EUR3,745,000 as of December 31, 2018. On April 10, 2020, we reached a settlement agreement to purchase the 7% equity interest in TMG held by Helmet at a final redemption price of EUR1,900,000. We fully paid this final redemption price on April 20, 2020. We adjusted the carrying amount of the 7% redeemable noncontrolling interest to equal to the final redemption amount of EUR1,900,000 as of December 31, 2019. Other than this adjustment as reflected and disclosed in our consolidated financial statements for 2018 and 2019, we do not expect to incur other liabilities in connection with the aforementioned arbitration.

Our board of directors formed a Special Investigation Committee, or SIC, and retained King & Wood Mallesons LLP as legal advisor to assist the internal investigation into the role played by the Company’s former external consultants in alleged illegal money transfers following their arrest by the Tokyo District Public Prosecutors Office. The SIC is composed of Mr. Shengwu Wu, chairman of the board, Dr. Honghui Deng and Ms. Wong, Angel Yan Ki, each an independent director. On October 7, 2020, the Company announced that the SIC of the Company’s Board completed its internal investigation. KWM presented its investigation review to SIC on October 7, 2020. Based on the findings and analyses in KWM’s review, the SIC concluded that it did not find a sufficient basis to establish a violation of the U.S. Foreign Corrupt Practices Act of 1977 in connection with the Company’s prior activities in Japan. The SIC also reviewed the Company’s compliance policies, procedures and internal controls in light of the suggestions from KWM. The Company updated such policies, procedures and internal controls based on recommendations from the SIC, and will continue to enhance its internal controls as appropriate.

On February 13, 2020, a securities class action lawsuit was filed against BIT Mining Limited and certain of our current and former officers (collectively, “Defendants”) by Yang Jun, a shareholder of the Company, in the United States District Court for the Eastern District of New York. The complaint purports to assert claims on behalf of a class comprising purchasers of our ADSs during the proposed class period from April 27, 2018 to December 31, 2019. On March 26, 2020, the Court appointed Company shareholder Brian Xuan as the lead plaintiff in the lawsuit. In June 2020, the lead plaintiff filed an amended complaint. In November 2020, the lead plaintiff filed a second amended complaint. The claims raised in the first amended complaint do not differ materially from those raised in the original complaint. The second amended complaint raises the same claims as the first amended complaint, but alleges additional facts in support of those claims. On December 21, 2020, the Company served its Motion to Dismiss the second amendment complaint (“Motion to Dismiss”). On January 20, 2021, lead plaintiff served its opposition to the Company’s Motion to Dismiss. On February 19, 2021, the Company filed all papers associated with its Motion to Dismiss, including the Company’s reply in further support of the Motion to Dismiss. The amended complaint alleges, among other things, that the Company made materially misleading statements and omissions regarding its compliance with applicable anti-corruption laws and regulations. The complaint alleges violations of Section 10(b) of the Exchange Act, 15 U.S.C. § 78j(b), and Rule 10b-5 promulgated thereunder by the SEC, against the Defendants. We believe we have meritorious defenses to each of the claims in this lawsuit and we continue to vigorously defend against its allegations. There can be no assurance, however, that we will be successful. As of the date of this annual report, the Motion to Dismiss remains pending; at present, we cannot reasonably assess the likelihood of any unfavorable outcome, nor can we reasonably estimate the amount, or range, of potential losses, if any, related to the lawsuit. Accordingly, we have not recorded any liabilities in respect of this lawsuit.

73

On January 15, 2020, a securities class action lawsuit, making allegations virtually identical with the abovementioned lawsuit filed on February 13, 2020, was filed in the United States District Court for the District of New Jersey by Fengjun Sun. On March 23, 2020, Fengjun Sun noticed his voluntary dismissal of this case, and on April 8, 2020, the clerk of the Court was ordered to close the case file. As such, this case is now terminated.

Other than as described above, we are not currently a party to, nor are we aware of, any legal proceeding, investigation or claim which, in the opinion of our management, could have a material adverse effect on our business, financial condition or results of operation.

Regulation of Our Industry

This section sets forth a summary of the most significant regulations or requirements that affect our business activities in China or our shareholders’ rights to receive dividends and other distributions from us.

As regulations on our industry are developing and evolving in China and in Europe, authorities may adopt from time to time new laws and regulations that will address new issues or require us to obtain licenses and permits in addition to those that we currently have. As a result, substantial uncertainties exist regarding the interpretation and implementation of current and any future Chinese laws and regulations applicable to our business operations. See “Item 3. Key Information—D. Risk Factors—Risks Related to Our Business and Industry—The rules and regulations on our industry are relatively new and interpretations and implementation thereof have changed substantially on a number of occasions, and their further interpretations and implementation involve uncertainty.”

We maintain policies and procedures to ensure that orders for lottery products from IP addresses from the United States will not be accepted through our websites. Accordingly, we do not believe our online lottery operations are subject to the regulatory authority of the United States.

Regulations on Online Gaming in Europe

Through TMG, we hold licenses to operate online gaming sites from Curacao, Malta, the United Kingdom, Ireland and Sweden, and are required to renew them periodically. TMG ceased its business operations under its licenses in Ireland and the United Kingdom in July and September 2019, respectively, and its Swedish online gambling license was expired during the period from January 2020 to September 2020. Some European jurisdictions have introduced regulations attempting to restrict or prohibit online gaming, while other jurisdictions have taken the position that online gaming is legal and have adopted or are in the process of considering legislation to regulate online gaming.

Sweden represents our top European market (generating approximately 21% of TMG’s total revenue in 2020), but did not have a license requirement until January 2019. The Swedish government submitted a legislative proposal to the European Commission in late 2017, and by making this legislative proposal, the legislation entered a three-month period of standstill that ended on March 31, 2018, during which European Union authorities reviewed the proposal. The Swedish government began accepting license applications from interested operators in mid-2018, and the new regulatory framework took effect on January 1, 2019. We operated in Sweden under the Curacao license before we obtained the Swedish license on December 20, 2018.

While certain European countries are adopting a regulated online gaming approach, there are some opposing views. Some countries, where there are state-owned monopolies, are taking action aimed at banning foreign online gaming operators. Any decision of the European Court of Justice or legislation promulgated by the European Commission that effectively prohibits online gaming in European Union member states could have a severe material adverse effect on our business, revenues, operating results and financial condition.

74

Regulations on Lottery Services Industry and Online Lottery Sales

Since 1991, the PRC government has promulgated a series of rules and regulations to regulate the lottery industry in China. The major rules and regulations currently in effect and applicable to our online lottery services include Regulation on Administration of Lottery, promulgated by the State Council on May 4, 2009 and effective as of July 1, 2009, or the Lottery Regulation, and the Interim Measures for the Administration of Online Sales of Lottery, promulgated by the MOF on September 26, 2010, or the Lottery Measures, and effective upon the promulgation. On January 18, 2012, the MOF, the Ministry of Civil Affairs and the General Administration of Sports of China jointly promulgated the Implementing Rules, which became effective on March 1, 2012. On February 28, 2012, General Administration of Sports of China promulgated the Urgent Notice. Under currently effective rules and regulations, only qualified service providers approved by the MOF may engage in online lottery sales. Such qualified service providers will act as agencies for the relevant lottery administration centers and must obtain a Lottery Agency License from and enter into lottery agency agreements with the competent lottery administration centers before engaging in lottery sales on their behalf.

Certain rules and regulations previously promulgated by the MOF and other regulatory authorities had previously prohibited the sales of lotteries through the Internet, but after the promulgation of the Lottery Measures those rules and regulations have ceased to have legal effect.

Online Lottery Sales

The Lottery Measures set forth detailed requirements for the administration of online lottery sales as well as the requirements for qualified online lottery service providers. According to the Lottery Measures, the MOF is the supervisory and regulatory body of online lottery sales in the PRC, and the China Welfare Lottery Issuance and Administration Center and the China Sports Lottery Administration Center (collectively, “Lottery Issuance Agencies”) are responsible for the overall planning and management of online lottery sales for welfare lottery and sports lottery, respectively. The Lottery Issuance Agencies may collaborate with other entities or authorize relevant lottery sales agencies to conduct online lottery sales, or appoint qualified entities as their online lottery sales agents. The Lottery Measures require qualified online lottery service providers to meet certain criteria, including, among others, that (i) they have a minimum registered capital of RMB50 million, (ii) they maintain adequate organizational, internal control and risk management systems, (iii) they and their senior management have a clean criminal and credit history for the past five years, and (iv) they have obtained an Internet content provider license. The Lottery Issuance Agencies are required to selectively submit to the MOF information on the online lottery service providers that apply to become qualified to engage in online lottery business under the Lottery Measures. Jiangxi Sports Lottery Administration Center notified us that it submitted an application for qualification and approval for the online lottery sales services for sports lottery products that we provided on our websites to the China Sports Lottery Administration Center in January 2011, and that this application would be further submitted by the China Sports Lottery Administration Center to the MOF for approval. In October 2012, we were notified by the China Sports Lottery Administration Center that we were approved by the MOF to provide online sales services for sports lottery products on its behalf. Since the relevant regulations do not set forth a specific time limit for the MOF to issue such approval, it is not clear when we will be able to obtain the MOF’s approval, or at all.

On January 15, 2015, the MOF, the Ministry of Civil Affairs and the General Administration of Sports of the People’s Republic of China jointly promulgated the Self-Inspection Notice, which requires provincial and municipal government branches, including financial, civil affairs and sports bureaus, to conduct inspections and take remedial measures for unauthorized online lottery sales within their respective jurisdictions. The scope of inspection includes, among other things, commercial contract arrangements, online lottery products, lottery sales data exchange, online lottery sales channels, and sales commission fees in connection with unauthorized engagements of online sales agents by lottery administration centers. The Notice further requires a formal report on the result of the self-inspection and self-remedy be submitted by each provincial or municipal government to the Ministry of Finance, the Ministry of Civil Affairs and the General Administration of Sports of the People’s Republic of China by March 1, 2015.

75

On April 3, 2015, the Public Announcement was jointly released by eight competent government authorities, namely, the MOF, the Ministry of Public Security, the State Administration for Industry and Commerce, the Ministry of Industry and Information Technology, the Ministry of Civil Affairs, the People’s Bank of China, the General Administration of Sports of China and the China Banking Regulatory Commission. The Public Announcement mandates, among other things, that (i) all lottery institutions, internet companies, and other institutions or individuals which provide unauthorized online lottery sales services, either directly or through agents, shall immediately cease such services. The local government authorities of finance, civil affairs and sports shall investigate and sanction unauthorized online lottery sales in their respective jurisdictions according to relevant laws and regulations; (ii) the local government authorities of public security and industry and commerce shall investigate any issuance or sales of illegal lottery within their respective jurisdictions, with necessary assistance from local government authorities of finance, communication, banking regulatory commission, civil affairs, sports and local branches of the People’s Bank of China, and report any criminal activities to the judicial authority for prosecution; and (iii) the lottery issuance authorities that plan to sell lottery products online shall obtain the approval from the Ministry of Civil Affairs or the General Administration of Sports of China by submitting an application to the Ministry of Finance for written approval. Any entity shall not provide online lottery sales services without the approval by the Ministry of Finance.

We were one of the two entities approved by the Ministry of Finance in 2012 to provide online lottery sales services on behalf of the China Sports Lottery Administration Center. To the best of our knowledge, the approval by the MOF for us to provide online lottery sales services on behalf of the China Sports Lottery Administration Center is valid and has not been revoked or amended as of the date of this annual report.

76

Lottery Regulatory Authorities

Under the current regulations and provisions, the State Council is vested with the power to authorize the issuance of welfare lottery and sports lottery, and is also the highest authority for granting the right to issue lotteries. The MOF is responsible for administering, regulating and supervising the national lottery industry. The Ministry of Civil Affairs and the General Administration of Sport of China are responsible for administering and regulating welfare lottery and sports lottery, respectively, and have established the China Welfare Lottery Issuance and Administration Center and the China Sports Lottery Administration Center, respectively, pursuant to regulations for the issuance and sales of welfare lottery and sports lottery. The civil affairs departments and sports administration departments of provincial governments are responsible for the administration of welfare lotteries and sports lotteries within their respective administrative regions. The following organization chart illustrates the overall governmental administrative authority in the China lottery operation:

Graphic

Regulations on Lottery Administration

On May 4, 2009, the State Council promulgated the Lottery Regulation, which sets forth general provisions for the issuance, sales and administration of lottery products. According to the Lottery Regulation, the welfare and sports lotteries sold in China must be issued by the lottery issuance authorities, established by the civil affairs’ department and sports administration department of the PRC State Council, or the Lottery Issuance Agencies, and must be sold through Lottery Issuance Agencies or lottery sales offices established by the civil affairs’ departments and sports administration departments of the people’s government at the provincial level (“Lottery Sales Agencies”). Lottery Issuance Agencies and Lottery Sales Agencies may, by entering into agency agreements, appoint other entities or individuals as their agents in distributing lotteries. The Lottery Regulation also listed circumstances where the Lottery Issuance Agencies and Lottery Sales Agencies may terminate such agency agreements, including situations where the agent subcontracts the sales of the lottery products to any other persons or entities or sells lottery products to underage buyers.

77

The Lottery Regulation prohibits the Lottery Issuance Agencies, the Lottery Sales Agencies and their sales agents from (i) advertising false or misleading information, (ii) competing unfairly by discrediting others in the same industry, (iii) selling lottery or paying lottery prizes to underage purchasers and (iv) selling lottery on credit. If the Lottery Issuance Agencies or the Lottery Sales Agencies fail to comply with these requirements, the MOF or its relevant branches will have the power to (i) require the Lottery Issuance Agencies or the Lottery Sales Agencies to correct or cease their operations; (ii) confiscate the illegal income received by the Lottery Issuance Agencies or the Lottery Sales Agencies and impose fines; and/or (iii) impose administrative sanctions against persons that are responsible. If any lottery sales agent sells lotteries to the underage buyers, its relevant income may be confiscated and it may be subject to administrative fines up to RMB10,000, and the Lottery Issuance Agencies or the Lottery Sales Agencies may have the right to terminate the agency agreement with the lottery sales agent. In addition, the Lottery Measures prohibits the opening of online lottery accounts for or the granting of lottery prizes to underage buyers.

Prior to the promulgation of the Lottery Regulation, the issuance and sales of the lottery products were governed by the Interim Provisions for the Administration of the Lottery Issuance and Sales, or the Interim Provisions, promulgated by the MOF on March 1, 2002. The Interim Provisions were replaced by the Administrative Measures for Lottery Issuance and Sales promulgated by the MOF on December 28, 2012, and amended on November 23, 2018. The Administrative Measures for Lottery Issuance and Sales provided that any Lottery Issuance Agency or Lottery Sales Agency shall formulate implementation plans and manage their implementation before creating, changing or abolishing a specific type of welfare or sports lottery. Such implementation plans shall include the proposed sales commencement date, promotion plans and risk control measures. Submitting an application to and receiving approval from the Ministry of Civil Affairs, the General Administration of Sport of China or the MOF is no longer required.

Chinese Regulations and Policies Relating to Blockchain, Cryptocurrency and Cryptocurrency Mining

Regulations on Cryptocurrency in General

According to the Circular of the People's Bank of China, Ministry of Industry and Information Technology, China Banking Regulatory Commission, China Securities Regulatory Commission, and China Insurance Regulatory Commission on Guarding against Bitcoin Risks issued on December 3, 2013, or the 2013 Circular, bitcoin should be regarded as a specific virtual commodity, and it does not possess the status that a legal currency has, and cannot and should not be circulated in market as a currency. The 2013 Circular also provides that financial institutions and payment institutions shall not engage in business in connection with bitcoin.

Another notable law on recognition of virtual property is the PRC Civil Code, which became effective on January 1, 2021. Article 127 of PRC Civil Code provides that: “Where laws contain provisions in respect of the protection of data and network virtual property, such provisions shall apply.” We believe that this provision together with the 2013 Circular recognizes the lawful possession by PRC citizens and organizations of bitcoin as a kind of virtual property.

According to the Announcement of the People's Bank of China, the Office of the Central Cyberspace Security and Informatization Leading Group, the Ministry of Industry and Information Technology, the State Administration for Industry and Commerce, the China Banking Regulatory Commission, the China Securities Regulatory Commission and the China Insurance Regulatory Commission on Preventing Token Fundraising Risks issued on September 4, 2017, or the 2017 Announcement, activities of offering and financing of tokens, including initial coin offerings, or ICOs, should be forbidden in the PRC since they are essentially illegal public financing activities, which are suspected to involve financial crimes such as illegal distribution of financial tokens, illegal issuance of securities, illegal fundraising, financial fraud or pyramid sales. All so-called token trading platforms should not (i) engage in any exchange between any fiat currency with tokens or “virtual currencies”, (ii) trade tokens or “virtual currencies” or trade them as central counterparties, or (iii) provide pricing, information agency or other services for tokens or “virtual currencies”. The 2017 Announcement further orders that financial institutions and non-banking payment institutions should not do any business related to token trading.

According to the Risk Warning on Preventing Illegal Fundraising in the Name of "Virtual Currency" or "Blockchain" jointly promulgated by the Banking and Insurance Regulatory Commission, the Office of the Central Cyberspace Affairs Commission, the Ministry of Public Security, the People’s Bank of China and the State Administration for Market Regulation on August 24, 2018, or the 2018 Warning, raising funds through the issuance of so-called "virtual currency", "virtual asset" or "digital asset" under the flag of "financial innovation" or "blockchain" is not based on real blockchain technology, but rather the practice of using speculative blockchain concepts for illegal fundraising, pyramid schemes, or fraud. The 2018 Warning reiterates the position of the Chinese government on ICOs.

78

Despite the Chinese government’s resentment of non-government backed cryptocurrencies in general, China has been testing digital Renminbi through pilot programs. On October 23, 2020, the People’s Bank of China published the revised Law of the People's Republic of China on the People's Bank of China (draft), or the draft PBOC Law, to solicit comment from the public. Article 19 of the draft PBOC Law provides that Renminbi may take a physical form or a digital form. This draft PBOC Law, if enacted, will pave the way for the formal launch of digital Renminbi. However, Article 22 of the draft PBOC Law reiterates that no entity or individual should produce or offer coupon tokens or digital tokens to replace Renminbi for circulation in market. This has been the consistent position of the Chinese government since 2013.

Regulations on Cryptocurrency Mining

Cryptocurrency mining is not prohibited by Chinese laws, but is subject to an unclear and evolving regulatory and policy framework in China. On January 2, 2018, China’s Leading Special Task Team for Remediation of Internet Financial Risks mandates that local governments should take measures of electricity prices, taxes, or land use, to guide the orderly exit of entities from cryptocurrency mining operations and that local governments must submit reports on cryptocurrency mining operations in their respective jurisdictions to the task team on a regular basis. Since then, local regulations on cryptocurrency mining have been tightened, at least in some Chinese provinces, such as Xinjiang and Inner Mongolia.

At the beginning of 2021, which is the first year of the "14th Five-Year Plan" of China, the National Development and Reform Commission of China publicly emphasized the need to improve the dual control system for energy consumption, to solidly promote working towards carbon peaking and carbon neutrality, and to accelerate the elimination of outdated and inefficient excess production capacity. On March 9, 2021, the Inner Mongolia Development and Reform Commission and two other local governmental agencies jointly published the Certain Safeguard Measures to Ensure Completion of the "14th Five-Year Plan" Goals on Dual Control of Energy Consumption, or the Safeguard Measures. The Safeguard Measures order that, cryptocurrency mining projects in Inner Mongolia should be completely cleaned up and shut down by the end of April 2021. So far, no similar orders have been published by the government of Sichuan Province, in which province the three mining farms of the Company reside.

The Guidance Catalogue of Industry Structural Adjustment (2019 Edition), or the 2019 Guidance Catalogue, promulgated by the National Development and Reform Commission, became effective on January 1, 2020. The 2019 Guidance Catalogue contains a catch-all clause which provides that, if any process, technology, products or equipment is not in compliance with (a) the Law of the People’s Republic of China on Prevention and Control of Atmospheric Pollution, the Law of the People’s Republic of China on Prevention and Control of Water Pollution, the Law of the People’s Republic of China on Prevention and Control of Environmental Pollution Caused by Solid Wastes, the Energy Conservation Law of the People’s Republic of China, the Work Safety Law of the People’s Republic of China, the Product Quality Law of the People’s Republic of China, the Land Administration Law of the People’s Republic of China, the Law of the People's Republic of China on Prevention & Control of Occupational Diseases or other laws and regulations, (b) national mandatory standards for safety, environmental protection, energy consumption and quality, or (c) the requirements of international environmental conventions or other requirements, they should be restricted or eliminated. We cannot exclude the possibility that the National Development and Reform Commission of China restricts or even prohibits mining operations in China on the basis that mining operations fall under the above-mentioned catch-all clause. The National Development and Reform Commission of China may even update the “Guidance Catalogue for Industry Structural Adjustment” to explicitly restrict or prohibit mining operations in China.

Regulations on Registration of Blockchain Information Service Providers

Entities or nodes providing information services based on blockchain technologies or systems in China are required to be registered with the Cyberspace Administration of China. According to the Administrative Regulations on Blockchain Information Services issued by the Cyberspace Administration of China and effective on February 15, 2019, or the Blockchain Regulation, blockchain information services shall refer to information services provided to the public through internet sites, applications, etc. based on blockchain technologies or systems. The Blockchain Regulations also provide that, a provider of blockchain information services shall fill in its name, service category, service form, application domain, server address and other information through the management system of blockchain information services established by the Cyberspace Administration of China. We do not believe we should make such filing with the Cyberspace Administration of China based on our current business operations. However, uncertainties exist regarding the interpretation and implementation of the Blockchain Regulation, and future Chinese laws and regulations may require us to register or file with Chinese cyberspace authorities.

79

Regulation of Telecommunication Services

The telecommunication industry, including the Internet sector, is highly-regulated in China. Regulations issued or implemented by the State Council of China, the MIIT, and other relevant government authorities cover many aspects of the operation of telecommunication and the Internet information services, including access to the telecommunication industry, the scope of permissible business activities, and licenses and permits required for various business activities and foreign investment.

The principal regulations governing telecommunication and Internet information services include:

·

the Telecommunication Regulations amended by the State Council on February 6, 2016;

·

the Administrative Measures for Telecommunications Business Operating License amended by the MIIT and effective from September 1, 2017; and

·

the Catalogue of Classes of Telecommunications Businesses amended by the Ministry of Industry and Information Technology, formerly MIIT, also as MIIT on June 6, 2019.

Under these regulations, telecommunication services in China are categorized as either basic telecommunication services or value-added telecommunication services, both of which require relevant operating licenses.

Regulations on Value-Added Telecommunication and Internet Information Services

On February 6, 2016, the State Council amended the Telecommunication Regulations, or the Telecom Regulations. The Telecom Regulations categorize all telecommunication businesses in the PRC as either basic or value-added. Value-added telecommunication services are defined as telecommunication and information services provided through public network infrastructure. The “Catalogue of Classes of Telecommunication Business,” or the Telecom Catalogue, an attachment to the Telecom Regulations, categorizes various types of telecommunication and telecommunication-related activities into basic or value-added telecommunication services, according to which, Internet content provision services, or ICP services, are classified as value-added telecommunication businesses, or VAS business. Under the Telecom Regulations, commercial operators of value-added telecommunication services must first obtain an operating license for value-added telecommunication services, or the VAS license, from the MIIT or its provincial-level counterparts before commencing any operations.

The State Council issued the Administrative Measures on Internet Information Services, or the Internet Measures, on September 25, 2000, and subsequently amended the Internet Measures on January 8, 2011. According to the Internet Measures, a commercial ICP service operator must obtain a VAS license from the relevant government authorities before providing any commercial ICP service within the PRC. When the ICP service involves regulated industries, such as news, publication, education, medicine, health, pharmaceuticals and medical equipment, prior approval from the respective regulating authorities must be obtained prior to applying for the VAS license from MIIT or its local branch at the provincial level. Moreover, an ICP service operator must display its VAS license number in a conspicuous location on its website and must monitor its website to remove categories of harmful content that are broadly defined.

On December 26, 2001, the MIIT promulgated the Administrative Measures for Telecommunication Business Operating License, or the Telecom License Measures. On March 5, 2009, the MIIT issued amended Telecom License Measures, which took effect on July 3, 2017. The Telecom License Measures set forth more specific provisions regarding the types of licenses required to operate value-added telecommunication services, the qualifications and procedures for obtaining such licenses and the administration and supervision of such licenses. For example, the appendix to the VAS license is to detail the permitted activities to be conducted by the VAS operator and the VAS operator must conduct its business in accordance with the specifications recorded on its VAS license. The VAS license is subject to annual review and results of the annual review is to be recorded as an appendix to the VAS license, published to the public and notified to the Administration for Industry and Commerce.

Currently, E-Sun Sky Network holds a value-added telecommunication business operating license issued by MIIT, which is effective until September 5, 2022, for providing Internet information services. We intend to renew this license upon its expiration.

80

Regulations on Internet Content Services

Under various laws and regulations governing ICP services, ICP services operators are required to monitor and censor the content on their websites. They may not produce, duplicate, post or disseminate, and must remove from their websites, any content that falls within the prohibited categories, including any content that: (i) opposes the fundamental principles determined in the PRC constitution; (ii) compromises state security, divulges state secrets, subverts state power or damages national unity; (iii) harms the dignity or interests of the State, incites ethnic hatred or racial discrimination or damages inter-ethnic unity; (iv) sabotages China’s religious policy or propagates heretical teachings or feudal superstitions; (v) disseminates rumors, disturbs social order or disrupts social stability; (vi) propagates obscenity, pornography, gambling, violence, murder or fear or incites the commission of crimes; (vii) insults or slanders a third party or infringes upon the lawful rights and interests of a third party; or (viii) or includes other content prohibited by laws or administrative regulations.

The PRC government may shut down the websites of VAS license holders that violate any of the content restrictions and requirements, revoke their VAS licenses or impose other penalties pursuant to the applicable laws and regulations.

Regulations on Internet Data Center Services

The Telecom Catalogue provides that the “internet data center” (IDC) services refer to (i) the placement, agency maintenance, system configuration and management services provided for customers' servers or other internet/network-related equipment in the form of outsource lease, by utilizing corresponding computer room facilities; (ii) the lease of database systems, servers and other equipment and the storage space of such equipment; (iii) the lease of communication lines and export bandwidth on an agency basis, and (iv) other application services. The Telecom Catalogue further provides that operators of IDC services shall provide computer rooms and corresponding supporting facilities, and put in place safety control measures. In addition, the Telecom Catalogue provides that IDC services also include internet resource collaboration services, which refer to data storage, internet application development environment, internet application deployment, operation and management services provided for customers by virtue of the equipment and resources established on the data center, through the internet or other network-related means, and by way of availability at any time, use on an as-needed basis, expansion at any time and collaborative sharing.

We believe that our mining farms are essentially IDCs and the operation of them requires the VAS licenses for IDC services. Currently, three entities controlled by Loto Interactive each holds a VAS license for IDC services. The details of these VAS licenses are as follows: (i) Chengdu Yilaike Technology Co., Ltd. holds a VAS license issued by MIIT, effective until August 16, 2024, for IDC services (excluding internet resources collaboration services); (ii) Sichuan Lecai Yuntian Network Technology Co., Ltd. holds a VAS license issued by MIIT, effective until August 2, 2024, for providing IDC services (excluding internet resources collaboration services); and (iii) Ganzi Changhe holds a VAS license issued by Sichuan Communications Administration, effective until May 25, 2025, for providing IDC services (only limited to internet resources collaboration services). We intend to renew these licenses upon their expiration.

Regulations on Foreign Investment in Lottery and Value-Added Telecommunications Services.

According to the Catalogue for the Guidance of Foreign Investment Industries, or the Guidance Catalogue, jointly promulgated by the NDRC and the Ministry of Commerce on December 24, 2011 and effective from January 30, 2012, foreign invested entities are not allowed to operate in the lottery industry. The NDRC and the MOF published the Catalogue of Encouraged Industries for Foreign Investment (2020 Edition) on December 27, 2020 and the Special Administrative Measures (Negative List) for the Access of Foreign Investment (2020 Edition) on June 23, 2020, which do not contain any provision relating to the lottery industry. However, Chinese entities and foreign invested entities are still not allowed to operate in the lottery industry. The PRC government shall give national treatment to foreign investment beyond the negative list. There are no further regulations relating to foreign investment in the lottery industry.

81

Under the Negative List, foreign ownership in value-added telecommunication services shall not exceed 50%. Aside from the Negative List, the Regulations for Administration of Foreign-Invested Telecommunication Enterprises, or the FITE Regulations, promulgated by the State Council on December 11, 2001 and amended on February 6, 2016, set forth detailed requirements with respect to, among other things, capitalization, investor qualifications and application procedures in connection with the establishment of a foreign-invested telecommunication enterprise. Under the FITE Regulations, a foreign entity is prohibited from owning more than 50% of the total equity interest in any value-added telecommunication service providers in China and the major foreign investor in any value-added telecommunication service business in China is to have a good track record in the industry.

On July 13, 2006, the MIIT issued the Circular on Strengthening the Administration of Foreign Investment in and Operation of Value-added Telecommunication Business. Under this circular, a domestic PRC company that holds a VAS license is prohibited from leasing, transferring or selling the VAS license to foreign investors in any form, and from providing any assistance, including resources, sites or facilities, to foreign investors that conduct value-added telecommunication business illegally in China. Further, the domain names and registered trademarks used by an operating company providing value-added telecommunication service is to be legally owned by a domestic PRC company and/or its shareholders. In addition, the Company’s operation premises and equipment would have to comply with its approved VAS license, and the Company should establish and improve its internal Internet and information security policies and standards and emergency management procedures.

We conduct our businesses in China primarily through contractual arrangements among our company, BIT Mining Limited, E-Sun Sky Computer, our consolidated affiliated entities and their respective shareholders. There is no explicit provision under the Guidance Catalogue, the FITE Regulations or the Circular on Strengthening the Administration of Foreign Investment in and Operation of Value-added Telecommunication Business, which classifies the contractual arrangements between our PRC subsidiary and each of our consolidated affiliated entities, including, among others, the Equity Interests Pledge Agreements, either by each agreement itself or taken as a whole, as a transaction that is subject to the approval of relevant government authorities. E-Sun Sky Network currently holds a regional VAS business operating license.

Regulations on Anti-money Laundering

The PRC Anti-money Laundering Law, which became effective in January 2007, sets forth the principal anti-money laundering requirements applicable to financial institutions as well as non-financial institutions with anti-money laundering obligations, including the adoption of precautionary and supervisory measures, establishment of various systems for client identification, retention of clients’ identification information and transactions records, and reports on large transactions and suspicious transactions. According to the PRC Anti-money Laundering Law, financial institutions subject to the PRC Anti-money Laundering Law include banks, credit unions, trust investment companies, stock brokerage companies, futures brokerage companies, insurance companies and other financial institutions as listed and published by the State Council, while the list of the non-financial institutions with anti-money laundering obligations will be published by the State Council. The PBOC and other governmental authorities issued a series of administrative rules and regulations to specify the anti-money laundering obligations of financial institutions and certain non-financial institutions, such as payment institutions. However, the State Council has not promulgated the list of the non-financial institutions with anti-money laundering obligations. Due to the unclear legal nature of cryptocurrencies and the mining industry in China, we cannot assure you that our business will be deemed to be in full compliance with any anti-money laundering laws and regulations that may become applicable to us in the future.

Regulations on Internet Information Security

The National People’s Congress, China’s national legislative body, enacted the Decisions on Maintaining Internet Security on December 28, 2000, which may subject violators to criminal punishment in China for any effort to: (i) gain improper entry into a computer or system of strategic importance; (ii) disseminate politically disruptive information; (iii) leak state secrets; (iv) spread false commercial information; or (v) infringe intellectual property rights. The Ministry of Public Security has promulgated measures that prohibit use of the internet in ways which, among other things, result in a leakage of state secrets or a spread of socially destabilizing content. If an internet information service provider violates these measures, the Ministry of Public Security and the local security bureaus may revoke its operating license and temporarily suspend its websites.

82

In addition, the Cybersecurity Law of the People's Republic of China, or the Cybersecurity Law, became effective on June 1, 2017. Article 9 of the Cybersecurity Law provides that: “When carrying out business operation and service activities, network operators shall abide by laws and administrative regulations, show respect for social moralities, follow business ethics, and act in good faith. They shall also fulfill the obligation of cybersecurity protection, accept governmental and public supervision, and undertake social responsibilities.” Article 10 of the Cybersecurity Law provides that: “To construct and operate a network, or to provide services through a network, technical measures and other necessary measures shall be taken in accordance with laws, administrative regulations and the compulsory requirements set forth in national standards to ensure the secure and stable operation of the network, to effectively cope with cybersecurity events, to prevent criminal activities committed on the network, and to protect the integrity, confidentiality and availability of network data.”

Regulations on Intellectual Property

Trademark

The PRC Trademark Law, adopted on August 23, 1982 and amended in 1993, 2001, 2013 and 2019, respectively, protects the proprietary rights of registered trademarks. The Trademark Office handles trademark registrations and grants proprietary rights for an initial term of ten years to registered trademarks. Upon the expiration of the initial term, the second term of ten years may be granted upon renewal. Trademark licensing agreements must be filed with the Trademark Office or its regional offices. In addition, if a registered trademark is recognized as a well-known trademark in a specific case, proprietary rights of the trademark holder may be extended beyond the registered scope of products and services to which the trademark relates.

Software Products

In order to further implement the Computer Software Protection Regulations, promulgated by the State Council on December 20, 2001 and amended on January 30, 2013, the National Copyright Administration of the PRC issued Computer Software Copyright Registration Procedures on February 20, 2002, which apply to the registration of the software copyright, licensing agreements and transfer agreements.

Domain Names

The Implementing Rules for Domain Name Registration, issued and amended by China Internet Network Information Center, or CNNIC, in September 2002 and May 2012, respectively, sets forth detailed rules for the registration of domain names. On November 5, 2004, the MIIT promulgated the Measures for Administration of Domain Names for the Chinese Internet, or the Domain Name Measures. The Domain Name Measures regulate the registration of domain names, such as the first-tier domain name “.cn.” The Measures on Domain Name Dispute Resolution, issued and amended by CNNIC in September 2014, allows the CNNIC to authorize a domain name dispute resolution institution to resolve disputes.

83

Regulations on Foreign Exchange

Regulations on Foreign Exchange Registration of Overseas Investment by PRC Residents

In July 9, 2014, SAFE issued the Circular of the State Administration of Foreign Exchange on Issues concerning Foreign Exchange Administration over the Overseas Investment and Financing and Round-trip Investment by Domestic Residents via Special Purpose Vehicles, or SAFE Circular 37, which supersedes SAFE Circular 75. SAFE Circular 37 states that a domestic resident shall, before contributing domestic or overseas lawful assets or interests to a special purpose vehicle, apply to the foreign exchange office to complete procedures for foreign exchange registration of overseas investments. A domestic resident contributing domestic lawful assets or interests shall apply to the foreign exchange office of registration place, or the foreign exchange office of location of the domestic enterprise’s assets or interests for completing the procedures for registration; a domestic resident contributing overseas lawful assets or interests shall apply to the foreign exchange office of registration place, or the foreign exchange office of the location of household registration for going through the procedures for registration. The domestic resident can conduct subsequent business only after completing the procedures for foreign exchange registration of overseas investments. Moreover, if the registered overseas special purpose vehicle’s basic information, such as domestic individual resident shareholder, name, operating period, or major events such as domestic individual resident capital increase, capital reduction, share transfer or exchange, merger or division has changed, an amendment to the foreign exchange registration of the overseas investments shall be timely filed with the foreign exchange office. Domestic residents can conduct subsequent business (including repatriation of profit and bonus) only after completing the procedures for amending the foreign exchange registration of the overseas investments. Since May 2007, SAFE has issued guidance to its local branches regarding the operational procedures for such registration, which provides more specific and stringent requirements on the registration relating to SAFE Circular 75. The latest guidance was issued by SAFE and took effect in 2015.

We conduct businesses in China primarily through our consolidated affiliated entities. We enter into contractual arrangements with our PRC consolidated affiliated entities and their respective shareholders, some of whom are PRC residents and also beneficial owners of our company. As of the date of this annual report, our beneficial owners who are subject to SAFE Circular 37 registrations are in the process of updating their registrations with the Shenzhen Branch of SAFE. However, we cannot assure you that our beneficial owners can successfully amend their foreign exchange registrations with SAFE in full compliance with Circular 37 for the development of our company. See “Item 3. Key Information—D. Risk Factors—Risks Related to Doing Business in China—A failure by our shareholders or beneficial owners who are PRC citizens or residents to comply with certain PRC foreign exchange regulations could restrict our ability to distribute profits, restrict our overseas and cross-border investment activities or subject us to liability under PRC laws, which could adversely affect our business and financial condition.”

Regulations on Employee Stock Option Granted by Offshore Listed Companies

In December 2006, the People’s Bank of China promulgated the Administrative Measures on Individual Foreign Exchange, or the Individual Foreign Exchange Regulations, setting forth the requirements for foreign exchange transactions by individuals (both PRC and non-PRC citizens) under the current account and the capital account. In January 2007, SAFE issued the implementation rules for the Individual Foreign Exchange Regulations, which, among other things, specified the approval and registration requirement for certain capital account transactions, such as a PRC citizen’s participation in employee share ownership and share option plans of overseas listed companies.

The Notices on Issues concerning the Foreign Exchange Administration for Domestic Individuals Participating in Share Incentive Plans of Overseas Publicly-Listed Companies, or the Share Option Rules, promulgated by SAFE on February 15, 2012, replacing the Application Procedures of Foreign Exchange Administration for Domestic Individuals Participating in Employee Share Ownership Plans, or Share Option Plans of Overseas Publicly-Listed Companies, issued by SAFE on March 28, 2007, require (i) PRC residents who are granted shares or share options by companies listed on overseas share exchanges based on share incentive plans to register with SAFE or its local branches, and (ii) PRC residents participating in the share incentive plans of an overseas publicly-listed companies to retain a qualified PRC agent, which could be a PRC subsidiary of the overseas publicly-listed company or another qualified institution selected by such PRC subsidiary, to conduct the SAFE registration and other procedures with respect to the share incentive plans on behalf of these participants.

84

Such participants must also retain an overseas entrusted institution to handle matters in connection with their exercise of share options, purchase and sale of corresponding shares or interests, and fund transfer. In addition, the PRC agents are required to amend the SAFE registration with respect to the share incentive plan if there is any material change to the share incentive plan, the PRC agents, or the overseas entrusted institution. The PRC agents shall, on behalf of the PRC residents who have the right to exercise the employee share options, apply to SAFE or its local branches for an annual quota for the payment of foreign currencies in connection with the PRC residents’ exercise of the employee share options. The foreign exchange proceeds received by the PRC residents from the sale of shares granted under the share incentive plans and dividends distributed by the overseas listed companies must be remitted into the bank accounts in the PRC opened by the PRC agents before distribution to such PRC residents. In addition, the PRC agents are to file the form for record-filing of information of the domestic individuals participating in the share incentive plans of overseas listed companies with SAFE or its local branches every quarter. We and our PRC citizen employees who have been granted share options are subject to these rules upon the listing and trading of our ADSs on the NYSE. As of the date of this annual report, we and our PRC citizen employees who have been granted share options are applying for registration with the Shenzhen branch of SAFE pursuant to the Share Option Rules.

M&A Regulations and Overseas Listings

On August 8, 2006, six PRC regulatory authorities, including the CSRC, promulgated the Provisions on Merger and Acquisition of Domestic Enterprises by Foreign Investors, which were later amended on June 22, 2009, or the 2006 M&A Rules. Pursuant to the 2006 M&A Rules, an offshore special purpose vehicle, or SPV, refers to an overseas company controlled directly or indirectly by PRC domestic companies or individuals for purposes of overseas listing of equity interests in domestic companies (defined as enterprises in the PRC other than foreign-invested enterprises). If an SPV purchases, for the purpose of overseas listing, equity interests of any PRC company that are held by PRC companies or individuals controlling such SPV, then the overseas listing by the SPV must obtain the approval of the CSRC. The application of the 2006 M&A Rules remains unclear and there is currently no consensus among PRC law firms regarding the scope of CSRC’s jurisdiction. As of the date of this annual report, the CSRC has not issued any rules or written interpretation clarifying whether offerings like ours are subject to this new procedure.

Our then PRC counsel, Han Kun Law Offices, has advised us that the 2006 M&A Rules do not require us to obtain prior CSRC approval for the listing and trading of our ADSs on the NYSE, given that:

the CSRC approval requirement applies to SPVs that acquired equity interests of any PRC company that are held by PRC companies or individuals controlling such SPV and seek overseas listing; and

our PRC operating subsidiary was incorporated as a wholly foreign-owned enterprise by means of direct investment rather than by merger or acquisition by our company of the equity interest or assets of any “domestic company” as defined under the 2006 M&A Rules, and no provision in the 2006 M&A Rules classifies the contractual arrangements between our company, our PRC operating subsidiary and any of the affiliated consolidated entities, including, among others, the Equity Interests Pledge Agreements and the Shareholder’s Voting Power Assignment Agreement, either by each agreement itself or taken as a whole, as a type of acquisition transaction falling under the 2006 M&A Rules.

Regulations on Foreign Currency Exchange

Pursuant to applicable PRC regulations on foreign currency exchange, the Renminbi is freely convertible only to the extent that it relates to current account items, such as trade-related receipts and payments, interest and dividends. Capital account items, such as direct equity investments, loans and repatriation of investment, require the prior approval from the SAFE or its local branch for conversion of Renminbi into a foreign currency, such as U.S. dollars. Payments for transactions that take place within the PRC must be made in Renminbi. Domestic companies or individuals can repatriate foreign currency payments received from abroad into the PRC, or deposit these payments abroad, subject to compliance with the requirements promulgated by the SAFE. Foreign currencies received for current account items can be either retained or sold to financial institutions that have foreign exchange settlement or sales business without prior approval from the SAFE, subject to certain regulations. Foreign exchange income under capital account can be retained or sold to financial institutions that have foreign exchange settlement and sales business, with prior approval from the SAFE, unless otherwise provided.

85

In addition, another notice issued by the SAFE, the Circular on the Relevant Operating Issues Concerning the Improvement of the Administration of the Payment and Settlement of Foreign Currency Capital of Foreign-Invested Enterprises, or SAFE Circular 142, regulates the conversion by foreign-invested enterprises of foreign currency into Renminbi by restricting how the converted Renminbi may be used. On March 30, 2015, SAFE promulgated SAFE Circular 19, which came into force replacing SAFE Circular 142 on June 1, 2015. SAFE Circular 19 removed certain restrictions previously provided under Circular No. 142 for conversion by a foreign-invested enterprise of foreign currency registered capital into RMB and use of such RMB capital. However, SAFE Circular 19 continues to prohibit foreign-invested enterprises from, among other things, using RMB fund converted from its foreign exchange capitals for expenditure beyond its business scope, providing entrusted loans or repaying loans between non-financial enterprises. On November 9, 2011, SAFE issued the Notice on Further Clarifying and Standardizing Related Issues Concerning Foreign Exchange Administration for Part of Capital Account Items to further regulate the payment and settlement of foreign currency exchange of foreign-invested enterprises.

Regulations on Dividend Distribution

According to the PRC Company law, when companies distribute their after-tax profits for a given year, they shall allocate 10% of profits to their statutory common reserve. Companies are no longer required to make allocations to their statutory common reserve once the aggregate amount of such reserve exceeds 50% of their registered capital.

Regulations Regarding the Enterprise Income Tax, Individual Income Tax and Withholding Tax

The Enterprise Income Tax Law of the People’s Republic of China (effective on January 1, 2008, and last amended on December 29, 2018), or the EIT Law, imposes a uniform enterprise income tax at the rate of 25% on all domestic enterprises, including foreign-invested enterprises unless they qualify for certain exceptions, and terminates most of the tax exemptions, reductions and preferential treatments available under previous tax laws and regulations. Under the EIT Law and a notice issued by the PRC State Council on transition preferential policies, commencing January 1, 2008, (i) those enterprises that were established before March 16, 2007 and were formerly entitled to preferential policies of lower taxation will undergo a gradual transition to statutory tax rates within five years; and (ii) those enterprises that were established before March 16, 2007 and were formerly entitled to preferential income tax reduction policies, such as “two-years exempt and three-years halved” and “five-years exempt and five-years halved,” shall continue to enjoy such preferential policies as stipulated in the former taxation laws, administrative regulations and relevant documents until the end of the terms of these policies, provided however that for those enterprises not profitable enough to enjoy the aforementioned tax preferences, the preference time limits shall commence from 2008.

Pursuant to the EIT Law and its Implementation Rules, an enterprise established outside of China with “de facto management bodies” within China is considered a “resident enterprise” for PRC EIT purposes. The term “de facto management body” is defined as the establishment that carries out substantial and overall management and control over the manufacturing and business operation, production, personnel, accounting and properties of an enterprise. Pursuant to Circular 82, a foreign enterprise controlled by a PRC company or a PRC company group will be classified as a “resident enterprise” with its “de facto management bodies” located within China if the following requirements are satisfied: (i) the place where the senior management and core management departments that are in charge of its daily operations perform their duties is mainly located in the PRC; (ii) its financial and human resources decisions are made by or are subject to approval by persons or bodies in the PRC; (iii) its major assets, accounting books, company seals, and minutes and files of its board and shareholders’ meetings are located or kept in the PRC; and (iv) more than half of the enterprise’s directors or senior management with voting rights frequently reside in the PRC. Although the circular only applies to offshore enterprises controlled by PRC enterprises and not those controlled by PRC individuals or foreigners, it is believed that the determining criteria set forth in the circular may reflect the State Administration of Taxation’s general position on how the “de facto management body” test should be applied in determining the tax resident status of offshore enterprises, regardless of whether they are controlled by PRC enterprises, individuals or foreigners. However, given that the EIT Law contains ambiguous definitions, requirements and procedures, it remains uncertain how tax authorities will determine tax residency status based on the facts of each case.

Furthermore, the EIT Law and its Implementation Rules provide that the “non-resident enterprises” are subject to the EIT rate of 10% on their income derived from China, if such “non-resident enterprises” (i) do not have establishments or premises of business in China or (ii) have establishments or premises of business in China, but the relevant income does not have actual connection with their establishments or premises of business in China. Such income tax may be exempted or reduced by the PRC State Council or pursuant to a tax treaty with China that provides for a different withholding agreement between China and the jurisdictions in which the non-resident enterprise reside. The Cayman Islands, where we are incorporated, does not have such tax treaty with China.

86

Under the Foreign Invested Enterprise and Foreign Enterprise Income Tax Law, effective prior to January 1, 2008, dividends paid to foreign investors by foreign-invested enterprises were exempt from PRC withholding tax. Pursuant to the EIT Law, which became effective on January 1, 2008, dividends generated after January 1, 2008 and payable by a foreign-invested enterprise in China to its foreign investors will be subject to a 10% withholding tax, unless any such foreign investor’s jurisdiction of incorporation has a tax treaty with China that provides for a different withholding arrangement and the foreign investor is approved by competent tax authorities as the beneficial owners of such dividends under applicable tax regulations.

Furthermore, the State Administration of Taxation issued the Notice on How to Understand and Determine the Beneficial Owners in Tax Agreement in October 2009, or Circular 601, which provides guidance for determining whether a resident of a contracting state is the “beneficial owner” of an item of income under China’s tax treaties and tax arrangements. The Announcement on Issues Relating to "Beneficial Owner" in Tax Treaties issued by the State Administration of Taxation, or Circular 9, which replaced Circular 601, took effect on April 1, 2018. According to Circular 9, a beneficial owner must generally be engaged in substantive business activities. An agent or conduit company will not be regarded as a beneficial owner and, therefore, will not qualify for treaty benefits.

Moreover, non-resident individual investors may be required to pay PRC individual income tax at a rate of 20% on dividends payable to the investors or any capital gains realized from the transfer of ADSs or ordinary shares if such dividends or gains are deemed income derived from sources within the PRC. Under the PRC Individual Income Tax Law, or IIT Law, a “non-resident individual” refers to an individual who has no domicile in China and does not stay in the territory of China or who has no domicile in China and has stayed in the territory of China for less than one year. Pursuant to the IIT Law and its implementation rules, for purposes of the PRC capital gains tax, taxable income is the balance of the total income obtained from the transfer of the ADSs or ordinary shares minus all the costs and expenses that are permitted under PRC tax laws to be deducted from the income. Therefore, if we are considered a PRC “resident enterprise” and the relevant competent PRC tax authorities consider dividends we pay with respect to our ADSs or ordinary shares and the gains realized from the transfer of our ADSs or ordinary shares to be income derived from sources within the PRC, such gains earned by non-resident individuals may also be subject to PRC withholding tax at a rate of 20%. Furthermore, according to the IIT Law and its implementation rules, a “resident individual” refers to an individual who, by reason of his or her permanent residence, family or economic interests, habitually resides in the territory of China or who has no domicile but has stayed in the territory of China for one year or longer. A PRC resident individual shall file tax returns with the competent tax authority for the income he or she receives from outside the territory of China.

Such income includes, among others, gains realized from transfer of securities, which shall be subject to a tax rate of 20%.

If the PRC tax authorities determine that our Cayman Islands holding company is a “resident enterprise” for PRC EIT purposes, a number of unfavorable PRC tax consequences could follow: (i) we may be subject to EIT at a rate of 25% on our worldwide taxable income as well as PRC enterprise income tax reporting obligations; (ii) a 10% withholding tax may be imposed on dividends we pay to our shareholders who are nonresident enterprises and gains derived by them from transferring our shares or ADSs, if such income is considered as PRC-sourced income by relevant PRC authorities; and (iii) a potential 20% withholding tax may be imposed on dividends we pay to our shareholders who are non-resident individuals and gains derived by them from transferring our shares or ADSs, if such income is considered as PRC-sourced income by relevant PRC authorities.

SAT Circular 698 has been replaced. Former uncertainty relating to the issue of “Indirect Transfer” has been clearly addressed by the Announcement of the State Administration of Taxation on Several Issues concerning Enterprise Income Tax on the Indirect Transfers of Property by Non-Resident Enterprises, issued on February 3, 2015. Indirect transfer of Chinese taxable property refers to a transaction which produces a result substantially identical or similar to direct transfer of Chinese taxable property by a non-resident enterprise through transfer of equities and other similar interests of foreign enterprises directly or indirectly holding Chinese taxable property (excluding Chinese resident enterprises registered outside China, and hereinafter referred to as “foreign enterprises”), including circumstances where changes are made to foreign enterprises’ shareholders due to restructuring of the non-resident enterprise. If a non-resident enterprise indirectly transfers equities or other property of a Chinese resident enterprise to evade its obligation to pay enterprise income tax by implementing arrangements that are not for a bona fide commercial purpose, such indirect transfer shall be re-identified and recognized as a direct transfer of equities and other property of the Chinese resident enterprise.

87

Moreover, the following circumstances may be directly identified as having no bona fide commercial purpose: more than 75% of the value of the equity of the foreign enterprise is directly or indirectly generated from the Chinese taxable property; in any time of the year prior to an indirect transfer of Chinese taxable property, more than 90% of the total assets (excluding cash) of a foreign enterprise is directly or indirectly formed by investments in China; or within the year prior to an indirect transfer of Chinese taxable property, more than 90% of the income generated by a foreign enterprise is directly or indirectly generated within the territory of China; although the foreign enterprise and its subsidiary that are directly or indirectly holding Chinese taxable property have registered in the country (region) where they are located in order to have the organizational form as required by law, the function they actually perform and the risks they undertake are too limited to prove the existence of their economic substance; and the amount of tax incurred upon an indirect transfer of Chinese taxable property outside China is less than the potential amount of tax that would be incurred if the Chinese taxable property were directly transferred within China.

PRC Business Tax and Value-added Tax

In November 2011, the PRC Ministry of Finance and the State Administration of Taxation jointly issued two circulars setting out the details of the pilot value-added tax, or VAT, reform program, which change the charge of sales tax from business tax to VAT for certain pilot industries. The pilot VAT reform program initially applied only to the pilot industries in Shanghai, and has been expanded to eight additional regions, including, among others, Shenzhen, in 2012. According to two circulars jointly issued by the PRC Ministry of Finance and the State Administration of Taxation in May and December 2013, the pilot program has been expanded nationwide.

Since November 2012, a 6% VAT, which replaced the original 5% business tax in Shenzhen as a result of the PRC government’s pilot VAT reform program, applies to certain services provided by E-Sun Sky Computer and E-Sun Sky Network. Since June 2014, a 6% VAT applies to all services provided by VIEs, except for Lhasa Yicai, Hainan Menghuanxingchen, Shenzhen Yicai, Hainan Jingli, Hainan Panfeng, Hangzhou E-Sun Sky Network, Youlanguang Technology, E-Sun Network and Baifengrun Technology, which are subject to a 3% VAT.

C.

Organizational Structure

The following diagram illustrates our company’s organizational structure, and the place of formation, ownership interest and affiliation of each of our principal subsidiaries and affiliated entities as of the date of this annual report.

88

Contractual Arrangements with Our Consolidated Affiliated Entities

PRC laws and regulations currently restrict foreign ownership in companies providing value-added telecommunications services and do not allow foreign investments in the lottery industry. Because we are a Cayman Islands company, we are classified as a foreign enterprise under PRC laws and regulations and our PRC subsidiary, E-Sun Sky Computer is foreign-invested enterprises. To comply with PRC laws and regulations, we conduct our operations in China through a series of contractual arrangements with our consolidated affiliated entities and their respective shareholders.

In September 2007, our PRC subsidiary, E-Sun Sky Computer entered into a set of control agreements with E-Sun Sky Network and its shareholders, which include the Exclusive Technology Consultation and Service Agreement, the Business Operation Agreement, the Equity Interest Disposal Agreement, the Equity Pledge Agreement and the Power of Attorney, or the control agreements. The control agreements, including the Business Operation Agreement, the Equity Interest Disposal Agreement and the Equity Pledge Agreement, were further amended in January 2010 and December 2010, respectively.

Following the establishment of Youlanguang Technology and Guangtiandi Technology in December 2008, E-Sun Sky Computer entered into an identical set of control agreements with each of Youlanguang Technology and Guangtiandi Technology and their respective shareholders. The control agreements between E-Sun Sky Computer and Youlanguang Technology and its shareholders, including the Business Operation Agreement, the Equity Interest Disposal Agreement and the Equity Pledge Agreement, were further amended in August 2009 and September 2010. The control agreements between E-Sun Sky Computer and Guangtiandi Technology and its shareholders, including the Business Operation Agreement, the Equity Interest Disposal Agreement and the Equity Pledge Agreement, were amended in August 2009.

Following the establishment of Tongfu Technology in December 2015, E-Sun Sky Computer entered into an identical set of control agreements with Tongfu Technology and its shareholders.

As a result of the acquisition of Qufan Cayman, Qufan Information technology entered into an identical set of control agreements arrangements with Shenzhen Qufan.

We have been relying and expect to continue to rely on our consolidated affiliated entities to operate our online lottery service business in China as long as PRC laws and regulations do not allow us to directly operate such business in China. We revised our contractual arrangements with the consolidated affiliated entities and their respective shareholders on June 1, 2011, and amended our contractual arrangements on May 2, 2013, supplemented on December 28, 2013, further amended on November 18, 2015, and further supplemented on January 10, 2017 and further amended on July 3, 2017, respectively. These contractual arrangements continue to enable us to:

·

exercise effective control over E-Sun Network, Youlanguang Technology, Guangtiandi Technology, Tongfu Technology and Shenzhen Qufan;

·

receive substantially all of the economic benefits and assume substantially all the losses of E-Sun Network, E-Sun Sky Network, Youlanguang Technology, Guangtiandi Technology, Tongfu Technology and Shenzhen Qufan in consideration for the services provided by our PRC subsidiary;

·

have an exclusive option to purchase all of the equity interest in E-Sun Network, Youlanguang Technology, Guangtiandi Technology, Tongfu Technology and Shenzhen Qufan to the extent permitted under PRC law; and

·

provide appropriate funds to the consolidated affiliated entities through the respective shareholders of consolidated affiliated entities for major losses resulting from their business and operations if any are incurred.

90

Accordingly, under U.S. GAAP, we consolidate E-Sun Network, Youlanguang Technology, Guangtiandi Technology, Tongfu Technology, E-Sun Sky Network, Lhasa Yicai, Hainan Jingli, Hainan Panfeng, Hangzhou E-Sun Sky Network, Shenzhen Yicai, Baifengrun Technology and Shenzhen Kaisheng, as our “subsidiaries of variable interest entities” in our consolidated financial statements. We also consolidated Sumpay.cn, Shangmeng Services, and Hangzhou Laiqi before their disposals in May 2016, consolidated Shenzhen Caiyu before its disposal in November 2017, consolidated 500Fu, Shenzhen Qufan and Beijing Daguoxiaoxian before their disposals in February 2018, consolidated Shenzhen Fenggu before its disposal in June 2018, consolidated Baifengrun Technology before its disposal in January 2019, consolidated Tongfu Technology before its disposal in November 2019 and consolidated Hainan Panfeng and Hangzhou E-Sun Sky Network before their disposals in December 2019.

Our contractual arrangements with our consolidated affiliated entities and their shareholders are described in further detail as follows:

Agreements that Transfer Economic Benefits to Us

Exclusive Business Cooperation Agreements. The exclusive business cooperation agreements are entered into by E-Sun Sky Computer and each of E-Sun Network, Youlanguang Technology, Guangtiandi Technology and Tongfu Technology, respectively. Pursuant to these exclusive business cooperation agreements, E-Sun Sky Computer provides technical services, business consultations, marketing consultancy, product research and development to the affiliated consolidated entities, in exchange for a service fee. The service fee is payable at such time as agreed between E-Sun Sky Computer and the relevant consolidated affiliated entity and approved by the board of such consolidated affiliated entity. The term of each exclusive business cooperation agreement is ten years from the effective date.

Agreements that Provide Us with Effective Control

Exclusive Option Agreement. The exclusive option agreements are entered into by E-Sun Sky Computer and each of E-Sun Network, Youlanguang Technology, Guangtiandi Technology, Tongfu Technology and Shenzhen Qufan, respectively, and each of their respective shareholders. Pursuant to these exclusive option agreements, the shareholders irrevocably granted E-Sun Sky Computer and Qufan Information Technology or their designated representative exclusive options to purchase, to the extent permitted under PRC law, all or part of their equity interest in the consolidated affiliated entities. E-Sun Sky Computer and Qufan Information Technology or their designated representatives have sole discretion as to when to exercise these options, whether in part or in full. These agreements are for terms of ten years and are renewable at the discretion of E-Sun Sky Computer.

In November 2012, E-Sun Sky Computer, the consolidated affiliated entities (excluding E-Sun Sky Network) and each of their respective shareholders entered into certain supplementary agreements to exclusive option agreements; In January 2017, Qufan Information Technology, the consolidated affiliated entity and its shareholder entered into certain supplementary agreements to exclusive option agreements; pursuant to which the shareholders shall, in the manner permitted by PRC laws, transfer all the capital and assets (including but not limited to dividends, bonuses or any other rights and interests) they gain from the consolidated affiliated entities to E-Sun Sky Computer unconditionally per its request.

Equity Interests Pledge Agreements. The equity interests pledge agreements are entered into by E-Sun Sky Computer and each of E-Sun Network, Youlanguang Technology, Guangtiandi Technology, Tongfu Technology, also by Qufan Information Technology and Shenzhen Qufan, respectively and each of their respective shareholders. Pursuant to these equity interests pledge agreements, the shareholders have pledged their respective equity interests in the relevant consolidated affiliated entity to E-Sun Sky Computer and Qufan Information Technology to secure the obligations of such consolidated affiliated entity under its exclusive business cooperation agreement with E-Sun Sky Computer and Qufan Information Technology. In addition, except for the performance of the exclusive option agreement executed by them, the shareholders have agreed not to transfer, place or permit the existence of any security interest or other encumbrance on their respective equity interest, without the prior written consent of E-Sun Sky Computer.

91

Shareholder’s Voting Power Assignment Agreements. Each shareholder of E-Sun Network, Youlanguang Technology, Guangtiandi Technology, Tongfu Technology and Shenzhen Qufan executed an irrevocable power of attorney appointing E-Sun Sky Computer and Qufan Information Technology as his or her representative to attend shareholders’ meetings of the consolidated affiliated entities and to vote on his or her behalf on all matters requiring shareholder approval, including but not limited to, the sale, transfer, pledge, or disposition of his or her shareholding in the consolidated affiliated entities on June 1, 2011 and May 2, 2013 and January 10, 2017, respectively. Such irrevocable power of attorney was terminated by the shareholder’s voting power assignment agreements entered into among BIT Mining Limited, E-Sun Sky Computer, Qufan Information Technology and the nominee shareholders of the consolidated affiliated entities on December 28, 2013 and January 10, 2017. Pursuant to these shareholder’s voting power assignment agreements, the nominee shareholders of each consolidated affiliated entity assigned the rights to vote on all of the matters in each consolidated affiliated entity that require shareholders’ approval at the consolidated affiliated entities’ shareholders’ meetings to persons or entities designated by BIT Mining Limited as permitted by applicable laws. Unless terminated by BIT Mining limited or otherwise required by applicable laws, such shareholder’s voting power assignment agreements will remain valid and irrevocable from the date of their execution, so long as each shareholder remains the shareholder of the respective consolidated affiliated entities.

Guangzhou Shu Lian Information Investment Co., Ltd. and Xiaojun Xu, two former shareholders of E-Sun Network, jointly entered into a share transfer agreement with Bo Zou on November 15, 2012, pursuant to which Guangzhou Shu Lian Information Investment Co., Ltd. and Xiaojun Xu transferred all the equity interest they respectively held in E-Sun Network to Bo Zou. E-Sun Network completed registration with relevant branch of SAIC for the aforementioned share transfer on December 5, 2012. Shijie Zhang, a former shareholder of Guangtiandi Technology, entered into a share transfer agreement with Liangdong Yuan on October 31, 2012, pursuant to which Shijie Zhang transferred all the equity interest he held in Guangtiandi Technology to Liangdong Yuan. Guangtiandi Technology completed registration with relevant branch of SAIC for the aforementioned share transfer on March 27, 2013. Accordingly, we updated certain control agreements on May 2, 2013 entered into by and among E-Sun Sky Computer, E-Sun Network and Bo Zou, including the Equity Interests Pledge Agreement, the Exclusive Option Agreement, and its supplementary agreement to replace those entered into by and among E-Sun Sky Computer, E-Sun Network, Guangzhou Shu Lian Information Investment Co., Ltd. and Xiaojun Xu, respectively. We also updated the Irrevocable Power of Attorney executed by Bo Zou on May 2, 2013 to replace those executed by Guangzhou Shu Lian Information Investment Co., Ltd. and Xiaojun Xu, respectively. In addition, we superseded agreements entered into by and among E-Sun Sky Computer, Guangtiandi Technology and Shijie Zhang, including the Equity Interests Pledge Agreement, the Exclusive Option Agreement and its supplementary agreement with agreements entered into by and among E-Sun Sky Computer, Guangtiandi Technology and Liangdong Yuan respectively on May 2, 2013. We also superseded the Irrevocable Power of Attorney executed by Shijie Zhang with the Irrevocable Power of Attorney executed by Liangdong Yuan on May 2, 2013. Moreover, in May 2013, Bo Zou executed a confirmation letter, under which he agrees to succeed to and assume any and all the rights and obligations of Xiaojun Xu and Guangzhou Shu Lian Information Investment Co., Ltd. under the aforementioned supplementary agreements immediately after the share transfer among Bo Zou, Xiaojun Xu and Guangzhou Shu Lian Information Investment Co., Ltd. completed and Bo Zou was registered as E-Sun Network’s shareholder. On the same date, Liangdong Yuan executed an identical confirmation letter, pursuant to which Liangdong Yuan agrees to succeed to and assume any and all the rights and obligations of Shijie Zhang under the aforementioned supplementary agreements immediately after the share transfer between Liangdong Yuan and Shijie Zhang completed and Liangdong Yuan was registered as Guangtiandi Technology’s shareholder.

On December 28, 2013, BIT Mining Limited entered into a Financial Support Agreement with each of our consolidated affiliated entities, under which BIT Mining Limited agreed to provide unconditional financial support, through the nominee shareholders of each consolidated affiliated entity to each consolidated affiliated entity in manners permitted by PRC laws and regulations for each consolidated affiliated entity’s operations.

92

Jing Zhang and Jin Li, two former shareholders of Youlanguang Technology, entered into a share transfer agreement with Bo Yu and Zhiwei Yin on November 1, 2015, pursuant to which Jing Zhang and Jin Li transferred all the equity interest they respectively held in Youlanguang Technology to Bo Yu and Zhiwei Yin. Youlanguang Technology completed registration with relevant branch of SAIC for the aforementioned share transfer on November 18, 2015. Accordingly, we superseded agreements entered into by and among E-Sun Sky Computer, Youlanguang Technology, Jing Zhang and Jin Li, including the Equity Interests Pledge Agreement, the Exclusive Option Agreement, the Financial Support Agreement and its supplementary agreement with agreements entering into by and among E-Sun Sky Computer, Youlanguang Technology, Bo Yu and Zhiwei Yin respectively on November 18, 2015. We also superseded the Irrevocable Power of Attorney executed by Jing Zhang and Jin Li with the Irrevocable Power of Attorney executed by Bo Yu and Zhiwei Yin on November 18, 2015. On the same date, E-Sun Sky Computer executed a confirmation letter, to the effect that its exercise of the rights under the Irrevocable Power of Attorney executed by Bo Yu and Zhiwei Yin shall be subject to consent by 500wan HK Limited in manners allowed by the PRC laws and regulation and in accordance with the instructions of 500wan HK Limited.

Jiepin Fu, He Li, Xue Li, Ping Yuan, Bo Zou and Ying Zou, the former shareholders of E-Sun Network, jointly entered into a share transfer agreement with Bo Yu and Zhiwei Yin on November 1, 2015, pursuant to which Jiepin Fu, He Li, Xue Li, Ping Yuan, Bo Zou and Ying Zou transferred all the equity interest they respectively held in E-Sun Network to Bo Yu and Zhiwei Yin. E-Sun Network completed registration with relevant branch of SAIC for the aforementioned share transfer on November 18, 2015. Accordingly, we superseded agreements entered into by and among E-Sun Sky Computer, E-Sun Network, Jiepin Fu, He Li, Xue Li, Ping Yuan, Bo Zou and Ying Zou, including the Equity Interests Pledge Agreement, the Exclusive Option Agreement, the Financial Support Agreement and its supplementary agreement with agreements entering into by and among E-Sun Sky Computer, E-Sun Network and Bo Yu and Zhiwei Yin, respectively on November 18, 2015. We also superseded the Irrevocable Power of Attorney executed by Jiepin Fu, He Li, Xue Li, Ping Yuan, Bo Zou and Ying Zou, respectively, by the Irrevocable Power of Attorney executed by Bo Yu and Zhiwei Yin on November 18, 2015. On the same date, E-Sun Sky Computer executed a confirmation letter, to the effect that its exercise of the rights under the Irrevocable Power of Attorney executed by Zhiwei Yin and Bo Yu shall be subject to consent by 500wan HK Limited in manners allowed by the PRC laws and regulation and in accordance with the instructions of 500wan HK Limited.

On January 10, 2017, as a result of the acquisition of Qufan Cayman, we entered into similar contractual arrangements with Shenzhen Qufan through Qufan Information Technology, which obligates Qufan Information Technology to absorb a majority of the expected losses from the activities of Shenzhen Qufan’s activities, and entitles Qufan Information Technology to receive a majority of residual returns from Shenzhen Qufan. In February 2018, we disposed of Qufan due to a change in business strategy.

We have been advised by our PRC legal counsel, Grandall Law Firm, that the structure for operating our business in China (including our corporate structure and our contractual arrangements with our consolidated affiliated entities) complies with all applicable PRC laws, rules and regulations, and does not violate any applicable PRC laws, rules or regulations. However, there are uncertainties regarding the interpretation and application of PRC laws, rules and regulations that are relevant to our business operations. Accordingly, there can be no assurance that the PRC regulatory authorities will not take a view that is contrary to the opinion of our PRC legal counsel. Our PRC legal counsel has further advised us that if a PRC government authority determines that our corporate structure, the contractual arrangements or the reorganization to establish our current corporate structure violates any applicable PRC laws, rules or regulations, the contractual arrangements may become invalid or unenforceable, and we could be subject to severe penalties and required to obtain additional governmental approvals from the PRC regulatory authorities. See “Item 3. Key Information—D. Risk Factors—Risks Related to Our Corporate Structure—If the PRC government finds that the agreements that establish the structure for operating our businesses in China do not comply with PRC governmental restrictions on foreign investment in the Internet and the lottery business, or if these regulations or the interpretation of existing regulations change in the future, we could be subject to severe penalties or be forced to relinquish our interests in those operations” and “Item 3. Key Information—D. Risk Factors—Risks Related to Doing Business in China—The 2006 M&A Rules establish complex procedures for some acquisitions of Chinese Companies by foreign investors, which could make it difficult for us to pursue growth through acquisitions in China.”

93

D.

Property, Plant and Equipment

Our principal executive offices are located at 14F, West Side, Block B, Building No. 7, Shenzhen Bay Eco-Technology Park, Nanshan District, Shenzhen 518115, People’s Republic of China and occupy a total of 2,176 square meters. We also have representative offices in Hong Kong and Malta. We lease our premises from unrelated third parties. Each of the lessors for the leased premises either has a valid title to the property or has proper authorization from the title owner to sublease the property.

In September 2016, we entered into a lease agreement with Shenzhen Harbor Technology Development Co., Ltd., to lease offices of 9,659 square meters in Nanshan District, Shenzhen, with a total expenditure of RMB1.3 million (US$0.2 million) per month. We have gradually and partially terminated our leases with respect to certain amounts of office space, reducing our total leased office space from 9,659 square meters to 2,176 square meters between August 2020 and January 2021. We expect the rental expense to increase by 5% annually.

ITEM 4A. UNRESOLVED STAFF COMMENTS

None.

ITEM 5.OPERATING AND FINANCIAL REVIEW AND PROSPECTS

You should read the following discussion and analysis of our financial condition and results of operations in conjunction with our consolidated financial statements and the related notes included elsewhere in this annual report. This discussion may contain forward-looking statements based upon current expectations that involve risks and uncertainties. See “Item 5. Operating and Financial Review and Prospects—G. Safe Harbor.” Our actual results may differ materially from those anticipated in these forward-looking statements as a result of various factors, including those set forth under “Item 3. Key Information—D. Risk Factors” or in other parts of this annual report.

Beginning in early 2020, there was an outbreak of a novel strain of coronavirus, later named COVID-19, in China. In March, the World Health Organization declared COVID-19 to be a pandemic. The extent to which COVID-19 impacts our business, results of operations and financial condition will depend on ongoing and future developments, including new information concerning its global severity, new regulations and policies adopted and actions taken in response, all of which are highly uncertain and unpredictable.

A.

Operating Results

Overview

Prior to the voluntary suspension of our online sports lottery sales services in April 2015, we were a leading online sports lottery service provider in China. We have not generated any revenue from sports lottery sales since this suspension, and our financial results are materially and adversely impacted during the suspension period. There were no net revenues generated from the sports lottery sales from 2016 to 2020.

We have offered several different lines of services, including online gaming services provided through our own platform in Europe and online spot commodity trading services in the PRC.

We began to generate revenues from online gaming services in Europe in July 2017 after we acquired a 93% equity interest in TMG. We acquired the remaining 7% in April 2020 to hold 100% of TMG’s equity interests. TMG currently holds licenses from Curacao, Malta, the United Kingdom, Ireland and Sweden to operate online gaming sites. We generated revenues of RMB105.5 million, RMB35.6 million and RMB14.9 million (US$2.3 million) from TMG’s online gaming services in 2018, 2019 and 2020, respectively.

94

We are committed to becoming a leading cryptocurrency mining enterprise in China. Since announcing our entry into the cryptocurrency industry in December 2020, we have entered into definitive agreements to (i) purchase cryptocurrency mining machines, (ii) acquire a controlling stake in Loto Interactive Limited (HKEX: 08198), (iii) acquire the entire mining pool business of Bitdeer Technologies Holding Company operated under BTC.com, including the domain name BTC.com and the cryptocurrency wallet of BTC.com, and (iv) acquire a 7-nanometer mining machine manufacturer, to unfurl a comprehensive approach to cryptocurrency mining. As of February 26, 2021, we officially began generating revenue from cryptocurrency mining operations.

We generated revenues from sports information services through our own service offerings named “Cai Xun Hao,” which was ceased in March 2019. Starting in June 2020, we provide users with detailed information on specific sports matches generated by our proprietary analysis engine in exchange for a fee. Revenues from sports information services amounted to RMB16.0 million, RMB3.3 million and RMB6.9 million (US$1.1 million) in 2018, 2019 and 2020, respectively.

We generated RMB0.4 million, RMB0.1 million and nil in 2018, 2019 and 2020, respectively, from trading commissions on the online spot commodity trading executed on our websites and mobile applications through Shenzhen Kaisheng.

Between the fourth quarter of 2015 and the second quarter of 2016, we generated revenues from the payment processing and complementary services provided by Sumpay.cn, which was disposed of in May 2016. Net revenues generated from these services were RMB0.7 million and RMB3.5 million in 2015 and 2016, respectively.

Between the fourth quarter of 2016 and the first quarter of 2018, we generated revenues from mobile gaming services through Qufan. We acquired 51% equity interest of Qufan in November 2016 and disposed of in February 2018. Net revenues generated from these services accounted for RMB59.5 million and RMB7.4 million in 2017 and 2018, respectively. We deconsolidated Qufan since February 2018 upon the disposal. Accordingly, the consolidated statements of comprehensive loss for the years ended December 31, 2017 and 2018 have been reclassified to reflect the Qufan business segment as a discontinued operation. Also, we generated revenues from mobile gaming services through Guangtiandi Technology before its cessation in early 2018, which accounted for RMB8.9 million and RMB4.0 million in 2017 and 2018, respectively.

Our net revenues from continuing operations were RMB126.1 million, RMB39.7 million and RMB21.8 million (US$3.3 million) in 2018, 2019 and 2020, respectively, representing a decrease of 68.5% from 2018 to 2019, and a decrease of 45.1% from 2019 to 2020, respectively. The Company acquired TMG in July 2017, which contributed significantly to the net revenues. The decrease in 2019 was mainly attributable to a decrease of RMB69.9 million associated with TMG’s website migration in connection with the conversion of its Swedish license at the beginning of 2019 which required users to re-register their accounts and resulted in a decrease in users and a decrease of RMB12.7 million associated with the ceased operations of sports information services in China in March 2019. The decrease in 2020 was mainly attributable to a decrease of RMB20.7 million associated with TMG’s temporary suspension of its operations in Sweden during the period from January 2020 to September 2020 and an increase of RMB3.6 million in sports information services associated with the continuing paid services started in June 2020.

Net loss from continuing operations attributable to BIT Mining Limited were 462.9 million in 2018, 651.3 million in 2019 and RMB223.2 million (US$34.2 million) in 2020, representing an increase of 40.7% from 2018 to 2019, and a decrease of 65.7% from 2019 to 2020, respectively. Net loss from continuing operations attributable to BIT Mining Limited in 2018, 2019 and 2020 were adversely impacted by share-based compensation expenses of RMB108.6 million, RMB79.3 million and RMB55.4 million (US$8.5 million), respectively. Net loss from continuing operations attributable to BIT Mining Limited in 2018 was adversely impacted by an impairment provision of RMB149.9 million provided for long-term investment. Net loss from continuing operations attributable to BIT Mining Limited in 2019 was adversely impacted by impairment provisions of RMB181.8 million provided for acquired intangible assets, RMB129.8 million provided for goodwill and RMB22.4 million provided for long-term investments. And net loss from continuing operations attributable to BIT Mining Limited in 2020 was adversely impacted by an impairment provision of RMB33.0 million (US$5.1 million) provided for long-term investment.

95

Description of Key Statement of Operations Items from Continuing Operation

Net revenues

The table below sets forth our net revenues in aggregate and by service type therein for the three years:

Years ended December 31,

2018

    

2019

    

2020

    

RMB

    

RMB

    

RMB

    

US$

(in thousands)

Online gaming services in Europe and beyond

105,511

 

35,596

 

14,929

 

2,288

Mobile gaming

3,954

 

7

 

 

Sports information services

16,036

 

3,345

 

6,921

 

1,060

Financial technology services

401

 

148

 

5

 

1

Physical sales of sports lottery tickets

187

 

592

 

(40)

 

(6)

Total revenues

126,089

 

39,688

 

21,815

 

3,343

Deductibles

 

 

 

Net revenues

126,089

 

39,688

 

21,815

 

3,343

Online gaming services in Europe and beyond provided by TMG accounted for 83.7%, 89.7% and 68.4% of net revenues in 2018, 2019 and 2020, respectively. The significant decrease in 2019 was mainly attributable to the decrease of online gaming services in Europe and beyond associated with TMG’s website migration in connection with the conversion of its Swedish license at the beginning of 2019 which required users to re-register their accounts and resulted in a decrease in users. The decrease in 2020 was mainly attributable to the temporary suspension of TMG's operation in Sweden during the period from January 2020 to September 2020.

The table below sets forth our operating expenses from continuing operations for the three years:

Years ended December 31,

2018

    

2019

    

2020

    

RMB

    

RMB

    

RMB

    

US$

(in thousands)

Operating Expenses:

Cost of services

80,017

 

59,410

 

16,774

 

2,571

Sales and marketing

92,465

 

42,445

 

16,748

 

2,567

General and administrative

251,384

 

223,758

 

152,541

 

23,378

Service development

61,909

 

48,614

 

30,201

 

4,629

Total operating expenses

485,775

 

374,227

 

216,264

 

33,145

Our operating expenses consist primarily of cost of services, sales and marketing expenses, general and administrative expenses and service development expenses.

Cost of Services

Our cost of services is directly related to the services we provide, and fluctuates in line with our revenues.

96

Our cost of services primarily consists of: (i) amortization fees, which consist primarily of amortization of intangible assets arising from business combination; (ii) lottery insurance expenses, which consist of insurance premiums charged by insurers for covering the first two categories of winnings in online gaming services for betting on the outcome of lotteries; (iii) platform fees, which consist of fees payable to online gaming software suppliers for providing various online casino games on TMG’s websites and apps; (iv) account handling expenses, which consist primarily of transaction fees charged by banks and third-party payment processors for cash transfers between our users’ accounts on our online platform including websites and mobile applications and their accounts with banks or third-party payment processors; (v) server leasing and maintenance expenses, which consist primarily of leasing expense of servers and other equipment used in providing online services; and (vi) regulatory and compliance fees, which consist of fees payable to regulatory bodies such as Gambling Commission, HM Revenue and Customs, Malta Gaming Authority and Certria EOOD.

Sales and marketing expenses

Our sales and marketing expenses consist primarily of: (i) promotional and marketing expenses, which primarily consist of expenses associated with various promotional events; (ii) salary and benefit expenses for sales and marketing employees; (iii) share-based compensation expenses; (iv) advertising expenses; and (v) commissions to third-party Internet companies, which are service fees we pay to third-party Internet companies for purchase orders placed on our websites by users redirected from their websites. The amount of such commissions paid to third-party Internet companies for each redirected order depends on an agreed-upon allocation ratio.

General and administrative expenses

Our general and administrative expenses consist primarily of: (i) share-based compensation expenses; (ii) salary and benefit expenses for our management and general administrative employees; (iii) third-party professional service fees, which consist primarily of professional service fees paid to third-party professionals; (iv) depreciation expenses mainly for improvement of leasehold; (v) office expenses, which consist primarily of office rental and other office administrative expenses; (vi) travel, communication and other business expenses, which consist primarily of expenses associated with business travels; and (vii) bad debt provisions of other receivables, which consist primarily of bad debt provision of other receivables aging more than three years.

Service development expenses

Our service development expenses consist primarily of salary and benefit expenses for our research and development employees, share-based compensation expenses and rental expenses.

Other Operating Income

Our other operating income consists primarily of technical services fees received from third parties and related parties.

Government Grant

In 2018, 2019 and 2020, we recognized grants from the Shenzhen local government. We might recognize similar grants from time to time in the future, but there is no assurance that we will continue to obtain such grants on a regular basis.

Impairments of goodwill and acquired intangible assets

Impairments of goodwill and acquired intangible assets were related to the Company’s acquisition of TMG, which were triggered by TMG’s temporary suspension of its operations in Sweden during the period from January 2020 to September 2020. See “Item 4. Information on the Company—B. Business Overview—Our Services—Online Gaming Services—Licenses.”

97

Impairment of long-term investments

The impairment losses in 2018 and 2020 were primarily related to our 40.65% (later changed to 40.48% in 2019, to 33.74% in 2020 and further to 54.2% in 2021) equity interest in Loto Interactive, which was acquired in June 2017. The impairment loss in 2019 was related to our equity investment in Beijing Huizhong Wealth Investment Management Co., Ltd, a VIE of Hzone Holding Company, which was acquired in March 2015 and investments in Topgame Global Limited and its VIEs, Caicaihudong (Beijing) Technology Co., Ltd. and Youwang Technology (Shanghai) Co., Ltd, which were acquired in August 2015.

Gain from disposal of a subsidiary

In 2018 we recognized a disposition gain of RMB1.8 million in connection with our disposal of 500Fu in February 2018, after deduction of the net loss arising from 500Fu.

Taxation

Our group includes entities incorporated in various jurisdictions throughout the world including the Cayman Islands, the British Virgin Islands, the United States, Malta, Curacao, Cyprus, Hong Kong, Japan and the People’s Republic of China. Most of these entities are either holding companies or non-operating entities. As a result, they are either not subject to any taxes in their respective local jurisdictions or did not generate any income for tax purposes.

The applicable taxation for our main operating entities is as follows:

Malta

Under the current laws, profits tax in Malta is generally assessed at the rate of 35% of taxable income. When a dividend is paid or declared to the holding company, the paying entity is entitled to claim six-sevenths (6/7) of the profits tax paid as a refund, which may effectively reduce the income tax rate to 5%.

Curacao

Multi Pay N.V. is incorporated in Curacao. Under the current laws, profits tax in Curacao is generally assessed at the rate of 2% of taxable income.

Hong Kong

500wan HK Limited is incorporated in Hong Kong. Under the current laws, profits tax in Hong Kong is generally assessed at the rate of 8.25% for profit of up to HK$2.0 million and 16.5% for the remainder of taxable income. As 500wan HK Limited does not conduct any substantive operations of its own, no provision for Hong Kong income tax has been made in the financial statements as 500wan HK Limited had no assessable income for the year ended December 31, 2018, 2019 and 2020.

People’s Republic of China

The enterprise income tax law (the “EIT Law”) in the PRC was enacted and became effective on January 1, 2008. The EIT Law applies a uniform 25% enterprise income tax (“EIT”) rate to both foreign-invested enterprises and domestic enterprises. Accordingly, Youlanguang Technology, E-Sun Network, E-Sun Sky Computer, E-Sun Sky Network, Shenzhen Yicai, Baifengrun Technology, Tongfu Technology and Shenzhen Kaisheng were subject to the EIT rate of 25% in 2018, 2019 and 2020. Hainan Menghuanxingchen, Hainan Jingli, Hainan Panfeng and Hangzhou E-Sun Sky Network were subject to the EIT rate of 25% in 2018 since their inception. Guangtiandi Technology obtained a certificate of “Software Enterprise” and was subject to the EIT rate of 25% in 2018, 2019 and 2020, respectively.

Lhasa Yicai was established in Tibet in 2014 and qualified as a “Western Area Encouraged Industry.” According to local government policy, qualified entities were granted a preferential tax rate of 15% from January 1, 2011 to December 31, 2020. Therefore, Lhasa Yicai was entitled to a preferential tax rate of 15% in 2018, 2019 and 2020.

98

As of December 31, 2020, the accrual balance for uncertain tax positions and associated interest and penalties related to certain unrecognized tax positions was nil.

During the years ended December 31, 2018, 2019 and 2020, the Group did not recognize interest on these unrecognized tax positions and reversed approximately RMB7,420,000, nil and nil in interest. The Group did not accrue interest on these uncertain tax positions as of December 31, 2018, 2019 and 2020, respectively. In general, the PRC tax authorities have up to three to five years to conduct examinations of the Group’s tax filings. As of December 31, 2020, the PRC subsidiaries’ 2016 to 2020 tax returns remain open to examination.

Internal Control over Financial Reporting

We are a public company in the United States subject to Sarbanes-Oxley. Section 404 of Sarbanes-Oxley and applicable rules and regulations thereunder require that we include a report of management on our internal control over financial reporting in this annual report.

Results of Operations

The following summary of the consolidated financial data for the periods and as of the dates indicated is qualified by reference to, and should be read in conjunction with, our consolidated financial statements and related notes.

99

Our historical results do not necessarily indicate our results to be expected for any future period.

Years ended December 31,

2018

    

2019

    

2020

    

RMB

    

RMB

    

RMB

    

US$

(in thousands, except for per share data)

Consolidated Statement of Comprehensive Loss Data:

Net Revenues

126,089

 

39,688

 

21,815

3,343

Operating costs and expenses:

  

 

  

 

  

  

Cost of services

(80,017)

 

(59,410)

 

(16,774)

(2,571)

Sales and marketing

(92,465)

 

(42,445)

 

(16,748)

(2,567)

General and administrative

(251,384)

 

(223,758)

 

(152,541)

(23,378)

Service development

(61,909)

 

(48,614)

 

(30,201)

(4,629)

Total operating expenses

(485,775)

 

(374,227)

 

(216,264)

(33,145)

Other operating income

12,638

 

6,788

 

5,518

846

Government grant

7,620

 

3,504

 

891

137

Other operating expenses

(5,060)

 

(6,995)

 

(2,752)

(422)

Impairment of intangible assets

 

(181,845)

 

Impairment of goodwill

 

(129,752)

 

Operating loss from continuing operations

(344,488)

 

(642,839)

 

(190,792)

(29,241)

Other income (expenses), net

(43)

 

455

 

748

115

Interest income

15,308

 

13,448

 

9,093

1,394

Loss from equity method investments

(15,025)

 

(10,639)

 

(10,798)

(1,655)

Impairment of long-term investments

(149,896)

 

(22,353)

 

(33,001)

(5,058)

Gain from disposal of subsidiaries

2,805

 

 

Loss before income taxes from continuing operations

(491,339)

 

(661,928)

 

(224,750)

(34,445)

Income taxes benefit

19,602

 

7,642

 

3,654

560

Net loss from continuing operations

(471,737)

 

(654,286)

 

(221,096)

(33,885)

Income from discontinued operations, net of income taxes

2,183

 

 

Gain on disposal of discontinued operations, net of income taxes

10,160

 

 

Net income from discontinued operations, net of income taxes

12,343

 

 

Net loss

(459,394)

 

(654,286)

 

(221,096)

(33,885)

Net income (loss) from continuing operations attributable to noncontrolling interest and redeemable noncontrolling interest

(8,820)

 

(3,018)

 

2,130

326

Net income from discontinued operations attributable to noncontrolling interest

1,099

 

 

Less: Net income (loss) attributable to the noncontrolling interest

(4,486)

 

(3,018)

 

2,130

326

Less: Net loss attributable to redeemable noncontrolling interest

(3,235)

 

 

Net loss attributable to BIT Mining Limited

(451,673)

 

(651,268)

 

(223,226)

(34,211)

Other comprehensive income (loss)

  

 

  

 

  

  

Unrealized loss on an equity method investment

 

(3,986)

 

(1,218)

(187)

Foreign currency translation gain (loss)

23,023

 

6,408

 

(11,825)

(1,812)

Other Comprehensive income (loss), net of tax

23,023

 

2,422

 

(13,043)

(1,999)

Comprehensive loss

(436,371)

 

(651,864)

 

(234,139)

(35,884)

Less: Comprehensive income (loss) attributable to redeemable noncontrolling interest and noncontrolling interest

(6,383)

 

(4,344)

 

2,130

326

Comprehensive loss attributable to BIT Mining Limited

(429,988)

 

(647,520)

 

(236,269)

(36,210)

Losses per share attributable to BIT Mining Limited – Basic:

  

 

  

 

  

  

Net loss from continuing operations

(1.13)

 

(1.52)

 

(0.52)

(0.08)

Net income from discontinued operations

0.03

 

 

Net loss

(1.10)

 

(1.52)

 

(0.52)

(0.08)

Losses per share attributable to BIT Mining Limited – Diluted:

  

 

  

 

  

  

Net loss from continuing operations

(1.13)

 

(1.52)

 

(0.52)

(0.08)

Net income from discontinued operations

0.03

 

 

Net loss

(1.10)

 

(1.52)

 

(0.52)

(0.08)

Weighted average number of Class A and Class B ordinary shares outstanding:

  

 

  

 

  

  

Basic

418,911,292

 

428,586,305

 

430,011,263

430,011,263

Diluted

418,911,292

 

428,586,305

 

430,011,263

430,011,263

Non-GAAP financial data(1)

  

 

  

 

  

  

Net loss attributable to BIT Mining Limited

(451,673)

 

(651,268)

 

(223,226)

(34,211)

Adjustment for share-based compensation expenses

108,628

 

79,275

 

55,424

8,494

Adjustment for impairment of intangible assets

 

181,845

 

Adjustment for impairment of goodwill

 

129,752

 

Adjustment for impairment of long-term investments

149,896

 

22,353

 

33,001

5,058

Adjustment for deferred tax benefit relating to valuation allowance

(20,617)

 

(7,669)

 

(3,659)

(561)

Adjusted net loss attributable to BIT Mining Limited (non-GAAP)

(213,766)

 

(245,712)

 

(138,460)

(21,220)

Adjusted net loss from continuing operations attributable to BIT Mining Limited (non-GAAP)

(225,010)

 

(245,712)

 

(138,460)

(21,220)

Adjusted net income from discontinued operations attributable to BIT Mining Limited (non-GAAP)

11,244

 

 

100

(1)

As a supplement to net income, we use the non-GAAP financial measure of adjusted net income which is U.S. GAAP net income as adjusted to exclude share-based compensation expenses, impairment of acquired intangible assets and goodwill, impairment of long-term investments and deferred tax expenses relating to valuation allowance. This non-GAAP financial measure is provided as additional information to help our investors compare business trends among different reporting periods on a consistent basis and to enhance investors’ overall understanding of our current financial performance and prospects for the future. This non-GAAP financial measure should not be considered in addition to or as a substitute for or superior to U.S. GAAP net income. In addition, our definition of adjusted net income may be different from the definition of such term used by other companies, and therefore comparability may be limited.

The year ended December 31, 2020 compared with the year ended December 31, 2019

Net revenues

Our net revenues decreased by 45.1% from RMB39.7 million in 2019 to RMB21.8 million in 2020, primarily attributable to TMG’s temporary suspension of operation in Sweden during the period from January 2020 to September 2020.

Revenues generated from online gaming services decreased by 58.1% from RMB35.6 million in 2019 to RMB14.9 million in 2020, primarily attributable to TMG’s temporary suspension of operation in Sweden during the period from January 2020 to September 2020.

Revenues generated from sports information services increased by 109.1% from RMB3.3 million in 2019 to RMB6.9 million in 2020, primarily attributable to the services for detailed information on specific sports matches generated by our proprietary analysis engine started in June 2020.

Operating expenses

Our operating expenses decreased by 42.2% from RMB374.2 million in 2019 to RMB216.3 million in 2020. Our operating expenses consisted of the following:

Cost of Services. Our cost of services decreased by 71.7% from RMB59.4 million in 2019 to RMB16.8 million in 2020. The decrease was primarily due to cost reduction measures implemented by management, including: (i) a decrease in depreciation and amortization from RMB30.2 million in 2019 to RMB2.7 million in 2020, mainly associated with full impairment of intangible assets acquired for business combination of TMG, which was fully impaired at the end of 2019; (ii) a decrease in platform service fees of TMG associated with online casino platforms, from RMB6.6 million in 2019 to RMB0.3 million in 2020; (iii) a decrease in business insurance costs of TMG associated with online lottery betting, from RMB9.9 million in 2019 to RMB5.1 million in 2020; (iv) a decrease in account handling expenses relating to our mobile and web distribution channels from RMB2.9 million in 2019 to RMB0.7 million in 2020; and (v) a decrease in depreciation associated with physical sales terminals from RMB1.8 million in 2019 to RMB0.2 million in 2020.

Sales and marketing expenses. Sales and marketing expenses decreased by 60.6% from RMB42.4 million in 2019 to RMB16.7 million in 2020. The decrease was mainly due to cost reduction measures implemented by management, including: (i) a decrease in salary and benefit expenses from RMB19.6 million in 2019 to RMB8.5 million in 2020 as a result of decrease in headcount; (ii) a decrease in promotional and marketing expenses from RMB11.5 million in 2019 to RMB1.8 million in 2020, which was primarily due to a change in TMG’s marketing strategy; (iii) a decrease in share-based compensation expenses associated with share options granted to our directors and employees from RMB7.4 million in 2019 to RMB4.8 million in 2020; and (iv) a decrease in rental expenses from RMB1.2 million in 2019 to RMB0.3 million in 2020 associated with termination of office lease.

General and administrative expenses. General and administrative expenses decreased by 31.9% from RMB223.8 million in 2019 to RMB152.5 million in 2020. The decrease was mainly due to cost reduction measures implemented by management, including:

a decrease in share-based compensation expenses associated with share options granted to our directors and employees from RMB58.2 million in 2019 to RMB40.8 million in 2020, which was primarily related to restricted share units granted in 2018 and 2019, which are expensed mainly in 2019;

101

a decrease in salary and benefit expenses for employees from RMB57.6 million in 2019 to RMB34.1 million in 2020, which was primarily caused by a decreased number of employees;

a decrease in office expenses consisting primarily of office rental and other office administrative expenses from RMB24.0 million in 2019 to RMB4.6 million in 2020, which was primarily attributable to the termination of office lease;

a decrease in bad debt provisions from RMB20.3 million in 2019 to RMB0.5 million in 2020, which consist primarily of bad debt provision for other receivables aging more than three years; and

a decrease in travel, communication and other business expenses, which consist primarily of expenses associated with business travels, from RMB8.7 million in 2019 to RMB1.7 million in 2020;

The decrease in general and administrative expenses was partially offset by an increase in depreciation expenses from RMB32.0 million in 2019 to RMB41.9 million in 2020, which was primarily related to the depreciation of leasehold improvement for the termination of office lease, and an increase in third-party professional service fees from RMB18.9 million in 2019 to RMB25.3 million in 2020, which was primarily due to an increase in expenses related to the internal investigation conducted in 2020.

Service development expenses. Service development expenses decreased by 37.9% from RMB48.6 million in 2019 to RMB30.2 million in 2020. The decrease was primarily due to: (i) a decrease in rental expenses from RMB12.4 million in 2019 to negative RMB0.5 million in 2020, which was primarily related to the recognition of the gain on lease termination of operating lease; (ii) a decrease in share-based compensation expenses associated with restricted share units granted to our service development employees from RMB13.7 million in 2019 to RMB9.9 million in 2020; and (iii) a decrease in salary and benefit expenses for employees from RMB22.0 million in 2019 to RMB20.3 million in 2020, primarily due to the decrease in the number of employees.

Other operating income

Other operating income decreased by 19.1% from RMB6.8 million in 2019 to RMB5.5 million in 2020.

Impairment of goodwill and acquired intangible assets

Impairment of goodwill decreased by 100% from 129.8 in 2019 to nil in 2020, and impairment of acquired intangible assets decreased by 100% from RMB181.8 million in 2019 to nil in 2020. The decrease was related to the Company’s acquisition of TMG, which were triggered by TMG’s temporary suspension of its operations in Sweden during the period from January 2020 to September 2020. See “Item 4. Information on the Company—B. Business Overview—Our Services—Online Gaming Services—Licenses.”

Operating loss

As a result of the foregoing factors, we recorded operating loss from continuing operations of RMB190.8 million in 2020, a decrease of RMB452.0 million compared with operating loss from continuing operations of RMB642.8 million in 2019.

Impairment of long-term investments.

Impairment of long-term investments increased by 47.3% from RMB22.4 million in 2019 to RMB33.0 million in 2020. The impairment loss in 2019 was provided for our investment in Beijing Huizhong Wealth Investment Management Co., Ltd, a VIE of Hzone Holding Company, which was acquired in March 2015 and investments in Topgame Global Limited and its VIEs, Caicaihudong (Beijing) Technology Co., Ltd. and Youwang Technology (Shanghai) Co., Ltd, which was acquired in August 2015. The impairment loss in 2020 was provided for our 40.65% (later changed to 40.48% in 2019, to 33.74% in October 2020 due to Private Placement and further to 54.2% on March 31, 2021 due to completion of the subscription) equity interest in Loto Interactive, which was acquired in June 2017.

102

Loss before income taxes from continuing operations

Loss before income taxes from continuing operations was RMB224.8 million in 2020, a decrease of RMB437.1 million compared with loss before income taxes from continuing operations of RMB661.9 million in 2019.

Income tax benefit

We recorded income tax benefit of RMB3.7 million in 2020, a decrease of RMB3.9 million compared with income tax benefit of RMB7.6 million in 2019. Income tax benefit was primarily due to a reversal of uncertain tax liabilities and deferred tax liabilities.

Net loss from continuing operations

As a result of the foregoing factors, we recorded net loss from continuing operations of RMB221.1 million in 2020, as compared to net loss from continuing operations of RMB654.3 million in 2019.

Net loss attributable to BIT Mining Limited

We recorded net loss from continuing operations attributable to BIT Mining Limited of RMB651.3 million in 2020, as compared to net loss from continuing operations attributable to BIT Mining Limited of RMB223.2 million in 2019. We also recorded non-GAAP net loss from continuing operations attributable to BIT Mining Limited of RMB138.5 million in 2020, as compared to non-GAAP net loss from continuing operations attributable to BIT Mining Limited of RMB245.7 million in 2019.

The year ended December 31, 2019 compared with the year ended December 31, 2018

For a discussion of our results of operations for the fiscal year ended December 31, 2019 compared with the fiscal year ended December 31, 2018, see “Item 5. Operating and Financial Review and Prospects — A. Operating Results — The year ended December 31, 2019 compared with the year ended December 31, 2018” of our annual report on Form 20-F for the fiscal year ended December 31, 2019, filed with the SEC on December 11, 2020.

B.

Liquidity and Capital Resources

Our principal sources of liquidity have been cash provided by our operating activities and proceeds from the issuances of preferred shares and ordinary shares. As of December 31, 2020, we had RMB308.7 million (US$47.3 million) in cash and cash equivalents.

As a holding company with no material operations of our own, we conduct our operations primarily through our wholly-owned subsidiaries and our consolidated affiliated entities in China and Europe. Our PRC subsidiaries’ ability to make dividends or other cash payments to us are subject to various restrictions under PRC laws and regulations. See “Item 3. Key Information—D. Risk Factors—Risks Related to Our Corporate Structure—We may rely principally on dividends and other distributions on equity paid by our PRC and Hong Kong subsidiaries to fund any cash and financing requirements we may have. Any limitation on the ability of our PRC and Hong Kong subsidiaries to pay dividends to us could have a material adverse effect on our ability to conduct our business.” and “Item 3. Key Information—D. Risk Factors—Risks Related to Doing Business in China—Governmental control of currency conversion may affect the value of your investment.” Although we consolidate the results of our PRC consolidated affiliated entities, we do not have direct access to their cash and cash equivalents or future earnings. However, we can direct the use of their cash through agreements that provide us with effective control of these entities. Moreover, we are entitled to receive service fees from them in exchange for certain technology consulting and other services provided by us and the use of certain intellectual properties owned by us.

103

We believe that our current cash and the net proceeds we received from our private placement to Good Luck Information will be sufficient to meet our anticipated cash needs, including our cash needs for working capital and capital expenditures, for at least the next 12 months from the date of this report, after taking into consideration that we have suspended all of our online sports lottery sales since April 4, 2015 and are currently not generating any revenue from sports lottery sales. We also have reduced the expenditures, such as overhead or administrative expenditures and marketing expenses, since 2019 and started to mine bitcoins from our cryptocurrency mining business in February 2021. All these factors combined will have a positive impact on our cash flows for at least the next 12 months. We may, however, require additional cash due to changing business conditions or other future developments, including any investments or acquisitions we may decide to pursue. If our existing cash is insufficient to meet our requirements, we may seek to sell additional equity securities or debt securities or borrow from lending institutions. Financing may be unavailable in the amounts we need or on terms acceptable to us, if at all. The sale of additional equity securities, including convertible debt securities, would dilute our earnings per share. The incurrence of debt would divert cash for working capital and capital expenditures to service debt obligations and could result in operating and financial covenants that restrict our operations and our ability to pay dividends to our shareholders. If we are unable to obtain additional equity or debt financing as required, our business operations and prospects may suffer.

The following table sets forth a summary of our cash flows for the years indicated.

Years ended December 31,

2018

    

2019

    

2020

    

RMB

    

RMB

    

RMB

    

US$

(in thousands)

Net cash used in operating activities

(144,127)

 

(160,024)

 

(68,056)

 

(10,431)

Net cash (used in) provided by investing activities

(15,604)

 

66,817

 

21,714

 

3,330

Net cash provided by financing activities

54,791

 

17,105

 

26

 

4

Effect of exchange rate changes on cash, cash equivalents and restricted cash

21,226

 

5,511

 

(6,975)

 

(1,065)

Cash, cash equivalents and restricted cash at the beginning of the year

520,101

 

436,387

 

365,796

 

56,056

Cash, cash equivalents and restricted cash at the end of the year

436,387

 

365,796

 

312,505

 

47,894

Net cash used in operating activities

Net cash used in operating activities in 2020 was RMB68.1 million, which was primarily attributable to (i) net loss of RMB221.1 million adjusted by subtracting RMB55.4 million of share-based compensation; (ii) depreciation and amortization expenses of RMB45.8 million; (iii) impairment on long-term investments of RMB33.0 million; (iv) bad debt provision of RMB0.5 million; (v) loss from equity method investments of RMB10.8 million; (vi) a decrease in prepayments and other receivables of RMB5.7 million; (vii) a decrease in deposits and other non-current assets of RMB4.1 million; (viii) an increase in accrued expenses and other current liabilities of RMB12.8 million; (ⅸ) an increase in accrued payroll and welfare payable of RMB6.5 million; (x) losses on disposal of property and equipment of RMB1.5 million; and (xi) amortization of right-of-use assets of RMB7.2 million. Net cash used in operating activities in 2020 was partially offset by (i) a decrease in operating lease liabilities of RMB14.4 million; (ii) a decrease in long-term payables of RMB0.5 million; and (iii) a decrease in deferred tax liability and income tax liability of RMB3.7 million.

Net cash used in operating activities in 2019 was RMB160.0 million, which was primarily attributable to (i) net loss of RMB654.3 million adjusted by subtracting RMB79.3 million of share-based compensation; (ii) depreciation and amortization expenses of RMB61.4 million; (iii) impairment on long-term investments of RMB22.4 million; (iv) impairment of goodwill and acquired intangible assets of RMB311.6 million; (v) bad debt provision of RMB20.3 million; (vi) loss from equity method investments of RMB10.6 million; (vii) a decrease in prepayments and other receivables of RMB15.7 million; (viii) a decrease in other non-current assets of RMB1.7 million; and (ix) amortization of right-of-use assets of RMB17.7 million. Net cash used in operating activities in 2019 was partially offset by (i) a decrease in accrued expenses and other current liabilities of RMB21.4 million; (ii) a decrease in operating lease liabilities of RMB13.3 million; (iii) a decrease in long-term payables of RMB1.3 million; (iv) a decrease in deferred tax liability and income tax liability of RMB7.6 million, and (v) a decrease in accrued salary and benefit expenses for employees of RMB2.9 million.

104

Net cash used in operating activities in 2018 was RMB144.1 million, which was primarily attributable to (i) net loss of RMB459.4 million adjusted by subtracting RMB108.6 million of share-based compensation; (ii) depreciation and amortization expenses of RMB64.0 million; (iii) impairment of long-term investments of RMB149.9 million; (iv) loss from equity method investments of RMB15.0 million; and (v) a decrease in prepayments and other receivables of RMB18.2 million. Net cash used in operating activities in 2018 was partially offset by (i) a decrease in accrued expenses and other current liabilities of RMB1.4 million; (ii) a decrease in long-term payables of RMB24.7 million; (iii) gain on disposal of subsidiaries of RMB13.0 million; and (iv) a decrease in accrued salary and benefit expenses for employees of RMB1.8 million.

Net cash provided by (used in) investing activities

Net cash provided by investing activities in 2020 was RMB21.7 million, which was primarily attributable to (i) cash received from return of time deposits of RMB22.3 million; (ii) cash received from disposal of long-term investment of RMB2.4 million; (iii) repayment of loans provided to related and third-parties of RMB12.1 million; and (iv) cash received from disposal of property and equipment of RMB0.2 million, which was partially offset by (i) cash paid for acquisition of long-term investment of RMB13.8 million; and (ii) cash paid for acquisition of property and equipment of RMB1.5 million.

Net cash provided by investing activities in 2019 was RMB66.8 million, which was primarily attributable to (i) cash received from return of short-term investments of RMB100.0 million; (ii) cash received from return of time deposits of RMB137.3 million; (iii) cash received from return of long-term investment of RMB6.5 million; (iv) repayment of loans provided to third-parties of RMB5.3 million; and (v) cash received from disposal of property and equipment of RMB0.2 million, which was partially offset by (i) cash paid for time deposits of RMB160.7 million; (ii) cash paid for loans provided to third parties of RMB7.9 million; (iii) cash paid for loans provided to a related party of RMB10.0 million; and (iv) cash paid for acquisition of property and equipment of RMB3.8 million.

Net cash used in investing activities in 2018 was RMB15.6 million, which was primarily attributable to (i) cash received from return of other long-term investments of RMB7.6 million; (ii) cash proceeds from disposal of other long-term investments of RMB5.8 million; (iii) repayment of loans provided to third-parties of RMB5.0 million; and (iv) cash received from disposal of subsidiaries and VIEs, net of cash disposed of RMB23.7 million; which was partially offset by (i) cash paid for acquisition of other long-term investments of RMB11.1 million; (ii) cash paid for acquisition of property and equipment of RMB35.6 million; (iii) cash paid for loans provided to third-parties of RMB10.0 million; and (iv) cash paid for acquisition of intangible asset of RMB1.1 million.

Net cash provided by financing activities

Net cash provided by financing activities in 2020 was RMB0.03 million which was primarily attributable to proceeds from the exercise of share-based awards.

Net cash provided by financing activities in 2019 was RMB17.1 million which was primarily attributable to proceeds from the exercise of share-based awards of RMB17.1 million.

Net cash provided by financing activities in 2018 was RMB54.8 million which was primarily attributable to (i) withdrawal of prepayment for share repurchase of RMB13.3 million; and (ii) proceeds from the exercise of share-based awards of RMB41.5 million.

Capital Expenditures

We made capital expenditures, including for property and equipment and intangible assets, of RMB36.7 million, RMB3.8 million and RMB1.5 million (US$0.2 million) in 2018, 2019 and 2020, respectively. In addition, our capital expenditures in 2018, 2019 and 2020 primarily consisted of purchases of additional information technology-related equipment and leasehold improvement of our new office. We do not expect that our capital expenditures will increase in the future as the suspension of online sports lottery sales services and the completion of the leasehold improvement of our new office.

105

Critical Accounting Policies

We prepare our consolidated financial statements in conformity with U.S. GAAP, which requires us to make judgments, estimates and assumptions that affect the reported amounts of our assets and liabilities, disclosure of contingent assets and liabilities on the date of each set of consolidated financial statements and the reported amounts of revenues and expenses during each financial reporting period. We continually evaluate these estimates and assumptions based on the most recently available information, our own historical experience and various other assumptions that we believe to be reasonable under the circumstances. Since the use of estimates and assumptions is an integral component of the financial reporting process, actual results could differ from those estimates and assumptions. An accounting policy is considered to be critical if it requires an accounting estimate to be made based on assumptions about matters that are highly uncertain at the time such estimate is made, and if different accounting estimates that reasonably could have been used, or changes in the accounting estimates that are reasonably likely to occur periodically could materially impact the consolidated financial statements. We believe the following critical accounting policies reflect the more significant estimates and assumptions used in the preparation of our consolidated financial statements. The following descriptions of critical accounting policies, judgments and estimates should be read in conjunction with our consolidated financial statements and other disclosures included elsewhere in this annual report.

Revenue Recognition

The Group’s revenues were derived principally from online gaming services, sports information services, and online spot commodity trading services. The Group adopted ASC Topic 606 “Revenue from Contracts with Customers” (“ASC 606”), from January 1, 2018, using the modified retrospective method.

Revenue is recognized when control of promised goods or services is transferred to the Group’s customers in an amount of consideration to which the Group expects to be entitled to in exchange for those goods or services. The Group follows the five steps approach for revenue recognition under Topic 606: (i) identify the contract(s) with a customer, (ii) identify the performance obligations in the contract, (iii) determine the transaction price, (iv) allocate the transaction price to the performance obligations in the contract, and (v) recognize revenue when (or as) the Group satisfies a performance obligation. The Group set up an implementation schedule and analyzed each of the Group’s revenue streams in accordance with ASC 606 to determine the impact on the Group’s consolidated financial statements. After the analyzation, the Group concluded that there was no substantial impact on the Group’s consolidated financial statements upon the adoption of ASC 606. The primary sources of the Group’s revenues are as follows:

Sports information services

The Group offers a comprehensive sports information portal via a designated mobile application, which covers (i) real time soccer match information; and (ii) data-driven soccer match predictions generated by proprietary analysis engine. Users can also post free or pay-per-view contents such as proprietary observations and analyses on the sports information portal. The users pay for each information and data subscription at a fixed price, and the Group pays the original information providers a fixed percentage of total purchase amount if the information is produced by third parties. Revenue is recognized when users have access to the pay-per-view contents or on an average amortization basis according to subscription terms. The Group records the revenue on a net basis for information provided by third parties, because the Group is not the primary obligor to provide the information, but acts as an agent in providing such purchase services. For information provided by the Group itself, the Group records the revenue on a gross basis. The Group provides sports information service through the Group’s service offering named “Cai Xun Hao,” which was ceased in March 2019, and “Smart Big Data”, which was started in June 2020.

Online spot commodity trading services

The Group provides online spot commodity trading services through the designated website and mobile application in Shenzhen Kaisheng. The Group provides customers with reliable online spot commodity trading for gold trade and delay products across PC and mobile devices. The Group processes customer orders through a commercial bank, and later formed a joint venture with Shenzhen Gold Exchange on May 11, 2018 to provide online spot commodity trading services. Trading commissions are received from the commercial bank based on the pre-determined commission fee rate and the total amount of the processed orders. The Group recognizes revenue at a point in time when an order has been successfully processed and began to generate an immaterial amount of revenue each year from trading commissions on the online spot commodity trading services since 2017.

106

Online gaming services

The Group also provides online lottery betting and online casino platforms through the Group’s designated website after the acquisition of TMG in July 2017. The Group earns difference between betting and winning for online lottery betting services and online casino platforms as revenues that are generated from the registered users. The registered users enter into certain terms and conditions when they first open their accounts with the Group. Lottery and Casino purchase orders are placed by users through the Group’s online platforms view website. Then the Group processes these orders. Prior to processing orders, users prepay all purchase amounts. The Group pays users prizes when there are any winnings attributable to users. The Group records revenues on a net basis by deducting the winning amounts from betting amounts. Revenue comprises the fair value of the consideration received for the provision of internet gaming in the ordinary course of the Group’s activities, which is recognized when the outcome of an event is known.

Contract balances

The Group does not have any contract assets. The Group’s contract liabilities include advance from customers, which is recorded when consideration is received from a customer prior to providing services to the customer under the terms of a contract. As of December 31, 2019 and 2020, the Group recorded advance from customers balance of RMB5,012 and RMB4,734 million (US$726 million) respectively, which was included in “Accrued expenses and other current liabilities” on the accompanying consolidated balance sheets. RMB4,477, RMB8,283 and RMB5,012 (US$768) of deferred revenue included in the opening balances of advance from customers was recognized during the years ended December 31, 2018, 2019 and 2020, respectively. The amounts were included in net revenues on the accompanying consolidated statements of comprehensive loss.

Income taxes

The Group follows the asset and liability method of accounting for income taxes. Under this method, deferred tax assets and liabilities are determined based on the difference between the financial reporting and tax bases of assets and liabilities using enacted tax rates that will be in effect in the period in which the differences are expected to reverse. The Group records a valuation allowance to offset deferred tax assets if based on the weight of available evidence, it is more-likely-than-not that some portion, or all, of the deferred tax assets will not be realized. The effect on deferred taxes of a change in tax rates is recognized in the consolidated statements of comprehensive loss in the period that includes the enactment date.

107

Interest and penalties arising from underpayment of income taxes are computed in accordance with the applicable tax law and is classified in the consolidated statements of comprehensive loss as income tax expense. The amount of interest expense is computed by applying the applicable statutory rate of interest to the difference between the tax position recognized and the amount previously taken or expected to be taken in a tax return. In accordance with the provisions of ASC 740 (“ASC 740”), “Income taxes” the Group recognizes in its financial statements the impact of a tax position if a tax return position or future tax position is “more likely than not” to be sustained upon examination based solely on the technical merits of the position. Tax positions that meet the “more likely than not” recognition threshold are measured at the largest amount of tax benefit, determined on a cumulative probability basis, that has a greater than fifty percent likelihood of being realized upon settlement. The Group’s estimated liability for unrecognized tax position which is included in the “long-term payables” account is periodically assessed for adequacy and may be affected by changing interpretations of laws, rulings by tax authorities, changes and/or developments with respect to tax audits, and expiration of the statute of limitations. The outcome for a particular audit cannot be determined with certainty prior to the conclusion of the audit and, in some cases, appeal or litigation process. The actual benefits or liability ultimately realized may differ from the Group’s estimates. As each audit is concluded, adjustments, if any, are recorded in the Group’s financial statements. Additionally, in future periods, changes in facts, circumstances, and new information may require the Group to adjust the recognition and measurement estimates with regard to individual tax positions. Changes in recognition and measurement estimates are recognized in the period in which the changes occur. In conjunction with ASC 740, the Group also applied ASC 740-30 (“ASC 740-30”), “Income Taxes: Other Considerations or Special Areas”, to account for the temporary differences arising from the undistributed earnings of the foreign subsidiaries. According to ASC 740-30, all undistributed earnings of a subsidiary shall be presumed to be transferred to the parent entity. Accordingly, the undistributed earnings of a subsidiary included in consolidated income shall be accounted for as a temporary difference and affect deferred tax expense unless the tax law provides a means by which the investment in a domestic subsidiary can be recovered tax free.

Share-based compensation

Share options and restricted shares granted to employees and directors

Share options and restricted shares granted to employees and directors are accounted for under ASC 718 (“ASC 718”), Compensation - Stock compensation. In accordance with ASC 718, the Group determines whether a share option or restricted shares should be classified and accounted for as an equity award. All grants of share options and restricted shares to employees and directors classified as equity awards are recognized in the financial statements based on their grant date fair values. There were no liability awards granted during any of the periods stated herein. The Group recognizes compensation expense using the accelerated method for share options and restricted shares granted with graded vesting based on service conditions, provided that the amount of compensation expense recognized at any date is at least equal to the portion of the grant-date value of the share options and restricted shares that are vested at that date. ASC 718 requires forfeitures to be estimated at the time of grant and revised, if necessary, in the subsequent period if actual forfeitures differ from initial estimates. Forfeiture rate is estimated based on historical and future expectation of employee turnover rate and is adjusted to reflect future change in circumstances and facts, if any. Share-based compensation expense is recorded net of estimated forfeitures such that expense was recorded only for those share-based awards that are expected to vest. To the extent the Group revises this estimate in the future, the share-based payments could be materially impacted in the period of revision, as well as in following periods.

The compensation costs associated with a modification of the terms of the award (“Modification Award”) are recognized if either the original vesting condition or the new vesting condition has been achieved. Such compensation costs cannot be less than the grant-date fair value of the original award. The incremental compensation cost is measured as the excess of the fair value of the Modification Award over the fair value of the original award at the modification date. Therefore, in relation to the Modification Award, the Group recognizes share-based compensation over the vesting periods of the new options, which comprises, (1) the amortization of the incremental portion of share-based compensation over the remaining vesting term, and (2) any unrecognized compensation cost of original award, using either the original term or the new term, whichever is higher for each reporting period.

108

Share options granted to non-employees

Prior to January 1, 2019, the Group records share-based compensation expense for awards granted to non-employees in exchange for services at fair value in accordance with the provisions of ASC 505-50, “Equity-based payment to non-employees”. As the share options granted to non-employees were fully vested on the grant date, the related compensation expense was fully recognized in the consolidated statement of comprehensive loss on the grant date. Starting January 1, 2019, the Group adopted ASU 2018-07 which aligns accounting for share-based payments issued to nonemployees to that of employees under the existing guidance of Topic 718. The adoption did not pose any impact to the Group’s retained earnings as all options granted to non-employees were fully vested prior to the adoption. The Group, with the assistance of an independent valuation firm, determined the fair values of the share options recognized in the consolidated financial statements. The binomial option pricing model is applied in determining the estimated fair value of the share options granted to employees and non-employees.

Long-term investments

The Group’s long-term investments consist of equity investments without readily determinable fair value and equity method investments. For those investments over which the Group does not have significant influence and without readily determinable fair value, the Group records them at cost, less impairment, and plus or minus subsequent adjustments for observable price changes, in accordance with ASC Topic 321 (“ASC 321”), “Investments Equity Securities” which was adopted on January 1, 2018. The adoption did not have a significant impact on the Group’s consolidated financial statements. Under this measurement alternative, changes in the carrying value of the equity investments are required to be made whenever there are observable price changes in orderly transactions for the identical or similar investment of the same issuer.

Management regularly evaluates the impairment of these investments based on performance and financial position of the investee as well as other evidence of market value. Such evaluation includes, but is not limited to, reviewing the investee’s cash position, recent financing, projected and historical financial performance, cash flow forecasts and financing needs. An impairment loss is recognized in earnings equal to the excess of the investment’s cost over its fair value at the balance sheet date of the reporting period for which the assessment is made. The fair value would then become the new cost basis of investment.

Investments in entities in which the Group can exercise significant influence but does not own a majority equity interest or control are accounted for using the equity method of accounting in accordance with ASC Topic 323 (“ASC 323”), “Investments-Equity Method and Joint Ventures”. Under the equity method, the Group initially records its investment at cost and the difference between the cost of the equity investee and the fair value of the underlying equity in the net assets of the equity investee is recognized as equity method goodwill, which is included in the equity method investment on the consolidated balance sheets. The Group subsequently adjusts the carrying amount of the investment to recognize the Group’s proportionate share of each equity investee’s net income or loss into earnings after the date of investment. The Group will discontinue applying the equity method if an investment (and additional financial supports to the investee, if any) has been reduced to zero. Under the conditions that the Group is not required to advance additional funds to an investee and the equity-method investment in ordinary shares is reduced to zero, if further investments are made that have a higher liquidation preference than ordinary shares, the Group would recognize the loss based on its percentage of the investment with the same liquidation preference, and the loss would be applied to those investments of a lower liquidation preference first before being further applied to the investments of a higher liquidation preference. The Group evaluates the equity method investments for impairment whenever events or changes in circumstances indicate that the carrying amount of the investment might not be recoverable. Factors considered by the Group when determining whether an investment has been other-than-temporarily-impaired, includes, but not limited to, the length of the time and the extent to which the market value has been less than cost, the financial performance and near-term prospect of the investee, and the Group’s intent and ability to retain the investment until the recovery of its cost. An impairment loss on the equity method investments is recognized in earnings when the decline in value is determined to be other-than-temporary.

According to the above testing, impairment losses of RMB149,896, RMB22,353 and RMB33,001 million (US$5,058 million) for the long-term investments were recognized during the years of 2018, 2019 and 2020, respectively.

Investments in limited partnerships greater than 5% are considered more than minor and accounted for using the equity method, unless it is readily apparent that the Group has virtually no influence over the partnership’s financial and operating policies.

109

Goodwill

The Group assesses goodwill for impairment in accordance with ASC 350-20 (“ASC 350-20”), “Intangibles–Goodwill and Other: Goodwill”, which requires that goodwill to be tested for impairment at the reporting unit level at least annually and more frequently upon the occurrence of certain events, as defined by ASC 350-20.

Prior to the early adoption of ASU 2017-04, “Simplifying the Test for Goodwill Impairment”, on January 1, 2019, the Group has the option to first assess qualitative factors to determine whether it is necessary to perform the two-step test in accordance with ASC 350-20. If the Group believes, as a result of the qualitative assessment, that it is more-likely-than-not that the fair value of the reporting unit is less than its carrying amount, the two-step quantitative impairment test described above is required. Otherwise, no further testing is required. In the qualitative assessment, the Group considers primary factors such as industry and market considerations, overall financial performance of the reporting unit, and other specific information related to the operations. In performing the two-step quantitative impairment test, the first step compares the carrying amount of the reporting unit to the fair value of the reporting unit based on either quoted market prices of the ordinary shares or estimated fair value using a combination of the income approach and the market approach. If the fair value of the reporting unit exceeds the carrying value of the reporting unit, goodwill is not impaired and the Group is not required to perform further testing. If the carrying value of the reporting unit exceeds the fair value of the reporting unit, then the Group must perform the second step of the impairment test in order to determine the implied fair value of the reporting unit’s goodwill. The fair value of the reporting unit is allocated to its assets and liabilities in a manner similar to a purchase price allocation in order to determine the implied fair value of the reporting unit goodwill. If the carrying amount of the goodwill is greater than its implied fair value, the excess is recognized as an impairment loss.

In 2018 and 2017, the Group performed qualitative assessments for the reporting units. Based on the requirements of ASC 350-20, the Group evaluated all relevant factors, weighed all factors in their entirety and concluded that the fair value was greater than the carrying amount of the newly acquired entities, and further impairment testing on goodwill was unnecessary as of December 31, 2018 and 2017.

In January 2017, the FASB issued Accounting Standards Update No. 2017-04(“ASU 2017-04”), “Intangibles – Goodwill and Other (Topic 350): Simplifying the Test for Goodwill Impairment.” ASU 2017-04 eliminates the requirement to calculate the implied fair value of goodwill to measure a goodwill impairment charge. Instead, entities will record an impairment charge based on the excess of a reporting unit’s carrying amount over its fair value. The Group early adopted the ASU 2017-04 on January 1, 2019.

As triggered by TMG’s temporary suspension of its operations in Sweden during the period from January 2020 to September 2020, the Group performed qualitative and quantitative assessment in accordance with ASU 2017-04 and recognized an full impairment loss of RMB129,752 for goodwill arising from acquisition of TMG during the year ended December 31, 2019. As goodwill was fully impaired during 2019, there was no impairment loss on goodwill as of December 31, 2020.

Impairment of long-lived assets other than goodwill

The Group evaluates its long-lived assets or asset group, including property and equipment, intangible assets and right-of-use assets, with finite lives for impairment whenever events or changes in circumstances (such as a significant adverse change to market conditions that will impact the future use of the assets) indicate that the carrying amount of a group of long-lived assets may not be fully recoverable. When these events occur, the Group evaluates the impairment by comparing the carrying amount of the assets to future undiscounted cash flows expected to result from the use of the assets and their eventual disposition. If the sum of the expected undiscounted cash flow is less than the carrying amount of the assets, the Group recognizes an impairment loss based on the excess of the carrying amount of the asset group over its fair value.

The Group provided an impairment loss of nil, RMB181,845 and nil for intangible assets arising from acquisition of the Multi Group for the years ended December 31, 2018, 2019 and 2020, respectively.

110

Recent Accounting Pronouncements

In December 2019, the FASB issued ASU 2019-12, “Simplifying the Accounting for Income Taxes”, which simplify various aspects related to accounting for income taxes. ASU 2019-12 removes certain exceptions to the general principles in ASC 740 and also clarifies and amends existing guidance to improve consistent application. The ASU is effective for fiscal years beginning after December 15, 2020, and will be applied either retrospectively or prospectively based upon the applicable amendments. The Group does not expect the adoption to have a material impact on its consolidated financial statements.

In January 2020, the FASB issued ASU 2020-01, “Investments-Equity Securities (Topic 321), Investments-Equity Method and Joint Ventures (Topic 323), and Derivatives and Hedging (Topic 815): Clarifying the Interactions between Topic 321, Topic 323, and Topic 815” which clarifies the interaction of the accounting for equity investments under Topic 321 and investments accounted for under the equity method of accounting in Topic 323 and the accounting for certain forward contracts and purchased options accounted for under Topic 815. The guidance is effective for all entities for fiscal years beginning after December 15, 2020 and for interim periods within those fiscal years. The Group does not expect the adoption to have a material impact on its consolidated financial statements

Other accounting standards that have been issued or proposed by FASB that do not require adoption until a future date are not expected to have a material impact on the consolidated financial statements upon adoption. The Group does not discuss recent pronouncements that are not anticipated to have an impact on or are unrelated to its consolidated financial condition, results of operations, cash flows or disclosures.

C.

Research and Development

We do not make, and do not expect to make, significant expenditures on research and development activities in the future as a result of the suspension of our online sports lottery sales services.

Intellectual Property

We rely on a combination of trademark, copyright and trade secret protection laws in the PRC and other jurisdictions, as well as confidentiality procedures and contractual provisions to protect our intellectual property rights and our brands. “500wan”, “500.com“, “fengkuangcaiqiu”, “youqiu”, “youqiubiying” “dashentuidan” “500.com caipiaozhan” and “500gold” are trademarks registered in the PRC, USA, UK, Hong Kong and Macau, respectively, which are owned by E-Sun Network, E-Sun Sky Network and 500wan HK Limited. We have registered 120 trademarks with the Trademark Office of the State Administration for Industry and Commerce of the PRC, registered 5 trademarks relating to “500.com” with United States Patent and Trademark Office, 5 trademarks relating to “500.com” with United Kingdom Intellectual Property Office, 5 trademarks relating to “500.com” with Japan Patent Office, 5 trademarks relating to “500.com” with Hong Kong Trade Marks Registry Intellectual Property Department, and 5 trademarks relating to “500wan” and 5 trademarks relating to “500.com“ with Macau Economic Services. We have also registered domain names including “500wan.com,” “500wan.com.cn,” “500wan.cn,” “500wan.net.cn,” and “500.com.” We own 92 software copyright registrations in PRC through Guangtiandi Technology, E-Sun Sky Computer and E-Sun Sky Network as of the date of this annual report mostly for our client software.

D.

Trend Information

Other than as disclosed elsewhere in this annual report, we are not aware of any trends, uncertainties, demands, commitments or events for the year 2020 that are reasonably likely to have a material adverse effect on our net revenues, income, profitability, liquidity or capital resources, or that caused the disclosed financial information to be not necessarily indicative of future operating results or financial conditions.

E.

Off-Balance Sheet Arrangements

We do not engage in trading activities involving non-exchange traded contracts or interest rate swap transactions or foreign currency forward contracts. In the ordinary course of our business, we do not enter into transactions involving, or otherwise form relationships with, unconsolidated entities or financial partnerships that are established for the purpose of facilitating off-balance sheet arrangements or other contractually narrow or limited purposes.

111

F.

Tabular Disclosure of Contractual Obligations

The following table sets forth our future minimum payments under non-cancelable operating leases of office rent with initial terms in excess of one year as of the indicated dates.

As of December 31, 2020

    

(RMB)

    

(US$)

(in thousands)

2021

3,830

 

587

2022

3,835

 

588

2023

2,684

411

Total

10,349

 

1,586

Less: imputed interest

(832)

 

(127)

Present value of lease liabilities

9,517

 

1,459

As of December 31, 2020, we did not have any long-term debt obligations or purchase obligations.

G.

Safe Harbor

This annual report contains forward-looking statements that relate to future events, including our future operating results and conditions, our prospects and our future financial performance and condition, all of which are largely based on our current expectations and projections. The forward-looking statements are contained principally in the sections entitled “Item 3. Key Information—D. Risk Factors,” “Item 4. Information on the Company” and “Item 5. Operating and Financial Review and Prospects.” These statements are made under the “safe harbor” provisions of the U.S. Private Securities Litigation Reform Act of 1995. You can identify these forward-looking statements by terminology such as “may,” “will,” “expect,” “anticipate,” “future,” “intend,” “plan,” “believe,” “estimate,” “is/are likely to” or other and similar expressions. We have based these forward-looking statements largely on our current expectations and projections about future events and financial trends that we believe may affect our financial condition, results of operations, business strategy and financial needs. These forward-looking statements include, among other things, statements relating to:

·

our goals and strategies;

·

our future business development, financial condition and results of operations;

·

the expected growth of the online lottery market in China;

·

our expectations regarding demand for and market acceptance of our services;

·

our expectations regarding the retention and strengthening of our relationships with provincial lottery administration centers;

·

our plans to enhance user experience, infrastructure and service offerings;

·

competition in our industry in China; and

·

relevant government policies and regulations relating to our industry.

The forward-looking statements made in this annual report relate only to events or information as of the date on which the statements are made in this annual report. Except as required by law, we undertake no obligation to update or revise publicly any forward-looking statements, whether as a result of new information, future events or otherwise, after the date on which the statements are made or to reflect the occurrence of unanticipated events. You should read this annual report completely and with the understanding that our actual future results may be materially different from what we expect.

112

ITEM 6.DIRECTORS, SENIOR MANAGEMENT AND EMPLOYEES

A.

Directors and Senior Management

Directors and Executive Officers

The following table sets forth information regarding our directors and executive officers as of the date of this annual report.

Directors and Executive Officers

    

Age

    

Position/Title

 

Shengwu Wu

48

Chairman

Man San Vincent Law

53

Executive Director

Xianfeng Yang

52

Chief Executive Officer

Bo Yu

53

Director, Chief Operating Officer

Qian Sun

48

Independent Director

Honghui Deng

52

Independent Director

Yu Wei

52

Independent Director

Wong, Yan Ki Angel

49

Independent Director

Qiang Yuan

48

Chief Financial Officer

Mr. Shengwu Wu has served as our director and chairman of our board of directors from December 30, 2019. Mr. Wu has been global executive vice president of Tsinghua Unigroup and Chairman of Xiamen Unigroup Xue Co., Ltd since 2019. Prior to joining Tsinghua Unigroup, Mr. Wu was the deputy director of the Department of Electronic Information under the Ministry of Industry and Information Technology of the People’s Republic of China, director of Haishu District, Ningbo, director of Ningbo Information Industry Bureau, Mr. Wu has a Bachelor of Engineering degree, a Master of Laws degree, and a Ph.D. Degree in Administration.

Mr. Man San Vincent Law has served as our executive director from April 2021. He is the founder of BIT Mining Limited (formerly known as 500.com Limited). He currently serves as a senior adviser of Loto Interactive Limited since 2017. He served as the chief executive officer of the Company from 2007 to 2015 and was the chairman of the board of directors from 2007 to 2017. Mr. Law founded E-Sun Network Co., Ltd. in 1999 and of the online lottery service market who has been at the forefront of developing innovative online products and solutions. Mr. Law received a bachelor's degree from Wuhan University in 1990, and an Executive Master of Business Administration degree from Cheung Kong Graduate School of Business in 2009.

Mr. Xianfeng Yang has served as our chief executive officer since December 21, 2020. Mr. Yang has extensive experience in the cryptographic digital virtual currency industry. He has been in charge of the construction and operation of the big data center of Loto Interactive Limited. Mr. Yang also serves as the Chairman of Changhe Hydropower Absorption Blockchain Big Data Industrial Park in Sichuan. Mr. Yang served as the Company’s senior Vice President from 2018 to 2020. Mr. Yang received a bachelor’s degree in Architecture from Huazhong University of Science and Technology.

Mr. Bo Yu has served as our director from January 20, 2017, as our chief operating officer from December 21, 2020, and as our general counsel since 2014. Mr. Yu received a master’s degree in law from the University of Iowa, and a master’s degree in law and a bachelor’s degree in science from the University of Wuhan. Mr. Yu is admitted to the Bar of the State of Michigan.

Mr. Qian Sun has served as our director from October 21, 2013 and became our independent director in August 2016. Mr. Sun is a partner of Sequoia Capital China, where he focuses on consumer and technology-related investment. Prior to joining Sequoia Capital China in 2006, Mr. Sun worked at General Atlantic from 2003 to 2005, focusing on technology-related growth investment in China. He also worked as a management consultant at Monitor Group in Hong Kong from 1997 to 1999. Mr. Sun received a BA degree in applied mathematics from Harvard College in 1997, an MBA from Harvard Business School and a J.D. from Harvard Law School in 2003.

113

Dr. Honghui Deng has served as our independent director since May 2011. Dr. Deng was an independent director at Borqs Technology Inc., a company listed on NASDAQ from 2015 to 2019. Dr. Deng has served as a global fellow at the Institute of Innovation Creativity Capital (IC2) of the University of Texas at Austin since 2012. He is an Adjacent Professor at the School Economics and Business Administration of The Chinese University of Hong Kong (Shenzhen), and a Visiting Professor of Guanghua School of Management, Peking University. He is also a tenured professor at the Lee Business School of University of Nevada, Las Vegas. Dr. Deng was the founder and served as the chief executive officer of HHD Consulting Service LLC from 2003 to 2008. Dr. Deng has extensive consulting experiences for business firms on long-term strategy, finance and management. Dr. Deng is the organizing and program committee member as well as session chair of several international conferences such as Workshop of e-Business (WeB), CSWIM. Dr. Deng served as Co-President of the First DSI World Congress in Beijing 2016, which focused on the topic “Managing Big Data and Decision Making in a New Global Economy.” Dr. Deng received his Ph.D. in business administration from Red McCombs School of Business, the University of Texas at Austin in 2003.

Mr. Yu Wei has served as our independent director from November 21, 2013. Mr. Wei is the founder and director of Artix International Group Co., Ltd. Mr. Wei has served as vice president of China Railway Modern Logistics Technology Co., Ltd. since 2007 and vice president of Guiyang Longyuan Real Estate Co., Ltd. since 2011. Mr. Wei has served as a director in Guangxi Dirun Mining Industry Investment Co., Ltd. and Beijing Happy Forever Investment Management Co., Ltd. in 2011 and 2012, and has served as vice president of Guangzhou China Railway Taibo Real Estate Co., Ltd. since 2013. Mr. Wei graduated from Beijing Jiaotong University, Institute of Economics and Logistics in 1990, and received an EMBA degree from Cheung Kong Graduate School of Business in 2009.

Ms. Wong, Yan Ki Angel has served as our independent director from November 22, 2015. Ms. Wong obtained a Bachelor of Arts degree, majoring in international accounting from Xiamen University in July 1994, a postgraduate certificate in professional accounting from the City University of Hong Kong in November 2000 and a master degree of business administration from Cheung Kong Graduate School of Business (长江商学院) in PRC in October 2009. Ms. Wong has been admitted as fellow member of the Institute of Financial Accountants in the United Kingdom since October 2003, full member of the Society of Registered Financial Planners in Hong Kong since November 2003, full member of the Singapore Institute of Directors since October 2009, member of the Hong Kong Institute of Directors since November 2014, fellow member (FIPA, Australia) of the Institute of Public Accountants since April 2015, founding member of the Hong Kong Independent Non-Executive Director Association since October 2015 and fellow member of CPA Australia since May 2017.

Mr. Qiang Yuan has served as our chief financial officer since December 18, 2017. Prior to his appointment as a chief financial officer, Mr. Yuan has served in various positions within the Company since 2001. Mr. Yuan was a vice president in charge of financial matters for the Company from June 2014 to July 2016 and has served as a senior vice president since July 2016. Mr. Yuan received a bachelor’s degree in Financial Management from Zhongnan University of Finance and Economics.

B.

Compensation

Compensation of Directors and Executive Officers

In 2020, the aggregate cash compensation to all our directors and our executive officers was RMB4.7 million (US$0.7 million). For share-based compensation, see “Item 6. Directors, Senior Management and Employees—B. Compensation—Share Incentive Plans.” We did not have any amount accrued in 2020 for pension, retirement or other similar benefits to our directors and our executive officers.

Share Incentive Plans

2011 Share Incentive Plan

We have adopted our 2011 share incentive plan to attract and retain the best available personnel, provide additional incentives to our employees, directors and consultants, and promote the success of our business. The 2011 share incentive plan provides for the grant of options, restricted shares and other share-based awards, collectively referred to as “awards.” The board has authorized under the plan the issuance of up to 12% of our issued and outstanding ordinary shares from time to time, on an as-exercised and fully diluted basis, upon exercise of awards granted under our 2011 share incentive plan.

114

The following table summarizes the share options and restricted shares granted to our employees under the 2011 share incentive plan that were outstanding as of the date of this annual report, respectively.

Share options:

Number of

Ordinary Shares

Exercise

Vesting

Underlying

Price(1)

Commencement

Date of

Name

    

Options

    

(US$/Share)

    

Date

    

Date of Grant

    

Expiration(1)

Bo Yu

 

*

 

1.00

June 19, 2016

June 19, 2014

June 19, 2021

 

1.35

November 21,2017

December 16,2016

November 22, 2021

Qian Sun

 

*

1.00

November 22, 2014

June 19, 2014

November 22, 2021

 

1.851

November 21, 2016

January 6, 2016

November 22, 2021

 

1.35

November 21, 2017

December 16,2016

November 22, 2021

Honghui Deng

 

*

1.00

November 22, 2014

June 19, 2014

November 22, 2021

 

1.851

November 21, 2016

January 6, 2016

November 22, 2021

 

1.35

November 21, 2017

December 16, 2016

November 22, 2021

Yu Wei

 

*

1.00

November 22, 2014

June 19,2014

November 22, 2021

 

1.851

November 21, 2016

January 6, 2016

November 22, 2021

 

1.35

November 21, 2017

December 16, 2016

November 22, 2021

Wong, Yan Ki Angel

 

*

1.851

November 21, 2016

January 6, 2016

November 22, 2021

 

1.35

November 21, 2017

December 16, 2016

November 22, 2021

Directors and officers as a group

 

666,680

1.00

  

  

  

 

400,000

1.851

 

500,000

1.35

Other Individuals as a group

 

41,350

0.40

  

  

  

 

1,784,750

1.00

 

100,000

1.851

 

100,000

1.35

 

200,000

2.545

Restricted shares:

    

    

Vesting 

    

    

Number of Ordinary 

Commencement

Date of 

Date of 

Name

Shares

Date

Grant

Expiration

Directors and officers as a group

0

  

  

  

Other Individuals as a group

2,000,000

  

  

  

*

Options to purchase less than 1% of our issued and outstanding share capital from time to time on an as-exercised and fully diluted basis as of the date of this annual report.

(1)

The exercise price of the options granted on April 8, 2011 was set by our board of directors at US$0.40 per share on the date of grant, and was adjusted to US$0.20 per share by our board of directors on June 8, 2012 as it believed the voluntary suspension would materially and adversely affect our revenues for 2012 and the fair value of our ordinary shares. The exercise price of options granted on June 19, 2014 was set by our board of directors at US$3.23 per share, which was equivalent to the market price of our publicly traded shares on the previous day, and was adjusted to US$1.00 per share by our board of directors on March 19, 2015 as it believed the suspension by provincial sports lottery administration centers to accept online lottery purchase orders would materially and adversely affect our revenues for 2015 and the fair value of our ordinary shares. The maturity dates of the remaining unexercised shares of options granted on June 19, 2014 was extended by our board of directors from June 19, 2017 to June 19, 2021 and November 22, 2018 to November 22, 2021, respectively. The maturity date of the remaining unexercised shares of options granted on January 6, 2016 was extended by our board of directors from November 22, 2018 to November 22, 2021. The maturity date of the remaining unexercised shares of options granted on December 16, 2016 was extended by our board of directors from November 22, 2019 to November 22, 2021. All the other terms of the options remain unchanged.

115

The following paragraphs describe the principal terms of our 2011 share incentive plan.

Plan Administration. Our compensation committee administers the 2011 share incentive plan. The committee or the full board of directors, as appropriate, will determine the participants to receive awards, the type and number of awards to be granted, and the terms and conditions of each award grant.

Option Agreements. Awards granted under our 2011 share incentive plan are evidenced by an option agreement that sets forth the terms, conditions and limitations for each grant, which may include the term of the award, the provisions applicable in the event that the grantee’s employment or service terminates, and our authority to unilaterally or bilaterally amend, modify, suspend, cancel or rescind the award.

Transfer Restrictions. The right of a grantee in an award granted under our 2011 share incentive plan may not be transferred in any manner by the grantee other than by will or the laws of succession and, with limited exceptions, may be exercised during the lifetime of the grantee only by the grantee.

Option Exercise. The term of options granted under the 2011 share incentive plan may not exceed ten years from the date of grant. The consideration to be paid for our ordinary shares upon exercise of an option or purchase of ordinary shares underlying the option may include cash, check or other cash-equivalent, ordinary shares, consideration received by us in a cashless exercise, or any combination of the foregoing methods of payment.

Acceleration upon a Change of Control. If a change of control of our company occurs, (i) the compensation committee may determine that any outstanding unexercisable, unvested or lapsable awards shall automatically be deemed exercisable, vested and not subject to lapse immediately prior to the event triggering the change of control and (ii) the compensation committee may cancel such awards for fair value, provide for the issuance of substitute awards or provide that for a period of at least 15 days prior to the event triggering the change of control, such options shall be exercisable and that upon the occurrence of the change of control, such options shall terminate and be of no further force and effect.

Termination and Amendment. The 2011 share incentive plan expired in March 2021.

2021 Share Incentive Plan

We have adopted our 2021 share incentive plan to attract and retain the best available personnel, provide additional incentives to our employees, directors and consultants, and promote the success of our business. The 2021 share incentive plan provides for the grant of options, restricted shares and other share-based awards, collectively referred to as “awards.” The board has authorized under the plan the issuance of up to 12% of our issued and outstanding ordinary shares from time to time, on an as-exercised and fully diluted basis, upon exercise of awards granted under our 2021 share incentive plan.

As of the date of this annual report, no share option and no restricted share has been granted to our employees under the 2021 share incentive plan.

The following paragraphs describe the principal terms of our 2021 share incentive plan.

Plan Administration. Our compensation committee administers the 2021 share incentive plan. The committee or the full board of directors, as appropriate, will determine the participants to receive awards, the type and number of awards to be granted, and the terms and conditions of each award grant.

Option Agreements. Awards granted under our 2021 share incentive plan are evidenced by an option agreement that sets forth the terms, conditions and limitations for each grant, which may include the term of the award, the provisions applicable in the event that the grantee’s employment or service terminates, and our authority to unilaterally or bilaterally amend, modify, suspend, cancel or rescind the award.

Transfer Restrictions. The right of a grantee in an award granted under our 2021 share incentive plan may not be transferred in any manner by the grantee other than by will or the laws of succession and, with limited exceptions, may be exercised during the lifetime of the grantee only by the grantee.

116

Option Exercise. The term of options granted under the 2021 share incentive plan may not exceed ten years from the date of grant. The consideration to be paid for our ordinary shares upon exercise of an option or purchase of ordinary shares underlying the option may include cash, check or other cash-equivalent, ordinary shares, consideration received by us in a cashless exercise, or any combination of the foregoing methods of payment.

Acceleration upon a Change of Control. If a change of control of our company occurs, (i) the compensation committee may determine that any outstanding unexercisable, unvested or lapsable awards shall automatically be deemed exercisable, vested and not subject to lapse immediately prior to the event triggering the change of control and (ii) the compensation committee may cancel such awards for fair value, provide for the issuance of substitute awards or provide that for a period of at least 15 days prior to the event triggering the change of control, such options shall be exercisable and that upon the occurrence of the change of control, such options shall terminate and be of no further force and effect.

Termination and Amendment. Unless terminated earlier, our 2021 share incentive plan will expire after ten years. Our board of directors has the authority to amend or terminate our share incentive plan, subject to shareholder approval, to the extent necessary to comply with applicable laws.

C.

Board Practices

Committees of the Board of Directors

Board of Directors

We currently have six directors, including four independent directors, on our board of directors. Our board of directors consists of an audit committee, a compensation committee, a nominating and corporate governance committee and a strategy committee. Each committee’s members and functions are described below.

Audit Committee

Our audit committee consists of Wong, Yan Ki Angel, Honghui Deng and Yu Wei. Wong, Yan Ki Angel is the chairman of our audit committee. Wong, Yan Ki Angel satisfies the criteria of an audit committee financial expert as set forth under the applicable rules of the SEC. All three committee members satisfy the requirements for an “independent director” within the meaning of NYSE rules and will meet the criteria for independence set forth in Rule 10A-3 of the Exchange Act.

The audit committee oversees our accounting and financial reporting processes and the audits of our financial statements. Our audit committee is responsible for, among other things:

·

selecting the independent auditor;

·

pre-approving auditing and non-auditing services permitted to be performed by the independent auditor;

·

annually reviewing the independent auditors report describing the auditing firms internal quality control procedures, any material issues raised by the most recent internal quality control review, or peer review, of the independent auditors and all relationships between the independent auditor and our company;

·

setting clear hiring policies for employees and former employees of the independent auditors;

·

reviewing with the independent auditor any audit problems or difficulties and managements response;

·

reviewing and approving all related party transactions on an ongoing basis;

·

reviewing and discussing the annual audited financial statements with management and the independent auditor;

·

reviewing and discussing with management and the independent auditors major issues regarding accounting principles and financial statement presentations;

117

·

reviewing reports prepared by management or the independent auditors relating to significant financial reporting issues and judgments;

·

discussing earnings press releases with management, as well as financial information and earnings guidance provided to analysts and rating agencies;

·

reviewing with management and the independent auditors the effect of regulatory and accounting initiatives, as well as off-balance sheet structures, on our financial statements;

·

discussing policies with respect to risk assessment and risk management with management, internal auditors and the independent auditor;

·

timely reviewing reports from the independent auditor regarding all critical accounting policies and practices to be used by our company, all alternative treatments of financial information within U.S. GAAP that have been discussed with management and all other material written communications between the independent auditor and management;

·

establishing procedures for the receipt, retention and treatment of complaints received from our employees regarding accounting, internal accounting controls or auditing matters and the confidential, anonymous submission by our employees of concerns regarding questionable accounting or auditing matters;

·

annually reviewing and reassessing the adequacy of our audit committee charter;

·

such other matters that are specifically delegated to our audit committee by our board of directors from time to time;

·

meeting separately, periodically, with management, internal auditors and the independent auditor; and

·

reporting regularly to the full board of directors.

Compensation Committee

Our compensation committee consists of Bo Yu, Shengwu Wu, and Honghui Deng. Bo Yu is the chairman of our compensation committee. Honghui Deng satisfies the requirements for an “independent director” within the meaning of NYSE rules. Our compensation committee is responsible for, among other things:

·

reviewing and evaluating and, if necessary, revising our compensation policy;

·

reviewing and evaluating the performance of our executive officers and determining the compensation of our executive officers;

·

reviewing and approving our executive officers employment agreements and severance arrangements, if any;

·

reviewing and evaluating the performance of our directors and recommending to our board the compensation for our directors;

·

reviewing all annual bonus, long-term incentive compensation, share option, employee pension and welfare benefit plans, setting performance targets of the executive officers under all annual bonus and long-term incentive compensation plans as appropriate, certifying that any and all performance targets of the executive officers have been met, and granting any awards under any performance-based annual bonus, long-term incentive compensation and equity compensation plans to the executive officers;

·

periodically reviewing our policies concerning perquisite benefits, change of control or parachute payments, if any;

·

reviewing and approving our executive officer and director indemnification and insurance matters; and

118

·

such other matters that are specifically delegated to the compensation committee by our board of directors from time to time.

Nominating and Corporate Governance Committee

Our nominating and corporate governance committee consists of Bo Yu and Yu Wei. Bo Yu is the chairman of our nominating and corporate governance committee. Our nominating and corporate governance committee assists the board of directors in selecting individuals qualified to become our directors and executive officers and in determining the composition of the board and its committees. The nominating and corporate governance committee will be responsible for, among other things:

·

identifying qualified candidates as consistent with the criteria approved by our board of directors for director nominees and recommending such candidates to the board for selection for all directorships to be filled by the board or by the shareholders;

·

identifying qualified candidates as consistent with the criteria approved by our board of directors for executive officer nominees and recommending such candidates to our board of directors for selection;

·

conducting annual reviews of our board of directors independence, qualifications and experiences in light of the availability of potential board members; and

·

monitoring compliance with our code of business conduct and ethics, including reviewing the adequacy and effectiveness of our internal rules and procedures to ensure compliance with applicable laws and regulations.

Strategy Committee

Our strategic planning committee consists of Shengwu Wu and Qian Sun. Shengwu Wu is the chairman of our strategic planning committee. Our strategic planning committee assists the board of directors in designing the strategic plan of our business. Our strategic planning committee is responsible for, among other things:

·

reviewing and providing guidance to our management and the board of directors with respect to our strategy for strategic transactions;

·

reporting to our board of directors any strategic transactions being considered, or authorized and approved, by our management;

·

notifying our nominating and corporate governance committee of any conflict of interest or related party transaction that comes to its attention; and

·

exercising such additional powers and duties as may be reasonable, necessary or desirable, in the committees discretion, to fulfill its duties.

Terms of Directors and Executive Officers

We have six directors, four of whom are independent directors, on our board of directors. Any director on our board may be appointed or removed by way of an ordinary resolution of shareholders. Any vacancies on our board of directors or additions to the existing board of directors can be filled by the affirmative vote of a majority of the remaining directors, provided that any candidate for the vacancy or addition must be nominated by our nominating and corporate governance committee. Each of our directors holds office until he or she is removed by an ordinary resolution of shareholders or by a resolution of the board.

All of our executive officers are appointed by and serve at the discretion of our board of directors. Our executive officers are elected by and may be removed by a majority vote of our board of directors, provided that any candidate for an executive officer position must be nominated by our nominating and corporate governance committee.

119

Employment Agreements

We have entered into employment agreements with each of our executive officers. We may terminate an executive officer’s employment for cause, at any time, without notice or remuneration, for certain acts of the officer, including, but not limited to, a conviction or plea of guilty to a felony, willful misconduct to our detriment or a failure to perform agreed duties. We may also terminate an executive officer’s employment under certain conditions, including, but not limited to, incapacity or disability of the officer, by a one-month prior written notice or upon paying compensation of one-month salary to the officer. An executive officer may terminate his or her employment with us with or without cause, or by a one-month prior written notice. The benefits provided upon termination of employment is T+1 months’ salary of the employee (T represents years of working experience in the Company).

D.

Employees

Employees

Our ability to maintain a trained management team and other employees is critical to the success of our business. We had a total of 282, 171 and 138 employees as of December 31, 2018, 2019 and 2020, respectively. The table below sets forth the number of employees categorized by function as of December 31, 2020.

Function

    

Number of employees

Management and Administration

 

9

Sales, Marketing and Website Operation

 

28

Service and User Support

 

5

Technology and Product Development

 

61

Administrative Support

 

35

Total

 

138

The remuneration package of our employees includes salary, bonus, stock options and other cash benefits. In accordance with applicable regulations in China, we participate in a pension contribution plan, a medical insurance plan, an unemployment insurance plan, a personal injury insurance plan, a maternity insurance plan and a housing reserve fund for the benefit of all of our employees. We have not experienced any material labor disputes or disputes with the labor department of the PRC government since our inception.

E.

Share Ownership

The following table sets forth information as of the date of this annual report with respect to the beneficial ownership of our ordinary shares, by:

each person known to us to own beneficially more than 5.0% of our ordinary shares; and

each of our directors and executive officers.

120

Beneficial ownership is determined in accordance with the rules of the SEC and includes voting or investment power with respect to the securities. Except as indicated below, and subject to applicable laws, the persons named in the table have sole voting and investment power with respect to all ordinary shares shown as beneficially owned by them. Percentage of beneficial ownership for each of the persons listed below is determined by dividing (i) the number of ordinary shares beneficially owned by such person, including ordinary shares such person has the right to acquire within 60 days after the date of this annual report by (ii) the total number of ordinary shares outstanding plus the number of ordinary shares such person has the right to acquire within 60 days after the date of this annual report. The total number of ordinary shares outstanding as of the date of this annual report is 559,934,055 Class A ordinary shares, 65,000 Class A preference shares and 99 Class B ordinary shares.

    

    

    

Percentage

 

Shares Beneficially

of Votes

Owned

Held

Number

Percent

Percent

 

Directors and Executive Officers:

  

  

  

 

Shengwu Wu

 

*

 

*

 

*

Man San Vincent Law(1)

96,791,039

17.3

%  

61.7

%

Xianfeng Yang

*

*

*

Bo Yu

 

*

 

*

 

*

Qian Sun

 

*

 

*

 

*

Honghui Deng

 

*

 

*

 

*

Yu Wei

 

*

 

*

 

*

Wong, Yan Ki Angel

 

*

 

*

 

*

Qiang Yuan

 

*

 

*

 

*

Directors and Executive Officers as a Group

 

106,969,979

 

19.0

%

62.5

%

Principal Shareholders:

 

  

 

  

 

  

Tsinghua Unigroup Co., Ltd.(2)

 

140,141,810

 

25.0

%  

11.6

%

Sequoia Capital 2010 CGF Holdco, Ltd.(3)

 

35,042,735

 

6.3

%  

2.9

%

The business address of our directors and executive officers is 14F, West Side, Block B, Building No. 7, Shenzhen Bay Eco-Technology Park, Nanshan District, Shenzhen 518115, People’s Republic of China.

*Less than 1% of our outstanding ordinary shares.

(1)The number of shares beneficially owned is as of April 5, 2021, as reported in the statement on Schedule 13D filed by Mr. Man San Vincent Law on April 14, 2021, and represents (i) 96,726,033 Class A ordinary shares composed of (a) 599,883 ADSs which represent 5,998,830 Class A ordinary shares owned by Delite Limited (“Delite”) as described below, (b) 85,572,963 Class A ordinary shares owned by Good Luck Capital Limited (“Good Luck”) as described below, and (c) 515,424 ADSs which represent 5,154,240 Class A ordinary shares owned by Mr. Law directly; (ii) 6 Class B ordinary shares which owned by Delite as described below; and (iii) 65,000 Class A preference shares which owned by Good Luck as described below. Delite directly holds (i) 6 Class B ordinary shares and owns (ii) 599,883 ADSs which represent 5,998,830 Class A ordinary shares. Delite is 100% owned by Mr. Law. Mr. Law indirectly holds all voting and investment powers of Delite and its assets, and is the sole director of Delite. Mr. Law may be deemed to beneficially own all of the ordinary shares (including Class A ordinary shares represented by the ADSs) held by Delite. Good Luck directly holds (i) 85,572,963 Class A ordinary shares, pursuant to the completion of a share purchase agreement entered into between Good Luck Information Technology Co., Ltd. and the Company dated December 21, 2020, which shares were later transferred to Good Luck, and (ii) 65,000 Class A Preference Shares. Mr. Law is the sole shareholder of Good Luck. Mr. Law indirectly holds all voting and investment powers of Good Luck and its assets, and is the sole director of Good Luck. Mr. Law may be deemed to beneficially own all of the ordinary shares and the Class A preference shares held by Good Luck. Delite is a British Virgin Islands company with its address at Vistra Corporate Services Centre, Wickhams Cay II, Road Town, Tortola, VG1110, British Virgin Islands. Good Luck is a British Virgin Islands company with its address at Trinity Chambers, P.O. Box 4301, Road Town, Tortola, British Virgin Islands.

121

(2)represents (i) 63,500,500 Class A ordinary shares held by Tsinghua Unigroup International Co., Ltd., or TU International, (ii) 68,160,490 Class A ordinary shares underlying 6,816,049 ADSs held by TU International, and (iii) 8,273,560 Class A ordinary shares underlying 827,356 ADSs held by Unis Technology Strategy Investment Limited, or Unis. Tsinghua Unigroup Capital Management Co., Ltd., or TU Capital, is the direct parent company of TU International. Unis is a direct wholly-owned subsidiary of TU Capital. Tsinghua Unigroup Co., Ltd. is the indirect, but controlling, parent company of TU International, and the direct parent company of TU Capital. Each of TU International and Tsinghua Unigroup Co., Ltd. is a company with limited liability incorporated under the laws of the British Virgin Islands. TU Capital is a limited liability company registered and existing under the laws of the PRC. The business address of Tsinghua Unigroup Co., Ltd. is F10 Unis Plaza, Tsinghua Science Park, Haidian District, Beijing, PRC 100084.
(3)represents (i) 5 Class B ordinary shares, and (ii) 3,504,273 Restricted ADSs which represent 35,042,730 Class A ordinary shares, owned by Sequoia Capital 2010 CGF Holdco, Ltd. Sequoia Capital 2010 CGF Holdco, Ltd. is wholly owned by Sequoia Capital China Growth 2010 Fund, L.P., Sequoia Capital China Growth 2010 Partners Fund, L.P. and Sequoia Capital China Growth 2010 Principals Fund, L.P. (collectively “SCC 2010 Growth Funds”). The SCC 2010 Growth Funds’ general partner is SC China Growth 2010 Management, L.P. The general partner of SC China Growth 2010 Management, L.P. is SC China Holding Limited, a company incorporated in the Cayman Islands. SC China Holding Limited is wholly owned by SNP China Enterprises Limited, a company wholly owned by Mr. Neil Nanpeng Shen. Mr. Neil Nanpeng Shen has the power to direct Sequoia Capital 2010 CGF Holdco, Ltd. as to the voting and disposition of shares directly or indirectly held by Sequoia Capital 2010 CGF Holdco, Ltd., Mr. Shen disclaims beneficial ownership of the shares held by Sequoia Capital 2010 CGF Holdco, Ltd., except to the extent of his pecuniary interest therein. The registered address of Sequoia Capital 2010 CGF Holdco, Ltd. is Cricket Square, Hutchins Drive, PO box 2681, Grand Cayman, KY1-1111, Cayman Islands.

As of the date of this annual report, we are not aware of any of our shareholders being affiliated with a registered broker-dealer or being in the business of underwriting securities.

Please refer to “— B. Compensation—Compensation of Directors and Executive Officers — Share Incentive Plans” above for information regarding options, restricted shares and other share-based awards granted to our employees, directors and consultants.

ITEM 7.MAJOR SHAREHOLDERS AND RELATED PARTY TRANSACTIONS

A.

Major Shareholders

Please refer to “Item 6. Directors, Senior Management and Employees—E. Share Ownership.”

B.

Related Party Transactions

Non-Interest-Bearing Borrowings from Related Parties

Since January 1, 2018, we have not provided any loans to certain directors or entities controlled by certain directors, executive officers or principal shareholders of our company. As of December 31, 2018, 2019 and 2020, there were no outstanding balance due from these related parties.

Interest-Bearing Borrowings from other Related Parties

In June 2019, E-Sun Sky Network provided a loan to Loto Interactive Information Technology (Shenzhen) Limited, a subsidiary of Loto Interactive, in an amount of RMB10.0 million and bearing an interest rate of 4.35%. The principal of the loan was fully repaid in 2020. E-Sun Sky Network also entered into a service management contract with Loto Interactive Information Technology (Shenzhen) Limited during 2019. We generated interest income of RMB0.2 million and RMB0.1 million (US$0.02 million) from the loan agreement in 2019 and 2020, respectively, and we generated revenue of RMB0.3 million and RMB0.2 million (US$0.03 million) from the service management contract in 2019 and 2020, respectively, which revenue was recorded as other operating income. As of December 31, 2020, a total of RMB0.4 million (US$0.06 million) was due from Loto Interactive Information Technology (Shenzhen) Limited under the loan agreement, and such amount was recorded in our consolidated balance sheet.

122

Reorganization and Private Placement

See “Item 4. Information on the Company—A. History and Development of the Company” and “Item 4. Information on the Company—Organizational Structure.”

Share Incentives

For a discussion of the share option plan we adopted in 2011, see “Item 6. Directors, Senior Management and Employees—Compensation of Directors and Executive Officers—Share Incentive Plans.”

C.

Interests of Experts and Counsel

Not applicable.

ITEM 8.FINANCIAL INFORMATION

A.

Consolidated Statements and Other Financial Information

We have appended consolidated financial statements filed as part of this annual report.

Legal and Administrative Proceedings

Please refer to “Item 4. Information on the Company—B. Business Overview—Legal and Administrative Proceedings.”

Dividend Policy

We currently intend to permanently reinvest all available funds and any future earnings to fund growth and expansion of our business and, therefore, we do not expect to pay any cash dividends on our ordinary shares, including those represented by ADSs, in the foreseeable future. We currently have no specific intention to issue share dividends in the future. Any future determination to pay dividends will be made at the discretion of our board of directors and may be based on a number of factors, including our future operations and earnings, capital requirements and surplus, general financial condition, contractual restrictions and other factors that the board of directors may deem relevant. If we pay any dividends, we will pay our ADS holders to the same extent as holders of our ordinary shares, subject to the terms of the deposit agreement, including the fees and expenses payable thereunder. See “Description of American Depositary Shares” in our F-1 registration statement (File No. 333-191844), as amended, initially filed with the Commission on October 22, 2013. Cash dividends on our ordinary shares, if any, will be paid in U.S. dollars. We are a holding company incorporated in the Cayman Islands. In order for us to distribute any dividends to our shareholders and ADS holders, we will rely on dividends distributed by our PRC subsidiary. Certain payments from our PRC subsidiary to us are subject to PRC taxes, such as withholding income tax. In addition, regulations in the PRC currently permit payment of dividends of a PRC company only out of accumulated distributable after-tax profits as determined in accordance with its articles of association and the accounting standards and regulations in China. Our PRC subsidiary is required to set aside at least 10% of its after-tax profit based on PRC accounting standards every year to a statutory reserve fund until the aggregate amount of such reserve fund reaches 50% of the registered capital of such subsidiary. Such statutory reserve fund is not distributable as loans, advances or cash dividends. The reserve fund can only be used for specific purposes and are not transferable to the Company’s parent in the form of loans, advances or dividends. See “Item 3. Key Information—D. Risk Factors—We may rely principally on dividends and other distributions on equity paid by our PRC subsidiary to fund any cash and financing requirements we may have. Any limitation on the ability of our PRC subsidiary to pay dividends to us could have a material adverse effect on our ability to conduct our business.”

B.

Significant Changes

We have not experienced any significant changes since the date of our audited consolidated financial statements included in this annual report.

123

ITEM 9.THE OFFER AND LISTING

A.

Offering and Listing Details

Our ADSs, each representing ten of our Class A ordinary shares, have been listed on the NYSE since November 22, 2013 under the symbol “WBAI.”

As of the date of this annual report, a total of 55,993,405 ADSs representing 559,934,055 Class A ordinary shares were outstanding. Such ordinary shares were registered in the name of a nominee of Deutsche Bank Trust Company Americas, the depositary for the ADSs. We have no further information as to ordinary shares or ADSs held, or beneficially owned, by U.S. persons.

B.

Plan of Distribution

Not applicable.

C.

Markets

Our ADSs, each representing ten of our Class A ordinary shares, have been listed on the NYSE since November 22, 2013 under the symbol “WBAI.”

D.

Selling Shareholders

Not applicable.

E.

Dilution

Not applicable.

F.

Expenses of the Issue

Not applicable.

ITEM 10.ADDITIONAL INFORMATION

A.

Share Capital

Not applicable.

B.

Memorandum and Articles of Association

We incorporate by reference into this annual report the description of our second amended and restated memorandum of association contained in our F-1 registration statement (File No. 333-191844), as amended, initially filed with the Commission on October 22, 2013. Our shareholders adopted our second amended and restated memorandum and articles of association by unanimous resolutions upon the completion of our initial public offering on November 22, 2013. The second amended and restated memorandum and articles of association was further amended by a special resolution passed on December 30, 2016.

124

C.

Material Contracts

In connection with our acquisition of a 93% equity interest in TMG in 2017, we entered into a shareholders’ agreement with Helmet Limited, or Helmet, which owns the remaining 7% equity interest (post-acquisition). Pursuant to this shareholders’ agreement, if Thomas Biro resigns from his employment with TMG, or his employment is terminated for whatever reason, Helmet has the right to request that we, on one occasion, purchase all or some of the TMG shares then held by Helmet. This right is exercisable within one year from the aforementioned resignation. However, such right is not exercisable if Mr. Biro resigns before December 31, 2018. When the notice to exercise such right is delivered, we and Helmet shall, within 30 business days, establish a fair market value as the purchase price for the TMG shares subject to sale. If both parties fail to reach an agreement during such period, the fair market value of those TMG shares will be decided by an independent valuation expert appointed by both parties. If the parties are not able to decide on an independent valuation expert, such expert shall be appointed in accordance with the dispute resolution provisions under the shareholders’ agreement. As of the date of this annual report, we have received the redemption notice from Helmet, which requested the Company to repurchase the 7% equity interest held by Helmet at a redemption price of EUR3,745,000, On April 10, 2020, we reached a settlement agreement to purchase the 7% equity interest in TMG held by Helmet at a final redemption price of EUR1,900,000. We fully paid this final redemption price on April 20, 2020. We adjusted the carrying amount of the 7% redeemable noncontrolling interest to equal to the final redemption amount of EUR1,900,000 as of December 31, 2019. See “Item 4. Information on the Company—B. Business Overview—Legal and Administrative Proceedings.”

On December 21, 2020, we entered into a definitive share subscription agreement with Good Luck Information Technology Co., Limited, Good Luck Information, a company incorporated in Hong Kong, for the issuance and sale of newly issued Class A ordinary shares of the Company. Good Luck Information agreed to purchase 85,572,963 newly issued Class A Shares for a total purchase price of approximately US$23 million, to be settled in U.S. dollars or in crypto-currencies, including bitcoin (BHC), to be determined by us within one month of the date of the share subscription agreement. Good Luck Information agreed to make full payment of the purchase price in currencies determined by the Company within one month of the Company's determination. The per share purchase price of US$0.269 was the closing trading price of the Company's ADSs on December 18, 2020, the last trading day immediately preceding the date of the purchase agreement, as adjusted by a 1-to-10 ADS to ordinary shares ratio. On January 21, 2021, we announced our determination that 50% of the subscription price, or US$11.5 million, would be settled by U.S. dollars, with the remaining 50% of the subscription price, or approximately US$11.5 million, to be settled by bitcoin. The bitcoin to U.S. dollars exchange rate was US$32,326.29 to one bitcoin, being the average of the closing trading prices for bitcoin published by Coinmarketcap for each of the 31 days ended January 20, 2021. On February 23, 2021, we announced the closing of the transaction, that we had received 356.04342 bitcoins and US$11.5 million in cash from Good Luck Information, and 85,572,963 Class A ordinary shares had been newly issued to Good Luck Information. Good Luck Information agreed to subject all the shares it or its affiliate receives in the transaction to a contractual lock-up restriction for 180 days after the closing, or until August 22, 2021.

As of December 31, 2020, we had not entered into any other material contracts, other than in the ordinary course of business and other than those described in “Item 4. Information on the Company” or elsewhere in this annual report.

D.

Exchange Controls

See “Item 4. Information on the Company—B. Business Overview—Regulation of Our Industry.”

E.

Taxation

Cayman Islands Taxation

The Cayman Islands currently levy no taxes on individuals or corporations based upon profits, income, gains or appreciation, and there is no taxation in the nature of inheritance tax or estate duty. No Cayman Islands stamp duty will be payable unless an instrument is executed in, brought to, or produced before a court of the Cayman Islands. The Cayman Islands are not parties to any double tax treaties. There are no exchange control regulations or currency restrictions in the Cayman Islands.

125

People’s Republic of China Taxation

The PRC Enterprise Income Tax Law, or the EIT Law, and the implementation regulations for the EIT Law issued by the PRC State Council, were last amended on December 29, 2018. The EIT Law and its implementation regulations impose a single uniform income tax rate of 25% on all Chinese enterprises, including foreign-invested enterprises, and levies a withholding tax rate of 10% on dividends payable by Chinese subsidiaries to their non-PRC enterprise shareholders except with respect to any such non-PRC enterprise shareholder whose jurisdiction of incorporation has a tax treaty with China that provides for a different withholding agreement. The EIT Law provides that enterprises established outside of China whose “de facto management bodies” are located in China are considered “resident enterprises” and are generally subject to the uniform 25% enterprise income tax rate on their worldwide income. Under the implementation regulations for the EIT Law issued by the PRC State Council, a “de facto management body” is defined as a body that has material and overall management and control over the manufacturing and business operations, personnel and human resources, finances and treasury and assets of an enterprise. On April 22, 2009, the State Administration of Taxation promulgated a circular which sets out criteria for determining whether “de facto management bodies” are located in China for overseas incorporated, domestically controlled enterprises. However, as this circular only applies to enterprises incorporated under the laws of foreign countries or regions that are controlled by PRC enterprises or groups of PRC enterprises, it remains unclear how the tax authorities will determine the location of “de facto management bodies” for overseas incorporated enterprises that are controlled by individual PRC residents like us and some of our subsidiaries. Therefore, although substantially all of our operational management is currently based in the PRC, it is unclear whether PRC tax authorities would require us to be treated as a PRC tax resident enterprise. We do not currently consider our company to be a PRC tax resident enterprise. However, if the Chinese tax authorities disagree with our assessment and determine that we are a PRC tax resident enterprise, we may be subject to a 25% enterprise income tax on our global income.

Under the EIT Law and implementation regulations issued by the State Council, a 10% PRC income tax is applicable to dividends payable to investors that are “non-resident enterprises,” which do not have an establishment or place of business in the PRC, or which have such establishment or place of business but the relevant income is not effectively connected with the establishment or place of business, to the extent such dividends have their sources within the PRC. Furthermore, a circular issued by the Ministry of Finance and the State Administration of Taxation on February 22, 2008 stipulates that accumulated undistributed earnings of foreign-invested enterprises generated prior to January 1, 2008, if distributed to their foreign investors after 2008, are exempt from enterprise income tax. We are a holding company incorporated in the Cayman Islands, which indirectly holds, through Fine Brand Limited and 500wan HK Limited, our equity interests in our PRC subsidiary. Our business operations are principally conducted through our PRC subsidiary and our consolidated affiliated entities. Thus, dividends for earnings accumulated beginning on January 1, 2008 payable to us by our PRC subsidiary, if any, will be subject to the 10% income tax if we are considered a “non-resident enterprise” under the EIT Law. Under the EIT law, Notice of the State Administration of Taxation on Issuing the Table of Agreed Tax Rates on Dividends, or Notice 112, which was issued on January 29, 2008 and Mainland and Hong Kong Special Administrative Region Arrangement on Avoiding Double Taxation or Evasion of Taxation on Income, or the PRC-HK DTA, which became effective on December 8, 2006, dividends from our PRC subsidiary paid to us through our Hong Kong subsidiary may be subject to a 10% withholding tax or a 5% withholding tax if our Hong Kong subsidiary can be considered as a “beneficial owner” and entitled to treaty benefits under the PRC-HK DTA. Under the existing implementation rules of the EIT Law, it is unclear whether the PRC tax authority would treat us as a PRC tax resident enterprise. Accordingly, dividends paid by us to our non-PRC tax resident enterprise ADS holders and ordinary shareholders may be deemed to be derived from sources within the PRC and, therefore, be subject to the 10% PRC enterprise income tax.

Similarly, gains realized on the transfer of our ADSs or ordinary shares by our non-PRC tax resident enterprise ADS holders and ordinary shareholders may also be subject to the 10% PRC enterprise income tax if we are considered a PRC tax resident enterprise and such gain is regarded as income derived from sources within the PRC.

126

United States Federal Income Taxation

The following discussion describes the material United States federal income tax consequences of the ownership of our ADSs and ordinary shares as of the date hereof. The discussion is applicable only to United States Holders (as defined below) who hold ADSs or ordinary shares as capital assets. As used herein, the term “United States Holder” means a beneficial owner of an ADS or ordinary share that is for United States federal income tax purposes:

an individual citizen or resident of the United States;

a corporation (or other entity treated as a corporation for United States federal income tax purposes) created or organized in or under the laws of the United States, any state thereof or the District of Columbia;

an estate the income of which is subject to United States federal income taxation regardless of its source; or

a trust if it (1) is subject to the primary supervision of a court within the United States and one or more United States persons have the authority to control all substantial decisions of the trust or (2) has a valid election in effect under applicable United States Treasury regulations to be treated as a United States person.

This discussion does not represent a detailed description of the United States federal income tax consequences applicable to you if you are subject to special treatment under the United States federal income tax laws, including if you are:

a dealer in securities or currencies;

a financial institution;

a regulated investment company;

a real estate investment trust;

an insurance company;

a tax-exempt organization;

a person holding our ADSs or ordinary shares as part of a hedging, integrated or conversion transaction, a constructive sale or a straddle;

a trader in securities that has elected the mark-to-market method of accounting for your securities;

a person liable for alternative minimum tax;

a person who owns or is deemed to own 10% or more of our stock (by vote or value);

a partnership or other pass-through entity for United States federal income tax purposes;

·

a person required to accelerate the recognition of any item of gross income with respect to our ADSs or ordinary shares as a result of such income being recognized on an applicable financial statement; or

·

a person whose functional currency is not the United States dollar.

The discussion below is based upon the provision of the Internal Revenue Code of 1986, as amended (the “Code”), and regulations, rulings and judicial decisions thereunder as of the date hereof, and such authorities may be replaced, revoked or modified so as to result in United States federal income tax consequences different from those discussed below. In addition, this discussion is based, in part, upon representations made by the depositary to us and assumes that the deposit agreement, and all other related agreements, will be performed in accordance with their terms.

If a partnership (or other entity or arrangement treated as a partnership for United States federal income tax purposes) holds our ADSs or ordinary shares, the tax treatment of a partner will generally depend upon the status of the partner and the activities of the partnership. If you are a partner of a partnership holding our ADSs or ordinary shares, you are urged to consult your tax advisors.

127

This discussion does not contain a detailed description of all the United States federal income tax consequences to you in light of your particular circumstances and does not address the Medicare tax on net investment income, or, except as set forth below with respect to PRC tax considerations, the effects of any state, local or non-United States tax laws. If you are considering the purchase, ownership or disposition of our ADSs or ordinary shares, you are urged to consult your own tax advisors concerning the United States federal income tax consequences to you in light of your particular situation as well as any consequences arising under other United States federal tax laws (such as estate and gift taxes) and the laws of any other taxing jurisdiction.

The United States Treasury has expressed concerns that intermediaries in the chain of ownership between the holders of ADSs and the issuer of securities underlying the ADSs may be taking actions (including the pre-release of ADSs) that are inconsistent with the claiming of foreign tax credits by United States Holders of ADSs. Such actions would also be inconsistent with the claiming of the reduced rate of tax, described below, applicable to dividends received by non-corporate holders. Accordingly, the analysis of the creditability of PRC taxes and the availability of the reduced tax rate for dividends received by non-corporate holders, each described below, could be affected by actions taken by intermediaries in the chain of ownership between the holder of an ADS and our company.

ADSs

If you hold ADSs, for United States federal income tax purposes, you generally will be treated as the owner of the underlying ordinary shares that are represented by such ADSs. Accordingly, deposits or withdrawals of ordinary shares for ADSs will not be subject to United States federal income tax.

Taxation of Dividends

Subject to the discussion under “—Passive Foreign Investment Company” below, the gross amount of distributions on the ADSs or ordinary shares (including any amounts withheld to reflect PRC withholding taxes) will be taxable as dividends, to the extent paid out of our current or accumulated earnings and profits, as determined under United States federal income tax principles. Such income (including any withheld taxes) will be includable in your gross income as ordinary income on the day actually or constructively received by you, in the case of the ordinary shares, or by the depositary, in the case of ADSs. Such dividends will not be eligible for the dividends received deduction allowed to corporations under the Code. With respect to non-corporate United States investors, dividends received from a qualified foreign corporation generally will be subject to reduced rates of taxation.

A foreign corporation is treated as a qualified foreign corporation with respect to dividends received from that corporation on ordinary shares (or ADSs backed by such shares) that are readily tradable on an established securities market in the United States. United States Treasury Department guidance indicates that our ADSs, which are listed on the NYSE, are readily tradable on an established securities market in the United States. Thus, we believe that dividends we pay on our ADSs will meet the conditions required for the reduced tax rates. Since we do not expect that our ordinary shares will be listed on an established securities market in the United States, we do not believe that dividends that we pay on our ordinary shares that are not represented by ADSs currently meet the conditions required for these reduced tax rates. There also can be no assurance that our ADSs will be considered readily tradable on an established securities market in the United States in later years. A qualified foreign corporation also includes a foreign corporation that is eligible for the benefits of certain income tax treaties with the United States. In the event that we are deemed to be a PRC resident enterprise under the PRC tax law, we may be eligible for the benefits of the income tax treaty between the United States and the PRC, or the Treaty, and if we are eligible for such benefits, dividends we pay on our ordinary shares, regardless of whether such shares are represented by ADSs, would be eligible for the reduced rates of taxation. See “Taxation—People’s Republic of China Taxation.” Non-corporate United States Holders that do not meet a minimum holding period requirement during which they are not protected from the risk of loss or that elect to treat the dividend income as “investment income” pursuant to Section 163(d)(4) of the Code will not be eligible for the reduced rates of taxation regardless of our status as a qualified foreign corporation. In addition, the rate reduction will not apply to dividends if the recipient of a dividend is obligated to make related payments with respect to positions in substantially similar or related property. This disallowance applies even if the minimum holding period has been met. You are urged to consult your own tax advisors regarding the application of these rules given your particular circumstances.

In addition, notwithstanding the foregoing, non-corporate United States Holders will not be eligible for reduced rates of taxation on any dividends received from us if we are a PFIC in the taxable year in which such dividends are paid or in the preceding taxable year. See “—Passive Foreign Investment Company” below.

128

In the event that we are deemed to be a PRC resident enterprise under the PRC tax law, you may be subject to PRC withholding taxes on dividends paid to you with respect to the ADSs or ordinary shares. See “Taxation—People’s Republic of China Taxation.” In that case, PRC withholding taxes on dividends will be treated as foreign taxes eligible, subject to applicable limitations, for credit against your United States federal income tax liability. For purposes of calculating the foreign tax credit, dividends paid on the ADSs or ordinary shares will be treated as foreign-source income and will generally constitute passive category income. However, if you have held the ADSs or ordinary shares for less than a specified minimum period during which you are not protected from risk of loss, or are obligated to make payments related to the dividends, you will not be allowed a foreign tax credit for any PRC withholding taxes imposed on dividends paid on the ADSs or ordinary shares. The rules governing the foreign tax credit are complex. You are urged to consult your tax advisor regarding the availability of the foreign tax credit under your particular circumstances.

To the extent that the amount of any distribution exceeds our current and accumulated earnings and profits for a taxable year, as determined under United States federal income tax principles, the distribution will first be treated as a tax-free return of capital, causing a reduction in the adjusted basis of your ADSs or ordinary shares (thereby increasing the amount of gain, or decreasing the amount of loss, to be recognized by you on a subsequent disposition of the ADSs or ordinary shares), and the balance in excess of adjusted basis will be taxed as capital gain recognized on a sale or exchange. However, we do not expect to determine earnings and profits in accordance with United States federal income tax principles. Therefore, you should expect that a distribution will generally be reported as a dividend (as discussed above).

Passive Foreign Investment Company

Based on our financial statements and the composition of our income and assets and the valuation of our assets, we do not believe we were a PFIC for 2020 for United States federal income tax purposes, although there can be no assurances in this regard. Additionally, it is possible that we may be a PFIC in 2021 or future taxable years.

In general, we will be a PFIC for any taxable year in which:

·

at least 75% of our gross income is passive income, or

·

at least 50% of the value (determined based on a quarterly average) of our assets is attributable to assets that produce or are held for the production of passive income.

For this purpose, passive income generally includes dividends, interest, royalties and rents (other than royalties and rents derived in the active conduct of a trade or business and not derived from a related person). In addition, cash is generally treated as an asset that produces passive income. If we own at least 25% (by value) of the stock of another corporation, we will be treated, for purposes of the PFIC tests, as owning our proportionate share of the other corporation’s assets and receiving our proportionate share of the other corporation’s income. However, it is not entirely clear how the contractual arrangements between us and our consolidated affiliated entities will be treated for purposes of the PFIC rules. If it is determined that we do not own the stock of our consolidated affiliated entities for United States federal income tax purposes (for instance, because the relevant PRC authorities do not respect these arrangements), we would likely be treated as a PFIC.

The determination of whether we are a PFIC is made annually. Accordingly, it is possible that our PFIC status may change due to changes in our asset or income composition. The calculation of the value of our assets will also be based, in part, on the quarterly market value of our ADSs, which is subject to change. Therefore, a decrease in the price of our ADSs may result in our becoming a PFIC. If we are a PFIC for any taxable year during which you hold our ADSs or ordinary shares, you will be subject to special tax rules discussed below. If we are a PFIC for any taxable year during which you hold our ADSs or ordinary shares and you do not make a timely mark-to-market election (as described below), you will be subject to special tax rules with respect to any “excess distribution” received and any gain realized from a sale or other disposition, including a pledge, of ADSs or ordinary shares. Distributions received in a taxable year that are greater than 125% of the average annual distributions received during the shorter of the three preceding taxable years or your holding period for the ADSs or ordinary shares will be treated as excess distributions. Under these special tax rules:

·

the excess distribution or gain will be allocated ratably over your holding period for the ADSs or ordinary shares,

129

·

the amount allocated to the current taxable year, and any taxable year prior to the first taxable year in which we were a PFIC, will be treated as ordinary income, and

·

the amount allocated to each other year will be subject to tax at the highest tax rate in effect for that year for individuals or corporations, as applicable, and the interest charge generally applicable to underpayments of tax will be imposed on the resulting tax attributable to each such year.

In addition, non-corporate United States Holders will not be eligible for reduced rates of taxation on any dividends received from us if we are a PFIC in the taxable year in which such dividends are paid or in the preceding taxable year. You will generally be required to file Internal Revenue Service Form 8621 if you hold our ADSs or ordinary shares in any year in which we are classified as a PFIC.

If we are a PFIC for any taxable year during which you hold our ADSs or ordinary shares and any of our non-United States subsidiaries is also a PFIC, a United States Holder would be treated as owning a proportionate amount (by value) of the shares of the lower-tier PFIC for purposes of the application of these rules. You are urged to consult your tax advisors about the application of the PFIC rules to any of our subsidiaries.

In lieu of being subject to the rules discussed above regarding excess distributions and realized gains, you may make an election to include gain on the stock of a PFIC as ordinary income under a mark-to-market method, provided that such stock is regularly traded on a qualified exchange. Since our ADSs are listed on the NYSE, which constitutes a qualified exchange, under current law, the mark-to-market election will be available to holders of ADSs if the ADSs are “regularly traded” for purposes of the mark-to-market election (for which no assurance can be given). It should also be noted that only the ADSs and not the ordinary shares are listed on the NYSE. Consequently, if you are a holder of ordinary shares that are not represented by ADSs, you generally will not be eligible to make a mark-to-market election if we are or were to become a PFIC.

If you make an effective mark-to-market election, you will include in each year that we are a PFIC as ordinary income the excess of the fair market value of your ADSs at the end of the year over your adjusted tax basis in the ADSs. You will be entitled to deduct as an ordinary loss in each such year the excess of your adjusted tax basis in the ADSs over their fair market value at the end of the year, but only to the extent of the net amount previously included in income as a result of the mark-to-market election. If you make an effective mark-to-market election, any gain you recognize upon the sale or other disposition of your ADSs in a year that we are a PFIC will be treated as ordinary income and any loss will be treated as ordinary loss, but only to the extent of the net amount previously included in income as a result of the mark-to-market election.

Your adjusted tax basis in the ADSs will be increased by the amount of any income inclusion and decreased by the amount of any deductions under the mark-to-market rules. If you make a mark-to-market election, it will be effective for the taxable year for which the election is made and all subsequent taxable years unless the ADSs are no longer regularly traded on a qualified exchange or the Internal Revenue Service consents to the revocation of the election. You are urged to consult your tax advisor about the availability of the mark-to-market election, and whether making the election would be advisable in your particular circumstances.

A U.S. investor in a PFIC generally can mitigate the consequences of the rules described above by electing to treat the PFIC as a “qualified electing fund” under Section 1295 of the Code. However, this option is not available to you because we do not intend to comply with the requirements necessary to permit you to make this election.  You are urged to consult your tax advisors concerning the United States federal income tax consequences of holding ADSs or ordinary shares if we are considered a PFIC in any taxable year.

130

Taxation of Capital Gains

For United States federal income tax purposes, you will recognize taxable gain or loss on any sale, exchange or other taxable disposition of ADSs or ordinary shares in an amount equal to the difference between the amount realized for the ADSs or ordinary shares and your tax basis in the ADSs or ordinary shares. Subject to the discussion under “—Passive Foreign Investment Company” above, such gain or loss will generally be capital gain or loss. Capital gains of individuals derived with respect to capital assets held for more than one year are eligible for reduced rates of taxation. The deductibility of capital losses is subject to limitations. Any gain or loss recognized by you will generally be treated as United States source gain or loss. However, if we are treated as a PRC resident enterprise for PRC tax purposes and PRC tax were imposed on any gain, and if you are eligible for the benefits of the Treaty, you may elect to treat such gain as PRC source gain under the Treaty. If you are not eligible for the benefits of the Treaty or you fail to make the election to treat any gain as PRC source, then you generally would not be able to use the foreign tax credit arising from any PRC tax imposed on the disposition of our ADSs or ordinary shares unless such credit can be applied (subject to applicable limitations) against tax due on other income derived from foreign sources. You will be eligible for the benefits of the Treaty if, for purposes of the Treaty, you are a resident of the United States, and you meet other factual requirements specified in the Treaty. Because qualification for the benefits of the Treaty is a fact-intensive inquiry which depends upon the particular circumstances of each investor, you are specifically urged to consult your tax advisors regarding your eligibility for the benefits of the Treaty. You are also urged to consult your tax advisors regarding the tax consequences if any PRC tax is imposed on gain on a disposition of our ADSs or ordinary shares, including the availability of the foreign tax credit and the election to treat any gain as PRC source, under your particular circumstances.

Information Reporting and Backup Withholding

In general, information reporting will apply to dividends in respect of our ADSs or ordinary shares and the proceeds from the sale, exchange or other disposition of our ADSs or ordinary shares that are paid to you within the United States (and in certain cases, outside the United States), unless you are an exempt recipient. A backup withholding tax generally would apply to such payments if you fail to provide a taxpayer identification number or certification of exempt status or, in the case of dividend payments, if you fail to report in full dividend and interest income. Any amounts withheld under the backup withholding rules will be allowed as a refund or a credit against your United States federal income tax liability provided the required information is furnished to the Internal Revenue Service in a timely manner.

Under the Hiring Incentives to Restore Employment Act of 2010, individuals that own “specified foreign financial assets” with an aggregate value in excess of US$50,000 are required to file an information report with respect to such assets with their tax returns. “Specified foreign financial assets” include any financial accounts maintained by foreign financial institutions, as well as any of the following, but only if they are not held in accounts maintained by financial institutions: (i) stocks and securities issued by non-U.S. persons; (ii) financial instruments and contracts held for investment that have non-U.S. issuers or counterparties; and (iii) interests in foreign entities. Higher reporting thresholds apply to certain individuals living abroad and to certain married individuals. Regulations extend this reporting requirement to certain entities that are treated as formed or availed of to hold direct or indirect interests in specified foreign financial assets based on certain objective criteria. United States Holders are urged to consult their tax advisors regarding the application of this legislation to their ownership of ADSs or ordinary shares.

F.

Dividends and Paying Agents

Not applicable.

G.

Statement by Experts

Not applicable.

H.

Documents on Display

We have filed this annual report, including exhibits, with the SEC. As allowed by the SEC, in Item 19 of this annual report, we incorporate by reference certain information we filed with the SEC. This means that we can disclose important information to you by referring you to another document filed separately with the SEC. The information incorporated by reference is considered to be part of this annual report.

131

You may read and copy this annual report, including the exhibits incorporated by reference in this annual report, at the SEC’s Public Reference Room at 100 F Street, N.E., Washington, D.C. 20549 and at the SEC’s regional offices in New York, New York and Chicago, Illinois. You can also request copies of this annual report, including the exhibits incorporated by reference in this annual report, upon payment of a duplicating fee, by writing information on the operation of the SEC’s Public Reference Room.

The SEC also maintains a website at www.sec.gov that contains reports, proxy statements and other information regarding registrants that file electronically with the SEC. Our annual report and some of the other information submitted by us to the SEC may be accessed through this web site.

As a foreign private issuer, we are exempt from the rules under the Exchange Act prescribing the furnishing and content of quarterly reports and proxy statements, and officers, directors and principal shareholders are exempt from the reporting and short swing profit recovery provisions contained in Section 16 of the Exchange Act.

Our financial statements have been prepared in accordance with U.S. GAAP.

We will furnish our shareholders with annual reports, which will include a review of operations and annual audited consolidated financial statements prepared in conformity with U.S. GAAP.

I.

Subsidiary Information

Not Applicable.

ITEM 11.QUANTITATIVE AND QUALITATIVE DISCLOSURES ABOUT MARKET RISK

Foreign Exchange Risk

We operate in Europe, Africa, South America and North America. We are exposed to foreign exchange risk to the extent that there is a mismatch between the currencies in which revenues, expenses and borrowings are denominated.

Much of our current revenue is derived from our interest in TMG, which uses the EUR as its functional currency. As a result, we are exposed to translational foreign exchange risk when we translate TMG’s financial statements from the EUR to the RMB. Because our reporting currency is the RMB, we may be exposed to translation risk when the income statements of us and our subsidiaries are converted into U.S. dollars using the average exchange rate for the period, and whilst revenues and costs are unchanged in local currency, changes in exchange rates may lead to effects on the converted balances of revenue, costs and the result in U.S. dollars.

Other than as set out above, substantially most of our revenues and expenses are denominated in RMB, while a portion of our cash and cash equivalents, and time deposits are denominated in U.S. dollars. Our exposure to foreign exchange risk primarily relates to those financial assets denominated in U.S. dollars. We have not used any derivative financial instruments to hedge our exposure to foreign exchange risk. Although in general, our exposure to foreign exchange risks should be limited, the value of your investment in our ADSs will be affected by the exchange rate between the U.S. dollar and the RMB because the value of our business is effectively denominated in RMB, while the ADSs will be traded in U.S. dollars.

132

The conversion of RMB into foreign currencies, including U.S. dollars, is based on rates set by the People’s Bank of China. On July 21, 2005, the PRC government changed its policy of pegging the value of the RMB to the U.S. dollar. The PRC government allowed the RMB to appreciate by more than 20% against the U.S. dollar between July 2005 and July 2008. Between July 2008 and June 2010, the exchange rate between the RMB and the U.S. dollar had been stable and traded within a narrow band. Since June 2010, the RMB has fluctuated against the U.S. dollar, at times significantly and unpredictably. On November 30, 2015, the Executive Board of the International Monetary Fund (IMF) completed the regular five-year review of the basket of currencies that make up the Special Drawing Right, or the SDR, and decided that with effect from October 1, 2016, RMB is determined to be a freely usable currency and will be included in the SDR basket as a fifth currency, along with the U.S. dollar, the Euro, the Japanese yen and the British pound. From December 31, 2015 to December 31, 2016, the RMB depreciated approximately 6.7% against the U.S. dollar. In 2017, however, the RMB appreciated approximately 6.7% against the U.S. dollar. While the RMB depreciated approximately 5.7% and 1.5%, respectively, against the U.S. dollar in 2018 and 2019, the RMB appreciated approximately 6.3% against the U.S. dollar in 2020. It is difficult to predict how market forces or PRC or U.S. government policy may impact the exchange rate between the RMB and the U.S. dollar in the future. It remains unclear what further fluctuations may occur or what impact this will have on our results of operations.

To the extent that we need to convert U.S. dollars into RMB for our operations, appreciation of the RMB against the U.S. dollar would have an adverse effect on the RMB amount we receive from the conversion. Conversely, if we decide to convert the RMB into U.S. dollars for the purpose of making payments for dividends on our ordinary shares or ADSs or for other business purposes, appreciation of the U.S. dollar against the RMB would have a negative effect on the U.S. dollar amounts available to us.

As of December 31, 2020, we had Renminbi denominated cash and cash equivalents and restricted cash of RMB191.9 million, EUR denominated cash and cash equivalents and restricted cash of EUR0.9 million, and U.S. dollar denominated cash and cash equivalents of US$16.8 million. Assuming we had converted RMB191.9 million into U.S. dollars at the exchange rate of RMB6.5250 for US$1.00 and EUR0.9 million into U.S. dollars at the exchange rate of EUR0.8177 for US$1.00 as of the end of 2020, our total U.S. dollar cash balance would have been US$47.4 million. If the Renminbi and EUR had depreciated by 10% against the U.S. dollar, our U.S. dollar cash balance would have been US$44.6 million].

Interest Rate Risk

Our exposure to interest rate risk primarily relates to the interest income generated by excess cash, which is mostly held in interest-bearing bank accounts. We have not been exposed to, nor do we anticipate being exposed to, material risks due to changes in market interest rates. However, our future interest income may fall short of expectations due to changes in market interest rates.

Inflation

According to the National Bureau of Statistics of China, China’s overall national inflation rate, as represented by the general consumer price index, was approximately 2.1% in 2018, 2.9% in 2019 and 2.5% in 2020. We have not in the past been materially affected by any such inflation, but we can provide no assurance that we will not be affected in the future.

ITEM 12.DESCRIPTION OF SECURITIES OTHER THAN EQUITY SECURITIES

A.

Debt Securities

Not applicable

B.

Warrants and Rights

Not applicable

C.

Other Securities

Not applicable

133

D.

American Depositary Shares

The depositary may charge each person to whom ADSs are issued, including, without limitation, issuances against deposits of shares, issuances in respect of share distributions, rights and other distributions, issuances pursuant to a stock dividend or stock split declared by us or issuances pursuant to a merger, exchange of securities or any other transaction or event affecting the ADSs or deposited securities, and each person surrendering ADSs for withdrawal of deposited securities or whose ADRs are cancelled or reduced for any other reason, US$5.00 for each 100 ADSs (or any portion thereof) issued, delivered, reduced, cancelled or surrendered, as the case may be. The depositary may sell (by public or private sale) sufficient securities and property received in respect of share distribution, rights and/or other distribution prior to such deposit to pay such charge.

The following additional charges shall be incurred by the ADR holders, by any party depositing or withdrawing shares or by any party surrendering ADSs or to whom ADSs are issued (including, without limitation, issuance pursuant to a stock dividend or stock split declared by us or an exchange of stock regarding the ADRs or the deposited securities or a distribution of ADSs), whichever is applicable:

a fee of up to US$1.50 per ADR or ADRs for transfers of certificated or direct registration ADRs;

a fee of up to US$0.05 per ADS for any cash distribution made pursuant to the deposit agreement;

a fee of up to US$0.05 per ADS per calendar year (or portion thereof) for services performed by the depositary in administering the ADRs (which fee may be charged on a periodic basis during each calendar year and shall be assessed against holders of ADRs as of the record date or record dates set by the depositary during each calendar year and shall be payable in the manner described in the next succeeding provision);

reimbursement of such fees, charges and expenses as are incurred by the depositary and/or any of the depositary’s agents (including, without limitation, the custodian and expenses incurred on behalf of holders in connection with compliance with foreign exchange control regulations or any law or regulation relating to foreign investment) in connection with the servicing of the shares or other deposited securities, the delivery of deposited securities or otherwise in connection with the depositary’s or its custodian’s compliance with applicable law, rule or regulation (which charge shall be assessed on a proportionate basis against holders as of the record date or dates set by the depositary and shall be payable at the sole discretion of the depositary by billing such holders or by deducting such charge from one or more cash dividends or other cash distributions);

a fee for the distribution of securities (or the sale of securities in connection with a distribution), such fee being in an amount equal to the fee for the execution and delivery of ADSs which would have been charged as a result of the deposit of such securities (treating all such securities as if they were shares) but which securities or the net cash proceeds from the sale thereof are instead distributed by the depositary to those holders entitled thereto;

stock transfer or other taxes and other governmental charges;

cable, telex and facsimile transmission and delivery charges incurred at your request in connection with the deposit or delivery of shares;

transfer or registration fees for the registration of transfer of deposited securities on any applicable register in connection with the deposit or withdrawal of deposited securities; and

expenses of the depositary in connection with the conversion of foreign currency into U.S. dollars.

We will pay all other charges and expenses of the depositary and any agent of the depositary (except the custodian) pursuant to agreements from time to time between us and the depositary. The charges described above may be amended from time to time by agreement between us and the depositary.

Our depositary has agreed to reimburse us for certain expenses we incur that are related to the establishment and maintenance of the ADR program, including investor relations expenses and exchange application and listing fees. Neither the depositary nor we can determine the exact amount to be made available to us because (i) the number of ADSs that will be issued and outstanding, (ii) the level of fees to be charged to holders of ADSs and (iii) our reimbursable expenses related to the ADR program are not known at this time. The depositary collects its fees for issuance and cancellation of ADSs directly from investors depositing shares or surrendering ADSs for the purpose of withdrawal or from intermediaries acting for them. The depositary collects fees for making distributions to investors by deducting those fees from the amounts distributed or by selling a portion of distributable property to pay the fees. The depositary may collect its annual fee for depositary services by deduction from cash distributions, or by directly billing investors, or by charging the book-entry system accounts of participants acting for them. The depositary may generally refuse to provide services to any holder until the fees and expenses owing by such holder for those services or otherwise are paid.

134

PART II

ITEM 13.DEFAULTS, DIVIDEND ARREARAGES AND DELINQUENCIES

None.

ITEM 14.MATERIAL MODIFICATIONS TO THE RIGHTS OF SECURITY HOLDERS AND USE OF PROCEEDS

Material Modifications to the Rights of Securities Holders

See “Item 10. Additional Information” for a description of the rights of securities holders, which remain unchanged.

Use of Proceeds

We completed our initial public offering of 66,539,000 Class A ordinary shares, in the form of ADSs, at a price of US$13.00 per ADS, in November 2013, after our ordinary shares and American Depositary Receipts were registered under the Securities Act. The aggregate price of the offering amount registered and sold was US$86.5 million, of which we received net proceeds of US$80.5 million. Deutsche Bank Securities Inc., Piper Jaffray & Co., and Oppenheimer & Co. Inc. were the underwriters for the initial public offering of our ADSs.

On June 9, 2015, Tsinghua Unigroup International Co., Ltd. purchased 63,500,500 newly issued Class A ordinary shares of the Company. We received net proceeds of US$123.8 million in cash.

As of December 31, 2020, approximately RMB841.7 million (US$129.0 million) of the net proceeds from our public offerings has been used for capital expenditures.

ITEM 15.CONTROLS AND PROCEDURES

Evaluation of Disclosure Controls and Procedures

Our management, with the participation of our chief executive officer and chief financial officer, has performed an evaluation of the effectiveness of our disclosure and procedures (as defined in Rule 13a-15(e) under the Exchange Act) as of the end of the period covered by this report, as required by Rule 13a-15(b) under the Exchange Act. Based upon the evaluation, our management has concluded that, as of December 31, 2020, our disclosure controls and procedures were effective in ensuring that the information required to be disclosed by us in the report that we file and furnish under the Exchange Act was recorded, processed, summarized and reported, within the time period specified in the SEC’s rules and forms, and that the information required to be disclosed by us in the report that we file or submit under the Exchange Act is accumulated and communicated to our management, including our chief executive officer and chief financial officer, to allow timely decisions regarding required disclosure.

Management’s Report on Internal Control over Financial Reporting

Our management is responsible for establishing and maintaining adequate internal control over financial reporting, as defined in Rule 13a-15(f) under the Exchange Act. Our management evaluated the effectiveness of our internal control over financial reporting, as required by Rule 13a 15(c) of the Exchange Act, based on criteria established in the framework in Internal Control Integrated Framework (2013) issued by the Committee of Sponsoring Organizations of the Treadway Commission. Based on this evaluation, our management has concluded that our internal control over financial reporting was effective as of December 31, 2020.

Because of its inherent limitations, internal control over financial reporting may not prevent or detect misstatements. In addition, projections of any evaluation of effectiveness of our internal control over financial reporting to future periods are subject to the risk that controls may become inadequate because of changes in conditions, or that the degree of compliance with the policies and procedures may deteriorate.

135

Our independent registered public accounting firm, MaloneBailey, LLP, has audited the effectiveness of our internal control over financial reporting as of December 31, 2020, as stated in its report, which appears on page F-1 of this annual report on Form 20-F.

Changes in Internal Control over Financial Reporting

The Company adopted the new leases standard ASC 842, “Leases” on January 1, 2019, using a modified retrospective approach. In order to accurately identify and recognize the operating lease, the Company has implemented new procedures of internal control over the adoption of ASC 842, such as training provided to employees and analysis of the Group’s lease contracts in accordance with the new leases standard to determine its impact on the Company’s consolidated financial statements. Other than the aforementioned procedures, there were no other changes in our internal control over financial reporting that occurred during the period covered by this annual report on Form 20-F that have materially affected, or are reasonably likely to materially affect, our internal control over financial reporting.

ITEM 16A. AUDIT COMMITTEE FINANCIAL EXPERT

Our Board of Directors has determined that Wong, Yan Ki Angel, an independent director within the meaning of Section 303A of the NYSE Listed Company Manual, and the chairman of our audit committee, qualifies as an “audit committee financial expert” as defined in Item 16A of Form 20-F.

ITEM 16B. CODE OF ETHICS

Our board of directors has adopted a code of ethics that applies to our directors, officers, employees and agents, including certain provisions that specifically apply to our chief executive officer, chief financial officer, chief strategy officer, financial controller and any other persons who perform similar functions for us. We have filed our code of business conduct and ethics as an exhibit to our registration statement on Form F-1. We hereby undertake to provide to any person without charge, a copy of our code of business conduct and ethics within ten working days after we receive such person’s written request.

ITEM 16C. PRINCIPAL ACCOUNTANT FEES AND SERVICES

The following table sets forth the aggregate fees by categories specified below in connection with certain professional services rendered by Friedman LLP, our former independent registered public accounting firm, for the years ended December 31, 2019, and by MaloneBailey, LLP, our current independent registered public accounting firm, for the year ended December 31, 2020.

For the Years Ended December 31,

    

2019

    

2020

    

RMB

    

RMB

    

US$

(in thousands)

Audit fees(1)

3,276

 

8,222

 

1,260

Audit related fees(2)

1,044

 

587

 

90

Total

4,320

 

8,809

 

1,350

(1)

Audit fees include the aggregate fees billed in each of the fiscal periods listed for professional services rendered for the audits of our annual consolidated financial statements.

(2)

Audit-related fees include the aggregate fee billed in each of the fiscal year for interim review, agreed-upon procedures performed in relation to interim financial information, professional services associated with SEC filings.

The policy of our audit committee is to pre-approve all audit and non-audit services, such as audit-related, tax and other services, as provided by our independent registered public accounting firm.

ITEM 16D. EXEMPTIONS FROM THE LISTING STANDARDS FOR AUDIT COMMITTEES

Not applicable.

136

ITEM 16E. PURCHASES OF EQUITY SECURITIES BY THE ISSUER AND AFFILIATED PURCHASERS

In February 2015, our board of directors approved a share repurchase program, which provided authorization to purchase up to US$30 million worth of our outstanding ADSs. Under this plan, in 2015, we purchased approximately 122,000 ADSs (equivalent to 1,220,000 of our ordinary shares) with a total consideration of approximately US$1.43 million. In 2016, we purchased approximately 114,153 ADSs (equivalent to 1,141,532 of our ordinary shares) with a total consideration of approximately US$17.24 million. In 2017, we purchased approximately 260,200 ADSs (equivalent to 2,602,000 of our ordinary shares) with a total consideration of approximately US$3.0 million. We did not repurchase any ADSs in 2020, being the period covered by this annual report.

ITEM 16F. CHANGE IN REGISTRANT’S CERTIFYING ACCOUNTANT

On September 23, 2020, Friedman LLP resigned as auditor of the Company.

The Company appointed MaloneBailey, LLP on September 27, 2020 to conduct an audit of the Company’s consolidated financial statements for the fiscal year ended December 31, 2019 and effectiveness of its internal control over financial reporting as of December 31, 2019, and to re-audit the Company’s consolidated financial statements for each of the fiscal years ended December 31, 2017 and 2018. Pursuant to the Company’s articles of association, the decision to appoint a new auditor was unanimously approved by the directors of the Company, including all members of the Company’s Audit Committee, on September 27, 2020.

Friedman LLP elected to resign as the auditors of the Company because of the disagreement with the management of the Company on the effectiveness of the Company’s internal control over financial reporting in light of certain alleged unlawful payments (“Payments”) by three former consultants while they were engaged by the Company in connection with the potential development of an integrated casino resort project in Japan. The Company is not involved in any legal proceeding in Japan but has treated the allegations seriously. As announced by the Company in its December 31, 2019 and January 16, 2020 press releases furnished to the SEC on Form 6-K, the Special Investigation Committee (“SIC”) of the Company’s Board of Directors engaged King & Wood Mallesons (“KWM”) to investigate the money transfers and the related conduct of the Company’s Japanese consultants.

As of September 28, 2020, KWM had completed a substantial portion of its investigation, and presented a preliminary review to the SIC. The SIC, after considering KWM’s findings, did not identify any violation of the U.S. Foreign Corrupt Practices Act of 1977 by the Company in connection with the Payments or the Company’s prior activities in Japan, which view was shared with Friedman LLP. The SIC was also in the process of reviewing the Company’s compliance policies, procedures and internal controls based on the recommendations from KWM, and the Company had updated and will continue to enhance its policies, procedures and internal controls as appropriate. Regardless, Friedman LLP determined that the Payments may have reflected material weakness in relation to internal controls of the Company. Friedman LLP further advised us on September 23, 2020 that because some of the Payments had occurred in 2017 and 2018, the allegedly unlawful purpose of which was not known to Friedman LLP at the date of the audit reports relating to the Company’s consolidated financial statements for the years ended December 31, 2017 and 2018. Accordingly, the integrated audit reports issued by Friedman LLP on the Company’s consolidated financial statements for fiscal years ended December 31, 2017 and 2018 should no longer be relied upon.

The Company’s Audit Committee discussed the issue with Friedman LLP, and it does not agree with Freidman’s conclusion. The Audit Committee is not aware of any information suggesting that the relevant audit reports are inaccurate or misleading. Friedman LLP’s audit reports on the Company’s consolidated financial statements for each of the fiscal years ended December 31, 2017 and 2018 do not contain an adverse opinion or a disclaimer of opinion, or was qualified or modified as to uncertainty, audit scope, or accounting principles.

During Friedman LLP’s term as the Company’s independent auditors, except for the above-mentioned disagreement, Friedman LLP did not have any other disagreements on any matter of accounting principles or practices, financial statement disclosure, or auditing scope or procedure, which disagreements, if not resolved to the satisfaction of Friedman LLP, would have caused Friedman LLP to make reference to the subject matter of the disagreements in connection with its audit reports. During each of the fiscal years ended December 31, 2017 and 2018, there have been no other reportable events requiring disclosures, as defined in Item 16F(a)(1)(v) of Form 20-F.

137

The Company announced the resignation of Friedman LLP and the appointment of MaloneBailey, LLP in a press release, dated September 28, 2020, which included the above statements. On the same date, the Company filed the press release as Exhibit 99.1 to a Current Report on Form 6-K. We provided a copy of the above statements to Friedman LLP and requested that Friedman LLP furnish a letter addressed to the SEC stating whether it agrees with the above statements, and if not, stating the respects in which it does not agree. The copy of the letter from Friedman LLP addressed to the SEC, dated September 28, 2020, was filed as Exhibit 16.1 to the Current Report on Form 6-K, and is incorporated by reference into this annual report.

On October 7, 2020, the Company announced that the SIC of the Company’s Board completed its internal investigation. See “Item 4. Information on the Company—A. History and Development of the Company—COVID-19 Relief and Late Filing” and “Item 4. Information on the Company—B. Business Overview—Legal and Administrative Proceedings.”

During each of the fiscal years ended December 31, 2017 and 2018 and the subsequent period prior to our engagement of MaloneBailey, LLP neither we nor anyone on our behalf consulted MaloneBailey, LLP regarding either (i) the application of accounting principles to a specified transaction, either completed or proposed; or the type of audit opinion that might be rendered on our financial statements, or (ii) any matter that was either the subject of a disagreement with Friedman or a reportable event.

During each of the fiscal years ended December 31, 2017 and 2018 and the subsequent period prior to our engagement of MaloneBailey, LLP, we have not obtained any written report or oral advice that MaloneBailey, LLP concluded was an important factor considered by us in reaching a decision as to the accounting, auditing or financial reporting issue.

ITEM 16G. CORPORATE GOVERNANCE

We have followed and intend to continue to follow the applicable corporate governance standards under the NYSE Corporate Governance Rules. We are not aware of any significant differences between our corporate governance practices and those followed by domestic companies under NYSE listing standards.

ITEM 16H. MINE SAFETY DISCLOSURE

Not applicable.

138

PART III

ITEM 17.FINANCIAL STATEMENTS

We have elected to provide financial statements pursuant to Item 18.

ITEM 18.FINANCIAL STATEMENTS

Our consolidated financial statements are included at the end of this annual report.

139

ITEM 19.EXHIBITS

1.1

    

Amended and Restated Memorandum and Articles of Association of the Registrant (incorporated by reference to Exhibit 3.2 to our Registration Statement on Form F-1 (File No. 333-191844), as amended, initially filed with the SEC on October 22, 2013)

 

2.1

Specimen American Depositary Receipt of the Registrant (incorporated by reference to Exhibit 4.1 to our Registration Statement on Form F-1 (File No. 333-191844), as amended, initially filed with the SEC on October 22, 2013)

2.2

Specimen Certificate for Ordinary Shares of the Registrant (incorporated by reference to Exhibit 4.2 to our Registration Statement on Form F-1 (File No. 333-191844), as amended, initially filed with the SEC on October 22, 2013)

2.3

Form of Deposit Agreement among the Registrant, the depositary and holder of the American Depositary Receipts Registrant (incorporated by reference to Exhibit 4.3 to our Registration Statement on Form F-1 (File No. 333-191844), as amended, initially filed with the SEC on October 22, 2013)

2.4*

Description of Securities Registered under Section 12 of the Securities Exchange Act of 1934

4.1

Registrant’s 2011 Share Incentive Plan (incorporated by reference to Exhibit 10.1 to our Registration Statement on Form F-1 (File No. 333-191844), as amended, initially filed with the SEC on October 22, 2013)

4.2

Form of Employment Agreement with the Registrant’s executive officers (incorporated by reference to Exhibit 10.2 to our Registration Statement on Form F-1 (File No. 333-191844), as amended, initially filed with the SEC on October 22, 2013)

4.3

Form of Indemnification Agreement with the Registrant’s directors and executive officers, (incorporated by reference to Exhibit 10.3 to our Registration Statement on Form F-1 (File No. 333-191844), as amended, initially filed with the SEC on October 22, 2013)

4.4

English translation of Exclusive Business Cooperation Agreement entered into by and between E-Sun Sky Computer and E-Sun Network as of June 1, 2011 (incorporated by reference to Exhibit 10.4 to our Registration Statement on Form F-1 (File No. 333-191844), as amended, initially filed with the SEC on October 22, 2013)

4.5

English translation of Exclusive Business Cooperation Agreement entered into by and between E-Sun Sky Computer and Guangtiandi Technology as of June 1, 2011 (incorporated by reference to Exhibit 10.23 to our Registration Statement on Form F-1 (File No. 333-191844), as amended, initially filed with the SEC on October 22, 2013)

4.6

English translation of Exclusive Option Agreement entered into by and among E-Sun Sky Computer, Guangtiandi Technology and Wang Ying as of June 1, 2011 (incorporated by reference to Exhibit 10.24 to our Registration Statement on Form F-1 (File No. 333-191844), as amended, initially filed with the SEC on October 22, 2013)

4.7

English translation of Equity Interest Pledge Agreement entered into by and among E-Sun Sky Computer, Guangtiandi Technology and Wang Ying as of June 1, 2011 (incorporated by reference to Exhibit 10.25 to our Registration Statement on Form F-1 (File No. 333-191844), as amended, initially filed with the SEC on October 22, 2013)

4.8

English translation of Exclusive Option Agreement entered into by and among E-Sun Sky Computer, Guangtiandi Technology and Yuan Liangdong as of May 2, 2013 (incorporated by reference to Exhibit 10.27 to our Registration Statement on Form F-1 (File No. 333-191844), as amended, initially filed with the SEC on October 22, 2013)

4.9

English translation of Equity Interest Pledge Agreement entered into by and among E-Sun Sky Computer, Guangtiandi Technology and Yuan Liangdong as of May 2, 2013 (incorporated by reference to Exhibit 10.28 to our Registration Statement on Form F-1 (File No. 333-191844), as amended, initially filed with the SEC on October 22, 2013)

4.10

English translation of Exclusive Business Cooperation Agreement entered into by and between E-Sun Sky Computer and Youlanguang Technology as of June 1, 2011 (incorporated by reference to Exhibit 10.30 to our Registration Statement on Form F-1 (File No. 333-191844), as amended, initially filed with the SEC on October 22, 2013)

4.11

English translation of Service Agreement with Jiangxi Sports Lottery Administration Center, dated January 1, 2011 (incorporated by reference to Exhibit 10.37 to our Registration Statement on Form F-1 (File No. 333-191844), as amended, initially filed with the SEC on October 22, 2013)

4.12

English translation of Exclusive Business Cooperation Agreement entered into by E-Sun Sky Computer and E-Sun Sky Network (incorporated by reference to Exhibit 10.38 to our Registration Statement on Form F-1 (File No. 333-191844), as amended, initially filed with the SEC on October 22, 2013)

4.13

Supplementary Agreement entered into by and among E-Sun Sky Computer, Wang Ying, Guangtiandi Technology and certain other parties thereto as of November 20, 2012 (incorporated by reference to Exhibit 10.39 to our Registration Statement on Form F-1 (File No. 333-191844), as amended, initially filed with the SEC on October 22, 2013)

140

4.14

Confirmation Letter executed by Yuan Liangdong as of May 2, 2013 (incorporated by reference to Exhibit 10.43 to our Registration Statement on Form F-1 (File No. 333-191844), as amended, initially filed with the SEC on October 22, 2013)

4.15

English translation of Financial Support Agreement entered into by and among the Registrant, E-Sun Sky Computer (Shenzhen) Co., Ltd and Wang Ying as of December 28, 2013 (incorporated by reference to Exhibit 4.40 to our Annual Report on Form 20-F filed with the SEC on April 27, 2015)

4.16

English translation of Financial Support Agreement entered into by and among the Registrant, E-Sun Sky Computer (Shenzhen) Co., Ltd and Yuan Liangdong as of December 28, 2013 (incorporated by reference to Exhibit 4.41 to our Annual Report on Form 20-F filed with the SEC on April 27, 2015)

4.17

English translation of Shareholder’s Voting Power Assignment Agreement entered into by and among the Registrant, Wang Ying and E-Sun Sky Computer (Shenzhen) Co., Ltd as of December 28, 2013 (incorporated by reference to Exhibit 4.50 to our Annual Report on Form 20-F filed with the SEC on April 27, 2015

4.18

English translation of Shareholder’s Voting Power Assignment Agreement entered into by and among the Registrant, Yuan Liangdong and E-Sun Sky Computer (Shenzhen) Co., Ltd as of December 28, 2013 (incorporated by reference to Exhibit 4.51 to our Annual Report on Form 20-F filed with the SEC on April 27, 2015)

4.19

English translation of Exclusive Option Agreement entered into by and among E-Sun Sky Computer, Yu Bo and Youlanguang Technology on November 18, 2015 (incorporated by reference to Exhibit 4.63 to our Annual Report on Form 20-F filed with the SEC on April 28, 2016)

4.20

English translation of Exclusive Option Agreement entered into by and among E-Sun Sky Computer, Yin Zhiwei and Youlanguang Technology on November 18, 2015 (incorporated by reference to Exhibit 4.64 to our Annual Report on Form 20-F filed with the SEC on April 28, 2016)

4.21

English translation of Equity Interest Pledge Agreement entered into by and among E-Sun Sky Computer, Yu Bo and Youlanguang Technology on November 18, 2015 (incorporated by reference to Exhibit 4.65 to our Annual Report on Form 20-F filed with the SEC on April 28, 2016)

4.22

English translation of Equity Interest Pledge Agreement entered into by and among E-Sun Sky Computer, Yin Zhiwei and Youlanguang Technology on November 18, 2015 (incorporated by reference to Exhibit 4.66 to our Annual Report on Form 20-F filed with the SEC on April 28, 2016)

4.23

English translation of Confirmation Letter executed by Yu Bo as a legal representative of E-Sun Sky Computer on November 18, 2015 (incorporated by reference to Exhibit 4.67 to our Annual Report on Form 20-F filed with the SEC on April 28, 2016)

4.24

English translation of Financial Support Agreement entered into by and among the Registrant, E-Sun Sky Computer, Yu Bo and Yin Zhiwei on November 18, 2015 (incorporated by reference to Exhibit 4.68 to our Annual Report on Form 20-F filed with the SEC on April 28, 2016)

4.25

English translation of Shareholder’s Voting Power Assignment Agreement entered into by and among E-Sun Sky Computer, Yu Bo, Yin Zhiwei and Youlanguang Technology on November 18, 2015 (incorporated by reference to Exhibit 4.69 to our Annual Report on Form 20-F filed with the SEC on April 28, 2016)

4.26

English translation of Irrevocable Power of Attorney executed by Yu Bo on November 18, 2015 (incorporated by reference to Exhibit 4.70 to our Annual Report on Form 20-F filed with the SEC on April 28, 2016)

4.27

English translation of Irrevocable Power of Attorney executed by Yin Zhiwei on November 18, 2015 (incorporated by reference to Exhibit 4.71 to our Annual Report on Form 20-F filed with the SEC on April 28, 2016)

4.28

English translation of Exclusive Business Cooperation Agreement entered into by and between E-Sun Sky Computer and Tongfu Technology on December 20, 2015 (incorporated by reference to Exhibit 4.72 to our Annual Report on Form 20-F filed with the SEC on April 28, 2016)

4.29

English translation of Exclusive Option Agreement entered into by and among E-Sun Sky Computer, Zhang Han and Tongfu Technology on December 20, 2015 (incorporated by reference to Exhibit 4.73 to our Annual Report on Form 20-F filed with the SEC on April 28, 2016)

4.30

English translation of Exclusive Option Agreement entered into by and among E-Sun Sky Computer, Zhang Jing and Tongfu Technology on December 20, 2015 (incorporated by reference to Exhibit 4.74 to our Annual Report on Form 20-F filed with the SEC on April 28, 2016)

4.31

English translation of Equity Interest Pledge Agreement entered into by and among E-Sun Sky Computer, Zhang Han and Tongfu Technology on December 20, 2015 (incorporated by reference to Exhibit 4.75 to our Annual Report on Form 20-F filed with the SEC on April 28, 2016)

141

4.32

English translation of Equity Interest Pledge Agreement entered into by and among E-Sun Sky Computer, Zhang Jing and Tongfu Technology on December 20, 2015 (incorporated by reference to Exhibit 4.76 to our Annual Report on Form 20-F filed with the SEC on April 28, 2016)

4.33

English translation of Confirmation Letter executed by Yu Bo as a legal representative of E-Sun Sky Computer on December 20, 2015 (incorporated by reference to Exhibit 4.77 to our Annual Report on Form 20-F filed with the SEC on April 28, 2016)

4.34

English translation of Financial Support Agreement entered into by and among the Registrant, E-Sun Sky Computer, Zhang Han and Zhang Jing on December 22, 2015 (incorporated by reference to Exhibit 4.78 to our Annual Report on Form 20-F filed with the SEC on April 28, 2016)

4.35

English translation of Shareholder’s Voting Power Assignment Agreement entered into by and among E-Sun Sky Computer, Zhang Jing, Zhang Han and Tongfu Technology on December 20, 2015 (incorporated by reference to Exhibit 4.79 to our Annual Report on Form 20-F filed with the SEC on April 28, 2016)

4.36

English translation of Irrevocable Power of Attorney executed by Zhang Han on December 20, 2015 (incorporated by reference to Exhibit 4.80 to our Annual Report on Form 20-F filed with the SEC on April 28, 2016)

4.37

English translation of Irrevocable Power of Attorney executed by Zhang Jing on December 20, 2015 (incorporated by reference to Exhibit 4.81 to our Annual Report on Form 20-F filed with the SEC on April 28, 2016)

4.38

English translation of Equity Interest Pledge Agreement entered into by and among E-Sun Sky Computer (Shenzhen) Co., Ltd., Shenzhen E-Sun Network Co., Ltd. and Zhang Han on July 3, 2017 (incorporated by reference to Exhibit 4.99 to our Annual Report on Form 20-F filed with the SEC on April 27, 2018)

4.39

English translation of Equity Interest Pledge Agreement entered into by and among E-Sun Sky Computer (Shenzhen) Co., Ltd., Shenzhen E-Sun Network Co., Ltd. and Yu Bo on July 3, 2017 (incorporated by reference to Exhibit 4.98 to our Annual Report on Form 20-F filed with the SEC on April 27, 2018)

4.40

English translation of Undertaking Letter executed by Pan Zhengming as a legal representative of 500wan HK Limited on July 3, 2017 (incorporated by reference to Exhibit 4.83 to our Annual Report on Form 20-F filed with the SEC on April 27, 2018)

4.41

English translation of Confirmation Letter executed by Yu Bo as a legal representative of E-Sun Sky Computer (Shenzhen) Co., Ltd. on July 3, 2017 (incorporated by reference to Exhibit 4.100 to our Annual Report on Form 20-F filed with the SEC on April 27, 2018)

4.42

English translation of Exclusive Call Option Agreement entered into by and among Qfun Information Technology (Shenzhen) Co., Ltd., Zhang Jiahui, Cao Yu, Zhu Nianyang and Shenzhen Guangtiandi Technology Co., Ltd. on January 10, 2017 (incorporated by reference to Exhibit 4.87 to our Annual Report on Form 20-F filed with the SEC on April 27, 2018)

4.43

English translation of Shareholders’ Voting Rights Proxy Agreement entered into by and among Qfun Information Technology (Shenzhen) Co., Ltd., Zhang Jiahui, Cao Yu, Zhu Nianyang and Shenzhen Guangtiandi Technology Co., Ltd. on January 10, 2017 (incorporated by reference to Exhibit 4.88 to our Annual Report on Form 20-F filed with the SEC on April 27, 2018)

4.44

English translation of Equity Pledge Agreement entered into by and among Qfun Information Technology (Shenzhen) Co., Ltd., Zhang Jiahui, Cao Yu, Zhu Nianyang and Shenzhen Guangtiandi Technology Co., Ltd. on January 10, 2017 (incorporated by reference to Exhibit 4.89 to our Annual Report on Form 20-F filed with the SEC on April 27, 2018)

4.45

English translation of Entrusted Management Agreement entered into by and between Qfun Information Technology (Shenzhen) Co., Ltd. and Shenzhen Qfun Internet Technology Co., Ltd. on January 10, 2017 (incorporated by reference to Exhibit 4.90 to our Annual Report on Form 20-F filed with the SEC on April 27, 2018)

4.46

English translation of Undertaking Letter from Qufan Internet Technology (HK Limited) regarding the grant of consent or instructions to Qufan Information Technology (SZ) Co., Ltd. with respect to the exercise of rights in accordance with the instructions of QUFAN Internet Technology INC. on January 10, 2017 (incorporated by reference to Exhibit 4.91 to our Annual Report on Form 20-F filed with the SEC on April 27, 2018)

4.47

English translation of confirmation letter executed by Qufan Internet Technology (SZ) Co, Ltd. on January 10, 2017 (incorporated by reference to Exhibit 4.92 to our Annual Report on Form 20-F filed with the SEC on April 27, 2018)

4.48

Share Purchase Agreement entered into by and among the Registrant and certain selling shareholders on May 26, 2017 regarding The Multi Group Ltd. (incorporated by reference to Exhibit 4.93 to our Annual Report on Form 20-F filed with the SEC on April 27, 2018)

4.49

Shareholder’s Agreement entered into by and between the Registrant and Helmet Limited on May 26, 2017 regarding The Multi Group Ltd. (incorporated by reference to Exhibit 4.94 to our Annual Report on Form 20-F filed with the SEC on April 27, 2018)

142

4.50

Sale and Purchase Agreement entered into by and between the Registrant and Melco LottVentures Holdings Limited on June 6, 2017 regarding MelcoLot Limited (incorporated by reference to Exhibit 4.95 to our Annual Report on Form 20-F filed with the SEC on April 27, 2018)

4.51

English translation of Exclusive Option Agreement entered into by and among E-Sun Sky Computer (Shenzhen) Co., Ltd., Yu Bo and Shenzhen E-Sun Network Co., Ltd. on July 3, 2017 (incorporated by reference to Exhibit 4.96 to our Annual Report on Form 20-F filed with the SEC on April 27, 2018)

4.52

English translation of Exclusive Option Agreement entered into by and among E-Sun Sky Computer (Shenzhen) Co., Ltd., Zhang Han and Shenzhen E-Sun Network Co., Ltd. on July 3, 2017 (incorporated by reference to Exhibit 4.97 to our Annual Report on Form 20-F filed with the SEC on April 27, 2018)

4.53

English translation of Equity Interest Pledge Agreement entered into by and among E-Sun Sky Computer (Shenzhen) Co., Ltd., Yu Bo and Shenzhen E-Sun Network Co., Ltd. on July 3, 2017 (incorporated by reference to Exhibit 4.98 to our Annual Report on Form 20-F filed with the SEC on April 27, 2018)

4.54

English translation of Equity Interest Pledge Agreement entered into by and among E-Sun Sky Computer (Shenzhen) Co., Ltd., Zhang Han and Shenzhen E-Sun Network Co., Ltd. on July 3, 2017 (incorporated by reference to Exhibit 4.99 to our Annual Report on Form 20-F filed with the SEC on April 27, 2018)

4.55

English translation of Confirmation Letter executed by Yu Bo as a legal representative of E-Sun Sky Computer (Shenzhen) Co., Ltd. on July 3, 2017 (incorporated by reference to Exhibit 4.100 to our Annual Report on Form 20-F filed with the SEC on April 27, 2018)

4.56

English translation of Financial Support Agreement by and among the Registrant, E-Sun Sky Computer (Shenzhen) Co., Ltd., Yu Bo and Zhang Han on July 3, 2017 (incorporated by reference to Exhibit 4.101 to our Annual Report on Form 20-F filed with the SEC on April 27, 2018)

4.57

English translation of Shareholder’s Voting Power Assignment Agreement by and among E-Sun Sky Computer (Shenzhen) Co., Ltd., Yu Bo, Zhang Han and Shenzhen E-Sun Network Co, Ltd. on July 3, 2017 (incorporated by reference to Exhibit 4.102 to our Annual Report on Form 20-F filed with the SEC on April 27, 2018)

4.58

English translation of Power of Attorney executed by Yu Bo on July 3, 2017 (incorporated by reference to Exhibit 4.103 to our Annual Report on Form 20-F filed with the SEC on April 27, 2018)

4.59

English translation of Equity Interest Pledge Agreement entered into by and among E-Sun Sky Computer (Shenzhen) Co., Ltd., Yu Bo and Shenzhen Youlanguang Technology Co., Ltd. on January 10, 2018

4.60

English translation of Equity Interest Pledge Agreement entered into by and among E-Sun Sky Computer (Shenzhen) Co., Ltd., Zhang Han and Shenzhen Youlanguang Technology Co., Ltd. on January 10, 2018

4.61

English translation of Undertaking Letter executed by Pan Zhengming as a legal representative of 500wan HK Limited on January 10, 2018

4.62

English translation of Confirmation Letter executed by Yu Bo as a legal representative of E-Sun Sky Computer (Shenzhen) Co., Ltd. on January 10, 2018

4.63

English translation of Financial Support Agreement by and among the Registrant, E-Sun Sky Computer (Shenzhen) Co., Ltd., Zhang Han and Yu Bo on January 10, 2018

4.64

English translation of Shareholder’s Voting Power Assignment Agreement by and among the Registrant, Zhang Han, Yu Bo and E-Sun Sky Computer (Shenzhen) Co., Ltd. on January 10, 2018

4.65

English translation of Exclusive Option Agreement entered into by and among E-Sun Sky Computer (Shenzhen) Co., Ltd., Yu Bo and Shenzhen Youlanguang Science and Technology Co., Ltd. on January 10, 2018

4.66

English translation of Power of Attorney executed by Yu Bo on January 10, 2018

4.67

English translation of Power of Attorney executed by Zhang Han on January 10, 2018

4.68*

Share Purchase Agreement, dated December 21, 2020, by and among the Registrant and Good Luck Information Technology Co., Limited

4.69*

Registrant’s 2021 Share Incentive Plan

8.1*

List of Subsidiaries and Consolidated Affiliated Entities of the Registrant

11.1

Code of Business Conduct and Ethics of Registrant (incorporated by reference to Exhibit 99.1 to our Registration Statement on Form F-1 (File No. 333-191844), as amended, initially filed with the SEC on October 22, 2013)

12.1*

Chief Executive Officer Certification Pursuant to Section 302 of the Sarbanes-Oxley Act of 2002

12.2*

Chief Financial Officer Certification Pursuant to Section 302 of the Sarbanes-Oxley Act of 2002

13.1*

Chief Executive Officer Certification Pursuant to Section 906 of the Sarbanes-Oxley Act of 2002

13.2*

Chief Financial Officer Certification Pursuant to Section 906 of the Sarbanes-Oxley Act of 2002

15.1*

Consent of MaloneBailey, LLP

15.2*

Opinion of Grandall Law Firm

143

15.3*

Opinion of JunZeJun Law Offices

15.4*

Opinion of JunZeJun Law Offices

16.1

Letter dated September 28, 2020 of Friedman LLP, as required by Item 16F of Form 20-F (incorporated by reference to Exhibit 16.1 to our Current Report on Form 6-K filed with the SEC on September 28, 2020)

101.INS*

XBRL Instance Document

101.SCH*

XBRL Taxonomy Extension Scheme Document

101.CAL*

XBRL Taxonomy Extension Calculation Linkbase Document

101.DEF*

XBRL Taxonomy Extension Definition Linkbase Document

101.LAB*

XBRL Taxonomy Extension Label Linkbase Document

101.PRE*

XBRL Taxonomy Extension Presentation Linkbase Document

*

Filed with this annual report

144

SIGNATURES

The registrant hereby certifies that it meets all of the requirements for filing its annual report on Form 20-F and that it has duly caused and authorized the undersigned to sign this annual report on its behalf.

BIT MINING LIMITED

By:

/s/ Xianfeng Yang

Name: Xianfeng Yang

Title:Chief Executive Officer

Date: April 14, 2021

145

REPORT OF CONSOLIDATED FINANCIAL STATEMENTS

BIT MINING LIMITED (formerly, 500.COM LIMITED)

December 31, 2018, 2019 and 2020

REPORT OF INDEPENDENT REGISTERED PUBLIC ACCOUNTING FIRM

To the Shareholders and Board of Directors of BIT Mining Limited (formerly, 500.com Limited)

Opinions on the Financial Statements and Internal Control Over Financial Reporting

We have audited the accompanying consolidated balance sheets of BIT Mining Limited (formerly, 500.com Limited) and its subsidiaries (collectively, the “Company”) as of December 31, 2020 and 2019, and the related consolidated statements of comprehensive loss, changes in shareholders’ equity, and cash flows for each of the years in the three-year period ended December 31, 2020, and the related notes (collectively referred to as the “financial statements”). We also have audited the Company’s internal control over financial reporting as of December 31, 2020, based on criteria established in Internal Control - Integrated Framework (2013) issued by the Committee of Sponsoring Organizations of the Treadway Commission (COSO). In our opinion, the financial statements present fairly, in all material respects, the financial position of the Company as of December 31, 2020 and 2019, and the results of its operations and its cash flows for each of the years in the three-year period ended December 31, 2020, in conformity with accounting principles generally accepted in the United States of America. Also in our opinion, the Company maintained, in all material respects, effective internal control over financial reporting as of December 31, 2020, based on criteria established in Internal Control - Integrated Framework (2013) issued by the COSO.

Basis for Opinions

The Company’s management is responsible for these financial statements, for maintaining effective internal control over financial reporting, and for its assessment of the effectiveness of internal control over financial reporting, included in the accompanying Management’s Report on Internal Control Over Financial Reporting. Our responsibility is to express an opinion on the Company’s financial statements and an opinion on the Company’s internal control over financial reporting based on our audits. We are a public accounting firm registered with the Public Company Accounting Oversight Board (United States) (“PCAOB”) and are required to be independent with respect to the Company in accordance with the U.S. federal securities laws and the applicable rules and regulations of the Securities and Exchange Commission and the PCAOB. We conducted our audits in accordance with the standards of the PCAOB. Those standards require that we plan and perform the audits to obtain reasonable assurance about whether the financial statements are free of material misstatement, whether due to error or fraud, and whether effective internal control over financial reporting was maintained in all material respects. Our audits of the financial statements included performing procedures to assess the risks of material misstatement of the financial statements, whether due to error or fraud, and performing procedures that responds to those risks. Such procedures included examining, on a test basis, evidence regarding the amounts and disclosures in the financial statements. Our audits also included evaluating the accounting principles used and significant estimates made by management, as well as evaluating the overall presentation of the financial statements. Our audit of internal control over financial reporting included obtaining an understanding of internal control over financial reporting, assessing the risk that a material weakness exists, and testing and evaluating the design and operating effectiveness of internal control based on the assessed risk. Our audits also included performing such other procedures as we considered necessary in the circumstances. We believe that our audits provide a reasonable basis for our opinions.

Critical Audit Matters

The critical audit matters are matters arising from the current period audit of the financial statements that were communicated or required to be communicated to the audit committee and that: (1) relate to accounts or disclosures that are material to the financial statements and (2) involved our especially challenging, subjective, or complex judgments. We determined that there are no critical audit matters.

F-1

Definition and Limitations of Internal Control Over Financial Reporting

A company’s internal control over financial reporting is a process designed to provide reasonable assurance regarding the reliability of financial reporting and the preparation of financial statements for external purposes in accordance with accounting principles generally accepted in the United States of America. A company’s internal control over financial reporting includes those policies and procedures that (1) pertain to the maintenance of records that, in reasonable detail, accurately and fairly reflect the transactions and dispositions of the assets of the company; (2) provide reasonable assurance that transactions are recorded as necessary to permit preparation of financial statements in accordance with generally accepted accounting principles, and that receipts and expenditures of the company are being made only in accordance with authorizations of management and directors of the company; and (3) provide reasonable assurance regarding prevention or timely detection of unauthorized acquisition, use, or disposition of the company’s assets that could have a material effect on the financial statements. Because of its inherent limitations, internal control over financial reporting may not prevent or detect misstatements. Also, projections of any evaluation of effectiveness to future periods are subject to the risk that controls may become inadequate because of changes in conditions, or that the degree of compliance with the policies or procedures may deteriorate.

/s/ MaloneBailey, LLP

www.malonebailey.com

We have served as the Company’s auditor since 2020.

Houston, Texas

April 14, 2021

F-2

BIT MINING LIMITED (formerly, 500.COM LIMITED)

CONSOLIDATED BALANCE SHEETS

(Amounts in thousands of Renminbi (“RMB”) and U.S. dollars (“US$”), except for number of shares)

    

    

As of

    

As of

    

As of

December

December

December

Notes

31,2019

31,2020

31,2020

RMB

RMB

US$

ASSETS

 

 

  

 

  

 

  

Current assets:

 

 

  

 

  

 

  

Cash and cash equivalents

 

 

361,220

 

308,676

 

47,307

Restricted cash

 

 

4,576

 

3,829

 

587

Time deposits

23,849

Amounts due from a related party

16

10,401

368

56

Prepayments and other receivables, net

 

7

 

30,280

 

22,980

 

3,522

Total current assets

 

 

430,326

 

335,853

 

51,472

Non-current assets:

 

 

  

 

  

 

  

Property and equipment, net

 

8

 

64,112

 

19,779

 

3,031

Intangible assets, net

 

9

 

4,505

 

2,398

 

368

Deposits

 

 

5,388

 

1,480

 

227

Long-term investments

 

6

 

152,954

 

99,972

 

15,321

Right-of-use assets

10

36,607

9,327

1,429

Other non-current assets

 

 

1,887

 

1,664

 

255

Total non-current assets

 

 

265,453

 

134,620

 

20,631

TOTAL ASSETS

 

 

695,779

 

470,473

 

72,103

LIABILITIES, REDEEMABLE NON-CONTROLLING INTEREST AND SHAREHOLDERS’ EQUITY

 

 

  

 

  

 

  

Current liabilities:

 

 

  

 

  

 

  

Accrued payroll and welfare payable (including accrued payroll and welfare payable of the consolidated VIEs without recourse to BIT Mining Limited of RMB4,830 and RMB12,288 (US$1,883) as of December 31, 2019 and 2020, respectively)

 

 

6,879

 

13,401

 

2,054

Operating lease liabilities – current (including operating lease liabilities – current of the consolidated VIEs without recourse to BIT Mining Limited of RMB13,698 and RMB3,710 (US$569) as of December 31, 2019 and 2020, respectively)

10

16,672

3,710

569

Accrued expenses and other current liabilities (including accrued expenses and other current liabilities of the consolidated VIEs without recourse to BIT Mining Limited of RMB36,087 and RMB36,870 (US$5,651) as of December 31, 2019 and 2020, respectively)

 

11

 

51,398

 

55,960

 

8,577

Income tax payable (including income tax payable of the consolidated VIEs without recourse to BIT Mining Limited of RMB1,525 and nil as of December 31, 2019 and 2020, respectively)

 

 

2,213

 

549

 

84

Total current liabilities

 

 

77,162

 

73,620

 

11,284

The accompanying notes are an integral part of the consolidated financial statements.

F-3

BIT MINING LIMITED (formerly, 500.COM LIMITED)

CONSOLIDATED BALANCE SHEETS (continued)

(Amounts in thousands of Renminbi (“RMB”) and U.S. dollars (“US$”), except for number of shares)

    

    

As of

    

As of

    

As of

December

December

December

Notes

31,2019

31,2020

31,2020

RMB

RMB

US$

Non-current liabilities:

 

  

 

  

 

  

 

  

Long-term payables (including long-term payables of the consolidated VIEs without recourse to BIT Mining Limited of RMB2,965 and RMB526 (US$81) as of December 31, 2019 and 2020, respectively)

 

  

 

2,965

 

526

 

81

Operating lease liabilities - non-current (including operating lease liabilities - non-current of the consolidated VIEs without recourse to BIT Mining Limited of RMB31,675 and RMB5,807 (US$890) as of December 31, 2019 and 2020, respectively)

 

10

 

31,675

 

5,807

 

890

Deferred tax liabilities (including deferred tax liabilities of the consolidated VIEs without recourse to BIT Mining Limited of nil and nil as of December 31, 2019 and 2020, respectively)

 

13

 

59

 

 

Total non-current liabilities

 

  

 

34,699

 

6,333

 

971

TOTAL LIABILITIES

 

  

 

111,861

 

79,953

 

12,255

Commitments and contingencies

 

17

 

  

 

  

 

  

Redeemable non-controlling interest

 

5

 

14,849

 

 

Shareholders’ equity:

 

  

 

  

 

  

 

  

Class A ordinary shares, par value US$0.00005 per share, 700,000,000 shares authorized as of December 31,2019 and 2020; 420,001,792 and 430,127,692 shares issued and outstanding as of December 31, 2019 and 2020, respectively

 

19

 

145

 

151

 

22

Class B ordinary shares, par value US$0.00005 per share; 300,000,000 shares authorized as of December 31, 2019 and 2020; 10,000,099 and 99 shares issued and outstanding as of December 31, 2019 and 2020, respectively

 

19

 

6

 

 

Additional paid-in capital

 

19

 

2,547,293

 

2,602,883

 

398,909

Treasury shares

 

  

 

(143,780)

 

(143,780)

 

(22,035)

Accumulated other comprehensive income

 

  

 

141,484

 

128,441

 

19,684

Accumulated deficit and statutory reserve

 

12

 

(1,960,692)

 

(2,183,918)

 

(334,700)

Total BIT Mining Limited shareholders’ equity

 

  

 

584,456

 

403,777

 

61,880

Non-controlling interest

 

  

 

(15,387)

 

(13,257)

 

(2,032)

Total shareholders' equity

 

  

 

569,069

 

390,520

 

59,848

TOTAL LIABILITIES, REDEEMABLE NON-CONTROLLING INTEREST AND SHAREHOLDERS’ EQUITY

 

  

 

695,779

 

470,473

 

72,103

The accompanying notes are an integral part of the consolidated financial statements

F-4

BIT MINING LIMITED (formerly, 500.COM LIMITED)

CONSOLIDATED STATEMENTS OF COMPREHENSIVE LOSS

(Amounts in thousands of Renminbi (“RMB”) and U.S. dollars (“US$”), except for number of shares and per share (or ADS) data)

For the years ended December 31, 

    

Notes

    

2018

    

2019

    

2020

    

2020

RMB

RMB

RMB

US$

Net Revenues

 

  

 

126,089

 

39,688

 

21,815

 

3,343

Operating costs and expenses:

 

  

 

  

 

 

 

Cost of services

 

  

 

(80,017)

 

(59,410)

 

(16,774)

 

(2,571)

Sales and marketing

 

  

 

(92,465)

 

(42,445)

 

(16,748)

 

(2,567)

General and administrative

 

  

 

(251,384)

 

(223,758)

 

(152,541)

 

(23,378)

Service development

 

  

 

(61,909)

 

(48,614)

 

(30,201)

 

(4,629)

Total operating expenses

 

  

 

(485,775)

 

(374,227)

 

(216,264)

 

(33,145)

Other operating income

 

  

 

12,638

 

6,788

 

5,518

 

846

Government grant

 

  

 

7,620

 

3,504

 

891

 

137

Other operating expenses

 

  

 

(5,060)

 

(6,995)

 

(2,752)

 

(422)

Impairment of intangible assets

(181,845)

Impairment of goodwill

(129,752)

Operating loss from continuing operations

 

  

 

(344,488)

 

(642,839)

 

(190,792)

 

(29,241)

Other (expenses)/income, net

 

  

 

(43)

 

455

 

748

 

115

Interest income

 

  

 

15,308

 

13,448

 

9,093

 

1,394

Loss from equity method investments

 

6

 

(15,025)

 

(10,639)

 

(10,798)

 

(1,655)

Impairment of long-term investments

 

6

 

(149,896)

 

(22,353)

 

(33,001)

 

(5,058)

Gain from disposal of subsidiaries

 

  

 

2,805

 

 

 

Loss before income taxes from continuing operations

 

  

 

(491,339)

 

(661,928)

 

(224,750)

 

(34,445)

Income taxes benefits

 

13

 

19,602

 

7,642

 

3,654

 

560

Net loss from continuing operations

 

  

 

(471,737)

 

(654,286)

 

(221,096)

 

(33,885)

Income from discontinued operations, net of income taxes

 

4

 

2,183

 

 

 

Gain on disposal of discontinued operations, net of income taxes

 

4

 

10,160

 

 

 

Net income from discontinued operations, net of income taxes

 

  

 

12,343

 

 

 

Net loss

 

  

 

(459,394)

 

(654,286)

 

(221,096)

 

(33,885)

Net (loss) income from continuing operations attributable to non-controlling interest and redeemable non-controlling interest

 

  

 

(8,820)

 

(3,018)

 

2,130

 

326

Net income from discontinued operations attributable to non-controlling interest

 

  

 

1,099

 

 

 

Less: Net (loss) income attributable to the non-controlling interest

 

  

 

(4,486)

 

(3,018)

 

2,130

 

326

Less: Net loss attributable to redeemable non-controlling interest

 

  

 

(3,235)

 

 

 

Net loss attributable to BIT Mining Limited

 

  

 

(451,673)

 

(651,268)

 

(223,226)

 

(34,211)

Other comprehensive income (loss):

 

  

 

  

 

 

 

Share of other comprehensive loss of an equity method investee

(3,986)

(1,218)

(187)

Foreign currency translation gain (loss)

 

  

 

23,023

 

6,408

 

(11,825)

 

(1,812)

Other comprehensive income (loss), net of tax

 

  

 

23,023

 

2,422

 

(13,043)

 

(1,999)

Comprehensive loss

 

  

 

(436,371)

 

(651,864)

 

(234,139)

 

(35,884)

Less: Comprehensive (loss) income attributable to redeemable non-controlling interest and non-controlling interest

 

  

 

(6,383)

 

(4,344)

 

2,130

 

326

Comprehensive loss attributable to BIT Mining Limited

 

  

 

(429,988)

 

(647,520)

 

(236,269)

 

(36,210)

Losses per share for Class A and Class B ordinary shares outstanding-Basic and Diluted:

 

18

 

  

 

  

 

  

 

  

Net loss from continuing operations

 

  

 

(1.13)

 

(1.52)

 

(0.52)

 

(0.08)

Net income from discontinued operations

 

  

 

0.03

 

 

 

Net loss

 

  

 

(1.10)

 

(1.52)

 

(0.52)

 

(0.08)

Losses per American Depositary Share (“ADS”) (1 ADS represents 10 Class A ordinary shares)-Basic and Diluted

 

18

 

  

 

  

 

  

 

  

Net loss from continuing operations

 

  

 

(11.28)

 

(15.20)

 

(5.19)

 

(0.80)

Net income from discontinued operations

 

  

 

0.27

 

 

 

Net loss

 

  

 

(11.01)

 

(15.20)

 

(5.19)

 

(0.80)

Weighted average number of Class A and Class B ordinary shares outstanding:

 

18

 

  

 

  

 

  

 

  

Basic

 

  

 

418,911,292

 

428,586,305

 

430,011,263

 

430,011,263

Diluted

 

  

 

418,911,292

 

428,586,305

 

430,011,263

 

430,011,263

The accompanying notes are an integral part of the consolidated financial statements.

F-5

BIT MINING LIMITED (formerly, 500.COM LIMITED)

CONSOLIDATED STATEMENTS OF CASH FLOWS

(Amounts in thousands of Renminbi (“RMB”) and U.S. dollars (“US$”))

For the years ended December 31, 

    

2018

    

2019

    

2020

    

2020

RMB

RMB

RMB

US$

Cash flow from operating activities

Net loss

 

(459,394)

 

(654,286)

 

(221,096)

 

(33,885)

Adjustments to reconcile net loss to net cash used in operating activities:

 

  

 

  

 

  

 

  

Write off of remaining ROU asset and lease liability pursuant to a lease termination

(11,740)

(1,799)

Amortization of right-of-use assets

17,668

7,224

1,107

Depreciation of property and equipment

 

31,069

 

32,017

 

43,582

 

6,679

Amortization of intangible assets

 

32,910

 

29,369

 

2,202

 

337

Deferred tax benefit

 

(6)

 

(7,642)

 

(3,658)

 

(561)

Share-based compensation

 

108,628

 

79,275

 

55,424

 

8,494

Losses on disposal of property and equipment

 

 

 

1,450

 

222

Impairment of intangible assets

181,845

Impairment of goodwill

129,752

Impairment of long-term investments

 

149,896

 

22,353

 

33,001

 

5,058

Provision for bad debt

 

 

20,253

 

510

 

78

Loss from equity method investments

 

15,025

 

10,639

 

10,798

 

1,655

Gain on disposal of subsidiaries

 

(12,965)

 

 

 

Changes in operating assets and liabilities:

 

  

 

  

 

  

 

  

Prepayments and other receivables

 

18,207

 

15,722

 

5,680

 

870

Deposits

 

612

 

(236)

 

3,909

 

599

Other non-current assets

1,676

222

34

Operating lease liabilities

(13,289)

(14,395)

(2,206)

Accrued expenses and other current liabilities

 

(1,395)

 

(21,429)

 

12,827

 

1,966

Accrued payroll and welfare payable

 

(1,800)

 

(2,900)

 

6,522

 

1,000

Long-term payables

 

(24,690)

 

(1,258)

 

(518)

 

(79)

Income tax payable

 

(224)

 

447

 

 

Net cash used in operating activities

 

(144,127)

 

(160,024)

 

(68,056)

 

(10,431)

Cash flows from investing activities

 

  

 

  

 

  

 

  

Acquisition of property and equipment

 

(35,623)

 

(3,757)

 

(1,470)

 

(225)

Acquisition of intangible assets

 

(1,053)

 

 

 

Disposal of subsidiaries and VIEs, net of cash disposed

 

23,683

 

 

 

Acquisition of redeemable noncontrolling interest

 

 

 

(13,835)

 

(2,120)

Acquisition of long-term investments

(11,059)

Cash paid for short-term investments

 

 

 

(80,000)

 

(12,261)

Cash paid for time deposits

 

 

(160,730)

 

 

Cash received from return of time deposits

 

 

137,264

 

22,319

 

3,421

Cash received from return of short-term investments

 

 

100,000

 

80,000

 

12,261

Cash received from return of long-term investments

 

7,593

 

6,488

 

 

Proceeds from disposal of property and equipment

 

 

155

 

155

 

24

Proceeds from disposal of long-term investments

 

5,843

 

 

2,419

 

371

Loans provided to a related party

(10,000)

Loans provided to third parties

 

(10,009)

 

(7,877)

 

 

Repayment of loans provided to a related party

 

 

 

10,000

 

1,533

Repayment of loans provided to third parties

5,021

5,274

2,126

326

Net cash (used in) provided by investing activities

 

(15,604)

 

66,817

 

21,714

 

3,330

The accompanying notes are an integral part of the consolidated financial statements.

F-6

BIT MINING LIMITED (formerly, 500.COM LIMITED)

CONSOLIDATED STATEMENTS OF CASH FLOWS (continued)

(Amounts in thousands of Renminbi (“RMB”) and U.S. dollars (“US$”))

For the years ended December 31, 

    

2018

    

2019

    

2020

    

2020

RMB

RMB

RMB

US$

Cash flows from financing activities

Proceeds from the exercise of share-based awards

 

41,473

 

17,105

 

26

 

4

Withdrawal of prepayment for share repurchase

 

13,318

 

 

 

Net cash provided by financing activities

 

54,791

 

17,105

 

26

 

4

Effect of exchange rate changes on cash, cash equivalents and restricted cash

 

21,226

 

5,511

 

(6,975)

 

(1,065)

Net decrease in cash, cash equivalents and restricted cash

 

(83,714)

 

(70,591)

 

(53,291)

 

(8,162)

Cash, cash equivalents and restricted cash at beginning of the year

 

520,101

 

436,387

 

365,796

 

56,056

Cash, cash equivalents and restricted cash at end of the year

 

436,387

 

365,796

 

312,505

 

47,894

Supplemental disclosures of cash flow information:

 

  

 

  

 

  

 

  

Income tax paid

 

 

 

 

Interest received

 

16,000

 

12,733

 

9,882

 

1,514

Supplemental disclosures of non-cash investing and financing activities:

Remeasurement of the lease liabilities and right-of-use assets due to lease modification

5,269

808

The accompanying notes are an integral part of the consolidated financial statements.

F-7

BIT MINING LIMITED (formerly, 500.COM LIMITED)

CONSOLIDATED STATEMENTS OF CHANGES IN SHAREHOLDERS’ EQUITY

(Amounts in thousands of Renminbi (“RMB”) and U.S. dollars (“US$”) except for number of shares)

BIT Mining Limited shareholders

Number of

Number of

Accumulated

Accumulated

Class A

Class B

Additional

other

deficit and

Total

ordinary

ordinary

Ordinary

paid-in

Treasury

comprehensive

statutory

Non-controlling

shareholders’

shares

shares

shares

capital

shares

income

reserve

interests

 equity

Balance as of December 31, 2017

    

333,787,552

 

74,400,299

 

143

 

2,295,111

 

(143,780)

 

116,051

 

(857,751)

 

99,536

 

1,509,310

Disposal of VIE

 

 

 

 

 

 

 

(107,419)

 

(107,419)

Adjustment to redemption value of redeemable non-controlling interest

 

 

 

(10,559)

 

 

 

 

 

(10,559)

Net loss for the year

 

 

 

 

 

 

(451,673)

 

(4,486)

 

(456,159)

Foreign currency translation gain

 

 

 

 

 

 

21,685

 

 

1,326

 

23,011

Issuance of ordinary shares from exercise of share-based awards

 

17,016,980

 

 

6

 

38,744

 

 

 

 

 

38,750

Share-based compensation

 

 

 

 

108,628

 

 

 

 

 

108,628

Balance as of December 31, 2018

 

350,804,532

 

74,400,299

 

149

 

2,431,924

 

(143,780)

 

137,736

 

(1,309,424)

 

(11,043)

 

1,105,562

Net loss for the year

 

 

 

 

 

 

 

(651,268)

 

(3,018)

 

(654,286)

Adjustment to redemption value of redeemable non-controlling interest

 

14,539

 

 

14,539

Foreign currency translation gain (loss)

 

 

 

 

 

 

7,734

 

 

(1,326)

 

6,408

Share of other comprehensive loss of an equity method investee

(3,986)

(3,986)

Conversion of Class B to Class A ordinary shares

64,400,200

(64,400,200)

Issuance of ordinary shares from exercise of share-based awards

 

4,797,060

 

 

2

 

21,555

 

 

 

 

 

21,557

Share-based compensation

 

 

 

 

79,275

 

 

 

 

 

79,275

Balance as of December 31, 2019

 

420,001,792

 

10,000,099

 

151

 

2,547,293

 

(143,780)

 

141,484

 

(1,960,692)

 

(15,387)

 

569,069

The accompanying notes are an integral part of the consolidated financial satements.

F-8

BIT MINING LIMITED (formerly, 500.COM LIMITED)

CONSOLIDATED STATEMENTS OF CHANGES IN SHAREHOLDERS’ EQUITY (continued)

(Amounts in thousands of Renminbi (“RMB”) and U.S. dollars (“US$”) except for number of shares)

BIT Mining Limited shareholders

    

Number of

    

Number of

    

    

    

    

Accumulated

    

Accumulated

    

    

Class A

Class B

Additional

other

deficit and

Total

ordinary

ordinary

Ordinary

paid-in

Treasury

comprehensive

statutory

Non-controlling

 shareholders'

shares

shares

shares

capital

shares

income

reserve

interests

equity

Net (loss) income for the year

 

 

 

 

 

 

 

(223,226)

 

2,130

 

(221,096)

Foreign currency translation loss

 

 

 

 

 

 

(11,825)

 

 

 

(11,825)

Share of other comprehensive loss of an equity method investee

(1,218)

(1,218)

Conversion of Class B to Class A ordinary shares

10,000,000

(10,000,000)

Issuance of ordinary shares from exercise of share-based awards

 

125,900

 

 

 

166

 

 

 

 

 

166

Share-based compensation

 

 

 

 

55,424

 

 

 

 

 

55,424

Balance as of December 31, 2020

 

430,127,692

 

99

 

151

 

2,602,883

 

(143,780)

 

128,441

 

(2,183,918)

 

(13,257)

 

390,520

Balance as of December 31, 2020, in US$

 

 

 

22

 

398,909

 

(22,035)

 

19,684

 

(334,700)

 

(2,032)

 

59,848

The accompanying notes are an integral part of the consolidated financial statements.

F-9

Table of Contents

BIT MINING LIMITED (formerly, 500.COM LIMITED)

NOTES TO THE CONSOLIDATED FINANCIAL STATEMENTS (continued)

(Amounts in thousands of Renminbi (“RMB”) and United States dollars (“US$”) and EUR, except for number of shares and per share (or ADS) data)

1.    ORGANIZATION

BIT Mining Limited (formerly, 500.com Limited, the “Company”) was incorporated under the laws of the Cayman Islands on April 20, 2007 under the original name of “Fine Success Limited”, which was changed to “500wan.com” on May 9, 2011, changed to “500.com Limited” on October 9, 2013.

On April 12, 2021, the Company announced that at an extraordinary general meeting held on April 8, 2021, the Company’s shareholders passed a special resolution to change the English name of the Company to “BIT Mining Limited” effective as of April 8, 2021. As of the date of this annual report, the Company’s ADSs, each representing the right to receive ten (10) Class A ordinary shares of the Company, are listed on the NYSE under the ticker symbol “WBAI.” The Company’s ADSs are expected to begin trading under the Company’s new English name “BIT Mining Limited,” and its new ticker symbol “BTCM,” effective at the opening of trading on Tuesday, April 20, 2021. This annual report is being prepared under the Company’s new English name “BIT Mining Limited”.

As of December 31, 2020, the Company has subsidiaries incorporated in countries and jurisdictions including the People’s Republic of China (“PRC”), British Virgin Islands, Hong Kong, the United States of America (“USA”), Malta, Cyprus, Curacao and Japan and the Company also effectively controls a number of variable interest entities (“VIEs”), through the Primary Beneficiaries, as defined below. The accompanying consolidated financial statements include the financial statements of the Company, its subsidiaries, VIEs and VIEs’ subsidiaries.

F-10

Table of Contents

BIT MINING LIMITED (formerly, 500.COM LIMITED)

NOTES TO THE CONSOLIDATED FINANCIAL STATEMENTS (continued)

(Amounts in thousands of Renminbi (“RMB”) and United States dollars (“US$”) and EUR, except for number of shares and per share (or ADS) data)

1.    ORGANIZATION (continued)

The Company does not conduct any substantive operations on its own but instead conducts its business operations through its wholly-owned and majority-owned subsidiaries and their respective VIEs or VIEs’ subsidiaries. As of December 31, 2020, the Company’s major subsidiaries, VIEs and VIEs’ subsidiaries are listed below:

    

    

    

Percentage

    

of

ownership

Date of

Place of

by the

Principal

Entity

establishment

establishment

Company

activities

Subsidiaries

 

  

  

  

 

  

Fine Brand Limited (“BVI”)

February 9, 2011

British Virgin Islands

100

%  

Investment Holding

500wan HK Limited (“500wan HK”)

March 8, 2011

Hong Kong

100

%  

Investment Holding

500.com Nihon Co., Ltd. (“500.com JP”)

July 27, 2017

Japan

100

%  

Investment Holding

500.com USA Corporation (“500.com USA”)

July 21, 2014

USA

100

%  

Investment Holding

E-Sun Sky Computer (Shenzhen) Co., Ltd. (“E-Sun Sky Computer”)

June 18, 2007

PRC

100

%  

Software Service

The Multi Group Ltd (“The Multi Group” or “TMG”)

June 26, 2015

Malta

100

%  

Investment Holding

Multi Warehouse Ltd******

December 3, 2014

Malta

93

%  

Online Gaming

Multi Brand Gaming Ltd******

October 3, 2014

Malta

93

%  

Online Gaming

Multilotto UK Ltd******

September1, 2016

Malta

93

%  

Online Gaming

Lotto Warehouse Ltd******

September1, 2016

Malta

93

%  

Online Gaming

Wasp Media Ltd******

August 12, 2016

Malta

93

%  

Online Gaming

Round Spot Services Ltd******

May 6, 2015

Cyprus

93

%  

Online Gaming

Multi Pay N.V.******

August 25, 2011

Curacao

93

%  

Online Gaming

Oddson Europe Ltd******

January10, 2018

Malta

93

%  

Online Gaming

VIEs

  

 

  

 

  

Shenzhen E-Sun Network Co., Ltd. (“E-Sun Network”)

December 7, 1999

 

PRC

 

Online Lottery Service

Shenzhen Youlanguang Science and Technology Co., Ltd. (“Youlanguang Technology”)

December 16, 2008

 

PRC

 

Online Lottery Service

Shenzhen Guangtiandi Science and Technology Co., Ltd. (“Guangtiandi Technology”)

December 16, 2008

 

PRC

 

Online Lottery Service

Subsidiaries of the VIEs

 

  

 

  

  

Shenzhen E-Sun Sky Network Technology Co., Ltd. (“E-Sun Sky Network”) *

May 22, 2006

 

PRC

 

Online Lottery Service

Lhasa Yicai Network Technology Co., Ltd. (“Lhasa Yicai”) **

October 17, 2014

 

PRC

 

Online Lottery Service

Hainan Jingli Network Technology Co., Ltd. (“Hainan Jingli”) **

May 3, 2018

 

PRC

 

Software Service

Shenzhen Yicai Network Technology Co., Ltd. (“Shenzhen Yicai”) ***

July 21, 2015

 

PRC

 

Online Lottery Service

Shenzhen Kaisheng Jinfu Enterprise Management Co., Ltd. (“Shenzhen Kaisheng”) ****

June 24, 2016

 

PRC

 

Online Spot Commodity Trading Services

F-11

Table of Contents

BIT MINING LIMITED (formerly, 500.COM LIMITED)

NOTES TO THE CONSOLIDATED FINANCIAL STATEMENTS (continued)

(Amounts in thousands of Renminbi (“RMB”) and United States dollars (“US$”) and EUR, except for number of shares and per share (or ADS) data)

1.    ORGANIZATION (continued)

*    A subsidiary of E-Sun Network

**    A subsidiary of E-Sun Sky Network

***    A subsidiary of Youlanguang Technology

****    A subsidiary of Guangtiandi Technology

******    A subsidiary of the Multi Group

The Company, its subsidiaries and VIEs are hereinafter collectively referred to as the “Group”.

Most of the entities listed above are either holding companies or companies that have no operations. The entities that have substantive operations include the Multi Group and its subsidiaries and the VIEs or subsidiaries of E-Sun Sky Computer.

The Group provides sports information services and online spot commodity trading services in the PRC, and online gaming services in Europe. The Group’s principal geographic markets are in the PRC and northern Europe.

Since announcing the entry into the cryptocurrency industry in December 2020, the Company have entered into definitive agreements to (i) purchase cryptocurrency mining machines, (ii) acquire a controlling stake in Loto Interactive Limited (HKEX: 08198), (iii) acquire the entire mining pool business of Bitdeer Technologies Holding Company operated under BTC.com, including the domain name BTC.com and the cryptocurrency wallet of BTC.com, and (iv) to acquire a 7-nanometer Mining Machine Manufacturer, which unfurl a comprehensive approach to cryptocurrency mining. As of February 26, 2021, the Company officially began generating revenue from cryptocurrency mining operations.

As of the date of this report, the Company has completed a transformation of its business to become a cryptocurrency mining enterprise.

Information on Variable Interest Entities (“VIEs”)

PRC laws and regulations prohibit or restrict foreign ownership of Internet businesses. To comply with these foreign ownership restrictions, the Company operates its websites and provides online lottery purchase services (which has been ceased since March 2015) in the PRC through the VIEs. Prior to December 28, 2013, the Company entered into exclusive business cooperation agreements, power of attorney, equity interest pledge agreements, exclusive option agreements, financial support agreements and supplementary agreements to the exclusive option agreements (previously named as exclusive technical consulting and service agreements, power of attorney, equity pledge agreements, equity interest disposal agreements, financial support agreements, business operation agreements and intellectual properties license agreements prior to June 1, 2011) (the “Contractual Arrangements”), with several entities through E-Sun Sky Computer, which obligates E-Sun Sky Computer to absorb a majority of the expected losses from the activities of these entities’ activities, and entitles E-Sun Sky Computer to receive a majority of residual returns from these entities’ activities. As result of these contractual arrangements, these entities are considered as VIEs of the Company. Through these aforementioned agreements, the Company maintains the ability to approve decisions made by the VIEs, and the ability to acquire the equity interests in the VIEs when permitted by the PRC laws via E-Sun Sky Computer.

As a result of the Contractual Arrangements and because the Company has been determined to 1) be the most closely associated with the VIEs as it has the power to direct the activities of the VIEs that most significantly impact their economic performance, and 2) has the obligation to absorb losses and/or the right to receive benefits of the VIEs that could potentially be significant to the VIEs, the Company consolidates the VIEs as required by Accounting Standards Codification (“ASC”) 810 (“ASC 810”), “Consolidation”.

F-12

Table of Contents

BIT MINING LIMITED (formerly, 500.COM LIMITED)

NOTES TO THE CONSOLIDATED FINANCIAL STATEMENTS (continued)

(Amounts in thousands of Renminbi (“RMB”) and United States dollars (“US$”) and EUR, except for number of shares and per share (or ADS) data)

1.ORGANIZATION (continued)

Information on Variable Interest Entities (“VIEs”) (continued)

On December 28, 2013, the Company agreed to provide unlimited financial support to the VIEs for their operations. In addition, pursuant to the power of attorney agreements entered into among the Company, E-Sun Sky Computer and the nominee shareholders of the VIEs, on December 28, 2013, the nominee shareholders of the VIEs assigned the rights to attend the VIEs’ shareholders' meetings and to vote on all of the matters in the VIEs that require shareholders' approval, which was originally entrusted to E-Sun Sky Computer, to the Company. As a result of the assignment of power of attorney from E- Sun Sky Computer to the Company and the provision of unlimited financial support from the Company to the VIEs, the Company has been determined to be most closely associated with the VIEs within the group of related parties and replaced E-Sun Sky Computer as the primary beneficiary of the VIEs on December 28, 2013.

On January 10, 2017, as a result of the acquisition of Qufan Internet Technology Inc., the Company also entered into the contractual arrangements with Shenzhen Qufan Network Technology Co., Ltd., through Qufan Information Technology (Shenzhen) Co., Ltd, which obligates Qufan Information Technology (Shenzhen) Co., Ltd to absorb a majority of the expected losses from the activities of Shenzhen Qufan Network Technology Co., and entitles Qufan Information Technology(Shenzhen) Co., Ltd to receive a majority of residual returns from Shenzhen Qufan Network Technology Co., Ltd. The Company has disposed of Qufan Internet Technology Inc., together with its subsidiaries and related VIEs in February 2018. In February 2018, the above contractual arrangements between Qufan Information Technology (Shenzhen) Co., Ltd and Shenzhen Qufan Network Technology Co., Ltd were terminated.

F-13

Table of Contents

BIT MINING LIMITED (formerly, 500.COM LIMITED)

NOTES TO THE CONSOLIDATED FINANCIAL STATEMENTS (continued)

(Amounts in thousands of Renminbi (“RMB”) and United States dollars (“US$”) and EUR, except for number of shares and per share (or ADS) data)

1.     ORGANIZATION (continued)

Information on Variable Interest Entities (“VIEs”) (continued)

The carrying amounts of the assets, liabilities, the results of operations and cash flows of all of these VIEs included in the Group’s consolidated balance sheets, statements of comprehensive loss and statements of cash flows are as follows:

    

As of

    

As of

    

As of

December

December

December

31, 2019

31, 2020

31, 2020

RMB

RMB

US$

ASSETS

 

  

 

  

 

  

Current assets:

 

  

 

  

 

  

Cash and cash equivalents

 

194,914

 

194,510

 

29,810

Restricted cash

 

1,539

 

1,242

 

190

Time Deposit

100

Amounts due from intergroup companies

 

992

 

936

 

143

Amounts due from a related party

10,401

368

56

Prepayments and other current assets, net

 

14,608

 

12,781

 

1,960

Total current assets

 

222,554

 

209,837

 

32,159

Non-current assets:

 

  

 

  

 

  

Property and equipment, net

 

44,354

 

15,181

 

2,327

Intangible assets, net

 

1,636

 

1,229

 

188

Deposits

 

5,117

 

424

 

65

Long-term investments

 

34,417

 

35,192

 

5,393

Right-of-use assets

33,633

9,327

1,429

Other non-current assets

 

1,887

 

1,665

 

255

Total non-current assets

 

121,044

 

63,018

 

9,657

TOTAL ASSETS

 

343,598

 

272,855

 

41,816

LIABILITIES

 

  

 

  

 

  

Current liabilities:

 

  

 

  

 

  

Amounts due to intergroup companies

 

367,368

 

374,379

 

57,376

Accrued payroll and welfare payable

 

4,830

 

12,288

 

1,883

Accrued expenses and other current liabilities

 

36,087

 

36,870

 

5,651

Operating lease liabilities - current

13,698

3,710

569

Income tax payable

 

1,525

 

 

Total current liabilities

 

423,508

 

427,247

 

65,479

Non-current liabilities:

 

  

 

  

 

  

Long-term payables

 

2,965

 

526

 

81

Operating lease liabilities - non-current

 

31,675

 

5,807

 

890

Total non-current liabilities

 

34,640

 

6,333

 

971

TOTAL LIABILITIES

 

458,148

 

433,580

 

66,450

F-14

Table of Contents

BIT MINING LIMITED (formerly, 500.COM LIMITED)

NOTES TO THE CONSOLIDATED FINANCIAL STATEMENTS (continued)

(Amounts in thousands of Renminbi (“RMB”) and United States dollars (“US$”) and EUR, except for number of shares and per share (or ADS) data)

1.ORGANIZATION (continued)

Information on Variable Interest Entities (“VIEs”) (continued)

For the years ended December 31, 

    

2018

    

2019

    

2020

    

2020

RMB

RMB

RMB

US$

Net revenues for continuing operations

 

20,578

 

4,093

 

6,886

 

1,055

Net revenues for discontinued operations

 

7,398

 

 

 

Net loss for continuing operations

 

(103,383)

 

(135,816)

 

(60,464)

 

(9,267)

Net income for discontinued operations

 

2,183

 

 

 

For the years ended December 31, 

    

2018

    

2019

    

2020

    

2020

RMB

RMB

RMB

US$

Net cash used in operating activities

 

(93,142)

 

(80,729)

 

(38,888)

 

(5,960)

Net cash provided by (used in) investing activities

 

11,164

 

(254)

 

18,440

 

2,826

Net cash provided by financing activities

 

104,453

 

152,701

 

19,747

 

3,026

There was no pledge or collateralization of the VIEs’ assets. Creditors of the VIEs have no recourse to the general credit of the Company, which is the primary beneficiary of the VIEs. In addition, the Company has provided a loan of US$26,987 in financial support to its VIEs, E-Sun Sky Network, as of December 31, 2020.

Basis of presentation and use of estimates

The accompanying consolidated financial statements have been prepared in accordance with United States Generally Accepted Accounting Principles (“U.S. GAAP”).

The preparation of consolidated financial statements in conformity with U.S. GAAP requires management to make estimates and assumptions that affect the reported amounts of assets and liabilities, disclosures of contingent assets and liabilities at the balance sheet dates and the reported amounts of revenues and expenses during the reporting periods. Significant estimates and assumptions reflected in the Group’s consolidated financial statements include, but are not limited to, revenue recognition, allowance for doubtful accounts, useful lives of property and equipment, impairment of long-lived assets, long-term investments and goodwill, realization of deferred tax assets, uncertain income tax positions and share-based compensation. Actual results could materially differ from those estimates.

2.    SUMMARY OF SIGNIFICANT ACCOUNTING POLICIES

Principles of consolidation

The consolidated financial statements of the Group include the financial statements of the Company, its subsidiaries and VIEs in which it has a controlling financial interest. The results of the subsidiaries are consolidated from the date on which the Group obtained control and continue to be consolidated until the date that such control ceases. A controlling financial interest is typically determined when a company holds a majority of the voting equity interest in an entity. Furthermore, if the Company demonstrates that it has ability to control the VIEs through its rights to all the residual benefits of the VIEs and its obligation to fund losses of the VIEs then the entity is consolidated. All significant intercompany balances and transactions among the Company, its subsidiaries and VIEs have been eliminated on consolidation.

F-15

Table of Contents

BIT MINING LIMITED (formerly, 500.COM LIMITED)

NOTES TO THE CONSOLIDATED FINANCIAL STATEMENTS (continued)

(Amounts in thousands of Renminbi (“RMB”) and United States dollars (“US$”) and EUR, except for number of shares and per share (or ADS) data)

2.    SUMMARY OF SIGNIFICANT ACCOUNTING POLICIES (continued)

Reclassification

Certain prior year amounts have been reclassified to conform to the current period presentation. These reclassifications had no impact on net earnings and financial position.

Convenience translation

Translations of amounts from RMB into US$ for the convenience of the reader were calculated at the noon buying rate of US$1.00 to RMB6.5250 on December 31, 2020 in the city of New York for wire transfers of RMB as certified for customs purposes by the Federal Reserve Bank of New York. No representation is made that the RMB amounts could have been, or could be, converted into US$ at such rate.

Foreign currency translation

The functional currency of the Company, BVI, 500wan HK, 500.com  USA and 500.com JP is the US$. The functional currency of the Multi Group and its subsidiaries is EUR. E-Sun Sky Computer with its VIEs determined their functional currencies to be the RMB, which is their respective local currencies based on the criteria of ASC 830, “Foreign Currency Matters”. The Group uses the monthly average exchange rate for the year and the spot exchange rate at the balance sheet date to translate the operating results and financial position, respectively. Translation differences are recorded in accumulated other comprehensive income as a component of shareholders’ equity. The Group uses the RMB as its reporting currency.

Transactions denominated in foreign currencies are re-measured into the functional currency at the exchange rates prevailing on the transaction dates. Exchange gains and losses resulting from foreign currency transactions are included in the consolidated statements of comprehensive loss.

Business combinations and non-controlling interests

The Group accounts for its business combinations using the purchase method of accounting in accordance with ASC 805 (“ASC 805”), “Business Combinations”. The purchase method of accounting requires that the consideration transferred to be allocated to the assets, including separately identifiable assets and liabilities the Group acquired, based on their estimated fair values. The consideration transferred in an acquisition is measured as the aggregate of the fair values at the date of exchange of the assets given, liabilities incurred, and equity instruments issued as well as the contingent considerations and all contractual contingencies as of the acquisition date. The costs directly attributable to the acquisition are expensed as incurred. Identifiable assets, liabilities and contingent liabilities acquired or assumed are measured separately at their fair value as of the acquisition date, irrespective of the extent of any non-controlling interests. The excess of (i) the total of cost of acquisition, fair value of the non-controlling interests and acquisition date fair value of any previously held equity interest in the acquiree over, (ii) the fair value of the identifiable net assets of the acquiree, is recorded as goodwill. If the cost of acquisition is less than the fair value of the net assets of the subsidiary acquired, the difference is recognized directly in earnings.

The determination and allocation of fair values to the identifiable assets acquired, liabilities assumed and non-controlling interests is based on various assumptions and valuation methodologies requiring considerable judgment from management. The most significant variables in these valuations are discount rates, terminal values, the number of years on which to base the cash flow projections, as well as the assumptions and estimates used to determine the cash inflows and outflows. The Group determines discount rates to be used based on the risk inherent in the related activity’s current business model and industry comparisons. Terminal values are based on the expected life of assets, forecasted life cycle and forecasted cash flows over that period.

F-16

Table of Contents

BIT MINING LIMITED (formerly, 500.COM LIMITED)

NOTES TO THE CONSOLIDATED FINANCIAL STATEMENTS (continued)

(Amounts in thousands of Renminbi (“RMB”) and United States dollars (“US$”) and EUR, except for number of shares and per share (or ADS) data)

2.SUMMARY OF SIGNIFICANT ACCOUNTING POLICIES (continued)

Business combinations and noncontrolling interests (continued)

For the Company's majority-owned subsidiaries and VIEs, non-controlling interests are recognized to reflect the portion of their equity which is not attributable, directly or indirectly, to the Group. “Net loss” on the consolidated statements of comprehensive loss include the “net loss attributable to non-controlling interests”. The cumulative results of operations attributable to non-controlling interests are also recorded as non-controlling interests in the Company's consolidated balance sheets.

Cash and cash equivalents

Cash and cash equivalents represent cash on hand and time deposits, which have original maturities of three months or less when purchased and which are unrestricted as to withdrawal and use. In addition, highly liquid investments which have original maturities of three months or less when purchased are classified as cash equivalents.

Restricted cash

Restricted cash represents cash held by banks which were granted by the government and designated only for the purchase of fixed assets for certain approved projects and deposits in merchant bank where withdrawals are currently restricted.

Time deposits

Time deposits represent deposits in commercial banks with original maturities of greater than three months but less than a year. Interest income from time deposits is included in the consolidated statements of comprehensive loss.

Allowance for doubtful accounts

Receivables are carried at original invoiced amount less an allowance for doubtful accounts when collection of the amount is no longer probable. Prior to January 1, 2020, in evaluating the collectability of receivable balances, the Group considers factors such as customer circumstances or age of the receivable. Receivables are written off after all collection efforts have ceased. Collateral is not typically required, nor is interest charged on receivables.

Starting from January 1, 2020, the Group adopted ASU No. 2016-13, “Financial Instruments—Credit Losses (Topic 326): Measurement of Credit Losses on Financial Instruments” (“ASC Topic 326”), which amends previously issued guidance regarding the impairment of financial instruments by creating an impairment model that is based on expected losses rather than incurred losses. The Group used a modified retrospective approach and the adoption does not have an impact on the Group’s consolidated financial statements. The Group’s other receivables are within the scope of ASC Topic 326. To estimate expected credit losses, the Group has identified the relevant risk characteristics of other receivables which include size and nature. Receivables with similar risk characteristics have been grouped into pools. For each pool, the Group considers the past collection experience, current economic conditions and future economic conditions (external data and macroeconomic factors). This is assessed at each quarter based on the Group’s specific facts and circumstances. There have been no significant changes in the assumptions since adoption.

F-17

Table of Contents

BIT MINING LIMITED (formerly, 500.COM LIMITED)

NOTES TO THE CONSOLIDATED FINANCIAL STATEMENTS (continued)

(Amounts in thousands of Renminbi (“RMB”) and United States dollars (“US$”) and EUR, except for number of shares and per share (or ADS) data)

2.

SUMMARY OF SIGNIFICANT ACCOUNTING POLICIES (continued)

Property and equipment, net

Property and equipment are stated at cost and depreciated using the straight-line method over the estimated useful lives of the assets, as follows:

Category

    

Estimated Useful Life

    

Estimated Residual

 

Electronics and office equipment

 

3-5 years

 

5

%

Motor vehicles

 

5-10 years

 

2-5

%

Leasehold improvements

 

Shorter of lease term or the estimated useful lives of the assets

 

Repair and maintenance costs are charged to expense as incurred, whereas the cost of renewals and betterment that extend the useful lives of property and equipment are capitalized as additions to the related assets. Retirements, sales and disposals of assets are recorded by removing the cost and accumulated depreciation from the asset and accumulated depreciation accounts with any resulting gain or loss reflected in the consolidated statements of comprehensive loss.

Intangible assets

Intangible assets represent computer software, internet domain name, licensing agreement, and intangible assets arising from business combination. Computer software, internet domain name and licensing agreement purchased from third parties are initially recorded at cost and amortized on a straight-line basis over their estimated useful lives of the respective assets. The Group performs valuation of the intangible assets arising from business combination to determine the relative fair value to be assigned to each asset acquired. The acquired intangible assets are recognized and measured at fair value and are expensed or amortized using the straight-line approach over the estimated useful life of the assets. Estimated useful lives of the respective assets are set out as follows:

Category

    

Estimated Useful Life

 

Computer software

 

3-10

years

Internet domain name

 

10

years

Licensing agreement

 

Agreement

term

Intangible assets arising from business combination

 

  

Licenses and brand name

 

10

years

Mobile applications and software

 

5

years

Goodwill

The Group assesses goodwill for impairment in accordance with ASC 350-20 (“ASC 350-20”), “Intangibles–Goodwill and Other: Goodwill”, which requires that goodwill to be tested for impairment at the reporting unit level at least annually and more frequently upon the occurrence of certain events, as defined by ASC 350-20.

F-18

Table of Contents

BIT MINING LIMITED (formerly, 500.COM LIMITED)

NOTES TO THE CONSOLIDATED FINANCIAL STATEMENTS (continued)

(Amounts in thousands of Renminbi (“RMB”) and United States dollars (“US$”) and EUR, except for number of shares and per share (or ADS) data)

2.     SUMMARY OF SIGNIFICANT ACCOUNTING POLICIES (continued)

Goodwill (continued)

Prior to the early adoption of ASU 2017-04, “Simplifying the Test for Goodwill Impairment”, on January 1, 2019, the Group has the option to first assess qualitative factors to determine whether it is necessary to perform the two-step test in accordance with ASC 350-20. If the Group believes, as a result of the qualitative assessment, that it is more-likely-than-not that the fair value of the reporting unit is less than its carrying amount, the two-step quantitative impairment test described above is required. Otherwise, no further testing is required. In the qualitative assessment, the Group considers primary factors such as industry and market considerations, overall financial performance of the reporting unit, and other specific information related to the operations. In performing the two-step quantitative impairment test, the first step compares the carrying amount of the reporting unit to the fair value of the reporting unit based on either quoted market prices of the ordinary shares or estimated fair value using a combination of the income approach and the market approach. If the fair value of the reporting unit exceeds the carrying value of the reporting unit, goodwill is not impaired and the Group is not required to perform further testing. If the carrying value of the reporting unit exceeds the fair value of the reporting unit, then the Group must perform the second step of the impairment test in order to determine the implied fair value of the reporting unit’s goodwill. The fair value of the reporting unit is allocated to its assets and liabilities in a manner similar to a purchase price allocation in order to determine the implied fair value of the reporting unit goodwill. If the carrying amount of the goodwill is greater than its implied fair value, the excess is recognized as an impairment loss.

In January 2017, the FASB issued Accounting Standards Update No. 2017-04(“ASU 2017-04”), “Intangibles – Goodwill and Other (Topic 350): Simplifying the Test for Goodwill Impairment.” ASU 2017-04 eliminates the requirement to calculate the implied fair value of goodwill to measure a goodwill impairment charge. Instead, entities will record an impairment charge based on the excess of a reporting unit’s carrying amount over its fair value. The Group early adopted the ASU 2017-04 on January 1,2019.

As triggered by TMG’s temporary suspension of its operations in Sweden since January 2020, the Group performed qualitative and quantitative assessment in accordance with ASU 2017-04 and recognized a full impairment loss of RMB129,752 for goodwill arising from acquisition of TMG during the year ended December 31, 2019.

Impairment of long-lived assets other than goodwill

The Group evaluates its long-lived assets or asset group, including property and equipment, intangible assets and right-of-use assets, with finite lives for impairment whenever events or changes in circumstances (such as a significant adverse change to market conditions that will impact the future use of the assets) indicate that the carrying amount of a group of long-lived assets may not be fully recoverable. When these events occur, the Group evaluates the impairment by comparing the carrying amount of the assets to future undiscounted cash flows expected to result from the use of the assets and their eventual disposition. If the sum of the expected undiscounted cash flow is less than the carrying amount of the assets, the Group recognizes an impairment loss based on the excess of the carrying amount of the asset group over its fair value.

The Group provided an impairment loss of nil,  RMB181,845 and nil for intangible assets arising from acquisition of the Multi Group for the years ended December 31, 2018, 2019 and 2020, respectively.

Long-term investments

The Group’s long­term investments consist of equity investments without readily determinable fair value and equity method investments.

F-19

Table of Contents

BIT MINING LIMITED (formerly, 500.COM LIMITED)

NOTES TO THE CONSOLIDATED FINANCIAL STATEMENTS (continued)

(Amounts in thousands of Renminbi (“RMB”) and United States dollars (“US$”) and EUR, except for number of shares and per share (or ADS) data)

2.    SUMMARY OF SIGNIFICANT ACCOUNTING POLICIES (continued)

Long-term investments (continued)

For those investments over which the Group does not have significant influence and without readily determinable fair value, the Group records them at cost, less impairment, and plus or minus subsequent adjustments for observable price changes, in accordance with ASC Topic 321 (“ASC 321”), “Investments Equity Securities” which was adopted on January 1, 2018. The adoption did not have a significant impact on the Group’s consolidated financial statements. Under this measurement alternative, changes in the carrying value of the equity investments are required to be made whenever there are observable price changes in orderly transactions for the identical or similar investment of the same issuer.

Management regularly evaluates the impairment of these investments based on performance and financial position of the investee as well as other evidence of market value. Such evaluation includes, but is not limited to, reviewing the investee’s cash position, recent financing, projected and historical financial performance, cash flow forecasts and financing needs. An impairment loss is recognized in earnings equal to the excess of the investment’s cost over its fair value at the balance sheet date of the reporting period for which the assessment is made. The fair value would then become the new cost basis of investment.

Investments in entities in which the Group can exercise significant influence but does not own a majority equity interest or control are accounted for using the equity method of accounting in accordance with ASC Topic 323 (“ASC 323”), “Investments-Equity Method and Joint Ventures”. Under the equity method, the Group initially records its investment at cost and the difference between the cost of the equity investee and the fair value of the underlying equity in the net assets of the equity investee is recognized as equity method goodwill, which is included in the equity method investment on the consolidated balance sheets. The Group subsequently adjusts the carrying amount of the investment to recognize the Group’s proportionate share of each equity investee’s net income or loss into earnings after the date of investment. The Group will discontinue applying the equity method if an investment (and additional financial supports to the investee, if any) has been reduced to zero. Under the conditions that the Group is not required to advance additional funds to an investee and the equity-method investment in ordinary shares is reduced to zero, if further investments are made that have a higher liquidation preference than ordinary shares, the Group would recognize the loss based on its percentage of the investment with the same liquidation preference, and the loss would be applied to those investments of a lower liquidation preference first before being further applied to the investments of a higher liquidation preference. The Group evaluates the equity method investments for impairment whenever events or changes in circumstances indicate that the carrying amount of the investment might not be recoverable. Factors considered by the Group when determining whether an investment has been other­than­temporarily­impaired, includes, but not limited to, the length of the time and the extent to which the market value has been less than cost, the financial performance and near­term prospect of the investee, and the Group's intent and ability to retain the investment until the recovery of its cost. An impairment loss on the equity method investments is recognized in earnings when the decline in value is determined to be other-than-temporary.

According to the above testing, impairment losses of RMB149,896, RMB22,353 and RMB33,001 (US$5,058) for the long-term investments were recognized during the years of 2018, 2019 and 2020, respectively.

Investments in limited partnerships greater than 5% are considered more than minor and accounted for using the equity method, unless it is readily apparent that the Group has virtually no influence over the partnership’s financial and operating policies.

Fair value measurements

Financial instruments primarily include cash and cash equivalents, restricted cash, time deposits, prepayments and other receivables, equity security without readily determinable fair values, equity method investments, and accrued expense and other current liabilities. The Group carries the investment under the measurement alternative method and equity method on other-than-temporary basis. The carrying values of other financial instruments, approximate their fair values due to their short-term maturities.

F-20

Table of Contents

BIT MINING LIMITED (formerly, 500.COM LIMITED)

NOTES TO THE CONSOLIDATED FINANCIAL STATEMENTS (continued)

(Amounts in thousands of Renminbi (“RMB”) and United States dollars (“US$”) and EUR, except for number of shares and per share (or ADS) data)

2.     SUMMARY OF SIGNIFICANT ACCOUNTING POLICIES (continued)

Fair value measurements (continued)

The Group's non-financial assets, including intangible assets, goodwill and property and equipment are measured at fair value when an impairment charge is recognized.

The Group applies ASC 820 (“ASC 820”), “Fair Value Measurements and Disclosures”. ASC 820 defines fair value, establishes a framework for measuring fair value and requires disclosures to be provided on fair value measurement.

ASC 820 establishes a three-tier fair value hierarchy, which prioritizes the inputs used in measuring fair value as follows:

Level 1—   Observable inputs that reflect quoted prices (unadjusted) for identical assets or liabilities in active markets.

Level 2—   Include other inputs that are directly or indirectly observable in the marketplace.

Level 3—   Unobservable inputs which are supported by little or no market activity.

ASC 820 describes three main approaches to measuring the fair value of assets and liabilities: (1) market approach; (2) income approach, and (3) cost approach. The market approach uses prices and other relevant information generated from market transactions involving identical or comparable assets or liabilities. The income approach uses valuation techniques to convert future amounts to a single present value amount. The measurement is based on the value indicated by current market expectations about those future amounts. The cost approach is based on the amount that would currently be required to replace an asset.

Related party transactions

A related party is generally defined as (i) any person holds 10% or more of the Company’s securities and their immediate families (ii) the Company’s management, (iii) someone that directly or indirectly controls, is controlled by or is under common control with the Company, or (iv) anyone who can significantly influence the financial and operating decisions of the Company. A transaction is considered to be a related party transaction when there is a transfer of resources or obligations between related parties. Related parties may be individuals or corporate entities.

Transactions involving related parties cannot be presumed to be carried out on an arm’s-length basis, as the requisite conditions of competitive, free market dealings may not exist. Representations about transactions with related parties, if made, shall not imply that the related party transactions were consummated on terms equivalent to those that prevail in arm’s-length transactions unless such representations can be substantiated. It is not, however, practical to determine the fair value of amounts due from/to related parties due to their related party nature.

Revenue recognition

The Group’s revenues were derived principally from online gaming services, sports information services, and online spot commodity trading services. The Group adopted ASC Topic 606 “Revenue from Contracts with Customers” (“ASC 606”), from January 1, 2018, using the modified retrospective method.

Revenue is recognized when control of promised goods or services is transferred to the Group's customers in an amount of consideration to which the Group expects to be entitled to in exchange for those goods or services. The Group follows the five steps approach for revenue recognition under Topic 606: (i) identify the contract(s) with a customer, (ii) identify the performance obligations in the contract, (iii) determine the transaction price, (iv) allocate the transaction price to the performance obligations in the contract, and (v) recognize revenue when (or as) the Group satisfies a performance obligation.

F-21

Table of Contents

BIT MINING LIMITED (formerly, 500.COM LIMITED)

NOTES TO THE CONSOLIDATED FINANCIAL STATEMENTS (continued)

(Amounts in thousands of Renminbi (“RMB”) and United States dollars (“US$”) and EUR, except for number of shares and per share (or ADS) data)

2.     SUMMARY OF SIGNIFICANT ACCOUNTING POLICIES (continued)

Revenue recognition (continued)

The Group set up an implementation schedule and analyzed each of the Group’s revenue streams in accordance with ASC 606 to determine the impact on the Group’s consolidated financial statements. After the analyzation, the Group concluded that there was no substantial impact on the Group’s consolidated financial statements upon the adoption of ASC 606. The primary sources of the Group’s revenues are as follows:

Sports information services

The Group offers a comprehensive sports information portal via a designated mobile application, which covers (i) real time soccer match information; and (ii) data-driven soccer match predictions generated by proprietary analysis engine. Users can also post free or pay-per-view contents such as proprietary observations and analyses on the sports information portal. The users pay for each information and data subscription at a fixed price, and the Group pays the original information providers a fixed percentage of total purchase amount if the information is produced by third parties. Revenue is recognized when users have access to the pay-per-view contents or on an average amortization basis according to subscription terms. The Group records the revenue on a net basis for information provided by third parties, because the Group is not the primary obligor to provide the information, but acts as an agent in providing such purchase services. For information provided by the Group itself, the Group records the revenue on a gross basis.

The Group provides sports information service through the Group’s service offering named “Cai Xun Hao,” which was ceased in March 2019, and "Smart Big Data", which was started in June 2020.

Online spot commodity trading services

The Group provides online spot commodity trading services through the designated website and mobile application in Shenzhen Kaisheng. The Group provides customers with reliable online spot commodity trading for gold trade and delay products across PC and mobile devices. The Group processes customer orders through a commercial bank, and later formed a joint venture with Shenzhen Gold Exchange on May 11, 2018 to provide online spot commodity trading services. Trading commissions are received from the commercial bank based on the pre-determined commission fee rate and the total amount of the processed orders. The Group recognizes revenue at a point in time when an order has been successfully processed and began to generate an immaterial amount of revenue each year from trading commissions on the online spot commodity trading services since 2017.

Online gaming services

The Group also provides online lottery betting and online casino platforms through the Group’s designated website after the acquisition of TMG in July 2017. The Group earns difference between betting and winning for online lottery betting services and online casino platforms as revenues that are generated from the registered users. The registered users enter into certain terms and conditions when they first open their accounts with the Group. Lottery and Casino purchase orders are placed by users through the Group’s online platforms view website. Then the Group processes these orders. Prior to processing orders, users prepay all purchase amounts. The Group pays users prizes when there are any winnings attributable to users. The Group records revenues on a net basis by deducting the winning amounts from betting amounts. Revenue comprises the fair value of the consideration received for the provision of internet gaming in the ordinary course of the Group’s activities, which is recognized when the outcome of an event is known.

F-22

Table of Contents

BIT MINING LIMITED (formerly, 500.COM LIMITED)

NOTES TO THE CONSOLIDATED FINANCIAL STATEMENTS (continued)

(Amounts in thousands of Renminbi (“RMB”) and United States dollars (“US$”) and EUR, except for number of shares and per share (or ADS) data)

2.    SUMMARY OF SIGNIFICANT ACCOUNTING POLICIES (continued)

Contract balances

The Group does not have any contract assets. The Group's contract liabilities include advance from customers, which is recorded when consideration is received from a customer prior to providing services to the customer under the terms of a contract. As of December 31, 2019 and 2020, the Group recorded advance from customers balance of RMB5,012 and RMB4,734 (US$726) respectively, which was included in “Accrued expenses and other current liabilities” on the accompanying consolidated balance sheets. RMB4,477, RMB8,283 and RMB5,012 (US$768) of deferred revenue included in the opening balances of advance from customers was recognized during the years ended December 31, 2018, 2019 and 2020, respectively. The amounts were included in net revenues on the accompanying consolidated statements of comprehensive loss.

Refer to Note 21 regarding the discussion of the Group's disaggregate revenue data.

Cost of services

Account handling expenses

Account handling expenses, which consist primarily of transaction fees charged by banks and third-party payment processors for cash transfers between the users’ accounts on the online platforms including websites and mobile applications and their accounts with banks or third-party payment processors, were RMB6.8 million, RMB2.9 million and RMB0.7 million  (US$0.1 million) in 2018, 2019 and 2020, respectively. These costs are expensed as incurred.

Server leasing and maintenance expenses

Server leasing and maintenance expenses, which consist primarily of leasing expense of servers and other equipment used in providing online services, were RMB6.1 million, RMB4.2 million and RMB3.2 million (US$0.5 million) in 2018, 2019 and 2020, respectively. These costs are expensed as incurred.

Lottery insurance expenses

Lottery insurance expenses, which consist of insurance premiums payable to insurers for covering the first two categories of winnings in online gaming services for betting on the outcome of lotteries after the acquisition of TMG in July 2017, were RMB20.4 million, RMB9.9 million and RMB5.1 million (US$0.8 million) in 2018, 2019 and 2020, respectively. These costs are expensed as incurred.

Platform fee

Platform fees, which consist of fees payable to online gaming software suppliers for providing various online casino games on TMG’s websites after the acquisition of TMG in July 2017, were RMB12.1 million, RMB6.6 million and RMB0.3 million (US$0.05 million) in 2018, 2019 and 2020, respectively. These costs are expensed as incurred.

Regulatory and compliance fees

Regulatory and compliance fees, which consist of fees payable to regulatory bodies such as Gambling Commission, HM Revenue & Customs, Malta Gaming Authority and Certria EOOD after the acquisition of TMG in July 2017, were RMB2.0 million, RMB1.6 million and RMB1.8 million (US$0.3 million) in 2018, 2019 and 2020, respectively. These costs are expensed as incurred.

F-23

Table of Contents

BIT MINING LIMITED (formerly, 500.COM LIMITED)

NOTES TO THE CONSOLIDATED FINANCIAL STATEMENTS (continued)

(Amounts in thousands of Renminbi (“RMB”) and United States dollars (“US$”) and EUR, except for number of shares and per share (or ADS) data)

2.     SUMMARY OF SIGNIFICANT ACCOUNTING POLICIES (continued)

Amortization fees

Amortization fees, which consist primarily of amortization of intangible assets arising from business combinations, were RMB31.5 million, RMB28.4 million and RMB1.6 million (US$0.2 million) in 2018, 2019 and 2020, respectively. These costs are recorded in consolidated statements of comprehensive loss on a straight-line basis over the useful life of the intangible assets.

Cost of services also comprises employee costs, business tax and surcharges and other direct costs incurred in providing services. These costs are expensed as incurred.

Sales and marketing expenses

Commission to certain internet companies

The Group is responsible to pay certain internet companies a predetermined fixed percentage of the total purchase or deposit amount only if 1) public users enter the Group’s website by redirection through these internet companies’ website, and/or 2) public users have successfully purchased any lottery tickets, virtual tokens, or betting, or deposited certain amounts of cash into their accounts in the Group’s website. The Group is responsible for providing respective services when such public users enter the Group’s website to purchase lottery tickets, virtual tokens or betting. Since these internet companies are providing similar services as those services that have been provided by the Group’s internal sales personnel agent, any relevant costs to be paid by the Group is treated as sales and marketing expenses.

Advertising expenditure

Advertising costs which consist primarily of expenses associated with advertisements the Group placed on TV channels and other media, are expensed as incurred and are included in “sales and marketing expenses” in the consolidated statements of comprehensive loss. Advertising expenses for the years ended December 31, 2018, 2019 and 2020 were approximately RMB2.4 million, RMB0.5 million and nil, respectively.

Sponsorship expenses

The Group’s sales and marketing expenses also consist of payments under a sponsorship contract. Accounting for sponsorship payments is based upon specific contract provisions.

Generally, sponsorship payments are expensed on a straight-line basis over the term of the contract after giving recognition to periodic performance provisions of the contract. Prepayments made under the contract are included in prepayments based on the period to which the prepayments apply.

Service development expenses

Service development expenses consist primarily of personnel-related expenses incurred for the development of, enhancement to, and maintenance of the Group’s website that either (i) did not meet the capitalization criteria in accordance with ASC 350, “Intangibles - Goodwill and other”; or (ii) met the capitalization criteria but the costs cannot be separated on a reasonably cost-effective basis between maintenance and relatively minor upgrades and enhancements. Service development expenses are recognized as expenses when incurred.

F-24

Table of Contents

BIT MINING LIMITED (formerly, 500.COM LIMITED)

NOTES TO THE CONSOLIDATED FINANCIAL STATEMENTS (continued)

(Amounts in thousands of Renminbi (“RMB”) and United States dollars (“US$”) and EUR, except for number of shares and per share (or ADS) data)

2.     SUMMARY OF SIGNIFICANT ACCOUNTING POLICIES (continued)

Leases

Prior to 2019, the Group accounted for leases under ASC 840, Leases. Leases where substantially all the rewards and risks of ownership of assets remain with the lessor are accounted for as operating leases. Rental expense is recognized from the date of initial possession of the leased property on a straight-line basis over the term of the lease. Certain lease agreements contain rent holidays, which are recognized on a straight-line basis over the lease term. Lease renewal periods are considered on a lease-by-lease basis and are generally not included in the initial lease terms.

On January 1, 2019, the Group adopted ASU No. 2016-02, Leases (together with all amendments subsequently issued thereto, “ASC Topic 842”), using the modified retrospective method. The Group elected the transition method which allows entities to initially apply the requirements by recognizing a cumulative-effect adjustment to the opening balance of retained earnings in the period of adoption. As a result of electing this transition method, previously reported financial information has not been restated to reflect the application of the new standard to the comparative periods presented. The Group elected the package of practical expedients permitted under the transition guidance within ASC Topic 842, which among others, allows the Group to carry forward certain historical conclusions reached under ASC Topic 840 regarding lease identification, classification, and the accounting treatment of initial direct costs. The Group elected not to record assets and liabilities on its consolidated balance sheet for new or existing lease arrangements with terms of 12 months or less. The Group recognizes lease expenses for such leases on a straight-line basis over the lease term.

The initial lease liability is equal to the future fixed minimum lease payments discounted using the Group’s incremental borrowing rate, on a secured basis. The initial measurement of the right-of-use asset is equal to the initial lease liability plus any initial direct costs and prepayments, less any lease incentives. When a lease is terminated, the right-of-use asset and operating lease liability associated with the lease are derecognized and any difference between the carrying amounts of the right-of-use asset and the lease liability is recognized in the consolidated statements of comprehensive loss as a gain or loss.

The primary impact of applying ASC Topic 842 is the initial recognition of approximately RMB 61,636 of operating lease liabilities, and approximately RMB 54,275 of corresponding right-of-use assets, on the Group’s consolidated balance sheet as of January 1, 2019, for leases classified as operating leases under ASC Topic 840. There is no cumulative effect to retained earnings or other components of equity recognized as of January 1, 2019. The Group does not have finance lease arrangements as of December 31, 2020. All right-of-use assets are reviewed for impairment. The Group did not record any impairment on the right-of-use lease assets during the years ended December 31, 2019 and 2020.

Income taxes

The Group follows the asset and liability method of accounting for income taxes. Under this method, deferred tax assets and liabilities are determined based on the difference between the financial reporting and tax bases of assets and liabilities using enacted tax rates that will be in effect in the period in which the differences are expected to reverse. The Group records a valuation allowance to offset deferred tax assets if based on the weight of available evidence, it is more-likely-than-not that some portion, or all, of the deferred tax assets will not be realized. The effect on deferred taxes of a change in tax rates is recognized in the consolidated statements of comprehensive loss in the period that includes the enactment date.

Interest and penalties arising from underpayment of income taxes are computed in accordance with the applicable tax law and is classified in the consolidated statements of comprehensive loss as income tax expense. The amount of interest expense is computed by applying the applicable statutory rate of interest to difference between the tax position recognized and the amount previously taken or expected to be taken in a tax return.

F-25

Table of Contents

BIT MINING LIMITED (formerly, 500.COM LIMITED)

NOTES TO THE CONSOLIDATED FINANCIAL STATEMENTS (continued)

(Amounts in thousands of Renminbi (“RMB”) and United States dollars (“US$”) and EUR, except for number of shares and per share (or ADS) data)

2.    SUMMARY OF SIGNIFICANT ACCOUNTING POLICIES (continued)

Income taxes (continued)

In accordance with the provisions of ASC 740 (“ASC 740”), “Income taxes” the Group recognizes in its financial statements the impact of a tax position if a tax return position or future tax position is “more likely than not” to be sustained upon examination based solely on the technical merits of the position. Tax positions that meet the “more likely than not” recognition threshold are measured at the largest amount of tax benefit, determined on a cumulative probability basis, that has a greater than fifty percent likelihood of being realized upon settlement. The Group’s estimated liability for unrecognized tax position which is included in the “long-term payables” account is periodically assessed for adequacy and may be affected by changing interpretations of laws, rulings by tax authorities, changes and/or developments with respect to tax audits, and expiration of the statute of limitations. The outcome for a particular audit cannot be determined with certainty prior to the conclusion of the audit and, in some cases, appeal or litigation process. The actual benefits or liability ultimately realized may differ from the Group’s estimates. As each audit is concluded, adjustments, if any, are recorded in the Group’s financial statements. Additionally, in future periods, changes in facts, circumstances, and new information may require the Group to adjust the recognition and measurement estimates with regard to individual tax positions. Changes in recognition and measurement estimates are recognized in the period in which the changes occur.

In conjunction with ASC 740, the Group also applied ASC 740-30 (“ASC 740-30”), “Income Taxes: Other Considerations or Special Areas”, to account for the temporary differences arising from the undistributed earnings of the foreign subsidiaries. According to ASC 740-30, all undistributed earnings of a subsidiary shall be presumed to be transferred to the parent entity. Accordingly, the undistributed earnings of a subsidiary included in consolidated income shall be accounted for as a temporary difference and affect deferred tax expense unless the tax law provides a means by which the investment in a domestic subsidiary can be recovered tax free.

Share-based compensation

Share options and restricted shares granted to employees and directors

Share options and restricted shares granted to employees and directors are accounted for under ASC 718 (“ASC 718”), “Compensation - Stock compensation”. In accordance with ASC 718, the Group determines whether a share option or restricted shares should be classified and accounted for as an equity award. All grants of share options and restricted shares to employees and directors classified as equity awards are recognized in the financial statements based on their grant date fair values. There were no liability awards granted during any of the periods stated herein. The Group recognizes compensation expense using the accelerated method for share options and restricted shares granted with graded vesting based on service conditions, provided that the amount of compensation expense recognized at any date is at least equal to the portion of the grant-date value of the share options and restricted shares that are vested at that date.

ASC 718 requires forfeitures to be estimated at the time of grant and revised, if necessary, in the subsequent period if actual forfeitures differ from initial estimates. Forfeiture rate is estimated based on historical and future expectation of employee turnover rate and is adjusted to reflect future change in circumstances and facts, if any. Share-based compensation expense is recorded net of estimated forfeitures such that expense was recorded only for those share-based awards that are expected to vest. To the extent the Group revises this estimate in the future, the share-based payments could be materially impacted in the period of revision, as well as in following periods.

F-26

Table of Contents

BIT MINING LIMITED (formerly, 500.COM LIMITED)

NOTES TO THE CONSOLIDATED FINANCIAL STATEMENTS (continued)

(Amounts in thousands of Renminbi (“RMB”) and United States dollars (“US$”) and EUR, except for number of shares and per share (or ADS) data)

2SUMMARY OF SIGNIFICANT ACCOUNTING POLICIES (continued)

Share-based compensation (continued)

Share options and restricted shares granted to employees and directors (continued)

The compensation costs associated with a modification of the terms of the award (“Modification Award”) are recognized if either the original vesting condition or the new vesting condition has been achieved. Such compensation costs cannot be less than the grant-date fair value of the original award. The incremental compensation cost is measured as the excess of the fair value of the Modification Award over the fair value of the original award at the modification date. Therefore, in relation to the Modification Award, the Group recognizes share-based compensation over the vesting periods of the new options, which comprises, (1) the amortization of the incremental portion of share-based compensation over the remaining vesting term, and (2) any unrecognized compensation cost of original award, using either the original term or the new term, whichever is higher for each reporting period.

Share options granted to non-employees

Prior to January 1, 2019, the Group records share-based compensation expense for awards granted to non-employees in exchange for services at fair value in accordance with the provisions of ASC 505-50, “Equity-based payment to non-employees”. As the share options granted to non-employees were fully vested on the grant date, the related compensation expense was fully recognized in the consolidated statement of comprehensive loss on the grant date.

Starting January 1, 2019, the Group adopted ASU 2018-07 which aligns accounting for share-based payments issued to nonemployees to that of employees under the existing guidance of Topic 718. The adoption did not pose any impact to the Group's retained earnings as all options granted to non-employees were fully vested prior to the adoption.

The Group, with the assistance of an independent valuation firm, determined the fair values of the share options recognized in the consolidated financial statements. The binomial option pricing model is applied in determining the estimated fair value of the share options granted to employees and non-employees.

Earnings (loss) per share

The Company computes earnings per Class A and Class B ordinary shares in accordance with ASC 260 (“ASC 260”), “Earnings Per Share”, using the two-class method. Under the provisions of ASC 260, basic net income (loss) per share is computed using the weighted average number of ordinary shares outstanding during the period. Diluted net income (loss) per share is computed using the weighted average number of ordinary shares and, if dilutive, potential ordinary shares outstanding during the period. Potentially dilutive securities have been excluded from the computation of diluted net income (loss) per share if their inclusion is anti-dilutive. Potential ordinary shares consist of unvested RSUs and the incremental ordinary shares issuable upon the exercise of stock options. The dilutive effect of unvested RSUs and outstanding stock options is reflected in diluted earnings per share by application of the treasury stock method. The computation of the diluted net income (loss) per share of Class A ordinary shares assumes the conversion of Class B ordinary shares, while the diluted net income (loss) per share of Class B ordinary shares does not assume the conversion of those shares.

The liquidation and dividend rights of the holders of the Company’s Class A and Class B ordinary shares are identical, except with respect to voting. As a result, and in accordance with ASC 260, the undistributed earnings for each year are allocated based on the contractual participation rights of the Class A and Class B ordinary shares as if the earnings for the year had been distributed. As the liquidation and dividend rights are identical, the undistributed earnings are allocated on a proportionate basis. Further, as the conversion of Class B ordinary shares is assumed in the computation of the diluted net loss per share of Class A ordinary shares, the undistributed earnings are equal to net loss for that computation.

F-27

Table of Contents

BIT MINING LIMITED (formerly, 500.COM LIMITED)

NOTES TO THE CONSOLIDATED FINANCIAL STATEMENTS (continued)

(Amounts in thousands of Renminbi (“RMB”) and United States dollars (“US$”) and EUR, except for number of shares and per share (or ADS) data)

2.     SUMMARY OF SIGNIFICANT ACCOUNTING POLICIES (continued)

Earnings (loss) per share (continued)

For the purposes of calculating the Company’s basic and diluted earnings (loss) per Class A and Class B ordinary shares, the ordinary shares relating to the options that were exercised are assumed to have been outstanding from the date of exercise of such options.

The Company treated the excess amount of redemption price of the redeemable non-controlling interest over its fair value as being akin to a dividend, which indirectly affected in the calculation of loss available to ordinary shareholders of the Company used in the loss per share calculation.

Government grants

Government grants are recognized when there is reasonable assurance that the attached conditions will be complied with. When the grant relates to an expense item, it is recognized in the consolidated statements of comprehensive loss over the period necessary to match the grant on a systematic basis to the related costs. Where the grant relates to an asset acquisition, it is recognized in the consolidated statements of comprehensive loss in proportion to the depreciation of the related assets.

Treasury shares

The Group accounts for treasury shares using the cost method. Under this method, the cost incurred to purchase the shares is recorded in the treasury shares account on the consolidated balance sheets. At retirement, the ordinary shares account is charged only for the aggregate par value of the shares. The excess of the acquisition cost of treasury shares over the aggregate par value is allocated between additional paid-in capital (up to the amount credited to the additional paid-in capital upon original issuance of the shares) and retained earnings.

Recent accounting pronouncements

In December 2019, the FASB issued ASU 2019-12, “Simplifying the Accounting for Income Taxes”, which simplify various aspects related to accounting for income taxes. ASU 2019-12 removes certain exceptions to the general principles in ASC 740 and also clarifies and amends existing guidance to improve consistent application. The ASU is effective for fiscal years beginning after December 15, 2020, and will be applied either retrospectively or prospectively based upon the applicable amendments. The Group does not expect the adoption to have a material impact on its consolidated financial statements.

In January 2020, the FASB issued ASU 2020-01, “Investments-Equity Securities (Topic 321), Investments-Equity Method and Joint Ventures (Topic 323), and Derivatives and Hedging (Topic 815): Clarifying the Interactions between Topic 321, Topic 323, and Topic 815” which clarifies the interaction of the accounting for equity investments under Topic 321 and investments accounted for under the equity method of accounting in Topic 323 and the accounting for certain forward contracts and purchased options accounted for under Topic 815. The guidance is effective for all entities for fiscal years beginning after December 15, 2020 and for interim periods within those fiscal years. The Group does not expect the adoption to have a material impact on its consolidated financial statements.

Other accounting standards that have been issued or proposed by FASB that do not require adoption until a future date are not expected to have a material impact on the consolidated financial statements upon adoption. The Group does not discuss recent pronouncements that are not anticipated to have an impact on or are unrelated to its consolidated financial condition, results of operations, cash flows or disclosures.  

F-28

Table of Contents

BIT MINING LIMITED (formerly, 500.COM LIMITED)

NOTES TO THE CONSOLIDATED FINANCIAL STATEMENTS (continued)

(Amounts in thousands of Renminbi (“RMB”) and United States dollars (“US$”) and EUR, except for number of shares and per share (or ADS) data)

3.    CONCENTRATION OF RISKS

Concentration of credit risk

Assets that potentially subject the Group to significant concentration of credit risk primarily consist of cash and cash equivalents, restricted cash, and time deposits. As of December 31, 2020, substantially all of the Group’s cash and cash equivalents were deposited in financial institutions located in the PRC, Hong Kong and Malta, which management believes are of high credit quality.

Certain risks and uncertainties

The Group acquired the Multi Group in July 2017, the operations of which are dependent on its continued licensing by the Nordic countries gaming regulatory bodies such as the Curacao e-Gaming license, the remote gambling licenses from Malta, the remote operating licenses from the UK, the remote bookmaker’s license from Ireland and the license from Sweden. The Multi Group ceased its operations in Ireland and the United Kingdom on July 1, 2019 and September 30, 2019, respectively, and temporarily suspended its operations in Sweden since January 2020 as TMG did not complete the renewal of its Swedish online gambling license before it expired at the end of 2019. After submitting all the application materials and maintaining close communication with Sweden's e-Gaming regulatory authority, TMG completed the renewal process and resumed its operations in Sweden in September 2020. The loss of a license could have a material adverse effect on future results of its operations. The Group is dependent on the PRC and European markets for a significant number of its patrons and revenues. If economic conditions in these areas deteriorate or additional gaming licenses are awarded to other competitors, the Group’s results of operations could be adversely affected.

The Group is also dependent on the PRC economy in general, and any deterioration in the national economic, energy, credit and capital markets could have a material adverse effect on future results of operations. The Group is dependent upon a stable gaming and admission tax structure in the locations in which it operates. Any change in the tax structure could have a material adverse effect on future results of operations.

The Group‘s reporting currency RMB, which is not freely convertible into foreign currencies. On January 1, 1994, the PRC government abolished the dual rate system and introduced a single rate of exchange as quoted daily by the People’s Bank of China (the “PBOC”). However, the unification of the exchange rates does not imply that the RMB may be readily convertible into US$ or other foreign currencies. All foreign exchange transactions continue to take place either through the PBOC or other banks authorized to buy and sell foreign currencies at the exchange rates quoted by the PBOC. Approval of foreign currency payments by the PBOC or other institutions requires submitting a payment application form together with suppliers’ invoices, shipping documents and signed contracts. Additionally, the value of the RMB is subject to changes in central government policies and international economic and political developments affecting supply and demand in the PRC foreign exchange trading system market.

Current vulnerability due to change of regulations or policies

The Group’s operations may be adversely affected by significant political, economic and social uncertainties in the PRC. Although the PRC government has been pursuing economic reform policies for more than 30 years, no assurance can be given that the PRC government will continue to pursue such policies or that such policies may not be significantly altered, especially in the event of a change in leadership, social or political disruption or unforeseen circumstances affecting the PRC’s political, economic and social conditions. There is also no guarantee that the PRC government’s pursuit of economic reforms will be consistent or effective.

Due to the uncertain regulations and policies regarding online sales of sports lottery products in PRC, the Group decided to voluntarily and temporarily suspend all of its lottery sales services on April 4, 2015. As of December 31, 2020, the online lottery sales business is still not resumed.

F-29

Table of Contents

BIT MINING LIMITED (formerly, 500.COM LIMITED)

NOTES TO THE CONSOLIDATED FINANCIAL STATEMENTS (continued)

(Amounts in thousands of Renminbi (“RMB”) and United States dollars (“US$”) and EUR, except for number of shares and per share (or ADS) data)

4.    DISCONTINUED OPERATIONS

Disposition of Qufan

On February 9, 2018, the Company entered into a share disposal agreement with the founding shareholders of Qufan and disposed of its 51% equity interest in Qufan Internet Technology Inc., and Shenzhen Qufan Network Technology Co., Ltd, together with their subsidiaries (together “Qufan”) for a total consideration of US$19,431 (RMB121,964).

From February 9, 2018, the Company no longer retained any financial interest over Qufan and accordingly deconsolidated the Qufan’s financial statements from the Group’s consolidated financial statements. The disposal of Qufan represented a strategic shift and has a major effect on the Group’s result of operations. Accordingly, assets, liabilities, revenues, expenses and cash flows related to Qufan have been reclassified in the consolidated financial statements as discontinued operations for the year ended December 31,2018.

On February 9, 2018, the Company calculated a gain resulting from such disposition as follows:

    

As of February 9, 2018

 

RMB

 

Consideration

 

121,964

Cash and cash equivalents

 

41,699

Short-term investments

 

20,000

Prepayments and other receivables

 

6,428

Property and equipment, net

 

1,490

Intangible assets, net

 

45,847

Goodwill

 

130,613

Long-term investments

 

2,000

Other non-current assets

 

14

Accrued payroll and welfare payable

 

(5,104)

Accrued expenses and other current liabilities

 

(756)

Income tax payable

 

(4,927)

Deferred revenue

 

(5,527)

Deferred tax liabilities

 

(12,554)

Net assets of Qufan

 

219,223

Equity interest percentage

 

51

%

Less: Net assets of Qufan attributable to the Company

 

111,804

Gain on disposal of Qufan

 

10,160

F-30

Table of Contents

BIT MINING LIMITED (formerly, 500.COM LIMITED)

NOTES TO THE CONSOLIDATED FINANCIAL STATEMENTS (continued)

(Amounts in thousands of Renminbi (“RMB”) and United States dollars (“US$”) and EUR, except for number of shares and per share (or ADS) data)

4.     DISCONTINUED OPERATIONS (continued)

Disposition of Qufan (continued)

The condensed cash flows of Qufan were as follows for the year ended December 31, 2018:

For the year ended December 31, 

    

2018*

RMB

Net cash provided by operating activities

 

839

Effect of foreign exchange on cash

(998)

The operating results from discontinued operations included in the Group’s consolidated statements of comprehensive loss were as follows for the year ended December 31, 2018:

For the years ended December 31, 

    

2018 *

RMB

Major classes of line items constituting pre-tax profit of discontinued operations

Net revenues

 

7,398

Cost of services

 

(1,885)

Sales and marketing

 

(1,938)

General and administrative

 

(443)

Service development expenses

 

(688)

Other income that are not major

 

77

Income from discontinued operations, before income tax

 

2,521

Income tax expense

 

(338)

Income from discontinued operations, net of income tax

 

2,183

Gain on deconsolidation of the subsidiary, net of income tax

 

10,160

Net income from discontinued operations, net of income tax

 

12,343

*   Included financial results of discontinued operations from January 1, 2018 to February 9, 2018.

5.    BUSINESS COMBINATION

Acquisition of The Multi Group

On July 17, 2017 (“the acquisition date”), the Company acquired 93.0% equity interest of the Multi Group (“TMG”) through BIT Mining Limited for a total consideration of approximately EUR49.8 million. The Multi Group engages in operating Multilotto.com (“Multilotto”) which is considered one of the top online lottery betting and online casino platforms in the Nordic countries where it holds substantial market share.

As of July 17, 2017, the Group settled payment of EUR49,754 cash consideration for the acquisition.

F-31

Table of Contents

BIT MINING LIMITED (formerly, 500.COM LIMITED)

NOTES TO THE CONSOLIDATED FINANCIAL STATEMENTS (continued)

(Amounts in thousands of Renminbi (“RMB”) and United States dollars (“US$”) and EUR, except for number of shares and per share (or ADS) data)

5.    BUSINESS COMBINATION (continued)

Acquisition of The Multi Group (continued)

In accordance with the acquisition agreement, the Group is obligated to purchase the remaining 7% equity interest of the Multi Group at the option of the non-controlling shareholder, which is outside the control of the Group (upon the occurrence of an event that is not solely within the control of the issuer). As such, the non-controlling interest relating to this portion of put options was presented as redeemable non-controlling interest in mezzanine equity and be initially measured at its fair value in accordance with ASC 480-10-S99-3A.

The fair value of redeemable non-controlling interest was initially recorded as the value assessed by the third-party appraiser on the acquisition day. As of the acquisition date, the fair value of the 7% non-controlling interest in the Multi Group is estimated to be EUR2,915. The fair value of the non-controlling interest was estimated using the Income Approach. As the Multi Group was a private company, the fair value measurement is based on significant inputs that are not observable in the market and thus represents a Level 3 measurement as defined in ASC 820. The fair value estimates are based on (a) internal rate of return of 16%; (b) a long-term sustainable growth rate of 2%; (c)adjustment of risk premium of 3%; and (d) financial multiples of companies in the same industry as the Multi Group.

The redeemable non-controlling interest was subsequently adjusted by recording ASC 810-10 attribution based on the earnings or losses of the investment allocable to the non-controlling interest. On January 1, 2019, the Company received the repurchase notice from the non-controlling interest shareholder, which requested the Company to repurchase all of the 7% shares at a total amount of EUR3,745. As of December 31, 2018, it is determined that the non-controlling interest will probably become redeemable and the redemption amount will be higher than the carrying amount after ASC 810-10 attribution adjustment. The Company subsequently recognized the changes in the redemption value immediately and adjusted the carrying amount of the redeemable non-controlling interest to equal the redemption amount of EUR3,745 as of December 31, 2018. The excess amount of redemption amount in excess of fair value as of December 31, 2018 was treated as being akin to a dividend (in accordance with footnote 17 of ASC 480-10-S99-3A), which was recorded into Retained earnings (APIC in absence of Retained earnings). For the difference between fair value and the carrying amount after ASC 810-10 attribution adjustment, it is accounted for as equity transactions and classified this portion into APIC based on the guidance in ASC 480-10-S99-3A.

The fair value of redeemable non-controlling interest was assessed by the third-party appraiser on December 31, 2018. As of December 31, 2018, the fair value of the 7% non-controlling interest in the Multi Group is estimated to be EUR2,504. The fair value of the non-controlling interest was estimated using the Income Approach. As the Multi Group was a private company, the fair value measurement is based on significant inputs that are not observable in the market and thus represents a Level 3 measurement as defined in ASC 820. The fair value estimates are based on (a) internal rate of return of 17.5%; (b) a long-term sustainable growth rate of 2%; (c)adjustment of risk premium of 5.5%; and (d) financial multiples of companies in the same industry as the Multi Group.

On April 10, 2020, the Company reached a settlement agreement to purchase the 7% equity interest in TMG held by Helmet at a final redemption price of EUR1,900 and the final redemption price was fully paid on April 20, 2020. The Group adjusted the carrying amount of the 7% redeemable non-controlling interest to the final redemption amount of EUR1,900 as of December 31, 2019.

F-32

Table of Contents

BIT MINING LIMITED (formerly, 500.COM LIMITED)

NOTES TO THE CONSOLIDATED FINANCIAL STATEMENTS (continued)

(Amounts in thousands of Renminbi (“RMB”) and United States dollars (“US$”) and EUR, except for number of shares and per share (or ADS) data)

5.    BUSINESS COMBINATION (continued)

Acquisition of The Multi Group (continued)

Accordingly, the carrying value of the non-controlling interest as of 2018, 2019 and 2020 is stated as follows:

    

EUR

    

RMB

    

US$

Redeemable noncontrolling interest as of December 31, 2017

 

2,845

 

22,052

 

Total comprehensive loss attributable to non-controlling interest in 2018

 

(413)

 

(3,223)

 

Adjustment to redemption value in 2018*

 

1,313

 

10,559

 

Redeemable non-controlling interest as of December 31, 2018

3,745

29,388

Adjustment to redemption value in 2019**

(1,845)

(14,539)

Redeemable non-controlling interest as of December 31, 2019

1,900

14,849

Purchase of 7% redeemable non-controlling interest in 2020

(1,900)

(14,849)

(2,276)

Redeemable non-controlling interest as of December 31, 2020

 

 

 

*     Adjustment to redemption value in 2018 including two portions: 1) the excess amount of redemption amount in excess of fair value as of December 31, 2018, 2) the difference between fair value and the carrying amount after ASC 810-10 attribution adjustment. The fair value as of December 31, 2018 was evaluated by third party appraiser on December 31, 2018. The calculation of RMB amount was based on the exchange rate of 1.00 EUR to 7.8473 RMB on December 31, 2018.

**   Adjustment to redemption value in 2019 was adjusted according to settlement agreement to purchase the 7% equity interest in TMG held by Helmet at a final redemption price of EUR1,900. The calculation of RMB amount was based on the exchange rate of 1.00 EUR to 7.8155 RMB on December 31, 2019.

Goodwill, which is not tax deductible, is primarily attributable to the excess of the consideration and fair value of non-controlling interest over the fair value of the net identifiable assets of the acquiree and is related to synergies expected to be achieved from the acquisition.

Acquired intangible assets have weighted average economic lives from the date of purchase as follows:

License

    

10.0

years

Brand name

 

10.0

years

Software

 

5.0

years

As of December 31, 2019, the fair value of the equity value including goodwill and the acquired intangible assets of the Multi Group that was assessed by the third-party appraiser are estimated to be nil. The fair value of the equity value including goodwill and the acquired intangible assets were estimated using the Income Approach. As the Multi Group was a private company, the fair value measurement is based on significant inputs that are not observable in the market and thus represents a Level 3 measurement as defined in ASC 820. The fair value estimates are based on (a) internal rate of return of 17.5%; (b) a long-term sustainable growth rate of 2%; (c) adjustment of risk premium of 5.5%; and (d) financial multiples of companies in the same industry as the Multi Group. For the difference between fair value and the carrying amount, the Group recognized an impairment loss of RMB129,752 for goodwill and RMB181,845 for acquired intangible assets for the year ended December 31, 2019.

F-33

Table of Contents

BIT MINING LIMITED (formerly, 500.COM LIMITED)

NOTES TO THE CONSOLIDATED FINANCIAL STATEMENTS (continued)

(Amounts in thousands of Renminbi (“RMB”) and United States dollars (“US$”) and EUR, except for number of shares and per share (or ADS) data)

5.    BUSINESS COMBINATION (continued)

Acquisition of The Multi Group (continued)

Since the acquisition date, the Multi Group contributed revenues of RMB105,511 (EUR13,507), RMB35,596 (EUR 4,612) and RMB14,929 (EUR 1,888) to the Group for the year ended 2018, 2019 and 2020, respectively, and contributed net loss of RMB18,050 (EUR2,311), RMB23,185 (EUR3,004) and RMB8,590 (EUR1,086) to the Group for the years ended 2018, 2019 and 2020, respectively.

6.    INVESTMENTS

Long-term Investments

    

As of

    

As of

    

As of

December 31,

December 31,

December 31,

2019

2020

2020

RMB

RMB

US$

Carrying amount of equity investments without readily determinable fair value

 

47,129

 

44,044

 

6,750

Carrying amount of equity method investments

 

105,825

 

55,928

 

8,571

Carrying amount of long-term investments

 

152,954

 

99,972

 

15,321

Equity investments - without readily determinable fair value

Equity investments - without readily determinable fair value consisted of the following:

    

As of

    

As of

    

As of

December 31,

December 31,

December 31,

2019

2020

2020

RMB

RMB

US$

Equity investments without readily determinable fair value

 

  

 

  

 

  

Private companies

 

50,603

 

48,810

 

7,480

Limited partnerships

 

22,479

 

20,342

 

3,118

Cost of equity investments without readily determinable fair value

 

73,082

 

69,152

 

10,598

Impairment on equity investments without readily determinable fair value

 

(25,953)

 

(25,108)

 

(3,848)

Carrying amount of Equity investments without readily determinable fair value

 

47,129

 

44,044

 

6,750

Private companies

In March 2015, the Group acquired 10% of the share capital of Hzone Holding Company, a non-listed company, for a cash consideration of US$2,000. In March 2016, the Group transferred 10% of the share capital of Hzone Holding Company, to its VIE Beijing Huizhong Wealth Investment Management Co., Ltd.

In August 2015, the Group acquired 1.29% of the share capital of Topgame Global Limited, a non-listed company, for a cash consideration of US$1,373. The Group also acquired 1.29% of the share capital of its VIEs, Caicaihudong (Beijing) Technology Co., Ltd. and Youwang Technology (Shanghai) Co., Ltd., for cash consideration of RMB13 and RMB477, respectively.

F-34

Table of Contents

BIT MINING LIMITED (formerly, 500.COM LIMITED)

NOTES TO THE CONSOLIDATED FINANCIAL STATEMENTS (continued)

(Amounts in thousands of Renminbi (“RMB”) and United States dollars (“US$”) and EUR, except for number of shares and per share (or ADS) data)

6

INVESTMENTS (continued)

Private companies (continued)

In June 2016, the Group acquired 0.84% of the share capital of Beijing Weisaishidai Sports Technology Co., Ltd, for a cash consideration of RMB10,000. The equity interest was subsequently diluted to 0.83% in 2018 due to increase in shareholder of Beijing Weisaishidai Sports Technology Co., Ltd.

In November 2016, the Group acquired 2% of the share capital of Techelix Co., Ltd, a non-listed company, for a cash consideration of US$600. In February 2018, the Group made an additional investment of US$300 in Techelix Co., Ltd. In June 2018, the Group transferred the equity investment of US$50 to a third party. The equity interest was diluted to 1.98% in 2018 and to 1.65% in 2019 due to increase in shareholder of Techelix Co., Ltd.

In March 2017, the Group acquired 5% of the share capital of Cheerful Interactive Limited, a non-listed company, for a cash consideration of US$1,250. The equity interest was subsequently diluted to 3.92% in 2018 due to increase in shareholder of Cheerful Interactive Limited.

Limited partnerships

In June 2014, the Group and Danhua Capital L.P (“Danhua”) entered into a subscription agreement, whereby the Group agreed to purchase limited partnership interest in Danhua’s fund (the “Fund”) in the amount of US$1,000, which entitles the Group an aggregate equity interest of approximately 1.1% in the Fund. As of December 31, 2020, the Group received US$123 in return of principal from Danhua.

The Fund’s investment strategy is primarily to invest in emerging companies operating in the USA and PRC. The Fund’s investments are focused in the technology, media and telecommunications sectors. The Fund is scheduled to be in existence until November 15, 2021, unless terminated sooner or extended in accordance with the amended and restated limited partnership agreement.

In June 2015, the Group and Beijing Heimatuoxin Venture Capital L.P. (“Heimatuoxin”) entered into a subscription agreement, whereby the Group agreed to purchase 3.49% limited partnership interest in Heimatuoxin for the total amount of RMB3,000. As of December 31, 2020, the Group received RMB679 in dividend and RMB858 in return of principal from Heimatuoxin.

Heimatuoxin’s investment strategy is primarily to invest in emerging companies operating in the PRC. Heimatuoxin’s investments are focused in the technology, media and telecommunications sectors. Heimatuoxin is scheduled to be in existence until April 16, 2021, unless terminated sooner or extended in accordance with the amended and restated limited partnership agreement, which was extended for two years to April 16, 2023 in July 2020.

In June 2016, the Group and Shanghai Jingyan Corporate Development Centre L.P. (“Jingyan”) entered into a subscription agreement, whereby the Group agreed to purchase 4.64% limited partnership interest in Jingyan for a total amount of RMB6,000. The limited partnership interest was diluted to 4.31% in 2018 because of the joining of additional limited partners. As of December 31, 2020, the Group received RMB874 in dividend and RMB60 in return of principal from Jingyan.

Jingyan’s investments are focused in the consulting services of corporate management, business information, exhibition, media and telecommunications sectors. Jingyan is scheduled to be in existence until the fifth anniversary of the Initial Contribution Date, unless terminated sooner or extended in accordance with the amended and restated limited partnership agreement.

F-35

Table of Contents

BIT MINING LIMITED (formerly, 500.COM LIMITED)

NOTES TO THE CONSOLIDATED FINANCIAL STATEMENTS (continued)

(Amounts in thousands of Renminbi (“RMB”) and United States dollars (“US$”) and EUR, except for number of shares and per share (or ADS) data)

6

INVESTMENTS (continued)

Limited partnerships (continued)

In December 2016, the Group and zPark Capital II,L.P.(zPark) entered into a subscription agreement, whereby the Group agreed to purchase 2% limited partnership interest in Zpark for a total amount of US$1,000. The limited partnership interest was diluted to 1.64% in 2019 due to the joining of additional limited partners. As of December 31, 2020, the Group received US$71 in dividend and US$23 in return of principal from zPark.

zPark’s investment strategy is primarily to make venture capital investments, principally by investing in and holding equity and equity-oriented securities of privately held early-stage technology companies, with an emphasis on companies with a connection to China, Japan and other Asia markets. The general purposes of zPark are to buy, hold, sell and otherwise invest in Securities, whether readily marketable or not; to exercise all rights, powers, privileges and other incidents of ownership or possession with respect to Securities held or owned by zPark; to enter into, make and perform all contracts and other undertakings. zPark is scheduled to be in existence until the tenth anniversary of the Initial Contribution Date, unless terminated sooner or extended in accordance with the amended and restated limited partnership agreement.

All of these equity investments without readily determinable fair value were classified as cost method investments prior to adopting ASC 321. In accordance with ASC 321, the Group elected to use the measurement alternative to measure such investments at cost, less any impairment, plus or minus changes resulting from observable price changes in orderly transactions for identical or similar investments of the same issuer, if any. The carrying amount of the Group’s equity investments measured using the measurement alternative was RMB73,082, net of RMB25,953 in accumulated impairment and RMB69,152 (US$10,598), net of RMB25,108 (US$3,848) in accumulated impairment as of December 31, 2019 and 2020, respectively. There was no impairment recognized for the years ended December 31, 2018 and 2020. Impairment charges for the year ended December 31, 2019 consisted of impairments on equity investment in Hzone Holding Company of RMB12,400, impairments on equity investment in Topgame Global Limited of RMB9,463, impairments on equity investment  in Caicaihudong (Beijing) Technology Co., Ltd. of RMB13 and impairments on equity investment in Youwang Technology (Shanghai) Co., Ltd of RMB477, totaling to the amount of RMB22,353.

Equity method investments

Equity method investments consisted of the following:

    

As of

    

As of

    

As of

December 31,

December 31,

December 31,

2019

2020

2020

RMB

RMB

US$

Equity Method Investments

 

  

 

  

 

  

Private company

 

9,000

 

9,000

 

1,379

Listed company

 

302,843

 

283,252

 

43,410

Limited partnership

 

14,385

 

12,380

 

1,897

Cost of equity method investments

 

326,228

 

304,632

 

46,686

Impairment on equity investment

 

(187,412)

 

(206,522)

 

(31,651)

Loss from equity method investment

 

(32,991)

 

(42,182)

 

(6,464)

Carrying amount of equity method investments

 

105,825

 

55,928

 

8,571

F-36

Table of Contents

BIT MINING LIMITED (formerly, 500.COM LIMITED)

NOTES TO THE CONSOLIDATED FINANCIAL STATEMENTS (continued)

(Amounts in thousands of Renminbi (“RMB”) and United States dollars (“US$”) and EUR, except for number of shares and per share (or ADS) data)

6.    INVESTMENTS (continued)

Private company

In May 2018, the Group acquired 45% of the share capital of Shenzhen Jinyingzaixian Technology Service Co., Ltd. (“Jinyingzaixian”), a non-listed company, through Shenzhen KaishengJinfu Enterprise Management Co., Ltd., for a cash consideration of RMB9,000.

Jinyingzaixian is principally engaged in spot commodity trading services in China. The Group’s proportionate share of Jinyingzaixian’s net income (loss) recognized in the consolidated statements of comprehensive loss were RMB(5,948) and RMB(106) and RMB5,306 (US$813) during the years ended December 31, 2018, 2019 and 2020, respectively.

Publicly listed company

On June 6, 2017, the Company acquired from Melco LottVentures Holdings Limited an aggregate of 1,278,714,329 shares (the “Sale Shares”) of Loto Interactive Limited (“Loto Interactive”, formerly known as MelcoLot Limited), a company listed on the Hong Kong Stock Exchange (Stock Code: 8198), representing approximately 40.65% of Loto Interactive’s existing issued share capital as of the acquisition date. The total consideration paid for the Sale Shares is approximately HK$322.2 million (US$41.3 million), equivalent to approximately HK$0.252 per Sale Share. The Company’s investment in equity shares of Loto Interactive decreased to 40.48% at the end of 2019 due to exercise of share options granted to directors and employees of Loto Interactive and was further diluted to 33.74% due to private placement of Loto Interactive in October 2020.

Loto Interactive currently provides comprehensive services including premises, hardware support, power supply, ancillary supervision and management services to their clients. The Group accounted for the purchase as an equity method investment. The Group’s proportionate share of Loto Interactive’s net loss recognized in the consolidated statements of comprehensive loss were RMB12,233, RMB16,423 and RMB14,502(US$2,223), including nil, RMB3,986 and RMB1,218 (US$187) recognized as other comprehensive loss, during the years ended December 31, 2018, 2019 and 2020, respectively.

Limited partnership

In April 2015, the Group and Guangda Sports Culture Capital L.P (“Guangda Sports Culture”) entered into a subscription agreement, whereby the Group agreed to purchase 9.9% limited partnership interest in Guangda Sports Culture’s fund for a total amount of RMB20,000. Based on actual funding, the limited partnership interest changed to 12.2% as of December 31, 2017.

Guangda Sports Culture’s investment strategy is primarily to invest in emerging companies operating in the PRC. Guangda Sports Culture’s investments are focused in the sports sectors. Guangda Sports Culture is scheduled to be in existence until February 9, 2018, and was extended to February 9, 2020 in 2018, unless terminated sooner or extended in accordance with the amended and restated limited partnership agreement. The Group’s proportionate share of Guangda’s net income (loss) recognized in the consolidated statements of comprehensive loss were RMB2,833, RMB2,225 and RMB(3,246) (US$(497)) during the years ended December 31, 2018, 2019 and 2020, respectively.

In February 2017, the Group and Sparkland Venture Capital Growth Fund L.P (“Sparkland”) entered into a subscription agreement, whereby the Group agreed to purchase 6.67% limited partnership interest in Sparkland’s fund for a total amount of US$1,000. Based on actual funding, the limited partnership interest changed to 15.38% as of December 31, 2017.

F-37

Table of Contents

BIT MINING LIMITED (formerly, 500.COM LIMITED)

NOTES TO THE CONSOLIDATED FINANCIAL STATEMENTS (continued)

(Amounts in thousands of Renminbi (“RMB”) and United States dollars (“US$”) and EUR, except for number of shares and per share (or ADS) data)

6

INVESTMENTS (continued)

Limited partnership (continued)

Sparkland’s investments are focused in the Virtual Reality and Augmented Reality industries. The Group’s proportionate share of Sparkland’s net income (loss) recognized in the consolidated statements of comprehensive loss were RMB323, RMB(321) and RMB426 (US$65) during the years ended December 31, 2018, 2019 and 2020, respectively.

All of these above-mentioned investments were classified as equity method investments as the Group does have significant influence over the entities. The net operating losses from these equity method investments recognized for the years ended December 31, 2018, 2019 and 2020 were RMB15,025, RMB10,639 and RMB10,798 (US$1,655), respectively. The Group recognized an impairment of RMB149,896, nil and RMB33,001 (US$5,058) in Loto Interactive for the years ended December 31, 2018, 2019 and 2020, respectively.

7.    PREPAYMENTS AND OTHER RECEIVABLES

Prepayments and other receivables consist of the following:

    

As of

    

As of

    

As of

December 31,

December 31,

December 31,

2019

2020

2020

RMB

RMB

US$

Receivables from third party payment service providers

 

5,172

 

2,347

 

360

Interest receivables

 

1,255

 

466

 

71

Deferred sponsorship and advertising expenses

 

139

 

175

 

27

Prepaid insurance

 

218

 

236

 

36

Deferred expense*

 

2,332

 

2,513

 

385

Receivables for disposal of long-term investments

 

8,901

 

8,901

 

1,364

Deductible value-added input tax

 

11,602

 

11,648

 

1,785

Others

 

9,052

 

5,595

 

858

Less: allowance for doubtful accounts

 

(8,391)

 

(8,901)

 

(1,364)

Prepayments and other receivables, net

 

30,280

 

22,980

 

3,522

F-38

Table of Contents

BIT MINING LIMITED (formerly, 500.COM LIMITED)

NOTES TO THE CONSOLIDATED FINANCIAL STATEMENTS (continued)

(Amounts in thousands of Renminbi (“RMB”) and United States dollars (“US$”) and EUR, except for number of shares and per share (or ADS) data)

7.    PREPAYMENTS AND OTHER RECEIVABLES (continued)

The table below provides a reconciliation of the beginning and ending allowance for doubtful accounts balance related to other receivables, for the years ended December 31, 2018, 2019 and 2020:

For the Year Ended

For the Year Ended

For the Year Ended

For the Year Ended

 December 31,

 December 31,

 December 31,

 December 31,

2018 

2019

2020

2020

RMB

RMB

US$

Beginning balance prior to ASC 326

 

 

 

8,391

 

1,286

Impact of adoption to ASC 326

 

 

 

 

Beginning balance

 

 

 

8,391

 

1,286

Provisions

 

 

20,253

 

510

 

78

Write-offs

 

 

(11,862)

 

 

Ending balance

 

 

8,391

 

8,901

 

1,364

*     Deferred expense represents cash paid in advance to vendors, such as consultant expense and compliance expense, which would be amortized according to their respective service periods.

8.    PROPERTY AND EQUIPMENT, NET

Property and equipment consist of the following:

    

As of

    

As of

    

As of

December 31,

December 31,

December 31,

2019

2020

2020

RMB

RMB

US$

Electronics and office equipment

45,816

 

33,353

 

5,112

Motor vehicles

11,706

 

10,737

 

1,646

Leasehold improvements

119,317

 

118,722

 

18,195

Property and equipment, cost

176,839

 

162,812

 

24,953

Less: Accumulated depreciation

(112,727)

 

(143,033)

 

(21,922)

Property and equipment, net

64,112

 

19,779

 

3,031

Depreciation expenses from continuing operations for the years ended December 31, 2018, 2019 and 2020 were approximately RMB31,027, RMB32,017 and RMB43,582 (US$6,679), respectively. Depreciation expenses from discontinued operations were approximately RMB42, nil and nil for the years ended December 31, 2018, 2019 and 2020, respectively.

F-39

Table of Contents

BIT MINING LIMITED (formerly, 500.COM LIMITED)

NOTES TO THE CONSOLIDATED FINANCIAL STATEMENTS (continued)

(Amounts in thousands of Renminbi (“RMB”) and United States dollars (“US$”) and EUR, except for number of shares and per share (or ADS) data)

9.    INTANGIBLE ASSETS, NET

Intangible assets consist of the following:

    

As of

    

As of

    

As of

December 31,

December 31,

December 31,

2019

2020

2020

RMB

RMB

US$

Cost:

 

  

 

  

 

  

Computer software

 

27,887

 

28,424

 

4,356

License agreement

 

151,177

 

151,177

 

23,169

Internet domain name

 

1,512

 

1,512

 

232

Brand name

 

86,049

 

86,049

 

13,188

 

266,625

 

267,162

 

40,945

Accumulated amortization:

 

  

 

 

Computer software

 

(20,632)

 

(23,154)

 

(3,549)

License agreement

 

(37,767)

 

(37,768)

 

(5,788)

Internet domain name

 

(724)

 

(837)

 

(128)

Brand name

 

(21,152)

 

(21,160)

 

(3,243)

 

(80,275)

 

(82,919)

 

(12,708)

Impairment *:

Computer software

(3,547)

(3,547)

(543)

License agreement

(113,409)

(113,409)

(17,381)

Brand name

(64,889)

(64,889)

(9,945)

(181,845)

(181,845)

(27,869)

Intangible assets, net

 

4,505

 

2,398

 

368

*      The impairment of RMB181,845 is related to the acquired intangible assets of the Multi Group that were recognized during the year ended December 31, 2019.

Amortization expenses from continuing operations for the years ended December 31, 2018, 2019 and 2020 were approximately RMB31,511,RMB29,369 and RMB2,202 (US$337), respectively. Amortization expenses from discontinued operations were approximately RMB1,399, nil and nil for the years ended December 31, 2018, 2019 and 2020, respectively. Annual estimated amortization expense for each of the five succeeding years is as follows:

    

RMB

    

US$

2021

 

1,244

 

191

2022

 

388

 

59

2023

 

336

 

51

2024

 

96

 

15

2025

85

13

2026 and thereafter

 

249

 

39

Total

 

2,398

 

368

F-40

Table of Contents

BIT MINING LIMITED (formerly, 500.COM LIMITED)

NOTES TO THE CONSOLIDATED FINANCIAL STATEMENTS (continued)

(Amounts in thousands of Renminbi (“RMB”) and United States dollars (“US$”) and EUR, except for number of shares and per share (or ADS) data)

10.  OPERATING LEASES

The Group entered into various operating lease agreements for offices space. The remaining lease terms ranges from 0.02 to 2.67 years. The Group’s lease agreements do not contain any material residual value guarantees or material restrictive covenants.

The following table presents the operating lease related assets and liabilities recorded on the Group's consolidated balance sheet.

As of

    

As of

    

As of

December 31,

December 31,

December 31,

    

2019

    

2020

    

2020

RMB

 

RMB

 

US$

Right-of-use assets

36,607

 

9,327

 

1,429

Operating lease liabilities - current

16,672

 

3,710

 

569

Operating lease liabilities – non-current

31,675

 

5,807

 

890

Total operating lease liabilities

48,347

 

9,517

 

1,459

On January 1, 2019, the Group adopted the provisions of ASC 842 using the modified retrospective method and elected not to apply ASC 842 to arrangements with lease terms of 12 month or less. For the year ended December 31, 2019, the Group had operating lease costs of RMB20,530 (US$2,949) and short-term lease costs of RMB8,627 (US$1,239). For the year ended December 31, 2020, the Group had operating lease costs of RMB7,580 (US$1,161) and recognized a gain of RMB11,740 (US$1,799) on lease termination of operating lease and recorded short-term lease costs of RMB3,142 (US$482). Cash paid for amounts included in the measurement of operating lease liabilities were RMB17,175 and RMB7,386 (US$1,132) for the years ended December 31, 2019 and 2020, respectively. As of December 31, 2020, the weighted average remaining lease term was 2.67 years and the weighted average discount rate was 6.175%.

During the year ended December 31, 2018, the Group incurred total operating lease expenses of approximately RMB35,144.

The following table summarizes the maturity of operating lease liabilities as of December 31, 2020:

Operating leases

RMB

US$

2021

    

3,830

    

587

2022

 

3,835

 

588

2023

 

2,684

 

411

Thereafter

Total

 

10,349

 

1,586

Less: imputed interest

 

(832)

 

(127)

Present value of lease liabilities

 

9,517

 

1,459

F-41

Table of Contents

BIT MINING LIMITED (formerly, 500.COM LIMITED)

NOTES TO THE CONSOLIDATED FINANCIAL STATEMENTS (continued)

(Amounts in thousands of Renminbi (“RMB”) and United States dollars (“US$”) and EUR, except for number of shares and per share (or ADS) data)

11.    ACCRUED EXPENSES AND OTHER CURRENT LIABILITIES

Accrued expenses and other current liabilities consist of the following:

    

As of

    

As of

    

As of

December 31,

December 31,

December 31,

2019

2020

2020

RMB

RMB

US$

Advance from end users*

 

38,663

 

38,327

 

5,874

Business tax and other taxes payable

 

1,136

 

1,798

 

276

Professional fees payable

 

2,878

 

6,562

 

1,006

Promotional events payables

 

2,172

 

2,077

 

318

Decoration payables

 

336

 

175

 

27

Others

 

6,213

 

7,021

 

1,076

 

51,398

 

55,960

 

8,577

*     Advance from end users represents payments received by the Group in advance from the end users prior to the services to be provided.

12.  STATUTORY RESERVE AND RESTRICTED NET ASSETS

The Company’s ability to pay dividends is primarily dependent on the Company receiving distributions of funds from its subsidiaries. Relevant PRC statutory laws and regulations permit payments of dividends by the Company's PRC subsidiary only out of its retained earnings, if any, as determined in accordance with PRC accounting standards and regulations. The results of operations reflected in the financial statements prepared in accordance with U.S. GAAP differ from those reflected in the statutory financial statements of the Company’s PRC subsidiary.

In accordance with the Regulations on Enterprises with Foreign Investment of China and its Articles of Association, the Company’s PRC subsidiary, E-Sun Sky Computer, being foreign-invested enterprises established in the PRC, is required to provide for certain statutory reserves, namely the general reserve fund, enterprise expansion fund and staff welfare and bonus fund, all of which are appropriated from net profit as reported in its PRC statutory accounts. E-Sun Sky Computer is required to allocate at least 10% of its after-tax profits to the general reserve fund until such fund has reached 50% of its registered capital. Appropriations to the enterprise expansion fund and staff welfare and bonus fund are at the discretion of the board of directors of the E-Sun Sky Computer.

In accordance with the China Company Laws, the Company’s VIEs are PRC domestic companies (i.e. E-Sun Network, E-Sun Sky Network, Youlanguang Technology, Guangtiandi Technology, Hainan Jingli, Lhasa Yicai, Shenzhen Yicai, and Shenzhen Kaisheng), and they must make appropriations from their after-tax profits as reported in their PRC statutory accounts to non-distributable reserve funds, namely statutory surplus fund, statutory public welfare fund and discretionary surplus fund. The VIEs are required to allocate at least 10% of their after-tax profits to the statutory surplus fund until such fund has reached 50% of their respective registered capital. Appropriation to discretionary surplus is made at the discretion of each individual VIE.

The general reserve fund and statutory surplus fund are restricted to set-off against losses, expansion of production and operation and increasing registered capital of the respective company. The staff welfare and bonus fund and statutory public welfare fund are restricted to the capital expenditures for the collective welfare of employees. The reserves are not allowed to be transferred to the Company in terms of cash dividends, loans or advances, nor are they available for distribution except under liquidation.

F-42

Table of Contents

BIT MINING LIMITED (formerly, 500.COM LIMITED)

NOTES TO THE CONSOLIDATED FINANCIAL STATEMENTS (continued)

(Amounts in thousands of Renminbi (“RMB”) and United States dollars (“US$”) and EUR, except for number of shares and per share (or ADS) data)

12.  STATUTORY RESERVE AND RESTRICTED NET ASSETS (continued)

Under PRC laws and regulations, there are restrictions on the Company’s PRC subsidiary and VIEs with respect to transferring certain of their net assets to the Company either in the form dividends, loans, or advances. Amounts restricted include paid-in capital and statutory reserve funds of the Company’s PRC subsidiary and VIEs, as determined pursuant to PRC generally accepted accounting principles, totaling approximately RMB241,884 (US$37,070) as of December 31, 2020. Therefore, in accordance with Rules 504 and 4.08(e)(3) of Regulation S-X, the condensed parent company only financial statements as of December 31, 2019 and 2020 and for each of the three years in the period ended December 31, 2020 are disclosed in Note 23.

Furthermore, cash transfers from the Company’s PRC subsidiary to its subsidiaries outside of China are subject to PRC government control of currency conversion. Shortages in the availability of foreign currency may restrict the ability of the PRC subsidiary and consolidated affiliated entities to remit sufficient foreign currency to pay dividends or other payments to the Company, or otherwise satisfy their foreign currency denominated obligations.

13.  INCOME TAXES

Cayman Islands

Under the current laws of the Cayman Islands, the Company is not subject to tax on income or capital gains. In addition, upon payments of dividends by the Company to its shareholders, no Cayman Islands withholding tax will be imposed.

USA

500.com USA is incorporated in the USA and does not conduct any substantive operations of its own. No provision for USA income tax has been made in the financial statements as 500.com USA had no assessable income for the years ended December 31, 2018, 2019 and 2020.

British Virgin Islands

Under the current laws of the British Virgin Islands, BVI is not subject to tax on income or capital gains.

Curacao

Multi Pay N.V. is incorporated in the Curacao, Under the current laws, profits tax in Curacao is generally assessed at the rate of 2% of taxable income.

Malta

Under the current laws, profits tax in Malta is generally assessed at the rate of 35% of taxable income. When dividend is paid or declared to the holding company, the paying entity is entitled to claim 6/7 of the profit tax paid as refund, which may effectively reduce income tax rate to 5%.

Cyprus

Round Spot Services Ltd is incorporated in Cyprus and does not conduct any substantive operations of its own. No provision for Cyprus income tax has been made in the financial statements as Round Spot Services Ltd had no assessable income for the years ended December 31, 2018, 2019 and 2020.

F-43

Table of Contents

BIT MINING LIMITED (formerly, 500.COM LIMITED)

NOTES TO THE CONSOLIDATED FINANCIAL STATEMENTS (continued)

(Amounts in thousands of Renminbi (“RMB”) and United States dollars (“US$”) and EUR, except for number of shares and per share (or ADS) data)

13.  INCOME TAXES (continued)

Hong Kong

500wan HK is incorporated in Hong Kong, under the current laws, profits tax in Hong Kong is generally assessed at the rate of 16.5% of taxable income. As 500wan HK does not conduct any substantive operations of its own, no provision for Hong Kong income tax has been made in the financial statements as 500wan HK had no assessable income for the years ended December 31, 2018, 2019 and 2020.

Japan

500.com Nihon Co., Ltd is incorporated in Japan in July 2017 and does not conduct any substantive operations of its own. No provision for Japan income tax has been made in the financial statements as 500.com Nihon Co., Ltd had no assessable income for the years ended December 31, 2018, 2019 and 2020.

People’s Republic of China

A new enterprise income tax law (the “EIT Law”) in the PRC was enacted and became effective on January 1, 2008. The EIT Law applies a uniform 25% enterprise income tax (“EIT”) rate to both foreign invested enterprises and domestic enterprises. Accordingly, Youlanguang Technology, E-Sun Network, E-Sun Sky Computer, E-Sun Sky Network, Shenzhen Yicai, Hainan Jingli, Guangtiandi Technology, and Shenzhen Kaisheng are subject to the EIT rate of 25% in 2018, 2019 and 2020, respectively.

Lhasa Yicai was established in Tibet in 2014 and qualified as a “Western Area Encouraged Industry”. According to local government policy, qualified entities were granted a preferential tax rate of 15% from January 1, 2011 to December 31, 2020. Therefore, Lhasa Yicai is entitled to a preferential tax rate of 15%in 2018, 2019 and 2020.

Loss before income taxes from continuing operations consists of:

    

2018

    

2019

    

2020

    

2020

 

RMB

 

RMB

 

RMB

 

US$

Cayman Islands

 

(166,710)

 

(432,971)

 

(121,723)

 

(18,655)

USA

 

(4,058)

 

(4,350)

 

(554)

 

(85)

Hong Kong

 

(7,740)

 

(8,166)

 

(4,887)

 

(749)

Japan

 

(1,592)

 

(2,523)

 

(542)

 

(83)

Malta

 

(7,949)

 

(257)

 

(9,712)

 

(1,488)

Curacao

 

(12,752)

 

(22,698)

 

1,105

 

169

Cyprus

 

(8)

 

(31)

 

(43)

 

(7)

PRC

 

(290,530)

 

(190,932)

 

(88,394)

 

(13,547)

 

 

(491,339)

 

(661,928)

 

(224,750)

 

(34,445)

F-44

Table of Contents

BIT MINING LIMITED (formerly, 500.COM LIMITED)

NOTES TO THE CONSOLIDATED FINANCIAL STATEMENTS (continued)

(Amounts in thousands of Renminbi (“RMB”) and United States dollars (“US$”) and EUR, except for number of shares and per share (or ADS) data)

13.  INCOME TAXES (continued)

People’s Republic of China (continued)

The current and deferred components of the income tax expense appearing in the consolidated statements of comprehensive loss are as follows:

    

2018

    

2019

    

2020

    

2020

RMB

RMB

RMB

US$

Current tax benefit (expense)

 

19,258

 

 

(4)

 

(1)

Deferred tax benefit

 

344

 

7,642

 

3,658

 

561

Income tax benefit

 

19,602

 

7,642

 

3,654

 

560

The reconciliation of tax computed by applying the statutory income tax rate applicable to PRC operations to income tax benefit is as follows:

    

2018

    

2019

    

2020

    

2020

RMB

RMB

RMB

US$

Loss before income taxes

 

(491,339)

 

(661,928)

 

(224,750)

 

(34,445)

Income tax computed at applicable tax rates (25%)

 

(122,835)

 

(165,482)

 

(56,188)

 

(8,611)

Effect of different tax rates in different jurisdictions

 

979

 

1,120

 

2,222

 

341

Non-deductible expenses

 

81,459

 

114,276

 

19,819

 

3,037

Change in valuation allowance

 

45,832

 

59,338

 

43,261

 

6,629

Changes in interest and penalties on unrecognized tax position

 

1,637

 

 

 

Effect of EIT reversal for previous years

 

(20,726)

 

 

(3,598)

 

(551)

Research and development super-deduction

 

(5,942)

 

(9,237)

 

(9,110)

 

(1,396)

Others

 

(6)

 

(7,657)

 

(60)

 

(9)

 

(19,602)

 

(7,642)

 

(3,654)

 

(560)

A reconciliation of the beginning and ending amount of unrecognized tax position is as follows:

    

2019

    

2020

    

2020

RMB

RMB

US$

Balance at beginning of year

 

2,133

 

1,920

 

294

Decrease relating to prior year tax positions

 

 

(1,920)

 

(294)

Decrease relating to expiration of applicable statute of limitations

 

(213)

 

 

Balance at end of year

 

1,920

 

 

The Group recognizes interest accrued related to unrecognized tax position in taxation expenses. During the years ended December 31, 2018, 2019 and 2020, the Group did not recognize interest on these unrecognized tax position and reversed approximately RMB7,420, nil and nil in interest, respectively. The Group did not accrue interest on these uncertain taxes as of December 31, 2018, 2019 and 2020. In general, the PRC tax authorities have up to three to five years to conduct examinations of the Group’s tax filings. As of December 31, 2020, the PRC subsidiaries’ 2016 to 2020 tax returns remain open to examination.

F-45

Table of Contents

BIT MINING LIMITED (formerly, 500.COM LIMITED)

NOTES TO THE CONSOLIDATED FINANCIAL STATEMENTS (continued)

(Amounts in thousands of Renminbi (“RMB”) and United States dollars (“US$”) and EUR, except for number of shares and per share (or ADS) data)

13.  INCOME TAXES (continued)

People’s Republic of China (continued)

The components of deferred taxes are as follows:

    

2019

    

2020

    

2020

RMB

RMB

US$

Deferred tax assets

 

  

 

  

 

  

Advertising costs deductible in future years

 

63,430

 

63,391

 

9,715

Deferred government grants

 

261

 

75

 

11

Loss from equity method investment

 

1,648

 

3,271

 

501

Bad debt provision

 

7,302

 

5,577

 

855

Accrued rental expense

 

15

 

63

 

10

Impairment of long-term investments

 

4,424

 

4,350

 

667

Net operating losses (“NOLs”)

 

160,271

 

166,118

 

25,459

Less: valuation allowance

 

(237,351)

 

(242,845)

 

(37,218)

Total deferred tax assets, net

 

 

 

Deferred tax liabilities

 

  

 

  

 

  

Apps and other licenses arisen from business combination

 

(59)

 

 

Total deferred tax liabilities

 

(59)

 

 

The Group records a valuation allowance on its deferred tax assets that is sufficient to reduce the deferred tax assets to an amount that is more likely than not to be realized. Future reversal of the valuation allowance will be recognized either when the benefit is realized or when it has been determined that it is more likely than not that the benefit in future earnings will be realized.

As of December 31, 2020, the Group had NOLs of approximately RMB492,220 (US$75,436) and RMB31,636 (US$4,848) from several of its VIEs and the Multi Group, respectively, which can be carried forward to offset future net profit for income tax purposes. The NOLs from several of its VIEs as of December 31, 2020 will expire in years 2021 to 2025 if not utilized. Substantially all of NOLs from the Multi Group as of December 31, 2020 will expire in years 2029 to 2030 if not utilized.

The cumulative amount of the temporary differences in respect of investments in foreign subsidiaries were nil as of December 31, 2019 and 2020. Upon repatriation of the foreign subsidiaries and the VIEs’ earnings, in the form of dividends or otherwise, the Company would be subject to various PRC income taxes including withholding income tax. The related unrecognized deferred tax liabilities were nil as of December 31, 2019 and 2020.

F-46

Table of Contents

BIT MINING LIMITED (formerly, 500.COM LIMITED)

NOTES TO THE CONSOLIDATED FINANCIAL STATEMENTS (continued)

(Amounts in thousands of Renminbi (“RMB”) and United States dollars (“US$”) and EUR, except for number of shares and per share (or ADS) data)

14.  EMPLOYEE DEFINED CONTRIBUTION PLAN

Full time employees of the Group in PRC participate in a government mandated defined contribution plan, pursuant to which certain pension benefits, medical care, employee housing fund and other welfare benefits are provided to employees. Chinese labor regulations require that the PRC subsidiary and VIEs of the Group make contributions to the government for these benefits based on certain percentages of the employees’ salaries. The Group has no legal obligation for the benefits beyond the contributions made. Such employee benefits, which were expensed as incurred, amounted to approximately RMB12,682, RMB11,770 and RMB4,197 (US$643) for the years ended December 31, 2018, 2019 and 2020, respectively.

15.  SHARE-BASED PAYMENT

On March 28, 2011, the shareholders and board of directors of the Company approved the 2011 Share Incentive Plan (the “Plan”). The Plan provides for the grant of options, restricted shares and other share-based awards. These options were granted with exercise prices denominated in US$, which is the functional currency of the Company. The board of directors has authorized under the Plan the issuance of up to 12% of the Company’s issued and outstanding ordinary shares from time to time, on an as-exercised and fully diluted basis, upon exercise of awards granted under the Plan. The maximum term of any issued share option is ten years from the grant date.

On June 28, 2018, the Company granted 5,000,000 RSUs to employees. For these rewards, 2,000,000 options were vested on September 1, 2018, and 3,000,000 options were vested on March 1, 2019.

On January 2, 2019, the Company granted 7,553,980 RSUs to employees, which were vested on January 1, 2020.

On June 26, 2020, the Company granted 12,977,740 RSUs to employees. For these rewards, 6,488,870 options were vested on July 1, 2020, and 6,488,870 options were vested on December 1, 2020.

On December 21, 2020, the Company granted and vested 4,500,000 RSUs to employees.

A summary of share option and restricted shares activity and related information for the years ended December 31, 2018, 2019 and 2020 are as follows:

F-47

Table of Contents

BIT MINING LIMITED (formerly, 500.COM LIMITED)

NOTES TO THE CONSOLIDATED FINANCIAL STATEMENTS (continued)

(Amounts in thousands of Renminbi (“RMB”) and United States dollars (“US$”) and EUR, except for number of shares and per share (or ADS) data)

15.  SHARE-BASED PAYMENT (continued)

Share options granted to employees and directors

    

    

    

Weighted

    

Weighted

    

Weighted

average

average

average

grant date

remaining

Aggregated

Number of

exercise

fair value per

contractual

intrinsic

options

price

share

year

value

US$

US$

(Years)

US$’000

Outstanding, January 1, 2018

41,987,560

1.04

1.18

1.59

3,986

Granted

Forfeited

Exercised

(6,513,460)

0.92

1.28

Outstanding, December 31, 2018

35,474,100

 

1.07

 

1.17

 

0.94

 

2,078

Granted

 

 

 

 

Forfeited

(5,900,000)

 

1.74

 

0.92

 

 

Exercised

(3,572,880)

 

0.69

 

0.97

 

 

921

Outstanding, December 31, 2019

 

26,001,220

0.96

1.25

0.71

1,590

Granted

 

 

 

 

 

Forfeited

 

(18,616,300)

 

3.01

 

1.32

 

 

Exercised

 

(125,900)

 

0.20

 

0.38

 

 

88

Outstanding, December 31, 2020

 

7,259,020

 

0.99

 

1.09

 

0.51

 

907

Vested and expected to vest at December 31, 2020

 

7,259,020

 

0.99

 

1.08

 

0.52

 

907

Exercisable at December 31, 2020

 

7,259,020

 

0.99

 

1.08

 

0.52

 

907

F-48

Table of Contents

BIT MINING LIMITED (formerly, 500.COM LIMITED)

NOTES TO THE CONSOLIDATED FINANCIAL STATEMENTS (continued)

(Amounts in thousands of Renminbi (“RMB”) and United States dollars (“US$”) and EUR, except for number of shares and per share (or ADS) data)

15.  SHARE-BASED PAYMENT (continued)

Restricted shares granted to employees and directors

    

    

Weighted

    

Weighted

    

average

average

grant date

remaining

Aggregated

Number of

fair value per

contractual

intrinsic

options

share

year

value

US$

(Years)

US$’000

Outstanding, January 1, 2018

12,580,280

 

0.96

 

9.63

 

12,719

Granted

5,000,000

 

1.41

 

9.49

 

3,790

Forfeited

 

 

 

Exercised

(10,503,520)

 

1.05

 

 

7,962

Outstanding, December 31, 2018

 

7,076,760

 

1.15

 

8.99

 

5,364

Granted

 

7,553,980

 

0.76

 

9.01

 

6,496

Forfeited

 

 

 

 

Exercised

 

(1,224,180)

 

1.41

 

 

1,053

Outstanding, December 31, 2019

13,406,560

0.93

8.52

11,530

Granted

17,477,740

0.36

9.61

15,730

Forfeited

Exercised

Outstanding, December 31, 2020

 

30,884,300

 

0.62

 

8.98

 

27,796

Vested and expected to vest at December 31, 2020

 

30,884,300

 

0.62

 

8.98

 

27,796

Exercisable at December 31, 2020

 

30,884,300

 

0.62

 

8.98

 

27,796

The aggregate intrinsic value in the table above represents the difference between the fair value of Company’s common share as of December 31, 2019 and 2020 and the exercise price. Total intrinsic value of options granted to employees and directors exercised for the years ended December 31, 2018, 2019 and 2020 were RMB2,284, RMB6,415 and RMB575 (US$88), respectively. Total intrinsic value of restricted shares granted to employees and directors exercised for the years ended December 31, 2018, 2019 and 2020 was RMB54740, RMB7,331 and nil, respectively.

On May 1, 2018, the Company extended the maturity date of the remaining unexercised share options granted on June 19, 2014 from November 22, 2018 to November 22, 2019. The modification was intended to provide additional incentives for the directors.

In accordance with ASC 718, the effects of a modification resulted in incremental compensation cost of US$32, which was measured as the one extending year of the fair value of the modified award of 233,350 shares.

On May 1, 2018, the Company extended the maturity date of the remaining unexercised share options granted on June 29, 2015 from June 29, 2018 to June 29, 2019. The modification was intended to provide additional incentives for the directors.

In accordance with ASC 718, the effects of a modification resulted in incremental compensation cost of US$6, which was measured as the one extending year of the fair value of the modified award of 66,600 shares.

On May 1, 2018, the Company extended the maturity date of the remaining unexercised share options granted on January 6, 2016 from November 22, 2018 to November 22, 2019. The modification was intended to provide additional incentives for the directors.

F-49

Table of Contents

BIT MINING LIMITED (formerly, 500.COM LIMITED)

NOTES TO THE CONSOLIDATED FINANCIAL STATEMENTS (continued)

(Amounts in thousands of Renminbi (“RMB”) and United States dollars (“US$”) and EUR, except for number of shares and per share (or ADS) data)

15.  SHARE-BASED PAYMENT (continued)

Restricted shares granted to employees and directors (continued)

In accordance with ASC 718, the effects of a modification resulted in incremental compensation cost of US$18, which was measured as the one extending year of the fair value of the modified award of 600,000 shares.

On June 19, 2018, the Company extended the maturity date of the remaining unexercised share options granted on June 19, 2014 from June 19, 2018 to June 19, 2019. The modification was intended to provide additional incentives for these employees.

In accordance with ASC 718, the effects of a modification resulted in incremental compensation cost of US$4,764, which was measured as the one extending year of the fair value of the modified award of 7,594,240 shares.

On June 19, 2019, the Company extended the maturity date of the remaining unexercised share options granted on June 19, 2014 from June 19, 2019 to June 19, 2020. The modification was intended to provide additional incentives for these employees.

In accordance with ASC 718, the effects of a modification resulted in incremental compensation cost of US$2,710, which was measured as the one extending year of the fair value of the modified award of 12,301,430 shares.

On June 29, 2019, the Company extended the maturity date of the remaining unexercised share options granted on June 29, 2015 from June 29, 2019 to June 29, 2020. The modification was intended to provide additional incentives for the directors.

In accordance with ASC 718, the effects of a modification resulted in incremental compensation cost of US$7, which was measured as the one extending year of the fair value of the modified award of 133,200 shares.

On November 22, 2019, the Company extended the maturity date of the remaining unexercised share options granted on June 19, 2014 from November 22, 2019 to November 22, 2020. The modification was intended to provide additional incentives for the directors.

In accordance with ASC 718, the effects of a modification resulted in incremental compensation cost of US$59, which was measured as the one extending year of the fair value of the modified award of 233,350 shares.

On November 22, 2019, the Company extended the maturity date of the remaining unexercised share options granted on January 6, 2016 from November 22, 2019 to November 22, 2020. The modification was intended to provide additional incentives for the directors.

In accordance with ASC 718, the effects of a modification resulted in incremental compensation cost of US$50, which was measured as the one extending year of the fair value of the modified award of 600,000 shares.

On November 22, 2019, the Company extended the maturity date of the remaining unexercised share options granted on December 16, 2016 from November 22, 2019 to November 22, 2020. The modification was intended to provide additional incentives for the directors. 

In accordance with ASC 718, the effects of a modification resulted in incremental compensation cost of US$94, which was measured as the one extending year of the fair value of the modified award of 600,000 shares.

On June 19, 2020, the Company extended the maturity date of the remaining unexercised share options granted on June 19, 2014 from June 19, 2020 to June 19, 2021. The modification was intended to provide additional incentives for these employees.

F-50

Table of Contents

BIT MINING LIMITED (formerly, 500.COM LIMITED)

NOTES TO THE CONSOLIDATED FINANCIAL STATEMENTS (continued)

(Amounts in thousands of Renminbi (“RMB”) and United States dollars (“US$”) and EUR, except for number of shares and per share (or ADS) data)

15.  SHARE-BASED PAYMENT (continued)

Restricted shares granted to employees and directors (continued)

In accordance with ASC 718, the effects of a modification resulted in incremental compensation cost of US$291, which was measured as the one extending year of the fair value of the modified award of 6,214,920 shares. On December 31, 2020, 3,773,050 shares were given up, which resulted in a reduction of incremental compensation cost of US$83 from US$291 to US$208.

On June 29, 2020, the Company extended the maturity date of the remaining unexercised share options granted on June 29, 2015 from June 29, 2020 to June 29, 2021. The modification was intended to provide additional incentives for the directors.

In accordance with ASC 718, the effects of a modification resulted in incremental compensation cost of US$1, which was measured as the one extending year of the fair value of the modified award of 200,000 shares.

On November 22, 2020, the Company extended the maturity date of the remaining unexercised share options granted on June 19, 2014 from November 22, 2020 to November 22, 2021. The modification was intended to provide additional incentives for the directors.

In accordance with ASC 718, the effects of a modification resulted in incremental compensation cost of US$5, which was measured as the one extending year of the fair value of the modified award of 233,350 shares.

On November 22, 2020, the Company extended the maturity date of the remaining unexercised share options granted on January 6, 2016 from November 22, 2020 to November 22, 2021. The modification was intended to provide additional incentives for the directors.

In accordance with ASC 718, the effects of a modification resulted in incremental compensation cost of US$3, which was measured as the one extending year of the fair value of the modified award of 500,000 shares.

On November 22, 2020, the Company extended the maturity date of the remaining unexercised share options granted on December 16, 2016 from November 22, 2020 to November 22, 2021. The modification was intended to provide additional incentives for the directors.

In accordance with ASC 718, the effects of a modification resulted in incremental compensation cost of US$7, which was measured as the one extending year of the fair value of the modified award of 600,000 shares.

As of December 31, 2020, there was RMB441 (US$68) of unrecognized share-based compensation costs related to equity awards granted to employees and directors that is expected to be recognized over a weighted-average vesting period of 0.58 years. To the extent the actual forfeiture rate is different from the original estimate, actual share-based compensation costs related to these awards may be different from the expectation.

As of December 31, 2020, there was no unrecognized restricted share compensation costs related to equity awards granted to employees that is expected to be recognized. To the extent the actual forfeiture rate is different from the original estimate, actual restricted share compensation costs related to these awards may be different from the expectation.

As the share options granted to the consultants were fully vested at the grant date, the related compensation expenses were fully recognized in the consolidated statement of comprehensive loss at the grant date.

F-51

Table of Contents

BIT MINING LIMITED (formerly, 500.COM LIMITED)

NOTES TO THE CONSOLIDATED FINANCIAL STATEMENTS (continued)

(Amounts in thousands of Renminbi (“RMB”) and United States dollars (“US$”) and EUR, except for number of shares and per share (or ADS) data)

15.  SHARE-BASED PAYMENT (continued)

Restricted shares granted to employees and directors (continued)

The fair value of share options was determined using the binomial option valuation model, with the assistance from an independent third-party appraiser. The binomial model requires the input of highly subjective assumptions, including the expected share price volatility and the suboptimal early exercise factor. For expected volatilities, the Company has made reference to historical volatilities of several comparable companies. The sub-optimal early exercise factor was estimated based on the vesting and contractual terms of the awards and management’s expectation of exercise behavior of the grantees. The risk-free rate for periods within the contractual life of the options is based on market yield of U.S. Treasury Bond in effect at the time of grant. The assumptions used to estimate the fair value of the share options granted are as follows:

For the years ended December 31,

 

2018

2019

2020

 

Expected volatility

    

54.27%~60.15

%  

66.89%~67.67

%  

85.73%~97.73

%

Risk-free interest rate

 

2.26%~2.62

%  

1.62%~1.95

%  

0.11%~0.17

%

Dividend yield

 

0.00

%  

0.00

%  

0.00

%

Forfeiture rate

 

0.00

%  

0.00

%  

0.00

%

Suboptimal early exercise factor

 

2.2~2.8

 

2.2~2.8

 

2.2~2.8

The fair value of restricted shares was determined using the market price of the ordinary shares of the Company on the grant date.

The exercise price of share options granted to the employees and directors equaled the market price of the ordinary shares on the grant date. No share options were granted during the years ended December 31, 2018, 2019 and 2020.

The total fair value of the restricted shares granted to the employees and directors during the years ended December 31, 2018, 2019 and 2020 were RMB48,575, RMB40,023 and RMB41,225 (US$6,318), respectively.

The Company granted restricted shares to employees and directors during the years ended December 31, 2018,  2019 and 2020 with free exercise price. The weighted-average grant-date fair value per restricted shares granted to employees and directors during the years ended December 31, 2018, 2019 and 2020 were US$1.41, US$0.76 and US$0.62, respectively.

Total share-based compensation expenses relating to options and restricted shares granted to employees and directors for the years ended December 31, 2018, 2019 and 2020 are included in:

For the year ended December 31, 2018

Employees

Directors

Total

Total

    

RMB

    

RMB

    

RMB

    

US$

Cost of services

 

351

 

 

351

 

51

Sales and marketing

 

11,361

 

 

11,361

 

1,652

General and administrative

 

74,227

 

2,346

 

76,573

 

11,137

Service development expenses

 

20,343

 

 

20,343

 

2,959

 

106,282

 

2,346

 

108,628

 

15,799

F-52

Table of Contents

BIT MINING LIMITED (formerly, 500.COM LIMITED)

NOTES TO THE CONSOLIDATED FINANCIAL STATEMENTS (continued)

(Amounts in thousands of Renminbi (“RMB”) and United States dollars (“US$”) and EUR, except for number of shares and per share (or ADS) data)

15.  SHARE-BASED PAYMENT (continued)

Restricted shares granted to employees and directors (continued)

For the year ended December 31, 2019

Employees

Directors

Total

Total

    

RMB

    

RMB

    

RMB

    

US$

Cost of services

 

14

 

 

14

 

2

Sales and marketing

 

7,410

 

 

7,410

 

1,064

General and administrative

 

57,666

 

506

 

58,172

 

8,356

Service development expenses

 

13,679

 

 

13,679

 

1,965

 

78,769

 

506

 

79,275

 

11,387

For the year ended December 31, 2020

Employees

Directors

Total

Total

    

RMB

    

RMB

    

RMB

    

US$

Sales and marketing

 

4,779

 

 

4,779

 

732

General and administrative

 

31,462

 

9,331

 

40,793

 

6,252

Service development expenses

 

9,852

 

 

9,852

 

1,510

 

46,093

 

9,331

 

55,424

 

8,494

16.  RELATED PARTY TRANSACTIONS

Amounts due from a Related Party

As of December 31, 2019 and 2020, amounts due from a related party consisted of the following:

    

As of

    

As of

    

As of

December 31,

December 31,

December 31,

 

2019

 

2020

 

2020

 

RMB

 

RMB

 

US$

Loto Interactive Information Technology (Shenzhen) Limited*

 

10,401

 

368

 

56

 

10,401

 

368

 

56

*     Loto Interactive Information Technology (Shenzhen) Limited ("Loto Interactive Shenzhen") is a subsidiary of Loto Interactive, one of the Company’s equity method investment company.

The balance as of December 31, 2020 consisted interest receivable with interest rate of 4.35% for a loan provided to Loto Interactive Shenzhen provided by E-Sun Sky Network. On April 24, 2020, Loto Interactive Shenzhen has fully repaid the loan.

F-53

Table of Contents

BIT MINING LIMITED (formerly, 500.COM LIMITED)

NOTES TO THE CONSOLIDATED FINANCIAL STATEMENTS (continued)

(Amounts in thousands of Renminbi (“RMB”) and United States dollars (“US$”) and EUR, except for number of shares and per share (or ADS) data)

16.  RELATED PARTY TRANSACTIONS (continued)

Related Party transactions

For the year

For the year

For the year

For the year

    

ended

    

ended

    

ended

    

ended

December 31,

December 31,

December 31,

December 31,

2018

 

2019

 

2020

 

2020

RMB

 

RMB

 

RMB

 

US$

Interest from loan to Loto Interactive Information Technology (Shenzhen) Limited

 

218

 

137

 

21

Other operating income from management service provided to Loto Interactive Information Technology (Shenzhen) Limited

 

320

 

217

 

33

 

538

 

354

 

54

During the year ended December 31, 2020, the Company also paid expense on behalf of Loto Interactive in the amount of RMB111 (US$17). As of December 31, 2020, Loto Interactive has repaid the full amount to the Company.

17.  COMMITMENTS AND CONTINGENCIES

Uncertain income tax position

As of December 31, 2019 and 2020, the Group has recognized approximately RMB1,920 and nil, respectively, as an accrual for unrecognized tax position, including related interest and penalties. The final outcome of the tax uncertainty is dependent upon various matters including tax examinations, interpretation of tax laws or expiration of statute of limitation. However, due to the uncertainties associated with the status of examinations, including the protocols of finalizing audits by the relevant tax authorities, there is a high degree of uncertainty regarding the future cash outflows associated with these tax uncertainties. As of December 31, 2019, and 2020, the Group classified the accrual of RMB1,920 and nil, respectively, as a long-term payable.

Variable interest entity structure

In the opinion of management, (i) the ownership structure of the Company and its VIEs are in compliance with existing PRC laws and regulations; (ii) the contractual arrangements with the VIEs and their shareholders are valid and binding, and will not result in any violation of PRC laws or regulations currently in effect; and (iii) the Group’s business operations are in compliance with existing PRC laws and regulations in all material respects.

However, there are substantial uncertainties regarding the interpretation and application of current and future PRC laws and regulations. Accordingly, the Company cannot be assured that PRC regulatory authorities will not ultimately take a contrary view to its opinion. If the current ownership structure of the Group and its contractual arrangements with VIEs are found to be in violation of any existing or future PRC laws and regulations, the Group may be required to restructure its ownership structure and operations in the PRC to comply with the changing and new PRC laws and regulations. In the opinion of management, the likelihood of loss in respect of the Group’s current ownership structure or the contractual arrangements with VIEs is remote based on current facts and circumstances.

F-54

Table of Contents

BIT MINING LIMITED (formerly, 500.COM LIMITED)

NOTES TO THE CONSOLIDATED FINANCIAL STATEMENTS (continued)

(Amounts in thousands of Renminbi (“RMB”) and United States dollars (“US$”) and EUR, except for number of shares and per share (or ADS) data)

17.  COMMITMENTS AND CONTINGENCIES (continued)

Contractual arrangements among the Company and the VIEs

Under applicable PRC tax laws and regulations, arrangements and transactions among related parties may be subject to audit or scrutiny by the PRC tax authorities within ten years after the taxable year when the arrangements or transactions are conducted. The Company could face material and adverse tax consequences if the PRC tax authorities were to determine that the Contractual Arrangements among the Company and the respective VIEs were not entered into on an arm’s-length basis and therefore constituted unfavorable transfer pricing arrangements. Unfavorable transfer pricing arrangements could, among other things, result in an upward adjustment on taxation. In addition, the PRC tax authorities may impose interest on late payments on the Company and the respective VIEs for the adjusted but unpaid taxes. In the opinion of management, the likelihood of such an upward adjustment on taxation and related interest is remote based on current facts and circumstances.

Guarantees

The Group accounts for guarantees in accordance with ASC topic 460 (“ASC 460”), “Guarantees”. Accordingly, the Group evaluates its guarantees to determine whether (a) the guarantee is specifically excluded from the scope of ASC 460, (b) the guarantee is subject to ASC 460 disclosure requirements only, but not subject to the initial recognition and measurement provisions, or (c) the guarantee is required to be recorded in the financial statements at fair value.

The memorandum and articles of association of the Company require that the Company indemnify its officers and directors, as well as those who act as directors and officers of other entities at the Company’s request, against expenses, judgments, fines, settlements and other amounts actually and reasonably incurred in connection with any proceedings arising out of their services to the Company. The indemnification obligations are more fully described in the memorandum and articles of association. The Company purchases standard directors and officers’ insurance to cover claims or a portion of the claims made against its directors and officers. Since a maximum obligation is not explicitly stated in the Company’s memorandum and articles of association and will depend on the facts and circumstances that arise out of any future claims, the overall maximum amount of the obligations cannot be reasonably estimated.

Historically, the Group has not been required to make payments related to these obligations, and the fair value for these obligations is zero as of December 31, 2019 and 2020.

Indemnity cost

There was no indemnity cost occurred in 2018, 2019 and 2020.

F-55

Table of Contents

BIT MINING LIMITED (formerly, 500.COM LIMITED)

NOTES TO THE CONSOLIDATED FINANCIAL STATEMENTS (continued)

(Amounts in thousands of Renminbi (“RMB”) and United States dollars (“US$”) and EUR, except for number of shares and per share (or ADS) data)

17.  COMMITMENTS AND CONTINGENCIES (continued)

Legal proceedings

From time to time, the Group is subject to legal proceedings and claims in the ordinary course of business. The Group records a liability when it is both probable that a liability will be incurred and the amount of the loss can be reasonably estimated. The Group reviews the need for any such liability on a regular basis and has not recorded any material liabilities in this regard during 2018, 2019 and 2020.

On February 13, 2020, a securities class action lawsuit was filed against BIT Mining Limited and certain of the Group’s current and former officers (collectively, “Defendants”) in the United States District Court for the Eastern District of New York. The complaint alleges, among other things, that the Group made materially misleading statements and omissions regarding its compliance with applicable anti-corruption laws and regulations. In June 2020, the lead plaintiff filed an amended complaint. In November 2020, the lead plaintiff filed a second amended complaint. The claims raised in the first amended complaint do not differ materially from those raised in the original complaint. The second amended complaint raises the same claims as the first amended complaint, but alleges additional facts in support of those claims. On December 21, 2020, the Company served its Motion to Dismiss the second amendment complaint (“Motion to Dismiss”). On January 20, 2021, lead plaintiff served its opposition to the Company’s Motion to Dismiss. On February 19, 2021, the Company filed all papers associated with its Motion to Dismiss, including the Company’s reply in further support of the Motion to Dismiss. The Group believe it has meritorious defenses to each of the claims in this lawsuit and is prepared to vigorously defend against its allegations. There can be no assurance, however, that the Group will be successful. As of the date of this annual report, the Motion to Dismiss remains pending; at present, the Group cannot reasonably assess the likelihood of any unfavorable outcome, nor can it reasonably estimates the amount, or range, of potential losses, if any, related to the lawsuit. Accordingly, the Group has not recorded any liabilities in respect of this lawsuit as of December 31, 2020.

On January 15, 2020, a securities class action lawsuit, making allegations virtually identical with the abovementioned lawsuit filed on February 13, 2020, was filed in the United States District Court for the District of New Jersey. On March 23, 2020, the plaintiff noticed his voluntary dismissal of this case, and on April 8, 2020, the clerk of the Court was ordered to close the case file. As such, this case is now terminated.

Operating lease commitments

The information of lease commitments is provided in Note 10.

F-56

Table of Contents

BIT MINING LIMITED (formerly, 500.COM LIMITED)

NOTES TO THE CONSOLIDATED FINANCIAL STATEMENTS (continued)

(Amounts in thousands of Renminbi (“RMB”) and United States dollars (“US$”) and EUR, except for number of shares and per share (or ADS) data)

18.  LOSSES PER SHARE

Basic and diluted losses per share for each of the years presented is calculated as follows:

For the years ended December 31,

2018

2019

2020

    

RMB

    

RMB

    

RMB

    

RMB

    

RMB

    

US$

    

RMB

    

US$

 

Class A

 

Class B

 

Class A

 

Class B

 

Class A

 

Class A

 

Class B

 

Class B

Losses per share from continuing operations—basic:

 

  

 

  

 

  

 

  

 

  

 

  

 

  

 

  

Numerator:

 

  

 

  

 

  

 

  

 

  

 

  

 

  

 

  

Allocation of net loss from continuing operations attributable to BIT Mining Limited’s ordinary shareholders used in calculating income per ordinary share—basic

 

(380,701)

 

(82,216)

 

(600,774)

 

(50,494)

 

(222,786)

 

(34,144)

 

(440)

 

(67)

Denominator:

 

  

 

  

 

  

 

  

 

  

 

  

 

  

 

  

Weighted average number of ordinary shares outstanding used in calculating basic losses per share

 

344,510,993

 

74,400,299

 

395,357,173

 

33,229,132

 

429,164,170

 

429,164,170

 

847,093

 

847,093

Denominator used for losses per share

 

344,510,993

 

74,400,299

 

395,357,173

 

33,229,132

 

429,164,170

 

429,164,170

 

847,093

 

847,093

Losses per share from continuing operations — basic

 

(1.13)

 

(1.13)

 

(1.52)

 

(1.52)

 

(0.52)

 

(0.08)

 

(0.52)

 

(0.08)

Losses per share from continuing operations—diluted:

 

  

 

  

 

  

 

  

 

  

 

  

 

  

 

  

Numerator:

 

  

 

  

 

  

 

  

 

  

 

  

 

  

 

  

Allocation of net loss from continuing operations attributable to BIT Mining Limited’s ordinary shareholders used in calculating loss per ordinary share— diluted

 

(380,701)

 

(82,216)

 

(600,774)

 

(50,494)

 

(222,786)

 

(34,144)

 

(440)

 

(67)

Reallocation of net loss from continuing operations attributable to BIT Mining Limited’s ordinary shareholders as a result of conversion of Class B to Class A shares

 

(82,216)

 

 

(50,494)

 

 

(440)

 

(67)

 

 

Net loss from continuing operations attributable to ordinary shareholders

 

(462,917)

 

(82,216)

 

(651,268)

 

(50,494)

 

(223,226)

 

(34,211)

 

(440)

 

(67)

Denominator:

 

  

 

  

 

  

 

  

 

  

 

  

 

  

 

  

Weighted average number of ordinary shares outstanding used in calculating basic losses per share

 

344,510,993

 

74,400,299

 

395,357,173

 

33,229,132

 

429,164,170

 

429,164,170

 

847,093

 

847,093

Conversion of Class B to Class A ordinary shares

 

74,400,299

 

 

33,229,132

 

 

847,093

 

847,093

 

 

Denominator used for losses per share

 

418,911,292

 

74,400,299

 

428,586,305

 

33,229,132

 

430,011,263

 

430,011,263

 

847,093

 

847,093

Losses per share from continuing operations—diluted

 

(1.13)

 

(1.13)

 

(1.52)

 

(1.52)

 

(0.52)

 

(0.08)

 

(0.52)

 

(0.08)

Losses from continuing operations per ADS:

 

  

 

  

 

  

 

  

 

  

 

  

 

  

 

  

Denominator used for losses per ADS - basic

 

34,451,099

 

 

39,535,717

 

 

42,916,417

 

42,916,417

 

 

Denominator used for losses per ADS - diluted

 

41,891,129

 

 

42,858,631

 

 

43,001,126

 

43,001,126

 

 

Losses from continuing operations per ADS – basic

 

(11.28)

 

 

(15.20)

 

 

(5.19)

 

(0.80)

 

 

Losses from continuing operations per ADS – diluted

 

(11.28)

 

 

(15.20)

 

 

(5.19)

 

(0.80)

 

 

F-57

Table of Contents

BIT MINING LIMITED (formerly, 500.COM LIMITED)

NOTES TO THE CONSOLIDATED FINANCIAL STATEMENTS (continued)

(Amounts in thousands of Renminbi (“RMB”) and United States dollars (“US$”) and EUR, except for number of shares and per share (or ADS) data)

18.  LOSSES PER SHARE (continued)

For the years ended December 31,

2018

2019

2020

    

RMB

    

RMB

    

RMB

    

RMB

    

RMB

    

US$

    

RMB

    

US$

Class A

Class B

Class A

Class B

Class A

Class A

Class B

Class B

Income per share from discontinued operations—basic:

 

  

 

  

 

  

 

  

 

  

 

  

 

  

 

  

Numerator:

 

  

 

  

 

  

 

  

 

  

 

  

 

  

 

  

Allocation of net income from discontinued operations attributable to BIT Mining Limited’s ordinary shareholders used in calculating income per ordinary share—basic

 

9,247

 

1,997

 

 

 

 

 

 

Denominator:

 

  

 

  

 

  

 

  

 

  

 

  

 

  

 

  

Weighted average number of ordinary shares outstanding used in calculating basic income per share

 

344,510,993

 

74,400,299

 

395,357,173

 

33,229,132

 

429,164,170

 

429,164,170

 

847,093

 

847,093

Denominator used for income per share

 

344,510,993

 

74,400,299

 

395,357,173

 

33,229,132

 

429,164,170

 

429,164,170

 

847,093

 

847,093

Income per share from discontinued operations — basic

 

0.03

 

0.03

 

 

 

 

 

 

Income per share from discontinued operations—diluted:

 

  

 

  

 

  

 

  

 

  

 

  

 

  

 

  

Numerator:

 

  

 

  

 

  

 

  

 

  

 

  

 

  

 

  

Allocation of net income from discontinued operations attributable to BIT Mining Limited’s ordinary shareholders used in calculating income per ordinary share— diluted

 

9,247

 

1,997

 

 

 

 

 

 

Reallocation of net income from discontinued operations attributable to BIT Mining Limited’s ordinary shareholders as a result of conversion of Class B to Class A shares

 

1,997

 

 

 

 

 

 

 

Net income from discontinued operations attributable to ordinary shareholders

 

11,244

 

1,997

 

 

 

 

 

 

Denominator:

 

  

 

  

 

  

 

  

 

  

 

  

 

  

 

  

Weighted average number of ordinary shares outstanding used in calculating basic income per share

 

344,510,993

 

74,400,299

 

395,357,173

 

33,229,132

 

429,164,170

 

429,164,170

 

847,093

 

847,093

Conversion of Class B to Class A ordinary shares

 

74,400,299

 

 

33,229,132

 

 

847,093

 

847,093

 

 

Denominator used for income per share

 

418,911,292

 

74,400,299

 

428,586,305

 

33,229,132

 

430,011,263

 

430,011,263

 

847,093

 

847,093

Losses per share from discontinued operations—diluted

 

0.03

 

0.03

 

 

 

 

 

 

Income from discontinued operations per ADS:

 

  

 

  

 

  

 

  

 

  

 

  

 

  

 

  

Denominator used for income per ADS - basic

 

34,451,099

 

 

39,535,717

 

 

42,916,417

 

42,916,417

 

 

Denominator used for income per ADS - diluted

 

41,891,129

 

 

42,858,631

 

 

43,001,126

 

43,001,126

 

 

Income from discontinued operations per ADS – basic

 

0.27

 

 

 

 

 

 

 

Income from discontinued operations per ADS – diluted

 

0.27

 

 

 

 

 

 

 

19.  EQUITY TRANSACTIONS

The authorized share capital consisted of 1,000,000,000 ordinary shares at a par value of US$0.00005 per share, of which 700,000,000 shares were designated as Class A ordinary shares, and 300,000,000 as Class B ordinary shares. The rights of the holders of Class A and Class B ordinary shares are identical, except with respect to voting and conversion rights. Each share of Class A ordinary shares is entitled to one vote per share and is not convertible into Class B ordinary shares under any circumstances. Each share of Class B ordinary shares is entitled to ten votes per share and is convertible into one Class A ordinary share at any time by the holder thereof.

F-58

Table of Contents

BIT MINING LIMITED (formerly, 500.COM LIMITED)

NOTES TO THE CONSOLIDATED FINANCIAL STATEMENTS (continued)

(Amounts in thousands of Renminbi (“RMB”) and United States dollars (“US$”) and EUR, except for number of shares and per share (or ADS) data)

19.  EQUITY TRANSACTIONS (continued)

In 2018, 6,513,460 share options were exercised at the exercise prices of US$0.2 to US$1.0 per share, resulting in the issuance of 6,513,460 Class A ordinary shares at US$0.00005 each for an aggregate consideration of US$6,014. And 10,503,520 restricted shares were vested and exercised without exercise prices. As of December 31, 2018, 350,804,532 and 74,400,299 Class A and Class B ordinary shares were issued and outstanding, respectively.

In 2019, 3,572,880 share options were exercised at the exercise prices of US$0.2 to US$1.0 per share, resulting in the issuance of 3,572,880 Class A ordinary shares at US$0.00005 each for an aggregate consideration of US$2,456, and 1,224,180 restricted shares were vested and exercised without exercise prices. During the year 2019, 64,400,200 Class B ordinary shares were converted to Class A ordinary shares. As of December 31, 2019, 420,001,792 and 10,000,099 Class A and Class B ordinary shares were issued and outstanding, respectively.

In 2020, 125,900 share options were exercised at the exercise prices of US$0.2 per share, resulting in the issuance of 125,900 Class A ordinary shares at US$0.00005 each for an aggregate consideration of US$27. During the year of 2020, 10,000,000 Class B ordinary shares were converted to Class A ordinary shares. As of December 31, 2020, 430,127,692 and 99 Class A and Class B ordinary shares were issued and outstanding, respectively.

20.  FAIR VALUE MEASUREMENT

As of December 31, 2019 and 2020, information about inputs into the fair value measurement of the Group’s assets and liabilities that are measured at fair value on a recurring basis in periods subsequent to their initial recognition is as follows:

Fair value measurement

at December 31, 2019

Quoted prices

in active

Significant

Total fair

markets for

other

Significant

value at

identical

observable

unobservable

December 31, 

assets

inputs

inputs

2019

(Level 1)

(Level 2)

(Level 3)

RMB

RMB

RMB

RMB

Description

    

  

    

  

    

  

    

  

Cash equivalents

 

  

 

  

 

  

 

  

Money market funds

 

312,635

 

 

312,635

 

Time deposits

23,849

23,849

Total

 

336,484

 

 

336,484

Fair value measurement

at December 31, 2020

Quoted prices

in active

Significant

Total fair

markets for

other

Significant

value at

identical

observable

unobservable

December 31, 

assets

inputs

inputs

2020

(Level 1)

(Level 2)

(Level 3)

RMB

US$

RMB

RMB

RMB

Description

    

  

    

  

    

  

    

  

    

  

Cash equivalents

 

  

 

  

 

  

 

  

 

  

Money market funds

232,579

35,644

232,579

Total

232,579

35,644

232,579

F-59

Table of Contents

BIT MINING LIMITED (formerly, 500.COM LIMITED)

NOTES TO THE CONSOLIDATED FINANCIAL STATEMENTS (continued)

(Amounts in thousands of Renminbi (“RMB”) and United States dollars (“US$”) and EUR, except for number of shares and per share (or ADS) data)

20.  FAIR VALUE MEASUREMENT (continued)

The Group measured the fair value of its money market funds and time deposits based on alternative pricing sources and models utilizing market observable inputs and has classified those as level 2 measurement.

There were no transfers of fair value measurements into or out of Level 3 for the years ended December 31, 2018, 2019 and 2020.

The Group measures certain financial assets, including the investment under the measurement alternative method and equity method at fair value on a nonrecurring basis only if they were determined to be impaired on an other-than-temporary basis. The Group’s non-financial assets, such as intangible assets, goodwill and property and equipment, would be measured at fair value when an impairment charge is recognized.

21.  SEGMENT REPORTING

The Group engages primarily in sports information services and online spot commodity trading services in the PRC. After acquiring the business of online lottery betting and online casino platforms generated from the Multi Group, the Group distinguishes revenues, costs and expenses between different geographic operating segment in its internal reporting, and reports costs and expenses by nature in different geographic operating segments. In accordance with ASC topic 280, “Segment Reporting”, the Group’s chief operating decision maker has been identified as the Board of Directors and the chief executive officer, who makes resource allocation decisions and assesses performance based on the Group’s geographic location operating results. As a result, the Group has two reportable segments, including the PRC and Europe.

F-60

Table of Contents

BIT MINING LIMITED (formerly, 500.COM LIMITED)

NOTES TO THE CONSOLIDATED FINANCIAL STATEMENTS (continued)

(Amounts in thousands of Renminbi (“RMB”) and United States dollars (“US$”) and EUR, except for number of shares and per share (or ADS) data)

21.  SEGMENT REPORTING (continued)

The following table presents summary information by segment for continuing operations for the years ended December 31, 2018, 2019 and 2020, respectively.

For the year ended December 31, 2018

    

PRC

    

Europe

    

Total

RMB

RMB

RMB

Net revenues

 

20,578

 

105,511

 

126,089

Depreciation and amortization

 

31,027

 

31,511

 

62,538

Operating loss from continuing operations

 

327,850

 

16,638

 

344,488

Interest income

 

15,308

 

 

15,308

Income tax (benefit) expense

 

(21,014)

 

1,412

 

(19,602)

Segment net loss from continuing operations

 

453,687

 

18,050

 

471,737

Segment assets

 

1,204,057

 

42,527

 

1,246,584

For the year ended December 31, 2019

    

PRC

    

Europe

    

Total

RMB

RMB

RMB

Net revenues

 

4,092

 

35,596

 

39,688

Depreciation and amortization

 

32,575

 

28,811

 

61,386

Operating loss from continuing operations

 

438,008

 

204,831

 

642,839

Interest income

 

13,448

 

 

13,448

Income tax benefit

 

(171)

 

(7,471)

 

(7,642)

Segment net loss from continuing operations

 

449,257

 

205,029

 

654,286

Segment total assets

 

674,851

 

20,928

 

695,779

For the year ended December 31, 2020

    

PRC

    

Europe

    

Total

    

Total

RMB

RMB

RMB

US$

Net revenues

 

6,886

 

14,929

 

21,815

 

3,343

Depreciation and amortization

 

43,810

 

1,974

 

45,784

 

7,016

Operating loss from continuing operations

 

182,142

 

8,650

 

190,792

 

29,241

Interest income

 

9,093

 

 

9,093

 

1,394

Income tax benefit

 

(3,594)

 

(60)

 

(3,654)

 

(560)

Segment net loss from continuing operations

 

212,506

 

8,590

 

221,096

 

33,885

Segment total assets

 

457,056

 

13,417

 

470,473

 

72,103

F-61

Table of Contents

BIT MINING LIMITED (formerly, 500.COM LIMITED)

NOTES TO THE CONSOLIDATED FINANCIAL STATEMENTS (continued)

(Amounts in thousands of Renminbi (“RMB”) and United States dollars (“US$”) and EUR, except for number of shares and per share (or ADS) data)

22.  SUBSEQUENT EVENTS

Purchase cryptocurrency mining machines

In January 2021, the Company entered into a definitive purchase agreement with certain sellers, pursuant to which the Company expects to issue approximately US$14.4 million worth of its Class A ordinary shares as consideration to acquire bitcoin mining machines owned by the sellers. As of March 15, 2020, the Company had issued 11,882,860 newly-issued Class A ordinary shares valued at US$1.21 per share, for a total consideration of approximately US$14.4 million to acquire 100% equity interest of Star Light Inc., which owned bitcoin mining machines including such models as the S17, T17, M20s and S9. The Company has begun to generate revenue from bitcoin mining of these machines. The total hash power capacity of the bitcoin mining machines acquired in this transaction is approximately 918.5 PH/S.

In February 2021, the Company entered into a definitive purchase agreement for 5,900 bitcoin mining machines for a total consideration of approximately RMB55.2 million (approximately US$8.5 million). As of the date of this report, the Company has received 26 bitcoin mining machines which have been deployed for testing. All of the bitcoin mining machines are expected to be delivered in the second quarter of 2021. Concurrently with the purchase agreement, the Company entered into a framework agreement, pursuant to which the Company agreed in principle to purchase up to 10,000 bitcoin mining machines in 2021, subject to availability and certain other conditions. The Company is required to pay a performance bond of RMB2,000 per machine for the first 5,000 machines, or RMB10.0 million (approximately US$1.5 million) in aggregate. As of the date of this report, the transaction is still in progress.

In February 2021, the Company entered into a definitive agreement with a seller, a subsidiary of Bitdeer Technologies Holding Company ("BitDeer"), to purchase 1,923 S17 bitcoin mining machines for a total consideration of RMB31.3 million (approximately US$4.9 million). The consideration has been paid in full, and the seller transferred ownership of all the mining machines.

In February 2021, the Company entered into a definitive agreement to purchase 2,000 new ETH mining machines for a total consideration of RMB195 million (approximately US$30.2 million). Pursuant to the agreement, a total of 100 ETH mining machines are to be delivered during May and June 2021, a total of 300 ETH mining machines are to be delivered during July and August 2021, and the remaining 1,600 ETH mining machines are to be delivered during September and December 2021. As of the date of this report, the transaction is still in progress.

F-62

Table of Contents

BIT MINING LIMITED (formerly, 500.COM LIMITED)

NOTES TO THE CONSOLIDATED FINANCIAL STATEMENTS (continued)

(Amounts in thousands of Renminbi (“RMB”) and United States dollars (“US$”) and EUR, except for number of shares and per share (or ADS) data)

22.  SUBSEQUENT EVENTS (continued)

Private Placement Subscription Price Settled in U.S. Dollars and Bitcoin

In December 2020, the Company entered into a definitive share subscription agreement with Good Luck Information Technology Co., Limited (“Good Luck Information”), a company incorporated in Hong Kong, for the issuance and sale of newly issued Class A ordinary shares of the Company. Pursuant to the agreement, Good Luck Information will purchase 85,572,963 newly issued Class A ordinary shares for a total purchase price of approximately US$23 million. The per share purchase price of US$0.269 is the closing trading price of the Company's ADSs on December 18, 2020, the last trading day immediately preceding the date of the purchase agreement, as adjusted by a 1-to-10 ADS to ordinary shares ratio. In January 2021, the Company determined that 50% of the subscription price, or approximately US$11.5 million, shall be settled by U.S. dollars, with the remaining 50% of the subscription price, or approximately US$11.5 million, being settled by bitcoin. The applicable bitcoin to U.S. dollars exchange rate was US$32,326.29 to one bitcoin, being the average of the closing trading prices for bitcoin published by Coinmarketcap for each of the 31 days ended January 20, 2021. On February 23, 2021, the Company announced the closing of the private placement transaction pursuant to the definitive share subscription agreement with Good Luck Information. The Company received 356.04342 bitcoins and US$11.5 million in cash from Good Luck Information, and issued 85,572,963 newly issued Class A ordinary shares to Good Luck Information. Good Luck Information has agreed to subject all the shares it or its affiliate will acquire in the transaction to a contractual lock-up restriction for 180 days after the closing. Good luck Information is controlled by Mr. Man San Vincent Law, a founder of the Company. Upon closing, Good Luck Information holds 16.6% of the Company’s issued and outstanding ordinary shares.

Subscription for Shares of Loto Interactive Limited

In January 2021, the Company entered into a share subscription agreement, pursuant to which the Company conditionally agreed to subscribe for 169,354,839 shares of Loto Interactive Limited (HKEX: 08198), or Loto Interactive, at a price of HK$0.62 per share for a total consideration of approximately HK$105 million (approximately US$13.5 million) in cash.

Loto Interactive and its subsidiaries are principally engaged in the provision of data analysis and storage services, distribution of mobile gaming and the money lending business in Hong Kong. Loto Interactive currently runs three big data centers and offers a comprehensive set of services, including premises, hardware support, power supply, ancillary supervision and management services. The customers of Loto Interactive's big data centers are mainly engaged in cryptocurrency mining business. Concurrently with the Company's entering into the share subscription agreement, Loto Interactive has entered into an acquisition agreement, pursuant to which it has agreed to acquire the remaining equity interests in its indirectly held subsidiary, Ganzi Changhe Hydropower Consumption Service Co., Ltd, or Ganzi Changhe, from two sellers for a total consideration of approximately RMB88.2 million (approximately US$13.6 million) in cash. Upon completion of the transactions contemplated by the acquisition agreement, Loto Interactive expects to own 100% of the equity interests in Ganzi Changhe. Ganzi Changhe was incorporated in 2019 and has access to a total power capacity of approximately 300,000 kW.

The Company has fully paid the consideration at the end of March 2021. The Company’s equity share in Loto Interactive has increased to 54.2% and Loto Interactive has become a subsidiary of the Company.

F-63

Table of Contents

BIT MINING LIMITED (formerly, 500.COM LIMITED)

NOTES TO THE CONSOLIDATED FINANCIAL STATEMENTS (continued)

(Amounts in thousands of Renminbi (“RMB”) and United States dollars (“US$”) and EUR, except for number of shares and per share (or ADS) data)

22.  SUBSEQUENT EVENTS (continued)

Acquisition of BTC.com Businesses

In February 2021, the Company entered into a share exchange agreement with Blockchain Alliance Technologies Holding Company (“Blockchain Alliance”), a Cayman Islands company, pursuant to which the Company agreed to issue an aggregate of 44,353,435 Class A ordinary shares of the Company to Blockchain Alliance at the first closing, which shares represent approximately 10% of the Company’s outstanding shares as of January 31, 2021, in exchange for the entire outstanding share capital of Blockchain Alliance Technologies Limited held by Blockchain Alliance after the reorganization. The first closing of the transactions contemplated by the share exchange agreement is subject to certain closing conditions, which include, among others, the transfer to the Company of the entire mining pool business of Bitdeer Technologies Holding Company (“BitDeer”) operated under BTC.com, including the domain name BTC.com and the cryptocurrency wallet of BTC.com (collectively, the “BTC.com Pool Businesses”). The first closing is expected to occur on or before April 15, 2021. The Company and Blockchain Alliance also agreed that, if the BTC.com Pool Businesses record net operating profit in the fiscal year ending December 31, 2021, the Company shall issue additional Class A ordinary shares to Blockchain Alliance at par value. Assuming such net operating profit is no less than US$20 million, a maximum of 22,176,718 additional Class A ordinary shares shall be issuable, which additional Class A ordinary shares represent approximately 5% of the Company’s outstanding shares as of January 31, 2021. If the BTC.com Pool Businesses record net operating loss in the fiscal year ending December 31, 2021, the Company shall be entitled to repurchase certain Class A ordinary shares held by Blockchain Alliance at par value. Assuming such net operating loss is no less than US$10 million, a maximum of 4,435,344 Class A ordinary shares shall be subject to such repurchase arrangement, which Class A ordinary shares represent approximately 1% of the Company’s outstanding shares as of January 31, 2021.

The BTC.com Pool Businesses offer a one-stop mining experience for users. Users can search and browse real-time blockchain information through BTC.com and manage their cryptocurrency mining business through the BTC.com Pool website or app. In addition, users can save the cryptocurrencies that they have mined in the BTC.com cryptocurrency wallet. BTC.com Pool is a multi-currency integrated mining pool established in 2016 that has a hash rate of around 17 EH/s and supports various cryptocurrencies, including BTC, BCH, ETH and LTC. Blockchain Alliance has agreed to subject the Class A ordinary shares that it receives in the abovementioned transactions to agreed lock-up periods in accordance with the share exchange agreement. BitDeer is the parent company of Blockchain Alliance. BitDeer's biggest beneficially owner is Mr. Wu Jihan, BitDeer's chairman. As of the date of this report, the transaction is still in progress.

F-64

Table of Contents

BIT MINING LIMITED (formerly, 500.COM LIMITED)

NOTES TO THE CONSOLIDATED FINANCIAL STATEMENTS (continued)

(Amounts in thousands of Renminbi (“RMB”) and United States dollars (“US$”) and EUR, except for number of shares and per share (or ADS) data)

22.  SUBSEQUENT EVENTS (continued)

Changes to Company Names and Ticker Symbol

In March 2021, a majority of the Company’s board of directors resolved to change the Company’s (i) English name to “BIT Mining Limited”, or the English Name Change, subject to shareholder approval being received for the English Name Change, (ii) Chinese business name to “比特矿业,” and (iii) ticker symbol to “BTCM.” Pursuant to our Second Amended in March 2021, a majority of the Company’s board of directors resolved to change the Company’s (i) English name to “BIT Mining Limited”, or the English Name Change, subject to shareholder approval being received for the English Name Change, (ii) Chinese business name to “比特矿业,”and (iii) ticker symbol to “BTCM.” Pursuant to the Company’s Second Amended and Restated Articles of Association, the English Name Change needs to be adopted by a Special Resolution at a general meeting of shareholders. For the purpose of seeking such shareholder approval, a majority of the board also resolved to call an extraordinary general meeting of shareholders to consider the English Name Change. On March 19, 2021, the Company announced to hold an extraordinary general meeting of shareholders on April 8, 2021 to consider and, if thought fit, pass the following resolutions: (i) as a special resolution that the English name of the Company be changed to “BIT Mining Limited”; and (ii) as an ordinary resolution that the authorised share capital of the Company be increased to US$100,000 divided into 1,600,000,000 Class A Ordinary Shares of a nominal or par value of US$0.00005 each and 400,000,000 Class B Ordinary Shares of a nominal or par value of US$0.00005 each, by the creation of 900,000,000 Class A Ordinary Shares of a nominal or par value of US$0.00005 each and 100,000,000 Class B Ordinary Shares of a nominal or par value of US$0.00005 each. On the same date, the Company also announced its decision to relocate its headquarters from Shenzhen to Singapore. On April 12, 2021, the Company announced that at an extraordinary general meeting, held on April 8, 2021, the Company’s shareholders passed a special resolution to change the English name of the Company to “BIT Mining Limited” effective as of April 8, 2021. As of the date of this report, the Company’s ADSs, each representing the right to receive ten (10) Class A ordinary shares of the Company, are listed on the NYSE under the ticker symbol “WBAI.” The Company’s ADSs are expected to begin trading under the Company’s new English name “BIT Mining Limited” and its new ticker symbol “BTCM” effective at the opening of trading on Tuesday, April 20, 2021.

Acquisition of a 7-nanometer Mining Machine Manufacturer

In April 2021, the Company entered into a share exchange agreement ("Share Exchange Agreement") with shareholders (the "Selling Shareholders") of Bee Computing (HK) Limited (“Bee Computing”). Pursuant to the Share Exchange Agreement, the Company expects to issue an aggregate of 45,825,530 of its Class A ordinary shares valued at US$2.182 per share, corresponding to US$21.82 per ADS (based on the ratio of ten ordinary shares per ADS), representing a consideration of US$100 million in aggregate, to the Selling Shareholders and research and development team members, in exchange for the total issued share capital of Bee Computing. The 45,825,530 Class A ordinary shares represent approximately 8.18% of the Company’s total outstanding share capital as of March 31, 2021. The price of US$21.82 per “ADS” is based on the volume weighted average price of the twenty trading days prior to the date of the Share Exchange Agreement. This transaction is subject to the completion of certain conditions precedent to the closing of the transaction, including Bee Computing’s satisfactory completion of certain reorganization steps and other required closing conditions. There can be no assurance that the closing conditions will be satisfied, or that the proposed transaction will be consummated.

F-65

Table of Contents

BIT MINING LIMITED (formerly, 500.COM LIMITED)

NOTES TO THE CONSOLIDATED FINANCIAL STATEMENTS (continued)

(Amounts in thousands of Renminbi (“RMB”) and United States dollars (“US$”) and EUR, except for number of shares and per share (or ADS) data)

22.  SUBSEQUENT EVENTS (continued)

Acquisition of a 7-nanometer Mining Machine Manufacturer (continued)

Pursuant the Share Exchange Agreement, the Company shall, subject to customary conditions, issue at the first closing an aggregate of 16,038,930, or US$35 million worth, of its Class A ordinary shares to the Selling Shareholders. The first closing is expected to occur in the second quarter of 2021. Subject to satisfaction of the following milestones, the Company shall issue at the subsequent closing an aggregate of 29,786,600, or US$65 million worth, of its Class A ordinary shares to Selling Shareholders and research and development team members:

1)

Continuous mass-production of bitcoin mining machines incorporated with 7-nanometer application specific integrated circuits (“ASICs”);

2)

Development and mass-production of new generation of bitcoin mining machines incorporated with 7-nanometer ASICs;

3)

Successful development of high-performance and mass-producible ETH ASIC mining machines;

4)

Successful development of high-performance and mass-producible LTC ASIC mining machines.

The Company’s Class A ordinary shares issued pursuant to the Share Exchange Agreement shall be subject to an agreed lock-up period. Bee Computing was established in 2018 and specializes in the development and manufacture of cryptocurrency mining chips and mining machines for different cryptocurrencies, including BTC, ETH, and LRC. Bee Computing has invested more than US$35 million in research and development since its inception. In 2019, Bee Computing launched a bitcoin mining machine incorporating 7-nanometer ASICs co-developed with MediaTek Inc., the largest IC design company in Asia, manufactured by Taiwan Semiconductor Manufacturing Company, the world’s leading third-party foundry, and tested and packaged by ASE Technology Holding Co., Ltd., the world’s largest semiconductor testing company, who is also a major investor of Bee Computing.

The Company purchased Bee Computing's bitcoin mining machines incorporating 7-nanometer ASICs on February 2, 2021, and the mining machines are expected to be delivered by the end of April 2021. The company plans to invest no less than US$30 million in Bee Computing to develop cryptocurrency mining chips and mining machines after first closing.

Appointment of Director and Initiative to Enhance Shareholding Structure

Effective as of April 5, 2021, the Company's Board of Directors has appointed Mr. Man San Vincent Law as its Executive Director, and authorized the Company to issue 65,000 Class A preference shares (the “Preference Shares”) at US$1.0 per share, for a total consideration of US$65,000, to Good Luck Capital Limited (“Good Luck”), a company wholly-owned by Mr. Law. Following the issuance of the Preference Shares, Mr. Man San Vincent Law’s aggregate voting power increased from approximately 17.66% to approximately 60.28% (based on the Company’s total outstanding share capital as of March 31, 2021 and assuming issuance of all shares under the Share Exchange Agreement). The following is a summary of the key terms associated with the Preference Shares.

1)The voting power of each Preference Share is equal to that of 10,000 Class A ordinary shares of the Company, subject to proportional reduction commensurate with the number of Class A ordinary shares beneficial owned by Good Luck;
2)The Preference Shares cannot be converted into Class A ordinary shares, Class B ordinary shares, or ADRs;
3)The Preference Shares are not entitled to receive dividends;

F-66

Table of Contents

BIT MINING LIMITED (formerly, 500.COM LIMITED)

NOTES TO THE CONSOLIDATED FINANCIAL STATEMENTS (continued)

(Amounts in thousands of Renminbi (“RMB”) and United States dollars (“US$”) and EUR, except for number of shares and per share (or ADS) data)

22.  SUBSEQUENT EVENTS (continued)

Acquisition of a 7-nanometer Mining Machine Manufacturer (continued)

4)If Good Luck transfers the Preference Shares to a third party which is not an affiliate of Good Luck, or when Good Luck ceases to be controlled by any person holding executive office in or being a member of the board of director of the Company, Class A Preference Shares shall cease to have any voting right and
5)If Mr. Law ceases to serve as a director of the Company, the Company shall be entitled to redeem the Class A Preference Shares at the original subscription price.

The Company received the consideration of US$65,000 and issued 65,000 Class A preference shares to Good Luck on April 7, 2021.

Mr. Man San Vincent Law is a major founder of the Company. He has served as a Senior Adviser of Loto Interactive Limited since 2017. From 2001 to 2015, Mr. Law served as the Company’s chief executive officer and was chairman of the Company’s board of directors from 2001 to 2017.

Material Loans entered by the Company

In January 2021, for the purpose of acquisition, the Company entered into a loan agreement with Shanghai Bank, to borrow the overseas loan for a period of six months, with an amount of HKD173.4 million and a fixed interest rate of 6MHIBOR+200BPs per annum. The Company’s cash deposits in the amount of RMB155 million has been pledged under the loan. In March 2021, part of the loan in the amount of HKD15.6 million has been repaid.

In January 2021, the Company entered into a loan agreement to borrow RMB8 million for no more than three months, with a fixed interest rate of 6% per annum. In March 2021, part of the loan in the amount of RMB5 million has been repaid.

In January 2021, the Company further entered into loan agreements to borrow RMB 10 million and HKD 11 million, respectively, for no more than three months, with a fixed interest rate of 6% per annum. As of the date of this annual report, both loans have been fully repaid.

In March 2021, the Company, entered into a loan agreement and a pledge agreement for one year, pursuant to which the lender agreed to lend to the Company funds equal to 70% of the current fair market value (the “Loan-to-Value Ratio”) of 350.00971804 bitcoins, with a fixed interest rate of 3.25% per annum and 2% service fee. As of the date of this report, the loan principal obtained by the Company is US$14.28 million.

23.  CONDENSED FINANCIAL INFORMATION OF THE PARENT COMPANY

The Company performed a test on the restricted net assets of the consolidated subsidiaries and VIEs in accordance with Securities and Exchange Commission Regulation S-X Rule 4-08 (e) (3), “General Notes to Financial Statements” and concluded that it was applicable for the Company to disclose the financial information for the parent company only.

F-67

Table of Contents

BIT MINING LIMITED (formerly, 500.COM LIMITED)

NOTES TO THE CONSOLIDATED FINANCIAL STATEMENTS (continued)

(Amounts in thousands of Renminbi (“RMB”) and United States dollars (“US$”) and EUR, except for number of shares and per share (or ADS) data)

23.  CONDENSED FINANCIAL INFORMATION OF THE PARENT COMPANY (continued)

The subsidiaries did not pay any dividend to the Company for the periods presented. Certain information and note disclosures generally included in the financial statements prepared in accordance with U.S. GAAP have been condensed and omitted. The note disclosures contain supplemental information relating to the operations of the Company, as such, these statements should be read in conjunction with the notes to the consolidated financial statements of the Company.

As of December 31, 2020, the Company did not have significant capital commitments and other significant commitments, or guarantees, except for those which have been separately disclosed in the consolidated financial statements.

The following is the condensed financial information of the Company on a parent company only basis.

Condensed balance sheets

    

As of

    

As of

    

As of

December 31, 

December 31, 

December 31, 

2019

2020

2020

RMB

RMB

US$

ASSETS

 

  

 

  

 

  

Current assets:

 

  

 

  

 

  

Cash and cash equivalents

 

6,116

 

3,325

 

510

Other current assets

 

9,101

 

8,465

 

1,297

Amounts due from intergroup companies

 

515,160

 

470,077

 

72,042

Total current assets

 

530,377

 

481,867

 

73,849

Non-current assets:

 

 

 

Investment in subsidiaries and VIEs

 

62,087

 

(53,317)

 

(8,172)

Property and equipment, net

 

82

 

 

Total non-current assets

 

62,169

 

(53,317)

 

(8,172)

TOTAL ASSETS

 

592,546

 

428,550

 

65,677

F-68

Table of Contents

BIT MINING LIMITED (formerly, 500.COM LIMITED)

NOTES TO THE CONSOLIDATED FINANCIAL STATEMENTS (continued)

(Amounts in thousands of Renminbi (“RMB”) and United States dollars (“US$”) and EUR, except for number of shares and per share (or ADS) data)

23.  CONDENSED FINANCIAL INFORMATION OF THE PARENT COMPANY (continued)

Condensed balance sheets (continued)

    

As of

    

As of

    

As of

December 31, 

December 31, 

December 31, 

2019

2020

2020

RMB

RMB

US$

LIABILITIES AND SHAREHOLDERS’ EQUITY

 

  

 

  

 

  

Current liabilities:

 

  

 

  

 

  

Accrued payroll and welfare payable

 

390

 

840

 

129

Accrued expenses and other liabilities

 

3,139

 

6,752

 

1,035

Amounts due to intergroup companies

 

4,561

 

17,181

 

2,633

Total current liabilities

 

8,090

 

24,773

 

3,797

TOTAL LIABILITIES

 

8,090

 

24,773

 

3,797

Shareholders’ equity:

 

  

 

  

 

  

Class A ordinary shares, par value US$0.00005 per share, 700,000,000 shares authorized as of December 31, 2019 and 2020; 420,001,792 and 430,127,692 shares issued and outstanding as of December 31, 2019 and 2020, respectively

 

145

 

151

 

22

Class B ordinary shares, par value US$0.00005 per share; 300,000,000 shares authorized as of December 31, 2019 and 2020; 10,000,099 and 99 shares issued and outstanding as of December 31, 2019 and 2020, respectively

 

6

 

 

Additional paid-in capital

 

2,547,293

 

2,602,883

 

398,909

Treasury shares

 

(143,780)

 

(143,780)

 

(22,035)

Accumulated other comprehensive income

 

141,484

 

128,441

 

19,684

Accumulated deficit and statutory reserve

 

(1,960,692)

 

(2,183,918)

 

(334,700)

Total shareholder’s equity

 

584,456

 

403,777

 

61,880

TOTAL LIABILITIES AND SHAREHOLDERS’ EQUITY

 

592,546

 

428,550

 

65,677

F-69

Table of Contents

BIT MINING LIMITED (formerly, 500.COM LIMITED)

NOTES TO THE CONSOLIDATED FINANCIAL STATEMENTS (continued)

(Amounts in thousands of Renminbi (“RMB”) and United States dollars (“US$”) and EUR, except for number of shares and per share (or ADS) data)

23.  CONDENSED FINANCIAL INFORMATION OF THE PARENT COMPANY (continued)

Condensed statements of comprehensive loss

For the years ended December 31, 

    

2018

    

2019

    

2020

    

2020

RMB

RMB

RMB

US$

Net revenues

 

 

 

 

Operating expenses:

 

  

 

  

 

  

 

  

Sales and marketing

 

(1,784)

 

(57)

 

(30)

 

(5)

General and administrative

 

(177,455)

 

(29,437)

 

(57,542)

 

(8,819)

Total operating expenses

 

(179,239)

 

(29,494)

 

(57,572)

 

(8,824)

Operating loss

 

(179,239)

 

(29,494)

 

(57,572)

 

(8,824)

Interest income

 

2

 

122

 

237

 

36

Equity in loss of subsidiaries and VIEs

 

(272,436)

 

(621,896)

 

(165,891)

 

(25,423)

Loss before income tax

 

(451,673)

 

(651,268)

 

(223,226)

 

(34,211)

Net loss

 

(451,673)

 

(651,268)

 

(223,226)

 

(34,211)

Other comprehensive income

 

  

 

  

 

  

 

  

Foreign currency translation gain (loss)

 

21,685

 

7,734

 

(11,825)

 

(1,812)

Share of other comprehensive loss from an equity method investee

(3,986)

(1,218)

(187)

Comprehensive loss

 

(429,988)

 

(647,520)

 

(236,269)

 

(36,210)

Condensed statements of cash flows

For the years ended December 31, 

    

2018

    

2019

    

2020

    

2020

RMB

RMB

RMB

US$

Net cash used in operating activities

 

(91,547)

 

(29,759)

 

(17,685)

 

(2,710)

Net cash used in investing activities

 

(56,941)

 

(58,359)

 

(13,028)

 

(1,997)

Net cash provided by financing activities

 

159,456

 

81,693

 

28,213

 

4,324

Effect of exchange rate changes on cash and cash equivalents

 

66

 

203

 

(291)

 

(45)

Net increase (decrease) in cash and cash equivalents

 

11,034

 

(6,222)

 

(2,791)

 

(428)

Cash and cash equivalents at beginning of the year

 

1,304

 

12,338

 

6,116

 

938

Cash and cash equivalents at end of the year

 

12,338

 

6,116

 

3,325

 

510

F-70

Table of Contents

BIT MINING LIMITED (formerly, 500.COM LIMITED)

NOTES TO THE CONSOLIDATED FINANCIAL STATEMENTS (continued)

(Amounts in thousands of Renminbi (“RMB”) and United States dollars (“US$”) and EUR, except for number of shares and per share (or ADS) data)

23.  CONDENSED FINANCIAL INFORMATION OF THE PARENT COMPANY (continued)

Basis of presentation

Condensed financial information is used for the presentation of the Company, or the parent company. The condensed financial information of the parent company has been prepared using the same accounting policies as set out in the Group’s consolidated financial statements except that the parent company used the equity method to account for its investment in its subsidiaries and VIEs.

The parent company records its investment in its subsidiaries and VIEs under the equity method of accounting as prescribed in ASC 323, “Investments-Equity Method and Joint Ventures”. Such investments are presented on the condensed balance sheets as “Investment in subsidiaries and VIEs” and their respective profit or loss as “Equity in profits (losses) of subsidiaries and VIEs” on the condensed statements of comprehensive income (loss). Equity method accounting ceases when the carrying amount of the investment, including any additional financial support, in a subsidiary and VIEs is reduced to zero unless the parent company has guaranteed obligations of the subsidiary and VIEs or is otherwise committed to provide further financial support. If the subsidiary and VIEs subsequently reports net income, the parent company shall resume applying the equity method only after its share of that net income equals the share of net losses not recognized during the period the equity method was suspended.

The parent company’s condensed financial information should be read in conjunction with the Group’s consolidated financial statements.

F-71