BIT Mining (500.com)
BTCM
#9957
Rank
$49.24 M
Marketcap
$2.73
Share price
-3.87%
Change (1 day)
14.71%
Change (1 year)

BIT Mining (500.com) - 20-F annual report


Text size:
http://fasb.org/us-gaap/2023#PrepaidExpenseAndOtherAssetsCurrent00015174962023FYhttp://fasb.org/us-gaap/2023#IncomeLossFromDiscontinuedOperationsNetOfTaxhttp://fasb.org/us-gaap/2023#IncomeLossFromDiscontinuedOperationsNetOfTaxhttp://fasb.org/us-gaap/2023#IncomeLossFromDiscontinuedOperationsNetOfTax999965000650006500065000999911112322101063813210398930003322000http://fasb.org/us-gaap/2023#UsefulLifeShorterOfTermOfLeaseOrAssetUtilityMemberP6Mhttp://fasb.org/us-gaap/2023#PrepaidExpenseAndOtherAssetsCurrenthttp://fasb.org/us-gaap/2023#RelatedPartyMemberhttp://fasb.org/us-gaap/2023#PrepaidExpenseAndOtherAssetsCurrentP3Y11112322109910638132101063813210false0001517496us-gaap:CommonClassBMember2022-01-012022-12-310001517496us-gaap:CommonClassBMember2021-01-012021-12-310001517496btcm:DataCenterMember2023-01-012023-12-310001517496btcm:DataCenterMember2022-01-012022-12-310001517496btcm:DataCenterMember2021-01-012021-12-3100015174962020-01-012020-12-310001517496us-gaap:CommonClassAMemberus-gaap:SubsequentEventMember2024-03-272024-03-2700015174962022-08-192022-08-1900015174962022-06-272022-06-270001517496srt:ExecutiveOfficerMemberus-gaap:RelatedPartyMemberus-gaap:PreferredClassAMember2021-04-052021-04-050001517496btcm:GoodLuckInformationTechnologyCo.LimitedMemberus-gaap:RelatedPartyMemberus-gaap:CommonClassAMember2021-02-232021-02-230001517496us-gaap:SeriesOfIndividuallyImmaterialBusinessAcquisitionsMemberus-gaap:CommonClassAMember2021-01-012021-12-310001517496us-gaap:CommonClassAMemberus-gaap:PrivatePlacementMember2021-01-012021-12-310001517496us-gaap:CommonClassAMemberus-gaap:CommonStockMember2021-01-012021-12-310001517496btcm:GoodLuckInformationTechnologyCo.LimitedMemberus-gaap:RelatedPartyMemberus-gaap:CommonClassAMember2020-01-012020-12-310001517496us-gaap:CommonClassAMember2022-05-312022-05-310001517496us-gaap:TreasuryStockCommonMember2023-12-310001517496us-gaap:RetainedEarningsMember2023-12-310001517496us-gaap:CommonStockMember2023-12-310001517496us-gaap:AdditionalPaidInCapitalMember2023-12-310001517496us-gaap:AccumulatedOtherComprehensiveIncomeMember2023-12-310001517496us-gaap:TreasuryStockCommonMember2022-12-310001517496us-gaap:RetainedEarningsMember2022-12-310001517496us-gaap:CommonStockMember2022-12-310001517496us-gaap:AdditionalPaidInCapitalMember2022-12-310001517496us-gaap:AccumulatedOtherComprehensiveIncomeMember2022-12-310001517496us-gaap:TreasuryStockCommonMember2021-12-310001517496us-gaap:RetainedEarningsMember2021-12-310001517496us-gaap:PreferredStockMember2021-12-310001517496us-gaap:NoncontrollingInterestMember2021-12-310001517496us-gaap:CommonStockMember2021-12-310001517496us-gaap:AdditionalPaidInCapitalMember2021-12-310001517496us-gaap:AccumulatedOtherComprehensiveIncomeMember2021-12-310001517496us-gaap:TreasuryStockCommonMember2020-12-310001517496us-gaap:RetainedEarningsMember2020-12-310001517496us-gaap:NoncontrollingInterestMember2020-12-310001517496us-gaap:CommonStockMember2020-12-310001517496us-gaap:AdditionalPaidInCapitalMember2020-12-310001517496us-gaap:AccumulatedOtherComprehensiveIncomeMember2020-12-310001517496us-gaap:PreferredClassAMember2021-12-310001517496us-gaap:CommonClassBMember2021-12-310001517496us-gaap:CommonClassBMember2020-12-310001517496us-gaap:CommonClassAMember2020-12-310001517496srt:ExecutiveOfficerMemberus-gaap:RelatedPartyMemberus-gaap:PreferredClassAMember2021-04-050001517496btcm:GoodLuckInformationTechnologyCo.LimitedMemberus-gaap:RelatedPartyMemberus-gaap:CommonClassAMember2020-12-310001517496srt:ExecutiveOfficerMemberus-gaap:PreferredClassAMember2021-04-050001517496srt:MinimumMember2021-01-012021-12-310001517496srt:MaximumMember2021-01-012021-12-310001517496btcm:PrefundedWarrantsMember2023-01-012023-12-310001517496btcm:EmployeesAndDirectorsMember2022-01-012022-12-310001517496btcm:EmployeesAndDirectorsMember2020-01-012020-12-310001517496btcm:PrefundedWarrantsMember2023-12-310001517496btcm:PrefundedWarrantsMember2022-12-310001517496btcm:PrefundedWarrantsMember2021-12-310001517496us-gaap:RestrictedStockUnitsRSUMember2020-12-310001517496btcm:EmployeesAndDirectorsMember2023-01-012023-12-310001517496us-gaap:CommonClassAMemberbtcm:PrefundedWarrantsMember2023-12-310001517496us-gaap:CommonClassAMemberbtcm:PrefundedWarrantsMember2022-12-310001517496us-gaap:CommonClassAMemberbtcm:PrefundedWarrantsMember2021-12-310001517496us-gaap:CommonClassAMemberbtcm:PrefundedWarrantsMember2021-01-012021-12-310001517496us-gaap:CommonClassAMemberbtcm:PrefundedWarrantsMember2022-01-012022-12-3100015174962021-03-282021-03-280001517496btcm:BlockchainAllianceTechnologiesMember2023-01-012023-12-310001517496btcm:AcquisitionOfBeeComputingHkLimitedMember2023-01-012023-12-310001517496country:US2023-01-012023-12-310001517496country:HK2023-01-012023-12-310001517496country:US2022-01-012022-12-310001517496country:HK2022-01-012022-12-310001517496srt:EuropeMember2021-01-012021-12-310001517496country:US2021-01-012021-12-310001517496country:HK2021-01-012021-12-310001517496country:CN2021-01-012021-12-310001517496us-gaap:VariableInterestEntityPrimaryBeneficiaryMemberus-gaap:SegmentDiscontinuedOperationsMember2023-01-012023-12-310001517496btcm:DataCenterOperationMemberbtcm:LotoInteractiveInformationTechnologyShenzhenLimitedMember2022-01-012022-12-310001517496btcm:DataCenterOperationMemberbtcm:LotoInteractiveInformationTechnologyShenzhenLimitedMember2021-01-012021-12-310001517496srt:MinimumMemberus-gaap:VehiclesMember2023-12-310001517496srt:MinimumMemberus-gaap:OtherMachineryAndEquipmentMember2023-12-310001517496srt:MinimumMemberbtcm:MachineryAndEquipmentMiningMachinesandOtherEquipmentsMember2023-12-310001517496srt:MaximumMemberus-gaap:VehiclesMember2023-12-310001517496srt:MaximumMemberus-gaap:OtherMachineryAndEquipmentMember2023-12-310001517496srt:MaximumMemberbtcm:MachineryAndEquipmentMiningMachinesandOtherEquipmentsMember2023-12-310001517496us-gaap:OtherMachineryAndEquipmentMember2023-12-310001517496btcm:MachineryAndEquipmentDataCenterEquipmentMember2023-12-310001517496us-gaap:VehiclesMember2023-12-310001517496us-gaap:OfficeEquipmentMember2023-12-310001517496us-gaap:MachineryAndEquipmentMember2023-12-310001517496us-gaap:LeaseholdImprovementsMember2023-12-310001517496us-gaap:VehiclesMember2022-12-310001517496us-gaap:OfficeEquipmentMember2022-12-310001517496us-gaap:MachineryAndEquipmentMember2022-12-310001517496us-gaap:LeaseholdImprovementsMember2022-12-310001517496us-gaap:ConstructionInProgressMember2022-12-310001517496us-gaap:RetainedEarningsMember2023-01-012023-12-310001517496us-gaap:RetainedEarningsMember2022-01-012022-12-310001517496us-gaap:RetainedEarningsMember2021-01-012021-12-310001517496srt:ExecutiveOfficerMemberus-gaap:PreferredClassAMember2021-04-052021-04-050001517496srt:ParentCompanyMemberus-gaap:PreferredClassAMember2023-12-310001517496us-gaap:PreferredClassAMember2023-12-310001517496srt:ParentCompanyMemberus-gaap:PreferredClassAMember2022-12-310001517496us-gaap:PreferredClassAMember2022-12-310001517496us-gaap:RelatedPartyMember2023-12-310001517496us-gaap:RelatedPartyMember2022-12-310001517496us-gaap:VariableInterestEntityPrimaryBeneficiaryMemberus-gaap:SegmentDiscontinuedOperationsMember2023-12-310001517496country:HK2023-12-310001517496country:CN2023-12-310001517496country:US2023-12-310001517496country:HK2023-12-310001517496country:CN2023-12-310001517496country:US2022-12-310001517496country:KZ2022-12-310001517496country:HK2022-12-310001517496country:CN2022-12-310001517496btcm:VikingDataCentersLlcMember2021-09-300001517496btcm:OhioMiningSiteMember2021-10-310001517496us-gaap:SegmentDiscontinuedOperationsMember2023-12-310001517496us-gaap:FairValueMeasurementsRecurringMember2023-12-310001517496country:VG2023-01-012023-12-310001517496country:KY2023-01-012023-12-310001517496country:HK2023-01-012023-12-310001517496country:CN2023-01-012023-12-310001517496country:VG2022-01-012022-12-310001517496country:US2022-01-012022-12-310001517496country:MT2022-01-012022-12-310001517496country:KY2022-01-012022-12-310001517496country:HK2022-01-012022-12-310001517496country:CW2022-01-012022-12-310001517496country:CN2022-01-012022-12-310001517496country:US2021-01-012021-12-310001517496country:MT2021-01-012021-12-310001517496country:KY2021-01-012021-12-310001517496country:HK2021-01-012021-12-310001517496country:CW2021-01-012021-12-310001517496country:CN2021-01-012021-12-310001517496btcm:Btc.comAndAsgardDataCentersMember2022-01-012022-12-310001517496btcm:AsgardDataCentersMember2023-01-012023-12-310001517496btcm:DisposalOfLotoInteractiveMember2022-01-012022-12-310001517496btcm:AsgardDataCentersMember2022-01-012022-12-310001517496btcm:LotoInteractiveLimitedMember2021-01-012021-12-310001517496btcm:ComputerSoftwareOfLotoInteractiveMember2021-01-012021-12-310001517496btcm:BlockchainAllianceTechnologiesMemberbtcm:InternetDomainNameAndBrandNameMember2022-01-012022-12-310001517496btcm:LotoInteractiveLimitedMember2022-07-260001517496btcm:GoodLuckInformationTechnologyCo.LimitedMemberus-gaap:RelatedPartyMember2021-01-310001517496srt:MinimumMemberus-gaap:ComputerSoftwareIntangibleAssetMember2023-12-310001517496srt:MaximumMemberus-gaap:ComputerSoftwareIntangibleAssetMember2023-12-310001517496btcm:MobileApplicationsMember2023-12-310001517496btcm:LicensesAndBrandNameMember2023-12-310001517496btcm:InternetDomainNameAndBrandNameMember2023-12-310001517496btcm:BeeComputingHkLimitedMemberus-gaap:UnpatentedTechnologyMember2022-05-310001517496us-gaap:UnpatentedTechnologyMember2023-12-310001517496us-gaap:MarketingRelatedIntangibleAssetsMember2023-12-310001517496us-gaap:UnpatentedTechnologyMember2022-12-310001517496us-gaap:MarketingRelatedIntangibleAssetsMember2022-12-310001517496btcm:BeijingWeisaishidaiSportsTechnologyCoLtdMember2023-01-012023-12-310001517496btcm:PteLtdMember2022-01-012022-12-310001517496btcm:CheerfulInteractiveLimitedMember2022-01-012022-12-310001517496us-gaap:ShareBasedPaymentArrangementNonemployeeMember2023-12-310001517496btcm:EmployeesAndDirectorsMember2023-12-310001517496btcm:ShenzhenYoulanguangScienceAndTechnologyCoLtdMemberus-gaap:VariableInterestEntityPrimaryBeneficiaryMembercountry:CN2023-01-012023-12-310001517496country:US2023-01-012023-12-310001517496country:CW2023-01-012023-12-310001517496btcm:TaxableIncomeUptoHkd2000Member2023-01-012023-12-310001517496btcm:TaxableIncomeOverHkd2000Member2023-01-012023-12-310001517496btcm:ShenzhenKaishengJinfuEnterpriseManagementCoLtdMember2023-01-012023-12-310001517496btcm:ShenzhenKaishengJinfuEnterpriseManagementCoLtdMember2022-01-012022-12-310001517496btcm:ShenzhenKaishengJinfuEnterpriseManagementCoLtdMember2021-01-012021-12-310001517496country:MT2023-01-012023-12-310001517496us-gaap:DiscontinuedOperationsDisposedOfBySaleMemberbtcm:MiningPoolOperationMember2023-12-280001517496btcm:EsportWinLimitedMemberbtcm:MiningPoolOperationMember2023-12-280001517496us-gaap:VariableInterestEntityPrimaryBeneficiaryMemberus-gaap:SegmentDiscontinuedOperationsMember2021-07-232021-07-230001517496srt:MinimumMemberbtcm:EthereumAccumulatorAgreementsWithThirdPartyMember2023-10-012023-12-310001517496srt:MaximumMemberbtcm:EthereumAccumulatorAgreementsWithThirdPartyMember2023-10-012023-12-310001517496btcm:SeveralCollarArrangementsWithThirdPartyMember2023-06-012023-10-310001517496btcm:TwoCollarAgreementWithThirdPartyMember2023-06-012023-10-310001517496us-gaap:IntersegmentEliminationMember2023-01-012023-12-310001517496us-gaap:IntersegmentEliminationMember2022-01-012022-12-310001517496us-gaap:OperatingSegmentsMemberbtcm:DataCenterMember2023-01-012023-12-310001517496us-gaap:OperatingSegmentsMemberbtcm:CryptocurrencyMiningMember2023-01-012023-12-310001517496us-gaap:OperatingSegmentsMemberus-gaap:AllOtherSegmentsMember2022-01-012022-12-310001517496us-gaap:OperatingSegmentsMemberbtcm:DataCenterMember2022-01-012022-12-310001517496us-gaap:OperatingSegmentsMemberbtcm:CryptocurrencyMiningMember2022-01-012022-12-310001517496us-gaap:OperatingSegmentsMemberus-gaap:AllOtherSegmentsMember2021-01-012021-12-310001517496us-gaap:OperatingSegmentsMemberbtcm:DataCenterMember2021-01-012021-12-310001517496us-gaap:OperatingSegmentsMemberbtcm:CryptocurrencyMiningMember2021-01-012021-12-310001517496us-gaap:IntersegmentEliminationMember2021-01-012021-12-310001517496btcm:AccruedExpensesAndOtherCurrentLiabilitiesMember2023-01-012023-12-310001517496btcm:AccruedExpensesAndOtherCurrentLiabilitiesMember2022-01-012022-12-310001517496btcm:AccruedExpensesAndOtherCurrentLiabilitiesMember2021-01-012021-12-310001517496btcm:AccruedExpensesAndOtherCurrentLiabilitiesMember2023-12-310001517496btcm:AccruedExpensesAndOtherCurrentLiabilitiesMember2022-12-310001517496us-gaap:MaterialReconcilingItemsMember2022-12-310001517496us-gaap:MaterialReconcilingItemsMember2021-12-310001517496us-gaap:CostOfGoodsTotalMemberus-gaap:SupplierConcentrationRiskMemberbtcm:SupplierMember2023-01-012023-12-310001517496us-gaap:AccountsPayableMemberus-gaap:SupplierConcentrationRiskMemberbtcm:SupplierEMember2023-01-012023-12-310001517496us-gaap:AccountsPayableMemberus-gaap:SupplierConcentrationRiskMemberbtcm:SupplierBMember2023-01-012023-12-310001517496btcm:CustomerCMemberus-gaap:AccountsReceivableMemberus-gaap:CustomerConcentrationRiskMember2023-01-012023-12-310001517496btcm:CustomerbMemberus-gaap:SalesRevenueNetMemberus-gaap:CustomerConcentrationRiskMember2023-01-012023-12-310001517496btcm:CustomerbMemberus-gaap:AccountsReceivableMemberus-gaap:CustomerConcentrationRiskMember2023-01-012023-12-310001517496btcm:CustomeraMemberus-gaap:SalesRevenueNetMemberus-gaap:CustomerConcentrationRiskMember2023-01-012023-12-310001517496btcm:CustomeraMemberus-gaap:AccountsReceivableMemberus-gaap:CustomerConcentrationRiskMember2023-01-012023-12-310001517496us-gaap:CostOfGoodsTotalMemberus-gaap:SupplierConcentrationRiskMemberbtcm:SupplierMember2022-01-012022-12-310001517496us-gaap:AccountsPayableMemberus-gaap:SupplierConcentrationRiskMemberbtcm:SupplierMember2022-01-012022-12-310001517496us-gaap:AccountsPayableMemberus-gaap:SupplierConcentrationRiskMemberbtcm:SupplierDMember2022-01-012022-12-310001517496us-gaap:AccountsPayableMemberus-gaap:SupplierConcentrationRiskMemberbtcm:SupplierCMember2022-01-012022-12-310001517496btcm:CustomerDMemberus-gaap:AccountsReceivableMemberus-gaap:CustomerConcentrationRiskMember2022-01-012022-12-310001517496btcm:CustomerCMemberus-gaap:AccountsReceivableMemberus-gaap:CustomerConcentrationRiskMember2022-01-012022-12-310001517496btcm:CustomerbMemberus-gaap:AccountsReceivableMemberus-gaap:CustomerConcentrationRiskMember2022-01-012022-12-310001517496us-gaap:CostOfGoodsTotalMemberus-gaap:SupplierConcentrationRiskMemberbtcm:SupplierBMember2021-01-012021-12-310001517496us-gaap:CommonClassAMemberus-gaap:CommonStockMember2023-12-310001517496srt:ParentCompanyMemberus-gaap:CommonClassBMember2023-12-310001517496srt:ParentCompanyMemberus-gaap:CommonClassAMember2023-12-310001517496srt:ParentCompanyMemberus-gaap:CommonClassBMember2022-12-310001517496srt:ParentCompanyMemberus-gaap:CommonClassAMember2022-12-310001517496us-gaap:CommonClassBMember2022-12-310001517496us-gaap:CommonClassAMember2022-12-310001517496us-gaap:CommonClassAMember2021-12-310001517496srt:MaximumMemberbtcm:SeriesWarrantsMember2022-08-190001517496srt:MaximumMemberbtcm:SeriesBWarrantsMember2022-08-190001517496btcm:SeriesWarrantsMemberbtcm:PrefundedWarrantsMember2022-06-270001517496btcm:SeriesBWarrantsMemberbtcm:PrefundedWarrantsMember2022-06-270001517496btcm:PrefundedWarrantsMember2022-06-270001517496dei:AdrMember2021-07-120001517496btcm:SeriesWarrantsMember2022-08-190001517496btcm:SeriesBWarrantsMember2022-08-1900015174962022-08-190001517496btcm:SeriesWarrantsMember2022-08-160001517496btcm:SeriesBWarrantsMember2022-08-160001517496btcm:SeriesWarrantsMember2022-06-270001517496btcm:SeriesWarrantsMember2022-06-270001517496btcm:SeriesBWarrantsMember2022-06-270001517496btcm:SeriesBWarrantsMember2022-06-2700015174962021-07-1200015174962020-12-310001517496srt:ParentCompanyMember2021-12-310001517496srt:ParentCompanyMember2020-12-310001517496btcm:LotoInteractiveMember2021-06-1800015174962021-04-150001517496btcm:BlockchainAllianceTechnologiesMember2021-12-310001517496btcm:GanziChangheHydropowerConsumptionServiceCo.LtdMember2021-03-312021-03-310001517496btcm:LotoInteractiveMember2023-01-012023-12-310001517496btcm:VikingDataCentersLlcMember2022-06-300001517496btcm:LotoInteractiveLimitedMember2022-07-120001517496btcm:LotoInteractiveMember2021-03-310001517496btcm:LotoInteractiveLimitedMember2023-12-310001517496btcm:CryptoFlowTechnologyLimitedMemberbtcm:SaleAndPurchaseAgreementMember2023-03-150001517496btcm:LotoInteractiveMemberbtcm:SaleAndPurchaseAgreementMember2022-07-120001517496btcm:CryptoFlowTechnologyLimitedMemberbtcm:SaleAndPurchaseAgreementMember2023-03-152023-03-150001517496srt:MaximumMemberbtcm:IfBtc.comPoolBusinessesRecordsNetOperatingProfitMemberbtcm:BlockchainAllianceTechnologiesMemberus-gaap:CommonClassAMember2023-01-012023-12-310001517496btcm:BeeComputingHkLimitedMember2022-05-312022-05-310001517496btcm:BlockchainAllianceTechnologiesMemberus-gaap:CommonClassAMember2021-04-152021-04-150001517496us-gaap:FairValueInputsLevel2Member2023-12-310001517496us-gaap:FairValueMeasurementsRecurringMember2022-12-310001517496btcm:BeeComputingHkLimitedMember2022-03-310001517496us-gaap:VariableInterestEntityPrimaryBeneficiaryMember2023-12-310001517496srt:DirectorMemberus-gaap:ShareBasedPaymentArrangementNonemployeeMemberus-gaap:ResearchAndDevelopmentExpenseMember2023-01-012023-12-310001517496srt:DirectorMemberus-gaap:ShareBasedPaymentArrangementNonemployeeMemberus-gaap:GeneralAndAdministrativeExpenseMember2023-01-012023-12-310001517496srt:DirectorMemberus-gaap:ShareBasedPaymentArrangementNonemployeeMemberus-gaap:CostOfSalesMember2023-01-012023-12-310001517496btcm:ConsultantsMemberus-gaap:ShareBasedPaymentArrangementNonemployeeMemberus-gaap:GeneralAndAdministrativeExpenseMember2023-01-012023-12-310001517496us-gaap:ShareBasedPaymentArrangementEmployeeMemberus-gaap:ResearchAndDevelopmentExpenseMember2023-01-012023-12-310001517496us-gaap:ShareBasedPaymentArrangementEmployeeMemberus-gaap:GeneralAndAdministrativeExpenseMember2023-01-012023-12-310001517496us-gaap:ShareBasedPaymentArrangementEmployeeMemberus-gaap:CostOfSalesMember2023-01-012023-12-310001517496srt:DirectorMemberus-gaap:ShareBasedPaymentArrangementNonemployeeMember2023-01-012023-12-310001517496btcm:ConsultantsMemberus-gaap:ShareBasedPaymentArrangementNonemployeeMember2023-01-012023-12-310001517496us-gaap:ShareBasedPaymentArrangementEmployeeMember2023-01-012023-12-310001517496us-gaap:ResearchAndDevelopmentExpenseMember2023-01-012023-12-310001517496us-gaap:GeneralAndAdministrativeExpenseMember2023-01-012023-12-310001517496us-gaap:CostOfSalesMember2023-01-012023-12-310001517496srt:DirectorMemberus-gaap:ShareBasedPaymentArrangementNonemployeeMemberus-gaap:GeneralAndAdministrativeExpenseMember2022-01-012022-12-310001517496us-gaap:ShareBasedPaymentArrangementEmployeeMemberus-gaap:ResearchAndDevelopmentExpenseMember2022-01-012022-12-310001517496us-gaap:ShareBasedPaymentArrangementEmployeeMemberus-gaap:GeneralAndAdministrativeExpenseMember2022-01-012022-12-310001517496us-gaap:ShareBasedPaymentArrangementEmployeeMemberus-gaap:CostOfSalesMember2022-01-012022-12-310001517496srt:DirectorMemberus-gaap:ShareBasedPaymentArrangementNonemployeeMember2022-01-012022-12-310001517496us-gaap:ShareBasedPaymentArrangementEmployeeMember2022-01-012022-12-310001517496us-gaap:ResearchAndDevelopmentExpenseMember2022-01-012022-12-310001517496us-gaap:GeneralAndAdministrativeExpenseMember2022-01-012022-12-310001517496us-gaap:CostOfSalesMember2022-01-012022-12-310001517496srt:DirectorMemberus-gaap:ShareBasedPaymentArrangementNonemployeeMemberus-gaap:GeneralAndAdministrativeExpenseMember2021-01-012021-12-310001517496us-gaap:ShareBasedPaymentArrangementEmployeeMemberus-gaap:SellingAndMarketingExpenseMember2021-01-012021-12-310001517496us-gaap:ShareBasedPaymentArrangementEmployeeMemberus-gaap:ResearchAndDevelopmentExpenseMember2021-01-012021-12-310001517496us-gaap:ShareBasedPaymentArrangementEmployeeMemberus-gaap:GeneralAndAdministrativeExpenseMember2021-01-012021-12-310001517496us-gaap:ShareBasedPaymentArrangementEmployeeMemberus-gaap:CostOfSalesMember2021-01-012021-12-310001517496srt:DirectorMemberus-gaap:ShareBasedPaymentArrangementNonemployeeMember2021-01-012021-12-310001517496us-gaap:ShareBasedPaymentArrangementEmployeeMember2021-01-012021-12-310001517496us-gaap:SellingAndMarketingExpenseMember2021-01-012021-12-310001517496us-gaap:ResearchAndDevelopmentExpenseMember2021-01-012021-12-310001517496us-gaap:GeneralAndAdministrativeExpenseMember2021-01-012021-12-310001517496us-gaap:CostOfSalesMember2021-01-012021-12-310001517496us-gaap:AdditionalPaidInCapitalMember2023-01-012023-12-310001517496btcm:BlockchainAllianceTechnologiesMember2021-04-152021-04-1500015174962021-04-152021-04-150001517496dei:AdrMember2023-01-012023-12-310001517496dei:BusinessContactMember2023-01-012023-12-3100015174962022-12-232022-12-230001517496btcm:ShangmengBusinessServicesCoLtdMemberus-gaap:VariableInterestEntityPrimaryBeneficiaryMemberbtcm:HighTechEnterpriseMember2023-01-012023-12-310001517496us-gaap:CommonStockMember2022-01-012022-12-310001517496us-gaap:AdditionalPaidInCapitalMember2022-01-012022-12-310001517496us-gaap:CommonStockMember2021-01-012021-12-310001517496us-gaap:PreferredClassAMember2021-01-012021-12-310001517496us-gaap:RestrictedStockUnitsRSUMember2023-12-310001517496us-gaap:RestrictedStockUnitsRSUMember2022-12-310001517496btcm:EmployeesAndDirectorsMember2022-12-310001517496us-gaap:RestrictedStockUnitsRSUMember2021-12-310001517496btcm:EmployeesAndDirectorsMember2021-12-310001517496btcm:EmployeesAndDirectorsMember2020-12-310001517496btcm:PrefundedWarrantsMember2022-01-012022-12-310001517496btcm:PrefundedWarrantsMember2021-01-012021-12-310001517496us-gaap:RestrictedStockUnitsRSUMember2023-01-012023-12-310001517496us-gaap:RestrictedStockUnitsRSUMember2022-01-012022-12-310001517496us-gaap:RestrictedStockUnitsRSUMember2021-01-012021-12-310001517496btcm:EmployeesAndDirectorsMember2021-01-012021-12-310001517496btcm:LotoInteractiveLimitedMember2022-07-122022-07-120001517496btcm:GoodLuckInformationTechnologyCo.LimitedMemberus-gaap:RelatedPartyMember2021-01-012021-01-310001517496srt:MaximumMembersrt:ExecutiveOfficerMember2023-01-012023-12-310001517496srt:MinimumMembersrt:ExecutiveOfficerMemberus-gaap:RelatedPartyMember2021-04-052021-04-050001517496srt:MaximumMembersrt:ExecutiveOfficerMemberus-gaap:RelatedPartyMember2021-04-052021-04-050001517496srt:MinimumMembersrt:ExecutiveOfficerMember2021-04-052021-04-050001517496btcm:OhioMiningSiteMember2022-06-300001517496btcm:ManfulKingdomLimitedMemberbtcm:LotoInteractiveLimitedMember2022-07-122022-07-120001517496us-gaap:VariableInterestEntityPrimaryBeneficiaryMember2023-01-012023-12-310001517496btcm:LotoInteractiveMember2021-12-310001517496btcm:LoanAndPledgeAgreementMember2022-01-012022-01-310001517496us-gaap:AccumulatedOtherComprehensiveIncomeMember2023-01-012023-12-310001517496us-gaap:NoncontrollingInterestMember2022-01-012022-12-310001517496us-gaap:AccumulatedOtherComprehensiveIncomeMember2022-01-012022-12-310001517496us-gaap:AccumulatedOtherComprehensiveIncomeMember2021-01-012021-12-310001517496us-gaap:CommonClassBMember2023-12-310001517496us-gaap:CommonClassAMember2023-12-310001517496srt:MinimumMember2023-01-012023-12-310001517496srt:MaximumMember2023-01-012023-12-310001517496btcm:VikingDataCentersLlcMember2022-06-012022-06-300001517496btcm:LoanAndPledgeAgreementMember2022-01-310001517496btcm:OhioMiningSiteMember2022-06-012022-06-300001517496btcm:GoodLuckInformationTechnologyCo.LimitedMemberus-gaap:RelatedPartyMember2023-01-012023-12-310001517496us-gaap:SubsequentEventMember2024-02-012024-02-290001517496us-gaap:SubsequentEventMember2024-01-312024-01-310001517496btcm:GoodLuckInformationTechnologyCo.LimitedMemberus-gaap:RelatedPartyMember2021-02-230001517496btcm:VikingDataCentersLlcMemberbtcm:VikingDataCentersLlcMember2022-06-012022-06-300001517496btcm:VikingDataCentersLlcMember2022-06-012022-06-300001517496us-gaap:LatestTaxYearMember2023-01-012023-12-310001517496us-gaap:EarliestTaxYearMember2023-01-012023-12-310001517496btcm:OhioMiningSiteMember2021-10-012021-10-310001517496btcm:LotoInteractiveMember2021-06-182021-06-180001517496btcm:LotoInteractiveMember2021-03-312021-03-310001517496us-gaap:MaterialReconcilingItemsMember2023-01-012023-12-310001517496us-gaap:MaterialReconcilingItemsMember2021-01-012021-12-310001517496us-gaap:MaterialReconcilingItemsMember2022-01-012022-12-310001517496btcm:TwoCollarAgreementWithThirdPartyMember2023-01-012023-12-310001517496btcm:BlockchainAllianceTechnologiesMember2022-01-012022-12-310001517496btcm:BlockchainAllianceTechnologiesMember2021-01-012021-12-310001517496us-gaap:LicensingAgreementsMember2023-12-310001517496us-gaap:ComputerSoftwareIntangibleAssetMember2023-12-310001517496btcm:StrategicContractMember2023-12-310001517496btcm:BrandNameMember2023-12-310001517496us-gaap:LicensingAgreementsMember2022-12-310001517496us-gaap:ComputerSoftwareIntangibleAssetMember2022-12-310001517496btcm:StrategicContractMember2022-12-310001517496btcm:BrandNameMember2022-12-310001517496srt:CumulativeEffectPeriodOfAdoptionAdjustmentMemberus-gaap:RetainedEarningsMember2023-01-012023-12-310001517496srt:CumulativeEffectPeriodOfAdoptionAdjustmentMemberus-gaap:RetainedEarningsMember2022-01-012022-12-310001517496us-gaap:SubsequentEventMember2024-01-292024-01-290001517496btcm:GoodLuckInformationTechnologyCo.LimitedMemberus-gaap:RelatedPartyMember2021-02-232021-02-230001517496srt:ParentCompanyMember2023-01-012023-12-310001517496srt:ParentCompanyMember2022-01-012022-12-310001517496srt:ParentCompanyMember2021-01-012021-12-310001517496btcm:YibaoEnergyGuangzhouNewEnergyTechnologyLimitedYibaoEnergyMember2023-01-012023-12-310001517496btcm:WaspMediaLtdMember2023-01-012023-12-310001517496btcm:SummitBendUsCorporationMember2023-01-012023-12-310001517496btcm:StarLightOhioIiCorporationMember2023-01-012023-12-310001517496btcm:StarLightOhioICorporationMember2023-01-012023-12-310001517496btcm:StarLightIncMember2023-01-012023-12-310001517496btcm:SkillEsportLimitedMember2023-01-012023-12-310001517496btcm:ShenzhenChuangyinghuanyuNetworkTechnologyLimitedChuangyinghuanyuTechnologyMember2023-01-012023-12-310001517496btcm:RoundSpotServicesLtdMember2023-01-012023-12-310001517496btcm:OddsonEuropeLtdMember2023-01-012023-12-310001517496btcm:MultiWarehouseLtdMember2023-01-012023-12-310001517496btcm:MultiPayNvMember2023-01-012023-12-310001517496btcm:MultilottoUkLtdMember2023-01-012023-12-310001517496btcm:MultiBrandGamingLtdMember2023-01-012023-12-310001517496btcm:MulitiGroupLtdTheMultiGroupMember2023-01-012023-12-310001517496btcm:LottoWarehouseLtdMember2023-01-012023-12-310001517496btcm:HongKongSunstarTechnologyCo.LimitedMember2023-01-012023-12-310001517496btcm:FiveHundredWanHkLimitedMember2023-01-012023-12-310001517496btcm:FineBrandLimitedMember2023-01-012023-12-310001517496btcm:EsunSkyComputerShenzhenCoLtdMember2023-01-012023-12-310001517496btcm:BtMiningLimitedMember2023-01-012023-12-310001517496btcm:BeijingGuixinyanghangTechnologyLimitedMember2023-01-012023-12-310001517496btcm:BeeComputingHkLimitedMember2023-01-012023-12-310001517496btcm:B.c.ltd1324492Member2023-01-012023-12-310001517496btcm:AsgardDataCentersLlcMember2023-01-012023-12-310001517496btcm:AllianceInternationalTechnologiesLimitedMember2023-01-012023-12-310001517496us-gaap:CommonClassBMember2023-01-012023-12-310001517496us-gaap:CommonClassAMember2023-01-012023-12-310001517496us-gaap:CommonClassAMember2022-01-012022-12-310001517496us-gaap:CommonClassAMember2021-01-012021-12-310001517496btcm:MiningPoolOperationMember2023-01-012023-12-310001517496us-gaap:VariableInterestEntityPrimaryBeneficiaryMemberus-gaap:SegmentDiscontinuedOperationsMember2021-01-012021-12-310001517496us-gaap:VariableInterestEntityPrimaryBeneficiaryMemberus-gaap:SegmentDiscontinuedOperationsMember2021-07-230001517496btcm:EsportWinLimitedMemberbtcm:MiningPoolOperationMember2023-01-012023-12-310001517496btcm:EsportWinLimitedMemberbtcm:MiningPoolOperationMember2022-01-012022-12-310001517496us-gaap:SegmentDiscontinuedOperationsMemberbtcm:MiningPoolOperationMember2023-12-280001517496us-gaap:SubsequentEventMember2024-02-290001517496btcm:MiningPoolOperationMember2023-12-310001517496btcm:MiningPoolOperationMember2022-12-310001517496btcm:LotoInteractiveMemberbtcm:SaleAndPurchaseAgreementMember2023-03-152023-03-150001517496btcm:LotoInteractiveMemberbtcm:SaleAndPurchaseAgreementMember2022-07-262022-07-260001517496btcm:CryptocurrencyAssetsMember2023-01-012023-12-3100015174962021-12-310001517496btcm:TwoCollarAgreementWithThirdPartyMember2023-10-310001517496btcm:TwoCollarAgreementWithThirdPartyMember2023-12-310001517496btcm:EsportWinLimitedMemberbtcm:MiningPoolOperationMember2021-01-012021-12-310001517496us-gaap:IntersegmentEliminationMemberbtcm:DataCenterMember2023-01-012023-12-310001517496us-gaap:IntersegmentEliminationMemberbtcm:DataCenterMember2022-01-012022-12-310001517496us-gaap:IntersegmentEliminationMemberbtcm:DataCenterMember2021-01-012021-12-3100015174962022-06-270001517496btcm:AllianceInternationalTechnologiesLimitedMember2023-01-012023-12-310001517496btcm:AllianceInternationalTechnologiesLimitedMember2022-01-012022-12-310001517496btcm:AllianceInternationalTechnologiesLimitedMember2021-01-012021-12-310001517496btcm:LotoInteractiveMember2022-07-122022-07-120001517496btcm:BlockchainAllianceTechnologiesMemberus-gaap:CommonClassAMember2021-04-150001517496btcm:LotoInteractiveMember2021-06-182021-06-180001517496btcm:LotoInteractiveMember2021-03-312021-03-310001517496btcm:LotoInteractiveMember2022-07-120001517496srt:MaximumMemberbtcm:IfBtc.comPoolBusinessesRecordsNetOperatingLossMemberbtcm:BlockchainAllianceTechnologiesMemberus-gaap:CommonClassAMember2023-01-012023-12-310001517496btcm:BeeComputingHkLimitedMember2022-03-312022-03-310001517496srt:MaximumMemberbtcm:IfBtc.comPoolBusinessesRecordsNetOperatingProfitMemberbtcm:BeeComputingHkLimitedMemberus-gaap:CommonClassAMember2022-05-312022-05-310001517496btcm:BeeComputingHkLimitedMember2022-05-312022-05-3100015174962023-01-012023-12-3100015174962022-01-012022-12-3100015174962023-12-3100015174962022-12-310001517496us-gaap:NoncontrollingInterestMember2021-01-012021-12-310001517496us-gaap:AdditionalPaidInCapitalMember2021-01-012021-12-3100015174962021-01-012021-12-310001517496srt:ParentCompanyMember2023-12-310001517496srt:ParentCompanyMember2022-12-31btcm:Voteiso4217:HKDxbrli:sharesbtcm:segmentiso4217:USDxbrli:sharesiso4217:HKDiso4217:USDxbrli:sharesbtcm:itemxbrli:purebtcm:agreementiso4217:CNYutr:MW

UNITED STATES

SECURITIES AND EXCHANGE COMMISSION

Washington, D.C. 20549

FORM 20-F

(Mark One)

Registration statement pursuant to Section 12(b) or 12(g) of the Securities Exchange Act of 1934

or

Annual report pursuant to Section 13 or 15(d) of the Securities Exchange Act of 1934

For the fiscal year ended December 31, 2023

or

Transition report pursuant to Section 13 or 15(d) of the Securities Exchange Act of 1934

For the transition period from __________ to __________

or

Shell company report pursuant to Section 13 or 15(d) of the Securities Exchange Act of 1934

Date of event requiring this shell company report

Commission file number 001-36206

BIT Mining Limited

(Exact Name of Registrant as Specified in Its Charter)

Cayman Islands

(Jurisdiction of Incorporation or Organization)

428 South Seiberling Street,

Akron, Ohio 44306,

United States of America

(Address of Principal Executive Offices)

Qiang Yuan, Chief Financial Officer

+1 (346) 204-8537

428 South Seiberling Street,

Akron, Ohio 44306,

United States of America

(Name, Telephone, E-mail and/or Facsimile Number and Address of Company Contact Person)

Securities registered or to be registered pursuant to Section 12(b) of the Securities and Exchange Act of 1934:

Title of Each Class

 

Trading Symbol(s)

Name of Each Exchange on Which Registered

Class A ordinary shares, par value US$0.00005 per share*
American Depositary Shares, each representing hundred (100) Class A ordinary shares

 


BTCM


New York Stock Exchange*

*     Not for trading, but only in connection with the listing of the American depositary shares (“ADSs”) on the New York Stock Exchange. Each ADS represents the right to receive hundred (100) Class A ordinary shares. The ADSs are registered under the Securities Act of 1933, as amended, pursuant to a registration statement on Form F-6. Accordingly, the ADSs are exempt from registration under Section 12(b) of the Securities Exchange Act of 1934, as amended, pursuant to Rule 12a-8 thereunder.

Securities registered or to be registered pursuant to Section 12(g) of the Act:

None

Securities for which there is a reporting obligation pursuant to Section 15(d) of the Act:

None

Indicate the number of outstanding shares of each of the Issuer’s classes of capital or common stock as of the close of the period covered by the annual report.

1,111,232,210 Class A ordinary shares, 65,000 Class A preference shares and 99 Class B ordinary shares, par value US$0.00005 per share, as of December 31, 2023.

Indicate by check mark if the registrant is a well-known seasoned issuer, as defined in Rule 405 of the Securities Act.

Yes No 

If this report is an annual or transition report, indicate by check mark if the registrant is not required to file reports pursuant to Section 13 or 15(d) of the Securities Exchange Act of 1934. Yes No

Indicate by check mark whether the registrant: (1) has filed all reports required to be filed by Section 13 or 15(d) of the Securities Exchange Act of 1934 during the preceding 12 months (or for such shorter period that the registrant was required to file such reports), and (2) has been subject to such filing requirements for the past 90 days. Yes No

Indicate by check mark whether the registrant has submitted electronically every Interactive Data File required to be submitted pursuant to Rule 405 of Regulation S-T (§232.405 of this chapter) during the preceding 12 months (or for such shorter period that the registrant was required to submit such files). Yes No

Indicate by check mark whether the registrant is a large accelerated filer, an accelerated filer, a non-accelerated filer, or an emerging growth company. See definition of “large accelerated filer,” “accelerated filer,” and “emerging growth company” in Rule 12b-2 of the Exchange Act.

Large accelerated filer

Accelerated filer

Non-accelerated filer

Emerging Growth Company

If an emerging growth company that prepares its financial statements in accordance with U.S. GAAP, indicate by check mark if the registrant has elected not to use the extended transition period for complying with any new or revised financial accounting standards† provided pursuant to Section 13(a) of the Exchange Act.

† The term “new or revised financial accounting standard” refers to any update issued by the Financial Accounting Standards Board to its Accounting Standards Codification after April 5, 2012.

Indicate by check mark whether the registrant has filed a report on and attestation to its management’s assessment of the effectiveness of its internal control over financial reporting under Section 404(b) of the Sarbanes-Oxley Act (15 U.S.C. 7262(b)) by the registered public accounting firm that prepared or issued its audit report.

If securities are registered pursuant to Section 12(b) of the Act, indicate by check mark whether the financial statements of the registrant included in the filing reflect the correction of an error to previously issued financial statements.

Indicate by check mark whether any of those error corrections are restatements that required a recovery analysis of incentive-based compensation received by any of the registrant’s executive officers during the relevant recovery period pursuant to §240.10D-1(b).

Indicate by check mark which basis of accounting the registrant has used to prepare the financial statements included in this filing:

U.S. GAAP

International Financial Reporting Standards as issued by the International Accounting Standards Board

 

Other

If “Other” has been checked in response to the previous question, indicate by check mark which financial statement item the registrant has elected to follow.

Item 17          Item 18

If this is an annual report, indicate by check mark whether the registrant is a shell company (as defined in Rule 12b-2 of the Exchange Act). Yes No

(APPLICABLE ONLY TO ISSUERS INVOLVED IN BANKRUPTCY PROCEEDINGS DURING THE PAST FIVE YEARS)

Indicate by check mark whether the registrant has filed all documents and reports required to be filed by Sections 12, 13 or 15(d) of the Securities Exchange Act of 1934 subsequent to the distribution of securities under a plan confirmed by a court. Yes No

Table Of Contents

    

PAGE

PART I

5

ITEM 1.

IDENTITY OF DIRECTORS, SENIOR MANAGEMENT AND ADVISERS

5

ITEM 2.

OFFER STATISTICS AND EXPECTED TIMETABLE

5

ITEM 3.

KEY INFORMATION

5

ITEM 4.

INFORMATION ON THE COMPANY

45

ITEM 5.

OPERATING AND FINANCIAL REVIEW AND PROSPECTS

58

ITEM 6.

DIRECTORS, SENIOR MANAGEMENT AND EMPLOYEES

74

ITEM 7.

MAJOR SHAREHOLDERS AND RELATED PARTY TRANSACTIONS

81

ITEM 8.

FINANCIAL INFORMATION

82

ITEM 9.

THE OFFER AND LISTING

82

ITEM 10.

ADDITIONAL INFORMATION

83

ITEM 11.

QUANTITATIVE AND QUALITATIVE DISCLOSURES ABOUT MARKET RISK

89

ITEM 12.

DESCRIPTION OF SECURITIES OTHER THAN EQUITY SECURITIES

89

PART II

92

ITEM 13.

DEFAULTS, DIVIDEND ARREARAGES AND DELINQUENCIES

92

ITEM 14.

MATERIAL MODIFICATIONS TO THE RIGHTS OF SECURITY HOLDERS AND USE OF PROCEEDS

92

ITEM 15.

CONTROLS AND PROCEDURES

92

ITEM 16A.

AUDIT COMMITTEE FINANCIAL EXPERT

93

ITEM 16B.

CODE OF ETHICS

94

ITEM 16C.

PRINCIPAL ACCOUNTANT FEES AND SERVICES

94

ITEM 16D.

EXEMPTIONS FROM THE LISTING STANDARDS FOR AUDIT COMMITTEES

94

ITEM 16E.

PURCHASES OF EQUITY SECURITIES BY THE ISSUER AND AFFILIATED PURCHASERS

94

ITEM 16F.

CHANGE IN REGISTRANT’S CERTIFYING ACCOUNTANT

94

ITEM 16G.

CORPORATE GOVERNANCE

95

ITEM 16H.

MINE SAFETY DISCLOSURE

95

ITEM 16I.

DISCLOSURE REGARDING FOREIGN JURISDICTIONS THAT PREVENT INSPECTIONS

95

ITEM 16J.

INSIDER TRADING POLICIES

95

ITEM 16K.

CYBERSECURITY

95

PART III

96

ITEM 17.

FINANCIAL STATEMENTS

96

ITEM 18.

FINANCIAL STATEMENTS

96

ITEM 19.

EXHIBITS

97

CONVENTIONS THAT APPLY TO THIS ANNUAL REPORT ON FORM 20-F

Unless otherwise indicated, references in this annual report on Form 20-F to:

“ADRs” are to the American depositary receipts, which, if issued, evidence our ADSs;
“ADSs” are to our American depositary shares, each of which represents hundred (100) Class A ordinary shares;
“China” and the “PRC” are to the People’s Republic of China;
“consolidated affiliated entities” refers to the former consolidated affiliated entities of our Company, namely,
Loto Interactive Limited, or Loto Interactive, which was disposed of by the Company on July 25, 2022, and
other intermediate holding companies.
“ordinary shares” are to our ordinary shares, par value US$0.00005 per share;
“RMB” and “Renminbi” are to the legal currency of China;
“US$” and “U.S. dollars” are to the legal currency of the United States;
“We,” “us,” “our company,” “our,” “the Group” or “the Company” are to BIT Mining Limited, its predecessor entities and its consolidated affiliated subsidiaries.

Our business is primarily conducted in Hong Kong and the United States, and all of our revenues have been denominated in U.S. dollars since the third quarter of 2021, to reduce the impact of increased volatility of the U.S. dollar to Renminbi exchange rate on the Company’s reported operating results. The Company believes that alignment of the reporting currency with underlying operations will better depict the Company’s results of operations for each period. The related financial statements prior to July 1, 2021 have been recast to U.S. dollars as if the financial statements originally had been presented in U.S. dollars since the earliest period presented.

Our ADSs, each representing one hundred (100) of our Class A ordinary shares, are listed on the NYSE under the Company’s English name “BIT Mining Limited,” and its ticker symbol “BTCM.” Before April 20, 2021, our ADSs were listed on the NYSE under the Company’s former English name “500.com Limited” and its former ticker symbol “WBAI.” Before December 23, 2022, each of our ADSs represented ten (10) of our Class A ordinary shares.

SPECIAL NOTE REGARDING FORWARD-LOOKING STATEMENTS

This annual report contains forward-looking statements that relate to future events, including our future operating results and conditions, our prospects and our future financial performance and condition, all of which are largely based on our current expectations and projections. The forward-looking statements are contained principally in the sections entitled “Item 3. Key Information—D. Risk Factors,” “Item 4. Information on the Company” and “Item 5. Operating and Financial Review and Prospects.” These statements are made under the “safe harbor” provisions of the U.S. Private Securities Litigation Reform Act of 1995. You can identify these forward-looking statements by terminology such as “may,” “will,” “expect,” “anticipate,” “future,” “intend,” “plan,” “believe,” “estimate,” “is/are likely to” or other and similar expressions. We have based these forward-looking statements largely on our current expectations and projections about future events and financial trends that we believe may affect our financial condition, results of operations, business strategy and financial needs. These forward-looking statements include, among other things, statements relating to:

our goals and strategies;
our future business development, financial condition and results of operations;·
our expectations regarding demand for and market acceptance of our services;
our plans to enhance user experience, infrastructure and service offerings;
competition in our industry; and
relevant government policies and regulations relating to our industry.

The forward-looking statements relate only to events or information as of the date on which the statements are made in this annual report. Except as required by law, we undertake no obligation to update or revise publicly any forward-looking statements, whether as a result of new information, future events or otherwise, after the date on which the statements are made or to reflect the occurrence of unanticipated events. You should read this annual report completely and with the understanding that our actual future results may be materially different from what we expect.

PART I

ITEM 1.IDENTITY OF DIRECTORS, SENIOR MANAGEMENT AND ADVISERS

Not Applicable.

ITEM 2.OFFER STATISTICS AND EXPECTED TIMETABLE

Not Applicable.

ITEM 3.KEY INFORMATION

Holding Company Structure

BIT Mining Limited, our ultimate Cayman Islands holding company, does not have substantive operations other than (1) holding certain of our digital assets in connection with our cryptocurrency mining business and (2) indirectly holding the equity interest in our subsidiaries in Hong Kong, British Virgin Islands, Canada, Malta, Cyprus, Curacao, the United States and China. As of the date of this annual report, (i) we do not have revenue-generating operations in China, and our remaining operations in China primarily involve the provision of administrative support to our cryptocurrency mining business as well as the provision of internal information technology services to our operating entities and mining pools outside China; and (ii) we do not maintain any variable interest entity structure in China. Adverse actions by the Chinese government may potentially force us to cease our administrative support and internal information technology services from China to your international cryptocurrency mining business. We have developed Ethereum Classic mining operation in Hong Kong, but have no plan to further expand such Hong Kong-based operation. This is because we are focusing on growing our cryptocurrency mining operations in the United States. In 2021, 2022 and 2023, our operations in Hong Kong generated approximately 1.5%, 5.3% and nil, of our total revenue from continuing operations and discontinued operations for such year. As used in this annual report, “we,” “us,” “our company” or “our” refers to BIT Mining Limited, a Cayman Islands exempted company and its subsidiaries. Investors in our ADSs are purchasing equity interest in a Cayman Islands holding company.

5

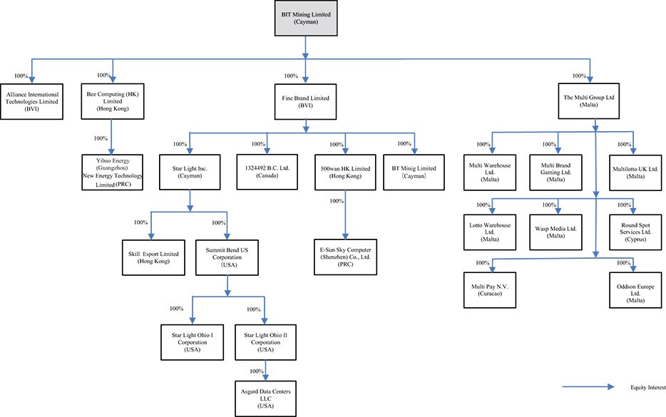
The following diagram illustrates our company’s organizational structure, and the place of formation, ownership interest and affiliation of each of our principal subsidiaries and affiliated entities as of the date of this annual report. BIT Mining Limited, in which investors hold an interest, is shaded in grey.

Graphic

We face various legal and operational risks and regulatory uncertainties associated with having certain non revenue-generating subsidiaries, certain administrative personnel, and certain members of the board of directors located in China. If the PRC government restricts or otherwise regulates our remaining operations in China, we may have to scale down or cease such operations. We have already scaled down our operations in Hong Kong, and moved the overwhelming majority of our Ethereum-Classic mining operation to the U.S. The PRC government has significant authority to exert influence on the ability of a company located in China to conduct its business, accept foreign investments or list on U.S. or other foreign exchanges. For example, we face risks and uncertainties associated with regulatory approvals of offshore offerings and oversight on cybersecurity and data privacy. Such risks and uncertainties could result in a material change in our operations and/or the value of the ADSs or could significantly limit or completely hinder our ability to offer ADSs and/or other securities to investors and cause the value of such securities to significantly decline or be worthless. The PRC government also has significant discretion over our business operations in China, and may intervene with or influence our China-based operations as it deems appropriate to further regulatory, political and societal goals. Furthermore, the PRC government has recently indicated an intent to exert more oversight and control over overseas securities offerings and foreign investments in China-based companies. These regulatory risks and uncertainties could become applicable to our Hong Kong operations if regulatory authorities in Hong Kong adopt similar rules and/or regulatory actions. Any adverse action, once taken by the PRC and/or Hong Kong government, could significantly limit or completely hinder our ability to offer securities to investors and cause the value of such securities to significantly decline or in extreme cases, become worthless.

6

Cash Flows through our Organization

Cash and assets can be transferred between BIT Mining Limited, our holding company incorporated in the Cayman Islands, and our subsidiaries in other countries through intercompany fund advances and capital contributions.

As of the date of this annual report, a substantial majority of our assets and cash are located outside of China. We are not aware of any regulatory restrictions of transferring funds between BIT Mining Limited and its subsidiaries in Hong Kong, British Virgin Islands, Canada, Malta, Cyprus, Curacao and the United States. We are subject to applicable PRC regulation of loans to or investment in subsidiaries in China.

As of the date of this annual report, BIT Mining Limited has not distributed any earnings to its subsidiaries or the former VIEs. BIT Mining Limited currently does not have any plan to distribute earnings to its subsidiaries in the foreseeable future. No transfers, dividends, or distributions have been made to date to U.S. investors.

Transfers to/from the Former VIEs

BIT Mining Limited maintained a VIE structure during 2020 and 2021, and disposed of its VIE structure by the end of 2021. In 2020 and 2021, BIT Mining Limited transferred cash to the former VIEs of approximately US$4.3 million and approximately US$1.4 million, respectively, through intercompany fund advances and long-term loan, which was interest free and without recourse. In 2020 and 2021, the Company’s wholly-owned subsidiaries in China transferred cash to the former VIEs of approximately US$2,000 and approximately US$0.4 million, respectively, through short-term loans, which were interest free and without recourse. In 2020 and 2021, the former VIEs transferred cash to the Company’s wholly-owned subsidiaries of approximately US$1.3 million and approximately US$29.3 million, respectively, pursuant to the former VIE contractual arrangements.

The aforementioned cash transfers among BIT Mining Limited, its subsidiaries and the former VIEs were for business operation purposes.

Transfers between the Holding Company and its Subsidiaries

In 2021, 2022 and 2023, BIT Mining Limited transferred cash to its subsidiaries of US$66.8 million, approximately US$37.0 million and approximately US$2.5 million, respectively, through intercompany fund advances and capital contributions.

In 2021, 2022 and 2023, BIT Mining Limited transferred assets with aggregate values of US$2.2 million, US$9.2 million and US$6.3 million, respectively, to its subsidiaries. Such assets were primarily cryptocurrency assets, through intercompany fund advances. The tax consequences of these asset transfers from BIT Mining Limited to its subsidiaries did not have a material impact on the Company’s consolidated results of operations for the years ended December 31, 2021, 2022 and 2023.

In 2021, 2022 and 2023, the Company’s subsidiaries transferred assets with aggregate values of US$2.4 million, US$9.0 million and US$9.3 million, respectively, to BIT Mining Limited. Such assets were primarily cryptocurrency assets, through intercompany fund advances. The tax consequences of these asset transfers from the Company’s subsidiaries to BIT Mining Limited did not have a material impact on the Company’s consolidated results of operations for the years ended December 31, 2021, 2022 and 2023.

The aforementioned cash and asset transfers between BIT Mining Limited and its subsidiaries were for business operation purposes.

A.

[Reserved]

B.

Capitalization and Indebtedness

Not Applicable.

7

C.

Reasons for the Offer and Use of Proceeds

Not Applicable.

D.

Risk Factors

Risks Related to Our Business and Industry

It may be or become illegal to acquire, own, hold, sell or use cryptocurrencies, participate in the blockchain, or transfer or utilize similar cryptocurrency assets in China or international markets where we operate due to adverse changes in the regulatory and policy environment in these jurisdictions.

Our blockchain and cryptocurrency mining business could be significantly affected by, among other things, the regulatory and policy developments in international markets where we operate, such as the United States and Hong Kong. Governmental authorities are likely to continue to issue new laws, rules and regulations governing the blockchain and cryptocurrency industry we operate in and enhance enforcement of existing laws, rules and regulations.

Due to regulatory and policy developments in China, we developed our international operations and migrated our cryptocurrency operations to international markets. We may be subject to restrictions relating to the transfer of cryptocurrency mining machines out of China, as China has recently strengthened regulations on exports of goods, technology and services. Specifically, for computers and related components used in cryptocurrency mining machines, exporting enterprises should carefully evaluate whether the mining machines, their components, and any data or information contained therein are subject to export restrictions, and therefore are required to go through relevant export licensing procedures before such mining machines can be transported out of China. The relevant restrictions that apply to the transfer of cryptocurrency mining machines by us include, but are not limited to, the Catalogue of Goods Prohibited from Export, the Catalogue of Goods Subject to Export License Management, the Catalogue of Technologies Prohibited from Export and Restricted from Export in China, the Catalogue for the Administration of Import and Export Licenses of Dual-use Items and Technologies, and other applicable export control catalogues and lists. In addition, since most of our mining machines are second-hand equipment, we may also be required to evaluate, inspect and dispose of the relevant stored information or data to comply with relevant data security regulations before moving such machines to markets outside China. If we are deemed to have violated export restrictions or data security regulations in China or otherwise become subject to government interferences, we might still subject to administrative penalties or criminal investigation by relevant government authorities.

We have adopted the development strategy to focus on the expansion of our blockchain and cryptocurrency mining operations to international markets. We have invested in Akon, Ohio, a mining site with access to power capacity of up to 82.5 megawatts. As of the date of this annual report, we have deployed our mining machines primarily to the United States. However, we cannot assure you that the government authorities in these international markets will not adopt new laws and regulations in the future to restrict blockchain and cryptocurrency business.

Some jurisdictions restrict various uses of cryptocurrencies, including the use of cryptocurrencies as a medium of exchange, the conversion between cryptocurrencies and fiat currencies or between cryptocurrencies, the provision of trading and other services related to cryptocurrencies by financial institutions and payment institutions, and initial coin offerings and other means of capital raising based on cryptocurrencies. We cannot assure you that these jurisdictions will not enact new laws or regulations that further restrict activities relate to cryptocurrencies.

In addition, cryptocurrencies may be used by market participants for black market transactions, to conduct fraud, money laundering and terrorism-funding, tax evasion, economic sanction evasion or other illegal activities. As a result, governments may seek to regulate, restrict, control or ban the mining, use, holding and transferring of cryptocurrencies. We may not be able to eliminate all instances where other parties use cryptocurrencies mined by us to engage in money laundering or other illegal or improper activities. We cannot assure you that we will successfully detect and prevent all money laundering or other illegal or improper activities which may adversely affect our reputation, business, financial condition and results of operations.

8

Due to the environmental-impact concerns related to the potential high demand for electricity to support cryptocurrency mining activity, political concerns, and for other reasons, we may be required to cease mining operations without much or any prior notice by a national or local government’s formal or informal requirement or because of the anticipation of an impending requirement. For example, due to the most the power shortage and political unrest in Kazakhstan in 2021, we temporarily suspended mining activities in Kazakhstan. We are still reevaluating our prospects there, but currently do not plan to carry out any joint construction of a new data center in that country.

Any such government action or anticipated action could have a negative impact not only on the value of existing miners owned by us, but on our ability to purchase new miners and their prices. Such government action or anticipated action could also have a deleterious impact on the price of cryptocurrencies. At a minimum, such events could result in an increase in the volatility of the price of the cryptocurrencies and value of miners owned by us. Moreover, if we discontinue mining operations in one location in response to such government action or anticipated action, we likely would transfer miners to another location. However, this process would result in costs associated with the transfer to be incurred by us, as well as the transferred miners being off-line and not able to mine cryptocurrencies for some time. Our business, financial condition and results of operations may be materially and adversely affected by these adverse changes in the regulatory and policy environment in in the markets where we operate our blockchain and cryptocurrency mining operations.

Any failure to obtain or renew any required approvals, licenses, permits or certifications could materially and adversely affect our business and results of operations.

In accordance with the laws and regulations in the jurisdictions in which we operate, we are required to maintain various approvals, licenses, permits and certifications in order to operate our cryptocurrency mining business. Complying with such laws and regulations may require substantial expense, and any non-compliance may expose us to liability. In the event of non-compliance, we may have to incur significant expenses and divert substantial management time to rectify the incidents. In the future, if we fail to obtain all the necessary approvals, licenses, permits and certifications, we may be subject to fines or the suspension of operations at the mining facilities or data centers that do not have all the requisite approvals, licenses, permits and certifications, which could materially and adversely affect our business and results of operations. We may also experience adverse publicity arising from non-compliance with government regulations, which would negatively impact our reputation.

We have adopted the development strategy to focus on the expansion of our blockchain and cryptocurrency mining operations in international markets, and have established, and plan to establish cryptocurrency mining data centers in Hong Kong and the United States. As such, we are subject to regulations applicable to operators of cryptocurrency mining business and data processing business in these jurisdictions. We have obtained relevant governmental approval and license required for our data center operations in these jurisdictions. However, we cannot assure your that we will be able to maintain or renew the required government approval, permit, licenses for our proposed operations on commercially reasonable terms and in a timely manner or at all. Failure to maintain or renew these government approval, permit or licenses for our international operations may cause us to suspend or terminate our data center operations in such jurisdictions, and may subject us to regulatory investigations or legal proceedings and fines in these jurisdictions, which could disrupt our international operations and materially and adversely affect our business, financial condition and results of operations.

More broadly, we cannot assure you that we will be able to fulfill all the conditions necessary to obtain the required government approvals in the jurisdictions where we operate, or that relevant government officials in these jurisdictions will always, if ever, exercise their discretion in our favor, or that we will be able to adapt to any new laws, regulations or policies. There may also be delays on the part of government authorities in reviewing our applications and granting approvals, whether due to the lack of administrative resources or the imposition of new rules, regulations, government policies or their implementation, interpretation and enforcement, or for no discernible reason at all. If we are unable to obtain, or experience material delays in obtaining, necessary government approvals, our operations may be substantially disrupted, which could materially and adversely affect our business, financial condition and results of operations.

9

A particular digital asset’s status as a “security” in any relevant jurisdiction is subject to a high degree of uncertainty, and if we are unable to properly characterize a digital asset, we may be subject to regulatory scrutiny, investigations, fines, and other penalties, which may adversely affect our business, results of operations and/or financial condition.

The SEC and its staff have taken the position that certain digital assets fall within the definition of a “security” under the U.S. federal securities laws. The legal test for determining whether any given digital asset is a security is a highly complex, fact-driven analysis that evolves over time, and the outcome is difficult to predict. The SEC generally does not provide advance guidance or confirmation on the status of any particular digital asset as a security. Additionally, the SEC’s views in this area have evolved over time, and it is difficult to predict the direction or timing of any continuing evolution. Furthermore, it is also possible that a change in the governing administration or the appointment of new SEC commissioners could substantially impact the views of the SEC and its staff. Public statements by senior officials at the SEC indicate that the SEC does not intend to take the position that Bitcoin or Ethereum, in their current form, are securities. However, Bitcoin and Ethereum are the only digital assets as to which senior officials at the SEC have publicly expressed such a view. Such statements are not official policy statements by the SEC and reflect only the speakers’ views, which are not binding on the SEC or any other agency or court, and cannot be generalized to any other digital asset, such as Dogecoin. With respect to all other digital assets, there is currently no certainty under the applicable legal test that such assets are not securities, notwithstanding the conclusions we may draw based on our assessment regarding the likelihood that a particular digital asset could be deemed a “security” under applicable laws. Similarly, though the SEC’s Strategic Hub for Innovation and Financial Technology published a framework for analyzing whether any given digital asset is a security in April 2019, this framework is also not a rule, regulation or statement of the SEC and is not binding on the SEC.

Several foreign jurisdictions have taken a broad-based approach to classifying digital assets as “securities,” while other foreign jurisdictions have adopted a narrower approach. As a result, certain digital assets may be deemed to be a “security” under the laws of some jurisdictions but not others. Various foreign jurisdictions may, in the future, adopt additional laws, regulations, or directives that affect the characterization of digital assets as “securities.”

The classification of a digital asset as a security under applicable law has wide-ranging implications for the regulatory obligations that flow from the offer, sale, trading, and clearing of such assets. For example, a digital asset that is a security in the United States may generally only be offered or sold in the United States pursuant to a registration statement filed with the SEC or in an offering that qualifies for an exemption from registration. Persons that effect transactions in digital assets that are securities in the United States may be subject to registration with the SEC as a “broker” or “dealer.” Platforms that bring together purchasers and sellers to trade digital assets that are securities in the United States are generally subject to registration as national securities exchanges, or must qualify for an exemption, such as by being operated by a registered broker-dealer as an alternative trading system (“ATS”), in compliance with rules for ATSs. Persons facilitating clearing and settlement of securities may be subject to registration with the SEC as a clearing agency. Foreign jurisdictions may have similar licensing, registration, and qualification requirements. We have mined cryptocurrencies other than Bitcoin and Ethereum, and we received other types of cryptocurrencies, including Dogecoin, as commissions of our mining pool operation. The likely status of these cryptocurrencies as securities could limit distributions, transfers, or other actions involving such cryptocurrencies, including mining, in the United States.

We have adopted risk-based policies and procedures to analyze whether the digital assets that we mine, hold and sell for our own account could be deemed to be a “security” under applicable laws. Our policies and procedures do not constitute a legal standard, but rather represent our management’s assessment, based on advice of our securities counsel, regarding the likelihood that a particular digital asset could be deemed a “security” under applicable laws. Regardless of our conclusions, we could be subject to legal or regulatory action in the event the SEC, a foreign regulatory authority, or a court were to determine that a digital asset currently held by us is a “security” under applicable laws. If the digital assets mined and held by us are deemed as securities, it could limit distributions, transfers, or other actions involving such digital assets, including mining, in the United States. For example, the distribution of cryptocurrencies to miners under our mining pool business could be deemed to involve an illegal offering or distribution of securities subject to U.S. federal or state law. In addition, miners on cryptocurrency networks could, under certain circumstances, be viewed as statutory underwriters or as “brokers” subject to regulation under the Exchange Act. This could require us or our customers to change, limit, or cease mining operations, register as broker-dealers and comply with applicable law, or be subject to penalties, including fines. In addition, we could be subject to judicial or administrative sanctions for failing to sell the digital asset or distribute block rewards in compliance with the registration requirements, or for acting as a broker, dealer, or national securities exchange without appropriate registration. Such an action could result in injunctions, cease and desist orders, as well as civil monetary penalties, fines, and disgorgement, criminal liability, and reputational harm.

10

Distributing digital assets in connection with our mining pool business involves risks, which could result in loss of customer assets, customer disputes and other liabilities, adversely impact our business, results of operations and/or financial condition.

In order to own, transfer and use a digital asset on its underlying blockchain network, a person must have a private and public key pair associated with a network address, commonly referred to as a “wallet.” Each wallet is associated with a unique “public key” and “private key” pair, each of which is a string of alphanumerical characters. In order for us to allocate block rewards to our mining pool customers, customers must provide us with the public key of the wallet that the digital assets are to be transferred to, and we would be required to authorize the transfer. We rely on the information provided by customers to distribute cryptocurrencies to them, and we do not have access to our customers’ private key. A number of errors can occur in the process of distributing digital assets to customers’ wallets, such as typos, mistakes, or the failure to include the information required by the blockchain network. For instance, a customer may incorrectly enter the desired recipient’s public key when withdrawing from the mining pool, which may result in the permanent and irretrievable loss of the customer’s digital assets. Such incidents could result in customer disputes, damage to our brand and reputation, legal claims against us, and financial liabilities, any of which could adversely affect our business, results of operations and/or financial condition.

The loss or destruction of private keys required to access any digital assets held by us may be irreversible. If we are unable to access our private keys or if we experience a hack or other data loss relating to our ability to access any digital assets, it could cause regulatory scrutiny, reputational harm, and other losses.

Cryptocurrencies are generally controllable only by the possessor of the unique private key relating to the digital wallet in which the digital assets are held. While blockchain protocols typically require public addresses to be published when used in a transaction, private keys must be safeguarded and kept private in order to prevent a third party from accessing the digital assets held in such a wallet. We will publish the public key relating to digital wallets in use when we verify the receipt of transfers and disseminate such information into the network, but we will need to safeguard the private keys relating to such digital wallets. We safeguard and keep private the private keys relating to our digital assets by primarily utilizing enterprise multi-signature storage solution provided by an established third-party digital asset financial services platform.

To the extent that any of the private keys relating to our wallets containing digital assets held by us is lost, destroyed, or otherwise compromised or unavailable, and no backup of the private key is accessible, we will be unable to access digital assets held in the related wallet. Furthermore, as currently our digital wallet is maintained by a third-party digital asset financial services platform, we cannot provide assurance that our wallet will not be hacked or compromised, or that any information leakage and data security breach of such platform will not compromise the security of our digital wallet. Digital assets and blockchain technologies have been, and may in the future be, subject to security breaches, hacking, or other malicious activities. Any loss of private keys relating to, or hack or other compromise of, digital wallets used to store our digital assets could subject us to significant financial losses, and we may be unable to distribute mining rewards to customers of our mining pool services, or adequately compensate our customers for damages caused by such security breach. As such, any loss of private keys due to a hack, employee or service provider misconduct or error, or other compromise by third parties could hurt our brand and reputation, result in significant losses, and adversely impact our business, results of operations and/or financial condition.

11

We will be required to pay monetary penalties in amounts which, combined with our losses, projected cash needs and the uncertainty of prices of our cryptocurrency assets, raises substantial doubt upon our ability to continue as a going concern.

We have been cooperating with the U.S. Department of Justice (the “DOJ”) and the U.S. Securities and Exchange Commission (the “SEC”) in connection with their investigations into the Company. See “Item 4. Information on the Company—B. Business Overview—Legal and Administrative Proceedings—Regulatory Investigation.” The Company has been in separate discussions with the Staff of the SEC’s Division of Enforcement and the DOJ regarding potential resolutions to settle these matters. Any potential resolution of these matters would involve payment of monetary penalties, or the Penalty Amounts, in amounts that are likely to be significant and would be subject to approval by the SEC Commissioners for any proposed SEC settlement and the DOJ for any proposed DOJ resolution. The combined Penalty Amounts are still in the process of being discussed and finalized considering the Company’s ability to pay those combined Penalty Amounts under its current financial condition. Based on the latest status of the discussions as of the date of this annual report, our best estimate is that the Company will be required to pay combined Penalty Amounts of up to $10 million in aggregate, potentially over a period of years. Accordingly, we have accrued $10 million for the combined Penalty Amounts on the Company’s financial statements for the year ended December 31, 2023. Payments of the combined Penalty Amounts will further deplete our liquidity and cash position, which, combined with our losses, projected cash needs and the uncertainty of prices of our cryptocurrency assets, raises substantial doubt upon our ability to continue as a going concern. For more details about our liquidity and cash position, see “Item 5. Operating and Financial Review and Prospects—B. Liquidity and Capital Resources.”

If our liquidity and cash position are depleted, there can be no assurance that our business will be able to generate sufficient operating cash flow to remove the substantial doubt about our ability to continue as a going concern in the future. If we are unable to generate sufficient operating cash flow, as well as achieve and maintain profitability, we may need to further reduce the scale of our business operations, which may adversely affect our financial condition and results of operations.

Such payments will also negatively impact our business plan and related initiatives to regain compliance with the stockholders’ equity criteria in the NYSE’s continued listing standards by December 2024, and may ultimately result in our ADSs being delisted. See “—We have fallen below the continued listing requirements of the New York Stock Exchange, and if we are unable to regain compliance in time, our ADSs may be delisted and the liquidity and the trading price of our ADSs would be materially and adversely affected.”

We have fallen below the continued listing requirements of the New York Stock Exchange, and if we are unable to regain compliance in time, our ADSs may be delisted and the liquidity and the trading price of our ADSs would be materially and adversely affected.

We received a letter from the New York Stock Exchange, or the NYSE, in June 2023, notifying our company that we were not in compliance with applicable market capitalization and equity criteria in the NYSE’s continued listing standards because our average total market capitalization was less than US$50 million over a consecutive 30 trading-day period, and our last reported stockholders’ equity as of March 31, 2023 was less than US$50 million. We submitted to the NYSE a business plan in September 2023 as to how we intend to regain compliance with the stockholders’ equity criteria within the next 18 months, by December 2024; the NYSE accepted the business plan in October 2023, and we are now subject to quarterly monitoring for compliance with the plan. If the Company is required to pay combined Penalty Amounts of $10 million in aggregate to settle the investigations by the DOJ and the SEC, that will negatively impact our business plan and related initiatives, and may result in our noncompliance with the stockholders’ equity criteria continuing through December 2024.

If we fail to regain compliance with NYSE’s continued listing standards before December 2024, our ADSs will be delisted from the NYSE. There can be no assurance that the NYSE will not commence suspension and delisting procedures for our ADSs earlier and before the expiration of the 18-month cure period. If our ADSs were delisted from the NYSE, the liquidity and the trading price of our ADSs would be materially and adversely affected.

12

We may incur significant compliance costs if we are required to register as a money services business under the regulations promulgated by the Financial Crimes Enforcement Network under the authority of the U.S. Bank Secrecy Act, or otherwise under U.S. state laws.

We are in the process of expanding our cryptocurrency operation into the United States, including completing the Ohio Mining Site. To the extent that our operations in United States cause us to be deemed a money services business under the regulations promulgated by the Financial Crimes Enforcement Network (“FinCEN”) under the authority of the U.S. Bank Secrecy Act, we may be required to comply with FinCEN regulations, including those that would mandate us to implement anti-money laundering programs, make certain reports to FinCEN and maintain certain records. To the extent that our operations cause us to be deemed a “money transmitter” or equivalent designation, under state law in any U.S. state in which we plan to operate, we may be required to seek a license or otherwise register with a state regulator and comply with state regulations that may include the implementation of anti-money laundering programs, maintenance of certain records and other operational requirements. Such additional federal or state regulatory obligations may cause us to incur extraordinary expenses, and may affect an investment in our securities in a materially adverse manner. Furthermore, we and our service providers may not be capable of complying with certain federal or state regulatory obligations applicable to money services businesses and money transmitters. If we are deemed to be subject to and determine not to comply with such additional regulatory and registration requirements, we may have to leave a particular U.S. state or the United States completely. Any such action would be expected to materially adversely affect our operations.

Because cryptocurrencies may be determined to be investment securities, we may inadvertently violate the Investment Company Act of 1940, as amended, and we may incur substantial losses and become subject to such act as a result.

We believe that we are not engaged in the business of investing, reinvesting, or trading in securities, and we do not hold ourselves out as being engaged in those activities. However, under the Investment Company Act of 1940, as amended (the “Investment Company Act”), a company may be deemed an investment company under section 3(a)(1)(C) thereof if the value of its investment securities is more than 40% of its total assets (exclusive of government securities and cash items) on an unconsolidated basis.

As a result of our investments and our cryptocurrency mining activities, including investments in which we do not have a controlling interest, and the sale of Shares of Loto Interactive Limited, the investment securities we hold could exceed 40% of our total assets, exclusive of cash items and, accordingly, we could determine that we have become an inadvertent investment company. The cryptocurrency we own, acquire or mine may be deemed an investment security by the SEC, although we do not believe any of the cryptocurrencies we own, acquire or mine are securities.

An inadvertent investment company can avoid being classified as an investment company if it can rely on one of the exclusions under the Investment Company Act. One such exclusion, Rule 3a-2 under the Investment Company Act, allows an inadvertent investment company a grace period of one year from the earlier of (a) the date on which an issuer owns securities and/or cash having a value exceeding 50% of the issuer’s total assets on either a consolidated or unconsolidated basis and (b) the date on which an issuer owns or proposes to acquire investment securities having a value exceeding 40% of the value of such issuer’s total assets (exclusive of government securities and cash items) on an unconsolidated basis. As of December 31, 2023, we do not believe we are an inadvertent investment company, however this issue has not been resolved by SEC rules or regulations. For us, any grace period would be unknown until further clarifications from or regulations by the SEC concerning cryptocurrency treatment. We may take actions to cause the investment securities held by us to be less than 40% of our total assets, which may include acquiring assets with our cash and cryptocurrency on hand or liquidating our investment securities or cryptocurrency or seeking a no-action letter from the SEC if we are unable to acquire sufficient assets or liquidate sufficient investment securities in a timely manner.

As the Rule 3a-2 exception is available to a company no more than once every three years, and assuming no other exclusion were available to us, we would have to keep within the 40% limit for at least three years after we cease being an inadvertent investment company. This may limit our ability to make certain investments or enter into joint ventures that could otherwise have a positive impact on our earnings. In any event, we do not intend to become an investment company engaged in the business of investing and trading securities.

13

Current and future legislation and the SEC rulemaking and other regulatory developments, including interpretations released by a regulatory authority, may impact the manner in which cryptocurrencies are treated for classification and clearing purposes. The SEC’s July 25, 2017 Report expressed its view that digital assets may be securities depending on the facts and circumstances. As of the date of this annual report, we are not aware of any rules that have been proposed to regulate cryptocurrencies as securities. We cannot be certain as to how future regulatory developments will impact the treatment of cryptocurrency under the applicable U.S. federal or state laws. Such additional registrations may result in extraordinary, non-recurring expenses, thereby materially and adversely impacting an investment in us. If we determine not to comply with such additional regulatory and registration requirements, we may seek to cease certain of our operations. Any such action may adversely affect an investment in us.

Classification as an investment company under the Investment Company Act requires registration with the SEC. If an investment company fails to register, it would have to stop doing almost all business, and its contracts would become voidable. Registration is time consuming and restrictive and would require a restructuring of our operations, and we would be very constrained in the kind of business we could do as a registered investment company. Furthermore, we would become subject to substantial regulation concerning management, operations, transactions with affiliated persons and portfolio composition, and would need to file reports under the Investment Company Act regime. The cost of such compliance would result in substantial additional expenses, and the failure to complete the required registration would have a materially adverse impact to conduct our operations.

We do not maintain insurance for our digital assets, which may expose us and our shareholders to the risk of loss of our digital assets, and there will be limited rights of legal recourse available to us to recover our losses.

We do not maintain insurance for the digital assets held by us. Banking institutions will not accept our digital assets, and they are therefore not insured by the Federal Deposit Insurance Corporation or the Securities Investor Protection Corporation. Therefore, we may suffer loss with respect to our digital assets which is not covered by insurance, and we may not be able to recover any of our carried value in these digital assets if they are lost or stolen or suffer significant and sustained reduction in conversion spot price. If we are not otherwise able to recover damages from a malicious actor in connection with these losses, our business, results of operations and share price may be adversely affected.

If we fail to maintain effective internal control over financial reporting, our ability to accurately and timely report our financial results in accordance with U.S. GAAP may be materially and adversely affected. In addition, investor confidence in us and the market price of our ADSs may decline significantly.

We are required to assess the effectiveness of our disclosure controls and procedures and internal control over financial reporting. As defined in standards established by the United States Public Company Accounting Oversight Board, or the PCAOB, a “material weakness” is a deficiency, or a combination of deficiencies, in internal control over financial reporting, such that there is a reasonable possibility that a material misstatement of the company’s annual or interim financial statements will not be prevented or detected on a timely basis.

While our management concluded that our internal control over financial reporting was effective as of December 31, 2023, our management identified a material weakness in our internal control over financial reporting as of December 31, 2022. See “Item 15. Controls and Procedures—Management’s Annual Report on Internal Control over Financial Reporting.” While we had remediated the material weakness identified in 2022 as of December 31, 2023. We may not be able to always maintain an effective internal control over financial reporting for a variety of reasons. A control system, no matter how well designed and operated, can provide only reasonable, not absolute, assurance that the control system’s objectives will be met. Because of the inherent limitations in all control systems, no evaluation of controls can provide absolute assurance that misstatements due to error or fraud will not occur or that all control issues and instances of fraud will be detected. If we fail to maintain effective internal control over financial reporting in the future, our management and our independent registered public accounting firm may not be able to conclude that we have effective internal control over financial reporting at a reasonable assurance level. This could in turn result in the loss of investor confidence in the reliability of our financial statements and negatively impact the trading price of our ADSs. Furthermore, we have incurred and anticipate that we will continue to incur considerable costs, management time and other resources in an effort to maintain compliance with Section 404 and other requirements of the Sarbanes-Oxley Act.

Additionally, ineffective internal control over financial reporting could expose us to increased risk of fraud or misuse of corporate assets and subject us to potential delisting from the NYSE, regulatory investigations and civil or criminal sanctions. We may also be required to restate our financial statements from prior periods.

14

Risks Related to Doing Business in China

Recent regulatory developments in China may subject us to additional regulatory review and disclosure requirements, expose us to government interference, or otherwise restrict or completely hinder our ability to offer securities and raise capitals outside China, all of which could materially and adversely affect our business, and cause the value of our securities to significantly decline or become worthless. 

As our remaining operations in China primarily involve the provision of administrative supports to our cryptocurrency mining business outside China, as well as internal information technology services to our operating entities and mining pools outside China, we may still be subject to PRC laws relating to, among others, data security and restrictions over foreign investments in value-added telecommunications services and other industry sectors set out in the Special Administrative Measures (Negative List) for the Access of Foreign Investment (2021 Edition). Specifically, we may be subject to PRC laws relating to the collection, use, sharing, retention, security, and transfer of confidential and private information, such as personal information and other data. These PRC laws apply not only to third-party transactions, but also to transfers of information between us and our wholly foreign-owned enterprises in China, and other parties with which we have commercial relations. These PRC laws and their interpretations and enforcement continue to develop and are subject to change, and the PRC government may adopt other rules and restrictions in the future.

The recent regulatory developments in China, in particular with respect to restrictions on China-based companies raising capital offshore, and the government-led cybersecurity reviews of certain companies with VIE structure, may lead to additional regulatory review in China over our financing and capital raising activities in the United States.

15

Pursuant to the PRC Cybersecurity Law (“Cybersecurity Law”), which was promulgated by the Standing Committee of the National People’s Congress on November 7, 2016 and took effect on June 1, 2017, personal information and important data collected and generated by a critical information infrastructure operator (“CIIO”) in the course of its operations in China must be stored in China, and if a critical information infrastructure operator, as defined by “The Security Protection Regulations for Critical Information Infrastructure,” effective September 1, 2021, purchases internet products and services that affect or may affect national security, it should be subject to cybersecurity review by the Cyberspace Administration of China (“CAC”). The Cybersecurity Law also establishes more stringent requirements applicable to operators of computer networks, especially to operators of networks which involve critical information infrastructure. The Cybersecurity Law contains an overarching framework for regulating Internet security, protection of private and sensitive information, and safeguards for national cyberspace security and provisions for the continued government regulation of the Internet and content available in China. The Cybersecurity Law emphasizes requirements for network products, services, operations and information security, as well as monitoring, early detection, emergency response and reporting. On January 4, 2022, the CAC announced the adoption of the Cybersecurity Review Measures, and effective February 15, 2022, online platforms and network providers possessing personal information of more than one individual million user must undergo a cybersecurity review by the CAC when they seek listing in foreign markets. In addition, pursuant to the PRC Data Security Law (“Data Security Law”), which was promulgated by the Standing Committee of the National People’s Congress on June 10, 2021 and took effect on September 1, 2021, all data activities that take place in China, as well as abroad if the data activities are deemed to impair China’s national security, China’s public interest or the legitimate rights and interests of Chinese citizens or organizations, shall be subject to the Data Security Law. The Data Security Law classifies data collected and stored in China based on its potential impact on Chinese national security and regulates its storage and transfer depending on the data’s classification level. Data processors are prohibited from providing any data stored in China, regardless of the data’s sensitivity level and whether or not the data was initially collected in China, to any foreign judicial or law enforcement agency without the prior approval of the relevant PRC authorities. China’s central government is required by the Data Security Law to formulate a catalogue of important data based on the data classified and graded system, while relevant authorities in different regions and industries are then required to identify important data and formulate detailed implementing catalogues for their respective regions and industries. Companies handling data classified as “important data” are required to (i) designate a person in charge of data security; (ii) set up a security management department; (iii) conduct regular risk assessment for its processing activities, and (iv) report the assessment’s result to the relevant authority. On July 7, 2022, the CAC announced the adoption of the Security Assessment Measures for Outbound Data Transfer (“Security Assessment Measures”), and effective September 1, 2022, The Security Assessment Measures requires not only CIIOs, but also other data processors to file for CAC’s security assessment before transferring important data out of China. The Administrative Measures on Data Security in the Industry and Information Technology Sectors (for Trial Implementation) (“Security Administrative Measures”) effective on January 1, 2023, divides industrial and telecom data into three categories, namely (i) ordinary data, (ii) important data, and (iii) core data, and requires the data processors to make filings with their Local Regulators regarding their Important Data and Core Data. Furthermore, the Standing Committee of the National People’s Congress passed the Personal Information Protection Law of the PRC (“PIPL”), which will become effective from November 1, 2021, and requires general network operators to obtain a personal information protection certification issued by recognized institutions in accordance with the CAC regulation before such information can be transferred out of China.

On July 30, 2021, in response to the recent regulatory developments in China and actions adopted by the PRC government, the Chairman of the SEC issued a statement requesting additional disclosures from offshore issuers with China-based operating companies before their registration statements will be declared effective, including detailed disclosure related to VIE structures and whether the VIE and the issuer, when applicable, received or were denied permission from the PRC authorities to list on U.S. exchanges and the risks that such approval could be denied or rescinded. On August 1, 2021, the CSRC stated in a statement that it had taken note of the new disclosure requirements announced by the SEC regarding the listings of PRC companies and the recent regulatory development in the PRC, and that the securities regulators in both countries should strengthen communications on regulating China-related issuers.

16

Prior to the disposal of our lottery-related business in China in July 2021, we collected and processed personal, transactional and behavioral data. By the end of 2021, we have disposed of our lottery-related business and suspended the operations of our data centers in China, and have migrated our cryptocurrency mining business to international markets. Our remaining operations in China do not involve the processing of any significant amount of personal information. However, we cannot assure you that the PRC regulatory authorities will not take a contrary view or will not subsequently require us to undergo the approval procedures and subject us to penalties for non-compliance, or that if we are required to obtain such clearance, such clearance can be timely obtained, or at all. If we become subject to cybersecurity inspection and/or review by the CAC or other PRC authorities or are required by them to take any specific actions, it could cause suspension or termination of the future offering of our securities, disruptions to our operations, result in negative publicity regarding our company, and divert our managerial and financial resources. We may also be subject to significant fines or other penalties, which could materially and adversely affect our business, financial condition and results of operations. Any actions by the PRC government to exert more oversight and control over offerings that are conducted overseas and/or foreign investment in companies having operations in China, such as us, could significantly limit or completely hinder our ability to offer or continue to offer securities to investors, and cause the value of our securities to significantly decline or become worthless.

Our efforts to adjust our corporate structure and business operations, including the termination of our previous VIE structures and the exit of our mining pool business from China, may not be completed in a liability-free manner, and we may still be subject to cybersecurity review by the CAC, or deemed to be in violation of PRC laws regulating our industry and operations.

In light of the recent statements by the Chinese government indicating its intention exert more oversight and control over overseas offerings of China-based companies, the CAC review for certain data processing operators in China, and restrictions imposed by the PRC government relating to cryptocurrency mining business, we have adjusted, and may continue to adjust our business operations in the future, to comply with PRC laws regulating our industry and our business operations. However, such efforts may not be completed in a liability-free manner or at all.

Due to restrictions over foreign investment in lottery and IDC services, we previously maintained VIE structure with respect to our lottery-related business in China and certain of our data processing services in connection with our cryptocurrency mining business previously conducted in China. By the end of 2021, we did not maintain any VIE structures in China. Since June 2021, we have also suspended the operations of data centers in China. In October 2021, in light of change in the regulatory environment in China, we began to cause our mining pool subsidiary, BTC.com to exit the China market, cease registering new mining pool customers from China and retire the accounts of existing mining pool customers in China in an orderly manner.

We cannot assure you that the disposal of the lottery-related affiliated entities and unwinding of the related VIE structures in China, or the discontinuation of our mining pool operation in China, will not give rise to dispute or liability, or that such disposal, unwinding and discontinuation of operations will not adversely affect our overall results of operations and financial condition. In February 2022, the then subsidiaries of Zhejiang Keying deregistered their respective IDC licenses, and Zhejiang Keying completed the transfer of equity interests of its then subsidiaries to Loto Shenzhen. In the same month, we completed the formal SAIC registration of the disposal of the subsidiaries under the former variable interest entity structure. During the process of disposing of the lottery-related affiliated entities and the unwinding of the related VIE structures in China, including the VIE structure of Zhejiang Keying, and after such process is completed, we cannot guarantee that we will not continue to be subject to PRC regulatory inspection and/or review relating to cybersecurity, especially when there remains significant uncertainty as to the scope and manner of the regulatory enforcement. If we become subject to regulatory inspection and/or review by the CAC or other PRC authorities, or are required by them to take any specific actions, it could cause suspension or termination of the future offering of our securities, disruptions to our operations, result in negative publicity regarding our company, and divert our managerial and financial resources. The discontinuation of operations of BTC.com in China and in particular, the retirement of accounts of existing mining pool customers in China, may give rise to user complaints or dispute claims against us, which could divert a significant amount of managerial attention and other resources from our business and operations, and require us to incur significant expenses. We may also be subject to fines or other penalties, which could materially and adversely affect our business, financial condition, and results of operations.

17

We could still face the risk of delisting and cease of trading of our securities from a stock exchange or an over-the-counter market in the United States under the HFCA Act and the securities regulations promulgated thereunder if the PCAOB determines in the future that it is unable to completely inspect or investigate our auditor which has a presence in China, and it may materially and adversely affect the value of your investment.

The Holding Foreign Companies Accountable Act (“HFCA Act”) was enacted on December 18, 2020. The HFCA Act states if the SEC determines that we have filed audit reports issued by a registered public accounting firm that has not been subject to inspection by the PCAOB for three consecutive years beginning in 2021, the SEC shall prohibit our shares or ADSs from being traded on a national securities exchange or in the over the counter trading market in the United States.

Our financial statements contained in the annual report on Form 20-F for the year ended December 31, 2023 have been audited by Our U.S.-based auditor, MaloneBailey, LLP, an independent registered public accounting firm that is headquartered in the United States with offices in Beijing and Shenzhen. MaloneBailey, LLP is not among the PCAOB-registered public accounting firms headquartered in the PRC or Hong Kong that are subject to PCAOB’s determination on December 16, 2021 of having been unable to inspect or investigate completely. As of the date of this annual report, we have not been identified by the SEC as a commission-identified issuer under the HFCA Act.

On March 24, 2021, the SEC adopted interim final rules relating to the implementation of certain disclosure and documentation requirements of the HFCA Act. On September 22, 2021, the PCAOB adopted a final rule implementing the HFCA Act, which provides a framework for the PCAOB to determine, as contemplated under the HFCA Act, whether the PCAOB is unable to inspect or investigate completely registered public accounting firms located in a foreign jurisdiction because of a position taken by one or more authorities in that jurisdiction. On December 2, 2021, the SEC adopted amendments to finalize the implementation of disclosure and documentation measures, which require us to identify, in our annual report on Form 20-F, (1) the auditors that provided opinions to the financial statements presented in the annual report, (2) the location where the auditors’ report was issued, and (3) the PCAOB ID number of the audit firm or branch that performed the audit work. If the SEC determines that we have three consecutive non-inspection years, the SEC will issue a stop order to prohibit the trading of our ADSs on any U.S. stock exchange or over-the-counter market. On December 29 2022, the Accelerating Holding Foreign Companies Accountable Act (the “AHFCA Act”), was signed into law, which reduced the number of consecutive non-inspection years required for triggering the prohibitions under the AHFCA Act from three years to two. On August 26 2022, the PCAOB announced that it had signed a Statement of Protocol (the “Protocol”) with the China Securities Regulatory Commission and the Ministry of Finance of the People’s Republic of China, governing inspections and investigations of audit firms based in mainland China and Hong Kong. Pursuant to the Protocol, the PCAOB conducted inspections on select registered public accounting firms subject to the previous December 16, 2021 determinations in Hong Kong between September and November 2022. On December 15 2022, the PCAOB board announced that it had completed the inspections, determined that it had complete access to inspect or investigate completely registered public accounting firms headquartered in mainland China and Hong Kong, and voted to vacate the previous December 16, 2021 determinations.

Nevertheless, we could still face the risk of delisting and cease of trading of our securities from a stock exchange or an over-the-counter market in the United States under the HFCA Act and the securities regulations promulgated thereunder if the PCAOB determines in the future that it is unable to completely inspect or investigate our auditor which has a presence in China, and it may materially and adversely affect the value of your investment.

18

The PRC government has significant and arbitrary influence over companies with operations in China by enforcing existing rules and regulation, adopting new ones, or changing relevant industrial policies in a manner that may materially increase our compliance cost, abruptly change relevant industry landscape, or cause significant changes to, or otherwise intervene or influence, our remaining operations in China at any time, which could result in material and adverse changes in our operations and cause the value of our securities to significantly decline or become worthless.

We currently maintain operations in China primarily for the provision of administrative support to our cryptocurrency mining business outside China, as well as the provision of internal information technology services to our operating entities and mining pools outside China. The PRC government has significant and arbitrary influence over the operations in China of any company by allocating resources, providing preferential treatment to particular industries or companies, or imposing industry-wide policies on certain industries. The PRC government may also amend or enforce existing rules and regulation, or adopt ones, which could materially increase our compliance cost, abruptly change the relevant industry landscape, or cause significant changes to, or otherwise intervene or influence, our remaining operations in China at any times. In addition, the PRC regulatory system is based in part on government policies and internal guidance, some of which are not published on a timely basis or at all, and some of which may even have a retroactive effect. We may not be aware of all non-compliance incidents at all time, and may face regulatory investigation, fines and other penalties as a result. As a result of the changes in the industrial policies of the PRC government, including the amendment to and/or enforcement of the related laws and regulations, companies with operations in China, including us, and the industries in which we operate, face significant compliance and operational risks and uncertainties. For example, on July 24, 2021, Chinese state media, including Xinhua News Agency and China Central Television, announced a broad set of reforms targeting private education companies providing after-school tutoring services and prohibiting foreign investments in institutions providing such after-school tutoring services. As a result, the market value of certain U.S. listed companies with operations in China in the affected sectors declined substantially. On August 30, 2021, the PRC government imposed restrictions over the provision of online gaming services to minors, aiming at curbing excessive indulgence in online gaming and protecting minors’ mental and physical health, which could adversely affect the development of the online gaming industry in China. The PRC government has also imposed severe restrictions over the operations of cryptocurrency business, which changed the entire industry landscape in China. See “—It may be or become illegal to acquire, own, hold, sell or use cryptocurrencies, participate in the blockchain, or transfer or utilize similar cryptocurrency assets in China or international markets where we operate due to adverse changes in the regulatory and policy environment in these jurisdictions.” In addition, the National Development and Reform Commission of China has classified cryptocurrency mining operations as an industry to be eliminated. We have adopted a development strategy to focus on expansion of our blockchain and cryptocurrency mining operations in international markets, and have adjusted our business operations in China, including the termination of the operations of our data centers in China. As of the date of this annual report, we are not aware of any similar regulations that may be adopted to significantly curtail our remaining non-revenue generating operations in China. However, if other adverse regulations or policies are adopted in China, our remaining operations in China will be materially and adversely affected, and we may have to cease our administrative supports and internal information technology services in China and move them abroad to support our international cryptocurrency mining business, and relocate our offices and certain assets to international markets outside China, which may significantly disrupt our international operations and adversely affect our business, financial condition and results of operations.

PRC regulation of loans to and direct investment in PRC entities by offshore holding companies and governmental control of currency conversion may delay or prevent us from using the proceeds of this offering to make loans or additional capital contributions to our PRC subsidiaries.

We are an offshore holding company incorporated in the Cayman Islands, with limited operations in China. To the extent necessary, we may make loans to our PRC subsidiaries subject to the approval, registration, and filing with governmental authorities and limitation of amount, or we may make additional capital contributions to our wholly foreign-owned subsidiaries in China. Any loans to our wholly foreign-owned subsidiaries in China, which are treated as foreign-invested enterprises under PRC law, are subject to foreign exchange loan registrations with the National Development and Reform Commission, or the NDRC, and SAFE or its local branches. In addition, a foreign invested enterprise shall use its capital pursuant to the principle of authenticity and self-use within its business scope. The capital of a foreign invested enterprise shall not be used for the following purposes: (1) direct or indirect use for payment beyond the business scope of the enterprises or the payment prohibited by relevant laws and regulations; (2) direct or indirect use for investment in securities or investments other than banks’ principal-secured products unless otherwise provided by relevant laws and regulations; (3) the granting of loans to non-affiliated enterprises, except where it is expressly permitted in the business license; and (4) the payment of the expenses related to the purchase of real estate that is not for self-use (except for the foreign-invested real estate enterprises).

19

In light of the various requirements imposed by PRC regulations on loans to and direct investment in PRC entities by offshore holding companies, we cannot assure you that we will be able to complete the necessary government registrations or obtain the necessary government approvals or filings on a timely basis, if at all, with respect to future loans by us to our PRC subsidiaries or with respect to future capital contributions by us to our PRC subsidiaries. If we fail to complete such registrations or obtain such approvals, our ability to use the proceeds from any offering of our securities and capitalize or otherwise fund our PRC operations may be negatively affected.

We have changed our business model a few times during the last few years, which makes it difficult to evaluate our business.

In recent years, we have begun new lines of businesses and suspended or disposed of existing lines of businesses. Since announcing our entry into the cryptocurrency industry in December 2020, we have (i) purchased cryptocurrency mining machines, (ii) acquired a 7-nanometer mining machine manufacturer to unfurl a comprehensive approach to cryptocurrency mining, and (iii) developed a cryptocurrency mining data center in Ohio with power capacity of 82.5 megawatts.

Many of our business lines are relatively new business models in an emerging and rapidly evolving market. This makes it difficult for you to evaluate our business, financial performance and prospects, and our historical growth rate may not be indicative of our future performance. We may not be able to realize our profit expectations when we began to offer any of these new lines of businesses. You should consider our prospects in light of the risks and uncertainties that fast-growing companies in a rapidly evolving market may encounter.

Implementation of new lines of business may not yield desirable profits or improve our results of operations.

From time to time, we may implement new lines of business or offer new products and product enhancements as well as new services within our existing lines of business. There are substantial risks and uncertainties associated with these efforts, particularly when considering the market is not fully developed. In developing these new lines of business or services, we may invest significant time and resources. Initial timetables for the introduction and development of these lines of business and services may not be achieved and profitability targets may not prove feasible. External factors, such as compliance with regulations, competition and shifting market preferences, may also impact the successful implementation of these new lines business or services. Our personnel and technology systems may fail to adapt to the changes in these new lines of business or we may fail to effectively integrate new services into our existing operations. In addition, we may be unable to compete effectively due to the different competitive landscape in the new areas of business. Furthermore, these lines of business could have a significant impact on the effectiveness of our internal control system. Failure to successfully manage these risks in the development and implementation of these lines of business and services could have a material adverse effect on our business, results of operations and financial condition.

The success of our business depends on our ability to maintain and enhance our reputation and brand.

We have developed our reputation and established a leading position by providing our users with what we believe are superior and trustworthy services. We have conducted, and may continue to conduct, various marketing and brand promotion activities. We cannot assure you, however, that these activities will be successful and achieve the brand promotion and activity enhancement goals we expected. In addition, any negative publicity in relation to our services or products, regardless of its veracity, could harm our brand image and, in turn, have adverse effects on our user loyalty and stickiness, or result in a reduction in the number of our users. For example, we are aware of certain complaints against our websites on a number of online forums with regard to purchase order processing and prize collections. Even though the allegations made in such complaints were not factually proven or the amounts in issue were diminutive, such complaints can nonetheless have a detrimental effect on our reputation. If we fail to maintain and enhance our reputation and brand, or if we incur excessive expenses in our efforts to do so, our business, financial condition and results of operations may be materially and adversely affected.

20

We depend on the technology and advanced information system, which may fail or be subject to disruption.

We are dependent on our IT systems for handling purchase orders, and the efficiency and reliability of our systems are in turn dependent on the functionality and stability of the underlying technical infrastructure. The functionality of the servers used by us and the related hardware and software infrastructure are of considerable significance to our business, our reputation and our ability to attract business partners and users. Our IT systems may be damaged or interrupted by increases in usage, human errors, unauthorized access, destruction of hardware, power cuts not covered by backup facilities, system crashes, software problems, virus attacks, natural hazards or disasters, or similar disruptions or disruptive events. Furthermore, our current IT systems may be unable to support a significant increase in online traffic or an increased number of users, whether as a result of organic or inorganic growth of the business. We have in place business continuity procedures, disaster recovery systems and security measures to protect against network or technical failures or disruptions. Despite such procedures, failures in computer processing and weakness in the existing software and hardware cannot be entirely prevented or eliminated. Any failure of our IT system and infrastructure could lead to significant costs and disruptions that could reduce our revenues, harm our reputation and have a material adverse effect on our operations.

In addition, we rely on bandwidth providers, communications carriers, data centers and other third parties for key aspects of the process in providing services to our users. Any failure or interruption in the services and products provided by these third parties could limit our ability to operate certain of our businesses, which could in turn have a material adverse effect on our business and financial condition.

We are exposed to contractual claims by third parties arising from regulatory actions, which could damage our reputation and results of operations.

We have entered into various service, online payment and advertisement agreements with a number of third parties. Many of these agreements contain warranties, indemnities and termination provisions in which we have made representations and warranties to the counterparties as to the legitimacy of our operations and our compliance with relevant laws and regulations. If a claim or regulatory action is brought against our counterparties alleging that our historical business conduct breached such provisions on which our counterparties have relied, whether as a result of judicial proceedings or a change of law or otherwise, we may face material claims or regulatory actions and may owe damages to the relevant third parties. We may also remain liable for any outstanding fees payable to the counterparty of an agreement which has been terminated.

Future strategic acquisitions may have a material adverse effect on our business, reputation and results of operations.

We may acquire additional assets, products, technologies or businesses that are complementary to our existing business if we are presented with appropriate opportunities. Future acquisitions and subsequent integration of newly acquired assets and businesses into our own would require significant attention from our management and could result in a diversion of resources from our existing business, which in turn could have an adverse effect on our business operations. Acquired assets or businesses may not generate the financial results we expect. In addition, acquisitions could result in the use of substantial amounts of cash, potentially dilutive issuances of equity securities, the occurrence of significant goodwill impairment charges, amortization expenses for other intangible assets and exposure to potential unknown liabilities of the acquired business. Moreover, the cost of identifying and consummating acquisitions may be significant.

We may fail to detect fraudulent activities of our users or employees.

Online transactions may be subject to sophisticated schemes or collusion to defraud or other illegal activities, and there is a risk that our platform may be used for those purposes either by our users or our employees. While we intended to continue our efforts to protect our business and our users from such illegal activities, including a user identity verifying system and pre-payment procedures to protect against fictitious transactions, the controls and procedures we have implemented may not be effective in all cases. Failure to protect our operations and our users from fraudulent activity either by other users or our employees could result in reputational damage to us and could materially and adversely affect our results of operations.

21

Failure to adequately protect user account information could have a material adverse effect on us.

We process our users’ personal data (including name, address, age, bank details and transaction history) as part of our business and therefore must comply with data protection laws in China. Data protection laws restrict our ability to collect and use personal information relating to our users and potential users. Notwithstanding our IT and data security and other systems, we may not be effective in detecting any intrusion or other security breaches, or safeguarding against sabotage, hackers, viruses and cybercrime. We are exposed to the risk that personal data could be wrongfully accessed and/or used, whether by employees, users or other third parties, or otherwise lost or disclosed or processed in breach of data protection laws. If we or any of the third-party service providers whom we rely on fail to transmit user information and payment details online in a secure manner or if any such theft or loss of personal user data were to otherwise occur, it could subject us to liabilities under the data protection laws or result in the loss of the goodwill of our users.

We have no insurance coverage against business interruptions.

We do not have any business interruption insurance. We have no insurance for the cryptocurrency mining machines in our internet data centers. Any business disruption or natural disaster that affects our data centers and mining machines could result in us incurring substantial costs, including costs to repair our data centers or acquire new mining machines, and a diversion of our resources away from our business, which would have a material adverse effect on our business and results of operations.

We might not be able to adequately protect our intellectual property rights.

We believe our trademarks, software, technology know-how and other intellectual property provide competitive advantages to us, which are important to our achievements to date and our future success. We have invested significant resources to develop our brand name and domain name, which is an important asset to us. We cannot assure you that steps taken to protect our intellectual property rights will be sufficient to prevent infringement of our intellectual property rights. If we fail to adequately protect our intellectual property rights, including our rights in our trademarks and know-how, it could have a material adverse effect on our operations.

The validity, enforceability and scope of protection available under intellectual property laws with respect to the Internet industry in China are uncertain and evolving. Implementation and enforcement of PRC intellectual property-related laws have historically been deficient and ineffective. Accordingly, protection of intellectual property rights in China may not be as effective as in the United States or other western countries. Furthermore, policing unauthorized use of proprietary technology is difficult and expensive, and we may need to resort to litigation to enforce or defend our copyrights or other intellectual property rights or to determine the enforceability, scope and validity of our proprietary rights or those of others. Such litigation and any adverse determination thereof could result in substantial costs and diversion of resources and management attention away from our business.

We rely on our senior management and key employees.

Our success is dependent upon the expertise and continued service of our senior management and other key personnel. Most of our senior management team members have 20 years of experience in information technology or Internet-related industries. They are crucial to our smooth operation and continued innovation. In addition, we rely on a limited number of specialized staff members in certain areas of our IT operations where we do not receive support from external service providers. Furthermore, our ability to expand our operations to accommodate our anticipated growth will also depend on our ability to attract and retain additional personnel such as qualified risk managers, finance, management, marketing, technical and other personnel. Competition for these employees is intense due to the limited number of qualified personnel. It may be difficult for us to manage our business and meet our objectives if we fail to attract and retain such personnel and our results of operations or financial condition may be adversely affected.

We are dependent on external service providers with respect to payment and settlement processing, and the provision of faulty services by these providers could lead to financial loss and damage to our reputation.

We are dependent on cooperation with external service providers with specialist knowledge and technology for processing orders. This includes, among other things, data and voice communication, procurement, installation, further development, maintenance and servicing of hardware and software, server housing and payment processing. It is possible that one or more of the external service providers do not perform the services, or that they do not perform them in a timely and accurate manner. It is therefore possible that, due to failures or omissions by the external service providers that we have engaged, we will not be in a position to perform our own services faultlessly or on time. This could lead to revenue losses, liability for damage, and substantial damage to our reputation.

22

Our quarterly revenues and operating results may fluctuate, which makes our results of operations difficult to predict and may cause our quarterly results of operations to fall short of expectations.

Our quarterly revenues and operating results have fluctuated in the past and may continue to fluctuate depending upon a number of factors, many of which are out of our control. For these reasons, comparing our operating results on a period-to-period basis may not be meaningful, and you should not rely on our past results as an indication of our future performance. Our quarterly and annual revenues and costs and expenses as a percentage of our revenues may be significantly different from our historical or projected rates. Our operating results in future quarters may fall below expectations. Any of these events could cause the price of our ADSs to fall. Other factors that may affect our financial results include, among others:

changes in government policies or regulations, or their enforcement;
economic conditions in worldwide; and
geopolitical events or natural disasters such as war, threat of war, earthquake or epidemics.

The ability of U.S. authorities to bring actions for violations of U.S. securities law and regulations against us, our directors, executive officers or the expert named in this annual report may be limited and therefore you may not be afforded the same protection as provided to investors in U.S. domestic companies.

The Securities and Exchange Commission, or the Commission or the SEC, U.S. Department of Justice, or the DOJ, and other authorities often have substantial difficulties in bringing and enforcing actions against non-U.S. companies such as us, and non-U.S. persons, such as our directors and executive officers in China. Due to jurisdictional limitations, matters of comity and various other factors, the SEC, DOJ and other U.S. authorities may be limited in their ability to pursue bad actors, including in instances of fraud, in emerging markets such as China. Most of our operations are conducted, and most of our assets are located, outside China; however, some of our directors and executive officers reside within China. There are significant legal and other obstacles for U.S. authorities to obtain information needed for investigations or litigation against us or our directors, executive officers or other gatekeepers in case we or any of these individuals engage in fraud or other wrongdoing. In addition, local authorities in China may be constrained in their ability to assist U.S. authorities and overseas investors more generally. As a result, if we have any material disclosure violation or if our directors, executive officers or other gatekeepers commit any fraud or other financial misconduct, the U.S. authorities may not be able to conduct effective investigations or bring and enforce actions against us, our directors, executive officers or other gatekeepers. Therefore, you may not be able to enjoy the same protection provided by various U.S. authorities as it is provided to investors in U.S. domestic companies.

Our grant of employee share options, restricted shares or other share-based compensation and any future grants could have an adverse effect on our net income.

U.S. GAAP prescribes how we account for share-based compensation and may have an adverse impact on our results of operations or the price of our ADSs. U.S. GAAP requires us to recognize share-based compensation as compensation expense in the consolidated statement of comprehensive income generally based on the fair value of equity awards on the date of the grant, with compensation expense recognized over the period in which the recipient is required to provide service in exchange for the equity award. The expenses associated with share-based compensation may reduce the attractiveness of issuing share options or restricted shares under our equity incentive plan. However, if we do not grant share options or restricted shares, or reduce the number of share options or restricted shares we grant, we may not be able to attract and retain key personnel. If we grant more share options or restricted shares to attract and retain key personnel, the expenses associated with share-based compensation may adversely affect our net income.

23

We could be adversely affected by political tensions between the United States and China.

Political tensions between the United States and China have escalated in recent years due to, among other things, the ongoing trade war between the two countries, the COVID-19 outbreak, the PRC National People’s Congress’ passage of Hong Kong national security legislation, the imposition of U.S. sanctions on certain Chinese officials from China’s central government and the Hong Kong Special Administrative Region by the U.S. government, and the imposition of sanctions on certain individuals from the U.S. by the Chinese government. Export controls, economic and trade sanctions have been imposed and/or threatened by the U.S. government on a number of Chinese technology companies. The United States has also threatened to impose further export controls, sanctions, trade embargoes, and other heightened regulatory requirements on China and Chinese companies. These have raised concerns that there may be increasing regulatory challenges or enhanced restrictions against China and other Chinese technology companies in a wide range of areas such as data security, emerging technologies, semiconductor manufacturing, artificial intelligence, “dual-use” commercial technologies and applications that could be deployed for surveillance or military purposes, import/export of technology or other business activities. For instance, in 2019 and 2020, the U.S. government announced several executive orders and regulations effectively barring American firms from selling, exporting, re-exporting, or transferring U.S.-origin technology, components and software, among other items, to Chinese technology companies and their respective affiliates. In May 2020, the U.S. Bureau of Industry and Security, or BIS, announced plans to restrict certain Chinese companies and their overseas-related affiliates’ ability to use U.S. technology and software to design and manufacture their products. In August 2020, the U.S. State Department expanded their “Clean Network” program to cover, among others, availability of apps from Chinese companies and storage of data sensitive to U.S. citizens and businesses on cloud-based storage systems run by Chinese companies, including Alibaba. Various executive orders issued by former U.S. President Trump have also led to escalating political tensions between the U.S. and China, such as the one issued in August 2020 that prohibits certain transactions with ByteDance Ltd., Tencent Holdings Ltd. and the respective subsidiaries of such companies, the executive order issued in November 2020 that prohibits U.S. persons from transacting publicly traded securities of certain “Communist Chinese military companies” named in such executive order, as well as the executive order issued in January 2021 that prohibits such transactions as are identified by the U.S. Secretary of Commerce with certain “Chinese connected software applications,” including Alipay and WeChat Pay. When such measures become effective, any transaction that is related to such target companies by any such person, or with respect to any such property, subject to the jurisdiction of the United States, with such target companies shall be prohibited. In March 2021, the Federal Communications Commission, or the FCC, said it had identified five Chinese companies that posed a threat to U.S. national security. In November 2021, the U.S. enacted the Secure Equipment Act, which stops companies judged to be a security threat from receiving new telecoms equipment licenses, and directs the Federal Communications Commission not to review applications from such companies ruled a threat. The Secure Equipment Act signifies that equipment from Huawei, ZTE and three other Chinese companies cannot be used in U.S. telecoms networks. In August 2022, the U.S. enacted the Creating Helpful Incentives to Produce Semiconductors and Science Act of 2022 (CHIPS Act). The CHIPS Act aims to strengthen U.S. domestic semiconductor manufacturing, design and research, fortify the economy and national security, and to help the U.S. compete economically against China. In October, 2022, BIS released broad changes in export control regulations, including new regulations restricting the export to China of advanced semiconductors, supercomputer technology, equipment for the manufacturing of advanced semiconductors, and components and technology for the manufacturing in China of certain semiconductor manufacturing equipment. These restrictions or regulations, and similar or more expansive restrictions or regulations that may be imposed by the U.S. or other jurisdictions in the future, may materially and adversely affect our ability to acquire technologies, systems, devices or components that may be critical to our technology infrastructure, service offerings and business operations. There can be no assurance that the current and/or future restrictions or regulations implemented by the U.S. government, or authorities in other jurisdictions, and related developments, will not have a negative impact on our business operations or reputation.

In addition, if any additional existing or potential customers and/or suppliers of ours or any other parties that have collaborative relationships with us or our affiliates, or our company, were to become targeted under sanctions or export control restrictions, this may result in significant interruption in our business, regulatory investigations and reputational harm to us. Media reports on alleged violation of export control or economic and trade sanctions or data security and privacy laws, by us or by our customers, even on matters not involving us, could nevertheless damage our reputation and lead to regulatory investigations, fines and penalties against us. Such fines and penalties may be significant, and if we were publicly named or investigated by any regulator on the basis of suspected or alleged violations of export control or economic and trade sanctions or data security and privacy laws and rules, even in situations where the potential amount or fine involved may be relatively small, our businesses could be severely interrupted and our reputation could be significantly harmed.

24

Furthermore, rising trade and political tensions between the United States and China could place pressure on the economic growth in China as well as the rest of the world. Such rising tensions could also reduce levels of trade, investments, technological exchanges and other economic activities between the two major economies, which would have a material adverse effect on global economic conditions and the stability of global financial markets. The U.S. administration under former U.S. President Trump had advocated for and taken steps toward restricting trade in certain goods, particularly from China. While the two nations reached a “Phase One” trade agreement in January 2020, the progress of future trade talks between China and the United States are subject to uncertainties, and there can be no assurance as to whether the United States will maintain or reduce tariffs, or impose additional tariffs on Chinese products in the near future. Trade tension between China and the United States may intensify and the United States may adopt even more drastic measures in the future. China has retaliated and may further retaliate in response to new trade policies, treaties and tariffs implemented by the United States. For example, on January 9, 2021, MOFCOM promulgated the Rules on Counteracting Unjustified Extra-territorial Application of Foreign Legislation and Other Measures, which will apply to Chinese individuals or entities that are purportedly barred by a foreign country’s law from dealing with nationals or entities of a third country. If we were unable to conduct our business as it is currently conducted as a result of such regulatory changes, our business, results of operations and financial condition would be materially and adversely affected.

Any further escalation in trade or other tensions between the United States and China or news and rumors of any escalation, could introduce further uncertainties to the global economy. Any decline in, or slowdown in the growth of, the cryptocurrency industry may lead to decreased demand for our services, which could have a material and adverse effect on our business, results of operations and financial condition.

Our mining operating costs outpace our mining revenues, which could seriously harm our business or increase our losses.

Our mining operations are costly and our expenses may increase in the future. This expense increase may not be offset by a corresponding increase in revenue. Our expenses may be greater than we anticipate, and our investments to make our business more efficient may not succeed and may outpace monetization efforts. Increases in our costs without a corresponding increase in our revenue would increase our losses and could seriously harm our business and financial performance.

We have an evolving business model which is subject to various uncertainties.

Since announcing our entry into the cryptocurrency industry in December 2020, we have (i) purchased cryptocurrency mining machines, (ii) acquired a 7-nanometer mining machine manufacturer to unfurl a comprehensive approach to cryptocurrency mining, and (iii) developed a cryptocurrency mining data center in Ohio with power capacity of 82.5 megawatts. As cryptocurrency assets and blockchain technologies become more widely available, we expect the services and products associated with them to evolve. In order to stay current with the industry, our business model may need to continue to evolve as well. From time to time, we may modify aspects of our business model relating to our strategy. There can be no assurance that these or any other modifications will be successful or will not result in harm to our business. We may not be able to manage growth effectively, which could damage our reputation, limit our growth and negatively affect our operating results. Further, we cannot provide any assurance that we will successfully identify all emerging trends and growth opportunities in this business sector and we may lose out on those opportunities. Such circumstances could have a material adverse effect on our business, prospects or operations.

We may acquire other businesses, form joint ventures or acquire other companies or businesses that could negatively affect our operating results, dilute our shareholders’ ownership, increase our debt or cause us to incur significant expense; notwithstanding the foregoing, our growth may depend on our success in uncovering and completing such transactions.

We have been and will continue to actively consider strategic opportunities, particularly in the field of blockchain and cryptocurrency; however, there can be no assurance that acquisitions of businesses, assets and/or entering into strategic alliances or joint ventures will be successful. We may not be able to find suitable partners or acquisition candidates and may not be able to complete such transactions on favorable terms, if at all. If we make any acquisitions, we may not be able to integrate these acquisitions successfully into the existing business and could assume unknown or contingent liabilities. Furthermore, most potential partners and acquisition candidates in the field of blockchain and cryptocurrency have a short operating history and an evolving business model, which heighten the risks to us and may reduce the likelihood that any such partnership or acquisition will be successful.

25

Any future acquisitions also could result in the issuance of ordinary shares, incurrence of debt, contingent liabilities or future write-offs of intangible assets or goodwill, any of which could have a negative impact on our cash flows, financial condition and results of operations. Integration of an acquired company may also disrupt ongoing operations and require management resources that otherwise would be focused on developing and expanding our existing business. We may experience losses related to potential investments in other companies, which could harm our financial condition and results of operations. Further, we may not realize the anticipated benefits of any acquisition, strategic alliance or joint venture if such investments do not materialize.

To finance any acquisitions or joint ventures, we may choose to issue shares of ordinary shares, preferred shares or a combination of debt and equity as consideration, which could significantly dilute the ownership of our existing shareholders or provide rights to such preferred shareholders in priority over holders of our ordinary shares. Additional funds may not be available on terms that are favorable to us, or at all. If the price of our ADSs is low or volatile, we may not be able to acquire other companies or fund a joint venture project using ordinary shares as consideration.

We may not be able to compete with other companies, some of whom have greater resources and experience.

We may not be able to compete successfully against present or future competitors. We do not have the resources to compete with larger providers of similar services at this time. The cryptocurrency industry has attracted various high-profile and well-established operators, some of which have substantially greater liquidity and financial resources than we do. With the limited resources we have available, we may experience great difficulties in expanding and improving our network of computers to remain competitive. Competition from existing and future competitors could result in our inability to secure acquisitions and partnerships that we may need to expand our business in the future. This competition from other entities with greater resources, experience and reputations may result in our failure to maintain or expand our business, as we may never be able to successfully execute our business plan. If we are unable to expand and remain competitive, our business could be negatively affected which would have an adverse effect on the trading price of our ADSs, which would harm investors in our company.

If regulatory changes or interpretations require the regulation of bitcoins under the Securities Act and Investment Company Act by the SEC, we may be required to register and comply with such regulations. To the extent that we decide to continue operations, the required registrations and regulatory compliance steps may result in extraordinary, non-recurring expenses to us. We may also decide to cease certain operations. Any disruption of our operations in response to the changed regulatory circumstances may be at a time that is disadvantageous to investors. This would likely have a material adverse effect on us and investors may lose their investment.

Current and future legislation and the SEC rulemaking and other regulatory developments, including interpretations released by a regulatory authority, may impact the manner in which bitcoins are treated for classification and clearing purposes. The SEC’s July 25, 2017 Report expressed its view that digital assets may be securities depending on the facts and circumstances. As of the date of this annual report, we are not aware of any rules that have been proposed to regulate bitcoins as securities. We cannot be certain as to how future regulatory developments will impact the treatment of bitcoins under the law. Such additional registrations may result in extraordinary, non-recurring expenses, thereby materially and adversely impacting an investment in us. If we determine not to comply with such additional regulatory and registration requirements, we may seek to cease certain of our operations. Any such action may adversely affect an investment in us.

To the extent that digital assets including ether, bitcoins and other digital assets we may own are deemed by the SEC to fall within the definition of a security, we may be required to register and comply with additional regulation under the Investment Company Act, including additional periodic reporting and disclosure standards and requirements and the registration of our Company as an investment company. If we determine not to comply with such additional regulatory and registration requirements, we may seek to cease all or certain parts of our operations. Any such action would likely adversely affect an investment in us and investors may suffer a complete loss of their investment.

26

Cryptocurrency-Related Risks

Regulatory changes or actions may alter the nature of an investment in us or restrict the use of cryptocurrencies in a manner that adversely affects our business, prospects or operations.

As cryptocurrencies have grown in both popularity and market size, governments around the world have reacted differently to cryptocurrencies; certain governments have deemed them illegal, and others have allowed their use and trade without restriction, while in some jurisdictions, such as in the U.S., subject to extensive, and in some cases overlapping, unclear and evolving regulatory requirements. Ongoing and future regulatory actions may impact our ability to continue to operate, and such actions could affect our ability to continue as a going concern or to pursue our new strategy at all, which could have a material adverse effect on our business, prospects or operations.

The development and acceptance of cryptographic and algorithmic protocols governing the issuance of and transactions in cryptocurrencies is subject to a variety of factors that are difficult to evaluate.

The use of cryptocurrencies to, among other things, buy and sell goods and services and complete transactions, is part of a new and rapidly evolving industry that employs cryptocurrency assets based upon a computer-generated mathematical and/or cryptographic protocol. Large-scale acceptance of cryptocurrencies as a means of payment has not, and may never, occur. The growth of this industry in general, and the use of cryptocurrencies in particular, is subject to a high degree of uncertainty, and the slowing or stopping of the development or acceptance of developing protocols may occur unpredictably. The factors include, but are not limited to:

continued worldwide growth in the adoption and use of cryptocurrencies as a medium to exchange;
governmental and quasi-governmental regulation of cryptocurrencies and their use, or restrictions on or regulation of access to and operation of the network or similar cryptocurrency systems;
changes in consumer demographics and public tastes and preferences;
the maintenance and development of the open-source software protocol of the network;
the increased consolidation of contributors to the bitcoin blockchain through mining pools;
the availability and popularity of other forms or methods of buying and selling goods and services, including new means of using fiat currencies;
the use of the networks supporting cryptocurrencies for developing smart contracts and distributed applications;
general economic conditions and the regulatory environment relating to cryptocurrencies;
political stability of the jurisdictions where we house and operate our cryptocurrency mining machines, as any instability or unrest could lead to damage to our assets or disruption to our operations; and
negative consumer sentiment and perception of bitcoin specifically and cryptocurrencies generally.

The outcome of these factors could have negative effects on our ability to continue as a going concern or to pursue our business strategy at all, which could have a material adverse effect on our business, prospects or operations as well as potentially negative effect on the value of any bitcoin or other cryptocurrencies we mine or otherwise acquire or hold for our own account, which would harm investors in our securities.

27

Banks and financial institutions may not provide banking services, or may cut off services, to businesses that engage in cryptocurrency-related activities or that accept cryptocurrencies as payment, including financial institutions of investors in our securities.

A number of companies that engage in bitcoin and/or other cryptocurrency-related activities have been unable to find banks or financial institutions that are willing to provide them with bank accounts and other services. Similarly, a number of companies and individuals or businesses associated with cryptocurrencies may have had and may continue to have their existing bank accounts closed or services discontinued with financial institutions in response to government action, particularly in China, where regulatory response to cryptocurrencies has been to exclude their use for ordinary consumer transactions within China. We also may be unable to obtain or maintain these services for our business. The difficulty that many businesses that provide bitcoin and/or derivatives on other cryptocurrency-related activities have and may continue to have in finding banks and financial institutions willing to provide them services may be decreasing the usefulness of cryptocurrencies as a payment system and harming public perception of cryptocurrencies, and could decrease their usefulness and harm their public perception in the future. 

The usefulness of cryptocurrencies as a payment system and the public perception of cryptocurrencies could be damaged if banks or financial institutions were to close the accounts of businesses engaging in bitcoin and/or other cryptocurrency-related activities. This could occur as a result of compliance risk, cost, government regulation or public pressure. The risk applies to securities firms, clearance and settlement firms, national stock and derivatives on commodities exchanges, the over-the-counter market, and the Depository Trust Company, which, if any of such entities adopts or implements similar policies, rules or regulations, could negatively affect our relationships with financial institutions and impede our ability to convert cryptocurrencies to fiat currencies. Such factors could have a material adverse effect on our ability to continue as a going concern or to pursue our new strategy at all, which could have a material adverse effect on our business, prospects or operations and harm investors.

We may face risks of Internet disruptions, which could have an adverse effect on the price of cryptocurrencies.

A disruption of the Internet may affect the use of cryptocurrencies and subsequently the value of our securities. Generally, cryptocurrencies and our business of mining cryptocurrencies is dependent upon the Internet. A significant disruption in Internet connectivity could disrupt a currency’s network operations until the disruption is resolved and have an adverse effect on the price of cryptocurrencies and our ability to mine cryptocurrencies.

The digital asset exchanges on which digital assets trade are relatively new and, in most cases, largely unregulated and may therefore be more exposed to fraud and failure than established, regulated exchanges for other products. To the extent that the digital asset exchanges representing a substantial portion of the volume in digital asset trading are involved in fraud or experience security failures or other operational issues, such digital asset exchanges’ failures may result in a reduction in the price of some or all digital assets and can adversely affect an investment in us.

The digital asset exchanges on which the digital assets trade are new and, in most cases, largely unregulated. Furthermore, many digital asset exchanges (including several of the most prominent USD denominated digital asset exchanges) do not provide the public with significant information regarding their ownership structure, management teams, corporate practices or regulatory compliance. As a result, the marketplace may lose confidence in, or may experience problems relating to, digital asset exchanges, including prominent exchanges handling a significant portion of the volume of digital asset trading.

For example, over the past four years, a number of bitcoin exchanges have been closed due to fraud, failure or security breaches. In many of these instances, the customers of such bitcoin exchanges were not compensated or made whole for the partial or complete losses of their account balances in such bitcoin exchanges. While smaller bitcoin exchanges are less likely to have the infrastructure and capitalization that make larger bitcoin exchanges more stable, larger bitcoin exchanges are more likely to be appealing targets for hackers and “malware” (i.e., software used or programmed by attackers to disrupt computer operation, gather sensitive information or gain access to private computer systems). Further, the collapse of the largest bitcoin exchange in 2014 suggests that the failure of one component of the overall bitcoin ecosystem can have consequences for both users of a bitcoin exchange and the bitcoin industry as a whole.

28

A lack of stability in the digital asset exchange market and the closure or temporary shutdown of digital asset exchanges due to fraud, business failure, hackers or malware, or government-mandated regulation may reduce confidence in the digital asset networks and result in greater volatility in digital asset values. These potential consequences of a digital asset exchange’s failure could adversely affect an investment in us.

The impact of geopolitical and economic events on the supply and demand for cryptocurrencies is uncertain.

Geopolitical crises may motivate large-scale purchases of bitcoin and other cryptocurrencies, which could increase the price of bitcoin and other cryptocurrencies rapidly. This may increase the likelihood of a subsequent price decrease as crisis-driven purchasing behavior dissipates, adversely affecting the value of our inventory following such downward adjustment. Such risks are similar to the risks of purchasing commodities in general uncertain times, such as the risk of purchasing, holding or selling gold. Alternatively, as an emerging asset class with limited acceptance as a payment system or commodity, global crises and general economic downturn may discourage investment in cryptocurrencies as investors focus their investment on less volatile asset classes as a means of hedging their investment risk.

As an alternative to fiat currencies that are backed by central governments, cryptocurrencies, which are relatively new, are subject to supply and demand forces. How such supply and demand will be impacted by geopolitical events is largely uncertain but could be harmful to us and investors in our ADSs. Political or economic crises may motivate large-scale acquisitions or sales of cryptocurrencies either globally or locally. Such events could have a material adverse effect on our ability to continue as a going concern or to pursue our new strategy at all, which could have a material adverse effect on our business, prospects or operations and potentially the value of any bitcoin or any other cryptocurrencies we mine or otherwise acquire or hold for our own account.

Acceptance and/or widespread use of cryptocurrency is uncertain.

Currently, there is a relatively limited use of any cryptocurrency in the retail and commercial marketplace, thus contributing to price volatility that could adversely affect an investment in our securities. Banks and other established financial institutions may refuse to process funds for cryptocurrency transactions, process wire transfers to or from cryptocurrency exchanges, cryptocurrency-related companies or service providers, or maintain accounts for persons or entities transacting in cryptocurrency. Conversely, a significant portion of cryptocurrency demand is generated by investors seeking a long-term store of value or speculators seeking to profit from the short- or long-term holding of the asset. Price volatility undermines any cryptocurrency’s role as a medium of exchange, as retailers are much less likely to accept it as a form of payment. Market capitalization for a cryptocurrency as a medium of exchange and payment method may always be low.

The relative lack of acceptance of cryptocurrencies in the retail and commercial marketplace, or a reduction of such use, limits the ability of end users to use them to pay for goods and services. Such lack of acceptance or decline in acceptances could have a material adverse effect on our ability to continue as a going concern or to pursue our new strategy at all, which could have a material adverse effect on our business, prospects or operations and potentially the value of bitcoin or any other cryptocurrencies we mine or otherwise acquire or hold for our own account.

Transactional fees may decrease demand for bitcoin and prevent expansion.

As the number of bitcoins currency rewards awarded for solving a block in a blockchain decreases, the incentive for mining machines to continue to contribute to the bitcoin network may transition from a set reward to transaction fees. 

In order to incentivize mining machines to continue to contribute to the bitcoin network, the bitcoin network may either formally or informally transition from a set reward to transaction fees earned upon solving a block. This transition could be accomplished by mining machines independently electing to record in the blocks they solve only those transactions that include payment of a transaction fee. If transaction fees paid for bitcoin transactions become too high, the marketplace may be reluctant to accept bitcoin as a means of payment and existing users may be motivated to switch from bitcoin to another cryptocurrency or to fiat currency. Either the requirement from mining machines of higher transaction fees in exchange for recording transactions in a blockchain or a software upgrade that automatically charges fees for all transactions may decrease demand for bitcoin and prevent the expansion of the bitcoin network to retail merchants and commercial businesses, resulting in a reduction in the price of bitcoin that could adversely impact an investment in our securities. Decreased use and demand for bitcoin may adversely affect its value and result in a reduction in the price of bitcoin and the value of our ADSs.

29

The decentralized nature of cryptocurrency systems may lead to slow or inadequate responses to crises, which may negatively affect our business.

The decentralized nature of the governance of cryptocurrency systems may lead to ineffective decision making that slows development or prevents a network from overcoming emergent obstacles. Governance of many cryptocurrency systems is by voluntary consensus and open competition with no clear leadership structure or authority. To the extent lack of clarity in corporate governance of cryptocurrency systems leads to ineffective decision making that slows development and growth of such cryptocurrencies, the value of our ADSs may be adversely affected.

It may be illegal now, or in the future, to mine for, acquire, own, hold, sell or use bitcoin, ether, or other cryptocurrencies, participate in blockchains or utilize similar cryptocurrency assets in one or more countries, the ruling of which would adversely affect us.

Although currently cryptocurrencies generally are not regulated or are lightly regulated in most countries, one or more countries such as China and Russia, which have taken harsh regulatory action in recent months, may take regulatory actions in the future that could severely restrict the right to mine for, acquire, own, hold, sell or use these cryptocurrency assets or to exchange for fiat currency. In many nations, particularly in China and Russia, it is illegal to accept payment in bitcoin and other cryptocurrencies for consumer transactions and banking institutions are barred from accepting deposits of cryptocurrencies. Such restrictions may adversely affect us as the large-scale use of cryptocurrencies as a means of exchange is presently confined to certain regions globally. In addition, mining for bitcoin, ether, or other cryptocurrencies may become restricted or prohibited in locations where we operate. Such circumstances could have a material adverse effect on our ability to continue as a going concern or to pursue our new strategy at all, which could have a material adverse effect on our business, prospects or operations and potentially the value of any bitcoin or other cryptocurrencies we mine or otherwise acquire or hold for our own account, and harm investors.

There is a lack of liquid markets, and possible manipulation of blockchain/cryptocurrency-based assets.

Cryptocurrencies that are represented and trade on a ledger-based platform may not necessarily benefit from viable trading markets. Stock exchanges have listing requirements and vet issuers; requiring them to be subjected to rigorous listing standards and rules, and monitor investors transacting on such platform for fraud and other improprieties. These conditions may not necessarily be replicated on a distributed ledger platform, depending on the platform’s controls and other policies. The laxer a distributed ledger platform is about vetting issuers of cryptocurrency assets or users that transact on the platform, the higher the potential risk for fraud or the manipulation of the ledger due to a control event. These factors may decrease liquidity or volume or may otherwise increase volatility of investment securities or other assets trading on a ledger-based system, which may adversely affect us. Such circumstances could have a material adverse effect on our ability to continue as a going concern or to pursue our new strategy at all, which could have a material adverse effect on our business, prospects or operations and potentially the value of any bitcoin or other cryptocurrencies we mine or otherwise acquire or hold for our own account, and harm investors.

Our operations, investment strategies and profitability may be adversely affected by competition from other methods of investing in cryptocurrencies.

We compete with other users and/or companies that are mining cryptocurrencies and other potential financial vehicles, including securities backed by or linked to cryptocurrencies through entities similar to us. Market and financial conditions, and other conditions beyond our control, may make it more attractive to invest in other financial vehicles, or to invest in cryptocurrencies directly, which could limit the market for our shares and reduce their liquidity. The emergence of other financial vehicles and exchange-traded funds have been scrutinized by regulators and such scrutiny and the negative impressions or conclusions resulting from such scrutiny could be applicable to us and impact our ability to successfully pursue our new strategy or operate at all, or to establish or maintain a public market for our securities. Such circumstances could have a material adverse effect on our ability to continue as a going concern or to pursue our new strategy at all, which could have a material adverse effect on our business, prospects or operations and potentially the value of any bitcoin or other cryptocurrencies we mine or otherwise acquire or hold for our own account, and harm investors.

30

The development and acceptance of competing blockchain platforms or technologies may cause consumers to use alternative distributed ledgers or other alternatives.

The development and acceptance of competing blockchain platforms or technologies may cause consumers to use alternative distributed ledgers or an alternative to distributed ledgers altogether. Our business utilizes presently existent digital ledgers and blockchains and we could face difficulty adapting to emergent digital ledgers, blockchains, or alternatives thereto. This may adversely affect us and our exposure to various blockchain technologies and prevent us from realizing the anticipated profits from our investments. Such circumstances could have a material adverse effect on our ability to continue as a going concern or to pursue our new strategy at all, which could have a material adverse effect on our business, prospects or operations and potentially the value of any bitcoin or other cryptocurrencies we mine or otherwise acquire or hold for our own account, and harm investors.

Our cryptocurrencies may be subject to loss, theft or restriction on access.

There is a risk that some or all of our cryptocurrencies could be lost or stolen. Cryptocurrencies are stored in cryptocurrency sites commonly referred to as “wallets” by holders of cryptocurrencies which may be accessed to exchange a holder’s cryptocurrency assets. Access to our cryptocurrency assets could also be restricted by cybercrime (such as a denial of service attack) against a service at which we maintain a hosted hot wallet. A hot wallet refers to any cryptocurrency wallet that is connected to the Internet. Generally, hot wallets are easier to set up and access then wallets in cold storage, but they are also more susceptible to hackers and other technical vulnerabilities. Cold storage refers to any cryptocurrency wallet that is not connected to the Internet. Cold storage is generally more secure than hot storage, but is not ideal for quick or regular transactions and we may experience lag time in our ability to respond to market fluctuations in the price of our cryptocurrency assets. We currently hold all of our cryptocurrencies in hot wallets and are exploring the use of cold storage. However, the risk of loss of our cryptocurrency assets cannot be wholly eliminated even if cold storage is used.

Hackers or malicious actors may launch attacks to steal, compromise or secure cryptocurrencies, such as by attacking the cryptocurrency network source code, exchange mining machines, third-party platforms, cold and hot storage locations or software, or by other means. We may be in control and possession of one of the more substantial holdings of cryptocurrency. As we increase in size, we may become a more appealing target of hackers, malware, cyber-attacks or other security threats. Any of these events may adversely affect our operations and, consequently, our investments and profitability. The loss or destruction of a private key required to access our digital wallets may be irreversible and we may be denied access for all time to our cryptocurrency holdings or the holdings of others held in those compromised wallets. Our loss of access to our private keys or our experience of a data loss relating to our digital wallets could adversely affect our investments and assets.

Cryptocurrencies are controllable only by the possessor of both the unique public and private keys relating to the local or online digital wallet in which they are held, which wallet’s public key or address is reflected in the network’s public blockchain. We will publish the public key relating to digital wallets in use when we verify the receipt of transfers and disseminate such information into the network, but we will need to safeguard the private keys relating to such digital wallets. To the extent such private keys are lost, destroyed or otherwise compromised, we will be unable to access our cryptocurrency rewards and such private keys may not be capable of being restored by any network. Any loss of private keys relating to digital wallets used to store our cryptocurrencies could have a material adverse effect on our ability to continue as a going concern or to pursue our new strategy at all, which could have a material adverse effect on our business, prospects or operations and potentially the value of any bitcoin or other cryptocurrencies we mine or otherwise acquire or hold for our own account.

Risks due to hacking or adverse software event.

There can be no assurances that any processes to manage wallets that are associated with our cryptocurrency holdings that we have adopted or will adopt in the future are or will be secure or effective, and we would suffer significant and immediate adverse effects if we suffered a loss of our cryptocurrency due to an adverse software or cybersecurity event. Human error and the constantly evolving state of cybercrime and hacking techniques may render present security protocols and procedures ineffective in ways which we cannot predict. If our security procedures and protocols are ineffectual and our cryptocurrency assets are compromised by cybercriminals, we may not have adequate recourse to recover our losses stemming from such compromise and we may lose much of the accumulated value of our cryptocurrency mining activities. This would have a negative impact on our business and operations.

31

Incorrect or fraudulent cryptocurrency transactions may be irreversible.

Cryptocurrency transactions are irrevocable and stolen or incorrectly transferred cryptocurrencies may be irretrievable. As a result, any incorrectly executed or fraudulent cryptocurrency transactions could adversely affect our investments and assets.

Cryptocurrency transactions are not, from an administrative perspective, reversible without the consent and active participation of the recipient of the cryptocurrencies from the transaction. In theory, cryptocurrency transactions may be reversible with the control or consent of a majority of processing power on the network, however, we do not now, nor is it feasible that we could in the future, possess sufficient processing power to effect this reversal. Once a transaction has been verified and recorded in a block that is added to a blockchain, an incorrect transfer of a cryptocurrency or a theft thereof generally will not be reversible and we may not have sufficient recourse to recover our losses from any such transfer or theft. It is possible that, through computer or human error, or through theft or criminal action, our cryptocurrency rewards could be transferred in incorrect amounts or to unauthorized third parties, or to uncontrolled accounts. Further, according to the SEC, at this time, there is no specifically enumerated U.S. or foreign governmental, regulatory, investigative or prosecutorial authority or mechanism through which to bring an action or complaint regarding missing or stolen cryptocurrency. We would be, therefore, reliant on existing private investigative entities to investigate any potential loss of our cryptocurrency assets. Such third-party service providers rely on data analysis and compliance of ISPs with traditional court orders to reveal information such as the IP addresses of any attackers who may have target us. To the extent that we are unable to recover our losses from such action, error or theft, such events could have a material adverse effect on our ability to continue as a going concern or to pursue our new strategy at all, which could have a material adverse effect on our business, prospects or operations of and potentially the value of any bitcoin or other cryptocurrencies we mine or otherwise acquire or hold for our own account.

Our interactions with a blockchain may expose us to SDN or blocked persons or cause us to violate provisions of law that did not contemplate distribute ledger technology.

The Office of Financial Assets Control of the U.S. Department of Treasury requires us to comply with its sanction program and not conduct business with persons named on its specially designated nationals (“SDN”) list. However, because of the pseudonymous nature of blockchain transactions we may inadvertently and without our knowledge engage in transactions with persons named on OFAC’s SDN list. Our Company’s policy prohibits any transactions with such SDN individuals, but we may not be adequately capable of determining the ultimate identity of the individual with whom we transact with respect to selling cryptocurrency assets. Moreover, federal law prohibits any U.S. person from knowingly or unknowingly possessing any visual depiction commonly known as child pornography. Recent media reports have suggested that persons have imbedded such depictions on one or more blockchains. Because our business requires us to download and retain one or more blockchains to effectuate our ongoing business, it is possible that such digital ledgers contain prohibited depictions without our knowledge or consent. To the extent government enforcement authorities literally enforce these and other laws and regulations that are impacted by decentralized distributed ledger technology, we may be subject to investigation, administrative or court proceedings, and civil or criminal monetary fines and penalties, all of which could harm our reputation and affect the value of our ADSs.

Cryptocurrencies face significant scaling obstacles that can lead to high fees or slow transaction settlement times.

Cryptocurrencies face significant scaling obstacles that can lead to high fees or slow transaction settlement times, and attempts to increase the volume of transactions may not be effective. Scaling cryptocurrencies is essential to the widespread acceptance of cryptocurrencies as a means of payment, which widespread acceptance is necessary to the continued growth and development of our business. Many cryptocurrency networks face significant scaling challenges. For example, cryptocurrencies are limited with respect to how many transactions can occur per second. Participants in the cryptocurrency ecosystem debate potential approaches to increasing the average number of transactions per second that the network can handle and have implemented mechanisms or are researching ways to increase scale, such as increasing the allowable sizes of blocks, and therefore the number of transactions per block, and sharding (a horizontal partition of data in a database or search engine), which would not require every single transaction to be included in every single mining machine’s or validator’s block. However, there is no guarantee that any of the mechanisms in place or being explored for increasing the scale of settlement of cryptocurrency transactions will be effective, or how long they will take to become effective, which could adversely affect an investment in our securities.

32

The price of cryptocurrencies may be affected by the sale of such cryptocurrencies by other vehicles investing in cryptocurrencies or tracking cryptocurrency markets.

The global market for cryptocurrency is characterized by supply constraints that differ from those present in the markets for commodities or other assets such as gold and silver. The mathematical protocols under which certain cryptocurrencies are mined permit the creation of a limited, predetermined amount of currency, while others have no limit established on total supply. To the extent that other vehicles investing in cryptocurrencies or tracking cryptocurrency markets form and come to represent a significant proportion of the demand for cryptocurrencies, large redemptions of the securities of those vehicles and the subsequent sale of cryptocurrencies by such vehicles could negatively affect cryptocurrency prices and therefore affect the value of the cryptocurrency inventory we hold. Such events could have a material adverse effect on our ability to continue as a going concern or to pursue our new strategy at all, which could have a material adverse effect on our business, prospects or operations and potentially the value of any bitcoin or other cryptocurrencies we mine or otherwise acquire or hold for our own account.

Cryptocurrency assets and transactions may be subject to further taxation in the future.

In recent years, the rise of cryptocurrency prices and transaction volume has attracted the attention of tax authorities. As the laws governing cryptocurrencies are still evolving, the tax treatment of cryptocurrencies in various jurisdictions are subject to change. While some countries intend to or have imposed taxation on cryptocurrency assets and transactions, other tax authorities are silent. As there is considerable uncertainty over the taxation of cryptocurrencies, we cannot guarantee that the cryptocurrency assets and transactions denominated in cryptocurrencies will not be subject to further taxation in the future, including but not limited to additional taxes and increased tax rate. These events could reduce the economic return of cryptocurrency and increase the holding costs of cryptocurrency assets, which could materially and adversely affect the businesses and financial performances of our blockchain customers engaging in cryptocurrency mining businesses, and in turn could have a material adverse effect on our business and results of operations.

Cryptocurrency Mining-Related Risks

There are risks related to technological obsolescence, the vulnerability of the global supply chain for cryptocurrency hardware disruption, and difficulty in obtaining new hardware which may have a negative effect on our business.

Our mining operations can only be successful and ultimately profitable if the costs, including hardware and electricity costs, associated with mining cryptocurrencies are lower than the price of a bitcoin. As our mining facility operates, our mining machines experience ordinary wear and tear, and may also face more significant malfunctions caused by a number of extraneous factors beyond our control. As of the date of this annual report, most of our mining machines were previously owned and were purchased by us on a second hand basis. These second-hand mining machines may cost more to repair, maintain and operate, and will likely have a shorter useful life, than new mining machines. If our mining machines cannot be maintained and operated efficiently, our aggregate hash rate and actual bitcoin production rate will decrease. We may need to incur additional costs in order to restore our aggregate hash rate and actual bitcoin production rate to prior levels. The degradation of our mining machines will require us to, over time, replace those mining machines which are no longer functional. Additionally, as the technology evolves, we may be required to acquire newer models of mining machines to remain competitive in the market. The cost of acquiring new mining machines is unpredictable and could be extremely high. We may need to obtain mining machines and other hardware from third parties at premium prices, to the extent they are available. Additionally, in order to keep pace with technological advances and competition from other mining companies, we may need to acquire new mining machines which will eventually need to be repaired or replaced along with other equipment from time to time to stay competitive. This upgrading process requires substantial capital investment, and we may face challenges in doing so on a timely and cost-effective basis. Any inability to maintain or upgrade our mining machines and other hardware on a cost-effective basis could have a material adverse effect on our results of operations and financial condition.

Furthermore, there are a limited number of suppliers of quality, high performance mining machines. The prices for such mining machines are often closely linked and similarly volatile to the price of bitcoin. Currently there is a shortage of quality, high performance mining machines due to recent increases in the price of bitcoin. This combination of factors makes quality, high performance mining machines expensive and difficult to acquire. Suppliers are often unwilling to commit to long-term contracts with fixed pricing terms due to the volatility and significant fluctuations in the price of bitcoin. In addition, any shortage of chips, processors and ASICs can result in a shortage in the mining machines they power. Such events could have a material adverse effect on our ability to pursue our new strategy, which could have a material adverse effect on our business and the value of our ADSs.

33

Our operations are dependent upon the mining machines we use, which are susceptible to failure.

The performance and reliability of our mining machines and our technology is critical to our reputation and our operations. If there is any issue with mining machines we use, our operations could be affected. Any system error or failure may significantly delay response times or even cause our system to fail. Any disruption in our ability to continue mining could result in lower yields and harm our reputation and business. Any exploitable weakness, flaw, or error common to our mining machines could affect all our mining operations, if a defect other flaw is exploited, all or a part of our mining operations could go offline simultaneously. Any interruption, delay or system failure could result in financial losses, a decrease in the trading price of our ADSs and damage to our reputation.

The primary cryptocurrency for which we mine, bitcoin, is subject to halving; the cryptocurrency reward for successfully uncovering a block will halve several times in the future and their value may not adjust to compensate us for the reduction in the rewards we receive from our mining efforts.

Halving is a process designed to control the overall supply and reduce the risk of inflation in cryptocurrencies using a Proof-of-Work consensus algorithm. At a predetermined block, the mining reward is cut in half, hence the term “halving.” For bitcoin, the reward was initially set at 50 bitcoin currency rewards per block and this was cut in half to 25 in November 28, 2012 at block 210,000, to 12.5 on July 9, 2016 at block 420,000 and again to 6.25 on May 11, 2020 at block 630,000. This halving process will reoccur until the total amount of bitcoin currency rewards issued reaches 21 million, which is expected around 2140. While bitcoin prices have had a history of price fluctuations around the halving of its cryptocurrency reward, there is no guarantee that the price change will be favorable or would compensate for the reduction in mining reward. If a corresponding and proportionate increase in the trading price of bitcoin does not follow these anticipated halving events, the revenue we earn from our mining operations would see a corresponding decrease, which would have a material adverse effect on our business and operations. 

Our future success will depend in large part upon the value of bitcoin; the value of bitcoin and other cryptocurrencies may be subject to pricing risk and has historically been subject to wide swings.

Our operating results will depend in large part upon the value of bitcoin because it’s the primary cryptocurrency we currently mine. Specifically, our revenues from our bitcoin mining operations are based upon two factors: (1) the number of bitcoin rewards we successfully mine and (2) the value of bitcoin. In addition, our operating results are directly impacted by changes in the value of bitcoin, because under the value measurement model, both realized and unrealized changes will be reflected in our statement of operations (i.e., we will be marking bitcoin to fair value each quarter). This means that our operating results will be subject to swings based upon increases or decreases in the value of bitcoin. Furthermore, our new strategy initially focuses almost entirely on bitcoin (as opposed to other cryptocurrencies). Further, our current application-specific integrated circuit, or ASIC, machines (which we refer to as “mining machines”) are principally utilized for mining bitcoin and bitcoin cash and cannot mine other cryptocurrencies, such as ether, that are not mined utilizing the “SHA-256 algorithm.” If other cryptocurrencies were to achieve acceptance at the expense of bitcoin or bitcoin cash causing the value of bitcoin or bitcoin cash to decline, or if bitcoin were to switch its proof of work algorithm from SHA-256 to another algorithm for which our mining machines are not specialized, or the value of bitcoin or bitcoin cash were to decline for other reasons, particularly if such decline were significant or over an extended period of time, our operating results would be adversely affected, and there could be a material adverse effect on our ability to continue as a going concern or to pursue our new strategy at all, which could have a material adverse effect on our business, prospects or operations, and harm investors.

Bitcoin and other cryptocurrency market prices, which have historically been volatile and are impacted by a variety of factors (including those discussed below), are determined primarily using data from various exchanges, over-the-counter markets and derivative platforms. Furthermore, such prices may be subject to factors such as those that impact commodities, more so than business activities, which could be subjected to additional influence from fraudulent or illegitimate actors, real or perceived scarcity, and political, economic, regulatory or other conditions. Pricing may be the result of, and may continue to result in, speculation regarding future appreciation in the value of cryptocurrencies, or our share price, inflating and making their market prices more volatile or creating “bubble” type risks for both bitcoin and our ADSs.

34

Currently, there is relatively small use of digital assets in the retail and commercial marketplace in comparison to relatively large use by speculators, thus contributing to price volatility that could adversely affect an investment in us.

As relatively new products and technologies, digital assets and the blockchain networks on which they exist have only recently become widely accepted as a means of payment for goods and services by many major retail and commercial outlets and use of digital assets by consumers to pay such retail and commercial outlets remains limited. Conversely, a significant portion of demand for digital assets is generated by speculators and investors seeking to profit from the short- or long-term holding of such digital assets. A lack of expansion of digital assets into retail and commercial markets, or a contraction of such use, may result in increased volatility or a reduction in the price of all or any digital asset, either of which could adversely impact an investment in us.

We may not be able to realize the benefits of forks.

To the extent that a significant majority of users and mining machines on a cryptocurrency network install software that changes the cryptocurrency network or properties of a cryptocurrency, including the irreversibility of transactions and limitations on the mining of new cryptocurrency, the cryptocurrency network would be subject to new protocols and software. However, if less than a significant majority of users and mining machines on the cryptocurrency network consent to the proposed modification, and the modification is not compatible with the software prior to its modification, the consequence would be what is known as a “fork” of the network, with one prong running the pre-modified software and the other running the modified software. The effect of such a fork would be the existence of two versions of the cryptocurrency running in parallel, yet lacking interchangeability and necessitating exchange-type transaction to convert currencies between the two forks. Additionally, it may be unclear following a fork which fork represents the original asset and which is the new asset. Different metrics adopted by industry participants to determine which is the original asset include: referring to the wishes of the core developers of a cryptocurrency, blockchains with the greatest amount of hashing power contributed by mining machines or validators; or blockchains with the longest chain. A fork in the network of a particular cryptocurrency could adversely affect an investment in our securities or our ability to operate.

We may not be able to realize the economic benefit of a fork, either immediately or ever, which could adversely affect an investment in our securities. If we hold a cryptocurrency at the time of a hard fork into two cryptocurrencies, industry standards would dictate that we would be expected to hold an equivalent amount of the old and new assets following the fork. However, we may not be able, or it may not be practical, to secure or realize the economic benefit of the new asset for various reasons. For instance, we may determine that there is no safe or practical way to custody the new asset, that trying to do so may pose an unacceptable risk to our holdings in the old asset, or that the costs of taking possession and/or maintaining ownership of the new cryptocurrency exceed the benefits of owning the new cryptocurrency. Additionally, laws, regulation or other factors may prevent us from benefitting from the new asset even if there is a safe and practical way to custody and secure the new asset.

There is a possibility of cryptocurrency mining algorithms transitioning to proof of stake validation and other mining related risks, which could make us less competitive and ultimately adversely affect our business and the value of our ADSs.

Proof of stake is an alternative method in validating cryptocurrency transactions. Should the algorithm shift from a proof of work validation method to a proof of stake method, mining would require less energy and may render any company that maintains advantages in the current climate (for example, from lower priced electricity, processing, real estate, or hosting) less competitive. We, as a result of our efforts to optimize and improve the efficiency of our cryptocurrency mining operations, may be exposed to the risk in the future of losing the benefit of our capital investments and the competitive advantage we hope to gain form this as a result, and may be negatively impacted if a switch to proof of stake validation were to occur. This may additionally have an impact on other various investments of ours. Such events could have a material adverse effect on our ability to continue as a going concern or to pursue our new strategy at all, which could have a material adverse effect on our business, prospects or operations and potentially the value of any bitcoin or other cryptocurrencies we mine or otherwise acquire or hold for our own account.

35

To the extent that the profit margins of bitcoin mining operations are not high, operators of bitcoin mining operations are more likely to immediately sell bitcoin rewards earned by mining in the market, thereby constraining growth of the price of bitcoin that could adversely impact us, and similar actions could affect other cryptocurrencies.

Over the past two years, bitcoin mining operations have evolved from individual users mining with computer processors, graphics processing units and first-generation ASIC servers. Currently, new processing power is predominantly added by incorporated and unincorporated “professionalized” mining operations. Professionalized mining operations may use proprietary hardware or sophisticated ASIC machines acquired from ASIC manufacturers. They require the investment of significant capital for the acquisition of this hardware, the leasing of operating space (often in data centers or warehousing facilities), incurring of electricity costs and the employment of technicians to operate the mining farms. As a result, professionalized mining operations are of a greater scale than prior mining machines and have more defined and regular expenses and liabilities. These regular expenses and liabilities require professionalized mining operations to maintain profit margins on the sale of bitcoin. To the extent the price of bitcoin declines and such profit margin is constrained, professionalized mining machines are incentivized to more immediately sell bitcoin earned from mining operations, whereas it is believed that individual mining machines in past years were more likely to hold newly mined bitcoin for more extended periods. The immediate selling of newly mined bitcoin greatly increases the trading volume of bitcoin, creating downward pressure on the market price of bitcoin rewards.

The extent to which the value of bitcoin mined by a professionalized mining operation exceeds the allocable capital and operating costs determines the profit margin of such operation. A professionalized mining operation may be more likely to sell a higher percentage of its newly mined bitcoin rapidly if it is operating at a low profit margin and it may partially or completely cease operations if its profit margin is negative. In a low profit margin environment, a higher percentage could be sold more rapidly, thereby potentially depressing bitcoin prices. Lower bitcoin prices could result in further tightening of profit margins for professionalized mining operations creating a network effect that may further reduce the price of bitcoin until mining operations with higher operating costs become unprofitable forcing them to reduce mining power or cease mining operations temporarily. 

The foregoing risks associated with bitcoin could be equally applicable to other cryptocurrencies, whether existing now or introduced in the future. Such circumstances could have a material adverse effect on our ability to continue as a going concern or to pursue our new strategy at all, which could have a material adverse effect on our business, prospects or operations and potentially the value of bitcoin and any other cryptocurrencies we mine or otherwise acquire or hold for our own account, and harm investors.

If a malicious actor or botnet obtains control of more than 50% of the processing power on a cryptocurrency network, such actor or botnet could manipulate blockchains to adversely affect us, which would adversely affect an investment in us or our ability to operate.

If a malicious actor or botnet (a volunteer or hacked collection of computers controlled by networked software coordinating the actions of the computers) obtains a majority of the processing power dedicated to mining a cryptocurrency, it may be able to alter blockchains on which transactions of cryptocurrency reside and rely by constructing fraudulent blocks or preventing certain transactions from completing in a timely manner, or at all. The malicious actor or botnet could control, exclude or modify the ordering of transactions, though it could not generate new units or transactions using such control. The malicious actor could “double-spend” its own cryptocurrency (i.e., spend the same bitcoin in more than one transaction) and prevent the confirmation of other users’ transactions for as long as it maintained control. To the extent that such malicious actor or botnet does not yield its control of the processing power on the network or the cryptocurrency community does not reject the fraudulent blocks as malicious, reversing any changes made to blockchains may not be possible. The foregoing description is not the only means by which the entirety of blockchains or cryptocurrencies may be compromised but is only an example.

36

Although there are no known reports of malicious activity or control of blockchains achieved through controlling over 50% of the processing power on the network, it is believed that certain mining pools may have exceeded the 50% threshold in bitcoin. The possible crossing of the 50% threshold indicates a greater risk that a single mining pool could exert authority over the validation of bitcoin transactions. To the extent that the bitcoin ecosystem, and the administrators of mining pools, do not act to ensure greater decentralization of bitcoin mining processing power, the feasibility of a malicious actor obtaining control of the processing power will increase because the botnet or malicious actor could compromise more than 50% mining pool and thereby gain control of blockchain, whereas if the blockchain remains decentralized it is inherently more difficult for the botnet of malicious actor to aggregate enough processing power to gain control of the blockchain, may adversely affect an investment in our ADSs. Such lack of controls and responses to such circumstances could have a material adverse effect on our ability to continue as a going concern or to pursue our new strategy at all, which could have a material adverse effect on our business, prospects or operations and potentially the value of any bitcoin or other cryptocurrencies we mine or otherwise acquire or hold for our own account, and harm investors.

Cryptocurrencies, including those maintained by or for us, may be exposed to cybersecurity threats and hacks.

As with any computer code generally, flaws in cryptocurrency codes may be exposed by malicious actors. Several errors and defects have been found previously, including those that disabled some functionality for users and exposed users’ information. Exploitations of flaws in the source code that allow malicious actors to take or create money have previously occurred. On December 3, 2022, the Company’s subsidiary, BTC.com, experienced a cyberattack. In the cyberattack, certain digital assets were stolen, including approximately US$700,000 in asset value owned by BTC.com’s clients, and approximately US$2.4 million in asset value owned by the Company.

Despite our efforts and processes to prevent breaches, our devices, as well as our mining machines, computer systems and those of third parties that we use in our operations, are vulnerable to further cyber security risks, including cyber-attacks such as viruses and worms, phishing attacks, denial-of-service attacks, physical or electronic break-ins, employee theft or misuse, and similar disruptions from unauthorized tampering with our mining machines and computer systems or those of third parties that we use in our operations. Such events could have a material adverse effect on our ability to continue as a going concern or to pursue our new strategy at all, which could have a material adverse effect on our business, prospects or operations and potentially the value of any bitcoin or other cryptocurrencies we mine or otherwise acquire or hold for our own account.

We are subject to risks associated with our need for significant electrical power. Government regulators may potentially restrict the ability of electricity suppliers to provide electricity to mining operations, such as ours.

The operation of a bitcoin or other cryptocurrency mine can require massive amounts of electrical power. Further, our mining operations can only be successful and ultimately profitable if the costs, including electrical power costs, associated with mining a bitcoin are lower than the price of a bitcoin. Our electrical power costs could rise dramatically due to price increases. Any increases in our electrical power costs would reduce the profit margin of our mining operations. As a result, any mine we establish can only be successful if we can obtain sufficient electrical power for that mine on a cost-effective basis, and our establishment of new mines requires us to find locations where that is the case. There may be significant competition for suitable mine locations, and government regulators may potentially restrict the ability of electricity suppliers to provide electricity to mining operations in times of electricity shortage, or may otherwise potentially restrict or prohibit the provision or electricity to mining operations. Additionally, our mining machines, aggregate hash rate, and actual bitcoin production rate could be materially and adversely affected by a power outage. Given the power requirement, it would not be feasible to run mining machines on back-up power generators in the event of a government restriction on electricity or a power outage. If we are unable to receive adequate power supply and are forced to reduce our operations due to the availability or cost of electrical power, our business would experience materially negative impacts.

37

If the award of cryptocurrency rewards, for us primarily bitcoin for solving blocks and transaction fees are not sufficiently high, we may not have an adequate incentive to continue mining and may cease mining operations, which will likely lead to our failure to achieve profitability.

As the number of cryptocurrency rewards awarded for solving a block in a blockchain decreases, our ability to achieve profitability worsens. Decreased use and demand for bitcoin rewards may adversely affect our incentive to expend processing power to solve blocks. If the award of bitcoin rewards for solving blocks and transaction fees are not sufficiently high, we may not have an adequate incentive to continue mining and may cease our mining operations. For instance, the current fixed reward for solving a new block on the bitcoin blockchain is 6.25 bitcoin currency rewards per block, which decreased from 12.5 bitcoin in May 2020. It is estimated that it will halve again in 2024. This reduction may result in a reduction in the aggregate hash rate of the bitcoin network as the incentive for mining machines decreases. Mining machines ceasing operations would reduce the collective processing power on the network, which would adversely affect the confirmation process for transactions (i.e., temporarily decreasing the speed at which blocks are added to a blockchain until the next scheduled adjustment in difficulty for block solutions) and make cryptocurrency networks more vulnerable to a malicious actor or botnet obtaining control in excess of 50 percent of the processing power active on a blockchain, potentially permitting such actor or botnet to manipulate a blockchain in a manner that adversely affects our activities. A reduction in confidence in the confirmation process or processing power of the network could result and be irreversible. Such events could have a material adverse effect on our ability to continue to pursue our new strategy at all, which could have a material adverse effect on our business, prospects or operations and potentially the value of any bitcoin or other cryptocurrencies we mine or otherwise acquire or hold for our own account.

We may not adequately respond to price fluctuations and rapidly changing technology, which may negatively affect our business.

Competitive conditions within the cryptocurrency industry require that we use sophisticated technology in the operation of our business. The industry for blockchain technology is characterized by rapid technological changes, new product introductions, enhancements and evolving industry standards. New technologies, techniques or products could emerge that might offer better performance than the software and other technologies we currently utilize, and we may have to manage transitions to these new technologies to remain competitive. We may not be successful, generally or relative to our competitors in the cryptocurrency industry, in timely implementing new technology into our systems, or doing so in a cost-effective manner. During the course of implementing any such new technology into our operations, we may experience system interruptions and failures during such implementation. Furthermore, there can be no assurances that we will recognize, in a timely manner or at all, the benefits that we may expect as a result of our implementing new technology into our operations. As a result, our business and operations may suffer, and there may be adverse effects on the price of our ADSs.

If we are unable to successfully renew our leases for our mining farms on acceptable terms or otherwise relocate to a replacement facility, our operations may be disrupted, and our business results may suffer.

We have leased land use rights for our mining farms in Ohio for a term of five years, which expires in September 2026. Our mining farms at the site operate and rely on high-tension electrical equipment owned by the lessor. There can be no assurance that the lessor will permit us to renew or that we will be able to negotiate terms acceptable to both our management team and the lessor. If we are unable to successfully negotiate an extension of this existing lease, we may be forced to relocate our farms to other sites.

If we are forced to relocate our mining operations, including our mining farm in Ohio, we may not be successful in identifying adequate replacement facilities to house our miners. Even if we do identify such facilities, we may not be successful in leasing those facilities at rates that are economically viable to support our miner hosting activities. Relocating our mining farms will require us to incur costs to transition to new facilities including, but not limited to, transportation expenses and insurance, downtime while we are unable to mine, legal fees to negotiate the new lease, de-installation at our current farms and, ultimately, installation at any new facility we identify. These costs may be substantial, and we cannot guarantee that we will be successful in transitioning our miners to new facilities. If we are required to move our mining operations, our mining machines could be damaged in the course of transportation to and re-installation at their new locations; if negotiations to renew our existing leases result in unfavorable terms for our miner hosting operations, our business may suffer and the results of our operations may be adversely affected.

38

We may fail to obtain or renew or may experience material delays in obtaining requisite approvals, licenses and permits, which could negatively impact our miner hosting business.

We require various approvals, licenses and permits to conduct our miner hosting business. We cannot assure you that we will not encounter significant problems in obtaining new or renewing existing approvals, licenses and permits, or that we will continue to satisfy the conditions to which such approvals, licenses and permits granted. If previously obtained approvals, licenses and permits are revoked and/or if we fail to obtain and/or maintain the necessary approvals, licenses and permits required to conduct our miner hosting business, we may be required to suspend or terminate our miner hosting business, which could have a material adverse effect on our business, financial condition, results of operations and prospects.

If the PCAOB is not able to inspect and investigate completely auditors in China for any reason, our investors may be deprived of the benefits of such inspections again.

Our independent registered public accounting firm that issues the audit report included in our annual report filed with the SEC, as auditors of companies that are traded publicly in the U.S. and a firm registered with the U.S. Public Company Accounting Oversight Board, or the PCAOB, is required by the laws of the U.S. to undergo regular inspections by the PCAOB to assess its compliance with the laws of the U.S. and professional standards. According to Article 177 of the PRC Securities Law (last amended in March 2020), no overseas securities regulator is allowed to directly conduct investigation or evidence collection activities within the territory of the PRC. Accordingly, without the consent of the competent PRC securities regulators and relevant authorities, no organization or individual may provide the documents and materials relating to securities business activities to overseas parties. In 2021, the PCAOB made determinations that the positions taken by PRC authorities prevented the PCAOB from inspecting and investigating firms headquartered in mainland China and Hong Kong completely. On August 26, 2022, the PCAOB signed a Statement of Protocol with the China Securities Regulatory Commission and the Ministry of Finance of the PRC, taking the first step toward opening access for the PCAOB to inspect and investigate completely registered public accounting firms headquartered in mainland China and Hong Kong including our auditor. According to its announcement, the PCAOB sent staff to conduct on-site inspections and investigations in Hong Kong from September to November 2022 and conducted inspection field work and investigative testimony in a manner consistent with the PCAOB’s methodology and approach to inspections and investigations in the U.S. and globally. The PCAOB inspections have identified numerous deficiencies in the audit firms in China, which are consistent with the types and number of findings the PCAOB has encountered in other first-time inspections around the world.

In addition, while the PCAOB announced in December 2022 that it secured complete access to inspect and investigate registered public accounting firms headquartered in China, we cannot assure you that the PCAOB will continue to have such access in the future. If the PCAOB is not able to inspect and investigate completely auditors in China for any reason, such as any change in the position of the governmental authorities in China in the future, our investors may be deprived of the benefits of such inspections again.

Risks Related to Our ADSs

The trading price of our ADSs may be volatile, which could result in substantial losses to investors.

The trading price of our ADSs may be volatile and could fluctuate widely in response to factors relating to our business as well as external factors beyond our control. Factors such as variations in our financial results, announcements of new business initiatives by us or by our competitors, recruitment or departure of key personnel, changes in the estimates of our financial results or changes in the recommendations of any securities analysts electing to follow our securities or the securities of our competitors could cause the market price for our ADSs to change substantially. At the same time, securities markets may from time to time experience significant price and volume fluctuations that are not related to the operating performance of particular companies. For example, in late 2008 and early 2009, the securities markets in the United States, China and other jurisdictions experienced the largest decline in share prices since September 2001. These market fluctuations may also have a material adverse effect on the market price of our ordinary shares.

39

In addition, the performance and fluctuation of the market prices of other companies with business operations located mainly in China that have listed their securities in the United States may affect the volatility in the price of and trading volumes for our ADSs. In recent years, some of PRC companies having listing their securities on U.S. stock markets have experienced significant volatility, including significant price declines in connection with their initial public offerings. The trading performances of these PRC companies’ securities at the time of or after their offerings may affect the overall investor sentiment towards PRC companies listed in the United States and consequently may impact the trading performance of our ADSs. These broad market and industry factors may significantly affect the market price and volatility of our ADSs, regardless of our actual operating performance. Any of these factors may result in large and sudden changes in the trading volume and price for our ADSs.

The price at which the ADSs are traded may decline below the offering price, meaning that you may experience a decrease in the value of your ADSs regardless of our operating performance or prospects. In the past, following periods of volatility in the market price of a company’s securities, shareholders have often instituted securities class action litigation against that company. If we were involved in a class action suit, it could divert the attention of senior management, and, if adversely determined, could have a material adverse effect on our results of operations.

Future sales or perceived sales of our ADSs or ordinary shares by existing shareholders could cause our ADSs price to decline.

If our existing shareholders sell, indicate an intention to sell, or are perceived to intend to sell, substantial amounts of our ordinary shares in the public market after the 90-day contractual lock-up period and the lapse of other legal restrictions on resale discussed in this annual report, the trading price of our ADSs could decline. All ADSs sold in our initial public offering are freely tradable, without restriction, in the public market. The representatives of the underwriters may, in their sole discretion, permit any party subject to lock-up agreements to sell shares prior to the expiration of the lock-up agreements. After the lock-up agreements pertaining to our initial public offering expire (90 days or more from the date of this annual report), all of our outstanding shares will be eligible for sale in the public market, but they will be subject to volume limitations and other restrictions under Rule 144 under the Securities Act. In addition, ordinary shares subject to outstanding options under our share incentive plan will become eligible for sale in the public market to the extent permitted by the provisions of various vesting agreements, the lock-up agreements and Rules 144 and 701 under the Securities Act. If these additional shares are sold, or if it is perceived that they will be sold in the public market, the trading price of our ordinary shares could decline.

Future issuance of share options or restricted shares may have a diluting effect on existing and future shareholders.

The grant and exercise of share options or restricted shares to be issued in the future will likely result in a dilution of the value of our ordinary shares for all shareholders. We have established a 2021 Share Incentive Plan under which we are able to issue shares up to 12% of our issued and outstanding ordinary shares from time to time. For more details, see “Item 6. Directors, Senior Management and Employees—B. Compensation—Share Incentive Plan.” We may in the future issue additional share options and other share-based awards under the plan, which may dilute the interest of the existing and future shareholders. Moreover, we may seek authorization to increase the number of shares subject to our 2021 Share Incentive Plan, or sell additional securities and/or rights to purchase such securities at any time in the future. Dilution of the value of the ordinary shares will likely result from such sales, which in turn could adversely affect the market price of our ordinary shares and ADSs.

40

We may become a passive foreign investment company, or PFIC, which could result in adverse United States tax consequences to United States investors.

Based on our financial statements and the composition of our income and assets and the valuation of our assets, we do not believe that we were a passive foreign investment company, or PFIC, for United States federal income tax purposes for 2023, although there can be no assurances in this regard. Additionally, it is possible that we may be a PFIC in 2024 or future taxable years. The determination of whether or not we are a PFIC is made on an annual basis and will depend on the composition of our income and assets and the valuation of our assets from time to time. Moreover, the application of the PFIC rules to digital assets and cloud computing (and transactions related thereto) is subject to significant uncertainty. Among other things, the United States Internal Revenue Service (“IRS”) has issued very limited guidance on the treatment of income from activities such as those conducted by our mining pool business. We expect the activities of the mining pool business to be treated as generating active income, rather than passive income, and accordingly, we do not expect to be a PFIC. However, the IRS or a court may disagree with our determinations, including the treatment of our mining pool business as generating active income, the manner in which we determine the value of our assets and the percentage of our assets that are passive assets under the PFIC rules. For any taxable year we will be classified as a PFIC for United States federal income tax purposes if either (i) 75% or more of our gross income in that taxable year is passive income or (ii) at least 50% of the value (generally determined based on a quarterly average) of our assets in that taxable year is attributable to assets that produce or are held for the production of passive income. For this purpose, passive income generally includes dividends, interest, royalties and rents (other than royalties and rents derived in the active conduct of a trade or business and not derived from a related person). The calculation of the value of our assets will be based, in part, on the quarterly market value of our ADSs, which is subject to change, and a portion of which could be attributable to the value of the digital assets and cryptocurrencies we hold for our own account. Therefore, a decrease in the price of our ADSs, or an increase in the proportion of the market value of our ADSs attributable to the value of the digital assets and cryptocurrencies we hold for our own account, may result in our becoming a PFIC.

If we are a PFIC for any taxable year during which you hold our ADSs or ordinary shares, such characterization could result in adverse United States federal income tax consequences to you if you are a United States Holder, as defined under “Item 10. Additional Information—E. Taxation—United States Federal Income Taxation.” For example, if we are or become a PFIC, you may become subject to increased tax liabilities under United States federal income tax laws and regulations, and will become subject to burdensome reporting requirements. See “Item 10. Additional Information—E. Taxation—United States Federal Income Taxation—Passive Foreign Investment Company.” We cannot assure you that we were not a PFIC in 2022 nor assure you that we will not be a PFIC for 2023 or any future taxable year.

You may not be able to participate in rights offerings and may experience dilution of your holdings in relation to any such offerings.

We may, from time to time, distribute rights to our shareholders, including rights to acquire securities. Under the deposit agreement, the depositary will not distribute rights to holders of ADSs unless the distribution and sale of rights and the securities to which these rights relate are either exempt from registration under the Securities Act with respect to all holders of ADSs, or are registered under the provisions of the Securities Act. The depositary may, but is not required to, attempt to sell these undistributed rights to third parties, and may allow the rights to lapse. We may be unable to establish an exemption from registration under the Securities Act, and we are under no obligation to file a registration statement with respect to these rights or underlying securities or to endeavor to have a registration statement declared effective. Accordingly, holders of ADSs may be unable to participate in our rights offerings and may experience dilution of their holdings as a result.

In addition, the depositary of our ADSs has agreed to pay to you the cash dividends or other distributions it or the custodian receives on our ordinary shares or other deposited securities after deducting its fees and expenses. You will receive these distributions in proportion to the number of ordinary shares your ADSs represent. However, the depositary may, at its discretion, decide that it is inequitable or impractical to make a distribution available to any holders of ADSs. For example, the depositary may determine that it is not practicable to distribute certain property through the mail, or that the value of certain distributions may be less than the cost of mailing them. In these cases, the depositary may decide not to distribute such property and you will not receive such distribution.

41

Anti-takeover provisions in our charter documents may discourage a third party from acquiring us, which could limit our shareholders’ opportunities to sell their shares at a premium.

Our amended and restated memorandum and articles of association include provisions that could limit the ability of others to acquire control of us, modify our structure or cause us to engage in change-of-control transactions. For example, our board of directors has the authority, without further action by our shareholders, to issue preferred shares in one or more series and to fix the powers and rights of these shares, including dividend rights, conversion rights, voting rights, terms of redemption and liquidation preferences, any or all of which may be greater than the rights associated with our ordinary shares. Preferred shares could thus be issued quickly with terms calculated to delay or prevent a change in control or make removal of management more difficult. In addition, if our board of directors issues preferred shares, the market price of our ADSs may fall and the voting and other rights of the holders of our ordinary shares may be adversely affected. These provisions could have the effect of depriving our shareholders of an opportunity to sell their shares at a premium over prevailing market prices by discouraging third parties from seeking to obtain control of us in a tender offer or similar transaction.

We are a Cayman Islands company and, because judicial precedent regarding the rights of shareholders is more limited under Cayman Islands law than under U.S. law, you may have less protection of your shareholder rights than you would under U.S. law.

Our corporate affairs are governed by our amended and restated memorandum and articles of association, the Cayman Islands Companies Law and the common law of the Cayman Islands. The rights of shareholders to take action against the directors, actions by noncontrolling shareholders and the fiduciary responsibilities of our directors to us under Cayman Islands law are to a large extent governed by the common law of the Cayman Islands. The common law of the Cayman Islands is derived in part from comparatively limited judicial precedent in the Cayman Islands as well as from English common law, which has persuasive, but not binding, authority on a court in the Cayman Islands. The rights of our shareholders and the fiduciary responsibilities of our directors under Cayman Islands law are not as clearly established as they would be under statutes or judicial precedent in some jurisdictions in the United States. In particular, the Cayman Islands has a less developed body of securities laws than the United States and provides significantly less protection to investors. In addition, some U.S. states, such as Delaware, have more fully developed and judicially interpreted bodies of corporate law than the Cayman Islands.

There is no statutory recognition in the Cayman Islands of judgments obtained in the United States, although a judgment obtained in the United States will be recognized and enforced in the courts of the Cayman Islands at common law, without any re-examination of the merits of the underlying dispute, by an action commenced on the foreign judgment debt in the Grand Court of the Cayman Islands, provided such judgment (a) is given by a foreign court of competent jurisdiction; (b) imposes on the judgment debtor a liability to pay a liquidated sum for which the judgment has been given; (c) is final; (d) is not in respect of taxes, a fine or a penalty; and (e) was not obtained in a manner and is not of a kind the enforcement of which is contrary to natural justice or the public policy of the Cayman Islands.

You will have limited ability to bring an action against our directors and officers, based on United States or other foreign laws, because most of our directors and officers reside outside the United States and therefore you may not be able to enjoy the protection of such laws in an effective manner.

We are incorporated in the Cayman Islands. Most of our directors and officers reside outside the United States and a substantial portion of the assets of those persons are located outside of the United States. As a result, it may be difficult or impossible for you to bring an action against these individuals in the Cayman Islands in the event that you believe that your rights have been infringed under the applicable securities laws or otherwise. Even if you are successful in bringing an action of this kind, the laws of the Cayman Islands may render you unable to enforce a judgment against the assets of our directors and officers. In addition, there is uncertainty as to whether the courts of the Cayman Islands would recognize or enforce judgments of U.S. courts against such persons predicated upon the civil liability provisions of the securities laws of the United States or any state, and it is uncertain whether such Cayman Islands courts would be competent to hear original actions brought in the Cayman Islands against such persons predicated upon the securities laws of the United States or any state. Therefore, recognition and enforcement overseas of judgments of a court in any of these jurisdictions may be difficult or impossible. In addition, you may not be able to bring original actions based on the U.S. or other foreign laws against our directors or our executive officers named in this annual report either. As a result, shareholder claims that are common in the U.S., including class action securities law and fraud claims, may be difficult to pursue as a matter of law and practicality.

42

Shareholders of Cayman Islands exempted companies such as ourselves have no general rights under Cayman Islands law to inspect corporate records and accounts or to obtain copies of lists of shareholders of these companies. Our directors have discretion under our amended and restated articles of association to determine whether or not, and under what conditions, our corporate records may be inspected by our shareholders, but are not obliged to make them available to our shareholders. This may make it more difficult for you to obtain the information needed to establish any facts necessary for a shareholder motion or to solicit proxies from other shareholders in connection with a proxy contest.

As a result of all of the above, public shareholders may have more difficulty in protecting their interests in the face of actions taken by management, members of the board of directors or controlling shareholders than they would as public shareholders of a U.S. company. Therefore, you may not be able to effectively enjoy the protection offered by the U.S. laws and regulations that intend to protect public investors.

Your ability to protect your rights as shareholders through the U.S. federal courts may be limited because we are incorporated under Cayman Islands law.

Cayman Islands companies may not have standing to initiate a derivative action in a federal court of the United States. As a result, your ability to protect your interests if you are harmed in a manner that would otherwise enable you to sue in a United States federal court may be limited to direct shareholder lawsuits.

The voting rights of holders of ADSs are limited in several significant ways by the terms of the deposit agreement.

Holders of our ADSs may only exercise their voting rights with respect to the underlying ordinary shares in accordance with the provisions of the deposit agreement. Upon receipt of voting instructions from a holder of ADSs in the manner set forth in the deposit agreement, the depositary will endeavor to vote the underlying ordinary shares in accordance with these instructions. Under our amended and restated memorandum and articles of association and Cayman Islands law, the minimum notice period required for convening a general meeting is five days. When a general meeting is convened, you may not receive sufficient notice of a shareholders’ meeting to permit you to withdraw your ordinary shares to allow you to cast your vote with respect to any specific matter at the meeting. In addition, the depositary and its agents may not be able to send voting instructions to you or carry out your voting instructions in a timely manner. We will make all reasonable efforts to cause the depositary to extend voting rights to you in a timely manner, but we cannot assure you that you will receive the voting materials in time to ensure that you can instruct the depositary to vote your shares. Furthermore, the depositary and its agents will not be responsible for any failure to carry out any instructions to vote, for the manner in which any vote is cast or for the effect of any such vote. As a result, you may not be able to exercise your right to vote and you may lack recourse if your ordinary shares are not voted as you requested.

The depositary of our ADSs, except in limited circumstances, grants to us a discretionary proxy to vote the ordinary shares underlying your ADSs if you do not vote at shareholders’ meetings, which could adversely affect your interests and the ability of our shareholders as a group to influence the management of our company.

Under the deposit agreement for the ADSs, the depositary gives us a discretionary proxy to vote our ordinary shares underlying your ADSs at shareholders’ meetings if you do not vote, unless:

we have failed to timely provide the depositary with our notice of meeting and related voting materials;
we have instructed the depositary that we do not wish a discretionary proxy to be given;
we have informed the depositary that there is substantial opposition as to a matter to be voted on at the meeting;
a matter to be voted on at the meeting would have a material adverse impact on shareholders; or
voting at the meeting is made on a show of hands.

43

The effect of this discretionary proxy is that you cannot prevent our ordinary shares underlying your ADSs from being voted, absent the situations described above, and it may make it more difficult for holders of ADSs to influence the management of our company. Holders of our ordinary shares are not subject to this discretionary proxy.

You may not receive distributions on our ordinary shares or any value for them if it is unlawful or impractical for us to make them available to you.

The depositary of our ADSs has agreed to pay you the cash dividends or other distributions it or the custodian for our ADSs receives on our ordinary shares or other deposited securities after deducting its fees and expenses. You will receive these distributions in proportion to the number of our ordinary shares your ADSs represent. However, the depositary is not responsible if it is unlawful or impractical to make a distribution available to any holders of ADSs. For example, it would be unlawful to make a distribution to a holder of ADSs if it consists of securities that require registration under the Securities Act but that are not properly registered or distributed pursuant to an applicable exemption from registration. The depositary is not responsible for making a distribution available to any holders of ADSs if any government approval or registration is required for such distribution. We have no obligation to take any other action to permit the distribution of our ADSs, ordinary shares, rights or anything else to holders of our ADSs. This means that you may not receive the distributions we make on our ordinary shares or any value for them if it is unlawful or impractical for us to make them available to you. These restrictions may have a material adverse effect on the value of your ADSs.

You may be subject to limitations on the transfer of your ADSs.

Your ADSs, represented by ADRs, are transferable on the books of the depositary. However, the depositary may close its books at any time or from time to time when it deems expedient in connection with the performance of its duties. The depositary may close its books from time to time for a number of reasons, including in connection with corporate events such as a rights offering, during which time the depositary needs to maintain an exact number of ADS holders on its books for a specified period. The depositary may also close its books in emergencies, and on weekends and public holidays. The depositary may refuse to deliver, transfer or register transfers of our ADSs generally when our books or the books of the depositary are closed, or at any time if we think or the depositary thinks it is necessary or advisable to do so in connection with the performance of its duty under the deposit agreement, including due to any requirement of law or any government or governmental body, or under any provision of the deposit agreement.

We incurred, and will continue to incur increased costs as a result of being a public company.

As a public company, we have incurred significant accounting, legal and other expenses that we did not incur when we were a private company, including additional costs associated with our public company reporting obligations. The Sarbanes-Oxley Act of 2002, as well as rules subsequently implemented by the SEC, and NYSE, impose various requirements on the corporate governance practices of public companies.

We expect these rules and regulations to increase our legal and financial compliance costs and to make some corporate activities more time-consuming and costly. Since we are no longer an “emerging growth company,” we expect to incur significant expenses and devote substantial management effort toward ensuring compliance with the requirements of Section 404 of the Sarbanes-Oxley Act of 2002 and the other rules and regulations of the SEC. For example, as a result of becoming a public company, we need to increase the number of independent directors and adopt policies regarding internal controls and disclosure controls and procedures. Operating as a public company will make it more difficult and more expensive for us to obtain director and officer liability insurance, and we may be required to accept reduced policy limits and coverage or incur substantially higher costs to obtain the same or similar coverage. It may also be more difficult for us to find qualified persons to serve on our board of directors or as executive officers. We are currently evaluating and monitoring developments with respect to these rules and regulations, and we cannot predict or estimate with any degree of certainty the amount of additional costs we may incur or the timing of such costs.

44

In the past, shareholders of a public company often brought securities class action suits against the Company following periods of instability in the market price of that company’s securities. On February 27, 2015, a purported stockholder class action lawsuit was brought against the Company consisting of purchasers of our ADSs during the period between November 22, 2013 and February 25, 2015. On January 15, 2020, a purported class action complaint was brought against the Company consisting of purchasers of our ADSs during the period between April 27, 2018 and December 31, 2019. For further details on this class action lawsuit, see “Item 4. Information on the Company—B. Business Overview—Legal and Administrative Proceedings.” When we are involved in a class action suit, it could divert a significant amount of our management’s attention and other resources from our business and operations, which could harm our results of operations and require us to incur significant expenses to defend the suit. Any such class action suit, whether or not successful, could harm our reputation and restrict our ability to raise capital in the future. In addition, if a claim is successfully made against us, we may be required to pay significant damages, which could have a material adverse effect on our financial condition and results of operations.

ITEM 4.INFORMATION ON THE COMPANY

A.

History and Development of the Company

We began operations in the online lottery service industry in 2001 through one of our consolidated affiliated entities, E-Sun Network Co., Ltd., or E-Sun Network, in Shenzhen, China. In May 2006, E-Sun Network established its wholly-owned subsidiary, E-Sun Sky Network Technology Co., Ltd., or E-Sun Sky Network, which became our major operation entity for our online lottery services business. We have voluntarily suspended our online sports lottery sales services in response to the promulgation of the Self-Inspection Notice and the Public Announcement since April 4, 2015.

In June 2017, we acquired a 40.65% equity interest in Loto Interactive Limited, or Loto Interactive, a company listed on the Hong Kong Stock Exchange (Stock Code: 8198), for a total consideration of approximately HK$322.2 million (US$41.3 million). Our equity stake decreased to 40.48% at the end of 2019 due to exercise of share options granted to directors and employees of Loto Interactive and was further diluted to 33.74% in October 2020 due to private placement of Loto Interactive. We owned a 54.2% equity interest in Loto Interactive after completion of the subscription on March 31, 2021 and after the completion of the general offering, we own a 59.79% equity interest in Loto Linteractive. Loto Interactive became a subsidiary of our company since March 31, 2021. Loto Interactive and its subsidiaries are principally engaged in the provision of data analysis and storage services and the money lending business in Hong Kong. In July 2022, we entered into a share sale and purchase agreement (the “Sale and Purchase Agreement”) with an unaffiliated third party (the “Buyer”), pursuant to which we agreed to sell, and the Buyer agreed to purchase, approximately 51% of the total issued share capital of Loto Interactive, representing 279,673,200 shares of Loto Interactive at the price of HK$0.28 per share for a total consideration of HK$78,308,496 (the “Transaction”). After the Transaction, the Company’s share ownership in Loto Interactive will decrease to 8.79%. On March 15, 2023, we entered into a share sale and purchase agreement with an unaffiliated third party, pursuant to which the Company agreed to sell, and the buyer agreed to purchase, all of the Company’s remaining share ownership in Crypto Flow Technology Limited, or Crypto Flow, previously known as Loto Interactive, namely, 48,195,605 shares of Crypto Flow, representing approximately 8.79% of the total issued share capital of Crypto Flow, at the price of HK$0.38 per share for the total consideration of HK$18,314,330. This transaction was closed in March 2023. Upon completion of this transaction, the Company does not own any shares in Crypto Flow.

We are committed to becoming a leading cryptocurrency mining enterprise. Since announcing our entry into the cryptocurrency industry in December 2020, we have entered into definitive agreements to (i) purchase cryptocurrency mining machines, (ii) acquire a controlling stake in Loto Interactive Limited (HKEX: 08198), (iii) acquire the entire mining pool business of Bitdeer Technologies Holding Company operated under BTC.com, including the domain name BTC.com and the cryptocurrency wallet of BTC.com, (iv) acquire a mining machine manufacturer, to unfurl a comprehensive approach to cryptocurrency mining, and (v) invest in the development of a cryptocurrency mining data center in Ohio with power capacity of 82.5 megawatts in aggregate.

45

In January 2021, we announced that we entered into a definitive purchase agreement with certain sellers, pursuant to which we issued 11,882,860 newly-issued Class A ordinary shares in March 2021 as consideration to acquire bitcoin mining machines owned by the sellers. Such newly issued Class A ordinary shares were valued at US$1.21 per share, corresponding to US$12.10 per ADS (based on the ratio of ten ordinary shares per ADS), the closing trading price of our ADSs on January 8, 2021, the last trading day prior to the date of the agreement, for a total consideration of approximately US$14.4 million to acquire bitcoin mining machines owned by the sellers including such models as the S17, T17, M20s and S9. As of the issurance date, such newly issued Class A ordinary shares represented US$24.9 million of our shareholders’ equity. On March 15, 2021, we have announced the completion of the acquisition of bitcoin mining machines. From which transaction, we also acquired the 100% equity interest in Star Light Inc. through Fine Brand Limited, and its wholly owned subsidiaries of Skill Espot Limited and Chongqing Yusheng Information Technology Limited. To increase the cost efficiency of its mining business, the Company sold some low-end mining machines with a total theoretical hash rate capacity of 610.7 PH/s in 2021. Since June 2022, we have suspended mining activities in Kazakhstan. We have successfully produced approximately 8,000 Dogecoin/Litecoin mining machines during 2022 and 2023, and have deployed all of these Dogecoin/Litecoin mining machines at our data center in the U.S. for use in our self - mining business. As the date of this annual report, part of these mining machines are deployed and in operation in the U.S., with an aggregate theoretical hash rate capacity of 292.7 PH/s.

In February and August 2021, we announced that we entered into several purchase agreements for bitcoin mining machines for a total consideration of US$18.1 million. As the date of this annual report, these mining machines are deployed and in operation in the U.S., with an aggregate theoretical hash rate capacity of 151.5 PH/s.

In February 2021, we also announced that we entered into a share exchange agreement with Blockchain Alliance Technologies Holding Company (“Blockchain Alliance”), a Cayman Islands company and a “Non-U.S. Person” as defined in Regulation S of the Securities Act, pursuant to which we agreed to issue an aggregate of 44,353,435 Class A ordinary shares of our company to Blockchain Alliance at the first closing, which shares represent approximately 10% of our outstanding shares as of January 31, 2021, in exchange for the entire outstanding share capital of Alliance International Technologies Limited (formerly named “Blockchain Alliance Technologies Limited”) held by Blockchain Alliance after the reorganization. The first closing of the transactions contemplated by the share exchange agreement is subject to certain closing conditions, which include, among others, the transfer to the Company of the entire mining pool business of Bitdeer Technologies Holding Company operated under BTC.com, including the domain name BTC.com and the cryptocurrency wallet of BTC.com (collectively, the “BTC.com Pool Businesses”). We and Blockchain Alliance also agreed that, if the BTC.com Pool Businesses record net operating profit in the twelve-month period from April 1, 2021 to March 31, 2022, we shall issue additional Class A Ordinary Shares to Blockchain Alliance at par value. Assuming such net operating profit is no less than US$20 million, a maximum of 22,176,718 additional Class A ordinary shares shall be issuable, which additional Class A ordinary shares represent approximately 5% of the Company’s outstanding shares as of January 31, 2021. If the BTC.com Pool Businesses record net operating loss in the twelve-month period from April 1, 2021 to March 31, 2022, we shall be entitled to repurchase certain Class A ordinary shares held by Blockchain Alliance at par value. Assuming such net operating loss is no less than US$10 million, a maximum of 4,435,344 Class A ordinary shares shall be subject to such repurchase arrangement, which Class A ordinary shares represent approximately 1% of our outstanding shares as of January 31, 2021. No such repurchase occurred in 2022 as the operation performance of BTC.com did not apply to the condition. The BTC.com Pool Businesses offer a one-stop mining experience for users. Users can search and browse real-time blockchain information through BTC.com and manage their cryptocurrency mining business through the BTC.com Pool website or app. In addition, users can save the cryptocurrencies that they have mined in the BTC.com cryptocurrency wallet. BTC.com Pool is a multi-currency integrated mining pool established in 2016 that has a hash rate of around 17 EH/s and supports various cryptocurrencies, including BTC, BCH and LTC. Blockchain Alliance has agreed to subject the Class A ordinary shares that it receives in the abovementioned transactions to agreed lock-up periods in accordance with the share exchange agreement. BitDeer was the parent company of Blockchain Alliance. BitDeer’s biggest beneficially owner is Mr. Wu Jihan, BitDeer’s chairman.

In February 2021, we also announced that we entered into a definitive agreement to purchase 2,000 new ETH mining machines for a total consideration of RMB195 million (approximately US$30.2 million). The Company changed its strategy to ETC mining operations and these ETH mining machines were transformed to ETC mining machines since the Ethereum Merge, namely, of the Ethereum Mainnet and the Beacon Chain Proof-of-Stake system occurred on September 15, 2022. As of the date of this annual report, these ETC mining machines are deployed and in operation in the United States with an aggregate theoretical hash rate capacity of 4,800 GH/s.

46

In March 2021, we also announced that a majority of our board of directors resolved to change our (i) English name to “BIT Mining Limited”, or the English Name Change, subject to shareholder approval being received for the English Name Change, (ii) Chinese business name to “比特矿业,” and (iii) ticker symbol to “BTCM.” Pursuant to our Second Amended and Restated Articles of Association, the English Name Change needs to be adopted by a Special Resolution at a general meeting of shareholders. For the purpose of seeking such shareholder approval, a majority of the board also resolved to call an extraordinary general meeting of shareholders to consider the English Name Change. On March 19, 2021, we announced that we would hold an extraordinary general meeting of shareholders on April 8, 2021 to consider and, if thought fit, pass the following resolutions: (i) as a special resolution that the English name of the Company be changed to “BIT Mining Limited”; and (ii) as an ordinary resolution that the authorized share capital of the Company be increased to US$100,000 divided into 1,600,000,000 Class A Ordinary Shares of a nominal or par value of US$0.00005 each and 400,000,000 Class B Ordinary Shares of a nominal or par value of US$0.00005 each, by the creation of 900,000,000 Class A Ordinary Shares of a nominal or par value of US$0.00005 each and 100,000,000 Class B Ordinary Shares of a nominal or par value of US$0.00005 each. On April 12, 2021, the Company announced that at an extraordinary general meeting, held on April 8, 2021, the Company’s shareholders passed a special resolution to change the English name of the Company to “BIT Mining Limited” effective as of April 8, 2021.

In April 2021, we also announced that we had entered into a share exchange agreement (“Share Exchange Agreement”) with shareholders (the “Selling Shareholders”) of Bee Computing (HK) Limited (“Bee Computing”). In May 2022, we have successfully completed the first closing of its previously announced Share Exchange Agreement (as amended and restated in April 2022, the “Amended and Restated Share Exchange Agreement”) entered into by us and the Selling Shareholders of Bee Computing. At the first closing of the Amended and Restated Share Exchange Agreement, we issued 16,038,930 Class A ordinary shares to the Selling Shareholders. The first closing occurred following the satisfaction or waiver of certain required closing conditions, including, among others, Bee Computing’s completion of certain reorganization steps and other customary conditions.

Pursuant the Amended and Restated Share Exchange Agreement, the Company shall issue (i) up to 18,330,210 of its Class A ordinary shares to the Selling Shareholders, and (ii) up to 4,582,560 of its Class A ordinary shares to certain research and development team members, subject to achievement of the following milestones:

1)Development and mass-production of a new generation of Bitcoin mining machines incorporating 7-nanometer application specific integrated circuits (“ASICs”);
2)Successful development of high-performance and mass-producible Ethereum ASIC mining machines, with certain power consumption and cost control targets; and;
3)Successful development of high-performance and mass-producible LTC ASIC mining machines.

Our Class A ordinary shares issued pursuant to the Amended and Restated Share Exchange Agreement shall be subject to an agreed lock-up period. Bee Computing was established in 2018 and specializes in the development and manufacture of cryptocurrency mining chips and mining machines for different cryptocurrencies, including BTC, ETH, and LTC. Bee Computing has invested more than US$35 million in research and development since its inception. In 2019, Bee Computing launched a bitcoin mining machine incorporating 7-nanometer ASICs co-developed with MediaTek Inc., the largest IC design company in Asia, manufactured by Taiwan Semiconductor Manufacturing Company, the world’s leading third-party foundry, and tested and packaged by ASE Technology Holding Co., Ltd., the world’s largest semiconductor testing company, who is also a major investor of Bee Computing. As of the date of this annual report, we have successfully developed the high-performance and mass-producible LTC ASIC mining machines.

47

In July 2021, the Company completed a private placement of 100,000,000 Class A ordinary shares and warrants to purchase up to an additional 100,000,000 Class A ordinary shares, at a purchase price of US$50.00 per one hundred Class A ordinary shares, with one warrant included in the price of each Class A ordinary share, in a private, unregistered transaction to certain investors. The private placement resulted in gross proceeds to the Company of US$50.0 million before the deduction of placement agent fees and expenses and offering expenses payable by the Company. The warrants have a term of three years, are exercisable six months following their issuance date and have an exercise price of US$68.10 per one hundred Class A ordinary shares. One hundred Class A ordinary shares can be converted into one ADS of the Company if certain conditions are satisfied. In connection with the private placement, the Company and its investors entered into a registration rights agreement, which is included as an exhibit to this annual report.

See “Item 4. Information on the Company—C. Organizational Structure” for a diagram illustrating our corporate structure as of the date of this annual report.

Our company was incorporated under the laws of the Cayman Islands on April 20, 2007 under the name Fine Success Limited, which was changed to 500wan.com on May 9, 2011, changed to 500.com on October 8, 2013 and further changed to the current name BIT Mining Limited on April 9, 2021.

On November 22, 2013, our ADSs began trading on the NYSE under the ticker symbol “WBAI.” We issued and sold a total of 6,653,900 ADSs, representing 66,539,000 Class A ordinary shares, at an initial offering price of $13.00 per ADS.

In December 2020, we announced that we entered into a definitive share subscription agreement with Good Luck Information Technology Co., Limited, or Good Luck Information, a company incorporated in Hong Kong, for the issuance and sale of newly issued Class A ordinary shares of our company. Pursuant to the agreement, Good Luck Information will purchase 85,572,963 newly issued Class A ordinary shares for a total purchase price of approximately US$23 million. The per share purchase price of US$0.269 is the closing trading price of the Company’s ADSs on December 18, 2020, the last trading day immediately preceding the date of the purchase agreement, as adjusted by a 1-to-10 ADS to ordinary shares ratio. In January 2021, we announced our determination that 50% of the subscription price, or approximately US$11.5 million, shall be settled by U.S. dollars, with the remaining 50% of the subscription price, or approximately US$11.5 million, being settled by bitcoin. The applicable bitcoin to U.S. dollars exchange rate was US$32,326.29 to one bitcoin, being the average of the closing trading prices for bitcoin published by Coinmarketcap for each of the 31 days ended January 20, 2021. On February 23, 2021, we announced the closing of the private placement transaction pursuant to our definitive share subscription agreement with Good Luck Information. We received 356.04342 bitcoins and US$11.5 million in cash from Good Luck Information, and we issued 85,572,963 newly issued Class A ordinary shares to Good Luck Information. Good Luck Information has agreed to subject all the shares it or its affiliate will acquire in the transaction to a contractual lock-up restriction for 180 days after the closing. Good luck Information is controlled by Mr. Man San Vincent Law, a founder of our company. Upon closing, Good Luck Information holds 16.6% of our issued and outstanding ordinary shares.

In just three months, the Company has completed a radical transformation of its business to become a cryptocurrency mining enterprise. By diversifying the Company’s revenue streams, it has largely expanded its potential, business longevity, and ultimately the value proposition to its shareholders.

These achievements would not have been possible without the assistance of the Company’s original founder, Mr. Man San Vincent Law. After the completion of the abovementioned transactions, the Company’s currently shareholding structure is relatively dispersed. In light of this, the Company has been exploring possible ways permitted under applicable laws and the Company’s articles of association to ensure the stability of the Company’s corporate governance and long-term development of its businesses. As a result, the Company’s Board of Directors has appointed Mr. Man San Vincent Law as its Executive Director, effective as of April 5, 2021, and authorized the Company to issue 65,000 Class A preference shares (the “Preference Shares”) at US$1.0 per share, for a total consideration of US$65,000, to Good Luck Capital Limited (“Good Luck”), a company wholly-owned by Mr. Law. Following the issuance of the Preference Shares, Mr. Man San Vincent Law’s aggregate voting power increased from approximately 17.66% to approximately 60.28% (based on the Company’s total outstanding share capital as of March 31, 2021 and assuming issuance of all shares under the Share Exchange Agreement). The following is a summary of the key terms associated with the Preference Shares.

1)The voting power of each Preference Share is equal to that of 10,000 Class A ordinary shares of the Company, subject to proportional reduction commensurate with the number of Class A ordinary shares beneficial owned by Good Luck;
2)The Preference Shares cannot be converted into Class A ordinary shares, Class B ordinary shares, or ADRs;

48

3)The Preference Shares are not entitled to receive dividends;
4)If Good Luck transfers the Preference Shares to a third party which is not an affiliate of Good Luck, or when Good Luck ceases to be controlled by any person holding executive office in or being a member of the board of director of the Company, Class A Preference Shares shall cease to have any voting right and
5)If Mr. Law ceases to serve as a director of the Company, the Company shall be entitled to redeem the Class A Preference Shares at the original subscription price.

We received the consideration of US$65,000 and issued 65,000 Class A preference shares to Good Luck on April 7, 2021. Mr. Man San Vincent Law is a major founder of the Company. He has served as a Senior Adviser of Loto Interactive Limited from 2017 to 2021. From 2001 to 2015, Mr. Law served as the Company’s chief executive officer and was chairman of the board of directors from 2001 to 2017. In 2001 Mr. Law founded E-Sun Network Co., Ltd. and became one of the pioneers in opening China’s online lottery service market, committed to developing innovative online products and solutions. Mr. Law received a bachelor’s degree from Wuhan University in 1990 and an administrative master’s degree in business administration from Cheung Kong Graduate School of Business in 2009.

Consistent with a special resolution passed by the Company’s shareholders at an extraordinary general meeting held on April 8, 2021, our ADSs began trading under the Company’s new English name “BIT Mining Limited,” and its new ticker symbol “BTCM,” effective at the opening of trading on April 20, 2021.

On June 18, 2021, we completed a cash offer to acquire all the shares in issuance of Loto Interactive other than those already owned or agreed to be acquired by us, and a cash offer for the cancellation of all options of Loto Interactive. Upon the closing of such cash offers, we acquired a total of 30,642,534 shares and a total of 6,800,000 options, which will be cancelled, and our ownership in Loto Interactive increased to 59.79%.

On June 21, 2021, our data centers in Sichuan have suspended their operations and we have ceased all operations relating to data centers and cryptocurrency mining in China.

On July 12, 2021, we entered into a securities purchase agreement with certain investors to raise US$50 million to acquire additional mining machines, build new data centers in international markets, expand infrastructure, and improve working capital position. The private placement transaction closed on July 16, 2021.

On July 23, 2021, we terminated the contractual arrangements with the lottery-related affiliated entities. The lottery-related affiliated entities were deconsolidated and their financial results were no longer be included in our consolidated financial statements for the third quarter of 2021 since the termination of the related VIE structures. Accordingly, as of the date of this annual report, we do not maintain any VIE structure in China.

On September 22, 2021, we entered into the Ohio Mining Site Agreement with Viking Data Centers to jointly invest in the development of the Ohio Mining Site. In October 2021, we increased our investment in the Ohio Mining Site and brought its total planned power capacity up to 150 megawatts. As we intend to devote more resources to the Ohio Mining Site and improve its operational efficiency, we have terminated our Texas cryptocurrency mining data center cooperation with Dory Creek, LLC, with whom we entered into an investment term sheet in May 2021. In order to increase the cost efficiency of our mining business, we disposed of certain old model mining machines with a total hash rate capacity of 610.7 PH/s.

On October 14, 2021, we announced that our mining pool subsidiary, BTC.com, would completely exit the China market, cease registering new users from China and start to retire accounts of existing mining pool customers from China. We completed the acquisition of the entire mining pool business of Bitdeer Technologies Holding Company operated under BTC.com, including the domain name BTC.com and the cryptocurrency wallet of BTC.com, on April 15, 2021. Due to BTC.com’s discontinuation of service to mining pool customers in China, we saw a decrease of approximately 14% in hash rate for the three months ended December 31, 2021. We are working on solutions with our existing mining pool customers in China, such as migrating such mining pool customers’ mining machines to overseas markets, so that they may access our services in a compliant manner.

49

On May 31, 2022, we completed the first closing of its previously announced share exchange agreement dated April 5, 2021 (as amended and restated in April 2022) entered into by us and the Selling Shareholders of the acquisition of Bee Computing. At the first closing of the Amended and Restated Share Exchange Agreement, the Company issued 16,038,930 Class A ordinary shares to the Selling Shareholders as mentioned above.

On June 23, 2022, we entered into a securities purchase agreement with certain institutional investors to raise US$16.0 million to acquire additional mining machines, expand infrastructure, and improve working capital position. The private placement transaction closed on June 27, 2022.

In June 30, 2022, we entered into an agreement with Viking Data Centers that the Company agreed to purchase all remaining equity interest from Viking Data Centers by transferring certain assets that represent 67.5 megawatts, or 45%, of total planned power capacity at the Ohio Mining Site. After completion of the transaction, we has exclusive access to 82.5 megawatts of planned electrical power and Viking Data Centers has exclusive access to the remaining 67.5 megawatts, in accordance to their respective equity ownership immediately prior to the transaction. As of the date of this annual report, 82.5 megawatts have been completed and in operation.

On July 12, 2022, we entered into a share sale and purchase agreement with an unaffiliated third party, pursuant to which we agreed to sell, and the buyer agreed to purchase, approximately 51% of the total issued share capital of Loto Interactive, representing 279,673,200 shares of Loto Interactive at the price of HK$0.28 per share for a total consideration of HK$78,308,496. After the Transaction, our share ownership in Loto Interactive decreased to 8.79%.  On March 15, 2023, we entered into a share sale and purchase agreement with an unaffiliated third party, pursuant to which the Company agreed to sell, and the buyer agreed to purchase, all of the Company’s remaining share ownership in Crypto Flow Technology Limited, or Crypto Flow, previously known as Loto Interactive, namely, 48,195,605 shares of Crypto Flow, representing approximately 8.79% of the total issued share capital of Crypto Flow, at the price of HK$0.38 per share for the total consideration of HK$18,314,330. Upon completion of this transaction, the Company does not own any shares in Crypto Flow.

On August 16, 2022, we entered into a securities purchase agreement with certain institutional investors to raise US$9.3 million to acquire additional mining machines, expand infrastructure, and improve working capital position. The private placement transaction closed on August 19, 2022.

On December 23, 2022, we completed to change the ratio of ADSs to Class A ordinary shares (the “ADS Ratio”), par value US$0.00005 per share, from the current ADS Ratio of one (1) ADS to ten (10) Class A ordinary shares, to a new ADS Ratio of one (1) ADS to one hundred (100) Class A ordinary shares (the “ADS Ratio Change”). No fractional new ADSs will be issued in connection with the ADS Ratio Change. The ADS Ratio Change will have no impact on our underlying Class A ordinary shares, and no Class A ordinary shares will be issued or cancelled in connection with the ADS Ratio Change. After the ADS Ratio Change, the NYSE confirmed that a calculation of our average stock price for the 30-trading days ended January 30, 2023, indicated that our stock price was above the NYSE’s minimum requirement of $1 based on a 30-trading day average. Accordingly, we are no longer considered below the $1 continued listing criterion.

On March 4, 2024, we announced the closing and completion of our previously announced sale of its entire mining pool business operated under BTC.com (the “Business”) to Esport - Win Limited, a Hong Kong limited liability company, for a total consideration of US$5 million (the “Consideration”). The Business has been transferred to Esport - Win Limited. While the closing of the transaction occurred on February 29, 2024, for accounting purposes the Business was deemed to be disposed of on January 31, 2024 when the Company relinquished control and received the first payment of the Consideration by retaining 71.37 bitcoins of the Business for compliance and safety purposes when transferring the Business to Esport - Win Limited. The retained bitcoins have a fair value of US$3 million as determined using US$42,034.57 per bitcoin, which was published by Coinbase.com on January 29, 2024 at UTC 0:00.

Principal Offices

Our principal executive offices are located at 428 South Seiberling Street, Akron, Ohio 44306, United States of America. Our telephone number at this address is +1 (346) 204-8537. Our registered office in the Cayman Islands is at PO Box 309, Ugland House, Grand Cayman, KY1-1104, Cayman Islands. Our websites are https://www.btcm.group. Effective as of and after April 9, 2021, our agent for service of process in the United States is Cogency Global Inc., located at 122 East 42nd Street, 18th Floor, New York, New York 10168, U.S.A.

50

B.

Business Overview

Overview

We intend to become a leading cryptocurrency mining enterprise. We began our transformation from a China-based lottery company into an international cryptocurrency mining company since December 2020 through the acquisition of (1) certain cryptocurrency mining machines, (2) a 7-nanometer mining machine manufacturer Bee Computing to unfurl a comprehensive approach to cryptocurrency mining, and (3) a cryptocurrency mining data center in Ohio with power capacity of 82.5 megawatts.

BIT Mining Limited, our ultimate Cayman Islands holding company, holding certain of our digital assets in connection with our cryptocurrency mining business and indirectly holding the equity interest in our subsidiaries in China and other countries and regions. We voluntarily suspended our online sports lottery sales services in April 2015. We have previously conducted our lottery-related business in China through a series of contractual arrangements, also commonly known as the variable interest entity, or VIE structure, with several PRC-incorporated companies (collectively, the “lottery-related affiliated entities”), and their respective registered shareholders. The lottery-related affiliated entities have been deconsolidated and their financial results have no longer been included in our consolidated financial statements for the third quarter of 2021 since the termination of the related VIE structures. Accordingly, as of the date of this annual report, we do not maintain any VIE structure in China.

We operate cryptocurrency mining machines for the sole purpose of mining cryptocurrencies (primarily Bitcoin, Ethereum-Classic, Litecoin and Dogecoin). Our mining machines are operating with the primary intent of accumulating Bitcoin which we may sell for fiat currency from time to time depending on market conditions and management’s determination of our cash flow needs.

We have deployed our Bitcoin mining machines in data centers in the U.S. For the year ended December 31, 2023, we produced 154 Bitcoins from our Bitcoin cryptocurrency mining operations, and recognized revenue of approximately US$3.8 million. As of the date of this annual report, the total hash rate capacity of our online Bitcoin mining machines is approximately 64 PH/s. We also produced 94,977 ETC from our cryptocurrency mining operations, and recognized revenue of approximately US$1.8 million.

We have successfully produced approximately 8,000 Dogecoin/Litecoin mining machines together with our partners. We have deployed all of these Dogecoin/Litecoin mining machines at our data center in the U.S. for use in our self - mining business. For the year ended December 31, 2023, we produced 144.6 million DOGE and 60,733 LTC from our DOGE/LTC cryptocurrency mining operations and recognized revenue of approximately US$15.9 million. As of the date of this annual report, the total hash rate capacity of our DOGE/LTC mining machines in operation is approximately 22,928 GH/s.

We measure our mining performance based on the overall hash rate being produced by our mining machines. The above theoretical information regarding approximate maximum hashing rates are estimates only and the actual outputs of the mine are subject to changes based in part on the difficulty rates associated with the bitcoin network, as well as other conditions that impact our mining output.

We operate mining machines that perform blockchain computations measured in “hash rate” or “hashes per second.” A “hash” is the blockchain computation run by mining machines. Accordingly, a mining machine’s “hash rate” refers to the rate at which it can solve such blockchain computations. The original equipment used for mining bitcoin utilized the Central Processing Unit (CPU) of a computer to mine various forms of cryptocurrency. Due to performance limitations, CPU mining was rapidly replaced by the Graphics Processing Unit (GPU), which offers significant performance advantages over CPUs. General purpose chipsets like CPUs and GPUs have since been replaced in the mining industry by Application Specific Integrated Circuits (ASIC) chips. These ASIC chips are designed specifically to maximize the rate of hashing operations.

51

In terms of our data center business, in September 2021 we entered into a Membership Interest Purchase Agreement and certain other auxiliary agreements (the “Ohio Mining Site Agreements”) with Viking Data Centers, LLC (“Viking Data Centers”) to acquire a 51% equity interest in a cryptocurrency mining data center in Ohio (the “Ohio Mining Site”) with power capacity of up to 85 megawatts. In October 2021, we increased our investment in the Ohio Mining Site and brought its total planned power capacity up to 150 megawatts. Upon the successful execution of the increased investment, the Company’s equity interest in the Ohio Mining Site increased to 55%, and Viking Data Centers held the remaining 45%. The Ohio mining site has a total planned power capacity up to 150 megawatts. In June 2022, we entered into an agreement with Viking Data Centers that we agreed to purchase all remaining equity interest from Viking Data Centers for approximately US$17.8 million, by transferring certain assets that represent 67.5 megawatts, or 45%, of total planned power capacity at the Ohio Mining Site. After completion of the transaction, we have exclusive access to 82.5 megawatts of planned electrical power and Viking Data Centers has exclusive access to the remaining 67.5 megawatts, in accordance to their respective equity ownership immediately prior to the transaction. As of September 2023, 82.5 megawatts have been completed and in operation in the Ohio Mining Site. The data center in Hong Kong, with a maximum capacity of approximately 1.4 megawatts, has been operational and mining ETH since October 2021 and was disposed according to the sale of shares of Loto Interactive. We have terminated our data center construction plan in Kazakhstan, which was announced in May 2021, due to the unstable local power supply.

On December 28, 2023, we agreed to sell our entire mining pool business operated under BTC.com to Esport – Win Limited, a Hong Kong limited liability company, for a total consideration of US$5 million. While the closing of the transaction occurred on February 29, 2024, for accounting purposes the Business was deemed to be disposed of on January 31, 2024 when the Company relinquished control and received the first payment of the Consideration by retaining 71.37 bitcoins of the Business for compliance and safety purposes when transferring the Business to Esport – Win Limited. The retained bitcoins have a fair value of US$3 million as determined using US$42,034.57 per bitcoin, which was published by Coinbase.com on January 29, 2024 at UTC 0:00.

Our Business

We are primarily engaged in cryptocurrency mining for our own account, data center operation to host cryptocurrency mining activities and miner manufacturing. We are pursuing a development strategy to focus on cryptocurrency mining operations globally.

Cryptocurrency Mining Business

We currently operate cryptocurrency mining machines for the sole purpose of mining cryptocurrencies (Bitcoin, Ethereum Classic, Litecoin and Dogecoin), which we may sell for fiat currency for our own account from time to time depending on market condition and management’s determination of our cash flow needs. As of the date of this annual report, our Bitcoin mining machines are all located in the United States. For the year ended December 31, 2023, we produced 154 Bitcoins from our Bitcoin cryptocurrency mining operations, and recognized revenue of approximately US$3.8 million. As of the date of this annual report, the total hash rate capacity of our online Bitcoin mining machines, is approximately 64 PH/s. We also produced 94,977 ETC from our cryptocurrency mining operations, and recognized revenue of approximately US$1.8 million.

We have successfully produced approximately 8,000 Dogecoin/Litecoin mining machines together with our partners. We have deployed all of these Dogecoin/Litecoin mining machines at our data center in the U.S. for use in our self - mining business. For the year ended December 31, 2023, we produced 144.6 million DOGE and 60,733 LTC from our DOGE/LTC cryptocurrency mining operations and recognized revenue of approximately US$15.9 million. As of the date of this annual report, the total hash rate capacity of our DOGE/LTC mining machines in operation is approximately 22,928 GH/s.

Data Center Services

We operate data centers which provide rack space, utility, and cloud services such as virtual services, virtual storage and data backup services to third-party cryptocurrency mining companies. Our data centers also host a number of our own cryptocurrency mining machines. We typically charge our customers a monthly service fee, which factors into, among others, the number of machines hosted in our facilities, utility costs and other associated expenses in connection with the operations of our data centers. The service fees for our data center services are settled in fiat currency.

52

We formerly conducted our data center business in mainland China through Loto Interactive and its subsidiaries. After suspending the operations of two data centers in Sichuan province, China, we have migrated our data center operations overseas and are currently in the process of investing in or constructing cryptocurrency mining data centers in overseas jurisdictions outside of mainland China. On July 12, 2022, we entered into a share sale and purchase agreement with an unaffiliated third party, pursuant to which we agreed to sell, and the buyer agreed to purchase, approximately 51% of the total issued share capital of Loto Interactive, representing 279,673,200 shares of Loto Interactive at the price of HK$0.28 per share for a total consideration of HK$78,308,496. After the Transaction, our share ownership in Loto Interactive decreased to 8.79%. On March 15, 2023, we entered into a share sale and purchase agreement with an unaffiliated third party, pursuant to which the Company agreed to sell, and the buyer agreed to purchase, all of the Company’s remaining share ownership in Crypto Flow Technology Limited, or Crypto Flow, previously known as Loto Interactive, namely, 48,195,605 shares of Crypto Flow, representing approximately 8.79% of the total issued share capital of Crypto Flow, at the price of HK$0.38 per share for the total consideration of HK$18,314,330. Upon completion of this transaction, the Company does not own any shares in Crypto Flow.

In September 2021, we entered into a Membership Interest Purchase Agreement and certain other auxiliary agreements with Viking Data Centers, LLC to acquire the 51% equity interest in Asgard Data Centers LLC, which intended to operate a cryptocurrency mining data center in the Ohio Mining Site. In October 2021, we increased our equity interest ownership in the Ohio Mining Site to 55%. The Ohio mining site has a total planned power capacity up to 150 megawatts. In June 2022, we entered into an agreement with Viking Data Centers that we agreed to purchase all remaining equity interest from Viking Data Centers for approximately US$17.8 million, by transferring certain assets that represent 67.5 megawatts, or 45%, of total planned power capacity at the Ohio Mining Site. After completion of the transaction, we have exclusive access to 82.5 megawatts of planned electrical power and Viking Data Centers has exclusive access to the remaining 67.5 megawatts, in accordance to their respective equity ownership immediately prior to the transaction. In December 2022, 82.5 megawatts have been completed and in operation in the Ohio Mining Site. We expect our international operations to contribute most of our revenues going forward. For the risks and uncertainties relating to our international operation development and expansion, and the regulatory and policy environment affecting our blockchain and cryptocurrency mining business and our remaining operations in China, see “Item 3. Key Information—D. Risk Factors — Risks Related to Our Business and Industry — It may be or become illegal to acquire, own, hold, sell or use cryptocurrencies, participate in the blockchain, or transfer or utilize similar cryptocurrency assets in China or international markets where we operate due to adverse changes in the regulatory and policy environment in these jurisdictions.”

Our Digital Assets

We hold our own digital assets mined through our cryptocurrency mining operation, which consist primarily of Bitcoin, Dogecoin, Ethereum and USDT. As of December 31, 2023, we hold 23 Bitcoins, 12.2 million Dogecoins, 891 Ethereum, 887,466 USDC, 11,955 Litecoin and 2.6 million USDT, which are the only digital assets individually accounts for more than 1.0% of our total assets as of December 31, 2023 for continuing operations. These six specific digital assets, on a cost basis, in the aggregate account for 12.93% of our total assets for continuing operations as of December 31, 2023. The other digital assets that we hold collectively, on a cost basis, represent less than 0.1% of our total assets for continuing operations as of December 31, 2023.

Our digital assets are held through BIT Mining Limited, our ultimate Cayman Islands holding company, as well as our consolidated subsidiaries in British Virgin Islands, United States and Hong Kong. As of the date of this annual report, we hold 110 Bitcoins, 24.2 million Dogecoins, 1,018 Ethereum, 6,916 Litecoins, 278,650 USDC and 2.7 million USDT. Our digital assets have an aggregate fair value of approximately US$17.1 million, calculated based on the quoted price of the respective cryptocurrencies measured at fair value at UTC 0:00 as of the date of this annual report.

53

Our cryptocurrency business focuses on mining cryptocurrencies for our own account, operating data centers to host our and customers’ mining machines. We do not facilitate the trading of, or investing in, cryptocurrencies, although we may sell digital assets mined by us for fiat currency for our own account from time to time. We intend to mine cryptocurrencies that are generally not deemed as “securities.” The SEC and its staff have taken the position that certain digital assets fall within the definition of a “security” under the U.S. federal securities laws. Public statements by senior officials at the SEC indicate that the SEC does not intend to take the position that Bitcoin or Ethereum, in their current form, are securities. However, such statements are not official policy statements by the SEC and reflect only the speakers’ views, which are not binding on the SEC or any other agency or court, and cannot be generalized to any other digital asset, such as Dogecoin. In accordance with a framework for analyzing whether a given digital assets is a security, published by the SEC’s Strategic Hub for Innovation and Financial Technology in April 2019, we would need to determine whether each of the digital assets acquired and held by us is an “investment contract,” as well as other instruments such as stocks, bonds, and transferable shares.

We intend to consult counsel prior to attempting to mine any cryptocurrency other than those that are generally not considered as “securities,” such as Bitcoin and Ethereum, in order to avoid inadvertently dealing in a cryptocurrency which may be deemed a security. We anticipate that, should we consider mining a cryptocurrency other than those that are generally not considered as “securities,” we will seek the advice of securities counsel, and the process will include research, review and analysis of the current federal securities laws and regulations regarding digital assets, including judicial interpretations and administrative guidance. However, the processes employed for determining whether particular digital assets are securities within the meaning of U.S. federal securities laws are risk-based assessments and are not a legal standard or binding on the SEC or other regulators. See “Item 3. Key Information—D. Risk Factors — Risks Related to Our Business and Industry—A particular digital asset’s status as a “security” in any relevant jurisdiction is subject to a high degree of uncertainty, and if we are unable to properly characterize a digital asset, we may be subject to regulatory scrutiny, investigations, fines, and other penalties, which may adversely affect our business, results of operations and/or financial condition.” We recognize that whether a digital asset is a security is a complex and evolving legal issue. For that reason, we have no plan in the foreseeable future to mine anything other than cryptocurrencies that are generally not considered as “securities.” However, if our compliance procedures and legal reviews prove to be incorrect, we may be subject to prohibitive SEC penalties and/or private lawsuit defense costs and adverse rulings.

Legal and Administrative Proceedings

Our board of directors formed a Special Investigation Committee, or SIC, and retained King & Wood Mallesons LLP, or KWM, as legal advisor to assist the internal investigation into the role played by the Company’s former external consultants in alleged illegal money transfers following their arrest by the Tokyo District Public Prosecutors Office. The SIC was composed of Mr. Shengwu Wu, chairman of the board, Dr. Honghui Deng and Ms. Wong, Angel Yan Ki, each then an independent director. On October 7, 2020, the Company announced that the SIC of the Company’s Board completed its internal investigation. KWM presented its investigation review to SIC on October 7, 2020. Based on the findings and analyses in KWM’s review, the SIC concluded that it did not find a sufficient basis to establish a violation of the U.S. Foreign Corrupt Practices Act of 1977 in connection with the Company’s prior activities in Japan. The SIC also reviewed the Company’s compliance policies, procedures and internal controls in light of the suggestions from KWM. The Company updated such policies, procedures and internal controls based on recommendations from the SIC, and will continue to enhance its internal controls as appropriate. Wilson Sonsini Goodrich & Rosati LLP, or WSGR, is currently our counsel that is advising the Comapny on FCPA matters.

54

Regulatory Investigation

On December 31, 2019, we announced the formation of a special investigation committee, consisting of the independent members of the board, to internally investigate (i) alleged illegal money transfers made in connection with the potential development of an integrated casino resort project in Japan and (ii) the previous arrests that were made by the Tokyo District Public Prosecutors Office. The prosecutions resulted in the conviction of government officials and former intermediaries, including an external consultant of the Company who also formerly served as a director of our subsidiary in Japan. We have been cooperating with the U.S. Department of Justice (the “DOJ”) and the U.S. Securities and Exchange Commission (the “SEC”) in connection with their investigations into the Company. The Company has been in separate discussions with the Staff of the SEC’s Division of Enforcement and the DOJ regarding potential resolutions to settle these matters. Any potential resolution of these matters would involve payment of Penalty Amounts that are likely to be significant and would be subject to approval by the SEC Commissioners for any proposed SEC settlement and the DOJ for any proposed DOJ resolution. The combined Penalty Amounts are still in the process of being discussed and finalized considering the Company’s ability to pay those combined Penalty Amounts under its current financial condition. Based on the latest status of the discussions as of the date of this annual report, our best estimate is that the Company will be required to pay combined Penalty Amounts of up to $10 million in aggregate, potentially over a period of years. Accordingly, we have accrued $10 million for the combined Penalty Amounts on the Company’s financial statements for the year ended December 31, 2023. Payments of the combined Penalty Amounts will further deplete our liquidity and cash position, which, combined with our losses, projected cash needs and the uncertainty of prices of our cryptocurrency assets, raises substantial doubt upon our ability to continue as a going concern going forward. See “Item 3. Key Information—D. Risk Factors—Risks Related to Our Business and Industry—We will be required to pay monetary penalties in amounts which, combined with our losses, projected cash needs and the uncertainty of prices of our cryptocurrency assets, raises substantial doubt upon our ability to continue as a going concern” and “Item 5. Operating and Financial Review and Prospects—B. Liquidity and Capital Resources.” Such payments will also negatively impact our business plan and related initiatives to regain compliance with the stockholders’ equity criteria in the NYSE’s continued listing standards by December 2024, and may ultimately result in our ADSs being delisted. See “Item 3. Key Information—D. Risk Factors—Risks Related to Our Business and Industry—We have fallen below the continued listing requirements of the New York Stock Exchange, and if we are unable to regain compliance in time, our ADSs may be delisted and the liquidity and the trading price of our ADSs would be materially and adversely affected.”

Other than as described above, we are not currently a party to, nor are we aware of, any legal proceeding, investigation or claim which, in the opinion of our management, could have a material adverse effect on our business, financial condition or results of operation.

We do not intend to obtain the approval or clearance from either the CSRC or the CAC in connection with any future offering by our company or our shareholders. We cannot assure you, however, that regulators in China will not take a contrary view or will not subsequently require us to undergo the approval or clearance procedures and subject us to penalties for non-compliance. See “Item 3. Key Information—D. Risk Factors — Risks Related to Doing Business in China—Recent regulatory developments in China may subject us to additional regulatory review and disclosure requirements, expose us to government interference, or otherwise restrict or completely hinder our ability to offer securities and raise capitals outside China, all of which could materially and adversely affect our business, and cause the value of our securities to significantly decline or become worthless.”

Our financial statements contained in the annual report on Form 20-F for the year ended December 31, 2023 have been audited by MaloneBailey, LLP, an independent registered public accounting firm that is headquartered in the United States with offices in Beijing and Shenzhen. MaloneBailey, LLP is a firm registered with the U.S. Public Company Accounting Oversight Board (the “PCAOB”), and is required by the laws of the U.S. to undergo regular inspections by the PCAOB to assess its compliance with the laws of the U.S. and professional standards. MaloneBailey, LLP has been subject to PCAOB inspections, and is not among the PCAOB-registered public accounting firms headquartered in the PRC or Hong Kong that are subject to PCAOB’s determination on December 16, 2021 of having been unable to inspect or investigate completely.

55

However, our audit work was carried out by MaloneBailey, LLP with the collaboration of its China-based offices. According to Article 177 of the PRC Securities Law (last amended in March 2020), no overseas securities regulator is allowed to directly conduct investigation or evidence collection activities in China. Accordingly, without the consent of the competent PRC securities regulators and relevant authorities, no organization or individual may provide the documents and materials relating to securities business activities to overseas parties. Therefore, the audit working papers of our financial statements may not be fully inspected by the PCAOB without the approval of the PRC authorities. Our ADSs could still be delisted from a U.S. exchange and prohibited from being traded over-the-counter in the United States under the Holding Foreign Companies Accountable Act (the “HFCA Act”) if the PCAOB determines in the future that it is unable to fully inspect or investigate our auditor which has a presence in China. The delisting or cessation of trading of our ADSs, or the threat of their being delisted or prohibited from being traded, may materially and adversely affect the value of your investment. Additionally, the inability of the PCAOB to conduct inspections deprives our investors with the benefits of such inspections. See “Item 3. Key Information—D. Risk Factors — Risks Related to Doing Business in China— Our ADSs could still be delisted from a U.S. exchange and prohibited from being traded over-the-counter in the United States under the HFCA Act if the PCAOB determines in the future that it is unable to fully inspect or investigate our auditor which has a presence in China, and the delisting and cease of trading our ADSs, or the threat of their being delisted or prohibited from being traded, may materially and adversely affect the value of your investment.”

M&A Regulations and Overseas Listings

On August 8, 2006, six PRC regulatory authorities, including the CSRC, promulgated the Provisions on Merger and Acquisition of Domestic Enterprises by Foreign Investors, which were later amended on June 22, 2009, or the 2006 M&A Rules. Pursuant to the 2006 M&A Rules, an offshore special purpose vehicle, or SPV, refers to an overseas company controlled directly or indirectly by PRC domestic companies or individuals for purposes of overseas listing of equity interests in domestic companies (defined as enterprises in the PRC other than foreign-invested enterprises). If an SPV purchases, for the purpose of overseas listing, equity interests of any PRC company that are held by PRC companies or individuals controlling such SPV, then the overseas listing by the SPV must obtain the approval of the CSRC. The application of the 2006 M&A Rules remains unclear and there is currently no consensus among PRC law firms regarding the scope of CSRC’s jurisdiction. As of the date of this annual report, the CSRC has not issued any rules or written interpretation clarifying whether offerings like ours are subject to this new procedure.

Our then PRC counsel, Han Kun Law Offices, advised us that the 2006 M&A Rules do not require us to obtain prior CSRC approval for the listing and trading of our ADSs on the NYSE, given that:

the CSRC approval requirement applies to SPVs that acquired equity interests of any PRC company that are held by PRC companies or individuals controlling such SPV and seek overseas listing; and
our PRC operating subsidiary was incorporated as a wholly foreign-owned enterprise by means of direct investment rather than by merger or acquisition by our company of the equity interest or assets of any “domestic company” as defined under the 2006 M&A Rules, and no provision in the 2006 M&A Rules classifies the contractual arrangements between our company, our PRC operating subsidiary and any of the affiliated consolidated entities, including, among others, the Equity Interests Pledge Agreements and the Shareholder’s Voting Power Assignment Agreement, either by each agreement itself or taken as a whole, as a type of acquisition transaction falling under the 2006 M&A Rules.

56

C.

Organizational Structure

The following diagram illustrates our company’s organizational structure, and the place of formation, ownership interest and affiliation of each of our principal subsidiaries and affiliated entities as of the date of this annual report.

Graphic

D.

Property, Plants and Equipment

Our principal executive offices are located at 428 South Seiberling Street, Akron, Ohio 44306, United States of America and occupy a total of 13,027.4 square meters. We also have representative offices in USA and Shenzhen. We lease our premises from unrelated third parties. Each of the lessors for the leased premises either has a valid title to the property or has proper authorization from the title owner to sublease the property.

In September 2016, we entered into a lease agreement with Shenzhen Harbor Technology Development Co., Ltd., to lease offices of 9,659 square meters in Nanshan District, Shenzhen, with a total expenditure of RMB1.3 million (US$0.2 million) per month. We have gradually and partially terminated our leases with respect to certain amounts of office space, reducing our total leased office space from 9,659 square meters to 1,189 square meters between August 2020 and February 2021, with the 1,189 square-meter space incurring a total expenditure of US$25,658 per month. In June 2022, we entered into a lease agreement to lease offices in Los Angeles with an expenditure of US$20,000 per month.

ITEM 4A.UNRESOLVED STAFF COMMENTS

None.

57

ITEM 5.OPERATING AND FINANCIAL REVIEW AND PROSPECTS

You should read the following discussion and analysis of our financial condition and results of operations in conjunction with our consolidated financial statements and the related notes included elsewhere in this annual report. This discussion may contain forward-looking statements based upon current expectations that involve risks and uncertainties.

A.

Operating Results

Overview

We intend to become a leading cryptocurrency mining enterprise. We began our transformation from a China-based lottery company into an international cryptocurrency mining company since December 2020 through the acquisition of (1) certain cryptocurrency mining machines, (2) a 7-nanometer mining machine manufacturer Bee Computing to unfurl a comprehensive approach to cryptocurrency mining, and (3) a cryptocurrency mining data center in Ohio with power capacity of 82.5 megawatts.

BIT Mining Limited, our ultimate Cayman Islands holding company, holding certain of our digital assets in connection with our cryptocurrency mining business and indirectly holding the equity interest in our subsidiaries in China and other countries and regions. We voluntarily suspended our online sports lottery sales services in April 2015. We have previously conducted our lottery-related business in China through a series of contractual arrangements, also commonly known as the variable interest entity, or VIE structure, with several PRC-incorporated companies (the “lottery-related affiliated entities”), and their respective registered shareholders. In July 2021, we announced our decision to dispose of our VIE structures in China, and the lottery-related affiliated entities have been deconsolidated and their financial results will no longer be included in our consolidated financial statements for the third quarter of 2021 following the termination of the related VIE structures. Accordingly, as of the date of this annual report, we do not maintain any VIE structure in China. The results of operations for this VIE structure were excluded from the company’s continuing operations for the fiscal years 2021 presented as a discontinued operation in this report. On December 28, 2023, we agreed to sell our entire mining pool business operated under BTC.com to Esport - Win Limited, a Hong Kong limited liability company, for a total consideration of US$5 million. Accordingly, the results of operations for the mining pool business were excluded from the company’s continuing operations for the fiscal year 2023 and the comparable periods presented as discontinued operations in this report. See Note 4 – Discontinued Operations, of the consolidated financial statements for further details. For the risks and uncertainties relating to the termination of our previous VIE structures in China and the sale of its Mining Pool Business, see “Item 3. Key Information—D. Risk Factors — Risks Related to Doing Business in China—Our efforts to adjust our corporate structure and business operations, including the termination of our previous VIE structures and the exit of our mining pool business from China, may not be completed in a liability-free manner, and we may still be subject to cybersecurity review by the CAC, or deemed to be in violation of PRC laws regulating our industry and operations.”

As of the date of this annual report, we have no PRC-sourced revenue, and our remaining operations in the PRC primarily involve the provision of administrative supports to our cryptocurrency mining business outside the PRC, as well as internal information technology services to our operating entities and mining pools outside the PRC. We believe we have obtained the business licenses and permits required for our remaining non-revenue generating operations in the PRC. In addition, certain subsidiaries have deregistered the internet data center (“IDC”) licenses that were no longer needed after the termination of the data center operations in the PRC. However, due to the complexity of the PRC regulatory regime over our industry, we cannot assure you that we have obtained all the permits or licenses required for conducting our remaining operations in the PRC or will be able to maintain our existing licenses or obtain any new licenses required under any new laws or regulations. We have received government approvals, permits and licenses required for our operations of data centers in Hong Kong and the United States. However, we cannot assure you that we will be able to maintain or renew such required approval, permits or licenses on commercially reasonable terms and in a timely manner or at all. See “Item 3. Key Information—D. Risk Factors — Risks Related to Our Business and Industry—Any failure to obtain or renew any required approvals, licenses, permits or certifications could materially and adversely affect our business and results of operations.”

Our revenues from continuing operations were US$53.8 million, US$57.0 million and US$43.1 million in 2021, 2022 and 2023, respectively, representing an increase of US$3.2 million from 2021 to 2022, and a decrease of US$13.9 million from 2022 to 2023, respectively. The increase in 2022 was mainly attributable to the increase in computing power from the increase in the number of mining machines of 2022. The decrease in 2023 was mainly attributable to the higher computing power of the whole network in the third and fourth quarter of 2023 compared with the computing power in 2022, resulting in an increased difficulty in cryptocurrency mining activities.

58

Net loss from continuing operations attributable to BIT Mining Limited were US$27.7 million in 2021, US$76.4 million in 2022 and US$25.4 million in 2023 representing an increase of US$48.7 million from 2021 to 2022, and a decrease of US$51.0 million from 2022 to 2023, respectively. Net loss from continuing operations attributable to BIT Mining Limited in 2021 was adversely impacted by an impairment provision of US$22.4 million provided for property and equipment, an impairment provision of US$12.3 million provided for cryptocurrency assets, which was offset by the gain of US$13.9 from changes in fair value of contingent considerations. Net loss from continuing operations attributable to BIT Mining Limited in 2022 was adversely impacted by an impairment provision of US$7.5 million provided for acquired intangible assets, an impairment provision of US$35.2 million provided for property and equipment, an impairment provision of US$9.4 million provided for cryptocurrency assets, and US$7.8 million in net loss on disposal of cryptocurrency assets. Net loss from continuing operations attributable to BIT Mining Limited in 2023 was adversely impacted by the accrual of legal contingencies of US$10 million included in other operating expenses and an impairment provision of US$2.4 million provided for impairment of cryptocurrency assets, which was offset by US$7.1 million net gain on disposal of cryptocurrency assets.

Description of Key Statement of Operations Items from Continuing Operation

Revenues

The table below sets forth our revenues in aggregate and by service type after inter-segment elimination therein for the three years:

For the years ended December 31,

2021

    

2022

2023

    

US$

    

US$

    

US$

(in thousands)

Cryptocurrency mining

39,429

46,839

 

21,562

Data center

11,825

9,987

 

21,539

Others

2,516

 

199

 

Revenues

53,770

 

57,025

 

43,101

Cryptocurrency mining and data center services accounted for 95.32%, 99.65% and 100.00% of the total revenues in 2021, 2022 and 2023, respectively. Others for 2021 mainly include online gaming services in Europe and belong to TMG. The revenues disclosed in the table are after inter - segment eliminations. The increase in 2022 was mainly attributable to the cryptocurrency mining business that we increased the computing power in the latter half of the year 2022. The decrease in 2023 was mainly attributable to higher computing power of the whole network in the year of 2023 compared with the computing power in the year of 2022, resulting in an increased difficulty in cryptocurrency mining activities.

The table below sets forth our operating expenses from continuing operations for the three years:

Years ended December 31,

2021

    

2022

2023

    

US$

    

US$

    

US$

(in thousands)

Operating costs and expenses:

Cost of revenue

39,509

 

61,195

 

40,055

Sales and marketing expenses

887

 

336

 

153

General and administrative expenses

22,265

 

21,946

 

18,465

Service development expenses

1,257

 

2,213

 

874

Total operating costs and expenses

63,918

 

85,690

 

59,547

Our operating expenses consist primarily of cost of revenue, sales and marketing expenses, general and administrative expenses and service development expenses.

59

Cost of revenue

Our cost of revenue is directly related to the services we provide, and fluctuates in line with our revenues. Our cost of revenue primarily consists of: (i) direct production costs related to data center service for operation, leasing expense of servers hosting and other equipment used in providing online services and cryptocurrency mining business; (ii) depreciation of machinery and equipment related to cryptocurrency mining and data center services; (iii) amortization fees, which consist primarily of amortization of intangible assets arising from business combination and asset acquisition; and (iv) cost of cryptocurrency mining, which consist primarily of direct costs related to cryptocurrency mining machines, including the server leasing and maintenance charges.

Sales and marketing expenses

Our sales and marketing expenses consist primarily of: (i) promotional and marketing expenses, which primarily consist of expenses associated with various promotional events; (ii) salary and benefit expenses for sales and marketing employees; and (iii) share-based compensation expenses.

General and administrative expenses

Our general and administrative expenses consist primarily of: (i) share-based compensation expenses; (ii) salary and benefit expenses for our management and general administrative employees; (iii) third-party professional service fees, which consist primarily of professional service fees paid to third-party professionals; (iv) depreciation expenses mainly for improvement of leasehold; (v) office expenses, which consist primarily of office rental and other office administrative expenses; and (vi) travel, communication and other business expenses, which consist primarily of expenses associated with business travels.

Service development expenses

Our service development expenses consist primarily of salary and benefit expenses for our research and development employees, share-based compensation expenses and rental expenses.

Other operating expenses

Our other operating expenses consist primarily of loss from disposal of property and equipment and certain expenses related to our Form F-3 filing in 2021 and 2022. Our other operating expenses consist primarily of accrual for legal contingencies and provision for credit losses related to other receivables in 2023.

Government grant

We recognized grants from the Hong Kong government in 2022. We did not recognize such grants in 2021 and 2023.

Net gain (loss) on disposal of cryptocurrency assets

Net gain (loss) on disposal of cryptocurrency assets was mainly due to fluctuating market prices for cryptocurrency assets by using first-in-first-out (“FIFO”) to calculate the cost of disposition.

Impairment of cryptocurrency assets

Impairment is provided for cryptocurrency assets held in cryptocurrency mining business.

Changes in fair value of contingent considerations

Changes in fair value of contingent considerations was due to the re-measurement on the fair value of the contingent considerations related to the combination of BTC.com.

60

Impairment of property and equipment

Impairment of property and equipment in 2021 was due to the closure and demolition of date centers in Sichua, China. Impairment of property and equipment in 2022 was due to provision for impairment of mining machines in Kazakhstan and the U.S.

Impairment of intangible assets

Impairment of intangible assets in 2021 was related to the computer software of Loto Interavtive. Impairment of intangible assets in 2022 was related to the strategy contract that the Company acquired through its acquisition of Asgard Data Centers in October 2021.

Impairment of long-term investments

The impairment losses in 2021 was nil and the impairment loss in 2022 was related to our long-term investment in Cheerful Interactive Limited, which was acquired in March 2017, and PTE (Hong Kong) Limited, which was acquired in 2021. The impairment loss in 2023 was related to our long-term investment in Beijing Weisaishidai Sports Technology Co., Ltd, which was acquired in June 2016.

Gain from disposal of subsidiaries

In 2021 we recognized a disposition gain of US$0.2 million mainly from Loto Interactive Limited, which disposed its subsidiaries in 2021. We recognized a disposition gain of US$3.3 million mainly related to the disposal of Loto Interactive Limited and its subsidiaries in 2022.

Taxation

Our group includes entities incorporated in various jurisdictions throughout the world including the Cayman Islands, the British Virgin Islands, the United States, Malta, Curacao, Cyprus, Hong Kong and the People’s Republic of China. Most of these entities are either holding companies or non-operating entities. As a result, they are either not subject to any taxes in their respective local jurisdictions or did not generate any income for tax purposes.

The applicable taxation for our main operating entities is as follows:

Cayman Islands

Under the current laws of the Cayman Islands, the Company is not subject to tax on income or capital gains. In addition, upon payments of dividends by the Company to its shareholders, no Cayman Islands withholding tax will be imposed.

USA

Summit Bend, Ohio I, Ohio II and Asgard are incorporated in the USA. Under the current laws, profits tax in the USA is generally assessed at the rate 21% of taxable income.

British Virgin Islands

Under the current laws of the British Virgin Islands, subsidiaries incorporated in British Virgin Islands are not subject to tax on income or capital gains.

Malta

Under the current laws, profits tax in Malta is generally assessed at the rate of 35% of taxable income. When a dividend is paid or declared to the holding company, the paying entity is entitled to claim six-sevenths (6/7) of the profits tax paid as a refund, which may effectively reduce the income tax rate to 5%.

61

Curacao

Multi Pay N.V. is incorporated in Curacao. Under the current laws, profits tax in Curacao is generally assessed at the rate of 2% of taxable income.

Hong Kong

500wan HK, Sunstar Technology, Skill Esport and Bee Computing are incorporated in Hong Kong, under the current laws, profits tax in Hong Kong is generally assessed at the rate of 8.25% of taxable income up to HKD2 million and assessed at the rate of 16.5% of taxable income over HKD2 million.

Mainland China

A new enterprise income tax law (the “EIT Law”) in the PRC was enacted and became effective on January 1, 2008. The EIT Law applies a uniform 25% enterprise income tax (“EIT”) rate to both foreign invested enterprises and domestic enterprises. The subsidiaries incorporated in mainland China are subject to the EIT rate of 25% in 2021, 2022 and 2023.

Internal Control over Financial Reporting

We are a public company in the United States subject to Sarbanes-Oxley. Section 404 of Sarbanes-Oxley and applicable rules and regulations thereunder require that we include a report of management on our internal control over financial reporting in this annual report.

Results of Operations

The following summary of the consolidated financial data for the periods and as of the dates indicated is qualified by reference to, and should be read in conjunction with, our consolidated financial statements and related notes.

Our historical results do not necessarily indicate our results to be expected for any future period.

62

For the years ended December 31,

2021

    

2022

2023

    

US$

    

US$

    

US$

(in thousands, except for per share data)

Consolidated Statements of Comprehensive Loss Data:

Revenues

53,770

 

57,025

43,101

Operating costs and expenses:

Cost of revenue

(39,509)

 

(61,195)

(40,055)

Sales and marketing expenses

(887)

 

(336)

(153)

General and administrative expenses

(22,265)

 

(21,946)

(18,465)

Service development expenses

(1,257)

 

(2,213)

(874)

Total operating costs and expenses

(63,918)

 

(85,690)

(59,547)

Other operating income

284

 

115

180

Government grant

-

 

29

Other operating expenses

(14,658)

 

(2,370)

(13,642)

Net gain (loss) on disposal of cryptocurrency assets

971

(7,835)

7,074

Impairment of cryptocurrency assets

(12,255)

(9,396)

(2,359)

Changes in fair value of contingent considerations

13,936

1,247

Impairment of property and equipment

(22,392)

(35,224)

Impairment of intangible assets

(56)

 

(7,539)

Operating loss from continuing operations

(44,318)

 

(89,638)

(25,193)

Other income, net

594

 

9,031

691

Interest income

56

 

150

242

Interest expense

(775)

(218)

(Loss) gain from equity method investments

(1,184)

 

164

(295)

Gain on previously held equity interest

5,500

Impairment of long-term investments

 

(2,250)

(1,408)

Gain from disposal of long-term investments

614

Gain from disposal of subsidiaries

234

 

3,340

Changes in fair value of derivative instruments

(35)

Loss before income taxes from continuing operations

(39,893)

 

(79,421)

(25,384)

Income taxes benefits

359

 

Net loss from continuing operations

(39,534)

 

(79,421)

(25,384)

Loss from discontinued operations, net of applicable income taxes

(28,143)

 

(79,006)

(3,326)

Loss on disposal of discontinued operations, net of applicable income taxes

(6,697)

 

Net loss from discontinued operations, net of applicable income taxes

(34,840)

 

(79,006)

(3,326)

Net loss

(74,374)

 

(158,427)

(28,710)

Less: Net loss attributable to noncontrolling interests from continuing operations

(11,792)

 

(3,012)

Less: Net loss attributable to noncontrolling interests from discontinued operations

(179)

 

Less: Net loss attributable to noncontrolling interests

(11,971)

 

(3,012)

Net loss attributable to BIT Mining Limited

(62,403)

 

(155,415)

(28,710)

Other comprehensive income (loss):

Share of other comprehensive income of an equity method investee

631

 

Reclassification into loss from equity method investments

131

Foreign currency translation gain (loss)

2,115

 

(1,735)

(316)

Other comprehensive income (loss), net of tax

2,877

 

(1,735)

(316)

Comprehensive loss

(71,497)

 

(160,162)

(29,026)

Less: Comprehensive loss attributable to noncontrolling interests

(11,337)

 

(3,142)

Comprehensive loss attributable to BIT Mining Limited

(60,160)

 

(157,020)

(29,026)

Losses per share for Class A and Class B ordinary shares outstanding-Basic and Diluted:

  

 

Net loss from continuing operations

(0.04)

 

(0.09)

(0.03)

Net loss from discontinued operations

(0.06)

 

(0.09)

(0.00)

Net loss

(0.10)

 

(0.18)

(0.03)

Losses per American Depositary Share (“ADS*”) (1 ADS represents 100 Class A ordinary shares)-Basic and Diluted:

  

 

  

  

Net loss from continuing operations

(4.46)

 

(8.77)

(2.30)

Net loss from discontinued operations

(5.56)

 

(9.07)

(0.30)

Net loss

(10.02)

 

(17.84)

(2.60)

Weighted average number of Class A and Class B ordinary shares outstanding:

  

 

  

Basic

622,337,974

 

871,036,499

1,102,373,814

Diluted

622,337,974

 

871,036,499

1,102,373,814

Non-GAAP financial data(1)

  

 

  

Operating loss from continuing operations

(44,318)

(89,638)

(25,193)

Adjustment for share-based compensation expenses

6,446

 

4,474

1,030

Adjustment for changes in fair value of contingent considerations

(13,936)

(1,247)

Adjustment for impairment of property and equipment

22,392

35,224

Adjustment for impairment of intangible assets

56

7,539

Adjustment for legal contingencies

 

10,000

Adjusted operating loss (non-GAAP) from continuing operations

(29,360)

 

(43,648)

(14,163)

Net loss attributable to BIT Mining Limited

(62,403)

(155,415)

(28,710)

Net loss attributable to BIT Mining Limited from discontinued operations

(34,661)

(79,006)

(3,326)

Net loss attributable to BIT Mining Limited from continuing operations

(27,742)

(76,409)

(25,384)

Adjust for continuing operations:

Adjustment for share-based compensation expenses

6,446

4,474

1,030

Adjustment for changes in fair value of contingent considerations

(13,936)

(1,247)

Adjustment for impairment of property and equipment

22,392

35,224

Adjustment for impairment of intangible assets

56

7,539

Adjustment for gain on previously held equity interest

(5,500)

Adjustment for impairment of long-term investments

2,250

1,408

Adjustment for gain from disposal of subsidiaries

(234)

(3,340)

Adjustment for changes in fair value of derivative instruments

35

Adjustment for deferred tax benefit relating to valuation allowance

(359)

Adjustment for legal contingencies

10,000

Adjusted net loss attributable to BIT Mining Limited from continuing operations (non-GAAP)

(18,877)

(31,509)

(12,911)

Net loss from discontinued operations, net of applicable income taxes

(34,840)

(79,006)

(3,326)

Less: Net loss attributable to noncontrolling interests from discontinued operations

(179)

Net loss attributable to BIT Mining Limited from discontinued operations

(34,661)

(79,006)

(3,326)

Adjustment for changes in fair value of derivative instruments

(3,696)

Adjustment for impairment of intangible assets

48,555

Adjustment for impairment of goodwill

26,569

Adjusted net loss attributable to BIT Mining Limited from discontinued operations (non-GAAP)

(38,357)

(3,882)

(3,326)

Adjusted net loss attributable to BIT Mining Limited (non-GAAP)

(57,234)

(35,391)

(16,237)

63

*

American Depositary Shares, which are traded on the NYSE. Each ADS represents one hundred Class A ordinary shares of the Company. Losses per ADS have been retrospectively adjusted for the ADS Ratio Change from the former ADS Ratio of 1 ADS to 10 Class A ordinary shares, to the current ADS Ratio of 1 ADS to 100 Class A ordinary shares, effective on December 23, 2022.

(1)

As a supplement to net income, we use the non-GAAP financial measure of adjusted net loss which is U.S. GAAP net loss as adjusted to the impact of share-based compensation expenses, impairment of property and equipment, impairment of intangible assets, impairment of goodwill, impairment of long-term investments, gain on previously held equity interest, gain from disposal of subsidiaries, deferred tax benefit relating to valuation allowance, legal contingencies, changes in fair value of contingent considerations and changes in fair value or derivative instruments. This non-GAAP financial measure is provided as additional information to help our investors compare business trends among different reporting periods on a consistent basis and to enhance investors’ overall understanding of our current financial performance and prospects for the future. This non-GAAP financial measure should not be considered in addition to or as a substitute for or superior to U.S. GAAP net income. In addition, our definition of adjusted net income may be different from the definition of such term used by other companies, and therefore comparability may be limited.

The year ended December 31, 2023 compared with the year ended December 31, 2022

Discussions below reflect results of operations related to continuing operations.

Revenues

Our revenues decreased from US$57.0 million in 2022 to US$43.1 million in 2023, primarily attributable to the higher computing power of the whole network in the year of 2023 compared with the computing power in the year of 2022, resulting in an increased difficulty in cryptocurrency mining activities.

Revenues were mainly comprised of revenues from the cryptocurrency mining business of US$21.6 million, and the data center business of US$21.5 million.

Operating cost and expenses

Our operating cost and expenses decreased from US$85.7 million in 2022 to US$59.5 million in 2023. Our operating expenses consisted of the following:

Cost of revenue. Our cost of revenue decreased from US$61.2 million in 2022 to US$40.1 million in 2023. The decrease was primarily due to (i) a decrease of US$13.2 million in depreciation of machinery and equipment related to cryptocurrency mining and data center services; (ii) a decrease of US$2 million in amortization of intangible assets; (iii) a decrease of US$1.5 million in hosting fee due to transferring certain mining machines from third-party data center to our own data center; and (iv) a decrease of US$2 million in machine transportation fee.

Sales and marketing expenses. Sales and marketing expenses decreased from US$0.3 million in 2022 to US$0.2 million in 2023.

General and administrative expenses. General and administrative expenses decreased from US$21.9 million in 2022 to US$18.5 million in 2023. The decrease was mainly due to (i) a decrease of US$1.4 million in consulting service fee; (ii) a decrease of US$1.0 million in depreciation and amortization fees; and (iii) decrease of US$0.7 million of travel and hospitality expenses.

Service development expenses. Service development expenses decreased from US$2.2 million in 2022 to US$0.9 million in 2023. The decrease was primarily due to a decrease in staff costs, benefits, share-based compensation and other related expenses as a result of a decrease in headcount.

64

Other operating expenses

Other operating expenses increased from US$2.4 million in 2022 to US$13.6 million in 2023. The increase was mainly due to (i) an increase of credit loss provision related to other receivables of US$1.4 million and (ii) an increase of US$10.0 million in legal contingencies as the accrual for the investigations by the DOJ and the SEC.

Net gain (loss) on disposal of cryptocurrency assets

Net gain on disposal of cryptocurrency assets was US$7.1 million in 2023, compared to a net loss on disposal of cryptocurrency assets of US$7.8 million in 2022, which was related to the increasing market prices for cryptocurrency assets in 2023 by using the accounting method of first-in-first-out (FIFO) to calculate the cost of disposition.

Impairment of cryptocurrency assets

Impairment of cryptocurrency assets decreased from US$9.4 million in 2022 to US$2.4 million in 2023, which was due to the cryptocurrency assets held as a result of fluctuations in cryptocurrency prices.

Impairment of property and equipment

Impairment of property and equipment decreased from US$35.2 million in 2022 to nil in 2023.

Impairment of intangible assets

Impairment of intangible assets decreased from US$7.5 million in 2022 to nil in 2023.

Operating loss from continuing operations

As a result of the foregoing factors, we recorded operating loss from continuing operations of US$25.2 million in 2023, a decrease of US$64.4 million compared with operating loss from continuing operations of US$89.6 million in 2022. The decrease in operating loss from continuing operations was mainly due to (i) a decrease of US$13.2 million in depreciation of machinery and equipment related to cryptocurrency mining and data center services, (ii) a decrease of US$7.0 million in impairment of cryptocurrency assets, (iii) a decrease of US$42.7 million in impairment of mining machines and intangible asset, offset by (iv) an increase of US$10.0 million in accrual for legal contingencies.

Loss before income taxes from continuing operations

Loss before income taxes from continuing operations was US$25.4 million in 2023, a decrease of US$54.0 million compared with loss before income taxes from continuing operations of US$79.4 million in 2022.

Net loss from continuing operations

As a result of the foregoing factors, we recorded net loss from continuing operations of US$25.4 million in 2023, as compared to net loss from continuing operations of US$79.4 million in 2022.

Net loss from continuing operations attributable to BIT Mining Limited

We recorded net loss from continuing operations attributable to BIT Mining Limited of US$25.4 million in 2023, as compared to net loss from continuing operations attributable to BIT Mining Limited of US$76.4 million in 2022. We also recorded non-GAAP net loss from continuing operations attributable to BIT Mining Limited of US$12.9 million in 2023, as compared to non-GAAP net loss from continuing operations attributable to BIT Mining Limited of US$31.5 million in 2022.

The year ended December 31, 2022 compared with the year ended December 31, 2021

65

Revenues

Our revenues increased of US$3.2 million or 5.9% from US$53.8 million in 2021 to US$57.0 million in 2022, primarily attributable to the cryptocurrency mining business that we increased the computing power at the latter half of the year 2022.

Revenues were mainly comprised of revenues from the cryptocurrency mining business of US$46.8 million and the data center business of US$10.0 million.

Operating cost and expenses

Our operating cost and expenses increased of US$21.8 million or 34.1% from US$63.9 million in 2021 to US$85.7 million in 2022. Our operating expenses consisted of the following:

Cost of revenue. Our cost of revenue increased of US$21.7 million or 54.9% from US$39.5 million in 2021 to US$61.2 million in 2022. The increase was primarily due to (i) an increase of US$9.2 million in depreciation of machinery and equipment related to cryptocurrency mining and data center services from US$13.7 million in 2021 to US$22.9 million in 2022; (ii) an increase of US$2.2 million in amortization of intangible assets arising from business combinations and asset acquisitions from US$1.0 million in 2021 to US$3.2 million in 2022; (iii) an increase of US$4.8 million in direct production costs related to data center service, including the direct service charges for operations from US$12.7 million in 2021 to US$17.5 million in 2022 and (iv) an increase of US$3.7 million in direct production costs related to cryptocurrency mining machines, including the server leasing and maintenance charges from US$10.4 million in 2021 to US$14.1 million in 2022.

Sales and marketing expenses. Sales and marketing expenses decreased of US$0.6 million or 66.7% from US$0.9 million in 2021 to US$0.3 million in 2022. The decrease was mainly due to cost reduction measures implemented by management, a decrease of US$0.3 million in promotional and marketing expenses.

General and administrative expenses. General and administrative expenses decreased of US$0.4 million or 1.8% from US$22.3 million in 2021 to US$21.9 million in 2022. The decrease was mainly due to (i) a decrease of US$1.5 million from US$4.5 million in 2021 to US$3.0 million in 2022 in share-based compensation expenses associated with fewer restricted share units granted to the Company’s directors and employees; and (ii) an decrease of US$0.4 million in salary and benefit expenses for employees from US$6.5 million in 2021 to US$6.1 million in 2022, which was primarily due to the decreased compensation expense for employees as a result of layoff.

Service development expenses. Service development expenses increased of US$0.9 million or 69.2% from US$1.3 million in 2021 to US$2.2 million in 2022. The increase was primarily due to an increase of US$0.8 million in salary and benefit expenses for employees from US$0.5 million in 2021 to US$1.3 million in 2022.

Net gain (loss) on disposal of cryptocurrency assets

Net loss on disposal of cryptocurrency assets was US$7.8 million in 2022, compared to a net gain on disposal of cryptocurrency assets of US$1.0 million in 2021, which was related to the decreasing market prices for cryptocurrency assets in 2022 by using the accounting method of first-in-first-out (FIFO) to calculate the cost of disposition.

Impairment of cryptocurrency assets

Impairment of cryptocurrencies decreased by US$ 2.9 million from US$12.3 million in 2021 to US$9.4 million in 2022, which was related to the cryptocurrency assets held as a result of fluctuations in cryptocurrency prices.

Changes in fair value of contingent considerations

Changes in fair value of contingent considerations was US$1.2 million in 2022, decreased by US$12.7 million from US$13.9 million in 2021, which was mainly due to the re-measurement on the fair value of the contingent considerations related to the combination of BTC.com.

66

Impairment of property and equipment

Impairment of property and equipment was US$35.2 million in 2022, increased by US$ 12.8 million from US$22.4 million in 2021. The impairment in 2022 was due to the impairment of mining machines in Kazakhstan and the U.S, and the impairment in 2021 was due to the closure and demolition of date centers in Sichuan, China.

Impairment of acquired intangible assets

Impairment of acquired intangible assets was US$7.5 million in 2022, which was mainly due to the strategy contract that the Company acquired through its acquisition of Asgard Data Centers.

Operating loss from continuing operations

As a result of the foregoing factors, we recorded operating loss from continuing operations of US$89.6 million in 2022, an increase of US$45.3 million compared with operating loss from continuing operations of US$44.3 million in 2021.

Impairment of long-term investments

Impairment of long-term investments increased of US$2.3 million from nil in 2021 to US$2.3 million in 2022. The impairment loss in 2022 was provided for the long-term investments in Cheerful Interactive Limited, which was acquired in March 2017, and PTE (Hong Kong) Limited, which was acquired in Oct 2021.

Gain on previously held equity method investment

Gain on previously held equity method investment of US$5.5 million in 2021 was related to the acquisition of Loto Interactive, which is an equity method investment of the Company before the acquisition in March 2021.

Loss before income taxes from continuing operations

Loss before income taxes from continuing operations was US$79.4 million in 2022, an increase of US$39.5 million compared with loss before income taxes from continuing operations of US$39.9 million in 2021.

Income tax benefits

The income tax benefit was nil in 2022, while the income tax benefit was US$0.4 million in 2021. The income tax benefit recorded in 2021 was primarily due to a reversal of uncertain tax liabilities and deferred tax liabilities.

Net loss from continuing operations

As a result of the foregoing factors, we recorded net loss from continuing operations of US$79.4 million in 2022, as compared to net loss from continuing operations of US$39.5 million in 2021.

Net loss from continuing operations attributable to BIT Mining Limited

We recorded net loss from continuing operations attributable to BIT Mining Limited of US$76.4 million in 2022, as compared to net loss from continuing operations attributable to BIT Mining Limited of US$27.7 million in 2021. We also recorded non-GAAP net loss from continuing operations attributable to BIT Mining Limited of US$31.5 million in 2022, as compared to non-GAAP net loss from continuing operations attributable to BIT Mining Limited of US$18.9 million in 2021.

B.

Liquidity and Capital Resources

We conduct our operations primarily through our wholly-owned subsidiaries in Hong Kong and the United States. Our principal sources of liquidity have been cash provided by our operating activities and proceeds from the issuances of preferred shares and ordinary shares. As of December 31, 2023, we had US$3.2 million in cash and cash equivalents.

67

We have incurred net losses from continuing operations of US$39.5 million, US$79.4 million and US$25.4 million in 2021, 2022 and 2023, respectively, and generated negative cash flow from operating activities of US$34.3 million, US$63.6 million and US$28.4 million in 2021, 2022 and 2023, respectively. While we have prepared our consolidated financial statements on the basis of our belief that we can continue our business as a going concern, we will be required to pay monetary penalties in amounts which, combined with our losses, projected cash needs and the uncertainty of prices of our cryptocurrency assets, raises substantial doubt upon our ability to continue as a going concern. See “Item 3. Key Information—D. Risk Factors—Risks Related to Our Business and Industry—We will be required to pay monetary penalties in amounts which, combined with our losses, projected cash needs and the uncertainty of prices of our cryptocurrency assets, raises substantial doubt upon our ability to continue as a going concern” and “Item 4. Information on the Company—B. Business Overview—Legal and Administrative Proceedings—Regulatory Investigation.” We have been cooperating with the U.S. Department of Justice (the “DOJ”) and the U.S. Securities and Exchange Commission (the “SEC”) in connection with their investigations into the Company. The Company has been in separate discussions with the Staff of the SEC’s Division of Enforcement and the DOJ regarding potential resolutions to settle these matters. Any potential resolution of these matters would involve payment of Penalty Amounts that are likely to be significant and would be subject to approval by the SEC Commissioners for any proposed SEC settlement and the DOJ for any proposed DOJ resolution. The combined Penalty Amounts are still in the process of being discussed and finalized considering the Company’s ability to pay those combined Penalty Amounts under its current financial condition. Based on the latest status of the discussions as of the date of this annual report, our best estimate is that the Company will be required to pay combined Penalty Amounts of up to $10 million in aggregate, potentially over a period of years. Accordingly, we have accrued $10 million for the combined Penalty Amounts on the Company’s financial statements for the year ended December 31, 2023. Payments of the combined Penalty Amounts will further deplete our liquidity and cash position. In addition, we have received a letter from the NYSE related to its failure to comply with applicable market capitalization and equity criteria in the NYSE’s continued listing standards. We have submitted a business plan as to how we intend to regain compliance and are now subject to quarterly monitoring for compliance with the plan. If we do not regain compliance, our ADSs could be delisted from the NYSE. If our ADSs were delisted from the NYSE, the liquidity and the trading price of our ADSs would be materially and adversely affected.

The assessment of our ability to meet our future obligations is inherently judgmental, subjective and susceptible to change. We considered the projected cash flows for the next 12 months after the issuance of the financial statements. Such cash flows included cash inflows from disposal of cryptocurrency assets at projected prices. Due to a high degree of uncertainties in future prices of cryptocurrency assets, we cannot assure that it is probable we will have sufficient cash and cash equivalents to maintain our planned operations for the next 12 months following the issuance of our consolidated financial statements. We have considered both quantitative and qualitative factors that are known or reasonably knowable as of the date of this annual report and concluded that there are conditions present in the aggregate that raise substantial doubt about our ability to continue as a going concern.

In response to these conditions, we may seek to sell additional equity securities or debt securities or borrow from lending institutions. These financing plans are subject to market conditions, and are not within our control, and therefore, cannot be deemed probable. There is no assurance that we will be successful in implementing our plans. As a result, we have concluded that such plans do not alleviate substantial doubt about our ability to continue as a going concern.

The following table sets forth a summary of our cash flows for the years indicated.

Years ended December 31,

2021

    

2022

2023

    

US$

    

US$

    

US$

(in thousands)

Net cash used in operating activities

(34,271)

 

(63,561)

 

(28,413)

Net cash (used in) provided by investing activities

(75,406)

 

24,386

 

26,164

Net cash provided by financing activities

77,667

 

29,770

 

Effect of exchange rate changes on cash, cash equivalents and restricted cash

1,920

 

(2,825)

 

(48)

Cash, cash equivalents and restricted cash at the beginning of the year

47,894

 

17,804

 

5,574

Cash, cash equivalents and restricted cash at the end of the year

17,804

 

5,574

 

3,277

68

Net cash used in operating activities

Net cash used in operating activities in 2023 was US$28.4 million, which was primarily attributable to (i) net loss of US$28.7 million adjusted by (ii) US$1.4 million of amortization of right-of-use assets; (iii) depreciation and amortization expenses of US$11.1 million; (iv) impairment of long-term investments of US$1.4 million; (v) provision for credit losses of US$4.8 million; (vi) impairment of cryptocurrency assets of US$5.2 million; (vii) share-based compensation of US$1.0 million; and (viii) net gain on disposal of cryptocurrency assets of US$6.2 million. Net cash used in operating activities in 2023 was also attributable to (i) an increase in accounts receivable of US$2.6 million; (ii) an increase in cryptocurrency assets of US$38.0 million; and (iii) a decrease in operating lease liabilities of US$1.6 million, which was partially offset by (i) an increase in accrued expenses and other current liabilities of US$23.3 million; and (ii) a decrease in prepayments and other current assets of US$1.2 million.

Net cash used in operating activities in 2022 was US$63.6 million, which was primarily attributable to (i) net loss of US$158.4 million adjusted by (ii) US$56.1 million of impairment of intangible assets; (iii) depreciation and amortization expenses of US$33.2 million; (iv) impairment of property and equipment of US$35.2 million; (v) impairment of goodwill of US$26.6 million; (vi) impairment of cryptocurrency assets of US$18.4 million; (vii) net gain on disposal of cryptocurrency assets of US$8.4 million; (viii) gain on disposal of subsidiaries of US$3.3 million; (ix) share-based compensation of US$4.5 million; (x) changes in fair value of contingent considerations of US$1.2 million; and (xi) impairment of long-term investment of US$2.3 million. Net cash used in operating activities in 2022 was also attributable to (i) an increase in cryptocurrency assets of US$34.2 million; (ii) a decrease of accrued expenses and other current liabilities of US$17.3 million; (iii) a decrease in accounts payable of US$16.9 million; (iv) a decrease in amount due to related party of US$4.6 million; (v) an increase in accounts receivable of US$3.8 million; and (vi) a decrease in operating lease liabilities of US$1.9 million, which was partially offset by (i) a decrease in prepayments and other receivables of US$9.8 million.

Net cash used in operating activities in 2021 was US$34.3 million, which was primarily attributable to (i) net loss of US$74.4 million adjusted by (ii) US$6.4 million of share-based compensation; (iii) depreciation and amortization expenses of US$20.4 million; (iv) losses on disposal of property and equipment of US$9.8 million; (v) impairment of cryptocurrencies of US$38.3 million; (vi) impairment of property and equipment of US$22.4 million; (vii) changes in fair value of contingent considerations of US$13.9 million; (viii) net gain on disposal of cryptocurrencies of US$11.4 million;(ix) gain on previously held equity interest of US$5.5 million; and (x) amortization of right-of-use assets of US$1.2 million. Net cash used in operating activities in 2021 was also attributable to (i) an increase in prepayments and other receivables of US$2.3 million; (ii) an increase in cryptocurrency assets of US$20.1 million; (iii) a decrease in accounts payable of US$7.7 million, which was partially offset by (i) a decrease in accounts receivable of US$1.7 million; and (ii) an increase in due to related party of US$1.3 million.

Net cash provided by (used in) investing activities

Net cash provided by investing activities in 2023 was US$26.2 million, which was primarily attributable to (i) cash received from disposal of cryptocurrency assets of US$36.8 million; (ii) cash received from return of short-term investments of US$2.4 million; and (iii) proceeds from disposal of long-term investments of US$2.3 million, which was partially offset by (i) cash paid for acquisition of property and equipment of US$1.4 million; and (ii) cryptocurrencies purchased using fiat currency of of US$14.2 million.

Net cash provided by investing activities in 2022 was US$24.4 million, which was primarily attributable to (i) cash received from disposal of cryptocurrency assets of US$34.4 million; (ii) cash received from return of long-term investments of US$1.4 million; and (iii) cash received from disposal of subsidiaries, net of cash disposed, of US$5.0 million, which was offset by (i) cash paid for acquisition of property and equipment of US$13.8 million; and (ii) cash paid for short-term investments of US$2.4 million.

Net cash used in investing activities in 2021 was US$75.4 million, which was primarily attributable to (i) cash paid for acquisition of property and equipment of US$56.6 million; (ii) cash paid for business combination, net of cash received of US$21.9 million; (iii) cash paid for additional interest acquired for Loto Interactive of US$3.4 million; and (iv) loans provided to third-parties of US$8.0 million, which was partially offset by (i) cash received from disposal of cryptocurrency assets of US$10.8 million; and (ii) proceeds from disposal of property and equipment of US$5.7 million.

Net cash provided by financing activities

Net cash provided by financing activities in 2023 was nil.

69

Net cash provided by financing activities in 2022 was US$29.8 million which was primarily attributable to (i) proceeds from issuance of ordinary shares for private placement of US$23.5 million; and (ii) proceeds from short-term borrowings of US$6.3 million.

Net cash provided by financing activities in 2021 was US$77.7 million which was primarily attributable to (i) proceeds from the exercise of share-based awards of US$2.5 million; (ii) proceeds from short-term borrowings of US$46.7 million; and (iii) proceeds from issuance of ordinary shares for private placement of US$56.1 million, which was offset by (i) repayment of short-term borrowings of US$27.7 million.

Capital Expenditures

We made capital expenditures for property and equipment of US$56.6 million, US$13.8 million and US$1.4 million in 2021, 2022 and 2023, respectively, which primarily due to purchases of mining machines.

Recent Accounting Pronouncements

On November 27, 2023, Financial Accounting Standards Board (“FASB”) issued Accounting Standards Update No. 2023-07, Segment Reporting (Topic 280): Improvements to Reportable Segment Disclosures (“ASU 2023-07”), which requires that an entity disclose significant segment expenses impacting profit and loss that are regularly provided to the chief operating decision maker. The update is required to be applied retrospectively to prior periods presented, based on the significant segment expense categories identified and disclosed in the period of adoption. The amendments in ASU 2023-07 are required to be adopted for fiscal years beginning after December 15, 2023, and interim periods within fiscal years beginning after December 15, 2024, with early adoption permitted. The Group is currently evaluating the impact of adopting the standard.

On December 14, 2023, FASB issued Accounting Standards Update No. 2023-08, Accounting for and Disclosure of Crypto Assets (“ASU 2023-08”), which requires entities that hold crypto assets to subsequently measure such assets at fair value with changes recognized in net income each reporting period. The guidance also requires crypto assets measured at fair value to be presented separately from other intangible assets on the balance sheet and changes in the fair value measurement of crypto assets to be presented separately on the income statement from changes in the carrying amounts of other intangible assets. The new standard is effective for fiscal years beginning after December 15, 2024, including interim periods within those fiscal years, with early adoption permitted. The Group adopted ASU 2023-08 on January 1, 2024 and applied the modified retrospective transition approach. While the Company is in the process of finalizing implementation, based on a preliminary assessment, the Company anticipates it will recognize an incremental $500 to $1,000 increase in fair value on cryptocurrency assets held with the corresponding cumulative-effect adjustment amount recorded to the opening balance of retained earnings.

On December 14, 2023, FASB issued Accounting Standards Update No. 2023-09, Income Taxes (Topic 740): Improvements to Income Tax Disclosures (“ASU 2023-09”). ASU 2023-09 requires that entities disclose specific categories in their rate reconciliation and provide additional information for reconciling items that meet a quantitative threshold. The new standard is effective for fiscal years beginning after December 15, 2024, including interim periods within those fiscal years, with early adoption permitted. The Group is currently evaluating the impact of adopting the standard.

C.

Research and Development

We expect to make expenditures on research and development activities on developing new mining machines and new chips in the future.

Intellectual Property

We rely on a combination of trademark, copyright, patent and trade secret protection laws in the PRC and other jurisdictions, as well as confidentiality procedures and contractual provisions to protect our intellectual property rights and our brands. As of the date of this annual report, our intellectual property rights and our brands are as follows : We have registered 19 trademarks in PRC through E-Sun Sky Computer (Shenzhen) Co., Limited. We have also registered 7 trademarks in Taiwan, 7 trademarks in Hongkong, 2 trademarks in Malaysia and 2 trademarks in the United States, all of which belong to Bee Computing (HK) Limited. We own 5 software copyright registrations in PRC through E-Sun Sky Computer (Shenzhen) Co., Limited, 4 authorized invention patent in the PRC and 14 authorized invention patent in Taiwan through Bee Computing (HK) Limited.

70

D.

Trend Information

Other than as disclosed in this annual report, we are not aware of any trends, uncertainties, demands, commitments or events for the current fiscal year that are reasonably likely to have a material adverse effect on our revenues, income, profitability, liquidity or capital resources, or that caused the disclosed financial information to be not necessarily indicative of future operating results or financial conditions.

E.

Critical Accounting Policies and Estimates

We prepare our consolidated financial statements in accordance with U.S. GAAP, which requires us to make judgments, estimates and assumptions. We continually evaluate these judgments, estimates and assumptions based on our own historical experience, knowledge and assessment of current business and other conditions and our expectations regarding the future based on available information, which together form our basis for making judgments about matters that are not readily apparent from other sources. Since the use of estimates is an integral component of the financial reporting process, actual results could differ from those estimates. Some of our accounting policies require a higher degree of judgment than others in their application. We believe critical accounting policies as disclosed herein reflect the more significant judgments and estimates used in preparation of our consolidated financial statements.

Revenue recognition

The Group’s revenues were derived principally from cryptocurrency mining and data center services. The Group also generated revenue from its mining pool business, which is classified as discontinued operations in the consolidated statements of comprehensive loss for all periods presented. The Group also provided sports information service through its former lottery business related VIE subsidiaries and disposed of this business line together with the disposal of VIE structures on July 23, 2021.

The Group accounts for revenues under ASC 606, “Revenue from Contracts with Customers”.

Revenue is recognized when control of promised goods or services is transferred to the Group’s customers in an amount of consideration to which the Group expects to be entitled to in exchange for those goods or services. The Group follows the five steps approach for revenue recognition under ASC 606: (i) identify the contract(s) with a customer, (ii) identify the performance obligations in the contract, (iii) determine the transaction price, (iv) allocate the transaction price to the performance obligations in the contract, and (v) recognize revenue when (or as) the Group satisfies a performance obligation.

The primary sources of the Group’s revenues are as follows:

Cryptocurrency mining

The Group has entered into cryptocurrency mining pools, by executing contracts with the mining pool operators to provide computing power to the mining pools. The contracts are terminable at any time by either party and the Group’s enforceable right to compensation only begins when the Group provides computing power to the mining pool operators. In exchange for providing computing power, the Group is entitled to considerations in the form of cryptocurrencies from the mining pool operators (less pool operator fees to the mining pool operators which are recorded net with revenues), which is calculated based on a predetermined formula agreed by the Group and the mining pool operators as a part of the contracts. Providing computing power is an output of the Group’s ordinary activities and is the only performance obligation in the Group’s contract with the pool operators. The Group is entitled to consideration even if a block is not successfully placed by the mining pool operators. The transaction consideration the Group receives is noncash consideration in the form of cryptocurrencies. The Group measures the cryptocurrencies at fair value at contract inception. All considerations are variable and revenue is recognized when the computing power is provided to the mining pools and there is no uncertainty associated with the variable consideration. There is no significant financing component in these transactions.

71

Data center services

The Group provides data center services such as providing its customers with rack space, utility, and cloud services such as virtual services, virtual storage, and data backup services, generally based on monthly services provided at a defined price included in the contracts. The performance obligations are the services provided to a customer for the month based on the contract. The transaction price is the price agreed with the customer for the monthly services provided and the revenues are recognized monthly based on the services rendered for the month.

Mining pool services

The Group operates its mining pool, BTC.com, to enable providers of computing power (“pool participants”) to participate in crypto-mining activities in an efficient manner in the blockchain network. It receives all the mining rewards, and then allocates mining rewards to each pool participant net of the pool operator fees based on the sharing mechanism predetermined. Using computing power provided by the pool participants, the Group provides transaction verification services to the blockchain networks and transaction requesters (the “primary mining pool services” or the Company as the “primary mining pool operator”). During the year ended December 31, 2022, the Company entered into arrangements with certain third-party mining pool operators to contribute a portion of the computing power it obtained from BTC.com pool participants to the third-party mining pool operators. In exchange, the Company is entitled to considerations in the form of cryptocurrencies from the third-party mining pools operators calculated based on a predetermined formula regardless of whether the third-party mining pool operators successfully validate the blocks (the “sub mining pool services” or the Company as the “sub mining pool operator”) (primary mining pool services and sub mining pool services collectively referred as the “mining pool services”).

Primary mining pool services

As the primary mining pool operator, the Group provides transaction verification services. Transaction verification services are an output of the Group’s ordinary activities. The mining rewards the Group receives from the blockchain network include the block rewards and the transaction verification fees related to the transactions included in the block. For block rewards, the customer is the blockchain as the Group attempts to be the first vendor to solve an algorithm that it will then place as a successful block on the blockchain in exchange for cryptocurrency block rewards awarded by the blockchain protocols. For transaction verification fees, the requester for each blockchain transaction request is the customer.

A contract with the blockchain for the block rewards or with the transaction requester for the transaction verification fees exists upon the transfer of a verified block to the blockchain. The performance obligation is to validate each block. Revenue is recognized at the point when the block validation is successfully completed, which is also when the Group receives the rewards. Revenue, which is noncash consideration, is measured at the fair value of block rewards and transaction verification fees earned at contract inception. The Group considers itself the principal in transactions with the blockchain networks as it coordinates all the computing power within the mining pool, utilizes such aggregated computing power to validate blocks, collects centrally all mining rewards and distributes them in accordance with the predetermined sharing mechanisms. The Group has control over the pool participants’ computing power. Although the pool participants can enter and exit the pool at will and deploy the qualifying types of mining machines at the choices of the pool participants, during the mining process, the Group dictates the tasks and the participants’ mining machines merely follow the allocation prescribed by the Group. As a result, the Group is primarily responsible for fulfilling the promise to provide the specified service, which is to transfer a verified block to the blockchain. Further, under existing sharing mechanisms, the Group is exposed to the risk that actual block rewards may differ from expected rewards, therefore, bears the inventory risk before the specified service has been transferred to the blockchain network. Therefore, the Group recognizes the mining pool revenue on a gross basis by recording all of the transaction fees and block rewards earned under the primary mining pool services as revenue, and the portion of the transaction fees and block rewards remitted to pool participants as cost of revenue.

72

Sub mining pool services

As the sub mining pool operator, using computing power obtained from pool participants, the Group provides computing power to certain third-party mining pool operators in exchange for considerations in the form of cryptocurrencies from the third-party mining pool operators. As the Group is entitled to consideration, which is calculated based on a predetermined formula agreed by the Group and the mining pool operators as a part of the contracts, even if a block is not successfully placed by the third-party mining pool operators, the Group entered into such arrangements to stabilize the mining rewards it is entitled to. Same to cryptocurrency mining arrangements, the contracts are terminable at any time by either party and the Group’s enforceable right to compensation only begins when the Group provides computing power to the third-party mining pool operators. Providing computing power is an output of the Group’s ordinary activities and is the only performance obligation in the Group’s contract with the third-party pool operators. The transaction consideration the Group receives is noncash variable consideration in the form of cryptocurrencies. The Group measures the cryptocurrencies at fair value at contract inception. The revenue is recognized when the computing power is provided to the third-party mining pool operators and there is no uncertainty associated with the variable consideration. There is no significant financing component in these transactions.

The Group considers itself the principal in sub mining pool service transactions as the pool participants of BTC.com do not directly enter into contracts with the third-party mining pool operators and the Group is primarily responsible for fulfilling the promise to provide the computing power and to remit a portion of the mining rewards to the pool participants. In case of the non-performance of the third-party mining pool operators, the Group is obligated to compensate the pool participants for considerations they are entitled to. As a result, the Group determined that it controls the computing power before it is provided to the third-party mining pool operators. The Group recognizes the mining pool revenue on a gross basis by recording all of the mining rewards earned under the sub mining pool services as revenue, and the portion of mining rewards remitted to pool participants as cost of revenue.

Contract balances

The Group does not have any contract assets. The Group’s contract liabilities include advance from customers, which is recorded when consideration is received from a customer prior to providing services to the customer under the terms of a contract. As of December 31, 2022 and 2023, the Group recorded advance from customers balance of US$384 and US$397 respectively, which was included in “Accrued expenses and other current liabilities” in the accompanying consolidated balance sheets. US$640, US$361 and nil of deferred revenue included in the opening balances of advance from customers was recognized during the years ended December 31, 2021, 2022 and 2023, respectively. The amounts were included in revenues on the accompanying statements of comprehensive loss.

Cryptocurrency assets

Cryptocurrency assets are included in current assets in the accompanying consolidated balance sheets. Cryptocurrency assets generated from the cryptocurrency mining business and the mining pool business, which is classified as discontinued operations, are accounted for in connection with the Group’s revenue recognition policy disclosed below.

Cryptocurrencies held are accounted for as intangible assets with indefinite useful lives. An intangible asset with an indefinite useful life is not amortized but assessed for impairment quarterly, or more frequently, when events or changes in circumstances occur, principally decreases in the quoted prices of the cryptocurrencies, indicating that it is more likely than not that the indefinite-lived asset is impaired. In determining if an impairment has occurred, the Company considers the intraday lowest quoted price of one unit of cryptocurrency asset since acquiring the cryptocurrency asset. If the then current carrying value of the unit of cryptocurrency exceeds the fair value so determined, an impairment loss has occurred with respect to those units of cryptocurrencies in the amount equal to the difference between their carrying values and the fair value determined. To the extent an impairment loss is recognized, the loss establishes the new cost basis of the asset. Subsequent reversal of impairment losses is not permitted. For the years ended December 31, 2021, 2022 and 2023, the Group recognized impairment loss of US$12,255, US$9,396 and US$2,359, respectively.

Cryptocurrencies generated from the cryptocurrency mining business, and cryptocurrencies generated and distributed to mining pool participants in relation to the discontinued mining pool business, are included within operating activities in the accompanying consolidated statements of cash flows. The purchases and sales of cryptocurrencies are included within investing activities in the accompanying consolidated statements of cash flows and any realized gains or losses from such sales are included in gain or loss of disposal of cryptocurrencies in the consolidated statements of comprehensive loss. The Group accounts for its gains or losses in accordance with the first-in-first-out (FIFO) method of accounting.

73

The Group also enters into transactions to transfer cryptocurrencies to pay for operating expense and to acquire certain assets. Such transactions are accounted for in accordance with ASC 610-20, “Other Income - Gains and Losses from the Derecognition of Nonfinancial Assets”. Under ASC 610-20, if the Group does not have a controlling financial interest in the entity that holds the cryptocurrency and the arrangement meets the criteria to be accounted for as a contract, the Group would de-recognize the cryptocurrency and recognize a gain or loss on the transfer of the cryptocurrency when control of the cryptocurrency transfers to the counterparty. The gain or loss is measured as the difference between the amount of consideration allocated to the cryptocurrency and its carrying amount. For the years ended December 31, 2021, 2022 and 2023, the disposal gain from such transactions was nil, nil, and US$2,344, respectively.

ITEM 6.DIRECTORS, SENIOR MANAGEMENT AND EMPLOYEES

A.

Directors and Senior Management

Directors and Executive Officers

The following table sets forth information regarding our directors and executive officers as of the date of this annual report.

Directors and Executive Officers

    

Age

    

Position/Title

 

Bo Yu

56

Chairman, Chief Operating Officer

Man San Vincent Law

56

Executive Director

Xianfeng Yang

55

Chief Executive Officer

Qian Sun

51

Independent Director

Honghui Deng

55

Independent Director

Heng Henry Lu

58

Independent Director

Qiang Yuan

51

Chief Financial Officer

Mr. Bo Yu has served as our director from January 20, 2017, as our chief operating officer from December 21, 2020, and as our general counsel since 2014. Mr. Yu received a master’s degree in law from the University of Iowa, and a master’s degree in law and a bachelor’s degree in science from the University of Wuhan. Mr. Yu is admitted to the Bar of the State of Michigan and All China Lawyers Association.

Mr. Man San Vincent Law has served as our executive director from April 2021. He is the founder of BIT Mining Limited (formerly known as 500.com Limited). He serves as a senior adviser of Loto Interactive Limited from 2017 to 2021. He served as the chief executive officer of the Company from 2007 to 2015 and was the chairman of the board of directors from 2001 to 2017. Mr. Law founded E-Sun Network Co., Ltd. in 1999 and of the online lottery service market who has been at the forefront of developing innovative online products and solutions. Mr. Law received a bachelor’s degree from Wuhan University in 1990, and an Executive Master of Business Administration degree from Cheung Kong Graduate School of Business in 2009.

Mr. Xianfeng Yang has served as our chief executive officer since December 21, 2020. Mr. Yang has extensive experience in the cryptographic digital virtual currency industry. He has been in charge of the construction and operation of the big data center of Loto Interactive Limited. Mr. Yang also serves as the Chairman of Changhe Hydropower Absorption Blockchain Big Data Industrial Park in Sichuan. Mr. Yang served as the Company’s senior Vice President from 2018 to 2020. Mr. Yang received a bachelor’s degree in Architecture from Huazhong University of Science and Technology.

Mr. Qian Sun has served as our director from October 21, 2013 and became our independent director in August 2016. Mr. Sun is a partner of S HongShan, where he focuses on consumer and technology-related investment. Prior to joining HongShan in 2006, Mr. Sun worked at General Atlantic from 2003 to 2005, focusing on technology-related growth investment in China. He also worked as a management consultant at Monitor Group in Hong Kong from 1997 to 1999. Mr. Sun received a BA degree in applied mathematics from Harvard College in 1997, an MBA from Harvard Business School and a J.D. from Harvard Law School in 2003.

74

Dr. Honghui Deng has served as our independent director since May 2011. Dr. Deng was an independent director at Borqs Technology Inc., a company listed on NASDAQ from 2015 to 2019. Dr. Deng is currently a global fellow of the Institute of Innovation Creativity Capital (IC2), the University of Texas at Austin. He is an Adjacent Professor at the School of Economics and Business Administration, the Chinese University of Hong Kong (Shenzhen), and a Visiting Professor of Guanghua School of Management, Peking University. He is also a tenured Full Professor at the Lee Business School of University of Nevada, Las Vegas. Dr. Deng was the founder and served as the chief executive officer of HHD Consulting Service LLC from 2003 to 2008. Dr. Deng has extensive consulting experiences for business firms on long-term strategy, finance and operation management. Dr. Deng is the organizing and program committee member as well as session chair of several international conferences such as Workshop of e-Business (WeB), CSWIM. Dr. Deng served as Co-President of the First DSI World Congress in Beijing 2016, which focused on “Managing Big Data and Decision Making in a New Global Economy.” Dr. Deng received his Ph.D. in business administration from Red McCombs School of Business, the University of Texas at Austin in 2003.

Dr. Heng Henry Lu has served as our independent director since April 17, 2023. Dr. Lu is the Managing Member of Nimbus 2020 LLC and a Venture Partner of Sycamore Management Corporation (“Sycamore Ventures”), a private equity and venture capital firm, since January 2019. Prior to that, Dr. Lu was the Managing Director of China Merchants Capital where he led buyout investments in healthcare and selected industrial sector investments. Dr. Lu was a Partner and Chief Representative of China, for William Blair & Company, the Chicago-headquartered investment banking and asset management firm, from 2006 to 2011. Dr. Lu worked at McKinsey & Company where he advised global and regional companies on their growth and financial strategies. Dr. Lu was a director of China Nepstar Chain Drugstore Ltd. (formerly, NYSE: NPD) from 2014 to 2016 and currently an independent director of Hong Kong Exchange-listed Hua Lien International (Holding) Company Limited (HKEX: 0969) (director since December 2017) and China Automotive Systems, Inc (NASDAQ: CAAS) (director since July 2019). Dr. Lu holds a Ph.D. in Microbiology from Columbia University and an MBA from the University of Chicago Booth School of Business.

Mr. Qiang Yuan has served as our chief financial officer since December 18, 2017. Prior to his appointment as a chief financial officer, Mr. Yuan has served in various positions within the Company since 2001. Mr. Yuan was a vice president in charge of financial matters for the Company from June 2014 to July 2016 and has served as a senior vice president since July 2016. Mr. Yuan received a bachelor’s degree in Financial Management from Zhongnan University of Finance and Economics.

B.

Compensation

Compensation of Directors and Executive Officers

In 2023, the aggregate cash compensation to all our directors and our executive officers was US$1.9 million. For share-based compensation, see “Item 6. Directors, Senior Management and Employees—B. Compensation—Share Incentive Plan.” We did not have any amount accrued in 2021 for pension, retirement or other similar benefits to our directors and our executive officers.

Share Incentive Plan

2021 Share Incentive Plan

We have adopted our 2021 share incentive plan to attract and retain the best available personnel, provide additional incentives to our employees, directors and consultants, and promote the success of our business. The 2021 share incentive plan provides for the grant of options, restricted shares and other share-based awards, collectively referred to as “awards.” The board has authorized under the plan the issuance of up to 12% of our issued and outstanding ordinary shares from time to time, on an as-exercised and fully diluted basis, upon exercise of awards granted under our 2021 share incentive plan.

75

The following table summarizes the restricted shares granted to our employees under the 2021 share incentive plan that were outstanding as of the date of this annual report, respectively.

Restricted shares:

    

    

Vesting 

    

    

Number of Ordinary 

Commencement

Date of 

Date of 

Name

Shares

Date

Grant

Expiration

Man San Vincent Law

7,380,000

June 1, 2024

Nov 16, 2023

Jan 3, 2031

Xianfeng Yang

*

June 1, 2024

Nov 16, 2023

Jan 3, 2031

Bo Yu

*

June 1, 2024

Nov 16, 2023

Jan 3, 2031

Qiang Yuan

*

June 1, 2024

Nov 16, 2023

Jan 3, 2031

Directors and officers as a group

21,153,500

Other Individuals as a group

19,164,500

*

Restricted shares to vest less than 1% of our issued and outstanding share capital from time to time on an as-exercised and fully diluted basis as of the date of this annual report.

The following paragraphs describe the principal terms of our 2021 share incentive plan.

Plan Administration. Our compensation committee administers the 2021 share incentive plan. The committee or the full board of directors, as appropriate, will determine the participants to receive awards, the type and number of awards to be granted, and the terms and conditions of each award grant.

Option Agreements. Awards granted under our 2021 share incentive plan are evidenced by an option agreement that sets forth the terms, conditions and limitations for each grant, which may include the term of the award, the provisions applicable in the event that the grantee’s employment or service terminates, and our authority to unilaterally or bilaterally amend, modify, suspend, cancel or rescind the award.

Transfer Restrictions. The right of a grantee in an award granted under our 2021 share incentive plan may not be transferred in any manner by the grantee other than by will or the laws of succession and, with limited exceptions, may be exercised during the lifetime of the grantee only by the grantee.

Option Exercise. The term of options granted under the 2021 share incentive plan may not exceed ten years from the date of grant. The consideration to be paid for our ordinary shares upon exercise of an option or purchase of ordinary shares underlying the option may include cash, check or other cash-equivalent, ordinary shares, consideration received by us in a cashless exercise, or any combination of the foregoing methods of payment.

Acceleration upon a Change of Control. If a change of control of our company occurs, (i) the compensation committee may determine that any outstanding unexercisable, unvested or lapsable awards shall automatically be deemed exercisable, vested and not subject to lapse immediately prior to the event triggering the change of control and (ii) the compensation committee may cancel such awards for fair value, provide for the issuance of substitute awards or provide that for a period of at least 15 days prior to the event triggering the change of control, such options shall be exercisable and that upon the occurrence of the change of control, such options shall terminate and be of no further force and effect.

Termination and Amendment. Unless terminated earlier, our 2021 share incentive plan will expire after ten years. Our board of directors has the authority to amend or terminate our share incentive plan, subject to shareholder approval, to the extent necessary to comply with applicable laws.

76

C.

Board Practices

Committees of the Board of Directors

Board of Directors

We currently have five directors, including three independent directors, on our board of directors. Our board of directors consists of an audit committee, a compensation committee, a nominating and corporate governance committee and a strategy committee. Each committee’s members and functions are described below.

Audit Committee

Our audit committee consists of Heng Henry Lu, Honghui Deng and Qian Sun. Heng Henry Lu is the chairman of our audit committee. Heng Henry Lu satisfies the criteria of an audit committee financial expert as set forth under the applicable rules of the SEC. All three committee members satisfy the requirements for an “independent director” within the meaning of NYSE rules and will meet the criteria for independence set forth in Rule 10A-3 of the Exchange Act.

The audit committee oversees our accounting and financial reporting processes and the audits of our financial statements. Our audit committee is responsible for, among other things:

selecting the independent auditor;
pre-approving auditing and non-auditing services permitted to be performed by the independent auditor;
annually reviewing the independent auditor’s report describing the auditing firm’s internal quality control procedures, any material issues raised by the most recent internal quality control review, or peer review, of the independent auditors and all relationships between the independent auditor and our company;
setting clear hiring policies for employees and former employees of the independent auditors;
reviewing with the independent auditor any audit problems or difficulties and management’s response;
reviewing and approving all related party transactions on an ongoing basis;
reviewing and discussing the annual audited financial statements with management and the independent auditor;
reviewing and discussing with management and the independent auditors major issues regarding accounting principles and financial statement presentations;
reviewing reports prepared by management or the independent auditors relating to significant financial reporting issues and judgments;
discussing earnings press releases with management, as well as financial information and earnings guidance provided to analysts and rating agencies;
reviewing with management and the independent auditors the effect of regulatory and accounting initiatives, as well as off-balance sheet structures, on our financial statements;
discussing policies with respect to risk assessment and risk management with management, internal auditors and the independent auditor;

77

timely reviewing reports from the independent auditor regarding all critical accounting policies and practices to be used by our company, all alternative treatments of financial information within U.S. GAAP that have been discussed with management and all other material written communications between the independent auditor and management;
establishing procedures for the receipt, retention and treatment of complaints received from our employees regarding accounting, internal accounting controls or auditing matters and the confidential, anonymous submission by our employees of concerns regarding questionable accounting or auditing matters;
annually reviewing and reassessing the adequacy of our audit committee charter;
such other matters that are specifically delegated to our audit committee by our board of directors from time to time;
meeting separately, periodically, with management, internal auditors and the independent auditor; and
reporting regularly to the full board of directors.

Compensation Committee

Our compensation committee consists of Bo Yu, Man San Vincent Law, and Honghui Deng. Bo Yu is the chairman of our compensation committee. Honghui Deng satisfies the requirements for an “independent director” within the meaning of NYSE rules.

Our compensation committee is responsible for, among other things:

reviewing and evaluating and, if necessary, revising our compensation policy;
reviewing and evaluating the performance of our executive officers and determining the compensation of our executive officers;
reviewing and approving our executive officers’ employment agreements and severance arrangements, if any;
reviewing and evaluating the performance of our directors and recommending to our board the compensation for our directors;
reviewing all annual bonus, long-term incentive compensation, share option, employee pension and welfare benefit plans, setting performance targets of the executive officers under all annual bonus and long-term incentive compensation plans as appropriate, certifying that any and all performance targets of the executive officers have been met, and granting any awards under any performance-based annual bonus, long-term incentive compensation and equity compensation plans to the executive officers;
periodically reviewing our policies concerning perquisite benefits, change of control or “parachute” payments, if any;
reviewing and approving our executive officer and director indemnification and insurance matters; and
such other matters that are specifically delegated to the compensation committee by our board of directors from time to time.

Nominating and Corporate Governance Committee

Our nominating and corporate governance committee consists of Bo Yu, Man San Vincent Law and Qian Sun. Bo Yu is the chairman of our nominating and corporate governance committee. Our nominating and corporate governance committee assists the board of directors in selecting individuals qualified to become our directors and executive officers and in determining the composition of the board and its committees. The nominating and corporate governance committee will be responsible for, among other things:

identifying qualified candidates as consistent with the criteria approved by our board of directors for director nominees and recommending such candidates to the board for selection for all directorships to be filled by the board or by the shareholders;

78

identifying qualified candidates as consistent with the criteria approved by our board of directors for executive officer nominees and recommending such candidates to our board of directors for selection;
conducting annual reviews of our board of directors’ independence, qualifications and experiences in light of the availability of potential board members; and
monitoring compliance with our code of business conduct and ethics, including reviewing the adequacy and effectiveness of our internal rules and procedures to ensure compliance with applicable laws and regulations.

Strategy Committee

Our strategic planning committee consists of Man San Vincent Law and Qian Sun. Man San Vincent Law is the chairman of our strategic planning committee. Our strategic planning committee assists the board of directors in designing the strategic plan of our business. Our strategic planning committee is responsible for, among other things:

reviewing and providing guidance to our management and the board of directors with respect to our strategy for strategic transactions;
reporting to our board of directors any strategic transactions being considered, or authorized and approved, by our management;
notifying our nominating and corporate governance committee of any conflict of interest or related party transaction that comes to its attention; and
exercising such additional powers and duties as may be reasonable, necessary or desirable, in the committee’s discretion, to fulfill its duties.

Terms of Directors and Executive Officers

We have five directors, three of whom are independent directors, on our board of directors. Any director on our board may be appointed or removed by way of an ordinary resolution of shareholders. Any vacancies on our board of directors or additions to the existing board of directors can be filled by the affirmative vote of a majority of the remaining directors, provided that any candidate for the vacancy or addition must be nominated by our nominating and corporate governance committee. Each of our directors holds office until he or she is removed by an ordinary resolution of shareholders or by a resolution of the board.

All of our executive officers are appointed by and serve at the discretion of our board of directors. Our executive officers are elected by and may be removed by a majority vote of our board of directors, provided that any candidate for an executive officer position must be nominated by our nominating and corporate governance committee.

Employment Agreements

We have entered into employment agreements with each of our executive officers. We may terminate an executive officer’s employment for cause, at any time, without notice or remuneration, for certain acts of the officer, including, but not limited to, a conviction or plea of guilty to a felony, willful misconduct to our detriment or a failure to perform agreed duties. We may also terminate an executive officer’s employment under certain conditions, including, but not limited to, incapacity or disability of the officer, by a one-month prior written notice or upon paying compensation of one-month salary to the officer. An executive officer may terminate his or her employment with us with or without cause, or by a one-month prior written notice. The benefits provided upon termination of employment is T+1 months’ salary of the employee (T represents years of working experience in the Company).

79

D.

Employees

Employees

Our ability to maintain a trained management team and other employees is critical to the success of our business. We had a total of 153, 74 and 75 employees as of December 31, 2021, 2022 and 2023, respectively. The table below sets forth the number of employees categorized by function as of December 31, 2023.

Function

    

Number of employees

Management and Administration

 

6

Sales, Marketing and Website Operation

 

9

Technology and Product Development

 

38

Administrative Support

 

22

Total

 

75

The remuneration package of our employees includes salary, bonus, stock options and other cash benefits. In accordance with applicable regulations in China, we participate in a pension contribution plan, a medical insurance plan, an unemployment insurance plan, a personal injury insurance plan, a maternity insurance plan and a housing reserve fund for the benefit of all of our employees. We have not experienced any material labor disputes or disputes with the labor department of the PRC government since our inception.

E.

Share Ownership

The following table sets forth information as of the date of this annual report with respect to the beneficial ownership of our ordinary shares, by:

each person known to us to own beneficially more than 5.0% of our ordinary shares; and
each of our directors and executive officers.

Beneficial ownership is determined in accordance with the rules of the SEC and includes voting or investment power with respect to the securities. Except as indicated below, and subject to applicable laws, the persons named in the table have sole voting and investment power with respect to all ordinary shares shown as beneficially owned by them. Percentage of beneficial ownership for each of the persons listed below is determined by dividing (i) the number of ordinary shares beneficially owned by such person, including ordinary shares such person has the right to acquire within 60 days after the date of this annual report by (ii) the total number of ordinary shares outstanding plus the number of ordinary shares such person has the right to acquire within 60 days after the date of this annual report. The total number of ordinary shares outstanding as of the date of this annual report is 1,114,023,490 Class A ordinary shares, 65,000 Class A preference shares and 99 Class B ordinary shares.

    

    

    

Percentage

 

Shares Beneficially

of Votes

Owned

Held

Number

Percent

Percent

 

Directors and Executive Officers:

  

  

  

 

Man San Vincent Law(1)

124,615,969

11.2

%  

43.9

%

Xianfeng Yang

*

*

*

Bo Yu

 

*

 

*

 

*

Qian Sun

 

*

 

*

 

*

Honghui Deng

 

*

 

*

 

*

Heng Henry Lu

 

*

 

*

 

*

Qiang Yuan

 

*

 

*

 

*

Directors and Executive Officers as a Group

 

149,291,969

 

13.4

%

45.3

%

The business address of our directors and executive officers is 428 South Seiberling Street, Akron, Ohio 44306, United States of America.

80

*Less than 1% of our outstanding ordinary shares.

(1)represents (i) 124,550,963 Class A ordinary shares composed of (a) 59,988 ADSs which represent 5,998,800 Class A ordinary shares owned by Delite Limited (“Delite”) as described below, (b) 85,572,963 Class A ordinary shares owned by Good Luck Capital Limited (“Good Luck”) as described below, and (c) 329,792 ADSs which represent 32,979,200 Class A ordinary shares owned by Mr. Law directly; (ii) 6 Class B ordinary shares which owned by Delite as described below; and (iii) 65,000 Class A preference shares which owned by Good Luck as described below. Delite directly holds (i) 6 Class B ordinary shares and owns (ii) 59,988 ADSs which represent 5,998,800 Class A ordinary shares. Delite is 100% owned by Mr. Law. Mr. Law indirectly holds all voting and investment powers of Delite and its assets, and is the sole director of Delite. Mr. Law may be deemed to beneficially own all of the ordinary shares (including Class A ordinary shares represented by the ADSs) held by Delite. Good Luck directly holds (i) 85,572,963 Class A ordinary shares, pursuant to the completion of a share purchase agreement entered into between Good Luck Information Technology Co., Ltd. and the Company dated December 21, 2020, which shares were later transferred to Good Luck, and (ii) 65,000 Class A Preference Shares. Mr. Law is the sole shareholder of Good Luck. Mr. Law indirectly holds all voting and investment powers of Good Luck and its assets, and is the sole director of Good Luck. Mr. Law may be deemed to beneficially own all of the ordinary shares and the Class A preference shares held by Good Luck. Delite is a British Virgin Islands company with its address at Vistra Corporate Services Centre, Wickhams Cay II, Road Town, Tortola, VG1110, British Virgin Islands. Good Luck is a British Virgin Islands company with its address at Trinity Chambers, P.O. Box 4301, Road Town, Tortola, British Virgin Islands.

As of the date of this annual report, we are not aware of any of our shareholders being affiliated with a registered broker-dealer or being in the business of underwriting securities.

As of the date of this annual report, a total of 9,520,234 ADSs representing 952,023,400 Class A ordinary shares were outstanding. Such ordinary shares were registered in the name of a nominee of Deutsche Bank Trust Company Americas, the depositary for the ADSs. We have no further information as to ordinary shares or ADSs held, or beneficially owned, by U.S. persons.

Please refer to “— B. Compensation—Compensation of Directors and Executive Officers — Share Incentive Plan” above for information regarding options, restricted shares and other share-based awards granted to our employees, directors and consultants.

F.Disclosure of a registrant’s action to recover erroneously awarded compensation.

None.

ITEM 7.MAJOR SHAREHOLDERS AND RELATED PARTY TRANSACTIONS

A.

Major Shareholders

Please refer to “Item 6. Directors, Senior Management and Employees—E. Share Ownership.”

B.

Related Party Transactions

Non-Interest-Bearing Borrowings from Related Parties

Since January 1, 2019, we have not provided any loans to certain directors or entities controlled by certain directors, executive officers or principal shareholders of our company. As of December 31, 2021, 2022 and 2023, there were no outstanding balance due from these related parties.

Interest-Bearing Borrowings from Related Parties

Please refer to Note 18. Related Party Transactions of the Notes to Consolidated Financial Statements included elsewhere in this annual report on Form 20-F.

81

Reorganization and Private Placement

See “Item 4. Information on the Company—A. History and Development of the Company” and “Item 4. Information on the Company—C. Organizational Structure.”

Share Incentives

For a discussion of the share option plan we adopted in 2021, see “Item 6. Directors, Senior Management and Employees—Compensation of Directors and Executive Officers—Share Incentive Plan.”

C.

Interests of Experts and Counsel

Not applicable.

ITEM 8.FINANCIAL INFORMATION

A.

Consolidated Statements and Other Financial Information

We have appended consolidated financial statements filed as part of this annual report.

Legal and Administrative Proceedings

Please refer to “Item 4. Information on the Company—B. Business Overview—Legal and Administrative Proceedings.”

Dividend Policy

We currently intend to permanently reinvest all available funds and any future earnings to fund growth and expansion of our business and, therefore, we do not expect to pay any cash dividends on our ordinary shares, including those represented by ADSs, in the foreseeable future. We currently have no specific intention to issue share dividends in the future. Any future determination to pay dividends will be made at the discretion of our board of directors and may be based on a number of factors, including our future operations and earnings, capital requirements and surplus, general financial condition, contractual restrictions and other factors that the board of directors may deem relevant. If we pay any dividends, we will pay our ADS holders to the same extent as holders of our ordinary shares, subject to the terms of the deposit agreement, including the fees and expenses payable thereunder. See “Description of American Depositary Shares” in our F-1 registration statement (File No. 333-191844), as amended, initially filed with the Commission on October 22, 2013. Cash dividends on our ordinary shares, if any, will be paid in U.S. dollars.

B.

Significant Changes

We have not experienced any significant changes since the date of our audited consolidated financial statements included in this annual report.

ITEM 9.THE OFFER AND LISTING

A.

Offering and Listing Details

Our ADSs have been listed on the NYSE since November 22, 2013. Our ticker symbol on the NYSE changed from “WBAI” to “BTCM” effective at the start of trading on April 20, 2021. The ratio of our ADSs to our Class A ordinary shares changed from one (1) ADS to ten (10) Class A ordinary shares, to one (1) ADS to one hundred (100) Class A ordinary shares, effective at the start of trading on December 23, 2022.

B.

Plan of Distribution

Not applicable.

82

C.

Markets

Our ADSs have been trading on the NYSE since November 22, 2013.

From November 22, 2013 to April 19, 2021, our ADSs traded on the NYSE under the Company’s former English name “500.com Limited” and its former ticker symbol “WBAI.” Consistent with a special resolution passed by the Company’s shareholders at an extraordinary general meeting held on April 8, 2021, our ADSs began trading under the Company’s new English name “BIT Mining Limited,” and its new ticker symbol “BTCM,” effective at the start of trading on April 20, 2021.

From November 22, 2013 to December 22, 2022, each of our ADSs represented ten (10) of our Class A ordinary shares. The ratio of our ADSs to our Class A ordinary shares changed from one (1) ADS to ten (10) Class A ordinary shares, to one (1) ADS to one hundred (100) Class A ordinary shares, effective at the start of trading on December 23, 2022.

D.

Selling Shareholders

Not applicable.

E.

Dilution

Not applicable.

F.

Expenses of the Issue

Not applicable.

ITEM 10.ADDITIONAL INFORMATION

A.

Share Capital

Not applicable.

B.

Memorandum and Articles of Association

We incorporate by reference into this annual report the description of our second amended and restated memorandum of association contained in our F-1 registration statement (File No. 333-191844), as amended, initially filed with the Commission on October 22, 2013. Our shareholders adopted our second amended and restated memorandum and articles of association by unanimous resolutions upon the completion of our initial public offering on November 22, 2013. The second amended and restated memorandum and articles of association was further amended by a special resolution passed on December 30, 2016.

C.

Material Contracts

In July 2022, the Company entered into a share sale and purchase agreement (the “Sale and Purchase Agreement”) with an unaffiliated third party (the “Buyer”), pursuant to which the Company agreed to sell, and the Buyer agreed to purchase, approximately 51% of the total issued share capital of Loto Interactive Limited (“Loto Interactive”), representing 279,673,200 shares of Loto Interactive at the price of HK$0.28 per share for a total consideration of HK$78,308,496 (the “Transaction”). After the Transaction, the Company’s share ownership in Loto Interactive decreased to 8.79%.

In March 2023, the Company entered into a share sale and purchase agreement (the “Sale and Purchase Agreement”) with an unaffiliated third party (the “Buyer”), pursuant to which the Company agreed to sell, and the Buyer agreed to purchase, all of the Company’s remaining share ownership in Crypto Flow Technology Limited (“Crypto Flow”), previously known as Loto Interactive Limited, namely, 48,195,605 shares of Crypto Flow, representing approximately 8.79% of the total issued share capital of Crypto Flow, at the price of HK$0.38 per share (the “Sale Price”) for the total consideration of HK$18,314,330 (the “Transaction”). Upon completion of the Transaction, the Company does not own any shares in Crypto Flow.

83

In December 2023, the Company announced that it has agreed to sell its entire mining pool business operated under BTC.com (the “Business”) to Esport – Win Limited, a Hong Kong limited liability company, for a total consideration of US$5 million. The sale does not include or affect any of BIT Mining’s other businesses.

As of December 31, 2023, we had not entered into any other material contracts, other than in the ordinary course of business and other than those described in “Item 4. Information on the Company” or elsewhere in this annual report.

D.

Exchange Controls

None.

E.

Taxation

Cayman Islands Taxation

The Cayman Islands currently levy no taxes on individuals or corporations based upon profits, income, gains or appreciation, and there is no taxation in the nature of inheritance tax or estate duty. No Cayman Islands stamp duty will be payable unless an instrument is executed in, brought to, or produced before a court of the Cayman Islands. The Cayman Islands are not parties to any double tax treaties. There are no exchange control regulations or currency restrictions in the Cayman Islands.

United States Federal Income Taxation

The following discussion describes the material United States federal income tax consequences of the ownership of our ADSs and Class A ordinary shares as of the date hereof. The discussion is applicable only to United States Holders (as defined below) who hold ADSs or Class A ordinary shares as capital assets. As used herein, the term “United States Holder” means a beneficial owner of an ADS or Class A ordinary share that is for United States federal income tax purposes:

an individual citizen or resident of the United States;
a corporation (or other entity treated as a corporation for United States federal income tax purposes) created or organized in or under the laws of the United States, any state thereof or the District of Columbia;
an estate the income of which is subject to United States federal income taxation regardless of its source; or
a trust if it (1) is subject to the primary supervision of a court within the United States and one or more United States persons have the authority to control all substantial decisions of the trust or (2) has a valid election in effect under applicable United States Treasury regulations to be treated as a United States person.

This discussion does not represent a detailed description of the United States federal income tax consequences applicable to you if you are subject to special treatment under the United States federal income tax laws, including if you are:

a dealer in securities or currencies;
a financial institution;
a regulated investment company;
a real estate investment trust;
an insurance company;
a tax-exempt organization;

84

a person holding our ADSs or Class A ordinary shares as part of a hedging, integrated or conversion transaction, a constructive sale or a straddle;
a trader in securities that has elected the mark-to-market method of accounting for your securities;
a person liable for alternative minimum tax;
a person who owns or is deemed to own 10% or more of our stock (by vote or value);
a partnership or other pass-through entity for United States federal income tax purposes;
a person required to accelerate the recognition of any item of gross income with respect to our ADSs or Class A ordinary shares as a result of such income being recognized on an applicable financial statement; or
a person whose “functional currency” is not the United States dollar.

The discussion below is based upon the provision of the Internal Revenue Code of 1986, as amended (the “Code”), and regulations, rulings and judicial decisions thereunder as of the date hereof, and such authorities may be replaced, revoked or modified, perhaps retroactively, so as to result in United States federal income tax consequences different from those discussed below. In addition, this discussion is based, in part, upon representations made by the depositary to us and assumes that the deposit agreement, and all other related agreements, will be performed in accordance with their terms.

If a partnership (or other entity or arrangement treated as a partnership for United States federal income tax purposes) holds our ADSs or Class A ordinary shares, the tax treatment of a partner will generally depend upon the status of the partner and the activities of the partnership. If you are a partner of a partnership holding our ADSs or Class A ordinary shares, you are urged to consult your tax advisors.

This discussion does not contain a detailed description of all the United States federal income tax consequences to you in light of your particular circumstances and does not address the Medicare tax on net investment income, United States federal estate and gift taxes, or the effects of any state, local or non-United States tax laws. If you are considering the purchase, ownership or disposition of our ADSs or Class A ordinary shares, you are urged to consult your own tax advisors concerning the United States federal income tax consequences to you in light of your particular situation as well as any consequences arising under other United States federal tax laws (such as estate and gift taxes) and the laws of any other taxing jurisdiction.

ADSs

If you hold ADSs, for United States federal income tax purposes, you generally will be treated as the owner of the underlying Class A ordinary shares that are represented by such ADSs. Accordingly, deposits or withdrawals of Class A ordinary shares for ADSs will not be subject to United States federal income tax.

Taxation of Dividends

Subject to the discussion under “—Passive Foreign Investment Company” below, the gross amount of distributions on the ADSs or Class A ordinary shares will be taxable as dividends, to the extent paid out of our current or accumulated earnings and profits, as determined under United States federal income tax principles. Such income will be includable in your gross income as ordinary income on the day actually or constructively received by you, in the case of the Class A ordinary shares, or by the depositary, in the case of ADSs. Such dividends will not be eligible for the dividends received deduction allowed to corporations under the Code. Subject to applicable limitations (including a minimum holding period requirement), dividends received by non-corporate United States investors from a qualified foreign corporation may be treated as “qualified dividend income” that is be subject to reduced rates of taxation.

85

Subject to applicable limitations (including a minimum holding period requirement), dividends received by non-corporate United States investors from a qualified foreign corporation may be treated as “qualified dividend income” that is subject to reduced rates of taxation. A foreign corporation generally is treated as a qualified foreign corporation with respect to dividends paid by that corporation on ordinary shares (or ADSs backed by such shares) that are readily tradable on an established securities market in the United States. United States Treasury Department guidance indicates that our ADSs, which are listed on the NYSE, are readily tradable on an established securities market in the United States. Thus, we believe that dividends we pay on our ADSs will meet the conditions required for the reduced tax rates. Since we do not expect that our Class A ordinary shares will be listed on an established securities market in the United States, we do not believe that dividends that we pay on our Class A ordinary shares that are not represented by ADSs currently meet the conditions required for these reduced tax rates. There also can be no assurance that our ADSs will be considered readily tradable on an established securities market in the United States in later years. You are urged to consult your own tax advisors regarding the application of these rules given your particular circumstances.

In addition, notwithstanding the foregoing, we will not be treated as a qualified foreign corporation, and non-corporate United States Holders will not be eligible for reduced rates of taxation on any dividends received from us if we are a PFIC in the taxable year in which such dividends are paid or in the preceding taxable year. See “—Passive Foreign Investment Company” below.

To the extent that the amount of any distribution exceeds our current and accumulated earnings and profits for a taxable year, as determined under United States federal income tax principles, the distribution will first be treated as a tax-free return of capital, causing a reduction in the adjusted basis of your ADSs or Class A ordinary shares (thereby increasing the amount of gain, or decreasing the amount of loss, to be recognized by you on a subsequent disposition of the ADSs or Class A ordinary shares), and the balance in excess of adjusted basis will be taxed as capital gain recognized on a sale or exchange. However, we do not expect to determine earnings and profits in accordance with United States federal income tax principles. Therefore, you should expect that a distribution will generally be reported as a dividend (as discussed above).

Passive Foreign Investment Company

Based on our financial statements and the composition of our income and assets and the valuation of our assets, we do not believe we were a PFIC for 2023 for United States federal income tax purposes, although there can be no assurances in this regard. Additionally, it is possible that we may be a PFIC in 2024 or future taxable years.

In general, we will be a PFIC for any taxable year in which:

at least 75% of our gross income is passive income, or
at least 50% of the value (determined based on a quarterly average) of our assets is attributable to assets that produce or are held for the production of passive income.

For this purpose, passive income generally includes dividends, interest, royalties and rents (other than royalties and rents derived in the active conduct of a trade or business and not derived from a related person). In addition, cash and other assets readily convertible into cash are generally treated as an asset that produces passive income. If we own at least 25% (by value) of the stock of another corporation, we will be treated, for purposes of the PFIC tests, as owning our proportionate share of the other corporation’s assets and receiving our proportionate share of the other corporation’s income.

Additionally, we expect the activities of our mining pool business to be treated as generating active income, rather than passive income, and accordingly, we do not expect to be a PFIC. If it were determined that the activities of our mining pool business generated passive income for United States federal income tax purposes, we would likely be treated as a PFIC. The application of the PFIC rules to digital assets and cloud computing (and transactions related thereto) is subject to significant uncertainty. Among other things, the IRS has issued very limited guidance on the treatment of income from activities such as those conducted by our mining pool business. Accordingly, the IRS or a court may disagree with our determinations, including with respect to treatment of the mining pool business (and assets and transactions related thereto).

86

The determination of whether we are a PFIC is made annually. Accordingly, it is possible that our PFIC status may change due to changes in our asset or income composition or the treatment of our mining pool business as an active business, as discussed above. The calculation of the value of our assets will also be based, in part, on the quarterly market value of our ADSs, which is subject to change, and a portion of which could be attributable to the value of the digital assets and cryptocurrencies we hold for our own account. Therefore, a decrease in the price of our ADSs, or an increase in the proportion of the market value of our ADSs attributable to the value of the digital assets and cryptocurrencies we hold for our own account, may result in our becoming a PFIC. If we are a PFIC for any taxable year during which you hold our ADSs or Class A ordinary shares, you will be subject to special tax rules discussed below. If we are a PFIC for any taxable year during which you hold our ADSs or Class A ordinary shares and you do not make a timely mark-to-market election (as described below), you will be subject to special tax rules with respect to any “excess distribution” received and any gain realized from a sale or other disposition, including a pledge, of ADSs or Class A ordinary shares. Distributions received in a taxable year that are greater than 125% of the average annual distributions received during the shorter of the three preceding taxable years or your holding period for the ADSs or Class A ordinary shares will be treated as excess distributions. Under these special tax rules:

the excess distribution or gain will be allocated ratably over your holding period for the ADSs or Class A ordinary shares,
the amount allocated to the current taxable year, and any taxable year prior to the first taxable year in which we were a PFIC, will be treated as ordinary income, and
the amount allocated to each other year will be subject to tax at the highest tax rate in effect for that year for individuals or corporations, as applicable, and the interest charge generally applicable to underpayments of tax will be imposed on the resulting tax attributable to each such year.

In addition, non-corporate United States Holders will not be eligible for reduced rates of taxation on any dividends received from us if we are a PFIC in the taxable year in which such dividends are paid or in the preceding taxable year. You will generally be required to file IRS Form 8621 if you hold our ADSs or Class A ordinary shares in any year in which we are classified as a PFIC.

If we are a PFIC for any taxable year during which you hold our ADSs or Class A ordinary shares and any of our non-United States subsidiaries is also a PFIC, a United States Holder would be treated as owning a proportionate amount (by value) of the shares of the lower-tier PFIC for purposes of the application of these rules. You are urged to consult your tax advisors about the application of the PFIC rules to any of our subsidiaries.

In lieu of being subject to the rules discussed above regarding excess distributions and realized gains, you may make an election to include gain on the stock of a PFIC as ordinary income under a mark-to-market method, provided that such stock is regularly traded on a qualified exchange. Since our ADSs are listed on the NYSE, which constitutes a qualified exchange, under current law, the mark-to-market election will be available to holders of ADSs if the ADSs are “regularly traded” for purposes of the mark-to-market election (for which no assurance can be given). It should also be noted that only the ADSs and not the Class A ordinary shares are listed on the NYSE. Consequently, if you are a holder of Class A ordinary shares that are not represented by ADSs, you generally will not be eligible to make a mark-to-market election if we are or were to become a PFIC.

If you make an effective mark-to-market election, you will include in each taxable year that we are a PFIC as ordinary income the excess of the fair market value of your ADSs at the end of the year over your adjusted tax basis in the ADSs. You will be entitled to deduct as an ordinary loss in each such year the excess of your adjusted tax basis in the ADSs over their fair market value at the end of the year, but only to the extent of the net amount previously included in income as a result of the mark-to-market election. If you make an effective mark-to-market election, any gain you recognize upon the sale or other disposition of your ADSs in a year that we are a PFIC will be treated as ordinary income and any loss will be treated as ordinary loss, but only to the extent of the net amount previously included in income as a result of the mark-to-market election.

Your adjusted tax basis in the ADSs will be increased by the amount of any income inclusion and decreased by the amount of any deductions under the mark-to-market rules. If you make a mark-to-market election, it will be effective for the taxable year for which the election is made and all subsequent taxable years unless the ADSs are no longer regularly traded on a qualified exchange or the IRS consents to the revocation of the election. You are urged to consult your tax advisor about the availability of the mark-to-market election, and whether making the election would be advisable in your particular circumstances.

87

A U.S. investor in a PFIC generally can mitigate the consequences of the rules described above by electing to treat the PFIC as a “qualified electing fund” under Section 1295 of the Code. However, this option is not available to you because we do not intend to comply with the requirements necessary to permit you to make this election. You are urged to consult your tax advisors concerning the uncertain application of the PFIC rules to us and the United States federal income tax consequences of holding ADSs or Class A ordinary shares if we are considered a PFIC in any taxable year.

Taxation of Capital Gains

For United States federal income tax purposes, you will recognize taxable gain or loss on any sale, exchange or other taxable disposition of the ADSs or Class A ordinary shares in an amount equal to the difference between the amount realized for the ADSs or Class A ordinary shares and your tax basis in the ADSs or Class A ordinary shares. Subject to the discussion under “—Passive Foreign Investment Company” above, such gain or loss will generally be capital gain or loss. Capital gains of individuals derived with respect to capital assets held for more than one year are eligible for reduced rates of taxation. The deductibility of capital losses is subject to limitations. Any gain or loss recognized by you will generally be treated as United States source gain or loss.

Information Reporting and Backup Withholding

In general, information reporting will apply to dividends in respect of our ADSs or Class A ordinary shares and the proceeds from the sale, exchange or other disposition of our ADSs or Class A ordinary shares that are paid to you within the United States (and in certain cases, outside the United States), unless you establish that you are an exempt recipient. A backup withholding tax generally would apply to such payments if you fail to provide a taxpayer identification number and a certification of exempt status or if you fail to report in full dividend and interest income. Any amounts withheld under the backup withholding rules will be allowed as a refund or a credit against your United States federal income tax liability provided the required information is timely furnished to the IRS in a timely manner.

Certain United States Holders are required to report information relating to ADSs or Class A ordinary shares, subject to certain exceptions (including an exception for ADSs or Class A ordinary shares held in accounts maintained by certain financial institutions), by attaching a complete IRS Form 8938, Statement of Specified Foreign Financial Assets, with their tax return for each year in which they hold the ADSs or common shares. You are urged to consult your own tax advisors regarding information reporting requirements relating to your ownership of the ADSs or Class A ordinary shares.

F.

Dividends and Paying Agents

Not applicable.

G.

Statement by Experts

Not applicable.

H.

Documents on Display

We have filed this annual report, including exhibits, with the SEC. As allowed by the SEC, in Item 19 of this annual report, we incorporate by reference certain information we filed with the SEC. This means that we can disclose important information to you by referring you to another document filed separately with the SEC. The information incorporated by reference is considered to be part of this annual report.

You may read and copy this annual report, including the exhibits incorporated by reference in this annual report, at the SEC’s Public Reference Room at 100 F Street, N.E., Washington, D.C. 20549 and at the SEC’s regional offices in New York, New York and Chicago, Illinois. You can also request copies of this annual report, including the exhibits incorporated by reference in this annual report, upon payment of a duplicating fee, by writing information on the operation of the SEC’s Public Reference Room.

The SEC also maintains a website at www.sec.gov that contains reports, proxy statements and other information regarding registrants that file electronically with the SEC. Our annual report and some of the other information submitted by us to the SEC may be accessed through this web site.

88

As a foreign private issuer, we are exempt from the rules under the Exchange Act prescribing the furnishing and content of quarterly reports and proxy statements, and officers, directors and principal shareholders are exempt from the reporting and short swing profit recovery provisions contained in Section 16 of the Exchange Act.

Our financial statements have been prepared in accordance with U.S. GAAP.

We will furnish our shareholders with annual reports, which will include a review of operations and annual audited consolidated financial statements prepared in conformity with U.S. GAAP.

I.

Subsidiary Information

Not Applicable.

J.Annual Report to Security Holders

Not applicable.

ITEM 11.QUANTITATIVE AND QUALITATIVE DISCLOSURES ABOUT MARKET RISK

Foreign Exchange Risk

We operate in North America, Asia and Europe. We are exposed to foreign exchange risk to the extent that there is a mismatch between the currencies in which revenues, expenses and borrowings are denominated.

Much of our current revenue is derived from our cryptocurrency mining business and data center business, which uses the U.S. Dollars as its functional currency. Starting from the third quarter of 2021, the Company has changed its reporting currency from the Renminbi to the U.S. Dollar, to reduce the impact of increased volatility of the U.S. Dollar to Renminbi exchange rate on the Company’s reported operating results. The alignment of the reporting currency with underlying operations will better depict the Company’s results of operations for each period. The related financial statements prior to July 1, 2021 have been recast to U.S. Dollar as if the financial statements originally had been presented in U.S. Dollar since the earliest periods presented. Accordingly, we do not anticipate being exposed to material risks due to changes in foreign exchange rates, but we can provide no assurance that we will not be affected in the future.

Interest Rate Risk

Our exposure to interest rate risk primarily relates to the interest income generated by excess cash, which is mostly held in interest-bearing bank accounts. We have not been exposed to, nor do we anticipate being exposed to, material risks due to changes in market interest rates. However, our future interest income may fall short of expectations due to changes in market interest rates.

Inflation

We have not in the past been materially affected by inflation, but we can provide no assurance that we will not be affected in the future.

ITEM 12.DESCRIPTION OF SECURITIES OTHER THAN EQUITY SECURITIES

A.

Debt Securities

Not applicable

B.

Warrants and Rights

Not applicable

89

C.

Other Securities

Not applicable

D.

American Depositary Shares

The depositary may charge each person to whom ADSs are issued, including, without limitation, issuances against deposits of shares, issuances in respect of share distributions, rights and other distributions, issuances pursuant to a stock dividend or stock split declared by us or issuances pursuant to a merger, exchange of securities or any other transaction or event affecting the ADSs or deposited securities, and each person surrendering ADSs for withdrawal of deposited securities or whose ADRs are cancelled or reduced for any other reason, US$5.00 for each 100 ADSs (or any portion thereof) issued, delivered, reduced, cancelled or surrendered, as the case may be. The depositary may sell (by public or private sale) sufficient securities and property received in respect of share distribution, rights and/or other distribution prior to such deposit to pay such charge.

The following additional charges shall be incurred by the ADR holders, by any party depositing or withdrawing shares or by any party surrendering ADSs or to whom ADSs are issued (including, without limitation, issuance pursuant to a stock dividend or stock split declared by us or an exchange of stock regarding the ADRs or the deposited securities or a distribution of ADSs), whichever is applicable:

a fee of up to US$1.50 per ADR or ADRs for transfers of certificated or direct registration ADRs;
a fee of up to US$0.05 per ADS for any cash distribution made pursuant to the deposit agreement;
a fee of up to US$0.05 per ADS per calendar year (or portion thereof) for services performed by the depositary in administering the ADRs (which fee may be charged on a periodic basis during each calendar year and shall be assessed against holders of ADRs as of the record date or record dates set by the depositary during each calendar year and shall be payable in the manner described in the next succeeding provision);
reimbursement of such fees, charges and expenses as are incurred by the depositary and/or any of the depositary’s agents (including, without limitation, the custodian and expenses incurred on behalf of holders in connection with compliance with foreign exchange control regulations or any law or regulation relating to foreign investment) in connection with the servicing of the shares or other deposited securities, the delivery of deposited securities or otherwise in connection with the depositary’s or its custodian’s compliance with applicable law, rule or regulation (which charge shall be assessed on a proportionate basis against holders as of the record date or dates set by the depositary and shall be payable at the sole discretion of the depositary by billing such holders or by deducting such charge from one or more cash dividends or other cash distributions);
a fee for the distribution of securities (or the sale of securities in connection with a distribution), such fee being in an amount equal to the fee for the execution and delivery of ADSs which would have been charged as a result of the deposit of such securities (treating all such securities as if they were shares) but which securities or the net cash proceeds from the sale thereof are instead distributed by the depositary to those holders entitled thereto;
stock transfer or other taxes and other governmental charges;
cable, telex and facsimile transmission and delivery charges incurred at your request in connection with the deposit or delivery of shares;
transfer or registration fees for the registration of transfer of deposited securities on any applicable register in connection with the deposit or withdrawal of deposited securities; and
expenses of the depositary in connection with the conversion of foreign currency into U.S. dollars.

We will pay all other charges and expenses of the depositary and any agent of the depositary (except the custodian) pursuant to agreements from time to time between us and the depositary. The charges described above may be amended from time to time by agreement between us and the depositary.

90

Our depositary has agreed to reimburse us for certain expenses we incur that are related to the establishment and maintenance of the ADR program, including investor relations expenses and exchange application and listing fees. Neither the depositary nor we can determine the exact amount to be made available to us because (i) the number of ADSs that will be issued and outstanding, (ii) the level of fees to be charged to holders of ADSs and (iii) our reimbursable expenses related to the ADR program are not known at this time. The depositary collects its fees for issuance and cancellation of ADSs directly from investors depositing shares or surrendering ADSs for the purpose of withdrawal or from intermediaries acting for them. The depositary collects fees for making distributions to investors by deducting those fees from the amounts distributed or by selling a portion of distributable property to pay the fees. The depositary may collect its annual fee for depositary services by deduction from cash distributions, or by directly billing investors, or by charging the book-entry system accounts of participants acting for them. The depositary may generally refuse to provide services to any holder until the fees and expenses owing by such holder for those services or otherwise are paid.

91

PART II

ITEM 13.DEFAULTS, DIVIDEND ARREARAGES AND DELINQUENCIES

None.

ITEM 14.MATERIAL MODIFICATIONS TO THE RIGHTS OF SECURITY HOLDERS AND USE OF PROCEEDS

A.Material Modifications to the Rights of Securities Holders

See “Item 10. Additional Information” for a description of the rights of securities holders, which remain unchanged.

B.Use of Proceeds

The following “Use of Proceeds” information relates to the registration statement on Form F-3, as amended (File No. 333-258329) in relation to our public offerings of ADSs, as well as pre-funded warrants, Series A warrants, Series B warrants and placement agent warrants to purchase ADSs, which was declared effective by the SEC on May 13, 2022. On June 27, 2022 and August 18, 2022, we completed our public offerings in which we sold an aggregate of 31,566,665 ADSs, as well as up to 75,701,663 ADSs underlying pre-funded warrants, Series A warrants, Series B warrants, placement agent warrants and HCW warrants to purchase ADSs. H.C. Wainwright & Co., LLC acted as placement agent in connection with the public offering completed on June 27, 2022. Revere Securities LLC acted as placement agent in connection with the public offering completed on August 18, 2022.

For the period from May 13, 2022, the date that the registration statement on Form F-3 (File No. 333-258329) was declared effective by the SEC, to December 31, 2022, we used approximately US$20.1 million of the net proceeds from our public offerings of ADSs and warrants to invest in mining machines, expand infrastructure, improve working capital position and invest in new business opportunity. During the year ended December 31, 2023, we used approximately US$2.4 million of the net proceeds from our public offerings of ADSs and warrants to invest in mining machines, expand infrastructure, improve working capital position and invest in new business opportunity. As disclosed in the prospectus supplements to the accompanying base prospectus dated May 6, 2022, included in the registration statement on Form F-3 (File No. 333-258329), we still intend to use the remainder of the net proceeds from our public offerings of ADSs and warrants to invest in mining machines, expand infrastructure, improve working capital position and invest in new business opportunity.

ITEM 15.CONTROLS AND PROCEDURES

Evaluation of Disclosure Controls and Procedures

We maintain disclosure controls and procedures designed to provide reasonable assurance that the information required to be disclosed by us in the reports that we file and furnish under the Exchange Act is recorded, processed, summarized and reported, within the time period specified in the SEC’s rules and forms, and that the information required to be disclosed by us in the reports that we file or submit under the Exchange Act is accumulated and communicated to our management, including our chief executive officer and chief financial officer, to allow timely decisions regarding required disclosure.

Our management, with the participation of our chief executive officer and chief financial officer, has performed an evaluation of the effectiveness of our disclosure and procedures (as defined in Rule 13a-15(e) under the Exchange Act) as of the end of the period covered by this report, as required by Rule 13a-15(b) under the Exchange Act. Based upon that evaluation, our management has concluded that, as of December 31, 2023, our disclosure controls and procedures were effective in ensuring that the information required to be disclosed by us in the report that we file and furnish under the Exchange Act was recorded, processed, summarized and reported, within the time period specified in the SEC’s rules and forms, and that the information required to be disclosed by us in the report that we file or submit under the Exchange Act is accumulated and communicated to our management, including our chief executive officer and chief financial officer, to allow timely decisions regarding required disclosure.

92

Management’s Report on Internal Control over Financial Reporting

Our management is responsible for establishing and maintaining adequate internal control over financial reporting, as defined in Rule 13a-15(f) and 15d-15(f) of the Exchange Act. Our internal control over financial reporting is designed to provide reasonable assurance regarding the reliability of financial reporting and the preparation of financial statements for external purposes in accordance with U.S. GAAP and includes those policies and procedures that (1) pertain to the maintenance of records that in reasonable detail accurately and fairly reflect our transactions; (2) provide reasonable assurance that our transactions are recorded as necessary to permit preparation of financial statements in accordance with generally accepted accounting principles and that our receipts and expenditures are being made only in accordance with appropriate authorizations; and (3) provide reasonable assurance regarding prevention or timely detection of unauthorized acquisition, use or disposition of our assets that could have a material effect on our financial statements.

Because of its inherent limitations, internal control over financial reporting may not prevent or detect misstatements. In addition, projections of any evaluation of effectiveness of our internal control over financial reporting to future periods are subject to the risk that controls may become inadequate because of changes in conditions, or that the degree of compliance with the policies and procedures may deteriorate.

Under the supervision of and with the participation of our management, we assessed the effectiveness of our internal control over financial reporting as of December 31, 2023, using the criteria set forth by the Committee of Sponsoring Organizations of the Treadway Commission (COSO) in Internal Control-Integrated Framework (2013). Based on this assessment, management concluded that internal control over financial reporting is effective as of December 31, 2023.

Remediation

Our Board of Directors, Audit Committee and management take internal control over financial reporting and the integrity of our financial statements seriously.

During the year ended December 31, 2023, the Company has designed extra controls to address our material weaknesses, which previously identified in 2022. A material weakness is a deficiency, or a combination of deficiencies, in internal control over financial reporting, such that there is a reasonable possibility that a material misstatement of our annual or interim financial statements will not be prevented or detected on a timely basis. The material weakness is that the Company did not adequately design and implement controls over the assessment of the appropriateness of its accounting policies regarding certain cryptocurrency transactions. In order to remediate this internal control weakness, we made a series of corrections such as (1) we remain alert to accounting policies applicable to the Company’s financial statements in accordance with U.S. GAAP at least quarterly, which reflected the latest regulatory changes and best practices, to ensure the Company accounting policies were in conformity with the financial reporting standards; and (2) we provided not only appropriate, but sufficient trainings on U.S. GAAP and financial reporting to the finance and accounting personnel, especially the accounting policies and accounting estimates related to cryptocurrency. In summary, we have completed the remediation of this material weakness in 2023.

Changes in Internal Control over Financial Reporting

There were no changes other than the remediation described above in our internal control over financial reporting (as defined in Rules 13a-15(f) or 15d-15(f) of the Exchange Act) that occurred during the period covered by this annual report on Form 20-F that have materially affected, or are reasonably likely to materially affect, the Company’s internal control over financial reporting.

ITEM 16A. AUDIT COMMITTEE FINANCIAL EXPERT

Our Board of Directors has determined that Heng Henry Lu, an independent director within the meaning of Section 303A of the NYSE Listed Company Manual, and the chairman of our audit committee, qualifies as an “audit committee financial expert” as defined in Item 16A of Form 20-F.

93

ITEM 16B. CODE OF ETHICS

Our board of directors has adopted a code of ethics that applies to our directors, officers, employees and agents, including certain provisions that specifically apply to our chief executive officer, chief financial officer, chief strategy officer, financial controller and any other persons who perform similar functions for us. We have filed our code of business conduct and ethics as an exhibit to our registration statement on Form F-1. We hereby undertake to provide to any person without charge, a copy of our code of business conduct and ethics within ten working days after we receive such person’s written request.

ITEM 16C. PRINCIPAL ACCOUNTANT FEES AND SERVICES

The following table sets forth the aggregate fees by categories specified below in connection with certain professional services rendered by MaloneBailey, LLP, our independent registered public accounting firm, for the years ended December 31, 2022 and 2023.

For the Years Ended December 31,

    

2022

2023

US$

    

US$

(in thousands)

Audit fees(1)

835

 

809

Audit related fees(2)

112

 

67

Total

947

 

876

(1)Audit fees consist of fees billed for professional services rendered for the audit of our year-end financial statements and services that are normally provided by our independent registered public accounting firm in connection with regulatory filings. The above amounts include interim procedures and audit fees, as well as attendance at Board meetings.

(2)

Audit-related fees consist of fees billed for assurance and related services that are reasonably related to performance of the audit or review of our financial statements and are not reported under “Audit Fees.” These services include attest services that are not required by statute or regulation and consultation concerning financial accounting and reporting standards.

The policy of our audit committee is to pre-approve all audit and non-audit services, such as audit-related, tax and other services, as provided by our independent registered public accounting firm.

ITEM 16D. EXEMPTIONS FROM THE LISTING STANDARDS FOR AUDIT COMMITTEES

Not applicable.

ITEM 16E. PURCHASES OF EQUITY SECURITIES BY THE ISSUER AND AFFILIATED PURCHASERS

In February 2015, our board of directors approved a share repurchase program, which provided authorization to purchase up to US$30 million worth of our outstanding ADSs. Under this plan, in 2015, we purchased approximately 122,000 ADSs (equivalent to 1,220,000 of our ordinary shares) with a total consideration of approximately US$1.43 million. In 2016, we purchased approximately 114,153 ADSs (equivalent to 1,141,532 of our ordinary shares) with a total consideration of approximately US$17.24 million. In 2017, we purchased approximately 260,200 ADSs (equivalent to 2,602,000 of our ordinary shares) with a total consideration of approximately US$3.0 million. We did not repurchase any ADSs in 2023, being the period covered by this annual report.

ITEM 16F. CHANGE IN REGISTRANT’S CERTIFYING ACCOUNTANT

Not applicable.

94

ITEM 16G. CORPORATE GOVERNANCE

We are a “foreign private issuer” (as such term is defined in Rule 3b-4 under the Exchange Act), and our ADSs, each representing one hundred (100) Class A ordinary shares, are listed on the New York Stock Exchange. Under Section 303A of the New York Stock Exchange Listed Company Manual, New York Stock Exchange listed companies that are foreign private issuers are permitted to follow home country practice in lieu of the corporate governance provisions specified by the New York Stock Exchange with limited exceptions. The following summarizes some significant ways in which our corporate governance practices differ from those followed by domestic companies under the listing standards of the New York Stock Exchange.

In respect of the oversight of our executive officer compensation and director nominations matters: As our home country practice does not require independent director oversight of executive officer compensation and director nomination matters, each of our compensation committee and our nominating and corporate governance committee is not comprised solely of independent directors.

ITEM 16H. MINE SAFETY DISCLOSURE

Not applicable.

ITEM 16I. Disclosure Regarding Foreign Jurisdictions that Prevent Inspections

Not applicable.

ITEM 16J. INSIDER TRADING POLICIES

(a) We have adopted insider trading policies and procedures governing the purchase, sale, and other dispositions of our securities by directors, senior management, and employees that are reasonably designed to promote compliance with applicable insider trading laws, rules and regulations, and listing standards applicable to us.

(b) Please see our Statement of Policies Governing Material, Non-Public Information and the Prevention of Insider Trading, which has been filed as Exhibit 11.2 to this annual report.

ITEM 16K. CYBERSECURITY

Cybersecurity risk management, strategy and governance

I. Corporate governance level:

The Board of Directors reviews and approves the Company’s cybersecurity strategy, monitors and reviews the implementation of cybersecurity policies, and makes appropriate adjustments and assists with cybersecurity strategies and processes as necessary.

The Board of Directors ensures that the Company has sufficient resources (including personnel, technical and financial resources) to support effective cybersecurity measures and that the Company has conducted a comprehensive risk assessment, including identifying potential cybersecurity threats, assessing the likely impact of those threats and determining appropriate measures in response.

The Board of Directors is responsible for overseeing the implementation and execution of the cybersecurity strategy, and for providing ongoing oversight of the plans, procedures, processes, and execution of the Company’s controls in the areas of cybersecurity, system security, data transmission security, and data privacy controls.

The Board of Directors requires the Company’s management to report regularly, and at least on the implementation of information security matters, including the occurrence of any cybersecurity incidents as well as the process and results of handling them, the progress of major cybersecurity initiatives, and the overall status of the adjustment and implementation of cybersecurity strategies.

II. Cybersecurity control measures:

The formulation of the Company’s cybersecurity strategy is based on the Company’s business processes, strategic objectives and legal requirements and regulations; we assess and classify cybersecurity risks, formulate corresponding security policies and standards, and design security frameworks and contingency plans. The monitoring of cybersecurity risks has been included in the Company’s comprehensive risk management plan, fully ensuring that cybersecurity risks are managed and the Company’s relevant policies and standards are complied with.

95

The Company has established a complete technical security team, and regularly provides adequate resources and training to IT security personnel so that they are fully aware of the Company’s guidelines and expectations regarding cybersecurity strategy.

The Company requires employees to use public devices and secure office networks within the scope defined by the cybersecurity policy and to utilize technical means provided by third-party security companies for 24/7 continuous monitoring, event resolution, and reporting to enhance the cybersecurity environment, including reducing cybersecurity attacks, threat monitoring, vulnerability remediation, and implementing security patches.

III. Significant cybersecurity matters

As of the date of this annual report, there have not been any risks from cybersecurity threats or any previous cybersecurity incidents that have materially affected or are reasonably likely to materially affect us, our business strategy, results of operations, or financial condition.

However, despite our efforts, risks from cybersecurity threats cannot be completely eliminated. There can be no assurance that we have not experienced an undetected cybersecurity incident. For more information about these risks, please see “Item 3. Key Information — D. Risk Factors — Cyberattacks and security breaches of our system, or those impacting our third parties, could adversely impact our brand and reputation and our business, operating results, and financial condition” and “— We may suffer significant and adverse effects because of hacking or one or more adverse software events.”

PART III

ITEM 17.FINANCIAL STATEMENTS

We have elected to provide financial statements pursuant to Item 18.

ITEM 18.FINANCIAL STATEMENTS

Our consolidated financial statements are included at the end of this annual report.

96

ITEM 19.EXHIBITS

1.1

    

Amended and Restated Memorandum and Articles of Association of the Registrant (incorporated by reference to Exhibit 3.2 to our Registration Statement on Form F-1 (File No. 333-191844), as amended, initially filed with the SEC on October 22, 2013)

 

2.1

Specimen American Depositary Receipt of the Registrant (incorporated by reference to Exhibit 4.1 to our Registration Statement on Form F-1 (File No. 333-191844), as amended, initially filed with the SEC on October 22, 2013)

2.2

Specimen Certificate for Ordinary Shares of the Registrant (incorporated by reference to Exhibit 4.2 to our Registration Statement on Form F-1 (File No. 333-191844), as amended, initially filed with the SEC on October 22, 2013)

2.3

Form of Deposit Agreement among the Registrant, the depositary and holder of the American Depositary Receipts Registrant (incorporated by reference to Exhibit 4.3 to our Registration Statement on Form F-1 (File No. 333-191844), as amended, initially filed with the SEC on October 22, 2013)

2.4*

Description of Securities Registered under Section 12 of the Securities Exchange Act of 1934

4.1

Form of Employment Agreement with the Registrant’s executive officers (incorporated by reference to Exhibit 10.2 to our Registration Statement on Form F-1 (File No. 333-191844), as amended, initially filed with the SEC on October 22, 2013)

4.2

Form of Indemnification Agreement with the Registrant’s directors and executive officers, (incorporated by reference to Exhibit 10.3 to our Registration Statement on Form F-1 (File No. 333-191844), as amended, initially filed with the SEC on October 22, 2013)

4.3

Registrant’s 2021 Share Incentive Plan (incorporated by reference to Exhibit 4.69 to our Annual Report on Form 20-F filed with the SEC on April 14, 2021)

4.4

Securities Purchase Agreement dated July 12, 2021 (incorporated by reference to Exhibit 10.1 to our Registration Statement on Form F-3 (File No. 333-258329), as amended, initially filed with the SEC on July 30, 2021)

4.5

Share Subscription Agreement between the Registrant and Loto Interactive Limited dated January 28, 2021 (incorporated by reference to Exhibit 10.2 to our Registration Statement on Form F-3 (File No. 333-258329), as amended, initially filed with the SEC on July 30, 2021)

4.6

Share Exchange Agreement between the Registrant and Blockchain Alliance Technologies Holding Company dated February 16, 2021 (incorporated by reference to Exhibit 10.3 to our Registration Statement on Form F-3 (File No. 333-258329), as amended, initially filed with the SEC on July 30, 2021)

4.7

Amendment to the Share Exchange Agreement between the Registrant and Blockchain Alliance Technologies Holding Company dated April 15, 2021 (incorporated by reference to Exhibit 10.4 to our Registration Statement on Form F-3 (File No. 333-258329), as amended, initially filed with the SEC on July 30, 2021)

4.8

Registration Rights Agreement dated July 12, 2021 (incorporated by reference to Exhibit 10.5 to our Registration Statement on Form F-3 (File No. 333-258329), as amended, initially filed with the SEC on July 30, 2021)

4.9

Membership Interest Purchase Agreement entered into by and between the Registrant and Viking Data Centers LLC on September 22, 2021 (incorporated by reference to Exhibit 4.14 to our Annual Report on Form 20-F filed with the SEC on April 7, 2022)

4.10

Membership Interest Purchase Agreement entered into by and between the Registrant and Viking Data Centers LLC on October 18, 2021 (incorporated by reference to Exhibit 4.15 to our Annual Report on Form 20-F filed with the SEC on April 7, 2022)

4.11

Share Sale and Purchase Agreement entered into by and between the Registrant and Manful Kingdom Limited on July 25, 2022 (incorporated by reference to Exhibit 4.15 to our Annual Report on Form 20 - F filed with the SEC on April 17, 2023)

4.12*

Share Transfer Agreement entered into by and between Esport – Win Limited and BIT Mining Limited on December 28, 2023

4.13*

Supplemental Agreement to Share Transfer Agreement entered into by and between Esport – Win Limited and BIT Mining Limited and Alliance International Technologies Limited on January 9, 2024

8.1*

List of the Registrant’s Subsidiaries

11.1

Code of Business Conduct and Ethics of Registrant (incorporated by reference to Exhibit 99.1 to our Registration Statement on Form F-1 (File No. 333-191844), as amended, initially filed with the SEC on October 22, 2013)

11.2*

Registrant’s Statement of Policies Governing Material, Non-Public Information and the Prevention of Insider Trading

12.1*

Chief Executive Officer Certification Pursuant to Section 302 of the Sarbanes-Oxley Act of 2002

12.2*

Chief Financial Officer Certification Pursuant to Section 302 of the Sarbanes-Oxley Act of 2002

13.1**

Chief Executive Officer Certification Pursuant to Section 906 of the Sarbanes-Oxley Act of 2002

97

13.2**

Chief Financial Officer Certification Pursuant to Section 906 of the Sarbanes-Oxley Act of 2002

15.1*

Consent of MaloneBailey, LLP

97.1*

Incentive Compensation Clawback Policy of the Registrant

101.INS*

Inline XBRL Instance Document

101.SCH*

Inline Taxonomy Extension Scheme Document

101.CAL*

Inline Taxonomy Extension Calculation Linkbase Document

101.DEF*

Inline Taxonomy Extension Definition Linkbase Document

101.LAB*

Inline Taxonomy Extension Label Linkbase Document

101.PRE*

Inline Taxonomy Extension Presentation Linkbase Document

104*

Cover Page Interactive Data File (embedded within the Inline XBRL document)

*

Filed with this annual report

**

Furnished with this annual report

98

SIGNATURES

The registrant hereby certifies that it meets all of the requirements for filing its annual report on Form 20-F and that it has duly caused and authorized the undersigned to sign this annual report on its behalf.

BIT MINING LIMITED

By:

/s/ Xianfeng Yang

Name: Xianfeng Yang

Title:Chief Executive Officer

Date: May 15, 2024

99

REPORT OF CONSOLIDATED FINANCIAL STATEMENTS

BIT MINING LIMITED

December 31, 2021, 2022 and 2023

REPORT OF INDEPENDENT REGISTERED PUBLIC ACCOUNTING FIRM

To the Shareholders and Board of Directors of

BIT Mining Limited

Opinion on the Financial Statements

We have audited the accompanying consolidated balance sheets of BIT Mining Limited and its subsidiaries (the “Company”) as of December 31, 2023 and 2022, and the related consolidated statements of comprehensive loss, changes in shareholders’ equity, and cash flows for each of the three years in the period ended December 31, 2023, and the related notes (collectively referred to as the “financial statements”). In our opinion, the financial statements present fairly, in all material respects, the financial position of the Company as of December 31, 2023 and 2022, and the results of its operations and its cash flows for each of the three years in the period ended December 31, 2023, in conformity with accounting principles generally accepted in the United States of America.

Going Concern Matter

The accompanying financial statements have been prepared assuming that the Company will continue as a going concern. As discussed in Note 1 to the financial statements, the Company has incurred recurring losses and operating cash outflows that raises substantial doubt about its ability to continue as a going concern. Management's plans in regard to these matters are also described in Note 1. The financial statements do not include any adjustments that might result from the outcome of this uncertainty.

Basis for Opinion

These financial statements are the responsibility of the Company’s management. Our responsibility is to express an opinion on the Company’s financial statements based on our audits. We are a public accounting firm registered with the Public Company Accounting Oversight Board (United States) (“PCAOB”) and are required to be independent with respect to the Company in accordance with the U.S. federal securities laws and the applicable rules and regulations of the Securities and Exchange Commission and the PCAOB.

We conducted our audits in accordance with the standards of the PCAOB. Those standards require that we plan and perform the audit to obtain reasonable assurance about whether the financial statements are free of material misstatement, whether due to error or fraud. The Company is not required to have, nor were we engaged to perform, an audit of its internal control over financial reporting. As part of our audits we are required to obtain an understanding of internal control over financial reporting but not for the purpose of expressing an opinion on the effectiveness of the Company’s internal control over financial reporting. Accordingly, we express no such opinion.

Our audits included performing procedures to assess the risks of material misstatement of the financial statements, whether due to error or fraud, and performing procedures that respond to those risks. Such procedures included examining, on a test basis, evidence regarding the amounts and disclosures in the financial statements. Our audits also included evaluating the accounting principles used and significant estimates made by management, as well as evaluating the overall presentation of the financial statements. We believe that our audits provide a reasonable basis for our opinion.

Critical Audit Matters

The critical audit matters communicated below are matters arising from the current period audit of the financial statements that were communicated or required to be communicated to the audit committee and that: (1) relate to accounts or disclosures that are material to the financial statements and (2) involved our especially challenging, subjective, or complex judgments. The communication of critical audit matters does not alter in any way our opinion on the financial statements, taken as a whole, and we are not, by communicating the critical audit matters below, providing separate opinions on the critical audit matters or on the accounts or disclosures to which they relate.

F-1

Evaluation of the Existence and Control of Cryptocurrencies Held

As discussed in Note 2 to the consolidated financial statements, the Company accounts for its cryptocurrencies as indefinite-lived intangible assets, which have been included in current assets on the consolidated balance sheets. The cryptocurrencies are recorded at cost, net of any impairment losses incurred since acquisition. The Company’s cryptocurrencies as of December 31, 2023 amounted to approximately $7.6 million.

We identified the evaluation of the existence and control of the cryptocurrencies held as a critical audit matter due to the subjective auditor judgment involved in determining the nature and extent of audit evidence required to address the risks of material misstatement related to the existence and rights and obligations of the cryptocurrencies as the cryptocurrency holdings are stored using the custodial service provided by third parties. Control over cryptocurrencies is provided through private cryptographic keys stored using third-party custodial services.

The primary procedures we performed to address this critical audit matter included the following:

Obtained an understanding of certain internal controls over the Company’s cryptocurrency assets process, including a reconciliation control over the comparison of the Company’s records of cryptocurrencies held to the custodial records, and reviewed the relevant Service Organization Control (SOC) 1 and SOC 2 reports for the custodial service provided by a third party;
Independently and directly confirmed the balance of the Company’s cryptocurrencies in the custody of third parties, evaluated the reliability and relevance of the information obtained from third party custodians, and compared the balance confirmed to the Company’s record of cryptocurrency holdings;
Tested certain transactions by obtaining and inspecting source documents including agreements;
Independently obtained evidence from public blockchains, to the extent applicable, to test the existence of cryptocurrency transactions and balances and evaluated the relevance and reliability of audit evidence obtained from public blockchains;
Reviewed and evaluated the custodian contracts, and observed the Company accessing its wallets under custody to conduct transactions and verified the transactions on public blockchains independently to the extent applicable; and
Evaluated the sufficiency and appropriateness of audit evidence obtained by assessing the results of procedures performed over the cryptocurrencies.

Evaluation of Accounting for and Disclosure of Cryptocurrency Mining Revenue Recognized

As discussed in Note 2 to the consolidated financial statements, the Company recognizes revenue in accordance with ASC 606, Revenue from Contracts with Customers. For cryptocurrency mining revenue, the Company provides computing power services to the mining pools and in exchange for providing such computing power, the Company is entitled to considerations in the form of cryptocurrencies from the mining pools, which is calculated based on a predetermined formula agreed by the Company and the mining pool operator as a part of the contracts. The Company’s management has exercised significant judgments in their determination of how existing accounting guidance should be applied to the accounting for and disclosure of cryptocurrency mining revenue recognized.

We identified the accounting for and disclosure of cryptocurrency mining revenue recognized as a critical audit matter due to the nature and extent of audit effort required to address the matter, which includes significant involvement of more experienced engagement team members. Subjective auditor judgment was required in determining the nature and extent of audit procedures to test the occurrence of the revenues recognized by the Company.

The primary procedures we performed to address this critical audit matter included the following:

Evaluated the design and operating effectiveness of controls over the Company’s information technology (“IT”) environment and the key system that are relevant to the cryptocurrency mining revenue with the assistance of our IT professionals;
Performed site visit of the facility where the Company’s mining machines were located, which included an observation of the physical and environmental controls and mining machines observation procedures;
Evaluated management’s rationale for the application of ASC 606 to account for its cryptocurrency mining revenue, which included evaluating the contracts between the Company and the mining pool operators;
Evaluated and tested management’s rationale and supporting documentation associated with the valuation of cryptocurrency awards earned;
Validated that the computing power has been provided by the Company’s mining machines;

F-2

Compared the Company’s wallet records of cryptocurrency mining revenue received to publicly available blockchain records and evaluated the relevance and reliability of audit evidence obtained from public blockchains;
Performed certain substantive analytical procedures to determine completeness and existence of cryptocurrency assets earned by the Company as consideration for services rendered; and
Evaluated management’s disclosures of its cryptocurrency mining revenue in the financial statement footnotes.

/s/ MaloneBailey, LLP

www.malonebailey.com

We have served as the Company’s auditor since 2020

Houston, Texas

May 15, 2024

F-3

BIT MINING LIMITED

CONSOLIDATED BALANCE SHEETS

(Amounts in thousands U.S. dollars (“US$”), except for number of shares)

As of December

As of December

    

Notes

    

31, 2022

    

31, 2023

ASSETS

 

 

  

 

  

Current assets:

 

 

  

 

  

Cash and cash equivalents

 

 

5,371

 

3,244

Restricted cash

 

 

126

 

Short-term investment

2,360

Accounts receivable

3,575

2,876

Prepayments and other current assets

 

8

 

8,224

 

6,298

Cryptocurrency assets

7

5,612

7,625

Current assets of discontinued operations

5

10,068

13,813

Total current assets

 

 

35,336

 

33,856

Non-current assets:

 

 

  

 

  

Property and equipment, net

 

9

 

27,209

 

22,833

Intangible assets, net

 

10

 

3,299

 

2,033

Deposits

 

 

2,387

 

2,466

Long-term investments

 

6

 

8,049

 

4,173

Right-of-use assets

11

4,135

4,273

Long-term prepayments and other non-current assets

 

 

6,363

 

2,962

Non-current assets of discontinued operations

5

26

Total non-current assets

 

 

51,468

 

38,740

TOTAL ASSETS

 

 

86,804

 

72,596

LIABILITIES AND SHAREHOLDERS’ EQUITY

 

 

 

Current liabilities:

 

 

 

Accounts payable

 

12

 

3,672

 

821

Accrued payroll and welfare payable

 

 

747

 

410

Accrued expenses and other current liabilities

 

13

 

4,825

 

14,333

Operating lease liabilities – current

 

11

 

1,367

 

1,681

Income tax payable

15

73

76

Current liabilities of discontinued operations

5

20,155

27,605

Total current liabilities

 

 

30,839

 

44,926

The accompanying notes are an integral part of the consolidated financial statements.

F-4

BIT MINING LIMITED

CONSOLIDATED BALANCE SHEETS (continued)

(Amounts in thousands of U.S. dollars (“US$”), except for number of shares)

As of December

As of December

    

Notes

    

31, 2022

    

31, 2023

Non-current liabilities:

 

  

 

  

 

  

Operating lease liabilities - non-current

 

11

 

2,837

 

2,538

Total non-current liabilities

 

  

 

2,837

 

2,538

TOTAL LIABILITIES

 

  

 

33,676

 

47,464

Shareholders’ equity:

 

  

 

  

 

  

Class A ordinary shares, par value US$0.00005 per share; 1,599,935,000 shares authorized as of December 31, 2022 and December 31, 2023; 1,063,813,210 and 1,111,232,210 shares issued and outstanding as of December 31, 2022 and December 31, 2023, respectively

 

21

 

54

 

54

Class A preference shares, par value US$0.00005 per share; 65,000 shares authorized as of December 31, 2022 and December 31, 2023; 65,000 shares issued and outstanding as of December 31, 2022 and December 31, 2023

21

Class B ordinary shares, par value US$0.00005 per share; 400,000,000 shares authorized as of December 31, 2022 and December 31, 2023; 99 shares issued and outstanding as of December 31, 2022 and December 31, 2023

 

21

 

 

Additional paid-in capital

 

21

 

620,807

 

621,837

Treasury shares

 

 

(21,604)

 

(21,604)

Accumulated deficit and statutory reserve

 

14

 

(542,169)

 

(570,879)

Accumulated other comprehensive loss

 

  

 

(3,960)

 

(4,276)

Total shareholders’ equity

 

  

 

53,128

 

25,132

TOTAL LIABILITIES AND SHAREHOLDERS’ EQUITY

 

  

 

86,804

 

72,596

The accompanying notes are an integral part of the consolidated financial statements

F-5

BIT MINING LIMITED

CONSOLIDATED STATEMENTS OF COMPREHENSIVE LOSS

(Amounts in thousands U.S. dollars (“US$”), except for number of shares and per share (or ADS) data)

For the years ended December 31, 

Notes

2021

    

2022

    

2023

Revenues

 

  

 

53,770

 

57,025

 

43,101

Operating costs and expenses:

 

  

 

 

 

Cost of revenue

 

  

 

(39,509)

 

(61,195)

 

(40,055)

Sales and marketing expenses

 

  

 

(887)

 

(336)

 

(153)

General and administrative expenses

 

  

 

(22,265)

 

(21,946)

 

(18,465)

Service development expenses

 

  

 

(1,257)

 

(2,213)

 

(874)

Total operating costs and expenses

 

  

 

(63,918)

 

(85,690)

 

(59,547)

Other operating income

 

  

 

284

 

115

 

180

Government grant

 

  

 

 

29

 

Other operating expenses

 

  

 

(14,658)

(2,370)

(13,642)

Net gain (loss) on disposal of cryptocurrency assets

971

(7,835)

7,074

Impairment of cryptocurrency assets

7

(12,255)

(9,396)

(2,359)

Changes in fair value of contingent considerations

13,936

1,247

Impairment of property and equipment

9

(22,392)

(35,224)

Impairment of intangible assets

(56)

(7,539)

Operating loss from continuing operations

 

  

 

(44,318)

(89,638)

(25,193)

Other income, net

 

  

 

594

 

9,031

 

691

Interest income

 

  

 

56

 

150

 

242

Interest expense

(775)

(218)

(Loss) gain from equity method investments

 

6

 

(1,184)

 

164

 

(295)

Gain on previously held equity method investment

5,500

Impairment of long-term investments

 

6

 

 

(2,250)

 

(1,408)

Gain from disposal of long-term investments

614

Gain from disposal of subsidiaries

 

 

234

 

3,340

 

Changes in fair value of derivative instruments

(35)

Loss before income tax from continuing operations

 

  

 

(39,893)

(79,421)

(25,384)

Income tax benefits

 

15

 

359

 

 

Net loss from continuing operations

 

  

 

(39,534)

(79,421)

(25,384)

Loss from discontinued operations, net of applicable income taxes

 

5

 

(28,143)

(79,006)

(3,326)

Loss on disposal of discontinued operations, net of applicable income taxes

 

5

 

(6,697)

Net loss from discontinued operations, net of applicable income taxes

 

5

 

(34,840)

(79,006)

(3,326)

Net loss

 

  

 

(74,374)

(158,427)

(28,710)

Less: Net loss attributable to noncontrolling interests from continuing operations

 

  

 

(11,792)

 

(3,012)

 

Less: Net loss attributable to noncontrolling interests from discontinued operations

 

  

 

(179)

 

 

Less: Net loss attributable to noncontrolling interests

 

  

 

(11,971)

 

(3,012)

 

Net loss attributable to BIT Mining Limited

 

  

 

(62,403)

(155,415)

(28,710)

Net loss attributable to BIT Mining Limited from continuing operations

(27,742)

(76,409)

(25,384)

Net loss attributable to BIT Mining Limited from discontinued operations

(34,661)

(79,006)

(3,326)

Other comprehensive income (loss):

 

  

 

 

 

Share of other comprehensive income of an equity method investee

631

Reclassification into loss from equity method investments

131

Foreign currency translation gain (loss)

 

  

 

2,115

 

(1,735)

 

(316)

Other comprehensive income (loss), net of tax

 

  

 

2,877

 

(1,735)

 

(316)

Comprehensive loss

 

  

 

(71,497)

 

(160,162)

 

(29,026)

Less: Comprehensive loss attributable to noncontrolling interests

 

  

 

(11,337)

 

(3,142)

 

Comprehensive loss attributable to BIT Mining Limited

 

  

 

(60,160)

 

(157,020)

 

(29,026)

Losses per share for Class A and Class B ordinary shares outstanding-Basic and Diluted:

 

20

 

 

 

Net loss from continuing operations

 

  

 

(0.04)

(0.09)

(0.03)

Net loss from discontinued operations

 

  

 

(0.06)

(0.09)

(0.00)

Net loss

 

  

 

(0.10)

(0.18)

(0.03)

Losses per American Depositary Share (“ADS*”) (1 ADS represents 100 Class A ordinary shares)-Basic and Diluted:

 

20

 

 

 

Net loss from continuing operations

 

  

 

(4.46)

(8.77)

(2.30)

Net loss from discontinued operations

 

  

 

(5.56)

(9.07)

(0.30)

Net loss

 

  

 

(10.02)

(17.84)

(2.60)

Weighted average number of Class A and Class B ordinary shares outstanding:

 

20

 

 

 

Basic

 

  

 

622,337,974

 

871,036,499

 

1,102,373,814

Diluted

 

  

 

622,337,974

 

871,036,499

 

1,102,373,814

The accompanying notes are an integral part of the consolidated financial statements.

*    American Depositary Shares, which are traded on the NYSE. Each ADS represents one hundred Class A ordinary shares of the Company. Losses per ADS have been retrospectively adjusted for the ADS Ratio Change from the former ADS Ratio of 1 ADS to 10 Class A ordinary shares, to the current ADS Ratio of 1 ADS to 100 Class A ordinary shares, effective on December 23, 2022.

F-6

BIT MINING LIMITED

CONSOLIDATED STATEMENTS OF CASH FLOWS

(Amounts in thousands U.S. dollars (“US$”))

For the years ended December 31, 

    

2021

    

2022

    

2023

Cash flow from operating activities

Net loss

 

(74,374)

(158,427)

(28,710)

Adjustments to reconcile net loss to net cash used in operating activities:

 

Amortization of right-of-use assets

1,199

1,586

1,449

Depreciation of property and equipment

 

15,062

24,050

9,858

Amortization of intangible assets

 

5,293

9,132

1,258

Deferred tax benefit

 

(359)

Share-based compensation

 

6,446

4,474

1,030

Losses on disposal of property and equipment

 

9,804

3

Impairment of intangible assets

56

56,094

Impairment of goodwill

26,569

Impairment of long-term investments

 

2,250

1,408

Impairment of cryptocurrency assets

38,319

18,435

5,245

Impairment of property and equipment

22,392

35,224

Changes in fair value of derivative instruments

(3,696)

35

Changes in fair value of contingent considerations

(13,936)

(1,247)

Provision for credit losses

 

1,113

4,798

Loss (gain) from equity method investments

 

1,184

(164)

296

Net gain on disposal of cryptocurrency assets

(11,392)

(8,360)

(6,214)

Non-cash other operating expense- cyberattack loss

3,100

Gain from relief of liability

(4,426)

Loss (gain) on disposal of subsidiaries and VIEs

 

6,463

(3,340)

Gain on previously held equity interest

(5,500)

Gain from disposal of long-term investments

(614)

Changes in operating assets and liabilities:

 

Accounts receivable

 

1,678

(3,802)

(2,591)

Prepayments and other current assets

 

(2,309)

9,807

1,225

Amounts due from related party

56

Cryptocurrency assets

 

(20,075)

(34,178)

(38,040)

Long-term prepayments and other non-current assets

(831)

Deposits

(79)

Operating lease liabilities

(629)

(1,870)

(1,572)

Accounts payable

 

(7,703)

(16,861)

625

Accrued expenses and other current liabilities

 

(2,775)

(17,285)

23,295

Accrued payroll and welfare payable

 

(1,465)

330

(290)

Amounts due to related parties

1,325

(4,645)

Income tax payable

 

(448)

(7)

3

Net cash used in operating activities

 

(34,271)

(63,561)

(28,413)

Cash flows from investing activities

 

Acquisition of property and equipment

 

(56,599)

(13,782)

(1,428)

Disposal of subsidiaries and VIEs, net of cash received

 

(1,394)

 

5,007

 

Acquisition of long-term investments

(1,000)

Cash paid for short-term investments

 

 

(2,360)

 

Cash received from return of short-term investments

2,360

Cash received (paid) for asset acquisition and business combination, net of cash paid (received)

(21,913)

25

Cash received from return of long-term investments

 

301

 

1,424

 

363

Cash received from disposal of cryptocurrency assets

10,841

34,354

36,753

Cryptocurrencies purchased using fiat currency

(14,237)

Proceeds from disposal of property and equipment

 

5,701

 

 

20

Proceeds from disposal of long-term investments

 

 

177

 

2,333

Cash paid for additional interest acquired for Loto Interactive

(3,378)

Loans provided to a third party

 

(7,965)

 

(459)

 

Net cash (used in) provided by investing activities

 

(75,406)

 

24,386

 

26,164

The accompanying notes are an integral part of the consolidated financial statements.

F-7

BIT MINING LIMITED

CONSOLIDATED STATEMENTS OF CASH FLOWS (continued)

(Amounts in thousands U.S. dollars (“US$”))

For the years ended December 31, 

    

2021

    

2022

    

2023

US$

US$

US$

Cash flows from financing activities

Proceeds from the exercise of share-based awards

 

2,521

 

 

Proceeds from short-term borrowings

 

46,739

 

6,306

 

Repayment of short-term borrowings

(27,732)

Proceeds from issuance of ordinary shares for private placement

56,139

23,464

Net cash provided by financing activities

 

77,667

 

29,770

 

Effect of exchange rate changes on cash, cash equivalents and restricted cash

 

1,920

 

(2,825)

 

(48)

Net decrease in cash, cash equivalents and restricted cash

 

(30,090)

 

(12,230)

 

(2,297)

Cash, cash equivalents and restricted cash at beginning of the year

 

47,894

 

17,804

 

5,574

Cash, cash equivalents and restricted cash at end of the year

 

17,804

 

5,574

 

3,277

Supplemental disclosures of cash flow information:

 

 

 

Income tax paid

 

 

 

Interest received

 

189

 

150

 

242

Interest paid

(336)

(218)

Supplemental disclosures of non-cash investing and financing activities:

Operating lease right-of-use asset obtained in exchange for operating lease liability

1,587

Payment of expense and non-current assets in the form of cryptocurrencies

2,295

6,939

13,810

Proceeds from issuance of ordinary shares for private placement in the form of cryptocurrencies

19,289

Collateral rendered to lender in the form of cryptocurrencies

18,949

6,306

Repayment of third-party borrowings in the form of cryptocurrencies

6,523

Repayment of deposit in the form of cryptocurrencies

6,586

Issuance of ordinary shares in connection with business combination and asset acquisition

94,828

3,416

Deposits received from customers of mining data center in the form of cryptocurrencies

3,965

2,192

Deposits returned to customers of mining data center in the form of cryptocurrencies

71

Cryptocurrencies to be distributed for promotion activities on behalf of a third party

3,179

Cryptocurrencies acquired in connection with business combination

73,184

Cryptocurrencies borrowed from a third party

10,222

Cryptocurrencies paid in connection with asset acquisition

1,731

Cryptocurrencies collected from derivative contracts

7,195

Cryptocurrencies paid to derivative contracts

8,560

Consideration paid to purchase the noncontrolling interest in subsidiary

17,785

Property, plant and equipment transferred from long-term prepayment

10,924

4,232

The accompanying notes are an integral part of the consolidated financial statements.

F-8

BIT MINING LIMITED

CONSOLIDATED STATEMENTS OF CHANGES IN SHAREHOLDERS’ EQUITY

(Amounts in thousands of U.S. dollars (“US$”) except for number of shares)

BIT Mining Limited shareholders

Number of

Number of

Number of

Accumulated

Class A

Class A

Class B

Additional

other

Accumulated

Total

ordinary

preference

ordinary

Ordinary

Preference

paid-in

Treasury

comprehensive

deficit and

Noncontrolling

shareholders’

shares

shares

shares

shares

shares

capital

shares

loss

statutory reserve

interests

 equity

Balance as of December 31, 2020

    

430,127,692

    

    

99

    

22

    

    

412,364

    

(21,604)

    

(4,598)

    

(324,351)

    

(1,983)

    

59,850

Disposal of VIE

 

 

 

 

 

 

 

2,162

 

2,162

Acquisition of shares of consolidated subsidiaries

 

 

 

(981)

 

 

 

 

36,531

 

35,550

Net loss for the year

(62,403)

(11,971)

(74,374)

Foreign currency translation gain

 

 

 

 

 

1,481

 

 

634

 

2,115

Share of other comprehensive income of an equity method investee

 

 

 

 

 

 

631

 

 

 

631

Reclassification into loss from equity method investments

131

131

Issuance of ordinary shares for private placement

185,572,963

65,000

9

75,419

75,428

Issuance of ordinary shares for business combinations

56,236,295

3

94,825

94,828

Issuance of ordinary shares from exercise of share-based awards

 

38,141,120

 

 

2

 

2,494

 

 

 

 

 

2,496

Share-based compensation

 

 

 

 

6,446

 

 

 

 

 

6,446

Balance as of December 31, 2021

 

710,078,070

 

65,000

99

 

36

 

590,567

 

(21,604)

 

(2,355)

 

(386,754)

 

25,373

 

205,263

Disposal of subsidiaries

(5,542)

(5,542)

Net loss for the year

 

 

 

 

 

 

 

(155,415)

 

(3,012)

 

(158,427)

Foreign currency translation loss

(1,605)

(130)

(1,735)

Issuance of ordinary shares for private placement, net of issuance costs

315,666,650

16

23,448

23,464

Issuance of ordinary shares for asset acquisition

16,038,930

1

3,415

3,416

Issuance of ordinary shares from exercise of share-based awards

 

 

 

1

 

(1)

 

 

 

 

 

Purchase of noncontrolling interests

(1,096)

(16,689)

(17,785)

Share-based compensation

 

22,029,560

 

 

 

4,474

 

 

 

 

 

4,474

Balance as of December 31, 2022

 

1,063,813,210

 

65,000

99

 

54

 

620,807

 

(21,604)

 

(3,960)

 

(542,169)

 

 

53,128

Net loss for the year

(28,710)

(28,710)

Foreign currency translation loss

(316)

(316)

Share-based compensation

47,419,000

1,030

1,030

Balance as of December 31, 2023

1,111,232,210

65,000

99

54

621,837

(21,604)

(4,276)

(570,879)

25,132

The accompanying notes are an integral part of the consolidated financial statements.

F-9

Table of Contents

BIT MINING LIMITED

NOTES TO THE CONSOLIDATED FINANCIAL STATEMENTS

(Amounts in thousands of Renminbi (“RMB”), United States dollars (“US$”), Hong Kong dollars (“HKD”) and EUR, except for number of shares and per share (or ADS) data)

1.    ORGANIZATION

BIT Mining Limited (the “Company”) was incorporated under the laws of the Cayman Islands on April 20, 2007 under the original name of “Fine Success Limited”, which was changed to “500wan.com” on May 9, 2011, and changed to “500.com Limited” on October 9, 2013. The Company changed to the new name of “BIT Mining Limited” and the new ticker symbol “BTCM” effective April 20, 2021.

The Company has completed the transformation of its business and become an enterprise that primarily engages in cryptocurrency mining, data center operation and mining pool operation in 2021, and further disposed of its mining pool business in January 2024.

On March 31, 2021, the Company completed the subscription for shares of Loto Interactive Limited (“Loto Interactive”), which primarily engages in the data center operation business. The Company’s ownership of Loto Interactive thereby increased to 54.2% and Loto Interactive became a subsidiary of the Company. As a result, the Company began to consolidate Loto Interactive on March 31, 2021. On June 18, 2021, the Company completed the unconditional mandatory cash offers pursuant to certain rules of the Hong Kong Code on Takeovers and Mergers and its ownership of Loto Interactive thereby increased to 59.79%.

On July 12, 2022, the Company entered into a share sale and purchase agreement (the “Sale and Purchase Agreement”) with an unaffiliated third party (the “Buyer”), pursuant to which the Company agreed to sell, and the Buyer agreed to purchase, approximately 51% of the total issued share capital of Loto Interactive (the “Transaction”). The Transaction was completed on July 26, 2022. After the Transaction, the Company’s share ownership in Loto Interactive decreased to 8.79%. The Company disposed of the remaining 8.79% ownership of Loto Interactive to an unaffiliated third party on March 15, 2023.

On April 15, 2021, the Company completed the acquisition of the entire mining pool business of Blockchain Technologies Holding Company operated under BTC.com, including the domain name BTC.com and the cryptocurrency wallet of BTC.com (collectively, the “BTC.com Pool Businesses” or “mining pool business”). On December 28, 2023, the Company entered into an agreement with Esport - Win Limited, a Hong Kong limited liability company, to sell its entire mining pool business operated under BTC.com for a total consideration of US$5,000. The disposal of the mining pool business represents a strategic shift and has a major effect on the Company’s results of operations. Accordingly, the Company’s consolidated financial statements for the year ended December 31, 2023 and the comparable periods have been classified to reflect the mining pool business as discontinued operations. The transaction was closed in February 2024 and, for accounting purposes, the mining pool business was deemed to be disposed of on January 31, 2024 when the Company relinquished control. Refer to Note 4.

On May 31, 2022, the Company completed the first closing of its previously announced share exchange agreement dated April 5, 2021 (as amended and restated in April 2022, the “Amended and Restated Share Exchange Agreement”) entered into by the Company and the shareholders (the “Selling Shareholders”) of the acquisition of Bee Computing (HK) Limited (“Bee Computing”). At the first closing of the Amended and Restated Share Exchange Agreement, the Company issued 16,038,930 Class A ordinary shares to the Selling Shareholders.

In September 2021, the Company entered into a Membership Interest Purchase Agreement and certain other auxiliary agreements with Viking Data Centers, LLC (“Viking Data Centers”) to acquire the 51% equity interest in Asgard Data Centers LLC (“Asgard”), which intended to operate a cryptocurrency mining data center in Ohio (the “Ohio Mining Site”). In October 2021, the Company increased its equity interest ownership in the Ohio Mining Site to 55%. The Ohio mining site has a total planned power capacity up to 150 megawatts (“MW”).

In June 2022, the Company entered into an agreement with Viking Data Centers that the Company agreed to purchase all remaining equity interest from Viking Data Centers by transferring certain assets that represent 67.5MW, or 45%, of total planned power capacity at the Ohio Mining Site. After completion of the transaction, the Company has exclusive access to 82.5MW of planned electrical power and Viking Data Centers has exclusive access to the remaining 67.5MW, in accordance to their respective equity ownership immediately prior to the transaction.

F-10

Table of Contents

BIT MINING LIMITED

NOTES TO THE CONSOLIDATED FINANCIAL STATEMENTS (continued)

(Amounts in thousands of Renminbi (“RMB”), United States dollars (“US$”), Hong Kong dollars (“HKD”) and EUR, except for number of shares and per share (or ADS) data)

1.    ORGANIZATION (continued)

As of December 31, 2023, the Company has subsidiaries incorporated in countries and jurisdictions including British Virgin Islands, Cayman Islands, Hong Kong, the United States of America (“USA”), Canada, mainland China, Malta, Cyprus and Curacao.

As of December 31, 2023, the Company’s major subsidiaries are listed below:

    

    

    

Percentage

    

of ownership

Place of

by the

Entity

Date of establishment

establishment

Company

Principal activities

Subsidiaries

 

  

  

  

 

  

Fine Brand Limited (“BVI”)

February 9, 2011

British Virgin Islands

100

%  

Investment Holding

BT Mining Limited (BT Mining)

April 19, 2021

Cayman Islands

100

%  

Investment Holding

500wan HK Limited (“500wan HK”)

March 8, 2011

Hong Kong

100

%  

Investment Holding

Bee Computing (HK) Limited (“Bee Computing”)

May 17,2016

Hong Kong

100

%

Miner Manufacturing

Yibao Energy(Guangzhou) New Energy Technology Limited (“Yibao Energy”)

December 21,2023

Mainland China

100

%

Technology Service

E-Sun Sky Computer (Shenzhen) Co., Ltd. (“E-Sun Sky Computer”)

June 18, 2007

Mainland China

100

%  

Technology Service

Star Light Inc. (“Star Light”)

January 29, 2021

Cayman Islands

100

%  

Investment Holding

Skill Esport Limited (“Skill Esport”)

May 23, 2018

Hong Kong

100

%  

Cryptocurrency Mining

Summit Bend US Corporation (“Summit Bend”)

September 22, 2021

USA

100

%  

Investment Holding

Star Light Ohio I Corporation (“Ohio I”)

September 23, 2021

USA

100

%  

Cryptocurrency Mining

Star Light Ohio II Corporation (“Ohio II”)

September 23, 2021

USA

100

%  

Investment Holding

Asgard Data Centers LLC (“Asgard”)

September 16, 2021

USA

100

%  

Data Center Service

Alliance International Technologies Limited (“Alliance International Technologies”)***

March 11, 2020

British Virgin Islands

100

%  

Cryptocurrency Mining

Hong Kong Sunstar Technology Co., Limited (“Sunstar Technology”)**

April 9, 2020

Hong Kong

100

%  

Mining Pool Service

Beijing Guixinyanghang Technology Limited (“Guixinyanghang“)**

June 12, 2020

Mainland China

100

%  

Technology Service

Shenzhen Chuangyinghuanyu Network Technology Limited (“Chuangyinghuanyu
Technology”)**

August 29, 2023

Mainland China

100

%  

Technology Service

1324492 B.C. Ltd

September 16, 2021

Canada

100

%  

Investment Holding

The Multi Group Ltd (“The Multi Group” or “TMG”)

June 26, 2015

Malta

100

%  

Investment Holding

Multi Warehouse Ltd*

December 3, 2014

Malta

100

%  

Online Gaming

Multi Brand Gaming Ltd*

October 3, 2014

Malta

100

%  

Online Gaming

Multilotto UK Ltd*

September1, 2016

Malta

100

%  

Online Gaming

Lotto Warehouse Ltd*

September1, 2016

Malta

100

%  

Online Gaming

Wasp Media Ltd*

August 12, 2016

Malta

100

%  

Online Gaming

Round Spot Services Ltd*

May 6, 2015

Cyprus

100

%  

Online Gaming

Multi Pay N.V.*

August 25, 2011

Curacao

100

%  

Online Gaming

Oddson Europe Ltd*

January10, 2018

Malta

100

%  

Online Gaming

*A subsidiary of the Multi Group

**Mining pool business classified as discontinued operations as of December 31, 2023

***

Alliance International Technologies is the holding company of the mining pool business prior to the disposition in January 2024 and is also engaged in cryptocurrency mining operation.

Information on Variable Interest Entities (“VIEs”)

The Company and its subsidiaries are hereinafter collectively referred to as the “Group”.

The Company has previously conducted the lottery business in mainland China through a series of contractual arrangements with Shenzhen Youlanguang Science and Technology Co., Ltd., Shenzhen E-Sun Network Co., Ltd., and Shenzhen Guangtiandi Science and Technology Co., Ltd. (collectively, the “lottery business related VIEs”), and their respective shareholders. Since March 31, 2021, the Company also consolidated the financial results of Zhejiang Keying Huancai Information Technology Co., Ltd. (“Zhejiang Keying”), a VIE primarily engaged in the provision of data analysis and storage services, through its contractual arrangement with Loto Interactive Information Technology (Shenzhen) Co., Ltd., which is indirectly controlled by the Company after the completion of the acquisition of the majority interest of Loto Interactive on March 31, 2021.

F-11

Table of Contents

BIT MINING LIMITED

NOTES TO THE CONSOLIDATED FINANCIAL STATEMENTS (continued)

(Amounts in thousands of Renminbi (“RMB”), United States dollars (“US$”), Hong Kong dollars (“HKD”) and EUR, except for number of shares and per share (or ADS) data)

1.    ORGANIZATION (continued)

On July 23, 2021, the Company announced the decision to dispose of the VIE structures in mainland China, and on August 3, 2021, the Group has terminated all of the VIE structures with the lottery-related affiliated entities and Zhejiang Keying, and the Group has entered into agreement with Zhejiang Keying and Zhejiang Keying’s shareholders to transfer all of the equity interests of Zhejiang Keying’s subsidiaries to Loto Shenzhen. In February 2022, the Company has completed the transfer of the equity interests of Zhejiang Keying’s subsidiaries to Loto Shenzhen. From July 23, 2021, the Company no longer retained any financial interest over the lottery business related VIEs and accordingly deconsolidated the lottery business related VIEs’ financial statements from the Company’s consolidated financial statements. The disposal of lottery business related VIEs represented a strategic shift and has a major effect on the Company’s result of operations. Accordingly, results of operations related to lottery business related VIEs have been reported as discontinued operations for the years ended December 31, 2021.

Going Concern

The accompanying Consolidated Financial Statements are prepared in accordance with U.S. GAAP applicable to a going concern. This presentation contemplates the realization of assets and the satisfaction of liabilities in the normal course of business.

The Group has incurred net losses from continuing operations of US$25,384, US$79,421, and US$39,534, for the years ended December 31, 2023, 2022, and 2021, respectively, and negative cash flow from operating activities of US$28,413, US$63,561, and US$34,271, respectively. The Group has been cooperating with the U.S. Department of Justice (“DOJ”) and the U.S. Securities and Exchange Commission (the “SEC”) in connection with their investigations into the Group. The Group has been in separate discussions with the Staff of the SEC’s Division of Enforcement and the DOJ regarding potential resolutions of these matters that involve payment of monetary penalties. The combined penalty amounts are still in the process of being discussed and finalized. The Group believes the loss contingency is probable and accrued, to its best estimate, US$10,000 as of December 31, 2023 for the legal contingency based on the latest status of the discussions. See Note 19 for more details. Payments of the combined penalty amounts will further deplete the Group’s liquidity and cash position. In addition, the Group has received a letter from the New York Stock Exchange (“NYSE”) related to its failure to comply with applicable market capitalization and equity criteria in the NYSE’s continued listing standards. The Group has submitted a business plan as to how it intends to regain compliance and is now subject to quarterly monitoring for compliance with the plan. If the Group does not regain compliance, its American depositary shares (“ADSs”) could be delisted from the NYSE. If the Group’s ADSs were delisted from the NYSE, the liquidity and the trading price of its ADSs would be materially and adversely affected.

The assessment of the Group’s ability to meet its future obligations is inherently judgmental, subjective and susceptible to change. The Group considered the projected cash flows for the next twelve months after the issuance of the financial statements. Such cash flows included cash inflows from disposal of cryptocurrency assets at projected prices. Due to a high degree of uncertainties in future prices of cryptocurrency assets, the Group cannot assert that it is probable it will have sufficient cash and cash equivalents to maintain the Group’s planned operations for the next twelve months following the issuance of these consolidated financial statements. The Group has considered both quantitative and qualitative factors that are known or reasonably knowable as of the date of this annual report are issued and concluded that there are conditions present in the aggregate that raise substantial doubt about the Group’s ability to continue as a going concern.

In response to these conditions, the Group may seek to sell additional equity securities or debt securities or borrow from lending institutions. These financing plans are subject to market conditions, and are not within the Group’s control, and therefore, cannot be deemed probable. There is no assurance that the Group will be successful in implementing its plans. As a result, the Group has concluded that management’s plans do not alleviate substantial doubt about the Group’s ability to continue as a going concern.

The financial statements do not include any adjustments relating to the recoverability and classification of recorded asset amounts or the amounts and classification of liabilities that might result from the outcome of this uncertainty.

F-12

Table of Contents

BIT MINING LIMITED

NOTES TO THE CONSOLIDATED FINANCIAL STATEMENTS (continued)

(Amounts in thousands of Renminbi (“RMB”), United States dollars (“US$”), Hong Kong dollars (“HKD”) and EUR, except for number of shares and per share (or ADS) data)

2.    SUMMARY OF SIGNIFICANT ACCOUNTING POLICIES

Basis of presentation and use of estimates

The accompanying consolidated financial statements have been prepared in accordance with United States Generally Accepted Accounting Principles (“U.S. GAAP”).

The preparation of consolidated financial statements in conformity with U.S. GAAP requires management to make estimates and assumptions that affect the reported amounts of assets and liabilities, disclosures of contingent assets and liabilities at the balance sheet dates and the reported amounts of revenues and expenses during the reporting periods. Estimates and assumptions reflected in the Group’s consolidated financial statements include, but are not limited to, allowance for credit losses, useful lives of property and equipment and intangible assets, impairment of long-lived assets and goodwill, valuation of cryptocurrencies, realization of deferred tax assets, uncertain income tax positions, share-based compensation, valuation of derivative instruments, implicit interest rate of operating lease, accrual for contingencies, going concern, valuation of contingent consideration from business combination and purchase price allocation for business combinations and asset acquisitions. Actual results could materially differ from those estimates.

Principles of consolidation

The consolidated financial statements of the Group include the financial statements of the Company and its subsidiaries. The results of the subsidiaries are consolidated from the date on which the Company obtains control and continue to be consolidated until the date that such control ceases. A controlling financial interest is typically determined when a company holds a majority of the voting equity interest in an entity. All significant intercompany balances and transactions among the Company and its subsidiaries have been eliminated on consolidation.

Foreign currency translation and change in reporting currency

The functional currency of the Company, BVI, 500wan HK, Bee Computing, Alliance Technologies, Skill Esport, Summit Bend, Ohio I, Ohio II, Asgard and its discontinued operation Sunstar Technology is the US$. The functional currency of the Multi Group and its subsidiaries is EUR. The functional currency of Loto Interactive and its subsidiaries is HKD. E-Sun Sky Computer with its former VIEs, Yibao Energy, and its discontinued operations Beijing Guixinyanghang and Chuangyinghuanyu Technology determined their functional currencies to be RMB, which is their respective local currencies based on the criteria of ASC 830, “Foreign Currency Matters”. The Group uses the monthly average exchange rate for the year and the spot exchange rate at the balance sheet date to translate the operating results and financial position, respectively. Translation differences are recorded in accumulated other comprehensive loss as a component of shareholders’ equity.

F-13

Table of Contents

BIT MINING LIMITED

NOTES TO THE CONSOLIDATED FINANCIAL STATEMENTS (continued)

(Amounts in thousands of Renminbi (“RMB”), United States dollars (“US$”), Hong Kong dollars (“HKD”) and EUR, except for number of shares and per share (or ADS) data)

2.    SUMMARY OF SIGNIFICANT ACCOUNTING POLICIES (continued)

Foreign currency translation and change in reporting currency (continued)

Transactions denominated in foreign currencies are re-measured into the functional currency at the exchange rates prevailing on the transaction dates. Exchange gains and losses resulting from foreign currency transactions are included in the consolidated statements of comprehensive loss.

Starting from the third quarter of 2021, the Group changed its reporting currency from RMB to US$, to reduce the impact of increased volatility of the US$ to RMB exchange rate on the Group’s reported operating results. The aligning of the reporting currency with the underlying operations will better depict the Group’s results of operations for each period. The related financial statements prior to July 1, 2021 have been recasted to US$ as if the financial statements originally had been presented in US$ since the earliest periods presented. The change in reporting currency resulted in cumulative foreign currency translation gain to the Group’s comprehensive loss of US$1,481 for the years ended December 31, 2021.

Business combinations, asset acquisitions and noncontrolling interests

The Group accounts for its business combinations using the purchase method of accounting in accordance with ASC 805, “Business Combinations”. The purchase method of accounting requires that the consideration transferred to be allocated to the assets, including separately identifiable assets and liabilities the Group acquired, based on their estimated fair values. The consideration transferred in an acquisition is measured as the aggregate of the fair values at the date of exchange of the assets given, liabilities incurred, and equity instruments issued as well as the contingent considerations and all contractual contingencies as of the acquisition date. Contingent consideration is recognized at its fair value on the acquisition date. A liability resulting from contingent consideration is remeasured to fair value as of each reporting date until the contingency is resolved, and subsequent changes in fair value are recognized in earnings. The costs directly attributable to the acquisition are expensed as incurred. Identifiable assets, liabilities and contingent liabilities acquired or assumed are measured separately at their fair value as of the acquisition date, irrespective of the extent of any non-controlling interests. The excess of (i) the total of cost of acquisition, fair value of the noncontrolling interests and acquisition date fair value of any previously held equity interest in the acquiree over, (ii) the fair value of the identifiable net assets of the acquiree, is recorded as goodwill. If the cost of acquisition is less than the fair value of the net assets of the subsidiary acquired, the difference is recognized directly in earnings.

If investment involves the acquisition of an asset or group of assets that does not meet the definition of a business, the transaction is accounted for as an asset acquisition. An asset acquisition is recorded at cost, which includes capitalized transaction costs, and does not result in the recognition of goodwill. The cost of the acquisition is allocated to the assets acquired on the basis of relative fair values.

The determination and allocation of fair values to the identifiable assets acquired, liabilities assumed and noncontrolling interests is based on various assumptions and valuation methodologies requiring considerable judgment from management. The most significant variables in these valuations are discount rates, terminal values, the number of years on which to base the cash flow projections, as well as the assumptions and estimates used to determine the cash inflows and outflows. The Group determines discount rates to be used based on the risk inherent in the related activity’s current business model and industry comparisons. Terminal values are based on the expected life of assets, forecasted life cycle and forecasted cash flows over that period.

In a business combination or asset acquisition, the Company may recognize identifiable intangibles that meet either or both the contractual legal criterion or the separability criterion. Identifiable intangible assets recognized in the Company’s acquisitions generally include brand name, strategic contract and unpatented technology.

For the Company’s majority-owned subsidiaries, noncontrolling interests are recognized to reflect the portion of their equity which is not attributable, directly or indirectly, to the Group. “Net loss” on the consolidated statements of comprehensive loss include the “net loss attributable to noncontrolling interests”. The cumulative results of operations attributable to non-controlling interests are also recorded as noncontrolling interests in the Company’s consolidated balance sheets.

F-14

Table of Contents

BIT MINING LIMITED

NOTES TO THE CONSOLIDATED FINANCIAL STATEMENTS (continued)

(Amounts in thousands of Renminbi (“RMB”), United States dollars (“US$”), Hong Kong dollars (“HKD”) and EUR, except for number of shares and per share (or ADS) data)

2.    SUMMARY OF SIGNIFICANT ACCOUNTING POLICIES (continued)

Business combinations, asset acquisitions and noncontrolling interests (continued)

The Group recognized changes in fair value of contingent consideration in the amount of a gain of US$13,936, US$1,247 and nil during the years ended December 31, 2021, 2022 and 2023, respectively, which was related to the remeasurement of the contingent consideration from the acquisition of Alliance International Technologies Limited. The contingent consideration is settled as of December 31, 2022.

Cash and cash equivalents

Cash and cash equivalents represent cash on hand and time deposits, which have original maturities of three months or less when purchased and which are unrestricted as to withdrawal and use. In addition, highly liquid investments which have original maturities of three months or less when purchased are classified as cash equivalents.

Restricted cash

Restricted cash represents cash held by banks which were granted by the government and designated only for certain approved projects and deposits in merchant banks where withdrawals are currently restricted.

Short-term investment

Short-term investment represents fixed coupon notes with original maturities of greater than three months but less than a year.

Allowance for credit losses

Receivables are carried at original invoiced amount less an allowance for credit losses when collection of the amount is no longer probable. Collateral is not typically required, nor is interest charged on receivables.

The Group’s accounts receivable and other receivables are within the scope of ASC 326, “Financial Instruments – Credit Losses”. To estimate expected credit losses, the Group has identified the relevant risk characteristics of the receivables which include size and nature. Receivables with similar risk characteristics have been grouped into pools. For each pool, the Group considers the past collection experience, current economic conditions and future economic conditions (external data and macroeconomic factors). This is assessed at each quarter based on the Group’s specific facts and circumstances.

F-15

Table of Contents

BIT MINING LIMITED

NOTES TO THE CONSOLIDATED FINANCIAL STATEMENTS (continued)

(Amounts in thousands of Renminbi (“RMB”), United States dollars (“US$”), Hong Kong dollars (“HKD”) and EUR, except for number of shares and per share (or ADS) data)

2.    SUMMARY OF SIGNIFICANT ACCOUNTING POLICIES (continued)

Cryptocurrency assets

Cryptocurrency assets are included in current assets in the accompanying consolidated balance sheets. Cryptocurrency assets generated from the cryptocurrency mining business and the mining pool business, which is classified as discontinued operations, are accounted for in connection with the Group’s revenue recognition policy disclosed below.

Cryptocurrencies held are accounted for as intangible assets with indefinite useful lives. An intangible asset with an indefinite useful life is not amortized but assessed for impairment quarterly, or more frequently, when events or changes in circumstances occur, principally decreases in the quoted prices of the cryptocurrencies, indicating that it is more likely than not that the indefinite-lived asset is impaired. In determining if an impairment has occurred, the Company considers the intraday lowest quoted price of one unit of cryptocurrency asset since acquiring the cryptocurrency asset. If the then current carrying value of the unit of cryptocurrency exceeds the fair value so determined, an impairment loss has occurred with respect to those units of cryptocurrencies in the amount equal to the difference between their carrying values and the fair value determined. To the extent an impairment loss is recognized, the loss establishes the new cost basis of the asset. Subsequent reversal of impairment losses is not permitted. For the years ended December 31, 2021, 2022 and 2023, the Group recognized impairment loss of US$12,255, US$9,396 and US$2,359, respectively.

Cryptocurrencies generated from the cryptocurrency mining business, and cryptocurrencies generated and distributed to mining pool participants in relation to the discontinued mining pool business, are included within operating activities in the accompanying consolidated statements of cash flows. The purchases and sales of cryptocurrencies are included within investing activities in the accompanying consolidated statements of cash flows and any realized gains or losses from such sales are included in gain or loss of disposal of cryptocurrencies in the consolidated statements of comprehensive loss. The Group accounts for its gains or losses in accordance with the first-in-first-out (FIFO) method of accounting.

The Group also enters into transactions to transfer cryptocurrencies to pay for operating expense and to acquire certain assets. Such transactions are accounted for in accordance with ASC 610-20, “Other Income - Gains and Losses from the Derecognition of Nonfinancial Assets”. Under ASC 610-20, if the Group does not have a controlling financial interest in the entity that holds the cryptocurrency and the arrangement meets the criteria to be accounted for as a contract, the Group would de-recognize the cryptocurrency and recognize a gain or loss on the transfer of the cryptocurrency when control of the cryptocurrency transfers to the counterparty. The gain or loss is measured as the difference between the amount of consideration allocated to the cryptocurrency and its carrying amount. For the years ended December 31, 2021, 2022 and 2023, the disposal gain from such transactions was nil, nil, and US$2,344, respectively.

F-16

Table of Contents

BIT MINING LIMITED

NOTES TO THE CONSOLIDATED FINANCIAL STATEMENTS (continued)

(Amounts in thousands of Renminbi (“RMB”), United States dollars (“US$”), Hong Kong dollars (“HKD”) and EUR, except for number of shares and per share (or ADS) data)

2.    SUMMARY OF SIGNIFICANT ACCOUNTING POLICIES (continued)

Property and equipment, net

Property and equipment are stated at cost and depreciated using the straight-line method over the estimated useful lives of the assets, as follows:

Category

    

Estimated Useful Life

    

Estimated Residual

 

Machinery and equipment-data center equipment

5 years

5

%

Machinery and equipment- mining machine and other equipment

2-3 years

Electronics and office equipment

 

3-5 years

 

5

%

Motor vehicles

 

5-10 years

 

5

%

Leasehold improvements

 

Shorter of lease term or the estimated useful lives of the assets

 

Repair and maintenance costs are charged to expense as incurred, whereas the cost of renewals and betterment that extend the useful lives of property and equipment are capitalized as additions to the related assets. Retirements, sales and disposals of assets are recorded by removing the cost and accumulated depreciation from the asset and accumulated depreciation accounts with any resulting gain or loss reflected in the consolidated statements of comprehensive loss.

Intangible assets

Intangible assets represent computer software, internet domain name, licensing agreement, and intangible assets arising from business combination and asset acquisitions. Computer software, internet domain name and licensing agreement purchased from third parties are initially recorded at cost and amortized on a straight-line basis over their estimated useful lives of the respective assets. The Group performs valuation of the intangible assets arising from business combination to determine the relative fair value to be assigned to each asset acquired. The acquired intangible assets are recognized and measured at fair value and are expensed or amortized using the straight-line approach over the estimated useful life of the assets. Estimated useful lives of the respective assets are set out as follows:

Category

    

Estimated Useful Life

Computer software

 

3-10 years

Internet domain name

 

10 years

Licensing agreement

 

Agreement term

Intangible assets arising from business combination and asset acquisitions

 

  

Licenses and brand name

 

10 years

Mobile applications and software

 

5 years

Internet domain name and brand name

10 years

Strategic contract

5 years

Unpatented technology

3 years

F-17

Table of Contents

BIT MINING LIMITED

NOTES TO THE CONSOLIDATED FINANCIAL STATEMENTS (continued)

(Amounts in thousands of Renminbi (“RMB”), United States dollars (“US$”), Hong Kong dollars (“HKD”) and EUR, except for number of shares and per share (or ADS) data)

2.    SUMMARY OF SIGNIFICANT ACCOUNTING POLICIES (continued)

Goodwill

Goodwill represents the excess of the purchase price over the fair value of the net identifiable assets acquired in a business combination. The Group assesses goodwill for impairment in accordance with ASC 350-20, “Intangibles–Goodwill and Other: Goodwill”, which requires that goodwill to be tested for impairment at the reporting unit level at least annually and more frequently upon the occurrence of certain events. The Group recognizes an impairment charge based on the excess of a reporting unit’s carrying amount over its fair value, up to the amount of goodwill allocated to that reporting unit.

The Company identified the BTC.com Pool Business to be the reporting unit for goodwill impairment testing. During the year ended December 31, 2022, the Company performed both qualitative and quantitative assessment for goodwill impairment by comparing the fair value of BTC.com Pool Businesses to its carrying value. The Company used the income approach with the discounted cash flow valuation method with the assistance of a third-party valuation specialist to estimate fair value, which requires management to make significant estimates and assumptions related to forecasted revenues and cash flows and the discount rate. As a result, the impairment loss on goodwill of US$26,569 was recognized and included in net loss from discontinued operations in the consolidated statements of comprehensive loss for the year ended December 31, 2022. There was no such impairment for the years ended December 31, 2021 and 2023.

Impairment of long-lived assets other than goodwill

The Group evaluates its long-lived assets or asset group, including property and equipment, intangible assets and right-of-use assets, with finite lives for impairment whenever events or changes in circumstances (such as a significant adverse change to market conditions that will impact the future use of the assets) indicate that the carrying amount of a group of long-lived assets may not be fully recoverable. When these events occur, the Group evaluates the impairment by comparing the carrying amount of the assets to future undiscounted cash flows expected to result from the use of the assets and their eventual disposition. If the sum of the expected undiscounted cash flow is less than the carrying amount of the assets, the Group recognizes an impairment loss based on the excess of the carrying amount of the asset group over its fair value.

The Group recorded an impairment loss of US$56 for intangible assets of Loto Interactive for the year ended December 31, 2021, and a total impairment of US$7,539 for intangible assets of Asgard for the year ended December 31, 2022. There was no such impairment for the year ended December 31, 2023.

The Group recorded an impairment loss of US$22,392 for property and equipment and an impairment loss of US$387 for right-of-use assets, due to the closure and demolition of data centers in Sichuan, China, of Loto Interactive for the year ended December 31, 2021, and an impairment of US$35,224 mainly for the mining machines in Kazakhstan and the USA for the year ended December 31, 2022. There was no such impairment for the year ended December 31, 2023.

Long-term investments

The Group’s long-term investments consist of equity investments without readily determinable fair value and equity method investments.

For those investments over which the Group does not have significant influence and without readily determinable fair value, the Group records them at cost, less impairment, and plus or minus subsequent adjustments for observable price changes, in accordance with ASC 321, “Investments Equity Securities”. Under this measurement alternative, changes in the carrying value of the equity investments are required to be made whenever there are observable price changes in orderly transactions for the identical or similar investment of the same issuer.

F-18

Table of Contents

BIT MINING LIMITED

NOTES TO THE CONSOLIDATED FINANCIAL STATEMENTS (continued)

(Amounts in thousands of Renminbi (“RMB”), United States dollars (“US$”), Hong Kong dollars (“HKD”) and EUR, except for number of shares and per share (or ADS) data)

2.    SUMMARY OF SIGNIFICANT ACCOUNTING POLICIES (continued)

Long-term investments (continued)

Management regularly evaluates the impairment of these investments based on performance and financial position of the investee as well as other evidence of market value. Such evaluation includes, but is not limited to, reviewing the investee’s cash position, recent financing, projected and historical financial performance, cash flow forecasts and financing needs. An impairment loss is recognized in earnings equal to the excess of the investment’s cost over its fair value at the balance sheet date of the reporting period for which the assessment is made. The fair value would then become the new cost basis of investment.

Investments in entities in which the Group can exercise significant influence but does not own a majority equity interest or control are accounted for using the equity method of accounting in accordance with ASC 323, “Investments-Equity Method and Joint Ventures”. Under the equity method, the Group initially records its investment at cost and the difference between the cost of the equity investee and the fair value of the underlying equity in the net assets of the equity investee is recognized as equity method goodwill, which is included in the equity method investment on the consolidated balance sheets. The Group subsequently adjusts the carrying amount of the investment to recognize the Group’s proportionate share of each equity investee’s net income or loss into earnings after the date of investment. The Group will discontinue applying the equity method if an investment (and additional financial supports to the investee, if any) has been reduced to zero. Under the conditions that the Group is not required to advance additional funds to an investee and the equity-method investment in ordinary shares is reduced to zero, if further investments are made that have a higher liquidation preference than ordinary shares, the Group would recognize the loss based on its percentage of the investment with the same liquidation preference, and the loss would be applied to those investments of a lower liquidation preference first before being further applied to the investments of a higher liquidation preference. The Group evaluates the equity method investments for impairment whenever events or changes in circumstances indicate that the carrying amount of the investment might not be recoverable. Factors considered by the Group when determining whether an investment has been other­than­temporarily­impaired, includes, but not limited to, the length of the time and the extent to which the market value has been less than cost, the financial performance and near­term prospect of the investee, and the Group’s intent and ability to retain the investment until the recovery of its cost. An impairment loss on the equity method investments is recognized in earnings when the decline in value is determined to be other-than-temporary.

According to the above testing, impairment loss of nil, US$2,250 and US$1,408 for the long-term investments was recognized during the years ended December 31, 2021, 2022 and 2023, respectively.

Investments in limited partnerships greater than 5% are considered more than minor and accounted for using the equity method, unless it is readily apparent that the Group has virtually no influence over the partnership’s financial and operating policies.

Derivative contracts

Derivative contracts derive their value from underlying asset prices, other inputs or a combination of these factors. The Group does not apply hedge accounting to the derivative contracts, which are recognized as either assets or liabilities on the consolidated balance sheets at fair value, with changes in fair value recognized as changes in fair value of derivative instruments.

From June 2023 to October 2023, the Group entered into several collar arrangements with a third party with one-month term to mitigate the effect of future price fluctuations on Ethereum or Bitcoin. The arrangements result in the Group settling a certain amount of Ethereum or Bitcoin at prices within a range. The arrangements are accounted for as derivative instruments and recorded at fair value. All collar agreements were matured as of December 31, 2023.

F-19

Table of Contents

BIT MINING LIMITED

NOTES TO THE CONSOLIDATED FINANCIAL STATEMENTS (continued)

(Amounts in thousands of Renminbi (“RMB”), United States dollars (“US$”), Hong Kong dollars (“HKD”) and EUR, except for number of shares and per share (or ADS) data)

2.    SUMMARY OF SIGNIFICANT ACCOUNTING POLICIES (continued)

Derivative contracts (continued)

From October 2023 to December 2023, the Group entered into three Ethereum accumulator agreements with a third party with terms ranging from six to nine months, subject to early termination. The agreements established a barrier price and a forward strike price on future Ethereum prices, and Group would receive certain Ethereum over the terms at the prices specified in the agreements. The agreements are accounted for as derivative instruments and recorded at fair value. One Ethereum accumulator agreement was early terminated as of December 31, 2023.

The derivative contracts are valued by the issuer of the instruments using pricing models whose inputs are calibrated from observable market data, mainly quoted Ethereum prices, and do not involve material subjectivity. Such valuations are classified within level 2 of the fair value hierarchy.

As of December 31, 2023, the Group recognized derivative asset of US$1,392 which was included in prepayment and other current assets in the consolidated balance sheet. For the year ended December 31, 2023, the Group recognized changes in fair value of derivative instruments of a loss of US$35 in the consolidated statements of comprehensive loss.

Fair value measurements

Financial instruments primarily include cash and cash equivalents, restricted cash, short-term investment, accounts receivable, prepayments and other receivables, derivative asset, equity security without readily determinable fair values, equity method investments, accounts payable and accrued expenses and other current liabilities. The Group carries the investment under the measurement alternative basis and equity method investment on other-than-temporary basis. Derivative asset related to the derivative contracts is measured at fair value on a recurring basis. The carrying values of other financial instruments, approximate their fair values due to their short-term maturities.

The Group’s non-financial assets, including cryptocurrency assets, intangible assets, goodwill and property and equipment are measured at fair value when an impairment charge is recognized. Fair value of cryptocurrencies is based on quoted prices in active markets.

The Group applies ASC 820, “Fair Value Measurements and Disclosures”. ASC 820 defines fair value, establishes a framework for measuring fair value and requires disclosures to be provided on fair value measurement.

ASC 820 establishes a three-tier fair value hierarchy, which prioritizes the inputs used in measuring fair value as follows:

Level 1—   Observable inputs that reflect quoted prices (unadjusted) for identical assets or liabilities in active markets.

Level 2—   Include other inputs that are directly or indirectly observable in the marketplace.

Level 3—   Unobservable inputs which are supported by little or no market activity.

ASC 820 describes three main approaches to measuring the fair value of assets and liabilities: (1) market approach; (2) income approach, and (3) cost approach. The market approach uses prices and other relevant information generated from market transactions involving identical or comparable assets or liabilities. The income approach uses valuation techniques to convert future amounts to a single present value amount. The measurement is based on the value indicated by current market expectations about those future amounts. The cost approach is based on the amount that would currently be required to replace an asset.

F-20

Table of Contents

BIT MINING LIMITED

NOTES TO THE CONSOLIDATED FINANCIAL STATEMENTS (continued)

(Amounts in thousands of Renminbi (“RMB”), United States dollars (“US$”), Hong Kong dollars (“HKD”) and EUR, except for number of shares and per share (or ADS) data)

2.    SUMMARY OF SIGNIFICANT ACCOUNTING POLICIES (continued)

Related party transactions

A related party is generally defined as (i) any person holds 10% or more of the Company’s securities and their immediate families (ii) the Company’s management, (iii) someone that directly or indirectly controls, is controlled by or is under common control with the Company, or (iv) anyone who can significantly influence the financial and operating decisions of the Company. A transaction is considered to be a related party transaction when there is a transfer of resources or obligations between related parties. Related parties may be individuals or corporate entities.

Transactions involving related parties cannot be presumed to be carried out on an arm’s-length basis, as the requisite conditions of competitive, free market dealings may not exist. Representations about transactions with related parties, if made, shall not imply that the related party transactions were consummated on terms equivalent to those that prevail in arm’s-length transactions unless such representations can be substantiated. It is not, however, practical to determine the fair value of amounts due from/to related parties due to their related party nature.

Revenue recognition

The Group’s revenues were derived principally from cryptocurrency mining and data center services. The Group also generated revenue from its mining pool business, which is classified as discontinued operations in the consolidated statements of comprehensive loss for all periods presented. The Group also provided sports information service through its former lottery business related VIE subsidiaries and disposed of this business line together with the disposal of VIE structures on July 23, 2021.

The Group accounts for revenues under ASC 606, “Revenue from Contracts with Customers”.

Revenue is recognized when control of promised goods or services is transferred to the Group’s customers in an amount of consideration to which the Group expects to be entitled to in exchange for those goods or services. The Group follows the five steps approach for revenue recognition under ASC 606: (i) identify the contract(s) with a customer, (ii) identify the performance obligations in the contract, (iii) determine the transaction price, (iv) allocate the transaction price to the performance obligations in the contract, and (v) recognize revenue when (or as) the Group satisfies a performance obligation.

The primary sources of the Group’s revenues are as follows:

Cryptocurrency mining

The Group has entered into cryptocurrency mining pools, by executing contracts with the mining pool operators to provide computing power to the mining pools. The contracts are terminable at any time by either party and the Group’s enforceable right to compensation only begins when the Group provides computing power to the mining pool operators. In exchange for providing computing power, the Group is entitled to considerations in the form of cryptocurrencies from the mining pool operators (less pool operator fees to the mining pool operators which are recorded net with revenues), which is calculated based on a predetermined formula agreed by the Group and the mining pool operators as a part of the contracts. Providing computing power is an output of the Group’s ordinary activities and is the only performance obligation in the Group’s contract with the pool operators. The Group is entitled to consideration even if a block is not successfully placed by the mining pool operators. The transaction consideration the Group receives is noncash consideration in the form of cryptocurrencies. The Group measures the cryptocurrencies at fair value at contract inception. All considerations are variable and revenue is recognized when the computing power is provided to the mining pools and there is no uncertainty associated with the variable consideration. There is no significant financing component in these transactions.

F-21

Table of Contents

BIT MINING LIMITED

NOTES TO THE CONSOLIDATED FINANCIAL STATEMENTS (continued)

(Amounts in thousands of Renminbi (“RMB”), United States dollars (“US$”), Hong Kong dollars (“HKD”) and EUR, except for number of shares and per share (or ADS) data)

2.    SUMMARY OF SIGNIFICANT ACCOUNTING POLICIES (continued)

Data center services

The Group provides data center services such as providing its customers with rack space, utility, and cloud services such as virtual services, virtual storage, and data backup services, generally based on monthly services provided at a defined price included in the contracts. The performance obligations are the services provided to a customer for the month based on the contract. The transaction price is the price agreed with the customer for the monthly services provided and the revenues are recognized monthly based on the services rendered for the month.

Mining pool services

The Group operates its mining pool, BTC.com, to enable providers of computing power (“pool participants”) to participate in crypto-mining activities in an efficient manner in the blockchain network. It receives all the mining rewards, and then allocates mining rewards to each pool participant net of the pool operator fees based on the sharing mechanism predetermined. Using computing power provided by the pool participants, the Group provides transaction verification services to the blockchain networks and transaction requesters (the “primary mining pool services” or the Company as the “primary mining pool operator”). During the year ended December 31, 2022, the Company entered into arrangements with certain third-party mining pool operators to contribute a portion of the computing power it obtained from BTC.com pool participants to the third-party mining pool operators. In exchange, the Company is entitled to considerations in the form of cryptocurrencies from the third-party mining pools operators calculated based on a predetermined formula regardless of whether the third-party mining pool operators successfully validate the blocks (the “sub mining pool services” or the Company as the “sub mining pool operator”) (primary mining pool services and sub mining pool services collectively referred as the “mining pool services”).

Primary mining pool services

As the primary mining pool operator, the Group provides transaction verification services. Transaction verification services are an output of the Group’s ordinary activities. The mining rewards the Group receives from the blockchain network include the block rewards and the transaction verification fees related to the transactions included in the block. For block rewards, the customer is the blockchain as the Group attempts to be the first vendor to solve an algorithm that it will then place as a successful block on the blockchain in exchange for cryptocurrency block rewards awarded by the blockchain protocols. For transaction verification fees, the requester for each blockchain transaction request is the customer.

A contract with the blockchain for the block rewards or with the transaction requester for the transaction verification fees exists upon the transfer of a verified block to the blockchain. The performance obligation is to validate each block. Revenue is recognized at the point when the block validation is successfully completed, which is also when the Group receives the rewards. Revenue, which is noncash consideration, is measured at the fair value of block rewards and transaction verification fees earned at contract inception. The Group considers itself the principal in transactions with the blockchain networks as it coordinates all the computing power within the mining pool, utilizes such aggregated computing power to validate blocks, collects centrally all mining rewards and distributes them in accordance with the predetermined sharing mechanisms. The Group has control over the pool participants’ computing power. Although the pool participants can enter and exit the pool at will and deploy the qualifying types of mining machines at the choices of the pool participants, during the mining process, the Group dictates the tasks and the participants’ mining machines merely follow the allocation prescribed by the Group. As a result, the Group is primarily responsible for fulfilling the promise to provide the specified service, which is to transfer a verified block to the blockchain. Further, under existing sharing mechanisms, the Group is exposed to the risk that actual block rewards may differ from expected rewards, therefore, bears the inventory risk before the specified service has been transferred to the blockchain network. Therefore, the Group recognizes the mining pool revenue on a gross basis by recording all of the transaction fees and block rewards earned under the primary mining pool services as revenue, and the portion of the transaction fees and block rewards remitted to pool participants as cost of revenue.

F-22

Table of Contents

BIT MINING LIMITED

NOTES TO THE CONSOLIDATED FINANCIAL STATEMENTS (continued)

(Amounts in thousands of Renminbi (“RMB”), United States dollars (“US$”), Hong Kong dollars (“HKD”) and EUR, except for number of shares and per share (or ADS) data)

2.    SUMMARY OF SIGNIFICANT ACCOUNTING POLICIES (continued)

Sub mining pool services

As the sub mining pool operator, using computing power obtained from pool participants, the Group provides computing power to certain third-party mining pool operators in exchange for considerations in the form of cryptocurrencies from the third-party mining pool operators. As the Group is entitled to consideration, which is calculated based on a predetermined formula agreed by the Group and the mining pool operators as a part of the contracts, even if a block is not successfully placed by the third-party mining pool operators, the Group entered into such arrangements to stabilize the mining rewards it is entitled to. Same to cryptocurrency mining arrangements, the contracts are terminable at any time by either party and the Group’s enforceable right to compensation only begins when the Group provides computing power to the third-party mining pool operators. Providing computing power is an output of the Group’s ordinary activities and is the only performance obligation in the Group’s contract with the third-party pool operators. The transaction consideration the Group receives is noncash variable consideration in the form of cryptocurrencies. The Group measures the cryptocurrencies at fair value at contract inception. The revenue is recognized when the computing power is provided to the third-party mining pool operators and there is no uncertainty associated with the variable consideration. There is no significant financing component in these transactions.

The Group considers itself the principal in sub mining pool service transactions as the pool participants of BTC.com do not directly enter into contracts with the third-party mining pool operators and the Group is primarily responsible for fulfilling the promise to provide the computing power and to remit a portion of the mining rewards to the pool participants. In case of the non-performance of the third-party mining pool operators, the Group is obligated to compensate the pool participants for considerations they are entitled to. As a result, the Group determined that it controls the computing power before it is provided to the third-party mining pool operators. The Group recognizes the mining pool revenue on a gross basis by recording all of the mining rewards earned under the sub mining pool services as revenue, and the portion of mining rewards remitted to pool participants as cost of revenue.

Contract balances

The Group does not have any contract assets. The Group’s contract liabilities include advance from customers, which is recorded when consideration is received from a customer prior to providing services to the customer under the terms of a contract. As of December 31, 2022 and 2023, the Group recorded advance from customers balance of US$384 and US$397 respectively, which was included in “Accrued expenses and other current liabilities” in the accompanying consolidated balance sheets. US$640, US$361 and nil of deferred revenue included in the opening balances of advance from customers was recognized during the years ended December 31, 2021, 2022 and 2023, respectively. The amounts were included in revenues on the accompanying statements of comprehensive loss.

Refer to Note 24 regarding the discussion of the Group’s disaggregate revenue data.

Cost of services

Cost of data center services

The cost of data center services, which consist primarily of direct production costs related to data center service, including the direct service charges for operations. The amounts were US$12,707, US$17,515 and US$21,834 for the years ended December 31, 2021, 2022 and 2023, respectively. These costs are expensed as incurred.

F-23

Table of Contents

BIT MINING LIMITED

NOTES TO THE CONSOLIDATED FINANCIAL STATEMENTS (continued)

(Amounts in thousands of Renminbi (“RMB”), United States dollars (“US$”), Hong Kong dollars (“HKD”) and EUR, except for number of shares and per share (or ADS) data)

2.    SUMMARY OF SIGNIFICANT ACCOUNTING POLICIES (continued)

Cost of services (continued)

Cost of cryptocurrency mining

The cost of cryptocurrency mining, which consist primarily of direct costs related to cryptocurrency mining machines, including the server leasing and maintenance charges. The amounts before inter-segment elimination were US$13,174, US$21,678 and US$19,216 for the years ended December 31, 2021, 2022 and 2023, respectively. The amounts after inter-segment elimination were US$10,406, US$14,085 and US$7,273 for the years ended December 31, 2021, 2022 and 2023, respectively. These costs are expensed as incurred.

Depreciation fees

Depreciation fees, which consist primarily of depreciation of machinery and equipment related to cryptocurrency mining and data center services, were US$13,713, US$22,934 and US$9,737 for the years ended December 31, 2021, 2022 and 2023, respectively. These costs are recorded in consolidated statements of comprehensive loss on a straight-line basis over the useful life of the machinery and equipment.

Amortization fees

Amortization fees, which consist primarily of amortization of intangible assets arising from business combinations and asset acquisitions, were, US$1,016, US$3,236 and US$1,211 for the years ended December 31, 2021, 2022 and 2023, respectively. These costs are recorded in consolidated statements of comprehensive loss on a straight-line basis over the useful life of the intangible assets.

Cost of services also comprise lottery insurance expenses, regulatory and compliance fees, platform fees, employee costs, account handling expense and other direct costs incurred in providing services. These costs are expensed as incurred.

Sales and marketing expenses

Sales and marketing expenses consist primarily of employee costs, commission to certain internet companies and expenses related to promotional activities. These costs are expensed as incurred.

Service development expenses

Service development expenses consist primarily of personnel-related expenses incurred for the development of, enhancement to, and maintenance of the Group’s website that either (i) did not meet the capitalization criteria in accordance with ASC 350, “Intangibles - Goodwill and other”; or (ii) met the capitalization criteria but the costs cannot be separated on a reasonably cost-effective basis between maintenance and relatively minor upgrades and enhancements. Service development expenses are recognized as expenses when incurred.

Leases

The Group’s operating lease right-of-use (“ROU”) assets, current operating lease liability, and non-current operating lease liability are within the scope of ASC 842, “Leases”, and are included in the Group’s consolidated balance sheets. The Group elected not to record assets and liabilities on its consolidated balance sheet for new or existing lease arrangements with terms of 12 months or less. The Group recognizes lease expenses for such leases on a straight-line basis over the lease term.

F-24

Table of Contents

BIT MINING LIMITED

NOTES TO THE CONSOLIDATED FINANCIAL STATEMENTS (continued)

(Amounts in thousands of Renminbi (“RMB”), United States dollars (“US$”), Hong Kong dollars (“HKD”) and EUR, except for number of shares and per share (or ADS) data)

2.    SUMMARY OF SIGNIFICANT ACCOUNTING POLICIES (continued)

Leases (continued)

The initial lease liability is equal to the future fixed minimum lease payments discounted using the Group’s incremental borrowing rate, on a secured basis. The initial measurement of the right-of-use asset is equal to the initial lease liability plus any initial direct costs and prepayments, less any lease incentives. When a lease is terminated, the right-of-use asset and operating lease liability associated with the lease are derecognized and any difference between the carrying amounts of the right-of-use asset and the lease liability is recognized in the consolidated statements of comprehensive loss as a gain or loss.

The Group does not have finance lease arrangements as of December 31, 2023. All right-of-use assets are reviewed for impairment. The Group recorded impairment of US$387, nil and nil, on the right-of-use lease assets during the years ended December 31, 2021, 2022 and 2023, respectively. These costs are expensed as incurred.

Income taxes

The Group follows the asset and liability method of accounting for income taxes. Under this method, deferred tax assets and liabilities are determined based on the difference between the financial reporting and tax bases of assets and liabilities using enacted tax rates that will be in effect in the period in which the differences are expected to reverse. The Group records a valuation allowance to offset deferred tax assets if based on the weight of available evidence, it is more-likely-than-not that some portion, or all, of the deferred tax assets will not be realized. The effect on deferred taxes of a change in tax rates is recognized in the consolidated statements of comprehensive loss in the period that includes the enactment date.

Interest and penalties arising from underpayment of income taxes are computed in accordance with the applicable tax law and is classified in the consolidated statements of comprehensive loss as income tax expense. The amount of interest expense is computed by applying the applicable statutory rate of interest to difference between the tax position recognized and the amount previously taken or expected to be taken in a tax return.

In accordance with the provisions of ASC 740, “Income taxes” the Group recognizes in its financial statements the impact of a tax position if a tax return position or future tax position is “more likely than not” to be sustained upon examination based solely on the technical merits of the position. Tax positions that meet the “more likely than not” recognition threshold are measured at the largest amount of tax benefit, determined on a cumulative probability basis, that has a greater than fifty percent likelihood of being realized upon settlement. The Group’s estimated liability for unrecognized tax position is periodically assessed for adequacy and may be affected by changing interpretations of laws, rulings by tax authorities, changes and/or developments with respect to tax audits, and expiration of the statute of limitations. The outcome for a particular audit cannot be determined with certainty prior to the conclusion of the audit and, in some cases, appeal or litigation process. The actual benefits or liability ultimately realized may differ from the Group’s estimates. As each audit is concluded, adjustments, if any, are recorded in the Group’s financial statements. Additionally, in future periods, changes in facts, circumstances, and new information may require the Group to adjust the recognition and measurement estimates with regard to individual tax positions. Changes in recognition and measurement estimates are recognized in the period in which the changes occur.

In conjunction with ASC 740, the Group also applied ASC 740-30, “Income Taxes: Other Considerations or Special Areas”, to account for the temporary differences arising from the undistributed earnings of the foreign subsidiaries. According to ASC 740-30, all undistributed earnings of a subsidiary shall be presumed to be transferred to the parent entity. Accordingly, the undistributed earnings of a subsidiary included in consolidated income shall be accounted for as a temporary difference and affect deferred tax expense unless the tax law provides a means by which the investment in a domestic subsidiary can be recovered tax free.

F-25

Table of Contents

BIT MINING LIMITED

NOTES TO THE CONSOLIDATED FINANCIAL STATEMENTS (continued)

(Amounts in thousands of Renminbi (“RMB”), United States dollars (“US$”), Hong Kong dollars (“HKD”) and EUR, except for number of shares and per share (or ADS) data)

2.    SUMMARY OF SIGNIFICANT ACCOUNTING POLICIES (continued)

Income taxes (continued)

In December 2019, the FASB issued ASU 2019-12, “Simplifying the Accounting for Income Taxes”, which simplifies various aspects related to accounting for income taxes. ASU 2019-12 removes certain exceptions to the general principles in ASC 740 and also clarifies and amends existing guidance to improve consistent application. The Group adopted the ASU on January 1, 2021. The adoption did not have a material impact on the Group’s consolidated financial statements.

Share-based compensation

Share options and restricted shares granted to employees and directors are accounted for under ASC 718, “Compensation - Stock compensation”. In accordance with ASC 718, the Group determines whether a share option or restricted shares should be classified and accounted for as an equity award. All grants of share options and restricted shares to employees and directors classified as equity awards are recognized in the financial statements based on their grant date fair values. There were no liability awards granted during any of the periods stated herein. The Group recognizes compensation expense using the accelerated method for share options and restricted shares granted with graded vesting based on service conditions, provided that the amount of compensation expense recognized at any date is at least equal to the portion of the grant-date value of the share options and restricted shares that are vested at that date.

ASC 718 requires forfeitures to be estimated at the time of grant and revised, if necessary, in the subsequent period if actual forfeitures differ from initial estimates. Forfeiture rate is estimated based on historical and future expectation of employee turnover rate and is adjusted to reflect future change in circumstances and facts, if any. Share-based compensation expense is recorded net of estimated forfeitures such that expense was recorded only for those share-based awards that are expected to vest. To the extent the Group revises this estimate in the future, the share-based payments could be materially impacted in the period of revision, as well as in following periods.

The compensation costs associated with a modification of the terms of the award (“Modification Award”) are recognized if either the original vesting condition or the new vesting condition has been achieved. Such compensation costs cannot be less than the grant-date fair value of the original award. The incremental compensation cost is measured as the excess of the fair value of the Modification Award over the fair value of the original award at the modification date. Therefore, in relation to the Modification Award, the Group recognizes share-based compensation over the vesting periods of the new options, which comprises, (1) the amortization of the incremental portion of share-based compensation over the remaining vesting term, and (2) any unrecognized compensation cost of original award, using either the original term or the new term, whichever is higher for each reporting period.

Loss per share

The Company computes loss per Class A and Class B ordinary shares in accordance with ASC 260, “Earnings Per Share”, using the two-class method. Under the provisions of ASC 260, basic net loss per share is computed using the weighted average number of ordinary shares outstanding during the period. Diluted net loss per share is computed using the weighted average number of ordinary shares and, if dilutive, potential ordinary shares outstanding during the period. Potentially dilutive securities have been excluded from the computation of diluted net loss per share if their inclusion is anti-dilutive. Potential ordinary shares consist of unvested RSUs and the incremental ordinary shares issuable upon the exercise of stock options. The dilutive effect of unvested RSUs and outstanding stock options is reflected in diluted earnings per share by application of the treasury stock method. The computation of the diluted net loss per share of Class A ordinary shares assumes the conversion of Class B ordinary shares, while the diluted net loss per share of Class B ordinary shares does not assume the conversion of those shares.

F-26

Table of Contents

BIT MINING LIMITED

NOTES TO THE CONSOLIDATED FINANCIAL STATEMENTS (continued)

(Amounts in thousands of Renminbi (“RMB”), United States dollars (“US$”), Hong Kong dollars (“HKD”) and EUR, except for number of shares and per share (or ADS) data)

2.    SUMMARY OF SIGNIFICANT ACCOUNTING POLICIES (continued)

Loss per share (continued)

The liquidation and dividend rights of the holders of the Company’s Class A and Class B ordinary shares are identical, except with respect to voting. As a result, and in accordance with ASC 260, the undistributed earnings for each year are allocated based on the contractual participation rights of the Class A and Class B ordinary shares as if the earnings for the year had been distributed. As the liquidation and dividend rights are identical, the undistributed earnings are allocated on a proportionate basis. Further, as the conversion of Class B ordinary shares is assumed in the computation of the diluted net loss per share of Class A ordinary shares, the undistributed earnings are equal to net loss for that computation.

For the purposes of calculating the Company’s basic and diluted loss per Class A and Class B ordinary shares, the ordinary shares relating to the options that were exercised are assumed to have been outstanding from the date of exercise of such options.

Government grants

Government grants are recognized when there is reasonable assurance that the attached conditions will be complied with. When the grant relates to an expense item, it is recognized in the consolidated statements of comprehensive loss over the period necessary to match the grant on a systematic basis to the related costs. Where the grant relates to an asset acquisition, it is recognized in the consolidated statements of comprehensive loss in proportion to the depreciation of the related assets.

Treasury shares

The Group accounts for treasury shares using the cost method. Under this method, the cost incurred to purchase the shares is recorded in the treasury shares account on the consolidated balance sheets. At retirement, the ordinary shares account is charged only for the aggregate par value of the shares. The excess of the acquisition cost of treasury shares over the aggregate par value is allocated between additional paid-in capital (up to the amount credited to the additional paid-in capital upon original issuance of the shares) and retained earnings.

Recent accounting pronouncements

On November 27, 2023, Financial Accounting Standards Board (“FASB”) issued Accounting Standards Update No. 2023-07, Segment Reporting (Topic 280): Improvements to Reportable Segment Disclosures (“ASU 2023-07”), which requires that an entity disclose significant segment expenses impacting profit and loss that are regularly provided to the chief operating decision maker. The update is required to be applied retrospectively to prior periods presented, based on the significant segment expense categories identified and disclosed in the period of adoption. The amendments in ASU 2023-07 are required to be adopted for fiscal years beginning after December 15, 2023, and interim periods within fiscal years beginning after December 15, 2024, with early adoption permitted. The Group is currently evaluating the impact of adopting the standard.

On December 14, 2023, FASB issued Accounting Standards Update No. 2023-08, Accounting for and Disclosure of Crypto Assets (“ASU 2023-08”), which requires entities that hold crypto assets to subsequently measure such assets at fair value with changes recognized in net income each reporting period. The guidance also requires crypto assets measured at fair value to be presented separately from other intangible assets on the balance sheet and changes in the fair value measurement of crypto assets to be presented separately on the income statement from changes in the carrying amounts of other intangible assets. The new standard is effective for fiscal years beginning after December 15, 2024, including interim periods within those fiscal years, with early adoption permitted. The Group adopted ASU 2023-08 on January 1, 2024 and applied the modified retrospective transition approach. While the Company is in the process of finalizing implementation, based on a preliminary assessment, the Company anticipates it will recognize an incremental $500 to $1,000 increase in fair value on cryptocurrency assets held with the corresponding cumulative-effect adjustment amount recorded to the opening balance of retained earnings.

On December 14, 2023, FASB issued Accounting Standards Update No. 2023-09, Income Taxes (Topic 740): Improvements to Income Tax Disclosures (“ASU 2023-09”). ASU 2023-09 requires that entities disclose specific categories in their rate reconciliation and provide additional information for reconciling items that meet a quantitative threshold. The new standard is effective for fiscal years beginning after December 15, 2024, including interim periods within those fiscal years, with early adoption permitted. The Group is currently evaluating the impact of adopting the standard.

F-27

Table of Contents

BIT MINING LIMITED

NOTES TO THE CONSOLIDATED FINANCIAL STATEMENTS (continued)

(Amounts in thousands of Renminbi (“RMB”), United States dollars (“US$”), Hong Kong dollars (“HKD”) and EUR, except for number of shares and per share (or ADS) data)

3.    CONCENTRATION OF RISKS

Concentration of credit risk

Assets that potentially subject the Group to significant concentration of credit risk primarily consist of cash and cash equivalents and restricted cash. As of December 31, 2023, substantially all of the Group’s cash and cash equivalents were deposited in financial institutions located in the mainland China, Hong Kong, and United States, which management believes are of high credit quality.

Concentration of customers

For the years ended December 31, 2021, 2022 and 2023, the customers accounted for 10% or more of the Group’s revenues generated from continuing operations were as follows:

    

For the years ended December 31,

 

 

2021

2022

 

2023

A

 

*

%

*

%  

14.4

%

B

*

%

*

%

11.5

%

As of December 31, 2022 and 2023, the customers accounted for 10% or more of the Group’s accounts receivable generated from continuing operations were as follows:

    

As of 

As of 

 

December 31,

December 31,

 

2022

    

2023

A

 

*

%  

45.7

%

B

47.2

%  

21.3

%

C

10.5

%  

14.8

%

D

38.2

%  

*

%

Concentration of suppliers

For the years ended December 31, 2021, 2022 and 2023, the suppliers accounted for 10% or more of the Group’s costs generated from continuing operations were as follows:

    

For the years ended December 31,

 

    

2021

    

2022

    

2023

A

*

%

24.9

%

54.0

%

B

 

16.9

%

*

%  

*

%

As of December 31, 2022 and 2023, the suppliers accounted for 10% or more of the Group’s accounts payable generated from continuing operations were as follows:

    

As of 

As of 

 

December 31,

December 31,

 

2022

    

2023

A

 

43.8

%  

*

%

B

*

%  

79.5

%

C

31.3

%  

*

%

D

12.6

%  

*

%

E

*

%  

16.3

%

*Less than 10%

F-28

Table of Contents

BIT MINING LIMITED

NOTES TO THE CONSOLIDATED FINANCIAL STATEMENTS (continued)

(Amounts in thousands of Renminbi (“RMB”), United States dollars (“US$”), Hong Kong dollars (“HKD”) and EUR, except for number of shares and per share (or ADS) data)

3.    CONCENTRATION OF RISKS (continued)

Vulnerability due to change of regulations or policies

The blockchain and cryptocurrency mining business could be significantly affected by, among other things, the regulatory and policy developments in international markets where the Company operates, such as the United States. Governmental authorities are likely to continue to issue new laws, rules and regulations governing the blockchain and cryptocurrency industry and enhance enforcement of existing laws, rules and regulations. For example, the People’s Bank of China (the “PBOC”), Ministry of Industry and Information Technology, State Administration for Industry and Commerce, China Banking Regulatory Commission, China Securities Regulatory Commission and China Insurance Regulatory Commission issued “Announcement on Preventing Token Fundraising Risks” on September 4, 2017, prohibiting all organizations and individual from engaging in initial coin offering transactions. On May 21, 2021, the Financial Stability and Development Committee of the State Council in mainland China called for the need to resolutely control financial risks and crack down on cryptocurrency mining and trading activities. On June 18, 2021, the “Notice of the Sichuan Provincial Development and Reform Commission and the Sichuan Provincial Energy Administration on the Cleanup and Shutdown of Virtual Currency Mining Projects” required electricity companies within Sichuan Province to close down power supply to businesses involved in cryptocurrency mining. On June 21, 2021, the Company terminated the operations of the two data centers in Sichuan according to the written notice from the Local Power Supplier.

As of December 31, 2022, the mining pool subsidiary of the Company has completely exited the mainland China market, ceased registering new users from mainland China and retired accounts of existing users from mainland China. The mining pool business was classified as discontinued operations as of December 31, 2023 and disposed of in January 2024 when the Company relinquished the control.

The Group had begun the development of the international operations before these regulatory and policy developments in mainland China. In the second half of 2021, the Group has finished the migration of the cryptocurrency operations to international markets.

4.    DISCONTINUED OPERATIONS

Disposition of VIEs and VIE subsidiaries

On July 23, 2021, the Group terminated all of its lottery business-related VIE contracts for nil consideration and disposed of its Chinese lottery-related business.

From July 23, 2021, the Group no longer retained any financial interest over lottery business related VIEs and accordingly deconsolidated lottery business related VIEs’ financial statements from the Group’s consolidated financial statements. The disposal of lottery business related VIEs represented a strategic shift and has a major effect on the Group’s result of operations. Accordingly, revenues, expenses and cash flows related to lottery business related VIEs have been classified in the consolidated financial statements as discontinued operations for the year ended December 31, 2021.

F-29

Table of Contents

BIT MINING LIMITED

NOTES TO THE CONSOLIDATED FINANCIAL STATEMENTS (continued)

(Amounts in thousands of Renminbi (“RMB”), United States dollars (“US$”), Hong Kong dollars (“HKD”) and EUR, except for number of shares and per share (or ADS) data)

4.    DISCONTINUED OPERATIONS (continued)

Disposition of VIEs and VIE subsidiaries (continued)

On July 23, 2021, the Group calculated a loss resulting from such disposition as follows:

    

As of July 23, 2021

US$

Consideration

 

Cash and cash equivalents

 

1,200

Restricted Cash

194

Prepayments and other receivables

 

2,032

Property and equipment, net

 

1,346

Intangible assets, net

 

102

Long-term investments

 

492

Other non-current assets

 

236

Accrued payroll and welfare payable

 

(173)

Accrued expenses and other current liabilities

 

(833)

Long-term payables

(61)

Net assets of lottery business related VIEs*

 

4,535

Noncontrolling interest of lottery business related VIEs

 

2,162

Less: Net assets of lottery business related VIEs contributable to the Company

 

6,697

Loss on disposal of lottery business related VIEs

 

(6,697)

*Net assets of lottery business related VIEs excluded payables of US$31,195 to the Company, which mainly consisted of a loan of US$27,987 provided by the Company to the former VIE subsidiary, Shenzhen E-Sun Sky Network Technology Co., Ltd. (“E-Sun Sky Network”) and the Company does not have an intention to collect. The exemption of debt filed by the Company and E-Sun Sky Network was approved by the PRC State Administration of Foreign Exchange and the State Taxation Administration in May 2022.

The condensed cash flows of lottery business related VIEs were as follows for the years ended December 31, 2021:

For the year ended December 31,

    

2021*

US$

Net cash used in operating activities

 

(2,985)

Net cash provided by investing activities

 

953

Net cash used in financing activities

 

(26,955)

Effect of foreign exchange on cash

381

F-30

Table of Contents

BIT MINING LIMITED

NOTES TO THE CONSOLIDATED FINANCIAL STATEMENTS (continued)

(Amounts in thousands of Renminbi (“RMB”), United States dollars (“US$”), Hong Kong dollars (“HKD”) and EUR, except for number of shares and per share (or ADS) data)

4.    DISCONTINUED OPERATIONS (continued)

Disposition of VIEs and VIE subsidiaries (continued)

The operating results from discontinued operations of VIEs and VIE subsidiaries included in the Group’s consolidated statements of comprehensive loss were as follows for the year ended December 31, 2021:

    

For the year ended December 31,

2021*

US$

Major classes of line items constituting pre-tax profit of discontinued operations

 

  

Revenues

 

1,269

Cost of revenue

 

(192)

Sales and marketing expenses

 

(556)

General and administrative expenses

 

(2,322)

Service development expenses

 

(496)

Other income that are not major

 

73

Loss from discontinued operations, before income tax

 

(2,224)

Income tax expense

 

Loss from discontinued operations, net of income tax

 

(2,224)

Loss on disposal of the subsidiary, net of income tax

 

(6,697)

Net loss from discontinued operations, net of income tax

 

(8,921)

*Included financial results of discontinued operations from January 1, 2021 to July 23, 2021.

Disposition of mining pool business

On December 28, 2023, the Group entered into an agreement to sell its entire mining pool business for a total consideration of US$5,000, with payment arrangement of US$3,000 as the initial payment, US$1,000 as the second payment in October 2024 and US$1,000 as the third payment in October 2025. The disposal of the mining pool business represents a strategic shift and has a major effect on the Group’s results of operations. Accordingly, the Company’s consolidated financial statements for the year ended December 31, 2023 and the comparable periods have been classified to reflect the mining pool business as discontinued operations.

While the closing of the transaction occurred on February 29, 2024, for accounting purposes the mining pool business was deemed to be disposed of on January 31, 2024 when the Group relinquished control and received the first payment of the consideration by retaining 71.37 bitcoins of the mining pool business for compliance and safety purposes when transferring the mining pool business to the buyer. The retained bitcoins have a fair value of US$3,000 as determined using US$42 per bitcoin, which was published by Coinbase.com on January 29, 2024 at UTC 0:00.

F-31

Table of Contents

BIT MINING LIMITED

NOTES TO THE CONSOLIDATED FINANCIAL STATEMENTS (continued)

(Amounts in thousands of Renminbi (“RMB”), United States dollars (“US$”), Hong Kong dollars (“HKD”) and EUR, except for number of shares and per share (or ADS) data)

4.    DISCONTINUED OPERATIONS (continued)

Disposition of mining pool business (continued)

Assets and liabilities of discontinued operations of the mining pool business were as follows as of December 31, 2022 and 2023:

    

As of

    

As of

 

December 31,

December 31,

 

2022

2023

 

US$

US$

 

ASSETS

Cash and cash equivalents

 

77

 

33

Accounts receivable, net

 

545

 

1,115

Prepayments and other current assets

86

101

Cryptocurrency assets

9,360

12,553

Current assets of discontinued operations

 

10,068

 

13,802

Property and equipment, net

11

4

Intangible assets, net

15

7

Non-current assets of discontinued operations

26

11

*

LIABILITIES

Accounts payable

19,753

27,250

Accrued payroll and welfare payable

72

119

Accrued expenses and other current liabilities

330

236

Current liabilities of discontinued operations

20,155

27,605

*

For presentation purpose, non-current assets of discontinued operations as of December 31, 2023 have been classified as current assets of discontinued operations in the consolidated balance sheets as the disposition occurred in January 2024.

The operating results from discontinued operations of the mining pool business included in the Group’s consolidated statements of comprehensive loss were as follows for the years ended December 31, 2021, 2022 and 2023:

For the years ended December 31, 

    

2021

    

2022

    

2023

Major classes of line items constituting pre-tax profit of discontinued operations

Revenues

 

1,310,970

636,937

296,942

Cost of revenue

 

(1,319,770)

(642,754)

(295,468)

Sales and marketing expenses

 

(64)

(297)

(354)

General and administrative expenses

 

(3,198)

(840)

(417)

Service development expenses

 

(1,898)

(1,452)

(353)

Other operating income

 

16

475

70

Other operating expenses

(28)

(3,107)

Net gain (loss) on disposal of cryptocurrency assets

10,421

16,195

(860)

Impairment of cryptocurrency assets

(26,064)

(9,039)

(2,886)

Changes in fair value of derivative instruments

3,696

Impairment of intangible assets

 

(48,555)

Impairment of goodwill

 

(26,569)

Loss before income tax from discontinued operations

 

(25,919)

(79,006)

(3,326)

Income tax expense

 

Net loss from discontinued operations, net of applicable income taxes

 

(25,919)

(79,006)

(3,326)

F-32

Table of Contents

BIT MINING LIMITED

NOTES TO THE CONSOLIDATED FINANCIAL STATEMENTS (continued)

(Amounts in thousands of Renminbi (“RMB”), United States dollars (“US$”), Hong Kong dollars (“HKD”) and EUR, except for number of shares and per share (or ADS) data)

4.    DISCONTINUED OPERATIONS (continued)

Disposition of mining pool business (continued)

The condensed cash flows of the mining pool business were as follows for the years ended December 31, 2021, 2022, and 2023:

For the years ended December 31,

2021

2022

2023

US$

US$

US$

Net cash provided by (used in) operating activities

    

4,518

(29,186)

    

(227)

Net cash provided by (used in) investing activities

 

364

34,354

 

(413)

Net cash (used in) provided by financing activities

 

(3,687)

(6,461)

 

481

Effect of foreign rate exchange on cash

(16)

191

115

Supplemental disclosures of non-cash investing and financing activities:

Repayment of third-party borrowings in the form of cryptocurrencies

6,523

Cryptocurrencies acquired in connection with business combination

 

73,184

 

The following table provides a reconciliation of cash, cash equivalents and restricted cash reported within the consolidated balance sheets that sum to the total of such amounts shown in the consolidated statements of cash flows.

As of

As of

As of

December 31,

December 31,

December 31,

    

2021

    

2022

    

2023

US$

US$

US$

Cash, cash equivalents and restricted cash – consolidated balance sheets

16,625

5,497

3,244

Cash, cash equivalents and restricted cash, discontinued operations

1,179

77

33

Cash, cash equivalents and restricted cash – consolidated statements of cash flows

17,804

5,574

3,277

5.    BUSINESS COMBINATION, ASSET ACQUISITION AND DISPOSAL OF SUBSIDIARY

Acquisition and Disposal of Loto Interactive

Loto Interactive (formerly known as MelcoLot Limited) is a company listed on the Hong Kong Stock Exchange (Stock Code: 8198). The Company’s investment in equity shares of Loto Interactive was 33.74% before the acquisition of Loto Interactive in 2021.

On March 31, 2021, the Company completed the subscription for 169,354,839 shares of Loto Interactive, at a price of HK$0.62 per share for a total consideration of HK$105,000 (US$13,503) in cash (the “Share Subscription”). The Company’s ownership of Loto Interactive thereby increased to 54.2%, and Loto Interactive and its subsidiaries became subsidiaries of the Company. The Company recorded a gain on the previously-held equity interest of US$5,500 for the re-measurement of the previously-held equity interest in Loto Interactive at the acquisition date fair value.

Concurrently with the completion of the Share Subscription, Loto Interactive has completed its acquisition of the remaining equity interests in its indirectly held subsidiary, Ganzi Changhe Hydropower Consumption Service Co., Ltd. (“Ganzi Changhe Data Center”), for a total consideration of RMB88,200 (US$13,841) in cash.

F-33

Table of Contents

BIT MINING LIMITED

NOTES TO THE CONSOLIDATED FINANCIAL STATEMENTS (continued)

(Amounts in thousands of Renminbi (“RMB”), United States dollars (“US$”), Hong Kong dollars (“HKD”) and EUR, except for number of shares and per share (or ADS) data)

5.    BUSINESS COMBINATION, ASSET ACQUISITION AND DISPOSAL OF SUBSIDIARY (continued)

Acquisition and Disposal of Loto Interactive (continued)

The following table presents the calculation of the purchase consideration. The calculation of US$ amount was based on the exchange rate of 1.00 HKD to 0.1286 US$ of the acquisition date on March 31, 2021.

    

Amount

    

Amount

HKD

US$

Re-measurement of the fair value of previously-held equity interest

79,280

10,200

Purchase price at acquisition close on March 31, 2021

 

105,000

 

13,503

Fair value of noncontrolling shareholders

 

155,715

 

20,029

Total allocated purchase price

 

339,995

 

43,732

The following table presents the purchase price allocation of the assets acquired and the liabilities assumed at the acquisition date.

    

Amount

    

Amount

HKD

US$

Current assets

 

232,103

 

29,854

Property and equipment, net

 

201,713

 

25,946

Other non-current assets

 

71,728

 

9,226

Total identifiable assets acquired

 

505,544

 

65,026

Current liabilities

 

163,161

 

20,987

Non-current liabilities

 

2,388

 

307

Total liabilities assumed

 

165,549

 

21,294

Net identifiable assets acquired

 

339,995

 

43,732

Total acquisition costs of US$796 were incurred related to the acquisition, which were recognized as an expense and included in general and administrative expenses in the consolidated statements of comprehensive loss.

On June 18, 2021, the Company completed its unconditional mandatory cash offer, all the shares in issue of Loto Interactive other than those already owned or agreed to be acquired by the Company and its parties acting in concert, pursuant to Rule 26.1 of the Hong Kong Code on Takeovers and Mergers (the “Share Offer”) and its cash offer for the cancellation of all options of Loto Interactive in accordance with Rule 13.5 of the Hong Kong Code on Takeovers and Mergers (the “Option Offer”). Upon closing of such cash offer, the Company acquired a total of 30,642,534 shares with a total consideration of approximately HKD26,224 (US$3,378) under the Share Offer. The Company’s ownership in Loto Interactive increased to 59.8% accordingly and the transaction was recorded as an equity transaction.

On July 12, 2022, the Company entered into a share sale and purchase agreement with Manful Kingdom Limited to sell 51% of total issued share capital of Loto Interactive, representing 279,673,200 shares of Loto Interactive at the price of HK$0.28 per share for a total consideration of HK$78,308 (the “Transaction”). The Transaction was completed on July 26, 2022. After the Transaction, the Company’s share ownership in Loto Interactive decreased to 8.79%. The sale of Loto Interactive did not constitute a strategic shift that would have a major effect on the Company’s operations or financial results and as such, Loto Interactive has not been reclassified as discontinued operations in the Group’s financial statements for the year ended December 31, 2021.

F-34

Table of Contents

BIT MINING LIMITED

NOTES TO THE CONSOLIDATED FINANCIAL STATEMENTS (continued)

(Amounts in thousands of Renminbi (“RMB”), United States dollars (“US$”), Hong Kong dollars (“HKD”) and EUR, except for number of shares and per share (or ADS) data)

5.    BUSINESS COMBINATION, ASSET ACQUISITION AND DISPOSAL OF SUBSIDIARY (continued)

Acquisition and Disposal of Loto Interactive (continued)

The following table represents a summary of the assets and liabilities disposed of at the disposal date. The calculation of US$ amount was based on the exchange rate of 1.00 HKD to 0.1274 US$ of the disposal completion date on July 26, 2022.

    

Amount

    

Amount

HKD

US$

Net assets disposed of:

Cash and cash equivalents

 

39,174

 

4,990

Amounts due from related parties

 

422

 

54

Prepayments and other receivables

 

37,534

 

4,781

Property and equipment, net

 

24,443

 

3,114

Long-term investments

 

3,514

 

448

Other non-current assets

 

33,488

 

4,266

Accounts payable

 

(3,206)

 

(408)

Amounts due to related parties

 

(6,099)

 

(777)

Accrued payroll and welfare payable

 

(12,623)

 

(1,608)

Other current liabilities

 

(4,756)

 

(606)

Income tax payable

 

(3,278)

 

(418)

Other non-current liabilities

 

(800)

 

(102)

Net assets of the subsidiaries

 

107,813

 

13,734

Noncontrolling interest of the subsidiaries

 

(43,412)

 

(5,542)

Fair value of retained non-controlling interest in the subsidiaries

 

(13,497)

 

(1,719)

Net assets of the subsidiaries attributable to the Company

 

50,904

 

6,473

Reclassification of accumulated translation adjustment into gain on disposal

 

1,241

 

184

Consideration

 

78,308

 

9,997

Gain from disposal of subsidiaries

 

26,163

 

3,340

Cash flows in respect of the disposal is as below:

    

Amount

    

Amount

HKD

US$

Cash flows of the disposal:

 

  

 

  

Cash and cash equivalents deconsolidated

 

(39,174)

 

(4,990)

Proceeds from the disposal of subsidiaries

 

78,308

 

9,997

Proceeds from disposal of subsidiaries, net of cash disposed

 

39,134

 

5,007

On March 15, 2023, the Company entered into a share sale and purchase agreement with an unaffiliated third party (the “Buyer”), pursuant to which the Company agreed to sell, and the Buyer agreed to purchase, all of the Company’s remaining share ownership in Crypto Flow Technology Limited (“Crypto Flow”), previously known as Loto Interactive, namely, 48,195,605 shares of Crypto Flow, representing approximately 8.79% of the total issued share capital of Crypto Flow, at the price of HK$0.38 per share for the total consideration of HK$18,314 (US$2,333). Upon completion of this transaction, the Company does not own any shares in Crypto Flow.

F-35

Table of Contents

BIT MINING LIMITED

NOTES TO THE CONSOLIDATED FINANCIAL STATEMENTS (continued)

(Amounts in thousands of Renminbi (“RMB”), United States dollars (“US$”), Hong Kong dollars (“HKD”) and EUR, except for number of shares and per share (or ADS) data)

5.    BUSINESS COMBINATION, ASSET ACQUISITION AND DISPOSAL OF SUBSIDIARY (continued)

Acquisition of Alliance International Technologies Limited (formerly known as “Blockchain Alliance Technologies Limited”)

On April 15, 2021, the Company announced the first closing of its previously announced transactions contemplated by the share exchange agreement, as amended (the “Share Exchange Agreement”), dated February 16, 2021, with Blockchain Alliance Technologies Holding Company (“Blockchain Alliance Holding”). Pursuant to the Share Exchange Agreement, the Company has issued an aggregate of 44,353,435 Class A ordinary shares of par value US$0.00005 per share of the Company to Blockchain Alliance Holding in exchange for the entire outstanding share capital of Alliance International Technologies Limited (“Alliance International Technologies”, formerly known as “Blockchain Alliance Technologies Limited”) held by Blockchain Alliance Holding. In accordance with the Share Exchange Agreement, the entire mining pool business of Bitdeer Technologies Holding Company (“Bitdeer”) operated under BTC.com, including the domain name BTC.com and the cryptocurrency wallet of BTC.com (collectively, the “BTC.com Pool Businesses”) have now been transferred to the Company.

The Company and Blockchain Alliance Holding also agreed that, in the twelve-month period from April 1, 2021 to March 31, 2022, if the BTC.com Pool Businesses records net operating profit, the Company shall issue additional Class A ordinary shares to Blockchain Alliance Holding at par value and a maximum of 22,176,718 additional Class A ordinary shares shall be issuable. If the BTC.com Pool Businesses records net operating loss, the Company shall be entitled to repurchase certain Class A ordinary shares held by Blockchain Alliance Holding at par value and a maximum of 4,435,344 Class A ordinary shares shall be subject to such repurchase arrangement.

The following table presents the calculation of the purchase consideration of the acquisition date on April 15, 2021.

    

Amount

USD

Fair value of 44,353,435 Class A ordinary shares at acquisition close on April 15, 2021

69,945

Contingent consideration

 

15,183

Total allocated purchase price

 

85,128

As of the acquisition date, the Group recognized US$15,183 as contingent consideration in accrued expenses and other current liabilities. As of December 31, 2021, the fair value of the contingent consideration, assessed by a third-party appraiser, was estimated to be US$1,247. The contingent consideration was settled as of December 31, 2022. The Group recognized changes in fair value of contingent consideration of US$13,936 and US$1,247, respectively, in the statement of comprehensive loss during the years ended December 31, 2021 and 2022.

F-36

Table of Contents

BIT MINING LIMITED

NOTES TO THE CONSOLIDATED FINANCIAL STATEMENTS (continued)

(Amounts in thousands of Renminbi (“RMB”), United States dollars (“US$”), Hong Kong dollars (“HKD”) and EUR, except for number of shares and per share (or ADS) data)

5.    BUSINESS COMBINATION, ASSET ACQUISITION AND DISPOSAL OF SUBSIDIARY (continued)

Acquisition of Alliance International Technologies Limited (formerly known as “Blockchain Alliance Technologies Limited”) (continued)

The following table presents the purchase price allocation of the assets acquired and the liabilities assumed at the acquisition date.

    

Amount

    

Amortization Years

USD

Current assets

73,389

Acquired intangible assets

 

58,559

 

10.0

Other non-current assets

 

31

 

Total identifiable assets acquired

 

131,979

 

Other current liabilities

 

73,420

 

Total liabilities

 

73,420

 

Net identifiable assets acquired

 

58,559

 

Total consideration

 

85,128

 

Goodwill

 

26,569

 

Total acquisition costs of US$766 were incurred related to the acquisition, which were recognized as an expense and included in general and administrative expenses in the consolidated statements of comprehensive loss.

Goodwill, which is not tax deductible, is primarily attributable to the excess of the consideration over the fair value of the net identifiable assets of the acquiree and is related to synergies expected to be achieved from the acquisition. The Group identified BTC.com Pool Businesses to be the reporting unit for goodwill impairment testing and recognized impairment loss on goodwill of US$26,569 during the year ended December 31, 2022. The Group used the income approach with the discounted cash flow valuation method with the assistance of a third-party valuation specialist to estimate the fair value of BTC.com Pool Businesses and recognized the impairment loss for the amount by which the carrying amount of BTC.com Pool Businesses exceeds its fair value.

Acquired intangible assets consist primarily of brand name and internet domain, which have estimated useful lives of 10 years from the date of acquisition. The Group recognized impairment loss on the acquired intangible asset of US$48,555 during the year ended December 31, 2022 in view of its inability to generate sufficient operating cash flows as expected. The Group used the income approach with the multi-period excess-earnings valuation method with the assistance of a third-party valuation specialist to estimate the fair value, and recognized the impairment loss for the amount by which the carrying value of the intangible asset exceeds its fair value.

On December 28, 2023, the Company entered into an agreement with Esport - Win Limited, a Hong Kong limited liability company, to sell its entire mining pool business operated under BTC.com for a total consideration of US$5,000. The disposal of the mining pool business represents a strategic shift and has a major effect on the Company’s results of operations. Accordingly, the Company’s consolidated financial statements for the year ended December 31, 2023 and the comparable periods have been classified to reflect the mining pool business as discontinued operations. The transaction was closed in February 2024 and, for accounting purposes, the mining pool business was deemed to be disposed of on January 31, 2024 when the Company relinquished control.

F-37

Table of Contents

BIT MINING LIMITED

NOTES TO THE CONSOLIDATED FINANCIAL STATEMENTS (continued)

(Amounts in thousands of Renminbi (“RMB”), United States dollars (“US$”), Hong Kong dollars (“HKD”) and EUR, except for number of shares and per share (or ADS) data)

5.    BUSINESS COMBINATION, ASSET ACQUISITION AND DISPOSAL OF SUBSIDIARY (continued)

Acquisition of Bee Computing (HK) Limited

On May 31, 2022, the Company completed the first closing of its previously announced share exchange agreement dated April 5, 2021 (as amended and restated in April 2022, the “Amended and Restated Share Exchange Agreement”) entered into by the Company and the shareholders (the “Selling Shareholders”) of the acquisition of Bee Computing (HK) Limited (“Bee Computing”). At the first closing of the Amended and Restated Share Exchange Agreement, the Company issued 16,038,930 of its Class A ordinary shares to the Selling Shareholders. Meanwhile, the Company’s preexisting loans to Bee Computing was considered effectively settled upon the acquisition. The settlement amount was included in the total purchase consideration. The transaction was accounted for as an asset acquisition as Bee Computing did not meet the definition of a business upon acquisition.

The following table presents the calculation of the purchase consideration of the acquisition date.

    

Amount

US$

Fair value of 16,038,930 Class A ordinary shares at acquisition close on May 31, 2022

3,416

Effective settlement of preexisting loans

 

18,397

Total purchase consideration

 

21,813

The following is a summary of the estimated fair value of the assets acquired as of the acquisition date.

    

Amount

    

Amortization Years

US$

Cash

25

  

Prepayments and other receivables

 

18,155

 

  

Acquired intangible asset

 

3,633

 

3.0

Total identifiable assets acquired

 

21,813

 

  

Total purchase consideration

 

21,813

 

  

The acquired intangible asset was the unpatented technology for the Litecoin ASIC mining machines, which has an estimated useful life of 3 years from the date of acquisition.

F-38

Table of Contents

BIT MINING LIMITED

NOTES TO THE CONSOLIDATED FINANCIAL STATEMENTS (continued)

(Amounts in thousands of Renminbi (“RMB”), United States dollars (“US$”), Hong Kong dollars (“HKD”) and EUR, except for number of shares and per share (or ADS) data)

6.    INVESTMENTS

Long-term Investments

    

As of

    

As of

December 31,

December 31,

2022

2023

US$

US$

Carrying amount of equity investments without readily determinable fair value

 

5,058

 

3,350

Carrying amount of equity method investments

 

2,991

 

823

Carrying amount of long-term investments

 

8,049

 

4,173

Equity investments without readily determinable fair value

In accordance with ASC 321, the Group elected to use the measurement alternative to measure such investments at cost, less any impairment, plus or minus changes resulting from observable price changes in orderly transactions for identical or similar investments of the same issuer, if any. The carrying amount of the Group’s equity investments measured using the measurement alternative was US$9,181, net of US$4,123 and US$8,881, net of US$5,531 in accumulated impairment as of December 31, 2022 and 2023, respectively. The Group recognized an impairment of nil, US$2,250 and US$1,408 for the years ended December 31, 2021, 2022 and 2023, respectively. Impairment charges for the year ended December 31, 2022 included in the net loss consisted of impairment on equity investment in PTE (Hong Kong) LTD of US$1,000 and impairment on equity investment in Cheerful Interactive Limited of US$1,250. Impairment charges for the year ended December 31, 2023 included in the net loss consisted of impairment on equity investment in Beijing Weisaishidai Sports Technology Co., Ltd of US$1,408.

Equity method investments

Investments were classified as equity method investments as the Group has significant influence over the entities. The net operating income (loss) from equity method investments from continuing operations recognized for the years ended December 31, 2021, 2022 and 2023 were US$(1,184), US$164, and US$(295), respectively. The net operating income (loss) from equity method investments included in net loss from discontinued operations recognized for the years ended December 31, 2021, 2022 and 2023 were US$(399), nil and nil, respectively.

F-39

Table of Contents

BIT MINING LIMITED

NOTES TO THE CONSOLIDATED FINANCIAL STATEMENTS (continued)

(Amounts in thousands of Renminbi (“RMB”), United States dollars (“US$”), Hong Kong dollars (“HKD”) and EUR, except for number of shares and per share (or ADS) data)

7.    CRYPTOCURRENCY ASSETS

The amounts represented the cryptocurrencies held by the Group’s continuing operations as of December 31, 2022 and 2023. The movement of cryptocurrencies was as follows:

    

For the years ended December 31,

2021

2022

    

2023

US$

US$

 

US$

Beginning balance

 

16,859

5,612

Cryptocurrencies mined from mining business

 

39,013

40,561

21,601

Deposits received from customers of mining data center

 

3,965

2,192

Deposits returned to customers of mining data center

(71)

Payment of service expense and long-lived assets

 

(6,939)

(13,810)

Disposal of cryptocurrency assets*

 

(2,295)

(41,264)

(31,601)

Utility fee received from customers of mining data center

(29,213)

3,658

13,901

Cryptocurrencies purchased using fiat currency

13,381

Cryptocurrencies collected from derivative contracts

9,500

Cryptocurrencies paid to derivative contracts

(8,560)

Cryptocurrencies paid in connection with the assets acquisition

(1,731)

Others

 

86

(59)

31

Impairment of cryptocurrency assets

(12,255)

(9,396)

(2,359)

Proceeds from issuance of ordinary shares for private placement

19,289

Ending balance of cryptocurrency assets, net

16,859

5,612

7,625

*     In January 2022, the Company entered into a loan agreement and a pledge agreement for one year, pursuant to which the lender agreed to lend to the Company funds equal to approximately US$6,306, which was 65% of the current fair market value of 4,000 Ethereum, with a fixed interest rate of 3.25% per annum. In June 2022, the loan has been fully settled by rendering the pledged Ethereum to the lender. Disposal of cryptocurrencies for the year ended December 31, 2022 included the carrying amount of the pledged Ethereum of US$9,628 rendered to the lender and the Group recorded a loss on disposal of cryptocurrencies in the amount of approximately US$3,322.

From June to October 2023, the Company entered into several collar agreements with a third party with one-month term to mitigate the effect of future price fluctuations on Ethereum or Bitcoin. Pursuant to the arrangements, the Company transferred in total of 3,200 Ethereum and 40 Bitcoins to the counterparty and received USDT and USDC equal to 70% of the initial notional amount of the Ethereum and Bitcoins at the agreement date. Disposal of cryptocurrency assets for the year ended December 31, 2023 included the net effect of the carrying amount of the Ethereum and Bitcoins transferred to the counterparty of US$4,650 and the fair value of the USDT and USDC received of US$5,015. The Group also recorded a gain on disposal of cryptocurrencies related to the transfer of the Ethereum in the amount of US$2,344.

F-40

Table of Contents

BIT MINING LIMITED

NOTES TO THE CONSOLIDATED FINANCIAL STATEMENTS (continued)

(Amounts in thousands of Renminbi (“RMB”), United States dollars (“US$”), Hong Kong dollars (“HKD”) and EUR, except for number of shares and per share (or ADS) data)

8.    PREPAYMENTS AND OTHER CURRENT ASSETS

Prepayments and other current assets consist of the following:

    

As of

    

As of

December 31,

December 31,

2022

2023

US$

US$

Receivables from third-party payment service providers

 

504

 

539

Utility deposits

3,883

Other deposits

630

890

Deferred expense*

 

1,607

 

430

Loans to the third parties

1,259

895

Recoverable value-added input tax

 

3,535

 

Derivative assets

1,392

Others

 

689

 

347

Less: allowance for credit losses

 

 

(2,078)

Prepayments and other receivables

 

8,224

 

6,298

*     Deferred expense represents cash paid in advance to vendors, such as consultant expense and compliance expense, which would be amortized according to their respective service periods.

9.    PROPERTY AND EQUIPMENT, NET

Property and equipment consists of the following:

    

As of

    

As of

December 31,

December 31,

2022

2023

US$

US$

Machinery and equipment

79,941

93,928

Electronics and office equipment

485

 

469

Motor vehicles

901

 

1,029

Leasehold improvements

5,704

 

5,549

Construction in progress

8,703

Property and equipment, cost

95,734

 

100,975

Less: Accumulated depreciation

(34,135)

 

(43,752)

Less: Provision for impairment

(34,390)

(34,390)

Property and equipment, net

27,209

 

22,833

Depreciation expenses from continuing operations for the years ended December 31, 2021, 2022 and 2023 were approximately US$14,328, US$24,047 and US$9,852, respectively. Depreciation expenses from discontinued operations were approximately US$734, US$3 and US$6 for the years ended December 31, 2021, 2022 and 2023, respectively.

Impairment as of December 31, 2022 and 2023 was mainly due to the impairment of mining machines in Kazakhstan and the USA. Impairment loss for the years ended December 31, 2021, 2022 and 2023 were approximately US$22,392, US$35,224 and nil, respectively.

F-41

Table of Contents

BIT MINING LIMITED

NOTES TO THE CONSOLIDATED FINANCIAL STATEMENTS (continued)

(Amounts in thousands of Renminbi (“RMB”), United States dollars (“US$”), Hong Kong dollars (“HKD”) and EUR, except for number of shares and per share (or ADS) data)

10.   INTANGIBLE ASSETS, NET

Intangible assets consist of the following:

    

As of

    

As of

December 31,

December 31,

2022

2023

US$

US$

Cost:

 

  

 

  

Computer software

 

3,538

 

3,584

License agreement

 

22,252

 

22,252

Internet domain name

 

150

 

150

Brand name

 

12,710

 

12,710

Strategic contract

10,010

10,010

Unpatented technology

3,633

3,633

 

52,293

 

52,339

Accumulated amortization:

 

 

Computer software

 

(2,953)

 

(3,046)

License agreement

 

(5,470)

 

(5,470)

Internet domain name

 

(25)

 

(40)

Brand name

 

(3,123)

 

(3,116)

Strategic contract

 

(2,471)

 

(2,471)

Unpatented technology

(505)

(1,716)

(14,547)

(15,859)

Impairment* :

Computer software

(524)

(524)

License agreement

(16,782)

(16,782)

Brand name

(9,602)

(9,602)

Strategic Contract

(7,539)

(7,539)

(34,447)

(34,447)

Intangible assets, net

 

3,299

 

2,033

*     The impairment as of December 31, 2021 include impairment of US$56 related to the intangible assets of computer software of Loto Interactive. During the year ended December 31, 2022, the Group recorded additional impairment of US$7,539 for the strategy contract of Asgard. The Group derecognized accumulated impairment of US$56 as a result of the disposal of Loto Interactive during the year ended December 31, 2022. There was no impairment for the year ended December 31, 2023.

F-42

Table of Contents

BIT MINING LIMITED

NOTES TO THE CONSOLIDATED FINANCIAL STATEMENTS (continued)

(Amounts in thousands of Renminbi (“RMB”), United States dollars (“US$”), Hong Kong dollars (“HKD”) and EUR, except for number of shares and per share (or ADS) data)

10.   INTANGIBLE ASSETS, NET (continued)

Amortization expenses from continuing operations for the years ended December 31, 2021, 2022 and 2023 were approximately US$1,111, US$3,268 and US$1,252, respectively. Amortization expenses from discontinued operations were approximately US$4,182, US$5,864 and US$6 for the years ended December 31, 2021, 2022 and 2023, respectively. Annual estimated amortization expense for each of the five succeeding years is as follows:

    

US$

2024

 

1,224

2025

 

722

2026

 

15

2027

15

2028

 

15

2029 and thereafter

42

Total

 

2,033

11.   OPERATING LEASES

The Group entered into various operating lease agreements for offices space. The remaining lease terms range from 1.33 to 2.73 years. The Group’s lease agreements do not contain any material residual value guarantees or material restrictive covenants.

The following table presents the operating lease related assets and liabilities recorded on the Group’s consolidated balance sheets.

As of

    

As of

December 31,

December 31,

    

2022

    

2023

US$

 

US$

Right-of-use assets

4,135

 

4,273

Operating lease liabilities - current

1,367

 

1,681

Operating lease liabilities - non-current

2,837

 

2,538

Total operating lease liabilities

4,204

 

4,219

For the year ended December 31, 2021, the Group had operating lease costs from continuing operations of US$1,223 and recorded short-term lease costs of US$270. For the year ended December 31, 2022, the Group had operating lease costs from continuing operations of US$1,611 and recorded short-term lease costs of US$976. For the year ended December 31, 2023, the Group had operating lease costs from continuing operations of US$1,614 and recorded short-term lease costs of US$390. Cash paid for amounts included in the measurement of operating lease liabilities were US$735, US$1,725 and US$1,570 for the years ended December 31, 2021, 2022 and 2023, respectively. As of December 31, 2023, the weighted average remaining lease term was 2.57 years and the weighted average discount rate was 3.91%.

F-43

Table of Contents

BIT MINING LIMITED

NOTES TO THE CONSOLIDATED FINANCIAL STATEMENTS (continued)

(Amounts in thousands of Renminbi (“RMB”), United States dollars (“US$”), Hong Kong dollars (“HKD”) and EUR, except for number of shares and per share (or ADS) data)

11.   OPERATING LEASES (continued)

The following table summarizes the maturity of operating lease liabilities as of December 31, 2023:

US$

    

2024

 

1,813

2025

1,542

2026

1,076

Total

 

4,431

Less: imputed interest  

 

(212)

Present value of lease liabilities  

 

4,219

12.   ACCOUNTS PAYABLES

Accounts payables consist of the following:

    

As of

    

As of

December 31,

December 31,

2022

2023

US$

US$

Utility cost payable

 

1,609

Server hosting payable

 

878

787

Computing power service fee payable

1,149

Others

36

34

 

3,672

821

13.   ACCRUED EXPENSES AND OTHER CURRENT LIABILITIES

Accrued expenses and other current liabilities consist of the following:

    

As of

    

As of

December 31,

December 31,

2022

2023

US$

US$

Advance from end users*

 

384

 

397

Deposit from customers**

1,302

1,404

Business tax and other taxes payable

 

228

 

129

Professional fees and services payable

 

1,451

 

1,843

Promotional events payables

 

351

 

355

Construction payables

 

670

 

Legal contingencies***

 

 

10,000

Others

 

439

 

205

Accrued expenses and other current liabilities

 

4,825

 

14,333

*     Advance from end users represents payments received by the Group in advance from the end users prior to the services to be provided.

**   Deposit from customers represents deposit payments received by the Group from customers in the data center business.

*** Legal contingencies represent the accrual based on the Group’s best estimate for monetary penalties that would be charged by DOJ and SEC for their investigations into the Group. See Note 19 for more details.

F-44

Table of Contents

BIT MINING LIMITED

NOTES TO THE CONSOLIDATED FINANCIAL STATEMENTS (continued)

(Amounts in thousands of Renminbi (“RMB”), United States dollars (“US$”), Hong Kong dollars (“HKD”) and EUR, except for number of shares and per share (or ADS) data)

14.   STATUTORY RESERVE AND RESTRICTED NET ASSETS

The Company’s ability to pay dividends is primarily dependent on the Company receiving distributions of funds from its subsidiaries. Relevant mainland China statutory laws and regulations permit payments of dividends by the Company’s mainland China subsidiaries only out of its retained earnings, if any, as determined in accordance with mainland China accounting standards and regulations. The results of operations reflected in the financial statements prepared in accordance with U.S. GAAP differ from those reflected in the statutory financial statements of the Company’s mainland China subsidiaries.

In accordance with the Regulations on Enterprises with Foreign Investment of China and its Articles of Association, the Company’s mainland China subsidiaries, E-Sun Sky Computer, Yibao Energy and Guixinyanghang being foreign-invested enterprises established in the mainland China, are required to provide for certain statutory reserves, namely the general reserve fund, enterprise expansion fund and staff welfare and bonus fund, all of which are appropriated from net profit as reported in its mainland China statutory accounts. They are required to allocate at least 10% of its after-tax profits to the general reserve fund until such fund has reached 50% of its registered capital. Appropriations to the enterprise expansion fund and staff welfare and bonus fund are at the discretion of the board of directors of the E-Sun Sky Computer, Yibao Energy and Guixinyanghang.

In accordance with the China Company Laws, the Company’s mainland China domestic companies must make appropriations from their after-tax profits as reported in their mainland China statutory accounts to non-distributable reserve funds, namely statutory surplus fund, statutory public welfare fund and discretionary surplus fund. The mainland China domestic companies are required to allocate at least 10% of their after-tax profits to the statutory surplus fund until such fund has reached 50% of their respective registered capital. Appropriation to discretionary surplus is made at the discretion of each individual company.

The general reserve fund and statutory surplus fund are restricted to set-off against losses, expansion of production and operation and increasing registered capital of the respective company. The staff welfare and bonus fund and statutory public welfare fund are restricted to the capital expenditures for the collective welfare of employees. The reserves are not allowed to be transferred to the Company in terms of cash dividends, loans or advances, nor are they available for distribution except under liquidation.

Under mainland China laws and regulations, there are restrictions on the Company’s mainland China subsidiaries with respect to transferring certain of their net assets to the Company either in the form dividends, loans, or advances. Amounts restricted include paid-in capital and statutory reserve funds of the Company’s mainland China subsidiaries, as determined pursuant to mainland China generally accepted accounting principles, totaling approximately US$44,215 as of December 31, 2023. Therefore, in accordance with Rules 504 and 4.08(e)(3) of Regulation S-X, the condensed parent company only financial statements as of December 31, 2022 and 2023 and for each of the three years in the period ended December 31, 2023 are disclosed in Note 26.

Furthermore, cash transfers from the Company’s mainland China subsidiaries to its subsidiaries outside of China are subject to mainland China government control of currency conversion. Shortages in the availability of foreign currency may restrict the ability of the mainland China subsidiaries and consolidated affiliated entities to remit sufficient foreign currency to pay dividends or other payments to the Company, or otherwise satisfy their foreign currency denominated obligations.

F-45

Table of Contents

BIT MINING LIMITED

NOTES TO THE CONSOLIDATED FINANCIAL STATEMENTS (continued)

(Amounts in thousands of Renminbi (“RMB”), United States dollars (“US$”), Hong Kong dollars (“HKD”) and EUR, except for number of shares and per share (or ADS) data)

15.   INCOME TAXES

Cayman Islands

Under the current laws of the Cayman Islands, the Company is not subject to tax on income or capital gains. In addition, upon payments of dividends by the Company to its shareholders, no Cayman Islands withholding tax will be imposed.

USA

Summit Bend, Ohio I, Ohio II and Asgard are incorporated in the USA. Under the current laws, profits tax in USA is generally assessed at the rate 21% of taxable income.

British Virgin Islands

Under the current laws of the British Virgin Islands, subsidiaries incorporated in British Virgin Islands are not subject to tax on income or capital gains.

Curacao

Multi Pay N.V. is incorporated in the Curacao, Under the current laws, profits tax in Curacao is generally assessed at the rate of 2% of taxable income.

Malta

Under the current laws, profits tax in Malta is generally assessed at the rate of 35% of taxable income. When dividend is paid or declared to the holding company, the paying entity is entitled to claim 6/7 of the profit tax paid as refund, which may effectively reduce income tax rate to 5%.

F-46

Table of Contents

BIT MINING LIMITED

NOTES TO THE CONSOLIDATED FINANCIAL STATEMENTS (continued)

(Amounts in thousands of Renminbi (“RMB”), United States dollars (“US$”), Hong Kong dollars (“HKD”) and EUR, except for number of shares and per share (or ADS) data)

15.   INCOME TAXES (continued)

Hong Kong

500wan HK, Sunstar Technology, Skill Esport and Bee Computing are incorporated in Hong Kong, under the current laws, profits tax in Hong Kong is generally assessed at the rate of 8.25% of taxable income up to HKD2,000 and assessed at the rate of 16.5% of taxable income over HKD2,000.

Mainland China

A new enterprise income tax law (the “EIT Law”) in mainland China was enacted and became effective on January 1, 2008. The EIT Law applies a uniform 25% enterprise income tax (“EIT”) rate to both foreign invested enterprises and domestic enterprises. The subsidiaries incorporated in mainland China are subject to the EIT rate of 25% in 2021, 2022 and 2023.

Income (loss) before income taxes from continuing operations consists of:

    

2021

    

2022

    

2023

 

US$

 

US$

 

US$

Cayman Islands

 

(7,732)

 

(354)

 

(14,253)

USA

 

(1,292)

 

(54,267)

 

(3,935)

Hong Kong

 

(2,927)

 

(22,352)

 

(5,294)

Malta

 

(1,152)

 

(421)

 

(1,092)

Curacao

 

114

 

(31)

 

(27)

Mainland China

 

(26,904)

 

(242)

 

(4,755)

British Virgin Islands

(1,754)

3,972

 

 

(39,893)

 

(79,421)

 

(25,384)

The current and deferred components of the income tax expense from continuing operations in the consolidated statements of comprehensive loss are as follows:

    

2021

    

2022

    

2023

US$

US$

US$

Current tax benefit

 

 

 

Deferred tax benefit

 

359

 

 

Income tax benefit

 

359

 

 

F-47

Table of Contents

BIT MINING LIMITED

NOTES TO THE CONSOLIDATED FINANCIAL STATEMENTS (continued)

(Amounts in thousands of Renminbi (“RMB”), United States dollars (“US$”), Hong Kong dollars (“HKD”) and EUR, except for number of shares and per share (or ADS) data)

15.   INCOME TAXES (continued)

The reconciliation of tax is computed by applying the statutory United States federal income tax rate of 21% to income tax benefit from continuing operations as the Group’s continuing operations are primarily operated in the United States for 2023. The statutory United States federal income tax rate of 21% was used for 2021 and 2022 income tax reconciliations to ensure comparability.

    

2021

    

2022

    

2023

US$

US$

US$

Loss before income taxes

 

(39,893)

 

(79,421)

 

(25,384)

Income tax computed at applicable tax rates

 

(8,378)

 

(16,678)

 

(5,331)

Effect of different tax rates in different jurisdictions

 

(938)

 

3,649

 

2,790

Non-deductible expenses

 

3,140

 

5,088

 

5,133

Change in valuation allowance

 

4,563

 

8,335

 

(2,363)

Effect of EIT reversal for previous years

 

(359)

 

 

Research and development super-deduction

 

(263)

 

(394)

 

(229)

 

(359)

 

 

The components of deferred taxes are as follows:

    

2022

    

2023

US$

US$

Deferred tax assets

 

  

 

  

Bad debt provision

 

700

 

913

Impairment loss

 

12,673

 

13,038

Net operating losses (“NOLs”)

 

27,130

 

28,915

Less: valuation allowance

 

(40,503)

 

(42,866)

Total deferred tax assets, net

 

 

The Group records a valuation allowance on its deferred tax assets that is sufficient to reduce the deferred tax assets to an amount that is more likely than not to be realized. Future reversal of the valuation allowance will be recognized either when the benefit is realized or when it has been determined that it is more likely than not that the benefit in future earnings will be realized.

As of December 31, 2023, the Group had NOLs of approximately US$26,181 from mainland China subsidiaries, and US$80,245 from Hong Kong subsidiaries, which can be carried forward to offset future net profit for income tax purposes. The NOLs from mainland China subsidiaries as of December 31, 2023 will expire in years 2024 to 2028 if not utilized. The Group recorded a full valuation allowance against the deferred tax assets as we have determined that it was more likely than not that all of our deferred tax assets will not be realized in the future due to our continuing pre-tax and taxable losses.

The cumulative amount of the temporary differences in respect of investments in foreign subsidiaries were nil as of December 31, 2022 and 2023. Upon repatriation of the foreign subsidiaries, in the form of dividends or otherwise, the Company would be subject to various mainland China income taxes including withholding income tax. The related unrecognized deferred tax liabilities were nil as of December 31, 2022 and 2023.

The Group accounted for uncertainties in income taxes in accordance with ASC 740. The management evaluated the Group’s tax positions and concluded that no provision for uncertainty in income taxes was necessary as of December 31, 2022 and 2023.

F-48

Table of Contents

BIT MINING LIMITED

NOTES TO THE CONSOLIDATED FINANCIAL STATEMENTS (continued)

(Amounts in thousands of Renminbi (“RMB”), United States dollars (“US$”), Hong Kong dollars (“HKD”) and EUR, except for number of shares and per share (or ADS) data)

16.   EMPLOYEE DEFINED CONTRIBUTION PLAN

Full time employees of the Group in mainland China participate in a government mandated defined contribution plan, pursuant to which certain pension benefits, medical care, employee housing fund and other welfare benefits are provided to employees. Chinese labor regulations require that the mainland China subsidiaries of the Group make contributions to the government for these benefits based on certain percentages of the employees’ salaries. The Group has no legal obligation for the benefits beyond the contributions made. Such employee benefits, which were expensed as incurred, amounted to approximately US$699, US$690 and US$364 for continuing operations for the years ended December 31, 2021, 2022 and 2023, respectively.

17.   SHARE-BASED PAYMENT

On March 28, 2021, the shareholders and board of directors of the Company approved the 2021 Share Incentive Plan (the “Plan”). The Plan provides for the grant of options, restricted shares and other share-based awards. These options were granted with exercise prices denominated in US$, which is the functional currency of the Company. The board of directors has authorized under the Plan the issuance of up to 12% of the Company’s issued and outstanding ordinary shares from time to time, on an as-exercised and fully diluted basis, upon exercise of awards granted under the Plan. The maximum term of any issued share option is ten years from the grant date.

A summary of share options and restricted shares activity and related information for the years ended December 31, 2021, 2022 and 2023 are as follows:

Share options granted to employees and directors

    

    

    

Weighted

    

Weighted

    

Weighted

average

average

average

grant date

remaining

Aggregated

Number of

exercise

fair value per

contractual

intrinsic

options

price

share

year

value

US$

US$

(Years)

US$

Outstanding, January 1, 2021

7,259,020

 

0.99

 

1.09

 

0.51

 

907

Granted

 

 

 

 

Expired

(3,708,680)

 

2.70

 

1.15

 

 

Exercised

(3,508,990)

 

0.71

 

1.00

 

 

524

Outstanding, December 31, 2021

 

41,350

0.40

0.97

1.81

9

Granted

 

 

 

 

 

Expired

 

 

 

 

 

Exercised

 

 

 

 

 

Outstanding, December 31, 2022

 

41,350

 

0.40

 

0.97

 

0.81

 

Granted

Expired

(41,350)

0.40

0.97

Exercised

Outstanding, December 31, 2023

Vested and expected to vest at December 31, 2023

 

 

 

 

 

Exercisable at December 31, 2023

 

 

 

 

 

F-49

Table of Contents

BIT MINING LIMITED

NOTES TO THE CONSOLIDATED FINANCIAL STATEMENTS (continued)

(Amounts in thousands of Renminbi (“RMB”), United States dollars (“US$”), Hong Kong dollars (“HKD”) and EUR, except for number of shares and per share (or ADS) data)

17.   SHARE-BASED PAYMENT (continued)

Restricted shares granted to employees and directors

    

    

Weighted

    

average

grant date

Aggregated

Number of

fair value

intrinsic

options

per share

value

US$

US$

Outstanding, January 1, 2021

 

30,884,300

 

0.62

 

27,796

Granted

 

25,777,390

 

0.42

 

15,827

Forfeited

 

 

 

Exercised

 

(34,632,130)

 

0.60

 

21,264

Outstanding, December 31, 2021

22,029,560

0.42

13,526

Granted

Forfeited

Exercised

(22,029,560)

0.42

348

Outstanding, December 31, 2022

 

 

 

Granted

87,737,000

0.02

1,955

Forfeited

Exercised

(47,419,000)

0.02

754

Outstanding, December 31, 2023

40,318,000

0.03

2,032

The aggregate intrinsic value in the table above represents the difference between the fair value of Company’s ordinary share as of December 31, 2022 and 2023 and the exercise price.

As of December 31, 2023, there was no unrecognized share-based compensation costs related to options granted to employees and directors that is expected to be recognized.

As of December 31, 2023, there was US$926 unrecognized share-based compensation costs related to restricted shares granted to employees that is expected to be recognized.

F-50

Table of Contents

BIT MINING LIMITED

NOTES TO THE CONSOLIDATED FINANCIAL STATEMENTS (continued)

(Amounts in thousands of Renminbi (“RMB”), United States dollars (“US$”), Hong Kong dollars (“HKD”) and EUR, except for number of shares and per share (or ADS) data)

17.   SHARE-BASED PAYMENT (continued)

Total share-based compensation expenses relating to options and restricted shares granted to employees, consultants and directors for the years ended December 31, 2021, 2022 and 2023 are included in:

For the year ended December 31, 2021

Employees

Directors

Total

    

US$

    

US$

    

US$

Cost of services

 

1,665

 

 

1,665

Sales and marketing expenses

 

16

 

 

16

General and administrative expenses

 

2,843

 

1,613

 

4,456

Service development expenses

 

309

 

 

309

 

4,833

 

1,613

 

6,446

For the year ended December 31, 2022

Employees

Directors

Total

    

US$

    

US$

    

US$

Cost of services

 

1,372

 

 

1,372

General and administrative expenses

 

919

 

2,046

 

2,965

Service development expenses

 

137

 

 

137

 

2,428

 

2,046

 

4,474

For the year ended December 31, 2023

Employees

Consultants

Directors

Total

    

US$

    

US$

    

US$

    

US$

Cost of services

 

231

 

 

 

231

General and administrative expenses

 

665

 

56

 

52

 

773

Service development expenses

 

26

 

 

 

26

 

922

 

56

 

52

 

1,030

Warrant issued for private placement

On July 12, 2021, the Company completed a private placement, in which it issued warrants to purchase up to 1,000,000 ADSs (given the effect of the ADS Ratio Change). Each warrant is exercisable for one ADS at an exercise price of US$68.10 per ADS (given the effect of the ADS Ratio Change). The warrants are exercisable six months following their issuance date and will expire on the 3rd anniversary of the issuance date.

F-51

Table of Contents

BIT MINING LIMITED

NOTES TO THE CONSOLIDATED FINANCIAL STATEMENTS (continued)

(Amounts in thousands of Renminbi (“RMB”), United States dollars (“US$”), Hong Kong dollars (“HKD”) and EUR, except for number of shares and per share (or ADS) data)

17.   SHARE-BASED PAYMENT (continued)

Warrant issued for private placement (Continued)

On June 27, 2022, the Company completed a private placement, in which it issued certain pre-funded warrants to purchase 480,000 ADSs (given the effect of the ADS Ratio Change), Series A warrants to purchase 1,600,000 ADSs (given the effect of the ADS Ratio Change) and Series B warrants to purchase 1,600,000 ADSs (given the effect of the ADS Ratio Change). The pre-funded warrants are exercisable immediately at an exercise price of US$0.10 per ADS (given the effect of the ADS Ratio Change) and were exercised in full in August 2022. Each Series A warrant is exercisable for one ADS at an exercise price of US$11.00 per ADS (given the effect of the ADS Ratio Change). The Series A warrants are immediately exercisable and will expire on the fifth anniversary of the issuance date. Each Series B warrant is exercisable for one ADS at an exercise price of US$10.00 per ADS (given the effect of the ADS Ratio Change). The Series B warrants are immediately exercisable and will expire on the 2½th anniversary of the issuance date.

On August 16, 2022, the Company completed a private placement, in which it issued Series A warrants to purchase 1,556,667 ADSs (given the effect of the ADS Ratio Change) and Series B warrants to purchase 1,556,667 ADS (given the effect of the ADS Ratio Change). The Series A Warrants have an exercise price of US$6.60 per ADS (given the effect of the ADS Ratio Change), are immediately exercisable and will expire on the fifth anniversary of the issuance date. The Series B Warrants have an exercise price of US$6.00 per ADS (given the effect of the ADS Ratio Change), are immediately exercisable and will expire on the 2½th anniversary of the issuance date.

A summary of warrants and pre-funded warrants activity and related information for the years ended December 31, 2021, 2022 and 2023 are as follows:

Weighted

Average

Class A

Weighted Average

Remaining

Aggregate

    

Ordinary Shares

    

Exercise Price

    

Contractual Life

    

Intrinsic Value

US$

(Years)

US$

Outstanding, January 1, 2021

Granted

 

100,000,000

0.68

2.53

Forfeited

 

Exercised

 

Outstanding, December 31, 2021

100,000,000

0.68

2.53

Granted

679,333,300

0.09

3.31

Forfeited

Exercised

(48,000,000)

0.07

Outstanding, December 31, 2022

731,333,300

0.17

3.07

Granted

Forfeited

Exercised

Outstanding, December 31, 2023

731,333,300

0.17

2.07

Vested and expected to vest at December 31, 2023

731,333,300

0.17

2.07

Exercisable at December 31, 2023

 

731,333,300

0.17

2.07

F-52

Table of Contents

BIT MINING LIMITED

NOTES TO THE CONSOLIDATED FINANCIAL STATEMENTS (continued)

(Amounts in thousands of Renminbi (“RMB”), United States dollars (“US$”), Hong Kong dollars (“HKD”) and EUR, except for number of shares and per share (or ADS) data)

18.   RELATED PARTY TRANSACTIONS

Amounts due from related party

The due from related party balance as of December 31, 2021 consisted of prepayments for assets purchased from Viking Data Centers, the then minority interest shareholder of a subsidiary. In June 2022, the Company purchased all remaining equity interest of the subsidiary from Viking Data Centers and it ceased to be a related party of the Company. See Note 22 for detailed discussion. As of December 31, 2022 and 2023, the amount due from related party was zero.

Amounts due to related parties

The due to related parties balance as of December 31, 2021 consisted of payables to Viking Data Centers and certain liabilities of Loto Interactive. In June 2022, the Company purchased all remaining equity interest of the subsidiary from Viking Data Centers and it ceased to be a related party of the Company. See Note 22 for detailed discussion. The amounts related to Loto Interactive Limited were disposed of on July 25, 2022. See Note 5 for detailed discussion. As of December 31, 2022 and 2023, the amount due to related parties was zero.

Equity transaction with a related party

Good Luck Information Technology Co., Limited (“Good Luck Information”), a company incorporated in Hong Kong, is controlled by Mr. Man San Vincent Law, a founder of the Company. In December 2020, the Company entered into a definitive share subscription agreement with Good Luck Information for the issuance and sale of 85,572,963 Class A ordinary shares for a total purchase price of approximately US$23,019. The per Class A ordinary share purchase price of US$0.269 is the closing trading price of the Company’s Class A ordinary shares on December 18, 2020, the last trading day immediately preceding the date of the purchase agreement. In January 2021, the Company determined that approximately 50% of the subscription price, or approximately US$11,500 shall be settled by U.S. dollars, with the remaining approximately 50% of the subscription price, or approximately US$11,519, being settled by bitcoins. The applicable bitcoin to U.S. dollars exchange rate was US$32,326.29 to one bitcoin, being the average of the closing trading prices for bitcoin published by Coinmarketcap for each of the 31 days ended January 20, 2021. On February 23, 2021, the Company closed the private placement transaction pursuant to the definitive share subscription agreement with Good Luck Information. The Company received 356.04342 bitcoins and US$11,500 in cash from Good Luck Information, and the Company issued 85,572,963 Class A ordinary shares to Good Luck Information. The fair value of the bitcoins on the date of closing is US$19,289.

Effective as of April 5, 2021, the Company’s Board of Directors has appointed Mr. Man San Vincent Law as its Executive Director and authorized the Company to issue 65,000 Class A preference shares (the “Preference Shares”) at US$1.0 per share, for a total consideration of US$65,000, to Good Luck Capital Limited (“Good Luck”), a BVI company wholly-owned by Mr. Law. Following the issuance of the Preference Shares, Mr. Man San Vincent Law’s aggregate voting power increased from approximately 17.66% to approximately 54.90% (based on the Company’s total outstanding share capital as of December 31, 2021). The following is a summary of the key terms associated with the Preference Shares.

(1) The voting power of each Preference Share is equal to that of 10,000 Class A ordinary shares of the Company, subject to proportional reduction commensurate with the number of Class A ordinary shares beneficial owned by Good Luck;

(2) The Preference Shares cannot be converted into Class A ordinary shares, Class B ordinary shares, or ADRs;

(3) The Preference Shares are not entitled to receive dividends;

(4) If Good Luck transfers the Preference Shares to a third party which is not an affiliate of Good Luck, or when Good Luck ceases to be controlled by any person holding executive office in or being a member of the board of director of the Company, Class A Preference Shares shall cease to have any voting right and

(5) If Mr. Law ceases to serve as a director of the Company, the Company shall be entitled to redeem the Class A Preference Shares at the original subscription price.

F-53

Table of Contents

BIT MINING LIMITED

NOTES TO THE CONSOLIDATED FINANCIAL STATEMENTS (continued)

(Amounts in thousands of Renminbi (“RMB”), United States dollars (“US$”), Hong Kong dollars (“HKD”) and EUR, except for number of shares and per share (or ADS) data)

18.   RELATED PARTY TRANSACTIONS (continued)

Related Party transactions

For the year

For the year

For the year

    

ended

    

ended

    

ended

December 31,

December 31,

December 31,

 

2021

 

2022

 

2023

US$

 

US$

 

US$

Data center operation costs for services provided by a minority interest shareholder of a subsidiary

1,325

9,108

 

 

19.   COMMITMENTS AND CONTINGENCIES

Contractual arrangements among the Company and the former VIEs

Under applicable tax laws and regulations in mainland China, arrangements and transactions among related parties may be subject to audit or scrutiny by the tax authorities in mainland China within ten years after the taxable year when the arrangements or transactions are conducted. The Company could face material and adverse tax consequences if the tax authorities in mainland China were to determine that the Contractual Arrangements among the Company and the respective VIEs were not entered into on an arm’s-length basis and therefore constituted unfavorable transfer pricing arrangements. Unfavorable transfer pricing arrangements could, among other things, result in an upward adjustment on taxation. In addition, the tax authorities in mainland China may impose interest on late payments on the Company and the respective VIEs for the adjusted but unpaid taxes. In the opinion of management, the likelihood of such an upward adjustment on taxation and related interest is remote based on current facts and circumstances.

Guarantees

The Group accounts for guarantees in accordance with ASC 460, “Guarantees”. Accordingly, the Group evaluates its guarantees to determine whether (a) the guarantee is specifically excluded from the scope of ASC 460, (b) the guarantee is subject to ASC 460 disclosure requirements only, but not subject to the initial recognition and measurement provisions, or (c) the guarantee is required to be recorded in the financial statements at fair value.

The memorandum and articles of association of the Company require that the Company indemnify its officers and directors, as well as those who act as directors and officers of other entities at the Company’s request, against expenses, judgments, fines, settlements and other amounts actually and reasonably incurred in connection with any proceedings arising out of their services to the Company. The indemnification obligations are more fully described in the memorandum and articles of association. The Company purchases standard directors’ and officers’ insurance to cover claims or a portion of the claims made against its directors and officers. Since a maximum obligation is not explicitly stated in the Company’s memorandum and articles of association and will depend on the facts and circumstances that arise out of any future claims, the overall maximum amount of the obligations cannot be reasonably estimated.

Historically, the Group has not been required to make payments related to these obligations, and the fair value for these obligations is zero as of December 31, 2022 and 2023.

Indemnity cost

There was no indemnity cost occurred in 2021, 2022 and 2023.

F-54

Table of Contents

BIT MINING LIMITED

NOTES TO THE CONSOLIDATED FINANCIAL STATEMENTS (continued)

(Amounts in thousands of Renminbi (“RMB”), United States dollars (“US$”), Hong Kong dollars (“HKD”) and EUR, except for number of shares and per share (or ADS) data)

19.   COMMITMENTS AND CONTINGENCIES (continued)

Legal proceedings

From time to time, the Group is subject to legal proceedings and claims in the ordinary course of business. The Group records a liability when it is both probable that a liability will be incurred and the amount of the loss can be reasonably estimated. If a range of probable loss is established, the minimum amount in the range is accrued, unless some other amount within the range appears to be a better estimate. The Group reviews the need for any such liability on a regular basis and has not recorded any material liabilities in this regard during 2021 and 2022.

On December 31, 2019, the Group announced the formation of a special investigation committee, consisting of the independent members of the board, to internally investigate (i) alleged illegal money transfers made in connection with the potential development of an integrated casino resort project in Japan and (ii) the previous arrests that were made by the Tokyo District Public Prosecutors Office. The prosecutions resulted in the conviction of government officials and former intermediaries, including an external consultant of the Company who also formerly served as a director of our subsidiary in Japan. The Group has been cooperating with the DOJ and the SEC in connection with their investigations into the Group. The Group has been in separate discussions with the Staff of the SEC’s Division of Enforcement and the DOJ regarding potential resolutions to settle these matters. Any potential resolution of these matters would involve payment of monetary penalties in amounts that are likely to be significant and would be subject to approval by the SEC Commissioners for any proposed SEC settlement and the DOJ for any proposed DOJ resolution. The combined penalty amounts are still in the process of being discussed and finalized considering the Company’s ability to pay those combined penalty amounts under its current financial condition. Based on the latest status of the discussions as of the date of this annual report, the Group believes the loss contingency is probable and accrued, to its best estimate, US$10,000 as of December 31, 2023 for the contingent loss. As no payment plan has been agreed to in the discussions, the entire amount of US$10,000 has been accrued in accrued expenses and other current liabilities on the consolidated balance sheets.

Operating lease commitments

The information of lease commitments is provided in Note 11.

F-55

Table of Contents

BIT MINING LIMITED

NOTES TO THE CONSOLIDATED FINANCIAL STATEMENTS (continued)

(Amounts in thousands of Renminbi (“RMB”), United States dollars (“US$”), Hong Kong dollars (“HKD”) and EUR, except for number of shares and per share (or ADS) data)

20.   LOSSES PER SHARE

Basic and diluted losses per share for each of the years presented is calculated as follows:

For the years ended December 31,

2021

2022

2023

    

US$

    

US$

    

US$

    

US$

    

US$

    

US$

 

Class A

 

Class B

 

Class A

 

Class B

 

Class A

 

Class B

Losses per share from continuing operations—basic:

 

  

 

  

 

  

 

  

 

  

 

  

Numerator:

 

  

 

  

 

  

 

  

 

  

 

  

Allocation of net loss from continuing operations attributable to BIT Mining Limited’s ordinary shareholders used in calculating losses per ordinary share—basic

 

(27,742)

 

 

(76,409)

 

 

(25,384)

 

Denominator:

 

  

 

  

 

  

 

  

 

  

 

  

Weighted average number of ordinary shares outstanding used in calculating basic losses per share

 

622,337,875

 

99

 

871,036,400

 

99

 

1,102,373,715

 

99

Denominator used for losses per share

 

622,337,875

 

99

 

871,036,400

 

99

 

1,102,373,715

 

99

Losses per share from continuing operations — basic

 

(0.04)

 

 

(0.09)

 

 

(0.03)

 

Losses per share from continuing operations—diluted:

 

  

 

  

 

  

 

  

 

  

 

  

Numerator:

 

  

 

  

 

  

 

  

 

  

 

  

Allocation of net loss from continuing operations attributable to BIT Mining Limited’s ordinary shareholders used in calculating losses per ordinary share— diluted

 

(27,742)

 

 

(76,409)

 

 

(25,384)

 

Reallocation of net loss from continuing operations attributable to BIT Mining Limited’s ordinary shareholders as a result of conversion of Class B to Class A shares

 

 

 

 

 

 

Net loss from continuing operations attributable to ordinary shareholders

 

(27,742)

 

 

(76,409)

 

 

(25,384)

 

Denominator:

 

  

 

  

 

  

 

  

 

  

 

  

Weighted average number of ordinary shares outstanding used in calculating basic losses per share

 

622,337,875

 

99

 

871,036,400

 

99

 

1,102,373,715

 

99

Conversion of Class B to Class A ordinary shares

 

99

 

 

99

 

 

99

 

Denominator used for losses per share

 

622,337,974

 

99

 

871,036,499

 

99

 

1,102,373,814

 

99

Losses per share from continuing operations—diluted

 

(0.04)

 

 

(0.09)

 

 

(0.03)

 

Losses from continuing operations per ADS*:

 

  

 

  

 

  

 

  

 

  

 

  

Denominator used for losses per ADS - basic

 

6,223,379

 

 

8,710,364

 

 

11,023,737

 

Denominator used for losses per ADS - diluted

 

6,223,380

 

 

8,710,365

 

 

11,023,738

 

Losses from continuing operations per ADS – basic

 

(4.46)

 

 

(8.77)

 

 

(2.30)

 

Losses from continuing operations per ADS – diluted

 

(4.46)

 

 

(8.77)

 

 

(2.30)

 

F-56

Table of Contents

BIT MINING LIMITED

NOTES TO THE CONSOLIDATED FINANCIAL STATEMENTS (continued)

(Amounts in thousands of Renminbi (“RMB”), United States dollars (“US$”), Hong Kong dollars (“HKD”) and EUR, except for number of shares and per share (or ADS) data)

20.  LOSSES PER SHARE (continued)

For the years ended December 31,

2021

2022

2023

    

US$

    

US$

    

US$

    

US$

    

US$

    

US$

Class A

Class B

Class A

Class B

Class A

Class B

Losses per share from discontinued operations—basic:

 

  

 

  

 

  

 

  

 

  

 

  

Numerator:

 

  

 

  

 

  

 

  

 

  

 

  

Allocation of net loss from discontinued operations attributable to BIT Mining Limited’s ordinary shareholders used in calculating losses per ordinary share—basic

 

(34,661)

 

 

(79,006)

 

 

(3,326)

 

Denominator:

 

  

 

  

 

  

 

  

 

  

 

  

Weighted average number of ordinary shares outstanding used in calculating basic losses per share

 

622,337,875

 

99

 

871,036,400

 

99

 

1,102,373,715

 

99

Denominator used for losses per share

 

622,337,875

 

99

 

871,036,400

 

99

 

1,102,373,715

 

99

Losses per share from discontinued operations — basic

 

(0.06)

 

 

(0.09)

 

 

(0.00)

 

Losses per share from discontinued operations—diluted:

 

  

 

  

 

  

 

  

 

  

 

  

Numerator:

 

  

 

  

 

  

 

  

 

  

 

  

Allocation of net loss from discontinued operations attributable to BIT Mining Limited’s ordinary shareholders used in calculating losses per ordinary share— diluted

 

(34,661)

 

 

(79,006)

 

 

(3,326)

 

Reallocation of net loss from discontinued operations attributable to BIT Mining Limited’s ordinary shareholders as a result of conversion of Class B to Class A shares

 

 

 

 

 

 

Net loss from discontinued operations attributable to ordinary shareholders

 

(34,661)

 

 

(79,006)

 

 

(3,326)

 

Denominator:

 

  

 

  

 

  

 

  

 

  

 

  

Weighted average number of ordinary shares outstanding used in calculating basic losses per share

 

622,337,875

 

99

 

871,036,400

 

99

 

1,102,373,715

 

99

Conversion of Class B to Class A ordinary shares

 

99

 

 

99

 

 

99

 

Denominator used for losses per share

 

622,337,974

 

99

 

871,036,499

 

99

 

1,102,373,814

 

99

Losses per share from discontinued operations—diluted

 

(0.06)

 

 

(0.09)

 

 

(0.00)

 

Losses from discontinued operations per ADS *:

 

  

 

  

 

  

 

  

 

  

 

  

Denominator used for losses per ADS - basic

 

6,223,379

 

 

8,710,364

 

 

11,023,737

 

Denominator used for losses per ADS - diluted

 

6,223,380

 

 

8,710,365

 

 

11,023,738

 

Losses from discontinued operations per ADS – basic

 

(5.56)

 

 

(9.07)

 

 

(0.30)

 

Losses from discontinued operations per ADS – diluted

 

(5.56)

 

 

(9.07)

 

 

(0.30)

 

*     American Depositary Shares, which are traded on the NYSE. Each ADS represents one hundred Class A ordinary shares of the Company.

Losses per ADS have been retrospectively adjusted for the ADS Ratio Change from the former ADS Ratio of 1 ADS to 10 Class A ordinary shares, to the current ADS Ratio of 1 ADS to 100 Class A ordinary shares, effective on December 23, 2022.

21.  EQUITY TRANSACTIONS

The authorized share capital consisted of 2,000,000,000 ordinary shares at a par value of US$0.00005 per share, of which 1,599,935,000 shares were designated as Class A ordinary shares, 65,000 shares as Class A preference shares and 400,000,000 as Class B ordinary shares. The rights of the holders of Class A and Class B ordinary shares are identical, except with respect to voting and conversion rights. Each share of Class A ordinary shares is entitled to one vote per share and is not convertible into Class B ordinary shares under any circumstances. Each share of Class B ordinary shares is entitled to ten votes per share and is convertible into one Class A ordinary share at any time by the holder thereof. The voting power of each Class A preference share is equal to that of 10,000 Class A ordinary shares. The Class A preference shares cannot be converted into Class A ordinary shares, Class B ordinary shares, or ADRs and are not entitled to receive dividends.

F-57

Table of Contents

BIT MINING LIMITED

NOTES TO THE CONSOLIDATED FINANCIAL STATEMENTS (continued)

(Amounts in thousands of Renminbi (“RMB”), United States dollars (“US$”), Hong Kong dollars (“HKD”) and EUR, except for number of shares and per share (or ADS) data)

21.  EQUITY TRANSACTIONS (continued)

The Company’s Board of Directors has appointed Mr. Man San Vincent Law as its Executive Director, effective as of April 5, 2021, and authorized the Company to issue 65,000 Class A preference shares (the “Preference Shares”) at US$1.0 per share, for a total consideration of US$65,000, to Good Luck Capital Limited (“Good Luck”), a company wholly-owned by Mr. Law. Following the issuance of the Preference Shares, Mr. Man San Vincent Law’s aggregate voting power increased from approximately 17.66% to approximately 43.98% (based on the Company’s total outstanding share capital as of December 31, 2023). See more detail in Note 18.

In 2021, 3,508,990 share options were exercised at the exercise prices of US$0.2 to US$1.0 per share resulting in the issuance of 3,508,990 Class A ordinary shares at US$0.00005 each for an aggregate consideration of US$2,496, and 34,632,130 restricted shares were vested and exercised without exercise prices.

During the year ended December 31, 2021, 185,572,963 Class A ordinary shares were issued for private placement and 56,236,295 Class A ordinary shares were issued for business combinations.

In 2022, 22,029,560 restricted shares were vested and exercised without exercise price.

On May 31, 2022, 16,038,930 Class A ordinary shares were issued for the asset acquisition. See Note 5 for detailed discussion.

On June 27, 2022, the Company completed a private placement, in which it has offered (1) 1,120,000 ADSs (given the effect of the ADS Ratio Change), (2) certain pre-funded warrants to purchase 480,000 ADSs (given the effect of the ADS Ratio Change) (the “Pre-Funded Warrants”) in lieu of the ADSs being offered, and (3) certain warrants including (i) Series A warrants to purchase up to 1,600,000 ADSs (the “Series A Warrants”) (given the effect of the ADS Ratio Change) and (ii) Series B warrants to purchase up to 1,600,000 ADSs (the “Series B Warrants”) (the Series A Warrants and Series B Warrants are collectively referred as the “Warrants”) (given the effect of the ADS Ratio Change), to certain institutional investors. The Warrants are offered together with the ADSs or the Pre-Funded Warrants. The combined purchase price of each ADS and the accompanying Warrants is US$10.00 (given the effect of the ADS Ratio Change). The combined purchase price of each Pre-Funded Warrant and the accompanying Warrants is US$9.90. Each Pre-Funded Warrant is exercisable for one ADS at an exercise price of US$0.10 (given the effect of the ADS Ratio Change). The Pre-Funded Warrants have been exercised in full in August 2022. Each Series A Warrants and Series B warrants is exercisable for one ADS at an exercise price of US$11.00 (given the effect of the ADS Ratio Change) and US$10.00 (given the effect of the ADS Ratio Change), respectively.

F-58

Table of Contents

BIT MINING LIMITED

NOTES TO THE CONSOLIDATED FINANCIAL STATEMENTS (continued)

(Amounts in thousands of Renminbi (“RMB”), United States dollars (“US$”), Hong Kong dollars (“HKD”) and EUR, except for number of shares and per share (or ADS) data)

21.  EQUITY TRANSACTIONS (continued)

On August 19, 2022, the Company completed a private placement, in which it has offered (1) 1,556,667 ADSs (given the effect of the ADS Ratio Change), (2) certain warrants including (i) Series A warrants to purchase up to 1,556,667 ADSs (the “Series A Warrants”) (given the effect of the ADS Ratio Change) and (ii) Series B warrants to purchase up to 1,556,667 ADSs (the “Series B Warrants”) (the Series A Warrants and Series B Warrants are collectively referred as the “Warrants”) (given the effect of the ADS Ratio Change), to certain institutional investors. The combined purchase price of each Warrants is US$6.00 (given the effect of the ADS Ratio Change). Each Series A Warrants and Series B warrants is exercisable for one ADS at an exercise price of US$6.60 (given the effect of the ADS Ratio Change) and US$6.00 (given the effect of the ADS Ratio Change), respectively.

Effective on December 23, 2022, the ratio of the ADS to its ordinary shares changed from 1 ADS representing 10 Class A ordinary shares to 1 ADS representing 100 Class A ordinary shares (“ADS Ratio Change”). The ADS Ratio Change affected all ADS holders uniformly and did not reduce any ADS holder’s percentage ownership interest. Proportionate voting rights and other rights and preferences of the ADS holders were not reduced by the ADS Ratio Change. All ADS and per ADS data have been retrospectively adjusted to give effect to the ADS Ratio Change.

In 2023, 47,419,000 restricted shares were vested and exercised without exercise price. As of December 31 2023, 1,111,232,210 and 99 Class A and Class B ordinary shares were issued and outstanding, respectively.

22.  PURCHASE OF NONCONTROLLING INTEREST

In September 2021, the Company entered into a Membership Interest Purchase Agreement and certain other auxiliary agreements with Viking Data Centers, LLC (“Viking Data Centers”) to acquire the 51% equity interest in Asgard Data Centers LLC (“Asgard”), which intended to operate a cryptocurrency mining data center in Ohio (the “Ohio Mining Site”). In October 2021, the Company increased its equity interest ownership in the Ohio Mining Site to 55%. The Ohio mining site has a total planned power capacity up to 150 megawatts (“MW”).

In June 2022, the Company entered into an agreement with Viking Data Centers that the Company agreed to purchase all remaining equity interest from Viking Data Centers for approximately US$17,785, by transferring certain assets that represent 67.5MW, or 45%, of total planned power capacity at the Ohio Mining Site. After completion of the transaction, the Company has exclusive access to 82.5MW of planned electrical power and Viking Data Centers has exclusive access to the remaining 67.5MW, in accordance to their respective equity ownership immediately prior to the transaction.

The following table summarizes the assets transferred:

    

Amount

 

US$

Construction in progress

 

5,863

Other non-current assets

 

4,902

Intangible assets, net

 

7,020

Total

 

17,785

Net book value of the noncontrolling interest purchased was approximately US$16,689 and the difference between the assets transferred and net book of the noncontrolling interest purchased was recognized in additional paid-in capital.

F-59

Table of Contents

BIT MINING LIMITED

NOTES TO THE CONSOLIDATED FINANCIAL STATEMENTS (continued)

(Amounts in thousands of Renminbi (“RMB”), United States dollars (“US$”), Hong Kong dollars (“HKD”) and EUR, except for number of shares and per share (or ADS) data)

23.  FAIR VALUE MEASUREMENT

As of December 31, 2023, the Group’s assets that are measured at fair value on a recurring basis in periods subsequent to their initial recognition is as follows:

Fair value measurement

at December 31, 2023

Quoted prices

in active

Fair

markets for

Significant other

Significant

value at

identical

observable

unobservable

December 31, 

assets

inputs

inputs

2023

(Level 1)

(Level 2)

(Level 3)

US$

US$

US$

US$

Description

    

  

    

  

    

  

    

  

Assets

Derivative assets

1,392

1,392

Total Assets

1,392

1,392

The Group’s financial assets based on Level 2 inputs consist of derivative assets related to the Ethereum accumulator agreements in which the Company would purchase certain Ethereum over the terms. The fair value of derivative assets not settled as of December 31, 2023 was US$1,392.

As of December 31, 2022, the Group has no asset or liability measured at fair value on a recurring basis.

The Group measures certain financial assets, including the investment under the measurement alternative method and equity method at fair value on a nonrecurring basis only if they were determined to be impaired. The Group’s non-financial assets, such as intangible assets, cryptocurrency assets, goodwill and property and equipment, would be measured at fair value when an impairment charge is recognized.

24.  SEGMENT REPORTING

The Group continually monitors the reportable segments for changes in facts and circumstances to determine whether changes in the identification or aggregation of operating segments are necessary. In December 2023, the Group entered into an agreement to sell its mining pool business, and classified it as discontinued operations in the financial statements for all periods presented. In accordance with ASC 280, “Segment Reporting”, the Group’s chief operating decision maker has been identified as the Board of Directors and the chief executive officer, who makes resource allocation decisions and assesses performance based on the different business operating results. As a result, the Group has two reportable segments, including the data center business and the cryptocurrency mining. The Group’s other business, mainly consisting of online gaming in Europe, was not material for the years ended December 31, 2021, 2022 and 2023.

F-60

Table of Contents

BIT MINING LIMITED

NOTES TO THE CONSOLIDATED FINANCIAL STATEMENTS (continued)

(Amounts in thousands of Renminbi (“RMB”), United States dollars (“US$”), Hong Kong dollars (“HKD”) and EUR, except for number of shares and per share (or ADS) data)

24.  SEGMENT REPORTING (continued)

The following table presents summary information by segment for continuing operations for the years ended December 31, 2021, 2022 and 2023, respectively.

    

For the years ended December 31,

2021

2022

2023

US$

US$

US$

Reportable segment revenues:

 

  

 

  

 

  

Data center

 

14,593

 

17,580

33,482

Cryptocurrency mining

 

39,429

 

46,839

21,562

Others

2,516

199

Inter-segment1

 

(2,768)

 

(7,593)

(11,943)

Total segment and consolidated revenues

 

53,770

 

57,025

43,101

Reportable segment cost of revenue-exclusive depreciation and amortization:

 

 

Data center

 

(12,707)

 

(17,515)

(21,834)

Cryptocurrency mining

 

(13,174)

 

(21,678)

(19,216)

Others

(1,667)

(3,425)

Inter-segment1

 

2,768

7,593

11,943

Total segment and consolidated cost of revenue-exclusive depreciation and amortization

 

(24,780)

 

(35,025)

(29,107)

Reportable segment cost of revenue-depreciation and amortization:

 

 

Data center

 

(2,506)

 

(4,983)

(2,480)

Cryptocurrency mining

 

(12,412)

 

(21,185)

(8,468)

Others

 

(106)

 

(2)

Inter-segment2

295

Total segment and consolidated cost of revenue-depreciation and amortization

 

(14,729)

 

(26,170)

(10,948)

Total segment and consolidated cost

 

(39,509)

 

(61,195)

(40,055)

Reconciling items:

 

 

Operating expenses

 

(24,409)

 

(24,495)

(19,492)

Other operating income

 

284

 

115

180

Government grant

 

 

29

Other operating expenses

 

(14,658)

(2,370)

(13,642)

Net gain (loss) on disposal of cryptocurrency assets

 

971

(7,835)

7,074

Impairment of cryptocurrency assets

 

(12,255)

(9,396)

(2,359)

Impairment of property and equipment

 

(22,392)

 

(35,224)

Changes in fair value of contingent considerations

 

13,936

 

1,247

Impairment of intangible assets

 

(56)

 

(7,539)

Operating loss

 

(44,318)

(89,638)

(25,193)

Other income, net

 

594

 

9,031

691

Interest income

 

56

 

150

242

Interest expense

 

(775)

 

(218)

(Loss) gain from equity method investments

 

(1,184)

 

164

(295)

Gain on previously held equity interest

 

5,500

 

Impairment of long-term investments

 

 

(2,250)

(1,408)

Gain from disposal of subsidiaries

 

234

 

3,340

Change in fair value of derivative instruments

(35)

Gain from disposal of long-term investments

614

Income tax benefits

 

359

 

Net loss from continuing operations

 

(39,534)

(79,421)

(25,384)

F-61

Table of Contents

BIT MINING LIMITED

NOTES TO THE CONSOLIDATED FINANCIAL STATEMENTS (continued)

(Amounts in thousands of Renminbi (“RMB”), United States dollars (“US$”), Hong Kong dollars (“HKD”) and EUR, except for number of shares and per share (or ADS) data)

24.  SEGMENT REPORTING (continued)

1The inter-segment eliminations mainly consist of data center revenue of US$2,768, US$7,593 and US$11,943 generated from data center services provided by data center segment to cryptocurrency mining segment for the years ended December 31, 2021, 2022 and 2023, respectively, and corresponding data center services cost of US$2,768, US$7,593 and US$11,943 incurred by cryptocurrency mining segment for the years ended December 31, 2021 2022 and 2023, respectively, which have been eliminated upon consolidation.
2The inter-segment eliminations mainly consist of internal transfer costs related to the transfer of cryptocurrency mining machines out of China, all of which have been eliminated upon consolidation.

The following table presents the revenue from continuing operations by geographical locations for the years ended December 31, 2021, 2022 and 2023, respectively.

For the years ended December 31

Revenues

    

2021

    

2022

    

2023

US$

 

US$

 

US$

Hong Kong

 

39,731

 

47,038

 

21,562

USA

 

3,133

 

17,580

 

33,482

Europe

 

2,214

 

 

Mainland China

 

11,460

 

 

Inter-segment

(2,768)

(7,593)

(11,943)

 

53,770

 

57,025

 

43,101

The following table presents the long-lived assets (including property and equipment, net and right-of-use assets) by geographical locations as of December 31, 2022 and December 31, 2023, respectively.

Long-lived assets

    

As of December 31, 2022

    

As of December 31, 2023

 

US$

 

US$

USA

 

29,317

 

25,400

Hong Kong

 

1,365

 

693

Mainland China

 

289

 

1,013

Kazakhstan

 

373

 

 

31,344

 

27,106

F-62

Table of Contents

BIT MINING LIMITED

NOTES TO THE CONSOLIDATED FINANCIAL STATEMENTS (continued)

(Amounts in thousands of Renminbi (“RMB”), United States dollars (“US$”), Hong Kong dollars (“HKD”) and EUR, except for number of shares and per share (or ADS) data)

25.  SUBSEQUENT EVENTS

Issuance Shares to Bee Computing Employee

According to the Amended and Restated Share Exchange Agreement the Company entered into in April 2022 in relation to the acquisition of Bee Computing, the Company shall issue certain incentive shares when the research and development project meet certain target. Bee Computing has successfully completed the development of Litecoin ASIC mining machine that met the specific target. The Company therefore issued 2,291,280 Class A Ordinary shares on March 27, 2024.

Completion of Sale of Mining Pool Business

On December 28, 2023, the Company entered into an agreement with Esport – Win Limited, a Hong Kong limited liability company, to sell its entire mining pool business operated under BTC.com (the “Business”) for a total consideration of US$5,000. The transaction was closed on February 29, 2024. However, for accounting purposes the Business was deemed to be disposed of on January 31, 2024 when the Company relinquished control and received the first payment of the Consideration by retaining 71.37 bitcoins of the Business for compliance and safety purposes when transferring the Business to Esport – Win Limited. The retained bitcoins have a fair value of US$3,000 as determined using US$42 per bitcoin, which was published by Coinbase.com on January 29, 2024 at UTC 0:00.

26.  CONDENSED FINANCIAL INFORMATION OF THE PARENT COMPANY

The Company performed a test on the restricted net assets of the consolidated subsidiaries in accordance with Securities and Exchange Commission Regulation S-X Rule 4-08 (e) (3), “General Notes to Financial Statements” and concluded that it was applicable for the Company to disclose the financial information for the parent company only.

The subsidiaries did not pay any dividend to the Company for the periods presented. Certain information and note disclosures generally included in the financial statements prepared in accordance with U.S. GAAP have been condensed and omitted. The note disclosures contain supplemental information relating to the operations of the Company, as such, these statements should be read in conjunction with the notes to the consolidated financial statements of the Company.

As of December 31, 2023, the Company did not have significant capital commitments and other significant commitments, or guarantees, except for those which have been separately disclosed in the consolidated financial statements.

F-63

Table of Contents

BIT MINING LIMITED

NOTES TO THE CONSOLIDATED FINANCIAL STATEMENTS (continued)

(Amounts in thousands of Renminbi (“RMB”), United States dollars (“US$”), Hong Kong dollars (“HKD”) and EUR, except for number of shares and per share (or ADS) data)

26.  CONDENSED FINANCIAL INFORMATION OF THE PARENT COMPANY (continued)

The following is the condensed financial information of the Company on a parent company only basis.

Condensed balance sheets

    

As of

    

As of

December 31, 

December 31, 

2022

2023

US$

US$

ASSETS

 

  

 

  

Current assets:

 

  

 

  

Cash and cash equivalents

 

137

 

35

Short-term investment

2,360

Cryptocurrency assets

2,811

349

Other current assets

 

32,285

 

29,646

Amounts due from intergroup companies

 

169,459

 

150,615

Total current assets

 

207,052

 

180,645

Non-current assets:

 

 

Investment in subsidiaries

 

(129,151)

 

(144,824)

Intangible assets, net

 

125

 

110

Total non-current assets

 

(129,026)

 

(144,714)

TOTAL ASSETS

 

78,026

 

35,931

    

As of

    

As of

December 31, 

December 31, 

2022

2023

US$

US$

LIABILITIES AND SHAREHOLDERS’ EQUITY

 

  

 

  

Current liabilities:

 

  

 

  

Accrued payroll and welfare payable

 

159

 

79

Accrued expenses and other liabilities

 

619

 

10,720

Amounts due to intergroup companies

 

24,120

 

Total current liabilities

 

24,898

 

10,799

TOTAL LIABILITIES

 

24,898

 

10,799

Shareholders’ equity:

 

  

 

  

Class A ordinary shares, par value US$0.00005 per share; 1,599,935,000 shares authorized as of December 31, 2022 and December 31, 2023; 1,063,813,210 and 1,111,232,210 shares issued and outstanding as of December 31, 2022 and December 31, 2023, respectively

 

54

 

54

Class A preference shares, par value US$0.00005 per share; 65,000 shares authorized as of December 31, 2022 and December 31, 2023; 65,000 shares issued and outstanding as of December 31, 2022 and December 31, 2023

Class B ordinary shares, par value US$0.00005 per share; 400,000,000 shares authorized as of December 31, 2022 and December 31, 2023; 99 shares issued and outstanding as of December 31, 2022 and December 31, 2023

 

 

Additional paid-in capital

 

620,807

 

621,837

Treasury shares

 

(21,604)

 

(21,604)

Accumulated other comprehensive loss

 

(3,960)

 

(4,276)

Accumulated deficit and statutory reserve

 

(542,169)

 

(570,879)

Total shareholders’ equity

 

53,128

 

25,132

TOTAL LIABILITIES AND SHAREHOLDERS’ EQUITY

 

78,026

 

35,931

F-64

Table of Contents

BIT MINING LIMITED

NOTES TO THE CONSOLIDATED FINANCIAL STATEMENTS (continued)

(Amounts in thousands of Renminbi (“RMB”), United States dollars (“US$”), Hong Kong dollars (“HKD”) and EUR, except for number of shares and per share (or ADS) data)

26.  CONDENSED FINANCIAL INFORMATION OF THE PARENT COMPANY (continued)

Condensed statements of comprehensive loss

For the years ended December 31, 

    

2021

    

2022

    

2023

US$

US$

US$

Revenues

 

39,414

 

40,274

 

Operating costs and expenses:

 

  

 

 

Cost of revenue

(6,279)

(15,595)

(42)

Sales and marketing expenses

 

(244)

 

(72)

 

(6)

General and administrative expenses

 

(8,047)

 

(3,307)

 

(3,134)

Total operating costs and expenses

 

(14,570)

 

(18,974)

 

(3,182)

Net loss on disposal of cryptocurrency assets

(6,582)

(9,349)

539

Impairment of cryptocurrency assets

(4,436)

(7,360)

Operating profit (loss)

 

13,826

 

4,591

 

(2,643)

Interest income

 

9

 

 

231

Interest expense

(708)

(60)

Other operating expense

(10,000)

Equity in loss of subsidiaries and VIEs

 

(75,530)

 

(159,946)

 

(16,298)

Loss before income tax

 

(62,403)

 

(155,415)

 

(28,710)

Net loss

 

(62,403)

 

(155,415)

 

(28,710)

Other comprehensive income (loss)

 

 

 

Foreign currency translation gain (loss)

 

1,481

 

(1,605)

 

(316)

Reclassification into loss from equity method investments

131

Share of other comprehensive income from an equity method investee

631

Comprehensive loss

 

(60,160)

 

(157,020)

 

(29,026)

Condensed statements of cash flows

For the years ended December 31, 

    

2021

    

2022

    

2023

US$

US$

US$

Net cash used in operating activities

 

(135,484)

 

(12,259)

 

(2,472)

Net cash provided by investing activities

 

33,227

 

9,925

 

2,370

Net cash provided by financing activities

 

101,873

 

2,345

 

Net decrease (increase) in cash and cash equivalents

 

(384)

 

11

 

(102)

Cash and cash equivalents at beginning of the year

 

510

 

126

 

137

Cash and cash equivalents at end of the year

 

126

 

137

 

35

F-65

Table of Contents

BIT MINING LIMITED

NOTES TO THE CONSOLIDATED FINANCIAL STATEMENTS (continued)

(Amounts in thousands of Renminbi (“RMB”), United States dollars (“US$”), Hong Kong dollars (“HKD”) and EUR, except for number of shares and per share (or ADS) data)

26.  CONDENSED FINANCIAL INFORMATION OF THE PARENT COMPANY (continued)

Basis of presentation

Condensed financial information is used for the presentation of the Company, or the parent company. The condensed financial information of the parent company has been prepared using the same accounting policies as set out in the Group’s consolidated financial statements except that the parent company used the equity method to account for its investment in its subsidiaries and the former VIEs.

The parent company records its investment in its subsidiaries and the former VIEs under the equity method of accounting as prescribed in ASC 323, “Investments-Equity Method and Joint Ventures”. Such investments are presented on the condensed balance sheets as “Investment in subsidiaries” and their respective loss as “Equity in loss of subsidiaries and VIEs” on the condensed statements of comprehensive loss. Equity method accounting ceases when the carrying amount of the investment, including any additional financial support, in a subsidiary and VIEs is reduced to zero unless the parent company has guaranteed obligations of the subsidiary and VIEs or is otherwise committed to provide further financial support. If the subsidiary and VIEs subsequently reports net income, the parent company shall resume applying the equity method only after its share of that net income equals the share of net losses not recognized during the period the equity method was suspended.

The parent company’s condensed financial information should be read in conjunction with the Group’s consolidated financial statements.

F-66