Brookfield Renewable Partners
BEP
#1086
Rank
$22.33 B
Marketcap
๐Ÿ‡ง๐Ÿ‡ฒ
Country
$34.59
Share price
-0.26%
Change (1 day)
63.31%
Change (1 year)

Brookfield Renewable Partners - 20-F annual report


Text size:
 

 

 

UNITED STATES

SECURITIES AND EXCHANGE COMMISSION

Washington D.C. 20549

FORM 20-F

 

 REGISTRATION STATEMENT PURSUANT TO SECTION 12(b) OR 12(g) OF THE SECURITIES EXCHANGE ACT OF 1934

OR

x   ANNUAL REPORT PURSUANT TO SECTION 13 OR 15(d) OF THE SECURITIES EXCHANGE ACT OF 1934

OR

  TRANSITION REPORT PURSUANT TO SECTION 13 OR 15(d) OF THE SECURITIES EXCHANGE ACT OF 1934

OR

   SHELL COMPANY REPORT PURSUANT TO SECTION 13 OR 15(d) OF THE SECURITIES EXCHANGE ACT OF 1934

 

Commission file number: 001-35530

BROOKFIELD RENEWABLE PARTNERS L.P.

(Exact name of Registrant as specified in its charter)

Bermuda

(Jurisdiction of incorporation or organization)

73 Front Street, 5th Floor, Hamilton HM 12, Bermuda

(Address of principal executive offices)

 

Jane Sheere

73 Front Street, 5th Floor, Hamilton HM 12, Bermuda

Telephone: 441-294-3304

Facsimile: 441-296-4475

 

(Name, telephone, e-mail and/or facsimile number and address of company contact person)

Securities registered or to be registered pursuant to Section 12(b) of the Act:

  

Title of Class

  

Name of each exchange on which registered

Limited Partnership Units

 

New York Stock Exchange, Toronto Stock Exchange

 

Securities registered or to be registered pursuant to Section 12(g) of the Act:

None

Securities for which there is a reporting obligation pursuant to Section 15(d) of the Act:

None

 


 

Indicate the number of outstanding shares of each of the issuer’s classes of capital or common stock as of the close of the period covered by the annual report:

166,839,324 Limited Partnership Units as of December 31, 2016

Indicate by check mark if the registrant is a well-known seasoned issuer, as defined in Rule 405 of the Securities Act.  Yes      No ☐   

If this report is an annual or transition report, indicate by check mark if the registrant is not required to file reports pursuant to Section 13 or 15(d) of the Securities Exchange Act of 1934.   Yes     No  S  

Indicate by check mark whether the registrant (1) has filed all reports required to be filed by Section 13 or 15(d) of the Securities Exchange Act of 1934 during the preceding 12 months (or for such shorter period that the registrant was required to file such reports), and (2) has been subject to such filing requirements for the past 90 days.   Yes    No   ☐ 

Indicate by check mark whether the registrant has submitted electronically and posted on its corporate Web site, if any, every Interactive Data File required to be submitted and posted pursuant to Rule 405 of Regulation S-T (§232.405 of this chapter) during the preceding 12 months (or for such shorter period that the registrant was required to submit and post such files).  Yes   ☐   No   ☐   

Indicate by check mark whether the registrant is a large accelerated filer, an accelerated filer, or a non-accelerated filer. See definition of “accelerated filer and large accelerated filer” in Rule 12b-2 of the Exchange Act (Check one):

 

 

 

 

 

 

Large accelerated filer   

 

Accelerated filer  ☐   

  

Non-accelerated filer  ☐   

Indicate by check mark which basis of accounting the registrant has used to prepare the financial statements included in this filing:

 

 

 

 

 

 

U.S. GAAP 

 

x  International Financial Reporting Standards as  

issued by the International
Accounting Standards Board

 

 Other 

If “Other” has been checked in response to the previous question indicate by check mark which financial statement item the registrant has elected to follow.   Item 17   ☐   Item 18   ☐   

If this is an annual report, indicate by check mark whether the registrant is a shell company (as defined in Rule 12b-2 of the Exchange Act).

Yes ☐  No   

 




 

PART III

  

224

    

ITEM 17.

FINANCIAL STATEMENTS

224

    

ITEM 18.

FINANCIAL STATEMENTS

224

    

ITEM 19.

EXHIBITS

224

    

SIGNATURE

229

    

INDEX TO FINANCIAL STATEMENTS

F-1

  

Page 5 


INTRODUCTION AND USE OF CERTAIN TERMS  

Unless otherwise specified, information provided in this annual report on Form 20-F (this “Form 20-F”) is as of December 31, 2016. Unless the context requires otherwise, when used in this Form 20-F, the terms “Brookfield Renewable”, “we”, “us” and “our” refer to BEP, BRELP, the Holding Entities and the Operating Entities, each as defined in this Form 20-F, individually or collectively, as applicable; “BEP” refers to Brookfield Renewable Partners L.P.; and “Brookfield” refers to Brookfield Asset Management Inc. and its subsidiaries (other than Brookfield Renewable). On May 3, 2016, BEP changed its name from Brookfield Renewable Energy Partners L.P. to Brookfield Renewable Partners L.P. All references to “our portfolio” include 100% of the capacity and energy of the facilities even though we do not own 100% of the economic output of such facilities (see the table under Item 4.B. “Business Overview — Our Operations” for details on our portfolio).

ABCA” means the Business Corporations Act (Alberta) R.S.A. 2000, c. B-9, as amended, including the regulations promulgated under such Act.

Adjusted EBITDA” means revenues less direct costs (including energy marketing costs) plus our share of cash earnings from equity-accounted investments and other income, before interest, income taxes, depreciation, management service costs and the cash portion of non-controlling interests. Refer to “Cautionary Statement Regarding Use of Non-IFRS Measures”.

Adjusted Funds From Operations” means Funds From Operations less Brookfield Renewable’s share of levelized sustaining capital expenditures (based on long-term capital expenditure plans). Refer to “Cautionary Statement Regarding Use of Non-IFRS Measures”.

Affiliate” or “affiliate” of any person is a person that, directly or indirectly through one or more intermediaries, controls, is controlled by or is under common control with such person.

Amended and Restated Limited Partnership Agreement of BEP” means the fourth amended and restated limited partnership agreement of BEP, dated May 3, 2016, as further amended on May 25, 2016 and on February 14, 2017.

Amended and Restated Limited Partnership Agreement of BRELP” means the third amended and restated limited partnership agreement of BRELP, dated February 11, 2016, as further amended on May 25, 2016 and on February 14, 2017.

ANEEL” has the meaning given to it under Item 4.B “Business Overview — Brazilian Business”.

Audit Committee” means the audit committee of the board of directors of the Managing General Partner.

BAIF” means Brookfield Americas Infrastructure Fund.

Base Management Fee” has the meaning given to it under Item 6.A “Directors and Senior Management — Our Master Services Agreement — Management Fee”.

Base Marketing Fee” has the meaning given to it under Item 7.B “Related Party Transactions — Energy Marketing Agreement”.

BC Hydro” means British Columbia Hydro and Power Authority.

BEM LP” means Brookfield Energy Marketing LP, an indirect wholly-owned subsidiary of Brookfield Asset Management.

BEP” means Brookfield Renewable Partners L.P., formerly named Brookfield Renewable Energy Partners L.P.

Bond Indenture” means the amended and restated indenture, dated as of November 23, 2011, among Finco, The Bank of New York Mellon and BNY Trust Company of Canada, as amended and restated from time to time, governing the Finco Bonds.

BPUSHA” means Brookfield Power US Holding America Co.

BRELP” means Brookfield Renewable Energy L.P.

Page 6 


BRELP Class A Preferred Units” means the Class A Preferred Limited Partnership Units, issuable in series, of BRELP.

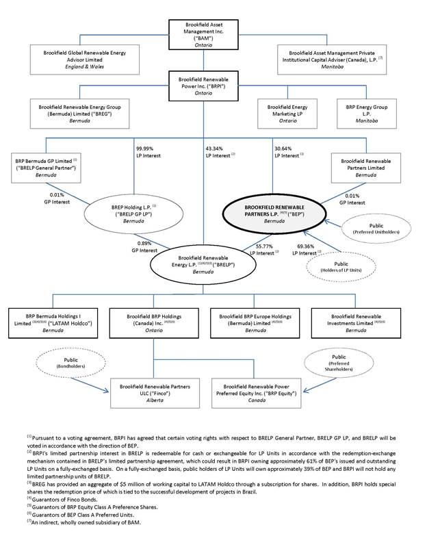
BRELP General Partner” means BRP Bermuda GP Limited, which serves as the general partner of BRELP GP LP.

BRELP GP LP” means BREP Holding L.P., which serves as the general partner of BRELP.

BRELP Preferred Units” means the preferred limited partnership units in the capital of BRELP.

BRELP Series 5 Preferred Units” means the Class A Preferred Units, Series 5 of BRELP.

BRELP Series 7 Preferred Units” means the Class A Preferred Units, Series 7 of BRELP.

BRELP Series 8 Preferred Units” means the Class A Preferred Units, Series 8 of BRELP.

BRELP Series 9 Preferred Units” means the Class A Preferred Units, Series 9 of BRELP.

BRELP Series 10 Preferred Units” means the Class A Preferred Units, Series 10 of BRELP.

BRELP Series 11 Preferred Units” means the Class A Preferred Units, Series 11 of BRELP.

BRELP Series 12 Preferred Units” means the Class A Preferred Units, Series 12 of BRELP.

Brookfield” means Brookfield Asset Management and any subsidiary of Brookfield Asset Management, other than entities within Brookfield Renewable.

Brookfield Asset Management” means Brookfield Asset Management Inc.

Brookfield Renewable” means BEP, BRELP, the Holding Entities and the Operating Entities, taken together.

Brookfield Renewable Power Assets” means Brookfield’s renewable power assets (other than the assets held by the Fund) that were transferred to BEP on November 28, 2011.

BRP Equity” means Brookfield Renewable Power Preferred Equity Inc.

BRPI” means Brookfield Renewable Power Inc., an indirect wholly-owned subsidiary of Brookfield Asset Management.

CBCA” means the Canada Business Corporations Act, R.S.C. 1985, c. C-44, as amended, including the regulations promulgated under such Act.

CDS” means CDS Clearing and Depository Services Inc.

CFA” means a “controlled foreign affiliate” as defined in the Tax Act.

Class A Preference Shares” means BRP Equity’s Class A Preference Shares, issuable in series (which includes the Series 1, Series 2, Series 3, Series 4, Series 5 and Series 6 Preference Shares).

Class A Preferred Units” means BEP’s Class A Preferred Limited Partnership Units, issuable in series (which includes the Series 5, Series 7, Series 8, Series 9, Series 10, Series 11 and Series 12 Preferred Units), of BEP.

Class B Preference Shares” means BRP Equity’s Class B Preference Shares, issuable in series.

Co-gen” means gas-fired co-generation.

Code” has the meaning given to it under Item 6.C “Board Practices — Code of Business Conduct and Ethics”.

CODM” has the meaning given to it under Item 5.A “Operating Results — Presentation to Stakeholders and Performance Measurement”.

Common Shares” has the meaning given to it under Item 10.B “Memorandum and Articles of Association — BRP Equity”.

Conflicts Policy” has the meaning given to it under Item 7.B “Related Party Transactions — Conflicts of Interest and Fiduciary Duties — Conflicts of Interest”.

Page 7 


CPI” means the Canadian consumer price index.

CRA” means the Canada Revenue Agency.

DRIP” means BEP’s distribution reinvestment plan.

DRS Statement” has the meaning given to it under Item 4.B “Business Overview — Our LP Unit Distribution Reinvestment Plan”.

DTC” means The Depository Trust Company.

Energy Marketing Agreement” has the meaning given to it under Item 7.B “Related Party Transactions — Energy Marketing Agreement”.

Energy Revenue Agreement” has the meaning given to it under Item 7.B “Related Party Transactions — Energy Revenue Agreement”.

EPA” has the meaning given to it under item 4.B “Business Overview — Global Renewable Power Drivers”.  

EURIBOR” means the European Interbank Offered Rate.

Euro Holdco” means Brookfield BRP Europe Holdings (Bermuda) Limited.

E.U.” means the European Union.

Exchange Act” means the United States Securities Exchange Act of 1934, as amended, and the rules and regulations promulgated thereunder.

FAPI” means “foreign accrual property income” as defined in the Tax Act.

FATCA” means the Foreign Account Tax Compliance provisions of the Hiring Incentives to Restore Employment Act of 2010.

FCPA” has the meaning given to it under Item 3.D “Risk Factors — Risks Related to Our Operations and the Renewable Power Industry”.

FERC” has the meaning given to it under Item 4.B “Business Overview — North American Business”.

Finco” means Brookfield Renewable Partners ULC, formerly named Brookfield Renewable Energy Partners ULC

Finco Bonds” means all outstanding bonds issued by Finco pursuant to the Bond Indenture.

Finco Bond Guarantors” means, collectively, BEP, BRELP, NA Holdco, LATAM Holdco, Euro Holdco and Investco.

Fixed Amount” has the meaning given to it under Item 7.B “Related Party Transactions — Energy Revenue Agreement”.

Foreign Tax Credit Generator Rules” has the meaning given to it under Item 3.D “Risk Factors — Risks Related to Taxation — Canada”.

Form 20-F” means this annual report filed on Form 20-F.

Fund” means Brookfield Renewable Power Fund, a limited purpose trust established under the laws of the Province of Québec, and where appropriate, includes its subsidiaries. 

Funds From Operations” means Adjusted EBITDA less interest, current income taxes and management service costs, which is then adjusted for the cash-portion of non-controlling interests. For the year ended December 31, 2014, “Funds-From-Operations” include the earnings received from the wind portfolio we acquired in Ireland, reflecting our economic interest from January 1 to June 20, 2014.  Refer to “Cautionary Statement Regarding Use of Non-IFRS Measures”.

GLHA” has the meaning given to it under Item 7.B “Related Party Transactions — Other Power Agreements”.

Page 8 


GLPL” has the meaning given to it under Item 7.B “Related Party Transactions — Other Power Agreements”.

Governing Body” in relation to an entity, means the board of directors or equivalent of such entity.

Government of Canada Yield” on any date means the yield to maturity on such date (assuming semi-annual compounding) of a Canadian dollar denominated non-callable Government of Canada bond with a term to maturity of five years as quoted as of 10:00 a.m. (Toronto time) on such date and which appears on the Bloomberg Screen GCAN5YR Page on such date; provided that, if such rate does not appear on the Bloomberg Screen GCAN5YR Page on such date, the Government of Canada Yield will mean the average of the yields determined by two registered Canadian investment dealers selected by BRP Equity, as being the yield to maturity on such date (assuming semi-annual compounding) which a Canadian dollar denominated non-callable Government of Canada bond would carry if issued in Canadian dollars at 100% of its principal amount on such date with a term to maturity of five years.

GP Interest” has the meaning given to it under Item 5.A “Operating Results — Presentation to Public Stakeholders”.

GW” means gigawatt.

GWh” means gigawatt hour.

Holder” has the meaning given to it under Item 10.E “Taxation — Certain Material Canadian Federal Income Tax Considerations”.

Holding Entities” means LATAM Holdco, NA Holdco, Euro Holdco and any direct wholly-owned subsidiary of BRELP created or acquired after the date of the Amended and Restated Limited Partnership Agreement of BRELP, which includes, as applicable, Investco.

HPI” has the meaning given to it under Item 7.B “Related Party Transactions — Other Power Agreements”.

HSS&E” has the meaning given to it under Item 4.B “Business Overview — Operating Philosophy”.

IASB” means the International Accounting Standards Board.

IFRS” means the International Financial Reporting Standards, as issued by the IASB.

Indirect CFA” has the meaning given to it under Item 3.D “Risk Factors — Risks Related to Taxation — Canada”.

Investco” means Brookfield Renewable Investments Limited.

Investment Company Act” means the United States Investment Company Act of 1940, as amended, and the rules and regulations promulgated under such Act.

IRS” means the United States Internal Revenue Service.

Isagen” means Isagen S.A. E.S.P.

Isagen Acquisition” means the acquisition of Isagen in January 2016 by a consortium that included Brookfield Renewable and its institutional partners.

LATAM Holdco” means BRP Bermuda Holdings I Limited.

LIBOR” means London Interbank Offered Rate.

Licensing Agreement” has the meaning given to it under Item 7.B “Related Party Transactions — Licensing Agreement”.

LP Unitholders” means holders of LP Units.

LP Units” means the non-voting limited partnership units in the capital of BEP, other than the Preferred Units.

LTA” means long-term average. Please see Item 4.B “Business Overview — Our Operations”.

Page 9 


Managing General Partner” means Brookfield Renewable Partners Limited, which serves as BEP’s general partner.

Market Price” means the volume weighted average of the trading price for our LP Units on the NYSE for the five trading days immediately preceding the date the relevant distribution is paid by BEP.

Master Services Agreement” means the second amended and restated master management and administration agreement, dated February 26, 2015, as amended from time to time, among Brookfield Asset Management, BEP, BRELP, the Holding Entities, the Service Provider and others.

MI 61-101” has the meaning given to it under Item 7.B “Related Party Transactions — Conflicts of Interest and Fiduciary Duties”.

MPT” has the meaning given to it under Item 7.B “Related Party Transactions — Other Power Agreements”.

MRE” means the hydrological balancing pool administered by the government of Brazil.

MW” means megawatt.

MWh” means megawatt hour.

NA Holdco” means Brookfield BRP Holdings (Canada) Inc.

Nominating and Governance Committee” means the nominating and governance committee of the board of directors of the Managing General Partner.

Non-Resident Entities” has the meaning given to it under Item 3.D “Risk Factors — Risks Related to Taxation — Canada”.

Non-Resident Holder” has the meaning given to it in Item 10.E “Taxation — Holdings Not Resident in Canada”.

Non-Resident Subsidiaries” has the meaning given to it under Item 3.D “Risk Factors — Risks Related to Taxation — Canada”.

Non-Resident Unitholders” has the meaning given to it under Item 3.D “Risk Factors — Risks Related to Taxation — Canada”.

Non-U.S. Holder” has the meaning given to it under Item 10.E “Taxation — Material U.S. Federal Income Tax Considerations”.

NYSE” means the New York Stock Exchange.

Operating Entities” means the entities which, from time to time, directly or indirectly hold Brookfield Renewable’s operations and hold assets or operations that Brookfield Renewable may acquire in the future which are not held by the Service Recipients, including any assets or operations held through joint ventures, partnerships and consortium arrangements.

Original Bond Indenture” has the meaning given to it in Item 10.B “Memorandum and Articles of Association — Finco — Bond Indenture and Guarantees”.

Ownership Requirement” has the meaning given to it in Item 6.A “Directors and Senior Management — Director LP Unit Ownership Requirements”.

PFIC” means a passive foreign investment company.

PJM ISO” means the market operated by PJM Interconnection, L.L.C.

Power Agency Agreements” has the meaning given to it under Item 7.B “Related Party Transactions — Power Agency Agreements”.

PPA” means a power purchase agreement, power guarantee agreement or similar long-term agreement between a seller and buyer of electrical power generation.

Preference Share Guarantees”  means the guarantees granted by the Preference Share Guarantors in respect of the Series 1, Series 2, Series 3, Series 4, Series 5 and Series 6 Preference Shares.

Page 10 


Preference Share Guarantors” means, collectively, BEP, BRELP, NA Holdco, LATAM Holdco, Euro Holdco and Investco.

Preference Shares” means the Class A Preference Shares and the Class B Preference Shares.

Preferred Unit Guarantees” means the guarantees granted by the Preferred Unit Guarantors in respect of the Series 5, Series 7, Series 8, Series 9, Series 10, Series 11 and Series 12 Preferred Units.   

Preferred Unit Guarantors” means, collectively, BRELP, NA Holdco, LATAM Holdco, Euro Holdco and Investco.

Preferred Unitholders” means holders of Preferred Units.

Preferred Units” means the preferred limited partnership units in the capital of BEP.

QEF Election” has the meaning given to it in Item 10.E “Taxation — Consequences to U.S. Holders — Passive Foreign Investment Compliance”.

Qualifying Income Exception” has the meaning given to it under Item 10.E “Taxation — Material U.S. Federal Income Tax Considerations — Partnership Status of BEP and BRELP”.

Redeemable/Exchangeable partnership unit” means a limited partnership unit of BRELP that has the rights of the Redemption-Exchange Mechanism.

Redemption-Exchange Mechanism” means the mechanism by which Brookfield may request redemption of its limited partnership interests in BRELP in whole or in part in exchange for cash, subject to the right of Brookfield Renewable to acquire such interests (in lieu of such redemption) in exchange for LP Units.

REFIT”  means the Republic of Ireland’s Renewable Energy Feed-in Tariff 1 and Renewable Energy Feed-in Tariff 2 programs.

Registration Rights Agreement” has the meaning given to it under Item 7.B “Related Party Transactions — Registration Rights Agreement”.

Regular Distribution Waterfall” has the meaning given to it under Item 10.B “Memorandum and Articles of Association —Description of the Amended and Restated Limited Partnership Agreement of BRELP — Distributions”.

Relationship Agreement” means the relationship agreement, dated November 28, 2011, by and among Brookfield Asset Management, BEP, BRELP, the Service Provider and others.

Relevant Foreign Tax Law” has the meaning given to it under Item 10.E “Taxation — Certain Material Canadian Federal Income Tax Considerations — Holders Resident in Canada — Computation of Income or Loss”.

Resident Holder” means a Holder who, for the purposes of the Tax Act and at all relevant times, is or is deemed to be a resident of Canada.

RPS” has the meaning given to it under Item 4.B “Business Overview — Global Renewable Power Drivers”.

RRIF” has the meaning given to it under Item 3.D “Risk Factors — Risks Related to Taxation — Canada”.

RRSP” has the meaning given to it under Item 3.D “Risk Factors — Risks Related to Taxation — Canada”.

S&P” means Standard & Poor’s Ratings Services.

Sarbanes-Oxley Act” means the United States Sarbanes-Oxley Act of 2002, including the rules and regulations promulgated thereunder.

SEC” means the United States Securities and Exchange Commission.

Page 11 


Securities Act” means the United States Securities Act of 1933, as amended, and the rules and regulations promulgated thereunder.

SEDAR” means the System for Electronic Document Analysis and Retrieval administered by the Canadian Securities Administrators.

Series 1 Shares” means the Class A Preference Shares, Series 1 of BRP Equity.

Series 2 Shares” means the Class A Preference Shares, Series 2 of BRP Equity.

Series 3 Shares” means the Class A Preference Shares, Series 3 of BRP Equity.

Series 4 Shares” means the Class A Preference Shares, Series 4 of BRP Equity.

Series 5 Preferred Units” means the Class A Preferred Units, Series 5 of BEP.

Series 5 Shares” means the Class A Preference Shares, Series 5 of BRP Equity.

Series 6 Shares” means the Class A Preference Shares, Series 6 of BRP Equity.

Series 7 Preferred Units” means the Class A Preferred Units, Series 7 of BEP.

Series 8 Preferred Units” means the Class A Preferred Units, Series 8 of BEP.

Series 9 Preferred Units” means the Class A Preferred Units, Series 9 of BEP.

Series 10 Preferred Units” means the Class A Preferred Units, Series 10 of BEP.

Series 11 Preferred Units” means the Class A Preferred Units, Series 11 of BEP.

Series 12 Preferred Units” means the Class A Preferred Units, Series 12 of BEP. 

Service Provider” means BRP Energy Group L.P., Brookfield Renewable Energy Group (Bermuda) Limited, Brookfield Global Renewable Energy Advisor Limited and Brookfield Asset Management Private Institutional Capital Adviser (Canada), L.P., and, unless the context otherwise requires, includes any other affiliate of such entities that provides services to Brookfield Renewable pursuant to our Master Services Agreement or any other service agreement or arrangement.

Service Recipients” means BEP, BRELP, the Holding Entities and any other entity, at the option of the Holding Entities and the Operating Entities.

SHPP” means a small hydroelectric power plant, which is a category of hydro power facilities in Brazil with 30 MW of capacity or less.

SIFT Rules” has the meaning given to it under Item 3.D “Risk Factors — Risks Related to Taxation — Canada”.

Tax Act” means the Canadian Income Tax Act, R.S.C. 1985, c. 1. (5th Supp), as amended, including the regulations promulgated under such Act.

Tax Proposals” means all specific proposals to amend the Tax Act publicly announced by or on behalf of the Minister prior to the date hereof.

TFSA” has the meaning given to it under Item 3.D “Risk Factors — Risks Related to Taxation — Canada”.

TJLP” means Taxa de Juros de Longo Prazo.

Total Capitalization Value” means, in any quarter, the sum of (i) the fair market value of an LP Unit multiplied by the number of LP Units issued and outstanding on the last trading day of the quarter (assuming full conversion of any limited partnership interests held by any member of Brookfield in BRELP into LP Units), plus (ii) for each class or series of security of a Service Recipient (other than LP Units) issued to third parties, the fair market value of such security multiplied by the number of securities of such class or series issued and outstanding on the last trading day of the quarter (calculated on a fully-diluted basis), plus (iii) the principal amount of all debt not captured by paragraph (ii) owed by each Service Recipient (excluding for this purpose any Operating Entity) on the last trading day of the quarter to any person that is not a member of Brookfield Renewable, which debt has

Page 12 


recourse to any Service Recipient, less any amount of cash held by all Service Recipients (excluding for this purpose any Operating Entity) on such day.

Treasury Regulations” means the Treasury regulations promulgated under the U.S. Internal Revenue Code.

Treaty” means the Canada-United States Income Tax Convention (1980), as amended.

TSX” means the Toronto Stock Exchange.

UBTI” has the meaning given to it under Item 3.D “Risk Factors — Risks Related to Taxation — United States”.

Unitholders” means LP Unitholders and Preferred Unitholders.

Units” means LP Units and Preferred Units.

U.S.” or “United States” means the United States of America.

U.S. Holder” has the meaning given to it under Item 10.E “Taxation — Material U.S. Federal Income Tax Considerations”.

U.S. Internal Revenue Code” means the United States Internal Revenue Code, as amended.

Voting Agreement” means the voting agreement, dated November 28, 2011, between BEP and Brookfield that provides BEP, through the Managing General Partner, with a number of voting rights, including the right to direct all eligible votes in the election of the directors of the BRELP General Partner.

Page 13 


FORWARD-LOOKING STATEMENTS

This Form 20-F contains forward-looking statements concerning the business and operations of Brookfield Renewable. Forward-looking statements may include estimates, plans, expectations, opinions, forecasts, projections, guidance or other statements that are not statements of fact. Forward-looking statements in this Form 20-F include statements regarding the quality of Brookfield Renewable’s assets and the resiliency of the cash flow they will generate, BEP’s anticipated financial performance, future commissioning of assets, contracted portfolio, technology diversification, acquisition opportunities, expected completion of acquisitions, future energy prices and demand for electricity, economic recovery, achieving long-term average generation, project development and capital expenditure costs, diversification of shareholder base, energy policies, economic growth, growth potential of the renewable asset class, the future growth prospects and distribution profile of BEP and BEP’s access to capital. In some cases, forward-looking statements can be identified by the use of words such as “plans”, “expects”, “scheduled”, “estimates”, “intends”, “anticipates”, “believes”, “potentially”, “tends”, “continue”, “attempts”, “likely”, “primarily”, “approximately”, “endeavors”, “pursues”, “strives”, “seeks” or variations of such words and phrases, or statements that certain actions, events or results “may”, “could”, “would”, “might” or “will” be taken, occur or be achieved. Although we believe that our anticipated future results, performance or achievements expressed or implied by the forward-looking statements and information in this Form 20-F are based upon reasonable assumptions and expectations, we cannot assure you that such expectations will prove to have been correct. You should not place undue reliance on forward-looking statements and information as such statements and information involve known and unknown risks, uncertainties and other factors which may cause our actual results, performance or achievements to differ materially from anticipated future results, performance or achievement expressed or implied by such forward-looking statements and information.

Factors that could cause actual results to differ materially from those contemplated or implied by forward-looking statements include, but are not limited to, the following: 

·         changes to hydrology at our hydroelectric facilities, to wind conditions at our wind energy facilities or to crop supply or weather generally at any of our facilities;

·         volatility in supply and demand in the energy market;

·         counterparties to our contracts not fulfilling their obligations;

·         the time and expense of enforcing contracts against non-performing counterparties and the uncertainty of success;

·         the termination of, or a change to, the MRE balancing pool in Brazil;

·         increases in water rental costs (or similar fees) or changes to the regulation of water supply;

·          an increase in the amount of uncontracted generation in our portfolio;

·         industry risks relating to the power markets in which we operate;

·         increases in the cost of operating our plants;

·         availability and access to interconnection facilities and transmission systems;

·         equipment failures;

·         dam failures and the costs and potential liabilities associated with such failures;

·         force majeure events;

·         uninsurable losses;

·         our failure to comply with conditions in, or our inability to maintain, governmental permits;

·         increased regulation of our operations;

·         contracts, concessions and licenses expiring and not being renewed or replaced on similar terms;

·         disputes, governmental and regulatory investigations and litigation;

·         health, safety, security and environmental risks;

·         labor disruptions and economically unfavorable collective bargaining agreements;

·         our operations being affected by local communities;

·         fraud, bribery, corruption, other illegal acts or inadequate or failed internal processes or systems;

·         our reliance on computerized business systems, which could expose us to cyber-attacks;

·         advances in technology that impair or eliminate the competitive advantage of our projects;

·         newly developed technologies in which we invest not performing as anticipated;

Page 14 


·         adverse changes in currency exchange rates and our inability to effectively manage foreign currency exposure;

·         our inability to finance our operations due to the status of the capital markets;

·         operating and financial restrictions imposed on us by our loan, debt and security agreements;

·         changes in our credit ratings;

·         our inability to identify sufficient investment opportunities and complete transactions;

·         the growth of our portfolio and our inability to realize the expected benefits of our transactions or acquisitions;

·         our inability to develop greenfield projects or find new sites suitable for the development of greenfield projects;

·         delays, cost overruns and other problems associated with the construction and operation of generating facilities and risks associated with the arrangements we enter into with communities and joint venture partners;

·         Brookfield’s election not to source acquisition opportunities for us and our lack of access to all renewable power acquisitions that Brookfield identifies;

·         we do not have control over all our operations;

·         our ability to issue equity or debt for future acquisitions and developments is dependent on capital markets;

·         foreign laws or regulation to which we become subject as a result of future acquisitions in new markets;

·         we are not subject to the same disclosure requirements as a U.S. domestic issuer;

·         the separation of economic interest from control or the incurrence of debt at multiple levels within our organizational structure;

·         being deemed an “investment company” under the Investment Company Act;

·         the effectiveness of our internal controls over financial reporting;

·         our dependence on Brookfield and Brookfield’s significant influence over us;

·         the departure of some or all of Brookfield’s key professionals;

·         changes in how Brookfield elects to hold its ownership interests in Brookfield Renewable;

·         Brookfield acting in a way that is not in the best interests of BEP or our Unitholders; and

·         other factors described in this Form 20-F, including those set forth under Item 3.D “Risk Factors”, Item 4.B “Business Overview” and Item 5.A “Operating Results”.

We caution that the foregoing list of important factors that may affect future results is not exhaustive. The forward-looking statements represent our views as of the date of this Form 20-F and should not be relied upon as representing our views as of any date subsequent to the date of this Form 20-F. While we anticipate that subsequent events and developments may cause our views to change, we disclaim any obligation to update the forward-looking statements, other than as required by applicable law. For further information on these known and unknown risks, please see Item 3.D “Risk Factors”.

Historical Performance and Market Data

This Form 20-F contains information relating to our business as well as historical performance and market data. When considering this data, you should bear in mind that historical results and market data may not be indicative of the future results that you should expect from us.

Financial Information

The financial information contained in this Form 20-F is presented in U.S. dollars and, unless otherwise indicated, has been prepared in accordance with IFRS. All figures are unaudited unless otherwise indicated. In this Form 20-F, all references to “$” are to U.S. dollars. Canadian dollars, Brazilian Reais, Euros and Colombian Pesos are identified as “C$”, “R$”, “€” and “COP”, respectively.

  

Page 15 


CAUTIONARY STATEMENT REGARDING USE OF NON-IFRS MEASURES

This Form 20-F contains references to Adjusted EBITDA, Funds From Operations and Adjusted Funds From Operations which are not generally accepted accounting measures under IFRS and therefore may differ from definitions of Adjusted EBITDA, Funds From Operations and Adjusted Funds From Operations used by other entities. In particular, our definition of Funds From Operations and Adjusted Funds From Operations may differ from the definition of funds from operations used by other organizations, as well as the definition of funds from operations used by the Real Property Association of Canada (“REALPAC”) and the National Association of Real Estate Investment Trusts, Inc. (“NAREIT”), in part because the NAREIT definition is based on U.S. GAAP, as opposed to IFRS. We believe that Adjusted EBITDA, Funds From Operations and Adjusted Funds From Operations are useful supplemental measures that may assist investors in assessing the financial performance and the cash anticipated to be generated by our operating portfolio. None of Adjusted EBITDA, Funds From Operations or Adjusted Funds From Operations should be considered as the sole measure of our performance and should not be considered in isolation from, or as a substitute for, analysis of our financial statements prepared in accordance with IFRS. These non-IFRS measures reflect how we manage our business and, in our opinion, enable the reader to better understand our business. Reconciliations of each of Adjusted EBITDA, Funds From Operations, and Adjusted Funds From Operations to net income and cash flows from operating activities are presented in Item 5.A “Operating Results — Generation and Financial Review by Segments for the Year Ended December 31, 2016” and Item 5.A “Operating Results — Generation and Financial Review by Segments for the Year Ended December 31, 2015.”

Page 16 


PART I

ITEM 1.       IDENTITY OF DIRECTORS, SENIOR MANAGEMENT AND ADVISERS

Not applicable.

ITEM 2.       OFFER STATISTICS AND EXPECTED TIMETABLE

Not applicable.

Page 17 


ITEM 3.       KEY INFORMATION                      

3.A              SELECTED FINANCIAL DATA

The information in this section, excluding the operational information, Adjusted EBITDA, Funds From Operations and distributions per LP Unit, and Adjusted Funds From Operations set forth in the tables below, is derived from and should be read in conjunction with the audited consolidated financial statements of Brookfield Renewable as at December 31, 2016 and 2015, and for the years ended December 31, 2016, 2015 and 2014 and related notes which are included elsewhere in this Form 20-F. 

See Item 5. “Operating and Financial Review and Prospects,” Item 8. “Financial Information” and Item 18. “Financial Statements”.

Page 18 


HISTORICAL OPERATIONAL AND FINANCIAL INFORMATION

YEAR ENDED DECEMBER 31

 

(MILLIONS, EXCEPT AS NOTED)

 

2016

 

2015

 

2014

 

2013

 

2012

Operational information:

 

 

 

 

 

 

 

 

 

 

Capacity (MW)

 

10,731

 

7,284

 

6,707

 

5,849

 

5,304

Total generation (GWh)

 

 

 

 

 

 

 

 

 

 

 

Long-term average generation

 

39,948

 

25,543

 

23,296

 

21,836

 

18,202

 

Actual generation

 

34,071

 

23,332

 

22,548

 

22,222

 

15,942

 

Average revenue ($ per MWh)

 

72

 

70

 

77

 

77

 

82

 

 

 

 

 

 

 

 

 

 

 

 

 

Proportionate generation (GWh)

 

 

 

 

 

 

 

 

 

 

 

Long-term average generation

 

22,898

 

19,317

 

18,607

 

18,286

 

16,362

 

Actual generation

 

20,222

 

17,662

 

18,173

 

18,927

 

14,376

 

Average revenue ($ per MWh)

 

71

 

71

 

78

 

79

 

84

 

 

 

 

 

 

 

 

 

 

 

 

 

Additional financial information:

 

 

 

 

 

 

 

 

 

 

Revenues

$

2,452

$

1,628

$

1,704

$

1,706

$

1,309

Adjusted EBITDA(1)

 

1,487

 

1,177

 

1,216

 

1,208

 

852

Funds From Operations(1)

 

419

 

467

 

560

 

594

 

347

Adjusted Funds From Operations(1)

 

352

 

407

 

502

 

538

 

295

Net income (loss)

 

40

 

103

 

203

 

215

 

(95)

Funds From Operations per LP Unit(1)(2)

 

1.45

 

1.69

 

2.07

 

2.24

 

1.31

Distribution per LP Unit

 

1.78

 

1.66

 

1.55

 

1.45

 

1.38

AS AT DECEMBER 31

 

 

 

 

 

 

 

 

 

 

(MILLIONS, EXCEPT AS NOTED)

 

2016

 

2015

 

2014

 

2013

 

2012

Property, plant and equipment, at fair value

$

 25,257  

$

 18,358  

$

 18,566  

$

 15,741  

$

 15,702  

Equity-accounted investments

 

 206  

 

 197  

 

 273  

 

 290  

 

 344  

Total assets

 

 27,737  

 

 19,507  

 

 19,849  

 

 16,999  

 

 16,943  

 

 

 

 

 

 

 

 

 

 

 

 

 

Long-term debt and credit facilities

 

 10,182  

 

 7,338  

 

 7,678  

 

 6,623  

 

 6,119  

Deferred income tax liabilities

 

 3,802  

 

 2,695  

 

 2,637  

 

 2,265  

 

 2,349  

Total liabilities

 

 15,065  

 

 10,744  

 

 10,968  

 

 9,463  

 

 9,135  

 

 

 

 

 

 

 

 

 

 

 

Participating non-controlling interests - in

 

 

 

 

 

 

 

 

 

 

 

operating subsidiaries

 

 5,589  

 

 2,587  

 

 2,062  

 

 1,303  

 

 1,028  

General partnership interest in a holding

 

 

 

 

 

 

 

 

 

 

 

subsidiary held by Brookfield

 

 55  

 

 52  

 

 59  

 

 54  

 

 63  

Participating non-controlling interests - in

 

 

 

 

 

 

 

 

 

 

 

a holding subsidiary - Redeemable/

 

 

 

 

 

 

 

 

 

 

 

Exchangeable units held by Brookfield

 

 2,680  

 

 2,559  

 

 2,865  

 

 2,657  

 

 3,070  

Preferred equity

 

 576  

 

 610  

 

 728  

 

 796  

 

 500  

Preferred limited partners' equity

 

 324  

 

 128  

 

 -    

 

 -    

 

 -    

Limited partners' equity

 

 3,448  

 

 2,827  

 

 3,167  

 

 2,726  

 

 3,147  

Total equity

 

 12,672  

 

 8,763  

 

 8,881  

 

 7,536  

 

 7,808  

Debt to capitalization

 

38%

 

39%

 

40%

 

41%

 

38%

             

(1)       Non-IFRS measures. See “Cautionary Statement Regarding Use of Non-IFRS Measures”.

(2)       For the year ended December 31, 2016, weighted average LP Units, Redeemable/Exchangeable partnership units and GP interest totaled 288.7 million (2015: 275.6 million, 2014: 271.1 million, 2013: 265.3 million and 2012: 265.2 million).

Page 19 


FINANCIAL REVIEW FOR THE YEARS ENDED DECEMBER 31, 2016 TO 2012

The following table reflects the Adjusted EBITDA, Funds From Operations, Adjusted Funds From Operations and the reconciliation to net income (loss) and cash flows from operating activities for the years indicated:

(MILLIONS, EXCEPT AS NOTED)

 

2016

 

2015

 

2014

 

2013

 

2012

Generation (GWh) - LTA

 

 39,948  

 

 25,543  

 

 23,296  

 

 21,836  

 

 18,202  

Generation (GWh) - actual(1)

 

 34,071  

 

 23,332  

 

 22,548  

 

 22,222  

 

 15,942  

Net income (loss)

$

 40  

$

 103  

$

 203  

$

 215  

$

(95)

Management service costs

 

 62  

 

 48  

 

 51  

 

 41  

 

 36  

Share of non-cash loss from

 

 

 

 

 

 

 

 

 

 

 

equity-accounted investments

 

 9  

 

 10  

 

 23  

 

 12  

 

 18  

Unrealized financial instruments loss (gain)

 

 4  

 

 9  

 

(10)

 

(37)

 

 23  

Depreciation

 

 781  

 

 616  

 

 548  

 

 535  

 

 483  

Other

 

 38  

 

 63  

 

(3)

 

 31  

 

 16  

Income tax recovery

 

 

 

 

 

 

 

 

 

 

 

Current

 

 44  

 

 18  

 

 18  

 

 19  

 

 14  

 

Deferred

 

(97)

 

(78)

 

(29)

 

(18)

 

(54)

Interest expense – borrowings

 

 606  

 

 429  

 

 415  

 

 410  

 

 411  

Cash portion of non-controlling interests(2)

 

 -    

 

(41)

 

 -    

 

 -    

 

 -    

Adjusted EBITDA(3)

$

 1,487  

$

 1,177  

$

 1,216  

$

 1,208  

$

 852  

Cash flows from operating activities

$

 632  

$

 588  

$

 700  

$

 735  

$

 413  

Net changes in working capital balances

 

 137  

 

 62  

 

 20  

 

(1)

 

 22  

Changes in due to or from related parties

 

(11)

 

 18  

 

 10  

 

 11  

 

(15)

Other expenses

 

 14  

 

 1  

 

 6  

 

(12)

 

(30)

Gain on disposal(2)

 

 -    

 

 53  

 

 -    

 

 -    

 

 -    

Fixed earnings adjustments(4)

 

 -    

 

 -    

 

 11  

 

 -    

 

 -    

Dividends received from equity-accounted

 

 

 

 

 

 

 

 

 

 

 

investments

 

(6)

 

(19)

 

(30)

 

(16)

 

(12)

Share of cash-earnings from

 

 

 

 

 

 

 

 

 

 

 

equity-accounted investments

 

 9  

 

 20  

 

 26  

 

 21  

 

 13  

Distributions to preferred limited partners

 

(15)

 

(1)

 

 -    

 

 -    

 

 -    

Cash portion of non-controlling interests

 

(341)

 

(255)

 

(183)

 

(144)

 

(44)

Funds From Operations(3)

 

 419  

 

 467  

 

 560  

 

 594  

 

 347  

Adjusted sustaining capital expenditures(5)

 

(67)

 

(60)

 

(58)

 

(56)

 

(52)

Adjusted Funds From Operations(3)

$

 352  

$

 407  

$

 502  

$

 538  

$

 295  

 

 

 

 

 

 

 

 

 

 

 

Basic and diluted (loss) earnings per LP Unit(6)

$

(0.23)

$

 0.01  

$

 0.42  

$

 0.52  

$

(0.26)

(1)            Variations in generation are described under Item 5.A “Operating Results – Segmented Disclosures.”

(2)            In 2015, the sale of the 102 MW wind facility in California resulted in a gain of $53 million.  Brookfield Renewable’s share of the gain was $12 million, representing the 22% interest in the facility, and is net of the cash portion of non-controlling interests.   

(3)            Non-IFRS measures. See “Cautionary Statement Regarding Use of Non-IFRS Measures”

(4)            The fixed earnings adjustment relates to Brookfield Renewable’s investment in the acquisition of a wind portfolio in Ireland and the $11 million net Funds From Operations contribution was recorded as part of the purchase price.

(5)            Based on long-term capital expenditure plans.

(6)            Weighted average LP Units, Redeemable/Exchangeable partnership units and GP interest outstanding during the year totaled 288.7 million (2015: 275.6 million, 2014: 271.1 million, 2013: 265.3 million and 2012: 265.2 million).

3.B              CAPITALIZATION AND INDEBTEDNESS

Not applicable.

3.C              REASONS FOR THE OFFER AND USE OF PROCEEDS

Not applicable.

3.D              RISK FACTORS

 

You should carefully consider the following factors in addition to the other information set forth in this Form 20-F. If any of the following risks actually occur, our business, financial condition, results of operations and prospects could be adversely affected and the value of our Units would likely decline, and you could lose all or part of your investment.

Page 20 


Risks Related to Our Operations and the Renewable Power Industry

Changes to hydrology at our hydroelectric stations, wind conditions at our wind energy facilities or to crop supply or weather conditions generally at our biomass cogeneration facilities could materially adversely affect the volume of electricity generated.

The revenues generated by our facilities are correlated to the amount of electricity generated, which in turn is dependent upon available water flows, wind conditions and weather conditions generally. Hydrology, wind and weather conditions have natural variations from season to season and from year to year and may also change permanently because of climate change or other factors. A natural disaster could also impact water flows within the watersheds in which we operate. Wind energy is highly dependent on weather conditions and, in particular, on wind conditions. The profitability of a wind farm depends not only on observed wind conditions at the site, which are inherently variable, but also on whether observed wind conditions are consistent with assumptions made during the project development phase. A sustained decline in water flow at our hydroelectric stations or in wind conditions at our wind energy facilities could lead to a material adverse change in the volume of electricity generated, revenues and cash flow. Weather conditions have historically caused variability in sugarcane harvests. A decline in sugarcane supply caused by drought, frost or floods, to the sugar and ethanol mills that are the feedstock suppliers of our biomass cogeneration facilities, could limit the volume of electricity these facilities are able to generate.  

Supply and demand in the energy market is volatile and such volatility could have an adverse impact on electricity prices and a material adverse effect on Brookfield Renewable’s assets, liabilities, business, financial condition, results of operations and cash flow. 

A portion of Brookfield Renewable’s revenues are tied, either directly or indirectly, to the wholesale market price for electricity in the markets in which Brookfield Renewable operates. Wholesale market electricity prices are impacted by a number of factors including: the price of fuel (for example, natural gas) that is used to generate electricity; the management of generation and the amount of excess generating capacity relative to load in a particular market; the cost of controlling emissions of pollution, including the cost of emitting CO2; the structure of the electricity market; and weather conditions (such as extremely hot or cold weather) that impact electrical load. More generally, there is uncertainty surrounding the trend in electricity demand growth, which is influenced by: macroeconomic conditions; absolute and relative energy prices; and energy conservation and demand-side management. Correspondingly, from a supply perspective, there are uncertainties associated with the timing of generating plant retirements – in part driven by environmental regulations – and with the scale, pace and structure of replacement capacity, again reflecting a complex interaction of economic and political pressures and environmental preferences. For example, declines in natural gas prices have impacted prices in power markets in North America. This volatility and uncertainty in the power market generally, including the non-renewable power market, could have a material adverse effect on Brookfield Renewable’s assets, liabilities, business, financial condition, results of operations and cash flow.

Counterparties to our contracts may not fulfill their obligations and, as our contracts expire, we may not be able to replace them with agreements on similar terms.

If, for any reason, any of the purchasers of power under our PPAs, including Brookfield, are unable or unwilling to fulfill their contractual obligations under the relevant PPA or if they refuse to accept delivery of power pursuant to the relevant PPA, our assets, liabilities, business, financial condition, results of operations and cash flow could be materially and adversely affected as we may not be able to replace the agreement with an agreement on equivalent terms and conditions. External events, such as a severe economic downturn, could impair the ability of some counterparties to the PPAs or some customers to pay for electricity received.

Seeking to enforce a contract through the courts may take significant amounts of time and expense with no certainty of success.

Certain PPAs in our portfolio will be subject to re-contracting in the future. We cannot provide any assurance that we will be able to re-negotiate these contracts once they expire, and even if we are able to do so, we cannot provide any assurance that we will be able to obtain the same prices or terms we currently receive. If we are unable to renegotiate or replace these contracts, or unable to secure prices at

Page 21 


least equal to the current prices we receive, our business, financial condition, results of operation and prospects could be adversely affected.

Conversely, a significant percentage of our sales will be made by facilities subject to indefinite term contracts with Brookfield (taking into account its rights of renewal) at fixed prices per MWh. Accordingly, with respect to those facilities, our ability to realize improved revenues due to increases in market prices may be limited.

A significant portion of the power we generate is sold under long-term PPAs with Brookfield, public utilities or industrial or commercial end-users, some of whom may not be rated by any rating agency. For example, as at December 31, 2016, approximately 31% of our 2017 contracted generation (on a proportionate basis) was with Brookfield entities, the majority of which are not publically rated and whose obligations are not guaranteed by Brookfield Asset Management.

The MRE could be terminated or changed or Brookfield Renewable’s reference amount revised downward.

In Brazil, hydroelectric power generators have access to the MRE, which seeks to stabilize hydrology by assuring that all participant plants in the MRE receive a reference amount of electricity, approximating long-term average regardless of the actual volume of energy generated. Substantially all our assets are part of that pool. In cases of nationwide drought, when the pool as a whole is in shortfall relative to the long-term average, an asset can expect to share the nationwide shortfall pro-rata with the rest of the pool. In addition, specific rules provide the minimum percentages of the reference amount of electricity that must be actually generated each year for assuring participation in the MRE. The energy reference amount is assessed yearly according to the criteria of such regulation, and can be adjusted positively or negatively. If the Brookfield Renewable reference amount is revised, our share of the balancing pool could be reduced. If the MRE is terminated or changed, Brookfield Renewable’s financial results would be more exposed to variations in hydrology at certain hydroelectric facilities in Brazil. In either case, this could have an adverse effect on our results of operations and cash flows.   

Increases in water rental costs (or similar fees) or changes to the regulation of water supply may impose additional obligations on Brookfield Renewable.

Water rights are generally owned or controlled by governments that reserve the right to control water levels or impose water-use requirements as a condition of license renewal that differ from those arrangements in place today. We are required to pay taxes, make rental payments or pay similar fees for use of water and related rights once our hydroelectric projects are in commercial operation. Significant increases in water rental costs or similar fees or changes in the way that governments regulate water supply could, if imposed at a material number of our assets in our portfolio, have a material adverse effect on our assets, liabilities, business, financial condition, results of operations and cash flow.

The amount of uncontracted generation in our portfolio may increase. 

As at December 31, 2016, approximately 75% of our generation (on a proportionate basis) was contracted over the following five years under long-term, fixed price contracts with creditworthy counterparties. In 2015, 90% of our generation (on a proportionate basis) was contracted and, in 2016, 91% of our generation (on a proportionate basis) was contracted. The portion of our portfolio that is uncontracted may increase gradually over time. While increases in uncontracted generation may allow us to be opportunistic and take advantage of high spot-market prices, it will also increase our exposure to variability in power prices, which could, in certain circumstances, have an adverse effect on our business, financial condition, results of operations and cash flows.

There are general industry risks associated with the power markets in which we operate.

We currently operate in power markets in North America, Colombia, Brazil and Europe, each of which is affected by competition, price, supply of and demand for power, the location of import/export transmission lines and overall political, economic and social conditions and policies.  Our operations are also concentrated in a relatively small number of countries, and accordingly are exposed to country-specific risks (such as weather conditions, local economic conditions or political/regulatory environments) that could disproportionately affect us.  A general and extended decline in the North American, Colombian, Brazilian or European economies, or in the economies of the specific countries in which we

Page 22 


operate, or sustained conservation efforts to reduce electricity consumption, could have the effect of reducing demand for electricity.

Our operations are highly regulated and may be exposed to increased regulation which could result in additional costs to Brookfield Renewable.

Our generation assets are subject to extensive regulation by various government agencies and regulatory bodies in different countries at the federal, regional, state, provincial and local level. As legal requirements frequently change and are subject to interpretation and discretion, we may be unable to predict the ultimate cost of compliance with these requirements or their effect on our operations. Any new law, rule or regulation could require additional expenditure to achieve or maintain compliance or could adversely impact our ability to generate and deliver energy. Also, operations that are not currently regulated may become subject to regulation which could result in additional cost to our business. Further, changes in wholesale market structures or rules, such as generation curtailment requirements or limitations to access the power grid, could have a material adverse effect on our ability to generate revenues from our facilities. For example, in North America, many of our assets are subject to the operating and market-setting rules determined by independent system operators, such as the ISO New England. These independent system operators could introduce rules that adversely impact our operations.

There is a risk that our concessions and licenses will not be renewed.

We hold concessions and licenses and we have rights to operate our facilities which generally include rights to the land and water required for power generation. We generally expect that our concessions and licenses will be renewed. However, if we are not granted renewal rights, or if our concessions or licenses are renewed subject to conditions which impose additional costs, or impose additional restrictions such as setting a price ceiling for energy sales, our profitability and operational activity could be adversely impacted.

The cost of operating our plants could increase for reasons beyond our control.

While we currently maintain an appropriate and competitive cost position, there is a risk that increases in our cost structure that are beyond our control could materially adversely impact our financial performance. Examples of such costs include compliance with new conditions imposed during relicensing process, municipal property taxes, water rental fees and the cost of procuring materials and services required for our maintenance activities.

We may fail to comply with the conditions in, or may not be able to maintain, our governmental permits.

Our generation assets and construction projects are required to comply with numerous supranational (in the case of the E.U.), federal, regional, state, provincial and local statutory and regulatory standards and to maintain numerous licenses, permits and governmental approvals required for operation. Some of the licenses, permits and governmental approvals that have been issued to our operations contain conditions and restrictions, or may have limited terms. If we fail to satisfy the conditions or comply with the restrictions imposed by our licenses, permits and governmental approvals, or the restrictions imposed by any statutory or regulatory requirements, we may become subject to regulatory enforcement or be subject to fines, penalties or additional costs or revocation of regulatory approvals, permits or licenses. In addition, if we are not able to renew, maintain or obtain all necessary licenses, permits and governmental approvals required for the continued operation or further development of our projects, the operation or development of our assets may be limited or suspended. Our failure to renew, maintain or obtain all necessary licenses, permits or governmental approvals may have a material adverse effect on our assets, liabilities, business, financial condition, results of operations and cash flow.

We may experience equipment failure.

Our generation assets may not continue to perform as they have in the past and there is a risk of equipment failure due to wear and tear, latent defect, design error, operator error or early obsolescence, among other things, which could have a material adverse effect on our assets, liabilities, business,

Page 23 


financial condition, results of operations and cash flow. In particular, wind turbines have shorter lifespans than hydroelectric assets.

The occurrence of dam failures could result in a loss of generating capacity and require us to expend significant amounts of capital and other resources.

The occurrence of dam failures at any of our hydroelectric generating stations or the occurrence of dam failures at other generating stations or dams operated by third parties whether upstream or downstream of our hydroelectric generating stations could result in a loss of generating capacity until the failure has been repaired. If the failure is at one of our facilities, repairing such failure could require us to expend significant amounts of capital and other resources. Such failures could result in damage to the environment or damages and harm to third parties or the public, which could expose us to significant liability.  A dam failure at a generating station or dam operated by a third party could result in new and potentially onerous regulations that could impact Brookfield Renewable’s facilities. Any such new regulations could require material capital expenditures to maintain compliance and our financial position could be adversely affected.

We may be exposed to force majeure events.

The occurrence of a significant event that disrupts the ability of our generation assets to produce or sell power for an extended period, including events which preclude customers from purchasing electricity, could have a material adverse effect on our assets, liabilities, business, financial condition, results of operations and cash flow. In addition, force majeure events affecting our assets could result in damage to the environment or harm to third parties or the public, which could expose us to significant liability. Our generation assets could be exposed to severe weather conditions, natural disasters and potentially catastrophic events such as a major accident or incident. An assault or an act of malicious destruction, cyber-attacks, sabotage or terrorism committed on our generation assets could also disrupt our ability to generate or sell power. In certain cases, there is the potential that some events may not excuse Brookfield Renewable from performing its obligations pursuant to agreements with third parties and therefore may expose Brookfield Renewable to liability. In addition, many of our generation assets are located in remote areas which may make access for repair of damage difficult.

We may be exposed to uninsurable losses.

While we maintain certain insurance coverage, such insurance may not continue to be offered on an economically feasible basis, may not cover all events that could give rise to a loss or claim involving our assets or operations, and may not cover all of our assets. If our insurance coverage is insufficient and we are forced to bear such losses or claims, our financial position could be materially and adversely affected.  In addition, Brookfield Renewable participates in certain shared insurance arrangements with Brookfield, allowing us to benefit from lower premiums and other economies of scale. In particular, we share third party excess liability, crime (employee dishonesty, director and officer, and errors and omissions insurance coverage. Under such shared policies, claim limits may also be shared between us and Brookfield meaning that any claim by one insured party in a given year reduces the amount that each other insured party can claim. Consequently, there is a risk that Brookfield Renewable’s ability to claim in a given year could be eroded by claims made by Brookfield affiliates who are also covered by the policy but that are not part of Brookfield Renewable, which could have an adverse effect on our financial position.

We are subject to foreign currency risk which may adversely affect the performance of our operations and our ability to manage such risk depends, in part, on our ability to implement an effective hedging strategy.

A significant portion of our current operations are in countries where the U.S. dollar is not the functional currency. These operations pay distributions in currencies other than the U.S. dollar, which we must convert to U.S. dollars prior to making distributions. A significant depreciation in the value of such foreign currencies, measures introduced by foreign governments to control inflation or deflation, currency exchange or export controls may have a material adverse effect on our business, financial condition, results of operations and cash flows. When managing our exposure to currency risks, we use foreign currency forward contracts and other strategies to mitigate currency risk and there can be no assurances that these strategies will be successful.

Page 24 


The ability to deliver electricity to our various counterparties requires the availability of and access to interconnection facilities and transmission systems.

Our ability to sell electricity is impacted by the availability of, and access to, the various transmission systems to deliver power to its contractual delivery point and the arrangements and facilities for interconnecting the generation projects to the transmission systems. The absence of this availability and access, our inability to obtain reasonable terms and conditions for interconnection and transmission agreements, the operational failure of existing interconnection facilities or transmission facilities, the lack of adequate capacity on such interconnection or transmission facilities, may have a material adverse effect on our ability to deliver electricity to our various counterparties or the requirement of counterparties to accept and pay for energy delivery, which could materially and adversely affect our assets, liabilities, business, financial condition, results of operations and cash flow.

Our operations are exposed to health, safety, security and environmental risks.

The ownership, construction and operation of our generation assets carry an inherent risk of liability related to health, safety, security and the environment, including the risk of government imposed orders to remedy unsafe conditions and/or to remediate or otherwise address environmental contamination or damage. We could also be exposed to potential penalties for contravention of health, safety, security and environmental laws and potential civil liability. In the ordinary course of business we incur capital and operating expenditures to comply with health, safety, security and environmental laws, to obtain and comply with licenses, permits and other approvals and to assess and manage related risks. The cost of compliance with these laws (and any future laws or amendments enacted) may increase over time and result in additional material expenditures. We may become subject to government orders, investigations, inquiries or other proceedings (including civil claims) relating to health, safety, security and environmental matters as a result of which our operations may be limited or suspended. The occurrence of any of these events or any changes, additions to or more rigorous enforcement of health, safety, security and environmental laws could have a material and adverse impact on operations and result in additional material expenditures. Additional environmental, health and safety issues relating to presently known or unknown matters may require unanticipated expenditures, or result in fines, penalties or other consequences (including changes to operations) that may be material and adverse to our business and results of operations.

We may be involved in disputes, governmental and regulatory investigations and possible litigation.

In the normal course of our operations, Brookfield Renewable is involved in various legal actions that could expose it to liability for damages. The outcome with respect to outstanding, pending or future actions cannot be predicted with certainty and may be adverse to us and as a result could have a material adverse effect on our assets, liabilities, business, financial condition, results of operations and cash flow. We and our affiliates are subject to governmental or regulatory investigations from time to time. Governmental and regulatory investigations, regardless of their outcome, are generally costly, divert management attention, and have the potential to damage our reputation.  The unfavorable resolution of any governmental or regulatory investigation could result in criminal liability, fines, penalties or other monetary or non-monetary remedies and could materially affect our business or results of operations.

The operation of our generating facilities could be affected by local communities.

We may become impacted by the interests of local communities and stakeholders, including in some cases, Indigenous peoples, that affect the operation of our facilities. Certain of these communities may have or may develop interests or objectives which are different from or even in conflict with our objectives, including the use of our project lands and waterways near our facilities. Any such differences could have a negative impact on the successful operation of our facilities. As well, disputes surrounding, and settlements of, Indigenous land claims regarding lands on or near our generating assets could interfere with operations and/or result in additional operating costs or restrictions.

We may suffer a significant loss resulting from fraud, bribery, corruption, other illegal acts, inadequate or failed internal processes or systems, or from external events.

Page 25 


We may suffer a significant loss resulting from fraud, bribery, corruption, other illegal acts, inadequate or failed internal processes or systems, or from external events, such as security threats affecting our ability to operate. We operate in multiple jurisdictions and it is possible that our operations will expand into new jurisdictions.  Doing business in multiple jurisdictions requires Brookfield Renewable to comply with the laws and regulations of the U.S. government as well as those of various non-U.S. jurisdictions. These laws and regulations may apply to Brookfield Renewable, our Service Provider, our subsidiaries, individual directors, officers, employees and third-party agents. In particular, our non-U.S. operations are subject to U.S. and foreign anti-corruption laws and regulations, such as the Foreign Corrupt Practices Act of 1977, as amended (“FCPA”). The FCPA, among other things, prohibits companies and their officers, directors, employees and third-party agents acting on their behalf from corruptly offering, promising, authorizing or providing anything of value to foreign officials for the purposes of influencing official decisions or obtaining or retaining business or otherwise obtaining favorable treatment. Brookfield Renewable and its officers, directors, employees and third-party agents regularly deal with government bodies and government owned and controlled businesses, the employees and representatives of which may be considered foreign officials for purposes of the FCPA. Also, as we make acquisitions, we may expose ourselves to FCPA or other corruption related risks if our due diligence processes are unable to uncover or detect violations of applicable anti-corruption laws.

The risk of illegal and corrupt acts or failed systems is managed through our infrastructure, controls, systems and people, complemented by central groups focusing on enterprise-wide management of specific operational risks such as fraud, trading, outsourcing, and business disruption, as well as personnel and systems risks. We rely on our employees and certain third parties to comply with our policies and processes as well as applicable laws. Specific programs, policies, standards, methodologies and training have been developed to support the management of these risks and, as we expand into new markets and make new investments, we update and implement our programs, policies, standards, methodologies and training to address the risks that we perceive. The failure to adequately identify or manage these risks could result in direct or indirect financial loss, regulatory censure and/or harm to the reputation of Brookfield Renewable.  In addition, programs, policies, standards, methodologies and training, no matter how well designed, do not provide absolute assurance of effectiveness.

We rely on computerized business systems, which could expose us to cyber-attacks.

Our business relies on information technology. In addition, our business relies upon telecommunication services to remotely monitor and control our assets and interface with regulatory agencies, wholesale power markets and customers. The information and embedded systems of key business partners and regulatory agencies are also important to our operations. In light of this, we may be subject to cybersecurity risks or other breaches of information technology security. Any such breach of our information technology could go undetected for an extended period of time. A breach of our cyber security measures or the failure or malfunction of any of our computerized business systems, associated backup or data storage systems for a significant time period could have a material adverse effect on our business operations, financial reporting, financial condition and results of operations.

Advances in technology could impair or eliminate the competitive advantage of our projects.

There are other alternative technologies that can produce renewable power, such as fuel cells, micro-turbines and photovoltaic (solar) cells. Most of these alternative technologies still require subsidies to be competitive with conventional generation sources like hydro; however, research and development activities are ongoing to seek improvements in such alternative technologies and their cost of producing electricity is gradually declining. Additionally, research and development activities are ongoing to seek improvements and reductions in carbon emissions from conventional fossil fuel generation. It is possible that advances will further reduce the cost of alternative methods of power generation or the carbon emissions of conventional fossil fuel generation. If this were to happen, the competitive advantage of our projects may be significantly impaired or eliminated and our assets, liabilities, business, financial condition, results of operations and cash flow could be materially and adversely affected as a result.

There can be no guarantee that newly developed technologies that we invest in will perform as anticipated.

Page 26 


We may invest in and use newly developed, less proven, technologies in our development projects or in maintaining or enhancing our existing assets. There is no guarantee that such new technologies will perform as anticipated. The failure of a new technology to perform as anticipated may materially and adversely affect the profitability of a particular development project.

Performance of our Operating Entities may be harmed by future labor disruptions and economically unfavorable collective bargaining agreements.

Certain of BEP’s subsidiaries are parties to collective agreements that expire periodically and those subsidiaries may not be able to renew their collective agreements without a labor disruption or without agreeing to significant increases in cost. In the event of a labor disruption such as a strike or lock-out, the ability of our generation assets to generate electricity may be impaired and our results from operations and cash flow could be materially and adversely affected.

The economic viability of the feedstock supplier of our biomass cogeneration facilities is linked to the market price for sugar and ethanol, and the prices of these commodities ae cyclical and are affected by general economic conditions in Brazil and globally.

The principal feedstock of our 175 MW biomass cogeneration facilities is “bagasse” – a dry, fibrous residue left after the extraction of juice from sugar cane.  The biomass cogeneration facilities that we own are attached to mills that are the suppliers of the bagasse, which they provide to these facilities in exchange for some of the steam and electricity that the facilities produce.  The excess electricity that is not delivered to the relevant mill is sold under contract to commercial offtakers, to the government by way of a regulated auction process or directly into the market.  The viability of these mills depends on prevailing market prices for ethanol and sugar as well as other factors that are out of our control. These mills depend on a single supplier of bagasse, who is the owner of each of these mills. The supplier of these mills, and therefore of our biomass cogeneration facilities, is currently in financial distress and if such supplier becomes unavailable, we would have to procure bagasse from other sources, which could have a material adverse effect on the value of this investment.

Risks Related to Financing

Our ability to finance our operations is subject to various risks relating to the state of the capital markets.

We expect to finance future acquisitions, the development and construction of new facilities and other capital expenditures out of cash generated from our operations, capital recycling, debt and possible future sales of equity. There is debt throughout our corporate structure that will need to be replaced from time to time: BEP, BRELP and the Holding Entities have corporate debt and many Operating Entities have limited recourse project level debt (which is non-recourse to BEP). Our ability to obtain debt or equity financing to fund our growth, and our ability to refinance existing indebtedness, is dependent on, among other factors, the overall state of the capital markets (as well as local market conditions, particularly in the case of non-recourse financings), continued operating performance of our assets, future electricity market prices, the level of future interest rates, lenders’  and investors’ assessment of our credit risk, capital markets conditions and investor appetite for investments in renewable energy and infrastructure assets in general and in Brookfield Renewable’s securities in particular. Also, Brookfield Renewable’s financing agreements contain conditions that limit our ability to repay indebtedness prior to maturity without incurring penalties, which may limit our ability to raise capital and financing on favourable terms. To the extent that external sources of capital become limited or unavailable or available on onerous terms, our ability to fund acquisitions and make necessary capital investments to construct new or maintain existing facilities will be impaired, and as a result, our business, financial condition, results of operations and prospects may be materially and adversely affected.

We are subject to operating and financial restrictions through covenants in our loan, debt and security agreements.

Brookfield Renewable is subject to operating and financial restrictions through covenants in our loan, debt and security agreements. These restrictions prohibit or limit our ability to, among other things, incur additional debt, provide guarantees for indebtedness, grant liens, dispose of assets, liquidate, dissolve, amalgamate, consolidate or effect corporate or capital reorganizations, declare distributions,

Page 27 


issue equity interests, and create subsidiaries. A financial covenant in our corporate bonds and in our corporate bank credit facilities limits our overall indebtedness to a percentage of total capitalization, a restriction which may limit our ability to obtain additional financing, withstand downturns in our business and take advantage of business and development opportunities. If we breach our covenants, our credit facilities may be terminated or come due and such event may cause our credit rating to deteriorate and subject Brookfield Renewable to higher interest and financing costs. We may also be required to seek additional debt financing on terms that include more restrictive covenants, require repayment on an accelerated schedule or impose other obligations that limit our ability to grow our business, acquire needed assets or take other actions that we might otherwise consider appropriate or desirable.

Changes in our credit ratings may have an adverse effect on our financial position and ability to raise capital.

The credit rating assigned to BEP or any of our subsidiaries’ debt securities may be changed or withdrawn entirely by the relevant rating agency. A lowering or withdrawal of such ratings may have an adverse effect on our financial position and ability to raise capital.

Risks Related to Our Growth Strategy

We may be unable to identify sufficient investment opportunities and complete transactions as planned.

 

Our strategy for building LP Unitholder value is to seek to acquire or develop high-quality assets and businesses that generate sustainable and increasing cash flows, with the objective of achieving appropriate risk-adjusted returns on our invested capital over the long-term. However, there is no certainty that we will be able to find sufficient investment opportunities and complete transactions that meet our investment criteria. Our investment criteria consider, among other things, the financial, operating, governance and strategic merits of a proposed acquisition including whether we expect it will meet our targeted return hurdle and, as such, there is no certainty that we will be able to continue growing our business by making acquisitions or developing assets at attractive returns. Competition for assets is significant and competition from other well-capitalized investors or companies may significantly increase the purchase price or prevent us from completing an acquisition. We may also decline opportunities that we do not believe meet our investment criteria, which our competition may pursue instead. Further, our growth initiatives are subject to a number of closing conditions, including, as applicable, third party consents, regulatory approvals (including from competition authorities) and other third party approvals or actions that are beyond our control. If all or some of our growth initiatives are unable to be completed on the terms agreed, we may need to delay certain acquisitions or abandon them altogether or may not fully realize their anticipated benefit. 

 

Future growth of our portfolio may subject us to additional risks and the expected benefits of our transactions may not materialize.

 

A key part of Brookfield Renewable’s strategy involves seeking acquisition opportunities. Acquisitions in general, and large-scale acquisitions in particular, have the potential to materially increase the scale, scope and complexity of our operations. If we do not effectively manage the additional operations, our business, financial condition and results of operations may be adversely affected.

Acquisitions will likely involve some or all of the following risks, which could materially and adversely affect our business, financial condition or results of operations: the potential to not close or otherwise realize the expected benefits of an announced transaction, the difficulty of integrating the acquired operations and personnel into our current operations; the inability to achieve potential synergies; potential disruption of our current operations; diversion of resources, including the time and attention of Brookfield’s professionals; the difficulty of managing the growth of a larger organization; the risk of entering markets in which we have little experience; the risk of becoming involved in labour, commercial or regulatory disputes or litigation related to the new operations; the risk of environmental or other liabilities associated with the acquired business; the risk of alleged or actual violation of applicable anti-bribery/anti-corruption laws of the acquired business; and the risk of a change of control resulting from an acquisition triggering rights of third parties or government agencies under contracts with, or authorizations

Page 28 


held by, the operating business being acquired. While it is our practice to conduct extensive due diligence investigations into businesses being acquired, it is possible that due diligence may fail to uncover or adequately assess all material risks in the business being acquired, whether operational, financial, legal or otherwise. For example, we may fail to identify a change of control trigger in a material contract or authorization, or a contractual counterparty or government agency may take a different view on the interpretation of such a provision to that taken by us, thereby resulting in a dispute. The discovery of any material liabilities subsequent to an acquisition, as well as the failure of an acquisition to perform according to expectations, could have a material adverse effect on Brookfield Renewable’s business, financial condition and results of operations. In addition, if returns are lower than anticipated from new acquisitions, we may not be able to achieve growth in our distributions in line with our stated goals and the market value of our units may decline.   

There are several factors which may affect our ability to develop existing sites and find new sites suitable for the development of greenfield power projects.

Our ability to realize our greenfield development growth plans is dependent on our ability to develop existing sites and find new sites suitable for development into viable projects. Our ability to maintain a development permit often requires specific development steps to be undertaken. Successful development of greenfield renewable power projects is typically dependent on a number of factors, including: the ability to secure an attractive site on reasonable terms; accurately measuring resource availability at levels deemed economically attractive for continued project development; the ability to secure approvals, licenses and permits; the acceptance of local stakeholders, including in some cases, Indigenous peoples; the ability to secure transmission interconnection access or agreements; and the ability to secure a long-term PPA or other sales contract on reasonable terms. Each of these factors can be critical in determining whether or not a particular development project might ultimately be suitable for construction. Failure to achieve any one of these elements may prevent the development and construction of a project. When this occurs we may lose all of our investment in development expenditures and may be required to write-off project development assets.

The development of our greenfield power projects is subject to construction risks and risks associated with the arrangements we enter into with communities and joint venture partners.

Our ability to develop an economically successful project is dependent on, among other things, our ability to construct a particular project on-time and on-budget. The construction and development of generating facilities is subject to environmental, engineering and construction risks that could result in cost-overruns, delays and reduced performance. A number of factors that could cause such delays, cost over-runs or reduced performance include, but are not limited to, permitting delays, changing engineering and design requirements, the costs of construction, the performance of contractors, labor disruptions and inclement weather. In addition, we enter into various types of arrangements with communities and joint venture partners, including in some cases, Indigenous peoples, for the development of projects. Certain of these communities and partners may have or may develop interests or objectives which are different from or even in conflict with our objectives. Any such differences could have a negative impact on the success of our projects.

Brookfield has no obligation to source acquisition opportunities for us and we may not have access to all renewable power acquisitions that Brookfield identifies.

Our ability to grow through acquisitions depends on Brookfield’s ability to identify and present us with acquisition opportunities. Brookfield established BEP to hold and acquire, directly or indirectly, renewable power generating operations and development projects on a global basis. However, Brookfield has no obligation to source acquisition opportunities specifically for us. In addition, Brookfield has not agreed to commit any minimum level of dedicated resources to us for the pursuit of renewable power-related acquisitions. There are a number of factors which could materially and adversely impact the extent to which suitable acquisition opportunities are made available from Brookfield, for example:

·         it is an integral part of Brookfield’s (and our) strategy to pursue the acquisition or development of renewable power assets through consortium arrangements with institutional investors, strategic partners or financial sponsors and to form partnerships to pursue such acquisitions on a specialized or global basis. Although Brookfield has agreed with us that it will not enter

Page 29 


into any such arrangements that are suitable for us without giving us an opportunity to participate in them, there is no minimum level of participation to which we will be entitled;

·         the same professionals within Brookfield’s organization that are involved in acquisitions that are suitable for us are responsible for the consortiums and partnerships referred to above, as well as having other responsibilities within Brookfield’s broader asset management business. Limits on the availability of such individuals will likewise result in a limitation on the availability of acquisition opportunities for us;

·         Brookfield will only recommend acquisition opportunities that it believes are suitable for us. Our focus is on assets where we believe that our operations-oriented approach can be deployed to create value. Accordingly, opportunities where Brookfield cannot play an active role in influencing the underlying operating company or managing the underlying assets may not be suitable for us, even though they may be attractive from a purely financial perspective. Legal, regulatory, tax and other commercial considerations will likewise be an important consideration in determining whether an opportunity is suitable and could limit our ability to participate in these certain investments; and

·         in addition to structural limitations, the question of whether a particular acquisition is suitable is highly subjective and is dependent on a number of factors including an assessment by Brookfield of our liquidity position, the risk profile of the opportunity, its fit with the balance of our then current operations and other factors. If Brookfield determines that an opportunity is not suitable for us, it may still pursue such opportunity on its own behalf, or on behalf of a Brookfield sponsored partnership or consortium.

In making these determinations, Brookfield may be influenced by factors that result in a misalignment or conflict of interest. See Item 3.D “Risk Factors — Risks Related to our Relationship with Brookfield” and Item 7.B “Related Party Transactions — Conflicts of Interest and Fiduciary Duties”.

We do not control all our operations.

We have structured some of our operations, including our interest in Isagen, as joint ventures, partnerships and consortium arrangements. An integral part of our strategy is to participate with institutional investors in Brookfield sponsored or co-sponsored consortiums for asset acquisitions and as a partner in or alongside Brookfield sponsored or co-sponsored partnerships that target acquisitions that suit our profile. These arrangements are driven by the magnitude of capital required to complete acquisitions of renewable assets and other industry-wide trends that we believe will continue. Such arrangements involve risks not present where a third party is not involved, including the possibility that partners or co-venturers might become bankrupt or otherwise fail to fund their share of required capital contributions. Additionally, partners or co-venturers might at any time have economic or other business interests or goals different from Brookfield Renewable and Brookfield.

Joint ventures, partnerships and consortium investments generally provide for a reduced level of control over an acquired company because governance rights are shared with others. Accordingly, decisions relating to the underlying operations, including decisions relating to the management and operation and the timing and nature of any exit, are often made by a majority vote of the investors or by separate agreements that are reached with respect to individual decisions. For example, when we participate with institutional investors in Brookfield sponsored or co-sponsored consortiums for asset acquisitions and as a partner in or alongside Brookfield sponsored or co-sponsored partnerships, there is often a finite term to the investment, which could lead to the investment being sold prior to the date we would otherwise choose.

In addition, such operations may be subject to the risk that any joint venture, partnership or consortium may make business, financial or management decisions with which we do not agree or the management of the company may take risks or otherwise act in a manner that does not serve our interests. Because we may not have the ability to exercise control over such operations, we may not be able to realize some or all of the benefits that we believe will be created from Brookfield’s involvement. If any of the foregoing were to occur, our financial condition and results of operations could suffer as a result.

The sale or transfer of interests in certain of our operations that are joint ventures, partnerships or consortium arrangements are subject to rights of first refusal or first offer, tag along rights or drag along

Page 30 


rights and some agreements in these operations provide for buy-sell or similar arrangements. Such rights may be triggered at a time when we may not want them to be exercised and such rights may inhibit our ability to sell our interest in an entity within the desired time frame or on any other desired basis. In addition, the operations are also all subject to pre-emptive or default rights which may lead to the joint venture or third parties compulsorily acquiring assets from the joint venture.

We may be required to issue equity or debt for future acquisitions and developments and our ability to do so will be dependent on the overall state of the capital markets.

Future acquisitions and developments, construction of new facilities and other capital expenditures will be financed out of cash generated from our operations, dispositions of assets, borrowings and possible future issuances of equity. As such, financing our growth may depend on raising additional equity and/or debt capital. Our ability to do so is dependent on, among other factors, our credit rating, the overall state of the capital markets and investor appetite for investments in renewable energy assets in general and our securities in particular.

We may pursue acquisitions in new markets that are subject to foreign laws or regulations that are more onerous than the laws and regulations we are currently subject to.

We may pursue acquisitions in new markets that are regulated by foreign governments and regulatory authorities and subject to foreign laws. Such foreign laws or regulations may not provide for the same type of legal certainty and rights, in connection with our contractual relationships in such countries, as are afforded to our projects in, for example, the U.S., which may adversely affect our ability to receive revenues or enforce our rights in connection with our foreign operations. In addition, the laws and regulations of some countries may limit our ability to hold a majority interest in some of the projects that we may develop or acquire, thus limiting our ability to control the development, construction and operation of such projects. Any existing or new operations may also be subject to significant political, economic and financial risks, which vary by country, and may include:  changes in government policies or personnel; changes in general economic conditions; restrictions on currency transfer or convertibility; changes in labor relations; political instability and civil unrest; regulatory or other changes in the local electricity market; and breach or repudiation of important contractual undertakings by governmental entities and expropriation and confiscation of assets and facilities for less than fair market value.

Government regulations providing incentives for renewable energy could change at any time.

Development of new renewable energy sources and the overall growth of the renewable energy industry has recently been supported by state or provincial, national, supranational and international policies. Some of our projects benefit from such incentives. The attractiveness of renewable energy to purchasers of renewable assets, as well as the economic return available to project sponsors, is often enhanced by such incentives. There is a risk that regulations that provide incentives for renewable energy could change or expire in a manner that adversely impacts the market for renewables generally. Any such changes may impact the competitiveness of renewable energy generally and the economic value of certain of our projects in particular.

Brookfield Renewable may occasionally make purchases of securities, including the publically listed securities of other companies, the value of which could decline due to factors beyond our control.

Brookfield may periodically recommend that Brookfield Renewable make investments in securities, including the publically traded securities or debt of other companies.  Investments in securities are particularly subject to market volatility and market disruptions, changes in interest and currency exchange rates, equity prices and other economic and business factors beyond our control. In addition, at the time of any sales and settlements of securities, the price we ultimately realize will depend on demand and liquidity in the market at that time and may be materially lower than their current fair value.  While investments in securities are not expected to account for a large portion of Brookfield’s Renewable investments generally, a decline in the value of such securities could result in returns are lower than anticipated or even in the investment being lost completely, which could mean that we are not be able to achieve growth in our distributions in line with our stated goals and the market value of our units may decline. 

Page 31 


Other Risks Related to BEP

BEP is a “foreign private issuer” under U.S. securities laws and is therefore subject to disclosure obligations different from requirements applicable to U.S. domestic registrants listed on the NYSE.

Although BEP is subject to the periodic reporting requirements of the Exchange Act, the periodic disclosure required of foreign private issuers under the Exchange Act is different from periodic disclosure required of U.S. domestic registrants. Therefore, there may be less publicly available information about BEP than is regularly published by or about other public companies in the U.S. BEP is exempt from certain other sections of the Exchange Act to which U.S. domestic issuers are subject, including the requirement to provide our LP Unitholders with information statements or proxy statements that comply with the Exchange Act. In addition, insiders and large LP Unitholders of BEP are not obligated to file reports under Section 16 of the Exchange Act, and certain corporate governance rules that are imposed by the NYSE will be inapplicable to BEP.

We may be subject to the risks commonly associated with a separation of economic interest from control or the incurrence of debt at multiple levels within an organizational structure.

            Our ownership and organizational structure is similar to structures whereby one company controls another company which in turn holds controlling interests in other companies; thereby, the company at the top of the chain may control the company at the bottom of the chain even if its effective equity position in the bottom company is less than a controlling interest. Brookfield is the sole shareholder of the Managing General Partner and, as a result of such ownership of the Managing General Partner, Brookfield will be able to control the appointment and removal of the Managing General Partner’s directors and, accordingly, will exercise substantial influence over us. In turn, we often have a majority controlling interest or a significant influence in our investments. Even though Brookfield has an effective economic interest in our business of approximately 61% as a result of its ownership of our LP Units and the Redeemable/Exchangeable partnership units, over time Brookfield may reduce this economic interest while still maintaining its controlling interest. This could lead to Brookfield using its control rights in a manner that conflicts with the economic interests of our other Unitholders. For example, despite the fact that we have the Conflicts Policy in place, which, among other things, sets out requirements for the review and approval of transactions between Brookfield Renewable and Brookfield, because Brookfield will be able to exert substantial influence over us, and, in turn, over our investments, there is a greater risk that we make investments on terms that disproportionately benefit Brookfield over Brookfield Renewable and its Unitholders. In addition, debt incurred at multiple levels within the chain of control could exacerbate the separation of economic interest from controlling interest at such levels, thereby creating an incentive to leverage us and our investments. Any such increase in debt would also make us more sensitive to declines in revenues, increases in expenses and interest rates, and adverse market conditions. The servicing of any such debt would also reduce the amount of funds available to pay distributions to us and ultimately to our Unitholders.

We could become regulated as an “investment company” under the Investment Company Act (and similar legislation in other jurisdictions) which would make it impractical for us to operate as contemplated.

The Investment Company Act (and similar legislation in other jurisdictions) provides certain protections to investors and imposes certain restrictions on companies that are registered as investment companies. BEP is not an “investment company” under the Investment Company Act and does not intend to become one. If BEP were to be deemed an investment company under the Investment Company Act, we might be required to materially restrict or limit the scope of our operations or plans as it would be impractical for us to operate as intended: certain agreements we have with Brookfield would be impaired, the type and amount of acquisitions that we would be able to make as a principal would be limited, and our business, financial condition and results of operations would be materially adversely affected. We would also be limited in the types of acquisitions that we might make, and we might need to modify our organizational structure or dispose of assets of which we would not otherwise dispose. Accordingly, we would be required to take extraordinary steps to address the situation, such as the amendment or termination of our Master Services Agreement, the restructuring of BEP and the Holding Entities, the amendment of the Amended and Restated Limited Partnership Agreement of BEP or the termination of

Page 32 


BEP, any of which could materially adversely affect the value of our Units. In addition, if BEP were deemed to be an investment company under the Investment Company Act, it would be taxable as a corporation for U.S. federal income tax purposes, which could materially adversely affect the value of our Units. 

Our failure to maintain effective internal controls could have a material adverse effect on our business and the price of our Units.

Pursuant to Section 404 of the Sarbanes-Oxley Act, our management has delivered a report that assesses the effectiveness of our internal controls over financial reporting (in which they concluded that these internal controls are effective) and our independent registered public accounting firm has delivered an attestation report on our management’s assessment of, and the operating effectiveness of, our internal controls over financial reporting in conjunction with their opinion on our audited consolidated financial statements. Failing to maintain adequate internal controls over financial reporting or to implement required, new or improved controls, or difficulties encountered in their implementation, could cause us to report material weaknesses in our internal controls over financial reporting and could result in a more than remote possibility of errors or misstatements in our consolidated financial statements that would be material. If we or our independent registered public accounting firm were to conclude that our internal controls over financial reporting were not effective, investors could lose confidence in our reported financial information and the price of our Units could decline. Our failure to achieve and maintain effective internal controls could have a material adverse effect on our business, our access to the capital markets and investors’ perception of us. In addition, material weaknesses in our internal controls could require significant expense and management time to remediate.

Risks Related to Our Relationship with Brookfield

Brookfield exercises substantial influence over Brookfield Renewable and we are highly dependent on the Service Provider.

A subsidiary of Brookfield Asset Management is the sole shareholder of the Managing General Partner. As a result of its ownership of the Managing General Partner, Brookfield is able to control the appointment and removal of the Managing General Partner’s directors and, accordingly, exercise substantial influence over Brookfield Renewable. In addition, BEP holds its interest in the Operating Entities indirectly through BRELP and will hold any future acquisitions indirectly through BRELP, the general partner of which is indirectly owned by Brookfield. As BEP’s only substantial asset is the limited partnership interests that it holds in BRELP, except future rights under the Voting Agreement, BEP does not have a right to participate directly in the management or activities of BRELP or the Holding Entities, including with respect to the making of decisions (although it has the right to remove and replace the BRELP GP LP).

BEP and BRELP depend on the management and administration services provided by or under the direction of the Service Provider under our Master Services Agreement. Brookfield personnel and support staff that provide services to us under our Master Services Agreement are not required to have as their primary responsibility the management and administration of BEP or BRELP or to act exclusively for either of us and our Master Services Agreement does not require any specific individuals to be provided by Brookfield to BEP. Failing to effectively manage our current operations or to implement our strategy could have a material adverse effect on our business, financial condition and results of operations. Our Master Services Agreement continues in perpetuity, until terminated in accordance with its terms.

The departure of some or all of Brookfield’s professionals could prevent us from achieving our objectives.

We depend on the diligence, skill and business contacts of Brookfield’s professionals and the information and opportunities they generate during the normal course of their activities. Our future success will depend on the continued service of these individuals, who are not obligated to remain employed with Brookfield. Brookfield has experienced departures of key professionals in the past and may experience departures again in the future, and we cannot predict the impact that any such departures will have on our ability to achieve our objectives. The departure of a significant number of Brookfield’s professionals for any reason, or the failure to appoint qualified or effective successors in the

Page 33 


event of such departures, could have a material adverse effect on our ability to achieve our objectives. The Amended and Restated Limited Partnership Agreement of BEP and our Master Services Agreement do not require Brookfield to maintain the employment of any of its professionals or to cause any particular professionals to provide services to us or on our behalf.

The role and ownership of Brookfield may change.

Our arrangements with Brookfield do not require Brookfield to maintain any ownership level in BEP or in BRELP. Accordingly, the Managing General Partner may transfer its general partnership interest to a third party, including in a merger or consolidation or in a transfer of all or substantially all of its assets, without the consent of our Unitholders provided the transferee is an affiliate of the BRELP General Partner. In addition, Brookfield may sell or transfer all or part of its interests in the Service Provider or in the Managing General Partner, in each case, without the approval of our Unitholders. If a new owner were to acquire ownership of the Managing General Partner and to appoint new directors or officers of its own choosing, it would be able to exercise substantial influence over Brookfield Renewable’s policies and procedures and exercise substantial influence over our management and the types of acquisitions that we make. Such changes could result in Brookfield Renewable’s capital being used to make acquisitions in which Brookfield has no involvement or to make acquisitions that are substantially different from those targeted by our current growth strategy. Additionally, BEP cannot predict with any certainty the effect that any transfer in the ownership of the Managing General Partner would have on the trading price of our Units or Brookfield Renewable’s ability to raise capital or make investments in the future, because such matters would depend to a large extent on the identity of the new owner and the new owner’s intentions with regard to BEP. As a result, the future of BEP would be uncertain and Brookfield Renewable’s business, financial condition and results of operations may suffer.

Brookfield is not necessarily required to act in the best interests of the Service Recipients, Brookfield Renewable or our Unitholders.

Our Master Services Agreement and our other arrangements with Brookfield do not impose any duty on the Service Provider to act in the best interest of the Service Recipients, and the Service Provider is not prohibited from engaging in other business activities that compete with the Service Recipients. Additionally, the Managing General Partner, the general partner of BRELP, the Service Provider and their affiliates will have access to material confidential information. Although some of these entities will be subject to confidentiality obligations pursuant to confidentiality agreements or pursuant to implied duties of confidence, none of the Amended and Restated Limited Partnership Agreement of BEP, the Amended and Restated Limited Partnership Agreement of BRELP nor our Master Services Agreement contains general confidentiality provisions. See Item 7.B “Related Party Transactions — Conflicts of Interest and Fiduciary Duties”.

Our Master Services Agreement and our other arrangements with Brookfield do not impose on Brookfield any fiduciary duties to act in the best interests of our Unitholders.

Our Master Services Agreement and our other arrangements with Brookfield do not impose on Brookfield any duty (statutory or otherwise) to act in the best interests of the Service Recipients, nor do they impose other duties that are fiduciary in nature. As a result, the Managing General Partner, a wholly-owned subsidiary of Brookfield Asset Management, in its capacity as our general partner, will have sole authority to enforce the terms of such agreements and to consent to any waiver, modification or amendment of their provisions in accordance with our Conflicts Policy.

The Bermuda Limited Partnership Act 1883, under which BEP and BRELP were established, does not impose statutory fiduciary duties on a general partner of a limited partnership in the same manner that corporate statutes, such as the Canada  Business Corporations Act and the Delaware Revised Uniform Limited Partnership Act, impose fiduciary duties on directors of a corporation. In general, under applicable Bermudian legislation, a general partner has certain limited duties to its limited partners, such as the duty to render accounts, account for private profits and not compete with the partnership in business. In addition, Bermuda common law recognizes that a general partner owes a duty of utmost good faith to its limited partners. These duties are, in most respects, similar to duties imposed on a general partner of a limited partnership under U.S. and Canadian law. However, to the extent that the Managing General Partner and BRELP GP LP owe any fiduciary duties to Brookfield Renewable or our

Page 34 


Unitholders, these duties have been modified pursuant to the Amended and Restated Limited Partnership Agreement of BEP and the Amended and Restated Limited Partnership Agreement of BRELP as a matter of contract law. We have been advised by Bermuda counsel that such modifications are not prohibited under Bermuda law, subject to typical qualifications as to enforceability of contractual provisions, such as the application of general equitable principles. This is similar to Delaware law which expressly permits modifications to the fiduciary duties owed to partners, other than an implied contractual covenant of good faith and fair dealing.

The Amended and Restated Limited Partnership Agreement of BEP and the Amended and Restated Limited Partnership Agreement of BRELP contain various provisions that modify the fiduciary duties that might otherwise be owed to Brookfield Renewable or our Unitholders, including when conflicts of interest arise. For example, the agreements provide that the Managing General Partner, the BRELP General Partner and their affiliates do not have any obligation under the Amended and Restated Limited Partnership Agreements of BEP or the Amended and Restated Limited Partnership Agreement of BRELP, or as a result of any duties stated or implied by law or equity, including fiduciary duties, to present business or investment opportunities to BEP, BRELP, any Holding Entity or any other holding entity established by us. They also allow affiliates of the Managing General Partner and BRELP General Partner to engage in activities that may compete with us or our activities. Further, when resolving conflicts of interest, neither the Amended and Restated Limited Partnership Agreement of BEP nor the Amended and Restated Limited Partnership Agreement of BRELP impose limitations on the discretion of the independent directors or the factors which they may consider in resolving any such conflicts. The independent directors of our Managing General Partner can therefore take into account the interests of third parties, including Brookfield, when resolving conflicts of interest. These modifications to the fiduciary duties are detrimental to our Unitholders because they restrict the remedies available for actions that might otherwise constitute a breach of fiduciary duty and permit conflicts of interest to be resolved in a manner that is not in the best interests of Brookfield Renewable or the best interests of our Unitholders. See Item 7.B. “Related Party Transactions — Conflicts of Interest and Fiduciary Duties”.

Our organizational and ownership structure may create significant conflicts of interest that may be resolved in a manner that is not in the best interests of Brookfield Renewable or the best interests of our Unitholders.

Our organizational and ownership structure involves a number of relationships that may give rise to conflicts of interest between Brookfield Renewable and our Unitholders, on the one hand, and Brookfield, on the other hand. In certain instances, the interests of Brookfield may differ from the interests of Brookfield Renewable or our Unitholders, including with respect to the types of acquisitions made, the timing and amount of distributions by BEP, the reinvestment of returns generated by our operations, the use of leverage when making acquisitions and the appointment of outside advisers and service providers, including as a result of the reasons described under Item 7.B “Related Party Transactions”.

In addition, the Service Provider, an affiliate of Brookfield, will provide management services to us pursuant to our Master Services Agreement as consideration for an annual Base Management Fee.  BRELP GP LP will also receive incentive distributions based on the amount by which quarterly distributions on the limited partnership units of BRELP exceed specified target levels as set forth in the Amended and Restated Limited Partnership Agreement of BRELP. For a further explanation of the Base Management Fee and incentive distributions, see Item 6.A “Directors and Senior Management — Our Master Services Agreement — Management Fee” and Item 7.B “Related Party Transactions — Incentive Distributions”.

This relationship may give rise to conflicts of interest between us and our Unitholders, on the one hand, and Brookfield, on the other, as Brookfield’s interests may differ from the interests of Brookfield Renewable and our Unitholders. The Managing General Partner, the sole shareholder of which is Brookfield, has sole authority to determine whether we will make distributions, the amount of distributions on our Units and the timing of these distributions. The arrangements we have with Brookfield may create an incentive for Brookfield to take actions which would have the effect of increasing distributions on our LP Units and fees payable to it, which may be to the detriment of Brookfield Renewable and our Unitholders. For example, because the Base Management Fee is calculated based on the Total Capitalization Value it may create an incentive for Brookfield to increase or maintain the Total

Page 35 


Capitalization Value over the near-term when other actions may be more favorable to us or our Unitholders. Similarly, Brookfield may take actions to increase our distributions on our LP Units in order to ensure Brookfield is paid incentive distributions in the near-term when other investments or actions may be more favorable to us or our Unitholders. Also, through Brookfield’s ownership of our LP Units and the Redeemable/Exchangeable partnership units, it currently has an effective economic interest in our business of approximately 61% and therefore may be incented to increase distributions payable to our LP Unitholders and thereby to Brookfield.

The Managing General Partner may be unable or unwilling to terminate our Master Services Agreement.

Our Master Services Agreement provides that the Service Recipients may terminate the agreement only if: the Service Provider defaults in the performance or observance of any material term, condition or covenant contained in the agreement in a manner that results in material harm to the Service Recipients and the default continues unremedied for a period of 60 days after written notice of the breach is given to the Service Provider; the Service Provider engages in any act of fraud, misappropriation of funds or embezzlement against any Service Recipient that results in material harm to us; the Service Provider is grossly negligent in the performance of its duties under the agreement and such negligence results in material harm to the Service Recipients; or upon the happening of certain events relating to the bankruptcy or insolvency of the Service Provider. The Managing General Partner cannot terminate the agreement for any other reason, including if the Service Provider or Brookfield experiences a change of control or due solely to the poor performance or under-performance of Brookfield Renewable’s operations or assets, and the agreement continues in perpetuity, until terminated in accordance with its terms. In addition, because the Managing General Partner is an affiliate of Brookfield, it may be unwilling to terminate our Master Services Agreement, even in the case of a default. If the Service Provider’s performance does not meet the expectations of investors, and the Managing General Partner is unable or unwilling to terminate our Master Services Agreement, the market price of our Units could suffer. Furthermore, the termination of our Master Services Agreement would terminate BEP’s rights under the Relationship Agreement and the Licensing Agreement. See Item 7.B “Related Party Transactions — Relationship Agreement” and Item 7.B “Related Party Transactions — Licensing Agreement”.

The liability of the Service Provider is limited under our arrangements with it and we have agreed to indemnify the Service Provider against claims that it may face in connection with such arrangements, which may lead it to assume greater risks when making decisions relating to us than it otherwise would if acting solely for its own account.

Under our Master Services Agreement, the Service Provider has not assumed any responsibility other than to provide or arrange for the provision of the services described in our Master Services Agreement in good faith and will not be responsible for any action that the Managing General Partner takes in following or declining to follow its advice or recommendations. In addition, under the Amended and Restated Limited Partnership Agreement of BEP, the liability of the Managing General Partner and its affiliates, including the Service Provider, is limited to the fullest extent permitted by law to conduct involving gross negligence, bad faith, fraud or willful misconduct or, in the case of a criminal matter, action that was known to have been unlawful. The liability of the Service Provider under our Master Services Agreement is similarly limited. In addition, BEP has agreed to indemnify the Service Provider to the fullest extent permitted by law from and against any claims, liabilities, losses, damages, costs or expenses incurred by an indemnified person or threatened in connection with our operations, investments and activities or in respect of or arising from our Master Services Agreement or the services provided by the Service Provider, except to the extent that the claims, liabilities, losses, damages, costs or expenses are determined to have resulted from the conduct in respect of which such persons have liability as described above. These protections may result in the Service Provider tolerating greater risks when making decisions than otherwise would be the case, including when determining whether to use leverage in connection with acquisitions. The indemnification arrangements to which the Service Provider is a party may also give rise to legal claims for indemnification that are adverse to Brookfield Renewable and Unitholders.

Risks Related to Our Units

Page 36 


We may not be able to continue paying comparable or growing cash distributions to our Unitholders in the future.

The amount of cash we can distribute to our Unitholders depends upon the amount of cash we receive from BRELP and, indirectly, the Holding Entities and the Operating Entities. The amount of cash BRELP, the Holding Entities and the Operating Entities generate will fluctuate from quarter to quarter and will depend upon, among other things, the weather in the jurisdictions in which they operate, the level of their operating costs, and prevailing economic conditions. In addition, the actual amount of cash we will have available for distribution will also depend on other factors, such as: the level of costs related to litigation and regulatory compliance matters; the cost of acquisitions, if any; the ability of our assets to achieve long-term average generation; fluctuations in our working capital needs; rising interest rates and other factors which could increase our debt service requirements; our ability to borrow under our credit facilities; our ability to access capital markets; restrictions on distributions contained in our debt agreements; and the amount, if any, of cash reserves established by our Managing General Partner in its discretion for the proper conduct of our business. As a result of all these factors, we cannot guarantee that we will have sufficient available cash to pay a specific level of cash distributions to our Unitholders. Furthermore, our Unitholders should be aware that the amount of cash we have available for distribution depends primarily upon the cash flow of BRELP, the Holding Entities and the Operating Entities, and is not solely a function of profitability, which is affected by non-cash items. As a result, we may declare and/or pay cash distributions on our Units during periods when we record net losses.

We may need additional funds in the future and BEP may issue additional LP Units or, Preferred Units in lieu of incurring indebtedness which may dilute existing holders of our LP Units or BEP may issue securities that have rights and privileges that are more favorable than the rights and privileges accorded to our Unitholders.

Under the Amended and Restated Limited Partnership Agreement of BEP, BEP may issue additional partnership securities, including LP Units, Preferred Units and options, rights, warrants and appreciation rights relating to partnership securities for any purpose and for such consideration and on such terms and conditions as the Managing General Partner may determine. The Managing General Partner’s board of directors will be able to determine the class, designations, preferences, rights, powers and duties of any additional partnership securities, including any rights to share in BEP’s profits, losses and distributions, any rights to receive partnership assets upon a dissolution or liquidation of BEP and any redemption, conversion and exchange rights. The Managing General Partner may use such authority to issue additional LP Units or Preferred Units, which could dilute holders of our LP Units, or to issue securities with rights and privileges that are more favorable than those of our LP Units or Preferred Units. Holders of Units do not have any pre-emptive right or any right to consent to or otherwise approve the issuance of any such securities or the terms on which any such securities may be issued.

Our Unitholders do not have a right to vote on BEP matters or to take part in the management of BEP.

Under the Amended and Restated Limited Partnership Agreement of BEP, our Unitholders are not entitled to vote on matters relating to BEP, such as acquisitions, dispositions or financing, or to participate in the management or control of BEP. In particular, our Unitholders do not have the right to remove the Managing General Partner, to cause the Managing General Partner to withdraw from BEP, to cause a new general partner to be admitted to BEP, to appoint new directors to the Managing General Partner’s board of directors, to remove existing directors from the Managing General Partner’s board of directors or to prevent a change of control of the Managing General Partner. In addition, except for certain fundamental matters prescribed by applicable laws, our LP Unitholders’ and Preferred Unitholders’ consent rights apply only with respect to certain amendments to the Amended and Restated Limited Partnership Agreement of BEP. As a result, unlike holders of common shares of a corporation, our LP Unitholders are not able to influence the direction of BEP, including its policies and procedures, or to cause a change in its management, even if they are unsatisfied with the performance of BEP. Consequently, our LP Unitholders may be deprived of an opportunity to receive a premium for their LP Units in the future through a sale of BEP and the trading price of our LP Units may be adversely affected by the absence or a reduction of a takeover premium in the trading price. LP Unitholders and Preferred Unitholders only have a right to vote under limited circumstances as described in Item 10.B

Page 37 


“Memorandum and Articles of Association — Description of our LP Units, Preferred Units and the Amended and Restated Limited Partnership Agreement of BEP”

The market price of our Units may be volatile.

The market price of our Units may be highly volatile and could be subject to wide fluctuations. Some of the factors that could negatively affect the price of our Units include: general market and economic conditions, including disruptions, downgrades, credit events and perceived problems in the credit markets; actual or anticipated variations in our quarterly operating results or distributions on our LP Units; changes in our investments or asset composition; write-downs or perceived credit or liquidity issues affecting our assets; market perception of BEP, our business and our assets; our level of indebtedness and/or adverse market reaction to any indebtedness we incur in the future; our ability to raise capital on favorable terms; loss of any major funding source; the termination of our Master Services Agreement or additions or departures of our or Brookfield’s key personnel; changes in market valuations of similar renewable power companies or renewable power markets generally; speculation in the press or investment community regarding us or Brookfield; and changes in U.S. tax laws that make it impractical or impossible to continue to be taxable as a partnership for U.S. federal income tax purposes.

Securities markets in general have experienced extreme volatility that has often been unrelated to the operating performance of particular companies or partnerships. Any broad market fluctuations may adversely affect the trading price of our Units.

Non-U.S. Holders may be subject to foreign currency risk associated with BEP’s distributions.

A significant number of BEP’s LP Unitholders may reside in countries where the U.S. dollar is not the functional currency. Our distributions are denominated in U.S. dollars but may be settled in the local currency of the LP Unitholder receiving the distribution. For each Non-U.S. Holder, the value received in the local currency from the distribution will be determined based on the exchange rate between the U.S. dollar and the applicable local currency at such time. As such, if the U.S. dollar depreciates significantly against the local currency of the Non-U.S. Holder, the value received by such LP Unitholder in its local currency will be adversely affected.

Investors in our Units may find it difficult or impossible to enforce service of process and enforcement of judgments against us and directors and officers of the Managing General Partner and the Service Provider.

We were established under the laws of Bermuda, and many of our subsidiaries are organized in jurisdictions outside of Canada and the U.S. In addition, our executive officers and the experts identified in this Form 20-F are located outside of the U.S. and some are also located outside of Canada. Certain of the directors and officers of the Managing General Partner and the Service Provider reside outside of Canada and the U.S. A substantial portion of our assets are, and the assets of the directors and officers of the Managing General Partner and the Service Provider and the experts identified in this Form 20-F may be, located outside of Canada and the U.S. It may not be possible for investors to effect service of process within the U.S. or within Canada upon the directors and officers of the Managing General Partner and the Service Provider. It may also not be possible to enforce a judgment against us, the experts identified in this Form 20-F or the directors and officers of the Managing General Partner and the Service Provider, if such judgment was obtained in Canadian or U.S. courts predicated upon the civil liability provisions of securities laws in Canada or the U.S., as applicable.

We rely on BRELP and, indirectly, the Holding Entities and the Operating Entities to provide us with the funds necessary to pay distributions and meet our financial obligations.

BEP’s sole direct investment is its limited partnership interest and preferred limited partnership interest in BRELP, which owns all of the common shares or equity interests, as applicable, of the Holding Entities, through which we hold all of our interests in the Operating Entities. We have no independent means of generating revenue. As a result, we depend on distributions and other payments from BRELP and, indirectly, the Holding Entities and the Operating Entities to provide us with the funds necessary to pay distributions on our Units and to meet our financial obligations. BRELP, the Holding Entities and the Operating Entities are legally distinct from BEP and they will generally be required to service their debt obligations before making distributions to us or their parent entity, as applicable, thereby reducing the

Page 38 


amount of our cash flow available to pay distributions on our Units, fund working capital and satisfy other needs. Any other entities through which we may conduct operations in the future will also be legally distinct from BEP and may be restricted in their ability to pay dividends and distributions or otherwise make fund available to us under certain conditions.

We anticipate that the only distributions we will receive in respect of our limited partnership interests in BRELP will consist of amounts that are intended to assist us in making distributions to our LP Unitholders in accordance with our distribution policy, to our Preferred Unitholders in accordance with the terms of our Preferred Units and to allow us to pay expenses as they become due.

Our payout ratio has exceeded our long-term target and, in some periods, our Funds From Operations. If this were to continue it could impact our ability to maintain or grow our distributions to Unitholders.

BEP’s payout ratio is a measure of its ability to make cash distributions to Unitholders. BEP targets a long-term payout ratio of 70% of Funds From Operations but from time to time our payout ratio may exceed 100%, typically during periods of low hydrology. Because our business is dependent on hydrology and wind conditions, as well as other factors beyond our control, it is possible that our payout ratio may remain above 100% for a sustained period. If this were to occur, it could impact our ability to maintain or grow our distributions to Unitholders in line with our stated targets. 

Risks Related to Taxation

General

Changes in tax law and practice may have a material adverse effect on the operations of BEP, the Holding Entities, and the Operating Entities and, as a consequence, the value of BEP’s assets and the net amount of distributions payable to Unitholders.

The Brookfield Renewable structure, including the structure of the Holding Entities and the Operating Entities, is based on prevailing taxation law and practice in the local jurisdictions in which Brookfield Renewable operates. These jurisdictions include Canada, the U.S., Brazil, the Republic of Ireland, the United Kingdom, Portugal and Colombia. Any change in tax legislation (including in relation to taxation rates) and practice in these jurisdictions or provinces, states or municipalities within them, could adversely affect these entities, as well as the net amount of distributions payable to Unitholders. Taxes and other constraints that would apply to the Brookfield Renewable entities in such jurisdictions may not apply to local institutions or other parties, and such parties may therefore have a significantly lower effective cost of capital and a corresponding competitive advantage in pursuing such acquisitions.

BEP’s ability to make distributions depends on it receiving sufficient cash distributions from its underlying operations, and BEP cannot assure Unitholders that it will be able to make cash distributions to them in amounts that are sufficient to fund their tax liabilities, in which case certain Unitholders may be required to pay income taxes on their share of BEP’s income even though they have not received sufficient cash distributions from BEP to do so.

The Holding Entities and Operating Entities of BEP may be subject to local taxes in each of the relevant territories and jurisdictions in which they operate, including taxes on income, profits or gains and withholding taxes. As a result, BEP’s cash available for distribution is indirectly reduced by such taxes, and the post-tax return to Unitholders is similarly reduced by such taxes. BEP intends for future acquisitions to be assessed on a case-by-case basis and, where possible and commercially viable, structured so as to minimize any adverse tax consequences to Unitholders as a result of making such acquisitions.

In general, an LP Unitholder that is subject to income tax in Canada or the U.S. or a Preferred Unitholder that is subject to income tax in Canada, must include in income its allocable share of BEP’s items of income, gain, loss, and deduction (including, so long as it is treated as a partnership for tax purposes, BEP’s allocable share of those items of BRELP) for each of BEP’s fiscal years ending with or within such Unitholder’s tax year. See Item 10.E “Taxation — Certain Material Canadian Federal Income Tax Considerations” and “Taxation — Material U.S. Federal Income Tax Considerations”. However, the cash distributed to a Unitholder may not be sufficient to pay the full amount of such Unitholder’s tax liability in respect of its investment in BEP, because each Unitholder’s tax liability depends on such

Page 39 


holder’s particular tax situation. If BEP is unable to distribute cash in amounts that are sufficient to fund our Unitholders’ tax liabilities, each of our Unitholders will still be required to pay income taxes on its share of BEP’s taxable income.

As a result of holding Units, Unitholders may be subject to U.S. state, local or non-U.S. taxes and return filing obligations in jurisdictions in which they are not resident for tax purposes or otherwise not subject to tax.

Unitholders may be subject to U.S. state, local, and non-U.S. taxes, including unincorporated business taxes and estate, inheritance or intangible taxes that are imposed by the various jurisdictions in which BEP entities do business or own property now or in the future, even if Unitholders do not reside in any of those jurisdictions. Unitholders may be required to file income tax returns and pay income taxes in some or all of these jurisdictions. Further, Unitholders may be subject to penalties for failure to comply with these requirements. Although BEP will attempt, to the extent reasonably practicable, to structure BEP operations and investments so as to minimize income tax filing obligations by Unitholders in such jurisdictions, there may be circumstances in which BEP is unable to do so. It is the responsibility of each Unitholder to file all U.S. federal, state, local, and non-U.S. tax returns that may be required of such Unitholder.

Unitholders may be exposed to transfer pricing risks.

To the extent that BEP, BRELP, the Holding Entities or the Operating Entities enter into transactions or arrangements with parties with whom they do not deal at arm’s length, including Brookfield, pursuant to the applicable law relating to transfer pricing, the relevant tax authorities may seek to adjust the quantum or nature of the amounts received or paid by such entities if they consider that the terms and conditions of such transactions or arrangements differ from those that would have been made between persons dealing at arm’s length and could impose penalties for failing to comply with applicable law relating to transfer pricing. This could result in more tax (and penalties and interest) being paid by such entities, and therefore the return to investors could be reduced. For Canadian tax purposes, a transfer pricing adjustment may in certain circumstances result in additional income being allocated to a Unitholder with no corresponding cash distribution or in a dividend being deemed to be paid by a Canadian resident to a non-arm’s length non-resident, which deemed dividend is subject to Canadian withholding tax.

The Managing General Partner and the BRELP General Partner believe the fees charged by or paid to non-arm’s length persons are consistent with applicable law relating to transfer pricing, however, no assurance can be given in this regard.

The IRS or the CRA may not agree with certain assumptions and conventions that BEP uses in order to comply with applicable U.S. and Canadian federal income tax laws or that BEP uses to report income, gain, loss, deduction, and credit to Unitholders.

BEP will apply certain assumptions and conventions in order to comply with applicable tax laws and to report income, gain, deduction, loss, and credit to a Unitholder in a manner that reflects such Unitholder’s beneficial ownership of partnership items, taking into account variation in ownership interests during each taxable year because of trading activity. However, these assumptions and conventions may not be in compliance with all aspects of the applicable tax requirements. A successful IRS or CRA challenge to such assumptions or conventions could adversely affect the amount of tax benefits available to Unitholders and could require that items of income, gain, deduction, loss, or credit be adjusted, reallocated or disallowed in a manner that adversely affects Unitholders. See Item 10.E “Taxation”.

United States

If either BEP or BRELP were to be treated as a corporation for U.S. federal income tax purposes, the value of LP Units might be adversely affected.

The value of LP Units to LP Unitholders will depend in part on the treatment of BEP and BRELP as partnerships for U.S. federal income tax purposes. However, in order for BEP to be treated as a partnership for U.S. federal income tax purposes, under present law, 90% or more of BEP’s gross income for every taxable year must consist of qualifying income, as defined in Section 7704 of the U.S. Internal Revenue Code, and the partnership must not be required to register, if it were a U.S. corporation, as an

Page 40 


investment company under the Investment Company Act and related rules. Although the Managing General Partner intends to manage BEP’s affairs so that BEP will not need to be registered as an investment company if it were a U.S. corporation and so that it will meet the 90% test described above in each taxable year, there can be no guarantee that BEP will meet these requirements, or current law may change so as to cause, in either event, BEP to be treated as a corporation for U.S. federal income tax purposes. If BEP (or BRELP) were treated as a corporation for U.S. federal income tax purposes, adverse tax consequences could result for LP Unitholders and BEP (or BRELP, as applicable), as described in greater detail in Item 10.E “Taxation — Material U.S. Federal Income Tax Considerations — Partnership Status of BEP and BRELP”.

BEP may be subject to U.S. backup withholding tax if any LP Unitholder fails to comply with U.S. federal tax reporting rules, and such excess withholding tax cost will be an expense borne by BEP and, therefore, by all of our LP Unitholders on a pro rata basis.

BEP may become subject to U.S. backup withholding tax with respect to any LP Unitholder who fails to timely provide BEP (or the applicable intermediary) with an IRS Form W-9 or IRS Form W-8, as applicable. See Item 10.E “Taxation — Material U.S. Federal Income Tax Considerations — Administrative Matters — Backup Withholding”. To the extent that any LP Unitholder fails to timely provide the applicable form (or such form is not properly completed), BEP might treat such U.S. backup withholding taxes as an expense, which would be borne indirectly by all LP Unitholders on a pro rata basis (including LP Unitholders that fully comply with their U.S. tax reporting obligations).

Tax-exempt organizations may face certain adverse U.S. tax consequences from owning LP Units.

The Managing General Partner and the BRELP General Partner intend to use commercially reasonable efforts to structure the activities of BEP and BRELP, respectively, to avoid generating income connected with the conduct of a trade or business (which income generally would constitute “unrelated business taxable income” (“UBTI”) to the extent allocated to a tax-exempt organization). However, no assurance can be provided that neither BEP nor BRELP will generate UBTI in the future. In particular, UBTI includes income attributable to debt-financed property, and neither BEP nor BRELP is prohibited from financing the acquisition of property with debt. In addition, even if indebtedness were not used by BEP or BRELP to acquire property but were instead used to fund distributions to LP Unitholders, if a tax-exempt organization were to use such proceeds to make an investment outside BEP, the IRS could assert that such investment constituted debt-financed property to such LP Unitholder. The potential for income to be characterized as UBTI could make LP Units an unsuitable investment for a tax-exempt organization. Each tax-exempt organization should consult an independent tax adviser to determine the U.S. federal income tax consequences with respect to an investment in LP Units.

If BEP were engaged in a U.S. trade or business, non-U.S. persons would face certain adverse U.S. tax consequences from owning LP Units.

The Managing General Partner and the BRELP General Partner intend to use commercially reasonable efforts to structure the activities of BEP and BRELP, respectively, to avoid generating income treated as effectively connected with a U.S. trade or business, including effectively connected income attributable to the sale of a “United States real property interest”, as defined in the U.S. Internal Revenue Code. If, contrary to the Managing General Partner’s expectations, BEP is considered to be engaged in a U.S. trade or business or realizes gain from the sale or other disposition of a U.S. real property interest, non-U.S. Unitholders generally would be required to file U.S. federal income tax returns and would be subject to U.S. federal withholding tax at the regular graduated rates.

To meet U.S. federal income tax and other objectives, BEP and BRELP may invest through U.S. and non-U.S. Holding Entities that are treated as corporations for U.S. federal income tax purposes, and such Holding Entities may be subject to corporate income tax.

To meet U.S. federal income tax and other objectives, BEP and BRELP may invest through U.S. and non-U.S. Holding Entities that are treated as corporations for U.S. federal income tax purposes, and such Holding Entities may be subject to corporate income tax. Consequently, items of income, gain, loss, deduction, or credit realized in the first instance by the Operating Entities will not flow, for U.S. federal income tax purposes, directly to BRELP, BEP, or LP Unitholders, and any such income or gain may be

Page 41 


subject to a corporate income tax, in the U.S. or other jurisdictions, at the level of the Holding Entity. Any such additional taxes may adversely affect BEP’s ability to maximize its cash flow.

LP Unitholders taxable in the U.S. may be viewed as holding an indirect interest in an entity classified as a PFIC for U.S. federal income tax purposes.

U.S. Holders may face adverse U.S. tax consequences arising from the ownership of a direct or indirect interest in a PFIC. Based on the organizational structure of BEP, as well as BEP’s expected income and assets, the Managing General Partner and the BRELP General Partner currently believe that a U.S. Holder is unlikely to be regarded as owning an interest in a PFIC solely by reason of owning LP Units during the taxable year ending December 31, 2017. However, there can be no assurance that an existing BEP entity or a future entity in which BEP acquires an interest will not be classified as a PFIC with respect to a U.S. Holder, because PFIC status is a factual determination that depends on the assets and income of a given entity and must be made on an annual basis. In general, gain realized by a U.S. Holder from the sale of stock of a PFIC is subject to tax at ordinary income rates, and an interest charge generally applies. Alternatively, a U.S. Holder that makes certain elections with respect to a direct or indirect interest in a PFIC may be required to recognize taxable income prior to the receipt of cash relating to such income. The adverse consequences of owning an interest in a PFIC, as well as certain tax elections for mitigating these adverse consequences, are described in greater detail in Item 10.E “Taxation — Material U.S. Federal Income Tax Considerations — Consequences to U.S. Holders — Passive Foreign Investment Companies”. Each U.S. Holder should consult an independent tax adviser regarding the implication of the PFIC rules for an investment in LP Units.

Tax gain or loss from the disposition of LP Units could be more or less than expected.

If a sale of LP Units by an LP Unitholder is taxable in the U.S., the LP Unitholder will recognize gain or loss for U.S. federal income tax purposes equal to the difference between the amount realized and the LP Unitholder’s adjusted tax basis in those LP Units. Prior distributions to an LP Unitholder in excess of the total net taxable income allocated to such LP Unitholder will have decreased such holder’s tax basis in its LP Units. Therefore, such excess distributions will increase an LP Unitholder’s taxable gain or decrease such holder’s taxable loss when our LP Units are sold, and may result in a taxable gain even if the sale price is less than the original cost. A portion of the amount realized, whether or not representing gain, could be ordinary income to such LP Unitholder.

The Brookfield Renewable structure involves complex provisions of U.S. federal income tax law for which no clear precedent or authority may be available. The tax characterization of the Brookfield Renewable structure is also subject to potential legislative, judicial, or administrative change and differing interpretations, possibly on a retroactive basis.

The U.S. federal income tax treatment of LP Unitholders depends in some instances on determinations of fact and interpretations of complex provisions of U.S. federal income tax law for which no clear precedent or authority may be available. LP Unitholders should be aware that the U.S. federal income tax rules, particularly those applicable to partnerships, are constantly under review by the Congressional tax-writing committees and other persons involved in the legislative process, the IRS, the U.S. Treasury Department and the courts, frequently resulting in revised interpretations of established concepts, statutory changes, revisions to regulations and other modifications and interpretations, any of which could adversely affect the value of LP Units and be effective on a retroactive basis. For example, changes to the U.S. federal tax laws and interpretations thereof could make it more difficult or impossible for BEP to be treated as a partnership that is not taxable as a corporation for U.S. federal income tax purposes, change the character or treatment of portions of BEP’s income, reduce the net amount of distributions available to LP Unitholders, or otherwise affect the tax considerations of owning LP Units. In addition, BEP’s organizational documents and agreements permit the Managing General Partner to modify the limited partnership agreement of BEP from time to time, without the consent of our LP Unitholders, to address such changes. In some circumstances, such revisions could have a material adverse impact on some or all LP Unitholders.

BEP’s delivery of required tax information for a taxable year may be subject to delay, which could require an LP Unitholder who is a U.S. taxpayer to request an extension of the due date for such LP Unitholder’s income tax return.

Page 42 


BEP has agreed to use commercially reasonable efforts to provide U.S. tax information (including IRS Schedule K-1 information needed to determine an LP Unitholder’s allocable share of BEP’s income, gain, losses and deductions) no later than 90 days after the close of each calendar year. However, providing this U.S. tax information to LP Unitholders will be subject to delay in the event of, among other reasons, the late receipt of any necessary tax information from lower-tier entities. It is therefore possible that, in any taxable year, an LP Unitholder will need to apply for an extension of time to file such LP Unitholder’s tax returns. See Item 10.E “Taxation — Material U.S. Federal Income Tax Considerations — Administrative Matters — Information Returns and Audit Procedures”.

The sale or exchange of 50% or more of our LP Units will result in the constructive termination of BEP for U.S. federal income tax purposes.

BEP will be considered to have been terminated for U.S. federal income tax purposes if there is a sale or exchange of 50% or more of our LP Units within a 12-month period. A constructive termination of BEP would, among other things, result in the closing of its taxable year for U.S. federal income tax purposes for all LP Unitholders and could result in the possible acceleration of income to certain LP Unitholders and certain other consequences that could adversely affect the value of LP Units. However, the Managing General Partner does not expect a constructive termination, should it occur, to have a material impact on the computation of the future taxable income generated by BEP for U.S. income tax purposes. See Item 10.E “Taxation — Material U.S. Federal Income Tax Considerations — Administrative Matters — Constructive Termination”.

If the IRS makes an audit adjustment to BEP’s income tax returns for taxable years beginning after December 31, 2017, it may assess and collect any taxes (including penalties and interest) resulting from such audit adjustment directly from BEP, in which case cash available for distribution to LP Unitholders might be substantially reduced.

        Under the Bipartisan Budget Act of 2015, for taxable years beginning after December 31, 2017, if the IRS makes an audit adjustment to BEP’s income tax returns, it may assess and collect any taxes (including penalties and interest) resulting from such audit adjustment directly from BEP instead of LP Unitholders (as under prior law). BEP may be permitted to elect to have the Managing General Partner and LP Unitholders take such audit adjustment into account in accordance with their interests in BEP during the taxable year under audit. However, there can be no assurance that BEP will choose to make such election or that it will be available in all circumstances. If BEP does not make the election, and it pays taxes, penalties, or interest as a result of an audit adjustment, then cash available for distribution to Unitholders might be substantially reduced. As a result, current LP Unitholders might bear some or all of the cost of the tax liability resulting from such audit adjustment, even if current LP Unitholders did not own LP Units during the taxable year under audit. The foregoing considerations also apply with respect to BEP’s interest in BRELP. These rules do not apply to BEP or BRELP for taxable years beginning on or before December 31, 2017.

Under FATCA, certain payments made or received by BEP could be subject to a 30% federal withholding tax, unless certain requirements are met.

Under FATCA, a 30% withholding tax may apply to certain payments of U.S.-source income made to BEP, BRELP, the Holding Entities, or the Operating Entities, or by BEP to an LP Unitholder under certain circumstances, unless certain requirements are met, as described in greater detail in Item 10.E “Taxation – Material U.S. Federal Income Tax Considerations – Administrative Matters – Foreign Account Tax Compliance”. The 30% withholding tax may also apply to certain payments made on or after January 1, 2019 that are attributable to U.S. source income or that constitute gross proceeds from the disposition of property that could produce U.S. source dividends or interest. To ensure compliance with FATCA, information regarding certain LP Unitholders’ ownership of our LP Units may be reported to the U.S. Internal Revenue Service or to a non-U.S. governmental authority. Each of our LP Unitholders should consult an independent tax adviser regarding the consequences under FATCA of an investment in LP Units.

Canada

The Canadian federal income tax consequences to Unitholders could be materially different in certain respects from those described in this Form 20-F if BEP or BRELP is a “special investment

Page 43 


flow-through partnership” or “SIFT partnership”, as defined in the Income Tax Act (Canada (together with the regulations thereunder, the “Tax Act”).

Under the rules in the Tax Act applicable to a “SIFT partnership” (the “SIFT Rules”), certain income and gains earned by a “SIFT partnership” will be subject to income tax at the partnership level at a rate similar to a corporation, and allocations of such income and gains to its partners will be taxed as a dividend from a “taxable Canadian corporation” (as defined in the Tax Act). In particular, a “SIFT partnership” will be required to pay a tax on the total of its income from businesses carried on in Canada, income from “non-portfolio properties” (as defined in the Tax Act) other than taxable dividends, and taxable capital gains from dispositions of “non-portfolio properties”. “Non-portfolio properties” include, among other things, equity interests or debt of corporations, trusts or partnerships that are resident in Canada , and of non-resident persons or partnerships the principal source of income of which is one or any combination of sources in Canada (other than a “portfolio investment entity”, as defined in the Tax Act), that are held by the “SIFT partnership” and have a fair market value that is greater than 10% of the equity value of such entity, or that have, together with debt or equity that the “SIFT partnership” holds of entities affiliated (within the meaning of the Tax Act) with such entity, an aggregate fair market value that is greater than 50% of the equity value of the “SIFT partnership”. The tax rate that is applied to the above mentioned sources of income and gains is set at a rate equal to the “net corporate income tax rate”, plus the “provincial SIFT tax rate” (each as defined in the Tax Act).

A partnership will be a “SIFT partnership” throughout a taxation year if at any time in the taxation year (i) it is a “Canadian resident partnership” (as defined in the Tax Act), (ii) “investments” (as defined in the Tax Act) in the partnership are listed or traded on a stock exchange or other public market, and (iii) it holds one or more “non-portfolio properties”. For these purposes, a partnership will be a “Canadian resident partnership” at a particular time if (a) it is a “Canadian partnership” (as defined in the Tax Act) at that time, (b) it would, if it were a corporation, be resident in Canada (including, for greater certainty, a partnership that has its central management and control located in Canada), or (c) it was formed under the laws of a Canadian province. A “Canadian partnership” for these purposes is a partnership all of whose members are resident in Canada or are partnerships that are “Canadian partnerships”.

Under the SIFT Rules, BEP and BRELP could each be a “SIFT partnership” if it is a “Canadian resident partnership”. However, BRELP would not be a “SIFT partnership” if BEP is a “SIFT partnership” regardless of whether BRELP is a “Canadian resident partnership” on the basis that BRELP would be an “excluded subsidiary entity” (as defined in the Tax Act).

BEP and BRELP will be a “Canadian resident partnership” if the central management and control of these partnerships is located in Canada. This determination is a question of fact and is expected to depend on where the Managing General Partner and the BRELP General Partner are located and exercise central management and control of the respective partnerships. The Managing General Partner and the BRELP General Partner will each take appropriate steps so that the central management and control of these entities is not located in Canada such that the SIFT Rules should not apply to BEP or BRELP at any relevant time. However, no assurance can be given in this regard. If BEP or BRELP is a “SIFT partnership”, the Canadian federal income tax consequences to our Unitholders could be materially different in certain respects from those described in Item 10.E. Taxation – Certain Material Canadian Federal Income Tax Considerations”. In addition, there can be no assurance that the SIFT Rules will not be revised or amended in the future such that the SIFT Rules will apply.

If the subsidiaries that are corporations and that are not resident or deemed to be resident in Canada for purposes of the Tax Act (“Non-Resident Subsidiaries”) and that are “controlled foreign affiliates” (as defined in the Tax Act and referred to herein  as “CFAs”) in which BRELP directly invests earned income that is “foreign accrual property income” (as defined in the Tax Act and referred to herein  as “FAPI”), our Unitholders may be required to include amounts allocated from BEP in computing their income for Canadian federal income tax purposes even though there may be no corresponding cash distribution.

Any Non-Resident Subsidiaries in which BRELP directly invests are expected to be CFAs of BRELP. If any CFA of BRELP or any direct or indirect subsidiary thereof that is itself a CFA of BRELP (an Indirect CFA) earns income that is characterized as FAPI in a particular taxation year of the CFA or Indirect CFA, the FAPI allocable to BRELP must be included in computing the income of BRELP for

Page 44 


Canadian federal income tax purposes for the fiscal period of BRELP in which the taxation year of that CFA or Indirect CFA ends, whether or not BRELP actually receives a distribution of that FAPI. BEP will include its share of such FAPI of BRELP in computing its income for Canadian federal income tax purposes and Unitholders will be required to include their proportionate share of such FAPI allocated from BEP in computing their income for Canadian federal income tax purposes. As a result, Unitholders may be required to include amounts in their income for Canadian federal income tax purposes even though they have not and may not receive an actual cash distribution of such amounts. The Tax Act contains anti-avoidance rules to address certain foreign tax credit generator transactions (the Foreign Tax Credit Generator Rules). Under the Foreign Tax Credit Generator Rules, the “foreign accrual tax” (as defined in the Tax Act) applicable to a particular amount of FAPI included in BRELP’s income in respect of a particular “foreign affiliate” (as defined in the Tax Act) of BRELP may be limited in certain specified circumstances. See Item 10.E “Taxation – Certain Material Canadian Federal Income Tax Considerations”.

Unitholders may be required to include imputed amounts in their income for Canadian federal income tax purposes in accordance with section 94.1 of the Tax Act.

Section 94.1 of the Tax Act contains rules relating to interests in entities that are not resident or deemed to be resident in Canada for purposes of the Tax Act or not situated in Canada, other than a CFA of the taxpayer (the “Non-Resident Entities”), that could in certain circumstances cause income to be imputed to Unitholders for Canadian federal income tax purposes, either directly or by way of allocation of such income imputed to BEP or to BRELP. See Item 10.E “Taxation – Certain Material Canadian Federal Income Tax Considerations”.

Our Units may or may not continue to be “qualified investments” under the Tax Act for registered plans.

Provided that our Units are listed on a “designated stock exchange” (as defined in the Tax Act, which includes the NYSE and the TSX), our Units will be “qualified investments” under the Tax Act for a trust governed by a registered retirement savings plan (“RRSP”), deferred profit sharing plan, registered retirement income fund (“RRIF”), registered education savings plan, registered disability savings plan and a tax-free savings account (“TFSA”). However, there can be no assurance that our Units will continue to be listed on a “designated stock exchange”. There can also be no assurance that tax laws relating to “qualified investments” will not be changed. Taxes may be imposed in respect of the acquisition or holding of non-qualified investments by such registered plans and certain other taxpayers and with respect to the acquisition or holding of “prohibited investments” (as defined in the Tax Act) by an RRSP, RRIF or TFSA.

Notwithstanding the foregoing, an annuitant under an RRSP or RRIF or a holder of a TFSA, as the case may be, will be subject to a penalty tax if our Units held in an RRSP, RRIF or TFSA are “prohibited investments” for the RRSP, RRIF or TFSA, as the case may be. Generally, our Units will not be a “prohibited investment” for a trust governed by an RRSP, RRIF or TFSA, provided that the annuitant under the RRSP or RRIF or the holder of the TFSA, as the case may be, deals at arm’s length with BEP for purposes of the Tax Act and does not have a “significant interest” (as defined in the Tax Act for purposes of the prohibited investment rules) in BEP. Unitholders who will hold our Units in a RRSP, RRIF or TFSA should consult with their own tax advisors regarding the application of the foregoing prohibited investment rules having regard to their particular circumstances.

Unitholders’ foreign tax credits for Canadian federal income tax purposes will be limited if the Foreign Tax Credit Generator Rules apply in respect of the foreign “business-income tax” or “non-business-income tax” (each as defined in the Tax Act) paid by BEP or BRELP to a foreign country.

Under the Foreign Tax Credit Generator Rules, the foreign “business-income tax” or “non-business-income tax” for Canadian federal income tax purposes for any taxation year may be limited in certain circumstances. If the Foreign Tax Credit Generator Rules apply, the allocation to a Unitholder of foreign “business-income tax” or “non-business-income tax” paid by BEP or BRELP, and therefore such Unitholder’s foreign tax credits for Canadian federal income tax purposes, will be limited. See Item 10.E “Taxation - Certain Material Canadian Federal Income Tax Considerations”.

Page 45 


Unitholders who are not and are not deemed to be resident in Canada for purposes of the Tax Act and who do not use or hold and are not deemed to use or hold their Units in connection with a business carried on in Canada (“Non-Resident Unitholders”) may be subject to Canadian federal income tax with respect to any Canadian source business income earned by BEP or BRELP if BEP or BRELP were considered to carry on business in Canada.

If BEP or BRELP were considered to carry on business in Canada for purposes of the Tax Act, Non-Resident Unitholders would be subject to Canadian federal income tax on their proportionate share of any Canadian source business income earned or considered to be earned by BEP, subject to the potential application of the safe harbour rule in section 115.2 of the Tax Act and any relief that may be provided by any relevant income tax treaty or convention.

 The Managing General Partner and the BRELP General Partner intend to manage the affairs of BEP and BRELP, to the extent possible, so that they do not carry on business in Canada and are not considered or deemed to carry on business in Canada for purposes of the Tax Act. Nevertheless, because the determination of whether BEP or BRELP is carrying on business and, if so, whether that business is carried on in Canada, is a question of fact that is dependent upon the surrounding circumstances, the CRA might contend successfully that either or both of BEP and BRELP carries on business in Canada for purposes of the Tax Act.

If BEP or BRELP is considered to carry on business in Canada or is deemed to carry on business in Canada for the purposes of the Tax Act, Non-Resident Unitholders that are corporations would be required to file a Canadian federal income tax return for each taxation year in which they are a Non-Resident Unitholder regardless of whether relief from Canadian taxation is available under an applicable income tax treaty or convention. Non-Resident Unitholders who are individuals would only be required to file a Canadian federal income tax return for any taxation year in which they are allocated income from BEP from carrying on business in Canada that is not exempt from Canadian taxation under the terms of an applicable income tax treaty or convention.

Non-Resident Unitholders may be subject to Canadian federal income tax on capital gains realized by BEP or BRELP on dispositions of “taxable Canadian property” (as defined in the Tax Act).

A Non-Resident Unitholder will be subject to Canadian federal income tax on its proportionate share of capital gains realized by BEP or BRELP on the disposition of “taxable Canadian property” other than “treaty-protected property” (as defined in the Tax Act). “Taxable Canadian property” includes, but is not limited to, property that is used or held in a business carried on in Canada and shares of corporations that are not listed on a “designated stock exchange” if more than 50% of the fair market value of the shares is derived from certain Canadian properties during the 60-month period immediately preceding the particular time. Property of BEP and BRELP generally will be “treaty-protected property” to a Non-Resident Unitholder if the gain from the disposition of the property would, because of an applicable income tax treaty or convention, be exempt from tax under the Tax Act. The Managing General Partner and the BRELP General Partner do not expect BEP and BRELP to realize capital gains or losses from dispositions of “taxable Canadian property”. However, no assurance can be given in this regard. Non-Resident Unitholders will be required to file a Canadian federal income tax return in respect of a disposition of “taxable Canadian property” by BEP or BRELP unless the disposition is an “excluded disposition” for the purposes of section 150 of the Tax Act. However, Non-Resident Unitholders that are corporations will still be required to file a Canadian federal income tax return in respect of a disposition of “taxable Canadian property” that is an “excluded disposition” for the purposes of section 150 of the Tax Act if tax would otherwise be payable under Part I of the Tax Act by such Non-Resident Unitholders in respect of the disposition but is not because of an applicable income tax treaty or convention (otherwise than in respect of a disposition of “taxable Canadian property” that is “treaty-protected property” of the corporation). In general, an “excluded disposition” is a disposition of property by a taxpayer in a taxation year where (a) the taxpayer is a non-resident of Canada at the time of the disposition; (b) no tax is payable by the taxpayer under Part I of the Tax Act for the taxation year; (c) the taxpayer is not liable to pay any amounts under the Tax Act in respect of any previous taxation year (other than certain amounts for which the CRA holds adequate security); and (d) each “taxable Canadian property” disposed of by the taxpayer in the taxation year is either (i) “excluded property” (as defined in subsection 116(6) of the Tax Act) or (ii) property in respect of the disposition of which a certificate under subsection 116(2), (4) or (5.2)

Page 46 


of the Tax Act has been issued by the CRA. Non-Resident Unitholders should consult their own tax advisors with respect to the requirements to file a Canadian federal income tax return in respect of a disposition of “taxable Canadian property” by BEP or BRELP.

Non-Resident Unitholders may be subject to Canadian federal income tax on capital gains realized on the disposition of Units that are considered “taxable Canadian property”.

Any capital gain arising from the disposition or deemed disposition of our Units by a Non-Resident Unitholder will be subject to taxation in Canada, if, at the time of the disposition or deemed disposition, our Units are “taxable Canadian property” of the Non-Resident Unitholder, unless our Units are “treaty-protected property” to such Non-Resident Unitholder. In general, our Units will not constitute “taxable Canadian property” of any Non-Resident Unitholder at the time of disposition or deemed disposition, unless (a) at any time in the 60-month period immediately preceding the disposition or deemed disposition, more than 50% of the fair market value of our Units was derived, directly or indirectly (excluding through a corporation, partnership or trust, the shares or interests in which were not themselves “taxable Canadian property”), from one or any combination of (i) real or immovable property situated in Canada (ii) “Canadian resource properties” (as defined in the Tax Act) (iii) “timber resource properties” (as defined in the Tax Act); and (iv) options in respect of, or interests in, or for civil law rights in, such property, whether or not such property exists, or (b) our Units are otherwise deemed to be “taxable Canadian property”. Since BEP’s assets will consist principally of units of BRELP, our Units would generally be “taxable Canadian property” at a particular time if the units of BRELP held by BEP derived, directly or indirectly (excluding through a corporation, partnership or trust, the shares or interests in which were not themselves “taxable Canadian property”), more than 50% of their fair market value from properties described in (i) to (iv) above, at any time in the 60-month period preceding the particular time. The Managing General Partner and the BRELP General Partner do not expect our Units to be “taxable Canadian property” of any Non-Resident Unitholder at any time but no assurance can be given in this regard. See Item 10.E “Taxation – Certain Material Canadian Federal Income Tax Considerations”. Even if our Units constitute “taxable Canadian property”, our Units will be “treaty-protected property” if the gain on the disposition of our Units is exempt from tax under the Tax Act under the terms of an applicable income tax treaty or convention. If our Units constitute “taxable Canadian property”, Non-Resident Unitholders will be required to file a Canadian federal income tax return in respect of a disposition of our Units unless the disposition is an “excluded disposition” (as discussed above). If our Units constitute “taxable Canadian property”, Non-Resident Unitholders should consult their own tax advisors with respect to the requirement to file a Canadian federal income tax return in respect of a disposition of Units.

Non-Resident Unitholders may be subject to Canadian federal income tax reporting and withholding tax requirements on the disposition of “taxable Canadian property”.

Non-Resident Unitholders who dispose of “taxable Canadian property”, other than “excluded property” and certain other property described in subsection 116(5.2) of the Tax Act, (or who are considered to have disposed of such property on the disposition of such property by BEP or BRELP) are obligated to comply with the procedures set out in section 116 of the Tax Act and obtain a certificate pursuant to the Tax Act. In order to obtain such certificate, the Non-Resident Unitholder is required to report certain particulars relating to the transaction to CRA not later than 10 days after the disposition occurs. The Managing General Partner and the BRELP General Partner do not expect our Units to be “taxable Canadian property” of any Non-Resident Unitholder and do not expect BEP or BRELP to dispose of property that is “taxable Canadian property” but no assurance can be given in these regards.

Payments of dividends or interest (other than interest not subject to Canadian federal withholding tax) by residents of Canada to BRELP will be subject to Canadian federal withholding tax and we  may be unable to apply a reduced rate taking into account the residency or entitlement to relief under an applicable income tax treaty or convention of our Unitholders.

BEP and BRELP will be deemed to be a non-resident person in respect of certain amounts paid or credited or deemed to be paid or credited to them by a person resident or deemed to be resident in Canada, including dividends or interest. Dividends or interest (other than interest not subject to Canadian federal withholding tax) paid or deemed to be paid by a person resident or deemed to be resident in Canada to BRELP will be subject to withholding tax under Part XIII of the Tax Act at the rate of 25%. However, the CRA’s administrative practice in similar circumstances is to permit the rate of Canadian

Page 47 


federal withholding tax applicable to such payments to be computed by looking through the partnership and taking into account the residency of the partners (including partners who are resident in Canada) and any reduced rates of Canadian federal withholding tax that any non-resident limited partners may be entitled to under an applicable income tax treaty or convention, provided that the residency status and entitlement to treaty benefits can be established. In determining the rate of Canadian federal withholding tax applicable to amounts paid by the Holding Entities to BRELP, the Managing General Partner and the BRELP General Partner expect the Holding Entities to look-through BRELP and BEP to the residency of BEP’s partners (including partners who are resident in Canada) and to take into account any reduced rates of Canadian federal withholding tax that non-resident partners may be entitled to under an applicable income tax treaty or convention in order to determine the appropriate amount of Canadian federal withholding tax to withhold from dividends or interest paid to BRELP. However, there can be no assurance that the CRA will apply its administrative practice in this context. If the CRA’s administrative practice is not applied and the Holding Entities withhold Canadian federal withholding tax from applicable payments on a look-through basis, the Holding Entities may be liable for additional amounts of Canadian federal withholding tax plus any associated interest and penalties. Under the Canada-United States Tax Convention (1980) (the “Treaty”), a Canadian-resident payer is required in certain circumstances to look-through fiscally transparent partnerships, such as BEP and BRELP, to the residency and Treaty entitlements of their partners and take into account the reduced rates of Canadian federal withholding tax that such partners may be entitled to under the Treaty. Under the Amended and Restated Limited Partnership Agreement of BEP, the amount of any taxes withheld or paid by BEP, BRELP or the Holding Entities in respect of our Units may be treated either as a distribution to our Unitholders or as a general expense of BEP as determined by the Managing General Partner in its sole discretion. However, it is the current intention of the Managing General Partner to treat all such amounts as a distribution to our Unitholders.

While the Managing General Partner and the BRELP General Partner expect the Holding Entities to look-through BEP and BRELP in determining the rate of Canadian federal withholding tax applicable to amounts paid or deemed to be paid by the Holding Entities to BRELP, we may be unable to accurately or timely determine the residency of our Unitholders for purposes of establishing the extent to which Canadian federal withholding taxes apply or whether reduced rates of withholding tax apply to some or all of our Unitholders. In such a case, the Holding Entities will withhold Canadian federal withholding tax from all payments made to BRELP that are subject to Canadian federal withholding tax at the rate of 25%. Canadian-resident Unitholders will be entitled to claim a credit for such taxes against their Canadian federal income tax liability but Non-Resident Unitholders will need to take certain steps to receive a refund or credit in respect of any such Canadian federal withholding taxes withheld equal to the difference between the withholding tax at a rate of 25% and the withholding tax at the reduced rate they are entitled to under an applicable income tax treaty or convention. See Item 10.E. “Taxation – Certain Material Canadian Federal Income Tax Considerations” for further detail. Unitholders should consult their own tax advisors concerning all aspects of Canadian federal withholding taxes.

ITEM 4.       INFORMATION ON THE COMPANY           

4.A              HISTORY AND DEVELOPMENT OF THE COMPANY

Overview

Brookfield Renewable owns one of the world’s largest, publicly-traded, pure-play renewable power portfolios with over $28 billion of assets under management, 10,731 MW of installed capacity and an over 6,000 MW development pipeline diversified across 15 power markets in North America, Colombia, Brazil and Europe.  This portfolio includes 217 hydroelectric generating stations on 82 river systems and 38 wind facilities

Our objective is to pay distributions to our LP Unitholders that are sustainable on a long-term basis while retaining within our operations sufficient liquidity for recurring growth capital expenditures and general purposes. This is the basis for our long-term target payout ratio of approximately 70% of Funds From Operations.  We also target an annual distribution growth rate of 5% to 9% that is forecast to be predominantly funded by organic growth embedded in the portfolio today.  These organic growth initiatives include the potential commercialization of our over 6,000 MW development pipeline at premium

Page 48 


returns, the realization of additional operating efficiencies, and the capture of rising power and capacity prices by market-based facilities recently acquired in the current low-priced market environment.  

In addition to organic growth, we continue to grow the business with an acquisition strategy that has a proven track record, and we have consistently demonstrated our ability to acquire high-quality assets by applying our disciplined and selective underwriting approach. Our acquisition strategy is being implemented across our operating platforms in North America, Colombia, Brazil and Europe as well as other jurisdictions globally. We believe that our scale, significant capitalization and sound investment-grade ratings will continue to enhance our ability to secure and fund new transactions globally.

We anticipate that our organic growth initiatives can support an attractive distribution and growth target, which will be meaningfully enhanced by our acquisition strategy. Approximately 91% of our 2017 proportionate generation is contracted with a weighted-average remaining duration of 16 years (on a proportionate basis) with creditworthy counterparties, including Brookfield. We also have a prudent level of market-based hydroelectric generation in the United States underwritten in the current low power price environment that we believe embeds our business with attractive organic upside: as power and capacity prices rise, as we anticipate they will, we will seek to lock in these higher and more sustainable prices through long-term contracts.

We anticipate that the only distributions we will receive in respect of our limited partnership interests in BRELP will consist of amounts that are intended to assist us in making distributions to our LP Unitholders in accordance with our distribution policy, to our Preferred Unitholders in accordance with the terms of our Preferred Units and to allow us to pay expenses as they become due.

Our LP Units are listed on the TSX under the symbol “BEP.UN” and on the NYSE under the symbol “BEP”.   

History and Development of Our Business

BEP is a Bermuda exempted limited partnership that was established on June 27, 2011 under the provisions of the Exempted Partnerships Act 1992 of Bermuda and the Limited Partnership Act 1883 of Bermuda. Our registered and head office is located at 73 Front Street, 5th Floor, Hamilton HM 12, Bermuda, our website is https://bep.brookfield.com and our telephone number is +441-294-3304. BEP was established to serve as the primary vehicle through which Brookfield acquires renewable power assets on a global basis. Brookfield owns approximately 61% of BEP on a fully-exchanged basis and the public holds the remaining approximately 39%.

Recent Developments

The following is a summary of the material developments affecting our business from January 1, 2016 up to the date of this Form 20-F.

Construction and Development

In April 2016, we initiated construction on our approximately €32 million ($37 million), 15 MW wind facility in Northern Ireland with commercial operation expected in Q1 2017.

In August 2016, we achieved commercial operation of our approximately €23 million ($26 million), 14 MW wind project in Northern Ireland on scope, schedule and budget.

In August 2016, we initiated construction on our approximately €49 million ($55 million), 28 MW wind facility in Ireland with commercial operation expected in Q3 2017.

In December 2016, we substantially commissioned our approximately R$299 million ($88 million), 55 MW biomass project in Brazil, on scope, schedule and budget.

In January 2017, we achieved commercial operation of our approximately R$220 ($70 million), 25 MW hydroelectric project in Brazil on scope, schedule and budget.

In February 2017, we initiated construction on our approximately £21 million ($26 million), 19 MW wind facility in Scotland, with commercial operation expected in 2018.

Page 49 


We continue to advance the construction, on scope, schedule and budget, of 47 MW of hydroelectric projects in Brazil. These projects are expected to achieve commercial operation between 2017 and 2018.

We continue to advance towards construction a 19 MW wind project in Ireland, which is expected to achieve commercial operation in 2018.

Acquisitions and Dispositions

In January 2016 a consortium that included Brookfield Renewable and its institutional partners (the “consortium”) acquired an initial 57.6% interest in Isagen from the Colombian government. In May 2016, the consortium closed the first mandatory tender offer for Isagen’s remaining outstanding shares, which increased the consortium’s ownership interest to 83.6%.  In September 2016, the consortium closed a second mandatory tender offer, increasing the consortium’s ownership interest to 99.6% of Isagen. In January 2017, the consortium launched a delisting tender offer that, if successful, will result in Isagen being delisted from the Colombia Stock Exchange. The delisting tender offer is expected to close in the first half of 2017. Isagen is Colombia’s third-largest power generation company and owns and operates a 3,032 MW portfolio, consisting predominantly of six, largely reservoir-based, hydroelectric facilities and a Co-gen facility with, collectively, average annual generation of approximately 15,000 GWh. As part of the consortium, Brookfield Renewable has an approximate 24% controlling interest in Isagen.

In January 2016, we completed the acquisition of a 51 MW hydroelectric portfolio in Brazil that is expected to generate 293 GWh annually. Brookfield Renewable has a 100% controlling interest.

In April 2016, we completed the acquisition of a 296 MW hydroelectric portfolio in Pennsylvania, U.S. that is expected to generate 1,109 GWh annually. The acquisition was completed with institutional partners and Brookfield Renewable retains an approximate 30% controlling interest.

In September 2016, we completed the acquisition of a 19 MW wind development project in Ireland expected to generate 63 GWh annually. The acquisition was completed with institutional partners and Brookfield Renewable retains an approximate 40% controlling interest.

In December 2016, we entered into a binding agreement to purchase a 120 MW solar development project in Virginia, U.S. Brookfield Renewable has a 100% controlling interest. The final phase of the acquisition closed in February 2017.

In February 2017, we completed the acquisition of a 16 MW wind development project in Northern Ireland expected to generate 36 GWh annually. The acquisition was completed with institutional partners and Brookfield Renewable retains an approximate 40% controlling interest.

Project Financings

In January 2016, we secured, with our institutional partners, $750 million of non-recourse financing to partially fund the purchase of Isagen. 

In March 2016, we secured C$150 million ($112 million) of non-recourse financing associated with a 488 MW hydroelectric portfolio in Ontario, Canada.

In March 2016, we secured C$50 million ($38 million) of non-recourse financing associated with a 349 MW hydroelectric portfolio in Ontario, Canada.

In March 2016, we secured a €88 million ($98 million) refinancing associated with our 123 MW wind portfolio in Portugal.

In April 2016, we secured $315 million of non-recourse financing associated with our 296 MW hydroelectric portfolio in Pennsylvania, U.S.

In April 2016, we amended a COP 367 billion ($122 million) loan associated with Isagen to extend its maturity to December 2025.

In May 2016, we secured a $190 million refinancing associated with our 377 MW hydroelectric portfolio in Tennessee and North Carolina, U.S.

Page 50 


In May 2016, we repaid $63 million of $174 million of outstanding notes secured against a 120 MW wind facility in California, U.S. and, concurrently, secured $43 million of incremental non-recourse financing on the same asset.

In August 2016, we secured a $75 million refinancing associated with a portfolio of hydroelectric and wind facilities in the U.S. held through BAIF.

In August 2016, we secured C$80 million ($61 million) refinancing associated with a 75 MW hydroelectric portfolio in British Columbia, Canada.

In September 2016, Isagen issued COP 300 billion ($101 million) of notes and repaid COP 199 billion ($67 million) of maturing debt.

In October 2016, we secured a £43 million ($55 million) construction and term financing associated with our 29 MW wind portfolio in Northern Ireland.

In October 2016, we secured a R$137 million ($44 million) construction and term financing associated with our 25 MW hydroelectric facility in Brazil.

In October 2016, we secured a $212 million refinancing associated with our 150 MW wind facility in California, U.S.

In November 2016, we secured an $18 million refinancing associated with our 15 MW hydroelectric facility in Maine, U.S.

In December 2016, we secured a $500 million refinancing associated with our 417 MW hydroelectric portfolio in Pennsylvania, U.S.

Corporate Financings  

In January 2016, we secured, independently of our institutional partners, a $500 million acquisition facility to support our investment in Isagen. This facility has been repaid in full.

In May 2016, BEP issued 8,000,000 Series 9 Preferred Units at a price of C$25.00 per unit, for gross proceeds of C$200 million ($152 million).

In June 2016, BEP issued 10,665,000 LP Units at a price of C$37.55 per LP Unit. Concurrently, Brookfield Asset Management purchased 11,098,958 LP Units in a private placement. Brookfield Renewable had granted the underwriters an over-allotment option, which they exercised, resulting in the purchase of an additional 1,598,250 LP Units at the offering price of a price of C$37.55 per LP Unit. The aggregate gross proceeds of these transactions were C$860 million ($672 million).

In June 2016, we increased the available amount of our corporate credit facilities from $1,560 to $1,690 million and extended their maturity date to June 30, 2021.

In August 2016, Finco issued C$500 million ($383 million) of Series 10 medium-term notes, at a fixed rate of 3.63%, maturing on January 15, 2027.

In November 2016, Finco repaid in full C$300 million ($223 million) of Series 6 medium-term notes at maturity.

In December 2016, Brookfield Renewable extended the maturity of its $200 million committed unsecured revolving credit facility provided by Brookfield by one year at LIBOR plus 2%. In February 2017, Brookfield Renewable and Brookfield agreed to increase the committed amount of this credit facility to $400 million. The facility matures in December 2017.

In February 2017, BEP issued 10,000,000 Series 11 Preferred Units at a price of C$25.00 per unit, for gross proceeds of C$250 million ($190 million).  

Other

In November 2015, we launched an offer to exchange each issued and outstanding Series 5 Share of BRP Equity for one newly issued Series 5 Preferred Unit of BEP. In February 2016, BEP took up all Series 5 Shares that had been tendered and issued 2,885,496 Series 5 Preferred Units. 4,114,504 Series 5 Shares of BRP Equity were not tendered and remain issued and outstanding.  As of the date of

Page 51 


this Form 20-F, Brookfield Renewable holds the 2,885,496 Series 5 Shares that were tendered.  Brookfield Renewable has waived the right to receive dividends on these Series 5 Shares and they are no longer trading on the TSX.

In June 2016, the TSX accepted a notice of BRP Equity’s intention to renew its normal course issuer bid, which permits BRP Equity to repurchase up to 10% of the total public float (calculated on June 15, 2016) of each series of its issued and outstanding Preference Shares for a one year period.

In December 2016, the TSX accepted a notice of BEP’s intention to renew its normal course issuer bid, which permits BEP to repurchase up to 8,300,000 of its issued and outstanding LP Units for a one year period.

Page 52 


4.B              BUSINESS OVERVIEW

Our Operations

We manage our facilities through operating platforms in North America, Colombia, Brazil, and Europe which are designed to maintain and enhance the value of our assets, while cultivating positive relations with local stakeholders. We own and operate 217 hydroelectric generating stations, 38 wind facilities, four biomass facilities and three natural gas-fired (“Co-gen”) plants. Overall, the assets we own or manage have 10,731 megawatts (“MW”) of capacity, over 6,000 MW development pipeline and long-term average (“LTA”) generation of 41,697 gigawatt hours (“GWh”). The table below outlines our portfolio as at December 31, 2016:

 

 

 

River

 

Capacity(1)

LTA(1)(2)

Storage

 

 

Systems

Facilities

(MW)

(GWh)

(GWh)

Hydroelectric(3)

 

 

 

 

 

 

 

 

 

 

 

North America(4)

 

50

 

170

 

4,847

 

17,694

 

4,879

 

Colombia(5)

 

6

 

6

 

2,732

 

14,476

 

3,703

 

Brazil(6)

 

26

 

41

 

872

 

4,555

 

-

 

 

 

 

82

 

217

 

8,451

 

36,725

 

8,582

Wind(3)(7)

 

 

 

 

 

 

 

 

 

 

 

North America

 

-

 

10

 

840

 

2,310

 

-

 

Europe

 

-

 

23

 

600

 

1,553

 

-

 

Brazil

 

-

 

5

 

150

 

588

 

-

 

 

 

 

-

 

38

 

1,590

 

4,451

 

-

Other(8)

 

-

 

7

 

690

 

521

 

-

 

 

82

 

262

 

10,731

 

41,697

 

8,582

(1)            Includes 100% of capacity and generation from assets we manage. 

(2)            LTA is calculated on a consolidated and an annualized basis from the beginning of the year, regardless of the acquisition or commercial operation date.

(3)            For information on changes to our reporting segments see Item 5.A “Operating Results - Presentation to Stakeholders and Performance Measurement”.

(4)            North America hydroelectric LTA is the expected average level of generation, as obtained from the results of a simulation based on historical inflow data performed over a period of typically 30 years.

(5)            Colombia hydroelectric LTA is the expected average level of generation, as obtained from the results of a simulation based on historical inflow data performed over a period of typically 20 years. Colombia includes generation from both hydroelectric and Co-gen facilities. See Item 5.A “Operating Results - Presentation to Stakeholders and Performance Measurement”.

(6)            Hydroelectric assets located in Brazil benefit from a market framework which levelizes generation risk across producers. See Item 5.A “Operating Results - Presentation to Stakeholders and Performance Measurement”.

(7)            Wind LTA is the expected average level of generation, as obtained from the results based on simulated historical wind speed data performed over a period of typically 10 years. 

(8)            Includes one Co-gen plant in Colombia (300 MW), two Co-gen plants in North America (215 MW) and four biomass facilities in Brazil (175 MW).

 

  

We have comprehensive power operations and development capabilities located in each of our core markets that position us to maintain and increase the value of our asset base while competitively positioning us for continued growth.

Operating Philosophy

We employ a hands-on, operations-oriented, long-term owner’s approach to managing our portfolio.  We believe this approach ensures that we maintain and, where possible, enhance the value of our assets by being able to quickly identify and manage any technical, economic or stakeholder issue that may arise.  The operation of our generating facilities is largely decentralized into operating platforms covering North America, Colombia, Brazil and Europe. We supplement our operating platforms with a strong corporate team that provides oversight on a global basis of the functions of BEP and, among other things, establishes consistent global policies on compliance, information technology, health, safety and

Page 53 


security, human resources, stakeholder relations, procurement, governance and anti-bribery and anti-corruption.

We also benefit from the expertise of Brookfield which provides strategic direction, corporate oversight, commercial and business development expertise, and oversees decisions regarding the funding and growth of our business. We believe this approach leads to a strong decision-making culture and long-term owner-oriented investment philosophy to build value.

The cornerstones of our operational philosophy are:

Strong operating platforms. In each of our core markets, we have strong platforms with full construction, development and operational capabilities. Each of our platforms benefits from centralized, automated plant dispatch and control centers allowing remote operation of most of our facilities and a central interface with regulatory and market authorities, as well as offtakers. These capabilities allow us to leverage our platforms when growing our business. 

Culture of health, safety, security and environmental leadership. We strive to achieve excellence in safety performance and to be recognized as an industry leader in accident prevention. Our overall objective is to incur zero high risk safety incidents and zero lost time injuries. We have adopted written Health, Safety, Security and Environmental (“HSS&E”) policies that include frameworks for oversight, compliance, compliance audits and the sharing of best practices both within our operations and the global Brookfield group. We maintain an HSS&E Steering Committee, consisting of, among others, the Chief Executive Officer of the Service Provider and the Chief Executive Officer of each operating platform, and require all employees, contractors, agents and others involved in our operations to comply with our established HSS&E practices.

 Disciplined management of operating costs. Our operations are focused on maintaining the cost competitive position of our portfolio through disciplined management of operating costs with the objective of annually offsetting the costs of inflation. In addition, the scalability of our platforms allow us to grow the portfolio while only minimally increasing incremental fixed costs thus ensuring a stable and predictable cost profile over the long-term.  

                Focus on asset reliability and availability. Maintaining high reliability and availability of our plants is critical because if we are not able to generate and deliver energy we will not maximize the benefit of our long-term contracts. To the greatest extent possible, our operating teams perform all periodic and planned maintenance activities during periods of low hydrology or wind, in order to minimize lost revenue opportunities and take advantage of excess capacity at our plants.

Long-term ownership and asset reinvestment. We seek to preserve and enhance the productivity, reliability and longevity of each of our generating facilities. The cornerstone of our asset maintenance and enhancement program is a 20-year forward-looking capital reinvestment plan. Our operating teams work closely with independent engineering firms recognized as industry leaders in renewable energy production and maintenance to develop a detailed capital plan for each asset. We develop and implement our plans by taking a long-term owner’s perspective and, in particular, believe the low capital expenditure maintenance requirements and long useful life are attractive attributes of our predominantly hydroelectric assets. Hydroelectric power generation is a mature, efficient and relatively simple technology that has not changed significantly over the past century.

 Positive local stakeholder relationships. We strive to maintain transparent and well-established relationships with local stakeholder groups and the communities in which we operate, which we believe is a key element of successfully operating and developing renewable power facilities. In order to ensure the successful renewal and implementation of our water power licenses and land leases, we consult and work proactively with local stakeholders and communities potentially affected by our operations.

We maintain a performance-based culture and use annual performance targets in each of the above areas to measure the performance of our operating teams.

 

 

Page 54 


 

 

 

 

 

 

 

 

 

 

North American Business

Page 55 


The principal office of our North American platform is located in Gatineau, Québec and oversees our operations in the United States and Canada.  Our North American platform employs approximately 950 employees.

United States

Our main offices in the United States are located in Boston, Massachusetts and Los Angeles, California. Our U.S. National System Control Center is located in Marlborough, Massachusetts and allows for the remote monitoring and control of nearly all of our assets in the country. In the United States we have full hydroelectric and wind operating capabilities, as well as development and construction oversight expertise. We employ approximately 560 people, approximately 40% of whom are covered by collective agreements. We have experienced positive relations with our unionized work force in the United States.

As of December 31, 2016, approximately half of our renewable business was located in the United States, the world’s largest economy and second-largest energy market. We are strategically focused on power markets in the Northeast, Mid-Atlantic, Southeast and California, with additional operations in Arizona, Minnesota and Louisiana.

The majority of our capacity in the United States is located in New York, Pennsylvania and New England. In New York, we are one of the largest independent power producers with 74 hydroelectric facilities with an aggregate installed capacity of 711 MW. In Pennsylvania, we have four hydroelectric facilities with an aggregate installed capacity of 742 MW. In New England, we have 48 hydroelectric facilities with an aggregate installed capacity of 1,274 MW.

A number of our U.S. hydroelectric assets have water storage reservoirs that can collectively store approximately 3,600 GWh, or approximately 27% of their annualized long-term average generation. We also benefit from a 50% joint-venture interest in a 600 MW hydroelectric pumped storage facility located in Massachusetts. Pumped storage is a form of hydroelectric power which allows energy to be stored by pumping water up into a reservoir, and then producing power by releasing the water when power prices are higher.

We also own seven wind farms located in California, New Hampshire and Arizona with an aggregate installed capacity of 434 MW. The California wind farms account for the majority of this capacity and are primarily located in the Tehachapi area, which has one of the most proven wind resources in the United States and is attractively located near the Los Angeles load center. We also own one combined cycle, natural gas-fired facility in Syracuse, New York, which sells its power output on a merchant basis and is predominantly used at times of peak demand. 

Our rights to operate our hydroelectric facilities in the United States are secured primarily through long-term licenses from the Federal Energy Regulatory Commission (“FERC”), the federal agency that regulates the licensing of substantially all hydroelectric power plants in the United States. FERC has oversight of substantially all of our ongoing hydroelectric project operations, including dam safety inspections, environmental monitoring, compliance with license conditions, and the license renewal process. Our ability to sell power from certain of our generation facilities is also subject to the receipt and maintenance of certain approvals from FERC, including the authority to sell power at market-based rates.

Canada

Our main offices in Canada are located in Gatineau, Québec and Toronto, Ontario. Our Canadian National System Control Center is located in Gatineau and allows for the remote monitoring and control of all of our assets in the country. In Canada, we have full hydroelectric and wind operating capabilities, as well as development and construction oversight expertise.    We employ approximately 390 people in the country and approximately 20% of these employees are covered by collective agreements. We have experienced positive relations with our unionized work force in Canada.

Canada has a strong hydropower tradition and is the third largest hydropower generator in the world.  Our facilities are situated in Québec and Ontario – the two largest power markets in Canada – as well as in British Columbia.  These three provinces account for approximately three-quarters of Canada’s population.   Each of these provinces has adopted policies to increase the contribution of renewables in the supply mix by offering long-term contracts with government-owned utilities through competitive RFPs or feed-in-tariffs.

Page 56 


Most of our Canadian hydroelectric assets are larger utility-scale facilities with water storage reservoirs that can together store approximately 1,300 GWh, or approximately 29% of their annualized long-term average generation.

We entered the Canadian wind business in 2004 and since then have completed the development, construction and operation of three wind farms in Ontario, with a combined installed capacity of 406 MW. We also have several projects in various stages of development. In addition to our renewable power assets, we own a 110 MW gas-fired plant that has been withdrawn from service but is being maintained and is available to be restarted should economics change.

We hold a variety of long-term waterpower licenses issued by the provinces where our operations are situated. These waterpower licenses permit us to use land, water and waterways for the generation of electricity. These licenses also contain terms that deal with water management, land use, public safety, recreation and the environment. At the end of the license period, license holders can apply to the requisite government body to have their licenses renewed.

Colombian Business

The Isagen Acquisition in January 2016 marked our entry into the Colombian market. Isagen’s principal office is located in Medellín and the company employs approximately 680 full time employees, of which approximately 85% are covered by collective agreements. 

In September 2016, we closed the second and final mandatory tender offer for the issued and outstanding shares of Isagen, increasing our consortium’s ownership interest to 99.6% of the company of which our share is approximately 24%. Over the course of 2016, the business has performed in line with our expectations and has strong long-term growth prospects in an undersupplied market. Isagen is Colombia’s third-largest power generation company and owns and operates a 3,032 MW portfolio with an annual average generation of approximately 15,000 GWh. This portfolio accounts for approximately 18% of Colombia’s installed generating capacity and consists of six, largely reservoir-based, hydroelectric facilities and a 300 MW Co-gen plant. The hydroelectric assets include the largest reservoir by volume in Colombia and are collectively able to store approximately 27% of their annualized long-term average generation. Isagen’s portfolio also includes over 3,000 MW of attractive medium to long-term development projects.

Isagen owns all of its power generating assets in perpetuity and holds requisite water usage and other rights in respect of each of its assets. For each hydroelectric project built prior to 1993, it holds water usage rights that are granted by the appropriate regional or national environmental authority in addition to a number of minor licenses and approvals. Each project built after 1993 benefits from a streamlined environmental licensing regime under which it receives a single environmental license that contains all necessary permits, including water usage rights. Water usage rights granted prior to 1993 and environmental licenses granted after 1993 are generally granted for a term of approximately 50 years and can be renewed through an administrative process.  

Brazilian Business

The principal office of our Brazil business is located in Rio de Janeiro and oversees our operations in Brazil, with approximately 420 employees. Our Brazilian National System Control Center is also located in Rio de Janeiro and allows for the remote monitoring and control of nearly all of our hydroelectric assets in the country.  In Brazil, we have full hydroelectric, wind and biomass operating capabilities, as well as development and construction oversight expertise. All of our employees in Brazil are covered by collective agreements. We have experienced positive relations with our work force in Brazil.

Brookfield first invested in Brazil over 100 years ago. Recognizing Brazil’s growing demand for power and strong renewable resource base, Brookfield re-entered the Brazilian power market in 2003 and, since then, has grown its hydroelectric asset base significantly to 41 facilities on 26 river systems totaling approximately 872 MW of installed capacity. We own facilities located in 10 Brazilian states representing approximately 60% of the country’s population and 75% of the economic activity (in GDP terms). As such, we believe our business in Brazil is particularly well positioned to participate in a large and diversified economy with further development potential.  

Page 57 


We entered the wind and biomass businesses in Brazil in 2015 and now operate five wind farms and four biomass facilities. The wind farms are located in the northeastern province of Rio Grande do Norte, one of the most proven wind resource areas in Brazil, and the biomass facilities are located in Mato Grosso do Sul and Sao Paulo, proximate to our hydroelectric portfolio.

We have developed and built 16 facilities totaling 393 MW of capacity since 2003 and we have several projects in various stages of development. As of the date of this Form 20-F, we continue to advance the construction, on scope, schedule and budget, of 47 MW of hydroelectric development projects in Brazil.

Rights to hydroelectric sites are secured in Brazil by obtaining authorizations (such as water use leases) and concessions from the Brazilian Ministry of Mines and Energy through the National Agency for Electric Energy (“ANEEL”). We generally focus on SHPPs, a category of hydroelectric power plant with less than 30 MW of capacity. SHPP plants can be secured directly from ANEEL, whereas sites for hydroelectric plants above 50 MW can only be granted by public auction, requiring developers to bid the lowest tariff in order to win the concession and a PPA with local utilities. Of our authorizations and concessions, 95% have remaining terms of more than 10 years. Generally, concessions provide for an initial term of 30 years with the right to renew the concession for an additional 20-year period. Similarly, authorizations provide for an initial term of 30 years and the right to renew for an additional 30-year period.

European Business

The principal office of our European operations is located in London, in the United Kingdom. Our European platform, including our offices in London and Edinburgh in the United Kingdom and Cork in the Republic of Ireland, employs approximately 120 employees comprising operating, finance, project development, market research and power marketing functions. 

Republic of Ireland and Northern Ireland

Our 21 wind energy facilities, with 477 MW of installed capacity are located across the Republic of Ireland and Northern Ireland, which have among the strongest onshore wind resources in Europe and markets with stable contractual frameworks for renewables. We employ approximately 100 people in Ireland and approximately 10% of these employees are covered by collective agreements. We have experienced positive relations with our unionized work force in Ireland.

Brookfield Renewable has full wind development and construction oversight capabilities in Ireland.  In 2016, we achieved commercial operation on our 14 MW wind project in Northern Ireland on scope, schedule and budget, and commenced construction on 62 MW of new capacity (including the 19 MW project that commenced construction in February 2017).  In addition to these projects we have an Irish wind development pipeline of more than 200 MW, which positions the portfolio for continued growth. Since we acquired our Irish wind portfolio in 2014, we have commissioned 151 MW of wind projects and expect to commission an additional 62 MW by the end of 2018.

The majority of wind farms in the Republic of Ireland are underpinned by the REFIT program. This program ensures that generators receive a minimum fixed annual electricity price, indexed by inflation annually over a contract term of 15 years, providing a revenue stream that is the higher of market prices or the REFIT price. The REFIT payments are guaranteed under legislation for eligible assets commissioned prior to the end of 2019.  Recently, the Irish government issued an Energy Policy White Paper confirming its long-term renewable power goals and therefore we expect a new tariff framework to be announced for installations commissioned after 2019. We have 72 MW of non-REFIT wind assets, 52 MW of which were contracted at below market prices to 2019; during 2015, we restructured these PPAs with the Irish Energy Supply Board to preserve the existing below-market contracted price floor but include participation in approximately 90% of market prices. The wind farm assets in Northern Ireland earn British Pound Sterling (£) denominated revenues by receiving a fixed price Renewable Obligation Certificate for twenty years, in addition to the market price. 

In 2016, we continued to enhance our power marketing capabilities in Europe, by increasing the focus on securing long-term contracts with corporate buyers of power, the sale of green credits, and building the capability to sell power across interconnections. In April 2016, we entered into a long-term

Page 58 


supply agreement with Facebook to supply renewable wind energy to its second European data center under construction in Ireland and to its international headquarters in Dublin.

The land on which our wind farms are situated is typically leased or owned outright.  Where we hold leases, we typically hold a long-term lease for an initial 25 to 30 year term with a further right to renew. Additional licenses relevant to the wind farms include both electricity grid connection agreements with the national and distribution level grid system operators and planning permissions from the relevant local planning authorities.

Portugal & Scotland

Our European platform also includes a 123 MW wind portfolio in Portugal and a 1,200 MW wind development portfolio in Scotland. The Scottish portfolio includes a mix of permitted and earlier stage development projects as well as an eight person project development team located in Edinburgh. None of these employees are unionized.  In February 2016, we commenced construction on an approximately 19 MW wind project in Scotland that will benefit from a 15-year government-backed contract for difference. In Portugal we have three employees who manage our wind portfolio in the country.  

See Item 3.D “Risk Factors — Risks Related to our Operations and the Renewable Power Industry — Our operations are highly regulated and may be exposed to increased regulation which could result in additional costs to Brookfield Renewable” and Item 3.D “Risk Factors — Risks Related to our Operations and the Renewable Power Industry — There is a risk that our concessions and licenses will not be renewed”.

Registered and Head Office

Our registered and head  office is in Hamilton, Bermuda.

Corporate Office

Our main corporate office is in Toronto, Ontario and provides oversight on a global basis of Brookfield Renewable. Our corporate group has approximately 105 employees, including both the Corporate Office and the Service Provider, who are located in North America, Colombia, Brazil and Europe.  

  

Page 59 


BEP is the owner and operator of a diversified portfolio of high quality assets that generate electricity from renewable resources.

Our business model is to utilize our global reach to identify and acquire or develop high quality renewable power generating assets at favorable valuations, finance them on a long-term, low-risk basis, and enhance the cash flows and values of these assets using our experienced operating teams to earn stable, attractive, long-term total returns for the benefit of our LP Unitholders.

One of the largest pure play renewable platforms.  We own one of the world’s largest publicly traded, pure play renewable power portfolios with approximately $28 billion in assets under management, 10,731 MW of installed capacity and over 6,000 MW development pipeline. Annualized long-term average generation on a proportionate basis is 23,542 GWh. Our portfolio includes 217 hydroelectric generating stations on 82 river systems, 38 wind facilities and four biomass facilities, diversified across 15 power markets in North America, Colombia, Brazil and Europe.

The following charts illustrate annualized long-term average generation on a proportionate basis, adjusting for the share from facilities in which we own less than a 100% interest:

                                                                         

 

Source of Energy

 

Region

 

 

 

 

Focus on attractive hydroelectric asset class.  Our assets are predominantly hydroelectric and represent one of the longest life, lowest-cost and most environmentally-preferred forms of power generation. Our North American and Colombian assets have the ability to store water in reservoirs approximating 27% of their annualized long-term average generation. Our assets in Brazil benefit from a framework that levelizes generation risk across hydroelectric producers. The ability to store water in reservoirs in North America and Colombia as well as benefit from levelized generation in Brazil provides partial protection against short-term changes in water supply. As a result of our scale and the quality of our assets, we are competitively positioned compared to other renewable power generators, providing significant scarcity value to investors.  

Stable, high quality cash flows with attractive long-term value for LP Unitholders.  We intend to maintain a highly stable, predictable cash flow profile sourced from a diversified portfolio of low operating cost, long-life hydroelectric and wind assets that sell electricity under long-term, fixed price contracts with creditworthy counterparties. Approximately 91% of our 2017 proportionate generation output is contracted to public power authorities, load-serving utilities, industrial users or to Brookfield. The PPAs have a weighted-average remaining duration of 16 years (on a proportionate basis), providing long-term cash flow visibility.

Strong financial profile. With approximately $28 billion of assets under management, our debt to total capitalization is 38% and approximately 78% of our borrowings are non-recourse to Brookfield Renewable. Corporate borrowings and subsidiary borrowings have weighted-average terms of approximately seven and nine years, respectively. Our available liquidity at December 31, 2016 included approximately $1.2 billion of cash and cash equivalents, available-for-sale securities and the available portions of credit facilities.  

Well positioned for cash flow growth. We have strong organic growth prospects with over 6,000 MW development pipeline spread across all of our operating platforms, combined with the ability to

Page 60 


capture operating efficiencies and the value of rising power prices for the uncontracted portion of our operating portfolio. Our organic growth is complemented by our strong acquisition capabilities. Over the last ten years, we have acquired or commissioned 81 hydroelectric facilities totaling approximately 5,000 MW, 38 wind facilities totaling approximately 1,500 MW, four biomass facilities totaling 175 MW and one 300 MW Co-gen plant. For the year ended December 31, 2016, we integrated hydroelectric, wind, biomass and Co-gen facilities with a capacity of approximately 3,450 MW. Our ability to develop and acquire assets is strengthened by our established operating and project development teams, strategic relationship with Brookfield, and our liquidity and capitalization profile. We have, in the past, and may continue in the future to pursue the acquisition or development of assets through arrangements with institutional investors in Brookfield sponsored or co-sponsored partnerships. 

Attractive distribution profile.  We pursue a strategy which we expect will provide for highly stable, predictable cash flows sourced from predominantly long-life hydroelectric assets ensuring a sustainable distribution yield. We target a long-term distribution payout ratio of approximately 70% of Funds From Operations and a long-term distribution growth rate in a range of 5% to 9% annually.

Renewable Power Growth Opportunity

Demand for renewable energy continues to grow around the world due to its positive environmental profile, the benefits of supply diversification and its increasing cost-competitiveness with traditional technologies. By the end of 2015 global installed renewable power capacity exceeded 1,700 GW. Total investment in new renewable energy facilities in that year has been estimated at around $200 billion. Over the period 2013-15, an average of approximately 120 GW of new renewable generation capacity has been added each year – primarily hydro, wind and solar PV. The following chart illustrates the global growth in various renewable power generation sectors from 2000 to 2015.

Page 61 


 

 

 

 

 

 

 

_________________

Sources:  BP Statistical Review of World Energy - June 2016 (for wind, geothermal and solar capacity 2000-2015); U.S. Energy Information Administration - International Energy Statistics (for hydroelectric capacity 2000-2014); hydro capacity for 2015 is assumed to increase in line with the growth in hydro generation in this year (from the 2016 BP Statistical Review).

  

Global Renewable Power Drivers

We believe that strong continuing growth in renewable power generation will be driven by the following:

Renewable energy is an increasingly cost-effective way of diversifying fuel risk. Continuous improvements in technology and economies of scale continue to reduce the costs of renewable power, enhancing its position as a cost competitive complement to gas-fired generation and as a means to meeting increasingly stringent environmental standards. While natural gas continues to make major gains in generation market share, we expect that utilities will increasingly seek to limit exposure to potential fuel cost volatility by looking to renewable technologies that offer stable price terms, particularly hydroelectric and wind energy. 

Consistent policy and supportive regulation. Regulatory support for the development of renewable power resources typically includes renewable portfolio standards (“RPS”) (requiring electricity distributors to obtain a minimum percentage of their power from renewable energy resources by specified target dates) and tax incentives or direct subsidies. Globally, at least 70 countries, including the Republic of Ireland, the United Kingdom, Portugal and the other 25 E.U. countries, have national targets for renewable energy supply. Similarly, 37 U.S. states, the District of Columbia, Puerto Rico and nine Canadian provinces have either RPS targets or other policy goals that require load-serving utilities to offer long-term PPAs for new renewable supply.

 Mainstream  recognition of climate change risk and serious commitment to action.  Global support for de-carbonization – and by implication the further promotion of renewable technologies – was reinforced in December 2015 as 197 countries agreed at the COP21 Conference in Paris to develop national strategies consistent with limiting the increase in global temperature by 2050 to less than two

Page 62 


degrees Celsius above pre-industrial levels. Since then, the Paris Agreement has been ratified by over 120 countries representing approximately 80% of global emissions.

Intensifying challenges for conventional coal and nuclear generation. Successive regulatory initiatives requiring significant environmental compliance expenditures are accelerating the retirement of coal plants, which will need to be replaced by new capacity. At the same time, cost uncertainties, public concern over new construction and nuclear waste disposal and intensified competition from gas-fired generation has delayed or halted many new nuclear development activities, and has caused some countries with significant nuclear generation to legislate the early retirement of capacity.

Our Core Markets

We have focused on North America, Colombia, Brazil and Europe as our core markets and we will continue to focus on using our operating platforms to expand our operations in these markets to meet our growth objectives. In addition, our relationship with Brookfield gives us access to Brookfield’s investment platforms in Australia, India and China as well as to Brookfield’s more established platforms in South America and Europe, which enhances our ability to source transactions globally.

North America

United States

Over the last decade, the United States has maintained consistent, broad-based policy momentum to transition the country’s electricity producers to cleaner generation and promote increased energy independence. The United States is the world’s second largest wind market with approximately 76,000 MW of installed wind capacity as of 2016. One of the most significant drivers of renewable power growth in the United States has been the adoption of RPSs in 29 states and the District of Columbia, with renewable targets set to as high as 33% of the total supply mix by 2020 and with even more ambitious targets – 50% in the case of California – by 2030. In addition, growth has been driven by various government incentive programs supporting investment in new renewables.

Following recent U.S. presidential and congressional elections, it is possible that the federal environmental regulation of thermal (and in particular, coal-fired) generation may become less stringent and that policies promoting renewables may be rolled back. We do not expect these potential changes to have an adverse effect on our business. Renewable energy policy in the United States is largely set at the state level and federal action will not change the long term trend of de-carbonization. In fact, reductions or cuts to federal subsidies for wind and solar could make wind and solar assets more attractive to investors like Brookfield Renewable, at the expense of low cost of capital financial or tax-driven investors.

In the United States, we are strategically focused on power markets in the northeast (New York, New England), the mid-Atlantic (including the PJM ISO and north SERC regions) and California, with operations in other states including Minnesota, Louisiana, Tennessee and North Carolina. Together these markets cover approximately 70% of the U.S. population, and most have strong RPS targets, aging electricity infrastructure and/or pressure to retire coal generation, providing clear opportunities for sustained renewable generation growth.

Canada

In Canada, renewable energy policy is predominantly implemented at the provincial level. We are currently active in Ontario, Québec and British Columbia and each of these provinces has adopted policies to increase the contribution of renewables in the supply mix, which presents attractive opportunities for both project development and asset acquisition.

In December 2016, an accord was reached by the federal government and most Canadian provinces that included a number of planned measures ranging from carbon pricing, efforts to eliminate coal-fired power generation and planned investments in renewable energy.  Under the federal government’s guidelines the provinces will ensure a minimum level for carbon pricing of $10 per tonne in 2018, increasing by $10 each year until reaching $50 per tonne in 2022. While this is positive news for the renewable industry in general we do not expect it to materially impact our business.

Colombia

Page 63 


Colombia is an investment-grade rated country with an established competitive electricity market and we believe that the country will require over 500 MW of new power supply annually to meet demand growth. Colombia’s hydroelectric potential of approximately 93 GW is second only to Brazil among South American countries. As of December 2016, Colombia had a total installed capacity of almost 17 GW with hydro accounting for almost 70% of the supply mix and the remainder being supplied by natural gas, coal, and diesel. Colombia benefits from significant undeveloped hydroelectric potential and power prices remain relatively low on a global basis. We expect power prices to increase over the long-term as new supply is needed to meet demand growth.

Brazil

With the world’s fifth largest country by population and seventh largest economy, Brazil retains strong long-term growth potential despite the near term economic challenges. Electricity demand has sustained an average annual growth rate of approximately 4% over the last 30 years, a trend which is likely to continue in the long-term given that per capita consumption is still less than one-fifth of per capita consumption in the United States. By 2024, Brazil’s energy planning agency projects that 74,000 MW of new supply will be needed, while only approximately 41,000 MW of capacity is currently under contract. We accordingly expect Brazil will require over 4,000 MW of new supply annually to meet growing demand and the cost of new power generation infrastructure is rising. For example, much of the currently planned supply growth relies on large-scale hydroelectric plants.  These projects are increasingly being developed in remote locations and face rising costs and mounting environmental and labor challenges. Brazil is also seeking to diversify supply through alternative sources of generation that are often more expensive than large legacy hydro projects and may contribute to rising power prices in the long-term. Meanwhile, current economic uncertainties and capital constraints provide an opportunity to develop and acquire strategically-located small hydro and other renewable assets at a significant discount to their longer-term value.

In addition to a growing SHPP segment, other segments of the renewable power industry are growing, notably wind power and biomass cogeneration. Brazil has approximately 10,000 MW of installed wind capacity, with 7,300 MW under development, and 9,000 MW of installed sugarcane biomass capacity, with 1,300 MW under development. Brazil’s position as the world’s leading and most efficient producer of sugar and ethanol makes this segment of the renewable power industry particularly attractive Solar PV power generation is also being developed and while current installed solar PV capacity is relatively small, there are approximately 3,000 MW of solar PV capacity under development in Brazil.

We believe there are two additional aspects of the Brazilian market that make our business compelling. First, substantially all of our hydroelectric facilities participate in the MRE which significantly reduces the impact of variations in hydrology on our cash flows. Through this pool, hydroelectric power generators are paid on the basis of “assured energy”, which is based on long-term average generation (established through government-approved hydrological studies) rather than on actual production. Participating generators effectively share hydrology risk as generators experiencing above-average generation conditions make this excess available to those experiencing below-average conditions, with any aggregate shortfall allocated pro-rata across the pool. Second, SHPPs under 30 MW operate in a segment of the market that benefits from certain preferred economic and regulatory rights. Customers that purchase power from these plants benefit from a special discount for the use of the distribution system which, in turn, enables generators like us to capture a portion of this discount through higher prices with end-use customers.

Europe

Europe is the largest renewable energy market in the world and a significant growth opportunity for our business. Its population of approximately 500 million is served by a power system with a capacity of approximately 1,000 GW, generating approximately 3,500 TWh annually. Renewable generation technologies account for about one third of total installed capacity, including approximately 150 GW of hydroelectric, 150 GW of wind and 100 GW of solar PV capacity. Our investment and growth strategy in Europe focuses on larger, low-sovereign risk markets that have both a record of reliable renewable policies and renewable assets with attractive long-term fundamental value and scarcity attributes.

Page 64 


Europe has long been at the forefront in adopting policies to support renewables development and address climate change.  For 2020, the E.U. has committed to cutting its greenhouse gas emissions by 20% relative to 1990 levels, and to raising the share of total final energy consumed from renewables to 20%.  As of 2014, 16% of final energy consumed in the E.U. was from renewable sources.  Brookfield estimates that approximately 68 GW of additional wind-equivalent power capacity is required between 2017-2020 across the E.U. to achieve the 2020 target. In the longer term, the E.U. has recently committed to a 40% reduction in greenhouse gas emissions by 2030 (relative to 1990) and a 27% share of renewables in final energy consumption.

Individual member states have sought to meet their binding E.U. targets through incentive programs supporting renewable power development.  The most common incentive structure involves the use of long-term (typically 15 or 20-year) index-linked contracts for differences, as in the case of the United Kingdom and Germany. Most support programs are funded by a levy on retail electricity rates rather than a direct payment from the government.

The E.U.’s carbon emissions cap-and-trade program and national policies like the United Kingdom’s carbon price floor mechanism enhance the competitive position of renewables generators by increasing the operating costs of conventional thermal generators. In addition, conventional generation and especially coal-fired plants face tightening NOx and SO2 limits under the E.U. Industrial Emissions Directive. For older non-compliant coal plants, the majority of which are in the United Kingdom and Spain, this is likely to accelerate retirements. As in the United States, this supply will need to be replaced by new capacity likely in the form of renewable and gas-fired generation. Following a referendum in 2016, the United Kingdom intends to initiate proceedings to leave the European Union. Subsequent trade negotiations will determine the terms of the UK’s access to the EU internal energy market which may include subscribing to similar long-term environmental targets. Regardless of these negotiations, the United Kingdom is expected to maintain its long-term national de-carbonization targets.

Ireland

Ireland has among the best onshore wind resources in Europe, and both the Republic of Ireland and Northern Ireland markets have stable and favorable contractual frameworks for renewables.  Owners of renewable assets in the Republic of Ireland typically benefit from the REFIT program, which ensures that generators receive a minimum fixed annual electricity price, indexed by inflation annually over a contract term of 15 years, providing a revenue stream that is the higher of market prices or the REFIT tariff. The REFIT payments are guaranteed under legislation for eligible assets and currently apply to assets commissioned prior to the end of 2019. The Irish Department of Communications, Energy and Natural Resources is currently working on the design of a new renewable procurement mechanism to be available from 2019. In Northern Ireland, our facilities generally receive both the prevailing market electricity price and a renewable obligation certificate.

Portugal

Portugal offers feed-in-tariff contracts that fix payment terms for the duration of the contract. For contracts awarded in 2006 and 2007, the contract term is the shorter of 15 years or after cumulative generation of 33 GWh/MW. During the EU bailout following the financial crisis the Portuguese government sought to raise funds to reduce its electricity tariff deficit by offering wind generators the option to extend their initial feed-in-tariff period in return for upfront payment. Incentives are also in place for re-powering existing capacity at a lower rate. Continued fiscal consolidation allowed Portugal’s sovereign rating to be upgraded during 2015 to one notch below investment grade with a stable outlook from Fitch and Standard & Poor’s.

Scotland

In Scotland, existing generation is supported via the Renewable Obligation certificate scheme. A new contract for difference was introduced and first issued via auction in 2015. The United Kingdom faces a significant shortfall to meet its overall renewable energy target for 2020. It also has longer-term carbon targets to reduce greenhouse gas emissions by at least 80% from 1990 levels by 2050, with intermediate milestones set out in 5-year carbon budgets (currently set to 2032) and written into law.

Other Potential Markets

Page 65 


India and China are markets with significant potential for renewable power development, as the countries seek to address persistent supply deficits and to offset their heavy reliance on coal-fired generation. Persistent air pollution in both countries provides a strong incentive to replace coal-fired generation and increase reliance on renewable generation. Brookfield has recently invested in the real estate and infrastructure sectors in India and is closely monitoring the country’s ambitious plans for renewables expansion. Similarly, Brookfield has an operating presence in China and is monitoring opportunities in the country.

Australia is another market where Brookfield has a significant real estate and infrastructure presence and where we may invest in the future. Over 50% of the 47 GW of installed capacity in Australia’s National Electricity Market is coal-fired. Australia has experienced strong economic growth driven by Asian demand for natural resources, and the country’s carbon footprint is a recurring topic of national debate. We expect support for the development of new renewable power resources to increase over the next decade as policy makers seek to offset the country’s dependence on fossil-fuel based generation.

Our Growth Opportunity 

We believe that the current environment offers attractive opportunities to invest in renewable power acquisitions or developments that we expect will allow us to deploy capital, on an accretive basis, in the following ways:

·         Privatizations.  We believe that in the current fiscal climate, governments will continue to engage the private sector in providing funding solutions for infrastructure requirements which could increasingly involve sales of existing assets. Our proven operating track record, global scale and ability to partner with local pension funds and institutional investors position us well to participate in such opportunities.

·         Asset monetization and divestitures. Significant renewable power generation capacity is owned by industrial companies, smaller independent power producers, private equity investors and foreign companies. These types of owners sell renewable power assets either because power generation is not their core business, their investment horizons are shorter, or a particular market ceases to be strategic. In addition, some large independent power producers may seek, or be forced, to sell assets to bolster their balance sheets.

·         Development cycle divestitures. Renewable power assets are often developed or built by smaller developers or construction companies who, in our experience, seek to capture development-stage returns. Because of our extensive project development expertise we are well positioned to evaluate these sorts of assets and therefore have been, and believe we will continue to be, a logical acquirer of, or partner in, such projects.

·         Brookfield Renewable’s development project portfolio. In addition to growing our business through acquisitions, we intend to pursue organic growth by developing our over 6,000 MW pipeline of greenfield projects.

Revenue and Cash Flow Profile  

Our portfolio offers high quality cash flows derived from predominantly hydroelectric assets. Our cash flow profile, which we believe will continue to be highly stable and predictable, is derived from the combination of long-term, fixed-price contracts, a unique hydro-focused portfolio with a low cost structure, and a prudent financing strategy focused on non-recourse debt with an investment grade balance sheet. Accordingly, we believe that we have a high degree of predictability in respect of revenue and costs on a per MWh basis.

Our pricing profile is predictable because of our long-term PPAs which have a weighted average remaining duration of 16 years on a proportionate basis. This, combined with a well-diversified portfolio that reduces variability in our generation volumes, enhances the stability of our cash flow profile.

The majority of our long-term PPAs are with investment-grade rated or creditworthy counterparties. The composition of our contracted generation under PPAs on a proportionate basis is Brookfield (42%), public power authorities (17%), industrial users (28%) and distribution companies

Page 66 


(13%). On a proportionate basis, Brookfield Renewable has contracted 91% of 2017 generation at an average price of $68 per.  

As at December 31, 2016, over the next five years Brookfield Renewable has on average approximately 5,757 GWh on proportionate basis (15,942 GWh on a consolidated basis) of energy annually which is uncontracted. This energy can be sold into wholesale or bilateral markets and we intend to maintain flexibility in re-contracting to position ourselves to achieve optimal pricing.  

Page 67 


The following table presents revenues, Adjusted EBITDA and Funds From Operations on a segmented basis for the fiscal years ended December 31, 2016, 2015, and 2014 by hydroelectric, wind and other facilities. Hydroelectric and wind information is further segmented by region.

 

 

Hydroelectric

 

Wind

Other(1)

Corporate

Total

 

 

North

 

 

 

North

 

 

 

 

 

 

 

 

(MILLIONS)

America

Colombia

Brazil

 

America

Europe

Brazil

 

 

 

For the year ended December 31, 2016:

 

 

 

 

 

 

 

 

 

 

 

 

 

 

 

 

 

 

 

Revenues

$

1,002

$

819

$

212

 

$

202

$

136

$

35

$

45

$

1

$

2,452

Adjusted EBITDA(2)

 

677

 

385

 

157

 

 

151

 

81

 

31

 

20

 

(15)

 

1,487

Funds From Operations(2)

 

370

 

46

 

97

 

 

74

 

18

 

6

 

16

 

(208)

 

419

For the year ended December 31, 2015:

 

 

 

 

 

 

 

 

 

 

 

 

 

 

 

 

 

 

 

Revenues

$

1,003

$

  -

$

225

 

$

206

$

138

$

22

$

34

$

  -

$

1,628

Adjusted EBITDA(2)

 

708

 

  -

 

188

 

 

162

 

103

 

21

 

14

 

(19)

 

1,177

Funds From Operations(2)

 

390

 

  -

 

136

 

 

76

 

32

 

5

 

6

 

(178)

 

467

For the year ended December 31, 2014:

 

 

 

 

 

 

 

 

 

 

 

 

 

 

 

 

 

 

 

Revenues

$

1,113

$

  -

$

265

 

$

252

$

45

$

  -

$

29

$

  -

$

1,704

Adjusted EBITDA(2)

 

808

 

  -

 

198

 

 

191

 

29

 

  -

 

11

 

(21)

 

1,216

Funds From Operations(2)

 

499

 

  -

 

149

 

 

80

 

18

 

  -

 

11

 

(197)

 

560

(1)            Includes Co-gen and biomass

(2)            Non-IFRS measures. See “Cautionary Statement Regarding Use of Non-IFRS Measures”.

  

Page 68 


As described in Item 5.A “Operating Results — Presentation to Stakeholders and Performance Measurement”, Adjusted EBITDA and Funds From Operations do not have any standardized meaning prescribed by IFRS and therefore are unlikely to be similar to measures presented by other companies. For additional information, see Item 5.A “Operating Results — Generation and Financial Review for the Year Ended December 31, 2016” and Item 5.A “Operating Results — Generation and Financial Review for the Year Ended December 31, 2015.”

As at year end, our portfolio benefits from significant hydrology diversification, with assets distributed on 82 river systems in four countries. Our North American and Colombian assets have the ability to store water in reservoirs approximating 27% of their annualized long-term average generation. Our assets in Brazil benefit from a framework that levelizes generation risk across hydroelectric producers. The ability to store water in reservoirs in North America and Colombia as well as benefit from levelized generation in Brazil allows us to mitigate hydrological fluctuations, optimize production and minimize losses due to outages.

North America. In North America, we generate revenues primarily through energy sales secured through long-term PPAs with creditworthy counterparties such as government-owned entities or power authorities (including for example, Ontario’s Independent Electricity System Operator, the Ontario Electricity Financial Corporation, Hydro-Québec, BC Hydro and the Long Island Power Authority), load-serving utilities (such as Entergy Louisiana), Brookfield, and in some cases industrial power users. Our North American portfolio is largely contracted pursuant to long-term PPAs that are generally structured on a “take or pay” basis without fixed or minimum volume commitments. As a result, we are exposed to minimal risk of having to supply power from the market to customers when we are experiencing low water or wind conditions. Most of our PPAs also provide for an annual price escalation that is typically linked to inflation. Brookfield will, in some cases, have entered into back-to-back power resale agreements for output purchased from Brookfield Renewable (see Item 4.B “Business Overview — The Service Provider — Energy Marketing”). Our North American portfolio has a weighted average remaining contract term of 21 years.

Colombia. In Colombia, revenues are typically secured through one to five year bi-lateral contracts with local distribution companies in the “regulated market” and large industrial users. These contracts reduce the exposure of both suppliers and end-users to price volatility in the spot market by fixing the price payable for given amount of committed energy. Isagen’s PPAs take this approach and its 2017 revenues are approximately 70% contracted.  In addition to its hydroelectric assets, Isagen has a 300 MW Co-gen facility which can be used to provide additional generating capacity if hydrology is low. 

Brazil. In the Brazilian electricity market, energy is typically sold under long-term contracts to either load-serving distribution companies in the regulated market or smaller “free customers” in the free customer market. In the regulated market we have typically entered into 20 to 30 year PPAs with distribution companies. In the “free customer” market, we have typically entered into three to eight year PPAs with large industrial and commercial customers primarily engaged in strong industries like telecommunications, food services and pharmaceuticals. “Free customers” include consumers of electricity with more than 3 MW of annual demand. Our PPAs in Brazil typically provide a fixed price that is fully indexed to inflation annually. Our Brazilian portfolio has a weighted average remaining contract term of approximately 8 years.

Europe. Our European assets are principally located in the Republic of Ireland with additional assets located in Northern Ireland and Portugal. We also have a pipeline of development projects located in Scotland. In the Republic of Ireland, we generate revenues primarily through energy sales secured by long-term PPAs under the REFIT program. In the Republic of Ireland’s electricity market, renewable energy is typically sold under a 15 year REFIT contract which allows for any above-market costs to be paid directly to generators through a levy on final consumer bills. The REFIT tariff also provides generators with potentially attractive upside to market prices above an established contract floor, which would allow us to benefit from any increase in power prices. Our Republic of Ireland operating assets are underpinned by a 10 year remaining average life contracted revenue stream. Our wind farms in Northern Ireland earn British Pound Sterling (£) denominated revenues by receiving a fixed price Renewable Obligation Certificate for twenty years in addition to the market price.  In Portugal, similar to the Republic of Ireland, assets are contracted are based on an approximately 15 year feed-in-tariff regime and feature

Page 69 


a floor and cap price for 7 years after the expiry of the feed-in-tariff. Our Portuguese operating assets are underpinned by a 8 year remaining average life contracted revenue stream.

Our Growth Strategy

We expect to continue focusing on long-life renewable power assets that provide stable, long-term contracted cash flows, or, where uncontracted, are acquired on a value basis and located in high-value power markets where rising power prices offer strong prospects to generate growing cashflows and can appreciate in value over time. We combine our industry, operating, development and transaction execution expertise with our ability to commit capital to transactions in order to secure opportunities at attractive returns for security holders. To grow Brookfield Renewable, we maintain a proactive and focused business development program in each of our markets which is augmented by access to Brookfield’s global investment platform that may lead to originating attractive opportunities for investment. We expect that our growth will be focused on the following:

·         Acquisitions of assets within core markets. We expect to continue our growth in North America, Colombia, Brazil and Europe, where our existing renewable power platforms allow us to efficiently integrate operating or development-stage renewable power assets and capture economies of scale. Within each of these platforms, our growth strategy is focused on the higher-value and higher-growth regional electricity markets. For example, in the United States, our strategy is to continue our growth in the eastern, southern and western power markets, where higher electricity prices, load growth and renewable portfolio standards offer more attractive returns and enhanced long-term value. Similarly, in Brazil, our operations and growth objectives are focused on the southern and mid-west portion of Brazil where over 80% of the population and economic activity is located. In Colombia, we are focused on the construction of greenfield hydroelectric projects from our over 3,000 MW development pipeline. In Europe, where we focus on countries with stable renewable energy policies, our strategy includes the acquisition of operating or development-stage assets with a particular emphasis on securing development projects and/or partnerships with developers that are facing capital constraints. While most of our portfolio benefits from long-term contracts, an important part of our recent strategy in the United States has been to acquire uncontracted hydro facilities that due to their low operating costs can benefit from a recovery in power prices.  

·         Diversification into new markets. We intend to establish an operating presence in new markets that offer attractive opportunities to enhance the geographic diversification of our operations by adding platforms that we can grow over time by investing capital at attractive risk-adjusted returns. Our European platform and London-based management team will allow us to continue expanding into Europe beyond our existing portfolios. Additionally, our Brazil experience and team provides an excellent springboard to expand into other South American countries, as was the case when we completed the Isagen Acquisition in early 2016. We also benefit from Brookfield’s investment teams in Australasia, India, China and elsewhere that, together with our existing capabilities in North America, South America and Europe, give us the ability to transact on a global basis.

·         Organic development growth. We intend to continue to grow our business by pursuing organic development growth, either through the acquisition of development-stage assets or by building projects from our over 6,000 MW development pipeline. We intend to focus on development-stage acquisition opportunities that are in high-value sites in our core markets, positioning us to leverage the development, construction and operating expertise of our platforms. We expect that a relatively small portion of our cash flows will be allocated during the early stages of project development, but that meaningful capital commitments would be made once a project has sound commercial arrangements that limit construction risk and secures long-term stable cash flows.

·         Diversification of renewable power technologies. While we intend to maintain our predominantly hydroelectric focus, we also intend to direct some of our efforts to acquiring select assets using other renewable power technologies that share similar fundamental characteristics to our hydroelectric portfolio of long-life, predictable operating costs and cash flows and sustainable competitive cost advantages. For example, we have built our wind business by

Page 70 


focusing on building or acquiring projects that are located in high-value power markets where the underlying renewable power resource has high scarcity value which is secured through long-term site ownership rights. We are also considering investment in solar power generating assets given its reliability and the fact that it is becoming cost competitive with other sources of generation.

Our LP Unit Distribution Policy

We believe our high-quality assets and PPA portfolio will provide BEP with stable and predictable annual cash flow to fund our distributions on our LP Units:

·         In December 2011, BEP declared its first cash distribution of $0.3375 ($1.35 annually) per LP Unit for the fourth quarter of 2011.

·         In 2012, BEP increased its regular quarterly distribution to $0.345 ($1.38 annually) per LP Unit commencing with the first quarter distribution of that year.   

·         In 2013, BEP increased its regular quarterly distribution to $0.3625 ($1.45 annually) per LP Unit commencing with the first quarter distribution of that year.   

·         In 2014, BEP increased its regular quarterly distribution to $0.3875 ($1.55 annually) per LP Unit commencing with the first quarter distribution of that year.   

·         In 2015, BEP increased its regular quarterly distribution to $0.415 ($1.66 annually) per LP Unit commencing with the first quarter distribution of that year.

·         In 2016, BEP increased its regular quarterly distribution to $0.445 ($1.78 annually) per LP Unit commencing with the first quarterly distribution of that year. 

·         In February 2017, BEP announced an increase in its regular quarterly distribution to $0.4675 ($1.87  annually) per LP Unit commencing with the first quarterly distribution of 2017. 

We intend to continue to operate as a growth-oriented entity with a focus on increasing the amount of cash available for distributions on each LP Unit.

The declaration and payment of distributions on our LP Units are subject to the discretion of the board of directors of the Managing General Partner. Distributions on our LP Units will be paid quarterly on the last day of March, June, September and December of each year, to LP Unitholders of record on the last business day of February, May, August and November.  In addition, registered and beneficial LP Unitholders who are resident in Canada or the United States may opt to receive their distributions in either U.S. dollars or the Canadian dollar equivalent, based on the Bank of Canada noon exchange rate on the applicable record date or, if such record date falls on a weekend or holiday, on the Bank of Canada noon exchange rate of the preceding business day. Distributions will be evaluated periodically, and may be revised subject to business circumstances and expected capital requirements depending on, among other things, our earnings, financial requirements for our operations, growth opportunities, the satisfaction of applicable solvency tests for the declaration and payment of distributions and other conditions existing from time to time (see Item 10.B “Memorandum and Articles of Association – Description of Our LP Units, Preferred Units and the Amended and Restated Limited Partnership Agreement of BEP — Distributions”). BEP will not be permitted to make a distribution on our LP Units unless all accrued distributions have been paid in respect of the Class A Preferred Units and all other units of BEP ranking prior to or on a parity with the Class A Preferred Units, with respect to the payment of distributions.

Our ability to continue paying or growing cash distributions is impacted by the cash we generate from our operations. The amount of cash we generate from our operations will fluctuate from quarter to quarter and will depend on various factors, several of which are outside our control, including hydrology and the weather in the jurisdictions in which we operate, the level of certain operating costs and prevailing economic conditions. As a result, cash distributions to the LP Unitholders are not guaranteed. Refer to Item 3.D “Risk Factors — Risks Related to Our Units” for a list of the primary risks that impact our ability to continue paying comparable or growing cash distributions.

We target a long-term payout ratio of approximately 70% of Funds From Operations, allowing us to reinvest surplus cash flow in attractive and accretive opportunities in the renewable power sector and

Page 71 


position us to grow our distributions per LP Unit over time. Our long-term LP Unit annual distribution growth rate target is 5% to 9% annually.

Our LP Unit Distribution Reinvestment Plan

In February 2012, BEP adopted a DRIP for LP Unitholders who are residents of Canada. Subject to regulatory approval and U.S. securities law registration requirements, we may in the future expand the DRIP to include LP Unitholders resident in the United States. LP Unitholders who are not residents of Canada or the United States may participate in the DRIP provided that there are not any laws or governmental regulations that prohibit them from participating in the DRIP. The following is a summary description of the principal terms of the DRIP.

Pursuant to the DRIP, Canadian holders of our LP Units are able to elect to have LP Unit distributions automatically reinvested in additional LP Units to be held for the account of the LP Unitholder in accordance with the terms of the DRIP.

Distributions due to DRIP participants will be paid to the plan agent, for the benefit of the DRIP participants. If a DRIP participant has elected to have his or her distributions automatically reinvested, or applied to the purchase of additional LP Units, such purchases will be made from BEP on the distribution date at the Market Price.

As soon as reasonably practicable after each distribution payment date, a statement of account will be mailed to each participant setting out the amount of the relevant cash distribution reinvested, the applicable Market Price, the number of LP Units purchased under the DRIP on the distribution payment date and the total number of LP Units, computed to four decimal places, held for the account of the participant under the DRIP (or, in the case of CDS participants, CDS will receive such statement on behalf of beneficial owners participating in the DRIP). While BEP will not issue fractional LP Units, a DRIP participant’s entitlement to LP Units purchased under the DRIP may include a fraction of an LP Unit and such fractional LP Units shall accumulate. A cash adjustment for any fractional LP Units will be paid by the plan agent upon the termination by a DRIP participant of his or her participation in the DRIP or upon termination of the DRIP. A registered holder may, at any time, obtain a Direct Registration System statement (a “DRS Statement”) for any number of whole LP Units held for the participant’s account under the DRIP by notifying the plan agent. DRS Statements for LP Units acquired under the DRIP will not be issued to participants unless specifically requested. Prior to pledging, selling or otherwise transferring LP Units held for a participant’s account (except for a sale of LP Units through the plan agent), a registered holder must request a DRS Statement be issued. The automatic reinvestment of distributions under the DRIP will not relieve participants of any income tax obligations applicable to such distributions. No brokerage commissions will be payable in connection with the purchase of our LP Units under the DRIP and all administrative costs will be borne by BEP.

LP Unitholders can end their participation in the DRIP by giving notice to the plan agent. Such notice, if actually received by the plan agent no later than five business days prior to a record date, will have effect in respect of the distribution to be made as of such date. Thereafter, distributions to such LP Unitholders will be paid directly to the LP Unitholder. In addition, LP Unitholders may request that all or part of their LP Units held under the DRIP in cash be sold. When LP Units are sold through the plan agent, a holder will receive the proceeds less any handling charges and brokerage trading fees. BEP will be able to terminate the DRIP, in its sole discretion, upon notice to the DRIP participants and the plan agent, but such action will have no retroactive effect that would prejudice a participant’s interest. BEP will also be able to amend, modify or suspend the DRIP at any time in its sole discretion, provided that the plan agent gives written notice of that amendment, modification or suspension to our LP Unitholders, for any amendment, modification or suspension to the DRIP that in BEP’s opinion may materially prejudice participants.

BRELP has a corresponding distribution reinvestment plan in respect of distributions made to BEP and Brookfield on its limited partnership units. BEP does not intend to reinvest distributions it receives from BRELP in BRELP’s distribution reinvestment plan except to the extent that holders of our LP Units elect to reinvest distributions pursuant to BEP’s DRIP. Brookfield has advised BEP that it may from time-to-time reinvest distributions it receives from BEP or BRELP pursuant to the DRIP or BRELP’s distribution reinvestment plan. The limited partnership units of BRELP to be issued to Brookfield under

Page 72 


the distribution reinvestment plan will become subject to the Redemption-Exchange Mechanism and may therefore result in Brookfield acquiring additional LP Units of BEP. See Item 10.B “Memorandum and Articles of Association – Description of the Amended and Restated Limited Partnership Agreement of BRELP — Redemption–Exchange Mechanism”.

Distributions to Preferred Unitholders

BEP will pay distributions to the holders of its Preferred Units, as and when declared by the board of directors of the Managing General Partner. BEP’s Preferred Units are guaranteed by the Preferred Unit Guarantors under the Preferred Unit Guarantees described under Item 10.B “Memorandum and Articles of Association — Description of our LP Units, Preferred Units and the Amended and Restated Limited Partnership Agreement of BEP — Preferred Unit Guarantees”.

                The holders of Series 5 Preferred Units are entitled to receive fixed cumulative preferential cash distributions as and when declared by the board of directors of Managing General Partner, payable quarterly on the last day of January, April, July and October in each year at an annual rate equal to C$1.3976 per unit. The initial distributions on the Series 5 Preferred Units of C$0.3494 per unit was declared by the board of directors of the Managing General Partner on February 3, 2016 and paid to holders of the Series 5 Preferred Units on April 15, 2016. A total annual distribution of C$1.3976 per share was paid in 2016. 

For the initial five-year period commencing on November 25, 2015 and ending on and including January 31, 2021, the holders of Series 7 Preferred Units are entitled to receive fixed cumulative preferential cash distributions as and when declared by the board of directors of the Managing General Partner, payable quarterly on the last day of January, April, July and October in each year at an annual rate equal to C$1.375 per unit. A total annual distribution of C$1.28365 per unit was paid in 2016.

For the initial five-year period commencing on May 25, 2016 and ending on and including July 31, 2021, the holders of Series 9 Preferred Units are entitled to receive fixed cumulative preferential cash distributions as and when declared by the board of directors of the Managing General Partner, payable quarterly on the last day of January, April, July and October in each year at an annual rate equal to C$1.4375 per unit. A total annual distribution of C$0.98265 per share was paid in 2016 and an initial distribution of C$0.2639 per unit was paid on July 31, 2016.

For the initial five-year period commencing on February 14, 2017 and ending on and including April 30, 2022, the holders of Series 11 Preferred Units are entitled to receive fixed cumulative preferential cash distributions as and when declared by the board of directors of the Managing General Partner, payable quarterly on the last day of January, April, July and October in each year at an annual rate equal to C$1.25 per unit. An initial distribution of C$0.2568 per unit will be payable on April 30, 2017.

BRP Equity

            Distributions to Preferred Shareholders

BRP Equity will pay dividends to the holders of its Preferred Shares, as and when declared by the board of directors of BRP Equity. BRP Equity’s Preferred Shares are guaranteed by BEP and the other Preference Share Guarantors under the Preference Share Guarantees described under Item 10.B “Memorandum and Articles of Association — BRP Equity — Preference Share Guarantees”.

For the initial five-year period commencing on May 1, 2015 and ending on and including April 30, 2020, the holders of Series 1 Shares are entitled to receive fixed cumulative preferential cash dividends as and when declared by the board of directors of BRP Equity, payable quarterly on the last day of January, April, July and October in each year at an annual rate equal to C$1.3125 per share. A total dividend of C$1.3125 per share was paid in each of 2011, 2012, 2013 and 2014, C$1.075625 per share in 2015 and C$0.83875 per share in 2016.

In April 2015, certain holders of Series 1 Shares elected to convert their Series 1 Shares into Series 2 Shares on a one-for-one basis. The holders of Series 2 Shares are entitled to receive floating cumulative preferential cash dividends as and when declared by the board of directors of BRP Equity, payable quarterly on the last day of January, April, July and October in each year at the annual rate calculated for each quarter, of 2.62% over the annual yield on three month Government of Canada

Page 73 


treasury bills. A total dividend of C$0.39976 per share was paid in 2015 (the conversion to Series 2 Shares occurred in April and accordingly the total 2015 dividend per share reflects two quarterly dividend payments). A total dividend of C$0.773698 per share was paid in 2016.

For the initial seven-year period commencing on October 11, 2012 and ending on and including July 31, 2019, the holders of Series 3 Shares are entitled to receive fixed cumulative preferential cash dividends as and when declared by the board of directors of BRP Equity, payable quarterly on the last day of January, April, July and October in each year at an annual rate equal to C$1.10 per share. The initial dividend of C$0.3375 per share was paid on January 31, 2013, a total dividend of C$1.1625 per share was paid in 2013, C$1.10 per share was paid in each of 2014, 2015 and 2016.

The holders of Series 5 Shares are entitled to receive fixed cumulative preferential cash dividends as and when declared by the board of directors of BRP Equity, payable quarterly on the last day of January, April, July and October in each year at an annual rate equal to C$1.25 per share. The initial dividend on the Series 5 Shares of C$0.3116 per share was declared by the board of directors of BRP Equity on February 6, 2013 and was paid to holders of the Series 5 Shares on April 30, 2013. A total dividend of C$0.9366 per share was paid in 2013, and a total dividend of C$1.25 per share was paid in each of 2014, 2015 and 2016.

The holders of Series 6 Shares are entitled to receive fixed cumulative preferential cash dividends as and when declared by the board of directors of BRP Equity, payable quarterly on the last day of January, April, July and October in each year at an annual rate equal to C$1.25 per share. The initial dividend on the Series 6 Shares of C$0.3116 per share was declared by the board of directors of BRP Equity on May 7, 2013 and was paid to holders of the Series 6 Shares on July 31, 2013.  A total dividend of C$0.6241 per share was paid in 2013, and a total dividend of C$1.25 per share was paid in each of 2014, 2015 and 2016.

The Service Provider

Brookfield Asset Management

Brookfield is a global alternative asset manager with more than $250 billion in assets under management. It has an over 100-year history of owning and operating assets with a focus on property, renewable power, infrastructure and private equity. It has a range of public and private investment products and services, which leverage its expertise and experience and provide it with a competitive advantage in the markets where it operates. Brookfield Asset Management is listed on the NYSE, TSX and NYSE Euronext under the symbol “BAM”, “BAM.A” and “BAMA”, respectively.

We are Brookfield’s primary vehicle through which it will acquire renewable power assets on a global basis and we benefit from its reputation and global platform to grow our business.

The Service Provider complements our operating platforms in three key areas:

·         Leadership The Service Provider provides leadership to our operating platforms and oversees the implementation of our annual and long-term operating plans, capital expenditure plans, and our power marketing plans to ensure compliance with our performance-based operating objectives and applicable laws. The Service Provider also oversees the implementation of our operational policies, and our management, accounting, regulatory reporting, legal and treasury functions.

·         Growth:  We also benefit from the strategic advice, transaction origination capabilities and corporate development services of the Service Provider to grow our business. In particular, we benefit from the Service Provider’s renewable power acquisition experience focused in our target markets as well as market research capabilities that support evaluating opportunities to grow our business in our existing and new markets.

·         Funding:  The Service Provider recommends and oversees the implementation of funding strategies for our existing business and in connection with our acquisitions and development projects. In doing so, the Service Provider advises upon and assists in the execution of our equity and debt financings. The Service Provider also arranges for our tax planning and the filing of our tax returns.

Page 74 


Energy Marketing

BEM LP is responsible for selling all energy and energy related products generated by our assets in North America. In addition, BEM LP acts as counterparty to various agreements with us pursuant to which BEM LP purchases, supports or guarantees the price that we receive for power generation in North America.

With approximately 113 employees and 24 hours/day, 365 days/year operations, BEM LP performs transaction execution, risk management, settlement, information technology, regulatory, legal and human resource functions. These groups provide us with valuable market intelligence regarding pricing dynamics, regulatory regimes and market participants. In 2016, BEM LP was responsible for the sale of over 17,300 GWh of generation in North America.

BEM LP and NA Holdco have entered into the Energy Marketing Agreement pursuant to which BEM LP provides energy marketing services to NA Holdco. See Item 7.B “Related Party Transactions — Energy Marketing Agreement”.

Competition and Marketing

We operate in various North American, South American and European power markets. The nature and extent of competition we face varies from jurisdiction to jurisdiction. Brookfield Renewable’s main competition in its electricity markets are coal, nuclear, oil and natural gas electricity generators as well as other renewable energy suppliers who use hydro, wind, geothermal and solar PV technologies. The market price of commodities, such as natural gas and coal, are important drivers of energy pricing and competition in most energy markets, especially in North America.

Our marketing efforts focus on leveraging our competitive advantages described in Item 4.B “Business Overview — Our Competitive Strengths” and our world class operating platforms described in Item 4.B “Business Overview — Operating Philosophy”.

We also leverage our relationship with Brookfield, which we believe provides a unique competitive advantage considering Brookfield’s strong reputation in the energy marketing, asset management, infrastructure and global real estate industries. See Item 7.B “Related Party Transactions — Licensing Agreement”.

Employees

Members of Brookfield Renewable’s core senior management team are all employees of Brookfield, and their services are provided for the benefit of Brookfield Renewable under the Master Services Agreement. For a discussion of the individuals from Brookfield’s management team that are expected to be involved in our business, see Item 6.A. “Directors and Senior Management — Our Management” and for a discussion of our employees see Item 6.D “Employees”.

Intellectual Property

Brookfield Renewable, as licensee, entered into the Licensing Agreement with Brookfield pursuant to which Brookfield granted us a non-exclusive, royalty-free license to use the name “Brookfield” and the Brookfield logo worldwide. Other than under this limited license, we do not have a legal right to the “Brookfield” name and the Brookfield logo. Brookfield may terminate the Licensing Agreement immediately upon termination of our Master Services Agreement and it may be terminated in the circumstances described under Item 7.B “Related Party Transactions — Licensing Agreement”.

Governmental, Legal and Arbitration Proceedings

We have not been and are not currently subject to any material governmental, legal or arbitration proceedings which may have or have had a significant impact on our financial position or profitability nor are we aware of any such proceedings that are pending or threatened.

We are occasionally named as a party in various claims and legal proceedings which arise during the normal course of our business. With respect to claims and proceedings, we review each of these matters, including the nature of the claim, the amount in dispute or claimed and the availability of insurance coverage. Although there can be no assurance as to the resolution of any particular matter, we

Page 75 


do not believe that the outcome of any matters or potential matters of which we are currently aware will have a material adverse effect on us.

Regulation

Various activities of Brookfield Renewable require registrations, permits, licenses, inspections and approvals from governmental agencies and regulatory authorities and we strive to comply with all regulations applicable to our operations. Water rights are generally owned or controlled by governments that reserve the right to control water levels or may impose water-use requirements. We hold concessions, licenses and permits to operate our facilities, which generally include rights to the land and water required for power generation. Wholesale market structures or rules provide us with rights to access the power grid.

We are also subject to various laws and regulations relating to health, safety, security and environmental matters. These laws and regulations may change and we may become subject to more stringent laws and regulations in the future. Compliance with more stringent laws and regulations could have an adverse effect on our business, financial condition or results of operations. We have established policies and procedures for environmental management and compliance, and we have incurred and will continue to incur significant capital and operating expenditures to comply with health, safety, security and environmental laws and to obtain and comply with licenses, permits and other approvals and to assess and manage potential liability exposure. See also information contained under Item 3.D “Risk Factors — Risks Related to our Operations and the Renewable Power Industry”.

Environmental Protection and Corporate Social Responsibility

We are an owner and operator of a diversified portfolio of high quality assets that produce electricity from renewable resources. Our assets are predominantly hydroelectric and represent one of the most environmentally preferred forms of power generation. We may benefit from future environmental regulations under consideration to encourage the use of clean energy technologies and regulate emissions of greenhouse gases to address climate change.

Our goal is to be responsible stewards of our resources and a good corporate citizen. We have adopted written environmental policies that include frameworks for oversight, compliance, compliance audits and sharing best practices both within our operations and the global Brookfield group. We require all employees, contractors, agents and others involved in our operations to comply with our established environmental practices. We seek to have transparent and well-established relationships with local stakeholder groups and the communities in which we operate, which we believe is a key element of successfully operating and developing renewable power facilities. We consult and work proactively with local stakeholders and communities potentially affected by our operations.

We are an active contributor in the communities where we conduct business. We are proud of the commitment we have made to corporate social responsibility. The initiatives we undertake and the investments we make in building our business are guided by our core set of values around sustainable development, as we create a culture and organization that can be successful today and in the future.

  

4.C              ORGANIZATIONAL STRUCTURE

Organizational Chart

The simplified chart below presents a summary of our ownership and organizational structure. Please note that on this chart all interests are 100% unless otherwise indicated. “GP Interest” denotes a general partnership interest and “LP Interest” denotes a limited partnership interest. BEP’s sole material asset is a 56% LP Interest in BRELP and preferred limited partnership interests in BRELP. Brookfield indirectly holds the remaining 43% LP Interest in BRELP, a 31% LP Interest in BEP and a 0.01% and 1% GP Interest in BEP and BRELP, respectively, for an aggregate indirect ownership interest in BEP of approximately 61% on a fully-exchanged basis. For more details on the exchange mechanism see Item 10.B “Memorandum and Articles of Association — Description of the Amended and Restated Limited Partnership Agreement of BRELP — Redemption-Exchange Mechanism”. Brookfield’s indirect 1% GP Interest in BRELP entitles it to receive incentive distributions linked to the growth of BRELP’s

Page 76 


distributions. This simplified chart should be read in conjunction with the explanation of our ownership and organizational structure below and the information included under Item 6.A “Directors and Senior Management” and Item 7. “Major Shareholders and Related Party Transactions”.

  

 

Page 77 


  

Page 78 


Brookfield Renewable Partners L.P.

BEP is a Bermuda exempted limited partnership that was established on June 27, 2011 under the provisions of the Exempted Partnerships Act 1992 of Bermuda and the Limited Partnership Act 1883 of Bermuda. Our registered and head office is 73 Front Street, 5th Floor, Hamilton HM 12, Bermuda, and the telephone number is 441-294-3304. On May 3, 2016, BEP changed its name from Brookfield Renewable Energy Partners L.P. to Brookfield Renewable Partners L.P.

BEP’s sole material asset is its limited partnership interest in BRELP. BEP anticipates that the only distributions we will receive in respect of its limited partnership interests in BRELP will consist of amounts to assist us in making distributions to our LP Unitholders in accordance with our distribution policy, to our Preferred Unitholders in accordance with the terms of our Preferred Units and to allow us to pay expenses as they become due. The declaration and payment of cash distributions by BEP is at the discretion of the Managing General Partner which is not required to make such distributions. In addition, BEP will not be permitted to make a distribution on our LP Units unless all accrued distributions have been paid in respect of the Class A Preferred Units and all other units of BEP ranking prior to or on a parity with the Class A Preferred Units. See Item 4.B “Business Overview — Our LP Unit Distribution Policy”.

The Service Provider and Brookfield

The Service Recipients have engaged the Service Provider, an affiliate of Brookfield, to provide management and administration services pursuant to our Master Services Agreement. See Item 4.B “Business Overview — The Service Provider” and Item 6.A “Directors and Senior Management — Our Master Services Agreement” for more information on Brookfield and these arrangements.

The Managing General Partner

The Managing General Partner serves as BEP’s general partner and has sole authority for the management and control of BEP, which is exercised exclusively by its board of directors. BEP’s only interest in BRELP consists of limited partnership and preferred limited partnership interests, which by law do not entitle the holders thereof to participate in partnership decisions. Pursuant to the Voting Agreement, however, BEP, through the Managing General Partner, has a number of voting rights, including the right to direct all eligible votes in the election of the directors of the BRELP General Partner. See Item 10.B “Memorandum and Articles of Association — Description of Our LP Units, Preferred Units and the Amended and Restated Limited Partnership Agreement of BEP” and Item 7.B “Related Party Transactions — Voting Agreement”.

BRELP and the Holding Entities

BEP indirectly holds its interests in the Operating Entities through BRELP and through the Holding Entities. BRELP owns all of the common shares of the Holding Entities. Brookfield has provided an aggregate of $5 million of working capital to LATAM Holdco through a subscription for shares of LATAM Holdco. These shares are entitled to receive a cumulative preferential dividend equal to 6% of their redemption value as and when declared by the board of directors of LATAM Holdco and will be redeemable at the option of LATAM Holdco, subject to certain limitations, at any time after the tenth anniversary of their issuance. The shares are not entitled to vote, except as required by law.   

BRELP GP LP and the BRELP General Partner

The BRELP GP LP serves as the general partner of BRELP and has sole authority for the management and control of BRELP. The general partner of BRELP GP LP is the BRELP General Partner, a corporation owned indirectly by Brookfield but controlled by BEP, through the Managing General Partner, pursuant to the Voting Agreement. See Item 7.B “Related Party Transactions — Voting Agreement”. BRELP GP LP is entitled to receive incentive distributions from BRELP as a result of its ownership of the general partnership interests of BRELP. See Item 7.B “Related Party Transactions — Incentive Distributions”.

See also the information contained in this Form 20-F under Item 3.D “Risk Factors — Other Risks Related to BEP” and Item 3.D “Risk Factors — Risks Related to our Relationship with Brookfield”, Item 6.A “Directors and Senior Management”, Item 7.B “Related Party Transactions” and Item 10.B

Page 79 


“Memorandum and Articles of Association—Description of Our LP Units, Preferred Units and the Amended and Restated Limited Partnership Agreement of BEP”, Item 10.B “Memorandum and Articles of Association—Description of the Amended and Restated Limited Partnership Agreement of BRELP”, and Item 7.A “Major Shareholders”.

BRP Equity

BRP Equity is an indirect wholly-owned subsidiary of BEP incorporated under the CBCA on February 10, 2010. Other than a receivable from an indirect wholly-owned subsidiary of BEP, BRP Equity has no significant assets or liabilities, no subsidiaries and no operations of its own. BRP Equity has C$136,241,875 Series 1 Shares outstanding, guaranteed by the Preference Share Guarantors. The Series 1 Shares are listed on the TSX under the symbol “BRF.PR.A”. BRP Equity has C$112,759,725 of Series 2 Shares outstanding, guaranteed by the Preference Share Guarantors. The Series 2 Shares are listed on the TSX under the symbol “BRF.PR.B”.  BRP Equity has C$249,034,975 of Series 3 Shares outstanding, guaranteed by the Guarantors. The Series 3 Shares are listed on the TSX under the symbol “BRF.PR.C”. BRP Equity has C$102,862,600 of Series 5 Shares outstanding, guaranteed by the Preference Share Guarantors. The Series 5 Shares are listed on the TSX under the symbol “BRF.PR.E”. BRP Equity has C$175,000,000 of Series 6 Shares, which are guaranteed by the Preference Share Guarantors and are listed on the TSX under the symbol “BRF.PR.F”. See Item 10.B “Memorandum and Articles of Association — BRP Equity”. 

Finco

Finco is an indirect, wholly-owned subsidiary of BEP incorporated under the ABCA on September 14, 2011. On May 3, 2016, Finco changed its name from Brookfield Renewable Energy Partners ULC to Brookfield Renewable Partners ULC. Other than approximately C$2.1 billion aggregate principal amount of publicly-issued Finco Bonds and notes and a receivable from an indirect wholly-owned subsidiary of BEP, Finco has no significant assets or liabilities, no subsidiaries and no operations of its own. The Finco Bonds are guaranteed by the Finco Bond Guarantors. See Item 10.B “Memorandum and Articles of Association”.

Inter-Corporate Relationships

The following table provides the name, the percentage of voting securities owned, or controlled or directed, directly or indirectly, by us, and the jurisdiction of incorporation, continuance, formation or organization of our significant subsidiaries as at December 31, 2016.

Page 80 


 

  

Jurisdiction of

  

Percentage of

 

Incorporation

Voting Securities

Name of Subsidiary

or Organization  

Owned or Controlled  

Alta Wind VIII LLC

  

Delaware

  

100.0% (1)

BIF II Safe Harbor Holdings LLC

 

Delaware

 

100.0% (1)

BIF III Holtwood LLC

 

Delaware

 

100.0% (1)

Black Bear Hydro Partners, LLC

 

Delaware

 

100.0% (1)

BRI Green Energy Limited

 

Republic of Ireland

 

100.0% (1)

Brookfield BRP Canada Corp.

 

Alberta

 

100.0%

Brookfield BRP Holdings (Canada) Inc.

  

Ontario

  

100.0%

Brookfield Energia Comercializadora Ltda

 

Brazil

 

100.0%

Brookfield Power US Holding America Co.

 

Delaware

 

100.0%

Brookfield Power Wind Prince LP

  

Ontario

  

100.0%

Brookfield Smoky Mountain Hydropower LLC

  

Delaware

  

100.0% (1)

Brookfield White Pine Hydro LLC

  

Delaware

  

100.0% (1)

Catalyst Old River Hydroelectric Limited Partnership

  

Louisiana

  

75.0% (2)

Erie Boulevard Hydropower, L.P.

  

Delaware

  

100.0%

Granite Reliable Power, LLC

  

Delaware

  

89.5% (1)

Great Lakes Hydro America, LLC

  

Delaware

  

100.0%

Great Lakes Power Limited

  

Ontario

  

100.0%

Hawks Nest Hydro LLC

  

Delaware

  

100.0%

Isagen S.A. E.S.P

 

Colombia

 

99.6%

Itiquira Energética S.A.

  

Brazil

  

100.0%

Knockacummer Wind Farm Limited

 

Republic of Ireland

 

100.0% (1)

Kwagis Power Limited Partnership                                  

 

British Columbia

 

75.0%

Lièvre Power L.P.

  

Québec

  

100.0%

Mississagi Power Trust

  

Québec

  

100.0%

PEA - Parque Eólico da Serra, Unipessola S.A.

 

Portugal

 

100.0%

Powell River Energy Inc.

 

Québec

  

100.0%

Rumford Falls Hydro LLC

  

Delaware

  

100.0%

Safe Harbor Water Power Corporation

 

Pennsylvania

 

100.0% (1)

Tangará Energia S.A.

 

Brazil - São Paulo

 

100.0% (1)

Windstar Energy, LLC

  

California

  

100.0%

2016 Comber Wind Limited Partnership

  

Ontario

  

100.0%

(1)           Voting control held through voting agreements with Brookfield.

(2)           Non-voting economic interest held through preferred shares and secured notes.

Page 81 


4.D              PROPERTY, PLANT AND EQUIPMENT

BEP’s registered and head office is located at 73 Front Street, 5th Floor, Hamilton HM 12, Bermuda. BEP does not directly own any real property and its sole material asset is a 56% limited partnership interest in BRELP and preferred limited partnership interests in BRELP. See also the information contained in this Form 20-F under Item 3.D “Risk Factors—Risks Related to Our Operations and the Renewable Power Industry” and Item 5. “Operating and Financial Review and Prospects”.

  

ITEM 4A.     UNRESOLVED STAFF COMMENTS          

Not applicable.

ITEM 5.            OPERATING AND FINANCIAL REVIEW AND PROSPECTS

5.a                   OPERATING RESULTS

Basis of Presentation

Brookfield Renewable’s financial statements are prepared in accordance with International Financial Reporting Standards (“IFRS”) as issued by the International Accounting Standards Board (“IASB”), which require estimates and assumptions that affect the reported amounts of assets and liabilities and disclosure of contingent liabilities as at the date of the financial statements and the amounts of revenue and expense during the reporting periods.

Certain comparative figures have been reclassified to conform to the current year’s presentation.

 

Organization of the Management’s Discussion and Analysis

PART 1 – 2016 Highlights

83

PART 5 - Proportionate Information

 

 

 

Generation and financial review by segments

110

PART 2 – Financial Performance Review

 

Long-term debt and credit facilities

112

Generation and financial review for the year ended December 31, 2016

84

PART 6 - Selected Annual and Quarterly Information

 

Generation and financial review for the year ended December 31, 2015

92

Historical operational and financial information

Summary of historical quarterly results

113

114

Contract profile

99

Fourth quarter review

115

 

 

 

 

PART 3 – Liquidity and Capital Resources

 

PART 7 - Business Risks and Risk Management

 

Capitalization, long-term borrowings and

 

Risk management and financial instruments

118

Consolidated statements of cash flows

103

 

 

Shares and units outstanding

104

PART 8 - Critical Estimates, Accounting Policies

 

Dividends and distributions

105

and Internal Controls

121

Contractual obligations

105

 

 

Off-statement of financial position arrangements

106

PART 9 - Presentation to Stakeholders and

 

 

 

Performance Measurement

126

PART 4 – Additional Financial Information

 

 

 

Property, plant and equipment

107

 

 

Related party transactions

107

 

 

Equity

108

 

 

 

 

 

 

 

 

 

 

 

 

 

 

  

Page 82 


PART 1 – 2016 HIGHLIGHTS

YEAR ENDED DECEMBER 31

 

(MILLIONS, EXCEPT AS NOTED)

 

2016

 

2015

Operational information:

 

 

 

 

 

 

 

 

 

 

 

Capacity (MW)

 

10,731

 

7,284

 

 

 

 

 

 

 

Total generation (GWh)

 

 

 

 

 

Long-term average generation

 

39,948

 

25,543

 

Actual generation

 

34,071

 

23,332

 

Average revenue ($ per MWh)

 

72

 

70

 

 

 

 

 

 

 

Proportionate generation (GWh)

 

 

 

 

 

Long-term average generation

 

22,898

 

19,317

 

Actual generation

 

20,222

 

17,662

 

Average revenue ($ per MWh)

 

71

 

71

 

 

 

 

 

 

 

Selected financial information:

 

 

 

 

 

 

 

 

 

 

 

Revenues

$

2,452

$

1,628

Adjusted EBITDA(1)

 

1,487

 

1,177

Funds From Operations(1)

 

419

 

467

Adjusted Funds From Operations(1)

 

352

 

407

Net income

 

40

 

103

Funds From Operations per LP Unit(1)(2)

 

1.45

 

1.69

Distribution per LP Unit

 

1.78

 

1.66

(1)       Non-IFRS measures. See “Cautionary Statement Regarding Use of Non-IFRS Measures”, “PART 2 - Financial Performance Review”, “PART 5 - Proportionate Information” and “PART 9 - Presentation to Stakeholders and Performance Measurement”.

(2)       For the year ended December 31, 2016, weighted average LP Units, Redeemable/Exchangeable partnership units and GP interest totaled 288.7 million (2015: 275.6 million).

 

 

 

 

 

 

 

AS AT DECEMBER 31

 

 

 

 

(MILLIONS, EXCEPT AS NOTED)

 

2016

 

2015

Liquidity and Capital Resources

 

 

 

 

 

 

 

 

 

 

 

Available liquidity

$

1,191

$

1,228

Debt to capitalization

 

38%

 

39%

Borrowings non-recourse to  Brookfield Renewable

 

78%

 

76%

Corporate borrowings

 

 

 

 

 

Average debt term to maturity

 

7.4 years

 

6.5 years

 

Average interest rate

 

4.5%

 

5.0%

Subsidiary borrowings on a proportionate basis

 

 

 

 

 

Average debt term to maturity

 

9.6 years

 

9.6 years

 

Average interest rate

 

6.2%

 

5.6%

Page 83 


PART 2 – FINANCIAL PERFORMANCE REVIEW

GENERATION AND FINANCIAL REVIEW FOR THE YEAR ENDED DECEMBER 31, 2016

The following chart reflects the actual and long-term average generation in GWh for the year ended December 31:

 

 

 

 

 

 

 

Variance of Results

 

 

 

 

 

 

 

 

 

Actual vs.

 

Actual Generation

LTA Generation

Actual vs. LTA

Prior Year

GENERATION (GWh)

2016

2015

2016

2015

2016

2015

 

Hydroelectric

 

 

 

 

 

 

 

 

North America(1)

15,252

14,938

17,345

16,540

(2,093)

(1,602)

314

 

Colombia

10,600

  -

13,221

  -

(2,621)

  -

10,600

 

Brazil

3,792

3,691

4,528

4,024

(736)

(333)

101

 

 

 

29,644

18,629

35,094

20,564

(5,450)

(1,935)

11,015

Wind

 

 

 

 

 

 

 

 

North America(2)

1,876

1,952

2,310

2,464

(434)

(512)

(76)

 

Europe

1,443

1,551

1,531

1,493

(88)

58

(108)

 

Brazil

639

447

588

442

51

5

192

 

 

 

3,958

3,950

4,429

4,399

(471)

(449)

8

Other

469

753

425

580

44

173

(284)

Total

34,071

23,332

39,948

25,543

(5,877)

(2,211)

10,739

(1)       Includes actual generation and long-term average generation for United States of 9,899 GWh and 12,172 GWh, respectively (2015: 10,128 GWh and 11,367 GWh, respectively) and for Canada of 5,353 GWh and 5,173 GWh, respectively (2015: 4,810 GWh and 5,173 GWh, respectively).

(2)       Includes actual generation and long-term average generation for United States of 907 GWh and 1,113 GWh, respectively (2015: 936 GWh and 1,267 GWh, respectively) and for Canada of 969 GWh and 1,197 GWh, respectively (2015: 1,016 GWh and 1,197 GWh, respectively).

See – “PART 9 - Presentation to Stakeholders and Performance Measurement” for information on long-term average, our participation in a Brazilian hydroelectric balancing pool and our performance measurement. See “PART 5 – Proportionate Information” for the actual and long-term average generation for the year ended December 31 on a proportionate basis.

The hydroelectric portfolio generated 29,644 GWh, below the long-term average of 35,094 GWh and an increase of 11,015 GWh compared to the prior year. In North America, lower hydrology across the Northeastern United States compared to the prior year was partly offset by above long-term average generation from our facilities in Canada and Louisiana. In Brazil, generation was higher than prior year due to improved hydrology conditions. The 10,600 GWh contribution from Colombia relates to the generation from our Isagen portfolio that was purchased at the end of January 2016. The contribution from the other growth in our portfolio and incremental generation from a full year’s contribution from assets acquired last year was 946 GWh.

The wind portfolio generated 3,958 GWh, below the long term average of 4,429 GWh and consistent with prior year generation of 3,950 GWh. Our facilities continue to perform at high reliability and availability rates. Generation was impacted by the wind resource in our various geographies with increased generation in the United States and Brazil being partially offset by lower generation in Europe and Canada. The incremental generation from a full year’s contribution from assets acquired last year and assets commissioned in the current year was 129 GWh. Generation from the prior year includes 125 GWh relating to a facility sold in the third quarter of 2015.

Page 84 


The following table presents selected financial information for the year ended December 31:

(MILLIONS, EXCEPT AS NOTED)

 

2016

 

2015

Revenues

$

2,452

$

1,628

Other income

 

64

 

81

Share of cash-earnings from equity-accounted investments

 

9

 

20

Direct operating costs

 

(1,038)

 

(552)

Adjusted EBITDA(1)

 

1,487

 

1,177

Management service costs

 

(62)

 

(48)

Interest expense – borrowings

 

(606)

 

(429)

Current  income tax

 

(44)

 

(18)

Distributions to preferred limited partners

 

(15)

 

(1)

Cash portion of non-controlling interests

 

 

 

 

 

Participating non-controlling interests - in operating subsidiaries

 

(316)

 

(184)

 

Preferred equity

 

(25)

 

(30)

Funds From Operations(1)

$

419

$

467

(1)       Non-IFRS measures. See “Cautionary Statement Regarding Use of Non-IFRS Measures”, “PART 5 – Proportionate Information” and “PART 9 - Presentation to Stakeholders and Performance Measurement”.

 

Revenues totaling $2,452 million represent an increase of $824 million. 

Relatively lower merchant power prices primarily in the Northeastern United States were partially offset by the annual escalations in our power purchase agreements and contributions from facilities with higher relative pricing for a $10 million net impact to revenues. At our Brazilian hydroelectric portfolio, relatively lower merchant power prices, caused by improved hydrology, were partially offset by stronger generation for a net impact of $24 million.

The appreciation of the U.S. dollar, compared to same period of the prior year, resulted in a $27 million decrease in revenues. This also affected operating and borrowing costs and after taking into account the effect of our ongoing foreign currency hedging program, reduced the net impact on Funds From Operations to $23 million. 

The contribution to revenues from the growth in our portfolio and incremental generation from a full year’s contribution from assets acquired last year was $865 million and $17 million, respectively, for a total of $882 million.

Revenues in the current year include a $20 million settlement pertaining to the price escalator for power sold under power purchase agreements in Ontario and $6 million in proceeds from a wake impact agreement with neighboring wind facilities in California.   

Revenues in 2015 included $10 million from the settlement of matters related to the delayed completion of a hydroelectric facility in Brazil. In addition, revenues relating to a wind facility sold in the third quarter had contributed $13 million. The sale resulted in a total gain of $53 million with Brookfield Renewable’s share, net of non-controlling interests, of $12 million included in Other income.

The average total revenue per MWh was $72, an increase of $2 per MWh over the prior year primarily due to the contributions from our recently acquired assets with relatively higher revenue per MWh and an increase in generation from assets with higher relative contract pricing.

Other income totaling $64 million includes gains on the settlement of foreign currency hedging contracts and interest income from higher cash balances.

Share of cash-earnings from our equity-accounted investments decreased primarily due to lower prices and the costs associated with financing initiatives for an impact of $11 million.

Direct operating costs totaling $1,038 million represent an increase of $486 million primarily attributable to the growth in our portfolio.

Management service costs totaling $62 million represent an increase of $14 million, primarily attributable to the growth in our capitalization value.

Page 85 


Interest expense totaling $606 million represents an increase of $177 million which was largely attributable to the growth in our portfolio.

Current income tax totaling $44 million represents an increase of $26 million, primarily relating to the acquisition in Colombia.

Distributions to holders of Preferred LP Units and Preferred shares totaling $40 million represent an increase of $9 million. The increase is related to the recent issuances of Preferred LP Units in the current year and in November of 2015.

The cash portion of participating non-controlling interests – in operating subsidiaries totaling $316 million includes a $173 million contribution from the growth in our portfolio.

Funds From Operations totaling $419 million represent a decrease of $48 million attributable to the above variances. 

Page 86 


SEGMENTED RESULTS

Segmented information is prepared on the same basis that Brookfield Renewable’s Chief Executive Officer and Chief Financial Officer (collectively, the CODM) manages the business, evaluates financial results, and makes key operating decisions. See Note 5 - Segmented information in our audited annual consolidated financial statements.

HYDROELECTRIC

The following table reflects the results of our hydroelectric operations for the year ended December 31:

(MILLIONS, EXCEPT AS NOTED)

2016

 

 

North

 

 

 

 

 

 

 

America

Colombia

 

Brazil

Total

Generation (GWh) – LTA

 

17,345

 

13,221

 

4,528

 

35,094

Generation (GWh) – actual

 

15,252

 

10,600

 

3,792

 

29,644

Revenues

$

1,002

$

819

$

212

$

2,033

Adjusted EBITDA(1)

 

677

 

385

 

157

 

1,219

Funds From Operations(1)

$

370

$

46

$

97

$

513

(MILLIONS, EXCEPT AS NOTED)

2015

 

 

North

 

 

 

 

 

 

America

Colombia

Brazil

Total

Generation (GWh) – LTA

 

16,540

 

N/A

 

4,024

 

20,564

Generation (GWh) – actual

 

14,938

 

N/A

 

3,691

 

18,629

Revenues

$

1,003

$

N/A

$

225

$

1,228

Adjusted EBITDA(1)

 

708

 

N/A

 

188

 

896

Funds From Operations(1)

$

390

$

N/A

$

136

$

526

(1)            Non-IFRS measures. See “Cautionary Statement Regarding Use of Non-IFRS Measures”, “PART 5 – Proportionate Information” and “PART 9 - Presentation to Stakeholders and Performance Measurement”.

North America

Generation from the portfolio was 15,252 GWh, below the long-term average of 17,345 GWh and higher than prior year generation of 14,938 GWh. Generation from our United States portfolio decreased 699 GWh due to dry conditions experienced across the Northeastern United States for most of the year which was partially offset by stronger generation at our Louisiana facility. Generation from our Canadian portfolio increased 543 GWh due to above average inflows in our Ontario and Quebec facilities. Our recently acquired portfolio in Pennsylvania contributed 470 GWh.

Revenues totaling $1,002 million represent a decrease of $1 million. Revenues from stronger generation in Louisiana, Ontario and Quebec were partially offset by lower generation in the Northeastern United States for a net contribution of $20 million to revenues. Relatively lower power prices in the United States were partly offset by an increase in price escalators inherent in power purchase agreements and a settlement pertaining to the interpretation of the price escalator for power sold under power purchase agreements for a combined impact on revenues of $28 million. Our recently acquired portfolio in Pennsylvania contributed $28 million to revenues.

The appreciation of the U.S. dollar impacted revenues denominated in Canadian dollars by $21 million, however, operating and borrowing costs were also affected resulting in a net impact to Funds From Operations of $17 million.

Cash-earnings from our equity-accounted investments decreased by $12 million from the prior year primarily due to lower pricing as well as an increase in borrowing cost associated with additional financing at our pumped storage facility in the Northeastern United States.

Page 87 


Higher operating and borrowing costs primarily associated with the growth in our portfolio were partially offset by a decrease in current taxes.

Funds From Operations totaling $370 million represent a decrease of $20 million.

Colombia

Generation from the portfolio was 10,600 GWh, below the long-term average of 13,221 GWh. Despite low hydrology for the first two quarters of this year, the third quarter experienced an improvement while the fourth quarter’s generation was slightly below long-term average.

Revenues and Funds From Operations totaled $819 million and $46 million, respectively.

Brazil

Generation from the portfolio was 3,792 GWh, below the long-term average of 4,528 GWh and higher than prior year generation of 3,691 GWh. The recent growth in our portfolio and incremental generation from a full year’s contribution from assets acquired last year was 476 GWh. An unplanned outage at one of our facilities resulted in 377 GWh in lost generation.

Revenues totaling $212 million represent a decrease of $13 million. Relatively lower merchant power prices caused by improved hydrology and an unplanned outage at one of our facilities were partially offset by improved generation for a net impact of $24 million. The growth in our portfolio contributed $25 million to revenues. In the prior year we benefited from a $10 million receipt related to the settlement of matters resulting from the delayed completion of a hydroelectric facility. The appreciation of the U.S. dollar impacted revenues by $4 million, however, operating costs were also affected resulting in no impact to Funds From Operations.

Other income, in the prior year, included $17 million relating to the compensation received in exchange for electing not to renew expired concession agreements for two facilities.

Higher borrowing costs primarily associated with the growth in our portfolio amounted to $9 million.

Funds From Operations totaling $97 million represent a decrease of $39 million.

Page 88 


WIND

The following table reflects the results of our wind operations for the year ended December 31:

(MILLIONS, EXCEPT AS NOTED)

2016

 

North

 

 

 

 

 

 

America

Europe

Brazil

Total

Generation (GWh) – LTA

 

2,310

 

1,531

 

588

 

4,429

Generation (GWh) – actual

 

1,876

 

1,443

 

639

 

3,958

Revenues

$

202

$

136

$

35

$

373

Adjusted EBITDA(1)

 

151

 

81

 

31

 

263

Funds From Operations(1)

$

74

$

18

$

6

$

98

(MILLIONS, EXCEPT AS NOTED)

2015

 

North

 

 

 

 

 

 

America

Europe

Brazil

Total

Generation (GWh) – LTA

 

2,464

 

1,493

 

442

 

4,399

Generation (GWh) – actual

 

1,952

 

1,551

 

447

 

3,950

Revenues

$

206

$

138

$

22

$

366

Adjusted EBITDA(1)

 

162

 

103

 

21

 

286

Funds From Operations(1)

$

76

$

32

$

5

$

113

(1)            Non-IFRS measures. See “Cautionary Statement Regarding Use of Non-IFRS Measures”, “PART 5 – Proportionate Information” and “PART 9 - Presentation to Stakeholders and Performance Measurement”.

North America

Generation from the portfolio was 1,876 GWh, below the long-term average of 2,310 GWh and lower than prior year generation of 1,952 GWh. Generation from our United States facilities was below the long-term average but ahead of the prior year by 96 GWh primarily due to stronger wind conditions in California. The 102 MW wind facility in California, which was sold in the third quarter of 2015, had contributed 125 GWh in the same period of the prior year. Generation from our Canadian facilities remained below long-term average and prior year generation due to lower wind conditions across the portfolio.

Revenues totaling $202 million represent a decrease of $4 million. Revenues from stronger generation in our United States facilities were partly offset by lower generation in our Canadian facilities for a net contribution of $6 million. Price escalators inherent in our power purchase agreements combined with proceeds from a wake impact agreement with neighboring wind facilities contributed $7 million to revenues.

The appreciation of the U.S. dollar impacted revenues denominated in Canadian dollars by $4 million, however, operating and borrowing costs were also affected resulting in a net decrease in Funds From Operations of $2 million.

The 102 MW wind facility in California which was sold at the beginning of the third quarter of 2015 had contributed $13 million to revenues during the year. Our share of the gain on the sale contributed $12 million to other income.

Interest savings associated with our amortizing debt and the decrease in operating and borrowing costs associated with the 102 MW wind facility that was sold in the prior year amounted to $14 million.

Funds From Operations totaling $74 million represent a decrease of $2 million.

Page 89 


Europe

Generation from the portfolio of 1,443 GWh was below the long-term average of 1,531 GWh and lower than prior year generation of 1,551 GWh. The decrease is primarily attributable to weaker wind conditions and a planned outage at one of the facilities in Ireland. The contribution from the wind facility commissioned during the third quarter of the current year was 16 GWh.

Revenues totaling $136 million represent a decrease of $2 million. Revenues from relatively lower power prices and lower generation in Ireland were largely offset by stronger generation in Portugal. The wind facility commissioned during the third quarter contributed $1 million to revenues.

In the prior year, we benefited from foreign currency hedging gains of $8 million.

The increase in operating costs primarily associated with revenue growth initiatives amounted to $12 million.

Funds From Operations totaling $18 million represent a decrease of $14 million.

Brazil

Generation from the portfolio of 639  GWh was above the long-term average of 588  GWh and the prior year generation of 447 GWh due to improved wind conditions. The incremental generation from a full year’s contribution attributable to assets acquired last year was 113  GWh.

Revenues totaling $35 million represent an increase of $13 million primarily due to stronger generation and from a full year’s contribution from the assets acquired in the prior year.

Increased current taxes, and operating and borrowing costs primarily associated with the growth in our portfolio amounted to $9 million.

Funds From Operations totaling $6 million represent an increase of $1 million.

Page 90 


The following table reflects Adjusted EBITDA, Funds From Operations, Adjusted Funds From Operations, and provides a reconciliation to net income and cash flows from operating activities for the year ended December 31:

(MILLIONS, EXCEPT AS NOTED)

 

2016

 

2015

Net income

$

40

$

103

Management service costs

 

62

 

48

Share of non-cash loss from equity-accounted investments

 

9

 

10

Unrealized financial instruments loss

 

4

 

9

Depreciation

 

781

 

616

Other

 

38

 

63

Income tax recovery

 

 

 

 

 

Current

 

44

 

18

 

Deferred

 

(97)

 

(78)

Interest expense - borrowings

 

606

 

429

Cash portion of non-controlling interests(1)

 

-

 

(41)

Adjusted EBITDA(2)

$

1,487

$

1,177

 

 

 

 

 

 

 

 

Cash flows from operating activities

$

632

$

588

Net changes in working capital balances

 

137

 

62

Changes in due to or from related parties

 

(11)

 

18

Other expenses(3)

 

14

 

1

Gain on disposal(1)

 

-

 

53

Dividends received from equity-accounted investments

 

(6)

 

(19)

Share of cash-earnings from equity-accounted investments

 

9

 

20

Distributions to preferred limited partners

 

(15)

 

(1)

Cash portion of non-controlling interests

 

(341)

 

(255)

Funds From Operations(2)

 

419

 

467

Adjusted sustaining capital expenditures(4)

 

(67)

 

(60)

Adjusted Funds From Operations

$

352

$

407

 

 

 

 

 

Net (loss) income attributable to LP Units, Redeemable/Exchangeable

 

 

 

 

 

partnership units, and GP interest

$

(65)

$

3

Basic and diluted (loss) earnings per LP Units, Redeemable/

 

 

 

 

 

Exchangeable partnership units, and GP interest(5)

$

(0.23)

$

0.01

 

 

 

 

Average FX rates to USD

C$

 

1.33

 

1.28

 

0.90

 

0.90

R$

 

3.49

 

3.33

GBP

 

0.74

 

0.65

COP

 

3,045

 

 -    

(1)       In 2015, the sale of the 102 MW wind facility in California resulted in a gain of $53 million.  Brookfield Renewable’s share of the gain was $12 million, representing the 22% interest in the facility, and is net of the cash portion of non-controlling interests.   

(2)       Non-IFRS measures. See “Cautionary Statement Regarding Use of Non-IFRS Measures” “PART 5 – Proportionate Information” and “PART 9 - Presentation to Stakeholders and Performance Measurement”.

(3)       Primarily acquisition costs related to growth in the portfolio and non-cash interest expense.

(4)       Based on long-term sustaining capital expenditure plans.

(5)       Weighted average LP Units, Redeemable/Exchangeable partnership units and GP interest outstanding during the year totaled 288.7 million (2015: 275.6 million).

  

Page 91 


GENERATION AND FINANCIAL REVIEW FOR THE YEAR ENDED DECEMBER 31, 2015

The following table reflects the actual and long-term average generation for the year ended December 31:

 

 

 

 

 

 

 

Variance of Results

 

 

 

 

 

 

 

 

 

Actual vs.

 

Actual Generation

LTA Generation

Actual vs. LTA

Prior Year

GENERATION (GWh)

2015

2014

2015

2014

2015

2014

 

Hydroelectric

 

 

 

 

 

 

 

 

North America(1)

14,938

15,863

16,540

15,917

(1,602)

(54)

(925)

 

Brazil

3,691

3,371

4,024

3,614

(333)

(243)

320

 

 

 

18,629

19,234

20,564

19,531

(1,935)

(297)

(605)

Wind

 

 

 

 

 

 

 

 

North America(2)

1,952

2,212

2,464

2,591

(512)

(379)

(260)

 

Europe

1,551

891

1,493

826

58

65

660

 

Brazil

447

  -

442

  -

5

  -

447

 

 

 

3,950

3,103

4,399

3,417

(449)

(314)

847

Other

753

211

580

348

173

(137)

542

Total

23,332

22,548

25,543

23,296

(2,211)

(748)

784

(1)       Includes actual generation and long-term average generation for United States of 10,128 GWh and 11,367 GWh, respectively (2014: 10,293 GWh and 10,785 GWh, respectively) and for Canada of 4,810 GWh and 5,173 GWh, respectively (2014: 5,570 GWh and 5,132 GWh, respectively).

(2)       Includes actual generation and long-term average generation for United States 936 GWh and 1,267 GWh, respectively (2014: 1,170 GWh and 1,394 GWh, respectively) and for Canada of 1,016 GWh and 1,197 GWh, respectively (2014: 1,042 GWh and 1,197 GWh, respectively).

The hydroelectric portfolio in North America and Brazil experienced lower generation during the year ended December 31, 2015 resulting in a 1,683 GWh decrease compared to the same period of 2014. While hydrological conditions were below the long-term average across North America, particularly in the first two quarters of 2015, inflows improved in the fourth quarter of 2015 and were used to replenish reservoirs. Hydrology continued to improve in the fourth quarter of 2015 in Brazil. In this period we also reached an agreement with the Brazilian government to recover revenues equivalent to generation of 278 GWh as compensation for system-wide curtailments in 2015.

The Irish wind portfolio generated 32 GWh ahead of 2014 due to improved wind conditions throughout 2015. This performance was, however, offset by a 146 GWh decrease in generation across our North American wind portfolio due to weak conditions predominantly experienced during the first half of 2015. Generation from 2014 includes 114 GWh related to the 102 MW wind facility in California sold in 2015.

The 433 MW hydroelectric, wind and biomass portfolio in Brazil and 123 MW wind portfolio in Portugal acquired in 2015 contributed 1,371 GWh and 267 GWh, respectively. Contributions from Irish wind assets commissioned during 2015 were 361 GWh. The incremental generation from a full year’s contribution from hydroelectric facilities acquired and commissioned in 2014 was 601 GWh, which brought the total contribution from the growth in the portfolio to 2,600 GWh. This was below the long term average of 2,728 GWh.

Page 92 


The following table presents selected financial information for the year ended December 31:

(MILLIONS, EXCEPT AS NOTED)

 

2015

 

2014

Revenues

$

1,628

$

1,704

Other income(1)(2)

 

81

 

10

Share of cash-earnings from equity-accounted investments

 

20

 

26

Direct operating costs

 

(552)

 

(524)

Adjusted EBITDA(3)

 

1,177

 

1,216

Management service costs

 

(48)

 

(51)

Fixed earnings adjustment (4)

 

-

 

11

Interest expense – borrowings

 

(429)

 

(415)

Current  income tax

 

(18)

 

(18)

Distributions to preferred limited partners

 

(1)

 

-

Cash portion of non-controlling interests

 

 

 

 

 

Participating non-controlling interests - in operating subsidiaries(1)

 

(184)

 

(145)

 

Preferred equity

 

(30)

 

(38)

Funds From Operations(3)

 

467

 

560

(1)       In 2015, the sale of the 102 MW wind facility in California resulted in a gain of $53 million.  Brookfield Renewable’s share of the gain was $12 million, representing the 22% interest in the facility, and is net of the cash portion of non-controlling interests.    

(2)       In 2015, concession agreements relating to two Brazilian hydroelectric facilities expired. Brookfield Renewable elected not to renew these agreements in exchange for compensation of $17 million.

(3)       Non-IFRS measures. See “Cautionary Statement Regarding Use of Non-IFRS Measures” and “PART 9 - Presentation to Stakeholders and Performance Measurement”

(4)       The fixed earnings adjustment relates to Brookfield Renewable’s investment in the acquisition of the wind portfolio in Ireland. Pursuant to the terms of the purchase and sale agreement, Brookfield Renewable acquired an economic interest in the wind portfolio from January 1, 2014. The transaction closed on June 30, 2014, and accordingly under IFRS, the $11 million net Funds From Operations contribution was recorded as part of the purchase price.

 

Revenues for the year ended December 31, 2015 totaling $1,628 million represent a decrease of $76 million over the same period of 2014.

The North American hydroelectric portfolio’s decrease in generation combined with a relatively lower pricing environment, particularly in the first quarter of 2015, impacted revenues by $110 million. In Brazil, strong power prices captured from un-contracted power in our hydroelectric portfolio were partially offset by lower hydrology resulting in an increase in revenues of $7 million.

The North American wind portfolio’s decrease in generation was partially offset by improved wind conditions in Ireland and escalations in our power purchase agreements resulting in a net $4 million impact to revenues. As the 102 MW wind facility in California was sold at the beginning of the third quarter of 2015, the decrease in contributions to revenues from the prior year amounted to $13 million.

The portfolio acquired during 2015 in Brazil and the wind portfolio in Portugal contributed $65 million and $28 million, respectively. Revenues from our Irish wind assets commissioned in 2015 totaled $57 million while the incremental revenues from a full year’s contribution of facilities acquired or commissioned in 2014 totaled $45 million. The total revenue from the growth in the portfolio was $195 million.

The appreciation of the U.S. dollar compared to the same period of 2014, resulted in a $142 million reduction in revenues. This also affected operating and borrowing costs and, with the effect of the ongoing foreign currency hedging program, reduced the net impact on Funds From Operations to $24 million.

The average total revenue per MWh of $70 decreased $7 per MWh, primarily reflecting the appreciation of the U.S. dollar impacting our revenues denominated in Canadian dollars, Euros and the Brazilian Real.

Direct operating costs totaling $552 million represent an increase of $28 million, primarily reflecting the growth in our portfolio.

Page 93 


Interest expense totaling $429 million represents an increase of $14 million. The borrowing costs attributable to the growth in our portfolio and the issuance of C$400 million of medium-term corporate notes were partly offset by the savings attributable to repayments on certain subsidiary borrowings.

Management service costs totaling $48 million represent a decrease of $3 million, which was primarily attributable to the appreciation of the U.S. dollar.

The cash portion of non-controlling interests totaling $214 million represent an increase of $31 million. The increase related to the growth in our portfolio was partially offset by the decrease in performance from certain assets in our portfolio.

Funds From Operations totaling $467 million represent a decrease of $93 million, reflecting the variances described above. The growth in our portfolio contributed $24 million to Funds From Operations.

Page 94 


SEGMENTED DISCLOSURES

HYDROELECTRIC

The following table reflects the results of our hydroelectric operations for the year ended December 31:

(MILLIONS, EXCEPT AS NOTED)

2015

 

 

North

 

 

 

 

 

 

America

Colombia

Brazil

Total

Generation (GWh) – LTA

 

16,540

 

N/A

 

4,024

 

20,564

Generation (GWh) – actual

 

14,938

 

N/A

 

3,691

 

18,629

Revenues

$

1,003

$

N/A

$

225

$

1,228

Adjusted EBITDA(1)

 

708

 

N/A

 

188

 

896

Funds From Operations(1)

$

390

$

N/A

$

136

$

526

(MILLIONS, EXCEPT AS NOTED)

2014

 

 

North

 

 

 

 

 

 

America

Colombia

Brazil

Total

Generation (GWh) – LTA

 

15,917

 

N/A

 

3,614

 

19,531

Generation (GWh) – actual

 

15,863

 

N/A

 

3,371

 

19,234

Revenues

$

1,113

$

N/A

$

265

$

1,378

Adjusted EBITDA(1)

 

808

 

N/A

 

198

 

1,006

Funds From Operations(1)

$

499

$

N/A

$

149

$

648

(1)            Non-IFRS measures. See “Cautionary Statement Regarding Use of Non-IFRS Measures”, “PART 5 – Proportionate Information” and “PART 9 - Presentation to Stakeholders and Performance Measurement”.

North America

Generation from the portfolio was 14,938 GWh, below the long-term average of 16,540 GWh and lower than the 2014 generation of 15,863 GWh. While we experienced lower generation in North America relative to the long-term average and the 2014 generation, inflows in the fourth quarter of 2015 returned to the long-term average. Our facilities, most notably in New York, Louisiana, New England, Ontario and Quebec experienced lower generation resulting in a 1,526 GWh decrease compared to 2014. Our facilities in Canada had benefited from higher than normal inflows in 2014. The incremental generation from a full year’s contribution from facilities acquired or commissioned in 2014 was 601 GWh.

Revenues totaling $1,003 million represent a decrease of $110 million. Relatively lower generation compared to 2014 impacted revenues by $101 million. Revenues from lower merchant pricing were partially offset by the annual escalations in our power purchase agreements for a net impact of $9 million. A full year’s contribution from facilities acquired and commissioned in 2014 resulted in incremental revenues of $38 million and $7 million, respectively.

The appreciation of the U.S. dollar impacted Canadian dollar revenues by $45 million, but operating and borrowing costs were also affected and the net impact was largely offset by our foreign currency hedging program.

Funds From Operations totaling  $390  million represent a decrease of $109 million.

Brazil

Generation from the portfolio was 3,691 GWh, below the long-term average of 4,024 GWh and higher than the 2014 generation of 3,371 GWh. Hydrology continued to improve in the fourth quarter of 2015. In this period we reached an agreement with the Brazilian government to recover revenues equivalent to generation of 278 GWh as compensation for system-wide curtailments in 2015. Our facilities acquired during 2015 contributed 477 GWh which was below the long-term average of 498 GWh.

Page 95 


Revenues totaling $225 million represent a decrease of $40 million. The relatively stronger power prices we were able to capture by maintaining a lower level of contracted power in the portfolio, the aforementioned recovery relating to curtailment, and the amounts received for the settlement of matters related to the delayed completion of a hydroelectric facility in Brazil were partially offset by the lower generation, resulting in a net increase in revenues of $7 million. The appreciation of the U.S. dollar impacted revenues by $72 million, but also affected operating and borrowing costs, resulting in a net decrease in Funds From Operations of $39 million.

The facilities acquired during 2015 contributed $25 million of revenues.

Funds From Operations totaling $136 million represent a decrease of $13 million. Our election to not renew expired concession agreements for two Brazilian facilities resulted in compensation of $17 million and the contribution from the growth in the portfolio was $4 million.

WIND

The following table reflects the results of our wind operations for the year ended December 31:

(MILLIONS, EXCEPT AS NOTED)

2015

 

North

 

 

 

 

 

 

America

Europe

Brazil

Total

Generation (GWh) – LTA

 

2,464

 

1,493

 

442

 

4,399

Generation (GWh) – actual

 

1,952

 

1,551

 

447

 

3,950

Revenues

$

206

$

138

$

22

$

366

Adjusted EBITDA(1)

 

162

 

103

 

21

 

286

Funds From Operations(1)

$

76

$

32

$

5

$

113

(MILLIONS, EXCEPT AS NOTED)

2014

 

North

 

 

 

 

 

 

America

Europe

Brazil

Total

Generation (GWh) – LTA

 

2,591

 

826

 

N/A

 

3,417

Generation (GWh) – actual

 

2,212

 

891

 

N/A

 

3,103

Revenues

$

252

$

45

$

N/A

$

297

Adjusted EBITDA(1)

 

191

 

29

 

N/A

 

220

Funds From Operations(1)

$

80

$

18

$

N/A

$

98

(1)            Non-IFRS measures. See “Cautionary Statement Regarding Use of Non-IFRS Measures”, “PART 5 – Proportionate Information” and “PART 9 - Presentation to Stakeholders and Performance Measurement”.

North America

Generation from the portfolio was 1,952 GWh, below the long-term average of 2,464 GWh and lower than 2014 generation of 2,212 GWh. The decrease is primarily attributable to weak wind conditions in California during the first half of 2015. As the 102 MW wind facility in California was sold at the beginning of the third quarter of 2015, the decrease in contributions amounted to 114 GWh in generation, $13 million in revenues, and $1 million in Funds From Operations.

Revenues totaling $206 million represent a decrease of $46 million. Revenues from lower generation were partially offset by annual escalations in our power purchase agreements resulting in a net impact of $18 million. The appreciation of the U.S. dollar impacted revenues by $15 million but also affected operating and borrowing costs and the net result was a decrease in Funds From Operations of $7 million.

Funds From Operations totaling $76 million represent a decrease of $4 million. Our share of the gain on the 2015 sale of the wind facility was $12 million. Also impacting Funds From Operations were savings attributable to normal course repayments on certain subsidiary borrowings, operating cost

Page 96 


containment initiatives, and the lower cash portion of non-controlling interests attributable to a decrease in performance at our California facilities.

Europe

Generation from the portfolio of 1,551 GWh was above the long-term average of 1,493 GWh and higher than 2014 generation of 891 GWh.

Our portfolio generated 32 GWh ahead of 2014 due to improved wind conditions throughout 2015, and representing a return to normal wind conditions.

Our 123 MW wind portfolio in Portugal acquired in 2015 contributed 267 GWh. Contributions from Irish wind assets commissioned during 2015 were 361 GWh which brought the total contribution from the growth in the portfolio to 628 GWh. This was in line with long term average.

Revenues and Funds From Operations totaled $138 million and $32 million, respectively. The Irish and Portuguese portfolios contributed Funds From Operations of $26 million and $6 million, respectively.

Brazil

Our 150 MW facilities in Brazil acquired in 2015 contributed 447  GWh which was above the long-term average 442  GWh.

Revenues and Funds From Operations totaled $22  million and $5 million, respectively.

Page 97 


The following table reflects Adjusted EBITDA, Funds From Operations, Adjusted Funds From Operations, and provides a reconciliation to net income and cash flows from operating activities for the year ended December 31:

(MILLIONS, EXCEPT AS NOTED)

 

2015

 

2014

Net income

$

103

$

203

Management service costs

 

48

 

51

Share of non-cash loss from equity-accounted investments

 

10

 

23

Unrealized financial instruments loss

 

9

 

(10)

Depreciation

 

616

 

548

Other

 

63

 

(3)

Income tax recovery

 

 

 

 

 

Current

 

18

 

18

 

Deferred

 

(78)

 

(29)

Interest expense - borrowings

 

429

 

415

Cash portion of non-controlling interests(1)

 

(41)

 

-

Adjusted EBITDA(2)

$

1,177

$

1,216

 

 

 

 

 

 

 

 

Cash flows from operating activities

$

588

$

700

Net changes in working capital balances

 

62

 

20

Changes in due to or from related parties

 

18

 

10

Other expenses

 

1

 

6

Gain on disposal(1)

 

53

 

-

Fixed earnings adjustment(3)

 

-

 

11

Dividends received from equity-accounted investments

 

(19)

 

(30)

Share of cash-earnings from equity-accounted investments

 

20

 

26

Distributions to preferred limited partners

 

(1)

 

-

Cash portion of non-controlling interests

 

(255)

 

(183)

Funds From Operations(2)

 

467

 

560

Adjusted sustaining capital expenditures(4)

 

(60)

 

(58)

Adjusted Funds From Operations

$

407

$

502

 

 

 

 

 

Net income attributable to LP Units, Redeemable/Exchangeable

 

 

 

 

 

partnership units, and GP interest

$

3

$

114

Basic and diluted earnings per LP Units, Redeemable/

 

 

 

 

 

Exchangeable partnership units, and GP interest(5)

$

0.01

$

0.42

 

 

 

 

Average FX rates to USD

C$

 

1.28

 

1.10

 

0.90

 

0.75

R$

 

3.33

 

2.35

GBP

 

0.65

 

-

(1)       In 2015, the sale of the 102 MW wind facility in California resulted in a gain of $53 million.  Brookfield Renewable’s share of the gain was $12 million, representing the 22% interest in the facility, and is net of the cash portion of non-controlling interests.    

(2)       Non-IFRS measures. See “Cautionary Statement Regarding Use of Non-IFRS Measures” and “PART 9 - Presentation to Stakeholders and Performance Measurement”.

(3)       The fixed earnings adjustment relates to Brookfield Renewable’s investment in the acquisition of the wind portfolio in Ireland. Pursuant to the terms of the purchase and sale agreement, Brookfield Renewable acquired an economic interest in the wind portfolio from January 1, 2014. The transaction closed on June 30, 2014, and accordingly under IFRS, the $11 million net Funds From Operations contribution was recorded as part of the purchase price.

(4)       Based on long-term sustaining capital expenditure plans.

(5)       Weighted average LP Units, Redeemable/Exchangeable partnership units and GP interest outstanding during 2015 totaled 275.6 million (2014: 271.1 million).

Page 98 


CONTRACT PROFILE

We operate the business on a largely contracted basis to ensure a high degree of predictability in Funds From Operations. We have long-term PPAs with a weighted-average remaining duration of 16 years (on a proportionate basis). We maintain a long-term view that electricity prices and the demand for electricity from renewable sources will rise due to a growing level of acceptance around climate change, the legislated requirements in some areas to diversify away from fossil fuel based generation and because they are becoming increasingly cost competitive.

The following table sets out contracts over the next five years for generation output assuming long-term average on a proportionate basis:

FOR THE YEAR ENDED DECEMBER 31

2017

 

2018

 

2019

 

2020

 

2021

 

Generation (GWh)

 

 

 

 

 

 

 

 

 

 

 

Contracted(1)

 

 

 

 

 

 

 

 

 

 

 

 

Hydroelectric

 

 

 

 

 

 

 

 

 

 

 

 

 

North America(2)

 

12,764

 

11,979

 

11,344

 

9,764

 

8,995

 

 

 

Colombia

 

2,443

 

1,838

 

1,187

 

546

 

248

 

 

 

Brazil

 

3,403

 

3,118

 

2,954

 

2,579

 

1,800

 

 

 

 

 

 

18,610

 

16,935

 

15,485

 

12,889

 

11,043

 

 

Wind

 

 

 

 

 

 

 

 

 

 

 

 

 

North America

 

1,708

 

1,708

 

1,708

 

1,708

 

1,708

 

 

 

Europe

 

574

 

612

 

612

 

558

 

558

 

 

 

Brazil

 

233

 

233

 

233

 

233

 

217

 

 

 

 

 

 

2,515

 

2,553

 

2,553

 

2,499

 

2,483

 

 

Other

 

283

 

305

 

305

 

305

 

252

 

 

 

 

 

 

21,408

 

19,793

 

18,343

 

15,693

 

13,778

 

Uncontracted

2,028

 

3,681

 

5,131

 

8,016

 

9,931

 

Long-term average on a proportionate basis(3)

23,436

 

23,474

 

23,474

 

23,709

 

23,709

 

Non-controlling interests

18,177

 

18,236

 

18,236

 

18,411

 

18,411

 

Total long-term average

41,613

 

41,710

 

41,710

 

42,120

 

42,120

 

 

 

Contracted generation - as at December 31, 2016

% of total generation on a proportionate basis

91

%

84

%

78

%

66

%

58

%

% of total generation

84

%

72

%

61

%

50

%

42

%

 

 

 

 

 

 

 

 

 

 

 

 

 

 

 

Price per MWh - total generation on a

 

 

 

 

 

 

 

 

 

 

 

 

proportionate basis

$

68

$

69

$

71

$

74

$

77

 

Price per MWh - total generation

$

64

$

66

$

70

$

74

$

77

 

(1)            Assets under construction are included when long-term average and pricing details are available and the commercial operation date is established in a definitive construction contract. In the years 2018-2019 and 2020-2021 there is 38 GWh and 273 GWh, respectively, contributed from assets under construction that meet the aforementioned conditions.

(2)            Includes generation of 1,410 GWh for 2017 and 624 GWh for 2018 secured under financial contracts.

(3)            Long-term average on a proportionate basis includes wholly-owned assets and our share of assets we manage.

The contract profile reflects PPAs and financial contracts associated with the following acquisitions and assets commissioned during the year ended December 31, 2016:

·         3,032 MW hydroelectric and Co-gen portfolio in Colombia

·         296 MW hydroelectric portfolio in Pennsylvania

·         51 MW hydroelectric portfolio in Brazil

·         55 MW biomass facility in Brazil

We remain focused on re-contracting our generation on acceptable terms, once existing contracts expire, and will do so opportunistically at prices aligned with or above our long-term view. 

The majority of Brookfield Renewable’s long-term PPAs are with investment-grade rated or creditworthy counterparties. The composition of our contracted generation on a proportionate basis under PPAs is comprised of Brookfield (42%), public power authorities (17%), industrial users (28%) and distribution companies (13%).

  

Page 99 


PART 3 - liquidity and capital Resources

Capitalization, long-term borrowings and available liquidity

A key element of our financing strategy is to raise the majority of our debt in the form of asset-specific, non-recourse borrowings at our subsidiaries on an investment-grade basis. As at December 31, 2016, long-term indebtedness increased from December 31, 2015 due primarily to portfolio growth.

The following table summarizes the total capitalization and debt to total capitalization using book values as at December 31:

(MILLIONS, EXCEPT AS NOTED)

 

2016

 

2015

Credit facilities(1)

$

673

$

368

Corporate borrowings(2)

 

1,556

 

1,368

Subsidiary borrowings(3)

 

7,953

 

5,602

Long-term indebtedness

 

10,182

 

7,338

Deferred income tax liabilities, net of deferred income tax assets

 

3,652

 

2,538

Equity

 

12,672

 

8,763

Total capitalization

$

26,506

$

18,639

Debt to total capitalization

 

38%

 

39%

(1)            Unsecured corporate credit facilities guaranteed by Brookfield Renewable.

(2)            Amounts are unsecured and guaranteed by Brookfield Renewable.

(3)            Asset-specific, non-recourse borrowings secured against the assets of certain Brookfield Renewable subsidiaries.

During the year ended December 31, 2016 we completed the following financings:

Corporate borrowings and credit facilities

·          Issued C$500 million ($383 million) of medium-term corporate notes and repaid our Series 6 notes (C$300 million) which resulted in a decrease in our weighted-average interest rate on the corporate borrowings from 5.0% to 4.5% while increasing the weighted-average term from 6.5 years to 7.4 years

·          Increased the available amount of our corporate credit facilities from $1,560 million to $1,690 million and extended the maturity to June 30, 2021

·          Subsequent to the year-end we increased the committed unsecured revolving credit facility provided by Brookfield to $400 million. See – “PART  4 - Additional Financial Information”

Subsidiary borrowings

In North America, financings executed during the year resulted in a reduction of the average interest rate by approximately 10 bps while also increasing the average term by approximately half-year.

Overall, the average interest rate increased and the average term of subsidiary borrowings decreased from December 31, 2015 primarily due to the addition of financing related to our Colombian portfolio.

During the year we completed financings of over $2.7 billion:

North America

·         $500 million related to a 417 MW hydroelectric facility in Pennsylvania

·          $315 million associated with recently acquired 296 MW hydroelectric portfolio in Pennsylvania   

·         $212 million associated with a 150 MW wind portfolio in California

·         $190 million associated with a 377 MW hydroelectric portfolio in Tennessee and North Carolina

·          C$150 million ($112 million) associated with a 488 MW hydroelectric portfolio in Ontario

·         Over $200 million associated with a number of hydroelectric portfolios and one wind facility totaling 559 MW as well as a portfolio of hydroelectric and wind facilities in the United States held through the Brookfield Americas Infrastructure Fund

Page 100 


Colombia

·          $750 million financing with respect to the acquisition of Isagen

·          COP 367 billion ($122 million) amendment to extend its maturity to December 2025

·         COP 300 billion ($101 million) bond financing

Europe

·          €88 million ($98 million) associated with our 123 MW wind portfolio in Portugal 

·         £43 million ($55 million) associated with two wind facilities with aggregate capacity of 29 MW in Ireland

Brazil

·          R$137 million ($44 million) financing with respect to a 25 MW hydroelectric facility currently under construction

The following table summarizes the available liquidity as at December 31:

(MILLIONS)

2016

2015

Consolidated cash and cash equivalents  

$

223

$

63

Less: cash and cash equivalents attributable to

 

 

 

 

 

participating non-controlling interests in operating subsidiaries

 

(135)

 

(23)

Brookfield Renewable's share of cash and cash equivalents

 

88

 

40

Available-for-sale securities

 

136

 

14

Credit facilities

 

 

 

 

 

Authorized credit facilities

 

1,890

 

1,760

 

Draws on credit facilities

 

(673)

 

(368)

 

Issued letters of credit

 

(250)

 

(218)

Available portion of credit facilities

 

967

 

1,174

Available liquidity

$

1,191

$

1,228

We operate with sufficient liquidity to enable us to fund growth initiatives, capital expenditures, distributions, withstand sudden adverse changes in economic circumstances or short-term fluctuations in generation, and to finance the business on an investment-grade basis. Principal sources of liquidity are cash flows from operations, our credit facilities and proceeds from the issuance of securities through public markets.

 

Page 101 


Long-term debt and credit facilities

The following table summarizes our undiscounted principal repayments and interest payable as at December 31, 2016:

(MILLIONS)

2017

2018

2019

2020

2021

Thereafter

Total

Principal repayments

 

 

 

 

 

 

 

 

 

 

 

 

 

 

 

Corporate borrowings and

 

 

 

 

 

 

 

 

 

 

 

 

 

 

 

 

credit facilities

 

 - 

 

 349 

 

 - 

 

 345 

 

 462 

 

 1,079 

$

 2,235 

 

Subsidiary borrowings

 

 1,034 

 

 300 

 

 556 

 

 1,025 

 

 933 

 

 4,177 

 

 8,025 

 

 

 

 

 

 1,034 

 

 649 

 

 556 

 

 1,370 

 

 1,395 

 

 5,256 

 

 10,260 

 

Unamortized financing fees, net of

 

 

 

 

 

 

 

 

 

 

 

 

 

 

unamortized premiums

 

 

 

 

 

 

 

 

 

 

 

 

(78)

 

 

 

 

 

 

 

 

 

 

 

 

 

 

 

 

 

 10,182 

 

Equity-accounted investments

 

 1 

 

 6 

 

 5 

 

 6 

 

 6 

 

 409 

 

 433 

 

 

 

 

 

 

 

 

 

 

 

 

 

 

 

 

$

 10,615 

Interest payable(1)

 

 

 

 

 

 

 

 

 

 

 

 

 

 

 

Corporate borrowings and

 

 

 

 

 

 

 

 

 

 

 

 

 

 

 

 

credit facilities

 

 83 

 

 79 

 

 72 

 

 72 

 

 50 

 

 218 

$

 574 

 

Subsidiary borrowings

 

 506 

 

 452 

 

 431 

 

 375 

 

 290 

 

 1,231 

 

 3,285 

 

Equity-accounted investments

 20 

 

 25 

 

 20 

 

 20 

 

 20 

 

 69 

 

 174 

 

 

 

 

 

 609 

 

 556 

 

 523 

 

 467 

 

 360 

 

 1,518 

$

 4,033 

(1)            Represents aggregate interest payable expected to be paid over the entire term of the obligations, if held to maturity. Variable rate interest payments have been calculated based on estimated interest rates.

Subsidiary borrowings maturing in 2017 are expected to be refinanced or repaid at or in advance of maturity. This includes our hydroelectric portfolios in New England and New York.

We remain focused on refinancing near-term facilities on acceptable terms and maintaining a manageable maturity ladder. We do not anticipate material issues in addressing our borrowings through 2021 on acceptable terms and will do so opportunistically based on the prevailing interest rate environment.

The overall maturity profile and average interest rates associated with our borrowings and credit facilities as at December 31 are as follows:

 

 

 Average term (years)

Average interest rate (%)

 

 

2016

 

2015

 

2016

 

2015

Corporate borrowings

 

7.4

 

6.5

4.5

 

5.0

Credit facilities  

 

4.5

 

4.5

1.9

 

1.4

Subsidiary borrowings

 

9.0

 

9.3

6.4

 

5.5

Page 102 


CONSOLIDATED STATEMENTS OF CASH FLOWS

The following table summarizes the key items on the audited annual consolidated statements of cash flows, for the year ended December 31:

(MILLIONS)

2016

2015

2014

Cash flow provided by (used in):

 

 

 

 

 

 

Operating activities

$

632

$

588

$

700

Financing activities

 

2,709

 

(33)

 

1,299

Investing activities

 

(3,191)

 

(623)

 

(2,037)

Foreign exchange gain (loss) on cash

 

10

 

(19)

 

(15)

Increase (decrease) in cash and cash equivalents

$

160

$

(87)

$

(53)

Cash and cash equivalents as at December 31, 2016 totaled $223 million, representing an increase of $160 million since December 31, 2015.

Operating Activities

Cash flows provided by operating activities totaling $632 million for the year ended December 31, 2016 represent a year-over-year increase of $44 million.

Cash flows provided by operating activities totaling $588 million for the year ended December 31, 2015 represent a year-over-year decrease of $112 million primarily attributable to the decrease in Funds From Operations and changes in working capital balances.

Net change in working capital

The net change in working capital balances shown in the consolidated statements of cash flows for the year ended December 31 is comprised of the following:

(MILLIONS)

 

2016

 

2015

 

2014

Trade receivables and other current assets

$

 30  

$

 (72) 

$

 20  

Accounts payable and accrued liabilities

 

 (160) 

 

 2  

 

 (54) 

Other assets and liabilities

 

 (7) 

 

 8  

 

 14  

 

$

 (137) 

$

 (62) 

$

 (20) 

Financing Activities

Cash flows provided by financing activities totaled $2,709 million for the year ended December 31, 2016. Long-term debt – borrowings totaling $3,477 million were related to the growth in our portfolio, our subsidiary financing initiatives and the issuance of corporate medium-term notes. Long-term debt – repayments totaling $1,975 million were related to the repayment of our Series 6, medium-term notes upon maturity and our subsidiary financing initiatives. The capital provided by participating non-controlling interests – in operating subsidiaries relates to the growth in our portfolio with our institutional partners and amounted to $2,621 million. An amount of $1,540 million was paid for the shares owned by public shareholders of Isagen, in regards to the mandatory tender offers (“MTOs”), which included $6 million in related acquisition costs. The issuance of LP units and Preferred LP units provided net proceeds of $657 million and $147 million, respectively. See “PART 4 - Additional Financial Information”.

For the year ended December 31, 2016, distributions paid to unitholders of Brookfield Renewable or BRELP were $522 million (2015: $461 million and 2014: $480 million). We increased our distributions to $1.78 per LP Unit, an increase of 12 cents per LP Unit which took effect in the first quarter of 2016. The distributions paid to preferred shareholders, preferred limited partners’ unitholders and participating non-controlling interests - in operating subsidiaries totaled $156 million (2015: $239 million and 2014: $188 million). See “PART 3 – Liquidity and Capital Resources” for further details.

Cash flows used in financing activities totaled $33 million for the year ended December 31, 2015. Long-term debt – borrowings were $944 million, and related to the growth in our portfolio and the

Page 103 


issuance of medium-term corporate notes during the first quarter of 2015. Long-term debt – repayments related to subsidiary borrowings and credit facilities were $855 million. The capital provided by participating non-controlling interests – in operating subsidiaries relates to the growth in our portfolio, and amounted to $460 million. The issuance of 7,000,000 Class A, Series 7 Preferred LP Units at a price of C$25 per unit resulted in net proceeds of $128 million.

Investing Activities

Cash flows used in investing activities for the year ended December 31, 2016 totaled $3,191 million. Our investment in Isagen, a hydroelectric portfolio in Brazil, a hydroelectric portfolio in Pennsylvania and a wind development project in Ireland totaled $2,769 million, net of cash acquired. Our investment in the development of power generating assets and sustainable capital expenditures was $251 million and $118 million, respectively. Our investment in available-for-sale securities amounted to $60 million.

Cash flows used in investing activities for the year ended December 31, 2015 totaled $623 million. Our investments were with respect to the acquisition of a 488 MW renewable power portfolio in Brazil, a 123 MW wind portfolio in Portugal, and a wind development pipeline of approximately 1,200 MW in Scotland. When combined, these investments totaled $663 million, net of cash acquired. Proceeds from the sale of the 102 MW wind facility in California were $143 million. Our continued investment in the development and construction of power generating assets was $191 million and sustainable capital expenditures totaled $94 million. Capital distributions received from our equity-accounted investments were $144 million.

SHARES AND UNITS OUTSTANDING

Shares and units outstanding as at December 31 are as follows:

 

 

 

2016

2015

Class A Preference Shares

 

 

 

Balance, beginning of year

33,921,463

34,000,000

 

Repurchase of Preference shares for cancellation

 - 

(78,537)

 

Preference Shares exchanged for Preferred LP Units

(2,885,496)

 - 

Balance, end of  year

31,035,967

33,921,463

Class A Preferred LP Units

 

 

 

Balance, beginning of year

7,000,000

 - 

 

Issuance of Preferred LP Units

8,000,000

7,000,000

 

Preference Shares exchanged for Preferred LP Units

2,885,496

 - 

Balance, end of  year

17,885,496

7,000,000

 

 

 

 

 

GP interest

2,651,506

2,651,506

 

 

 

 

 

Redeemable/Exchangeable partnership units

129,658,623

129,658,623

 

 

 

 

 

LP Units

 

 

 

Balance, beginning of year

143,188,170

143,356,854

 

Issuance of LP Units

23,352,208

 - 

 

Distribution reinvestment plan

298,946

171,605

 

Repurchase of LP Units for cancellation

 - 

(340,289)

Balance, end of  year

166,839,324

143,188,170

 

 

 

 

 

Total LP Units on a fully-exchanged basis(1)

296,497,947

272,846,793

(1)            The fully-exchanged amounts assume the exchange of Redeemable/ Exchangeable partnership units for LP Units.

  

Page 104 


DIVIDENDS AND DISTRIBUTIONS

Dividends and distributions declared and paid for the year ended December 31 are as follows:

 

 

Declared

 

Paid

(MILLIONS)

 

2016

 

2015

 

2014

 

2016

 

2015

 

2014

Class A Preference Shares

$

25

$

30

$

38

$

25

$

31

$

39

Class A Preferred LP Units

$

15

$

1

$

  -

$

12

$

  -

$

  -

Participating non-controlling

 

 

 

 

 

 

 

 

 

 

 

 

 

interests - in operating subsidiaries

$

119

$

208

$

149

$

119

$

208

$

149

 

 

 

 

 

 

 

 

 

 

 

 

 

 

 

GP interest and Incentive distributions

$

24

$

12

$

6

$

23

$

12

$

6

Redeemable/Exchangeable partnership units

$

232

$

217

$

201

$

230

$

216

$

231

LP Units

$

281

$

239

$

216

$

269

$

233

$

243

               

LP Unitholder distributions on an annualized, per LP Unit basis, were increased as follows:

Date of

Amount of

Total

Distribution

Increase

Increase

Distribution

Effective Date

February 2014

$0.10

$1.55

March 2014

February 2015

$0.11

$1.66

March 2015

February 2016

$0.12

$1.78

March 2016

February 2017

$0.09

$1.87

March 2017

Contractual obligations

Development and construction

The remaining development project costs on two Brazilian hydroelectric projects totaling 47 MW and two wind projects totaling 43 MW in Europe are expected to be $125 million. One hydroelectric project with a capacity of 28 MW and the two wind projects are expected to be fully operational in 2017. The 19 MW hydroelectric project is expected to be fully operational in 2018. The remaining construction costs associated with the 25 MW hydroelectric facility commissioned in Brazil subsequent to year-end are expected to be $8 million.

Commitments and contingencies

In December 2016, Brookfield Renewable with institutional partners entered into an agreement to acquire a portfolio of 16 hydroelectric generating stations with an aggregate capacity of 230 MW located in Spain and France for a total enterprise value of €275 million. The transaction is subject to regulatory approvals and other customary closing conditions and is expected to close in the second quarter of 2017. Brookfield Renewable will retain approximate 29% economic interest in the portfolio.

Page 105 


As at December 31, 2016, we had commitments for future minimum lease payments under non-cancellable leases which fall due as follows:

(MILLIONS)

 

2017

$

 29  

2018

 

 28  

2019

 

 27  

2020

 

 26  

2021

 

 25  

Thereafter

 

 219  

Total

$

 354  

Brookfield Renewable, on behalf of its subsidiaries, and the subsidiaries themselves have provided letters of credit, which include, but are not limited to, guarantees for debt service reserves, capital reserves, construction completion and performance. See “PART 3 - Liquidity and Capital Resources” for further details. 

Brookfield Renewable, along with institutional investors, has provided letters of credit, which include, but are not limited to, guarantees for debt service reserves, capital reserves, construction completion and performance as it relates to interests in the Brookfield Americas Infrastructure Fund and the Brookfield Infrastructure Fund II. As at December 31, 2016, the letters of credit issued were $66 million (December 31, 2015: $71 million).

Brookfield Renewable’s subsidiaries and equity-accounted entities have similarly provided letters of credit, which include, but are not limited to, guarantees for debt service reserves, capital reserves, construction completion and performance. As at December 31, 2016, letters of credit issued by Brookfield Renewable’s subsidiaries and equity-accounted entities were $483 million and $16 million, respectively (December 31, 2015: $118 million and $16 million, respectively).

An integral part of our strategy is to participate with institutional investors in Brookfield-sponsored infrastructure funds that target acquisitions that suit Brookfield Renewable’s profile. In the normal course of business, Brookfield Renewable has made commitments to Brookfield-sponsored infrastructure funds to fund these target acquisitions in the future, if and when identified.

Guarantees

In the normal course of operations, we execute agreements that provide for indemnification and guarantees to third parties in transactions such as acquisitions, construction projects, capital projects, and purchases of assets. We have also agreed to indemnify our directors and certain of our officers and employees. The nature of the indemnities prevent us from making a reasonable estimate of the maximum potential amount that could be required to pay third parties, as many of the agreements do not specify a maximum amount and the amounts are dependent upon the outcome of future contingent events, the nature and likelihood of which cannot be determined at this time. Historically, we have made no significant payments under indemnification agreements.

Off-STATEMENT OF FINANCIAL POSITION Arrangements

Brookfield Renewable has no off-statement of financial position financing arrangements.

Page 106 


PART 4 - ADDITIONAL FINANCIAL INFORMATION 

property, plant and equipment

Property, plant and equipment, at fair value totaled $25.3 billion as at December 31, 2016 as compared to $18.4 billion as at December 31, 2015. During the year ended December 31, 2016, the acquisition of our Colombian Portfolio, North American Portfolio, Brazilian Portfolio and European Wind Development Project totaled $5,741 million. The development and construction of power generating assets totaled $358 million. The fair value impact of changes in discount rates, short-term electricity prices and other items was $190 million, $89 million and $48 million respectively. The revaluation of assets under construction resulted in an increase in fair value of $58 million. The depreciation of the U.S. dollar increased property, plant and equipment, at fair value by $1,069 million and was largely attributable to assets in Colombia and Brazil. The Colombian Peso appreciated 12% since the acquisition of the Colombian Portfolio and the Brazilian Real appreciated 22% over the same period of the previous year. The increase in value from the appreciation of the Canadian dollar was offset by the depreciation of the Euro. See Note 11 – Property, plant and equipment, at fair value in the audited consolidated financial statements for information on the fair value revaluation assumptions used and sensitivity analysis.

Related Party Transactions

Brookfield Renewable’s related party transactions are in the normal course of business, and are recorded at the exchange amount. Brookfield Renewable’s related party transactions are primarily with Brookfield.

Brookfield Renewable sells electricity to Brookfield through long-term PPAs to provide contracted cash flow and reduce Brookfield Renewable’s exposure to electricity prices in deregulated power markets. Brookfield Renewable also benefits from a wind levelization agreement with Brookfield which reduces the exposure to the fluctuation of wind generation at certain facilities and thus improves the stability of its cash flow.

In addition to these agreements, Brookfield Renewable and Brookfield have executed other agreements that are described in Note 26 - Related Party Transactions in the audited consolidated financial statements.

Brookfield Renewable has also entered into a number of voting agreements with Brookfield whereby Brookfield, as managing member of entities related to Brookfield Americas Infrastructure Fund, Brookfield Infrastructure Fund II and Brookfield Infrastructure Fund III, in which Brookfield Renewable holds investments in power generating operations with institutional partners, agreed to provide to Brookfield Renewable the authority to direct the election of the Boards of Directors of such entities.

Brookfield Renewable has entered into agreements with Brookfield Infrastructure Fund II and Brookfield Infrastructure Fund III, in which they provide Brookfield Renewable with access to short-term financing through the use of the funds credit facilities.

In December 2016, there was a draw for the full amount of the committed unsecured revolving credit facility provided by Brookfield Asset Management. Subsequent to year-end, the facility increased to $400 million. The interest expense on this facility, for the year ended December 31, 2016, was less than $1 million.

Brookfield has placed funds on deposit with Brookfield Renewable, subsequent to year-end and in the amount of $140 million. Interest earned on the deposits is at market terms.

Page 107 


The following table reflects the related party agreements and transactions on the audited annual consolidated statements of income, for the year ended December 31:

(MILLIONS)

 

2016

 

2015

 

2014

Revenues

 

 

 

 

 

 

 

Power purchase and revenue agreements

$

527

$

469

$

433

 

Wind levelization agreement

 

8

 

6

 

6

 

 

$

535

$

475

$

439

Direct operating costs

 

 

 

 

 

 

 

Energy purchases

$

(3)

$

(5)

$

(9)

 

Energy marketing fee

 

(23)

 

(22)

 

(21)

 

Insurance services

 

(40)

 

(30)

 

(29)

 

 

$

(66)

$

(57)

$

(59)

Management service costs

$

(62)

$

(48)

$

(51)

 

EQUITY

Preferred equity

In June 2016, we announced that the Toronto Stock Exchange had accepted a notice of Brookfield Renewable Power Preferred Equity Inc.’s (“BRP Equity”) intention to renew its normal course issuer bid in connection with its outstanding Class A Preference Shares. Under this normal course issuer bid, we are permitted to repurchase up to 10% of the total public float for each respective series of our Class A Preference Shares. The bid will expire on June 26, 2017, or earlier should we complete the repurchases prior to such date. Shareholders may obtain a copy of the notice, free of charge, by contacting Brookfield Renewable.

Class A, Series 5 Preference Shares – Exchange offer

In November 2015, we announced our offer to exchange (the “Exchange Offer”) each issued and outstanding Class A, Series 5 Preference Share of BRP Equity with an annual dividend rate of 5.0% (the “Series 5 Preference Shares”) for one newly issued Class A, Series 5 Preferred LP Unit of Brookfield Renewable with an annual distribution rate of 5.59%.

The Exchange Offer was open for acceptance until, and completed on, February 8, 2016. On that date, a total of 2,885,496 Class A, Series 5 Preference Shares were tendered and exchanged for an equal number of Class A, Series 5 Preferred LP Units.

General partnership interest in a holding subsidiary held by Brookfield

Brookfield, as the owner of the 1% GP interest in BRELP, is entitled to regular distributions plus an incentive distribution based on the amount by which quarterly LP Unit distributions exceed specified target levels. To the extent that LP Unit distributions exceed $0.375 per LP Unit per quarter, the incentive is 15% of distributions above this threshold. To the extent that LP Unit distributions exceed $0.4225 per LP Unit per quarter, the incentive distribution is equal to 25% of distributions above this threshold. Incentive distributions of $19 million were accrued during the year ended December 31, 2016 (2015: $8 million).

Participating non-controlling interests - in a holding subsidiary - Redeemable/Exchangeable units held by Brookfield

BRELP has issued Redeemable/Exchangeable partnership units to Brookfield, which may at the request of the holder, require BRELP to redeem these units for cash consideration. The right is subject to Brookfield Renewable’s right of first refusal which entitles it, at its sole discretion, to elect to acquire all of the units presented to BRELP that are tendered for redemption in exchange for LP Units. If Brookfield Renewable elects not to exchange the Redeemable/Exchangeable partnership units for LP Units, the

Page 108 


Redeemable/Exchangeable partnership units are required to be redeemed for cash. As Brookfield Renewable, at its sole discretion, has the right to settle the obligation with LP Units, the Redeemable/Exchangeable partnership units are classified as equity, and not as a liability.

Preferred limited partners’ equity

In May 2016, Brookfield Renewable issued 8,000,000, Series 9 Preferred LP Units at a price of C$25 per unit for gross proceeds of C$200 million ($152 million). Transaction costs of $5 million were incurred. The holders of the Series 9 Preferred LP Units will be entitled to receive fixed cumulative quarterly distributions at an annual rate of C$1.4375 per unit, a yield of 5.75%, for the initial period ending on July 31, 2021. Thereafter, the distribution rate will be reset every five years at a rate equal to the greater of (i) the sum of the 5-year Government of Canada bond yield plus 5.01%, and (ii) 5.75%. The Series 9 Preferred LP Units are redeemable at Brookfield Renewable’s option only on or after July 31, 2021.

The holders of Series 9 Preferred LP Units will have the right, at their option, to convert their Series 9 Preferred LP Units into Series 10 Preferred LP Units, subject to certain conditions, on July 31, 2021 and every five years thereafter. The holders of Series 10 Preferred LP Units will be entitled to receive cumulative quarterly floating distributions at an annual rate equal to the 3-month T-Bill yield plus 5.01%.

The Preferred LP Units do not have a fixed maturity date and are not redeemable at the option of the holders. As at December 31, 2016, none of the Class A Preferred LP Units have been redeemed by Brookfield Renewable.

Limited partners’ equity

In June 2016, Brookfield Renewable completed a bought deal LP Unit offering (the “Offering”) which included 12,253,250 LP Units (including 1,598,250 LP Unit issued under the over-allotment option) at a price of C$37.55 per LP Unit (the “Offering Price”) for gross proceeds of C$460 million ($359 million). Concurrent with the closing of this Offering, Brookfield Asset Management purchased 11,098,958 LP Units, at a price representing the Offering Price per LP Unit net of the underwriters’ fee payable by Brookfield Renewable, for gross proceeds of C$400 million ($313 million). Brookfield Asset Management owns, directly and indirectly, 180,784,567 LP Units and Redeemable/Exchangeable partnership units, representing approximately 61% of Brookfield Renewable on a fully-exchanged basis. Brookfield Renewable incurred $15 million transaction costs associated with the Offering.

In December 2016, we announced that the Toronto Stock Exchange had accepted a notice of Brookfield Renewable to renew its normal course issuer bid in connection with its LP Units. Under this normal course issuer bid Brookfield Renewable is permitted to repurchase up to 8.3 million LP Units, representing approximately 5% of the issued and outstanding LP Units. The bid will expire on December 28, 2017, or earlier should Brookfield Renewable complete the repurchases prior to such date. Unitholders may receive a copy of the notice, free of charge, by contacting Brookfield Renewable.

Page 109 


PART 5 - PROPORTIONATE INFORMATION 

GENERATION AND FINANCIAL REVIEW BY SEGMENTS

The following table reflects the actual and long-term average generation for the year ended December 31 on a proportionate basis:

 

 

 

 

 

 

 

Variance of Results

 

 

 

 

 

 

 

 

 

Actual vs.

 

Actual Generation

LTA Generation

Actual vs. LTA

Prior Year

GENERATION (GWh)

2016

2015

2016

2015

2016

2015

 

Hydroelectric

 

 

 

 

 

 

 

 

North America(1)

12,165

11,773

13,250

12,998

(1,085)

(1,225)

392

 

Colombia

2,420

  -

2,994

  -

(574)

  -

2,420

 

Brazil

3,078

3,158

3,760

3,447

(682)

(289)

(80)

 

 

 

17,663

14,931

20,004

16,445

(2,341)

(1,514)

2,732

Wind

 

 

 

 

 

 

 

 

North America(2)

1,421

1,437

1,780

1,778

(359)

(341)

(16)

 

Europe

571

615

605

591

(34)

24

(44)

 

Brazil

266

186

245

184

21

2

80

 

 

 

2,258

2,238

2,630

2,553

(372)

(315)

20

Other

301

493

264

319

37

174

(192)

Total

20,222

17,662

22,898

19,317

(2,676)

(1,655)

2,560

(1)       Includes actual generation and long-term average generation for United States of 6,950 GWh and 8,201 GWh, respectively (2015: 7,080 GWh and 7,949 GWh, respectively) and for Canada of 5,215 GWh and 5,049 GWh, respectively (2015: 4,693 GWh and 5,049 GWh, respectively).

(2)       Includes actual generation and long-term average generation for United States of 452 GWh and 583 GWh, respectively (2015: 421 GWh and 581 GWh, respectively) and for Canada of 969 GWh and 1,197 GWh, respectively (2015: 1,016 GWh and 1,197 GWh, respectively).

  

Page 110 


The following table reflects Adjusted EBITDA, Funds From Operations, Adjusted Funds From Operations on a proportionate basis, and provides a reconciliation to net income and cash flows from operating activities for the year ended December 31:

 

Brookfield Renewable's Share

 

 

 

 

 

 

 

 

 

Hydroelectric

 

Wind

Other

Corporate

 

Total

Non-

 

2016

 

2015

 

 

 

North

 

 

 

 

 

North

 

 

 

 

 

 

 

 

controlling

 

($ MILLIONS)

America

Colombia

Brazil

 

America

Europe

Brazil

 

 

 

interests

 

 

Revenues

 

814

 

192

 

183

 

 

151

 

55

 

17

 

31

 

1

 

1,444

 

1,008

 

2,452

 

1,628

Other income

 

24

 

3

 

13

 

 

  -

 

  -

 

  -

 

(1)

 

8

 

47

 

17

 

64

 

81

Share of cash earnings from

 

  -

 

 

 

 

 

 

  -

 

 

 

 

 

 

 

 

 

  -

 

 

 

 

 

 

 

 equity-accounted investments

 

6

 

  -

 

3

 

 

  -

 

  -

 

  -

 

  -

 

  -

 

9

 

  -

 

9

 

20

Direct operating costs

 

(294)

 

(107)

 

(69)

 

 

(36)

 

(23)

 

(4)

 

(13)

 

(24)

 

(570)

 

(468)

 

(1,038)

 

(552)

Adjusted EBITDA(1)

 

550

 

88

 

130

 

 

115

 

32

 

13

 

17

 

(15)

 

930

 

557

 

1,487

 -    

1,177

Management service costs

 

  -

 

  -

 

  -

 

 

  -

 

  -

 

  -

 

  -

 

(62)

 

(62)

 

  -

 

(62)

 

(48)

Interest expense - borrowings

 

(176)

 

(36)

 

(24)

 

 

(41)

 

(14)

 

(7)

 

(1)

 

(91)

 

(390)

 

(216)

 

(606)

 

(429)

Current income taxes

 

(4)

 

(6)

 

(9)

 

 

  -

 

  -

 

  -

 

  -

 

  -

 

(19)

 

(25)

 

(44)

 

(18)

Distributions to preferred limited partners

 

  -

 

  -

 

  -

 

 

  -  

 

  -

 

  -

 

  -

 

(15)

 

(15)

 

  -

 

(15)

 

(1)

Cash portion of non-controlling interests

 

  -

 

 

 

 

 

 

 

 

 

 

 

 

 

 

 

 

 

 

 

 

 

 

 

 

Participating non-controlling interests -

 

 

 

 

 

 

 

 

 

 

 

 

 

 

 

 

 

 

 

 

 

 

 

 

 

 

 

in operating subsidiaries

 

  -

 

  -

 

  -

 

 

  -

 

  -

 

  -

 

  -

 

  -

 

  -

 

(316)

 

(316)

 

(184)

 

Preferred equity

 

  -

 

  -

 

  -

 

 

  -

 

  -

 

  -

 

  -

 

(25)

 

(25)

 

  -

 

(25)

 

(30)

Funds From Operations(1)

 

370

 

46

 

97

 

 

74

 

18

 

6

 

16

 

(208)

 

419

 

  -

 

419

 

467

Adjusted sustaining capital expenditures(2)

 

 

 

 

 

 

 

 

 

 

 

 

 

 

 

 

 

 

 

 

 

 

(67)

 

(60)

Adjusted Funds From Operations(1)

 

 

 

 

 

 

 

 

 

 

 

 

 

 

 

 

 

 

 

 

 

 

 352  

 

407

Adjusted sustaining capital expenditures(2)

 

 

 

 

 

 

 

 

 

 

 

 

 

 

 

 

 

 

 

 

 

 

 67  

 

60

Cash portion of non-controlling interests

 

 

 

 

 

 

 

 

 

 

 

 

 

 

 

 

 

 

 

 

 

 

 341  

 

255

Distributions to preferred limited partners

 

 

 

 

 

 

 

 

 

 

 

 

 

 

 

 

 

 

 

 

 

 

 15  

 

1

Depreciation and amortization

 

 

 

 

 

 

 

 

 

 

 

 

 

 

 

 

 

 

 

 

 

 

(781)

 

(616)

Unrealized financial instrument loss

 

 

 

 

 

 

 

 

 

 

 

 

 

 

 

 

 

 

 

 

 

 

(4)

 

(9)

Share of non-cash earnings from equity-

 

 

 

 

 

 

 

 

 

 

 

 

 

 

 

 

 

 

 

 

 

 

 

 

 

 

accounted investments

 

 

 

 

 

 

 

 

 

 

 

 

 

 

 

 

 

 

 

 

 

 

(9)

 

(10)

Deferred income tax recovery

 

 

 

 

 

 

 

 

 

 

 

 

 

 

 

 

 

 

 

 

 

 

 97  

 

78

Other

 

 

 

 

 

 

 

 

 

 

 

 

 

 

 

 

 

 

 

 

 

 

(38)

 

(63)

Net income

 

 

 

 

 

 

 

 

 

 

 

 

 

 

 

 

 

 

 

 

 

 

 40  

 

103

Adjustments for non-cash items

 

 

 

 

 

 

 

 

 

 

 

 

 

 

 

 

 

 

 

 

 

 

 712  

 

546

Dividends received from equity-

 

 

 

 

 

 

 

 

 

 

 

 

 

 

 

 

 

 

 

 

 

 

 

 

 

 

accounted investments

 

 

 

 

 

 

 

 

 

 

 

 

 

 

 

 

 

 

 

 

 

 

 6  

 

19

Changes in due to or from related parties

 

 

 

 

 

 

 

 

 

 

 

 

 

 

 

 

 

 

 

 

 

 

 11  

 

(18)

Net change in working capital balances

 

 

 

 

 

 

 

 

 

 

 

 

 

 

 

 

 

 

 

 

 

 

(137)

 

(62)

Cash flows from operating activities

 

 

 

 

 

 

 

 

 

 

 

 

 

 

 

 

 

 

 

 

 

 

 632  

 

588

(1)         Non-IFRS measures. See “Cautionary Statement Regarding Use of Non-IFRS Measures” and “PART 9 - Presentation to Stakeholders and Performance Measurement”

(2)         Based on long-term sustaining capital expenditure plans.

Page 111 


LONG-TERM DEBT AND CREDIT FACILITIES

The composition of debt obligations, overall maturity profile, and average interest rates associated with our borrowings and credit facilities on a proportionate basis as at December 31 is presented in the following table:

 

 

 

2016

2015

 

 

 

Weighted-average

 

 

Weighted-average

 

 

 

 

 

Interest

Term

 

 

Interest

Term

 

 

(MILLIONS EXCEPT AS NOTED)

rate (%)

(years)

 

rate (%)

(years)

 

Corporate borrowings

4.5

7.4

$

1,562

5.0

6.5

$

1,373

Credit facilities

1.9

4.5

 

673

1.4

4.5

 

368

Subsidiary borrowings

 

 

 

 

 

 

 

 

 

North America

5.6

9.6

 

3,670

5.8

10.2

 

3,512

 

Colombia

9.8

6.9

 

468

-

-

 

-

 

Europe

3.7

11.1

 

253

3.9

11.0

 

250

 

Brazil

10.1

11.7

 

263

9.8

11.3

 

207

 

 

 

6.2

9.6

 

4,654

5.6

9.6

 

3,969

Total debt

 

 

$

6,889

 

 

$

5,710

Unamortized financing fees, net of

 

 

 

 

 

 

 

 

 

unamortized premiums(1)

 

 

 

(45)

 

 

 

(37)

Brookfield Renewable's share

 

 

 

6,844

 

 

 

5,673

Non-controlling interests

 

 

 

3,338

 

 

 

1,665

As per IFRS Statements

 

 

$

10,182

 

 

$

7,338

(1)            Unamortized premiums and unamortized financing fees are amortized to interest expense over the terms of the borrowing.

The following table summarizes our undiscounted principal repayments on a proportionate basis as at December 31, 2016:

(MILLIONS)

2017

2018

2019

2020

2021

Thereafter

Total

Principal repayments

 

 

 

 

 

 

 

 

 

 

 

 

 

 

 

Corporate borrowings and

 

 

 

 

 

 

 

 

 

 

 

 

 

 

 

 

credit facilities

$

 - 

 

 349 

 

 - 

 

 345 

 

 462 

 

 1,079 

$

 2,235 

 

Subsidiary borrowings

 

 750 

 

 160 

 

 221 

 

 513 

 

 302 

 

 2,708 

 

 4,654 

 

 

 

 

 

 750 

 

 509 

 

 221 

 

 858 

 

 764 

 

 3,787 

 

 6,889 

 

Unamortized financing fees, net of

 

 

 

 

 

 

 

 

 

 

 

 

 

 

unamortized premiums

 

 

 

 

 

 

 

 

 

 

 

 

(45)

 

 

 

 

 

 

 

 

 

 

 

 

 

 

 

 

 

 6,844 

 

Equity-accounted investments

 

 1 

 

 3 

 

 3 

 

 3 

 

 3 

 

 220 

 

 233 

 

 

 

 

 

 

 

 

 

 

 

 

 

 

 

 

$

 7,077 

Page 112 


PART 6 - SELECTED ANNUAL AND QUARTERLY INFORMATION

HISTORICAL OPERATIONAL AND FINANCIAL INFORMATION

YEAR ENDED DECEMBER 31

 

(MILLIONS, EXCEPT AS NOTED)

 

2016

 

2015

 

2014

 

2013

 

2012

Operational information:

 

 

 

 

 

 

 

 

 

 

Capacity (MW)

 

10,731

 

7,284

 

6,707

 

5,849

 

5,304

Total generation (GWh)

 

 

 

 

 

 

 

 

 

 

 

Long-term average generation

 

39,948

 

25,543

 

23,296

 

21,836

 

18,202

 

Actual generation

 

34,071

 

23,332

 

22,548

 

22,222

 

15,942

 

Average revenue ($ per MWh)

 

72

 

70

 

77

 

77

 

82

 

 

 

 

 

 

 

 

 

 

 

 

 

Proportionate generation (GWh)

 

 

 

 

 

 

 

 

 

 

 

Long-term average generation

 

22,898

 

19,317

 

18,607

 

18,286

 

16,362

 

Actual generation

 

20,222

 

17,662

 

18,173

 

18,927

 

14,376

 

Average revenue ($ per MWh)

 

71

 

71

 

78

 

79

 

84

 

 

 

 

 

 

 

 

 

 

 

 

 

Additional financial information:

 

 

 

 

 

 

 

 

 

 

Revenues

$

2,452

$

1,628

$

1,704

$

1,706

$

1,309

Adjusted EBITDA(1)

 

1,487

 

1,177

 

1,216

 

1,208

 

852

Funds From Operations(1)

 

419

 

467

 

560

 

594

 

347

Adjusted Funds From Operations(1)

 

352

 

407

 

502

 

538

 

295

Net income (loss)

 

40

 

103

 

203

 

215

 

(95)

Funds From Operations per LP Unit(1)(2)

 

1.45

 

1.69

 

2.07

 

2.24

 

1.31

Distribution per LP Unit

 

1.78

 

1.66

 

1.55

 

1.45

 

1.38

AS AT DECEMBER 31

 

 

 

 

 

 

 

 

 

 

(MILLIONS, EXCEPT AS NOTED)

 

2016

 

2015

 

2014

 

2013

 

2012

Property, plant and equipment, at fair value

$

 25,257  

$

 18,358  

$

 18,566  

$

 15,741  

$

 15,702  

Equity-accounted investments

 

 206  

 

 197  

 

 273  

 

 290  

 

 344  

Total assets

 

 27,737  

 

 19,507  

 

 19,849  

 

 16,999  

 

 16,943  

 

 

 

 

 

 

 

 

 

 

 

 

 

Long-term debt and credit facilities

 

 10,182  

 

 7,338  

 

 7,678  

 

 6,623  

 

 6,119  

Deferred income tax liabilities

 

 3,802  

 

 2,695  

 

 2,637  

 

 2,265  

 

 2,349  

Total liabilities

 

 15,065  

 

 10,744  

 

 10,968  

 

 9,463  

 

 9,135  

 

 

 

 

 

 

 

 

 

 

 

Participating non-controlling interests - in

 

 

 

 

 

 

 

 

 

 

 

operating subsidiaries

 

 5,589  

 

 2,587  

 

 2,062  

 

 1,303  

 

 1,028  

General partnership interest in a holding

 

 

 

 

 

 

 

 

 

 

 

subsidiary held by Brookfield

 

 55  

 

 52  

 

 59  

 

 54  

 

 63  

Participating non-controlling interests - in

 

 

 

 

 

 

 

 

 

 

 

a holding subsidiary - Redeemable/

 

 

 

 

 

 

 

 

 

 

 

Exchangeable units held by Brookfield

 

 2,680  

 

 2,559  

 

 2,865  

 

 2,657  

 

 3,070  

Preferred equity

 

 576  

 

 610  

 

 728  

 

 796  

 

 500  

Preferred limited partners' equity

 

 324  

 

 128  

 

 -    

 

 -    

 

 -    

Limited partners' equity

 

 3,448  

 

 2,827  

 

 3,167  

 

 2,726  

 

 3,147  

Total equity

 

 12,672  

 

 8,763  

 

 8,881  

 

 7,536  

 

 7,808  

Debt to capitalization

 

38%

 

39%

 

40%

 

41%

 

38%

             

(1)       Non-IFRS measures. See “Cautionary Statement Regarding Use of Non-IFRS Measures”, “PART 5 – Proportionate Information” and “PART 9 - Presentation to Stakeholders and Performance Measurement”.

(2)       For the year ended December 31, 2016, weighted average LP Units, Redeemable/Exchangeable partnership units and GP interest totaled 288.7 million (2015: 275.6 million, 2014: 271.1 million, 2013: 265.3 million and 2012: 265.2 million).

Page 113 


SUMMARY OF HISTORICAL QUARTERLY RESULTS

The following is a summary of unaudited quarterly financial information for the last twelve consecutive quarters on a consolidated basis:

 

 

 

 

2016

2015

2014

(MILLIONS, EXCEPT AS NOTED)

 

Q4

 

Q3

 

Q2

 

Q1

 

Q4

 

Q3

 

Q2

 

Q1

 

Q4

 

Q3

 

Q2

 

Q1

Total Generation (GWh) - LTA

10,608

9,345

10,951

9,044

6,369

5,459

7,199

6,516

5,770

5,065

6,440

6,021

Total Generation (GWh) - actual

8,728

7,522

8,792

9,029

6,117

4,992

6,400

5,823

5,839

4,383

6,341

5,985

Proportionate Generation (GWh) - LTA

5,887

5,206

6,336

5,469

4,759

4,104

5,479

4,975

4,532

4,023

5,280

4,772

Proportionate Generation (GWh) - actual

4,734

4,395

5,197

5,896

4,553

3,715

4,834

4,560

4,699

3,418

5,192

4,864

Revenues

$

571

$

580

$

627

$

674

$

392

$

337

$

458

$

441

$

408

$

342

$

474

$

480

Adjusted EBITDA(1)

 

323

 

332

 

377

 

455

 

258

 

242

 

339

 

338

 

273

 

223

 

360

 

360

Funds From Operations(1)

 

54

 

73

 

105

 

187

 

88

 

80

 

146

 

153

 

116

 

61

 

198

 

185

Net (loss) income

 

(1)

 

(19)

 

(19)

 

79

 

(10)

 

27

 

35

 

51

 

31

 

(25)

 

72

 

125

Funds From Operations per LP Unit

 

0.18

 

0.24

 

0.37

 

0.68

 

0.32

 

0.28

 

0.53

 

0.56

 

0.42

 

0.21

 

0.74

 

0.70

Distribution per LP Unit

0.445

0.445

0.445

0.445

0.415

0.415

0.415

0.415

0.3875

0.3875

0.3875

0.3875

(1)            Non-IFRS measures. See “Cautionary Statement Regarding Use of Non-IFRS Measures”, “PART 5 – Proportionate Information” and “PART 9 - Presentation to Stakeholders and Performance Measurement”.

  

Page 114 


FOURTH QUARTER REVIEW

The following table reflects the actual and long-term average generation for the three months ended December 31:

 

 

 

 

 

 

 

Variance of Results

 

 

 

 

 

 

 

 

 

Actual vs.

 

Actual Generation

LTA Generation

Actual vs. LTA

Prior Year

GENERATION (GWh)

2016

2015

2016

2015

2016

2015

 

Hydroelectric

 

 

 

 

 

 

 

 

North America(1)

3,258

3,564

4,309

4,003

(1,051)

(439)

(306)

 

Colombia

3,634

  -

3,888

  -

(254)

  -

3,634

 

Brazil

624

1,240

1,073

1,048

(449)

192

(616)

 

 

 

7,516

4,804

9,270

5,051

(1,754)

(247)

2,712

Wind

 

 

 

 

 

 

 

 

North America(2)

495

535

562

562

(67)

(27)

(40)

 

Europe

376

479

458

443

(82)

36

(103)

 

Brazil

177

125

198

148

(21)

(23)

52

 

 

 

1,048

1,139

1,218

1,153

(170)

(14)

(91)

Other

164

174

120

165

44

9

(10)

Total

8,728

6,117

10,608

6,369

(1,880)

(252)

2,611

(1)       Includes actual generation and long-term average generation for United States of 2,054 GWh and 3,092 GWh, respectively (2015: 2,546 GWh and 2,801 GWh, respectively) and for Canada of 1,204 GWh and 1,217 GWh, respectively (2015: 1,018 GWh and 1,202 GWh, respectively).  

(2)       Includes actual generation and long-term average generation for United States of 175 GWh and 219 GWh, respectively (2015: 190 GWh and 219 GWh, respectively) and for Canada of 320 GWh and 343 GWh, respectively (2015: 345 GWh and 343 GWh, respectively).  

See – “PART 9 - Presentation to Stakeholders and Performance Measurement” for information on long-term average, our participation in a Brazilian hydroelectric balancing pool and our performance measurement.

The hydroelectric portfolio generated 7,516 GWh, below the long-term average of 9,270 GWh and an increase of 2,712 GWh compared to the prior year. In our North American portfolio, generation at our existing facilities in the United States decreased by 652 GWh due primarily to drier than normal conditions. The decrease was partially offset by an increase in generation of 186 GWh in Canada primarily at our facilities in Ontario. In our Brazilian portfolio, generation was 681 GWh lower than the prior year due to lower inflows across the portfolio and an unplanned outage at one of our facilities. Our Colombian portfolio generated slightly below long-term average. The growth in our portfolio contributed 3,859 GWh.

The wind portfolio generated 1,048 GWh, below the long-term average of 1,218 GWh and a decrease of 91 GWh compared to the same period of the prior year. Generation was below the long-term average due primarily to wind conditions.

Page 115 


The following table presents selected financial information for the three months ended December 31:

(MILLIONS, EXCEPT AS NOTED)

 

2016

 

2015

Revenues

$

571

$

392

Other income

 

9

 

6

Share of cash earnings from equity-accounted investments

 

1

 

2

Direct operating costs

 

(258)

 

(142)

Adjusted EBITDA(1)

 

323

 

258

Management service costs

 

(16)

 

(10)

Interest expense – borrowings

 

(159)

 

(103)

Current income taxes

 

(24)

 

(1)

Distributions to preferred limited partners

 

(4)

 

(1)

Cash portion of non-controlling interests

 

 

 

 

 

Participating non-controlling interests - in operating subsidiaries

 

(60)

 

(48)

 

Preferred equity

 

(6)

 

(7)

Funds From Operations(1)

$

54

$

88

(1)       Non-IFRS measures. See “Cautionary Statement Regarding Use of Non-IFRS Measures” and “PART 9 - Presentation to Stakeholders and Performance Measurement”.

Revenues totaling $571 million represent an increase of $179 million over the prior year.

Relatively lower generation across the portfolio and an unplanned outage at one of our hydroelectric facilities in Brazil impacted revenues by $35 million and $9 million, respectively.

In the fourth quarter of the prior year, revenues from our Brazil portfolio included a recovery relating to curtailment of $25 million.

The depreciation of the U.S. dollar contributed $13 million in revenues which also affected operating and borrowing costs for a net contribution of $8 million to Funds From Operations. 

The growth in our portfolio contributed $235 million to revenues with the majority coming from our business in Colombia.

The average total revenue per MWh was $65, an increase of $1 per MWh. The depreciation of the U.S. dollar which benefited our revenues denominated in Canadian dollars, Euros and the Brazilian real and the increase in generation from assets with higher relative pricing was partially offset by the contributions from our recently acquired assets with relatively lower pricing.

Direct operating costs totaling $258 million, representing an increase of $116 million was primarily attributable to the growth in our portfolio.

Management service costs totaling $16 million, represent an increase of $6 million primarily attributable to the growth in our capitalization value.

Interest expense totaling $159 million represents an increase of $56 million which was largely attributable to the growth in our portfolio and the issuance of corporate medium-term notes in the third quarter of this year.

Current income tax totaling $24 million represents an increase of $23 million, primarily relating to the acquisition of the Colombian portfolio during the first quarter of the year.

The cash portion of non-controlling interests totals $66 million an increase of $11 million. The growth in our portfolio contributed $36 million.

Funds From Operations totaling $54 million represent a decrease of $34 million.

Page 116 


The following table reflects Adjusted EBITDA, Funds From Operations, Adjusted Funds From Operations, and provides a reconciliation to net loss and cash flows from operating activities for the three months ended December 31:

(MILLIONS, EXCEPT AS NOTED)

 

2016

 

2015

Net loss

$

(1)

$

(10)

Management service costs

 

16

 

10

Share of non-cash loss from equity-accounted investments

 

2

 

2

Unrealized financial instruments loss

 

(2)

 

-

Depreciation

 

188

 

144

Other

 

32

 

48

Income tax recovery

 

 

 

 

 

Current

 

24

 

1

 

Deferred

 

(95)

 

(40)

Interest expense - borrowings

 

159

 

103

Adjusted EBITDA(1)

$

323

$

258

 

 

 

 

 

 

 

 

Cash flows from operating activities

$

98

$

39

Net changes in working capital balances

 

19

 

78

Changes in due to or from related parties

 

17

 

29

Other expenses

 

(11)

 

(4)

Share of cash-earnings from equity-accounted investments

 

1

 

2

Distributions to preferred limited partners

 

(4)

 

(1)

Cash portion of non-controlling interests

 

(66)

 

(55)

Funds From Operations(1)

 

54

 

88

Adjusted sustaining capital expenditures(2)

 

(17)

 

(15)

Adjusted Funds From Operations

$

37

$

73

 

 

 

 

 

Net loss attributable to LP Units, Redeemable/Exchangeable

 

 

 

 

 

partnership units, and GP interest

$

(47)

$

(26)

Basic and diluted loss per LP Units, Redeemable/

 

 

 

 

 

Exchangeable partnership units, and GP interest(3)

$

(0.28)

$

(0.09)

 

 

 

 

Average FX rates to USD

C$

 

1.33

 

1.34

 

0.93

 

0.91

R$

 

3.29

 

3.84

GBP

 

0.81

 

0.66

COP

 

3,017

 

 -    

(1)       Non-IFRS measures. See “Cautionary Statement Regarding Use of Non-IFRS Measures” and “PART 9 - Presentation to Stakeholders and Performance Measurement”.

(2)       Based on long-term sustaining capital expenditure plans.

(3)       Weighted average LP Units, Redeemable/Exchangeable partnership units and GP interest outstanding during the period totaled 299.1 million (2015: 275.5 million).

Page 117 


PART 7 - BUSINESS RISKS AND RISK MANAGEMENT

RISK MANAGEMENT AND FINANCIAL INSTRUMENTS

Management’s objectives are to protect Brookfield Renewable against material economic exposures and variability of results from various financial risks that include electricity price risk, foreign currency risk, interest rate risk, credit risk, and liquidity risk. These risks are further discussed in Note 4 - Risk Management and Financial Instruments in the audited consolidated financial statements.

The following table outlines Brookfield Renewable’s financial risks and how they are managed:

Financial Risk

Description of Risk

Management of Risk

Electricity price

We have exposure to movements in the market price of electricity.

·         Entering into long-term contracts that specify the price at which electricity is sold

·         Maintaining a portfolio of short, medium, and long-term contracts to mitigate our exposure to short-term fluctuations in electricity prices

·         Ensure limits and controls are in place for trading activities

·         In 2016, we had approximately 87% (2015: 85%) of production under short-term and long-term power purchase agreements and financial contracts. See “Part 2 – Financial Performance Review”

Foreign currency

We are exposed to foreign currency risk – Canadian dollar, Brazil real, Euro, Colombian peso, and British pound sterling – related to operations, anticipated transactions, and certain foreign currency debt.

·         Enter into foreign currency contracts designed to minimize the exposure to foreign currency fluctuations

·         40% of cash flow is generated in the United States while Canadian Dollar and Euro exposure, representing 25% of our portfolio, is proactively managed through foreign currency contracts

·         No foreign currency contracts to hedge our South American exposures – representing 35% of our portfolio – due to the high associated costs.  However, these specific exposures are mitigated by the annual inflation-linked escalations in our power purchase agreements

  

Page 118 


Financial Risk

Description of Risk

Management of Risk

Interest rate

We are exposed to risk on the interest rates of our debt, and on dividend and distribution rate resets on our Preferred Shares and Preferred LP Units, respectively.

 

·         Assets largely consist of long duration physical assets, and financial liabilities consist primarily of long-term fixed rate debt or floating-rate debt that has been swapped to fixed rates with interest rate financial instruments to minimize the exposure to interest rate fluctuations

·         Enter into interest rate contracts to lock-in fixed rates on certain anticipated future debt issuances

·         Variable rate debt, which is limited to certain subsidiary borrowings, with a total principal value of $4,194 million (2015: $2,532 million) has $966 million (2015: $1,040 million) hedged through the use of interest rate swaps. We have no interest rate swaps to hedge our South American exposures – representing 35% of our portfolio – due to the high associated costs

Credit

We are exposed to credit risk from operating activities and certain financing activities, the maximum exposure of which is represented by the carrying amounts reported in the statements of financial position. We are exposed to credit risk if counterparties to our energy contracts, interest rate swaps, forward foreign exchange contracts and physical electricity and gas transactions as well as trade receivables are unable to meet their obligations.

 

·         Diverse counterparty base with long standing credit histories

·         Exposure to counterparties with investment-grade credit ratings

·         Use of standard trading contracts and other standard credit risk mitigation techniques

·         As at December 31, 2016, 95% (2015: 99%) of Brookfield Renewable’s trade receivables were current

 

 

 

 

 

 

  

Page 119 


Financial Risk

Description of Risk

Management of Risk

Liquidity

We are exposed to liquidity risk for financial liabilities.

 

We are also subject to internal liquidity risk because we conduct our business activities through separate legal entities (subsidiaries and affiliates) and are dependent on receipts of cash from those entities to defray corporate expenses and to make dividend and distribution payments to shareholders and unitholders, respectively. Under the credit agreements for subsidiary debt, it is conventional for distributions of cash to Brookfield Renewable to be prohibited if the loan is in default (notably for non-payment of principal or interest) or if the entity fails to achieve a benchmark debt service coverage ratio.  For the year ended December 31, 2016, Brookfield Renewable and its subsidiaries were in compliance with all debt covenants.

·         As at December 31, 2016, we were holding cash and cash equivalents of $223 million ($3 million held corporately) and had an undrawn corporate line of credit available of $967 million.  Details of the available portion of credit facilities and debt maturity ladder are included in “PART 3 - Liquidity and Capital Resources”

·         Effective and regular monitoring of debt covenants

·         Target investment grade debt or debt with investment grade characteristics with the ability to absorb volatility in cash flows

·         Long-term duration of debt instruments and the diversification in maturity dates over an extended period of time

·         Sufficient cash from operating activities, access to undrawn credit facilities, and possible capital markets financing to fund our operations and fulfill our obligations as they become due

·         Ensuring access to public capital markets and maintaining a strong investment grade credit rating

 

  

Page 120 


PART 8 - CRITICAL ESTIMATES, ACCOUNTING POLICIES AND INTERNAL CONTROLS

Critical ESTIMATES AND CRITICAL JUDGMENTS in applying accounting policies

The audited annual consolidated financial statements are prepared in accordance with IFRS, which require the use of estimates and judgments in reporting assets, liabilities, revenues, expenses and contingencies. In the judgment of management, none of the estimates outlined in Note 1 – Basis of preparation and significant accounting policies in our audited consolidated financial statements are considered critical accounting estimates as defined in NI 51-102 with the exception of the estimates related to the valuation of property, plant and equipment and the related deferred income tax liabilities. These assumptions include estimates of future electricity prices, discount rates, expected long-term average generation, inflation rates, terminal year and operating and capital costs, the amount, the timing and the income tax rates of future income tax provisions. Estimates also include determination of accruals, purchase price allocations, useful lives, asset valuations, asset impairment testing, deferred tax liabilities, decommissioning retirement obligations and those relevant to the defined benefit pension and non-pension benefit plans. Estimates are based on historical experience, current trends and various other assumptions that are believed to be reasonable under the circumstances.

In making estimates, management relies on external information and observable conditions where possible, supplemented by internal analysis, as required. These estimates have been applied in a manner consistent with that in the prior year and there are no known trends, commitments, events or uncertainties that we believe will materially affect the methodology or assumptions utilized in this report. These estimates are impacted by, among other things, future power prices, movements in interest rates, foreign exchange and other factors, some of which are highly uncertain, as described in the “Risk Factors” section. The interrelated nature of these factors prevents us from quantifying the overall impact of these movements on Brookfield Renewable’s financial statements in a meaningful way. These sources of estimation uncertainty relate in varying degrees to substantially all asset and liability account balances. Actual results could differ from those estimates.

Actual results could differ from those estimates.

Critical estimates

            Brookfield Renewable makes estimates and assumptions that affect the carrying value of assets and liabilities, disclosure of contingent assets and liabilities and the reported amount of income and other comprehensive income (“OCI”) for the year. Actual results could differ from these estimates. The estimates and assumptions that are critical to the determination of the amounts reported in the consolidated financial statements relate to the following:

(i)         Property, plant and equipment

            The fair value of Brookfield Renewable’s property, plant and equipment is calculated using estimates and assumptions about future electricity prices from renewable sources, anticipated long-term average generation, estimated operating and capital expenditures, future inflation rates and discount rates, as described in Note 11 - Property, plant and equipment, at fair value in our audited consolidated financial statements. Judgment is involved in determining the appropriate estimates and assumptions in the valuation of Brookfield Renewable’s property, plant and equipment. See Note 1(o)(iii) - Critical judgments in applying accounting policies – Property, plant and equipment in our audited consolidated financial statements for further details.

            Estimates of useful lives and residual values are used in determining depreciation. To ensure the accuracy of useful lives and residual values, these estimates are reviewed on an annual basis.

(ii)        Financial instruments

            Brookfield Renewable makes estimates and assumptions that affect the carrying value of its financial instruments, including estimates and assumptions about future electricity prices, long-term average generation, capacity prices, discount rates and the timing of energy delivery. Non-financial

Page 121 


instruments are valued using estimates of future electricity prices which are estimated by considering broker quotes for the years in which there is a liquid market and for the subsequent years Brookfield Renewable’s best estimate of electricity prices that would allow new entrants into the market. The fair value of interest rate swaps is the estimated amount that another party would receive or pay to terminate the swap agreements at the reporting date, taking into account current market interest rates. This valuation technique approximates the net present value of future cash flows. See Note 4 - Risk Management and Financial Instruments in our audited consolidated financial statements for more details.

(iii)       Deferred income taxes

            The consolidated financial statements include estimates and assumptions for determining the future tax rates applicable to subsidiaries and identifying the temporary differences that relate to each subsidiary. Deferred income tax assets and liabilities are measured at the tax rates that are expected to apply during the year when the assets are realized or the liabilities settled, using the tax rates and laws enacted or substantively enacted at the consolidated statements of financial position dates. Operating plans and forecasts are used to estimate when the temporary difference will reverse.

Critical judgments in applying accounting policies

            The following are the critical judgments that have been made in applying the accounting policies used in the consolidated financial statements and that have the most significant effect on the amounts in the consolidated financial statements:

(i)         Preparation of consolidated financial statements

            These consolidated financial statements present the financial position, results of operations and cash flows of Brookfield Renewable. Judgment is required in determining what assets, liabilities and transactions are recognized in the consolidated financial statements as pertaining to Brookfield Renewable’s operations. 

(ii)        Common control transactions

Common control business combinations specifically fall outside of scope of IFRS 3, Business Combinations (“IFRS 3”), and as such management has used its judgment to determine an appropriate policy to account for these transactions. Consideration was given to other relevant accounting guidance within the framework of principles in IFRS and that reflects the economic reality of the transactions, in accordance with IAS 8, Accounting Policies, Changes in Accounting Estimates and Errors (“IAS 8”). As a result, the consolidated financial statements account for assets and liabilities acquired at the previous carrying value on the predecessor’s financial statements. Differences between the consideration given and the assets and liabilities received are recorded directly to equity.

(iii)         Property, plant and equipment

            The accounting policy relating to Brookfield Renewable’s property, plant and equipment is described in Note 1(f) - Property plant and equipment and revaluation method in our audited consolidated financial statements. In applying this policy, judgment is used in determining whether certain costs are additions to the carrying amount of the property, plant and equipment as opposed to repairs and maintenance. If an asset has been developed, judgment is required to identify the point at which the asset is capable of being used as intended and to identify the directly attributable costs to be included in the carrying value of the development asset. The useful lives of property, plant and equipment are determined by independent engineers periodically with an annual review by management.

Annually, Brookfield Renewable determines the fair value of its property, plant and equipment using a methodology that it has judged to be reasonable. The methodology is generally a 20 year discounted cash flow model. Twenty years is the period considered reasonable as Brookfield Renewable has 20 year capital plans and it believes a reasonable third party would be indifferent between extending the cash flows further in the model versus using a discounted terminal value.

The valuation model incorporates future cash flows from long-term power purchase agreements that are in place where it is determined that the power purchase agreements are linked specifically to the related power generating assets. With respect to estimated future generation that does not incorporate long-term power purchase agreement pricing, the cash flow model uses estimates of future electricity

Page 122 


prices using broker quotes from independent sources for the years in which there is a liquid market. The valuation of power generating assets not linked to long-term power purchase agreements also requires the development of a long-term estimate of future electricity prices. In this regard the valuation model uses a discount to the all-in cost of construction with a reasonable return, to secure energy from new renewable on-shore wind development resources as the benchmark that will establish the market price for electricity for renewable resources.

Brookfield Renewable’s long-term view is anchored to the cost of securing new energy from renewable sources to meet future demand growth by the year 2023 in North America and Europe. This year is viewed as the point when generators must build additional capacity to maintain system reliability and provide an adequate level of reserve generation with the retirement of older coal fired plants, rising environmental compliance costs, and increased demand. Brookfield Renewable has estimated a discount to these new-build wind prices to determine renewable electricity prices for hydroelectric facilities. In Brazil, the estimate of future electricity prices is based on a similar approach as applied in North America using a forecast of the all-in cost of development.

            Discount rates are determined each year by considering the current interest rates, average market cost of capital as well as the price risk and the geographical location of the operational facilities as judged by management. Inflation rates are also determined by considering the current inflation rates and the expectations of future rates by economists. Operating costs are based on long-term budgets escalated for inflation. Each operational facility has a 20 year capital plan that it follows to ensure the maximum life of its assets is achieved.  Foreign exchange rates are forecasted by using the spot rates and the available forward rates, extrapolated beyond the period available. The inputs described above to the discounted cash flow model require management to consider facts, trends and plans in making its judgments as to what derives a reasonable fair value of its property, plant and equipment.

(iv)      Financial instruments

            The accounting policy relating to Brookfield Renewable’s financial instruments is described in Note 1(i) — Financial instruments in our audited consolidated financial statements. In applying the policy, judgments are made in applying the criteria set out in IAS 39, Financial Instruments: Recognition and Measurement (“IAS 39”), to record financial instruments at fair value through profit and loss, and the assessments of the effectiveness of hedging relationships.

(v)       Deferred income taxes

The accounting policy relating to Brookfield Renewable’s income taxes is described in Note 1(k) — Income taxes in our audited consolidated financial statements. In applying this policy, judgments are made in determining the probability of whether deductions, tax credits and tax losses can be utilized.  

  

Page 123 


Future changes in accounting policies

(i)       Financial Instruments

In July 2014, the IASB issued the final version of IFRS 9, Financial Instruments (“IFRS 9”) which reflects all phases of the financial instruments project and replaces IAS 39, Financial Instruments: Recognition and Measurement and all previous versions of IFRS 9. This standard establishes principles for the financial reporting of financial assets and financial liabilities that will present relevant and useful information to users of financial statements for their assessment of the amounts, timing and uncertainty of an entity’s future cash flows. The new standard makes several improvements to IAS 39; mostly notably adopting a principle based approach to hedge accounting. While this does not change the type of hedging relationships or the requirement to measure ineffectiveness, it simplifies the application of hedge accounting and should allow for better alignment of risk management strategies with accounting presentation. Other changes include replacing the multiple financial asset impairment models in IAS 39 with a single model based on expected credit losses on all financial assets, and replacing the existing complex classifications structure with a business model approach based on the intent and nature of the cash flows.

IFRS 9 is effective for annual periods beginning on or after January 1, 2018, with early application permitted. The adoption of IFRS 9 is a significant initiative for Brookfield Renewable. To date, Management is in the process of formalizing the transition plan and has begun to catalogue and review the existing hedging strategies and transactions which do not currently qualify for hedge accounting to ensure compliance with IFRS 9 and identify new opportunities. Management has also initiated a review of current risk management policies and internal controls to align with the requirements for hedge accounting in the new standard. Next steps involve assessing the classification of existing financial instruments and the suitability of existing IT systems as well as assessing new disclosure requirements.  Management continues to evaluate the overall impact of IFRS 9 on the consolidated financial statements.

 (ii)     Revenue recognition

IFRS 15, Revenue from Contracts with Customers (“IFRS 15”) was issued by IASB on May 28, 2014.  IFRS 15 outlines a single comprehensive model to account for revenue arising from contracts with customers and will replace the majority of existing IFRS requirements on revenue recognition including IAS 18, Revenue, IAS 11, Construction Contracts and related interpretations. The core principle of the standard is to recognize revenue to depict the transfer of goods and services to customers in an amount that reflects the consideration to which the entity expects to be entitled in exchange for those goods and services. The standard has prescribed a five-step model to apply the principles. The standard also specifies how to account for the incremental costs of obtaining a contract and the costs directly related to fulfilling a contract as well as requiring more informative and relevant disclosures.  IFRS 15 applies to nearly all contracts with customers, unless covered by another standard, such as leases, financial instruments and insurance contracts. In April 2016, the IASB issued amendments to IFRS 15, which provided additional guidance on the identification of performance obligations, on assessing principal versus agent considerations and on licensing revenue. The amendments also provide additional transition relief upon initial adoption of IFRS 15 and have the same effective date as the IFRS 15 standard.

IFRS 15 is effective for annual periods beginning on or after January 1, 2018, with early adoption permitted. The adoption of IFRS 15 is a significant initiative for Brookfield Renewable. To date, Management has participated in strategic planning sessions with its parent company and developed a preliminary adoption plan. Management has also identified major revenue streams to be assessed, and is currently in the process of accumulating, identifying and inventorying detailed information on major contracts that may by impacted by the changes at the transition date. Next steps involve completing the overall analysis, assessing any potential impact to IT systems and internal controls, and reviewing the additional disclosure required by the standard. Management continues to evaluate the overall impact of IFRS 15 on the consolidated financial statements.

(iii)     Leases

IFRS 16, Leases  (“IFRS 16”) was issued by the IASB on January 13, 2016. IFRS 16 brings most leases onto the statement of financial position for lessees under a single model, eliminating the distinction between operating and finance leases. Lessor accounting remains largely unchanged and the distinction

Page 124 


between operating and finance leases is retained. Under IFRS 16 a lessee recognizes a right-of-use asset and a lease liability. The right-of-use asset is treated similarly to other non-financial assets and depreciated accordingly, and the liability accrues interest. The lease liability is initially measured at the present value of the lease payments payable over the lease term, discounted at the rate implicit in the lease. Lessees are permitted to make an accounting policy election, by class of underlying asset, to apply a method like IAS 17’s operating lease accounting and not recognize lease assets and lease liabilities for leases with a lease term of 12 months or less, and on a lease-by-lease basis, to apply a method similar to current operating lease accounting to leases for which the underlying asset is of low value. IFRS 16 supersedes IAS 17, Leases and related interpretations. A lessee will apply IFRS 16 to its leases either retrospectively to each prior reporting period presented or retrospectively with the cumulative effect of initially applying IFRS 16 being recognized at the date of initial application. IFRS 16 is effective for annual periods beginning on or after January 1, 2019, with early adoption permitted. Management continues to evaluate the impact of IFRS 16 on the consolidated financial statements but it is not expected to have a material effect.

Page 125 


PART 9 - PRESENTATION TO STAKEHOLDERS AND PERFORMANCE Measurement

PRESENTATION TO PUBLIC STAKEHOLDERS

Equity

Brookfield Renewable’s consolidated equity interests include LP Units held by public unitholders and Brookfield, Redeemable/Exchangeable limited partnership units in BRELP, a holding subsidiary of Brookfield Renewable, and a general partnership interest in BRELP held by Brookfield (“GP interest”). The LP Units and the Redeemable/Exchangeable partnership units have the same economic attributes in all respects, except that the Redeemable/Exchangeable partnership units provide Brookfield the right to request that their units be redeemed for cash consideration. In the event that Brookfield exercises this right, Brookfield Renewable has the right, at its sole discretion, to satisfy the redemption request with LP Units, rather than cash, on a one-for-one basis. Brookfield, as holder of Redeemable/Exchangeable partnership units, participates in earnings and distributions on a per unit basis equivalent to the per unit participation of the LP Units. As Brookfield Renewable, at its sole discretion, has the right to settle the obligation with LP Units, the Redeemable/Exchangeable partnership units are classified under equity, and not as a liability. 

Given the exchange feature referenced above, we are presenting LP Units, Redeemable/Exchangeable partnership units, and the GP interest as separate components of consolidated equity. This presentation does not impact the total income (loss), per unit or share information, or total consolidated equity.

As at the date of this report, Brookfield owns an approximate 61% LP Unit interest, on a fully-exchanged basis, and all general partnership interests in Brookfield Renewable, representing a 0.01% interest, while the remaining  approximately 39% is held by the public.

Actual and Long-term Average Generation

For assets acquired or reaching commercial operation during the period, reported generation is calculated from the acquisition or commercial operation date and is not annualized. As it relates to Colombia only, generation includes both hydroelectric and Co-gen facilities. See “PART 5 – Proportionate Information”. “Other” includes generation from North America Co-gen and Brazil biomass. Reported generation includes 100% of generation for assets we manage.

We compare actual generation levels against the long-term average to highlight the impact of an important factor that affects the variability of our business results. In the short-term, we recognize that hydrology and wind conditions will vary from one period to the next; over time however, we expect our facilities will continue to produce in line with their long-term averages, which have proven to be reliable indicators of performance.

Our risk of a generation shortfall in Brazil continues to be minimized by participation in the MRE administered by the government of Brazil. This program mitigates hydrology risk by assuring that all participants receive, at any particular point in time, an assured energy amount, irrespective of the actual volume of energy generated. The program reallocates energy, transferring surplus energy from those who generated an excess to those who generate less than their assured energy, up to the total generation within the pool. Periodically, low precipitation across the entire country’s system could result in a temporary reduction of generation available for sale. During these periods, we expect that a higher proportion of thermal generation would be needed to balance supply and demand in the country potentially leading to higher overall spot market prices.  

Voting Agreements with Affiliates

Brookfield Renewable has entered into voting agreements with Brookfield, whereby Brookfield Renewable gained control of the entities that own certain United States, Brazil and Europe renewable power generating operations. Brookfield Renewable has also entered into a voting agreement with our consortium partners in respect of our Colombian operations.The voting agreements provide Brookfield Renewable the authority to direct the election of the Boards of Directors of the relevant entities, among

Page 126 


other things, and therefore provide Brookfield Renewable with control. Accordingly, Brookfield Renewable consolidates the accounts of these entities.

The voting agreements do not represent business combinations in accordance with IFRS 3, as all combining businesses are ultimately controlled by Brookfield Asset Management both before and after the transactions were completed. Brookfield Renewable accounts for these transactions involving entities under common control in a manner similar to a pooling of interest, which requires the presentation of pre-voting agreement financial information as if the transactions had always been in place. Refer to Note 1(o)(ii) –  Critical judgments in applying accounting policies - Common control transactions  in our audited consolidated financial statements for our policy on accounting for transactions under common control.

Performance Measurement  

Our operations are segmented by the type of power generation (Hydroelectric, Wind, and Other, which includes Co-gen and Biomass) with Hydroelectric and Wind further segmented by geography (North America, Colombia, Brazil and Europe), as that is how the CODM review our results, manage operations and allocate resources. Accordingly, we report our results in accordance with these segments. See Note 5 – Segmented information in our audited consolidated financial statements.

Our investment in Isagen changed how we present some of our segmented disclosure. Following the acquisition of Isagen, the CODM consider information on Isagen and Brazil on a standalone basis. Accordingly, we have added a “Colombia” segment that includes Isagen and a “Brazil” segment that includes our Brazil operations. The Colombia segment also aggregates the financial results of its hydroelectric and Co-gen facilities.

We have adjusted the geographies of our Hydroelectric and Wind segments. Given that Canada and the United States now make up a smaller proportion of our global portfolio, we combined them into a single North America segment to reflect how the CODM reviews the results of the business, manages operations, and allocates resources.

One of our primary business objectives is to generate stable and growing cash flows while minimizing risk for the benefit of all stakeholders. We monitor our performance in this regard through four key metrics — i) Net Income (Loss), ii) Adjusted Earnings Before Interest, Taxes, Depreciation and Amortization (“Adjusted EBITDA”), iii) Funds From Operations, and iv) Adjusted Funds From Operations.

It is important to highlight that Adjusted EBITDA, Funds From Operations and Adjusted Funds From Operations do not have any standardized meaning prescribed by IFRS and therefore are unlikely to be comparable to similar measures presented by other companies and have limitations as analytical tools. Specifically, our definition of Funds From Operations may differ from the definition used by other organizations, as well as the definition of funds from operations used by the Real Property Association of Canada (“REALPAC”) and the National Association of Real Estate Investment Trusts, Inc. (“NAREIT”), in part because the NAREIT definition is based on U.S. GAAP, as opposed to IFRS. We provide additional information below on how we determine Adjusted EBITDA, Funds From Operations and Adjusted Funds From Operations. We also provide reconciliations to net income (loss) and cash flows from operating activities. See “PART 2 - Financial Performance Review”, “PART 5 – Proportionate Information” and “PART 6 - Selected Annual and Quarterly Information”.

Proportionate Information

Information on a proportionate basis reflects our share from facilities in which we own less than 100%. Accordingly, it includes wholly-owned assets, and our share of assets we manage.

Net Income (Loss)

Net income (loss) is calculated in accordance with IFRS.

Net income (loss) is an important measure of profitability, in particular because it has a standardized meaning under IFRS. The presentation of net income (loss) on an IFRS basis for our business will often lead to the recognition of a loss or a year-over-year decrease in income even though the underlying cash flows generated by the assets are supported by strong margins and stable, long-term power purchase agreements. The primary reason for this is that accounting rules require us to recognize

Page 127 


a significantly higher level of depreciation for our assets than we are required to reinvest in the business as sustaining capital expenditures.

Adjusted EBITDA

EBITDA is a non-IFRS measure used by investors to compare companies on the basis of ability to generate cash from operations. 

Brookfield Renewable uses Adjusted EBITDA to assess the performance of its operations before the effects of interest expense, income taxes, depreciation, management service costs, non-controlling interests, gain or loss on financial instruments, non-cash gain or loss from equity-accounted investments, and other typical non-recurring items. Brookfield Renewable adjusts for these factors as they may be non-cash, unusual in nature and are not factors used by management for evaluating operating performance.

Brookfield Renewable believes that presentation of this measure will enhance an investor’s understanding of the performance of the business.

Funds From Operations

Funds From Operations is a non-IFRS measure used by investors to compare net earnings from operations without the effects of certain volatile, primarily non-cash items that generally have no current financial impact or items not directly related to the liquidity of the business and cash flows retained to fund distributions and growth initiatives.

Brookfield Renewable uses Funds From Operations to assess the liquidity of the business before the effects of deferred income taxes, depreciation, non-cash portion of non-controlling interests, gain or loss on financial instruments, non-cash gain or loss from equity-accounted investments and other typical non-recurring items as these are not reflective of the liquidity of the underlying business. In our audited consolidated financial statements we use the revaluation approach in accordance with IAS 16, Property, Plant and Equipment, whereby depreciation is determined based on a revalued amount, thereby reducing comparability with our peers who do not report under IFRS as issued by the IASB or who do not employ the revaluation approach to measuring property, plant and equipment. We add back deferred income taxes on the basis that we do not believe this item reflects the present value of the actual tax obligations that we expect to incur over our long-term investment horizon. Brookfield Renewable also uses this metric to assess the ratio of cash generated by operations as compared to the amount of distributions paid to LP Unitholders.

Brookfield Renewable believes that analysis and presentation of Funds From Operations on this basis will enhance an investor’s understanding of the liquidity of the business. Funds From Operations per unit is not a substitute measure of performance for earnings per share and does not represent amounts available for distribution to LP Unitholders.

Adjusted Funds From Operations

Adjusted Funds From Operations is a non-IFRS measure used by investors to compare an entity’s liquidity and the costs to the underlying assets over long holding periods.

Brookfield Renewable defines Adjusted Funds From Operations as Funds From Operations less Brookfield Renewable’s proportionate share of adjusted sustaining capital expenditures (based on long-term sustaining capital expenditure plans) which are recurring in nature and used to maintain the reliability and efficiency of our power generating assets over our long-term investment horizon.

Neither Funds From Operations nor Adjusted Funds From Operations are intended to be representative of cash provided by operating activities or results of operations determined in accordance with IFRS.

5.B              LIQUIDITY AND CAPITAL RESOURCES

See Item 5.A “Operating Results – Liquidity and Capital Resources”

5.C              RESEARCH AND DEVELOPMENT, PATENTS AND LICENSES, ETC.

None.

Page 128 


5.D              TREND INFORMATION

See Item 4.B “Business Overview — Renewable Power Growth Opportunity” to understand our global renewable power drivers, core markets and growth opportunities.

See Item 5.A “Operating Results” for information on the following trend information: 

·        “— Generation and Financial Review for the Year Ended December 31, 2016” (variability of generation);

·        “— Generation and Financial Review for the Year Ended December 31, 2015” (variability of generation);

·         “— Liquidity and Capital Resources” (funding of growth initiatives, capital expenditures, distributions and general business purposes); and

·         “— Contract Profile” (Funds From Operations).

5.E              OFF-BALANCE SHEET ARRANGEMENTS

We do not have any off-balance sheet arrangements that have or are reasonably likely to have a material current or future effect on our financial condition, changes in financial condition, revenues or expenses, results of operations, liquidity, capital expenditures or capital resources that is material to investors.

5.F              TABULAR DISCLOSURE OF CONTRACTUAL OBLIGATIONS

See Item 5.A “Operating Results – Liquidity and Capital Resources”

ITEM 6.       DIRECTORS, SENIOR MANAGEMENT AND EMPLOYEES 

6.A              DIRECTORS AND SENIOR MANAGEMENT

Board of Directors of the Managing General Partner

As required by Bermuda law, the Amended and Restated Limited Partnership Agreement of BEP provides for the management and control of BEP by a general partner rather than a board of directors and officers. The Managing General Partner, which is a wholly-owned subsidiary of Brookfield Asset Management, serves as BEP’s general partner and has a board of directors. The Managing General Partner has sole responsibility and authority for the central management and control of BEP, which is exercised through its board of directors. The directors of the Managing General Partner each serve as a director until a successor is appointed to replace them.

The board of directors of the Managing General Partner is comprised of seven directors, five of whom are independent pursuant to the NYSE Listed Company Manual and within the meaning of Canadian National Instrument 58-101 – Disclosure of Corporate Governance Practices. The following table presents certain information concerning the current board of directors of the Managing General Partner as of the date of this Form 20-F.

Page 129 


 

 

 

 

 

 

Name and Residence(1)

Age

  

Position

  

Principal Occupation

Jeffrey Blidner

68

  

Chair

  

Senior Managing Partner of Brookfield Asset Management

Ontario, Canada

Eleazar de Carvalho Filho(2)

59

  

Director

  

Founder of Virtus BR Partners and Corporate Director; Founder of Sinfonia Consultoria e Participações

Sao Paulo, Brazil

John Van Egmond(3)

66

  

Director

  

Financial Consultant, Ozona Corporation

Arizona, United States

Lars Josefsson

66

  

Director

  

Managing Director, Contributor AB

Stockholm, Sweden

David Mann(2)(3)(4)

77

  

Director

  

Corporate Director

Nova Scotia, Canada

Lou Maroun(3)

66

  

Director

  

Chairman of Sigma Real Estate Advisors/Sigma Capital Corporation

Warwick, Bermuda

Patricia Zuccotti(2)

69

  

Director

  

Corporate Director

Washington, United States

(1)           The business address for each of the directors is 73 Front Street, Hamilton, HM 12, Bermuda.

(2)            Member of the Audit Committee.  Patricia Zuccotti is the Chair of the Audit Committee and is the audit committee financial expert.

(3)            Member of the Nominating and Governance Committee.  David Mann is the Chair of the Nominating and Governance Committee.

(4)            Lead Independent Director.

Biographical information for each of the directors is included below.

Jeffrey Blidner. Mr. Blidner is the Chair of the board of directors of the Managing General Partner. Mr. Blidner is also a Senior Managing Partner of Brookfield Asset Management. In that capacity he is responsible for strategic planning as well as transaction execution. He is also the Chief Executive Officer of Brookfield Asset Management’s Private Funds Group.  He is the Chair and a director of Brookfield Business Partners L.P., and a director of Brookfield Asset Management, Brookfield Property Partners L.P. and Brookfield Infrastructure Partners L.P. Prior to joining Brookfield in 2000, Mr. Blidner was a senior partner at a Canadian law firm.  He received his LLB from York University’s Osgoode Hall Law School and was called to the Bar in Ontario as Gold Medalist.

Eleazar de Carvalho Filho. Mr. de Carvalho Filho is a director of the Managing General Partner. Mr. de Carvalho Filho is a founding partner of Virtus BR Partners, an independent advisory company. He was formerly the President and Managing Director of the Brazilian National Development Bank and has served as the Chief Executive Officer of Unibanco Investment Bank. Mr. de Carvalho Filho served as the non-executive Chairman of BHP Billiton Brazil (2006-2011) and served on the board of directors of Petrobras, Eletrobrás and Vale, among others. Mr. de Carvalho Filho is currently a director of Cnova N.V.   

Page 130 


He is also a director and audit committee member of TechnipFMC plc (formerly FMC Technologies, Inc.) and Grupo Pão de Açúcar.  Mr. de Carvalho Filho is the President of the Board of Trustees of the Brazilian Symphony Orchestra. Mr. de Carvalho Filho holds a Master of Arts in International Relations from The Johns Hopkins University in Washington, D.C. and a Bachelor of Arts with a major in Economics from New York University.

John Van Egmond. Mr. Van Egmond is a director of the Managing General Partner. Mr. Van Egmond is presently a financial consultant with Ozona Corporation (a general consulting company) in Tucson, Arizona. He was formerly the acting President and Chief Executive Officer and director of Wilshire Technologies, Inc. (located in Carlsbad, California) where he was responsible for all financial, operational, sales and marketing and human resource functions. Mr. Van Egmond was also the President of Century Power Corporation, an independent power producer based in Tucson, Arizona. Mr. Van Egmond is a Certified Public Accountant and received a Bachelor of Science in accounting in 1972 from Montana State University.

             Lars Josefsson. Mr. Josefsson is a director of the Managing General Partner. Mr. Josefsson was formerly President and Chief Executive Officer of Vattenfall AB (2000-2010), Celsius AB (1997-2000) and various positions with Ericsson over a 24-year period. Mr. Josefsson is also a member of the boards of directors of Robert Bosch GmbH and Holmen AB and is Chairman of the board of directors of Burntisland Fabrication Ltd. He is also Chairman and Managing Partner of BioElectric Solutions LGJ AB, the founder of the Biomass for Electricity Initiative and Foundation and a member of the board of trustees of Hand in Hand International. Mr. Josefsson graduated from Chalmers University of Technology in Applied Physics with a Master of Science in 1973 and in 1986 graduated from IMD, Lausanne, PED. Mr. Josefsson is an Honorary Professor in Physics, Brandenburg Technical University, Cottbus, Germany.

David Mann. Mr. Mann is the lead independent director of the Managing General Partner. Mr. Mann formerly served as President and Chief Executive Officer of Nova Scotia Power Inc. (1996-2004) and Vice Chairman (2004-2005) and President and Chief Executive Officer (1998-2004) of Emera Inc., a TSX-listed energy and services company that invests in electrical generation, transmission and distribution. Mr. Mann is a Corporate Director and prior to January 1, 2016, served as Counsel at the law firm Cox & Palmer. He has over 30 years of experience in the practice of corporate and commercial law, with a particular emphasis on corporate finance and public utility regulation. He retired as Chairman of Logistec Corporation in 2016 but remains as a director and a member of the corporation’s Audit Committee.  He is also the Audit Committee Chairman of New Growth Corporation, Acadian Timber Corp. and Allbanc Split Corp II. Mr. Mann holds a Bachelor of Commerce and a Bachelor of Laws from Dalhousie University and a Master of Laws from the University of London.

Lou Maroun. Mr. Maroun is a director of the Managing General Partner. Mr. Maroun was formerly the Executive Chairman of ING Real Estate Canada, and held executive positions in a number of real estate companies where he was responsible for overseeing operations, real estate transactions, asset and property management, as well as many other related functions. Mr. Maroun is a director of Brookfield Property Partners L.P. where he is a member of the Audit Committee and the chairperson of the Governance and Nominating Committee. Mr. Maroun is also Chairman of Sigma Real Estate Advisors and Sigma Capital Corporation and is on the board of directors and is Chairman of Summit Industrial Income REIT. Mr. Maroun graduated from the University of New Brunswick in 1972 with a Bachelor’s degree, majoring in psychology, followed by a series of post graduate studies in finance and mortgage underwriting. In January of 2007, Mr. Maroun was elected a Fellow of the Royal Institute of Chartered Surveyors.

Patricia Zuccotti. Ms. Zuccotti is a director of the Managing General Partner. Ms. Zuccotti was formerly Senior Vice President, Chief Accounting Officer and Controller of Expedia, Inc. (2005-2011). Prior to joining Expedia, Ms. Zuccotti was the Director, Enterprise Risk Services of Deloitte & Touche LLP (2003-2005). Ms. Zuccotti is a director of Brookfield Business Partners L.P. where she is the Chair of the Audit Committee. Ms. Zuccotti is a Certified Public Accountant (inactive) and received her Masters of Business Administration, majoring in accounting and finance, from the University of Washington and a Bachelor of Arts, majoring in political science, from Trinity College.

Director LP Unit Ownership Requirements  

Page 131 


The Managing General Partner believes that directors can better represent Brookfield Renewable’s Unitholders if they have economic exposure to Brookfield Renewable themselves. Brookfield Renewable expects each external director to hold sufficient LP Units such that the acquisition cost of such units is equal to at least two times their annual retainer (the “Ownership Requirement”). Directors are required to purchase limited partnership units on an annual basis in an amount not less than 20% of the Ownership Requirement until they have met the Ownership Requirement. Directors are required to achieve the Ownership Requirement within five years of joining the Board. In the event of an increase in the annual retainer fee, the directors will have two years from the date of the change to comply with the revised Ownership Requirement. In the case of directors who have served on the board of directors less than five years at the date of the change, such Directors will be required to comply with the Ownership Requirement by the date that is the later of: (i) the fifth anniversary of their appointment to the board of directors and (ii) two years following the date of the change in retainer fee.  All of Brookfield Renewable’s external directors are in compliance with the Ownership Requirement.  During the year ended December 31, 2016, our General Partner paid an annual retainer of $100,000 per year to each director serving on its board, with additional amounts payable to directors who are also serving as chair of the board of directors or one of its committees, or as lead independent director.

Additional Information About Directors and Officers  

To our knowledge, within the past ten years, no director or executive officer of the Managing General Partner and no employee of the Service Provider who performs an executive function for BEP has (a) served as a director, chief executive officer or chief financial officer of any company that was subject to a “cease trade” or similar order, or an order denying the relevant company access to any exemption under securities legislation, which remained in effect for more than 30 consecutive days, and that was issued (i) while he or she was acting as director, chief executive officer or chief financial officer, or (ii) after he or she ceased to be a director, chief executive officer or chief financial officer and which resulted from an event that occurred while he or she was a director, chief executive officer or chief financial officer, (b) served as a director or executive officer of any company that, while he or she was acting in that capacity, or within a year after he or she ceased to act in that capacity, became bankrupt, made a proposal under any legislation relating to bankruptcy or insolvency or was subject to or instituted any proceedings, arrangement or compromise with creditors or had a receiver, receiver manager or trustee appointed to hold the company’s assets, or (c) become bankrupt, made a proposal under any legislation relating to bankruptcy or insolvency, or become subject to or instituted any proceedings, arrangement or compromise with creditors, or had a receiver, receiver manager or trustee appointed to hold his or her assets.

To our knowledge, no director or executive officer of the Managing General Partner and no employee of the Service Provider who performs an executive function for BEP, nor any personal holding company thereof owned or controlled by them, (i) has been subject to any penalties or sanctions imposed by a court relating to securities legislation or by a securities regulatory authority or has entered into a settlement agreement with a securities regulatory authority, or (ii) has been subject to any other penalties or sanctions imposed by a court or regulatory body that would likely be considered important to a reasonable investor in making an investment decision.

To our knowledge, within the past ten years, no director or executive officer of our Managing General Partner and no employee of the Service Provider who performs an executive function for BEP, nor any personal holding company thereof owned or controlled by them, has become bankrupt, made a proposal under any legislation relating to bankruptcy or insolvency, has become subject to or instituted any proceedings, arrangement or compromise with creditors, or had a receiver, receiver manager or trustee appointed to hold his or her assets or the assets of his or her holding company. 

Our Management

The Managing General Partner does not have any employees. Instead, members of Brookfield’s senior management and other individuals from Brookfield’s global affiliates are drawn upon to fulfill the Service Provider’s obligations to provide us with management services under our Master Services Agreement. The following table presents certain information concerning our core senior management team that is principally responsible for our operations as well as their positions with the Service Provider as of the date of this Form 20-F. The further disclosure required under Canadian securities laws

Page 132 


regarding the compensation of certain members of our core senior management team will be separately filed within 140 days of December 31, 2016.

Name

Years of experience in relevant industry or role

 

Years at Brookfield

Current Position with the Service Provider

Harry Goldgut

32

  

20

Group Chairman

Richard Legault

32

  

29

Group Chairman

Sachin Shah

18

  

15

Chief Executive Officer

Nicholas Goodman

13

 

6

Chief Financial Officer

Jennifer Mazin

18

 

3

General Counsel

Henrique Martins

18

 

8

Chief Executive Officer, Brazil

Each of the members of our core senior management team has substantial operational and transaction origination and execution expertise. Certain members of this team have also been integral in building and developing Brookfield’s renewable power operations and, although certain members of the senior management team are also managing partners of Brookfield or have some responsibilities in other Brookfield businesses, these members devote substantially all of their time to the management and development of Brookfield Renewable. Biographical information for each of the members of this team is included below.

Harry Goldgut. Mr. Goldgut is the Group Chairman of the Service Provider. Mr. Goldgut is also a Senior Managing Partner of Brookfield Asset Management. He has been involved in the electric power industry since 1985. Mr. Goldgut joined Brookfield in 1997 as Vice President, Power Generation and since then has held various senior positions in BRPI, becoming its Co-Chairman and Chief Executive Officer in 2000, adding Chairman in 2005. He has been actively involved in developing and expanding Brookfield’s power operations and has had primary responsibility for its acquisitions and its senior regulatory relationships. He played an active role in the restructuring of the electricity industry in Ontario as a member of several governmental and regulatory committees and task forces including the Market Design Committee, the Minister of Energy’s Advisory Committee, the Clean Energy Task Force and the Ontario Energy Board Chair’s Advisory Roundtable. Mr. Goldgut received an LL.B. from York University’s Osgoode Hall Law School in Ontario, and was called to the Ontario Bar in 1982.

Richard Legault. Mr. Legault is the Group Chairman of the Service Provider. Mr. Legault is also a Senior Managing Partner of Brookfield Asset Management. Prior to 2015, Mr. Legault was Chief Executive Officer of BEP during which time he led the growth of Brookfield’s renewable power operations on a global basis, helping to make Brookfield Renewable one of the world’s largest pure play renewable power portfolios. Mr. Legault was Chief Financial Officer of Brookfield from 2000 to 2001, prior to which he held several senior positions in operations, finance, and corporate development with Brookfield’s forest products operations. Mr. Legault received a Bachelor of Accounting from the Université du Québec in Hull and is a member of the Chartered Professional Accountants of Canada (CPA, CA).

Sachin Shah. Mr. Shah is the Chief Executive Officer of the Service Provider and a Senior Managing Partner of Brookfield Asset Management. Mr. Shah has oversight of Brookfield Renewable’s growth and capitalization, on a global basis. Mr. Shah received a Bachelor of Commerce degree from the University of Toronto and is a member of the Chartered Professional Accountants of Canada (CPA, CA).

Nicholas Goodman.  Mr. Goodman is Chief Financial Officer of the Service Provider.  Mr. Goodman directs all capital markets activities, accounting, financial reporting, treasury, taxation and investor relations, on a global basis. Mr. Goodman received a Bachelor of Arts in Accounting and Finance from the University of Strathclyde in Glasgow, Scotland and is a member of the Institute of Chartered Accountants of Scotland.

Page 133 


Jennifer Mazin. Ms. Mazin is General Counsel of the Service Provider. Ms. Mazin provides oversight of Brookfield Renewable’s legal matters on a global basis, including transactional matters, corporate governance and public disclosure. Ms. Mazin received her Bachelor of Arts from the University of Western Ontario and her law degree from the University of Toronto. She is called to the bars of the State of New York and the Province of Ontario.

Henrique Martins. Mr. Martins is Chief Executive Officer, Brazil, of the Service Provider and a Managing Partner of Brookfield Asset Management. Mr. Martins provides oversight of Brookfield Renewable’s activities in Brazil, including growth, operations and funding and maintains responsibility for generation and development, including operations and maintenance, marketing, health and safety, legal, environmental and procurement activities. Mr. Martins received a degree in Economics from PUC University and his MBA from the University of Michigan.

See also information contained under Item 3.D “Risk Factors — Risks Related to Our Relationship with Brookfield” and Item 7.B “Related Party Transactions”.

Management Diversity

At Brookfield Renewable, hiring and promotion decisions are based on solely on merit, so that each officer and employee possesses the necessary skills, knowledge and experience to do his or her job.  Brookfield Renewable and the Service Provider are committed to workplace diversity, including but not limited to diversity of gender, culture, geography, and skills.  Brookfield Renewable appreciates the benefits of leveraging a range of diverse talents and perspectives and we actively support the development and advancement of a diverse group of employees capable of achieving management roles, including executive officer positions.  Neither Brookfield Renewable nor the Service Provider have targets for the representation of women in executive officer positions because such targets do not accurately reflect the full range of factors considered in hiring or promoting executive officers.  Currently, we have eight women in executive positions who constitute 32% of the executive team of the Service Provider and the senior management team of our business, in the aggregate.

Our Master Services Agreement

BEP, BRELP and the Holding Entities entered into our Master Services Agreement pursuant to which the Service Provider has agreed to provide oversight of our business and provide the services of senior management to BEP. In addition, the Service Provider has agreed to provide services relating to acquisitions or dispositions, financings, business planning and strategy and oversight and supervision of various day to day management and administrative activities. The Operating Entities are not a party to our Master Services Agreement. 

Under our Master Services Agreement, the Service Recipients have appointed the Service Provider to provide or arrange for the provision by an appropriate service provider of the following services:

·         causing or supervising the carrying out of all day to day management, secretarial, accounting, banking, treasury, administrative, liaison, representative, regulatory and reporting functions and obligations;

·         providing overall strategic advice to the Holding Entities including advising with respect to the expansion of their business into new markets;

·         establishing and maintaining or supervising the establishment and maintenance of books and records;

·         identifying, evaluating and recommending to the Holding Entities acquisitions or dispositions from time to time and, where requested to do so, assisting in negotiating the terms of such acquisitions or dispositions;

·         recommending and, where requested to do so, assisting in the raising of funds whether by way of debt, equity or otherwise, including the preparation, review or distribution of any prospectus or offering memorandum in respect thereof and assisting with communications support in connection therewith;

·         causing or supervising the preparation and implementation of any operating plan, capital expenditure plan or marketing plan;

Page 134 


·         recommending to the Holding Entities suitable candidates to serve on the Governing Bodies of the Operating Entities;

·         making recommendations with respect to the exercise of any voting rights to which the Holding Entities are entitled in respect of the Operating Entities;

·         making recommendations with respect to the payment of dividends by the Holding Entities or any other distributions by the Service Recipients, including distributions by us to our LP Unitholders;

·         monitoring and/or oversight of the applicable Service Recipient’s accountants, legal counsel and other accounting, financial or legal advisers and technical, commercial, marketing and other independent experts and managing litigation in which a Service Recipient is sued or commencing litigation after consulting with, and subject to the approval of, the relevant Governing Body;

·         attending to all matters necessary for any reorganization, bankruptcy proceedings, dissolution or winding up of a Service Recipient, subject to approval by the relevant Governing Body;

·         supervising the timely calculation and payment of taxes payable, and the filing of all tax returns due, by each Service Recipient;

·         causing or supervising the preparation of the Service Recipients’ annual consolidated financial statements, quarterly interim financial statements and other public disclosure;

·         making recommendations in relation to and effecting the entry into insurance of each Service Recipient’s assets, together with other insurances against other risks including directors and officers insurance, as the relevant service provider and the relevant Governing Body may from time to time agree;

·         arranging for individuals to carry out the functions of the principal executive, accounting and financial officers for BEP only for purposes of applicable securities laws;

·         providing individuals to act as senior officers of Holding Entities as agreed from time to time, subject to the approval of the relevant Governing Body;

·         advising the Service Recipients regarding the maintenance of compliance with applicable laws and other obligations; and

·         providing all such other services as may from time to time be agreed with the Service Recipients that are reasonably related to the Service Recipient’s day to day operations.

Notwithstanding the forgoing, all Investment Advisor Services (as defined in the Master Services Agreement) must be provided solely to BRELP. The Service Provider’s activities are subject to the supervision of the board of directors of the Managing General Partner and the Governing Bodies of each of the other Service Recipients, as applicable. The Service Provider has agreed to exercise the power and discharge the duties conferred under our Master Services Agreement honestly and in good faith, and will exercise the degree of care, diligence and skill that a reasonably prudent person would exercise in comparable circumstances, subject to, and after taking into account, the terms and conditions of the Relationship Agreement.

Management Fee 

 Under our Master Services Agreement, we pay our Service Provider an annual base management fee (the “Base Management Fee”) of $20 million (adjusted annually for inflation at an inflation factor based on year-over-year United States consumer price index) plus 1.25% of the amount by which the Total Capitalization Value exceeds an initial reference value, determined based on market capitalization immediately following the combination of the assets of the Fund and the Brookfield Power Renewable Assets into BEP. In the event that the measured Total Capitalization Value in a given period is less than the initial reference value, the Service Provider will receive only the Base Management Fee of $20 million annually (subject to an annual escalation by the specified inflation factor described above). The Base Management Fee is calculated and paid on a quarterly basis.

To the extent that under any other arrangement we must pay a base management fee to the Service Provider or one of its affiliates on a portion of our capital that is comparable to the Base Management Fee, the Base Management Fee will be reduced on a dollar for dollar basis by our proportionate share of the comparable base management fee. The Base Management Fee will not be reduced by the amount of any incentive distribution payable by any Service Recipient or Operating Entity

Page 135 


to the Service Provider (or any other affiliate) (for which there is a separate credit mechanism under the Amended and Restated Limited Partnership Agreement of BRELP), or any other fees that are payable by any Operating Entity to Brookfield for financial advisory, operations and maintenance, development, operations management and other services. See Item 7.B “Related Party Transactions — Incentive Distributions” and “—Other Services”.

The table below sets out the quarterly Total Capitalization Value and shows the amount by which it has increased against the initial reference value of $8,093,033,167. The below factors in the quarterly portion of the annual amount of $20 million (as adjusted for inflation) and the corresponding Base Management Fee paid for each quarter since the first quarter of 2013. The Base Management Fee payment for the year ended 2016 was approximately $62 million. The Base Management Fee payments for the years ended December 31, 2015 and 2014 were approximately $48 million and $51 million, respectively. 

  

 

Page 136 


(MILLIONS, EXCEPT

 

Q1

Q2

Q3

Q4

LP UNITS AMOUNTS)

 

2013

Increase

2013

Increase

2013

Increase

2013

Increase

 

 

 

 

 

 

 

 

 

 

 

 

 

 

 

 

 

 

 

 

Fair market value of LP Units(1)

 

 

$

28.91

$

3.97

$

27.54

$

2.60

$

26.41

$

1.47

$

25.88

$

0.94

Units issued and outstanding(2)

 

 

 

262.6

 

262.6

 

262.6

 

262.6

 

262.6

 

262.6

 

262.6

 

262.6

 

 

 

 

$

7,591

$

1,046

$

7,232

$

687

$

6,936

$

391

$

6,797

$

252

Principal value of corporate

 

 

 

 

 

 

 

 

 

 

 

 

 

 

 

 

 

 

 

borrowings, credit facilities and

 

 

 

 

 

 

 

 

 

 

 

 

 

 

 

 

 

 

 

preferred shares

 

 

$

2,707

 

1,154

 

2,729

 

1,176

 

2,459

 

906

 

2,524

 

971

Cash held: Service Recipients

 

 

 

(6.0)

 

(1.0)

 

(0.7)

 

4.3

 

(4.9)

 

0.1

 

(5.8)

 

(0.8)

Total Capitalization Value

 

 

$

10,292

$

2,199

$

9,960

$

1,867

$

9,389

$

1,296

$

9,315

$

1,222

 

 

 

 

 

 

 

 

 

 

 

 

 

 

 

 

 

 

 

 

 

 

Q1

Q2

Q3

Q4

 

 

2014

Increase

2014

Increase

2014

Increase

2014

Increase

Fair market value of LP Units(1)

 

 

$

28.80

$

3.86

$

29.50

$

4.56

$

30.10

$

5.16

$

30.50

$

5.56

Units issued and outstanding(2)

 

 

 

262.7

 

262.7

 

273.0

 

273.0

 

273.0

 

273.0

 

273.0

 

273.0

 

 

 

 

$

7,566

$

1,021

$

8,063

$

1,518

$

8,228

$

1,683

$

8,330

$

1,785

Principal value of corporate

 

 

 

 

 

 

 

 

 

 

 

 

 

 

 

 

 

 

 

borrowings, credit facilities and

 

 

 

 

 

 

 

 

 

 

 

 

 

 

 

 

 

 

 

preferred shares

 

 

$

2,416

 

863

 

2,501

 

948

 

2,611

 

1,058

 

2,424

 

871

Cash held: Service Recipients

 

 

 

(7.1)

 

(2.1)

 

(5.1)

 

(0.1)

 

(7.9)

 

(2.9)

 

(2.5)

 

2.5

Total Capitalization Value

 

 

$

9,975

$

1,882

$

10,559

$

2,466

$

10,831

$

2,738

$

10,751

$

2,658

 

 

Q1

Q2

Q3

Q4

 

 

2015

Increase

2015

Increase

2015

Increase

2015

Increase

Fair market value of LP Units(1)

 

 

$

31.53

$

6.59

$

30.06

$

5.12

$

27.13

$

2.19

$

26.29

$

1.35

Units issued and outstanding(2)

 

 

 

273.0

 

273.0

 

273.1

 

273.1

 

273.0

 

273.0

 

272.8

 

272.8

 

 

 

 

$

8,610

$

2,065

$

8,209

$

1,664

$

7,405

$

860

$

7,173

$

628

Principal value of corporate

 

 

 

 

 

 

 

 

 

 

 

 

 

 

 

 

 

 

 

borrowings, credit facilities and

 

 

 

 

 

 

 

 

 

 

 

 

 

 

 

 

 

 

 

preferred shares

 

 

$

2,281

 

728

 

2,586

 

1,033

 

2,527

 

974

 

2,481

 

928

Cash held: Service Recipients

 

 

 

(2.5)

 

2.5

 

(4.5)

 

0.5

 

(4.5)

 

0.5

 

(3.5)

 

1.5

Total Capitalization Value

 

 

$

10,888

$

2,795

$

10,791

$

2,698

$

9,928

$

1,835

$

9,650

$

1,557

 

 

 

 

 

 

 

 

 

 

 

 

 

 

 

 

 

 

 

 

 

 

Q1

Q2

Q3

Q4

 

 

2016

Increase

2016

Increase

2016

Increase

2016

Increase

Fair market value of LP Units(1)

 

 

$

29.61

$

4.67

$

29.76

$

4.82

$

30.70

$

5.76

$

29.77

$

4.83

Units issued and outstanding(2)

 

 

 

272.9

 

272.9

 

296.3

 

296.3

 

296.3

 

296.3

 

296.4

 

296.4

 

 

 

 

$

8,080

$

1,535

$

8,817

$

2,272

$

9,097

$

2,552

$

8,824

$

2,279

Principal value of corporate

 

 

 

 

 

 

 

 

 

 

 

 

 

 

 

 

 

 

 

borrowings, credit facilities and

 

 

 

 

 

 

 

 

 

 

 

 

 

 

 

 

 

 

 

preferred shares

 

 

$

3,102

 

1,549

 

2,748

 

1,195

 

3,037

 

1,484

 

2,990

 

1,437

Cash held: Service Recipients

 

 

 

(8.2)

 

(3.2)

 

(8.2)

 

(3.2)

 

(6.4)

 

(1.4)

 

0.2

 

5.2

Total Capitalization Value

 

 

$

11,174

$

3,081

$

11,556

$

3,463

$

12,128

$

4,035

$

11,814

$

3,721

 

 

 

 

 

 

 

 

 

 

 

 

 

 

 

 

 

 

 

 

(MILLIONS, UNLESS

 

Q1

Q2

Q3

Q4

OTHERWISE NOTED)

 

2013

Total

2013

Total

2013

Total

2013

Total

Base management fee(3)

 

 

 

 

$

5.1

 

 

$

5.1

 

 

$

5.1

 

 

$

5.1

Variable management fees

 

 

 

 

 

 

 

 

 

 

 

 

 

 

 

 

 

 

Increase in Total Capitalization Value

 

 

$

2,199

 

 

 

1,867

 

 

 

1,296

 

 

 

1,222

 

 

Rate(4)

0.3125%

 

 

 

6.9

 

 

 

5.8

 

 

 

4.1

 

 

 

3.8

Total management fee

 

 

 

 

$

12.0

 

 

$

10.9

 

 

$

9.2

 

 

$

8.9

 

 

Q1

Q2

Q3

Q4

 

 

2014

Total

2014

Total

2014

Total

2014

Total

Base management fee(3)

 

 

 

 

$

5.2

 

 

$

5.2

 

 

$

5.2

 

 

$

5.2

Variable management fees

 

 

 

 

 

 

 

 

 

 

 

 

 

 

 

 

 

 

Increase in Total Capitalization Value

 

 

$

1,882

 

 

 

2,466

 

 

 

2,738

 

 

 

2,658

 

 

Rate(4)

0.3125%

 

 

 

5.9

 

 

 

7.7

 

 

 

8.6

 

 

 

8.3

Total management fee

 

 

 

 

$

11.1

 

 

$

12.9

 

 

$

13.8

 

 

$

13.5

 

 

 

 

 

 

 

 

 

 

 

 

 

 

 

 

 

 

 

 

 

 

Q1

Q2

Q3

Q4

 

 

2015

Total

2015

Total

2015

Total

2015

Total

Base management fee(3)

 

 

 

 

$

5.3

 

 

$

5.3

 

 

$

5.3

 

 

$

5.3

Variable management fees

 

 

 

 

 

 

 

 

 

 

 

 

 

 

 

 

 

 

Increase in Total Capitalization Value

 

 

$

2,795

 

 

 

2,698

 

 

 

1,835

 

 

 

1,557

 

 

Rate(4)

0.3125%

 

 

 

8.7

 

 

 

8.4

 

 

 

5.7

 

 

 

4.8

Total management fee

 

 

 

 

$

14.0

 

 

$

13.7

 

 

$

11.0

 

 

$

10.1

 

 

Q1

Q2

Q3

Q4

 

 

2016

Total

2016

Total

2016

Total

2016

Total

Base management fee(3)

 

 

 

 

$

5.3

 

 

$

5.3

 

 

$

5.3

 

 

$

5.3

Variable management fees

 

 

 

 

 

 

 

 

 

 

 

 

 

 

 

 

 

 

Increase in Total Capitalization Value

 

 

$

3,081

 

 

 

3,463

 

 

 

4,035

 

 

 

3,721

 

 

Rate(4)

0.3125%

 

 

 

9.6

 

 

 

10.8

 

 

 

12.6

 

 

 

11.5

Total management fee

 

 

 

 

$

14.9

 

 

$

16.1

 

 

$

17.9

 

 

$

16.8

(1)           Represents the five-day volume-weighted average price in Canadian dollars converted to U.S. dollars.

(2)           All outstanding LP Units, assuming full conversion of Brookfield's limited partnership interest in BRELP into LP Units.

(3)           $20 million annual fee, calculated quarterly in arrears (subject to an annual escalation by a specified inflation factor beginning January 1, 2013).

Page 137 


(4)           1.25% of the increase in Total Capitalization Value, calculated at 0.3125% quarterly.

Reimbursement of Expenses and Certain Taxes

The relevant Service Recipient will reimburse the Service Provider for all out-of-pocket fees, costs and expenses incurred in connection with the provision of the services including those of any third party. Such out-of-pocket fees, costs and expenses include, among other things, (i) fees, costs and expenses relating to any debt or equity financing; (ii) fees, costs and expenses incurred in connection with the general administration of any Service Recipient; (iii) taxes, licenses and other statutory fees or penalties levied against or in respect of a Service Recipient; (iv) amounts owed under indemnification, contribution or similar arrangements; (v) fees, costs and expenses relating to our financial reporting, regulatory filings and investor relations and the fees, costs and expenses of agents, advisers and other persons who provide services to or on behalf of a Service Recipient; and (vi) any other fees, costs and expenses incurred by the Service Provider that are reasonably necessary for the performance by the Service Provider of its duties and functions under our Master Services Agreement. However, the Service Recipients will not be required to reimburse the Service Provider for the salaries and other remuneration of its management, personnel or support staff who carry out any services or functions for such Service Recipients or overhead for such persons.

In addition, the Service Recipients will be required to pay all fees, expenses and costs incurred in connection with the investigation, acquisition, holding or disposal of any acquisition that is made or that is proposed to be made by us. Where the acquisition or proposed acquisition involves a joint acquisition that is made alongside one or more other persons, the Service Provider will be required to allocate such fees, costs and expenses in proportion to the notional amount of the acquisition made (or that would have been made in the case of an unconsummated acquisition) among all joint investors. Such additional fees, expenses and costs represent out-of-pocket costs associated with investment activities that will be undertaken pursuant to our Master Services Agreement.

The Service Recipients will also be required to pay or reimburse the Service Provider for all sales, use, value added, goods and services, harmonized sales, withholding or other taxes or customs duties or other governmental charges levied or imposed by reason of our Master Services Agreement or any agreement it contemplates, other than income taxes, corporation taxes, capital taxes or other similar taxes payable by the Service Provider, which are personal to the Service Provider.

Termination

Our Master Services Agreement has no fixed term. However, the Service Recipients may terminate our Master Services Agreement effective upon written notice of termination to the Service Provider if any of the following occurs:

·         the Service Provider defaults in the performance or observance of any material term, condition or covenant contained in the agreement in a manner that results in material harm to the Service Recipients and the default continues unremedied for a period of 60 days after written notice of the breach is given to the Service Provider;

·         the Service Provider engages in any act of fraud, misappropriation of funds or embezzlement against any Service Recipient that results in material harm to the Service Recipients;

·         the Service Provider is grossly negligent in the performance of its duties under the agreement and such gross negligence results in material harm to the Service Recipients; or

·         certain events relating to the bankruptcy or insolvency of the Service Provider.

The Service Recipients have no right to terminate for any other reason, including if the Service Provider or Brookfield experiences a change of control. The Managing General Partner may only terminate our Master Services Agreement on behalf of BEP with the prior unanimous approval of the Managing General Partner’s independent directors.

Our Master Services Agreement expressly provides that the agreement may not be terminated by the Service Recipients due solely to the poor performance or the underperformance of any of our operations.

            The Service Provider may terminate our Master Services Agreement effective upon written notice of termination to the Service Recipients if any Service Recipient defaults in the performance or

Page 138 


observance of any material term, condition or covenant contained in the agreement in a manner that results in material harm to the Service Provider and the default continues unremedied for a period of 60 days after written notice of the breach is given to the Service Recipients. The Service Provider may also terminate our Master Services Agreement upon the occurrence of certain events relating to the bankruptcy or insolvency of any Service Recipient.

If our Master Services Agreement is terminated, the Licensing Agreement, the Relationship Agreement and any of Brookfield’s obligations under the Relationship Agreement would also terminate. See Item 7.B “Related Party Transactions — Relationship Agreement” and Item 3.D “Risk Factors — Risks Related to Our Relationship with Brookfield”.

Indemnification and Limitations on Liability

Under our Master Services Agreement, the Service Provider has not assumed and will not assume any responsibility other than to provide or arrange for the provision of the services called for under such agreement in good faith and will not be responsible for any action that the Service Recipients take in following or declining to follow the advice or recommendations of the Service Provider. The Service Provider has agreed to indemnify each of the Service Recipients and its affiliates, and its directors, officers, agents, members, partners, shareholders, employees and other representatives to the fullest extent permitted by law from and against any claims, liabilities, losses, damages, costs or expenses (including legal fees) resulting from the Service Provider’s bad faith, fraud, willful misconduct, gross negligence and, in the case of a criminal matter, conduct undertaken with the knowledge that the conduct was unlawful. The maximum amount of the aggregate liability of the Service Provider and its affiliates, the directors, officers, employees, contractors, agents, advisers and other representatives of the Service Provider and its affiliates, will be equal to the amounts previously paid in respect of services pursuant to our Master Services Agreement or any other agreement or arrangement contemplated by our Master Services Agreement in the two most recent calendar years by the Service Recipients. The Service Recipients have also agreed to indemnify each of the Service Provider, Brookfield and their directors, officers, agents, subcontractors, delegates, members, partners, shareholders and employees to the fullest extent permitted by law from and against any claims, liabilities, losses, damages, costs or expenses (including legal fees) incurred by an indemnified person or threatened in connection with our respective businesses, investments and activities or in respect of or arising from our Master Services Agreement or the services provided by the Service Provider, except to the extent that the claims, liabilities, losses, damages, costs or expenses are determined to have resulted from the indemnified person’s bad faith, fraud, willful misconduct, gross negligence or in the case of a criminal matter, action that the indemnified person knew to have been unlawful. In addition, under our Master Services Agreement, the indemnified persons will not be liable to the Service Recipients to the fullest extent permitted by law, except for conduct that involved bad faith, fraud, willful misconduct, gross negligence, or in the case of a criminal matter, conduct that the indemnified person knew to have been unlawful.

Outside Activities

Our Master Services Agreement does not prohibit the Service Provider or its affiliates from pursuing other business activities or providing services to third parties that compete directly or indirectly with us. For a description of related aspects of the relationship between Brookfield and the Service Recipients, see Item 7.B “Related Party Transactions — Relationship Agreement”.

See also information contained in this Form 20-F under Item 6.C “Board Practices,” Item 3.D “Risk Factors — Risks Related to our Relationship with Brookfield” and Item 6.A “Directors and Senior Management”.

6.B       COMPENSATION

Our Management

The Managing General Partner does not have any employees. We have entered into our Master Services Agreement with the Service Provider pursuant to which the Service Provider and certain other affiliates of Brookfield provide or arrange for other service providers to provide management services to BEP, BRELP and the Holding Entities. The fees payable under the Master Services Agreement are set forth under Item 6.A “Directors and Senior Management — Our Master Services Agreement —

Page 139 


Management Fee”. In addition, Brookfield is entitled to receive incentive distributions from BRELP described under Item 7.B “Related Party Transactions — Incentive Distributions”.

Pursuant to our Master Services Agreement, members of Brookfield’s senior management and other individuals from Brookfield’s global affiliates are drawn upon to fulfill obligations under our Master Services Agreement. These individuals, including the Brookfield employees identified in the table above under Item 6.A “Directors and Senior Management — Our Management”, are  not compensated by BEP or our Managing General Partner; instead they are and will continue to be compensated by Brookfield.  Further disclosure required under Canadian securities laws regarding the compensation of certain members of our core senior management team for the year ended December 31, 2016 will be separately filed within 140 days of December 31, 2016.

Board of Directors of the Managing General Partner  

As of February 2016, the Managing General Partner paid each of its directors $100,000 per year for serving on its board of directors and various board committees. The Managing General Partner pays the Chair of the board of directors an additional $35,000 per year, the Chair of the Audit Committee of the board of directors and additional $20,000, the Chair of the Nominating and Governance Committee of the board of directors an additional $10,000 and the lead independent director of the board of directors an additional $10,000. Only those directors who are not employed by Brookfield or its affiliates are entitled to receive compensation for acting as a director of the Managing General Partner.

We believe that directors of the Managing General Partner can better represent Unitholders if they have economic exposure to Brookfield Renewable themselves. Accordingly, each director of the Managing General Partner must hold sufficient LP Units such that the acquisition cost of such units is equal to at least two times their annual retainer. We consider this minimum economic ownership requirement to be consistent with best practices. See Item 6.A “Directors and Senior Management — Director LP Unit Ownership Requirements”.

The Nominating and Governance Committee is responsible for reviewing and making recommendations to the board of directors of the Managing General Partner concerning the remuneration of directors and committee members. See Item 6.C “Board Practices — Committees of the Board of Directors — Nominating and Governance Committee”.

Indebtedness of Directors and Executive Officers

As at the date of this Form 20-F, and at all times since January 1, 2016, none of the directors, officers, employees and former directors, officers and employees of the Managing General Partner, the Service Provider or any of their respective subsidiaries, nor any of their associates, has or had any indebtedness owing to Brookfield Renewable.

6.C              BOARD PRACTICES

Board Structure, Practices and Committees

The structure, practices and committees of the Managing General Partner’s board of directors, including matters relating to the size, independence and composition of the board of directors, the election and removal of directors, requirements relating to board action and the powers delegated to board committees, are governed by the Managing General Partner’s bye-laws. The Managing General Partner’s board of directors is responsible for exercising the management, control, power and authority of the Managing General Partner except as required by applicable law or the bye-laws of the Managing General Partner. The following is a summary of certain provisions of those bye-laws that affect BEP’s governance.

Size, Independence and Composition of the Board of Directors

The Managing General Partner’s board of directors is currently set at seven directors. The board may consist of between three and 11 directors or such other number of directors as may be determined from time-to-time by a resolution of the Managing General Partner’s shareholders and subject to its bye-laws. At least three directors and at least a majority of the directors holding office must be independent of the Managing General Partner and Brookfield, as determined by the full board of directors using the standards for independence established under applicable securities laws. In addition, in February 2016

Page 140 


the board of directors of the Managing General Partner, on the recommendation of the Nominating and Governance Committee, appointed a lead independent director. The responsibilities of the lead independent director include presiding over sessions of the board of directors of the Managing General Partner when the Chair is not present as well as the in camera meetings that follow each scheduled board meeting.  Shareholders and other interested parties may communicate with any member of the board of directors, including its Chair, the lead independent director and the independent directors as a group, by contacting BEP’s Corporate Secretary at 73 Front Street, 5th Floor, Hamilton HM 12, Bermuda.

If the death, resignation or removal of an independent director results in the board of directors consisting of less than a majority of independent directors, the vacancy must be filled promptly. Pending the filling of such vacancy, the board of directors may temporarily consist of less than a majority of independent directors and those directors who do not meet the standards for independence may continue to hold office. In addition, the Managing General Partner’s bye-laws provide that not more than 50% of the directors (as a group) or the independent directors (as a group) may be residents of any one jurisdiction (other than Bermuda and any other jurisdiction designated by the board of directors from time to time).

Election and Removal of Directors

The Managing General Partner’s board of directors was appointed by its sole shareholder and each of its current directors will serve until the close of the next annual meeting of shareholders of the Managing General Partner or his or her death, resignation or removal from office, whichever occurs first. Vacancies on the board of directors may be filled and additional directors may be added by a resolution of the Managing General Partner’s shareholders or a vote of the directors then in office. A director may be removed from office by a resolution duly passed by the Managing General Partner’s shareholders or, if the director has been absent without leave from three consecutive meetings of the board of directors, by a written resolution requesting resignation signed by all other directors then holding office. A director will be automatically removed from the board of directors if he or she becomes bankrupt, insolvent or suspends payments to his or her creditors or becomes prohibited by law from acting as a director.

Term Limits and Board Renewal

The Nominating and Governance Committee reviews and assesses the qualifications of candidates proposed by the Managing General Partner to join the board of directors with the goal, among other things, of reflecting a balance between the experience that comes with longevity of service on the board of directors and the need for renewal and fresh perspectives.

The board of directors does not have a mandatory age for the retirement of directors and there are no term limits nor any other mechanisms in place that operate to compel board of directors turnover. While we believe that mandatory retirement ages, director term limits and other board of directors turnover mechanisms are overly prescriptive, periodically adding new voices to the board of directors can help Brookfield Renewable adapt to a changing business environment. 

As such, the Nominating and Governance Committee reviews the composition of the board of directors on a regular basis in relation to approved director criteria and skill requirements and recommends changes as appropriate. Given that the board of directors was formed in 2011, there have not yet been any significant changes to its composition, other than the appointment of one new director in 2012 and the appointment of a current independent director as lead independent director in 2016. 

Board Diversity Policy 

We have a board of directors diversity policy (the “Diversity Policy”).  The Diversity Policy is informed by Brookfield Renewable’s deep roots in many global jurisdictions and the belief that the board of directors should reflect a diversity of backgrounds relevant to its strategic priorities. This includes such factors as diversity of business expertise and international experience, in addition to geographic and gender diversity.

All board of director appointments will be based solely on merit, having due regard for the benefits of diversity, so that each nominee possesses the necessary skills, knowledge and experience to serve effectively as a director. Therefore, in the director identification and selection process, gender diversity influences succession planning and is one criterion in adding new members to the board of

Page 141 


directors.  Brookfield Renewable appreciates the benefits of leveraging a range of diverse talents and perspectives and is committed to pursuing the spirit and letter of the Diversity Policy. The Nominating and Governance Committee is responsible for overseeing the implementation of the Diversity Policy and for monitoring progress towards achieving its objectives.  The board of directors currently has seven directors, five of whom are independent, and one of whom is female (who is an independent director). Accordingly, approximately 15% of the board of directors is made up of women and women represent 20% of the independent directors. The Diversity Policy does not set any formal targets on diversity for directors at this time, because of the current need for geographic diversity of directors and the emphasis on subject matter expertise.

Action by the Board of Directors

The Managing General Partner’s board of directors may take action in a duly convened meeting at which a quorum is present or by a written resolution signed by all directors then holding office. When action is to be taken at a meeting of the board of directors, the affirmative vote of a majority of the votes cast is required for any action to be taken.

Transactions Requiring Approval by Independent Directors

The Managing General Partner’s independent directors approved the Conflicts Policy which addresses the approval and other requirements for transactions in which there is potential for a conflict of interest to arise. These transactions include:  

·         subject to certain exceptions, acquisitions by us from, and dispositions by us to, Brookfield;

·         acquisitions whereby Brookfield Renewable and Brookfield are purchasing different assets as part of a single transaction;

·         investing in a private Brookfield sponsored-fund, consortium or partnership;

·         the dissolution of BEP or BRELP;

·         any material amendment to our Master Services Agreement, the Relationship Agreement, the Amended and Restated Limited Partnership Agreement of BRELP or the Amended and Restated Limited Partnership Agreement of BEP;

·         subject to certain exceptions, any material service agreement or other arrangement pursuant to which Brookfield will be paid a fee, or other consideration other than any agreement or arrangement contemplated by our Master Services Agreement;

·         determinations regarding the payment of fees in the LP Units of BEP or limited partnership units of BRELP or the deferral of the incentive distribution (see Item 7.B “Related Party Transactions — Incentive Distributions”);

·         termination of, or any determinations regarding indemnification under, our Master Services Agreement or determinations regarding indemnification under the Amended and Restated Limited Partnership Agreement of BRELP or the Amended and Restated Limited Partnership Agreement of BEP; and

·         subject to certain exceptions, other material transactions involving us and Brookfield.

The Conflicts Policy requires the transactions described above to be approved by a majority of the Managing General Partner’s independent directors. Pursuant to the Conflicts Policy, independent directors may grant approvals for any of the transactions described above in the form of general guidelines, policies or procedures in which case no further special approval will be required in connection with a particular transaction or matter permitted thereby. The Conflicts Policy can be amended at the discretion of the Managing General Partner. See Item 7.B “Related Party Transactions — Conflicts of Interest and Fiduciary Duties”.

Transactions in Which a Director Has an Interest

A director who directly or indirectly has an interest in a contract, transaction or arrangement with the Managing General Partner, BEP or certain of our affiliates is required to disclose the nature of his or

Page 142 


her interest to the full board of directors. Such disclosure may take the form of a general notice given to the board of directors to the effect that the director has an interest in a specified company or firm and is to be regarded as interested in any contract, transaction or arrangement made with that company or firm or its affiliates after the date of the notice. A director may participate in any meeting called to discuss or any vote called to approve the transaction in which the director has an interest and any transaction approved by the board of directors will not be void or voidable solely because the director was present at or participated in the meeting in which the approval was given provided that the board of directors or a board committee authorizes the transaction in good faith after the director’s interest has been disclosed or the transaction is fair to the Managing General Partner and BEP at the time it is approved.

Transactions Requiring Unitholder Approval

Unitholders have consent rights with respect to certain fundamental matters and on any other matters that require their approval in accordance with applicable securities laws and stock exchanges rules. See Item 10.B “Memorandum and Articles of Association — Description of our LP Units, Preferred Units and the Amended and Restated Limited Partnership Agreement of BEP”.

Service Contracts

There are no service contracts with directors that provide benefit upon termination of office or services.

 Indemnification and Limitations on Liability

The Amended and Restated Limited Partnership Agreement of BEP

The laws of Bermuda permit the partnership agreement of a limited partnership, such as BEP, to provide for the indemnification of a partner, the officers and directors of a partner and any other person against any and all claims and demands whatsoever, except to the extent that the indemnification may be held by the courts of Bermuda to be contrary to public policy or to the extent that the laws of Bermuda prohibit indemnification against personal liability that may be imposed under specific provisions of the laws of Bermuda. The laws of Bermuda also permit a partnership to pay or reimburse an indemnified person’s expenses in advance of a final disposition of a proceeding for which indemnification is sought. See Item 10.B “Memorandum and Articles of Association — Description of Our LP Units, Preferred Units and The Amended and Restated Limited Partnership Agreement of BEP — Indemnification; Limitations on Liability” for a description of the indemnification arrangements in place under the Amended and Restated Limited Partnership Agreement of BEP.

The Managing General Partner’s Bye-laws

The laws of Bermuda permit the bye-laws of an exempted company, such as our Managing General Partner, to provide for the indemnification of its officers, directors and shareholders and any other person designated by the company against any and all claims and demands whatsoever, except to the extent that the indemnification may be held by the courts of Bermuda to be contrary to public policy or to the extent that the laws of Bermuda prohibit indemnification against personal liability that may be imposed under specific provisions of the laws of Bermuda. Bermuda company law also permits an exempted company to pay or reimburse an indemnified person’s expenses in advance of a final disposition of a proceeding for which indemnification is sought.

Under the Managing General Partner’s bye-laws, the Managing General Partner is required to indemnify, to the fullest extent permitted by law, its affiliates, directors, officers, resident representative, shareholders and employees, any person who serves on a Governing Body of BRELP or any of its subsidiaries and certain others against any and all losses, claims, damages, liabilities, costs or expenses (including legal fees and expenses), judgments, fines, penalties, interest, settlements or other amounts arising from any and all claims, demands, actions, suits or proceedings, incurred by an indemnified person in connection with BEP’s investments and activities or in respect of or arising from their holding such positions, except to the extent that the claims, liabilities, losses, damages, costs or expenses are determined to have resulted from the indemnified person’s bad faith, fraud or willful misconduct, or in the case of a criminal matter, action that the indemnified person knew or ought reasonably to have known was unlawful. In addition, under the Managing General Partner’s bye-laws: (i) the liability of such persons has been limited to the fullest extent permitted by law and except to the extent that their conduct involves

Page 143 


bad faith, fraud or willful misconduct, or in the case of a criminal matter, action that the indemnified person knew or ought reasonably to have known was unlawful; and (ii) any matter that is approved by the independent directors will not constitute a breach of any duties stated or implied by law or equity, including fiduciary duties. The Managing General Partner’s bye-laws require it to advance funds to pay the expenses of an indemnified person in connection with a matter in which indemnification may be sought until it is determined that the indemnified person is not entitled to indemnification.

Insurance

BEP has obtained insurance coverage under which the directors of the Managing General Partner are insured, subject to the limits of the policy, against certain losses arising from claims made against such directors by reason of any acts or omissions covered under the policy in their respective capacities as directors of the Managing General Partner, including certain liabilities under securities laws.

Corporate Governance Disclosure

The Managing General Partner’s board of directors encourages sound corporate governance practices designed to promote the well-being and ongoing development of BEP, including advancing the best interests of BEP.

The Managing General Partner’s board of directors is of the view that its corporate governance policies and practices, outlined below, are comprehensive and consistent with the guidelines for corporate governance adopted by Canadian securities administrators. The board of directors is also of the view that these policies and practices are consistent with the requirements of the New York Stock Exchange and the applicable provisions under the Sarbanes-Oxley Act.

Board of Directors of the Managing General Partner

Mandate of the Board of Directors           

The Managing General Partner’s board of directors oversees the management of Brookfield Renewable’s affairs directly and through two existing standing committees. The responsibilities of the board of directors and each committee are set out in written charters, which are reviewed and approved annually. These charters are also posted on BEP’s website at https://bep.brookfield.com/en/corporate-governance/governance-documents.

In fulfilling its mandate, the board of directors is, among other things, responsible for the following:

·         assessing the principal risks of Brookfield Renewable’s business and reviewing, approving and monitoring the systems in place to manage these risks;

·         reviewing and approving the reports issued to LP Unitholders and Preferred Unit Holders, including annual and interim financial statements; and

·         promoting the effective operation of the board of directors.

Meetings of the Board of Directors

The Managing General Partner’s board of directors meets at least four times each year, with additional meetings held to consider specific items of business or as deemed necessary. Meeting frequency and agenda items may change depending on the opportunities or risks faced by Brookfield Renewable. The board of directors is responsible for its agenda. Prior to each board meeting, the Chair of the board discusses agenda items for the meeting with the Service Provider.

The board of directors of the Managing General Partner had four regular quarterly meetings as well as two special meetings in 2016. Mr. Mann was unable to attend one of the special meetings. Otherwise, all of the directors were present in person or by phone at all meetings. Four regular quarterly meetings are scheduled for 2017.

Size and Composition of the Board of Directors

The Managing General Partner’s board of directors is currently set at seven directors. See Item 6.C “Board Practices — Size, Independence and Composition of the Board of Directors”.

Page 144 


Independent Directors

At least three directors and at least a majority of the directors holding office must be independent of the Managing General Partner and Brookfield, as determined by the full board of directors using the standards for independence established under applicable securities laws. See Item 6.C “Board Practices — Size, Independence and Composition of the Board of Directors”.

The following table describes the independence status of the directors of the Managing General Partner.

Director

  

Independence Status

  

Reason for Related Status

Jeffrey Blidner

  

Related

  

Mr. Blidner is a Senior Managing Partner 

 

 

 

 

of Brookfield Asset Management.

Eleazar de Carvalho Filho

  

Independent

  

 

John Van Egmond

  

Independent

  

 

Lars Josefsson

  

Related

  

Mr. Josefsson is a consultant to

 

 

 

 

Brookfield Asset Management

David Mann

  

Independent

  

 

Lou Maroun

  

Independent

  

 

Patricia Zuccotti

  

Independent

  

 

The Chair of the Managing General Partner’s board of directors is Jeffrey Blidner, who is not an independent director. However, each of the committees of the board of directors is fully comprised of independent directors and the Board has a lead independent director, David Mann. In addition, special committees of independent directors may be formed from time to time to review particular matter or transactions. The board of directors encourages regular open dialogue between the independent directors and the Chair to discuss matters raised by independent directors.

At all quarterly meetings, the independent directors held meetings without the presence of management and the directors that are not independent. The board of directors has also adopted the Conflicts Policy to govern its practices in circumstances in which conflicts of interest with Brookfield may arise. See Item 6.C “Board Practices — Transactions Requiring Approval by Independent Directors” and “— Transactions in Which a Director Has an Interest” and Item 7.B “Related Party Transactions — Conflicts of Interest and Fiduciary Duties”.  

Other Directorships

The following directors of the Managing General Partner are also directors of other reporting issuers (or the equivalent in foreign jurisdictions).

·         Blidner: Brookfield Asset Management; Brookfield Property Partners L.P.; Brookfield Infrastructure Partners L.P.; Brookfield Business Partners L.P.

·         de Carvalho Filho: TechnipFMC plc ; Grupo Pão de Açúcar; Cnova N.V.

·         Josefsson: Robert Bosch GmbH; Holmen AB; Burntisland Fabrication Ltd.

·         Mann: Acadian Timber Corp.; New Growth Corp; AllBanc Split Corp. II; Logistec Corp.

·         Maroun: Summit II REIT; Brookfield Property Partners L.P.

·         Patricia Zuccotti:  Brookfield Business Partners L.P.

                Director Orientation and Education

New directors of the Managing General Partner are provided with comprehensive information about BEP and its affiliates. Arrangements are made for specific briefing sessions from appropriate senior personnel to help new directors better understand Brookfield Renewable’s strategies and operations. They also participate in the continuing education measures discussed below.

Page 145 


The Managing General Partner’s board of directors receives annual operating plans for each of Brookfield Renewable’s strategic business units and more detailed presentations on particular strategies. Existing directors are invited to join the orientation sessions for new directors as a refresher. The directors are also invited to participate in guided tours of Brookfield Renewable’s various operational facilities. They have the opportunity to meet and participate in work sessions with management to obtain insight into the operations of Brookfield Renewable and its affiliates. Directors are regularly briefed to help better understand industry related issues such as accounting rule changes, transaction activity, capital markets initiatives, significant regulatory developments, as well as trends in corporate governance.

Director Expectations

The Managing General Partner’s board of directors has adopted a Charter of Expectations for Directors, which sets out the expectations in regard to personal and professional competencies, LP Unit ownership, meeting attendance, conflicts of interest, changes of circumstance and resignation events. The Charter of Expectations can be found on our website at https://bep.brookfield.com/en/corporate-governance/governance-documents.  Directors are expected to identify in advance any potential conflict of interest regarding a matter coming before the board of directors or its committees, bring these to the attention of the board of directors or committee chair and refrain from voting on such matters. Directors are also expected to submit their resignations to the Chair of the board of directors if they become unable to attend at least 75% of the board of directors’ regularly scheduled meetings or if they become involved in a legal dispute, regulatory or similar proceedings, take on new responsibilities or experience other changes in personal or professional circumstances that could adversely impact Brookfield Renewable or their ability to serve as director. Further information on director LP Unit ownership requirements is set out in Item 6.B “Compensation — Board of Directors of the Managing General Partner”.

Committees of the Boardof Directors

The Managing General Partner’s board of directors believes that its committees assist in the effective functioning of the board of directors and help ensure that the views of independent directors are effectively represented.

The board of directors has two committees:  

·         the Audit Committee; and

·         the Nominating and Governance Committee.

The responsibilities of these committees are set out in written charters, which are reviewed and approved annually by the board of directors. The charters of these committees can be found on our website at https://bep.brookfield.com/en/corporate-governance/governance-documents. All members of these committees must be independent directors, as described above. Special committees may be formed from time to time as required to review particular matters or transactions. While the board of directors retains overall responsibility for corporate governance matters, the Audit Committee and the Nominating and Governance Committee each have specific responsibilities for certain aspects of corporate governance, in addition to their other responsibilities as described below.

Audit Committee

The Managing General Partner’s board of directors has established an audit committee (the “Audit Committee”) that operates pursuant to a written charter. The Audit Committee consists solely of independent directors, each member is financially literate and there will be at least one member at all times designated as an audit committee financial expert. Collectively, the Audit Committee has the education and experience to fulfill the responsibilities outlined in the Audit Committee Charter. The education and past experience of each Audit Committee member that is relevant to the performance of his or her responsibilities as an Audit Committee member can be found in the biographical information about the applicable member under Item 6.A “Directors and Senior Management”. Audit Committee members may not serve on more than two other public company audit committees, except with the prior approval of the Managing General Partner’s board of directors. Such prior approval was granted with respect to David Mann’s service on the audit committees of more than two other public companies. Not more than 50% of the Audit Committee members may be directors who are residents of any one

Page 146 


jurisdiction (other than Bermuda and any other jurisdiction designated by the board of directors from time to time).

The Audit Committee is responsible for assisting and advising the Managing General Partner’s board of directors with matters relating to:

·         our accounting and financial reporting processes;

·         the integrity and audits of our financial statements;

·         our compliance with legal and regulatory requirements; and

·         the qualifications, performance and independence of our independent accountants.

The Audit Committee is also responsible for engaging our independent auditors, reviewing the plans and results of each audit engagement with our independent auditors, approving professional services provided by our independent auditors, considering the range of audit and non-audit fees charged by our independent auditors and reviewing the adequacy of our internal accounting controls.

As of the date of this Form 20-F, the Audit Committee was comprised of the following three directors: Patricia Zuccotti (Chair), David Mann and Eleazar de Carvalho Filho, all of whom are independent directors.

The Audit Committee had four regular quarterly meetings in 2016 as well as one special meeting. All of the committee members were present in person or by telephone. Four regular quarterly meetings are scheduled for 2017.

The board of directors of the Managing General Partner, upon the recommendation of the Audit Committee, have adopted a written policy on auditor independence (the “Pre-Approval Policy”). Under the Pre-Approval Policy, except in very limited circumstances, all audit and permitted non-audit services are required to be pre-approved by the Audit Committee. The Pre-Approval Policy prohibits the auditors from providing the following types of non-audit services:

·         booking or other services related to Brookfield Renewable’s accounting records or financial statements;

·         appraisal or valuation services or fairness opinions;

·         actuarial services;

·         management functions or human resources;

·         legal services and expert services unrelated to the audit;

·         internal audit outsourcing; and

·         financial information systems design and implementation.

The Pre-Approval Policy permits the auditors to provide other types of non-audit services, including tax services, but only if approved in advance by the Audit Committee, subject to limited exceptions.

The Pre-Approval Policy also addresses issues relating to the disclosure of fees paid to the auditors. See Item 16.C – “Principal Accountant Fees and Services” for a summary of our external auditor service fees.

Nominating and Governance Committee

The Managing General Partner’s board of directors has established a nominating and governance committee (the “Nominating and Governance Committee”) that operates pursuant to a written charter. The Nominating and Governance Committee consists entirely of independent directors and not more than 50% of the Nominating and Governance Committee members may be directors who are residents of any one jurisdiction (other than Bermuda and any other jurisdiction designated by the board of directors from time to time).

The Nominating and Governance Committee is responsible for approving the appointment by the sitting directors of a person to the office of director and for recommending a slate of nominees for election as directors by the Managing General Partner’s shareholders. The Nominating and Governance Committee is also responsible for assisting and advising the Managing General Partner’s board of directors with respect to matters relating to the general operation of the board of directors, BEP’s

Page 147 


governance, the governance of the Managing General Partner and the performance of its board of directors, individual directors and the Service Provider. The Nominating and Governance Committee must also assess the size and composition of the Managing General Partner’s board of directors and its committees, review the effectiveness of the board of directors’ relations with the Service Provider and review BEP’s corporate governance practices.  The Nominating and Governance Committee annually reviews the performance of the board of directors and its committees and the individual contribution of directors through a self-survey.

The Nominating and Governance Committee had four regular quarterly meetings in 2016. All of the committee members were present in person or by telephone. Four regular quarterly meetings are scheduled for 2017.

As Brookfield Asset Management is entitled to elect all of the directors of the Managing General Partner, the directors of the Managing General Partner consult with Brookfield to identify and assess the credentials of appropriate individuals with the skills, knowledge, experience and talents needed to act as an independent member of the board of directors of the Managing General Partner, including the need for the board of directors as a whole to have a diversity of perspectives. Brookfield maintains an “evergreen” list of potential independent board members to ensure that outstanding candidates with the needed skills can be quickly identified to fill planned or unplanned vacancies. Candidates from that list and any other candidates familiar to Brookfield or Brookfield Renewable are assessed to ensure the Managing General Partner’s board of directors has the appropriate mix of talent, quality, skills and other requirements necessary to promote sound governance and board effectiveness. Individuals who meet those requirements are recommended by Brookfield to the Nominating and Governance Committee for its review as potential candidates for nomination to the board of directors. The Nominating and Governance Committee also recommends to the Board the appointment of an independent director as the lead independent director where the Chair of the Board is not independent.

The Nominating and Governance Committee is also responsible for reviewing and making recommendations to the board of directors of the Managing General Partner concerning the remuneration of directors and committee members. On recommendation of the Nominating and Governance Committee, the Managing General Partner’s board of directors will set compensation of the directors by seeking to ensure that the compensation reflects the responsibilities and risks involved in being a director and aligns the interests of the directors with the best interests of Brookfield Renewable and our Unitholders. Compensation of the directors will be periodically assessed by the Nominating and Governance Committee and the board of directors to ensure that it is competitive in the marketplace and fair in relation to the scope of the duties and responsibilities of the directors.

The Managing General Partner does not have any executive officers. As the Service Provider manages BEP pursuant to our Master Services Agreement, the compensation of our core senior management team is determined by Brookfield. Our Nominating and Governance Committee is responsible for supervising any changes in the fees to be paid pursuant to our Master Services Agreement. See Item 6.A “Directors and Senior Management — Our Management” and Item 6.B “Compensation — Our Management”. As of the date of this Form 20-F, the Nominating and Governance Committee was comprised of the following three directors: David Mann (Chair), Lou Maroun and John Van Egmond, all of whom are independent directors.  

Board of Directors, Committees and Director Evaluation

The Managing General Partner’s board of directors believes that a regular and formal process of evaluation improves the performance of the board of directors as a whole, its committees and individual directors. Each year, a survey is sent to directors regarding the effectiveness of the board of directors and its committees, inviting comments and suggestions on areas for improvement. The results of this survey are reviewed by the Nominating and Governance Committee, which makes recommendations to the board of directors as required. Each director also receives a list of questions for completing a self-assessment. The Chair of the board of directors also holds private interviews with each director annually to discuss the operations of the board of directors and its committees and to provide any feedback on the individual director’s contributions.

Board of Directors and Management Responsibilities

Page 148 


The Managing General Partner’s board of directors has not developed written position descriptions for the Chair of the board of directors, the role of lead independent director or the chair of any of the committees of the board of directors. However, each chair takes responsibility for ensuring the board of directors or committee, as applicable, addresses the matters within its written charter. The lead independent director similarly takes responsibility for promoting and safeguarding the independence of the independent directors.

The Managing General Partner’s board of directors has not developed a written position description for any members of our core senior management team. The services of our core senior management team are provided by the Service Provider pursuant to our Master Services Agreement.

Code of Business Conduct and Ethics

Brookfield Renewable has adopted a Code of Business Conduct and Ethics (the “Code”), a copy of which can be found on BEP’s web site at https://bep.brookfield.com/en/corporate-governance/governance-documents or on BEP’s SEDAR profile at www.sedar.com or EDGAR profile at www.sec.gov. The Code provides guidelines to ensure that all employees, including directors of the Managing General Partner, respect BEP’s commitment to conducting business relationships with respect, openness and integrity. Management provides regular instructions and updates to the Code to our employees, as appropriate, and has provided training and e-learning tools to support the understanding of the Code throughout the organization. Employees may report activities which they feel are not consistent with the spirit and intent of the Code through a hotline or through a designated ethics reporting website (in each case on an anonymous basis), or alternatively, to designated members of management. Monitoring of calls and of the ethics reporting website is managed by an independent third party called Navex. The Audit Committee is to be notified of any significant reports of activities that are not consistent with the Code by Brookfield’s internal auditor. If the Audit Committee considers it appropriate, it will notify the Nominating and Governance Committee and/or the board of directors of such reports. The board of directors has not granted any waivers of the Code to date.

The Managing General Partner’s board of directors promotes the highest ethical business conduct. The board of directors has taken measures to ensure directors exercise independent judgment in considering transactions and agreements in respect of which a director or our core senior management team has a material interest. Any director with a material interest in a transaction declares his/her interest and refrains from voting on such matter. Significant related party transactions, if any, are reviewed and approved by an independent committee made up of independent directors who may be advised by independent counsel and independent advisers. See Item 6.C “Board Practices — Transactions Requiring Approval by Independent Directors” and “— Transactions in Which a Director Has an Interest” and Item 7.B “Related Party Transactions — Conflicts of Interest and Fiduciary Duties”.

6.D              EMPLOYEES

We do not employ the individuals who provide management services to us under our Master Services Agreement, including the individuals who serve as the Managing General Partner’s Chief Executive Officer and Chief Financial Officer. The personnel that carry out these activities are employees of Brookfield, and their services are provided to Brookfield Renewable for our benefit under our Master Services Agreement. For a discussion of the individuals from Brookfield’s management team that are involved in our renewable power business, see Item 6.A “Directors and Senior Management — Our Management”.

Brookfield Renewable has approximately 2,175 employees involved in the day-to-day operations of our facilities and the development of our business, of which approximately 390 are located in Canada, 560 are located in the United States, 420 are located in Brazil, 680 are located in Colombia and 120 are located in the Republic of Ireland, the United Kingdom and Portugal. Approximately 1,325, or 58% of these employees, are covered by collective agreements expiring between 2016 and 2020. Eight of these collective agreements are due to be renewed in 2017. We maintain very good relations with represented and salaried employees across all facilities. Relationships with the various unions in Canada, the United States, Brazil and Colombia have also been positive, without the occurrence of any work disruptions that would have had a negative impact on the business. Our corporate group, including the Manager, also has approximately 105 employees with non-operational roles who are largely based in Canada.

Page 149 


  

6.E              SHARE OWNERSHIP

Except as described below under Item 7.A “Major Shareholders”, as of the date of this Form 20-F, the directors and officers of the Managing General Partner and the employees of the Service Provider who perform executive functions for Brookfield Renewable, and their respective associates, as a group, beneficially owned, directly or indirectly, or exercised control or direction over, less than one percent of the outstanding LP Units.

ITEM 7.       MAJOR SHAREHOLDERS AND RELATED PARTY TRANSACTIONS          

7.A              MAJOR SHAREHOLDERS

As of the date of this Form 20-F, there are 166,839,324 LP Units outstanding. To our knowledge, as at the date of this Form 20-F, no person or company, other than Brookfield, beneficially owns or controls or directs, directly or indirectly, more than 5% of our LP Units, on a fully-exchanged basis. Brookfield beneficially owns 51,125,944 LP Units and 129,658,623 Redeemable/Exchangeable partnership units, or an approximately 61% interest in BEP (on a fully-exchanged basis) including its indirect general partnership interest in the Managing General Partner and the BRELP GP LP. All LP Units, including those held by Brookfield, are non-voting. See also the information contained in this Form 20-F under Item 10.B “Memorandum and Articles of Association — Description of our LP Units, Preferred Units and the Amended and Restated Limited Partnership Agreement of BEP”.

As of February 24, 2017, 11,390 of our outstanding LP Units were held by 5 holders of record in the United States, not including LP Units held of record by DTC. As of February 24, 2017, DTC was the holder of record of 12,795,243 LP Units.

The following table sets forth information, as of date of this Form 20-F, regarding the beneficial ownership of LP Units by each person that is a beneficial owner of more than 5% of our LP Units, on a fully-exchanged basis.

Name

LP Units (1)

  

Percentage of LP Units (2)

Brookfield Asset Management Inc. (3)

180,784,567

  

61%

Partners Limited (4)

180,784,567

  

61%

(1)           Includes 129,658,623 Redeemable/Exchangeable partnership units indirectly held by Brookfield Asset Management which are redeemable for cash or exchangeable for LP Units in accordance with the Redemption-Exchange Mechanism. All Redeemable/Exchangeable partnership units and all limited partnership units of BRELP held by BEP are non-voting. For additional information, see Item 10.B “Memorandum and Articles of Association — Description of the Amended and Restated Limited Partnership Agreement of BRELP — Units”.

(2)           Assuming the exchange of all Redeemable/Exchangeable partnership units indirectly held by Brookfield Asset Management and including Brookfield Asset Management’s indirect general partnership interests.

(3)           Consists of 51,125,944 units and 129,658,623 Redemption-Exchange Units.  In addition, Brookfield Asset Management has an indirect general partnership interest in BEP and BRELP through its indirect wholly-owned subsidiary Brookfield Renewable Power Inc.

(4)           Partners Limited owns all of Brookfield Asset Management’s Class B Limited Voting Shares entitling it to appoint one-half of the board of directors of Brookfield Asset Management.  Partners Limited may be deemed the beneficial owner 180,784,567 of our units, constituting approximately 61% of the issued and outstanding units, assuming that all of the Redemption-Exchange Units are exchanged for our units pursuant to the Redemption-Exchange Mechanism described in Item 10.B “Memorandum and Articles of Association — Description of the Amended and Restated Limited Partnership Agreement of BRELP — Redemption-Exchange Mechanism”

See also the information contained in this Form 20-F under Item 3.D “Risk Factors—Risks Related to our Relationship with Brookfield”, Item 6.A “Directors and Senior Management”, Item 6.C “Board Practices” and Item 7.B “Related Party Transactions”.

7.B              RELATED PARTY TRANSACTIONS

We are an affiliate of Brookfield. We have entered into a number of agreements and arrangements with Brookfield in order to enable us to be established as a separate entity and to pursue our vision of being a leading owner and operator of high-quality renewable power assets. While we believe that this ongoing relationship with Brookfield provides us with a strong competitive advantage as well as access to opportunities that would otherwise not be available to us, we operate as an independent, stand-alone entity. We describe below these relationships as well as potential conflicts of

Page 150 


interest (and the methods for resolving them) and other material considerations arising from our relationship with Brookfield.

See also the information contained in this Form 20-F under Item 3.D “Risk Factors — Risks Related to Our Relationship with Brookfield”, Item 5.A “Operating Results — Related Party Transactions”, Item 6.A “Directors and Senior Management”, Item 6.C “Board Practices” and Item 7.A “Major Shareholders” and Note 26 to our audited consolidated financial statements for the year ended December 31, 2016, 2015 and  2014, respectively.

Relationship Agreement

Brookfield Asset Management and certain of its subsidiaries entered into an agreement with BEP, referred to as the Relationship Agreement that governs aspects of the relationship among them. Pursuant to the Relationship Agreement, Brookfield Asset Management has agreed that BEP will serve as its primary vehicle through which it will acquire renewable power assets on a global basis. See Item 4.B “Business Overview — The Service Provider” for further details on Brookfield Asset Management.

Each of BEP, BRELP and the Holding Entities acknowledge and agree that Brookfield Asset Management is not required under the Relationship Agreement to allocate any minimum level of dedicated resources for the pursuit of acquisitions of power generation operations or developments and that Brookfield has established or advised, and may continue to establish or advise, other entities that rely on the diligence, skill and business contacts of Brookfield’s professionals and the information and acquisition opportunities they generate during the normal course of their activities (including in the power generation sector). Brookfield Asset Management also agrees that it will not sponsor transactions that are suitable for us in the renewable power sector unless we are given an opportunity to participate. Further, Brookfield may, but is not required to, offer Brookfield Renewable the opportunity to acquire: (i) an integrated utility even if a significant component of such utility’s operations consist of a non-renewable power generation operation or development, such as a power generation operation that uses coal or natural gas, (ii) a portfolio of power operations, even if a significant component of such portfolio’s operations consist of non-renewable power generation, or (iii) renewable power generation operations or developments that comprise part of a broader enterprise, unless the primary purpose of such acquisition, as determined by Brookfield, acting in good faith, is to acquire the underlying operation or development.

Brookfield Renewable also acknowledges and agrees that members of Brookfield carry on a diverse range of businesses worldwide, including the development, ownership and/or management of power, transmission and other infrastructure assets, and investing and advising on investing in any of the foregoing or loans, debt instruments and other securities with underlying infrastructure collateral or exposure including renewable power generation operations or developments, both as principal and through other public companies that are affiliates of Brookfield or through private investment vehicles and accounts established or managed by affiliates of Brookfield and that except as explicitly provided in the Relationship Agreement, the Relationship Agreement will not in any way limit or restrict members of Brookfield from carrying on their respective business.

If we intend to pursue an acquisition opportunity presented by Brookfield, one or more members of Brookfield may participate in the acquisition opportunity if we do not have the financial capacity (as determined by Brookfield) to acquire all of the opportunity or if Brookfield allocates participation in the opportunity between BEP and one or more members of Brookfield, after taking into consideration the purpose of the investment opportunity, the risk/return profile, the source of the investment opportunity and other factors that Brookfield considers relevant. In the event that we decline an acquisition opportunity presented by Brookfield, Brookfield may pursue such acquisition opportunity for its own account, without restriction. Due to the foregoing, we expect to compete from time-to-time with Brookfield or other third parties for access to the benefits that we expect to realize from Brookfield Asset Management’s involvement in our business. See Item 3.D “Risk Factors — Risks Related to Our Relationship with Brookfield — Brookfield is not necessarily required to act in the best interests of the Service Recipients, BEP or our Unitholders”.

An integral part of our strategy is to participate with institutional investors in Brookfield sponsored or co-sponsored consortiums or funds for acquisitions that fit our strategy. Brookfield has a strong track record of leading such consortiums and funds and actively manages underlying assets to improve

Page 151 


performance. Currently, Brookfield manages the Brookfield Americas Infrastructure Fund, a $2.7 billion infrastructure fund focused on the Americas, Brookfield Infrastructure Fund II, a $7 billion global infrastructure fund and Brookfield Infrastructure Fund III, a $14 billion global infrastructure fund. Brookfield is the fund manager and typically invests approximately 25% to 50% of the capital required for a transaction alongside its institutional investors. It is currently intended that future renewable power acquisitions identified by Brookfield may be funded with commitments pursuant to Brookfield sponsored funds and we would fund Brookfield’s participation where renewable power investments are made by such funds. See Item 3.D “Risk Factors – We do not have control over all our operations”.

In the event of the termination of our Master Services Agreement, the Relationship Agreement would also terminate, including Brookfield’s commitments to provide us with acquisition opportunities, as described above.

Master Services Agreement

BEP, BRELP and the Holding Entities entered into our Master Services Agreement pursuant to which the Service Provider has agreed to provide oversight of the business and provide the services of senior officers to Brookfield Renewable. In addition, the Service Provider has agreed to provide services relating to acquisitions or dispositions, financings, business planning and strategy and oversight and supervision of various day to day management and administration activities. In exchange for providing these services, the Service Provider is entitled to a Base Management Fee, which for the year ended 2016 was approximately $62 million. For a detailed description of our Master Services Agreement, see Item 6.A “Directors and Senior Management – Our Master Services Agreement”. For components of the management fee, see Item 6.A— “Directors and Senior Management — Our Master Services Agreement — Management Fee”.

Incentive Distributions

BRELP GP LP is entitled to receive incentive distributions from BRELP as a result of its ownership of the general partnership interest in BRELP. The incentive distributions are to be calculated in increments based on the amount by which quarterly distributions on the limited partnership units of BRELP exceed specified target levels as set forth in the Amended and Restated Limited Partnership Agreement of BRELP. See Item 10.B “Memorandum and Articles of Association — Description of the Amended and Restated Limited Partnership Agreement of BRELP — Distributions”.

BRELP GP LP may, at its sole discretion, elect to reinvest incentive distributions in exchange for Redeemable/Exchangeable partnership units.

To the extent that any of the Holding Entities or any operating entity pays to Brookfield any comparable performance or incentive distribution, the amount of any future incentive distributions will be reduced in an equitable manner to avoid duplication of distributions.

General Partner Distributions

Pursuant to the Amended and Restated Limited Partnership Agreement of BEP, the Managing General Partner is entitled to receive a general partner distribution equal to 0.01% of the total distributions of BEP. See Item 10.B “Memorandum and Articles of Association — Description of Our LP Units, Preferred Units and the Amended and Restated Limited Partnership Agreement of BEP —Distributions”.

Pursuant to the Amended and Restated Limited Partnership Agreement of BRELP, BRELP GP LP is entitled to receive a general partner distribution from BRELP equal to a share of the total distributions of BRELP in proportion to BRELP GP LP’s percentage interest in BRELP which is equal to 1% of the total distributions of BRELP. In addition, it is entitled to receive the incentive distributions described above under “— Incentive Distributions”. See Item 10.B “Memorandum and Articles of Association — Description of the Amended and Restated Limited Partnership Agreement of BRELP — Distributions”.

Energy Revenue Agreement

On November 23, 2011, BEM LP, a subsidiary of Brookfield, and BPUSHA, a subsidiary of BRELP that indirectly owns most of our U.S. facilities, entered into an energy revenue agreement (“Energy Revenue Agreement”) pursuant to which BEM LP agreed to support the price that BPUSHA

Page 152 


receives for the energy generated from certain of those facilities. BEM LP has agreed to pay BPUSHA each month an amount equal to the difference between the Fixed Amount and the total revenues received by BPUSHA from certain of those facilities. The “Fixed Amount” is calculated as the energy generated by those facilities multiplied by a price of $75/MWh (subject to an annual adjustment, equal to 40% of the increase in the U.S. Consumer Price Index during the previous year, but capped at a 3% increase in the fixed price per year). Should the total revenues received by these facilities from sales of electricity and all ancillary services, capacity and green credits for any month be more than the calculated Fixed Amount at the end of any month, BEM LP will receive from BPUSHA an amount equal to such excess.

In the Energy Revenue Agreement, BEM LP has agreed that at all times that it does not have a minimum net worth of $500 million, it will provide a guarantee or other acceptable security of a person with a minimum net worth of $500 million. This guarantee is currently being provided by Brookfield.

The Energy Revenue Agreement has an initial term of 20 years, with automatic renewals for successive 20-year periods unless 180 days before the end of the applicable term (i) both parties agree in writing not to renew the agreement or (ii) BEM LP provides written notice that the agreement shall terminate with respect to one or more facilities five years after the end of the applicable term. The Energy Revenue Agreement is subject to customary termination provisions in the event of a failure to pay or an insolvency event of BPUSHA or BEM LP.

Other Power Agreements

In addition to the Energy Revenue Agreement, BEP is a party to a number of commercial agreements with Brookfield, including PPAs for the sale of power generated from certain of Brookfield Renewable’s North American facilities to subsidiaries of Brookfield and revenue support agreements under which Brookfield supports Brookfield Renewable’s revenue from the sale of power generated by certain of Brookfield Renewable’s North American facilities. Including the Energy Revenue Agreement, Brookfield purchases or provides revenue support for approximately 22% of Brookfield Renewable’s portfolio as of December 31, 2016.

Details of the related party power purchase and revenue support agreements are as follows:

In December 2009, Brookfield entered into a 20-year power sales agreement with the Province of Ontario pursuant to a hydroelectric contracting initiative issued by the provincial government earlier that year. The power sales agreement, which matures in 2029, applies to all power produced by hydro assets in Ontario owned by Great Lakes Power Limited (“GLPL”) and Mississagi Power Trust (“MPT”). As of November 28, 2011, PPAs between Brookfield subsidiaries and GLPL and MPT were amended to increase the price paid by Brookfield to GLPL and MPT and to extend the term of such contracts. These amendments were designed to pass through substantially all of the economics of the new power sales agreement. When the assets of the Fund and the Brookfield Renewable Power Assets were combined into BEP, Brookfield received aggregate consideration in respect of such amendments valued at C$292 million, which was recorded in equity by BEP as part of the adjustments arising from this combination, since the transactions were between entities under the common control of Brookfield. The GLPL and MPT contract amendments were taken into account in the determination of the valuation of BEP and, ultimately, in the number of LP Units that were issued to the public and the number of Redeemable/Exchangeable partnership units of BRELP that were issued to Brookfield. The material terms of the GLPL and MPT contract amendments are described below.

Under a PPA with GLPL, a subsidiary of Brookfield Asset Management supports the price that GLPL receives for energy generated by all of GLPL’s facilities in Ontario at a price of C$82 per MWh (increased from C$68 per MWh by an amendment to the PPA effective as of November 28, 2011) subject to an annual adjustment equal to 40% of the increase in CPI) in the previous year. The GLPL PPA has an initial term ending on December 1, 2029 and automatically renews for successive 20-year periods, subject to certain termination provisions. After December 1, 2029, the price under the GLPL PPA will revert back to the original C$68/MWh price (as escalated in accordance with the original inflation linked price escalation provisions in such agreement).

Under a PPA with MPT, a subsidiary of Brookfield Asset Management purchases the energy generated by MPT’s facilities in Ontario at a price of C$103 per MWh (increased from C$68 per MWh by

Page 153 


an amendment to the PPA effective as of November 28, 2011) subject to an annual adjustment equal to 20% of the increase in the CPI in the previous year. The MPT PPA terminates on December 1, 2029, subject to MPT’s option to terminate the agreement, on 120 days written notice, at certain times between 2017 and 2024.

Pursuant to PPAs with Great Lakes Hydro America, LLC (“GLHA”), a subsidiary of Brookfield Asset Management purchases the energy generated by several of GLHA’s power facilities in Maine and New Hampshire at an initial price of $35.75 per MWh, subject to an annual adjustment equal to 20% of the increase in the United States consumer price index during the previous year. The GLHA PPAs have 20-year terms ending in 2022 and 2023.

Pursuant to a PPA with Lievre Power, a subsidiary of Brookfield Asset Management purchases the energy generated by Lievre Power’s facilities in Québec (excluding the Rapides des Cedres facility) at a price of C$68 per MWh, subject to an annual adjustment equal to the lesser of 40% of the increase in the CPI during the previous calendar year or 3%. The Lievre Power PPA has a 20-year term ending in 2019.

Pursuant to a PPA with Hydro Pontiac Inc. (“HPI”), a subsidiary of Brookfield Asset Management has agreed to purchase the energy generated by HPI’s two facilities in Québec at a price of C$68 per MWh, subject to an annual adjustment beginning in 2010 equal to 40% of the increase in the CPI during the previous calendar year. This power guarantee agreement is scheduled to commence in 2019 for one facility and in 2020 for the other, upon the expiration of existing PPAs. The HPI PPAs with Brookfield will have an initial term ending in 2029, and automatically renew for successive 20-year periods.

Pursuant to a 10-year wind levelization agreement expiring in 2019, a subsidiary of Brookfield Asset Management mitigates any potential wind variation from the expected annual generation of 506 GWh for our Prince Wind assets in Ontario. Any excess generation compared to the expected generation results in a payment from BEP to the subsidiary of Brookfield Asset Management, while a shortfall would result in a payment from a subsidiary of Brookfield Asset Management to BEP.

Pursuant to a PPA guarantee, expiring in 2021, Brookfield guarantees to Powell River the payment obligations of an industrial power purchaser for an annual fee of $0.5 million.

Pursuant to a PPA guarantee, expiring in 2023, Brookfield guarantees to Pontook Operating Limited Partnership the payment by BEM LP of a power purchase price of $36/MWh.

Energy Marketing Agreement

BEM LP, NA Holdco and Brookfield BRP Canada Corp. (a subsidiary of NA Holdco that holds our North American operating assets) are party to an energy marketing agreement pursuant to which BEM LP has agreed to provide energy marketing services to NA Holdco and Brookfield BRP Canada Corp. (the “Energy Marketing Agreement”). Under the Energy Marketing Agreement, BEM LP provides the following energy marketing services for our North American power generating facilities:

·         preparing and assisting with compliance with an annual marketing plan which seeks to maximize annual generation, taking into account (among other things) (i) the hydrologic or wind resource available to each power generating facility in a prudent manner having regard to obligations under applicable regulatory authorizations, and (ii) the obligation of the Operating Entities to operate and maintain the power generating facilities in accordance with prudent industry practice and to protect against harm to human life or property of any person;

·         preparing and assisting with compliance with a risk management policy; and

·         assisting with compliance with the terms of any energy marketing agreement between BEM LP and any subsidiary of NA Holdco holding the power generating facilities.

Pursuant to the Energy Marketing Agreement, Brookfield BRP Canada Corp. pays an annual marketing fee, referred to as the “Base Marketing Fee”, to BEM LP equal to $18 million (subject to increase by a specified inflation factor, with the first such increase having been made on January 1, 2013), paid in equal monthly installments. To the extent that any amounts are paid to BEM LP (or one of its affiliates) under certain other existing energy marketing agreements or PPAs between certain of the Operating Entities and BEM LP (or one of its affiliates) that BEM LP determines are comparable to the

Page 154 


Base Marketing Fee, the Base Marketing Fee will be reduced on a dollar for dollar basis by the comparable amounts.

The Energy Marketing Agreement has a term of 20 years. Provided that no event of default relating to BEM LP has occurred and is continuing, the Energy Marketing Agreement will be automatically renewed for successive periods of 20 years unless BEM LP provides NA Holdco with written notice to the contrary at least 180 days prior to the expiry of the applicable term.

The Energy Marketing Agreement is subject to customary termination provisions in the event of a failure to pay or an insolvency event of the applicable Operating Entity or BEM LP.

The maximum amount of the aggregate liability of BEM LP pursuant to the Energy Marketing Agreement is equal to the fees previously paid by NA Holdco pursuant to the Energy Marketing Agreement in the two most recent calendar years.

The Energy Marketing Agreement does not prohibit BEM LP or its affiliates from pursuing other business activities that compete directly or indirectly with us. For a description of related aspects of the relationship between Brookfield and NA Holdco, see Item 7.B “Related Party Transactions— Relationship Agreement”.

Power Agency Agreements

BEM LP and the owners of many of our North American facilities have entered into power agency agreements (the “Power Agency Agreements”). Under each Power Agency Agreement, BEM LP is appointed as the exclusive agent of the owner in respect of the sales of electricity, the procurement of transmission and other additional services. BEM LP also schedules, dispatches and arranges for transmission of the power produced and the power supplied to third parties in accordance with prudent industry practice. Pursuant to each Power Agency Agreement, BEM LP is entitled to be reimbursed for any third party costs incurred, and in certain cases, a fee for its services. To the extent that any fee is payable to BEM LP (or one of its affiliates) under Power Agency Agreements that existed prior to November 28, 2011, the Base Marketing Fee under the Energy Marketing Agreement will be reduced on a dollar for dollar basis.

The Power Agency Agreements that relate to the Energy Revenue Agreement have initial terms of 20 years, with automatic renewals for successive 20-year periods unless 180 days before the end of the applicable term (i) both parties agree in writing not to renew the agreement or (ii) BEM LP has provided the owner with the written notice to terminate the Energy Revenue Agreement as it relates to the particular facility five years after the end of the applicable term. Other Power Agency Agreements have varying terms, renewal and termination rights but are generally long-term arrangements. The Power Agency Agreements are subject to customary termination provisions in the event of a failure to pay or an insolvency event of the applicable Operating Entity or BEM LP.

Development Projects

We indirectly acquired a number of early stage development projects in Brazil, Canada and the United States from Brookfield on November 28, 2011. To further align interests and incentivize continued development success with respect to these specific projects, Brookfield received no upfront proceeds for the transfer of these projects, but is entitled to receive on commercial operation or sale of the projects, in each case if developed or sold in the 25 years following the acquisition, up to 100% of the development costs that it contributed to each project and 50% of the fair market value of the projects in excess of a priority return on each party’s invested capital. These amounts will only be payable on projects upon substantial completion or sale of the project. Fair market value means our pro rata percentage of the fair market value of a development project, as determined by the Service Provider and the independent directors of NA Holdco, on the date on which substantial completion of the development project has been achieved, or, if earlier, the date that the project is sold. With respect to the projects located in Canada and the United States, we entered into the Development Projects Agreement which provides for the reimbursement of expenses to Brookfield for such projects and each project entity and Brookfield have entered into a separate royalty agreement providing for royalties on each project. With respect to our projects located in Brazil, Brookfield subscribed for special shares which contain a redemption feature that provides for the reimbursement of expenses as well as the sharing of the fair market value of a given

Page 155 


project. These financial arrangements with Brookfield will not apply to any future projects. Projects that were in late stages of development or construction were transferred by Brookfield for consideration in November 2011 and are not part of this mechanism.

Voting Agreement

Brookfield and BEP determined that it is advisable for BEP to have control over the BRELP General Partner, BRELP GP LP and BRELP. Accordingly, BEP and Brookfield entered into the Voting Agreement that provides BEP, through the Managing General Partner, a number of rights.

Pursuant to the Voting Agreement, Brookfield has agreed that any voting rights with respect to the BRELP General Partner, the BRELP GP LP and BRELP will be voted in favor of the election of directors approved by BEP. For these purposes, BEP may maintain, from time-to-time, an approved slate of nominees or provide direction with respect to the approval or rejection of any matter in the form of general guidelines, policies or procedures in which case no further approval or direction will be required. Any such general guidelines, policies or procedures may be modified by BEP in its discretion.

In addition, pursuant to the Voting Agreement, Brookfield has also agreed that any voting rights with respect to the BRELP General Partner, the BRELP GP LP and BRELP will be voted in accordance with the direction of BEP with respect to the approval or rejection of the following matters relating to any such entity, as applicable: (i) any sale of all or substantially all of its assets; (ii) any merger, amalgamation, consolidation, business combination or other material corporate transaction, except in connection with any internal reorganization that does not result in a change of control; (iii) any plan or proposal for a complete or partial liquidation or dissolution, or any reorganization or any case, proceeding or action seeking relief under any existing laws or future laws relating to bankruptcy or insolvency; (iv) any amendment to the limited partnership agreement of BRELP GP LP or to the Amended and Restated Limited Partnership Agreement of BRELP; or (v) any commitment or agreement to do any of the foregoing.

In addition, pursuant to the Voting Agreement, Brookfield has agreed that it will not exercise its right under the limited partnership agreement of BRELP GP LP to remove the BRELP General Partner as the general partner of BRELP GP LP except with the prior consent of BEP.

The Voting Agreement terminates: (i) at such time that Brookfield ceases to own any interest in BRELP; (ii) at such time that the Managing General Partner (or its successors or permitted assigns) involuntarily ceases to be the general partner of BEP; (iii) at such time that the BRELP GP LP (or its successors or permitted assigns) involuntarily ceases to be the general partner of BRELP; or (iv) at such time that the BRELP General Partner (or its successors or permitted assigns) involuntarily ceases to be the general partner of BRELP GP LP. In addition, we are permitted to terminate the Voting Agreement upon 30 days’ notice.

The Voting Agreement also contains restrictions on transfers of the shares of the BRELP General Partner, except that Brookfield may transfer shares of the BRELP General Partner to any of its affiliates.

Other Voting Agreements

From time to time, Brookfield Renewable enters into voting agreements with subsidiaries of Brookfield Asset Management whereby these subsidiaries, as managing members of entities in which Brookfield Renewable holds investments with its institutional investors, agree to exercise their voting rights as directed by Brookfield Renewable.

Registration Rights Agreement

On November 28, 2011, Brookfield and BEP entered into a registration rights agreement (the “Registration Rights Agreement”) pursuant to which BEP has agreed that, upon the request of Brookfield, BEP will file one or more registration statements to register for sale under the Securities Act, or one or more prospectuses to qualify the distribution in Canada of, any LP Units held by Brookfield (including LP Units acquired pursuant to the Redemption-Exchange Mechanism). Under the Registration Rights Agreement, BEP is not required to file a registration statement or a prospectus unless Brookfield requests that LP Units having a value of at least $50,000,000 be registered or qualified. In the Registration Rights Agreement, BEP has agreed to pay expenses in connection with such registration

Page 156 


and sales, except for any underwriting discounts or commissions which will be borne by Brookfield, and will indemnify Brookfield for material misstatements or omissions in the registration statement and/or prospectus.

Licensing Agreement

Pursuant to a licensing agreement, Brookfield has granted to us a non-exclusive, royalty-free license to use the name “Brookfield” and the Brookfield logo (the “Licensing Agreement”). Other than under this limited license, we do not have a legal right to the “Brookfield” name and the Brookfield logo on a global basis.

We will be permitted to terminate the Licensing Agreement upon 30 days’ prior written notice if Brookfield defaults in the performance of any material term, condition or agreement contained in the Licensing Agreement and the default continues for a period of 30 days after written notice of termination of the breach is given to Brookfield. Brookfield may terminate the Licensing Agreement effective immediately upon termination of our Master Services Agreement or with respect to any licensee upon 30 days’ prior written notice of termination if any of the following occurs:

·         the licensee defaults in the performance of any material term, condition or agreement contained in the Licensing Agreement and the default continues for a period of 30 days after written notice of termination of the breach is given to the licensee;

·         the licensee assigns, sublicenses, pledges, mortgages or otherwise encumbers the intellectual property rights granted to it pursuant to the Licensing Agreement;

·         certain events relating to a bankruptcy or insolvency of the licensee; or

·         the licensee ceases to be an affiliate of Brookfield.

Termination of the Licensing Agreement with respect to one or more licensees will not affect the validity or enforceability of the Licensing Agreement with respect to any other licensees.

Preferred Shares

Brookfield has provided an aggregate of $5 million of working capital to LATAM Holdco through a subscription for preferred shares of LATAM Holdco. The preferred shares are entitled to receive a cumulative preferential dividend equal to 6% of their redemption value as and when declared by the board of directors of LATAM Holdco and are redeemable at the option of LATAM Holdco, subject to certain limitations, at any time after the tenth anniversary of their issuance. The preferred shares are not entitled to vote, except as required by law.

Redemption-Exchange Mechanism

One or more wholly-owned subsidiaries of Brookfield that hold Redeemable/Exchangeable partnership units have the right to require BRELP to redeem all or a portion of the Redeemable/Exchangeable partnership units, subject to BEP’s right of first refusal, for cash in an amount equal to the market value of one of our LP Units multiplied by the number of LP Units to be redeemed (subject to certain adjustments). See Item 10.B “Memorandum and Articles of Association – Description of the Amended and Restated Limited Partnership Agreement of BRELP — Redemption-Exchange Mechanism”. Taken together, the effect of the redemption right and the right of first refusal is that one or more wholly-owned subsidiaries of Brookfield will receive our LP Units, or the value of such LP Units, at the election of BEP. Should BEP determine not to exercise its right of first refusal, cash required to fund a redemption of limited partnership interests of BRELP held by wholly-owned subsidiaries of Brookfield will likely be financed by a public offering of our LP Units.

Indemnification Arrangements

Subject to certain limitations, Brookfield and its directors, officers, agents, members, partners, shareholders and employees generally benefit from indemnification provisions and limitations on liability that are included in the Amended and Restated Limited Partnership Agreement of BEP, Managing General Partner’s bye-laws, the Amended and Restated Limited Partnership Agreement of BRELP, our Master Services Agreement and other arrangements with Brookfield. See Item 6.A “Directors and Senior Management — Our Master Services Agreement”, Item 10.B “Memorandum and Articles of Association — Description of Our LP Units, Preferred Units and the Amended and Restated Limited

Page 157 


Partnership Agreement of BEP — Indemnification; Limitations on Liability” and “Memorandum and Articles of Association — Description of the Amended and Restated Limited Partnership Agreement of BRELP — Indemnification; Limitations on Liability”.

Other Services

Brookfield may provide the Operating Entities with services which are outside the scope of our Master Services Agreement under arrangements that are on market terms and conditions and pursuant to which Brookfield will receive fees. The services provided under these arrangements will include financial advisory, operations management and other services. Pursuant to our conflict of interest guidelines, those arrangements may require prior approval by a majority of the independent directors, which may be granted in the form of general guidelines, policies or procedures. See Item 7.B “Related Party Transactions— Conflicts of Interest and Fiduciary Duties”.

Conflicts of Interest and Fiduciary Duties

Fiduciary Duties

Each of the Managing General Partner and the BRELP General Partner are required to exercise its powers and carry out its functions as general partner of BEP and BRELP, respectively, honestly and in good faith, and exercise the degree of care, diligence and skill that a reasonably prudent person would exercise in comparable circumstances, in each case, subject to and after taking into account, the terms and conditions of the Relationship Agreement, our Master Services Agreement and the Conflicts Policy. However, the Amended and Restated Limited Partnership Agreement of BEP and the Amended and Restated Limited Partnership Agreement of BRELP contain various provisions that modify the fiduciary duties that might otherwise be owed to us and our LP Unitholders and Preferred Unitholders, including when conflicts of interest arise. These duties include the duties of care and loyalty. The duty of loyalty, in the absence of provisions in the Amended and Restated Limited Partnership Agreement of BEP and the Amended and Restated Limited Partnership Agreement of BRELP to the contrary, would generally prohibit the Managing General Partner and BRELP General Partner from taking any action or engaging in any transaction as to which it has a conflict of interest. However, the Amended and Restated Limited Partnership Agreement of BEP and the Amended and Restated Limited Partnership Agreement of BRELP provide that the Managing General Partner, BRELP General Partner and their affiliates will not have any obligation under the Amended and Restated Limited Partnership Agreement of BREP and the Amended and Restated Limited Partnership Agreement of BRELP, or as a result of any duties stated or implied by law or equity, including fiduciary duties, to present business or investment opportunities to Brookfield Renewable, BRELP, any Holding Entity or any other holding vehicle established by Brookfield Renewable. They also allow affiliates of the Managing General Partner and BRELP General Partner to engage in activities that may compete with us or our activities, and state that, subject to applicable law, no breach of the Amended and Restated Limited Partnership Agreement of BEP or the Amended and Restated Limited Partnership Agreement of BRELP, or a breach of any duty, including fiduciary duties, may be found for any matter that has been approved by a majority of the independent directors of the Managing General Partner. Further, when resolving conflicts of interest, neither the Amended and Restated Limited Partnership Agreement of BEP nor the Amended and Restated Limited Partnership Agreement of BRELP impose limitations on the discretion of the independent directors or the factors which they may consider in resolving any such conflicts. The independent directors of our Managing General Partner can therefore take into account the interests of third parties, including Brookfield, when resolving conflicts of interest.

These modifications to the fiduciary duties may be detrimental to our LP Unitholders and Preferred Unitholders because they restrict the remedies available for actions that might otherwise constitute a breach of fiduciary duty and permit conflicts of interest to be resolved in a manner that is not always in the best interests of Brookfield Renewable or the best interests of our LP Unitholders and Preferred Unitholders. We believe that it was necessary to modify the fiduciary duties that might otherwise be owed to us and our LP Unitholders and Preferred Unitholders, as described above, due to our organizational and ownership structure and the potential conflicts of interest created thereby. Without modifying those duties, the ability of the Managing General Partner and BRELP General Partner to attract and retain experienced and capable directors and to take actions that we believe will be necessary for the carrying out of our business would be unduly limited due to their concern about potential liability.

Page 158 


Conflicts of Interest

We maintain a conflicts protocol and guidelines (the “Conflicts Policy”) for addressing conflicts and potential conflicts and for providing guidelines for the completion of certain transactions. The Conflicts Policy states that conflicts be resolved based on the principles of transparency and that transactions that are carried out, be carried out at an arm’s length basis, with validation of terms as arm’s length being based upon actual participation of arm’s length third party participants such as co-investors whenever possible, or otherwise through objective, independent professional advice or other satisfactory evidence of market terms.

The Conflicts Policy recognizes the benefit to us of our relationship with Brookfield and our intent to pursue a strategy that seeks to maximize the benefits from this relationship. The Conflicts Policy also recognizes that the principal areas of potential application of the Conflicts Policy on an ongoing basis will be in connection with our acquisitions and our participation in Brookfield sponsored funds, consortia and partnership arrangements, together with any management or service arrangements entered into in connection therewith or the ongoing operations of the underlying Operating Entities. The Conflicts Policy may be amended from time to time at the discretion of the Managing General Partner.

In general, the Conflicts Policy provides that acquisitions that are carried out jointly by us and Brookfield, or in the context of a Brookfield led or co-led sponsored fund, consortium or partnership, be carried out on the basis that the consideration paid by us be no more, on a per share or proportionate basis, than the consideration paid by Brookfield or other participants, as applicable. The Conflicts Policy also provides that any fees or carried interest payable in respect of our proportionate investment, or in respect of an acquisition made solely by us, must be credited in the manner contemplated by our Master Services Agreement and the Amended and Restated Limited Partnership Agreement of BRELP, where applicable, or that such fees or carried interest must either have been negotiated with another arm’s-length participant or otherwise demonstrated to be on market terms. The Conflicts Policy further provides that if the acquisition involves the purchase by us of an asset from Brookfield, or the participation in a transaction involving the purchase by us and Brookfield of different assets, that a fairness opinion or, in some circumstances, a valuation or appraisal by a qualified expert be obtained, confirming that the consideration paid by us is fair from a financial point of view. These requirements provided for in the Conflicts Policy are in addition to any disclosure, approval and valuation requirements that may arise under applicable law.

With respect to transactions in which there is greater potential for a conflict of interest to arise, the Managing General Partner may be required to seek the prior approval of the independent directors pursuant to the Conflicts Policy that has been approved by the independent directors from time to time. These transactions include:

·         subject to certain exceptions, acquisitions by us from, and dispositions by us to, Brookfield;

·         acquisitions whereby Brookfield Renewable and Brookfield are purchasing different assets as part of a single transaction;

·         investing in a private Brookfield sponsored-fund, consortium or partnership;

·         the dissolution of BEP or BRELP;

·         any material amendment to our Master Services Agreement, the Relationship Agreement, the Amended and Restated Limited Partnership Agreement of BRELP or the Amended and Restated Limited Partnership Agreement of BEP;

·         subject to certain exceptions, any material service agreement or other arrangement pursuant to which Brookfield will be paid a fee, or other consideration other than any agreement or arrangement contemplated by our Master Services Agreement;

·         determinations regarding the payment of fees in the LP Units of BEP or limited partnership units of BRELP or the deferral of the incentive distribution (see Item 7.B “Related Party Transactions — Incentive Distributions”);

Page 159 


·         termination of, or any determinations regarding indemnification under, our Master Services Agreement or determinations regarding indemnification under the Amended and Restated Limited Partnership Agreement of BRELP or the Amended and Restated Limited Partnership Agreement of BEP; and

·         subject to certain exceptions, other material transactions involving us and Brookfield.

Pursuant to the Conflicts Policy, independent directors may grant prior approvals for any of these transactions in the form of general guidelines, policies or procedures in which case no further special approval will be required in connection with a particular transaction or matter permitted thereby.

In certain circumstances, these transactions may be related party transactions for the purposes of, and subject to certain requirements of, Canadian Multilateral Instrument 61-101— Protection of Minority Securityholders in Special Transactions (“MI 61-101”). MI 61-101 provides a number of circumstances in which a transaction between an issuer and a related party may be subject to valuation and minority approval requirements. An exemption from such requirements is available when the fair market value of the transaction is not more than 25% of the market capitalization of the issuer. BEP has been granted exemptive relief from the requirements of MI 61-101 that, subject to certain conditions, permits it to be exempt from the minority approval and valuation requirements for transactions that would have a value of less than 25% of BEP’s market capitalization, if the indirect equity interest in BEP, which is held in the form of Redeemable/Exchangeable partnership units, is included in the calculation of BEP’s market capitalization. As a result, the 25% threshold, above which the minority approval and valuation requirements apply, is increased to include the approximately 43.7% indirect interest in BEP held by Brookfield in the form of Redeemable/Exchangeable partnership units.

Our organizational and ownership structure and strategy involve a number of relationships that may give rise to conflicts of interest between BEP and our Unitholders, on the one hand, and Brookfield, on the other hand. In particular, conflicts of interest could arise, among other reasons, because:

·         in originating and recommending acquisition opportunities, Brookfield has significant discretion to determine the suitability of opportunities for us and to allocate such opportunities to us or to itself or third parties;

·         because of the scale of typical renewable power acquisitions and because our strategy includes completing acquisitions through fund, consortium or partnership arrangements with pension funds and other financial sponsors, we will likely make co-investments with Brookfield and Brookfield sponsored funds or Brookfield sponsored or co-sponsored funds, consortiums and partnerships, which typically will require that Brookfield owe fiduciary duties to the other partners, investors or consortium members that it does not owe to us;

·         there may be circumstances where Brookfield determines that an acquisition opportunity is not suitable for us because: (i) it does not fit with our acquisition strategy; (ii) limits arising due to regulatory or tax considerations; and/or (iii) limits on our financial capacity, and Brookfield is entitled to pursue the acquisition on its own behalf rather than offering us the opportunity to make the acquisition;

·         where Brookfield has made an acquisition, it may transfer it to us at a later date after the assets have been developed or we have obtained sufficient financing;

·         our relationship with Brookfield involves a number of arrangements pursuant to which Brookfield provides various services, access to financing arrangements and originates acquisition opportunities, and circumstances may arise in which these arrangements will need to be amended or new arrangements will need to be entered into;

·         under the Amended and Restated Limited Partnership Agreement of BRELP and the agreements governing the Operating Entities, Brookfield is generally entitled to share in the returns generated by our operations, which could create an incentive for it to assume greater risks when making decisions than it otherwise would in the absence of such arrangements;

·         Brookfield is permitted to pursue other business activities and provide services to third parties that compete directly with our business and activities without providing us with an opportunity to participate, which could result in the allocation of Brookfield’s resources, personnel and acquisition opportunities to others who compete with us;

Page 160 


·         Brookfield does not owe Brookfield Renewable or our LP Unitholders and Preferred Unitholders any fiduciary duties, which may limit our recourse against it;

·         the liability of Brookfield is limited under our arrangements with them, and we have agreed to indemnify Brookfield against claims, liabilities, losses, damages, costs or expenses which they may face in connection with those arrangements, which may lead them to assume greater risks when making decisions than they otherwise would if such decisions were being made solely for their own account, or may give rise to legal claims for indemnification that are adverse to the interests of our LP Unitholders and Preferred Unitholders;

·         Brookfield or a Brookfield sponsored fund or consortium may want to acquire or dispose of the same asset as us;

·         we may be, directly or indirectly, purchasing an asset from, or selling an asset to, Brookfield; and

·         there may be circumstances where we are acquiring different assets as part of the same transaction with Brookfield.

Other Related Party Transactions

The $200 million committed unsecured revolving credit facility provided by Brookfield at LIBOR plus 2% was in December extended by one year to December 2017 on the same terms. In February 2017, Brookfield Renewable and Brookfield agreed to increase the committed amount of this credit facility to $400 million.

Brookfield has placed funds on deposit with Brookfield Renewable, subsequent to year-end and in the amount of $140 million. Interest earned on the deposits is at market terms.

7.C              INTEREST OF EXPERTS AND COUNSEL

Not applicable.

ITEM 8.       FINANCIAL INFORMATION           

8.A              CONSOLIDATED STATEMENTS AND OTHER FINANCIAL INFORMATION

Financial Statements

See Item 18. “Financial Statements”, which contains our audited consolidated financial statements prepared in accordance with IFRS.

Dividend Policy

            See Item 4.B “Business Operations — Our LP Unit Distribution Policy”, which contains information regarding our dividend policy. Also see Item 4.B “Business Operations — Distributions to Preferred Unitholders”.

Legal Proceedings

See Item 18. “Financial Statements”.

8.B              SIGNIFICANT CHANGES

A discussion of the significant changes in our business can be found under Item 4. “Information on the Company”, Item 4.A “History and Development of the Company” and Item 5.A “Operating Results”.

ITEM 9.       THE OFFER AND LISTING

9.A              OFFER AND LISTING DETAILS

Our LP Units are listed on the NYSE under the symbol “BEP”. Our LP Units do not have a par value.   Our LP Units began trading on the NYSE on June 11, 2013.  The following table sets forth the reported high and low prices of our LP Units on the NYSE for the periods indicated since issued:

 

 

 

 

 

 

 

 

  

 

  

High

  

Low

Year ended December 31, 2016

 

 

 

$31.64

 

$21.69

Year ended December 31, 2015

 

 

 

$33.42

 

$22.88

Year ended December 31, 2014

  

 

 

$32.72

 

$25.08

Page 161 


The following table sets forth the reported high and low prices of our LP Units on the NYSE for the periods indicated:

 

 

 

 

 

 

 

 

  

 

  

High

  

Low

2016

 

 

 

 

 

 

October 1, 2016 to December 31, 2016

 

 

 

$31.15

 

$26.80

July 1, 201 to September 30, 2016

 

 

 

$31.64

 

$29.04

April 1, 2016 to June 30, 2016

 

 

 

$30.22

 

$28.49

January 1, 2016 to March 31, 2016

 

 

 

$29.95

 

$21.69

2015

 

 

 

 

 

 

October 1, 2015 to December 31, 2015

 

 

 

$28.68

 

$22.88

July 1, 2015 to September 30, 2015

 

 

 

$29.99

 

$26.11

April 1, 2015 to June 30, 2015

 

 

 

$33.42

 

$28.21

January 1, 2015 to March 31, 2015

  

 

 

$32.44

 

$29.45

The following table sets forth the monthly high and low prices for our units on the NYSE for the most recent six months:

 

 

 

 

 

 

 

 

  

 

  

High

  

Low

2017

  

 

  

 

  

 

February (February 1 through to February 24)

 

 

 

$30.45

 

$29.21

January

 

 

 

$30.22

 

$28.78

2016

 

 

 

 

 

 

December

 

 

 

$29.70

 

$28.72

November

 

 

 

$30.56

 

$26.80

October

 

 

 

$31.15

 

$29.77

September

  

 

 

$31.59

 

$29.04

Our LP Units are listed on the TSX under the symbol “BEP.UN”. Our LP Units do not have a par value. Trading on the TSX commenced on November 30, 2011. On March 21, 2014, our LP Units were added to the S&P/TSX Composite Index. The following table sets forth the reported high and low prices of our LP Units on the TSX for the periods indicated since issued:

  

 

 

 

 

 

 

 

 

  

 

  

High

  

Low

Year ended December 31, 2016

 

 

  

C$41.50

  

C$31.43

Year ended December 31, 2015

 

 

  

C$41.78

  

C$31.45

Year ended December 31, 2014

 

 

 

C$36.84

  

C$27.67

  Year ended December 31, 2013

 

 

 

C$32.02

 

C$25.69

Year ended December 31, 2012

  

 

  

C$31.38

 

C$25.65

The following table sets forth the quarterly high and low prices for our units on the TSX for the two most recent full financial years:

 

 

 

 

 

 

 

 

  

 

  

High

  

Low

2016

 

 

 

 

 

 

October 1, 2016 to December 31, 2016

 

 

  

C$41.13

  

C$36.31

July 1, 2016 to September 30, 2016

 

 

  

C$41.50

  

C$38.15

April 1, 2016 to June 30, 2016

  

 

  

C$39.29

  

C$36.33

January 1, 2016 to March 31, 2016

  

 

  

C$39.26

  

C$31.43

2015

 

 

 

 

 

 

October 1, 2015 to December 31, 2015

  

 

  

C$37.98

  

C$31.45

July 1, 2015 to September 30, 2015

 

 

  

C$38.82

  

C$34.47

April 1, 2015 to June 30, 2015

  

 

  

C$41.78

  

C$34.98

January 1, 2015 to March 31, 2015

  

 

  

C$41.13

  

C$35.90

Page 162 


The following table sets forth the monthly high and low prices for our units on the TSX for the most recent six months:

 

 

 

 

 

 

 

 

  

 

  

High

  

Low

2017

  

 

  

 

  

 

February (February 1 through to February 24)

 

 

 

C$39.89

 

C$38.12

January

 

 

 

C$39.24

 

C$38.30

2016

 

 

  

 

 

 

December

 

 

  

C$40.00

  

C$38.27

November

 

 

  

C$40.79

  

C$36.31

October

 

 

  

C$41.13

  

C$39.40

September

  

 

  

C$41.50

  

C$38.15

Prior to November 2011, the Fund’s trust units, which were exchanged for our LP Units on a one-for-one basis in November 2011, were listed on the TSX under the symbol “BRC.UN”. The following table sets forth the reported high and low prices of the Fund’s trust units on the TSX for the periods indicated:

  

 

 

 

 

 

 

 

 

  

 

  

High

  

Low

Year ended December 31, 2011

 

 

   

C$28.10

   

C$20.58

Year ended December 31, 2010

 

 

   

C$22.41

   

C$18.76

Year ended December 31, 2009

  

 

   

C$20.00

   

C$14.70

See Item 5.A “Operating Results”, Item 7.B “Related Party Transactions” and Item 10. “Additional Information”.

9.B              PLAN OF DISTRIBUTION

Not applicable.

9.C              MARKETS

See Item 9.A. “Offer and Listing Details”.

9.D              SELLING SHAREHOLDERS

Not applicable.

9.E              DILUTION

Not applicable.

9.F              EXPENSES OF THE ISSUE

Not applicable.

Page 163 


ITEM 10.      ADDITIONAL INFORMATION         

10.A            SHARE CAPITAL

Not applicable.

10.B            MEMORANDUM AND ARTICLES OF ASSOCIATION

Description of our LP Units, Preferred Units and the Amended and Restated Limited Partnership Agreement of BEP

The following is a description of the material terms of our LP Units, Preferred Units and the Amended and Restated Limited Partnership Agreement of BEP. Because this description is only a summary of the terms of our LP Units, Preferred Units and the Amended and Restated Limited Partnership Agreement of BEP, it does not contain all of the information that you may find useful and is qualified in its entirety by reference to all of the provisions of the Amended and Restated Limited Partnership Agreement of BEP. For more complete information, you should read the Amended and Restated Limited Partnership Agreement of BEP which is available electronically on the website of the SEC at www.sec.gov and on our SEDAR profile at www.sedar.com and will be made available to LP Unitholders and Preferred Unitholders as described under Item 10.C “Material Contracts” and Item 10.H “Documents on Display”.

See also the information contained in this Form 20-F under Item 3.D “Risk Factors—Risks Related to Our Relationship with Brookfield”, Item 6.A “Directors and Senior Management”, Item 6.C “Board Practices” and Item 7.B “Related Party Transactions”.

Formation and Duration

BEP is a Bermuda exempted limited partnership registered under the Limited Partnership Act 1883 and the Exempted Partnerships Act 1992. BEP has a perpetual existence and will continue as a limited liability partnership unless it is terminated or dissolved in accordance with the Amended and Restated Limited Partnership Agreement of BEP. BEP’s interests consist of our LP Units and Preferred Units, which represent limited partnership interests in BEP, and any additional partnership interests representing limited partnership interests that we may issue in the future as described below under “— Issuance of Additional Partnership Interests”.

Nature and Purpose

Under section 2.2 of the Amended and Restated Limited Partnership Agreement of BEP, the purpose of BEP is to: acquire and hold interests in BRELP and, subject to the approval of the Managing General Partner, any other subsidiary of BEP; engage in any activity related to the capitalization and financing of Brookfield Renewable’s interests in such entities; and engage in any other activity that is incidental to or in furtherance of the foregoing and that is approved by the Managing General Partner and that lawfully may be conducted by a limited partnership organized under the Limited Partnership Act 1883, the Exempted Partnerships Act 1992 and the Amended and Restated Limited Partnership Agreement of BEP.

Management

As required by law, the Amended and Restated Limited Partnership Agreement of BEP provides for the management and control of BEP by a general partner, the Managing General Partner. The Managing General Partner will exercise its powers and carry out its functions honestly and in good faith and the Managing General Partner will exercise the degree of care, diligence and skill that a reasonably prudent person would exercise in comparable circumstances, in each case, subject to, and after taking into account, the terms and conditions of the Relationship Agreement, our Master Services Agreement and the Conflicts Policy. Except as set out in the Amended and Restated Limited Partnership Agreement of BEP, the Managing General Partner has no additional duty to propose or approve any conduct of BEP, and may decline to propose or approve such conduct free of any additional duty (including fiduciary duty). The Managing General Partner shall not be in breach of any duty to BEP if it takes actions permitted by the Amended and Restated Limited Partnership Agreement of BEP, the Relationship Agreement, our Master Services Agreement or the Conflicts Policy.

Page 164 


Our Holders of LP Units or Preferred Units

Our LP Units and Preferred Units are limited partnership interests in BEP. Holders of our LP Units or Preferred Units are not entitled to the withdrawal or return of capital contributions in respect of our LP Units or Preferred Units, except to the extent, if any, that distributions are made to such holders pursuant to the Amended and Restated Limited Partnership Agreement of BEP or upon the liquidation of BEP as described below under “— Liquidation and Distribution of Proceeds” or as otherwise required by applicable law.

Except to the extent expressly provided in the Amended and Restated Limited Partnership Agreement of BEP, a holder of our LP Units or Preferred Units does not have priority over any other LP Unitholder or Preferred Unitholder, either as to the return of capital contributions or as to profits, losses or distributions. Unless otherwise determined by the Managing General Partner, in its sole discretion, LP Unitholders and Preferred Unitholders will not be granted any pre-emptive or other similar right to acquire additional interests in BEP. In addition, LP Unitholders and Preferred Unitholders do not have any right to have their LP Units or Preferred Units redeemed by BEP.

Our Preferred Units

The Class A Preferred Units rank senior to the LP Units with respect to priority in the payment of distributions and in the distribution of the assets in the event of the liquidation, dissolution or winding-up of BEP, whether voluntary or involuntary. Each series of Class A Preferred Units ranks on a parity with every other series of the Class A Preferred Units with respect to priority in the payment of distributions and in the distribution of the assets in the event of the liquidation, dissolution or winding-up of BEP, whether voluntary or involuntary. Each series of Class A Preferred Units ranks on a parity with every other series of the Class A Preferred Units with respect to priority in the return of capital contributions or as to profits, losses and distributions.

The Series 11 Preferred Units will not be redeemable by BEP prior to April 30, 2022.  On April 30, 2022 and on April 30 every five years thereafter, BEP may redeem for cash the Series 11 Preferred Units at C$25 per Series 11 Preferred Unit, together with all accrued and unpaid distributions up to but excluding the date of payment or distribution.  Holders of the Series 11 Preferred Units will have the right, at their option, to reclassify their Series 11 Preferred Units into Series 12 Preferred Units, subject to certain conditions, on April 30, 2022 and on April 30 every five years thereafter. Our Preferred Units do not have a fixed maturity date and are not redeemable at the option of Preferred Unitholders.

The Series 9 Preferred Units will not be redeemable by BEP prior to July 31, 2021.  On July 31, 2021 and on July 31 every five years thereafter, BEP may redeem for cash the Series 9 Preferred Units at C$25 per Series 9 Preferred Unit, together with all accrued and unpaid distributions up to but excluding the date of payment or distribution.  Holders of the Series 9 Preferred Units will have the right, at their option, to reclassify their Series 9 Preferred Units into Series 10 Preferred Units, subject to certain conditions, on July 31, 2021 and on July 31 every five years thereafter. Our Preferred Units do not have a fixed maturity date and are not redeemable at the option of Preferred Unitholders.

The Series 7 Preferred Units will not be redeemable by BEP prior to January 31, 2021.  On January 31, 2021 and on January 31 every five years thereafter, BEP may redeem for cash the Series 7 Preferred Units at C$25 per Series 7 Preferred Unit, together with all accrued and unpaid distributions up to but excluding the date of payment or distribution.  Holders of the Series 7 Preferred Units will have the right, at their option, to reclassify their Series 7 Preferred Units into Series 8 Preferred Units, subject to certain conditions, on January 31, 2021 and on January 31 every five years thereafter. Our Preferred Units do not have a fixed maturity date and are not redeemable at the option of Preferred Unitholders.

The Series 5 Preferred Units will not be redeemable by BEP prior to April 30, 2018. On and after April 30, 2018, BEP may redeem for cash the Series 5 Preferred Units at C$26 per Series 5 Preferred Unit if redeemed before April 30, 2019, C$25.75 per Series 5 Preferred Unit if redeemed on or after April 30, 2019, C$25.50 per Series 5 Preferred Unit if redeemed on or after April 30, 2020, C$25.25 per Series 5 Preferred Unit if redeemed on or after April 30, 2021, and C$25 per Series 5 Preferred Unit if redeemed on or after April 30, 2022, in each case together with all accrued and unpaid dividends up to but excluding the date fixed for redemption (less any tax required to be deducted and withheld by BEP). Our Preferred Units do not have a fixed maturity date and are not redeemable at the option of Preferred Unitholders.

Page 165 


Issuance of Additional Partnership Interests

Subject to the rights of the holders of Class A Preferred Units to approve issuances of additional partnership interests ranking senior to the Class A Preferred Units with respect to priority in the payment of distributions and in the distribution of the assets in the event of the liquidation, dissolution or winding-up of BEP, whether voluntary or involuntary, and to any approval required by applicable law and the approval of any applicable securities exchange, the Managing General Partner has broad rights to cause BEP to issue additional partnership interests and may cause BEP to issue additional partnership interests (including new classes of partnership interests and options, rights, warrants and appreciation rights relating to such interests) for any partnership purpose, at any time and on such terms and conditions as it may determine without the approval of any limited partners. Any additional partnership interests may be issued in one or more classes, or one or more series of classes, with such designations, preferences, rights, powers and duties (which may be senior to existing classes and series of partnership interests) as may be determined by the Managing General Partner in its sole discretion, all without approval of our limited partners.

Transfers of Units

We are not required to recognize any transfer of our LP Units or Preferred Units until certificates, if any, evidencing such LP Units are surrendered for registration of transfer. Each person to whom an LP Unit or Preferred Unit is transferred or issued (including any nominee holder or an agent or representative acquiring such LP Unit Or Preferred Unit for the account of another person) shall be admitted to BEP as a partner with respect to the unit so transferred or issued when any such transfer or issuance is reflected in the books and records of BEP subject to and in accordance with the terms of the Amended and Restated Limited Partnership Agreement of BEP. Any transfer of an LP Unit or Preferred Unit shall not entitle the transferee to share in the profits and losses of BEP, to receive distributions, to receive allocations of income, gain, loss, deduction or credit or any similar item or to any other rights to which the transferor was entitled until the transferee becomes a partner and a party to the Amended and Restated Limited Partnership Agreement of BEP.

By accepting an LP Unit or Preferred Unit for transfer in accordance with the Amended and Restated Limited Partnership Agreement of BEP, each transferee will be deemed to have:

·         executed the Amended and Restated Limited Partnership Agreement of BEP and become bound by the terms thereof;

·         granted an irrevocable power of attorney to the Managing General Partner or the liquidator of BEP and any officer thereof to act as such partner’s agent and attorney-in-fact to execute, swear to, acknowledge, deliver, file and record in the appropriate public offices (i) all agreements, certificates, documents and other instruments relating to the existence or qualification of BEP as an exempted limited partnership (or a partnership in which the limited partners have limited liability) in Bermuda and in all jurisdictions in which BEP may conduct activities and affairs or own property; any amendment, change, modification or restatement of the Amended and Restated Limited Partnership Agreement of BEP, subject to the requirements of the Amended and Restated Limited Partnership Agreement of BEP; the dissolution and liquidation of BEP; the admission, withdrawal of any partner of BEP or any capital contribution of any partner of BEP; the determination of the rights, preferences and privileges of any class or series of units or other partnership interests of BEP; and any tax election with any limited partner or general partner on our behalf or on behalf of any limited partner or the general partner, and (ii) subject to the requirements of the Amended and Restated Limited Partnership Agreement of BEP, all ballots, consents, approvals, waivers, certificates, documents and other instruments necessary or appropriate, in the sole discretion of the Managing General Partner or the liquidator of BEP, to make, evidence, give, confirm or ratify any voting consent, approval, agreement or other action that is made or given by BEP’s partners or is consistent with the terms of the Amended and Restated Limited Partnership Agreement of BEP or to effectuate the terms or intent of the Amended and Restated Limited Partnership Agreement of BEP;

·         made the consents and waivers contained in the Amended and Restated Limited Partnership Agreement of BEP; and

Page 166 


·         ratified and confirmed all contracts, agreements, assignments and instruments entered into on behalf of BEP in accordance with the Amended and Restated Limited Partnership Agreement of BEP, including the granting of any charge or security interest over the assets of BEP and the assumption of any indebtedness in connection with the affairs of BEP.

The transfer of any unit or Preferred Unit and/or the admission of any new partner to BEP will not constitute an amendment to the Amended and Restated Limited Partnership Agreement of BEP.

Book-Based System

LP Units and Preferred Units may be represented in the form of one or more fully registered unit certificates held by, or on behalf of, CDS or DTC, as applicable, as custodian of such certificates for the participants of CDS or DTC, registered in the name of CDS or DTC or their respective nominee, and registration of ownership and transfers of LP Units and Preferred Units may be effected through the book-based system administered by CDS or DTC, as applicable.

Investments in BRELP

If and to the extent that BEP raises funds by way of the issuance of equity or debt securities, or otherwise, pursuant to a public offering, private placement or otherwise, an amount equal to the proceeds will be invested in BRELP.

Capital Contributions

Brookfield contributed $1 and the Managing General Partner contributed $100 to the capital of BEP in order to form BEP. Thereafter, Brookfield contributed to BEP its interest in various renewable power businesses in exchange for Redeemable/Exchangeable partnership units and our LP Units. No partner has the right to withdraw any or all of its capital contribution.

Distributions

Subject to the rights of holders of Class A Preferred Units to receive cumulative preferential cash distributions in accordance with the terms of a series of Class A Preferred Units, distributions to partners of BEP will be made only as determined by the Managing General Partner in its sole discretion. However, the Managing General Partner will not be permitted to cause BEP to make a distribution (i) if it does not have sufficient cash on hand to make the distribution, (ii) if the distribution would render it insolvent or (iii) if, in the opinion of the Managing General Partner, the distribution would leave it with insufficient funds to meet any future or contingent obligations or if the distribution would contravene the Limited Partnership Act 1883. In addition, BEP will not be permitted to make a distribution on our LP Units unless all accrued distributions have been paid in respect of the Class A Preferred Units, and all other units of BEP ranking prior to or on a parity with the Class A Preferred Units with respect to the payment of distributions.

The amount of taxes withheld or paid by BEP or by any member of Brookfield Renewable in respect of LP Units and Preferred Units held by LP Unitholders, Preferred Unitholders or the Managing General Partner shall be treated either as a distribution to such partner or as a general expense of BEP as determined by the Managing General Partner in its sole discretion.

Holders of the Series 11 Preferred Units will be entitled to receive a cumulative quarterly fixed distribution at a rate of 5.00% annually for the initial period ending April 30, 2022.  Thereafter, the distribution rate will be reset every five years at a rate equal to the greater of: (i) the 5 year Government of Canada bond yield plus 3.82%, and (ii) 5.00%.  Holders of Series 11 Preferred Units will have the right to reclassify their Series 11 Preferred Units, subject to certain conditions, into Series 12 Preferred Units. Holders of Series 12 Preferred Units will be entitled to receive a cumulative quarterly floating distribution at a rate equal to the 90 day Canadian Treasury Bill yield plus 3.82%.

Holders of the Series 9 Preferred Units will be entitled to receive a cumulative quarterly fixed distribution at a rate of 5.75% annually for the initial period ending July 31, 2021.  Thereafter, the distribution rate will be reset every five years at a rate equal to the greater of: (i) the 5 year Government of Canada bond yield plus 5.01%, and (ii) 5.75%.  Holders of Series 9 Preferred Units will have the right to reclassify their Series 9 Preferred Units, subject to certain conditions, into Series 10 Preferred Units. Holders of Series 10 Preferred Units will be entitled to receive a cumulative quarterly floating distribution at a rate equal to the 90 day Canadian Treasury Bill yield plus 5.01%. 

Page 167 


Holders of the Series 7 Preferred Units will be entitled to receive a cumulative quarterly fixed distribution at a rate of 5.50% annually for the initial period ending January 31, 2021. Thereafter, the distribution rate will be reset every five years at a rate equal to the greater of: (i) the 5 year Government of Canada bond yield plus 4.47%, and (ii) 5.50%. Holders of Series 7 Preferred Units will have the right to reclassify their Series 7 Preferred Units, subject to certain conditions, into Series 8 Preferred Units. Holders of the Series 8 Preferred Units will be entitled to receive a cumulative quarterly floating distribution at a rate equal to the 90 day Canadian Treasury Bill yield plus 4.47%.

Holders of the Series 5 Preferred Units will be entitled to receive fixed cumulative preferential cash distributions, as and when declared by the Managing General Partner, payable quarterly on the last day of January, April, July and October in each year at an annual rate equal to 5.59%, less any tax required to be deducted and withheld.

Subject to the terms of any Preferred Units outstanding at the time, any distributions from BEP will be made to the limited partners holding LP Units as to 99.99% and to the Managing General Partner as to 0.01%. Distributions to holders of Class A Preferred Units in accordance with their terms rank higher in priority than distributions to holders of our LP Units. Each holder of LP Units or Preferred Units will receive a pro rata share of distributions made to all holders of LP Units or Preferred Units, as applicable, in accordance with the proportion of all outstanding LP Units or Preferred Units held by that unitholder. Except for receiving 0.01% of distributions from BEP, the Managing General Partner shall not be compensated for its services as Managing General Partner but it shall be reimbursed for certain expenses.

Allocations of Income and Losses  

Limited partners (other than partners holding Preferred Units) will share in the net profits and net losses of BEP generally in accordance with their respective percentage interest in BEP.

Net income and net losses for U.S. federal income tax purposes will be allocated for each taxable year or other relevant period among our partners (other than our partners holding Preferred Units) using a monthly, quarterly or other permissible convention pro rata on a per unit basis, except to the extent otherwise required by law or pursuant to tax elections made by BEP. Each item of income, gain, loss and deduction so allocated to a partner of BEP (other than a partners holding Preferred Units) generally will have the same source and character as though such partner had realized the item directly.

The income for Canadian federal income tax purposes of BEP for a given fiscal year of BEP will be allocated to each partner in an amount calculated by multiplying such income by a fraction, the numerator of which is the sum of the distributions received by such partner with respect to such fiscal year, provided that the numerator and denominator will not include any distributions on the Preferred Units that are in satisfaction of accrued distributions on the Preferred Units that were not paid in a previous fiscal year of BEP where the Managing General Partner determines that the inclusion of such distributions would result in a Preferred Unitholder being allocated more income than it would have been if the distributions were paid in the fiscal year of BEP in which they were accrued. Generally, the source and character of items of income so allocated to a partner with respect to a fiscal year of BEP will be the same source and character as the distributions received by such partner with respect to such fiscal year.

If, with respect to a given fiscal year, no distribution is made by BEP, or Brookfield Renewable has a loss for Canadian federal income tax purposes, one quarter of the income, or loss, as the case may be, for Canadian federal income tax purposes for such fiscal year, will be allocated to the partners of record at the end of each quarter ending in such fiscal year as follows: (i) to the Preferred Unitholders in respect of Preferred Units held by them on each such date, such amount of the income or the loss, as the case may be, for Canadian federal income tax purposes as the Managing General Partner determines is reasonable in the circumstances having regard to such factors as the Managing General Partner considers to be relevant, including, without limitation, the relative amount of capital contributed to our partnership on the issuance of Preferred Units as compared to all other LP Units and the relative fair market value of the Preferred Units as compared to all other LP Units, and (ii) to the partners, other than in respect of Preferred Units, the remaining amount of the income or the loss, as the case may be, for Canadian federal income tax purposes pro rata to their respective percentage interests on each such date.

Page 168 


However, any gain for Canadian tax purposes allocated by BRELP to BEP in respect of the disposition of the common shares of NA Holdco by BRELP, will be allocated for Canadian tax purposes firstly, in respect of any LP Units held by Brookfield that were acquired on the exchange of Redeemable/Exchangeable partnership units, such portion of the gain, if any, that would otherwise have been allocated for Canadian tax purposes to Brookfield in respect of the Redeemable/Exchangeable partnership units on the assumption that such units had not been exchanged for LP Units and remained Redeemable/Exchangeable partnership units, shall be allocated pro rata to Brookfield in respect of our LP Units acquired on the exchange of Redeemable/Exchangeable partnership units, and secondly, the remaining portion of the gain, if any, shall be allocated to LP Unitholders on a per LP Unit basis excluding: (i) LP Units owned by Brookfield immediately after November 28, 2011; and (ii) LP Units acquired by Brookfield pursuant to the Redemption-Exchange Mechanism. The foregoing summary, to the extent it states matters of Canadian or U.S. tax law or legal conclusions, is qualified in its entirety by the sections in this Form 20-F under Item 10.E entitled “Certain Material Canadian Federal Income Tax Considerations” and “Material U.S. Federal Income Tax Considerations”.

Limited Liability

Assuming that a limited partner does not participate in the control or management of BEP or conduct the affairs of, sign or execute documents for or otherwise bind BEP within the meaning of the Limited Partnership Act 1883 and otherwise acts in conformity with the provisions of the Amended and Restated Limited Partnership Agreement of BEP, such partner’s liability under the Limited Partnership Act 1883 and the Amended and Restated Limited Partnership Agreement of BEP will be limited to the amount of capital such partner is obligated to contribute to BEP for its limited partner interest plus its share of any undistributed profits and assets, except as described below.

If it were determined, however, that a limited partner was participating in the control or management of BEP or conducting the affairs of, signing or executing documents for or otherwise binding BEP (or purporting to do any of the foregoing) within the meaning of the Limited Partnership Act 1883 or the Exempted Partnerships Act 1992  , such limited partner would be liable as if it were a general partner of BEP in respect of all debts of BEP incurred while that limited partner was so acting or purporting to act. Neither the Amended and Restated Limited Partnership Agreement of BEP nor the Limited Partnership Act 1883 specifically provides for legal recourse against the Managing General Partner if a limited partner were to lose limited liability through any fault of the Managing General Partner. While this does not mean that a limited partner could not seek legal recourse, we are not aware of any precedent for such a claim in Bermuda case law.

No Management or Control

BEP’s limited partners, in their capacities as such, may not take part in the management or control of the activities and affairs of BEP and do not have any right or authority to act for or to bind BEP or to take part or interfere in the conduct or management of BEP. Limited partners are not entitled to vote on matters relating to BEP, although LP Unitholders are entitled to consent to certain matters as described under “— Amendments to the Amended and Restated Limited Partnership Agreement of BEP”, “— Opinion of Counsel and Limited Partner Approval”, “— Sale or Other Disposition of Assets”, and “— Withdrawal of the Managing General Partner” which may be effected only with the consent of the holders of the percentages of our outstanding LP Units specified below. In addition, limited partners have consent rights with respect to certain fundamental matters and on any other matters that require their approval in accordance with applicable securities laws and stock exchange rules. Each LP Unit shall entitle the LP Unitholder to one vote for the purposes of any approvals of LP Unitholders. Except as otherwise provided by law or as set out in the provisions attached to any series of Class A Preferred Units and except for meetings of the holders of Class A Preferred Units as a class or meetings of the holders of a series thereof, the holders of Class A Preferred Units are not entitled to receive notice of, attend, or vote at any meeting of holders of LP Units, unless and until BEP shall have failed to pay eight quarterly distributions in respect of such series of Class A Preferred Units, whether or not consecutive and whether or not such distributions have been declared and whether or not there are any monies of our partnership properly applicable to the payment of distributions. In the event of such non-payment, and for only so long as any such distributions remain in arrears, such holders will be entitled to receive notice of and to attend each meeting of holders of LP Units (other than any meetings at which only holders of another specified class

Page 169 


or series are entitled to vote) and such holders shall have the right, at any such meeting, to one vote for each Preferred Unit held. Upon payment of the entire amount of all such distributions in arrears, the voting rights of such holders of Class A Preferred Units shall forthwith cease (unless and until the same default shall again arise as described herein).

Meetings

The Managing General Partner may call special meetings of partners at a time and place outside of Canada determined by the Managing General Partner on a date not less than 10 days nor more than 60 days after the mailing of notice of the meeting. The limited partners do not have the ability to call a special meeting. Only holders of record on the date set by the Managing General Partner (which may not be less than 10 days nor more than 60 days, before the meeting) are entitled to notice of any meeting.

Written consents may be solicited only by or on behalf of the Managing General Partner. Any such consent solicitation may specify that any written consents must be returned to BEP within the time period, which may not be less than 20 days, specified by the Managing General Partner.

            For purposes of determining holders of partnership interests entitled to provide consents to any action described above, the Managing General Partner may set a record date, which may be not less than 10 nor more than 60 days before the date by which record holders are requested in writing by the Managing General Partner to provide such consents. Only those holders of partnership interests on the record date established by the Managing General Partner will be entitled to provide consents with respect to matters as to which a consent right applies.

Amendments to the Amended and Restated Limited Partnership Agreement of BEP

Amendments to the Amended and Restated Limited Partnership Agreement of BEP may only be proposed by or with the consent of the Managing General Partner. To adopt a proposed amendment, other than the amendments that do not require limited partner approval discussed below, the Managing General Partner must seek approval of at least 662/3% of the voting power of our outstanding LP Units required to approve the amendment or call a meeting of the limited partners to consider and vote upon the proposed amendment.

Notwithstanding the above, in addition to any other approvals required by law, the approval of all amendments to the rights, privileges, restrictions and conditions attaching to the Class A Preferred Units as a class and any other approval to be given by the holders of the Class A Preferred Units may be given (i) by a resolution signed by the holders of Class A Preferred Units owning not less than the percentage of the Class A Preferred Units that would be necessary to authorize such action at a meeting of the holders of the Class A Preferred Units at which all holders of the Class A Preferred Units were present and voted or were represented by proxy, or (ii) passed by an affirmative vote of at least 662/3% of the votes cast at a meeting of holders of the Class A Preferred Units duly called for that purpose and at which the holders of at least 25% of the outstanding Class A Preferred Units are present or represented by proxy or, if no quorum is present at such meeting, at an adjourned meeting at which the holders of Class A Preferred Units then present would form the necessary quorum. At any meeting of holders of Class A Preferred Units as a class, each such holder shall be entitled to one vote in respect of each Class A Preferred Unit held.

Further, in addition to any other approvals required by law, the approval of all amendments to the rights, privileges, restrictions and conditions attaching to each series of Class A Preferred Units, as a series, and any other approval to be given by the holders of each series of Class A Preferred Units, as a series, may be given (i) by a resolution signed by the holders of the applicable series of Class A Preferred Units owning not less than the percentage of such series of Class A Preferred Units that would be necessary to authorize such action at a meeting of the holders of the applicable series of Class A Preferred Units at which all holders of the applicable series of Class A Preferred Units were present and voted or were represented by proxy, or (ii) passed by an affirmative vote of at least 662/3% of the votes cast at a meeting of holders of the applicable series of Class A Preferred Units duly called for that purpose and at which the holders of at least 25% of the outstanding applicable series of Class A Preferred Units are present or represented by proxy or, if no quorum is present at such meeting, at an adjourned meeting at which the holders of the applicable series of Class A Preferred Units then present would form the necessary quorum. At any meeting of holders of a series of Class A Preferred Units, as a

Page 170 


series, each such holder shall be entitled to one vote in respect of each applicable Class A Preferred Unit held.

Prohibited Amendments

No amendment may be made to the Amended and Restated Limited Partnership Agreement of BEP that would: 

(i)     enlarge the obligations of any limited partner without its consent, except that any amendment that would have a material adverse effect on the rights or preferences of any class of partnership interests in relation to other classes of partnership interests may be approved by at least a majority of the type or class of partnership interests so affected; or

(ii)    enlarge the obligations of, restrict in any way any action by or rights of, or reduce in any way the amounts distributable, reimbursable or otherwise payable by BEP to the Managing General Partner or any of its affiliates without the consent of the Managing General Partner, which may be given or withheld in its sole discretion.

The provision of the Amended and Restated Limited Partnership Agreement of BEP preventing the amendments having the effects described directly above can be amended upon the approval of the holders of at least 90% of the outstanding LP Units, and in the case of (ii) above, with the consent of the Managing General Partner, which may be given or withheld in its sole discretion.

No Limited Partner Approval

Subject to applicable law, the Managing General Partner may generally make amendments to the Amended and Restated Limited Partnership Agreement of BEP without the approval of any limited partner to reflect:

·         a change in the name of BEP, the location of BEP’s registered office, or BEP’s registered agent;

·         the admission, substitution or withdrawal of partners in accordance with the Amended and Restated Limited Partnership Agreement of BEP;

·         a change that the Managing General Partner determines is reasonable and necessary or appropriate for BEP to qualify or to continue BEP’s qualification as an exempted limited partnership under the laws of Bermuda or a partnership in which the limited partners have limited liability under the laws of any jurisdiction or is necessary or advisable in the opinion of the Managing General Partner to ensure that BEP will not be treated as an association taxable as a corporation or otherwise taxed as an entity for tax purposes;

·         an amendment that the Managing General Partner determines to be necessary or appropriate to address certain changes in tax regulations, legislation or interpretation;

·         an amendment that is necessary, in the opinion of our counsel, to prevent BEP or the Managing General Partner or its directors or officers from in any manner being subjected to the provisions of the Investment Company Act or similar legislation in other jurisdictions;

·         an amendment that the Managing General Partner determines in its sole discretion to be necessary or appropriate for the creation, authorization or issuance of any class or series of partnership interests or options, rights, warrants or appreciation rights relating to partnership securities;

·         any amendment expressly permitted in the Amended and Restated Limited Partnership Agreement of BEP to be made by the Managing General Partner acting alone;

·         any amendment that, in the sole discretion of the Managing General Partner, is necessary or appropriate to reflect and account for the formation by BEP of, or its investment in, any partnership, association, body corporate or other entity, as otherwise permitted by the Amended and Restated Limited Partnership Agreement of BEP;

·         a change in BEP’s fiscal year and related changes; or

·         any other amendments substantially similar to any of the matters described directly above.

In addition, the Managing General Partner may make amendments to the Amended and Restated Limited Partnership Agreement of BEP without the approval of any limited partner if those amendments, in the discretion of the Managing General Partner:

Page 171 


·         do not adversely affect BEP’s limited partners considered as a whole (including any particular class of partnership interests as compared to other classes of partnership interests) in any material respect;

·         are necessary or appropriate to satisfy any requirements, conditions or guidelines contained in any opinion or binding directive, order, ruling or regulation of any governmental agency or judicial authority;

·         are necessary or appropriate to facilitate the trading of our LP Units or Preferred Units or to comply with any rule, regulation, guideline or requirement of any securities exchange on which our LP Units or Preferred Units are or will be listed for trading;

·         are necessary or appropriate for any action taken by the Managing General Partner relating to splits or combinations of LP Units or Preferred Units made in accordance with the provisions of the Amended and Restated Limited Partnership Agreement of BEP; or

·         are required to effect the intent of the provisions of the Amended and Restated Limited Partnership Agreement of BEP or are otherwise contemplated by the Amended and Restated Limited Partnership Agreement of BEP.

Opinion of Counsel and Limited Partner Approval

The Managing General Partner will not be required to obtain an opinion of counsel that an amendment will not result in a loss of limited liability to the limited partners if one of the amendments described above under “— No Limited Partner Approval” should occur. No other amendments to the Amended and Restated Limited Partnership Agreement of BEP will become effective without the approval of holders of at least 90% of our LP Units, unless BEP obtains an opinion of counsel to the effect that the amendment will not cause BEP to be treated as an association taxable as a corporation or otherwise taxable as an entity for tax purposes (provided that for U.S. tax purposes the Managing General Partner has not made the election described below under “— Election to be Treated as a Corporation”) or affect the limited liability under the Limited Partnership Act 1883 of any of BEP’s limited partners.

In addition to the above restrictions, any amendment that would have a material adverse effect on the rights or preferences of any type or class of partnership interests in relation to other classes of partnership interests will also require the approval of the holders of at least a majority of the outstanding partnership interests of the class so affected.

In addition, any amendment that reduces the voting percentage required to take any action must be approved by the written consent or affirmative vote of limited partners whose aggregate outstanding voting units constitute not less than the voting requirement sought to be reduced.

Sale or Other Disposition of Assets

The Amended and Restated Limited Partnership Agreement of BEP generally prohibits the Managing General Partner, without the prior approval of the holders of at least 662/3% of the voting power of our LP Units, from causing BEP to, among other things, sell, exchange or otherwise dispose of all or substantially all of BEP’s assets in a single transaction or a series of related transactions, including by approving on BEP’s behalf the sale, exchange or other disposition of all or substantially all of the assets of BEP’s subsidiaries. However, the Managing General Partner, in its sole discretion, may mortgage, pledge, hypothecate or grant a security interest in all or substantially all of BEP’s assets (including for the benefit of persons who are not BEP or BEP’s subsidiaries) without that approval. The Managing General Partner may also sell all or substantially all of BEP’s assets under any forced sale of any or all of BEP’s assets pursuant to the foreclosure or other realization upon those encumbrances without that approval.

 Take-Over Bids

If, within 120 days after the date of a take-over bid, as defined in the Securities Act (Ontario), the take-over bid is accepted by holders of not less than 90% of our outstanding LP Units, other than our LP Units held at the date of the take-over bid by the offeror or any affiliate or associate of the offeror, and the offeror acquires all of such LP Units deposited or tendered under the take-over bid, the offeror will be entitled to acquire our LP Units not deposited under the take-over bid on the same terms as our LP Units acquired under the take-over bid.

Election to be Treated as a Corporation

Page 172 


If the Managing General Partner determines in its sole discretion that it is no longer in BEP’s best interests to continue as a partnership for U.S. federal income tax purposes, the Managing General Partner may elect to treat BEP as an association or as a publicly traded partnership taxable as a corporation for U.S. federal (and applicable state) income tax purposes.

Termination and Dissolution

BEP will terminate upon the earlier to occur of (i) the date on which all of BEP’s assets have been disposed of or otherwise realized by BEP and the proceeds of such disposals or realizations have been distributed to partners, (ii) the service of notice by the Managing General Partner, with the special approval of a majority of its independent directors, that in its opinion the coming into force of any law, regulation or binding authority has or will render illegal or impracticable the continuation of BEP, or (iii) at the election of the Managing General Partner, with the special approval of its independent directors, if BEP, as determined by the Managing General Partner, based on an opinion of counsel, is required to register as an “investment company” under the Investment Company Act or similar legislation in other jurisdictions.

BEP will be dissolved upon the withdrawal of the Managing General Partner as the general partner of BEP (unless a successor entity becomes the general partner as described in the following sentence or the withdrawal is effected in compliance with the provisions of the Amended and Restated Limited Partnership Agreement of BEP that are described below under “— Withdrawal of the Managing General Partner”) or the entry by a court of competent jurisdiction of a decree of judicial dissolution of BEP or an order to wind-up or liquidate the Managing General Partner without the appointment of a successor in compliance with the provisions of the Amended and Restated Limited Partnership Agreement of BEP that are described below under “— Withdrawal of the Managing General Partner”. BEP will be reconstituted and continue without dissolution if within 30 days of the date of dissolution (and so long as a notice of dissolution has not been filed with the Bermuda Monetary Authority), a successor general partner executes a transfer deed pursuant to which it becomes the general partner and assumes the rights and undertakes the obligations of the general partner and BEP receives an opinion of counsel that the admission of the new general partner will not result in the loss of the limited liability of any limited partner.

Liquidation and Distribution of Proceeds

Upon our dissolution, unless BEP is continued as a new limited partnership, the liquidator authorized to wind-up BEP’s affairs will, acting with all of the powers of the Managing General Partner that the liquidator deems necessary or appropriate in its judgment, liquidate BEP’s assets and apply the proceeds of the liquidation first, to discharge BEP’s liabilities as provided in the Amended and Restated Limited Partnership Agreement of BEP and by law, second to the holders of any Class A Preferred Units in accordance with the terms of such Class A Preferred Units and thereafter to the partners holding LP Units pro rata according to the percentages of their respective partnership interests as of a record date selected by the liquidator. The liquidator may defer liquidation of BEP’s assets for a reasonable period of time or distribute assets to partners in kind if it determines that an immediate sale or distribution of all or some of BEP’s assets would be impractical or would cause undue loss to the partners.

Withdrawal of the Managing General Partner

The Managing General Partner may withdraw as Managing General Partner without first obtaining approval of our LP Unitholders and Preferred Unitholders by giving 180 days’ advance written notice to the other partners, and that withdrawal will not constitute a violation of the Amended and Restated Limited Partnership Agreement of BEP.

Upon the withdrawal of the Managing General Partner, the holders of at least 662/3% of the voting power of our outstanding LP Units may select a successor to the withdrawing Managing General Partner. If a successor is not elected, or is elected but an opinion of counsel regarding limited liability, tax matters and the Investment Company Act (and similar legislation in other jurisdictions) cannot be obtained, BEP will be dissolved, wound up and liquidated. See “— Termination and Dissolution” above.

            In the event of withdrawal of a general partner where that withdrawal violates the Amended and Restated Limited Partnership Agreement of BEP, a successor general partner will have the option to

Page 173 


purchase the general partnership interest of the departing general partner for a cash payment equal to its fair market value. Under all other circumstances where a general partner withdraws, the departing general partner will have the option to require the successor general partner to purchase the general partnership interest of the departing general partner for a cash payment equal to its fair market value. In each case, this fair market value will be determined by agreement between the departing general partner and the successor general partner. If no agreement is reached within 30 days of the general partner’s departure, an independent investment banking firm or other independent expert selected by the departing general partner and the successor general partner will determine the fair market value. If the departing general partner and the successor general partner cannot agree upon an expert within 45 days of the general partner’s departure, then an expert chosen by agreement of the experts selected by each of them will determine the fair market value.

If the option described above is not exercised by either the departing general partner or the successor general partner, the departing general partner’s general partnership interests will automatically convert into LP Units pursuant to a valuation of those interests as determined by an investment banking firm or other independent expert selected in the manner described in the preceding paragraph.

Transfer of the General Partnership Interest

The Managing General Partner may transfer all or any part of its general partnership interest without first obtaining approval of any LP Unitholder or Preferred Unitholder. As a condition of this transfer, the transferee must (i) be an affiliate of the general partner of BRELP (or the transfer must be made concurrently with a transfer of the general partnership units of BRELP to an affiliate of the transferee), (ii) agree to assume the rights and duties of the Managing General Partner to whose interest that transferee has succeeded, (iii) agree to be bound by the provisions of the Amended and Restated Limited Partnership Agreement of BEP and (iv) furnish an opinion of counsel regarding limited liability and tax matters. Any transfer of the general partnership interest is subject to prior notice to and approval of the relevant Bermuda regulatory authorities. At any time, the shareholder of the Managing General Partner may sell or transfer all or part of its shares in the Managing General Partner without the approval of the LP Unitholders or Preferred Unitholders.

Partnership Name

If the Managing General Partner ceases to be the general partner of BEP and our new general partner is not an affiliate of Brookfield, BEP will be required by the Amended and Restated Limited Partnership Agreement of BEP to change the name of BEP to a name that does not include “Brookfield” and which could not be capable of confusion in any way with such name. The Amended and Restated Limited Partnership Agreement of BEP explicitly provides that this obligation shall be enforceable and may be waived by the Managing General Partner notwithstanding that it may have ceased to be the general partner of BEP.

Transactions with Interested Parties

The Managing General Partner, the Service Provider and their respective partners, members, shareholders, directors, officers, employees and shareholders, which we refer to in the BEP Amended and Restated Limited Partnership Agreement as “interested parties”, may become limited partners or beneficially interested in limited partners and may hold, dispose of or otherwise deal with our LP Units or Preferred Units with the same rights they would have if the Managing General Partner was not a party to the Amended and Restated Limited Partnership Agreement of BEP. An interested party will not be liable to account either to other interested parties or to BEP, BEP’s partners or any other persons for any profits or benefits made or derived by or in connection with any such transaction.

The Amended and Restated Limited Partnership Agreement of BEP permits an interested party to sell investments to, purchase assets from, vest assets in and enter into any contract, arrangement or transaction with BEP, BRELP, any of the Holding Entities, any operating entity or any other holding vehicle established by BEP and may be interested in any such contract, transaction or arrangement and shall not be liable to account either to BEP, BRELP, any of the Holding Entities, any operating entity or any other holding vehicle established by BEP or any other person in respect of any such contract, transaction or arrangement, or any benefits or profits made or derived therefrom, by virtue only of the relationship between the parties concerned, subject to any approval requirements that are contained in

Page 174 


the Conflicts Policy. See Item 7.B “Related Party Transactions — Conflicts of Interest and Fiduciary Duties”.

Outside Activities of the Managing General Partner; Conflicts of Interest

Under the Amended and Restated Limited Partnership Agreement of BEP, the Managing General Partner is required to maintain as its sole activity the role of general partner of BEP. The Managing General Partner is not permitted to engage in any business or activity or incur or guarantee any debts or liabilities except in connection with or incidental to its performance as general partner or incurring, guaranteeing, acquiring, owning or disposing of debt or equity securities of BRELP, a Holding Entity or any other holding vehicle established by BEP.

            The Amended and Restated Limited Partnership Agreement of BEP provides that each person who is entitled to be indemnified by BEP (other than the Managing General Partner), as described below under “— Indemnification; Limitations on Liability”, shall have the right to engage in businesses of every type and description and other activities for profit, and to engage in and possess interests in business ventures of any and every type or description, irrespective of whether (i) such activities are similar to our affairs or activities or (ii) such affairs and activities directly compete with, or disfavor or exclude, the Managing General Partner, BEP, BRELP, any Holding Entity, any operating entity or any other holding vehicle established by BEP. Such business interests, activities and engagements will be deemed not to constitute a breach of the Amended and Restated Limited Partnership Agreement of BEP or any duties stated or implied by law or equity, including fiduciary duties, owed to any of the Managing General Partner, BEP, BRELP, any Holding Entity, any operating entity and any other holding vehicle established by BEP (or any of their respective investors), and shall be deemed not to be a breach of the Managing General Partner’s fiduciary duties or any other obligation of any type whatsoever of the Managing General Partner. None of the Managing General Partner, BEP, BRELP, any Holding Entity, any operating entity, any other holding vehicle established by BEP or any other person shall have any rights by virtue of the Amended and Restated Limited Partnership Agreement of BEP or the partnership relationship established thereby or otherwise in any business ventures of any person who is entitled to be indemnified by BEP as described below under “— Indemnification; Limitations on Liability”.

The Managing General Partner and the other indemnified persons described in the preceding paragraph do not have any obligation under the Amended and Restated Limited Partnership Agreement of BEP to present business or investment opportunities to Brookfield Renewable. These provisions will not, however, affect any obligation of an indemnified person to present business or investment opportunities to Brookfield Renewable pursuant to the Relationship Agreement or any other separate written agreement between such persons.

Any conflicts of interest and potential conflicts of interest that are approved by a majority of the Managing General Partner’s independent directors from time-to-time will be deemed approved by all partners. Pursuant to the Conflicts Policy, independent directors may grant approvals for any matters that may give rise to a conflict of interest or potential conflict of interest in the form of general guidelines, policies or procedures that are adopted by the Managing General Partner’s independent directors, and amended from time-to-time with the approval of a majority of the independent directors of the Managing General Partner, in which case no further special approval will be required in connection with a particular transaction or matter permitted thereby other than any approvals required by law. See Item 7.B “Related Party Transactions — Conflicts of Interest and Fiduciary Duties”.

Indemnification; Limitations on Liability

Under the Amended and Restated Limited Partnership Agreement of BEP, BEP is required to indemnify on an after-tax basis out of the assets of BEP to the fullest extent permitted by law the Managing General Partner, the Service Provider and any of their respective affiliates (and their respective officers, directors, agents, shareholders, partners, members and employees), any person who serves on a Governing Body of BEP, BRELP, a Holding Entity, Operating Entity or any other holding vehicle established by BEP and any other person designated by the Managing General Partner as an indemnified person, in each case, against all losses, claims, damages, liabilities, costs or expenses (including legal fees and expenses), judgments, fines, penalties, interest, settlements or other amounts arising from any and all claims, demands, actions, suits or proceedings, incurred by an indemnified person in connection

Page 175 


with our investments and activities or by reason of their holding such positions, except to the extent that the claims, liabilities, losses, damages, costs or expenses are determined to have resulted from the indemnified person’s gross negligence, bad faith, fraud or willful misconduct, or in the case of a criminal matter, action that the indemnified person knew to have been unlawful. In addition, under the Amended and Restated Limited Partnership Agreement of BEP, (i) no such person shall be liable to BEP, the Managing General Partner or any LP Unitholder or Preferred Unitholder for any liabilities sustained or incurred as a result of any act or omission of such person, except to the extent there has been a final and non-appealable judgment entered by a court of competent jurisdiction determining that such liabilities resulted from such person’s gross negligence, bad faith, fraud, wilful misconduct, or in the case of a criminal matter, actions with knowledge that the conduct was unlawful and (ii) subject to applicable law, any matter that is approved by the independent directors of the Managing General Partner will not constitute a breach of the Amended and Restated Limited Partnership Agreement of BEP or any duties stated or implied by law or equity, including fiduciary duties. The Amended and Restated Limited Partnership Agreement of BEP requires us to advance funds to pay the expenses of an indemnified person in connection with a matter in which indemnification may be sought until it is determined that the indemnified person is not entitled to indemnification.

Accounts, Reports and Other Information

Under the Amended and Restated Limited Partnership Agreement of BEP, the Managing General Partner is required to prepare financial statements in accordance with IFRS as determined by the IASB. BEP’s financial statements must be made publicly available together with a statement of the accounting policies used in their preparation, such information as may be required by applicable laws and regulations and such information as the Managing General Partner deems appropriate. BEP’s annual financial statements must be audited by an independent accounting firm of international standing and made publicly available within such period of time as is required to comply with applicable laws and regulations, including any rules of any applicable securities exchange. BEP’s quarterly financial statements may be unaudited and are made available publicly as and within the time period required by applicable laws and regulations, including any rules of any applicable securities exchange. The Managing General Partner is also required to prepare all other press releases, proxy circulars and other disclosure documentation as by be required by applicable laws, including any rules of any applicable securities exchange.

The Managing General Partner is also required to use commercially reasonable efforts to prepare and send to the limited partners of BEP on an annual basis, additional information regarding BEP, including Schedule K-1 (or equivalent) and information related to the passive foreign investment company status of certain non-U.S. corporations that we control. The Managing General Partner will, where reasonably possible, prepare and send information required by the non-U.S. limited partners of BEP for U.S. federal income tax reporting purposes. The Managing General Partner will also, where reasonably possible and applicable, prepare and send information required by limited partners of BEP for Canadian federal income tax purposes.

Governing Law; Submission to Jurisdiction

The Amended and Restated Limited Partnership Agreement of BEP is governed by and will be construed in accordance with the laws of Bermuda. Under the Amended and Restated Limited Partnership Agreement of BEP, each of BEP’s partners (other than governmental entities prohibited from submitting to the jurisdiction of a particular jurisdiction) will submit to the non-exclusive jurisdiction of any court in Bermuda in any dispute, suit, action or proceeding arising out of or relating to the Amended and Restated Limited Partnership Agreement of BEP. Each partner waives, to the fullest extent permitted by law, any immunity from jurisdiction of any such court or from any legal process of any such court and further waives, to the fullest extent permitted by law, any claim of inconvenient forum, improper venue or that any such court does not have jurisdiction over the partner. Any final judgment against a partner in any proceedings brought in a court in Bermuda will be conclusive and binding upon the partner and may be enforced in the courts of any other jurisdiction of which the partner is or may be subject, by suit upon such judgment. The foregoing submission to jurisdiction and waivers will survive the dissolution, liquidation, winding up and termination of BEP.

Preferred Unit Guarantees

Page 176 


The Preferred Unit Guarantees provide that each series of Class A Preferred Units will be fully and unconditionally guaranteed by the Preferred Unit Guarantors as to (i) payment of dividends, as and when declared, (ii) payment of amounts due on redemption of the applicable series of Class A Preferred Units, and (iii) payment of amounts due on the liquidation, dissolution or winding up of BEP. For so long as the Preferred Unit Guarantees are in place, they will be subordinated to all of the senior and subordinated debt of the Preferred Unit Guarantors that is not expressly stated to be pari passu or subordinate to the Preferred Unit Guarantees, and will rank senior to the common equity of the Preferred Unit Guarantors. The Preferred Unit Guarantees will rank on a pro rata and pari passu basis with each other. The rights, obligations and liabilities of a Preferred Unit Guarantor pursuant to the Preferred Unit Guarantees will terminate upon the conveyance, distribution, transfer or lease of all or substantially all of its properties, securities and assets to another Preferred Unit Guarantor. A Preferred Unit Guarantor may not otherwise convey, distribute, transfer or lease all or substantially all of its properties, securities and assets to another person, unless the person which acquires the properties, securities and assets of such Preferred Unit Guarantor assumes such Preferred Unit Guarantor’s obligations under the Preferred Unit Guarantees. The Preferred Unit Guarantees were granted by the Preferred Unit Guarantors so that the Preferred Units rank pari passu at the Preferred Unit Guarantor level with the outstanding Preference Shares issued by BRP Equity, which are also guaranteed by the Preferred Unit Guarantors. Provided no default then exists in respect of the applicable Preferred Unit Guarantee, at any time following the termination of its guarantee of the Preferred Shares, each Preferred Unit Guarantor shall be entitled to a full, unconditional and final release of its obligations under its applicable Preferred Unit Guarantee. Should this occur in respect of all the Preferred Unit Guarantors, the Class A Preferred Units will then constitute obligations of BEP alone.

Description of the Amended and Restated Limited Partnership Agreement of BRELP

The following is a description of the material terms of the Amended and Restated Limited Partnership Agreement of BRELP. Holders of LP Units in BEP are not limited partners of BRELP and do not have any rights under the Amended and Restated Limited Partnership Agreement of BRELP. Pursuant to the Voting Agreement, however, BEP, through the Managing General Partner, has the right to direct all eligible votes in the election of the directors of the BRELP General Partner, through which BEP participates in the management and activities of BRELP and the Holding Entities. See Item 7.B “Related Party Transactions—Voting Agreements”.

Because this description is only a summary of the terms of the agreement, it does not necessarily contain all of the information that you may find useful. For more complete information, you should read the Amended and Restated Limited Partnership Agreement of BRELP which is available electronically on the website of the SEC at www.sec.gov and on our SEDAR profile at www.sedar.com and will be made available to LP Unitholders and Preferred Unitholders as described under Item 10.C “Material Contracts” and Item 10.H “Documents on Display”.

Formation and Duration

BRELP is a Bermuda exempted limited partnership registered under the Limited Partnership Act 1883 and the Exempted Partnerships Act 1992  . BRELP has a perpetual existence and will continue as a limited liability partnership unless BEP is terminated or dissolved in accordance with the Amended and Restated Limited Partnership Agreement of BRELP.

Nature and Purpose

Under the Amended and Restated Limited Partnership Agreement of BRELP, the purpose of BRELP is to: acquire and hold interests in the Holding Entities and, subject to the approval of the BRELP GP LP, any other subsidiary of BRELP; engage in any activity related to the capitalization and financing of BRELP’s interests in such entities; and engage in any other activity that is incidental to or in furtherance of the foregoing and that is approved by the BRELP GP LP and that lawfully may be conducted by a limited partnership organized under the Limited Partnership Act 1883, the Exempted Partnerships Act 1992 and the Amended and Restated Limited Partnership Agreement of BRELP.

Management

Page 177 


As required by law, the Amended and Restated Limited Partnership Agreement of BRELP provides for the management and control of BRELP by a general partner, the BRELP GP LP. The BRELP GP LP will exercise its powers and carry out its functions honestly and in good faith and the BRELP GP LP will exercise the degree of care, diligence and skill that a reasonably prudent person would exercise in comparable circumstances, in each case, subject to, and after taking into account, the terms and conditions of the Relationship Agreement, our Master Services Agreement and the Conflicts Policy. Except as set out in the Amended and Restated Limited Partnership Agreement of BRELP, the BRELP GP LP has no additional duty to propose or approve any conduct of BRELP, and may decline to propose or approve such conduct free of any additional duty (including fiduciary duty). The BRELP GP LP shall not be in breach of any duty to BRELP if it takes actions permitted by the Amended and Restated Limited Partnership Agreement of BRELP, the Relationship Agreement, our Master Services Agreement or the Conflicts Policy.

Units

BRELP’s units are limited partnership interests. Holders of units of BRELP are not entitled to the withdrawal or return of capital contributions in respect of their units, except to the extent, if any, that distributions are made to such holders pursuant to the Amended and Restated Limited Partnership Agreement of BRELP or upon the dissolution of BRELP or as otherwise required by applicable law. Except to the extent expressly provided in the Amended and Restated Limited Partnership Agreement of BRELP, as amended from time to time, and except pursuant to the terms of any BRELP Class A Preferred Units outstanding, a holder of units of BRELP does not have priority over any other holder of units, either as to the return of capital contributions or as to profits, losses or distributions. The BRELP Class A Preferred Units rank senior to the other BRELP units with respect to priority in the payment of distributions and in the distribution of the assets in the event of the liquidation, dissolution or winding-up of BRELP, whether voluntary or involuntary. Each series of BRELP Class A Preferred Units ranks on a parity with every other series of BRELP Class A Preferred Units with respect to priority in the payment of distributions and in the distribution of the assets in the event of the liquidation, dissolution or winding-up of BRELP, whether voluntary or involuntary.

Upon its formation, BRELP issued two classes of units. The first class of units was issued to Brookfield and subsequently transferred to BEP and the second class of units, referred to as the Redeemable/Exchangeable partnership units, were issued to wholly-owned subsidiaries of Brookfield. Redeemable/Exchangeable partnership units are identical to the limited partnership units held by BEP, except as described below under “— Distributions” and “— Withdrawal of the General Partner” and except that they have the right of redemption described below under the heading “— Redemption-Exchange Mechanism”.

On November 25, 2015 the Amended and Restated Limited Partnership Agreement of BEP was amended to permit the authorization and issuance of Preferred Units and authorize and create the Class A Preferred Units, the Series 7 Preferred Units and the Series 8 Preferred Units. On the same date, BEP issued seven million Series 7 Preferred Units and acquired seven million BRELP Series 7 Preferred Units.

On February 11, 2016 the Amended and Restated Limited Partnership Agreement of BEP was amended to authorize and create the Series 5 Preferred Units. On the same date, BEP issued 2,885,496 million Series 5 Preferred Units and acquired 2,885,496 million BRELP Series 5 Preferred Units.

On May 25, 2016, the Amended and Restated Limited Partnership Agreement of BEP was amended to authorize and create the Series 9 Preferred Units and the Series 10 Preferred Units. On the same date, BEP issued eight million Series 9 Preferred Units and acquired eight million BRELP Series 9 Preferred Units.

On February 14, 2017, the Amended and Restated Limited Partnership Agreement of BEP was amended to authorize and create the Series 11 Preferred Units and the Series 12 Preferred Units. On the same date, BEP issued 10 million Series 11 Preferred Units and acquired 10 million BRELP Series 11 Preferred Units. 

Issuance of Additional Partnership Interests

Page 178 


Subject to the rights of the holders of BRELP Class A Preferred Units to approve issuances of additional partnership interests ranking senior to the BRELP Class A Preferred Units with respect to priority in the payment of distributions and in the distribution of the assets in the event of the liquidation, dissolution or winding-up of BRELP, whether voluntary or involuntary, and subject to any approval required by applicable law, BRELP may issue additional partnership interests (including new classes of partnership interests and options, rights, warrants and appreciation rights relating to such interests) for any partnership purpose, at any time and from time to time and on such terms and conditions as its general partner may determine. Any additional partnership interests authorized to be issued by Amended and Restated Limited Partnership Agreement of BRELP may be issued in one or more classes, or one or more series of classes, with such designations, preferences, rights, powers and duties (which may be senior to existing classes and series of partnership interests) as its general partner may determine in its sole discretion.

Redemption-Exchange Mechanism

At any time, one or more wholly-owned subsidiaries of Brookfield that hold Redeemable/Exchangeable partnership units will have the right to require BRELP to redeem for cash all or a portion of the Redeemable/Exchangeable partnership units held by such subsidiary, subject to BEP’s right to acquire such Redeemable/Exchangeable partnership units, as described below, provided that exercise of the right of redemption or the payment of the redemption amount would not otherwise cause BRELP to be in breach or violation of any agreement material to BRELP or Brookfield Renewable or applicable law. Any such redeeming subsidiary may exercise its right of redemption by delivering a notice of redemption to BRELP and BEP. After presentation for redemption, such redeeming subsidiary will receive, subject to BEP’s right to acquire Redeemable/Exchangeable partnership units, as described below, for each unit that is presented, cash in an amount equal to the market value of one of our units multiplied by the number of units to be redeemed (as determined by reference to the five day volume weighted average of the trading price of our units and subject to certain customary adjustments). Upon its receipt of the redemption notice, BEP will have a right to acquire Redeemable/Exchangeable partnership units entitling it, at its sole discretion, to elect to acquire all (but not less than all) units described in such notice and presented to BRELP for redemption in exchange for LP Units on a one for one basis (subject to certain customary adjustments). Upon a redemption for cash, the holder’s right to receive distributions with respect to BRELP’s Redeemable/Exchangeable partnership units so redeemed will cease.

Brookfield’s aggregate interest in BEP, including its interest in the Managing General Partner and the BRELP GP LP, would be approximately 61% if it exercised its redemption right in full and BEP exercised its right of first refusal on BRELP’s Redeemable/Exchangeable partnership units redeemed. Brookfield’s total percentage interest in BEP would be increased if it participates in BRELP’s distribution reinvestment plan.

 Distributions 

Subject to the rights of holders of BRELP Class A Preferred Units to receive cumulative preferential cash distributions in accordance with the terms of a series of BRELP Class A Preferred Units, distributions by BRELP will be made in the sole discretion of its general partner, the BRELP GP LP. The holders of a series of BRELP Class A Preferred Units will be entitled to receive the same distribution as the holders of the corresponding series of BEP’s Class A Preferred Units, respectively. However, the BRELP GP LP will not be permitted to cause BRELP to make a distribution (i) if BRELP does not have sufficient cash on hand to make the distribution, (ii) if the distribution would render BRELP insolvent or (iii) if, in the opinion of the BRELP GP LP, the distribution would or might leave BRELP with insufficient funds to meet any future or contingent obligations or the distribution would contravene the Limited Partnership Act1883

Except as set forth below, prior to the dissolution of BRELP, distributions of available cash (if any) in any given quarter will be made by BRELP as follows, referred to as the “Regular Distribution Waterfall”: 

·         first, 100% of any available cash to BEP until BRELP has distributed an amount equal to BEP’s expenses and outlays for the quarter properly incurred;

Page 179 


·         second, 100% to the owners of the BRELP Preferred Units, in proportion to their respective relative percentage of BRELP Preferred Units held (determined by reference to the aggregate value of the issue price of the BRELP Preferred Units held by each holder relative to the aggregate value of the issue price of all BRELP Preferred Units then outstanding) until there has been distributed in respect of each BRELP Preferred Unit outstanding as of the last day of such quarter an amount equal to all preferential distributions to which the holders of BRELP Preferred Units are entitled under the terms of the BRELP Preferred Units then outstanding and any outstanding accrued and unpaid preferential distributions from prior periods;

·         third, 100% of any available cash then remaining to the owners of BRELP’s partnership interests, other than holders of BRELP Preferred Units, pro rata to their percentage interests, until an amount equal to $0.375 has been distributed in respect of each limited partnership unit of BRELP, other than BRELP Preferred Units, during such quarter, referred to as the “First Distribution Threshold”; 

·         fourth, 85% of any available cash then remaining to the owners of BRELP’s partnership interests, other than holders of BRELP Preferred Units, pro rata to their percentage interests, and 15% to its general partner, until an amount equal to $0.4225 has been distributed in respect of each limited partnership unit of BRELP, other than BRELP Preferred Units, during such quarter, referred to as the “Second Distribution Threshold”; and

·         thereafter, 75% of any available cash then remaining to the owners of BRELP’s partnership interests, other than holders of BRELP Preferred Units, pro rata to their percentage interests, and 25% to its general partner.

Notwithstanding the foregoing, for any quarter in which the general partner of BRELP determines, in its sole discretion, that all or a portion of any distribution to holders of BRELP Preferred Units should not be paid until such later time as determined in accordance with the terms of such BRELP Preferred Units, the amount of such distribution (or portion thereof) to be paid at such later time shall be deducted from the available cash for the purposes of the Regular Waterfall Distribution and shall be distributed to such holders of BRELP Preferred Units at such later time.

Set forth below is an example of how the incentive distributions described above are calculated on a quarterly and annualized basis. The figures used below are for illustrative purposes only and are not indicative of BEP’s expectations.

  

Page 180 


 

 

 

 

 

 

 

 

 

 

 

 

 

 

 

  

Quarterly

Annually

(MILLIONS, EXCEPT PER UNIT AMOUNTS)

Units

  

Per Unit

Total

Per Unit

Total

Illustrative distribution

 

  

$

0.5000

 

 

$

2.00

 

 

First Distribution Threshold

 

  

$

0.3750

 

 

$

1.50

 

 

 

Total units of BRELP (1)

265

  

 

 

 

 

 

 

 

 

 

Total first distribution

 

  

 

 

$

99.4

 

 

$

397.6

Distribution in excess of First Distribution Threshold

 

  

$

0.0475

 

 

$

0.19

 

 

 

Total units of BRELP (1)

265

  

 

 

 

 

 

 

 

 

 

Second distribution to partners

 

  

 

 

$

12.6

 

 

$

50.4

 

15% incentive distribution to general partner

 

  

 

 

 

2.2

 

 

 

8.8

 

Total second distribution

 

  

 

 

$

14.8

 

 

$

59.2

Distribution in excess of Second Distribution Threshold

 

  

$

0.0775

 

 

$

0.31

 

 

 

Total units of BRELP (1)

265

  

 

 

 

 

 

 

 

 

 

Third distribution to partners

 

  

 

 

$

20.5

 

 

$

82

 

25% incentive distribution to general partner

 

  

 

 

 

6.8

 

 

 

27.2

 

Total third distribution

 

  

 

 

$

27.3

 

 

$

109.2

 

 

 

  

 

 

 

 

 

 

 

 

Total distributions to partners (including incentive distributions)

 

  

 

 

$

141.5

 

 

$

566

 

 

 

  

 

 

 

 

 

 

 

 

Total incentive distributions to general partner

 

  

 

 

$

9

 

 

$

36

 

 

 

 

 

 

 

 

 

 

 

 

(1)           Includes (a) class A non-voting limited partnership interests in BRELP held by Brookfield Renewable, (b) Redeemable/Exchangeable partnership units of BRELP that are held by Brookfield and that are redeemable for cash or exchangeable for LP Units in accordance with the Redemption-Exchange Mechanism and (c) general partnership interests in BRELP.

The table below sets forth, on a quarterly and aggregate basis, all management fees and incentive distributions that have been earned since Q1 2013.

Page 181 


 

 

 

 

 

 

 

 

 

 

 

 

 

 

 

 

(MILLIONS)

Q1 2013

  

Q2 2013

  

Q3 2013

  

Q4 2013

  

Total 2013

Base management fee (1)

$

12.0

  

$

10.9

  

$

9.2

  

$

8.9

  

$

41.0

Incentive distribution

 

-

  

 

-

  

 

-

  

 

-

  

 

-

 

 

 

  

 

 

  

 

 

  

 

 

  

 

 

Total

$

12.0

  

$

10.9

  

$

9.2

  

$

8.9

  

$

41.0

 

Q1 2014

  

Q2 2014

  

Q3 2014

  

Q4 2014

  

Total 2014

Base management fee (1)

$

11.1

  

$

12.9

  

$

13.8

  

$

13.5

  

$

51.3

Incentive distribution

 

0.6

  

 

0.6

  

 

0.6

  

 

0.6

  

 

2.4

 

 

 

  

 

 

  

 

 

  

 

 

  

 

 

Total

$

11.7

  

$

13.5

  

$

14.4

  

$

14.1

  

$

53.7

 

Q1 2015

  

Q2 2015

  

Q3 2015

  

Q4 2015

  

Total 2015

Base management fee (1)

$

14.0

  

$

13.7

  

$

11.0

  

$

10.1

  

$

48.8

Incentive distribution

 

2.4

  

 

1.9

  

 

1.9

  

 

1.9

  

 

8.2

 

 

 

  

 

 

  

 

 

  

 

 

  

 

 

Total

$

16.4

  

$

15.6

  

$

12.9

  

$

12.0

  

$

57.0

 

Q1 2016

  

Q2 2016

  

Q3 2016

  

Q4 2016

  

Total 2016

Base management fee (1)

$

14.9

  

$

16.1

  

$

17.9

  

$

16.8

  

$

65.7

Incentive distribution

 

5.3

  

 

4.4

  

 

4.7

  

 

4.7

  

 

19.2

 

 

 

  

 

 

  

 

 

  

 

 

  

 

 

Total

$

20.2

  

$

20.5

  

$

22.6

  

$

21.5

  

$

84.9

 

 

 

 

 

 

 

 

 

 

 

 

 

 

 

 

(1)        Pursuant to our Master Services Agreement, we pay the Service Provider a fixed base management fee equal to $20 million amount is annually adjusted for inflation, with the first adjustment having been made on January 1, 2013, at an inflation factor based on year-over-year United States consumer price index) plus 1.25% of the amount by which the Total Capitalization Value exceeds an initial reference value determined based on its market capitalization immediately following combination of the assets of the Fund and Brookfield Power Renewable Assets into BEP. In the event that the measured Total Capitalization Value in a given period is less than the initial reference value, the Service Provider will receive only the Base Management Fee of $20 million annually (subject to an annual escalation by the specified inflation factor described above). The Base Management Fee is calculated and paid on a quarterly basis. For any quarter in which the Managing General Partner determines that there is insufficient available cash to pay the base management fee as well as the next regular distribution on our LP Units, we may elect to pay all or a portion of the base management fee in our LP Units or in limited partnership units of BRELP, subject to certain conditions. See Item 6.A. “Directors and Senior Management – Our Master Services Agreement – Management Fee”.

Subject to the terms of any BRELP Preferred Units outstanding, if, prior to the dissolution of BRELP, available cash is deemed by its general partner, in its sole discretion, to be (i) attributable to sales or other dispositions of BRELP’s assets and (ii) representative of unrecovered capital, then such available cash shall be distributed to the partners of BRELP, other than holders of BRELP Preferred Units, in proportion to the unrecovered capital attributable to BRELP’s partnership interests held by such partners until such time as the unrecovered capital attributable to each such partnership interest is equal to zero. Thereafter, distributions of available cash made by BRELP (to the extent made prior to dissolution) will be made in accordance with the Regular Distribution Waterfall.

Page 182 


Upon the occurrence of an event resulting in the dissolution of BRELP, all cash and property of BRELP in excess of that required to discharge BRELP’s liabilities will be distributed as follows: (i) to the extent such cash and/or property is attributable to a realization event occurring prior to the event of dissolution, such cash and/or property will be distributed in accordance with the Regular Distribution Waterfall and/or the distribution waterfall applicable to unrecovered capital; and (ii) all other cash and/or property will be distributed in the manner set forth below: 

·         first, 100% to BEP until BEP has received an amount equal to the excess of (i) the amount of BEP’s outlays and expenses incurred during the term of BRELP, over (ii) the aggregate amount of distributions received by BEP pursuant to the first tier of the Regular Distribution Waterfall during the term of BRELP;

·         second, 100% to the BRELP Preferred Unitholders pro rata in proportion to their respective relative percentage of BRELP Preferred Units held (determined by reference to the aggregate value of the issue price of the BRELP Preferred Units held by each holder of BRELP Preferred Units relative to the aggregate value of the issue price of all BRELP Preferred Units then outstanding) until there has been distributed in respect of each BRELP Preferred Unit outstanding an amount equal to any preferential distributions to which the holder of BRELP Preferred Units are entitled in the event of dissolution, liquidation, or winding up of BRELP under the terms of the BRELP Preferred Units then outstanding (including any outstanding accrued and unpaid preferential distributions from prior periods);

·         third, if there are BRELP Preferred Units outstanding, an amount equal to the amount of cash or property held by BRELP at such time, that is attributable to a realization event occurring prior to the date of a dissolution event and that has been deemed by the general partner of BRELP as capital surplus shall be distributed as though such amount has been deemed by the general partner of BRELP to be (i) attributable to sales or other dispositions of BRELP’s assets and (ii) representative of unrecovered capital;

·         fourth, 100% to the owners of BRELP’s partnership interests, other than holders of BRELP Preferred Units, in proportion to their respective amounts of unrecovered capital in BRELP;

·         fifth, 100% to the owners of BRELP’s partnership interests, other than holders of BRELP Preferred Units, pro rata to their percentage interests, until an amount has been distributed in respect of each limited partnership unit of BRELP, other than BRELP Preferred Units, equal to the excess of (i) the First Distribution Threshold for each quarter during the term of BRELP (subject to adjustment upon the subsequent issuance of additional partnership interests in BRELP), over (ii) the aggregate amount of distributions made in respect of a BRELP’s limited partnership unit, other than BRELP Preferred Units, pursuant to the fourth tier of the Regular Distribution Waterfall during the term of BRELP (subject to adjustment upon the subsequent issuance of additional partnership interests in BRELP);

·         sixth, 85% to the owners of BRELP’s partnership interests, other than holders of BRELP Preferred Units, pro rata to their percentage interests, and 15% to its general partner, until an amount has been distributed in respect of each limited partnership unit of BRELP, other than BRELP Preferred Units, equal to the excess of (i) the Second Distribution Threshold less the First Distribution Threshold for each quarter during the term of BRELP (subject to adjustment upon the subsequent issuance of additional partnership interests in BRELP), over (ii) the aggregate amount of distributions made in respect of a limited partnership unit of BRELP pursuant to the fourth tier of the Regular Distribution Waterfall during the term of BRELP (subject to adjustment upon the subsequent issuance of additional partnership interests in BRELP); and

·         thereafter, 75% to the owners of BRELP’s partnership interests, other than holders of BRELP Preferred Units, pro rata to their percentage interests, and 25% to its general partner.

Each partner’s percentage interest is determined by the relative portion of all outstanding partnership interests, other than any BRELP Preferred Units, held by that partner from time to time and is adjusted upon and reflects the issuance of additional partnership interests of BRELP. In addition, the unreturned capital attributable to each of the partnership interests, as well as certain of the distribution thresholds set forth above, may be adjusted pursuant to the terms of the Amended and Restated Limited Partnership Agreement of BRELP so as to ensure the uniformity of the economic rights and entitlements

Page 183 


of (i) the previously outstanding partnership interests of BRELP, and (ii) the subsequently-issued partnership interests of BRELP.

The Amended and Restated Limited Partnership Agreement of BRELP provides that, to the extent that any Holding Entity or any operating entity pays to Brookfield any comparable performance or incentive distribution, the amount of any incentive distributions paid to the BRELP GP LP in accordance with the distribution entitlements described above will be reduced in an equitable manner to avoid duplication of distributions.

BRELP GP LP may elect, at its sole discretion, to reinvest incentive distributions in Redeemable/Exchangeable partnership units.

Sale or Other Disposition of Assets

The Amended and Restated Limited Partnership Agreement of BRELP generally prohibits the general partner of BRELP, without the prior approval of the holders of at least 50% of the voting power of the units of BRELP, other than BRELP Preferred Units, from causing BRELP to, among other things, sell, exchange or otherwise dispose of all or substantially all of BRELP or Brookfield Renewable’s assets in a single transaction or a series of related transactions.

No Management or Control

BRELP’s limited partners, in their capacities as such, may not take part in the management or control of the activities and affairs of BRELP and do not have any right or authority to act for or to bind BRELP or to take part or interfere in the conduct or management of BRELP.

Limited partners are not entitled to vote on matters relating to BRELP, although holders of units are entitled to consent to certain matters as described under “— Amendment of the Amended and Restated Limited Partnership Agreement of BRELP”, “— Opinion of Counsel and Limited Partner Approval” and “— Withdrawal of the General Partner” which may be effected only with the consent of the holders of the percentages of outstanding units specified below. Each unit shall entitle the holder thereof to one vote for the purposes of any approvals of holders of units. Except as otherwise provided by law or as set out in the provisions attached to any series of BRELP Class A Preferred Units and except for meetings of the holders of BRELP Class A Preferred Units as a class or meetings of the holders of a series thereof, the holders of a series of BRELP Class A Preferred Units are not entitled to receive notice of, attend, or vote at any meeting of holders of units.

In addition, pursuant to the Voting Agreement, BEP, through the Managing General Partner, has a number of voting rights, including the right to direct all eligible votes in the election of the directors of the BRELP General Partner. See Item 7.B “Related Party Transactions — Voting Agreement”.

Meetings

Special meetings of the limited partners of BRELP may be called by its general partner at a time and place outside of Canada determined by it on a date not less than 10 days nor more than 60 days after the mailing of notice of the meeting. Special meetings of the limited partners may also be called by limited partners holding 50% or more of the voting power of the outstanding partnership interests of the class or classes for which a meeting is proposed. For this purpose, the partnership interests outstanding do not include partnership interests owned by its general partner or any of its affiliates other than any member of Brookfield Renewable. Only holders of partnership interests of BRELP of record on the date set by its general partner (which may not be less than 10 days nor more than 60 days, before the meeting) are entitled to notice of any meeting.

Amendment of the Amended and Restated Limited Partnership Agreement of BRELP

Amendments to the Amended and Restated Limited Partnership Agreement of BRELP may only be proposed by or with the consent of its general partner. To adopt a proposed amendment, other than the amendments that do not require limited partner approval discussed below, the general partner must seek approval of at least 662/3% of the voting power of BRELP’s outstanding units required to approve the amendment or call a meeting of the limited partners to consider and vote upon the proposed amendment. Notwithstanding the above, in addition to any other approvals required by law, the approval of all amendments to the rights, privileges, restrictions and conditions attaching to the BRELP Class A

Page 184 


Preferred Units as a class and any other approval to be given (i) by the holders of the BRELP Class A Preferred Units may be given by a resolution signed by the holders of BRELP Class A Preferred Units owning not less than the percentage of the BRELP Class A Preferred Units that would be necessary to authorize such action at a meeting of the holders of the BRELP Class A Preferred Units at which all holders of the BRELP Class A Preferred Units were present and voted or were represented by proxy, or (ii) passed by an affirmative vote of at least 662/3% of the votes cast at a meeting of holders of the BRELP Class A Preferred Units duly called for that purpose and at which the holders of at least 25% of the outstanding BRELP Class A Preferred Units are present or represented by proxy or, if no quorum is present at such meeting, at an adjourned meeting at which the holders of BRELP Class A Preferred Units then present would form the necessary quorum. At any meeting of holders of BRELP Class A Preferred Units as a class, each such holder shall be entitled to one vote in respect of each BRELP Class A Preferred Unit held.

Further, in addition to any other approvals required by law, the approval of all amendments to the rights, privileges, restrictions and conditions attaching to each series of BRELP Class A Preferred Units, as a series, and any other approval to be given by the holders of each series of BRELP Class A Preferred Units, as a series, may be given (i) by a resolution signed by the holders of the applicable series of BRELP Class A Preferred Units owning not less than the percentage of such series of BRELP Class A Preferred Units that would be necessary to authorize such action at a meeting of the holders of the applicable series of BRELP Class A Preferred Units at which all holders of the applicable series of BRELP Class A Preferred Units were present and voted or were represented by proxy, or (ii) passed by an affirmative vote of at least 662/3% of the votes cast at a meeting of holders of the applicable series of BRELP Class A Preferred Units duly called for that purpose and at which the holders of at least 25% of the outstanding applicable series of BRELP Class A Preferred Units are present or represented by proxy or, if no quorum is present at such meeting, at an adjourned meeting at which the holders of the applicable series of BRELP Class A Preferred Units then present would form the necessary quorum. At any meeting of holders of a series of BRELP Class A Preferred Units, as a series, each such holder shall be entitled to one vote in respect of each applicable BRELP Class A Preferred Unit held.

Prohibited Amendments

No amendment may be made to the Amended and Restated Limited Partnership Agreement of BRELP that would: 

(i)     enlarge the obligations of any limited partner without its consent, except that any amendment that would have a material adverse effect on the rights or preferences of any class of partnership interests in relation to other classes of partnership interests may be approved by at least a majority of the type or class of partnership interests so affected; or

(ii)    enlarge the obligations of, restrict in any way any action by or rights of, or reduce in any way the amounts distributable, reimbursable or otherwise payable by BRELP to the BRELP GP LP or any of its affiliates without the consent of the BRELP GP LP which may be given or withheld in its sole discretion.

The provision of the Amended and Restated Limited Partnership Agreement of BRELP preventing the amendments having the effects described directly above can be amended upon the approval of the holders of not less than 90% of the outstanding units.

No Limited Partner Approval

Subject to applicable law, the BRELP GP LP may generally make amendments to the Amended and Restated Limited Partnership Agreement of BRELP without the approval of any limited partner to reflect: 

·         a change in the name of BRELP, the location of BRELP’s registered office or BRELP’s registered agent;

·         the admission, substitution or withdrawal or removal of partners in accordance with the Amended and Restated Limited Partnership Agreement of BRELP;

·         a change that its general partner determines is reasonable and necessary or appropriate for BRELP to qualify or to continue its qualification as an exempted limited partnership under the laws of Bermuda or a partnership in which the limited partners have limited liability under the

Page 185 


laws of any jurisdiction or is necessary or advisable in the opinion of its general partner to ensure that BRELP will not be treated as an association taxable as a corporation or otherwise taxed as an entity for tax purposes;

·         an amendment that the BRELP GP LP determines to be necessary or appropriate to address certain changes in tax regulations, legislation or interpretation;

·         an amendment that is necessary, in the opinion of counsel, to prevent BRELP or its general partner or its directors, officers, agents or trustees, from having a material risk of being in any manner subjected to the provisions of the Investment Company Act or similar legislation in other jurisdictions;

·         an amendment that its general partner determines in its sole discretion to be necessary or appropriate for the creation, authorization or issuance of any class or series of partnership interests or options, rights, warrants or appreciation rights relating to partnership securities;

·         any amendment expressly permitted in the Amended and Restated Limited Partnership Agreement of BRELP to be made by its general partner acting alone;

·         any amendment that in the sole discretion of the BRELP GP LP is necessary or appropriate to reflect and account for the formation by BRELP of, or its investment in, any person, as otherwise permitted by the Amended and Restated Limited Partnership Agreement of BRELP;

·         a change in its fiscal year and related changes;

·         any amendment concerning the computation or allocation of specific items of income, gain, expense or loss among the partners that, in the sole discretion of its general partner, is necessary or appropriate to (i) comply with the requirements of applicable law, (ii) reflect the partners’ interests in BRELP, or (iii) consistently reflect the distributions made by BRELP to the partners pursuant to the terms of the Amended and Restated Limited Partnership Agreement of BRELP;

·         any amendment that in the sole discretion of the BRELP GP LP is necessary or appropriate to address any statute, rule, regulation, notice, or announcement that affects or could affect the U.S. federal income tax treatment of any allocation or distribution related to any interest of the BRELP GP LP in the profits of BRELP; and

·         any other amendments substantially similar to any of the matters described directly above.

In addition, amendments to the Amended and Restated Limited Partnership Agreement of BRELP may be made by the BRELP GP LP without the approval of any limited partner if those amendments, in the discretion of the BRELP GP LP: 

·         do not adversely affect BRELP’s limited partners considered as a whole (including any particular class of partnership interests as compared to other classes of partnership interests) in any material respect;

·         are necessary or appropriate to satisfy any requirements, conditions or guidelines contained in any opinion or binding directive, order, ruling or regulation of any governmental agency or judicial authority;

·         are necessary or appropriate for any action taken by its general partner relating to splits or combinations of units made in accordance with the provisions of the Amended and Restated Limited Partnership Agreement of BRELP; or

·         are required to effect the intent of the provisions of the Amended and Restated Limited Partnership Agreement of BRELP or are otherwise contemplated by the Amended and Restated Limited Partnership Agreement of BRELP.

Opinion of Counsel and Limited Partner Approval

The BRELP GP LP will not be required to obtain an opinion of counsel that an amendment will not result in a loss of limited liability to the limited partners if one of the amendments described above under “— No Limited Partner Approval” should occur. No other amendments to the Amended and Restated Limited Partnership Agreement of BRELP will become effective without the approval of holders of at least 90% of the voting power of BRELP’s units, unless it obtains an opinion of counsel to the effect that the amendment will not (i) cause BRELP to be treated as an association taxable as a corporation or otherwise taxable as an entity for tax purposes (provided that for U.S. tax purposes its general partner

Page 186 


has not made the election described below under “— Election to be Treated as a Corporation”) or (ii) affect the limited liability under the Limited Partnership Act 1883 of any of BRELP’s limited partners.

In addition to the above restrictions, any amendment that would have a material adverse effect on the rights or preferences of any type or class of partnership interests in relation to other classes of partnership interests will also require the approval of the holders of at least a majority of the outstanding partnership interests of the class so affected.

In addition, any amendment that reduces the voting percentage required to take any action must be approved by the affirmative vote of limited partners whose aggregate outstanding voting units constitute not less than the voting requirement sought to be reduced.

Election to be Treated as a Corporation

If, in the determination of its general partner, it is no longer in BRELP’s best interests to continue as a partnership for U.S. federal income tax purposes, the BRELP GP LP may elect to treat BRELP as an association or as a publicly traded partnership taxable as a corporation for U.S. federal (and applicable state) income tax purposes.

Dissolution

BRELP shall dissolve and its affairs shall be wound up, upon the earlier of (i) the service of notice by its general partner, with the approval of a majority of the members of the independent directors of the Managing General Partner, that, in the opinion of the general partner, the coming into force of any law, regulation or binding authority renders illegal or impracticable the continuation of BRELP; (ii) the election of its general partner, with the approval of its independent directors, if BRELP, as determined by its general partner, based on an opinion of counsel, is required to register as an “investment company” under the Investment Company Act or similar legislation in other jurisdictions; (iii) the date that its general partner withdraws from the partnership (unless a successor entity becomes the general partner of BRELP as described below under “— Withdrawal of the General Partner”); (iv) the date on which any court of competent jurisdiction enters a decree of judicial dissolution of BRELP or an order to wind-up or liquidate its general partner without the appointment of a successor in compliance with the provisions of the Amended and Restated Limited Partnership Agreement of BRELP that are described below under “— Withdrawal of the General Partner”; and (v) the date on which its general partner decides to dispose of, or otherwise realize proceeds in respect of, all or substantially all of BRELP’s assets in a single transaction or series of transactions.

BRELP will be reconstituted and continue without dissolution if, within 30 days of the date of dissolution (and provided that a notice of dissolution with respect to BRELP has not been filed with the Bermuda Monetary Authority), a successor general partner executes a transfer deed pursuant to which the new general partner assumes the rights and undertakes the obligations of the original general partner, but only if BRELP receives an opinion of counsel that the admission of the new general partner will not result in the loss of limited liability of any limited partner of BRELP.

Withdrawal of the General Partner

The BRELP GP LP may withdraw as general partner without first obtaining approval of BRELP’s limited partners or holders of BRELP Preferred Units by giving 180 days advance notice, and that withdrawal will not constitute a violation of the Amended and Restated Limited Partnership Agreement of BRELP.

Upon the withdrawal of the BRELP GP LP, the holders of at least a majority of the voting power of the outstanding class of units that are not Redeemable/Exchangeable partnership units may elect a successor to the BRELP GP LP. If a successor is not selected, or is elected but an opinion of counsel regarding limited liability, tax matters and the Investment Company Act (and similar legislation in other jurisdictions) cannot be obtained, BRELP will be dissolved, wound up and liquidated. See “— Dissolution” above.

The BRELP GP LP may not be removed unless that removal is approved by the vote of the holders of at least 662/3% of the outstanding class of units that are not Redeemable/Exchangeable partnership units and it receives a withdrawal opinion of counsel regarding limited liability, tax matters and

Page 187 


the Investment Company Act (and similar legislation in other jurisdictions). Any removal of the BRELP GP LP is also subject to the approval of a successor general partner by the vote of the holders of a majority of the voting power of its outstanding units that are not Redeemable/Exchangeable partnership units.

In the event of the removal of the BRELP GP LP under circumstances where cause exists or withdrawal of the BRELP GP LP where that withdrawal violates the Amended and Restated Limited Partnership Agreement of BRELP, a successor general partner will have the option to purchase the general partnership interest of the BRELP GP LP for a cash payment equal to its fair market value. Under all other circumstances where the BRELP GP LP withdraws or is removed by the limited partners, BRELP GP LP will have the option to require the successor general partner to purchase the general partnership interest of BRELP GP LP for a cash payment equal to its fair market value. In each case, this fair market value will be determined by agreement between BRELP GP LP and the successor general partner. If no agreement is reached within 30 days of BRELP GP LP’s departure, an independent investment banking firm or other independent expert selected by BRELP GP LP and the successor general partner will determine the fair market value. If BRELP GP LP and the successor general partner cannot agree upon an expert within 45 days of BRELP GP LP’s departure, then an expert chosen by agreement of the experts selected by each of them will determine the fair market value.

If the option described above is not exercised by either the departing general partner or the successor general partner, the departing general partner’s general partnership interests will automatically convert into units pursuant to a valuation of those interests as determined by an investment banking firm or other independent expert selected in the manner described in the preceding paragraph.

Transfer of the General Partnership Interest

BRELP GP LP may transfer all or any part of its general partnership interest without first obtaining approval of any holders of BRELP limited partnership units or BRELP Preferred Units. As a condition of this transfer, the transferee must (i) be an affiliate of the general partner of BEP (or the transfer must be made concurrently with a transfer of the general partnership units of BEP to an affiliate of the transferee), (ii) agree to assume the rights and duties of the general partner to whose interest that transferee has succeeded, (iii) agree to be bound by the provisions of the Amended and Restated Limited Partnership Agreement of BRELP and (iv) furnish an opinion of counsel regarding limited liability and tax matters. Any transfer of the general partnership interest is subject to prior notice to and approval of the relevant Bermuda regulatory authority. At any time, the members of the BRELP GP LP may sell or transfer all or part of their units in the BRELP GP LP without the approval of the holders of BRELP limited partnership units.

Transactions with Interested Parties

The general partner of BRELP, its affiliates and its respective partners, members, shareholders, directors, officers, employees and shareholders, which we refer to in the BRELP Amended and Restated Limited Partnership Agreement as “interested parties”, may become limited partners or beneficially interested in limited partners and may hold, dispose of or otherwise deal with units of BRELP with the same rights they would have if the general partner of BRELP were not a party to the Amended and Restated Limited Partnership Agreement of BRELP. An interested party will not be liable to account either to other interested parties or to BRELP, its partners or any other persons for any profits or benefits made or derived by or in connection with any such transaction.

The Amended and Restated Limited Partnership Agreement of BRELP permits an interested party to sell investments to, purchase assets from, invest assets in and enter into any contract, arrangement or transaction with BRELP, any of the Holding Entities, any operating entity or any other holding vehicle established by BRELP and may be interested in any such contract, transaction or arrangement and shall not be liable to account either to BRELP, any of the Holding Entities, any operating entity or any other holding vehicle established by BRELP or any other person in respect of any such contract, transaction or arrangement, or any benefits or profits made or derived therefrom, by virtue only of the relationship between the parties concerned, subject to the Conflicts Policy.

Outside Activities of the General Partner

Page 188 


Under the Amended and Restated Limited Partnership Agreement of BRELP, the general partner will be required to maintain as its sole activity the role of the general partner of BRELP. The general partner will not be permitted to engage in any activity or incur or guarantee any debts or liabilities except in connection with or incidental to its performance as general partner or incurring, guaranteeing, acquiring, owning or disposing of debt or equity securities of a subsidiary of an Holding Entity or any other holding vehicle established by BRELP.

The Amended and Restated Limited Partnership Agreement of BRELP provides that each person who is entitled to be indemnified by BRELP, as described below under “— Indemnification; Limitations on Liability” (other than the general partner) will have the right to engage in businesses of every type and description and other activities for profit, and to engage in and possess interests in business ventures of any and every type or description, irrespective of whether (i) such businesses and activities are similar to our activities, or (ii) such businesses and activities directly compete with, or disfavor or exclude, BRELP, its general partner, any Holding Entity, operating entity, or any other holding vehicle established by BRELP. Such business interests, activities and engagements will be deemed not to constitute a breach of the Amended and Restated Limited Partnership Agreement of BRELP or any duties stated or implied by law or equity, including fiduciary duties, owed to any of BRELP, its general partner, any Holding Entity, operating entity, and any other holding vehicle established by BRELP (or any of their respective investors), and shall be deemed not to be a breach of its general partner’s fiduciary duties or any other obligation of any type whatsoever of the general partner. None of BRELP, its general partner, any Holding Entity, operating entity, any other holding vehicle established by BRELP or any other person shall have any rights by virtue of the Amended and Restated Limited Partnership Agreement of BRELP or the partnership relationship established thereby or otherwise in any business ventures of any person who is entitled to be indemnified by BRELP as described below under “— Indemnification; Limitations on Liability”.

The BRELP GP LP and the other indemnified persons described in the preceding paragraph will not have any obligation under the Amended and Restated Limited Partnership Agreement of BRELP to present business or investment opportunities to BRELP, any Holding Entity, operating entity, or any other holding vehicle established by BRELP. These provisions will not affect any obligation of such indemnified person to present business or investment opportunities to BRELP, any Holding Entity, operating entity or any other holding vehicle established by BRELP pursuant to the Relationship Agreement or any other separate written agreement between such persons.

Indemnification; Limitations on Liability

Under the Amended and Restated Limited Partnership Agreement of BRELP, BRELP is required to indemnify on an after-tax basis out of the assets and to the fullest extent permitted by law its general partner, the Service Provider and any of their respective affiliates (and their respective officers, directors, agents, shareholders, partners, members and employees), any person who serves on a Governing Body of BRELP, BEP, a Holding Entity, operating entity or any other holding vehicle established by BEP and any other person designated by its general partner as an indemnified person, in each case, against all losses, claims, damages, liabilities, costs or expenses (including legal fees and expenses), judgments, fines, penalties, interest, settlements and other amounts arising from any and all claims, demands, actions, suits or proceedings, incurred by an indemnified person in connection with its business, investments and activities or by reason of their holding such positions, except to the extent that the claims, liabilities, losses, damages, costs or expenses are determined to have resulted from the indemnified person’s gross negligence, bad faith, fraud or willful misconduct, or in the case of a criminal matter, action that the indemnified person knew to have been unlawful. In addition, under the Amended and Restated Limited Partnership Agreement of BRELP, (i) the liability of such persons has been limited only where their conduct involves gross negligence, bad faith, fraud or willful misconduct, or in the case of a criminal matter, action that the indemnified person knew to have been unlawful and (ii) subject to applicable law, any matter that is approved by the independent directors will not constitute a breach of any duties stated or implied by law or equity, including fiduciary duties. The Amended and Restated Limited Partnership Agreement of BRELP requires it to advance funds to pay the expenses of an indemnified person in connection with a matter in which indemnification may be sought until it is determined that the indemnified person is not entitled to indemnification. In addition, under the Amended and Restated Limited Partnership Agreement of BRELP, the general partner of BRELP, on behalf of

Page 189 


Brookfield, is required under certain circumstances to indemnify BRELP and BEP for U.S. federal income taxes imposed under Sections 897, 1445, or 1461 of the U.S. Internal Revenue Code of 1986, as amended, on BRELP or BEP as a result of the exercise of the redemption right or the exchange right by Brookfield or BEP, as the case may be, pursuant to the Amended and Restated Limited Partnership Agreement of BRELP.

Governing Law

The Amended and Restated Limited Partnership Agreement of BRELP is governed by and will be construed in accordance with the laws of Bermuda.

BRP Equity

BRP Equity is an indirect wholly-owned subsidiary of BEP incorporated under the CBCA on February 10, 2010. Other than a receivable from an indirect wholly-owned subsidiary of BEP, BRP Equity has no significant assets or liabilities, no subsidiaries and no ongoing business operations of its own. BRP Equity’s Series 1 Shares and Series 2 Shares are guaranteed by BEP and the other Guarantors under the Preference Share Guarantees described below under “— Preference Share Guarantees”.

Pursuant to BRP Equity’s articles of incorporation, BRP Equity is authorized to issue an unlimited number of common shares (the “Common Shares”), an unlimited number of Class A Preference Shares (the “Class A Preference Shares”), issuable in series (which includes the Series 1 Shares, Series 2 Shares, Series 3 Shares, Series 4 Shares, Series 5 Shares and Series 6 Shares), and an unlimited number of Class B preference shares (the “Class B Preference Shares”), issuable in series. As of the date of this Form 20-F, one Common Share held indirectly by BEP was issued and outstanding, and 5,449,675 Series 1 Shares, 4,510,389 Series 2 Shares, 9,961,399 Series 3 Shares, 4,114,504 Series 5 Shares and 7 million Series 6 Shares were issued and trading on the TSX. As of the date of this Form 20-F, Brookfield Renewable holds 2,885,496 Series 5 Shares that were tendered and taken up by BEP as part of the exchange transaction completed in February 2016.  Brookfield Renewable has waived the right to receive dividends on these Series 5 Shares and they are no longer trading on the TSX.  No series of Class B Preference Shares have been created to date. The following is a summary of rights, privileges, restrictions and conditions attached to the Common Shares, Class A Preference Shares, Series 1 Shares, Series 2 Shares, Series 3 Shares, Series 4 Shares, Series 5 Shares, Series 6 Shares, and the Class B Preference Shares.

Common Shares

Holders of Common Shares are entitled to one vote for each such share held on all votes taken at meetings of the shareholders of BRP Equity, except meetings at which only the holders of a specified class or series of shares of BRP Equity are entitled to vote. Subject to the rights of holders of Class A Preference Shares or any series thereof, Class B Preference Shares or any series thereof, and other shares of BRP Equity ranking prior to the Common Shares, the holders of Common Shares are entitled to dividends as may be declared from time to time by the board of directors of BRP Equity. Holders of Common Shares may make use of various shareholder remedies available pursuant to the CBCA.

Class A Preference Shares

The following is a summary of certain provisions attaching to or affecting the Class A Preference Shares as a class.

Issuance in Series

The board of directors of BRP Equity may from time to time issue Class A Preference Shares in one or more series, each series to consist of such number of shares as will before issuance thereof be approved by the directors who will at the same time determine the designation, rights, privileges, restrictions and conditions attaching to that series of Class A Preference Shares.

Priority

The Class A Preference Shares rank senior to the Class B Preference Shares, the Common Shares and all other shares ranking junior to the Class A Preference Shares with respect to priority in payment of dividends and in the distribution of assets in the event of the liquidation, dissolution or winding-up of BRP

Page 190 


Equity. Pursuant to the CBCA, each series of Class A Preference Shares participates rateably with every other series of Class A Preference Shares in respect of accumulated dividends and return of capital.

Approval

The approval of the holders of the Class A Preference Shares of any matters to be approved by a separate vote of the holders of the Class A Preference Shares may be given by special resolution in accordance with the share conditions for the Class A Preference Shares. Each holder of Class A Preference Shares entitled to vote at a class meeting of holders of Class A Preference Shares, or at a joint meeting of the holders of two or more series of Class A Preference Shares, has one vote in respect of each C$25.00 of the issue price of each Class A Preference Share held by such holder.

 

The following is a summary of certain provisions attaching to or affecting each series of Class A Preference Shares as a series:

Page 191 


Series

Ticker

Authorized

Issued and Outstanding

Amount
(C$ million)(1)

Cumulative Annual Dividend Rate

Earliest Redemption Date

Redemption
Price Per Share (C$)(2) (3)

Holder’s Conversion
Option

1

BRF.PR.A

10,000,000

5,449,675

136

The annual fixed dividend rate for each 5-year fixed rate period will be the sum of the Government of Canada Yield plus 2.62%

April 30, 2020

$25.00 on April 30, 2020 and April 30 every five years thereafter

Into Series 2 on a one-for-one basis on April 30, 2020 and on April 30 every five years thereafter and automatically in certain circumstances

2

BRF.PR.B

10,000,000

4,510,389

113

An amount equal to the sum of the three-month Government of Canada Treasury Bill Rate plus 2.62%

April 30, 2020

$25.00 on April 30, 2020 and April 30 every five years thereafter

Into Series 1 on a one-for-one basis on April 30, 2020 and on April 30 every five years thereafter and automatically in certain circumstances  

3

BRF.PR.C

10,000,000

9,961,399

249

C$1.10 per share until July 31, 2019; thereafter the annual fixed dividend rate for each 5-year fixed rate period will be the sum of the Government of Canada Yield plus 2.94%

July 31, 2019

$25.00 on July 31, 2019 and July 31 every five years thereafter

Into Series 4 on a one-for-one basis on July 31, 2019 and on July 31 every five years thereafter and automatically in certain circumstances

4

N/A

10,000,000

nil

nil

An amount equal to the sum of the three-month Government of Canada Treasury Bill Rate plus 2.94%

July 31, 2019

$25.00 for redemptions on July 31, 2024 and July 31 every five years thereafter; $25.50 otherwise

Into Series 3 on a one-for-one basis on July 31, 2019 and on July 31 every five years thereafter and automatically in certain circumstances

5

BRF.PR.E

7,000,000

4,114,504(4)

175

C$1.25 per share

April 30, 2018

$26.00 if before April 30, 2019, with annual $0.25 decreases until April 30, 2022; $25.00 thereafter

N/A

6

BRF.PR.F

7,000,000

7,000,000

175

C$1.25 per share

July 31, 2018

$26.00 if before July 31, 2019, with annual $0.25 decreases until July 31, 2022; $25.00 thereafter

N/A

Page 192 


(1)    Rounded to the nearest million.

(2)      Payable quarterly on the last day of January, April, July and October of each year.

(3)      Together with accrued and unpaid dividends.

(4)      As of the date of this Form 20-F, Brookfield Renewable holds 2,885,496 Series 5 Shares that were tendered and taken up by BEP as part of the exchange transaction completed in February 2016. Brookfield Renewable has waived the right to receive dividends on these Series 5 Shares and they are no longer trading on the TSX.

 

Voting

Holders of all series of Class A Preference Shares are only entitled to receive notice of and to attend all meetings of shareholders if eight quarterly dividends on such series of Class A Preference Shares, whether or not consecutive, have not been paid. In the event of such non-payment, and for only so long as any such dividends remain in arrears, the holders of such series of Class A Preference Shares will be entitled to receive notice of and to attend each meeting of shareholders, other than meetings at which only holders of another specified class or series are entitled to vote. When entitled to vote, holders shall be entitled to one vote in respect of each C$25.00 of the applicable series of Class A Preference Shares held.

Rights on Liquidation

Holders of Class A Preference Shares are entitled to C$25.00 per share (plus accrued and unpaid dividends) in priority to any distribution to holders of shares ranking junior as to capital. Upon such payment, holders of Class A Preference Shares are not entitled to share in any further distribution of assets of the Corporation.

Restrictions on Dividends and Retirement and Issue of Shares

Without the approval of holders of the applicable series of Class A Preference shares in each case, BRP Equity will not:

a)    declare, pay or set apart for payment any dividends (other than stock dividends payable in shares of BRP Equity ranking as to capital and dividends junior to the applicable series of Class A Preference Shares) on shares of BRP Equity ranking as to dividends junior to the applicable series of Class A Preference Shares;

b)    except out of the net cash proceeds of a substantially concurrent issue of shares of BRP Equity ranking as to return of capital and dividends junior to the applicable series of Class A Preference Shares, redeem or call for redemption, purchase or otherwise pay off, retire or make any return of capital in respect of any shares of BRP Equity ranking as to capital junior to the applicable series of Class A Preference Shares;

c)    redeem or call for redemption, purchase or otherwise pay off or retire for value or make any return of capital in respect of less than all of the applicable series of Class A Preference Shares then outstanding; or

d)    except pursuant to any purchase obligation, sinking fund, retraction privilege or mandatory redemption provisions attaching thereto, redeem or call for redemption, purchase or otherwise pay off, retire or make any return of capital in respect shares of BRP Equity ranking on a parity with the applicable series of Class A Preference Shares;

Page 193 


unless, in each such case, all accrued and unpaid dividends up to and including the dividend payable for the last completed period for which dividends were payable on the applicable series of Class A Preference Shares and on all other shares of BRP Equity ranking prior to or on parity with such series of Class A Preference Shares with respect to the payment of dividends, have been declared and paid or set aside for payment.

Purchase for Cancellation

Subject to applicable law and to the provisions described under “– Restrictions on Dividends and Retirement and Issue of Shares”, BRP Equity may at any time purchase for cancellation in whole or any part of the applicable series of Class A Preference Shares at the lowest price or prices at which in the opinion of the board of directors of BRP Equity such shares are obtainable.

Shareholder Approvals

Approval of all amendments to the rights, privileges, restrictions and conditions attaching to the applicable series of Class A Preference Shares and any other approval to be given by the holders of the applicable series of Class A Preference Shares may be given by a resolution carried by at least 662/3% of the votes cast at a meeting where the required quorum is present. The required quorum for Series 5 Shares and Series 6 Shares is holders of at least 25% of the outstanding shares present in person or represented by proxy. The required quorum for all other Class A Preference Shares is 50% of the outstanding shares present in person or represented by proxy.

Preference Share Guarantees

The Preference Share Guarantees provide that the applicable series of Class A Preference Shares will be fully and unconditionally guaranteed by BEP and the other Preference Share Guarantors as to (i) payment of dividends, as and when declared, (ii) payment of amounts due on redemption of the applicable series of Class A Preference Shares, and (iii) payment of amounts due on the liquidation, dissolution or winding up of BRP Equity. As long as the declaration or payments of dividends on the applicable series of Class A Preference Shares are in arrears, BEP will not make any distributions on our LP Units nor will any other Preference Share Guarantor make any distributions or pay any dividends on equity securities of such Preference Share Guarantor. The Preference Share Guarantees by the Preference Share Guarantors will be subordinated to all of their respective senior and subordinated debt and will rank senior to the LP Units. The Preference Share Guarantees will rank on a pro rata and pari passu basis with each other. The rights, obligations and liabilities of a Preference Share Guarantor pursuant to the Preference Share Guarantees will terminate upon the conveyance, distribution, transfer or lease of all or substantially all of its properties, securities and assets to another Preference Share Guarantor. A Preference Share Guarantor may not otherwise convey, distribute, transfer or lease all or substantially all of its properties, securities and assets to another person, unless the person which acquires the properties, securities and assets of such Preference Share Guarantor assumes such Preference Share Guarantor’s obligations under the Preference Share Guarantees.

Finco

Finco is an indirect wholly-owned subsidiary of BEP incorporated under the ABCA on September 14, 2011. Other than approximately C$2.1 billion aggregate principal amount of publicly-issued Finco Bonds and notes receivable from an indirect wholly-owned subsidiary of BEP, Finco has no significant assets or liabilities, no subsidiaries and no operations of its own.

 Pursuant to Finco’s articles of incorporation, Finco is authorized to issue an unlimited number of common shares. As of the date of this Form 20-F, one common share held indirectly by BEP was issued and outstanding. Holders of common shares are entitled to one vote for each such share held on all votes taken at meetings of the shareholders of Finco, except meetings at which only the holders of a specified class or series of shares of Finco are entitled to vote. Subject to the rights of holders of any shares of Finco ranking prior to the common shares, the holders of common shares are entitled to dividends as may be declared from time to time by the board of directors of Finco. Holders of common shares may make use of various shareholder remedies available pursuant to the ABCA.

Page 194 


The Finco Bonds are governed under the Bond Indenture and guaranteed by BEP and the other Guarantors as described below under “— Bond Indenture and Guarantees”. The Finco Bonds consist of the following fixed rate medium term notes:

  

 

 

 

 

 

 

 

 

 

 

 

 

 

Principal Amount as

 

 

 

 

 

 

at December 31,2016

Medium-term notes

  

Maturity

  

Interest Rate

 

(in millions)

Series 3 (C$200 million)

  

2018

  

5.25%

 

C$200 million

Series 4 (C$150 million)

  

2036

  

5.84%

 

C$150 million

Series 7 (C$450 million)

  

2020

  

5.14%

 

C$450 million

Series 8 (C$400 million)

  

2022

  

4.79%

 

C$400 million

Series 9 (C$400 million)

 

2025

 

3.75%

 

C$400 million

Series 10 (C$500 million)

 

2027

 

3.63%

 

C$500 million

Bond Indenture and Guarantees

The Bond Indenture provides for the issuance of one or more series of unsecured debentures or notes of Finco, a wholly-owned subsidiary of BREP, by way of supplemental indentures. The Bond Indenture amends and restates the trust indenture dated as of December 16, 2004, as amended, supplemented or restated, between Brookfield, Bank of New York Mellon and BNY Trust Company of Canada (the “Original Bond Indenture”). The Bond Indenture provided for Finco to assume Brookfield’s obligations in respect of the Series 3, Series 4 and Series 7 notes issued under supplemental indentures to the Original Bond Indenture. The Amended and Restated Second Supplemental Indenture to the Original Bond Indenture, dated October 27, 2006, provides for the issue of C$200 million aggregate principal amount of Series 3 medium term notes and C$150 million aggregate principal amount of Series 4 medium term notes. The Fifth Supplemental Indenture to the Original Bond Indenture, dated November 27, 2009, provides for the issue of C$450 million aggregate principal amount of Series 7 notes. The Seventh Supplemental Indenture dated February 7, 2012, provides for the issue of C$400 million aggregate principal amount of Series 8 notes. The Ninth Supplemental Indenture dated March 6, 2015, provides for the issue of C$400 million aggregate principal amount of Series 9 notes. The Tenth Supplemental Indenture dated August 12, 2016, provides for the issue of C$500 million aggregate principal amount of Series 10 notes.  Finco Bonds are unconditionally guaranteed by BEP and the other Finco Bond Guarantors as to payment of the principal of, premium, if any, and interest on all debentures issued by Finco under the Bond Indenture from time to time and all other obligations and liabilities owing by Finco to the trustee under the Bond Indenture. Pursuant to the guarantees, each of the Finco Bond Guarantors has agreed to not enter into any transaction whereby all or substantially all of the undertaking, property and assets of the Finco Bond Guarantor would become the property of any other person unless the other person assumed the obligations of the Finco Bond Guarantor under the guarantee and certain other conditions are met or unless the transaction is between or among any one or more of Finco, the Finco Bond Guarantor, another Finco Bond Guarantor and/or any subsidiary of any of them. The rights, obligations and liabilities of a Finco Bond Guarantor will terminate in the event that it transfers all or substantially all of its assets to another Finco Bond Guarantor.

10.C            MATERIAL CONTRACTS

The following are the only material contracts, other than contracts entered into in the ordinary course of business, to which we have been a party within the past two years:

·         Relationship Agreement, dated November 28, 2011, by and among BEP, BRELP, the Service Provider, Brookfield, and others (see Item 7.B “Related Party Transactions – Relationship Agreement”).

Page 195 


·         Registration Rights Agreement, dated November 28, 2011, between BEP and BRPI (see Item 7.B “Related Party Transactions – Registration Rights Agreement”).

·         Amended and Restated Indenture, dated as of November 23, 2011, among Finco, BNY Trust Company of Canada and The Bank of New York Mellon (see Item 10.B “Memorandum and Articles of Association – Finco – Bond Indenture and Guarantees”).

·         Guarantee, dated November 23, 2011, by BRELP and BNY Trust Company of Canada (see Item 10.B “Memorandum and Articles of Association – Finco – Bond Indenture and Guarantees”).

·         Guarantee, dated November 23, 2011, by BEP and BNY Trust Company of Canada (see Item 10.B “Memorandum and Articles of Association – Finco – Bond Indenture and Guarantees”).

·         Guarantee, dated November 23, 2011, by LATAM Holdco and BNY Trust Company of Canada (see Item 10.B “Memorandum and Articles of Association – Finco – Bond Indenture and Guarantees”).

·         Guarantee, dated November 23, 2011, by NA Holdco and BNY Trust Company of Canada (see Item 10.B “Memorandum and Articles of Association – Finco – Bond Indenture and Guarantees”).

·         Energy Revenue Agreement, dated November 23, 2011, between BEM LP and BPUSHA (see Item 7.B “Related Party Transactions – Energy Revenue Agreement”).

·         Amended and Restated Guarantee Indenture, dated November 25, 2011, by and among the Preference Share Guarantors from time to time party thereto, BRP Equity, and Computershare Trust Company of Canada (Class A Preference Shares, Series 1) (see Item 10.B “Memorandum and Articles of Association – BRP Equity – Preference Share Guarantees”).

·         Amended and Restated Guarantee Indenture, dated November 25, 2011, by and among the Preference Share Guarantors from time to time party thereto, BRP Equity, and Computershare Trust Company of Canada (Class A Preference Shares, Series 2) (see Item 10.B “Memorandum and Articles of Association – BRP Equity – Preference Share Guarantees”).

·         Guarantee Indenture, dated October 11, 2012, by and among the Preference Share Guarantors from time to time party thereto, BRP Equity, and Computershare Trust Company of Canada (Class A Preference Shares, Series 3) (see Item 10.B “Memorandum and Articles of Association – BRP Equity – Preference Share Guarantees”).

·         Guarantee Indenture, dated January 29, 2013, by and among the Preference Share Guarantors from time to time party thereto, BRP Equity, and Computershare Trust Company of Canada (Class A Preference Shares, Series 5) (see Item 10.B “Memorandum and Articles of Association – BRP Equity – Preference Share Guarantees”).

·         Guarantee Indenture, dated May 1, 2013, by and among the Preference Share Guarantors from time to time party thereto, BRP Equity, and Computershare Trust Company of Canada (Class A Preference Shares, Series 6) (see Item 10.B “Memorandum and Articles of Association – BRP Equity – Preference Share Guarantees”).

·         Guarantee dated October 7, 2014, by Euro Holdco and BNY Trust Company of Canada (see Item 10.B “Memorandum and Articles of Association – Finco – Bond Indenture and Guarantees”).

·         Guarantee dated February 26, 2015, by Investco and BNY Trust Company of Canada (see Item 10.B “Memorandum and Articles of Association – Finco – Bond Indenture and Guarantees”).

Page 196 


·         Second Amended and Restated Master Services Agreement, dated February 26, 2015, by and among Brookfield Asset Management Inc., BEP, BRELP, and others (see Item 6.A “Directors and Senior Management – Our Master Services Agreement”).

·         Guarantee Indenture, dated November 25, 2015, by and among the Preferred Unit Guarantors, BEP, and Computershare Trust Company of Canada (Series 7 Preferred Units) (see Item 10.B “Memorandum and Articles of Association — Description of our LP Units, Preferred Units and the Amended and Restated Limited Partnership Agreement of BEP — Preferred Unit Guarantees”).

·         Guarantee Indenture, dated November 25, 2015, by and among the Preferred Unit Guarantors, BEP, and Computershare Trust Company of Canada (Series 8 Preferred Units) (see Item 10.B “Memorandum and Articles of Association — Description of our LP Units, Preferred Units and the Amended and Restated Limited Partnership Agreement of BEP — Preferred Unit Guarantees”).

·         Guarantee Indenture, dated February 11, 2016, by and among the Preferred Unit Guarantors, BEP, and Computershare Trust Company of Canada (Series 5 Preferred Units) (see Item 10.B “Memorandum and Articles of Association — Description of our LP Units, Preferred Units and the Amended and Restated Limited Partnership Agreement of BEP — Preferred Unit Guarantees”).

·         Third Amended and Restated Limited Partnership Agreement of BRELP, dated February 11, 2016, as amended on May 25, 2016 and further amended on February 14, 2017 (see Item 10.B “Memorandum and Articles of Association — Description of our LP Units, Preferred Units and the Amended and Restated Limited Partnership Agreement of BEP”).

·         Fourth Amended and Restated Limited Partnership Agreement of BEP, dated May 3, 2016, as amended on May 25, 2016 and further amended on February 14, 2017 (see Item 10.B “Memorandum and Articles of Association — Description of our LP Units, Preferred Units and the Amended and Restated Limited Partnership Agreement of BEP”).

·         Guarantee Indenture, dated May 25, 2016, by and among the Preferred Unit Guarantors, BEP, and Computershare Trust Company of Canada (Series 9 Preferred Units) (see Item 10.B “Memorandum and Articles of Association — Description of our LP Units, Preferred Units and the Amended and Restated Limited Partnership Agreement of BEP — Preferred Unit Guarantees”).

·         Guarantee Indenture, dated May 25, 2016, by and among the Preferred Unit Guarantors, BEP, and Computershare Trust Company of Canada (Series 10 Preferred Units) (see Item 10.B “Memorandum and Articles of Association — Description of our LP Units, Preferred Units and the Amended and Restated Limited Partnership Agreement of BEP — Preferred Unit Guarantees”).

·         Guarantee Indenture, dated February 14, 2017, by and among the Preferred Unit Guarantors, BEP, and Computershare Trust Company of Canada (Series 11 Preferred Units) (see Item 10.B “Memorandum and Articles of Association — Description of our LP Units, Preferred Units and the Amended and Restated Limited Partnership Agreement of BEP — Preferred Unit Guarantees”).

·         Guarantee Indenture, dated February 14, 2017, by and among the Preferred Unit Guarantors, BEP, and Computershare Trust Company of Canada (Series 12 Preferred Units) (see Item 10.B “Memorandum and Articles of Association — Description of our LP Units, Preferred Units and the Amended and Restated Limited Partnership Agreement of BEP — Preferred Unit Guarantees”).

Copies of the agreements noted above will be made available, free of charge, by the Managing General Partner and are available electronically on the website of the SEC at www.sec.gov and on our SEDAR profile at www.sedar.com. Written requests for such documents should be directed to our Corporate Secretary at 73 Front Street, 5th Floor, Hamilton, HM 12, Bermuda, +441-294-3304.

Page 197 


10.D            EXCHANGE CONTROLS

There are currently no governmental laws, decrees, regulations or other legislation of Bermuda or the United States which restrict the import or export of capital, including the availability of cash and cash equivalents for use by BREP and its subsidiaries, or the remittance of distributions, interest or other payments to non-residents of Bermuda or the United States holding our LP Units.

10.E            TAXATION

 

The following summary discusses the material United States, Canadian and Bermudian tax considerations related to the holding and disposition of our Units as of the date of this Form 20-F. Holders of our Units are advised to consult their own tax advisers concerning the consequences under the tax laws of the country of which they are resident or in which they are otherwise subject to tax of making an investment in our Units.

Material U.S. Federal Income Tax Considerations

This summary discusses the material United States federal income tax considerations for LP Unitholders relating to the ownership and disposition of LP Units as of the date hereof. This summary is based on provisions of the U.S. Internal Revenue Code on the regulations promulgated under the U.S. Internal Revenue Code, and on published administrative rulings, judicial decisions, and other applicable authorities, all as in effect on the date hereof and all of which are subject to change at any time, possibly with retroactive effect. This summary is necessarily general and may not apply to all categories of investors, some of whom may be subject to special rules, including, without limitation, persons that own (directly or indirectly, applying certain attribution rules) 5% or more of our LP Units, dealers in securities or currencies, financial institutions or financial services entities, mutual funds, life insurance companies, persons that hold LP Units as part of a straddle, hedge, constructive sale or conversion transaction with other investments, persons whose LP Units are loaned to a short seller to cover a short sale of LP Units, persons whose functional currency is not the U.S. dollar, persons who have elected mark-to-market accounting, persons who hold LP Units through a partnership or other entity treated as a pass-through entity for U.S. federal income tax purposes, persons for whom LP Units are not a capital asset, persons who are liable for the alternative minimum tax and certain U.S. expatriates or former long-term residents of the United States. This summary does not address any tax consequences to holders of Preferred Units. Tax-exempt organizations are addressed separately below. The actual tax consequences of the ownership and disposition of LP Units will vary depending on an LP Unitholder’s individual circumstances.

For purposes of this discussion, a “U.S. Holder” is a beneficial owner of LP Units who is for U.S. federal tax purposes: (i) an individual citizen or resident of the United States; (ii) a corporation (or other entity treated as a corporation for U.S. federal income tax purposes) created or organized in or under the laws of the United States, any state thereof or the District of Columbia; (iii) an estate the income of which is subject to U.S. federal income taxation regardless of its source; or (iv) a trust (a) the primary supervision of which is subject to a court within the United States and all substantial decisions of which one or more U.S. persons have the authority to control or (b) that has a valid election in effect under applicable Treasury Regulations to be treated as a U.S. person.

A “Non-U.S. Holder” is a beneficial owner of LP Units, other than a U.S. Holder or an entity classified as a partnership or other fiscally transparent entity for U.S. federal tax purposes.

If a partnership holds LP Units, the tax treatment of a partner of such partnership generally will depend upon the status of the partner and the activities of the partnership. Partners of partnerships that hold LP Units should consult an independent tax adviser.

This discussion does not constitute tax advice and is not intended to be a substitute for tax planning. Each LP Unitholder should consult an independent tax adviser concerning the U.S. federal, state and local income tax consequences particular to the ownership and disposition of LP Units, as well as any tax consequences under the laws of any other taxing jurisdiction.

Partnership Status of BEP and BRELP

Each of BEP and BRELP has made a protective election to be classified as a partnership for U.S. federal tax purposes. An entity that is treated as a partnership for U.S. federal tax purposes incurs no

Page 198 


U.S. federal income tax liability. Instead, each partner is required to take into account its allocable share of items of income, gain, loss, deduction, or credit of the partnership in computing its U.S. federal income tax liability, regardless of whether cash distributions are made. Distributions of cash by a partnership to a partner generally are not taxable unless the amount of cash distributed to a partner is in excess of the partner’s adjusted basis in its partnership interest.

An entity that would otherwise be classified as a partnership for U.S. federal income tax purposes may nonetheless be taxable as a corporation if it is a “publicly traded partnership”, unless an exception applies to that entity. BEP is publicly traded. However, an exception, referred to as the “Qualifying Income Exception”, exists with respect to a publicly traded partnership if (i) at least 90% of such partnership’s gross income for every taxable year consists of “qualifying income” and (ii) the partnership would not be required to register under the Investment Company Act if it were a U.S. corporation. Qualifying income includes certain interest income, dividends, real property rents, gains from the sale or other disposition of real property, and any gain from the sale or disposition of a capital asset or other property held for the production of income that otherwise constitutes qualifying income.

The Managing General Partner and the BRELP General Partner intend to manage the affairs of BEP and BRELP, respectively, so that BEP will meet the Qualifying Income Exception in each taxable year. Accordingly, the Managing General Partner believes that BEP will be treated as a partnership and not as a corporation for U.S. federal income tax purposes.

If BEP fails to meet the Qualifying Income Exception, other than a failure which is determined by the IRS to be inadvertent and which is cured within a reasonable time after discovery, or if BEP is required to register under the Investment Company Act, BEP will be treated as if it had transferred all of its assets, subject to liabilities, to a newly formed corporation, on the first day of the year in which BEP fails to meet the Qualifying Income Exception, in return for stock in such corporation, and then distributed the stock to our LP Unitholders in liquidation. This deemed contribution and liquidation generally would be tax-free to a U.S. Holder, unless BEP were to have liabilities in excess of the tax basis of its assets at such time. Thereafter, BEP would be treated as a corporation for U.S. federal income tax purposes.

If BEP were treated as a corporation in any taxable year, either as a result of a failure to meet the Qualifying Income Exception, an election by the Managing General Partner or otherwise, BEP’s items of income, gain, loss, deduction, or credit would be reflected only on BEP’s tax return rather than being passed through to LP Unitholders, and BEP would be subject to U.S. corporate income tax and potentially branch profits tax with respect to its income, if any, effectively connected with a U.S. trade or business. Moreover, under certain circumstances, BEP might be classified as a PFIC for U.S. federal income tax purposes, and a U.S. Holder would be subject to the rules applicable to PFICs discussed below. See “— Consequences to U.S. Holders — Passive Foreign Investment Companies”. Subject to the PFIC rules, distributions made to U.S. Holders would be treated as taxable dividend income to the extent of BEP’s current or accumulated earnings and profits. Any distribution in excess of current and accumulated earnings and profits would first be treated as a tax-free return of capital to the extent of a U.S. Holder’s adjusted tax basis in its LP Units. Thereafter, to the extent such distribution were to exceed a U.S. Holder’s adjusted tax basis in its LP Units, the distribution would be treated as gain from the sale or exchange of such LP Units. The amount of a distribution treated as a dividend could be eligible for reduced rates of taxation, provided certain conditions are met. Based on the foregoing consequences, the treatment of BEP as a corporation could materially reduce a holder’s after-tax return and therefore could result in a substantial reduction of the value of LP Units. If BRELP were to be treated as a corporation for U.S. federal income tax purposes, consequences similar to those described above would apply to BEP’s interests in BRELP.

The remainder of this summary assumes that BEP and BRELP will be treated as partnerships for U.S. federal tax purposes. BEP expects that a substantial portion of the items of income, gain, deduction, loss, or credit realized by BEP will be realized in the first instance by BRELP and allocated to BEP for reallocation to LP Unitholders. Unless otherwise specified, references in this section to realization of BEP’s items of income, gain, loss, deduction, or credit include a realization of such items by BRELP and the allocation of such items to BEP.

Consequences to U.S. Holders

Page 199 


Holding of LP Units

Income and loss. Each U.S. Holder must take into account, as described below, its allocable share of BEP’s items of income, gain, loss, deduction, and credit for each of BEP’s taxable years ending with or within such U.S. Holder’s taxable year. Each item generally will have the same character and source as though such holder had realized the item directly. Each U.S. Holder must report such items without regard to whether any distribution has been or will be received from BEP. Although not required by the Amended and Restated Limited Partnership Agreement of BEP, BEP intends to make cash distributions to all LP Unitholders on a quarterly basis in amounts generally expected to be sufficient to permit U.S. Holders to fund their estimated U.S. tax obligations (including U.S. federal, state, and local income taxes) with respect to their allocable shares of BEP’s net income or gain. However, based upon a U.S. Holder’s particular tax situation and simplifying assumptions that BEP will make in determining the amount of such distributions, and depending upon whether a U.S. Holder elects to reinvest such distributions pursuant to the distribution reinvestment plan, if available, a U.S. Holder’s tax liability might exceed cash distributions made by BEP, in which case any tax liabilities arising from the ownership of LP Units would need to be satisfied from such U.S. Holder’s own funds.

With respect to U.S. Holders who are individuals, certain dividends paid by a corporation (including certain qualified foreign corporations) to BEP and that are allocable to such U.S. Holders may qualify for reduced rates of taxation. A qualified foreign corporation includes a foreign corporation that is eligible for the benefits of specified income tax treaties with the United States. In addition, a foreign corporation is treated as a qualified corporation with respect to its shares that are readily tradable on an established securities market in the United States. Among other exceptions, U.S. Holders who are individuals will not be eligible for reduced rates of taxation on any dividends if the payer is a PFIC for the taxable year in which such dividends are paid or for the preceding taxable year. Dividends received by non-corporate U.S. Holders may be subject to an additional Medicare tax on unearned income of 3.8% (see “— Medicare Tax” below). U.S. Holders that are corporations generally will not be entitled to a “dividends received deduction” in respect of dividends paid by non-U.S. corporations in which BEP (through BRELP) owns stock. Each U.S. Holder should consult an independent tax adviser regarding the application of the foregoing rules in light of its particular circumstances.

For U.S. federal income tax purposes, a U.S. Holder’s allocable share of BEP’s items of income, gain, loss, deduction, or credit will be governed by the BEP limited partnership agreement if such allocations have “substantial economic effect” or are determined to be in accordance with such U.S. Holder’s interest in BEP. Similarly, BEP’s allocable share of items of income, gain, loss, deduction, or credit of BRELP will be governed by the BRELP limited partnership agreement if such allocations have “substantial economic effect” or are determined to be in accordance with BEP’s interest in BRELP. The Managing General Partner and the BRELP General Partner believe that, for U.S. federal income tax purposes, such allocations should be given effect, and the Managing General Partner and the BRELP General Partner intend to prepare and file tax returns based on such allocations. If the IRS were to successfully challenge the allocations made pursuant to either the BEP limited partnership agreement or the BRELP limited partnership agreement, the resulting allocations for U.S. federal income tax purposes might be less favorable than the allocations set forth in such agreements.

Basis. Each U.S. Holder will have an initial tax basis in its LP Units equal to the amount of cash paid for such LP Units, increased by such holder’s share of BEP’s liabilities, if any. That basis will be increased by such U.S. Holder’s share of BEP’s income and by increases in such U.S. Holder’s share of BEP’s liabilities, if any. That basis will be decreased, but not below zero, by distributions a U.S. Holder receives from BEP, by such U.S. Holder’s share of BEP’s losses, and by any decrease in such U.S. Holder’s share of BEP’s liabilities. The IRS has ruled that a partner in a partnership, unlike a stockholder of a corporation, has a single, or “unitary”, tax basis in his or her partnership interest. As a result, any amount a U.S. Holder pays to acquire additional LP Units (including through the distribution reinvestment plan, if available) will be averaged with the adjusted tax basis of LP Units owned by such holder prior to the acquisition of such additional LP Units. The Managing General Partner and the BRELP General Partner express no opinion regarding the appropriate methodology to be used in making this determination.

Page 200 


For purposes of the foregoing rules, the rules discussed immediately below, and the rules applicable to a sale or exchange of LP Units, BEP’s liabilities generally will include BEP’s share of any liabilities of BRELP.

Limits on deductions for losses and expenses. A U.S. Holder’s deduction of its allocable share of BEP’s losses will be limited to such U.S. Holder’s tax basis in LP Units and, if the holder is an individual or a corporate holder that is subject to the “at risk” rules, to the amount for which the holder is considered to be “at risk” with respect to BEP’s activities, if that is less than such U.S. Holder’s tax basis. In general, a U.S. Holder will be at risk to the extent of such holder’s tax basis in LP Units, reduced by (i) the portion of that basis attributable to such U.S. Holder’s share of BEP’s liabilities for which the holder will not be personally liable (excluding certain qualified non-recourse financing) and (ii) any amount of money the U.S. Holder borrows to acquire or hold LP Units, if the lender of those borrowed funds owns an interest in BEP, is related to the U.S. Holder, or can look only to LP Units for repayment. A U.S. Holder’s at-risk amount generally will increase by such U.S. Holder’s allocable share of BEP’s income and gain and decrease by distributions received from BEP and such U.S. Holder’s allocable share of losses and deductions. A U.S. Holder must recapture losses deducted in previous years to the extent that distributions cause such U.S. Holder’s at-risk amount to be less than zero at the end of any taxable year. Losses disallowed or recaptured as a result of these limitations will carry forward and will be allowable to the extent that such U.S. Holder’s tax basis or at-risk amount, whichever is the limiting factor, subsequently increases. Upon the taxable disposition of LP Units, any gain recognized by a U.S. Holder can be offset by losses that were previously suspended by the at-risk limitation, but may not be offset by losses suspended by the basis limitation. Any excess loss above the gain previously suspended by the at-risk or basis limitations may no longer be used. Each U.S. Holder should consult an independent tax adviser as to the effects of the at-risk rules.

The Managing General Partner and the BRELP General Partner do not expect to generate income or losses from “passive activities” for purposes of Section 469 of the U.S. Internal Revenue Code. Accordingly, income allocated to a U.S. Holder may not be offset by such holder’s Section 469 passive losses, and losses allocated to a U.S. Holder may not be used to offset such holder’s Section 469 passive income. Each U.S. Holder should consult an independent tax adviser regarding the limitations on the deductibility of losses that such holder may be subject to under applicable sections of the U.S. Internal Revenue Code.

Limitations on deductibility of organizational expenses and syndication fees. In general, neither BEP nor any U.S. Holder may deduct organizational or syndication expenses. Similar rules apply to organizational or syndication expenses incurred by BRELP. Syndication fees (which would include any sales or placement fees or commissions) must be capitalized and cannot be amortized or otherwise deducted.

Limitations on interest deductions. A U.S. Holder’s share of BEP’s interest expense, if any, is likely to be treated as “investment interest” expense. For a non-corporate U.S. Holder, the deductibility of “investment interest” expense generally is limited to the amount of such holder’s “net investment income”. A U.S. Holder’s share of BEP’s dividend and interest income will be treated as investment income, although “qualified dividend income” subject to reduced rates of tax in the hands of an individual will only be treated as investment income if such individual elects to treat such dividend as ordinary income not subject to reduced rates of tax. In addition, state and local tax laws may disallow deductions for a U.S. Holder’s share of BEP’s interest expense.

Net investment income includes gross income from property held for investment and amounts treated as portfolio income under the passive loss rules, less deductible expenses, other than interest, directly connected with the production of investment income, but generally does not include gains attributable to the disposition of property held for investment.

Deductibility of partnership investment expenditures by individual partners and by trusts and estates. Subject to certain exceptions, all miscellaneous itemized deductions of an individual taxpayer, and certain of such deductions of an estate or trust, are deductible only to the extent that such deductions exceed 2% of the taxpayer’s adjusted gross income. Moreover, the otherwise allowable itemized deductions of individuals whose gross income exceeds an applicable threshold amount are subject to reduction by an amount equal to the lesser of (i) 3% of the excess of the individual’s adjusted gross

Page 201 


income over the threshold amount, and (ii) 80% of the amount of the individual’s itemized deductions. The operating expenses of BEP, including BEP’s allocable share of any management fees, may be treated as miscellaneous itemized deductions subject to the foregoing rule. Accordingly, a non-corporate U.S. Holder should consult an independent tax adviser regarding the application of these limitations.

Treatment of Distributions

Distributions of cash by BEP generally will not be taxable to a U.S. Holder to the extent of such holder’s adjusted tax basis (described above) in LP Units. Any cash distributions in excess of a U.S. Holder’s adjusted tax basis generally will be considered to be gain from the sale or exchange of LP Units (described below). Such gain generally will be treated as capital gain and will be long-term capital gain if a U.S. Holder’s holding period for LP Units exceeds one year. A reduction in a U.S. Holder’s allocable share of BEP liabilities, and certain distributions of marketable securities by BEP, if any, will be treated similar to cash distributions for U.S. federal income tax purposes.

Sale or Exchange of LP Units

A U.S. Holder will recognize gain or loss on the sale or taxable exchange of LP Units equal to the difference, if any, between the amount realized and such U.S. Holder’s tax basis in LP Units sold or exchanged. A U.S. Holder’s amount realized will be measured by the sum of the cash or the fair market value of other property received plus such U.S. Holder’s share of BEP’s liabilities, if any.

Gain or loss recognized by a U.S. Holder upon the sale or exchange of LP Units generally will be taxable as capital gain or loss and will be long-term capital gain or loss if the U.S. Holder held our LP Units for more than one year on the date of such sale or exchange. Assuming a U.S. Holder has not elected to treat its share of BEP’s investment in any PFIC as a “qualified electing fund”, gain attributable to such investment in a PFIC would be taxable in the manner described below in “— Passive Foreign Investment Companies”. In addition, certain gain attributable to “unrealized receivables” or “inventory items” could be characterized as ordinary income rather than capital gain. For example, if BEP were to hold debt acquired at a market discount, accrued market discount on such debt would be treated as “unrealized receivables”. The deductibility of capital losses is subject to limitations.

Each U.S. Holder who acquires LP Units at different times and intends to sell all or a portion of our LP Units within a year of the most recent purchase is urged to consult an independent tax adviser regarding the application of certain “split holding period” rules to such sale and the treatment of any gain or loss as long-term or short-term capital gain or loss.

Medicare Tax

U.S. Holders that are individuals, estates, or trusts may be required to pay a 3.8% Medicare tax on the lesser of (i) the excess of such U.S. Holders’ “modified adjusted gross income” (or “adjusted gross income” in the case of estates and trusts) over certain thresholds and (ii) such U.S. Holders’ “net investment income” (or “undistributed net investment income” in the case of estates and trusts). Net investment income generally is expected to include an LP Unitholder’s allocable share of BEP’s income, as well as gain realized by an LP Unitholder from a sale of LP Units.

Foreign Tax Credit Limitations

Each U.S. Holder generally will be entitled to a foreign tax credit with respect to such U.S. Holder’s allocable share of creditable foreign taxes paid on BEP’s income and gains. Complex rules may, depending on such U.S. Holder’s particular circumstances, limit the availability or use of foreign tax credits. Gain from the sale of BEP’s investments may be treated as U.S.-source gain. Consequently, a U.S. Holder may not be able to use the foreign tax credit arising from any foreign taxes imposed on such gains unless the credit can be applied (subject to applicable limitations) against U.S. tax due on other income treated as derived from foreign sources. Certain losses that BEP incurs may be treated as foreign-source losses, which could reduce the amount of foreign tax credits otherwise available.

Section 754 Election

BEP and BRELP have each made the election permitted by Section 754 of the U.S. Internal Revenue Code, or the Section 754 Election. The Section 754 Election cannot be revoked without the consent of the IRS. The Section 754 Election generally requires BEP to adjust the tax basis in its assets,

Page 202 


or inside basis, attributable to a transferee of LP Units under Section 743(b) of the U.S. Internal Revenue Code to reflect the purchase price paid by the transferee for LP Units. This election does not apply to a person who purchases LP Units directly from BEP. For purposes of this discussion, a transferee’s inside basis in BEP’s assets will be considered to have two components: (i) the transferee’s share of BEP’s tax basis in BEP’s assets, or common basis, and (ii) the adjustment under Section 743(b) of the U.S. Internal Revenue Code to that basis. The foregoing rules would also apply to BRELP.

Generally, a Section 754 Election would be advantageous to a transferee U.S. Holder if such U.S. Holder’s tax basis in its LP Units were higher than such LP Units’ share of the aggregate tax basis of BEP’s assets immediately prior to the transfer. In that case, as a result of the Section 754 Election, the transferee U.S. Holder would have a higher tax basis in its share of BEP’s assets for purposes of calculating, among other items, such holder’s share of any gain or loss on a sale of BEP’s assets. Conversely, a Section 754 Election would be disadvantageous to a transferee U.S. Holder if such U.S. Holder’s tax basis in its LP Units were lower than such LP Units’ share of the aggregate tax basis of BEP’s assets immediately prior to the transfer. Thus, the fair market value of LP Units may be affected either favorably or adversely by the election.

Without regard to whether the Section 754 Election is made, if LP Units are transferred at a time when BEP has a “substantial built-in loss” in its assets, BEP will be obligated to reduce the tax basis in the portion of such assets attributable to such LP Units.

The calculations involved in the Section 754 Election are complex, and the Managing General Partner and the BRELP General Partner advise that each will make such calculations on the basis of assumptions as to the value of BEP assets and other matters. Each U.S. Holder should consult an independent tax adviser as to the effects of the Section 754 Election.

Uniformity of LP Units

Because BEP cannot match transferors and transferees of LP Units, BEP must maintain the uniformity of the economic and tax characteristics of LP Units to a purchaser of LP Units. In the absence of uniformity, BEP may be unable to comply fully with a number of U.S. federal income tax requirements. A lack of uniformity can result from a literal application of certain Treasury Regulations to BEP’s Section 743(b) adjustments, a determination that BEP’s Section 704(c) allocations are unreasonable, or other reasons. Section 704(c) allocations would be intended to reduce or eliminate the disparity between tax basis and the value of BEP’s assets in certain circumstances, including on the issuance of additional LP Units. In order to maintain the fungibility of all LP Units at all times, BEP will seek to achieve the uniformity of U.S. tax treatment for all purchasers of LP Units which are acquired at the same time and price (irrespective of the identity of the particular seller of LP Units or the time when LP Units are issued), through the application of certain tax accounting principles that the Managing General Partner believes are reasonable for BEP. However, the IRS may disagree with BEP and may successfully challenge its application of such tax accounting principles. Any non-uniformity could have a negative impact on the value of LP Units.

 Foreign Currency Gain or Loss

BEP’s functional currency is the U.S. dollar, and BEP’s income or loss is calculated in U.S. dollars. It is likely that BEP will recognize “foreign currency” gain or loss with respect to transactions involving non-U.S. dollar currencies. In general, foreign currency gain or loss is treated as ordinary income or loss. Each U.S. Holder should consult an independent tax adviser regarding the tax treatment of foreign currency gain or loss.

Passive Foreign Investment Companies

U.S. Holders may be subject to special rules applicable to indirect investments in foreign corporations, including an investment through BEP in a PFIC. A PFIC is defined as any foreign corporation with respect to which (after applying certain look-through rules) either (i) 75% or more of its gross income for a taxable year is “passive income” or (ii) 50% or more of its assets in any taxable year (generally based on the quarterly average of the value of its assets) produce or are held for the production of “passive income”. There are no minimum stock ownership requirements for PFICs. If a U.S. Holder holds an interest in a foreign corporation for any taxable year during which the corporation is

Page 203 


classified as a PFIC with respect to such holder, then the corporation will continue to be classified as a PFIC with respect to that U.S. Holder for any subsequent taxable year during which the U.S. Holder continues to hold an interest in the corporation, even if the corporation’s income or assets would not cause it to be a PFIC in such subsequent taxable year, unless an exception applies.

Subject to certain elections described below, any gain on the disposition of stock of a PFIC owned by a U.S. Holder indirectly through BEP, as well as income realized on certain “excess distributions” by such PFIC, would be treated as though realized ratably over the shorter of such U.S. Holder’s holding period of LP Units or BEP’s holding period for the PFIC. Such gain or income generally would be taxable as ordinary income and dividends paid by the PFIC would not be eligible for the preferential tax rates for dividends paid to non-corporate U.S. Holders. In addition, an interest charge would apply, based on the tax deemed deferred from prior years.

If a U.S. Holder were to make an election to treat such U.S. Holder’s share of BEP’s interest in a PFIC as a “qualified electing fund”, such election a “QEF Election”, for the first year such holder were treated as holding such interest, then in lieu of the tax consequences described in the paragraph immediately above, the U.S. Holder would be required to include in income each year a portion of the ordinary earnings and net capital gains of the PFIC, even if not distributed to BEP or to the holder. A QEF Election must be made by a U.S. Holder on an entity-by-entity basis. To make a QEF Election, a U.S. Holder must, among other things, (i) obtain a PFIC annual information statement (through an intermediary statement supplied by BEP) and (ii) prepare and submit IRS Form 8621 with such U.S. Holder’s annual income tax return. To the extent reasonably practicable, BEP intends to timely provide U.S. Holders with the information necessary to make a QEF Election with respect to any BEP entity that the Managing General Partner and the BRELP General Partner believe is a PFIC with respect to a U.S. Holder. Any such election should be made for the first year BEP holds an interest in such entity or for the first year in which a U.S. Holder holds LP Units, if later. Non-corporate U.S. Holders making QEF Elections are also subject to special rules for determining their taxable income and basis in LP Units for purposes of the 3.8% Medicare tax (as described above under “— Medicare Tax”).

In the case of a PFIC that is a publicly traded foreign company, and in lieu of making a QEF Election, an election may be made to “mark to market” the stock of such foreign company on an annual basis. Pursuant to such an election, a U.S. Holder would include in each year as ordinary income the excess, if any, of the fair market value of such stock over its adjusted basis at the end of the taxable year. However, none of the existing BEP entities are expected to be publicly traded, although BEP may in the future acquire interests in PFICs which are publicly traded foreign companies. Thus the mark-to-market election is not expected to be available to any U.S. Holder in respect of its indirect ownership interest in any foreign corporation owned by BEP.

Based on the organizational structure of BEP, as well as BEP’s expected income and assets, the Managing General Partner and the BRELP General Partner currently believe that a U.S. Holder is unlikely to be regarded as owning an interest in a PFIC solely by reason of owning LP Units during the taxable year ending December 31, 2017. However, there can be no assurance that an existing BEP entity or a future entity in which BEP acquires an interest will not be classified as a PFIC with respect to a U.S. Holder, because PFIC status is a factual determination that depends on the assets and income of a given entity and must be made on an annual basis. Moreover, in order to ensure that it satisfies the Qualifying Income Exception, among other reasons, BEP may decide to hold an existing or future Operating Entity through a Holding Entity that would be classified as a PFIC. See “— Investment Structure” below.

Subject to certain exceptions, a U.S. person who directly or indirectly owns an interest in a PFIC generally is required to file an annual report with the IRS, and the failure to file such report could result in the imposition of penalties on such U.S. person and in the extension of the statute of limitations with respect to federal income tax returns filed by such U.S. person. Each U.S. Holder should consult an independent tax adviser regarding the PFIC rules, including the potential effect of this legislation on such U.S. Holder’s filing requirements and the advisability of making a QEF Election or, if applicable, a mark-to-market election, with respect to any PFIC in which such holder is treated as owning an interest through BEP.

Investment Structure

Page 204 


To ensure that it meets the Qualifying Income Exception for publicly traded partnerships (discussed above) and complies with certain requirements in its limited partnership agreement, among other reasons, BEP may structure certain investments through an entity classified as a corporation for U.S. federal income tax purposes. Such investments will be structured as determined in the sole discretion of the Managing General Partner and the BRELP General Partner generally to be efficient for LP Unitholders. However, because LP Unitholders will be located in numerous taxing jurisdictions, no assurance can be given that any such investment structure will benefit all LP Unitholders to the same extent, and such an investment structure might even result in additional tax burdens on some LP Unitholders. As discussed above, if any such entity were a non-U.S. corporation, it might be considered a PFIC. If any such entity were a U.S. corporation, it would be subject to U.S. federal net income tax on its income, including any gain recognized on the disposition of its investments. In addition, if the investment were to involve U.S. real property, gain recognized on the disposition of the investment by a corporation generally would be subject to corporate-level tax, whether the corporation were a U.S. or a non-U.S. corporation.

Taxes in Other Jurisdictions

In addition to U.S. federal income tax consequences, an investment in BEP could subject a U.S. Holder to U.S. state and local taxes in the U.S. state or locality in which such holder is a resident for tax purposes. A U.S. Holder could also be subject to tax return filing obligations and income, franchise, or other taxes, including withholding taxes, in non-U.S. jurisdictions in which BEP invests. BEP will attempt, to the extent reasonably practicable, to structure its operations and investments so as to avoid income tax filing obligations by U.S. Holders in non-U.S. jurisdictions. However, there may be circumstances in which BEP is unable to do so. Income or gain from investments held by BEP may be subject to withholding or other taxes in jurisdictions outside the U.S., except to the extent an income tax treaty applies. A U.S. Holder who wishes to claim the benefit of an applicable income tax treaty might be required to submit information to tax authorities in such jurisdictions. Each U.S. Holder should consult an independent tax adviser regarding the U.S. state, local, and non-U.S. tax consequences of an investment in BEP.

Transferor/Transferee Allocations

BEP may allocate items of income, gain, loss, and deduction using a monthly convention, whereby any such items recognized in a given month by BEP are allocated to our LP Unitholders as of a specified date of such month. As a result, a U.S. Holder who transfers LP Units might be allocated income, gain, loss, and deduction realized by BEP after the date of the transfer. Similarly, if a U.S. Holder acquires additional LP Units, such holder may be allocated income, gain, loss, and deduction realized by BEP prior to such U.S. Holder’s ownership of such LP Units.

Section 706 of the U.S. Internal Revenue Code generally governs allocations of items of partnership income and deductions between transferors and transferees of partnership interests, and the Treasury Regulations provide a safe harbor allowing a publicly traded partnership to use a monthly simplifying convention for such purposes. However, it is not clear that BEP’s allocation method complies with the requirements. If BEP’s convention were not permitted, the IRS might contend that BEP’s taxable income or losses must be reallocated among LP Unitholders. If such a contention were sustained, a U.S. Holder’s tax liabilities might be adjusted to such holder’s detriment. The Managing General Partner is authorized to revise BEP’s method of allocation between transferors and transferees (as well as among investors whose interests otherwise vary during a taxable period).

U.S. Federal Estate Tax Consequences

If LP Units are included in the gross estate of a U.S. citizen or resident for U.S. federal estate tax purposes, then a U.S. federal estate tax might be payable in connection with the death of such person. Individual U.S. Holders should consult an independent tax adviser concerning the potential U.S. federal estate tax consequences with respect to LP Units.

Certain Reporting Requirements

A U.S. Holder who invests more than $100,000 in BEP may be required to file IRS Form 8865 reporting the investment with such U.S. Holder’s U.S. federal income tax return for the year that includes the date of the investment. A U.S. Holder may be subject to substantial penalties if it fails to comply with

Page 205 


this and other information reporting requirements with respect to an investment in LP Units. Each U.S. Holder should consult an independent tax adviser regarding such reporting requirements.

U.S. Taxation of Tax-Exempt U.S. Holders of LP Units

Income recognized by a U.S. tax-exempt organization is exempt from U.S. federal income tax except to the extent of the organization’s UBTI. UBTI is defined generally as any gross income derived by a tax-exempt organization from an unrelated trade or business that it regularly carries on, less the deductions directly connected with that trade or business. In addition, income arising from a partnership (or other entity treated as a partnership for U.S. federal income tax purposes) that holds operating assets or is otherwise engaged in a trade or business generally will constitute UBTI. Notwithstanding the foregoing, UBTI generally does not include any dividend income, interest income, certain other categories of passive income, or capital gains realized by a tax-exempt organization, so long as such income is not “debt-financed”, as discussed below. The Managing General Partner believes that BEP should not be regarded as engaged in a trade or business, and anticipates that any operating assets held by BEP will be held through entities that are treated as corporations for U.S. federal income tax purposes.

The exclusion from UBTI does not apply to income from “debt-financed property”, which is treated as UBTI to the extent of the percentage of such income that the average acquisition indebtedness with respect to the property bears to the average tax basis of the property for the taxable year. If an entity treated as a partnership for U.S. federal income tax purposes incurs acquisition indebtedness, a tax-exempt partner in such partnership will be deemed to have acquisition indebtedness equal to its allocable portion of such acquisition indebtedness. If any such indebtedness were used by BEP or by BRELP to acquire property, such property generally would constitute debt-financed property, and any income from or gain from the disposition of such debt-financed property allocated to a tax-exempt organization generally would constitute UBTI to such tax-exempt organization. In addition, even if such indebtedness were not used either by BEP or by BRELP to acquire property but were instead used to fund distributions to LP Unitholders, if a tax-exempt organization subject to taxation in the United States were to use such proceeds to make an investment outside BEP, the IRS might assert that such investment constitutes debt-financed property to such LP Unitholder with the consequences noted above. BEP and BRELP currently do not have any outstanding indebtedness used to acquire property, and the Managing General Partner and the BRELP General Partner do not believe that BEP or BRELP will generate UBTI attributable to debt-financed property in the future. Moreover, the Managing General Partner and the BRELP General Partner intend to use commercially reasonable efforts to structure the activities of BEP and BRELP, respectively, to avoid generating income connected with the conduct of a trade or business (which income generally would constitute UBTI to the extent allocated to a tax-exempt organization). However, neither BEP nor BRELP is prohibited from incurring indebtedness, and no assurance can be provided that neither BEP nor BRELP will generate UBTI attributable to debt-financed property in the future. Tax-exempt U.S. Holders should consult an independent tax adviser regarding the tax consequences of an investment in LP Units.

Consequences to Non-U.S. Holders

Holding of LP Units and Other Considerations

The Managing General Partner and the BRELP General Partner intend to use commercially reasonable efforts to structure the activities of BEP and BRELP, respectively, to avoid the realization by BEP and BRELP of income treated as effectively connected with a U.S. trade or business, including effectively connected income attributable to the sale of a “United States real property interest”, as defined in the U.S. Internal Revenue Code. Specifically, BEP intends not to make an investment, whether directly or through an entity which would be treated as a partnership for U.S. federal income tax purposes, if the Managing General Partner believes at the time of such investment that such investment would generate income treated as effectively connected with a U.S. trade or business. If, as anticipated, BEP is not treated as engaged in a U.S. trade or business or as deriving income which is treated as effectively connected with a U.S. trade or business, and provided that a Non-U.S. Holder is not itself engaged in a U.S. trade or business, then such Non-U.S. Holder generally will not be subject to U.S. tax return filing requirements solely as a result of owning LP Units and generally will not be subject to U.S. federal income tax on its allocable share of BEP’s interest and dividends from non-U.S. sources or gain from the sale or other disposition of securities or real property located outside of the United States.

Page 206 


However, there can be no assurance that the law will not change or that the IRS will not deem BEP to be engaged in a U.S. trade or business. If, contrary to the Managing General Partner’s expectations, BEP is treated as engaged in a U.S. trade or business, then a Non-U.S. Holder generally would be required to file a U.S. federal income tax return, even if no effectively connected income were allocable to it. If BEP were to have income treated as effectively connected with a U.S. trade or business, then a Non-U.S. Holder would be required to report that income and would be subject to U.S. federal income tax at the regular graduated rates. In addition, BEP generally would be required to withhold U.S. federal income tax on such Non-U.S. Holder’s distributive share of such income. A corporate Non-U.S. Holder might also be subject to branch profits tax at a rate of 30%, or at a lower treaty rate, if applicable.

In general, even if BEP is not engaged in a U.S. trade or business, and assuming a Non-U.S. Holder is not otherwise engaged in a U.S. trade or business, such holder will nonetheless be subject to a federal withholding tax equal to 30% of the gross amount of its allocable share of certain U.S.-source income (such as dividends and interest) which is not effectively connected with a U.S. trade or business. However, the Managing General Partner does not expect BEP to earn any such U.S.-source income. Accordingly, the 30% withholding tax is not expected to apply. If, contrary to expectation, BEP were to earn such income, then a Non-U.S. Holder’s allocable share of distributions of such income generally would be subject to U.S. withholding tax at a rate of 30%, or at a lower treaty rate, if applicable. A Non-U.S. Holder might be required to take additional steps to receive a credit or refund of any excess withholding tax paid on such holder’s account, which could include the filing of a non-resident U.S. income tax return with the IRS, unless such holder were not subject to U.S. tax based on its tax status or were otherwise eligible for a reduced rate of U.S. withholding under an applicable income tax treaty. Each Non-U.S. Holder should consult an independent tax adviser regarding the potential for the 30% withholding tax to apply to its allocable share of income of BEP.

Special rules may apply in the case of any Non-U.S. Holder (i) that has an office or fixed place of business in the United States; (ii) that is present in the United States for 183 days or more in a taxable year; or (iii) that is (a) a former citizen or long-term resident of the United States, (b) a foreign insurance company that is treated as holding a partnership interest in BEP in connection with its U.S. business, (c) a PFIC, or (d) a corporation that accumulates earnings to avoid U.S. federal income tax. Each Non-U.S. Holder should consult an independent tax adviser regarding the application of these special rules.

Administrative Matters

Information Returns and Audit Procedures

BEP has agreed to use commercially reasonable efforts to provide U.S. tax information on its website (including IRS Schedule K-1 information needed to determine an LP Unitholder’s allocable share of BEP’s income, gain, losses, and deductions) no later than 90 days after the end of BEP’s taxable year. In addition, BEP will provide an IRS Schedule K-1 to any LP Unitholder that furnishes BEP or its agents with certain basic information regarding such holder’s LP Units. To assist each LP Unitholder in this regard, BEP maintains a website in respect of 2012 and subsequent taxation years. However, providing this U.S. tax information to LP Unitholders will be subject to delay in the event of, among other reasons, the late receipt of any necessary tax information from lower-tier entities. It is therefore possible that, in any taxable year, an LP Unitholder will need to apply for an extension of time to file such LP Unitholder’s tax returns. In preparing this U.S. tax information, BEP will use various accounting and reporting conventions, some of which have been mentioned in the previous discussion, to determine an LP Unitholder’s share of income, gain, loss, and deduction. The IRS may successfully contend that certain of these reporting conventions are impermissible, which could result in an adjustment to an LP Unitholder’s income or loss.

BEP may be audited by the IRS. Adjustments resulting from an IRS audit could require an LP Unitholder to adjust a prior year’s tax liability and result in an audit of such holder’s own tax return. Any audit of an LP Unitholder’s tax return could result in adjustments not related to BEP’s tax returns, as well as those related to BEP’s tax returns. Under the Bipartisan Budget Act of 2015, for taxable years beginning after December 31, 2017, if the IRS makes an audit adjustment to BEP’s income tax returns, it may assess and collect any taxes (including penalties and interest) resulting from such audit adjustment directly from BEP instead of LP Unitholders (as under prior law). BEP may be permitted to elect to have the Managing General Partner and LP Unitholders take such audit adjustment into account in accordance

Page 207 


with their interests in BEP during the taxable year under audit. However, there can be no assurance that BEP will choose to make such election or that it will be available in all circumstances. If BEP does not make the election, and it pays taxes, penalties, or interest as a result of an audit adjustment, then cash available for distribution to LP Unitholders might be substantially reduced. As a result, current LP Unitholders might bear some or all of the cost of the tax liability resulting from such audit adjustment, even if current LP Unitholders did not own LP Units during the taxable year under audit. The foregoing considerations also apply with respect to BEP’s interest in BRELP. These rules do not apply to BEP or BRELP for taxable years beginning on or before December 31, 2017.

For taxable years beginning on or before December 31, 2017, the Managing General Partner will act as BEP’s “tax matters partner”. As the tax matters partner, the Managing General Partner will have the authority, subject to certain restrictions, to act on behalf of BEP in connection with any administrative or judicial review of BEP’s items of income, gain, loss, deduction, or credit. For taxable years beginning after December 31, 2017, a “partnership representative” designated by BEP will have the sole authority to act on behalf of BEP in connection with such administrative or judicial review. In particular, our partnership representative will have the sole authority to bind both our former and current LP Unitholders and to make certain elections on behalf of BEP pursuant to the Bipartisan Budget Act of 2015.

The application of the Bipartisan Budget Act of 2015 to BEP and LP Unitholders is uncertain and remains subject to Treasury Regulations and IRS guidance yet to be issued. Each LP Unitholder should consult an independent tax adviser regarding the implications of the Bipartisan Budget Act of 2015 for an investment in LP Units.

Tax Shelter Regulations and Related Reporting Requirements

If BEP were to engage in a “reportable transaction”, BEP (and possibly LP Unitholders) would be required to make a detailed disclosure of the transaction to the IRS in accordance with regulations governing tax shelters and other potentially tax-motivated transactions. A transaction may be a reportable transaction based upon any of several factors, including the fact that it is a type of tax avoidance transaction publicly identified by the IRS as a “listed transaction” or “transaction of interest”, or that it produces certain kinds of losses equal to or exceeding $2 million (or, in the case of certain foreign currency transactions, losses equal to or exceeding $50,000). An investment in BEP may be considered a “reportable transaction” if, for example, BEP were to recognize certain significant losses in the future. In certain circumstances, an LP Unitholder who disposes of an interest in a transaction resulting in the recognition by such holder of significant losses in excess of certain threshold amounts may be obligated to disclose its participation in such transaction. Certain of these rules are unclear, and the scope of reportable transactions can change retroactively. Therefore, it is possible that the rules may apply to transactions other than significant loss transactions.

Moreover, if BEP were to participate in a reportable transaction with a significant purpose to avoid or evade tax, or in any listed transaction, an LP Unitholder might be subject to significant accuracy-related penalties with a broad scope, for those persons otherwise entitled to deduct interest on federal tax deficiencies, non-deductibility of interest on any resulting tax liability, and in the case of a listed transaction, an extended statute of limitations. BEP does not intend to participate in any reportable transaction with a significant purpose to avoid or evade tax, nor does BEP intend to participate in any listed transactions. However, no assurance can be provided that the IRS will not assert that BEP has participated in such a transaction.

Each LP Unitholder should consult an independent tax adviser concerning any possible disclosure obligation under the regulations governing tax shelters with respect to the disposition of LP Units.

Taxable Year

BEP currently uses the calendar year as its taxable year for U.S. federal income tax purposes. Under certain circumstances which BEP currently believes are unlikely to apply, a taxable year other than the calendar year may be required for such purposes.

Constructive Termination

Page 208 


BEP will be considered to have been terminated for U.S. federal income tax purposes if there is a sale or exchange of 50% or more of our LP Units within a 12-month period.

A constructive termination of BEP would result in the close of its taxable year for all LP Unitholders. If an LP Unitholder reports on a taxable year other than a fiscal year ending on BEP’s year-end, and the LP Unitholder is otherwise subject to U.S. federal income tax, the closing of BEP’s taxable year may result in more than 12 months of BEP’s taxable income or loss being includable in such LP Unitholder’s taxable income for the year of the termination. BEP would be required to make new tax elections after a termination, including a new Section 754 Election. A constructive termination could also result in penalties and other adverse tax consequences if BEP were unable to determine that the termination had occurred. Moreover, a constructive termination might either accelerate the application of, or subject BEP to, any tax legislation enacted before the termination.

Backup Withholding

For each calendar year, BEP may be required to report to each LP Unitholder and to the IRS the amount of distributions that BEP pays, and the amount of tax (if any) that BEP withholds on these distributions. Under the backup withholding rules, an LP Unitholder may be subject to backup withholding tax with respect to distributions paid unless such holder: (i) is an exempt recipient and demonstrates this fact when required; or (ii) provides a taxpayer identification number, certifies as to no loss of exemption from backup withholding tax, and otherwise complies with the applicable requirements of the backup withholding tax rules. A U.S. Holder that is exempt should certify such status on a properly completed IRS Form W-9. A Non-U.S. Holder may qualify as an exempt recipient by submitting a properly completed IRS Form W-8. Backup withholding is not an additional tax. The amount of any backup withholding from a payment to an LP Unitholder will be allowed as a credit against such LP Unitholder’s U.S. federal income tax liability and may entitle such LP Unitholder to a refund from the IRS, provided the LP Unitholder supplies the required information to the IRS in a timely manner.

If an LP Unitholder does not timely provide BEP, or the applicable nominee, broker, clearing agent, or other intermediary, with IRS Form W-9 or IRS Form W-8, as applicable, or such form is not properly completed, then BEP may become subject to U.S. backup withholding taxes in excess of what would have been imposed had BEP or the applicable intermediary received properly completed forms from all LP Unitholders. For administrative reasons, and in order to maintain the fungibility of our LP Units, such excess U.S. backup withholding taxes may be treated by BEP as an expense that will be borne indirectly by all LP Unitholders on a pro rata basis (e.g., since it may be impractical for BEP to allocate any such excess withholding tax cost to our LP Unitholders that failed to timely provide the proper U.S. tax forms).

Foreign Account Tax Compliance

FATCA imposes a 30% withholding tax on “withholdable payments” made to a “foreign financial institution” or a “non-financial foreign entity”, unless such financial institution or entity satisfies certain information reporting or other requirements. Withholdable payments include certain U.S.-source income, such as interest, dividends, and other passive income. Beginning January 1, 2019, withholdable payments also include gross proceeds from the sale or disposition of property that can produce U.S.-source interest or dividends. Based on the organizational structure of BEP, as well as BEP’s expected income and assets, our Managing General Partner currently believes that BEP is unlikely to receive or to make any such “withholdable payments” subject to 30% withholding tax under FATCA. Moreover, we intend to comply with FATCA so as to ensure that the 30% withholding tax does not apply to withholdable payments, if any, received by BEP, BRELP, the Holding Entities or the Operating Entities. Nonetheless, the 30% withholding tax may apply to an LP Unitholder’s allocable share of distributions attributable to withholdable payments, if any, unless such LP Unitholder properly certifies its FATCA status on IRS Form W-8 or IRS Form W-9 (as applicable) and satisfies any additional requirements under FATCA.

In compliance with FATCA, information regarding certain LP Unitholders’ ownership of LP Units may be reported to the IRS or to a non-U.S. governmental authority. FATCA remains subject to modification by an applicable intergovernmental agreement between the United States and another country, such as the agreement in effect between the United States and Bermuda for cooperation to facilitate the implementation of FATCA, or by future Treasury Regulations or guidance. Each LP

Page 209 


Unitholder should consult its own tax adviser regarding the consequences under FATCA of an investment in LP Units.

Information Reporting with Respect to Foreign Financial Assets

Under Treasury Regulations, U.S. individuals that own “specified foreign financial assets” with an aggregate fair market value exceeding either $50,000 on the last day of the taxable year or $75,000 at any time during the taxable year generally are required to file an information report with respect to such assets with their tax returns. Significant penalties may apply to persons who fail to comply with these rules. Specified foreign financial assets include not only financial accounts maintained in foreign financial institutions, but also, unless held in accounts maintained by a financial institution, any stock or security issued by a non-U.S. person, any financial instrument or contract held for investment that has an issuer or counterparty other than a U.S. person, and any interest in a foreign entity. These information reporting requirements also apply to U.S. corporations, partnerships and trusts formed or availed of for purposes of holding, directly or indirectly, specified foreign financial assets.  The failure to report information required under the current regulations could result in substantial penalties and in the extension of the statute of limitations with respect to federal income tax returns filed by an LP Unitholder. Each LP Unitholder should consult an independent tax adviser regarding the possible implications of these Treasury Regulations for an investment in LP Units.

Certain Effects of a Transfer of LP Units

BEP may allocate items of income, gain, loss, deduction, and credit using a monthly convention, whereby any such items recognized in a given month by BEP are allocated to LP Unitholders as of a specified date of such month. BRELP may invest in debt obligations or other securities for which the accrual of interest or income thereon is not matched by a contemporaneous receipt of cash. Any such accrued interest or other income would be allocated pursuant to such monthly convention. Consequently, LP Unitholders may recognize income in excess of cash distributions received from BEP, and any income so included by an LP Unitholder would increase the basis such LP Unitholder has in LP Units and would offset any gain (or increase the amount of loss) realized by such LP Unitholder on a subsequent disposition of its LP Units.

BRELP has invested and will continue to invest in certain Holding Entities and Operating Entities organized in non-U.S. jurisdictions, and income and gain from such investments may be subject to withholding and other taxes in such jurisdictions. If any such non-U.S. taxes were imposed on income allocable to an LP Unitholder, and such LP Unitholder were thereafter to dispose of its LP Units prior to the date distributions were made in respect of such income, under applicable provisions of the U.S. Internal Revenue Code and Treasury Regulations, the LP Unitholder to whom such income was allocated (and not the LP Unitholder to whom distributions were ultimately made) would, subject to other applicable limitations, be the party permitted to claim a credit for such non-U.S. taxes for U.S. federal income tax purposes. Thus an LP Unitholder may be affected either favorably or adversely by the foregoing rules. Complex rules may, depending on an LP Unitholder’s particular circumstances, limit the availability or use of foreign tax credits, and LP Unitholders are urged to consult an independent tax adviser regarding all aspects of foreign tax credits.

Nominee Reporting

Persons who hold an interest in BEP as a nominee for another person may be required to furnish to BEP:

              i.        the name, address and taxpayer identification number of the beneficial owner and the nominee;

 

             ii.        whether the beneficial owner is (a) a person that is not a U.S. person, (b) a foreign government, an international organization, or any wholly-owned agency or instrumentality of either of the foregoing, or (c) a tax-exempt entity;

 

            iii.        the amount and description of LP Units held, acquired, or transferred for the beneficial owner; and

 

Page 210 


            iv.        specific information including the dates of acquisitions and transfers, means of acquisitions and transfers, and acquisition cost for purchases, as well as the amount of net proceeds from sales.

Brokers and financial institutions may be required to furnish additional information, including whether they are U.S. persons and specific information on LP Units they acquire, hold, or transfer for their own account. A penalty of $250 per failure (as adjusted for inflation), up to a maximum of $3,000,000 per calendar year (as adjusted for inflation), generally is imposed by the U.S. Internal Revenue Code for the failure to report such information to BEP. The nominee is required to supply the beneficial owner of LP Units with the information furnished to BEP.

New Legislation or Administrative or Judicial Action

The U.S. federal income tax treatment of LP Unitholders depends, in some instances, on determinations of fact and interpretations of complex provisions of U.S. federal income tax law for which no clear precedent or authority may be available. LP Unitholders should be aware that the U.S. federal income tax rules, particularly those applicable to partnerships, are constantly under review (including currently) by the Congressional tax-writing committees and other persons involved in the legislative process, the IRS, the U.S. Treasury Department and the courts, frequently resulting in revised interpretations of established concepts, statutory changes, revisions to regulations and other modifications and interpretations, any of which could adversely affect the value of LP Units and be effective on a retroactive basis. For example, changes to the U.S. federal tax laws and interpretations thereof could make it more difficult or impossible for BEP to be treated as a partnership that is not taxable as a corporation for U.S. federal income tax purposes, change the character or treatment of portions of BEP’s income (including changes that recharacterize certain allocations as potentially non-deductible fees), reduce the net amount of distributions available to LP Unitholders, or otherwise affect the tax considerations of owning LP Units. Such changes could also affect or cause BEP to change the way it conducts its activities and adversely affect the value of LP Units.

BEP’s organizational documents and agreements permit the Managing General Partner to modify the limited partnership agreement of BEP from time to time, without the consent of our LP Unitholders, to elect to treat BEP as a corporation for U.S. federal tax purposes, or to address certain changes in U.S. federal income tax regulations, legislation or interpretation. In some circumstances, such revisions could have a material adverse impact on some or all LP Unitholders.

THE FOREGOING DISCUSSION IS NOT INTENDED AS A SUBSTITUTE FOR CAREFUL TAX PLANNING. THE TAX MATTERS RELATING TO BEP AND LP UNITHOLDERS ARE COMPLEX AND ARE SUBJECT TO VARYING INTERPRETATIONS. MOREOVER, THE EFFECT OF EXISTING INCOME TAX LAWS, THE MEANING AND IMPACT OF WHICH IS UNCERTAIN, AND OF PROPOSED CHANGES IN INCOME TAX LAWS WILL VARY WITH THE PARTICULAR CIRCUMSTANCES OF EACH LP UNITHOLDER, AND IN REVIEWING THIS FORM 20-F THESE MATTERS SHOULD BE CONSIDERED. EACH LP UNITHOLDER SHOULD CONSULT AN INDEPENDENT TAX ADVISER WITH RESPECT TO THE U.S. FEDERAL, STATE, LOCAL, AND OTHER TAX CONSEQUENCES OF ANY INVESTMENT IN LP UNITS.

Certain Material Canadian Federal Income Tax Considerations

The following is a summary of the principal Canadian federal income tax consequences under the Tax Act of the holding and disposition of our Units generally applicable to a Unitholder who, for purposes of the Tax Act and at all relevant times, holds our Units as capital property, deals at arm’s length with and is not affiliated with BEP, BRELP, the Managing General Partner, the BRELP General Partner, the BRELP GP LP or their respective affiliates (a “Holder”). Generally, our Units will be considered to be capital property to a Holder, provided that the Holder does not use or hold our Units in the course of carrying on a business of trading or dealing in securities and has not acquired them in one or more transactions considered to be an adventure or concern in the nature of trade.

This summary is not applicable to a Holder: (i) that is a “financial institution” (as defined in the Tax Act) for purposes of the “mark-to-market” property rules; (ii) that is a “specified financial institution” (as defined in the Tax Act); (iii) who makes or has made a functional currency reporting election pursuant to section 261 of the Tax Act; (iv) an interest in which would be a “tax shelter investment” (as defined in the

Page 211 


Tax Act) or who acquires a Unit as a “tax shelter investment” (and this summary assumes that no such persons hold our Units); (v) that has, directly or indirectly, a “significant interest” (as defined in subsection 34.2(1) of the Tax Act) in BEP; (vi) if  any affiliate of BRELP is, or becomes as part of a series of transactions that includes the acquisition of Units, a “foreign affiliate” (for purposes of the Tax Act) to such Holder or to any corporation that does not deal at arm’s length with such Holder for purposes of the Tax Act, or (vii) that has entered or will enter into a “derivative forward agreement” (as defined in the Tax Act) in respect of our Units. Any such Holders should consult their own tax advisors with respect to an investment in our Units.

This summary is based on the current provisions of the Tax Act, all specific proposals to amend the Tax Act publicly announced by or on behalf of the Minister of Finance (Canada) prior to the date hereof (the “Tax Proposals”), and the current published administrative and assessing policies and practices of the CRA. This summary assumes that all Tax Proposals will be enacted in the form proposed but no assurance can be given that the Tax Proposals will be enacted in the form proposed or at all.

This summary does not otherwise take into account or anticipate any changes in law, whether by judicial, administrative or legislative decision or action, or changes in the CRA’s administrative and assessing policies and practices, nor does it take into account provincial, territorial or foreign income tax legislation or considerations, which may differ significantly from those described herein. This summary is not exhaustive of all possible Canadian federal income tax consequences that may affect Holders. Holders should consult their own tax advisors in respect of the provincial, territorial or foreign income tax consequences to them of holding and disposing of our Units.

This summary also assumes that except for corporations that are organized in and resident in Canada, no subsidiary of BEP or BRELP will invest in any property in Canada or receive dividends, rents, interest or royalties from any Canadian resident person. However, no assurance can be given in this regard.

This summary also assumes that neither BEP nor BRELP is a “tax shelter” (as defined in the Tax Act) or a “tax shelter investment”. However, no assurance can be given in this regard.

This summary also assumes that neither BEP nor BRELP will be a “SIFT partnership” at any relevant time for purposes of the SIFT Rules on the basis that neither BEP nor BRELP will be a “Canadian resident partnership” at any relevant time. However, there can be no assurance that the SIFT Rules will not be revised or amended such that the SIFT Rules will apply.

This summary assumes that no payments to a Holder in respect of any Preferred Units are made by the Preferred Unit Guarantors pursuant to the Preferred Unit Guarantees

This summary is of a general nature only and is not intended to be, nor should it be construed to be, legal or tax advice to any particular Holder, and no representation with respect to the Canadian federal income tax consequences to any particular Holder is made. Consequently, Holders are advised to consult their own tax advisors with respect to their particular circumstances. See also Item 3.D “Risk Factors — Risks Related to Taxation — Canada”.

For purposes of the Tax Act, all amounts relating to the acquisition, holding or disposition of our Units must be expressed in Canadian dollars including any distributions, adjusted cost base and proceeds of disposition. For purposes of the Tax Act, amounts denominated in a currency other than the Canadian dollar generally must be converted into Canadian dollars using the appropriate exchange rate determined in accordance with the detailed rules in the Tax Act in that regard

Taxation of Holders Resident in Canada

The following portion of the summary is generally applicable to a Holder who, for purposes of the Tax Act and at all relevant times, is resident or deemed to be resident in Canada (a “Resident Holder”).  

Computation of Income or Loss

Each Resident Holder is required to include (or, subject to the “at-risk rules” discussed below, entitled to deduct) in computing his or her income for a particular taxation year the Resident Holder’s share of BEP’s income (or loss) for its fiscal year ending in, or coincidentally with, the Resident Holder’s

Page 212 


taxation year end, whether or not any of that income is distributed to the Resident Holder in the taxation year and regardless of whether or not our Units were held throughout such year.

BEP will not itself be a taxable entity and is not expected to be required to file an income tax return in Canada for any taxation year. However, BEP’s income (or loss) for a fiscal period for purposes of the Tax Act will be computed as if BEP were a separate person resident in Canada and the partners will be allocated a share of that income (or loss) in accordance with the Amended and Restated Limited Partnership Agreement of BEP. BEP’s income (or loss) will include its share of the income (or loss) of BRELP for a fiscal year determined in accordance with the Amended and Restated Limited Partnership Agreement of BRELP. For this purpose, BEP’s fiscal year end and that of BRELP will be December 31.

BEP’s income for tax purposes for a given fiscal year will be allocated to each Resident Holder in an amount calculated by multiplying such income that is allocable to Unitholders by a fraction, the numerator of which is the sum of the distributions received by such Resident Holder with respect to such fiscal year and the denominator of which is the aggregate amount of the distributions made by BEP to all Unitholders with respect to such fiscal year, subject to adjustment in respect of distributions on the Preferred Units that are in satisfaction of accrued distributions on the Preferred Units that were not paid in a previous fiscal year of our partnership where the Managing General Partner determines that the allocation to Preferred Unitholders based on such distributions would result in a Preferred Unitholder being allocated more income than it would have been if the distributions were paid in the fiscal year of BEP in which they were accrued.

If, with respect to a given fiscal year, no distribution is made by BEP to Unitholders or BEP has a loss for tax purposes, one quarter of the income, or loss, as the case may be, for tax purposes for such fiscal year that is allocable to our Unitholders will be allocated to the Resident Holders of record at the end of each calendar quarter ending in such fiscal year as follows: (i) to the Preferred Unitholders in respect of the Preferred Units held by them on each such date, such amount of BEP’s income or loss for tax purposes, as the case may be, as the Managing General Partner determines is reasonable in the circumstances having regard to such factors as the Managing General Partner considers to be relevant, including, without limitation, the relative amount of capital contributed to our partnership on the issuance of Preferred Units as compared to all other Units and the relative fair market value of the Preferred Units, as the case may be, as compared to all other Units, and (ii) to the Unitholders other than in respect of the Preferred Units, the remaining amount of our partnership’s income or loss for tax purposes, as the case may be, in accordance with their respective percentage interests.

BEP’s income as determined for purposes of the Tax Act may differ from its income as determined for accounting purposes and may not be matched by cash distributions. The above allocations of income for Canadian tax purposes are subject to a special allocation of income for Canadian tax purposes, that would allocate to Brookfield or certain of its affiliates for Canadian income tax purposes only, a portion of certain gains recognized in respect of a disposition of shares of NA Holdco which will reduce, to the extent provided in the relevant partnership agreement, the income for Canadian tax purposes, if any, allocated to Unitholders associated with such gains, if any. In addition, for purposes of the Tax Act, all income (or losses) of BEP and BRELP must be calculated in Canadian currency. Where BEP (or BRELP) holds investments denominated in U.S. dollars or other foreign currencies, gains and losses may be realized by BEP as a consequence of fluctuations in the relative values of the Canadian and foreign currencies.

In computing BEP’s income (or loss), deductions may be claimed in respect of reasonable administrative costs, interest and other expenses incurred by BEP for the purpose of earning income, subject to the relevant provisions of the Tax Act. BEP may also deduct from its income for the year a portion of the reasonable expenses, if any, incurred by BEP to issue our Units. The portion of such issue expenses deductible by BEP in a taxation year is 20% of such issue expenses, pro-rated where BEP’s taxation year is less than 365 days. BEP and BRELP may be required to withhold and remit Canadian federal withholding tax on any management or administration fees or charges paid or credited to a non-resident person, to the extent that such management or administration fees or charges are deductible in computing BEP’s or BRELP’s income from a source in Canada.

In general, a Resident Holder’s share of BEP’s income (or loss) from a particular source will be treated as if it were income (or loss) of the Resident Holder from that source, and any provisions of the

Page 213 


Tax Act applicable to that type of income (or loss) will apply to the Resident Holder. BEP will invest in limited partnership units of BRELP. In computing BEP’s income (or loss) under the Tax Act, BRELP will itself be deemed to be a separate person resident in Canada which computes its income (or loss) and allocates to its partners their respective share of such income (or loss). Accordingly, the source and character of amounts included in (or deducted from) the income of Resident Holders on account of income (or loss) earned by BRELP generally will be determined by reference to the source and character of such amounts when earned by BRELP.

A Resident Holder’s share of taxable dividends received or considered to be received by BEP in a fiscal year from a corporation resident in Canada will be treated as a dividend received by the Resident Holder and will be subject to the normal rules in the Tax Act applicable to such dividends, including the enhanced gross-up and dividend tax credit for “eligible dividends” (as defined in the Tax Act) when the dividend received by BRELP is designated as an “eligible dividend”.

Foreign taxes paid by BEP or BRELP and taxes withheld at source on amounts paid or credited to BEP or BRELP (other than for the account of a particular partner) will be allocated pursuant to the governing partnership agreement. Each Resident Holder’s share of the “business-income tax” and “non-business-income tax” paid to the government of a foreign country for a year will be creditable against its Canadian federal income tax liability to the extent permitted by the detailed foreign tax credit rules contained in the Tax Act. Although the foreign tax credit rules are designed to avoid double taxation, the maximum credit is limited. Because of this, and because of timing differences in recognition of expenses and income and other factors, the foreign tax credit rules may not provide a full foreign tax credit for the “business-income tax” and “non-business-income tax” paid by BEP or BRELP to the government of a foreign country. The Tax Act contains anti-avoidance rules to address certain foreign tax credit generator transactions. Under the Foreign Tax Credit Generator Rules, the foreign “business-income tax” or “non-business-income tax” allocated to a Resident Holder for the purpose of determining such Resident Holder’s foreign tax credit for any taxation year may be limited in certain circumstances, including where a Resident Holder’s share of BEP or BRELP’s income under the income tax laws of any country (other than Canada) under whose laws the income of BEP or BRELP is subject to income taxation (the “Relevant Foreign Tax Law”) is less than the Resident Holder’s share of such income for purposes of the Tax Act. For this purpose, a Resident Holder is not considered to have a lesser direct or indirect share of the income of BEP or BRELP under the Relevant Foreign Tax Law than for the purposes of the Tax Act solely because, among other reasons, of a difference between the Relevant Foreign Tax Law and the Tax Act in the manner of computing the income of BEP or BRELP or in the manner of allocating the income of BEP or BRELP because of the admission or withdrawal of a partner. No assurance can be given that the Foreign Tax Credit Generator Rules will not apply to any Resident Holder. If the Foreign Tax Credit Generator Rules apply, the allocation to a Resident Holder of foreign “business-income tax” or “non-business-income tax” paid by BEP or BRELP, and therefore such Resident Holder’s foreign tax credits, will be limited.

BEP and BRELP will be deemed to be a non-resident person in respect of certain amounts paid or credited or deemed to be paid or credited to them by a person resident or deemed to be resident in Canada, including dividends or interest. Dividends or interest (other than interest not subject to Canadian federal withholding tax) paid or deemed to be paid by a person resident or deemed to be resident in Canada to BRELP will be subject to withholding tax under Part XIII of the Tax Act at the rate of 25%. However, the CRA’s administrative practice in similar circumstances is to permit the rate of Canadian federal withholding tax applicable to such payments to be computed by looking through the partnership and taking into account the residency of the partners (including partners who are resident in Canada) and any reduced rates of Canadian federal withholding tax that any non-resident partners may be entitled to under an applicable income tax treaty or convention, provided that the residency status and entitlement to the treaty benefits can be established. In determining the rate of Canadian federal withholding tax applicable to amounts paid by the Holding Entities to BRELP, the Managing General Partner and the BRELP General Partner expect the Holding Entities to look-through BRELP and BEP to the residency of BEP’s partners (including partners who are resident in Canada) and to take into account any reduced rates of Canadian federal withholding tax that non-resident partners may be entitled to under an applicable income tax treaty or convention in order to determine the appropriate amount of Canadian federal withholding tax to withhold from dividends or interest paid to BRELP. However, there can be no

Page 214 


assurance that the CRA will  apply its administrative practice in this context. Under the Treaty, a Canadian-resident payer is required in certain circumstances to look-through fiscally transparent partnerships, such as BEP and BRELP, to the residency and Treaty entitlements of their partners and to take into account the reduced rates of Canadian federal withholding tax that such partners may be entitled to under the Treaty. Under the Amended and Restated Limited Partnership Agreement of BEP, the amount of any taxes withheld or paid by BEP, BRELP or the Holding Entities in respect of our Units may be treated either as a distribution to our Unitholders or as a general expense of BEP, as determined by the Managing General Partner in its sole discretion. However, the Managing General Partner’s current intention is to treat all such amounts as a distribution to our Unitholders.

If BEP incurs losses for tax purposes, each Resident Holder will be entitled to deduct in the computation of income for tax purposes the Resident Holder’s share of any net losses for tax purposes of BEP for its fiscal year to the extent that the Resident Holder’s investment is “at-risk” within the meaning of the Tax Act. The Tax Act contains “at-risk rules” which may, in certain circumstances, restrict the deduction of a limited partner’s share of any losses of a limited partnership. The Managing General Partner and the BRELP General Partner do not anticipate that BEP or BRELP will incur losses but no assurance can be given in this regard. Accordingly, Resident Holders should consult their own tax advisors for specific advice with respect to the potential application of the “at-risk rules”.

Section 94.1 of the Tax Act contains rules relating to interests held by a taxpayer in Non-Resident Entities that could, in certain circumstances, cause income to be imputed to Resident Holders, either directly or by way of allocation of such income imputed to BEP or BRELP. These rules would apply if it is reasonable to conclude, having regard to all the circumstances, that one of the main reasons for the Resident Holder, BEP or BRELP acquiring, holding or having an investment in a Non-Resident Entity is to derive a benefit from “portfolio investments” in certain assets from which the Non-Resident Entity may reasonably be considered to derive its value in such a manner that taxes under the Tax Act on income, profits and gains from such assets for any year are significantly less than they would have been if such income, profits and gains had been earned directly. In determining whether this is the case, section 94.1 of the Tax Act provides that consideration must be given to, among other factors, the extent to which the income, profits and gains for any fiscal period are distributed in that or the immediately following fiscal period. No assurance can be given that section 94.1 of the Tax Act will not apply to a Resident Holder, BEP or BRELP. If these rules apply to a Resident Holder, BEP or BRELP, income, determined by reference to a prescribed rate of interest plus two percent applied to the “designated cost”, as defined in section 94.1 of the Tax Act, of the interest in the Non-Resident Entity, will be imputed directly to the Resident Holder or to BEP or BRELP and allocated to the Resident Holder in accordance with the rules in section 94.1 of the Tax Act. The rules in section 94.1 of the Tax Act are complex and Resident Holders should consult their own tax advisors regarding the application of these rules to them in their particular circumstances.

Any Non-Resident Subsidiaries in which BRELP directly invests are expected to be CFAs of BRELP. Dividends paid to BRELP by a CFA of BRELP will be included in computing the income of BRELP. To the extent that any CFA or Indirect CFA of BRELP earns income that is characterized as FAPI in a particular taxation year of the CFA or Indirect CFA, the FAPI allocable to BRELP under the rules in the Tax Act must be included in computing the income of BRELP for Canadian federal income tax purposes for the fiscal period of BRELP in which the taxation year of that CFA or Indirect CFA ends, whether or not BRELP actually receives a distribution of that FAPI. BEP will include its share of such FAPI of BRELP in computing its income for Canadian federal income tax purposes and Resident Holders will be required to include their proportionate share of such FAPI allocated from BEP in computing their income for Canadian federal income tax purposes. As a result, Resident Holders may be required to include amounts in their income even though they have not and may not receive an actual cash distribution of such amounts. If an amount of FAPI is included in computing the income of BRELP for Canadian federal income tax purposes, an amount may be deductible in respect of the “foreign accrual tax” applicable to the FAPI. Any amount of FAPI included in income net of the amount of any deduction in respect of “foreign accrual tax” will increase the adjusted cost base to BRELP of its shares of the particular CFA in respect of which the FAPI was included. At such time as BRELP receives a dividend of this type of income that was previously included in BRELP’s income as FAPI, such dividend will effectively not be included in computing the income of BRELP and there will be a corresponding reduction

Page 215 


in the adjusted cost base to BRELP of the particular CFA shares. Under the Foreign Tax Credit Generator Rules, the “foreign accrual tax” applicable to a particular amount of FAPI included in BRELP’s income in respect of a particular “foreign affiliate” of BRELP may be limited in certain specified circumstances, including where the direct or indirect share of the income of any member of BRELP (which is deemed for this purpose to include a Resident Holder) that is a person resident in Canada or a “foreign affiliate” of such a person is, under a Relevant Foreign Tax Law, less than such member’s share of such income for purposes of the Tax Act. No assurance can be given that the Foreign Tax Credit Generator Rules will not apply to BRELP. For this purpose, a Resident Holder is not considered to have a lesser direct or indirect share of the income of BRELP under the Relevant Foreign Tax Law than for the purposes of the Tax Act solely because, among other reasons, of a difference between the Relevant Foreign Tax Law and the Tax Act in the manner of computing the income of BRELP or in the manner of allocating the income of BRELP because of the admission or withdrawal of a partner. If the Foreign Tax Credit Generator Rules apply, the “foreign accrual tax” applicable to a particular amount of FAPI included in BRELP’s income in respect of a particular “foreign affiliate” of BRELP will be limited.

Disposition of Units

The disposition (or deemed disposition) by a Resident Holder of a Unit will result in the realization of a capital gain (or capital loss) by such Resident Holder in the amount, if any, by which the proceeds of disposition of such Unit, less any reasonable costs of disposition, exceed (or are exceeded by) the adjusted cost base of such Unit.

Subject to the general rules on averaging of cost base, the adjusted cost base of each class or series of a Resident Holder’s Units would generally be equal to: (i) the actual cost of such class or series of Units (excluding any portion thereof financed with limited recourse indebtedness); plus (ii) the share of BEP’s income allocated to the Resident Holder for BEP’s fiscal years ending before the relevant time in respect of the particular class or series of Units; less (iii) the aggregate of the share of BEP’s losses allocated to the Resident Holder (other than losses which cannot be deducted because they exceed the Resident Holder’s “at-risk” amount) for BEP’s fiscal years ending before the relevant time in respect of the particular class or series of Units; and less (iv) the Resident Holder’s distributions received from BEP before the relevant time in respect of the particular class or series of Units.

The foregoing discussion of the calculation of the adjusted cost base assumes that our LP Units and Preferred Units are treated as separate property for purposes of the Tax Act. However, the CRA’s position is to treat all the different types of interests in a partnership that a partner may hold as one capital property, including for purposes of determining the adjusted cost base of all such partnership interests. As a result, on a disposition of a particular type of unit, a partner’s total adjusted cost base is required to be allocated in a reasonable manner to the particular type of unit being disposed of. As acknowledged by the CRA, there is no particular method for determining a reasonable allocation of the adjusted cost base of a partnership interest to the part of the partnership interest that is disposed of. Furthermore, more than one method may be reasonable. If the CRA’s position applies, on a disposition by a Resident Holder of our Units, the Resident Holder should generally be able to allocate his or her adjusted cost base in a manner that treats the LP Units and Preferred Units as separate property. Accordingly, the Managing General Partner intends to provide Unitholders with partnership information returns using such allocation.

Where a Resident Holder disposes of all of its Units in BEP, it will no longer be a partner of BEP. If, however, a Resident Holder is entitled to receive a distribution from BEP after the disposition of all such Units, then the Resident Holder will be deemed to dispose of our Units at the later of: (i) the end of BEP’s fiscal year during which the disposition occurred; and (ii) the date of the last distribution made by BEP to which the Resident Holder was entitled. The share of BEP’s income (or loss) for tax purposes for a particular fiscal year which is allocated to a Resident Holder who has ceased to be a partner will generally be added (or deducted) in the computation of the adjusted cost base of the Resident Holder’s Units immediately prior to the time of the disposition.

A Resident Holder will generally realize a deemed capital gain if, and to the extent that, the adjusted cost base of the Resident Holder’s Units is negative at the end of any fiscal year of BEP. In such a case, the adjusted cost base of the Resident Holder’s Units will be nil at the beginning of BEP’s next fiscal year.

Page 216 


Canadian Holders should consult their own tax advisors for advice with respect to the specific tax consequences to them of disposing of our Units.

Taxation of Capital Gains and Capital Losses

In general, one-half of a capital gain realized by a Resident Holder must be included in computing such Resident Holder’s income as a taxable capital gain. One-half of a capital loss is deducted as an allowable capital loss against taxable capital gains realized in the year and any remainder may be deducted against net taxable capital gains in any of the three years preceding the year or any year following the year to the extent and under the circumstances described in the Tax Act.

Special rules in the Tax Act may apply to disallow the one-half treatment on all or a portion of a capital gain realized on a disposition of Units if a partnership interest is acquired by a tax-exempt person or a non-resident person (or by a partnership or trust (other than certain trusts) of which a tax-exempt person or a non-resident person is a member or beneficiary, directly or indirectly through one or more partnerships or trusts (other than certain trusts)). The Managing General Partner and the BRELP General Partner do not expect these rules to apply to any disposition of Units. Resident Holders contemplating such a disposition should consult their own tax advisors in this regard.

A Resident Holder that is throughout the relevant taxation year a “Canadian-controlled private corporation” (as defined in the Tax Act) may be liable to pay an additional refundable tax on its “aggregate investment income” (as defined in the Tax Act) for the year, which is defined to include taxable capital gains.

Eligibility for Investment

Provided that our Units are listed on a “designated stock exchange” (which currently includes the NYSE and the TSX), our Units will  be “qualified investments” under the Tax Act for a trust governed by a RRSP, deferred profit sharing plan, RRIF, registered education savings plan, registered disability savings plan, and a TFSA.

Notwithstanding the foregoing, an annuitant under an RRSP or RRIF or a holder of a TFSA, as the case may be, will be subject to a penalty tax if our Units held in the RRSP, RRIF or TFSA are “prohibited investments” for the RRSP, RRIF or TFSA, as the case may be. Generally, our Units will not be a “prohibited investment” for a trust governed by an RRSP, RRIF or TFSA, provided that the annuitant under the RRSP or RRIF or the holder of the TFSA, as applicable, deals at arm’s length with BEP for purposes of the Tax Act and does not have a “significant interest” (for purposes of the prohibited investment rules) in BEP.

Holders who hold our Units in an RRSP, RRIF or TFSA should consult with their own tax advisors regarding the application of the foregoing prohibited investment rules having regard to their particular circumstances.

Alternative Minimum Tax

Resident Holders that are individuals or trusts may be subject to the alternative minimum tax rules. Such Resident Holders should consult their own tax advisors.

Holders Not Resident in Canada

The following portion of the summary is generally applicable to a Holder who, for purposes of the Tax Act and at all relevant times, is not, and is not deemed to be, resident in Canada and who does not use or hold and is not deemed to use or hold its Units in connection with a business carried on in Canada (a “Non-Resident Holder”).  

The following portion of the summary assumes that (i) our Units are not, and will not at any relevant time constitute, “taxable Canadian property” of any Non-Resident Holder and (ii) BEP and BRELP will not dispose of property that is “taxable Canadian property”. “Taxable Canadian property” includes, but is not limited to, property that is used or held in a business carried on in Canada and shares of corporations that are not listed on a “designated stock exchange” if more than 50% of the fair market value of the shares is derived from certain Canadian properties in  the 60-month period immediately preceding the particular time. In general, our Units will not constitute “taxable Canadian property” of any

Page 217 


Non-Resident Holder at the time of disposition or deemed disposition, unless (a) at any time in the 60-month period immediately preceding the disposition or deemed disposition, more than 50% of the fair market value of our Units was derived, directly or indirectly (excluding through a corporation, partnership or trust, the shares or interests in which were not themselves “taxable Canadian property”), from one or any combination of (i) real or immovable property situated in Canada; (ii) “Canadian resource properties”; (iii) “timber resource properties and (iv) options in respect of, or interests in, or for civil law rights in, such property, whether or not such property exists, or (b) our Units are otherwise deemed to be “taxable Canadian property”. Since BEP’s assets will consist principally of units of BRELP, our Units would generally be “taxable Canadian property” at a particular time if the units of BRELP held by BEP derived, directly or indirectly (excluding through a corporation, partnership or trust, the shares or interests in which were not themselves “taxable Canadian property”), more than 50% of their fair market value from properties described in (i) to (iv) above, at any time in the 60-month period preceding the particular time. The Managing General Partner and the BRELP General Partner do not expect our Units to be “taxable Canadian property” of any Non-Resident Holder and they do not expect BEP or BRELP to dispose of “taxable Canadian property”. However, no assurance can be given in these regards. See Item 3.D “Risk Factors — Risks Related to Taxation — Canada”.

The following portion of the summary also assumes that neither BEP nor BRELP will be considered to carry on business in Canada. The Managing General Partner and the BRELP General Partner intend to organize and conduct the affairs of each of these entities, to the extent possible, so that neither of these entities should be considered to carry on business in Canada for purposes of the Tax Act. However, no assurance can be given in this regard. If BEP or BRELP carry on business in Canada, the tax implications to BEP or the BRELP and to Non-Resident Holders may be materially and adversely different than as set out herein.

Special rules, which are not discussed in this summary, may apply to a Non-Resident Holder that is an insurer carrying on business in Canada and elsewhere.

Taxation of Income or Loss

A Non-Resident Holder will not be subject to Canadian federal income tax under Part I of the Tax Act on its share of income from a business carried on by BEP (or BRELP) outside Canada or the non-business income earned by BEP (or BRELP) from sources in Canada. However, a Non-Resident Holder may be subject to Canadian federal withholding tax under Part XIII of the Tax Act, as described below.

BEP and BRELP will be deemed to be a non-resident person in respect of certain amounts paid or credited or deemed to be paid or credited to them by a person resident or deemed to be resident in Canada, including dividends or interest. Dividends or interest (other than interest not subject to Canadian federal withholding tax) paid or deemed to be paid by a person resident or deemed to be resident in Canada to BRELP will be subject to withholding tax under Part XIII of the Tax Act at the rate of 25%. However, the CRA’s administrative practice in similar circumstances is to permit the rate of Canadian federal withholding tax applicable to such payments to be computed by looking through the partnership and taking into account the residency of the partners (including partners who are resident in Canada) and any reduced rates of Canadian federal withholding tax that any non-resident partners may be entitled to under an applicable income tax treaty or convention, provided that the residency status and entitlement to the treaty benefits can be established. In determining the rate of Canadian federal withholding tax applicable to amounts paid by the Holding Entities to BRELP, the Managing General Partner and the BRELP General Partner expect the Holding Entities to look-through BRELP and BEP to the residency of BEP’s partners (including partners who are resident in Canada) and to take into account any reduced rates of Canadian federal withholding tax that non-resident partners may be entitled to under an applicable income tax treaty or convention in order to determine the appropriate amount of Canadian federal withholding tax to withhold from dividends or interest paid to BRELP. However, there can be no assurance that the CRA will  apply its administrative practice in this context. Under the Treaty, a Canadian-resident payer is required in certain circumstances to look through fiscally transparent partnerships, such as BEP and BRELP, to the residency and Treaty entitlements of their partners and take into account the reduced rates of Canadian federal withholding tax that such partners may be entitled to under the Treaty. Under the Amended and Restated Limited Partnership Agreement of BEP, the amount of any taxes withheld or paid by BEP, BRELP or the Holding Entities in respect of

Page 218 


our Units may be treated either as a distribution to our Unitholders or as a general expense of BEP, as determined by the Managing General Partner in its sole discretion. However, the Managing General Partner’s current intention is to treat all such amounts as a distribution to our Unitholders.

Bermuda Tax Considerations

As a Bermuda exempted limited partnership and under current Bermuda law, neither BREP nor BRELP is subject to tax on profits, income or dividends, nor is there any capital gains tax, estate duty or death duty in Bermuda.

Furthermore, each of BREP and BRELP has received an assurance from the Minister of Finance of Bermuda under the Exempted Undertakings Tax Protection Act 1966 (as amended), that in the event that Bermuda enacts any legislation imposing tax computed on profits, income, any capital asset, gain or appreciation or any tax in the nature of estate duty or inheritance tax, each of BREP and BRELP and none of its operations or its shares, debentures or other obligations shall be exempt from the imposition of such tax until 31 March 2035, provided that such exemption shall not prevent the application of any tax payable in accordance with the provisions of the Land Tax Act, 1967 or otherwise payable in relation to land in Bermuda leased to BREP or BRELP.

10.F             DIVIDENDS AND PAYING AGENTS

Not applicable.

10.G            STATEMENT OF EXPERTS

Not applicable.

10.H            DOCUMENTS ON DISPLAY

Any statement in this Form 20-F about any of our contracts or other documents is not necessarily complete. If the contract or document is filed as an exhibit to this Form 20-F the contract or document is deemed to modify the description contained in this Form 20-F. You must review the exhibits themselves for a complete description of the contract or document.

As a foreign private issuer under the SEC’s regulations, we will file annual reports on a Form 20-F and other reports on Form 6-K. The information disclosed in our reports may be less extensive than that required to be disclosed in annual and quarterly reports on Forms 10-K and 10-Q required to be filed with the SEC by U.S. issuers. Moreover, as a foreign private issuer, we will not be subject to the proxy requirements under Section 14 of the Exchange Act, and our directors and principal shareholders are not subject to the insider short swing profit reporting and recovery rules under Section 16 of the Exchange Act.

            The contracts and other documents referred to in this Form 20-F, and our SEC filings are and will be available at the SEC’s website at www.sec.gov, respectively. You may also read and copy any document Brookfield Renewable files with the SEC at the public reference facilities maintained by the SEC at SEC Headquarters, Public Reference Section, 100 F Street, N.E., Washington D.C. 20549. You may obtain information on the operation of the SEC’s public reference facilities by calling the SEC at 1-800-SEC-0330.

In addition, Brookfield Renewable is required to file documents required by Canadian securities laws electronically with Canadian securities regulatory authorities and these filings are available on Brookfield Renewable’s SEDAR profile at www.sedar.com. Written requests for such documents should be directed to our Corporate Secretary at 73 Front Street, 5th Floor, Hamilton, HM 12, Bermuda.

10.I              SUBSIDIARY INFORMATION

Not applicable.

ITEM 11.      QUANTITATIVE AND QUALITATIVE DISCLOSURES ABOUT MARKET RISK         

See the information contained in this Form 20-F under Item 5.A “Operating Results — Risk Management and Financial Instruments”.

ITEM 12.      DESCRIPTION OF SECURITIES OTHER THAN EQUITY SECURITIES        

Page 219 


Not applicable.

Page 220 


PART II

ITEM 13.      DEFAULTS, DIVIDEND ARREARAGES AND DELINQUENCIES      

None.

ITEM 14.      MATERIAL MODIFICATIONS TO THE RIGHTS OF SECURITY HOLDERS AND USE OF PROCEEDS          

Not applicable.

ITEM 15.      CONTROLS AND PROCEDURES

Evaluation of Disclosure Controls and Procedures

            Our management, with the participation of our Chief Executive Officer and Chief Financial Officer, has evaluated the effectiveness of our disclosure controls and procedures (as defined in Rules 13a-15(e) and 15d-15(e) under the Securities Exchange Act of 1934, as amended (Exchange Act)), as of the end of the period covered by this Form 20-F. Based on such evaluation, our Chief Executive Officer and Chief Financial Officer have concluded that as of December 31, 2016, our disclosure controls and procedures are designed at a reasonable assurance level and are effective to provide reasonable assurance that material information we are required to disclose in reports that we file or submit under the Exchange Act is recorded, processed, summarized, and reported within the time periods specified in the rules and forms of the Securities and Exchange Commission, and that such information is accumulated and communicated to our management, including our Chief Executive Officer and Chief Financial Officer, as appropriate, to allow timely decisions regarding required disclosure. While disclosure controls and procedures and internal controls over financial reporting were adequate and effective we continue to implement certain measures to strengthen control processes and procedures.

Management’s Annual Report on Internal Control over Financial Reporting

Our management is responsible for establishing and maintaining adequate internal control over financial reporting, as such term is defined in Rule 13a-15(f) under the Exchange Act. Under the supervision and with the participation of our management, including persons performing the functions of principal executive and principal financial officers for us, we conducted an evaluation of the effectiveness of our internal control over financial reporting as of December 31, 2016, based on the criteria set forth in Internal Control—Integrated Framework (2013) issued by the Committee of Sponsoring Organizations of the Treadway Commission. Based on evaluation under the Framework in Internal Control—Integrated Framework, our management concluded that our internal control over financial reporting was effective as of December 31, 2016.

Internal control systems, no matter how well designed, have inherent limitations. Therefore, even those systems determined to be effective can provide only reasonable assurance with respect to financial statement preparation and presentation. Also, projections of any evaluation of effectiveness to future periods are subject to the risk that controls may become inadequate because of changes in conditions, or that the degree of compliance with the policies or procedures may deteriorate.

Report of Independent Registered Public Accounting Firm

The effectiveness of our internal control over financial reporting as of December 31, 2016 has been audited by Ernst & Young LLP, Chartered Professional Accountants, Licensed Public Accountants, who have also audited our consolidated financial statements, as stated in their reports which are included herein.

Limitations on Effectiveness of Controls and Procedures

Page 221 


            In designing and evaluating the disclosure controls and procedures, management recognizes that any controls and procedures, no matter how well designed and operated, can provide only reasonable assurance of achieving the desired control objectives. In addition, the design of disclosure controls and procedures must reflect the fact that there are resource constraints and that management is required to apply judgment in evaluating the benefits of possible controls and procedures relative to their costs.

Changes in Internal Control

            There was no change in our internal control over financial reporting during the year ended December 31, 2016, that has materially affected, or is reasonably likely to materially affect, our internal control over financial reporting.  

ITEM 16.      [RESERVED]        

16.A            AUDIT COMMITTEE FINANCIAL EXPERT

Our Managing General Partner’s board of directors has determined that Patricia Zuccotti possesses specific accounting and financial management expertise and that she is the audit committee financial expert as defined by the SEC, and that she is independent within the meaning of the rules of the NYSE. Our Managing General Partner’s board of directors has also determined that other members of the Audit Committee have sufficient experience and ability in finance and compliance matters to enable them to adequately discharge their responsibilities.

16.B            CODE OF ETHICS

Brookfield Renewable has adopted a Code of Business Conduct and Ethics (‘‘Code’’) that applies to the members of the board of directors of our Managing General Partner, our partnership and any officers or employees of our Managing General Partner. The Code has been updated as of November 2016 and we have posted a copy of the current Code on our website at https://bep.brookfield.com/en/corporate-governance/governance-documents.

16.C            PRINCIPAL ACCOUNTANT FEES AND SERVICES

Our Managing General Partner has retained Ernst & Young LLP to act as our partnership’s independent registered chartered accountants.

The table below summarizes the fees for professional services rendered by Ernst & Young LLP for the audit of our annual financial statements for the years ended December 31, 2016, 2015, and 2014:

 

 

 

 

 

 

C$ THOUSANDS

2016

 

2015

 

2014

Audit Fees (1)

8,890

 

8,666

 

8,955

Audit-related fees (2)

1,243

 

664

 

2,076

Tax fees (3)

50

 

179

 

381

 

10,183

 

9,509

 

11,412

(1)         Audit fees include fees for the audit of our annual consolidated financial statements, internal control over financing reporting and interim reviews of the consolidated financial statements included in our quarterly interim reports.  This fee also includes fees for the audit or review of financial statements for certain of our subsidiaries, including audits of individual assets to comply with lender, joint venture partner or regulatory requirements.

(2)         Audit-related fees relate primarily to services pertaining to financial due diligence, capital market transactions, Sarbanes-Oxley readiness activities, Form 20-F and other securities related matters. Audit-related fees also include other services.

(3)         Includes professional services related to tax compliance, tax advice and tax planning in connection with domestic and foreign operations and corresponding tax implications.  

The audit committee of our Managing General Partner pre-approves all audit and non-audit services provided to our partnership by Ernst & Young LLP.

16.D            EXEMPTIONS FROM THE LISTING STANDARDS FOR AUDIT COMMITTEE

None.

16.E            PURCHASES OF EQUITY SECURITIES BY THE ISSUER AND AFFILIATED PURCHASERS

Page 222 


BEP Repurchases

BEP may from time-to-time, subject to applicable law, purchase LP Units for cancellation in the open market, provided that any necessary approval has been obtained. In December 2016, the TSX accepted a notice of BEP’s intention to renew its normal course issuer bid, which permitted BEP to repurchase up to 8,300,000 issued and outstanding LP Units. The price to be paid for our LP Units under the normal course issuer bid was the market price at the time of purchase. The actual number of LP Units to be purchased and the timing of such purchases will be determined by BEP, and all purchases were made through the facilities of the TSX or the NYSE. Repurchases were authorized to commence on December 29, 2016 and required to terminate on December 28, 2017 or earlier should BEP have completed its repurchases prior to such date. For the year ended December 31, 2016, BEP made no repurchases.

Issuer Purchases of Equity Securities

 

Period

(a) Total Number  of LP  Units Purchased

(b) Average Price Paid per LP Unit

(c) Total Number of LP Units Purchased as Part of Publicly Announced Plans or Programs

(d) Maximum Number of LP Units that May Yet Be Purchased Under the Plans or Programs

 
 

December 29, 2015 to December 28, 2016

Nil

Nil

Nil

7,100,000

 
 

 

 

 

 

 

 

BRP Equity Repurchases

In June 2016, the TSX accepted a notice of BRP Equity’s intention to renew its normal course issuer bid in connection with its outstanding Class A Preference Shares, which permits BRP Equity to repurchase up to 10% of the total public float of each series of the Class A Preference Shares.   Repurchases were authorized to commence on June 27, 2016 and must terminate on June 26, 2017 or earlier should BRP Equity complete its repurchases prior to such date. For the year ended December 31, 2016, BRP Equity made no repurchases.

Page 223 


Issuer Purchases of Equity Securities

Period

(a) Total Number of Shares Purchased

(b) Average Price Paid per Share

(c) Total number of Shares Purchased as Part of Publicly Announced Plans or Programs

(d) Maximum Number of Shares that May Yet Be Purchased Under the Plans or Programs

January 1, 2016 to June 25, 2016

Series 1

Nil

Nil

Nil

516,055

Series 2

Nil

Nil

Nil

443,928

Series 3

Nil

Nil

Nil

961,399

Series 5

Nil

Nil

Nil

700,000

Series 6

Nil

Nil

Nil

700,000

June 27, 2016 to December 31, 2016

Series 1

Nil

Nil

Nil

544,887

Series 2

Nil

Nil

Nil

451,038

Series 3

Nil

Nil

Nil

964,139

Series 5

Nil

Nil

Nil

411,450

Series 6

Nil

Nil

Nil

700,000

 

 

 

 

 

 

16.F             CHANGE IN REGISTRANT’S CERTIFYING ACCOUNTANT

None.

16.G            CORPORATE GOVERNANCE

Our corporate practices are not materially different from those required of domestic limited partnerships under the NYSE listing standards.

 

16.H            MINE SAFETY DISCLOSURE

Not applicable.

PART III

ITEM 17.      FINANCIAL STATEMENTS

Not applicable.

ITEM 18.      FINANCIAL STATEMENTS

See our financial statements beginning on page F-1, which are filed as part of this Form 20-F.

ITEM 19.      EXHIBITS

 

Number

Description

1.1

Certificate of Registration of Brookfield Renewable Energy Partners L.P., dated June 29, 2011.(1)

1.2

Certificate of Deposit of Supplementary Certificate of Brookfield Renewable Energy Partners L.P., dated August 29, 2011.(1)

1.3

Certificate of Deposit of Supplementary Certificate of Brookfield Renewable Energy Partners L.P., dated December 21, 2011.(1)

1.4

Certificate of Deposit of Supplementary Certificate of Brookfield Renewable Energy Partners L.P., dated May 11, 2012.(1)

1.5

Certificate of Deposit of Supplementary Certificate of Brookfield Renewable Partners L.P., dated May 4, 2016.(6)

1.6

Certificate of Deposit of Memorandum of Increase of Share Capital, dated November 23, 2011.(1)

1.7

Fourth Amended and Restated Limited Partnership Agreement of Brookfield Renewable Partners L.P., dated May 3, 2016.(7)

1.8

First Amendment to the Fourth Amended and Restated Limited Partnership Agreement of Brookfield Renewable Partners L.P., dated May 25, 2016.(8)

1.9

Second Amendment to the Fourth Amended and Restated Limited Partnership Agreement of Brookfield Renewable Partners L.P., dated February 14, 2017.(10)

1.10

Articles of Incorporation of Brookfield Renewable Partners Limited.(1)

1.11

Form 13 Amending the Registered Office of Brookfield Renewable Partners Limited.(1)

1.12

Bye-laws of Brookfield Renewable Partners Limited.(5)

4.1

Third Amended and Restated Limited Partnership Agreement of Brookfield Renewable Energy L.P., dated February 11, 2016.(4)

4.2

First Amendment to the Third Amended and Restated Limited Partnership Agreement of Brookfield Renewable Energy L.P., dated May 25, 2016.(8)

4.3

Second Amendment to the Third Amended and Restated Limited Partnership Agreement of Brookfield Renewable Energy L.P., dated February 14, 2017.(10) 

4.4

Amended and Restated Master Services Agreement, dated February 26, 2015, by and among Brookfield Asset Management Inc., Brookfield Renewable Energy Partners L.P., Brookfield Renewable Energy L.P., and others.(2)

4.5

Relationship Agreement, dated November 28, 2011, by and among Brookfield Renewable Energy Partners L.P., Brookfield Renewable Energy L.P., the Service Provider, Brookfield Asset Management Inc., and others.(1)  

4.6

Registration Rights Agreement, dated November 28, 2011, between Brookfield Renewable Energy Partners L.P. and Brookfield Renewable Power Inc.(1)

4.7

Combination Agreement, dated September 12, 2011, by and among Brookfield Renewable Power Inc., Brookfield Renewable Power Fund, Brookfield Renewable Power Trust and Brookfield Renewable Energy Partners L.P.(1)

4.8

Amended and Restated Indenture, dated as of November 23, 2011, among Brookfield Renewable Energy Partners ULC (formerly BRP Finance ULC), BNY Trust Company of Canada and The Bank of New York Mellon.(1)

4.9

Amended and Restated Guarantee Indenture, dated November 25, 2011, by and among the Preference Share Guarantors from time to time party thereto, Brookfield Renewable Power Preferred Equity Inc., and Computershare Trust Company of Canada (Class A Preference Shares, Series 1).(1)

4.10

Amended and Restated Guarantee Indenture, dated November 25, 2011, by and among the Preference Share Guarantors from time to time party thereto, Brookfield Renewable Power Preferred Equity Inc., and Computershare Trust Company of Canada (Class A Preference Shares, Series 2).(1)

4.11

Guarantee, dated November 23, 2011, by Brookfield Renewable Energy L.P. and BNY Trust Company of Canada.(1)

4.12

Guarantee, dated November 23, 2011, by Brookfield Renewable Energy Partners L.P. and BNY Trust Company of Canada.(1)

4.13

Guarantee, dated November 23, 2011, by BRP Bermuda Holdings I Limited and BNY Trust Company of Canada.(1)

4.14

Guarantee, dated November 23, 2011, by Brookfield BRP Holdings (Canada) Inc. and BNY Trust Company of Canada.(1)

4.15

Energy Revenue Agreement, dated November 23, 2011, between Brookfield Energy Marketing LP and Brookfield Power US Holding America Co.(1)

4.16

Amended and Restated Guarantee Indenture, dated November 25, 2011, by and among the Preference Share Guarantors from time to time party thereto, Brookfield Renewable Power Preferred Equity Inc. and Computershare Trust Company of Canada (Class A Preference Shares, Series 1).(1)

4.17

Amended and Restated Guarantee Indenture, dated November 25, 2011, by and among the Preference Share Guarantors from time to time party thereto, Brookfield Renewable Power Preferred Equity Inc. and Computershare Trust Company of Canada (Class A Preference Shares, Series 2).(1)

4.18

Guarantee Indenture, dated October 11, 2012, by and among the Preference Share Guarantors from time to time party thereto, Brookfield Renewable Power Preferred Equity Inc. and Computershare Trust Company of Canada (Class A Preference Shares, Series 3).(1)

4.19

Guarantee Indenture, dated October 11, 2012, by and among the Preference Share Guarantors from time to time party thereto, Brookfield Renewable Power Preferred Equity Inc., and Computershare Trust Company of Canada (Class A Preference Shares, Series 4).(1)

4.20

Guarantee Indenture, dated January 29, 2013, by and among the Preference Share Guarantors from time to time party thereto, Brookfield Renewable Power Preferred Equity Inc., and Computershare Trust Company of Canada (Class A Preference Shares, Series 5).(1)

4.21

Guarantee Indenture, dated May 1, 2013, by and among the Preference Share Guarantors from time to time party thereto, Brookfield Renewable Power Preferred Equity Inc., and Computershare Trust Company of Canada (Class A Preference Shares, Series 6).(1)

4.22

Guarantee, dated October 7, 2014, by Brookfield BRP Europe Holdings (Bermuda) Limited and BNY Trust Company of Canada.(2)

4.23

Guarantee, dated February 26, 2015, by Brookfield Renewable Investments Limited and BNY Trust Company of Canada.(2)

4.24

Guarantee Indenture, dated November 25, 2015, by and among the Preferred Unit Guarantors from time to time party thereto, Brookfield Renewable Energy Partners L.P., and Computershare Trust Company of Canada (Series 7 Preferred Units).(3)

4.25

Guarantee Indenture, dated November 25, 2015, by and among the Preferred Unit Guarantors from time to time party thereto, Brookfield Renewable Energy Partners L.P., and Computershare Trust Company of Canada (Series 8 Preferred Units).(3)

4.26

Guarantee Indenture, dated February 11, 2016, by and among the Preferred Unit Guarantors from time to time party thereto, Brookfield Renewable Energy Partners L.P., and Computershare Trust Company of Canada (Series 5 Preferred Units).(4)

4.27

Guarantee Indenture, dated May 25, 2016, by and among the Preferred Unit Guarantors from time to time party thereto, Brookfield Renewable Partners L.P., and Computershare Trust Company of Canada (Series 9 Preferred Units).(8)

4.28

Guarantee Indenture, dated May 25, 2016, by and among the Preferred Unit Guarantors from time to time party thereto, Brookfield Renewable Partners L.P., and Computershare Trust Company of Canada (Series 10 Preferred Units).(8)

4.29

Guarantee Indenture, dated February 14, 2017, by and among the Preferred Unit Guarantors from time to time party thereto, Brookfield Renewable Partners L.P., and Computershare Trust Company of Canada (Series 11 Preferred Units).(10)

4.30

Guarantee Indenture, dated February 14, 2017, by and among the Preferred Unit Guarantors from time to time party thereto, Brookfield Renewable Partners L.P., and Computershare Trust Company of Canada (Series 12 Preferred Units).(10)

8.1

Significant subsidiaries (as defined in §210-1.02(w) of Regulation S-X) of Brookfield Renewable Partners L.P. (incorporated by reference to Item 4.C “Organizational Structure”).

11.1

Code of Business Conduct and Ethics.(9)

12.1

Certification of Sachin Shah, Chief Executive Officer of BRP Energy Group L.P., the Service Provider of Brookfield Renewable Partners L.P., pursuant to Section 302 of the Sarbanes-Oxley Act of 2002.(11)

12.2

Certification of Nicholas Goodman, Chief Financial Officer of BRP Energy Group L.P., the Service Provider of Brookfield Renewable Partners L.P., pursuant to Section 302 of the Sarbanes-Oxley Act of 2002.(11)

13.1

Certification of Sachin Shah, Chief Executive Officer of BRP Energy Group L.P., the Service Provider of Brookfield Renewable Partners L.P., pursuant to 18 U.S.C. Section 1350, as adopted to Section 906 of the Sarbanes Oxley Act of 2002.(11)

13.2

Certification of Nicholas Goodman, Chief Financial Officer of BRP Energy Group L.P., the Service Provider of Brookfield Renewable Partners L.P., pursuant to 18 U.S.C. Section 1350, as adopted to Section 906 of the Sarbanes Oxley Act of 2002.(11)

15.1

Board of Directors Charter of the Managing General Partner of Brookfield Renewable Partners L.P.(11)

15.2

Audit Committee Charter of the Managing General Partner of Brookfield Renewable Partners L.P.(11)

15.3

Consent of Ernst & Young LLP.(11)

Page 224 


 

(1)                   Filed as an exhibit to Registration Statement on Form 20-F including all amendments thereto, with the last such amendment having been made on May 16, 2013, and incorporated herein by reference.   

(2)                                            Filed as an exhibit to our 2014 form 20-F as filed on February 27, 2015 and incorporated herein by reference.

(3)                   Filed as an exhibit to form 6-K on November 27, 2015, and incorporated herein by reference.

(4)                   Filed as an exhibit to form 6-K on February 11, 2016, and incorporated herein by reference.

(5)                   Filed as an exhibit to our 2015 form 20-F as filed on February 26, 2016, and incorporated herein by reference.

(6)                   Filed as an exhibit to form 6-K on May 4, 2016, and incorporated herein by reference.

(7)                   Filed as an exhibit to form 6-K on May 6, 2016, and incorporated herein by reference.

(8)                   Filed as an exhibit to form 6-K on May 26, 2016, and incorporated herein by reference.

(9)                   Filed as an exhibit to form 6-K on November 15, 2016, and incorporated herein by reference.

Page 226 


(10)                 Filed as an exhibit to form 6-K on February 14, 2017, and incorporated herein by reference.

(11)                 Filed herewith.

  

  

Page 227 


SIGNATURE

The registrant hereby certifies that it meets all of the requirements for filing this Form 20-F and that it has duly caused and authorized the undersigned to sign this Form 20-F on its behalf.

 

Dated: February 28, 2017

BROOKFIELD RENEWABLE PARTNERS L.P. by its general partner, Brookfield Renewable Partners Limited

 

 

 

 

By:

/s/ Nicholas Goodman

 

 

 Name:

Nicholas Goodman

 

 

 Title:

Chief Financial Officer of the Service Provider, BRP Energy Group L.P.

Page 228 


BROOKFIELD RENEWABLE PARTNERS L.P.

 INDEX TO FINANCIAL STATEMENTS

  

 

 

 

Page

 

 

 

 

 

 

Audited Consolidated Financial Statements as at December 31, 2016 and 2015 for the

F-2

 

 Years Ended December 31, 2016, 2015 and 2014

 

 

 

 

Page 229 


MANAGEMENT’S RESPONSIBILITY

 

Management’s Responsibility for Financial Statements

The accompanying consolidated financial statements have been prepared by the Brookfield Renewable Partners L.P. (“Brookfield Renewable”) management which is responsible for their integrity, consistency, objectivity and reliability. To fulfill this responsibility, Brookfield Renewable maintains policies, procedures and systems of internal control to ensure that its reporting practices and accounting and administrative procedures are appropriate to provide a high degree of assurance that relevant and reliable financial information is produced and assets are safeguarded. These controls include the careful selection and training of employees, the establishment of well-defined areas of responsibility and accountability for performance, and the communication of policies and the code of conduct throughout the company.

These consolidated financial statements have been prepared in conformity with International Financial Reporting Standards as issued by the International Accounting Standards Board and, where appropriate, reflect estimates based on management’s judgment. 

Ernst & Young LLP, the Independent Registered Public Accountants appointed by the directors of the general partner of Brookfield Renewable, have audited the consolidated financial statements in accordance with the standards of the Public Company Accounting Oversight Board (United States) to enable them to express to the partners their opinion on the consolidated financial statements. Their report outlines the scope of their examination and opinion on the consolidated financial statements.

The consolidated financial statements have been further reviewed and approved by the Board of Directors of the general partner of Brookfield Renewable acting through its Audit Committee, which is comprised of directors who are not officers or employees of Brookfield Renewable. The Audit Committee, which meets with the auditors and management to review the activities of each and reports to the Board of Directors, oversees management’s responsibilities for the financial reporting and internal control systems. The auditors have full and direct access to the Audit Committee and meet periodically with the committee both with and without management present to discuss their audit and related findings.

 

 

 

 

 

Sachin Shah

Chief Executive Officer

Nicholas Goodman

Chief Financial Officer

 

   

  February 28, 2017

  

F - 1 

 


REPORT OF INDEPENDENT REGISTERED PUBLIC ACCOUNTING FIRM

To the Board of Directors of Brookfield Renewable Partners Limited (General Partner of Brookfield Renewable Partners L.P.) and Partners of Brookfield Renewable Partners L.P.

We have audited the accompanying consolidated financial statements of Brookfield Renewable Partners L.P. (“Brookfield Renewable”), which comprise the  consolidated statements of financial position  as at December 31, 2016 and 2015, and the related consolidated statements of income, comprehensive income, changes in equity and cash flows for each of the years in the three-year period ended December 31, 2016, and a summary of significant accounting policies and other explanatory information.

Management’s Responsibility for Consolidated Financial Statements

Management is responsible for the preparation and fair presentation of these consolidated financial statements in accordance with International Financial Reporting Standards as issued by the International Accounting Standards Board, and for such internal control as management determines is necessary to enable the preparation of consolidated financial statements that are free from material misstatement, whether due to fraud or error.

Auditors’ Responsibility

Our responsibility is to express an opinion on these consolidated financial statements based on our audits. We conducted our audits in accordance with Canadian generally accepted auditing standards and the standards of the Public Company Accounting Oversight Board (United States). Those standards require that we comply with ethical requirements and plan and perform the audit to obtain reasonable assurance about whether the consolidated financial statements are free from material misstatement.

An audit involves performing procedures to obtain audit evidence about the amounts and disclosures in the consolidated financial statements. The procedures selected depend on the auditor’s judgment, including the assessment of the risks of material misstatement of the consolidated financial statements, whether due to fraud or error. In making those risk assessments, the auditor considers internal control relevant to the entity’s preparation and fair presentation of the consolidated financial statements in order to design audit procedures that are appropriate in the circumstances. An audit also includes evaluating the appropriateness of accounting policies used and the reasonableness of accounting estimates made by management, as well as evaluating the overall presentation of the consolidated financial statements.

We believe that the audit evidence we have obtained in our audits is sufficient and appropriate to provide a basis for our audit opinion.

Opinion

In our opinion, the consolidated financial statements present fairly, in all material respects, the financial position of Brookfield Renewable Partners L.P. as at December 31, 2016 and 2015 and its financial performance and its cash flows for each of the years in the three-year period ended December 31, 2016, in accordance with International Financial Reporting Standards as issued by the International Accounting Standards Board.

F - 2 

 


Other Matter

We have also audited, in accordance with the standards of the Public Company Accounting Oversight Board (United States), Brookfield Renewable’s internal control over financial reporting as of December 31, 2016, based on the criteria established in Internal Control—Integrated Framework issued by the Committee of Sponsoring Organizations of the Treadway Commission (2013 framework) and our report dated February 28, 2017 expressed an unqualified opinion on Brookfield Renewable’s internal control over financial reporting. 

 

 

cid:BA68AC24-47C2-4311-A91C-39E45B19C82B

 

Toronto, Canada

February 28, 2017

F - 3 

 


INTERNAL CONTROL OVER FINANCIAL REPORTING

MANAGEMENT’S REPORT ON INTERNAL CONTROL OVER FINANCIAL REPORTING

 

Management of Brookfield Renewable Partners L.P. (“Brookfield Renewable”) is responsible for establishing and maintaining adequate internal control over financial reporting. Internal control over financial reporting is a process designed by, or under the supervision of, the Chief Executive Officer and the Chief Financial Officer and effected by the Board of Directors, management and other personnel to provide reasonable assurance regarding the reliability of financial reporting and the preparation of financial statements for external purposes in accordance with International Financial Reporting Standards as issued by the International Accounting Standards Board as defined in Regulation 240.13a–15(f) or 240.15d–15(f).

Management assessed the effectiveness of Brookfield Renewable’s internal control over financial reporting as of December 31, 2016, based on the criteria set forth in Internal Control – Integrated Framework (2013 framework) issued by the Committee of Sponsoring Organizations of the Treadway Commission. Based on this assessment, management concludes that, as of December 31, 2016, Brookfield Renewable’s internal control over financial reporting is effective. Management excluded from its design and assessment of internal control over financial reporting the internal controls of the Colombia Portfolio, North American Portfolio, Brazil Portfolio, and European Wind Development Project acquired in 2016, whose total assets, net assets, total revenues and net income on a combined basis constitute approximately 27%, 36%, 35% and 345%, respectively, of the consolidated financial statement amounts as of and for the year ended December 31, 2016.

Brookfield Renewable’s internal control over financial reporting as of December 31, 2016, has been audited by Ernst & Young LLP, the Independent Registered Public Accounting Firm, who also audited Brookfield Renewable’s consolidated financial statements for the year ended December 31, 2016. As stated in the Report of Independent Registered Public Accounting Firm, Ernst & Young LLP expressed an unqualified opinion on the effectiveness of Brookfield Renewable’s internal control over financial reporting as of December 31, 2016.

 

 

 

Sachin Shah

Chief Executive Officer

Nicholas Goodman

Chief Financial Officer

   

 

 

 

February 28, 2017

  

F - 4 

 


REPORT OF INDEPENDENT REGISTERED PUBLIC ACCOUNTING FIRM

 

To the Board of Directors of Brookfield Renewable Partners Limited (General Partner of Brookfield Renewable Partners L.P.) and Partners of Brookfield Renewable Partners L.P.

We have audited Brookfield Renewable Partners L.P. (“Brookfield Renewable”)’s internal control over financial reporting as at December 31, 2016, based on the criteria established in Internal Control—Integrated Framework issued by the Committee of Sponsoring Organizations of the Treadway Commission (2013 framework) (the COSO criteria). Brookfield Renewable’s management is responsible for maintaining effective internal control over financial reporting and for its assessment of the effectiveness of internal control over financial reporting, included in the accompanying Management’s Report on Internal Control over Financial Reporting. Our responsibility is to express an opinion on Brookfield Renewable’s internal control over financial reporting based on our audit.

We conducted our audit in accordance with the standards of the Public Company Accounting Oversight Board (United States). Those standards require that we plan and perform the audit to obtain reasonable assurance about whether effective internal control over financial reporting was maintained in all material respects. Our audit included obtaining an understanding of internal control over financial reporting, assessing the risk that a material weakness exists, testing and evaluating the design and operating effectiveness of internal control based on the assessed risk, and performing such other procedures as we considered necessary in the circumstances. We believe that our audit provides a reasonable basis for our opinion.

A company’s internal control over financial reporting is a process designed to provide reasonable assurance regarding the reliability of financial reporting and the preparation of financial statements for external purposes in accordance with International Financial Reporting Standards as issued by the International Accounting Standards Board. A company’s internal control over financial reporting includes those policies and procedures that (1) pertain to the maintenance of records that, in reasonable detail, accurately and fairly reflect the transactions and dispositions of the assets of the company; (2) provide reasonable assurance that transactions are recorded as necessary to permit preparation of financial statements in accordance with International Financial Reporting Standards as issued by the International Accounting Standards Board, and that receipts and expenditures of the company are being made only in accordance with authorizations of management and directors of the company; and (3) provide reasonable assurance regarding prevention or timely detection of unauthorized acquisition, use, or disposition of the company’s assets that could have a material effect on the financial statements.

Because of the inherent limitations of internal control over financial reporting, internal control over financial reporting may not prevent or detect misstatements. Also, projections of any evaluation of the effectiveness of  the internal control over financial reporting to future periods are subject to the risk that the controls may become inadequate because of changes in conditions, or that the degree of compliance with the policies or procedures may deteriorate.

As indicated in the accompanying Management’s Report on Internal Control over Financial Reporting, management’s assessment of and conclusion on the effectiveness of internal control over financial reporting did not include the internal controls of the Colombia Portfolio, North American Portfolio, Brazil Portfolio, and European Wind Development Project acquired in 2016, which are included in the 2016 consolidated financial statements of Brookfield Renewable and constituted approximately 27% and 36% of total and net assets, respectively, as of December 31, 2016 and 35% and 345% of revenues and net income, respectively, for the year then ended. Our audit of internal control over financial reporting of Brookfield Renewable also did not include an evaluation of the internal control over financial reporting of Colombia Portfolio, North American Portfolio, Brazil Portfolio and European Wind Development Project acquired in 2016.

F - 5 

 


In our opinion, Brookfield Renewable maintained, in all material respects, effective internal control over financial reporting as of December 31, 2016, based on the COSO criteria.

We have also audited, in accordance with Canadian generally accepted auditing standards and the standards of the Public Company Accounting Oversight Board (United States), the 2016 consolidated financial statements of Brookfield Renewable and our report dated February 28, 2017 expressed an unqualified  opinion on those financial statements.

 

cid:BA68AC24-47C2-4311-A91C-39E45B19C82B

 

 

Toronto, Canada

February 28, 2017

F - 6 

 


BROOKFIELD RENEWABLE PARTNERS L.P.

 

 

CONSOLIDATED STATEMENTS OF INCOME

 

 

 

 

 

 

 

 

 

 

 

 

FOR THE YEAR ENDED DECEMBER 31

 

 

(MILLIONS, EXCEPT AS NOTED)

Notes

2016

2015

2014

Revenues

26

$

2,452

$

1,628

$

1,704

Other income

6

 

64

 

122

 

10

Direct operating costs

7

 

(1,038)

 

(552)

 

(524)

Management service costs

26

 

(62)

 

(48)

 

(51)

Interest expense – borrowings

12

 

(606)

 

(429)

 

(415)

Share of earnings from equity-accounted investments

18

 

-

 

10

 

3

Unrealized financial instruments (loss) gain

4

 

(4)

 

(9)

 

10

Depreciation

11

 

(781)

 

(616)

 

(548)

Other

8

 

(38)

 

(63)

 

3

Income tax recovery

 

 

 

 

 

 

 

 

Current

10

 

(44)

 

(18)

 

(18)

 

Deferred

10

 

97

 

78

 

29

 

 

 

53

 

60

 

11

Net income

 

$

40

$

103

$

203

Net income attributable to:

 

 

 

 

 

 

 

Non-controlling interests

 

 

 

 

 

 

 

 

Participating non-controlling interests - in

 

 

 

 

 

 

 

 

 

operating subsidiaries

13

$

65

$

69

$

51

 

General partnership interest in a holding

 

 

 

 

 

 

 

 

 

subsidiary held by Brookfield

13

 

-

 

-

 

1

 

Participating non-controlling interests - in a

 

 

 

 

 

 

 

 

 

holding subsidiary - Redeemable/

 

 

 

 

 

 

 

 

 

Exchangeable units held by Brookfield

13

 

(29)

 

1

 

55

 

Preferred equity

13

 

25

 

30

 

38

Preferred limited partners' equity

14

 

15

 

1

 

-

Limited partners' equity

15

 

(36)

 

2

 

58

 

 

 

 

$

40

$

103

$

203

Basic and diluted (loss) earnings per LP Unit

 

$

(0.23)

$

0.01

$

0.42

 

 

 

 

 

 

 

 

 

 

The accompanying notes are an integral part of these consolidated financial statements.

 

 

  

F - 7 

 


BROOKFIELD RENEWABLE PARTNERS L.P.

 

 

CONSOLIDATED STATEMENTS OF COMPREHENSIVE INCOME

 

 

 

 

 

 

 

 

 

 

 

 

 

FOR THE YEAR ENDED DECEMBER 31

 

 

(MILLIONS)

 

2016

2015

2014

Net income

 

$

40

$

103

$

203

Other comprehensive income that will not be

 

 

 

 

 

 

 

 

reclassified to net income

 

 

 

 

 

 

 

 

 

Revaluations of property, plant and equipment

18, 11

 

424

 

1,293

 

1,700

 

 

Actuarial (loss) gain on defined benefit plans

28

 

(2)

 

5

 

(8)

 

 

Deferred income taxes on above items

10

 

(34)

 

(283)

 

(369)

Total items that will not be reclassified to net income

 

 

388

 

1,015

 

1,323

Other comprehensive income (loss) that may be

 

 

 

 

 

 

 

 

reclassified to net income

 

 

 

 

 

 

 

 

Gain (loss) arising during the year on financial

 

 

 

 

 

 

 

 

 

instruments designated as cash-flow hedges

4

 

8

 

10

 

(60)

 

Unrealized income on available-for-sale securities

4

 

61

 

-

 

-

 

Reclassification adjustments for amounts

 

 

 

 

 

 

 

 

 

 recognized in net income

4

 

(41)

 

(32)

 

-

 

Foreign currency translation

9

 

986

 

(1,138)

 

(467)

 

Unrealized (loss) gain on foreign currency swaps -

 

 

 

 

 

 

 

 

 

 net investment hedge

4

 

(66)

 

55

 

69

 

Deferred income taxes on above items

10

 

(7)

 

(8)

 

3

Total items that may be reclassified subsequently to net income

 

941

 

(1,113)

 

(455)

Other comprehensive income (loss)

 

 

1,329

 

(98)

 

868

Comprehensive income

 

$

1,369

$

5

$

1,071

Comprehensive income attributable to:

 

 

 

 

 

 

 

Non-controlling interests

 

 

 

 

 

 

 

 

Participating non-controlling interests - in

 

 

 

 

 

 

 

 

 

operating subsidiaries

13

$

700

$

273

$

310

 

General partnership interest in a holding

 

 

 

 

 

 

 

 

 

subsidiary held by Brookfield

13

 

6

 

(2)

 

8

 

Participating non-controlling interests - in a holding subsidiary

 

 

 

 

 

 

 

 

 

- Redeemable/Exchangeable units held by Brookfield

13

 

275

 

(86)

 

379

 

Preferred equity

13

 

41

 

(87)

 

(31)

Preferred limited partners' equity

14

 

15

 

1

 

-

Limited partners' equity

15

 

332

 

(94)

 

405

 

 

 

 

 

$

1,369

$

5

$

1,071

 

 

 

 

 

 

 

 

 

 

 

The accompanying notes are an integral part of these consolidated financial statements.

 

 

F - 8 

 


BROOKFIELD RENEWABLE PARTNERS L.P.

CONSOLIDATED STATEMENTS OF FINANCIAL POSITION

 

 

 

 

 

 

 

 

AS AT DECEMBER 31

 

 

 

 

 

(MILLIONS)

Notes

 

2016

 

2015

Assets

 

 

 

 

 

Current assets

 

 

 

 

 

 

Cash and cash equivalents

19

$

223

$

63

 

Restricted cash

20

 

121

 

198

 

Trade receivables and other current assets

21

 

454

 

256

 

Financial instrument assets

4

 

55

 

26

 

Due from related parties

26

 

54

 

57

 

 

 

 

 

907

 

600

Financial instrument assets

4

 

145

 

20

Equity-accounted investments

18

 

206

 

197

Property, plant and equipment, at fair value

11

 

25,257

 

18,358

Goodwill

16

 

896

 

-

Deferred income tax assets

10

 

150

 

157

Other long-term assets

22

 

176

 

175

 

 

$

27,737

$

19,507

Liabilities

 

 

 

 

 

Current liabilities

 

 

 

 

 

 

Accounts payable and accrued liabilities

23

$

467

$

284

 

Financial instrument liabilities

4

 

156

 

127

 

Due to related parties

26

 

76

 

64

 

Current portion of long-term debt

12

 

1,034

 

770

 

 

 

 

 

1,733

 

1,245

Financial instrument liabilities

4

 

72

 

64

Long-term debt and credit facilities

12

 

9,148

 

6,568

Deferred income tax liabilities

10

 

3,802

 

2,695

Other long-term liabilities

24

 

310

 

172

 

 

 

 

 

15,065

 

10,744

Equity

 

 

 

 

 

Non-controlling interests

 

 

 

 

 

 

Participating non-controlling interests - in operating

 

 

 

 

 

 

 

subsidiaries

13

 

5,589

 

2,587

 

General partnership interest in a holding subsidiary

 

 

 

 

 

 

 

held by Brookfield

13

 

55

 

52

 

Participating non-controlling interests - in a holding subsidiary

 

 

 

 

 

 

 

 - Redeemable/Exchangeable units held by Brookfield

13

 

2,680

 

2,559

 

Preferred equity

13

 

576

 

610

Preferred limited partners' equity

14

 

324

 

128

Limited partners' equity

15

 

3,448

 

2,827

 

 

 

 

 

12,672

 

8,763

 

 

 

 

$

27,737

$

19,507

 

 

 

 

 

 

 

 

The accompanying notes are an integral part of these consolidated financial statements.

Approved on behalf of Brookfield Renewable Partners L.P.:

 

 

 

 

 

 

Patricia Zuccotti

Director

David Mann

Director

     

  

F - 9 

 


BROOKFIELD RENEWABLE PARTNERS L.P.

CONSOLIDATED STATEMENTS OF CHANGES IN EQUITY

 

 

 

 

 

 

 

 

 

 

 

 

 

 

 

 

 

 

 

 

 

 

 

 

 

 

 

 

 

 

 

Accumulated other comprehensive income (loss)

 

 

 

Non-controlling interests

 

 

 

 

 

 

 

 

 

 

 

 

 

 

 

 

 

 

 

 

 

 

 

 

 

 

Participating

 

 

 

 

 

 

 

 

 

 

 

 

 

 

 

 

 

 

 

 

 

 

 

General

non-controlling

 

 

 

 

 

 

 

 

 

 

 

 

 

 

 

 

 

 

 

 

 

 

 

partnership

interests - in a

 

 

 

 

 

 

 

 

 

 

Actuarial

 

 

 

 

 

 

 

Participating

interest in

holding subsidiary

 

 

 

 

 

 

 

 

 

 

losses on

 

Available-

Total

Preferred

 

 

non-controlling

a holding

- Redeemable

 

 

 

Limited

Foreign

 

 

defined

 

for-sale

limited

limited

 

 

interests - in

subsidiary

/Exchangeable

 

 

YEAR ENDED DECEMBER 31

partners'

currency

Revaluation

benefit

Cash flow

invest-

partners'

partners'

Preferred

operating

held by

units held by

Total

(MILLIONS)

equity

translation

surplus

plans

hedges

ments

equity

equity

equity

subsidiaries

Brookfield

Brookfield

equity

Balance, as at December 31, 2015

$

(485)

$

(670)

$

4,019

$

(7)

$

(30)

$

  -

$

2,827

$

128

$

610

$

2,587

$

52

$

2,559

$

8,763

Net (loss) income

 

(36)

 

  -

 

  -

 

  -

 

  -

 

  -

 

(36)

 

15

 

25

 

65

 

  -

 

(29)

 

40

Other comprehensive income (loss)

 

  -

 

241

 

105

 

(1)

 

(1)

 

24

 

368

 

  -

 

16

 

635

 

6

 

304

 

1,329

Preferred LP Units and LP Units issued

 

 

 

 

 

 

 

 

 

 

 

 

 

 

 

 

 

 

 

 

 

 

 

 

 

 

 

- (Note 14, 15)

 

 

 

 

 

 

 

 

 

 

 

 

 

 

 

 

 

 

 

 

 

 

 

 

 

 

 

Net proceeds

 

657

 

  -

 

  -

 

  -

 

  -

 

  -

 

657

 

147

 

  -

 

  -

 

  -

 

  -

 

804

 

Adjustment

 

(85)

 

  -

 

  -

 

  -

 

  -

 

  -

 

(85)

 

  -

 

  -

 

  -

 

2

 

83

 

  -

Exchange of preferred shares -

 

 

 

 

 

 

 

 

 

 

 

 

 

 

 

 

 

 

 

 

 

 

 

 

 

 

 

(Note 13, 14)

 

  -

 

  -

 

  -

 

  -

 

  -

 

  -

 

  -

 

49

 

(49)

 

  -

 

  -

 

  -

 

  -

Capital contributions (Note 13)

 

  -

 

  -

 

  -

 

  -

 

  -

 

  -

 

  -

 

  -

 

  -

 

2,621

 

  -

 

  -

 

2,621

Acquisitions (Note 13)

 

  -

 

  -

 

  -

 

  -

 

  -

 

  -

 

  -

 

  -

 

  -

 

1,417

 

  -

 

  -

 

1,417

Distributions or dividends declared

 

(281)

 

  -

 

  -

 

  -

 

  -

 

  -

 

(281)

 

(15)

 

(25)

 

(119)

 

(24)

 

(232)

 

(696)

Distribution reinvestment plan

 

9

 

  -

 

  -

 

  -

 

  -

 

  -

 

9

 

  -

 

  -

 

  -

 

  -

 

  -

 

9

MTO adjustments (Note 3, 13)

 

(24)

 

25

 

  -

 

  -

 

  -

 

  -

 

1

 

  -

 

  -

 

(1,617)

 

  -

 

  -

 

(1,616)

Other

 

(12)

 

  -

 

  -

 

  -

 

  -

 

  -

 

(12)

 

  -

 

(1)

 

  -

 

19

 

(5)

 

1

Change in  year

 

228

 

266

 

105

 

(1)

 

(1)

 

24

 

621

 

196

 

(34)

 

3,002

 

3

 

121

 

3,909

Balance, as at December 31, 2016

$

(257)

$

(404)

$

4,124

$

(8)

$

(31)

$

24

$

3,448

$

324

$

576

$

5,589

$

55

$

2,680

$

12,672

 

 

 

 

 

 

 

 

 

 

 

 

 

 

 

 

 

 

 

 

 

 

 

 

 

 

 

 

Balance, as at December 31, 2014

$

(241)

$

(241)

$

3,685

$

(9)

$

(27)

$

  -

$

3,167

$

  -

$

728

$

2,062

$

59

$

2,865

$

8,881

Net income

 

2

 

  -

 

  -

 

  -

 

  -

 

  -

 

2

 

1

 

30

 

69

 

  -

 

1

 

103

Other comprehensive (loss) income

 

  -

 

(429)

 

334

 

2

 

(3)

 

  -

 

(96)

 

  -

 

(117)

 

204

 

(2)

 

(87)

 

(98)

Preferred LP Units issued

 

  -

 

  -

 

  -

 

  -

 

  -

 

  -

 

  -

 

128

 

  -

 

  -

 

  -

 

  -

 

128

LP Units and preferred shares

 

 

 

 

 

 

 

 

 

 

 

 

 

 

 

 

 

 

 

 

 

 

 

 

 

 

 

purchased for cancellation

 

(9)

 

  -

 

  -

 

  -

 

  -

 

  -

 

(9)

 

  -

 

(1)

 

  -

 

  -

 

  -

 

(10)

Capital contributions

 

  -

 

  -

 

  -

 

  -

 

  -

 

  -

 

  -

 

  -

 

  -

 

460

 

  -

 

  -

 

460

Distributions or dividends declared

 

(239)

 

  -

 

  -

 

  -

 

  -

 

  -

 

(239)

 

(1)

 

(30)

 

(208)

 

(12)

 

(217)

 

(707)

Distribution reinvestment plan

 

5

 

  -

 

  -

 

  -

 

  -

 

  -

 

5

 

  -

 

  -

 

  -

 

  -

 

  -

 

5

Other

 

(3)

 

  -

 

  -

 

  -

 

  -

 

  -

 

(3)

 

  -

 

  -

 

  -

 

7

 

(3)

 

1

Change in  year

 

(244)

 

(429)

 

334

 

2

 

(3)

 

  -

 

(340)

 

128

 

(118)

 

525

 

(7)

 

(306)

 

(118)

Balance, as at December 31, 2015

$

(485)

$

(670)

$

4,019

$

(7)

$

(30)

$

  -

$

2,827

$

128

$

610

$

2,587

$

52

$

2,559

$

8,763

 

 

 

 

 

 

 

 

 

 

 

 

 

 

 

 

 

 

 

 

 

 

 

 

 

 

 

 

The accompanying notes are an integral part of these consolidated financial statements.

F - 10 

 


BROOKFIELD RENEWABLE PARTNERS L.P.

CONSOLIDATED STATEMENTS OF CHANGES IN EQUITY

 

 

 

 

 

 

 

 

 

 

 

 

 

 

 

 

 

 

 

 

 

 

 

 

 

 

 

Accumulated other comprehensive income (loss)

 

 

Non-controlling interests

 

 

 

 

 

 

 

 

 

 

 

 

 

 

 

 

 

 

 

 

 

 

Participating

 

 

 

 

 

 

 

 

 

 

 

 

 

 

 

 

 

 

 

 

General

non-controlling

 

 

 

 

 

 

 

 

 

 

 

 

 

 

 

 

 

 

 

 

partnership

interests - in a

 

 

 

 

 

 

 

 

 

 

Actuarial

 

 

 

 

 

Participating

interest in

holding subsidiary

 

 

 

 

 

 

 

 

 

 

 losses on

 

Total

 

 

non-controlling

a holding

- Redeemable

 

 

 

Limited

Foreign

 

 

defined

 

limited

 

 

interests - in

subsidiary

/Exchangeable

 

 

FOR THE YEAR ENDED DECEMBER 31

partners'

currency

Revaluation

benefit

Cash flow

partners'

Preferred

operating

held by

units held by

Total

(MILLIONS)

equity

translation

surplus

plans

hedges

equity

equity

subsidiaries

Brookfield

Brookfield

equity

Balance, as at December 31, 2013

$

(337)

$

(83)

$

3,160

$

(7)

$

(7)

$

2,726

$

796

$

1,303

$

54

$

2,657

$

7,536

Net income

 

58

 

  -

 

  -

 

  -

 

  -

 

58

 

38

 

51

 

1

 

55

 

203

Other comprehensive (loss) income

 

  -

 

(158)

 

527

 

(2)

 

(20)

 

347

 

(69)

 

259

 

7

 

324

 

868

LP Units issued

 

 

 

 

 

 

 

 

 

 

 

 

 

 

 

 

 

 

 

 

 

 

 

Net proceeds

 

285

 

  -

 

  -

 

  -

 

  -

 

285

 

  -

 

  -

 

  -

 

  -

 

285

 

Adjustments

 

(38)

 

  -

 

  -

 

  -

 

  -

 

(38)

 

  -

 

  -

 

1

 

37

 

  -

Capital contributions

 

  -

 

  -

 

  -

 

  -

 

  -

 

  -

 

  -

 

610

 

  -

 

  -

 

610

Distributions or dividends declared

 

(216)

 

  -

 

  -

 

  -

 

  -

 

(216)

 

(38)

 

(149)

 

(6)

 

(201)

 

(610)

Distribution reinvestment plan

 

3

 

  -

 

  -

 

  -

 

  -

 

3

 

  -

 

  -

 

  -

 

  -

 

3

Other

 

4

 

  -

 

(2)

 

  -

 

  -

 

2

 

1

 

(12)

 

2

 

(7)

 

(14)

Change in period

 

96

 

(158)

 

525

 

(2)

 

(20)

 

441

 

(68)

 

759

 

5

 

208

 

1,345

Balance, as at December 31, 2014

$

(241)

$

(241)

$

3,685

$

(9)

$

(27)

$

3,167

$

728

$

2,062

$

59

$

2,865

$

8,881

 

 

 

 

 

 

 

 

 

 

 

 

 

 

 

 

 

 

 

 

 

 

 

 

 

 

 

 

 

 

 

 

 

 

 

 

 

 

 

 

 

 

 

 

 

 

 

 

The accompanying notes are an integral part of these consolidated financial statements.

F - 11 

 


BROOKFIELD RENEWABLE PARTNERS L.P.

 

 

 

 

 

 

CONSOLIDATED STATEMENTS OF CASH FLOWS

 

 

 

 

 

 

 

 

 

 

 

 

 

 

 

 

FOR THE YEAR ENDED DECEMBER 31

 

 

 

(MILLIONS)

Notes

 

2016

 

2015

 

2014

Operating activities

 

 

 

 

 

 

 

Net income

 

$

40

$

103

$

203

Adjustments for the following non-cash items:

 

 

 

 

 

 

 

 

Depreciation

11

 

781

 

616

 

548

 

Unrealized financial instrument loss (gain)

4

 

4

 

9

 

(10)

 

Share of earnings from equity accounted investments

18

 

-

 

(10)

 

(3)

 

Deferred income tax recovery

10

 

(97)

 

(78)

 

(29)

 

Gain on disposal

6

 

-

 

(53)

 

-

 

Other non-cash items

 

 

24

 

62

 

(9)

Dividends received from equity-accounted investments

18

 

6

 

19

 

30

Changes in due to or from related parties

26

 

11

 

(18)

 

(10)

Net change in working capital balances

27

 

(137)

 

(62)

 

(20)

 

 

 

 

 

632

 

588

 

700

Financing activities

 

 

 

 

 

 

 

Long-term debt - borrowings

12

 

3,477

 

944

 

2,118

Long-term debt - repayments

12

 

(1,975)

 

(855)

 

(1,046)

Capital contributions from participating non-controlling

 

 

 

 

 

 

 

 

interests - in operating subsidiaries

13

 

2,621

 

460

 

610

Acquisition of Isagen from non-controlling interests

3, 13

 

(1,540)

 

-

 

-

Issuance of preferred limited partnership units

14

 

147

 

128

 

-

Issuance of LP Units

15

 

657

 

-

 

285

Repurchase of LP Units and preferred shares

 

 

-

 

(10)

 

-

Distributions paid:

 

 

 

 

 

 

 

 

To participating non-controlling interests - in operating

 

 

 

 

 

 

 

 

 

subsidiaries

13

 

(119)

 

(208)

 

(149)

 

To preferred shareholders

 

 

(25)

 

(31)

 

(39)

 

To preferred limited partners' unitholders

14

 

(12)

 

-

 

-

     

To unitholders of Brookfield Renewable or BRELP

13, 15

 

(522)

 

(461)

 

(480)

 

 

 

 

 

2,709

 

(33)

 

1,299

Investing activities

 

 

 

 

 

 

 

Acquisitions

3

 

(2,886)

 

(682)

 

(1,899)

Cash and cash equivalents in acquired entity

3

 

117

 

19

 

61

Investment in:

 

 

 

 

 

 

 

 

Sustaining capital expenditures

11

 

(118)

 

(94)

 

(108)

 

Development and construction of renewable power

 

 

 

 

 

 

 

 

 

generating assets

11

 

(251)

 

(191)

 

(78)

Investment tax credits related to renewable power

 

 

 

 

 

 

 

 

generating assets

 

 

-

 

-

 

23

Proceeds from disposal of assets

6

 

-

 

143

 

-

Capital distributions received from equity-accounted investments, net

18

 

-

 

144

 

-

Investment in securities

4

 

(60)

 

(18)

 

(25)

Restricted cash and other

 

 

7

 

56

 

(11)

 

 

 

 

 

(3,191)

 

(623)

 

(2,037)

Foreign exchange gain (loss) on cash

 

 

10

 

(19)

 

(15)

Cash and cash equivalents

 

 

 

 

 

 

 

 

Increase (decrease)

 

 

160

 

(87)

 

(53)

 

Balance, beginning of  year

 

 

63

 

150

 

203

 

Balance, end of  year

 

$

223

$

63

$

150

Supplemental cash flow information:

 

 

 

 

 

 

 

 

Interest paid

 

$

588

$

414

$

406

 

Interest received

 

$

40

$

18

$

10

 

Income taxes paid

 

$

55

$

32

$

33

 

 

 

 

 

 

 

 

 

 

The accompanying notes are an integral part of these consolidated financial statements.

 

 

F - 12 

 


brookfield renewable partners l.p.

notes to the consolidated financial statements

 

The business activities of Brookfield Renewable Partners L.P. (“Brookfield Renewable”) consist of owning a portfolio of renewable power generating facilities in North America, Colombia, Brazil and Europe.

Brookfield Renewable changed its name from Brookfield Renewable Energy Partners L.P. to Brookfield Renewable Partners L.P. on May 3, 2016.

Brookfield Renewable is a publicly traded limited partnership established under the laws of Bermuda pursuant to an amended and restated limited partnership agreement dated November 20, 2011.

The registered office of Brookfield Renewable is 73 Front Street, Fifth Floor, Hamilton HM12, Bermuda.

The immediate parent of Brookfield Renewable is its general partner, Brookfield Renewable Partners Limited (“BRPL”). The ultimate parent of Brookfield Renewable is Brookfield Asset Management Inc. (“Brookfield Asset Management”). Brookfield Asset Management and its subsidiaries, other than Brookfield Renewable, are also individually and collectively referred to as “Brookfield” in these financial statements.

Brookfield Renewable’s non-voting limited partnership units (“LP Units”) are traded under the symbol “BEP” on the New York Stock Exchange and under the symbol “BEP.UN” on the Toronto Stock Exchange. Brookfield Renewable’s Class A, Series 5, Series 7 and Series 9 preferred limited partners’ equity are traded under the symbols “BEP.PR.E”, “BEP.PR.G” and “BEP.PR.I” respectively, on the Toronto Stock Exchange.

Unless the context indicates or requires otherwise, the term “Brookfield Renewable” means Brookfield Renewable Partners L.P. and its controlled entities.  

Notes to consolidated financial statements

Page

GENERAL APPLICATION

1.     Basis of preparation and significant accounting policies

15

2.     Principal subsidiaries

28

3.     Business combinations

29

4.     Risk management and financial instruments

35

5.     Segmented information

44

 

 

CONOLIDATED RESULTS OF OPERATIONS FOCUSED

6.     Other income

48

7.     Direct operating costs

48

8.     Other 

48

9.     Foreign currency translation

48

10.  Income taxes

49

 

CONOLIDATED FINANCIAL POSITION FOCUSED

11.  Property, plant and equipment, at fair value

51

12.  Long-term debt and credit facilities

54

13.  Non-controlling interests

59

14.  Preferred limited partner’s equity

63

15.  Limited partners’ equity

64

16.  Goodwill 

65

17.  Capital management

66

18.  Equity-accounted investments

67

19.  Cash and cash equivalents

68

20.  Restricted cash

68

21.  Trade receivables and other current assets

69

22.  Other long-term assets

69

23.  Accounts payable and accrued liabilities

70

24.  Other long-term liabilities

70

25.  Commitments, contingencies and guarantees

71

 

 

OTHER

 

26.  Related party transactions

72

27.  Supplemental information

76

28.  Pension and employee future benefits

77

29.  Subsidiary public issuers

81

30.  Subsequent events

82

 

 

  

F - 13 

 


1.  BASIS OF PREPARATION AND SIGNIFICANT ACCOUNTING POLICIES

(a) Statement of compliance

The consolidated financial statements have been prepared in accordance with International Financial Reporting Standards (“IFRS”) as issued by the International Accounting Standards Board (“IASB”).  The accounting policies used in the consolidated financial statements are based on the IFRS applicable as at December 31, 2016, and encompasses individual IFRS, International Accounting Standards (“IAS”), and interpretations made by the International Financial Reporting Interpretations Committee (“IFRIC”) and the Standing Interpretations Committee (“SIC”). The policies set out below are consistently applied to all periods presented, unless otherwise noted. 

These consolidated financial statements have been authorized for issuance by the Board of Directors of its general partner, BRPL, on February 28, 2017.  

Certain comparative figures have been reclassified to conform to the current year’s presentation.

References to $, C$, €, R$, £  and COP are to United States (“U.S.”) dollars, Canadian dollars, Euros, Brazilian reais, British pound sterling and Colombian pesos, respectively.

All figures are presented in millions of U.S. dollars unless otherwise noted.

(b) Basis of preparation

The consolidated financial statements have been prepared on the basis of historical cost, except for the revaluation of property, plant and equipment and certain assets and liabilities which have been measured at fair value.  Cost is recorded based on the fair value of the consideration given in exchange for assets.

(i)     Consolidation 

These consolidated financial statements include the accounts of Brookfield Renewable and its subsidiaries, which are the entities over which Brookfield Renewable has control. An investor controls an investee when it is exposed, or has rights, to variable returns from its involvement with the investee and has the ability to affect those returns through its power over the investee. Non-controlling interests in the equity of Brookfield Renewable’s subsidiaries are shown separately in equity in the consolidated statements of financial position.

Brookfield Renewable has entered into a voting agreement with Brookfield, which provides Brookfield Renewable with control of the general partner of Brookfield Renewable Energy L.P. (“BRELP”), a holding subsidiary.  Accordingly, Brookfield Renewable consolidates the accounts of BRELP and its subsidiaries. In addition, BRELP issued redeemable-exchangeable limited partnership units to Brookfield (“Redeemable/Exchangeable partnership units”), pursuant to which the holder may at its request require BRELP to redeem the Redeemable/Exchangeable partnership units for cash consideration. This right is subject to Brookfield Renewable’s right of first refusal which entitles it, at its sole discretion, to elect to acquire all of the Redeemable/Exchangeable partnership units so presented to BRELP that are tendered for redemption in exchange for LP Units.  As Brookfield Renewable, at its sole discretion, has the right to settle the obligation with LP Units, the Redeemable/Exchangeable partnership units are classified as equity of Brookfield Renewable (“Participating non-controlling interests – in a holding subsidiary – Redeemable/Exchangeable units held by Brookfield”).

Brookfield Renewable has entered into voting agreements with Brookfield, whereby Brookfield Renewable gained control of the entities that own certain United States, Brazil and Europe renewable power generating operations. Brookfield Renewable has also entered into a voting agreement with our consortium partners in respect of our Colombian operations. These voting agreements provide Brookfield

F - 14 

 


Renewable the authority to direct the election of the Boards of Directors of the relevant entities, among other things, and therefore provide Brookfield Renewable with control. Accordingly, Brookfield Renewable consolidates the accounts of these entities. Refer to Note 26 - Related party transactions for further information.

The voting agreements do not represent business combinations in accordance with IFRS 3, Business Combinations (“IFRS 3”), as all combining businesses are ultimately controlled by Brookfield Asset Management both before and after the transactions were completed. Brookfield Renewable accounts for these transactions involving entities under common control in a manner similar to a pooling of interest which requires the presentation of pre-voting agreement financial information as if the transactions had always been in place. Refer to Note 1(o)(ii) - Critical judgments in applying accounting policies - Common control transactions for Brookfield Renewable’s policy on accounting for transactions under common control.

(ii)    Equity-accounted investments and joint ventures

Equity-accounted investments are entities over which Brookfield Renewable has significant influence or joint arrangements representing joint ventures. Significant influence is the ability to participate in the financial and operating policy decisions of the investee, but it has no control or joint control over those investees. Such investments are accounted for using the equity method.

A joint venture is a type of joint arrangement whereby the parties that have joint control of the arrangement have rights to the net assets of the joint venture. Joint control is the contractually agreed sharing of control of an arrangement, which exists only when decisions about the relevant activities require unanimous consent of the parties sharing control. Brookfield Renewable accounts for its interests in joint ventures using the equity method.

Under the equity method, the carrying value of an interest in an investee is initially recognized at cost and adjusted for Brookfield Renewable’s share of net income, other comprehensive income (“OCI”), distributions by the equity-accounted investment and other adjustments to Brookfield Renewable’s proportionate interest in the investee.

(c) Foreign currency translation

All figures reported in the consolidated financial statements and tabular disclosures to the consolidated financial statements are reflected in millions of U.S. dollars, which is the functional currency of Brookfield Renewable. Each of the foreign operations included in these consolidated financial statements determines its own functional currency, and items included in the financial statements of each subsidiary are measured using that functional currency.

Assets and liabilities of foreign operations having a functional currency other than the U.S. dollar are translated at the rate of exchange prevailing at the reporting date and revenues and expenses at the rate of exchange prevailing at the dates of the transactions during the period. Gains or losses on translation of foreign subsidiaries are included in OCI. Gains or losses on foreign currency denominated balances and transactions that are designated as hedges of net investments in these operations are reported in the same manner.

In preparing the consolidated financial statements of Brookfield Renewable, foreign currency denominated monetary assets and liabilities are translated into the functional currency using the closing rate at the applicable consolidated statement of financial position dates. Non-monetary assets and liabilities, denominated in a foreign currency and measured at fair value, are translated at the rate of exchange prevailing at the date when the fair value was determined and non-monetary assets measured at historical cost are translated at the historical rate. Revenues and expenses are measured in the

F - 15 

 


functional currency at the rates of exchange prevailing at the dates of the transactions with gains or losses included in income.

(d) Cash and cash equivalents

Cash and cash equivalents include cash, term deposits and money market instruments with original maturities of less than 90 days.  

(e) Restricted cash

Restricted cash includes cash and cash equivalents, where the availability of funds is restricted primarily by credit agreements. 

(f) Property, plant and equipment and revaluation method

Power generating assets are classified as property, plant and equipment and are accounted for using the revaluation method under IAS 16, Property, Plant and Equipment (“IAS 16”). Property, plant and equipment are initially measured at cost and subsequently carried at their revalued amount, being the fair value at the date of the revaluation, less any subsequent accumulated depreciation and any subsequent accumulated impairment losses.

Brookfield Renewable generally determines the fair value of its property, plant and equipment by using a 20-year discounted cash flow model. This model incorporates future cash flows from long-term power purchase agreements that are in place where it is determined that the power purchase agreements are linked specifically to the related power generating assets. The model also includes estimates of future electricity prices, anticipated long-term average generation, estimated operating and capital expenditures, and assumptions about future inflation rates and discount rates by geographical location. Construction work-in-progress (“CWIP”) is revalued when sufficient information exists to determine fair value using the discounted cash flow method. Revaluations are made on an annual basis as at December 31 to ensure that the carrying amount does not differ significantly from fair value. For power generating assets acquired through business combinations during the year, Brookfield Renewable initially measures the assets at fair value consistent with the policy described in Note 1(l) – Business combinations. Accordingly, in the year of acquisition, power generating assets are not revalued at year-end unless there is an indication that assets are impaired.

Where the carrying amount of an asset increased as a result of a revaluation, the increase is recognized in income to the extent the increase reverses a previously recognized decrease recorded through income, with the remainder of the increase recognized in OCI and accumulated in equity under revaluation surplus and non-controlling interest. Where the carrying amount of an asset decreased, the decrease is recognized in OCI to the extent that a balance exists in revaluation surplus with respect to the asset, with the remainder of the decrease recognized in income.

F - 16 

 


Depreciation on power generating assets is calculated on a straight-line basis over the estimated service lives of the assets, which are as follows:

       Estimated service lives

Dams

Up to 115 years

Penstocks

Up to 60 years

Powerhouses

Up to 115 years

Hydroelectric generating units

Up to 115 years

Wind generating units

Up to 30 years

Gas-fired co-generating (“Co-gen”) units

Up to 40 years

Other assets

Up to 60 years

Costs are allocated to significant components of property, plant and equipment.  When items of property, plant and equipment have different useful lives, they are accounted for as separate items (significant components) and depreciated separately. To ensure the accuracy of useful lives and residual values, a review is conducted annually. 

Depreciation is calculated based on the cost of the asset less its residual value. Depreciation commences when the asset is in the location and conditions necessary for it to be capable of operating in the manner intended by management. It ceases at the earlier of the date the asset is classified as held-for-sale and the date the asset is derecognized. An item of property, plant and equipment and any significant component is derecognized upon disposal or when no future economic benefits are expected from its use. Other assets include equipment, buildings and leasehold improvements. Buildings, furniture and fixtures, leasehold improvements and office equipment are recorded at historical cost, less accumulated depreciation. Land and CWIP are not subject to depreciation. 

The depreciation of property, plant and equipment in Brazil is based on the duration of the authorization or the useful life of a concession asset. The weighted-average remaining duration at December 31, 2016 is 15 years (2015: 18 years). Since land rights are part of the concession or authorization, this cost is also subject to depreciation.

Any accumulated depreciation at the date of revaluation is eliminated against the gross carrying amount of the asset, and the net amount is applied to the revalued amount of the asset.

Gains and losses on disposal of an item of property, plant and equipment are recognized in Other income in the consolidated statements of income. The revaluation surplus is reclassified within the respective components of equity and not reclassified to net income when the assets are disposed.

(g) Asset impairment

At each statement of financial position date, management assesses whether there is any indication that assets are impaired. For non-financial tangible and intangible assets (including equity-accounted investments), an impairment is recognized if the recoverable amount, determined as the greater of the estimated fair value, less costs to sell, and the discounted future cash flows generated from use and eventual disposal of an asset or cash-generating unit, is less than its carrying value. The projections of future cash flows take into account the relevant operating plans and management’s best estimate of the most probable set of conditions anticipated to prevail. Should an impairment loss subsequently reverse, the carrying amount of the asset is increased to the lesser of the revised estimate of the recoverable amount, and the carrying amount that would have been recorded had no impairment loss been recognized previously.

F - 17 

 


(h) Trade receivables and other current assets

Trade receivables and other current assets are recognized initially at fair value, and subsequently measured at amortized cost using the effective interest method, less any allowance for uncollectability.

(i) Financial instruments

All financial instruments are classified into one of the following categories: assets and liabilities at fair value through profit or loss (“FVTPL”), cash, loans and receivables, financial instruments used for hedging, and other financial liabilities.  All financial instruments are recorded at fair value at recognition. Subsequent to initial recognition, financial assets classified as loans and receivables, and other financial liabilities are measured at amortized cost using the effective interest method. Financial assets and financial liabilities classified as financial instruments used for cash-flow hedging continue to be recognized at fair value through OCI. Other financial assets and financial liabilities and non-hedging financial instruments are recorded at fair value through profit and loss.

Brookfield Renewable presents the liability and equity components separately upon recognition of such financial instruments. The amount of accretion relating to the liability component is recognized in profit or loss; and the amount of consideration relating to the equity component is recognized in equity.    

Brookfield Renewable selectively utilizes derivative financial instruments to manage financial risks, including interest rate, commodity and foreign exchange risks. A derivative is a financial instrument, which requires little or no initial investment, settles at a future date, and has a value that changes in response to the change in a specified variable such as an interest rate, financial instrument price, commodity price, foreign exchange rate, index of prices or rates, credit rating or credit index. Hedge accounting is applied when the derivative is designated as a hedge of a specific exposure, and it is highly probable that it will continue to be effective as a hedge based on an expectation of offsetting cash flows or fair value. Hedge accounting is discontinued prospectively when the derivative no longer qualifies as a hedge or the hedging relationship is terminated. Once discontinued, the cumulative change in fair value of a derivative that was previously recorded in equity by the application of hedge accounting is recognized in income over the remaining term of the original hedging relationship, unless the originally forecasted transaction is no longer expected to occur, at which point it is released to income. The fair values of derivative financial instruments are included in financial instrument assets or financial instrument liabilities, respectively.

(i)   Items qualifying as hedges

Cash flow hedge

The effective portion of unrealized gains and losses on interest rate forward and swap contracts designated as hedges of future interest rate payments are included in equity as cash flow hedges when the interest rate risk relates to an anticipated interest payment. The periodic exchanges of payments on interest rate swap contracts designated as hedges of debt are recorded on an accrual basis as an adjustment to interest expense. The periodic exchanges of payments on interest rate contracts designated as hedges of future interest payments are recorded in income over the term of the corresponding interest payments.

Net investment hedge

Realized and unrealized gains and losses on foreign exchange forward contracts designated as hedges of currency risks are included in equity when the currency risk relates to a net investment in a subsidiary with a functional currency other than the U.S. dollar and are included in income in the period in which the subsidiary is disposed.

F - 18 

 


(ii)    Items not qualifying as hedges

Upon initial recognition of a derivative financial instrument that is not designated as a hedge, a derivative asset or liability is recorded with an offsetting deferred liability or asset, respectively. Gains or losses arising from changes in fair value of the derivative asset or liability are recognized in income through fair value gains or losses in the period the changes occur. The deferred liability or asset is amortized through income, on a straight-line basis, over the life of the derivative financial instrument.

(iii)   Available-for-sale investments

Investments in publicly quoted equity and debt securities are categorized as available-for-sale when it is not Brookfield Renewable’s strategic intent to sell the securities and the securities were not acquired principally for their near-term sale.  Available-for-sale equity and debt investments are recorded at fair value with unrealized gains and losses recorded in OCI. Realized gains and losses are recorded in income when investments are sold and are calculated using the average carrying amount of securities sold. If the fair value of an investment declines below the carrying amount, qualitative and quantitative assessments of whether the impairment is either significant or prolonged is undertaken. All relevant facts and circumstances in this assessment are undertaken to determine, particularly the length of time and extent to which fair value has declined below the carrying amount. In the case of significant or prolonged decline in fair value of an investment, an impairment loss is recognized.

(j) Revenue and expense recognition

Revenue from the sale of electricity is recorded when it is delivered. The revenue must be considered collectible and the costs incurred to provide the electricity to be measurable before recognizing the related revenue. Costs related to the purchases of power or fuel are recorded upon delivery. All other costs are recorded as incurred.

(k) Income taxes

Current income tax assets and liabilities are measured at the amount expected to be paid to tax authorities, net of recoveries, based on the tax rates and laws enacted or substantively enacted at the statement of financial position dates. Current income tax assets and liabilities are included in trade receivables and other current assets and accounts payable and accrued liabilities, respectively.

Deferred tax is recognized on taxable temporary differences between the tax bases and the carrying amounts of assets and liabilities. Deferred tax is not recognized if the temporary difference arises from goodwill or from initial recognition (other than in a business combination) of other assets and liabilities in a transaction that affects neither taxable profit nor accounting profit. Deferred income tax assets are recognized for all deductible temporary differences, carry forwards of unused tax credits and unused tax losses, to the extent that it is probable that deductions, tax credits and tax losses can be utilized. The carrying amount of deferred income tax assets is reviewed at each statement of financial position date and reduced to the extent it is no longer probable that the income tax assets will be recovered. Deferred income tax assets and liabilities are measured at the tax rates that are expected to apply to the year when the assets are realized or the liabilities settled, using the tax rates and laws enacted or substantively enacted at the statement of financial position dates.

Current and deferred income taxes relating to items recognized directly in OCI are also recognized directly in OCI.

 (l) Business combinations

The acquisition of a business is accounted for using the acquisition method.  The consideration for an acquisition is measured at the aggregate of the fair values, at the date of exchange, of the assets transferred, the liabilities incurred to former owners of the acquired business, and equity instruments

F - 19 

 


issued by the acquirer in exchange for control of the acquired business. The acquired business’ identifiable assets, liabilities and contingent liabilities that meet the conditions for recognition under IFRS 3 are recognized at their fair values at the acquisition date, except for income taxes which are measured in accordance with IAS 12, Income Taxes (“IAS 12”), share-based payments which are measured in accordance with IFRS 2, Share-based Payment and non-current assets that are classified as held-for-sale which are measured at fair value less costs to sell in accordance with IFRS 5, Non-current Assets Held for Sale and Discontinued Operations. The non-controlling interest in the acquiree is initially measured at the non-controlling interest’s proportion of the net fair value of the identifiable assets, liabilities and contingent liabilities recognized or when applicable, at the fair value of the shares outstanding.

To the extent that the aggregate of the fair value of consideration paid, the amount of any non-controlling interest and the fair value of any previously held interest in the acquiree exceeds the fair value of the net identifiable tangible and intangible assets acquired, goodwill is recognized. To the extent that this difference is negative, the amount is recognized as a gain in income. Goodwill is not amortized and is not deductible for tax purposes. However, after initial recognition, goodwill will be measured at cost less any accumulated impairment losses. An impairment assessment will be performed at least annually, and whenever circumstances such as significant declines in expected revenues, earnings or cash flows indicate that it is more likely than not that goodwill might be impaired. Goodwill impairment charges are not reversible.

When a business combination is achieved in stages, previously held interests in the acquired entity are re-measured to fair value at the acquisition date, which is the date control is obtained, and the resulting gain or loss, if any, is recognized in income. Amounts arising from interests in the acquired business prior to the acquisition date that have previously been recognized in OCI are reclassified to income.  Upon disposal or loss of control of a subsidiary, the carrying amount of the net assets of the subsidiary (including any OCI relating to the subsidiary) are derecognized with the difference between any proceeds received and the carrying amount of the net assets recognized as a gain or loss in income. 

Where applicable, the consideration for the acquisition includes any asset or liability resulting from a contingent consideration arrangement, measured at its acquisition-date fair value. Subsequent changes in fair values are adjusted against the cost of the acquisition where they qualify as measurement period adjustments. All other subsequent changes in the fair value of contingent consideration classified as liabilities will be recognized in the consolidated statements of income, whereas changes in the fair values of contingent consideration classified within equity are not subsequently re-measured.

(m) Other items

(i)         Capitalized costs

Capitalized costs related to CWIP include all eligible expenditures incurred in connection with the development and construction of the power generating asset. The expenditures consist of cost of materials, direct labor and any other costs directly attributable to bringing the asset to a working condition for its intended use, and the costs of dismantling and removing the items and restoring the site on which they are located. Interest and borrowing costs are capitalized when activities that are necessary to prepare the asset for its intended use or sale are in progress, expenditures for the asset have been incurred and funds have been used or borrowed to fund the construction or development. Capitalization of costs ceases when the asset is ready for its intended use.  

(ii)        Pension and employee future benefits

Pension and employee future benefits are recognized in the consolidated financial statements in respect of employees of the operating entities within Brookfield Renewable. The costs of retirement benefits for

F - 20 

 


defined benefit plans and post-employment benefits are recognized as the benefits are earned by employees. The project unit credit method, using the length of service and management’s best estimate assumptions, is used to value its pension and other retirement benefits. All actuarial gains and losses are recognized immediately through OCI in order for the net pension asset or liability recognized in the consolidated statements of financial position to reflect the full value of the plan deficit or surplus. Net interest is calculated by applying the discount rate to the net defined benefit asset or liability. Changes in the net defined benefit obligation related to service costs (comprising of current service costs, past services costs, gains and losses on curtailments and non-routine settlements), and net interest expense or income are recognized in the consolidated statements of income. 

Re-measurements, comprising of actuarial gains or losses, the effect of the asset ceiling, and the return on plan assets (excluding net interest), are recognized immediately in the consolidated statements of financial position with a corresponding debit or credit to retained earnings through OCI in the period in which they occur. Re-measurements are not reclassified to profit or loss in subsequent periods. For defined contribution plans, amounts are expensed based on employee entitlement.

(iii)       Decommissioning, restoration and environmental liabilities

Legal and constructive obligations associated with the retirement of property, plant and equipment are recorded as liabilities when those obligations are incurred and are measured at the present value of the expected costs to settle the liability, using a discount rate that reflects the current market assessments of the time value of money and the risks specific to the liability. The liability is accreted up to the date the liability will be incurred with a corresponding charge to operating expenses. The carrying amount of decommissioning, restoration and environmental liabilities is reviewed annually with changes in the estimates of timing or amount of cash flows added to or deducted from the cost of the related asset.

(iv)      Interest and borrowing costs

Interest and borrowing costs are capitalized when such costs are directly attributable to the acquisition, construction or production of a qualifying asset. A qualifying asset is an asset that takes a substantial period of time to prepare for its intended use.

(v)       Provisions 

A provision is a liability of uncertain timing or amount. A provision is recognized if Brookfield Renewable has a present legal or constructive obligation as a result of past events, it is probable that an outflow of resources will be required to settle the obligation and the amount can be reliably estimated. Provisions are not recognized for future operating losses. The provision is measured at the present value of the best estimate of the expenditures expected to be required to settle the obligation using a discount rate that reflects the current market assessments of the time value of money and the risks specific to the obligation. Provisions are re-measured at each statement of financial position date using the current discount rate. The increase in the provision due to the passage of time is recognized as interest expense.

(vi)      Interest income

Interest income is earned with the passage of time and is recorded on an accrual basis.

(vii)     Government grants

Brookfield Renewable becomes eligible for government grants by constructing or purchasing renewable power generating assets, and by bringing those assets to commercial operation, coupled with a successful application to the applicable program or agency. The assessment of whether or not a project has complied with the conditions and that there is reasonable assurance the grants will be received will be undertaken on a case by case basis. Brookfield Renewable reduces the cost of the asset by the

F - 21 

 


amount of the grant.  The grant amounts are recognized in income on a systematic basis as a reduction of depreciation over the periods, and in the proportions, in which depreciation on those assets is charged.

With respect to grants related to income, the government assistance (in the form of the difference between market price and guaranteed fixed price) typically becomes payable once electricity is produced and delivered to the relevant grid. It is at this point that the receipt of the grant becomes reasonably assured, and therefore the grant is recognized as revenue in the month that delivery of the electricity occurs.

(n) Critical estimates

Brookfield Renewable makes estimates and assumptions that affect the carrying value of assets and liabilities, disclosure of contingent assets and liabilities and the reported amount of income and OCI for the year. Actual results could differ from these estimates. The estimates and assumptions that are critical to the determination of the amounts reported in the consolidated financial statements relate to the following:

(i)         Property, plant and equipment

The fair value of Brookfield Renewable’s property, plant and equipment is calculated using estimates and assumptions about future electricity prices from renewable sources, anticipated long-term average generation, estimated operating and capital expenditures, future inflation rates and discount rates, as described in Note 11 - Property, plant and equipment, at fair value. Judgment is involved in determining the appropriate estimates and assumptions in the valuation of Brookfield Renewable’s property, plant and equipment. See Note 1(o)(iii) - Critical judgments in applying accounting policies - Property, plant and equipment for further details.

Estimates of useful lives and residual values are used in determining depreciation and amortization. To ensure the accuracy of useful lives and residual values, these estimates are reviewed on an annual basis.

(ii)        Financial instruments

Brookfield Renewable makes estimates and assumptions that affect the carrying value of its financial instruments, including estimates and assumptions about future electricity prices, long-term average generation, capacity prices, discount rates and the timing of energy delivery. Non-financial instruments are valued using estimates of future electricity prices which are estimated by considering broker quotes for the years in which there is a liquid market and, for the subsequent years, Brookfield Renewable’s best estimate of electricity prices that would allow new entrants into the market. The fair value of interest rate swaps is the estimated amount that another party would receive or pay to terminate the swap agreements at the reporting date, taking into account current market interest rates. This valuation technique approximates the net present value of future cash flows. See Note 4 - Risk management and financial instruments for more details.

(iii)       Deferred income taxes

The consolidated financial statements include estimates and assumptions for determining the future tax rates applicable to subsidiaries and identifying the temporary differences that relate to each subsidiary. Deferred income tax assets and liabilities are measured at the tax rates that are expected to apply during the year when the assets are realized or the liabilities settled, using the tax rates and laws enacted or substantively enacted at the consolidated statement of financial position dates. Operating plans and forecasts are used to estimate when the temporary difference will reverse.

F - 22 

 


(o) Critical judgments in applying accounting policies

The following are the critical judgments that have been made in applying the accounting policies used in the consolidated financial statements and that have the most significant effect on the amounts in the consolidated financial statements:

(i)         Preparation of consolidated financial statements

These consolidated financial statements present the financial position, results of operations and cash flows of Brookfield Renewable. Judgment is required in determining what assets, liabilities and transactions are recognized in the consolidated financial statements as pertaining to Brookfield Renewable’s operations. 

(ii)        Common control transactions

Common control business combinations specifically fall outside of scope of IFRS 3 and as such management has used its judgment to determine an appropriate policy to account for these transactions, considering other relevant accounting guidance that is within the framework of principles in IFRS and that reflects the economic reality of the transactions, in accordance with IAS 8, Accounting Policies, Changes in Accounting Estimates and Errors (“IAS 8”). As a result, the consolidated financial statements account for assets and liabilities acquired at the previous carrying value on the predecessor’s financial statements. Differences between the consideration given and the assets and liabilities received are recorded directly to equity.

(iii)         Property, plant and equipment

The accounting policy relating to Brookfield Renewable’s property, plant and equipment is described in Note 1(f) - Property, plant and equipment and revaluation method. In applying this policy, judgment is used in determining whether certain costs are additions to the carrying amount of the property, plant and equipment as opposed to repairs and maintenance. If an asset has been developed, judgment is required to identify the point at which the asset is capable of being used as intended and to identify the directly attributable costs to be included in the carrying value of the development asset. The useful lives of property, plant and equipment are determined by independent engineers periodically with an annual review by management.

Annually, Brookfield Renewable determines the fair value of its property, plant and equipment using a methodology that it has judged to be reasonable. The methodology is generally a 20-year discounted cash flow model. Twenty years is the period considered reasonable as Brookfield Renewable has 20-year capital plans and it believes a reasonable third party would be indifferent between extending the cash flows further in the model versus using a discounted terminal value.

The valuation model incorporates future cash flows from long-term power purchase agreements that are in place where it is determined that the power purchase agreements are linked specifically to the related power generating assets. With respect to estimated future generation that does not incorporate long-term power purchase agreement pricing, the cash flow model uses estimates of future electricity prices using broker quotes from independent sources for the years in which there is a liquid market. The valuation of power generating assets not linked to long-term power purchase agreements also requires the development of a long-term estimate of future electricity prices. In this regard the valuation model uses a discount to the all-in cost of construction with a reasonable return, to secure energy from new renewable on-shore wind development resources as the benchmark that will establish the market price for electricity for renewable resources.

Brookfield Renewable’s long-term view is anchored to the cost of securing new energy from renewable sources to meet future demand growth by the year 2023 in North America and Europe. This year is

F - 23 

 


viewed as the point when generators must build additional capacity to maintain system reliability and provide an adequate level of reserve generation with the retirement of older coal-fired plants, rising environmental compliance costs, and increased demand. Brookfield Renewable has estimated a discount to these new-build wind prices to determine renewable electricity prices for hydroelectric facilities. In Brazil, the estimate of future electricity prices is based on a similar approach as applied in North America using a forecast of the all-in cost of development.

Terminal values are included in the valuation of hydroelectric assets in North America. For the hydroelectric assets in Brazil, cash flows have been included based on the duration of the authorization or useful life of a concession asset without consideration of potential renewal value.

Discount rates are determined each year by considering the current interest rates, average market cost of capital as well as the price risk and the geographical location of the operational facilities as judged by management. Inflation rates are also determined by considering the current inflation rates and the expectations of future rates by economists. Operating costs are based on long-term budgets escalated for inflation.  Each operational facility has a 20-year capital plan that it follows to ensure the maximum life of its assets is achieved. Foreign exchange rates are forecasted by using the spot rates and the available forward rates, extrapolated beyond the period available. The inputs described above to the discounted cash flow model require management to consider facts, trends and plans in making its judgments as to what derives a reasonable fair value of its property, plant and equipment.

(iv)      Financial instruments

The accounting policy relating to Brookfield Renewable’s financial instruments is described in Note 1(i) - Financial instruments. In applying the policy, judgments are made in applying the criteria set out in IAS 39, Financial Instruments: Recognition and Measurement (“IAS 39”), to record financial instruments at fair value through profit and loss, and the assessments of the effectiveness of hedging relationships.

(v)       Deferred income taxes

The accounting policy relating to Brookfield Renewable’s income taxes is described in Note 1(k) - Income taxes. In applying this policy, judgments are made in determining the probability of whether deductions, tax credits and tax losses can be utilized.

  

F - 24 

 


(p) Future changes in accounting policies

The following table provides a brief description of accounting standards issued but not yet effective, none of which will be early adopted by Brookfield Renewable:

Standard

Description

Effective date

Effect on financial statements

In July 2014, the IASB issued the final version of IFRS 9, Financial Instruments (“IFRS 9”). 

The standard reflects all phases of the financial instruments project and replaces IAS 39, Financial Instruments: Recognition and Measurement and all previous versions of IFRS 9. This standard establishes principles for the financial reporting of financial assets and financial liabilities that will present relevant and useful information to users of financial statements for their assessment of the amounts, timing and uncertainty of an entity’s future cash flows.

The new standard makes several improvements to IAS 39; mostly notably adopting a principle based approach to hedge accounting.  While this does not change the type of hedging relationships or the requirement to measure ineffectiveness, it simplifies the application of hedge accounting and should allow for better alignment of risk management strategies with accounting presentation.  Other changes include replacing the multiple financial asset impairment models in IAS 39 with a single model based on expected credit losses on all financial assets, and replacing the existing complex classifications structure with a business model approach based on the intent and nature of the cash flows.

The standard has a mandatory effective date for annual periods beginning on or after January 1, 2018, with early adoption permitted.

The adoption of IFRS 9 is a significant initiative for Brookfield Renewable.

To date, Management is in the process of formalizing the transition plan and has begun to catalogue and review the existing hedging strategies and transactions which do not currently qualify for hedge accounting to ensure compliance with IFRS 9 and identify new opportunities.  Management has also initiated a review of current risk management policies and internal controls to align with the requirements for hedge accounting in the new standard. Next steps involve assessing the classification of existing financial instruments and the suitability of existing IT systems as well as assessing new disclosure requirements. 

Management continues to evaluate the overall impact of IFRS 9 on the consolidated financial statements.

 

F - 25 

 


IFRS 15, Revenue from Contracts with Customers (“IFRS 15”) was issued by the IASB on May 28, 2014. 

IFRS 15 outlines a single comprehensive model to account for revenue arising from contracts with customers and will replace the majority of existing IFRS requirements on revenue recognition including IAS 18, Revenue, IAS 11, Construction Contracts and related interpretations. The core principle of the standard is to recognize revenue to depict the transfer of goods and services to customers in an amount that reflects the consideration to which the entity expects to be entitled in exchange for those goods and services. The standard has prescribed a five-step model to apply the principles. The standard also specifies how to account for the incremental costs of obtaining a contract and the costs directly related to fulfilling a contract as well as requiring more informative and relevant disclosures.  IFRS 15 applies to nearly all contracts with customers, unless covered by another standard, such as leases, financial instruments and insurance contracts.

In April 2016, the IASB issued amendments to IFRS 15, which provided additional guidance on the identification of performance obligations, on assessing principal versus agent considerations and on licensing revenue.  The amendments also provide additional transition relief upon initial adoption of IFRS 15 and have the same effective date as the IFRS 15 standard.

The standard has a mandatory effective date for annual periods beginning on or after January 1, 2018, with early adoption permitted.

The adoption of IFRS 15 is a significant initiative for Brookfield Renewable. 

To date, Management has participated in strategic planning sessions with its parent company and developed a preliminary adoption plan. Management has also identified major revenue streams to be assessed, and is currently in the process of accumulating, identifying and inventorying detailed information on major contracts that may be impacted by the changes at the transition date. Next steps involve completing the overall analysis, assessing any potential impact to IT systems and internal controls, and reviewing the additional disclosure required by the standard.

Management continues to evaluate the overall impact of IFRS 15 on the consolidated financial statements.

IFRS 16, Leases (“IFRS 16”) was issued by the IASB on January 13, 2016.

IFRS 16 brings most leases onto the statement of financial position for lessees under a single model, eliminating the distinction between operating and finance leases. Lessor accounting remains largely unchanged and the distinction between operating and finance leases is retained. Under IFRS 16 a lessee recognizes a right-of-use asset and a lease liability. The right-of-use asset is treated similarly to other non-financial assets and depreciated accordingly, and the liability accrues interest. The lease liability is initially measured at the present value of the lease payments payable over the lease term, discounted at the rate implicit in the lease. Lessees are permitted to make an accounting policy election, by class of underlying asset, to apply a method like IAS 17’s operating lease accounting and not recognize lease assets and lease liabilities for leases with a lease term of 12 months or less, and on a lease-by-lease basis, to apply a method similar to current operating lease accounting to leases for which the underlying asset is of low value. IFRS 16 supersedes IAS 17, Leases and related interpretations.  A lessee will apply IFRS 16 to its leases either retrospectively to each prior reporting period presented or retrospectively with the cumulative effect of initially applying IFRS 16 being recognized at the date of initial application.

The standard has a mandatory effective date for annual periods beginning on or after January 1, 2019, with early adoption permitted.

Management continues to evaluate the impact of IFRS 16 on the consolidated financial statements but it is not expected to have a material effect.

F - 26 

 


2. PRINCIPAL SUBSIDIARIES

The following table lists the subsidiaries of Brookfield Renewable which, in the opinion of management, significantly affects its financial position and results of operations as at December 31, 2016:  

 

 

Jurisdiction of

Percentage of

 

 

Incorporation

voting securities

 

 

or Organization

owned or controlled

Alta Wind VIII LLC(1)

 

Delaware

100

BIF II Safe Harbor Holdings LLC(1)

 

Delaware

100

BIF III Holtwood LLC(1)

 

Delaware

100

Black Bear Hydro Partners, LLC(1)

 

Delaware

100

BRI Green Energy Limited(1)

 

Republic of Ireland

100

Brookfield BRP Canada Corp.

 

Alberta

100

Brookfield BRP Holdings (Canada) Inc.

 

Ontario

100

Brookfield Energia Comercializadora Ltda

 

Brazil

100

Brookfield Power US Holding America Co.

 

Delaware

100

Brookfield Power Wind Prince LP

 

Ontario

100

Brookfield Smoky Mountain Hydropower LLC(1)

 

Delaware

100

Brookfield White Pine Hydro LLC(1)

 

Delaware

100

Catalyst Old River Hydroelectric Limited Partnership(2)

Louisiana

75

Erie Boulevard Hydropower, L.P.

 

Delaware

100

Granite Reliable Power, LLC(1)

 

Delaware

89.5

Great Lakes Hydro America, LLC

 

Delaware

100

Great Lakes Power Limited

 

Ontario

100

Hawks Nest Hydro LLC

 

Delaware

100

Isagen S.A. E.S.P.(1)

 

Colombia

99.6

Itiquira Energética S.A.

 

Brazil

100

Knockacummer Wind Farm Limited(1)

 

Republic of Ireland

100

Kwagis Power Limited Partnership                                  

 

British Columbia

75

Lièvre Power L.P.

 

Québec

100

Mississagi Power Trust

 

Québec

100

Powell River Energy Inc.

 

Québec

100

PEA - Parque Eólico da Serra, Unipessola S.A.(1)

 

Portugal

100

Rumford Falls Hydro LLC

 

Delaware

100

Safe Harbor Water Power Corporation(1)

 

Pennsylvania

100

Tangará Energia S.A.(1)

 

Brazil - São Paulo

100

Windstar Energy, LLC

 

California

100

2016 Comber Wind Limited Partnership

 

Ontario

100

(1)            Voting control held through voting agreements with Brookfield.

(2)            Non-voting economic interest held through preferred shares and secured notes.

F - 27 

 


3.  BUSINESS COMBINATIONS

The following investments were accounted for using the acquisition method, and the results of operations have been included in the audited annual consolidated financial statements since the respective dates of acquisition.

Colombia Portfolio

Isagen is Colombia’s third-largest power generation company and owns and operates a 3,032 MW portfolio, consisting predominantly of a portfolio of largely reservoir-based, hydroelectric facilities. Annual generation is expected to approximate 15,000 GWh.

On January 22, 2016, Brookfield Renewable and its institutional partners (the “consortium”) acquired a 57.6% interest in Isagen from the Colombian government (the “Initial Investment”). Isagen is a listed entity in Colombia and the remaining 42.4% of shares were owned by public shareholders (the “Isagen Public NCI”). Following the closing of the Initial Investment, the consortium was required to conduct two mandatory tender offers (“MTOs”) for the Isagen Public NCI at the same price per share paid for its 57.6% controlling interest.

On May 13, 2016, the consortium closed the First MTO, pursuant to which a total of 708,817,674 common shares (the “First MTO Shares”) were acquired by the consortium. After giving effect to the First MTO, the consortium owned approximately 83.6% of Isagen. The First MTO Shares were acquired by the consortium at a purchase price of COP 4,130 per share for total consideration of COP 2,927 billion (approximately $929 million).

On September 14, 2016, the consortium closed the Second MTO, pursuant to which a total of 436,998,461 common shares (the “Second MTO Shares”) were acquired by the consortium. After giving effect to the Second MTO, the consortium owned 99.6% of Isagen. The Second MTO Shares were acquired by the consortium at a purchase price of COP 4,130 per share for total consideration of COP 1,805 billion (approximately $605 million). 

In October 2016, Brookfield Renewable completed the syndication of a portion of its investment in Isagen.

In January 2017, the consortium launched a delisting tender offer that if successful will result in Isagen being delisted from the Colombia Stock Exchange. The delisting tender offer is expected to close in the first half of 2017.

Brookfield Renewable is the general partner of and controls the entity that holds the consortium’s 99.6% interest in Isagen. Brookfield Renewable’s investment is equivalent to an approximate 24% interest. 

The financing for the acquisition was as follows: 

 

 

 

Initial

  

 

 

 

 

 

 

Investment(1)

 

MTOs(2)

 

Total(3)

(MILLIONS)

 

57.6%

 

42.0%

 

99.6%

Non-recourse borrowings

$

510

$

240

$

750

Non-controlling interests

 

1,244

 

850

 

2,094

Brookfield Renewable

 

225

 

450

 

675

 

$

1,979

$

1,540

$

3,519

(1)         U.S. dollar amounts in this column are based on an exchange rate of $1 = COP 3,368.

(2)         Includes $929 million for the First MTO at an exchange rate of $1 = COP 3,151 and $605 million for the Second MTO at an exchange rate of $1 = COP 2,986, net of acquisition costs.

(3)         Includes $59 million financing and acquisition costs, MTOs related costs, restriction of cash per the terms of a credit agreement and excess cash.

F - 28 

 


The $750 million of non-recourse borrowings is comprised of both U.S. dollar and COP term loans and credit facilities. The U.S. dollar loans bear an interest rate of London Interbank Offered Rate (“LIBOR”)  plus a margin of 2.50% and the COP loans bear an interest rate of IBR plus 3.90%.  All term loans mature in January 2021 while the credit facilities expire in July 2019 (with extension rights).  

In addition, the consortium assumed loans with principal balances totaling COP 3,718 billion ($1,104 million). The loans bear floating rate interest rates with a weighted-average interest rate of 11.44% and a weighted-average remaining term of approximately 9 years, as at initial acquisition date.

The total acquisition costs of $13 million were expensed as incurred and have been classified under Other in the audited annual consolidated statements of income.

Additional information on the Initial Investment in Isagen and the related MTOs, can be found: 1) Note 16 – Goodwill for an explanation of the requirement to recognize goodwill and an estimate of the value; 2) Note 12 – Long-term debt and credit facilities for financing of the acquisition; and 3) Note 13 – Non-controlling Interests for our accounting for the Initial Investment in Isagen and the MTOs as separate transactions.

If the acquisition had taken place at the beginning of the year, the revenue from Isagen for the year ended December 31, 2016 would have been $900 million.

Brazil Portfolio

In January 2016, Brookfield Renewable acquired a 51 MW hydroelectric portfolio in Brazil (“Brazil Portfolio”). Total consideration of R$417 million ($103 million) included cash paid of R$355 million ($88 million), deferred consideration of R$35 million ($9 million) and the impact of the foreign currency contracts of R$24 million ($6 million). Brookfield Renewable retains a 100% interest in the portfolio.

The total acquisition costs of less than $1 million were expensed as incurred and have been classified under Other in the audited annual consolidated statements of income.

North American Portfolio

In April 2016, Brookfield Renewable acquired a 296 MW portfolio of hydroelectric facilities in Pennsylvania that are expected to generate 1,109 GWh annually (“Pennsylvania Hydro”). The acquisition was completed with institutional partners, and Brookfield Renewable initially retained an approximately 33% controlling interest in the portfolio. In September 2016, institutional investors increased their investments in the portfolio, thus reducing Brookfield Renewable’s ownership to approximately 28.6%.

Total cash consideration was $859 million. The acquisition costs of $6 million were expensed as incurred and have been classified under Other in the audited annual consolidated statements of income.

If the acquisition had taken place at the beginning of the year, the revenue from Pennsylvania Hydro for the year ended December 31, 2016 would have been $46 million.

In April 2016, Brookfield Renewable entered into a voting agreement with a Brookfield subsidiary that forms part of Brookfield Infrastructure Fund III. Pursuant to this voting agreement, Brookfield Renewable is entitled to direct the election of the directors of the entity that ultimately controls and operates the Pennsylvania Hydro assets.  

European Wind Development Project

In September 2016, Brookfield Renewable acquired a 19 MW wind development project in Ireland. The total consideration of €8 million ($9 million) included cash consideration of €7 million ($8 million) and deferred consideration and working capital adjustments of €1 million ($1 million). The acquisition was

F - 29 

 


completed with institutional partners, and Brookfield Renewable retained an approximately 40% controlling interest in the asset. The total acquisition costs of less than $1 million were expensed as incurred and have been classified under Other in the audited annual consolidated statements of income.

Purchase price allocations

Purchase price allocations, at fair values, with respect to the acquisitions are as follows:

(MILLIONS)

Colombia

Brazil

Pennsylvania

Ireland

Total

Cash and cash equivalents

$

113

$

4

$

-

$

-

$

 117  

Trade receivables and other current assets

 

174

 

2

 

1

 

-

 

 177  

Property, plant and equipment, at fair value

 

4,772

 

100

 

859

 

10

 

 5,741  

Other long-term assets

 

15

 

-

 

-

 

-

 

 15  

Current liabilities

 

(463)

 

(3)

 

(1)

 

-

 

 (467) 

Long-term debt

 

(899)

 

-

 

-

 

-

 

 (899) 

Deferred income tax liabilities

 

(1,019)

 

-

 

-

 

(1)

 

 (1,020) 

Other long-term liabilities

 

(149)

 

-

 

-

 

-

 

 (149) 

Non-controlling interests

 

(1,417)

 

-

 

-

 

-

 

 (1,417) 

Fair value of net assets acquired

 

1,127

 

103

 

859

 

9

 

 2,098  

Goodwill (Note 16)

 

799

 

-

 

-

 

-

 

 799  

Purchase price

$

1,926

$

103

$

859

$

9

$

 2,897  

The estimated fair values of the assets acquired and liabilities assumed for the Pennsylvania and Ireland acquisitions are expected to be finalized within 12 months of the acquisition date. The purchase price allocations for the Colombia and Brazil acquisitions have been finalized.

F - 30 

 


Completed in 2015

European Wind Portfolio

In February 2015, Brookfield Renewable acquired two wind facilities in Portugal (“Portugal Wind Portfolio”) with an aggregate capacity of 123 MW, and expected to generate 260 GWh annually.

The acquisition was completed with institutional partners, and Brookfield Renewable retains an approximate 40% controlling interest. Total consideration of €65 million ($71 million) included cash paid on closing of €58 million ($63 million), post-closing adjustments, and deferred consideration.

The revenue for the year ended December 31, 2015 is $28 million.

In June 2015, Brookfield Renewable acquired an onshore wind development pipeline in Scotland (“Scotland Wind Pipeline”) totaling approximately 1,200 MW, including a mix of contracted, permitted and earlier stage development projects. Total consideration of £47 million ($72 million) included upfront cash paid of £40 million ($62 million), contingent consideration, and working capital adjustments. The acquisition costs of $1 million were expensed as incurred. The contingent consideration was recorded at its fair value of £6 million ($9 million), which represents the present value of a probability-weighted evaluation of Brookfield Renewable’s obligation to pay up to £63 million ($97 million) related to the build-out of the development pipeline. The contingent consideration was recognized in the Consolidated Statements of Financial Position within the Other long-term liabilities line item.

Brazil Portfolio

In November 2014, Brookfield Renewable entered into an agreement to acquire a 488 MW portfolio in Brazil comprising of hydroelectric, wind and biomass generating capacity (“Brazil Portfolio”). The acquisitions were completed with institutional partners, and Brookfield Renewable retains an approximate 40% controlling interest, as follows:

·          In March 2015, Brookfield Renewable completed the acquisition of a 313 MW operating renewable power generation portfolio - 43 MW of hydroelectric, 150 MW of wind and 120 MW of biomass - and a 55 MW biomass development project.  The acquisition included R$41 ($13 million) of non-controlling interests.  Total consideration of R$1,678 million ($525 million) included cash paid of R$1,546 million ($484 million) and deferred consideration. In June 2015, the remaining non-controlling interests were acquired for R$41 million ($13 million).

·          In May 2015, Brookfield Renewable completed the acquisition of a 120 MW operating hydroelectric facility. The acquisition included R$9 million ($3 million) of non-controlling interests.  Total consideration of R$189 million ($63 million) included cash paid of R$171 million ($57 million) and deferred consideration of R$18 million ($6 million). In August 2015, the remaining non-controlling interests were acquired for R$9 million ($3 million).

The total acquisition costs of $2 million were expensed as incurred.

If the acquisition had taken place at the beginning of 2015 the revenue from the acquisition would have been $93 million (unaudited) for the year ended December 31, 2015.

Voting Agreements

In March 2015, Brookfield Renewable entered into voting agreements with certain Brookfield subsidiaries (and their managing members) related to Brookfield Infrastructure Fund II (the “BIF II Entities”) which are co-investors along with a subsidiary of Brookfield Renewable in Brazilian entities (the “FIPs”) which hold the Brazil Portfolio power generating operations. Pursuant to these voting agreements, the BIF II Entities agreed to provide Brookfield Renewable, among other things, the authority to direct the election of the manager of the jointly-owned FIPs.  

F - 31 

 


Purchase price allocations

Final purchase price allocations, at fair values, with respect to the acquisitions are as follows:

(MILLIONS)

Brazil

Portugal

Scotland

Total

Cash and cash equivalents

$

19

$

-

$

-

$

 19  

Restricted cash

 

16

 

5

 

-

 

 21  

Trade receivables and other current assets

 

16

 

3

 

1

 

 20  

Property, plant and equipment, at fair value

 

854

 

209

 

84

 

 1,147  

Current liabilities

 

(21)

 

(19)

 

(1)

 

 (41) 

Long-term debt

 

(280)

 

(111)

 

-

 

 (391) 

Other long-term liabilities

 

-

 

(16)

 

(12)

 

 (28) 

Non-controlling interests

 

(16)

 

-

 

-

 

 (16) 

Net assets acquired

$

588

$

71

$

72

$

 731  

Completed During 2014

Maine Hydroelectric Generation Portfolio

In January 2014, Brookfield Renewable acquired a 70 MW portfolio of hydroelectric facilities that are expected to generate 372 GWh annually (“Maine Hydro”). The acquisition was completed with institutional partners, and Brookfield Renewable retains an approximate 40% controlling interest in the portfolio. Total cash consideration was $244 million. The acquisition costs of $2 million were expensed as incurred. 

If the acquisition had taken place at the beginning of 2014, the revenue from the acquisition would have been $21 million (unaudited) for the year ended December 31, 2014.

California Hydroelectric Generation Facility

In February 2014, Brookfield Renewable acquired the remaining 50% interest in a 30 MW hydroelectric facility in California (the “California Hydro Step Acquisition”). The total cash consideration was $11 million. The acquisition was completed with institutional partners, and Brookfield Renewable retains an approximate 22% controlling interest in the facility.

If the acquisition had taken place at the beginning of 2014, the revenue from the acquisition would have been $1 million (unaudited) for the year ended December 31, 2014.

Pennsylvania Hydroelectric Generation Facility   

In March 2014, Brookfield Renewable acquired a 33% economic and 50% voting interest in a 417 MW hydroelectric facility in Pennsylvania (“Pennsylvania Hydro”) which is expected to generate 1,129 GWh annually. Total cash consideration was $295 million.  Brookfield Renewable accounted for its acquired 33% economic interest using the equity method.  

In August 2014, Brookfield Renewable acquired the remaining 67% economic and 50% voting interest in Pennsylvania Hydro (the “Pennsylvania Hydro Step Acquisition”) for additional cash consideration of $614 million, and began consolidating the operating results, cash flows and net assets of Pennsylvania Hydro. Prior to the Pennsylvania Hydro Step Acquisition, Brookfield Renewable re-measured its previously held 33% economic interest to fair value, and the net impact of this re-measurement was not material. The Pennsylvania Hydro Step Acquisition was completed with institutional partners, and Brookfield Renewable retains an approximate 40% controlling interest. Total acquisition costs of $2 million relating to both the Pennsylvania Hydro and Pennsylvania Hydro Step Acquisition were expensed as incurred.

F - 32 

 


If the acquisition had taken place at the beginning of 2014, the additional revenue from the acquisition would have been $99 million (unaudited) for the year ended December 31, 2014.

Ireland Wind Portfolio   

In June 2014, Brookfield Renewable acquired the wind portfolio of Bord Gáis Energy comprising 326 MW of operating wind capacity across 17 wind projects in  Ireland which is expected to generate 837 GWh annually. The acquisition was completed with institutional partners, and Brookfield Renewable retains an approximate 40% controlling interest. Total consideration of €524 million ($718 million) included €521 million ($713 million) in cash increased for post-closing adjustments. The acquisition costs of $12 million were expensed as incurred. 

If the acquisition had taken place at the beginning of 2014, the revenue from the acquisition would have been $92 million (unaudited) for the year ended December 31, 2014.

Final purchase price allocations, at fair values, with respect to the acquisitions were as follows:  

(MILLIONS)

Maine

California

Pennsylvania

Ireland

Total

Cash and cash equivalents

$

7

$

4

$

15

$

35

$

 61  

Restricted cash

 

-

 

-

 

-

 

12

 

 12  

Trade receivables and other current assets

 

13

 

-

 

11

 

10

 

 34  

Property, plant and equipment, at fair value

 

220

 

81

 

1,040

 

1,075

 

 2,416  

Other long-term assets

 

6

 

-

 

-

 

-

 

 6  

Current liabilities

 

(1)

 

-

 

(4)

 

(75)

 

 (80) 

Long-term debt

 

-

 

(13)

 

(77)

 

(232)

 

 (322) 

Other long-term liabilities

 

(1)

 

(5)

 

(76)

 

(107)

 

 (189) 

Net assets acquired

$

244

$

67

$

909

$

718

$

 1,938  

During the years ended December 31, 2016 and 2015, the purchase price allocations for the acquisitions in 2015 and 2014, respectively, were finalized. No material changes to the provisional purchase price allocations disclosed in the audited consolidated financial statements for 2015 and 2014 had to be considered for acquisitions made in the respective years.  

F - 33 

 


4.  risk management and financial instruments

RISK MANAGEMENT

Brookfield Renewable’s activities expose it to a variety of financial risks, including market risk (i.e., commodity price risk, interest rate risk, and foreign currency risk), credit risk and liquidity risk.  Brookfield Renewable uses financial instruments primarily to manage these risks.

The sensitivity analysis discussed below reflect the risks associated with instruments that Brookfield Renewable considers are market sensitive and the potential loss resulting from one or more selected hypothetical changes. Therefore, the discussion below is not intended to reflect fully Brookfield Renewable’s risk exposure.

(a) Market risk

Market risk is defined for these purposes as the risk that the fair value or future cash flows of a financial instrument held by Brookfield Renewable will fluctuate because of changes in market prices.

Brookfield Renewable faces market risk from foreign currency assets and liabilities, the impact of changes in interest rates, and floating rate liabilities. Market risk is managed by funding assets with financial liabilities in the same currency and with similar interest rate characteristics and holding financial contracts, such as interest rate swaps and foreign exchange contracts, to minimize residual exposures. Financial instruments held by Brookfield Renewable that are subject to market risk include borrowings and financial instruments, such as interest rate, currency and commodity contracts. The categories of financial instruments that can give rise to significant variability are described below:

(i) Electricity price risk

Electricity price risk is defined for these purposes as the risk that the fair value or future cash flows of a financial instrument held by Brookfield Renewable will fluctuate because of changes in electricity prices.  Electricity price risk arises from the sale of Brookfield Renewable’s uncontracted generation. Brookfield Renewable aims to sell electricity under long-term contracts to secure stable prices and mitigate its exposure to wholesale markets.

The table below summarizes the impact of changes in the market price of electricity as at December 31.  The impact is expressed in terms of the effect on net income and OCI.  The sensitivities are based on the assumption that the market price changes by five percent with all other variables held constant.

Impact of a 5% change in the market price of electricity, on outstanding energy derivative contracts, for the year ended December 31:

 

Effect on net income(1)

Effect on OCI(1)

(MILLIONS)

 

2016

 

2015

 

2014

 

2016

 

2015

 

2014

5% increase

$

 (1) 

$

 (2) 

$

 (1) 

$

 (7) 

$

 (7) 

$

 (9) 

5% decrease

 

 1  

 

 2  

 

 1  

 

 7  

 

 7  

 

 9  

(1)       Amounts represent the potential annual net pretax impact.

(ii) Foreign currency risk

Foreign currency risk is defined for these purposes as the risk that the fair value of a financial instrument held by Brookfield Renewable will fluctuate because of changes in foreign currency rates.

Brookfield Renewable has exposure to the Canadian dollar, Brazilian real, Euro, British pound sterling and Colombian pesos through its investments in foreign operations. Consequently, fluctuations in the U.S. dollar exchange rate against these currencies increase the volatility of net income and other

F - 34 

 


comprehensive income. Brookfield Renewable holds foreign currency contracts primarily to mitigate this exposure.

The table below summarizes the impact of changes in the exchange rate as at December 31. The impact is expressed in terms of the effect on income and OCI. The sensitivities are based on the assumption that the currency exchange rate changes by five percent with all other variables held constant.

Impact of a 5% change in U.S. dollar exchange rates, on outstanding foreign exchange swaps, for the year ended December 31:

 

Effect on net income(1)

Effect on OCI(1)

(MILLIONS)

 

2016

 

2015

 

2014

 

2016

 

2015

 

2014

5% increase

$

 1  

$

 2  

$

 12  

$

 51  

$

 10  

$

 19  

5% decrease

 

 (1) 

 

 (2) 

 

 (12) 

 

 (51) 

 

 (10) 

 

 (19) 

(1)       Amounts represent the potential annual net pretax impact.

(iii) Interest rate risk

Interest rate risk is defined for these purposes as the risk that the fair value or future cash flows of a financial instrument held by Brookfield Renewable will fluctuate, because of changes in interest rates.

Brookfield Renewable’s assets largely consist of long duration physical assets. Brookfield Renewable’s financial liabilities consist primarily of long-term fixed rate debt or floating-rate debt that has been swapped to fixed rates with interest rate financial instruments. All non-derivative financial liabilities are recorded at their amortized cost. Brookfield Renewable also holds interest rate contracts to lock-in fixed rates on certain anticipated future debt issuances.

Brookfield Renewable will enter into interest rate swaps designed to minimize the exposure to interest rate fluctuations on its variable rate debt.  Fluctuations in interest rates could impact Brookfield Renewable’s cash flows, primarily with respect to the interest payable against Brookfield Renewable’s variable rate debt, which is limited to certain subsidiary borrowings with a total principal value of $4,194 million (2015: $2,532 million). Of this principal value, $966 million (2015: $1,040 million) has been hedged through the use of interest rate swaps. The fair values of the recognized liability for the interest rate swaps were calculated using a valuation model with observable interest rates. 

The table below summarizes the impact of changes in the interest rate as at December 31. The impact is expressed in terms of the effect on income and OCI. The sensitivities are based on the assumption that the interest rate changes by one percent with all other variables held constant.

Impact of a 1% change in interest rates, on outstanding interest rate swaps and variable rate debt, for the year ended December 31:

 

Effect on net income(1)

Effect on OCI(1)

(MILLIONS)

 

2016

 

2015

 

2014

 

2016

 

2015

 

2014

1% increase

$

 (17) 

$

 (15) 

$

 (13) 

$

 115  

$

 125  

$

 138  

1% decrease

 

 17  

 

 15  

 

 13  

 

 (115) 

 

 (125) 

 

 (138) 

(1)       Amounts represent the potential annual net pretax impact.

(b) Credit risk

Credit risk is the risk of loss due to the failure of a borrower or counterparty to fulfill its contractual obligations. Brookfield Renewable’s exposure to credit risk in respect of financial instruments relates primarily to counterparty obligations regarding energy contracts, interest rate swaps, forward foreign exchange contracts and physical electricity and gas transactions. 

F - 35 

 


Brookfield Renewable minimizes credit risk with counterparties through the selection, monitoring and diversification of counterparties, and the use of standard trading contracts, and other credit risk mitigation techniques.  In addition, Brookfield Renewable’s power purchase agreements are reviewed regularly and are almost exclusively with customers having long standing credit histories or investment grade ratings, which limit the risk of non-collection. See Note 21 - Trade receivables and other current assets, for additional details regarding Brookfield Renewable’s trade receivables balance.

The maximum credit exposure at December 31 was as follows:

(MILLIONS)

 

2016

 

2015

Cash and cash equivalents

$

 223  

$

 63  

Restricted cash(1)

 

 250  

 

 336  

Trade receivables and other short-term receivables

 

 365  

 

 185  

Financial instrument assets

 

 200  

 

 32  

Due from related parties

 

 54  

 

 57  

 

 

$

 1,092  

$

 673  

      

(1)            Includes both the current and long-term amounts.  

(c) Liquidity risk

Liquidity risk is the risk that Brookfield Renewable cannot meet a demand for cash or fund an obligation when due.  Liquidity risk is mitigated by Brookfield Renewable’s cash and cash equivalent balances and its access to undrawn credit facilities. Details of the available portion of credit facilities are included in Note 12 – Long-term debt and credit facilities.  Brookfield Renewable also ensures that it has access to public capital markets and maintains a strong investment grade credit rating.

Brookfield Renewable is also subject to the risk associated with debt financing. This risk is mitigated by the long-term duration of debt instruments and the diversification in maturity dates over an extended period of time.

F - 36 

 


CASH OBLIGATIONS

The table below classifies the cash obligations related to Brookfield Renewable’s liabilities into relevant maturity groupings based on the remaining period from the statement of financial position dates to the contractual maturity date.  As the amounts are the contractual undiscounted cash flows (gross of unamortized financing fees and accumulated amortization, where applicable), they may not agree with the amounts disclosed in the consolidated statements of financial position.

AS AT DECEMBER 31, 2016

 

 

 

 

 

 

 

 

(MILLIONS)

 

< 1 year

2-5 years

> 5 years

Total

Accounts payable and accrued liabilities

$

 467  

$

 -    

$

 -    

$

 467  

Financial instrument liabilities(1)

 

 156  

 

 66  

 

 6  

 

 228  

Due to related parties

 

 76  

 

 -    

 

 -    

 

 76  

Other long-term liabilities - concession payments

 

 1  

 

 4  

 

 11  

 

 16  

Long-term debt and credit facilities(1)

 

 1,034  

 

 3,970  

 

 5,256  

 

 10,260  

Interest payable on long-term debt(2)

 

 589  

 

 1,821  

 

 1,449  

 

 3,859  

Total

$

 2,323  

$

 5,861  

$

 6,722  

$

 14,906  

 

 

 

 

 

 

 

 

 

AS AT DECEMBER 31, 2015

 

 

 

 

 

 

 

 

(MILLIONS)

 

< 1 year

2-5 years

> 5 years

Total

Accounts payable and accrued liabilities

$

 284  

$

 -  

$

 -  

$

 284  

Financial instrument liabilities(1)

 

 127  

 

 60  

 

 4  

 

 191  

Due to related parties

 

 64  

 

 -  

 

 -  

 

 64  

Other long-term liabilities - concession payments

 

 1  

 

 2  

 

 9  

 

 12  

Long-term debt and credit facilities(1)

 

 769  

 

 3,136  

 

 3,488  

 

 7,393  

Interest payable on long-term debt(2)

 

 375  

 

 1,121  

 

 1,170  

 

 2,666  

Total

$

 1,620  

$

 4,319  

$

 4,671  

$

 10,610  

(1)            Includes both the current and long-term amounts.  

(2)            Represents aggregate interest payable expected to be paid over the entire term of the obligations, if held to maturity. Variable rate interest payments have been calculated based on estimated interest rates.

F - 37 

 


Brookfield Renewable classifies its assets and liabilities as outlined below:

 

 

 

 

 

 

 

 

Other

Non-financial

 

 

 

 

Cash, loans

 

Derivatives

financial

assets and

 

AS AT DECEMBER 31, 2016

and

Assets/

used for

assets and

non-financial

 

(MILLIONS)

receivables

liabilities(1)

hedging

liabilities

liabilities

Total

Cash and cash equivalents

$

 223  

$

 -    

$

 -    

$

 -    

$

 -    

$

 223  

Restricted cash

 

 121  

 -    

 -    

 -    

 -    

 -    

 -    

 -    

 -    

 -    

 121  

Trade and other receivables(2)

 

 365  

 

 -    

 

 -    

 

 -    

 

 -    

 

 365  

Other current assets

 

 -    

 

 -    

 

 -    

 

 -    

 

 89  

 

 89  

Due from related parties(2)

 

 54  

 

 -    

 

 -    

 

 -    

 

 -    

 

 54  

Financial instrument assets(3)

 

 -    

 

 14  

 

 50  

 

 136  

 

 -    

 

 200  

Equity-accounted investments

 

 -    

 

 -    

 

 -    

 

 -    

 

 206  

 

 206  

Property, plant and equipment, at fair value

 

 -    

 

 -    

 

 -    

 

 -    

 

 25,257  

 

 25,257  

Goodwill

 

 -    

 

 -    

 

 -    

 

 -    

 

 896  

 

 896  

Deferred income tax assets

 

 -    

 

 -    

 

 -    

 

 -    

 

 150  

 

 150  

Other long-term assets

 

 129  

 

 -    

 

 -    

 

 -    

 

 47  

 

 176  

Total assets

$

 892  

$

 14  

$

 50  

$

 136  

$

 26,645  

$

 27,737  

Accounts payable and accrued liabilities(2)

$

 -    

$

 -    

$

 -    

$

 467  

$

 -    

$

 467  

Financial instrument liabilities(3)

 

 -    

 

 11  

 

 217  

 

 -    

 

 -    

 

 228  

Due to related parties(2)

 

 -    

 

 -    

 

 -    

 

 76  

 

 -    

 

 76  

Long-term debt and credit facilities(2)(3)

 

 -    

 

 -    

 

 -    

 

 10,182  

 

 -    

 

 10,182  

Deferred income tax liabilities

 

 -    

 

 -    

 

 -    

 

 -    

 

 3,802  

 

 3,802  

Other long-term liabilities

 

 -    

 

 -    

 

 -    

 

 310  

 

 -    

 

 310  

Total liabilities

$

 -    

$

 11  

$

 217  

$

 11,035  

$

 3,802  

$

 15,065  

(1)            Measured at fair value with all gains and losses recorded in the consolidated statement of income.

(2)            Measured at fair value at inception and subsequently recorded at amortized cost using the effective interest rate method.

(3)            Includes both the current and long-term amounts.

F - 38 

 


 

 

 

 

 

 

 

 

Other

Non-financial

 

 

 

 

Cash, loans

 

Derivatives

financial

assets and

 

AS AT DECEMBER 31, 2015

and

Assets/

used for

assets and

non-financial

 

(MILLIONS)

receivables

liabilities(1)

hedging

liabilities

liabilities

Total

Cash and cash equivalents

$

 63  

$

 -    

$

 -    

$

 -    

$

 -    

$

 63  

Restricted cash

 

 198  

 

 -    

 

 -    

 

 -    

 

 -    

 

 198  

Trade and other receivables(2)

 

 185  

 

 -    

 

 -    

 

 -    

 

 -    

 

 185  

Other current assets

 

 -    

 

 -    

 

 -    

 

 -    

 

 71  

 

 71  

Due from related parties(2)

 

 57  

 

 -    

 

 -    

 

 -    

 

 -    

 

 57  

Financial instrument assets(3)

 

 -    

 

 15  

 

 31  

 

 -    

 

 -    

 

 46  

Equity-accounted investments

 

 -    

 

 -    

 

 -    

 

 -    

 

 197  

 

 197  

Property, plant and equipment, at fair value

 

 -    

 

 -    

 

 -    

 

 -    

 

 18,358  

 

 18,358  

Deferred income tax assets

 

 -    

 

 -    

 

 -    

 

 -    

 

 157  

 

 157  

Other long-term assets

 

 138  

 

 -    

 

 -    

 

 -    

 

 37  

 

 175  

Total assets

$

 641  

$

 15  

$

 31  

$

 -    

$

 18,820  

$

 19,507  

Accounts payable and accrued liabilities(2)

$

 -    

$

 -    

$

 -    

$

 284  

$

 -    

$

 284  

Financial instrument liabilities(3)

 

 -    

 

 -    

 

 191  

 

 -    

 

 -    

 

 191  

Due to related parties(2)

 

 -    

 

 -    

 

 -    

 

 64  

 

 -    

 

 64  

Long-term debt and credit facilities(2)(3)

 

 -    

 

 -    

 

 -    

 

 7,338  

 

 -    

 

 7,338  

Deferred income tax liabilities

 

 -    

 

 -    

 

 -    

 

 -    

 

 2,695  

 

 2,695  

Other long-term liabilities

 

 -    

 

 -    

 

 -    

 

 172  

 

 -    

 

 172  

Total liabilities

$

 -    

$

 -    

$

 191  

$

 7,858  

$

 2,695  

$

 10,744  

(1)            Measured at fair value with all gains and losses recorded in the consolidated statement of income.

(2)            Measured at fair value at inception and subsequently recorded at amortized cost using the effective interest rate method.

(3)            Includes both the current and long-term amounts.

Fair value disclosures

Fair value is the price that would be received to sell an asset or paid to transfer a liability in an orderly transaction between market participants at the measurement date.

Fair values determined using valuation models require the use of assumptions concerning the amount and timing of estimated future cash flows and discount rates. In determining those assumptions, management looks primarily to external readily observable market inputs such as interest rate yield curves, currency rates, and price, as applicable.  The fair value of interest rate swap contracts, which form part of financing arrangements, is calculated by way of discounted cash flows, using market interest rates and applicable credit spreads.

A fair value measurement of a non-financial asset is the consideration that would be received in an orderly transaction between market participants, considering the highest and best use of the asset.

Assets and liabilities  measured at fair value are categorized into one of three hierarchy levels, described below.  Each level is based on the transparency of the inputs used to measure the fair values of assets and liabilities.

Level 1 –  inputs are based on unadjusted quoted prices in active markets for identical assets and liabilities;

Level 2 – inputs, other than quoted prices in Level 1, that are observable for the asset or liability, either directly or indirectly; and

Level 3 – inputs for the asset or liability that are not based on observable market data.

F - 39 

 


The following table presents Brookfield Renewable’s assets and liabilities measured and disclosed at fair value classified by the fair value hierarchy as at December 31:

(MILLIONS)

Level 1

Level 2

Level 3

2016

2015

Assets measured at fair value:

 

 

 

 

 

 

 

 

 

 

Cash and cash equivalents

$

223

$

-

$

-

$

223

$

63

Restricted cash(1)

 

250

 

-

 

-

 

250

 

336

Financial instrument assets(2)

 

 

 

 

 

 

 

 

 

 

 

Energy derivative contracts

 

-

 

8

 

-

 

8

 

31

 

Interest rate swaps

 

-

 

7

 

-

 

7

 

-

 

Foreign exchange swaps

 

-

 

49

 

-

 

49

 

1

 

Available-for-sale investments

 

136

 

-

 

-

 

136

 

14

Property, plant and equipment

 

-

 

-

 

25,257

 

25,257

 

18,358

Liabilities measured at fair value:

 

 

 

 

 

 

 

 

 

 

Financial instrument liabilities(2)

 

 

 

 

 

 

 

 

 

 

 

Energy derivative contracts

 

-

 

(5)

 

-

 

(5)

 

(1)

 

Interest rate swaps

 

-

 

(178)

 

-

 

(178)

 

(178)

 

Foreign exchange swaps

 

-

 

(45)

 

-

 

(45)

 

(12)

Contingent consideration(3)

 

-

 

-

 

(16)

 

(16)

 

(32)

Liabilities for which fair value is disclosed:

 

 

 

 

 

 

 

 

 

 

 

Long-term debt and credit facilities(2)

 

-

 

(10,870)

 

-

 

(10,870)

 

(7,892)

Total

$

609

$

(11,034)

$

25,241

$

14,816

$

10,688

(1)       Includes both the current amount and long-term amount included in Other long-term assets.

(2)       Includes both the current and long-term amounts.

(3)       Amount relates to 2015 and 2014 business combinations.

 

There were no transfers between levels during the year ended December 31, 2016.

Financial instruments disclosures

The aggregate amount of Brookfield Renewable’s net financial instrument positions as at December 31 are as follows:

 

 

 

 

2016

 

 

 

2015

 

 

 

 

 

Net (Assets)

Net (Assets)

(MILLIONS)

Assets

Liabilities

Liabilities

Liabilities

Energy derivative contracts

$

8

$

5

$

(3)

$

(30)

Interest rate swaps

 

7

 

178

 

171

 

178

Foreign exchange swaps

 

49

 

45

 

(4)

 

11

Available-for-sale securities

 

136

 

-

 

(136)

 

(14)

Total

 

200

 

228

 

28

 

145

Less: current portion

 

55

 

156

 

101

 

101

Long-term portion

$

145

$

72

$

(73)

$

44

F - 40 

 


The following table presents the change in Brookfield Renewable’s total net financial instrument liability position as at and for the year ended December 31:

(MILLIONS)

Note

 

2016

 

2015

 

2014

Balance, beginning of year

 

$

 145  

$

 77  

$

 56  

(Decreases) increases in the net financial instrument liability position:

 

 

 

 

 

 

 

 

Unrealized (gain) loss through income on energy derivative contracts

(a)

 

 -    

 

 (2) 

 

 3  

 

Unrealized loss (gain) through OCI on energy derivative contracts

(a)

 

 28  

 

 3  

 

 (37) 

 

Unrealized loss (gain) through income on interest rate swaps

(b)

 

 7  

 

 (2) 

 

 -    

 

Unrealized loss through OCI on interest rate swaps

(b)

 

 1  

 

 20  

 

 93  

 

Unrealized (gain) loss through income on foreign exchange swaps

(c)

 

 (3) 

 

 13  

 

 (13) 

 

Unrealized loss (gain) through OCI on foreign exchange swaps

(c)

 

 61  

 

 (57) 

 

 (65) 

 

Unrealized loss through income on available-for-sale investments

(d)

 

 -    

 

 25  

 

 -    

 

Unrealized (gain) through OCI on available-for-sale investments

(d)

 

 (52) 

 

 -    

 

 -    

 

Acquisitions, settlements and other

 

 

 (159) 

 

 68  

 

 40  

Balance, end of year

 

$

 28  

$

 145  

$

 77  

 

 

 

 

 

 

 

 

Financial instrument liabilities not designated as hedging instruments:

 

 

 

 

 

 

 

Energy derivative contracts

(a)

$

 3  

$

 -    

$

 -    

Interest rate swaps

(b)

 

 2  

 

 -    

 

 -    

Foreign exchange swaps

(c)

 

 6  

 

 -    

 

 -    

Net positions

 

$

 11  

$

 -    

$

 -    

 

 

 

 

 

 

 

 

Financial instrument liabilities designated as hedging instruments:

 

 

 

 

 

 

 

Energy derivative contracts

(a)

$

 2  

$

 1  

$

 -    

Interest rate swaps

(b)

 

 176  

 

 178  

 

 170  

Foreign exchange swaps

(c)

 

 39  

 

 12  

 

 4  

Net positions

 

$

 217  

$

 191  

$

 174  

Financial instrument assets not designated as hedging instruments:

 

 

 

 

 

 

 

Energy derivative contracts

(a)

$

 (3) 

$

 -    

$

 -    

Interest rate swaps

(b)

 

 (1) 

 

 -    

 

 -    

Foreign exchange swaps

(c)

 

 (10) 

 

 (1) 

 

 (14) 

Available-for-sale investments

(d)

 

 (136) 

 

 (14) 

 

 (31) 

Net positions

 

$

 (150) 

$

(15)

$

 (45) 

Financial instrument assets designated as hedging instruments:

 

 

 

 

 

 

 

Energy derivative contracts

(a)

$

 (5) 

$

 (31) 

$

 (31) 

Interest rate swaps

(b)

 

 (6) 

 

 -    

 

 -    

Foreign exchange swaps

(c)

 

 (39) 

 

 -    

 

 (21) 

Net positions

 

$

 (50) 

$

 (31) 

$

 (52) 

 

 

 

 

 

 

 

 

 

 

Total net positions

 

$

 28  

$

 145  

$

 77  

 

 

 

 

 

 

 

 

 

 

(a)     Energy derivative contracts

Brookfield Renewable has entered into long-term energy derivative contracts primarily to stabilize or eliminate the price risk on the sale of certain future power generation. Certain energy contracts are

F - 41 

 


recorded in Brookfield Renewable’s consolidated financial statements at an amount equal to fair value, using quoted market prices or, in their absence, a valuation model using both internal and third-party evidence and forecasts.

For the year ended December 31, 2016, gains of $48 million relating to energy derivative contracts were realized and reclassified from OCI to revenues in the consolidated statements of income (loss) (2015: $32 million and 2014: $4 million).

Based on market prices as of December 31, 2016, unrealized gains of $6 million (2015: $25 million and 2014: $18 million) recorded in accumulated other comprehensive income (“AOCI”) on energy derivative contracts are expected to be settled or reclassified into income in the next twelve months. The actual amount reclassified from AOCI, however, could vary due to future changes in market prices.

(b)    Interest rate hedges

Brookfield Renewable has entered into interest rate hedge contracts primarily to minimize exposure to interest rate fluctuations on its variable rate debt or to lock in interest rates on future debt refinancing.  All interest rate hedge contracts are recorded in the consolidated financial statements at fair value.

At December 31, 2016, agreements with a total notional exposure of $2,397 million were outstanding (2015: $2,002 million) including $871 million (2015: $nil) associated with agreements that are not formally designated as hedging instruments. The fixed interest rates resulting from these agreements range from 0.82% to 6.24% (2015: 0.51% to 5.88%).

For the year ended December 31, 2016, net movements relating to cash flow hedges realized and reclassified from OCI to interest expense – borrowings in the consolidated statements of income (loss) were $16 million losses (2015: $nil and 2014: $4 million losses).  

Based on market prices as of December 31, 2016, unrealized losses of $110 million (2015: $114 million and 2014: $95 million) recorded in AOCI on interest rate swaps are expected to be settled or reclassified into income in the next twelve months. The actual amount reclassified from AOCI, however, could vary due to future changes in market rates.

(c)     Foreign exchange swaps

Brookfield Renewable has entered into foreign exchange swaps to minimize its exposure to currency fluctuations impacting its investments and earnings in foreign operations, and to fix the exchange rate on certain anticipated transactions denominated in foreign currencies.

At December 31, 2016, agreements with a total notional exposure of $1,325 million were outstanding (2015: $442 million) including $283 million (2015: $36 million) associated with agreements that are not formally designated as hedging instruments.

Based on market prices as of December 31, 2016, unrealized losses of $1 million (2015: $12 million losses and 2014: $26 million gains) recorded in AOCI on foreign exchange swaps are expected to be settled or reclassified into income in the next twelve months. The actual amount reclassified from AOCI, however, could vary due to future changes in market rates.  

(d)  Available-for-sale

Brookfield Renewable’s available for sale assets consist of investments in publicly-quoted securities.

Available-for-sale securities are recorded on the statement of financial position at fair value, and are assessed for impairment at each reporting date. For the year ended December 31, 2016, net movements

F - 42 

 


relating to available-for-sale securities realized and reclassified from OCI to net income were $9 million gains (2015 and 2014: $nil).

5.  segmented information

Brookfield Renewable operates renewable power generating assets, which include hydroelectric facilities and wind facilities located in North America, Colombia, Brazil and Europe. Brookfield Renewable also operates four biomass facilities and three Co-gen facilities. Brookfield Renewable’s Chief Executive Officer and Chief Financial Officer (collectively, the chief operating decision maker or “CODM”) review the results of the business, manage operations, and allocate resources based on the type of power generation (Hydroelectric, Wind, and Other, which includes Co-gen and biomass).

The investment in Isagen (Note 3 – Business combinations) changed how Brookfield Renewable presents some of the segmented disclosure. Following the acquisition of Isagen, the CODM consider information on Isagen and Brazil on a standalone basis. Accordingly, a “Colombia” segment that includes Isagen and a “Brazil” segment that includes our Brazil operations has been added. The Colombia segment aggregates the financial results of its hydroelectric and Co-gen facilities.

Brookfield Renewable adjusted the geographies of the Hydroelectric and Wind segments. Given that Canada and the United States now make up a smaller proportion of the global portfolio, they were combined into a single North America segment to reflect how the CODM reviews the results of the business, manages operations, and allocates resources.

In accordance with IFRS 8, Operating Segments, Brookfield Renewable discloses information about its reportable segments based upon the measures used by the CODM in assessing performance. The accounting policies of the reportable segments are the same as those described in Note 1 – Basis of presentation and significant accounting policies. Brookfield Renewable analyzes the performance of its operating segments based on revenues, Adjusted EBITDA, and Funds From Operations.

Adjusted EBITDA means revenues less direct costs (including energy marketing costs) plus Brookfield Renewable’s share of cash earnings from equity-accounted investments and other income, before interest, income taxes, depreciation, management service costs and the cash portion of non-controlling interests.

Funds From Operations is defined as Adjusted EBITDA less interest and current income taxes, which is then adjusted for the cash portion of non-controlling interests and distributions to preferred limited partners.  

Transactions between the reportable segments occur at fair value.

The following segmented information is regularly reported to our CODM.

 

F - 43 

 


 

 

Hydroelectric

 

Wind

Other(1)

Corporate

Total

 

 

North

 

 

 

North

 

 

 

 

 

 

 

 

(MILLIONS)

America

Colombia

Brazil

 

America

Europe

Brazil

 

 

 

For the year ended December 31, 2016:

 

 

 

 

 

 

 

 

 

 

 

 

 

 

 

 

 

 

 

Revenues(2)

$

1,002

$

819

$

212

 

$

202

$

136

$

35

$

45

$

1

$

2,452

Adjusted EBITDA

 

677

 

385

 

157

 

 

151

 

81

 

31

 

20

 

(15)

 

1,487

Interest expense - borrowings

 

(229)

 

(153)

 

(34)

 

 

(53)

 

(29)

 

(14)

 

(3)

 

(91)

 

(606)

Cash portion of non-controlling interests

 

(73)

 

(162)

 

(16)

 

 

(24)

 

(34)

 

(9)

 

2

 

(25)

 

(341)

Funds From Operations

 

370

 

46

 

97

 

 

74

 

18

 

6

 

16

 

(208)

 

419

Depreciation

 

(306)

 

(118)

 

(141)

 

 

(103)

 

(84)

 

(12)

 

(17)

 

  -

 

(781)

For the year ended December 31, 2015:

 

 

 

 

 

 

 

 

 

 

 

 

 

 

 

 

 

 

 

Revenues(2)

$

1,003

$

  -

$

225

 

$

206

$

138

$

22

$

34

$

  -

$

1,628

Adjusted EBITDA

 

708

 

  -

 

188

 

 

162

 

103

 

21

 

14

 

(19)

 

1,177

Interest expense - borrowings

 

(222)

 

  -

 

(24)

 

 

(63)

 

(29)

 

(9)

 

(2)

 

(80)

 

(429)

Cash portion of non-controlling interests

 

(90)

 

  -

 

(17)

 

 

(23)

 

(43)

 

(6)

 

(5)

 

(30)

 

(214)

Funds From Operations

 

390

 

  -

 

136

 

 

76

 

32

 

5

 

6

 

(178)

 

467

Depreciation

 

(282)

 

  -

 

(125)

 

 

(111)

 

(80)

 

(9)

 

(9)

 

  -

 

(616)

For the year ended December 31, 2014:

 

 

 

 

 

 

 

 

 

 

 

 

 

 

 

 

 

 

 

Revenues(2)

$

1,113

$

  -

$

265

 

$

252

$

45

$

  -

$

29

$

  -

$

1,704

Adjusted EBITDA

 

808

 

  -

 

198

 

 

191

 

29

 

  -

 

11

 

(21)

 

1,216

Interest expense - borrowings

 

(223)

 

  -

 

(19)

 

 

(77)

 

(9)

 

  -

 

  -

 

(87)

 

(415)

Cash portion of non-controlling interests

 

(85)

 

  -

 

(13)

 

 

(34)

 

(13)

 

  -

 

  -

 

(38)

 

(183)

Funds From Operations

 

499

 

  -

 

149

 

 

80

 

18

 

  -

 

11

 

(197)

 

560

Depreciation

 

(241)

 

  -

 

(143)

 

 

(135)

 

(25)

 

  -

 

(4)

 

  -

 

(548)

(1)       Includes Co-gen and biomass.

(2)       North America revenues totaled $786 million and $418 million in the United States and Canada, respectively (2015: $799 million and $410 million and 2014: $848 million and $517 million).

  

F - 44 

 


The following table reconciles Adjusted EBITDA and Funds From Operations, presented in the above tables, to net income and cash flows from operating activities as presented in the consolidated statements of cash flows, for the year ended December 31:

(MILLIONS, EXCEPT AS NOTED)

Notes

 

2016

 

2015

 

2014

Net Income

 

$

40

$

103

$

203

Management service costs

 

 

62

 

48

 

51

Share of non-cash loss from equity-accounted investments

18

 

9

 

10

 

23

Unrealized financial instruments loss

4

 

4

 

9

 

(10)

Depreciation

 

 

781

 

616

 

548

Other

8

 

38

 

63

 

(3)

Income tax recovery

 

 

 

 

 

 

 

 

Current

10

 

44

 

18

 

18

 

Deferred

10

 

(97)

 

(78)

 

(29)

Interest expense - borrowings

12

 

606

 

429

 

415

Cash portion of non-controlling interests(1)

 

 

-

 

(41)

 

-

Adjusted EBITDA

 

$

1,487

$

1,177

$

1,216

 

 

 

 

 

 

 

 

 

 

 

Cash flows from operating activities

 

$

632

$

588

$

700

Net changes in working capital balances

 

 

137

 

62

 

20

Changes in due to or from related parties

 

 

(11)

 

18

 

10

Other expenses

 

 

14

 

1

 

6

Gain on disposal(1)

 

 

-

 

53

 

-

Fixed earnings adjustment

 

 

-

 

-

 

11

Dividends received from equity-accounted investments

18

 

(6)

 

(19)

 

(30)

Share of cash-earnings from equity-accounted investments

18

 

9

 

20

 

26

Distributions to preferred limited partners

14

 

(15)

 

(1)

 

-

Cash portion of non-controlling interests

 

 

(341)

 

(255)

 

(183)

Funds From Operations

 

$

419

$

467

$

560

           

(1)       In 2015, the sale of the 102 MW wind facility in California resulted in a gain of $53 million.  Brookfield Renewable’s share of the gain was $12 million, representing the 22% interest in the facility, and is net of the cash portion of non-controlling interests.  

F - 45 

 


The following table presents information about Brookfield Renewable’s certain statement of financial position items on a segmented basis:

 

 

 Hydroelectric 

 

Wind energy

Other(1)

Corporate

Total

 

 

North

 

 

 

 

North

 

 

 

 

 

 

(MILLIONS)

America

Colombia

Brazil

 

America

Europe

Brazil

 

 

 

 

 

As at December 31, 2016:

 

 

 

 

 

 

 

 

 

 

 

 

 

 

 

 

 

 

 

Property, plant and equipment, at fair value(2)

$

14,058

$

5,275

$

2,236

 

$

1,726

$

1,253

$

334

$

375

$

-

$

25,257

Total assets

 

14,585

 

6,539

 

2,473

 

 

1,821

 

1,356

 

367

 

414

 

182

 

27,737

Total borrowings

 

3,975

 

1,924

 

260

 

 

1,006

 

627

 

120

 

41

 

2,229

 

10,182

Total liabilities

 

6,530

 

3,396

 

449

 

 

1,280

 

815

 

123

 

54

 

2,418

 

15,065

For the year ended December 31, 2016:

 

 

 

 

 

 

 

 

 

 

 

 

 

 

 

 

 

 

 

 

Additions to property, plant and equipment

 

971

 

4,812

 

217

 

 

7

 

73

 

1

 

18

 

-

 

6,099

As at December 31, 2015:

 

 

 

 

 

 

 

 

 

 

 

 

 

 

 

 

 

 

 

Property, plant and equipment, at fair value(2)

$

13,119

$

-

$

1,728

 

$

1,787

$

1,201

$

245

$

278

$

-

$

18,358

Total assets

 

13,740

 

-

 

1,954

 

 

1,895

 

1,312

 

267

 

315

 

24

 

19,507

Total borrowings

 

3,675

 

-

 

207

 

 

963

 

618

 

105

 

34

 

1,736

 

7,338

Total liabilities

 

6,226

 

-

 

311

 

 

1,284

 

838

 

108

 

76

 

1,901

 

10,744

For the year ended December 31, 2015:

 

 

 

 

 

 

 

 

 

 

 

 

 

 

 

 

 

 

 

 

Additions to property, plant and equipment

 

117

 

-

 

373

 

 

10

 

347

 

318

 

284

 

-

 

1,449

The following information is about Brookfield Renewable’s equity-accounted investments:

 

 

 Hydroelectric 

 

Wind energy

Other

Corporate

Total

 

 

 

North

 

 

 

 

 

North

 

 

 

 

 

 

(MILLIONS)

America

Colombia

Brazil

 

America

Europe

Brazil

 

 

 

 

 

As at December 31, 2016

$

172

$

-

$

29

 

$

-

$

5

$

-

$

-

$

-

$

206

As at December 31, 2015

$

166

$

-

$

24

 

$

-

$

7

$

-

$

-

$

-

$

197

(1)       Includes Co-gen and biomass.

(2)       North America property, plant and equipment totaled $10,013 million and $5,771 million in the United States and Canada, respectively (2015: $9,134 million and $5,772 million).

  

F - 46 

 


6.  Other income

Brookfield Renewable’s other income for the year ended December 31 is comprised of the following:  

(MILLIONS)

 

2016

 

2015

 

2014

Interest income and other

$

41

$

21

$

10

Gains on settlement of foreign currency contracts

 

23

 

31

 

-

Gain on disposal(1)

 

-

 

53

 

-

Compensation related to expired Brazilian

 

 

 

 

 

 

 

concession agreements(2)

 

-

 

17

 

-

 

$

64

$

122

$

10

        

(1)       In 2015, the sale of the 102 MW wind facility in California resulted in a gain of $53 million.  Brookfield Renewable’s share of the gain was $12 million, representing the 22% interest in the facility, and is net of the cash portion of non-controlling interests. 

(2)       In 2015, concession agreements relating to two Brazilian hydroelectric facilities expired. Brookfield Renewable elected not to renew these agreements in exchange for compensation of $17 million.

7. DIRECT OPERATING COSTS

Brookfield Renewable’s direct operating costs for the year ended December 31 are comprised of the following:

(MILLIONS)

Notes

 

2016

 

2015

 

2014

Operations, maintenance and administration

 

$

 553  

$

 396  

$

 353  

Water royalties, property taxes and other

 

 

 149  

 

 119  

 

 130  

Fuel and power purchases(1)

 

 

 313  

 

 15  

 

 20  

Energy marketing fees

26

 

 23  

 

 22  

 

 21  

 

 

$

 1,038  

$

 552  

$

 524  

(1)       The increase in fuel and power purchase is primarily attributable to our portfolio in Colombia.

8.  Other

Brookfield Renewable’s other for the year ended December 31 is comprised of the following:  

(MILLIONS)

Notes

 

2016

 

2015

 

2014

Transaction costs

3

$

(22)

$

(6)

$

(17)

Change in fair value of property, plant and equipment

 

 

(10)

 

(38)

 

9

Unrealized loss on available-for-sale securities

 

 

-

 

(25)

 

-

Other

 

 

(6)

 

6

 

11

 

 

$

(38)

$

(63)

$

3

9. Foreign currency translation

Brookfield Renewable’s foreign currency translation for the year ended December 31 shown in the consolidated statements of comprehensive income is comprised of the following:  

(MILLIONS)

Notes

 

2016

 

2015

 

2014

Foreign currency translation on

 

 

 

 

 

 

 

 

Property, plant and equipment, at fair value

11

$

1,186

$

(1,975)

$

(910)

 

Long-term debt and credit facilities

 

 

(244)

 

697

 

352

 

Deferred income tax liabilities and assets

 

 

(157)

 

202

 

112

 

Other assets and liabilities

 

 

201

 

(62)

 

(21)

 

 

$

986

$

(1,138)

$

(467)

F - 47 

 


10.  Income taxes

The major components of income tax recovery (expense) for the year ended December 31 are as follows:

(MILLIONS)

 

2016

 

2015

 

2014

Income tax recovery applicable to:

 

 

 

 

 

 

Current taxes

 

 

 

 

 

 

  Attributed to the current period

$

 (44) 

$

 (18) 

$

 (18) 

Deferred taxes

 

 

 

 

 

 

  Income taxes - origination and reversal of temporary differences

$

 71  

$

 87  

$

 30  

  Relating to change in tax rates / imposition of new tax laws

 

 35  

 

 6  

 

 15  

  Relating to unrecognized temporary differences and tax losses

 

 (9) 

 

 (15) 

 

 (16) 

 

$

 97  

$

 78  

$

 29  

Total income tax recovery

$

 53  

$

 60  

$

 11  

The major components of deferred income tax recovery (expense) for the year ended December 31 recorded directly to OCI are as follows:

(MILLIONS)

 

2016

 

2015

 

2014

Deferred income taxes attributed to:

 

 

 

 

 

 

  Financial instruments designated as cash flow hedges

$

 2  

$

 8  

$

 12  

Other

 

 (7) 

 

 (17) 

 

 (8) 

  Revaluation surplus

 

 

 

 

 

 

     Origination and reversal of temporary differences

 

 (55) 

 

 (263) 

 

 (408) 

     Relating to changes in tax rates / imposition of new tax laws

 

 19  

 

 (19) 

 

 38  

 

$

 (41) 

$

 (291) 

$

 (366) 

Brookfield Renewable’s effective income tax (expense) recovery for the year ended December 31 is different from its recovery at its statutory income tax rate due to the differences below:

(MILLIONS)

 

2016

 

2015

 

2014

Statutory income tax (expense) recovery(1)

$

 5  

$

 (15) 

$

 (66) 

(Reduction) increase resulting from:

 

 

 

 

 

 

 

Increase in tax assets not recognized

 

 (9) 

 

 (15) 

 

 (16) 

 

Deemed profit method differences in Brazil

 

 (11) 

 

 10  

 

 8  

 

Differences between statutory rate and future tax rate

 

 54  

 

 68  

 

 65  

 

Income or losses recorded not taxable to Brookfield Renewable

 

 14  

 

 14  

 

 11  

 

Other

 

 -    

 

 (2) 

 

 9  

Effective income tax recovery

$

 53  

$

 60  

$

 11  

(1)            Statutory income tax  expense is calculated at the domestic rates applicable to the profits in the country concerned.

The above reconciliation has been prepared by aggregating the information for all of Brookfield  Renewable’s subsidiaries using the domestic rate in each tax jurisdiction.

Brookfield Renewable’s effective income tax rate was 384.03% for the year ended December 31, 2016 (2015: negative 139.53%). The effective tax rate is more than the statutory rate primarily due to rate differentials, legislative changes in tax rates during the year, and non-controlling interests’ income not subject to tax.  

F - 48 

 


The following table details the expiry date, if applicable, of the unrecognized deferred tax assets as at December 31:

(MILLIONS)

 

2016

 

2015

2022 and thereafter

$

98

$

77

The deferred tax assets and liabilities of the following temporary differences have been recognized in the consolidated financial statements for the year ended December 31:

 

 

 

Amount available

Difference

Net deferred

 

 

Non-capital

for future

between tax and

tax (liabilities)

(MILLIONS)

losses

deductions

 carrying value

assets

As at January 1, 2014

$

 341  

$

 110  

$

 (2,599) 

$

 (2,148) 

Recognized in Net income (loss)

 

 46  

 

 (12) 

 

 (5) 

 

 29  

Recognized in equity

 

 15  

 

 -    

 

 (366) 

 

 (351) 

Business combination

 

 10  

 

 -    

 

 (130) 

 

 (120) 

Foreign exchange

 

 (9) 

 

 (10) 

 

 114  

 

 95  

As at December 31, 2014

 

 403  

 

 88  

 

 (2,986) 

 

 (2,495) 

Recognized in Net income (loss)

 

 73  

 

 (11) 

 

 16  

 

 78  

Recognized in equity

 

 (1) 

 

 -    

 

 (279) 

 

 (280) 

Business combination

 

 5  

 

 -    

 

 (35) 

 

 (30) 

Foreign exchange

 

 (22) 

 

 (12) 

 

 223  

 

 189  

As at December 31, 2015

 

 458  

 

 65  

 

 (3,061) 

 

 (2,538) 

Recognized in Net income (loss)

 

 24  

 

 (10) 

 

 83  

 

 97  

Recognized in equity

 

 17  

 

 -    

 

(48)

 

 (31) 

Business combination

 

 -    

 

 -    

 

(1,020)

 

 (1,020) 

Foreign exchange

 

 -    

 

 1  

 

(161)

 

 (160) 

As at December 31, 2016

$

 499  

$

 56  

$

(4,207)

$

 (3,652) 

The deferred income tax liabilities include $2,948 million (2015: $2,924 million) of liabilities which relate to property, plant and equipment revaluations included in equity.

The taxable temporary difference attributable to Brookfield Renewable’s interest in its subsidiaries, branches, associates, and joint ventures is $1,380 million (2015: $1,248 million).

  

F - 49 

 


11.   PROPERTY, PLANT AND EQUIPMENT, AT FAIR VALUE   

The following table presents a reconciliation of property, plant and equipment at fair value:

(MILLIONS)

Notes

Hydroelectric

Wind

Other(1)

Total(2)

As at December 31, 2013

 

$

 13,199  

$

 2,496  

$

 46  

$

 15,741  

Additions

 

 

 135  

 

 79  

 

 -    

 

 214  

Acquisitions through business combinations

 3 

 

 1,341  

 

 1,075  

 

 -    

 

 2,416  

Items recognized through OCI

 

 

 

 

 

 

 

 

 

 

Change in fair value

 

 

 1,587  

 

 57  

 

 -    

 

 1,644  

 

Foreign exchange

 

 

 (679) 

 

 (229) 

 

 (2) 

 

 (910) 

Items recognized through net income

 

 

 

 

 

 

 

 

 

 

Change in fair value

 

 

 11  

 

 (3) 

 

 1  

 

 9  

 

Depreciation

 

 

 (384) 

 

 (160) 

 

 (4) 

 

 (548) 

As at December 31, 2014

 

$

 15,210  

$

 3,315  

$

 41  

$

 18,566  

Additions

 

 

 183  

 

 51  

 

 55  

 

 289  

Acquisitions through business combinations

 3 

 

 307  

 

 624  

 

 229  

 

 1,160  

Disposal

 

 

 -    

 

 (230) 

 

 -    

 

 (230) 

Items recognized through OCI

 

 

 

 

 

 

 

 

 

 

Change in fair value

 

 

 1,141  

 

 52  

 

 16  

 

 1,209  

 

Foreign exchange

 

 

 (1,585) 

 

 (336) 

 

 (54) 

 

 (1,975) 

Items recognized through net income

 

 

 

 

 

 

 

 

 

 

Change in fair value

 

 

 (2) 

 

 (43) 

 

 -    

 

 (45) 

 

Depreciation

 

 

 (407) 

 

 (200) 

 

 (9) 

 

 (616) 

As at December 31, 2015

 

$

14,847

$

3,233

$

278

$

18,358

Additions(3)

3

 

269

 

71

 

18

 

358

Acquisitions through business combinations

 3 

 

 5,731  

 

10

 

-

 

 5,741  

Items recognized through OCI

 

 

 

 

 

 

 

 

 

 

Change in fair value

 

 

 190  

 

187

 

54

 

 431  

 

Foreign exchange

 

 

 1,114  

 

21

 

51

 

 1,186  

Items recognized through net income

 

 

 

 

 

 

 

 

 

 

Change in fair value

 

 

 (17) 

 

(10)

 

(9)

 

 (36) 

 

Depreciation

 

 

(565)

 

(199)

 

(17)

 

(781)

As at December 31, 2016

 

$

21,569

$

3,313

$

375

$

25,257

(1)     Includes biomass and Co-gen.

(2)     Includes intangible assets of $14 million (2015: $13 million and 2014: $23 million) and construction work in process (“CWIP”) of $663 million (2015: $405 million and 2014: $210 million).  

(3)     Includes $13 million related to the finalization of the Scotland Wind Pipeline purchase price allocation. See Note 3 – Business combinations.

The fair value of Brookfield Renewable’s property, plant and equipment is calculated as described in Notes 1(f) - Property, plant and equipment and revaluation method and 1(n) - Critical estimates. Judgment is involved in determining the appropriate estimates and assumptions in the valuation of Brookfield Renewable’s property, plant and equipment. See Note 1(o)(iii) - Critical judgments in applying accounting policies – Property, plant and equipment. Brookfield Renewable has classified its property, plant and equipment under level 3 of the fair value hierarchy. 

F - 50 

 


Discount rates, terminal capitalization rates and exit dates used in the valuation methodology, are provided in the following table:

 

 

 

North America

 

Brazil

 

Europe

 

 

 

2016

 

2015

 

2016

 

2015

 

2016

 

2015

Discount rate

 

 

 

 

 

 

 

 

 

 

 

 

 

Contracted

 

4.8% - 5.5%

 

4.7% - 5.4%

 

9.2%

 

9.2%

4.1% - 5.0%

 

5.0%

 

Uncontracted

 

6.6% - 7.2%

 

6.4% - 7.1%

 

10.5%

 

10.5%

5.9% - 6.8%

 

6.8%

Terminal capitalization rate(1)

 

6.3% - 6.9%

 

6.3% - 6.9%

 

N/A

 

N/A

 

N/A

 

N/A

Exit date

 

2036

 

2035

 

2031

 

2033

 

2031

 

2031

(1)            The terminal capitalization rate applies only to hydroelectric assets in the United States and Canada.

The following table summarizes the impact of a change in discount rates, electricity prices and terminal capitalization rates on the fair value of property, plant and equipment:

 

 

2016

 

 

North

 

 

 

(MILLIONS)

America

Brazil

Europe

Total

25 bps increase in discount rates

$

(670)

$

(50)

$

(20)

$

(740)

25 bps decrease in discount rates

 

730

 

50

 

20

 

800

 

 

 

 

 

 

 

 

 

 

5% increase in future electricity prices

 

540

 

70

 

20

 

630

5% decrease in future electricity prices

 

(540)

 

(70)

 

(20)

 

(630)

 

 

 

 

 

 

 

 

 

 

25 bps increase in terminal capitalization rate(1)

 

(180)

 

 -  

 

 -  

 

(180)

25 bps decrease in terminal capitalization rate(1)

 

190

 

 -  

 

 -  

 

190

 

 

2015

 

 

North

 

 

 

(MILLIONS)

America

Brazil

Europe

Total

25 bps increase in discount rates

$

(670)

$

(30)

$

(20)

$

(720)

25 bps decrease in discount rates

 

730

 

30

 

20

 

780

5% increase in future electricity prices

 

510

 

50

 

10

 

570

5% decrease in future electricity prices

 

(510)

 

(50)

 

(10)

 

(570)

25 bps increase in terminal capitalization rate(1)

 

(180)

 

 -  

 

 -  

 

(180)

25 bps decrease in terminal capitalization rate(1)

 

190

 

 -  

 

 -  

 

190

(1)        The terminal capitalization rate applies only to hydroelectric assets in the United States and Canada.

Terminal values are included in the valuation of hydroelectric assets in the United States and Canada.  For the hydroelectric assets in Brazil, cash flows have been included based on the duration of the authorization or useful life of a concession asset without consideration of potential renewal value. The weighted-average remaining duration of the authorization or useful life of a concession asset at December 31, 2016, is 15 years (2015: 18 years). Consequently, there is no terminal value attributed to the hydroelectric assets in Brazil. If an additional 20 years of cash flows were included in Brazil, the fair value of property, plant and equipment would increase by approximately $1,500 million.

F - 51 

 


The following table summarizes the percentage of total generation contracted under power purchase agreements:  

 

 

North America

Brazil

Europe

1 - 10 years

 

63%

 

65%

 

85%

11 - 20 years

 

46%

 

58%

 

34%

The following table summarizes power prices from long-term power purchase agreements that are linked specifically to the related power generating assets:

Per MWh(1)

North America

Brazil

Europe

1 - 10 years

$

 82  

R$

 270  

 90  

11 - 20 years

 

 89  

 

 387  

 

 109  

(1)            Assumes nominal prices based on weighted-average generation.

The following table summarizes the estimates of future electricity prices:  

Per MWh(1)

North America

Brazil

Europe

1 - 10 years

$

 73  

R$

 289  

 84  

11 - 20 years

 

 124  

 

 454  

 

 101  

(1)            Assumes nominal prices based on weighted-average generation.

Brookfield Renewable’s long-term view is anchored to the cost of securing new energy from renewable sources to meet future demand growth by the year 2023. A further one year change would increase or decrease the fair value of property, plant and equipment by approximately $130 million (2015: $60 million). 

Had Brookfield Renewable’s revalued property, plant and equipment been measured on a historical cost basis, the carrying amounts, net of accumulated depreciation would have been as follows at December 31:

(MILLIONS)

 

2016

 

2015

Hydroelectric

$

12,761

$

6,313

Wind

 

2,688

 

2,780

Other(1)

 

319

 

262

 

$

15,768

$

9,355

(1)         Includes biomass and Co-gen.

F - 52 

 


12LONG-TERM DEBT AND CREDIT FACILITIES

The composition of debt obligations as at December 31 is presented in the following table:

 

 

 

2016

2015

 

 

 

Weighted-average

 

 

Estimated

Weighted-average

 

 

Estimated

 

 

 

Interest

Term

Carrying

Fair

Interest

Term

Carrying

Fair

(MILLIONS EXCEPT AS NOTED)

rate (%)

(years)

value

value

rate (%)

(years)

value

value

Corporate borrowings

 

 

 

 

 

 

 

 

 

 

 

 

 

Series 3 (C$200)

5.3

1.8

$

149

$

158

5.3

2.8

$

145

$

156

 

Series 4 (C$150)

5.8

19.9

 

111

 

132

5.8

20.9

 

108

 

121

 

Series 6 (C$300)

-

-

 

-

 

-

6.1

0.9

 

217

 

225

 

Series 7 (C$450)

5.1

3.8

 

334

 

368

5.1

4.8

 

325

 

361

 

Series 8 (C$400)

4.8

5.1

 

298

 

331

4.8

6.1

 

289

 

321

 

Series 9 (C$400)

3.8

8.4

 

298

 

308

3.8

9.4

 

289

 

290

 

Series 10 (C$500)

3.6

10.0

 

372

 

380

-

-

 

-

 

-

 

 

 

4.5

7.4

$

1,562

$

1,677

5.0

6.5

$

1,373

$

1,474

Credit facilities

1.9

4.5

$

673

$

673

1.4

4.5

$

368

$

368

Subsidiary borrowings

 

 

 

 

 

 

 

 

 

 

 

 

 

North America

5.3

9.3

 

5,025

 

5,445

5.4

8.9

 

4,674

 

5,026

 

Colombia

9.3

6.9

 

1,937

 

1,958

-

-

 

-

 

-

 

Europe

3.7

11.1

 

641

 

695

3.9

11.0

 

631

 

678

 

Brazil

10.4

11.8

 

422

 

422

10.1

11.9

 

347

 

346

 

 

 

6.4

9.0

$

8,025

$

8,520

5.5

9.3

$

5,652

$

6,050

 

 

 

 

 

 

 

 

 

 

 

 

 

Total debt

 

 

 

10,260

 

10,870

 

 

 

7,393

 

7,892

Add: Unamortized premiums(1)

 

2

 

 

 

 

 

4

 

 

Less: Unamortized financing fees(1)

 

(80)

 

 

 

 

 

(59)

 

 

Less: Current portion

 

 

 

(1,034)

 

 

 

 

 

(770)

 

 

 

 

 

 

 

$

9,148

 

 

 

 

$

6,568

 

 

(1)            Unamortized premiums and unamortized financing fees are amortized to interest expense over the terms of the borrowing.

The following table outlines changes in Brookfield Renewable’s borrowings for the year ended December 31:

 

 

Cash flows from

Non-cash

 

(MILLIONS)

Jan 1

financing activities

Acquisition

Disposal

Other(1)

Dec 31

2016

$

7,338

$

1,502

$

1,104

$

-

$

238

$

10,182

2015

$

7,678

$

89

$

391

$

(136)

$

(684)

$

7,338

              

(1)            Includes foreign exchange and amortization of premium and unamortized financing fees.

F - 53 

 


Future repayments of Brookfield Renewable’s debt obligations, for each of the next five years and thereafter are as follows:

(MILLIONS)

2017

2018

2019

2020

2021

Thereafter

Total

Corporate borrowings and

   

 

 

 

 

 

 

 

 

 

 

 

 

 

 

 

credit facilities

$

 -  

$

 349  

$

 -  

$

 345  

$

 462  

$

 1,079  

$

 2,235  

Subsidiary borrowings

 

 

 

 

 

 

 

 

 

 

 

 

 

 

 

North America

 

 863  

 

 114  

 

 181  

 

 829  

 

 91  

 

 2,947  

 

 5,025  

 

Colombia

 

 80  

 

 92  

 

 277  

 

 95  

 

 741  

 

 652  

 

 1,937  

 

Europe

 

 54  

 

 46  

 

 49  

 

 55  

 

 58  

 

 379  

 

 641  

 

Brazil

 

 37  

 

 48  

 

 49  

 

 46  

 

 43  

 

 199  

 

 422  

 

 

 

$

 1,034  

$

 649  

$

 556  

$

 1,370  

$

 1,395  

$

 5,256  

 

 10,260  

Unamortized financing fees, net

 

 

 

 

 

 

 

 

 

 

 

 

 

 

 

of unamortized premiums

 

 

 

 

 

 

 

 

 

 

 

 

 

 (78) 

 

 

 

 

 

 

 

 

 

 

 

 

 

 

 

 

 10,182  

Equity-accounted investments

$

 1  

$

 6  

$

 5  

$

 6  

$

 6  

$

 409  

 

 433  

 

 

 

 

 

 

 

 

 

 

 

 

 

$

 10,615  

The following table outlines change in financing fees for the year ended December 31:  

(MILLIONS)

 

2016

 

2015

 

2014

Corporate borrowings

 

 

 

 

 

 

 

Unamortized financing fees, beginning of year

$

 5  

$

 5  

$

 6  

 

Additional financing fees

 

 2  

 

 1  

 

 -    

 

Amortization of financing fees

 

 (1) 

 

 (1) 

 

 (1) 

 

Unamortized financing fees, end of year

$

 6  

$

 5  

$

 5  

Subsidiary borrowings

 

 

 

 

 

 

 

Unamortized financing fees, beginning of year

$

 54  

$

 66  

$

 46  

 

Additional financing fees

 

 41  

 

 7  

 

 39  

 

Amortization of financing fees

 

 (17) 

 

 (15) 

 

 (13) 

 

Foreign exchange translation and other

 

 (4) 

 

 (4) 

 

 (6) 

 

Unamortized financing fees, end of year

$

 74  

$

 54  

$

 66  

Total

$

 80  

$

 59  

$

 71  

Corporate borrowings

Corporate borrowings are obligations of a finance subsidiary of Brookfield Renewable, Brookfield Renewable Partners ULC (“Finco”) (Note 29  - Subsidiary Public Issuers). Finco may redeem some or all of the borrowings from time to time, pursuant to the terms of the indenture. The balance is payable upon maturity, and interest on corporate borrowings is paid semi-annually. The term notes payable by Finco are unconditionally guaranteed by Brookfield Renewable, BRELP and certain other subsidiaries.

In August 2016, Brookfield Renewable issued C$500 million ($383 million) of medium-term corporate notes, maturing in January 2027 at a fixed rate of 3.63%.

Brookfield Renewable repaid C$300 million ($223 million) of medium-term corporate notes upon maturity in November 2016.

F - 54 

 


Subsidiary borrowings

Subsidiary borrowings are generally asset-specific, long-term, non-recourse borrowings denominated in the domestic currency of the subsidiary. Subsidiary borrowings in North America and Europe consist of both fixed and floating interest rate debt.  Brookfield Renewable uses interest rate swap agreements to minimize its exposure to floating interest rates.  Subsidiary borrowings in Brazil consist of floating interest rates of Taxa de Juros de Longo Prazo (“TJLP”), the Brazil National Bank for Economic Development’s long-term interest rate, or Interbank Deposit Certificate rate (“CDI”), plus a margin. Subsidiary borrowings in Colombia consist of floating interest rates of Indicador Bancario de Referencia rate (“IBR”), the Banco Central de Colombia short-term interest rate, or Colombian Consumer Price Index (“IPC”), the Banco Central de Colombia inflation rate, plus a margin.

In January 2016, Brookfield Renewable and its institutional partners secured non-recourse financing in the amount of $750 million with respect to the acquisition of Isagen shares.  The $750 million of non-recourse borrowings is comprised of both U.S. dollar and COP term loans and a U.S. dollar revolving credit facility. The U.S. dollar loans bear an interest rate of LIBOR plus a margin of 2.50% and the COP loans bear an interest rate of IBR plus 3.90%.  All term loans mature in January 2021 while the revolving credit facility expires in July 2019 (with extension rights).  In addition, Isagen had corporate borrowings with principal balances totaling COP 3,718 billion ($1,104 million). These loans bear floating rate interest rates with a weighted-average interest rate of 11.44% and a weighted-average remaining term of approximately 9 years, as at the initial acquisition date. See Note 3 – Business Combinations.

In March 2016, Brookfield Renewable increased indebtedness associated with a 488 MW hydroelectric portfolio in Ontario through the issuance of C$150 million ($112 million) of bonds. The bonds bear interest at 3.41% and mature in November 2020.

In March 2016, Brookfield Renewable increased indebtedness associated with a 349 MW hydroelectric portfolio in Ontario through the issuance of C$50 million ($38 million) of bonds. The bonds bear interest at 3.24% and mature in June 2023.

In March 2016, Brookfield Renewable refinanced the loan associated with its 123 MW wind portfolio in Portugal by securing €88 million ($98 million) of long-term debt, a €5 million ($6 million) working capital facility and a €7 million ($8 million) debt reserve facility and simultaneously retired existing indebtedness of €70 million ($78 million). The long-term debt currently bears interest at the Euro Interbank Offered Rate (“EURIBOR”) plus a margin of 2.75%.

In April, 2016, concurrent with the closing of the 296 MW hydroelectric portfolio in Pennsylvania, Brookfield Renewable secured a $315 million financing. The debt currently bears interest at the U.S. LIBOR plus a margin of 1.50%.

In April 2016, Isagen successfully amended a COP 367 billion ($122 million) loan to extend its maturity to December 2025.

In May 2016, Brookfield Renewable refinanced a $190 million loan and $9 million letter of credit facility associated with a 377 MW hydroelectric portfolio in Tennessee and North Carolina. The loan and letter of credit facility currently bear interest at the U.S. LIBOR plus a margin of 2.75%.

In June 2016, Brookfield Renewable repaid $63 million against a $174 million note purchase agreement related to a 120 MW wind facility in California. Concurrently, Brookfield Renewable secured a 7-year, $43 million financing on the same asset, resulting in aggregate debt of $154 million. The new debt currently bears interest at U.S. LIBOR plus a margin of 2.75%.

F - 55 

 


In August 2016, Brookfield Renewable refinanced a $75 million loan associated with a portfolio of hydroelectric and wind facilities in the United States held through the Brookfield Americas Infrastructure fund. The loan currently bears interest at LIBOR plus 2.75% and matures in August 2019.

In August 2016, Brookfield Renewable refinanced indebtedness associated with a 75 MW hydroelectric portfolio in British Columbia through the issuance of C$80 million ($61 million) of bonds. The bonds bear interest at 4.45% and mature in August 2026.

In September 2016, Isagen issued COP 300 billion ($101 million) bonds and used part of the proceeds to repay COP 199 billion ($67 million) existing bonds maturing in the same month. The new bonds comprise of COP 202 billion ($68 million) at 8.19% fixed interest rate and September 2023 maturity, and COP 98 billion ($33 million) at IPC plus 3.78% interest rate and September 2028 maturity.

In October 2016, Brookfield Renewable completed a financing associated with two wind facilities in Europe totaling 29 MW by securing £43 million ($55 million) of long-term debt, a £1 million ($1 million) working capital facility and a £2.5 million ($3 million) debt reserve facility. The long-term debt matures in 2035 and bears interest at the LIBOR plus a margin of 2.20% for the construction phase and reduces to a margin of 1.90% at the commencement of the operational phase.

In October 2016, Brookfield Renewable completed R$137 million ($44 million) of financing with respect to a 25 MW hydroelectric facility currently under construction in Brazil. The loan bears interest at a rate of TJLP plus 2.18% and matures in 2037.

In October 2016, Brookfield Renewable completed a refinancing associated with a 150 MW wind portfolio in California. The debt comprises of $103 million bond at 3.97% and $109 million bank term loan with  LIBOR plus 1.88% interest rate. The bonds and term loan mature in 2035 and 2034, respectively.

In November 2016, Brookfield Renewable refinanced an $18 million debt associated with a 15 MW hydroelectric facility in New England. The debt bears interest at the U.S. LIBOR plus a margin of 3.25% and matures in November 2019.

In December 2016, Brookfield Renewable completed a refinancing associated with a 417 MW hydroelectric facility in Pennsylvania by issuing $500 million in notes at 4.61%. The notes mature in December 2026.

Credit facilities

In June 2016, Brookfield Renewable extended the maturity of its corporate credit facilities by one year to June 30, 2021 and also increased the available amount to $1,690 million from $1,560 million. The applicable margin is 1.20% and the credit facilities are used for general working capital purposes. The credit facilities are available by way of advances in Canadian dollars, U.S. dollars, Euro or British Pound Sterling in the form of (i) Canadian prime rate loans (ii) U.S. base rate loans (iii) bankers’ acceptance (“BA”) rate loans (iv) LIBOR loans (v) EURIBOR loans and (vi) letters of credit. See Note 25 – Commitments, Contingencies and Guarantees. The credit facilities bear interest at the applicable BA rate, LIBOR or EURIBOR plus an applicable margin. The applicable margin is tiered on the basis of Brookfield Renewable’s unsecured long-term debt rating. Standby fees are charged on the undrawn balance.

Brookfield Asset Management has provided a $200 million committed unsecured revolving credit facility maturing in December 2017. The interest rate applicable for the $200 million draw made in 2016 is LIBOR plus 0.8%. See Note 26 – Related Party Transactions.

Brookfield Renewable and its subsidiaries issue letters of credit from some of their credit facilities for general corporate purposes which include, but are not limited to, security deposits, performance bonds and guarantees for debt service reserve accounts.

F - 56 

 


The following table summarizes the available portion of credit facilities as at December 31:

(MILLIONS)

 

2016

 

2015

Authorized credit facilities

$

1,890

$

1,760

Draws on credit facilities

 

(673)

 

(368)

Issued letters of credit

 

(250)

 

(218)

Available portion of credit facilities

$

967

$

1,174

F - 57 

 


13. Non-controlling interests

Brookfield Renewable’s non-controlling interests are comprised of the following as at December 31:

(MILLIONS)

 

2016

 

2015

Participating non-controlling interests - in operating subsidiaries

$

5,589

$

2,587

General partnership interest in a holding subsidiary held by Brookfield

 

55

 

52

Participating non-controlling interests - in a holding subsidiary -

 

 

 

 

  

 Redeemable/Exchangeable units held by Brookfield

 

2,680

 

2,559

Preferred equity

 

576

 

610

 

$

8,900

$

5,808

      

Participating non-controlling interests – in operating subsidiaries

The net change in participating non-controlling interests – in operating entities is as follows:

 

 

 

 

 

 

 

 

 

 

 

 

 

Isagen

 

 

 

 

 

 

Brookfield

 

 

 

 

 

 

 

 

Isagen

public

 

 

 

 

 

 

Americas

Brookfield

Brookfield

 

The

Brookfield

institu-

non-con

 

 

 

 

 

Infrastructure

Infrastructure

Infrastructure

Catalyst

Energia

tional

-trolling

 

 

 

 

(MILLIONS)

Fund

Fund II

Fund III

Group

Renovável

investors

interests

Other

Total

As at December 31, 2013

$

891

$

207

$

-

$

116

$

46

$

-

$

-

$

43

$

1,303

Net income

 

14

 

22

 

-

 

14

 

-

 

-

 

-

 

1

 

51

OCI

 

54

 

187

 

-

 

8

 

-

 

-

 

-

 

10

 

259

Capital contributions

 

-

 

610

 

-

 

-

 

-

 

-

 

-

 

-

 

610

Distributions

 

(45)

 

(89)

 

-

 

(12)

 

(3)

 

-

 

-

 

-

 

(149)

Other

 

-

 

-

 

-

 

-

 

(11)

 

-

 

-

 

(1)

 

(12)

As at December 31, 2014

$

914

$

937

$

-

$

126

$

32

$

-

$

-

$

53

$

2,062

Net income

 

26

 

27

 

-

 

14

 

-

 

-

 

-

 

2

 

69

OCI

 

89

 

144

 

-

 

(12)

 

(10)

 

-

 

-

 

(7)

 

204

Capital contributions

 

-

 

460

 

-

 

-

 

-

 

-

 

-

 

-

 

460

Distributions

 

(70)

 

(126)

 

-

 

(7)

 

(1)

 

-

 

-

 

(4)

 

(208)

Other

 

(1)

 

(1)

 

-

 

-

 

1

 

-

 

-

 

1

 

-

As at December 31, 2015

$

958

$

1,441

$

-

$

121

$

22

$

-

$

-

$

45

$

2,587

Net (loss) income

 

(18)

 

(16)

 

15

 

16

 

-

 

47

 

19

 

2

 

65

OCI

 

46

 

228

 

-

 

2

 

6

 

148

 

205

 

-

 

635

Capital contributions

 

-

 

74

 

1,074

 

-

 

-

 

1,473

 

-

 

-

 

2,621

Acquisition

 

-

 

-

 

-

 

-

 

-

 

-

 

1,417

 

-

 

1,417

Distributions

 

(23)

 

(73)

 

(7)

 

(12)

 

(2)

 

-

 

-

 

(2)

 

(119)

MTO adjustments

 

-

 

-

 

3

 

-

 

-

 

7

 

(1,627)

 

-

 

(1,617)

As at December 31, 2016

$

963

$

1,654

$

1,085

$

127

$

26

$

1,675

$

14

$

45

$

5,589

Interests held by third parties

 

75-80%

 

50-60%

 

23-71%

 

25%

24-30%

 

53%

 

0.4%

21-50%

 

 

In accordance with IFRS 10, Consolidated Financial Statements, Brookfield Renewable is accounting for the additional interests in Isagen purchased under the MTOs as an equity transaction related to the acquisition of non-controlling interest, separate from the Initial Investment of 57.6% controlling interest. Accordingly, the 42.0% ownership interest in Isagen acquired as part of the MTOs was reflected at fair value at the acquisition date and, when acquired, was accounted for as an acquisition of non-controlling interest. The remaining 0.4% ownership interest in Isagen not held by Brookfield Renewable and its co-

F - 58 

 


investors as at December 31, 2016 remains as non-controlling interest. See Note 3 – Business Combinations. 

The following tables summarize certain financial information of operating subsidiaries that have non-controlling interests that are material to Brookfield Renewable:

 

 

Brookfield

 

 

 

 

 

 

 

 

 

 

 

 

 

Americas

Brookfield

Brookfield

 

 

 

 

 

 

 

 

 

Infrastructure

Infrastructure

Infrastructure

The Catalyst

 

 

 

 

 

(MILLIONS)

Fund

Fund II

Fund III(1)

Group

Isagen(2)

Other

Total

Interests held by third parties

 

75-80%

 

50-60%

 

71%

 

25%

 

76%

 

21-50%

 

 

Place of business

 

 

United States

 

 

 

 

 

United States

 

 

 

United States

Brazil

 

 

 

 

Brazil

 

 

 

 Brazil 

Europe

United States

United States

Colombia

Canada

 

 

For the year ended

 

 

 

 

 

 

 

 

 

 

 

 

 

 

 

December 31, 2014:

 

 

 

 

 

 

 

 

 

 

 

 

 

 

Revenue

$

 164  

$

 211  

$

 -    

$

 162  

$

 -    

$

 31  

$

 568  

Net income

 

 18  

 

 46  

 

 -    

 

 56  

 

 -    

 

 3  

 

 123  

Total comprehensive income

 

 85  

 

 422  

 

 -    

 

 87  

 

 -    

 

 45  

 

 639  

 

non-controlling interests

 

 14  

 

 22  

 

 -    

 

 14  

 

 -    

 

 1  

 

 51  

For the year ended

 

 

 

 

 

 

 

 

 

 

 

 

 

 

 

December 31, 2015:

 

 

 

 

 

 

 

 

 

 

 

 

 

 

Revenue

$

 136  

$

 402  

$

 -    

$

 160  

$

 -    

$

 30  

$

 728  

Net income

 

 34  

 

 49  

 

 -    

 

 56  

 

 -    

 

 8  

 

 147  

Total comprehensive

 

 

 

 

 

 

 

 

 

 

 

 

 

 

 

 income (loss)

 

 144  

 

 247  

 

 -    

 

 8  

 

 -    

 

 (51) 

 

 348  

Net income allocated to

 

 

 

 

 

 

 

 

 

 

 

 

 

 

 

non-controlling interests

 

 26  

 

 27  

 

 -    

 

 14  

 

 -    

 

 2  

 

 69  

As at December 31, 2015:

 

 

 

 

 

 

 

 

 

 

 

 

 

 

Property, plant and

 

 

 

 

 

 

 

 

 

 

 

 

 

 

 

equipment, at fair value

$

 1,786  

$

 4,417  

$

 -    

$

 981  

$

 -    

$

 398  

$

 7,582  

Total assets

 

 1,840  

 

 4,770  

 

 -    

 

 1,096  

 

 -    

 

 409  

 

 8,115  

Total borrowings

 

 563  

 

 1,870  

 

 -    

 

 496  

 

 -    

 

 44  

 

 2,973  

Total liabilities

 

 628  

 

 2,236  

 

 -    

 

 512  

 

 -    

 

 61  

 

 3,437  

Carrying value of non-

 

 

 

 

 

 

 

 

 

 

 

 

 

 

 

controlling interests

$

 958  

$

 1,441  

$

 -    

$

 121  

$

 -    

$

 67  

$

 2,587  

 

 

 

 

 

 

 

 

 

 

 

 

 

 

 

For the year ended

 

 

 

 

 

 

 

 

 

 

 

 

 

 

 

December 31, 2016:

 

 

 

 

 

 

 

 

 

 

 

 

 

 

Revenue

$

 118  

$

 394  

$

 28  

$

 164  

$

 819  

$

 27  

$

 1,550  

Net (loss) income

 

 (22) 

 

 (23) 

 

 (8) 

 

 62  

 

 110  

 

 5  

 

 124  

Total comprehensive income

 

 37  

 

 356  

 

 (8) 

 

 70  

 

 502  

 

 31  

 

 988  

As at December 31, 2016:

 

 

 

 

 

 

 

 

 

 

 

 

 

 

Property, plant and

 

 

 

 

 

 

 

 

 

 

 

 

 

 

 

equipment, at fair value

$

 1,807  

$

 4,816  

$

 848  

$

 970  

$

 5,275  

$

 417  

$

 14,133  

Total assets

 

 1,865  

 

 5,125  

 

 855  

 

 1,072  

 

 6,539  

 

 428  

 

 15,884  

Total borrowings

 

 571  

 

 1,881  

 

 313  

 

 450  

 

 1,924  

 

 41  

 

 5,180  

Total liabilities

 

 631  

 

 2,235  

 

 319  

 

 466  

 

 3,396  

 

 60  

 

 7,107  

(1)         Excludes information relating to Isagen which is presented separately.

(2)         Summarized financial information relating to Isagen has been presented as a single amount. The total third parties ownership interest in Isagen as of December 31, 2016 was 75.9% and comprised of Brookfield Infrastructure Fund III: 22.9%, Isagen Institutional investors: 52.6% and Isagen public non-controlling interests: 0.4%.

F - 59 

 


General partnership interest in a holding subsidiary held by Brookfield and Participating non-controlling interests – in a holding subsidiary - Redeemable/Exchangeable units held by Brookfield

Brookfield, as the owner of the 1% general partnership interest in BRELP held by Brookfield (“GP interest”), is entitled to regular distributions plus an incentive distribution based on the amount by which quarterly distributions exceed specified target levels. To the extent that LP Unit distributions exceed $0.375 per LP Unit per quarter, the incentive is 15% of distributions above this threshold. To the extent that quarterly LP Unit distributions exceed $0.4225 per LP Unit, the incentive distribution is equal to 25% of distributions above this threshold.

Consolidated equity includes Redeemable/Exchangeable partnership units and the GP interest. The Redeemable/Exchangeable partnership units are held 100% by Brookfield, which at its discretion has the right to redeem these units for cash consideration. No Redeemable/Exchangeable partnership units have been redeemed for cash consideration. Since this redemption right is subject to Brookfield Renewable’s right, at its sole discretion, to satisfy the redemption request with LP Units of Brookfield Renewable on a one for one basis, the Redeemable/Exchangeable partnership units are classified as equity in accordance with IAS 32, Financial Instruments: Presentation. The Redeemable/Exchangeable partnership units and GP interest are presented as non-controlling interests since they provide Brookfield the direct economic benefits and exposures to the underlying performance of BRELP. The LP Units issued by Brookfield Renewable and  the Redeemable/Exchangeable partnership units issued by its subsidiary BRELP have the same economic attributes in all respects, except for the redemption right described above. The Redeemable/Exchangeable partnership units and the GP interest participate in earnings and distributions on a per unit basis equivalent to the per unit participation of the LP Units of Brookfield Renewable.

As at December 31, 2016, general partnership units, and Redeemable/Exchangeable partnership units outstanding were 2,651,506 (December 31, 2015: 2,651,506) and 129,658,623 (December 31, 2015: 129,658,623), respectively.

Distributions

The composition of the distributions for the year ended December 31 is presented in the following table:

(MILLIONS)

 

2016

 

2015

General partnership interest in a holding

 

 

 

 

 

subsidiary held by Brookfield

$

5

$

4

Incentive distribution

 

19

 

8

 

 

 

$

24

$

12

 

 

 

 

 

 

 

Participating non-controlling interests - in  a

 

 

 

 

 

holding subsidiary - Redeemable/

 

 

 

 

 

Exchangeable units held by Brookfield

$

232

$

217

 

 

 

$

256

$

229

 

 

 

 

 

 

 

F - 60 

 


The following table summarizes certain financial information regarding General partnership interest in a holding subsidiary held by Brookfield and Participating non-controlling interests – in a holding subsidiary - Redeemable/Exchangeable units held by Brookfield:

(MILLIONS)

2016

2015

2014

For the year ended December 31:

 

 

 

 

 

 

Revenue

$

 2,452  

$

 1,628  

$

 1,704  

Net income

 

 40  

 

 103  

 

 203  

Comprehensive income

 

 1,369  

 

 5  

 

 1,071  

Net income allocated to(1):

 

 

 

 

 

 

 

GP interest

 

 -    

 

 -    

 

 1  

 

Redeemable/Exchangeable partnership units

 

 (29) 

 

 1  

 

 55  

As at December 31:

 

 

 

 

 

 

Property, plant and equipment, at fair value

$

 25,257  

$

 18,358  

 

 

Total assets

 

 27,737  

 

 19,507  

 

 

Total borrowings

 

 10,182  

 

 7,338  

 

 

Total liabilities

 

 15,065  

 

 10,744  

 

 

Carrying value of(2):

 

 

 

 

 

 

 

GP interest

 

 55  

 

 52  

 

 

 

Redeemable/Exchangeable partnership units

 

 2,680  

 

 2,559  

 

 

(1)         Allocated based on weighted-average GP interest, Redeemable/Exchangeable partnership units and LP Units of 2.7 million, 129.7 million, and 156.4 million, respectively (2015: 2.7 million, 129.7 million, and 143.3 million, respectively and 2014: 2.7 million, 129.7 million, and 138.8 million, respectively).

(2)         Allocated based on outstanding GP interest, Redeemable/Exchangeable partnership units and LP Units of 2.7 million, 129.7 million, and 166.8 million, respectively (2015: 2.7 million, 129.7 million, and 143.2 million, respectively).  

Preferred equity

Brookfield Renewable’s preferred equity as at December 31 consists of Class A Preference Shares of Brookfield Renewable Power Preferred Equity Inc. (“BRP Equity”) as follows:

 

 

 

Earliest

Dividends declared

 

 

 

 

 

 

Cumulative

permitted

for the year ended

 

 

 

 

(MILLIONS EXCEPT

Shares

dividend

redemption

December 31

 

 

AS NOTED)

outstanding

rate(%)

date

2016

2015

2016

2015

Series 1 (C$136)

5.45

3.36

Apr 30, 2020

$

3

$

6

$

101

$

98

Series 2 (C$113)(1)

4.51

3.15

Apr 30, 2020

 

3

 

2

 

84

 

81

Series 3 (C$249)

9.96

4.40

Jul 31, 2019

 

8

 

8

 

185

 

179

Series 5 (C$103)

4.11

5.00

Apr 30, 2018

 

4

 

7

 

76

 

126

Series 6 (C$175)

7.00

5.00

Jul 31, 2018

 

7

 

7

 

130

 

126

 

31.03

 

 

$

25

$

30

$

576

$

610

(1)       Dividend rate represents annualized distribution based on the most recent quarterly floating rate.

The Class A Preference Shares do not have a fixed maturity date and are not redeemable at the option of the holders. As at December 31, 2016, none of the issued Class A Preference Shares have been redeemed by BRP Equity.

The fixed dividend rate on the Series 1 Preference Shares for the five years commencing May 1, 2015 and ending April 30, 2020, if declared, will be paid at an annual rate of 3.355% (C$0.2096875 per share per quarter). The holders of the Series 2 Preference Shares will be entitled to receive floating rate cumulative preferential cash dividends, equal to the T-Bill Rate plus 2.620%. The quarterly dividend in respect of the November 1, 2016 to January 31, 2017 dividend period was paid on January 31, 2017 at an annual rate of 3.153% (C$ 0.198683 per share).

F - 61 

 


The holders of the Series 3 Preference Shares are entitled to receive fixed cumulative dividends.  The dividend will reset on July 31, 2019 and every five years thereafter at a rate equal to the then five year Government of Canada Bond yield plus 2.94%. 

The holders of the Series 3 Preference Shares will have the right, at their option, to convert their shares into Class A, Series 4 Preference Shares on a one-for-one basis on the earliest permitted redemption date and every five years thereafter. The holders of the Series 4 Preference Shares will be entitled to receive floating rate cumulative preferential cash dividends, equal to the T-Bill Rate plus 2.94%.

The holders of the Series 5 and 6 Preference Shares are entitled to receive fixed cumulative dividends.

Class A Preference Shares – Normal Course Issuer Bid

In June 2016, Brookfield Renewable announced that the Toronto Stock Exchange had accepted a notice of BRP Equity’s intention to renew its normal course issuer bid in connection with its outstanding Class A Preference Shares. Under this normal course issuer bid, Brookfield Renewable is permitted to repurchase up to 10% of the total public float for each respective series of our Class A Preference Shares. The bid will expire on June 26, 2017, or earlier should the repurchases be completed prior to such date. Shareholders may obtain a copy of the notice, free of charge, by contacting Brookfield Renewable.

Class A, Series 5  Preference Shares – Exchange offer

In November 2015, Brookfield Renewable announced its offer to exchange (the “Exchange Offer”) each issued and outstanding Class A, Series 5 Preference Share of BRP Equity with an annual dividend rate of 5.00% (the “Series 5 Preference Shares”) for one newly issued Class A, Series 5 Preferred Limited Partnership Unit (the “Preferred LP Units”) of Brookfield Renewable with an annual distribution rate of 5.59%.

The Exchange Offer was open for acceptance until, and completed on, February 8, 2016. On that date, a total of 2,885,496 Series 5 Preference Shares were tendered and exchanged for an equal number of Series 5 Preferred LP Units.

14. PREFERRED LIMITED PARTNERS’ EQUITY

Brookfield Renewable’s preferred limited partners’ equity comprises of Class A Preferred LP Units as follows:

 

 

 

Earliest

Distributions declared

 

 

 

 

 

 

Cumulative

permitted

for the year ended

 

 

 

 

(MILLIONS EXCEPT

Shares

distribution

redemption

December 31

 

 

AS NOTED)

outstanding

rate (%)

date

2016

2015

2016

2015

Series 5 (C$72)

2.89

5.59

Apr 30, 2018

$

3

$

-

$

49

$

-

Series 7 (C$175)

7.00

5.50

Jan 31, 2021

 

7

 

1

 

128

 

128

Series 9 (C$200)

8.00

5.75

Jul 31, 2021

 

5

 

-

 

147

 

-

 

17.89

 

 

$

15

$

1

$

324

$

128

As noted in Note 13 – Non-Controlling Interests, in February 2016 a total of 2,885,496 Class A, Series 5 Preference Shares of BRP Equity were tendered and exchanged for an equal number of Series 5 Preferred LP Units of Brookfield Renewable.

The holders of the Series 7 Preferred LP Units are entitled to receive fixed cumulative quarterly distributions. The distribution rate will reset on January 31, 2021 and every five years thereafter.

On May 25, 2016, Brookfield Renewable issued 8,000,000 Class A, Series 9 Preferred Limited Partnership Units (the “Series 9 Preferred LP Units”) at a price of C$25 per unit for gross proceeds of

F - 62 

 


C$200 million ($152 million). Brookfield Renewable incurred C$7 million ($5 million) in transaction costs and the net proceeds of C$193 million ($147 million) were used to repay outstanding indebtedness and for general corporate purposes. The holders of the Series 9 Preferred Units are entitled to receive a cumulative quarterly fixed distribution yielding 5.75% for the initial period ending July 31, 2021. Thereafter, the distribution rate will be reset every five years at a rate equal to the greater of: (i) the 5-year Government of Canada bond yield plus 5.01%, and (ii) 5.75%.

The holders of Series 9 Preferred LP Units will have the right, at their option, to convert their Series 9 Preferred LP Units into Class A, Series 10 Preferred LP Units, subject to certain conditions, on July 31, 2021 and every five years thereafter. The holders of Series 10 Preferred LP Units will be entitled to receive cumulative quarterly floating distributions at an annual rate equal to the cumulative quarterly floating distributions, as and when declared, at an annual rate equal to the 3-month T-Bill yield plus 5.01%.

The Class A Preferred LP Units do not have a fixed maturity date and are not redeemable at the option of the holders. As at December 31, 2016, none of the Class A Preferred LP Units have been redeemed by Brookfield Renewable.

15. LIMITED PARTNERS’ EQUITY

Limited partners’ equity

As at December 31, 2016, 166,839,324 LP Units were outstanding (December 31, 2015: 143,188,170) including 51,125,944 (December 31, 2015: 40,026,986) held by Brookfield. Brookfield owns all general partnership interests in Brookfield Renewable representing a 0.01% interest.

During the year ended December 31, 2016, 298,946 LP Units (2015: 171,605 LP Units) were issued under the distribution reinvestment plan.

As at December 31, 2016, Brookfield’s direct and indirect interest of 180,784,567 LP Units and Redeemable/Exchangeable partnership units represents approximately 61% of Brookfield Renewable on a fully-exchanged basis.

On an unexchanged basis, Brookfield holds a 31% direct limited partnership interest in Brookfield Renewable, a 44% direct interest in BRELP through the ownership of Redeemable/Exchangeable partnership units and a direct 1% GP interest in BRELP as at December 31, 2016.

In December 2016, Brookfield Renewable renewed its normal course issuer bid in connection with its LP Units. Under this normal course issuer bid Brookfield Renewable is permitted to repurchase up to 8.3 million LP Units, representing approximately 5% of the issued and outstanding LP Units, for capital management purposes. The bid will expire on December 28, 2017, or earlier should Brookfield Renewable complete its repurchases prior to such date.

Issuance of LP Units

On June 10, 2016, Brookfield Renewable completed a bought deal for non-voting limited partnership units of Brookfield Renewable (“LP Units”) which included 10,655,000 LP Units at a price of C$37.55 per LP Unit (the “Offering Price”) for gross proceeds of C$400 million ($313 million) (the “Offering”). In addition, Brookfield Asset Management purchased 11,098,958 LP Units at the Offering Price concurrent with the Offering (the “Concurrent Private Placement”). The aggregate gross proceeds of the Offering and the Concurrent Private Placement was C$800 million ($626 million).  Brookfield Renewable had granted the underwriters an over-allotment option, exercisable in whole or in part for a period of 30 days following closing of the Offering, to purchase up to an additional 1,598,250 LP Units at the Offering Price (the “Over-allotment Option”).

F - 63 

 


On June 15, 2016, the underwriters exercised in full the Over-allotment Option and Brookfield Renewable received additional aggregate gross proceeds of C$60 million ($46 million) on June 16, 2016.  Brookfield Asset Management elected not to exercise its option to purchase additional LP Units and holds an approximate 61% interest in Brookfield Renewable after giving effect to the closing of the Over-allotment Option.

Brookfield Renewable incurred $15 million in transaction costs associated with the Offering, the Concurrent Private Placement and the Over-allotment Option.

The excess of the price received over the carrying value of the additional limited partnership units of BRELP purchased by Brookfield Renewable resulted in adjustments to the General partnership interest in a holding subsidiary held by Brookfield and Participating non-controlling interests – in a holding subsidiary - Redeemable/Exchangeable units held by Brookfield of $2 million and $83 million, respectively. BRELP ultimately used the net proceeds to repay outstanding indebtedness and for general corporate purposes.

Distributions

Distributions may be made by the general partner of Brookfield Renewable with the exception of instances that there is insufficient cash available, payment rends Brookfield Renewable unable to pay its debt or payment of which might leave Brookfield Renewable unable to meet any future contingent obligations.

For the year ended December 31, 2016, Brookfield Renewable declared distributions on its LP Units of $281 million or $1.78 per LP Unit (2015: $239 million or $1.66 per LP Unit).

The composition of the distribution for the year ended December 31 is presented in the following table:

(MILLIONS)

 

2016

 

2015

Brookfield

$

83

$

67

External LP Unitholders

 

198

 

172

 

$

281

$

239

In February 2016, unitholder distributions were increased to $1.78 per unit on an annualized basis, an increase of 12 cents per unit, which took effect with the distribution payable in March 2016.  

16. GOODWILL

The following table provides a reconciliation of goodwill:

(MILLIONS)

Notes

 

As at December 31, 2015

 

$

 -    

Acquired through business acquisition

3

 

 799  

Foreign exchange

 

 

 97  

As at December 31, 2016

 

$

 896  

The acquisition equation for the Isagen Acquisition (Note 3 – Business combinations) includes a deferred tax liability of $1,019 million. The deferred tax liability arises because the tax bases of the Isagen net assets are significantly lower than their acquisition date fair value. As required by IFRS 3, this deferred tax liability is calculated in accordance with IAS 12, and is not measured at fair value. IAS 12 requires provisions to be made for all differences between the carrying value of assets and liabilities other than goodwill acquired in a business combination and their tax base at their nominal amount, irrespective of whether or not this will result in additional (or less) tax being paid or when any tax cash flows may occur. The fair value of the deferred tax liability would be lower than its nominal amount and Brookfield Renewable has determined that goodwill of $799 million arises from such difference.

F - 64 

 


17. CAPITAL MANAGEMENT

Brookfield Renewable’s primary capital management objectives are to ensure the sustainability of its capital to support continuing operations, meet its financial obligations, allow for growth opportunities and provide stable distributions to its LP Unitholders. Brookfield Renewable’s capital is monitored through debt to total capitalization ratio which is calculated as total debt plus deferred income tax liabilities, net of deferred income tax assets, and equity. The ratio as at December 31, 2016 was 38% (2015: 39%).

Brookfield Renewable has provided covenants to certain of its lenders for its corporate borrowings and credit facilities. The covenants require Brookfield Renewable to meet minimum debt to capitalization ratios.  Subsidiaries of Brookfield Renewable have provided covenants to certain of their lenders for their property-specific borrowings. These covenants vary from one credit agreement to another and include ratios that address debt service coverage. Certain lenders have also put in place requirements that oblige Brookfield Renewable and its subsidiaries to maintain debt and capital expenditure reserve accounts. The consequences to the subsidiaries as a result of failure to comply with their covenants could include a limitation of distributions from the subsidiaries to Brookfield Renewable, as well as repayment of outstanding debt. Brookfield Renewable is dependent on the distributions made by its subsidiaries to service its debt.

Financial covenants associated with Brookfield Renewable’s various banking and credit arrangements are reviewed regularly and controls are in place to maintain compliance with these covenants. Brookfield Renewable complied with all material financial covenants for the years ended December 31, 2016, 2015 and 2014.

Brookfield Renewable’s strategy during December 31, 2016, which was unchanged from 2015, was to maintain the measure set out in the following schedule as at December 31:

(MILLIONS)

 

2016

 

2015

Total debt

 

 

 

 

 

Current portion of long-term debt

$

 1,034  

$

 770  

 

Long-term debt and credit facilities

 

 9,148  

 

 6,568  

 

 

 

 10,182  

 

 7,338  

Deferred income tax liabilities, net(1)

 

 3,652  

 

 2,538  

Equity

 

 12,672  

 

 8,763  

Total capitalization

$

 26,506  

$

 18,639  

Debt to total capitalization

 

38%

 

39%

(1)            Deferred income tax liabilities less deferred income tax assets.

F - 65 

 


18. EQUITY-ACCOUNTED INVESTMENTS

The following are Brookfield Renewable’s equity-accounted investments as at December 31: 

 

Principal place

Ownership

Carrying value

 

of business

interest

 

 

 

 

(MILLIONS)

 

%

 

2016

 

2015

Bear Swamp Power Co. L.L.C.

United States

 50  

$

 114  

$

 106  

Galera Centrais Eletricas S.A.

Brazil

 50  

 

 29  

 

 24  

Pingston Power Inc.

Canada

 50  

 

 58  

 

 60  

Brookfield Infrastructure Fund II Investees

United States,

 

 

 

 

 

 

Europe

14 - 50

 

 5  

 

 7  

 

 

 

$

 206  

$

 197  

The following table outlines the changes in Brookfield Renewable’s equity-accounted investments for the year ended December 31:

(MILLIONS)

2016

2015

2014

Balance, beginning of year

$

197

$

273

$

290

Share of net income

 

-

 

10

 

3

Revaluation recognized through OCI

 

7

 

96

 

56

Dividends declared

 

(6)

 

(19)

 

(27)

Capital distributions, net

 

-

 

(144)

 

-

Foreign exchange translation

 

7

 

(19)

 

(11)

California Hydro Step Acquisition

 

-

 

-

 

(39)

Share of OCI

 

1

 

-

 

1

Balance, end of year

$

206

$

197

$

273

F - 66 

 


The following tables summarize certain financial information of equity-accounted investments:

(MILLIONS)

 

 

 

2016

 

2015

As at December 31:

 

 

 

 

 

 

Current assets

 

 

$

 45  

$

 45  

Property, plant and equipment, at fair value

 

 

 

 864  

 

 848  

Other assets

 

 

 

 70  

 

 65  

Current liabilities

 

 

 

 42  

 

 37  

Long-term debt

 

 

 

 463  

 

 460  

Other liabilities

 

 

 

 71  

 

 73  

 

 

 

 

 

 

 

 

 

 

 

 

 

 

 

(MILLIONS)

 

2016

 

2015

 

2014

For the year ended December 31

 

 

 

 

 

 

Revenue

$

74

$

89

$

109

Net income

 

-

 

19

 

6

Share of net income (loss)

 

 

 

 

 

 

 

Cash earnings

 

9

 

20

 

26

 

Non-cash loss

 

(9)

 

(10)

 

(23)

19. CASH AND CASH EQUIVALENTS

Brookfield Renewable’s cash and cash equivalents as at December 31 are as follows:

(MILLIONS)

 

2016

 

2015

Cash

$

 210  

$

 60  

Short-term deposits

 

 13  

 

 3  

 

$

 223  

$

 63  

20. RESTRICTED CASH

Brookfield Renewable’s restricted cash as at December 31 is as follows:  

(MILLIONS)

 

2016

 

2015

Operations 

$

 135  

$

 183  

Credit obligations

 

 104  

 

 110  

Development projects

 

 11  

 

 43  

Total

 

 250  

 

 336  

Less: non-current

 

(129)

 

(138)

Current

$

 121  

$

 198  

Refer to Note 22 – Other long-term assets for information on long-term restricted cash.

F - 67 

 


21. TRADE RECEIVABLES AND OTHER CURRENT ASSETS

Brookfield Renewable’s trade receivables and other current assets as at December 31 are as follows:

(MILLIONS)

 

2016

 

2015

Trade receivables

$

 262  

$

 98  

Other short-term receivables

 

 103  

 

 87  

Prepaids and others

 

 89  

 

 71  

 

$

 454  

$

 256  

As at December 31, 2016, 95% (2015: 99%) of trade receivables were current. Trade receivables are generally on 30-day terms and credit limits are assigned and monitored for all counterparties. In determining the recoverability of trade receivables, management performs a risk analysis considering the type and age of the outstanding receivables and the credit worthiness of the counterparties.  Management also reviews trade receivable balances on an ongoing basis. Bad debt expense related to trade receivables is recognized at the time an account is deemed uncollectible. Accordingly, as at December 31, 2016 and 2015 an allowance for doubtful accounts for trade receivables was not deemed necessary.

22.  OTHER LONG-TERM ASSETS

The composition of Brookfield Renewable’s other long-term assets as at December 31 is presented in the following table:

 

 

Accumulated

 

 

 

 

 

 

Cost

Amortization

Net Book Value

Net book value

(MILLIONS)

2016

 

2015

Restricted cash

$

 129  

$

 -    

$

 129  

$

 138  

Unamortized financing fees

 

 38  

 

(32)

 

 6  

 

 8  

Other

 

 46  

 

(5)

 

 41  

 

 29  

 

$

 213  

$

(37)

$

 176  

$

 175  

At December 31, 2016 and 2015, restricted cash was held primarily to satisfy lease payments and credit agreements.

F - 68 

 


23.  accounts payable and accrued liabilities

Brookfield Renewable’s accounts payable and accrued liabilities as at December 31 are as follows:  

(MILLIONS)

 

2016

 

2015

Operating accrued liabilities

$

141

$

107

Accounts payable

 

92

 

43

Interest payable on corporate and subsidiary borrowings

 

68

 

44

Deferred consideration

 

55

 

38

Acquisition related provisions

 

54

 

-

LP Unitholders’ distributions, preferred limited partnership unit 

 

 

 

 

 

distributions and preferred dividends payable(1)

 

24

 

19

Other

 

33

 

33

 

 

$

467

$

284

(1)       Includes amounts payable only to external LP Unitholders. Amounts payable to Brookfield are included in due to related parties. Refer to Note 26 - Related party transactions.

24.  OTHER LONG-TERM liabilities

Brookfield Renewable’s other long-term liabilities as at December 31 are comprised of the following:

(MILLIONS)

Notes

2016

 

2015

Acquisition related provisions

 

$

 116  

$

 -    

Pension obligations

28

 

 87  

 

 56  

Decommissioning retirement obligations

 

 

 47  

 

 47  

Contingent consideration

3

 

 16  

 

 32  

Concession payment liability

 

 

 10  

 

 9  

Other

 

 

 34  

 

 28  

 

 

$

 310  

$

 172  

Brookfield Renewable has recorded decommissioning retirement obligations associated with certain power generating assets. The decommissioning retirement obligation has been established for hydroelectric and wind operation sites in North America that are expected to be restored between the years 2031 to 2138. The estimated cost of decommissioning activities is based on a third party assessment.

F - 69 

 


25.  Commitments, contingencies and guarantees

Commitments

In the course of its operations, Brookfield Renewable and its subsidiaries have entered into agreements for the use of water, land and dams. Payment under those agreements varies with the amount of power generated. The various agreements are renewable and extend up to 2091.

In December 2016, Brookfield Renewable with institutional partners entered into an agreement to acquire a hydroelectric portfolio with an aggregate capacity of 210 MW located in Europe for a total enterprise value of €255 million. The transaction is subject to certain conditions including regulatory consent and other customary closing conditions and is expected to close in the second quarter of 2017. Brookfield Renewable will retain an approximate 29% economic interest in the portfolio.

The remaining development project costs on two Brazilian hydroelectric projects totaling 47 MW and two wind projects totaling 43 MW in Europe are expected to be $125 million. One hydroelectric project with a capacity of 28 MW and the two wind projects are expected to be fully operational in 2017. The 19 MW hydroelectric project is expected to be fully operational in 2018. The remaining construction costs associated with the 25 MW hydroelectric facility commissioned in Brazil subsequent to year end are expected to be $8 million.

As at December 31, 2016, Brookfield Renewable had commitments for future minimum lease payments under non-cancellable leases which fall due as follows:

(MILLIONS)

 

2017

$

 29  

2018

 

 28  

2019

 

 27  

2020

 

 26  

2021

 

 25  

Thereafter

 

 219  

Total

$

 354  

Contingencies

Brookfield Renewable and its subsidiaries are subject to various legal proceedings, arbitrations and actions arising in the normal course of business. While the final outcome of such legal proceedings and actions cannot be predicted with certainty, it is the opinion of management that the resolution of such proceedings and actions will not have a material impact on Brookfield Renewable’s consolidated financial position or results of operations.

Brookfield Renewable, on behalf of Brookfield Renewable’s subsidiaries, and the subsidiaries themselves have provided letters of credit, which include, but are not limited to, guarantees for debt service reserves, capital reserves, construction completion and performance. The activity on the issued letters of credit by Brookfield Renewable can be found in Note 12 – Long-term debt and credit facilities.

Brookfield Renewable along with institutional investors has provided letters of credit, which include, but are not limited to, guarantees for debt service reserves, capital reserves, construction completion and performance as it relates to interests in the Brookfield Americas Infrastructure Fund and the Brookfield Infrastructure Fund II. As at December 31, 2016, letters of credit issued by Brookfield Renewable along with institutional investors were $66 million (December 31, 2015: $71 million).

F - 70 

 


Brookfield Renewable’s subsidiaries and equity-accounted entities have similarly provided letters of credit, which include, but are not limited to, guarantees for debt service reserves, capital reserves, construction completion and performance. As at December 31, 2016, letters of credit issued by Brookfield Renewable’s subsidiaries and equity-accounted entities were $483 million and $16 million, respectively (December 31, 2015: $118 million and $16 million, respectively).

Guarantees

In the normal course of operations, Brookfield Renewable and its subsidiaries execute agreements that provide for indemnification and guarantees to third parties of transactions such as business dispositions, capital project purchases, business acquisitions, and sales and purchases of assets and services. Brookfield Renewable has also agreed to indemnify its directors and certain of its officers and employees. The nature of substantially all of the indemnification undertakings prevents Brookfield Renewable from making a reasonable estimate of the maximum potential amount that Brookfield Renewable could be required to pay third parties as the agreements do not always specify a maximum amount and the amounts are dependent upon the outcome of future contingent events, the nature and likelihood of which cannot be determined at this time. Historically, neither Brookfield Renewable nor its subsidiaries have made material payments under such indemnification agreements.  

26.  related party transactions

Brookfield Renewable’s related party transactions are recorded at the exchange amount. Brookfield Renewable’s related party transactions are primarily with Brookfield Asset Management and its subsidiaries.

Brookfield Renewable and Brookfield have entered into, or amended, the following material agreements:

Principal Agreements

Limited Partnership Agreements

Each of the amended and restated limited partnership agreements of Brookfield Renewable and BRELP outline the key terms of the partnerships, including provisions relating to management, protections for limited partners, capital contributions, distributions and allocation of income and losses. BRELP’s general partner is entitled to receive incentive distributions from BRELP as a result of its ownership of the general partnership interest in BRELP. The incentive distributions are to be calculated in increments based on the amount by which quarterly distributions on the limited partnership units of BRELP exceed specified target levels as set forth in the amended and restated partnership agreement.

Master Services Agreement

Brookfield Renewable entered into an agreement with Brookfield Asset Management pursuant to which Brookfield Asset Management has agreed to provide oversight of the business and provide the services of senior officers to Brookfield Renewable for a management service fee.  The fee is paid on a quarterly basis and has a fixed quarterly component of $5 million and a variable component calculated as a percentage of the increase in the total capitalization value of Brookfield Renewable over an initial reference value (subject to an annual escalation by a specified inflation factor beginning on January 1, 2013). Total capitalization value as of December 31, 2016 is $12 billion, which against the initial reference value of $8 billion and factoring in the annual amount of $21 million (as adjusted for inflation), resulted in a management service fee payment for the year ended December 31, 2016 of $62 million (2015: $48 million, 2014: $51 million).

F - 71 

 


BRELP Voting Agreement

In 2011, Brookfield Renewable entered into a voting agreement with Brookfield pursuant to which Brookfield Renewable, through BRPL, has a number of voting rights, including the right to direct all eligible votes in the election of the directors of BRELP’s general partner.

Revenue Agreements

Contract Amendments

In 2011, two long-term power purchase agreements associated with the generating assets in Ontario held by Great Lakes Power Limited (“GLPL”) and Mississagi Power Trust (“MPT”), were amended.

The amended GLPL power purchase agreement requires Brookfield to support the price that GLPL receives for energy generated by certain facilities in Canada at a price of C$82 per MWh subject to an annual adjustment equal to 40% of the Consumer Price Index (“CPI”) in the previous year.  The GLPL agreement has an initial term to 2029, and the contract automatically renews for successive 20-year periods with certain termination provisions.  If the contract is not terminated prior to 2029, the price under this agreement reverts back to the original C$68 per MWh subject to an annual adjustment equal to 40% of the CPI for each year.

The amended MPT power purchase agreement requires Brookfield to purchase the energy generated at a price of C$103 per MWh subject to an annual adjustment equal to 20% of the CPI in the previous year.  The MPT contract terminates on December 1, 2029 and MPT has been granted the unilateral option to terminate the agreement, on 120 days written notice, at certain times between 2017 and 2024.

Energy Revenue Agreement

In 2011, an agreement was entered into between Brookfield and Brookfield Power U.S. Holdings America Co. (“BPUSHA”) that indirectly owns substantially all of the U.S. facilities of Brookfield Renewable. Brookfield will support the price that BPUSHA receives for energy generated by certain facilities in the United States at a price $75 per MWh. This price is to be increased annually on January 1 by an amount equal to 40% of the increase in the CPI during the previous calendar year, but not exceeding an increase of 3% in any calendar year. This agreement will have an initial term of 20 years, with automatic renewals for successive 20-year periods with certain termination provisions.

Other Revenue Agreements

Pursuant to a 20-year power purchase agreement, Brookfield purchases all energy from several power facilities in Maine and New Hampshire held by Great Lakes Holding America (“GLHA”) at $37 per MWh.  The energy rates are subject to an annual adjustment equal to 20% of the increase in the CPI during the previous year.

Pursuant to a 20-year power purchase agreement, Brookfield purchases all energy from Lievre Power in Quebec at C$68 per MWh. The energy rates are subject to an annual adjustment equal to the lesser of 40% of the increase in the CPI during the previous calendar year or 3%.

Pursuant to a power guarantee agreement, Brookfield will purchase all energy from the two facilities of Hydro Pontiac Inc. at a price of C$68 per MWh, to be increased annually each calendar year beginning in 2010 by an amount equal to 40% of the increase in the CPI during the previous calendar year. This power guarantee agreement is scheduled to commence in 2019 for one facility and in 2020 for the other, upon the expiration of existing third-party power agreements. The agreement with Brookfield has an initial term to 2029 and automatically renews for successive 20-year period with certain termination provisions.

F - 72 

 


Pursuant to a 10-year Wind Levelization agreement expiring in 2019, Brookfield mitigates any potential wind variation from the expected annual generation of 506 GWh with regards to the Prince Wind assets in Ontario. Any excess generation compared to the expected generation results in a payment from Brookfield Renewable to Brookfield, while a shortfall would result in a payment from Brookfield to Brookfield Renewable.

Power Services Agreements

Power Agency Agreements

Certain Brookfield Renewable subsidiaries have entered into Power Agency Agreements appointing Brookfield as the exclusive agent of the owner in respect of the sales of electricity, including the procurement of transmission and other additional services.  In addition, Brookfield will schedule, dispatch and arrange for transmission of the power produced and the power supplied to third-parties in accordance with prudent industry practice. Pursuant to each Agreement, Brookfield will be entitled to be reimbursed for any third-party costs incurred, and, in certain cases, receives an additional fee for its services in connection with the sale of power and for providing the other services.

Energy Marketing Agreement

Brookfield has agreed to provide energy marketing services to Brookfield Renewable’s North American businesses. Under this Agreement, Brookfield Renewable pays an annual energy marketing fee of $18 million per year (subject to increase by a specified inflation factor beginning on January 1, 2013). See Note 7 - Direct operating costs. 

Voting Agreements

Brookfield Renewable entered into voting agreements with Brookfield whereby Brookfield, as managing member of entities related to the Brookfield Americas Infrastructure Fund (the “BAIF Entities”) in which Brookfield Renewable holds investments in certain United States and Brazil power generating operations with institutional investors, agreed to assign to Brookfield Renewable their voting rights to elect the Boards of Directors of the BAIF Entities. Brookfield Renewable’s economic interests in the BAIF Entities in the United States and Brazil are 22% and 25%, respectively.

Brookfield Renewable entered into voting agreements with certain Brookfield subsidiaries whereby these subsidiaries, as managing members of entities related to Brookfield Infrastructure Fund II (the “BIF II Entities”) in which Brookfield Renewable holds investments in certain United States and Europe power generating operations with institutional investors, agreed to provide to Brookfield Renewable the authority to direct the election of the Boards of Directors of the BIF II Entities. Brookfield Renewable’s economic interests in the BIF II Entities are between 40% and 50.1%.

Brookfield Renewable entered into a voting agreement with certain Brookfield subsidiaries that form part of Brookfield Infrastructure Fund III (the “BIF III Entities”) in which Brookfield Renewable holds investments in certain United States and Colombia power generating operations with institutional investors, agreed to provide to Brookfield Renewable the authority to direct the election of the Boards of Directors of the BIF III Entities. Brookfield Renewable’s economic interests in the BIF III Entities are between 24% and 29%.

The consortium holds its interest in Isagen through an entity (“Hydro Holdings”) which is entitled to appoint a majority of the board of directors of Isagen.  The general partner of Hydro Holdings is a controlled subsidiary of Brookfield Renewable.  Brookfield Renewable is entitled to appoint a majority of Hydro Holdings’ board of directors, provided that Brookfield Asset Management and its subsidiaries (including Brookfield Renewable) collectively are (i) the largest holder of Hydro Holdings’ limited

F - 73 

 


partnership interests, and (ii) hold over 30% of Hydro Holdings’ limited partnership interests (the “Ownership Test”).  Brookfield Asset Management and its subsidiaries currently meet the Ownership Test.

A subsidiary of Brookfield Renewable sold electricity to, and had it distributed by, Brookfield Infrastructure Partners L.P.’s (“Brookfield Infrastructure”) Colombian regulated distribution business as part of its normal course of operations. For the year ended December 31, 2016, revenues of $12 million were generated and expenses of $1 million were incurred. There were no revenues generated or expenses incurred in fiscal 2015 or 2014.

Brookfield Asset Management has provided a $200 million committed unsecured revolving credit facility maturing in December 2017. In December 2016, there was a draw for the full amount. See Note 12 – Long-term debt and credit facilities for further details. Subsequent to year-end, the facility increased to $400 million. The interest expense on this facility, for the year ended December 31, 2016, was less than $1 million.

Brookfield has placed funds on deposit with Brookfield Renewable, subsequent to year-end and in the amount of $140 million. Interest earned on the deposits is at market terms.

The following table reflects the related party agreements and transactions in the consolidated statements of income, for the year ended December 31:

(MILLIONS)

 

2016

 

2015

 

2014

Revenues

 

 

 

 

 

 

 

Power purchase and revenue agreements

$

527

$

469

$

433

 

Wind levelization agreement

 

8

 

6

 

6

 

 

$

535

$

475

$

439

Direct operating costs

 

 

 

 

 

 

 

Energy purchases

$

(3)

$

(5)

$

(9)

 

Energy marketing fee

 

(23)

 

(22)

 

(21)

 

Insurance services

 

(40)

 

(30)

 

(29)

 

 

$

(66)

$

(57)

$

(59)

Management service costs

$

(62)

$

(48)

$

(51)

F - 74 

 


The following table reflects the impact of the related party agreements and transactions on the consolidated statements of financial position as at December 31:  

(MILLIONS)

Related party

 

2016

 

2015

Current assets

 

 

 

 

 

Due from related parties

 

 

 

 

 

 

Amounts due from

Brookfield

$

 47  

$

 52  

 

 

 

Equity-accounted investments and other

 

 7  

 

 5  

 

 

 

 

$

 54  

$

 57  

Current liabilities

 

 

 

 

 

Due to related parties

 

 

 

 

 

 

Amount due to

Brookfield

$

 48  

$

 41  

 

Accrued distributions payable on LP

 

 

 

 

 

 

 

Units and Redeemable/Exchangeable

 

 

 

 

 

 

 

partnership units

Brookfield

 

 26  

 

 23  

 

Amount due to

Equity-accounted investments and other

 

 2  

 

 -    

 

 

 

 

$

 76  

$

 64  

Current assets 

Amounts due from Brookfield are non-interest bearing, unsecured and due on demand.

Current liabilities

Amounts due to Brookfield are unsecured, payable on demand and relate to recurring transactions.

27. SUPPLEMENTAL INFORMATION

The net change in working capital balances for the year ended December 31 shown in the consolidated statements of cash flows is comprised of the following:

(MILLIONS)

 

2016

 

2015

 

2014

Trade receivables and other current assets

$

 30  

$

 (72) 

$

 20  

Accounts payable and accrued liabilities

 

 (160) 

 

 2  

 

 (54) 

Other assets and liabilities

 

 (7) 

 

 8  

 

 14  

 

$

 (137) 

$

 (62) 

$

 (20) 

F - 75 

 


28. PENSION AND EMPLOYEE FUTURE BENEFITS

Brookfield Renewable offers a number of pension plans to its employees, as well as certain health care, dental care, life insurance and other benefits to certain retired employees pursuant to Brookfield Renewable’s policy.  The plans are funded by contributions from Brookfield Renewable and from plan members.  Pension benefits are based on length of service and final average earnings and some plans are indexed for inflation after retirement. The pension plans relating to employees of Brookfield Renewable have been included in the consolidated financial statements.

The Brookfield Renewable Pension Governance Committee (BRGC) is responsible for the implementation of strategic decisions and monitoring of the administration of Brookfield Renewable’s defined benefit pension plans.  Specifically, the BRGC will establish the investment strategies, approve the funding policies as well as assess that Brookfield Renewable has complied with all applicable law, fiduciary, reporting and disclosure requirements.

Actuarial valuations for Brookfield Renewable’s pension plans are required as per governing provincial or federal regulations. For Québec and the United States registered plans, actuarial valuations are required annually. For Ontario registered plans, actuarial valuations are required on a triennial basis if the funding level of the plan is above a certain threshold. Currently, all Ontario registered plans are on a triennial schedule. In the Colombian platform, there are obligations for pension plans and other employee benefits. Actuarial valuations on these obligations are performed annually by qualified, independent actuaries. 

The dates of the most recent actuarial valuations for Brookfield Renewable’s pension and non-pension benefit plans range from December 2013 to January, 2017. Brookfield Renewable measures its accrued benefit obligations and the fair value of plan assets for accounting purposes as at December 31 of each year.

The benefit liabilities represent the amount of pension and other employee future benefits that Brookfield Renewable’s employees and retirees have earned at year-end. The benefit obligation under these plans is determined through periodic actuarial reports which were based on the assumptions indicated in the following table.

Actuarial assumptions as at December 31:

 

 

 

Defined benefit

Non-pension

Defined benefit

Non-pension

Defined benefit

Non-pension

 

 

 

pension plans

benefit plans

pension plans

benefit plans

pension plans

benefit plans

 

2016

2015

 

2014

 

 

 

(%)

(%)

 

(%)

Discount rate

 

2.2 - 7.3

 

4.1 - 7.3

 

2.9 - 4.7

 

4.2 - 4.7

 

2.6 - 4.2

 

4.0 - 4.3

Rate of price inflation

 

1.5 - 3.5

 

N/A

 

2.0 - 2.5

 

N/A

 

2.0 - 2.5

 

N/A

Rate of compensation

 

 

 

 

 

 

 

 

 

 

 

 

 

increases

 

2.5 - 4.0

 

2.5 - 4.0

 

2.5 - 3.0

 

2.5 - 3.0

 

2.5 - 4.0

 

3.0 - 4.0

Health care trend rate(1)

 

N/A

 

5.3 - 6.9

 

N/A

 

6.3 - 7.1

 

N/A

 

6.5 - 7.2

(1)         Assumed immediate trend rate at year-end.

Plan obligations and the annual pension expense are determined on an actuarial basis and are affected by numerous assumptions and estimates including the market value of plan assets, discount rates, rate of compensation increases and other assumptions. The discount rate, rate of price inflation and inflation-linked assumptions and health care cost trend rate are the assumptions that generally have the most significant impact on the benefit obligations.

The discount rate for benefit obligation purposes is determined, as far as possible, by reference to market yields on high quality corporate bonds. In Colombia deep market in bonds does not exist, accordingly, the

F - 76 

 


discount rate is determined by reference to yields on government bonds. Rate of compensation increases reflect the best estimate of merit increases to be provided, consistent with assumed inflation rates. 

A 50 basis point change in the assumptions mentioned before, used for the calculation of the benefit obligations as at December 31, 2016, would result in the following increase (decrease) of the benefit obligations:

 

 

 

Defined benefit

Non-pension

(MILLIONS)

pension plans

benefit plans

Discount rate

 

 

 

 

 

50 basis point increase

 

 (10) 

 

(4)

 

50 basis point decrease

 

 11  

 

 4  

Rate of price inflation and inflation-linked assumptions

 

 

 

 

 

50 basis point increase

 

 5  

 

N/A

 

50 basis point decrease

 

 (5) 

 

N/A

Health care cost trend rate

 

 

 

 

 

50 basis point increase

 

N/A

 

 3  

 

50 basis point decrease

 

N/A

 

 (3) 

The sensitivity analysis presented above may not be representative of the actual change in the defined benefit obligation as it is unlikely that the change in assumptions would occur in isolation of one another as some of the assumptions may be correlated.

F - 77 

 


Expense recognized in the consolidated statements of income and consolidated statements of comprehensive income for the year ended December 31:

 

 

 

Defined benefit

Non-pension

Defined benefit

Non-pension

Defined benefit

Non-pension

 

 

 

pension plans

benefit plans

pension plans

benefit plans

pension plans

benefit plans

(MILLIONS)

 

2016

 

2015

 

2014

Current service costs

$

 3  

$

 1  

$

 3  

$

 1  

$

 3  

$

 1  

Past service costs (recovery)

 

 -    

 

 -    

 

 1  

 

 (1) 

 

 1  

 

 2  

Interest expense

 

 2  

 

 3  

 

 1  

 

 2  

 

 -    

 

 1  

Administrative expenses

 

 1  

 

 -    

 

 1  

 

 -    

 

 1  

 

 -    

Recognized in consolidated

 

 

 

 

 

 

 

 

 

 

 

 

 

statement of income

 

 6  

 

 4  

 

 6  

 

 2  

 

 5  

 

 4  

Remeasurement of the net

 

 

 

 

 

 

 

 

 

 

 

 

 

defined benefit liability:

 

 

 

 

 

 

 

 

 

 

 

 

 

Return on plan assets

 

 (2) 

 

 -    

 

 (1) 

 

 -    

 

 (4) 

 

 -    

 

Actuarial changes arising

 

 

 

 

 

 

 

 

 

 

 

 

 

 

from changes in

 

 

 

 

 

 

 

 

 

 

 

 

 

 

demographic assumptions

 

 (1) 

 

 (1) 

 

 2  

 

 (5) 

 

 1  

 

 2  

 

Actuarial changes arising

 

 

 

 

 

 

 

 

 

 

 

 

 

 

from changes in

 

 

 

 

 

 

 

 

 

 

 

 

 

 

financial assumptions

 

 5  

 

 1  

 

 (2) 

 

 (1) 

 

 8  

 

 3  

 

Experience adjustments

 

 -    

 

 -    

 

 2  

 

 -    

 

 (2) 

 

 -    

Recognized in consolidated

 

 

 

 

 

 

 

 

 

 

 

 

 

statement of comprehensive

 

 

 

 

 

 

 

 

 

 

 

 

 

income

 

 2  

 

 -    

 

 1  

 

 (6) 

 

 3  

 

 5  

Total

$

 8  

$

 4  

$

 7  

$

 (4) 

$

 8  

$

 9  

The amounts included in the consolidated statements of financial position arising from Brookfield Renewable’s obligations in respect of its defined benefit plans are as follows:

 

 

 

Defined benefit

Non-pension

Defined benefit

Non-pension

Defined benefit

Non-pension

 

 

 

pension plans

benefit plans

pension plans

benefit plans

pension plans

benefit plans

(MILLIONS)

 

2016

 

2015

 

2014

Present value of defined

 

 

 

 

 

 

 

 

 

 

 

 

 

benefit obligation

$

 158  

$

 53  

$

 124  

$

 35  

$

 128  

$

 43  

Fair value of plan assets

 

 (119) 

 

 (5) 

 

 (103) 

 

 -    

 

 (108) 

 

 -    

Net liability

$

 39  

$

 48  

$

 21  

$

 35  

$

 20  

$

 43  

F - 78 

 


Defined benefit obligations

The movement in the defined benefit obligation for the year ended December 31 is as follows:

 

 

 

Defined benefit

Non-pension

Defined benefit

Non-pension

Defined benefit

Non-pension

 

 

 

pension plans

benefit plans

pension plans

benefit plans

pension plans

benefit plans

(MILLIONS)

 

2016

 

2015

 

2014

Balance, beginning of year

$

 124  

$

 35  

$

 128  

$

 43  

$

 80  

$

 27  

Current service cost

 

 3  

 

 1  

 

 3  

 

 1  

 

 3  

 

 1  

Past service cost (recovery)

 

 -    

 

 -    

 

 1  

 

 (1) 

 

 1  

 

 2  

Interest expense

 

 7  

 

 3  

 

 5  

 

 2  

 

 4  

 

 1  

Remeasurement losses (gains)

 

 

 

 

 

 

 

 

 

 

 

 

 

Actuarial changes arising

 

 

 

 

 

 

 

 

 

 

 

 

 

 

from changes in

 

 

 

 

 

 

 

 

 

 

 

 

 

 

demographic assumptions

 

 (1) 

 

 (1) 

 

 2  

 

 (5) 

 

 1  

 

 2  

 

Actuarial changes arising

 

 

 

 

 

 

 

 

 

 

 

 

 

 

from changes in

 

 

 

 

 

 

 

 

 

 

 

 

 

 

financial assumptions

 

 5  

 

 1  

 

 (2) 

 

 (1) 

 

 8  

 

 3  

 

Experience adjustments

 

 -    

 

 -    

 

 2  

 

 -    

 

 (2) 

 

 -    

Benefits paid

 

 (8) 

 

 (2) 

 

 (5) 

 

 (2) 

 

 (4) 

 

 (1) 

Business combination

 

 25  

 

 14  

 

 -    

 

 -    

 

 42  

 

 10  

Exchange differences

 

 3  

 

 2  

 

 (10) 

 

 (2) 

 

 (5) 

 

 (2) 

Balance, end of year

$

 158  

$

 53  

$

 124  

$

 35  

$

 128  

$

 43  

Expected employer’s contributions to the defined benefit plans for the year ended December 31, 2017 are $9 million.

Fair value of plan assets

The movement in the fair value of plan assets for the year ended December 31 is as follows:

 

 

 

Defined benefit

Non-pension

Defined benefit

Non-pension

Defined benefit

Non-pension

 

 

 

pension plans

benefit plans

pension plans

benefit plans

pension plans

benefit plans

(MILLIONS)

 

2016

 

2015

 

2014

Balance, beginning of year

$

 103  

$

 -    

$

 108  

$

 -    

$

 74  

$

 -    

Interest income

 

 5  

 

 -    

 

 4  

 

 -    

 

 4  

 

 -    

Return on plan assets

 

 2  

 

 -    

 

 1  

 

 -    

 

 4  

 

 -    

Employer contributions

 

 7  

 

 3  

 

 5  

 

 2  

 

 8  

 

 1  

Business combination

 

 9  

 

 4  

 

 -    

 

 -    

 

 28  

 

 -    

Benefits paid

 

(8)

 

(2)

 

(5)

 

(2)

 

(4)

 

(1)

Exchange differences

 

 1  

 

 -    

 

(10)

 

 -    

 

(6)

 

 -    

Balance, end of year

$

 119  

$

 5  

$

 103  

$

 -    

$

 108  

$

 -    

The composition of plan assets as at December 31 is as follows:  

 

2016

2015

 

(%)

(%)

Asset category:

 

 

 

Cash and cash equivalents

 5  

 1  

 

Equity securities

 50  

 58  

 

Debt securities

 44  

 40  

 

Real estate

 1  

 1  

 

 

 100  

 100  

F - 79 

 


29.  subsidiary public issuers

The following tables provide consolidated summary financial information for Brookfield Renewable, BRP Equity, and Finco:  

 

 

 

 

 

 

 

  

  

Brookfield

 

 

Brookfield

BRP

 

Holding

Other

Consolidating

Renewable

(MILLIONS)

Renewable(1)

Equity

Finco

Entities(2)

Subsidiaries(3)

adjustments(4)

consolidated

As at December 31, 2016:

 

 

 

 

 

 

 

 

 

 

 

 

 

 

Current assets

$

26

$

-

$

1,581

$

150

$

2,092

$

(2,942)

$

907

Long-term assets

 

3,779

 

620

 

-

 

18,415

 

27,250

 

(23,234)

 

26,830

Current liabilities

 

33

 

9

 

19

 

2,971

 

1,644

 

(2,943)

 

1,733

Long-term liabilities

 

-

 

-

 

1,556

 

738

 

12,775

 

(1,737)

 

13,332

Participating non-controlling

 

 

 

 

 

 

 

 

 

 

 

 

 

 

 

interests -  in operating

 

 

 

 

 

 

 

 

 

 

 

 

 

 

 

subsidiaries

 

-

 

-

 

-

 

-

 

5,589

 

-

 

5,589

Participating non-controlling

 

 

 

 

 

 

 

 

 

 

 

 

 

 

 

interests -in a holding subsidiary

 

 

 

 

 

 

 

 

 

 

 

 

 

 

 

- Redeemable/Exchangeable

 

 

 

 

 

 

 

 

 

 

 

 

 

 

 

units held by Brookfield

 

-

 

-

 

-

 

2,680

 

-

 

-

 

2,680

Preferred equity

 

-

 

576

 

-

 

-

 

-

 

-

 

576

Preferred limited partners' equity

 

324

 

-

 

-

 

324

 

-

 

(324)

 

324

As at December 31, 2015:

 

 

 

 

 

 

 

 

 

 

 

 

 

 

Current assets

$

24

$

-

$

1,387

$

111

$

1,298

$

(2,220)

$

600

Long-term assets

 

2,957

 

603

 

-

 

15,605

 

18,780

 

(19,038)

 

18,907

Current liabilities

 

26

 

8

 

231

 

2,233

 

967

 

(2,220)

 

1,245

Long-term liabilities

 

-

 

-

 

1,151

 

378

 

9,251

 

(1,281)

 

9,499

Participating non-controlling

 

 

 

 

 

 

 

 

 

 

 

 

 

 

 

interests -  in operating

 

 

 

 

 

 

 

 

 

 

 

 

 

 

 

subsidiaries

 

-

 

-

 

-

 

-

 

2,587

 

-

 

2,587

Participating non-controlling

 

 

 

 

 

 

 

 

 

 

 

 

 

 

 

interests -in a holding subsidiary

 

 

 

 

 

 

 

 

 

 

 

 

 

 

 

- Redeemable/Exchangeable

 

 

 

 

 

 

 

 

 

 

 

 

 

 

 

units held by Brookfield

 

-

 

-

 

-

 

2,559

 

-

 

-

 

2,559

Preferred equity

 

-

 

610

 

-

 

-

 

-

 

-

 

610

Preferred limited partners' equity

 

128

 

-

 

-

 

128

 

-

 

(128)

 

128

(1)            Includes investments in subsidiaries under the equity method.

(2)            Includes BRELP, BRP Bermuda Holdings I Limited (“Latam Holdco”), Brookfield BRP Holdings (Canada) Inc. (“NA Holdco”) and Brookfield BRP Europe Holdings Limited (“Euro Holdco”), together the “Holding Entities”.

(3)            Includes subsidiaries of Brookfield Renewable, other than BRP Equity, Finco and the Holding Entities.

(4)            Includes elimination of intercompany transactions and balances necessary to present Brookfield Renewable on a consolidated basis.

F - 80 

 


 

 

 

 

 

 

 

 

 

 

 

 

 

 

Brookfield

 

 

Brookfield

BRP

 

Holding

Other

Consolidating

Renewable

(MILLIONS)

Renewable(1)

Equity

Finco

Entities(2)

Subsidiaries(3)

adjustments(4)

consolidated

For the year ended

 

 

 

 

 

 

 

 

 

 

 

 

 

 

 

December 31, 2016

 

 

 

 

 

 

 

 

 

 

 

 

 

 

Revenues

$

-

$

-

$

-

$

1

$

2,451

$

-

$

2,452

Net income (loss)

 

(20)

 

-

 

(1)

 

(100)

 

558

 

(397)

 

40

For the year ended

 

 

 

 

 

 

 

 

 

 

 

 

 

 

 

December 31, 2015

 

 

 

 

 

 

 

 

 

 

 

 

 

 

Revenues

$

-

$

-

$

-

$

8

$

1,620

$

-

$

1,628

Net income (loss)

 

2

 

-

 

(1)

 

(42)

 

235

 

(91)

 

103

For the year ended

 

 

 

 

 

 

 

 

 

 

 

 

 

 

 

December 31, 2014

 

 

 

 

 

 

 

 

 

 

 

 

 

 

Revenues

$

-

$

-

$

-

$

-

$

1,704

$

-

$

1,704

Net income (loss)

 

58

 

-

 

(1)

 

187

 

438

 

(479)

 

203

(1)            Includes investments  in subsidiaries under the equity method.

(2)            Includes the Holding Entities

(3)            Includes subsidiaries of Brookfield Renewable, other than BRP Equity, Finco, and the Holding Entities.

(4)            Includes elimination of intercompany transactions and balances necessary to present Brookfield Renewable on a consolidated basis.

See Note 12 – Long-term debt and credit facilities for additional details regarding the medium-term corporate notes issued by Finco. See Note 13 – Non-controlling interests for additional details regarding Class A Preference Shares issued by BRP Equity.

  

30.  subsequent eventS

On February 2, 2017, Brookfield Renewable and Brookfield agreed to increase the committed unsecured revolving credit facility provided by Brookfield to $400 million.

On February 14, 2017, Brookfield Renewable issued 10,000,000 Class A, Series 11 Preferred Limited Partnership Units (the “Series 11 Preferred LP Units”) at a price of C$25 per unit for gross proceeds of C$250 million ($190 million). The holders of the Series 11 Preferred Units are entitled to receive a cumulative quarterly fixed distribution yielding 5.0% for the initial period ending April 30, 2022. Thereafter, the distribution rate will be reset every five years at a rate equal to the greater of: (i) the 5-year Government of Canada bond yield plus 3.82%, and (ii) 5.00%.

On February 27, 2017, Brookfield Renewable with institutional partners entered into an agreement to acquire a construction ready 16 MW wind facility in Northern Ireland expected to generate 36 GWh for a total enterprise value of £27 million ($34 million). The transaction is subject to regulatory approvals and other customary closing conditions and is expected to close in the third quarter of 2017. Brookfield Renewable will retain approximate 40% economic interest in the portfolio.

 

F - 81