Cemex
CX
#1360
Rank
$16.83 B
Marketcap
$11.61
Share price
-2.23%
Change (1 day)
122.75%
Change (1 year)

Cemex - 20-F annual report


Text size:
Table of Contents

 

 

UNITED STATES

SECURITIES AND EXCHANGE COMMISSION

WASHINGTON, D.C. 20549

 

 

FORM 20-F

 

(Mark One)

 

     ¨

 

REGISTRATION STATEMENT PURSUANT TO SECTION 12(b) OR (g) OF THE SECURITIES EXCHANGE ACT OF 1934

OR

 

     x

 

ANNUAL REPORT PURSUANT TO SECTION 13 OR 15(d) OF THE SECURITIES EXCHANGE ACT OF 1934 For the fiscal year ended December 31, 2008

OR

 

     ¨

 

TRANSITION REPORT PURSUANT TO SECTION 13 OR 15(d) OF THE SECURITIES EXCHANGE ACT OF 1934

OR

 

     ¨

 

SHELL COMPANY REPORT PURSUANT TO SECTION 13 OR 15(d) OF THE SECURITIES EXCHANGE ACT OF 1934

 

Date of event requiring this shell company report                                                         

 

For the transition period from                      to                    

 

Commission file number 1-14946

 

 

CEMEX, S.A.B. de C.V.

(Exact name of Registrant as specified in its charter)

 

 

CEMEX PUBLICLY TRADED STOCK CORPORATION

(Translation of Registrant’s name into English)

 

United Mexican States

(Jurisdiction of incorporation or organization)

Av. Ricardo Margáin Zozaya #325, Colonia Valle del Campestre, Garza García, Nuevo León, México 66265

(Address of principal executive offices)

Ramiro G. Villarreal Morales, (011-5281) 8888-8888, (011-5281) 8888-4399,

Av. Ricardo Margáin Zozaya #325, Colonia Valle del Campestre, Garza García, Nuevo León, México 66265

(Name, Telephone, E-mail and/or Facsimile number and Address of Company Contact Person)

 

Securities registered or to be registered pursuant to Section 12(b) of the Act.

 

Title of each class     Name of each exchange on which registered
American Depositary Shares, or ADSs, each ADS representing ten Ordinary Participation Certificates (Certificados de Participación Ordinarios), or CPOs, each CPO representing two Series A shares and one Series B share   New York Stock Exchange

Securities registered or to be registered pursuant to Section 12(g) of the Act.

None

(Title of Class)

Securities for which there is a reporting obligation pursuant to Section 15(d) of the Act.

None

(Title of Class)

Indicate the number of outstanding shares of each of the issuer’s classes of capital or common stock as of the close of the period covered by the annual report.

8,125,652,981 CPOs

16,726,263,082 Series A shares (including Series A shares underlying CPOs)

8,363,131,541 Series B shares (including Series B shares underlying CPOs)

Indicate by check mark if the registrant is a well-known seasoned issuer, as defined in Rule 405 of the Securities
Act.    Yes  þ    No   ¨

If this report is an annual or transition report, indicate by check mark if the registrant is not required to file reports pursuant to Section 13 or 15(d) of the Securities Exchange Act of 1934.    Yes  ¨     No  þ

Note—Checking the box above will not relieve any registrant required to file reports pursuant to Section 13 or 15(d) of the Securities Exchange Act of 1934 from their obligations under those sections.

Indicate by check mark whether the registrant (1) has filed all reports required to be filed by Section 13 or 15(d) of the Securities Exchange Act of 1934 during the preceding 12 months (or for such shorter period that the registrant was required to file such reports), and (2) has been subject to such filing requirements for the past 90 days.    Yes  þ    No  ¨

Indicate by check mark whether the registrant has submitted electronically and posted on its corporate Web site, if any, every Interactive Data File required to be submitted and posted pursuant to Rule 405 of Regulation S-T (§232.405 of this chapter) during the preceding 12 months (or for such shorter period that the registrant was required to submit and post such files). N/A

Indicate by check mark whether the registrant is a large accelerated filer, an accelerated filer, or a non-accelerated filer. See definition of “accelerated filer and large accelerated filer” in Rule 12b-2 of the Exchange Act. (Check one):

Large accelerated filer  þ                    Accelerated filer  ¨                    Non-accelerated filer  ¨

Indicate by check mark which basis of accounting the registrant has used to prepare the financial statements included in this filing:

U.S. GAAP              International Financial Reporting Standards as issued by the International Accounting Standards Board  ¨    Other  þ

If “Other” has been checked in response to the previous question, indicate by check mark which financial statement item the registrant has elected to follow.

Item 17  ¨    Item 18  þ

If this is an annual report, indicate by check mark whether the registrant is a shell company (as defined in Rule 12b-2 of the Exchange Act).

Yes  ¨    No  þ

 

 

 


Table of Contents

TABLE OF CONTENTS

 

   Page

PART I

  3

Item 1 - Identity of Directors, Senior Management and Advisors

  3

Item 2 - Offer Statistics and Expected Timetable

  3

Item 3 - Key Information

  3

Risk Factors

  3

Mexican Peso Exchange Rates

  15

Selected Consolidated Financial Information

  16

Item 4 - Information on the Company

  19

Business Overview

  20

Geographic Breakdown of Our 2008 Net Sales

  24

Our Production Processes

  24

User Base

  25

Our Business Strategy

  25

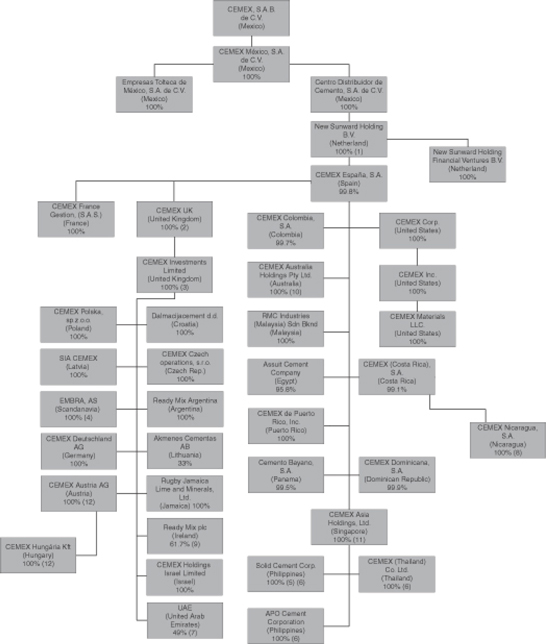
Our Corporate Structure

  28

North America

  30

Europe

  38

South America, Central America and the Caribbean

  48

Africa And The Middle East

  52

Australia and Asia

  53

Our Trading Operations

  56

Regulatory Matters and Legal Proceedings

  56

Item 4A - Unresolved Staff Comments

  67

Item 5 - Operating and Financial Review and Prospects

  67

Cautionary Statement Regarding Forward Looking Statements

  67

Overview

  68

Critical Accounting Policies

  69

Results of Operations

  74

Liquidity and Capital Resources

  102

Recent Developments

  111

Research and Development, Patents and Licenses, etc.

  115

Summary of Material Contractual Obligations and Commercial Commitments

  116

Off-Balance Sheet Arrangements

  117

CEMEX Venezuela

  117

Qualitative and Quantitative Market Disclosure

  118

Investments, Acquisitions and Divestitures

  124

U.S. GAAP Reconciliation

  126

Newly Issued Accounting Pronouncements Under U.S. GAAP with effect in 2008

  126

Newly Issued Accounting Pronouncements Under U.S. GAAP not effective in 2008

  128

Item 6 - Directors, Senior Management and Employees

  129

Senior Management and Directors

  129

Board Practices

  134

Compensation of Our Directors and Members of Our Senior Management

  137

Employees

  140

Share Ownership

  141

Item 7 - Major Shareholders and Related Party Transactions

  141

Major Shareholders

  141

Related Party Transactions

  143

 

i


Table of Contents

Item 8 - Financial Information

  143

Consolidated Financial Statements and Other Financial Information

  143

Legal Proceedings

  143

Dividends

  143

Significant Changes

  145

Item 9 - Offer and Listing

  145

Market Price Information

  145

Item 10 - Additional Information

  146

Articles of Association and By-laws

  146

Material Contracts

  154

Exchange Controls

  155

Taxation

  155

Documents on Display

  158

Item 11 - Qualitative and Quantitative Disclosures About Market Risk

  159

Item 12 - Description of Securities Other than Equity Securities

  159

PART II

  160

Item 13 - Defaults, Dividend Arrearages and Delinquencies

  160

Item 14 - Material Modifications to the Rights of Security Holders and Use of Proceeds

  160

Item 15 - Controls and Procedures

  160

Disclosure Controls and Procedures

  160

Annual Report on Internal Control Over Financial Reporting

  160

Changes in Internal Control Over Financial Reporting

  161

Item 16A - Audit Committee Financial Expert

  161

Item 16B - Code of Ethics

  161

Item 16C - Principal Accountant Fees and Services

  161

Audit Committee Pre-approval Policies and Procedures

  162

Item 16D - Exemptions from the Listing Standards for Audit Committees

  162

Item 16E - Purchases of Equity Securities by the Issuer and Affiliated Purchasers

  162

Item 16G - Corporate Governance

  162

PART III

  165

Item 17 - Financial Statements

  165

Item 18 - Financial Statements

  165

Item 19 - Exhibits

  165

INDEX TO CONSOLIDATED FINANCIAL STATEMENTS AND SCHEDULE

  F-1

SCHEDULE I – Parent Company Only Financial Statements

  S-2

 

ii


Table of Contents

INTRODUCTION

CEMEX, S.A.B. de C.V. is incorporated as a publicly traded stock corporation with variable capital (sociedad anónima bursátil de capital variable) organized under the laws of the United Mexican States, or Mexico. Except as the context otherwise may require, references in this annual report to “CEMEX,” “we,” “us” or “our” refer to CEMEX, S.A.B. de C.V., its consolidated subsidiaries and, except for accounting purposes, its non-consolidated affiliates. For accounting purposes, references in this annual report to “CEMEX,” “we,” “us” or “our” refer solely to CEMEX, S.A.B. de C.V. and its consolidated subsidiaries. See note 1 to our consolidated financial statements included elsewhere in this annual report.

PRESENTATION OF FINANCIAL INFORMATION

Our consolidated financial statements included elsewhere in this annual report have been prepared in accordance with Mexican Financial Reporting Standards, or MFRS, which differ in significant respects from generally accepted accounting principles in the United States, or U.S. GAAP. Beginning on January 1, 2008, according to new MFRS B-10, Inflation Effects (“MFRS B-10”) inflationary accounting will only be applied in a high-inflation environment, defined by MFRS B-10 as existing when the cumulative inflation for the preceding three years equals or exceeds 26%. Until December 31, 2007, inflationary accounting was applied to both CEMEX, S.A.B. de C.V. and all CEMEX subsidiaries regardless of the inflation level of their respective countries. Beginning in 2008, only the financial statements of those subsidiaries whose functional currency corresponds to a country under high inflation will be restated to take account of inflation. Designation of a country as a high or low inflation environment takes place at the end of each year and inflation is applied prospectively. As of December 31, 2007, except for Venezuela and Costa Rica, all of CEMEX’s subsidiaries operated in low-inflation environments; therefore, restatement of their historical cost financial statements to take account of inflation was suspended starting on January 1, 2008.

Beginning in 2008, MFRS B-10 eliminates the restatement of the financial statements for the period as well as the comparative financial statements for prior periods into constant values as of the date of the most recent balance sheet. Beginning in 2008, the amounts of the income statement, statement of cash flows and statement of changes in stockholders’ equity are presented in nominal values; meanwhile amounts of financial statements for prior years are presented in constant Pesos as of December 31, 2007, the last date in which inflationary accounting was applied. Until such date, the index was calculated based upon the inflation rates of the countries in which we operate and the changes in the exchange rates of each of these countries, weighted according to the proportion that our assets in each country represent of our total assets.

Until December 31, 2007, the restatement factors applied to the consolidated financial statements of prior periods were calculated using the weighted average inflation and the fluctuation in the exchange rate of each country in which CEMEX operates relative to the Mexican Peso. Also, see note 25 to our consolidated financial statements for a description of the principal differences between MFRS and U.S. GAAP as they relate to us.

Non-Peso amounts included in the financial statements are first translated into Dollar amounts, in each case at a commercially available or an official government exchange rate for the relevant period or date, as applicable, and those Dollar amounts are then translated into Peso amounts at the CEMEX accounting rate, described under Item 3 — “Key Information — Mexican Peso Exchange Rates”, as of the relevant period or date, as applicable.

References in this annual report to “U.S.$” and “Dollars” are to U.S. Dollars, references to “€” are to Euros, references to “£” and “Pounds” are to British Pounds, references to “¥” and “Yen” are to Japanese Yen, and, unless otherwise indicated, references to “Ps,” “Mexican Pesos” and “Pesos” are to Mexican Pesos. The Dollar amounts provided below and, unless otherwise indicated elsewhere in this annual report, are translations of Peso amounts at an exchange rate of Ps13.74 to U.S.$1.00, the CEMEX accounting rate as of December 31, 2008. However, in the case of transactions conducted in Dollars, we have presented the Dollar amount of the transaction and the corresponding Peso amount that is presented in our consolidated financial statements. These translations have been prepared solely for the convenience of the reader and should not be construed as representations that the Peso amounts actually represent those Dollar amounts or could be converted into Dollars at the rate indicated. From

 

1


Table of Contents

December 31, 2008 through June 26, 2009, the Peso appreciated by approximately 4.3% against the Dollar, based on the noon buying rate for Pesos. See “Item 3 — Key Information — Selected Consolidated Financial Information.”

The noon buying rate for Pesos on December 31, 2008 was Ps13.83 to U.S.$1.00 and on June 26, 2009 was Ps13.24 to U.S.$1.00.

 

2


Table of Contents

PART I

Item 1 - Identity of Directors, Senior Management and Advisors

Not applicable.

Item 2 - Offer Statistics and Expected Timetable

Not applicable.

Item 3 - Key Information

Risk Factors

Many factors could have an effect on our financial condition, cash flows and results of operations. We are subject to various risks resulting from changing economic, environmental, political, industry, business, financial and climate conditions. The principal factors are described below.

We have substantial amounts of debt maturing in 2009 and each of the next several years, and a substantial amount of our debt is subject to the Conditional Waiver and Extension Agreement.

We currently have a substantial amount of debt. As of December 31, 2008, we had Ps258,094 million (U.S.$18,784 million) of total debt, not including approximately Ps41,495 million (U.S.$3,020 million) of perpetual debentures issued by special purpose vehicles, which are not accounted for as debt under MFRS but are considered to be debt for purposes of U.S. GAAP. Of our total debt as of December 31, 2008, approximately Ps95,270 million (U.S.$6,934 million) was short-term debt (including the current portion of long-term debt), and approximately Ps162,824 million (U.S.$11,850 million) was long-term debt. We have a substantial amount of debt maturing in the next several years. As of May 31, 2009, we had debt with an aggregate principal amount of approximately U.S.$4,284 million maturing during the rest of 2009, and U.S.$3,882 million and U.S.$7,845 million maturing in 2010 and 2011, respectively. Subject to the terms of the contractual restrictions binding on us at the time, we may also incur more debt in the future.

We are currently in debt refinancing discussions with our lenders. See “Item 5 — Operating and Financial Review and Prospects — Recent Developments — Recent Developments Relating to Our Indebtedness.” During the first quarter of 2009, we entered into a Conditional Waiver and Extension Agreement with a group of our bank lenders. The lenders party to the Conditional Waiver and Extension Agreement have agreed to extend to July 31, 2009 scheduled principal payment obligations which were originally due between March 24, 2009 and July 31, 2009. We entered into the Conditional Waiver and Extension Agreement to give us time to negotiate a broader debt refinancing. As of June 26, 2009, principal payments in an aggregate principal amount of approximately U.S.$1,166 million have been extended under the Conditional Waiver and Extension Agreement.

Upon expiration of the Conditional Waiver and Extension Agreement (currently scheduled for July 31, 2009), the extended amounts will become immediately due and payable and the remaining amounts with longer maturities under the relevant facilities (in an aggregate principal amount of approximately U.S.$12,924 million as of June 26, 2009) will be capable of being accelerated by a vote of the requisite lenders under each relevant facility. Additionally, under the Conditional Waiver and Extension Agreement, a termination event may occur in a variety of situations that are not in our control including, but not limited to, a lender increasing pricing on a relevant existing facility and a lender declaring a default or canceling any relevant existing facility. We cannot provide assurance that we will be able to enter into a refinancing plan to replace the Conditional Waiver and Extension Agreement prior to July 31, 2009 or to extend the Conditional Waiver and Extension Agreement to a later date. The unanimous consent of all lenders party to the Conditional Waiver and Extension Agreement is required to extend it. If the Conditional Waiver and Extension Agreement expires or terminates, and we are unable to pay the extended amounts and any accelerated amounts, this would trigger a payment default under the relevant bank facilities, which would trigger defaults under other debt of ours.

 

3


Table of Contents

We have significant amounts of debt coming due in each of the next several years, and we may not be able to secure refinancing on favorable terms or at all.

We intend to enter into a refinancing plan in the next few months. The refinancing plan we are negotiating will likely include amortization requirements, which we intend to meet using funds from a variety of sources, including the proceeds from free cash flow, asset sales and debt and/or equity security issuances. The refinancing plan may also include a requirement to issue debt and/or equity securities in specified instances. Our inability to meet the amortization requirements will result in a payment default. The refinancing plan will likely include a revised covenant package that will place various restrictions on us. We may also be required to encumber or segregate some of our assets for the benefit of our lenders as part of the refinancing plan, and if we are unable to meet the amortization requirements and cannot refinance the debt, the lenders under the refinancing plan could have the right to exercise remedies and foreclose on the pledged assets.

Historically, we have addressed our liquidity needs (including funds required to make scheduled principal and interest payments, refinance debt, and fund working capital and planned capital expenditures) with operating cash flow, borrowings under credit facilities, proceeds of debt and equity offerings, and proceeds from asset sales. The global stock and credit markets have recently experienced significant price volatility, dislocations and liquidity disruptions, which have caused market prices of many stocks to fluctuate substantially and the spreads on prospective and outstanding debt financings to widen considerably. These circumstances have materially impacted liquidity in the financial markets, making terms for financings materially less attractive, and in several cases have resulted in the unavailability of certain types of financing. This volatility and illiquidity has negatively impacted a broad range of fixed income securities. As a result, the market for fixed income securities has experienced decreased liquidity, increased price volatility, credit downgrade events, and increased defaults. Global equity markets have also been experiencing heightened volatility and turmoil, with issuers exposed to the credit markets particularly affected. These factors and the continuing market disruption have had, and may continue to have, an adverse effect on us, including on our ability to refinance future maturities.

In addition, continued uncertainty in the stock and credit markets may negatively impact our ability to access additional short-term and long-term financing, including accounts receivable securitizations, on reasonable terms or at all, which would negatively impact our liquidity and financial condition. See “Item 5 — Operating and Financial Review and Prospects — Liquidity and Capital Resources — Our Receivables Financing Arrangements.”

On March 10, 2009, our credit ratings were downgraded below investment grade by Standard & Poor’s and by Fitch. The loss of our investment grade ratings has negatively impacted and will continue to negatively impact the availability of financing and the terms on which we could refinance our debt, including the imposition of more restrictive covenants and higher interest rates. The disruptions in the financial and credit markets may continue to adversely affect our credit rating and the market value of our common stock. If the current pressures on credit continue or worsen, we may not be able to refinance, if necessary, our outstanding debt when due, which could have a material adverse effect on our business and financial condition.

Our revolving credit facilities are fully drawn. If our operating results worsen significantly, or if we are unable to complete our planned divestitures and our cash flow or capital resources prove inadequate, we could face liquidity problems and may not be able to comply with our upcoming principal payment maturities under our indebtedness.

We and our subsidiaries have sought and obtained waivers and amendments to several of our debt instruments relating to a number of financial ratios. We may need to seek waivers or amendments in the future. However, we cannot assure you that any future waivers, if requested, will be obtained. If we or our subsidiaries are unable to comply with the provisions of our debt instruments, and are unable to obtain a waiver or amendment, the indebtedness outstanding under such debt instruments could be accelerated. Acceleration of these debt instruments would have a material adverse effect on our financial condition.

 

4


Table of Contents

The current global economic recession is likely to continue to adversely affect our business and results of operations.

A global recession is currently underway. This could be the deepest and longest global recession in over a generation. Despite the aggressive measures taken by governments and central banks thus far, there is still a significant risk that these measures may not prevent the global economy from falling into an even deeper and longer lasting recession, and even a depression. In the construction sector, declines in residential construction have broadened and intensified in line with the spread and the worsening of the financial crisis. The adjustment process has been more severe in countries which experienced the largest housing market expansion during the years of high credit availability (such as the U.S., Spain, Ireland and the U.K.). The infrastructure plans already announced by many countries, including the U.S. and Mexico, may not stimulate economic growth or yield the expected results because of delays in implementation and/or bureaucratic issues, among other obstacles. A worsening of the current economic crisis or delays in any such plans may adversely affect demand for our products.

In the U.S., the current recession is already longer and deeper than the previous two recessions. We expect the U.S. credit crunch to continue negatively affecting the housing market in the near future. Housing starts, the fundamental driver of cement demand in the residential sector, decreased by 33% in 2008 compared to 2007, according to the U.S. Census Bureau, and in 2009 have been running at historical lows – at an annual rate of 532,000 based on available data as of May 2009. A housing recovery may not take place in the short term given the current market environment, tight credit conditions and the still elevated housing oversupply. Uncertainty regarding public construction continues following the announcement of the U.S. government’s fiscal package. We cannot give any assurances that infrastructure plans announced in the U.S. would offset the expected decline in cement and ready-mix concrete demand as a result of current economic conditions. The uncertain economic environment and tight credit conditions also affected the U.S. industrial and commercial sector during 2008, with contract awards — a leading indicator of construction — declining 27% in 2008 compared to 2007, according to FW Dodge. This combination of factors resulted in the worst decline in sales volumes that we have experienced in the United States in recent history. Our U.S. operations’ cement and ready-mix concrete sales volumes decreased approximately 14% and 13%, respectively, in 2008 compared to 2007 (approximately 21% and 30%, respectively, on a like-to-like basis taking into account the consolidation of the Rinker’s operations for an additional six months in 2008 compared to 2007). Our U.S. operations’ cement and ready-mix concrete sales volumes decreased approximately 33% and 41%, respectively, in the first quarter of 2009 compared to the same period in 2008.

The Mexican economy is currently undergoing a recession that began in 2008 as a result of the impact of the global financial crisis in many emerging economies during the second half of the year. The link with the U.S. economy remains very important, and therefore, any downside to its economic outlook may hinder any recovery in Mexico. The crisis also has negatively affected the local credit markets resulting in increased cost of capital that may negatively impact companies’ ability to meet their financial needs. During 2008, the Mexican Peso depreciated by 26% against the Dollar. Moreover, further exchange rate depreciation and/or increasing volatility in the markets would adversely affect our operational and financial results. We cannot be certain that a more pronounced contraction of Mexican overall activity will not take place, which would translate into a bleaker outlook for the construction sector and its impact on cement and concrete consumption. The Mexican government’s plan to increase infrastructure spending could prove to be, as in other countries, difficult to implement in a timely manner and in the officially announced amounts. As a result of the current economic environment, our Mexican cement and ready-mix concrete sales volumes decreased approximately 4% and 6%, respectively, in 2008 compared to 2007. In the first quarter of 2009, our Mexican cement and ready-mix concrete sales volumes increased approximately 3% and 4%, respectively, compared to the first quarter of 2008, as a result of infrastructure spending beginning in the second half of 2008 and additional working days during the first quarter of 2009.

Many Western European countries, including the U.K., France, Spain and Germany, entered into recessions several months ago due to the global economic environment, the financial crisis and their impact on the economies of such countries, including the construction sectors. If this situation continues to deteriorate, our financial condition and results of operations could be negatively affected. These risks are more pronounced in those countries with a higher degree of previous market distortions (especially the existence of real estate bubbles and durable goods overhangs prior to the crisis), such as Spain, or those more exposed to financial turmoil, such as the U.K. In the construction sector, the residential adjustment could be longer than anticipated, while non-residential construction could experience a sharper decline than expected. Finally, the boost to infrastructure spending that is hoped to result

 

5


Table of Contents

from the fiscal packages which have been announced by most European countries could be lower than projected due to bureaucratic hurdles, lags in implementation or funding problems. If these risks materialize, our business, financial condition and results of operations may be adversely affected. According to OFICEMEN, the Spanish cement trade organization, domestic cement demand in Spain declined 23.8% in 2008 compared to 2007, and our Spanish domestic cement and ready-mix concrete sales volumes decreased approximately 52% and 55% in the first quarter of 2009 compared with the same period in 2008. In the U.K., according to the British Cement Association, domestic cement demand decreased approximately 14% in 2008 compared to 2007, and our U.K. domestic cement and ready-mix concrete sales volumes decreased approximately 22% and 27% in the first quarter of 2009 compared with the same period in 2008.

The important trade links with Western Europe make some of the Eastern European countries susceptible to the Western European recession. Large financing needs in these countries pose a significant vulnerability. This issue is expected to be more critical in countries with fixed exchange rates regimes (such as Latvia) that could be forced to devalue. Central European economies could face delays in implementation of European Union Structural Funds (funds provided by the European Union to member states with lowest national income per capita) related projects due to logistical and funding problems, which could have a negative effect on cement and/or ready-mix concrete demand.

The Central and South American economies also pose a downside risk in terms of overall activity. The global financial downturn, lower exports to the U.S. and Europe and lower remittances and commodity prices represent an important negative risk for the region in the short term. This may translate into greater economic and financial volatility and lower growth rates, which could have a negative effect on cement and ready-mix concrete consumption and/or prices. Any significant political instability or economic volatility in the South American, Central American and the Caribbean countries in which we have operations may have an impact on cement prices and demand for cement and ready-mix concrete, which may adversely affect our business and results of operations.

The Asia-Pacific region will likely be affected by a further deterioration of the global economic landscape. An additional increase in country risk and/or decreased confidence among global investors will also limit capital flows and investments in the Asian region. Regarding the Middle East region, lower oil revenues and tighter credit conditions could moderate economic growth and adversely affect construction investment. The accumulated overhang, the rapid downfall in property prices and the radical change in the international financial situation could prompt a sudden adjustment of the residential markets in some of the countries in the region.

In light of the global financial crisis and downturn in the construction industry affecting most of our markets, we do not expect cash flow from operations, after working capital and investment needs, to be sufficient to cover our maturing debt payment obligations in 2009. If the global economy continues to deteriorate and falls into an even deeper and longer lasting recession, or even a depression, our business, financial condition and results of operations will be adversely affected.

We may not be able to realize the expected benefits from past or future acquisitions, some of which may have a material impact on our financial position.

Our ability to realize the expected benefits from past or future acquisitions depends, in large part, on our ability to integrate the new operations with existing operations and to apply our business practices in the new operations in a timely and effective manner. These efforts may not be successful. The acquisition of Rinker has substantially increased our exposure to the United States, which has been experiencing a sharp downturn in the housing and construction sectors, having adverse effects on Rinker’s and our operations, making it more difficult for us to achieve our goal of decreasing our acquisition-related leverage. We also may not be able to achieve all the anticipated cost savings from the Rinker acquisition. Our financial statements for the year ended December 31, 2008 include non-cash charges of approximately U.S.$1.5 billion for impairment losses in accordance with MFRS, of which approximately U.S.$1.3 billion refer to impairment of goodwill (mainly related to the Rinker acquisition). See notes 6, 9 and 10C to our financial statements included elsewhere in this annual report. Considering differences in the measurement of fair value, including the selection of economic variables, as well as the methodology for determining final impairment losses between MFRS and U.S. GAAP, our impairment losses in 2008 under U.S. GAAP amounted to approximately U.S.$4.9 billion, including the impairment losses determined under MFRS, of which approximately U.S.$4.7 billion refer to impairment of goodwill, as explained in note 25 to our financial statements included elsewhere in this annual report. Although we currently are seeking to dispose of assets to

 

6


Table of Contents

reduce our overall leverage, we may in the future acquire new operations and integrate such operations with our existing operations, and some of such acquisitions may have a material impact on our financial position. We cannot assure you that we will be successful in identifying or purchasing suitable assets in the future. If we fail to achieve the anticipated cost savings from any past or future acquisitions, our results of operations may be negatively affected.

Our ability to repay debt and pay dividends depends on our subsidiaries’ ability to transfer income and dividends to us and contractual restrictions binding on us.

We are a holding company with no significant assets other than the stock of our wholly-owned and non-wholly-owned subsidiaries and our holdings of cash and marketable securities. Our ability to repay debt and pay dividends depends on the continued transfer to us of dividends and other income from our wholly-owned and non-wholly-owned subsidiaries. The ability of our subsidiaries to pay dividends and make other transfers to us is limited by various regulatory, contractual and legal constraints.

If we are unable to receive cash from our subsidiaries, our results of operations and financial condition could be affected and we may not be able to service our debt.

Our ability to receive funds from these subsidiaries may be restricted by covenants in the debt instruments and other contractual obligations of those entities and applicable laws and regulations including provisions which restrict the payment of dividends based on interim financial results or minimum net worth. We may also be subject to exchange controls on remittances by our subsidiaries from time to time in certain jurisdictions. We cannot assure you that these subsidiaries will generate sufficient income to pay out dividends, and without these dividends, we may be unable to service our debt.

Moreover, the ability of our subsidiaries to pay dividends may be restricted by the laws of the jurisdictions under which such subsidiaries are incorporated. For example, our subsidiaries in Mexico are subject to Mexican legal requirements, which provide that a corporation may declare and pay dividends only out of the profits reflected in the year-end financial statements that are approved by its stockholders. In addition, such payment can be approved by a subsidiary’s stockholders only after the creation of a required legal reserve (equal to one fifth of the relevant company’s capital) and satisfaction of losses, if any, incurred by such subsidiary in previous fiscal years. Therefore, our cash flows could be affected if we do not receive dividends or other payments from our subsidiaries.

The refinancing plan will likely restrict our ability to declare cash dividends or distributions or similar payments to the shareholders of CEMEX, S.A.B. de C.V.

Our ability to comply with our upcoming debt maturities may depend on making asset sales, and there is no assurance that we will be able to execute such sales on terms favorable to us or at all.

In the short term, we intend to use our capital resources, cash flow from operations, proceeds from capital markets debt and equity offerings and proceeds from the sale of assets to repay debt in order to reduce our leverage, strengthen our capital structure and regain our financial flexibility. See “Item 4 — Information on the Company — Business Overview.” Our ability to comply with our payment obligations under the global refinancing plan may depend on our making asset sales, and there is no assurance that we will be able to execute such sales on terms favorable to us or at all.

In connection with our asset divestment initiatives, in 2008, we sold our Canary Islands operations in Spain (consisting of cement and ready-mix concrete assets in Tenerife and our 50% equity interest in two joint-ventures) for approximately €162 million (U.S.$227 million). In addition, during 2008 we sold our Italian operations (consisting of four grinding mills with an installed aggregate capacity of approximately 2,420,000 tons per year) for approximately €148 million (U.S.$210 million). Furthermore, we agreed to sell our operations in Austria (consisting of 26 aggregates and 39 ready-mix concrete plants) and Hungary (consisting of 6 aggregates, 29 ready-mix concrete and 4 paving stone plants) for approximately €310 million (U.S.$433 million). On February 11, 2009, the Hungarian Competition Council, or the HCC, approved the sale, subject to the condition that the purchaser sell the ready-mix concrete plant operating in Salgótarján to a third party within the next year. The transaction is still subject to regulatory approval by the Austrian competition authorities. The purchaser has appealed several conditions imposed by the Austrian competition authorities, which we expect will delay the completion of the sale by at least two

 

7


Table of Contents

months. On June 15, 2009, we sold three quarries (located in Nebraska, Wyoming and Utah) and our 49% joint venture interest in the operations of a quarry located in Granite Canyon, Wyoming, to Martin Marietta Materials, Inc. for U.S.$65 million. On June 15, 2009, we announced our agreement to sell all our assets in Australia (consisting of 249 ready-mix plants, 83 aggregate quarries, 16 concrete pipe and precast products plants, and CEMEX’s 25% stake in Cement Australia) for A$2.02 billion (U.S.$1.6 billion). The transaction is subject to regulatory approval, due diligence and other closing conditions.

As a result of the global economic recession and uncertain market conditions, we may not be able to complete our planned divestitures on terms that we find economically attractive or at all. The current volatility of the credit and capital markets can significantly affect us from a divestiture standpoint, through the availability of funds to potential acquiring parties. The lack of acquisition financing due to the current adverse economic conditions will make it difficult for potential acquiring parties who would otherwise be interested in our assets to make a competitive offer. In addition, high levels of consolidation in our industry in some jurisdictions may further limit potential assets sales to interested parties due to antitrust considerations. Given our current indebtedness and liquidity constraints, our ongoing refinancing efforts and the difficulties to conduct assets sales in the current market, we may be forced to sell our assets at prices substantially lower than their fair value.

If we are unable to complete our planned divestitures and our cash flow or capital resources prove inadequate, we could face liquidity problems and may not be able to comply with our upcoming principal payment maturities under our indebtedness.

We will likely have to issue equity as a financing source; our ability to raise equity capital may be limited, could affect our liquidity and could be dilutive to existing shareholders.

The disruptions in the financial and credit markets may continue to adversely affect our credit rating and the market value of our common stock. If the current pressures on credit continue or worsen, we may not be able to refinance our outstanding debt when due, which could have a material adverse effect on our business and financial condition. If alternative sources of financing continue to be limited, we may be dependent on the issuance of equity as a financing source. In addition, as part of the global refinancing plan, we will likely be required to issue debt or equity or equity-linked securities and use the proceeds to repay debt. The amount of equity and equity-linked securities we may need to issue may be significant. If we raise additional funds by issuing more common stock or debt securities convertible into or exchangeable for our common stock, the percentage ownership of our stockholders at the time of the issuance would decrease and our common stock may experience dilution. In addition, any securities that we issue in the future may have rights, preferences, and privileges more favorable than those of our common stock. Current conditions in the capital markets are such that traditional sources of capital, including equity capital, may not be available to us on reasonable terms or at all. In such case, there is no guarantee that we will be able successfully raise additional equity capital at all or on terms that are favorable or otherwise not dilutive to existing shareholders.

Our use of derivative financial instruments may negatively affect our operations especially in a volatile and uncertain market.

We have used, and may continue to use, derivative financial instruments to manage the risk profile associated with interest rates and currency exposure of our debt, reduce our financing costs, access alternative sources of financing and hedge some of our financial risks. For the year ended December 31, 2008, we had a net loss of approximately Ps15,172 million from financial instruments as compared to a net gain of Ps2,387 million in 2007. These losses resulted from a variety of factors, including losses related to changes in the fair value of equity derivative instruments attributable to the generalized decline of price levels in the capital markets worldwide, losses related to changes in the fair value of cross-currency swaps and other currency derivatives attributable to the appreciation of the Dollar against the Euro and losses related to changes in the fair value of interest rate derivatives primarily attributable to the decrease in the five-year interest rates in Euros and Dollars.

As required in the context of our renegotiation with bank lenders, since the beginning of 2009, we have been reducing our derivatives notional amount, thereby reducing our risk to cash margin calls. This initiative includes closing a significant portion of notional amounts of derivatives instruments related to our debt (currency and interest rate derivatives) and the settlement of our inactive derivative financial instruments (see notes 11C and D to our consolidated financial statements), which we finalized during April 2009. As a result, we settled derivatives

 

8


Table of Contents

contracts resulting in an aggregate loss of approximately U.S.$1,093 million, which, after netting approximately U.S.$624 million of cash margin deposits already posted in favor of our counterparties and cash payments of approximately U.S.$48 million, was documented through our issuance of promissory notes for approximately U.S.$421 million, which increased our outstanding debt.

In addition, in order to eliminate our exposure to Yen and to Yen interest rates, on May 22, 2009, we delivered the required notices under the documentation governing the dual-currency notes and the related perpetual debentures, informing the debenture holders of our decision to exercise our right to defer by one day the scheduled interest payment otherwise due and payable on June 30, 2009, the next scheduled interest payment date under the dual-currency notes and the related perpetual debentures. As a result, the interest rate on the dual-currency notes will convert from a Yen floating rate into a Dollar or Euro fixed rate, as applicable, as of June 30, 2009, and the associated Yen cross-currency swap derivatives will be unwound. Any resulting loss would be payable by us to our derivatives counterparties and any profit would be retained by the debenture issuers and applied to pay future coupon payments on the perpetual debentures. As of December 31, 2008, the aggregate notional amount of such derivatives expected to be unwound was approximately U.S.$3,020 million (see Item 5 — “Operating and Financial Review and Prospects — Our Perpetual Debentures”). As of the date of this annual report, the result of the unwinding of such cross-currency derivatives is unknown, but we estimate that if such unwind result is a loss, it will not have a material adverse effect on our financial position.

Most derivative financial instruments are subject to margin calls in case the threshold set by the counterparties is exceeded. In several scenarios, the cash required to cover margin calls may be substantial and may reduce the funds available to us for our operations or other capital needs. The mark-to-market changes in some of our derivative financial instruments are reflected in our income statement introducing volatility in our majority interest net income and our related ratios. In the current environment, the creditworthiness of our counterparties may deteriorate substantially, preventing them from honoring their obligations to us. We maintain equity derivatives which in a number of scenarios may require us to cover margin calls that could reduce our cash availability.

If we resume using derivative financial instruments, or with respect to our outstanding equity derivative positions, we may incur in net losses from our derivative financial instruments. See “Item 5 — Operating and Financial Review and Prospects — Recent Developments — Recent Developments Relating To Our Financial Derivatives Instruments”.

A substantial amount of our total assets are intangible assets, including goodwill. We have recently recognized charges for goodwill impairment, and if market and industry conditions continue to deteriorate further impairment charges may be recognized. Our charges for impairment in 2008 were materially greater under U.S. GAAP than under MFRS.

As of December 31, 2008, approximately 34% of our total assets were intangible assets, 77% of which corresponded to goodwill.

Our consolidated financial statements have been prepared in accordance with MFRS, which, despite its similarities to U.S. GAAP with respect to the circumstances and timing for testing goodwill for impairment, differs in significant respects from U.S. GAAP with respect to the methodology used to determine the final impairment loss, when applicable, including the selection of key significant assumptions related to the determination of the assets’ fair value. Pursuant to our policy under MFRS, goodwill and other intangible assets of indefinite life are tested for impairment when impairment indicators exist or at least once a year, during the last quarter of the period, by determining the value in use of the reporting units, which consists in the discounted amount of estimated future cash flows to be generated by the reporting units to which those assets relate. A reporting unit refers to a group of one or more cash generating units. An impairment loss is recognized if the value in use is lower than the net book value of the reporting unit. We determine the discounted amount of estimated future cash flows over a period of 5 years, unless a longer period is justified in a specific country, considering its economic cycle and the existing industry conditions. Impairment tests are significantly sensitive, among other factors, to the estimation of future prices of our products, trends in operating expenses, and local and international economic trends in the construction industry, as well as the long-term growth expectations in the different markets. Likewise, the discount rates and the rates of growth in perpetuity used have an effect on such impairment tests. Goodwill is recognized at the acquisition date based on the preliminary allocation of the purchase price. If applicable, goodwill is subsequently adjusted for any correction to the preliminary assessment given to the assets acquired and/or liabilities assumed, within the twelve-month period after purchase. Goodwill is not amortized and is subject to impairment tests at least once a year.

 

9


Table of Contents

During the last quarter of 2008, the global economic environment was negatively affected, intensified by the crisis in financial institutions, which has caused financing scarcity in almost all productive sectors, resulting in a decrease in economic activity and a worldwide downturn in macroeconomic indicators. This effect has lowered the growth expectations within the countries in which we operate, as indicated by the cancellation or deferral of several investment projects, particularly affecting the construction industry. These conditions, which constitute an impairment indicator, coincided with our annual impairment tests. For the year ended December 31, 2008, we recognized goodwill impairment losses of approximately Ps18.3 billion (U.S.$1.3 billion), of which the impairment corresponding to the United States reporting unit was approximately Ps16.8 billion (U.S.$1.2 billion). The estimated impairment loss in the United States is mainly attributable to the acquisition of Rinker in 2007, and overall is attributable to the negative economic situation expected in the worldwide markets during 2009 and 2010 in the construction industry. Those factors significantly affected the variables included in the projections of estimated cash flows in comparison with valuations made at the end of 2007. See notes 2K and 10C to our consolidated financial statements included elsewhere in this annual report.

As mentioned above, differences between MFRS and U.S. GAAP with respect to the methodology used to determine the final impairment loss, when applicable, including the selection of key significant assumptions related to the determination of the assets’ fair value, has led to a materially greater impairment loss under U.S. GAAP, as compared to that recognized in our consolidated financial statements under MFRS. For the year ended December 31, 2008, we recognized goodwill impairment losses under U.S. GAAP of approximately U.S.$4.7 billion (approximately U.S.$3.3 billion more than the goodwill impairment losses recognized under MFRS), of which the impairment corresponding to the United States reporting unit was approximately U.S.$4.5 billion (approximately U.S.$3.3 more than the goodwill impairment losses recognized under MFRS).

Due to the important role that economic factors play in testing goodwill for impairment, a further downturn in the global economy in 2009 could necessitate new impairment tests and a possible readjustment of our goodwill for impairment due to a change in the estimates of the values analyzed under any impairment test. Such an impairment test could result in additional impairment charges which could be material to our financial statements.

Our independent auditors have expressed substantial doubt about our ability to continue as a going concern.

During the last months of 2008 and the beginning of 2009, CEMEX’s liquidity position and operating performance have been negatively affected by adverse economic and industry conditions as a result of the downturn in the global construction industry and the global credit market crisis. As mentioned in note 22 to our consolidated financial statements included elsewhere in this annual report, in connection with our bank debt refinancing process, important consolidated entities, including CEMEX, S.A.B. de C.V. and CEMEX España, S.A., are currently operating under the Conditional Waiver and Extension Agreement, under which bank lenders have agreed to extend specified scheduled principal payments originally due between March 24, 2009 and July 31, 2009. As of the date of this annual report, there are no assurances that we will be able to successfully complete the bank debt refinancing process.

Our access to funds to meet our obligations is, in part, dependent on the ultimate outcome of the bank debt refinancing process. In connection with this uncertainty and as described in note 22 to our consolidated financial statements, the independent auditors’ report accompanying our consolidated financial statements, included herein, contains a paragraph expressing substantial doubt as to our ability to continue as a going concern. The 2008 consolidated financial statements do not include any adjustments to reflect the possible future effects on the recoverability and classification of recorded assets or the amounts and classification of liabilities or any other adjustment that might result from the outcome of this uncertainty. Our plans concerning these matters are discussed in note 22 and 23 to our consolidated financial statements.

 

10


Table of Contents

We have to service our Dollar denominated obligations with revenues generated in Pesos or other currencies, as we do not generate sufficient revenue in Dollars from our operations to service all our Dollar denominated obligations. This could adversely affect our ability to service our obligations in the event of a devaluation or depreciation in the value of the Peso, or any of the other currencies of the countries in which we operate, compared to the Dollar. In addition, our consolidated reported results and outstanding indebtedness are significantly affected by fluctuations in exchange rates between the Peso and other currencies.

A substantial portion of our outstanding debt is denominated in Dollars. As of December 31, 2008, our Dollar denominated debt represented approximately 73% of our total debt (after giving effect to our currency-related derivatives as of such date). Our existing Dollar denominated debt, including the additional Dollar denominated debt we incurred to finance the acquisition of Rinker, however, must be serviced by funds generated from sales by our subsidiaries. Although the acquisition of Rinker increased our U.S. assets substantially, we nonetheless will continue to rely on our non-U.S. assets to generate revenues to service our Dollar denominated debt. Consequently, we have to use revenues generated in Pesos, Euros or other currencies to service our Dollar denominated debt. See “Item 5 — Operating and Financial Review and Prospects — Qualitative and Quantitative Market Disclosure — Interest Rate Risk, Foreign Currency Risk and Equity Risk — Foreign Currency Risk.” A devaluation or depreciation in the value of the Peso, Euro or any of the other currencies of the countries in which we operate, compared to the Dollar, could adversely affect our ability to service our debt. During 2008, Mexico, Spain, the United Kingdom and the Rest of Europe region, our main non-Dollar-denominated operations, together generated approximately 52% of our total net sales in Peso terms (approximately 17%, 7%, 8% and 20%, respectively), before eliminations resulting from consolidation. In 2008, approximately 21% of our sales were generated in the United States, with the remaining 27% of our sales being generated in several countries, with a number of currencies having material depreciations against the Dollar. During 2008, the Peso depreciated approximately 26% against the Dollar, the Euro depreciated approximately 4% against the Dollar and the Pound Sterling depreciated approximately 36% against the Dollar. Although we have foreign exchange forward contracts and cross-currency swap contracts in place to mitigate our currency-related risks and expect to enter into future currency hedges, they may not be effective in covering all our currency-related risks.

In addition, as of December 31, 2008, our Euro denominated debt represented approximately 19% of our total debt, not including the €730 million principal amount of perpetual debentures outstanding as of such date. Although we believe that our generation of revenues in Euros from our operations in Spain and the Rest of Europe region will be sufficient to service these obligations, we cannot guarantee it.

As of December 31, 2008, we did not have a significant amount of debt denominated in Yen. However, in connection with our dual currency perpetual debentures and related currency swap transactions, we had interest and currency swap obligations in Yen. In order to eliminate our exposure to Yen and to Yen interest rates, on May 22, 2009, we delivered the required notices under the documentation governing the dual-currency notes and the related perpetual debentures, informing debenture holders of our decision to exercise our right to defer by one day the scheduled interest payment otherwise due and payable on June 30, 2009, the next scheduled interest payment date under the dual-currency notes and the related perpetual debentutres. As a result, the interest rate on the dual-currency notes will convert from Yen floating rate into Dollar or Euro fixed rate, as applicable, as of June 30, 2009, and the associated Yen cross-currency swap derivatives will be unwound. Any resulting loss would be payable by us to our derivatives counterparties and any profit would be retained by the debenture issuers and applied to pay future coupon payments on the perpetual debentures. As of December 31, 2008, the aggregate notional amount of such derivatives expected to be unwound was approximately U.S.$3,020 million (see Item 5 — “Operating and Financial Review and Prospects — Our Perpetual Debentures”). As of the date of this report, the result of the unwinding of such cross-currency derivatives is unknown but we estimate that if such unwind result is a loss, it will not have a material adverse effect on our financial position.

Our consolidated reported results for any period and our outstanding indebtedness as of any date are significantly affected by fluctuations in exchange rates between the Peso and other currencies, as those fluctuations influence the amount of our indebtedness when translated into Pesos and also result in foreign exchange gains and losses and gains and losses on derivative contracts we may have entered into to hedge our exchange rate exposure. In 2008, the Peso depreciated by 26% against the Dollar, and between January 1, 2009 and June 26, 2009, the Peso appreciated by 4.3% against the Dollar.

 

11


Table of Contents

We are subject to litigation proceedings that could harm our business if an unfavorable ruling were to occur.

From time to time, we may become involved in litigation and other legal proceedings relating to claims arising from our operations in the normal course of business. As described in, but not limited to, “Item 4 — Information on the Company — Regulatory Matters and Legal Proceedings” of this annual report, we are currently subject to a number of significant legal proceedings, including, but not limited to, tax matters in Mexico and antitrust investigations in the U.K. and Germany. Litigation is subject to inherent uncertainties, and unfavorable rulings may occur. We cannot assure you that these or other legal proceedings will not materially affect our ability to conduct our business in the manner that we expect or otherwise adversely affect us should an unfavorable ruling occur. See “Item 4 — Information on the Company — Regulatory Matters and Legal Proceedings.”

Our operations are subject to environmental laws and regulations.

Our operations are subject to laws and regulations relating to the protection of the environment in the various jurisdictions in which we operate, such as regulations regarding the release of cement dust into the air or emissions of greenhouse gases. Stricter laws and regulations, or stricter interpretation of existing laws or regulations, may impose new liabilities on us or result in the need for additional investments in pollution control equipment, either of which could result in a material decline in our profitability in the short term.

In addition, our operations in the United Kingdom, Spain and the Rest of Europe are subject to binding caps on carbon dioxide emissions imposed by Member States of the European Union as a result of the European Commission’s directive implementing the Kyoto Protocol on climate change. Under this directive, companies receive from the relevant Member States allowances that set limitations on the levels of carbon dioxide emissions from their industrial facilities. These allowances are tradable so as to enable companies that manage to reduce their emissions to sell their excess allowances to companies that are not reaching their emissions objectives. Failure to meet the emissions caps is subject to significant penalties. For the allocation period comprising 2008 through 2012, the European Commission significantly reduced the overall availability of allowances. As a result of continuing uncertainty regarding final allowances, it is premature to draw conclusions regarding the aggregate position of all our European cement plants.

We believe we may be able to reduce the impact of any deficit by either reducing carbon dioxide emissions in our facilities or by implementing clean development mechanism projects, or CDM projects, in emerging markets. If we are not successful in implementing emission reductions in our facilities or obtaining credits from CDM projects, we may have to purchase a significant amount of allowances in the market, the cost of which may have an impact on our operating results. See “Item 4 — Information on the Company — Regulatory Matters and Legal Proceedings.”

To date, the United States has pursued a voluntary greenhouse gas (GHG) emissions reduction program to meet its obligations as a signatory to the United Nations Framework Convention on Climate Change. As a result of increased attention to climate change in the U.S., however, numerous bills have been introduced in recent sessions of the U.S. Congress that would reduce GHG emissions in the U.S. Enactment of climate change legislation within the next several years now seems likely. However, there is still significant uncertainty about the cost of complying with any future GHG emission requirements. These costs will depend upon many factors, including the required levels of GHG emission reductions, the timing of those reductions, the impact on fuel prices, whether emission allowances will be allocated with or without cost to existing generators, and whether flexible compliance mechanisms, such as a GHG offset program similar to those sanctioned under the CAA for conventional pollutants, will be part of the policy.

While debate continues at the national level over domestic climate policy and the appropriate scope and terms of any federal legislation, many states are developing state-specific measures or participating in regional legislative initiatives to reduce GHG emissions. At this point, we are unable to determine whether any of these proposals will be enacted into law or to estimate their potential effect on our operations.

On December 20, 2005, seven northeastern states entered into a Memorandum of Understanding to create a regional initiative to establish a cap-and-trade GHG program for electric generators, referred to as the Regional Greenhouse Gas Initiative (RGGI). In August 2006, the participating states issued a model rule to be used as a basis for individual state legislative and regulatory action to implement the program. The RGGI states (now numbering ten states) have passed laws and/or regulations to implement the RGGI program, which commenced in 2009.

 

12


Table of Contents

Implementing regulations for such regional initiatives may be more stringent and costly than federal legislative proposals currently being debated in the U.S. Congress. It cannot yet be determined whether or to what extent any federal legislative system would preempt regional or state initiatives, although such preemption would greatly simplify compliance and eliminate regulatory duplication. If state and/or regional initiatives are allowed to stand together with federal legislation, generators could be required to purchase allowances to satisfy their state and federal compliance obligations.

Permits relating to some of Rinker’s largest quarries in Florida, which represent a significant part of Rinker’s business, are being challenged. A loss of these permits could adversely affect our business. See “Item 4 — Information on the Company — Regulatory Matters and Legal Proceedings — Environmental Matters.”

We are subject to restrictions due to minority interests in our consolidated subsidiaries.

We conduct our business through subsidiaries. In some cases, third-party shareholders hold minority interests in these subsidiaries. Various disadvantages may result from the participation of minority shareholders whose interests may not always coincide with ours. Some of these disadvantages may, among other things, result in our inability to implement organizational efficiencies and transfer cash and assets from one subsidiary to another in order to allocate assets most effectively.

Higher energy and fuel costs may have a material adverse effect on our operating results.

Our operations consume significant amounts of energy and fuel, the cost of which has significantly increased worldwide in recent years. To mitigate high energy and fuel costs and volatility, we have implemented the use of alternative fuels such as tires, which has resulted in less vulnerability to price spikes. We have also implemented technical improvements in several facilities and entered into long term supply contracts of petcoke and electricity to mitigate price volatility. Despite these measures, we cannot assure you that our operations would not be materially adversely affected in the future if energy and fuel costs increase.

We are an international company and are exposed to risks in the countries in which we have significant operations or interests.

We are dependent, in large part, on the economies of the countries in which we market our products. The economies of these countries are in different stages of socioeconomic development. Consequently, like many other companies with significant international operations, we are exposed to risks from changes in foreign currency exchange rates, interest rates, inflation, governmental spending, social instability and other political, economic or social developments that may materially reduce our net income.

With the acquisitions of RMC Group PLC, or RMC, in 2005 and Rinker in 2007, our geographic diversity has significantly increased. As of December 31, 2008, we had operations in Mexico, the United States, the United Kingdom, Spain, the Rest of Europe region (including Germany and France), the South America, Central America and the Caribbean region, Africa and the Middle East, Australia and Asia. As of December 31, 2008, our Mexican operations represented approximately 11% of our total assets, our U.S. operations represented approximately 45% of our total assets, our Spanish operations represented approximately 10% of our total assets, our United Kingdom operations represented approximately 6% of our total assets, our Rest of Europe operations represented approximately 10% of our total assets, our South America, Central America and the Caribbean operations represented approximately 5% of our total assets, our Africa and the Middle East operations represented approximately 3% of our total assets, our Australian and Asia operations represented approximately 7% of our total assets and our other operations represented approximately 3% of our total assets. For the year ended December 31, 2008, before eliminations resulting from consolidation, our Mexican operations represented approximately 17% of our net sales, our U.S. operations represented approximately 21% of our net sales, our Spanish operations represented approximately 7% of our net sales, our United Kingdom operations represented approximately 8% of our net sales, our Rest of Europe operations represented approximately 20% of our net sales, our South America, Central America and the Caribbean operations represented approximately 9% of our net sales, our Africa and the Middle East operations represented approximately 5% of our net sales, our Australian and Asia operations

 

13


Table of Contents

represented approximately 9% of our net sales and our other operations represented approximately 4% of our net sales. Adverse economic conditions in any of these countries or regions may produce a negative impact on our net income. For a geographic breakdown of our net sales for the year ended December 31, 2008, please see “Item 4 — Information on the Company — Geographic Breakdown of Our 2008 Net Sales.”

Our operations in South America, Central America and the Caribbean are faced with several risks that are more significant than in other countries. These risks include political instability and economic volatility. For example, on August 18, 2008, Venezuelan officials took physical control of the facilities of CEMEX Venezuela, S.A.C.A. (“CEMEX Venezuela”), following the issuance on May 27, 2008 of governmental decrees confirming the expropriation of all of CEMEX Venezuela’s assets, shares and business. Venezuela has paid no compensation to the CEMEX affiliates, CEMEX Caracas Investments B.V. and CEMEX Caracas Investments II B.V. (together, “CEMEX Caracas”), which held a 75.7 percent interest in CEMEX Venezuela, or to any other former CEMEX Venezuela shareholder. On October 16, 2008, CEMEX Caracas filed a request for arbitration against Venezuela before the International Centre for Settlement of Investment Disputes (“ICSID”), pursuant to the bilateral investment treaty between the Netherlands and Venezuela (the “Treaty”), seeking relief for the expropriation of their interest in CEMEX Venezuela. We are unable at this preliminary stage to estimate the likely range of potential recovery or to determine what position Venezuela will take in these proceedings, the nature of the award that may be issued by the Tribunal, and the difficulties of collection of any possible monetary award issued to CEMEX Caracas, among other matters. See “Item 4 — Information on the Company — Regulatory Matters and Legal Proceedings — Tax Matters — Nationalization of CEMEX Venezuela and ICSID Arbitration.”

Our operations in Africa and the Middle East have faced instability as a result of, among other things, civil unrest, extremism, deterioration of Israeli-Palestinian relations and the war in Iraq. There can be no assurance that political turbulence in the Middle East will abate in the near future or that neighboring countries, including Egypt and the United Arab Emirates, will not be drawn into conflicts or experience instability.

There have been terrorist attacks in the United States, Spain and the United Kingdom, countries in which we maintain operations, and ongoing threats of future terrorist attacks in the United States and abroad. Although it is not possible at this time to determine the long-term effect of these terrorist threats, there can be no assurance that there will not be other attacks or threats in the United States or abroad that will lead to economic contraction or erection of material barriers to trade in the United States or any other of our major markets. Economic contraction in the United States or any of our major markets could affect domestic demand for cement and have a material adverse effect on our operations.

It may be difficult to enforce civil liabilities against us or our directors, executive officers and controlling persons.

We are a publicly traded stock corporation with variable capital (sociedad anónima bursátil de capital variable) organized under the laws of Mexico. Substantially all our directors and officers and some of the experts named in this annual report reside in Mexico, and all or a significant portion of the assets of those persons may be, and the majority of our assets are, located outside the United States. As a result, it may not be possible for investors to effect service of process within the United States upon such persons or to enforce against them or against us in U.S. courts judgments predicated upon the civil liability provisions of the federal securities laws of the United States. We have been advised by our General Counsel, Ramiro G. Villarreal, that there is doubt as to the enforceability in Mexico, either in original actions or in actions for enforcement of judgments of U.S. courts, of civil liabilities predicated on the U.S. federal securities laws.

Our operations can be affected by adverse weather conditions.

Construction activity, and thus demand for our products, decreases substantially during periods of cold weather, when it snows or when heavy or sustained rainfalls occur. Consequently, demand for our products is significantly lower during the winter in temperate countries and during the rainy season in tropical countries. Winter weather in our European and North American operations significantly reduces our first quarter sales volumes, and to a lesser extent our fourth quarter sales volumes. Sales volumes in these and similar markets generally increase during the second and third quarters because of normally better weather conditions. However, high levels of rainfall can adversely affect our operations during these periods as well. Such adverse weather conditions can adversely affect our results of operations and profitability if they occur with unusual intensity, during abnormal periods, or last longer than usual in our major markets, especially during peak construction periods.

 

14


Table of Contents

Preemptive rights may be unavailable to ADS holders.

ADS holders may be unable to exercise preemptive rights granted to our shareholders, in which case ADS holders could be substantially diluted. Under Mexican law, whenever we issue new shares for payment in cash or in kind, we are generally required to grant preemptive rights to our shareholders. However, ADS holders may not be able to exercise these preemptive rights to acquire new shares unless both the rights and the new shares are registered in the United States or an exemption from registration is available.

We cannot assure you that we would file a registration statement in the United States at the time of any rights offering. In addition, while the depositary is permitted, if lawful and feasible at that time, to sell those rights and distribute the proceeds of that sale to ADS holders who are entitled to those rights, current Mexican law does not permit sales of that kind.

Mexican Peso Exchange Rates

Mexico has had no exchange control system in place since the dual exchange control system was abolished on November 11, 1991. The Mexican Peso has floated freely in foreign exchange markets since December 1994, when the Mexican Central Bank (Banco de México) abandoned its prior policy of having an official devaluation band. Since then, the Peso has been subject to substantial fluctuations in value. The Peso appreciated against the Dollar by approximately 1% and 5% in 2004 and 2005, respectively, depreciated against the Dollar by approximately 2% in 2006, depreciated against the Dollar by approximately 1% in 2007 and depreciated against the Dollar by approximately 26% in 2008. These percentages are based on the exchange rate that we use for accounting purposes, or the CEMEX accounting rate. The CEMEX accounting rate represents the average of three different exchange rates that are provided to us by Banco Nacional de México, S.A., or Banamex. For any given date, the CEMEX accounting rate may differ from the noon buying rate for Pesos in New York City published by the U.S. Federal Reserve Bank of New York.

The following table sets forth, for the periods and dates indicated, the end-of-period, average and high and low points of the CEMEX accounting rate as well as the noon buying rate for Pesos, expressed in Pesos per U.S.$1.00.

 

   CEMEX Accounting Rate  Noon Buying Rate
   End of
Period
  Average(1)  High  Low  End of
Period
  Average(1)  High  Low

Year ended December 31,

                

2004

  11.14  11.29  11.67  10.81  11.15  11.29  11.64  10.81

2005

  10.62  10.85  11.38  10.42  10.63  10.89  11.41  10.41

2006

  10.80  10.91  11.49  10.44  10.80  10.90  11.46  10.43

2007

  10.92  10.93  11.07  10.66  10.92  10.93  11.27  10.67

2008

  13.74  11.21  13.96  9.87  13.83  11.15  13.92  9.92

Monthly (2008-2009)

                

November

  13.40  13.15  13.96  12.49  13.32  13.11  13.92  12.49

December

  13.74  13.45  13.83  13.03  13.83  13.42  13.83  13.12

January

  14.35  13.89  14.36  13.37  14.31  13.89  14.31  13.35

February

  15.26  14.64  15.25  14.20  15.09  14.61  15.09  14.13

March

  14.17  14.66  15.57  13.96  14.21  14.65  15.41  14.02

April

  13.80  13.43  14.05  13.02  13.80  13.39  13.89  13.05

May

  13.14  13.21  13.86  12.97  13.18  13.19  13.82  12.88

 

(1)

The average of the CEMEX accounting rate or the noon buying rate for Pesos, as applicable, on the last day of each full month during the relevant period.

On June 26, 2009, the CEMEX accounting rate was Ps13.22 to U.S.$1.00. Between January 1, 2009 and June 26, 2009, the Peso appreciated by 3.8% against the Dollar.

 

15


Table of Contents

For a discussion of the financial treatment of our operations conducted in other currencies, see “Item 3 — Key Information —Selected Consolidated Financial Information.”

Selected Consolidated Financial Information

The financial data set forth below as of and for each of the five years ended December 31, 2008 have been derived from our audited consolidated financial statements. The financial data set forth below as of December 31, 2008 and 2007 and for each of the three years ended December 31, 2008, have been derived from, and should be read in conjunction with, and are qualified in their entirety by reference to, the consolidated financial statements and the notes thereto included elsewhere in this annual report. Our audited consolidated financial statements for the year ended December 31, 2008 were approved by our shareholders at the 2009 annual general meeting (which took place on April 23, 2009).

The operating results of newly acquired businesses are consolidated in our financial statements beginning on the acquisition date. Therefore, all periods presented do not include operating results corresponding to newly acquired business before we assumed operating control. As a result, the financial data for the years ended December 31, 2004, 2005, 2006, 2007 and 2008 may not be comparable to that of prior periods.

The acquisition date of RMC was March 1, 2005. Our consolidated financial information for the year ended December 31, 2005 includes RMC’s results of operations for the ten-month period ended December 31, 2005.

The acquisition date of Rinker was July 1, 2007. Our consolidated financial information for the year ended December 31, 2007 includes Rinker’s results of operations for the six-month period ended December 31, 2007.

Our consolidated financial statements included elsewhere in this annual report have been prepared in accordance with MFRS, which differ in significant respects from U.S. GAAP.

Beginning on January 1, 2008, according to new MFRS B-10, inflationary accounting will only be applied in a high-inflation environment, defined by the MFRS B-10 as existing when the cumulative inflation for the preceding three years equals or exceeds 26%. Until December 31, 2007, inflationary accounting was applied to all CEMEX subsidiaries regardless of the inflation level of their respective country. Beginning in 2008, only the financial statements of those subsidiaries whose functional currency corresponds to a country under high inflation will be restated to take account of inflation. Designation of a country as a high or low inflation environment takes place at the end of each year and inflation is applied prospectively. As of December 31, 2007, except for Venezuela and Costa Rica, all of CEMEX’s subsidiaries operated in low-inflation environment; therefore, restatement of their historical cost financial statements to take account of inflation was suspended starting on January 1, 2008.

Beginning in 2008, MFRS B-10 eliminates the restatement of financial statements for the period as well as the comparative financial statements for prior periods into constant values as of the date of the most recent balance sheet. Beginning in 2008, the amounts of the income statement, statement of cash flow and statement of changes in stockholders’ equity are presented in nominal values; meanwhile, amounts of financial statements for prior years are presented in constant Pesos as of December 31, 2007, the last date in which inflationary accounting was applied. Until such date, the restatement factors for current and prior periods were calculated considering the weighted average inflation of the countries in which we operate and the changes in the exchange rates of each of these countries relative to the Mexican Peso, weighted according to the proportion that our assets in each country represent of our total assets.

The following table reflects the factors that have been used to restate the originally reported Pesos to Pesos of constant purchasing power as of December 31, 2007:

 

   Annual Weighted
Average Factor
  Cumulative Weighted
Average Factor to
December 31, 2007

2004

  0.9590  1.1339

2005

  1.0902  1.1824

2006

  1.0846  1.0846

 

16


Table of Contents

Non-Peso amounts included in the financial statements are first translated into Dollar amounts, in each case at a commercially available or an official government exchange rate for the relevant period or date, as applicable, and those Dollar amounts are then translated into Peso amounts at the CEMEX accounting rate, described under “Mexican Peso Exchange Rates,” as of the relevant period or date, as applicable.

The Dollar amounts provided below and, unless otherwise indicated, elsewhere in this annual report, are translations of Peso amounts at an exchange rate of Ps13.74 to U.S.$1.00, the CEMEX accounting rate as of December 31, 2008. However, in the case of transactions conducted in Dollars, we have presented the Dollar amount of the transaction and the corresponding Peso amount that is presented in our consolidated financial statements. These translations have been prepared solely for the convenience of the reader and should not be construed as representations that the Peso amounts actually represent those Dollar amounts or could be converted into Dollars at the rate indicated. The noon buying rate for Pesos on December 31, 2008 was Ps13.83 to U.S.$1.00. From December 31, 2008 through June 26, 2009, the Peso appreciated by approximately 4.3% against the Dollar, based on the noon buying rate for Pesos.

CEMEX, S.A.B. DE C.V. AND SUBSIDIARIES

Selected Consolidated Financial Information

 

   As of and for the year ended December 31, 
   2004  2005  2006  2007  2008 
   (in millions of Pesos, except ratios and share and per share amounts) 

Income Statement Information:

      

Net sales

  Ps102,945   Ps192,392   Ps213,767   Ps236,669   Ps243,201  

Cost of sales(1)

  (57,936 (116,422 (136,447 (157,696 (166,214

Gross profit

  45,009   75,970   77,320   78,973   76,987  

Operating expenses

  (21,617 (44,743 (42,815 (46,525 (49,103

Operating income

  23,392   31,227   34,505   32,448   27,884  

Other expense, net(2)

  (6,487 (3,976 (580 (3,281 (21,496

Comprehensive financing result(3)

  1,683   3,076   (505 1,087   (28,725

Equity in income of associates

  506   1,098   1,425   1,487   1,098  

Income before income tax

  19,094   31,425   34,845   31,741   (21,239

Minority interest

  265   692   1,292   837   45  

Majority interest net income

  16,512   26,519   27,855   26,108   2,278  

Basic earnings per share(4)(5)

  0.82   1.28   1.29   1.17   0.10  

Diluted earnings per share(4)(5)

  0.82   1.27   1.29   1.17   0.10  

Dividends per share(4)(6)(7)

  0.25   0.27   0.28   0.29   N/A  

Number of shares outstanding(4)(8)

  20,372   21,144   21,987   22,297   22,985  

Balance Sheet Information:

      

Cash and temporary investments

  4,324   7,552   18,494   8,670   13,604  

Net working capital(9)

  6,633   15,920   10,389   16,690   18,091  

Property, machinery and equipment, net

  121,439   195,165   201,425   262,189   281,858  

Total assets

  219,559   336,081   351,083   542,314   623,622  

Short-term debt

  13,185   14,954   14,657   36,257   95,270  

Long-term debt

  61,731   104,061   73,674   180,654   162,824  

Minority interest and perpetual debentures(11)

  4,913   6,637   22,484   40,985   46,575  

Total majority stockholders’ equity

  98,919   123,381   150,627   163,168   190,692  

Book value per share(4)(8)(12)

  4.86   5.84   6.85   7.32   8.30  

Other Financial Information:

      

Operating margin

  22.7 16.2 16.1 13.7 11.5

Operating EBITDA(13)

  32,064   44,672   48,466   49,859   48,748  

Ratio of Operating EBITDA to interest expense, capital securities dividends and preferred equity dividends(13)

  6.82   6.76   8.38   5.66   4.77  

Investment in property, machinery and equipment, net

  5,483   9,862   16,067   21,779   21,248  

Depreciation and amortization

  10,830   13,706   13,961   17,666   20,864  

Net cash flow provided by operating activities(14)

  27,915   43,080   47,845   45,625   31,272  

Basic earnings per CPO(4)(5)

  2.46   3.84   3.87   3.51   0.30  

 

17


Table of Contents
   As of and for the year ended December 31, 
   2004  2005  2006  2007  2008 
   (in millions of Pesos, except per share amounts) 

U.S. GAAP(15):

          

Income Statement Information:

          

Net sales

  Ps100,163  Ps172,632  Ps203,660  Ps235,258  Ps242,341  

Operating income (loss)(10)

  18,442  27,038  32,804  29,844  (40,504

Majority net income (loss)

  20,027  23,933  26,384  21,367  (61,886

Basic earnings (loss) per share

  1.01  1.15  1.23  0.96  (2.69

Diluted earnings (loss) per share

  1.00  1.14  1.23  0.96  (2.69

Balance Sheet Information:

          

Total assets

  230,027  317,896  351,927  563,565  605,081  

Perpetual debentures(11)

  —    —    14,037  33,470  41,495  

Long-term debt(11)

  48,645  89,402  69,375  164,515  162,829  

Minority interest

  5,057  6,200  7,581  8,010  5,105  

Total majority stockholders’ equity

  103,257  120,539  153,239  172,217  151,294  

 

(1)

Cost of sales includes depreciation. Our cost of sales excludes freight expenses of finished products from our producing plants to our selling points, the expenses related to personnel and equipment comprising our selling network and those expenses related to warehousing at the points of sale, which are included as part of our administrative and selling expenses line item. Likewise, cost of sales excludes freight expenses from the points of sale to the customers’ locations, which are included as part of our distribution expenses line item.

 

(2)

Beginning in 2007, current and deferred Employees’ Statutory Profit Sharing (“ESPS”) is included within “Other expense, net.” Until December 31, 2006, ESPS was presented in a specific line item within the income taxes section of the income statement. The “Selected Consolidated Financial Information” data for 2004, 2005 and 2006 were reclassified to conform with the presentation required beginning in 2007.

 

(3)

Comprehensive financing result includes financial expenses, financial income, results from financial instruments, including derivatives and marketable securities, foreign exchange result and monetary position result. See Item 5 — “Operating and Financial Review and Prospects.”

 

(4)

Our capital stock consists of series A shares and series B shares. Each of our CPOs represents two series A shares and one series B share. As of December 31, 2008, approximately 97.2% of our outstanding share capital was represented by CPOs. Each of our American Depositary Shares, or ADSs, represents ten CPOs.

 

(5)

Earnings per share are calculated based upon the weighted average number of shares outstanding during the year, as described in note 18 to the consolidated financial statements included elsewhere in this annual report. Basic earnings per CPO is determined by multiplying the basic earnings per share for each period by three (the number of shares underlying each CPO). Basic earnings per CPO is presented solely for the convenience of the reader and does not represent a measure under MFRS.

 

(6)

Dividends declared at each year’s annual shareholders’ meeting are reflected as dividends of the preceding year.

 

(7)

With the exception of the 2008 fiscal year, in recent years, our board of directors has proposed, and our shareholders have approved, dividend proposals, whereby our shareholders have had a choice between stock dividends or cash dividends declared in respect of the prior year’s results, with the stock issuable to shareholders who receive the stock dividend being issued at a 20% discount from then current market prices. The dividends declared per share or per CPO in these years, expressed in Pesos, were as follows: 2004, Ps0.69 per CPO (or Ps0.23 per share); 2005, Ps0.75 per CPO (or Ps0.25 per share); 2006, Ps0.81 per CPO (or Ps0.27 per share); 2007, Ps0.84 per CPO (or Ps0.28 per share); and 2008, Ps0.87 per CPO (or Ps0.29 per share). As a result of dividend elections made by shareholders, in 2004, Ps191 million in cash was paid and approximately 300 million additional CPOs were issued in respect of dividends declared for the 2003 fiscal year; in 2005, Ps449 million in cash was paid and approximately 266 million additional CPOs were issued in respect of dividends declared for the 2004 fiscal year; in 2006, Ps161 million in cash was paid and approximately 212 million additional CPOs were issued in respect of dividends declared for the 2005 fiscal year; in 2007, Ps147 million in cash was paid and approximately 189 million additional CPOs were issued in respect of dividends declared for the 2006 fiscal year; and in 2008, Ps214 million in cash was paid and approximately 284 million additional CPOs were issued in respect of dividends declared for the 2007 fiscal year. For purposes of the table, dividends declared at each year’s annual shareholders’ meeting for each period are reflected as dividends for the preceding year. We did not declare a dividend for fiscal year 2008. At our 2009 annual shareholders’ meeting, held on April 23, 2009, our shareholders approved a recapitalization of retained earnings. New CPOs issued pursuant to the recapitalization have been allocated to shareholders on a pro-rata basis. As of June 3, 2009, a total of 334,415,200 CPOs, representing 99.97% of all CPOs authorized for issuance at the shareholders’ meeting, had been issued. CPO holders received one new CPO for each 25 CPOs held and ADS holders received one new ADS for each 25 ADSs held. There was no cash distribution and no entitlement to fractional shares.

 

18


Table of Contents

(8)

Based upon the total number of shares outstanding at the end of each period, expressed in millions of shares, and includes shares subject to financial derivative transactions, but does not include shares held by our subsidiaries.

 

(9)

Net working capital equals trade receivables, less allowance for doubtful accounts plus inventories, net, less trade payables.

 

(10)

Operating loss under U.S. GAAP for the year ended December 31, 2008 includes impairment losses of approximately Ps67,202 million (US$4,891 million). See note 25 to our consolidated financial statements included elsewhere in this annual report.

 

(11)

Minority interest, as of December 31, 2006, 2007 and 2008, includes U.S.$1,250 million (Ps14,642 million), U.S.$3,065 million (Ps33,470 million) and U.S.$3,020 million (Ps41,495 million), respectively, that represents the nominal amount of the fixed-to-floating rate callable perpetual debentures, denominated in Dollars and Euros, issued by consolidated entities. In accordance with MFRS, these securities qualify as equity due to their perpetual nature and the option to defer the coupons. However, for purposes of our U.S. GAAP reconciliation, we record these debentures as debt and coupon payments thereon as part of financial expenses in our income statement.

 

(12)

Book value per share is calculated by dividing the total majority stockholders’ equity by the number of shares outstanding.

 

(13)

Operating EBITDA equals operating income before amortization expense and depreciation. Under MFRS, until December 31, 2004, amortization of goodwill was recognized as part of other expenses, net. Commencing January 1, 2005, MFRS ceased amortization of goodwill and CEMEX assesses goodwill for impairment annually unless events occur that require more frequent reviews. Discounted cash flow analyses are used to assess goodwill impairment, as described in note 10C to the consolidated financial statements included elsewhere in this annual report. Operating EBITDA and the ratio of Operating EBITDA to interest expense are presented herein because we believe that they are widely accepted as financial indicators of our ability to internally fund capital expenditures and service or incur debt. Operating EBITDA and such ratios should not be considered as indicators of our financial performance, as alternatives to cash flow, as measures of liquidity or as being comparable to other similarly titled measures of other companies. Operating EBITDA is reconciled below to operating income under MFRS before giving effect to any minority interest, which we consider to be the most comparable measure as determined under MFRS. Interest expense under MFRS does not include coupon payments and issuance costs of the perpetual debentures issued by consolidated entities of approximately Ps152 million for 2006, approximately Ps1,847 million for 2007 and approximately Ps2,596 million for 2008, as described in note 15D to the consolidated financial statements included elsewhere in this annual report.

 

   For the year ended December 31,
   2004  2005  2006  2007  2008
   (in millions of Pesos and Dollars)

Reconciliation of Operating EBITDA to operating income

          

Operating EBITDA

  Ps32,064  Ps44,672  Ps48,466  Ps49,859  Ps48,748

Less:

          

Depreciation and amortization expense

  8,672  13,445  13,961  17,411  20,864
               

Operating income

  Ps23,392  Ps31,227  Ps34,505  Ps32,448  Ps27,884
               

 

(14)

For the four years ended December 31, 2007, statements of cash flows were not required under MFRS; therefore net resources provided by operating activities included in this item for such years refer to the Statements of Changes in Financial Position and represent majority interest net income plus items not affecting cash flow plus investment in working capital excluding effects from acquisitions and including inflation effects and unrealized foreign exchange effects. See note 2A to our consolidated financial statements included elsewhere in this annual report.

 

(15)

We have restated the information at and for the years ended December 31, 2004, 2005 and 2006 under U.S. GAAP using the inflation factor derived from the national consumer price index, or NCPI, in Mexico, as required by Regulation S-X under the U.S. Securities Exchange Act of 1934, or the Exchange Act, instead of using the weighted average restatement factors used by us until December 31, 2007 according to MFRS and applied to the information presented under MFRS of prior years. These figures are presented in constant Pesos as of December 31, 2007, the last date in which inflationary accounting was applied (see note 2A to our consolidated financial statements included elsewhere in this annual report). The amounts for the year ended December 31, 2008 are presented in nominal Pesos.

Item 4 - Information on the Company

Unless otherwise indicated, references in this annual report to our sales and assets, including percentages, for a country or region are calculated before eliminations resulting from consolidation, and thus include intercompany balances between countries and regions. These intercompany balances are eliminated when calculated on a consolidated basis.

 

19


Table of Contents

Business Overview

We are a publicly traded stock corporation with variable capital, or sociedad anónima bursátil de capital variable, organized under the laws of the United Mexican States, or Mexico, with our principal executive offices in Av. Ricardo Margáin Zozaya #325, Colonia Valle del Campestre, Garza García, Nuevo León, México 66265. Our main phone number is (011-5281) 8888-8888. CEMEX’s agent for service, exclusively for actions brought by the Securities and Exchange Commission pursuant to the requirements of the United States Federal securities laws, is CEMEX, Inc., located at 840 Gessner Road, Suite 1400, Houston, Texas 77024.

CEMEX was founded in 1906 and was registered with the Mercantile Section of the Public Register of Property and Commerce in Monterrey, N.L., Mexico, on June 11, 1920 for a period of 99 years. At our 2002 annual shareholders’ meeting, this period was extended to the year 2100. Beginning April 2006, CEMEX’s full legal and commercial name is CEMEX, Sociedad Anónima Bursátil de Capital Variable, or CEMEX, S.A.B. de C.V.

As of December 31, 2008, we were the third largest cement company in the world, based on installed capacity of approximately 95.6 million tons. As of December 31, 2008, we were the largest ready-mix concrete company in the world with annual sales volumes of approximately 77.3 million cubic meters, and one of the largest aggregates companies in the world with annual sales volumes of approximately 241 million tons, in each case based on our annual sales volumes in 2008. We are also one of the world’s largest traders of cement and clinker, having traded approximately 9 million tons of cement and clinker in 2008. We are a holding company primarily engaged, through our operating subsidiaries, in the production, distribution, marketing and sale of cement, ready-mix concrete, aggregates and clinker.

We are a global cement manufacturer with operations in North America, Europe, South America, Central America, the Caribbean, Africa, the Middle East, Australia and Asia. As of December 31, 2008, we had total assets of approximately Ps623,622 million (U.S.$45,387 million) and an equity market capitalization of approximately Ps98,827 million (U.S.$7,193 million).

As of December 31, 2008, our main cement production facilities were located in Mexico, the United States, Spain, the United Kingdom, Germany, Poland, Croatia, Latvia, Colombia, Costa Rica, the Dominican Republic, Panama, Nicaragua, Puerto Rico, Egypt, the Philippines and Thailand. As of December 31, 2008, our assets, cement plants and installed capacity, on an unconsolidated basis by region, were as set forth below. Installed capacity, which refers to theoretical annual production capacity, represents gray cement equivalent capacity, which counts each ton of white cement capacity as approximately two tons of gray cement capacity. The table below also includes our proportional interest in the installed capacity of companies in which we hold a minority interest.

 

   As of December 31, 2008
   Assets after
eliminations
(in billions of Pesos)
  Number of
Cement Plants
  Installed Capacity
(millions of tons
per annum)

North America

      

Mexico

  66  15  29.2

United States

  278  14  17.5

Europe

      

Spain

  62  8  11.4

United Kingdom

  38  3  2.8

Rest of Europe

  62  8  11.6

South America, Central America and the Caribbean

  32  11  11.2

Africa and the Middle East

  20  1  5.3

Australia and Asia

      

Australia

  31  —    0.9

Asia

  11  4  5.7

Cement and Clinker Trading Assets and Other Operations

  24  —    —  

In the above table, “Rest of Europe” includes our subsidiaries in Germany, France, Ireland, Poland, Croatia, Austria, Hungary, the Czech Republic, Latvia and other assets in the European region, and, for purposes of the columns labeled “Assets” and “Installed Capacity,” includes our 33% interest, as of December 31, 2008, in a Lithuanian cement producer that operated one cement plant with an installed capacity of 1.3 million tons as of December 31, 2008. In the above table, “South America, Central America and the Caribbean” includes our

 

20


Table of Contents

subsidiaries in Colombia, Costa Rica, the Dominican Republic, Panama, Nicaragua, Puerto Rico, Guatemala, Argentina and other assets in the Caribbean region. In the above table, “Africa and the Middle East” includes our subsidiaries in Egypt, the United Arab Emirates and Israel. In the above table, “Australia” includes 0.9 million cement tons of annual installed capacity corresponding to our 25% interest in the Cement Australia Holdings Pty Limited joint venture, which operated four cement plants, with a total cement installed capacity of approximately 3.8 million tons per year, and “Asia” includes our subsidiaries in the Philippines, Thailand, Malaysia, Bangladesh and other assets in the Asian region. See “Item 5 — Operating and Financial Review and Prospects — Recent Developments — Recent Developments Relating to Our Planned Divestitures of Assets.”

During the last two decades, we embarked on a major geographic expansion program to diversify our cash flows and enter markets whose economic cycles within the cement industry largely operate independently from those of Mexico and which offer long-term growth potential. We have built an extensive network of marine and land-based distribution centers and terminals that give us marketing access around the world. The following have been our most significant acquisitions over the last five years:

 

 

 

On July 1, 2007, we completed for accounting purposes the acquisition of 100% of the Rinker shares for a total consideration of approximately U.S.$14.2 billion (excluding the assumption of approximately U.S.$1.3 billion of Rinker’s debt). Rinker, headquartered in Australia, was a leading international producer and supplier of materials, products and services used primarily in the construction industry, with operations primarily in the United States and Australia, and limited operations in China. As of March 31, 2006, Rinker had over 14,000 employees. Rinker operations in the United States consisted of two cement plants located in Florida with an installed capacity of 1.9 million tons of cement and 172 ready-mix concrete plants. In Australia, through its Readymix subsidiary, Rinker operated 344 operating plants including 84 quarries and sand mines, 243 concrete plants and 17 concrete pipe and product plants, as of such date. In China, through its Readymix subsidiary, Rinker operated four concrete plants in the northern cities of Tianjin and Qingdao.

 

 

 

On March 1, 2005, we completed our acquisition of RMC for a total purchase price of approximately U.S.$4.3 billion, excluding approximately U.S.$2.2 billion of assumed debt. RMC, headquartered in the United Kingdom, was one of Europe’s largest cement producers and one of the world’s largest suppliers of ready-mix concrete and aggregates, with operations in 22 countries, primarily in Europe and the United States, and employed over 26,000 people. The assets acquired included 13 cement plants with an approximate installed capacity of 17 million tons, located in the United Kingdom, the United States, Germany, Croatia, Poland and Latvia.

As part of our strategy, we periodically review and reconfigure our operations in implementing our post-merger integration process, and we sometimes divest assets that we believe are less important to our strategic objectives. The following have been our most significant divestitures and reconfigurations over the last five years:

 

 

 

On December 26, 2008, we sold our Canary Islands operations (consisting of cement and ready-mix concrete assets in Tenerife and 50% of the shares in two joint-ventures, Cementos Especiales de las Islas, S.A. (CEISA) and Inprocoi, S.L.) to several Spanish subsidiaries of Cimpor Cimentos de Portugal SGPS, S.A. for €162 million (approximately U.S.$227 million).

 

 

 

On July 31, 2008, we agreed to sell our operations in Austria (consisting of 26 aggregates and 41 ready-mix concrete plants) and Hungary (consisting of 6 aggregates, 29 ready-mix concrete and 4 paving stone plants) to Strabag SE, one of Europe’s leading construction and building materials groups, for €310 million (approximately U.S.$433 million). On February 11, 2009, the HCC approved the sale subject to the condition that the purchaser sell the ready-mix concrete plant operating in Salgótarján to a third party within the next year. The transaction is still subject to regulatory approval by the Austrian competition authorities. The purchaser has appealed several conditions imposed by the Austrian competition authorities, which we expect will delay the completion of the sale by at least two months.

 

21


Table of Contents
 

 

During 2008, we sold in several transactions our operations in Italy consisting of four cement grinding mill facilities for an aggregate amount of approximately €148 million (approximately U.S.$210 million).

 

 

 

As required by the Antitrust Division of the United States Department of Justice, pursuant to a divestiture order in connection with the Rinker acquisition, in December 2007, we sold to the Irish producer CRH plc, ready-mix concrete and aggregates plants in Arizona and Florida for approximately U.S.$250 million, of which approximately U.S.$30 million corresponded to the sale of assets from our pre-Rinker acquisition operations.

 

 

 

During 2006 we sold our 25.5% interest in the Indonesian cement producer PT Semen Gresik for approximately U.S.$346 million including dividends declared of approximately U.S.$7 million.

 

 

 

On March 2, 2006, we sold 4K Beton A/S, our Danish subsidiary, which operated 18 ready-mix concrete plants in Denmark, to Unicon A/S, a subsidiary of Cementir Group, an Italian cement producer, for approximately €22 million (approximately U.S.$29 million). As part of the transaction, we purchased from Unicon A/S two companies engaged in the ready-mix concrete and aggregates business in Poland for approximately €12 million (approximately U.S.$16 million). We received net cash proceeds of approximately €6 million (approximately U.S.$8 million), after cash and debt adjustments, from this transaction.

 

 

 

On December 22, 2005, we terminated our 50/50 joint ventures with Lafarge Asland in Spain and Portugal, which we acquired in the RMC acquisition. Under the terms of the termination agreement, Lafarge Asland received a 100% interest in both joint ventures and we received approximately U.S.$61 million in cash, as well as 29 ready-mix concrete plants and five aggregates quarries in Spain.

 

 

 

As a condition to closing the RMC acquisition, we agreed with the U.S. Federal Trade Commission, or FTC, to divest several ready-mix concrete and related assets. On August 29, 2005, we sold RMC’s operations in the Tucson, Arizona area to California Portland Cement Company for a purchase price of approximately U.S.$16 million.

 

 

 

On January 11, 2008, in connection with the assets acquired from Rinker (see note 8A to our consolidated financial statements included elsewhere in this annual report), and as part of our agreements with Ready Mix USA, Inc., or Ready Mix USA, a privately owned ready-mix concrete producer with operations in the Southeastern United States (described below), CEMEX contributed and sold to Ready Mix USA, LLC, our ready-mix concrete joint venture with Ready Mix USA (described below) certain assets located in Georgia, Tennessee and Virginia, which had a fair value of approximately U.S.$437 million. We received U.S.$120 million in cash for the assets sold to Ready Mix USA, LLC, and the remaining assets were treated as a U.S.$260 million contribution by us to Ready Mix USA, LLC. As part of the same transaction, Ready Mix USA contributed U.S.$125 million in cash to Ready Mix USA, LLC, which in turn received bank loans of U.S.$135 million. Ready Mix USA, LLC made a special distribution in cash to us of U.S.$135 million. Ready Mix USA manages all the assets acquired. Following this transaction, Ready Mix USA, LLC continues to be owned 50.01% by Ready Mix USA and 49.99% by CEMEX.

 

 

 

On July 1, 2005, we and Ready Mix USA established two jointly-owned limited liability companies, CEMEX Southeast, LLC, a cement company, and Ready Mix USA, LLC, a ready-mix concrete company, to serve the construction materials market in the southeast region of the United States. Under the terms of the limited liability company agreements and related asset contribution agreements, we contributed two cement plants (Demopolis, Alabama and Clinchfield, Georgia) and 11 cement terminals to CEMEX Southeast, LLC, representing approximately 98% of its contributed capital, while Ready Mix USA contributed cash to CEMEX Southeast, LLC representing approximately 2% of its contributed capital. In addition, we contributed our ready-mix concrete, aggregates and concrete block assets in the Florida panhandle and southern Georgia to Ready Mix USA, LLC, representing approximately 9% of its contributed capital, while Ready Mix USA contributed all its ready-mix concrete and aggregate operations in Alabama, Georgia, the Florida panhandle and Tennessee, as well

 

22


Table of Contents
 

as its concrete block operations in Arkansas, Tennessee, Mississippi, Florida and Alabama to Ready Mix USA, LLC, representing approximately 91% of its contributed capital. We own a 50.01% interest, and Ready Mix USA owns a 49.99% interest, in the profits and losses and voting rights of CEMEX Southeast, LLC, while Ready Mix USA owns a 50.01% interest, and we own a 49.99% interest, in the profits and losses and voting rights of Ready Mix USA, LLC. In a separate transaction, on September 1, 2005, we sold 27 ready-mix concrete plants and four concrete block facilities located in the Atlanta, Georgia metropolitan area to Ready Mix USA, LLC for approximately U.S.$125 million.

 

 

 

On April 26, 2005, we sold our 11.9% interest in the Chilean cement producer Cementos Bio Bio, S.A., for approximately U.S.$65 million.

 

 

 

On March 31, 2005, we sold our Charlevoix, Michigan and Dixon, Illinois cement plants and several distribution terminals located in the Great Lakes region to Votorantim Participações S.A., a cement company in Brazil, for approximately U.S.$413 million. The combined capacity of the two cement plants sold was approximately two million tons per year, and the operations of these plants represented approximately 9% of our U.S. operations’ operating cash flow for the year ended December 31, 2004.

In connection with our ongoing efforts to strengthen our capital structure and regain financial flexibility, we recently began a process aimed at divesting several assets management regards as non-core. In addition to our 2008 sales of our Canary Islands and Italian operations, and our agreement to sell our Austrian and Hungary operations mentioned above, we recently announced an agreement to sell our Australian operations, and we are currently engaged in marketing for sale additional non-core assets in our portfolio. See “Item 3 — Key Information — Risk Factors — Our ability to comply with our upcoming debt maturities may depend on our making asset sales, and there is no assurance that we will be able to execute such sales on terms favorable to us or at all” and “Item 5 — Operating and Financial Review and Prospects — Recent Developments — Recent Developments Relating to Our Planned Divestitures of Assets.”

 

23


Table of Contents

Geographic Breakdown of Our 2008 Net Sales

The following chart indicates the geographic breakdown of our net sales, before eliminations resulting from consolidation, for the year ended December 31, 2008:

LOGO

For a description of a breakdown of total revenues by geographic markets for each of the years ended December  31, 2006, 2007 and 2008, please see “Item 5 — Operating and Financial Review and Prospects.”

Our Production Processes

Cement is a binding agent, which, when mixed with sand, stone or other aggregates and water, produces either ready-mix concrete or mortar. Mortar is the mixture of cement with finely ground limestone, and ready-mix concrete is the mixture of cement with sand, gravel or other aggregates and water.

Aggregates are naturally occurring sand and gravel or crushed stone such as granite, limestone and sandstone. Aggregates are used to produce ready-mix concrete, roadstone, concrete products, lime, cement and mortar for the construction industry, and are obtained from land based sources such as sand and gravel pits and rock quarries or by dredging marine deposits.

Cement Production Process

We manufacture cement through a closely controlled chemical process, which begins with the mining and crushing of limestone and clay, and, in some instances, other raw materials. The clay and limestone are then pre-homogenized, a process which consists of combining different types of clay and limestone. The mix is typically dried, then fed into a grinder which grinds the various materials in preparation for the kiln. The raw materials are calcined, or processed, at a very high temperature in a kiln, to produce clinker. Clinker is the intermediate product used in the manufacture of cement.

 

24


Table of Contents

There are two primary processes used to manufacture cement: the dry process and the wet process. The dry process is more fuel efficient. As of December 31, 2008, 51 of our 60 operative production plants used the dry process, four used the wet process and five used both processes. Our operative production plants that use the wet process are located in Croatia, Nicaragua, Poland, the United Kingdom, Germany and Latvia. In the wet process, the raw materials are mixed with water to form slurry, which is fed into a kiln. Fuel costs are greater in the wet process than in the dry process because the water that is added to the raw materials to form slurry must be evaporated during the clinker manufacturing process. In the dry process, the addition of water and the formation of slurry are eliminated, and clinker is formed by calcining the dry raw materials. In the most modern application of this dry process technology, the raw materials are first blended in a homogenizing silo and processed through a pre-heater tower that utilizes exhaust heat generated by the kiln to pre-calcine the raw materials before they are calcined to produce clinker.

Clinker and gypsum are fed in pre-established proportions into a cement grinding mill where they are ground into an extremely fine powder to produce finished cement.

Ready-Mix Concrete Production Process

Ready-mix concrete is a combination of cement, fine and coarse aggregates, and admixtures (which control properties of the concrete including plasticity, pumpability, freeze-thaw resistance, strength and setting time). The concrete hardens due to the chemical reaction when water is added to the mix, filling voids in the mixture and turning it into a solid mass.

User Base

Cement is the primary building material in the industrial and residential construction sectors of most of the markets in which we operate. The lack of available cement substitutes further enhances the marketability of our product. The primary end-users of cement in each region in which we operate vary but usually include, among others, wholesalers, ready-mix concrete producers, industrial customers and contractors in bulk. The end-users of ready-mix concrete generally include homebuilders, commercial and industrial building contractors and road builders. Major end-users of aggregates include ready-mix concrete producers, mortar producers, general building contractors and those engaged in roadbuilding activity, asphalt producers and concrete product producers.

Our Business Strategy

We seek to continue to strengthen our global leadership by growing profitably through our integrated positions along the cement value chain and maximizing our overall performance by employing the following strategies:

Strengthening Our Capital Structure and Regaining Financial Flexibility

In light of the current global economic environment and our substantial amount of indebtedness, we have been focusing, and expect to continue to focus, on strengthening our capital structure and regaining financial flexibility through reducing our debt and renegotiating specified maturities. This ongoing effort includes the following key strategic initiatives:

Global Refinancing. We are in discussions with lenders regarding a global refinancing. Certain of our bank lenders with principal payments falling due between March 24, 2009 and July 31, 2009 have agreed to extend the dates of repayment while discussions of a global refinancing continue. We expect to reach a mutually beneficial agreement with our lenders. See “Item 3 — Key Information — Risk Factors — We have significant amounts of debt coming due in each of the next several years, and we may not be able to secure refinancing on favorable terms or at all” and “Item 5 — Operating and Financial Review and Prospects — Recent Developments — Recent Developments Relating to Our Indebtedness.”

 

25


Table of Contents

Asset Divestitures Process. We have recently begun a process aimed at divesting certain assets management regards as non-core in order to reduce our debt. In addition to our Canary Islands and Italian operations in 2008, and our agreement to sell our Austrian and Hungary operations mentioned above, we are currently engaged in marketing for the sale of additional assets in our portfolio. In our asset divestiture efforts, we consider whether to divest specific assets or an integrated business unit depending on divestment economic terms and overall market conditions. On June 15, 2009, we sold three quarries (located in Nebraska, Wyoming and Utah) and our 49% joint venture interest in the operations of a quarry located in Granite Canyon, Wyoming, to Martin Marietta Materials, Inc. for U.S.$65 million. On June 15, 2009, we announced our agreement to sell all Australian operations to Holcim for approximately 2.02 billion Australian Dollars (approximately US$1.62 billion considering the exchange rate of 1.25 AUD$ per US Dollar at June 15, 2009). All the proceeds of the sale will be used to reduce debt. The transaction is subject to regulatory approval, due diligence and other closing conditions. See “Item 3 — Key Information — Risk Factors — Our ability to comply with our upcoming debt maturities may depend on our making asset sales, and there is no assurance that we will be able to execute such sales on terms favorable to us or at all” and “Item 5 — Operating and Financial Review and Prospects — Recent Developments — Recent Developments Relating to Our Planned Divestitures of Assets.”

Global Cost-Reduction Program. In September 2008, we announced a U.S.$700 million global cost-reduction program intended to reduce our cost structure to a level consistent with the decline in our markets. Our global cost-reduction program encompasses different ongoing undertakings including headcount reductions, capacity closures across the value chain, and a general reduction in global operating expenses.

In connection with the implementation of our cost-reduction program and, as part of our ongoing efforts to eliminate redundancies at all levels and streamline corporate structures to increase our efficiency and lower costs, we have reduced our global headcount by approximately 15%, from 66,612 employees as of December 31, 2007 to 56,791 employees as of December 31, 2008, including a 4% reduction as a result of the nationalization of CEMEX Venezuela.

In addition, 26 cement production lines were temporarily shut down (for a period of at least two months) as of the end of 2008 and the beginning of 2009 in order to rationalize the use of our assets; similar actions were taken in our ready-mix concrete and aggregates businesses. Such rationalizations included, among others, our operations in Mexico, the United States, Spain and the United Kingdom. Furthermore, we have reduced our energy costs by actively managing our energy contracting and sourcing, and by increasing the use of alternative fuels. In 2009 we expect our fuels and electricity costs of cement production to decline 11% in U.S. dollar terms versus 2008.

In April 2009, we identified and announced U.S.$200 million additional cost-savings, representing an extension of earlier cost saving measures originally initiated in 2008. These additional measures are in response to current demand conditions in our markets, and will be fully implemented before the end of 2009.

Reduced Capital Expenditures. In light of the continued deterioration in demand throughout all of our markets, we decided to reduce maintenance and expansion capital expenditures to approximately U.S.$650 million during 2009, from approximately U.S.$2.2 billion during 2008. This reduction in capital expenditures is also being implemented to maximize our free cash flow generation available for debt reduction during the year consistent with our ongoing efforts to strengthen our capital structure and regain financial flexibility. We may decide to limit capital expenditures further if required as a part of the global refinancing.

Equity Issuances. We could consider calling a shareholders’ meeting to propose an issuance of new shares as a way to lower our debt and regain financial flexibility and to facilitate overall refinancing and deleveraging initiatives. If alternative sources of financing continue to be limited, we will be dependent on the issuance of equity as a financing source. In the context of ongoing negotiations regarding a global refinancing, our lenders may require us to issue equity and/or equity-linked and/or convertible securities and use the proceeds from any such issuance to repay debt and/or achieve specific debt/equity ratios. See Item 3 — “Key Information — Risk Factors — We will likely have to issue equity as a financing source; our ability to raise equity capital may be limited, could affect our liquidity and could be dilutive to existing shareholders.”

 

26


Table of Contents

Focusing on, and vertically integrating, our core business of cement, ready-mix concrete and aggregates

We plan to continue focusing on our core businesses, the production and sale of cement, ready-mix concrete and aggregates, and the vertical integration of these businesses. We believe that managing our cement, ready-mix concrete and aggregates operations as an integrated business can make them more efficient and more profitable than if they were run separately. We believe that this strategic focus has enabled us to grow our existing businesses and to expand our operations internationally.

Geographically diversifying our operations and allocating capital effectively

Subject to (i) the final terms of the global refinancing plan that may restrict our ability to engage in acquisitions and (ii) economic conditions that may affect our ability to complete acquisitions, upon regaining our financial flexibility we intend to continue adding assets to our existing portfolio.

We intend to continue to geographically diversify our cement, ready-mix concrete and aggregates operations and to vertically integrate in new and existing markets by investing in, acquiring and developing complementary operations along the cement value chain.

We believe that it is important to diversify selectively into markets that have long-term growth potential. By participating in these markets, and by purchasing operations that benefit from our management and turnaround expertise and assets that further integrate into our existing portfolio, in most cases, we have been able to increase our cash flow and return on capital employed.

Implementing platforms to achieve optimal operating standards

By continuing to produce cement at a relatively low cost, we believe that we will continue to generate cash flows sufficient to support our present and future growth. We strive to reduce our overall cement production related costs and corporate overhead through strict cost management policies and through improving efficiencies. We have implemented several worldwide standard platforms as part of this process. These platforms were designed to develop efficiencies and better practices, and we believe they will further reduce our costs, streamline our processes and extract synergies from our global operations. In addition, we have implemented centralized management information systems throughout our operations, including administrative, accounting, purchasing, customer management, budget preparation and control systems, which are expected to assist us in lowering costs.

In the last few years, we have implemented various procedures to improve the environmental impact of our activities as well as our overall product quality.

Through a worldwide import and export strategy, we will continue to optimize capacity utilization and maximize profitability by directing our products from countries experiencing downturns in their respective economies to target export markets where demand may be greater. Our global trading system enables us to coordinate our export activities globally and to take advantage of demand opportunities and price movements worldwide.

Providing the best value proposition to our customers

We believe that by pursuing our objective of integrating our business along the cement value chain we can improve and broaden the value proposition that we provide to our customers. We believe that by offering integrated solutions we can provide our customers more reliable sourcing as well as higher quality services and products.

We continue to focus on developing new competitive advantages that will differentiate us from our competitors. In addition, we are strengthening our commercial and corporate brands in an effort to further enhance the value of our products and our services for our customers. Our relatively lower cost combined with our high quality service has allowed us to make significant inroads in these areas.

 

27


Table of Contents

We always work to provide superior building solutions in the markets we serve. To this end, we tailor our products and services to suit customers’ specific needs — from home construction, improvement, and renovation to agricultural, industrial, and marine/hydraulic applications. Our porous paving concrete, for example, is best suited for sidewalks and roadways because it allows rainwater to filter into the ground, reducing flooding and helping to maintain groundwater levels. In contrast, our significantly less permeable and highly resistant concrete products are well-suited for coastal, marine, and other harsh environments.

We also see abundant opportunities to deepen our customer relationships by focusing on more vertically integrated building solutions rather than separate products. By developing our integrated offerings, we can provide customers with more reliable, higher-quality service and more consistent product quality.

Focusing on attracting, retaining and developing a diverse, experienced and motivated management team

We will continue to focus on recruiting and retaining motivated and knowledgeable professional managers. Our senior management encourages managers to continually review our processes and practices, and to identify innovative management and business approaches to improve our operations. By rotating our managers from one country to another and from one area of our operations to another, we increase their diversity of experience.

We provide our management with ongoing training throughout their careers. In addition, through our stock-based compensation programs, our senior management has a stake in our financial success.

The implementation of our business strategy demands effective dynamics within our organization. Our corporate infrastructure is based on internal collaboration and global management platforms. We will continue to strengthen and develop this infrastructure to effectively support our strategy.

Our Corporate Structure

We are a holding company, and operate our business through subsidiaries that, in turn, hold interests in our cement and ready-mix concrete operating companies, as well as other businesses. The following chart summarizes our corporate structure as of December 31, 2008. The chart also shows, for each company, our approximate direct or indirect percentage equity or economic ownership interest. The chart has been simplified to show only our major holding companies in the principal countries in which we operate and does not include our intermediary holding companies and our operating company subsidiaries.

 

28


Table of Contents

LOGO

 

 

(1)

Centro Distribuidor de Cemento, S.A. de C.V. indirectly holds 100% of New Sunward Holdings B.V. through other intermediate subsidiaries.

 

(2)

Includes CEMEX España’s 90% interest and a 10% interest by CEMEX France Gestion (S.A.S.).

 

(3)

Formerly RMC Group Limited.

 

(4)

EMBRA is the holding company for operations in Finland, Norway and Sweden.

 

(5)

Formerly Rizal Cement Co., Inc. Includes CEMEX Asia Holdings’ 70% economic interest and 30% interest by CEMEX España.

 

(6)

Represents CEMEX Asia Holdings’ indirect economic interest.

 

(7)

Represents our economic interest in three UAE companies, CEMEX Topmix LLC, CEMEX Supermix LLC and CEMEX Falcon LLC. We own a 49% equity interest in each of these companies, and we have obtained the remaining 51% of the economic benefits through agreements with other shareholders.

 

(8)

Includes CEMEX (Costa Rica) S.A.’s 98% interest and CEMEX España S.A.’s 2% indirect interest.

 

29


Table of Contents

(9)

Registered business name is CEMEX Ireland.

 

(10)

CEMEX Australia Holdings Pty. Ltd. is the owner of our Australian operations and has an indirect interest in CEMEX Materials LLC. On June 15, 2009, we announced our agreement to sell all our Australian operations to Holcim for approximately 2.02 billion Australian Dollars (approximately US$1.62 billion considering the exchange rate of 1.25 AUD$ per US Dollar at June 15, 2009). See “Item 5 — Operating and Financial Review and Prospects — Recent Developments — Recent Developments Relating to Our Planned Divestitures of Assets.”

 

(11)

CEMEX Asia B.V. holds 100% of the beneficial interest.

 

(12)

On July 31, 2008, we agreed to sell our operations in Austria (consisting of 26 aggregates and 41 ready-mix concrete plants) and Hungary (consisting of 6 aggregates, 29 ready-mix concrete and 4 paving stone plants) to Strabag SE, one of Europe’s leading construction and building materials groups, for €310 million (approximately U.S.$433 million). On February 11, 2009, the HCC approved the sale subject to the condition that the purchaser sell the ready-mix concrete plant operating in Salgótarján to a third party within the next year. The transaction is still subject to regulatory approval by the Austrian competition authorities. The purchaser has appealed several conditions imposed by the Austrian competition authorities, which we expect will delay the completion of the sale by at least two months.

North America

For the year ended December 31, 2008, our business in North America, which includes our operations in Mexico and the United States, represented approximately 38% of our net sales. As of December 31, 2008, our business in North America represented approximately 49% of our total installed cement capacity and approximately 56% of our total assets. As a result of our acquisition of Rinker, our North American operations have increased significantly.

Our Mexican Operations

Overview. Our Mexican operations represented approximately 17% of our net sales in Peso terms, before eliminations resulting from consolidation, and approximately 11% of our total assets for the year ended December 31, 2008.

As of December 31, 2008, we owned 100% of the outstanding capital stock of CEMEX México. CEMEX México is a direct subsidiary of CEMEX and is both a holding company for some of our operating companies in Mexico and an operating company involved in the manufacturing and marketing of cement, plaster, gypsum, groundstone and other construction materials and cement by-products in Mexico. CEMEX México, indirectly, is also the holding company for our international operations. CEMEX México, together with its subsidiaries, accounts for a substantial part of the revenues and operating income of our Mexican operations.

In March 2006, we announced a plan to construct a new kiln at our Yaqui cement plant in Sonora, Mexico in order to increase our cement production capacity to support strong regional demand due to the continued growth of the housing market in the Northwest region. The production capacity of the Yaqui cement plant before the construction of the new kiln was approximately 1.6 million tons of cement per year. The construction of the new kiln, which increased our total production capacity in the Yaqui cement plant to approximately 3.1 million tons of cement per year, was completed in the third quarter of 2008.

In September 2006, we announced a plan to construct a new kiln at our Tepeaca cement plant in Puebla, Mexico. The current production capacity of the Tepeaca cement plant is approximately 3.3 million tons of cement per year. The construction of the new kiln, which is designed to increase our total production capacity in the Tepeaca cement plant to approximately 7.4 million tons of cement per year, is expected to be completed in 2013. We expect our total capital expenditures in the construction of this new kiln to be approximately U.S.$570 million, including approximately U.S.$32 million, U.S.$94 million and U.S.$303 million in capital expenditures made during 2006, 2007 and 2008, respectively. We expect to spend approximately U.S.$35 million in capital expenditures for Tepeaca during 2009. We expect that this investment will be fully funded with free cash flow generated during the construction period.

 

30


Table of Contents

In 2001, we launched the Construrama program, a registered brand name for construction material stores. Through the Construrama program, we offer to an exclusive group of our Mexican distributors the opportunity to sell a variety of products under the Construrama brand name, a concept that includes the standardization of stores, image, marketing, products and services. As of December 31, 2008, more than 840 independent concessionaries with more than 2,400 stores were integrated into the Construrama program, with nationwide coverage.

The Mexican Cement Industry. According to the Instituto Nacional de Estadística, Geografía e Informática, Mexico’s Construction GDP decreased 0.6% in 2008. Total construction investment, on the other hand, fell by 0.4%, primarily driven by the commercial and industrial segments, which we estimate fell 16.5% during the full year, while the retail (self-construction) market decreased 4.7%, formal housing increased 5.3% and infrastructure increased 15.7%.

Cement in Mexico is sold principally through distributors, with the remaining balance sold through ready-mix concrete producers, manufacturers of pre-cast concrete products and construction contractors. Cement sold through distributors is mixed with aggregates and water by the end user at the construction site to form concrete. Ready-mix concrete producers mix the ingredients in plants and deliver it to local construction sites in mixer trucks, which pour the concrete. Unlike more developed economies, where purchases of cement are concentrated in the commercial and industrial sectors, retail sales of cement through distributors in 2008 accounted for more than 60% of Mexico’s demand. Individuals who purchase bags of cement for self-construction and other basic construction needs are a significant component of the retail sector. We estimate that about 30% of total demand in Mexico comes from individuals who address their own construction needs. We believe that this large retail sales base is a factor that significantly contributes to the overall performance of the Mexican cement market.

The retail nature of the Mexican cement market also enables us to foster brand loyalty, which distinguishes us from other worldwide producers selling primarily in bulk. We own the registered trademarks for our brands in Mexico, such as “Tolteca,” “Monterrey,” “Maya,” “Anahuac,” “Campana,” “Gallo,” and “Centenario.” We believe that these brand names are important in Mexico since cement is principally sold in bags to retail customers who may develop brand loyalty based on differences in quality and service. In addition, we own the registered trademark for the “Construrama” brand name for construction material stores.

Competition. In the early 1970s, the Mexican cement industry was regionally fragmented. However, over the last 30 years, cement producers in Mexico have increased their production capacity and the Mexican cement industry has consolidated into a national market, thus becoming increasingly competitive. The major cement producers in Mexico are CEMEX; Holcim Apasco, an affiliate of Holcim; Sociedad Cooperativa Cruz Azul, a Mexican operator; Cementos Moctezuma, an associate of Ciments Molins; Grupo Cementos Chihuahua, a Mexican operator in which we own a 49% interest; and Lafarge.

Potential entrants into the Mexican cement market face various impediments to entry, including:

 

 

 

the time-consuming and expensive process of establishing a retail distribution network and developing the brand identification necessary to succeed in the retail market, which represents the bulk of the domestic market;

 

 

 

the lack of port infrastructure and the high inland transportation costs resulting from the low value-to-weight ratio of cement;

 

 

 

the distance from ports to major consumption centers and the presence of significant natural barriers, such as mountain ranges, which border Mexico’s east and west coasts;

 

 

 

the extensive capital expenditure requirements; and

 

 

 

the length of time required for construction of new plants, which is approximately two years.

 

31


Table of Contents

Our Mexican Operating Network

LOGO

During 2008, we operated 15 plants and 88 distribution centers (including eight marine terminals) located throughout Mexico. We operate modern plants on the Gulf of Mexico and Pacific coasts, allowing us to take advantage of low-land transportation costs to export to U.S., Caribbean, Central and South American markets.

Products and Distribution Channels

Cement. Our cement operations represented approximately 57% of our Mexican operations’ net sales before eliminations resulting from consolidation in 2008. Our domestic cement sales volume represented approximately 93% of our total Mexican cement sales volume in 2008. As a result of the retail nature of the Mexican market, our Mexican operations are not dependent on a limited number of large customers. The five most important distributors in the aggregate accounted for approximately 7.3% of total cement sales by volume for such year.

Ready-Mix Concrete. Our ready-mix operations represented approximately 26% of our Mexican operations’ net sales before eliminations resulting from consolidation in 2008. Our ready-mix operations in Mexico purchase all their cement requirements from our Mexican cement operations. Ready-mix concrete is sold through our own internal sales force and facilities network.

Aggregates. Our aggregates operations represented approximately 3% of our Mexican operations’ net sales before eliminations resulting from consolidation in 2008.

Exports. Our Mexican operations export a portion of their cement production, mainly in the form of cement and to lesser extent in the form of clinker. Exports of cement and clinker by our Mexican operations represented approximately 7% of our total Mexican cement sales volume in 2008. In 2008, approximately 56% of our cement and clinker exports from Mexico were to the United States, 37% to Central America and the Caribbean and 7% to South America.

Our Mexican operations’ cement and clinker exports to the U.S. are marketed through wholly-owned subsidiaries of CEMEX Corp., the holding company of CEMEX, Inc. All transactions between CEMEX and the subsidiaries of CEMEX Corp., which act as our U.S. importers, are conducted on an arm’s-length basis.

Our exports of Mexican gray cement from Mexico to the United States were subject to an anti-dumping order that was imposed by the Commerce Department on August 30, 1990. In March 2006, the Mexican and U.S. governments entered into an agreement to eliminate U.S. anti-dumping duties on Mexican cement imports following a three-year transition period beginning in 2006. In 2006, 2007 and 2008, Mexican cement imports into the U.S. were subject to volume limitations of 3 million tons, 3.1 million and 3.0 million tons per year, respectively. Quota allocations to Mexican companies that import cement into the U.S. are made on a regional basis. The transitional

 

32


Table of Contents

anti-dumping duty during the three-year transition period was lowered to U.S.$3.00 per ton, effective as of April 3, 2006, from the previous amount of approximately U.S.$26.00 per ton. Restrictions imposed by the United States on Mexican cement imports were eliminated beginning in 2009. For a more detailed description of the terms of the agreement between the Mexican and U.S. governments, please see “Regulatory Matters and Legal Proceedings — Anti-Dumping.”

Production Costs. Our Mexican operations’ cement plants primarily utilize petcoke, but several are designed to switch to fuel oil and natural gas with minimum downtime. We have entered into two 20-year contracts with Petróleos Mexicanos, or PEMEX, pursuant to which PEMEX has agreed to supply us with a total of 1.75 million tons of petcoke per year through 2022 and 2023. Petcoke is petroleum coke, a solid or fixed carbon substance that remains after the distillation of hydrocarbons in petroleum and that may be used as fuel in the production of cement. The PEMEX petcoke contracts have reduced the volatility of our fuel costs. In addition, since 1992, our Mexican operations have begun to use alternative fuels, to further reduce the consumption of residual fuel oil and natural gas. These alternative fuels represented approximately 5.4% of the total fuel consumption for our Mexican operations in 2008, and we expect to increase this percentage to about 9% by the end of 2009.

In 1999, we reached an agreement with a consortium for the financing, construction and operation of “Termoeléctrica del Golfo,” a 230 megawatt energy plant in Tamuin, San Luis Potosí, Mexico. We entered into this agreement in order to reduce the volatility of our energy costs. The total cost of the project was approximately U.S.$360 million. The power plant commenced commercial operations in April 2004. In February 2007, the original members of the consortium sold their participations in the project to a subsidiary of The AES Corporation. As part of the original agreement, we committed to supply the energy plant with all fuel necessary for its operations, a commitment that has been hedged through a 20-year agreement we entered into with PEMEX. These agreements were reestablished under the same conditions in 2007 with the new operator and the term was extended until 2027. The agreement with PEMEX, however, was not modified and terminates in 2024. Consequently, for the last 3 years of the agreement, we intend to purchase the required fuel in the market. For the years ended December 31, 2008, 2007 and 2006, the power plant has supplied 60.4%, 59.7% and 57.1%, respectively, of our overall Mexican cement plants electricity needs during such years.

In April 2007, we entered into an agreement to purchase the energy generated by a wind-driven power plant located in Oaxaca, Mexico, which construction is currently underway by Spanish construction company Acciona S.A. The power plant is expected to generate up to 250 megawatts of electricity per year and supply approximately 25% of our current power needs in Mexico. The first phase was completed in the first quarter of 2009 and the last phase is expected to be operational in the last quarter of 2009. Currently, 25 turbines are installed out of a total of 167 wind turbines. The power plant, which will be financed by Acciona S.A., is estimated to cost approximately U.S.$550 million.

We have, from time to time, purchased hedges from third parties to reduce the effect of volatility in energy prices in Mexico. See “Item 5 — Operating and Financial Review and Prospects — Liquidity and Capital Resources.”

Description of Properties, Plants and Equipment. As of December 31, 2008, there were 15 wholly-owned cement plants located throughout Mexico, with a total theoretical installed capacity of 29.2 million tons per year. We have exclusive access to limestone quarries and clay reserves near each of our plant sites in Mexico. We estimate that these limestone and clay reserves have an average remaining life of more than 60 years, assuming 2008 production levels. As of December 31, 2008, all our production plants in Mexico utilized the dry process.

As of December 31, 2008, we had a network of 80 land distribution centers in Mexico, which are supplied through a fleet of our own trucks and rail cars, as well as leased trucks and rail facilities and eight marine terminals. In addition, we had 328 ready-mix concrete plants throughout 79 cities in Mexico, more than 2,700 ready-mix concrete delivery trucks and 16 aggregates quarries.

As part of our Global Cost-Reduction Program we have made temporary capacity adjustments and rationalizations in four of our cement plants in Mexico. In addition, we expect to close approximately 6% of our production capacity in our ready-mix plants and around 7% of our land distribution centers in Mexico.

Capital Expenditures. We made capital expenditures of approximately U.S.$353 million in 2006, U.S.$398 million in 2007 and U.S.$497 million in 2008, in our Mexican operations. We currently expect to make capital expenditures of approximately U.S.$99 million in our Mexican operations during 2009, including those related to the expansion of the Tepeaca cement plant described above.

 

33


Table of Contents

Our U.S. Operations

Overview. Our U.S. operations represented approximately 21% of our net sales in Peso terms, before eliminations resulting from consolidation, and approximately 45% of our total assets, for the year ended December 31, 2008. As of December 31, 2008, we held 100% of CEMEX, Inc., our operating subsidiary in the United States.

As of December 31, 2008, we had a cement manufacturing capacity of approximately 17.5 million tons per year in our U.S. operations, including nearly 0.7 million tons in proportional interests through minority holdings. As of December 31, 2008, we operated a geographically diverse base of 14 cement plants located in Alabama, California, Colorado, Florida, Georgia, Kentucky, Ohio, Pennsylvania, Tennessee and Texas. As of that date, we also had 54 rail or water served active cement distribution terminals in the United States. As of December 31, 2008, we had 348 ready-mix concrete plants located in the Carolinas, Florida, Georgia, Texas, New Mexico, Nevada, Arizona, California, Oregon and Washington and aggregates facilities in North Carolina, South Carolina, Arizona, California, Florida, Georgia, Kentucky, Nebraska, New Mexico, Nevada, Oregon, Texas, Utah, Washington and Wyoming, not including the assets we contributed to Ready Mix USA, LLC, as described below.

As described above, on July 1, 2005, we and Ready Mix USA established two jointly-owned limited liability companies, CEMEX Southeast, LLC, a cement company, and Ready Mix USA, LLC, a ready-mix concrete company, to serve the construction materials market in the southeast region of the United States. We own a 50.01% interest, and Ready Mix USA owns a 49.99% interest, in the profits and losses and voting rights of CEMEX Southeast, LLC, while Ready Mix USA owns a 50.01% interest, and we own a 49.99% interest, in the profits and losses and voting rights of Ready Mix USA, LLC. CEMEX Southeast, LLC is managed by us, and Ready Mix USA, LLC is managed by Ready Mix USA.

Starting on June 30, 2008, Ready Mix USA has had the right to require us to acquire Ready Mix USA’s interest in the two companies at a price equal to the greater of a) eight times the companies’ operating cash flow for the trailing twelve months, b) eight times the average of the companies’ operating cash flow for the previous three years, or c) the net book value of the combined companies’ assets. This option will expire on July 1, 2030.

Under the Ready Mix USA, LLC joint venture, we are required to contribute to the Ready Mix USA joint venture any ready-mix concrete and concrete block assets we acquire inside the joint venture region, while any aggregates assets acquired inside the region may be added to the Ready Mix USA joint venture at the option of the non-acquiring member. Building materials, pipe, transport and storm water treatment assets are not subject to the contribution clause under the Ready Mix USA joint venture. Upon contribution of the assets, the non-acquiring member may, subject to certain conditions, elect among the following financing methods: (i) to make a capital contribution in cash to the joint venture for an amount equivalent to the determined value of the assets, (ii) to have the joint venture borrow from a third party the funds necessary to purchase the assets from us, (iii) to have the joint venture issue debt to the contributing member in an amount equal to such value or (iv) to accept dilution of its interest in the joint venture. The value of the contributed assets is to be determined by the Ready Mix USA joint venture board within 30 days of the asset acquisition, and is based on a formula based on the last fiscal year earnings of the assets. The non-acquiring member has 30 days to elect the financing method for the contributed assets following board approval of the valuation, and if no option is elected within 30 days the right to select the option is transferred to the contributing member. Following the financing election, the contribution or sale of the assets to the joint venture must be completed within 180 days. If not completed within that period, the non-acquiring member has the right for 365 days to require the ready-mix concrete and concrete block assets to be sold to a third party. Aggregates assets may be retained by the acquiring member if the non-acquiring member elects not to have the aggregates assets contributed to the joint venture.

On January 11, 2008, in connection with the assets acquired from Rinker (see note 8A to our consolidated financial statements included elsewhere in this annual report), and as part of our agreements with Ready Mix USA, CEMEX contributed and sold to Ready Mix USA, LLC, certain assets located in Georgia, Tennessee and Virginia, which had a fair value of approximately U.S.$437 million. We received U.S.$120 million in cash for the assets sold

 

34


Table of Contents

to Ready Mix USA, LLC and the remaining assets were treated as a U.S.$260 million contribution by us to Ready Mix USA, LLC. As part of the same transaction, Ready Mix USA contributed U.S.$125 million in cash to Ready Mix USA, LLC, which in turn, received bank loans of U.S.$135 million. Ready Mix USA, LLC made a special distribution in cash to us of U.S.$135 million. Ready Mix USA manages all the assets acquired. Following this transaction, Ready Mix USA, LLC continues to be owned 50.01% by Ready Mix USA and 49.99% by CEMEX. The assets contributed and sold by CEMEX include: 11 concrete plants, 12 limestone quarries, four concrete maintenance facilities, two aggregate distribution facilities and two administrative offices in Tennessee; three granite quarries and one aggregates distribution facility in Georgia; and one limestone quarry and one concrete plant in Virginia. All these assets were acquired by us through our acquisition of Rinker.

On September 18, 2007, we announced our intention to begin the permitting process for the construction of a 1.7 million ton cement manufacturing facility near Seligman, Arizona. The state-of-the-art facility will manufacture cement to serve the future growth of Arizona, including the Phoenix metropolitan area. As a result of current market conditions and consistent with the reduction of our expansion capital expenditure program, we have delayed the completion of this project. As of December 31, 2008, we had spent a total of approximately U.S.$14 million on this project. We do not plan to incur capital expenditures in the construction of the Seligman Crossing Plant during 2009.

In February 2006, we announced a plan to construct a second kiln at our Balcones cement plant in New Braunfels, Texas in order to increase our cement production capacity to support strong demand amidst a shortfall in regional supplies of cement. The production capacity of the Balcones cement plant was approximately 1.1 million tons per year. The construction of the new kiln, which was designed to increase our total production capacity in the Balcones cement plant to approximately 2.2 million tons per year, was completed in the third quarter of 2008, although minor expenditures are scheduled to be made during 2009 and 2010. We expect to spend approximately U.S.$388 million in the construction of this new kiln, including U.S.$27 million in 2006, U.S.$187 million in 2007 and U.S.$147 million in 2008, and an expected U.S.$11 million during 2009.

In October 2005, Rinker announced that it had commenced detailed plant engineering for the construction of a second kiln at the cement plant in Brooksville, Florida in order to increase the cement production capacity by 50%. The production capacity of the Brooksville South plant was approximately 0.7 million tons per year. The construction of the new kiln was completed in the third quarter of 2008, although minor expenditures are scheduled to be made during 2009. We expect to spend approximately U.S.$246 million in the construction of this new kiln, including U.S.$2 million in 2005, U.S.$58 million in 2006, U.S.$121 million in 2007 and U.S.$58 million in 2008, and an expected U.S.$6 million during 2009.

With the acquisition of Mineral Resource Technologies, Inc. in August 2003, we believe that we achieved a competitive position in the growing fly ash market. Fly ash is a mineral residue resulting from the combustion of powdered coal in electric generating plants. Fly ash has the properties of cement and may be used in the production of more durable concrete. Mineral Resource Technologies, Inc. is one of the four largest fly ash companies in the United States, providing fly ash to customers in 25 states. We also own regional pipe and precast businesses, along with concrete block and paver plants in the Carolinas and Florida.

The Cement Industry in the United States. Demand for cement is derived from the demand for ready-mix concrete and concrete products which, in turn, is dependent on the demand for construction. The construction industry is composed of three major sectors, namely, the residential sector, the industrial-and-commercial sector, and the public sector. The public sector is the most cement intensive sector, particularly for infrastructure projects such as streets, highways and bridges. While construction spending follows the overall business cycle, the public sector has been the major driver of long-term cement demand growth and has been more stable during recessions than the residential and industrial and commercial sectors.

The construction industry is experiencing the worst downturn in over 70 years as the fallout from the collapse of the housing sector caused massive losses in the financial sector, which has resulted in extremely tight credit conditions and a deep U.S. recession. Under these conditions, cement demand declined 9.9% in 2007 and 15.8% in 2008. According to the Portland Cement Association, cement demand is projected to decline 18% in 2009 and then enter a recovery period as unprecedented actions by the Federal Reserve and Treasury to stabilize the financial sector and the $787 billion economic stimulus package take hold. To a large extent, the 30 million ton decline in cement demand from 2006 to 2008 has been absorbed by a decline in imports of 25 million tons.

 

35


Table of Contents

According to the Portland Cement Association, the industry’s capacity utilization was 91.4% in 2007, and we estimate that it was approximately 84% in 2008. The industry is responding to the weak demand conditions by closing plants, reducing production and delaying capacity expansions. To date, there have been announcements to close approximately 10 million tons of capacity for 2009. We believe that the unprecedented drop in the housing industry since early 2006 is not likely to be repeated in the future. Consequently, we believe that cement demand in the future will show more stability in recessions than is currently the case because of the large share of demand accounted for by the public sector, which has a long history of being more stable during recessions.

Competition. As a result of the lack of product differentiation and the commodity nature of cement, the cement industry in the U.S. is highly competitive. We compete with national and regional cement producers in the U.S. Our principal competitors in the United States are Holcim, Lafarge, Buzzi-Unicem, Heidelberg Cement and Ash Grove Cement.

The independent U.S. ready-mix concrete industry is highly fragmented, and few producers other than vertically integrated producers have annual sales in excess of U.S.$6 million or have a fleet of more than 20 concrete mixers. Given that the concrete industry has historically consumed approximately 75% of all cement produced annually in the U.S., many cement companies choose to be vertically integrated.

Aggregates are widely used throughout the U.S. for all types of construction because they are the most basic materials for building activity. The U.S. aggregates industry is highly fragmented and geographically dispersed. According to the U.S. Geological Survey, during 2008 an estimated 4,100 companies operated approximately 6,700 sand and gravel sites and 1,450 companies operated 3,620 crushed stone quarries and 86 underground mines in 50 states in the U.S.

Our United States Cement Operating Network. The map below reflects the location of our operating assets, including our cement plants and cement terminals in the United States (including the assets held through the Ready Mix USA LLC joint venture) as of December 31, 2008.

 

36


Table of Contents

LOGO

Products and Distribution Channels

Cement. Our cement operations represented approximately 27% of our U.S. operations’ net sales before eliminations resulting from consolidation in 2008. We deliver a substantial portion of cement by rail. Occasionally, these rail shipments go directly to customers. Otherwise, shipments go to distribution terminals where customers pick up the product by truck or we deliver the product by truck. The majority of our cement sales are made directly to users of gray Portland and masonry cements, generally within a radius of approximately 200 miles of each plant.

Ready-Mix Concrete. Our ready-mix concrete operations represented approximately 30% of our U.S. operations’ net sales before eliminations resulting from consolidation in 2008. Our ready-mix concrete operations in the U.S. purchase most of their cement requirements from our U.S. cement operations and roughly half of their aggregates requirements from our U.S. aggregates operations. In addition, our 49.99%-owned Ready Mix USA, LLC joint venture purchases most of its cement requirements from our U.S. cement operations. Our ready-mix concrete products are mainly sold to residential, commercial and public contractors and to building companies.

Aggregates. Our aggregates operations represented approximately 17% of our U.S. operations’ net sales before eliminations resulting from consolidation in 2008. At 2008 production levels, and based on 102 active locations, it is anticipated that our construction aggregates reserves in the U.S. will last for 29 years or more. Our aggregates are consumed mainly by our internal operations and by our trade customers in the ready-mix, concrete products and asphalt industries. Ready Mix USA, LLC purchases most of its aggregates requirements from third parties.

Production Costs. The largest cost components of our plants are electricity and fuel, which accounted for approximately 39% of our U.S. operations’ total production costs in 2008. We are currently implementing a program to gradually replace coal with more economic fuels such as petcoke and tires, which has resulted in reduced energy costs. By retrofitting our cement plants to handle alternative energy fuels, we have gained more flexibility in supplying our energy needs and have become less vulnerable to potential price spikes. In 2008, the use of alternative

 

37


Table of Contents

fuels offset the effect on our fuel costs of a significant increase in coal prices. Power costs in 2008 represented approximately 17% of our U.S. cement operations’ cash manufacturing cost, which represents production cost before depreciation. We have improved the efficiency of our U.S. operations’ electricity usage, concentrating our manufacturing activities in off-peak hours and negotiating lower rates with electricity suppliers.

Description of Properties, Plants and Equipment. As of December 31, 2008, we operated 14 cement manufacturing plants in the U.S., with a total installed capacity of 17.5 million tons per year, including nearly 0.7 million tons in proportional interests through minority holdings. As of that date, we operated a distribution network of 54 cement terminals, 11 of which are deep-water terminals. All our cement production facilities in 2008 were wholly-owned except for the Louisville, Kentucky plant, which is owned by Kosmos Cement Company, a joint venture in which we own a 75% interest and a subsidiary of Dyckerhoff AG owns a 25% interest, and the Demopolis, Alabama and Clinchfield, Georgia plants, which are owned by CEMEX Southeast, LLC, an entity in which we own a 50.01% interest and Ready Mix USA owns a 49.99% interest. As of December 31, 2008, we had 348 wholly-owned ready-mix concrete plants and 102 aggregates quarries.

As of December 31, 2008, we also had interests in 188 ready-mix concrete plants and 24 aggregates quarries, which are owned by Ready Mix USA, LLC, an entity in which Ready Mix USA owns a 50.01% interest and we own a 49.99% interest.

As of December 31, 2008, we distributed fly ash through 16 terminals and 18 third-party-owned utility plants, which operate both as sources of fly ash and distribution terminals. As of that date, we also owned 196 concrete block, paver, pipe, precast, asphalt and gypsum products distribution facilities, and had interests in 19 concrete block, paver, pipe and precast facilities, which are owned by Ready Mix USA, LLC.

As part of our Global Cost-Reduction Program we have made temporary capacity adjustments and rationalizations in three cement plants in our U.S. operations. Our Davenport plant, located in northern California, will shut down cement production. Our Brooksville plant, located near our recently expanded capacity Brooksville South plant, has already shut down cement production. In addition, we have closed around 30% of our ready-mix concrete plants, around 15% of our concrete block plants and around 31% of our aggregates quarries in the U.S.

Capital Expenditures. We made capital expenditures of approximately U.S.$344 million in 2006, U.S.$496 million in 2007 and U.S.$391 million in 2008, in our U.S. operations. We currently expect to make capital expenditures of approximately U.S.$64 million in our U.S. operations during 2009. We do not expect to be required to contribute any funds with respect to the assets of the companies jointly-owned with Ready Mix USA as capital expenditures during 2009.

Europe

For the year ended December 31, 2008, our business in Europe, which includes our operations in Spain, the United Kingdom and our Rest of Europe segment, as described below, represented approximately 35% of our net sales before eliminations resulting from consolidation. As of December 31, 2008, our business in Europe represented approximately 27% of our total installed capacity and approximately 26% of our total assets.

Our Spanish Operations

Overview. Our Spanish operations represented approximately 7% of our net sales in Peso terms, before eliminations resulting from consolidation, and approximately 10% of our total assets, for the year ended December 31, 2008.

As of December 31, 2008, we held 99.8% of CEMEX España, S.A., or CEMEX España, our operating subsidiary in Spain. Our cement activities in Spain are conducted by CEMEX España. Our ready-mix concrete activities in Spain are conducted by Hormicemex, S.A., a subsidiary of CEMEX España, and our aggregates activities in Spain are conducted by Aricemex S.A., a subsidiary of CEMEX España. CEMEX España is also a holding company for most of our international operations.

 

38


Table of Contents

In March 2006, we announced a plan to invest approximately €47 million in the construction of a new cement mill and dry mortar production plant in the Port of Cartagena in Murcia, Spain, including approximately €11 million in 2006, €19 million in 2007 and €3 million in 2008. The first phase, which includes the cement mill with production capacity of nearly one million tons of cement per year, was completed in the last quarter of 2007. Execution of the second phase, which includes the new dry mortar plant with a production capacity of 200,000 tons of dry mortar per year, is at an initial stage, with no material investments expected during 2009.

During the course of 2007 we increased our installed capacity for white cement at our Buñol plant, located in the Valencia region, through the installation of a new production line which became operational in the third quarter of 2007.

In February 2007, we announced that Cementos Andorra, a joint venture between us and the Burgos family, intends to build a new cement production facility in Teruel, Spain. The new cement plant is expected to have an annual capacity in excess of 650,000 tons and will be completed depending on market conditions improvement in Spain. Our investment in the construction of the plant is expected to be approximately €138 million, including approximately €28 million in 2007, €58 million in 2008 and an expected €30 million during 2009. We hold a 99.34% interest in Cementos Andorra, and the Burgos family holds a 0.66% interest.

On December 26, 2008, we sold our Canary Islands operations (consisting of cement and ready-mix concrete assets in Tenerife and our 50% equity interest in two joint-ventures, Cementos Especiales de las Islas, S.A. (CEISA) and Inprocoi, S.L.) to several Spanish subsidiaries of Cimpor Cimentos de Portugal SGPS, S.A. for €162 million (approximately U.S.$227 million).

The Spanish Cement Industry. According to our latest estimates, in 2008, investment in construction sector fell by about 4.8% when compared to 2007, primarily as a result of a severe correction in the housing sector, which fell by about 10.9%. According to the latest estimates from the Asociación de Fabricantes de Cemento de España, or OFICEMEN, the Spanish cement trade organization, cement consumption in Spain in 2008 decreased 23.8% compared to 2007.

During the past several years, the level of cement imports into Spain has been influenced by the strength of domestic demand and fluctuations in the value of the Euro against other currencies. According to OFICEMEN, cement imports increased 9.5% in 2006 and decreased 10.5% in 2007 and 40% in 2008. Clinker imports were significant, with increases of 19.7% in 2006, 26.8% in 2007, but experienced a sharp decline in 2008 of 46%. Imports primarily have had an impact on coastal zones, since transportation costs make it less profitable to sell imported cement in inland markets.

Spain has traditionally been one of the leading exporters of cement in the world exporting up to 13 million tons per year. In recent years, Spanish cement and clinker export volumes have fluctuated, reflecting the rapid changes of demand in the Mediterranean basin as well as the strength of the Euro and the changes in the domestic market. According to OFICEMEN, these export volumes decreased 22% in 2006, decreased 3% in 2007 and increased 102% in 2008.

Competition. According to OFICEMEN, as of December 31, 2008, approximately 60% of installed capacity for production of clinker and cement in Spain was owned by five multinational groups, including CEMEX.

Competition in the ready-mix concrete industry is particularly intense in large urban areas. Our subsidiary, Hormicemex, has achieved a relevant market presence in areas such as the Baleares islands, Levante (includes the Castellón, Valencia, Alicante and Murcia regions) and Aragón (includes the Huesca, Zaragoza and Teruel regions). In other areas, such as central Spain and Cataluña (includes the Barcelona, Lleida and Tarragona regions), our market share is smaller due to greater competition in the relatively larger urban areas. The overall high degree of competition in the Spanish ready-mix concrete industry has in the past led to weak pricing. The distribution of ready-mix concrete remains a key component of CEMEX España’s business strategy.

 

39


Table of Contents

Our Spanish Operating Network

LOGO

Products and Distribution Channels

Cement. Our cement operations represented approximately 54% of our Spanish operations’ net sales before eliminations resulting from consolidation in 2008. CEMEX España offers various types of cement, targeting specific products to specific markets and users. In 2008, approximately 14% of CEMEX España’s domestic sales volume consisted of bagged cement through distributors, and the remainder of CEMEX España’s domestic sales volume consisted of bulk cement, primarily to ready-mix concrete operators, which include CEMEX España’s own subsidiaries, as well as industrial customers that use cement in their production processes and construction companies.

Ready-Mix Concrete. Our ready-mix concrete operations represented approximately 24% of our Spanish operations’ net sales before eliminations resulting from consolidation in 2008. Our ready-mix concrete operations in Spain in 2008 purchased over 85% of their cement requirements from our Spanish cement operations, and approximately 51% of their aggregates requirements from our Spanish aggregates operations.

Aggregates. Our aggregates operations represented approximately 6% of our Spanish operations’ net sales before eliminations resulting from consolidation in 2008.

Exports. Exports of cement by our Spanish operations represented approximately 2% of our Spanish operations’ net sales before eliminations resulting from consolidation in 2008. Export prices are usually lower than domestic market prices, and costs are usually higher for export sales. Of our total export sales from Spain in 2008, 10% consisted of white cement, 22% of gray cement and 68% of grey clinker. In 2008, 72% of our exports from Spain were to Africa, 27% to Europe and 1% to other countries.

Production Costs. We have improved the profitability of our Spanish operations by introducing technological improvements that have significantly reduced our energy costs, including the use of alternative fuels, in accordance with our cost reduction efforts. In 2008, we burned meal flour, organic waste, tires and plastics as fuel, achieving, in 2008, an 11% substitution rate for petcoke in our gray clinker kilns for the year. During 2009, we expect to increase the quantity of these alternative fuels and to reach a substitution level of over 25%.

Description of Properties, Plants and Equipment. As of December 31, 2008, our Spanish operations included eight cement plants located in Spain, with an installed cement capacity of 11.4 million tons, including 1.2 million tons of white cement. As of that date, we also owned two cement mills, 25 distribution centers, including 8 land and 17 marine terminals, 104 ready-mix concrete plants, 25 aggregates quarries and 12 mortar plants. As of December 31, 2008, we owned 9 limestone quarries located in close proximity to our cement plants, which have useful lives ranging from 10 to 30 years, assuming 2008 production levels. Additionally, we have rights to expand these reserves to around 50 years of limestone reserves, assuming 2008 production levels.

 

40


Table of Contents

As part of our Global Cost-Reduction Program we have made temporary capacity adjustments and rationalizations in several cement plants in our Spanish operations. During 2009, six of our plants will partially stop cement production for more than two months. In addition to these partial stoppages, the San Vicente plant, located in Alicante, and the Vilanova plant, located in Tarragona, will stop cement production activities during this year. Also, we have temporarily closed our grinding mill facilities in Muel and Escombreras, and approximately 16% of our ready-mix concrete plants and 8% of our aggregates quarries in Spain.

Capital Expenditures. We made capital expenditures of approximately U.S.$162 million in 2006, U.S.$213 million in 2007 and U.S.$177 million in 2008 in our Spanish operations. We currently expect to make capital expenditures of approximately U.S.$68 million in our Spanish operations during 2009, including those related to the construction of the new cement production facility in Teruel, described above.

Our U.K. Operations

Overview. Our U.K. operations represented approximately 8% of our net sales in Peso terms, before eliminations resulting from consolidation, and approximately 6% of our total assets for the year ended December 31, 2008.

As of December 31, 2008, we held 100% of CEMEX Investments Limited (formerly RMC Group Limited), our operating subsidiary in the United Kingdom. We are a leading provider of building materials in the United Kingdom with vertically integrated cement, ready-mix concrete, aggregates and asphalt operations. We are also an important provider of concrete and precast materials solutions such as concrete blocks, concrete block paving, roof tiles, flooring systems and sleepers for rail infrastructure.

The U.K. Construction Industry. According to the U.K.’s Office for National Statistics, the level of GDP in 2008 as a whole in the U.K. was 0.7% higher than in 2007. Total construction output fell 0.4% in 2008, as compared to a 2.5% growth in 2007 over the preceding year. The new private housing sector declined by 19%, and while the new public housing sector declined by approximately 7.1% in 2008, the rest of the public construction sector showed growth. Infrastructure construction grew by 15.3%, while public works other than public housing grew by 15.9% in 2008. Commercial construction activity continued to grow by 1.6%, while industrial construction activity declined by 19.3% in 2008. Repair and maintenance activity grew by 1.8% in 2008.

Competition. Our primary competitors in the United Kingdom are Lafarge, Heidelberg, Tarmac, and Aggregate Industries (a subsidiary of Holcim), each with varying regional and product strengths.

 

41


Table of Contents

Our U.K. Operating Network

LOGO

Products and Distribution Channels

Cement. Our cement operations represented approximately 14% of our U.K. operations’ net sales before eliminations resulting from consolidation for the year ended December 31, 2008. About 87% of our cement sales were of bulk cement, with the remaining 13% in bags. Our bulk cement is mainly sold to ready-mix concrete, concrete block and pre-cast product customers and contractors. Our bagged cement is primarily sold to national builders’ merchants. During 2008, we did not import any cement or clinker.

Ready-Mix Concrete. Our ready-mix concrete operations represented approximately 29% of our U.K. operations’ net sales before eliminations resulting from consolidation in 2008. Special products, including self-compacting concrete, fiber-reinforced concrete, high strength concrete, flooring concrete and filling concrete, represented 13% of our sales volume. Our ready-mix concrete operations in the U.K. in 2008 purchased approximately 74% of their cement requirements from our U.K. cement operations and approximately 70% of their aggregates requirements from our U.K. aggregates operations. Our ready-mix concrete products are mainly sold to public, commercial and residential contractors.

Aggregates. Our aggregates operations represented approximately 25% of our U.K. operations’ net sales before eliminations resulting from consolidation in 2008. In 2008, our U.K. aggregates sales were divided as follows: 50% were sand and gravel, 40% limestone and 10% hard stone. In 2008, 16% of our aggregates volumes were obtained from marine sources along the U.K. coast. In 2008, approximately 29% of our U.K. aggregates production was consumed by our own ready-mix concrete operations as well as our asphalt, concrete block and precast operations. We also sell aggregates to major contractors to build roads and other infrastructure projects.

Production Costs

Cement. In 2008, we saw improved productivity at all three of our U.K. cement plants, which achieved a combined operational efficiency of 90%. We continued to implement our cost reduction programs and increased the use of alternative fuels by more than 94% in 2008.

 

42


Table of Contents

Ready-Mix Concrete. In 2008 we reduced our total production costs by approximately 14% by continuing to implement our cost reduction plans and down-sizing to match lower sales.

Aggregates. In 2008 we reduced fixed production cost by approximately 12% through a site rationalization program and cost controls in response to the market decline.

Description of Properties, Plants and Equipment. As of December 31, 2008, we operated three cement plants and a clinker grinding facility in the United Kingdom, with an installed cement capacity of 2.8 million tons per year. As of that date, we also owned six cement import terminals and operated 236 ready-mix concrete plants and 67 aggregates quarries in the United Kingdom. In addition, we had operating units dedicated to the asphalt, concrete blocks, concrete block paving, roof tiles, sleepers, flooring and other precast businesses in the United Kingdom.

In order to ensure increased availability of blended cements, which are more sustainable based on their reduced clinker factor and use of by-products from other industries, we have built a new grinding and blending facility at the Port of Tilbury, located on the Thames river east of London. The new facility, which started operations during May 2009, has an annual capacity of approximately 1.2 million tons per annum and has increased our U.K. cement capacity by 20%. In total, we expect to spend approximately U.S.$87 million in the construction of this new grinding mill: U.S.$28 million in 2007, U.S.$41 million in 2008 and an estimated U.S.$18 million during 2009.

As part of our Global Cost-Reduction Program we have made temporary capacity adjustments and rationalizations in a cement plant in our U.K. operations. Our Barrington plant shut down cement production. In addition, we have closed approximately 6% of our ready-mix concrete plants and 13% of our aggregates quarries in the U.K.

Capital Expenditures. We made capital expenditures of approximately U.S.$115 million in 2006, U.S.$133 million in 2007 and U.S.$132 million in 2008 in our U.K. operations. We currently expect to make capital expenditures of approximately U.S.$46 million in our U.K. operations during 2009, including those related to the new grinding mill and blending facility at the Port of Tilbury, described above.

Our Rest of Europe Operations

Our operations in the Rest of Europe which, as of December 31, 2008, consisted of our operations in Germany, France, Ireland, Poland, Croatia, the Czech Republic, Latvia and our operations in Austria and Hungary, which we have agreed to sell, as well as our other European assets and our 33% minority interest in a Lithuanian company represented approximately 20% of our 2008 net sales in Peso terms, before eliminations resulting from consolidation, and approximately 10% of our total assets in 2008.

Our German Operations

Overview. As of December 31, 2008, we held 100% of CEMEX Deutschland AG, our operating subsidiary in Germany. We are a leading provider of building materials in Germany, with vertically integrated cement, ready-mix concrete, aggregates and concrete products operations (consisting mainly of prefabricated concrete ceilings and walls). We maintain a nationwide network for ready-mix concrete and aggregates in Germany.

The German Cement Industry. According to Euroconstruct, total construction in Germany increased by 3.1% in 2008. Data from the Federal Statistical Office indicate an increase in construction investments of 3% for 2008, driven by increases in the non-residential and civil engineering sectors of 6% and 3%, respectively. Construction in the residential sector increased slightly by 1%. According to the German Cement Association, total cement consumption in Germany increased by 0.6% to 27.5 million tons in 2008. The concrete and aggregates markets showed similar growth with increases of 0.5% and 1.5%, respectively.

Competition. Our primary competitors in the German cement market are Heidelberg, Dyckerhoff (a subsidiary of Buzzi-Unicem), Lafarge, Holcim and Schwenk, a local German competitor. The ready-mix concrete and aggregates markets in Germany are more fragmented, with more participation of local competitors.

 

43


Table of Contents

Our German Operating Network

LOGO

 

(*)

In 2006, we closed the kiln at the Mersmann cement plant, and we do not contemplate resuming kiln operations at this plant,; grinding and packing activities have remained operational.

Description of Properties, Plants and Equipment. As of December 31, 2008, we operated two cement plants in Germany (not including the Mersmann plant). As of December 31, 2008, our installed cement capacity in Germany was 5.3 million tons per year (excluding the Mersmann plant cement capacity). As of that date, we also operated four cement grinding mills, 185 ready-mix concrete plants, 41 aggregates quarries, four land distribution centers and two maritime terminals in Germany.

Capital Expenditures. We made capital expenditures of approximately U.S.$50 million in 2006, U.S.$78 million in 2007 and U.S.$49 million in 2008 in our German operations, and we currently expect to make capital expenditures of approximately U.S.$34 million in 2009.

Our French Operations

Overview. As of December 31, 2008, we held 100% of CEMEX France Gestion SAS, our operating subsidiary in France. We are a leading ready-mix concrete producer and a leading aggregates producer in France. We distribute the majority of our materials by road and a significant quantity by waterways, seeking to maximize the use of this efficient and sustainable alternative.

The French Cement Industry. According to Euroconstruct, total construction output in France declined by 2.2% in 2008. The decrease was primarily driven by decreases of residential construction of 3% and 1.8% in the public works segment. According to the French cement producers association, total cement consumption in France reached 24.1 million tons in 2008, a decrease of 2.3% compared to 2007.

Competition. Our main competitors in the ready-mix concrete market in France include Lafarge, Holcim, Italcementi and Vicat. Our main competitors in the aggregates market in France include Lafarge, Italcementi, Colas (Bouygues) and Eurovia (Vinci). Many of our major competitors in ready-mix concrete are subsidiaries of French cement producers, whereas we must rely on sourcing cement from third parties.

 

44


Table of Contents

Description of Properties, Plants and Equipment. As of December 31, 2008, we operated 236 ready-mix concrete plants in France, one maritime cement terminal located in LeHavre, on the northern coast of France, 20 land distribution centers and 44 aggregates quarries.

Capital Expenditures. We made capital expenditures of approximately U.S.$33 million in 2006, U.S.$47 million in 2007 and U.S.$41 million in 2008 in our French operations, and we currently expect to make capital expenditures of approximately U.S.$16 million during 2009.

Our Irish Operations

As of December 31, 2008, we held 61.7% of Readymix Plc, our operating subsidiary in the Republic of Ireland. Our operations in Ireland produce and supply sand, stone and gravel as well as ready-mix concrete, mortar and concrete blocks. As of December 31, 2008, we operated 44 ready-mix concrete plants, 27 aggregates quarries and 16 block plants located in the Republic of Ireland, Northern Ireland and the Isle of Man. We import and distribute cement in the Isle of Man.

According to The European Commission, total construction output in the Republic of Ireland is estimated to have decreased by 20.2% in 2008. The decrease reflected by the continued contraction in the housing sector. We estimate that total cement consumption in the Republic of Ireland and Northern Ireland reached 5.4 million tons in 2008, a decrease of 23% compared to total cement consumption in 2007.

Our main competitors in the ready-mix concrete and aggregates markets in Ireland are CRH and Kilsaran.

We made capital expenditures of approximately U.S.$21 million in 2006, U.S.$28 million in 2007 and U.S.$49 million in 2008 in our Irish operations, and we currently expect to make capital expenditures of approximately U.S.$3 million in our Irish operations during 2009.

Our Polish Operations

As of December 31, 2008, we held 100% of CEMEX Polska sp. z.o.o., our operating subsidiary in Poland. We are a leading provider of building materials in Poland serving the cement, ready-mix concrete and aggregates markets. As of December 31, 2008, we operated two cement plants and one grinding mill in Poland, with a total installed cement capacity of 3.0 million tons per year. As of that date, we also operated 42 ready-mix concrete plants and nine aggregates quarries in Poland, including one in which we have a 92.5% interest. As of that date, we also operated 11 land distribution centers and two maritime terminals in Poland.

According to the Central Statistical Office in Poland, total construction output in Poland increased by 12.9% in 2008. In addition, according to the Polish Cement Association, total cement consumption in Poland reached 16.85 million tons in 2008, an increase of 1.5% compared to 2007.

Our primary competitors in the Polish cement, ready-mix concrete and aggregates markets are Heidelberg, Lafarge, CRH and Dyckerhoff.

We made capital expenditures of approximately U.S.$13 million in 2006, U.S.$37 million in 2007 and U.S.$104 million in 2008 in our Polish operations, and we currently expect to make capital expenditures of approximately U.S.$20 million in Poland during 2009.

Our South-East European Operations

As of December 31, 2008, we held 100% of Dalmacijacement d.d., our operating subsidiary in Croatia. We are the largest cement producer in Croatia based on installed capacity as of December 31, 2008, according to our estimates. As of December 31, 2008, we operated three cement plants in Croatia, with an installed capacity of 2.4 million tons per year. As of that date, we also operated 10 land distribution centers, three maritime cement terminals, five ready-mix concrete facilities and one aggregates quarry in Croatia, Bosnia & Herzegovina, Slovenia, Serbia and Montenegro.

 

45


Table of Contents

According to the Croatian Cement Association, total cement consumption in Croatia alone reached 3.0 million tons in 2008, a decrease of 1% compared to 2007.

Our primary competitors in the Croatian cement market are Nexe and Holcim.

We made capital expenditures of approximately U.S.$12 million in 2006, U.S.$17 million in 2007 and U.S.$14 million in 2008 in our South-East European operations, and we currently expect to make capital expenditures of approximately U.S.$7 million in the region during 2009.

Our Czech Republic Operations

As of December 31, 2008, we held 100% of CEMEX Czech Republic, s.r.o., our operating subsidiary in the Czech Republic. We are a leading producer of ready-mix concrete and aggregates in the Czech Republic. We also distribute cement in the Czech Republic. As of December 31, 2008, we operated 52 ready-mix concrete plants and nine aggregates quarries in the Czech Republic. As of that date, we also operated one cement grinding mill and one cement terminal in the Czech Republic.

According to the Czech Statistical Office, total construction output in the Czech Republic increased by 0.6% in 2008. The increase was primarily driven by growth in the commercial and public works segments driven by inflow of EU funds partially counterbalanced by a slowdown in residential building. According to the Czech Cement Association, total cement consumption in the Czech Republic reached 5.1 million tons in 2008, an increase of 2% compared to 2007.

Our main competitors in the cement, ready-mix concrete and aggregates markets in the Czech Republic are Heidelberg, Dyckerhoff, Holcim, and Lafarge.

We made capital expenditures of approximately U.S.$5 million in 2006, U.S.$11 million in 2007 and U.S.$12 million in 2008 in our Czech Republic operations, and we currently expect to make capital expenditures of approximately U.S.$2 million in the Czech Republic during 2009.

Our Latvian Operations

As of December 31, 2008, we held 100% of SIA CEMEX, our operating subsidiary in Latvia. We are the only cement producer and a leading ready-mix cement producer and supplier in Latvia. From our Latvian cement plant we also supply markets in northwest Russia. As of December 31, 2008, we operated one cement plant in Latvia with an installed cement capacity of 0.5 million tons per year. As of that date, we also operated four ready-mix concrete plants in Latvia and one aggregates quarry.

In April 2006, we initiated a plan to expand our cement plant in Latvia in order to increase our cement production capacity by one million tons per year to support strong demand in the region. The construction was completed during May 2009, although expenditures will continue to be made through 2010. We expect our total capital expenditure in the capacity expansion over the course of four years will be approximately U.S.$385 million, which includes U.S.$11 million, U.S.$86 million and U.S.$174 million invested during 2006, 2007 and 2008, respectively, and an expected U.S.$85 million during 2009.

In total, we made capital expenditures of approximately U.S.$19 million in 2006, U.S.$100 million in 2007 and U.S.$187 million in 2008 in our Latvian operations, and we currently expect to make capital expenditures of approximately U.S.$86 million in our Latvian operations during 2009, including those related to the expansion of our cement plant described above.

Our Lithuanian Equity Investment

As of December 31, 2008, we owned a 33% interest in Akmenes Cementas AB, a Lithuanian cement producer, which operates one cement plant in Lithuania with an installed cement capacity of 1.3 million tons per year.

 

46


Table of Contents

Our Other European Operations

As of December 31, 2008, we operated 10 marine cement terminals in Finland, Norway and Sweden through Embra AS, a leading bulk-cement importer in the Nordic region.

We made capital expenditures of approximately U.S.$5 million during 2006, U.S.$1 million during 2007 and less than U.S.$1 million during 2008 in our other European operations. We currently expect to make capital expenditures of less than U.S.$1 million in our other European operations during 2009.

European Assets Held for Sale Subject to Regulatory Approval

Our Austrian Operations

As of December 31, 2008, we held 100% of CEMEX Austria AG, our operating subsidiary in Austria. We are a leading participant in the concrete and aggregates markets in Austria and also produce admixtures. As of December 31, 2008, we owned 41 ready-mix concrete plants and 26 aggregates quarries and we had minority interests in 6 other ready-mix plants.

According to the European Commission, total construction investment in Austria grew by 1.5% in 2008. The increase was primarily driven by a positive growth of near 5% in the civil works segment in 2008. According to Euroconstruct estimations, total cement consumption in Austria increased 2.5% in 2008.

Our main competitors in the ready-mix concrete and aggregates markets in Austria are Asamer, Strabag, Wopfinger and Lafarge.

We made capital expenditures of approximately U.S.$23 million in 2006, U.S.$8 million in 2007 and U.S.$15 million in 2008 in our Austrian operations.

As of the filing date of this annual report, the sale of these assets is subject to regulatory approval by Austrian competition authorities. The purchaser has appealed certain conditions imposed by the Austrian competition authorities, which will delay the completion of the sale by at least two months.

Our Hungarian Operations

As of December 31, 2008, we held 100% of Danubiusbeton Betonkészító Kft, our operating subsidiary in Hungary. As of December 31, 2008, we owned 29 ready-mix concrete plants and six aggregates quarries, and we had minority interests in 8 other ready-mix concrete plants.

According to the European Commission, total construction output in Hungary decreased by 4.9% in 2008. The decrease was primarily driven by reduction of public works infrastructure construction. Total cement consumption in Hungary was 3.22 million tons in 2008, a decrease of 8% compared to 2007.

Our main competitors in the ready-mix concrete and aggregates markets in Hungary are Holcim, Heidelberg, Strabag and Lasselsberger.

We made capital expenditures of approximately U.S.$7 million in 2006, U.S.$12 million in 2007 and U.S.$4 million in 2008 in our Hungarian operations.

The sale of these assets was recently approved by Hungarian regulatory authorities. See “Item 5 — Recent Developments — Recent Developments Relating to Our Planned Divestitures of Assets.”

 

47


Table of Contents

European Assets Sold during 2008

Our Italian Operations

In January 2008, we sold a mill with an installed cement capacity of approximately 750,000 tons per year to Italcementi for U.S.$76.4 million. In February 2008, we sold another mill with an installed capacity of approximately 750,000 tons per year to Buzzi-Unicemen for U.S.$61.1 million. In December 2008, we sold our remaining two grinding mills in Italy with a total installed capacity of 920,000 tons per year to Buzzi-Unicemen for U.S.$73 million.

South America, Central America and the Caribbean

For the year ended December 31, 2008, our business in South America, Central America and the Caribbean, which included our operations in Venezuela (until the Venezuelan government’s nationalization), Colombia, Argentina, Costa Rica, the Dominican Republic, Panama, Nicaragua, Puerto Rico and Jamaica, as well as other assets in the Caribbean, represented approximately 9% of our net sales before eliminations resulting from consolidation. As of December 31, 2008, our business in South America, Central America and the Caribbean represented approximately 12% of our total installed capacity and approximately 5% of our total assets.

On August 18, 2008, Venezuelan officials took physical control of the facilities of CEMEX Venezuela, following the issuance on May 27, 2008 of governmental decrees confirming the expropriation of all of CEMEX Venezuela’s assets, shares and business. See “Item 4 — Information on the Company — Regulatory Matters and Legal Proceedings — Tax Matters — Nationalization of CEMEX Venezuela and ICSID Arbitration.” We consolidated the income statement of CEMEX Venezuela in our results of operations for the seven-month period ended July 31, 2008.

Our Colombian Operations

Overview. As of December 31, 2008, we owned approximately 99.7% of CEMEX Colombia, S.A., or CEMEX Colombia, our operating subsidiary in Colombia. As of December 31, 2008, CEMEX Colombia was the second-largest cement producer in Colombia, based on installed capacity according to the Colombian Institute of Cement Producers. For the year ended December 31, 2008, our operations in Colombia, represented approximately 3% of our net sales before eliminations resulting from consolidation and approximately 2% of our total assets.

CEMEX Colombia has a significant market share in the cement and ready-mix concrete market in the “Urban Triangle” of Colombia comprising the cities of Bogotá, Medellín and Cali. During 2008, these three metropolitan areas accounted for approximately 47% of Colombia’s cement consumption. CEMEX Colombia’s Ibague plant, which uses the dry process and is strategically located in the Urban Triangle, is Colombia’s largest and had an installed capacity of 2.5 million tons as of December 31, 2008. CEMEX Colombia, through its Bucaramanga and Cúcuta plants, is also an active participant in Colombia’s northeastern market. CEMEX Colombia’s strong position in the Bogotá ready-mix concrete market is largely due to its access to a ready supply of aggregates deposits in the Bogotá area.

The Colombian Cement Industry. According to the Colombian Institute of Cement Producers, the installed capacity for cement in Colombia in 2008 was 14.8 million tons. According to that organization, total cement consumption in Colombia reached 8.96 million tons during 2008, a decrease of 1.5%, while cement exports from Colombia reached 1.7 million tons. We estimate that close to 50.5% of cement in Colombia is consumed by the self-construction sector, while the housing sector accounts for 26.4% of total cement consumption and has been growing in recent years. The other construction segments in Colombia, including the public works and commercial sectors, account for the balance of cement consumption in Colombia.

Competition. The “Grupo Empresarial Antioqueño,” or Argos, owns or has interests in 11 of Colombia’s 20 cement plants. Argos has established a leading position in the Colombian coastal markets through Cementos Caribe in Barranquilla, Compañía Colclinker in Cartagena and Tolcemento in Tolú. The other principal cement producer is Holcim Colombia.

 

48


Table of Contents

Our Colombian Operating Network

LOGO

Products and Distribution Channels

Cement. Our cement operations represented approximately 54% of our Colombian operations’ net sales before eliminations resulting from consolidation for the year ended December 31, 2008.

Ready-Mix Concrete. Our ready-mix concrete operations represented approximately 27% of our Colombian operations’ net sales before eliminations resulting from consolidation in 2008.

Aggregates. Our aggregates operations represented approximately 5% of our Colombian operations’ net sales before eliminations resulting from consolidation in 2008.

Description of Properties, Plants and Equipment. As of December 31, 2008, CEMEX Colombia owned six cement plants, having a total installed capacity of 4.8 million tons per year. Three of these plants utilize the wet process and three plants utilize the dry process. CEMEX Colombia also has an internal electricity generating capacity of 24.7 megawatts. As of December 31, 2008, CEMEX Colombia owned five land distribution centers, one mortar plant, 28 ready-mix concrete plants, and seven aggregates operations. As of that date, CEMEX Colombia also owned five limestone quarries with minimum reserves sufficient for over 100 years at 2008 production levels.

Capital Expenditures. We made capital expenditures of approximately U.S.$31 million in 2006, U.S.$15 million in 2007 and U.S.$19 million in 2008 in our Colombian operations. We currently expect to make capital expenditures of approximately U.S.$8 million in our Colombian operations during 2009.

Our Costa Rican Operations

As of December 31, 2008, we owned a 99.1% interest in CEMEX (Costa Rica), S.A., or CEMEX Costa Rica, our operating subsidiary in Costa Rica and a leading cement producer in the country. As of December 31, 2008, CEMEX Costa Rica operated one cement plant in Costa Rica, with an installed capacity of 0.9 million tons. As of that date, CEMEX Costa Rica also operated a grinding mill in the capital city of San José. As of December 31, 2008, CEMEX Costa Rica operated four ready-mix concrete plants, one aggregates quarry, and one land distribution center.

During 2008, exports of cement by our Costa Rican operations represented approximately 0.3% of our total cement production in Costa Rica. In 2008, 100% of our exports of cement from Costa Rica were to El Salvador.

 

49


Table of Contents

Approximately 1.6 million tons of cement were sold in Costa Rica during 2008, according to the Cámara de la Construcción de Costa Rica, the Costa Rican construction industry association. The Costa Rican cement market is a predominantly retail market, and we estimate that over two thirds of cement sold is bagged cement.

The Costa Rican cement industry includes two producers: CEMEX Costa Rica and Holcim Costa Rica.

We made capital expenditures of approximately U.S.$7 million in 2006, U.S.$5 million in 2007 and U.S.$7 million in 2008 in our Costa Rican operations. We currently expect to make capital expenditures of approximately U.S.$2 million in our Costa Rican operations during 2009.

Our Dominican Republic Operations

As of December 31, 2008, we held 99.9% of CEMEX Dominicana, S.A., or CEMEX Dominicana, our operating subsidiary in the Dominican Republic and a leading cement producer in the country. CEMEX Dominicana’s sales network covers the country’s main consumption areas, which are Santo Domingo, Santiago de los Caballeros, La Vega, San Pedro de Macoris, Samana and Bavaro. CEMEX Dominicana also has an 18-year lease arrangement with the Dominican Republic government related to the mining of gypsum, which enables CEMEX Dominicana to supply all local and regional gypsum requirements.

In 2008, Dominican cement consumption reached 3.4 million tons. Our principal competitors in the Dominican Republic are Domicem, an Italian cement producer that started cement production in 2005; Cementos Cibao, a local competitor; Cemento Colón, an affiliated grinding operation of Holcim; Cementos Santo Domingo, a cement grinding partnership between a local investor and Cementos La Union from Spain; and Cementos Andinos, a Colombian cement producer which has an installed grinding operation and a partially constructed cement kiln.

As of December 31, 2008, CEMEX Dominicana operated one cement plant in the Dominican Republic, with an installed capacity of 2.6 million tons per year, and held a minority interest in one grinding mill. As of that date, CEMEX Dominicana also owned 10 ready-mix concrete plants, three aggregates quarry, two land distribution centers and two marine terminals.

We made capital expenditures of approximately U.S.$27 million in 2006, U.S.$11 million in 2007 and U.S.$12 million in 2008 in our Dominican Republic operations. We currently expect to make capital expenditures of approximately U.S.$4 million in our Dominican Republic operations during 2009.

Our Panamanian Operations

As of December 31, 2008, we held a 99.5% interest in Cemento Bayano, S.A., or Cemento Bayano, our operating subsidiary in Panama and a leading cement producer in the country. As of December 31, 2008, Cemento Bayano operated one cement plant in Panama, with an installed capacity of 0.5 million tons per year. As of that date, Cemento Bayano also owned and operated 14 ready-mix concrete plants, three aggregates quarries and three land distribution centers.

Approximately 1.7 million cubic meters of ready-mix concrete were sold in Panama during 2008, according to our own estimates. Panamanian cement consumption increased 27% in 2008, according to our estimates. The Panamanian cement industry includes two cement producers: Cemento Bayano and Cemento Panamá, an affiliate of Holcim and Colombian Cementos Argos.

On February 6, 2007, we announced that we intend to build a new kiln at our Bayano plant in Panama, and the project is currently under construction. The new kiln is expected to increase the Bayano plant’s annual clinker production capacity by approximately 1.1 million tons giving a total capacity of 1.6 million tons of clinker per year. Cement milling production capacity increased to 1.4 million tons per year with a new mill which started operations in February 2008, although expenditures are scheduled to be made during 2009 and 2010. Construction of the new kiln is expected to be completed by the third quarter of 2009 with an investment of approximately U.S.$251 million, which includes U.S.$31 million made in 2007, U.S.$104 million made in 2008 and an expected U.S.$78 million during 2009.

 

50


Table of Contents

We made capital expenditures of approximately U.S.$26 million in 2006, U.S.$63 million in 2007 and U.S.$118 million in 2008 in our Panamanian operations. We currently expect to make capital expenditures of approximately U.S.$83 million in our Panamanian operations during 2009, including those related to the construction of the new kiln described above.

Our Nicaraguan Operations

As of December 31, 2008, we owned 100% of CEMEX Nicaragua, S.A., or CEMEX Nicaragua, our operating subsidiary in Nicaragua. As of that date, CEMEX Nicaragua leased and operated one cement plant with an installed capacity of 0.6 million tons. Since March 2003, CEMEX Nicaragua has also leased a 100,000 ton milling plant in Managua, which has been used exclusively for petcoke milling.

According to our estimates, approximately 0.4 million tons of cement were sold in Nicaragua during 2008. Two market participants compete in the Nicaraguan cement industry: CEMEX Nicaragua and Holcim.

As of December 31, 2008, we operated one fixed ready-mix concrete plant and four mobile plants, three aggregate quarries and one distribution center in Nicaragua. According to our estimates, approximately 68 thousand cubic meters of ready-mix concrete were sold in Nicaragua during 2008. According to our estimates, approximately 0.32 million tons of aggregates were sold in Nicaragua during 2008.

We made capital expenditures of approximately U.S.$6 million in 2006, U.S.$5 million in 2007 and U.S.$4 million in 2008 in our Nicaraguan operations. We currently expect to make capital expenditures of approximately U.S.$1 million in our Nicaraguan operations during 2009.

Our Puerto Rican Operations

As of December 31, 2008, we owned 100% of CEMEX de Puerto Rico, Inc., or CEMEX Puerto Rico, our operating subsidiary in Puerto Rico. As of December 31, 2008, CEMEX Puerto Rico operated one cement plant, with an installed cement capacity of approximately 1.2 million tons per year. As of that date, CEMEX Puerto Rico also owned and operated 11 ready-mix concrete plants, one aggregates quarry and two land distribution centers.

In 2008, Puerto Rican cement consumption reached 1.35 million tons. The Puerto Rican cement industry in 2008 was comprised of two cement producers: CEMEX Puerto Rico, and San Juan Cement Co., an affiliate of Italcementi, and Antilles Cement Co., an independent importer.

We made capital expenditures of approximately U.S.$33 million in 2006, U.S.$19 million in 2007 and U.S.$5 million in 2008 in our Puerto Rican operations. We currently expect to make capital expenditures of approximately U.S.$2 million in our Puerto Rican operations during 2009.

Our Guatemalan Operations

In January 2006, we acquired a 51% equity interest in a cement grinding mill facility in Guatemala for approximately U.S.$17 million. As of December 31, 2008, the cement grinding mill had an installed capacity of 500,000 tons per year. In addition, we also owned and operated three land distribution centers and a clinker silo close to a maritime terminal in Guatemala, as well as four ready-mix plants.

We made capital expenditures of approximately U.S.$1 million in 2007 and U.S.$4 million in 2008 in Guatemala, and we currently expect to make capital expenditures of approximately U.S.$1 million in Guatemala during 2009.

Our Other South America, Central America and The Caribbean Operations

As of December 31, 2008, we held 100% of Readymix Argentina S.A., which operates four ready-mix concrete plants in Argentina.

 

51


Table of Contents

We believe that the Caribbean region holds considerable strategic importance because of its geographic location. As of December 31, 2008, we operated a network of eight marine terminals in the Caribbean region, which facilitated exports from our operations in several countries, including Mexico, Dominican Republic, Costa Rica, Puerto Rico, Spain, Colombia and Panama. Three of our marine terminals are located in the main cities of Haiti, two are in the Bahamas, and one is in Manaus, Brazil. We also have a minority interest in other terminals: one in Bermuda and another in the Cayman Islands.

As of December 31, 2008, we had minority positions in Trinidad Cement Limited, with cement operations in Trinidad and Tobago, Barbados and Jamaica, as well as a minority position in Caribbean Cement Company Limited in Jamaica, National Cement Ltd. in the Cayman Islands and Maxcem Bermuda Ltd. in Bermuda. As of December 31, 2008, we also held a 100% interest in CEMEX Jamaica Limited, which operates a calcinated lime plant in Jamaica with a capacity of 120,000 tons per year.

We made capital expenditures in our other operations in South America, Central America and the Caribbean of approximately U.S.$2 million in 2006, U.S.$3 million in 2007 and U.S.$2 million in 2008. We do not expect to make any significant capital expenditures during 2009 in our other operations in South America, Central America and the Caribbean.

Africa And The Middle East

For the year ended December 31, 2008, our business in Africa and the Middle East, which includes our operations in Egypt, the United Arab Emirates and Israel, represented approximately 5% of our net sales before eliminations resulting from consolidation. As of December 31, 2008, our business in Africa and the Middle East represented approximately 6% of our total installed capacity and approximately 3% of our total assets.

Our Egyptian Operations

As of December 31, 2008, we had a 95.8% interest in Assiut Cement Company, or Assiut, our operating subsidiary in Egypt. As of December 31, 2008, we operated one cement plant in Egypt, with an installed capacity of approximately 5.3 million tons. This plant is located approximately 200 miles south of Cairo and serves the upper Nile region of Egypt, as well as Cairo and the delta region, Egypt’s main cement market. In addition, as of December 31, 2008, we operated three ready-mix concrete plants and seven land distribution centers in Egypt. For the year ended December 31, 2008, our operations in Egypt represented approximately 2% of our net sales before eliminations resulting from consolidation and approximately 1% of our total assets.

According to our estimates, the Egyptian market consumed approximately 38.7 million tons of cement during 2008. Cement consumption increased by 12.2% in 2008, mainly driven by residential, tourism and commercial construction sectors. As of December 31, 2008, the Egyptian cement industry had a total of ten cement producers, with an aggregate annual installed cement capacity of approximately 45 million tons. According to the Egyptian Cement Council, during 2008, Holcim (minority shareholder in Egyptian Cement Company), Lafarge (Alexandria Portland Cement and Beni Suef Cement), CEMEX (Assiut) and Italcementi (Suez Cement, Tourah Cement and Helwan Portland Cement), four of the largest cement producers in the world, represented approximately 68% of the total installed capacity in Egypt. Other significant competitors in the Egyptian market are Ameriyah (Cimpor), National, Sinai, Misr Beni Suef and Misr Quena Cement Companies.

For the year ended December 31, 2008, cement represented approximately 89% and ready-mix concrete represented approximately 9% of our Egyptian operations’ net sales before eliminations resulting from consolidation.

We made capital expenditures of approximately U.S.$16 million in 2006, U.S.$27 million in 2007 and U.S.$59 million in 2008 in our Egyptian operations. We currently expect to make capital expenditures of approximately U.S.$21 million in our Egyptian operations during 2009.

 

52


Table of Contents

Our United Arab Emirates (UAE) Operations

As of December 31, 2008, we held a 49% equity interest (and 100% economic benefit) in three UAE companies: CEMEX Topmix LLC and CEMEX Supermix LLC, two ready-mix holding companies, and CEMEX Falcon LLC, which specializes in the trading and production of cement and slag. We are not allowed to have a majority interest in these companies since UAE law requires 51% ownership by UAE nationals. However, through agreements with other shareholders in these companies, we have purchased the remaining 51% of the economic benefits in each of the companies. As a result, we own a 100% economic interest in all three companies. As of December 31, 2008, we owned 14 ready-mix concrete plants and a new cement and slag grinding facility in the UAE, serving the markets of Dubai, Abu Dhabi, and Sharjah.

In the second quarter of 2008, we completed the construction of a new grinding facility for cement and slag in Dubai for which we invested approximately U.S.$54 million. The new grinding facility increased our total grinding capacity in the region to approximately 1.5 million tons per year.

We made capital expenditures of approximately U.S.$24 million in 2006, U.S.$55 million in 2007 and U.S.$19 million in 2008 in our UAE operations, including those related to the construction of the new grinding facility in Dubai described above. We currently expect to make capital expenditures of approximately U.S.$4 million in our UAE operations during 2009.

Our Israeli Operations

As of December 31, 2008, we held 100% of CEMEX Holdings (Israel) Ltd., our operating subsidiary in Israel. We are a leading producer and supplier of raw materials for the construction industry in Israel. In addition to ready-mix concrete and aggregates, we produce a diverse range of building materials and infrastructure products in Israel. As of December 31, 2008, we operated 57 ready-mix concrete plants, nine aggregates quarries, one concrete products plant, one admixtures plant, one asphalt plant, one lime factory and one blocks factory in Israel.

During the second quarter of 2008 we acquired the remaining 50% of Lime & Stone Production Company Ltd (L&S), a leading aggregates producer in Israel and an important supplier of lime, asphalt and blocks, for U.S. $41 million. As of December 31, 2008, CEMEX Holdings (Israel) Ltd holds 100% of L&S.

We made capital expenditures of approximately U.S.$7 million in 2006, U.S.$5 million in 2007 and U.S.$7 million in 2008 in our Israeli operations, and we currently expect to make capital expenditures of approximately U.S.$4 million in our Israeli operations during 2009.

Australia and Asia

For the year ended December 31, 2008, our operations in Australia and Asia, our operations in the Philippines, Thailand and Malaysia, as well as our other assets in Asia) represented approximately 9% of our net sales before eliminations resulting from consolidation. As of December 31, 2008, our operations in Australia and Asia represented approximately 7% of our total installed capacity and approximately 7% of our total assets.

Our Australian Operations

Overview. We conduct our operations in Australia through CEMEX Australia Pty Limited (known also as Readymix or, before March 1, 2008, as Rinker Australia Pty Limited), our operating subsidiary. CEMEX Australia is a vertically integrated heavy building materials business with leading market positions in Australia. As of December 31, 2008, we held 100% of CEMEX Australia. At that date, CEMEX Australia operated 249 ready-mix plants, 83 quarries and sand mines and 16 concrete pipe and product plants. Concrete pipes and products are produced by the CEMEX Australia’s Humes business. As of December 31, 2008, CEMEX Australia also held a 25% interest in Australia’s largest cement manufacturer, Cement Australia. The Cement Australia joint venture has the capacity to produce over three million metric tons of cement a year from four plants in Gladstone, Rockhampton, Kandos and Railton. Cement Australia also operates 17 land distribution centers and 7 marine terminals.

 

53


Table of Contents

On June 15, 2009, we announced our agreement to sell all our Australian operations to Holcim for approximately 2.02 billion Australian Dollars (approximately US$1.62 billion considering the exchange rate of 1.25 AUD$ per US Dollar at June 15, 2009). The transaction is subject to regulatory approval, due diligence and other closing conditions. Our facilities in Australia include 249 ready-mix plants, 83 aggregate quarries, 16 concrete pipe and precast products plants, and our 25% stake in Cement Australia.

The Australian Construction and Building Industry. As of December 31, 2008, the Australian Bureau of Statistics estimated that total construction spending by segment was about 31% for residential, 22% for commercial and 47% for civil. Total construction spending increased by 10% for the year ended December 31, 2008 compared to the year ended December 31, 2007. Residential spending was up by 2.3%, commercial spending by 6.7% and civil spending by 17.4%.

Competition. As of December 31, 2008, CEMEX Australia’s major competitors in the Australian aggregates and ready-mix markets were Boral Limited and Hanson Australia Pty Limited (a 100%-owned Heidelberg Cement subsidiary). The main competitor in the concrete pipe and products market was Rocla Pty Ltd, and there were also small companies which competed in individual regional sectors of that market. As of December 31, 2008, the main competitors in the Australian cement market were Cement Australia (25% interest held by CEMEX Australia), Blue Circle Southern Cement Pty Limited (a 100% owned Boral subsidiary) and Adelaide Brighton Limited.

Our Australian Operating Network

LOGO

Description of Properties, Plants and Equipment. As of December 31, 2008, our Australian operations included 83 quarries and sand mines, 249 ready-mix plants, 16 concrete pipe and product plants in Australia. We also held a 25% interest in the Cement Australia joint venture, which operated four cement plants, with a total cement installed capacity of approximately 3.8 million metric tons per year, and seven cement marine terminals.

For the year ended December 31, 2008, our ready-mix operations represented 51% of our Australian net sales, and aggregates represented 34% of net sales before eliminations resulting from consolidation. We made capital expenditures of approximately U.S.$31 million in 2007 and U.S.$68 million in 2008 in our Australian operations, and we currently expect to make capital expenditures of approximately U.S.$21 million in our Australian operations during 2009.

 

54


Table of Contents

Our Philippine Operations

As of December 31, 2008, on a consolidated basis through various subsidiaries, we held 100% of the economic benefits of our two operating subsidiaries in the Philippines, Solid and APO Cement Corporation (APO). For the year ended December 31, 2008, our operations in the Philippines represented approximately 1% of our net sales before eliminations resulting from consolidation and approximately 1% of our total assets.

According to Cement Manufacturers’ Association of the Philippines (CEMAP), cement consumption in the Philippine market, which is primarily retail, totaled 13 million tons during 2008. Philippine demand for cement increased by approximately 1% in 2008 against 2007.

As of December 31, 2008, the Philippine cement industry had a total of 17 cement plants. Annual installed clinker capacity is 19 million metric tons, according to CEMAP. As of December 31, 2008, our major competitors in the Philippine cement market were Lafarge, Holcim,Taiheiyo, Pacific, Northern and Goodfound.

In October 2008, we started the dismantling and sale of two wet process kilns of the Solid plant located in Tagbak, Antipolo City. We received U.S.$0.9 million in proceeds from this transaction.

As of December 31, 2008, our Philippine operations included three cement plants with a total capacity of 4.5 million tons per year, six land distribution centers and four marine distribution terminals.

For the year ended December 31, 2008, our cement operations represented 100% of our Philippine operations’ net sales before eliminations resulting from consolidation.

We made capital expenditures of approximately U.S.$11 million in 2006, U.S.$15 million in 2007 and U.S.$15 million in 2008 in our Philippine operations. We currently expect to make capital expenditures of approximately U.S.$8 million in our Philippine operations during 2009.

Our Thai Operations

As of December 31, 2008, we held, on a consolidated basis, 100% of the economic benefits of CEMEX (Thailand) Co. Ltd., or CEMEX (Thailand), our operating subsidiary in Thailand. As of December 31, 2008, CEMEX (Thailand) owned one cement plant in Thailand, with an installed capacity of approximately 1.2 million tons.

According to our estimates, at December 31, 2008, the cement industry in Thailand had a total of 14 cement plants, with an aggregate annual installed capacity of approximately 55.5 million tons. We estimate that there are six major cement producers in Thailand, four of which represent approximately 95% of installed capacity and 93% of the market. Our major competitors in the Thai market, which have a significantly larger presence than CEMEX (Thailand), are Siam Cement, Holcim, TPI Polene and Italcementi.

We made capital expenditures of approximately U.S.$4 million in 2006, U.S.$4 million in 2007 and U.S.$3 million in 2008 in our Thai operations. We currently expect to make capital expenditures of approximately U.S.$1 million in our Thai operations during 2009.

Our Malaysian Operations

As of December 31, 2008, we held on a consolidated basis 100% of the economic benefits of our operating subsidiaries in Malaysia. We are a leading ready-mix concrete producer in Malaysia, with a significant share in the country’s major urban centers. As of December 31, 2008, we operated 17 ready-mix concrete plants, five asphalt plants and three aggregates quarries in Malaysia.

 

55


Table of Contents

Our main competitors in the ready-mix concrete and aggregates markets in Malaysia are YTL, Lafarge and Heidelberg.

We made capital expenditures of approximately U.S.$2 million in 2006, U.S.$2 million in 2007 and U.S.$3 million in 2008 in our Malaysian operations. We currently expect to make capital expenditures of approximately U.S.$1 million in our Malaysian operations during 2009.

Our Other Asian Operations

Since April 2001, we have been operating a grinding mill near Dhaka, Bangladesh. As of December 31, 2008, this mill had a production capacity of 520,000 tons per year. A majority of the supply of clinker for the mill is produced by our operations in the region. In addition, since June 2001, we have also operated a cement terminal in the port of Taichung located on the west coast of Taiwan.

As of December 31, 2008, we also operated four ready-mix concrete plants in China, located in the northern cities of Tianjin and Qingdao, which we acquired through the Rinker acquisition.

We made capital expenditures in our other Asian operations of approximately U.S.$1 million in 2006, U.S.$5 million in 2007 and less than U.S.$1 million in 2008, and we do not currently expect to make any significant capital expenditures in these operations in 2009.

Our Trading Operations

In 2008, we traded approximately 11 million tons of cementitious materials, including 9 million tons of cement and clinker. Approximately 71% of the cement and clinker trading volume in 2008 consisted of exports from our operations in Costa Rica, Croatia, the Czech Republic, the Dominican Republic, Germany, Guatemala, Latvia, Mexico, the Philippines, Poland, Puerto Rico, Spain, USA and Venezuela (until the Venezuelan government’s nationalization). The remaining approximate 29% was purchased from third parties in countries such as Belgium, China, Denmark, Germany, Israel, Japan, Lithuania, South Korea, Taiwan, Thailand and Turkey. As of December 31, 2008, we had trading activities in 105 countries. In 2008, we traded approximately 1.9 million metric tons of granulated blast furnace slag, a non-clinker cementitious material.

Our trading network enables us to maximize the capacity utilization of our facilities worldwide while reducing our exposure to the inherent cyclicality of the cement industry. We are able to distribute excess capacity to regions around the world where there is demand. In addition, our worldwide network of strategically located marine terminals allows us to coordinate maritime logistics on a global basis and minimize transportation expenses. Our trading operations also enable us to explore new markets without significant initial capital expenditure.

Freight rates, which account for a large share of the total import supply cost, have been subject to significant volatility in recent years. Our trading operations, however, have obtained significant savings by contracting maritime transportation in due time and by using our own chartered fleet, which transported approximately 31% of our cement and clinker import volume during 2008.

In addition, based on our spare fleet capacity, we provide freight service to third parties, thus providing us with valuable shipping market information and generating additional revenues.

Regulatory Matters and Legal Proceedings

A description of material regulatory and legal matters affecting us is provided below.

Tariffs

The following is a discussion of tariffs on imported cement in our major markets.

 

56


Table of Contents

Mexico. Mexican tariffs on imported goods vary by product and have been as high as 100%. In recent years, import tariffs have been substantially reduced and currently range from none at all for raw materials to over 20% for finished products, with an average weighted tariff of approximately 3.7%. As a result of the North American Free Trade Agreement, or NAFTA, as of January 1, 1998, the tariff on cement imported into Mexico from the United States or Canada was eliminated. However, a tariff in the range of 7% ad valorem will continue to be imposed on cement produced in all other countries unless tariff reduction treaties are implemented or the Mexican government unilaterally reduces that tariff. While the reduction in tariffs could lead to increased competition from imports in our Mexican markets, we anticipate that the cost of transportation from most producers outside Mexico to central Mexico, the region of highest demand, will remain an effective barrier to entry.

United States. There are no tariffs on cement imported into the United States from any country, except Cuba and North Korea.

Europe. Member countries of the European Union are subject to the uniform European Union commercial policy. There is no tariff on cement imported into a country that is a member of the European Union from another member country or on cement exported from a European Union country to another member country. For cement imported into a member country from a non-member country, the tariff is currently 1.7% of the customs value. Any country with preferential treatment with the European Union is subject to the same tariffs as members of the European Union. Most Eastern European producers exporting cement into European Union countries currently pay no tariff.

Environmental Matters

We are subject to a broad range of environmental laws and regulations in each of the jurisdictions in which we operate. These laws and regulations impose increasingly stringent environmental protection standards regarding, among other things, air emissions, wastewater discharges, the use and handling of hazardous waste or materials, waste disposal practices and the remediation of environmental damage or contamination. These standards expose us to the risk of substantial environmental costs and liabilities, including liabilities associated with divested assets and past activities, even conducted by prior owners or operators and, in some jurisdictions, without regard to fault or the lawfulness of the original activity.

To prevent, control and remediate environmental problems and maintain compliance with regulatory requirements, we maintain an environmental policy designed to monitor and control environmental matters. Our environmental policy requires each subsidiary to respect local laws and meet our own internal standards to minimize the use of non-renewable resources and the generation of hazardous and other wastes. We use processes that are designed to reduce the impact of our operations on the environment throughout all the production stages in all our operations worldwide. We believe that we are in substantial compliance with all material environmental laws applicable to us.

We regularly incur capital expenditures that have an environmental component or that are impacted by environmental regulations. However, we do not keep separate accounts for such mixed capital and environmental expenditures. Environmental expenditures that extend the life, increase the capacity, improve the safety or efficiency of assets or are incurred to mitigate or prevent future environmental contamination may be capitalized. Other environmental costs are expensed when incurred. For the years ended December 31, 2006 and 2007, our environmental capital expenditures and remediation expenses were not material. For the year ended December 31, 2008, our environmental capital expenditures and remediation expenses were of approximately U.S.$62 million. However, our environmental expenditures may increase in the future.

The following is a discussion of the environmental regulation and matters in our major markets.

Mexico. We were one of the first industrial groups in Mexico to sign an agreement with the Secretaría del Medio Ambiente y Recursos Naturales, or SEMARNAT, the Mexican government’s environmental ministry, to carry out voluntary environmental audits in our 15 Mexican cement plants under a government-run program. In 2001, the Mexican environmental protection agency in charge of the voluntary environmental auditing program, the Procuraduría Federal de Protección al Ambiente, or PROFEPA, which is part of SEMARNAT, completed auditing our 15 cement plants and awarded all our plants a Certificado de Industria Limpia, or Clean Industry Certificate,

 

57


Table of Contents

certifying that our plants are in full compliance with environmental laws. The Clean Industry Certificates are strictly renewed every two years. As of this date, all of our cement plants have Clean Industry Certificates or are in the process of renewing them. We expect renewal of all currently expired Clean Industry Certificates.

For over a decade, the technology for recycling used tires into an energy source has been employed in our Ensenada and Huichapan plants. Our Monterrey and Hermosillo plants started using tires as an energy source in September 2002 and November 2003, respectively. In 2004, our Yaqui, Tamuín, Guadalajara and Barrientos plants also started using tires as an energy source, and by the end of 2006, all our cement plants in Mexico were using tires as an alternative fuel. Municipal collection centers in Tijuana, Mexicali, Ensenada, Mexico City, Reynosa, Nuevo Laredo and Guadalajara currently enable us to recycle an estimated 10,000 tons of tires per year. Overall, approximately 5.41% of the total fuel used in our 15 operating cement plants in Mexico during 2008 was comprised of alternative substituted fuels.

Between 1999 and March 2009, our Mexican operations have invested approximately U.S.$50.24 million in the acquisition of environmental protection equipment and the implementation of the ISO 14001 environmental management standards of the International Organization for Standardization, or ISO. The audit to obtain the renewal of the ISO 14001 certification took place during April 2006. All our operating cement plants in Mexico and an aggregates plant in Monterrey have obtained the renewal of the ISO 14001 certification for environmental management systems.

United States. CEMEX, Inc. is subject to a wide range of U.S. Federal, state and local laws, regulations and ordinances dealing with the protection of human health and the environment. These laws are strictly enforced and can lead to significant monetary penalties for noncompliance. These laws regulate water discharges, noise, and air emissions, including dust, as well as the handling, use and disposal of hazardous and non-hazardous waste materials. These laws also create a shared liability by responsible parties for the cost of cleaning up or correcting releases to the environment of designated hazardous substances. We therefore may have to remove or mitigate the environmental effects of the disposal or release of these substances at CEMEX, Inc.’s various operating facilities or elsewhere. We believe that our current procedures and practices for handling and managing materials are generally consistent with the industry standards and legal and regulatory requirements, and that we take appropriate precautions to protect employees and others from harmful exposure to hazardous materials.

Several of CEMEX, Inc.’s previously owned and currently owned facilities have become the subject of various local, state or Federal environmental proceedings and inquiries in the past. While some of these matters have been settled, others are in their preliminary stages and may not be resolved for years. The information developed to date on these matters is not complete. CEMEX, Inc. does not believe it will be required to spend significantly more on these matters than the amounts already recorded in our consolidated financial statements included elsewhere in this annual report. However, it is impossible for CEMEX, Inc. to determine the ultimate cost that it might incur in connection with such environmental matters until all environmental studies and investigations, remediation work, negotiations with other parties that may be responsible, and litigation against other potential sources of recovery have been completed. With respect to known environmental contingencies, CEMEX, Inc. has recorded provisions for estimated probable liabilities, and we do not believe that the ultimate resolution of such matters will have a material adverse effect on our financial results.

As of March 31, 2009, CEMEX, Inc. and its subsidiaries had accrued liabilities specifically relating to environmental matters in the aggregate amount of approximately U.S.$40.1 million. The environmental matters relate to (i) the disposal of various materials, in accordance with past industry practice, which might be categorized as hazardous substances or wastes, and (ii) the cleanup of sites used or operated by CEMEX, Inc., including discontinued operations, regarding the disposal of hazardous substances or wastes, either individually or jointly with other parties. Most of the proceedings are in the preliminary stage, and a final resolution might take several years. For purposes of recording the provision, CEMEX, Inc. considers that it is probable that a liability has been incurred and the amount of the liability is reasonably estimable, whether or not claims have been asserted, and without giving effect to any possible future recoveries. Based on information developed to date, CEMEX, Inc. does not believe it will be required to spend significant sums on these matters, in excess of the amounts previously recorded. The ultimate cost that might be incurred to resolve these environmental issues cannot be assured until all environmental studies, investigations, remediation work, and negotiations with or litigation against potential sources of recovery have been completed.

 

58


Table of Contents

CEMEX Construction Materials Florida, LLC (formerly Rinker Materials of Florida, Inc.), a subsidiary of CEMEX, Inc., holds one federal quarry permit and is the beneficiary of one of ten other federal quarrying permits granted for the Lake Belt area in South Florida. The permit held by CEMEX Florida covers CEMEX Florida’s SCL and FEC quarries. CEMEX Florida’s Krome quarry is operated under one of the other federal quarry permits. The FEC quarry is the largest of CEMEX Florida’s quarries measured by volume of aggregates mined and sold. CEMEX Florida’s Miami cement mill is located at the SCL quarry and is supplied by that quarry. A ruling was issued on March 22, 2006 by a judge of the U.S. District Court for the Southern District of Florida in connection with litigation brought by environmental groups concerning the manner in which the permits were granted. Although not named as a defendant, CEMEX Florida has intervened in the proceedings to protect its interests. The judge ruled that there were deficiencies in the procedures and analysis undertaken by the relevant governmental agencies in connection with the issuance of the permits. The judge remanded the permits to the relevant governmental agencies for further review. As part of this review, on May 1, 2009 the Army Corps of Engineers issued a Final Supplemental Environmental Impact Statement and stated it would be accepting public comments until June 8, 2009. The judge also conducted further proceedings to determine the activities to be conducted during the remand period. In July 2007, the judge issued a ruling that halted certain quarrying operations at three non-CEMEX Florida quarries. The judge left in place CEMEX Florida’s Lake Belt permits until the relevant government agencies complete their review. In a May 2008 ruling, the federal appellate court determined that the district court judge did not apply the proper standard of review to the permit issuance decision of the governmental agency, vacated the district court’s prior order, and remanded the proceeding to the district court to apply the proper standard of review. In January 2009, the district court judge issued an order withdrawing the extraction permits of the three quarries. The order does not limit the processing of the materials previously excavated, which will be processed throughout the following months. We are appealing this ruling. We are continuing the ongoing process with the Army Corps of Engineers to obtain new permits that would allow mining for 10-15 years, depending on demand. This process is well under way, and, if and when issued, new permits would allow all mining activities to resume in the newly permitted areas. If the Lake Belt permits were ultimately permanently set aside or quarrying operations under them permanently restricted, CEMEX Florida would need to source aggregates, to the extent available, from other locations in Florida or import aggregates. This would likely affect profits from our Florida operations. Any adverse impacts on the Florida economy arising from the cessation or significant restriction of quarrying operations in the Lake Belt could also have a material adverse effect on our financial results.

Europe. In Great Britain, future expenditure on closed and current landfill sites has been assessed and quantified over the period in which the sites are considered to have the potential to cause environmental harm, generally consistent with the regulator view of up to 60 years from the date of closure. The assessed expenditure relates to the costs of monitoring the sites and the installation, repair and renewal of environmental infrastructure. The costs have been quantified on a net present value basis in the amount of approximately £125 million (approximately U.S.$182 million), and an accounting provision for this amount was made at December 31, 2008.

In 2003, the European Union adopted a directive implementing the Kyoto Protocol on climate change and establishing a greenhouse gas emissions allowance trading scheme within the European Union. The directive requires Member States to impose binding caps on carbon dioxide emissions from installations involved in energy activities, the production and processing of ferrous metals, the mineral industry (including cement production) and the pulp, paper or board production business. Under this scheme, companies with operations in these sectors receive from the relevant Member States allowances that set limitations on the levels of greenhouse gas emissions from their installations. These allowances are tradable so as to enable companies that manage to reduce their emissions to sell their excess allowances to companies that are not reaching their emissions objectives. Companies can also use credits issued from the use of the flexibility mechanisms under the Kyoto protocol to fulfill their European obligations. These flexibility mechanisms provide that credits (equivalent to allowances) can be obtained by companies for projects that reduce greenhouse gas emissions in emerging markets. These projects are referred to as Clean Development Mechanism (“CDM”) or joint implementation projects, depending on the countries where they take place. Failure to meet the emissions caps is subject to heavy penalties.

Companies can also use, up to a certain level, credits issued under the flexible mechanisms of the Kyoto protocol to fulfill their European obligations. Credits for emission reduction projects obtained under these mechanisms are recognized, up to a certain level, under the European emission trading scheme as allowances. To obtain these emission reduction credits, companies must comply with very specific and restrictive requirements from the United Nations Convention on Climate Change.

 

59


Table of Contents

As required by the directive, each of the Member States established a National Allocations Plan, or NAP, that defines the free allocation to each industrial facility for Phase II (2008 through 2012). Although the overall yearly volume of allowances in Phase II is significantly lower than that during Phase I of the ETS (2005-2007) we do not see any significant risk that CEMEX will be short of allowances in Phase II; this is the result of various factors, notably a reasonable allocation policy in some countries, our efforts to reduce emissions per unit of clinker, reduced demand for our products, and the use of certain risk-free financial instruments. We expect to be a net seller of allowances over Phase II, even under the assumption of the worst case in terms of allocation (see below). In addition, we are actively pursuing a strategy aimed at generating additional emission credits through the implementation of CDM projects. Despite having already sold a substantial amount of allowances for Phase II, we believe the overall volume of transactions is justified by our most conservative emissions forecast, meaning that the risk of having to buy allowances in the market in the future is very low. As of December 31, 2007, the market value of carbon dioxide allowances for Phase I was €0.03 per ton. As of March 31, 2009, the market value of carbon dioxide allowances for Phase II was approximately €11.45 per ton. We are taking appropriate measures to minimize our exposure to this market while assuring the supply of our products to our customers.

The Spanish NAP has been approved by the Spanish Government, reflecting the conditions that were set forth by the European Commission. The allocations made to our installations allow us to foresee a reasonable availability of allowances; nevertheless, there remains the uncertainty regarding the allocations that, against the reserve for new entrants, we intend to request for the new cement plant in Andorra (Teruel), whose construction has been postponed.

In the case of the U.K., Germany, Poland and Latvia, NAPs have been approved by the European Commission and allowances have been issued to our existing installations. There remains a small uncertainty in the amount of allocation to capacity expansions in Latvia and (to a lesser extent) Germany.

On January 9, 2009, we received a positive answer from U.K. authorities to a request we filed in late 2008 to retain the allocation of allowances for our Barrington plant after this facility was closed permanently in November 2008 and its production moved to our South Ferriby plant.

On May 29, 2007, the Polish government filed an appeal before the Court of First Instance in Luxembourg regarding the European Commission’s rejection of the initial version of the Polish NAP. The court has denied Poland’s request for a quick path verdict in the case, keeping the case in the regular proceeding path. The Polish government has thus started to prepare internal rules on division of allowances at the level already accepted by the European Commission. Seven major Polish cement producers, representing 98% of Polish cement production (including CEMEX Polska), have also filed seven separate appeals before the Court of First Instance regarding the European Commission’s rejection. On September 29, 2008, the Court of First Instance issued an order rejecting CEMEX Polska’s appeal without considering the merits of the case.

The Latvian NAP for Phase II has been approved by the European Commission and the Latvian government. On October 30, 2008, the Latvian Ministry of Environment adopted a decision on distribution of allowances. The number of allowances for our existing cement line has been assigned; however, allocation for our new cement plant, which would come out of the reserve for new entrants, is still uncertain.

Croatia is also in the process of implementing an emissions trading scheme that will be compatible to and linked with the one in force in the European Union. The planned starting date is 2010; the inclusion of our Croatian operations in the emissions trading scheme is not expected to significantly impact our overall position.

In December 2008, the European Commission, Council and Parliament reached an agreement on the new directive that will govern emissions trading after 2012. Although the new directive is much more detailed on the allocation process than the old one, in particular considering a European-wide benchmark to allocate free allowances among installations in the cement sector, there is still significant uncertainty concerning the amount of allowances that will be freely allocated to CEMEX. Therefore, it is premature to make statements about CEMEX’s balance in Phase III of the emissions trading scheme (2013 – 2020).

The Club of Environmental Protection, a Latvian environmental protection organization (the “Applicant”), has initiated a Latvian court administrative proceeding against the decision made by the Latvian Environmental State Bureau (the “Defendant”) in order to amend the environmental pollution permit (the “Permit”) for the Broceni

 

60


Table of Contents

cement plant in Latvia, owned by CEMEX SIA (the “Disputed Decision”). CEMEX SIA was invited to participate in the court proceedings as a third party, whose rights and legal interest may be infringed by the relevant administrative act. On June 5, 2008, the court rendered its judgment, granting the Applicant’s claim and revoking the Disputed Decision, declaring it illegal because Defendant failed to perform public inquiry in accordance with legal regulations. The judgment was appealed by both the Defendant and CEMEX SIA before the Court of Appeal, and on May 20, 2009, the Court of Appeal decided that the Defendant must supplement the Permit with the requirements applicable as of January 1, 2008 on the emission limits of hard particles for clinker melting-on stove. This amendment to the Permit will not adversely affect CEMEX SIA’s operations in the existing plant, unless the competent authorities decide to lower the emission limit. The rest of the Applicant’s claims were rejected by the court. The judgment may be appealed by Applicant before the Senate of the Supreme Court no later than June 19, 2009. As of the date of this annual report, the Applicant has not appealed the judgment.

Anti-Dumping

U.S. Anti-Dumping Rulings — Mexico. Our exports of Mexican gray cement from Mexico to the United States were subject to an anti-dumping order that was imposed by the Commerce Department on August 30, 1990. Pursuant to this order, firms that imported gray Portland cement from our Mexican operations in the United States had to make cash deposits with the U.S. Customs Service to guarantee the eventual payment of anti-dumping duties. As a result, since that year and until April 3, 2006, we paid anti-dumping duties for cement and clinker exports to the United States at rates that fluctuated between 37.49% and 80.75% over the transaction amount. Beginning in August 2003, we paid anti-dumping duties at a fixed rate of approximately U.S.$52.41 per ton, which decreased to U.S.$32.85 per ton starting December 2004 and to U.S.$26.28 per ton in January 2006. As described below, during the first quarter of 2006, the U.S. and Mexican governments entered into an agreement pursuant to which restrictions imposed by the United States on Mexican cement imports will be eased during a three-year transition period and completely eliminated following the transition period.

U.S./Mexico Anti-Dumping Settlement Agreement. On January 19, 2006, officials from the Mexican and the United States governments announced that they had reached an agreement in principle that would bring to an end the long-standing dispute over anti-dumping duties on Mexican cement exports to the United States. According to the agreement, restrictions imposed by the United States would be introduced gradually during a three-year transition period and completely eliminated in early 2009 if Mexican cement producers complied with its terms during the transition period, allowing cement from Mexico to enter the U.S. without duties or other limits on volumes. In 2006, Mexican cement imports into the U.S. were subject to volume limitations of three million tons per year. During the second and third years of the transition period, this amount could be increased or decreased in response to market conditions, subject to a maximum increase or decrease of 4.5%. For the second year of the transition period, the amount was increased by 2.7% while for the third year of the transition period, the amount was decreased by 3.1%. Quota allocations to companies importing Mexican cement into the United States were made on a regional basis. The anti-dumping duty during the three-year transition period was lowered to U.S.$3.00 per ton, effective as of April 3, 2006, from the previous amount of U.S.$26.28 per ton.

On March 6, 2006, the Office of the United States Trade Representative and the Commerce Department entered into an agreement with the Mexican Secretaría de Economía, providing for the settlement of all administrative reviews and all litigation pending before NAFTA and World Trade Organization panels challenging various anti-dumping determinations involving Mexican cement. As part of the settlement, the Commerce Department agreed to compromise its claims for duties with respect to imports of Mexican cement. The Commerce Department and the Secretaría de Economía will monitor the regional export limits through export and import licensing systems. The agreement provided that upon the effective date of the agreement, April 3, 2006, the Commerce Department would order the U.S. Customs Service to liquidate all entries covered by all the completed administrative reviews for the periods from August 1, 1995 through July 31, 2005, plus the unreviewed entries made between August 1, 2005 and April 2, 2006, and refund the cash deposits in excess of 10 cents per metric ton. As a result of this agreement, refunds from the U.S. government associated with the historic anti-dumping duties are shared among the various Mexican and American cement industry participants. We received approximately U.S.$111 million in refunds under the agreement. We do not expect to receive further refunds.

 

61


Table of Contents

As of March 31, 2009, there was no accrued liability for dumping duties. All liabilities accrued for past anti-dumping duties have been eliminated.

Anti-Dumping in Taiwan. Five Taiwanese cement producers — Asia Cement Corporation, Taiwan Cement Corporation, Lucky Cement Corporation, Hsing Ta Cement Corporation and China Rebar — filed an anti-dumping case involving imported gray Portland cement and clinker from the Philippines and Korea before the Tariff Commission under the Ministry of Finance (MOF) of Taiwan.

In July 2001, the MOF informed the petitioners and the respondent producers in exporting countries that a formal investigation had been initiated. Among the respondents in the petition were APO, Rizal and Solid, our indirect subsidiaries. In July 2002, the MOF notified the respondent producers that a dumping duty would be imposed on Portland cement and clinker imports from the Philippines and South Korea beginning on July 19, 2002. The duty rate imposed on imports from APO, Rizal and Solid was fixed at 42%.

In September 2002, APO, Rizal and Solid filed before the Taipei High Administrative Court an appeal in opposition to the anti-dumping duty imposed by the MOF. In August 2004, we received a copy of the decision of the Taipei Administrative High Court, which was adverse to our appeal. The decision has since become final. This anti-dumping duty is subject to review by the government after five years following its imposition. If following that review the government determines that the circumstances giving rise to the anti-dumping order have changed and that the elimination of the duty would not harm the domestic industry, the government may decide to revoke the anti-dumping duty. Based on a petition filed by Asian Cement Corporation, Taiwan Cement Corporation, Lucky Cement Corporation, and Hsing-Ta Cement Co. Ltd. in April 2007, the MOF decided to institute the investigation on whether to continue to impose the antidumping duty on Type I and Type II Portland Cement and clinker upon the expiration of the five-year period of the duty imposition and issued a public announcement on May 2, 2007, requesting interested parties to present their opinions. In response, APO and Solid submitted a written statement objecting to the continuance of the anti-dumping duty order. On October 22, 2007, the MOF notified interested parties that because of the need for further investigation, the investigation period was extended to March 1, 2008.

On February 26, 2008, the MOF announced that it would instruct the Ministry of Economic Affairs (MOEA) to continue its investigation to determine whether or not the domestic industry would be damaged if the government were to revoke the anti-dumping duty. On April 10, 2008, the International Trade Commission (ITC) of the MOEA made a determination that the revocation of the anti-dumping duty would not likely lead to continuation or recurrence of injury to the domestic industry. As required by the Implementation Regulation on the Imposition of Countervailing and Antidumping Duties, the MOEA notified the MOF of ITC’s determination. We received a letter, dated May 5, 2008, from the MOF, stating that the anti-dumping duty imposed on gray portland cement and clinker imports from the Philippines and South Korea would be terminated starting May 5, 2008. Since May 2008, no more anti-dumping duties have been imposed.

Tax Matters

Mexico. On April 3, 2007, the Mexican tax authority (Secretaria de Hacienda y Crédito Público) issued a decree providing for a tax amnesty program, which allowed for the settlement of previously issued tax assessments, and which we could apply to tax assessments of which we were notified in May 2006. We decided to take advantage of this program, and therefore we do not currently have material tax assessments subject to litigation in Mexico.

Pursuant to amendments to the Mexican income tax law (Ley del Impuesto sobre la Renta), which became effective on January 1, 2005, Mexican companies with direct or indirect investments in entities incorporated in foreign countries whose income tax liability in those countries is less than 75% of the income tax that would be payable in Mexico will be required to pay taxes in Mexico on passive income, such as dividends, royalties, interest, capital gains and rental fees obtained by such foreign entities, except for income derived from entrepreneurial activities in such countries, which is not subject to tax under these amendments. We filed two motions in the Mexican federal courts challenging the constitutionality of the amendments. On June 29, 2006, we obtained a favorable ruling from the Mexican federal court stating that the amendments were unconstitutional. The Mexican tax authority appealed the ruling, and the proceeding reached the Mexican Supreme Court of Justice. On September 9, 2008, the Mexican Supreme Court ruled against our constitutional challenge of the controlled foreign corporation tax rules in effect in Mexico for tax years 2005 to 2007. Since the Supreme Court’s decision does not pertain to an

 

62


Table of Contents

amount of taxes due or other tax obligations, we will self-assess any taxes due through the submission of amended tax returns. We have not yet determined the amount of tax or the periods affected, but the amount is likely to be material. If the Mexican tax authorities do not agree with our self-assessment of the taxes due for past periods, they may assess additional amounts of taxes past due, which may be material and may impact our cash flows.

The Mexican Congress approved several amendments to the Mexican Asset Tax Law (Ley del Impuesto al Activo) that came into effect on January 1, 2007. As a result of such amendments, all Mexican corporations, including us, were no longer allowed to deduct liabilities from calculation of the asset tax. We believe that the Asset Tax Law, as amended, is against the Mexican constitution. We have challenged the Asset Tax Law through appropriate judicial action (juicio de amparo).

The asset tax was imposed at a rate of 1.25% on the value of most of the assets of a Mexican corporation. The asset tax was “complementary” to the corporate income tax (impuesto sobre la renta) and, therefore, was payable only to the extent it exceeded payable income tax.

In 2008, the Asset Tax Law was abolished and a new federal tax applicable to all Mexican corporations was enacted, known as the Impuesto Empresarial a Tasa Única (Single Rate Corporate Tax), or IETU, which is a form of alternative minimum tax.

Philippines. The Philippine Bureau of Internal Revenue (BIR) had assessed APO, Solid, IQAC, ALQC and CSPI, our operating indirect subsidiaries in the Philippines, for deficiency taxes covering taxable years 1998 to 2005 amounting to a total of approximately 1,994 million Philippine Pesos (approximately U.S.$41.25 million as of March 31, 2009, based on an exchange rate of Philippine Pesos 48.33 to U.S.$1.00, which was the Philippine Peso/Dollar exchange rate on March 31, 2009, as published by the Bangko Sentral ng Pilipinas, the Central Bank of the Republic of the Philippines).

The majority of the tax assessments pending with the Court of Tax Appeals (CTA) as of March 31, 2009 result primarily from the disallowance of APO’s income tax holiday incentives (ITH case) for taxable years 1999 to 2001 (approximately Philippine Pesos 1,200 million, or U.S.$24.82 million, as of March 31, 2009, based on an exchange rate of Philippine Pesos 47.52 to U.S.$1.00). However, on February 12, 2009, APO received a decision from the Court of Tax Appeals considering the deficiency income tax assessments for taxable years 1999 to 2001, mentioned above, as cancelled and set aside solely in view of APO’s availment of the Tax Amnesty under RA 9480. The CTA considered the ITH case as “closed and terminated.” As of the end of March 2009 the BIR, did not file an appeal to the Supreme Court, thus rendering the subject decision of the CTA in the ITH case as final and executory. APO is no longer liable for the income tax assessment and is not required to make further payments in this case.

As to the remaining tax cases pending with the CTA, the CTA has given an order in open court requiring counsel for APO and Solid to file a Motion to Cancel Assessment on the basis of APO’s and Solid’s availment of the benefits of a tax amnesty for taxable year 2005 and prior years. APO and Solid submitted all necessary documents and fully paid the amnesty tax according to law and its implementing rules and regulations. The availment of the amnesty resulted in immunity for our Philippine subsidiaries from their alleged tax liabilities and penalties (civil, criminal, or administrative) arising from their alleged failure to pay the tax for 2005 and prior years. This includes APO’s alleged income tax liability for 1999, 2000 and 2001, which continues to be pending with the CTA. The amnesty program, however, does not cover withholding tax liabilities. With this development, we expect the dismissal of all tax assessment cases against APO and Solid which are pending with the CTA following the CTA resolution in the APO ITH case.

Polish Antitrust Investigation. During the period from May 31, 2006 to June 2, 2006, officers of the Polish Competition and Consumer Protection Office, or the Protection Office, assisted by police officers, conducted a search in the Warsaw office of CEMEX Polska, one of our indirect subsidiaries in Poland, and in offices of other cement producers in Poland. The search took place as a part of the exploratory investigation that the head of the Polish Competition and Consumer Protection Office started on April 26, 2006. On January 2, 2007, CEMEX Polska received a notification from the Protection Office informing about the formal initiation of an antitrust proceeding against all cement producers in Poland, including CEMEX Polska and another of our indirect subsidiaries in Poland. In the notification it was assumed that there was an agreement between all cement producers in Poland regarding prices and other sales conditions of cement, an agreed division of the market with respect to the sale and production of cement, and the exchange of confidential information, all of which limited competition in the Polish market with

 

63


Table of Contents

respect to the production and sale of cement. On January 22, 2007, CEMEX Polska filed its response to the notification, denying that it committed the practices listed by the Protection Office in the notification. In its response, CEMEX Polska also included various formal comments and objections gathered during the proceeding, as well as facts supporting its position and intended to prove that its activities were in line with competition law. On April 29, 2009, the Protection Office notified CEMEX Polska of its decision to extend the antitrust proceeding until June 20, 2009, due to the complexity of the case. As of the date of filing of this annual report, CEMEX has no information regarding further developments on this legal assessment.

We believe, at this stage, there are no justified factual or legal grounds for fines to be imposed on CEMEX Polska.

Antitrust Investigation in the U.K. and Germany. Between November 4 and 6, 2008, officers of the European Commission, assisted by local officials, conducted an unannounced inspection at our offices in the United Kingdom and Germany. The European Commission alleges that we may have participated in anti-competitive agreements and/or concerted practices in breach of Article 81 of the EC Treaty and/or Article 53 of the EEA Agreement and abusive conduct in breach of Article 82 of the EC Treaty and/or Article 54 of the EEA Agreement. The allegations extend to several markets worldwide, including in particular the European Economic Area. If those allegations are substantiated, significant penalties may be imposed on our subsidiaries operating in such markets. We fully cooperated and will continue to cooperate with the European Commission officials in connection with the inspection.

Antitrust Investigations in Mexico. In January and March 2009, we were notified of two findings of presumptive responsibility against CEMEX issued by the Mexican competition authority (Comisión Federal de Competencia), alleging certain violations of Mexican antitrust laws. We believe these findings have several procedural errors and are unfounded on the merits. We filed our responses to these findings on February 27, 2009 and May 19, 2009, and expect procedures to continue for several months before resolution.

Expropriation of CEMEX Venezuela and ICSID Arbitration. On August 18, 2008, Venezuelan officials took physical control of the facilities of CEMEX Venezuela, following the issuance of several governmental decrees purporting to authorize the take over by Venezuela of all of CEMEX Venezuela’s assets, shares and business. At around the same time, the Venezuelan government removed the board of Cemex Venezuela and replaced its senior management. Venezuela has paid no compensation to CEMEX Venezuela’s shareholders for such action. On October 16, 2008, CEMEX Caracas Investments B.V. and CEMEX Caracas Investments II B.V. (collectively, “CEMEX Caracas”), which held a 75.7% interest in CEMEX Venezuela, filed a request for arbitration against Venezuela before the International Centre for Settlement of Investment Disputes (“ICSID”) seeking relief for the expropriation of their interest in CEMEX Venezuela. In the ICSID proceedings against Venezuela, CEMEX Caracas is seeking: (a) a declaration that Venezuela is in breach of its obligations under a bilateral investment treaty between the Netherlands and Venezuela, the Venezuelan Foreign Investment Law and customary international law; (b) an order that Venezuela restore to CEMEX Caracas their interest in, and control over, CEMEX Venezuela; (c) in the alternative, an order that Venezuela pay CEMEX Caracas full compensation with respect to its breaches of the Treaty, the Venezuelan Foreign Investment Law and customary international law, in an amount to be determined in the arbitration, together with interest at a rate not less than LIBOR, compounded until the time of payment; and (d) an order that Venezuela pay all costs of and associated with the arbitration, including CEMEX Caracas’s legal fees, experts’ fees, administrative fees and the fees and expenses of the arbitral tribunal. The ICSID arbitral tribunal is in the process of being constituted. We are unable at this preliminary stage to estimate the likely range of potential recovery or to determine what position Venezuela will take in these proceedings, the nature of the award that may be issued by the Tribunal or the likely extent of collection of any possible monetary award issued to CEMEX Caracas.

Other Legal Proceedings

On August 5, 2005, a lawsuit was filed against a subsidiary of CEMEX Colombia, claiming that it was liable along with the other members of the Asociación Colombiana de Productores de Concreto, or ASOCRETO, a union formed by all the ready-mix concrete producers in Colombia, for the premature distress of the roads built for the mass public transportation system of Bogotá using ready-mix concrete supplied by CEMEX Colombia and other ASOCRETO members. The plaintiffs allege that the base material supplied for the road construction failed to meet the quality standards offered by CEMEX Colombia and the other ASOCRETO members and/or that they provided insufficient or inaccurate information in connection with the product. The plaintiffs seek the repair of the roads in a

 

64


Table of Contents

manner which guarantees their service during the 20-year period for which they were originally designed, and estimate that the cost of such repair will be approximately U.S.$45 million. The lawsuit was filed within the context of a criminal investigation of two ASOCRETO officers and other individuals, alleging that the ready-mix concrete producers were liable for damages if the ASOCRETO officers were criminally responsible. The court completed the evidentiary stage, and on August 17, 2006 dismissed the charges against the members of ASOCRETO. The other defendants (one ex-director of the Distrital Institute of Development, the legal representative of the constructor and the legal representative of the contract auditor) were formally accused. The decision was appealed, and on December 11, 2006, the decision was reversed and the two ASOCRETO officers were formally accused as participants (determiners) in the execution of a state contract without fulfilling all legal requirements thereof. The first public hearing took place on November 20, 2007. In this hearing, the judge dismissed an annulment petition filed by the ASOCRETO officers. The petition was based on the fact that the officers were formally accused of a different crime from the one for which they were being investigated. This decision was appealed, but the decision was confirmed by the Superior Court of Bogotá. On January 21, 2008, CEMEX Colombia was subject to a judicial order, issued by the court, sequestering a quarry called El Tujuelo, as security for a possible future money judgment to be rendered against CEMEX Colombia in these proceedings. The court determined that in order to lift this attachment and prevent further attachments, CEMEX Colombia was required within a period of 10 days to deposit with the court in cash CoP$337,800 million (approximately U.S.$132.7 million as of March 31, 2009, based on an exchange rate of CoP2.544 to U.S.$1.00, which was the Colombian Peso/Dollar exchange rate on March 31, 2009, as published by the Banco de la República de Colombia, the central bank of Colombia), instead of being allowed to post an insurance policy to secure such recovery. CEMEX Colombia asked for reconsideration, and the court allowed CEMEX to present an insurance policy. Nevertheless, CEMEX appealed this decision, in order to reduce the amount of the insurance policy, and also requested that the guarantee be covered by all defendants in the case. On March 9, 2009, the Superior Court of Bogotá reversed this decision, allowing CEMEX to offer a security in the amount of U.S.$8 million. The measure does not affect the normal activity of the quarry. At this stage, we are not able to assess the likelihood of an adverse result or the potential damages which could be borne by CEMEX Colombia.

On August 5, 2005, Cartel Damages Claims, SA, or CDC, filed a lawsuit in the District Court in Düsseldorf, Germany against CEMEX Deutschland AG and other German cement companies. CDC is seeking €102 million (approximately U.S.$142.6 million) in respect of damage claims by 28 entities relating to alleged price and quota fixing by German cement companies between 1993 and 2002, which entities had assigned their claims to CDC. CDC is a Belgian company established by two lawyers in the aftermath of the German cement cartel investigation that took place from July 2002 to April 2003 by Germany’s Federal Cartel Office, with the express purpose of purchasing potential damages claims from cement consumers and pursuing those claims against the alleged cartel participants. In January 2006, another entity assigned alleged claims to CDC, and the amount of damages being sought by CDC increased to €113.5 million plus interest (approximately U.S.$158.6 million plus interest). On February 21, 2007, the District Court of decided to allow this lawsuit to proceed without going into the merits of this case by issuing an interlocutory judgment. All defendants appealed, but the appeal was dismissed on May 14, 2008. The lawsuit will proceed at the level of court of first instance. As of March 31, 2009, only one defendant had decided to file a complaint before the Federal High Court. In the meantime, CDC had acquired new assigners and announced an increase in the claim to €131 million (approximately U.S.$183.1 million). As of March 31, 2009, we had accrued liabilities regarding this matter for a total amount of approximately €20 million (approximately U.S.$27.9 million).

After an extended consultation period, in April 2006, the cities of Kaštela and Solin in Croatia published their respective Master (physical) Plans defining the development zones within their respective municipalities, adversely impacting the mining concession granted to Dalmacijacement, our subsidiary in Croatia, by the Government of Croatia in September 2005. During the consultation period, Dalmacijacement submitted comments and suggestions to the Master Plans, but these were not taken into account or incorporated into the Master Plan by Kaštela and Solin. Most of these comments and suggestions were intended to protect and preserve the rights of Dalmacijacement´s mining concession. Immediately after publication of the Master Plans, Dalmacijacement filed a series of lawsuits and legal actions before the local and federal courts to protect its acquired rights under the mining concessions. Among the legal actions taken and filed by Dalmacijacement were as follows: (i) on May 17, 2006, a constitutional appeal before the constitutional court in Zagreb, seeking a declaration by the court concerning Dalmacijacement’s constitutional claim for decrease and obstruction of rights earned by investment, and seeking prohibition of implementation of the Master Plans; this appeal is currently under review by the Constitutional Court

 

65


Table of Contents

in Croatia, and we cannot predict when it will be resolved; (ii) on May 17, 2006, a possessory action against the cities of Kaštela and Solin seeking the enactment of interim measures prohibiting implementation of the Master Plans and including a request to implead the Republic of Croatia into the proceeding on our side; this possessory action has been definitively dismissed; and (iii) on May 17, 2006, an administrative proceeding before the State Lawyer, seeking a declaration from the Government of Croatia confirming that Dalmacijacement acquired rights under the mining concessions. Dalmacijacement received the State Lawyer’s opinion which confirms the Dalmacijacement’s acquired rights according to the previous decisions (“old concession”). The Administrative Court in Croatia has ruled in favor of Dalmacijacement, validating the legality of the mining concession granted to Dalmacijacement by the Government of Croatia, in September 2005. We are still waiting for an official declarion from the Constitutional Court regarding an open question that Dalmacijacement has formally made as to whether the cities of Solin and Kaštela, within the scope of their Master Plans, can unilaterally change the borders of exploited fields.

On April 21, 2007, the First Instance Court for the Commonwealth of Puerto Rico issued a summons against Hormigonera Mayagüezana Inc., seeking damages in the amount of U.S.$39 million, after the death of two people in an accident in which a Hormigonera Mayagüezana Inc. concrete mixer truck was involved. This case was handled by the insurance company (AON) since the claim was covered by CEMEX insurance policy. The insurance company settled the case on June 2009 for approximately U.S.$1.05 million, which was covered completely by the insurance policies and not Cemex Puerto Rico. A final ruling adjudicating the controversy is still pending.

In November 2008, AMEC/Zachry, the general contractor for the Brooksville South expansion project in Florida, filed a lawsuit against CEMEX Construction Materials Florida, LLC, alleging delay damages, seeking an equitable adjustment to the contract and payment of change orders. In its claim, AMEC/Zachry is seeking U.S.$60 million as compensation. CEMEX Construction Materials Florida, LLC filed a counterclaim against AMEC. In February 2009, AMEC/Zachry filed an amended complaint asserting a claim by AMEC E&C Services, Inc. against CEMEX Materials, LLC as the guarantor of the Design/Build contract. CEMEX answered the suit, denying any breach of contract and asserting affirmative defenses and counterclaims against AMEC/Zachry for breach of contract. CEMEX has also brought certain third-party claims against AMEC, plc and FLSmidth. CEMEX has brought a claim against AMEC, plc for breach of contract, and has brought claims for breach of contract, negligent misrepresentation, and various indemnity claims against FLSmidth. In March 2009, FLSmidth filed a motion to dismiss CEMEX’s third-party complaint. In May 2009, AMEC/Zachry filed a Motion to Leave to file a Second Amended Complaint requesting that the Court allow it to join FLSmidth as a co-defendant in the lawsuit and assert claims for negligence and negligent misrepresentation directly against FLSmidth. CEMEX also filed a Motion for Leave requesting that the Court allow it to file a First Amended Complaint asserting (to the extent AMEC/Zachry’s motion is granted joining FLSmidth as a co-defendant) cross-claims against FLSmidth, including each claim previously asserted against FLSmidth, but also adding a claim for tortuous interference, or, if AMEC/Zachry’s Motion for Leave is denied, allowing CEMEX to add its claim for tortuous interference against FLSmidth in its capacity as a third-party defendant. Both Motions for Leave are pending with the Court. At this preliminary stage of the proceeding, we are not able to assess the likelihood of an adverse result or the potential damages which could be borne by CEMEX Construction Materials Florida, LLC or CEMEX Materials, LLC.

On July 30, 2008, the Panamanian Autoridad de Aeronáutica Civil denied a request by Cemento Bayano, S.A. to erect structures above the permitted imaginary line applicable to the surroundings of the Calzada Larga Airport. This imaginary line is set according to applicable legal regulations and reaches the construction area of the cement plant’s second line. According to design plans, ten of the structures to be constructed for this new line pass the permitted height. Cemento Bayano has formally requested the abovementioned authority to reconsider its denial. On October 14, 2008, The Panamanian Autoridad de Aeronáutica Civil granted a permission for constructing the tallest building of the second line, under the following conditions: (a) Cemento Bayano, S.A. shall assume any liability arising out of any incident or accident caused by the construction of such building; and (b) there will be no further permissions for additional structures. Cemento Bayano, S.A. filed an appeal with respect to the second condition and has submitted a request for permission in respect to the rest of the structures. On March 13, 2009, the Autoridad de Aeronáutica Civil issued a ruling stating that (a) should an accident occur in the perimeter of the Calzada Larga Airport, an investigation shall be conducted in order to determine the cause and further responsibility; and (b) there will be no further permissions for additional structures of the same height as the tallest structure already granted. Therefore, additional permits may be obtained as long as the structures are lower than the tallest building, on a case-by-case analysis to be conducted by the authority. We are still waiting for a ruling in respect of the additional ten structures.

 

66


Table of Contents

On October 4, 2007, all Egyptian cement producers (including CEMEX) were referred to the public prosecutor for an alleged agreement on price fixing. The country manager and director of sales of CEMEX Egypt were both named as defendants. The case was referred to criminal court on February 13, 2008. Hearings on this matter have taken place, during which witnesses were heard and defenses were presented. The final court hearing was held on August 25, 2008. At this hearing, the court announced its decision imposing the maximum penalty of 10 Million Egyptian Pounds (approximately U.S.$1.8 million) on each entity accused. CEMEX Egypt is required to pay 20 Million Egyptian Pounds (approximately U.S.$3.6 million), since two executives were accused. An appeal has been filed by all cement companies to challenge the judgment of the First Instance Court. The last appeal hearing was held on December 31, 2008. The court of appeals decided to support the accusation and confirm the penalty. We decided not to proceed with a further appeal and pay the fine.

On August 12, 2007, the Australian Takeovers Panel published a declaration of unacceptable circumstances, namely, that CEMEX’s May 7, 2007 announcement that it would allow Rinker shareholders to retain the final dividend of $0.25 per Rinker share constituted a departure from CEMEX’s announcement on April 10, 2007 that its offer of U.S.$15.85 per share was its “best and final offer.” On September 27, 2007, the Panel ordered CEMEX to pay compensation of $0.25 per share to Rinker shareholders for the net number of Rinker shares they disposed of a beneficial interest during the period from April 10, 2007 to May 7, 2007. CEMEX believes that the market was fully informed by its announcements on April 10, 2007, and notes that the Takeovers Panel has made no finding that CEMEX breached any law. On September 27, 2007, the Review Panel made an order staying the operation of the orders until further notice pending CEMEX’s application for judicial review of the Panel’s decision. CEMEX applied to the Federal Court of Australia for such a judicial review. That application was dismissed on October 23, 2008. CEMEX appealed that decision to the Full Court of the Federal Court of Australia, which heard the appeal in May 2009 but has not yet rendered a judgment. CEMEX is not able to predict with certainty the amount of its ultimate liability if the Panel’s orders become effective. However, if the orders do become effective, CEMEX will be required to deposit A$15 million (approximately U.S.$12 million based on the accounting A$/Dollar exchange rate in effect on May 29, 2009 of A$1.2734 to U.S.$1.00) in a special purpose account from which qualifying claims will be paid. CEMEX currently has bank guarantees in place for that required deposit.

The Texas General Land Office is alleging that CEMEX failed to pay approximately $550 million in royalties related to mining by CEMEX and its predecessors since the 1940s on lands that, when transferred originally by the State of Texas, contained reservation of mineral rights. CEMEX is analyzing this claim and intends to defend it vigorously.

As of the date of this annual report, we are involved in various legal proceedings involving product warranty claims, environmental claims, indemnification claims relating to acquisitions and similar types of claims brought against us that have arisen in the ordinary course of business. We believe we have made adequate provisions to cover both current and contemplated general and specific litigation risks, and we believe these matters will be resolved without any significant effect on our operations, financial position or results of operations.

Item 4A - Unresolved Staff Comments

Not applicable.

Item 5 - Operating and Financial Review and Prospects

Cautionary Statement Regarding Forward Looking Statements

This annual report contains forward-looking statements that reflect our current expectations and projections about future events based on our knowledge of present facts and circumstances and assumptions about future events. In this annual report, the words “expects,” “believes,” “anticipates,” “estimates,” “intends,” “plans,” “probable” and variations of such words and similar expressions are intended to identify forward-looking statements. Such

 

67


Table of Contents

statements necessarily involve risks and uncertainties that could cause actual results to differ materially from those anticipated. Some of the risks, uncertainties and other important factors that could cause results to differ, or that otherwise could impact us or our subsidiaries, include:

 

 

 

the cyclical activity of the construction sector;

 

 

 

competition;

 

 

 

general political, economic and business conditions;

 

 

 

weather and climatic conditions;

 

 

 

national disasters and other unforeseen events; and

 

 

 

the other risks and uncertainties described under “Item 3 — Key Information — Risk Factors” and elsewhere in this annual report.

Readers are urged to read this entire annual report and carefully consider the risks, uncertainties and other factors that affect our business. The information contained in this annual report is subject to change without notice, and we are not obligated to publicly update or revise forward-looking statements. Readers should review future reports filed by us with the U.S. Securities and Exchange Commission.

This annual report also includes statistical data regarding the production, distribution, marketing and sale of cement, ready-mix concrete, clinker and aggregates. We generated some of this data internally, and some was obtained from independent industry publications and reports that we believe to be reliable sources. We have not independently verified this data nor sought the consent of any organizations to refer to their reports in this annual report.

Overview

The following discussion should be read in conjunction with our consolidated financial statements included elsewhere in this annual report. Our financial statements have been prepared in accordance with MFRS, which differ in significant respects from U.S. GAAP. See note 25 to our consolidated financial statements, included elsewhere in this annual report, for a description of the principal differences between MFRS and U.S. GAAP as they relate to us.

Mexico experienced annual inflation rates of 4.1% in 2006, 4.0% in 2007 and 6.4% in 2008. Until December 31, 2007, MFRS required that our consolidated financial statements during the periods presented recognize the effects of inflation. Beginning January 1, 2008, however, under MFRS, inflation accounting is applied only in high inflation environments. See note 2A to our consolidated financial statements.

The percentage changes in cement sales volumes described in this annual report for our operations in a particular country or region include the number of tons of cement and/or the number of cubic meters of ready-mix concrete sold to our operations in other countries and regions. Likewise, unless otherwise indicated, the net sales financial information presented in this annual report for our operations in each country or region includes the Mexican Peso amount of sales derived from sales of cement and ready-mix concrete to our operations in other countries and regions, which have been eliminated in the preparation of our consolidated financial statements included elsewhere in this annual report.

The following table sets forth selected consolidated financial information as of and for each of the three years ended December 31, 2006, 2007 and 2008 by principal geographic segment expressed as an approximate percentage of our total consolidated group. Through the Rinker acquisition, we acquired new operations in the United States, which have had a significant impact on our operations in that segment, and we acquired operations in Australia, in which segment we did not have operations prior to the Rinker acquisition. The financial information as

 

68


Table of Contents

of and for the year ended December 31, 2007 in the table below includes the consolidation of Rinker’s operations for the six-month period ended December 31, 2007. The financial information as of and for the year ended December 31, 2008 in the table below includes the consolidation of Rinker’s operations for the entire year ended December 31, 2008. We operate in countries and regions with economies in different stages of development and structural reform, with different levels of fluctuation in exchange rates, inflation and interest rates. These economic factors may affect our results of operations and financial condition depending upon the depreciation or appreciation of the exchange rate of each country and region in which we operate compared to the Mexican Peso and the rate of inflation of each of these countries and regions. Beginning in 2008, MFRS B-10 eliminates the restatement amounts of financial statements for the period into constant values as well as the comparative financial statements for prior periods as of the date of the most recent balance sheet. Beginning in 2008, the amounts of the statement of income, statement of cash flow and statement of changes in stockholders’ equity are presented in nominal values; meanwhile amounts of financial statements for prior years are presented in constant pesos as of December 31, 2007, the last date in which inflationary accounting was applied. This index was calculated based upon the inflation rates of the countries in which we operate and the changes in the exchange rates of each of these countries, weighted according to the proportion that our assets in each country represent of our total assets. The rates of inflation used for the restatement of our financial information to constant Mexican Pesos, as of December 31, 2007, may affect the comparability of our results of operations and consolidated financial position from period to period.

 

   %
Mexico
  %
United
States
  %
Spain
  %
United
Kingdom
  %
Rest of
Europe
  %
South
America,
Central
America
and the
Caribbean
  %
Africa
and
the
Middle
East
  %
Australia
and Asia
  %
Others
  Combined  Elimi-
nations
  Consoli-
dated
   (in millions of Mexican Pesos, except percentages)

Net Sales For the Period Ended(1):

              

December 31, 2006

  18 21 9 10 20 8 4 2 8 234,155  (20,388 213,767

December 31, 2007

  16 22 9 9 19 9 3 5 8 253,937  (17,268 236,669

December 31, 2008

  17 21 7 8 20 9 5 9 4 253,089  (9,888 243,201

Operating Income For the Period Ended(2): 

              

December 31, 2006

  38 29 16 1 6 12 5 2 (9)%  34,505  —     34,505

December 31, 2007

  39 18 19 (1)%  10 18 5 6 (14)%  32,448  —     32,448

December 31, 2008

  51 (1)%  14 (3)%  14 21 9 11 (16)%  27,884  —     27,884

Total Assets at(2):

              

December 31, 2006

  18 23 10 8 13 10 3 6 9 351,083  —     351,083

December 31, 2007

  11 46 8 5 9 7 2 7 5 542,314  —     542,314

December 31, 2008

  11 45 10 6 10 5 3 7 3 623,622  —     623,622

 

(1)

Percentages by reporting segment are determined before eliminations resulting from consolidation.

 

(2)

Percentages by reporting segment are determined after eliminations resulting from consolidation.

Critical Accounting Policies

We have identified below the accounting policies we have applied under MFRS that are critical to understanding our overall financial reporting.

Income Taxes

Our operations are subject to taxation in many different jurisdictions throughout the world. Under MFRS, we recognize deferred tax assets and liabilities using a balance sheet methodology, which requires a determination of the temporary differences between the financial statements carrying amounts and the tax basis of assets and liabilities. Our worldwide tax position is highly complex and subject to numerous laws that require interpretation and application and that are not consistent among the countries in which we operate. Significant judgment is required to appropriately assess the amounts of tax assets and liabilities. We record tax assets when we believe that the recoverability of the asset is determined to be more likely than not in accordance with established accounting principles. If this determination cannot be made, a valuation allowance is established to reduce the carrying value of the asset.

 

69


Table of Contents

Our overall strategy is to structure our worldwide operations to minimize or defer the payment of income taxes on a consolidated basis. Many of the activities we undertake in pursuing this tax reduction strategy are highly complex and involve interpretations of tax laws and regulations in multiple jurisdictions and are subject to review by the relevant taxing authorities. It is possible that the taxing authorities could challenge our application of these regulations to our operations and transactions. The taxing authorities have in the past challenged interpretations that we have made and have assessed additional taxes. Although we have from time to time paid some of these additional assessments, in general we believe that these assessments have not been material and that we have been successful in sustaining our positions. No assurance can be given, however, that we will continue to be as successful as we have been in the past or that pending appeals of current tax assessments will be judged in our favor.

Recognition of the effects of inflation

Until December 31, 2007, under MFRS, the financial statements of each subsidiary were restated to reflect the loss of purchasing power (inflation) of its functional currency. Newly issued MFRS B-10, effective beginning January 1, 2008, establishes significant changes to inflationary accounting in Mexico. The most significant changes are:

 

 

 

Inflationary accounting will be applied only in a high-inflation environment, defined by MFRS B-10 as existing when the cumulative inflation for the preceding three years equals or exceeds 26%. Until December 31, 2007, inflationary accounting was applied to all of our subsidiaries regardless of the inflation level of their respective country. Beginning in 2008, only the financial statements of those subsidiaries whose functional currency corresponds to a country under high inflation will be restated to take account of inflation.

 

 

 

The new standard eliminates the alternative to restate inventories using specific cost indexes, as well as the rule to restate fixed assets of foreign origin using the factor that considers the inflation of the country of origin of the asset and the variation in the foreign exchange rate between the currency of the country of origin and the country holding the asset. MFRS B-10 establishes the use of the factors derived from the general price indexes of the country holding the assets as the sole alternative for restatement.

 

 

 

MFRS B-10 eliminates the requirement to restate the amounts of the income statement for the period (constant peso amounts), as well as the comparative financial statements for prior periods, into constant peso amounts as of the most recent balance sheet date. Beginning in 2008, the income statement is presented in nominal values, and, as long as the cumulative inflation for the preceding three years in Mexico is below 26%, the financial statements for periods prior to 2008 will be presented in constant pesos as of December 31, 2007, the last date when inflationary accounting was applied generally.

 

 

 

When moving from a high-inflation to a low-inflation environment, MFRS B-10 provides that the restatement adjustments as of the date of discontinuing the inflationary accounting should prevail as part of the carrying amounts. When moving from a low-inflation to a high-inflation environment, the initial restatement factor for properties, machinery and equipment, as well as for intangible assets, should consider the cumulative inflation since the last time inflationary accounting was discontinued. As a result of the adoption of MFRS B-10, the accumulated result for holding non-monetary assets at December 31, 2007, included within “Deficit in equity restatement” (see note 2P to the financial statements included elsewhere in this annual report), was reclassified to “Retained earnings”. As of December 31, 2007, most of our subsidiaries operated in low-inflation environments; therefore, restatement of their historical cost financial statements to take account of inflation was suspended starting January 1, 2008.

 

70


Table of Contents

Under inflationary accounting, until December 31, 2007, the inflation effects arising from holding monetary assets and liabilities were reflected in the income statements as monetary position result. Inventories, fixed assets and deferred charges, with the exception of fixed assets of foreign origin and the equity accounts, were restated to account for inflation using the consumer price index applicable in each country. Fixed assets of foreign origin were restated using the inflation index of the assets’ origin country and the variation in the foreign exchange rate between the country of origin currency and the functional currency. The result was reflected as an increase or decrease in the carrying value of each item, and was presented in consolidated stockholders’ equity in the line item “Effects from Holding Non-Monetary Assets.” Income statement accounts were also restated for inflation into constant Mexican Pesos as of the reporting date.

Foreign currency translation

As mentioned above, until December 31, 2007, the financial statements of consolidated foreign subsidiaries were restated for inflation in their functional currency based on the subsidiary country’s inflation rate. Subsequently, the restated financial statements were translated into Mexican Pesos using the foreign exchange rate at the end of the corresponding reporting period for balance sheet and income statement accounts.

In connection with the changes in inflationary accounting under MFRS, concurrent with the use of nominal amounts during low-inflation periods, beginning January 1, 2008, the translation of foreign currency financial statements into Mexican pesos is made using the foreign exchange rate at the end of the corresponding reporting period for balance sheet and the exchange rates at the end of each month for the income statement accounts. For subsidiaries operating in high-inflation environments, the financial statements are first restated into constant amounts in their functional currency, and then translated into Mexican pesos using the exchange rate at the reporting date for balance sheet and income statement accounts.

Derivative financial instruments

In compliance with the guidelines established by our risk management committee, we use derivative financial instruments such as interest rate and currency swaps, currency and stock forward contracts, and other instruments, in order to change the risk profile associated with changes in interest rates and foreign exchange rates of debt agreements, as a vehicle to reduce financing costs, as an alternative source of financing, and as hedges of: (i) highly probable forecasted transactions, (ii) our net assets in foreign subsidiaries and (iii) future exercises of options under our executive stock option programs. These instruments have been negotiated with institutions with significant financial capacity; therefore, we consider the risk of non-compliance with the obligations agreed to by such counterparties to be minimal.

Derivative financial instruments are recognized as assets or liabilities in the balance sheet at their estimated fair value, and the changes in such fair values are recognized in the income statement for the period in which they occur, except for changes in the fair value of derivative instruments that are designated and effective as hedges of the variability in the cash flows associated with existing assets or liabilities and/or forecasted transactions. Some of our instruments have been designated as accounting hedges of debt or equity instruments (see note 2L to our consolidated financial statements included elsewhere in this annual report).

Interest accruals generated by interest rate swaps and cross-currency swaps are recognized as financial expense, adjusting the effective interest rate of the related debt. Interest accruals from other hedging derivative instruments are recorded within the same item when the effects of the primary instrument subject to the related hedging transactions are recognized.

Pursuant to their recognition at fair value under MFRS, our balance sheets and income statements are subject to volatility arising from variations in interest rates, exchange rates, share prices and other conditions established in our derivative instruments. The estimated fair value under MFRS represents the amount at which a financial asset could be bought or sold, or a financial liability could be extinguished at the reporting date, between willing parties in an arm’s length transaction. Occasionally, there is a reference market that provides the estimated fair value; in the absence of a market, such value is determined by the net present value of projected cash flows or through mathematical valuation models. The estimated fair values of derivative instruments determined by us and

 

71


Table of Contents

used by us for recognition and disclosure purposes in the financial statements and their notes are supported by the confirmations of these values received from the counterparties to these financial instruments; nonetheless, significant judgment is required to account appropriately for the effects of derivative financial instruments in the financial statements. Beginning in 2008, the definition of fair value under U.S. GAAP was redefined by SFAS 157, Fair Value Measurements, as an “Exit Value”, which created a new difference between MFRS and U.S. GAAP. An “Exit Value” is the price that would be received to sell an asset or paid to transfer a liability in an orderly transaction between market participants at the measurement date. See note 25 to our consolidated financial statements included elsewhere in this annual report.

The estimated fair values of derivative financial instruments fluctuate over time, and are based on estimated settlement costs or quoted market prices. These values should be viewed in relation to the fair values of the underlying instruments or transactions, and as part of our overall exposure to fluctuations in foreign exchange rates, interest rates and prices of shares. The notional amounts of derivative instruments do not necessarily represent amounts exchanged by the parties and, therefore, are not a direct measure of our exposure through our use of derivatives. The amounts exchanged are determined on the basis of the notional amounts and other variables included in the derivative instruments.

Impairment of long-lived assets

Our balance sheet reflects significant amounts of long-lived assets (mainly fixed assets and goodwill) associated with our operations throughout the world. Many of these amounts have resulted from past acquisitions, which have required us to reflect these assets at their fair market values at the dates of acquisition. According to their characteristics and the specific accounting rules related to them, we assess the recoverability of our long-lived assets at least once a year, as is the case for goodwill and other intangible assets of indefinite life, or whenever events or circumstances arise that we believe trigger a requirement to review such carrying values, as is the case with property, machinery and equipment and intangible assets of definite life.

Goodwill is evaluated for impairment by determining the value in use of the reporting units, which consists of the discounted amount of estimated future cash flows to be generated by such reporting units to which goodwill relates. A reporting unit refers to a group of one or more cash generating units. Each reporting unit, for purposes of the impairment evaluation, consists of all operations in each country. An impairment loss is recognized if such discounted cash flows are lower than the net book value of the reporting unit. In applying the value in use method, we determine the discounted amount of estimated future cash flows over a period of five years, unless a longer period is justified in a specific country considering its economic cycle and the situation of the industry.

For the years ended December 31, 2006, 2007 and 2008, the geographic segments we reported in note 17 to our consolidated financial statements included elsewhere in this annual report, each integrated by multiple cash generating units, also represent our reporting units for purposes of testing goodwill for impairment. Based on our analysis, we concluded that the operating components that integrate the reported segments have similar economic characteristics, by considering: (a) the reported segments are the level used by us to organize and evaluate our activities in the internal information system, (b) the homogenous nature of the items produced and traded in each operative component, which are all used by the construction industry, (c) the vertical integration in the value chain of the products comprising each component, (d) the type of clients, which are substantially similar in all components, (e) the operative integration among operating components, evidenced by the adoption of shared service centers, and (f) the compensation system of any of our country operations is based on the consolidated results of the geographic segment and not on the particular results of the components.

Significant judgment is required to appropriately assess the value in use of our reporting units. Impairment evaluations are significantly sensitive to, among other factors, the estimation of future prices of our products, the development of operating expenses, local and international economic trends in the construction industry, as well as the long-term growth expectations in the different markets. Likewise, the discount rates and the rates of growth in perpetuity used have an effect on such impairment evaluations. We use specific discount rates for each reporting unit, which consider the weighted average cost of capital of each geographic segment. This determination requires substantial judgment and is highly complex when considering the many countries in which we operate, each of which has its own economic circumstances that have to be monitored. Additionally, we monitor the lives assigned to these long-lived assets for purposes of depreciation and amortization, when applicable. This determination is subjective and is integral to the determination of whether an impairment has occurred.

 

72


Table of Contents

Based on impairment tests made during the last quarter of 2008 under MFRS in connection with the annual review (see note 10C to our consolidated financial statements), goodwill impairment losses were determined for our reporting units in the United States, Ireland and Thailand for approximately Ps17,476 million (U.S.$1,272 million). Likewise, considering triggering events in the United States during the fourth quarter of 2008, we tested our intangible assets of definite life in that country and determined that the net book value of certain trademarks exceeded their related value in use and recorded impairment losses of approximately Ps1,598 million (U.S.$116 million) (see note 10 to our financial statements included elsewhere in this annual report). In addition, we recognized impairment losses during the fourth quarter in connection with the permanent closing of operating assets for an aggregate amount of approximately Ps1,045 million (U.S.$76 million) (see note 9 to our consolidated financial statements).

Considering differences in the measurement of fair value, including the selection of economic variables and market considerations, as well as the methodology for determining final impairment losses between MFRS and U.S. GAAP, our impairment losses under U.S. GAAP in 2008 amounted to approximately U.S.$4.9 billion, including the impairment losses determined under MFRS, of which, approximately U.S.$4.7 billion refer to impairment of goodwill. Considerable management judgment is necessary to estimate undiscounted and discounted future cash flows under U.S. GAAP. See note 25 to our financial statements included elsewhere in this annual report.

Valuation reserves on accounts receivable and inventories

On a periodic basis, we analyze the recoverability of our accounts receivable and our inventories (supplies, raw materials, work-in-process and finished goods), in order to determine if due to credit risk or other factors in the case of our receivables and due to weather or other conditions in the case of our inventories, some receivables may not be recovered or certain materials in our inventories may not be utilizable in the production process or for sale purposes. If we determine such a situation exists, book values related to the non-recoverable assets are adjusted and charged to the income statement through an increase in the doubtful accounts reserve or the inventory obsolescence reserve, as appropriate. These determinations require substantial management judgment and are highly complex when considering the various countries in which we have operations, each having its own economic circumstances that require continuous monitoring, and our numerous plants, deposits, warehouses and quarries. As a result, final losses from doubtful accounts or inventory obsolescence could differ from our estimated reserves.

Asset retirement obligations

We recognize unavoidable obligations, legal or constructive, to restore operating sites upon retirement of tangible long-lived assets at the end of their useful lives. These obligations represent the net present value of estimated future cash flows to be incurred in the restoration process, and are initially recognized against the related assets’ book value. The additional asset is depreciated during its remaining useful life. The increase of the liability, by the passage of time, is charged to the income statement of the period. Adjustments to the obligation for changes in the estimated cash flows or the estimated disbursement period are made against fixed assets, and depreciation is modified prospectively.

Asset retirement obligations are related mainly to future costs of demolition, cleaning and reforestation, so that at the end of their operation, raw materials extraction sites, maritime terminals and other production sites are left in acceptable condition. Significant judgment is required in assessing the estimated cash outflows that will be disbursed upon retirement of the related assets. See notes 2M and 12 to our consolidated financial statements included elsewhere in this annual report.

 

73


Table of Contents

Transactions in our own stock

From time to time we have entered into various transactions involving our own stock. These transactions have been designed to achieve various financial goals but were primarily executed to give us a means of satisfying future transactions that may require us to deliver significant numbers of shares of our own stock. These transactions are described in detail in the notes to our consolidated financial statements included elsewhere in this annual report. We have viewed these transactions as hedges against future exposure even though they do not meet the definition of hedges under accounting principles. There is significant judgment necessary to properly account for these transactions, as the obligations underlying the related transactions are required to be reflected at market value, with the changes in such value reflected in our income statement. These transactions raise the possibility that we could be required to reflect losses on the transactions in our own shares without having a converse reflection of gains on the transactions under which we would deliver such shares to others. See notes 2U, 16 and 19C to our consolidated financial statements included elsewhere in this annual report.

Results of Operations

Consolidation of Our Results of Operations

Our consolidated financial statements, included elsewhere in this annual report, include those subsidiaries in which we hold a majority interest or which we otherwise control. The financial statements of joint ventures, which are those entities in which we and third-party investors have agreed to exercise joint control, are consolidated through the proportional integration method considering our interest in the results of operations, assets and liabilities of such entities. Full consolidation or the equity method, as applicable, is applied for those joint ventures in which one of the venture partners controls the entity’s administrative, financial and operating policies.

Investments in associates are accounted for by the equity method, when CEMEX holds between 20% and 50% and has significant influence unless it is proven that CEMEX has significant influence with a lower percentage. Under the equity method, after acquisition, the investment’s original cost is adjusted for the proportional interest of the holding company in the associate’s equity and earnings, considering the effects of inflation.

All significant intercompany balances and transactions have been eliminated in consolidation.

For the periods ended December 31, 2006, 2007, and 2008, our consolidated results reflect the following transactions:

 

 

 

On July 31, 2008, we agreed to sell our operations in Austria (consisting of 26 aggregates and 41 ready-mix concrete plants) and Hungary (consisting of 6 aggregates, 29 ready-mix concrete and 4 paving stone plants) to Strabag SE, one of Europe’s leading construction and building materials groups, for €310 million (approximately U.S.$433 million). On February 11, 2009, the HCC approved the sale subject to the condition that the purchaser sell the ready-mix concrete plant operating in Salgótarján to a third party within the next year. The transaction is still subject to regulatory approval by the Austrian competition authorities. The purchaser has appealed several conditions imposed by the Austrian competition authorities, which we expect will delay the completion of the sale by at least two months.

 

 

 

During 2008, we sold in several transactions our operations in Italy consisting of four cement grinding mill facilities for an aggregate amount of approximately €148 million (approximately U.S.$210 million), generating a gain of approximately €8 million (U.S.$12 million), which was recognized within “Other expenses, net.”

 

 

 

On July 1, 2007, for accounting purposes under MFRS, we completed the acquisition of 100% of the Rinker shares for a total consideration of approximately U.S.$14.2 billion (approximately Ps155.6 billion) excluding the assumption of approximately U.S.$1.3 billion (approximately Ps13.9 billion) of Rinker’s debt. For accounting purposes, July 1, 2007 was established as Rinker’s acquisition date and we began consolidating the financial results of Rinker on such date. Our consolidated financial

 

74


Table of Contents
 

statements for the year ended December 31, 2007 include Rinker’s results of operations for the six-month period ended December 31, 2007 only, and our consolidated statements for the year ended December 31, 2008 include Rinker’s results of operations for the entire year.

 

 

 

As required by the Antitrust Division of the United States Department of Justice, pursuant to a divestiture order in connection with the Rinker acquisition, in December 2007, CEMEX sold to the Irish producer CRH plc, ready-mix concrete and aggregates plants in Arizona and Florida for approximately U.S.$250 million of which approximately U.S.$30 million corresponded to the sale of assets from CEMEX’s pre-Rinker acquisition operations.

 

 

 

On January 11, 2008, in connection with the assets acquired from Rinker (see note 8A to our consolidated financial statements included elsewhere in this annual report), and as part of our agreements with Ready Mix USA, CEMEX contributed and sold to Ready Mix USA, LLC, our ready-mix concrete joint venture with Ready Mix USA, certain assets located in Georgia, Tennessee and Virginia, which had a fair value of approximately U.S.$437 million. We received U.S.$120 million in cash for the assets sold to Ready Mix USA, LLC, and the remaining assets were treated as a U.S.$260 million contribution by us to Ready Mix USA, LLC. As part of the same transaction, Ready Mix USA contributed U.S.$125 million in cash to Ready Mix USA, LLC, which in turn received bank loans of U.S.$135 million. Ready Mix USA, LLC made a special distribution in cash to us of U.S.$135 million. Ready Mix USA manages all the assets acquired. Following this transaction, Ready Mix USA, LLC continues to be owned 50.01% by Ready Mix USA and 49.99% by CEMEX.

Selected Consolidated Income Statement Data

The following table sets forth our selected consolidated income statement data for each of the three years ended December 31, 2006, 2007, and 2008 expressed as a percentage of net sales.

 

   Year Ended
December 31,
 
   2006  2007  2008 

Net sales

  100.0   100.0   100.0  

Cost of sales

  (63.8 (66.6 (68.3
          

Gross profit

  36.2   33.4   31.7  

Administrative and selling expenses

  (13.4 (14.0 (13.9

Distribution expenses

  (6.7 (5.7 (6.3
          

Total operating expenses

  (20.1 (19.7 (20.2
          

Operating income

  16.1   13.7   11.5  

Other expenses, net

  (0.3 (1.4 (8.8
          

Comprehensive financing result:

    

Financial expense

  (2.7 (3.7 (4.2

Financial income

  0.3   0.4   0.2  

Results from financial instruments

  (0.1 1.0   (6.2

Foreign exchange result

  0.1   (0.1 (1.8

Monetary position result

  2.2   2.9   0.2  
          

Net comprehensive financing result

  (0.2 0.5   (11.8

Equity in income of associates

  0.7   0.6   0.5  
          

Income before income tax

  16.3   13.4   (8.6

Income taxes

  (2.6 (2.0 9.6  

Consolidated net income

  13.7   11.4   1.0  

Minority interest net income

  0.7   0.4   0.1  
          

Majority interest net income

  13.0   11.0   0.9  
          

Year Ended December 31, 2008 Compared to Year Ended December 31, 2007

Summarized in the table below are the percentage (%) increases (+) and decreases (-) for the year ended December 31, 2008 compared to the year ended December 31, 2007 in our domestic cement and ready-mix concrete sales volumes as well as export sales volumes of cement and domestic cement and ready-mix concrete average prices for each of our geographic segments.

 

75


Table of Contents
   Domestic Sales
Volumes
  Export Sales
Volumes
  Average Domestic Prices in
Local Currency(1)
 

Geographic Segment

  Cement  Ready-Mix
Concrete
  Cement  Cement  Ready-Mix
Concrete
 

North America

      

Mexico

  -4 -6 -8 +5 +4

United States(2)

  -14 -13 N/A   -1 -1

Europe

      

Spain

  -30 -26 +302 +4 +4

U.K.

  -16 -21 N/A   +8 +8

Rest of Europe

  -3 -1 N/A   +13 +6

South/Central America and the Caribbean(3)

      

Venezuela

  -42 -44 -80 +9 +18

Colombia

  -3 -4 N/A   +9 +7

Rest of South/Central America and the Caribbean(4)

  Flat   +6 N/A   +13 +13

Africa and the Middle East(5)

      

Egypt

  +8 +15 N/A   +23 +39

Rest of Africa and the Middle East(6)

  N/A   -2 N/A   N/A   +36

Australia and Asia(7)

      

Australia

  N/A   +95 N/A   N/A   +6  

Philippines

  -2 N/A   -35 +9 N/A  

Rest of Asia(8)

  Flat   +19 N/A   +13 +28

 

N/A = Not Applicable

 

(1)

Represents the average change in domestic cement and ready-mix concrete prices in local currency terms. For purposes of a geographic segment consisting of a region, the average prices in local currency terms for each individual country within the region are first translated into Dollar terms (except for the Rest of Europe region, which is translated first into Euros) at the exchange rates in effect as of the end of the reporting period. Variations for a region represent the weighted average change of prices in Dollar terms (except for the Rest of Europe region, which represent the weighted average change of prices in Euros) based on total sales volumes in the region.

 

(2)

Our cement and ready-mix concrete sales volumes and average prices in the United States for the year ended December 31, 2007 include the sales volumes and average prices of the cement and ready-mix concrete operations in the United States we acquired as a result of the Rinker acquisition for the six-month period ended December 31, 2007, except that the sales volumes and average prices relating to the assets we were required to divest as a result of the Rinker acquisition by the Antitrust Division of the United States Department of Justice are included only for the periods from January 1, 2007 through November 30, 2007 (with respect to the assets subject to divestiture owned by us prior to our acquisition of Rinker) and from July 1, 2007 through November 30, 2007 (with respect to the assets subject to divestiture owned by Rinker prior to our acquisition of Rinker).

 

(3)

Our South America, Central America and the Caribbean segment includes our operations in Venezuela, Colombia and the operations listed in note 4 below; however, in the above table, our operations in Venezuela and Colombia are presented separately from our other operations in the segment for purposes of the presentation of our operations in the region. Our consolidated financial statements for the year ended December 31, 2008 includes the results from operations relating to Venezuela for the entire year ended December 31, 2007 and for only the seven-month period ended July 31, 2008 due to the nationalization of CEMEX Venezuela. See note 10A to our consolidated financial statements included elsewhere in this annual report.

 

(4)

Our Rest of South/Central America and the Caribbean segment includes our operations in Costa Rica, Panama, the Dominican Republic, Nicaragua, Puerto Rico, Jamaica and Argentina and our trading activities in the Caribbean.

 

(5)

Our Africa and the Middle East segment includes our operations in Egypt and the operations listed in note 6 below.

 

(6)

Our Rest of Africa and the Middle East segment includes the operations in the United Arab Emirates and Israel.

 

(7)

Our Australia and Asia segment includes the operations in Australia as well as limited operations in China we acquired as a result of the Rinker acquisition for the six-month period ended December 31, 2007, our operations in the Philippines and the operations listed in note 8 below.

 

(8)

Our Rest of Asia segment includes our operations in Malaysia, Thailand, Bangladesh and other assets in the Asian region.

On a consolidated basis, our cement sales volumes decreased approximately 10%, from 87.3 million tons in 2007 to 78.5 million tons in 2008, and our ready-mix concrete sales volumes decreased approximately 4% from 80.5 million cubic meters in 2007 to 77.3 million cubic meters in 2008. Our net sales increased approximately 3% from Ps236,669 million in 2007 to Ps243,201 million in 2008, and our operating income decreased approximately 14% from Ps32,448 million in 2007 to Ps27,884 million in 2008.

 

76


Table of Contents

The following tables present selected condensed financial information of net sales and operating income for each of our geographic segments for the years ended December 31, 2007 and 2008. Variations in net sales determined on the basis of Mexican Pesos include the appreciation or depreciation which occurred during the period between the local currencies of the countries in the regions vis-à-vis the Mexican Peso; therefore, such variations differ substantially from those based solely on the countries’ local currencies:

 

   Net Sales 

Geographic Segment

  Variations in
Local Currency
(1)
  Approximate
Currency
Fluctuations,
Net of
Inflation
Effects
  Variations
in Mexican
Pesos
  For the Year Ended
December 31,
 
     2007  2008 
            (In millions of
Mexican Pesos)
 

North America

      

Mexico

  +2 —     +2 41,814   42,856  

United States(2)

  -5 —     -5 54,607   52,040  

Europe

      

Spain

  -26 —     -26 23,781   17,493  

United Kingdom

  -8 -6 -14 22,432   19,225  

Rest of Europe

  +4 +2 +6 47,100   49,819  

South/Central America and the Caribbean(3)

      

Venezuela

  -38 -1 -39 7,317   4,443  

Colombia

  +8 +3 +11 6,029   6,667  

Rest of South/Central America and the Caribbean(4)

  +20 +2 +22 10,722   13,044  

Africa and Middle East(5)

      

Egypt

  +35 +5 +40 3,723   5,219  

Rest of Africa and the Middle East(6)

  +42 +4 +46 4,666   6,831  

Australia and Asia(7)

      

Australia(8)

  +107 -4 +103 8,633   17,536  

Philippines

  Flat   -8 -8 3,173   2,928  

Rest of Asia(9)

  +24 +3 +27 2,068   2,626  

Others(10)

  -32 +1 -31 17,872   12,362  
          
    Flat   253,937   253,089  

Eliminations from consolidation

     (17,268 (9,888
          

Consolidated net sales

    +3 236,669   243,201  
          
   Operating Income 

Geographic Segment

  Variations in
Local Currency
(1)
  Approximate
Currency
Fluctuations,
Net of
Inflation
Effects
  Variations
in Mexican
Pesos
  For the Year Ended
December 31,
 
     2007  2008 
            (In millions of
Mexican Pesos)
 

North America

      

Mexico

  +14   —     +14 12,549   14,254  

United States(2)

  -99 -3 -102 5,966   (111

Europe

      

Spain

  -35 -1 -36 6,028   3,883  

United Kingdom

  -91 +12 -79 (446 (801

Rest of Europe

  +27 -12 +15 3,281   3,781  

South/Central America and the Caribbean(3)

      

Venezuela

  -49 -2 -51 1,971   958  

Colombia

  +7 +3 +10 2,037   2,235  

Rest of South/Central America and the Caribbean(4)

  +31 +2 +33 1,975   2,622  

Africa and Middle East(5)

      

Egypt

  +33 +4 +37   1,534   2,104  

Rest of Africa and the Middle East(6)

  +1,053 +15 +1,068 (51 494  

Australia and Asia(7)

      

Australia(8)

  +106 -5 +101 1,177   2,364  

Philippines

  -9 -7 -16 851   711  

Rest of Asia(9)

  -7 -11 -18 33   27  

Others(10)

  -11 +7 -4 (4,457 (4,637
            

Consolidated operating income

    -14 32,448   27,884  
            

 

N/A = Not Applicable

 

(1)

For purposes of a geographic segment consisting of a region, the net sales and operating income data in local currency terms for each individual country within the region are first translated into Dollar terms at the exchange rates in effect as of the end of the reporting period. Variations for a region represent the weighted average change in Dollar terms based on net sales and operating income for the region.

 

(2)

Our net sales and operating income in the United States for the year ended December 31, 2007 include the results of the cement and ready-mix concrete operations in the United States we acquired as a result of the Rinker acquisition for the six-month period ended December 31, 2007, except that the sales volumes and average prices relating to the assets we were required to divest as a result of the Rinker acquisition by the Antitrust Division of the United States Department of Justice are included only for the periods from January 1, 2007 through November 30, 2007 (with respect to the assets subject to divestiture owned by us prior to our acquisition of Rinker) and from July 1, 2007 through November 30, 2007 (with respect to the assets subject to divestiture owned by Rinker prior to our acquisition of Rinker).

 

(3)

Our South America, Central America and the Caribbean segment includes our operations in Venezuela, Colombia and the operations listed in note 4 below; however, in the above table, our operations in Venezuela and Colombia are presented separately from our other operations in the segment. Our consolidated financial statements for the year ended December 31, 2008 include the results from operations relating to Venezuela for the entire year ended December 31, 2007 and for only the seven-month period ended July 31, 2008 due to the nationalization of CEMEX Venezuela. See note 10A to our consolidated financial statements included elsewhere in this annual report.

 

(4)

Our Rest of South/Central America and the Caribbean segment includes our operations in Costa Rica, Panama, the Dominican Republic, Nicaragua, Puerto Rico, Jamaica and Argentina and our trading activities in the Caribbean.

 

(5)

Our Africa and the Middle East segment includes our operations in Egypt and the operations listed in note 6 below.

 

(6)

Our Rest of Africa and the Middle East segment includes our operations in the United Arab Emirates and Israel.

 

(7)

Our Australia and Asia segment includes our operations in Australia described in note 8 below, our operations in the Philippines and the operations described in note 9 below.

 

(8)

Australia includes our operations in Australia we acquired as a result of the Rinker acquisition for the six-month period ended December 31, 2007.

 

(9)

Our Rest of Asia segment includes our operations in Malaysia, Thailand, Bangladesh and other assets in the Asian region.

 

(10)

Our Others segment includes our worldwide maritime trade operations, our information solutions company and other minor subsidiaries.

 

77


Table of Contents

Net Sales. Our consolidated net sales increased approximately 3% from Ps236,669 million in 2007 to Ps243,201 million in 2008. The increase in net sales was primarily attributable to the consolidation of our Australian operations for the full year in 2008 as compared to only the six-month period ended December 31, 2007, and, to a lesser extent, to the increase in net sales in our Africa and Middle East segment, which increase was partially offset by the decrease shown in our main operations such as the United States, including the consolidation of the results of Rinker operations in such country for an additional six months during 2008, Spain and United Kingdom segments described in the following paragraphs. Set forth below is a quantitative and qualitative analysis of the effects of the various factors affecting our net sales on a geographic segment basis.

Mexico

Our Mexican operations’ domestic cement sales volumes decreased approximately 4% in 2008 compared to 2007, and ready-mix concrete sales volumes decreased approximately 6% during the same period. Our Mexican operations’ net sales represented approximately 17% of our total net sales in 2008, in Peso terms, before eliminations resulting from consolidation. The residential and infrastructure sectors continue to be the main drivers of cement demand in the country. In 2008, activity from other construction sectors started to soften as they were affected by the overall challenging macroeconomic environment. Our Mexican operations’ cement export volumes, which represented approximately 7% of our Mexican cement sales volumes in 2008, decreased approximately 8% in 2008 compared to 2007, primarily as a result of lower export volumes to the United States. Of our Mexican operations’ total cement export volumes during 2008, 56% was shipped to the United States, 37% to Central America and the Caribbean and 7% was shipped to South America. Our Mexican operations’ average domestic sales price of cement increased approximately 5% in Peso terms in 2008 compared to 2007, and the average sales price of ready-mix

 

78


Table of Contents

concrete increased approximately 4% in Peso terms over the same period. For the year ended December 31, 2008, cement represented approximately 57%, ready-mix concrete approximately 26% and our aggregates and other businesses approximately 17% of our Mexican operations’ net sales before eliminations resulting from consolidation.

As a result of the increases in average domestic cement and ready-mix concrete sales prices, partially offset by decreases in cement and ready-mix concrete sales volumes, our Mexican net sales, in Peso terms, increased approximately 2% in 2008 compared to 2007.

United States

Our U.S. operations’ domestic cement sales volumes, which include cement purchased from our other operations, decreased approximately 14% in 2008 compared to 2007, and ready-mix concrete sales volumes decreased approximately 13% during the same period, including the consolidation of the results of Rinker operations in such country for an additional six months during 2008. The decreases in our U.S. operations’ domestic cement and ready-mix concrete sales volumes resulted primarily from significantly weaker demand in all of our U.S. markets, as decreased confidence and lower activity across all sectors resulted in lower volumes. Overall construction activity weakened further as economic conditions continued to worsen and credit availability became very scarce. Our United States operations represented approximately 21% of our total net sales in 2008 in Peso terms, before eliminations resulting from consolidation. Our U.S. operations average sales price of domestic cement decreased approximately 1% in Dollar terms in 2008 compared to 2007, and the average sales price of ready-mix concrete decreased approximately 1% in Dollar terms over the same period. The decreases in average prices were primarily due to decreased demand as a result of recessionary economic conditions and tight credit availability. For the year ended December 31, 2008, cement represented approximately 27%, ready-mix concrete approximately 30% and our aggregates and other businesses approximately 43% of our United States operations’ net sales before eliminations resulting from consolidation.

As a result of the decreases in cement and ready-mix concrete sales volumes and average sales prices, net sales from our United States operations, in Dollar terms, decreased approximately 5% in 2008 compared to 2007. The decrease in net sales in the United States during 2008 compared to 2007 resulted from weaker demand in our U.S. markets, the recessionary economic conditions and tight credit availability.

Spain

Our Spanish operations’ domestic cement sales volumes decreased approximately 30% in 2008 compared to 2007, while ready-mix concrete sales volumes decreased approximately 26% during the same period. The decreases in domestic cement and ready-mix concrete sales volumes were the result of the country’s continued challenging economic environment. Overall economic activity continues to worsen and has negatively affected overall cement demand. No particular segment in the construction sector is experiencing growth. Additionally, infrastructure projects continue to be on hold given the lack of liquidity and overall tighter credit conditions. Our Spanish operations’ 2008 net sales represented approximately 7% of our total net sales in Peso terms, before eliminations resulting from consolidation. Our Spanish operations’ cement export volumes, which represented approximately 5% of our Spanish cement sales volumes in 2008, increased substantially by approximately 302% in 2008 compared to 2007, primarily as a result of sales of cement for the North of Africa and the Mediterranean markets. Of our Spanish operations’ total cement export volumes in 2008, 27% was shipped to Europe and the Middle East, 72% to Africa, and 1% to other countries. Our Spanish operations’ average domestic sales price of cement increased approximately 4% in Euro terms in 2008 compared to 2007, and the average price of ready-mix concrete increased approximately 4% in Euro terms over the same period. For the year ended December 31, 2008, cement represented approximately 54%, ready-mix concrete approximately 24% and our other businesses approximately 22% of our Spanish operations’ net sales before eliminations resulting from consolidation.

As a result of the decreases in domestic cement sales volumes and ready-mix concrete sales volumes, partially offset by increases in average domestic cement and ready-mix concrete sales prices, our Spanish net sales, in Euro terms, decreased approximately 26% in 2008 compared to 2007.

 

79


Table of Contents

United Kingdom

Our United Kingdom operations’ domestic cement sales volumes decreased approximately 16% in 2008 compared to 2007, and ready-mix concrete sales volumes decreased approximately 21% during the same period. The decreases in domestic cement and ready-mix concrete sales volumes resulted primarily from a deteriorating macroeconomic environment in the United Kingdom. Lower liquidity has affected construction spending and the initiation of new projects in all market segments. The decrease in the domestic cement demand during 2008 was primarily driven by less construction spending and fewer new projects. Our United Kingdom operations’ 2008 net sales represented approximately 8% of our total net sales in Peso terms, before eliminations resulting from consolidation. Our United Kingdom operations’ average domestic sales price of cement increased approximately 8% in Pound terms in 2008 compared to 2007, and the average price of ready-mix concrete increased approximately 8% in Pound terms over the same period. For the year ended December 31, 2008, cement represented approximately 14%, ready-mix concrete approximately 29% and our aggregates and other businesses approximately 57% of our United Kingdom operations’ net sales before eliminations resulting from consolidation.

As a result of the decreases in domestic cement and ready-mix concrete sales volumes, partially offset by increases in average domestic cement and ready-mix concrete sales prices, net sales from our United Kingdom operations, in Pound terms, decreased approximately 8% in 2008 compared to 2007.

Rest of Europe

Our operations in our Rest of Europe segment in 2008 consisted of our operations in Germany, France, Croatia, Poland, Latvia, the Czech Republic, Ireland, Italy, Austria, Hungary, Portugal, Denmark, Finland, Norway and Sweden. Our Rest of Europe operations’ domestic cement sales volumes decreased approximately 3% in 2008 compared to 2007, and ready-mix concrete sales volumes decreased approximately 1% during the same period. The decrease in domestic cement and ready-mix concrete sales volumes resulted primarily from a general decline in activity in the residential, non-residential and infrastructure sectors, which was partially offset by increases in our domestic cement and ready-mix concrete sales volumes in our German operations. Our Rest of Europe operations’ net sales for the year ended December 31, 2008 represented approximately 20% of our total net sales in Peso terms, before eliminations resulting from consolidation. Our Rest of Europe operations’ average domestic sales price of cement increased approximately 13% in Euro terms in 2008 compared to 2007, and the average price of ready-mix concrete increased approximately 6% in Euro terms over the same period. For the year ended December 31, 2008, cement represented approximately 25%, ready-mix concrete approximately 47% and our other businesses approximately 28% of our Rest of Europe operations’ net sales before eliminations resulting from consolidation.

As a result of the increases in average domestic cement and ready-mix concrete sales prices, partially offset by decreases in domestic cement and ready-mix concrete sales volumes, net sales in the Rest of Europe, in Euro terms, increased approximately 4% in 2008 compared to 2007. Set forth below is a discussion of sales volumes in Germany and France, the most significant countries in our Rest of Europe segment, based on net sales.

In Germany, domestic cement sales volumes increased approximately 4% in 2008 compared to 2007, and ready-mix concrete sales volumes in those operations increased approximately 5% during the same period. The increase in domestic cement and ready-mix concrete sales volumes resulted primarily from the non-residential and infrastructure sectors. Our German operations’ average domestic sales price of cement increased approximately 11% in Euro terms in 2008 compared to 2007, and the average price of ready-mix concrete increased approximately 5% in Euro terms over the same period. As a result of the increases in domestic cement and ready-mix concrete sales volumes and average sales prices, net sales in Germany, in Euro terms, increased approximately 9% in 2008 compared to 2007.

In France, ready-mix concrete sales volumes remained flat in 2008 compared to 2007, primarily as a result of weaker economic conditions translating in a decline of demand in all sectors. Our French operations’ average sales price of ready-mix concrete increased approximately 5% in Euro terms in 2008 compared to 2007. As a result of the increase in the average sales price of ready-mix concrete, net sales in France, in Euro terms, increased approximately 6% in 2008 compared to 2007.

 

80


Table of Contents

For the reasons mentioned above, net sales before eliminations resulting from consolidation in our Rest of Europe operations, in Euro terms, increased approximately 4% in 2008 compared to 2007.

South America, Central America and the Caribbean

Our operations in South America, Central America and the Caribbean in 2008 consisted of our operations in Venezuela (until the Venezuelan government’s nationalization), Colombia, Costa Rica, the Dominican Republic, Panama, Nicaragua, Puerto Rico, Jamaica and Argentina, as well as several cement terminals and other assets in other Caribbean countries and our trading operations in the Caribbean region. Most of these trading operations consist of the resale in the Caribbean region of cement produced by our operations in Venezuela (until the Venezuelan government’s nationalization) and Mexico.

Our South America, Central America and the Caribbean operations’ domestic cement sales volumes decreased approximately 13% in 2008 compared to 2007, and ready-mix concrete sales volumes decreased approximately 10% over the same period. The decrease in domestic cement and ready-mix concrete sales volumes is primarily attributable to lower economic activity. Our South America, Central American and the Caribbean operations’ average domestic sales price of cement increased approximately 15% in Dollar terms in 2008 compared to 2007 due to better market conditions, while the average sales price of ready-mix concrete increased approximately 11% in Dollar terms over the same period. For the year ended December 31, 2008, our South America, Central America and the Caribbean operations represented approximately 9% of our total net sales in Peso terms, before eliminations resulting from consolidation. As a result of the increases in average domestic cement and ready-mix concrete sales prices, partially offset by decreases in domestic cement and ready-mix concrete sales volumes, net sales in our South America, Central America and the Caribbean operations, in Dollar terms, increased approximately 2% in 2008 compared to 2007. For the year ended December 31, 2008, cement represented approximately 65%, ready-mix concrete approximately 25% and our aggregates and other businesses approximately 10% of our South and Central America and the Caribbean operations’ net sales before eliminations resulting from consolidation. Set forth below is a discussion of sales volumes in Colombia, the most significant country in our South America, Central American and the Caribbean segment, based on net sales.

Our Colombian operations’ cement volumes decreased approximately 3% in 2008 compared to 2007, and ready-mix concrete sales volumes decreased approximately 4% during the same period. The decreases in sales volumes resulted primarily from lower economic activity, especially in the self-construction and low income sectors. For the year ended December 31, 2008, Colombia represented approximately 3% of our total net sales in Peso terms, before eliminations resulting from consolidation. Our Colombian operations’ average domestic sales price of cement increased approximately 9% in Colombian Peso terms in 2008 compared to 2007, and the average price of ready-mix concrete increased approximately 7% in Colombian Peso terms over the same period. As a result of the increases in average domestic cement and ready-mix concrete sales prices, partially offset by decreases in domestic cement and ready-mix concrete sales volumes, net sales of our Colombian operations, in Colombian Peso terms, increased approximately 8% in 2008 compared to 2007. For the year ended December 31, 2008, cement represented approximately 54%, ready-mix concrete approximately 27% and our aggregates and other businesses approximately 19% of our Colombian operations’ net sales before eliminations resulting from consolidation.

Our Rest of South and Central America and the Caribbean operations’ cement volumes remained flat in 2008 compared to 2007, and ready-mix concrete sales volumes increased approximately 6% during the same period. For the year ended December 31, 2008, the Rest of South and Central America and the Caribbean represented approximately 5% of our total net sales in Peso terms, before eliminations resulting from consolidation. Our Rest of South and Central America and the Caribbean operations’ average domestic sales price of cement increased approximately 13% in Dollar terms in 2008 compared to 2007, and the average sales price of ready-mix concrete increased approximately 13% in Dollar terms over the same period. As a result of the increases in ready-mix concrete sales volumes and increases in average domestic cement and ready-mix concrete sales prices, net sales of our Rest of South and Central America and the Caribbean operations, in Dollar terms, increased approximately 20% in 2008 compared to 2007. For the year ended December 31, 2008, cement represented approximately 71%, ready-mix concrete approximately 22% and our other businesses approximately 7% of our Rest of South and Central America and the Caribbean operations’ net sales before eliminations resulting from consolidation.

 

81


Table of Contents

For the reasons mentioned above, net sales before eliminations resulting from consolidation in our South and Central America and the Caribbean operations, in Dollar terms, increased approximately 2% in 2008 compared to 2007.

Africa and the Middle East

Our operations in Africa and the Middle East consist of our operations in Egypt, the United Arab Emirates (UAE) and Israel. Our Africa and Middle East operations’ domestic cement sales volumes increased approximately 8% in 2008 compared to 2007, and ready-mix concrete sales volumes remained flat during the same period. The increase in domestic cement sales volumes increased primarily as a result of the increase in demand in our Egyptian operations. For the year ended December 31, 2008, Africa and the Middle East represented approximately 5% of our total net sales in Peso terms, before eliminations resulting from consolidation. Our Africa and the Middle East operations’ average domestic sales price of cement increased approximately 28% in Dollar terms in 2008, and the average price of ready-mix concrete increased approximately 36% in Dollar terms over the same period. For the year ended December 31, 2008, cement represented approximately 37%, ready-mix concrete approximately 46% and our other businesses approximately 17% of our African and the Middle East operations’ net sales before eliminations resulting from consolidation.

Our Egyptian operations’ domestic cement sales volumes increased approximately 8% in 2008 compared to 2007, and Egyptian ready-mix concrete sales volumes increased approximately 15% during the same period. The increases in volumes resulted primarily from higher demand after the holidays and lower steel prices which had a positive effect on cement consumption. The high-income housing sector started to slow down in response to the macroeconomic situation, while the self-construction sector maintained its stability. For the year ended December 31, 2008, Egypt represented approximately 2% of our total net sales in Peso terms, before eliminations resulting from consolidation. The average domestic sales price of cement increased approximately 23% in Egyptian pound terms in 2008 compared to 2007, and ready-mix concrete sales prices increased approximately 39% in Egyptian pound terms. During 2008 our Egyptian operations did not export any cement as production was only directed to meet increased domestic demand. As a result of increases in domestic cement sales volumes and sales prices, net sales of our Egyptian operations, in Egyptian pound terms, increased approximately 35% in 2008 compared to 2007. For the year ended December 31, 2008, cement represented approximately 89%, ready-mix concrete approximately 9% and our other businesses approximately 2% of our Egyptian operations’ net sales before eliminations resulting from consolidation.

Our Rest of Africa and the Middle East operations’ ready-mix concrete sales volumes decreased approximately 2% in 2008 compared to 2007 primarily as a result of adverse weather conditions in 2008 relative to 2007 and the implementation of a client selection process to reduce the risk of uncollectible accounts, and the average ready-mix concrete sales price increased approximately 36%, in Dollar terms, in 2008 compared to 2007. For the year ended December 31, 2008, the UAE and Israel represented approximately 3% of our total net sales in Peso terms, before eliminations resulting from consolidation. As a result of the increase in ready-mix concrete sales prices partially offset by the decrease in ready-mix concrete volumes, net sales of our Rest of Africa and the Middle East operations, in Dollar terms, increased approximately 42% in 2008 compared to 2007. The increase in net sales, in Dollar terms, in our Rest of Africa and the Middle East operations was due to a 52% increase in net sales in Israel and a 30% increase in net sales in the UAE. They represent 59% and 41% respectively of our Rest of Africa and the Middle East operations. For the year ended December 31, 2008, ready-mix concrete represented approximately 73% and our other businesses approximately 27% of our Rest of Africa and the Middle East operations’ net sales before eliminations resulting from consolidation.

As a result of increases in average ready-mix concrete sales volumes and domestic cement and ready-mix concrete sales prices, net sales before eliminations resulting from consolidation in our Africa and the Middle East operations, in Dollar terms, increased approximately 41% in 2008 compared to 2007.

 

82


Table of Contents

Australia and Asia

Our operations in Australia and Asia consist of (i) our Rinker Australian operations, which are consolidated in our results of operations for the six-month period ended December 31, 2007 (CEMEX did not have operations in Australia prior to the acquisition of Rinker), and for the entire year ended December 31, 2008, and (ii) our operations in the Philippines, Thailand, Bangladesh, Taiwan, Malaysia, and the operations we acquired from Rinker in China, which are also consolidated in our results of operations for the six-month period ended December 31, 2007, and for the entire year ended December 31, 2008. Our Australian and Asian operations’ domestic cement sales volumes decreased approximately 1% in 2008 compared to 2007. Our Australian and Asian operations’ ready-mix concrete sales volumes increased approximately 64% in 2008 compared to 2007, primarily due the consolidation of the results of operations of Rinker for an additional six months in 2008 compared to 2007. The average sales price of ready-mix concrete in our Australian and Asian operations increased by approximately 18% in Dollar terms in 2008 compared to 2007. The main drivers of demand in the segment continue to be the commercial and infrastructure sectors. Approximately 90% of the increase in ready-mix concrete sales volumes in our Australia and Asia operations during 2008 compared to 2007 resulted from the consolidation of our Australian operations acquired from Rinker for an additional six months during 2008 compared to 2007.

For the year ended December 31, 2008, Australia and Asia represented approximately 9% of our total net sales in Peso terms, before eliminations resulting from consolidation. Our Asian operations’ cement export volumes, which represented approximately 21% of our Asian operations’ cement sales volumes in 2008, decreased approximately 35% in 2008 compared to 2007 primarily due to decreased cement demand in the Europe region. Of our Asian operations’ total cement export volumes during 2008, approximately 47% was shipped to Africa, 40% was shipped to Europe and 13% to the Southeast Asia region. For the year ended December 31, 2008, cement represented approximately 14%, ready-mix concrete approximately 46% and our other businesses approximately 40% of our Australian and Asian operations’ net sales before eliminations resulting from consolidation.

We did not have operations in Australia prior to our acquisition of Rinker in 2007. Our Australian operations’ net sales for the year ended December 31, 2008 represented approximately 7% of our total net sales in Peso terms, before eliminations resulting from consolidation. Our Australian operations’ ready-mix concrete sales volumes represented 8% in 2008 of our total ready-mix concrete sales volumes. The main drivers of ready-mix concrete demand in Australia are the commercial and civil construction sectors. For the year ended December 31, 2008, ready-mix concrete represented approximately 51%, aggregates represented approximately 34% and our other businesses approximately 15% of our Australian operations’ net sales before eliminations resulting from consolidation.

Our Philippines operations’ domestic cement volumes decreased approximately 2% in 2008 compared to 2007. For the year ended December 31, 2008, the Philippines represented approximately 1% of our total net sales in Peso terms, before eliminations resulting from consolidation. Our Philippines operations’ average domestic sales price of cement increased approximately 9% in Philippine Peso terms in 2008 compared to 2007. As a result of the increases in average domestic cement sales price, net sales of our Philippines operations, in Philippine Peso terms, remained flat in 2008 compared to 2007. For the year ended December 31, 2008, cement represented 100% of our Philippine operations’ net sales before eliminations resulting from consolidation.

Our Rest of Asia operations’ ready-mix concrete sales volumes, which include our Malaysian operations (representing nearly all our ready-mix concrete sales volumes in the Rest of Asia region), increased approximately 19% in 2008 compared to 2007. The average sales price of ready-mix concrete increased approximately 28%, in Dollar terms, during 2008. For the reasons mentioned above, net sales of our Rest of Asia operations, in Dollar terms, increased approximately 24% in 2008 compared to 2007. For the year ended December 31, 2008, cement represented approximately 29%, ready-mix concrete approximately 56% and our other businesses approximately 15% of our Rest of Asia operations’ net sales before eliminations resulting from consolidation.

For the reasons described above, our Australian and Asian operations’ net sales in Dollar terms increased approximately 70% in 2008 compared to 2007. Approximately all of the increase in net sales in our Australian and Asian operations during 2008 compared to 2007 resulted from the consolidation of our Australian operations acquired from Rinker for an additional six months in 2008 compared to 2007 partially offset by the decrease in net sales in the Philippines.

 

83


Table of Contents

Others

Our Others segment includes our worldwide cement, clinker and slag trading operations, our information technology solutions company and other minor subsidiaries. Net sales of our Others segment decreased approximately 32% before eliminations resulting from consolidation in 2008 compared to 2007 in Dollar terms, primarily as a result of a decrease of approximately 26% in our worldwide cement, clinker and slag trading operations and a decrease of approximately 19% in our information technology solutions company. For the year ended December 31, 2008, our trading operations’ net sales represented approximately 57% and our information technology solutions company 21% of our Others segment’s net sales.

Cost of Sales. Our cost of sales, including depreciation, increased approximately 5% from Ps157,696 million in 2007 to Ps166,214 million in 2008, primarily due to the consolidation of the results of Rinker operations in Australia and the United States for an additional six months during 2008, as well as higher electricity cost and lower economies of scale resulting from lower volumes. These increases in cost were partially offset by the sale of emission allowances for approximately U.S.$310 million. According to our policy, these revenues are viewed as a reduction of our consolidated cost of sales. As a percentage of net sales, cost of sales increased from 67% in 2007 to 68% in 2008. In our cement and aggregates business, we have several producing plants and many selling points. Our cost of sales excludes freight expenses of finished products from our producing plants to our selling points, the expenses related to personnel and equipment comprising our selling network and those expenses related to warehousing at the points of sale, which were included as part of our administrative and selling expenses line item in the amount of approximately Ps10,667 million in 2007 and Ps11,441 million in 2008. Likewise, cost of sales excludes freight expenses from the points of sale to the customers’ locations, which are included as part of our distribution expenses line item and which, for the years ended December 31, 2007 and 2008, represented expenses of approximately Ps13,405 million and Ps15,320 million, respectively. Cost of sales include the expenses related to warehousing at the producing plants as well as transfer costs within our producing plants.

Gross Profit. For the reasons explained above, our gross profit decreased approximately 3% from Ps78,973 million in 2007 to Ps76,987 million in 2008. As a percentage of net sales, gross profit decreased from approximately 33% in 2007 to 32% in 2008. In addition, our gross profit may not be directly comparable to those of other entities that include in cost of sales freight expenses of finished products from the producing plants to their selling points, and the costs related to their sales force and warehousing at the point of sale, which in CEMEX are included within administrative and selling expenses, and the cost associated with freight to the customers’ locations, which in CEMEX are included as part of our distribution expenses, and which in aggregate represented costs of approximately Ps24,072 million in 2007 and Ps26,761 million in 2008.

Operating Expenses. Our operating expenses increased approximately 6% from Ps46,525 million in 2007 to Ps49,103 million in 2008, mainly as a result of the consolidation of the results of Rinker operations in Australia and the United States for an additional six months during 2008, which was partially mitigated by our cost-reduction initiatives. As a percentage of net sales, our operating expenses remained flat in 2007 compared to 2008, reflecting our cost-reduction efforts. Operating expenses include administrative, selling and distribution expenses. See note 2R to our consolidated financial statements included elsewhere in this annual report.

Operating Income. For the reasons mentioned above, our operating income decreased approximately 14% from Ps32,448 million in 2007 to Ps27,884 million in 2008. As a percentage of net sales, operating income decreased from approximately 14% in 2007 to 11% in 2008. Additionally, set forth below is a quantitative and qualitative analysis of the effects of the various factors affecting our operating income on a geographic segment basis.

Mexico

Our Mexican operations’ operating income increased approximately 14% from Ps12,549 million in 2007 to Ps14,254 million in 2008 in Peso terms. The increase in operating income was primarily attributable to our cost-reduction initiatives and increases in average domestic cement and ready-mix concrete sales prices, partially offset by the reduction in sales volumes due to the overall challenging macroeconomic environment.

 

84


Table of Contents

United States

Our U.S. operations’ operating income decreased substantially, from Ps5,966 million in 2007 to an operating loss of Ps111 million in 2008 in Peso terms. As mentioned above, the decrease in operating income resulted primarily from a significantly weaker demand in all of our U.S. markets, as decreased confidence and lower activity across all sectors resulted in lower volumes. Overall construction activity weakened further as economic conditions continued to worsen and credit availability became very scarce.

Spain

Our Spanish operations’ operating income decreased approximately 36% from Ps6,028 million in 2007 to Ps3,883 million in 2008 in Peso terms and 35% in Euro terms. The decrease in operating income resulted primarily from the country’s continued challenging economic environment. Overall economic activity continues to worsen and has negatively affected overall cement demand. No particular segment in the construction sector is experiencing growth. Additionally, infrastructure projects continue to be on hold given the lack of liquidity and overall tighter credit conditions.

United Kingdom

Our United Kingdom operations’ operating loss increased approximately 79% from a loss of Ps446 million in 2007 to a loss of Ps801 million in 2008 in Peso terms. In Pound terms, the increase in the operating loss was approximately 91%. The increase in the operating loss of our United Kingdom operations during 2008 compared to 2007 primarily resulted from a decrease in sales of 8% in Pound terms, and an increase in variable cost of sales (from Ps398 million in 2007 to Ps553 million in 2008, 39% in Pound terms). The variable cost in 2007 represented 39% of the net sales; in 2008, the variable cost represented 59% of the net sales. The increase in variable cost of sale resulted primarily from the increase in cost of fuels and electric power due to the international increase of oil prices.

Rest of Europe

Our Rest of Europe operations’ operating income increased approximately 15% from Ps3,281 million in 2007 to Ps3,781 million in 2008 in Peso terms and 27% in Euro terms. The increase in our Rest of Europe operations’ operating income resulted from increases in average domestic cement and ready-mix concrete sales prices, partially offset by decreases in domestic cement and ready-mix concrete sales volume.

In Germany, operating income increased significantly from a loss of Ps24 million in 2007 to an income of Ps419 million in 2008 in Peso terms. The increase resulted primarily from increases in domestic cement and ready-mix concrete sales volumes and average sales prices.

In France, operating income increased approximately 39%, from Ps926 million in 2007 to Ps1,284 million in 2008 in Peso terms. In Euro terms, operating income increased by 39%. The increase in Euro terms resulted primarily from an increase in net sales described above complemented by a decrease in operating expenses.

South America, Central America and the Caribbean

Our South America, Central America and the Caribbean operations’ operating income decreased approximately 3% from Ps5,983 million in 2007 to Ps5,815 million in 2008 in Peso terms. In Dollar terms, operating income remained flat for the same period. The decrease in operating income was primarily attributable to the consolidation of CEMEX Venezuela for an additional five months in 2007 compared to 2008 due to the nationalization by the Venezuelan government, which was partially offset by an increase in net sales in Dollar terms.

In Colombia, operating income increased approximately 10%, from Ps2,037 million in 2007 to Ps2,235 million in 2008 in Peso terms. In Dollar terms, operating income increased 12% for the same period. The increase resulted primarily from increases in average domestic cement and ready-mix concrete sales prices, partially offset by decreases in domestic cement and ready-mix concrete sales volumes.

 

85


Table of Contents

Africa and the Middle East

Our Africa and the Middle East operations’ operating income increased approximately 75% from Ps1,483 million in 2007 to Ps2,598 million in 2008 in Peso terms. In Dollar terms, the increase in operating income was approximately 76% during the same period. The increase in operating income resulted primarily from increases in average ready-mix concrete sales volumes and domestic cement and ready-mix concrete sales prices.

Operating income from our Egyptian operations increased approximately 37% from Ps1,534 million in 2007 to Ps2,104 million in 2008 in Peso terms and 38% in Dollar terms, primarily as a result of higher demand after the holidays and lower steel prices which had a positive effect on cement consumption. High-income housing started to slow down in response to the macroeconomic situation, while the self-construction sector maintained its stability. Our Rest of Africa and the Middle East operations increased from an operating loss of Ps51 million in 2007 to an operating income of Ps494 million in 2008 in Peso terms. The increase in operating income in Dollar terms in the Rest of Africa and Middle East resulted primarily from an increase in net sales.

Australia and Asia

Our Australia and Asia operations’ operating income increased approximately 51% from Ps2,061 million in 2007 to Ps3,102 million in 2008 in Peso terms and 58% in Dollar terms. The increase in operating income resulted primarily from the consolidation of Rinker’s operations for an additional six months in 2008 compared to 2007.

In Australia, operating income increased significantly from Ps1,177 million in 2007 to Ps2,364 in 2008 in Peso terms. In Dollar terms, the increase in operating income for the same period was approximately 99%. The increase resulted primarily from the consolidation of the results of operations of Rinker for an additional six months in 2008 compared to 2007.

Our Philippines operating income decreased approximately 16%, in Peso terms, from Ps851 million in 2007 to Ps711 million in 2008 in Peso terms. In Dollar terms, operating income decreased 4% in the same period.

Others

Operating loss in our Others segment increased approximately 4% from a loss of Ps4,457 million in 2007 to a loss of Ps4,637 million in 2008 in Peso terms. The increase in operating loss can be primarily explained by a decrease in operating income of 64% in our worldwide cement, clinker and slag trading operations.

Other Expenses, Net. Our other expenses, net, increased significantly from Ps3,281 million in 2007 to Ps21,496 million in 2008, primarily due to the impairment losses of goodwill and other long-lived assets in the amount of approximately Ps21,125 million as described in notes 6, 9 and 10 to the consolidated financial statements included elsewhere in this annual report.

The most significant items included under this caption in 2007 and 2008 are as follows:

 

   2007  2008 

Impairment losses

  (195 (21,125

Restructuring costs

  (1,158 (3,141

Non-operational donations

  (367 (174

Current and deferred ESPS

  (246 2,283  

Antidumping duties

  (32 19  

Results in sales of assets and others, net

  (1,283 642  
       
  (3,281 (21,496
       

 

86


Table of Contents

Comprehensive Financing Result. Pursuant to MFRS, the comprehensive financing result should measure the real cost (gain) of an entity’s financing, net of the foreign currency fluctuations and the inflationary effects on monetary assets and liabilities. In periods of high inflation or currency depreciation, significant volatility may arise and is reflected under this caption. Comprehensive financing income (expense) includes:

 

 

 

financial or interest expense on borrowed funds;

 

 

 

financial income on cash and temporary investments;

 

 

 

appreciation or depreciation resulting from the valuation of financial instruments, including derivative instruments and marketable securities, as well as the realized gain or loss from the sale or liquidation of such instruments or securities;

 

 

 

foreign exchange gains or losses associated with monetary assets and liabilities denominated in foreign currencies; and

 

 

 

beginning in 2008, gains and losses resulting from having monetary liabilities or assets exposed to inflation (monetary position result) in countries under high inflation environments. Until December 31, 2007, monetary position results were calculated on each country’s net monetary position despite the level of inflation.

 

   Year Ended December 31, 
   2007  2008 
   (in millions of Pesos) 

Comprehensive financing result:

   

Financial expense

  (8,809 (10,223

Financial income

  862   579  

Results from financial instruments

  2,387   (15,172

Foreign exchange result

  (243 (4,327

Monetary position result

  6,890   418  
       

Comprehensive financing result

  1,087   (28,725
       

Our comprehensive financing result decreased from a gain of Ps1,087 million in 2007 to a loss of Ps28,725 million in 2008. The components of the change are shown above. Our financial expense increased approximately 16%, from Ps8,809 million in 2007 to Ps10,223 million in 2008. The increase was primarily attributable to the increase in our total debt resulting from the acquisition of Rinker in 2007, which was partially mitigated by the lower interest rates and the effect of our interest rate derivatives position. Our financial income decreased 33% from Ps862 million in 2007 to Ps579 million in 2008. The decrease was primarily due to a decline in our short-term investments as well as the lower interest rates. Our results from financial instruments decreased significantly from a gain of Ps2,387 million in 2007 to a loss of Ps15,172 million in 2008, primarily attributable to significant valuation changes in our derivatives financial instrument portfolio during 2008 compared to 2007 (discussed below). Our net foreign exchange result deteriorated from a loss of Ps243 million in 2007 to a loss of Ps4,327 million in 2008, mainly due to the depreciation of the Mexican Peso and the Euro against the Dollar. Our monetary position result (generated by the recognition of inflation effects over monetary assets and liabilities) decreased approximately 94% from a gain of Ps6,890 million during 2007 to a gain of Ps418 million during 2008, mainly because until December 31, 2007, this effect was determined for all subsidiaries without considering the inflation level, while commencing January 1, 2008 this effect is determined only for high-inflation environment countries as discussed in note 2S to our consolidated financial statements included elsewhere in this annual report.

Derivative Financial Instruments. For the years ended December 31, 2007 and 2008, our derivative financial instruments that had a potential impact on our comprehensive financing result consisted of foreign exchange derivative instruments (excluding our foreign exchange forward contracts designated as hedges of our net investment in foreign subsidiaries), interest rate swaps, cross-currency swaps, including our derivative instruments related to the issuance of perpetual debentures by consolidated entities, equity forward contracts and interest rate derivatives related to energy projects as discussed in notes 11C and 11D to our consolidated financial statements included elsewhere in this annual report.

 

87


Table of Contents

For the year ended December 31, 2008, we had a net loss of approximately Ps15,172 million in the item “Results from financial instruments” as compared to a net gain of Ps2,387 million in 2007. The loss in 2008 is mainly attributable to valuation losses related to changes in the fair value of equity forward contracts for approximately Ps7,831 million, cross-currency swaps and other currency derivatives for approximately Ps6,998 and interest rate derivatives for approximately Ps2,386. These losses were partially offset by a net valuation gain of approximately Ps1,963 in connection with changes in the fair value of our cross-currency swaps related to our perpetual debentures, exchanging Dollars for Japanese Yen and gains in other marketable securities of approximately Ps80 million. The losses related to equity forward contracts are attributable to the generalized decline of price levels in all the capital markets worldwide. The decline in our debt related cross-currency swaps is primarily attributable to the appreciation of the Dollar against the Euro. The estimated fair value loss of the interest rate derivatives is primarily attributable to the decrease in the five-year interest rates in Euros and Dollars. The estimated fair value gain of the cross-currency swaps associated with our perpetual debentures is primarily attributable to the decrease in the ten-year Yen interest rate.

Income Taxes. Our effective tax rate decreased significantly from 15.1% in 2007 to (110.9%) in 2008. Our tax expense, which primarily consisted of income taxes plus deferred taxes, decreased significantly from an expense of Ps4,796 million in 2007 to an income of Ps23,562 million in 2008. Our current income tax expense increased 49% from Ps5,223 million in 2007 to Ps7,762 million in 2008. Our deferred tax benefit increased significantly from Ps427 million in 2007 to Ps31,324 million in 2008. The increase was attributable to a deferred tax benefit resulting from changes in the value of our net investments, operating losses, and the favorable resolution of certain tax contingencies. For the years ended December 31, 2007 and 2008, our statutory income tax rate was 28%.

Consolidated Net Income. For the reasons described above, our consolidated net income (before deducting the portion allocable to minority interest) for 2008 decreased approximately Ps24,622 million, or 91%, from Ps26,945 million in 2007 to Ps2,323 million in 2008. As a percentage of net sales, consolidated net income decreased from 11% in 2007 to 1% in 2008.

Majority Interest Net Income. Majority interest net income represents the difference between our consolidated net income and minority interest net income, which is the portion of our consolidated net income attributable to those of our subsidiaries in which non-affiliated third parties hold interests. Changes in minority interest net income in any period reflect changes in the percentage of the stock of our subsidiaries held by non-affiliated third parties as of the end of each month during the relevant period and the consolidated net income attributable to those subsidiaries.

The minority interest net income decreased approximately 95% from Ps837 million in 2007 to Ps45 million in 2008, mainly as a result of a significant decrease in the net income of the consolidated entities in which others have a minority interest. The percentage of our consolidated net income allocable to minority interests decreased from 3% in 2007 to 2% in 2008. Majority interest net income decreased by approximately 91% from Ps26,108 million in 2007 to Ps2,278 million in 2008. As a percentage of net sales, majority interest net income decreased from 11% in 2007 to 1% in 2008.

 

88


Table of Contents

Year Ended December 31, 2007 Compared to Year Ended December 31, 2006

Summarized in the table below are the percentage (%) increases (+) and decreases (-) for the year ended December 31, 2007 compared to the year ended December 31, 2006 in our domestic cement and ready-mix concrete sales volumes as well as export sales volumes of cement and domestic cement and ready-mix concrete average prices for each of our geographic segments.

 

Geographic Segment

  Domestic Sales Volumes  Export Sales
Volumes
  Average Domestic Prices in
Local Currency(1)
 
  Cement  Ready-Mix
Concrete
  Cement  Cement  Ready-Mix
Concrete
 

North America

      

Mexico

  +4 +8 -21 -1 +2

United States(2)

  -8 +13 N/A   +4 +1

Europe

      

Spain

  -5 -4 -28 +9 +7

U.K.

  +12 -2 N/A   +8 +4

Rest of Europe

  +5 Flat   N/A   +15 +5

South/Central America and the Caribbean(3)

      

Venezuela

  +16 +10 -51 +5 +26

Colombia

  +19 +24 N/A   +17 +12

Rest of South/Central America and the Caribbean(4)

  -3 +7 N/A   +23 +11

Africa and the Middle East(5)

      

Egypt

  +8 +16 -100 +9 +14

Rest of Africa and the Middle East(6)

  N/A   -2 N/A   N/A   +13

Australia and Asia(7)

      

Australia

  N/A   N/A   N/A   N/A   N/A  

Philippines

  +12 N/A   -9 +5 N/A  

Rest of Asia(8)

  +18 +11 N/A   +10 +10

 

N/A = Not Applicable

 

(1)

Represents the average change in domestic cement and ready-mix concrete prices in local currency terms. For purposes of a geographic segment consisting of a region, the average prices in local currency terms for each individual country within the region are first translated into Dollar terms (except for the Rest of Europe region, which is translated first into Euros) at the exchange rates in effect as of the end of the reporting period. Variations for a region represent the weighted average change of prices in Dollar terms (except for the Rest of Europe region, which represents the weighted average change of prices in Euros) based on total sales volumes in the region.

 

(2)

Our cement and ready-mix concrete sales volumes and average prices in the United States for the year ended December 31, 2007 include the sales volumes and average prices of the cement and ready-mix concrete operations in the United States which we acquired as a result of the Rinker acquisition for the six-month period ended December 31, 2007, except that the sales volumes and average prices relating to the assets we were required to divest as a result of the Rinker acquisition by the Antitrust Division of the United States Department of Justice are included only for the periods from January 1, 2007 through November 30, 2007 (with respect to the assets subject to divestiture owned by us prior to our acquisition of Rinker) and from July 1, 2007 through November 30, 2007 (with respect to the assets subject to divestiture owned by Rinker prior to our acquisition of Rinker).

 

(3)

Our South America, Central America and the Caribbean segment includes our operations in Venezuela, Colombia and the operations listed in note 4 below; however, in the above table, our operations in Venezuela and Colombia are presented separately from our other operations in the segment for purposes of the presentation of our operations in the region.

 

(4)

Our Rest of South/Central America and the Caribbean segment includes our operations in Costa Rica, Panama, the Dominican Republic, Nicaragua, Puerto Rico, Jamaica and Argentina and our trading activities in the Caribbean.

 

(5)

Our Africa and the Middle East segment includes our operations in Egypt and the operations listed in note 6 below.

 

(6)

Our Rest of Africa and the Middle East segment includes the operations in the United Arab Emirates and Israel.

 

(7)

Our Australia and Asia segment includes the operations in Australia as well as limited operations in China which we acquired as a result of the Rinker acquisition for the six-month period ended December 31, 2007, our operations in the Philippines and the operations listed in note 8 below.

 

(8)

Our Rest of Asia segment includes our operations in Malaysia, Thailand, Bangladesh and other assets in the Asian region.

        On a consolidated basis, our cement sales volumes increased approximately 2%, from 85.7 million tons in 2006 to 87.3 million tons in 2007, and our ready-mix concrete sales volumes increased approximately 9%, from 73.6 million cubic meters in 2006 to 80.5 million cubic meters in 2007. Our net sales increased approximately 11% from Ps213,767 million in 2006 to Ps236,669 million in 2007, and our operating income decreased approximately 6% from Ps34,505 million in 2006 to Ps32,448 million in 2007.

 

89


Table of Contents

Approximately 69% of the increase in the cement sales volumes during 2007 compared to 2006 resulted from the consolidation of Rinker’s operations for six months during 2007 compared to 2006. All the increase in ready-mix concrete sales volumes during 2007 compared to 2006 resulted from the consolidation of Rinker’s operations for six months during 2007 compared to 2006. All the increase in net sales during 2007 compared to 2006 resulted from the consolidation of Rinker’s operations for six-months in 2007 compared to 2006. Both our and Rinker’s United States operations experienced significant declines in net sales in 2007, as described below.

The following tables present selected condensed financial information of net sales and operating income for each of our geographic segments for the years ended December 31, 2006 and 2007. Variations in net sales determined on the basis of constant Mexican Pesos include the appreciation or depreciation which occurred during the period between the local currencies of the countries in the regions vis-à-vis the Mexican Peso, as well as the effects of inflation as applied to the Mexican Peso amounts using our weighted average inflation factor; therefore, such variations differ substantially from those based solely on the countries’ local currencies:

 

Geographic Segment

  Net Sales 
  Variations in
Local Currency
(1)
  Approximate
Currency
Fluctuations,
Net of
Inflation
Effects
  Variations
in Constant
Mexican
Pesos
  For the Year Ended
December 31,
 
     2006  2007 
            (In millions of constant Mexican
Pesos as of December 31, 2007)
 

North America

     

Mexico

  +7 -9 -2 42,577   41,814  

United States(2)

  +18 -6 +12 48,911   54,607  

Europe

     

Spain

  +4 +5 +9 21,834   23,781  

United Kingdom

  Flat   -6 -6 23,854   22,432  

Rest of Europe

  +4 +1 +5 44,691   47,100  

South/Central America and the Caribbean(3)

     

Venezuela

  +22 -4 +18 6,217   7,317  

Colombia

  +38 +5 +43 4,206   6,029  

Rest of South / Central America and the Caribbean(4)

  +22   -3 +19 9,046   10,722  

Africa and Middle East(5)

     

Egypt

  +10 -6 +4 3,577   3,723  

Rest of Africa and the Middle
East(6)

  +3 -6 -3 4,794   4,666  

Australia and Asia(7)

     

Australia (8)

  N/A   N/A   N/A   —     8,633  

Philippines

  +9 +12 +21 2,620   3,173  

Rest of Asia(9)

  +24 -2 +22 1,694   2,068  

Others(10)

  -5 -6 -11 20,134   17,872  
          
    +8 234,155   253,937  

Eliminations from consolidation

     (20,388 (17,268
          

Consolidated net sales

    +11 213,767   236,669  
          

 

90


Table of Contents
   Operating Income 

Geographic Segment

  Variations in
Local Currency
(1)
  Approximate
Currency
Fluctuations,
Net of
Inflation
Effects
  Variations
in Constant
Mexican
Pesos
  For the Year Ended
December 31,
 
     2006  2007 
            (In millions of constant Mexican
Pesos as of December 31, 2007)
 

North America

     

Mexico

  +3 -8 -5 13,210   12,549  

United States(2)

  -31 -9 -41 10,092   5,966  

Europe

     

Spain

  +4 +3 +7 5,637   6,028  

United Kingdom

  -418 +28 -390 154   (446

Rest of Europe

  +22 +26 +48 2,220   3,281  

South/Central America and the Caribbean(3)

     

Venezuela

  +14 -4 +10 1,799   1,971  

Colombia

  +78 +1 +79 1,138   2,037  

Rest of South/Central America and the Caribbean(4)

  +59 -10 +49 1,322   1,975  

Africa and Middle East(5)

     

Egypt

  +12 -8 +4 1,475   1,534  

Rest of Africa and the Middle East(6)

  -146 +3 -143 120   (51

Australia and Asia(7)

     

Australia(8)

  N/A   N/A   N/A   —     1,177  

Philippines

  +13 +4 +17 726   851  

Rest of Asia(9)

  +157 -4 +153 (62 33  

Others(10)

  -32 -2 -34 (3,326 (4,457
          

Consolidated operating income

    -6 34,505   32,448  
          

 

N/A = Not Applicable

 

(1)

For purposes of a geographic segment consisting of a region, the net sales and operating income data in local currency terms for each individual country within the region are first translated into Dollar terms at the exchange rates in effect as of the end of the reporting period. Variations for a region represent the weighted average change in Dollar terms based on net sales and operating income for the region.

 

(2)

Our net sales and operating income in the United States for the year ended December 31, 2007 include the results of the cement and ready-mix concrete operations in the United States which we acquired as a result of the Rinker acquisition for the six-month period ended December 31, 2007, except that the sales volumes and average prices relating to the assets we were required to divest as a result of the Rinker acquisition by the Antitrust Division of the United States Department of Justice are included only for the periods from January 1, 2007 through November 30, 2007 (with respect to the assets subject to divestiture owned by us prior to our acquisition of Rinker) and from July 1, 2007 through November 30, 2007 (with respect to the assets subject to divestiture owned by Rinker prior to our acquisition of Rinker).

 

(3)

Our South America, Central America and the Caribbean segment includes our operations in Venezuela, Colombia and the operations listed in note 4 below; however, in the above table, our operations in Venezuela and Colombia are presented separately from our other operations in the segment.

 

(4)

Our Rest of South/Central America and the Caribbean segment includes our operations in Costa Rica, Panama, the Dominican Republic, Nicaragua, Puerto Rico, Jamaica and Argentina and our trading activities in the Caribbean.

 

(5)

Our Africa and the Middle East segment includes our operations in Egypt and the operations listed in note 6 below.

 

(6)

Our Rest of Africa and the Middle East segment includes our operations in the United Arab Emirates and Israel.

 

(7)

Our Australia and Asia segment includes our operations in Australia described in note 8 below, our operations in the Philippines and the operations described in note 9 below.

 

(8)

Australia includes our operations in Australia which we acquired as a result of the Rinker acquisition for the six-month period ended December 31, 2007.

 

(9)

Our Rest of Asia segment includes our operations in Malaysia, Thailand, Bangladesh and other assets in the Asian region.

 

(10)

Our Others segment includes our worldwide maritime trade operations, our information solutions company and other minor subsidiaries.

 

91


Table of Contents

Net Sales. Our net sales increased approximately 11% from Ps213,767 million in 2006 to Ps236,669 million in 2007 in constant Peso terms. The increase in net sales was entirely attributable to the consolidation of Rinker’s operations for six months in 2007. On a pro forma basis excluding the consolidation of Rinker’s operations for six months in 2007, our consolidated net sales would have decreased by approximately 1% in 2007 as compared to the previous year, mainly as a result of the decline in sales volumes in our United States operations as explained below. This decline was partially offset by higher sales volumes and prices in our operations in most of our markets. Of our consolidated net sales before eliminations resulting from consolidation in 2006 and 2007, including the last six months of Rinker in 2007, approximately 37% and 36%, respectively, were derived from sales of cement, approximately 30% and 32%, respectively, from sales of ready-mix concrete and approximately 33% and 32%, respectively, from sales of other construction materials, including aggregates, services and our Others segment business.

Through the Rinker acquisition, we acquired additional operations in the United States, which had a significant impact on our operations in that geographic segment, and we acquired operations in Australia, a geographic segment in which we did not have operations prior to the Rinker acquisition, as well as limited operations in China. The operating data set forth below in the discussion of our United States operations for 2006 and during the first six months of 2007 reflect operating data for those operations prior to our acquisition of Rinker.

Set forth below is a quantitative and qualitative analysis of the effects of the various factors affecting our net sales on a geographic segment basis.

Mexico

Our Mexican operations’ domestic cement sales volumes increased approximately 4% in 2007 compared to 2006, and ready-mix concrete sales volumes increased approximately 8% during the same period. The main drivers of the increase in domestic sales volumes during the year were government infrastructure spending and residential construction. Our Mexican operations’ net sales represented approximately 16% of our total net sales in 2007, in constant Peso terms, before elminations resulting from consolidation. Our Mexican operations’ cement export volumes, which represented approximately 7% of our Mexican cement sales volumes in 2007, decreased approximately 21% in 2007 compared to 2006, primarily as a result of lower export volumes to the United States. Of our Mexican operations’ total cement export volumes during 2007, 82% was shipped to the United States, 15% to Central America and the Caribbean and 3% to South America. Our Mexican operations’ average domestic cement sales price decreased approximately 1% in 2007 compared to 2006 in constant Peso terms (increased approximately 3% in nominal Peso terms). Our Mexican operations’ average sales price of ready-mix concrete increased approximately 2% in constant Peso terms (increased approximately 6% in nominal Peso terms) over the same period. For the year ended December 31, 2007, cement represented approximately 58%, ready-mix concrete represented approximately 27% and our other business represented approximately 16% of our Mexican operations’ net sales before eliminations resulting from consolidation.

As a result of the decrease in average sales price of domestic cement, partially offset by the increases in domestic cement and ready-mix concrete sales volumes and sales price of ready-mix concrete, our net sales in Mexico, in constant Peso terms, decreased approximately 2% (increased approximately 7% in nominal Peso terms) in 2007 compared to 2006.

United States

Our U.S. operations’ cement sales volumes, which include cement purchased from our other operations and the operations we acquired from Rinker, and which were consolidated in our U.S. operations’ results for the six-month period ended December 31, 2007, decreased approximately 8% in 2007 compared to 2006. Our U.S. operations’ ready-mix concrete sales volumes increased approximately 13% during the same period. As noted above, these U.S. sales volumes also include pre-divestiture volumes from the assets we divested on November 30, 2007 pursuant to the U.S. antitrust consent decree we entered into in connection with the Rinker acquisition. The decrease in cement sales volumes resulted primarily from the continued decline in the U.S. residential sector. Aditionally, volumes were adversely affected by unfavorable weather conditions, primarily in California, Arizona and Florida. These effects were partially offset by the consolidation of Rinker’s U.S. operations for the six-month period ended

 

92


Table of Contents

December 31, 2007 (representing approximately 6% of our U.S. cement sales volumes and approximately 18% of our U.S. ready-mix concrete sales volumes). The increase in ready-mix concrete sales volumes in 2007 compared to 2006 resulted primarily from the consolidation of Rinker’s U.S. operations for the six-month period ended December 31, 2007 partially offset by the on-going downturn in the residential sector. Our U.S. operations’ net sales represented approximately 22% of our total net sales in 2007, in constant Peso terms, before eliminations resulting from consolidation. Our U.S. operations’ average sales price of cement increased approximately 4% in Dollar terms in 2007 compared to 2006, and the average sales price of ready-mix concrete increased approximately 1% in Dollar terms over the same period. For the year ended December 31, 2007, cement represented approximately 31%, ready-mix concrete represented approximately 34% and our other business represented approximately 35% of our U.S. operations’ net sales before eliminations resulting from consolidation.

As a result of the increases in ready-mix concrete sales volumes (primarily driven by the consolidation of the Rinker operations for the six-month period ended December 31, 2007), and the average sales prices of domestic cement and ready-mix concrete, despite the decrease in domestic cement sales volumes, net sales in the United States, in Dollar terms, increased approximately 18% (increased approximately 12% in constant Peso terms) in 2007 compared to 2006.

Spain

Our Spanish operations’ domestic cement sales volumes decreased approximately 5% in 2007 compared to 2006, and ready-mix concrete sales volumes decreased approximately 4% during the same period. The decreases in sales volumes resulted primarily from the continued deceleration in the residential sector and a decrease in major infrastructure projects from pre-election levels. Our Spanish operations’ net sales represented approximately 9% of our total net sales in 2007, in constant Peso terms, before eliminations resulting from consolidation. Our Spanish operations’ cement export volumes, which represented approximately 1% of our Spanish cement sales volumes in 2007, decreased approximately 28% in 2007 compared to 2006, primarily due to decreases in African and United States demand. Of our Spanish operations’ total cement export volumes in 2007, 36% was shipped to Europe and the Middle East, 46% to Africa, and 18% to the United States. Our Spanish operations’ average domestic sales price of cement increased approximately 9% in Euro terms in 2007 compared to 2006, and the average price of ready-mix concrete increased approximately 7% in Euro terms over the same period. For the year ended December 31, 2007, cement represented approximately 52%, ready-mix concrete represented approximately 22% and our other business represented approximately 26% of our Spanish operations’ net sales before eliminations resulting from consolidation.

As a result of the increases in average domestic sales prices of cement and ready-mix concrete, partially offset by the decreases in domestic cement and ready-mix concrete sales volumes and the decline in cement export volumes, net sales in Spain, in Euro terms, increased approximately 4% (increased approximately 9% in constant Peso terms) in 2007 compared to 2006.

United Kingdom

Our United Kingdom operations’ domestic cement sales volumes increased approximately 12% in 2007 compared to 2006, and ready-mix concrete sales volumes decreased approximately 2% during the same period. The increases in domestic cement sales volumes were primarily driven by infrastructure projects relating to industrial, commercial and residential construction. Our United Kingdom operations’ net sales for the year ended December 31, 2007 represented approximately 9% of our net sales in constant Peso terms, before eliminations resulting from consolidation. Our United Kingdom operations’ average domestic sales price of cement increased approximately 8% in British pounds sterling terms in 2007 compared to 2006, and the average price of ready-mix concrete increased approximately 4% in British pounds sterling terms over the same period. For the year ended December 31, 2007, cement represented approximately 15%, ready-mix concrete represented approximately 31% and our aggregates and other business represented approximately 54% of our United Kingdom operations’ net sales before eliminations resulting from consolidation.

The decrease in ready-mix concrete sales volumes were offset by the increases in domestic cement sales volumes and the average sales prices of domestic cement and ready-mix concrete, and, as a result, net sales from our United Kingdom operations in British sterling pounds remained flat (decreased approximately 6% in constant Peso terms) in 2007 compared to 2006.

 

93


Table of Contents

Rest of Europe

Our operations in our Rest of Europe segment in 2007 consisted of our operations in Germany, France, Croatia, Poland, Latvia, the Czech Republic, Ireland, Italy, Austria, Hungary, Portugal, Denmark, Finland, Norway and Sweden. Our Rest of Europe operations’ net sales for the year ended December 31, 2007 represented approximately 19% of our total net sales in constant Peso terms, before eliminations resulting from consolidation. Domestic cement sales volumes in the Rest of Europe region increased approximately 5% in 2007 compared to 2006, while ready-mix concrete sales volumes remained flat during the same period. The increase in domestic cement sales volumes was primarily attributable to the increase in demand in most of our Rest of Europe operations, mainly in Croatia, Poland and France.

As a result of the increase in domestic cement sales volumes, our Rest of Europe operations’ net sales, in Euro terms, increased approximately 4% in 2007 compared to 2006. Our Rest of Europe operations’ average domestic sales price of cement increased approximately 15% in Euro terms in 2007 compared to 2006, and the average price of ready-mix concrete increased approximately 5% in Euro terms over the same period. For the year ended December 31, 2007, cement represented approximately 23%, ready-mix concrete represented approximately 47% and our other business represented approximately 30% of our Rest of Europe operations’ net sales before eliminations resulting from consolidation. Set forth below is a discussion of sales volumes and average prices in Germany and France, the most significant countries in our Rest of Europe segment, based on net sales.

In Germany, domestic cement sales volumes decreased approximately 6% in 2007 compared to 2006, and ready-mix concrete sales volumes decreased approximately 9% during the same period. These decreases were primarily due to a decline in the residential sector, partially offset by increased activity in the non-residential and civil engineering sectors. Our German operations’ average domestic sales price of cement increased approximately 9% in Euro terms in 2007 compared to 2006, and the average price of ready-mix concrete increased approximately 1% in Euro terms over the same period. As a result of the decreases in domestic cement and ready-mix concrete sales volumes, which were partially offset by increases in domestic cement and ready-mix concrete sales prices, net sales in Germany, in Euro terms, decreased approximately 3% in 2007 compared to 2006.

In France, ready-mix concrete sales volumes increased approximately 5% in 2007 compared to 2006, primarily driven by the infrastructure sector, which showed strong activity in anticipation of local elections in 2008, and to a lesser extent, the non-residential sector. Our French operations’ average ready-mix concrete sales price increased approximately 4% in Euro terms in 2007 compared to 2006. As a result of the increase in ready-mix concrete sales volumes and sales prices, net sales in France, in Euro terms, increased approximately 7% in 2007 compared to 2006.

For the reasons mentioned above, net sales before eliminations resulting from consolidation in our Rest of Europe operations, in Euro terms, increased approximately 4% (increased approximately 5% in constant Peso terms) in 2007 compared to 2006.

South America, Central America and the Caribbean

Our operations in South America, Central America and the Caribbean in 2007 consisted of our operations in Venezuela, Colombia, Costa Rica, the Dominican Republic, Panama, Nicaragua, Puerto Rico, Jamaica and Argentina, as well as several cement terminals and other assets in other Caribbean countries and our trading operations in the Caribbean region. Most of these trading operations consist of the resale in the Caribbean region of cement produced by our operations in Venezuela and Mexico.

Our South America, Central America and the Caribbean operations’ domestic cement sales volumes increased 8% in 2007 compared to 2006, and ready-mix concrete sales volumes increased 13% over the same period. The increases in sales volumes were primarily attributable to increased sales volumes in our Venezuelan and Colombian operations described below, as well as increased sales volumes in most of our markets in Central

 

94


Table of Contents

America and the Caribbean. Our South America, Central America and the Caribbean operations’ average domestic sales price of cement increased approximately 20% in Dollar terms in 2007 compared to 2006, while the average sales price of ready-mix concrete also increased approximately 20% in Dollar terms over the same period. For the year ended December 31, 2007, our South America, Central America and the Caribbean operations represented approximately 9% of our total net sales in constant Peso terms, before eliminations resulting from consolidation. As a result of the increases in domestic cement and ready-mix concrete sales volumes and the average sales prices of domestic cement and ready-mix concrete, net sales in our South America, Central America and the Caribbean operations, in Dollar terms, increased approximately 28% in 2007 compared to 2006. For the year ended December 31, 2007, cement represented approximately 65%, ready-mix concrete approximately 25% and our other businesses approximately 10% of our South America, Central America and the Caribbean operations’ net sales before eliminations resulting from consolidation. Set forth below is a discussion of sales volumes in Venezuela and Colombia, the most significant countries during these years in our South America, Central America and the Caribbean segment, based on net sales.

Our Venezuelan operations’ domestic cement sales volumes increased approximately 16% in 2007 compared to 2006, and ready-mix concrete sales volumes increased approximately 10% during the same period. The increases in volumes resulted primarily from increased demand in the public sector and the self-construction sector. For the year ended December 31, 2007, Venezuela represented approximately 3% of our total net sales in constant Peso terms, before eliminations resulting from consolidation. Our Venezuelan operations’ cement export volumes, which represented approximately 12% of our Venezuelan cement sales volumes in 2007, decreased approximately 51% in 2007 compared to 2006 primarily due to increased domestic demand. Of our Venezuelan operations’ total cement export volumes during 2007, 9% was shipped to North America and 91% to South America and the Caribbean. Our Venezuelan operations’ average domestic sales price of cement increased approximately 5% in Bolivar terms in 2007 compared to 2006, and the average sales price of ready-mix concrete increased approximately 26% in Bolivar terms over the same period. As a result of the increases in domestic cement and ready-mix concrete sales volumes and the increase in the average domestic cement and ready-mix concrete sales prices, despite the decrease in cement exports, net sales, of our Venezuelan operations, in Bolivar terms, before eliminations resulting from consolidation, increased approximately 22% (increased approximately 18% in constant Peso terms) in 2007 compared to 2006. For the year ended December 31, 2007, cement represented approximately 65%, ready-mix concrete approximately 28% and our other businesses approximately 7% of our Venezuelan operations’ net sales before eliminations resulting from consolidation. In furtherance of Venezuela’s announced policy to nationalize certain sectors of the economy, on June 18, 2008, the Nationalization Decree was promulgated, mandating that the cement production industry in Venezuela be reserved to the State and ordering the conversion of foreign-owned cement companies, including CEMEX Venezuela, into state-controlled companies with Venezuela holding an equity interest of at least 60%. See “Item 4 — Information on the Company — Business Overview — Regulatory Matters and Legal Proceedings — Nationalization of CEMEX Venezuela and ICSID Arbitration.”

Our Colombian operations’ cement volumes increased approximately 19% in 2007 compared to 2006, and ready-mix concrete sales volumes increased approximately 24% during the same period. The increases in sales volumes resulted primarily from increased demand in the infrastructure, self-construction and industrial sectors as a result of economic growth in Colombia. For the year ended December 31, 2007, Colombia represented approximately 2% of our total net sales in constant Peso terms, before eliminations resulting from consolidation. Our Colombian operations’ average domestic sales price of cement increased approximately 17% in Colombian Peso terms in 2007 compared to 2006, and the average price of ready-mix concrete increased approximately 12% in Colombian Peso terms over the same period. As a result of the increase in the average domestic sales prices of cement and ready-mix concrete and the increase in domestic cement and ready-mix concrete sales volumes, net sales of our Colombian operations, in Colombian Peso terms, increased approximately 38% (increased approximately 43% in constant Peso terms) in 2007 compared to 2006. For the year ended December 31, 2007, cement represented approximately 53%, ready-mix concrete approximately 27% and our other businesses approximately 20% of our Colombian operations’ net sales before eliminations resulting from consolidation.

Our Rest of South and Central America and the Caribbean operations’ domestic cement volumes decreased approximately 3% in 2007 compared to 2006, and ready-mix concrete sales volumes increased approximately 7% during the same period. For the year ended December 31, 2007, the Rest of South and Central America and the Caribbean represented approximately 4% of our total net sales in constant Peso terms, before eliminations resulting from consolidation. Our Rest of South and Central America and the Caribbean operations’ average domestic sales

 

95


Table of Contents

price of cement increased approximately 23% in Dollar terms in 2007 compared to 2006, and the average sales price of ready-mix concrete increased approximately 11% in Dollar terms over the same period. As a result of the increase in the ready-mix concrete sales volumes and the increases in the average domestic cement and ready-mix concrete sales prices, net sales, of our Rest of South and Central America and the Caribbean operations, in Dollar terms, before eliminations resulting from consolidation, increased approximately 22% (increased approximately 19% in constant Peso terms) in 2007 compared to 2006, despite the decrease in domestic cement sales volumes. For the year ended December 31, 2007, cement represented approximately 72%, ready-mix concrete approximately 23% and our other businesses approximately 5%, of our Rest of South and Central America and the Caribbean operations’ net sales before eliminations resulting from consolidation.

As a result of the increases in domestic cement and ready-mix concrete sales volumes, and the average sales prices of domestic cement and ready-mix concrete, net sales in our South America, Central America and the Caribbean operations, in Dollar terms, increased approximately 28% (increased approximately 24% in constant Peso terms) in 2007 compared to 2006, despite a decrease in our Venezuelan operations’ cement export volumes.

Africa and the Middle East

Our operations in Africa and the Middle East consist of our operations in Egypt, the United Arab Emirates (UAE) and Israel. Our Africa and the Middle East operations’ domestic cement sales volumes increased approximately 8% in 2007 compared to 2006, and ready-mix concrete sales volumes remained flat during the same period. The increase in domestic cement sales volumes mainly was driven by the increased demand in Egypt described below. For the year ended December 31, 2007, Africa and the Middle East represented approximately 3% of our total net sales in constant Peso terms, before eliminations resulting from consolidation. Our Africa and the Middle East operations’ average domestic sales price of cement increased approximately 11% in Dollar terms in 2007 compared to 2006, and the average domestic sales price of ready-mix concrete increased approximately 13% in Dollar terms over the same period. For the year ended December 31, 2007, cement represented approximately 40%, ready-mix concrete approximately 51% and our other businesses approximately 9% of our Africa and the Middle East operations’ net sales before eliminations resulting from consolidation.

Our Egyptian operations’ domestic cement sales volumes increased approximately 8% in 2007 compared to 2006, and ready-mix concrete sales volumes increased approximately 16% during the same period. The increases in sales volumes resulted primarily from the favorable economic environment in Egypt, mainly in the residential sector. For the year ended December 31, 2007, Egypt represented approximately 1% of our total net sales in constant Peso terms, before eliminations resulting from consolidation. The average domestic sales price of cement increased approximately 9% in Egyptian pound terms in 2007 compared to 2006, and the average domestic sales price of ready-mix concrete increased approximately 14% in Egyptian pound terms. During 2007 our Egyptian operations did not export any cement as production was directed to meet increased domestic demand. As a result of the increases in domestic cement and ready-mix concrete sales volumes and average prices, net sales of our Egyptian operations, in Egyptian pound terms, increased approximately 10% in 2007 compared to 2006. For the year ended December 31, 2007, cement represented approximately 91%, ready-mix concrete approximately 8% and our other businesses approximately 1% of our Egyptian operations’ net sales before eliminations resulting from consolidation.

Our operations in Rest of Africa and the Middle East consist of the ready-mix concrete operations in the UAE and Israel. Our Rest of Africa and the Middle East operations’ ready-mix concrete sales volumes decreased approximately 2% in 2007 compared to 2006, and the average ready-mix concrete sales price increased approximately 13%, in Dollar terms, in 2007 compared to 2006. For the year ended December 31, 2007, the UAE and Israel represented approximately 2% of our total net sales in constant Peso terms, before eliminations resulting from consolidation. As a result of the increase in the ready-mix concrete average sales price, net sales of our Rest of Africa and the Middle East operations, in Dollar terms, increased approximately 3% (decreased approximately 3% in constant Peso terms) in 2007 compared to 2006. For the year ended December 31, 2007, ready-mix concrete represented approximately 84% and our other businesses approximately 16% of our UAE and Israel operations’ net sales before eliminations resulting from consolidation.

As a result of the increases in domestic cement and ready-mix sales volumes and the average domestic sales prices of cement and ready-mix in our Egyptian operations, net sales before eliminations resulting from consolidation in our Africa and the Middle East operations, in Dollar terms, increased approximately 7% (remained flat in constant Peso terms) in 2007 compared to 2006, despite the decline in cement export volumes of our Egyptian operations and the decrease in the average ready-mix concrete sales price in our Rest of Africa and the Middle East operations.

 

96


Table of Contents

Australia and Asia

Our operations in Australia and Asia consist of (i) Rinker’s Australian operations, which are consolidated in our results of operations for the six-month period ended December 31, 2007 (CEMEX did not have operations in Australia prior to the acquisition of Rinker), and (ii) our operations in the Philippines, Thailand, Bangladesh, Taiwan, Malaysia, and the operations we acquired from Rinker in China, which are also consolidated in our results of operations for the six-month period ended December 31, 2007. Our Australian and Asian operations’ domestic cement sales volumes increased approximately 7% in 2007 compared to 2006, primarily due to increased demand in the Philippines discussed below, and an increase of approximately 15%, in Dollar terms, in the average domestic sales price of cement in the region during the same period. Our Australian and Asian operations’ ready-mix concrete sales volumes increased significantly by 297% in 2007 compared to 2006, primarily due to the consolidation of our Australian operations acquired from Rinker for the six-month period ended December 31, 2007. The average sales price of ready-mix concrete in our Australian and Asian operations increased significantly, by approximately 181% in Dollar terms in 2007 compared to 2006, primarily as a result of the inclusion of Australia in these operations. Approximately 96% of the increase in ready-mix concrete sales volumes in our Australia and Asia operations during 2007 compared to 2006 resulted from the consolidation of our Australian operations acquired from Rinker for the six-month period ended December 31, 2007.

For the year ended December 31, 2007, Australia and Asia represented approximately 5% of our total net sales in constant Peso terms, before eliminations resulting from consolidation. Our Asian operations’ cement export volumes, which represented approximately 22% of our Asian operations’ cement sales volumes in 2007, decreased approximately 9% in 2007 compared to 2006 primarily due to a decrease in our exports to Africa. Of our Asian operations’ total cement export volumes during 2007, approximately 96% was shipped to Europe and 4% to the Southeast Asia region. For the year ended December 31, 2007, cement represented approximately 25%, ready-mix concrete approximately 40% and our other businesses approximately 35% of our Australian and Asian operations’ net sales before eliminations resulting from consolidation.

Through the Rinker acquisition, we acquired additional operations in Australia, which had a significant impact on our Australian and Asian operations. We did not have operations in Australia prior to the acquisition of Rinker. The discussion below regarding the Australian ready-mix concrete operations in 2006 and from January 2007 to June 2007 represent operating data for those operations prior to our acquisition of Rinker.

Our Australian operations’ net sales for the year ended December 31, 2007 represented approximately 3% of our total net sales in constant Peso terms, before eliminations resulting from consolidation. Our Australian operations’ ready-mix concrete sales volumes represented 4% in 2007 of our total ready-mix concrete sales volumes. The main drivers of ready-mix concrete demand in Australia are the commercial and civil construction sectors. For the year ended December 31, 2007, ready-mix concrete represented approximately 51%, aggregates represented approximately 33% and our other businesses approximately 16% of our Australian operations’ net sales before eliminations resulting from consolidation.

Our Philippines operations’ domestic cement volumes increased approximately 12% in 2007 compared to 2006. For the year ended December 31, 2007, the Philippines represented approximately 1% of our total net sales in constant Peso terms, before eliminations resulting from consolidation. Our Philippines operations’ average domestic sales price of cement increased approximately 5% in Philippine Peso terms in 2007 compared to 2006. As a result of the increases in the average domestic sales price of cement and sales volumes, net sales of our Philippines operations, in Philippine Peso terms, increased approximately 8% (increased approximately 21% in constant Peso terms) in 2007 compared to 2006. For the year ended December 31, 2007, cement represented 100% of our Philippine operations’ net sales before eliminations resulting from consolidation.

Our Rest of Asia operations’ ready-mix concrete sales volumes, which include our Malaysian operations (representing nearly all our ready-mix concrete sales volumes in the Rest of Asia region) increased approximately 11% in 2007 compared to 2006. The average sales price of ready-mix concrete increased approximately 10%, in

 

97


Table of Contents

Dollar terms, during 2007. For the reasons mentioned above, net sales of our Rest of Asia operations, in Dollar terms, increased approximately 24% (increased approximately 22% in constant Peso terms), in 2007 compared to 2006. For the year ended December 31, 2007, cement represented approximately 34%, ready-mix concrete approximately 48% and our other businesses approximately 19% of our Rest of Asia operations’ net sales before eliminations resulting from consolidation.

For the reasons described above, our Australian and Asian operations’ net sales, in Dollar terms, increased significantly by approximately 263% (increased approximately 222% in constant Peso terms) in 2007 compared to 2006. Approximately 89% of the increase in net sales in our Australian and Asian operations during 2007 compared to 2006 resulted from the consolidation of our Australian operations acquired from Rinker for the six-month period ended December 31, 2007.

Others

Our Others segment includes our worldwide cement, clinker and slag trading operations, our information solutions company and other minor subsidiaries. Net sales, in our Others segment before eliminations resulting from consolidation, decreased approximately 11% in 2007 compared to 2006 in constant Peso terms (decreased approximately 5% in Dollar terms), primarily as a result of a 21% decrease in our trading operations’ net sales in 2007 compared to 2006, reflecting the decrease of demand for cement in the United States. For the year ended December 31, 2007, our trading operations’ net sales represented approximately 53% of our Others segment’s net sales.

Cost of Sales. Our cost of sales, including depreciation, increased approximately 16% from Ps136,447 million in 2006 to Ps157,696 million in 2007 in constant Peso terms. Approximately 91% of the increase was attributable to the consolidation of Rinker’s operations for the last six months of 2007. On a pro forma basis excluding the consolidation of Rinker’s operations for six months in 2007, our cost of sales would have increased by approximately 1% in 2007 as compared to the previous year, primarily due to higher energy, electricity and transportation costs. As a percentage of net sales, cost of sales, including Rinker’s operations for the last six months of 2007, increased from 64% in 2006 to 67% in 2007. The increase in cost of sales as a percentage of net sales was primarily due to the consolidation of Rinker, which changed our product mix since we had a higher percentage of sales of ready-mix concrete, aggregates and other products having a higher cost of sales and a lower profit margin as compared to cement.

Gross Profit. Our gross profit increased approximately 2% from Ps77,320 million in 2006 to Ps78,973 million in 2007 in constant Peso terms. All of the increase in our gross profit during 2007 compared to 2006, in constant Peso terms, resulted from the consolidation of Rinker’s operations for six months during 2007 compared to 2006. On a pro forma basis excluding the consolidation of Rinker’s operations for the last six months of 2007, our gross profit would have decreased by approximately 6% in 2007 as compared to the previous year, mainly as a result of the reduction in net sales and the increase in cost of sales discussed above. For the reasons explained above, including Rinker’s operations for the last six months of 2007, our gross margin decreased from 36% in 2006 to 33% in 2007.

Operating Expenses. Our operating expenses increased approximately 9% from Ps42,815 million in 2006 to Ps46,525 million in 2007 in constant Peso terms. Approximately 88% of the increase was attributable to the consolidation of Rinker’s operations for the last six months of 2007. On a pro forma basis excluding the consolidation of Rinker’s operations for the last six months of 2007, our operating expenses would have increased by approximately 1% in 2007 as compared to the previous year. As a percentage of net sales, our operating expenses remained flat in 2007 compared to 2006.

Operating Income. For the reasons mentioned previously, our operating income decreased approximately 6% from Ps34,505 million in 2006 to Ps32,448 million in 2007 in constant Peso terms. On a pro forma basis excluding the consolidation of Rinker’s operations for the last six months of 2007, our operating income would have decreased by approximately 14% in 2007 as compared to the previous year. As a percentage of net sales, operating income decreased from 16% in 2006 to 14% in 2007. Additionally, set forth below is a quantitative and qualitative analysis of the effects of the various factors affecting our operating income on a geographic segment basis.

 

98


Table of Contents

Mexico

Our Mexican operations’ operating income decreased approximately 5% (increased approximately 3% in nominal Peso terms) from Ps13,210 million in 2006 to Ps12,549 million in 2007 in constant Peso terms. The decrease in operating income was primarily due to increases in production cost and operating cost, coupled by decreases in the average prices of domestic cement and the decrease in our Mexican exports. The increases in production cost and operating cost were partially offset by increases in domestic cement and ready-mix concrete sales volumes and the average sales price of ready-mix concrete. As a percentage of net sales, in constant Peso terms, our operating margin decreased from 31% in 2006 to 30% in 2007.

United States

Our U.S. operations’ operating income decreased approximately 41% from Ps10,092 million in 2006 to Ps5,966 million in 2007 in constant Peso terms (decreased approximately 31% in Dollar terms). The decrease in operating income resulted primarily from the decrease in domestic cement sales volumes, partially offset by the consolidation of Rinker’s U.S. operations for the last six months of 2007 (representing approximately 17% of our U.S. operations’ operating income for the full year).

Spain

Our Spanish operations’ operating income increased approximately 7% (increased approximately 4% in Euro terms) from Ps5,637 million in 2006 to Ps6,028 million in 2007 in constant Peso terms. The increase in operating income resulted primarily from the increases in the average domestic cement and ready-mix concrete sales prices. This increase was partially offset by decreases in domestic cement and ready-mix concrete sales volumes and by a decrease in exports.

United Kingdom

Our United Kingdom operations’ operating income decreased significantly from an income of Ps154 million in 2006 to a loss of Ps446 million in 2007 in constant Peso terms (decreased approximately £27 million in British Pounds terms). The decrease in operating income resulted primarily from an increase in variable cost of sales driven by the increase in cost of fuels and electric power due to increases in international oil prices. The decrease was partially offset by increases in domestic cement sales volumes and the average sales prices of domestic cement and ready-mix concrete.

Rest of Europe

Our Rest of Europe operations’ operating income increased approximately 48% from Ps2,220 million in 2006 to Ps3,281 million in 2007 in constant Peso terms (increased approximately 22% in Euro terms). The increase in operating income resulted primarily from the increase in domestic cement and ready-mix concrete sales prices in most of our markets as well as increased domestic cement sales volumes. These increases were partially offset by a decrease in our operating margin in our German operations.

South America, Central America and the Caribbean

Our South America, Central America and the Caribbean operations’ operating income increased approximately 40% from Ps4,259 million in 2006 to Ps5,983 million in 2007 in constant Peso terms (increased approximately 51% in Dollar terms). The increase in operating income was primarily attributable to the significant increase in domestic cement and ready-mix concrete sales prices and volumes in our Colombian and Venezuelan operations as well as price and volume increases in our Dominican Republic operations. Approximately 53% of the increase in Dollar terms in our South America, Central America and the Caribbean operations was due to the increase in operating income in our Colombian operations.

 

99


Table of Contents

Africa and the Middle East

Our Africa and the Middle East operations’ operating income decreased approximately 7% from Ps1,595 million in 2006 to Ps1,483 million in 2007 in constant Peso terms (increased approximately 3% in Dollar terms). The increase in operating income in Dollar terms resulted primarily from the increase in our operating income in Egypt due to a better price environment and the increases in domestic cement and ready-mix concrete sales volumes. These increases were partially offset by a decrease in our operating income in our UAE operations.

Australia and Asia

Our Australian and Asian operations’ operating income increased significantly by approximately 210% from Ps664 million in 2006 to Ps2,061 million in 2007 in constant Peso terms. The increase in operating income resulted primarily from our operations in Australia, which are consolidated in our results of operations for the six-month period ended December 31, 2007 (representing approximately 57% of our Australian and Asian operations’ operating income for the year ended December 31, 2007). We did not have operations in Australia prior the acquisition of Rinker. These increases were complemented by an approximately 33% increase in our Asian operations’ operating income, from Ps664 million in 2006 to Ps884 million in 2007 in constant Peso terms.

Others

Operating loss in our Others segment increased approximately 34% from an operating loss of Ps3,326 million in 2006 to an operating loss of Ps4,457 million in 2007 in constant Peso terms (increased approximately 32% in Dollar terms). The increase in operating loss was primarily attributable to the decrease in our trading operations’ net sales in 2007 compared to 2006, reflecting the decrease in construction market demand for imported cement in the United States.

Other Expenses, Net. Our other expenses, net, increased significantly, from Ps580 million in 2006 to Ps3,281 million in 2007 in constant Peso terms, primarily as a result of (i) lower gains on the sale of fixed assets, which decreased by approximately Ps650 million during 2007 as compared to the previous year, (ii) the one-time benefit in 2006 from the reversal of the anti-dumping duties accrual following the agreement entered into between the Mexican and U.S. governments that lowered the antidumping duties on Mexican cement imports into the United States beginning April 2006, which represented a gain of Ps1,839 million and (iii) additional amortization expense from customer-related intangibles during 2007 for approximately Ps156 million that arose from the acquisition of Rinker. See notes 11 and 21B to our consolidated financial statements included elsewhere in this annual report. As a percentage of net sales, other expense, net, increased from 0.3% in 2006 to 1.4% in 2007.

Commencing on January 1, 2007, current and deferred Employees’ Statutory Profit Sharing (“ESPS”) is included in this line item. Until December 31, 2006, ESPS was presented in a specific line item within the income taxes section of the income statement. For the years ended December 31, 2006 and 2007, our other expenses, net includes aggregate current and deferred ESPS expenses of approximately Ps180 million and Ps246 million, respectively. The increase in ESPS in 2007 compared to 2006 was mainly driven by higher taxable income for profit sharing purposes in Mexico and Venezuela.

Comprehensive Financing Result. For the periods presented, pursuant to MFRS, the comprehensive financing result should measure the real cost (gain) of an entity’s financing, net of the foreign currency fluctuations and the inflationary effects on monetary assets and liabilities. In periods of high inflation or currency depreciation, significant volatility may arise and is reflected under this caption. For presentation purposes, the comprehensive financing result includes:

 

 

 

financial or interest expense on borrowed funds;

 

 

 

financial income on cash and temporary investments;

 

100


Table of Contents
 

 

appreciation or depreciation resulting from the valuation of financial instruments, including derivative instruments and marketable securities, as well as the realized gain or loss from the sale or liquidation of such instruments or securities;

 

 

 

foreign exchange gains or losses associated with monetary assets and liabilities denominated in foreign currencies; and

 

 

 

gains and losses resulting from having monetary liabilities or assets exposed to inflation (monetary position result).

 

   Year Ended December 31, 
   2006  2007 
   (in millions of constant Pesos as of December 31, 2007) 

Comprehensive financing result:

   

Financial expense

  (5,785 (8,809

Financial income

  536   862  

Results from financial instruments

  (161 2,387  

Foreign exchange result

  238   (243

Monetary position result

  4,667   6,890  
       

Net comprehensive financing result

  (505 1,087  
       

Our net comprehensive financing result increased substantially, from a loss of Ps505 million in 2006 to an income of Ps1,087 million in 2007. The components of the change are shown above. Our financial expense was Ps8,809 million for 2007, an increase of approximately 52% from Ps5,785 million in 2006. The increase was primarily attributable to higher average levels of debt outstanding during 2007 compared to 2006 as a result of borrowings related to the Rinker acquisition. Our financial income increased approximately 61% from Ps536 million in 2006 to Ps862 million in 2007 as a result of higher levels of cash and investments in 2007 compared with 2006 in connection with the funding of the Rinker acquisition. Our results from financial instruments improved substantially from a loss of Ps161 million in 2006 to a gain of Ps2,387 million in 2007, primarily attributable to significant valuation changes in our derivative financial instruments portfolio during 2007 compared to 2006 (discussed below). Our foreign exchange result declined from a gain of Ps238 million in 2006 to a loss of Ps243 million in 2007, mainly due to the appreciation of the Euro and the Pound Sterling against the Dollar. Our monetary position result (generated by the recognition of inflation effects over monetary assets and liabilities) increased from Ps4,667 million during 2006 to Ps6,890 million during 2007, as a result of an increase in our monetary liabilities in 2007 compared to 2006, mainly due to the debt incurred to fund the Rinker acquisition.

Derivative Financial Instruments. For the years ended December 31, 2006 and 2007, our derivative financial instruments that had a potential impact on our comprehensive financing result consisted of foreign exchange derivative instruments (excluding our foreign exchange forward contracts designated as hedges of our net investment in foreign subsidiaries), interest rate swaps, cross-currency swaps (including our derivative instruments related to the issuance of perpetual debentures by consolidated entities as dicussed in note 12E to our financial statements included elsewhere in this annual report), and interest rate derivatives related to energy projects.

For the year ended December 31, 2007, we had a net gain of approximately Ps2,387 million in the item “Results from financial instruments” as compared to a net loss of Ps161 in 2006. The gain in 2007 was mainly attributable to a net valuation gain of approximately Ps2,621 million in connection to changes in the fair value of our cross-currency swaps related to our perpetual debentures, exchanging Dollars for Japanese Yen, and a valuation gain of approximately Ps186 million related to changes in the fair value of other financial instruments, mainly equity forward contracts and marketable securities. These net gains were partially offset by a net valuation of approximately Ps182 million corresponding to our debt-related cross-currency swaps and our foreign exchange options, and a valuation loss of approximately Ps238 million which was attributable to changes in the fair value of our interest rate derivatives. The decline in our debt-related cross-currency swaps is primarily attributable to the devaluation of the Dollar against the Euro. The estimated fair value gain of the cross-currency swaps associated with our perpetual debentures was primarily attributable to the decrease in the ten-year Yen interest rate. The estimated fair value loss of the interest rate derivatives was primarily attributable to the decrease in the five-year interest rates in Euros and Dollars.

 

101


Table of Contents

Income Taxes. Our effective tax rate decreased from 16.3% in 2006 to 15.1% in 2007. Our tax expense, which primarily consisted of income taxes, decreased 16% from Ps5,698 million in 2006 to Ps4,796 million in 2007. The decrease was attributable to lower taxable income in 2007 as compared to 2006, complemented by a decrease in our statutory income tax rate. Our average statutory income tax rate was approximately 29% in 2006 and approximately 28% in 2007.

Majority Interest Net Income. Majority interest net income represents the difference between our consolidated net income and minority interest net income, which is the portion of our consolidated net income attributable to those of our subsidiaries in which non-affiliated third parties hold interests. Changes in minority interest net income in any period reflect changes in the percentage of the stock of our subsidiaries held by non-affiliated third parties as of the end of each month during the relevant period, and consolidated net income attributable to those subsidiaries.

For the reasons described above, our consolidated net income (before deducting the portion allocable to minority interest) for 2007 decreased approximately Ps2,202 million, or 8%, from Ps29,147 million in 2006 to Ps26,945 million in 2007 in constant Peso terms. The decrease in our consolidated net income was partially offset by the consolidation of Rinker’s operations for six months during 2007 compared to 2006, which represented approximately 6% of our consolidated net income in 2007. Excluding the effect of the consolidation of Rinker’s operations, our consolidated net income (before deducting the portion allocable to minority interest) decreased approximately 13% during the same period. As a percentage of net sales, consolidated net income decreased from 14% in 2006 to 11% in 2007.

Minority interest net income decreased approximately 35% from Ps1,292 million in 2006 to Ps837 million in 2007, in constant Peso terms, mainly as a result of a decrease in the total net income of the consolidated entities in which others have a minority interest. The percentage of our consolidated net income allocable to minority interests decreased from 4% in 2006 to 3% in 2007. Majority interest net income decreased by approximately 6% from Ps27,855 million in 2006 to Ps26,108 million in 2007, in constant Peso terms. As a percentage of net sales, majority interest net income decreased from 13% in 2006 to 11% in 2007.

Liquidity and Capital Resources

Operating Activities

We have satisfied our operating liquidity needs primarily through operations of our subsidiaries and expect to continue to do so for both the short and long term. Although cash flow from our operations has historically overall met our liquidity needs for operations, by servicing debt and funding capital expenditures and acquisitions, our subsidiaries are exposed to risks from changes in foreign currency exchange rates, price and currency controls, interest rates, inflation, governmental spending, social instability and other political, economic and/or social developments in the countries in which they operate, any one of which may materially reduce our net income and cash from operations. Consequently, we also rely on cost-cutting and operating improvements to optimize capacity utilization and maximize profitability. Our consolidated net resources provided by operating activities were approximately Ps47.8 billion in 2006 and approximately Ps45.6 billion in 2007; see our Statement of Changes in the Financial Position included elsewhere in this annual report. Our consolidated net cash flows provided by operating activities were approximately Ps31.3 billion in 2008; see our Statement of Cash Flows included elsewhere in this annual report. In light of the global financial crisis and downturn in the construction industry affecting most of our markets, we currently do not expect cash flow from operations after working capital and investment needs, to be sufficient to cover our maturing debt payment obligations in 2009.

Sources and Uses of Cash

Beginning in 2008, the new MFRS B-2, Statement of Cash Flows (“MFRS B-2”), establishes the incorporation of a new cash flow statement, included elsewhere in this annual report, which presents cash inflows and outflows in nominal currency as part of the basic financial statements, replacing the statement of changes in financial position, which included inflation effects and foreign exchange effects not realized. Considering transition

 

102


Table of Contents

rules under MFRS B-2, only the cash flow statement is presented for the period 2008, and the statements of changes in financial position, included elsewhere in this annual report, for the years ended December 31, 2007 and 2006, originally reported as of each year, are presented in constant Pesos as of December 31, 2007.

As a result, our review of sources and uses of resources presented below for 2008 refers to nominal amounts included in our statement of cash flows for 2008, while our review for 2007 and 2006 refers to constant Peso amounts as of December 31, 2007 included in our statements of changes in the financial position at the end of each year, as applicable.

Our primary sources and uses of cash during the years ended December 31, 2006, 2007 and 2008 were as follows:

 

   2008 

Operating activities

  

Majority interest net income

  Ps2,278  

Non-cash items

  41,327  

Changes in working capital, excluding financial expense and income taxes

  1,243  
    

Net cash flows provided by operating activities before interest expense and income taxes

  44,848  

Financial expense paid in cash

  (9,951

Income taxes paid in cash

  (3,625

Net cash flows provided by operating activities

  31,272  

Investing activities

  

Property, machinery and equipment, net

  (21,248

Disposal of subsidiaries and associates, net

  10,845  

Investment derivatives

  2,856  

Other investments

  (4,227
    

Net cash flows used in investing activities

  (11,774

Financing activities

  

Repayment of debt, net

  (3,710

Issuance of perpetual debentures, net of interest paid

  (1,801

Issuance of common stock

  6,794  

Dividends paid

  (7,009

Financing derivatives

  (12,765

Non-current liabilities, net

  1,897  
    

Net cash flows used in financing activities

  (16,594

Conversion Effects

  2,030  

Increase in cash and cash equivalents

  4,934  

Cash and cash equivalents at beginning of year

  8,670  
    

Cash and cash equivalents at end of year

  Ps13,604  
    

 

   2007  2006 

Operating activities

   

Majority interest net income

  Ps26,108   27,855  

Non-cash items

  17,804   16,705  

Net change in working capital

  1,713   3,285  
       

Net resources provided by operating activities

  45,625   47,845  

Investing activities

   

Capital expenditures, net of disposals

  (21,779 (16,067

Disposal (acquisition) of subsidiaries and associates

  (146,663 2,958  

Other investments and monetary foreign currency effect

  (17,356 (11,653
       

Net resources used in investing activities

  (185,798 (24,762

Financing activities

   

Proceeds from debt (repayments), net, excluding debt assumed through business acquisitions

  114,065   (31,235

Issuance of perpetual debentures, net of interest paid

  16,981   14,490  

Issuance of common stock

  6,399   5,976  

Dividends paid

  (6,636 (6,226

Other financing activities, net

  (460 4,855  
       

Net resources provided by (used in) in financing activities

  130,349   (12,140
       

Increase (decrease) in cash and cash equivalents

  (9,824 10,943  

Cash and cash equivalents at beginning of year

  18,494   7,551  
       

Cash and cash equivalents at end of year

  Ps 8,670   18,494  
       

 

103


Table of Contents

2008. During 2008, in nominal Peso terms and including the positive foreign currency effect of our initial balances of cash and cash equivalents generated during the period of approximately Ps2,030 million, there was an increase in cash and cash equivalents of Ps4,934 million. This increase was generated by net cash flows provided by operating activities, which after financial interest and income taxes paid in cash of approximately Ps13,576 million, amounted to approximately Ps31,272 million, which was partially offset by net resources used in investing activities of approximately Ps11,774 million and by net resources used in financing activities for approximately Ps16,594 million.

For the year ended December 31, 2008, our net resources provided by operating activities included a net reduction in working capital of approximately Ps1,243 million which was mainly generated by decreases in trade receivables resulting from our securitization programs in Mexico and the U.S. and decreases in other accounts receivable and other assets for an aggregate amount of approximately Ps4,522 million, partially offset by increases in inventories and decreases in trade payables and other accounts payable and accrued expenses for an aggregate amount of approximately Ps3,279 million.

During 2008, our net resources used in financing activities of approximately Ps16,594 million included new borrowings of approximately Ps59,568 million, which in conjunction with net resources provided by operating activities and resources obtained from the sale of subsidiaries and affiliates of approximately Ps10,845 million, were disbursed mainly in connection with: a) debt repayments of approximately Ps63,278 million; b) net losses realized in derivative financial instruments for approximately Ps9,909 million; and c) capital expenditures for approximately Ps23,900 million.

The resources obtained from the sale of subsidiaries and affiliates for approximately Ps10,845 million principally consist of the sale of a 9.5% interest in Axtel, S.A.B. de C.V., the sale/contribution of assets to our associate, Ready Mix USA, LLC, the sale of our operations in the Canary Islands and the sale of our operations in Italy, all of which occurred in 2008 and are detailed in notes 8A and 10A to our consolidated financial statements included elsewhere in this annual report.

2007. As of December 31, 2007, in constant Peso terms as of the same date, there was a decrease in cash and cash equivalents of Ps9,824 million. This decrease was generated by net resources used in investing activities of approximately Ps185,798 million, which was partially offset by net resources provided by operating activities of approximately Ps45,625 million and net resources provided by financing activities of approximately Ps130,349 million.

For the year ended December 31, 2007, our net resources provided by operating activities included net resources from working capital of approximately Ps1,713 million which were mainly originated by decreases in trade receivables resulting from our securitization programs in Mexico and the U.S., decreases in other accounts receivable and other assets and increases in other accounts payable for an aggregate amount of approximately Ps3,464 million, partially offset by increases in inventories and decreases in trade payables for an aggregate amount of approximately Ps1,751 million.

During 2007, our net resources provided by financing activities for approximately Ps130,349 million included new borrowings for approximately Ps206,690 million and the issuance of perpetual debentures for approximately Ps18,828 million, which, in conjunction with net resources provided by operating activities, were disbursed mainly in connection with: a) the acquisition of Rinker Group Limited net of cash and cash equivalents as well as net of assets sold in December 2007 as required by the Department of Justice of the United States for approximately Ps169,502 million, including debt assumed of approximately Ps 13,943 million; b) debt repayments of approximately Ps84,412 million; and c) capital expenditures for approximately Ps22,289 million.

 

104


Table of Contents

2006. As of December 31, 2006, in constant peso terms as of December 31, 2007, there was an increase in cash and cash equivalents of Ps10,943 million. This increase was generated by net resources provided by operating activities for approximately Ps47,845 million, which were partially offset by net resources used in financing activities for approximately Ps12,140 million and net resources used in investing activities for approximately Ps24,762 million.

For the year ended December 31, 2006, CEMEX’s net resources provided by operating activities included net resources from working capital of approximately Ps3,285 million which were mainly originated by decreases in trade receivables resulting from CEMEX’s securitization programs in Spain, France and the U.S., decreases in other accounts receivable and other assets and increases in trade payables for an aggregate amount of approximately Ps6,779 million, partially offset by increases in inventories and decreases in other accounts payable for an aggregate amount of approximately Ps3,494 million.

During 2006, CEMEX’s net resources used in financing activities for approximately Ps12,140 million included new borrowings of approximately Ps37,199 million and the issuance of perpetual debentures of approximately Ps14,642 million, which, together with proceeds from the sale of CEMEX’s 25.5% interest in the Indonesian cement producer PT Semen Gresik for approximately Ps4,053 million and net resources provided by operating activities, were disbursed mainly in connection with: a) debt repayments of approximately Ps63,182 million; and b) capital expenditures of approximately Ps18,044 million, while approximately Ps18,494 million were held in CEMEX’s cash and temporary investments accounts in connection with the funding required for the acquisition of Rinker Group Limited, which took place in 2007.

Working Capital

We estimate a net investment in working capital of approximately Ps2,506 million during 2009, to be generated by an increase in trade receivables and a decrease in trade payables and other accounts payable and accrued expenses, which is expected to be partially offset by a decrease in inventories. Our estimates assume extension of our trade receivables securitization programs with scheduled maturity by the third quarter of 2009. See “Item 5 — Operating and Financial Review and Prospects — Liquidity and Capital Resources — Our Receivables Financing Arrangements.”

Capital Expenditures

At December 31, 2008, in connection with our significant projects, we had contractually committed capital expenditures for approximately U.S.$957 million, including our base capital expenditures expected to be incurred during 2009. This amount is expected to be incurred over the next 2.5 years, according to the evolution of the related projects. Our capital expenditures incurred for the years ended December 31, 2007 and 2008 and our expected capital expenditures during 2009, which include an allocation to 2009 of a portion of our total future committed amount, are as follows:

 

(U.S. dollars in millions)

  2007  2008  Estimated
in 2009

North America(1)

  U.S.$894  888  163

Europe(2)

   723  790  285

Central and South America and the Caribbean(3)

   169  171  104

Africa and the Middle East

   87  85  29

Asia and Australia

   57  90  31

Others(4)

   111  129  38
          

Total consolidated

  U.S.$2,041  2,153  650
          

Of which:

      

Expansion capital expenditures(5)

  U.S.$1,434  1,591  393

Base capital expenditures(6)

  U.S.$607  562  257

 

105


Table of Contents

 

(1)

In North America, our estimated capital expenditures during 2009 include amounts related to the expansion of the Yaqui and Tepeaca plants in Mexico, and the expansion of the Balcones and Brooksville South plants.

 

(2)

In Europe, our estimated capital expenditures during 2009 include amounts related to the construction of the new cement production facility in Teruel, Spain, the new grinding mill and blending facility at the Port of Tilbury in the United Kingdom and the expansion of our cement plants in Poland and Latvia.

 

(3)

In Central and South America and the Caribbean, our estimated capital expenditures during 2009 include the construction of the new kiln in Panama.

 

(4)

Our “Others” capital expenditures expected during 2009 include our trading activities as well as our corporate requirements.

 

(5)

Expansion capital expenditures refer to the acquisition or construction of new assets intended to increase our current operating infrastructure and which are expected to generate additional amounts of operating cash flows.

 

(6)

Base capital expenditures refer to the acquisition or construction of new assets that would replace portions of our operating infrastructure and which are expected to maintain our operating continuity.

As reflected in the prior table, during 2009, in response to the continued severe deterioration of the economic environment, we have substantially reduced our capital expenditures budget. See “Item 4 — Information on the Company — Business Overview — Our Business Strategy.” We may revise our planned capital expenditures if conditions deteriorate further during 2009.

Our Indebtedness

As of December 31, 2008, we had approximately U.S.$19 billion (Ps258 billion) of total debt, of which approximately 15% was short-term and 85% was long-term (including current maturities of long-term debt). As of December 31, 2008, before giving effect to our cross-currency swap arrangements discussed elsewhere in this annual report, approximately 67% of our consolidated debt was Dollar-denominated, approximately 11% was Peso-denominated, approximately 19% was Euro-denominated, approximately 2% was Japanese Yen-denominated, and immaterial amounts were denominated in other currencies. The weighted average interest rates of our debt as of December 31, 2008 in our main currencies were 2.7% on our Dollar-denominated debt, 5.6% on our Peso-denominated debt, 4.1% on our Euro-denominated debt, and 1.6% on our Yen-denominated debt. The foregoing debt information does not include the perpetual instruments issued by C5 Capital (SPV) Limited, C8 Capital (SPV) Limited, C10 Capital (SPV) Limited and C10-EUR Capital (SPV) Limited in December 2006 and February and May 2007 described below. See “— Our Perpetual Debentures, which follows in this Item 5.”

From time to time, as part of our financing activities, we and our subsidiaries have entered into various financing agreements, including bank loans, credit facilities, sale-leaseback transactions, forward contracts, forward lending facilities and equity swap transactions. Additionally, we and our subsidiaries have issued notes, commercial paper, bonds, preferred equity and putable capital securities.

Most of our outstanding indebtedness has been incurred to finance our acquisitions and to finance our capital expenditure programs. CEMEX México, S.A. de C.V. and Empresas Tolteca de México, S.A. de C.V., two of our principal Mexican subsidiaries, have provided guarantees of our indebtedness in the amount of approximately U.S.$6,396 million (Ps87,881 million) and U.S.$4,837 million (Ps66,460 million), respectively, as of December 31, 2008.

We have a substantial amount of debt maturing in the next several years. As of May 31, 2009, we had debt with an aggregate principal amount of approximately U.S.$4,284 million maturing during the rest of 2009, and U.S.$3,882 million and U.S.$7,845 million maturing in 2010 and 2011, respectively. See “Item 3 — Key Information — Risk Factors — We have substantial amounts of debt maturing in 2009 and each of the next several years, and a substantial amount of our debt is subject to the Conditional Waiver and Extension Agreement.” We do not expect cash from operations to be sufficient to repay this indebtedness, and we expect to require other indebtedness, sale of assets and proceeds from equity offerings in order to finance these maturities.

We are currently in debt refinancing discussions with our lenders. See “— Recent Developments — Recent Developments Relating to Our Indebtedness.” During the first quarter of 2009, we entered into a Conditional Waiver and Extension Agreement with a group of our bank lenders. The lenders party to the Conditional Waiver and

 

106


Table of Contents

Extension Agreement have agreed to extend to July 31, 2009 scheduled principal payment obligations which were originally due between March 24, 2009 and July 31, 2009. We entered into the Conditional Waiver and Extension Agreement to give us time to negotiate a broader debt refinancing. As of June 26, 2009, principal payments in an aggregate principal amount of approximately U.S.$1,166 million have been extended under the Conditional Waiver and Extension Agreement.

Upon expiration of the Conditional Waiver and Extension Agreement (currently scheduled for July 31, 2009), the extended amounts will become immediately due and payable and the remaining amounts under the relevant facilities (in an aggregate principal amount of approximately U.S.$12,924 million as of June 26, 2009) will be capable of being accelerated by a vote of the requisite lenders under each relevant facility. Additionally, under the Conditional Waiver and Extension Agreement, a termination event may occur in a variety of situations that are not in our control. We cannot provide assurance that we will be able to enter into a refinancing plan to replace the Conditional Waiver and Extension Agreement prior to July 31, 2009 or to extend the Conditional Waiver and Extension Agreement to a later date. The unanimous consent of all lenders party to the Conditional Waiver and Extension Agreement is required to extend it. If the Conditional Waiver and Extension Agreement expires or terminates, and we are unable to pay the extended amounts and any accelerated amounts, this would trigger a payment default under the relevant bank facilities, which would trigger defaults under other debt of ours.

We intend to enter into a refinancing plan in the next few months. The refinancing plan we are negotiating will likely include amortization requirements, which we intend to meet using funds from a variety of sources, including the proceeds from free cash flow, asset sales and debt and/or equity security issuances. The global refinancing plan may also include a requirement to issue debt and/or equity securities in specified instances. Our potential inability to meet the amortization requirements would result in a payment default. The refinancing plan will likely include a revised covenant package that will place various restrictions on us. We may also be required to encumber or segregate some of our assets for the benefit of our lenders as part of the refinancing plan, and if we are unable to meet the amortization requirements and cannot refinance the debt, the lenders under the refinancing plan could have the right to exercise remedies and foreclose on the pledged assets.

Historically, we have addressed our liquidity needs (including funds required to make scheduled principal and interest payments, refinance debt, and fund working capital and planned capital expenditures) with operating cash flow, borrowings under credit facilities, proceeds of debt and equity offerings, and proceeds from asset sales. The global stock and credit markets have recently experienced significant price volatility, dislocations and liquidity disruptions, which have caused market prices of many stocks to fluctuate substantially and the spreads on prospective and outstanding debt financings to widen considerably. These circumstances have materially impacted liquidity in the financial markets, making terms for financings materially less attractive, and in several cases have resulted in the unavailability of certain types of financing. This volatility and illiquidity has negatively impacted a broad range of fixed income securities. As a result, the market for fixed income securities has experienced decreased liquidity, increased price volatility, credit downgrade events, and increased defaults. Global equity markets have also been experiencing heightened volatility and turmoil, with issuers who are exposed to the credit markets particularly affected. These factors and the continuing market disruption have had, and may continue to have, an adverse effect on us, including on our ability to refinance future maturities, in part because we, like many public companies, from time to time raise capital in debt and equity capital markets.

In addition, continued uncertainty in the stock and credit markets may negatively impact our ability to access additional short-term and long-term financing, including accounts receivable securitizations, on reasonable terms or at all, which would negatively impact our liquidity and financial condition. See “— Our Receivables Financing Arrangements.”

On March 10, 2009, our credit ratings were downgraded below investment grade by Standard & Poor’s and by Fitch. The loss of our investment grade ratings has negatively impacted and will continue to negatively impact the availability of financing and the terms on which we could refinance our debt, including the imposition of more restrictive covenants and higher interest rates. The disruptions in the financial and credit markets may continue to adversely affect our credit rating and the market value of our common stock. If the current pressures on credit continue or worsen, we may not be able to refinance, if necessary, our outstanding debt when due, which could have a material adverse effect on our business and financial condition.

 

107


Table of Contents

Our revolving credit facilities are fully drawn. If our operating results worsen significantly, or if we are unable to complete our planned divestitures and our cash flow or capital resources prove inadequate, we could face liquidity problems and may not be able to comply with our upcoming principal payment maturities under our indebtedness.

We and our subsidiaries have sought and obtained waivers and amendments to several of our debt instruments relating to a number of financial ratios. On December 19, 2008, we announced that we reached an agreement with our bank lenders to increase the permitted leverage ratio requirement starting with the period ending on December 31, 2008. See “— Recent Developments — Recent Developments Relating to Our Indebtedness.” We may need to seek waivers or amendments in the future. However, we cannot assure you that any future waivers, if requested, will be obtained. If we or our subsidiaries are unable to comply with the provisions of our debt instruments, and are unable to obtain a waiver or amendment, the indebtedness outstanding under such debt instruments could be accelerated. Acceleration of these debt instruments would have a material adverse effect on our financial condition.

Parent Company-Only Financial Statements

Under Rule 5-04(c) of Regulation S-X under the Exchange Act, companies with restricted net assets exceeding 25% of their consolidated net assets are required to include Schedule I (parent company-only financial statements). Under Rule 4-08(e)(3) of Regulation S-X, loan provisions prohibiting dividend payments, loans or advances to the parent by a subsidiary are considered restrictions for purposes of computing restricted net assets.

As of December 31, 2008, the financing agreements entered into by us and our subsidiaries do not include covenants or agreements that by their specific terms restrict the transfer of funds from our subsidiaries to us in the form of dividends, loans or advances. However, the financing agreements include some restrictive covenants that would be considered transfer restrictions under Rule 4-08(e)(3) of Regulation S-X. These restrictive covenants are as follows:

 

 

 

A restriction on asset dispositions that limits the use of proceeds of funds obtained from assets sales. The restriction requires us to reinvest such proceeds in cement-related assets or repay senior debt. As of December 31, 2008, we had senior debt in subsidiaries of approximately U.S.$13,188 million (equivalent to approximately 29% of our consolidated assets); and

 

 

 

A financial covenant limiting the amount of total debt maintained in New Sunward Holding B.V. (a Dutch holding company subsidiary) relative to the stockholder’s equity of CEMEX España (our operating company in Spain and the direct parent of New Sunward Holding B.V.) to be not higher than 0.35 times. As of December 31, 2008, New Sunward Holding B.V. had outstanding debt of approximately €1,002 million (U.S.$1,400 million).

In light of these restrictions, as of December 31, 2008, we had more than 25% of our consolidated net assets subject to restrictions under Rule 4-08(e)(3) of Regulation S-X, and as a result we have included the required Schedule I (parent company-only financial statements) elsewhere in this annual report.

Financing Activities

As of December 31, 2008, we had approximately U.S.$18.8 billion of total outstanding debt, not including approximately U.S.$3.0 billion of perpetual debentures issued by special purpose vehicles, which are not accounted for as debt under MFRS but are considered to be debt for purposes of U.S. GAAP. Our financing activities through December 31, 2007 are described in our previous annual reports on Form 20-F. The following is a description of our financings in 2008:

 

 

 

On April 25, 2008, we completed an issuance of notes under our Medium-Term Promissory Notes Program (“Certificados Bursátiles”), for Ps1.0 billion with a maturity of approximately 2.5 years.

 

108


Table of Contents
 

 

On June 2, 2008, New Sunward Holding B.V. closed two identical U.S.$525 million facilities with a group of relationship banks. Each facility allowed the principal amount to be automatically extended by us for consecutive six-month periods indefinitely after a period of three years and included an option of New Sunward Holding B.V. to defer interest at any time, subject to a number of conditions. Within the first three years that each facility was in place and, subject to the satisfaction of specified conditions, New Sunward Holding B.V. had options to convert all (and not part) of the respective amounts outstanding under the respective facilities into maturity loans, each with a fixed maturity date of June 30, 2011. New Sunward Holding B.V. exercised this right to convert the facilities during December 2008. The facilities pay a Yen Libor multiplier semiannually. The cost in dollars has been fixed for the next three years, to 2.6%, 2.9% and 3.3%, respectively.

 

 

 

On June 25, 2008, we entered into a structured transaction relating to (i) a U.S.$500 million credit agreement with a bullet maturity on April 29, 2011 and (ii) a series of put spread derivative transactions on our ADSs with a notional amount equal to the amount of the credit agreement. The cost of the credit agreement will be 0%, if the average price of our ADS at the end of the put spread option is equal or above U.S.$32.92 (as the interest payment would be funded by the net put premium), or from 0.1% to a maximum of 12%, if the ADS price is below U.S.$32.92 at maturity. The proceeds were used to refinance existing short-term indebtedness we incurred in connection with the Rinker acquisition.

 

 

 

On October 14, 2008, we entered into a U.S.$250 million amortizing loan agreement with a final maturity of two years.

 

 

 

On December 11, 2008, we issued Ps970 million of long-term debt in the Mexican capital markets, exchanging Certificados Bursátiles maturing in 2008 and 2009 for new notes, representing a 17% participation rate in the exchange offer. The new notes, guaranteed by CEMEX México S.A. de C.V. and Empresas Tolteca de Mexico, S.A. de C.V., mature on September 15, 2011.

 

 

 

During the last quarter of 2008, we also issued various short-term notes under our Short-Term Promissory Notes Program (“Certificados Bursátiles de Corto Plazo”), with the partial guarantee of the Mexican government through NAFIN, having an outstanding amount of Ps1.4 billion at the end of the quarter.

For a description of the perpetual debentures issued by C5 Capital (SPV) Limited, C8 Capital (SPV) Limited, C10 Capital (SPV) Limited and C10-EUR Capital (SPV) Limited, see “— Our Perpetual Debentures.”

See “—Recent Developments — Recent Developments Relating to Our Indebtedness — Refinancing Plan.”

Our Equity Forward Arrangements

On December 20, 2006, we sold in the Mexican market 50 million CPOs that we held in treasury for approximately Ps1,932 million to a financial institution. On the same date, CEMEX negotiated a forward contract for the same number of CPOs with maturity in December 2009. The notional amount of the contract was approximately U.S.$171 million (Ps2,003 million). This equity forward contract was liquidated in 2007, generating a gain of approximately U.S.$13 million (Ps142 million) recognized in our income statement. See note 11C part II to our consolidated financial statements included elsewhere in this annual report.

In December 2007, CEMEX negotiated an equity forward contract covering approximately 47 million CPOs with maturity in March 2008. The notional amount of the contract was approximately U.S.$121 million (Ps1,321 million). This contract was negotiated to hedge future exercises of options under CEMEX’s executive stock option programs. During 2008, the hedge was increased to approximately 81 million CPOs with a notional amount of U.S.$206 million. During October 2008, a significant decrease in the price of CPOs accelerated the anticipated settlement of these contracts, which generated a loss of approximately U.S.$153 million (Ps2,102 million), recognized in our results for the period. See note 11C to our consolidated financial statements included elsewhere in this annual report.

 

109


Table of Contents

In connection with the sale of shares of AXTEL (see note 8A to our consolidated financial statements included elsewhere in this annual report) and in order to benefit from a future increase in the prices of such entity, on March 31, 2008, CEMEX entered into forward contracts with net cash settlement covering 119 million CPOs (each for 59.5 million CPOs) of AXTEL with maturity in April 2011. The fair value of such contracts as of December 31, 2008 was a loss of approximately U.S.$12 million (Ps165 million), including a deposit in margin accounts for U.S.$184 million (Ps2,528 million) which is presented net within liabilities, as a result of offsetting balances with the counterparties. Changes in the fair value of these instruments generated a loss in our 2008 income statement of approximately U.S.$196 million (Ps2,693 million). As of the date of this report, resulting from our recent derivatives transaction activities, these contracts mature in October 2009. One of the counterparties has an option to maintain its transaction for 59.5 million CPOs of AXTEL until April 2011.

Our Perpetual Debentures

As of December 31, 2006, 2007 and 2008, minority interest stockholders’ equity includes approximately U.S.$1,250 million (Ps14,642 million), U.S.$3,065 million (Ps33,470 million) and U.S.$3,020 million (Ps41,495 million), respectively, representing the principal amount of perpetual debentures. These debentures have no fixed maturity date and do not represent a contractual payment obligation for us. Based on their characteristics, these debentures, issued through special purpose vehicles, or SPVs, qualify as equity instruments under MFRS and are classified within minority interest as they were issued by consolidated entities, considering that there is no contractual obligation to deliver cash or any other financial asset, the debentures do not have any maturity date, meaning that they were issued to perpetuity, and we have the unilateral right to defer indefinitely the payment of interest due on the debentures. The classification of the debentures as equity instruments for accounting purposes under MFRS was made under applicable International Financial Reporting Standards, or IFRS, which were applied to these transactions in compliance with the supplementary application of IFRS in Mexico. Issuance costs, as well as the interest expense, which is accrued based on the principal amount of the perpetual debentures, are included within “Other equity reserves” and represented expenses of approximately Ps2,596 million in 2008, Ps1,847 million in 2007 and Ps152 million in 2006. The different SPVs were established solely for purposes of issuing the perpetual debentures and are included in our consolidated financial statements. As of December 31, 2008, our perpetual debentures are as follows:

 

Issuer

  

Issuance Date

  Nominal Amount
(in millions)
  

Repurchase Option

  Interest
Rate
 

C10-EUR Capital (SPV) Ltd.

  May 2007  730  Tenth anniversary  6.3

C8 Capital (SPV) Ltd.

  February 2007  U.S.$750  Eighth anniversary  6.6

C5 Capital (SPV) Ltd.

  December 2006  U.S.$350  Fifth anniversary  6.2

C10 Capital (SPV) Ltd.

  December 2006  U.S.$900  Tenth anniversary  6.7

Under U.S. GAAP, these perpetual debentures are recognized as debt and interest payments are included as financing expense, as part of the comprehensive financial result in the income statement.

As described below and in note 11C to our financial statements included elsewhere in this annual report, there have been derivative instruments associated with the debentures issued by C5 Capital (SPV) Limited, C8 Capital (SPV) Limited, C10 Capital (SPV) Limited and C10-EUR Capital (SPV) Limited through which we have changed the risk profile associated with interest rates and foreign exchange rates in respect of these debentures. In order to eliminate our exposure to Yen and to Yen interest rates, on May 22, 2009, we delivered the required notices under the documentation governing the dual-currency notes and the related perpetual debentures, informing debenture holders our decision to exercise our right to defer by one day the scheduled interest payment otherwise due and payable on June 30, 2009, the next scheduled interest payment date under the dual-currency notes and the related perpetual debentures. As a result, the interest rate on the dual-currency notes will convert from Yen floating rate into Dollar or Euro fixed rate, as applicable, as of June 30, 2009, and the associated Yen cross-currency swap derivatives will be unwound. Any resulting loss would be payable by us to our derivatives counterparties and any profit would be retained by the debenture issuers and applied to pay future coupon payments on the perpetual debentures. As of the date of this report, the result of the unwinding of such cross-currency derivatives is unknown but we estimate that if such unwind result is a loss, it will not have a material adverse effect on our financial position.

 

110


Table of Contents

Our Receivables Financing Arrangements

We have established sales of trade accounts receivable programs with financial institutions, referred to as securitization programs. These programs were originally negotiated by our subsidiary in Spain during 2000, our subsidiary in the United States during 2001, our subsidiaries in Mexico during 2002, and our subsidiary in France during 2006. Through the securitization programs, our subsidiaries effectively surrender control, risks and the benefits associated with the accounts receivable sold; therefore, the amount of receivables sold is recorded as a sale of financial assets and the balances are removed from the balance sheet at the moment of sale, except for the amounts that the counterparties have not paid, which are reclassified to other accounts receivable. See notes 4 and 5 to our consolidated financial statements included elsewhere in this annual report. The balances of receivables sold pursuant to these securitization programs as of December 31, 2006, 2007 and 2008 were Ps12,731 million (U.S.$1,166 million), Ps12,325 million (U.S.$1,129 million) and Ps14,765 million (U.S.$1,075 million), respectively. The accounts receivable qualifying for sale do not include amounts over specified days past due or concentrations over specified limits to any one customer, according to the terms of the programs. Expenses incurred under these programs, originated by the discount granted to the acquirers of the accounts receivable, are recognized in the income statements as financial expense and were approximately Ps475 million (U.S.$44 million) in 2006, Ps673 million (U.S.$62 million) in 2007 and Ps656 million (U.S.$58 million) in 2008. The proceeds obtained through these programs have been used primarily to reduce net debt. As of the date of this annual report, our Mexican securitization program had scheduled commitment expiration dates by July 2009, for an aggregate principal amount of approximately Ps3,420 million (U.S.$260 million) as of May 31, 2009. We have made progress in our current negotiation with financial institutions to extend this program and most of such maturities. If we are unable to extend this transaction on reasonable terms or at all, however, it would have a negative impact on our liquidity position. On June 24, 2009, the Securitization Program in France was extended until May 24, 2010 provided that the Conditional Waiver and Extension Agreement is not terminated and the global refinancing is completed in a form satisfactory to the program sponsor. On June 26, 2009, we entered into a one-year accounts receivable securitization program for our U.S. operations for up to U.S.$300 million in funded amounts replacing our prior program.

Stock Repurchase Program

Under Mexican law, our shareholders may authorize a stock repurchase program at our annual shareholders’ meeting. Unless otherwise instructed by our shareholders, we are not required to purchase any minimum number of shares pursuant to such program.

In connection with our 2006 and 2007 annual shareholders’ meetings held on April 26, 2007, and April 24, 2008, respectively, our shareholders approved stock repurchase programs in an amount of up to Ps6,000 million (nominal amount) to be implemented between April 2007 and April 2009. No shares were purchased under these programs and no stock repurchase program is outstanding as of the date of this annual report.

Recent Developments

Recent Developments Relating To Our Indebtedness

Amendments to Facilities in December 2008

Many of our debt facilities had, among other conditions, leverage ratio covenants requiring us to maintain a net debt ratio, as defined in each agreement, of no more than 3.5 times the trailing-twelve-month operating EBITDA as defined in each agreement. In December 2008, we requested and received consent from the relevant banks to amend, among other conditions, the leverage ratio covenant in our existing syndicated loan facilities. The new leverage ratio requirement at the consolidated CEMEX, S.A.B. de C.V. level was 4.5 to 1 on December 31, 2008 and remained at that ratio on March 31, 2009, increasing to 4.75 to 1 on June 30, 2009, and gradually decreasing back to 3.5 to 1 by September 30, 2011 and thereafter (see note 11A to our financial statements included elsewhere in this annual report).

 

111


Table of Contents

Completion of Initial Refinancing Plan in January 2009

During January 2009, we completed a refinancing plan consisting of (i) combining multiple short-term bilateral facilities into two long-term syndicated facilities, (ii) extending the maturity of certain debt, and (iii) amending leverage ratios and other covenants in various facilities. This refinancing plan reflects our cooperation with our five lead banks in a global effort to strengthen our capital structure and to lengthen the maturity profile of our debt.

Prior to January 27, 2009, we had approximately U.S.$2.7 billion of debt in the form of a variety of short-term bilateral facilities with individual banks, scheduled to mature in 2009 and early 2010. On January 27, 2009, approximately U.S.$2,093 million of these bilateral facilities were refinanced in two long-term syndicated joint facilities. The final maturity for the amounts refinanced in these new long-term facilities is February 2011, with U.S.$750 million amortizing in 2009 and U.S.$286 million amortizing in 2010.

Prior to January 27, 2009, we also had U.S.$3 billion of debt in the form of a syndicated loan facility due in December 2009 at the CEMEX España level. On January 27, 2009, we extended the final maturity of approximately U.S.$1.7 billion under this facility by one year to December 2010. The remaining approximately U.S.$1.3 billion remains due in December 2009.

Banobras Credit Facility

During April 2009, our subsidiary CEMEX Concretos, S.A. de C.V., closed with Banobras S.N.C., a Mexican government development bank, a Ps5,000 million credit facility under a government program established to support infrastructure development in Mexico. We have made an initial drawdown of Ps2,087 million under this facility to partially finance current and future public works awarded to CEMEX in Mexico. This facility is part of a government program to provide financing to suppliers and contractors in the infrastructure sector in Mexico.

Global Refinancing

On March 9, 2009 we announced the initiation of discussions with our core banks to renegotiate the majority of our outstanding debt, or approximately U.S.$14.5 billion in syndicated and bilateral obligations. Before the end of the first quarter 2009, we entered into a Conditional Waiver and Extension Agreement with a group of our bank lenders. The lenders party to the Conditional Waiver and Extension Agreement have agreed to extend to July 31, 2009 the scheduled principal payment obligations which were originally due between March 24, 2009 and July 31, 2009. We entered into the Conditional Waiver and Extension Agreement to provide time to negotiate a broad debt refinancing. As of June 26, 2009, principal payments in an aggregate principal amount of approximately U.S.$1,166 million have been extended under the Conditional Waiver and Extension Agreement to July 31, 2009. The Conditional Waiver and Extension Agreement will terminate upon the effectiveness of a global refinancing agreement. However, if the global refinancing agreement is not entered into prior to the expiration of the Conditional Waiver and Extension Agreement, or if the Conditional Waiver and Extension Agreement terminates for other reasons, the extended amounts will become automatically due and payable and the remaining principal amounts under any relevant facility will become capable of being accelerated by the vote of the required lenders under that relevant facility. See “Item 3 — Key Information — Risk Factors — We have substantial amounts of debt maturing in 2009 and each of the next several years, and a substantial amount of our debt is subject to the Conditional Waiver and Extension Agreement.”

We intend to enter into a global refinancing in the upcoming months. Upon completion, we expect that the refinancing plan will extend the maturities of approximately U.S.$14.5 billion in syndicated and bilateral obligations. The refinancing plan will likely include amortization requirements, which we intend to meet using funds from a variety of sources, including the proceeds from free cash flow, asset sales and debt and/or equity security issuances. The refinancing plan may also include, until the time that we satisfy certain requirements, tighter covenants and restrictions on our ability to do certain things, including but not limited to, incurring debt, granting security, engaging in acquisitions and joint ventures, granting guarantees, declaring and paying cash dividends and distributions to shareholders, making capital expenditures and issuing shares. In addition, the global refinancing plan may contain a requirement to issue equity or equity-linked securities in specified instances, and we may be required to encumber or segregate some of our assets for the benefit of the lenders.

 

112


Table of Contents

While the discussions regarding the global refinancing are ongoing, we intend to continue to make interest payments across both bank and capital markets debt as they come due. Completion of the negotiation process may require consent from all the lenders under the corresponding facilities. Ultimately, the implementation of the refinancing plan is subject to obtaining the necessary commitments from these financial institutions and to the satisfactory completion of final documentation and customary conditions. As of the filing date of this annual report, we continue our negotiations with our core bank lenders, and we can not assure that we will be able to reach a refinancing agreement on favorable terms or at all. See “Item 3 — Key Information — Risk Factors — We have significant amounts of debt coming due in each of the next several years, and we may not be able to secure refinancing on favorable terms or at all.”

As of December 31, 2008 and March 31, 2009, we were in compliance with our obligations under debt agreements.

Recent Developments Relating To Our Receivables Financing Arrangements

On June 24, 2009, the Securitization Program in France was extended until May 24, 2010 provided that the Conditional Waiver and Extension Agreement is not terminated and the global refinancing is completed in a form satisfactory to the program sponsor. On June 26, 2009, we entered into a one-year accounts receivable securitization program for our U.S. operations for up to U.S.$300 million in funded amounts replacing our prior program.

Recent Developments Relating To Our Financial Derivatives Instruments

As required in the context of our renegotiation with bank lenders, since the beginning of 2009, we have been reducing our derivatives notional amount, thereby reducing our risk to cash margin calls. During April 2009, we finished the closing of a significant portion of our active and inactive derivative financial instruments held as of December 31, 2008. See notes 11C and D to our consolidated financial statements included elsewhere in this annual report. By means of this termination, we settled an aggregate loss of approximately U.S.$1,093 million, which after netting approximately U.S.$624 million of cash margin deposits already posted in favor of our counterparties and cash payments of approximately U.S.$48 million, was documented through promissory notes for approximately U.S.$421 million, which increased CEMEX’s outstanding debt. A comparison of our derivative instruments portfolio between December 31, 2008 and April 30, 2009 is as follows:

 

    December 31, 2008  April 30, 2009

In millions of U.S. Dollars

  Nominal  Fair value(1)  Nominal  Fair value(1)
Active positions       

Derivative financial instruments related to debt

  U.S.$16,416  (4 —    —  

Other derivative financial instruments

   877  (36 301  36

Derivative financial instruments related to equity instruments(2)

   3,520  222   3,841  55
             
   20,813  182   4,142  91
             
Inactive positions(3)       

Short-term and long-term cross-currency swaps

   —    (113 —    —  

Short-term and long-term foreign exchange forwards

   —    (272 —    —  
             
   —    (385 —    —  
             
  U.S.$20,813  (203 4,142  91
             

 

(1)

At December 31, 2008 and April 30, 2009, the fair value of our derivative instruments is presented net of cash margin deposits of approximately U.S.$570 million and U.S.$54 million, respectively, and exclude approximately U.S.$193 million in 2008 and U.S.$267 million in April 2009, of cash margin deposits associated to our obligations under put option transactions on CEMEX’s CPOs (see note 19C to our consolidated financial statements included elsewhere in this annual report).

 

(2)

At April 30, 2009, the nominal amount of “Derivative financial instruments related to equity instruments” includes approximately U.S.$373 million of put options on CEMEX’s CPOs mentioned above. These instruments present an estimated fair value loss of approximately U.S.$211 million, which net of cash margin deposits of approximately U.S.$213 results in a net

 

113


Table of Contents
 

asset of approximately U.S.$2 million. At December 31, 2008, these instruments were recognized at fair value and disclosed as a guarantee obligation (see note 19C to our consolidated financial statements included elsewhere in this annual report) rather than as a derivative instrument.

 

(3)

The nominal amounts of the original derivative positions and the opposite derivative positions at December 31, 2008, are not aggregated considering that the effects of one instrument are proportionally inverse to the effects of the other instrument, and therefore, eliminated.

As a result of this initiative, our outstanding debt profile reflects the original contractual conditions of our obligations. As of May 31, 2009, our total debt was approximately U.S.$19,354 million, not including our perpetual debentures, of which approximately 60.9% was Dollar denominated, approximately 25.0% was denominated in Euros, approximately 12.8% was denominated in Pesos, approximately 0.6% was Yen denominated and approximately 0.7% was denominated in other currencies. As of such date, our total debt interest rate integration was approximately 89% floating and 11% fixed interest rate, and around U.S.$4,587 million was short term and U.S.$14,767 million was long term.

As described below and in note 11C part III to our financial statements included elsewhere in this annual report, there have been derivative instruments associated with the debentures issued by C5 Capital (SPV) Limited, C8 Capital (SPV) Limited, C10 Capital (SPV) Limited and C10-EUR Capital (SPV) Limited through which we have changed the risk profile associated with interest rates and foreign exchange rates in respect of these debentures. In order to eliminate our exposure to Yen and to Yen interest rates, on May 22, 2009, we delivered the required notices under the documentation governing the dual-currency notes and the related perpetual debentures, informing debenture holders of our decision to exercise our right to defer by one day the scheduled interest payment otherwise due and payable on June 30, 2009, the next scheduled interest payment date under the dual-currency notes and the related perpetual debentures. As a result, the interest rate on the dual-currency notes will convert from Yen floating rate into Dollar or Euro fixed rate, as applicable, as of June 30, 2009, and the associated Yen cross-currency swap derivatives will be unwound. Any resulting loss would be payable by us to our derivatives counterparties and any profit would be retained by the debenture issuers and applied to pay future coupon payments on the perpetual debentures. As of December 31, 2008, the aggregate notional amount of such derivatives expected to be unwound was approximately U.S.$3,020 million (see Item 5 – “Operating and Financial Review and Prospects — Our Perpetual Debentures”).

As of the date of this report, the result of the unwinding of such cross-currency derivatives is unknown but we estimate that if such unwind result is a loss, it will not have a material adverse effect on our financial position.

Recent Developments Relating to Our Planned Divestitures of Assets

On July 31, 2008, we agreed to sell our operations in Austria (consisting of 26 aggregates and 41 ready-mix concrete plants) and Hungary (consisting of 6 aggregates, 29 ready-mix concrete and 4 paving stone plants) to Strabag SE, one of Europe’s leading construction and building materials groups, for €310 million (approximately U.S.$433 million). On February 11, 2009, the HCC approved the sale subject to the condition that the purchaser sell the ready-mix concrete plant operating in Salgótarján to a third party within the next year. The transaction is still subject to regulatory approval by the Austrian competition authorities. The purchaser has appealed several conditions imposed by the Austrian competition authorities, which we expect will delay the completion of the sale by at least two months.

On June 15, 2009, we sold three quarries (located in Nebraska, Wyoming and Utah) and our 49% joint venture interest in the operations of a quarry located in Granite Canyon, Wyoming, to Martin Marietta Materials, Inc. for U.S.$65 million.

On June 15, 2009, we announced our agreement to sell all our Australian operations to Holcim for approximately 2.02 billion of Australian Dollars (approximately U.S.$1.62 billion considering the exchange rate of 1.25 AUD$ per US Dollar at June 15, 2009). All the proceeds of the sale will be used to reduce debt. The transaction is subject to regulatory approval, due diligence and other closing conditions. Our facilities in Australia include 249 ready-mix plants, 83 aggregate quarries, 16 concrete pipe and precast products plants, and our 25% stake in Cement Australia.

 

114


Table of Contents

Research and Development, Patents and Licenses, etc.

Our research and development, or R&D, efforts help us in achieving our goal of increasing market share in the markets in which we operate. The department of the Vice President of Technology is responsible for developing new products for our cement and ready-mix concrete businesses that respond to our clients’ needs. The department of the Vice President of Energy has the responsibility for developing new processes, equipment and methods to optimize operational efficiencies and reduce our costs. For example, we have developed processes and products that allow us to reduce heat consumption in our kilns, which in turn reduces energy costs. Other products have also been developed to provide our customers a better and broader offering of products in a sustainable manner. We believe this has helped us to keep or increase our market share in many of the markets in which we operate.

We have ten laboratories dedicated to our R&D efforts. Nine of these laboratories are strategically located in close proximity to our plants to assist our operating subsidiaries with troubleshooting, optimization techniques and quality assurance methods. One of our laboratories is located in Switzerland, where we are continually improving and consolidating our research and development efforts in the areas of cement, concrete, aggregates, admixtures, mortar and asphalt technology, as well as in information technology and energy management. We have several patent registrations and pending applications in many of the countries in which we operate. These patent registrations and applications relate primarily to different materials used in the construction industry and the production processes related to them, as well as processes to improve our use of alternative fuels and raw materials.

Our Information Technology divisions have developed information management systems and software relating to cement and ready-mix concrete operational practices, automation and maintenance. These systems have helped us to better serve our clients with respect to purchasing, delivery and payment.

R&D activities comprise part of the daily routine of the departments and divisions mentioned above; therefore, the costs associated with such activities are expensed as incurred. However, the costs incurred in the development of software for internal use are capitalized and amortized in operating results over the estimated useful life of the software, which is approximately four years.

In 2006, 2007 and 2008, the combined total expense of the departments of the Vice President of Energy and the Vice President of Technology, which includes R&D activities, amounted to approximately U.S.$46 million, U.S.$40 million and U.S.$31 million, respectively. In addition, in 2006, 2007 and 2008, we capitalized approximately U.S.$218 million, U.S.$278 million and U.S.$90 million, respectively, related to internal use software development. See notes 2J and 10 to our consolidated financial statements included elsewhere in this annual report. The items capitalized refer to direct costs incurred in the development phase of the software and relate mainly to professional fees, direct labor and related travel expenses.

 

115


Table of Contents

Summary of Material Contractual Obligations and Commercial Commitments

As of December 31, 2007 and 2008, we had commitments for the purchase of raw materials for an approximate amount of U.S.$ 264 million and U.S.$194 million.

During 1999, we entered into agreements with a partnership, which built and operated an electrical energy generating plant in Mexico called Termoeléctrica del Golfo, or TEG. During 2007, another company replaced the original operator. The agreements provide that we are required to purchase the energy generated by the plant for a term of not less than 20 years, which started in April 2004. In connection therewith, we committed to supply TEG all fuel necessary for its operations, a commitment that we have hedged through a 20-year agreement withPetróleos Mexicanos. When the operator of TEG changed, the term of our agreements with TEG was extended until 2027. However, our agreement with Petróleos Mexicanos terminates in 2024. Consequently, for the last 3 years of the TEG fuel supply contract, we intend to purchase the required fuel in the market. We are not required to make any capital expenditures for this project. For the years ended December 31, 2007 and 2008, TEG supplied 59.7% and 60.4%, respectively, of our electricity needs in Mexico during such years.

Starting on June 30, 2008, Ready Mix USA has had the right to require us to acquire Ready Mix USA’s interest in CEMEX Southeast, LLC and Ready Mix USA, LLC at a price equal to the greater of (a) eight times the companies’ operating cash flow for the trailing twelve months, (b) eight times the average of the companies’ operating cash flow for the previous three years or (c) the net book value of the combined companies’ assets. We estimate this price would have been approximately U.S.$650 million as of January 31, 2009. This option will expire on July 1, 2030.

In March 1998, we entered into a 20-year contract with PEMEX providing that PEMEX’s refinery in Cadereyta would supply us with 0.9 million tons of petcoke per year, commencing in 2003. In July 1999, we entered into a second 20-year contract with PEMEX providing that PEMEX’s refinery in Madero would supply us with 0.85 million tons of petcoke per year, commencing in 2002. We expect the PEMEX petcoke contracts to reduce the volatility of our fuel costs and provide us with a consistent source of petcoke throughout their 20-year terms (which expire in July 2023 for Cadereyta’s refinery contract and October 2022 for the Madero’s refinery contract).

In 1999, we reached an agreement with ABB Alstom Power and Sithe Energies, Inc. (currently Excelon Generation Company LLC) requiring Alstom and Sithe to finance, build and operate “Termoeléctrica del Golfo,” a 230 megawatt energy plant in Tamuin, San Luis Potosi, Mexico and to supply electricity to us for a period of 20 years. Pursuant to the agreement, we are obligated to purchase the full electric capacity generated by the power plant during the 20-year period. We are also obligated to supply Alstom and Sithe with 1.2 million tons of petcoke per year for the 20-year period for the consumption of this power plant and another power plant built and operated by Alstom and Sithe for Peñoles, a Mexican mining company. We expect to meet our petcoke delivery requirements through several petcoke supply agreements, including our petcoke supply contract with PEMEX. Pursuant to the agreement, we may be obligated to purchase the Termoeléctrica del Golfo plant upon the occurrence of specified material defaults or events, such as failure to pay when due, bankruptcy or insolvency, and revocation of permits necessary to operate the facility, and upon termination of the 20-year period, we will have the right to purchase the assets of the power plant. We expect this arrangement to reduce the volatility of our energy costs. The power plant commenced commercial operations on April 29, 2004. In February 2007, ABB Alstom Power and Excelon Generation Company LLC sold their participations in the project to a subsidiary of The AES Corporation. For the years ended December 31, 2008, 2007 and 2006, Termoeléctrica del Golfo delivered energy to our Mexico’s 15 cement plants, supplying approximately 60% of such years’ energy needs.

 

116


Table of Contents

For purposes of presenting the approximate cash flows that will be required to meet our other material contractual obligations, the following table presents a summary of those obligations, as of December 31, 2008:

Contractual Obligations

As of December 31, 2007 and 2008, we had the following material contractual obligations:

 

(in millions of Dollars)

  2007  2008

Obligations

  Total  Less than
1 year
  1-3
Years
  3-5
Years
  More than
5 Years
  Total

Long-term debt

  U.S.$18,100  4,161  8,565  1,396  1,876  15,998

Capital lease obligation

   51  14  10  3  —    27
                   

Total debt(1)

   18,151  4,175  8,575  1,399  1,876  16,025

Operating leases(2)

   841  214  339  228  179  960

Interest payments on debt(3)

   2,624  357  566  213  136  1,272

Interest rate derivatives(4)

   407  9  53  5  25  92

Pension plans and other benefits(5)

   1,925  164  309  311  825  1,609

Inactive derivative financial instruments(6)

   —    252  30  95  8  385
                   

Total contractual obligations

  U.S.$23,948  5,171  9,872  2,251  3,049  20,343
                   
  Ps261,513  71,050  135,641  30,929  41,893  279,513
                   

 

(1)

The scheduling of debt payments, which includes current maturities, does not consider the effect of any refinancing of debt that may occur during the following years. In the past we have replaced our long-term obligations for others of similar nature.

 

(2)

The amounts of operating leases have been determined on the basis of nominal cash flows. We have operating leases, primarily for operating facilities, cement storage and distribution facilities and certain transportation and other equipment, under which we are required to make annual rental payments plus the payment of certain operating expenses. Rental expense was U.S.$178 million (Ps2,085 million), U.S.$195 million (Ps2,129 million) and U.S.$198 million (Ps2,239 million) in 2006, 2007 and 2008, respectively.

 

(3)

For purposes of determining future estimated interest payments on our floating rate debt, we used the interest rates in effect as of December 31, 2007 and 2008.

 

(4)

The estimated cash flows under interest rate derivatives include the approximate cash flows under our interest rate and cross-currency swap contracts, and represent the net amount between the rate we pay and the rate received under such contracts. For purposes of determining future estimated cash flows, we used the interest rates applicable under such contracts as of December 31, 2007 and 2008.

 

(5)

Amounts relating to planned funding of pensions and other post-retirement benefits represent estimated annual payments under these benefits for the next 10 years, determined in local currency and translated into U.S. dollars at the effective exchange rates as of December 31, 2007 and 2008. Future payments include the estimate of new retirees during such future years.

 

(6)

Refers to estimated contractual obligations in connection with positions of inactive derivative financial instruments. See note 11D to our consolidated financial statements included elsewhere in this annual report.

Off-Balance Sheet Arrangements

We do not have any off-balance sheet arrangements that are reasonably likely to have a material effect on our financial condition, operating results, liquidity or capital resources.

CEMEX Venezuela

As of and for the periods ended December 31, 2007 and July 31, 2008, measured in Pesos, our Venezuelan operations accounted for approximately 2.9% and 3.0% of our consolidated revenues, respectively, and 2.1% in both periods of our consolidated total assets. In the event certain of our affiliates receive compensation as a result of proceedings they have initiated against Venezuela for the expropriation of their investment in CEMEX Venezuela, it is expected that the award of such relief will enable us to reduce consolidated debt and/or to expand total installed capacity. Accordingly, we believe that the expropriation of our affiliates’ investment in CEMEX Venezuela will not have a material impact on our consolidated financial position, liquidity or results of operations. At the present time,

 

117


Table of Contents

however, it is not possible to predict the timing or amount of any award of restitution and/or compensation, the extent to which any order of restitution can be enforced, or the extent to which any monetary relief can be collected following an award. Until restitution and/or compensation is received, we will be negatively affected, although we do not expect such negative effect to be significant in light of our overall consolidated financial position.

We consolidated the income statement of CEMEX Venezuela in our results of operations for the seven-month period ended July 31, 2008. For balance sheet purposes, as of December 31, 2008, our investment in Venezuela was presented within “Other investments and non current accounts receivable.” As of December 31, 2007 and 2008, the net book value of our investment in Venezuela was approximately Ps6,732 million and Ps6,877 million, respectively, corresponding to the interest of our affiliates of approximately 75.7%.

See notes 8B and 10A to our consolidated financial statements included elsewhere in this annual report.

See “Item 4 — Information on the Company — Business of CEMEX — Regulatory Matters and Legal Proceedings — Tax Matters — Expropriation of CEMEX Venezuela and ICSID Arbitration.”

Qualitative and Quantitative Market Disclosure

Our Derivative Financial Instruments

We use derivative financial instruments in order to change the risk profile associated with changes in interest rates and foreign exchange rates of debt agreements, as a vehicle to reduce financing costs, as an alternative source of financing, and as hedges of: (i) highly probable forecasted transactions, (ii) our net assets in foreign subsidiaries and (iii) future exercises of options under our executive stock option programs. Before entering into any transaction, we evaluate, by reviewing its credit ratings and our business relationship according to our policies, the creditworthiness of the financial institutions and corporations that are prospective counterparties to our derivative financial instruments. We select our counterparties to the extent we believe that they have the financial capacity to meet their obligations in relation to these instruments. Under current financial conditions and volatility, we can not assure that risk of non-compliance with the obligations agreed to with such counterparties is minimal.

The fair value of derivative financial instruments is based on estimated settlement costs or quoted market prices and supported by confirmations of these values received from the counterparties to these financial instruments. The notional amounts of derivative financial instrument agreements are used to measure interest to be paid or received and do not represent the amount of exposure to credit loss.

 

Derivative Instruments

  (U.S.$ millions)  

Maturity Date

  At December 31, 2007  At December 31, 2008  
  Notional
amount
  Estimated
fair value
  Notional
amount
  Estimated
fair value
  

Equity forward contracts

  121  2   258  (12 April ‘11

Other forward contracts

  —    —     40  (5 Oct ‘09

Other Equity Derivatives

  —    —     500  (44 Aug ‘11

Foreign exchange forward contracts

  7,216  (51 940  (2 Jan ‘08 – April ‘11

Derivatives related to perpetual debentures

  3,065  202   3,020  266   Dec ‘11 – Jun ‘17

Interest rate swaps

  4,473  68   15,319  (18 Jan ‘08 – Mar ‘14

Cross-currency swaps

  2,532  126   528  (57 Jan ‘08 – Jun ‘20

Derivatives related to energy

  219  14   208  54   Sept ‘22

Our Equity Derivative Forward Contracts. In December 2007, CEMEX negotiated an equity forward contract covering approximately 47 million of CPOs with maturity in March 2008. The notional amount of the contract was approximately U.S.$121 million (Ps1,321 million). This contract was negotiated to hedge future exercises of options under CEMEX’s executive stock option programs. During 2008, the hedge was increased to approximately 81 million CPOs with a notional amount of U.S.$206 million. During October 2008, a significant decrease in the price of CPOs accelerated the anticipated settlement of these contracts, which generated a loss of approximately U.S.$153 million (Ps2,102 million), recognized in the results for the period. See note 11C to our consolidated financial statements included elsewhere in this annual report. Likewise, in December 2006, CEMEX

 

118


Table of Contents

sold in the market 50 million CPOs that it held in CEMEX’s treasury for approximately Ps1,932 million. On the same date, CEMEX negotiated a forward contract for the same number of CPOs with maturity in December 2009. The notional amount of the contract was approximately U.S.$171 million (Ps2,003 million). This derivative was liquidated in 2007, generating a gain of approximately U.S.$13 million (Ps142 million) recognized in the income statement. See note 11C to our consolidated financial statements included elsewhere in this annual report.

In connection with the sale of shares of AXTEL (see note 8A to our financial statements) and in order to benefit from a future increase in the prices of such entity, on March 31, 2008, CEMEX entered into forward contracts with cash settlement over the price of 119 million CPOs of AXTEL with maturity in April 2011. The fair value of such contract as of December 31, 2008, was a loss of approximately U.S.$12 million (Ps165 million), including a deposit in margin accounts for U.S.$184 million (Ps2,528 million) which is presented net within liabilities, as a result of offsetting balances with the counterparty. Changes in the fair value of this instrument generated a loss in the income statement of approximately U.S.$196 million (Ps2,693 million). As of the date of this report, resulting from our recent derivatives transaction activitites, these contracts mature in October 2009. One of the counterparties has an option to maintain its transaction for 59.5 million CPOs of AXTEL until April 2011.

Our Other Forward Contracts. During 2008, CEMEX negotiated a forward contract over the TRI (Total Return Index) of the Mexican Stock Exchange, maturing in October 2009 through which CEMEX maintains exposure to increases or decreases of such index. TRI expresses the market return on stock based on market capitalization of the issuers comprising the index. See note 11C to our consolidated financial statements included elsewhere in this annual report.

Our Other Equity Derivative Contracts. These derivatives are described as options over the CPO price. In June 2008, CEMEX entered into a structured transaction, under which it issued debt for U.S.$500 million (Ps6,870 million) paying an interest expense of LIBOR plus 132.5 bps., which includes options over the price of CEMEX’s ADSs. In case the ADS price exceeds U.S.$32, the net interest rate under the issuance is considered to be zero. This rate increases as the price of the share decreases, with a maximum rate of 12% when the share price is lower than U.S.$23 dollars. CEMEX measures the option over the price of the ADS at fair value, recognizing the amount in the income statement. The fair value includes a deposit in margin accounts of U.S.$69 million (Ps948 million), which is presented net within liabilities as a result of an offsetting agreement with the counterparty. See note 11C to our consolidated financial statements included elsewhere in this annual report.

Our Foreign Exchange Forward Contracts. As of December 31, 2007, in order to hedge financial risks associated with variations in foreign exchange rates of certain net investments in foreign countries denominated in Euros and Dollars vis-à-vis the Peso, and consequently reducing volatility in the value of stockholders’ equity in CEMEX’s reporting currency, CEMEX negotiated foreign exchange forward contracts with different maturities until 2010. Changes in the estimated fair value of these instruments were recorded in stockholders’ equity as part of the foreign currency translation effect. In October 2008, as part of the closing process of positions exposed to fluctuations in exchange rates vis-à-vis the Peso previously described, CEMEX entered into foreign exchange forward contracts with opposite exposure to the original contracts. As a result of these new positions, changes in the fair value of the original instruments will be offset in results by an equivalent opposite amount generated by these new derivative positions. The designation of original positions as hedges of CEMEX’s net exposure over investment in foreign subsidiaries in stockholders’ equity ended when the contracts of new offsetting derivative positions ended in October 2008. Therefore, changes in fair value of original positions and new offsetting derivative positions are recognized prospectively in the income statement within the inactive derivative financial instruments (see note 11D to our consolidated financial statements included elsewhere in this annual report). Valuation effects were registered within comprehensive income until the accounting hedge was revoked, adjusting the cumulative effect for translation of foreign subsidiaries.

Between April and August 2007, in connection with the acquisition of Rinker, CEMEX negotiated foreign exchange forward contracts in order to hedge the variability in a portion of the cash flows associated with exchange fluctuations between the Australian dollar and the U.S. Dollar, the currency in which CEMEX obtained the proceeds. The notional amount of these contracts reached approximately U.S.$5,663 million in June 2007. Resulting from changes in the fair value of these contracts, upon settlement CEMEX realized a gain of approximately U.S.$137 million (Ps1,496 million), which was recognized in the 2007 results.

 

119


Table of Contents

Our Interest Rate Swaps. As of December 31, 2007 and 2008, we held interest rate swaps for notional amounts of approximately U.S.$4,473 million and U.S.$15,319 million, respectively, entered into in order to hedge contractual cash flows (interest payments) of underlying debt negotiated at floating rates. Although these interest rate swap contracts are part of, and complement, our financial strategy, they generally do not meet the accounting hedge criteria. Consequently, changes in the estimated fair value of these instruments were recognized in earnings. As of December 31, 2007, there were no interest rate swaps which met the accounting hedge criteria and as of December 31, 2008, there were interest rate swaps with a nominal amount of U.S.$400 million that are accounted as cash flow hedges. Accordingly, changes in the estimated fair value of these instruments that meet the accounting hedge criteria are recognized as stockholders’ equity representing a loss of U.S.$22 million in 2008, and will be reclassified to earnings as the financial expense of the related debt is accrued. In addition, periodic payments under these instruments that meet the accounting hedge criteria are recognized in earnings as an adjustment of the effective interest rate of the related debt. See note 11C to our consolidated financial statements included elsewhere in this annual report.

Our Cross-currency Swaps. As of December 31, 2007 and 2008, we held cross-currency swap contracts related to our short-term and long-term financial debt portfolio. Through these contracts, we carried out the exchange of the originally contracted currencies and interest rates, over a determined amount of underlying debt. During the life of these contracts, the cash flows originated by the exchange of interest rates under the cross-currency swap contracts match the interest payment dates and conditions of the underlying debt. Likewise, at maturity of the contracts and the underlying debt, we will exchange with the counterparty notional amounts provided by the contracts so that we will receive an amount of cash flow equal to cover our primary obligation under the underlying debt. In exchange, we will pay the notional amount in the exchanged currency. As a result, we have effectively exchanged the risks related to interest rates and foreign exchange variations of the underlying debt to the rates and currencies negotiated in the cross-currency swap contracts. See note 11C to our consolidated financial statements included elsewhere in this annual report.

The periodic cash flows on the cross-currency swap instruments arising from the exchange of interest rates are recorded in the comprehensive financing result as part of the effective interest rate of the related debt. We recognize the estimated fair value of the cross-currency swap contracts as assets or liabilities in the balance sheet, with changes in the estimated fair value being recognized through the income statement. All financial assets and liabilities with the same maturity, for which our intention is to simultaneously realize or settle, have been offset for presentation purposes, in order to reflect the cash flows that we expect to receive or pay upon settlement of the financial instruments.

In respect of the estimated fair value recognition of the cross-currency swap contracts, as of December 31, 2007 and 2008, we recognized net assets of U.S.$126 million (Ps1,376 million) and a net liability of U.S.$57 million (Ps783 million), respectively, related to the estimated fair value of all cross-currency swap contracts, both short-term and long-term.

For the years 2006, 2007 and 2008, changes in the fair value of cross-currency swaps, recognized in the results of the period, generated losses of U.S.$58 million (Ps679 million), U.S.$28 million (Ps306 million) and U.S.$216 million (Ps2,968 million), respectively.

The periodic interest rate cash flows under the cross-currency swaps were recognized within financial expense as part of the effective interest rate of the related debt. See note 11C to our consolidated financial statements included elsewhere in this annual report.

Our Derivatives Related to Energy Projects. As of December 31, 2007 and 2008, we had an interest rate swap maturing in September 2022, for notional amounts of U.S.$219 million and U.S.$208 million, respectively, negotiated to exchange floating for fixed interest rates, in connection with agreements we entered into for the acquisition of electric energy for a 20-year period commencing in 2003. During the life of the derivative contract and over its notional amount, we will pay LIBO rates and receive a 5.4% fixed rate until maturity in September 2022. In addition, during 2001, CEMEX sold a floor option, which had a notional amount of U.S.$149 million in 2006, and that was settled in 2007, generating a loss of U.S.$16 million (Ps175 million) in 2007. As of December 31, 2007, after giving effect to the settlement of the floor option, the fair value of the swap represented a gain of U.S.$14 million (Ps153 million). During 2008, the change in the fair value of this instrument generated a gain of approximately U.S.$40 million (Ps550 million). Changes in fair value of these contracts were recognized in earnings during the respective period. See note 11C part II to our consolidated financial statements included elsewhere in this annual report.

 

120


Table of Contents

Our Derivative Instruments Related to Perpetual Equity Instruments. In connection with the issuance of the debentures by C5 Capital (SPV) Limited and C10 Capital (SPV) Limited in December 2006 described above, pursuant to which we pay a fixed Dollar rate of 6.196% on a notional amount of U.S.$350 million and a fixed Dollar rate of 6.722% on a notional amount of U.S.$900 million, respectively, we decided to change the foreign exchange exposure on the coupon payments from Dollars to Yen. In order to do so, we contemporaneously entered into two cross-currency swaps: a U.S.$350 million notional amount cross-currency swap, pursuant to which, for a five-year period, we receive a fixed rate in Dollars of 6.196% of the notional amount and pay six-month Yen LIBOR multiplied by a factor of 4.3531, and a U.S.$900 million notional amount cross-currency swap, pursuant to which, for a ten-year period, we receive a fixed rate in Dollars of 6.722% of the notional amount and pay six-month Yen LIBOR multiplied by a factor of 3.3878. Each cross-currency swap includes an extinguishable swap, which provides that if the relevant debentures are extinguished for certain stated conditions but before the maturity of the cross-currency swap, such cross-currency swap would be automatically extinguished, with no amounts payable by the swap counterparties. In addition, in order to eliminate variability during the first two years in the Yen-denominated payments due under the cross-currency swaps, we entered into foreign exchange forwards for a notional amount of U.S.$89 million, under which we pay Dollars and receive payments in Yen. Changes in fair value of all the derivative instruments associated with the perpetual debentures are recognized in the income statement as part of the comprehensive financing result.

In connection with the issuance of the debentures by C8 Capital (SPV) Limited and C10-EUR Capital (SPV) Limited in February and May 2007 described above, pursuant to which we pay a fixed Dollar rate of 6.640% on a notional amount of U.S.$750 million and a fixed Euro rate of 6.277% on a notional amount of €730 million, respectively, we decided to change the foreign exchange exposure on the coupon payments from Dollars and Euros to Yen. In order to do so, we contemporaneously entered into two cross-currency swaps: a U.S.$750 million notional amount cross-currency swap, pursuant to which, for an eight-year period, we receive a fixed rate in Dollars of 6.640% of the notional amount and pay six-month Yen LIBOR multiplied by a factor of 3.55248, and a €730 million notional amount cross-currency swap, pursuant to which, for a ten-year period, we receive a fixed rate in Euros of 6.277% of the notional amount and pay twelve-month Yen LIBOR multiplied by a factor of 3.1037. Each cross-currency swap includes an extinguishable swap, which provides that if the relevant debentures are extinguished for certain stated conditions but before the maturity of the cross-currency swap, such cross-currency swap would be automatically extinguished, with no amounts payable by the swap counterparties. In addition, in order to eliminate variability during the first two years in the Yen-denominated payments due under the cross-currency swaps, we entered into foreign exchange forwards for notional amounts of U.S.$273 million, under which CEMEX pays Dollars and receives payments in Yen. Changes in fair value of all the derivative instruments associated with the perpetual debentures are recognized in the income statement as part of the comprehensive financing result.

As noted above, we are currently in the process of terminating the derivative instruments related to the perpetual debentures.

Our Inactive Derivative Instruments Related to Perpetual Equity Instruments. In order to eliminate the exposure in positions of derivative instruments sensitive to fluctuations in the foreign exchange rate of the Mexican Peso against foreign currencies, and considering contractual limitations to extinguish contracts before their maturity date, between October 14 and 16, 2008, CEMEX contracted new derivative instruments with the same counterparties. These instruments represent the new derivative position, offset by fluctuations of the variables included in the original derivative instruments, effectively eliminating the volatility of these instruments in the income statement. As of December 31, 2008, derivative instruments involved in the restructuring are disclosed as inactive positions and their valuation effects are presented within “Other financial obligations” in the balance sheet and represented a net liability of U.S.$385 million (Ps5,290 million).

 

121


Table of Contents

As of December 31, 2008, related to compensation agreements included in the contracts of derivative instruments, the balance of deposits in margin accounts of U.S.$198 million (Ps2,720 million) of inactive positions are presented net within CEMEX’s liabilities with its counterparties. As of December 31, 2008, inactive derivative instruments are presented as follows:

 

   2008 

(millions of U.S. dollars)

  Notional
amount*
  Fair
value
 

Short-term Cross-currency Swaps (“CCS”) original derivative position(1)

  U.S.$460  (48

Short-term CCS net offsetting derivative position

   460  18  

Long-term CCS original derivative position(2)

   1,299  (257

Long-term CCS net offsetting derivative position

   1,299  58  
      

Original CCS net of its offsetting derivative position

    (229

Deposit in margin accounts

    126  
      
    (103

Short-term foreign exchange forward contracts original position(3)

   2,616  (599

Short-term foreign exchange forward contracts original position

   2,616  270  

Long-term foreign exchange forward contracts original position(4)

   110  (30

Long-term foreign exchange forward contracts net offsetting position

   110  15  
      
    (344

Deposit in margin accounts

    72  
      
    (272

CCS related to original debt position(5)

   900  2  

Forward contracts related to new offsetting debt position

   900  (12
      
    (10
  U.S.$   (385
      

 

*

Notional amounts of original derivative positions and net offsetting derivative positions are not cumulative, considering that the effects of an instrument are proportionally inverse to the effect of other instrument, therefore, eliminated.

 

(1)

The original derivative position refers to short-term CCS that exchange Ps4,938 million for U.S.$460 million, receiving an average rate of 9.0% in Mexican Pesos and paying a rate of 2.3% in Dollars, whose maturity is in May 2009. In the net offsetting derivative position, with the same maturities, the CCS exchange U.S.$460 million for Ps4,938 million, receiving a rate of 2.3% in Dollars and paying an average rate of 9.0% in Mexican Pesos.

 

(2)

The original derivative position refers to long-term CCS that exchange Ps628 million Unidades de Inversión, or UDIs, and Ps11,450 million for U.S.$1,299 million, receiving an average rate of 4.0% in UDIs and 8.9% in Pesos, and paying a rate of 1.8% in Dollars, whose last maturity is in November 2017. In the net offsetting derivative position, with the same maturities, the CCS exchange U.S.$1,299 million for Ps628 million UDIs and Ps11,450 million, receiving a rate of 1.8% in Dollars and paying an average rate of 4.0% in UDIs and 8.9% in Pesos.

 

(3)

The original derivative position refers to short-term foreign exchange forward contracts related to hedges of stockholders’ equity for changes in the exchange rates of some foreign investments and include a notional amount of U.S.$1,759 million of Peso/Euro contracts and U.S.$857 million of Peso/Dollar contracts, whose last maturity is in September 2009. In the net offsetting derivative position, with the same maturities, a notional amount of U.S.$1,759 million is included in the Euro/Peso contracts and U.S.$857 million in the Dollar/Peso contracts.

 

(4)

The original derivative position refers to long-term foreign exchange forward contracts related, like in the paragraph above, to hedges of stockholders’ equity. They refer to forward Peso/Euro contracts, whose last maturity is in January 2010. In the net offsetting derivative position, Euro/Peso forward contracts were negotiated for a notional amount of U.S.$110 million.

 

(5)

The original derivative position refers to CCS with maturity in June 2011 which exchange dollar per Japanese Yen, receiving a rate in Dollars of 2.8113% and paying a rate in Japanese Yen of 1.005%. In the net offsetting derivative position, for the same notional amount and until maturity, interest rate flows are exchanged for a Japanese Yen rate of 1.005% and paying a rate in Dollars of 2.8113%.

 

    

See “— Recent Developments — Recent Developments Relating To Our Financial Derivatives Instruments.”

Our Other Commitments. In April 2008, Citibank entered into put option transactions on CEMEX’s CPOs with a Mexican trust that CEMEX established on behalf of its Mexican pension fund and certain of CEMEX’s directors and current and former employees (the “participating individuals”). The transaction was structured with two main components. Under the first component, the trust sold, for the benefit of CEMEX’s Mexican pension fund, put options to Citibank in exchange for a premium of approximately U.S.$38 million. The premium was deposited into the trust and was used to purchase, on a prepaid forward basis, securities that track the performance of the Mexican Stock Exchange. Under the second component, the trust sold, on behalf of the participating individuals, additional put options to Citibank in exchange for a premium of approximately U.S.$38 million, which was used to purchase prepaid

 

122


Table of Contents

forward CPOs. These prepaid forward CPOs, together with additional CPOs representing an equal amount in U.S. dollars, were deposited into the trust by the participating individuals as security for their obligations, and represent the maximum exposure of the participating individuals under this transaction. The put options gave Citibank the right to require the trust to purchase, in April 2013, approximately 112 million CPOs at a price of 3.2086 dollars per CPO (120% of the initial CPO price in dollars). If the value of the assets held in the trust (28.6 million CPOs and the securities that track the performance of the Mexican Stock Exchange) were insufficient to cover the obligations of the trust, a guarantee would be triggered and CEMEX, S.A.B. de C.V. would be required to purchase in April 2013 the total CPOs at a price per CPO equal to the difference between 3.2086 dollars and the market value of the assets of the trust. The purchase price per CPO in Dollars and the corresponding number of CPOs under this transaction are subject to dividend adjustments. As of December 31, 2008, the fair value of the guarantee granted by CEMEX, S.A.B. de C.V. was approximately U.S.$190 million (Ps2,611 million), an amount that was recognized as a provision against the income statement within “Results from financial instruments.” Based on the guarantee, CEMEX, S.A.B. de C.V. was required to deposit approximately U.S.$193 million (Ps2,652 million) in margin accounts, which according to the agreements with the counterparty, were offset with the obligation, resulting in a net asset of approximately U.S.$3 million (Ps41 million).

Interest Rate Risk, Foreign Currency Risk and Equity Risk

Interest Rate Risk. The table below presents tabular information of our fixed and floating rate long-term foreign currency-denominated debt as of December 31, 2008. It includes the effects generated by the interest rate swaps and the cross-currency swap contracts that we have entered into, covering a portion of our financial debt originally negotiated in Pesos and Dollars. See note 11C to our consolidated financial statements included elsewhere in this annual report. Average floating interest rates are calculated based on forward rates in the yield curve as of December 31, 2008. Future cash flows represent contractual principal payments. The fair value of our floating rate long-term debt is determined by discounting future cash flows using borrowing rates available to us as of December 31, 2008 and is summarized as follows:

 

   Expected maturity dates as of December 31, 2008  Fair
Value

Long-Term Debt(1)

  2009  2010  2011  2012  2013  After
2014
  Total  
   (millions of Dollars equivalents of debt denominated in foreign currencies)

Variable rate

  3,969   1,153   2,593   699   18   22   8,453  8,532

Average interest rate

  1.64 2.12 2.60 2.61 2.88 1.55   

Fixed rate

  206   810   4,020   577   106   1,854   7,572  8,497

Average interest rate

  3.33 3.38 3.49 4.94 5.05 5.39   

 

(1)

The information above includes the current maturities of the long-term debt. Total debt does not include the perpetual debentures for an aggregate amount of U.S.$3,020 million (approximately Ps41,495 million), issued by consolidated entities. See note 11B to our consolidated financial statements included elsewhere in this annual report.

As of December 31, 2008, we were subject to the volatility of the floating interest rates, which, if such rates were to increase, may adversely affect our financing cost and our net income. As of December 31, 2008, 75% of our foreign currency-denominated long-term debt bears floating rates at a weighted average interest rate of LIBOR plus 60 basis points, after giving effect to our interest rate swaps and cross-currency swaps. As of December 31, 2008, we also held interest rate swaps for a notional amount of U.S.$15,319 million and with a fair value loss of approximately U.S.$18 million, net of collateral, as of December 31, 2008. Pursuant to these interest rate swaps, we receive variable rates and deliver fixed rates over the notional amount. These derivatives, even when they do not meet the criteria to be considered hedging items for accounting purposes, complement our financial strategy and mitigate our overall exposure to floating rates. See “— Qualitative and Quantitative Market Disclosure — Our Derivative Financial Instruments — Our Interest Rate Swaps.”

The potential change in the fair value as of December 31, 2008 of these contracts that would result from a hypothetical, instantaneous decrease of 50 basis points in the interest rates would be a loss of approximately U.S.$49 million (Ps673 million).

Foreign Currency Risk. Due to our geographic diversification, our revenues are generated in various countries and settled in different currencies. However, some of our production costs, including fuel and energy, and some of our cement prices, are periodically adjusted to take into account fluctuations in the Dollar/Peso exchange rate. For the year ended December 31, 2008, approximately 17% of our net sales, before eliminations resulting from consolidation, were generated in Mexico, 21% in the United States, 7% in Spain, 8% in the United Kingdom, 20%

 

123


Table of Contents

in our Rest of Europe segment, 9% in South America, Central America and the Caribbean, 5% in Africa and the Middle East, 9% in Australia and Asia and 4% from other regions and our cement and clinker trading activities. As of December 31, 2008, our debt amounted to Ps258,094 million (approximately U.S.$18,784 million), of which approximately 67% was Dollar-denominated, 11% was Peso-denominated, 19% was Euro-denominated, 2% was Yen-denominated and immaterial amounts were denominated in other currencies; therefore, we had a foreign currency exposure arising from the Dollar-denominated debt, the Euro-denominated debt and the Yen-denominated debt, versus the currencies in which our revenues are settled in most countries in which we operate. See “— Liquidity and Capital Resources — Our Indebtedness,” and “Item 3 — Key Information — Risk Factors — We have to service our Dollar denominated obligations with revenues generated in Pesos or other currencies, as we do not generate sufficient revenue in Dollars from our operations to service all our Dollar denominated obligations. This could adversely affect our ability to service our obligations in the event of a devaluation or depreciation in the value of the Peso, or any of the other currencies of the countries in which we operate, compared to the Dollar. In addition, our consolidated reported results and outstanding indebtedness are significantly affected by fluctuations in exchange rates between the Peso and other currencies.” Although we also have a small portion of our debt in other currencies, we have generated enough cash flow in those currencies to service that debt. Therefore, we believe there is no material foreign currency risk exposure with respect to that debt. As previously mentioned, we have entered into cross-currency swap contracts, designed to change the original profile of interest rates and currencies over a portion of our financial debt. See “— Our Derivative Financial Instruments.” As of December 31, 2008, the estimated fair value of these instruments was a loss of approximately U.S.$24 million (Ps330 million). The potential change in the fair value of these contracts as of December 31, 2008 that would result from a hypothetical, instantaneous depreciation of 10% in the exchange rate of the Peso against the Dollar, would be a loss of approximately U.S.$73 million (Ps1,003 million).

Equity Risk. As described above, we have entered into equity forward contracts on our own stock. Upon liquidation and at our option, the equity forward contracts provide for physical settlement or net cash settlement of the estimated fair value and the effects are recognized in the income statement. At maturity, if these forward contracts are not settled or replaced, or if we default on these agreements, our counterparties may sell the shares underlying the contracts. Such sales may have an adverse effect on our stock market price. Under our equity forward contracts, there is a direct relationship in the change in the fair value of the derivative with the change in value of the underlying asset.

Investments, Acquisitions and Divestitures

The transactions described below represent our principal investments, acquisitions and divestitures completed during 2006, 2007 and 2008.

Investments and Acquisitions

On July 1, 2007, for accounting purposes, we completed the acquisition of 100% of the Rinker shares for a total consideration of approximately U.S.$14.2 billion (approximately Ps155.6 billion) (excluding the assumption of approximately U.S.$1.3 billion (approximately Ps13.9 billion) of Rinker’s debt).

On January 1, 2006, CEMEX acquired a 51% equity interest in a cement-grinding mill facility with capacity of 400,000 tons per year in Guatemala for approximately U.S.$17 million (approximately Ps204 million).

On March 2, 2006, we acquired two companies engaged in the ready-mix concrete and aggregates business in Poland from Unicon A/S, a subsidiary of Cementir Group, an Italian cement producer, for approximately €12 million.

On March 20, 2006, we agreed to terminate our lease on the Balcones cement plant located in New Braunfels, Texas prior to expiration, and purchased the Balcones cement plant for approximately U.S.$61 million.

In addition to the above-mentioned acquisitions, our net investment in property, machinery and equipment, as reflected in our consolidated financial statements (see note 9 to our consolidated financial statements included elsewhere in this annual report), excluding acquisitions of equity interests in subsidiaries and associates, was

 

124


Table of Contents

approximately Ps18,044 million (U.S.$1,652 million) in 2006, Ps22,289 million (U.S.$2,041 million) in 2007 and Ps23,900 million (U.S.$2,132 million) in 2008. This net investment in property, machinery and equipment has been applied to the construction and upgrade of plants and equipment, to the maintenance of plants and equipment, including environmental controls and technology updates.

In 2009, we have allocated over U.S.$650 million to continue with this effort.

Divestitures

On June 15, 2009, we sold three quarries (located in Nebraska, Wyoming and Utah) and our 49% joint venture interest in the operations of a quarry located in Granite Canyon, Wyoming, to Martin Marietta Materials, Inc. for U.S.$65 million.

On June 15, 2009, we announced our agreement to sell all our Australian operations to Holcim for approximately 2.02 billion Australian Dollars (approximately U.S.$1.62 billion considering the exchange rate of 1.25 AUD$ per US Dollar at June 15, 2009). All the proceeds of the sale will be used to reduce debt. The transaction is subject to regulatory approval, due diligence and other closing conditions. Our facilities in Australia include 249 ready-mix plants, 83 aggregate quarries, 16 concrete pipe and precast products plants, and our 25% stake in Cement Australia.

On December 26, 2008, we sold our Canary Islands operations (consisting of cement and ready-mix concrete assets in Tenerife and 50% of the shares in two joint-ventures, Cementos Especiales de las Islas, S.A. (CEISA) and Inprocoi, S.L.) to several Spanish subsidiaries of Cimpor Cimentos de Portugal SGPS, S.A. for €162 million (approximately U.S.$227 million).

On July 31, 2008, we agreed to sell our operations in Austria (consisting of 26 aggregates and 41 ready-mix concrete plants) and Hungary (consisting of 6 aggregates, 29 ready-mix concrete and 4 paving stone plants) to Strabag SE, one of Europe’s leading construction and building materials groups, for €310 million (approximately U.S.$433 million). On February 11, 2009, the HCC approved the sale subject to the condition that the purchaser sell the ready-mix concrete plant operating in Salgótarján to a third party within the next year. The transaction is still subject to regulatory approval by the Austrian competition authorities. The purchaser has appealed several conditions imposed by the Austrian competition authorities, which we expect will delay the completion of the sale by at least two months.

During 2008, we sold in several transactions our operations in Italy consisting of four cement grinding mill facilities for an aggregate amount of approximately €148 million (approximately U.S.$210 million).

As required by the Antitrust Division of the United States Department of Justice, pursuant to a divestiture order in connection with the Rinker acquisition, in December 2007, we sold to the Irish producer CRH plc, ready-mix concrete and aggregates plants in Arizona and Florida for approximately U.S.$250 million, of which approximately U.S.$30 million corresponded to the sale of assets from our pre-Rinker acquisition operations.

During 2006 we sold our 25.5% interest in the Indonesian cement producer PT Semen Gresik for approximately U.S.$346 million (approximately Ps4,053 million) including dividends declared of approximately U.S.$7 million (approximately Ps82 million).

On March 2, 2006, we sold 4K Beton A/S, our Danish subsidiary, which operated 18 ready-mix concrete plants in Denmark, to Unicon A/S, a subsidiary of Cementir Group, an Italian cement producer, for approximately €22 million. As part of the transaction, we purchased from Unicon A/S two companies engaged in the ready-mix concrete and aggregates business in Poland for approximately €12 million. We received net cash proceeds of approximately €6 million, after cash and debt adjustments, from this transaction.

On July 1, 2005, we and Ready Mix USA established two jointly-owned limited liability companies, CEMEX Southeast, LLC, a cement company, and Ready Mix USA, LLC, a ready-mix concrete company, to serve the construction materials market in the southeast region of the United States. Under the terms of the limited liability company agreements and related asset contribution agreements, we contributed two cement plants

 

125


Table of Contents

(Demopolis, Alabama and Clinchfield, Georgia) and 11 cement terminals to CEMEX Southeast, LLC, representing approximately 98% of its contributed capital, while Ready Mix USA contributed cash to CEMEX Southeast, LLC representing approximately 2% of its contributed capital. In addition, we contributed our ready-mix concrete, aggregates and concrete block assets in the Florida panhandle and southern Georgia to Ready Mix USA, LLC, representing approximately 9% of its contributed capital, while Ready Mix USA contributed all its ready-mix concrete and aggregate operations in Alabama, Georgia, the Florida panhandle and Tennessee, as well as its concrete block operations in Arkansas, Tennessee, Mississippi, Florida and Alabama to Ready Mix USA, LLC, representing approximately 91% of its contributed capital. We own a 50.01% interest, and Ready Mix USA owns a 49.99% interest, in the profits and losses and voting rights of CEMEX Southeast, LLC, while Ready Mix USA owns a 50.01% interest, and we own a 49.99% interest, in the profits and losses and voting rights of Ready Mix USA, LLC. In a separate transaction, on September 1, 2005, we sold 27 ready-mix concrete plants and four concrete block facilities located in the Atlanta, Georgia metropolitan area to Ready Mix USA, LLC for approximately U.S.$125 million. In January 2008, we and Ready Mix USA agreed to expand the scope of the Ready-Mix USA, LLC joint venture. As part of the transaction, which closed on January 11, 2008, we contributed assets valued at approximately $260 million to the joint venture and sold additional assets to the joint venture for approximately $120 million in cash. As part of the transaction, Ready Mix USA made a $125 million cash contribution to the joint venture and the joint venture made a $135 million special distribution to us. Ready Mix USA will manage all the newly acquired assets. Following the transaction, the joint venture continues to be owned 50.01% by Ready Mix USA and 49.99% by us. The assets contributed and sold by CEMEX include: 11 concrete plants, 12 limestone quarries, four concrete maintenance facilities, two aggregate distribution facilities and two administrative offices in Tennessee; three granite quarries and one aggregates distribution facility in Georgia; and one limestone quarry and one concrete plant in Virginia. All these assets were acquired by us through our acquisition of Rinker.

See note 10A to our consolidated financial statements included elsewhere in this annual report.

U.S. GAAP Reconciliation

Majority net loss under U.S. GAAP for the year ended December 31, 2008 amounted to Ps61,886 million, compared to majority net income under MFRS for the year ended December 31, 2008 of approximately Ps2,278 million. Majority net income under U.S. GAAP for the years ended December 31, 2007, and 2006 amounted to Ps21,367 million and Ps26,384 million, respectively, compared to majority net income under MFRS for the years ended December 31, 2007 and 2006 of approximately Ps26,108 million and Ps26,704 million, respectively. During 2008, the reconciliation of net income (loss) to U.S. GAAP include reconciling items representing an aggregate loss of approximately Ps64,164 million which includes approximately Ps46,077 million of additional impairment losses under U.S. GAAP, a reduction of approximately Ps7,778 million in the income tax benefits determined under MFRS and approximately Ps7,716 million of foreign exchange losses that are recognized within equity under MFRS, among other effects. See note 25 to our consolidated financial statements included elsewhere in this annual report for a description of the principal differences between MFRS and U.S. GAAP as they relate to us and the effects that newly issued accounting pronouncements have had in our financial position.

Newly Issued Accounting Pronouncements Under U.S. GAAP with effect in 2008

On January 1, 2008, under U.S. GAAP, CEMEX adopted SFAS 157, Fair Value Measurements (“SFAS 157”) for fair value measurements of financial assets and financial liabilities and for fair value measurements of nonfinancial items that are recognized or disclosed at fair value in the financial statements on a recurring basis.

FASB Staff Position FAS 157-2, Effective date of FASB Statement 157 (“FSP 157-2”), delays the effective date of SFAS 157 until fiscal years beginning after November 15, 2008 for all nonfinancial assets and nonfinancial liabilities that are recognized or disclosed at fair value in the financial statement s on a recurring basis. At December 31, 2008, the categories of assets and liabilities to which CEMEX has not applied the provisions of SFAS 157 in accordance to FSP 157-2 include: nonfinancial assets and liabilities initially measured at fair value in a business combination, nonfinancial long-lived assets measured at fair value for impairment assessment, and asset retirement obligations. Additionally, the provisions of SFAS 157 were not applied to fair value measurements of CEMEX’s goodwill impairment test performed under SFAS 142 (first step) and nonfinancial assets and nonfinancial liabilities measured at fair value to determine the amount of goodwill impairment (second step). On January 1, 2009, CEMEX

 

126


Table of Contents

will be required to apply the provisions of SFAS 157 to fair value measurements of nonfinancial assets and nonfinancial liabilities that are recognized or disclosed at fair value in the financial statements on a nonrecurring basis. CEMEX is currently evaluating the impact, if any, of applying these provisions on its financial position and results of operations.

Under MFRS, in addition to its trading securities which are recorded at their quoted market prices, CEMEX has recognized all its derivative financial instruments at their estimated fair value (see notes 11C and D to our consolidated financial statements included elsewhere in this annual report). For purposes of MFRS, fair value is the amount for which an asset could be exchanged, a liability settled, or an equity instrument granted could be exchanged between knowledgeable, willing parties in an arm’s length transaction. Beginning in 2008 under U.S. GAAP, the concept of fair value was redefined by SFAS 157 as an “Exit Value”, which is the price that would be received to sell an asset or paid to transfer a liability in an orderly transaction between market participants at the measurement date. Basically, the difference between the fair value under MFRS, which is equivalent to a settlement amount at the balance sheet date, and the Exit Value under U.S. GAAP, is that the later considers the counterparty’s credit risk in the valuation.

The concept of Exit Value works under the premise that there is a market and market participants for the specific asset or liability. When there is no market and/or market participants willing to make a market, SFAS 157 establishes a fair value hierarchy that prioritizes the inputs to valuation techniques used to measure fair value. The hierarchy gives the highest priority to unadjusted quoted prices in active markets for identical assets or liabilities (Level 1 measurements) and the lowest priority to measurements involving significant unobservable inputs (Level 3 measurements). The three levels of the fair value hierarchy are as follows:

 

 

 

Level 1 inputs are quoted prices (unadjusted) in active markets for identical assets or liabilities that CEMEX has the ability to access at the measurement date;

 

 

 

Level 2 inputs are inputs other than quoted prices that are observable for the asset or liability, either directly or indirectly; and

 

 

 

Level 3 inputs are unobservable inputs for the asset or liability.

The fair values determined by CEMEX for its derivative financial instruments are Level 2. There is no direct measure for the risk of CEMEX or its counterparties in connection with the derivative instruments. Therefore, the risk factors applied for CEMEX’s assets and liabilities originated by the valuation of such derivatives were extrapolated from publicly available risk discounts for other public debt instruments of CEMEX and its counterparties. The following table presents a comparison of fair values between MFRS and U.S. GAAP and the corresponding reconciling adjustment at December 31, 2008, representing a gain of approximately US$95 million (Ps1,305 million (Ps960 million after applicable deferred income tax)):

 

(U.S. dollars million)

  MFRS  U.S.GAAP  Adjustment

Active derivative instruments (note 11C)

    

Derivative financial instruments related to debt

  U.S.$(4 5   9

Other derivative financial instruments

   (36 (14 22

Derivative financial instruments related to equity instruments

   222   240   18
          
   182   231   49
          

Inactive derivative instruments (note 11D)

    

Cross-currency swaps

   (101 (64 37

Foreign exchange forward contracts

   (284 (275 9
          
   (385 (339 46
          

Total

  U.S.$(203 (108 95
          

As mentioned in note 11B to our consolidated financial statements, the fair value amounts under both MFRS and U.S. GAAP presented above at December 31, 2008, include approximately U.S.$570 million (Ps7,382 million) of deposits in margin accounts with financial institutions, of which U.S.$372 million (Ps5,111 million) is related to active positions and U.S.$198 million (Ps2,720 million) to inactive positions.

 

127


Table of Contents

SFAS 159, The Fair Value Option for Financial Assets and Financial Liabilities—Including an amendment of FASB Statement No. 115 (“SFAS 159”), provides entities with an option to measure many financial instruments and certain other items at fair value. Under SFAS 159, unrealized gains and losses on items for which the fair value option has been elected are reported in earnings at each reporting period. As of and for the year ended December 31, 2008, CEMEX did not elect to measure any financial instruments or other items at fair value.

Newly Issued Accounting Pronouncements Under U.S. GAAP not effective in 2008

In December 2007, the FASB issued SFAS 141(R), Business Combinations (“SFAS 141R”), and SFAS 160, Noncontrolling Interests in Consolidated Financial Statementsan amendment to ARB No. 51 (“SFAS 160”). SFAS 141(R) and SFAS 160 require most identifiable assets, liabilities, noncontrolling interests, and goodwill acquired in a business combination to be recorded at “full fair value” and require noncontrolling interests (previously referred to as minority interests) to be reported as a component of equity, which changes the accounting for transactions with noncontrolling interest holders. Both statements are effective for periods beginning on or after December 15, 2008, and earlier adoption is prohibited. SFAS 141(R) will be applied to business combinations occurring after the effective date. SFAS 160 will be applied prospectively to all noncontrolling interests, including any that arose before the effective date. Upon adoption of SFAS 160, CEMEX would reverse the adjustment made in the reconciliation of stockholders’ equity to U.S. GAAP in order to reclassify the noncontrolling interest under MFRS to the liability section under U.S. GAAP (see note 25(e) to our consolidated financial statements included elsewhere in this annual report). CEMEX is currently evaluating the impact of adopting SFAS 141(R) on its financial position and results of operations.

In February 2008, the FASB issued FASB Staff Position FAS 140-3, Accounting for Transfers of Financial Assets and Repurchase Financing Transactions. The objective of the FSP is to provide guidance on accounting for a transfer of a financial asset and repurchase financing. The FSP presumes that an initial transfer of a financial asset and a repurchase financing are considered part of the same arrangement (linked transaction). However, if certain criteria are met, the initial transfer and repurchase financing shall not be evaluated as a linked transaction and shall be evaluated separately under SFAS 140. FSP FAS 140-3 is effective for annual and interim periods beginning after November 15, 2008 and early adoption is not permitted. CEMEX is currently evaluating the provisions of this standard, but does not expect adoption to have a material impact on its financial position and results of operations.

In March 2008, the FASB issued SFAS 161, Disclosures about Derivative Instruments and Hedging Activities—an amendment of FASB Statement No. 133 (“SFAS 161”). SFAS 161 requires entities that utilize derivative instruments to provide qualitative disclosures about their objectives and strategies for using such instruments, as well as any details of credit-risk-related contingent features contained within derivatives. SFAS 161 also requires entities to disclose additional information about the amounts and location of derivatives located within the financial statements, how the provisions of SFAS 133 have been applied, and the impact that hedges have on an entity’s financial position, financial performance, and cash flows. SFAS 161 is effective for fiscal years and interim periods beginning after November 15, 2008. CEMEX is currently evaluating the impact of SFAS 161 on the disclosures about its hedging activities and use of derivatives.

In April 2008, the FASB issued FASB Staff Position FAS 142-3, Determination of the Useful Life of Intangible Assets. FSP FAS 142-3 amends the factors that should be considered in developing renewal or extension assumptions used to determine the useful life of a recognized intangible asset under SFAS 142. FSP FAS 142-3 is effective for fiscal years beginning after December 15, 2008. CEMEX is currently evaluating the impact, if any, of adopting FSP FAS 142-3 on its financial position and results of operations.

In June 2008, the FASB’s Emerging Issues Task Force reached a consensus on EITF Issue No. 07-5, Determining Whether an Instrument (or Embedded Feature) Is Indexed to an Entity’s Own Stock. This EITF Issue provides guidance on the determination of whether such instruments are classified in equity or as a derivative instrument. CEMEX will adopt the provisions of EITF 07-5 on January 1, 2009. CEMEX is currently evaluating the impact, if any, of adopting EITF 07-5 on its financial position and results of operations.

In November 2008, the FASB’s Emerging Issues Task Force reached a consensus on EITF Issue No. 08-6,Equity Method Investment Accounting Considerations. EITF 08-6 continues to follow the accounting for the initial carrying value of equity method investments in APB Opinion No. 18, The Equity Method of Accounting for

 

128


Table of Contents

Investments in Common Stock, which is based on a cost accumulation model and generally excludes contingent consideration. EITF 08-6 also specifies that other-than-temporary impairment testing by the investor should be performed at the investment level and that a separate impairment assessment of the underlying assets is not required. An impairment charge by the investee should result in an adjustment of the investor’s basis of the impaired asset for the investor’s pro-rata share of such impairment. In addition, EITF 08-6 reached a consensus on how to account for an issuance of shares by an investee that reduces the investor’s ownership share of the investee. An investor should account for such transactions as if it had sold a proportionate share of its investment with any gains or losses recorded through earnings. EITF 08-6 also addresses the accounting for a change in an investment from the equity method to the cost method after adoption of SFAS 160. EITF 08-6 affirms the existing guidance in APB 18, which requires cessation of the equity method of accounting and application of SFAS 115, Accounting for Certain Investments in Debt and Equity Securities, or the cost method under APB 18, as appropriate. EITF 08-6 is effective for transactions occurring on or after December 15, 2008. We do not anticipate that the adoption of EITF 08-6 will materially impact CEMEX’s financial position or results of operations.

In December 2008, the FASB issued FASB Staff Position FAS 132(R)-1, Employers’ Disclosures about Postretirement Benefit Plan Assets. FSP FAS 132(R)-1 provides guidance on an employer’s disclosures about plan assets of a defined benefit pension or other postretirement plan. FSP FAS 132(R)-1 also includes a technical amendment to SFAS 132(R), effective immediately, which requires nonpublic entities to disclose net periodic benefit cost for each annual period for which an income statement is presented. CEMEX has disclosed net periodic benefit cost in note 13 to our consolidated financial statements included elsewhere in this annual report. The disclosures about plan assets required by FSP FAS 132(R)-1 must be provided for fiscal years ending after December 15, 2009. CEMEX is currently evaluating this impact of the FSP on its disclosures about plan assets.

Item 6 - Directors, Senior Management and Employees

Senior Management and Directors

Senior Management

On May 1, 2009, we announced a reorganization of our senior management in order to align responsibilities with the current situation of the company, and to bring new perspectives and opportunities to reinforce our operational and financial performance. Set forth below is the name and position of each of our executive officers as of May 15, 2009. The terms of office of the executive officers are indefinite.

 

Lorenzo H. Zambrano,
Chief Executive Officer

  

Joined CEMEX in 1968. During his career with CEMEX, Mr. Zambrano has been involved in all operational aspects of our business. He held several positions in CEMEX prior to his appointment as director of operations in 1981. In 1985, Mr. Zambrano was appointed chief executive officer, and in 1995 he was elected chairman of the board of directors. Mr. Zambrano is a graduate of Instituto Tecnológico y de Estudios Superiores de Monterrey, A.C., or ITESM, with a degree in mechanical engineering and administration and holds an M.B.A. from Stanford University.

  

Mr. Zambrano has been a member of our board of directors since 1979 and chairman of our board of directors since 1995. He is a member of the board of directors of IBM and the International Advisory Board of Citigroup. He is also a member of the board of directors of Fomento Económico Mexicano, S.A.B. de C.V., and Grupo Financiero Banamex, S.A. de C.V. Mr. Zambrano is chairman of the board of directors of Consejo de Enseñanza e Investigación Superior, A.C., which manages ITESM, and a member of the board of directors of Museo de Arte Contemporáneo de Monterrey A.C. (MARCO). Mr. Zambrano participated in the Chairman’s Council of Daimler Chrysler

 

129


Table of Contents
  

AG until 2005, was a member of the Stanford University’s Graduate School of Business Advisory Council until 2006, of the board of directors of Vitro, S.A.B. until 2007, of the board of directors of Alfa, S.A.B. de C.V. until 2008, and of the board of directors of Grupo Televisa S.A.B. until April 2009.

  

In recognition of his business and philanthropic record, Mr. Zambrano has received several awards and recognitions, including the Woodrow Wilson Center’s Woodrow Wilson Award for Corporate Citizenship, the America’s Society Gold Medal Distinguished Service Award, and Stanford University’s Graduate School of Business Alumni Association’s Ernest C. Arbuckle Award.

  

Lorenzo H. Zambrano is a first cousin of Lorenzo Milmo Zambrano and Rogelio Zambrano Lozano, both members of our board of directors, as well as of Rodrigo Treviño, our chief financial officer.

Héctor Medina,
Executive Vice President of Finance and Legal

  

Joined CEMEX in 1988. He has held several positions in CEMEX, including director of strategic planning from 1991 to 1994, president of CEMEX México from 1994 to 1996, executive vice president of planning and finance from 1996 to 2009, and executive vice president of finance and legal since 2009. He is a graduate of ITESM with a degree in chemical engineering and administration. He also received a Master of Science degree in Management Studies from the Management Center of the University of Bradford in England, and a Master of Science diploma in Operations Research from the Escuela de Organización Industrial in Spain. Among the positions he previously held are those of Project Director at Grupo Protexa, S.A. de C.V., Administrative Director at Grupo Xesa, S.A. de C.V., Commercial Director at Direcplan, S.A., and Industrial Relations Sub-Director at Hylsa, S.A. de C.V. Mr. Medina is a member of the board of directors of Cementos Chihuahua, S.A.B. de C.V., Mexifrutas, S.A. de C.V., Axtel, S.A.B. de C.V., and Banco de Ahorro FAMSA. He is also chairman of the board of directors of Universidad Regiomontana, member of the oversight board of Enseñanza e Investigación Superior A.C. and ITESM, and of the advisory board of Nacional Monte de Piedad.

Armando J. García Segovia,
Executive Vice President of Technology, Energy and Sustainability

  

Initially joined CEMEX in 1975 and rejoined CEMEX in 1985. He has served as director of operational and strategic planning from 1985 to 1988, director of operations from 1988 to 1991, director of corporate services and affiliate companies from 1991 to 1994, director of development from 1994 to 1996, general director of development from 1996 to 2000, and executive vice president of development from 2000 to May 2009. On May 1, 2009, Mr. Garcia was appointed executive vice president for technology, energy and sustainability. He is a graduate of ITESM with a degree in mechanical engineering and administration and holds an M.B.A. from the University of Texas. He was employed at Cydsa, S.A. from 1979 to 1981 and at Conek, S.A. de C.V. from 1981 to 1985.

  

Mr. García has been a member of our board of directors since 1983. He also serves as a member of the board of directors of Grupo Cementos de Chihuahua, S.A.B. de C.V., and GCC Cemento, S.A. de C.V. He was also vice president of COPARMEX, member of the board and former chairman of the Private Sector Center for Sustainable

 

130


Table of Contents
  

Development Studies (Centro de Estudios del Sector Privado para el Desarrollo Sostenible), and member of the board of the World Environmental Center. He is also founder and chairman of the board of Comenzar de Nuevo, A.C.

  

He is a first cousin of Rodolfo García Muriel, a member of our board of directors.

Víctor Romo,
Executive Vice President of Administration

  

Joined CEMEX in 1985 and has served as director of administration of CEMEX España from 1992 to 1994, general director of administration and finance of CEMEX España from 1994 to 1996, president of CEMEX Venezuela from 1996 to 1998, president of the South American and Caribbean region from 1998 to May 2003, and executive vice president of administration since May 2003. He is a certified public accountant and holds a master’s degree in administration and finance from ITESM. Previously, he worked for Grupo Industrial Alfa, S.A. de C.V. from 1979 to 1985.

Fernando A. González,
Executive Vice President of Planning and Development

  

Joined CEMEX in 1989, and has served as corporate vice-president of strategic planning from 1994 to 1998, president of CEMEX Venezuela from 1998 to 2000, president of CEMEX Asia from 2000 to May 2003, and president of the South American and Caribbean region from May 2003 to February 2005. In March 2005, he was appointed president of the expanded European Region, in February 2007, President of the Europe, Middle East, Africa, Asia and Australia Region, and in May 2009, executive vice president of planning and development. Mr. González earned his B.A. and M.B.A. degrees from ITESM.

Francisco Garza,
President of the Americas Region

  

Joined CEMEX in 1988 and has served as director of trading from 1988 to 1992, president of CEMEX USA from 1992 to 1994, president of CEMEX Venezuela from 1994 to 1996 and Cemento Bayano from 1995 to 1996, president of CEMEX Mexico and CEMEX USA from 1996 to 1998, president of the North American region and trading from 1998 to 2009. In 2009 he was appointed president of the Americas region. He is a graduate in business administration from ITESM and holds an M.B.A. from the Johnson School of Management at Cornell University in 1982.

Juan Romero Torres,
President of the Europe, Middle East, Africa, Asia and Australia Region

  

Joined CEMEX in 1989 and has occupied several senior management positions, including president of CEMEX Colombia, president of CEMEX Mexico, and president of the South America and Caribbean region. In May 2009, he was appointed president of the Europe, Middle East, Africa, Asia and Australia region. Mr. Romero graduated from Universidad de Comillas in Spain, where he studied Law and Economic and Enterprise Sciences.

Rodrigo Treviño,
Chief Financial Officer

  

Joined CEMEX in 1997 and has served as chief financial officer since then. He holds both Bachelor and Master of Science degrees in industrial engineering from Stanford University. Prior to joining CEMEX, he served as the country corporate officer for Citicorp/Citibank Chile from 1995 to 1996, and worked at Citibank, N.A. from 1979 to 1994. Mr. Treviño is a first cousin of Lorenzo H. Zambrano, our chief executive officer and chairman of our board of directors.

 

131


Table of Contents

Ramiro G. Villarreal,
General Counsel

  

Joined CEMEX in 1987 and has served as general counsel since then, and also has served as secretary of our board of directors since 1995. He is a graduate of the Universidad Autónoma de Nuevo León with a degree in law. He also received a Master of Science degree in finance from the University of Wisconsin. Prior to joining CEMEX, he served as assistant general director of Grupo Financiero Banpais from 1985 to 1987.

Board of Directors

Set forth below are the names of the current members of our board of directors, elected at our 2009 annual shareholders’ meeting held on April 23, 2009. At this shareholders’ meeting, no alternate directors were elected. Members of our board of directors serve for one-year terms.

 

Lorenzo H. Zambrano,
Chairman

  

See “— Senior Management.”

Lorenzo Milmo Zambrano

  

Has been a member of our board of directors since 1977. He is also chief executive officer of Inmobiliaria Ermiza, S.A. de C.V. He is a first cousin of Lorenzo H. Zambrano, chairman of our board of directors and our chief executive officer, a first cousin of Rogelio Zambrano Lozano, and an uncle of Tomas Milmo Santos, both members of our board of directors.

Armando J. García Segovia

  

See “— Senior Management.”

Rodolfo García Muriel

  

Has been a member of our board of directors since 1985. He is the chief executive officer of Compañía Industrial de Parras, S.A. de C.V. He is a member of the board of directors of Inmobiliaria Romacarel, S.A.P.I. de C.V., Comfort Jet, S.A. de C.V., and member of the regional board of Banamex. Mr. García Muriel is also vice president of the Textile Industry National Chamber (Cámara Nacional de la Industria Textil). He is a first cousin of Armando J. García Segovia, executive vice president of technology, energy and sustainability of CEMEX and a member of our board of directors.

Rogelio Zambrano Lozano

  

Has been a member of our board of directors since 1987. He is also a member of the advisory board of Grupo Financiero Banamex Accival, S.A. de C.V., Zona Norte, and member of the boards of directors of Carza, S.A. de C.V., Plaza Sesamo, S.A. de C.V., Hospital San José, and ITESM. He is a first cousin of Lorenzo H. Zambrano, chairman of our board of directors and our chief executive officer, and a first cousin of Lorenzo Milmo Zambrano, a member of our board of directors.

Roberto Zambrano Villarreal

  

Has been a member of our board of directors since 1987. He was president of our audit committee from 2002 to 2006, president of our corporate practices and audit committee from 2006 to 2009, and president of our new audit committee since 2009. He is also a member of the board of directors of CEMEX México, S.A. de C.V. He is chairman of the board of directors of Desarrollo Integrado, S.A. de C.V., Administración Ficap, S.A. de C.V., Aero Zano, S.A. de C.V., Ciudad Villamonte, S.A. de C.V., Focos, S.A. de C.V., C & I Capital, S.A. de C.V., Industrias Diza, S.A. de C.V., Inmobiliaria Sanni, S.A. de C.V., Inmuebles Trevisa, S.A. de C.V., Servicios Técnicos Hidráulicos, S.A. de C.V., Mantenimiento Integrado, S.A. de C.V., Pilatus PC-12 Center de México, S.A. de C.V., and Pronatura, A.C. He is a member of the board of directors of S.L.I. de México, S.A. de

 

132


Table of Contents
 

C.V., and Compañía de Vidrio Industrial, S.A. de C.V. He is a brother of Mauricio Zambrano Villarreal, a member of our board of directors and of our corporate practices and audit committee.

 

Bernardo Quintana Isaac

Has been a member of our board of directors since 1990. He is chairman of the board of directors of Empresas ICA, S.A.B. de C.V., where he was also chief executive officer until December, 2006. Mr. Quintana Isaac is president of Grupo Aeroportuario del Centro Norte, S.A.B. de C.V., and member of the board of Grupo Financiero Banamex, S.A. de C.V., and Banco Nacional de México, S.A. He is also a member of the Mexican Council of Businessmen (Consejo Mexicano de Hombres de Negocios), president of the Foundation for Mexican Letters (Fundación para las Letras Mexicanas), Fundación UNAM, Fundación ICA, and Patronato UNAM.

 

Dionisio Garza Medina

Has been a member of our board of directors since 1995, and president of our corporate practices committee since 2009. He is chairman of the board and chief executive officer of Alfa, S.A.B. de C.V. He is also chairman of the executive board of the Universidad de Monterrey and a member of the Mexican Council of Businessmen (Consejo Mexicano de Hombres de Negocios), the advisory committee of the David Rockefeller Center for Latin American Studies of Harvard University, and the advisory committee of the New York Stock Exchange.

 

Alfonso Romo Garza

Has been a member of our board of directors since 1995, member of our Audit Committee from 2002 to 2006, member of our Corporate Practices and Audit Committee from 2006 to 2009, and member of our new Audit Committee since 2009. He is chairman of the board and chief executive officer of Savia, S.A. de C.V. and member of the boards of Grupo Maseca, S.A.B. de C.V., The Donald Danforth Plant Science Center, and Synthetic Genomics, among others.

 

Mauricio Zambrano Villarreal

Has been a member of our board of directors since 2001, and member of our corporate practices and audit committee since 2006. Mr. Zambrano Villarreal served as an alternate member of our board of directors from 1995 to 2001. He is also general vice-president of Desarrollo Integrado, S.A. de C.V., chairman of the board of directors of Empresas Falcón, S.A. de C.V., Alimentos Selectos Falcón, S.A. de C.V., and Trek Associates, Inc., secretary of the board of directors of Administración Ficap, S.A. de C.V., Aero Zano, S.A. de C.V., Ciudad Villamonte, S.A. de C.V., Focos, S.A. de C.V., Compañía de Vidrio Industrial, S.A. de C.V., C & I Capital, S.A. de C.V., Industrias Diza, S.A. de C.V., Inmuebles Trevisa, S.A. de C.V., and Servicios Técnicos Hidráulicos, S.A. de C.V., and member of the board of directors of Invercap Holdings, S.A. de C.V. He is a brother of Roberto Zambrano Villarreal, a member of our board of directors and president of our corporate practices and audit committee.

 

Tomás Milmo Santos

Has been a member of our board of directors since 2006. Mr. Milmo Santos served as an alternate member of our board of directors from 2001 to 2006. He is chief executive officer and president of the board of directors of Axtel, S.A.B. de C.V., a telecommunications company that operates in the local, long distance and data transfer market. He is also a member of the board of directors of Cemex México S.A. de C.V., HSBC Mexico, and ITESM. Mr. Milmo Santos is a nephew of Lorenzo Milmo Zambrano, a member of our board of directors.

 

133


Table of Contents

Luis Santos de la Garza

Has been a member of our board of directors since 2009. He also served as statutory examiner (comisario) from 1989 to 2006, and as an alternate member of our board of directors from 2006 to 2009. Mr. Santos de la Garza was federal senator for the State of Nuevo León from 1997 to 2007, and was an advisor to the Legal Counsel of the Mexican President from 2001 to 2002. He is a founding partner of the law firm Santos-Elizondo-Cantú-Rivera-González-De la Garza-Mendoza, S.C.

 

José Manuel Rincón Gallardo

Has been a member of our board of directors since 2003. He is also a member of our audit committee, where he qualifies as a “financial expert” for purposes of the Sarbanes-Oxley Act of 2002. He is president of the board of directors of Sonoco de México S.A. de C.V., member of the boards of directors and audit committees of Grupo Financiero Banamex, S.A. de C.V., Grupo Herdez, S.A. de C.V., General de Seguros, S.A.B., Kansas City Southern Group and Grupo Aeroportuario del Pacífico, S.A. de C.V., and member of the board of directors of Laboratorios Sanfer-Hormona. Mr. Rincón Gallardo is a member of the Instituto Mexicano de Contadores Públicos, A.C., he was managing partner of KPMG Mexico, and was member of the board of directors of KPMG United States and KPMG International.

 

José Antonio Fernández Carbajal

Has been a member of our board of directors since 2009. He is chairman of the board of directors of Fomento Económico Mexicano S.A.B. de C.V. (“FEMSA”) since 2001 and its chief executive officer since 1995, chairman of the board of directors of Coca-Cola Femsa, S.A.B. de C.V., and vice president of the board of directors of ITESM. He is also a member of the board of directors of Grupo Financiero BBVA Bancomer, S.A. de C.V., BBVA Bancomer, S.A., Industrias Peñoles, S.A.B. de C.V., Grupo Industrial Bimbo, S.A.B. de C.V., Grupo Televisa, S.A.B. de C.V., Grupo Xignux S.A. de C.V., and Controladora Vuela Compañía de Aviación, S.A. de C.V. Mr. Fernández is also president of Fundación FEMSA, and president of the Advisory Council of the Mexican Institute of the Woodrow Wilson Center, Mexico Institute Co., since 2003.

 

Rafael Rangel Sostmann

Has been a member of our board of directors since 2009. Mr. Rangel Sostmann has been president of ITESM since 1985. He is also a member of the board of Fundación Santos y de la Garza Evia, I.B.P., which owns Hospital San José de Monterrey.

Board Practices

In compliance with the new Mexican securities markets law (Ley del Mercado de Valores), which was enacted on December 28, 2005 and became effective on June 28, 2006, our shareholders approved, at a general extraordinary meeting of shareholders held on April 27, 2006, a proposal to amend various articles of our by-laws, or estatutos sociales, in order to improve our standards of corporate governance and transparency, among other matters. The amendments include outlining the fiduciary duties of the members of our board of directors, who are now required:

 

 

 

to perform their duties in a value-creating manner for the benefit of CEMEX without favoring a specific shareholder or group of shareholders;

 

134


Table of Contents
 

 

to act diligently and in good faith by adopting informed decisions; and

 

 

 

to comply with their duty of care and loyalty, abstaining from engaging in illicit acts or activities.

The new law also eliminated the position of statutory examiner, whose duties of surveillance are now the responsibility of the board of directors, fulfilled through the new corporate practices and audit committee, as well as through the external auditor who audits the entity’s financial statements, each within its professional role. With its new surveillance duties, our board of directors is no longer in charge of managing CEMEX; instead, this is the responsibility of our chief executive officer.

Pursuant to the new law and our by-laws, at least 25% of our directors must qualify as independent directors.

We have not entered into any service contracts with our directors that provide for benefits upon termination of employment.

The Audit Committee, the Corporate Practices Committee and the Finance Committee

The new Mexican securities market law required us to create a corporate practices committee comprised entirely of independent directors, in addition to our then existing audit committee. In compliance with this new requirement, in 2006 we increased the responsibilities of our audit committee and changed its name to “corporate practices and audit committee.” To further enhance the effectiveness of our corporate governance, at our annual shareholders meeting of April 23, 2009, our shareholders approved the division of this committee into two distinct committees with different members and responsibilities, the audit committee and the corporate practices committee”. In addition, at a meeting held on May 28, 2009, our board of directors approved the creation of the finance committee.

Our audit committee is responsible for:

 

 

 

evaluating our internal controls and procedures, and identifying deficiencies;

 

 

 

following up with corrective and preventive measures in response to any non-compliance with our operation and accounting guidelines and policies;

 

 

 

evaluating the performance of our external auditors;

 

 

 

describing and valuing non-audit services performed by our external auditor;

 

 

 

reviewing our financial statements;

 

 

 

assessing the effects of any modifications to the accounting policies approved during any fiscal year; and

 

 

 

overseeing measures adopted as a result of any observations made by our shareholders, directors, executive officers, employees or any third parties with respect to accounting, internal controls and internal and external audit, as well as any complaints regarding management irregularities, including anonymous and confidential methods for addressing concerns raised by employees.

Our corporate practices committee is responsible for:

 

 

 

evaluating the hiring, firing and compensation of our chief executive officer;

 

 

 

reviewing the hiring and compensation policies for our executive officers;

 

135


Table of Contents
 

 

reviewing related party transactions;

 

 

 

reviewing policies regarding use and corporate assets;

 

 

 

reviewing unusual or material transactions; and

 

 

 

evaluating waivers granted to our directors or executive officers regarding seizure of corporate opportunities.

Our finance committee is responsible for:

 

 

 

evaluating the company’s financial plans;

 

 

 

reviewing the company’s financial strategy and its implementation; and

 

 

 

analyzing risks in connection with the company’s financial structure, interst rate and currency volatility, and refinancing.

Under our bylaws and Mexican securities laws, all members of the corporate practices committee and the audit committee, including their presidents, are required to be independent directors.

Set forth below are the names of the members of our current audit committee, corporate practices committee and finance committee. The terms of the members of both committees are indefinite, and members may only be removed by a resolution of the board of directors. José Manuel Rincón Gallardo qualifies as an “audit committee financial expert” for purposes of the Saranes Oxley Act of 2002. See “Item 16A — Audit Committee Financial Expert.”

 

Audit Committee:

  

Roberto Zambrano Villarreal
President

  

See “—Board of Directors.”

José Manuel Rincón Gallardo

  

See “—Board of Directors.”

Alfonso Romo Garza

  

See “—Board of Directors.”

Mauricio Zambrano Villarreal

  

See “—Board of Directors.”

Corporate Practices Committee:

  

Dionisio Garza Medina
President

  

See “—Board of Directors.”

Bernardo Quintana Isaac

  

See “—Board of Directors.”

Jose Antonio Fernandez Carbajal

  

See “—Board of Directors.”

Rafael Rangel Sostmann

  

See “—Board of Directors.”

Finance Committee:

  

Rogelio Zambrano Lozano
President

  

See “—Board of Directors.”

Rodolfo García Muriel

  

See “—Board of Directors.”

Alfonso Romo Garza

  

See “—Board of Directors.”

Tomás Milmo Santos

  

See “—Board of Directors.”

 

136


Table of Contents

Compensation of Our Directors and Members of Our Senior Management

For the year ended December 31, 2008, the aggregate amount of compensation we paid, or our subsidiaries paid, to all members of our board of directors, alternate members of our board of directors and senior managers, as a group, was approximately U.S.$18.3 million. Approximately U.S.$11.2 million of this amount was paid as base compensation, U.S.$6.3 million was paid to purchase 2,547,016 CPOs pursuant to the Restricted Stock Incentive Plan, or RSIP, described below under “— Restricted Stock Incentive Plan (RSIP),” and approximately U.S.$0.8 million as executive performance bonuses.

Several key executives also participate in a bonus plan that distributes a bonus pool based on our operating performance. This bonus is calculated and paid annually, a portion in cash and another portion in restricted CPOs under a RSIP, according to responsibility level.

Employee Stock Option Plan (ESOP)

In 1995, we adopted an employee stock option plan, or ESOP, under which we were authorized to grant members of our board of directors, members of our senior management and other eligible employees options to acquire our CPOs. Our obligations under the plan are covered by shares held in a trust created for such purpose (initially 216,300,000 shares). As of December 31, 2008, after giving effect to the exchange programs of November 2001 and February 2004 described below, and the exercise of options that has occurred through that date, options to acquire 4,191,934 CPOs remained outstanding under the original ESOP, with a weighted average exercise price of approximately Ps6.72 per CPO, and a weighted average remaining tenure of approximately 0.8 years.

In November 2001, starting with the 2001 voluntary exchange program described below, we incorporated new features to our ESOP, including an escalating strike price in dollars, increasing at an annual rate of 7%, adjusted downward by dividends paid. Options under this amended ESOP were hedged by non-dilutive equity forward contracts.

In February and December 2004, in the context of the voluntary exchange program and the voluntary early exercise program described below, we further amended our ESOP. The amendments provided, among other things, that the options would be automatically exercised at predetermined prices per CPO if, at any time during the life of the options, the CPO closing market price reached or exceeded those predetermined prices. As of December 31, 2008, all predetermined prices had been reached and, therefore, all options under the amended ESOP with predetermined exercise prices had been automatically exercised. Under the terms of the amended ESOP, all gains realized through exercise of the options were invested in restricted CPOs. The restricted CPOs received upon exercise of the options are held in a trust on behalf of each employee. The restrictions gradually lapse, at which time the CPOs become freely transferable and the employee may withdraw them from the trust.

CEMEX, Inc. ESOP

As a result of the acquisition of CEMEX, Inc. (formerly Southdown, Inc.) in November 2000, we established a stock option program for CEMEX, Inc.’s executives for the purchase of our ADSs. The options granted under the program have a fixed exercise price in Dollars equivalent to the average market price of one ADS during a six month period before the grant date and have a 10-year term. Twenty-five percent of the options vested annually during the first four years after their grant date. The options are covered using shares currently owned by our subsidiaries, thus potentially increasing stockholders’ equity and the number of shares outstanding. As of December 31, 2008, considering the options granted since 2001, and the exercise of options that has occurred through that date, options to acquire 1,491,998 ADSs remained outstanding under this program. These options have a weighted average exercise price of approximately U.S.$1.35 per CPO, or U.S.$13.50 per ADS as each ADS currently represents 10 CPOs.

 

137


Table of Contents

The November 2001 Voluntary Exchange Program

In November 2001, we implemented a voluntary exchange program to offer participants in our ESOP new options in exchange for their existing options. The new options had an escalating strike price in Dollars and were hedged by our equity forward contracts, while the old options had a fixed strike price in Pesos. The executives who participated in this program exchanged their options to purchase CPOs at a weighted average strike price of Ps34.11 per CPO, for cash equivalent to the intrinsic value on the exchange date and new options to purchase CPOs with an escalating dollar strike price set at U.S.$4.93 per CPO as of December 31, 2001, growing by 7% per annum less dividends paid on the CPOs. Of the old options, 57,448,219 (approximately 90.1%) were exchanged for new options in the voluntary exchange program and 8,695,396 were not exchanged. In the context of the program, 81,630,766 new options were issued, in addition to 7,307,039 of the new options that were purchased by participants under a voluntary purchase option that was also part of the exchange. As of December 31, 2008, considering the options granted under the program, the exercise of options through that date, the result of the February 2004 exchange program described below and the 2004 voluntary early exercise program, 1,376,347 options to acquire 6,845,735 CPOs remained outstanding under this program, with a weighted average exercise price of approximately U.S.$1.43 per CPO. As of December 31, 2008, the outstanding options under this program had a remaining tenure of approximately 3.3 years.

The February 2004 Voluntary Exchange Program

In February 2004, we implemented a voluntary exchange program to offer ESOP participants, as well as holders of options granted under our existing voluntary employee stock option plan, or VESOP, new options in exchange for their existing options. Under the terms of the exchange offer, participating employees surrendered their options in exchange for new options with an initial strike price of U.S.$5.05 per CPO and a life of 8.4 years, representing respectively the weighted average strike price and maturity of existing options. The strike price of the new options increased annually at a 7% rate, less dividends paid on the CPOs. Holders of these options were entitled to receive an annual payment of U.S.$0.10 net of taxes per option outstanding as of the payment date until exercise or maturity of the options, which was scheduled to grow annually at a 10% rate.

The new options were exercisable at any time at the discretion of their holders, and would be automatically exercised if, at any time during the life of the options, the closing CPO market price reached U.S.$7.50. Any gain realized through the exercise of these options was required to be invested in restricted CPOs at a 20% discount to market. The restrictions would be removed gradually within a period of between two and four years, depending on the exercise date.

As a result of the voluntary exchange offer, 122,708,146 new options were issued in exchange for 114,121,358 existing options, which were subsequently cancelled. All options not exchanged in the offer maintained their existing terms and conditions.

On January 17, 2005, the closing CPO market price reached U.S.$7.50 and, as a result, all existing options under this program were automatically exercised. Holders of these options received the corresponding gain in restricted CPOs, as described above.

The 2004 Voluntary Early Exercise Program

In December 2004, we offered ESOP and VESOP participants new options, conditioned on the participants exercising and receiving the intrinsic value of their existing options. As a result of this program, 120,827,370 options from the February 2004 voluntary exchange program, 16,580,004 options from other ESOPs, and 399,848 options from VESOP programs were exercised, and we granted a total of 139,151,236 new options. The new options had an initial strike price of US$7.4661 per CPO, which was US$0.50 above the closing CPO market price on the date on which the old options were exercised, and which increased at a rate of 5.5% per annum. All gains from the exercise of these new options would be paid in restricted CPOs. The restrictions would be removed gradually within a period of between two and four years, depending on the exercise date.

The new options could be exercised at any time at the discretion of their holders. Of the 139,151,236 new options, 120,827,370 would be automatically exercised if the closing CPO market price reached U.S.$8.50, while the remaining 18,323,866 options did not have an automatic exercise threshold. Holders of these options were entitled to receive an annual payment of US$0.10 net of taxes per option outstanding as of the payment date until exercise or maturity of the options or until the closing CPO market price reached U.S.$8.50, which payment was scheduled to grow annually at a 10% rate.

 

138


Table of Contents

On June 17, 2005, the closing CPO market price reached U.S.$8.50, and, as a result, all outstanding options subject to automatic exercise were automatically exercised and the annual payment to which holders of the remaining options were entitled was terminated. As of December 31, 2008, options to acquire 67,769,976 CPOs remained outstanding under this program, with an exercise price of approximately U.S.$2.00 per CPO and a remaining tenure of approximately six years.

For accounting purposes under MFRS and U.S. GAAP, as of December 31, 2008, we accounted for the options granted under the February 2004 voluntary exchange program by means of the fair value method through earnings. See notes 2U and 16 to our consolidated financial statements included elsewhere in this annual report.

Consolidated ESOP Information

Stock options activity during 2007 and 2008, the balance of options outstanding as of December 31, 2007 and 2008 and other general information regarding our stock option programs, is presented in note 16 to our consolidated financial statements included elsewhere in this annual report.

As of December 31, 2008, the following ESOP options to purchase our securities were outstanding:

 

Title of security underlying options

  Number of CPOs or CPO
equivalents underlying options
  Expiration
Date
  Range of exercise prices per CPO
or CPO equivalent

CPOs (Pesos)

  4,191,934  2009-2011  Ps4.91-8.39

CPOs (Dollars) (may be instantly cash-settled)

  6,845,735  2011-2013  U.S.$1.2-1.6

CPOs (Dollars) (receive restricted CPOs)

  67,769,976  2012  U.S.$2

CEMEX, Inc. ESOP

  14,919,980  2011-2015  U.S.$1-1.19

As of December 31, 2008, our senior management and directors held the following ESOP options to acquire our securities:

 

Title of security underlying options

  

Number of CPOs or CPO
equivalents underlying options

  

Expiration
Date

  Range of exercise prices per CPO
or CPO equivalent

CPOs (Dollars) (receive restricted CPOs)

  2,999,561  2012  U.S.$2

As of December 31, 2008, our employees and former employees, other than senior management and directors, held the following ESOP options to acquire our securities:

 

Title of security underlying options

  

Number of CPOs or CPO
equivalents underlying options

  Expiration
Date
  Range of exercise prices per
CPO or CPO equivalent

CPOs (Pesos)

  4,191,934  2009-2011  Ps4.91-8.39

CPOs (Dollars) (may be instantly cash-settled)

  6,845,735  2011-2013  U.S.$1.2-1.6

CPOs (Dollars) (receive restricted CPOs)

  64,770,415  2012  U.S.$2

CEMEX, Inc. ESOP

  14,919,980  2011-2015  U.S.$1-1.9

 

139


Table of Contents

Voluntary Employee Stock Option Plan (VESOP)

During 1998, 1999, 2002 and 2003, we established voluntary employee stock option plans, or VESOPs, pursuant to which managers and senior executives elected to purchase options to CPOs. As of December 31, 2008, there were 5,000 options to acquire 25,893 CPOs, with an exercise price of U.S.$1.65 per CPO and a remaining life of approximately two years, outstanding from options sold to executives under a VESOP in April 2002.

As of December 31, 2008, no member of our senior management or board of directors held any VESOP options to acquire our securities.

Restricted Stock Incentive Plan (RSIP)

Since January 2005, we have been changing our long-term variable compensation programs from stock option grants to restricted stock awards under a Restricted Stock Incentive Plan, or RSIP. Under the terms of the RSIP, eligible employees are allocated a specific number of restricted CPOs as variable compensation to be vested over a four-year period. Before 2006, we distributed annually to a trust an amount in cash sufficient to purchase in the market, on behalf of each eligible employee, 25% of such employee’s allocated number of CPOs. During 2006, in order to reduce the volatility of our RSIP, we began to distribute annually an amount in cash sufficient to purchase 100% of the allocated CPOs for each eligible employee. Although the vesting period of the restricted CPOs and other features of the RSIP did not change as a result of this new policy, the nominal amount of annual compensation received by eligible employees increased in proportion to the additional number of CPOs received as a result of the new policy. The CPOs purchased by the trust will be held in a restricted account by the trust on behalf of each employee for one year. At the end of the one-year period the restrictions will lapse, at which time the CPOs will become freely transferable and the employee may withdraw them from the trust.

During 2008, 17,641,231 CEMEX CPOs were purchased by the trust on behalf of eligible employees pursuant to the Restricted Stock Incentive Plan, of which 2,547,016 million were purchased for members of our senior management and board of directors.

Employees

As of December 31, 2008, we had approximately 56,791 employees worldwide, which represented a decrease of approximately 15% from year-end 2007. We reduced our headcount by 11% as a result of the implementation of our global cost-reduction program, part of our ongoing efforts to align our company with new market conditions and increase our efficiency and lower costs. A further 4% reduction resulted from nationalization of our Venezuelan business.

The following table sets forth the number of our full-time employees and a breakdown of their geographic location at the end of each of the last three fiscal years:

 

   2006  2007  2008

North America

      

Mexico

  15,130  16,571  15,205

United States

  9,109  16,389  12,487

Europe

      

Spain

  3,102  3,151  2,892

United Kingdom

  6,376  5,549  4,205

Rest of Europe

  11,034  11,226  10,706

South America, Central America and the Caribbean

  6,290  7,158  4,530

Africa and the Middle East

  2,416  2,523  2,633

Asia

  1,448  1,324  1,277

Australia

    2,721  2,856

Employees in Mexico have collective bargaining agreements on a plant-by-plant basis, which are renewable on an annual basis with respect to salaries and on a biannual basis with respect to benefits. During 2008, more than 130 contracts with different labor unions were renewed.

 

140


Table of Contents

Approximately 31% of our employees in the United States are represented by unions, with the largest number being members of the International Brotherhood of Teamsters, the Laborers’ Union of North America, the International Brotherhood of Boilermakers, and the International Union of Operating Engineers. Collective bargaining agreements are in effect at all our U.S. plants and have various expiration dates from 2009 through 2013.

Our Spanish union employees have collective bargaining agreements that are renewable every two to three years on a company-by-company basis. Employees in the ready-mix concrete, mortar, aggregates and transport sectors have collective bargaining agreements by sector. Executive compensation in Spain is subject to our institutional policies and influenced by the local labor market.

In the United Kingdom, our cement, roof tiles and logistics operations have collective bargaining agreements with the Unite union (following the merger of the Transport & General Workers union and Amicus union). The rest of our operations in the United Kingdom are not part of collective bargaining agreements; however, there are local agreements for consultation and employee representation with Unite union, and the GMB union (Britain’s general labor union).

In Germany, most of our operations have collective bargaining agreements with the Industriegewerkschaft – BAUEN AGRAR UMWELT – IG B.A.U. union. In addition to the collective bargaining agreements, there are internal company agreements, negotiated between the workers council and the company itself.

In France, less than 20% of our employees are members of one of the five main unions. Each union is represented in the company mainly in Paris and in Southern France. All agreements are negotiated with unions and non-union representatives elected in the local workers council (Comité d’Entreprise).

In Colombia, a single union represents the union employees of the Bucaramanga and Cúcuta cement plants. There are also collective agreements with non-union workers at the Caracolito/Ibagué cement plant, Santa Rosa cement plant and all ready-mix concrete plants in Colombia.

In Australia, around 60% of our 2,800 employees are covered by 62 industrial agreements. Approximately 1,000 employees are covered by agreements with the CSR and CEMEX Salaried Staff Association, approximately 800 employees are covered by other unions (Australian Workers Union and Transport Workers Union) or employee collective (non-union) agreements. 24 agreements are expected to be renewed in 2009. Confidentiality of union membership under Australian law prevents estimates of the number of employees who are members of a union (either with external unions or with the Staff Association).

Overall, we consider our relationships with labor unions representing our employees to be satisfactory.

Share Ownership

As of May 22, 2009, our senior management and directors and their immediate families owned, collectively, approximately 3.72% of our outstanding shares, including shares underlying stock options and restricted CPOs under our ESOPs. This percentage does not include shares held by the extended families of members of our senior management and directors, since, to the best of our knowledge, no voting arrangements or other agreements exist with respect to those shares. As of May 22, 2009, Lorenzo Milmo Zambrano, a member of our board of directors, beneficially owned approximately 1.07% of our outstanding capital stock. No other individual director or member of our senior management beneficially owned one percent or more of any class of our outstanding capital stock.

Item 7 - Major Shareholders and Related Party Transactions

Major Shareholders

Based upon information contained in a statement on Schedule 13G filed with the Securities and Exchange Commission on February 6, 2009, as of December 31, 2008, Southeastern Asset Management, Inc., an investment adviser registered under the U.S. Investment Advisers Act of 1940, as amended, beneficially owned 97,198,558 ADSs and 19,605,532 CPOs, representing a total 991,591,112 CPOs or approximately 11.9% of our then outstanding capital stock. Southeastern Asset Management, Inc. does not have voting rights different from our other non-Mexican holders of CPOs.

 

141


Table of Contents

Based upon information contained in a statement on Schedule 13G filed with the Securities and Exchange Commission on February 11, 2009, as of December 31, 2008, Dodge & Cox, an investment adviser registered under the U.S. Investment Advisers Act of 1940, as amended, beneficially owned 54,788,431 ADSs and 0 CPOs, representing a total 547,884,310 CPOs or approximately 6.6% of our then outstanding capital stock. Dodge & Cox does not have voting rights different from our other non-Mexican holders of CPOs.

Other than Southeastern Asset Management, Inc. and Dodge & Cox, the CPO trust and the shares and CPOs owned by our subsidiaries, we are not aware of any person that is the beneficial owner of five percent or more of any class of our voting securities.

As of March 31, 2009, our outstanding capital stock consisted of 16,726,459,086 Series A shares and 8,363,229,543 Series B shares, in each case including shares held by our subsidiaries.

As of March 31, 2009, a total of 16,251,501,966 Series A shares and 8,125,750,983 Series B shares were held by the CPO trust. Each CPO represents two Series A shares and one Series B share. A portion of the CPOs is represented by ADSs. Under the terms of the CPO trust agreement, non-Mexican holders of CPOs and ADSs have no voting rights with respect to the A shares underlying those CPOs and ADSs. All ADSs are deemed to be held by non-Mexican nationals. At every shareholders’ meeting, the A shares held in the CPO trust are voted in accordance with the vote cast by holders of the majority of A shares held by Mexican nationals and B shares voted at that meeting of shareholders.

As of March 31, 2009, through our subsidiaries, we owned approximately 589 million CPOs, representing approximately 7.3% of our outstanding CPOs and 7.0% of our outstanding voting stock. These CPOs are voted at the direction of our management. From time to time, our subsidiaries are active participants in the trading market for our capital stock; as a result, the levels of our CPO and share ownership by those subsidiaries are likely to fluctuate. Our voting rights over those CPOs are the same as those of any other CPO holder. As of the same date, we did not hold any CPO in derivative instruments hedging expected cash flows of stock options exercises.

Our by-laws, or estatutos sociales, provide that our board of directors must authorize in advance any transfer of voting shares of our capital stock that would result in any person’s, or group’s acting in concert, becoming a holder of 2% or more of our voting shares.

Mexican securities regulations provide that our majority-owned subsidiaries may neither directly or indirectly invest in our CPOs nor other securities representing our capital stock. The Mexican securities authority could require any disposition of the CPOs or of other securities representing our capital stock so owned and/or impose fines on us if it were to determine that the ownership of our CPOs or of other securities representing our capital stock by our subsidiaries, in most cases, negatively affects the interests of our shareholders. Notwithstanding the foregoing, the exercise of all rights pertaining to our CPOs or to other securities representing our capital stock in accordance with the instructions of our subsidiaries does not violate any provisions of our bylaws or the bylaws of our subsidiaries. The holders of these CPOs or of other securities representing our capital stock are entitled to exercise the same rights relating to their CPOs or their other securities representing our capital stock, including all voting rights, as any other holder of the same series.

As of March 23, 2009, we had 148,871 ADS holders of record in the United States, holding approximately 52% of our outstanding CPOs.

On April 27, 2006, our shareholders approved a stock split, which occurred on July 17, 2006. In connection with the stock split, each of our existing series A shares was surrendered in exchange for two new series A shares, and each of our existing series B shares was surrendered in exchange for two new series B shares. Concurrent with this stock split, we authorized the amendment of the CPO trust agreement pursuant to which our CPOs are issued to provide for the substitution of two new CPOs for each of our existing CPOs, with each new CPO representing two new series A shares and one new series B share. In connection with the stock split and at our request, Citibank, N.A., as depositary for the ADSs, distributed one additional ADS for each ADS outstanding as of the record date for the stock split. The ratio of CPOs to ADSs did not change as a result of the stock split; each ADS

 

142


Table of Contents

represents ten new CPOs following the stock split and the CPO trust amendment. The proportional equity interest participation of existing shareholders did not change as a result of the stock split. The financial data set forth in this annual report have been adjusted to give effect to the stock split.

Related Party Transactions

Mr. Bernardo Quintana Isaac, a member of our board of directors, is chief executive officer and chairman of the board of directors of Grupo ICA, S.A. de C.V., or Grupo ICA, a large Mexican construction company. In the ordinary course of business, we extend financing to Grupo ICA for varying amounts at market rates, as we do for our other customers.

Mr. Jose Antonio Fernandez Carbajal, a member of our board of directors, is president and chief executive officer of FEMSA, a large multinational beverage company. In the ordinary course of business, we pay and receive various amounts to and from Femsa for products and services for varying amounts on market terms. Mr. Fernandez Carbajal is also vice-chairman of the board of Consejo de Enseñanza e Investigación Superior, A.C. (the managing entitiy of ITESM,) of which Mr. Lorenzo H. Zambrano, our chief executive officer and chairman of our board of directors, is chairman of the board, and which in 2008 received contributions by CEMEX for amounts that were not material.

Mr. Rafael Rangel Sostman, a member of our board of directors, is president of ITESM.

During 2008 and as of May 15, 2009, we did not have any outstanding loans to any of our directors or members of senior management.

Item 8 - Financial Information

Consolidated Financial Statements and Other Financial Information

See “Item 18 — Financial Statements” and “Index to Consolidated Financial Statements.”

Legal Proceedings

See “Item 4 — Information on the Company — Regulatory Matters and Legal Proceedings.”

Dividends

A declaration of any dividend is made by our shareholders at a general ordinary meeting. Any dividend declaration is usually based upon the recommendation of our board of directors. However, the shareholders are not obligated to approve the board’s recommendation. We may only pay dividends from retained earnings included in financial statements that have been approved by our shareholders and after all losses have been paid for, a legal reserve equal to 5% of our paid-in capital has been created and our shareholders have approved the relevant dividend payment. According to 1999 Mexican tax reforms, all shareholders, excluding Mexican corporations, that receive a dividend in cash or in any other form are subject to a withholding tax. See “Item 10 — Additional Information — Taxation — Mexican Tax Considerations.” Since we conduct our operations through our subsidiaries, we have no significant assets of our own except for our investments in those subsidiaries. Consequently, our ability to pay dividends to our shareholders is dependent upon our ability to receive funds from our subsidiaries in the form of dividends, management fees, or otherwise. Some of our credit agreements and debt instruments and some of those of our subsidiaries contain provisions restricting our ability, and that of our subsidiaries, as the case may be, to pay dividends if financial covenants are not maintained. As of December 31, 2008, we and our subsidiaries were in compliance with, or had obtained waivers in connection with, those covenants. The global refinancing plan we are currently negotiating will likely restrict our ability to declare cash dividends or distributions or similar payments to the shareholders of CEMEX, S.A.B. de C.V. See “Item 3 — Key Information — Risk Factors — Our ability to repay debt and pay dividends depends on our subsidiaries’ ability to transfer income and dividends to us and contractual restrictions binding on us.”

 

143


Table of Contents

The recommendation of our board of directors as to whether to pay and the amount of any annual dividends has been and will continue to be based upon, among other things, earnings, cash flow, capital requirements and our financial condition and other relevant factors.

Owners of ADSs on the applicable record date will be entitled to receive any dividends payable in respect of the A shares and the B shares underlying the CPOs represented by those ADSs; however, as permitted by the deposit agreement pursuant to which our ADSs are issued, we may instruct the ADS depositary not to extend the option to elect to receive cash in lieu of the stock dividend to the holders of ADSs, as we did in connection with the dividend for the 2006 and 2007 fiscal years, as described below. The ADS depositary will fix a record date for the holders of ADSs in respect of each dividend distribution. Unless otherwise stated, the ADS depositary has agreed to convert cash dividends received by it in respect of the A shares and the B shares underlying the CPOs represented by ADSs from Pesos into Dollars and, after deduction or after payment of expenses of the ADS depositary, to pay those dividends to holders of ADSs in Dollars. We cannot assure holders of our ADSs that the ADS depositary will be able to convert dividends received in Pesos into Dollars.

The following table sets forth the amounts of annual cash dividends paid in Pesos, on a per share basis, and a convenience translation of those amounts into Dollars based on the CEMEX accounting rate as of December 31, 2008:

 

   Dividends Per Share
   Constant Pesos  Dollars

2004

  0.23  0.02

2005

  0.25  0.02

2006

  0.27  0.02

2007

  0.28  0.03

Dividends declared at each year’s annual shareholders’ meeting are in respect of dividends for the preceding year. In recent years, our board of directors has proposed, and our shareholders have approved, dividend proposals, whereby our shareholders have had a choice between stock dividends or cash dividends declared in respect of the prior year’s results, with the stock issuable to shareholders who elect the stock dividend over the cash dividend being issued at a 20% discount from then current market prices. The dividends declared per share or per CPO in recent years, expressed in constant Pesos as of December 31, 2007, were as follows: 2003, Ps0.72 per CPO (or Ps0.24 per share); 2004, Ps0.69 per CPO (or Ps0.23 per share); 2005, Ps0.75 per CPO (or Ps0.25 per share); 2006, Ps0.81 per CPO (or Ps0.27 per share); and 2007, Ps0.84 per CPO (or Ps0.28 per share). As a result of dividend elections made by shareholders, in 2003, Ps80 million in cash was paid and approximately 396 million additional CPOs were issued in respect of dividends declared for the 2002 fiscal year; in 2004, Ps191 million in cash was paid and approximately 300 million additional CPOs were issued in respect of dividends declared for the 2003 fiscal year; in 2005, Ps449 million in cash was paid and approximately 266 million additional CPOs were issued in respect of dividends declared for the 2004 fiscal year; in 2006, Ps161 million in cash was paid and approximately 212 million additional CPOs were issued in respect of dividends declared for the 2005 fiscal year; and in 2007, Ps147 million in cash was paid and approximately 189 million additional CPOs were issued in respect of dividends declared for the 2006 fiscal year.

At our 2008 annual shareholders’ meeting, which was held on April 24, 2008, our shareholders approved a dividend for the 2007 fiscal year of the Peso equivalent of U.S.$0.0835 per CPO (U.S.$0.02783 per share) or Ps0.8678 (Ps0.2893 per share), based on the Peso/Dollar exchange rate in effect for May 29, 2008 of Ps10.3925 to U.S.$1.00, as published by the Mexican Central Bank. Holders of our series A shares, series B shares and CPOs are entitled to receive the dividend in either stock or cash consistent with our past practices; however, as we did in respect of the dividend for the 2006 fiscal year, under the terms of the deposit agreement pursuant to which our ADSs are issued, we instructed the depositary for the ADSs not to extend the option to elect to receive cash in lieu of the stock dividend to the holders of ADSs. As a result of dividend elections made by shareholders, in June 2008, approximately Ps214 million in cash was paid and approximately 284 million additional CPOs were issued in respect of dividends declared for the 2007 fiscal year.

 

144


Table of Contents

We did not declare a dividend for fiscal year 2008. At our 2009 annual shareholders’ meeting, held on April 23, 2009, our shareholders approved a recapitalization of retained earnings. New CPOs issued pursuant to the recapitalization will be allocated to shareholders on a pro-rata basis. As of June 3, 2009, a total of 334,414,851 CPOs, representing 99.97% of all CPOs authorized for issuance at the shareholders’ meeting, had been issued. CPO holders will receive one new CPO for each 25 CPOs held and ADS holders will receive one new ADS for each 25 ADSs held. There will be no cash distribution and no entitlement to fractional shares.

Significant Changes

Except as described herein, no significant change has occurred since the date of our consolidated financial statements included elsewhere in this annual report.

Item 9 - Offer and Listing

Market Price Information

Our CPOs are listed on the Mexican Stock Exchange and trade under the symbol “CEMEX.CPO.” Our ADSs, each of which currently represents ten CPOs, are listed on the New York Stock Exchange and trade under the symbol “CX.” The following table sets forth, for the periods indicated, the reported highest and lowest market quotations in nominal Pesos for CPOs on the Mexican Stock Exchange and the high and low sales prices in Dollars for ADSs on the NYSE. The information below gives effect to the two-for-one stock split in our CPOs and ADSs approved by our shareholders on April 27, 2006, which occurred on July 17, 2006, and prior stock splits.

 

Calendar Period

  CPOs(1)  ADSs
    High  Low  High  Low

Yearly

        

2004

  20.50  14.57  18.28  12.99

2005

  33.25  18.88  30.99  17.06

2006

  39.35  27.25  36.04  23.78

2007

  44.50  27.23  41.34  24.81

2008

  33.80  5.55  32.61  4.01

Quarterly

        

2008

        

First quarter

  31.36  23.00  29.44  20.92

Second quarter

  33.80  24.05  32.61  23.36

Third quarter

  25.29  17.62  25.24  15.90

Fourth quarter

  18.87  5.55  17.09  4.01

2009

        

First quarter

  14.36  6.16  10.74  3.94

Monthly

        

2008-2009

        

November

  10.80  5.55  8.68  4.01

December

  15.20  8.17  11.35  6.00

January

  14.36  10.50  10.74  7.33

February

  13.11  8.00  9.24  5.20

March

  9.50  6.16  6.60  3.94

April

  11.23  8.51  8.63  6.17

May

  14.10  10.66  10.79  7.39

 

Source: Based on data of the Mexican Stock Exchange and the NYSE.

 

(1)

As of December 31, 2008, approximately 97.2% of our outstanding share capital was represented by CPOs.

 

145


Table of Contents

On June 26, 2009, the last reported closing price for CPOs on the Mexican Stock Exchange was Ps12.62 per CPO, and the last reported closing price for ADSs on the NYSE was U.S.$9.51 per ADS.

Item 10 - Additional Information

Articles of Association and By-laws

General

Pursuant to the requirements of Mexican corporation law, our articles of association and by-laws, or estatutos sociales, have been registered with the Mercantile Section of the Public Register of Property and Commerce in Monterrey, Mexico, under entry number 21, since June 11, 1920.

We are a holding company engaged, through our operating subsidiaries, primarily in the production, distribution, marketing and sale of cement, ready-mix concrete and clinker. Our objectives and purposes can be found in article 2 of our by-laws. We are a global cement manufacturer, with our current operations in North, Central and South America, Europe, the Caribbean, Asia, Australia and Africa. We plan to continue focusing on the production and sale of cement and ready-mix concrete, as we believe that this strategic focus has enabled us to grow our existing businesses and to expand our operations internationally.

We have two series of common stock, the series A common stock, with no par value, or A shares, which can only be owned by Mexican nationals, and the series B common stock, with no par value, or B shares, which can be owned by both Mexican and non-Mexican nationals. Our by-laws state that the A shares may not be held by non-Mexican persons, groups, units or associations that are foreign or have participation by foreign governments or their agencies. Our by-laws also state that the A shares shall at all times account for a minimum of 64% of our total outstanding voting stock. Other than as described herein, holders of the A shares and the B shares have the same rights and obligations.

In 1994, we changed from a fixed capital corporation to a variable capital corporation in accordance with Mexican corporation law and effected a three-for-one split of all our outstanding capital stock. As a result, we changed our corporate name from CEMEX, S.A. to CEMEX, S.A. de C.V., established a fixed capital account and a variable capital account and issued one share of variable capital stock of the same series for each eight shares of fixed capital stock held by any shareholder, after giving effect to the stock split. At our 2005 annual shareholders’ meeting held on April 27, 2006, pursuant to requirements of the new Mexican securities markets law, our shareholders authorized the change of CEMEX’s legal and commercial name to CEMEX, Sociedad Anónima Bursátil de Capital Variable, or CEMEX, S.A.B. de C.V., effective as of July 3, 2006, indicating that we are a publicly traded stock corporation.

Each of our fixed and variable capital accounts is comprised of A shares and B shares. Under the new Mexican securities law and our by-laws, holders of shares representing variable capital are not entitled to have those shares redeemed.

Shareholder authorization is required to increase or decrease either the fixed capital account or the variable capital account. Shareholder authorization to increase or decrease the fixed capital account must be obtained at an extraordinary meeting of shareholders. Shareholder authorization to increase or decrease the variable capital account must be obtained at an ordinary general meeting of shareholders.

On September 15, 1999, our shareholders approved a stock split, and for every one of our shares of any series we issued two series A shares and one series B share. Concurrently with this stock split, we also consummated an exchange offer to exchange new CPOs and new ADSs representing the new CPOs for our then existing A shares, B shares and ADSs, and converted our then existing CPOs into the new CPOs.

At a general extraordinary meeting of shareholders held on April 28, 2005, our shareholders approved a two-for-one stock split, which became effective on July 1, 2005. In connection with this stock split, each of our existing series A shares was surrendered in exchange for two new series A shares, and each of our existing series B

 

146


Table of Contents

shares was surrendered in exchange for two new series B shares. Concurrent with this stock split, we authorized the amendment of the CPO trust agreement pursuant to which our CPOs are issued to provide for the substitution of two new CPOs for each of our existing CPOs, with each new CPO representing two new series A shares and one new series B share. The number of our existing ADSs did not change as a result of the stock split. Instead, the ratio of CPOs to ADSs was modified so that each existing ADS represented ten new CPOs following the stock split and the CPO trust amendment.

At the 2005 annual shareholders’ meeting held on April 27, 2006, our shareholders approved a new stock split, which became effective on July 17, 2006. In connection with this new two-for-one stock split, each of our existing series A shares was surrendered in exchange for two new series A shares, and each of our existing series B shares was surrendered in exchange for two new series B shares. Concurrent with this stock split, we authorized the amendment of the CPO trust agreement pursuant to which our CPOs are issued to provide for the substitution of two new CPOs for each of our existing CPOs, with each new CPO representing two new series A shares and one new series B share. In connection with the stock split and at our request, Citibank, N.A., as depositary for the ADSs, distributed one additional ADS for each ADS outstanding as of the record date for the stock split. The ratio of CPOs to ADSs did not change as a result of the stock split; each ADS continued to represent ten CPOs following the stock split and the CPO trust amendment. The proportional equity interest participation of existing shareholders did not change as a result of this stock split.

As of December 31, 2008, our capital stock consisted of 26,373,758,769 issued shares. As of December 31, 2008, series A shares represented 67% of our capital stock, or 17,582,505,846 shares, of which 16,726,263,082 shares were subscribed and paid, 432,036,438 shares were treasury shares and 424,206,326 shares were issued pursuant to our employee stock option plans and subscribed to by Banamex as trustee thereunder but had not yet been paid. These shares have been and will continue to be gradually paid upon exercise of the corresponding stock options. As of December 31, 2008, series B shares represented 33% of our capital stock, or 8,791,252,923 shares, of which 8,363,131,541 shares were subscribed and paid, 216,018,219 shares were treasury shares and 212,103,163 shares were issued pursuant to our employee stock option plans and subscribed to by Banamex as trustee thereunder but had not yet been paid. These shares have been and will continue to be gradually paid upon exercise of the corresponding stock options. Of the total of our A shares and B shares outstanding as of December 31, 2008, 13,068,000,000 shares corresponded to the fixed portion of our capital stock and 13,305,758,769 shares corresponded to the variable portion of our capital stock.

On June 1, 2001, the Mexican securities law (Ley de Mercado de Valores) was amended to increase the protection granted to minority shareholders of Mexican listed companies and to commence bringing corporate governance procedures of Mexican listed companies in line with international standards.

On February 6, 2002, the Mexican securities authority (Comisión Nacional Bancaria y de Valores) issued an official communication authorizing the amendment of our by-laws to incorporate additional provisions to comply with the new provisions of the Mexican securities law. Following approval from our shareholders at our 2002 annual shareholders’ meeting, we amended and restated our by-laws to incorporate these additional provisions, which consist of, among other things, protective measures to prevent share acquisitions, hostile takeovers, and direct or indirect changes of control. As a result of the amendment and restatement of our by-laws, the expiration of our corporate term of existence was extended from 2019 to 2100.

On March 19, 2003, the Mexican securities authority issued new regulations designed to (i) further implement minority rights granted to shareholders by the Mexican securities law and (ii) simplify and comprise in a single document provisions relating to securities offerings and periodic reports by Mexican-listed companies.

On April 24, 2003, our shareholders approved changes to our by-laws, incorporating additional provisions and removing some restrictions. The changes that are still in force are as follows:

 

 

 

The limitation on our variable capital was removed. Formerly, our variable capital was limited to ten times our minimum fixed capital.

 

 

 

Increases and decreases in our variable capital now require the notarization of the minutes of the ordinary general shareholders’ meeting that authorize such increase or decrease, as well as the filing of these minutes with the Mexican National Securities Registry (Registro Nacional de Valores), except when such increase or decrease results from (i) shareholders exercising their redemption rights or (ii) stock repurchases.

 

147


Table of Contents
 

 

The cancellation of registration of our shares in the Securities Section of the Mexican National Securities Registry now involves an amended procedure, which is described below under “Repurchase Obligation.” In addition, any amendments to the article containing these provisions no longer require the consent of the Mexican securities authority and 95% approval by shareholders entitled to vote.

On December 30, 2005, a new Mexican securities law was published in an attempt to continue bringing corporate governance procedures of Mexican listed companies in line with international standards. This new law includes provisions increasing disclosure information requirements, improving minority shareholder rights, and strengthening corporate governance standards.

Under the new Mexican securities law, we were required to adopt specific amendments to our by-laws within 180 days of the effective date of the new law. Following approval from our shareholders at our 2005 annual shareholders’ meeting held on April 27, 2006, we amended and restated our by-laws to incorporate these amendments. The amendments to our by-laws became effective on July 3, 2006. The most significant of these amendments were as follows:

 

 

 

The change of our corporate name from CEMEX, S.A. de C.V. to CEMEX, S.A.B. de C.V., which means that we are now called a Publicly Held Company (Sociedad Anónima Bursátil or S.A.B.).

 

 

 

The creation of a corporate practices committee, which is a new committee of our board of directors and which is comprised exclusively of independent directors.

 

 

 

The elimination of the position of statutory examiner (Comisario) and the assumption of its responsibilities by the board of directors through the audit committee and the new corporate practices committee, as well as through the external auditor who audits our financial statements, each within its professional role.

 

 

 

The express attribution of certain duties (such as the duty of loyalty and the duty of care) and liabilities on the members of the board of directors as well as on the relevant officers.

 

 

 

The implementation of a mechanism for claims of a breach of a director’s or officer’s duties, to be brought by us or by holders of 5% or more of our shares.

 

 

 

An increase in the responsibilities of the audit committee.

 

 

 

The chief executive officer is now the person in charge of managing the company; previously, this was the duty of the board of directors. The board of directors now supervises the chief executive officer.

 

 

 

Shareholders are given the right to enter into certain agreements with other shareholders.

Changes in Capital Stock and Preemptive Rights

Our by-laws allow for a decrease or increase in our capital stock if it is approved by our shareholders at a shareholders’ meeting. Additional shares of our capital stock, having no voting rights or limited voting rights, are authorized by our by-laws and may be issued upon the approval of our shareholders at a shareholders’ meeting, with the prior approval of the Mexican securities authority.

Our by-laws provide that shareholders have preemptive rights with respect to the class and in proportion to the number of shares of our capital stock that they hold, before any increase in the number of outstanding A shares, B shares, or any other existing series of shares, as the case may be. This preemptive right to subscribe is not applicable to increases of our capital through public offers or through the issuance of our own shares previously

 

148


Table of Contents

acquired by us. Preemptive rights give shareholders the right, upon any issuance of shares by us, to purchase a sufficient number of shares to maintain their existing ownership percentages. Preemptive rights must be exercised within the period and under the conditions established for that purpose by the shareholders, and our by-laws and applicable law provide that this period must be 15 days following the publication of the notice of the capital increase in the Periódico Oficial del Estado de Nuevo León.

Pursuant to our by-laws, significant acquisitions of shares of our capital stock and changes of control of CEMEX require prior approval from our board of directors. Our board of directors must authorize in advance any transfer of voting shares of our capital stock that would result in any person or group becoming a holder of 2% of more of our shares. Our board of directors shall consider the following when determining whether to authorize such transfer of voting shares: a) the type of investors involved; b) whether the acquisition would result in the potential acquirer exercising a significant influence or being able to obtain control; c) whether all applicable rules and our by-laws have been observed by the potential acquirer; d) whether the potential acquirers are our competitors and there is a risk of affecting market competition, or the potential acquirers could have access to confidential and privileged information; e) the moral and economic solvency of the potential acquirers; f) the protection of minority rights and the rights of our employees; and g) whether an adequate base of investors would be maintained. If our board of directors denies the authorization, or the requirements established in our by-laws are not complied with, the persons involved in the transfer shall not be entitled to exercise the voting rights corresponding to the transferred shares, and such shares shall not be taken into account for the determination of the quorums of attendance and voting at shareholders’ meetings, nor shall the transfers be recorded in the shareholder ledger and the registry done by Indeval, the Mexican securities depositary, shall not have any effect.

Any acquisition of shares of our capital stock representing 30% or more of our capital stock by a person or group of persons requires prior approval from our board of directors and, in the event approval is granted, the acquiror has an obligation to make a public offer to purchase all of the outstanding shares of our capital stock. In the event the requirements for significant acquisitions of shares of our capital stock are not met, the persons acquiring such shares will not be entitled to any corporate rights with respect to such shares, such shares will not be taken into account for purposes of determining a quorum for shareholders’ meetings, we will not record such persons as holders of such shares in our shareholder ledger, and the registry done by the Indeval shall not have any effect.

Our by-laws require the stock certificates representing shares of our capital stock to make reference to the provisions in our by-laws relating to the prior approval of the board of directors for significant share transfers and the requirements for recording share transfers in our shareholder ledger. In addition, shareholders are responsible for informing us within five business days whenever their shareholdings exceed 5%, 10%, 15%, 20%, 25% and 30% of the outstanding shares of a particular class of our capital stock. We are required to maintain a shareholder ledger that records the names, nationalities and domiciles of all significant shareholders, and any shareholder that meets or exceeds these thresholds must be recorded in this ledger if such shareholder is to be recognized or represented at any shareholders’ meeting. If a shareholder fails to inform us of its shareholdings reaching a threshold as described above, we will not record the transactions that cause such threshold to be met or exceeded in our shareholder ledger, and such transaction will have no legal effect and will not be binding on us.

Our by-laws also require that our shareholders comply with legal provisions regarding acquisitions of securities and certain shareholders’ agreements that require disclosure to the public.

Repurchase Obligation

In accordance with Mexican securities regulations, our majority shareholders are obligated to make a public offer for the purchase of stock to the minority shareholders if the listing of our stock with the Mexican Stock Exchange is canceled, either by resolution of our shareholders or by an order of the Mexican securities authority. The price at which the stock must be purchased by the majority shareholders is the higher of:

 

 

 

the weighted average price per share based on the weighted average trading price of our CPOs on the Mexican Stock Exchange during the latest period of 30 trading days preceding the date of the offer, for a period not to exceed six months; or

 

149


Table of Contents
 

 

the book value per share, as reflected in the last quarterly report filed with the Mexican securities authority and the Mexican Stock Exchange.

Our board of directors shall prepare and disclose to the public through the Mexican Stock Exchange, within ten business days after the day the public offer begins, and after consulting the corporate practices and audit committee, its opinion regarding the price of the offer and any conflicts of interests that each of its members may have regarding such offer. This opinion may be accompanied by an additional opinion issued by an independent expert that we may hire.

Following the expiration of this offer, if the majority shareholders do not acquire 100% of the paid-in capital, such shareholders must place in a trust set up for that purpose for a six-month period an amount equal to that required to repurchase the remaining shares held by investors who did not participate in the offer. The majority shareholders are not obligated to make the offer to purchase if shareholders representing 95% of our share capital waive that right, and the amount offered for the shares is less than 300,000 UDIs (Unidades de Inversión), which are Mexican Peso-denominated investment units that reflect inflation variations. For purposes of these provisions, majority shareholders are shareholders who own a majority of our shares and have sufficient voting power to control decisions at general shareholders’ meetings, or who may elect a majority of our board of directors.

Shareholders’ Meetings and Voting Rights

Shareholders’ meetings may be called by:

 

 

 

our board of directors or the corporate practices and audit committee;

 

 

 

shareholders representing at least 10% of the then outstanding shares of our capital stock, by requesting that the chairman of our board of directors or our corporate practices and audit committee call such a meeting;

 

 

 

any shareholder (i) if no meeting has been held for two consecutive years or when the matters referred to in Article 181 of the General Law of Commercial Companies (Ley General de Sociedades Mercantiles) have not been dealt with, or (ii) when, for any reason, the required quorum for valid sessions of the corporate practices and audit committee was not reached and the board of directors failed to make the appropriate provisional appointments; or

 

 

 

a Mexican court, in the event our board of directors or the corporate practices and audit committee do not comply with the valid shareholders’ request indicated above.

Notice of shareholders’ meetings must be published in the official gazette for the State of Nuevo León, Mexico or any major newspaper published and distributed in the City of Monterrey, Nuevo León, Mexico. The notice must be published at least 15 days prior to the date of any shareholders’ meeting. Consistent with Mexican law, our by-laws further require that all information and documents relating to the shareholders’ meeting be available to shareholders from the date the notice of the meeting is published.

General shareholders’ meetings can be ordinary or extraordinary. At every general shareholders’ meeting, each holder of A shares and B shares is entitled to one vote per share. Shareholders may vote by proxy duly appointed in writing. Under the CPO trust agreement, holders of CPOs who are not Mexican nationals cannot exercise voting rights corresponding to the A shares represented by their CPOs.

An annual general ordinary shareholders’ meeting must be held during the first four months after the end of each of our fiscal years to consider the approval of a report of our board of directors regarding our performance and our financial statements for the preceding fiscal year and to determine the allocation of profits from the preceding year. In addition, our annual general ordinary shareholders’ meeting must:

 

 

 

review the annual reports of our corporate practices and audit committee, our chief executive officer, and our board of directors;

 

150


Table of Contents
 

 

elect, remove, or substitute the members of our board of directors;

 

 

 

determine the level of independence of the members of our board of directors; and

 

 

 

approve any transaction that represents 20% or more of the net worth of CEMEX.

A general extraordinary shareholders’ meeting may be called at any time to deal with any of the matters specified by Article 182 of the General Law of Commercial Companies, which include, among other things:

 

 

 

extending our corporate existence;

 

 

 

our early dissolution;

 

 

 

increasing or reducing our fixed capital stock;

 

 

 

changing our corporate purpose;

 

 

 

changing our country of incorporation;

 

 

 

changing our form of organization;

 

 

 

a proposed merger;

 

 

 

issuing preferred shares;

 

 

 

redeeming our own shares;

 

 

 

any amendment to our by-laws; and

 

 

 

any other matter for which a special quorum is required by law or by our by-laws.

In order to vote at a meeting of shareholders, shareholders must (i) appear on the list that Indeval and the Indeval participants holding shares on behalf of the shareholders prepare prior to the meeting or must deposit prior to that meeting, or (ii) prior to the meeting, deposit the certificates representing their shares at our offices or in a Mexican credit institution or brokerage house, or foreign bank approved by our board of directors to serve this function. The certificate of deposit with respect to the share certificates must be presented to our company secretary at least 48 hours before a meeting of shareholders. Our company secretary verifies that the person in whose favor any certificate of deposit was issued is named in our share registry and issues an admission pass authorizing that person’s attendance at the meeting of shareholders.

Our by-laws provide that a shareholder may only be represented by proxy in a shareholders’ meeting with a duly completed form provided by us authorizing the proxy’s presence. In addition, our by-laws require that the secretary acting at the shareholders’ meeting publicly affirm the compliance by all proxies with this requirement.

A shareholders’ resolution is required to take action on any matter presented at a shareholders’ meeting. At an ordinary meeting of shareholders, the affirmative vote of the holders of a majority of the shares present at the meeting is required to adopt a shareholders’ resolution. At an extraordinary meeting of shareholders, the affirmative vote of at least 50% of the capital stock is required to adopt a shareholders’ resolution, except that when amending Article 7 (with respect to measures limiting shareholding ownership), Article 10 (relating to the register of shares and significant participations) or Article 22 (specifying the impediments to being appointed a member of our board of directors) of our by-laws, the affirmative vote of at least 75% of the voting stock is needed. The quorum for a

 

151


Table of Contents

first ordinary meeting of shareholders is 50% of our outstanding and fully paid shares, and for the second ordinary meeting is any number of our outstanding and fully paid shares. The quorum for the first extraordinary shareholders’ meeting is 75% of our outstanding and fully paid shares, and for the second extraordinary meeting is 50% of our outstanding and fully paid shares.

Rights of Minority Shareholders

At our general annual shareholders’ meeting, any shareholder or group of shareholders representing 10% or more of our voting stock has the right to appoint or remove one member of our board of directors, in addition to the directors appointed by the majority. Such appointment may only be revoked by other shareholders when the appointment of all other directors is also revoked.

Our by-laws provide that holders of at least 10% of our capital stock are entitled to demand the postponement of the voting on any resolution of which they deem they have not been sufficiently informed.

Under Mexican law, holders of at least 20% of our outstanding capital stock entitled to vote on a particular matter may seek to have any shareholder action with respect to that matter set aside, by filing a complaint with a court of law within 15 days after the close of the meeting at which that action was taken and showing that the challenged action violates Mexican law or our by-laws. Relief under these provisions is only available to holders who were entitled to vote on, or whose rights as shareholders were adversely affected by, the challenged shareholder action and whose shares were not represented when the action was taken or, if represented, voted against it.

Under Mexican law, an action for civil liabilities against directors may be initiated by a shareholders’ resolution. In the event shareholders decide to bring an action of this type, the persons against whom that action is brought will immediately cease to be directors. Additionally, shareholders representing not less than 33% of the outstanding shares may directly exercise that action against the directors; provided that:

 

 

 

those shareholders shall not have voted against exercising such action at the relevant shareholders’ meeting; and

 

 

 

the claim covers all of the damage alleged to have been caused to us and not merely the damage suffered by the plaintiffs.

Under our by-laws, shareholders representing 5% or more of our outstanding capital stock may initiate actions exclusively on behalf of CEMEX against members of our board of directors, our corporate practices and audit committee, our chief executive officer, or any relevant executives, for breach of their fiduciary duties or for committing illicit acts or activities. The only requirement is that the claim covers all of the damage alleged to have been caused to us and not merely the damage suffered by the plaintiffs.

Any recovery of damages with respect to these actions will be for our benefit and not that of the shareholders bringing the action.

Registration and Transfer

Our common stock is evidenced by share certificates in registered form with registered dividend coupons attached. Our shareholders may hold their shares in the form of physical certificates or through institutions that have accounts with Indeval. Accounts may be maintained at Indeval by brokers, banks and other entities approved by the Mexican securities authority. We maintain a stock registry, and, in accordance with Mexican law, only those holders listed in the stock registry and those holding certificates issued by Indeval and by Indeval participants indicating ownership are recognized as our shareholders.

 

152


Table of Contents

Redemption

Our capital stock is subject to redemption upon approval of our shareholders at an extraordinary shareholders’ meeting.

Share Repurchases

If approved by our shareholders at a general shareholders’ meeting, we may purchase our outstanding shares for cancellation. We may also repurchase our equity securities on the Mexican Stock Exchange at the then-prevailing market prices in accordance with the Mexican securities law. If we intend to repurchase shares representing more than 1% of our outstanding shares at a single trading session, we must inform the public of such intention at least ten minutes before submitting our bid. If we intend to repurchase shares representing 3% or more of our outstanding shares during a period of twenty trading days, we are required to conduct a public tender offer for such shares. We must conduct share repurchases through the person or persons approved by our board of directors, through a single broker dealer during the relevant trading session, and without submitting bids during the first and the last 30 minutes of each trading session. We must inform the Mexican Stock Exchange of the results of any share repurchase no later than the business day following any such share repurchase.

Directors’ and Shareholders’ Conflict of Interest

Under Mexican law, any shareholder who has a conflict of interest with us with respect to any transaction is obligated to disclose such conflict and is prohibited from voting on that transaction. A shareholder who violates this prohibition may be liable for damages if the relevant transaction would not have been approved without that shareholder’s vote.

Under Mexican law, any director who has a conflict of interest with us in any transaction must disclose that fact to the other directors and is prohibited from participating and being present during the deliberations and voting on that transaction. A director who violates this prohibition will be liable for damages. Additionally, our directors may not represent shareholders in our shareholders’ meetings.

Withdrawal Rights

Whenever our shareholders approve a change of corporate purpose, change of nationality or transformation from one form of corporate organization to another, Mexican law provides that any shareholder entitled to vote on that change who has voted against it may withdraw from CEMEX and receive an amount calculated as specified by Mexican law attributable to such shareholder’s shares, provided that such shareholder exercises that right within 15 days following the meeting at which the change was approved.

Dividends

At the annual ordinary general shareholders’ meeting, our board of directors submits, for approval by our shareholders, our financial statements together with a report on them prepared by our board of directors and the statutory auditors. Our shareholders, once they have approved the financial statements, determine the allocation of our net income, after provision for income taxes, legal reserve and statutory employee profit sharing payments, for the preceding year. All shares of our capital stock outstanding at the time a dividend or other distribution is declared are entitled to share equally in that dividend or other distribution.

Liquidation Rights

In the event we are liquidated, the surplus assets remaining after payment of all our creditors will be divided among our shareholders in proportion to the respective shares held by them. The liquidator may, with the approval of our shareholders, distribute the surplus assets in kind among our shareholders, sell the surplus assets and divide the proceeds among our shareholders or put the surplus assets to any other uses agreed to by a majority of our shareholders voting at an extraordinary shareholders’ meeting.

 

153


Table of Contents

Differences Between Our Corporate Governance Practices and NYSE Standards for Domestic Companies

For a description of significant ways in which our corporate governance practices differ from those required of domestic companies under NYSE standards, please visit our website at www.cemex.com (under the heading “Investor Center/Corporate Governance”).

Material Contracts

On March 17, 2006, we registered a Ps5 billion revolving promissory note program (programa dual revolvente de certificados burstátiles) with the Mexican securities authority. We have subsequently increased the authorized amount under this program, with the last increase authorizing up to Ps30 billion on September 19, 2007. For a description of recent activity under this program, see Item 5 — “Operating and Financial Review and Prospects — Liquidity and Capital Resources — Financing Activities.”

On December 6, 2006, CEMEX España entered into a U.S.$9 billion committed facilities agreement, to partially fund the acquisition of Rinker. The first facility was a U.S.$3 billion 364-day multicurrency revolving loan denominated in Dollars or Euros with two optional 6-month extensions. The second facility is a multicurrency three-year U.S.$3 billion term loan denominated in Dollars or Euros. The third facility is a multicurrency five-year U.S.$3 billion term loan denominated in Dollars or Euros. On December 21, 2006, the facilities agreement was amended to include new lenders. The first facility was canceled on June 19, 2007, effective as of June 22, 2007. The facilities agreement was amended and restated on December 19, 2008, to incorporate, among other things, amendments to the leverage ratios and other technical amendments as well as to extend part of the maturities under the second facility; the facilities agreement was further amended and restated on January 27, 2009, to extend, re-tranche and re-denominate commitments under the second facility.

On December 18, 2006, CEMEX, through two special purpose vehicles, issued two tranches of fixed-to-floating rate callable perpetual debentures. C5 Capital (SPV) Limited issued U.S.$350 million in perpetual debentures under the first tranche, with the issuer having the option to redeem the debentures on December 31, 2011 and on each interest payment date thereafter. C10 Capital (SPV) Limited issued U.S.$900 million in perpetual debentures under the second tranche, with the issuer having the option to redeem the debentures on December 31, 2016 and on each interest payment date thereafter. Both tranches pay coupons denominated in Dollars at a fixed rate until the call date and at a floating rate thereafter. On February 12, 2007, CEMEX, through a special purpose vehicle, issued a third tranche of fixed-to-floating rate callable perpetual debentures. C8 Capital (SPV) Limited issued U.S.$750 million in perpetual debentures under this third tranche, with the issuer having the option to redeem the debentures on December 31, 2014 and on each interest payment date thereafter. This third tranche also pays coupons denominated in Dollars at a fixed rate until the call date and at a floating rate thereafter. On May 9, 2007, CEMEX, through a special purpose vehicle, issued a fourth tranche of fixed-to-floating rate callable perpetual debentures. C10-EUR Capital (SPV) Limited issued €730 million in perpetual debentures under this fourth tranche, with the issuer having the option to redeem the debentures on June 30, 2017 and on each interest payment date thereafter. This fourth tranche pays coupons denominated in Euros at a fixed rate until the call date and at a floating rate thereafter. Due to their perpetual nature and optional deferral of coupons, these transactions, in accordance with Mexican FRS, qualify as equity. On May 22, 2009, we notified the debenture holders of our decision to exercise our option to defer, by one day, the scheduled interest payments otherwise due and payable on June 30, 2009 (see Item 5 — “Operating and Financial Review and Prospects — Our Perpetual Debentures”).

On March 5, 2007, CEMEX Finance Europe B.V., issued €900 million in notes paying a fixed coupon of 4.75% and maturing in 2014. The notes have been listed for trading on the London Stock Exchange’s Professional Securities Market. The notes are guaranteed by CEMEX España.

On June 2, 2008, CEMEX, through one of its subsidiaries, closed two identical U.S.$525 million facilities with a group of relationship banks. Each facility allowed the principal amount to be automatically extended for consecutive six month periods indefinitely after a period of three years by CEMEX and included an option of CEMEX to defer interest at any time (except in limited situations), subject to the absence of an event of default under the facility. The amounts outstanding under the facilities, because of the interest deferral provision and the option of CEMEX to extend the maturity of the principal amounts indefinitely, had been treated as equity for accounting purposes in accordance with Mexican FRS and as debt under U.S. GAAP, in the same manner as CEMEX’s outstanding perpetual debentures. Obligations of CEMEX under each facility rankpari-passu with CEMEX’s obligations under the perpetual debentures and its senior unsecured indebtedness. Within the first three years that each facility is in place, CEMEX, subject to the satisfaction of specified conditions, had options to convert all (and not part) of the respective amounts outstanding under the respective facilities into maturity loans, each with a fixed maturity date of June 30, 2011. CEMEX exercised its conversion options under both facilities on December 31, 2008. As a result, these facilities are due on June 30, 2011. The two facilities were amended on January 22, 2009.

        In June 2008, CEMEX entered into a structured transaction comprised of: (i) a U.S.$500 million Credit Agreement, dated June 25, 2008 and amended on December 18, 2008 and January 22, 2009, among CEMEX, S.A.B. de C.V., as borrower, CEMEX México S.A. de C.V, as guarantor, and Banco Bilbao Vizcaya Argentaria, S.A. New York Branch, as lender; (ii) a U.S.$500 million aggregate notional amount of Put Spread Option Confirmations, dated June 3, 2008 and June 5, 2008, between Centro Distribuidor de Cemento, S.A. de C.V. and Banco Santander, S.A., Institución de Banca Múltiple, Grupo Financiero Santander; and (iii) a Framework Agreement, dated June 25, 2008, by and among CEMEX, S.A.B. de C.V., CEMEX México S.A. de C.V, Banco Santander (Mexico), S.A., Institución de Banca Múltiple, Grupo Financiero Santander and Banco Bilbao Vizcaya Argentaria, S.A. New York Branch.

On October 14, 2008, CEMEX entered into a U.S.$250 million two-year amortizing credit agreement with Banco de Comercio Exterior, S.N.C., a Mexican government development bank, payable in six equal quarterly installments beginning in July 2009.

On January 27, 2009, CEMEX entered into a U.S.$437.50 million and Ps4.77 billion joint bilateral facility. The facility is due on February 28, 2011, with U.S.$300 million amortizing in 2009 and U.S.$138 million amortizing in 2010. The credit agreement is guaranteed by CEMEX México, S.A. de C.V. and CEMEX Concretos, S.A. de C.V.

On January 27, 2009, CEMEX España, S.A., entered into a U.S.$617.5 million and €587.5 million joint bilateral facility. The facility is due on February 28, 2011, with U.S.$501 million amortizing in 2009 and U.S.$181 million amortizing in 2010. The joint bilateral facility is guaranteed by CEMEX Australia Holdings Pty Limited and CEMEX Inc. The joint bilateral facility was amended on January 30, 2009 to incorporate a number of minor technical modifications.

In April 2009, CEMEX Concretos, S.A. de C.V., closed with BANOBRAS S.N.C., a Mexican government development bank, a Ps5,000 million credit facility under a government program established to support infrastructure development in Mexico. We have made an initial drawdown of Ps2,087 million under this facility to satisfy obligations derived from public works awarded to CEMEX in Mexico. This facility is part of a government program to provide financing to suppliers and contractors in the infrastructure sector in Mexico. As part of this agreement, we mortgaged CEMEX México industrial facility in Hermosillo Sonora, México.

On June 15, 2009, we announced our agreement to sell all Australian operations to Holcim for approximately 2.02 billion Australian Dollars (approximately U.S.$1.62 billion considering the exchange rate of 1.25 AUD$ per US Dollar at June 15, 2009). All the proceeds of the sale will be used to reduce debt. The transaction is subject to regulatory approval, due diligence and other closing conditions.

During the first quarter of 2009, we entered into a Conditional Waiver and Extension Agreement with a group of our bank lenders. The lenders party to the Conditional Waiver and Extension Agreement have agreed to extend to July 31, 2009 scheduled principal payment obligations which were originally due between March 24, 2009 and July 31, 2009. We entered into the Conditional Waiver and Extension Agreement to give us time to negotiate a broader debt refinancing. As of June 26, 2009, principal payments in an aggregate principal amount of approximately U.S.$1,166 million have been extended under the Conditional Waiver and Extension Agreement. Upon expiration of the Conditional Waiver and Extension Agreement (currently scheduled for July 31, 2009), the extended amounts will become immediately due and payable and the remaining amounts with longer maturities under the relevant facilities (in an aggregate principal amount of approximately U.S.$12,924 million as of June 26, 2009) will be capable of being accelerated by a vote of the requisite lenders under each relevant facility. Additionally, under the Conditional Waiver and Extension Agreement, a termination event may occur in a variety of situations that are not in our control including, but not limited to, a lender increasing pricing on a relevant existing facility and a lender declaring a default or canceling any relevant existing facility. We cannot provide assurance that we will be able to enter into a refinancing plan to replace the Conditional Waiver and Extension Agreement prior to July 31, 2009 or to extend the Conditional Waiver and Extension Agreement to a later date. In connection with the Conditional Waiver and Extension Agreement, CEMEX entered into a Derivatives Side Letter pursuant to which, subject to certain exceptions, CEMEX agreed to cause all the derivatives positions to which it or its subsidiaries is a party to be closed out.

 

154


Table of Contents

Exchange Controls

See “Item 3— Key Information — Mexican Peso Exchange Rates.”

Taxation

Mexican Tax Considerations

General

The following is a summary of certain Mexican federal income tax considerations relating to the ownership and disposition of our CPOs or ADSs.

This summary is based on Mexican income tax law that is in effect on the date of this annual report, which is subject to change. This summary is limited to non-residents of Mexico, as defined below, who own our CPOs or ADSs. This summary does not address all aspects of Mexican income tax law. Holders are urged to consult their tax counsel as to the tax consequences that the purchase, ownership and disposition of our CPOs or ADSs, may have.

For purposes of Mexican taxation, an individual is a resident of Mexico if he or she has established his or her home in Mexico. If the individual also has a home in another country, he or she will be considered a resident of Mexico if his or her center of vital interests is in Mexico. Under Mexican law, an individual’s center of vital interests is in Mexico if, among other things:

 

 

 

more than 50% of the individual’s total income in the relevant year comes from Mexican sources; or

 

 

 

the individual’s main center of professional activities is in Mexico.

A legal entity is a resident of Mexico if it is organized under the laws of Mexico or if it maintains the principal administration of its business or the effective location of its management in Mexico.

A Mexican citizen is presumed to be a resident of Mexico for tax purposes unless such person or entity can demonstrate otherwise. If a legal entity or an individual is deemed to have a permanent establishment in Mexico for tax purposes, all income attributable to such permanent establishment will be subject to Mexican taxes, in accordance with relevant tax provisions.

Individuals or legal entities that cease to be residents of Mexico must notify the tax authorities within 15 business days before their change of residency.

A non-resident of Mexico is a legal entity or individual that does not satisfy the requirements to be considered a resident of Mexico for Mexican federal income tax purposes.

Taxation of Dividends

Dividends, either in cash or in any other form, paid to non-residents of Mexico with respect to A shares or B shares represented by the CPOs (or in the case of holders who hold CPOs represented by ADSs), will not be subject to withholding tax in Mexico.

Disposition of CPOs or ADSs

Gains on the sale or disposition of ADSs by a holder who is a non-resident of Mexico will not be subject to Mexican tax.

 

155


Table of Contents

Gains on the sale or disposition of CPOs by a holder who is a non-resident of Mexico will not be subject to any Mexican tax if the sale is carried out through the Mexican Stock Exchange or other recognized securities market, as determined by Mexican tax authorities. Gains realized on sales or other dispositions of CPOs by non-residents of Mexico made in other circumstances would be subject to Mexican income tax.

Under the terms of the Convention Between the United States and Mexico for Avoidance of Double Taxation and Prevention of Fiscal Evasion with Respect to Income Taxes, and a Protocol thereto, the Tax Treaty, gains obtained by a U.S. Shareholder eligible for benefits under the Tax Treaty on the disposition of CPOs will not generally be subject to Mexican tax, provided that such gains are not attributable to a permanent establishment of such U.S. Shareholder in Mexico and that the eligible U.S. Shareholder did not own, directly or indirectly, 25% or more of our outstanding stock during the 12-month period preceding the disposition. In the case of non-residents of Mexico eligible for the benefits of a tax treaty, gains derived from the disposition of ADSs or CPOs may also be exempt, in whole or in part, from Mexican taxation under a treaty to which Mexico is a party.

Deposits and withdrawals of ADSs will not give rise to any Mexican tax or transfer duties.

The term U.S. Shareholder shall have the same meaning ascribed below under the section “— U.S. Federal Income Tax Considerations.”

Estate and Gift Taxes

There are no Mexican inheritance or succession taxes applicable to the ownership, transfer or disposition of ADSs or CPOs by holders that are non-residents of Mexico, although gratuitous transfers of CPOs may, in some circumstances, cause a Mexican federal tax to be imposed upon a recipient. There are no Mexican stamp, issue, registration or similar taxes or duties payable by holders of ADSs or CPOs.

U.S. Federal Income Tax Considerations

General

The following is a summary of the material U.S. federal income tax consequences relating to the ownership and disposition of our CPOs and ADSs.

This summary is based on provisions of the U.S. Internal Revenue Code, or the Code, of 1986, as amended, U.S. Treasury regulations promulgated under the Code, and administrative rulings, and judicial interpretations of the Code, all as in effect on the date of this annual report and all of which are subject to change, possibly retroactively. This summary is limited to U.S. Shareholders (as defined below) who hold our ADSs or CPOs, as the case may be, as capital assets. This summary does not discuss all aspects of U.S. federal income taxation which may be important to an investor in light of its individual circumstances, for example, an investor subject to special tax rules (e.g., banks, thrifts, real estate investment trusts, regulated investment companies, insurance companies, dealers in securities or currencies, expatriates, tax-exempt investors, persons who own 10% or more of our voting stock, or holders whose functional currency is not the Dollar or U.S. Shareholders who hold a CPO or an ADS as a position in a “straddle,” as part of a “synthetic security” or “hedge,” as part of a “conversion transaction” or other integrated investment, or as other than a capital asset). In addition, this summary does not address any aspect of state, local or foreign taxation.

For purposes of this summary, a “U.S. Shareholder” means a beneficial owner of CPOs or ADSs, who is for U.S. federal income tax purposes:

 

 

 

an individual who is a citizen or resident of the United States for U.S. federal income tax purposes;

 

 

 

a corporation or other entity taxable as a corporation that is created or organized in the United States or under the laws of the United States or any political subdivision thereof;

 

156


Table of Contents
 

 

an estate the income of which is includible in gross income for U.S. federal income tax purposes regardless of its source; or

 

 

 

a trust if a court within the United States is able to exercise primary supervision over the administration of such trust and one or more United States persons who have the authority to control all substantial decisions of such trust.

If a partnership (including any entity treated as a partnership for U.S. federal income tax purposes) is the beneficial owner of CPOs or ADSs, the U.S. federal income tax treatment of a partner in such partnership will generally depend upon the status of the partner and the activities of the partnership. A partner in a partnership that is the beneficial owner of CPOs or ADSs is urged to consult its own tax advisor regarding the associated tax consequences.

U.S. Shareholders should consult their own tax advisors as to the particular tax consequences to them under United States federal, state and local, and foreign laws relating to the ownership and disposition of our CPOs and ADSs.

Ownership of CPOs or ADSs in general

In general, for U.S. Federal income tax purposes, U.S. Shareholders who own ADSs will be treated as the beneficial owners of the CPOs represented by those ADSs, and each CPO will represent a beneficial interest in two A shares and one B share.

Taxation of dividends with respect to CPOs and ADSs

Distributions of cash or property with respect to the A shares or B shares represented by CPOs, including CPOs represented by ADSs, generally will be includible in the gross income of a U.S. Shareholder as foreign source “passive” or “general category” income on the date the distributions are received by the CPO trustee or successor thereof, to the extent paid out of our current or accumulated earnings and profits, as determined under U.S. federal income tax principles. These dividends will not be eligible for the dividends-received deduction allowed to corporate U.S. Shareholders. To the extent, if any, that the amount of any distribution by us exceeds our current and accumulated earnings and profits as determined under U.S. federal income tax principles, it will be treated first as a tax-free return of the U.S. Shareholder’s adjusted tax basis in the CPOs or ADSs and thereafter as capital gain.

The gross amount of any dividends paid in Pesos will be includible in the income of a U.S. Shareholder in a Dollar amount calculated by reference to the exchange rate in effect the day the Pesos are received by the CPO trustee or successor thereof whether or not they are converted into Dollars on that day. Generally, any gain or loss resulting from currency exchange fluctuations during the period from the date the dividend payment is includible in income to the date such payment is converted into Dollars will be treated as ordinary income or loss. Such gain or loss will generally be income from sources within the United States for foreign tax credit limitation purposes.

Dividend income is generally taxed as ordinary income. However, a maximum United States federal income tax rate of 15 percent will apply to “qualified dividend income” received by U.S. Shareholders that are individuals (as well as certain trusts and estates) in taxable years beginning before January 1, 2011, provided that certain holding period requirements are met. “Qualified dividend income” includes dividends paid on shares of “qualified foreign corporations” if, among other things: (i) the shares of the foreign corporation are readily tradable on an established securities market in the United States, or (ii) the foreign corporation is eligible with respect to substantially all of its income for the benefits of a comprehensive income tax treaty with the United States which contains an exchange of information program.

We believe that we are a “qualified foreign corporation” because (i) the ADSs trade on the New York Stock Exchange and (ii) we are eligible for the benefits of the comprehensive income tax treaty between Mexico and the United States which includes an exchange of information program. Accordingly, we believe that any dividends we pay should constitute “qualified dividend income” for United States federal income tax purposes. There can be no assurance, however, that we will continue to be considered a “qualified foreign corporation” and that our dividends will continue to be “qualified dividend income.”

 

157


Table of Contents

Taxation of capital gains on disposition of CPOs or ADSs

The sale or exchange of CPOs or ADSs will result in the recognition of gain or loss by a U.S. Shareholder for U.S. federal income tax purposes in an amount equal to the difference between the amount realized and the U.S. Shareholder’s tax basis therein. That gain or loss recognized by a U.S. Shareholder will be long-term capital gain or loss if the U.S. Shareholder’s holding period for the CPOs or ADSs exceeds one year at the time of disposition. Long-term capital gain realized by a U.S. Shareholder that is an individual (as well as certain trusts and estates) upon the sale or exchange of CPOs or ADSs before the end of a taxable year which begins before January 1, 2011, generally will be subject to a maximum United States federal income tax rate of 15 percent. The deduction of capital losses is subject to limitations. Gain from the sale or exchange of the CPOs or ADSs usually will be treated as U.S. source for foreign tax credit purposes; losses will generally be allocated against U.S. source income. Deposits and withdrawals of CPOs by U.S. Shareholders in exchange for ADSs will not result in the realization of gain or loss for U.S. federal income tax purposes.

United States Backup Withholding and Information Reporting

A U.S. Shareholder may, under certain circumstances, be subject to information reporting with respect to some payments to that U.S. Shareholder such as dividends or the proceeds of a sale or other disposition of the CPOs or ADSs. Backup withholding at a 28 percent rate also may apply to amounts paid to such holder unless such holder (i) is a corporation or comes within certain exempt categories and demonstrates this fact when so required, or (ii) provides a correct taxpayer identification number and otherwise complies with applicable requirements of the backup withholding rules. Backup withholding is not an additional tax. Amounts withheld as backup withholding may be creditable against the U.S. Shareholder’s federal income tax liability, and the U.S. Shareholder may obtain a refund of any excess amounts withheld under the backup withholding rules by filing the appropriate claim for refund with the Internal Revenue Service and furnishing any required information.

Documents on Display

We are subject to the informational requirements of the Securities Exchange Act of 1934 and, in accordance with these requirements, file reports and information statements and other information with the Securities and Exchange Commission. These reports and information statements and other information filed by us with the Securities and Exchange Commission can be inspected and copied at the public reference room of the Securities and Exchange Commission at 100 F Street, N.E., Washington, D.C. 20549.

In reviewing the agreements included as exhibits to this annual report, please remember they are included to provide you with information regarding their terms and are not intended to provide any other factual or disclosure information about us or the other parties to the agreements.

The agreements may contain representations and warranties by each of the parties to the applicable agreement. These representations and warranties have been made solely for the benefit of the other parties to the applicable agreement and:

 

 

 

should not in all instances be treated as categorical statements of fact, but rather as a way of allocating the risk to one of the parties if those statements prove to be inaccurate;

 

 

 

have been qualified by disclosures that were made to the other party in connection with the negotiation of the applicable agreement, which disclosures are not necessarily reflected in the agreement;

 

 

 

may apply standards of materiality in a way that is different from what may be viewed as material to you or other investors; and

 

158


Table of Contents
 

 

were made only as of the date of the applicable agreement or such other date or dates as may be specified in the agreement and are subject to more recent developments.

Accordingly, these representations and warranties may not describe the actual state of affairs as of the date they were made or at any other time.

Item 11 - Qualitative and Quantitative Disclosures About Market Risk

See “Item 5 — Operating and Financial Review and Prospects – Qualitative and Quantitative Market Disclosure – Our Derivative Financial Instruments.”

Item 12 -Description of Securities Other than Equity Securities

Not applicable.

 

159


Table of Contents

PART II

Item 13 - Defaults, Dividend Arrearages and Delinquencies

None.

Item 14 - Material Modifications to the Rights of Security Holders and Use of Proceeds

None.

Item 15 - Controls and Procedures

Disclosure Controls and Procedures

We maintain a system of disclosure controls and procedures designed to provide reasonable assurance that information required to be disclosed in the reports that we file under the Exchange Act is recorded, processed, summarized and reported within the time periods specified in the Securities and Exchange Commission’s rules and forms, and that such information is communicated to our management, including our Chief Executive Officer and Executive Vice President of Planning and Finance, to allow timely decisions regarding required disclosure.

Our Chief Executive Officer and Executive Vice President of Planning and Finance have evaluated the effectiveness of our disclosure controls and procedures (as such term is defined in Rules 13a-15(e) and 15d-15(e) under the Exchange Act). Based on such evaluation, such officers have concluded that our disclosure controls and procedures are effective as of December 31, 2008.

Annual Report on Internal Control Over Financial Reporting

Our management is responsible for establishing and maintaining adequate internal control over financial reporting, as such term is defined in the rules promulgated under the Exchange Act. Internal control over financial reporting is a process designed to provide reasonable assurance regarding the reliability of our financial reporting and the preparation of financial statements for external reporting purposes in accordance with generally accepted accounting principles. Because of its inherent limitations, internal control over financial reporting is not intended to provide absolute assurance that a misstatement of our financial statements would be prevented or detected.

Under the supervision and with the participation of our management, including our Chief Executive Officer and principal financial and accounting officers, we conducted an evaluation of the effectiveness of our internal control over financial reporting based on the framework in “Internal Control—Integrated Framework” issued by the Committee of Sponsoring Organizations of the Treadway Commission (“COSO”). The evaluation included a review of the documentation of controls, evaluation of the design effectiveness of controls, and testing of the operating effectiveness of controls.

Based on this evaluation, our management has concluded that internal control over financial reporting was effective as of December 31, 2008.

KPMG Cárdenas Dosal, S.C., the registered public accounting firm that audited our financial statements included elsewhere in this annual report, has issued an attestation report on our internal control over financial reporting.

 

160


Table of Contents

Changes in Internal Control Over Financial Reporting

During 2008, we initiated a process to homologate the IT platform in ready mix and aggregates operations, including our Enterprise Resource Planning (“ERP”) system, in order to support our business model in all our operations in the U.S. We plan to continue with the implementation of this platform over the course of 2009 for all our operations including cement. Our management believes this business model improves the efficiency of our operations and financial information process.

We identified no other changes in our internal control over financial reporting during 2008 that have materially affected, or are reasonably likely to materially affect, our internal control over financial reporting.

Item 16A - Audit Committee Financial Expert

Our board of directors has determined that it has an “audit committee financial expert” (as defined in Item 16A of Form 20-F) serving on its audit committee. Mr.  José Manuel Rincón Gallardo meets the requisite qualifications.

Item 16B - Code of Ethics

We have adopted a written code of ethics that applies to all our senior executives, including our principal executive officer, principal financial officer and principal accounting officer.

You may view our code of ethics in the corporate governance section of our website (www.cemex.com), or you may request a copy of our code of ethics, at no cost, by writing to or telephoning us as follows:

CEMEX, S.A.B. de C.V.

Av. Ricardo Margáin Zozaya #325

Colonia Valle del Campestre

Garza García, Nuevo León, México 66265.

Attn: Luis Hernández or Javier Amaya

Telephone: (011-5281) 8888-8888

Item 16C - Principal Accountant Fees and Services

Audit Fees: KPMG Cárdenas Dosal, S.C. in Mexico and KPMG firms worldwide charged us approximately Ps203 million in fiscal year 2008 in connection with the professional services rendered for the audit of our annual financial statements and services normally provided by them relating to statutory and regulatory filings or engagements. In fiscal year 2007, KPMG Cárdenas Dosal, S.C. in Mexico and KPMG firms worldwide billed us approximately Ps247 million for these services.

Audit-Related Fees: KPMG Cárdenas Dosal, S.C. in Mexico and KPMG firms worldwide billed us approximately Ps48 million in fiscal year 2008 for assurance and related services reasonably related to the performance of our audit. In fiscal year 2007, KPMG Cárdenas Dosal, S.C. in Mexico and KPMG firms worldwide charged us approximately Ps34 million for audit-related services.

Tax Fees: KPMG Cárdenas Dosal, S.C. in Mexico and KPMG firms worldwide charged us approximately Ps30 million in fiscal year 2008 for tax compliance, tax advice and tax planning. KPMG Cárdenas Dosal, S.C. in Mexico and KPMG firms worldwide billed us approximately Ps70 million for tax-related services in fiscal year 2007.

All Other Fees: KPMG Cárdenas Dosal, S.C. in Mexico and KPMG firms worldwide billed us Ps3 million in fiscal year 2008 for products and services other than those comprising audit fees, audit-related fees and tax fees. In fiscal year 2007, KPMG Cárdenas Dosal, S.C. in Mexico and KPMG firms worldwide charged us approximately Ps16 million for products and services in this category. These fees relate mainly to services provided by KPMG to us with respect to our due diligence activities around the world.

 

161


Table of Contents

Audit Committee Pre-approval Policies and Procedures

Our audit committee is responsible, among other things, for the appointment, compensation and oversight of our external auditors. To assure the independence of our independent auditors, our audit committee pre-approves annually a catalog of specific audit and non-audit services in the categories Audit Services, Audit-Related Services, Tax-Related Services, and Other Services that may be performed by our auditors, as well as the budgeted fee levels for each of these categories. All other permitted services must receive a specific approval from our audit committee. Our external auditor periodically provides a report to our audit committee in order for our audit committee to review the services that our external auditor is providing, as well as the status and cost of those services.

During 2008, none of the services provided to us by our external auditors were approved by our audit committee pursuant to the de minimis exception to the pre-approval requirement provided by paragraph (c)(7)(i)(c) of Rule 2-01 of Regulation S-X.

Item 16D - Exemptions from the Listing Standards for Audit Committees

Not applicable.

Item 16E - Purchases of Equity Securities by the Issuer and Affiliated Purchasers

In connection with our 2005 and 2006 annual shareholders’ meetings held on April 27, 2006, and April 26, 2007, respectively, our shareholders approved stock repurchase programs in an amount of up to Ps6,000 million (nominal amount) implemented between April 2006 and April 2008. No shares were purchased under these programs.

In connection with our 2007 annual shareholders’ meeting held on April 24, 2008, our shareholders approved a stock repurchase program in an amount of up to Ps6,000 million (nominal amount) to be implemented between April 2008 and April 2009. No shares were repurchased under this program.

Item 16G - Corporate Governance

Section 303A.11 of the New York Stock Exchange (“NYSE”) Listed Company Manual (“LCM”), requires that listed foreign private issuers, such as CEMEX, disclose any significant ways in which their corporate governance practices differ from those followed by U.S. companies under NYSE listing standards.

CEMEX’s corporate governance practices are governed by its bylaws, by the corporate governance provisions set forth in the Ley del Mercado de Valores (the “Mexican Securities Market Law”), the Circular de Emisoras (the “Mexican Regulation for Issuers”) issued by the Comisión Nacional Bancaria y de Valores (the “Mexican Banking and Securities Commission”) and the Reglamento Interior de la Bolsa Mexicana de Valores (the “Mexican Stock Exchange Rules”) (the Mexican Securities Market Law, the Mexican Regulation for Issuers and the Mexican Stock Exchange Rules, collectively the “Mexican Laws and Regulations”), and by applicable U.S. securities laws. CEMEX is also subject to the rules of the NYSE (the “NYSE Rules”) to the extent they apply to foreign private issuers. Except for those specific rules, foreign private issuers are permitted to follow home country practice in lieu of the provisions of Section 303A of the LCM.

CEMEX, on a voluntary basis, also complies with the Código de Mejores Prácticas Corporativas (the “Mexican Code of Best Corporate Practices”) as indicated below, which was promulgated by a committee established by the Consejo Coordinador Empresarial (“Mexican Corporate Coordination Board”). The Mexican Corporate Coordination Board provides recommendations for better corporate governance practices for listed companies in Mexico, and the Mexican Code of Best Corporate Practices has been endorsed by the Mexican Banking and Securities Commission.

 

162


Table of Contents

The following is a summary of significant ways in which our corporate governance practices differ from those required to be followed by U.S. domestic companies under the NYSE’s listing standards.

 

NYSE LISTING STANDARDS

  

CEMEX CORPORATE GOVERNANCE PRACTICE

303A.01

Listed companies must have a majority of

independent directors.

  

Pursuant to the Mexican Securities Market Law, we are required to have a board of directors with a maximum of 21 members, 25% of whom must be independent. Determination as to the independence of our directors is made upon their election by our shareholders at the corresponding meeting. Currently, our Board of Directors has 12 members and 3 alternate members, of which more than 25% are independent under the Mexican Securities Market Law.

 

The Mexican Securities Market Law sets forth, in article 26, the definition of “independence”, which differs from the one set forth in Section 303A.02 of the LCM. Generally, under the Mexican Securities Market Law, a director is not independent if such director is an employee or officer of the company or its subsidiaries; an individual that has significant influence over the company or its subsidiaries; a shareholder that is part of a group that controls the company; or, if there exist certain relationships between a company and a director, entities with which the director is associated or family members of the director.

303A.03

  

Non-management directors must meet at

regularly executive sessions without management.

  

Under our bylaws and the Mexican Laws and Regulations, our non-management and independent directors are not required to meet in executive sessions. Our Board of Directors must meet at least once every three months.

303A.04

  

Listed companies must have a nominating/corporate governance committee

composed of independent directors.

  

Under our bylaws and the Mexican Laws and Regulations, we are not required to have a nominating committee. We do not have such a committee.

 

Our Corporate Practices Committee operates pursuant to the provisions of the Mexican Securities Market Law and our bylaws. Our Corporate Practices Committee is composed of four independent directors.

 

Our Corporate Practices Committee is responsible for evaluating the performance of our executive officers; reviewing related party transactions; reviewing the compensation paid to executive officers; evaluating any waivers granted to directors or executive officers for their taking of corporate opportunities; and carrying out the activities described under Mexican law.

 

Our Corporate Practices Committee meets as required by our bylaws and by the Mexican Laws and Regulations.

303A.05

  

Listed companies must have a compensation committee composed of independent directors.

  

Under our bylaws and the Mexican Laws and Regulations, we are not required to have a compensation committee. We do not have such committee.

 

163


Table of Contents

303A.06

  

Listed companies must have an audit committee that satisfies the requirements of Rule 10A-3 under the Exchange Act.

  

Our Audit Committee operates pursuant to the provisions of the Mexican Securities Market Law and our bylaws.

 

Our Audit Committee is composed of four members. According to our by-laws, all of the members must be independent.

 

Our Audit Committee is responsible for evaluating the company’s internal controls and procedures, identifying any material deficiencies it finds; following up with any corrective or preventive measures adopted with respect to the non-compliance with the operation and accounting guidelines and policies; evaluating the performance of the external auditors; describing and valuating those non-audit services rendered by the external auditor; reviewing the company’s financial statements; assessing the effects of any modifications to the accounting policies approved during a fiscal year; overseeing measures adopted as result of any observations made by shareholders, directors, executive officers, employees or any third parties with respect to accounting, internal controls and internal and external audit, as well as any complaints regarding irregularities on management, including anonymous and confidential methods for addressing concerns raised by employees; assuring the execution of resolutions adopted at shareholders’ or board of directors’ meetings.

 

Our Board of Directors has determined that it has an “audit committee financial expert”, for purposes of the Sarbanes-Oxley Act of 2002, serving on its Audit Committee.

 

Our Audit Committee meets as required by our bylaws and by the Mexican Laws and Regulations.

303A.09

  

Listed companies must adopt and disclose corporate governance guidelines.

  

Under our bylaws and the Mexican Laws and Regulations, we are not required to adopt corporate governance guidelines, but, on an annual basis, we file a report with theBolsa Mexicana de Valores (the “Mexican Stock Exchange”) regarding our compliance with the Mexican Code of Best Corporate Practices.

303A.10

  

Listed companies must adopt and disclose a code of business conduct and ethics for directors, officers and employees, and promptly disclose any waivers of the code for directors or executive officers.

  

We have adopted a written code of ethics that applies to all of employees, including our principal executive officer, principal financial officer and principal accounting officer.

Equity compensation plans

  

Equity compensation plans require shareholder approval, subject to limited exemptions.

  

Shareholder approval is not expressly required under our bylaws for the adoption and amendment of an equity compensation plan. No equity compensation plans have been submitted for approval by our shareholders.

 

164


Table of Contents

PART III

Item 17 - Financial Statements

Not applicable.

Item 18 - Financial Statements

See pages F-1 through F-82, incorporated herein by reference.

Item 19 - Exhibits

 

    1.1

  

Amended and Restated By-laws of CEMEX, S.A.B. de C.V. (a)

    2.1

  

Form of Trust Agreement between CEMEX, S.A.B. de C.V., as founder of the trust, and Banco Nacional de México, S.A. regarding the CPOs. (b)

    2.2

  

Amendment Agreement, dated November 21, 2002, amending the Trust Agreement between CEMEX, S.A.B. de C.V., as founder of the trust, and Banco Nacional de México, S.A. regarding the CPOs. (c)

    2.3

  

Form of CPO Certificate. (b)

    2.4

  

Form of Second Amended and Restated Deposit Agreement (A and B share CPOs), dated August 10, 1999, among CEMEX, S.A.B. de C.V., Citibank, N.A. and holders and beneficial owners of American Depositary Shares. (b)

    2.5

  

Form of American Depositary Receipt (included in Exhibit 2.3) evidencing American Depositary Shares. (b)

    2.6

  

Form of Certificate for shares of Series A Common Stock of CEMEX, S.A.B. de C.V. (b)

    2.7

  

Form of Certificate for shares of Series B Common Stock of CEMEX, S.A.B. de C.V. (b)

    4.1

  

Note Purchase Agreement, dated June 23, 2003, by and among CEMEX España Finance, LLC, as issuer, and several institutional purchasers named therein, in connection with the issuance by CEMEX España Finance, LLC of U.S.$103 million aggregate principal amount of Senior Notes due 2010, U.S.$96 million aggregate principal amount of Senior Notes due 2013 and U.S.$201 million aggregate principal amount of Senior Notes due 2015. (d)

    4.1.1

  

Amendment No. 1 to Note Purchase Agreement, dated September 1, 2006. (g)

    4.2

  

€250,000,000 and ¥19,308,000,000 Amended and Restated Term and Revolving Facilities Agreement, originally dated March 30, 2004, amended on October 10, 2006 and April 7, 2009, by and among CEMEX España, as borrower, Banco Bilbao Vizcaya Argentaria, S.A. and Société Générale, as mandated lead arrangers, and the several banks and other financial institutions named therein, as lenders. (i)

    4.3

  

CEMEX España Finance LLC Note Purchase Agreement, dated April 15, 2004 for ¥4,980,600,000 1.79% Senior Notes, Series 2004, Tranche 1, due 2010 and ¥6,087,400,000 1.99% Senior Notes, Series 2004, Tranche 2, due 2011. (e)

    4.3.1

  

Amendment No. 1 to CEMEX España Finance LLC Note Purchase Agreement, dated September 1, 2006. (g)

    4.4

  

U.S.$700,000,000 Amended and Restated Credit Agreement, dated June 6, 2005, among CEMEX, S.A.B. de C.V., as borrower and CEMEX México, S.A. de C.V. and Empresas Tolteca de México, S.A. de C.V., as guarantors, Barclays Bank PLC as issuing bank and documentation agent, ING Bank N.V., as issuing bank, Barclays Capital, as joint bookrunner, and ING Capital LLC as joint bookrunner and administrative agent. (g)

    4.4.1

  

Amendment No. 1 to U.S.$700,000,000 Amended and Restated Credit Agreement, dated June 21, 2006. (g)

    4.4.2

  

Amendment and Waiver Agreement to U.S.$700,000,000 Amended and Restated Credit Agreement, dated December 1, 2006. (g)

    4.4.3

  

Amendment No. 3 to U.S.$700,000,000 Amended and Restated Credit Agreement, dated May 9, 2007. (g)

 

165


Table of Contents

    4.4.4

  

Amendment No. 4 to U.S.$700,000,000 Amended and Restated Credit Agreement, dated December 19, 2008. (i)

    4.4.5

  

Amendment No. 5 to U.S.$700,000,000 Amended and Restated Credit Agreement, dated January 22, 2009. (i)

    4.5

  

U.S.$2,300,000,000 Amended and Restated Term and Revolving Facilities Agreement, originally dated September 24, 2004, amended on November 8, 2004, February 25, 2005, July 7, 2005, June 30, 2006, December 18, 2008, for CEMEX España, S.A., as borrower, arranged by Citigroup Global Markets Limited and Goldman Sachs International with Citibank International PLC, as agent. (i)

    4.6

  

Implementation Agreement, dated September 27, 2004, by and between CEMEX U.K. Limited and RMC Group p.l.c. (e)

    4.7

  

Scheme of Arrangement, dated October 25, 2004, pursuant to which CEMEX U.K. Limited acquired the outstanding shares of RMC Group p.l.c. (e)

    4.8

  

Asset Purchase Agreement by and between CEMEX, Inc. and Votorantim Participações S.A., dated February 4, 2005. (e)

    4.8.1

  

Amendment No. 1 to Asset Purchase Agreement, dated as of March 31, 2005, by and between CEMEX, Inc. and Votorantim Participações S.A. (e)

    4.9

  

U.S.$1,200,000,000 Term Credit Agreement, dated May 31, 2005, among CEMEX, S.A.B. de C.V., as borrower, CEMEX México, S.A. de C.V. and Empresas Tolteca de México, S.A. de C.V., as guarantor, Barclays Bank PLC, as administrative agent, Barclays Capital, as joint lead arranger and joint bookrunner, and Citigroup Global Markets Inc., as documentation agent, joint lead arranger and joint bookrunner. (f)

    4.9.1

  

Amendment No. 1 to U.S.$1,200,000,000 Term Credit Agreement, dated June 19, 2006. (g)

    4.9.2

  

Amendment and Waiver Agreement to U.S.$1,200,000,000 Term Credit Agreement, dated November 30, 2006. (g)

    4.9.3

  

Amendment No. 3 to U.S.$1,200,000,000 Term Credit Agreement, dated May 9, 2007. (g)

    4.9.4

  

Amendment No. 4 to U.S.$1,200,000,000 Term Credit Agreement, dated December 19, 2008. (i)

    4.9.5

  

Amendment No. 5 to U.S.$1,200,000,000 Term Credit Agreement, dated January 22, 2009. (i)

    4.10

  

U.S.$700,000,000 Amended and Restated Term and Revolving Facilities Agreement, originally dated June 27, 2005, amended on June 22, 2006, November 30, 2006, December 19, 2008 and January 23, 2009, for New Sunward Holding B.V., as borrower, CEMEX, S.A.B. de C.V., CEMEX México, S.A. de C.V. and Empresas Tolteca De México, S.A. de C.V., as guarantors, arranged by Banco Bilbao Vizcaya Argentaria, S.A., BNP Paribas and Citigroup Global Markets Limited, as mandated lead arrangers and joint bookrunners, the several financial institutions named therein, as Lenders, and Citibank, N.A., as agent. (i)

    4.11

  

Note Purchase Agreement, dated June 13, 2005, among CEMEX España Finance LLC, as issuer, and several institutional purchasers, relating to the private placement by CEMEX España Finance, LLC of U.S.$133,000,000 aggregate principal amount of 5.18% Senior Notes due 2010, and U.S.$192,000,000 aggregate principal amount of 5.62% Senior Notes due 2015. (f)

    4.11.1

  

Amendment No. 1 to Note Purchase Agreement, dated September 1, 2006. (g)

    4.12

  

Amended and Restated Limited Liability Company Agreement of CEMEX Southeast LLC, dated July 1, 2005, among CEMEX Southeast LLC, CEMEX Southeast Holdings, LLC, Ready Mix USA, Inc. and CEMEX, Inc. (f)

    4.12.1

  

Amendment No. 1 to Amended and Restated Limited Liability Company Agreement of CEMEX Southeast LLC, dated as of September 1, 2005, among CEMEX Southeast LLC, CEMEX Southeast Holdings, LLC, Ready Mix USA, Inc. and CEMEX, Inc. (f)

    4.13

  

Limited Liability Company Agreement of Ready Mix USA, LLC, dated July 1, 2005, among Ready Mix USA, LLC, CEMEX Southeast Holdings, LLC, Ready Mix USA, Inc. and CEMEX, Inc. (f)

    4.13.1

  

Amendment No. 1 to Limited Liability Company Agreement of Ready Mix USA, LLC, dated September 1, 2005, among Ready Mix USA, LLC, CEMEX Southeast Holdings, LLC, Ready Mix USA, Inc. and CEMEX, Inc. (f)

 

166


Table of Contents

    4.14

  

Asset and Capital Contribution Agreement, dated July 1, 2005, among Ready Mix USA, Inc., CEMEX Southeast Holdings, LLC, and CEMEX Southeast LLC. (f)

    4.15

  

Asset and Capital Contribution Agreement, dated July 1, 2005, among Ready Mix USA, Inc., CEMEX Southeast Holdings, LLC, and Ready Mix USA, LLC. (f)

    4.16

  

Asset Purchase Agreement, dated September 1, 2005, between Ready Mix USA, LLC and RMC Mid-Atlantic, LLC. (f)

    4.17

  

U.S.$1,200,000,000 Acquisition Facility Agreement, dated October 24, 2006, between CEMEX S.A.B. de C.V., as borrower, CEMEX México, S.A. de C.V. and Empresas Tolteca de México, S.A. de C.V., as guarantors, and BBVA Bancomer, S.A. Institución de Banca Múltiple, Grupo Financiero BBVA Bancomer, as agent. (g)

    4.18

  

U.S.$6,000,000,000 Amended and Restated Acquisition Facilities Agreement, originally dated December 6, 2006, amended on January 27, 2007, December 19, 2008 and January 27, 2009, between CEMEX España, S.A., as borrower, Citigroup Global Markets Limited, The Royal Bank of Scotland PLC, and Banco Bilbao Vizcaya Argentaria, S.A. as mandated lead arrangers and joint bookrunners, as amended on December 21, 2006. (i)

    4.19

  

Debenture Purchase Agreement, dated December 11, 2006, among C5 Capital (SPV) Limited, as issuer, CEMEX S.A.B. de C.V., CEMEX México, S.A. de C.V., New Sunward Holding B.V., New Sunward Holding Financial Ventures B.V., and J.P. Morgan Securities Inc, as representative of the several initial institutional purchasers named therein, in connection with the issuance by C5 Capital (SPV) Limited of U.S.$350,000,000 aggregate principal amount of 6.196% Fixed-to-Floating Rate Callable Perpetual Debentures. (g)

    4.20

  

Debenture Purchase Agreement, dated December 11, 2006, among C10 Capital (SPV) Limited, as issuer, CEMEX S.A.B. de C.V., CEMEX México, S.A. de C.V., New Sunward Holding B.V., New Sunward Holding Financial Ventures B.V., and J.P. Morgan Securities Inc, as representative of the several initial institutional purchasers named therein, in connection with the issuance by C10 Capital (SPV) Limited (CEMEX, S.A.B. de C.V.) of U.S.$900,000,000 aggregate principal amount of 6.722% Fixed-to-Floating Rate Callable Perpetual Debentures. (g)

    4.21

  

Debenture Purchase Agreement, dated February 6, 2007, among C8 Capital (SPV) Limited, as issuer, CEMEX S.A.B. de C.V., CEMEX México, S.A. de C.V., New Sunward Holding B.V., New Sunward Holding Financial Ventures B.V., and J.P. Morgan Securities Inc, as representative of the several initial institutional purchasers named therein, in connection with the issuance by C8 Capital (SPV) Limited of U.S.$750,000,000 aggregate principal amount of 6.640% Fixed-to-Floating Rate Callable Perpetual Debentures. (g)

    4.22

  

Trust Deed, dated February 28, 2007, among CEMEX Finance Europe B.V., as issuer, and several institutional purchasers, relating to the issuance by CEMEX Finance Europe B.V. of €900,000,000 aggregate principal amount of 4.75% Notes due 2014. (g)

    4.23

  

Bid Agreement, dated April 9, 2007, among CEMEX, S.A.B. de C.V., CEMEX Australia Pty Ltd and Rinker Group Limited. (g)

    4.24

  

Debenture Purchase Agreement, dated May 3, 2007, among C10-EUR Capital (SPV) Limited, as issuer, CEMEX S.A.B. de C.V., CEMEX México, S.A. de C.V., New Sunward Holding B.V., New Sunward Holding Financial Ventures B.V., and the institutional purchasers named therein, in connection with the issuance by C10-EUR Capital (SPV) Limited of €730,000,000 aggregate principal amount of 6.277% Fixed-to-Floating Rate Callable Perpetual Debentures. (g)

    4.25

  

U.S.$525,000,000 Senior Unsecured Maturity Loan “A” Agreement, dated June 2, 2008 among New Sunward Holding B.V. as borrower, CEMEX S.A.B. de C.V. and CEMEX México, S.A. de C.V., as guarantors, and a group of banks as lenders, HSBC Securities (USA) Inc., Banco Santander S.A. and The Royal Bank of Scotland Plc, as joint lead arrangers and Joint Bookrunners, and ING Capital LLC, as administrative agent.

 

U.S.$525,000,000 Senior Unsecured Maturity Loan “B” Agreement, dated June 2, 2008 among New Sunward Holding B.V. as borrower, CEMEX S.A.B. de C.V. and CEMEX México, S.A. de C.V., as guarantors, and a group of banks as lenders, HSBC Securities (USA) Inc., Banco Santander S.A. and The Royal Bank of Scotland Plc, as joint lead arrangers and Joint Bookrunners, and ING Capital LLC, as administrative agent. (h)

    4.25.1

  

U.S.$525,000,000 Senior Unsecured Maturity Loan “A” Agreement, dated December 31, 2008 among New Sunward Holding B.V. as borrower, CEMEX S.A.B. de C.V. and CEMEX México, S.A. de C.V., as guarantors, and a group of banks as lenders, HSBC Securities (USA) Inc., Banco Santander S.A. and The Royal Bank of Scotland Plc, as joint lead arrangers and Joint Bookrunners, and ING Capital LLC, as administrative agent. (i)

    4.25.2

  

Amendment No. 1 to U.S.$525,000,000 Senior Unsecured Maturity Loan “A” Agreement, dated January 22, 2009. (i)

    4.25.3

  

U.S.$525,000,000 Senior Unsecured Maturity Loan “B” Agreement, dated December 31, 2008 among New Sunward Holding B.V. as borrower, CEMEX S.A.B. de C.V. and CEMEX México, S.A. de C.V., as guarantors, and a group of banks as lenders, HSBC Securities (USA) Inc., Banco Santander S.A. and The Royal Bank of Scotland Plc, as joint lead arrangers and Joint Bookrunners, and ING Capital LLC, as administrative agent. (i)

    4.25.4

  

Amendment No. 1 to U.S.$525,000,000 Senior Unsecured Maturity Loan “B” Agreement, dated January 22, 2009. (i)

 

167


Table of Contents

    4.26

  

Forward Transaction (CEMEX Shares) Confirmation, Forward Transaction (NAFTRAC Shares) and Put Option Transaction Confirmation, with Credit Support Annex, each dated April 23, 2008, between Citibank, N.A. and a Mexican trust established by CEMEX on behalf of CEMEX’s Mexican pension fund and certain of CEMEX’s directors and current and former employees. (h)

    4.27

  

Structured Transaction, dated June 2008, comprised of: (i) U.S.$500 million Credit Agreement, dated June 25, 2008, among CEMEX, S.A.B. de C.V., as borrower, CEMEX México S.A. de C.V, as guarantor, and Banco Bilbao Vizcaya Argentaria, S.A. New York Branch, as lender; (ii) U.S.$500 million aggregate notional amount of Put Spread Option Confirmations, dated June 3, 2008 and June 5, 2008, between Centro Distribuidor de Cemento, S.A. de C.V. and Banco Santander, S.A., Institución de Banca Múltiple, Grupo Financiero Santander; and (iii) Framework Agreement, dated June 25, 2008, by and among CEMEX, S.A.B. de C.V., CEMEX México S.A. de C.V, Banco Santander (Mexico), S.A., Institución de Banca Múltiple, Grupo Financiero Santander and Banco Bilbao Vizcaya Argentaria, S.A. New York Branch. (h)

    4.27.1

  

Amendment No. 1 to U.S.$500 million Credit Agreement dated December 18, 2008. (i)

    4.27.2

  

Amendment No. 2 to U.S.$500 million Credit Agreement dated January 22, 2009. (i)

    4.28

  

U.S.$437,500,000.00 and Ps$4,773,282,950.00 Credit Agreement, dated January 27, 2009 among CEMEX, S.A.B. de C.V., as borrower, CEMEX México, S.A. de C.V. and CEMEX Concretos, S.A. de C.V., as guarantors, and a group of banks, as lenders, BBVA Bancomer, S.A., Institución de Banca Múltiple, Grupo Financiero BBVA Bancomer, as administrative agent, and BBVA Bancomer, S.A., Institución De Banca Múltiple, Grupo Financiero BBVA Bancomer, Citigroup Global Markets Inc., HSBC Securities (USA) Inc., Santander Investment Securities Inc., and The Royal Bank of Scotland PLC, each a joint arranger and joint bookrunner. (i)

    4.29

  

U.S$617,500,000 and €587,500,000 Facilities Agreement dated January 27, 2009, and among CEMEX España, S.A., as the obligors and original guarantors; Banco Santander, S.A. and The Royal Bank of Scotland PLC, as coordinators, financial institutions, as lenders; and The Royal Bank of Scotland PLC, as agent. (i)

    4.30

  

U.S.$250,000,000 Credit Agreement dated October 14, 2008 among Banco Nacional De Comercio Exterior, Sociedad Nacional de Crédito, Institución de Banca de Desarrollo, as lender, and CEMEX, S.A.B. de C.V. as borrower. (i)

    4.31

  

Committed U.S.$200,000,000 and uncommitted U.S.$100,000,000 Secured Bridge Facility Agreement dated March 20, 2009, among CEMEX España, S.A., as borrower, Banco Santander, S.A. and Banco Bilbao Vizcaya Argentaria, S.A, as lenders, and Banco Bilbao Vizcaya Argentaria, S.A., as facility agent. (i)

    4.32

  

Conditional Waiver and Extension Agreement dated April 16, 2009, among CEMEX, S.A.B. de C.V. and CEMEX España, S.A., as obligors, for themselves and on behalf of each Subsidiary Obligor named therein, and a group of banks and financial institutions, as lenders. (i)

    4.32.1

  

Amendment No. 1 to Conditional Waiver and Extension Agreement dated June 22, 2009. (i)

    4.33

  

Ps$5,000,000,000, Revolving Credit Agreement “A” and “B” dated April 22, 2009, among Banco Nacional de Obras y Servicios Públicos, Sociedad Nacional de Crédito, Institución de Banca de Desarrollo (“BANOBRAS”), as lender, and CEMEX Concretos, S.A. de C.V., as borrower, including a First Priority Civil Mortgage granted by CEMEX México S.A. de C.V., as mortgagor, and BANOBRAS, as the mortgagee, and a First Priority Industrial Mortage, created and granted by CEMEX México S.A. de C.V. , as mortgagor, and BANOBRAS, as mortgagee. (i)

    4.34

  

Credit Agreement dated April 22, 2009, among BANOBRAS, as lender, and CEMEX Concretos, S.A. de C.V., as borrower, including a Second Priority Civil Mortgage granted by CEMEX México S.A. de C.V., as mortgagor, and BANOBRAS, as mortgagee, and a Second Priority Industrial Mortage created and granted by CEMEX México S.A. de C.V., as mortgagor, and BANOBRAS, as mortgagee. (i)

 

168


Table of Contents

    8.1

  

List of subsidiaries of CEMEX, S.A.B. de C.V. (i)

  12.1

  

Certification of the Principal Executive Officer of CEMEX, S.A.B. de C.V. pursuant to Section 302 of the Sarbanes-Oxley Act of 2002. (i)

  12.2

  

Certification of the Principal Financial Officer of CEMEX, S.A.B. de C.V. pursuant to Section 302 of the Sarbanes-Oxley Act of 2002. (i)

  13.1

  

Certification of the Principal Executive and Financial Officers of CEMEX, S.A.B. de C.V. pursuant to 18 U.S.C. Section 1350, as adopted pursuant to Section 906 of the Sarbanes-Oxley Act of 2002. (i)

  14.1

  

Consent of KPMG Cárdenas Dosal, S.C. to the incorporation by reference into the effective registration statements of CEMEX, S.A.B. de C.V. under the Securities Act of 1933 of their report with respect to the consolidated financial statements of CEMEX, S.A.B. de C.V., which appears in this Annual Report on Form 20-F. (i)

 

(a)

Incorporated by reference to Post-Effective Amendment No. 4 to the Registration Statement on Form F-3 of CEMEX, S.A.B. de C.V. (Registration No. 333-11382), filed with the Securities and Exchange Commission on August 27, 2003.

 

(b)

Incorporated by reference to the Registration Statement on Form F-4 of CEMEX, S.A.B. de C.V. (Registration No. 333-10682), filed with the Securities and Exchange Commission on August 10, 1999.

 

(c)

Incorporated by reference to the 2002 annual report on Form 20-F of CEMEX, S.A.B. de C.V. filed with the Securities and Exchange Commission on April 8, 2003.

 

(d)

Incorporated by reference to the 2003 annual report on Form 20-F of CEMEX, S.A.B. de C.V. filed with the Securities and Exchange Commission on May 11, 2004.

 

(e)

Incorporated by reference to the 2004 annual report on Form 20-F of CEMEX, S.A.B. de C.V. filed with the Securities and Exchange Commission on May 27, 2005.

 

(f)

Incorporated by reference to the 2005 annual report on Form 20-F of CEMEX, S.A.B. de C.V. filed with the Securities and Exchange Commission on June 8, 2006.

 

(g)

Incorporated by reference to the 2006 annual report on Form 20-F of CEMEX, S.A.B. de C.V. filed with the Securities and Exchange Commission on June 27, 2007.

 

(h)

Incorporated by reference to the 2007 annual report on Form 20-F of CEMEX, S.A.B. de C.V. filed with the Securities and Exchange Commission on June 30, 2008.

 

(i)

Filed herewith.

In reviewing the agreements included as exhibits to this annual report, please remember they are included to provide you with information regarding their terms and are not intended to provide any other factual or disclosure information about us or the other parties to the agreements.

The agreements may contain representations and warranties by each of the parties to the applicable agreement. These representations and warranties have been made solely for the benefit of the other parties to the applicable agreement and:

 

 

 

should not in all instances be treated as categorical statements of fact, but rather as a way of allocating the risk to one of the parties if those statements prove to be inaccurate;

 

 

 

have been qualified by disclosures that were made to the other party in connection with the negotiation of the applicable agreement, which disclosures are not necessarily reflected in the agreement;

 

 

 

may apply standards of materiality in a way that is different from what may be viewed as material to you or other investors; and

 

 

 

were made only as of the date of the applicable agreement or such other date or dates as may be specified in the agreement and are subject to more recent developments.

Accordingly, these representations and warranties may not describe the actual state of affairs as of the date they were made or at any other time.

 

169


Table of Contents

SIGNATURES

CEMEX, S.A.B. de C.V. hereby certifies that it meets all of the requirements for filing on Form 20-F and that it has duly caused and authorized the undersigned to sign this annual report on its behalf.

 

CEMEX, S.A.B. de C.V.

By:

 

/s/ Lorenzo H. Zambrano

 

Name: Lorenzo H. Zambrano

 

Title:   Chief Executive Officer

Date: June 30, 2009


Table of Contents

INDEX TO AUDITED CONSOLIDATED FINANCIAL STATEMENTS AND SCHEDULES

 

   Page

CEMEX, S.A.B. de C.V. and subsidiaries:

  

Report of Independent Registered Public Accounting Firm—KPMG Cárdenas Dosal, S.C.

  F-2

Internal Control Report of Independent Registered Public Accounting Firm—KPMG Cárdenas Dosal, S.C.

  F-3

Audited Consolidated Balance Sheets as of December 31, 2008 and 2007

  F-4

Audited Consolidated Income Statements for the years ended December 31, 2008, 2007 and 2006

  F-5

Audited Consolidated Statement of Cash Flows for the year ended December 31, 2008

  F-6

Audited Consolidated Statements of Changes in Financial Position for the years ended December 31, 2007 and 2006

  F-7

Audited Statements of Changes in Stockholders’ Equity for the years ended December 31, 2008, 2007 and 2006

  F-8

Notes to the Audited Consolidated Financial Statements

  F-9

SCHEDULE

  

Report of Independent Registered Public Accounting Firm on Schedule – KPMG Cárdenas Dosal, S.C.

  S-1

Schedule I - Parent Company-only Financial Statements

  S-2

 

F-1


Table of Contents

REPORT OF INDEPENDENT REGISTERED PUBLIC ACCOUNTING FIRM

The Board of Directors and Stockholders

CEMEX, S.A.B. de C.V.:

We have audited the accompanying consolidated balance sheets of CEMEX, S.A.B. de C.V. and subsidiaries (the Company) as of December 31, 2008 and 2007, and the related consolidated income statements and consolidated statements of stockholders’ equity for the years ended December 31, 2008, 2007 and 2006, and the consolidated statement of cash flows for the year ended December 31, 2008, and the consolidated statements of changes in financial position for the years ended December 31, 2007 and 2006. These consolidated financial statements are the responsibility of the Company’s management. Our responsibility is to express an opinion on these consolidated financial statements based on our audits.

We conducted our audits in accordance with the standards of the Public Company Accounting Oversight Board (United States) and with auditing standards generally accepted in Mexico. Those standards require that we plan and perform the audit to obtain reasonable assurance about whether the financial statements are free of material misstatement and are prepared in accordance with Mexican Financial Reporting Standards. An audit includes examining, on a test basis, evidence supporting the amounts and disclosures in the financial statements. An audit also includes assessing the accounting principles used and significant estimates made by management, as well as evaluating the overall financial statement presentation. We believe that our audits provide a reasonable basis for our opinion.

In our opinion, the consolidated financial statements referred to above present fairly, in all material respects, the financial position of CEMEX, S.A.B. de C.V. and subsidiaries as of December 31, 2008 and 2007, and the results of their operations and the changes in their stockholders’ equity for each of the years ended December 31, 2008, 2007 and 2006, their cash flows for the year ended December 31, 2008 and changes in their financial position for the years ended December 31, 2007 and 2006, in conformity with Mexican Financial Reporting Standards.

The accompanying consolidated financial statements have been prepared assuming that the Company will continue operating as a going concern. As discussed in notes 22 and 23 to the consolidated financial statements, the Company’s ability to fulfill its short and long-term debt obligations that mature in 2009 is dependent on successfully completing their refinancing. This raises substantial doubt about the Company’s ability to continue as a going concern. Management’s plans in regard to these matters are also described in note 22 to the consolidated financial statements. The consolidated financial statements do not include any adjustments that might result from the outcome of this uncertainty.

During 2008, accounting changes were adopted as disclosed in note 2 to the consolidated financial statements.

As discussed in note 2 to the consolidated financial statements, on January 1, 2008 the FRS B-2 “Statement of Cash Flows” came into effect superseding Bulletin B-12 “Statement of Changes in Financial Position”; accordingly, as of such date and in a prospective manner, the Company presents the consolidated statement of cash flows; therefore, such statement and the consolidated statements of changes in financial position are not presented for comparison purposes.

Mexican Financial Reporting Standards vary in certain significant respects from U.S. generally accepted accounting principles. Information relating to the nature and effect of such differences is presented in note 25 to the consolidated financial statements.

We also have audited, in accordance with the standards of the Public Company Accounting Oversight Board (United States), CEMEX, S.A.B. de C.V.’s internal control over financial reporting as of December 31, 2008, based on criteria established in Internal Control – Integrated Framework issued by the Committee of Sponsoring Organizations of the Treadway Commission (COSO), and our report dated June 29, 2009 expressed an unqualified opinion on the effectiveness of the Company’s internal control over financial reporting.

KPMG Cárdenas Dosal, S.C.

 

/s/ Celin Zorrilla Rizo

Monterrey, N.L., Mexico

June 29, 2009

 

F-2


Table of Contents

INTERNAL CONTROL REPORT OF INDEPENDENT REGISTERED PUBLIC ACCOUNTING FIRM

The Board of Directors and Stockholders

CEMEX, S.A.B. de C.V.

We have audited CEMEX, S.A.B. de C.V. and subsidiaries’ (the Company) internal control over financial reporting as of December 31, 2008, based on criteria established in Internal Control – Integrated Framework issued by the Committee of Sponsoring Organizations of the Treadway Commission (COSO). CEMEX, S.A.B. de C.V.’s management is responsible for maintaining effective internal control over financial reporting and for its assessment of the effectiveness of internal control over financial reporting, included in the accompanying Annual Report on Internal Control over Financial Reporting. Our responsibility is to express an opinion on the Company’s internal control over financial reporting based on our audit.

We conducted our audit in accordance with the standards of the Public Company Accounting Oversight Board (United States). Those standards require that we plan and perform the audit to obtain reasonable assurance about whether effective internal control over financial reporting was maintained in all material respects. Our audit included obtaining an understanding of internal control over financial reporting, assessing the risk that a material weakness exists, and testing and evaluating the design and operating effectiveness of internal control based on the assessed risk. Our audit also included performing such other procedures as we considered necessary in the circumstances. We believe that our audit provides a reasonable basis for our opinion.

A company’s internal control over financial reporting is a process designed to provide reasonable assurance regarding the reliability of financial reporting and the preparation of financial statements for external purposes in accordance with generally accepted accounting principles. A company’s internal control over financial reporting includes those policies and procedures that (1) pertain to the maintenance of records that, in reasonable detail, accurately and fairly reflect the transactions and dispositions of the assets of the company; (2) provide reasonable assurance that transactions are recorded as necessary to permit preparation of financial statements in accordance with generally accepted accounting principles, and that receipts and expenditures of the company are being made only in accordance with authorizations of management and directors of the company; and (3) provide reasonable assurance regarding prevention or timely detection of unauthorized acquisition, use, or disposition of the company’s assets that could have a material effect on the financial statements.

Because of its inherent limitations, internal control over financial reporting may not prevent or detect misstatements. Also, projections of any evaluation of effectiveness to future periods are subject to the risk that controls may become inadequate because of changes in conditions, or that the degree of compliance with the policies or procedures may deteriorate.

In our opinion, CEMEX, S.A.B. de C.V. and subsidiaries maintained, in all material respects, effective internal control over financial reporting as of December 31, 2008, based on criteria established in Internal Control – Integrated Framework issued by the Committee of Sponsoring Organizations of the Treadway Commission (COSO)”.

We also have audited, in accordance with the standards of the Public Company Accounting Oversight Board (United States) and with auditing standards generally accepted in Mexico, the consolidated balance sheets of CEMEX, S.A.B. de C.V. and subsidiaries as of December 31, 2008 and 2007, and the related consolidated income statements and consolidated statements of changes in stockholders’ equity for the years ended December 31, 2008, 2007 and 2006, and the consolidated statement of cash flows for the year ended December 31, 2008 and the consolidated statements of changes in financial position for the years ended December 31, 2007 and 2006, and our report dated June 29, 2009 expressed an unqualified opinion on those consolidated financial statements and included an explanatory paragraph regarding the Company’s ability to continue as a going concern.

KPMG Cárdenas Dosal, S.C.

 

/s/ Celin Zorrilla Rizo
Monterrey, N.L., México

June 29, 2009

 

F-3


Table of Contents

CEMEX, S.A.B. DE C.V. AND SUBSIDIARIES

Consolidated Balance Sheets

(Millions of Mexican pesos)

 

      December 31, 
   Notes  2008  2007 
ASSETS      

CURRENT ASSETS

      

Cash and investments

  3  Ps13,604  8,670  

Trade receivables less allowance for doubtful accounts

  4   18,276  20,719  

Other accounts receivable

  5   9,945  9,830  

Inventories, net

  6   22,358  19,631  

Other current assets

  7   4,012  2,394  
          

Total current assets

     68,195  61,244  
          

NON-CURRENT ASSETS

      

Investments in associates

  8A   14,200  10,220  

Other investments and non-current accounts receivable

  8B   24,633  11,339  

Property, machinery and equipment, net

  9   281,858  262,189  

Goodwill, intangible assets and deferred charges, net

  10   234,736  197,322  
          

Total non-current assets

     555,427  481,070  
          

TOTAL ASSETS

    Ps623,622  542,314  
          
LIABILITIES AND STOCKHOLDERS’ EQUITY      

CURRENT LIABILITIES

      

Short-term debt including current maturities of long-term debt

  11A  Ps95,270  36,257  

Other financial obligations

  11B and D   3,462  —    

Trade payables

     22,543  23,660  

Other accounts payable and accrued expenses

  12   31,462  23,471  
          

Total current liabilities

     152,737  83,388  
          

NON-CURRENT LIABILITIES

      

Long-term debt

  11A   162,824  180,654  

Other financial obligations

  11B and D   1,823  —    

Employee benefits

  13   6,788  7,650  

Deferred income tax liability

  14B   38,439  50,307  

Other non-current liabilities

  12   23,744  16,162  
          

Total non-current liabilities

     233,618  254,773  
          

TOTAL LIABILITIES

     386,355  338,161  
          

STOCKHOLDERS’ EQUITY

      

Majority interest:

      

Common stock

  15A   4,117  4,115  

Additional paid-in capital

  15A   70,171  63,379  

Other equity reserves

  15B   28,730  (104,574

Retained earnings

  15C   85,396  174,140  

Net income

     2,278  26,108  
          

Total majority interest

     190,692  163,168  

Minority interest and perpetual debentures

  15D   46,575  40,985  
          

TOTAL STOCKHOLDERS’ EQUITY

     237,267  204,153  
          

TOTAL LIABILITIES AND STOCKHOLDERS’ EQUITY

    Ps623,622  542,314  
          

The accompanying notes are part of these consolidated financial statements.

 

F-4


Table of Contents

CEMEX, S.A.B. DE C.V. AND SUBSIDIARIES

Consolidated Income Statements

(Millions of Mexican pesos, except for earnings per share)

 

      Years ended December 31, 
   Note  2008  2007  2006 

Net sales

  2Q  Ps243,201   236,669   213,767  

Cost of sales

  2R   (166,214 (157,696 (136,447
             

Gross profit

     76,987   78,973   77,320  

Administrative and selling expenses

     (33,783 (33,120 (28,588

Distribution expenses

     (15,320 (13,405 (14,227
             

Total operating expenses

  2R   (49,103 (46,525 (42,815
             

Operating income

     27,884   32,448   34,505  

Other expenses, net

  2T   (21,496 (3,281 (580
             

Operating income after other expenses, net

     6,388   29,167   33,925  

Comprehensive financing result:

      

Financial expense

  11   (10,223 (8,809 (5,785

Financial income

     579   862   536  

Results from financial instruments

  11   (15,172 2,387   (161

Foreign exchange results

  2E   (4,327 (243 238  

Monetary position result

  2A   418   6,890   4,667  
             

Comprehensive financing result

     (28,725 1,087   (505

Equity in income of associates

     1,098   1,487   1,425  
             

Income (loss) before income tax

     (21,239 31,741   34,845  

Income tax

  14   23,562   (4,796 (5,698
             

Consolidated net income

     2,323   26,945   29,147  

Minority interest net income

     45   837   1,292  
             

MAJORITY INTEREST NET INCOME

    Ps 2,278   26,108   27,855  
             

BASIC EARNINGS PER SHARE

  18  Ps 0.10   1.17   1.29  

DILUTED EARNINGS PER SHARE

  18  Ps 0.10   1.17   1.29  

The accompanying notes are part of these consolidated financial statements.

 

F-5


Table of Contents

CEMEX, S.A.B. DE C.V. AND SUBSIDIARIES

Consolidated Statement of Cash Flows

(Millions of Mexican pesos)

 

   Notes  Year ended
December 31, 2008
 

OPERATING ACTIVITIES

    

Consolidated net income

    Ps 2,278  

Non-cash items:

    

Depreciation and amortization of assets

  9 and 10   20,864  

Impairment of assets

  6, 9 and 10   21,125  

Equity in income of associates

  8A   (1,098

Other expenses, net

     (4,727

Comprehensive financing result

     28,725  

Income taxes

  14   (23,562

Changes in working capital, excluding financial expense and income taxes

     1,243  
       

Net cash flows provided by operating activities before comprehensive financing results and income taxes

     44,848  

Financial expense paid in cash

     (9,951

Income taxes paid in cash

     (3,625
       

Net cash flows provided by operating activities

     31,272  
       

INVESTING ACTIVITIES

    

Property, machinery and equipment, net

  9   (21,248

Disposal of subsidiaries and associates, net

  8A and 10   10,845  

Investment derivatives

     2,856  

Intangible assets and other deferred charges

  10   (1,975

Long-term assets, net

     (2,838

Others, net

     586  
       

Net cash flows used in investing activities

     (11,774
       

FINANCING ACTIVITIES

    

Issuance of common stock

  15A   6,794  

Financing derivatives

     (12,765

Dividends paid

  15A   (7,009

Repayment of debt, net

  11A   (3,710

Issuance of perpetual debentures, net of interest paid

  15D   (1,801

Non-current liabilities, net

     1,897  
       

Net cash flows used in financing activities

     (16,594
       

Cash and investments conversion effect

     2,030  

Increase in cash and investments

     4,934  

Cash and investments at beginning of year

     8,670  
       

CASH AND INVESTMENTS AT END OF YEAR

  3  Ps 13,604  
       

Changes in working capital:

    

Trade receivables, net

    Ps 3,760  

Other accounts receivable and other assets

     762  

Inventories

     (170

Trade payables

     (2,882

Other accounts payable and accrued expenses

     (227
       
    Ps 1,243  
       

The accompanying notes are part of these consolidated financial statements.

 

F-6


Table of Contents

CEMEX, S.A.B. DE C.V. AND SUBSIDIARIES

Consolidated Statements of Changes in Financial Position

(Millions of Mexican pesos)

 

      Years ended
December 31,
 
   Notes  2007  2006 

OPERATING ACTIVITIES

     

Majority interest net income

    Ps 26,108   27,855  

Adjustments for items which are non cash:

     

Depreciation of property, machinery and equipment

  9   14,876   12,357  

Amortization of intangible assets and deferred charges

  10   2,790   1,604  

Impairment of assets

  2K   195   704  

Pensions and other post-retirement benefits

  13   995   915  

Deferred income taxes

  14   (427 1,258  

Deferred employees’ statutory profit sharing

     25   —    

Equity in income of associates

  8A   (1,487 (1,425

Minority interest

     837   1,292  
          

Net resources provided by operating activities

     43,912   44,560  

Changes in working capital, excluding acquisition effects:

     

Trade receivables, net

     2,837   3,495  

Other accounts receivable and other assets

     422   289  

Inventories

     (1,185 (1,043

Trade payables

     (566 2,995  

Other accounts payable and accrued expenses

     205   (2,451
          

Net change in working capital

     1,713   3,285  
          

Net resources provided by operating activities

     45,625   47,845  
          

FINANCING ACTIVITIES

     

Proceeds from debt (repayments), net, excluding debt assumed through business acquisitions

     114,065   (31,235

Decrease of treasury shares owned by subsidiaries

     158   3,126  

Dividends paid

     (6,636 (6,226

Issuance of common stock under stock dividend elections and stock option programs

     6,399   5,976  

Issuance of perpetual debentures, net of interest paid

  15D   16,981   14,490  

Other financing activities, net

     (618 1,729  
          

Net resources provided by (used in) financing activities

     130,349   (12,140
          

INVESTING ACTIVITIES

     

Property, machinery and equipment, net

  9   (21,779 (16,067

Disposal (acquisition) of subsidiaries and associates

  8A and 10   (146,663 2,958  

Minority interest

     (1,166 (86

Goodwill, intangible assets and other deferred charges

  10   (1,408 (2,629

Other investments and monetary foreign currency effect

     (14,782 (8,938
          

Resources used in investing activities

     (185,798 (24,762
          

Increase (decrease) in cash and investments

     (9,824 10,943  

Cash and investments at beginning of year

     18,494   7,551  
          

CASH AND INVESTMENTS AT END OF YEAR

  3  Ps 8,670   18,494  
          

The accompanying notes are part of these consolidated financial statements.

 

F-7


Table of Contents

CEMEX, S.A.B. DE C.V. AND CEMEX, S.A.B. DE C.V. AND SUBSIDIARIES

Statement of Changes in Stockholders’ Equity

(Millions of Mexican pesos)

 

   Note  Common stock  Additional
paid-in capital
  Other equity
reserves
  Retained
earnings
  Total majority
interest
  Minority
interest
  Total stockholders’
equity
 

Balance at December 31, 2005

    Ps 4,111  51,008  (90,882 159,147   123,384   6,637   130,021  

Results from holding non-monetary assets

  15B   —    —    (4,031 —     (4,031 —     (4,031

Currency translation of foreign subsidiaries

  15B   —    —    3,331   —     3,331   —     3,331  

Hedge derivative financial instruments

  11   —    —    148   —     148   —     148  

Deferred income tax in equity

  14   —    —    (641 —     (641 —     (641

Net income

     —    —    —     27,855   27,855   1,292   29,147  
                         

Comprehensive income for the period

     —    —    (1,193 27,855   26,662   1,292   27,954  

Dividends (Ps0.27 pesos per share)

  15A   —    —    —     (6,226 (6,226 —     (6,226

Issuance of common stock

  15A   2  5,974  —     —     5,976   —     5,976  

Treasury shares owned by subsidiaries

  15   —    —    983   —     983   —     983  

Issuance and effects of perpetual debentures

  15D   —    —    (152 —     (152 14,642   14,490  

Changes and transactions related to minority interest

  15D   —    —    —     —     —     (87 (87
                         

Balance at December 31, 2006

     4,113  56,982  (91,244 180,776   150,627   22,484   173,111  

Results from holding non-monetary assets

  15B   —    —    (13,910 —     (13,910 —     (13,910

Currency translation of foreign subsidiaries

  15B   —    —    2,927   —     2,927   —     2,927  

Hedge derivative financial instruments

  11   —    —    (117 —     (117 —     (117

Deferred income tax in equity

  14   —    —    (427 —     (427 —     (427

Net income

     —    —    —     26,108   26,108   837   26,945  
                         

Comprehensive income for the period

     —    —    (11,527 26,108   14,581   837   15,418  

Dividends (Ps0.28 pesos per share)

  15A   —    —    —     (6,636 (6,636 —     (6,636

Issuance of common stock

  15A   2  6,397  —     —     6,399   —     6,399  

Treasury shares owned by subsidiaries

  15   —    —    44   —     44   —     44  

Issuance and effects of perpetual debentures

  15D   —    —    (1,847 —     (1,847 18,828   16,981  

Changes and transactions related to minority interest

  15D   —    —    —     —     —     (1,164 (1,164
                         

Balance at December 31, 2007

     4,115  63,379  (104,574 200,248   163,168   40,985   204,153  

Currency translation of foreign subsidiaries

  15B   —    —    30,987   —     30,987   —     30,987  

Hedge derivative financial instruments

  11   —    —    (297 —     (297 —     (297

Deferred income tax in equity

  14   —    —    558   —     558   —     558  

Net income

     —    —    —     2,278   2,278   45   2,323  
                         

Comprehensive income for the period

     —    —    31,248   2,278   33,526   45   33,571  

Adoption of new Financial Reporting Standards

  2P   —    —    104,640   (107,843 (3,203 —     (3,203

Dividends (Ps0.29 pesos per share)

  15A   —    —    —     (7,009 (7,009 —     (7,009

Issuance of common stock

  15A   2  6,792  —     —     6,794   —     6,794  

Treasury shares owned by subsidiaries

  15   —    —    12   —     12   —     12  

Issuance and effects of perpetual debentures

  15D   —    —    (2,596 —     (2,596 8,025   5,429  

Changes and transactions related to minority interest

  15D   —    —    —     —     —     (2,480 (2,480
                         

Balance at December 31, 2008

    Ps 4,117  70,171  28,730   87,674   190,692   46,575   237,267  
                         

The accompanying notes are part of these financial statements.

 

F-8


Table of Contents

CEMEX, S.A.B. DE C.V. AND SUBSIDIARIES

Notes to the Consolidated Financial Statements

As of December 31, 2008, 2007 and 2006

(Millions of Mexican pesos)

 

1.DESCRIPTION OF BUSINESS

CEMEX, S.A.B. de C.V. is a Mexican corporation, a holding company (parent) of entities which main activities are oriented to the construction industry, through the production, marketing, distribution and sale of cement, ready-mix concrete, aggregates and other construction materials. CEMEX is a public stock corporation with variable capital (S.A.B. de C.V.) organized under the laws of the United Mexican States, or Mexico.

CEMEX, S.A.B. de C.V. was founded in 1906 and was registered with the Mercantile Section of the Public Register of Property and Commerce in Monterrey, N.L., Mexico in 1920 for a period of 99 years. In 2002 this period was extended to the year 2100. The shares of CEMEX, S.A.B. de C.V. are listed on the Mexican Stock Exchange (“MSE”) as Ordinary Participation Certificates (“CPOs”). Each CPO represents two series “A” shares and one series “B” share of common stock of CEMEX, S.A.B. de C.V. In addition, CEMEX, S.A.B. de C.V. shares are listed on the New York Stock Exchange (“NYSE”) as American Depositary Shares or “ADSs” under the symbol “CX.” Each ADS represents ten CPOs.

The terms “CEMEX, S.A.B. de C.V.” or the “Parent Company” used in these accompanying notes to the financial statements refer to CEMEX, S.A.B. de C.V. without its consolidated subsidiaries. The terms the “Company” or “CEMEX” refer to CEMEX, S.A.B. de C.V. together with its consolidated subsidiaries. The consolidated financial statements were authorized for their issuance by the Company’s management on February 6, 2009 and were approved by the stockholders’ meeting on April 23, 2009.

 

2.SIGNIFICANT ACCOUNTING POLICIES

 

A)BASIS OF PRESENTATION AND DISCLOSURE

The Parent Company-only financial statements and their accompanying notes (Schedule I), complementary to the consolidated financial statements, are presented herein to comply with requirements to which the Company is subject as an independent legal entity.

The financial statements are prepared in accordance with Mexican Financial Reporting Standards (“MFRS”) issued by the Mexican Board for Research and Development of Financial Reporting Standards (“CINIF”), which recognized the effects of inflation on the financial information until December 31, 2007. Changes in inflationary accounting effective beginning on January 1, 2008 are detailed below.

Inflationary accounting

Beginning January 1, 2008, according to new MFRS B-10, “Inflation Effects” (“MFRS B-10”), inflationary accounting will only be applied in a high-inflation environment, defined by the MFRS B-10 as existing when the cumulative inflation for the preceding three years equals or exceeds 26%. Until December 31, 2007, inflationary accounting was applied to all CEMEX subsidiaries regardless of the inflation level of their respective country. Beginning in 2008, only the financial statements of those subsidiaries whose functional currency corresponds to a country under high inflation will be restated to take account for inflation. Designation of a country as a high inflation environment takes place at the end of each year and inflation restatement is applied prospectively. As of December 31, 2007, except for Venezuela and Costa Rica, all other CEMEX subsidiaries operated in low-inflation environments; therefore, in these cases restatement of their financial statements to take account of inflation was suspended starting on January 1, 2008.

Beginning in 2008, MFRS B-10 eliminates the restatement of the financial statements for the period as well as the comparative financial statements for prior periods into constant amounts as of the most recent balance sheet date. Beginning in 2008, the amounts in the income statement, the statement of cash flows and the statement of changes in stockholders’ equity are presented in nominal pesos. The amounts of the financial statements for prior periods are presented in constant pesos as of December 31, 2007, the last date in which inflationary accounting was applied.

The restatement adjustments as of the date that the inflationary accounting was discontinued should prevail as part of the carrying amounts. When moving from a low-inflation to a high-inflation environment, the initial restatement factor should consider the cumulative inflation since the last time inflationary accounting was applied.

Upon adoption of new MFRS B-10, on January 1, 2008, the accumulated result for holding non-monetary assets as of December 31, 2007, was reclassified from “Deficit in equity restatement” (note 15B) to “Retained earnings,” representing a decrease in this caption of approximately Ps97,722.

Statement of cash flows

Beginning in 2008, the new MFRS B-2, “Statement of cash flows” (“MFRS B-2”), establishes the incorporation of a new cash flow statement, which presents cash inflows and outflows in nominal currency as part of the basic financial statements, replacing the statement of changes in financial position, which included inflation effects and foreign exchange effects not realized. Under MFRS B-2, only the cash flow statement is presented for the period 2008 and the statement of changes in financial position for the years ended December 31, 2007 and 2006, originally reported as of each year, are presented in constant pesos as of December 31, 2007.

 

F-9


Table of Contents

CEMEX, S.A.B. DE C.V. AND SUBSIDIARIES

Notes to the Consolidated Financial Statements – (Continued)

As of December 31, 2008, 2007 and 2006

(Millions of Mexican pesos)

 

Definition of terms

When reference is made to “pesos” or “Ps,” it means Mexican pesos. Except when specific references are made to “earnings per share” and “prices per share,” the amounts in these notes are stated in millions of pesos. When reference is made to “US$” or “dollars”, it means dollars of the United States of America (“United States” or “U.S.A.”). When reference is made to “£” or “pounds”, it means British pounds sterling. When reference is made to “€” or “Euros”, it means millions of the currency in circulation in a significant number of European Union countries.

When it is deemed relevant, certain amounts presented in the notes to the financial statements include between parentheses a translation into dollars, into pesos, or both, as applicable. These translations are informative data and should not be construed as representations that the amounts in pesos actually represent those dollar amounts or could be converted into dollars at the rate indicated. The translation procedures used are detailed as follows:

 

  

When the amount between parentheses is in dollars, the amount was originated in pesos or other currencies. In 2008, such dollar translations were calculated using the closing exchange rate of Ps13.74 pesos per dollar for balance sheet amounts and using the average exchange rate of Ps11.21 pesos per dollar for the income statement amounts. For 2007 and 2006, the constant peso amounts as of December 31, 2007, were translated using the closing exchange rate as of December 31, 2007 for balance sheet and income statement accounts. For 2008, translation to pesos was calculated using the closing exchange rate of Ps13.74 pesos per dollar for balance sheet accounts and using the average exchange rate of Ps11.21 pesos per dollar for income statement accounts. In 2007 and 2006, translation to pesos was calculated using the closing exchange rate at the end of each year and were restated to constant pesos as of December 31, 2007 for balance sheet and income statement accounts.

 

  

When the amounts between parentheses are the peso and the dollar, it means the disclosed amount was originated in other currencies. In 2008, foreign currency amounts were translated into dollars using the closing exchange rates at year-end and translated into pesos using the closing exchange rate of Ps13.74 pesos per dollar. In 2007 and 2006, amounts in foreign currency were converted into dollars using the closing exchange rates for each year; such dollars were converted into pesos using the closing exchange rate of each year and were restated into constant pesos as of December 31, 2007.

Income statement

New MFRS B-3, “Income Statement,” effective beginning January 1, 2007, establishes presentation and disclosure requirements for the captions that are included in the income statement. CEMEX’s income statement for 2006 was reclassified to comply with the presentation rules required in 2007.

 

B)RESTATEMENT OF COMPARATIVE FINANCIAL STATEMENTS

Until December 31, 2007, the restatement factors applied to the consolidated financial statements of prior periods were calculated using the weighted average inflation and the fluctuation in the exchange rate of each country in which the Company operates relative to the Mexican peso. Nevertheless, in compliance with Mexican regulation, common stock and additional paid-in capital are restated by Mexican inflation; the weighted average inflation factor is used for all other restatement adjustments to stockholders’ equity. The related inflation adjustment is included within “Other equity reserves” in the balance sheet.

 

   2006 to 2007  2005 to 2006

Weighted average restatement factor

  1.0846  1.0902

Mexican inflation restatement factor

  1.0398  1.0408
      

 

C)PRINCIPLES OF CONSOLIDATION

The consolidated financial statements include those of CEMEX, S.A.B. de C.V. and the entities in which the Parent Company holds, directly or through subsidiaries, more than 50% of their common stock and/or has control. Control exists when CEMEX has the power, directly or indirectly, to govern the administrative, financial and operating policies of an entity in order to obtain benefits from its activities.

The financial statements of joint ventures, which are those entities in which CEMEX and third-party investors have agreed to exercise joint control, are consolidated through the proportional integration method considering CEMEX’s interest in the results of operations, assets and liabilities of such entities, based on International Accounting Standard No. 31, “Interests in Joint Ventures.” CEMEX applies the full consolidation or the equity method, as applicable, for those joint ventures in which one of the venture partners controls the entity’s administrative, financial and operating policies.

Investments in associates are accounted for by the equity method, when CEMEX holds between 20% and 50% and has significant influence unless it is proven that CEMEX has significant influence with a lower percentage. Under the equity method, after acquisition, the investment’s original cost is adjusted for the proportional interest of the holding company in the associate’s equity and earnings, considering the effects of inflation.

 

F-10


Table of Contents

CEMEX, S.A.B. DE C.V. AND SUBSIDIARIES

Notes to the Consolidated Financial Statements – (Continued)

As of December 31, 2008, 2007 and 2006

(Millions of Mexican pesos)

 

D)USE OF ESTIMATES

The preparation of financial statements in accordance with MFRS requires management to make estimates and assumptions that affect reported amounts of assets and liabilities and the disclosure of contingent assets and liabilities at the date of the financial statements, as well as the reported amounts of revenues and expenses during the period. These assumptions are reviewed on an ongoing basis using available information. Actual results could differ from these estimates.

The main captions subject to estimates and assumptions include, among others, long-lived assets, allowances for doubtful accounts, inventories, deferred income tax assets, the fair market values of financial instruments and the assets and liabilities related to employee benefits.

 

E)FOREIGN CURRENCY TRANSACTIONS AND TRANSLATION OF FOREIGN CURRENCY FINANCIAL STATEMENTS

Transactions denominated in foreign currencies are recorded at the exchange rates prevailing on the dates of their execution. Monetary assets and liabilities denominated in foreign currencies are translated into pesos at the exchange rates prevailing at the balance sheet date, and the resulting foreign exchange fluctuations are recognized in earnings, except for the exchange fluctuations arising from: 1) foreign currency indebtedness directly related to the acquisition of foreign entities and 2) fluctuations associated with related parties’ balances denominated in foreign currency that are of a long-term investment nature. These fluctuations are recorded against stockholders’ equity, as part of the foreign currency translation adjustment of foreign subsidiaries (note 15B).

Starting in 2008, the financial statements of foreign subsidiaries, which are determined using the functional currency applicable in each country, are translated to pesos at the closing exchange rate for balance sheet accounts and at the average exchange rate of each month for income statement accounts. The corresponding translation adjustment is included within “Other equity reserves” in the balance sheet. Until December 31, 2007, the financial statements of foreign subsidiaries were restated in their functional currency based on the subsidiary country’s inflation rate and subsequently translated by using the foreign exchange rate at the end of the reporting period for balance sheet and income statement accounts.

The closing exchange rates used to translate the financial statements of the Company’s main foreign subsidiaries as of December 31, 2008 for balance sheet accounts, and in 2007 and 2006 for balance sheet and income statement accounts, and in 2008 the approximate average exchange rates for income statement accounts are the following:

 

   2008      

Currency

  Closing  Average  2007  2006

United States Dollars

  13.7400  11.2100  10.9200  10.8000

Euro

  19.2060  16.4394  15.9323  14.2612

British Pound Sterling

  20.0496  20.4413  21.6926  21.1557

Colombian Peso

  0.0061  0.0056  0.0054  0.0048

Venezuelan Bolivar

  6.3907  4.8738  5.1000  5.0000

Egyptian Pound

  2.4889  2.0578  1.9802  1.8888

Philippine Peso

  0.2891  0.2509  0.2645  0.2203
            

The financial statements of foreign subsidiaries are initially translated from their functional currencies into dollars and subsequently into pesos. Therefore, the foreign exchange rates presented in the table above between the functional currency and the peso represent the exchange rates resulting from this methodology. The peso to U.S. dollar exchange rate used by CEMEX is an average of free market rates available to settle its foreign currency transactions. No significant differences exist, in any case, between the foreign exchange rates used by CEMEX and those exchange rates published by the Mexican Central Bank.

 

F)CASH AND INVESTMENTS (note 3)

The balance in this caption is comprised of available amounts of cash and cash equivalents, represented by investments held for trading purposes, which are easily convertible into cash and have maturities of less than three months from the investment date. Those investments in fixed-income securities are recorded at cost plus accrued interest. Investments in marketable securities, such as shares of public companies, are recorded at market value. Gains or losses resulting from changes in market values, accrued interest and the effects of inflation arising from these investments are included in the income statements as part of the Comprehensive Financing Result.

The balance in cash and investment accounts excludes amounts deposited in margin accounts in financial institutions that guarantee CEMEX obligations incurred through derivative financial instruments. When contracts of such instruments contain provisions for net settlement, these margin accounts are offset against the liabilities that CEMEX has with its counterparts (note 11B).

 

F-11


Table of Contents

CEMEX, S.A.B. DE C.V. AND SUBSIDIARIES

Notes to the Consolidated Financial Statements – (Continued)

As of December 31, 2008, 2007 and 2006

(Millions of Mexican pesos)

 

G)INVENTORIES (note 6)

Starting in 2008, based on the changes to MFRS B-10 (note 2A), inventories are valued using the lower between production cost and market value. Until 2007, inventories were valued using the lower between their replacement cost and market value. Production cost may correspond to the latest purchase price, the average price of the last purchases or the last production cost. CEMEX analyzes its inventory balances to determine if, as a result of internal events, such as physical damage, or external events, such as technological changes or market conditions, certain portions of such balances have become obsolete or impaired. When an impairment situation arises, the inventory balance is adjusted to its net realizable value, whereas, if an obsolescence situation occurs, the inventory obsolescence reserve is increased. In both cases, these adjustments are recognized against the results of the period.

 

H)OTHER INVESTMENTS AND NON-CURRENT RECEIVABLES (note 8B)

Other investments and non-current accounts receivable include CEMEX’s collection rights with maturities of more than twelve months as of the balance sheet date. Non-current assets resulting from the valuation of derivative financial instruments, as well as investments in private funds and other investments are recognized at their estimated fair value as of the balance sheet date, and their changes in valuation are included in the income statement as part of the Comprehensive Financing Result.

 

I)PROPERTY, MACHINERY AND EQUIPMENT (note 9)

Property, machinery and equipment are recognized at their acquisition or construction cost and amounts are restated considering guidelines from MFRS B-10 (note 2A). Starting on January 1, 2008, when inflationary accounting is applied only during periods of high inflation, such assets should be restated using the factors derived from the general price index of the countries where the assets are held. Until December 31, 2007, property, machinery and equipment were presented at their restated value, using the inflation index of each country, except for those foreign assets which are restated using the inflation index of the fixed assets’ origin country and the variation in the foreign exchange rate between the country of origin currency and the functional currency of the country holding the asset.

Depreciation of fixed assets is recognized within “Cost of sales” and “Administrative and selling expenses,” depending on the utilization of the respective assets, and is calculated using the straight-line method over the estimated useful lives of the assets, except for mineral reserves, which are depleted using the units-of-production method. The maximum average useful lives by category of assets are as follows:

 

   Years

Administrative buildings

  32

Industrial buildings

  26

Machinery and equipment in plant

  19

Ready-mix trucks and motor vehicles

  8

Office equipment and other assets

  7
   

For the years ended December 31, 2008, 2007 and 2006, CEMEX capitalized, as part of the historical cost of fixed assets, the Comprehensive Financing Result, which includes interest expense, and until December 31, 2007 or when inflationary accounting is applied during periods of high inflation, the monetary position result, arising from indebtedness incurred during the construction or installation period of significant fixed assets, considering the average balance of investments in process for the period, since indebtedness is not specifically associated with projects.

Costs incurred in respect of operating fixed assets that result in future economic benefits, such as an extension in their useful lives, an increase in their production capacity or in safety, as well as those costs incurred to mitigate or prevent environmental damage, are capitalized as part of the carrying amount of the related assets. These capitalized costs are depreciated over the remaining useful lives of the related fixed assets. Other costs, including periodic maintenance on fixed assets, are expensed as incurred.

 

F-12


Table of Contents

CEMEX, S.A.B. DE C.V. AND SUBSIDIARIES

Notes to the Consolidated Financial Statements – (Continued)

As of December 31, 2008, 2007 and 2006

(Millions of Mexican pesos)

 

J)BUSINESS COMBINATIONS, GOODWILL, OTHER INTANGIBLE ASSETS AND DEFERRED CHARGES (note 10)

In accordance with MFRS B-7, “Business Combinations,” CEMEX applies the following accounting principles: a) adoption of the purchase method as the sole recognition alternative; b) allocation of the purchase price to all assets acquired and liabilities assumed based on their estimated fair values as of the acquisition date; c) intangible assets acquired are identified and recognized at fair value; d) any unallocated portion of the purchase price is recognized as goodwill; and e) goodwill is not amortized and is subject to periodic impairment tests (note 2K).

CEMEX capitalizes intangible assets acquired, as well as costs incurred in the development of intangible assets, when future economic benefits associated are identified and there is evidence of control over such benefits. Intangible assets are presented at their acquisition or development cost, and are restated during high inflation periods to comply with MFRS B-10 (note 2A). Such assets are classified as having a definite or indefinite life; the latter are not amortized since the period cannot be accurately established in which the benefits associated with such intangibles will terminate. Amortization of intangible assets of definite life is calculated under the straight-line method.

Direct costs incurred in debt issuances or borrowings are capitalized and amortized as part of the effective interest rate of each transaction over its maturity. These costs include commissions and professional fees. Direct costs incurred in the development stage of computer software for internal use are capitalized and amortized through the operating results over the useful life of the software, which is approximately 5 years.

Pre-operational expenses are recognized in the income statement as they are incurred. Costs associated with research and development activities (“R&D”), performed by CEMEX to create new products and services, as well as to develop processes, equipment and methods to optimize operational efficiency and reduce costs, are recognized in the operating results as incurred. The Technology and Energy departments in CEMEX undertake all significant R&D activities as part of their daily routines. In 2008, 2007 and 2006, total combined expenses of these departments were approximately Ps348 (US$31), Ps437 (US$40) and Ps503 (US$46), respectively.

 

K)IMPAIRMENT OF LONG LIVED ASSETS (notes 9 and 10)

Property, machinery and equipment, intangible assets of definite life and other investments

According to MFRS C-15, “Impairment and disposal of long-lived assets” (“MFRS C-15”), property, machinery and equipment, intangible assets of definite life and other investments are tested for impairment upon the occurrence of factors such as the occurrence of a significant adverse event, changes in the operating environment in which CEMEX operates, changes in projected use or in technology, as well as expectations of lower operating results for each cash generating unit, in order to determine whether their book value may not be recovered, in which case an impairment loss is recorded in the income statement, within other expenses, net, for the period when such determination is made. The impairment loss results from the excess of the carrying amount over the net present value of estimated cash flows related to such assets.

Goodwill and intangible assets of indefinite life

Goodwill and other intangible assets of indefinite life are tested for impairment when needed or at least once a year, during the last quarter of the period, by determining the value in use of the reporting units, which consists in the discounted amount of estimated future cash flows to be generated by the reporting units to which those assets relate. A reporting unit refers to a group of one or more cash generating units. An impairment loss is recognized if the value in use is lower than the net book value of the reporting unit. CEMEX determines the discounted amount of estimated future cash flows over a period of 5 years, unless a longer period is justified in a specific country considering its economic cycle and the situation of the industry.

The geographic segments reported by CEMEX (note 17), each integrated by multiple cash generating units, also represent the reporting units for purposes of testing goodwill for impairment. CEMEX concluded that the operating components that integrate the reported segment have similar economic characteristics, by considering: a) that the reported segments are the level used by CEMEX to organize and evaluate its activities in the internal information system; b) the homogeneous nature of the items produced and traded in each operative component, which are all used by the construction industry; c) the vertical integration in the value chain of the products comprising each component; d) the type of clients, which are substantially similar in all components; e) the operative integration among components; and f) that the compensation system of a specific country is based on the consolidated results of the geographic segment and not on the particular results of the components.

Impairment tests are significantly sensitive, among other factors, to the estimation of future prices of CEMEX’s products, the development of operating expenses, local and international economic trends in the construction industry, as well as the long-term growth expectations in the different markets. Likewise, the discount rates and the rates of growth in perpetuity used have an effect on such impairment tests. CEMEX uses specific discount rates for each reporting unit, which considers the weighted average cost of capital of each country.

 

F-13


Table of Contents

CEMEX, S.A.B. DE C.V. AND SUBSIDIARIES

Notes to the Consolidated Financial Statements – (Continued)

As of December 31, 2008, 2007 and 2006

(Millions of Mexican pesos)

 

L)DERIVATIVE FINANCIAL INSTRUMENTS (note 11B, C and D)

In compliance with the guidelines established by its Risk Management Committee, CEMEX uses derivative financial instruments (“derivative instruments”), in order to change the risk profile associated with changes in interest rates, the exchange rates of debt, or both, as an alternative source of financing, and as hedges of: (i) highly probable forecasted transactions, (ii) the Company’s net investments in foreign subsidiaries, and (iii) executive stock option programs.

CEMEX recognizes derivative financial instruments as assets or liabilities in the balance sheet at their estimated fair value, and the changes in such fair values are recognized in the income statement within “Results from financial instruments” for the period in which they occur, except for hedges of cash flows and the net investment in foreign subsidiaries. Some derivative instruments have been designated as hedges. The accounting rules applied to specific derivative instruments are as follows:

 

a)

Changes in the fair value of interest rate swaps to exchange floating rates for fixed rates, designated and that are effective as hedges of the variability in the cash flows associated with the interest expense of a portion of the debt, as well as instruments negotiated to hedge the interest rates at which forecasted debt is expected to be contracted or existing debt renegotiated, are recognized in stockholders’ equity. These effects are reclassified to earnings as the interest expense of the related debt is accrued, or in the case of forecasted transactions, once the related debt has been negotiated and recognized in the balance sheet.

 

b)

Changes in the fair value of foreign currency forwards, designated as hedges of a portion of CEMEX’s net investment in foreign subsidiaries, whose functional currency is different from the peso, are recognized in stockholders’ equity, offsetting the foreign currency translation result (notes 2E and 15B). The reversal of the cumulative effect in stockholders’ equity to earnings would take place upon disposal of the foreign investment. When the hedging condition for these instruments is suspended, the subsequent valuation effects are recognized prospectively in the income statement as of the suspension date.

 

c)

Changes in the fair value of forward contracts in the Company’s own shares are recognized in the income statement as incurred, including those contracts designated as hedges of executive stock option programs. These effects are recognized as part of the costs related to such programs.

 

d)

Changes in the fair value of foreign currency options and forward contracts, negotiated to hedge an underlying firm commitment, are recognized in stockholders’ equity and are reclassified to earnings once the firm commitment takes place, as the effects from the hedged item are recognized in the income statement. With respect to a foreign currency hedge associated with a firm commitment for the acquisition of a net investment in a foreign country, the accumulated effect in stockholders’ equity is reclassified to the income statement when the purchase occurs.

 

e)

Changes in fair value generated by interest rate swaps, cross currency swaps (“CCS”) and other derivative instruments not designated as cash flow hedges are recognized in the income statement as they occur. The valuation effects of CCS are recognized and presented separately from the related short-term and long-term debt in the balance sheet; consequently, debt associated with the CCS is presented in the currencies originally negotiated.

Accrued interest generated by interest rate swaps and CCS is recognized as financial expense, adjusting the effective interest rate of the related debt. Accrued interest from other hedging derivative instruments is recorded within the same caption when the effects of the primary instrument subject to the hedging relation are recognized.

CEMEX reviews its different contracts to identify the existence of embedded derivatives. Identified embedded derivatives are analyzed to determine if, according to MFRS, they need to be separated from the host contract and recognized in the balance sheet as assets or liabilities at their estimated fair value, with changes in valuation recognized in the results for the period in which they occur, except when the embedded derivative is designated in a cash flow hedge transaction. In that case, the effective portion of the embedded derivative is temporarily recognized in other comprehensive income and is reclassified to earnings jointly with the effects of the underlying hedged item. The ineffective portion is immediately recognized in earnings.

Derivative instruments are negotiated with institutions with significant financial capacity; therefore, CEMEX considers the risk of non-performance of the obligations agreed to by such counterparties to be minimal. The estimated fair value represents the amount at which a financial asset could be bought or sold, or a financial liability could be extinguished, between willing parties in an arm’s length transaction. Occasionally, there is a reference market that provides the estimated fair value; in the absence of such market, such value is determined by the net present value of projected cash flows or through mathematical valuation models. The estimated fair values of derivative instruments determined by CEMEX and used for valuation, recognition and disclosure purposes in the financial statements and their notes, are supported by the confirmations of these values received from the financial counterparts, which act as valuation agents in these transactions.

 

M)PROVISIONS

CEMEX recognizes provisions when it has a legal or constructive obligation resulting from past events, whose resolution would imply cash outflows or the delivery of other resources owned by the Company.

 

F-14


Table of Contents

CEMEX, S.A.B. DE C.V. AND SUBSIDIARIES

Notes to the Consolidated Financial Statements – (Continued)

As of December 31, 2008, 2007 and 2006

(Millions of Mexican pesos)

 

Restructuring (note 12)

CEMEX recognizes a provision for restructuring costs only when the restructuring plans have been properly finalized and authorized by CEMEX’s management, and have been communicated to the third parties involved and/or affected by the restructuring prior to the balance sheet date. These provisions may include costs not associated with CEMEX’s ongoing activities.

Asset retirement obligations (note 12)

CEMEX recognizes a liability for unavoidable obligations, legal or constructive, to restore operating sites upon retirement of tangible long-lived assets at the end of their useful lives. These liabilities represent the net present value of estimated future cash flows to be incurred in the restoration process, and they are initially recognized against the related assets’ book value. The increase to the assets’ book value is depreciated during its remaining useful life. The increase in the liability related to the passage of time, is charged to the income statement. Adjustments to the liability for changes in the estimated cash flows or the estimated disbursement period are recognized against fixed assets, and depreciation is modified prospectively.

Asset retirement obligations are related mainly to future costs of demolition, cleaning and reforestation, so that the sites for the extraction of raw materials, the maritime terminals and other production sites are left in acceptable condition at the end of their operation.

Costs related to remediation of the environment (notes 12 and 20)

CEMEX recognizes a provision when it is probable that an environmental remediation liability exists and that it will represent an outflow of resources. The provision represents the estimated future cost of remediation. Provisions for environmental remediation costs are recognized at their nominal value when the time schedule for the disbursement is not clear, or when the economic effect for the passage of time is not significant; otherwise, such provisions are recognized at their discounted values. Reimbursements from insurance companies are recognized as assets only when their recovery is practically certain. In that case, such insurance reimbursement assets are not offset against the provision for remediation costs.

Contingencies and commitments (notes 19 and 20)

Obligations or losses related to contingencies, are recognized as liabilities in the balance sheet when present obligations exist resulting from past events that are expected to result in an outflow of resources and the amount can be measured reliably. Otherwise, a qualitative disclosure is included in the notes to the financial statements. The effects of long-term commitments established with third parties, such as supply contracts with suppliers or customers, are recognized in the financial statements on the incurred or accrued basis, after taking into consideration the substance of the agreements. Relevant commitments are disclosed in the notes to the financial statements. The Company does not recognize contingent revenues, income or assets.

 

N)EMPLOYEE BENEFITS (note 13)

Employees’ statutory profit sharing

Under new MFRS D-3, “Employee Benefits” (“MFRS D-3”), beginning on January 1, 2008, current and deferred employees’ statutory profit sharing (“ESPS”) is not considered an element of income taxes. Likewise, deferred ESPS shall be calculated using the assets and liabilities method, applying the ESPS rate to the total temporary differences resulting from comparing the book values and the taxable values for ESPS purposes of assets and liabilities according to applicable legislation. Until December 31, 2007, deferred ESPS was determined considering temporary differences of a non-recurring nature, arising from the reconciliation of net income and the taxable income of the period for ESPS purposes. The cumulative initial effect for the adoption of new MFRS D-3 as of January 1, 2008, represented an expense of approximately Ps2,283, which was included within “Retained earnings.” For the years ended December 31, 2008, 2007 and 2006, current and deferred ESPS represented an income of approximately Ps2,283 and expenses of approximately Ps246 and Ps180, respectively. Current and deferred ESPS is presented within “Other expenses, net.”

Defined contribution plans

The costs of defined contribution pension plans are recognized in the operating results as they are incurred. Liabilities arising from such plans are periodically settled through cash transfers to the employees’ retirement accounts, without generating future obligations.

 

F-15


Table of Contents

CEMEX, S.A.B. DE C.V. AND SUBSIDIARIES

Notes to the Consolidated Financial Statements – (Continued)

As of December 31, 2008, 2007 and 2006

(Millions of Mexican pesos)

 

Defined benefit plans, other post-retirement benefits and termination benefits

CEMEX recognizes the costs associated with employees’ benefits for: a) defined benefit pension plans; b) other post-retirement benefits, basically comprised of health care benefits, life insurance and seniority premiums, granted pursuant to applicable law or by Company grant; and c) termination benefits, not associated with a restructuring event, which mainly represent ordinary severance payments by law. These costs are recognized in the operating results, as services are rendered, based on actuarial estimations of the benefits’ present value. The actuarial assumptions upon which the Company’s employee benefit liabilities are determined consider the use of real rates (nominal rates discounted by inflation).

The prior service cost, the transition liability as well as a portion of the actuarial gains and losses (“actuarial results”), which exceeds a corridor of the greater of 10% of the fair value of any plan assets and of 10% of the present value of the defined benefit obligation, are amortized to the operating results over the employees’ estimated active service life. Considering the transition rules of new MFRS D-3, beginning January 1, 2008, the actuarial results, prior services and the transition liability recognized as of December 31, 2007, should be amortized in the income statement in a maximum period of five years. The net cost of the period for the year ended December 31, 2008 includes a portion of this transition amortization.

For certain pension plans, irrevocable trust funds have been created to cover future benefit payments. These assets are valued at their estimated fair value at the balance sheet date.

The net period cost recognized in the operating results includes: a) the increase in the obligation resulting from additional benefits earned by employees during the period; b) interest cost, which results from the increase in the liability by the passage of time; c) the amortization of the actuarial gains and losses, prior service cost and transition liability; and d) the expected return on plan assets for the period. Beginning in 2008, the excess of amortization expense in the net periodic pension cost resulting from the transition rule is recognized within “Other expenses, net.”

 

O)INCOME TAXES (note 14)

The effects reflected in the income statements for income taxes include the amounts incurred during the period as well as the amounts of deferred income taxes, in both cases determined according to the income tax law applicable to each subsidiary. According to MFRS D-4, “Accounting for Income Taxes” (“MFRS D-4”), income taxes incurred during the period are presented in the income statement. Consolidated deferred income taxes represent the addition of the amounts determined in each subsidiary under the assets and liabilities method, by applying the enacted statutory income tax rate to the total temporary differences resulting from comparing the book and taxable values of assets and liabilities, taking into account and subject to a recoverability analysis, tax loss carryforwards as well as other recoverable taxes and tax credits. According to MFRS, all items charged or credited directly in stockholders’ equity are recognized net of their deferred income tax effects. The effect of a change in enacted statutory tax rates is recognized in the income statement for the period in which the change occurs and is officially enacted.

Management analyzes projections of future taxable income in each consolidated entity to evaluate whether it will obtain the tax benefits associated with the deferred income tax assets and tax loss carryforwards prior to their expiration. When it is determined that future operations would not generate sufficient taxable income, or that tax strategies are no longer viable, the valuation allowance on such assets would be increased against the income statement.

On January 1, 2008, CEMEX adopted the new MFRS D-4, which: a) reclassified current and deferred ESPS to MFRS D-3, “Employee Benefits;” b) in connection with recoverable taxes paid against income tax of future periods, amounts should be recognized as a deferred tax asset only when it is probable that such tax will be recovered against the future income tax; and c) required the cumulative effect at December 31, 2007 for the initial recognition of deferred income tax effects from the adoption of the assets and liabilities method to be reclassified from “Other equity reserves” to “Retained earnings” (note 2P); and d) eliminated the exception not to calculate deferred income tax for investments in associates. CEMEX recognized the cumulative initial effect as of January 1, 2008 within retained earnings in the consolidated stockholders’ equity.

 

P)STOCKHOLDERS’ EQUITY

Based on the new MFRS B-10 (note 2A), beginning on January 1, 2008, inflationary accounting was suspended considering that Mexico and the main countries in which CEMEX has operations have low-inflation environments. Until December 31, 2007, stockholders’ equity was restated using the restatement factors that considered the weighted averaged inflation and the changes between the exchange rates of the countries in which CEMEX operates and the Mexican peso. In compliance with Mexican regulations, common stock and additional paid-in capital were restated using the Mexican inflation factor; the other stockholders’ equity items were restated using the weighted average restatement factor. The corresponding inflation adjustment was included within “Other equity reserves” in the balance sheet.

 

F-16


Table of Contents

CEMEX, S.A.B. DE C.V. AND SUBSIDIARIES

Notes to the Consolidated Financial Statements – (Continued)

As of December 31, 2008, 2007 and 2006

(Millions of Mexican pesos)

 

Common stock and additional paid-in capital (note 15A)

Balances of common stock and additional paid-in capital represent the value of stockholders’ contributions.

Other equity reserves (note 15B)

Other equity reserves groups the cumulative effects of items and transactions that are, temporarily or permanently, recognized directly to stockholders’ equity. This caption includes the elements of “Comprehensive income for the period,” which is presented in the statement of changes in stockholders’ equity. Comprehensive income includes, in addition to net income, certain changes in stockholders’ equity during a period, not resulting from investments by owners and distributions to owners.

The most important items within “Other equity reserves” are as follows:

Items of comprehensive income within “Other equity reserves:”

 

  

Results from holding non-monetary assets included, until December 31, 2007, the revaluation effect during high inflation periods of non-monetary assets in each country, using specific restatement factors that differ from the weighted average consolidated inflation;

 

  

Currency translation effects from the translation of foreign subsidiaries’ financial statements, net of: a) changes in the estimated fair value of foreign currency forward contracts, designated as hedges of a portion of CEMEX’s net investment in foreign subsidiaries whose functional currency is different from the peso (note 2L); b) foreign currency indebtedness directly related to the acquisition of foreign subsidiaries; and c) foreign currency related parties balances that are of a long-term investment nature (note 2E);

 

  

The effective portion of the valuation and liquidation effects from derivative instruments under cash flow hedging relationships, which are recorded temporarily in stockholders’ equity (note 2L); and

 

  

The deferred income tax arising from items whose effects are directly recognized in stockholders’ equity.

Items of “Other equity reserves” not included in comprehensive income:

 

  

Effects related to majority stockholders’ equity for changes or transactions affecting minority interest stockholders in CEMEX’s consolidated subsidiaries;

 

  

Effects attributable to majority stockholders’ equity for financial instruments issued by consolidated subsidiaries that qualify for accounting purposes as equity instruments, such as the interest expense paid by perpetual debentures;

 

  

This caption includes the adjustments related to the cancellation of the Company’s own shares held in the Parent Company’s treasury, as well as those held by consolidated subsidiaries; and

 

  

Until December 31, 2007, included the cumulative initial effect of deferred income taxes arising from the adoption of the assets and liabilities method.

Retained earnings (note 15C)

Represents the cumulative net results of prior accounting periods, net of dividends declared to stockholders, and includes charges for the adoption of new MFRS during the period that decreased retained earnings as follows: a) the reclassification of the accumulated results from holding non-monetary assets (note 2A) for Ps97,722; b) the reclassification of the cumulative initial deferred income tax effect (note 2O) for Ps6,918; c) the cumulative initial deferred income tax recognition in investments in associates for Ps920; and d) the cumulative initial deferred income tax recognition based on the assets and liabilities method (note 2N) for Ps2,283.

Minority interest and perpetual debentures (note 15D)

Represents the share of minority stockholders in the results and equity of consolidated subsidiaries. Likewise, this caption includes the notional amount of financial instruments (perpetual notes) issued by consolidated entities that qualify as equity instruments because there is: a) no contractual obligation to deliver cash or another financial asset; b) no predefined maturity date; and c) a unilateral option to defer interest payments or preferred dividends for indeterminate periods.

 

Q)REVENUE RECOGNITION

CEMEX’s consolidated net sales represent the value, before tax on sales, of products and services sold by consolidated subsidiaries as a result of ordinary activities, after the elimination of transactions between related parties. Revenues are quantified at the fair value of the consideration received or receivable, decreased by any trade discounts or volume rebates granted to customers.

 

F-17


Table of Contents

CEMEX, S.A.B. DE C.V. AND SUBSIDIARIES

Notes to the Consolidated Financial Statements – (Continued)

As of December 31, 2008, 2007 and 2006

(Millions of Mexican pesos)

 

Revenue from the sale of goods and services is recognized upon shipment of products or through goods delivered or services rendered to customers, when there is no condition or uncertainty implying a reversal thereof, and they have assumed the risk of loss. Income generated from trading activities, in which CEMEX acquires finished goods from a third-party and subsequently sells the goods to another third-party, are recognized on a gross basis, considering that CEMEX assumes the total risk of property on the goods purchased, not acting as agent or commissioner. Aligned to the abovementioned, costs and expenses incurred in trading activities are recognized within either cost of sales or administrative, selling and distribution expenses, as appropriate.

 

R)COST OF SALES, ADMINISTRATIVE EXPENSES AND SELLING AND DISTRIBUTION EXPENSES

In 2008, cost of sales represents the production cost. Until 2007, cost of sales represented the lower of the replacement or production cost of inventories at the time of sale. Such cost of sales includes depreciation, amortization and depletion of assets involved in production, expenses related to storage in productive plants and freight of raw material between plants. Cost of sales excludes expenses related to personnel, equipment and services involved in sale activities, storage of product in points of sales as well as freight of finished product between plants and points of sale, which are recognized within administrative and selling expenses. Likewise, cost of sales excludes freight expenses between points of sale and customers’ facilities, which are recognized within distribution expenses.

The “Administrative and selling expenses” line item in the income statements includes CEMEX’s selling expenses which are comprised of the direct costs related to CEMEX’s selling force, transfer costs from CEMEX’s producing plants to its selling points, as well as costs related to warehousing of products at the selling points. For the years ended December 31, 2008, 2007 and 2006, selling expenses amounted to Ps11,441, Ps10,667 and Ps9,055, respectively. Distribution expenses refer to freight of finished products between points of sale and the customers’ facilities.

 

S)MONETARY POSITION RESULT

The monetary position result, which represents the gain or loss from holding monetary assets and liabilities in inflationary environments, is determined by applying the inflation rate of the country of each subsidiary to its net monetary position (difference between monetary assets and liabilities). Until December 31, 2007, this effect was determined for all subsidiaries without considering the inflation level.

 

T)OTHER EXPENSES, NET

The caption “Other expenses, net” in the income statements consists primarily of revenues and expenses derived from transactions or events not directly related to CEMEX’s main activity, or which are of unusual or non-recurring nature. The most significant items included under this caption in 2008, 2007 and 2006 are the following:

 

   2008  2007  2006

Impairment losses (notes 6, 9 and 10)

  Ps(21,125)  (195)  (704)

Restructuring costs (note 12)

   (3,141)  (1,158)  (542)

Non-operative donations

   (174)  (367)  (364)

Current and deferred ESPS (note 2N)

   2,283  (246)  (180)

Anti-dumping duties

   19  (32)  1,839

Results from the sale of assets and others, net

   642  (1,283)  (629)
          
  Ps(21,496)  (3,281)  (580)
          

 

U)EXECUTIVE STOCK OPTION PROGRAMS (note 16)

CEMEX applies the International Financial Reporting Standard No. 2, “Share-based Payment” (“IFRS 2”) for its stock option programs. Under IFRS 2, options granted to executives are defined as equity instruments, in which services received from employees are settled through the delivery of shares; or as liability instruments, in which the Company incurs a liability by committing to pay the intrinsic value of the option as of the exercise date. The cost of equity instruments represents their estimated fair value at the date of grant and is recognized in earnings during the period in which the exercise rights of the employees become vested. In respect to liability instruments, these instruments should be valued at their estimated fair value at each reporting date, recognizing the changes in valuation through the income statement. CEMEX determines the estimated fair value of options using the binomial financial option-pricing model.

CEMEX concluded that the options in its “fixed program” (note 16A) represent equity instruments considering that services received are settled through the issuance of new shares upon exercise; meanwhile, options granted under its other programs (note 16B, C and D) represent liability instruments. Activity under these programs and their accounting effect are presented in note 16. The intrinsic value represents the existing appreciation between the market price of the share and the exercise price of such share established in the option.

 

F-18


Table of Contents

CEMEX, S.A.B. DE C.V. AND SUBSIDIARIES

Notes to the Consolidated Financial Statements – (Continued)

As of December 31, 2008, 2007 and 2006

(Millions of Mexican pesos)

 

V)EMISSION RIGHTS: EUROPEAN EMISSION TRADING SYSTEM TO REDUCE GREENHOUSE GAS EMISSIONS

CEMEX, as a cement producer, is involved in the European Emission Trading Scheme (“EU ETS”), which aims to reduce carbon-dioxide emissions (“CO2”). Under this directive, governments of the European Union (“EU”) countries grant, currently at nil cost, CO2 emission allowances (“EUAs”). If CO2 emissions exceeded EUAs received, CEMEX would then be required to purchase the deficit of EUAs in the market, which would represent an additional production cost. The EUAs granted by any member state of the EU can be used to settle emissions in another member state. Consequently, CEMEX manages its portfolio of EUAs held on a consolidated basis for its cement production operations in the EU. In addition, the United Nations environmental agency grants Certified Emission Reductions (“CERs”) to qualified CO2 emission reduction projects. These certificates may be used in specified proportions to settle EUAs obligations with the EU ETS. As of December 31, 2008, CEMEX is developing several projects to reduce CO2 emissions that generate CERs.

CEMEX’s accounting policy to recognize the effects derived from the EU ETS, in the absence of IFRS or MFRS that defines an accounting recognition for these schemes, is the following: a) EUAs received from different EU countries are recognized at cost; this presently means at zero value; b) any revenues received from the sale of any surplus of EUAs are recognized, decreasing cost of sales; c) EUAs and/or CERs acquired to hedge current CO2 emissions for the period are recognized at cost as intangible assets, and are amortized to cost of sales during the remaining compliance period; d) EUAs and/or CERs acquired for trading purposes are recognized at cost as financial assets and are restated at their market value as of the balance sheet date, recognizing changes in valuation within “Results from financial instruments”; e) CEMEX accrues a provision against cost of sales when the estimated annual emissions of CO2 are expected to exceed the number of EUAs, net of any benefit in the form of EUAs and/or CERs obtained through exchange transactions; and f) forward purchase and sale transactions of EUAs and/or CERs to hedge deficits, or to dispose of certain surpluses, are treated as contingencies and are recognized at the amount paid or received upon physical settlement; meanwhile, forward transactions with trading purposes are treated as financial instruments and are recognized as assets or liabilities at their estimated fair value. Changes in valuation are recognized within “Results from financial instruments.”

Second phase of the EU ETS began on January 1, 2008, comprising 2008 through 2012. CEMEX expected to receive from the governments an insufficient number of EUAs for the complete phase. Even though there were reductions in some countries of the number of EUAs received from phase I, the combined effect of alternate fuel that help reduce the emission of CO2 and the downturn on production estimates in the European region during the phase, as a result of the global economic crisis, which deepened beginning in September 2008, generated an excess of EUAs received over the estimated CO2 emissions during the second phase. From the consolidated surplus, nearly 10 million EUAs were sold during 2008, receiving an income of approximately Ps3,666 recognized in the cost of sales of 2008, decreasing the energy cost. In addition, as of December 31, 2008, there are contracts for the sale of 2,550,000 EUAs to be physically settled in March 2009 and 220,000 EUAs to be physically settled in December 2012, with a net aggregate amount of €42 (US$59 or Ps807). Likewise, as of December 31, 2008, there are contracts for the exchange of EUAs for CERs to be physically settled in December 2012, having a positive effect on CEMEX of 989,500 CERs. As of December 31, 2007, at the end of the first phase of EU ETS, CEMEX maintained a consolidated excess of EUAs over CO2 emissions. During 2007 and 2006, CEMEX purchase or sale transactions of EUAs were not significant.

 

W)CONCENTRATION OF CREDIT

CEMEX sells its products primarily to distributors in the construction industry, with no specific geographic concentration within the countries in which CEMEX operates. As of December 31, 2008, 2007 and 2006, no single customer individually accounted for a significant amount of the reported amounts of sales or in the balances of trade receivables. In addition, there is no significant concentration of a specific supplier relating to the purchase of raw materials.

 

X)NEWLY ISSUED FINANCIAL REPORTING STANDARDS WITH IMPACT IN 2009

In 2008, CINIF issued the following MFRS, effective beginning January 1, 2009:

MFRS B-7, “Business Combinations” (“MFRS B-7”). New MFRS B-7 supersedes Bulletin B-7, “Business Combinations.” MFRS B-7 establishes regulations for valuation and initial recognition of net assets as of the acquisition date, reiterating that business combinations shall be recognized through the purchase method and eliminating the purchase limit price when assets acquired and liabilities assumed are identified and valued, recognizing a possible gain at the moment of the purchase. No material impact is anticipated in the results of operations or in the financial position as a result of the application of MFRS B-7.

MFRS B-8, “Consolidated or Combined Financial Statements” (“MFRS B-8”). New MFRS B-8 supersedes Bulletin B-8, “Consolidated and Combined Financial Statements and Valuation of Permanent Investments.” The main changes are: a) it is mandatory to consolidate entities with specific purposes when the Company has control; b) MFRS B-8 considers rights for potential votes, which are possible to exercise or convert, and that could modify the interference in the decision making process when control is evaluated; and c) MFRS B-8 transfers to other MFRS relative regulations for valuation of permanent investments. CEMEX does not anticipate any material effect on the results of operations or on its financial position due to the application of MFRS B-8.

 

F-19


Table of Contents

CEMEX, S.A.B. DE C.V. AND SUBSIDIARIES

Notes to the Consolidated Financial Statements – (Continued)

As of December 31, 2008, 2007 and 2006

(Millions of Mexican pesos)

 

MFRS C-7, “Investment in Associates and Other Permanent Investments” (“MFRS C-7”). New MFRS C-7 applies to the accounting recognition of investment in associates and other permanent investments in which there is no control, joint control or significant influence. The most significant changes of new MFRS C-7 effective beginning January 1, 2009 are as follows: a) MFRS C-7 considers the existence of a right for potential votes, which is possible to exercise or convert in favor of the holding and that could modify significant influence; and b) MFRS C-7 establishes a specific procedure and a limit to recognize losses of the associated company. CEMEX does not anticipate a material effect on its results of operations or its financial position for changes in MFRS C-7.

MFRS C-8, “Intangible Assets” (“MFRS C-8”). New MFRS C-8 establishes general regulations for the initial and further recognition of intangible assets, which are individually acquired through business acquisitions, or internally generated during the normal course of business of an entity. The most significant changes beginning on January 1, 2009 are the following: a) subsequent R&D expenses on research projects and developments in process should be recognized as expenses as accrued if they relate to the research stage or as intangible assets if such expenses satisfy the recognition criteria; and b) MFRS C-8 eliminates the presumption that the useful life of an intangible asset could not exceed a period of twenty years. CEMEX does not anticipate any material effect in the results of operations or its financial position for application of MFRS C-8.

MFRS D-8, “Share-based Payments” (“MFRS D-8”). During 2008, CINIF issued new MFRS D-8, which establishes the methodology to account for share-based payments. As of December 31, 2008, CEMEX recognized its executive stock option programs according to IFRS 2 “Share-based payments,” which does not differ in any important matter from new MFRS D-8. CEMEX does not anticipate any material effect in the results of operations or its financial position after the application of MFRS D-8.

 

3.CASH AND INVESTMENTS

Consolidated cash and investments as of December 31, 2008 and 2007, consists of:

 

   2008  2007 

Cash and bank accounts

  Ps 10,428          5,980  

Fixed-income securities

   2,574   2,516  

Investments in marketable securities

   602   174  
        
  Ps 13,604   8,670  
        

 

4.      TRADE ACCOUNTS RECEIVABLE

 

Consolidated trade accounts receivable as of December 31, 2008 and 2007, consist of:

 

   
   2008  2007 

Trade accounts receivable

  Ps 20,610   22,854  

Allowances for doubtful accounts

   (2,334 (2,135
        
  Ps 18,276   20,719  
        

As of December 31, 2008 and 2007, trade receivables exclude accounts for Ps14,765 (US$1,075) and Ps12,325 (US$1,129), respectively, that were sold to financial institutions under securitization programs for the sale of trade receivables, established in Mexico, the United States, Spain and France. Under these programs, CEMEX effectively surrenders control associated with the trade receivables sold and there is no guarantee or obligation to reacquire the assets; therefore, the amount of receivables sold is removed from the balance sheet at the moment of sale, except for the amounts owed by the counterparties, which are reclassified to other short-term accounts receivable. Trade receivables qualifying for sale do not include amounts over certain days past due or concentrations over certain limits to any one customer, according to the terms of the programs. The discount granted to the acquirers of the trade receivables is recognized as financial expense and amounted to approximately Ps656 (US$58) in 2008, Ps673 (US$62) in 2007 and Ps475 (US$44) in 2006.

Allowances for doubtful accounts are established according to the credit history and risk profile of each customer. Changes in the valuation allowance for doubtful accounts in 2008, 2007 and 2006, are as follows:

 

   2008  2007  2006 

Allowances for doubtful accounts at beginning of period

  Ps 2,135   1,526   1,469  

Charged to selling expenses

   553   397   275  

Deductions

   (570 (79 (191

Business combinations

   63   175   —    

Foreign currency translation and inflation effects

   153   116   (27
           

Allowances for doubtful accounts at end of period

  Ps 2,334   2,135   1,526  
           

 

F-20


Table of Contents

CEMEX, S.A.B. DE C.V. AND SUBSIDIARIES

Notes to the Consolidated Financial Statements – (Continued)

As of December 31, 2008, 2007 and 2006

(Millions of Mexican pesos)

 

5.OTHER ACCOUNTS RECEIVABLE

Consolidated other accounts receivable as of December 31, 2008 and 2007, consist of:

 

   2008  2007

Non-trade accounts receivable

  Ps 4,682       3,582

Current portion of valuation of derivative instruments

   2,650  2,094

Interest and notes receivable

   1,265  1,001

Loans to employees and others

   813  1,850

Refundable taxes

   535  1,303
       
  Ps 9,945  9,830
       

Non-trade accounts receivable are mainly attributable to the sale of assets. Interest and notes receivable include Ps1,156 (US$84) in 2008 and Ps957 (US$88) in 2007, arising from uncollected trade receivables sold under securitization programs (note 4).

 

6.INVENTORIES

Consolidated balances of inventories as of December 31, 2008 and 2007, are summarized as follows:

 

   2008  2007 

Finished goods

  Ps 7,666   7,293  

Work-in-process

   3,718   3,565  

Raw materials

   3,991   3,297  

Materials and spare parts

   6,418   4,892  

Advances to suppliers

   676   567  

Inventory in transit

   429   573  

Allowance for obsolescence

   (540 (556
        
  Ps 22,358   19,631  
        

Impairment losses of inventory of approximately Ps81, Ps131 and Ps93 in 2008, 2007 and 2006, respectively, were recognized within other expenses, net.

 

7.OTHER CURRENT ASSETS

Other current assets in the consolidated balance sheets as of December 31, 2008 and 2007 consist of:

 

   2008  2007

Advance payments

  Ps 1,478    1,954

Assets held for sale

   2,534  440
       
  Ps 4,012  2,394
       

Assets held for sale are stated at their estimated realizable value. As of December 31, 2008, the balance of assets available for sale includes Ps1,080 as a result of reclassifying current assets from Austria and Hungary (note 10A).

 

8.INVESTMENTS IN ASSOCIATES AND OTHER INVESTMENTS AND NON-CURRENT ACCOUNTS RECEIVABLE

 

8A)INVESTMENTS IN ASSOCIATES

Consolidated investments in shares of associates as of December 31, 2008 and 2007, are summarized as follows:

 

   2008  2007

Book value at acquisition date

  Ps 8,033  4,624

Interest in changes of stockholders’ equity

   6,167  5,596
       
  Ps 14,200  10,220
       

 

F-21


Table of Contents

CEMEX, S.A.B. DE C.V. AND SUBSIDIARIES

Notes to the Consolidated Financial Statements – (Continued)

As of December 31, 2008, 2007 and 2006

(Millions of Mexican pesos)

 

As of December 31, 2008 and 2007, CEMEX’s main investments in associates are as follows:

 

   Activity  Country  %  2008  2007

Control Administrativo Mexicano, S.A. de C.V.

  Cement  Mexico  49.0  Ps 4,439  3,684

Ready Mix USA, LLC

  Concrete  United States  49.9   2,586  277

Cement Australia Holdings Pty Limited

  Cement  Australia  25.0   2,199  1,447

Trinidad Cement Ltd

  Cement  Trinidad  20.0   660  454

Cancem, S.A. de C.V.

  Cement  Mexico  10.3   480  387

Société Méridionale de Carrières

  Aggregates  France  33.3   320  248

Société d’Exploitation de Carrières

  Aggregates  France  50.0   254  215

Société des Ciments Antillais

  Cement  French Antilles  26.1   231  231

Huttig Building Products Inc.

  Materials  United States  28.1   228  333

Lehigh White Cement Company

  Cement  United States  24.5   224  183

Other companies

  —    —    —     2,579  2,761
             
        Ps 14,200  10,220
             

In 2005, CEMEX Inc., the Company’s subsidiary in the United States, and Ready Mix USA, Inc., a ready-mix concrete producer in the Southeastern United States, established two limited liability companies, CEMEX Southeast, LLC and Ready Mix USA, LLC. Pursuant to the relevant agreements, CEMEX contributed to CEMEX Southeast, LLC the cement plants in Demopolis, AL and Clinchfield, GA and 11 cement terminals, representing approximately 98% of the contributed capital, while Ready Mix USA’s contributions represented approximately 2% of the contributed capital. To Ready Mix USA, LLC, CEMEX contributed ready-mix concrete, aggregates and concrete block plants in Florida and Georgia, representing approximately 9% of the contributed capital, while Ready Mix USA contributed all of its ready-mix concrete and aggregates operations in Alabama, Georgia, the Panhandle region in Florida and Tennessee, as well as its concrete block plants in Arkansas, Tennessee, Mississippi, Florida and Alabama, representing approximately 91% of the contributed capital. CEMEX owns a 50.01% interest, and Ready Mix USA owns a 49.99% interest, in the profits and losses and voting rights of CEMEX Southeast, LLC; whereas Ready Mix USA owns a 50.01% interest and CEMEX owns a 49.99% interest, in the profits and losses and voting rights of Ready Mix USA, LLC. As of December 31, 2008 and 2007, CEMEX has control and fully consolidates CEMEX Southeast, LLC, while the CEMEX interest in Ready Mix USA, LLC is accounted for by the equity method.

On January 11, 2008, in connection with the assets acquired from Rinker (note 10A), and as part of the agreements with Ready Mix USA, CEMEX contributed and sold to Ready Mix USA, LLC certain assets located in the sites of Georgia, Tennessee and Virginia, at a fair value of approximately US$437, receiving an established value of US$380, which included the value of the contribution of US$260 and the value of the sale of US$120 received in cash. As part of the same transaction, Ready Mix USA contributed US$125 in cash to its Ready Mix USA, LLC, which in turn, received bank loans of US$135 and made a special distribution in cash for US$135. Ready Mix USA manages all the assets acquired. Following this transaction, Ready Mix USA, LLC continues to be owned 50.01% by Ready Mix USA and 49.99% by CEMEX. The difference between the fair value and the established value of approximately US$57 is included within investment in associates.

In March 2008 CEMEX announced the sale, through a subsidiary, of 119 million of CPOs of AXTEL, S.A.B. de C.V. (“AXTEL”), which represented 9.5% of the equity capital of AXTEL for approximately Ps2,738, recognizing a net gain of approximately Ps1,463 in 2008 within other expenses, net. The sale represented approximately 90% of CEMEX’s position in AXTEL, which has been part of the Company’s investments in associates.

During 2006, CEMEX sold its 25.5% interest in the Indonesian cement producer PT Semen Gresik for approximately US$346 (Ps4,053), including dividends declared of approximately US$7 (Ps82), generating a gain of approximately Ps1,045, net of selling expenses and the write-off of related goodwill of approximately Ps117 and other selling expenses that were recorded in 2006 within other expenses, net.

 

8B)OTHER INVESTMENTS AND NON-CURRENT ACCOUNTS RECEIVABLE

As of December 31, 2008 and 2007, other investments and non-current accounts receivable are summarized as follows:

 

   2008  2007

Non-current portion of valuation of derivative instruments

  Ps 8,002  5,035

Non-current accounts receivable and other assets

   16,138  5,933

Investments in private funds

   493  371
       
  Ps 24,633  11,339
       

 

F-22


Table of Contents

CEMEX, S.A.B. DE C.V. AND SUBSIDIARIES

Notes to the Consolidated Financial Statements – (Continued)

As of December 31, 2008, 2007 and 2006

(Millions of Mexican pesos)

 

In 2008, the caption “Non-current accounts receivable and other assets” include approximately Ps6,877 corresponding to CEMEX’s net investment in confiscated assets in Venezuela (note 10A), as well as the remaining portion of CPOs of AXTEL for approximately Ps98 and the reclassification of non-current assets of Austria and Hungary (note 10A) for approximately Ps4,005.

In 2008, 2007 and 2006, proceeds were contributed to private funds for approximately US$1 (Ps14), US$4 (Ps44) and US$14 (Ps164), respectively.

 

9.PROPERTY, MACHINERY AND EQUIPMENT

Consolidated property, machinery and equipment as of December 31, 2008 and 2007, consist of:

 

   2008  2007 

Land and mineral reserves

  Ps89,534   84,920  

Buildings

   67,029   64,975  

Machinery and equipment

   265,745   245,270  

Construction in progress

   17,999   21,260  

Accumulated depreciation and depletion

   (158,449 (154,236
        
  Ps 281,858   262,189  
        

Changes in property, machinery and equipment in 2008, 2007 and 2006, are as follows:

 

   2008  2007  2006 

Cost of property, machinery and equipment at beginning of period

  Ps416,425   340,265   325,382  

Accumulated depreciation and depletion at beginning of period

   (154,236 (138,840 (130,217
           

Net book value at beginning of period

   262,189   201,425   195,165  

Capital expenditures

   23,291   22,221   18,038  

Capitalization of comprehensive financing result

   609   68   6  
           

Total additions 1

   23,900   22,289   18,044  

Disposals 2

   (5,341 (510 (1,977

Reclassifications 3

   (11,656 —     —    

Contribution and sale to associates 4

   (4,588 —     —    

Additions through business combinations

   (520 53,870   342  

Depreciation and depletion for the period

   (16,448 (14,876 (12,357

Impairment losses

   (1,045 (64 (611

Foreign currency translation and inflation effects 5

   35,367   55   2,819  
           

Cost of property, machinery and equipment at end of period

   440,307   416,425   340,265  

Accumulated depreciation and depletion at end of period

   (158,449 (154,236 (138,840
           

Net book value at end of period

  Ps 281,858   262,189   201,425  
           

 

1

The item of “Property, machinery and equipment, net” in the statement of cash flows in 2008 and in the statements of changes in financial position in 2007 and 2006, includes capital expenditures and capitalization of comprehensive financing results.

 

2

In 2008, this caption includes approximately Ps4,200 of the carrying amount of fixed assets sold in Italy and Spain (note 10A), which are presented within “Sales of subsidiaries and associates, net” in the consolidated statement of cash flows.

 

3

This caption includes the reclassification to “Other non-current assets” for the expropriation of Venezuela for approximately Ps8,053, and the reclassification of fixed assets in Austria and Hungary as assets available for sale to the caption of “Other non-current trade receivable” for Ps3,603.

 

4

Refers to the contribution and sale of assets to Ready Mix USA, LLC detailed in note 8A.

 

5

The effects presented in this caption refer to fluctuations in exchange rates for the period between the functional currency of the reporting unit and the peso, and, until December 31, 2007 the restatement adjustment to constant pesos.

During 2008, impairment losses were recognized in the United States for Ps511, Poland for Ps322 and others for Ps212. These losses relate to permanent closing of operating assets in different countries, mainly in the concrete sector resulting from adjusting the supply of CEMEX’s products to current demand conditions or from transferring installed capacity to more efficient plants. During 2007 and 2006, impairment losses of fixed assets were mainly attributable to idle assets in the United Kingdom, Mexico and the Philippines. The related assets were adjusted to their estimated realizable value.

 

F-23


Table of Contents

CEMEX, S.A.B. DE C.V. AND SUBSIDIARIES

Notes to the Consolidated Financial Statements – (Continued)

As of December 31, 2008, 2007 and 2006

(Millions of Mexican pesos)

 

10.GOODWILL, INTANGIBLE ASSETS AND DEFERRED CHARGES

Consolidated goodwill, intangible assets and deferred charges as of December 31, 2008 and 2007, are summarized as follows:

 

   2008  2007
   Cost  Accumulated
amortization
  Carrying
amount
  Cost  Accumulated
amortization
  Carrying
amount

Intangible assets of indefinite useful life:

          

Goodwill

  Ps164,608  —     164,608  Ps151,409  —     151,409

Intangible assets of definite useful life:

          

Extraction rights

   31,165  (1,673 29,492   24,534  (709 23,825

Cost of internally developed software

   7,997  (3,807 4,190   7,769  (2,473 5,296

Industrial property and trademarks

   4,567  (1,850 2,717   5,529  (900 4,629

Customer relationships

   6,666  (916 5,750   4,914  (255 4,659

Mining projects

   1,446  (150 1,296   1,929  (204 1,725

Other intangible assets

   8,010  (3,472 4,538   6,240  (3,038 3,202

Deferred charges and others:

          

Deferred income taxes (note 14B)

   21,300  —     21,300   776  —     776

Intangible assets for pensions (note 13)

   —    —     —     905  —     905

Deferred financing costs

   1,291  (446 845   1,222  (326 896
                    
  Ps247,050  (12,314 234,736  Ps205,227  (7,905 197,322
                    

The amortization of intangible assets of definite useful life was approximately Ps4,416 in 2008, Ps2,790 in 2007 and Ps1,604 in 2006, recognized within operation costs and expenses, except for approximately Ps255 in 2007, as a result of intangible assets related to customers, which were recognized within “Other expenses, net.”

At December 31, 2007, based on a preliminary allocation of the purchase price of Rinker (note 10A), CEMEX had identified intangible assets related to extraction permits in the cement and aggregates sector in the United States and Australia for an amount of Ps10,156 as intangible assets of indefinite life, considering that the Company had capacity and the intention to renew them indefinitely. In April 2008, as part of the allocation of the purchase price of Rinker ended on June 30, 2008 and considering new information and evidence which was unavailable at the end of 2007, CEMEX changed the definition of such intangible assets and assigned a useful life to them at an average of 30 years. CEMEX started to amortize these assets prospectively.

Goodwill

Goodwill is recognized at the acquisition date based on the preliminary allocation of the purchase price. If applicable, goodwill is subsequently adjusted for any correction to the preliminary assessment given to the assets acquired and/or liabilities assumed, within the twelve-month period after purchase. The increase in goodwill in 2007 results from the acquisition of Rinker. As mentioned in note 2J, goodwill is not amortized and is subject to impairment tests. As mentioned in note 10C, based on impairment tests made during the last quarter of 2008, goodwill impairment losses for the United States, Ireland and Thailand reporting units for approximately Ps17,476 (US$1,272) were determined. In addition, considering that the investment in CEMEX Venezuela is to be recovered through other means different than use (note 10A), CEMEX recognized an impairment loss of approximately Ps838 (US$61) associated with the goodwill of this investment.

Changes in goodwill as of December 31 in 2008, 2007 and 2006, are summarized as follows:

 

   2008  2007  2006 

Balance at beginning of period

  Ps151,409   56,546   56,447  

Increase (decrease) for business acquisitions

   (742 97,505   2,795  

Disposals

   (187 —     (117

Impairment losses (note 10C)

   (18,314 —     —    

Inflation effects and foreign exchange translation adjustments 1

   32,442   (2,642 (2,579
           

Balance at end of period

  Ps164,608   151,409   56,546  
           

 

1.

The amounts presented in this column refer to the effects on goodwill from foreign exchange fluctuations during the period between the reporting units’ currencies and the Mexican peso, and the effect of the restatement into constant pesos until December 31, 2007.

 

F-24


Table of Contents

CEMEX, S.A.B. DE C.V. AND SUBSIDIARIES

Notes to the Consolidated Financial Statements – (Continued)

As of December 31, 2008, 2007 and 2006

(Millions of Mexican pesos)

 

Goodwill balances by reporting unit as of December 31, 2008 and 2007 are summarized as follows:

 

   2008  2007

North America

    

United States

  Ps123,428  109,737

Mexico

   6,412  6,412

Europe

    

Spain

   9,069  8,177

France

   3,638  3,139

United Kingdom

   4,350  3,945

Other Europe 1

   697  1,041

Central and South America and the Caribbean

    

Colombia

   5,063  4,302

Venezuela

   —    627

Dominican Republic

   231  191

Other Central and South America and the Caribbean 2

   985  839

Africa and Middle East

    

Egypt

   231  229

United Arab Emirates

   1,557  1,450

Asia and Australia

    

Australia

   7,067  9,065

Philippines

   1,505  1,145

Thailand

   —    358

Other Asia

   —    12

Others

    

Other reporting units 3

   375  740
       
  Ps164,608  151,409
       

 

1.

“Other Europe” refers to the reporting units in the Czech Republic, Ireland and Latvia.

 

2.

“Other Central and South America and the Caribbean” refers mainly to the reporting units in Costa Rica, Panama and Puerto Rico.

 

3.

This segment primarily consists of CEMEX’s subsidiary in the information technology and software development business.

Intangible assets of definite life

Changes in balances of intangible assets of definite life in 2008, 2007 and 2006, are as follows:

 

   2008  2007  2006 

Balance at beginning of period

  Ps43,336   8,610   6,979  

Increase for business acquisitions 1

   539   33,582   —    

Additions (disposals), net 2

   1,445   3,430   2,883  

Amortization

   (4,416 (2,570 (1,586

Impairment losses 3

   (1,598 —     —    

Inflation effects and foreign exchange translation adjustments

   8,677   284   334  
           

Balance at end of period

  Ps47,983   43,336   8,610  
           

 

1

In connection with the Rinker acquisition in 2007, intangible assets in the United States and Australia were identified and valued. These assets relate to extraction permits in the cement, aggregates and ready-mix concrete sectors for approximately Ps23,427, which were amortized during their estimated useful life of 30 years; trademarks and commercial names for approximately Ps4,939, amortized during a five-year useful life; and intangibles based on customer relations for approximately Ps5,755, which were assigned a useful life of 10 years.

 

2

During 2008, 2007 and 2006, CEMEX capitalized the costs incurred in the development stage of internal-use software for Ps1,236, Ps3,034 and Ps2,383, respectively, related to the replacement of the technological platform in which CEMEX executes the most important processes of its business model. The items capitalized refer to direct costs incurred in the development phase of the software and relate mainly to professional fees, direct labor and related travel expenses.

 

3

Considering impairment triggering events, during the last quarter of 2008, CEMEX tested intangible asses of definite life for impairment in the United States, determining that the net book value of names and commercial trademarks exceeded their value in use, resulting in an impairment loss of approximately Ps1,598.

 

F-25


Table of Contents

CEMEX, S.A.B. DE C.V. AND SUBSIDIARIES

Notes to the Consolidated Financial Statements – (Continued)

As of December 31, 2008, 2007 and 2006

(Millions of Mexican pesos)

 

A)MAIN ACQUISITIONS AND DIVESTITURES IN 2008, 2007 AND 2006

Nationalization of CEMEX Venezuela

On June 18, 2008, the Government of Venezuela promulgated a presidential decree (the “Nationalization Decree”) which commanded that the cement production industry in Venezuela be reserved to the State and ordered the conversion of foreign-owned cement companies, including CEMEX Venezuela, S.A.C.A. (“CEMEX Venezuela”), into state controlled companies with Venezuela holding an equity interest of at least 60%. The Nationalization Decree established August 17, 2008 as the deadline for the controlling shareholders of foreign-owned companies to reach an agreement with the Government of Venezuela on the compensation for the nationalization. The Nationalization Decree stipulates that if an agreement is not reached, Venezuela shall assume exclusive operational control of the relevant cement company and the Venezuelan National Executive shall decree the expropriation of the relevant shares according to the Venezuelan expropriation law. CEMEX controlled and operated CEMEX Venezuela until August 17, 2008. Afterwards, the Government of Venezuela ordered the confiscation of all business, assets and shares of CEMEX Venezuela and took control of its facilities on August 18, 2008.

CEMEX’s consolidated income statements for the years ended December 31, 2008, 2007 and 2006 include the results of CEMEX Venezuela for the seven-month period ended July 31, 2008 and for the years ended December 31, 2007 and 2006, respectively. For balance sheet purposes, as of December 31, 2008, the investment of CEMEX in Venezuela was presented within “Other investments and non-current accounts receivable” (note 8B). As of December 31, 2008 and 2007, the net book value of CEMEX’s investment in Venezuela was approximately Ps6,877 and Ps6,732, respectively, corresponding to CEMEX’s equity interest of approximately 75.7%.

On August 20, 2008, CEMEX received from the Government of Venezuela a compensation proposal for US$650. CEMEX decided not to accept such proposal, believing that it significantly undervalued its business in Venezuela. This proposal was significantly lower than those offered to other foreign companies for their assets in Venezuela, considering price per ton of installed capacity as well as operating cash flow multiples. In October 2008, CEMEX’s subsidiaries in Holland, which held CEMEX’s shares in CEMEX Venezuela, submitted a complaint seeking international arbitration to the International Centre for Settlement of Investment Disputes following the Venezuelan Government’s confiscation of assets, deprivation of rights of CEMEX Venezuela as well as the initiation of the expropriation of CEMEX’s Venezuelan business. At December 31, 2008, except for the goodwill impairment loss (note 10C), CEMEX has not made any impairment adjustments to its investment in Venezuela, remaining confident that it will eventually reach an agreement and obtain fair compensation. Nevertheless, CEMEX carefully evaluates the evolution of the arbitration process and other negotiations to determine if the carrying amount requires an impairment adjustment.

Based on MFRS C-15, significant disposals should be treated as discontinued operations in the income statement for all the periods presented. CEMEX measured the materiality of CEMEX Venezuela during each period presented, considering a threshold of 5% of consolidated net sales, operating income, net income and total assets. Considering the results of the quantitative tests, CEMEX concluded that the nationalized Venezuelan operations did not reach the materiality thresholds to be classified as discontinued operations. The results of CEMEX’s quantitative tests for the seven-month period ended July 31, 2008 (unaudited) and for the years ended December 31, 2007 and 2006 are as follows:

 

   2008  2007  2006 

Net sales

   3.0 2.9 2.6

CEMEX consolidated

  Ps145,164   236,669   213,767  

CEMEX Venezuela

   4,286   6,823   5,496  
           

Operating income

   4.6 4.2 3.6

CEMEX consolidated

  Ps16,992   32,448   34,505  

CEMEX Venezuela 1

   775   1,358   1,245  
           

Net income

   0.1 3.2 3.6

CEMEX consolidated

  Ps11,314   26,945   29,147  

CEMEX Venezuela

   11   852   1,039  
           

Total assets

   2.1 2.1 

CEMEX consolidated

  Ps525,756   542,314   

CEMEX Venezuela

   11,010   11,515   
         

In addition, as of December 31, 2007, CEMEX Venezuela was the holding entity of several of CEMEX’s investments in the region, including CEMEX’s operations in the Dominican Republic and Panama, as well as CEMEX’s minority investment in a Trinidad company. Before the nationalization of assets in Venezuela, in April 2008, CEMEX concluded the transfer of all material non-Venezuelan investments to CEMEX España, S.A. for approximately US$355 plus US$112 of net debt, having distributed all accrued profits from the non-Venezuelan investments to the stockholders of CEMEX Venezuela amounting to approximately US$132.

 

F-26


Table of Contents

CEMEX, S.A.B. DE C.V. AND SUBSIDIARIES

Notes to the Consolidated Financial Statements – (Continued)

As of December 31, 2008, 2007 and 2006

(Millions of Mexican pesos)

 

Condensed balance sheets of CEMEX’s operations in Venezuela as of July 31, 2008 (unaudited) and December 31, 2007 are as follows:

 

   2008  2007 

Current assets

  Ps2,532   1,492  

Non-current assets 2

   8,478   10,023  
        

Total assets

   11,010   11,515  
        

Current liabilities

   2,753   1,457  

Non-current liabilities

   1,384   1,085  
        

Total liabilities

   4,137   2,542  
        

Total net assets

   6,873   8,973  

Minority interest

   (1,507 (2,241
        

CEMEX’s interest in total net assets 3

  Ps5,366   6,732  
        

The following table presents condensed selected income statement information for CEMEX’s operations in Venezuela for the seven-month period ended July 31, 2008 (unaudited) and for the years ended December 31, 2007 and 2006:

 

   2008  2007  2006

Sales

  Ps4,286  6,823  5,496

Operating income 1

   775  1,358  1,245

Net income

  Ps11  852  1,039

 

1

Operating income in these tables excludes the margin realized in related-party transactions; therefore, it is not directly comparable to selected financial information from the “Venezuela” segment presented in note 17.

 

2

Includes goodwill in both periods of approximately US$61 which was adjusted for impairment at the end of 2008 (note 10C).

 

3

The change in the net investment between July 31, 2008 and December 31, 2008 is attributable to fluctuations in foreign exchange rates.

Sale of operations in Canary Islands

On December 26, 2008, CEMEX sold assets in the cement and concrete sectors in the Canary Islands through its subsidiary in Spain, including its 50% interest of Cementos Especiales de Las Islas, S.A. (“CEISA”) to Cimpor Inversiones S.A. (“Cimpor”), a subsidiary of Cimpor Cimentos de Portugal SGPS SA, for €162 (US$227 or Ps3,113), €5 of which is being held in escrow in a special deposit account to cover any price adjustments as guarantee of possible contingencies, in addition to a separate payment for working capital pending to be executed. Up to the moment of the sale, CEMEX controlled CEISA together with another shareholder (Grupo Tudela Beguin) and the financial statements were consolidated through the proportional integration method (note 2C), considering its 50% interest. CEMEX’s consolidated income statement includes the results of operations of the assets sold, calculated through the proportional integration method for assets related to CEISA, for the twelve-month period ended on December 31, 2008. Sale of CEISA and other assets generated a net gain of approximately Ps920, which includes the cancellation of related goodwill for approximately Ps18 and was recognized in 2008 within other expenses, net.

The condensed combined balance sheets of the assets sold and CEISA as of December 31, 2008 and 2007 are as follows:

 

   2008  2007

Current assets

  Ps455  743

Non-current assets

   1,992  1,721
       

Total assets

   2,447  2,464
       

Current liabilities

   303  795

Non-current liabilities

   33  50
       

Total liabilities

   336  845
       

Total net assets

  Ps2,111  1,619
       

Selected condensed combined information of income statement of the assets sold and CEISA in 2008, 2007 and 2006, are the following:

 

   2008  2007  2006

Sales

  Ps2,317  2,962  2,716

Operating income

   283  529  424

Net income

  Ps371  494  388

 

F-27


Table of Contents

CEMEX, S.A.B. DE C.V. AND SUBSIDIARIES

Notes to the Consolidated Financial Statements – (Continued)

As of December 31, 2008, 2007 and 2006

(Millions of Mexican pesos)

 

Agreement to sell operations in Austria and Hungary

On July 31, 2008, CEMEX reached an agreement to jointly sell its operations in Austria and Hungary to Strabag SE, a European construction and building materials group, for an approximate amount of €310 (US$433 or Ps5,949). The sale was subject to approval by the antitrust authorities in both countries, as well as Strabag Supervisory Board. As of December 31, 2008, competent authorities of Austria and Hungary had not given their authorization. CEMEX evaluated the materiality of its operations in Austria and Hungary, concluding that these operations were not significant to be classified as discontinued operations since the materiality limits are not exceeded.

Condensed combined balances of Austria and Hungary as of December 31, 2008 and 2007 are the following:

 

   2008        2007    

Current assets

  Ps1,080  896

Non-current assets

   4,005  3,710
       

Total assets

   5,085  4,606
       

Current liabilities

   772  615

Non-current liabilities

   1,172  1,086
       

Total liabilities

   1,944  1,701
       

Net assets

  Ps3,141  2,905
       

The main captions of the combined income statements of Austria and Hungary for the years ended December 31, 2008, 2007 and 2006 are the following:

 

   2008  2007  2006 

Sales

  Ps4,321   3,883   4,431  

Operating income

   9   (14 21  

Net loss

  Ps(19 (65 (179

Sale of operations in Italy

In several transactions that took place during December 2008, CEMEX sold its cement mill operations in Italy for an amount of approximately €148 (US$210 or Ps2,447), generating a net income of approximately €8 (US$12 or Ps119), which was recognized within “Other expenses, net.”

Rinker acquisition

CEMEX acquired 100% of the shares of Rinker, an Australian producer of aggregates, cement, concrete and other construction materials, through a public tender offer, which started in October 2006 and finished in July 2007. On June 7, 2007, CEMEX’s offer to acquire all outstanding shares of Rinker became unconditional after obtaining tenders of more than 50% of the outstanding shares. On July 10, 2007, the date on which CEMEX obtained acceptances of more than 90% of the shares, CEMEX announced the compulsory purchase of the other shares which were not acquired under the offer. The purchase price paid for the Rinker shares, including direct acquisition costs, was approximately US$14,245 (Ps155,559), not including approximately US$1,277 (Ps13,943) of assumed debt. For its fiscal year ended March 31, 2007, Rinker reported consolidated revenues of approximately US$5,300 (unaudited). Approximately US$4,100 (unaudited) of these revenues were generated in the United States, and approximately US$1,200 (unaudited) were generated in Australia and China. In Australia, Rinker’s main activities are oriented to the production and sale of ready-mix concrete and other construction materials. For accounting purposes, the acquisition of Rinker was effective as of July 1, 2007. CEMEX’s consolidated financial statements as of December 31, 2007 include Rinker’s balance sheet as of December 31, 2007 and its results of operations for the six-month period ended December 31, 2007.

The Rinker acquisition was in line with CEMEX’s strategy to invest in the construction industry value chain and increased CEMEX’s aggregates and ready-mix concrete business investment in the United States. Rinker operations are a complement for CEMEX, increasing its presence in the states of Florida, California, Arizona and Nevada. Likewise, CEMEX entered Australia, where Rinker was the second largest building materials company. In addition, at the time of the acquisition, Rinker owned and operated aggregate quarries, some of which are strategically located near population centers. Authorized aggregate quarries are scarce in many areas of the United States and Australia, considering the nature of resources, costs and necessary approvals to establish and operate such quarries. Through the Rinker acquisition, CEMEX increased its aggregates reserves by approximately 3,600 million metric tons, equivalent to approximately 30 and 43 years of production in the United States and Australia, respectively.

 

F-28


Table of Contents

CEMEX, S.A.B. DE C.V. AND SUBSIDIARIES

Notes to the Consolidated Financial Statements – (Continued)

As of December 31, 2008, 2007 and 2006

(Millions of Mexican pesos)

 

The preliminary goodwill associated with the Rinker acquisition assigned as of December 31, 2007 was approximately Ps97,448 (US$8,924). From January 1 to June 30, 2008, CEMEX completed the allocation of the purchase price of Rinker to the fair values of the assets acquired and liabilities assumed, and made modifications to the amounts determined during the preliminary allocation, resulting in adjustments to the preliminary goodwill associated with this acquisition. The final amount of goodwill was Ps96,812 (US$8,866). CEMEX considers that the Rinker goodwill was mainly generated by: a) the existence of intangible assets that could not be easily separated and quantified, so they were transferred to goodwill, such as those related to human capital, industry potential and synergies, as well as those related to Rinker’s business model; and b) a significant portion of the value in perpetuity of the acquired business is transferred to goodwill as a result of the use, for the valuation of the specific assets acquired, of models based on expected cash flows that are determined over an estimated useful life.

Final allocation of the purchase price of Rinker as of the acquisition date of July 1, 2007, considering an exchange rate of Ps10.92 pesos per dollar as of December 31, 2007, was as follows:

 

   Rinker 2007

Current assets 1

  Ps19,069

Investments and other non-current assets

   3,377

Property, machinery and equipment

   53,350

Intangible assets and other assets 2

   34,917

Goodwill

   96,812
    

Total assets acquired

   207,525
    

Current liabilities 3

   10,405

Non-current liabilities 3

   16,745

Deferred income tax liability

   24,816
    

Total liabilities assumed

   51,966
    

Total net assets

  Ps155,559
    

 

1

Includes Ps4,174 of cash and cash equivalents and Ps2,099 of assets held for sale related to the divestiture order of the U.S. Department of Justice.

 

2

This caption includes: 1) Ps468 of deferred tax assets; 2) extraction rights of Ps23,427 with an estimated useful life of 30 years; 3) commercial names and trademarks of Ps4,939 with an estimated useful life of 5 years; and 3) intangible assets related to customer relationships of approximately Ps5,755 with an estimated useful life of 10 years.

 

3

Current liabilities include Ps102 of debt; non-current liabilities include Ps13,841 of debt, Ps1,375 of remediation liabilities, and Ps148 of other post-retirement benefits.

As required by the Department of Justice of the United States, pursuant to a divestiture order in connection with the Rinker acquisition, in December 2007, CEMEX sold to the Irish producer CRH plc, ready-mix concrete and aggregates plants in Arizona and Florida for approximately US$250, of which approximately US$30 corresponded to the sale of assets from CEMEX’s pre-Rinker acquisition operations, which generated a gain in 2007 of approximately Ps142, recognized within “Other expenses, net.”

 

B)CONDENSED PRO FORMA FINANCIAL STATEMENTS (UNAUDITED)

CEMEX presents condensed pro forma income statements for the years ended December 31, 2007 and 2006, giving effect to the Rinker acquisition as if it had occurred on January 1, 2006. The pro forma financial information is presented solely for the convenience of the reader and is not indicative of the results that CEMEX would have reported, nor should such information be taken as representative of CEMEX’s future results. Pro forma adjustments consider the fair values of the net assets acquired, under assumptions that CEMEX considered reasonable.

 

Year ended December 31, 2007

  CEMEX1  Rinker 2  Adjustments 3  CEMEX
pro forma
 

Sales

  Ps236,669   28,249   —     264,918  

Operating costs and expenses

   (204,221 (24,522 —     (228,743
              

Operating income

   32,448   3,727   —     36,175  

Other expenses, net

   (3,281 111   —     (3,170

Comprehensive financing result

   1,087   (194 (3,463 (2,570

Equity in income of associates

   1,487   122   —     1,609  
              

Income before income taxes

   31,741   3,766   (3,463 32,044  

Income taxes

   (4,796 (1,278 970   (5,104
              

Consolidated net income

   26,945   2,488   (2,493 26,940  

Minority interest net income

   837   15   —     852  
              

Majority interest net income

  Ps26,108   2,473   (2,493 26,088  
              

Majority income basic EPS

  Ps1.17   —     —     1.17  

Majority income diluted EPS

  Ps1.17   —     —     1.17  
              

 

F-29


Table of Contents

CEMEX, S.A.B. DE C.V. AND SUBSIDIARIES

Notes to the Consolidated Financial Statements – (Continued)

As of December 31, 2008, 2007 and 2006

(Millions of Mexican pesos)

 

Condensed pro forma income statement information – continued

 

Year ended December 31, 2006

  CEMEX 1  Rinker 2  Adjustments 3  CEMEX
pro forma
 

Sales

  Ps213,767   64,735   —     278,502  

Operating costs and expenses

   (179,262 (53,537 —     (232,799
              

Operating income

   34,505   11,198   —     45,703  

Other expenses, net

   (580 (313 —     (893

Comprehensive financing result

   (505 431   (5,698 (5,772

Equity in income of associates

   1,425   307   —     1,732  
              

Income before income taxes

   34,845   11,623   (5,698 40,770  

Income taxes

   (5,698 (3,661 1,653   (7,706
              

Consolidated net income

   29,147   7,962   (4,045 33,064  

Minority interest net income

   1,292   49   —     1,341  
              

Majority interest net income

  Ps27,855   7,913   (4,045 31,723  
              

Majority income basic EPS

  Ps1.29   —     —     1.47  

Majority income diluted EPS

  Ps1.29   —     —     1.47  
              

 

1

Includes Rinker’s operations for the six-month period from July 1 to December 31, 2007.

 

2

In 2007, refers to the pro forma six-month period from January 1 to June 30, 2007, prepared under IFRS by Rinker, which was translated from U.S. dollars into pesos at the average exchange rate of Ps10.95, and then restated into constant pesos at December 31, 2007. In 2006, refers to the twelve-month period ended on March 31, 2007, prepared under IFRS by Rinker, which was converted from U.S. dollars into pesos at an average exchange rate of Ps10.91 and restated into constant pesos as of December 31, 2007. The pro forma information for the periods was adjusted to include the effects of the purchase price allocation and application of MFRS. Pro forma adjustments in 2006 and 2007 are as follows:

 

Item

  2007  2006 

Recomputed depreciation expense

  Ps(519 (1,092

Intangible assets amortization

   (1,035 (2,176

Restatement of inventories

   —     (262

Monetary position result

   96   398  

Deferred income taxes *

   502   1,079  
        
  Ps(956 (2,053
        

 

*

In 2007 and 2006, the income tax effect for pro forma adjustments was determined using the approximate average effective tax rate of 33% and 34%, respectively.

 

3

In 2007 and 2006, refers to pro forma adjustments for the six-month period in 2007 and the twelve-month period in 2006, related to the financing for the Rinker acquisition:

 

Item

  2007  2006 

Financial expense *

  Ps(4,522 (9,165

Foreign exchange fluctuations *

   —     (2,764

Results from financial instruments

   —     2,015  

Monetary position result

   1,059   4,216  

Deferred income taxes *

   970   1,653  
        
  Ps(2,493 (4,045
        

 

*

Foreign exchange fluctuations were determined on the basis of approximately US$14,159 of debt incurred for the purchase of Rinker, using an interest rate of 5.65% and 5.53% for 2007 and 2006, respectively. In 2007, no foreign exchange adjustments resulted from such debt considering that the exchange rate at June 30, 2007 of Ps10.80 pesos per dollar was the same as the exchange rate at December 31, 2006. In 2006, foreign exchange fluctuations on indebtedness were determined based on the variation between the foreign exchange rates as of December 31, 2006 of Ps10.80 per dollar against the foreign exchange rate as of December 31, 2005 of Ps10.62 per dollar. The statutory tax rates of 28% and 29% applicable in Mexico in 2007 and 2006 were used to determine the income tax effect of pro forma consolidation adjustments.

 

F-30


Table of Contents

CEMEX, S.A.B. DE C.V. AND SUBSIDIARIES

Notes to the Consolidated Financial Statements – (Continued)

As of December 31, 2008, 2007 and 2006

(Millions of Mexican pesos)

 

C)ANALYSIS OF GOODWILL IMPAIRMENT

For the years ended December 31, 2007 and 2006, CEMEX did not recognize impairment losses of goodwill, considering that all annual impairment tests presented an excess of the value in use over the net book value of the reporting units. During the last quarter of 2008, the global economic environment was negatively affected, intensified by the crisis in financial institutions, which has caused financing scarcity in almost all productive sectors, resulting in a decrease in economic activity and a worldwide downturn of the main market values. This effect has lowered the growth expectations within the countries in which CEMEX operates, motivated by the cancellation or deferral of several investment projects, particularly affecting the construction industry.

CEMEX tested goodwill for impairment during the fourth quarter of 2008. These tests coincided with the economic crisis described in the paragraph above, which represented an impairment indicator. Goodwill amounts are allocated to the multiple cash generating units, which together comprise a geographic operating segment commonly comprising all of the operations in each country as explained in the financial information by geographic segments presented in note 17. CEMEX’s geographic segments also represent its reporting units for purposes of impairment testing. An impairment loss was recognized for an amount that represents the excess of the carrying amount of the reporting unit over the value in use attributable to such reporting unit.

The fair value of each reporting unit is determined through the value in use method (discounted cash flows). Cash flow projection models for valuation of long-lived assets include long-term economic variables. Nevertheless, CEMEX considers that its cash flow projections and the discount rates used for discounted cash flows reasonably capture current negative conditions, considering that: a) the starting point of the future cash flow models is the operating cash flow for 2008, a year which was negatively affected by the economic situation, instead of stabilized or historical operating cash flows; b) the cost of capital reflects the current volatility of the markets, when it was normally used an average risk for the last years; and c) the cost of debt was based on CEMEX’s specific interest rates observed in recent transactions.

CEMEX uses after-tax discount rates, which are applied to after-tax cash flows. Starting in 2008, the discount rates and cash flows from each country include their respective tax rates. Until 2007, the discount rate and the cash flow from each country included an estimated consolidated effective tax rate of approximately 20%. Discount rates and growth rates in perpetuity used in the reporting units that represent most of the consolidated balance of goodwill in 2008 and 2007 are as follows:

 

   Discount rates Growth rates 

Reporting units

  2008 2007 2008  2007 

United States

  9.2% 9.3% 2.9 2.5

Spain

  10.8% 9.6% 2.5 2.5

Mexico

  12.0% 10.3% 2.5 2.5

Colombia

  11.8% 10.8% 2.5 2.5

France

  11.2% 9.6% 2.5 2.5

United Arab Emirates

  13.0% 9.8% 2.5 2.5

United Kingdom

  9.8% 9.4% 2.5 2.5

Australia

  11.1% —   2.5 —    

Range of discount rates in other countries

  

11.3% – 15.0%

 

8.9% – 13.1%

 2.5 2.5

The reporting units acquired from Rinker were not tested for impairment in 2007, considering that the related net assets were recorded at their estimated fair values as of the acquisition date of July 1, 2007 and there were no significant changes in such values as of December 31, 2007.

For the year ended December 31, 2008, CEMEX recognized within “Other expenses, net” goodwill impairment losses for a total amount of Ps18,314 (US$1,333). In compliance with MFRS C-15, CEMEX tested goodwill for impairment during the last quarter of 2008 using discounted cash flows to determine the value in use of the reporting units and compared them against their carrying amounts. The results of the impairment tests indicated that the carrying amount of the United States, Ireland and Thailand reporting units exceeded their respective value in use for approximately Ps16,790 (US$1,222), Ps233 (US$17) and Ps453 (US$33), respectively. The estimated impairment loss in the United States is mainly attributable to the acquisition of Rinker in 2007, and overall is attributable to the negative economic situation expected in the worldwide markets during 2009 and 2010 in the construction industries. Those factors significantly affected the variables included in the projections of estimated cash flows in comparison with valuations made at the end of 2007. In addition, considering that CEMEX’s investment in Venezuela is to be recovered through different means other than use, CEMEX recognized an impairment loss for approximately Ps838 (US$61) associated with the goodwill of this investment.

 

F-31


Table of Contents

CEMEX, S.A.B. DE C.V. AND SUBSIDIARIES

Notes to the Consolidated Financial Statements – (Continued)

As of December 31, 2008, 2007 and 2006

(Millions of Mexican pesos)

 

11.DEBT AND FINANCIAL INSTRUMENTS

 

A)SHORT-TERM AND LONG-TERM DEBT

Consolidated debt as of December 31, 2008 and 2007, is summarized as follows:

Debt according to interest rate, currencies and type of instrument in which debt was contracted:

 

   Carrying amount  Effective rate 1 
   2008  2007  2008  2007 

Short-term

       

Floating rate

  Ps92,433  33,946  2.2 5.8

Fixed rate

   2,837  2,311  9.1 5.2
          
   95,270  36,257   
          

Long-term

       

Floating rate

   60,209  137,992  3.8 5.2

Fixed rate

   102,615  42,662  3.7 4.9
          
   162,824  180,654   
          
  Ps258,094  216,911   
          

 

   2008 2007

Currency

  Short-term  Long-term  Total  Effective rate 1  Short-term  Long-term  Total  Effective rate 1

Dollars

  Ps78,653  94,909  173,562  2.7% Ps25,383  117,277  142,660  5.4%

Pesos

   6,201  23,197  29,398  5.6%  6,278  25,291  31,569  5.1%

Euros

   5,838  42,835  48,673  4.1%  4,280  34,690  38,970  5.0%

Japanese yen

   2,924  1,676  4,600  1.6%  —    2,974  2,974  1.6%

Pounds sterling

   797  195  992  4.7%  271  402  673  5.9%

Other currencies

   857  12  869  1.5%  45  20  65  4.0%
                       
  Ps95,270  162,824  258,094   Ps36,257  180,654  216,911  
                       

 

1

Represents the weighted average effective interest rate and includes the effects of interest rate swaps and derivative instruments that exchange interest rates and currencies (note 11C).

 

2008

  Short-term  Long-term  

2007

  Short-term  Long-term 

Bank loans

     Bank loans    

Lines of credit in Mexico

  Ps8,215  —     Lines of credit Mexico  Ps1,529  —    

Lines of credit in foreign countries

   28,054  —     Lines of credit in foreign countries   14,751  —    

Syndicated loans, 2009 to 2012

   —    94,189   Syndicated loans, 2008 to 2012   —    98,016  

Other bank loans, 2009 to 2013

   —    66,296   Other bank loans, 2008 to 2016   —    41,147  
                 
   36,269  160,485      16,280  139,163  
                 

Notes payable

     Notes payable    

Euro medium-term notes, 2009 to 2014

   —    18,130   Euro medium-term notes, 2008 to 2014   —    15,010  

Medium-term notes, 2009 to 2017

   —    38,134   Medium-term notes, 2008 to 2017   —    37,585  

Other notes payable

   1,642  3,434   Foreign commercial paper programs   —    2,239  
             
   1,642  59,698   Other notes payable   2,416  4,218  
                 

Total bank loans and notes payable

   37,911  220,183      2,416  59,052  
             

Current maturities

   57,359  (57,359 Total bank loans and notes payable   18,696  198,215  
             
     Current maturities   17,561  (17,561
             
  Ps95,270  162,824     Ps36,257  180,654  
                 

As of December 31, 2008, CEMEX has short-term debt of approximately Ps95,270 (US$6,934). As mentioned in note 23, on January 27, 2009, CEMEX and its creditors agreed to extend the term of a portion of such short-term debt. Considering an exchange rate of 13.74 pesos per dollar as of December 31, 2008, approximately Ps27,288 (US$1,986) of such short-term debt as of the closing of 2008 will mature in 2010, while approximately Ps14,537 (US$1,058) will mature in 2011.

 

F-32


Table of Contents

CEMEX, S.A.B. DE C.V. AND SUBSIDIARIES

Notes to the Consolidated Financial Statements – (Continued)

As of December 31, 2008, 2007 and 2006

(Millions of Mexican pesos)

 

On June 2, 2008, CEMEX, through one of its subsidiaries, closed two US$525 facilities with a group of banks. Upon origination, each facility allowed the principal amount to be automatically extended for consecutive six months periods indefinitely after a period of three years, including an option of CEMEX to defer interest at any time (with certain limitations). The facilities were treated as equity instruments, in the same manner as CEMEX’s outstanding perpetual debentures described in note 15D. In December 2008, as a result of negotiations with banks intended to obtain certain modifications in the credit contracts related to other debt transactions, CEMEX exercised the option to convert these two US$525 facilities into credit contracts without the option to defer interest and the payment of principal under such facilities, which eliminated the equity treatment prospectively. As of December 31, 2008, the nominal amount of these facilities of US$1,050 (Ps14,427) is included within debt in the balance sheet and mature in 2011.

The most representative exchange rates for the financial debt as of the end of the year and as of February 6, 2009 are as follows:

 

   As of February 6,
2009
  2008  2007

Mexican pesos per dollar

  14.21  13.74  10.92

Japanese yen per dollar

  91.94  90.75  111.53

Euros per dollar

  0.7723  0.7154  0.6854

Pounds sterling per dollar

  0.6755  0.6853  0.5034
         

Changes in consolidated debt during 2008, 2007 and 2006 are as follows:

 

   2008  2007  2006 

Debt at beginning of year

  Ps216,911   88,331   119,015  

Proceeds from new credits

   59,568   206,690   37,199  

Debt repayments

   (63,278 (84,412 (63,182

Increase (decrease) from business combinations

   (776 13,943   551  

Foreign currency translation and inflation effects

   45,669   (7,641 (5,252
           

Debt at end of year

  Ps258,094   216,911   88,331  
           

The maturities of consolidated long-term debt as of December 31, 2008 are as follows:

 

   2008

2010

  Ps26,964

2011

   90,860

2012

   17,526

2013

   1,696

2014 and thereafter

   25,778
    
  Ps162,824
    

As of December 31, 2007, there were short-term debt obligations amounting to US$1,477 (Ps16,129), classified as long-term debt considering that CEMEX has, according to the terms of the contracts, the ability and the intention to defer to long-term the payments under such obligations. As of December 31, 2008, there is no short-term debt classified as long-term debt.

As of December 31, 2008, CEMEX had the following lines of credit, both committed and subject to the banks’ availability, at annual interest rates ranging between 0.99% and 15.5%, depending on the negotiated currency:

 

   Lines of credit  Available

Revolving credit facilities (US$700)

  Ps9,618  —  

Multi-currency revolving credit facility (US$1,200)

   16,488  —  

Other lines of credit in foreign subsidiaries

   140,155  2,933

Other lines of credit from banks

   12,421  —  
       
  Ps178,682  2,933
       

 

F-33


Table of Contents

CEMEX, S.A.B. DE C.V. AND SUBSIDIARIES

Notes to the Consolidated Financial Statements – (Continued)

As of December 31, 2008, 2007 and 2006

(Millions of Mexican pesos)

 

Covenants

Most debt contracts of CEMEX, S.A.B. de C.V. contain restrictive covenants calculated on a consolidated basis requiring, among others, the compliance with financial ratios, mainly: a) the ratio of net debt to operating EBITDA (“leverage ratio”); and b) the ratio of operating EBITDA to financial expense (“coverage ratio”). As a result of modifying some clauses in the credit contracts agreed between CEMEX and its creditors, the leverage to operating flow ratio of 3.5 times remained without effect as of December 31, 2007, being reactivated on September 30, 2008, a date on which CEMEX was in compliance. Afterwards, on December 19, 2008, CEMEX and its creditors agreed new modifications to the credit contracts, including changes to the calculation formula and the increase to the limit of the net debt to operating EBITDA ratio to 4.5 times for December 31, 2008 and March 31, 2009, increasing to 4.75 times in June 30, 2009, decreasing to 4.5 times at the end of September and December 2009, decreasing to 4.25 times for the closing of March and June 2010, decreasing to 4 times on September 30, 2010, decreasing to 3.75 times at the end of December 2010, and March and June 2011 and returning to 3.5 times on September 30, 2011 and thereafter. In the same way, CEMEX and its creditors agreed to modify the credit contracts of its subsidiary in Spain to increase the net debt to operating EBITDA ratio, which did not include certain maturities of such subsidiary during the first months of 2009 in which cases CEMEX obtained from its creditors the required waivers. As of December 31, 2008, 2007 and 2006, considering the amendments to the credit contracts and the waivers obtained, CEMEX S.A.B. de C.V. and its subsidiaries were in compliance with the restrictive covenants imposed by its debt contracts.

Financial ratios are calculated according to formulas established in the debt contracts using definitions that differ from terms defined under MFRS. These financial ratios require in most cases pro forma adjustments. The main consolidated financial ratios as of December 31, 2008, 2007 and 2006 were as follows:

 

Consolidated financial ratios

     2008  2007  2006

Net debt to operating EBITDA ratio 1, 2

  Limit  =< 4.5  =< 3.5  =< 3.5
  Calculation  4.0  3.54  1.39
           

Operating EBITDA to financial expenses ratio 3

  Limit  > 2.5  > 2.5  > 2.5
  Calculation  4.9  5.8  8.5
           

 

1

Net debt to operating EBITDA ratio is calculated dividing net debt by pro forma operating EBITDA for the last twelve months as of the calculation date. According to the debt contracts, net debt is calculated considering total debt plus the negative fair value or minus the positive fair value of cross currency swap derivative financial instruments associated with debt, minus cash and temporary investments. As noted above, compliance with this ratio was waived for the period ended December 31, 2007.

 

2

For purposes of the leverage ratio, the pro forma operating EBITDA represents, calculated in pesos, operating income plus depreciation and amortization, plus financial income, plus the portion of operating EBITDA (operating income plus depreciation and amortization) referring to such twelve-month period of any significant acquisition made in the period before its consolidation in CEMEX’s financial statements, minus operating EBITDA (operating income plus depreciation and amortization) referring to such twelve-month period of any significant disposal that had already been liquidated. Beginning with the calculation as of December 31, 2008, the monthly consolidated amounts in pesos are translated into U.S. dollars using the respective monthly closing exchange rates, and are translated again into pesos at the closing exchange rate as of the balance sheet date. Until September 30, 2008, calculations were determined with constant pesos coming from the financial statements.

 

3

The operating EBITDA to financial expenses ratio is calculated, considering the peso amounts arising from the financial statements, by dividing the pro forma operating EBITDA by the financial expense for the last twelve months as of the calculation date. For purposes of the coverage ratio, for all the periods, pro forma operating EBITDA represents operating income plus depreciation and amortization for the last twelve months, plus financial income.

 

B)FAIR VALUE OF ASSETS, FINANCIAL INSTRUMENTS AND DERIVATIVE FINANCIAL INSTRUMENTS

CEMEX’s carrying amounts of cash, trade accounts receivable, other accounts receivable, trade accounts payable, other accounts payable and accrued expenses, as well as short-term debt, approximate their corresponding estimated fair values due to the short-term maturity and revolving nature of these financial assets and liabilities. Temporary investments (cash equivalents) and long-term investments are recognized at fair value, considering quoted market prices for the same or similar instruments.

The estimated fair value of long-term debt is either based on estimated market prices for such or similar instruments, considering interest rates currently available for CEMEX to negotiate debt with the same maturities, or determined by discounting future cash flows using interest rates currently available to CEMEX. The carrying amounts of long-term debt (including current maturities) and their respective fair values as of December 31, 2008 are as follows:

 

   Carrying amount  Fair value

Bank loans

  Ps160,485  160,302

Notes payable

   59,698  73,670
       

 

F-34


Table of Contents

CEMEX, S.A.B. DE C.V. AND SUBSIDIARIES

Notes to the Consolidated Financial Statements – (Continued)

As of December 31, 2008, 2007 and 2006

(Millions of Mexican pesos)

 

The estimated fair value of derivative instruments fluctuates over time and is determined by measuring the effect of future interest rates, exchange rates, prices of natural gas and share prices according to the yield curves shown in the market as of the balance sheet date. These values should be analyzed in relation to the fair values of the underlying transactions and as part of CEMEX’s overall exposure attributable to fluctuations in interest rates and foreign exchange rates. The notional amounts of derivative instruments do not necessarily represent amounts exchanged by the parties, and consequently, there is no direct measure of CEMEX’s exposure to the use of these derivatives. The amounts exchanged are determined based on the basis of the notional amounts and other terms included in the derivative instruments.

During October 2008, companies experienced a period of greater volatility in the global securities and exchange markets, as part of the strengthening of the financial institutions’ crisis which started in 2007. The crisis affected the availability of financing and the companies’ perceived risks, resulting from expectations of entering into an extended economic recession. Particularly in Mexico, during the period from October 1 to 16, 2008, the peso depreciated against the dollar approximately 19%, representing two thirds of the total depreciation of the peso vis-à-vis the dollar during the full year 2008, which was approximately 26%. Meanwhile, the price of CEMEX’s CPO decreased 58% in that same period. These two factors significantly and negatively affected the valuation of CEMEX’s derivative instruments portfolio, primarily the valuation of foreign exchange forward contracts that hedged CEMEX’s net investment in foreign subsidiaries and cross currency swaps related to debt, as well as forward contracts in CEMEX’s own shares that hedged the exercise of options under the executive stock option programs, among others. In the aforementioned period from October 1 to 16, 2008, changes in the fair value of the derivative instruments portfolio represented losses of approximately US$976 (Ps13,410), which significantly affected the availability of CEMEX’s lines of credit and triggered the need to make deposits in margin accounts with the counterparties. As of October 31, 2008, such deposits amounted to US$750 (Ps10,305), negatively affecting CEMEX’s liquidity. In light of a very uncertain economic outlook and the expectation of further worsening of the economic variables, CEMEX decided to neutralize all of its derivative instruments positions that were sensitive to fluctuations of the exchange rate of the peso vis-à-vis foreign currencies and the price of its shares.

In order to close those positions and considering contractual limitations to settle the contracts before their maturity date, between October 14 and 16, 2008, CEMEX with the same counterparties entered into new derivative instruments representing the opposite position to the exposure resulting from fluctuations of the economic variables included in the original derivative instruments. This means that from the date of the negotiation of the new opposite positions, any changes in the fair value of the original instruments is effectively offset by an equivalent inverse amount generated by the new positions. For purposes of disclosure in the notes to the financial statements, beginning with their negotiation, CEMEX has designated the portfolio of original and opposite derivative positions as “Inactive derivative financial instruments”. Likewise, CEMEX has designated as “Active derivative financial instruments” the derivative instruments portfolio in which CEMEX is still exposed to changes in fair value. For disclosure purposes in these financial statements, both portfolios, active and inactive, are presented separately.

As of December 31, 2008, the balance of deposits in margin accounts with financial institutions that guarantee CEMEX obligations through derivative financial instruments amounted to US$570 (Ps7,382), of which US$372 (Ps5,111) was related to active positions and US$198 (Ps2,720) to inactive positions. As detailed in note 2F, pursuant to balance net settlement agreements included in the derivative instrument contracts, the deposits in margin accounts have been offset within CEMEX’s liabilities with the counterparties.

For the year ended December 31, 2008, the caption “Results from financial instruments” includes the losses related with the recognition of changes in fair values of the derivative instruments portfolio during the period, for both active and inactive positions.

 

C)ACTIVE DERIVATIVE FINANCIAL INSTRUMENTS

The accounting policy to recognize derivative instruments is described in note 2L. As mentioned above, CEMEX presents in this section those derivative instruments for which CEMEX is exposed to changes in fair values. As of December 31, 2008 and 2007, the nominal amounts and the fair values of the portfolio of derivative instruments related to assets are as follows:

 

   2008  2007 

(U.S. dollars millions)

  Nominal  Fair value  Nominal  Fair value 

I.    Derivative financial instruments related to debt

  US$16,416  (4 9,103  233  

II.  Other derivative financial instruments

   877  (36 613  (2

III. Derivative financial instruments related to equity instruments

   3,520  222   7,910  130  
              
  US$20,813  182   17,626  361  
              

 

F-35


Table of Contents

CEMEX, S.A.B. DE C.V. AND SUBSIDIARIES

Notes to the Consolidated Financial Statements – (Continued)

As of December 31, 2008, 2007 and 2006

(Millions of Mexican pesos)

 

I.ACTIVE DERIVATIVE FINANCIAL INSTRUMENTS RELATED TO DEBT

With the intention of: a) changing the profile of the interest rates originally negotiated in a portion of the debt; b) changing the profile of the interest rates and currencies of debt originally negotiated in pesos and dollars; and/or c) changing the mix of currencies of its debt, CEMEX has negotiated interest rate swaps, cross currency swaps (“CCS”), as well as foreign exchange forward contracts. As of December 31, 2008 and 2007, the notional amounts, fair value and characteristics of these derivative financial instruments are summarized as follows:

 

   2008  2007

(U.S. dollars millions)

  Notional amount  Fair value  Notional amount  Fair value

Interest rate swaps

  US$15,319  (18 4,473  68

Cross currency swaps

   528  (57 2,532  126

Foreign exchange forward contracts

   569  71   2,098  39
             
  US$16,416  (4 9,103  233
             

 

I.1Interest rate swap contracts

Changes in fair value of interest rate swaps, recognized in the results for the period, generated losses of US$210 (Ps2,885) in 2008 and US$28 (Ps306) in 2007, and a gain of US$1 (Ps12) in 2006. Information about these instruments as of December 31, 2008 and 2007 is as follows:

 

   2008

(U.S. dollars millions)

  Notional
amount
  Fair value  Effective rate Maturity  

CEMEX receives*

  

CEMEX pays*

Short-term debt in US$

  188  (1 4.8% February 2009  LIBOR  Dollar 4.8%

Short-term debt in US$

  3,000  (18 3.0% June 2009  LIBOR  Dollar 3.0%

Long-term debt in US$ 1

  8,500  (78 2.7% June 2011  Cap dollar 3.5%  Cap dollar 1.9%

Long-term debt in €

  1,258  100   4.5% March 2014  Euro 4.8%  EURIBOR* plus 78bps

Long-term debt in US$ 2

  500  (25 5.0% April 2011  LIBOR plus 133bps  Dollar 5.0%

Long-term debt in € 3

  1,174  10   4.3% December 2011  EURIBOR  Euro 4.3%

Long-term debt in US$ 4

  70  (13 2.8% March 2011  Pesos 8.7%  LIBOR plus 19bps

Long-term debt in US$ 4

  48  (1 1.6% May 2009  TIIE minus 30bps  LIBOR

Long-term debt in US$ 4

  136  (15 3.0% April 2012  Pesos 11.5%  Dollar 3.0%

Long-term debt in US$ 4

  295  (51 1.4% September 2012  CETES plus 49bps  LIBOR plus 27bps

Long-term debt in US$ 4

  150  (11 2.8% June 2020  LIBOR  ¥ LIBOR
             
  15,319  (103      

Deposits in margin accounts

  —    85        
             
  15,319  (18      
             
   2007

(U.S. dollars millions)

  Notional
amount
  Fair value  Effective rate Maturity  

CEMEX receives

  

CEMEX pays

Long-term debt in US$

  188  —     5.0% February 2008  LIBOR  Dollar 4.7%

Long-term debt in US$

  59  2   5.5% January 2008  LIBOR plus 475bps  LIBOR plus 50bps

Long-term debt in US$

  1,688  3   5.1% August 2010  LIBOR  Dollar 5.0%

Long-term debt in € 3

  1,313  42   4.9% March 2014  Euro 4.8%  EURIBOR* plus 78bps

Long-term debt in €

  1,225  21   4.7% June 2011  EURIBOR*  Euro 4.3%
             
  4,473  68        
             

 

*

LIBOR represents the London Inter-Bank Offered Rate, an international reference for debt denominated in U.S. dollars. EURIBOR is the equivalent rate for debt denominated in Euros. At December 31, 2008 and 2007, LIBOR was 1.43% and 4.70%, respectively, while the EURIBOR was 2.89% in 2008 and 4.71% in 2007. The contraction “bps” means basis points. One basis point is 0.01 percent.

 

1

The effective rate is the average of the cap rate of 3.5% and the floor rate of 1.9%.

 

2

From these contracts, notional amounts of US$400 are accounted as cash flow hedges, recognizing the effects in the stockholders’ equity, representing a loss of US$25 in 2008. These instruments have the same critical terms as of those of the primary position.

 

3

The rate that CEMEX pays in this instrument is limited to 4.9%.

 

4

In connection with the closing of positions with exposure to fluctuations of the exchange rate of the peso to the dollar described above in connection with these CCS, CEMEX negotiated currency forward contracts with opposite exposure to the original positions, eliminating the exchange of notional amounts and continuing the exchange of interest rates, which are denominated as basis swaps.

 

F-36


Table of Contents

CEMEX, S.A.B. DE C.V. AND SUBSIDIARIES

Notes to the Consolidated Financial Statements – (Continued)

As of December 31, 2008, 2007 and 2006

(Millions of Mexican pesos)

 

I.2Cross currency swap contracts

As of December 31, 2008 and 2007, in connection with the fair value of the CCS, CEMEX recognized a net liability of US$57 (Ps783) and a net asset of US$126 (Ps1,376), respectively. In 2008, 2007 and 2006, changes in the fair value of CCS, recognized in the results of the period, generated losses of US$216 (Ps2,968), US$28 (Ps306) and US$58 (Ps679), respectively. Information about these derivative instruments at December 31, 2008 and 2007 is as follows:

 

   2008

(U.S. dollars millions)

  Notional
amount
  Fair value  Effective rate  

Maturity

  

CEMEX receives*

  

CEMEX pays*

Short-term          

Exchange Ps1,000 to US$

  96  (24 0.7 June 2009  TIIE minus 30bps  LIBOR

Exchange UDIs 425 to US$

  148  (16 3.0 January 2009  UDIs 6.5%  LIBOR minus 20bps

Exchange Ps647 to US$

  50  (3 3.8 April 2009  Pesos 9.3%  LIBOR
             
  294  (43      
             
Long-term          

Exchange Ps2,500 to US$

  234  (47 2.1 March 2011  CETES plus 59bps  LIBOR minus 11bps
             
  234  (47      
             
  528  (90      

Deposits in margin accounts

  —    33        
             
  528  (57      
             
   2007

(U.S. dollars millions)

  Notional
amount
  Fair value  Effective rate  

Maturity

  

CEMEX receives*

  

CEMEX pays*

Short-term          

Exchange UDIs 341 to US$

  110  13   8.1 January 2008  UDIs 8.9%  LIBOR plus 278bps

Exchange UDIs 432 to US$

  136  25   4.8 December 2008  UDIs 5.9%  Dollar 4.8%

Exchange Ps2,000 to US$

  184  (1 5.1 June 2008  TIIE minus 32bps  LIBOR

Exchange Ps800 to US$

  74  —     6.6 October 2008  CETES plus 145bps  LIBOR plus 136bps
             
  504  37        
             
Long-term          

Exchange UDIs 425 to US$

  148  13   5.4 January 2009  UDIs 6.5%  LIBOR minus 20bps

Exchange Ps750 to US$

  70  1   5.3 March 2011  Pesos 8.7%  LIBOR minus 19bps

Exchange Ps1,500 to US$

  136  29   3.0 April 2012  Pesos 11.5%  Dollar 3.0%

Exchange Ps2,140 to US$

  193  9   3.3 April 2009  CETES plus 99bps  Dollar 3.3%

Exchange Ps7,150 to US$

  664  15   4.8 September 2011  CETES plus 52bps  LIBOR minus 20bps

Exchange Ps8,950 to US$

  817  22   5.1 September 2012  TIIE plus 10bps  LIBOR minus 3bps
             
  2,028  89        
             
  2,532  126        
             

 

*

TIIE represents the Interbank Offering Rate in Mexico. UDIs are investment units indexed to inflation in Mexico, whose closing quotation at the end of 2008 was 4.18 pesos per UDI and at the end of 2007 was 3.93 pesos per UDI. CETES are public debt instruments issued by the Mexican government. TIIE was 8.69% at the end of 2008 and 7.93% at the end of 2007, and the CETES yield was 7.96% at the end of 2008 and 7.46% at the end of 2007.

 

I.3Foreign exchange forward contracts related to debt

As of December 31, 2008 and 2007, a summary of derivative instruments related to debt is as follows:

 

   2008  2007 

(U.S. dollars millions)

  Notional amount  Fair value  Notional amount  Fair value 

Exchange from pesos to dollars

  US$240  (12 315  (2

Exchange from dollars to euros

   —    —     1,447  11  

Exchange from pounds sterling to dollars

   75  1   82  (1

Exchange from dollars to Japanese yen

   254  82   254  31  
              
  US$569  71   2,098  39  
              

Changes in the fair value of these contracts were recognized in the results of the corresponding period, since they were not designated as hedges.

 

F-37


Table of Contents

CEMEX, S.A.B. DE C.V. AND SUBSIDIARIES

Notes to the Consolidated Financial Statements – (Continued)

As of December 31, 2008, 2007 and 2006

(Millions of Mexican pesos)

 

Between April and August 2007, in connection with the acquisition of Rinker, CEMEX negotiated foreign exchange forward contracts in order to hedge the variability in a portion of the cash flows associated with exchange fluctuations between the Australian dollar and the U.S. dollar, the currency in which CEMEX obtained financing. The notional amount of these contracts reached approximately US$5,663 in June 2007. Resulting from changes in the fair value of these contracts, upon settlement, CEMEX realized a gain of approximately US$137 (Ps1,496), which was recognized in the results of the period in 2007.

 

II.OTHER ACTIVE DERIVATIVE FINANCIAL INSTRUMENTS

As of December 31, 2008 and 2007, outstanding derivative instruments, other than those related to debt and to equity, are as follows:

 

   2008  2007 

(U.S. dollars millions)

  Notional amount  Fair value  Notional amount  Fair value 

Equity forwards in third parties’ shares 1

  US$258  (12 —    —    

Forward contracts related to indexes 2

   40  (5 —    —    

Other foreign exchange instruments 3

   371  (73 273  (18

Derivative related to energy projects 4

   208  54   219  14  

Equity forwards in CEMEX’s own shares 5

   —    —     121  2  
              
  US$877  (36 613  (2
              

 

1

In connection with the sale of shares of AXTEL (note 8A) and in order to benefit from the future increase in the prices of such entity, on March 31, 2008, CEMEX entered into a forward contract convertible to cash over the price of 119 million CPOs of AXTEL with maturity in April 2011. Fair value includes a deposit in margin accounts for US$184 (Ps2,528) which is presented net within liabilities, as a result of net settlement agreements with the counterparty. Changes in the fair value of this instrument generated a loss in the 2008 income statement of approximately US$196 (Ps2,693).

 

2

During 2008, CEMEX negotiated forward derivative instruments over the TRI (Total Return Index) of the Mexican Stock Exchange, maturing in October 2009, through which CEMEX maintains exposure to increases or decreases of such index. TRI expresses the market return on stocks based on market capitalization of the issuers comprising the index.

 

3

As of December 31, 2008 and 2007, CEMEX had foreign exchange forward contracts, not designated as hedges, whose valuation effects are recognized in the income statement for the period.

 

4

In connection with agreements entered into by CEMEX for the acquisition of electric energy in Mexico (note 19C), as of December 31, 2008 and 2007, CEMEX had an interest rate swap (exchanging a fixed for floating interest rate), maturing in September 2022. During the life of the swap and based on its notional amount, CEMEX pays a LIBO rate and receives a 5.40% fixed rate. The change in the fair value of this instrument generated a gain in the 2008 income statement of approximately US$40 (Ps550).

 

5

As of December 31, 2007, CEMEX had a forward contract over the price of approximately 47 million CPOs to hedge the exercise of options in the executive stock option program (note 16). During 2008, the hedge was increased to approximately 81 million CPOs with a nominal amount of US$206. During October 2008, a significant decrease in the price of CPOs originated the anticipated settlement of these contracts, which generated a loss of approximately US$153 (Ps2,102), recognized in the results for the period.

 

III.ACTIVE DERIVATIVE FINANCIAL INSTRUMENTS RELATED TO EQUITY INSTRUMENTS

As of December 31, 2008 and 2007, information about these instruments is as follows:

 

   2008  2007 

(U.S. dollars millions)

  Notional amount  Fair value  Notional amount  Fair value 

Options in CEMEX’s own shares

  US$ 500  (44 —    —    

Derivatives related to perpetual debentures

   3,020  266   3,065  202  

Foreign exchange forward contracts

   —    —     4,845  (72
              
  US$3,520  222   7,910  130  
              

Options in CEMEX’s own shares

In June 2008, CEMEX entered into a structured transaction of US$500 (Ps6,870) paying an interest coupon of LIBOR plus 132.5 bps, which includes options based on the price of CEMEX’s ADSs, whereby if the ADS price exceeds 32 dollars the net interest rate in this debt issuance would be zero. This rate increases as the price of the ADSs decrease, to a maximum of 12% when the price per ADS is below 23 dollars. CEMEX values the options based on the price of its ADSs at fair value, recognizing gains and losses in the income statement. The fair value includes a deposit in margin accounts of US$69 (Ps948) at December 31, 2008, which was offset within CEMEX’s liabilities as a result of a net settlement agreement with the counterparty.

 

F-38


Table of Contents

CEMEX, S.A.B. DE C.V. AND SUBSIDIARIES

Notes to the Consolidated Financial Statements – (Continued)

As of December 31, 2008, 2007 and 2006

(Millions of Mexican pesos)

 

Foreign exchange forward contracts

As of December 31, 2007, in order to hedge financial risks associated with variations in foreign exchange rates of certain net investments in foreign countries denominated in euros and dollars to the peso, and consequently reducing volatility in the value of stockholders’ equity in CEMEX’s reporting currency, CEMEX had negotiated foreign exchange forward contracts with different maturities until 2010. Changes in the estimated fair value of these instruments are recorded in stockholders’ equity as part of the foreign currency translation effect. In October 2008, in connection with the closing process of positions exposed to fluctuations in exchange rates to the peso previously described, CEMEX entered into foreign exchange forward contracts with opposite exposure to the original contracts. As a result of these new positions, changes in the fair value of the original instruments will be offset by an equivalent inverse amount generated by these new derivative positions. The designation of the original positions as hedges of CEMEX’s net exposure on investments in foreign subsidiaries in stockholders’ equity ended with the negotiation of the new opposite derivative positions in October 2008. Therefore, changes in fair value of original positions and new opposite derivative positions are recognized prospectively in the income statement within inactive derivative financial instruments (note 11D). Valuation effects were recognized within comprehensive income until the hedge designation was revoked, adjusting the cumulative effect for translation of foreign subsidiaries.

Interest rate and foreign exchange derivative instruments related to perpetual debentures

In connection with the issuance of perpetual debentures (note 15D), as of December 31, 2008 and 2007, there are CCS associated with such instruments for approximately US$3,020 (Ps41,495) and US$3,065 (Ps33,470), respectively, through which CEMEX changes the risk profile associated with interest rates and foreign exchange rates from the U.S. dollar and the euro to the yen.

 

   2008

(U.S. dollars millions)

  Notional
amount
  Fair value  Effective rate  

Maturity

  

CEMEX receives

  

CEMEX pays

C-10 € 730 to ¥119,085 1

  1,020  101  4.1 June 2017  Euro 6.3%  ¥ LIBOR * 3.1037

C-8 US$750 to ¥90,193 2

  750  38  4.1 December 2014  Dollar 6.6%  ¥ LIBOR * 3.5524

C-5 US$350 to ¥40,905 3

  350  16  4.1 December 2011  Dollar 6.2%  ¥ LIBOR * 4.3531

C-10 US$900 to ¥105,115 4

  900  111  4.1 December 2016  Dollar 6.7%  ¥ LIBOR * 3.3878
             
  3,020  266       
             
   2007

(U.S. dollars millions)

  Notional
amount
  Fair value  Effective rate  

Maturity

  

CEMEX receives

  

CEMEX pays

C-10 € 730 to ¥119,085

  1,065  81  3.6 June 2017  Euro 6.3%  ¥ LIBOR * 3.1037

C-8 US$750 to ¥90,193

  750  52  4.0 December 2014  Dollar 6.6%  ¥ LIBOR * 3.5524

C-5 US$350 to ¥40,905

  350  13  5.1 December 2011  Dollar 6.2%  ¥ LIBOR * 4.3531

C-10 US$900 to ¥105,115

  900  56  4.0 December 2016  Dollar 6.7%  ¥ LIBOR * 3.3878
             
  3,065  202       
             

 

*

The symbol “¥” represents the Japanese yen. ¥ LIBOR represents the London Inter-Bank Offered Rate, which is the interest rate for transactions denominated in Japanese yen in international markets.

Each CCS includes an extinguishable swap, which provides that if the relevant perpetual debentures are extinguished for stated conditions but before the maturity of the CCS, such CCS would be automatically extinguished, with no amounts payable by the swaps counterparties. In addition, in order to eliminate variability during the first two years in the yen denominated payments due under the CCS until 2010, CEMEX entered into foreign exchange forwards for notional amounts of US$196 as of December 31, 2008 and US$273 as of December 31, 2007, under which CEMEX pays U.S. dollars and receives payments in yen. Changes in fair value of all the derivative instruments associated with the perpetual debentures are recognized in the income statement.

 

F-39


Table of Contents

CEMEX, S.A.B. DE C.V. AND SUBSIDIARIES

Notes to the Consolidated Financial Statements – (Continued)

As of December 31, 2008, 2007 and 2006

(Millions of Mexican pesos)

 

D)INACTIVE DERIVATIVE FINANCIAL INSTRUMENTS

As explained in note 11B, in order to eliminate the exposure in positions of derivative instruments sensitive to fluctuations in the foreign exchange rate of the peso against foreign currencies and to the price of its own shares and considering contractual limitations to extinguish contracts before their maturity date, between October 14 and 16, 2008, CEMEX negotiated new derivative instruments with the same counterparties. These instruments represent the opposite position of the exposure to fluctuations in the economic variables included in the original derivative instruments, effectively eliminating the volatility of these instruments in the income statement. As of December 31, 2008, derivative instruments involved in this restructuring are disclosed as inactive positions and their valuation effects are presented within “Other financial obligations” in the balance sheet.

As of December 31, 2008, related to net settlement agreements included in CEMEX’s derivative instruments contracts, the balance of deposits in margin accounts of US$198 (Ps2,720) of inactive positions was offset within CEMEX’s liabilities with its counterparties. As of December 31, 2008, inactive derivative instruments are presented as follows:

 

   2008 

(U.S. dollars millions)

  Notional amount*  Fair value 

Short-term CCS original derivative position 1

  US$ 460  (48

Short-term CCS opposite derivative position

   460  18  

Long-term CCS original derivative position 2

   1,299  (257

Long-term CCS opposite derivative position

   1,299  58  
      
    (229

Deposit in margin accounts

    126  
      
    (103
      

Short-term foreign exchange forward contracts original position 3

   2,616  (599

Short-term foreign exchange forward contracts opposite position

   2,616  270  

Long-term foreign exchange forward contracts original position 4

   110  (30

Long-term foreign exchange forward contracts opposite position

   110  15  
      
    (344

Deposit in margin accounts

    72  
      
    (272
      

CCS related to original debt position 5

   900  2  

Forward contracts related to opposite debt position

   900  (12
      
    (10
      
  US$   (385
      

 

*

Notional amounts of the original derivative positions and the opposite derivative positions are not aggregated, considering that the effects of one instrument are proportionally inverse to the effect of the other instrument, and therefore, eliminated.

 

1

The original derivative position refers to short-term CCS that exchanged Ps4,938 for US$460, receiving an average rate of 9.0% in Mexican pesos and paying a rate of 2.3% in dollars, whose last maturity is in May 2009. In the opposite derivative position, with the same maturities, the CCS exchanged US$460 for Ps4,938, receiving a rate of 2.3% in dollars and paying an average rate of 9.0% in Mexican pesos.

 

2

The original derivative position refers to long-term CCS that exchanged Ps628 UDIs and Ps11,450 for US$1,299, receiving an average rate of 4.0% in UDIs and 8.9% in pesos, and paying a rate of 1.8% in dollars, whose last maturity is in November 2017. In the opposite derivative position, with the same maturities, the CCS exchanged US$1,299 for Ps628 UDIs and Ps11,450, receiving a rate of 1.8% in dollars and paying an average rate of 4.0% in UDIs and 8.9% in pesos.

 

3

The original derivative position refers to short-term foreign exchange forward contracts related to hedges of stockholders’ equity for changes in the exchange rates of some foreign investments and includes a notional amount of US$1,759 of peso/euro contracts and US$857 of peso/dollar contracts, whose last maturity is in September 2009. In the opposite derivative position, with the same maturities, a notional amount of US$1,759 is included in the euro/peso contracts and US$857 in the dollar/peso contracts.

 

4

The original derivative position refers to long-term foreign exchange forward contracts related to hedges of stockholders’ equity, as above. They refer to forward peso/euro contracts, whose last maturity is in January 2010. In the opposite derivative position, euro/peso forward contracts were negotiated for a notional amount of US$110.

 

5

The original derivative position refers to CCS with maturity in June 2011 which exchanged dollar for Japanese yen, receiving a rate in dollars of 2.8113% and paying a rate in Japanese yen of 1.005%. In the opposite derivative position, for the same notional amount and until maturity, interest rate flows are exchanged for a Japanese yen rate of 1.005% and paying a rate in dollars of 2.8113%.

 

F-40


Table of Contents

CEMEX, S.A.B. DE C.V. AND SUBSIDIARIES

Notes to the Consolidated Financial Statements – (Continued)

As of December 31, 2008, 2007 and 2006

(Millions of Mexican pesos)

 

12.OTHER CURRENT AND NON-CURRENT LIABILITIES

As of December 31, 2008 and 2007, other current accounts payable and accrued expenses are as follows:

 

   2008  2007

Provisions

  Ps13,017  10,504

Other accounts payable and accrued expenses

   6,497  4,715

Tax payable

   7,306  4,631

Advances from customers

   2,195  1,466

Interest payable

   1,268  1,665

Current liabilities for valuation of derivative instruments

   1,135  425

Dividends payable

   44  65
       
  Ps31,462  23,471
       

The caption “Other accounts payable and accrued expenses” includes approximately Ps772 of the reclassification of current liabilities of Austria and Hungary. Current provisions primarily consist of employee benefits accrued at the balance sheet date, insurance payments, and accruals related to legal and environmental assessments expected to be settled in the short-term (note 20). These amounts are revolving in nature and are expected to be settled and replaced by similar amounts within the next 12 months. The increase in current provision includes the amounts pending to be settled associated with the cost-reduction program started in September 2008. The program aimed to reduce costs in CEMEX’s worldwide network and includes closing of installed capacity and workforce reductions.

Other non-current liabilities include the best estimate of cash flows with respect to diverse issues where CEMEX is determined to be responsible and which are expected to be settled over a period greater than 12 months. The detail of this caption as of December 31, 2008 and 2007 is as follows:

 

   2008  2007

Asset retirement obligations 1

  Ps1,830  2,000

Remediation and environmental liabilities 2

   4,785  4,087

Accruals for legal assessments and other responsibilities 3

   4,102  1,085

Non-current liabilities for valuation of derivative instruments

   8,777  3,432

Other non-current liabilities and provisions

   4,250  5,558
       
  Ps23,744  16,162
       

 

1

Provisions for asset retirement include future estimated costs for demolition, cleaning and reforestation of production sites at the end of their operation, which are initially recognized against the related assets and are depreciated over their estimated useful life.

 

2

Provisions for remediation and environmental liabilities include future estimated costs arising from legal or constructive obligations, related to cleaning, reforestation and other remedial actions, in order to remediate damage caused to the environment. The expected average period to settle these obligations is greater than 15 years.

 

3

Provisions for legal claims and other responsibilities include items related to tax contingencies.

“Other non-current liabilities and provisions” presented in the table above include approximately Ps1,772 of the reclassification of non-current liabilities of Austria and Hungary. As of December 31, 2008 and 2007, the most significant legal proceedings that gave rise to a portion of the carrying amount of CEMEX’s other non-current liabilities and provisions are detailed in note 20.

Changes in consolidated other non-current liabilities for the years ended December 31, 2008 and 2007 are the following:

 

   2008  2007 

Balance at beginning of period

  Ps16,162   14,725  

Current period additions due to new obligations or increase in estimates

   9,479   1,797  

Current period releases due to payments or decrease in estimates

   (2,276 (1,906

Additions due to business combinations

   64   2,098  

Reclassification from current to non-current liabilities, net

   (438 (5

Foreign currency translation and inflation effects

   753   (547
        

Balance at end of period

  Ps23,744   16,162  
        

 

F-41


Table of Contents

CEMEX, S.A.B. DE C.V. AND SUBSIDIARIES

Notes to the Consolidated Financial Statements – (Continued)

As of December 31, 2008, 2007 and 2006

(Millions of Mexican pesos)

 

13.EMPLOYEE BENEFITS

Defined contribution plans

As mentioned in note 2N, the costs of defined contribution pension plans are recognized in the period in which the funds are transferred to the employees’ investment accounts, without generating future obligations. Costs of defined contribution pension plans for the years ended December 31, 2008, 2007 and 2006 were approximately Ps708, Ps424 and Ps344, respectively.

Defined benefit plans

Costs of defined benefit pension plans and other post-retirement benefits, such as health care benefits, life insurance and seniority premiums, as well as termination benefits not associated with a restructuring event, are recognized in the income statement as employees’ services are rendered, based on actuarial calculations of the benefits’ present value. The reconciliation of the actuarial benefits obligations, pension plan assets, and liabilities recognized in the balance sheet as of December 31, 2008 and 2007 are presented as follows:

 

   Pensions  Other benefits  Total 
   2008  2007  2008  2007  2008  2007 

Change in benefits obligation:

       

Projected benefit obligation at beginning of year

  Ps29,803   33,228   1,868   1,972   31,671   35,200  

Service cost

   404   848   124   117   528   965  

Interest cost

   1,714   1,591   117   87   1,831   1,678  

Actuarial results

   (1,423 (3,280 (99 (83 (1,522 (3,363

Employee contributions

   81   73   —     —     81   73  

Additions through business combinations

   14   750   —     15   14   765  

Foreign currency translation and inflation effects

   493   (1,381 33   (96 526   (1,477

Settlements and curtailments

   (592 (282 (13 2   (605 (280

Benefits paid

   (1,651 (1,744 (196 (146 (1,847 (1,890
                    

Projected benefit obligation at end of year

   28,843   29,803   1,834   1,868   30,677   31,671  
                    

Change in plan assets:

       

Fair value of plan assets at beginning of year

   24,836   26,459   26   27   24,862   26,486  

Return on plan assets

   (3,880 (51 (4 1   (3,884 (50

Foreign currency translation and inflation effects

   104   (1,330 —     —     104   (1,330

Additions through business combinations

   171   660   —     —     171   660  

Employer contributions

   833   928   193   145   1,026   1,073  

Employee contributions

   81   73   —     —     81   73  

Settlements and curtailments

   (622 (68 —     —     (622 (68

Benefits paid

   (1,651 (1,835 (196 (147 (1,847 (1,982
                    

Fair value of plan assets at end of year

   19,872   24,836   19   26   19,891   24,862  
                    

Amounts recognized in the balance sheets:

       

Funded status

   8,971   4,967   1,815   1,842   10,786   6,809  

Transition liability

   (80 (100 (262 (281 (342 (381

Prior service cost and actuarial results

   (3,992 242   336   75   (3,656 317  
                    

Accrued benefit liability

   4,899   5,109   1,889   1,636   6,788   6,745  

Additional minimum liability (note 10)

   —     663   —     242   —     905  
                    

Net projected liability recognized

  Ps4,899   5,772   1,889   1,878   6,788   7,650  
                    

Starting in 2008, as a result of the adoption of new MFRS D-3, the requirement to recognize a minimum liability in those individual cases in which the actual benefit obligation less the plan assets (net actual liability) was lower than the net projected liability was eliminated. As of December 31, 2007, CEMEX recognized minimum liabilities against intangible assets for Ps905.

As of December 31, 2008 and 2007, the projected benefit obligation is derived from the following types of plans and benefits:

 

   2008  2007

Plans and benefits totally unfunded

  Ps2,431  2,349

Plans and benefits partially or totally funded

   28,246  29,322
       

Projected benefit obligation (“PBO”) at end of the period

  Ps30,677  31,671
       

 

F-42


Table of Contents

CEMEX, S.A.B. DE C.V. AND SUBSIDIARIES

Notes to the Consolidated Financial Statements – (Continued)

As of December 31, 2008, 2007 and 2006

(Millions of Mexican pesos)

 

For the years ended December 31, 2008, 2007 and 2006, the net periodic cost of pension plans, other post-retirement benefits and termination benefits are as follows:

 

   Pensions  Other benefits 1  Total 
   2008  2007  2006  2008  2007  2006  2008  2007  2006 

Net periodic cost:

          

Service cost

  Ps404   848   797   124   117   101   528   965   898  

Interest cost

   1,714   1,591   1,463   117   87   87   1,831   1,678   1,550  

Actuarial return on plan assets

   (1,624 (1,569 (1,572 (2 (1 (2 (1,626 (1,570 (1,574

Amortization of prior service cost, transition liability and actuarial results

   123   40   (16 121   51   57   244   91   41  

Loss (gain) for settlements and curtailments

   33   (169 —     (15 —     —     18   (169 —    
                             
  Ps650   741   672   345   254   243   995   995   915  
                             

 

1

Includes the net periodic cost of termination benefits.

Based on new MFRS D-3, prior services and actuarial results related to pension plans and other post-retirement benefits are amortized during the estimated remaining years of service of the employees subject to these benefits. As of December 31, 2008, the approximate average years of service for pension plans is 11.8 years and 15.9 years for other post-retirement benefits. As mentioned in note 2N, upon adoption in 2008, MFRS D-3 required amortizing the transition liability, prior services and actuarial results accumulated as of December 31, 2007, recognized under the previous MFRS D-3 related to pensions, other post-retirement benefits and termination benefits, in a maximum period of five years. MFRS D-3 establishes that termination benefits generated after its adoption are recognized in the results of the period in which they are generated. The net cost of the period in 2008 includes the transition amortization established by the new MFRS D-3.

As of December 31, 2008 and 2007, plan assets are valued at their estimated fair value and consist of:

 

   2008  2007

Fixed-income securities

  Ps9,487  8,980

Marketable securities quoted in formal markets

   3,951  12,941

Private funds and other investments

   6,453  2,941
       
  Ps19,891  24,862
       

As of December 31, 2008, estimated future benefit payments for pensions and other post-retirement benefits during the next ten years are as follows:

 

   2008

2009

  Ps2,257

2010

   2,184

2011

   2,068

2012

   2,134

2013

   2,145

2014 – 2018

   11,332
    

The most significant assumptions used in the determination of the net periodic cost are as follows:

 

   2008  2007
   Mexico  United
States
  United
Kingdom
  

Other

countries 1

  Mexico  United
States
  United
Kingdom
  

Other

countries 1

Discount rates

  8.1 6.2 5.7 4.2% - 9.8%  4.5 6.2 5.7 4.2% - 9.8%

Rate of return on plan assets

  9.7 8.0 6.3 4.0% - 9.7%  6.0 8.0 6.1 4.0% - 8.2%

Rate of salary increases

  5.1 3.5 3.1 2.2% - 5.1%  1.5 3.5 3.1 2.2% - 4.8%
      

 

1

Range of rates.

 

F-43


Table of Contents

CEMEX, S.A.B. DE C.V. AND SUBSIDIARIES

Notes to the Consolidated Financial Statements – (Continued)

As of December 31, 2008, 2007 and 2006

(Millions of Mexican pesos)

 

As of December 31, 2008 and 2007, the aggregate PBO for pension plans and other benefits and the plan assets by country are as follows:

 

   2008  2007 
   PBO  Assets  Deficit
(Excess)
  PBO  Assets  Deficit
(Excess)
 

Mexico

  Ps3,148  894  2,254  Ps3,207  1,868  1,339  

United States

   4,966  4,051  915   4,153  4,772  (619

United Kingdom

   16,389  12,976  3,413   18,727  16,305  2,422  

Other countries

   6,174  1,970  4,204   5,584  1,917  3,667  
                     
  Ps30,677  19,891  10,786  Ps31,671  24,862  6,809  
                     

Other information related to employees’ benefits at retirement

During 2008, CEMEX reduced its workforce subject to defined pension benefits in several countries including the United States and United Kingdom. In addition, the pension plan in Puerto Rico was frozen. These actions generated events of settlement and curtailment of obligations in the respective pension plans according to MFRS D-3. Therefore, changes in the plan liabilities and proportional parts of prior services and actuarial results pending to be amortized were recognized in the income statement for the period, which represented a loss of approximately Ps33.

The defined benefit plan in the United Kingdom has been closed to new participants since January 2004. Regulation in the United Kingdom requires entities to maintain plan assets in a level similar to that of the obligations; consequently, it is expected that CEMEX will make significant contributions to the United Kingdom’s pension plans in the following years. As of December 31, 2008, the deficit in the funded status amounted to approximately Ps3,413. After reducing the deficits related to other post-retirement benefits, which are financed through normal operations, the deficit was approximately Ps3,093.

During 2007, the subsidiary of CEMEX in the United States changed its defined benefit plans, by means of which employees’ benefits under such plans were frozen as of December 31, 2007, generating a settlement gain of approximately Ps169. In connection with the decision to freeze benefits under the U.S. defined benefit pension plans, the employees’ benefits were increased through defined contribution plans. CEMEX considers that the changes in pension benefits will be a more attractive incentive to hire and retain personnel.

Information related to benefits upon termination

There are benefits paid to personnel pursuant to legal requirements upon termination of the working relationship, based on the years of service and the last salary received. The PBO of these benefits as of December 31, 2008 and 2007 was approximately Ps589 and Ps574, respectively.

Information related to other post-retirement benefits

In some countries, CEMEX has established health care benefits for retired personnel, limited to a certain number of years after retirement. As of December 31, 2008 and 2007, the PBO related to these benefits was approximately Ps1,116 and Ps1,104, respectively. The medical inflation rate used in 2008 to determine the PBO of these benefits was 7.0% in Mexico, 5.0% in Puerto Rico, 5.0% in the United States and 7.0% in the United Kingdom. Under MFRS D-3, workforce reductions previously mentioned generated events of settlement and curtailment of obligations in several post-retirement benefits; therefore, changes in plan liabilities and proportional parts of prior services and actuarial results pending to be amortized were recognized in the income statement for the period, which represented a gain of approximately Ps15.

Other employee benefits

In addition, in some countries, CEMEX has self-insured health care benefits plans for its active employees, which are managed on cost plus fee arrangements with major insurance companies or provided through health maintenance organizations. As of December 31, 2008 and 2007, in certain plans, CEMEX has established stop-loss limits for continued medical assistance derived from a specific cause (e.g., an automobile accident, illness, etc.) ranging from US$23 thousand dollars to US$140 thousand dollars; while in other plans, CEMEX has established stop-loss limits per employee regardless of the number of events ranging from US$350 thousand to US$2 million. In theory, there is a risk that all employees qualifying for health care benefits may require medical services simultaneously; in that case, the contingency for CEMEX would be significantly larger. However, this scenario while possible is remote. The amount expensed for the years ended December 31, 2008, 2007 and 2006 through self-insured health care benefits was approximately US$100 (Ps1,126), US$99 (Ps1,081) and US$57 (Ps637), respectively.

 

F-44


Table of Contents

CEMEX, S.A.B. DE C.V. AND SUBSIDIARIES

Notes to the Consolidated Financial Statements – (Continued)

As of December 31, 2008, 2007 and 2006

(Millions of Mexican pesos)

 

14.INCOME TAXES

 

A)INCOME TAXES

As mentioned in note 2O, CEMEX determines current and deferred income taxes. The amounts for income taxes included in the consolidated income statements for the years ended December 31, 2008, 2007 and 2006 are summarized as follows:

 

   2008  2007  2006 

Current income taxes

    

From Mexican operations

  Ps(2,793 (1,649 57  

From foreign operations

   (4,969 (3,574 (4,497
           
   (7,762 (5,223 (4,440
           

Deferred income taxes

    

From Mexican operations

   5,990   (357 2,331  

From foreign operations

   25,334   784   (3,589
           
   31,324   427   (1,258
           

Income tax benefit (expense)

  Ps23,562   (4,796 (5,698
           

As of December 31, 2008, consolidated tax loss and tax credits carryforwards will expire as follows:

 

   Amount of
carryforwards

2009

  Ps2,614

2010

   1,852

2011

   992

2012

   38,368

2013 and thereafter

   149,967
    
  Ps193,793
    

 

B)DEFERRED INCOME TAXES

The valuation method for deferred income taxes is detailed in note 2O. Deferred income taxes for the period represent the difference, in nominal amount terms, between the balances of deferred income at the beginning and the end of the period. Deferred income tax assets and liabilities relating to different tax jurisdictions are not offset. As of December 31, 2008 and 2007, the income tax effects of the significant temporary differences that generate the consolidated deferred income tax assets and liabilities are presented below:

 

   2008  2007 

Deferred tax assets:

   

Tax loss carryforwards and other tax credits

  Ps55,488   31,730  

Accounts payable and accrued expenses

   13,616   4,943  

Deferred charges, net

   6,374   1,382  

Others

   719   689  
        

Total deferred tax assets

   76,197   38,744  

Less – Valuation allowance

   (27,194 (21,093
        

Net deferred tax assets

   49,003   17,651  

Deferred tax liabilities:

   

Property, machinery and equipment

   (53,215 (62,202

Investments and other assets

   (8,285 (710

Deferred credits

   (2,261 (3,403

Others

   (2,381 (867
        

Total deferred tax liabilities

   (66,142 (67,182
        

Net deferred tax liability

  Ps(17,139 (49,531
        

 

F-45


Table of Contents

CEMEX, S.A.B. DE C.V. AND SUBSIDIARIES

Notes to the Consolidated Financial Statements – (Continued)

As of December 31, 2008, 2007 and 2006

(Millions of Mexican pesos)

 

Changes to the consolidated valuation allowance of deferred tax assets in 2008 and 2007 are as follows:

 

   2008  2007 

Balance at the beginning of the period

  Ps(21,093 (14,690

Increases

   (5,652 (10,289

Decreases

   1,571   3,421  

Translation effects

   (2,020 (681

Restatement effect

   —     1,146  
        

Balance at the end of the period

  Ps(27,194 (21,093
        

The change in consolidated deferred income taxes for the period in 2008, 2007 and 2006, is as follows:

 

   2008  2007  2006 

Deferred income tax charged to the income statement

  Ps31,324   427   (1,258

Deferred income tax in stockholders’ equity 1

   (362 (427 (641
           

Change in deferred income tax for the period

  Ps30,962   —     (1,899
           

 

1

The change in stockholders’ equity in 2008 includes a debit of Ps920 related to the initial recognition of the effect of deferred tax liabilities on investment in associates within “Retained earnings,” and a credit of Ps558 related to the deferred tax asset on items directly recognized in stockholders’ equity.

The change for the period excludes Ps1,430 related to the reclassification of the deferred tax liability of CEMEX’s operations in Venezuela, which were reclassified to the caption of “Non-current accounts receivable and other assets” (note 8B).

CEMEX considers that sufficient future taxable income will be generated to realize the tax benefits associated with the deferred income tax assets and tax loss carryforwards, prior to their expiration. Nevertheless, a valuation allowance is recorded for the deferred tax assets on tax loss carryforwards that is estimated may not be recoverable in the future. In the event that present conditions change, and it is determined that future operations would not generate sufficient taxable income, the valuation allowance on deferred tax assets would be increased against the income statement.

CEMEX, S.A.B de C.V. has not provided for any deferred tax liability for the undistributed earnings generated by its subsidiaries, recognized under the equity method, considering that such undistributed earnings are expected to be reinvested, not generating income tax in the foreseeable future (note 15C). Likewise, CEMEX does not recognize a deferred income tax liability related to its investments in subsidiaries and interests in joint ventures, considering that CEMEX controls the reversal of the temporary differences arising from these investments.

 

C)EFFECTIVE TAX RATE

Differences between the financial reporting and the corresponding tax basis of assets and liabilities and the different IT rates and laws applicable to CEMEX, among other factors, give rise to permanent differences between the approximate statutory tax rate and the effective tax rate presented in the consolidated income statements, which in 2008, 2007 and 2006 are as follows:

 

   2008  2007  2006 
   %  %  % 

Approximate consolidated statutory tax rate

  (28.0 28.0   29.0  

Non-taxable dividend income

  (16.7 (3.9 (18.2

Other non-taxable income 1

  (35.0 (12.9 (3.8

Expenses and other non-deductible items

  27.5   9.3   13.4  

Non-taxable sale of marketable securities and fixed assets

  (7.7 (2.7 (3.5

Difference between book and tax inflation

  8.6   (0.1 (1.4

Other tax benefits, net of impairment losses

  (24.1 —     —    

Foreign exchange fluctuations 2

  (40.5 (2.5 (4.1

Others

  5.0   (0.1 4.9  
          

Effective consolidated tax rate

  (110.9 15.1   16.3  
          

 

1

Includes the effects of the different income tax rates in the countries where CEMEX operates.

 

2

Includes the effects of foreign exchange fluctuations recognized as a translation effect (note 15B).

 

F-46


Table of Contents

CEMEX, S.A.B. DE C.V. AND SUBSIDIARIES

Notes to the Consolidated Financial Statements – (Continued)

As of December 31, 2008, 2007 and 2006

(Millions of Mexican pesos)

 

15.STOCKHOLDERS’ EQUITY

The carrying amounts of consolidated stockholders’ equity as of December 31, 2008 and 2007, exclude investment in shares of CEMEX, S.A.B. de C.V. held by subsidiaries, which implied a reduction to majority interest stockholders’ equity of Ps6,354 (589,238,041 CPOs) in 2008, Ps6,366 (569,671,633 CPOs) in 2007 and Ps6,410 (559,984,409 CPOs) in 2006. This reduction is included within “Other equity reserves.”

 

A)COMMON STOCK

As of December 31, 2008 and 2007, the common stock of CEMEX, S.A.B. de C.V. was as follows:

 

   2008  2007

Shares 1

  Series A 2  Series B 3  Series A 2  Series B 3

Subscribed and paid shares

  16,726,263,082  8,363,131,541  16,157,281,752  8,078,640,876

Treasury shares 4

  432,036,438  216,018,219  581,451,054  290,725,527

Unissued shares authorized for stock option programs

  424,206,326  212,103,163  425,224,094  212,612,047
            
  17,582,505,846  8,791,252,923  17,163,956,900  8,581,978,450
            

 

1

13,068,000,000 shares in both years relate to the fixed portion and 13,305,758,769 in 2008 and 12,677,935,350 in 2007 to the variable portion.

 

2

Series “A” or Mexican shares must represent at least 64% of CEMEX’s capital stock.

 

3

Series “B” or free subscription shares must represent at most 36% of CEMEX’s capital stock.

 

4

In both years, includes the shares issued as stock dividends that were not subscribed by stockholders that elected to receive the cash dividend.

On April 24, 2008, the annual ordinary stockholders’ meeting approved: (i) a reserve for share repurchases of up to Ps6,000 (nominal); (ii) an increase in the variable common stock through the capitalization of retained earnings of up to Ps7,500 (nominal amount), issuing up to 1,500 million shares, equivalent to 500 million CPOs, based on a subscription price of Ps23.92 pesos (nominal amount) per CPO; or instead, stockholders could have chosen to receive a cash dividend of US$0.0835 per CPO, or approximately Ps0.8677 pesos (nominal amount) for each CPO, considering the exchange rate of Banco de México on May 29, 2008 of Ps10.3925 pesos per 1 dollar. As a result, shares equivalent to approximately 284 million CPOs were subscribed and paid, representing an increase in common stock of Ps2 and additional paid-in capital of Ps6,792, considering a nominal value of Ps0.00833 pesos (nominal amount) per CPO, while an approximate cash dividend payment was made for approximately Ps214 (nominal amount); and (iii) the cancellation of the corresponding shares held in the CEMEX’s treasury.

On April 26, 2007, the annual ordinary stockholders’ meeting approved: (i) a reserve for share repurchases of up to Ps6,000 (nominal amount); (ii) an increase in the variable common stock through the capitalization of retained earnings of up to Ps7,889 (nominal amount), issuing shares as a stock dividend for up to 1,440 million shares, equivalent to 480 million CPOs, based on a price of approximately Ps32.75 pesos (nominal amount) per CPO; or instead, stockholders could have chosen to receive a cash dividend of US$0.0745 for each CPO, or approximately Ps0.8036 pesos (nominal amount) for each CPO, considering the exchange rate of Banco de México on May 31, 2007 of Ps10.7873 pesos per 1 dollar. As a result, shares equivalent to approximately 189 million CPOs were issued, representing an increase in common stock of Ps2 and additional paid-in capital of Ps6,397, considering a nominal value of Ps0.00833 pesos (nominal amount) per CPO, while an approximate cash dividend payment was made for approximately Ps140 (nominal); and (iii) the cancellation of the corresponding shares held in CEMEX’s treasury.

The CPOs issued pursuant to the exercise of options under the “fixed program” (note 16A) generated additional paid-in capital of approximately Ps4 and Ps2, in 2008 and 2007, respectively, and increased the number of shares outstanding.

 

B)OTHER EQUITY RESERVES

As of December 31, 2008 and 2007, the balance of other equity reserves is summarized as follows:

 

   2008  2007 

Cumulative translation effect and deficit in equity restatement, net 1

  Ps35,084   (91,290

Treasury shares

   (6,354 (6,366

Cumulative initial deferred income tax effects 2

   —     (6,918
        
  Ps28,730   (104,574
        

 

1

The results for holding non-monetary assets as of December 31, 2007 were reclassified to “Retained earnings” as a result of the adoption of MFRS B-10 (note 2).

 

2

Likewise, as a result of the adoption of new MFRS D-4, the cumulative initial effect of deferred taxes as of December 31, 2007 was reclassified to “Retained earnings.”

 

F-47


Table of Contents

CEMEX, S.A.B. DE C.V. AND SUBSIDIARIES

Notes to the Consolidated Financial Statements – (Continued)

As of December 31, 2008, 2007 and 2006

(Millions of Mexican pesos)

 

For the years ended December 31, 2008, 2007 and 2006, the translation effect included in the statement of changes in stockholders’ equity is detailed as follows:

 

   2008  2007  2006 

Foreign currency translation adjustment 1

  Ps106,190   3,186   5,904  

Foreign exchange fluctuations from debt 2

   (9,407 (400 (580

Foreign exchange fluctuations from intercompany balances 3

   (65,796 141   (1,993
           
  Ps30,987   2,927   3,331  
           

 

1

These effects refer to the result from the translation of the financial statements of foreign subsidiaries.

 

2

Generated by foreign exchange fluctuations over a notional amount of debt in CEMEX, S.A.B. de C.V. associated with the acquisition of foreign subsidiaries and designated as hedge of the net investment in foreign subsidiaries. The average amount of such debt was approximately US$3,656 in 2008, US$2,188 in 2007 and US$1,873 in 2006.

 

3

Refers to foreign exchange fluctuations arising from balances of related parties in foreign currencies that are of a long-term investment nature considering that their liquidation is not anticipated in the foreseeable future, of which a loss of Ps4,857 in 2008 was recognized in CEMEX, S.A.B. de C.V.

 

C)RETAINED EARNINGS

As a result of reclassifications and cumulative initial effects from the adoption of new MFRS beginning on January 1, 2008 (note 2), the balance of retained earnings decreased in an aggregate amount of Ps107,843. Considering this, as of December 31, 2008 and 2007, retained earnings include Ps94,262 and Ps172,409, respectively, of earnings generated by subsidiaries and associates, that are not available to be paid as dividends by CEMEX until these entities distribute such amounts to CEMEX and include a share repurchase reserve in the amount of Ps6,000 in 2008 and Ps6,266 in 2007.

Net income for the year is subject to a 5% allocation towards a legal reserve until such reserve equals one fifth of the common stock. As of December 31, 2008, the legal reserve amounted to Ps1,804.

 

D)MINORITY INTEREST AND PERPETUAL DEBENTURES

Minority interest

Minority interest represents the share of minority stockholders in the results and equity of consolidated subsidiaries. As of December 31, 2008 and 2007, minority interest amounts to approximately Ps5,080 and Ps7,515, respectively.

Perpetual debentures

As of December 31, 2008 and 2007, consolidated balance sheets include approximately US$3,020 (Ps41,495) and US$3,065 (Ps33,470), respectively, representing the notional amount of perpetual debentures. These debentures have no fixed maturity date and do not represent a contractual payment obligation for CEMEX. Based on their characteristics, these debentures issued entirely by Special Purpose Vehicles (“SPVs”) qualify as equity instruments and are classified within minority interest as they were issued by consolidated entities, and considering that there is no contractual obligation to deliver cash or any other financial asset, the debentures do not have any maturity date, meaning that they were issued to perpetuity, and CEMEX has the unilateral right to defer indefinitely the payment of interest due on the debentures. The definition of the debentures as equity instruments was made under applicable IFRS, which were applied to these transactions in compliance with the supplementary application of IFRS in Mexico. Issuance costs, as well as interest expense, which is accrued based on the principal amount of the perpetual debentures, are included within “Other equity reserves” and represented expenses of approximately Ps2,596 in 2008, Ps1,847 in 2007 and Ps152 in 2006. The different SPVs were established solely for purposes of issuing the perpetual debentures and are included in CEMEX’s consolidated financial statements.

As of December 31, 2008, CEMEX’s perpetual debentures are as follows:

 

Issuer

  Issuance Date  Nominal Amount  Repurchase Option  Interest Rate 

C10-EUR Capital (SPV) Ltd.

  May 2007  730  Tenth anniversary  6.3

C8 Capital (SPV) Ltd.

  February 2007  US$750  Eighth anniversary  6.6

C5 Capital (SPV) Ltd.

  December 2006  US$350  Fifth anniversary  6.2

C10 Capital (SPV) Ltd.

  December 2006  US$900  Tenth anniversary  6.7

As mentioned in note 11C, there are derivative instruments associated with the perpetual debentures, through which CEMEX changes the risk profile associated with interest rates and foreign exchange rates in respect of the debentures from the U.S. dollar and euro to the Japanese yen.

 

F-48


Table of Contents

CEMEX, S.A.B. DE C.V. AND SUBSIDIARIES

Notes to the Consolidated Financial Statements – (Continued)

As of December 31, 2008, 2007 and 2006

(Millions of Mexican pesos)

 

16.EXECUTIVE STOCK OPTION PROGRAMS

CEMEX granted to a group of executives a long-term compensation scheme through which such executives receive cash bonuses, recognized in the operating results, which are used by the executives to acquire CPOs in the market. The expense recognized through the income statement during 2008, 2007 and 2006 was Ps725, Ps645 and Ps431, respectively. The fair value of CPOs at acquisition date equals the cash bonuses. Pursuant to an agreement between CEMEX and the executives, the acquired CPOs are placed in an executives’ owned trust to comply with a restriction for sale period of 4 years, which vests up to 25% at the end of each year.

As mentioned in note 2U, in connection with its “equity” programs, in which new shares are issued through the exercise of options, CEMEX determines the fair value of the awards as of the grant date, and recognizes such fair value through earnings over the options’ vesting period. Likewise, in connection with its “liability” instruments, comprised by those awards in which CEMEX incurs an obligation by committing to pay the executive, through the exercise of the option, an amount in cash or in other financial assets, CEMEX determines the fair value of the awards at each reporting date, recognizing the changes in valuation through the income statement. CEMEX’s outstanding options except for those of its “Fixed program” represent liability instruments.

The information related to options granted in respect of CEMEX, S.A.B. de C.V. shares is as follows:

 

Options

 Fixed
program (A)
  Variable
program (B)
  Restricted
program (C)
  Special program (D) 

Options at the beginning of 2007

  949,704    1,555,114    15,601,673    1,229,953  

Changes in 2007:

    

Options cancelled and adjustments

  928    —      —     

Options exercised

  (52,162  (178,767  (579,401  (384,529
                

Options at the end of 2007

  898,470    1,376,347    15,022,272    845,424  

Changes in 2008:

    

Options cancelled and adjustments

  (63,352  —      —      —    

Options exercised

  (87,873  (17,427  —      (99,425
                

Options at the end of 2008

  747,245    1,358,920    15,022,272    745,999  
                

Underlying CPOs 1

  4,191,934    6,845,735    67,769,976    14,919,980  
                

Exercise prices:

    

Options outstanding at the beginning of 2008 1, 2

 Ps 7.02   US$1.43   US$2.00   US$1.34  

Options exercised in the year 1, 2

 Ps 7.10   US$1.18    —     US$1.33  

Options outstanding at the end of 2008 1, 2

 Ps 6.72   US$1.43   US$2.00   US$1.35  
                

Average useful life of options:

  0.8 years    3.3 years    6.0 years    4.7 years  
                

Number of options per exercise price:

  266,385 – Ps4.91    886,170 – US$1.5    15,022,272 – US$2.0    86,326 – US$1.1  
  138,168 – Ps6.53    141,679 – US$1.6    —      125,345 – US$1.4  
  148,964 – Ps7.97    67,295 – US$1.3    —      162,632 – US$1.0  
  193,728 – Ps8.39    205,034 – US$1.2    —      257,291 – US$1.4  
   58,742 – US$1.4    —      114,405 – US$1.9  
                

Percent of options fully vested:

  100  100  100  93.8
                

 

1

Exercise prices and the number of underlying CPOs are technically adjusted for the dilutive effect of stock dividends.

 

2

Weighted average exercise prices per CPO. Prices include the effects of the stock split detailed in note 15A.

 

A)Fixed program

From June 1995 through June 2001, CEMEX granted stock options with a fixed exercise price in pesos (“fixed program”), equivalent to the market price of the CPO at the grant date and with tenure of 10 years. The employees’ option rights vested up to 25% annually during the first 4 years after having been granted.

 

B)Variable program

These programs started in November 2001, through an exchange of fixed program options, with exercise prices denominated in dollars increasing annually at a 7% rate.

 

F-49


Table of Contents

CEMEX, S.A.B. DE C.V. AND SUBSIDIARIES

Notes to the Consolidated Financial Statements – (Continued)

As of December 31, 2008, 2007 and 2006

(Millions of Mexican pesos)

 

C)Restricted program

These programs started in February 2004 through a voluntary exchange of options mainly from the variable program. These options have an exercise price denominated in dollars which, depending on the program, increases annually at a 5.5% rate or at a 7% rate. Executives’ gains under these options are settled in the form of CPOs, which are restricted for sale for an approximate period of 4 years from the exercise date.

 

D)Special program

From June 2001 through June 2005, CEMEX’s subsidiary in the United States granted to a group of its employees a stock option program to purchase CEMEX ADSs. The options granted have a fixed exercise price denominated in dollars and tenure of 10 years. The employees’ option rights vested up to 25% annually after having been granted. The option exercises are hedged using ADSs currently owned by subsidiaries, which increases stockholders’ equity and the number of shares outstanding. The amounts of these ADS programs are presented in terms of equivalent CPOs (ten CPOs represent one ADS).

 

Otherprograms

As of December 31, 2008 and 2007, CEMEX’s subsidiary in Ireland has an outstanding stock option program in its own shares over 554,029 and 733,024 shares, respectively, with an average exercise price per share of approximately €0.97 and €1.30, respectively. As of December 31, 2008 and 2007, the market price per share of this subsidiary’s stock was €0.20 and €1.60, respectively.

FAIR VALUE OF OPTIONS, ACCOUNTING RECOGNITION AND OPTIONS’ HEDGING ACTIVITIES

Valuation of options at fair value and accounting recognition

All options of programs that qualify as liability instruments are valued at their estimated fair value as of the financial statements date, recognizing changes in valuations in the income statement. Upon adoption of IFRS 2 in 2005, CEMEX recognized a cost of approximately Ps1,172 (Ps1,017 net of deferred income tax). Changes in the provision for the executive stock option programs for the years ended December 31, 2008 and 2007 are as follows:

 

   Restricted
programs
  Variable
program
  Special
program
  Total 

Provision as of December 31, 2006

  Ps1,726   230   686   2,642  

Net revenue in current period results

   (643 (75 (257 (975

Estimated decrease from exercises of options

   (40 (19 (99 (158

Foreign currency translation effect

   (116 (16 (47 (179
              

Provision as of December 31, 2007

   927   120   283   1,330  

Net revenue in current period results

   (1,055 (129 (353 (1,537

Estimated decrease from exercises of options

   —     1   29   30  

Foreign currency translation effect

   239   31   73   343  
              

Provision as of December 31, 2008

  Ps111   23   32   166  
              

The options’ fair values were determined through the binomial option-pricing model. As of December 31, 2008 and 2007, the most significant assumptions used in the valuations are as follows:

 

Assumptions

  2008  2007 

Expected dividend yield

  10.4 3.7

Volatility

  35 35

Interest rate

  1.8 3.7

Weighted average remaining tenure

  5.3 years   5.8 years  

Options hedging activities

As of December 31, 2007, CEMEX had a forward contract over the price of 47 million CPOs to hedge executive stock options. During 2008, the hedge was increased to approximately 81 million CPOs with a notional amount of US$206. In October 2008, the anticipated settlement of these contracts arose as a result of the significant decrease in the CPO price, generating a loss of approximately US$153 (Ps2,102) recognized in the results for the period.

 

F-50


Table of Contents

CEMEX, S.A.B. DE C.V. AND SUBSIDIARIES

Notes to the Consolidated Financial Statements – (Continued)

As of December 31, 2008, 2007 and 2006

(Millions of Mexican pesos)

 

17.SELECTED FINANCIAL INFORMATION BY GEOGRAPHIC OPERATING SEGMENT

Operating segments are defined as the components of an entity oriented to the production and sale of goods and services, which are subject to risks and benefits different from those associated with other business segments. CEMEX operates principally in the construction industry segment through the production, distribution, marketing and sale of cement, ready-mix concrete and aggregates.

CEMEX operates geographically on a regional basis. Each regional manager supervises and is responsible for all the business activities undergoing in the countries comprising the region. These activities refer to the production, distribution, marketing and sale of cement, ready-mix concrete and aggregates. The country manager, who is one level below the regional manager in the organizational structure, reports to the regional manager the operating results of the country manager’s business unit, including all the operating sectors. CEMEX’s management internally evaluates the results and performance of each country and region for decision-making purposes, following a vertical integration approach. According to this approach, in the daily operations, management allocates economic resources on a country basis rather than on an operating component basis.

The main indicator used by CEMEX’s management to evaluate the performance of each country is operating EBITDA, which CEMEX defines as operating income plus depreciation and amortization. This indicator, which is presented in the selected financial information by geographic operating segment, is consistent with the information used by CEMEX’s management for decision-making purposes. The accounting policies applied to determine the financial information by geographic operating segment are consistent with those described in note 2. CEMEX recognizes sales and other transactions between related parties based on market values.

Selected financial information of the income statement by geographic operating segment for the years ended December 31, 2008, 2007 and 2006 is as follows:

 

2008

  Net sales
(including
related parties)
  Related parties  Consolidated
net sales
  Operating
income (loss)
  Operating
depreciation
and
amortization
  Operating
EBITDA
 

North America

          

Mexico

  Ps42,856  (1,221 41,635  14,254   1,880  16,134  

United States

   52,040  —     52,040  (111 7,950  7,839  

Europe 2

          

Spain

   17,493  (306 17,187  3,883   883  4,766  

United Kingdom

   19,225  —     19,225  (801 986  185  

Rest of Europe

   49,819  (1,332 48,487  3,781   2,833  6,614  

Central and South America and the Caribbean 3

          

Venezuela

   4,443  (157 4,286  958   392  1,350  

Colombia

   6,667  (3 6,664  2,235   735  2,970  

Rest of Central and South America and the Caribbean

   13,044  (1,267 11,777  2,622   401  3,023  

Africa and Middle East 4

          

Egypt

   5,219  —     5,219  2,104   240  2,344  

Rest of Africa and Middle East

   6,831  —     6,831  494   271  765  

Asia and Australia 5

          

Australia

   17,536  —     17,536  2,364   577  2,941  

Philippines

   2,928  (256 2,672  711   283  994  

Rest of Asia

   2,626  —     2,626  27   117  144  

Others 6

   12,362  (5,346 7,016  (4,637 3,316  (1,321
                    

Total Consolidated

  Ps253,089  (9,888 243,201  27,884   20,864  48,748  
                    

 

F-51


Table of Contents

CEMEX, S.A.B. DE C.V. AND SUBSIDIARIES

Notes to the Consolidated Financial Statements – (Continued)

As of December 31, 2008, 2007 and 2006

(Millions of Mexican pesos)

 

Selected financial information of income statement by geographic operating segment – continued.

 

2007

  Net sales
(including
related parties)
  Related parties  Consolidated
net sales
  Operating
income (loss)
  Operating
depreciation
and
amortization
  Operating
EBITDA
 

North America 1

          

Mexico

  Ps41,814  (816 40,998  12,549   1,869  14,418  

United States

   54,607  —     54,607  5,966   6,848  12,814  

Europe 2

          

Spain

   23,781  (205 23,576  6,028   889  6,917  

United Kingdom

   22,432  (1 22,431  (446 1,130  684  

Rest of Europe

   47,100  (1,344 45,756  3,281   2,033  5,314  

Central and South America and the Caribbean 3

          

Venezuela

   7,317  (494 6,823  1,971   832  2,803  

Colombia

   6,029  —     6,029  2,037   413  2,450  

Rest of Central and South America and the Caribbean

   10,722  (727 9,995  1,975   839  2,814  

Africa and Middle East 4

          

Egypt

   3,723  —     3,723  1,534   232  1,766  

Rest of Africa and Middle East

   4,666  —     4,666  (51 117  66  

Asia and Australia 5

          

Australia

   8,633  —     8,633  1,177   306  1,483  

Philippines

   3,173  (405 2,768  851   304  1,155  

Rest of Asia

   2,068  —     2,068  33   83  116  

Others 6

   17,872  (13,276 4,596  (4,457 1,516  (2,941
                    

Total Consolidated

  Ps253,937  (17,268 236,669  32,448   17,411  49,859  
                    

 

2006

  Net sales
(including
related parties)
  Related parties  Consolidated
net sales
  Operating
income (loss)
  Operating
depreciation
and
amortization
  Operating
EBITDA
 

North America

          

Mexico

  Ps42,577  (1,052 41,525  13,210   1,822  15,032  

United States

   48,911  (368 48,543  10,092   3,537  13,629  

Europe 2

          

Spain

   21,834  (207 21,627  5,637   864  6,501  

United Kingdom

   23,854  (18 23,836  154   1,413  1,567  

Rest of Europe

   44,691  (894 43,797  2,220   2,536  4,756  

Central and South America and the Caribbean 3

          

Venezuela

   6,217  (721 5,496  1,799   587  2,386  

Colombia

   4,206  (2 4,204  1,138   398  1,536  

Rest of Central and South America and the Caribbean

   9,046  (285 8,761  1,322   698  2,020  

Africa and Middle East 4

          

Egypt

   3,577  —     3,577  1,475   225  1,700  

Rest of Africa and Middle East

   4,794  —     4,794  120   89  209  

Asia 5

          

Philippines

   2,620  (464 2,156  726   220  946  

Rest of Asia

   1,694  —     1,694  (62 46  (16

Others 6

   20,134  (16,377 3,757  (3,326 1,526  (1,800
                    

Total Consolidated

  Ps234,155  (20,388 213,767  34,505   13,961  48,466  
                    

 

F-52


Table of Contents

CEMEX, S.A.B. DE C.V. AND SUBSIDIARIES

Notes to the Consolidated Financial Statements – (Continued)

As of December 31, 2008, 2007 and 2006

(Millions of Mexican pesos)

 

All significant balances and transactions between related parties have been eliminated in the preparation of the selected financial statements by operating geographic segments. As of December 31, 2008 and 2007, information is as follows:

 

December 31, 2008

  Investments in
associates
  Other segment
assets
  Total assets  Total liabilities  Net assets by
segment
  Capital
expenditures

North America

           

Mexico

  Ps 731  64,967  65,698  11,805  53,893   5,422

United States

   3,573  274,199  277,772  34,038  243,734   4,265

Europe 2

           

Spain

   288  61,277  61,565  23,041  38,524   2,037

United Kingdom

   443  37,437  37,880  16,929  20,951   1,492

Rest of Europe

   911  60,664  61,575  18,154  43,421   5,345

Central and South America and the Caribbean 3

           

Venezuela

   —    —    —    —    —     57

Colombia

   —    10,538  10,538  4,206  6,332   220

Rest of Central and South America and the Caribbean

   26  21,741  21,767  4,773  16,994   1,663

Africa and Middle East 4

           

Egypt

   —    9,271  9,271  3,018  6,253   646

Rest of Africa and Middle East

   —    11,282  11,282  3,222  8,060   280

Asia and Australia 5

           

Australia

   2,307  28,405  30,712  5,616  25,096   737

Philippines

   —    8,821  8,821  1,698  7,123   175

Rest of Asia

   —    2,575  2,575  648  1,927   73

Corporate 6

   4,443  9,837  14,280  234,042  (219,762 —  

Others 6

   1,478  8,408  9,886  25,165  (15,279 1,488
                   

Total Consolidated

  Ps14,200  609,422  623,622  386,355  237,267   23,900
                   

 

December 31, 2007

  Investments in
associates
  Other segment
assets
  Total assets  Total liabilities  Net assets by
segment
  Capital
expenditures

North America 1

           

Mexico

  Ps 426  60,850  61,276  14,293  46,983   4,347

United States

   642  245,941  246,583  46,330  200,253   5,411

Europe 2

           

Spain

   25  43,297  43,322  19,722  23,600   2,323

United Kingdom

   473  28,149  28,622  10,680  17,942   1,451

Rest of Europe

   837  49,164  50,001  15,404  34,597   4,212

Central and South America and the Caribbean 3

           

Venezuela

   231  11,284  11,515  2,542  8,973   515

Colombia

   —    9,799  9,799  3,126  6,673   163

Rest of Central and South America and the Caribbean

   22  15,863  15,885  3,085  12,800   1,178

Africa and Middle East 4

           

Egypt

   —    6,705  6,705  1,715  4,990   298

Rest of Africa and Middle East

   302  5,043  5,345  1,545  3,800   684

Asia and Australia 5

           

Australia

   1,648  24,076  25,724  2,929  22,795   336

Philippines

   —    8,034  8,034  1,902  6,132   165

Rest of Asia

   —    2,217  2,217  246  1,971   113

Corporate 6

   3,691  8,665  12,356  201,719  (189,363 —  

Others 6

   1,923  13,007  14,930  12,923  2,007   1,093
                   

Total Consolidated

  Ps10,220  532,094  542,314  338,161  204,153   22,289
                   

Total consolidated liabilities include debt of Ps258,094 in 2008 and Ps216,911 in 2007. Of such debt, approximately 30% in 2008 and 34% in 2007 was in the Parent Company, 45% and 47% in Spain, 14% in 2008 and 9% in 2007 in finance Dutch subsidiaries, 4% in both periods in finance companies in the United States and 7% and 6% in other countries, respectively.

 

F-53


Table of Contents

CEMEX, S.A.B. DE C.V. AND SUBSIDIARIES

Notes to the Consolidated Financial Statements – (Continued)

As of December 31, 2008, 2007 and 2006

(Millions of Mexican pesos)

 

The information of net sales by sector and geographic segment for the years ended December 31, 2008, 2007 and 2006 is as follows:

 

2008

  Cement  Concrete  Aggregates  Others  Eliminations  Net sales

North America

           

Mexico

  Ps28,666  13,017  1,355  7,597  (9,000 41,635

United States

   17,429  19,601  11,379  17,258  (13,627 52,040

Europe 2

           

Spain

   11,900  5,267  1,224  3,526  (4,730 17,187

United Kingdom

   3,773  7,427  6,574  8,208  (6,757 19,225

Rest of Europe

   14,222  27,124  9,815  6,483  (9,157 48,487

Central and South America and the Caribbean 3

           

Venezuela

   3,046  1,398  204  106  (468 4,286

Colombia

   4,656  2,340  450  1,159  (1,941 6,664

Rest of Central and South America and the Caribbean

   10,518  3,234  249  810  (3,034 11,777

Africa and Middle East 4

           

Egypt

   4,728  485  39  80  (113 5,219

Rest of Africa and Middle East

   —    5,449  799  1,263  (680 6,831

Asia and Australia 5

           

Australia

   —    10,705  7,013  3,170  (3,352 17,536

Philippines

   2,919  —    —    9  (256 2,672

Rest of Asia

   791  1,533  166  229  (93 2,626

Others 6

   —    —    —    12,362  (5,346 7,016
                   

Total Consolidated

  Ps102,648  97,580  39,267  62,260  (58,554 243,201
                   

 

2007

  Cement  Concrete  Aggregates  Others  Eliminations  Net sales

North America 1

           

Mexico

  Ps29,223  13,617  1,126  6,746  (9,714 40,998

United States

   20,477  22,675  10,674  12,230  (11,449 54,607

Europe 2

           

Spain

   16,006  6,873  1,561  6,379  (7,243 23,576

United Kingdom

   4,366  9,289  7,503  8,695  (7,422 22,431

Rest of Europe

   12,531  25,663  9,499  6,695  (8,632 45,756

Central and South America and the Caribbean 3

           

Venezuela

   5,106  2,179  246  321  (1,029 6,823

Colombia

   4,312  2,223  385  1,209  (2,100 6,029

Rest of Central and South America and the Caribbean

   8,551  2,674  139  506  (1,875 9,995

Africa and Middle East 4

           

Egypt

   3,430  294  —    32  (33 3,723

Rest of Africa and Middle East

   —    4,142  —    774  (250 4,666

Asia and Australia 5

           

Australia

   —    5,282  3,395  1,581  (1,625 8,633

Philippines

   3,173  —    —    —    (405 2,768

Rest of Asia

   721  1,026  151  247  (77 2,068

Others 6

   —    —    —    17,872  (13,276 4,596
                   

Total Consolidated

  Ps107,896  95,937  34,679  63,287  (65,130 236,669
                   

 

F-54


Table of Contents

CEMEX, S.A.B. DE C.V. AND SUBSIDIARIES

Notes to the Consolidated Financial Statements – (Continued)

As of December 31, 2008, 2007 and 2006

(Millions of Mexican pesos)

 

Net sales by sector and geographic segment – continued.

 

2006

  Cement  Concrete  Aggregates  Others  Eliminations  Net sales

North America

           

Mexico

  Ps30,080  12,972  670  7,381  (9,578 41,525

United States

   22,441  21,118  6,252  6,539  (7,807 48,543

Europe 2

           

Spain

   14,802  6,407  1,359  5,556  (6,497 21,627

United Kingdom

   3,850  9,652  7,567  10,518  (7,751 23,836

Rest of Europe

   10,567  24,217  8,830  8,914  (8,731 43,797

Central and South America and the Caribbean 3

           

Venezuela

   4,739  1,620  167  236  (1,266 5,496

Colombia

   2,991  1,544  267  735  (1,333 4,204

Rest of Central and South America and the Caribbean

   7,130  2,232  87  388  (1,076 8,761

Africa and Middle East 4

           

Egypt

   3,336  234  —    33  (26 3,577

Rest of Africa and Middle East

   —    3,959  —    5,712  (4,877 4,794

Asia 5

           

Philippines

   2,619  —    —    1  (464 2,156

Rest of Asia

   742  703  139  192  (82 1,694

Others 6

   —    —    —    20,134  (16,377 3,757
                   

Total Consolidated

  Ps103,297  84,658  25,338  66,339  (65,865 213,767
                   

Footnotes to the geographic segments tables presented above:

 

1

In 2007, “United States” includes Rinker’s operations in that country for the period of July 1 to December 31, 2007.

 

2

For the reported periods, the segment “Rest of Europe” refers primarily to operations in Germany, France, Ireland, Czech Republic, Austria, Poland, Croatia, Hungary and Latvia.

 

3

For the reported periods, this segment includes CEMEX’s operations in Costa Rica, Panama, Puerto Rico, the Dominican Republic, Nicaragua, the Caribbean, Guatemala, and small ready-mix concrete operations in Jamaica and Argentina. In August 2008, the Government of Venezuela nationalized CEMEX’s operations in that country (note 10A); therefore, operations reported refer to the seven-month period ended July 31, 2008.

 

4

The segment “Rest of Africa and Middle East” includes the operations in the United Arab Emirates and Israel.

 

5

In 2007, the segment “Australia” includes Rinker’s operations in that country for the six-month period ended December 31, 2007. In addition, for the years reported, the segment “Rest of Asia” includes the operations in Thailand, Bangladesh and Malaysia, and in 2007, Rinker’s operations in China for the six-month ended December 31, 2007.

 

6

These segments refer to: 1) cement trade maritime operations, 2) the subsidiary involved in the development of information technology solutions (Neoris, N.V.), 3) the Parent Company and other corporate entities, and 4) other minor subsidiaries with different lines of business.

 

18.EARNINGS PER SHARE

The amounts considered for calculations in 2008, 2007 and 2006 are the following:

 

   2008  2007  2006

Numerator

      

Majority interest net income

  Ps 2,278  26,108  27,855
          

Denominator (thousands of shares)

      

Weighted average number of shares outstanding

   22,984,810  22,297,264  21,552,250

Effect of dilutive instruments – executives’ stock options

   10,337  11,698  12,500

Effect of dilutive instruments – equity forwards on CEMEX’s CPOs

   —    —    2,379
          

Potentially dilutive shares

   10,337  11,698  14,879
          

Weighted average number of shares outstanding – diluted

   22,995,147  22,308,962  21,567,129
          

Basic earnings per share (“Basic EPS”)

  Ps 0.10  1.17  1.29

Diluted earnings per share (“Diluted EPS”)

  Ps 0.10  1.17  1.29
          

Diluted earnings per share reflect the effects of any transactions which have a potentially dilutive effect on the weighted average number of common shares outstanding. The number of potential shares to be diluted in 2008, 2007 and 2006 refer to the additional shares to be issued under the fixed stock option program (note 16A) and in 2006, the dilutive effect of the number of shares resulting from equity forward contracts in CEMEX’s own stock, determined under the inverse treasury method.

 

F-55


Table of Contents

CEMEX, S.A.B. DE C.V. AND SUBSIDIARIES

Notes to the Consolidated Financial Statements – (Continued)

As of December 31, 2008, 2007 and 2006

(Millions of Mexican pesos)

 

19.COMMITMENTS

 

A)GUARANTEES

As of December 31, 2008 and 2007, CEMEX, S.A.B. de C.V. had guaranteed loans of certain subsidiaries for approximately US$1,407 and US$513, respectively.

 

B)PLEDGED ASSETS

As of December 31, 2008 and 2007, there were liabilities amounting to US$76 and US$46, respectively, secured by property, machinery and equipment. In addition, as of December 31, 2008, from the investment in shares of CEMEX, S.A.B. de C.V. held by subsidiaries (note 15), 586,147,722 CPOs as well as CEMEX’s investment in Control Administrativo Mexicano, S.A. de C.V. and Cancem, S.A. de C.V. (note 8A) are held in an ownership transferring trust for management and payment, where CEMEX maintains its corporate and property rights, securing the payment of CEMEX, S.A.B. de C.V. debt for an amount of US$250 (Ps3,435), which includes quarterly amortizations starting in July 2009 and maturing in October 2010. In the event of default, the assets would be sold and the amount applied to such debt.

 

C)COMMITMENTS

As of December 31, 2008 and 2007, CEMEX had commitments for the purchase of raw materials for an approximate amount of US$194 and US$264, respectively.

During 1999, CEMEX entered into agreements with an international partnership, which built and operated an electrical energy generating plant in Mexico called Termoeléctrica del Golfo (“TEG”). During 2007, another international company replaced the original operator. The agreements establish that CEMEX should purchase the energy generated for a term of not less than 20 years, which started in April 2004. Likewise, CEMEX committed to supply TEG all fuel necessary for its operations, a commitment that has been hedged through a 20-year agreement entered with Petróleos Mexicanos. With the change of operator, the term was extended until 2027. Nevertheless, the agreement with Petróleos Mexicanos terminates in 2024. Consequently, for the last 3 years of the TEG fuel supply contract, CEMEX intends to purchase the required fuel in the market. CEMEX is not required to make any capital expenditure in the project. For the years ended December 31, 2008, 2007 and 2006, TEG supplied (unaudited) 60.4%, 59.7% and 57.1%, respectively, of CEMEX’s electricity needs in Mexico during such years.

CEMEX Ostzement GMBH (“COZ”), CEMEX’s subsidiary in Germany, has entered into a long-term energy supply contract with Vattenfall Europe New Energy (“VENE”), by means of which VENE is committed to supply energy to the Rüdersdorf plant for a period of 15 years starting on January 1, 2008. Based on the contract, each year, COZ has the option to fix in advance the volume of energy in terms of megawatts (“MW”) that it will acquire from VENE, and to adjust the purchase amount once on a monthly and quarterly basis. According to the contract, COZ will acquire 28 MW under the contract in 2008 and 2009, and 23 MW per year until 2013. The contract, which establishes a price mechanism for the energy acquired, based on the price of energy future contracts quoted on the European Energy Exchange, does not require initial investments, and will be liquidated at a future date. Based on its characteristics, this contract qualifies as a financial instrument under MFRS. Nonetheless, considering that this contract is for its own use and CEMEX sells any energy surplus as soon as actual energy requirements are known, regardless of changes in prices, thereby avoiding any intention of trading in energy, such contract is not recognized at its fair value.

In April 2008, Citibank entered into put option transactions on CEMEX’s CPOs with a Mexican trust that CEMEX established on behalf of its Mexican pension fund and certain of CEMEX’s directors and current and former employees (“the participating individuals”). The transaction was structured with two main components. Under the first component, the trust sold, for the benefit of CEMEX’s Mexican pension fund, put options to Citibank in exchange for a premium of approximately US$38. The premium was deposited into the trust and was used to purchase, on a prepaid forward basis, securities that track the performance of the Mexican Stock Exchange. Under the second component, the trust sold, on behalf of the participating individuals, additional put options to Citibank in exchange for a premium of approximately US$38, which was used to purchase prepaid forward CPOs. These prepaid forward CPOs, together with additional CPOs representing an equal amount in U.S. dollars, were deposited into the trust by the participating individuals as security for their obligations, and represent the maximum exposure of the participating individuals under this transaction. The put options gave Citibank the right to require the trust to purchase, in April 2013, approximately 112 million CPOs at a price of US$3.2086 per CPO (120% of initial CPO price in dollars). If the value of the assets held in the trust (28.6 million CPOs and the securities that track the performance of the Mexican Stock Exchange) were insufficient to cover the obligations of the trust, a guarantee would be triggered and CEMEX, S.A.B. de C.V. would be required to purchase in April 2013 the total CPOs at a price per CPO equal to the difference between U.S$3.2086 and the market value of the assets of the trust. The purchase price per CPO in dollars and the corresponding number of CPOs under this transaction are subject to dividend adjustments. As of December 31, 2008, the fair value of the guarantee granted by CEMEX, S.A.B. de C.V. was approximately US$190 (Ps2,611), an amount that was recognized as a provision against the income statement within “Results from financial instruments.” Based on the guarantee, CEMEX, S.A.B. de C.V. was required to deposit approximately US$193 (Ps2,652) in margin accounts, which according to the agreements with the counterpart, were offset with the obligation, resulting in a net asset of approximately US$3 (Ps41) as of December 31, 2008.

In connection with CEMEX’s alliance with Ready Mix USA (note 8A), after the third year of the alliance starting on June 30, 2008, and each year for an approximate 22-year period, Ready Mix USA will have the right but not the obligation, to sell to CEMEX its interest in both entities at a predetermined price, based on the greater of: a) eight times the operating cash flow of the trailing twelve months, b) eight times the average of the companies’ operating cash flow for the previous three years, or c) the net book value. CEMEX has not recognized a liability, considering that were the option to be exercised, the fair value of the assets would exceed the cost of the option.

 

F-56


Table of Contents

CEMEX, S.A.B. DE C.V. AND SUBSIDIARIES

Notes to the Consolidated Financial Statements – (Continued)

As of December 31, 2008, 2007 and 2006

(Millions of Mexican pesos)

 

D)CONTRACTUAL OBLIGATIONS

As of December 31, 2008 and 2007, CEMEX has the following contractual obligations:

 

(U.S. dollars million)

Obligations

  2008  2007
  Less than 1
year
  1-3
Years
  3-5
Years
  More than
5 Years
  Total  Total

Long-term debt

  US$ 4,161  8,565  1,396  1,876  15,998  18,100

Capital lease obligation

   14  10  3  —    27  51
                   

Total debt 1

   4,175  8,575  1,399  1,876  16,025  18,151

Operating leases 2

   214  339  228  179  960  841

Interest payments on debt 3

   357  566  213  136  1,272  2,624

Interest rate derivatives 4

   9  53  5  25  92  407

Pension plans and other benefits 5

   164  309  311  825  1,609  1,925

Inactive derivative financial instruments 6

   252  30  95  8  385  —  
                   

Total contractual obligations

  US$ 5,171  9,872  2,251  3,049  20,343  23,948
                   
  $71,050  135,641  30,929  41,893  279,513  261,513
                   

 

1

The scheduling of debt payments, which includes current maturities, does not consider the effect of any refinancing of debt that may occur during the following years. CEMEX has replaced in the past its long-term obligations for others of similar nature.

 

2

The amounts of operating leases have been determined on the basis of nominal cash flows. CEMEX has operating leases, primarily for operating facilities, cement storage and distribution facilities and certain transportation and other equipment, under which annual rental payments are required plus the payment of certain operating expenses. Rental expense was US$198 (Ps2,239), US$195 (Ps2,129) and US$178 (Ps2,085) in 2008, 2007 and 2006, respectively.

 

3

For the determination of the future estimated interest payments on the floating rate denominated debt, CEMEX used the interest rates in effect as of December 31, 2008 and 2007.

 

4

The estimated cash flows under interest rate derivatives include the approximate cash flows under CEMEX’s interest rate swaps and cross currency swap contracts, and represent the net amount between the rate CEMEX pays and the rate received under such contracts. In the determination of the future estimated cash flows, CEMEX used the interest rates applicable under such contracts as of December 31, 2008 and 2007.

 

5

Amounts relating to planned funding of pensions and other post-retirement benefits represent estimated annual payments under these benefits for the next 10 years, determined in local currency and translated into U.S. dollars at the exchange rates as of December 31, 2008 and 2007. Future payments include the estimate of new retirees during such future years.

 

6

Refers to estimated contractual obligations within positions of inactive derivative financial instruments (note 11D).

 

20.CONTINGENCIES

 

A)CONTINGENT LIABILITIES RESULTING FROM LEGAL PROCEEDINGS

As of December 31, 2008, CEMEX is involved in various significant legal proceedings, in which it is considered that their resolutions would imply cash outflows or the delivery of other resources owned by CEMEX. As a result, certain provisions have been recognized in the financial statements. Such provisions represent the best estimate of the amounts payable; therefore, CEMEX considers that it will not incur significant expenditure in excess of the amounts previously recorded. The detail of the most significant events is as follows:

 

 

In 2005, through the acquisition of RMC, CEMEX assumed environmental remediation liabilities in the United Kingdom, for which as of December 31, 2008, CEMEX has generated a provision for the net present value of such obligation of approximately £125 (US$182 or Ps2,506). This environmental remediation liability refers to closed and current landfill sites for the confinement of waste, and expenditure has been assessed and quantified over the period in which the sites have the potential to cause environmental harm, which has been accepted by the regulator as being up to 60 years from the date of closure. The assessed expenditure relates to the costs of monitoring the sites and the installation, repair and renewal of environmental infrastructure.

 

 

In August 2005, Cartel Damages Claims, S.A. (“CDC”), filed a lawsuit in the District Court in Düsseldorf, Germany against CEMEX Deutschland AG, CEMEX’s German subsidiary, and other German cement companies. By means of this lawsuit, CDC was seeking approximately €102 (US$143 or Ps1,959) in respect of damage claims by 28 entities relating to alleged price and quota fixing by German cement companies between 1993 and 2002. CDC is a Belgian company established in the aftermath of the German cement cartel investigation that took place from July 2002 to April 2003 by Germany’s Federal Cartel Office, with the purpose of purchasing potential damage claims from cement consumers and pursuing those claims against the cartel participants. During 2006, new alleged claims were assigned to CDC, and the amount of damages being sought by CDC increased to €114 (US$159 or Ps2,189) plus interest. In February 2007, the District Court in Düsseldorf allowed this procedure. All defendants appealed the resolution, which was dismissed in May 2008 and the lawsuit will proceed at the level of court of first instance. As of September 30, 2008, only one defendant had decided to file a complaint before the Supreme Court, a situation that will delay the case in proceeding at the level of first instance to an extent CEMEX cannot assess today. In the meantime, CDC had acquired new assigners and announced an increase in the claim to €131 (US$183 or Ps2,516). As of December 31, 2008, CEMEX Deutschland AG had accrued liabilities regarding this matter for approximately €20 (US$28 or Ps384).

 

F-57


Table of Contents

CEMEX, S.A.B. DE C.V. AND SUBSIDIARIES

Notes to the Consolidated Financial Statements – (Continued)

As of December 31, 2008, 2007 and 2006

(Millions of Mexican pesos)

 

 

As of December 31, 2008, CEMEX’s subsidiaries in the United States have accrued liabilities specifically relating to environmental matters in the aggregate amount of approximately US$43 (Ps591). The environmental matters relate to: a) in the past, in accordance with industry practices, disposing of various materials, which might be currently categorized as hazardous substances or wastes, and b) the cleanup of sites used or operated by CEMEX, including discontinued operations, regarding the disposal of hazardous substances or waste, either individually or jointly with other parties. Most of the proceedings are in the preliminary stage, and a final resolution might take several years. For purposes of recording the provision, CEMEX’s subsidiaries consider that it is probable that a liability has been incurred and the amount of the liability is reasonably estimable, whether or not claims have been asserted, and without giving effect to any possible future recoveries. Based on the information developed to date, CEMEX’s subsidiaries do not believe that they will be required to spend significant sums on these matters in excess of the amounts previously recorded. The ultimate cost that might be incurred to resolve these environmental issues cannot be assured until all environmental studies, investigations, remediation work and negotiations with or litigation against potential sources of recovery have been completed.

 

B)OTHER LEGAL PROCEEDINGS

CEMEX is involved in various legal proceedings which, after considering all the elements of such proceedings, have not required the recognition of accruals since CEMEX considers that the probability of loss is reasonably remote. As of December 31, 2008, the details of the most significant events with a quantification of the potential loss are as follows:

 

 

CEMEX, S.A.B. de C.V. and some of its subsidiaries in Mexico have been notified by the Mexican tax authority of several tax assessments related to different tax periods. Tax assessments are based primarily on investments made in entities incorporated in foreign countries with preferential tax regimes. On April 3, 2007, the Mexican tax authority issued a decree providing for a tax amnesty program, which allows for the settlement of previously issued tax assessments. CEMEX decided to take advantage of the benefits of this program, resulting in the settlement of a significant portion of the existing fiscal tax assessments of prior years. As a result of the program, as of December 31, 2008, CEMEX’s total existing tax assessments amount to Ps49. CEMEX has appealed these tax assessments before the Mexican federal tax court, and the appeals are pending resolution.

 

 

As of December 31, 2008, the Philippine Bureau of Internal Revenue had assessed CEMEX’s indirect subsidiaries in the Philippines for deficiency taxes covering prior tax years amounting to approximately 1,994 million Philippine pesos (US$42 or Ps577). These tax assessments result primarily from disallowed determination of certain tax benefits from 1999 to 2001. The affected companies have appealed the resolutions that have not been favorable. Tax credits are currently on appeal before the Court of Tax Appeals (“CTA”). CEMEX’s subsidiaries filed a motion with the CTA, requesting that the court hold CEMEX’s subsidiaries not liable for the alleged income tax liabilities. As of December 31, 2008, resolution of the aforementioned motion is still pending. Regardless the procedures before the CTA, the subsidiaries involved decided to apply for, and avail themselves of, the Philippine tax amnesty program for tax credits related to 2005 and prior years. The subsidiaries delivered all the necessary documents and fully paid the amnesty tax according to the implementing regulations. The availment of the amnesty made the subsidiaries immune from tax credits assessed for 2005 and prior years. According to a CTA resolution in a similar case, in view of the taxpayer’s compliance with the tax amnesty, the court considered the pending tax assessment case closed and terminated, and the tax deficiencies extinguished.

 

 

In November 2008, AMEC/Zachary, the general contractor for the expansion program in Brooksville, Florida, filed a lawsuit against a subsidiary of CEMEX in the United States, alleging delay damages, seeking an equitable adjustment to the contract and payment of change orders. In its claim, AMEC/Zachary is seeking US$60 (Ps824) as compensation. CEMEX filed a counterclaim against AMEC/Zachary. At this stage in the proceedings, it is not possible to assess the likelihood of an adverse result or the potential damages which could be borne by CEMEX.

 

 

On July 13, 2007, the Australian Takeovers Panel published a declaration of unacceptable circumstances, which mentioned that CEMEX’s May 7, 2007 announcement that stated it would allow Rinker stockholders to retain the final dividend of 0.25 Australian dollar per share constituted a departure from CEMEX’s announcement on April 10, 2007 which said that its offer of 15.85 dollars per share was its “best and final offer.” The Panel ordered CEMEX to pay compensation of 0.25 Australian dollars per share to Rinker stockholders who sold their shares during the period from April 10 to May 7, 2007, net of any purchases that were made. CEMEX believes that the market was fully informed by its announcement made on April 10, 2007, and notes that the Takeovers Panel has made no finding that CEMEX breached any law. On September 27, the Review Panel issued an order confirming the application of previous rulings until further notice, pending CEMEX’s application for judicial review of the Panel’s decision. The hearings in the Federal Court of Australia concluded in May 2008 without a resolution. Although there is insufficient information about the exact amount, CEMEX estimates that the amount it would have to pay if the Panel’s orders were affirmed could be approximately 15 millions of Australian dollars (US$11 or Ps146).

 

F-58


Table of Contents

CEMEX, S.A.B. DE C.V. AND SUBSIDIARIES

Notes to the Consolidated Financial Statements – (Continued)

As of December 31, 2008, 2007 and 2006

(Millions of Mexican pesos)

 

 

On January 2, 2007, the Polish Competition and Consumers Protection Office (the “Protection Office”) notified CEMEX Polska, a subsidiary in Poland, about the initiation of an antitrust proceeding against all cement producers in the country, which include CEMEX’s subsidiaries CEMEX Polska and Cementownia Chelm. The Protection Office alleges that there was an agreement between all cement producers in Poland regarding prices, market quotas and other sales conditions of cement, and that the producers exchanged confidential information, all of which limited competition in the Polish market of cement. On January 22, 2007, CEMEX Polska filed its response to the notification, denying firmly that it had committed the practices listed by the Protection Office, and submitted formal comments and objections gathered during the proceeding, as well as facts supporting its position and proving that its activities were in line with competition law. The Protection Office extended the date of the completion of the antitrust proceeding until December 20, 2008, and it is expected that there will be a further extension due to the fact that in November, the Protection Office delivered a new list of questions regarding the period 1998-2008. According to Polish competition law, the maximum fine could reach up to 10% of the total revenues of the fined company for the calendar year preceding the imposition of the fine. The estimated penalty applicable to the Polish subsidiaries would amount to approximately 118 million Polish zlotys (US$35 or Ps481). As of the date of these financial statements, CEMEX considers there are no justified grounds to expect fines to be imposed on CEMEX Polska. Nevertheless, at this stage of the proceeding it is not possible for CEMEX to predict that there would not be an adverse result in the investigation.

 

 

In August 2005, a lawsuit was filed against a subsidiary of CEMEX Colombia, claiming that it was liable along with the other members of the Asociación Colombiana de Productores de Concreto, or ASOCRETO, a union formed by all the ready-mix concrete producers in Colombia, for the premature distress of the roads built for the mass public transportation system in Bogotá using ready-mix concrete supplied by CEMEX Colombia and other ASOCRETO members. The plaintiffs allege that the base material supplied for the road construction failed to meet the quality standards offered by CEMEX Colombia and the other ASOCRETO members and/or that they provided insufficient or inaccurate information in connection with the product. The plaintiffs seek the repair of the roads and estimate that the cost of such repair will be approximately US$45 (Ps618). In December 2006, two ASOCRETO officers were formally accused as participants (determiners) in the execution of a state contract without fulfilling all legal requirements thereof. In November 2007, a judge dismissed an annulment petition filed by ASOCRETO’s officers. This decision was appealed. On January 21, 2008, CEMEX Colombia was subject to a judicial order, issued by the court, sequestering a quarry called “El Tujuelo”, as security for a possible future money judgment to be rendered against CEMEX Colombia in these proceedings. The court determined that in order to lift this attachment and prevent further attachments, CEMEX Colombia was required to deposit with the court in cash 337,800 million of Colombian pesos (US$150 or Ps2,061), instead of being allowed to post an insurance policy to secure such recovery. CEMEX Colombia asked for reconsideration, and the court allowed CEMEX to present an insurance policy. Nevertheless, CEMEX appealed this decision, in order to reduce the amount of the insurance policy, and also requested that the guarantee be covered by all defendants in the case. The measure does not affect the normal activity of the quarry. At this stage, we are not able to assess the likelihood of an adverse result or the potential damages which could be borne by CEMEX Colombia.

 

 

During 2001, the Ministry of Finance (“MOF”) of Taiwan, in response to the claim of five Taiwanese cement producers, initiated a formal anti-dumping investigation involving imported gray Portland cement and clinker from the Philippines and South Korea. In July 2002, the MOF gave notice of a cement and clinker import duty, from imports on South Korea and the Philippines, beginning in July, 2002. The imposed tariff was 42% on imports from APO and Solid. In September 2002, these entities appealed the anti-dumping duty before the Taipei High Administrative Council (“THAC”). CEMEX did not appeal this resolution, which became final. The anti-dumping duty order is subject to review by the government after five years following its imposition to verify if conditions of harm to the local industry have changed and, if applicable, the government may revoke the anti-dumping duty. As a result of a request from the defendants in April 2007, the MOF initiated an investigation to evaluate if the order shall continue or be revoked at the end of the fifth year. On May 5, 2008, CEMEX received a resolution from the MOF, stating that the anti-dumping duty imposed on gray Portland cement and clinker imports from the Philippines and South Korea was terminated starting May 5, 2008.

 

 

In 1990, the United States Department of Commerce imposed an anti-dumping duty order on imports of gray Portland cement and clinker from Mexico. As a result, since that year and until April 3, 2006, CEMEX paid anti-dumping duties for cement and clinker exports to the United States at rates that fluctuated between 37.49% and 80.75% over the transaction amount, and beginning in August 2003, anti-dumping duties were paid at a fixed rate of approximately 52.4 U.S. dollars per ton, which decreased to 32.9 U.S. dollars per ton starting in December, 2004 and to 26.3 U.S. dollars per ton in 2005. In January 2006, the Mexican and the United States governments reached an agreement that brought to an end the dispute over anti-dumping duties on Mexican cement exports to the United States. According to the agreement, restrictions imposed by the United States were eased during a three-year transition period and will be completely eliminated in early 2009, allowing cement from Mexico to enter the U.S. without duties or other limits on volumes. During the transition period, the anti-dumping duty was reduced to 3 U.S. dollars per ton, and imports were subject to volume limitations of up to 3 million tons of Mexican cement per year. This amount may be increased in response to market conditions, subject to a maximum increase per year of 4.5%. During the second year the amount increased 2.7%, while in the third year the amount decreased 3.1%. Quota allocations to entities that import Mexican cement into the U.S. was made on a regional basis. As a result of this agreement, CEMEX received a cash refund associated with the pre-January 2006 anti-dumping duties of approximately US$111 (Ps1,299) and eliminated a provision of approximately US$65, both of which were recognized in 2006 within “Other expenses, net.”

 

F-59


Table of Contents

CEMEX, S.A.B. DE C.V. AND SUBSIDIARIES

Notes to the Consolidated Financial Statements – (Continued)

As of December 31, 2008, 2007 and 2006

(Millions of Mexican pesos)

 

C)OTHER CONTINGENCIES FOR LEGAL PROCEEDINGS

In addition, there are certain legal proceedings in which a negative resolution for CEMEX may represent the revocation of operating licenses or the assessment of fines, in which case CEMEX would experience a decrease of future revenues, an increase in operating costs or a loss. Nevertheless, as of the date of these financial statements, in some cases, it is not possible to quantify the impact. As of December 31, 2008, the most significant cases are the following:

 

 

Pursuant to amendments to the Mexican income tax law, which became effective on January 1, 2005, Mexican companies with investments in entities incorporated in foreign countries whose income tax liability is less than 75% of the income tax that would be payable in Mexico, are required to pay taxes in Mexico on indirect revenues, such as dividends, royalties, interest, capital gains and rental fees obtained by such foreign entities, provided that the revenues are not derived from entrepreneurial activities in such countries. CEMEX filed two motions in the Mexican federal courts challenging the constitutionality of the amendments. In September 2008, the Supreme Court of Justice ruled the amendments constitutional for tax years 2005 to 2007. Since the Supreme Court’s decision does not pertain to an amount of taxes due or other tax obligations, CEMEX will self-assess any taxes due through the submission of amended tax returns. CEMEX has not yet determined the amount of tax or the periods affected. As of December 31, 2008, based on a preliminary estimate, CEMEX believes this amount will not be material, but no assurance can be given that additional analysis will not lead to a different conclusion. If the tax authorities do not agree with CEMEX’s self-assessment of the taxes due for past periods, they may assess additional amounts of taxes past due, which may be material and may impact CEMEX cash flows.

 

 

During the period from November 4 to 6, 2008, officers from the European Commission (“EC”) assisted by local officials, conducted an unannounced inspection at CEMEX’s offices in the United Kingdom and in Germany. It is understood that EC officials carried out unannounced inspections at the premises of other companies in the cement and related products industry in several European Community member states. The EC alleges that CEMEX may have participated in anti-competitive agreements and/or in abusive conduct, in breach of agreements of the EC and/or the European Economic Area. Investigations are extended to several markets in the world, particularly within the European Community. In the event that allegations are substantiated, CEMEX’s subsidiaries which operate in the EU may be subject to significant penalties. CEMEX fully cooperated and will continue to cooperate with the EC officials in connection with the inspection.

 

 

In connection with the sale to CEMEX España of non-Venezuelan assets of CEMEX Venezuela, which is detailed in note 10A, on June 13, 2008, the Venezuelan securities authority initiated an administrative proceeding against CEMEX Venezuela, claiming that the company did not sufficiently inform its shareholders and the securities authority in connection with the transfer of the non-Venezuelan assets. The Venezuelan authority determined that CEMEX Venezuela did not comply with its disclosure obligations and imposed fines on the company, which CEMEX considered not to be material, and the Venezuelan authority requested that the attorney general’s office review the case to determine if such non-disclosure also constituted a crime.

 

 

A Latvian environmental protection organization initiated a court administrative proceeding against the decision made by the Environment State Bureau (“the Bureau”) to amend the environmental pollution permit for CEMEX’s cement plant in Latvia. On June 5, 2008, the court issued a judgment which revoked the renewal of the permit stating that there was no public inquiry according with regulations. The judgment was appealed by the Bureau and CEMEX before the Court of Appeal, and the court is to hear the case on February 24, 2009. The appellate procedure will not suspend the operation of the permit which will remain valid throughout the court proceedings, allowing CEMEX to continue its activities. The permit subject to the proceeding was issued for the existing cement line, which will be fully replaced by a new cement line currently under construction.

 

 

CEMEX Construction Materials Florida, LLC (previously Rinker Materials of Florida, Inc.), one of CEMEX’s subsidiaries in the United States, holds one federal quarry permit and is the beneficiary of one of ten other federal quarrying permits granted for the Lake Belt area in South Florida, which cover one of CEMEX’s largest aggregate quarries in that region. On March 22, 2006, the U.S. District Court for the Southern District of Florida issued a ruling in connection with litigation brought by environmental groups concerning the manner in which the permits were granted. Although not named as a defendant, CEMEX Construction Materials Florida has intervened in the proceedings to protect its interests. The judge ruled that there were deficiencies in the procedures and analysis undertaken by the relevant governmental agencies in connection with the issuance of the permits. The judge remanded the permits to the relevant governmental agencies for further review. The judge also conducted further proceedings to determine the activities to be permitted during the review period. In July 2007, the judge issued a ruling that halted quarrying operations at three non-Rinker quarries. The judge determined to leave in place CEMEX’s Lake Belt permits in operation until the government agencies conclude their review. CEMEX Construction Materials Florida and other producers involved have appealed the judge’s resolutions. In a May 2008 ruling, the federal appellate court determined that the district court judge did not apply the proper standard of review to the permit issuance decision of the governmental agency, vacated the district court’s prior order, and remanded the proceeding to the district court to apply the proper standard of review. This review remains pending before the district court judge. If the Lake Belt permits were ultimately removed or quarrying operations under them restricted, CEMEX would need to source aggregates, to the extent available, from other locations in Florida or import aggregates. This would likely increase CEMEX’s operating costs in the United States.

 

F-60


Table of Contents

CEMEX, S.A.B. DE C.V. AND SUBSIDIARIES

Notes to the Consolidated Financial Statements – (Continued)

As of December 31, 2008, 2007 and 2006

(Millions of Mexican pesos)

 

 

In April 2006, the cities of Kastela and Solin in Croatia published their respective Master (physical) Plans defining the development zones within their respective municipalities, adversely impacting the mining concession granted to a CEMEX’s subsidiary in Croatia, by the Government of such country in September 2005. In May 2006, CEMEX filed several lawsuits in different courts seeking a declaration of its rights and demanding the prohibition of the implementation of the Master Plans. The municipal courts in Kastela and Solin have issued first instance judgments dismissing the possessory actions presented by CEMEX. These resolutions have been appealed. These cases are currently under review by the courts and applicable administrative entities in Croatia, and it is expected that these proceedings will continue for several years before resolution. Meanwhile, the administrative court in Croatia issued a favorable resolution for CEMEX, validating the legality of the mining concession granted by the Government of Croatia. This decision is final. Currently, it is difficult to determine the impact to be borne by CEMEX as a result of the resolution of the Kastela and Solin litigations.

In addition to the above, as of December 31, 2008, there are various legal proceedings of minor impact that have arisen in the ordinary course of business. These proceedings involve: 1) product warranty claims; 2) claims for environmental damages; 3) indemnification claims relating to acquisitions; 4) claims to revoke permits and/or concessions; and 5) other diverse civil actions. CEMEX considers that in those instances in which obligations have been incurred, CEMEX has accrued adequate provisions to cover the related risks. CEMEX believes these matters will be resolved without any significant effect on its business.

Likewise, as of December 31, 2008, the tax returns submitted by some subsidiaries of CEMEX located in several countries are under ordinary review by the respective tax authorities in the ordinary course of business. CEMEX cannot anticipate if such reviews will result in new tax assessments, which, should any exist, would be appropriately disclosed and/or recognized in the financial statements.

 

21.RELATED PARTIES

All significant balances and transactions between the entities that constitute the CEMEX group have been eliminated in the preparation of the consolidated financial statements. These balances with related parties result primarily from: (i) the sale and purchase of goods between group entities; (ii) the sale and/or acquisition of subsidiaries’ shares within the CEMEX group; (iii) the invoicing of administrative services, rentals, trademarks and commercial name rights, royalties and other services rendered between group entities; and (iv) loans between related parties. Transactions between group entities are conducted on arm’s length terms based on market prices and conditions.

The definition of related parties includes entities or individuals outside the CEMEX group, which, pursuant to their relationship with CEMEX, may take advantage of being in a privileged situation. Likewise, this applies to cases in which CEMEX may take advantage of such relationships and obtain benefits in its financial position or operating results. CEMEX’s transactions with related parties are executed under market conditions. CEMEX has identified the following transactions between related parties:

 

 

Mr. Bernardo Quintana Isaac, a member of the board of directors of CEMEX, S.A.B. de C.V., is the current chairman of the board of directors of Empresas ICA, S.A.B. de C.V. (“Empresas ICA”), and was its chief executive officer until December 31, 2006. Empresas ICA is one of the most important engineering and construction companies in Mexico. In the ordinary course of business, CEMEX extends financing to Empresas ICA in connection with the purchase of CEMEX’s products, on the same credit conditions that CEMEX awards to other customers.

 

 

In the past, CEMEX extended loans of varying amounts and interest rates to its board members and top management executives, which were fully paid in 2006. As of December 31, 2008 and 2007, there are no loans between CEMEX and board members or top management executives.

 

 

For the years ended December 31, 2008, 2007 and 2006, the aggregate amount of compensation paid by CEMEX, S.A.B. de C.V. and subsidiaries to its board of directors, including alternate directors and top management executives, was approximately US$28 (Ps314), US$31 (Ps339) and US$41 (Ps480), respectively. Of these amounts, approximately US$12 (Ps134) in 2008, US$14 (Ps153) in 2007 and US$14 (Ps164) in 2006, were paid as compensation plus performance bonuses, while approximately US$16 (Ps179) in 2008, US$17 (Ps186) in 2007 and US$27 (Ps316) in 2006, corresponded to payments under the long-term incentive program for the purchase of restricted CPOs.

 

22.LIQUIDITY AND MANAGEMENT PLANS

During 2008 and continuing into 2009, CEMEX’s liquidity position and operating performance is being negatively affected by adverse economic and industry conditions in several of its main operating segments brought on by the downturn in the global construction industry and the global credit market crisis. As of December 31, 2008, CEMEX had approximately Ps95,270 (US$6,934) of debt (including the current portion of long-term debt) due in the following 12 months in accordance with the terms of the debt instruments. In addition, CEMEX had an excess of current liabilities over current assets of approximately Ps84,542 (US$6,153). These factors raise substantial doubt concerning CEMEX’s ability to continue operating as a going concern. The ability of CEMEX to continue operating as a going concern is dependent upon its ability to complete the bank refinancing described in the following paragraphs or otherwise obtain additional debt or equity financial resources to pay CEMEX’s obligations as they become due. The 2008 consolidated financial statements do not contain any adjustments that might result from the outcome of this uncertainty. As of May 31, 2009 (unaudited), CEMEX had approximately US$4,284 of debt (including current portion of long-term debt) maturing during the rest of 2009, and US$3,882 and US$7,845 maturing in 2010 and 2011, respectively.

 

F-61


Table of Contents

CEMEX, S.A.B. DE C.V. AND SUBSIDIARIES

Notes to the Consolidated Financial Statements – (Continued)

As of December 31, 2008, 2007 and 2006

(Millions of Mexican pesos)

 

In response to the factors described in the preceding paragraph, CEMEX’s management has developed a consolidated cash flow plan, including the refinancing of a significant portion of its outstanding bank debt currently underway, together with other initiatives that include the sale of certain non strategic assets, the issuance of equity or equity linked securities and the placement of fixed income debt securities, that, if executed successfully, will provide sufficient liquidity to finance CEMEX’s anticipated working capital, capital expenditures, and debt obligations over the next 12 months. As mentioned above, CEMEX is in the process of refinancing a significant portion of its outstanding debt to periods beyond 2009. In connection with this effort, which follows the January 2009 refinancing of a portion of its bilateral and syndicated loan facilities described in note 23, certain consolidated entities, including CEMEX, S.A.B. de C.V. and CEMEX España, S.A., are currently operating under a Conditional Waiver and Extension Agreement (“CWEA”) with its lenders through July 31, 2009.

On March 9, 2009, CEMEX initiated discussions with its core banks to renegotiate the majority of its outstanding debt, or approximately US$14,500 in syndicated and bilateral obligations, under the CWEA. The lenders party to the CWEA have agreed to extend scheduled principal payment obligations which were originally due between March 24, 2009 and July 31, 2009, to July 31, 2009, date in which the global refinancing should be completed. CEMEX entered into the CWEA to have time to negotiate a broader debt refinancing. As of June 26, 2009 (unaudited), payments in an aggregate principal amount of approximately US$1,166 have been extended under the CWEA. If the global refinancing agreement is not entered into prior to the expiration of the CWEA (currently scheduled for July 31, 2009), the extended amounts will become immediately due and payable and the remaining amounts under the relevant facilities in an aggregate principal amount of approximately US$12,924 as of June 26, 2009 (unaudited) will be capable of being accelerated by a vote of the requisite lenders under each relevant facility. Additionally, under the CWEA, a termination event may occur in a variety of situations that are not in CEMEX’s control.

While the discussions are ongoing, CEMEX intends to meet all its obligations across both bank and capital markets debt. In addition, while CEMEX is currently focused on this course of action as the best opportunity to quickly achieve maximum financial flexibility, it will continue to consider other strategies including asset sales. Completion of the bank debt renegotiation process may require consent from all the lenders under the corresponding facilities. Ultimately, the implementation of any bank refinancing and/or extensions is subject to obtaining the necessary commitments from all the financial institutions and to the satisfactory completion of final documentation and satisfaction of customary conditions. As of the date of these financial statements, there are no assurances that CEMEX’s management will be able to successfully execute the respective elements of this plan prior to July 31, 2009 or to extend the CWEA to a later date. If the CWEA expires or terminates, and CEMEX is unable to pay the extended amounts and any accelerated amounts, this would trigger a payment default under the relevant bank facilities, which would trigger defaults under other debt of CEMEX. The global refinancing plan may include a requirement to issue debt and/or equity securities in specified instances, a prohibition on payment of cash dividends, and banks may require CEMEX to encumber or segregate certain assets, in which case, if CEMEX is unable to meet amortization requirements and cannot refinance the debt, the lenders under the refinancing plan could have the right to exercise remedies and foreclosure on the pledged assets.

During April 2009, as part of certain agreements entered into in the CWEA agreement described above and in order to reduce the risk to cash margin deposits, CEMEX finished the closing of a significant portion of its active and inactive derivative financial instruments held as of December 31, 2008 (note 11C and D). By means of this termination, CEMEX incurred an aggregate loss of approximately US$1,093 (unaudited), which after netting approximately US$624 of cash margin deposits already posted in favor of CEMEX’s counterparties and cash payments of approximately US$48, was documented through promissory notes for approximately US$421, which increased CEMEX’s outstanding debt. A comparison of CEMEX’s derivative instruments portfolio between December 31, 2008 and April 30, 2009 is as follows:

 

    December 31, 2008  April 30, 2009 (unaudited)

(U.S. dollars millions)

  Nominal  Fair value 1  Nominal  Fair value 1
Active positions       

Derivative financial instruments related to debt

  US$ 16,416  (4 —    —  

Other derivative financial instruments

   877  (36 301  36

Derivative financial instruments related to equity instruments 2

   3,520  222   3,841  55
             
   20,813  182   4,142  91
             
Inactive positions 3       

Short-term and long-term cross currency swaps

   —    (113 —    —  

Short-term and long-term foreign exchange forwards

   —    (272 —    —  
             
   —    (385 —    —  
             
  US$ 20,813  (203 4,142  91
             

 

1

At December 31, 2008 and April 30, 2009 (unaudited), the fair value of CEMEX’s derivative instruments is presented net of cash margin deposits of approximately US$570 and US$54, respectively, and excludes approximately US$193 in 2008 and US$267 in April 2009, of cash margin deposits associated to CEMEX’s obligations under put option transactions on CEMEX’s CPOs (note 19C).

 

2

As of April 30, 2009 (unaudited), the nominal amount of “Derivative financial instruments related to equity instruments” includes approximately US$373 of put options on CEMEX’s CPOs mentioned above, which present an estimated fair value loss of approximately US$211 million, which net of cash margin deposits of approximately US$213 results in a net asset of approximately US$2. At December 31, 2008, these instruments were recognized at fair value and disclosed as a guarantee obligation (note 19C) rather than as a derivative instrument.

 

3

The nominal amounts of the original derivative positions and the opposite derivative positions at December 31, 2008, are not aggregated, considering that the effects of one instrument are proportionally inverse to the effects of the other instrument, and therefore eliminated.

 

F-62


Table of Contents

CEMEX, S.A.B. DE C.V. AND SUBSIDIARIES

Notes to the Consolidated Financial Statements – (Continued)

As of December 31, 2008, 2007 and 2006

(Millions of Mexican pesos)

 

As a result of this initiative, our outstanding debt profile reflects the original contractual conditions of our obligations. As of May 31, 2009 (unaudited), our total debt was approximately Ps254,312 (US$19,354 considering CEMEX’s accounting exchange rate at May 31, 2009, of Ps13.14 per US$), of which approximately 60.9% was Dollar denominated, approximately 25.0% was denominated in Euros, approximately 12.8% was denominated in Pesos, approximately 0.6% was Yen denominated and approximately 0.7% was denominated in other currencies. As of such date, CEMEX’s total debt interest rate profile was approximately 89% floating and 11% fixed interest rate, and approximately US$4,587 was short term and US$14,767 was long term.

 

23.SUBSEQUENT EVENTS

On January 27, 2009, CEMEX and its creditors agreed to extend a portion of its short-term debt, by means of which, considering an exchange rate of Ps13.74 Mexican pesos per dollar as of December 31, 2008, approximately Ps27,288 (US$1,986) of such short-term debt will mature in the year 2010 and approximately Ps14,537 (US$1,058) will mature in the year 2011. The aforementioned extension is the successful first step in a global refinancing plan announced in December 2008, which is intended to: a) negotiate new long-term syndicated facilities to replace existing short-term bilateral credits; b) extend the maturity by one year of a portion of the US$3,000 syndicated loan related to the acquisition of Rinker, which matures in December 2009; and c) amend the leverage ratio, among other conditions, of certain existing syndicated loan facilities. The last objective was concluded on December 19, 2008 (note 11A).

In January 2009, in connection with the legal proceeding detailed in note 20C related to the review process of CEMEX’s extraction permits covering certain aggregates quarries in the Lake Belt area in South Florida, the judge appointed to the case issued an order that removed CEMEX’s extraction permits associated with three of such quarries. The order does not limit the processing of the material that has previously been removed from these quarries; consequently, CEMEX’s operations will continue for several months. Likewise, the order does not affect the ongoing operations of the other quarries located in the same area or in the state of Florida.

As of February 3, 2009, in connection with the deposits in margin accounts made with financial institutions as of December 31, 2008 which guarantee obligations incurred through derivative financial instruments (notes 11B and 22), and that are presented net with CEMEX’s liabilities with such counterparties, CEMEX agreed with the financial institutions to the settlement of a portion of the obligations. The counterparts received from CEMEX the instruction to withdraw part of the amounts deposited in such margin accounts for an amount of approximately US$392 (Ps5,386), of which approximately US$102 (Ps1,401) refers to active derivative positions (notes 11C and 22), while approximately US$290 (Ps3,985) refers to inactive derivative positions (notes 11D and 22).

On February 4, 2009, as part of the strategies implemented to maintain its liquidity (note 22), CEMEX announced a plan intended to reduce its debt during 2009 by approximately US$3,600 (Ps49,464). It is expected that approximately between US$1,700 (Ps23,358) and US$1,900 (Ps26,106) of the required resources for this reduction will be obtained from the sale of non-strategic assets in several locations around the world. The pertinent negotiations related to these sales are in different stages of progress (unaudited).

During the first quarter of 2009, CEMEX was notified of two findings of presumptive responsibility against CEMEX’s subsidiary in Mexico issued by the Mexican competition authority (Comisión Federal de Competencia), alleging certain violations of Mexican antitrust laws. CEMEX believes these findings have several procedural errors and are unfounded on the merits. CEMEX filed its responses to these findings on February 27, 2009 and May 19, 2009, and expect procedures to continue for several months before resolution.

According to a notification dated April 29, 2009 (unaudited), in connection with the antitrust proceeding against eight cement producers in Poland, which include CEMEX Polska, the Protection Office notified CEMEX Polska of its decision to extend the antitrust proceeding until June 20, 2009, due to the complexity of the case. As of the date of this annual report, CEMEX has no information regarding further developments on this legal assessment.

As of the date of this annual report, in connection with CEMEX’s securitization programs for the sale of trade receivables (note 4), its Mexican program for a principal amount of approximately US$260 as of May 31, 2009, has scheduled commitment expiration date by July 2009. CEMEX has made progress in its current negotiation with financial institutions to extend the Mexican program before its maturity. If CEMEX is unable to extend this transaction on reasonable terms or at all, it would have a negative impact on its liquidity and financial condition. On June 24, 2009, CEMEX extended its securitization program in France until May 24, 2010 provided that the CWEA is not terminated and the global refinancing is completed in a form satisfactory to the program sponsor. In addition, on June 26, 2009, CEMEX entered into a one-year extension of its securitization program in the U.S. for up to US$300 in funded amounts and replaces expiring prior program.

On May 20, 2009, in connection with the Latvian administrative proceeding disclosed in note 20C, the Court of Appeal decided that the Bureau must supplement the Permit with the requirements applicable as of January 1, 2008 on the emission limits of hard particles for clinker melting-on stove. This amendment to the Permit will not adversely affect CEMEX’s operations in the existing plant, unless the competent authorities decide to lower the emission limit. The rest of the Applicant’s claims, who is a Latvian environmental protection organization, were rejected by the court. The judgment may be appealed by the Applicant before the Senate of Supreme Court no later than June 19, 2009. As of the date of this annual report, the Applicant has not appealed the judgment.

 

F-63


Table of Contents

CEMEX, S.A.B. DE C.V. AND SUBSIDIARIES

Notes to the Consolidated Financial Statements – (Continued)

As of December 31, 2008, 2007 and 2006

(Millions of Mexican pesos)

 

On June 15, 2009, CEMEX sold three quarries (located in Nebraska, Wyoming and Utah) and our 49% interest of a joint venture in a quarry operations (located in Granite Canyon, Wyoming) to Martin Marrietta Materials, Inc. for approximately US$65.

On June 15, 2009, CEMEX reached an agreement for the sale of its Australian operations to Holcim for approximately 2.02 billion Australian dollars (approximately US$1.62 billion or Ps21.7 billion considering the exchange rate of 1.25 AUD$ per US dollar and Ps13.39 per US dollar, respectively, at June 15, 2009). All the net proceeds of the sale will be used to reduce debt. The transaction is subject to regulatory approval, due diligence and other closing conditions. The transaction with Holcim includes the sale of all of CEMEX’s facilities in Australia. These include 249 ready-mix plants, 83 aggregate quarries, 16 concrete pipe and precast products plants, and CEMEX’s 25% stake in Cement Australia. As of and for the year ended December 31, 2008, CEMEX’s Australian operations amounted to approximately 5%, 7% and 8% of CEMEX’s consolidated total assets, net sales and operating income, respectively. As of December 31, 2008, CEMEX’s net assets in Australia amounted to approximately Ps25.1 billion (US$1.83 billion). As of the date of this annual report, considering that the consolidation of the June 30, 2009 financial statements is still underway, as well as the due diligence process and other closing conditions, CEMEX cannot reasonably estimate the result in the sale of these assets. For accounting purposes under MFRS, CEMEX’s Australian operations will be presented as discontinued operations in the 2009 financial statements and in the comparative prior periods. According to MFRS, the result on the sale of these assets will represent the difference between the carrying amount of the net assets as of the date of the sale and the final selling price plus or minus any cumulative foreign currency translation effects recognized in equity, and will be recognized as part of the discontinued operations line item.

Condensed balance sheets of CEMEX’s operations in Australia as of December 31, 2008 and 2007 are as follows:

 

   2008  2007

Total assets

  Ps30,712  25,724

Total liabilities

   5,616  2,929
       

Total net assets

  Ps25,096  22,795
       

The following table presents condensed selected income statement information for CEMEX’s operations in Australia for the years ended December 31, 2008 and 2007:

 

   2008  2007 1

Sales

  Ps17,536  8,633

Operating income

   2,364  1,177
       

 

1

The consolidated income statement of CEMEX in 2007, includes the results of CEMEX’s Australian operations for only the six month period ended December 31, 2007.

In June 2009, CEMEX was informed that the Texas General Land Office is alleging that CEMEX failed to pay approximately US$550 in royalties related to mining by CEMEX and its predecessors since the 1940s on lands that, when transferred originally by the State of Texas, contained reservation of mineral rights. CEMEX is analyzing this claim and intends to defend it vigorously.

 

F-64


Table of Contents

CEMEX, S.A.B. DE C.V. AND SUBSIDIARIES

Notes to the Consolidated Financial Statements – (Continued)

As of December 31, 2008, 2007 and 2006

(Millions of Mexican pesos)

 

24.MAIN SUBSIDIARIES

The main subsidiaries as of December 31, 2008 and 2007, are as follows:

 

      % interest

Subsidiary

  

Country

  2008  2007

CEMEX México, S. A. de C.V. 1

  Mexico  100.0  100.0

CEMEX España, S.A. 2

  Spain  99.8  99.8

CEMEX Venezuela, S.A.C.A. 3

  Venezuela  —    75.7

CEMEX, Inc. 4

  United States of America  100.0  100.0

CEMEX (Costa Rica), S.A.

  Costa Rica  99.1  99.1

Assiut Cement Company

  Egypt  95.8  95.8

CEMEX Colombia S.A.

  Colombia  99.7  99.7

Cement Bayano, S.A.

  Panama  99.5  99.5

CEMEX Dominicana, S.A.

  Dominican Republic  99.9  99.9

CEMEX de Puerto Rico Inc.

  Puerto Rico  100.0  100.0

CEMEX France Gestion (S.A.S.)

  France  100.0  100.0

CEMEX Australia Pty. Ltd. 4

  Australia  100.0  100.0

CEMEX Asia Holdings Ltd. 5

  Singapore  100.0  100.0

Solid Cement Corporation 5

  Philippines  100.0  100.0

APO Cement Corporation 5

  Philippines  100.0  100.0

CEMEX (Thailand) Co., Ltd. 5

  Thailand  100.0  100.0

CEMEX U.K.

  United Kingdom  100.0  100.0

CEMEX Investments Limited

  United Kingdom  100.0  100.0

CEMEX Deutschland, AG.

  Germany  100.0  100.0

CEMEX Austria plc.

  Austria  100.0  100.0

Dalmacijacement d.d.

  Croatia  100.0  99.2

CEMEX Czech Operations, s.r.o.

  Czech Republic  100.0  100.0

CEMEX Polska sp. Z.o.o.

  Poland  100.0  100.0

Danubiusbeton Betonkészító Kft.

  Hungary  100.0  100.0

Readymix PLC. 6

  Ireland  61.7  61.7

CEMEX Holdings (Israel) Ltd.

  Israel  100.0  100.0

CEMEX SIA

  Latvia  100.0  100.0

CEMEX Topmix LLC, Gulf Quarries LLC, CEMEX Supermix LLC and CEMEX Falcon LLC 7

  United Arab Emirates  100.0  100.0

 

1.

CEMEX México, S.A. de C.V. is the indirect holding company of CEMEX España, S.A. and subsidiaries.

 

2.

CEMEX España, S.A. is the indirect holding company of all CEMEX’s international operations.

 

3.

CEMEX Venezuela, S.A.C.A. was expropriated by the Government of Venezuela on August 18, 2008 (note 10A).

 

4.

CEMEX Inc. is the indirect holding company of 100% of the common stock of Rinker Materials LLC’s equity, while CEMEX Australia Pty. Ltd. is the holding company of 100% of the common stock of Rinker Group Pty Ltd.

 

5.

Represents CEMEX’s indirect interest in the economic benefits of these entities.

 

6.

Companies listed on the stock exchange of their respective countries.

 

7.

CEMEX owns 49% of the common stock of these entities and obtains 100% of the economic benefits, through arrangements with other stockholders.

 

F-65


Table of Contents

CEMEX, S.A.B. DE C.V. AND SUBSIDIARIES

Notes to the Consolidated Financial Statements – (Continued)

As of December 31, 2008, 2007 and 2006

(Millions of Mexican pesos)

 

25.DIFFERENCES BETWEEN MEXICAN AND UNITED STATES ACCOUNTING PRINCIPLES

 

(a)Basis of Presentation under U.S. GAAP

The consolidated financial statements are prepared in accordance with Mexican Financial Reporting Standards (“MFRS”), which differ in certain significant respects from generally accepted accounting principles applicable in the United States (“U.S. GAAP”). The term “SFAS” as used herein refers to U.S. Statements of Financial Accounting Standards. Likewise, the term “FASB” refers to the U.S. Financial Accounting Standards Board.

As detailed in note 2A, until December 31, 2007, the MFRS consolidated financial statements included the effects of inflation, whereas financial statements prepared under U.S. GAAP are presented on a historical cost basis. The reconciliation to U.S. GAAP includes: (i) a reconciling item in net income and stockholders’ equity for the reversal of the restatement to constant pesos at December 31, 2007 of the financial statements under MFRS for the year ended December 31, 2006; and (ii) a reconciling item to reflect the difference in the carrying value of machinery and equipment of foreign origin and related depreciation between the methodology set forth by MFRS B-10 until December 31, 2007 and the amounts that would be determined by using the historical cost/constant currency method. As described below, these provisions of inflation accounting under MFRS did not meet the requirements of Rule 3-20 of Regulation S-X of the Securities and Exchange Commission. The reconciliation does not include the reversal of other MFRS inflation accounting adjustments as these adjustments represented a comprehensive measure of the effects of price level changes in the Mexican economy and, as such, were considered a more meaningful presentation than historical cost-based financial reporting for both Mexican and U.S. accounting purposes.

Reconciliation of net income under MFRS to U.S. GAAP

For the years ended December 31, 2008, 2007 and 2006, the main differences between MFRS and U.S. GAAP, and their effect on consolidated net income and earnings per share, are presented below:

 

      2008  2007  2006
  Net income reported under MFRS  Ps2,278  26,108  27,855
  Inflation adjustment 1   —    —    (1,151)
            
  Net income reported under MFRS after inflation adjustment   2,278  26,108  26,704
  U.S. GAAP adjustments having the effect of increasing reported net income:      
1.  Fair value measurements (note 25(j))   1,305  —    —  
2.  Employees’ statutory profit sharing (note 25(c))   195  226  —  
3.  Employee benefits (note 25(e))   104  61  136
4.  Other adjustments – Deferred charges (notes 25(c) and (m))   225  122  120
5.  Other adjustments – Capitalized interest (note 25(m))   —    252  3
6.  Other adjustments – Monetary position result (note 25(m))   —    588  179
7.  Depreciation (note 25(g))   —    10  56
8.  Equity in net income of associate companies (note 25(h))   —    7  122
9.  Income taxes (note 25(c))   —    —    1,005
10.  Minority interest – effect of U.S. GAAP adjustments (note 25(f))   —    —    14
  U.S. GAAP adjustments having the effect of decreasing reported net income:      
1.  Impairment of long-lived assets (note 25(l))   (46,077)  —    —  
2.  Income taxes (note 25(c))   (7,748)  (1,103)  —  
3.  Hedge accounting (note 25(j))   (7,716)  (339)  (454)
4.  Minority interest – financing transactions (note 25(f))   (2,596)  (1,847)  (152)
5.  Accounting for uncertainty in income taxes (note 25(d))   (1,584)  (2,188)  —  
6.  Inflation adjustment of machinery and equipment (note 25(i))   (272)  (291)  (307)
7.  Minority interest – effect of U.S. GAAP adjustments (note 25(f))   —    (239)  —  
8.  Employees’ statutory profit sharing (note 25(c))   —    —    (111)
            
  U.S. GAAP adjustments before cumulative effect of accounting change   (64,164)  (4,741)  611
            
  Net income (loss) under U.S. GAAP before cumulative effect of accounting change   (61,886)  21,367  27,315
  Cumulative effect of accounting change (SFAS 123R – note 25(k))   —    —    (931)
            
  Net income (loss) under U.S. GAAP after cumulative effect of accounting change  Ps (61,886)  21,367  26,384
            
  Basic EPS under U.S. GAAP before cumulative effect of accounting change  Ps (2.69)  0.96  1.27
  Diluted EPS under U.S. GAAP before cumulative effect of accounting change   (2.69)  0.96  1.27
            
  Basic EPS under U.S. GAAP after cumulative effect of accounting change  Ps (2.69)  0.96  1.23
  Diluted EPS under U.S. GAAP after cumulative effect of accounting change   (2.69)  0.96  1.23
            

 

1

Adjustment that reverses the restatement of prior periods into constant pesos at December 31, 2007, using CEMEX’s weighted average inflation factor (note 2B), and restates such prior periods into constant pesos at December 31, 2007 using the Mexican restatement inflation factor.

 

F-66


Table of Contents

CEMEX, S.A.B. DE C.V. AND SUBSIDIARIES

Notes to the Consolidated Financial Statements – (Continued)

As of December 31, 2008, 2007 and 2006

(Millions of Mexican pesos)

 

The reconciling item cumulative effect of accounting change in the reconciliation of net income to U.S. GAAP presented above for the year ended December 31, 2006, relates to the adoption of SFAS 123R, Share-Based Payment (“SFAS 123R”), details of which are described in note 25(k).

The following table presents a summarized consolidated statement of operations for the year ended December 31, 2008, and summarized consolidated income statements for the years ended December 31, 2007 and 2006 under U.S. GAAP, which include all reconciling items described in this note 25 as well as certain other reclassifications required for purposes of U.S. GAAP:

 

   2008  2007  2006

Net sales

  Ps 242,341  235,258  203,660

Operating income (loss) 2

   (40,504)  29,844  32,804

Operating income (loss) after other expenses, net

   (39,722)  29,102  32,389

Minority interest net income

   44  1,074  1,226
          

Majority interest net income (loss) before cumulative effect of accounting change

   (61,886)  21,367  27,315

Cumulative effect of accounting change

   —    —    (931)
          

Majority interest net income (loss)

  Ps (61,886)  21,367  26,384
          

 

2

Impairment losses as well as current and deferred Employee Statutory Profit Sharing under U.S. GAAP are included in the determination of operating income. Under MFRS, these items are part of other expenses, net. In addition, as mentioned in note 2T, under MFRS, for the years ended December 31, 2008, 2007 and 2006, other expenses, net, include several unusual or non-recurring transactions, such as restructuring costs (severance payments), anti-dumping duties, results from sales of assets and impairment losses. In the summarized statement of operations and income statements under U.S. GAAP, expense of Ps70,821 in 2008, expense of Ps2,182 in 2007 and income of Ps214 in 2006, were reclassified from other expenses, net, under MFRS to operating expenses under U.S. GAAP.

Reconciliation of stockholders’ equity under MFRS to U.S. GAAP

At December 31, 2008 and 2007, the other main differences between MFRS and U.S. GAAP, and their effect on consolidated stockholders’ equity, with an explanation of the adjustments, are presented below:

 

      2008  2007 
  Total stockholders’ equity reported under MFRS  Ps 237,267   204,153  
  U.S. GAAP adjustments:   
1.  Goodwill (notes 25(b) and (l))   (31,502 11,675  
2.  Other intangible assets (note 25(l))   (179 —    
3.  Income taxes (note 25(c))   309   670  
4.  Deferred employees’ statutory profit sharing (note 25(c))   —     (2,740
5.  Accounting for uncertainty in income taxes (note 25(d))   (10,236 (2,105
6.  Employee benefits (note 25(e))   (3,998 (64
7.  Minority interest – Financing transactions (note 25(f))   (41,495 (33,470
8.  Minority interest – U.S. GAAP presentation (note 25(f))   (5,105 (8,010
9.  Investment in net assets of associate companies (note 25(h))   —     (135
10.  Inflation adjustment for machinery and equipment (note 25(i))   4,164   5,479  
11.  Fair value measurements (note 25(j))   1,305   —    
12.  Other adjustments – Deferred charges (note 25(m))   440   (20
13.  Other adjustments – Capitalized interest (note 25(m))   324   317  
          
  U.S. GAAP adjustments   (85,973 (28,403
          
  Stockholders’ equity under U.S. GAAP before cumulative effect of accounting changes   151,294   175,750  
  Cumulative effect of accounting change (FIN 48 – note 25(d))   —     (3,533
          
  Stockholders’ equity under U.S. GAAP after cumulative effect of accounting changes  Ps 151,294   172,217  
          

The reconciling item cumulative effect of accounting change in the reconciliation of stockholders’ equity to U.S. GAAP presented above as of December 31, 2007, relates to the adoption of FASB Interpretation No. 48, Accounting for Uncertainty in Income Taxes (“FIN 48”), an interpretation of SFAS No. 109, Accounting for Income Taxes, details of which are described in note 25(c).

 

F-67


Table of Contents

CEMEX, S.A.B. DE C.V. AND SUBSIDIARIES

Notes to the Consolidated Financial Statements – (Continued)

As of December 31, 2008, 2007 and 2006

(Millions of Mexican pesos)

 

The following table presents summarized consolidated balance sheets at December 31, 2008 and 2007, prepared under U.S. GAAP, including all reconciling items and reclassifications as compared to MFRS described in this note 25:

 

   At December 31, 2008  At December 31, 2007
   MFRS  Change  U.S. GAAP  MFRS  Change  U.S. GAAP

Current assets 1

  Ps68,195  4,731   72,926  61,244  1,156   62,400

Investments in associates, other investments and non-current accounts receivable 2

   38,833  2,451   41,284  21,559  735   22,294

Property, machinery and equipment 3, 4

   281,858  11,438   293,296  262,189  10,788   272,977

Goodwill, intangible assets and deferred charges

   234,736  (37,161 197,575  197,322  8,572   205,894
                   

Total assets

   623,622  (18,541 605,081  542,314  21,251   563,565
                   

Current liabilities 1, 5

   152,737  3,600   156,337  83,388  19,916   103,304

Long-term debt

   162,824  5   162,829  180,654  (16,139 164,515

Other non-current liabilities

   70,794  17,227   88,021  74,119  7,930   82,049

Perpetual debentures

   —    41,495   41,495  —    33,470   33,470

Minority interest

   —    5,105   5,105  —    8,010   8,010
                   

Total liabilities

   386,355  67,432   453,787  338,161  53,187   391,348
                   

Consolidated stockholders’ equity

   237,267  (85,973 151,294  204,153  (31,936 172,217
                   

Total liabilities, minority interest and stockholders’ equity

  Ps623,622  (18,541 605,081  542,314  21,251   563,565
                   

Additional reclassifications under U.S. GAAP

The summarized financial information under U.S. GAAP presented in the tables above includes several reclassifications as compared to the consolidated financial statements under MFRS. The main reclassifications at December 31, 2008 and 2007 and for the years ended December 31, 2008, 2007 and 2006 are as follows:

 

1

In connection with deferred income taxes, at December 31, 2008 and 2007, current assets under U.S. GAAP include Ps6,027 and Ps2,088, respectively, which are considered non-current items under MFRS. Likewise, current liabilities under U.S. GAAP include Ps3,542 in 2008 and Ps4,459 in 2007 classified as non-current items under MFRS.

 

2

CEMEX accounts for its investments in entities under joint control, principally located in Spain, using the proportional consolidation method (note 2C), incorporating line-by-line all assets, liabilities, revenues and expenses according to CEMEX’s equity ownership. Under U.S. GAAP, these investments are accounted for by the equity method; therefore, all assets, liabilities, revenues and expenses at December 31, 2007 and for the years ended December 31, 2008, 2007 and 2006 related to such joint controlled entities were removed line-by-line against the equity in associates for both balance sheets and income statements. As mentioned in note 10A, during December 2008 CEMEX sold the assets and operations in Spain that were consolidated under the proportional consolidation method.

 

3

Assets classified as held for sale under MFRS (note 7) for approximately Ps1,454 and Ps440, as of December 31, 2008 and 2007, respectively, were reclassified to long-term assets in the condensed financial information of balance sheet under U.S. GAAP. These assets are stated at their estimated fair value. Estimated costs to sell these assets are not significant.

 

4

At December 31, 2008 and 2007, extraction rights in the aggregates sector of approximately Ps7,365 (U.S.$536) and Ps5,405 (U.S.$495) (note 10), recognized as intangible assets under MFRS, were reclassified as part of the book value of the quarries in property, plant and equipment under U.S. GAAP, in accordance with EITF 04-2, Whether Mineral Rights are Tangible or Intangible Assets.

 

5

At December 31, 2007, CEMEX reclassified short-term debt to long-term debt under MFRS (note 11A) for approximately U.S.$1,477 (Ps16,129). In the condensed balance sheets under U.S. GAAP, this reclassification was reversed considering that the agreements contained “Material Adverse Events” clauses, which are CEMEX’s customary covenants. As of December 31, 2008, there is no short-term debt classified as long-term debt.

In accordance with Regulation S-X, the MFRS and U.S. GAAP amounts for 2006 in note 25 were restated into constant pesos at December 31, 2007, using the Mexican inflation factor instead of the weighted average inflation factor (note 2B); with the exception of those amounts for 2006 that are also disclosed in notes 1 to 24, in order to have more straightforward cross-references between note 25 and the MFRS notes.

 

(b)Goodwill

Goodwill recognized under MFRS (note 10) has been adjusted for U.S. GAAP purposes for: (i) the effect on goodwill from the U.S. GAAP adjustments as of the acquisition dates; (ii) beginning January 1, 2002, goodwill is not amortized under U.S. GAAP, while under MFRS goodwill was amortized until December 31, 2004; and (iii) until December 31, 2003, goodwill under MFRS was carried in the functional currencies of the holding companies for the reporting units, was translated into pesos and was then restated using the Mexican inflation index, while under U.S. GAAP, goodwill is carried in the functional currencies of the reporting units, is restated if applicable under MFRS by the inflation factor of the reporting unit’s country, and is translated into Mexican pesos at the exchange rates prevailing at the reporting date. Goodwill generated beginning January 1, 2005 under MFRS is carried consistently with the accounting policy for goodwill under U.S. GAAP.

 

F-68


Table of Contents

CEMEX, S.A.B. DE C.V. AND SUBSIDIARIES

Notes to the Consolidated Financial Statements – (Continued)

As of December 31, 2008, 2007 and 2006

(Millions of Mexican pesos)

 

The reconciliation of goodwill under MFRS and U.S. GAAP for the years ended December 31, 2008, 2007 and 2006 is as follows:

 

   2008  2007  2006

Goodwill under MFRS

  Ps164,608   151,409  56,546

Cumulative U.S. GAAP adjustments

   (31,502 11,675  8,509
          

Goodwill under U.S. GAAP

   133,106   163,084  65,055
          

U.S. GAAP adjustments:

     

Cumulative U.S. GAAP adjustments at beginning of year

   11,675   8,509  5,158

Foreign exchange results and inflation effects

   2,721   3,166  3,351

Impairment charges (see note 25(l))

   (45,898 —    —  
          

Cumulative U.S. GAAP adjustments at end of year

  Ps(31,502 11,675  8,509
          

 

(c)Income Taxes and Employees’ Statutory Profit Sharing

Deferred Income Taxes

Under MFRS, CEMEX determines deferred income taxes in a manner similar to U.S. GAAP (note 14B). Nonetheless, there are specific differences as compared to the calculation under SFAS 109, Accounting for Income Taxes (“SFAS 109”), resulting in adjustments in the reconciliation to U.S. GAAP. These differences mainly arise from: (i) the recognition of the accumulated initial effect of the asset and liability method under MFRS did not consider the deferred tax consequences of business combinations made before January 1, 2000; and (ii) the effects of deferred tax on the reconciling items between MFRS and U.S. GAAP. The tax effects of temporary differences that give rise to significant portions of the deferred tax assets and deferred tax liabilities under U.S. GAAP at December 31, 2008 and 2007 are presented below:

 

   2008  2007 

Deferred tax assets:

   

Tax loss and tax credits carryforwards

  Ps55,488   31,730  

Accounts payable and accrued expenses

   13,616   4,943  

Others

   5,309   2,664  
        

Total gross deferred tax assets

   74,413   39,337  

Less valuation allowance

   (27,194 (21,093
        

Total deferred tax assets under U.S. GAAP

   47,219   18,244  
        

Deferred tax liabilities:

   

Property, plant and equipment

   (53,945 (63,956

Others

   (12,286 (5,331
        

Total deferred tax liability under U.S. GAAP

   (66,231 (69,287
        

Net deferred tax liability under U.S. GAAP

  Ps(19,012 (51,043
        

Under U.S. GAAP, tax effects of intercompany sales of assets should be reversed in consolidation until the time at which the asset is sold outside of the group. Under MFRS, the tax effects recognized by each subsidiary part of a sale of assets within the group are not reversed. As mentioned in note 25(m), during 2008, in connection with an intercompany transfer of intangible assets, a deferred tax asset recognized by the buyer under MFRS in the amount of Ps2,206 million was eliminated for US GAAP purposes. In addition, a deferred charge for an amount of Ps215, was recognized by the seller and will be amortized beginning in 2009 over 10 years, which is the period in which the acquiring entity will obtain the related tax benefit.

Of the total income tax item of approximately Ps7,748 included the reconciliation of net income to U.S. GAAP for the year ended December 31, 2008, approximately Ps2,657 is related to deferred income tax.

Current Income Taxes

In addition to the reconciling items related to deferred income taxes mentioned above, according to MFRS B-4, current income taxes are presented in the income statement. For U.S. GAAP purposes, current income taxes generated by items recognized directly in equity are recognized in equity, considering also intraperiod allocation. The reconciliation of net income to U.S. GAAP for the year ended December 31, 2008, includes an expense of approximately Ps5,091 for the reclassification of current income tax gains from net income under MFRS to equity under U.S. GAAP.

 

F-69


Table of Contents

CEMEX, S.A.B. DE C.V. AND SUBSIDIARIES

Notes to the Consolidated Financial Statements – (Continued)

As of December 31, 2008, 2007 and 2006

(Millions of Mexican pesos)

 

Employees’ Statutory Profit Sharing (“ESPS”)

Until December 31, 2007, for purposes of U.S. GAAP, CEMEX recorded a deferred tax liability related to ESPS in Mexico using the asset and liability method at the statutory rate of 10%. As mentioned in note 2N, beginning January 1, 2008, deferred ESPS under MFRS is calculated and recognized under the asset and liability method. As a result, the accounting difference was eliminated and the cumulative effect in the stockholders’ equity reconciliation to U.S. GAAP as of December 31, 2007, representing a liability of approximately Ps2,740, was cancelled during 2008 and is presented as an income adjustment in the reconciliation of net income to U.S. GAAP. The main effects of temporary differences that gave rise to significant portions of deferred ESPS at December 31, 2007 are as follows:

 

   2007

Deferred assets:

  

Employee benefits

  Ps223

Trade accounts receivable and other

   185
    

Gross deferred assets under U.S. GAAP

   408
    

Deferred liabilities:

  

Property, plant and equipment

   3,074

Other

   153
    

Gross deferred liabilities under U.S. GAAP

   3,227
    

Net deferred liabilities under U.S. GAAP

  Ps2,819
    

Until December 31, 2007, under MFRS, CEMEX recognized deferred ESPS for those temporary differences arising from the reconciliation of net income of the period and the taxable income for ESPS. The adjustment of ESPS in the reconciliation of net income to U.S. GAAP in 2007 includes the change in ESPS under U.S. GAAP for the period, net of the reversal of the ESPS recognized under MFRS, representing an expense of Ps25. In 2006, there was no deferred ESPS determined under MFRS.

 

(d)Accounting for Uncertainty in Income Taxes

For U.S. GAAP purposes effective January 1, 2007, CEMEX adopted FIN 48, an interpretation of SFAS 109, by defining the confidence level that a tax position taken or expected to be taken must meet in order to be recognized in the financial statements. FIN 48 requires that the tax effects of a position must be recognized only if it is “more-likely-than-not” to be sustained based on its technical merits as of the reporting date. In making this assessment, CEMEX has assumed that the tax authorities will examine each position and have full knowledge of all relevant information. Each position has been considered on its own, regardless of its relation to any other broader tax settlement. The more-likely-than-not threshold represents a positive assertion by management that CEMEX is entitled to the economic benefits of a tax position. If a tax position is not considered more-likely-than-not to be sustained, no benefits of the position are to be recognized. Moreover, the more-likely-than-not threshold must continue to be met in each reporting period to support continued recognition of a benefit.

If during any period after adoption of FIN 48 the threshold ceases to be met, the previously recorded benefit must be derecognized. Likewise, the benefit of a tax position that initially fails to meet the more-likely-than-not threshold should be recognized in a subsequent period if changing facts and circumstances enable the position to meet the threshold, the matter is effectively settled through negotiation or litigation with the tax authorities, or the statute of limitations has expired. A summary of the beginning and ending amount of unrecognized tax benefits recorded under U.S. GAAP as of December 31, 2008 and 2007, excluding interest and penalties, is as follow:

 

   2008  2007 

Balance of tax positions under U.S. GAAP at beginning of year 1

  Ps11,198   4,191  

Additions for tax positions of prior years

   2,217   3,635  

Additions for tax positions of current year 2

   2,126   3,356  

Reductions for tax positions related to prior years

   (3,639 —    

Reductions for tax positions related to business combinations 3

   —     (307

Settlements

   (123 (30

Expiration of the statue of limitations

   (24 —    

Foreign currency translation effects

   2,175   353  
        

Balance of tax positions under U.S. GAAP at end of year

  Ps13,930   11,198  
        

Balance of tax positions under MFRS at end of year

  Ps5,474   5,560  
        

 

1

In 2007, the balance at beginning of year includes approximately Ps2,949 for the cumulative effect adjustment derived from the adoption of FIN 48 related to positions analyzed and recognized, which was recorded as a decrease in retained earnings under U.S. GAAP. In addition, CEMEX recorded a decrease in retained earnings of approximately Ps584 in 2007, of which approximately Ps115 and Ps469 were related to accrued interest and penalties, respectively.

 

2

In 2008 and 2007, includes approximately Ps615 and Ps1,681, respectively, recognized under MFRS.

 

F-70


Table of Contents

CEMEX, S.A.B. DE C.V. AND SUBSIDIARIES

Notes to the Consolidated Financial Statements – (Continued)

As of December 31, 2008, 2007 and 2006

(Millions of Mexican pesos)

 

3

During 2007, under MFRS, CEMEX released against income tax for the period a pre-acquisition income tax contingency, resulting in a tax benefit of approximately Ps307. Under U.S. GAAP, the resolution of a pre-acquisition income tax contingency is recognized against goodwill reducing the related recognized liability. As a result, the reconciliation of net income to U.S. GAAP for the year ended December 31, 2007, includes the reclassification of the pre-acquisition income tax contingency benefit of Ps307 under MFRS, which was recognized as a reduction of goodwill under U.S. GAAP.

CEMEX’s policy is to recognize interest and penalties related to unrecognized tax benefits as part of the income tax in the consolidated income statements. Final balance for interest and penalties under MFRS and USGAAP was Ps1,187 and Ps2,967, respectively, as of December 31, 2008, and it was Ps489 under MFRS and Ps1,241 under U.S. GAAP, at December 31, 2007. Interest and penalties expense during 2008 recognized within current income tax expense was Ps695 and Ps1,341 under MFRS and USGAAP, respectively. During 2007, interest and penalties expense was Ps415 under MFRS and Ps621 under U.S. GAAP.

All unrecognized tax benefits included as of December 31, 2008 and 2007, if recognized, would impact CEMEX’s effective tax rate.

Tax examinations can involve complex issues and the resolution of issues may span multiple years, particularly if subject to negotiation or litigation. Although CEMEX believes its estimates of the total unrecognized tax benefits are reasonable, uncertainties regarding the final determination of income tax audit settlements and any related litigation could affect the amount of total unrecognized tax benefits in the future periods. It is difficult to estimate the timing and range of possible change related to the uncertain tax positions, as finalizing audits with the income tax authorities may involve formal administrative and legal proceedings. Accordingly, it is not possible to reasonably estimate the expected changes to the total unrecognized tax benefits over the next 12 months, although any settlements or statute expirations may result in a significant increase or decrease in the total unrecognized tax benefits, including those positions related to tax examinations being currently conducted.

CEMEX files income tax returns in multiple jurisdictions and is subject to examination by income taxing authorities throughout the world. CEMEX’s major tax jurisdictions and the years open for examination are as follows:

 

Country

  Years open for
examination

Mexico

  2002 – 2008

United States

  2005 – 2008

Spain

  2001 – 2008

United Kingdom

  2000 – 2008

 

(e)Employee Benefits

Severance payments

Under U.S. GAAP, post-employment benefits for former or inactive employees, including severance payments, which are not part of a restructuring event, are accrued over the employees’ service lives. Beginning January 1, 2005 under MFRS, severance payments that are not part of a restructuring event are accrued over the employees’ service lives according to actuarial computations, in a manner similar to U.S. GAAP. For the years ended December 31, 2008, 2007 and 2006, the reconciling item refers to the amortization of the cumulative initial effect from the accounting change under MFRS, recognized as of January 1, 2005 as part of the unrecognized net transition obligation.

Pension and other postretirement benefits

In connection with employee pension and other postretirement benefits under MFRS, until December 31, 2007, CEMEX determined the costs associated to these benefits based on the obligations’ net present value, and amortized any prior service cost, transition liability and actuarial results, following the corridor method (note 2N) over the employees’ estimated active service lives, as permitted by SFAS 87, Employers’ Accounting for Pensions, under U.S. GAAP. Consequently, for the years ended December 31, 2007 and 2006 no adjustment was determined in the reconciliation of net income to U.S. GAAP. Beginning January 1, 2008, resulting from the adoption of new MFRS D-3, the prior service cost, transition liability and actuarial results accrued as of December 31, 2007, should be amortized to the income statement over a maximum period of five years, while the new actuarial results generated after the adoption of new MFRS D-3 are amortized normally over the employees’ estimated active service lives following the corridor method. The reconciliation of net income to U.S. GAAP in 2008 includes the reversal of the additional amortization expense recognized under MFRS of approximately Ps104.

In connection with the change from a defined benefit plan to a defined contribution plan for a portion of CEMEX’s employees in Mexico authorized on December 31, 2005, and that was effective on January 10, 2006, CEMEX determined a net loss of approximately Ps1,056 related to: 1) an event of settlement of obligations, which represented a gain of approximately Ps106; and 2) an event of curtailment, which represented a loss of approximately Ps1,162. Under MFRS, the effects from the change in plan were recognized in 2005 considering that it was a material event occurring before the issuance of the financial statements. For purposes of U.S. GAAP, according to SFAS 88, Employers’ Accounting for Settlements and Curtailments of Defined Benefit Pension Plans and for Termination Benefits, settlement events should be recognized in the year in which the settlement occurred and not in the year in which the change is authorized. As a result, in the reconciliation of net income to U.S. GAAP, the settlement gain of approximately Ps106 (Ps80 after tax) recognized under MFRS in 2005 was canceled against the provision of pensions and other postretirement benefits under U.S. GAAP at December 31, 2005, and recognized in the reconciliation of net income to U.S. GAAP in 2006, the year in which the change of plan occurred.

 

F-71


Table of Contents

CEMEX, S.A.B. DE C.V. AND SUBSIDIARIES

Notes to the Consolidated Financial Statements – (Continued)

As of December 31, 2008, 2007 and 2006

(Millions of Mexican pesos)

 

Effective December 31, 2006, for purposes of the reconciliation of stockholders’ equity to U.S. GAAP, CEMEX adopted SFAS 158, which requires companies to recognize the funded status (benefits’ obligation less fair value of plan assets) of defined benefit pension and other postretirement plans as a net asset or liability and to recognize any changes in that funded status in the year in which the changes occur against other comprehensive income (“OCI”) to the extent those changes are not included in the net periodic cost.

The reconciliation of the funded status as of December 31, 2008 and 2007 between MFRS and U.S. GAAP is as follows:

 

   Assets (non-
current)
  Liabilities
(non-
current)
  Deferred
income tax
(non-current)
  Total
liabilities
  Cumulative
OCI, net of
tax
 

Funded status under U.S. GAAP at December 31, 2007

  Ps644   7,453   (2,345 5,108   (45

Reversal of approximate SFAS 158 adjustments

   261   197   19   216   45  
                 

Funded status under MFRS at December 31, 2007

  Ps905   7,650   (2,326 5,324   —    
                 

Funded status under U.S. GAAP at December 31, 2008

  Ps148   10,934   (3,183 7,751   (2,712

Reversal of approximate SFAS 158 adjustments

   (148 (4,146 1,286   (2,860 2,712  
                 

Funded status under MFRS at December 31, 2008

  Ps—     6,788   (1,897 4,891   —    
                 

The change during 2008 and 2007 in OCI under U.S. GAAP was a net loss of approximately Ps3,934 (Ps2,667 net of income tax) and a net benefit of approximately Ps1,878 (Ps1,314 net of income tax), respectively, which includes: i) a curtailment loss of Ps18 in 2008 and a curtailment gain of Ps169 in 2007; ii) a net loss of Ps3,676 in 2008 and a net gain of Ps1,800 in 2007 from actuarial results and foreign currency translation effects during the year; and iii) expenses of approximately Ps240 in 2008 and Ps91 in 2007 for the amortization of the prior service cost, the transition liability and the actuarial results. For the years ended December 31, 2008, 2007 and 2006, SFAS 158 adjustments had no effect on the summarized statement of operations and summarized income statements under U.S. GAAP presented in note 25(a).

 

(f)Minority Interest

Financing Transactions

In connection with CEMEX’s perpetual debentures (note 15D) for notional amounts of U.S.$3,020 (Ps41,495) in 2008 and U.S.$3,065 (Ps33,470) in 2007, which are treated as equity instruments and included as part of minority interest under MFRS, for purposes of the reconciliation of stockholders’ equity to U.S. GAAP, such perpetual debentures were reclassified to long-term debt under U.S. GAAP, reducing stockholders’ equity under U.S. GAAP in the amount of Ps41,495 in 2008 and Ps33,470 in 2007. Interest accrued on the perpetual debentures, including in 2008 interest incurred in connection with perpetual facilities that were originated and settled during the year (notes 11A and 15D), for approximately Ps2,596 in 2008, Ps1,847 in 2007 and Ps152 in 2006 recognized within “Other capital reserves” under MFRS was treated as financing expense in the reconciliation of net income to U.S. GAAP.

U.S. GAAP Adjustments to Minority Interest

Under MFRS, the minority interest in consolidated subsidiaries is presented as a separate component within stockholders’ equity. Under U.S. GAAP, minority interest is classified separately from stockholders’ equity. At December 31, 2008 and 2007, the amount presented in the reconciliation of stockholders’ equity to U.S. GAAP includes the share of minority interest of the adjustments to U.S. GAAP determined in the consolidated subsidiaries.

 

(g)Depreciation

Until December 31, 2006, CEMEX’s subsidiary in Colombia recorded depreciation expense for certain fixed assets using the sinking fund method. Under U.S. GAAP, depreciation is calculated on a straight-line basis over the estimated useful lives of the assets. Depreciation expense under MFRS was reduced in the reconciliation of net income to U.S. GAAP resulting in a benefit of Ps56 in 2006. In 2007, considering that these assets were almost fully depreciated and the small significance of the adjustment, CEMEX discontinued its quantification resulting in the cancellation of the cumulative effect in the reconciliation of stockholders’ equity to U.S. GAAP at December 31, 2006, which was released in the reconciliation of net income to U.S. GAAP in 2007 representing a benefit of Ps10.

 

(h)Associated Companies

CEMEX has adjusted its investment and equity method in associates (note 8A) for CEMEX’s share of the approximate U.S. GAAP adjustments applicable to these entities.

 

F-72


Table of Contents

CEMEX, S.A.B. DE C.V. AND SUBSIDIARIES

Notes to the Consolidated Financial Statements – (Continued)

As of December 31, 2008, 2007 and 2006

(Millions of Mexican pesos)

 

(i)Inflation Adjustment of Machinery and Equipment

According to Regulation S-X, when inflationary accounting is applicable under MFRS, fixed assets of foreign origin should be restated by applying the inflation rate of the country that holds the assets, regardless of the assets’ origin countries, instead of using the methodology of MFRS until December 31, 2007 (notes 2A and 2I), under which fixed assets of foreign origin were restated by applying a factor that considered the inflation of the asset’s origin country and the fluctuation of the currency of the country that holds the asset against the currency of the asset’s origin country. Depreciation expense is based upon the revised amounts. The amount recognized in the reconciliation of net income to U.S. GAAP in 2008 refers to depreciation expense of the cumulative effect of the reconciling item as of December 31, 2007, the date on which inflationary accounting was suspended under MFRS. The amount recognized in the reconciliation of stockholders’ equity to U.S. GAAP in 2008 includes Ps2,680 (US$195) ((Ps1,769 (US$129), net of income tax) related to the revaluation of fixed assets in Venezuela, which are presented net in the caption “Non-current accounts receivables and other assets”.

Beginning in 2008, if inflationary accounting is applicable under MFRS, fixed assets of foreign origin would be restated using the factors derived from the general price indexes of the countries holding the assets, in a manner similar to that permitted under Regulation S-X.

 

(j)Financial Instruments

Indebtedness (note 11A)

Under MFRS, CEMEX has designated certain debt as hedges of certain investments in foreign subsidiaries, and records foreign exchange fluctuations on such debt within “Other equity reserves” in stockholders’ equity (notes 2E and 15B). In the reconciliation of net income to U.S. GAAP, a portion of those foreign exchange results recognized in equity under MFRS have been reclassified to earnings, resulting in expense of Ps7,716 in 2008, expense of Ps339 in 2007 and expense of Ps454 in 2006, since the related debt did not meet the conditions for hedge accounting set forth in SFAS 52, Foreign Currency Translation, given that the currencies in which the debt is denominated are not the same currencies as the functional currencies of the net investments hedged.

Fair Value of Financial Instruments

Information related to the fair value of consolidated financial instruments is presented in note 11B. In addition, as of December 31, 2008 and 2007, the fair value of the perpetual debentures was approximately Ps17,464 (U.S.$1,271) and Ps30,838 (U.S.$2,824), respectively.

Derivative Financial Instruments (notes 2L, 11C and D)

Under both MFRS and U.S. GAAP, all derivative instruments, including those embedded in other contracts, are recognized in the balance sheet as assets or liabilities at their fair values, and changes in fair value are recognized in earnings, unless the derivatives qualify as hedges of future cash flows, in which case the effective portion of such changes in fair value is recorded temporarily in equity, and then recognized in earnings along with the related effects of the hedged items. Any ineffective portion of a hedge is reported in earnings as it occurs. However, as mentioned below, SFAS 157, Fair Value Measurements (“SFAS 157”), changed the definition of fair value beginning in 2008 and created a difference between MFRS and U.S. GAAP.

Energy supply contracts in which CEMEX has the obligation to acquire fixed amounts of megawatts during predefined periods (note 19C), which were negotiated for own-use in CEMEX’s plants, do not include provisions for net cash settlement and do not have trading purposes. Such energy contracts contain features that may imply that the contracts represent derivative instruments or that they contain embedded derivative instruments. For both MFRS and U.S. GAAP, CEMEX considers these contracts under the “Normal Purchases and Normal Sales Exception” established in SFAS 133, Accounting for Derivative Instruments and Hedging Activities; consequently, such contracts are not recognized at fair value through the income statement.

All derivative instruments were accounted under MFRS consistently with the provisions of U.S. GAAP. For the years ended December 31, 2008, 2007 and 2006, CEMEX has not designated any derivative instrument as a fair value hedge under both MFRS and U.S. GAAP.

For all hedging relationships, for accounting purposes, CEMEX formally documents the hedging relationship and its risk-management objective and strategy for undertaking the hedge, the hedging instrument, the hedged item, the nature of the risk being hedged, how the hedging instrument’s effectiveness in offsetting the hedged risk will be assessed, and a description of the method of measuring ineffectiveness. This process includes linking all derivatives that are designated as cash-flow or foreign-currency hedges to specific assets and liabilities on the balance sheet or to specific firm commitments or forecasted transactions. CEMEX also formally assesses, both at the hedge’s origination and on an ongoing basis, whether the derivatives that are used in hedging transactions are highly effective in offsetting changes in cash flows of hedged items. When it is determined that a derivative is not highly effective as a hedge or that it has ceased to be a highly effective hedge, CEMEX discontinues hedge accounting prospectively.

Fair Value Hierarchy

On January 1, 2008, under U.S. GAAP, CEMEX adopted SFAS 157 for fair value measurements of financial assets and financial liabilities and for fair value measurements of nonfinancial items that are recognized or disclosed at fair value in the financial statements on a recurring basis.

 

F-73


Table of Contents

CEMEX, S.A.B. DE C.V. AND SUBSIDIARIES

Notes to the Consolidated Financial Statements – (Continued)

As of December 31, 2008, 2007 and 2006

(Millions of Mexican pesos)

 

FASB Staff Position FAS 157-2, Effective date of FASB Statement 157 (“FSP 157-2”), delays the effective date of SFAS 157 until fiscal years beginning after November 15, 2008 for all nonfinancial assets and nonfinancial liabilities that are recognized or disclosed at fair value in the financial statements on a recurring basis. At December 31, 2008, the categories of assets and liabilities to which CEMEX has not applied the provisions of SFAS 157 in accordance to FSP 157-2 include: nonfinancial assets and liabilities initially measured at fair value in a business combination, nonfinancial long-lived assets measured at fair value for impairment assessment, and asset retirement obligations. Additionally, the provisions of SFAS 157 were not applied to fair value measurements of CEMEX’s goodwill impairment test performed under SFAS 142 (first step) and nonfinancial assets and nonfinancial liabilities measured at fair value to determine the amount of goodwill impairment (second step). On January 1, 2009, CEMEX will be required to apply the provisions of SFAS 157 to fair value measurements of nonfinancial assets and nonfinancial liabilities that are recognized or disclosed at fair value in the financial statements on a nonrecurring basis. CEMEX is currently evaluating the impact, if any, of applying these provisions on its financial position and results of operations.

Under MFRS, in addition to its trading securities which are recorded at their quoted market prices, CEMEX has recognized all its derivative financial instruments at their estimated fair value (notes 11C and D). For purposes of MFRS, fair value is the amount for which an asset could be exchanged, a liability settled, or an equity instrument granted could be exchanged between knowledgeable, willing parties in an arm’s length transaction. Beginning in 2008 under U.S. GAAP, the concept of fair value was redefined by SFAS 157 as an “Exit Value”, which is the price that would be received to sell an asset or paid to transfer a liability in an orderly transaction between market participants at the measurement date. Basically, the difference between the fair value under MFRS, which is equivalent to a settlement amount at the balance sheet date, and the Exit Value under U.S. GAAP, is that the later considers the counterparty’s credit risk in the valuation.

The concept of Exit Value works under the premise that there is a market and market participants for the specific asset or liability. When there is no market and/or market participants willing to make a market, SFAS 157 establishes a fair value hierarchy that prioritizes the inputs to valuation techniques used to measure fair value. The hierarchy gives the highest priority to unadjusted quoted prices in active markets for identical assets or liabilities (Level 1 measurements) and the lowest priority to measurements involving significant unobservable inputs (Level 3 measurements). The three levels of the fair value hierarchy are as follows:

 

  

Level 1 inputs are quoted prices (unadjusted) in active markets for identical assets or liabilities that CEMEX has the ability to access at the measurement date.

 

  

Level 2 inputs are inputs other than quoted prices that are observable for the asset or liability, either directly or indirectly.

 

  

Level 3 inputs are unobservable inputs for the asset or liability.

The fair values determined by CEMEX for its derivative financial instruments are Level 2. There is no direct measure for the risk of CEMEX or its counterparties in connection with the derivative instruments. Therefore, the risk factors applied for CEMEX’s assets and liabilities originated by the valuation of such derivatives were extrapolated from publicly available risk discounts for other public debt instruments of CEMEX and its counterparties. The following table presents a comparison of fair values between MFRS and U.S. GAAP and the corresponding reconciling adjustment at December 31, 2008, representing a gain of approximately US$95 (Ps1,305 (Ps960 after applicable deferred income tax)):

 

(U.S. dollars millions)

  MFRS  U.S. GAAP  Adjustment

Active derivative instruments (note 11C)

    

Derivative financial instruments related to debt

  US$(4 5   9

Other derivative financial instruments

   (36 (14 22

Derivative financial instruments related to equity instruments

   222   240   18
          
   182   231   49
          

Inactive derivative instruments (note 11D)

    

Cross currency swaps

   (101 (64 37

Foreign exchange forward contracts

   (284 (275 9
          
   (385 (339 46
          

Total

  US$(203 (108 95
          

As mentioned in note 11B, the fair value amounts under both MFRS and U.S. GAAP presented above at December 31, 2008, include approximately US$570 (Ps7,382) of deposits in margin accounts with financial institutions, of which US$372 (Ps5,111) are related to active positions and US$198 (Ps2,720) to inactive positions.

 

F-74


Table of Contents

CEMEX, S.A.B. DE C.V. AND SUBSIDIARIES

Notes to the Consolidated Financial Statements – (Continued)

As of December 31, 2008, 2007 and 2006

(Millions of Mexican pesos)

 

Fair Value Option

SFAS 159, The Fair Value Option for Financial Assets and Financial Liabilities—Including an amendment of FASB Statement No. 115 (“SFAS 159”), provides entities with an option to measure many financial instruments and certain other items at fair value. Under SFAS 159, unrealized gains and losses on items for which the fair value option has been elected are reported in earnings at each reporting period. As of and for the year ended December 31, 2008, CEMEX did not elect to measure any financial instruments or other items at fair value.

 

(k)Stock Option Programs

Stock options activity during 2008 and 2007, the balance of options outstanding at December 31, 2008 and 2007 and other general information regarding CEMEX’s stock option programs is presented in note 16.

As mentioned in note 2U, CEMEX accounts for its stock option programs according to IFRS 2. Effective January 1, 2006, under U.S. GAAP, CEMEX adopted SFAS 123R. This statement replaces SFAS 123, Accounting for Stock-Based Compensation (“SFAS 123”) and supersedes APB 25. SFAS 123R requires that all stock-based compensation be recognized as an expense in the financial statements and that such cost be measured at the fair value of the award. Similar to IFRS 2 under MFRS, SFAS 123R requires liabilities incurred under stock awards to be measured at fair value at each balance sheet date, with changes in fair value recorded in the income statement. Likewise, IFRS 2 and SFAS 123R require compensation cost related to awards qualifying as equity instruments to be determined considering the grant-date fair value of the awards, and be recorded during the awards’ vesting period. As of and for the years ended December 31, 2008, 2007 and 2006, the compensation expense and the liabilities accrued in connection with CEMEX’s stock option programs under MFRS are the same amounts that would be determined using SFAS 123R.

 

(l)Impairment of Long-Lived Assets

Under U.S. GAAP, CEMEX assesses goodwill and indefinite-lived intangibles for impairment annually unless events occur that require more frequent reviews. Other long-lived assets, including amortizable intangibles, are tested for impairment if impairment triggers occur. Discounted cash flow analyses considering the required use of market considerations are applied to assess the possible impairment of goodwill and indefinite life intangible assets; whereas if impairment indicators exist, undiscounted cash flow analyses are used to assess the impairment for other long-lived assets, including definite life intangible assets. If an assessment indicates impairment, the impaired asset is written down to its fair value based on the best information available. The useful lives of amortizable intangibles are evaluated periodically, and subsequent to impairment reviews, to determine whether revision is warranted. If cash flows related to an indefinite life intangible are not expected to continue for the foreseeable future, a useful life is assigned. Considerable management judgment is necessary to estimate undiscounted and discounted future cash flows. Assumptions used for these cash flows are consistent with internal forecasts and industry practices.

As mentioned in note 2K, under MFRS, in order to test the balances of its long-lived assets for impairment, including goodwill, definite and indefinite life intangible assets and property, machinery and equipment, CEMEX determines the value in use, which consists of the discounted amount of estimated future cash flows to be generated by the related asset. The impairment loss results from the excess of the carrying amount over the value in use related to the asset. Differences in the carrying values of certain long-lived assets under U.S. GAAP as well as other factors explained below led to different impairment losses or impairment testing results between MFRS and U.S. GAAP. As of December 31, 2008 and 2007, CEMEX has no indefinite-lived intangible assets other than goodwill under both MFRS and U.S. GAAP.

Based on impairment tests made during the last quarter of 2008 under MFRS in connection with the annual review (note 10C), goodwill impairment losses were determined for the United States, Ireland and Thailand reporting units for approximately Ps18,314 (US$1,333), including an impairment loss related to CEMEX’s Venezuelan investment in connection with the nationalization. Likewise, considering triggering events in the United States during the fourth quarter of 2008, CEMEX tested its intangible assets of definite life in that country and determined that the net book value of certain trademarks exceeded their related value in use and recorded impairment losses of approximately Ps1,598 (US$116). In addition, as mentioned in note 9, CEMEX recognized impairment losses during the fourth quarter in connection with the permanent closing of operating assets for an aggregate amount of approximately Ps1,045 (US$76).

Goodwill

Under U.S. GAAP, if the carrying amount of the reporting unit exceeds its related fair value, CEMEX should apply a “second step” process by means of which the fair value of such reporting unit should be allocated to the fair value of its net assets in order to determine the reporting unit’s “implied” goodwill. The resulting impairment loss under U.S. GAAP is the difference between the carrying amount of the related goodwill as of the valuation date and the implied goodwill amount. This situation, in addition to differences in the determination of the risk-adjusted discount rates under MFRS as compared to U.S. GAAP, as well as differences in the reporting units’ carrying amounts between MFRS and U.S. GAAP, originate, when applicable, different amounts of impairment losses.

 

F-75


Table of Contents

CEMEX, S.A.B. DE C.V. AND SUBSIDIARIES

Notes to the Consolidated Financial Statements – (Continued)

As of December 31, 2008, 2007 and 2006

(Millions of Mexican pesos)

 

Based on the results of goodwill impairment testing as of December 31, 2008 under U.S. GAAP, CEMEX recorded an estimated impairment loss in connection with its reporting unit in the United States of approximately Ps62,354 (US$4,538). Any adjustment to this amount resulting from the completion of the measurement of the impairment charge will be recognized in a subsequent reporting period.

To establish the fair value of its reporting units under U.S. GAAP, CEMEX initially calculated their fair value by discounting the projected future cash flows using country specific estimated weighted average cost of capital as the discount rates, and by including and blending the allocated fair value estimates based on CEMEX historical multiples, on a basis of 60% discounted cash flows and 40% multiples. As additional reference to the fair value as determined, CEMEX compared other market value indicators, including fair value estimates based on the Guided Transactions Approach and Industry Multiples. In addition, CEMEX’s market capitalization, including a reasonable control premium, was taken into consideration as a reference to reconcile the aggregate fair value determined for the reporting units. The results of the impairment test performed as of December 31, 2008 indicated that the estimated fair values of the reporting units in the United States, Ireland and Thailand were less than their allocated carrying amount at that time, failing the first step of the goodwill impairment test. The fair value of all other reporting units under U.S. GAAP exceeded in each case the corresponding carrying amount.

The second step required CEMEX to allocate the fair value of the U.S. reporting unit derived in the first step to the fair value of the reporting unit’s net assets. In respect of its reporting units in Ireland and Thailand, CEMEX did not perform the second step considering that the related goodwill was fully impaired in the first step test, the materiality of these reporting units and the goodwill balances. In connection with its U.S. reporting unit, CEMEX calculated the fair values of the tangible and intangible assets and the fair value in excess of amounts allocated to such net assets represented the implied fair value of goodwill for the reporting unit. Due to the complexity of this process, CEMEX will not complete the measurement of the implied fair value of goodwill until a subsequent reporting period and, accordingly, the goodwill impairment charge in the reconciliation of net income to U.S. GAAP represents an estimate. The goodwill was written down to its implied fair value derived in the second step.

Complementarily, in connection with the goodwill associated to CEMEX’s reporting units in Ireland and Thailand, as well as the goodwill associated with its Venezuelan investment, which was fully impaired under MFRS (note 10C), the reconciliation of net income to U.S. GAAP includes an additional impairment loss of approximately Ps331 associated to the cancellation of cumulative differences in the goodwill carrying amounts of these reporting units between MFRS and U.S. GAAP. At December 31, 2008, goodwill under U.S. GAAP associated with CEMEX’s reporting units in Thailand and Ireland, as well as its Venezuelan assets, has been completely removed.

For purposes of the summarized statement of operations under U.S. GAAP for the year ended December 31, 2008 (note 25(a)), the noncash goodwill impairment losses, excluding the loss associated to CEMEX’s Venezuelan investment, are included in the determination of operating income. The impairment loss recognized in 2008 under U.S. GAAP can be explained as follows:

 

Item

  2008

Effect attributable to the different discount rates and required market considerations, net

  Ps51,711

Effect originated by the “second step” process

   11,966

Effect resulting from different carrying amounts of goodwill between MFRS and U.S. GAAP

   535
    

Total goodwill impairment losses under U.S. GAAP

   64,212

Goodwill impairment losses under MFRS

   18,314
    

Additional goodwill impairment losses under U.S. GAAP

  Ps45,898
    

Discount rates under MFRS differ from those determined under U.S. GAAP. In determining an appropriate discount rate, MFRS requires company specific data such as the rate at which CEMEX can obtain financing. In contrast, under U.S. GAAP, the discount rate should reflect a market participant’s perspective on the risk of the determined cash flow streams; therefore, CEMEX applied industry specific data.

The following table presents the discount rates by country at December 31, 2008, used for the determination of CEMEX’s discounted projected future cash flows under MFRS and U.S. GAAP:

 

Reporting units

  MFRS  U.S. GAAP

United States

  9.2%  10.4%

Spain

  10.8%  12.0%

Mexico

  12.0%  12.9%

Colombia

  11.8%  12.6%

France

  11.2%  12.1%

United Arab Emirates

  13.0%  14.7%

United Kingdom

  9.8%  11.2%

Australia

  11.1%  12.1%

Range of discount rates in other countries

  11.3% – 15.0%  12.0% – 18.0%

 

F-76


Table of Contents

CEMEX, S.A.B. DE C.V. AND SUBSIDIARIES

Notes to the Consolidated Financial Statements – (Continued)

As of December 31, 2008, 2007 and 2006

(Millions of Mexican pesos)

 

CEMEX used the same growth rates in determining its projected future cash flows for both MFRS and U.S. GAAP. CEMEX’s aggregate fair value under U.S. GAAP at December 31, 2008 was approximately US$39 billion. The use of various rates could have an adverse change in the fair value of CEMEX’s goodwill and cause it to be impaired. A 1% increase in the discount rates under U.S. GAAP would cause the aggregate fair value to decrease approximately by 6.4%. At these increased discount rates, CEMEX’s first step test would also indicate impairment in its reporting units located in the United Kingdom, the Philippines and Australia. Likewise, a 1% decrease in the growth rates would cause the aggregate fair value to decrease approximately by 3.8%. At these decreased growth rates, CEMEX’s first step test would also indicate impairment in its reporting units located in the Philippines and Australia. In contrast, a 1% decrease in the discount rates under U.S. GAAP would cause the aggregate fair value to increase approximately by 8.0%. At these decreased discount rates, CEMEX’s first step test would not indicate impairment of additional reporting units. Moreover, a 1% increase in the growth rates would cause the aggregate fair value to increase approximately by 4.8%. At these increased growth rates, CEMEX’s first step test would also not indicate impairment of other reporting units.

During 2007 and 2006, the fair value of the reporting units under U.S. GAAP exceeded in each case the corresponding carrying amounts. Therefore, no impairment charges resulted from the mandatory annual impairment testing of goodwill under U.S. GAAP.

Other Intangible Assets

A significant portion of CEMEX’s definite-lived intangibles assets under both MFRS and U.S. GAAP as of December 31, 2008 and 2007, are comprised by extraction permits, trademarks and customer relationships (note 10). When impairment indicators exist, for each intangible asset, CEMEX would determine its projected revenue streams over the estimated useful life. In order to obtain undiscounted and discounted cash flows attributable to each intangible asset, such revenues are adjusted for operating expenses, changes in working capital and other expenditures, as applicable, and discounted to net present value using the risk adjusted discount rates of return. Significant management judgment is necessary to determine the appropriate valuation method and estimates under the key assumptions, among which are: a) the useful life of the asset; b) the risk adjusted discount rate of return; c) royalty rates; and d) growth rates. Assumptions used for these cash flows are consistent with internal forecasts and industry practices.

The fair values of intangible assets are very sensitive to changes in the significant assumptions used in their calculation. Certain key assumptions are more subjective than others. In respect of trademarks, CEMEX considers the royalty rate, key in the determination of revenue streams, as the most subjective assumption. In respect of permits and customer relationships, the most subjective assumptions are revenue growth rates and estimated useful lives. CEMEX validates its assumptions through benchmarking with industry practices and the corroboration of third party valuation advisors.

During the fourth quarter of 2008, considering the existence of triggering events, CEMEX tested its U.S. intangible assets under both MFRS and U.S. GAAP. In connection with the trademarks that were adjusted to its value in use under MFRS, the impairment test under U.S. GAAP also presented an excess of the carrying amount over the undiscounted estimated future cash flows. Consequently, CEMEX discounted such estimated future cash flows using the discount rate determined under U.S. GAAP as described above, and arrived at an additional impairment loss of approximately Ps179.

In 2007 and 2006, there were no impairment indicators leading to impairment testing of CEMEX’s definite-lived intangible assets under U.S. GAAP. In connection with the intangible assets arising from the acquisition of Rinker that were deemed to have an indefinite useful life as of December 31, 2007, CEMEX did not test these assets for impairment during 2007 considering the proximity between the fair value’s valuation date and year-end. During 2008 (note 10), CEMEX assigned specific useful lives to these assets under both MFRS and U.S. GAAP.

Property, Plant and Equipment

For the years ended December 31, 2008, 2007 and 2006, there were no impairment charges under U.S. GAAP in addition to those described in note 9 related to property, plant and equipment, which were recorded under MFRS. In the case of the assets subject to impairment in the related periods, the differences in carrying amounts between MFRS and U.S. GAAP were not so significant as to require additional adjustments.

 

(m)Other U.S. GAAP Adjustments

Deferred charges

In prior years, under MFRS, CEMEX capitalized certain costs not qualifying for deferral under U.S. GAAP. Therefore, such costs were reversed through earnings under U.S. GAAP in the period incurred, resulting in income of Ps10 in 2008, income of Ps122 in 2007 and income of Ps120 in 2006. During 2008, 2007 and 2006, all amounts capitalized under MFRS also met the requirements for capitalization under U.S. GAAP. Accordingly, the adjustments in the reconciliation of net income to U.S. GAAP for the years ended December 31, 2008, 2007 and 2006, refer exclusively to amounts amortized under MFRS during the respective years and which were expensed in prior years under U.S. GAAP. The net effect in the reconciliation of stockholders’ equity to U.S. GAAP at December 31, 2007 from this reconciling item was an expense of Ps20. During 2008, the cumulative difference was fully amortized.

 

F-77


Table of Contents

CEMEX, S.A.B. DE C.V. AND SUBSIDIARIES

Notes to the Consolidated Financial Statements – (Continued)

As of December 31, 2008, 2007 and 2006

(Millions of Mexican pesos)

 

During 2008, in connection with its perpetual debentures, CEMEX recognized issuance costs directly in equity under MFRS of approximately Ps276. As mentioned in note 25(f), CEMEX’s perpetual debentures are treated as debt under U.S. GAAP. Consequently, issuance costs were reclassified from equity under MFRS to deferred financing costs under U.S. GAAP and are amortized over 3, 6 and 8 years, depending on each facility, which are the periods remaining before CEMEX has the option to send these facilities into perpetuity. At December 31, 2008, the reconciliation of stockholders’ equity to U.S. GAAP includes a benefit of approximately Ps225 related to this item. For the year ended December 31, 2008, the reconciliation of net income to U.S. GAAP includes an expense of approximately Ps51 related to the amortization of these deferred financing costs.

In addition, during 2008, CEMEX recognized a current income tax expense of approximately Ps215 related to an intercompany transfer of intangible assets. Under U.S. GAAP, income tax effects associated to intercompany transfers of assets should be removed from the income statement. Consequently, CEMEX reclassified current income tax expense for the period under MFRS against a deferred charge under U.S. GAAP. The capitalized amount will be amortized beginning in 2009 over 10 years, which is the period in which the acquiring entity will obtain the related tax benefit. At December 31, 2008, the reconciliation of stockholders’ equity to U.S. GAAP includes a benefit of approximately Ps214 related to this item.

Capitalized Interest

Under both MFRS (note 9) and U.S. GAAP, CEMEX capitalizes interest related to debt incurred during significant construction projects. Capitalized interest is depreciated over the useful lives of the related assets. Under U.S. GAAP, only interest expense is considered an additional cost of constructed assets. Under MFRS, until December 31, 2007, under inflationary accounting; capitalized interest was comprehensively measured in order to include: (i) interest expense, plus (ii) any foreign exchange fluctuations, and less (iii) the related monetary position result. CEMEX does not capitalize foreign exchange fluctuations related to debt incurred during significant construction projects, considering the mix of currencies in its outstanding debt and that it is not possible to link a specific debt transaction with a corresponding construction project. In 2008, the amount of interest capitalized by CEMEX incurred during significant construction projects under MFRS was the same as the amount that would be determined under U.S. GAAP (note 9). In the reconciliation of net income to U.S. GAAP for the years ended December 31, 2007 and 2006, the monetary position results related to debt incurred during significant construction projects and which were capitalized under MFRS were reversed to earnings under U.S. GAAP. Beginning in 2008, the reconciling adjustment to U.S. GAAP refers to the depreciation expense related to the cumulative adjustment as of December 31, 2007.

Monetary position result

Until December 31, 2007, monetary position result resulting from the U.S. GAAP adjustments during the periods presented was determined by (i) applying the annual inflation factor to the net monetary position of the U.S. GAAP adjustments at the beginning of the period, plus (ii) the monetary position effect of the adjustments during the period, determined in accordance with the average inflation factor for the period. Beginning in 2008, the determination of monetary position result on the U.S. GAAP adjustments was suspended.

 

F-78


Table of Contents

CEMEX, S.A.B. DE C.V. AND SUBSIDIARIES

Notes to the Consolidated Financial Statements – (Continued)

As of December 31, 2008, 2007 and 2006

(Millions of Mexican pesos)

 

(n)Supplemental Cash Flow Information under U.S. GAAP

Beginning in 2008 under MFRS (note 2A), as part of its primary financial statements, CEMEX includes a statement of cash flows, which presents the sources and uses of cash flows in following significantly the same requirements as those established by SFAS 95, “Statement of cash flows”, under U.S. GAAP, instead of the statement of changes in financial position presented until December 31, 2007. In the year of transition, MFRS requires issuers to present only one year of the statement of cash flows and, as a transitory rule (until 2010), requires the presentation of the former statement of changes in financial position for the prior periods presented. CEMEX considers that in connection with the year 2008 and going forward, it will not be necessary to include any additional information related to cash flows under U.S. GAAP.

For 2007 and 2006, under MFRS, CEMEX presents statements of changes in financial position, which identified the sources and uses of resources based on the differences between beginning and ending balance sheets in constant pesos. Monetary position results and unrealized foreign exchange results were treated as cash items in the calculation of resources provided by operations. Under SFAS 95, statements of cash flows present only cash items and exclude non-cash items. SFAS 95 does not provide guidance with respect to inflation-adjusted financial statements. The differences between MFRS and U.S. GAAP in the amounts reported are primarily due to: (i) the elimination of inflationary effects of monetary assets and liabilities from financing and investing activities against the corresponding monetary position result in operating activities; (ii) the elimination of foreign exchange results from financing and investing activities against the corresponding unrealized foreign exchange result included in operating activities; and (iii) the recognition in operating, financing and investing activities of the U.S. GAAP adjustments.

The following table reconciles the items from the statements of changes in financial position under MFRS to the approximate cash flows under U.S. GAAP for the years ended December 31, 2007 and 2006, considering the U.S. GAAP adjustments and excluding the effects of inflation required under MFRS. The following information is presented in millions of pesos on a historical peso basis and is not presented in pesos of constant purchasing power:

 

   2007  2006 

Net cash provided by operating activities under MFRS

  Ps45,625   47,845  

Net income adjustments from MFRS to U.S. GAAP

   (4,741 (308

Reversal of proportional consolidation

   (218 155  

Depreciation and amortization

   172   129  

Minority interest

   2,095   (13

Deferred income tax and tax uncertainties under FIN 48

   3,061   (859

Removal of estimated monetary position result and constant peso adjustments

   (9,472 (14,054

Removal of unrealized foreign exchange fluctuations

   (3,027 (16,194

Other adjustments

   (64 783  
        

Total U.S. GAAP adjustments to operating activities

   (12,194 (30,361
        

Net cash provided by operating activities under U.S. GAAP

  Ps33,431   17,484  
        

Net cash provided by (used in) financing activities under MFRS

  Ps130,349   (12,140

Removal of unrealized foreign exchange fluctuations

   (3,311 (4,428

Removal of estimated constant peso adjustments

   8,809   10,805  

Other adjustments

   44   1  
        

Total U.S. GAAP adjustments to financing activities

   5,542   6,378  
        

Net cash provided by (used in) financing activities under U.S. GAAP

  Ps135,891   (5,762
        

Net cash used in investing activities under MFRS

  Ps(185,798 (24,762

Reversal of proportional consolidation

   172   (205

Removal of estimated revaluation and constant peso adjustments

   1,250   2,763  

Removal of foreign currency translation and other equity effects

   6,382   20,632  

Other adjustments

   287   421  
        

Total U.S. GAAP adjustments to investing activities

   8,091   23,611  
        

Net cash used in investing activities under U.S. GAAP

  Ps(177,707 (1,151
        

Increase (decrease) in cash and investments under MFRS

  Ps(9,824 10,943  

Reversal of proportional consolidation

   (2 (50

Removal of constant peso adjustments

   1,441   (322
        

Net U.S. GAAP adjustments to changes in cash and investments

   1,439   (372
        

Increase (decrease) in cash and investments under U.S. GAAP

  Ps(8,385 10,571  
        

 

F-79


Table of Contents

CEMEX, S.A.B. DE C.V. AND SUBSIDIARIES

Notes to the Consolidated Financial Statements – (Continued)

As of December 31, 2008, 2007 and 2006

(Millions of Mexican pesos)

 

Net cash flow from operating activities for the years ended December 31, 2007 and 2006 reflects cash payments for interest and income taxes as follows:

 

   2007  2006

Interest paid

  Ps8,268  4,560

Income taxes paid

   4,594  3,652

Non-cash activities are comprised of the following:

Long-term debt assumed through the acquisition of businesses was Ps13,943 in 2007 and Ps551 in 2006.

 

(o)Restatement to Constant Pesos of Prior Years

The following table presents summarized financial information under MFRS of the consolidated income statement for the year ended December 31, 2006, and balance sheet information as of December 31, 2006, in constant Mexican pesos as of December 31, 2007, using the Mexican inflation index:

 

Year ended December 31,

  2006

Sales

  Ps204,937

Gross profit

   74,126

Operating income

   33,080

Majority interest net income

   26,704

At December 31,

  2006

Current assets

  Ps57,956

Non-current assets

   278,625

Current liabilities

   49,823

Non-current liabilities

   120,797

Majority interest stockholders’ equity

   144,405

Minority interest stockholders’ equity

   21,556

 

(p)Other Disclosures under U.S. GAAP

Sale of accounts receivable

CEMEX accounts for transfers of receivables under MFRS consistently with the rules set forth by SFAS 140, Accounting for Transfers and Servicing of Financial Assets and Extinguishments of Liabilities (“SFAS 140”). Under SFAS 140, transactions that meet the criteria for surrender of control are recorded as sales of receivables and their amounts are removed from the consolidated balance sheet at the time they are sold (note 5). SFAS 156, Accounting for Servicing of Financial Assets an amendment of FASB Statement No.140 (“SFAS 156”), effective January 1, 2007, requires that all separately recognized servicing assets and servicing liabilities be initially measured at fair value, if practicable. SFAS 156 permits, but does not require, the subsequent measurement of servicing assets and servicing liabilities at fair value. An entity should apply the requirements for recognition and initial measurement of servicing assets and servicing liabilities prospectively to all transactions after the effective date of SFAS 156.

As of and for the years ended December 31, 2008 and 2007, CEMEX did not determine any reconciling item resulting from the adoption of SFAS 156 under U.S. GAAP and concluded that the effects of such adoption were immaterial. In arriving at this conclusion CEMEX considered that the receivables are short-term financial assets with an average collection period of approximately 42 days, and assumed a 1% servicing fee over its approximately U.S.$1,129 and US$1,075 million of receivables sold at December 31, 2008 and 2007, respectively. The result is a servicing asset of approximately US$11 million at the end of both periods that would be amortized every 42 days.

Asset retirement obligations and other environmental costs

SFAS 143, Accounting for Asset Retirement Obligations (“SFAS 143”), requires entities to record the fair value of an asset retirement obligation as a liability in the period in which a legal or a constructive obligation is incurred associated with the retirement of tangible long-lived assets that result from the acquisition, construction, development, and/or normal use of the assets. Such liability would be recorded against an asset that is depreciated over the life of the long-lived asset. Subsequent to the initial measurement, the obligation will be adjusted at the end of each period to reflect the passage of time and changes in the estimated future cash flows underlying the obligation. MFRS C-9,Liabilities, Provisions, Contingent Assets and Liabilities and Commitments (“MFRS C-9”), establishes generally the same requirements as SFAS 143 in connection with asset retirement obligations. For the years ended December 31, 2008, 2007 and 2006, CEMEX did not identify any differences between MFRS and U.S. GAAP in connection with this topic.

In addition, environmental expenditures related to current operations are expensed or capitalized, as appropriate. Other than those contingencies disclosed in notes 12 and 20, CEMEX is not currently facing other material contingencies, which might result in the recognition of an environmental remediation liability.

 

F-80


Table of Contents

CEMEX, S.A.B. DE C.V. AND SUBSIDIARIES

Notes to the Consolidated Financial Statements – (Continued)

As of December 31, 2008, 2007 and 2006

(Millions of Mexican pesos)

 

Accounting for Costs Associated with Exit or Disposal Activities

CEMEX accrues the costs related to an exit or disposal activity, including severance payments, according to SFAS 146, Accounting for Costs Associated with Exit or Disposal Activities (“SFAS 146”), which basically requires, as a condition to accrue for such costs, that the entity communicate the plan to all affected employees and that the plan be terminated in the short-term; otherwise, associated costs should be expensed when incurred.

Guarantor’s Accounting and Disclosure Requirements for Guarantees

Under U.S. GAAP, a guarantor is required to recognize, at origination of a guarantee, a liability for the fair value of the obligation undertaken. As of December 31, 2008 and 2007, CEMEX has not guaranteed any third parties’ obligations. Nonetheless, with respect to the electricity supply long-term contract in Mexico discussed in note 19C, CEMEX may also be required to purchase the power plant upon the occurrence of specified material defaults or events, such as failure to purchase the energy and pay when due, bankruptcy or insolvency, and revocation of permits necessary to operate the facility. For the years ended December 31, 2008, 2007 and 2006, for accounting purposes under MFRS and U.S. GAAP, CEMEX has considered this agreement as a long-term energy supply agreement for own use and no liability has been created, based on the contingent characteristics of CEMEX’s obligation and given that, absent a default under the agreement, CEMEX’s obligations are limited to the purchase of energy from, and the supply of fuel to, the plant.

Variable Interest Entities

Under U.S. GAAP, CEMEX applies Interpretation 46R (revised December 2003), Consolidation of Variable Interest Entities, an interpretation of ARB 51 (“FIN 46R”). The interpretation addresses the consolidation of variable interest entities (“VIEs”), which are defined as those that have one or more of the following characteristics: (i) entities in which the equity investment at risk is not sufficient to finance their operations without requiring additional subordinated financing support provided by any parties, including the equity holders; and (ii) the equity investors lack one or more of the following attributes: a) the ability to make decisions about the entity’s activities through voting or similar rights, b) the obligation to absorb the expected losses of the entity, and c) the right to receive the expected residual returns of the entity. Among others, entities that are deemed to be a business according to FIN 46R, including operating joint ventures, need not be evaluated to determine if they are VIEs under FIN 46R.

Variable interests, among other factors, may be represented by operating losses, debt, contingent obligations or residual risks and may be assumed by means of loans, guarantees, management contracts, leasing, put options, derivatives, etc. A primary beneficiary is the entity that assumes the variable interests of a VIE, or the majority of them in the case of partnerships, directly or jointly with related parties, and is the entity that should consolidate the VIE. For the years ended December 31, 2008, 2007 and 2006, CEMEX has not identified any VIE that would require consolidation under U.S. GAAP other than those consolidated under MFRS.

Accounting for Planned Major Maintenance Activities

Under both MFRS and U.S. GAAP, CEMEX does not use the accrue-in-advance method of accounting for planned major maintenance activities considering that an obligation has not been incurred and therefore a liability should not be recognized.

 

(q)Newly Issued Accounting Pronouncements under U.S. GAAP not Effective in 2008

In December 2007, the FASB issued SFAS 141(R), Business Combinations (“SFAS 141R”), and SFAS 160, Noncontrolling Interests in Consolidated Financial Statementsan amendment to ARB No. 51 (“SFAS 160”). SFAS 141(R) and SFAS 160 require most identifiable assets, liabilities, noncontrolling interests, and goodwill acquired in a business combination to be recorded at “full fair value” and require noncontrolling interests (previously referred to as minority interests) to be reported as a component of equity, which changes the accounting for transactions with noncontrolling interest holders. Both Statements are effective for periods beginning on or after December 15, 2008, and earlier adoption is prohibited. SFAS 141(R) will be applied to business combinations occurring after the effective date. SFAS 160 will be applied prospectively to all noncontrolling interests, including any that arose before the effective date. Upon adoption of SFAS 160, CEMEX would reverse the adjustment made in the reconciliation of stockholders’ equity to U.S. GAAP in order to reclassify the noncontrolling interest under MFRS to the liability section under U.S. GAAP (note 25(e)). CEMEX is currently evaluating the impact of adopting SFAS 141(R) on its financial position and results of operations.

In February 2008, the FASB issued FASB Staff Position FAS 140-3, Accounting for Transfers of Financial Assets and Repurchase Financing Transactions. The objective of this FSP is to provide guidance on accounting for a transfer of a financial asset and repurchase financing. The FSP presumes that an initial transfer of a financial asset and a repurchase financing are considered part of the same arrangement (linked transaction). However, if certain criteria are met, the initial transfer and repurchase financing shall not be evaluated as a linked transaction and shall be evaluated separately under SFAS 140. FSP FAS 140-3 is effective for annual and interim periods beginning after November 15, 2008 and early adoption is not permitted. CEMEX is currently evaluating the provisions of this standard, but does not expect adoption to have a material impact on its financial position and results of operations.

 

F-81


Table of Contents

CEMEX, S.A.B. DE C.V. AND SUBSIDIARIES

Notes to the Consolidated Financial Statements – (Continued)

As of December 31, 2008, 2007 and 2006

(Millions of Mexican pesos)

 

In March 2008, the FASB issued SFAS 161, Disclosures about Derivative Instruments and Hedging Activities—an amendment of FASB Statement No. 133 (“SFAS 161”). SFAS 161 requires entities that utilize derivative instruments to provide qualitative disclosures about their objectives and strategies for using such instruments, as well as any details of credit-risk-related contingent features contained within derivatives. SFAS 161 also requires entities to disclose additional information about the amounts and location of derivatives located within the financial statements, how the provisions of SFAS 133 have been applied, and the impact that hedges have on an entity’s financial position, financial performance, and cash flows. SFAS 161 is effective for fiscal years and interim periods beginning after November 15, 2008. CEMEX is currently evaluating the impact of SFAS 161 on the disclosures about its hedging activities and use of derivatives.

In April 2008, the FASB issued FASB Staff Position FAS 142-3, Determination of the Useful Life of Intangible Assets. FSP FAS 142-3 amends the factors that should be considered in developing renewal or extension assumptions used to determine the useful life of a recognized intangible asset under SFAS 142. FSP FAS 142-3 is effective for fiscal years beginning after December 15, 2008. CEMEX is currently evaluating the impact, if any, of adopting FSP FAS 142-3 on its financial position and results of operations.

In June 2008, the FASB’s Emerging Issues Task Force reached a consensus on EITF Issue No. 07-5, Determining Whether an Instrument (or Embedded Feature) Is Indexed to an Entity’s Own Stock. This EITF Issue provides guidance on the determination of whether such instruments are classified in equity or as a derivative instrument. CEMEX will adopt the provisions of EITF 07-5 in its 2009 reconciliation to U.S. GAAP effective as of January 1, 2009. CEMEX does not anticipate that the adoption of EITF 07-5 will materially impact CEMEX’s financial position or results of operations under U.S. GAAP.

In November 2008, the FASB’s Emerging Issues Task Force reached a consensus on EITF Issue No. 08-6, Equity Method Investment Accounting Considerations. EITF 08-6 continues to follow the accounting for the initial carrying value of equity method investments in APB Opinion No. 18, The Equity Method of Accounting for Investments in Common Stock, which is based on a cost accumulation model and generally excludes contingent consideration. EITF 08-6 also specifies that other-than-temporary impairment testing by the investor should be performed at the investment level and that a separate impairment assessment of the underlying assets is not required. An impairment charge by the investee should result in an adjustment of the investor’s basis of the impaired asset for the investor’s pro-rata share of such impairment. In addition, EITF 08-6 reached a consensus on how to account for an issuance of shares by an investee that reduces the investor’s ownership share of the investee. An investor should account for such transactions as if it had sold a proportionate share of its investment with any gains or losses recorded through earnings. EITF 08-6 also addresses the accounting for a change in an investment from the equity method to the cost method after adoption of SFAS 160. EITF 08-6 affirms the existing guidance in APB 18, which requires cessation of the equity method of accounting and application of SFAS 115, Accounting for Certain Investments in Debt and Equity Securities, or the cost method under APB 18, as appropriate. EITF 08-6 is effective for transactions occurring on or after December 15, 2008. CEMEX does not anticipate that the adoption of EITF 08-6 will materially impact CEMEX’s financial position or results of operations under U.S. GAAP.

In December 2008, the FASB issued FASB Staff Position FAS 132(R)-1, Employers’ Disclosures about Postretirement Benefit Plan Assets. FSP FAS 132(R)-1 provides guidance on an employer’s disclosures about plan assets of a defined benefit pension or other postretirement plan. FSP FAS 132(R)-1 also includes a technical amendment to SFAS 132(R), effective immediately, which requires nonpublic entities to disclose net periodic benefit cost for each annual period for which an income statement is presented. CEMEX has disclosed net periodic benefit cost in note 13. The disclosures about plan assets required by FSP FAS 132(R)-1 must be provided for fiscal years ending after December 15, 2009. CEMEX is currently evaluating the impact of this FSP on its disclosures about plan assets.

 

F-82


Table of Contents

Report of Independent Registered Public Accounting Firm

The Board of Directors and Shareholders

CEMEX, S.A.B. de C.V.:

Under date of June 29, 2009, we reported on the consolidated balance sheets of CEMEX, S.A.B. de C.V. and subsidiaries as of December 31, 2008 and 2007, and the related consolidated income statements and consolidated statements of stockholders’ equity for the years ended December 31, 2008, 2007 and 2006, and the consolidated statement of cash flows for the year ended December 31, 2008, and the consolidated statements of changes in financial position for the years ended December 31, 2007 and 2006, which are included in this annual report on Form 20-F. In connection with our audits of the aforementioned consolidated financial statements, we also audited the related consolidated financial statement schedule in the annual report. This financial statement schedule is the responsibility of the Company’s management. Our responsibility is to express an opinion on this financial statement schedule based on our audit.

In our opinion, such financial statement schedule, when considered in relation to the basic consolidated financial statements taken as a whole, presents fairly, in all material respects, the information set forth therein.

The audit report on the consolidated financial statements of CEMEX, S.A.B. de C.V. referred to above contains an explanatory paragraph that states that the Company’s ability to fulfill its short and long-term debt obligations that mature in 2009 is dependent on successfully completing their refinancing, which raises substantial doubt about its ability to continue as a going concern; the consolidated financial statements and the financial statement schedule included in the annual report do not include any adjustments that might result from the outcome of this uncertainty.

KPMG Cárdenas Dosal, S.C.

 

/s/ Celin Zorrilla Rizo

Monterrey, N.L., Mexico

June 29, 2009

 

S-1


Table of Contents

SCHEDULE I

CEMEX, S.A.B. DE C.V.

Parent Company-Only Balance Sheets

(Millions of Mexican pesos)

 

      December 31, 
   

Note

  2008  2007 

ASSETS

      

CURRENT ASSETS

      

Other accounts receivable

  C  Ps 3,209  1,772  

Related parties accounts receivable

  I   508  64  
          

Total current assets

     3,717  1,836  
          

NON-CURRENT ASSETS

      

Investment in subsidiaries and associates

  D   269,097  232,483  

Other investments and non-current accounts receivable

     1,384  2,661  

Long-term related parties accounts receivable

  I   13,943  18,647  

Land and buildings, net

  E   1,989  1,995  

Goodwill and deferred charges, net

  F   7,204  3,304  
          

Total non-current assets

     293,617  259,090  
          

TOTAL ASSETS

    Ps297,334  260,926  
          

LIABILITIES AND STOCKHOLDERS’ EQUITY

      

CURRENT LIABILITIES

      

Short-term debt including current maturities of long-term debt

  H  Ps18,414  20,472  

Other financial obligations

  N2   2,294  —    

Other accounts payable and accrued expenses

  G   1,722  1,032  

Related parties accounts payable

  I   4,235  20,495  
          

Total current liabilities

     26,665  41,999  
          

NON-CURRENT LIABILITIES

      

Long-term debt

  H   58,443  53,250  

Other financial obligations

  N2   1,326  —    

Long-term related parties accounts payable

  I   18,476  155  

Other liabilities

     1,732  2,354  
          

Total non-current liabilities

     79,977  55,759  
          

TOTAL LIABILITIES

     106,642  97,758  
          

STOCKHOLDERS’ EQUITY

  K    

Common stock

     4,117  4,115  

Additional paid-in capital

     70,171  63,379  

Other equity reserves

     28,730  (104,574

Retained earnings

     85,396  174,140  

Net income

     2,278  26,108  
          

TOTAL STOCKHOLDERS’ EQUITY

     190,692  163,168  
          

TOTAL LIABILITIES AND STOCKHOLDERS’ EQUITY

    Ps297,334  260,926  
          

The accompanying notes are part of these financial statements.

 

S-2


Table of Contents

SCHEDULE I (Continued)

CEMEX, S.A.B. DE C.V.

Parent Company-Only Income Statements

(Millions of Mexican pesos, except for earnings per share)

 

 

      Years ended December 31, 
   Note  2008      2007          2006     

Equity in income of subsidiaries and associates

  D  Ps4,091   28,863   26,796  

Rental income

  I   271   278   287  

License fees

  I   1,197   1,177   957  
             

Total revenues

     5,559   30,318   28,040  

Administrative expenses

     (45 (28 (34
             

Operating income

     5,514   30,290   28,006  

Other expenses, net

     (825 (1,310 (862
             

Operating income after other expenses, net

     4,689   28,980   27,144  

Comprehensive financing result:

      

Financial expense

     (4,993 (3,425 (5,268

Financial income

     1,670   693   1,830  

Results from financial instruments

     (4,792 (1,280 (1,324

Foreign exchange result

     593   (311 438  

Monetary position result

  B   —     1,608   1,575  
             

Comprehensive financing result

     (7,522 (2,715 (2,749
             

Income (loss) before income tax

     (2,833 26,265   24,395  

Income tax

  J   5,111   (157 3,460  
             

NET INCOME

    Ps2,278   26,108   27,855  
             

BASIC EARNINGS PER SHARE

  M  Ps0.10   1.17   1.29  

DILUTED EARNINGS PER SHARE

  M  Ps0.10   1.17   1.29  
             

The accompanying notes are part of these financial statements.

 

S-3


Table of Contents

SCHEDULE I (Continued)

CEMEX, S.A.B. DE C.V.

Parent Company-Only Statement of Cash Flows

(Millions of Mexican pesos)

 

   Note  Year ended
December 31,
2008

OPERATING ACTIVITIES

    

Net income

    Ps2,278

Adjustments for items which are non cash:

    

Depreciation and amortization of assets

     34

Equity in income of subsidiaries and associates

     (4,091)

Comprehensive financing result

     7,494

Income taxes

  J   (5,111)

Changes in working capital, excluding financial expenses and income tax

     (16,848)
      

Resources used in operating activities before comprehensive financing results and income taxes

     (16,244)
      

Financial expense paid in cash

     (4,844)

Income taxes paid in cash

  J   738
      

Net resources used by operating activities

     (20,350)
      

INVESTING ACTIVITIES

    

Long-term related parties, net

  I   25,788

Investment derivatives

     1,916

Dividends obtained from associates

     70

Investment in subsidiaries

     (54)

Deferred charges

     (14)

Long-term assets, net

     (43)

Others, net

     1,679
      

Net resources provided by investing activities

     29,342
      

FINANCING ACTIVITIES

    

Issuance of common stock

     6,794

Financing derivatives

     (6,252)

Dividends paid

     (7,009)

Proceeds from debt (repayment), net

     (2,647)

Long-term liabilities, net

     122
      

Net resources used in financing activities

     (8,992)
      

Decrease in cash and investments

     —  

Cash and investments at beginning of year

     —  
      

CASH AND INVESTMENTS AT END OF YEAR

    Ps—  
      

Changes in working capital:

    

Other accounts receivable

    Ps(239)

Short-term related parties, net

  I   (16,705)

Other accounts payable and accrued expenses

     96
      
    Ps(16,848)
      

The accompanying notes are part of these financial statements.

 

S-4


Table of Contents

SCHEDULE I (Continued)

CEMEX, S.A.B. DE C.V.

Parent Company-Only Statements of Changes in Financial Position

(Millions of Mexican pesos)

 

 

      Years ended December 31, 
   Note  2007        2006       

OPERATING ACTIVITIES

     

Net income

    Ps 26,108   27,855  

Adjustments for items which are non cash:

     

Depreciation of property and buildings

     6   5  

Amortization of deferred charges

     82   141  

Deferred income taxes

  J   957   (1,335

Equity in income of subsidiaries and associates

     (28,863 (26,796
          

Resources used in operating activities

     (1,710)  (130
          

Changes in working capital:

     

Other accounts receivable

     (994 46  

Short-term related parties, net

  I   26,817   (6,286

Other accounts payable and accrued expenses

     (169 712  
          

Net change in working capital

     25,654   (5,528
          

Net resources provided by (used in) operating activities

     23,944   (5,658
          

FINANCING ACTIVITIES

     

Proceeds from debt (repayment), net

     38,387   (4,185

Dividends paid

     (6,636 (6,226

Issuance of common stock under stock dividend elections and stock option programs

     6,399   5,976  

Other financing activities, net

     1,236   580  
          

Net resources provided by (used in) financing activities

     39,386   (3,855
          

INVESTING ACTIVITIES

     

Long-term related parties, net

  I   (32,435 14,592  

Investment in subsidiaries and associates

     (31,581 (4,746

Goodwill and deferred charges

     171   57  

Other long-term investments and accounts receivable

     515   (390
          

Net resources (used in) provided by investing activities

     (63,330)  9,513  
          

Change in cash and investments

     —     —     

Cash and investments at beginning of year

     —     —     
          

CASH AND INVESTMENTS AT END OF YEAR

    Ps —     —     
          

The accompanying notes are part of these financial statements.

 

S-5


Table of Contents

SCHEDULE I (Continued)

CEMEX, S.A.B. DE C.V.

Notes to the Parent Company-Only Financial Statements

As of December 31, 2008, 2007 and 2006

(Millions of Mexican pesos)

 

A.

DESCRIPTION OF BUSINESS

CEMEX, S.A.B. de C.V. is a Mexican corporation, a holding company (parent) of entities whose main activities are oriented to the construction industry, through the production, marketing, distribution and sale of cement, ready-mix concrete, aggregates and other construction materials. CEMEX is a public stock corporation with variable capital (S.A.B. de C.V.) organized under the laws of the United Mexican States, or Mexico.

CEMEX, S.A.B. de C.V. was founded in 1906 and was registered with the Mercantile Section of the Public Register of Property and Commerce in Monterrey, N.L., Mexico, on June 11, 1920 for a period of 99 years. In 2002 this period was extended to the year 2100. The shares of CEMEX, S.A.B. de C.V. are listed on the Mexican Stock Exchange as Ordinary Participation Certificates (“CPOs”). Each CPO represents two series “A” shares and one series “B” share of common stock of CEMEX, S.A.B. de C.V. In addition, CEMEX, S.A.B. de C.V. shares are listed on the New York Stock Exchange (“NYSE”) as American Depositary Shares or “ADSs” under the symbol “CX.” Each ADS represents ten CPOs.

The terms “CEMEX, S.A.B. de C.V.” or the “Parent Company” used in these accompanying notes to the financial statements refer to CEMEX, S.A.B. de C.V. without its consolidated subsidiaries. The terms the “Company” or “CEMEX” refer to CEMEX, S.A.B. de C.V. together with its consolidated subsidiaries. The Parent Company-only financial statements under Mexican Financial Reporting Standards were authorized for their issuance by the Company’s management on February 6, 2009 and will be submitted for approval in the next shareholders’ meeting.

 

B.

SIGNIFICANT ACCOUNTING POLICIES

The same accounting policies listed in note 2 to CEMEX S.A.B. de C.V. consolidated financial statements were applied, as applicable, in the preparation of the Parent Company’s financial statements and subsidiaries. This schedule includes references to other notes to the consolidated financial statements, in those cases in which the information also refers to the Parent Company.

 

B.1

BASIS OF PRESENTATION AND DISCLOSURE

The financial statements are prepared in accordance with Mexican Financial Reporting Standards (“MFRS”) issued by the Mexican Board for Research and Development of Financial Reporting Standards (“CINIF”). The MFRS have recognized the effects of inflation on the financial information until December 31, 2007. Changes in inflationary accounting effective as of January 1, 2008 are explained below.

Inflationary accounting

Beginning on January 1, 2008, according to new Mexican MFRS B-10, “Inflation Effects” (“MFRS B-10”), inflationary accounting will only be applied in a high-inflation environment, defined by the MFRS B-10 as existing when the cumulative inflation for the preceding three years equals or exceeds 26%. Until December 31, 2007, inflationary accounting was applied to all CEMEX subsidiaries regardless of the inflation level of their respective country. Beginning in 2008, only the financial statements of those subsidiaries whose functional currency corresponds to a country under high inflation will be restated to account for inflation. The designation of a country as a high or low inflation environment takes place at the end of each year and inflation is applied prospectively. As of December 31, 2007, except for Venezuela and Costa Rica, all of CEMEX’s subsidiaries operate in low-inflation environment; therefore, restatement of their historical cost financial statements to account for inflation was suspended starting on January 1, 2008.

Beginning in 2008, MFRS B-10 eliminates the restatement amounts of financial statements for the period into constant values as well as the comparative financial statements for prior periods as of the date of the most recent balance sheet. Beginning in 2008, the amounts of the statement of income, statement of cash flow and statement of changes in stockholders’ equity are presented in nominal values; meanwhile amount of financial statements for prior years are presented in constant pesos as of December 31, 2007, the last date in which inflationary accounting was applied.

The restatement adjustments as of the date of discontinuing the inflationary accounting should prevail as part of the carrying amount. When moving from a low-inflation to a high-inflation environment, the initial restatement factor should consider the cumulative inflation since the last time inflationary accounting was discontinued.

Upon adoption of new MFRS B-10, on January 1, 2008, the accumulated result for holding non-monetary assets as of December 31, 2007, included within “Deficit in equity restatement” (note 15B), was reclassified to “Retained earnings,” representing a decrease in this caption of approximately Ps97,722.

 

S-6


Table of Contents

SCHEDULE I (Continued)

CEMEX, S.A.B. DE C.V.

Notes to the Parent Company-Only Financial Statements – (Continued)

As of December 31, 2008, 2007 and 2006

(Millions of Mexican pesos)

 

Statement of cash flows

Beginning in 2008, the new MFRS B-2, “Statement of cash flows” (“MFRS B-2”), establishes the incorporation of a new cash flow statement, which presents cash inflows and outflows in nominal currency as part of the basic financial statements, replacing the statement of changes in financial position, which included inflation effects and foreign exchange effects not realized. Under MFRS B-2, only the cash flow statement is presented for the period 2008 and the statement of changes in financial position for the years ended December 31, 2007 and 2006, originally reported as of each year, are presented in constant pesos as of December 31, 2007.

Definition of terms

When reference is made to “pesos” or “Ps,” it means Mexican pesos. Except when specific references are made to “earnings per share” and “prices per share,” the amounts in these notes are stated in millions of pesos. When reference is made to “US$” or “dollars,” it means dollars of the United States of America (“United States” or “U.S.A.”). When reference is made to “£” or “pounds,” it means British pounds sterling. When reference is made to “€” or “euros”, it means millions of the currency in circulation in a significant number of European Union countries.

When it is deemed relevant, certain amounts presented in the notes to the financial statements include between parenthesis a translation into dollars, into pesos, or both, as applicable. These translations are informative data and should not be construed as representations that the amounts in pesos actually represent those dollar amounts or could be converted into dollars at the rate indicated. The translation procedures used are detailed as follows:

 

 

When the amount between parentheses is in dollars, the amount was originated in pesos or other currencies. In 2008, such dollar translations were calculated using the closing exchange rate of Ps13.74 pesos per dollar for balance sheet amounts and using the average exchange rate of Ps11.21 pesos per dollar for the income statement amounts. For 2007 and 2006, the constant peso amounts as of December 31, 2007, were translated using the closing exchange rate as of December 31, 2007 for balance sheet and income statement accounts. For 2008, translation to pesos was calculated using the closing exchange rate of Ps13.74 pesos per dollar for balance sheet accounts and using the average exchange rate of Ps11.21 pesos per dollar for income statement accounts. In 2007 and 2006, translation to pesos was calculated using the closing exchange rate at the end of each year and were restated to constant pesos as of December 31, 2007 for balance sheet and income statement accounts.

 

 

When the amounts between parentheses are the peso and the dollar, it means the disclosed amount was originated in other currencies. In 2008, foreign currency amounts were translated into dollars using the closing exchange rates at year-end; and translated into pesos using the closing exchange rate of Ps13.74 pesos per dollar. In 2007 and 2006, amounts in foreign currency were converted into dollars using the closing exchange rates for each year; such dollars were converted into pesos using the closing exchange rate of each year and were restated into constant pesos as of December 31, 2007.

Income statement

New MFRS B-3, “Income Statement,” effective beginning January 1, 2007, establishes presentation and disclosure requirements for the captions that are included in the income statement. The Parent Company’s income statement for 2006 was reclassified to comply with the presentation rules required in 2007.

B.2 RESTATEMENT OF COMPARATIVE FINANCIAL STATEMENTS

The restatement factors used for the Parent Company’s information of prior periods, calculated using Mexican inflation until December 31, 2007 are the following:

 

   Mexican inflation
restatement factor

2006 to 2007

  1.0398

2005 to 2006

  1.0408
   

 

C.

OTHER ACCOUNTS RECEIVABLE

As of December 31, 2008 and 2007, other short-term accounts receivable of the Parent Company consist of:

 

   2008  2007

Non-trade accounts receivable

  Ps 305  6

Current portion for valuation of derivative instruments

   1,749  908

Other refundable taxes

   1,155  858
       
  Ps3,209  1,772
       

 

S-7


Table of Contents

SCHEDULE I (Continued)

CEMEX, S.A.B. DE C.V.

Notes to the Parent Company-Only Financial Statements – (Continued)

As of December 31, 2008, 2007 and 2006

(Millions of Mexican pesos)

 

D.

INVESTMENT IN SUBSIDIARIES AND ASSOCIATES

As of December 31, 2008 and 2007, investments of the Parent Company in subsidiaries and associates, which are accounted for by the equity method, are as follows:

 

   2008  2007

Book value at acquisition date

  Ps112,108  112,054

Revaluation by equity method

   156,989  120,429
       
  Ps269,097      232,483
       

In October 2008, the Parent Company made an equity contribution to its subsidiary CEMEX Trademarks Holding Ltd. for approximately Ps54. In December 2007, the Parent Company made a contribution to equity of CEMEX México, S.A. de C.V. for approximately Ps30,000 (nominal amount).

 

E.

LAND AND BUILDINGS

As of December 31, 2008 and 2007, the Parent Company’s land and buildings are summarized as follows:

 

   2008  2007 

Land

  Ps1,819   1,819  

Buildings

   470   470  

Accumulated depreciation

   (300 (294
        

Total land and buildings

  Ps1,989       1,995  
        

 

F.

GOODWILL AND DEFERRED CHARGES

As of December 31, 2008 and 2007, goodwill and deferred charges consist of:

 

   2008  2007 

Intangible assets of indefinite useful life:

   

Goodwill, net

  Ps1,894   1,894  

Deferred Charges:

   

Deferred financing costs

   102   85  

Deferred income taxes (note J)

   5,248   1,336  

Others

   67   64  

Accumulated amortization

   (107 (75
        

Total deferred charges

  Ps5,310   1,410  
        

Total intangible assets and deferred charges

  Ps7,204       3,304  
        

Goodwill of the Parent Company refers to a portion of the reporting unit in Mexico (note 10). For the years ended December 31, 2008, 2007 and 2006, the Parent Company did not recognize impairment losses for goodwill, considering that impairment tests presented an excess of the value in use (discounted cash flows) over the net carrying amount of goodwill in the reporting unit. During the last quarter of 2008, CEMEX made the annual test for goodwill impairment. The projection models for cash flows to value long-lived assets include long-term variables. Nevertheless, the Parent Company considers that its cash flow projections and the discount rates used for present value, reasonably present current conditions, considering that: a) the starting point of future cash flow models is the operating flow for 2008, a year which was negatively affected by the economic situation; b) the capital cost presents the current volatility of markets. An average risk would be normally used; c) the cost of debt presents the specific rate for CEMEX in recent transactions. CEMEX uses discount rates after taxes, which are applied to cash flows after taxes. In 2008 and 2007, the Company used a discount rate of 12.0% and 10.3% for 2008 and 2007, respectively, to discount cash flows of the reporting unit in Mexico.

 

S-8


Table of Contents

SCHEDULE I (Continued)

CEMEX, S.A.B. DE C.V.

Notes to the Parent Company-Only Financial Statements – (Continued)

As of December 31, 2008, 2007 and 2006

(Millions of Mexican pesos)

 

G.

OTHER ACCOUNTS PAYABLE AND ACCRUED EXPENSES

Other accounts payable and accrued expenses of the Parent Company as of December 31, 2008 and 2007 are disclosed below:

 

   2008  2007

Other accounts payable, accrued expenses and interest payable

  Ps123  1

Tax payable

   543  748

Dividends payable

   4  5

Valuation of derivative instruments

   1,052  278
       
  Ps1,722      1,032
       

 

H.

SHORT-TERM AND LONG-TERM DEBT

The breakdown of the Parent Company’s short-term and long-term debt as of December 31, 2008 and 2007, by interest rate and currency type is presented below:

 

   Carrying amount  Effective rate 1 
   2008  2007  2008  2007 

Short-term

       

Floating rate

  Ps15,673  18,772  3.5 5.9

Fixed rate

   2,741  1,700  9.3 4.8
          
   18,414  20,472   
          

Long-term

       

Floating rate

   46,796  46,468  4.7 5.3

Fixed rate

   11,647  6,782  4.7 4.2
          
   58,443  53,250   
          
  Ps 76,857  73,722   
          

 

   2008  2007 
   Short-term  Long-term  Total  Effective
rate 1
  Short-term  Long-term  Total  Effective
rate 1
 

Dollars

  Ps12,213  35,266  47,479  3.7 Ps14,633  28,518  43,151  5.7

Pesos

   6,201  23,177  29,378  5.6  5,839  24,732  30,571  5.0
                       
  Ps18,414  58,443  76,857   Ps20,472  53,250  73,722  
                       

 

1

Represents the weighted average effective interest rate and includes the effects of interest rate swaps and derivative instruments that exchange interest rates and currencies.

As of December 31, 2008 and 2007, the Parent Company’s short-term debt includes Ps8,830 and Ps16,943, respectively, representing current maturities of long-term debt.

The maturities of the Parent Company’s long-term debt as of December 31, 2008 are as follows:

 

   Parent Company

2010

  Ps15,049

2011

   32,330

2012

   10,450

2013

   127

2014 and thereafter

   487
    
  Ps58,443
    

As of December 31, 2007, there were short-term debt obligations amounting to US$520 (Ps5,678), respectively, classified as long-term debt considering that the Parent Company had, according to the terms of the contracts, the ability and the intention to defer payments under such obligations to the long term. As of December 31, 2008, there is no debt presented as long-term debt. The credit contracts of the Parent Company include financial covenants, among others, the accomplishment of financial ratios calculated over consolidated basis, which are detailed in note 11A.

 

S-9


Table of Contents

SCHEDULE I (Continued)

CEMEX, S.A.B. DE C.V.

Notes to the Parent Company-Only Financial Statements – (Continued)

As of December 31, 2008, 2007 and 2006

(Millions of Mexican pesos)

 

I.

BALANCES AND TRANSACTIONS WITH RELATED PARTIES

As of December 31, 2008 and 2007, the main accounts receivable and payable with related parties are as follows:

 

   Assets  Liabilities
2008  Short-term  Long-term  Short-term  Long-term

CEMEX México, S.A. de C.V.

  Ps    —    13,943  3,766  —  

CEMEX Central, S.A. de C.V.

  385  —    —    —  

CEMEX International Finance Co.

  —    —    226  17,736

CEMEX Concreto, S.A. de C.V.

  —    —    227  —  

TEG Energía, S.A. de C.V.

  —    —    —    740

Others

  123  —    16  —  
            
  Ps    508  13,943  4,235  18,476
            
   Assets  Liabilities
2007  Short-term  Long-term  Short-term  Long-term

CEMEX México, S.A. de C.V.

  Ps    —    18,647  408  —  

CEMEX International Finance Co

  —    —    18,172  —  

Profesionales en Logística de México, S.A. de C.V.

  —    —    1,153  —  

Servicios CEMEX México, S.A. de C.V.

  —    —    353  —  

CEMEX Deutschland AG

  —    —    158  —  

TEG Energía, S.A. de C.V.

  —    —    —    155

Others

  64  —    251  —  
            
  Ps    64  18,647  20,495  155
            

The main operations with related parties are summarized as follows:

 

Parent Company  2008  2007  2006 

Rental income

  Ps 271   278   287  

License fees

   1,197   1,177   957  

Financial expense

   (1,316 (433 (2,871

Management service expenses

   (753 (1,322 (804

Financial income

   1,670   690   1,824  

Results from financial instruments

   3,063   —     (585

Other income (expenses), net

  Ps (809 (21 (24
           

Balances and transactions of the Parent Company with related parties result primarily from: (i) the sale and/or acquisition of subsidiaries’ shares within the CEMEX group; (ii) the invoicing of administrative services, rentals, trademarks and commercial name rights, royalties and other services rendered between group entities; and (iii) loans between related parties. Transactions between group entities are conducted on arm’s length terms based on market prices and conditions.

The long-term account receivable with CEMEX Mexico is related to a loan bearing TIIE rate plus 129 basis points. The account payable to TEG Energía corresponds to the valuation of an interest rate swap related to energy projects negotiated between CEMEX and TEG Energía for a notional amount of US$15 with maturity in September 2022. The account payable to CEMEX International Finance Co. generates interests at market conditions and matures in 2028.

In connection with sale contracts of EUAs and the exchange of EUAs for CERs mentioned in note 2V, the Parent-company acts as counterpart of third parties and maintains identical contracts with the subsidiaries in Europe owners of the EUAs, fulfilling the obligations established in those contracts.

The definition of related parties includes entities or individuals outside the CEMEX group, which, pursuant to their relationship with CEMEX, may take advantage from being in a privileged situation. Likewise, this applies to cases in which CEMEX may take advantage of such relationships and obtain benefits in its financial position or operating results. CEMEX’s transactions with related parties are executed under market conditions. The Parent Company has identified the following transactions between related parties:

Mr. Bernardo Quintana Isaac, a member of the board of directors at CEMEX, S.A.B. de C.V., is the current chairman of the board of directors of Empresas ICA, S.A.B. de C.V. (“Empresas ICA”), and was its chief executive officer until December 31, 2006. Empresas ICA is one of the most important engineering and construction companies in Mexico. In the ordinary course of business, CEMEX extends financing to Empresas ICA in connection with the purchase of CEMEX’s products, on the same credit conditions that CEMEX awards to other customers.

 

S-10


Table of Contents

SCHEDULE I (Continued)

CEMEX, S.A.B. DE C.V.

Notes to the Parent Company-Only Financial Statements – (Continued)

As of December 31, 2008, 2007 and 2006

(Millions of Mexican pesos)

 

J.

CURRENT AND DEFERRED INCOME TAXES

INCOME TAXES

Until 2007, the Parent Company and its Mexican subsidiaries generated income tax (“IT”) and Business Assets Tax (“BAT”) on a consolidated basis; therefore, the amounts of these items included in the Parent Company’s financial statements for the years ended December 31, 2007 and 2006, represent the consolidated result of these taxes.

Beginning in 1999, the determination of the consolidated IT for the Mexican companies considers a maximum of 60% of the taxable income or loss of each of the subsidiaries. When the subsidiaries determine taxable income and have tax loss carryforwards generated before 1999, such taxable income will be considered by the Parent Company according to its equity ownership. Beginning in 2002, in the determination of consolidated IT, 60% of the taxable result of the controlling entity should be considered, unless it obtains taxable income, in which case 100% should be considered, until the restated balances of the individual tax loss carryforwards before 2001 are amortized. According to the income tax law, the tax rate for 2006 was 29%. Starting in 2007 the tax rate is 28%. In 2008, 2007 and 2006, the tax consolidation was determined considering a 100% equity ownership, and the 60% tax consolidation factor was eliminated except in those cases when the subsidiaries would have generated tax loss carryforwards in the period from 1999 to 2004, or the Parent Company in the period from 2002 to 2004. In those cases, the 60% factor still prevails in the IT consolidation, until the tax loss carryforwards are extinguished in each company.

On January 1, 2008, a new law became effective in Mexico denominated Minimum Corporate Tax (Impuesto Empresarial Tasa Única or “IETU”), which superseded the BAT law. IETU is calculated based on cash flows, and the rate will be 16.5% for 2008, 17% in 2009 and 17.5% in 2010 and thereafter. Entities subject to IETU should also continue to determine IT and pay the greater amount between them.

In broad terms, taxable revenues for IETU purposes are those generated through the sale of goods, the rendering of professional services, as well as rental revenue. There are certain exceptions, and it is allowed to consider as deductible items for IETU calculations, the expenses incurred to conduct the activities previously described. Capital expenditures are fully deductible for IETU. Each entity should calculate IETU on a stand-alone basis and tax consolidation is not permitted. Unlike BAT, IETU is a definitive tax and, unlike income tax, the taxable income is greater since some deductions are not permitted, which in some cases may be compensated by the lower IETU rate than income tax rate.

CEMEX considers that at least for the first two years, in most of its Mexican operations, the Company will continue to incur income taxes. Income tax benefits (expenses) presented in the Parent Company’s statement of income consists of:

 

   2008  2007  2006

Received from subsidiaries

  Ps1,145  1,922   2,125

Current income tax

   66  (1,122 —  

Deferred income tax

   3,900  (957 1,335
          
  Ps5,111  (157 3,460
          

The Parent Company has accumulated consolidated tax loss carryforwards for its Mexican operations which, restated for inflation, can be amortized against taxable income in the succeeding ten years according to income tax law as established in the Mexican Income Tax Law. Tax loss carryforwards as of December 31, 2008, are as follows:

 

Year in which tax loss occurred  Amount of
carryforwards
  Year of expiration

2002

  Ps885  2012

2003

   685  2013

2006

   3,408  2016

2008

   17,736  2018
      
  Ps22,714  
      

Until December 2006, the BAT Law in Mexico establishes a 1.8% tax levy on assets, restated for inflation in the case of inventory and fixed assets, and deducting certain liabilities. BAT levied in excess of IT for the period may be recovered, restated for inflation, in any of the succeeding ten years, provided that the IT incurred exceeds BAT in such period. The Parent Company generates income tax on a consolidated basis; consequently, it calculated and presented consolidated BAT for the period of 2007. Starting on January 1, 2008, in compliance with modifications approved to such law, the BAT rate decreased to 1.25%, but the possibility to decrease liabilities from the taxable income basis was eliminated, therefore, this new legislation originated a sensitive increase on the tax basis. The recoverable BAT as of December 31, 2008, is Ps139 and matures in 2016.

 

S-11


Table of Contents

SCHEDULE I (Continued)

CEMEX, S.A.B. DE C.V.

Notes to the Parent Company-Only Financial Statements – (Continued)

As of December 31, 2008, 2007 and 2006

(Millions of Mexican pesos)

 

DEFERRED INCOME TAX

The valuation method for deferred income taxes is detailed in note 2(O). Deferred IT for the period represents the difference in nominal pesos between the deferred IT initial balance and the year-end balance. Deferred IT assets and liabilities of the Parent Company have been offset. As of December 31, 2008 and 2007, the IT effects of the main temporary differences that generate deferred IT assets and liabilities of CEMEX, S.A.B. de C.V., are presented below:

 

   2008      2007     

Deferred tax assets:

   

Tax loss and tax credits carryforwards

  Ps6,360   1,745  

Recoverable BAT

   139   731  

Advances

   120   149  

Derivative financial instruments

   3,095   470  
        

Gross deferred tax assets

   9,714   3,095  

Less – valuation allowance

   (139 (731
        

Total deferred tax asset, net

   9,575   2,364  

Deferred tax liabilities:

   

Land and buildings

   (494 (499

Derivative financial instruments

   (2,788 (529

Investment in associates

   (1,045 —    
        

Total deferred tax liabilities

   (4,327 (1,028
        

Net active position of deferred taxes

  Ps5,248   1,336  
        

In 2008, deferred income tax for the period credited directly in equity was Ps12. The Parent Company’s management considers that sufficient taxable income will be generated as to realize the tax benefits associated with the deferred income tax assets, and the tax loss carryforwards, prior to their expiration. In the event that present conditions change, and it is determined that future operations would not generate enough taxable income, or that tax strategies are no longer viable, the valuation allowance would be increased and reflected in the statement of income. The Parent Company does not recognize a deferred tax liability for the undistributed earnings generated by its subsidiaries and associates, recognized under the equity method, considering that such undistributed earnings are expected to be reinvested, not generating income tax in the foreseeable future. Likewise, the Parent Company does not recognize a deferred income tax liability related to its investments in subsidiaries and associates considering that the Parent Company controls the reversal of the temporary differences arising from these investments.

RECONCILIATION OF EFFECTIVE TAX RATE

The effects of inflation are recognized differently for IT and for accounting purposes. This situation, and other differences between the financial reporting and the corresponding tax basis of assets and liabilities, give rise to permanent differences between the approximate statutory tax rate and the effective tax rate presented in the Parent Company’s income statements, which in 2008, 2007 and 2006, are as follows:

 

   2008  2007  2006 
   %  %  % 

Effective Parent Company statutory tax rate

  (28.0 28.0   29.0  

Equity in income of subsidiaries and associates

  (88.4 (30.8 (31.8

Valuation allowance for tax carryforwards

  (5.6 6.6   (2.5

Benefit for tax consolidation

  (45.6 (5.0 (8.7

Others

  (12.8 1.8   (0.1
          

Parent Company’s effective tax rate

  (180.4 0.6   (14.1
          

 

K.

STOCKHOLDERS’ EQUITY

The consolidated majority interest stockholders’ equity is the same as the Parent Company’s stockholders’ equity. Therefore, stockholders’ equity information detailed in note 15A to the consolidated financial statements also refers to the Parent Company, except for minority interest and the cumulative initial effect of deferred taxes.

 

L.

EXECUTIVE STOCK OPTION PROGRAMS

Of the different stock option programs disclosed in note 16 to the consolidated financial statements, only the “fixed program” was issued by the Parent Company. Entities obligated under the other programs are part of the consolidated group.

 

M.

EARNINGS PER SHARE

The calculations of earnings per share included in note 18 are the same for the Parent Company.

 

S-12


Table of Contents

SCHEDULE I (Continued)

CEMEX, S.A.B. DE C.V.

Notes to the Parent Company-Only Financial Statements – (Continued)

As of December 31, 2008, 2007 and 2006

(Millions of Mexican pesos)

 

N.

CONTINGENCIES AND COMMITMENTS

 

N.1

GUARANTEES

As of December 31, 2008 and 2007, CEMEX, S.A.B. de C.V. guaranteed loans made to certain subsidiaries for approximately US$1,407 and US$513, respectively.

As of December 31, 2008 and 2007, CEMEX S.A.B. de C.V. investment in Control Administrativo Mexicano, S.A. de C.V. and 586,147,722 CPOs of the investment in subsidiaries in the Parent Company’s shares (note 15) and Cancem, S.A. de C.V. (note 8A), are deposited in an irrevocable trust transferring, management and payment title. This title maintains corporate and property rights and in the event of default of payment of CEMEX, S.A.B. de C.V. debt for an amount of US$250 (Ps3,435), which includes quarterly amortizations starting in July 2009 and maturing in October 2010, the title may be alienated and the amount applied to such debt.

 

N.2

CONTRACTUAL OBLIGATIONS

As of December 31, 2008 and 2007, the approximate cash flows that will be required by the Parent Company to meet its material contractual obligations are summarized as follows:

 

(U.S. dollars millions)  2008  2007
Obligations  Less than 1
year
  1 - 3
years
  3 - 5
years
  More than
5 years
  Total  Total

Long-term debt 1

  US$ 643  3,448  770  35  4,896  6,428

Interest payments on debt 2

   118  208  20  30  376  1,100

Interest rate derivatives 3

   9  53  5  25  92  407

Inactive derivative financial instruments 4

   167  22  67  7  263  —  
                   

Total contractual obligations

  US$ 937  3,731  862  97  5,627  7,935
                   
  Ps 12,874  51,264  11,844  1,333  77,315  86,650
                   

 

1

The scheduling of debt payments, which includes current maturities, does not consider the effect of any refinancing that may occur of debt during the following years. CEMEX, S.A.B. de C.V. has been successful replacing its long-term obligations with others of similar nature in the past.

2

In the determination of future estimated interest payments on the floating rate denominated debt, the Parent Company used the floating interest rates in effect as of December 31, 2008 and 2007.

3

Estimated contractual obligations under interest rate derivatives include the approximate cash flows under the Parent Company’s interest rate swaps and cross currency swap contracts, and represent the net amount between the rate the Parent Company pays and the rate received under such contracts. In the determination of future estimated cash flows, the Parent Company used the interest rates applicable under such contracts as of December 31, 2008 and 2007.

4

Refers to estimated contractual obligations of the Parent-company in the positions of inactive derivative instruments (note 11D).

 

O.

TAX ASSESSMENTS AND LEGAL PROCEEDINGS

CEMEX, S.A.B. de C.V. and some of its subsidiaries in Mexico have been notified by the Mexican tax authority of several tax assessments related to different tax periods. Tax assessments are based primarily on investments made in entities incorporated in foreign countries with preferential tax regimes. On April 3, 2007, the Mexican tax authority issued a decree providing for a tax amnesty program, which allows for the settlement of previously issued tax assessments. CEMEX decided to take advantage of the benefits of this program, resulting in the settlement of a significant portion of the existing fiscal tax assessments of prior years. As a result of the program, as of December 31, 2008, CEMEX’s total existing tax assessments amount to Ps49. CEMEX has appealed these tax assessments before the Mexican federal tax court, and the appeals are pending resolution.

Pursuant to amendments to the Mexican income tax law, which became effective on January 1, 2005, Mexican companies with investments in entities incorporated in foreign countries whose income tax liability is less than 75% of the income tax that would be payable in Mexico, are required to pay taxes in Mexico on indirect revenues, such as dividends, royalties, interest, capital gains and rental fees obtained by such foreign entities, provided that the revenues are not derived from entrepreneurial activities in such countries. CEMEX filed two motions in the Mexican federal courts challenging the constitutionality of the amendments. In September 2008, the Supreme Court of Justice ruled the amendments constitutional for tax years 2005 to 2007. Since the Supreme Court’s decision does not pertain to an amount of taxes due or other tax obligations, CEMEX will self-assess any taxes due through the submission of amended tax returns. CEMEX has not yet determined the amount of tax or the periods affected. As of December 31, 2008, based on a preliminary estimate, CEMEX believes this amount will not be material, but no assurance can be given that additional analysis will not lead to a different conclusion. If the tax authorities do not agree with CEMEX’s self-assessment of the taxes due for past periods, they may assess additional amounts of taxes past due, which may be material and may impact CEMEX cash flows.

 

S-13


Table of Contents

SCHEDULE I (Continued)

CEMEX, S.A.B. DE C.V.

Notes to the Parent Company-Only Financial Statements – (Continued)

As of December 31, 2008, 2007 and 2006

(Millions of Mexican pesos)

 

P.

LIQUIDITY AND MANAGEMENT PLANS

Liquidity and management plans related to the parent company are detailed in note 22 to the consolidated financial statements.

 

Q.

SUBSEQUENT EVENTS

Parent company-only subsequent events are disclosed in note 23 to the consolidated financial statements.

 

S-14


Table of Contents

EXHIBIT INDEX

 

Exhibit
No.

  

Description

    1.1

  

Amended and Restated By-laws of CEMEX, S.A.B. de C.V. (a)

    2.1

  

Form of Trust Agreement between CEMEX, S.A.B. de C.V., as founder of the trust, and Banco Nacional de México, S.A. regarding the CPOs. (b)

    2.2

  

Amendment Agreement, dated November 21, 2002, amending the Trust Agreement between CEMEX, S.A.B. de C.V., as founder of the trust, and Banco Nacional de México, S.A. regarding the CPOs. (c)

    2.3

  

Form of CPO Certificate. (b)

    2.4

  

Form of Second Amended and Restated Deposit Agreement (A and B share CPOs), dated August 10, 1999, among CEMEX, S.A.B. de C.V., Citibank, N.A. and holders and beneficial owners of American Depositary Shares. (b)

    2.5

  

Form of American Depositary Receipt (included in Exhibit 2.3) evidencing American Depositary Shares. (b)

    2.6

  

Form of Certificate for shares of Series A Common Stock of CEMEX, S.A.B. de C.V. (b)

    2.7

  

Form of Certificate for shares of Series B Common Stock of CEMEX, S.A.B. de C.V. (b)

    4.1

  

Note Purchase Agreement, dated June 23, 2003, by and among CEMEX España Finance, LLC, as issuer, and several institutional purchasers named therein, in connection with the issuance by CEMEX España Finance, LLC of U.S.$103 million aggregate principal amount of Senior Notes due 2010, U.S.$96 million aggregate principal amount of Senior Notes due 2013 and U.S.$201 million aggregate principal amount of Senior Notes due 2015. (d)

    4.1.1

  

Amendment No. 1 to Note Purchase Agreement, dated September 1, 2006. (g)

    4.2

  

€250,000,000 and ¥19,308,000,000 Amended and Restated Term and Revolving Facilities Agreement, originally dated March 30, 2004, amended on October 10, 2006 and April 7, 2009, by and among CEMEX España, as borrower, Banco Bilbao Vizcaya Argentaria, S.A. and Société Générale, as mandated lead arrangers, and the several banks and other financial institutions named therein, as lenders. (i)

    4.3

  

CEMEX España Finance LLC Note Purchase Agreement, dated April 15, 2004 for ¥4,980,600,000 1.79% Senior Notes, Series 2004, Tranche 1, due 2010 and ¥6,087,400,000 1.99% Senior Notes, Series 2004, Tranche 2, due 2011. (e)

    4.3.1

  

Amendment No. 1 to CEMEX España Finance LLC Note Purchase Agreement, dated September 1, 2006. (g)

    4.4

  

U.S.$700,000,000 Amended and Restated Credit Agreement, dated June 6, 2005, among CEMEX, S.A.B. de C.V., as borrower and CEMEX México, S.A. de C.V. and Empresas Tolteca de México, S.A. de C.V., as guarantors, Barclays Bank PLC as issuing bank and documentation agent, ING Bank N.V., as issuing bank, Barclays Capital, as joint bookrunner, and ING Capital LLC as joint bookrunner and administrative agent. (g)

    4.4.1

  

Amendment No. 1 to U.S.$700,000,000 Amended and Restated Credit Agreement, dated June 21, 2006. (g)

    4.4.2

  

Amendment and Waiver Agreement to U.S.$700,000,000 Amended and Restated Credit Agreement, dated December 1, 2006. (g)

    4.4.3

  

Amendment No. 3 to U.S.$700,000,000 Amended and Restated Credit Agreement, dated May 9, 2007. (g)

    4.4.4

  

Amendment No. 4 to U.S.$700,000,000 Amended and Restated Credit Agreement, dated December 19, 2008. (i)

    4.4.5

  

Amendment No. 5 to U.S.$700,000,000 Amended and Restated Credit Agreement, dated January 22, 2009. (i)

    4.5

  

U.S.$2,300,000,000 Amended and Restated Term and Revolving Facilities Agreement, originally dated September 24, 2004, amended on November 8, 2004, February 25, 2005, July 7, 2005, June 30, 2006, December 18, 2008, for CEMEX España, S.A., as borrower, arranged by Citigroup Global Markets Limited and Goldman Sachs International with Citibank International PLC, as agent. (i)

 


Table of Contents

Exhibit
No.

  

Description

    4.6

  

Implementation Agreement, dated September 27, 2004, by and between CEMEX U.K. Limited and RMC Group p.l.c. (e)

    4.7

  

Scheme of Arrangement, dated October 25, 2004, pursuant to which CEMEX U.K. Limited acquired the outstanding shares of RMC Group p.l.c. (e)

    4.8

  

Asset Purchase Agreement by and between CEMEX, Inc. and Votorantim Participações S.A., dated February 4, 2005. (e)

    4.8.1

  

Amendment No. 1 to Asset Purchase Agreement, dated as of March 31, 2005, by and between CEMEX, Inc. and Votorantim Participações S.A. (e)

    4.9

  

U.S.$1,200,000,000 Term Credit Agreement, dated May 31, 2005, among CEMEX, S.A.B. de C.V., as borrower, CEMEX México, S.A. de C.V. and Empresas Tolteca de México, S.A. de C.V., as guarantor, Barclays Bank PLC, as administrative agent, Barclays Capital, as joint lead arranger and joint bookrunner, and Citigroup Global Markets Inc., as documentation agent, joint lead arranger and joint bookrunner. (f)

    4.9.1

  

Amendment No. 1 to U.S.$1,200,000,000 Term Credit Agreement, dated June 19, 2006. (g)

    4.9.2

  

Amendment and Waiver Agreement to U.S.$1,200,000,000 Term Credit Agreement, dated November 30, 2006. (g)

    4.9.3

  

Amendment No. 3 to U.S.$1,200,000,000 Term Credit Agreement, dated May 9, 2007. (g)

    4.9.4

  

Amendment No. 4 to U.S.$1,200,000,000 Term Credit Agreement, dated December 19, 2008. (i)

    4.9.5

  

Amendment No. 5 to U.S.$1,200,000,000 Term Credit Agreement, dated January 22, 2009. (i)

    4.10

  

U.S.$700,000,000 Amended and Restated Term and Revolving Facilities Agreement, originally dated June 27, 2005, amended on June 22, 2006, November 30, 2006, December 19, 2008 and January 23, 2009, for New Sunward Holding B.V., as borrower, CEMEX, S.A.B. de C.V., CEMEX México, S.A. de C.V. and Empresas Tolteca De México, S.A. de C.V., as guarantors, arranged by Banco Bilbao Vizcaya Argentaria, S.A., BNP Paribas and Citigroup Global Markets Limited, as mandated lead arrangers and joint bookrunners, the several financial institutions named therein, as Lenders, and Citibank, N.A., as agent. (i)

    4.11

  

Note Purchase Agreement, dated June 13, 2005, among CEMEX España Finance LLC, as issuer, and several institutional purchasers, relating to the private placement by CEMEX España Finance, LLC of U.S.$133,000,000 aggregate principal amount of 5.18% Senior Notes due 2010, and U.S.$192,000,000 aggregate principal amount of 5.62% Senior Notes due 2015. (f)

    4.11.1

  

Amendment No. 1 to Note Purchase Agreement, dated September 1, 2006. (g)

    4.12

  

Amended and Restated Limited Liability Company Agreement of CEMEX Southeast LLC, dated July 1, 2005, among CEMEX Southeast LLC, CEMEX Southeast Holdings, LLC, Ready Mix USA, Inc. and CEMEX, Inc. (f)

    4.12.1

  

Amendment No. 1 to Amended and Restated Limited Liability Company Agreement of CEMEX Southeast LLC, dated as of September 1, 2005, among CEMEX Southeast LLC, CEMEX Southeast Holdings, LLC, Ready Mix USA, Inc. and CEMEX, Inc. (f)

    4.13

  

Limited Liability Company Agreement of Ready Mix USA, LLC, dated July 1, 2005, among Ready Mix USA, LLC, CEMEX Southeast Holdings, LLC, Ready Mix USA, Inc. and CEMEX, Inc. (f)

    4.13.1

  

Amendment No. 1 to Limited Liability Company Agreement of Ready Mix USA, LLC, dated September 1, 2005, among Ready Mix USA, LLC, CEMEX Southeast Holdings, LLC, Ready Mix USA, Inc. and CEMEX, Inc. (f)

    4.14

  

Asset and Capital Contribution Agreement, dated July 1, 2005, among Ready Mix USA, Inc., CEMEX Southeast Holdings, LLC, and CEMEX Southeast LLC. (f)

 


Table of Contents

Exhibit
No.

  

Description

    4.15

  

Asset and Capital Contribution Agreement, dated July 1, 2005, among Ready Mix USA, Inc., CEMEX Southeast Holdings, LLC, and Ready Mix USA, LLC. (f)

    4.16

  

Asset Purchase Agreement, dated September 1, 2005, between Ready Mix USA, LLC and RMC Mid-Atlantic, LLC. (f)

    4.17

  

U.S.$1,200,000,000 Acquisition Facility Agreement, dated October 24, 2006, between CEMEX S.A.B. de C.V., as borrower, CEMEX México, S.A. de C.V. and Empresas Tolteca de México, S.A. de C.V., as guarantors, and BBVA Bancomer, S.A. Institución de Banca Múltiple, Grupo Financiero BBVA Bancomer, as agent. (g)

    4.18

  

U.S.$6,000,000,000 Amended and Restated Acquisition Facilities Agreement, originally dated December 6, 2006, amended on January 27, 2007, December 19, 2008 and January 27, 2009, between CEMEX España, S.A., as borrower, Citigroup Global Markets Limited, The Royal Bank of Scotland PLC, and Banco Bilbao Vizcaya Argentaria, S.A. as mandated lead arrangers and joint bookrunners, as amended on December 21, 2006. (i)

    4.19

  

Debenture Purchase Agreement, dated December 11, 2006, among C5 Capital (SPV) Limited, as issuer, CEMEX S.A.B. de C.V., CEMEX México, S.A. de C.V., New Sunward Holding B.V., New Sunward Holding Financial Ventures B.V., and J.P. Morgan Securities Inc, as representative of the several initial institutional purchasers named therein, in connection with the issuance by C5 Capital (SPV) Limited of U.S.$350,000,000 aggregate principal amount of 6.196% Fixed-to-Floating Rate Callable Perpetual Debentures. (g)

    4.20

  

Debenture Purchase Agreement, dated December 11, 2006, among C10 Capital (SPV) Limited, as issuer, CEMEX S.A.B. de C.V., CEMEX México, S.A. de C.V., New Sunward Holding B.V., New Sunward Holding Financial Ventures B.V., and J.P. Morgan Securities Inc, as representative of the several initial institutional purchasers named therein, in connection with the issuance by C10 Capital (SPV) Limited (CEMEX, S.A.B. de C.V.) of U.S.$900,000,000 aggregate principal amount of 6.722% Fixed-to-Floating Rate Callable Perpetual Debentures. (g)

    4.21

  

Debenture Purchase Agreement, dated February 6, 2007, among C8 Capital (SPV) Limited, as issuer, CEMEX S.A.B. de C.V., CEMEX México, S.A. de C.V., New Sunward Holding B.V., New Sunward Holding Financial Ventures B.V., and J.P. Morgan Securities Inc, as representative of the several initial institutional purchasers named therein, in connection with the issuance by C8 Capital (SPV) Limited of U.S.$750,000,000 aggregate principal amount of 6.640% Fixed-to-Floating Rate Callable Perpetual Debentures. (g)

    4.22

  

Trust Deed, dated February 28, 2007, among CEMEX Finance Europe B.V., as issuer, and several institutional purchasers, relating to the issuance by CEMEX Finance Europe B.V. of €900,000,000 aggregate principal amount of 4.75% Notes due 2014. (g)

    4.23

  

Bid Agreement, dated April 9, 2007, among CEMEX, S.A.B. de C.V., CEMEX Australia Pty Ltd and Rinker Group Limited. (g)

    4.24

  

Debenture Purchase Agreement, dated May 3, 2007, among C10-EUR Capital (SPV) Limited, as issuer, CEMEX S.A.B. de C.V., CEMEX México, S.A. de C.V., New Sunward Holding B.V., New Sunward Holding Financial Ventures B.V., and the institutional purchasers named therein, in connection with the issuance by C10-EUR Capital (SPV) Limited of €730,000,000 aggregate principal amount of 6.277% Fixed-to-Floating Rate Callable Perpetual Debentures. (g)

    4.25

  

U.S.$525,000,000 Senior Unsecured Maturity Loan “A” Agreement, dated June 2, 2008 among New Sunward Holding B.V. as borrower, CEMEX S.A.B. de C.V. and CEMEX México, S.A. de C.V., as guarantors, and a group of banks as lenders, HSBC Securities (USA) Inc., Banco Santander S.A. and The Royal Bank of Scotland Plc, as joint lead arrangers and Joint Bookrunners, and ING Capital LLC, as administrative agent.

 

U.S.$525,000,000 Senior Unsecured Maturity Loan “B” Agreement, dated June 2, 2008 among New Sunward Holding B.V. as borrower, CEMEX S.A.B. de C.V. and CEMEX México, S.A. de C.V., as guarantors, and a group of banks as lenders, HSBC Securities (USA) Inc., Banco Santander S.A. and The Royal Bank of Scotland Plc, as joint lead arrangers and Joint Bookrunners, and ING Capital LLC, as administrative agent. (h)

    4.25.1

  

U.S.$525,000,000 Senior Unsecured Maturity Loan “A” Agreement, dated December 31, 2008 among New Sunward Holding B.V. as borrower, CEMEX S.A.B. de C.V. and CEMEX México, S.A. de C.V., as guarantors, and a group of banks as lenders, HSBC Securities (USA) Inc., Banco Santander S.A. and The Royal Bank of Scotland Plc, as joint lead arrangers and Joint Bookrunners, and ING Capital LLC, as administrative agent. (i)

    4.25.2

  

Amendment No. 1 to U.S.$525,000,000 Senior Unsecured Maturity Loan “A” Agreement, dated January 22, 2009. (i)


Table of Contents

Exhibit
No.

  

Description

    4.25.3

  

U.S.$525,000,000 Senior Unsecured Maturity Loan “B” Agreement, dated December 31, 2008 among New Sunward Holding B.V. as borrower, CEMEX S.A.B. de C.V. and CEMEX México, S.A. de C.V., as guarantors, and a group of banks as lenders, HSBC Securities (USA) Inc., Banco Santander S.A. and The Royal Bank of Scotland Plc, as joint lead arrangers and Joint Bookrunners, and ING Capital LLC, as administrative agent. (i)

    4.25.4

  

Amendment No. 1 to U.S.$525,000,000 Senior Unsecured Maturity Loan “B” Agreement, dated January 22, 2009. (i)

    4.26

  

Forward Transaction (CEMEX Shares) Confirmation, Forward Transaction (NAFTRAC Shares) and Put Option Transaction Confirmation, with Credit Support Annex, each dated April 23, 2008, between Citibank, N.A. and a Mexican trust established by CEMEX on behalf of CEMEX’s Mexican pension fund and certain of CEMEX’s directors and current and former employees. (h)

    4.27

  

Structured Transaction, dated June 2008, comprised of: (i) U.S.$500 million Credit Agreement, dated June 25, 2008, among CEMEX, S.A.B. de C.V., as borrower, CEMEX México S.A. de C.V, as guarantor, and Banco Bilbao Vizcaya Argentaria, S.A. New York Branch, as lender; (ii) U.S.$500 million aggregate notional amount of Put Spread Option Confirmations, dated June 3, 2008 and June 5, 2008, between Centro Distribuidor de Cemento, S.A. de C.V. and Banco Santander, S.A., Institución de Banca Múltiple, Grupo Financiero Santander; and (iii) Framework Agreement, dated June 25, 2008, by and among CEMEX, S.A.B. de C.V., CEMEX México S.A. de C.V, Banco Santander (Mexico), S.A., Institución de Banca Múltiple, Grupo Financiero Santander and Banco Bilbao Vizcaya Argentaria, S.A. New York Branch. (h)

    4.27.1

  

Amendment No. 1 to U.S.$500 million Credit Agreement dated December 18, 2008. (i)

    4.27.2

  

Amendment No. 2 to U.S.$500 million Credit Agreement dated January 22, 2009. (i)

    4.28

  

U.S.$437,500,000.00 and Ps$4,773,282,950.00 Credit Agreement, dated January 27, 2009 among CEMEX, S.A.B. de C.V., as borrower, CEMEX México, S.A. de C.V. and CEMEX Concretos, S.A. de C.V., as guarantors, and a group of banks, as lenders, BBVA Bancomer, S.A., Institución de Banca Múltiple, Grupo Financiero BBVA Bancomer, as administrative agent, and BBVA Bancomer, S.A., Institución De Banca Múltiple, Grupo Financiero BBVA Bancomer, Citigroup Global Markets Inc., HSBC Securities (USA) Inc., Santander Investment Securities Inc., and The Royal Bank of Scotland PLC, each a joint arranger and joint bookrunner. (i)

    4.29

  

U.S$617,500,000 and €587,500,000 Facilities Agreement dated January 27, 2009, and among CEMEX España, S.A., as the obligors and original guarantors; Banco Santander, S.A. and The Royal Bank of Scotland PLC, as coordinators, financial institutions, as lenders; and The Royal Bank of Scotland PLC, as agent. (i)

    4.30

  

U.S.$250,000,000 Credit Agreement dated October 14, 2008 among Banco Nacional De Comercio Exterior, Sociedad Nacional de Crédito, Institución de Banca de Desarrollo, as lender, and CEMEX, S.A.B. de C.V. as borrower. (i)

    4.31

  

Committed U.S.$200,000,000 and uncommitted U.S.$100,000,000 Secured Bridge Facility Agreement dated March 20, 2009, among CEMEX España, S.A., as borrower, Banco Santander, S.A. and Banco Bilbao Vizcaya Argentaria, S.A, as lenders, and Banco Bilbao Vizcaya Argentaria, S.A., as facility agent. (i)

    4.32

  

Conditional Waiver and Extension Agreement dated April 16, 2009, among CEMEX, S.A.B. de C.V. and CEMEX España, S.A., as obligors, for themselves and on behalf of each Subsidiary Obligor named therein, and a group of banks and financial institutions, as lenders. (i)

    4.32.1

  

Amendment No. 1 to Conditional Waiver and Extension Agreement dated June 22, 2009. (i)

    4.33

  

Ps$5,000,000,000, Revolving Credit Agreement “A” and “B” dated April 22, 2009, among Banco Nacional de Obras y Servicios Públicos, Sociedad Nacional de Crédito, Institución de Banca de Desarrollo (“BANOBRAS”), as lender, and CEMEX Concretos, S.A. de C.V., as borrower, including a First Priority Civil Mortgage granted by CEMEX México S.A. de C.V., as mortgagor, and BANOBRAS, as the mortgagee, and a First Priority Industrial Mortage, created and granted by CEMEX México S.A. de C.V. , as mortgagor, and BANOBRAS, as mortgagee. (i)

    4.34

  

Credit Agreement dated April 22, 2009, among BANOBRAS, as lender, and CEMEX Concretos, S.A. de C.V., as borrower, including a Second Priority Civil Mortgage granted by CEMEX México S.A. de C.V., as mortgagor, and BANOBRAS, as mortgagee, and a Second Priority Industrial Mortage created and granted by CEMEX México S.A. de C.V., as mortgagor, and BANOBRAS, as mortgagee. (i)

 


Table of Contents

Exhibit
No.

  

Description

    8.1

  

List of subsidiaries of CEMEX, S.A.B. de C.V. (i)

    12.1

  

Certification of the Principal Executive Officer of CEMEX, S.A.B. de C.V. pursuant to Section 302 of the Sarbanes-Oxley Act of 2002. (i)

    12.2

  

Certification of the Principal Financial Officer of CEMEX, S.A.B. de C.V. pursuant to Section 302 of the Sarbanes-Oxley Act of 2002. (i)

    13.1

  

Certification of the Principal Executive and Financial Officers of CEMEX, S.A.B. de C.V. pursuant to 18 U.S.C. Section 1350, as adopted pursuant to Section 906 of the Sarbanes-Oxley Act of 2002. (i)

    14.1

  

Consent of KPMG Cárdenas Dosal, S.C. to the incorporation by reference into the effective registration statements of CEMEX, S.A.B. de C.V. under the Securities Act of 1933 of their report with respect to the consolidated financial statements of CEMEX, S.A.B. de C.V., which appears in this Annual Report on Form 20-F. (i)

 

(a)

Incorporated by reference to Post-Effective Amendment No. 4 to the Registration Statement on Form F-3 of CEMEX, S.A.B. de C.V. (Registration No. 333-11382), filed with the Securities and Exchange Commission on August 27, 2003.

 

(b)

Incorporated by reference to the Registration Statement on Form F-4 of CEMEX, S.A.B. de C.V. (Registration No. 333-10682), filed with the Securities and Exchange Commission on August 10, 1999.

 

(c)

Incorporated by reference to the 2002 annual report on Form 20-F of CEMEX, S.A.B. de C.V. filed with the Securities and Exchange Commission on April 8, 2003.

 

(d)

Incorporated by reference to the 2003 annual report on Form 20-F of CEMEX, S.A.B. de C.V. filed with the Securities and Exchange Commission on May 11, 2004.

 

(e)

Incorporated by reference to the 2004 annual report on Form 20-F of CEMEX, S.A.B. de C.V. filed with the Securities and Exchange Commission on May 27, 2005.

 

(f)

Incorporated by reference to the 2005 annual report on Form 20-F of CEMEX, S.A.B. de C.V. filed with the Securities and Exchange Commission on June 8, 2006.

 

(g)

Incorporated by reference to the 2006 annual report on Form 20-F of CEMEX, S.A.B. de C.V. filed with the Securities and Exchange Commission on June 27, 2007.

 

(h)

Incorporated by reference to the 2007 annual report on Form 20-F of CEMEX, S.A.B. de C.V. filed with the Securities and Exchange Commission on June 30, 2008.

 

(i)

Filed herewith.