Cemex
CX
#1248
Rank
$18.91 B
Marketcap
$13.11
Share price
-0.23%
Change (1 day)
100.46%
Change (1 year)

Cemex - 20-F annual report


Text size:
Table of Contents

 

 

UNITED STATES

SECURITIES AND EXCHANGE COMMISSION

WASHINGTON, D.C. 20549

 

 

FORM 20-F

 

(Mark One)

 

     ¨

 

REGISTRATION STATEMENT PURSUANT TO SECTION 12(b) OR (g) OF THE SECURITIES EXCHANGE ACT OF 1934

OR

 

     x

 

ANNUAL REPORT PURSUANT TO SECTION 13 OR 15(d) OF THE SECURITIES EXCHANGE ACT OF 1934 For the fiscal year ended December 31, 2009

OR

 

     ¨

 

TRANSITION REPORT PURSUANT TO SECTION 13 OR 15(d) OF THE SECURITIES EXCHANGE ACT OF 1934

OR

 

     ¨

 

SHELL COMPANY REPORT PURSUANT TO SECTION 13 OR 15(d) OF THE SECURITIES EXCHANGE ACT OF 1934

 

Date of event requiring this shell company report                                                         

 

For the transition period from                     to                    

 

Commission file number 1-14946

 

 

CEMEX, S.A.B. de C.V.

(Exact name of Registrant as specified in its charter)

 

 

CEMEX PUBLICLY TRADED STOCK CORPORATION WITH VARIABLE CAPITAL

(Translation of Registrant’s name into English)

 

United Mexican States

(Jurisdiction of incorporation or organization)

Av. Ricardo Margáin Zozaya #325, Colonia Valle del Campestre, Garza García, Nuevo León, México 66265

(Address of principal executive offices)

Ramiro G. Villarreal Morales, (011-5281) 8888-8888, (011-5281) 8888-4399,

Av. Ricardo Margáin Zozaya #325, Colonia Valle del Campestre, Garza García, Nuevo León, México 66265

(Name, Telephone, E-mail and/or Facsimile number and Address of Company Contact Person)

 

Securities registered or to be registered pursuant to Section 12(b) of the Act.

 

Title of each class     Name of each exchange on which registered
Ordinary Participation Certificates (Certificados de Participación Ordinarios), or CPOs, each CPO representing two Series A shares and one Series B share, traded in the form of American Depositary Shares, or ADSs, each ADS representing ten CPOs.   New York Stock Exchange

Securities registered or to be registered pursuant to Section 12(g) of the Act.

None

(Title of Class)

Securities for which there is a reporting obligation pursuant to Section 15(d) of the Act.

None

(Title of Class)

Indicate the number of outstanding shares of each of the issuer’s classes of capital or common stock as of the close of the period covered by the annual report.

9,387,360,748 CPOs

19,224,207,531 Series A shares (including Series A shares underlying CPOs)

9,612,103,765 Series B shares (including Series B shares underlying CPOs)

Indicate by check mark if the registrant is a well-known seasoned issuer, as defined in Rule 405 of the Securities Act.    Yes  þ    No  ¨

If this report is an annual or transition report, indicate by check mark if the registrant is not required to file reports pursuant to Section 13 or 15(d) of the Securities Exchange Act of 1934.    Yes  ¨    No  þ

Note—Checking the box above will not relieve any registrant required to file reports pursuant to Section 13 or 15(d) of the Securities Exchange Act of 1934 from their obligations under those sections.

Indicate by check mark whether the registrant (1) has filed all reports required to be filed by Section 13 or 15(d) of the Securities Exchange Act of 1934 during the preceding 12 months (or for such shorter period that the registrant was required to file such reports), and (2) has been subject to such filing requirements for the past 90 days.    Yes  þ    No  ¨

Indicate by check mark whether the registrant has submitted electronically and posted on its corporate Web site, if any, every Interactive Data File required to be submitted and posted pursuant to Rule 405 of Regulation S-T (§232.405 of this chapter) during the preceding 12 months (or for such shorter period that the registrant was required to submit and post such files). N/A

Indicate by check mark whether the registrant is a large accelerated filer, an accelerated filer, or a non-accelerated filer. See definition of “accelerated filer and large accelerated filer” in Rule 12b-2 of the Exchange Act. (Check one):

Large accelerated filer  þ                    Accelerated filer  ¨                    Non-accelerated filer  ¨

Indicate by check mark which basis of accounting the registrant has used to prepare the financial statements included in this filing:

U.S. GAAP¨ International Financial Reporting Standards as issued by the International Accounting Standards Board  ¨    Other  þ

If “Other” has been checked in response to the previous question, indicate by check mark which financial statement item the registrant has elected to follow.

Item 17  ¨    Item 18  þ

If this is an annual report, indicate by check mark whether the registrant is a shell company (as defined in Rule 12b-2 of the Exchange Act).

Yes  ¨    No  þ

 

 

 


Table of Contents

TABLE OF CONTENTS

 

   Page

PART I

  3

Item 1 - Identity of Directors, Senior Management and Advisors

  3

Item 2 - Offer Statistics and Expected Timetable

  3

Item 3 - Key Information

  3

Brief Summary of our Recent Financial History

  3

Risk Factors

  5

Mexican Peso Exchange Rates

  24

Selected Consolidated Financial Information

  24

Item 4 - Information on the Company

  30

Business Overview

  30

Geographic Breakdown of Our 2009 Net Sales

  34

Our Products

  34

User Base

  36

Our Business Strategy

  37

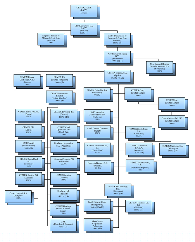
Our Corporate Structure

  42

North America

  44

Europe

  53

South America, Central America and the Caribbean

  63

Africa and the Middle East

  69

Asia

  70

Regulatory Matters and Legal Proceedings

  73

Item 4A - Unresolved Staff Comments

  86

Item 5 - Operating and Financial Review and Prospects

  86

Cautionary Statement Regarding Forward-Looking Statements

  86

Overview

  87

Critical Accounting Policies

  89

Results of Operations

  95

Liquidity and Capital Resources

  126

Recent Developments

  139

Research and Development, Patents and Licenses, etc.

  142

Summary of Material Contractual Obligations and Commercial Commitments

  142

Off-Balance Sheet Arrangements

  146

CEMEX Venezuela

  146

Qualitative and Quantitative Market Disclosure

  147

Investments, Acquisitions and Divestitures

  154

Item 6 - Directors, Senior Management and Employees

  156

Senior Management and Directors

  156

Board Practices

  161

Compensation of Our Directors and Members of Our Senior Management

  163

Employees

  167

Share Ownership

  168

Item 7 - Major Shareholders and Related Party Transactions

  168

Major Shareholders

  168

Related Party Transactions

  170

Item 8 - Financial Information

  170

Consolidated Financial Statements and Other Financial Information

  170

Legal Proceedings

  170

Dividends

  170

Significant Changes

  172

Item 9 - Offer and Listing

  172

Market Price Information

  172

 

i


Table of Contents

Item 10 - Additional Information

  173

Articles of Association and By-laws

  173

Material Contracts

  182

Exchange Controls

  185

Taxation

  185

Documents on Display

  189

Item 11 - Qualitative and Quantitative Disclosures About Market Risk

  190

Item 12 - Description of Securities Other than Equity Securities

  190

PART II

  192

Item 13 - Defaults, Dividend Arrearages and Delinquencies

  192

Item 14 - Material Modifications to the Rights of Security Holders and Use of Proceeds

  192

Item 15 - Controls and Procedures

  192

Disclosure Controls and Procedures

  192

Annual Report on Internal Control Over Financial Reporting

  192

Changes in Internal Control Over Financial Reporting

  193

Item 16A - Audit Committee Financial Expert

  193

Item 16B - Code of Ethics

  193

Item 16C - Principal Accountant Fees and Services

  193

Audit Committee Pre-approval Policies and Procedures

  194

Item 16D - Exemptions from the Listing Standards for Audit Committees

  194

Item 16E - Purchases of Equity Securities by the Issuer and Affiliated Purchasers

  194

Item 16G - Corporate Governance

  195

PART III

  198

Item 17 - Financial Statements

  198

Item 18 - Financial Statements

  198

Item 19 - Exhibits

  198

INDEX TO AUDITED CONSOLIDATED FINANCIAL STATEMENTS

  F-1

 

ii


Table of Contents

INTRODUCTION

CEMEX, S.A.B. de C.V. is incorporated as a publicly traded stock corporation with variable capital (sociedad anónima bursátil de capital variable) organized under the laws of the United Mexican States, or Mexico. Except as the context otherwise may require, references in this annual report to “CEMEX,” “we,” “us” or “our” refer to CEMEX, S.A.B. de C.V. and its consolidated entities. See note 3 to our consolidated financial statements included elsewhere in this annual report.

PRESENTATION OF FINANCIAL INFORMATION

Our consolidated financial statements included elsewhere in this annual report have been prepared in accordance with Mexican Financial Reporting Standards, or MFRS, which differ in significant respects from generally accepted accounting principles in the United States, or U.S. GAAP. Beginning on January 1, 2008, according to MFRS B-10, Inflation Effects (“MFRS B-10”) inflationary accounting is only applied in a high-inflation environment, defined by MFRS B-10 as existing when the cumulative inflation for the preceding three years equals or exceeds 26%. Until December 31, 2007, inflationary accounting was applied to both CEMEX, S.A.B. de C.V. and all of its subsidiaries regardless of the inflation level of their respective countries. Beginning in 2008, only the financial statements of those subsidiaries whose functional currency corresponds to a country under high inflation will be restated to take account of inflation. Designation of a country as a high or low inflation environment takes place at the end of each year, and inflation is applied or suspended prospectively. In 2008, only the financial statements of our subsidiaries in Costa Rica and Venezuela were restated. In 2009, we restated the financial statements of our subsidiaries in Egypt, Nicaragua, Latvia and Costa Rica.

Beginning in 2008, MFRS B-10 eliminated the restatement of the financial statements for the period as well as the comparative financial statements for prior periods into constant values as of the date of the most recent balance sheet. Likewise, beginning in 2008, the amounts of the income statement, statement of cash flows and statement of changes in stockholders’ equity are presented in nominal values; meanwhile amounts of financial statements for prior years are presented in constant Pesos as of December 31, 2007, the last date in which inflationary accounting was applied.

Until December 31, 2007, the restatement factors applied to our consolidated financial statements of prior periods were calculated using the weighted average inflation and the fluctuation in the exchange rate of each country in which CEMEX operates relative to the Mexican Peso, weighted according to the proportion that our assets in each country represent of our total assets. Also, see note 25 to our consolidated financial statements for a description of the principal differences between MFRS and U.S. GAAP as they relate to us. Non-Peso amounts included in the financial statements are first translated into Dollar amounts, in each case at a commercially available or an official government exchange rate for the relevant period or date, as applicable, and those Dollar amounts are then translated into Peso amounts at the CEMEX accounting rate, described under “Item 3 — Key Information — Mexican Peso Exchange Rates”, as of the relevant period or date, as applicable.

References in this annual report to “U.S.$” and “Dollars” are to U.S. Dollars, references to “€” are to Euros, references to “£” and “Pounds” are to British Pounds, references to “¥” and “Yen” are to Japanese Yen, and, unless otherwise indicated, references to “Ps,” “Mexican Pesos” and “Pesos” are to Mexican Pesos. References to “billion” means one thousand million. The Dollar amounts provided below and, unless otherwise indicated elsewhere in this annual report, are translations of Peso amounts at an exchange rate of Ps13.09 to U.S.$1.00, the CEMEX accounting rate as of December 31, 2009. However, in the case of transactions conducted in Dollars, we have presented the Dollar amount of the transaction and the corresponding Peso amount that is presented in our consolidated financial statements. These translations have been prepared solely for the convenience of the reader and should not be construed as representations that the Peso amounts actually represent those Dollar amounts or could be converted into Dollars at the rate indicated. From December 31, 2009 through June 25, 2010, the Peso appreciated by 2.8% against the Dollar, based on the noon buying rate for Pesos. See “Item 3 — Key Information — Selected Consolidated Financial Information.”

 

1


Table of Contents

The noon buying rate for Pesos on December 31, 2009 was Ps13.06 to U.S.$1.00 and on June 25, 2010 was Ps12.70 to U.S.$1.00.

 

2


Table of Contents

PART I

Item 1 - Identity of Directors, Senior Management and Advisors

Not applicable.

Item 2 - Offer Statistics and Expected Timetable

Not applicable.

Item 3 - Key Information

Brief Summary of our Recent Financial History

As of December 31, 2008, we had approximately Ps258.1 billion (U.S.$18.8 billion) of total debt, not including approximately Ps41.5 billion (U.S.$3.0 billion) of Perpetual Debentures (as defined below), which are not accounted for as debt under MFRS but are considered to be debt for purposes of U.S. GAAP. Most of our outstanding debt as of December 31, 2008 had been incurred to finance our acquisitions, including the acquisition of Rinker Group Limited, or Rinker, in 2007, and our capital expenditure programs. The acquisition of Rinker substantially increased our exposure in the United States, which has been experiencing a sharp downturn in the housing and construction sectors. The downturn in the United States has had adverse effects on our U.S. operations, making it more difficult for us to achieve our goal of decreasing our acquisition-related leverage and, given extremely tight credit markets during the height of the economic crisis, made it increasingly difficult for us to refinance our acquisition-related debt. Nonetheless, after long negotiations, in 2009 we reached a comprehensive financing agreement with our major creditors on August 14, 2009 or, as amended, the Financing Agreement. The Financing Agreement extended the maturities of approximately U.S.$15.1 billion in syndicated and bilateral bank facilities and private placement obligations. As part of the Financing Agreement, we pledged or transferred to a trustee under a security trust substantially all the shares of CEMEX México, S.A. de C.V., or CEMEX México, Centro Distribuidor de Cemento, S.A. de C.V., Mexcement Holdings, S.A. de C.V., Corporación Gouda, S.A. de C.V., CEMEX Trademarks Holding Ltd., New Sunward Holding B.V., or New Sunward, and CEMEX España, S.A., or CEMEX España, as collateral or, the Collateral, and all proceeds of such Collateral, to secure our payment obligations under the Financing Agreement and under several other financing arrangements for the benefit of the participating creditors and holders of debt and other obligations that benefit from provisions in their instruments requiring that their obligations be equally and ratably secured. These subsidiaries collectively own, directly or indirectly, substantially all our operations worldwide.

Since the signing of the Financing Agreement, we have completed a number of capital markets transactions and asset disposals, the majority of the proceeds of which have been used to reduce the amounts outstanding under the Financing Agreement, pay other debt not subject to the Financing Agreement and also to improve our liquidity position.

On September 28, 2009, we sold a total of 1,495 million CPOs, directly or in the form of ADSs, in a global offering for approximately U.S.$1.8 billion in net proceeds.

On October 1, 2009, we completed the sale of our operations in Australia to a subsidiary of Holcim Ltd. for approximately A$2.02 billion (approximately U.S.$1.7 billion).

 

3


Table of Contents

On December 10, 2009, we issued approximately Ps4.1 billion (approximately U.S.$315 million) in mandatory convertible securities (the “Mandatory Convertible Securities”), in exchange for promissory notes previously issued by CEMEX, S.A.B. de C.V. in the Mexican capital markets (Certificados Bursátiles), or CBs, maturing on or before December 31, 2012, pursuant to an exchange offer conducted in México, in transactions exempt from registration pursuant to Regulation S under the Securities Act.

On December 14, 2009, our subsidiary, CEMEX Finance LLC, issued U.S.$1,250 million aggregate principal amount of its 9.50% Senior Secured Notes due 2016 (the “9.50% Dollar-denominated Notes”), and €350 million aggregate principal amount of its 9.625% Senior Secured Notes due 2017 (the “9.625% Euro-denominated Notes”). On January 19, 2010, our subsidiary, CEMEX Finance LLC, issued an additional U.S.$500 million aggregate principal amount of the 9.50% Dollar-denominated Notes.

On March 30, 2010, we closed the offering of U.S.$715 million of our 4.875% Convertible Subordinated Notes due 2015 (the “Optional Convertible Subordinated Notes”), including the initial purchasers’ exercise in full of their over-allotment option, in transactions exempt from registration pursuant to Rule 144A under the Securities Act.

On May 12, 2010, our subsidiary CEMEX España, acting through its Luxembourg branch, issued U.S.$1,067,665,000 aggregate principal amount of its 9.25% Senior Secured Notes due 2020 (the “9.25% Dollar-denominated Notes” and, collectively with the 9.50% Dollar-denominated Notes, the “Dollar-denominated Notes”) and €115,346,000 aggregate principal amount of its 8.875% Senior Secured Notes due 2017 (the “8.875% Euro-denominated Notes” and, collectively with the 9.625% Euro-denominated Notes, the “Euro-denominated Notes”), in exchange for Dollar-denominated 6.196% fixed-to-floating rate callable perpetual debentures (the “6.196% Perpetual Debentures”), Dollar-denominated 6.640% fixed-to-floating rate callable perpetual debentures (the “6.640% Perpetual Debentures”), Dollar-denominated 6.722% fixed-to-floating rate callable perpetual debentures (the “6.722% Perpetual Debentures”) and Euro-denominated 6.277% fixed-to-floating rate callable perpetual debentures (the “6.277% Perpetual Debentures” and, collectively with the 6.196% Perpetual Debentures, the 6.640% Perpetual Debentures and the 6.722% Perpetual Debentures, the “Perpetual Debentures”), pursuant to a private placement exchange offer and consent solicitation (the “2010 Exchange Offer”) directed to the holders of Perpetual Debentures, in transactions exempt from registration pursuant to Rule 144A and Regulation S under the Securities Act. We refer to the Dollar-denominated Notes and the Euro-denominated Notes, collectively as the New Senior Secured Notes. The payment of principal, interest and premium, if any, on the New Senior Secured Notes are secured by a first-priority security interest over the Collateral and all proceeds of such Collateral.

We refer to (i) the issuance and sale of U.S.$500 million additional aggregate principal amount of the 9.50% Dollar-denominated Notes in January 2010, (ii) the issuance and sale of U.S.$715 million aggregate principal amount of the Optional Convertible Subordinated Notes in March 2010, and (iii) the issuance of approximately U.S.$1.68 billion aggregate principal amount of the 9.25% Dollar-denominated Notes and approximately €115 million aggregate principal amount of the 8.875% Euro-denominated Notes in exchange for a majority in principal amount of each of the four tranches of Perpetual Debentures in May 2010, collectively as the “2010 Transactions.”

As of December 31, 2009, we had approximately Ps211.1 billion (U.S.$16.1 billion) of total debt, not including approximately Ps39.9 billion (U.S.$3.0 billion) of Perpetual Debentures, which are not accounted for as debt under MFRS but are considered to be debt for purposes of U.S. GAAP. See notes 13A, 17D and 25 to our consolidated financial statements included elsewhere in this annual report. As of December 31, 2009, after giving pro forma effect to the 2010 Transactions and the application of the net proceeds therefrom, our total debt was approximately Ps226.1 billion (U.S.$17.3 billion), not including approximately Ps17.6 billion (U.S.$1.3 billion) of Perpetual Debentures outstanding after the completion of the 2010 Exchange Offer, but including our debt not subject to the Financing Agreement, which was approximately Ps96.5 billion (U.S.$7.4 billion). Of such pro forma total debt amount, approximately Ps6.3 billion (U.S.$481 million) is maturing during 2010; approximately Ps5.1 billion (U.S.$386 million) matures during 2011; approximately Ps17.0 billion (U.S.$1.3 billion) matures during 2012; approximately Ps32.1 billion (U.S.$2.5 billion) matures during 2013; approximately Ps108.8 billion (U.S.$8.3 billion) matures during 2014; and approximately Ps56.8 billion (U.S.$4.3 billion) matures after 2014.

 

4


Table of Contents

As of December 31, 2009, after giving pro forma effect to the 2010 Transactions and the application of the net proceeds therefrom, the Financing Agreement had the following semi-annual amortization schedule, with a final maturity of approximately U.S.$6.9 billion on February 14, 2014:

 

Repayment Date

  Cumulative
repayment
amount %
  Original
repayment
amount %
  Approximate
required
payment
         (in millions of Dollars)

June 2010*

      4.77%    1.59%   —  

December 2010*

    19.10%    14.33%   —  

June 2011*

    20.69%    1.59%   —  

December 2011*

    33.11%    12.42%   —  

June 2012**

    35.75%    2.64%  U.S.$241

December 2012

    38.39%    2.64%  U.S.$397

June 2013

    46.35%    7.96%  U.S.$1,197

December 2013

    54.31%    7.96%  U.S.$1,197

February 2014

  100.00%  45.69%  U.S.$6,867

 

*

Repaid in full.

 

**

Approximately U.S.$241 million of this installment remains to be repaid.

Risk Factors

Many factors could have an effect on our financial condition, cash flows and results of operations. We are subject to various risks resulting from changing economic, environmental, political, industry, business, financial and climate conditions. The factors we consider most important are described below.

The current global economic condition may continue to adversely affect our business, financial condition and results of operations.

The global recession has had and current global economic conditions may continue to have a material adverse impact on our business, financial condition and results of operations throughout our operations worldwide. Our results of operations are highly dependent on the results of our operating subsidiaries in the U.S., Mexico and Western Europe. This has been the deepest and longest global recession in several generations. Despite some aggressive measures taken by governments and central banks thus far, there is still a significant risk that these measures may not prevent the global economy from falling into an even deeper and longer lasting recession. In the construction sector, declines in residential construction in all of our major markets have broadened and intensified in line with the spread and deterioration of the financial crisis. The adjustment process has been more severe in countries that experienced the largest housing market expansion during the years of high credit availability (such as the U.S., Spain, Ireland and the U.K.). Most government sponsored recovery efforts focus on fostering growth in demand from infrastructure projects. The infrastructure plans announced to date by many countries, including the U.S., Mexico and Spain, may not stimulate economic growth or yield the expected results because of delays in implementation and/or bureaucratic issues, among other obstacles. A worsening of the current economic crisis or delays in implementing any such plans could adversely affect demand for our products.

In the U.S., the recession has already been longer and deeper than the previous two recessions during the 1990s and in early 2000. In 2009, housing starts, the primary driver of cement demand in the residential sector, reached their lowest point in recent history, at a rate of 554,000, according to the U.S. Census Bureau. The timing of a housing recovery remains uncertain given the current market environment, tight credit conditions and housing oversupply. As part of the announced government fiscal stimulus

 

5


Table of Contents

package, the U.S. Congress passed the American Recovery and Reinvestment Act of 2009, which provides approximately U.S.$85 billion for infrastructure spending. To date, however, spending under this program has not been entirely effective to offset the decline in cement and ready-mix concrete demand as a result of current economic conditions. The uncertain economic environment and tight credit conditions also adversely affected the U.S. industrial and commercial sectors during 2009, with contract awards — a leading indicator of construction activity — declining 57% in 2009 compared to 2008, according to FW Dodge. This combination of factors resulted in the worst decline in sales volumes that we have experienced in the United States in recent history. Our U.S. operations’ cement and ready-mix concrete sales volumes decreased approximately 32% and 38%, respectively, in 2009 compared to 2008.

The Mexican economy has also been significantly and adversely affected by the global financial crisis. Mexican dependence on the U.S. economy remains very important, and therefore, any downside to the economic outlook in the United States may hinder the recovery in Mexico. The crisis has also adversely affected local credit markets resulting in an increased cost of capital that may negatively impact companies’ ability to meet their financial needs. During 2008, the Mexican Peso depreciated by 26% against the Dollar. During 2009, the Mexican Peso had a mild recovery, appreciating by approximately 5% against the Dollar, and has since fluctuated around these new levels. Exchange rate depreciation and/or volatility in the markets would adversely affect our operational and financial results. We cannot be certain that a more pronounced contraction of Mexican economic output will not take place, which would translate into a more challenging outlook for the construction sector and its impact on cement and concrete consumption. According to the Mexican Statistics Office (Instituto Nacional de Estadística, Geografía e Informática, or “INEGI”), spending on infrastructure-related projects increased approximately 15% during 2009 versus the same period in 2008. However, we cannot give any assurances that this trend will continue, as the Mexican government’s plan to increase infrastructure spending could prove to be, as in other countries, difficult to implement in a timely manner and in the officially announced amounts. As a result of the current economic environment, our cement and ready-mix concrete sales volumes in Mexico decreased approximately 4% and 14%, respectively, in 2009 compared to 2008.

Many Western European countries, including the U.K., France, Spain and Germany, have faced difficult economic environments due to the financial crisis and its impact on their economies, including the construction sectors. If this situation were to deteriorate further, our financial condition and results of operations could be further affected. The situation has been more pronounced in those countries with a higher degree of previous market distortions (especially those experiencing real estate bubbles and durable goods overhangs prior to the crisis), such as Spain, or those more exposed to financial turmoil, such as the U.K. According to OFICEMEN, the Spanish cement trade organization, domestic cement demand in Spain declined 33% in 2009 compared to 2008. Our domestic cement and ready-mix concrete sales volumes in Spain decreased approximately 40% and 44%, respectively, in 2009 compared to 2008. In the U.K., according to the British Cement Association, domestic cement demand decreased approximately 25% in 2009 compared to 2008. Our domestic cement and ready-mix concrete sales volumes in the U.K. decreased approximately 19% and 25%, respectively, in 2009 compared to 2008. In the construction sector, the residential adjustment could last longer than anticipated, while non-residential construction could experience a sharper decline than expected. Finally, the boost to infrastructure spending that is anticipated as a result of the stimulus packages that have been announced by most European countries could be lower than projected due to bureaucratic hurdles, delays in implementation or funding problems. If these risks materialize, our business, financial condition, and results of operations may be adversely affected. The important trade links with Western Europe make some of the Eastern European countries susceptible to the Western European recession. Large financing needs in these countries pose a significant vulnerability. Central European economies could face delays in implementation of European Union Structural Funds (funds provided by the European Union to member states with lowest national incomes per capita) related projects due to logistical and funding problems, which could have a material adverse effect on cement and/or ready-mix concrete demand. In addition, the current concerns about sovereign debt and the budget deficit levels of Greece and several other European Union countries have resulted in increased volatility and risk perception in the financial markets. The plan recently announced by the European Union and the International Monetary Fund to provide approximately €720 billion to support financial stability in Europe is designed to reduce liquidity risk and debt default probability of any individual European Union member. However, under these and similar plans, fiscal adjustments would need to be implemented in countries with unsustainable fiscal deficits, which likely will lead to a decrease in infrastructure investment in some countries, including Spain, which could have a material adverse effect on cement and/or ready-mix concrete demand and/or would delay any expected economic recovery.

 

6


Table of Contents

The Central and South American economies also pose a downside risk in terms of overall activity. The global financial downturn, lower exports to the U.S. and Europe, lower remittances and lower commodity prices could represent an important negative risk for the region in the short term. This may translate into greater economic and financial volatility and lower growth rates, which could have a material adverse effect on cement and ready-mix concrete consumption and/ or prices. Political or economic volatility in the South American, Central American or the Caribbean countries in which we have operations may also have an impact on cement prices and demand for cement and ready-mix concrete, which could adversely affect our business and results of operations.

The Asia-Pacific region will likely be affected if the global economic landscape further deteriorates. An additional increase in country risk and/or decreased confidence among global investors would also limit capital flows and investments in the Asian region. Regarding the Middle East region, lower oil revenues and tighter credit conditions could moderate economic growth and adversely affect construction investments. Our operations in the United Arab Emirates (the “UAE”) have been adversely affected by credit concerns and the end of the construction boom. In addition, the accumulated housing overhang, the rapid decline in property values, and the radical change in the international financial situation could prompt a sudden adjustment of the residential markets in some of the countries in the region.

If the global economy were to continue to deteriorate and fall into an even deeper and longer lasting recession, or even a depression, our business, financial condition, and results of operations would be adversely affected.

The Financing Agreement contains restrictive covenants and limitations that could significantly affect our ability to operate our business.

The Financing Agreement requires us, beginning June 30, 2010, to comply with several financial ratios and tests, including a consolidated coverage ratio of EBITDA to consolidated interest expense of not less than (i) 1.75:1 for each semi-annual period beginning on June 30, 2010 through the period ending June 30, 2011, (ii) 2.00:1 for each semi-annual period after June 30, 2011 through the period ending December 31, 2012 and (iii) 2.25:1 for the remaining semi-annual periods to December 31, 2013. In addition, the Financing Agreement allows us a maximum consolidated leverage ratio of total debt (including the Perpetual Debentures) to EBITDA for each semi-annual period not to exceed 7.75:1 for the period ending June 30, 2010 and decreasing gradually for subsequent semi-annual periods to 3.50:1 for the period ending December 31, 2013. Our ability to comply with these ratios may be affected by current global economic conditions and high volatility in foreign exchange rates and the financial and capital markets. Pursuant to the Financing Agreement, we are also prohibited from making aggregate capital expenditures in excess of (i) U.S.$700 million for the year ending December 31, 2010 and (ii) U.S.$800 million for each year thereafter until the debt under the Financing Agreement has been repaid in full. For the year ended December 31, 2009, we recorded U.S.$636 million in capital expenditures.

We are also subject to a number of negative covenants that, among other things, restrict or limit our ability to: (i) create liens; (ii) incur additional debt; (iii) change our business or the business of any obligor or material subsidiary (as defined in the Financing Agreement); (iv) enter into mergers; (v) enter into agreements that restrict our subsidiaries’ ability to pay dividends or repay intercompany debt; (vi) acquire assets; (vii) enter into or invest in joint venture agreements; (viii) dispose of certain assets; (ix) grant additional guarantees or indemnities; (x) declare or pay cash dividends or make share redemptions; (xi) issue shares; (xii) enter into certain derivatives transactions; (xiii) exercise any call option in relation to any perpetual bonds we issue unless the exercise of the call options does not have a materially negative impact on our cash flow; and (xiv) transfer assets from subsidiaries or more than 10% of shares in subsidiaries into or out of CEMEX España or its subsidiaries if those assets or subsidiaries are not controlled by CEMEX España or any of its subsidiaries. The Financing Agreement also contains a number of affirmative covenants that, among other things, require us to provide periodic financial information to our lenders.

 

7


Table of Contents

Pursuant to the Financing Agreement, however, a number of those covenants and restrictions will automatically cease to apply or become less restrictive if (i) we receive an investment-grade rating from two of Standard & Poor’s, Moody’s Investors Service, Inc. and Fitch Ratings; (ii) we reduce the indebtedness under the Financing Agreement by at least 50.96% (approximately U.S.$7.6 billion) from the original amount of U.S.$15.1 billion; (iii) our consolidated leverage ratio for the two most recently completed semi-annual testing periods is less than or equal to 3.5:1; and (iv) no default under the Financing Agreement is continuing. Restrictions that will cease to apply when we satisfy such conditions include the capital expenditure limitations mentioned above, any applicable margin increases that were due to a failure to meet amortization targets, and several negative covenants, including limitations on our ability to declare or pay cash dividends and distributions to shareholders, limitations on our ability to repay existing financial indebtedness, certain asset sale restrictions, the quarterly cash balance sweep, certain mandatory prepayment provisions, and restrictions on exercising call options in relation to any perpetual bonds we issue (provided that participating creditors will continue to receive the benefit of any restrictive covenants that other creditors receive relating to other financial indebtedness of ours in excess of U.S.$75 million). At such time, several baskets and caps relating to negative covenants will also increase, including permitted financial indebtedness, permitted guarantees and limitations on liens. However, there can be no assurance that we will be able to meet the conditions for these restrictions to cease to apply prior to the final maturity date under the Financing Agreement.

The Financing Agreement contains events of default, some of which may be outside our control. Such events of default include defaults based on (i) non-payment of principal, interest, or fees when due; (ii) material inaccuracy of representations and warranties; (iii) breach of covenants; (iv) bankruptcy or insolvency of CEMEX, any borrower under an existing facility agreement (as defined in the Financing Agreement) or any other of our material subsidiaries (as defined in the Financing Agreement); (v) inability to pay debts as they fall due or by reason of actual financial difficulties, suspension or threatened suspension of payments on debts exceeding U.S.$50 million or commencement of negotiations to reschedule debt exceeding U.S.$50 million; (vi) a cross-default in relation to financial indebtedness in excess of U.S.$50 million; (vii) a change of control with respect to CEMEX; (viii) a change to the ownership of any of our subsidiary obligors under the Financing Agreement, unless the proceeds of such disposal are used to prepay Financing Agreement debt; (ix) enforcement of the share security; (x) final judgments or orders in excess of U.S.$50 million that are neither discharged nor bonded in full within 60 days thereafter; (xi) any restrictions not already in effect as of August 14, 2009 limiting transfers of foreign exchange by any obligor for purposes of performing material obligations under the Financing Agreement; (xii) any material adverse change arising in the financial condition of CEMEX and each of its subsidiaries, taken as a whole, which greater than 66.67% of the participating creditors determine would result in our failure, taken as a whole, to perform payment obligations under the existing facilities or the Financing Agreement; and (xiii) failure to comply with laws or our obligations under the Financing Agreement cease to be legal. If an event of default occurs and is continuing, upon the authorization of 66.67% of the participating creditors, the creditors have the ability to accelerate all outstanding amounts due under the existing facilities. Acceleration is automatic in the case of insolvency.

Some of the restrictions and limitations contained in the Financing Agreement may limit our planning flexibility and our ability to react to changes in our business and the industry, and may place us at a competitive disadvantage compared to competitors who may have fewer restrictions or limitations. There can be no assurance that we will be able to comply with the restrictive covenants and limitations contained in the Financing Agreement. Further, there can be no assurances that, because of the existence of such limitations, particularly limitations in respect of the incurrence of capital expenditures, we will be able to maintain our operating margins and deliver financial results comparable to the results obtained in the past under similar economic conditions. Our failure to comply with such covenants and limitations could result in an event of default, which could materially and adversely affect our business and financial condition.

 

8


Table of Contents

We pledged the capital stock of the subsidiaries that represent substantially all of our business as collateral to secure our payment obligations under the Financing Agreement, other financing arrangements and the New Senior Secured Notes.

As part of the Financing Agreement, we pledged or transferred to a trustee under a security trust the Collateral and all proceeds of such Collateral to secure our payment obligations under the Financing Agreement and under a number of other financing arrangements for the benefit of the participating creditors and holders of debt and other obligations that benefit from provisions in their instruments requiring that their obligations be equally and ratably secured. The payment of principal, interest and premium, if any, on the New Senior Secured Notes are secured by a first-priority security interest over the Collateral and all proceeds of such Collateral. As of December 31, 2009, after giving pro forma effect to the 2010 Transactions and the application of the net proceeds therefrom, Collateral and all proceeds of such Collateral secured (i) approximately Ps190.5 billion (U.S.$14.6 billion) aggregate principal amount of debt under the Financing Agreement and other financing arrangements, and (ii) approximately Ps17.6 billion (U.S.$1.3 billion) aggregate principal amount of dual-currency notes issued in connection with the Perpetual Debentures, which are not accounted for as debt under MFRS but are considered to be debt for purposes of U.S. GAAP. These subsidiaries collectively own, directly or indirectly, substantially all of our operations worldwide. Provided that no default has occurred which is continuing, as defined under the Financing Agreement, the Collateral will be released automatically if we meet specified debt reduction and financial covenant targets.

The interest rate of our debt included in the Financing Agreement may increase if we do not meet certain amortization targets.

Conditional interest rate increases that may occur with respect to our financial indebtedness included in the Financing Agreement could adversely affect our business. In general, our existing bank facilities that are included in the Financing Agreement bear interest at a base rate plus an applicable margin, a LIBOR rate plus an applicable margin or a Euribor rate plus an applicable margin. The base rates, LIBOR rates and Euribor rates applicable to our existing bank facilities remain in place, and under the Financing Agreement, the applicable margin for each bank facility is set at 4.5% per annum; however, if we are unable to repay at least 50.96%, approximately U.S.$7.6 billion of the aggregate initial exposures of the participating creditors between the closing of the Financing Agreement and December 31, 2011, the applicable margin will increase by 0.5% or 1.0% per annum, depending upon the difference between such target amortization and the actual amortizations paid as of December 31, 2011.

As of December 31, 2009, after giving pro forma effect to the 2010 Transactions and the application of the net proceeds therefrom, we had reduced indebtedness under the Financing Agreement by approximately U.S.$5.2 billion, thereby avoiding an interest rate increase that otherwise could have been applicable as of December 2010 pursuant to the terms of the Financing Agreement.

The private placement obligations subject to the Financing Agreement bear interest at a rate of 8.91% (except for the private placement obligations denominated in Japanese Yen, which bear a corresponding rate of 6.625%) per annum. The interest rate on such private placement obligations is subject to the same adjustment as described above. An interest rate increase due to a failure to meet amortization targets will cease to apply on the Covenant Reset Date (as defined in the Financing Agreement). There can be no assurance that we will be able to satisfy the requirements necessary to prevent such pricing increase.

 

9


Table of Contents

We have a substantial amount of debt maturing in the next several years, including a significant portion of debt not subject to the Financing Agreement and, if we are unable to secure refinancing on favorable terms or at all, we may not be able to comply with our upcoming payment obligations.

As of December 31, 2009, we had approximately Ps211.1 billion (U.S.$16.1 billion) of total debt, not including approximately Ps39.9 billion (U.S.$3.0 billion) of Perpetual Debentures, which are not accounted for as debt under MFRS but are considered to be debt for purposes of U.S. GAAP. See notes 13A, 17D and 25 to our consolidated financial statements included elsewhere in this annual report. As of December 31, 2009, after giving pro forma effect to the 2010 Transactions and the application of the net proceeds therefrom, our total debt was approximately Ps226.1 billion (U.S.$17.3 billion), not including approximately Ps17.6 billion (U.S.$1.3 billion) of Perpetual Debentures outstanding after the completion of the 2010 Exchange Offer, but including our debt not subject to the Financing Agreement, which was approximately Ps96.5 billion (U.S.$7.4 billion). Of such pro forma total debt amount, approximately Ps6.3 billion (U.S.$481 million) is maturing during 2010; approximately Ps5.1 billion (U.S.$386 million) matures during 2011; approximately Ps17.0 billion (U.S.$1.3 billion) matures during 2012; approximately Ps32.1 billion (U.S.$2.5 billion) matures during 2013; approximately Ps108.8 billion (U.S.$8.3 billion) matures during 2014; and approximately Ps56.8 billion (U.S.$4.3 billion) matures after 2014.

If we are unable to comply with our upcoming principal maturities under our indebtedness (including the Financing Agreement), or refinance our indebtedness, our debt could be accelerated. Acceleration of our debt would have a material adverse effect on our business and financial condition.

We may not be able to generate sufficient cash to service all of our indebtedness or satisfy our short-term liquidity needs, and we may be forced to take other actions to satisfy our obligations under our indebtedness and our short-term liquidity needs, which may not be successful.

Historically, we have addressed our liquidity needs (including funds required to make scheduled principal and interest payments, refinance debt, and fund working capital and planned capital expenditures) with operating cash flow, borrowings under credit facilities, receivables and inventory financing facilities, proceeds of debt and equity offerings and proceeds from asset sales.

As of December 31, 2009, we had approximately U.S.$506 million in outstanding receivables financing facilities, which primarily consisted of four securitization programs. On May 19, 2010, we entered into a one-year accounts receivable securitization program for our U.S. operations for up to U.S.$300 million in funded amounts, replacing our prior program that was scheduled to mature in 2010. The securitization program in France is scheduled to mature on July 31, 2010. The other two securitization programs in Mexico and Spain, with a combined funded amount of U.S.$217 million at December 31, 2009, expire in 2011. We cannot ensure that, going forward, we will be able to roll over or renew these programs, which could adversely affect our liquidity.

The global equity and credit markets in the last two years have experienced significant price volatility, dislocations and liquidity disruptions, which have caused market prices of many stocks to fluctuate substantially and the spreads on prospective and outstanding debt financings to widen considerably. This volatility and illiquidity has materially and adversely affected a broad range of fixed income securities. As a result, the market for fixed income securities has experienced decreased liquidity, increased price volatility, credit downgrade events and increased defaults. Global equity markets have also been experiencing heightened volatility and turmoil, with issuers exposed to the credit markets being most seriously affected. The disruptions in the financial and credit markets may continue to adversely affect our credit rating and the market value of our common stock, our CPOs and our ADSs. If the current pressures on credit continue or worsen, and alternative sources of financing continue to be limited, we may be dependent on the issuance of equity as a source to repay our existing indebtedness, including meeting amortization requirements under the Financing

 

10


Table of Contents

Agreement. On September 28, 2009, we sold a total of 1,495 million CPOs, directly or in the form of ADSs, in a global offering for approximately U.S.$1.8 billion in net proceeds. On December 10, 2009, we issued approximately Ps4.1 billion in Mandatory Convertible Securities in exchange for CBs. On December 14, 2009, we closed the offerings of U.S.$1,250 million aggregate principal amount of 9.50% Dollar-denominated Notes and €350 million aggregate principal amount of 9.625% Euro-denominated Notes, and on January 19, 2010, we closed the offering of U.S.$500 million additional aggregate principal amount of the 9.50% Dollar-denominated Notes. On March 30, 2010, we closed the offering of U.S.$715 million aggregate principal amount of the Optional Convertible Subordinated Notes. On May 12, 2010, our subsidiary, CEMEX España, acting through its Luxembourg branch, issued U.S.$1,067,665,000 aggregate principal amount of its 9.25% Dollar-denominated Notes, and €115,346,000 aggregate principal amount of its 8.875% Euro-denominated Notes in exchange for Perpetual Debentures. However, conditions in the capital markets have been such that traditional sources of capital, including equity capital, from time to time have not been available to us on reasonable terms or at all. As a result, there is no guarantee that we will be able to successfully raise additional debt or equity capital at all or on terms that are favorable.

The Financing Agreement restricts us from incurring additional debt, subject to certain exceptions. The debt covenant under the Financing Agreement permits us to incur a liquidity facility or facilities entered into with a participating creditor under the Financing Agreement in an amount not to exceed U.S.$1.0 billion (of which up to U.S.$500 million may be secured). In addition, the Financing Agreement requires proceeds from asset disposals, incurrence of debt and issuance of equity, and cash flow to be applied to the prepayments of the exposures of participating creditors subject to our right to retain cash on hand up to U.S.$650 million, including the amount of undrawn commitments of a permitted liquidity facility or facilities (unless the proceeds are used to refinance existing indebtedness on the terms set forth in the Financing Agreement), and to temporarily reserve proceeds from asset disposals and permitted refinancings to be applied to the repayment of certain CBs.

As a result of the current global economic environment and uncertain market conditions, we may not be able to complete asset divestitures on terms that we find economically attractive or at all.

If the global recession deepens and our operating results worsen significantly, if we were unable to complete debt or equity offerings or if our planned divestitures and/or our cash flow or capital resources prove inadequate, we could face liquidity problems and may not be able to comply with our upcoming principal payment maturities under our indebtedness or refinance our indebtedness.

The indentures governing the New Senior Secured Notes and the terms of our other indebtedness impose significant operating and financial restrictions, which may prevent us from capitalizing on business opportunities and may impede our ability to refinance our debt and the debt of our subsidiaries.

The indentures governing the New Senior Secured Notes and the other instruments governing our consolidated indebtedness impose significant operating and financial restrictions on us. These restrictions will limit our ability, among other things, to: (i) incur debt; (ii) pay dividends on stock; (iii) redeem stock or redeem subordinated debt; (iv) make investments; (v) sell assets, including capital stock of subsidiaries; (vi) guarantee indebtedness; (vii) enter into agreements that restrict dividends or other distributions from restricted subsidiaries; (viii) enter into transactions with affiliates; (ix) create or assume liens; (x) engage in mergers or consolidations; and (xi) enter into a sale of all or substantially all of our assets.

These restrictions could limit our ability to seize attractive growth opportunities for our businesses that are currently unforeseeable, particularly if we are unable to incur financing or make investments to take advantage of these opportunities.

These restrictions may significantly impede our ability, and the ability of our subsidiaries, to develop and implement refinancing plans in respect of our debt or the debt of our subsidiaries.

 

11


Table of Contents

Each of the covenants is subject to a number of important exceptions and qualifications. The breach of any of these covenants could result in a default under the indentures governing the New Senior Secured Notes and under other existing debt obligations, as a result of the cross-default provisions contained in the documentation governing such debt obligations. In the event of a default under the indentures governing the New Senior Secured Notes, the holders of New Senior Secured Notes could seek to declare all amounts outstanding under the New Senior Secured Notes, together with accrued and unpaid interest, if any, to be immediately due and payable. If the indebtedness under the New Senior Secured Notes, or certain other existing debt obligations were to be accelerated, we can offer no assurance that our assets would be sufficient to repay in full that indebtedness and our other indebtedness. Furthermore, upon the occurrence of a cross-default under the Financing Agreement, or under other credit facilities or any of our other debt instruments, the lenders could elect to declare all amounts outstanding thereunder, together with accrued interest, to be immediately due and payable. If the lenders accelerate payment of those amounts, we can offer no assurance that our assets will be sufficient to repay in full those amounts or to satisfy all of our other liabilities.

In addition, in connection with the entry into new financings or amendments to existing financing arrangements, our and our subsidiaries’ financial and operational flexibility may be further reduced as a result of more restrictive covenants, requirements for security and other terms that are often imposed on sub-investment grade entities.

Our ability to comply with our debt maturities in 2012 and subsequent years may depend on our making asset sales, and there is no assurance that we will be able to execute such sales on terms favorable to us or at all.

In the short term, we intend to use our capital resources, cash flow from operations, proceeds from capital markets debt and equity offerings and proceeds from the sale of assets to repay debt in order to reduce our leverage, strengthen our capital structure and regain our financial flexibility. Our ability to comply with our payment obligations under the Financing Agreement and other indebtedness may depend in large part on asset sales, and there is no assurance that we will be able to execute such sales on terms favorable to us or at all.

In connection with our asset divestment initiatives, on June 15, 2009, we sold three quarries (located in Nebraska, Wyoming and Utah) and our 49% joint venture interest in the operations of a quarry located in Granite Canyon, Wyoming, to Martin Marietta Materials, Inc. for U.S.$65 million. On October 1, 2009, we completed the sale of our operations in Australia to a subsidiary of Holcim Ltd. for approximately A$2.02 billion (approximately U.S.$1.7 billion) in net proceeds, of which we used approximately U.S.$1.37 billion to prepay indebtedness under the Financing Agreement and approximately U.S.$248 million to strengthen our liquidity position. In addition, the sale of our operations in Australia resulted in the deconsolidation of approximately U.S.$131 million in debt in connection with a credit facility borrowed by our subsidiaries in Australia. As a result of the restrictions under the Financing Agreement and other debt instruments, the current global economic environment and uncertain market conditions, we may not be able to complete asset divestitures on terms that we find economically attractive or at all. The current volatility of the credit and capital markets can significantly affect us due to the limited availability of funds to potential acquiring parties. The lack of acquisition financing in the current economic environment and existing relatively high levels of indebtedness among many industry peers may likely make it difficult for potential interested acquirers to purchase our assets. In addition, high levels of consolidation in our industry in some jurisdictions may further limit potential assets sales to interested parties due to antitrust considerations. Given market conditions at the time of any future asset sales, we can not assure you that we may not be forced to sell our assets at prices substantially lower than their fair market value.

If we are unable to complete asset divestitures and our cash flow or capital resources prove inadequate, we could face liquidity problems in 2012 and subsequent years and may not be able to comply with payment obligations under our indebtedness.

 

12


Table of Contents

We may not be able to realize the expected benefits from acquisitions, some of which may have a material impact on our business, financial condition and results of operations.

Our ability to realize the expected benefits from acquisitions depends, in large part, on our ability to integrate acquired operations with our existing operations in a timely and effective manner. These efforts may not be successful. The acquisition of Rinker substantially increased our exposure in the United States, which has been experiencing a sharp downturn in the housing and construction sectors. The downturn in the United States has had adverse effects on our operations in the U.S., making it more difficult for us to achieve our goal of decreasing our acquisition-related leverage. We also may not be able to achieve all the anticipated cost savings from the Rinker acquisition. Our financial statements for the year ended December 31, 2008 included non-cash charges of approximately U.S.$1.5 billion for impairment losses in accordance with MFRS, of which approximately U.S.$1.3 billion related to impairment of goodwill (mainly related to the Rinker acquisition). Considering differences in the measurement of fair value, including the selection of economic variables, as well as the methodology for determining final impairment losses between MFRS and U.S. GAAP, our preliminary impairment losses in 2008 under U.S. GAAP amounted to approximately U.S.$4.9 billion, including the impairment losses determined under MFRS, of which approximately U.S.$4.7 billion related to impairment of goodwill. After finalizing our 2008 impairment exercise under U.S. GAAP during 2009, our impairment losses were reduced by approximately U.S.$71 million. See note 25 to our consolidated financial statements included elsewhere in this annual report.

We did not recognize goodwill impairment losses under MFRS nor U.S. GAAP for the year ended December 31, 2009. Although we currently are seeking to dispose of assets to reduce our overall leverage and the Financing Agreement and other debt instruments restrict our ability to acquire assets, we may in the future acquire new operations and integrate such operations into our existing operations, and some of such acquisitions may have a material impact on our business, financial condition and results of operations. We cannot assure you that we will be successful in identifying or acquiring suitable assets in the future. If we fail to achieve the anticipated cost savings from any acquisitions, our business, financial condition and results of operations would be materially and adversely affected.

As a result of the sale of our operations in Australia, for the year ended December 31, 2009, we recognized a loss on sale, net of income tax, and the reclassification of foreign currency translation effects accrued in equity and included under “Other comprehensive income”, for an aggregate amount of approximately Ps5.9 billion (U.S.$446 million). This is reflected in a single line item of “Discontinued operations.” See note 4B to our consolidated financial statements included elsewhere in this annual report.

Our use of derivative financial instruments has negatively affected our operations especially in volatile and uncertain markets.

We have used, and may continue to use, derivative financial instruments to manage the risk profile associated with interest rates and currency exposure of our debt, to reduce our financing costs, to access alternative sources of financing and to hedge some of our financial risks. However, there is no assurance that our use of such instruments will allow us to achieve these objectives due to the inherent risks in any derivatives transaction. For the year ended December 31, 2008, we had a net loss of approximately Ps15.2 billion (U.S.$1.4 billion) from financial instruments as compared to a net gain of approximately Ps2.4 billion (U.S.$218 million) in 2007. For the year ended December 31, 2009, we had a net loss of approximately Ps2.1 billion (U.S.$156 million) from financial instruments. These losses resulted from a variety of factors, including losses related to changes in the fair value of equity derivative instruments attributable to the generalized decline in price levels in the capital markets worldwide, losses related to changes in the fair value of cross-currency swaps and other currency derivatives attributable to the appreciation of the Dollar against the Euro, and losses related to changes in the fair value of interest rate derivatives primarily attributable to the decrease in the five-year interest rates in Euros and Dollars.

 

13


Table of Contents

During 2009, we reduced the aggregate notional amount of our derivatives, thereby reducing the risk of cash margin calls. This initiative included closing substantially all notional amounts of derivative instruments related to our debt (currency and interest rate derivatives) and the settlement of our inactive derivative financial instruments, which we finalized during April 2009. The Financing Agreement and other debt instruments significantly restrict our ability to enter into derivative transactions.

As of December 31, 2009, our derivative financial instruments that had a potential impact on our comprehensive financing result consisted of equity forward contracts on third party shares and equity derivatives under our own shares, a forward instrument over the Total Return Index of the Mexican Stock Exchange and interest rate derivatives related to energy projects. See note 13B to our consolidated financial statements included elsewhere in this annual report. In addition, our comprehensive financing result may be affected by the capped call transaction entered into in connection with the March 2010 issuance of the Optional Convertible Subordinated Notes. See “Item 5 — Operating and Financial Review and Prospects — Recent Developments — Recent Developments Relating to Our Indebtedness — Issuance of 4.875% Optional Convertible Subordinated Notes Due 2015.”

Most derivative financial instruments are subject to margin calls in case the threshold set by the counterparties is exceeded. If we resume using derivative financing instruments in the future, the cash required to cover margin calls in several scenarios may be substantial and may reduce the funds available to us for our operations or other capital needs. The mark-to-market changes in some of our derivative financial instruments are reflected in our income statement, which could introduce volatility in our controlling interest net income and our related ratios. In the current environment, the creditworthiness of our counterparties may deteriorate substantially, preventing them from honoring their obligations to us. We maintain equity derivatives that in a number of scenarios may require us to cover margin calls that could reduce our cash availability. If we resume using derivative financing instruments, or with respect to our outstanding equity derivative positions, we may incur net losses from our derivative financial instruments. See “Item 5 — Operating and Financial Review and Prospects — Critical Accounting Policies — Our Financial Derivatives Instruments.”

A substantial amount of our total assets are intangible assets, including goodwill. We have recognized charges for goodwill impairment in the past, and if market and industry conditions continue to deteriorate further impairment charges may be recognized. Our charges for impairment may be materially greater under U.S. GAAP than under MFRS.

As of December 31, 2009, approximately 40% of our total assets were intangible assets, of which approximately 64% corresponded to goodwill related primarily to our acquisitions of RMC Group, p.l.c., or RMC and Rinker. Goodwill is recognized at the acquisition date based on the preliminary allocation of the purchase price to the fair value of the assets acquired and liabilities assumed. If applicable, goodwill is subsequently adjusted for any correction to the preliminary assessment given to the assets acquired and/or liabilities assumed within the twelve-month period following the purchase date.

Our consolidated financial statements have been prepared in accordance with MFRS, which differ significantly from U.S. GAAP with respect to the methodology used to determine the final impairment loss, when applicable, including the selection of key assumptions related to the determination of the assets’ fair value. Pursuant to our policy under MFRS, goodwill and other intangible assets of indefinite life are not amortized and are tested for impairment when impairment indicators exist or in the fourth quarter of each year, by determining the value in use of the reporting units to which those intangible assets relate (a reporting unit comprises multiple cash generating units), which is the result of the discounted amount of estimated future cash flows expected to be generated by the reporting units. An impairment loss is recognized under MFRS if the value in use is lower than the net book value of the reporting unit. We determine the discounted amount of estimated future cash flows over a period of five years, unless a longer period is justified in a specific country, considering the economic cycle of the reporting units and prevailing industry conditions. Impairment tests are sensitive to the projected future prices of our products, trends in operating expenses, local and international economic trends in the construction industry, as well as the long-term growth expectations in the different markets, among other factors. We use after-tax discount rates, which are applied to after-tax cash flows for each reporting unit. Undiscounted cash flows are significantly

 

14


Table of Contents

sensitive to the growth rates in perpetuity used. Likewise, discounted cash flows are significantly sensitive to the discount rate used. The higher the growth rate in perpetuity applied, the higher the amount obtained of undiscounted future cash flows by reporting unit. Conversely, the higher the discount rate applied, the lower the amount obtained of discounted estimated future cash flows by reporting unit. See note 12B to our consolidated financial statements included elsewhere in this annual report.

During the fourth quarter of 2008, the global economic crisis caused financing scarcity in almost all productive sectors, resulting in a decrease in economic activity in all of our markets and a worldwide downturn in macroeconomic indicators. This effect lowered the overall growth expectations within the countries in which we operate, particularly affecting the construction industry due to the cancellation or deferral of several investment projects. These conditions, which constitute an impairment indicator, remained during a significant portion of 2009. During the fourth quarters of 2009 and 2008, we performed our annual goodwill impairment testing under MFRS. These tests coincided with the negative economic environment previously described. For the year ended December 31, 2008, we recognized goodwill impairment losses under MFRS of approximately Ps18.3 billion (U.S.$1.3 billion), of which the impairment corresponding to the United States reporting unit was approximately Ps16.8 billion (U.S.$1.2 billion). The estimated impairment loss in the United States during 2008 is mainly related to the acquisition of Rinker in 2007 and overall was attributable to the negative economic situation expected in the markets during 2009 and 2010, particularly in the construction industry. Those factors significantly affected the variables included in the projections of estimated cash flows in comparison with valuations made at the end of 2007. For the year ended December 31, 2009, we did not recognize goodwill impairment losses despite the economic conditions prevailing during the year, considering that in such period, the main global stock markets started their stabilization and achieved growth as compared to the closing pricing levels in 2008. Likewise, the reference interest rates at the end of 2009 decreased with respect to their level in 2008 due to an increase in liquidity in the debt and equity markets, which slightly reduced the risk premium in the countries where we operate. These elements jointly generated a decrease in the discount rates in 2009 in comparison with the 2008 discount rates and consequently generated an increase in the value in use of the reporting units. See notes 11 and 12B to our audited consolidated financial statements incorporated by reference in this annual report.

As mentioned above, differences between MFRS and U.S. GAAP with respect to the methodology used to determine the final impairment loss, when applicable, including the selection of key assumptions related to the determination of the assets’ fair value, led to a materially greater impairment loss under U.S. GAAP, as compared to that recognized in our 2008 consolidated financial statements under MFRS. For the year ended December 31, 2008, we recognized goodwill impairment losses under U.S. GAAP of approximately U.S.$4.7 billion (compared to U.S.$1.3 billion under MFRS), of which an estimated impairment corresponding to the United States reporting unit was recognized for approximately U.S.$4.5 billion (compared to U.S.$1.2 billion of goodwill impairment losses recognized under MFRS) related to the completion of the second step required to allocate the fair value of the U.S. reporting unit’s net assets. During 2009, we completed our U.S. GAAP reconciliation in connection with the year 2008 impairment exercise and reduced final impairment losses under U.S. GAAP by approximately U.S.$71 million. See note 25 to our consolidated financial statements included elsewhere in this annual report.

Due to the important role that economic factors play in testing goodwill for impairment, a further downturn in the global economy in the future could necessitate new impairment tests and a possible downward readjustment of our goodwill for impairment under both MFRS and U.S. GAAP. Such an impairment test could result in additional impairment charges which could be material to our financial statements.

Our ability to repay debt and pay dividends depends on our subsidiaries’ ability to transfer income and dividends to us.

CEMEX, S.A.B. de C.V. is a holding company with no significant assets other than the stock of its direct and indirect subsidiaries and our holdings of cash and marketable securities. In general, our ability to repay debt and pay dividends depends on the continued transfer to us of dividends and other income from our wholly-owned and non-wholly-owned subsidiaries. The ability of our subsidiaries to pay dividends and make other transfers to us is limited by various regulatory, contractual and legal constraints.

 

15


Table of Contents

If we are unable to receive cash from our subsidiaries, our results of operations and financial condition could be affected and we may not be able to service our debt.

Our ability to receive funds from these subsidiaries may be restricted by covenants in the debt instruments and other contractual obligations of those entities and applicable laws and regulations including provisions which restrict the payment of dividends based on interim financial results or minimum net worth. We may also be subject to exchange controls on remittances by our subsidiaries from time to time in certain jurisdictions. We cannot assure you that these subsidiaries will generate sufficient income to pay out dividends, and without these dividends, we may be unable to service our debt.

Moreover, the ability of our subsidiaries to pay dividends may be restricted by the laws of the jurisdictions under which such subsidiaries are incorporated. For example, our subsidiaries in Mexico are subject to Mexican legal requirements, which provide that a corporation may declare and pay dividends only out of the profits reflected in the year-end financial statements that are approved by its stockholders. In addition, such payment can be approved by a subsidiary’s stockholders only after the creation of a required legal reserve (equal to one fifth of the relevant company’s capital) and satisfaction of losses, if any, incurred by such subsidiary in previous fiscal years. Therefore, our cash flows could be affected if we do not receive dividends or other payments from our subsidiaries.

The instruments governing our debt contain cross-default and cross-acceleration provisions that may cause substantially all of the debt we have issued or incurred to become immediately due and payable as a result of a default under any one of our debt instruments.

Instruments governing our other debt contain certain affirmative and negative covenants. Our failure to comply with the obligations contained in indentures or other instruments governing our indebtedness could result in an event of default under the applicable instrument, which could result in the related debt and the debt issued under other instruments becoming immediately due and payable. In such event, we would need to raise funds from alternative sources, which may not be available to us on favorable terms, on a timely basis or at all. Alternatively, such default could require us to sell our assets and otherwise curtail operations in order to pay our creditors.

We are subject to restrictions due to non-controlling interests in our consolidated subsidiaries.

We conduct our business through subsidiaries. In some cases, third-party shareholders hold non-controlling interests in these subsidiaries. Various disadvantages may result from the participation of non-controlling shareholders whose interests may not always coincide with ours. Some of these disadvantages may, among other things, result in our inability to implement organizational efficiencies and transfer cash and assets from one subsidiary to another in order to allocate assets most effectively.

 

16


Table of Contents

We have to service our Dollar-denominated obligations with revenues generated in Pesos or other currencies, as we do not generate sufficient revenue in Dollars from our operations to service all our Dollar-denominated obligations. This could adversely affect our ability to service our obligations in the event of a devaluation or depreciation in the value of the Peso, or any of the other currencies of the countries in which we operate, compared to the Dollar. In addition, our consolidated reported results and outstanding indebtedness are significantly affected by fluctuations in exchange rates between the Peso and other currencies.

As of December 31, 2009, we had approximately Ps211.1 billion (U.S.$16.1 billion) of total debt, not including approximately Ps39.9 billion (U.S.$3.0 billion) of Perpetual Debentures, which are not accounted for as debt under MFRS but are considered to be debt for purposes of U.S. GAAP. See notes 13A, 17D and 25 to our consolidated financial statements included elsewhere in this annual report. A substantial portion of our outstanding debt is denominated in Dollars. As of December 31, 2009, after givingpro forma effect to the 2010 Transactions and the application of the net proceeds therefrom, our Dollar-denominated debt represented approximately 65% of our total debt, not including approximately U.S.$965 million aggregate principal amount of Perpetual Debentures outstanding after the completion of the 2010 Exchange Offer. Our Dollar-denominated debt must be serviced with funds generated by our subsidiaries. Although the acquisition of Rinker increased our U.S. assets substantially, we nonetheless continue to rely on our non-U.S. assets to generate revenues to service our Dollar-denominated debt. Consequently, we have to use revenues generated in Pesos, Euros or other currencies to service our Dollar-denominated debt. See “Item 5 —Operating and Financial Review and Prospects — Qualitative and Quantitative Market Disclosure — Interest Rate Risk, Foreign Currency Risk and Equity Risk — Foreign Currency Risk.” A devaluation or depreciation in the value of the Peso, Euro, Pound or any of the other currencies of the countries in which we operate, compared to the Dollar, could adversely affect our ability to service our debt. In 2009, Mexico, Spain, the United Kingdom and the Rest of Europe region (which includes our subsidiaries in Germany, France, Ireland, Poland, Croatia, Austria, Hungary, the Czech Republic, Latvia and other assets in the European region), our main non-Dollar-denominated operations, together generated approximately 57% of our total net sales in Peso terms (approximately 21%, 5%, 8% and 23%, respectively), before eliminations resulting from consolidation. In 2009, approximately 19% of our sales were generated in the United States. During 2009, the Peso appreciated approximately 5% against the Dollar, the Euro appreciated approximately 2% against the Dollar and the Pound appreciated approximately 10% against the Dollar. If we enter into future currency hedges in the future, these may not be effective in covering all our currency-related risks. Our consolidated reported results for any period and our outstanding indebtedness as of any date are significantly affected by fluctuations in exchange rates between the Peso and other currencies, as those fluctuations influence the amount of our indebtedness when translated into Pesos and also result in foreign exchange gains and losses as well as gains and losses on derivative contracts we may have entered into to hedge our exchange rate exposure.

In addition, as of December 31, 2009, our Euro denominated debt, after givingpro forma effect to the 2010 Transactions and the application of the net proceeds therefrom, represented approximately 25% of our total debt, not including approximately €266 million aggregate principal amount of the 6.277% Perpetual Debentures outstanding after the completion of the 2010 Exchange Offer. We cannot guarantee that we will generate sufficient revenues in Euros from our operations in Spain and the Rest of Europe to service these obligations.

We are subject to litigation proceedings that could harm our business if an unfavorable ruling were to occur.

From time to time, we may become involved in litigation and other legal proceedings relating to claims arising from our operations in the normal course of business. As described in, but not limited to, “Item 4 — Information on the Company — Regulatory Matters and Legal Proceedings” of this annual report, we are currently subject to a number of significant legal proceedings, including, but not limited to, tax matters in Mexico, as well as antitrust investigations in the U.K., Germany, and Spain and antitrust actions by private parties in Florida. Litigation is subject to inherent uncertainties, and unfavorable rulings may occur. We cannot assure you that these or other legal proceedings will not materially affect our ability to conduct our business in the manner that we expect or otherwise adversely affect us should an unfavorable ruling occur. See “Item 4 — Information on the Company — Regulatory Matters and Legal Proceedings.”

Our operations are subject to environmental laws and regulations.

Our operations are subject to a broad range of environmental laws and regulations in each of the jurisdictions in which we operate. The enactment of stricter laws and regulations, or stricter interpretation of existing laws or regulations, may impose new risks or costs on us or result in the need for additional investments in pollution control equipment, which could result in a material decline in our profitability. Efforts to address climate change through domestic federal, state and regional laws and regulations, as well as through international agreements and the laws and regulations of other countries, to reduce the emissions of greenhouse gases (“GHGs”) can create risks and uncertainties for our business. This is because the cement manufacturing process requires the

 

17


Table of Contents

combustion of large amounts of fuel and creates carbon dioxide (“CO2”) as a byproduct of the calcination process. Such risks could include costs to purchase allowances or credits to meet GHG emission caps, costs required to provide equipment to reduce emissions to comply with GHG limits or required technological standards, or decreased profits or losses arising from decreased demand for goods or higher production costs resulting directly or indirectly from the imposition of legislative or regulatory controls.

At the U.S. federal level, there are pending in Congress several pieces of legislation that would establish caps or limits on GHG emissions. For example, in 2009, the House of Representatives passed the American Clean Energy & Security Act, which, among other things establishes a cap on emissions of GHGs from a number of industries in the United States, including cement manufacturing, beginning in 2012. This legislation would require such covered industries to obtain allowances corresponding to their annual emissions of GHGs. The legislation also would authorize the imposition of international reserve allowance program to imports of certain energy intensive goods to cover the GHG emissions associated with the production of the imported goods. Legislation has been introduced in the Senate which parallels the House bill in many significant ways, although it postpones by three years the regulation of industrial sources of GHG emissions.

It is not possible at this time to predict whether any domestic federal climate change legislation may be finally enacted, what that legislation may provide or whether it may impact existing federal regulations or state laws or regulations on GHG emissions (see below). Therefore, it is not possible at this time to predict how such legislation would impact our U.S. operations. However, any impositions by legislation of significant costs or limitations on raw materials, fuel or production, or requirements for reductions of GHG emissions, could have a significant impact on the cement manufacturing industry and a material economic impact on our U.S. operations, including from competition from imports from countries where such costs are not imposed on manufacturing.

The U.S. Environmental Protection Agency (the “EPA”) has also promulgated a series of regulations pertaining to emissions of GHGs from industrial sources. The EPA issued a Mandatory Reporting of GHG Rule, effective December 29, 2009, which requires certain covered sectors, including cement manufacturing, with GHG emissions above an established threshold to inventory and report their GHG emissions annually on a facility-by-facility basis. This regulation is not expected to have a material economic impact on us.

In 2010, EPA also completed a series of rulemakings which will likely result in the imposition of GHG emission limits for major stationary sources, including cement plants, beginning January 2, 2011. In 2009, EPA found that GHG emissions from light-duty vehicles constitute an endangerment of human health and the environment, and, based on that finding, published in May 2010 its light-duty vehicle rule, which establishes the first federal controls of GHG emissions from mobile sources. In its Reconsideration of its PSD Interpretive Memorandum Rule (April 2, 2010) and its Tailoring Rule (June 3, 2010), EPA has determined that the light-duty vehicle rule makes GHGs “subject to regulation” under the Clean Air Act, thereby triggering requirements under the Act’s Prevention of Significant Deterioration (“PSD”) program. The PSD program requires new major sources of regulated pollutants or major modifications at existing major sources to secure pre-construction permits, which establish, among other things, limits on pollutants based on Best Available Control Technology (“BACT”). According to EPA’s rules, stationary sources, such as cement manufacturing, which are already regulated under the PSD program for non-GHG pollutants, would need to apply PSD for GHG emissions as of January 2, 2011, for any GHG emissions above 75,000 tons/year of carbon dioxide equivalent (“CO2e”). Therefore, new cement plants or existing plants undergoing modification which would be major sources for non-GHG pollutants regulated under the Clean Air Act would need to acquire PSD permits for construction or modification of plants which would emit 75,000 or more tons/year CO2e, of GHGs, and would have to determine and install BACT controls for those emissions. By July 2011, any new source that emits 100,000 tons/year CO2e or any existing source that emits 100,000 tons/year CO2e GHGs and undergoes modifications that would emit 75,000 tons/year CO2e, must comply with PSD obligations. PSD permits can involve significant costs and delay. While the cost to CEMEX is unknown at this time, the costs of such GHG regulation of stationary sources through PSD could have a material economic impact on our U.S. operations and the U.S. cement manufacturing industry.

 

18


Table of Contents

In addition to pending U.S. federal legislation and regulation, states and regions are establishing or seeking to establish their own programs to reduce GHG emissions, including from manufacturing sectors. For example, California passed AB 32 into law in 2006, which, among other things, seeks a statewide reduction of GHG emissions to 1990 levels by 2020. In December 2008, the California Air Resource Board approved a plan to implement AB32, which includes a cap-and-trade program beginning in 2012. Work on these regulations is ongoing, as are efforts in other states and regional programs in the west and midwest regions of the U.S. (the Northeast Regional Greenhouse Gas Initiative (“RGGI”) currently only regulates GHGs from regional electricity generation.) It is not possible at this time to predict how these state and regional efforts, which generally have not yet resulted in actual regulatory controls on GHG emissions from industrial manufacturing, would impact our U.S. operations, and they may be affected by federal climate legislation.

Finally, there are ongoing efforts on the international front to address GHG emissions. We are actively monitoring negotiations of the United Nations Framework Convention on Climate Change (“UNFCCC”), and we operate in countries that are signatories to the Kyoto Protocol, which establishes GHG emission reduction targets for developed country parties to the protocol, such as the countries of the European Union. Hence, our operations in the United Kingdom, Spain and the Rest of Europe are subject to binding caps on CO2 emissions imposed by member states of the European Union as a result of the European Commission’s directive establishing the European Emissions Trading System (“ETS”) to implement the Kyoto Protocol. Under this directive, companies receive from the relevant member states set limitations on the levels of CO2 emissions from their industrial facilities. These allowances are tradable so as to enable companies that manage to reduce their emissions to sell their excess allowances to companies that are not reaching their emissions objectives. Failure to meet the emissions caps is subject to significant monetary penalties. For the years 2008 through 2012, the European Commission significantly reduced the overall availability of allowances. As a result of continuing uncertainty regarding final allowances, it is premature to draw conclusions regarding the overall position of all of our European cement plants.

Under the ETS, we seek to reduce the impact of any excess emissions by either reducing the level of CO2 released in our facilities or by implementing clean development mechanism (“CDM”) projects under the Kyoto Protocol in emerging markets. If we are not successful in implementing emission reductions in our facilities or obtaining credits from CDM projects, we may have to purchase a significant amount of allowances in the market, the cost of which may have an impact on our operating results.

It is more difficult to estimate the potential impact of any international agreements under the UNFCCC or through other international or multilateral instruments. The recently concluded Conference of Parties in Copenhagen failed to produce a successor to the Kyoto Protocol with binding legal obligations for GHG emission reductions. The 2010 Conference of Parties will be in Cancun, Mexico, and we will continue to monitor developments carefully to determine what impact these discussions may have on our operations around the world.

In conclusion, given the uncertain nature of the actual or potential statutory and regulatory requirements for GHG emissions at the federal, state, regional and international levels, we cannot predict the impact on our operations or financial condition or make a reasonable estimate of the potential costs to the company that may result from such requirements. However, the impact of any such requirements, whether individually or cumulatively, could have a material economic impact on our operations in the United States and in other countries.

In addition to the risks identified above arising from actual or potential statutory and regulatory controls, severe weather, rising seas, higher temperatures and other effects that may be attributable to climate change may impact any manufacturing sector in terms of direct costs (e.g., property damage and disruption to operations) and indirect costs (e.g., disruption to customers and suppliers, higher insurance premiums). We do not believe that any such impacts on our operations would significantly differ from those to other sectors and the public at large.

 

19


Table of Contents

Higher energy and fuel costs may have a material adverse effect on our operating results.

Our operations consume significant amounts of energy and fuel, the cost of which has significantly increased worldwide in recent years. To mitigate high energy and fuel costs and volatility, we have implemented the use of alternative fuels such as tires, biomass, and household waste, which has resulted in less vulnerability to price spikes. We have also implemented technical improvements in several facilities and entered into long-term supply contracts of petcoke and electricity to mitigate price volatility. Despite these measures, we cannot assure you that our operations would not be materially adversely affected in the future if energy and fuel costs increase.

We are an international company and are exposed to risks in the countries in which we have significant operations or interests.

We are dependent, in large part, on the economies of the countries in which we market our products. The economies of these countries are in different stages of socioeconomic development. Consequently, like many other companies with significant international operations, we are exposed to risks from changes in foreign currency exchange rates, interest rates, inflation, governmental spending, social instability and other political, economic or social developments that may materially affect our results.

With the acquisitions of RMC in 2005 and Rinker in 2007, our geographic diversity has significantly increased. As of December 31, 2009, we had operations in Mexico, the United States, the United Kingdom, Spain, the Rest of Europe region, the South America, Central America and the Caribbean region (which includes our subsidiaries in Colombia, Costa Rica, the Dominican Republic, Panama, Nicaragua, Puerto Rico, Guatemala, Argentina and other assets in the Caribbean region), Africa and the Middle East (which includes our subsidiaries in Egypt, the UAE and Israel) and Asia (which includes our subsidiaries in the Philippines, Thailand, Malaysia, Bangladesh and other assets in the Asian region).

We sold our operations in Australia on October 1, 2009. As of December 31, 2009, after eliminations resulting from consolidation, our Mexican operations represented approximately 11% of our total assets, our U.S. operations represented approximately 43% of our total assets, our operations in Spain represented approximately 11% of our total assets, our operations in the United Kingdom represented approximately 7% of our total assets, our operations in the Rest of Europe represented approximately 10% of our total assets, our South America, Central America and the Caribbean operations represented approximately 6% of our total assets, our Africa and the Middle East operations represented approximately 3% of our total assets, our Asia operations represented approximately 2% of our total assets, and our other operations represented approximately 7% of our total assets. For the year ended December 31, 2009, before eliminations resulting from consolidation, our operations in Mexico represented approximately 21% of our net sales, our operations in the U.S. represented approximately 19% of our net sales, our operations in Spain represented approximately 5% of our net sales, our operations in the United Kingdom represented approximately 8% of our net sales, our operations in the Rest of Europe represented approximately 23% of our net sales, our operations in South America, Central America and the Caribbean represented approximately 10% of our net sales, our operations in Africa and the Middle East represented approximately 7% of our net sales, our operations in Asia represented approximately 3% of our net sales and our other operations represented approximately 4% of our net sales. Adverse economic conditions in any of these countries or regions may produce a negative impact on our net income. For a geographic breakdown of our net sales for the year ended December 31, 2009, please see “Item 4 — Information on the Company — Geographic Breakdown of Our 2009 Net Sales.”

Our operations in South America, Central America and the Caribbean are faced with several risks that are more significant than in other countries. These risks include political instability and economic volatility. For example, on August 18, 2008, Venezuelan officials took physical control of the facilities of CEMEX Venezuela, S.A.C.A., or CEMEX Venezuela, following the issuance on May 27, 2008 of governmental decrees confirming the expropriation of all of CEMEX Venezuela’s assets, shares and business. The government of Venezuela has paid no compensation to the CEMEX affiliates, CEMEX Caracas Investments B.V. and CEMEX Caracas II Investments B.V. (together, “CEMEX Caracas”), which held a 75.7% interest in CEMEX Venezuela, or to any other

 

20


Table of Contents

former CEMEX Venezuela shareholder. On October 16, 2008, CEMEX Caracas filed a request for arbitration against the government of Venezuela before the International Centre for Settlement of Investment Disputes, or ICSID, pursuant to the bilateral investment treaty between the Netherlands and Venezuela, seeking relief for the expropriation of their interest in CEMEX Venezuela. The ICSID arbitral tribunal, or ICSID Tribunal, has been constituted. We are unable at this preliminary stage to estimate the likely range of potential recovery (if any) or to determine what position the government of Venezuela will take in these proceedings, the nature of the award that may be issued by the ICSID Tribunal, and the difficulties of collection of any possible monetary award issued to CEMEX Caracas, among other matters. See “Item 4 — Information on the Company — Regulatory Matters and Legal Proceedings — Other Legal Proceedings — Expropriation of CEMEX Venezuela and ICSID Arbitration.”

Our operations in Africa and the Middle East have faced instability as a result of, among other things, civil unrest, extremism, and the deterioration of general diplomatic relations in the region. There can be no assurance that political turbulence in the Middle East will abate in the near future or that neighboring countries, including Egypt and the UAE, will not be drawn into conflicts or experience instability.

There have been terrorist attacks in countries in which we maintain operations, and ongoing threats of future terrorist attacks. There can be no assurance that there will not be other attacks or threats that will lead to an economic contraction or erection of material barriers to trade in any of our markets. An economic contraction in any of our major markets could affect domestic demand for cement and have a material adverse effect on our operations.

Our operations can be affected by adverse weather conditions.

Construction activity, and thus demand for our products, decreases substantially during periods of cold weather, when it snows or when heavy or sustained rainfalls occur. Consequently, demand for our products is significantly lower during the winter in temperate countries and during the rainy season in tropical countries. Winter weather in our European and North American operations significantly reduces our first quarter sales volumes, and to a lesser extent our fourth quarter sales volumes. Sales volumes in these and similar markets generally increase during the second and third quarters because of normally better weather conditions. However, high levels of rainfall can adversely affect our operations during these periods as well. Such adverse weather conditions can adversely affect our results of operations and profitability if they occur with unusual intensity, during abnormal periods, or last longer than usual in our major markets, especially during peak construction periods.

The new Mexican tax consolidation regime may have an adverse effect on cash flow, financial condition and net income.

During November 2009, the Mexican Congress approved a general tax reform, effective as of January 1, 2010. Specifically, the tax reform requires CEMEX to retroactively pay taxes (at current rates) on items in past years that were eliminated in consolidation or that reduced consolidated taxable income (“Additional Consolidation Taxes”). This tax reform will require CEMEX to pay taxes on certain previously exempt intercompany dividends, certain other special tax items, and operating losses generated by members of the consolidated tax group not recovered by the individual company generating such losses within the succeeding 10-year period, which may have an adverse effect on our cash flow, financial condition and net income. The Additional Consolidation Taxes must be paid over a five-year time period. This tax reform also increases the statutory income tax rate from 28% to 30% for the years 2010 to 2012, 29% for 2013, and 28% for 2014 and future years.

For the 2010 fiscal year, CEMEX will be required to pay (at the new, 30% tax rate) 25% of the Additional Consolidation Taxes for the period between 1999 and 2004. The remaining 75% will be payable as follows: 25% for 2011, 20% for 2012, 15% for 2013 and 15% for 2014. Additional Consolidation Taxes arising after 2004 will be taken into account in the sixth fiscal year after their occurrence and will be payable over the succeeding five years in the same proportions (25%, 25%, 20%, 15% and 15%). Applicable taxes payable as a result of this tax reform will be increased by inflation adjustments as required by Mexican Income Tax Law

 

21


Table of Contents

(Ley del Impuesto Sobre la Renta). In connection with the changes in the tax consolidation regime in Mexico, as of December 31, 2009, we recognized a liability of approximately Ps10.5 billion (U.S.$799 million), of which approximately Ps8.2 billion (U.S.$628 million) were recognized under “Other non-current assets” in connection with the net liability recognized before the new tax law and that we expect to realize in connection with the payment of this tax liability; and approximately Ps2.2 billion (U.S.$171 million) were recognized under “Retained earnings,” considering special provisions under MFRS, for the portion, according to the new law, related to: (a) the difference between the sum of the equity of the controlled entities for tax purposes and the equity for tax purposes of the consolidated entity; (b) dividends from the controlled entities for tax purposes to CEMEX, S.A.B. de C.V.; and (c) other transactions among the companies included in the tax consolidation that represented the transfer of resources within such group. In our U.S. GAAP reconciliation of our 2009 financial statements, the approximately Ps2.2 billion (U.S.$171 million) recognized under “Retained earnings” under MFRS were reclassified to income tax expense for the period under U.S. GAAP.

Our estimated payment schedule of taxes payable resulting from changes in the tax consolidation regime is as follows: approximately Ps388 million (U.S.$30 million) in 2010, approximately Ps570 million (U.S.$44 million) in 2011, approximately Ps716 million (U.S.$55 million) in 2012, approximately Ps707 million (U.S.$54 million) in 2013, approximately Ps1.3 billion (U.S.$98 million) in 2014 and approximately Ps6.8 billion (U.S.$519 million) in 2015 and thereafter. See notes 3N and 16A to our consolidated financial statements included elsewhere in this annual report.

On February 15, 2010, we filed a constitutional challenge (juicio de amparo) against this tax reform. However, we cannot assure you that we will prevail in this constitutional challenge.

It may be difficult to enforce civil liabilities against us or our directors, executive officers and controlling persons.

We are a publicly traded stock corporation with variable capital (sociedad anónima bursátil de capital variable) organized under the laws of Mexico. Substantially all of our directors and officers and some of the persons named in this annual report reside in Mexico, and all or a significant portion of the assets of those persons may be, and the majority of our assets are, located outside the United States. As a result, it may not be possible for you to effect service of process within the United States upon such persons or to enforce against them or against us in U.S. courts judgments predicated upon the civil liability provisions of the federal securities laws of the United States. We have been advised by our General Counsel, Lic. Ramiro G. Villarreal, that there is doubt as to the enforceability in Mexico, either in original actions or in actions for enforcement of judgments of U.S. courts, of civil liabilities predicated on the U.S. federal securities laws.

The protections afforded to non-controlling shareholders in Mexico are different from those in the United States and may be more difficult to enforce.

Under Mexican law, the protections afforded to non-controlling shareholders are different from those in the United States. In particular, the legal framework and case law pertaining to disputes between shareholders and us, our directors, our officers or our controlling shareholders, if any, are less developed under Mexican law than United States law, generally only permits shareholder derivative suits (i.e., suits for our benefit as opposed to the direct benefit of our shareholders) and there are different procedural requirements for bringing shareholder lawsuits, such as shareholder derivative suits, which differ from those you may be familiar with under U.S. and other laws. There is also a substantially less active plaintiffs’ bar dedicated to the enforcement of shareholders’ rights in Mexico than in the United States. As a result, in practice it may be more difficult for our non-controlling shareholders to enforce their rights against us or our directors or controlling shareholders than it would be for shareholders of a United States company.

 

22


Table of Contents

ADS holders may only vote the series B shares represented by the CPOs deposited with the ADS depositary through the ADS depositary and are not entitled to vote the series A shares represented by the CPOs deposited with the ADS depositary or to attend shareholders’ meetings.

Under the terms of the ADSs and our by-laws, a holder of an ADS has the right to instruct the ADS depositary to exercise voting rights only with respect to series B shares represented by the CPOs deposited with the depositary, but not with respect to the series A shares represented by the CPOs deposited with the depositary. ADS holders will not be able to exercise their right to vote unless they withdraw the CPOs underlying their ADSs (and, in the case of non-Mexican holders, even if they do so, they may not vote the Series A shares represented by the CPOs) and may not receive voting materials in time to ensure that they are able to instruct the depositary to vote the CPOs underlying their ADSs or receive sufficient notice of a shareholders’ meeting to permit them to withdraw their CPOs to allow them to cast their vote with respect to any specific matter. In addition, the depositary and its agents may not be able to send out voting instructions on time or carry them out in the manner an ADS holder has instructed. As a result, ADS holders may not be able to exercise their right to vote and they may lack recourse if the CPOs underlying their ADSs are not voted as they requested. In addition, ADS holders are not entitled to attend shareholders’ meetings. ADS holders will also not be permitted to vote the CPOs underlying the ADSs directly at a shareholders’ meeting or to appoint a proxy to do so without withdrawing the CPOs. If the ADS depositary does not receive voting instructions from a holder of ADSs in a timely manner such holder will nevertheless be treated as having instructed the ADS depositary to give a proxy to a person we designate to vote the B shares underlying the CPOs represented by the ADSs in his/her discretion. The ADS depositary or the custodian for the CPOs on deposit may represent the CPOs at any meeting of holders of CPOs even if no voting instructions have been received. The CPO trustee may represent the A shares and the B shares represented by the CPOs at any meeting of holders of A shares or B shares even if no voting instructions have been received. By so attending, the ADS depositary, the custodian or the CPO trustee, as applicable, may contribute to the establishment of a quorum at a meeting of holders of CPOs, A shares or B shares, as appropriate.

Preemptive rights may be unavailable to ADS holders.

ADS holders may be unable to exercise preemptive rights granted to our shareholders, in which case ADS holders could be substantially diluted following future equity or equity-linked offerings. Under Mexican law, whenever we issue new shares for payment in cash or in kind, we are generally required to grant preemptive rights to our shareholders, except if the shares are issued in respect of a public offering or if the relevant shares underlie convertible securities. However, ADS holders may not be able to exercise these preemptive rights to acquire new shares unless both the rights and the new shares are registered in the United States or an exemption from registration is available. We cannot assure you that we would file a registration statement in the United States at the time of any rights offering.

Non-Mexicans may not hold our Series A shares directly and must have them held in a trust at all times.

Non-Mexican investors in our CPOs or ADSs may not directly hold the underlying Series A shares, but may hold them indirectly through our CPO trust. Upon the early termination or expiration of the 30-year term of our CPO trust, the underlying Series A shares of our CPOs held by non-Mexican investors must be placed in a new trust similar to the current CPO trust for non- Mexican investors to continue to hold an economic interest in such shares. We cannot assure you that a new trust similar to the CPO trust will be created or that the relevant authorization for the creation of the new trust or the transfers of our Series A shares to such new trust will be obtained. In that event, since non-Mexican holders currently cannot hold Series A shares directly, they may be required to sell all of their Series A shares to a Mexican individual or corporation.

 

23


Table of Contents

Mexican Peso Exchange Rates

Mexico has had no exchange control system in place since the dual exchange control system was abolished on November 11, 1991. The Mexican Peso has floated freely in foreign exchange markets since December 1994, when the Mexican Central Bank (Banco de México) abandoned its prior policy of having an official devaluation band. Since then, the Peso has been subject to substantial fluctuations in value. The Peso appreciated against the Dollar by approximately 5% in 2005, depreciated against the Dollar by approximately 2%, 1% and 26% in 2006, 2007 and 2008, respectively, and appreciated against the Dollar by approximately 5% in 2009. These percentages are based on the exchange rate that we use for accounting purposes, or the CEMEX accounting rate. CEMEX accounting rates represent the average of three different exchange rates that are provided to us by Banco Nacional de México, S.A., Integrante de Grupo Financiero Banamex, or Banamex. For any given date, the CEMEX accounting rate may differ from the noon buying rate for Pesos in New York City published by the U.S. Federal Reserve Bank of New York.

The following table sets forth, for the periods and dates indicated, the end-of-period, average and high and low points of the CEMEX accounting rate as well as the noon buying rate for Pesos, expressed in Pesos per U.S.$1.00.

 

   CEMEX Accounting Rate  Noon Buying Rate
   End of
Period
  Average (1)  High  Low  End of
Period
  Average (1)  High  Low

Year ended December 31,

                

2005

  10.62  10.85  11.38  10.42  10.63  10.89  11.41  10.41

2006

  10.80  10.91  11.49  10.44  10.80  10.90  11.46  10.43

2007

  10.92  10.93  11.07  10.66  10.92  10.93  11.27  10.67

2008

  13.74  11.21  13.96  9.87  13.83  11.15  13.92  9.92

2009

  13.09  13.51  15.57  12.62  13.06  13.50  15.41  12.63

Monthly (2009-2010)

                

November

  12.94    13.42  12.84  12.92    13.38  12.86

December

  13.09    13.10  12.62  13.06    13.08  12.63

January

  13.10    13.10  12.65  13.03    13.03  12.65

February

  12.78    13.22  12.78  12.76    13.19  12.76

March

  12.36    12.75  12.36  12.54    12.74  12.47

April

  12.31    12.39  12.16  12.23    12.41  12.16

May

  12.93    13.15  12.27  12.86    13.14  12.27

 

(1)

The average of the CEMEX accounting rate or the noon buying rate for Pesos, as applicable, on the last day of each full month during the relevant period.

 

(2)

On June 25, 2010, the CEMEX accounting rate was Ps12.66 to U.S.$1.00. Between January 1, 2010 and June 25, 2010, the Peso appreciated by 3.41% against the Dollar.

For a discussion of the financial treatment of our operations conducted in other currencies, see “Item 3 — Key Information — Selected Consolidated Financial Information.”

Selected Consolidated Financial Information

The financial data set forth below as of and for each of the five years ended December 31, 2009 have been derived from our audited consolidated financial statements. The financial data set forth below as of December 31, 2009 and 2008 and for each of the three years ended December 31, 2009, 2008 and 2007, have been derived from, and should be read in conjunction with, and are qualified in their entirety by reference to, the consolidated financial statements and the notes thereto included elsewhere in this annual report. Our audited consolidated financial statements for the year ended December 31, 2009 were approved by our shareholders at the 2010 annual general meeting (which was held on April 29, 2010).

 

24


Table of Contents

The operating results of newly acquired businesses are consolidated in our financial statements beginning on the date that we assume operating control which is normally the acquisition date. Therefore, all periods presented do not include operating results corresponding to newly acquired business before we assumed operating control. Likewise, the operating results of any business sold are included until the disposal date. Consequently, all periods presented include operating results corresponding to disposed business before we lost operating control. As a result, the financial data for the years ended December 31, 2005, 2006, 2007, 2008 and 2009 may not be entirely comparable.

When a business disposal is significant and meets certain materiality thresholds, the operating results of the disposed business are reclassified line-by-line to the single line item “Discontinued operations” before consolidated net income for all periods presented. On October 1, 2009, we sold our operations in Australia. As a result of this significant divestiture, the assets and liabilities associated with the operations in Australia are presented in the balance sheet as of December 31, 2008 as “Discontinued operations” in the corresponding captions within current or non-current assets and liabilities, as the case may be. Likewise, the operations in Australia included in the income statements for the years ended December 31, 2009, 2008 and 2007, were reclassified to the single line item of “Discontinued operations,” which includes, in 2009, a loss on sale, net of income tax, and the reclassification of foreign currency translation effects accrued in equity for an aggregate amount of approximately Ps$5.9 billion (U.S.$446 million). See note 4B to our consolidated financial statements included elsewhere in this annual report.

The acquisition date of RMC was March 1, 2005. Our consolidated financial information for the year ended December 31, 2005 includes RMC’s results of operations for the ten-month period ended December 31, 2005.

The acquisition date of Rinker was July 1, 2007. Our consolidated financial information for the year ended December 31, 2007 includes Rinker’s results of operations for the six-month period ended December 31, 2007. However, as mentioned above, the results of operations of our Australian assets were reclassified for all periods and presented in the single line item of “Discontinued operations.”

Our consolidated financial statements included elsewhere in this annual report have been prepared in accordance with MFRS, which differ in significant respects from U.S. GAAP.

Beginning on January 1, 2008, according to MFRS B-10, inflationary accounting is only applied in a high-inflation environment, defined by the MFRS B-10 as existing when the cumulative inflation for the preceding three years equals or exceeds 26%. Until December 31, 2007, inflationary accounting was applied to all CEMEX subsidiaries regardless of the inflation level of their respective country. Beginning in 2008, only the financial statements of those subsidiaries whose functional currency corresponds to a country under high inflation will be restated to take account of inflation. Designation of a country as a high or low inflation environment takes place at the end of each year and inflation is applied or suspended prospectively. In 2008, only the financial statements of our subsidiaries in Costa Rica and Venezuela were restated. In 2009, we restated the financial statements of our subsidiaries in Egypt, Nicaragua, Latvia and Costa Rica.

Beginning in 2008, MFRS B-10 eliminated the restatement of financial statements for the period as well as the comparative financial statements for prior periods into constant values as of the date of the most recent balance sheet. Likewise, beginning in 2008, the amounts of the income statement, statement of cash flow and statement of changes in stockholders’ equity are presented in nominal values; meanwhile, amounts of financial statements for prior years are presented in constant Pesos as of December 31, 2007, the last date in which inflationary accounting was applied. Until such date, the restatement factors for current and prior periods were calculated considering the weighted average inflation of the countries in which we operate and the changes in the exchange rates of each of these countries relative to the Mexican Peso, weighted according to the proportion that our assets in each country represent of our total assets.

 

25


Table of Contents

The following table reflects the factors that have been used to restate the originally reported Pesos to Pesos of constant purchasing power as of December 31, 2007:

 

   Annual Weighted
Average Factor
  Cumulative Weighted
Average Factor to
December 31, 2007

2004

  0.9590  1.1339

2005

  1.0902  1.1824

2006

  1.0846  1.0846

Non-Peso amounts included in the financial statements are first translated into Dollar amounts, in each case at a commercially available or an official government exchange rate for the relevant period or date, as applicable, and those Dollar amounts are then translated into Peso amounts at the CEMEX accounting rate, described under “Item 3 — Key Information — Mexican Peso Exchange Rates” as of the relevant period or date, as applicable.

The Dollar amounts provided below and, unless otherwise indicated, elsewhere in this annual report, are translations of Peso amounts at an exchange rate of Ps13.09 to U.S.$1.00, the CEMEX accounting rate as of December 31, 2009. However, in the case of transactions conducted in Dollars, we have presented the Dollar amount of the transaction and the corresponding Peso amount that is presented in our consolidated financial statements. These translations have been prepared solely for the convenience of the reader and should not be construed as representations that the Peso amounts actually represent those Dollar amounts or could be converted into Dollars at the rate indicated. The noon buying rate for Pesos on December 31, 2009 was Ps13.06 to U.S.$1.00. From December 31, 2009 through June 25, 2010, the Peso appreciated by 2.8% against the Dollar, based on the noon buying rate for Pesos.

CEMEX, S.A.B. DE C.V. AND SUBSIDIARIES

Selected Consolidated Financial Information

 

   As of and for the year ended December 31, 
   2005  2006  2007  2008  2009 
   (in millions of Pesos, except ratios and share and per share amounts) 

Income Statement Information:

      

Net sales

  Ps192,392   Ps213,767   Ps228,152   Ps225,665   Ps197,801  

Cost of sales(1)

  (116,422 (136,447 (151,439 (153,965 (139,672

Gross profit

  75,970   77,320   76,713   71,700   58,129  

Operating expenses

  (44,743 (42,815 (45,103 (45,612 (42,289

Operating income

  31,227   34,505   31,610   26,088   15,840  

Other expense, net(2)

  (3,976 (580 (2,984 (21,403 (5,529

Comprehensive financing result(3)

  3,076   (505 1,018   (28,326 (15,106

Equity in income of associates

  1,098   1,425   1,487   869   154  

Income (loss) before income tax

  31,425   34,845   31,131   (22,772 (4,641

Discontinued operations(4)

  —     —     288   2,097   (4,276

Non-controlling interest net income

  692   1,292   837   45   240  

Controlling interest net income

  26,519   27,855   26,108   2,278   1,409  

Basic earnings per share(5)(6)

  1.28   1.29   1.17   0.10   0.06  

Diluted earnings per share(5)(6)

  1.27   1.29   1.17   0.10   0.06  

Dividends per share(5)(7)(8)

  0.27   0.28   0.29   N/A   N/A  

Number of shares outstanding(5)(9)

  21,144   21,987   22,927   22,985   25,643  

Balance Sheet Information:

      

Cash and temporary investments

  7,552   18,494   8,108   12,900   14,104  

Net working capital(10)

  15,920   10,389   15,108   16,358   12,380  

Current assets of discontinued operations

  —     —     4,813   4,672   —    

 

26


Table of Contents
   As of and for the year ended December 31, 
   2005  2006  2007  2008  2009 
   (in millions of Pesos, except per share amounts)    

Investments in associates, other investments and non-current accounts receivable

  19,579   18,678   19,140   35,702   32,144  

Property, machinery and equipment, net

  195,165   201,425   250,015   270,281   258,863  

Goodwill, intangible assets and other deferred charges, net

  69,014   70,526   185,051   224,587   234,509  

Non-current assets of discontinued operations

  —     —     26,865   24,857   —    

Total assets

  336,081   351,083   542,314   623,622   582,286  

Short-term debt

  14,954   14,657   36,160   95,269   7,393  

Long-term debt

  104,061   73,674   180,636   162,805   203,751  

Non-controlling interest and Perpetual Debentures(12)

  6,637   22,484   40,985   46,575   43,697  

Total controlling interest

  123,381   150,627   163,168   190,692   213,873  

Book value per share(5)(9)(13)

  5.84   6.85   7.32   8.30   8.34  

Other Financial Information:

      

Operating margin

  16.2 16.1 13.9 11.6 8.0

Operating EBITDA(14)

  44,672   48,466   48,752   45,787   36,153  

Ratio of Operating EBITDA to interest expense, capital securities dividends and preferred equity dividends(14)

  6.76   8.38   5.53   4.49   2.68  

Investment in property, machinery and equipment, net

  9,862   16,067   21,779   20,511   6,655  

Depreciation and amortization

  13,706   13,961   17,666   19,699   20,313  

Net cash flow provided by continuing operations(15)

  43,080   47,845   45,625   38,455   33,728  

Basic earnings per CPO(5)(6)

  3.84   3.87   3.51   0.30   0.18  
   As of and for the year ended December 31, 
   2005  2006  2007  2008  2009 
   (in millions of Pesos, except per share amounts)    

U.S. GAAP(16):

      

Income Statement Information:

      

Net sales

  Ps172,632   Ps203,660   Ps226,742   Ps224,804   Ps197,801  

Operating income (loss)(11)

  27,038   32,804   28,623   (42,233 10,396  

Controlling interest net income (loss)

  23,933   26,384   21,367   (61,886 (5,904

Basic earnings (loss) per share

  1.15   1.23   0.96   (2.69 (0.23

Diluted earnings (loss) per share

  1.14   1.23   0.96   (2.69 (0.23

Balance Sheet Information:

      

Total assets

  317,896   351,927   563,565   605,072   558,541  

Perpetual debentures(12)

  —     14,037   33,470   41,495   39,859  

Long-term debt(12)

  89,402   69,375   164,497   162,810   203,602  

Non-controlling interest

  6,200   7,581   8,010   5,105   3,865  

Total controlling interest

  120,539   153,239   172,217   151,294   165,539  

 

(1)

Cost of sales includes depreciation. Our cost of sales excludes freight expenses of finished products from our producing plants to our selling points, the expenses related to personnel and equipment comprising our selling network and those expenses related to warehousing at the points of sale, which are included as part of our administrative and selling expenses line item. Likewise, cost of sales excludes freight expenses from the points of sale to the customers’ locations, which are included as part of our distribution expenses line item.

 

27


Table of Contents

(2)

Beginning in 2007, current and deferred Employees’ Statutory Profit Sharing (“ESPS”) is included within “Other expense, net.” Until December 31, 2006, ESPS was presented in a specific line item within the income taxes section of the income statement. The “Selected Consolidated Financial Information” data for 2005 and 2006 were reclassified to conform with the presentation required beginning in 2007.

 

(3)

Comprehensive financing result includes financial expenses, financial income, results from financial instruments, including derivatives and marketable securities, foreign exchange result and monetary position result. See “Item 5 — Operating and Financial Review and Prospects.”

 

(4)

On October 1, 2009, we completed the sale of our operations in Australia to a subsidiary of Holcim Ltd. for approximately A$2.02 billion (approximately U.S.$1.7 billion). “Discontinued operations” includes the results of our operations in Australia, net of income tax, for the years ended December 31, 2007, 2008 and 2009. See note 4B to our consolidated financial statements included elsewhere in this annual report.

 

(5)

Our capital stock consists of series A shares and series B shares. Each of our CPOs represents two series A shares and one series B share. As of December 31, 2009, approximately 97.7% of our outstanding share capital was represented by CPOs. Each of our ADSs represents ten CPOs.

 

(6)

Earnings per share are calculated based upon the weighted average number of shares outstanding during the year, as described in note 19 to our consolidated financial statements included elsewhere in this annual report. Basic earnings per CPO is determined by multiplying the basic earnings per share for each period by three (the number of shares underlying each CPO). Basic earnings per CPO is presented solely for the convenience of the reader and does not represent a measure under MFRS. As shown in notes 19 and 4B to our consolidated financial statements included elsewhere in this annual report, and in connection with the sale of our Australian operations, for the years ended December 31, 2009, 2008 and 2007, “Basic earnings per share” under MFRS includes Ps0.22, Ps0.01 and Ps1.16 from “Continuing operations”, respectively, and Ps(0.16), Ps0.09 and Ps0.01 from “Discontinued operations”, respectively. Likewise, for the years ended December 31, 2009, 2008 and 2007, “Diluted earning per share” under MFRS includes Ps0.22, Ps0.01 and Ps1.16 from “Continuing operations”, respectively, and Ps(0.16), Ps0.09 and Ps0.01 from “Discontinued operations”, respectively. For the years ended December 31, 2009, 2008 and 2007, “Basic Earnings per share” under U.S. GAAP (see note 25) includes Ps(0.05), Ps(2.73) and Ps0.95 from “Continuing operations”, respectively, and Ps(0.18), Ps0.04 and Ps0.01 from “Discontinued operations”, respectively. Likewise, for the years ended December 31, 2009, 2008 and 2007, “Diluted earnings per share” under U.S. GAAP includes Ps(0.05), Ps(2.73) and Ps0.95 from “Continuing operations”, respectively, and Ps(0.18), Ps0.04 and Ps0.01 from “Discontinued operations”, respectively.

 

(7)

For purposes of the table, dividends declared at each year’s annual shareholders’ meeting are reflected as dividends of the preceding year.

 

(8)

With the exception of the 2009 and 2008 fiscal years, in prior years, our board of directors has proposed and our shareholders have approved dividend proposals, whereby our shareholders have had a choice between stock dividends or cash dividends declared in respect of the prior year’s results, with the stock issuable to shareholders who receive the stock dividend being issued at a 20% discount from then current market prices. The dividends declared per share or per CPO, expressed in Pesos, in connection with fiscal year 2005 were Ps0.81 per CPO (or Ps0.27 per share); 2006, Ps0.84 per CPO (or Ps0.28 per share); and 2007, Ps0.87 per CPO (or Ps0.29 per share). As a result of dividend elections made by shareholders, in 2006, Ps161 million in cash was paid and approximately 212 million additional CPOs were issued in respect of dividends declared for the 2005 fiscal year; in 2007, Ps147 million in cash was paid and approximately 189 million additional CPOs were issued in respect of dividends declared for the 2006 fiscal year; and in 2008, Ps214 million in cash was paid and approximately 284 million additional CPOs were issued in respect of dividends declared for the 2007 fiscal year. We did not declare a dividend for fiscal years 2008 and 2009. At our 2008 annual shareholders’ meeting, held on April 23, 2009, our shareholders approved a recapitalization of retained earnings. At our 2009 annual shareholders’ meeting, held on April 29, 2010, our shareholders again approved a recapitalization of retained earnings. New CPOs issued pursuant to the recapitalization were allocated to shareholders on a pro-rata basis. As a result, shares equivalent to approximately 384 million CPOs were issued in 2010 and allocated in the form of new CPOs to shareholder on a pro rata basis. In both the 2009 and 2010 recapitalizations, CPO holders received one new CPO for each 25 CPOs held and ADS holders received one new ADS for each 25 ADS held. There was no cash distribution and no entitlement to fractional shares in both the 2009 and 2010 recapitalizations.

 

28


Table of Contents

(9)

Based upon the total number of shares outstanding at the end of each period, expressed in millions of shares, and includes shares subject to financial derivative transactions, but does not include shares held by our subsidiaries.

 

(10)

Net working capital equals trade receivables, less allowance for doubtful accounts plus inventories, net, less trade payables.

 

(11)

Operating loss under U.S. GAAP for the year ended December 31, 2008 includes impairment losses of approximately Ps67.2 billion (U.S.$4.9 billion). See note 25 to our consolidated financial statements included elsewhere in this annual report.

 

(12)

Non-controlling interest, as of December 31, 2006, 2007, 2008 and 2009, includes approximately U.S.$1.3 billion (Ps14.6 billion), U.S.$3.1 billion (Ps33.5 billion), U.S.$3.0 billion (Ps41.5 billion) and U.S.$3.0 billion (Ps39.9 billion), respectively, that represents the nominal amount of the Perpetual Debentures, denominated in Dollars and Euros, issued by entities that consolidate for accounting purposes. In accordance with MFRS, Perpetual Debentures qualify as equity due to their perpetual nature and the option to defer the coupons. However, for purposes of our U.S. GAAP reconciliation, we recognized the Perpetual Debentures as debt and coupon payments thereon as part of financial expenses in our statements of operations under U.S. GAAP. On May 12, 2010, we closed the 2010 Exchange Offer directed to the holders of the Perpetual Debentures, and CEMEX España, acting through its Luxembourg branch, issued U.S.$1,067,665,000 aggregate principal amount of its 9.25% Dollar-denominated Notes, and €115,346,000 aggregate principal amount of its 8.875% Euro-denominated Notes, in exchange for a majority in principal amount of each of the four tranches of Perpetual Debentures. After the completion of the 2010 Exchange Offer, U.S.$146,902,000 in aggregate principal amount of the 6.196% Perpetual Debentures, U.S.$368,882,000 in aggregate principal amount of the 6.640% Perpetual Debentures, U.S.$448,943,000 in aggregate principal amount of the 6.722% Perpetual Debentures and €266,052,000 in aggregate principal amount of the 6.277% Perpetual Debentures remained outstanding. See “Item 5 — Operating and Financial Review and Prospects — Recent Developments — 2010 Exchange Offer.”

 

(13)

Book value per share is calculated by dividing the total controlling stockholders’ equity by the number of shares outstanding.

 

(14)

Operating EBITDA equals operating income before amortization expense and depreciation. Commencing January 1, 2005, MFRS ceased amortization of goodwill and CEMEX assesses goodwill for impairment annually unless events occur that require more frequent reviews. Operating EBITDA and the ratio of Operating EBITDA to interest expense are presented herein because we believe that they are widely accepted as financial indicators of our ability to internally fund capital expenditures and service or incur debt. Operating EBITDA and such ratios should not be considered as indicators of our financial performance, as alternatives to cash flow, as measures of liquidity or as being comparable to other similarly titled measures of other companies. Operating EBITDA is reconciled below to operating income under MFRS before giving effect to any non-controlling interest, and to net cash flows provided by operating activities, which we consider to be the most comparable measure as determined under MFRS. Interest expense and preferred equity dividends under MFRS do not include coupon payments and issuance costs of the Perpetual Debentures, which are included in “Non-controlling interest”, issued by consolidated entities of approximately Ps152.0 million for 2006, approximately Ps1.8 billion for 2007, approximately Ps2.6 billion for 2008 and approximately Ps2.7 billion for 2009, as described in note 17D to our consolidated financial statements included elsewhere in this annual report.

 

   For the year ended December 31, 
   2005  2006  2007  2008  2009 
   (in millions of Pesos) 

Reconciliation of operating EBITDA to Net cash flows provided by continuing operations

      

Operating EBITDA

  44,672   48,466   48,752   45,787   36,153  

Less:

      

Operating depreciation and amortization expense

  13,445   13,961   17,142   19,699   20,313  
                

Operating income

  31,227   34,505   31,610   26,088   15,840  

Plus / minus:

      

Changes in working capital excluding income taxes

  (3,109 2,270   (877 1,299   (2,599

Operating depreciation and amortization expense

  13,445   13,961   17,142   19,699   20,313  

Other cash expenses, net

  1,517   (2,891 (3,484 (8,631 174  
                

Net cash flows provided by continuing operations after income taxes

  43,080   47,845   44,391   38,455   33,728  
                

 

29


Table of Contents

(15)

For the three years ended December 31, 2005, 2006 and 2007, statements of cash flows were not required under MFRS; therefore, net cash flows provided by operating activities included in this item for such years refer to net resources provided by operating activities as determined for the Statements of Changes in Financial Position and represent controlling interest net income plus items not affecting cash flows plus changes in working capital excluding effects from acquisitions and including inflation effects and unrealized foreign exchange effects. See note 3A to our consolidated financial statements included elsewhere in this annual report.

 

(16)

We have restated the information at and for the years ended December 31, 2005 and 2006 under U.S. GAAP to constant Pesos as of December 31, 2007, the last date in which inflationary accounting was generally applied, using the inflation factor derived from the national consumer price index, or NCPI, in Mexico, as required by Regulation S-X under the U.S. Securities Exchange Act of 1934, or the Exchange Act, instead of using the weighted average restatement factors used by us until December 31, 2007 according to MFRS and applied to the information presented under MFRS of prior years. See note 3A to our consolidated financial statements included elsewhere in this annual report.

Item 4 - Information on the Company

Unless otherwise indicated, references in this annual report to our sales and assets, including percentages, for a country or region are calculated before eliminations resulting from consolidation, and thus include intercompany balances between countries and regions. These intercompany balances are eliminated when calculated on a consolidated basis.

Business Overview

We are a publicly traded stock corporation with variable capital, or sociedad anónima bursátil de capital variable, organized under the laws of the United Mexican States, or Mexico, with our principal executive offices in Av. Ricardo Margáin Zozaya #325, Colonia Valle del Campestre, Garza García, Nuevo León, México 66265. Our main phone number is (011-5281) 8888-8888.

CEMEX was founded in 1906 and was registered with the Mercantile Section of the Public Registry of Property and Commerce in Monterrey, N.L., Mexico, on June 11, 1920 for a period of 99 years. At our 2002 annual shareholders’ meeting, this period was extended to the year 2100. Beginning April 2006, CEMEX’s full legal and commercial name is CEMEX, Sociedad Anónima Bursátil de Capital Variable, or CEMEX, S.A.B. de C.V.

As of December 31, 2009, we were the third largest cement company in the world, based on installed capacity of approximately 97.3 million tons. As of December 31, 2009, we were the largest ready-mix concrete company in the world with annual sales volumes of approximately 54 million cubic meters, and one of the largest aggregates companies in the world with annual sales volumes of approximately 168 million tons, in each case based on our annual sales volumes in 2009. We are also one of the world’s largest traders of cement and clinker, having traded approximately 7 million tons of cement and clinker in 2009. We are a holding company primarily engaged, through our operating subsidiaries, in the production, distribution, marketing and sale of cement, ready-mix concrete, aggregates and clinker.

We are a global cement manufacturer with operations in North America, Europe, South America, Central America, the Caribbean, Africa, the Middle East and Asia. As of December 31, 2009, we had total assets of approximately Ps582.3 billion (U.S.$44.5 billion) and an equity market capitalization of approximately Ps149.5 billion (U.S.$11.4 billion).

 

30


Table of Contents

As of December 31, 2009, our main cement production facilities were located in Mexico, the United States, Spain, the United Kingdom, Germany, Poland, Croatia, Latvia, Colombia, Costa Rica, the Dominican Republic, Panama, Nicaragua, Puerto Rico, Egypt, the Philippines and Thailand. As of December 31, 2009, our assets, cement plants and installed capacity, on an unconsolidated basis by region, were as set forth below. Installed capacity, which refers to theoretical annual production capacity, represents gray cement equivalent capacity, which counts each ton of white cement capacity as approximately two tons of gray cement capacity.

 

   As of December 31, 2009
   Assets after
eliminations
(in billions of Pesos)
  Number of
cement plants
  Installed cement
production capacity
(millions of tons
per annum)

North America

      

Mexico

  65  15  29.3

United States(1)

  250  14  17.9

Europe

      

Spain

  67  8  11.0

United Kingdom

  38  3  2.8

Rest of Europe(2)

  58  8  12.4

South America, Central America and the Caribbean(3)

  33  11  12.8

Africa and the Middle East(4)

  19  1  5.4

Asia(5)

  11  3  5.7

Cement and Clinker Trading Assets and Other Operations

  41    

 

The above table includes our proportional interest in the installed capacity of companies in which we hold a non-controlling interest.

 

(1)

On January 22, 2010, we announced the permanent closure of our Davenport cement plant located in northern California.

 

(2)

Includes our subsidiaries in Germany, France, Ireland, Poland, Croatia, Austria, Hungary, the Czech Republic, Latvia and other assets in the European region, and, for purposes of the columns labeled “Assets after eliminations” and “Installed cement production capacity,” includes our approximately 34% interest, as of December 31, 2009, in a Lithuanian cement producer that operated one cement plant with annual installed capacity of 1.3 million tons of cement as of December 31, 2009.

 

(3)

Includes our subsidiaries in Colombia, Costa Rica, the Dominican Republic, Panama, Nicaragua, Puerto Rico, Guatemala, Argentina and other assets in the Caribbean region.

 

(4)

Includes our subsidiaries in Egypt, the UAE and Israel.

 

(5)

Includes our subsidiaries in the Philippines, Thailand, Malaysia, Bangladesh and other assets in the Asian region.

Except for 2008 and 2009 and as of the date of this report, during the last two decades, we had embarked on a major geographic expansion program to diversify our cash flows and enter markets whose economic cycles within the cement industry largely operate independently from those of Mexico and which offer long-term growth potential. We have built an extensive network of marine and land-based distribution centers and terminals that give us marketing access around the world. The following have been our most significant acquisitions over the last five years:

 

 

 

On July 1, 2007, we completed (for accounting purposes) our acquisition of Rinker for a total consideration of approximately U.S.$14.2 billion, excluding the approximately U.S.$1.3 billion of Rinker’s debt. Rinker, then headquartered in Australia, was a leading international producer and supplier of materials, products and services used primarily in the

 

31


Table of Contents
 

construction industry, with operations primarily in the United States and Australia, and limited operations in China. Rinker’s operations in the United States consisted of two cement plants located in Florida with an installed capacity of 1.9 million tons of cement and 172 ready-mix concrete plants. In Australia, through its ready-mix subsidiary, Rinker operated 344 operating plants including 84 quarries and sand mines, 243 concrete plants and 17 concrete pipe and product plants, as of such date. In China, through its ready-mix subsidiary, Rinker operated four concrete plants in the northern cities of Tianjin and Qingdao.

 

 

 

On March 1, 2005, we completed our acquisition of RMC for a total purchase price of approximately U.S.$4.3 billion, excluding approximately U.S.$2.2 billion of assumed debt. RMC, then headquartered in the United Kingdom, was one of Europe’s largest cement producers and one of the world’s largest suppliers of ready-mix concrete and aggregates, with operations in 22 countries, primarily in Europe and the United States. The assets acquired included 13 cement plants with an approximate installed capacity of 17 million tons, located in the United Kingdom, the United States, Germany, Croatia, Poland and Latvia.

We periodically review and reconfigure our operations in implementing our post-merger integration process, and we sometimes divest assets that we believe are less important to our strategic objectives. In addition, in connection with our ongoing efforts to strengthen our capital structure, regain financial flexibility and meet our obligations under the Financing Agreement, we began a process aimed at divesting several assets management regards as non-core. The following have been our most significant divestitures and reconfigurations over the last five years:

 

 

 

On October 1, 2009, we completed the sale of our operations in Australia to a subsidiary of Holcim Ltd. The net proceeds from this sale were approximately A$2.02 billion (approximately U.S.$1.7 billion).

 

 

 

On June 15, 2009, we sold three quarries (located in Nebraska, Wyoming and Utah) and our 49% joint venture interest in the operations of a quarry located in Granite Canyon, Wyoming, to Martin Marietta Materials, Inc. for U.S.$65 million.

 

 

 

On December 26, 2008, we sold our Canary Islands operations (consisting of cement and ready-mix concrete assets in Tenerife and 50% of the shares in two joint-ventures, Cementos Especiales de las Islas, S.A. (CEISA) and Inprocoi, S.L.) to several Spanish subsidiaries of Cimpor Cimentos de Portugal SGPS, S.A. for €162 million (approximately U.S.$227 million).

 

 

 

On January 11, 2008, in connection with our acquisition of Rinker, and as part of our agreements with Ready Mix USA, Inc., or Ready Mix USA, a privately owned ready-mix concrete producer with operations in the Southeastern United States, we contributed and sold to Ready Mix USA LLC, our ready-mix concrete joint venture with Ready Mix USA (described below) certain assets located in Georgia, Tennessee and Virginia, which had a fair value of approximately U.S.$437 million. We received U.S.$120 million in cash for the assets sold to Ready Mix USA LLC, and the remaining assets were treated as a U.S.$260 million contribution by us to Ready Mix USA LLC. As part of the same transaction, Ready Mix USA contributed U.S.$125 million in cash to Ready Mix USA LLC, which in turn received bank loans of U.S.$135 million. Ready Mix USA LLC made a special distribution in cash to us of U.S.$135 million. Ready Mix USA manages all the assets acquired. Following this transaction, Ready Mix USA LLC will continue to be owned 50.01% by Ready Mix USA and 49.99% by CEMEX. See “Item 4 — Information on the Company — North America — Our U.S. Operations — Overview” for a description of Ready Mix USA LLC’s recent asset sale.

 

32


Table of Contents
 

 

During 2008, we sold in several transactions our operations in Italy consisting of four cement grinding mill facilities for an aggregate amount of approximately €148 million (approximately U.S.$210 million).

 

 

 

As required by the Antitrust Division of the United States Department of Justice, pursuant to a divestiture order in connection with the Rinker acquisition, in December 2007, we sold to the Irish building materials producer CRH plc, ready-mix concrete and aggregates plants in Arizona and Florida for approximately U.S.$250 million, of which approximately U.S.$30 million corresponded to the sale of assets we owned prior to our Rinker acquisition.

 

 

 

During 2006, we sold our 25.5% interest in the Indonesian cement producer PT Semen Gresik for approximately U.S.$346 million including dividends declared of approximately U.S.$7 million.

 

 

 

On March 2, 2006, we sold 4K Beton A/S, our Danish subsidiary, which operated 18 ready-mix concrete plants in Denmark, to Unicon A/S, a subsidiary of Cementir Group, an Italian cement producer, for approximately €22 million (approximately U.S.$29 million). As part of the transaction, we purchased from Unicon A/S two companies engaged in the ready-mix concrete and aggregates business in Poland for approximately €12 million (approximately U.S.$16 million). We received net cash proceeds of approximately €6 million (approximately U.S.$8 million), after cash and debt adjustments, from this transaction.

 

 

 

On December 22, 2005, we terminated our 50/50 joint ventures with Lafarge Asland in Spain and Portugal, which we acquired in the RMC acquisition. Under the terms of the termination agreement, Lafarge Asland received a 100% interest in both joint ventures and we received approximately U.S.$61 million in cash, as well as 29 ready-mix concrete plants and five aggregates quarries in Spain.

 

 

 

As a condition to closing the RMC acquisition, we agreed with the U.S. Federal Trade Commission, or FTC, to divest several ready-mix concrete and related assets. On August 29, 2005, we sold RMC’s operations in the Tucson, Arizona area to California Portland Cement Company for a purchase price of approximately U.S.$16 million.

 

 

 

On July 1, 2005, we and Ready Mix USA established two jointly-owned limited liability companies, CEMEX Southeast, LLC, a cement company, and Ready Mix USA LLC, a ready-mix concrete company, to serve the construction materials market in the southeast region of the United States. Under the terms of the limited liability company agreements and related asset contribution agreements, we contributed two cement plants (Demopolis, Alabama and Clinchfield, Georgia) and 11 cement terminals to CEMEX Southeast, LLC, then representing approximately 98% of its contributed capital, while Ready Mix USA contributed cash to CEMEX Southeast, LLC, then representing approximately 2% of its contributed capital. In addition, we contributed our ready-mix concrete, aggregates and concrete block assets in the Florida panhandle and southern Georgia to Ready Mix USA LLC, then representing approximately 9% of its contributed capital, while Ready Mix USA contributed all its ready-mix concrete and aggregate operations in Alabama, Georgia, the Florida panhandle and Tennessee, as well as its concrete block operations in Arkansas, Tennessee, Mississippi, Florida and Alabama to Ready Mix USA LLC, then representing approximately 91% of its contributed capital. We own a 50.01% interest, and Ready Mix USA owns a 49.99% interest, in the profits and losses and voting rights of CEMEX Southeast, LLC, while Ready Mix USA owns a 50.01% interest, and we own a 49.99% interest, in the profits and losses and voting rights of Ready Mix USA LLC. In a separate transaction, on September 1, 2005, we sold 27 ready-mix concrete plants and four concrete block facilities located in the Atlanta, Georgia metropolitan area to Ready Mix USA LLC for approximately U.S.$125 million.

 

33


Table of Contents
 

 

On April 26, 2005, we sold our 11.9% interest in the Chilean cement producer Cementos Bio Bio, S.A., for approximately U.S.$65 million.

 

 

 

On March 31, 2005, we sold our Charlevoix, Michigan and Dixon, Illinois cement plants and several distribution terminals located in the Great Lakes region to Votorantim Participações S.A., a cement company in Brazil, for approximately U.S.$413 million. The combined capacity of the two cement plants sold was approximately two million tons per year.

In connection with our ongoing efforts to strengthen our capital structure and regain financial flexibility, we began a process aimed at divesting several assets management regards as non-core. In addition to the 2008 sales of our Canary Islands and Italian operations, in 2009 we sold: (i) three quarries (located in Nebraska, Wyoming and Utah), (ii) our 49% joint venture interest in the operations of a quarry located in Granite Canyon, Wyoming, and (iii) our operations in Australia. Additionally, we are currently engaged in marketing for sale additional other assets in our portfolio, which we do not consider strategic.

Geographic Breakdown of Our 2009 Net Sales

The following chart indicates the geographic breakdown of our net sales, after eliminations resulting from consolidation, for the year ended December 31, 2009:

LOGO

For a description of a breakdown of total revenues by geographic markets for each of the years ended December 31, 2007, 2008 and 2009, please see “Item 5 — Operating and Financial Review and Prospects.”

Our Products

We always strive to provide superior building solutions in the markets we serve. To this end, we tailor our products and services to suit customers’ specific needs, from home construction, improvement and renovation to agricultural, industrial and marine/hydraulic applications.

 

34


Table of Contents

Cement

Cement is a binding agent, which, when mixed with sand, stone or other aggregates and water, produces either ready-mix concrete or mortar. Whether in bags or in bulk, we provide our customers with high-quality branded cement products and services. We tap our professional knowledge and experience to develop customized products that fulfill our clients’ specific requirements and foster sustainable construction. In many of the countries where we have cement operations, a large proportion of cement sold is bagged, branded product. We often deliver the product to a large number of distribution outlets such that our bagged, branded cement is available to the end users in a point of sale in close proximity to where the product will be used. We strive to develop brand equity in our bagged product.

We manufacture cement through a closely controlled chemical process, which begins with the mining and crushing of limestone and clay, and, in some instances, other raw materials. The clay and limestone are then pre-homogenized, a process which consists of combining different types of clay and limestone. The mix is typically dried, then fed into a grinder which grinds the various materials in preparation for the kiln. The raw materials are calcined, or processed, at a very high temperature in a kiln, to produce clinker. Clinker is the intermediate product used in the manufacture of cement.

There are two primary processes used to manufacture cement: the dry process and the wet process. The dry process is more fuel efficient. As of December 31, 2009, 59 of our 63 operative production plants used the dry process, four used the wet process. Our operative production plants that use the wet process are located in Colombia, Nicaragua, Poland, and the United Kingdom. In the wet process, the raw materials are mixed with water to form slurry, which is fed into a kiln. Fuel costs are greater in the wet process than in the dry process because the water that is added to the raw materials to form slurry must be evaporated during the clinker manufacturing process. In the dry process, the addition of water and the formation of slurry are eliminated, and clinker is formed by calcining the dry raw materials. In the most modern application of this dry process technology, the raw materials are first blended in a homogenizing silo and processed through a pre-heater tower that utilizes exhaust heat generated by the kiln to pre-calcine the raw materials before they are calcined to produce clinker.

Clinker and gypsum are fed in pre-established proportions into a cement grinding mill where they are ground into an extremely fine powder to produce finished cement.

Ready-Mix Concrete

Ready-mix concrete is a combination of cement, fine and coarse aggregates, admixtures (which control properties of the concrete including plasticity, pumpability, freeze-thaw resistance, strength and setting time), and water. We tailor our ready-mix concrete to fit our clients’ specific needs. By changing the proportion of water, aggregates, and cement in the mix, we modify our concrete’s resistance, manageability, and finish. We also use additives to customize our concrete consistent with the transportation time from our plant to the project, weather conditions at the construction site, and the project’s specifications. From our water-resistant to our self-compacting concrete, we produce a great variety of specially designed concrete to meet the many challenges of modern construction.

Aggregates

We are one of the world’s largest suppliers of aggregates: primarily the crushed stone, sand and gravel, used in virtually all forms of construction. Customers use our aggregates for a wide array of uses, from a key component in the construction and maintenance of highways, walkways, and railways to an indispensable ingredient in concrete, asphalt, and mortar.

 

35


Table of Contents

Aggregates are obtained from land-based sources such as sand and gravel pits and rock quarries or by dredging marine deposits.

Hard Rock Production. Rock quarries usually operate for at least 30 years and are developed in distinct benches or steps. A controlled explosion is normally used to release the rock from the working face. It is then transported by truck or conveyor to a crusher to go through a series of crushing and screening stages to produce a range of final sizes to suit customers’ needs. Dry stone is delivered by road, rail or water from the quarry.

Sand and Gravel Production. Sand and gravel quarries are much shallower than rock quarries and are usually worked and restored in progressive phases. Water can either be pumped out of the quarries allowing them to be worked dry or they can be operated as lakes with extraction below water. A conveyor draws the raw material into the processing plant where it is washed to remove unwanted clay and to separate sand. Sand separated during processing is dewatered and stockpiled. Gravel then passes over a series of screens that sieve the material into different sizes. Processing separates the gravel into stockpiles in a range of sizes for delivery.

Marine Aggregate Production. A significant proportion of the demand for aggregates is satisfied from river, lake, and seabeds. Marine resources are increasingly important to the sustainable growth of the building materials industry. Marine aggregates also play an important role in replenishing beaches and protecting coastlines from erosion. At sea, satellite navigation is used to position a vessel precisely within its licensed dredging area. Vessels trail a pipe along the seabed and use powerful suction pumps to draw sand and gravel into the cargo hold. Dredged material is discharged at wharves, where it is processed, screened and washed for delivery.

Related Products

We rely on our close relationship with our customers to offer them complementary products for their construction needs, from rods, blocks, concrete tubing, and asphalt to electrical supplies, paint, tile, lumber and other fixtures.

User Base

Cement is the primary building material in the industrial and residential construction sectors of most of the markets in which we operate. The lack of available cement substitutes further enhances the marketability of our product. The primary end-users of cement in each region in which we operate vary but usually include, among others, wholesalers, ready-mix concrete producers, industrial customers and contractors in bulk. Additionally, sales of bagged cement to individuals for self-construction and other basic needs are a significant component of the retail sector. The end-users of ready-mix concrete generally include homebuilders, commercial and industrial building contractors and road builders. Major end-users of aggregates include ready-mix concrete producers, mortar producers, general building contractors and those engaged in road building activity, asphalt producers and concrete product producers. In summary, because of their many favorable qualities, builders worldwide use our cement, ready-mix concrete and aggregates for almost every kind of construction project, from hospitals and highways to factories and family homes.

 

36


Table of Contents

Our Business Strategy

We seek to continue to strengthen our global leadership by growing profitably through our integrated positions along the cement value chain and maximizing our overall performance by employing the following strategies:

Focus on our core business of cement, ready-mix concrete and aggregates

We plan to continue focusing on our core businesses, the production and sale of cement, ready-mix concrete and aggregates, and the vertical integration of these businesses, leveraging our global presence and extensive operations worldwide. We believe that managing our cement, ready-mix concrete and aggregates operations as an integrated business allows us to capture a greater portion of the cement value chain, as our established presence in ready-mix concrete secures a distribution channel for our cement products. Moreover, we believe that vertical integration brings us closer to the end consumer. We believe that this strategic focus has historically enabled us to grow our existing businesses and expand our operations internationally, particularly in high-growth markets and higher-margin products. In less than 20 years, we have evolved from primarily a Mexican cement producer to a global building materials company with a diversified product portfolio across a balanced mix of developed and emerging economies.

We intend to continue focusing on our most promising, structurally attractive markets with considerable infrastructure needs and housing deficits, where we have substantial market share, benefit from competitive advantages and are able to re-invest in high-return projects and business lines as the economic conditions in these markets improve. We believe that some of our principal markets (particularly the United States, Mexico, Colombia, Central America, Egypt, Eastern Europe and Asia) are poised for economic growth, as significant investments are made in infrastructure, notably by the economic stimulus programs that have been announced by governments in these markets.

We are focused on managing costs and maintaining profitability in the current economic environment, and we believe that we are well-positioned to benefit when the construction cycle recovers. A combination of continued government stimulus spending and renewed focus on infrastructure investment in many of our markets, along with some recovery for housing and for non-residential construction, could translate into substantial growth in demand for our products.

We will continue to analyze our current portfolio and monitor opportunities for asset divestitures, as evidenced by our disposals in the U.S., Spain and Italy and our disposal of our operations in Australia.

Provide our customers with the best value proposition

We want CEMEX to be the supplier of choice for our customers, whether global construction firms or individuals building their family’s first home. We want to provide them with the most efficient and effective building solutions for their construction project, large or small. We seek a clear understanding of what they require to meet their needs.

We believe that by pursuing our objective of integrating our business along the cement value chain, we can improve and broaden the value proposition that we provide to our customers. We believe that by offering integrated solutions, we can provide our customers more reliable sourcing as well as higher quality services and products.

We continue to focus on developing new competitive advantages that will differentiate us from our competitors. For example, by directly bidding for, and managing the implementation of, concrete pavement projects, we are consolidating our leadership position in the infrastructure segment in Mexico. These concrete pavement projects include the refurbishment of major highways in Mexico City, such as Circuito Interior and Av. López Portillo, among others.

 

37


Table of Contents

We strive to provide superior building solutions in the markets we serve. To this end, we tailor our products and services to suit customers’ specific needs, from home construction, improvement and renovation to agricultural, industrial and marine/hydraulic applications. Our porous paving concrete, for example, is best suited for sidewalks and roadways because it allows rainwater to filter into the ground, reducing flooding and helping to maintain groundwater levels. In contrast, our significantly less permeable and highly resistant concrete products are well-suited for applications in coastal, marine, and other harsh environments.

Our global building materials trading network, which is one of the largest in the world, plays a fundamental and evolving role in fulfilling our objectives. Our network of strategically located terminals allows us to build strong relationships with reliable suppliers and shippers around the world, which we believe translates into a superior value proposition for our customers. We can direct building materials (primarily cement, clinker and slag) from markets with excess capacity to markets where they are needed most and, in the process, optimize the allocation of our worldwide production capacity.

Maximize our operating efficiency

We have a long history of successfully operating world-class cement production facilities in developed and emerging markets and have consistently demonstrated our ability to produce cement at a lower cost compared to industry standards in these markets. We continue to strive to reduce our overall cement production related costs and corporate overhead through disciplined cost management policies and through improving efficiencies by removing redundancies. We also implemented several worldwide standard platforms as part of this process. In addition, we implemented centralized management information systems throughout our operations, including administrative, accounting, purchasing, customer management, budget preparation and control systems, which have helped us reduce costs. In a number of our core markets, such as Mexico, we launched aggressive initiatives aimed at reducing the use of fossil fuels, consequently reducing our overall energy costs.

Furthermore, significant economies of scale in key markets allow us to obtain competitive freight contracts for key components of our cost structure, such as fuel and coal, among others. Our cost-reduction program has helped further streamline our businesses and, in important markets, such as the United States, we have made a concerted effort to structure our asset portfolio to better capture any potential upturn in demand through optimized processes, streamlined cost structures and efficient management systems.

Through a worldwide import and export strategy, we will continue to seek to optimize capacity utilization and maximize profitability by redirecting our products from countries experiencing economic downturns to target export markets where demand may be greater. Our global trading system enables us to coordinate our export activities globally and take advantage of demand opportunities and price movements worldwide. Should demand for our products in the United States improve, we believe we are well-positioned to service this market through our established presence in the southern and southwestern regions of the country and our ability to import to the United States.

Our industry relies heavily on natural resources and energy, and we use cutting-edge technology to increase energy efficiency, reduce carbon dioxide emissions and optimize our use of raw materials and water. We are committed to measuring, monitoring and improving our environmental performance. In the last few years, we have implemented various procedures to improve the environmental impact of our activities as well as our overall product quality, such as a reduction of carbon dioxide emissions, an increased use of alternative fuels to reduce our reliance on primary fuels, an increased number of sites with local environmental impact plans in place and the use of alternative raw materials in our cement.

 

38


Table of Contents

Foster our sustainable development

We are committed to our sustainable growth and development. Our approach is based on working closely with our stakeholders, including our employees and their families, our neighbors, and our business partners, to help solve the local and global sustainability challenges of our business, such as climate change, access to affordable housing, and development of infrastructure. To this end, we focus on three areas:

 

 

 

First, we continue to work to increase our competitiveness. We seek to improve our operational excellence and efficiency and to follow high ethical standards to achieve long-term sustainable growth. We also offer innovative products and services for a sustainable, energy-efficient construction industry.

 

 

 

Second, we aim to minimize the impacts of our operations. We provide a safe and healthy workplace and work to reduce our environmental footprint and inconvenience to our neighbors. We also encourage our business partners to take the same approach.

 

 

 

Third, we reach out to our stakeholders, whose support is crucial for our success. Creating long-term relationships with these groups increases our competitiveness and helps us to find new ways to reduce our negative impacts.

Our priorities include health and safety, local environmental management, climate change, land management and biodiversity, providing the communities in which we work access to housing and community infrastructure, and sustainable construction.

Health and Safety. The health and safety of our employees is critical to our ability to conduct our business. In 2009, we reduced our total lost-time injuries, or LTI, by 33% to 3.2 incidents per million hours worked.

Local Environmental Management. We are committed to mitigating the impact of our business activities across all phases of our operations. In 2009, we increased to 60% the proportion of clinker produced in kilns with continuous monitoring of major emissions (dust, nitrogen oxide (NOx) and sulfur oxide (SOx)), surpassing our target for 2010. In 2009, we also reduced our emissions of dust, SOx and NOx per ton of cement produced by 60%, 25% and 19%, respectively, compared with 2005 levels.

Climate Change. Climate change poses significant challenges to our society, and we are committed to applying our skills, technologies, and determination to contribute to the development of a low-carbon economy. We have reduced our specific net CO2 emissions by 20.7% per ton of cement produced from 1990 levels, and we are on track to achieve a 25% reduction by 2015. We have also increased our use of alternative fuels, including more environmentally friendly energy sources such as household, industrial and agricultural waste, from 10.3% in 2008 to 16.4% in 2009. Consequently, we have already achieved our target for 2015, and we are on track to reach our target of 23% by 2020.

Land Management and Biodiversity. We manage the land within and around our operations to protect biodiversity and maximize our contribution to nature conservation. Overall, we have quarry rehabilitation plans in place at 82% of our active cement and aggregates sites, and we are on track to achieve our target of 100% by 2015. In collaboration with Birdlife International, we have also conducted a study that mapped the proximity of all of our quarry sites worldwide to key biodiversity areas.

Access to Improved Housing and Community Infrastructure. We seek to increase access to better housing and construction infrastructure for underserved communities. In 2009, Patriomonio Hoy, our flagship low-income housing program, received the UN HABITAT Business Award in the category of affordable housing. With nearly 100 service centers in five countries (Mexico, Colombia, Nicaragua, Costa Rica and the Dominican Republic) the program has assisted more than 260,000 families to better their housing conditions.

 

39


Table of Contents

Sustainable Construction. Buildings are responsible for as much as 40% of the energy used in most countries. When properly designed and constructed, concrete buildings can improve energy efficiency and can last for decades with little or no maintenance. Led by our global center for technology and innovation in Switzerland, our research labs are designing and developing more energy-efficient, sustainable building materials, such as our self-compacting concrete and our high-insulation concrete forms.

In conjunction with these priorities, in 2009 we launched a new global program to foster a culture of innovation throughout CEMEX. This effort facilitates the exchange of knowledge and ideas among experts from across our operations network to develop initiatives targeted at reducing energy use, increasing the use of alternative fuels, improving customer service and promoting new ready-mix concrete products for sustainable construction.

Recruit, retain and cultivate world-class managers

Our senior management team has a strong track record operating diverse businesses throughout the cement value chain in emerging and developed economies globally. As part of our strategy, we have diversified selectively into markets that have long-term growth potential. We have a presence in more than 50 countries and have consummated eight significant acquisitions during the last 12 years, including the acquisitions of RMC in 2005 and Rinker in 2007.

We will continue to focus on recruiting and retaining motivated and knowledgeable professional managers. We encourage managers to regularly review our processes and practices, and to identify innovative management and business approaches to improve our operations. By rotating our managers from one country to another and from one area of our operations to another, we can increase their diversity of experience and knowledge of our business.

Strengthen Our Capital Structure and Regain Our Financial Flexibility

In light of the current global economic environment and our substantial amount of indebtedness, we have been focusing, and expect to continue to focus, on strengthening our capital structure and regaining financial flexibility through reducing our debt, improving cash flow generation and extending maturities. This ongoing effort includes the following key strategic initiatives:

Global Refinancing. On August 14, 2009, we entered into the Financing Agreement. The Financing Agreement extended the maturities of approximately U.S.$15.1 billion in syndicated and bilateral bank facilities and private placement obligations and provides for a semi-annual amortization schedule, with a final maturity of approximately U.S.$6.9 billion on February 14, 2014. We have since then successfully completed (i) several capital markets transactions (including a global equity offering, the issuance of the Mandatory Convertible Securities in Mexico in exchange for CBs, the issuance of the New Senior Secured Notes, the issuance of the Optional Convertible Subordinated Notes and the consummation of the 2010 Exchange Offer), and (ii) the sale of our operations in Australia and some of our U.S. assets. As of December 31, 2009, after giving pro forma effect to the 2010 Transactions and the application of the net proceeds therefrom, we had reduced indebtedness under the Financing Agreement by approximately U.S.$5.2 billion and the weighted average life of our indebtedness as of that date was 4.4 years. We believe that our new financial profile and resulting amortization schedule will enable us to operate in the normal course of business and take advantage of a potential upturn in the business cycle in our core markets. In addition, we expect that the new financial profile will allow us to conduct our planned asset divestitures under better terms and conditions.

Asset Divestitures. We began a process to divest assets in order to reduce our debt and streamline operations, taking into account our cash liquidity needs and prevailing economic conditions and their impact on the value of the asset or business unit being divested. In addition to the October 1, 2009 sale of our operations in Australia for approximately A$2.02 billion (approximately U.S.$1.7 billion), we sold our operations in the Canary Islands and Italy for approximately €310 million (U.S.$437 million) in 2008, and on

 

40


Table of Contents

June 15, 2009, we sold three quarries (located in Nebraska, Wyoming and Utah) and our 49% joint venture interest in the operations of a quarry located in Granite Canyon, Wyoming, to Martin Marietta Materials, Inc. for approximately U.S.$65 million.

Global Cost-Reduction Program. In response to decreased demand in most of our markets as a result of the global economic recession, in 2008 we identified and began implementing a global cost-reduction program intended to reduce our annual cost structure to a level consistent with the decline in demand for our products. During 2009, we completed the implementation of the initial stage of our global cost-reduction program, resulting in approximately U.S.$900 million of estimated annual cost savings. We estimate that approximately 60% of these cost-reduction savings are sustainable in the long-term; the remainder is short-term cost savings resulting from the scaling down of our operations in response to reduced demand for our products in the construction industry. Our global cost-reduction program encompasses different undertakings, including headcount reductions, capacity closures across the cement value chain and a general reduction in global operating expenses. We expect to continue with our cost-reduction initiatives in 2010.

In connection with the implementation of our cost-reduction program, and as part of our ongoing efforts to eliminate redundancies at all levels and streamline corporate structures to increase our efficiency and reduce operating expenses, we have reduced our global headcount by approximately 23%, from 61,545 employees as of December 31, 2007 to 47,624 employees as of December 31, 2009. Both figures exclude personnel from our operations in Australia sold in October, 2009 and our operations in Venezuela which were expropriated in 2008. Additionally, we implemented a salary freeze at several levels of our corporate and administrative personnel that resulted in annual cost reductions of approximately U.S.$19 million.

In addition, during 2009, we temporarily shut down (for a period of at least two months) several cement production lines in order to rationalize the use of our assets and reduce the accumulation of our inventories. On January 22, 2010, we announced the permanent closure of our Davenport cement plant located in northern California. The plant had been closed on a temporary basis since March 2009 due to economic conditions. We have been serving our customers in the region through our extensive network of terminals in northern California, which are located in Redwood City, Richmond, West Sacramento and Sacramento. Our state-of-the-art cement facility in Victorville, California will continue to provide cement to this market more efficiently than the Davenport plant, as it has done so since March 2009. Similar actions were taken in our ready-mix concrete and aggregates businesses. Such rationalizations included, among others, our operations in Mexico, the United States, Spain and the United Kingdom. Opened in 1906, Davenport was the least efficient of our 14 plants in the United States. We have no other set plans for the Davenport facility at this time. Furthermore, we reduced our energy costs by actively managing our energy contracting and sourcing, and by increasing the use of alternative fuels. We believe that these cost-reduction measures better position us to quickly adapt to potential increases in demand and thereby benefit from the operating leverage we have built into our cost structure going forward.

Lower Capital Expenditures. In light of the continued weak demand for our products throughout most of our markets, we reduced (as agreed with our creditors under the Financing Agreement) capital expenditures related to maintenance and expansion of our operations to U.S.$636 million during 2009, from approximately U.S.$2.2 billion during 2008. This reduction in capital expenditures has been implemented to maximize our free cash flow generation available for debt service and debt reduction, consistent with our ongoing efforts to strengthen our capital structure, improve our conversion of operating EBITDA to free cash flow and regain our financial flexibility. Pursuant to the Financing Agreement, we cannot make aggregate capital expenditures in excess of (i) U.S.$700 million for the year ending December 31, 2010 and (ii) U.S.$800 million for each year thereafter until the debt under the Financing Agreement has been repaid in full. We believe that these reductions in capital expenditures do not affect our world-class operating and quality standards.

 

41


Table of Contents

Having completed our initial refinancing process and several capital markets transactions to reduce our outstanding indebtedness under the Financing Agreement, implemented our initial cost-reduction measures and executed significant divestitures, we expect to emerge from the global economic crisis substantially stronger, leaner and better-positioned to take advantage of the expected business cycle upturn in our core markets.

Our Corporate Structure

CEMEX, S.A.B. de C.V. is a holding company, and we operate our business through subsidiaries that, in turn, hold interests in our cement and ready-mix concrete operating companies, as well as other businesses. The following chart summarizes our corporate structure as of December 31, 2009. The chart also shows, for each company, our approximate direct or indirect percentage equity or economic ownership interest. The chart has been simplified to show only our major holding companies in the principal countries in which we operate and does not include our intermediary holding companies and our operating company subsidiaries.

 

42


Table of Contents

LOGO

 

43


Table of Contents

 

(1)

Includes approximate 99.87% interest pledged as part of the Collateral.

 

(2)

Includes approximate 99.99% interest pledged as part of the Collateral.

 

(3)

Includes approximate 100% interest pledged as part of the Collateral.

 

(4)

CEMEX, S.A.B. de C.V. and Centro Distribuidor de Cemento, S.A. de C.V. indirectly hold 100% of New Sunward through other intermediate subsidiaries.

 

(5)

Includes the interest of New Sunward, CEMEX, S.A.B. de C.V. and other subsidiaries of the group.

 

(6)

Includes approximate 99.47% interest pledged as part of the Collateral.

 

(7)

Includes CEMEX España’s 90% interest and the CEMEX France Gestion (S.A.S.) 10% interest.

 

(8)

Formerly RMC.

 

(9)

EMBRA is the holding company for operations in Finland, Norway and Sweden.

 

(10)

Formerly Rizal Cement Co., Inc. Includes CEMEX Asia Holdings’ 70% economic interest and the 30% interest of CEMEX España.

 

(11)

Represents CEMEX Asia Holdings’ indirect economic interest.

 

(12)

Represents our economic interest in three UAE companies, CEMEX Topmix LLC, CEMEX Supermix LLC and CEMEX Falcon LLC. We own a 49% equity interest in each of these companies, and we have purchased the remaining 51% of the economic benefits through agreements with other shareholders.

 

(13)

Includes CEMEX (Costa Rica) S.A.’s 98% interest and CEMEX España’s 2% indirect interest.

 

(14)

Registered business name is CEMEX Ireland.

 

(15)

CEMEX Asia B.V. holds 100% of the beneficial interest.

 

(16)

On June 18, 2008, the Government of Venezuela promulgated a Nationalization Decree, mandating that the cement production industry in Venezuela be reserved for the Government of Venezuela. On August 18, 2008, an Expropriation Decree was issued by the President of Venezuela.

 

(17)

As of December 4, 2009, Dalmacijacement d.d. changed its name to CEMEX Hrvatska d.d.

North America

For the year ended December 31, 2009, our business in North America, which includes our operations in Mexico and the United States, represented approximately 40% of our net sales before eliminations. As of December 31, 2009, our business in North America represented approximately 48% of our total installed cement capacity and approximately 54% of our total assets.

Our Mexican Operations

Overview. Our Mexican operations represented approximately 21% of our net sales in Peso terms, before eliminations resulting from consolidation, and approximately 11% of our total assets for the year ended December 31, 2009.

As of December 31, 2009, we owned 100% of the outstanding capital stock of CEMEX México. CEMEX México is a direct subsidiary of CEMEX and is both a holding company for some of our operating companies in Mexico and an operating company involved in the manufacturing and marketing of cement, plaster, gypsum, groundstone and other construction materials and cement by-products in Mexico. CEMEX México, indirectly, is also the holding company for our international operations. CEMEX México, together with its Mexican subsidiaries, accounts for a substantial part of the revenues and operating income of our operations in Mexico.

In September 2006, we announced a plan to construct a new kiln at our Tepeaca cement plant in Puebla, Mexico. The current production capacity of the Tepeaca cement plant is approximately 3.3 million tons of cement per year. The construction of the new kiln, which is designed to increase our total production capacity in the Tepeaca cement plant to approximately 7.4 million tons of cement per year, is expected to be completed in 2013. As of December 31, 2009, we made total capital expenditures in the construction of this new production line of approximately U.S.$570 million, which includes capital expenditures for about U.S.$429 million until 2008 and U.S.$30 million in 2009. We expect to spend approximately U.S.$4 million in capital expenditures for Tepeaca during 2010. We expect that this investment will be fully funded with free cash flow that we generate during the construction period of the plant.

 

44


Table of Contents

In 2001, we launched the Construrama program, a registered brand name for construction material stores. Through the Construrama program, we offer to a group of our distributors in Mexico the opportunity to sell a variety of products under the Construrama brand name, a concept that includes the standardization of stores, image, marketing, products and services. As of December 31, 2009, more than 850 independent concessionaries with more than 2,200 stores were integrated into the Construrama program, with nationwide coverage.

The Mexican Cement Industry. According to the INEGI, Mexico’s construction GDP decreased 7.5% in 2009. For the full year 2009, total construction investment decreased by approximately 2.3%. The main decreases were in the commercial and industrial sectors, which fell by approximately 16% during 2009 and the formal housing sector, which fell by approximately 24%. These decreases were partially offset by the retail (self-construction) sector, which grew by approximately 4%, and the infrastructure sector, which grew by approximately 15%.

Cement in Mexico is sold principally through distributors, with the remaining balance sold through ready-mix concrete producers, manufacturers of pre-cast concrete products and construction contractors. Cement sold through distributors is mixed with aggregates and water by the end user at the construction site to form concrete. Ready-mix concrete producers mix the ingredients in plants and deliver it to local construction sites in mixer trucks, which pour the concrete. Unlike more developed economies, where purchases of cement are concentrated in the commercial and industrial sectors, retail sales of cement through distributors in 2009 accounted for more than 60% of the demand in Mexico. Individuals who purchase bags of cement for self-construction and other basic construction needs are a significant component of the retail sector. We estimate that about 30% of total demand in Mexico comes from individuals who address their own construction needs. We believe that this large retail sales base is a factor that significantly contributes to the overall performance of the cement market in Mexico.

The retail nature of the cement market in Mexico also enables us to foster brand loyalty, which distinguishes us from other worldwide producers selling primarily in bulk. We own the registered trademarks for our brands in Mexico, such as “Tolteca,” “Monterrey,” “Maya,” “Anáhuac,” “Campana,” “Gallo,” and “Centenario.” We believe that these brand names are important in Mexico since cement is principally sold in bags to retail customers who may develop brand loyalty based on differences in quality and service. In addition, we own the registered trademark for the “Construrama” brand name for construction material stores.

Competition. In the early 1970s, the cement industry in Mexico was regionally fragmented. However, over the last 40 years, cement producers in Mexico have increased their production capacity and the cement industry in Mexico has consolidated into a national market, thus becoming increasingly competitive. The major cement producers in Mexico are CEMEX; Holcim Apasco, an affiliate of Holcim Ltd.; Sociedad Cooperativa Cruz Azul, a Mexican operator; Cementos Moctezuma, an associate of Ciments Molins; Grupo Cementos Chihuahua, a Mexican operator in which we own a 49% interest; and Lafarge Cementos, a subsidiary of Lafarge. The major ready-mix concrete producers in Mexico are CEMEX, Holcim Apasco, Sociedad Cooperativa Cruz Azul and Cementos Moctezuma.

 

45


Table of Contents

Our Mexican Operating Network

LOGO

During 2009, we operated 13 out of a total of 15 plants (two of the 15 were temporarily shut down given market conditions) and 91 distribution centers (including seven marine terminals) located throughout Mexico. We operate modern plants on the Gulf of Mexico and Pacific coasts, allowing us to take advantage of low-land transportation costs to export to the U.S., Caribbean, Central and South American markets.

Products and Distribution Channels

Cement. Our cement operations represented approximately 55% of our Mexican operations’ net sales before eliminations resulting from consolidation in 2009. Our domestic cement sales volume represented approximately 97% of our total cement sales volume in Mexico for 2009. As a result of the retail nature of the Mexican market, our Mexican operations are not dependent on a limited number of large customers. The five most important distributors in the aggregate accounted for approximately 6.5% of our total cement sales in Mexico by volume in 2009.

Ready-Mix Concrete. Our ready-mix operations represented approximately 22% of our Mexican operations’ net sales before eliminations resulting from consolidation in 2009. Our ready-mix operations in Mexico purchase all their cement requirements from our cement operations in Mexico. Ready-mix concrete is sold through our own internal sales force and facilities network.

Aggregates. Our aggregates operations represented approximately 3% of our Mexican operations’ net sales before eliminations resulting from consolidation in 2009.

Exports. Our operations in Mexico export a portion of their cement production, mainly in the form of cement and to a lesser extent in the form of clinker. Exports of cement and clinker by our operations in Mexico represented approximately 3% of our total cement sales volume in Mexico for 2009. In 2009, approximately 19% of our cement and clinker exports from Mexico were to the United States, 71% to Central America and the Caribbean and 10% to South America.

 

46


Table of Contents

The cement and clinker exports by our operations in Mexico to the U.S. are marketed through wholly-owned subsidiaries of CEMEX Corp., the holding company of CEMEX, Inc. All transactions between CEMEX and the subsidiaries of CEMEX Corp., which act as our U.S. importers, are conducted on an arm’s-length basis.

Our exports of Mexican gray cement from Mexico to the United States were subject to an anti-dumping order that was imposed by the Commerce Department on August 30, 1990. In March 2006, the Mexican and U.S. governments entered into an agreement to eliminate U.S. anti-dumping duties on Mexican cement imports following a three-year transition period beginning in 2006. In 2006, 2007 and 2008, Mexican cement imports into the U.S. were subject to volume limitations of 3.0 million, 3.1 million and 3.0 million tons per year, respectively. Quota allocations to companies in Mexico that import cement into the U.S. are made on a regional basis. The transitional anti-dumping duty during the three-year transition period was lowered to U.S.$3.00 per ton, effective as of April 3, 2006, from the previous amount of approximately U.S.$26.00 per ton. Restrictions imposed by the United States on cement imports from Mexico were eliminated in April 2009. For a more detailed description of the terms of the agreement between the Mexican and U.S. governments, please see “ — Information on the Company — Regulatory Matters and Legal Proceedings — Anti-Dumping.”

Production Costs. Our cement plants in Mexico primarily utilize petcoke, but several are designed to switch to fuel oil and natural gas with minimum downtime. We have entered into two 20-year contracts with Petróleos Mexicanos, or PEMEX, pursuant to which PEMEX has agreed to supply us with a total of 1.75 million tons of petcoke per year, including Termoeléctrica del Golfo’s (or “TEG”) coke consumption, through 2022 and 2023. Petcoke is petroleum coke, a solid or fixed carbon substance that remains after the distillation of hydrocarbons in petroleum and that may be used as fuel in the production of cement. The PEMEX petcoke contracts have reduced the volatility of our fuel costs. In addition, since 1992, our operations in Mexico have begun to use alternative fuels, to further reduce the consumption of residual fuel oil and natural gas. These alternative fuels represented approximately 8% of the total fuel consumption for our Mexican operations in 2009.

In 1999, we reached an agreement with the TEG consortium for the financing, construction and operation of a 230 megawatt (“MW”) energy plant in Tamuin, San Luis Potosi, Mexico. We entered into this agreement in order to reduce the volatility of our energy costs. The total cost of the project was approximately U.S.$360 million. The power plant commenced commercial operations in April 2004. In February 2007, the original members of the consortium sold their participations in the project to a subsidiary of The AES Corporation. As part of the original agreement, we committed to supply the energy plant with all fuel necessary for its operations, a commitment that has been hedged through a 20-year agreement we entered into with PEMEX. These agreements were reestablished under the same conditions in 2007 with the new operator and the term was extended until 2027. The agreement with PEMEX, however, was not modified and terminates in 2024. Consequently, for the last 3 years of the agreement, we intend to purchase the required fuel in the market. For the years ended December 31, 2007, 2008 and 2009, the power plant has supplied approximately 60%, 60%, and 74%, respectively, of our overall electricity needs during such years for our cement plans in Mexico.

In April 2007, we and the Spanish construction company Acciona, S.A., or Acciona, formed an alliance to develop a wind farm project for the generation of 250 MW in Juchitan, Oaxaca, Mexico. We acted as promoters of the project, which was named EURUS. Acciona provided the required financing, constructed the facility and currently operates the wind farm. The installation of 167 wind turbines in the farm was finished on November 15, 2009. The agreements between us and Acciona established that our cement plants in Mexico should acquire a portion of the energy generated by the wind farm for a period of at least 20 years, beginning on the date in which the 250 MW would be interconnected with the grid of Comisión Federal de Electricidad, a national utility company in Mexico. As of December 31, 2009, EURUS had not reached the committed limit capacity to declare the beginning of commercial operations and operated on a testing phase. The power plant had a cost of approximately U.S.$550 million.

 

47


Table of Contents

We have, from time to time, purchased hedges from third parties to reduce the effect of volatility in energy prices in Mexico. See “Item 5 — Operating and Financial Review and Prospects — Liquidity and Capital Resources.”

Description of Properties, Plants and Equipment. As of December 31, 2009, there were 15 wholly-owned cement plants located throughout Mexico, of which two are temporarily shut down, with a total theoretical installed capacity of 29.3 million tons per year. We have exclusive access to limestone quarries and clay reserves near each of our plant sites in Mexico. We estimate that these limestone and clay reserves have an average remaining life of more than 60 years, assuming 2009 production levels. As of December 31, 2009, all our production plants in Mexico utilized the dry process.

As of December 31, 2009, we had a network of 84 land distribution centers in Mexico, which are supplied through a fleet of our own trucks and rail cars, as well as leased trucks and rail facilities, and operated seven marine terminals. In addition, we had more than 320 ready-mix concrete plants in 79 cities throughout Mexico, more than 2,700 ready-mix concrete delivery trucks and 16 aggregates quarries.

As part of our global cost-reduction program, we have made temporary capacity adjustments and rationalizations in four of our cement plants in Mexico. In addition, in 2009 we closed approximately 6% of our production capacity in our ready-mix plants throughout Mexico.

Capital Expenditures. We made capital expenditures of approximately U.S.$398 million in 2007, U.S.$497 million in 2008 and U.S.$84 million in 2009 in our operations in Mexico. We currently expect to make capital expenditures of approximately U.S.$108 million in our operations in Mexico during 2010.

Our U.S. Operations

Overview. Our operations in the U.S. represented approximately 19% of our net sales in Peso terms, before eliminations resulting from consolidation, and approximately 43% of our total assets, for the year ended December 31, 2009. As of December 31, 2009, we held 100% of CEMEX, Inc., our operating subsidiary in the United States.

As of December 31, 2009, we had a cement manufacturing capacity of approximately 17.9 million tons per year in our U.S. operations, including nearly 1.2 million tons representing our proportional interests through associates. As of December 31, 2009, we operated a geographically diverse base of 14 cement plants located in Alabama, California, Colorado, Florida, Georgia, Kentucky, Ohio, Pennsylvania, Tennessee and Texas. As of that date, we also had 48 rail or water served active cement distribution terminals in the United States. As of December 31, 2009, we had 336 ready-mix concrete plants located in the Carolinas, Florida, Georgia, Texas, New Mexico, Nevada, Arizona, California, Oregon and Washington and aggregates facilities in North Carolina, South Carolina, Arizona, California, Florida, Georgia, Kentucky, New Mexico, Nevada, Oregon, Texas, and Washington, not including the assets of Ready Mix USA LLC, as described below.

On July 1, 2005, we and Ready Mix USA, a privately owned ready-mix concrete producer with operations in the southeastern United States, established two jointly-owned limited liability companies, CEMEX Southeast, LLC, a cement company, and Ready Mix USA LLC, a ready-mix concrete company, to serve the construction materials market in the southeast region of the United States. Under the terms of the limited liability company agreements and related asset contribution agreements, we contributed two cement plants (Demopolis, Alabama and Clinchfield, Georgia) and 11 cement terminals to CEMEX Southeast, LLC, then representing approximately 98% of its contributed capital, while Ready Mix USA contributed cash to CEMEX Southeast, LLC, then representing approximately 2% of its contributed capital. In addition, we contributed our ready-mix concrete, aggregates and concrete block assets in the Florida panhandle and southern Georgia to Ready Mix USA LLC, then representing approximately 9% of its contributed

 

48


Table of Contents

capital, while Ready Mix USA contributed all its ready-mix concrete and aggregates operations in Alabama, Georgia, the Florida panhandle and Tennessee, as well as its concrete block operations in Arkansas, Tennessee, Mississippi, Florida and Alabama to Ready Mix USA LLC, then representing approximately 91% of its contributed capital. We own a 50.01% interest, and Ready Mix USA owns a 49.99% interest, in the profits and losses and voting rights of CEMEX Southeast, LLC, while Ready Mix USA owns a 50.01% interest, and we own a 49.99% interest, in the profits and losses and voting rights of Ready Mix USA LLC. CEMEX Southeast, LLC is managed and fully consolidated by us, and Ready Mix USA LLC is managed by Ready Mix USA and is accounted for by us under the equity method.

Under the Ready Mix USA LLC joint venture, we are required to contribute to the Ready Mix USA joint venture any ready-mix concrete and concrete block assets we acquire inside the joint venture region, while any aggregates assets acquired inside the region may be added to the Ready Mix USA joint venture at the option of the non-acquiring member. Building materials, pipe, transport and storm water treatment assets are not subject to the contribution clause under the Ready Mix USA joint venture. The value of the contributed assets is to be determined based on a formula by the Ready Mix USA joint venture.

Starting on June 30, 2008, Ready Mix USA has had the right to require us to acquire Ready Mix USA’s interest in CEMEX Southeast, LLC and ready Mix USA LLC at a price equal to the greater of a) eight times the companies’ operating cash flow for the trailing twelve months, b) eight times the average of these companies’ operating cash flow for the previous three years, or c) the net book value of the combined companies’ assets. This option will expire on July 1, 2030. As of December 31, 2009, we had not recognized a liability in connection with the Ready Mix USA’s option as the fair value of the assets would exceed the cost of the option if the option were exercised.

On September 1, 2005, we sold 27 ready-mix concrete plants and four concrete block facilities located in the Atlanta, Georgia metropolitan area to Ready Mix USA LLC for approximately U.S.$125 million.

On January 11, 2008, in connection with our acquisition of Rinker, and as part of our agreements with Ready Mix USA, we contributed and sold to Ready Mix USA LLC certain assets located in Georgia, Tennessee and Virginia, which had a fair value of approximately U.S.$437 million. We received U.S.$120 million in cash for the assets sold to Ready Mix USA LLC, and the remaining assets were treated as a U.S.$260 million contribution by us to Ready Mix USA LLC. As part of the same transaction, Ready Mix USA contributed U.S.$125 million in cash to Ready Mix USA LLC, which in turn, received bank loans of U.S.$135 million, and Ready Mix USA LLC made a special distribution in cash to us of U.S.$135 million. Ready Mix USA manages all the assets acquired. Following this transaction, Ready Mix USA LLC will continue to be owned 50.01% by Ready Mix USA and 49.99% by CEMEX. The assets contributed and sold by us include: 11 concrete plants, 12 limestone quarries, four concrete maintenance facilities, two aggregate distribution facilities and two administrative offices in Tennessee; three granite quarries and one aggregates distribution facility in Georgia; and one limestone quarry and one concrete plant in Virginia. All these assets were acquired by us through our acquisition of Rinker.

On February 22, 2010, Ready Mix USA LLC completed the sale of 12 active quarries and certain other assets to SPO Partners & Co. for U.S.$420 million. The active quarries, which consist of two granite quarries in Georgia, nine limestone quarries in Tennessee, and one limestone quarry in Virginia, are operated by Ready Mix USA LLC and were deemed non-strategic by CEMEX and Ready Mix USA LLC. The proceeds from the sale were partly used to reduce debt of Ready Mix USA LLC, and to effect a cash distribution of approximately U.S.$100 million to each joint venture partner, including CEMEX. As of the date of this annual report, we have received approximately U.S.$70 million of this cash distribution, and we expect to receive the remaining approximately U.S.$30 million in the third quarter of 2010. We do not consolidate the results of Ready Mix USA LLC, and we expect to use the cash proceeds we receive from this divestment to reduce our outstanding debt and to enhance our liquidity position. After the assets sale and the cash distributions, Ready Mix USA LLC will continue to be owned 50.01% by Ready Mix USA and 49.99% by CEMEX.

 

49


Table of Contents

On September 18, 2007, we announced our intention to begin the permitting process for the construction of a 1.7 million ton cement manufacturing facility near Seligman, Arizona. The state-of-the-art facility will manufacture cement to serve the future growth of Arizona, including the Phoenix metropolitan area. As a result of current market conditions and consistent with the reduction of our expansion capital expenditure program, we have delayed the completion of this project. As of December 31, 2009, we had spent a total of approximately U.S.$16 million on this project. We do not plan to incur capital expenditures in the construction of the Seligman Crossing Plant during 2010.

In February 2006, we announced a plan to construct a second kiln at our Balcones cement plant in New Braunfels, Texas in order to increase our cement production capacity to support strong demand amidst a shortfall in regional supplies of cement. The production capacity of the Balcones cement plant was approximately 1.1 million tons per year. The construction of the new kiln, which was designed to increase our total production capacity in the Balcones cement plant to approximately 2.2 million tons per year, was completed in the third quarter of 2008, although minor expenditures were made in 2009 and are scheduled to be made during 2010. We expect to spend a total of approximately U.S.$386 million in the construction of this new kiln, including U.S.$27 million in 2006, U.S.$187 million in 2007, U.S.$147 million in 2008, U.S.$9 million in 2009 and an expected U.S.$16 million during 2010.

In October 2005, Rinker announced that it had commenced detailed plant engineering for the construction of a second kiln at the cement plant in Brooksville, Florida in order to increase the cement production capacity by 50%. The production capacity of the Brooksville South plant was approximately 0.7 million tons per year. The construction of the new kiln was completed in the third quarter of 2008, with minor expenditures made during 2009. We and Rinker together spent approximately U.S.$244 million in the construction of this new kiln, including U.S.$2 million in 2005, U.S.$58 million in 2006, U.S.$121 million in 2007, U.S.$58 million in 2008 and U.S.$5 million during 2009.

With the acquisition of Mineral Resource Technologies, Inc. in August 2003, we believe that we achieved a competitive position in the U.S. fly ash market. Fly ash is a mineral residue resulting from the combustion of powdered coal in electric generating plants. Fly ash has the properties of cement and may be used in the production of more durable concrete. Mineral Resource Technologies, Inc. is one of the four largest fly ash companies in the United States, providing fly ash to customers in 25 states. We also own regional pipe and precast businesses, along with concrete block and paver plants in the Carolinas and Florida.

The United States Cement Industry. Demand for cement is derived from the demand for ready-mix concrete and concrete products which, in turn, is dependent on the demand for construction. The construction industry is composed of three major sectors, namely, the residential sector, the industrial-and-commercial sector, and the public sector. The public sector is the most cement intensive sector, particularly for infrastructure projects such as streets, highways and bridges. While construction spending follows the overall business cycle, the public sector has been the major driver of long-term cement demand growth and has been more stable during recessions than the residential and industrial and commercial sectors.

The construction industry is experiencing the worst downturn in over 70 years as the fallout from the collapse of the housing sector caused massive losses in the financial sector, which resulted in extremely tight credit conditions and a deep U.S. recession. Under these conditions, cement demand declined 9.9% in 2007, 15.8% in 2008 and 27% in 2009. In response to the global economic slowdown experienced in the past years, the Federal Reserve and Treasury have taken unprecedented actions to stabilize the financial sector such as the U.S.$787 billion economic stimulus package. These expansionary monetary and fiscal policies resulted in real GDP growth of 2.2% and 5.7% for the third and fourth quarters of 2009, respectively. The decline in the construction sector stabilized in the second half of 2009 and is now expected to improve in 2010 as infrastructure spending increases from the economic stimulus package and the housing sector begins to recover. We believe that our operations in the U.S. are well positioned to take advantage of the potential increased spending in infrastructure resulting from the stimulus package.

 

50


Table of Contents

Competition. The cement industry in the U.S. is highly competitive. We compete with national and regional cement producers in the U.S. Our principal competitors in the United States are Holcim, Lafarge, Buzzi-Unicem, Heidelberg Cement and Ash Grove Cement.

The U.S. ready-mix concrete industry is highly fragmented. According to the National Ready Mixed Concrete Association (“NRMCA”), it is estimated that there are about 6,000 ready mixed concrete plants that produce ready-mix concrete in the U.S. and about 70,000 ready mixed concrete mixer trucks that deliver the product to the point of placement. The NRMCA estimates that the value of ready mixed concrete produced by this industry is estimated at U.S.$30 billion. Given that the ready-mix concrete industry has historically consumed approximately 75% of all cement produced annually in the U.S., many cement companies choose to develop concrete plant capabilities.

Aggregates are widely used throughout the U.S. for all types of construction because they are the most basic materials for building activity. The U.S. aggregates industry is highly fragmented and geographically dispersed. According to the U.S. Geological Survey, during 2009 an estimated 4,000 companies operated approximately 6,400 sand and gravel sites and 1,600 companies operated 4,000 crushed stone quarries and 86 underground mines in the 50 U.S. states.

Our United States Operating Network. The map below reflects the location of our operating assets, including our cement plants and cement terminals in the United States (including the assets held through the Ready Mix USA LLC joint venture) as of December 31, 2009. The map does not give effect to the recently announced sale of quarries by the Ready Mix USA LLC joint venture described above.

LOGO

Products and Distribution Channels

Cement. Our cement operations represented approximately 31% of our U.S. operations’ net sales before eliminations resulting from consolidation in 2009. We deliver a substantial portion of cement by rail. Occasionally, these rail shipments go directly to customers. Otherwise, shipments go to distribution terminals where customers pick up the product by truck or we deliver the product by truck. The majority of our cement sales are made directly to users of gray Portland and masonry cements, generally within a radius of approximately 200 miles of each plant.

 

51


Table of Contents

Ready-Mix Concrete. Our ready-mix concrete operations represented approximately 31% of our U.S. operations’ net sales before eliminations resulting from consolidation in 2009. Our ready-mix concrete operations in the U.S. purchase most of their cement requirements from our operations in the U.S. and roughly half of their aggregates requirements from our aggregates operations in the U.S. In addition, our 49.99%-owned Ready Mix USA LLC joint venture purchases most of its cement requirements from our cement operations in the U.S. Our ready-mix concrete products are mainly sold to residential, commercial and public contractors and to building companies.

Aggregates. Our aggregates operations represented approximately 19% of our U.S. operations’ net sales before eliminations resulting from consolidation in 2009. At 2009 production levels, and based on 95 active locations, it is anticipated that our construction aggregates reserves in the U.S. will last for 30 years or more. Our aggregates are consumed mainly by our internal operations and by our trade customers in the ready-mix, concrete products and asphalt industries. Ready Mix USA LLC purchases most of its aggregates requirements from third parties.

Production Costs. The largest cost components of our plants were electricity and fuel, which accounted for approximately 36% of our U.S. operations’ total production costs in 2009. We are currently implementing a program to gradually replace coal with more economic fuels such as petcoke and tires, which has resulted in reduced energy costs. By retrofitting our cement plants to handle alternative energy fuels, we have gained more flexibility in supplying our energy needs and have become less vulnerable to potential price spikes. In 2009, the use of alternative fuels offset the effect on our fuel costs of a significant increase in coal prices. Power costs in 2009 represented approximately 17% of our U.S. cement operations’ cash manufacturing cost, which represents production cost before depreciation. We have improved the efficiency of our U.S. operations’ electricity usage, concentrating our manufacturing activities in off-peak hours and negotiating lower rates with electricity suppliers.

Description of Properties, Plants and Equipment. As of December 31, 2009, we operated 14 cement manufacturing plants in the U.S., with a total installed capacity of 17.9 million tons per year, including nearly 1.2 million tons representing our proportional interests through associates. As of that date, we operated a distribution network of 48 cement terminals, 6 of which are deep-water terminals. All our cement production facilities in 2009 were wholly-owned except for the Louisville, Kentucky plant, which is owned by Kosmos Cement Company, a joint venture in which we own a 75% interest and a subsidiary of Dyckerhoff AG owns a 25% interest, and the Demopolis, Alabama and Clinchfield, Georgia plants, which are owned by CEMEX Southeast, LLC, an entity in which we own a 50.01% interest and Ready Mix USA owns a 49.99% interest. As of December 31, 2009, we had 336 wholly-owned ready-mix concrete plants and 95 aggregates quarries.

As of December 31, 2009, we also had interests in 188 ready-mix concrete plants and 25 aggregates quarries, which are owned by Ready Mix USA LLC, an entity in which Ready Mix USA owns a 50.01% interest and we own a 49.99% interest.

As of December 31, 2009, we distributed fly ash through 12 terminals and 13 third-party-owned utility plants, which operate both as sources of fly ash and distribution terminals. As of that date, we also owned 150 concrete block, paver, pipe, precast, asphalt and gypsum products distribution facilities, and had interests in 21 concrete block facilities, which are owned by Ready Mix USA LLC.

As part of our global cost-reduction program we have made temporary capacity adjustments and rationalizations in three of our cement plants in the U.S. Our Brooksville plant, located near our recently expanded capacity Brooksville South plant in Florida, has already shut down cement production. In addition, we have closed around 39% of our ready-mix concrete plants, around 47% of our concrete block plants and around 27% of our aggregates quarries in the U.S.

 

52


Table of Contents

On January 22, 2010, we announced the permanent closure of our Davenport cement plant located in northern California. The plant had been closed on a temporary basis since March 2009 due to the economic conditions. We have been serving our customers in the region through our extensive network of terminals in northern California, which are located in Redwood City, Richmond, West Sacramento and Sacramento. Our state-of-the-art cement facility in Victorville, California will continue to provide cement to this market more efficiently than the Davenport plant, as it has done so since March 2009. Opened in 1906, Davenport was the least efficient of our 14 plants in the United States to operate. We have no other set plans for the Davenport facility at this time. See note 23 to our consolidated financial statements included elsewhere in this annual report for a description of the potential impact of the closure of our Davenport facility.

On February 22, 2010, we announced that our Ready Mix USA LLC joint venture had completed the sale of 12 active quarries to SPO Partners & Co. The active quarries consist of two granite quarries in Georgia, nine limestone quarries in Tennessee, and one limestone quarry in Virginia.

Capital Expenditures. We made capital expenditures of approximately U.S.$496 million in 2007, U.S.$391 million in 2008 and U.S.$60 million in 2009 in our operations in the U.S. We currently expect to make capital expenditures of approximately U.S.$119 million in our U.S. operations during 2010. We do not expect to be required to contribute any funds with respect to the assets of the companies jointly-owned with Ready Mix USA as capital expenditures during 2010.

Europe

For the year ended December 31, 2009, our business in Europe, which includes our operations in Spain, the United Kingdom and our Rest of Europe segment, as described below, represented approximately 36% of our net sales before eliminations resulting from consolidation. As of December 31, 2009, our business in Europe represented approximately 27% of our total installed capacity and approximately 28% of our total assets.

Our Spanish Operations

Overview. Our operations in Spain represented approximately 5% of our net sales in Peso terms, before eliminations resulting from consolidation, and approximately 11% of our total assets, for the year ended December 31, 2009.

As of December 31, 2009, we held approximately 99.8% of CEMEX España, our main operating subsidiary in Spain. Our cement activities in Spain are conducted by CEMEX España. Our ready-mix concrete activities in Spain are conducted by Hormicemex, S.A., a subsidiary of CEMEX España, and our aggregates activities in Spain are conducted by Aricemex S.A., also a subsidiary of CEMEX España. CEMEX España is also a holding company for most of our international operations.

In March 2006, we announced a plan to invest approximately €47 million in the construction of a new cement mill and dry mortar production plant in the Port of Cartagena in Murcia, Spain, including approximately €11 million in 2006, €19 million in 2007, €3 million in 2008, and €0.2 million in 2009. The first phase, which includes the cement mill with production capacity of nearly one million tons of cement per year, was completed in the last quarter of 2007. Execution of the second phase, which includes the new dry mortar plant with a production capacity of 200,000 tons of dry mortar per year, is at an initial stage, with no material investments expected during 2010.

 

53


Table of Contents

During 2007, we increased our installed capacity for white cement at our Buñol plant, located in the Valencia region, through the installation of a new production line which became operational in the third quarter of 2007.

In February 2007, we announced that Cementos Andorra, a joint venture between us and Spanish investors (the Burgos family), intends to build a new cement production facility in Teruel, Spain. The new cement plant is expected to have an annual capacity in excess of 650,000, tons and will be completed depending on the improvement of market conditions in Spain. Our investment in the construction of the plant is expected to be approximately €138 million, including approximately €28 million in 2007, €58 million in 2008, €30 million in 2009 and an expected €6 million during 2010. We hold a 99.34% interest in Cementos Andorra, and the Burgos family holds a 0.66% interest.

On December 26, 2008, we sold our Canary Islands operations (consisting of cement and ready-mix concrete assets in Tenerife and our 50% equity interest in two joint-ventures, Cementos Especiales de las Islas, S.A. (CEISA) and Inprocoi, S.L.) to several Spanish subsidiaries of Cimpor Cimentos de Portugal SGPS, S.A. for €162 million (approximately U.S.$227 million).

The Spanish Cement Industry. According to our latest estimates, in 2009, investment in the Spanish construction sector fell by approximately 11% when compared to 2008, primarily as a result of a severe correction in the housing sector, which fell by approximately 57%. According to the latest estimates from the Asociación de Fabricantes de Cemento de España, or OFICEMEN, the Spanish cement trade organization, cement consumption in Spain in 2009 decreased 33% compared to 2008.

During the past several years, the level of cement imports into Spain has been influenced by the strength of domestic demand and fluctuations in the value of the Euro against other currencies. According to OFICEMEN, cement imports increased approximately 9% in 2006 and decreased approximately 10% in 2007, 40% in 2008 and 62% in 2009. Clinker imports were significant, with increases of approximately 20% in 2006 and 27% in 2007, but experienced a sharp decline of 46% in 2008 and a 60% decline in 2009. Imports primarily have had an impact on coastal zones, since transportation costs make it less profitable to sell imported cement in inland markets.

Spain has traditionally been one of the leading exporters of cement in the world exporting up to 13 million tons per year. In recent years, Spanish cement and clinker export volumes have fluctuated, reflecting the rapid changes of demand in the Mediterranean basin as well as the strength of the Euro and the changes in the domestic market. According to OFICEMEN, these export volumes decreased 22% in 2006 and 3% in 2007, and increased 102% in 2008 and 22% in 2009.

Competition. According to our estimates, as of December 31, 2009, we were one of the five largest multinational producers of clinker and cement in Spain. Competition in the ready-mix concrete industry is intense in large urban areas. The overall high degree of competition in the Spanish ready-mix concrete industry is reflected in the multitude of offerings from a large number of concrete suppliers. We have focused on developing value added products and attempting to differentiate ourself in the marketplace. The distribution of ready-mix concrete remains a key component of CEMEX España’s business strategy.

 

54


Table of Contents

Our Spanish Operating Network

LOGO

Products and Distribution Channels

Cement. Our cement operations represented approximately 58% of our Spanish operations’ net sales before eliminations resulting from consolidation in 2009. CEMEX España offers various types of cement, targeting specific products to specific markets and users. In 2009, approximately 15% of CEMEX España’s domestic sales volume consisted of bagged cement through distributors, and the remainder of CEMEX España’s domestic sales volume consisted of bulk cement, primarily to ready-mix concrete operators, which include CEMEX España’s own subsidiaries, as well as industrial customers that use cement in their production processes and construction companies.

Ready-Mix Concrete. Our ready-mix concrete operations represented approximately 22% of our Spanish operations’ net sales before eliminations resulting from consolidation in 2009. Our ready-mix concrete operations in Spain in 2009 purchased almost 100% of their cement requirements from our cement operations in Spain, and approximately 70% of their aggregates requirements from our Spanish aggregates operations.

Aggregates. Our aggregates operations represented approximately 7% of our Spanish operations’ net sales before eliminations resulting from consolidation in 2009.

Exports. Exports of cement by our operations in Spain represented approximately 6% of our Spanish operations’ net sales before eliminations resulting from consolidation in 2009. Export prices are usually lower than domestic market prices, and costs are usually higher for export sales. Of our total export sales from Spain in 2009, 4% consisted of white cement, 3% of gray cement and 93% of grey clinker. In 2009, 98% of our exports from Spain were to Africa, and 2% to other countries.

 

55


Table of Contents

Production Costs. We have improved the profitability of our operations in Spain by introducing technological improvements that have significantly reduced our energy costs, including the use of alternative fuels, in accordance with our cost reduction efforts. In 2009, we burned organic waste, tires and plastics as fuel, achieving, in 2009, a 26.5% substitution rate for petcoke in our gray and white clinker kilns for the year. During 2010, we expect to increase the quantity of these alternative fuels and to reach a substitution level of around 34%.

Description of Properties, Plants and Equipment. As of December 31, 2009, our operations in Spain included 8 cement plants, with an installed cement capacity of 11 million tons, including 1.1 million tons of white cement. As of that date, we also owned two cement mills and operated one mill under a lease contract, 23 distribution centers, including eight land and 15 marine terminals, 102 ready-mix concrete plants, 27 aggregates quarries and 11 mortar plants. As of December 31, 2009, we owned eight limestone quarries located in close proximity to our cement plants, which have useful lives ranging from 10 to 30 years, assuming 2009 production levels. Additionally, we have rights to expand these reserves to around 50 years of limestone reserves, assuming 2009 production levels.

As part of our global cost-reduction program we have made temporary capacity adjustments and rationalizations in several of our cement plants in Spain. During 2009, our eight cement plants have partially stopped cement production for more than two months. In addition to these partial stoppages, our Vilanova plant, located in Tarragona, and our Escombreras grinding mill, located in Cartagena, were closed temporarily during 2009, and will only resume production on a need basis. Moreover, the San Vicente plant, located in Alicante, and the Muel grinding mill, located in Aragon, have been permanently shutdown. Additionally, approximately 23% of our ready-mix concrete plants and 11% of our aggregates quarries in Spain have been also temporarily closed.

Capital Expenditures. We made capital expenditures of approximately U.S.$213 million in 2007, U.S.$177 million in 2008 and U.S.$74 million in 2009 in our operations in Spain. We currently expect to make capital expenditures of approximately U.S.$51 million in our operations in Spain during 2010, including those related to the construction of the new cement production facility in Teruel, described above.

Our U.K. Operations

Overview. Our operations in the U.K. represented approximately 8% of our net sales in Peso terms, before eliminations resulting from consolidation, and approximately 7% of our total assets for the year ended December 31, 2009.

As of December 31, 2009, we held 100% of CEMEX Investments Limited (formerly RMC), our holding subsidiary in the United Kingdom. We are a leading provider of building materials in the United Kingdom with vertically integrated cement, ready-mix concrete, aggregates and asphalt operations. We are also an important provider of concrete and precast materials solutions such as concrete blocks, concrete block paving, roof tiles, flooring systems and sleepers for rail infrastructure.

The U.K. Construction Industry. According to the U.K.’s Office for National Statistics, the level of GDP in 2009 as a whole in the U.K. was 5.2% lower than in 2008. Total construction output fell 11% in 2009, as compared to a 0.4% decline in 2008 over the preceding year. The new private housing sector declined by 28%, and while the new public housing sector declined by approximately 5% in 2009, the rest of the public construction sector showed growth. Infrastructure construction grew by 10%, while public works other than public housing grew by 27% in 2009. Commercial construction activity fell by 20%, while industrial construction activity declined by 34% in 2009. Repair and maintenance activity grew by 8% in 2009.

Competition. Our primary competitors in the United Kingdom are Lafarge, Heidelberg, Tarmac, and Aggregate Industries (a subsidiary of Holcim), each with varying regional and product strengths.

 

56


Table of Contents

Our U.K. Operating Network

LOGO

Products and Distribution Channels

Cement. Our cement operations represented approximately 16% of our U.K. operations’ net sales before eliminations resulting from consolidation for the year ended December 31, 2009. About 82% of our cement sales were of bulk cement, with the remaining 18% in bags. Our bulk cement is mainly sold to ready-mix concrete, concrete block and pre-cast product customers and contractors. Our bagged cement is primarily sold to national builders’ merchants. During 2009, we did not import any cement or clinker.

Ready-Mix Concrete. Our ready-mix concrete operations represented approximately 27% of our U.K. operations’ net sales before eliminations resulting from consolidation in 2009. Special products, including self-compacting concrete, fiber-reinforced concrete, high strength concrete, flooring concrete and filling concrete, represented 11% of our 2009 sales volume. Our ready-mix concrete operations in the U.K. in 2009 purchased approximately 82% of their cement requirements from our cement operations in the U.K. and approximately 78% of their aggregates requirements from our aggregates operations in the U.K. Our ready-mix concrete products are mainly sold to public, commercial and residential contractors.

Aggregates. Our aggregates operations represented approximately 26% of our U.K. operations’ net sales before eliminations resulting from consolidation in 2009. In 2009, our aggregates sales in the U.K. were divided as follows: 49% were sand and gravel, 41% limestone and 10% hard stone. In 2009, 15% of our aggregates volumes were obtained from marine sources along the U.K. coast. In 2009, approximately 44% of our aggregates production in the U.K. was consumed by our own ready-mix concrete operations as well as our asphalt, concrete block and precast operations. We also sell aggregates to major contractors to build roads and other infrastructure projects.

Production Costs

Cement. In 2009, we saw improved productivity at all three of our cement plants in the U.K., which achieved a combined operational efficiency of 87%. We continued to implement our cost reduction programs and increased the use of alternative fuels by more than 30% in 2009.

 

57


Table of Contents

Ready-Mix Concrete. In 2009, we reduced our total production costs by approximately 22% by continuing to implement our cost reduction plans and down-sizing to match lower sales.

Aggregates. In 2009, we reduced fixed production costs by approximately 12% through a site rationalization program and cost controls in response to the market decline.

Description of Properties, Plants and Equipment.As of December 31, 2009, we owned three cement plants and one clinker grinding facility in the United Kingdom (excluding our Rochester grinding plant, which ceased operations in October 2009 and our Barrington plant, which closed permanently in November 2008). Assets in operation at year-end 2009 represent an installed cement capacity of 2.8 million tons per year. As of that date, we also owned 6 cement import terminals and operated 235 ready-mix concrete plants and 59 aggregates quarries in the United Kingdom. In addition, we had operating units dedicated to the asphalt, concrete blocks, concrete block paving, roof tiles, sleepers and flooring businesses in the United Kingdom.

In order to ensure increased availability of blended cements, which are more sustainable based on their reduced clinker factor and use of by-products from other industries, we have built a new grinding and blending facility at the Port of Tilbury, located on the Thames river east of London. The new facility, which started operations during May 2009, has an annual capacity of approximately 1.2 million tons per annum and has increased our cement capacity in the U.K. by 20%. In total, we spent approximately U.S.$91 million in the construction of this new grinding mill: U.S.$28 million in 2007, U.S.$41 million in 2008 and U.S.$22 million in 2009.

As part of our global cost-reduction program we have made temporary capacity adjustments and rationalizations in our Barrington cement plant which shut down cement production. In addition, we have closed approximately 6% of our ready-mix concrete plants and 10% of our aggregates quarries in the U.K.

Capital Expenditures. We made capital expenditures of approximately U.S.$133 million in 2007, U.S.$132 million in 2008 and U.S.$58 million in 2009 in our operations in the U.K. We currently expect to make capital expenditures of approximately U.S.$41 million in our operations in the U.K. during 2010.

Our Rest of Europe Operations

Our operations in the Rest of Europe which, as of December 31, 2009, consisted of our operations in Germany, France, Ireland, Poland, Croatia, the Czech Republic, Latvia, Austria and Hungary, as well as our other European assets and our approximately 34% non-controlling interest in a Lithuanian company, represented approximately 23% of our 2009 net sales in Peso terms, before eliminations resulting from consolidation, and approximately 10% of our total assets in 2009.

Our German Operations

Overview. As of December 31, 2009, we held 100% of CEMEX Deutschland AG, our holding subsidiary in Germany. We are a leading provider of building materials in Germany, with vertically integrated cement, ready-mix concrete, aggregates and concrete products operations (consisting mainly of prefabricated concrete ceilings and walls). We maintain a nationwide network for ready-mix concrete and aggregates in Germany.

The German Cement Industry. According to Euroconstruct, total construction in Germany decreased by 1.2% in 2009. Data from the Federal Statistical Office indicate a decrease in construction investments of 0.7% for 2009. Construction in the residential sector also decreased by 0.8%. The modest declines reflect the positive effects of the German stimulus package. According to the German Cement Association, total cement consumption in Germany decreased by 8%, to 25.3 million tons in 2009. The ready-mix concrete market showed a similar decline with a decrease of 8.3%. The drop in the aggregates market was slightly more moderate, declining 6.4%.

 

58


Table of Contents

Competition. Our primary competitors in the German cement market are Heidelberg, Dyckerhoff (a subsidiary of Buzzi-Unicem), Lafarge, Holcim and Schwenk, a local German competitor. The ready-mix concrete and aggregates markets in Germany are fragmented and regionally heterogeneous, with many local competitors.

Our German Operating Network

LOGO

Description of Properties, Plants and Equipment. As of December 31, 2009, we operated two cement plants in Germany (not including the Mersmann plant). As of December 31, 2009, our installed cement capacity in Germany was 5.3 million tons per year (excluding the Mersmann plant cement capacity). As of that date, our operations in Germany also included four cement grinding mills, 176 ready-mix concrete plants, 41 aggregates quarries, two land distribution centers for cement, six land distribution centers for aggregates, and three maritime terminals, two for cement and one for aggregates. In 2006, we closed the kiln at the Mersmann cement plant, and we do not contemplate resuming kiln operations at this plant, grinding and packing activities have remained operational.

Capital Expenditures. We made capital expenditures of approximately U.S.$78 million in 2007, U.S.$49 million in 2008 and U.S.$31 million in 2009 in our operations in Germany, and we currently expect to make capital expenditures of approximately U.S.$43 million in 2010.

Our French Operations

Overview. As of December 31, 2009, we held 100% of CEMEX France Gestion (S.A.S.), our holding subsidiary in France. We are a leading ready-mix concrete producer and a leading aggregates producer in France. We distribute the majority of our materials by road and a significant quantity of aggregates by waterways, seeking to maximize the use of this efficient and sustainable alternative.

 

59


Table of Contents

The French Cement Industry. According to Euroconstruct, total construction output in France declined by 17.8% in 2009. The decrease was primarily driven by decreases of residential construction of 17.8% and an estimated decrease of 7% in the public works sector. According to the French cement producers association, total cement consumption in France reached 20.4 million tons in 2009, a decrease of 15.5% compared to 2008.

Competition. Our main competitors in the ready-mix concrete market in France include Lafarge, Holcim, Italcementi and Vicat. Our main competitors in the aggregates market in France include Lafarge, Italcementi, Colas (Bouygues) and Eurovia (Vinci). Many of our major competitors in ready-mix concrete are subsidiaries of French cement producers, whereas we must rely on sourcing cement from third parties.

Description of Properties, Plants and Equipment. As of December 31, 2009, we operated 239 ready-mix concrete plants in France, one maritime cement terminal located in LeHavre, on the northern coast of France, 20 land distribution centers and 42 aggregates quarries.

Capital Expenditures. We made capital expenditures of approximately U.S.$47 million in 2007, U.S.$41 million in 2008 and U.S.$15 million in 2009 in our French operations, and we currently expect to make capital expenditures of approximately U.S.$25 million during 2010.

Our Irish Operations

Overview. As of December 31, 2009, we held approximately 61.2% of Readymix Plc, our operating subsidiary in the Republic of Ireland. Our operations in Ireland produce and supply sand, stone and gravel as well as ready-mix concrete, mortar and concrete blocks. As of December 31, 2009, we operated 43 ready-mix concrete plants, 27 aggregates quarries and 15 block plants located in the Republic of Ireland, Northern Ireland and the Isle of Man. We import and distribute cement in the Isle of Man.

The Irish Construction Industry. According to Euroconstruct, total construction output in the Republic of Ireland is estimated to have decreased by 38% in 2009. The decrease reflected the continued contraction in the housing sector. We estimate that total cement consumption in the Republic of Ireland and Northern Ireland reached 2.8 million tons in 2009, a decrease of 46% compared to total cement consumption in 2008.

Competition. Our main competitors in the ready-mix concrete and aggregates markets in the Republic of Ireland are CRH, the Lagan Group and Kilsaran.

Capital Expenditures. We made capital expenditures of approximately U.S.$28 million in 2007, U.S.$49 million in 2008 and U.S.$0.3 million in 2009 in our operations in the Republic of Ireland. We currently expect to make capital expenditures of approximately U.S.$2 million in our Irish operations during 2010.

Our Polish Operations

Overview. As of December 31, 2009, we held 100% of CEMEX Polska Sp. z.o.o., or CEMEX Polska, our holding subsidiary in Poland. We are a leading provider of building materials in Poland serving the cement, ready-mix concrete and aggregates markets. As of December 31, 2009, we operated two cement plants and one grinding mill in Poland, with a total installed cement capacity of three million tons per year. As of that date, we also operated, 39 ready-mix concrete plants and nine aggregates quarries in Poland, including one in which we have a 92.5% interest. As of that date, we also operated ten land distribution centers and two maritime terminals in Poland.

 

60


Table of Contents

The Polish Cement Industry. According to the Central Statistical Office in Poland, total construction output in Poland increased by 3.7% in 2009 (gross value added in construction by 4.7%). In addition, according to the Polish Cement Association, total cement consumption in Poland reached approximately 15.4 million tons in 2009, a decrease of 10.4% compared to 2008.

Competition. Our primary competitors in the cement, ready-mix concrete and aggregates markets in Poland are Heidelberg, Lafarge, CRH and Dyckerhoff.

Capital Expenditures. We made capital expenditures of approximately U.S.$37 million in 2007, U.S.$104 million in 2008 and U.S.$7 million in 2009 in our operations in Poland, and we currently expect to make capital expenditures of approximately U.S.$19 million in Poland during 2010.

Our Southeast European Operations

Overview. As of December 31, 2009, we held 100% of CEMEX Hrvatska d.d., or Hrvatska, our operating subsidiary in Croatia. We are the largest cement producer in Croatia based on installed capacity as of December 31, 2009, according to our estimates. As of December 31, 2009, we operated three cement plants in Croatia, with an installed capacity of 2.4 million tons per year. As of that date, we also operated ten land distribution centers, three maritime cement terminals, eight ready-mix concrete facilities and one aggregates quarry in Croatia, Bosnia and Herzegovina, Slovenia, Serbia and Montenegro.

The Croatian Cement Industry. According to the Croatian Cement Association, total cement consumption in Croatia alone reached almost 2.4 million tons in 2009, a decrease of 21% compared to 2008.

Competition. Our primary competitors in the cement market in Croatia are Nexe and Holcim.

Capital Expenditures. We made capital expenditures of approximately U.S.$17 million in 2007, U.S.$14 million in 2008 and U.S.$8 million in 2009 in our South-East European operations, and we currently expect to make capital expenditures of approximately U.S.$10 million in the region during 2010.

Our Czech Republic Operations

Overview. As of December 31, 2009, we held 100% of CEMEX Czech Operations, s.r.o., our operating subsidiary in the Czech Republic. We are a leading producer of ready-mix concrete and aggregates in the Czech Republic. We also distribute cement in the Czech Republic. As of December 31, 2009, we operated 54 ready-mix concrete plants and nine aggregates quarries in the Czech Republic. As of that date, we also operated one cement grinding mill and one cement terminal in the Czech Republic.

The Czech Cement Industry. According to the Czech Statistical Office, total construction output in the Czech Republic decreased by 0.6% in 2009. The decrease was primarily driven by a slowdown in civil engineering works. According to the Czech Cement Association, total cement consumption in the Czech Republic reached almost 4.3 million tons in 2009, a decrease of 20% compared to 2008.

Competition. Our main competitors in the cement, ready-mix concrete and aggregates markets in the Czech Republic are Heidelberg, Dyckerhoff, Holcim, and Lafarge.

 

61


Table of Contents

Capital Expenditures. We made capital expenditures of approximately U.S.$11 million in 2007, U.S.$12 million in 2008 and U.S.$2 million in 2009 in our operations in the Czech Republic and we currently expect to make capital expenditures of approximately U.S.$5 million in the Czech Republic during 2010.

Our Latvian Operations

Overview. As of December 31, 2009, we held 100% of SIA CEMEX, our operating subsidiary in Latvia. We are the only cement producer and a leading ready-mix cement producer and supplier in Latvia. From cement plant in Latvia we also supply markets in other Baltic countries and northwest Russia. As of December 31, 2009, we operated one cement plant in Latvia with an installed cement capacity of 1.3 million tons per year. As of that date, we also operated five ready-mix concrete plants in Latvia and one aggregates quarry.

In April 2006, we initiated a plan to expand our cement plant in Latvia in order to increase our cement production capacity by one million tons per year to support strong demand in the region. The construction was completed during May 2009, although expenditures will continue to be made through 2010. We made capital expenditures in relation to the capacity expansion project of approximately U.S.$11 million in 2006, U.S.$86 million in 2007, U.S.$174 million in 2008 and U.S.$113 in 2009, and an expected U.S.$16 million during 2010.

Capital Expenditures. In total, we made capital expenditures of approximately U.S.$100 million in 2007, U.S.$187 million in 2008 and U.S.$115 million in 2009 in our operations in Latvia, and we currently expect to make capital expenditures of approximately U.S.$23 million in our operations in Latvia during 2010, including those related to the expansion of our cement plant described above.

Our Lithuanian Equity Investment

Overview. As of December 31, 2009, we owned an approximate 34% interest in Akmenes Cementas AB, a Lithuanian cement producer, which operates one cement plant in Lithuania with an installed cement capacity of 1.3 million tons per year.

Our Austrian Operations

Overview. As of December 31, 2009, we held 100% of CEMEX Austria AG, our holding subsidiary in Austria. We are a leading participant in the concrete and aggregates markets in Austria and also produce admixtures. As of December 31, 2009, we owned 38 ready-mix concrete plants and operated six additional plants through joint ventures. We also owned 23 aggregates quarries, including seven quarries which are currently operated by third parties, and had non-controlling interests in three quarries.

The Austrian Cement Industry. According to the European Commission, total construction investment in Austria declined by 4.2% in 2009. The decline was primarily driven by a reduction in public and commercial projects. According to our estimates, total cement consumption in Austria decreased by 16.5% in 2009, compared to 2008.

Competition. Our main competitors in the ready-mix concrete and aggregates markets in Austria are Asamer, Strabag, Wopfinger, Porr and Lafarge.

Capital Expenditures. We made capital expenditures of approximately U.S.$8 million in 2007, U.S.$15 million in 2008 and U.S.$4 million in 2009 in our operations in Austria. We currently expect to make capital expenditures of approximately U.S.$4 million in our operations in Austria during 2010.

 

62


Table of Contents

See “ — Regulatory Matters and Legal Proceedings” for a description of the ongoing arbitration relating to the proposed sale of our Austrian and Hungarian operations.

Our Hungarian Operations

Overview. As of December 31, 2009, we held 100% of CEMEX Hungária Kft, our main operating subsidiary in Hungary. As of December 31, 2009, we owned 30 ready-mix concrete plants and six aggregates quarries, and we had non-controlling interests in eight other ready-mix concrete plants and two other aggregates quarries.

The Hungarian Cement Industry. According to the European Commission, total construction output in Hungary decreased by 4.3% in 2009. The decrease was primarily driven by a drop in the construction of buildings. Total cement consumption in Hungary was 3.4 million tons in 2009, a decrease of 15% compared to 2008.

Competition. Our main competitors in the ready-mix concrete and aggregates markets in Hungary are Holcim, Heidelberg, Strabag and Lasselsberger.

Capital Expenditures. We made capital expenditures of approximately U.S.$12 million in 2007 and U.S.$4 million in 2008. No significant capital expenditures were made in 2009 in our operations in Hungary. We currently expect to make capital expenditures of approximately U.S.$3 million in our operations in Hungary during 2010.

See “ — Regulatory Matters and Legal Proceedings” for a description of the ongoing arbitration relating to the proposed sale of our Austrian and Hungarian operations.

Our Other European Operations

Overview. As of December 31, 2009, we operated ten marine cement terminals in Finland, Norway and Sweden through Embra AS, a leading bulk-cement importer in the Nordic region.

Capital Expenditures. We made capital expenditures of approximately U.S.$1 million during 2007, U.S.$1 million during 2008 and U.S.$0.1 million during 2009 in our other operations in Europe. We currently expect to make capital expenditures of approximately U.S.$0.3 million in our other operations in Europe during 2010.

South America, Central America and the Caribbean

For the year ended December 31, 2009, our business in South America, Central America and the Caribbean, Colombia, Argentina, Costa Rica, the Dominican Republic, Panama, Nicaragua, Puerto Rico and Jamaica, as well as other assets in the Caribbean, represented approximately 10% of our net sales before eliminations resulting from consolidation. As of December 31, 2009, our business in South America, Central America and the Caribbean represented approximately 13% of our total installed capacity and approximately 6% of our total assets. See “— Regulatory Matters and Legal Proceedings” for a description of the ongoing arbitration relating to our Venezuelan operations.

 

63


Table of Contents

Our Colombian Operations

Overview. As of December 31, 2009, we owned approximately 99.7% of CEMEX Colombia, S.A., or CEMEX Colombia, our main operating subsidiary in Colombia. As of December 31, 2009, CEMEX Colombia was the second-largest cement producer in Colombia, based on installed capacity according to the Colombian Institute of Cement Producers. For the year ended December 31, 2009, our operations in Colombia, represented approximately 3% of our net sales before eliminations resulting from consolidation and approximately 2% of our total assets.

CEMEX Colombia has a significant market share in the cement and ready-mix concrete market in the “Urban Triangle” of Colombia comprising the cities of Bogotá, Medellín and Cali. During 2009, these three metropolitan areas accounted for approximately 43.7% of Colombia’s cement consumption. CEMEX Colombia’s Ibague plant, which uses the dry process and is strategically located in the Urban Triangle, is Colombia’s largest and had an installed capacity of 2.5 million tons as of December 31, 2009. CEMEX Colombia, through its Bucaramanga and Cúcuta plants, is also an active participant in Colombia’s northeastern market. CEMEX Colombia’s strong position in the Bogotá ready-mix concrete market is largely due to its access to a ready supply of aggregates deposits in the Bogotá area. See “Item 5 — Recent Developments — Recent Developments Relating to Regulatory Matters and Legal Proceedings” for a description of a temporary injunction ordering the suspension of CEMEX’s mining activities in Colombia at the El Tunjuelo quarry, located in Bogotá, Colombia.

The Colombian Cement Industry. According to the Colombian Institute of Cement Producers, the installed capacity for cement in Colombia in 2009 was 16.8 million tons. According to that organization, total cement consumption in Colombia reached 8.4 million tons during 2009, a decrease of 7.1% from 2008, while cement exports from Colombia reached 0.7 million tons. We estimate that close to 50% of cement in Colombia is consumed by the self-construction sector, while the housing sector accounts for 30% of total cement consumption and has been growing in recent years. The other construction sectors in Colombia, including the public works and commercial sectors, account for the balance of cement consumption in Colombia.

Competition. Cementos Argos S.A., or Argos, owns or has an interest in 11 of Colombia’s 20 cement plants. Argos has established a leading position in the Colombian coastal markets through Cementos Caribe in Barranquilla, Compañía Colclinker in Cartagena and Tolcemento in Tolú. The other principal cement producer is Holcim Colombia.

Our Colombian Operating Network

LOGO

 

64


Table of Contents

Products and Distribution Channels

Cement. Our cement operations represented approximately 64% of our Colombian operations’ net sales before eliminations resulting from consolidation in 2009.

Ready-Mix Concrete. Our ready-mix concrete operations represented approximately 24% of our Colombian operations’ net sales before eliminations resulting from consolidation in 2009.

Aggregates. Our aggregates operations represented approximately 3% of our Colombian operations’ net sales before eliminations resulting from consolidation in 2009.

Description of Properties, Plants and Equipment. As of December 31, 2009, CEMEX Colombia owned six cement plants, having a total installed capacity of 4.8 million tons per year. Two of these plants utilize the wet process and four plants utilize the dry process. CEMEX Colombia also has an internal electricity generating capacity of 24.7 megawatts. As of December 31, 2009, CEMEX Colombia owned three land distribution centers, one mortar plant, 26 ready-mix concrete plants, and seven aggregates operations. As of that date, CEMEX Colombia also owned five limestone quarries with minimum reserves sufficient for over 100 years at 2009 production levels.

Capital Expenditures. We made capital expenditures of approximately U.S.$15 million in 2007, U.S.$19 million in 2008 and U.S.$5 million in 2009 in our operations in Colombia. We currently expect to make capital expenditures of approximately U.S.$18 million in our operations in Colombia during 2010.

Our Costa Rican Operations

Overview. As of December 31, 2009, we owned an approximate 99.1% interest in CEMEX (Costa Rica), S.A., or CEMEX Costa Rica, our main operating subsidiary in Costa Rica and a leading cement producer in the country. As of December 31, 2009, CEMEX Costa Rica operated one cement plant in Costa Rica, with an installed capacity of 0.9 million tons, and operated a grinding mill in the capital city of San José. As of December 31, 2009, CEMEX Costa Rica operated five ready-mix concrete plants, one aggregates quarry, and one land distribution center.

The Costa Rican Cement Industry. Approximately 1.2 million tons of cement were sold in Costa Rica during 2009, according to the Cámara de la Construcción de Costa Rica, the Costa Rican construction industry association. The cement market in Costa Rica is a predominantly retail market, and we estimate that over two thirds of cement sold is bagged cement.

Competition. The cement industry in Costa Rica includes two producers: CEMEX Costa Rica and Holcim Costa Rica.

Exports. During 2009, cement exports by our operations in Costa Rica represented approximately 9% of our total production in Costa Rica. In 2009, 92% of our exports of cement from Costa Rica were to El Salvador, and the remaining exports were to Panama.

Capital Expenditures. We made capital expenditures of approximately U.S.$5 million in 2007, U.S.$7 million in 2008 and U.S.$3 million in 2009 in our operations in Costa Rica. We currently expect to make capital expenditures of approximately U.S.$11 million in our operations in Costa Rica during 2010.

 

65


Table of Contents

Our Dominican Republic Operations

Overview. As of December 31, 2009, we held 100% of CEMEX Dominicana, S.A., or CEMEX Dominicana, our main operating subsidiary in the Dominican Republic and a leading cement producer in the country. CEMEX Dominicana’s sales network covers the country’s main consumption areas, which are Santo Domingo, Santiago de los Caballeros, La Vega, San Pedro de Macoris, Samana and Bavaro. CEMEX Dominicana also has an 18-year lease arrangement with the Dominican Republic government related to the mining of gypsum, which has enabled CEMEX Dominicana to supply all local and regional gypsum requirements.

The Dominican Cement Industry. In 2009, cement consumption in the Dominican Republic reached 2.9 million tons.

Competition. Our principal competitors in the Dominican Republic are Domicem, a mixed Italian/local cement producer that started cement production in 2005; Cementos Cibao, a local competitor; Cemento Colón, an affiliated grinding operation of Argos; Cementos Santo Domingo, a cement grinding partnership between a local investor and Cementos La Union from Spain; and Cementos Andinos, a Colombian cement producer which has an installed grinding operation and a partially constructed cement kiln.

Description of Properties, Plants and Equipment. As of December 31, 2009, CEMEX Dominicana operated one cement plant in the Dominican Republic, with an installed capacity of 2.6 million tons per year, and held a non-controlling interest in one grinding mill. As of that date, CEMEX Dominicana also owned 10 ready-mix concrete plants, two aggregates quarries, two land distribution centers and two marine terminals.

Capital Expenditures. We made capital expenditures of approximately U.S.$11 million in 2007, U.S.$12 million in 2008 and U.S.$6 million in 2009 in our operations in the Dominican Republic. We currently expect to make capital expenditures of approximately U.S.$10 million in our operations in the Dominican Republic during 2010.

Our Panamanian Operations

Overview. As of December 31, 2009, we held an approximate 99.5% interest in Cemento Bayano, S.A., or Cemento Bayano, our main operating subsidiary in Panama and a leading cement producer in the country. As of December 31, 2009, Cemento Bayano operated one cement plant in Panama, with an installed capacity of 2.1 million tons per year. As of that date, Cemento Bayano also owned and operated 14 ready-mix concrete plants, three aggregates quarries and three land distribution centers.

On February 6, 2007, we announced our intent to build a new kiln at our Bayano plant in Panama. The project was completed in the fourth quarter of 2009 although expenditures are scheduled to be made during 2010. The new kiln increased cement installed capacity to 2.1 million tons per year. We spent approximately U.S.$218 million on the new kiln, which includes U.S.$31 million in 2007, U.S.$104 million in 2008 and U.S.$83 million in 2009. We currently expect to make capital expenditures of approximately U.S.$24 million for the Bayano expansion project during 2010.

The Panamanian Cement Industry. Approximately 1.6 million cubic meters of ready-mix concrete were sold in Panama during 2009, according to our estimates. Cement consumption in Panama increased 4.9% in 2009, according to our estimates.

 

66


Table of Contents

Competition. The cement industry in Panama includes two cement producers: Cemento Bayano and Cemento Panamá, an affiliate of Colombian Cementos Argos.

Capital Expenditures. We made capital expenditures of approximately U.S.$63 million in 2007, U.S.$118 million in 2008 and U.S.$88 million in 2009 in our operations in Panama. We currently expect to make capital expenditures of approximately U.S.$43 million in our operations in Panama during 2010.

Our Nicaraguan Operations

Overview. As of December 31, 2009, we owned 100% of CEMEX Nicaragua, S.A., or CEMEX Nicaragua, our main operating subsidiary in Nicaragua. As of that date, CEMEX Nicaragua leased and operated one cement plant with an installed capacity of 0.6 million tons. Since March 2003, CEMEX Nicaragua has also leased a 100,000 ton milling plant in Managua, which has been used exclusively for petcoke milling.

The Nicaraguan Cement Industry. According to our estimates, approximately 0.6 million tons of cement were sold in Nicaragua during 2009. According to our estimates, approximately 103 thousand cubic meters of ready-mix concrete were sold in Nicaragua during 2009. According to our estimates, approximately 3.5 million tons of aggregates were sold in Nicaragua during 2009.

Competition. Two market participants compete in the cement industry in Nicaragua: CEMEX Nicaragua and Holcim (Nicaragua) S.A.

Description of Properties, Plants and Equipment. As of December 31, 2009, we operated one fixed ready-mix concrete plant and four mobile plants, three aggregate quarries and one distribution center in Nicaragua.

Capital Expenditures. We made capital expenditures of approximately U.S.$5 million in 2007, U.S.$4 million in 2008 and U.S.$0.7 million in 2009 in our Nicaraguan operations. We currently expect to make capital expenditures of approximately U.S.$5 million in our operations in Nicaraguan during 2010.

Our Puerto Rican Operations

Overview. As of December 31, 2009, we owned 100% of CEMEX de Puerto Rico, Inc., or CEMEX Puerto Rico, our main operating subsidiary in Puerto Rico. As of December 31, 2009, CEMEX Puerto Rico operated one cement plant, with an installed cement capacity of approximately 1.2 million tons per year. As of that date, CEMEX Puerto Rico also owned and operated 11 ready-mix concrete plants, one aggregates quarry and two land distribution centers.

The Puerto Rican Cement Industry. In 2009, cement consumption in Puerto Rico reached 1.0 million tons.

Competition. The cement industry in Puerto Rico in 2009 was comprised of two cement producers: CEMEX Puerto Rico, and Essroc San Juan, Inc., an affiliate of Italcementi, and Antilles Cement Co., an independent importer.

Capital Expenditures. We made capital expenditures of approximately U.S.$19 million in 2007, U.S.$5 million in 2008 and U.S.$0.9 million in 2009 in our operations in Puerto Rico. We currently expect to make capital expenditures of approximately U.S.$4 million in our operations in Puerto Rico during 2010.

 

67


Table of Contents

Our Guatemalan Operations

Overview. In January 2006, we acquired a 51% equity interest in a cement grinding mill facility in Guatemala for approximately U.S.$17 million. As of December 31, 2009, the cement grinding mill had an installed capacity of 500,000 tons per year. In addition, we also owned and operated three land distribution centers and a clinker silo close to a maritime terminal in Guatemala, as well as four ready-mix plants.

Capital Expenditures. We made capital expenditures of approximately U.S.$1 million in 2007, U.S.$4 million in 2008 and U.S.$0.4 million in 2009 in Guatemala, and we currently expect to make capital expenditures of approximately U.S.$2 million in Guatemala during 2010.

Our Other South America, Central America and the Caribbean Operations

Overview. As of December 31, 2009, we held 100% of Readymix Argentina S.A., which operates five ready-mix concrete plants in Argentina.

We believe that the Caribbean region holds considerable strategic importance because of its geographic location. As of December 31, 2009, we operated a network of eight marine terminals in the Caribbean region, which facilitated exports from our operations in several countries, including Mexico, Dominican Republic, Costa Rica, Puerto Rico, Spain, Colombia and Panama. Three of our marine terminals are located in the main cities of Haiti, two are in the Bahamas, and one is in Manaus, Brazil. We also have a non-controlling interest in two other terminals, one in Bermuda and another in the Cayman Islands.

As of December 31, 2009, we had non-controlling positions in Trinidad Cement Limited, with cement operations in Trinidad and Tobago, Barbados and Jamaica, as well as a non-controlling position in Caribbean Cement Company Limited in Jamaica, National Cement Ltd. in the Cayman Islands and Maxcem Bermuda Ltd. in Bermuda. As of December 31, 2009, we also held a 100% interest in CEMEX Jamaica Limited, which operates a calcinated lime plant in Jamaica with a capacity of 120,000 tons per year. As of December 31, 2009, we also held a non-controlling position in Sociedad de Cementos Antillanos, a company with cement operations in Guadalupe and Martinique.

Capital Expenditures. We made capital expenditures in our other operations in South America, Central America and the Caribbean of approximately U.S.$3 million in 2007, U.S.$2 million in 2008 and U.S.$1 million in 2009. We currently expect to make capital expenditures of approximately U.S.$3 million in our other operations in South America, Central America and the Caribbean during 2010.

On April 8, 2010, we announced our plans to contribute, as an initial investment, up to U.S.$100 million for a non-controlling interest in a new investment vehicle know as Blue Rock. Blue Rock, which will not be controlled by us, intends to invest in the cement industry and related assets. As of the date of this annual report, a potential investment in Peru, the construction of a new cement plant with an initial production capacity of approximately one million metric tons per year, has been identified. According to the proposed project, it is expected that the plant would be completed in 2013, with a total investment of approximately U.S.$230 million. Although we do not anticipate being in a control position to affect the decisions of Blue Rock’s management, given our investment and industry expertise, Blue Rock’s management could decide to enter into a contract with us, providing for our assistance in the development, building and operation of the plant. Depending on the amount raised from third-party investors and the availability of financing, Blue Rock’s management may also decide to invest in other assets in the cement industry.

 

68


Table of Contents

Africa and the Middle East

For the year ended December 31, 2009, our business in Africa and the Middle East, which includes our operations in Egypt, the UAE and Israel, represented approximately 7% of our net sales before eliminations resulting from consolidation. As of December 31, 2009, our business in Africa and the Middle East represented approximately 6% of our total installed capacity and approximately 3% of our total assets.

Our Egyptian Operations

Overview. As of December 31, 2009, we had a 95.8% interest in Assiut Cement Company, or CEMEX Egypt, our main operating subsidiary in Egypt.

Competition. As of December 31, 2009, we operated one cement plant in Egypt, with an installed capacity of approximately 5.4 million tons. This plant is located approximately 280 miles south of Cairo and serves the upper Nile region of Egypt, as well as Cairo and the delta region, Egypt’s main cement market. In addition, as of December 31, 2009, we operated six ready-mix concrete plants, one aggregates quarry and seven land distribution centers and one maritime terminal in Egypt. For the year ended December 31, 2009, our operations in Egypt represented approximately 4% of our net sales before eliminations resulting from consolidation and approximately 1% of our total assets.

The Egyptian Cement Industry. According to our estimates, the Egyptian market consumed approximately 48.2 million tons of cement during 2009. Cement consumption increased by 25.4% in 2009, mainly driven by the residential and infrastructure sectors. As of December 31, 2009, the cement industry in Egypt had a total of 10 cement producers, with an aggregate annual installed cement capacity of approximately 46 million tons. According to the Egyptian Cement Council, during 2009, Holcim and Lafarge (shareholders in Egyptian Cement Company), CEMEX (Assiut) and Italcementi (Suez Cement, Torah Cement and Helwan Portland Cement), four of the largest cement producers in the world, represented approximately 57% of the total installed capacity in Egypt. Other significant competitors in the Egyptian market are Arabian Cement, Titan (Alexandria Portland Cement and Beni Suef Cement), Ameriyah (Cimpor), National, Sinai, Misr Beni Suef and Misr Quena Cement Companies.

Cement. For the year ended December 31, 2009, cement represented approximately 89% of our Egyptian operations’ net sales before eliminations resulting from consolidation.

Ready-Mix Concrete. For the year ended December 31, 2009, ready-mix concrete represented approximately 9% of our Egyptian operations’ net sales before eliminations resulting from consolidation.

Capital Expenditures. We made capital expenditures of approximately U.S.$27 million in 2007, U.S.$59 million in 2008 and U.S.$23 million in 2009 in our operations in Egypt. We currently expect to make capital expenditures of approximately U.S.$27 million in our operations in Egypt during 2010.

Our UAE Operations

Overview. As of December 31, 2009, we held a 49% equity interest (and 100% economic benefit) in three UAE companies: CEMEX Topmix LLC and CEMEX Supermix LLC, two ready-mix holding companies, and CEMEX Falcon LLC, which specializes in the trading and production of cement and slag. We are not allowed to have a controlling interest in these companies (UAE law requires 51% ownership by UAE nationals). However, through agreements with other shareholders in these companies, we have purchased the remaining 51% of the economic benefits in each of the companies. As a result, we own a 100% economic interest in all three companies. As of December 31, 2009, we owned 16 ready-mix concrete plants and a new cement and slag grinding facility in the UAE, serving the markets of Dubai, Abu Dhabi, and Sharjah.

 

69


Table of Contents

Capital Expenditures. We made capital expenditures of approximately U.S.$55 million in 2007, U.S.$19 million in 2008 and U.S.$3 million in 2009 in our operations in the UAE. We currently expect to make capital expenditures of approximately U.S.$3 million in our operations in the UAE during 2010.

Our Israeli Operations

Overview. As of December 31, 2009, we held 100% of CEMEX Holdings (Israel) Ltd., our main operating subsidiary in Israel. We are a leading producer and supplier of raw materials for the construction industry in Israel. In addition to ready-mix concrete and aggregates, we produce a diverse range of building materials and infrastructure products in Israel. As of December 31, 2009, we operated 55 ready-mix concrete plants, nine aggregates quarries, one concrete products plant, one admixtures plant, one asphalt plant, one lime factory and one blocks factory in Israel.

Capital Expenditures. We made capital expenditures of approximately U.S.$5 million in 2007, U.S.$7 million in 2008 and U.S.$2 million in 2009 in our operations in Israel, and we currently expect to make capital expenditures of approximately U.S.$5 million in our operations in Israel during 2010.

Asia

For the year ended December 31, 2008, our operations in Asia, consisting of our operations in the Philippines, Thailand and Malaysia, as well as our other assets in Asia) represented approximately 3% of our net sales before eliminations resulting from consolidation. As of December 31, 2009, our operations in Asia represented approximately 6% of our total installed capacity and approximately 2% of our total assets.

Sale of Our Operations in Australia

On October 1, 2009, we completed the sale of our operations in Australia to a subsidiary of Holcim Ltd. The net proceeds from this sale were approximately A$2.02 billion (approximately U.S.$1.7 billion), of which we used approximately U.S.$1.37 billion to prepay indebtedness under the Financing Agreement and approximately U.S.$248 million to strengthen our liquidity position. In addition, the sale of the operations in Australia resulted in the deconsolidation of approximately U.S.$131 million in debt in connection with a credit facility for our operations in Australia. For the nine months ended September 30, 2009, our Australian operations’ net sales and operating income were approximately Ps13.0 billion (approximately U.S.$964 million) and approximately Ps1.2 billion (approximately U.S.$89 million), respectively, and for the nine-month period ended September 30, 2008, approximately Ps13.9 billion (approximately U.S.$1.1 billion) and Ps1.3 billion (approximately U.S.$99 million), respectively. Our consolidated income statements present the results of our operations in Australia, net of income tax, for the nine-month period ended September 30, 2009, the twelve-month period ended December 31, 2008 and the six-month period ended December 31, 2007 in a single line item as “Discontinued operations.” See note 4B to our consolidated financial statements included elsewhere in this annual report.

 

70


Table of Contents

Our Philippine Operations

Overview. As of December 31, 2009, on a consolidated basis through various subsidiaries, we held 100% of the economic benefits of our two operating subsidiaries in the Philippines, Solid and APO Cement Corporation (APO). For the year ended December 31, 2009, our operations in the Philippines represented approximately 2% of our net sales before eliminations resulting from consolidation and approximately 1% of our total assets.

The Philippine Cement Industry. According to Cement Manufacturers’ Association of the Philippines, or CEMAP, cement consumption in the Philippine market, which is primarily retail, totaled 14.7 million tons during 2009. Demand for cement in the Philippines increased by approximately 10.4% in 2009 against 2008. As of December 31, 2009, the Philippine cement industry had a total of 17 cement plants. Annual installed clinker capacity is 21 million metric tons, according to CEMAP.

Competition. As of December 31, 2009, our major competitors in the cement market in the Philippines were Lafarge, Holcim, Taiheiyo, Pacific, Northern and Goodfound.

Description of Properties, Plants and Equipment. As of December 31, 2009, our operations in the Philippines included two cement plants with a total capacity of 4.5 million tons per year, one aggregates quarry, nine land distribution centers and four marine distribution terminals.

Cement. For the year ended December 31, 2009, our cement operations represented 100% of our Philippine operations’ net sales before eliminations resulting from consolidation.

Capital Expenditures. We made capital expenditures of approximately U.S.$15 million in 2007, U.S.$15 million in 2008 and U.S.$6 million in 2009 in our operations in the Philippines. We currently expect to make capital expenditures of approximately U.S.$10 million in our operations in the Philippines during 2010.

Our Thai Operations

Overview. As of December 31, 2009, we held, on a consolidated basis, 100% of the economic benefits of CEMEX (Thailand) Co. Ltd., or CEMEX (Thailand), our main operating subsidiary in Thailand. As of December 31, 2009, CEMEX (Thailand) owned one cement plant in Thailand, with an installed capacity of approximately 1.2 million tons.

The Thai Cement Industry. According to our estimates, at December 31, 2009, the cement industry in Thailand had a total of 16 cement plants, with an aggregate annual installed capacity of approximately 55.4 million tons. We estimate that there are six major cement producers in Thailand, four of which represent approximately 97% of installed capacity and 96% of the market.

Competition. Our major competitors in Thailand, which have a significantly larger presence than CEMEX (Thailand), are Siam Cement, Holcim, TPI Polene and Italcementi.

Capital Expenditures. We made capital expenditures of approximately U.S.$4 million in 2007 and U.S.$3 million in 2008 in our operations in Thailand. We made no significant capital expenditures in our operations in Thailand during 2009, and we do not expect to make any significant capital expenditures during 2010.

Our Malaysian Operations

Overview. As of December 31, 2009, we held on a consolidated basis approximately 100% of the economic benefits of our operating subsidiaries in Malaysia. We are a leading ready-mix concrete producer in Malaysia, with a significant share in the country’s major urban centers. As of December 31, 2009, we operated 15 ready-mix concrete plants, five asphalt plants and three aggregates quarries in Malaysia.

 

71


Table of Contents

Competition. Our main competitors in the ready-mix concrete and aggregates markets in Malaysia are YTL, Lafarge and Heidelberg.

Capital Expenditures. We made capital expenditures of approximately U.S.$2 million in 2007, U.S.$3 million in 2008 and U.S.$1 million in 2009 in our operations in Malaysia. We currently expect to make capital expenditures of approximately U.S.$2 million in our operations in Malaysia during 2010.

Our Other Asian Operations

Overview. Since April 2001, we have been operating a grinding mill near Dhaka, Bangladesh. As of December 31, 2009, this mill had a production capacity of 520,000 tons per year. A majority of the supply of clinker for the mill is produced by our operations in the region. In addition, since June 2001, we have also operated a cement terminal in the port of Taichung located on the west coast of Taiwan.

As of December 31, 2009, we also operated four ready-mix concrete plants in China, located in the northern cities of Tianjin and Qingdao.

Capital Expenditures. We made capital expenditures in our other operations in Asia of approximately U.S.$5 million in 2007, less than U.S.$1 million in 2008 and U.S.$1 million in 2009. We currently expect to make capital expenditures of approximately U.S.$3 million in our other operations in Asia during 2010.

Our Trading Operations

In 2009, we traded approximately 8.3 million tons of cementitious materials, including 7.3 million tons of cement and clinker. Approximately 78% of our cement and clinker trading volume in 2009 consisted of exports from our operations in Costa Rica, Croatia, the Dominican Republic, Germany, Guatemala, Latvia, Mexico, the Philippines, Poland, Puerto Rico, Spain and the U.S. The remaining approximately 22% was purchased from third parties in countries such as Austria, Barbados, Belgium, China, Colombia, Croatia, Denmark, Jamaica, Lithuania, Mexico, Slovakia, South Korea, Taiwan, Thailand and Turkey. As of December 31, 2009, we had trading activities in 96 countries. In 2009, we traded approximately 1.0 million metric tons of granulated blast furnace slag, a non-clinker cementitious material.

Our trading network enables us to maximize the capacity utilization of our facilities worldwide while reducing our exposure to the inherent cyclicality of the cement industry. We are able to distribute excess capacity to regions around the world where there is demand. In addition, our worldwide network of strategically located marine terminals allows us to coordinate maritime logistics on a global basis and minimize transportation expenses. Our trading operations also enable us to explore new markets without significant initial capital expenditure.

Freight rates, which account for a large share of the total import supply cost, have been subject to significant volatility in recent years. Our trading operations, however, have obtained significant savings by contracting maritime transportation in due time and by using our own and chartered fleet, which transported approximately 31% of our cement and clinker import volume during 2009.

In addition, based on our spare fleet capacity, we provide freight service to third parties, thus generating additional revenues.

 

72


Table of Contents

Regulatory Matters and Legal Proceedings

A description of material regulatory and legal matters affecting us is provided below.

Anti-Dumping

U.S. Anti-Dumping Rulings — Mexico. Our exports of Mexican gray cement from Mexico to the United States were subject to an anti-dumping order that was imposed by the U.S. Department of Commerce on August 30, 1990. Pursuant to this order, firms that imported gray Portland cement from our Mexican operations in the United States had to make cash deposits with the U.S. Customs Service to guarantee the eventual payment of anti-dumping duties. As a result, since that year and until April 3, 2006, we paid anti-dumping duties for cement and clinker exports to the United States at rates that fluctuated between 37.49% and 80.75% over the transaction amount. As described below, during the first quarter of 2006, the U.S. and Mexican governments entered into an agreement pursuant to which restrictions imposed by the United States on Mexican cement imports would be eased during a three-year transition period, and completely eliminated following the transition period.

U.S./Mexico Anti-Dumping Settlement Agreement. On January 19, 2006, officials from the Mexican and the United States governments announced that they had reached an agreement in principle that would bring to an end the long-standing dispute over anti-dumping duties on Mexican cement exports to the United States. According to the agreement, restrictions imposed by the United States would be removed gradually during a three-year transition period and completely eliminated in early 2009 if Mexican cement producers complied with its terms during the transition period, allowing cement from Mexico to enter the U.S. without duties or other limits on volumes. In 2006, Mexican cement imports into the U.S. were subject to volume limitations of three million tons per year. During the second and third years of the transition period, this amount could be increased or decreased in response to market conditions, subject to a maximum increase or decrease of 4.5%. For the second year of the transition period, the amount was increased by 2.7% while for the third year of the transition period, the amount was decreased by 3.1%. Quota allocations to companies importing Mexican cement into the United States were made on a regional basis. The anti-dumping duty during the three-year transition period was lowered to U.S.$3.00 per ton, effective as of April 3, 2006, from the previous amount of U.S.$26.28 per ton. These duties and restrictions ceased to be effective beginning in April 2009.

On March 6, 2006, the Office of the United States Trade Representative and the U.S. Department of Commerce entered into an agreement with the Mexican Secretaría de Economía, providing for the settlement of all administrative reviews and all litigation pending before NAFTA and World Trade Organization panels challenging various anti-dumping determinations involving Mexican cement. As part of the settlement, the U.S. Department of Commerce agreed to settle its claims for duties with respect to imports of Mexican cement. The U.S. Department of Commerce and the Secretaría de Economía agreed to monitor the regional export limits through export and import licensing systems. The agreement provided that upon the effective date of the agreement, April 3, 2006, the U.S. Department of Commerce would order the U.S. Customs Service to liquidate all entries covered by all the completed administrative reviews for the periods from August 1, 1995 through July 31, 2005, plus the unreviewed entries made between August 1, 2005 and April 2, 2006, and refund the cash deposits in excess of 10 cents per metric ton. As a result of this agreement, refunds from the U.S. government associated with the historic anti-dumping duties were shared among the various Mexican and American cement industry participants. We received approximately U.S.$111 million in refunds under the agreement. We do not expect to receive further refunds.

As of April 30, 2010, there was no accrued liability for dumping duties. All liabilities accrued for past anti-dumping duties have been eliminated.

 

73


Table of Contents

Antitrust Proceedings

Polish Antitrust Investigation. Between May 31, 2006 and June 2, 2006, officers of the Polish Competition and Consumer Protection Office, or the Protection Office, assisted by police officers, conducted a search of the Warsaw office of CEMEX Polska, one of our indirect subsidiaries in Poland, and of the offices of other cement producers in Poland. These searches took place as a part of the exploratory investigation that the head of the Protection Office started on April 26, 2006. On January 2, 2007, CEMEX Polska received a notification from the Protection Office informing it of the formal initiation of an antitrust proceeding against all cement producers in Poland, including CEMEX Polska and another of our indirect subsidiaries in Poland. The notification alleged that there was an agreement between all cement producers in Poland regarding prices and other sales conditions of cement, an agreed division of the market with respect to the sale and production of cement, and the exchange of confidential information, all of which limited competition in the Polish market with respect to the production and sale of cement. On December 9, 2009, the Protection Office delivered to CEMEX Polska its decision against Polish cement producers related to an investigation which covered a period from 1998 to 2006. The decision imposes fines on a number of Polish cement producers, including CEMEX Polska. The fine imposed on CEMEX Polska is approximately Polish Zloty 115.56 million (approximately U.S.$39.4 million as of April 30, 2010, based on an exchange rate of Polish Zloty 2.9305 to U.S.$1.00), which is 10% of CEMEX Polska’s total revenue in 2008. CEMEX Polska disagrees with the decision, denies that it committed the practices alleged by the Protection Office and filed an appeal before the Polish Court of Competition and Consumer Protection on December 23, 2009. The decision will not be enforced until two appeal instances are exhausted. According to the current Polish court practices these two appeal proceedings should take at least three years. As of December 31, 2009, we made an accounting provision for Polish Zloty 68.4 million (approximately U.S.$23.9 million as of December 31, 2009, based on an exchange rate of Polish Zloty 2.8629 to U.S.$1.00).

Antitrust Investigations in the U.K. and Germany. Between November 4 and 6, 2008, officers of the European Commission, assisted by local officials, conducted unannounced inspections at our offices in the United Kingdom and Germany. The European Commission alleges that we may have participated in anti-competitive agreements and/or concerted practices in breach of Article 81 of the European Commission (the “EC”) Treaty and/or Article 53 of the European Environment Agency (the “EEA”) Agreement and abusive conduct in breach of Article 82 of the EC Treaty and/or Article 54 of the EEA Agreement. The allegations extend to several markets worldwide, including in particular the European Economic Area. If those allegations are substantiated, significant penalties may be imposed on our subsidiaries operating in such markets. On September 30, 2009, the European Commission requested information from our offices in the U.K. and Germany by sending two follow-up questionnaires, the first one seeking to clarify the information gathered during the inspection and the second concerning economic data. The replies to these questionnaires were submitted to the European Commission on November 16, 2009 (questionnaire I) and December 7, 2009 (questionnaire II). We will continue to cooperate with the European Commission officials in connection with this investigation.

Antitrust Investigations in Spain. On September 22 and 23, 2009, officers of the European Commission, in conjunction with local officials of the Spanish national competition enforcement authority (Comisión Nacional de la Competencia or “CNC”), conducted an unannounced inspection at our offices in Madrid, Spain. The European Commission alleges that we may have participated in anti-competitive agreements and/or concerted practices in breach of Article 101 (formerly Article 81) of the EC Treaty and/or Article 53 of the EEA Agreement and abusive conduct in breach of Article 102 (formerly Article 82) of the EC Treaty and/or Article 54 of the EEA Agreement. The allegations extend to several markets worldwide, including in particular the European Economic Area. If those allegations are substantiated, significant penalties may be imposed on our subsidiaries operating in such markets. According to EU Regulation 1/2003, the European Commission may impose penalties of up to 10% of the total turnover of the relevant companies for the last year preceding the imposition of the fine for which the financial statements have been approved by the shareholders’ meeting of the relevant companies, if it proves the above mentioned unlawful practices. It is our understanding that this investigation is related to the investigations in the U.K. and Germany described above. We fully cooperated and will continue to cooperate with the European Commission officials in connection with this investigation.

 

74


Table of Contents

On September 22, 2009, the CNC investigative department (Dirección de Investigación) carried out another inspection, separate from the investigation conducted by the European Commission, in the context of possible anticompetitive practices in the production and distribution of mortar, ready-mix concrete and aggregates within the Autonomous Community of Navarre (“Navarre”). We fully cooperated and provided the CNC inspectors all the information requested. On December 15, 2009, the CNC started a procedure against CEMEX España and four other companies with activities in Navarre for alleged practices prohibited under the Spanish competition law. The allegations against CEMEX España relate to several of our ready-mix plants located in Navarre, which we operated from January 2006 (as a result of the RMC acquisition) until September 2008, when we ceased operations for these plants. According to the rules of the CNC, the maximum fine that could be imposed for this claim would be 10% of the total turnover of the relevant companies for the calendar year preceding the imposition of the fine for which the financial statements have been approved by the shareholders’ meeting of the relevant companies, if it proves the above mentioned unlawful practices. We fully cooperated and will continue to cooperate with the CNC officials in connection with this investigation.

Antitrust Investigations in Mexico. In January and March 2009, we were notified of two findings of presumptive responsibility against CEMEX issued by the Mexican Competition Authority (Comisión Federal de Competencia or “CFC”), alleging certain violations of Mexican antitrust laws. We believe these findings contain substantial violations of rights granted by the Mexican Constitution. In February 2009, we filed a constitutional challenge (juicio de amparo), as well as a denial of the allegations, in the first case. In April 2009, we filed a constitutional challenge (juicio de amparo) to the second case, and in May 2009, we denied the allegations in the second case. The circuit court determined in the first case that CEMEX lacked standing since the notice of presumptive responsibility does not affect any of CEMEX’s rights; therefore, CEMEX should wait until the CFC concludes the proceedings and issues a final ruling.

Antitrust Litigation in Germany. On August 5, 2005, Cartel Damages Claims, SA, or CDC, filed a lawsuit in the District Court in Düsseldorf, Germany against CEMEX Deutschland AG and other German cement companies. CDC originally sought €102 million (approximately U.S.$142.6 million) in respect of damage claims by 28 entities relating to alleged price and quota fixing by German cement companies between 1993 and 2002, which entities had assigned their claims to CDC. CDC is a Belgian company established by two lawyers in the aftermath of the German cement cartel investigation that took place from July 2002 to April 2003 by Germany’s Federal Cartel Office, with the express purpose of purchasing potential damages claims from cement consumers and pursuing those claims against the alleged cartel participants. In January 2006, another entity assigned alleged claims to CDC, and the amount of damages being sought by CDC increased to €113.5 million plus interest (approximately U.S.$158.6 million plus interest). On February 21, 2007, the District Court allowed this lawsuit to proceed without going into the merits of this case by issuing an interlocutory judgment. All defendants appealed, but the appeal was dismissed on May 14, 2008. The lawsuit will proceed in a court of first instance.

In the meantime, CDC acquired new claims by assignment and announced an increase in the claim to €131 million (approximately U.S.$173.3 million). As of April 30, 2010, we had accrued liabilities regarding this matter for a total amount of approximately €20 million (approximately U.S.$26.4 million).

Antitrust Cases in Egypt. On October 4, 2007, all Egyptian cement producers (including CEMEX Egypt) were referred to the public prosecutor for an alleged agreement on price fixing. The country manager and director of sales of CEMEX Egypt were both named as defendants. The case was referred to criminal court on February 13, 2008, and the final court hearing was held on August 25, 2008. At this hearing, the court announced its decision imposing the maximum penalty of 10 million Egyptian Pounds (approximately U.S.$1.8 million) on each entity accused. CEMEX Egypt was required to pay a fine of 20 million Egyptian Pounds (approximately U.S.$3.6 million), since its two executives named above were found guilty. The case was appealed to the Court of Appeals, which confirmed the fine on December 31, 2008. We decided not to proceed with a further appeal to the Court of Cassation and paid the fine.

 

75


Table of Contents

On July 29, 2009, two Egyptian contractors filed lawsuits against four cement producers, including CEMEX Egypt, demanding compensation of 20 million Egyptian Pounds (approximately U.S.$4.0 million) from the four cement producers (5 million Egyptian Pounds or approximately U.S.$1 million from each defendant). The plaintiffs are using as a precedent the case mentioned in the prior paragraph, and as a main proof of their allegation, an Egyptian Court decision convicting all cement producers in Egypt of antitrust activities and price fixing. At the latest hearing for one of the cases, on April 24, 2010 the court decided to refer the matter back to the prosecutor’s office for further investigation and for a report on the investigations to be presented at the next hearing, which will be held on July 10, 2010. The other case had its last hearing on December 16, 2009, where the claimants requested the court to release CEMEX Egypt from the claim. On May 11, 2010, the court released CEMEX Egypt from the claim, and the case is now closed. These cases are the first of their kind in Egypt due to the recent enactment of the Law on Competition Protection and Prevention of Monopolistic Practices No. 3 in 2005. Even if we prevail in these cases, these claims may have a material adverse impact if they were to become a precedent and may create a risk of similar claims in the future.

Antitrust Cases in Florida. In October 2009, CEMEX Corp. and other cement and concrete suppliers were named as defendants in several purported class action lawsuits alleging price-fixing in Florida. The purported class action lawsuits are of two distinct types: The first type were filed by entities purporting to have purchased cement or ready-mix concrete directly from one or more of the defendants. The second group of plaintiffs are entities purporting to have purchased cement or ready-mix concrete indirectly from one or more of the defendants. Underlying all proposed suits is the allegation that the defendants conspired to raise the price of cement and concrete and hinder competition in Florida. On January 7, 2010, both groups of plaintiffs independently filed consolidated amended complaints substituting CEMEX, Inc. and some of its subsidiaries for the original defendant, CEMEX Corp. CEMEX believes that the lawsuits are without merit and intends to defend them vigorously.

Environmental Matters

We are subject to a broad range of environmental laws and regulations in each of the jurisdictions in which we operate. These laws and regulations impose increasingly stringent environmental protection standards regarding, among other things, air emissions, wastewater discharges, the use and handling of hazardous waste or materials, waste disposal practices and the remediation of environmental damage or contamination. These standards expose us to the risk of substantial environmental costs and liabilities, including liabilities associated with divested assets and past activities, even conducted by prior owners or operators and, in some jurisdictions, without regard to fault or the lawfulness of the original activity.

To prevent, control and remediate environmental problems and maintain compliance with regulatory requirements, we maintain an environmental policy designed to monitor and control environmental matters. Our environmental policy requires each subsidiary to respect local laws and meet our own internal standards to minimize the use of non-renewable resources and the generation of hazardous and other wastes. We use processes that are designed to reduce the impact of our operations on the environment throughout all the production stages in all our operations worldwide. We believe that we are in substantial compliance with all material environmental laws applicable to us.

We regularly incur capital expenditures that have an environmental component or that are impacted by environmental regulations. However, we do not keep separate accounts for such mixed capital and environmental expenditures. Environmental expenditures that extend the life, increase the capacity, improve the safety or efficiency of assets or are incurred to mitigate or prevent future environmental contamination may be capitalized. Other environmental costs are expensed when incurred. For the year ended December 31, 2007, our environmental capital expenditures were not material. For the year ended December 31, 2008, our environmental capital expenditures were approximately U.S.$62 million. For the year ended December 31, 2009, our sustainability capital expenditures (including our environmental expenditures and investments in alternative fuels and cementitious materials) were approximately U.S.$77 million. However, our environmental expenditures may increase in the future.

 

76


Table of Contents

The following is a discussion of environmental regulations and related matters in our major markets.

Mexico. We were one of the first industrial groups in Mexico to sign an agreement with the Secretaría del Medio Ambiente y Recursos Naturales, or SEMARNAT, the Mexican government’s environmental ministry, to carry out voluntary environmental audits in our 15 Mexican cement plants under a government-run program. In 2001, the Mexican environmental protection agency in charge of the voluntary environmental auditing program, the Procuraduría Federal de Protección al Ambiente, or PROFEPA, which is part of SEMARNAT, completed the audit of our 15 cement plants and awarded all our plants a Certificado de Industria Limpia, or Clean Industry Certificate, certifying that our plants are in full compliance with environmental laws. The Clean Industry Certificates are strictly renewed every two years. As of the date of this annual report, our cement plants have Clean Industry Certificates or are in the process of renewing them. We expect renewal of all currently expired Clean Industry Certificates.

For over a decade, the technology for recycling used tires into an energy source has been employed in our Ensenada and Huichapan plants. By the end of 2006, all our cement plants in Mexico were using tires as an alternative fuel. Municipal collection centers in Tijuana, Mexicali, Ensenada, Mexico City, Reynosa, Nuevo Laredo and Guadalajara currently enable us to recycle an estimated 10,000 tons of tires per year. Overall, approximately 8.25% of the total fuel used in our 15 operating cement plants in Mexico during 2009 was comprised of alternative fuels.

Between 1999 and April 30, 2010, our Mexican operations have invested approximately U.S.$50.80 million in the acquisition of environmental protection equipment and the implementation of the ISO 14001 environmental management standards of the International Organization for Standardization, or ISO. The audit to obtain the renewal of the ISO 14001 certification took place during April 2006. All our operating cement plants in Mexico and an aggregates plant in Monterrey have obtained the renewal of the ISO 14001 certification for environmental management systems.

United States. CEMEX, Inc. is subject to a wide range of U.S. Federal, state and local laws, regulations and ordinances dealing with the protection of human health and the environment. These laws are strictly enforced and can lead to significant monetary penalties for noncompliance. These laws regulate water discharges, noise, and air emissions, including dust, as well as the handling, use and disposal of hazardous and non-hazardous waste materials. These laws also create a shared liability by responsible parties for the cost of cleaning up or correcting releases to the environment of designated hazardous substances. We therefore may have to remove or mitigate the environmental effects of the disposal or release of these substances at CEMEX, Inc.’s various operating facilities or elsewhere. We believe that our current procedures and practices for handling and managing materials are generally consistent with the industry standards and legal and regulatory requirements, and that we take appropriate precautions to protect employees and others from harmful exposure to hazardous materials. See “Item 3 — Key Information — Risk Factors — Our operations are subject to environmental laws and regulations.”

As of April 30, 2010, CEMEX, Inc. and its subsidiaries had accrued liabilities specifically relating to environmental matters in the aggregate amount of approximately U.S.$34.1 million. The environmental matters relate to (i) the disposal of various materials, in accordance with past industry practice, which might be categorized as hazardous substances or wastes, and (ii) the cleanup of sites used or operated by CEMEX, Inc., including discontinued operations, regarding the disposal of hazardous substances or wastes, either individually or jointly with other parties. Most of the proceedings are in the preliminary stages, and a final resolution might take several years. For purposes of recording the provision, CEMEX, Inc. considers that it is probable that a liability has been incurred and the amount of the liability is reasonably estimable, whether or not claims have been asserted, and without giving effect to any possible future recoveries. Based on information developed to date, CEMEX, Inc. does not believe it will be required to spend significant sums on these matters, in excess of the amounts previously recorded. The ultimate cost that might be incurred to resolve these environmental issues cannot be assured until all environmental studies, investigations, remediation work, and negotiations with or litigation against potential sources of recovery have been completed.

 

77


Table of Contents

In 2007, the EPA launched a CAA enforcement initiative against the U.S. cement industry. The primary goal of the initiative is to assess the industry’s historic compliance with the CAA’s New Source Review program and to reduce emissions from the industry through the installation of add-on controls. Like other companies, CEMEX is actively engaged with the EPA on their investigations and has entered into a U.S.$2 million settlement resolving allegations at the cement facility in Victorville, California. Currently, the EPA is investigating several of our other facilities.

In 2002, CEMEX Construction Materials Florida, LLC (formerly Rinker Materials of Florida, Inc.) (“CEMEX Florida”), a subsidiary of CEMEX, Inc., was granted a federal quarry permit and was the beneficiary of another federal quarry permit for the Lake Belt area in South Florida. The permit held by CEMEX Florida covered CEMEX Florida’s SCL and FEC quarries. CEMEX Florida’s Kendall Krome quarry is operated under the permit of which it was a beneficiary. The FEC quarry is the largest of CEMEX Florida’s quarries measured by volume of aggregates mined and sold. CEMEX Florida’s Miami cement mill is located at the SCL quarry and is supplied by that quarry, while the FEC and Kendall Krome quarries have supplied aggregates to CEMEX and third party users. In response to litigation brought by environmental groups concerning the manner in which the federal quarry permits were granted, in January 2009, the U.S. District Court for the Southern District of Florida ordered the withdrawal of the federal quarry permits of CEMEX Florida’s SCL, FEC and Kendall Krome quarries. The judge ruled that there were deficiencies in the procedures and analysis undertaken by the Army Corps of Engineers, or the Corps, in connection with the issuance of the permits. Upon appeal, on January 21, 2010, the Eleventh Circuit Court of Appeals affirmed the district court’s ruling withdrawing the federal quarry permits of the three CEMEX Florida quarries as well as other third-party federal quarry permits subject to the litigation. On January 29, 2010, the Corps completed a multi-year review commenced as a result of the above-mentioned litigation and issued a Record of Decision (ROD) supporting the issuance of new federal quarry permits for the FEC and SCL quarries. Excavation of new aggregates was stopped at the FEC and SCL quarries from January 20, 2009 until new permits were issued. The FEC permit was issued on February 3, 2010, and the SCL permit on February 18, 2010. The ROD also indicated that a number of potential environmental impacts must be addressed at the wetlands located at the Kendall Krome site before a new federal quarry permit may be issued for mining at that quarry. It is unclear how long it will take to fully address the Corps’ concerns regarding mining in the Kendall Krome wetlands. While no new aggregates will be quarried from wetland areas at Kendall Krome pending the resolution of the potential environmental issues, the FEC and SCL quarries will continue to operate, and we believe that we have sufficient reserves in our existing Florida quarries to meet our ongoing needs. If CEMEX Florida were unable to maintain the new Lake Belt permits, CEMEX Florida would need to source aggregates, to the extent available, from other locations in Florida or import aggregates. This would likely affect operating income from our Florida operations. Any adverse impacts on the Florida economy arising from the cessation or significant restriction of quarrying operations in the Lake Belt area could also have a material adverse effect on our financial results.

Europe. In Great Britain, future expenditure on closed and current landfill sites has been assessed and quantified over the period in which the sites are considered to have the potential to cause environmental harm, generally consistent with the regulatory view of up to 60 years from the date of closure. The assessed expenditure relates to the costs of monitoring the sites and the installation, repair and renewal of environmental infrastructure. The costs have been quantified on a net present value basis in the amount of approximately £128.5 million (approximately U.S.$207.7 million) as of December 31, 2009, and we made an accounting provision for this amount at December 31, 2009.

In 2003, the European Union adopted a directive in order to help it fulfill its commitments under the Kyoto Protocol on climate change; this directive defines and establishes a GHG emissions allowance trading scheme within the European Union, i.e., it caps carbon dioxide emissions from installations involved in energy activities, the production and processing of ferrous metals, the cement and lime industries and the pulp, paper and board production businesses. Installations in these sectors have to monitor their emissions of CO2 and surrender every year allowances (the right to emit one metric ton of CO2) that cover their emissions. Allowances are issued by member states according to their National Allocation Plans, or NAPs; the NAPs not only set the total number of allowances for a given phase, but also define how they are allocated among participating installations. So far most allowances have been allocated for free, but some member states sell up to 10% of their total allowance volume in auctions or on exchanges. Allowances are tradable so as to enable companies that manage to reduce their emissions to sell their excess allowances to companies that exceed their allocated quota. Failure to meet the emissions caps can subject a company to heavy penalties.

 

78


Table of Contents

Companies can also use credits issued under the flexible mechanisms of the Kyoto protocol to fulfill their European obligations. Credits for emission reduction projects obtained under these mechanisms are recognized, up to specified levels, under the ETS as allowances substitutes. The main source of those credits are projects registered under the so-called Clean Development Mechanism (“CDM”), but Joint Implementation (“JI”) credits are also eligible; the difference between these credits is dependent on which country is hosting the project: CDM projects are implemented in developing countries, JI projects in developed ones.

As required by the directive, each of the member states established a NAP that defines the free allocation to each industrial facility for Phase II (2008 through 2012). Although the overall yearly volume of allowances in Phase II is significantly lower than that during Phase I of the ETS (2005-2007), we do not see any significant risk that CEMEX will be short of allowances in Phase II. This assessment stems from various factors, notably a reasonable allocation policy in some countries, our efforts to reduce emissions per unit of clinker produced, reduced demand for our products due to the current economic circumstances, and the use of several risk-free financial instruments. We expect to be a net seller of allowances over Phase II. In addition, we are actively pursuing a strategy aimed at generating additional emission credits through the implementation of CDM projects in Latin America, North Africa and Southeast Asia. Despite having already sold a substantial amount of allowances for Phase II, we believe the overall volume of transactions is justified by our most conservative emissions forecast, meaning that the risk of having to buy allowances in the market in the remainder of Phase II is very low. As of April 30, 2010, the price of carbon dioxide allowances for Phase II on the spot market was approximately €15.75 per ton (approximately U.S.$20.94 as of April 30, 2010). We are taking appropriate measures to minimize our exposure to this market while assuring the supply of our products to our customers.

The Spanish NAP has been approved by the Spanish Government, reflecting the conditions that were set forth by the European Commission. The allocations made to our installations allow us to foresee a reasonable availability of allowances; nevertheless, there remains the uncertainty regarding the allocations that, against the reserve for new entrants, we intend to request for our new cement plant in Andorra (Teruel), whose construction has been postponed.

In the case of the U.K., Germany, Poland and Latvia, NAPs have been approved by the European Commission, and allowances have been issued to our existing installations.

On January 9, 2009, we received a positive answer from U.K. authorities to a request we filed in late 2008 to retain the allocation of allowances for our Barrington plant after this facility was closed permanently in November 2008 and its production moved to our South Ferriby plant.

On May 18, 2009, the Environment Ministry of the Republic of Latvia published the amount of allocation of EUAs from the New Entrants Reserve to our Broceni plant expansion project.

On May 29, 2007, the Polish government filed an appeal before the Court of First Instance in Luxembourg regarding the European Commission’s rejection of the initial version of the Polish NAP. The Polish government has issued allowances at the level already accepted by the European Commission, which is lower than the Polish government proposal by 76 million EUA per year. However, on September 23, 2009, the same Court annulled the European Commission’s decision that reduced the number of EUAs in the Polish NAP. The Court found that such reduction was not justified, arguing that the European Commission should not ignore the historical and forecasted data that Poland used to establish the basis of the NAP allocation. On March 19, 2010, the European Commission and the Government of Poland reached an agreement to maintain the originally approved cap for 2010 through 2012 (the remainder of the EU ETS Phase II period). Nonetheless, the European Commission is expected to appeal the Court of First Instance’s decision to the European Supreme Court, as its resolution could impact similar cases against the European Commission raised by other Eastern European member states.

 

79


Table of Contents

Croatia has implemented an emissions trading scheme designed to be compatible with the one in force in the European Union, although no emission allowances can be exchanged between the two schemes. The first period of compliance is 2010-2012, and the final NAP was published in July 2009. We do not expect the commencement of the Croatian emissions trading scheme to substantially affect our overall position, particularly as the allocation to CEMEX Croatia is larger than previously anticipated.

In December 2008, the European Commission, Council and Parliament reached an agreement on the new directive that will govern emissions trading after 2012. Although the new directive is much more detailed on the allocation process than the old one, in particular establishing a European-wide benchmark to allocate free allowances among installations in the cement sector, there is still significant uncertainty concerning the amount of allowances that will be freely allocated to CEMEX. Therefore, it is premature to make statements about CEMEX’s allowances in Phase III of the ETS (2013 – 2020).

Tariffs

The following is a discussion of tariffs on imported cement in our major markets.

Mexico. Mexican tariffs on imported goods vary by product and have historically been as high as 100%. In recent years, import tariffs have been substantially reduced and currently range from none at all for raw materials to over 20% for finished products, with an average weighted tariff of approximately 3.7%. As a result of the North American Free Trade Agreement, or NAFTA, as of January 1, 1998, the tariff on cement imported into Mexico from the United States or Canada was eliminated. However, a tariff in the range of 7% ad valorem will continue to be imposed on cement produced in all other countries unless tariff reduction treaties are implemented or the Mexican government unilaterally reduces that tariff. While the reduction in tariffs could lead to increased competition from imports in our Mexican markets, we anticipate that the cost of transportation from most producers outside Mexico to central Mexico, the region of highest demand, will remain a barrier to entry.

United States. There are no tariffs on cement imported into the United States from any country, except Cuba and North Korea.

Europe. Member countries of the European Union are subject to the uniform European Union commercial policy. There is no tariff on cement imported into a country that is a member of the European Union from another member country or on cement exported from a European Union country to another member country. For cement imported into a member country from a non-member country, the tariff is currently 1.7% of the customs value. Any country with preferential treatment with the European Union is subject to the same tariffs as members of the European Union. Most Eastern European producers exporting cement into European Union countries currently pay no tariff.

Tax Matters

Mexico. Pursuant to amendments to the Mexican income tax law (Ley del Impuesto sobre la Renta), which became effective on January 1, 2005, Mexican companies with direct or indirect investments in entities incorporated in foreign countries whose income tax liability in those countries is less than 75% of the income tax that would be payable in Mexico will be required to pay taxes in Mexico on passive income, such as dividends, royalties, interest, capital gains and rental fees obtained by such foreign entities, except for income derived from entrepreneurial activities in such countries, which is not subject to tax under these amendments. We filed two motions in the Mexican federal courts challenging the constitutionality of the amendments. Although we obtained a favorable ruling

 

80


Table of Contents

from the lower Mexican federal court, on September 9, 2008, the Mexican Supreme Court on appeal ruled against our constitutional challenge of the controlled foreign corporation tax rules in effect in Mexico for tax years 2005 to 2007. Since the Mexican Supreme Court’s decision does not pertain to an amount of taxes due or other tax obligations, we will self-assess any taxes due through the submission of amended tax returns. We have not yet determined the amount of tax or the periods affected, but the amount could be material. If the Mexican tax authorities do not agree with our self-assessment of the taxes due for past periods, they may assess additional amounts of taxes past due, which could be material and may impact our cash flows.

The Mexican Congress approved several amendments to the Mexican Asset Tax Law (Ley del Impuesto al Activo) that came into effect on January 1, 2007. As a result of such amendments, all Mexican corporations, including us, were no longer allowed to deduct liabilities from calculation of the asset tax. We believe that the Asset Tax Law, as amended, is against the Mexican Constitution. We challenged the Asset Tax Law through appropriate judicial action (juicio de amparo), and the Mexican Supreme Court ruled that the reform does not violate the Mexican Constitution. In addition, the Mexican Supreme Court ordered the lower courts to resolve all pending proceedings based upon criteria provided by the Mexican Supreme Court. However, we will not be affected by this resolution since we have already calculated and paid the applicable asset tax in accordance with the Mexican Asset Tax Law.

The asset tax was imposed at a rate of 1.25% on the value of most of the assets of a Mexican corporation. The asset tax was “complementary” to the corporate income tax (impuesto sobre la renta) and, therefore, was payable only to the extent it exceeded payable income tax.

In 2008, the Asset Tax Law was abolished and a new applicable to all Mexican corporations was enacted, known as theImpuesto Empresarial a Tasa Única (Single Rate Corporate Tax), or IETU, which is a form of alternative minimum tax.

During November 2009, the Mexican Congress approved a general tax reform, effective as of January 1, 2010. Specifically, the tax reform requires CEMEX to retroactively pay taxes (at current rates) on items in past years that were eliminated in consolidation or that reduced consolidated taxable income (“Additional Consolidation Taxes”). This tax reform will require CEMEX to pay taxes on certain previously exempt intercompany dividends, certain other special tax items, and operating losses generated by members of the consolidated tax group not recovered by the individual company generating such losses within the succeeding 10-year period, which may have an adverse effect on our cash flow, financial condition and net income. The Additional Consolidation Taxes must be paid over a five-year time period. This tax reform also increases the statutory income tax rate from 28% to 30% for the years 2010 to 2012, 29% for 2013, and 28% for 2014 and future years.

For the 2010 fiscal year, CEMEX will be required to pay (at the new, 30% tax rate) 25% of the Additional Consolidation Taxes for the period between 1999 and 2004. The remaining 75% will be payable as follows: 25% for 2011, 20% for 2012, 15% for 2013 and 15% for 2014. Additional Consolidation Taxes arising after 2004 will be taken into account in the sixth fiscal year after their occurrence and will be payable over the succeeding five years in the same proportions (25%, 25%, 20%, 15% and 15%). Applicable taxes payable as a result of this tax reform will be increased by inflation adjustments as required by Mexican Income Tax Law (Ley del Impuesto Sobre la Renta). In connection with the changes in the tax consolidation regime in Mexico, as of December 31, 2009, we recognized a liability of approximately Ps10.5 billion (U.S.$799 million), of which approximately Ps8.2 billion (U.S.$628 million) were recognized under “Other non-current assets” in connection with the net liability recognized before the new tax law and that we expect to realize in connection with the payment of this tax liability; and approximately Ps2.2 billion (U.S.$171 million) were recognized under “Retained earnings,” considering special provisions under MFRS for the portion, according to the new law, related to: (a) the difference between the sum of the equity of the controlled entities for tax purposes and the equity for tax purposes of the consolidated entity; (b) dividends from the controlled entities for tax purposes to CEMEX, S.A.B. de C.V.; and (c) other transactions among the companies included in the tax consolidation group that represented the transfer of resources within such group. In our U.S. GAAP reconciliation of our 2009 financial statements, the approximately Ps2.2 billion (U.S.$171 million) recognized under “Retained earnings” under MFRS was reclassified to income tax expense for the period under U.S. GAAP.

 

81


Table of Contents

On February 15, 2010, we filed a constitutional challenge (juicio de amparo) against this tax reform. However, we cannot assure you that we will prevail in this constitutional challenge.

On March 31, 2010, additional tax rules (miscelanea fiscal) were published in connection with the general tax reform approved by the Mexican Congress in November 2009. These new rules provide certain taxpayers with benefits arising from the years 1999 to 2004. As of the date of this annual report we are not able to assess if similar tax rules will be published in the future and provide us with benefits in relation to the Additional Consolidation Taxes arising after 2004.

Other Legal Proceedings

Expropriation of CEMEX Venezuela and ICSID Arbitration. On August 18, 2008, Venezuelan officials took physical control of the facilities of CEMEX Venezuela, following the issuance of several governmental decrees purporting to authorize the takeover by the government of Venezuela of all of CEMEX Venezuela’s assets, shares and business. Around the same time, the Venezuelan government removed the board of directors of CEMEX Venezuela and replaced its senior management. Venezuela has paid no compensation to CEMEX Venezuela’s shareholders for such action. On October 16, 2008, CEMEX Caracas, which held a 75.7% interest in CEMEX Venezuela, filed a request for arbitration against the government of Venezuela before the ICSID seeking relief for the expropriation of their interest in CEMEX Venezuela. In the ICSID proceedings against Venezuela, CEMEX Caracas is seeking: (a) a declaration that the government of Venezuela is in breach of its obligations under a bilateral investment treaty between the Netherlands and Venezuela (the “Treaty”), the Venezuelan Foreign Investment Law and customary international law; (b) an order that the government of Venezuela restore to CEMEX Caracas their interest in, and control over, CEMEX Venezuela; (c) in the alternative, an order that the government of Venezuela pay CEMEX Caracas full compensation with respect to its breaches of the Treaty, the Venezuelan Foreign Investment Law and customary international law, in an amount to be determined in the arbitration, together with interest at a rate not less than LIBOR, compounded until the time of payment; and (d) an order that the government of Venezuela pay all costs of and associated with the arbitration, including CEMEX Caracas’s legal fees, experts’ fees, administrative fees and the fees and expenses of the arbitral tribunal. The ICSID Tribunal was constituted on July 6, 2009. We are unable at this preliminary stage to estimate the likely range of potential recovery or to determine what position Venezuela will take in these proceedings, the nature of the award that may be issued by the ICSID Tribunal or the likely extent of collection of any possible monetary award issued to CEMEX Caracas.

Separately, the government of Venezuela claims that three cement transportation vessels, which the former CEMEX Venezuela transferred to a third party before the expropriation, continue to be the property of the former CEMEX Venezuela. The government of Venezuela successfully petitioned a Panamanian court, which is the country where the vessels are flagged, to enforce an interim measure issued by a Venezuelan court barring further transfer or disposition of the vessels. However, on December 28, 2009, the Supreme Court of Panama overruled the Panamanian court’s ruling that barred further transfer or disposition of the vessels. We believe that the government of Venezuela’s position that the vessels continue to be the property of the former CEMEX Venezuela is without merit, and the appropriate affiliates of CEMEX will continue to resist efforts by the government of Venezuela to assert ownership rights over the vessels.

Colombian Construction Claims. On August 5, 2005, the Urban Development Institute (Instituto de Desarrollo Urbano) and an individual filed a lawsuit in the Fourth Anti-Corruption Court of Bogotá (Fiscalía Cuarta Anticorrupción de Bogotá) against a subsidiary of CEMEX Colombia, claiming that it was liable, along with the other members of the Asociación Colombiana de Productores de Concreto, or ASOCRETO, a union formed by all the ready-mix concrete producers in Colombia, for the premature distress of the roads built for the mass public transportation system of Bogotá using ready-mix concrete supplied by CEMEX Colombia and other ASOCRETO members. The plaintiffs allege that the base material supplied for the road construction failed to

 

82


Table of Contents

meet the quality standards offered by CEMEX Colombia and the other ASOCRETO members and/or that they provided insufficient or inaccurate information in connection with the product. The plaintiffs seek the repair of the roads in a manner which guarantees their service during the 20-year period for which they were originally designed, and estimate that the cost of such repair will be approximately CoP$100 billion (approximately U.S.$50.7 million as of April 30, 2010, based on an exchange rate of CoP$1,969.75 to U.S.$1.00, which was the Colombian Peso/Dollar exchange rate on April 30, 2010, as published by the Banco de la República de Colombia, the Central Bank of Colombia). The lawsuit was filed within the context of a criminal investigation of two ASOCRETO officers and other individuals, alleging that the ready-mix concrete producers were liable for damages if the ASOCRETO officers were criminally responsible. On January 21, 2008, CEMEX Colombia was subject to a judicial order, issued by the court, sequestering a quarry called El Tujuelo, as security for a possible future money judgment to be rendered against CEMEX Colombia in these proceedings. The court determined that in order to lift this attachment and prevent further attachments, CEMEX Colombia was required within a period of 10 days to deposit with the court in cash CoP$337.8 billion (approximately U.S.$171.4 million as of April 30, 2010, based on an exchange rate of CoP$1,969.75 to U.S.$1.00), instead of being allowed to post an insurance policy to secure such recovery. CEMEX Colombia asked for reconsideration, and the court allowed CEMEX to present an insurance policy. Nevertheless, CEMEX appealed this decision, in order to reduce the amount of the insurance policy, and also requested that the guarantee be covered by all defendants in the case. On March 9, 2009, the Superior Court of Bogotá reversed this decision, allowing CEMEX to offer a security in the amount of CoP$20 billion (approximately U.S.$10.1 million as of April 30, 2010, based on an exchange rate of CoP$1,969.75 to U.S.$1.00). CEMEX gave the aforementioned security, and on July 27, 2009, the Superior Court of Bogotá lifted the attachment on the quarry. One of the plaintiffs appealed this decision, but the Supreme Court of Bogotá confirmed the lifting of the attachment. At this stage, we are not able to assess the likelihood of an adverse result or the potential damages which could be borne by CEMEX Colombia.

Croatian Concession Litigation. After an extended consultation period, in April 2006, the cities of Kaštela and Solin in Croatia published their respective Master (physical) Plans defining the development zones within their respective municipalities, adversely impacting the mining concession granted to Hrvatska, our subsidiary in Croatia, by the Government of Croatia in September 2005. During the consultation period, Hrvatska submitted comments and suggestions to the Master Plans, but these were not taken into account or incorporated into the Master Plans by Kaštela and Solin. Most of these comments and suggestions were intended to protect and preserve the rights of Hrvatska’s mining concession. Immediately after publication of the Master Plans, Hrvatska filed a series of lawsuits and legal actions before the local and federal courts to protect its acquired rights under the mining concessions including: (i) on May 17, 2006, a constitutional appeal before the constitutional court in Zagreb, seeking a declaration by the court concerning Hrvatska constitutional claim for decrease and obstruction of rights earned by investment, and seeking prohibition of implementation of the Master Plans; this appeal is currently under review by the Constitutional Court in Croatia, and we cannot predict when it will be resolved; and (ii) on May 17, 2006, an administrative proceeding seeking a declaration from the Government of Croatia confirming that Hrvatska acquired rights under the mining concessions. The ruling of the Croatian administrative body confirms that the Hrvatska acquired rights according to the previous decisions. The Administrative Court in Croatia has ruled in favor of Hrvatska, validating the legality of the mining concession granted to Hrvatska by the Government of Croatia, in September 2005. We are still waiting for an official declaration from the Constitutional Court regarding an open question that Hrvatska has formally made as to whether the cities of Solin and Kaštela, within the scope of their Master Plans, can unilaterally change the borders of exploited fields. We believe that a declaration of the Constitutional Court will enable us to seek compensation for the losses caused by the proposed border changes.

Personal Injury Lawsuit in Puerto Rico. On April 21, 2007, the First Instance Court for the Commonwealth of Puerto Rico issued a summons against our subsidiary Hormigonera Mayagüezana Inc., or “Hormigonera, seeking damages in the amount of U.S.$39 million, after the death of two people in an accident in which a Hormigonera concrete mixer truck was involved. This case was handled by the insurance company AON, since the claim was covered by CEMEX’s insurance policy. The insurance company settled the case in June 2009 for approximately U.S.$1.05 million, which was covered completely by the insurance policies and not by CEMEX Puerto Rico. A final ruling adjudicating the controversy was issued by the court on September 4, 2009. In the ruling the court acknowledged and accepted the settlement agreement reached by the parties, which covered all claims. The settlement agreement awarded a specific amount in compensatory damages to each of the plaintiffs, as well as a full voluntary dismissal and waiver of all filed and future related claims against all defendants in the case.

 

83


Table of Contents

Florida Litigation Relating to the Brooksville South Project. In November 2008, AMEC/Zachry, the general contractor for the Brooksville South expansion project in Florida, filed a lawsuit against CEMEX Florida in Florida State Court in Orlando (Complex Commercial Litigation Division), alleging delay damages, seeking an equitable adjustment to the Design/Build contract and payment of change orders. AMEC/Zachry seeks U.S.$60 million as compensation. In February 2009, AMEC/Zachry filed an amended complaint asserting a claim by AMEC E&C Services, Inc. against CEMEX Materials, LLC (“CEMEX Materials”) as the guarantor of the Design/Build contract. CEMEX Florida answered the suit, denying any breach of contract and asserting affirmative defenses and counterclaims against AMEC/Zachry for breach of contract. CEMEX Florida also asserted certain claims against AMEC, plc as the guarantor for the contract and FLSmidth as the equipment manufacturer. In September 2009, FLSmidth filed a motion for summary judgment against CEMEX Florida seeking dismissal of its claim. During preparations for responding to FLSmidth’s motion for summary judgment, CEMEX Florida discovered new evidence, and on October 13, 2009, CEMEX Florida amended its cross-claim against FLSmidth to include a fraudulent inducement cause of action. If CEMEX Florida is successful in this claim, the contract with FLSmidth will be voided. During November 2009, the court conducted hearings on FLSmidth’s motion for summary judgment. On April 20, 2010, the court granted in part and denied in part FLSmidth’s motion for summary judgment against CEMEX. The court dismissed CEMEX’s tort claims against FLSmidth for common law indemnification, negligent misrepresentation, rescission, unjust enrichment, and tortuous interference with a contract. This includes CEMEX’s claims to attack and circumvent the limitation of damages provision of a relevant agreement. The court allowed CEMEX’s breach of contract claim to continue. On April 27, 2010, CEMEX filed a motion for reconsideration of the court’s findings arguing the court applied the wrong standard of review when ruling on the motion. On June 1, 2010, FLS filed its opposition to CEMEX’s motion for reconsideration. Discovery is underway but remains preliminary, and therefore we are unable to assess the likelihood of an adverse result or the potential damages which could be borne by CEMEX Florida or CEMEX Materials.

Panamanian Height Restriction Litigation. On July 30, 2008, the PanamanianAutoridad de Aeronáutica Civil denied a request by our subsidiary Cemento Bayano, S.A. to erect structures above the permitted height restriction applicable to certain areas surrounding Calzada Larga Airport. This height restriction is set according to applicable legal regulations and reaches the construction area of the cement plant’s second line. According to design plans, ten of the planned structures would exceed the permitted height. Cemento Bayano has formally requested the above-mentioned authority to reconsider its denial. On October 14, 2008, The Panamanian Autoridad de Aeronáutica Civil granted permission to construct the tallest building of the second line, under the following conditions: (a) Cemento Bayano, S.A. shall assume any liability arising out of any incident or accident caused by the construction of such building; and (b) there will be no further permissions for additional structures. Cemento Bayano, S.A. filed an appeal with respect to the second condition and has submitted a request for permission in respect to the rest of the structures. On March 13, 2009, the Autoridad de Aeronáutica Civil issued a ruling stating that (a) should an accident occur in the perimeter of the Calzada Larga Airport, an investigation shall be conducted in order to determine the cause and further responsibility; and (b) there will be no further permissions for additional structures of the same height as the tallest structure already granted. Therefore, additional permits may be obtained as long as the structures are lower than the tallest building, on a case-by-case analysis to be conducted by the authority. On June 11, 2009, the Panamanian Autoridad de Aeronáutica Civil issued a ruling denying a permit for additional structures above the permitted height restriction applicable to certain areas surrounding Calzada Larga Airport. On June 16, 2009, Cemento Bayano, S.A. requested the abovementioned authority to reconsider its denial. As of the date of this annual report, the Panamanian Autoridad de Aeronaútica Civil has not yet issued a ruling pursuant to our request for reconsideration. We continue to negotiate with officials at the Panamanian Autoridad de Aeronaútica Civil in hopes of attaining a negotiated settlement that addresses all their concerns.

Australian Takeovers Panel Litigation. On August 12, 2007, the Australian Takeovers Panel (the “Panel”) published a declaration of unacceptable circumstances, namely, that CEMEX’s May 7, 2007 announcement that it would allow Rinker shareholders to retain the final dividend of A$0.25 per Rinker share constituted a departure from CEMEX’s announcement on April 10, 2007 that its offer of U.S.$15.85 per share was its “best and final offer.” On September 27, 2007, the Panel ordered CEMEX

 

84


Table of Contents

to pay compensation of A$0.25 per share to certain Rinker shareholders for the net number of Rinker shares in which they disposed of a beneficial interest during the period from April 10, 2007 to May 7, 2007. CEMEX believes that the market was fully informed by its announcements on April 10, 2007, and notes that the Panel made no finding that CEMEX breached any law. On September 27, 2007, the Panel made an order staying the operation of the orders until further notice pending CEMEX’s application for judicial review of the Panel’s decision. CEMEX applied to the Federal Court of Australia for such a judicial review. That application was dismissed on October 23, 2008. CEMEX’s appeal to the full court of the Federal Court of Australia was dismissed on June 30, 2009, and CEMEX did not seek to appeal to the High Court. Accordingly, the Panel’s orders came into effect and CEMEX was required to invite the relevant shareholders to make claims for the compensation ordered by the Panel by August 11, 2009 unless the shareholder can demonstrate to the Australian Securities & Investments Commission (“ASIC”) that special circumstances apply. As of April 30, 2010, some applications for special circumstances are still being considered by ASIC and by the Panel (in the later case due to referral by ASIC). To date, CEMEX has deposited a total of A$16.36 million (approximately U.S.$17.69 million as of March 31, 2010) into a bank account against which payments to claimants are being made. As of April 30, 2010, payouts for close to the total deposited amount have been made, and CEMEX will deposit additional funds as required when new valid claims are made. Upon conclusion of the process, any remaining funds which are not claimed will be returned to CEMEX.

Texas General Land Office Litigation. The Texas General Land Office (“GLO”) alleged that CEMEX Construction Materials South, LLC failed to pay approximately U.S.$550 million in royalties related to mining by CEMEX and its predecessors since the 1940s on lands that, when transferred originally by the State of Texas, contained reservation of mineral rights. The petition filed by the GLO also states that the State is seeking injunctive relief, although the State has not acted on such request. On December 17, 2009, the Texas court handling this matter granted CEMEX’s motion for summary judgment finding that the GLO’s claims had no merit. The GLO filed a Motion for Reconsideration that was denied by the court. The court separated the parties’ ancillary claims, including CEMEX’s counter claims and third party claims against Texas Land Commissioner Jerry Patterson and the State’s trespass to try title claim against CEMEX, from the case’s central claims of breach of contract, conversion and injunction, holding that these ancillary claims should be held in abeyance until resolution of the GLO’s appeal. The GLO filed its appeal on March 25, 2010 and its appellate brief on May 28, 2010. The GLO has also requested that the Court of Appeals hear oral arguments in this matter. CEMEX is working on its response brief which is due June 27, 2010. CEMEX will continue to vigorously defend the claim.

Strabag Arbitration. Following an auction process, we (through our subsidiary RMC Holding B.V.) entered into a share purchase agreement, dated July 30, 2008 (the “SPA”), to sell our operations in Austria (consisting of 26 aggregates and 41 ready-mix concrete plants) and Hungary (consisting of 6 aggregates, 29 ready-mix concrete and 4 paving stone plants) to Strabag SE, one of Europe’s leading construction and building materials groups (“Strabag”), for €310 million (approximately U.S.$410.2 million as of April 30, 2010). On February 10, 2009, the Hungarian Competition Council approved the sale of the Hungarian assets subject to the condition that Strabag sell the ready-mix concrete plant operating in Salgótarján to a third party within the next year. On April 28, 2009, the Austrian Cartel Court (Kartellgericht) (the “ACC”) approved the sale of the Austrian assets subject to the condition that Strabag sell to a third party several ready-mix concrete plants, including the Nordbahnhof plant in Vienna. The Nordbahnhof plant had, however, already been dismantled by the time of the approval, so this condition could not be satisfied. Contrary to our recommendation that a supplementary application should have been made to the ACC, Strabag and the Austrian competition authority appealed the decision of the ACC. On July 1, 2009, Strabag gave notice of its purported rescission of the SPA, arguing that the antitrust condition precedent under the SPA had not been satisfied before the contractual cut-off date of June 30, 2009. On the same day, we notified Strabag that we considered their purported rescission invalid. In the face of Strabag’s continued refusal to cooperate in making a supplementary application to the ACC, we rescinded the SPA with effect from September 16, 2009. On October 19, 2009, we (through RMC Holding B.V.) filed a claim against Strabag before the International Arbitration Court of the International Chamber of Commerce, requesting a declaration that Strabag’s rescission of the SPA was invalid, that our rescission was lawful and effective and claiming damages in a substantial amount likely to exceed €150 million (approximately U.S.$198.5 million as of April 30, 2010). On December 23, 2009, Strabag filed its answer to our request for arbitration asking the tribunal to dismiss the claim and also filed a counterclaim for an amount of €800,000 (approximately U.S.$1.05 million as of April 30, 2010) as damages and applied for security for costs in the

 

85


Table of Contents

amount of €1,000,000 (approximately U.S.$1.3 million as of February 28, 2010) in the form of an on-demand bank guarantee. The security for costs application was withdrawn by Strabag on March 9, 2010. We consider Strabag’s counterclaim to be unfounded, and we will continue to demand that Strabag respond to CEMEX for the damages caused by Strabag’s breach of contract. The arbitral tribunal was constituted on February 16, 2010 and a first procedural hearing was held on March 23, 2010 at which the parties agreed on the terms of reference and procedural rules in accordance with Article 18 of the ICC Rules of Arbitration.

Colombia Environmental Litigation. On June 5, 2010, the District of Bogotá’s environmental secretary (Secretaría Distrital de Ambiente de Bogotá), issued a temporary injunction suspending all mining activities at CEMEX Colombia’s El Tunjuelo quarry, located in Bogotá, Colombia. As part of the temporary injunction, Holcim Colombia and Fundación San Antonio (local aggregates producers which also have mining activities located in the same area as the El Tunjuelo quarry) have also been ordered to suspend mining activities in that area. The District of Bogotá’s environmental secretary alleges that during the past 60 years, CEMEX Colombia and the other companies have illegally changed the course of the Tunjuelo river, have used the percolating waters without permission and have improperly used the edge of the river for mining activities. In connection with the temporary injunction, on June 5, 2010, CEMEX Colombia received a formal notification from the District of Bogotá’s environmental secretary informing it of the initiation of proceedings to impose fines against CEMEX Colombia. CEMEX Colombia has requested that the temporary injunction be revoked, arguing that its mining activities are supported by all authorizations required pursuant to the applicable environmental laws and that all the environmental impact statements submitted by CEMEX Colombia have been reviewed and authorized by the Environmental Ministry (Ministerio del Medio Ambiente, Vivienda y Desarrollo Territorial). On June 11, 2010, the local authorities in Bogotá, in compliance with the District of Bogotá’s environmental secretary’s decision, sealed off the mine to machinery and prohibited the extraction of our aggregates inventory. Although there is not an official quantification of the possible fine, the District of Bogotá’s environmental secretary has publicly declared that the fine could be as much as CoP$300 billion (approximately U.S.$155 million as of June 14, 2010, based on an exchange rate of CoP$1.925 to U.S.$1.00). The temporary injunction does not currently compromise the production and supply of ready-mix concrete to any of our clients in Colombia. CEMEX Colombia is analyzing its legal strategy to defend itself against these proceedings. At this stage, we are not able to assess the likelihood of an adverse result or potential damages which could be borne by CEMEX Colombia.

As of the date of this annual report, we are involved in various legal proceedings involving product warranty claims, environmental claims, indemnification claims relating to acquisitions and similar types of claims brought against us that have arisen in the ordinary course of business. We believe we have made adequate provisions to cover both current and contemplated general and specific litigation risks, and we believe these matters will be resolved without any significant effect on our operations, financial position or results of operations.

Item 4A - Unresolved Staff Comments

Not applicable.

Item 5 - Operating and Financial Review and Prospects

Cautionary Statement Regarding Forward-Looking Statements

This annual report contains forward-looking statements that reflect our current expectations and projections about future events based on our knowledge of present facts and circumstances and assumptions about future events. In this annual report, the words “expects,” “believes,” “anticipates,” “estimates,” “intends,” “plans,” “probable” and variations of such words and similar expressions are intended to identify forward-looking statements. Such statements necessarily involve risks and uncertainties that could cause actual results to differ materially from those anticipated. Some of the risks, uncertainties and other important factors that could cause results to differ, or that otherwise could impact us or our subsidiaries, include:

 

 

 

the cyclical activity of the construction sector;

 

86


Table of Contents
 

 

competition;

 

 

 

general political, economic and business conditions;

 

 

 

weather and climatic conditions;

 

 

 

national disasters and other unforeseen events; and

 

 

 

the other risks and uncertainties described under “Item 3 — Key Information — Risk Factors” and elsewhere in this annual report.

Readers are urged to read this entire annual report and carefully consider the risks, uncertainties and other factors that affect our business. The information contained in this annual report is subject to change without notice, and we are not obligated to publicly update or revise forward-looking statements. Readers should review future reports filed by us with the SEC.

This annual report also includes statistical data regarding the production, distribution, marketing and sale of cement, ready-mix concrete, clinker and aggregates. We generated some of this data internally, and some was obtained from independent industry publications and reports that we believe to be reliable sources. We have not independently verified this data nor sought the consent of any organizations to refer to their reports in this annual report.

Overview

The following discussion should be read in conjunction with our consolidated financial statements included elsewhere in this annual report. Our financial statements have been prepared in accordance with MFRS, which differ in certain respects from U.S. GAAP.

Mexico experienced annual inflation rates of 4.0% in 2007, 6.4% in 2008 and 3.8% in 2009. Until December 31, 2007, MFRS required that our consolidated financial statements during the periods presented recognize the effects of inflation. Beginning January 1, 2008, however, under MFRS, inflation accounting is applied only in high inflation environments. See note 3A to our consolidated financial statements included elsewhere in this annual report.

The percentage changes in cement sales volumes described in this annual report for our operations in a particular country or region include the number of tons of cement and/or the number of cubic meters of ready-mix concrete sold to our operations in other countries and regions. Likewise, unless otherwise indicated, the net sales financial information presented in this annual report for our operations in each country or region includes the Mexican Peso amount of sales derived from sales of cement and ready-mix concrete to our operations in other countries and regions, which have been eliminated in the preparation of our consolidated financial statements included elsewhere in this annual report.

 

87


Table of Contents

The following table sets forth selected consolidated financial information as of and for each of the three years ended December 31, 2007, 2008 and 2009 by principal geographic sector expressed as an approximate percentage of our total consolidated group. Through the Rinker acquisition, we acquired new operations in the United States, which have had a significant impact on our operations in that sector, and we acquired operations in Australia, which we sold in October 2009, in which sector we did not have operations prior to the Rinker acquisition. The financial information as of and for the year ended December 31, 2007 in the table below includes the consolidation of Rinker’s operations for the six-month period ended December 31, 2007, excluding our operations in Australia which were sold in October 2009. The financial information as of and for the years ended December 31, 2008 and 2009 in the table below includes the consolidation of Rinker’s operations for the entire years ended December 31, 2008 and 2009, excluding our operations in Australia which were sold in October 2009. We operate in countries and regions with economies in different stages of development and structural reform, with different levels of fluctuation in exchange rates, inflation and interest rates. These economic factors may affect our results of operations and financial condition depending upon the depreciation or appreciation of the exchange rate of each country and region in which we operate compared to the Mexican Peso and the rate of inflation of each of these countries and regions. Beginning in 2008, MFRS B-10 has eliminated the restatement amounts of financial statements for the period into constant values as well as the comparative financial statements for prior periods as of the date of the most recent balance sheet. Beginning in 2008, the amounts of the statement of income, statement of cash flow and statement of changes in stockholders’ equity are presented in nominal values; meanwhile, amounts of financial statements for prior years are presented in constant Pesos as of December 31, 2007, the last date in which inflationary accounting was applied. This index was calculated based upon the inflation rates of the countries in which we operate and the changes in the exchange rates of each of these countries, weighted according to the proportion that our assets in each country represent of our total assets. The rates of inflation used for the restatement of our financial information to constant Mexican Pesos, as of December 31, 2007, may affect the comparability of our results of operations and consolidated financial position from period to period.

 

   %
Mexico
 %
United
States
 %
Spain
 %
United
Kingdom
 %
Rest
of
Europe
 %
South
America,
Central
America
and the
Caribbean
 %
Africa
and
the
Middle
East
 %
Asia
 %
Others
 Combined  Elimi-
nations
  Consoli-
dated
   (in millions of Mexican Pesos, except percentages)

Net Sales For the Period Ended(1):

              

December 31, 2007

  17% 22% 10%  9%  19% 10%   4% 2%    7%  245,304  (17,152 228,152

December 31, 2008

  18% 22%   8%  8%  21% 11%   5% 2%    5%  235,553  (9,888 225,665

December 31, 2009

  21% 19%   5%  8%  23% 10%   7% 3%    4%  205,137  (7,336 197,801

Operating Income For the Period Ended(2):

              

December 31, 2007

  40% 19% 19% (1)% 10% 18%   5% 3% (13)% 31,610  —     31,610

December 31, 2008

  55%   (1)% 15% (3)% 15% 22% 10% 3% (16)% 26,088  —     26,088

December 31, 2009

  88% (42)% 11% (3)% 18% 36% 25% 8% (41)% 15,840  —     15,840

Total Assets at(2)(3):

              

December 31, 2007

  12% 48%   8%  6%  10%   7%   2% 2%    5%  516,590  —     516,590

December 31, 2008

  11% 47% 10%  6%  10%   6%   4% 2%    4%  594,093  —     594,093

December 31, 2009

  11% 43% 11%  7%  10%   6%   3% 2%    7%  582,286  —     582,286

 

(1)

Percentages by reporting segment are determined before eliminations resulting from consolidation.

 

(2)

Percentages by reporting segment are determined after eliminations resulting from consolidation.

 

(3)

Total assets at year-end 2007 and 2008 exclude assets of our Australian discontinued operations. See note 4B to our consolidated financial statements included elsewhere in this annual report.

 

88


Table of Contents

Critical Accounting Policies

We have identified below the accounting policies we have applied under MFRS that are critical to understanding our overall financial reporting.

Income Taxes

Our operations are subject to taxation in many different jurisdictions throughout the world. Under MFRS, we recognize deferred tax assets and liabilities using a balance sheet methodology, which requires a determination of the temporary differences between the financial statements carrying amounts and the tax basis of assets and liabilities. Our worldwide tax position is highly complex and subject to numerous laws that require interpretation and application and that are not consistent among the countries in which we operate. Significant judgment is required to appropriately assess the amounts of tax assets and liabilities. We record tax assets when we believe that the recoverability of the asset is determined to be more likely than not in accordance with established accounting principles. If this determination cannot be made, a valuation allowance is established to reduce the carrying value of the asset.

For the recognition of deferred tax assets derived from net operating losses and their corresponding valuation reserve, we make an assessment of:

(a) the aggregate amount of self-determined tax loss carryforwards included in our income tax returns in each country that we consider the tax authorities would not reject based on available evidence; and

(b) the likelihood of the recoverability of such tax loss carryforwards prior to their expiration through an analysis of estimated future taxable income.

If we consider that it is more likely than not that the tax authorities would reject a self-determined deferred tax asset, we would decrease its deferred tax assets. Likewise, if we consider that we would not be able to use a deferred tax carryforward asset before its expiration, we would increase our valuation reserve. Both situations would result in additional income tax expense in the income statement for the period in which such determination is made.

We consider all available positive and negative evidence including factors such as market conditions, industry analysis, our expansion plans, projected taxable income, carryforward periods, current tax structure, potential changes or adjustments in tax structure, tax planning strategies, future reversals of existing temporary differences, etc., in the determination of whether it is more likely than not that such deferred tax assets will ultimately be realized.

Every reporting period, we analyze our actual results versus our estimates and adjust our tax asset valuations as necessary. If actual results vary from our estimates, the deferred tax asset and/or valuations may be affected and necessary adjustments will be made based on relevant information. Any adjustments recorded will affect our net income in such period.

Our overall strategy is to structure our worldwide operations to minimize or defer the payment of income taxes on a consolidated basis. Many of the activities we undertake in pursuing this tax reduction strategy are highly complex and involve interpretations of tax laws and regulations in multiple jurisdictions and are subject to review by the relevant taxing authorities. It is possible that the taxing authorities could challenge our application of these regulations to our operations and transactions. The taxing authorities have in the past challenged interpretations that we have made and have assessed additional taxes. Although we have from time to time paid some

 

89


Table of Contents

of these additional assessments, in general we believe that these assessments have not been material and that we have been successful in sustaining our positions. No assurance can be given, however, that we will continue to be as successful as we have been in the past or that pending appeals of current tax assessments will be judged in our favor.

Recognition of the effects of inflation

Until December 31, 2007, under MFRS, the financial statements of each subsidiary were restated to reflect the loss of purchasing power (inflation) of its functional currency. Newly issued MFRS B-10, effective beginning January 1, 2008, establishes significant changes to inflationary accounting in Mexico. The most significant changes are:

 

 

 

Inflationary accounting will be applied only in a high-inflation environment, defined by MFRS B-10 as existing when the cumulative inflation for the preceding three years equals or exceeds 26%. Until December 31, 2007, inflationary accounting was applied to all of our subsidiaries regardless of the inflation level of their respective country. Beginning in 2008, only the financial statements of those subsidiaries whose functional currency corresponds to a country under high inflation will be restated to take account of inflation.

 

 

 

The new standard eliminates the alternative to restate inventories using specific cost indexes, as well as the rule to restate fixed assets of foreign origin using the factor that considers the inflation of the country of origin of the asset and the variation in the foreign exchange rate between the currency of the country of origin and the country holding the asset. MFRS B-10 establishes the use of the factors derived from the general price indexes of the country holding the assets as the sole alternative for restatement.

 

 

 

MFRS B-10 eliminates the requirement to restate the amounts of the income statement for the period (constant peso amounts), as well as the comparative financial statements for prior periods, into constant peso amounts as of the most recent balance sheet date. Beginning in 2008, the income statement is presented in nominal values, and, as long as the cumulative inflation for the preceding three years in Mexico is below 26%, the financial statements for periods prior to 2008 will be presented in constant Pesos as of December 31, 2007, the last date when inflationary accounting was applied generally.

 

 

 

When moving from a high-inflation to a low-inflation environment, MFRS B-10 provides that the restatement adjustments as of the date of discontinuing the inflationary accounting should prevail as part of the carrying amounts. When moving from a low-inflation to a high-inflation environment, the initial restatement factor for properties, machinery and equipment, as well as for intangible assets, should consider the cumulative inflation since the last time inflationary accounting was discontinued. As a result of the adoption of MFRS B-10, the accumulated result for holding non-monetary assets at December 31, 2007, included within “Deficit in equity restatement” (see note 3O to the financial statements included elsewhere in this annual report), was reclassified to “Retained earnings”. As of December 31, 2007, most of our subsidiaries operated in low-inflation environments; therefore, restatement of their historical cost financial statements to take account of inflation was suspended starting January 1, 2008.

Under inflationary accounting, until December 31, 2007, the inflation effects arising from holding monetary assets and liabilities were reflected in the income statements as monetary position result. Inventories, fixed assets and deferred charges, with the exception of fixed assets of foreign origin and the equity accounts, were restated to account for inflation using the consumer price index applicable in each country. Fixed assets of foreign origin were restated using the inflation index of the assets’ origin country and the

 

90


Table of Contents

variation in the foreign exchange rate between the country of origin currency and the functional currency. The result was reflected as an increase or decrease in the carrying value of each item, and was presented in consolidated stockholders’ equity in the line item “Effects from Holding Non-Monetary Assets.” Income statement accounts were also restated for inflation into constant Mexican Pesos as of the reporting date.

Foreign currency translation

As mentioned above, until December 31, 2007, the financial statements of consolidated foreign subsidiaries were restated for inflation in their functional currency based on the subsidiary country’s inflation rate. Subsequently, the restated financial statements were translated into Mexican Pesos using the foreign exchange rate at the end of the corresponding reporting period for balance sheet and income statement accounts.

In connection with the changes in inflationary accounting under MFRS, concurrent with the use of nominal amounts during low-inflation periods, beginning January 1, 2008, the translation of foreign currency financial statements into Mexican Pesos is made using the foreign exchange rate at the end of the corresponding reporting period for balance sheet and the exchange rates at the end of each month for the income statement accounts. For subsidiaries operating in high-inflation environments, the financial statements are first restated into constant amounts in their functional currency, and then translated into Mexican Pesos using the exchange rate at the reporting date for balance sheet and income statement accounts.

Derivative financial instruments

In compliance with the guidelines established by our finance committee and the restrictions in our debt agreements, we use derivative financial instruments such as interest rate and currency swaps, currency and stock forward contracts, and other instruments, in order to change the risk profile associated with changes in interest rates and foreign exchange rates of debt agreements, as a vehicle to reduce financing costs, as an alternative source of financing, and as hedges of: (i) highly probable forecasted transactions, (ii) our net assets in foreign subsidiaries and (iii) future exercises of options under our executive stock option programs. These instruments have been negotiated with institutions with significant financial capacity; therefore, we consider the risk of non-compliance with the obligations agreed to by such counterparties to be minimal.

Derivative financial instruments are recognized as assets or liabilities in the balance sheet at their estimated fair value, and the changes in such fair values are recognized in the income statement for the period in which they occur, except for changes in the fair value of derivative instruments that are designated and effective as hedges of the variability in the cash flows associated with existing assets or liabilities and/or forecasted transactions. Some of our instruments have been designated as accounting hedges of debt or equity instruments. See note 3K to our consolidated financial statements included elsewhere in this annual report.

Interest accruals generated by interest rate swaps and cross-currency swaps are recognized as financial expense, adjusting the effective interest rate of the related debt. Interest accruals from other hedging derivative instruments are recorded within the same item when the effects of the primary instrument subject to the related hedging transactions are recognized.

Pursuant to their recognition at fair value under MFRS, our balance sheets and income statements are subject to volatility arising from variations in interest rates, exchange rates, share prices and other conditions established in our derivative instruments. The estimated fair value under MFRS represents the amount at which a financial asset could be bought or sold, or a financial liability could be extinguished at the reporting date, between willing parties in an arm’s length transaction. Occasionally, there is a reference market that provides the estimated fair value; in the absence of a market, such value is determined by the net present value of

 

91


Table of Contents

projected cash flows or through mathematical valuation models. The estimated fair values of derivative instruments determined by us and used by us for recognition and disclosure purposes in the financial statements and their notes are supported by the confirmations of these values received from the counterparties to these financial instruments; nonetheless, significant judgment is required to account appropriately for the effects of derivative financial instruments in the financial statements. Beginning in 2008, the definition of fair value under U.S. GAAP was redefined by SFAS 157, Fair Value Measurements, as an “Exit Value”, which created a new difference between MFRS and U.S. GAAP. An “Exit Value” is the price that would be received to sell an asset or paid to transfer a liability in an orderly transaction between market participants at the measurement date. See note 25 to our consolidated financial statements included elsewhere in this annual report.

The estimated fair values of derivative financial instruments fluctuate over time, and are based on estimated settlement costs or quoted market prices. These values should be viewed in relation to the fair values of the underlying instruments or transactions, and as part of our overall exposure to fluctuations in foreign exchange rates, interest rates and prices of shares. The notional amounts of derivative instruments do not necessarily represent amounts exchanged by the parties and, therefore, are not a direct measure of our exposure through our use of derivatives. The amounts exchanged are determined on the basis of the notional amounts and other variables included in the derivative instruments.

Impairment of long-lived assets

Our balance sheet reflects significant amounts of long-lived assets (mainly fixed assets and goodwill) associated with our operations throughout the world. Many of these amounts have resulted from past acquisitions, which have required us to reflect these assets at their fair market values at the dates of acquisition. According to their characteristics and the specific accounting rules related to them, we assess the recoverability of our long-lived assets at least once a year, normally during the fourth quarter, as is the case for goodwill and other intangible assets of indefinite life, or whenever events or circumstances arise that we believe trigger a requirement to review such carrying values, as is the case with property, machinery and equipment and intangible assets of definite life.

Goodwill is evaluated for impairment by determining the value in use of the reporting units, which consists of the discounted amount of estimated future cash flows to be generated by such reporting units to which goodwill relates. A reporting unit refers to a group of one or more cash generating units. Each reporting unit, for purposes of the impairment evaluation, consists of all operations in each country. An impairment loss under MFRS is recognized if such discounted cash flows are lower than the net book value of the reporting unit. In applying the value in use method, we determine the discounted amount of estimated future cash flows over a period of five years, unless a longer period is justified in a specific country considering its economic cycle and the situation of the industry.

For the years ended December 31, 2007, 2008 and 2009, the geographic segments we reported in note 4 to our consolidated financial statements included elsewhere in this annual report, each integrated by multiple cash generating units, also represent our reporting units for purposes of testing goodwill for impairment. Based on our analysis, we concluded that the operating components that integrate the reported segments have similar economic characteristics, by considering: (a) the reported segments are the level used by us to organize and evaluate our activities in the internal information system, (b) the homogenous nature of the items produced and traded in each operative component, which are all used by the construction industry, (c) the vertical integration in the value chain of the products comprising each component, (d) the type of clients, which are substantially similar in all components, (e) the operative integration among operating components, evidenced by the adoption of shared service centers, and (f) the compensation system of any of our country operations is based on the consolidated results of the geographic segment and not on the particular results of the components.

Significant judgment is required to appropriately assess the value in use of our reporting units. Impairment evaluations are significantly sensitive to, among other factors, the estimation of future prices of our products, the development of operating expenses, local and international economic trends in the construction industry, as well as the long-term growth expectations in the different markets. Likewise, the discount rates and the rates of growth in perpetuity used have an effect on such impairment evaluations. We

 

92


Table of Contents

use specific discount rates for each reporting unit, which consider the weighted average cost of capital of each geographic segment. This determination requires substantial judgment and is highly complex when considering the many countries in which we operate, each of which has its own economic circumstances that have to be monitored. Additionally, we monitor the lives assigned to these long-lived assets for purposes of depreciation and amortization, when applicable. This determination is subjective and is integral to the determination of whether impairment has occurred.

During the fourth quarter of 2008, the global economic environment was negatively affected by the intensification of the turmoil in several major financial institutions, which caused a liquidity shortage for companies in almost all productive sectors which, in turn, resulted in a significant decrease in overall economic activity and a downturn in global equity markets. These situations generated a reduction of growth expectations in the countries in which we operate, motivated by the cancellation or deferral of several investment projects, particularly affecting the construction industry. These conditions remained during a significant portion of 2009. During the fourth quarters of 2009 and 2008, we performed our annual goodwill impairment testing. These tests coincided with the negative economic environment previously described. See note 12B to our consolidated financial statements included elsewhere in this annual report.

The discount rate and the cash flows from each country include their respective income tax rates. Discount rates and growth rates in perpetuity used in the reporting units that represent most of the consolidated balance of goodwill under MFRS in 2009 and 2008 are as follows:

 

   

Discount rates

  Growth rates

Reporting units

  

2009

  

2008

  2009  2008

United States

    8.5%    9.2%  2.9%  2.9%

Spain

    9.4%  10.8%  2.5%  2.5%

Mexico

  10.0%  12.0%  2.5%  2.5%

Colombia

  10.2%  11.8%  2.5%  2.5%

France

    9.6%  11.2%  2.5%  2.5%

United Arab Emirates

  11.4%  13.0%  2.5%  2.5%

United Kingdom

    9.4%    9.8%  2.5%  2.5%

Egypt

  10.0%  12.8%  2.5%  2.5%

Range of discount rates in other countries

  9.6% – 14.6%  11.3% – 15.0%  2.5%  2.5%
            

For the year ended December 31, 2009, we did not recognize goodwill impairment losses despite the economic conditions prevailing during the year, considering that in such period, the main global stock markets started their stabilization and achieved growth as compared to the closing pricing levels in 2008. Likewise, the reference interest rates at the end of 2009 decreased with respect to their level in 2008 due to an increase in liquidity in the debt and equity markets, which slightly reduced the risk premium in the countries where we operate. These elements jointly generated a decrease in the discount rates in 2009 in comparison with the 2008 discount rates and consequently generated an increase in the value in use of the reporting units. See notes 11 and 12B to our consolidated financial statements included elsewhere in this annual report.

Based on impairment tests made during the fourth quarter of 2008 under MFRS in connection with the annual review (see note 12 to our consolidated financial statements included elsewhere in this annual report), goodwill impairment losses were determined for our reporting units in the United States, Ireland and Thailand for approximately Ps17.5 billion (U.S.$1.3 billion). Likewise, considering triggering events in the United States during the fourth quarter of 2008, we tested our intangible assets of definite life in that country and determined that the net book value of certain trademarks exceeded their related value in use and recorded impairment losses of approximately Ps1.6 million (U.S.$116 million) (see note 12 to our financial statements included elsewhere in this annual report). In addition, during 2009 and 2008, we recognized impairment losses during the fourth quarter in connection with the permanent closing of operating assets for an aggregate amount of approximately Ps503 million (U.S.$38 million) and Ps1.0 billion (U.S.$76 million), respectively. See note 11 to our consolidated financial statements included elsewhere in this annual report.

 

93


Table of Contents

Considering differences in the measurement of fair value, including the selection of economic variables and market considerations, as well as the methodology for determining final impairment losses between MFRS and U.S. GAAP, our impairment losses under U.S. GAAP in 2008 amounted to approximately U.S.$4.9 billion, including the impairment losses determined under MFRS, of which, approximately U.S.$4.7 billion refer to impairment of goodwill. After finalizing out 2008 impairment exercise under U.S. GAAP during 2009, our impairment losses were reduced by approximately U.S.$71 million. See note 25 to our consolidated financial statements included elsewhere in this annual report.

Valuation reserves on accounts receivable and inventories

On a periodic basis, we analyze the recoverability of our accounts receivable and our inventories (supplies, raw materials, work-in-process and finished goods), in order to determine if due to credit risk or other factors in the case of our receivables and due to weather or other conditions in the case of our inventories, some receivables may not be recovered or certain materials in our inventories may not be utilizable in the production process or for sale purposes. If we determine such a situation exists, book values related to the non-recoverable assets are adjusted and charged to the income statement through an increase in the doubtful accounts reserve or the inventory obsolescence reserve, as appropriate. These determinations require substantial management judgment and are highly complex when considering the various countries in which we have operations, each having its own economic circumstances that require continuous monitoring, and our numerous plants, deposits, warehouses and quarries. As a result, final losses from doubtful accounts or inventory obsolescence could differ from our estimated reserves.

Asset retirement obligations

We recognize unavoidable obligations, legal or constructive, to restore operating sites upon retirement of tangible long-lived assets at the end of their useful lives. These obligations represent the net present value of estimated future cash flows to be incurred in the restoration process, and are initially recognized against the related assets’ book value. The additional asset is depreciated during its remaining useful life. The increase of the liability, by the passage of time, is charged to the income statement of the period. Adjustments to the obligation for changes in the estimated cash flows or the estimated disbursement period are made against fixed assets, and depreciation is modified prospectively.

Asset retirement obligations are related mainly to future costs of demolition, cleaning and reforestation, so that at the end of their operation, raw materials extraction sites, maritime terminals and other production sites are left in acceptable condition. Significant judgment is required in assessing the estimated cash outflows that will be disbursed upon retirement of the related assets. See notes 3L and 14 to our consolidated financial statements included elsewhere in this annual report.

Transactions in our own stock

From time to time we have entered into various transactions involving our own stock. These transactions have been designed to achieve various financial goals but were primarily executed to give us a means of satisfying future transactions that may require us to deliver significant numbers of shares of our own stock. These transactions are described in detail in the notes to our consolidated financial statements included elsewhere in this annual report. We have viewed these transactions as hedges against future exposure even though they do not meet the definition of hedges under accounting principles. There is significant judgment necessary to properly account for these transactions, as the obligations underlying the related transactions are required to be reflected at market value, with the changes in such value reflected in our income statement. These transactions raise the possibility that we could be required to reflect losses on the transactions in our own shares without having a converse reflection of gains on the transactions under which we would deliver such shares to others. See notes 3T, 18 and 20C to our consolidated financial statements included elsewhere in this annual report.

 

94


Table of Contents

Results of Operations

Consolidation of Our Results of Operations

Our consolidated financial statements, included elsewhere in this annual report, include those subsidiaries in which we hold a controlling interest or which we otherwise control. Until December 31, 2008, financial statements of such joint ventures were consolidated through the proportional integration method, considering our interest in the results of operations, assets and liabilities of such entities, based on International Accounting Standard No. 31, “Interest in Joint Ventures.” No significant effects resulted from the adoption of MFRS B-8 in 2009, considering that we sold our joint venture investments in Spain during 2008. See note 12A to our consolidated financial statements included elsewhere in this annual report.

Full consolidation or the equity method, as applicable, is applied for those joint ventures in which one of the venture partners controls the entity’s administrative, financial and operating policies.

Investments in associates are accounted for by the equity method, when CEMEX holds between 20% and 50% and has significant influence unless it is proven that CEMEX has significant influence with a lower percentage. Under the equity method, after acquisition, the investment’s original cost is adjusted for the proportional interest of the holding company in the associate’s equity and earnings, considering the effects of inflation.

All significant intercompany balances and transactions have been eliminated in consolidation.

For the periods ended December 31, 2007, 2008 and 2009, our consolidated results reflect the following transactions:

 

 

 

On October 1, 2009, we completed the sale of our operations in Australia to a subsidiary of Holcim Ltd. for approximately A$2.02 billion (approximately U.S.$1.7 billion). Our consolidated income statements present the results of our operations in Australia, net of income tax, for the nine-month period ended September 30, 2009, the twelve-month period ended December 31, 2008 and the six-month period ended December 31, 2007 in a single line item as “Discontinued operations.” Accordingly, our consolidated statement of cash flows for the year ended December 31, 2008 was reclassified. See note 4B to our consolidated financial statements included elsewhere in this annual report.

 

 

 

On June 15, 2009, we sold three quarries (located in Nebraska, Wyoming and Utah) and our 49% joint venture interest in the operations of a quarry located in Granite Canyon, Wyoming, to Martin Marietta Materials, Inc. for U.S.$65 million.

 

 

 

On December 26, 2008, we sold our Canary Islands operations (consisting of cement and ready-mix concrete assets in Tenerife and 50% of the shares in two joint-ventures, Cementos Especiales de las Islas, S.A. (CEISA) and Inprocoi, S.L.) to several Spanish subsidiaries of Cimpor Cimentos de Portugal SGPS, S.A. for €162 million (approximately U.S.$227 million).

 

 

 

During 2008, we sold in several transactions our operations in Italy consisting of four cement grinding mill facilities for an aggregate amount of approximately €148 million (approximately U.S.$210 million), generating a gain of approximately €8 million (U.S.$12 million), which was recognized within “Other expenses, net.”

 

95


Table of Contents
 

 

On July 1, 2007, for accounting purposes under MFRS, we completed the acquisition of 100% of the Rinker shares for a total consideration of approximately U.S.$14.2 billion (approximately Ps155.6 billion) excluding the assumption of approximately U.S.$1.3 billion (approximately Ps13.9 billion) of Rinker’s debt. For accounting purposes, July 1, 2007 was established as Rinker’s acquisition date and we began consolidating the financial results of Rinker on such date. Our consolidated financial statements for the year ended December 31, 2007 include Rinker’s results of operations for the six-month period ended December 31, 2007 only, and our consolidated financial statements statements for the years ended December 31, 2008 and 2009 include Rinker’s results of operations for the entire year.

 

 

 

As required by the Antitrust Division of the United States Department of Justice, pursuant to a divestiture order in connection with the Rinker acquisition, in December 2007, we sold to the Irish building materials producer CRH plc, ready-mix concrete and aggregates plants in Arizona and Florida for approximately U.S.$250 million of which approximately U.S.$30 million corresponded to the sale of assets we owned prior to our Rinker acquisition.

 

 

 

On January 11, 2008, in connection with our acquisition of Rinker, and as part of our agreements with Ready Mix USA, we contributed and sold to Ready Mix USA LLC, our ready-mix concrete joint venture with Ready Mix USA, certain assets located in Georgia, Tennessee and Virginia, which had a fair value of approximately U.S.$437 million. We received U.S.$120 million in cash for the assets sold to Ready Mix USA LLC, and the remaining assets were treated as a U.S.$260 million contribution by us to Ready Mix USA LLC. As part of the same transaction, Ready Mix USA contributed U.S.$125 million in cash to Ready Mix USA LLC, which in turn received bank loans of U.S.$135 million. Ready Mix USA LLC made a special distribution in cash to us of U.S.$135 million.

 

96


Table of Contents

Selected Consolidated Income Statement Data

The following table sets forth our selected consolidated income statement data for each of the three years ended December 31, 2007, 2008 and 2009 expressed as a percentage of net sales.

 

   Year Ended
December 31,
 
   2007  2008  2009 

Net sales

  100.0   100.0   100.0  

Cost of sales

  (66.4 (68.2 (70.6
          

Gross profit

  33.6   31.8   29.4  

Administrative and selling expenses

  (14.1 (14.3 (14.5

Distribution expenses

  (5.7 (5.9 (6.9
          

Total operating expenses

  (19.8 (20.2 (21.4
          

Operating income

  13.8   11.6   8.0  

Other expenses, net

  (1.3 (9.5 (2.8
          

Comprehensive financing result:

    

Financial expense

  (3.9 (4.6 (6.8

Financial income

  0.4   0.2   0.2  

Results from financial instruments

  1.1   (6.7 (1.1

Foreign exchange result

  (0.1 (1.7 (0.1

Monetary position result

  3.0   0.2   0.2  
          

Net comprehensive financing result

  0.5   (12.6 (7.6

Equity in income of associates

  0.7   0.4   0.1  
          

Income before income tax

  13.7   (10.1 (2.3

Income taxes

  (2.0 10.2   5.3  

Income before discontinued operations

  11.7   0.1   3.0  

Discontinued operations

  0.1   0.9   (2.2
          

Consolidated net income

  11.8   1.0   0.8  
          

 

97


Table of Contents

Year Ended December 31, 2009 Compared to Year Ended December 31, 2008

Summarized in the table below are the percentage (%) increases (+) and decreases (-) for the year ended December 31, 2009 compared to the year ended December 31, 2008 in our domestic cement and ready-mix concrete sales volumes as well as export sales volumes of cement and domestic cement and ready-mix concrete average prices for each of our geographic segments.

The financial information in the table below does not include volume and price data of our Venezuelan operations expropriated by the Venezuelan government in 2008 or our operations in Australia which were sold on October 1, 2009.

 

   Domestic Sales
Volumes
  Export Sales
Volumes
  Average Domestic Prices in
Local Currency(1)
 

Geographic Segment

  Cement  Ready-Mix
Concrete
  Cement  Cement  Ready-Mix
Concrete
 

North America

      

Mexico

  -4 -14 -61 +2 +1

United States(2)

  -32 -38 N/A   -6 -8

Europe

      

Spain(3)

  -40 -44 +77 -10 -8

U.K.

  -19 -25 N/A   +8 +2

Rest of Europe

  -17 -17 N/A   -4 -1

South/Central America and the Caribbean(4)

      

Colombia

  -6 -17 N/A   +10 -6

Rest of South/Central America and the Caribbean(5)

  -40 -43 N/A   +8 +6

Africa and the Middle East(6)

      

Egypt

  +13 +9 N/A   +13 +12

Rest of Africa and the Middle East(7)

  +204 -17 N/A   -24 -3

Asia(8)

      

Philippines

  +9 N/A   -12 +7 N/A  

Rest of Asia(9)

  -21 -18 N/A   -3 Flat  

 

N/A = Not Applicable

 

(1)

Represents the average change in domestic cement and ready-mix concrete prices in local currency terms. For purposes of a geographic segment consisting of a region, the average prices in local currency terms for each individual country within the region are first translated into Dollar terms (except for the Rest of Europe region, which is translated first into Euros) at the exchange rates in effect as of the end of the reporting period. Variations for a region represent the weighted average change of prices in Dollar terms (except for the Rest of Europe region, which represent the weighted average change of prices in Euros) based on total sales volumes in the region.

 

(2)

On June 15, 2009, we sold three quarries (located in Nebraska, Wyoming and Utah) and our 49% joint venture interest in the operations of a quarry located in Granite Canyon, Wyoming.

 

(3)

On December 26, 2008, we sold our Canary Islands operations (consisting of cement and ready-mix concrete assets in Tenerife and 50% of the shares in two joint-ventures, Cementos Especiales de las Islas, S.A. (CEISA) and Inprocoi, S.L.).

 

(4)

Our South America, Central America and the Caribbean segment includes our operations in Colombia and the operations listed in note 5 below; however, in the above table, our operations in Colombia are presented separately from our other operations in the segment for purposes of the presentation of our operations in the region.

 

98


Table of Contents

(5)

Our Rest of South/Central America and the Caribbean segment includes our operations in Costa Rica, Panama, the Dominican Republic, Nicaragua, Puerto Rico, Jamaica and Argentina and our trading activities in the Caribbean.

 

(6)

Our Africa and the Middle East segment includes our operations in Egypt and the operations listed in note 7 below.

 

(7)

Our Rest of Africa and the Middle East segment includes the operations in the UAE and Israel.

 

(8)

Our Asia segment includes the operations in the Philippines, as well as limited operations in China we acquired as a result of the Rinker acquisition and the operations listed in note 9 below. On October 1, 2009, we completed the sale of our operations in Australia, which had been included as a separate geographical segment following our 2007 acquisition of Rinker.

 

(9)

Our Rest of Asia segment includes our operations in Malaysia, Thailand, Bangladesh and other assets in the Asian region.

On a consolidated basis, our cement sales volumes decreased approximately 17%, from 78.5 million tons in 2008 to 65.1 million tons in 2009, and our ready-mix concrete sales volumes decreased approximately 24%, from 71.0 million cubic meters in 2008 to 53.9 million cubic meters in 2009. Our net sales decreased approximately 12%, from Ps225.7 billion in 2008 to Ps197.9 billion in 2009, and our operating income decreased approximately 39%, from Ps26.1 billion in 2008 to Ps15.8 billion in 2009.

The following tables present selected condensed financial information of net sales and operating income for each of our geographic segments for the years ended December 31, 2008 and 2009. Variations in net sales determined on the basis of Mexican Pesos include the appreciation or depreciation which occurred during the period between the local currencies of the countries in the regions vis-à-vis the Mexican Peso; therefore, such variations differ substantially from those based solely on the countries’ local currencies:

 

Geographic Segment

  Variations in
Local Currency(1)
 Approximate
Currency
Fluctuations,
Net of
Inflation
Effects
 Variations
    in Mexican    
Pesos
 Net Sales For the Year
Ended December 31,
 
     2008  2009 
         (in millions of Pesos) 

North America

      

Mexico

     -1% —        -1% Ps42,856   Ps42,339  

United States(2)

   -40% +14%    -26% 52,040   38,472  

Europe

      

Spain(3)

   -44%   +9%    -35% 17,493   11,308  

United Kingdom

   -19%   +3%    -16% 19,225   16,126  

Rest of Europe

   -19% +12%      -7% 49,819   46,532  

South/Central America and the Caribbean(4)

      

Venezuela

  N/A N/A  -100% 4,443     

Colombia

     -9% +10%      +1% 6,667   6,766  

Rest of South/Central America and the Caribbean(5)

   -39% +31%     +8% 13,044   14,031  

Africa and Middle East(6)

      

Egypt

  +27% +33%   +60% 5,219   8,371  

Rest of Africa and the Middle East(7)

   -23% +17%      -6% 6,831   6,425  

Asia(8)

      

Philippines

  +15% +17%   +32% 2,928   3,867  

Rest of Asia(9)

   -18% +16%      -2% 2,626   2,566  

Others(10)

   -45% +12%    -33% 12,362   8,334  
          

Net sales before eliminations

       -13% 235,553   205,137  

Eliminations from consolidation

     (9,888 (7,336
          

Consolidated net sales

       -12% Ps225,665   Ps197,801  
          

 

99


Table of Contents

Geographic Segment

  Variations in
Local
Currency(1)
  Approximate
Currency
Fluctuations,
Net of
Inflation
Effects
  Variations
in Mexican
Pesos
  Operating Income
For the Year Ended
December 31,
        2008  2009
                              (in millions of Pesos)

North America

                   

Mexico

    -2     —         -2   Ps14,254  Ps13,965

United States(2)

    -1,967     -3,997     5,964    -111   -6,731

Europe

                   

Spain(3)

    -55     +2     -53    3,883   1,836

United Kingdom

    +39     +1     +40    -801   -481

Rest of Europe

    -37     +12     -25    3,781   2,827

South/Central America and the Caribbean(4)

                   

Venezuela

    N/A       N/A       -100    958   —  

Colombia

    +4     +15     +19    2,235   2,662

Rest of South/Central America and the Caribbean(5)

    -32     +46     +14    2,622   3,002

Africa and Middle East(6)

                   

Egypt

    +19     +40     +59   Ps2,104  Ps3,335

Rest of Africa and the Middle East(7)

    11     +56     +45    494   715

Asia(8)

                   

Philippines

    +39     +27     +66    711   1,180

Rest of Asia(9)

    +85     +115     +200    27   81

Others(10)

    -45     -16     -61    -4,069   -6,551
                         

Consolidated operating income

              -39   Ps26,088  Ps15,840
                         

 

N/A = Not Applicable

 

(1)

For purposes of a geographic segment consisting of a region, the net sales and operating income data in local currency terms for each individual country within the region are first translated into Dollar terms at the exchange rates in effect as of the end of the reporting period. Variations for a region represent the weighted average change in Dollar terms based on net sales and operating income for the region.

 

(2)

On June 15, 2009, we sold three quarries (located in Nebraska, Wyoming and Utah) and our 49% joint venture interest in the operations of a quarry located in Granite Canyon, Wyoming.

 

(3)

On December 26, 2008, we sold our Canary Islands operations (consisting of cement and ready-mix concrete assets in Tenerife and 50% of the shares in two joint-ventures, Cementos Especiales de las Islas, S.A. (CEISA) and Inprocoi, S.L.).

 

(4)

Our South America, Central America and the Caribbean segment includes our operations in Venezuela, Colombia and the operations listed in note 5 below; however, in the above table, our operations in Venezuela and Colombia are presented separately from our other operations in the segment for purposes of the presentation of our operations in the region. Our consolidated financial statements for the year ended December 31, 2008 includes the results from operations relating to Venezuela for the seven-month period ended July 31, 2008 due to the expropriation of CEMEX Venezuela. See note 12A to our consolidated financial statements included elsewhere in this annual report.

 

(5)

Our Rest of South/Central America and the Caribbean segment includes our operations in Costa Rica, Panama, the Dominican Republic, Nicaragua, Puerto Rico, Jamaica and Argentina and our trading activities in the Caribbean.

 

(6)

Our Africa and the Middle East segment includes our operations in Egypt and the operations listed in note 7 below.

 

(7)

Our Rest of Africa and the Middle East segment includes our operations in the UAE and Israel.

 

100


Table of Contents

(8)

Our Asia segment includes our operations in the Philippines, as well as limited operations in China we acquired as a result of the Rinker acquisition and the operations listed in note 9 below. On October 1, 2009, we completed the sale of our operations in Australia, which had been included as a separate geographical segment following our 2007 acquisition of Rinker. See “Item 4 — Information on the Company — Asia — Sale of Our Australian Operations.” Our consolidated income statements present the results of our operations in Australia, net of income tax, for the nine-month period ended September 30, 2009, the twelve-month period ended December 31, 2008 and the six-month period ended December 31, 2007 in a single line item as “Discontinued operations.” See note 4B to our consolidated financial statements included elsewhere in this annual report.

 

(9)

Our Rest of Asia segment includes our operations in Malaysia, Thailand, Bangladesh and other assets in the Asian region.

 

(10)

Our Others segment includes our worldwide maritime trade operations, our information solutions company and other minor subsidiaries.

Net sales. Our consolidated net sales decreased approximately 12%, from approximately Ps225.6 billion in 2008 to Ps197.8 billion in 2009. The decrease in net sales was primarily attributable to lower volumes and prices mainly from our U.S. and Spanish operations. The infrastructure sector continues to be the main driver of demand in most of our markets. Our consolidated income statements present the results of our operations in Australia, net of income tax, for the nine-month period ended September 30, 2009, the twelve-month period ended December 31, 2008 and the six-month period ended December 31, 2007 in a single line item as “Discontinued operations.” Accordingly, our consolidated statement of cash flows for the year ended December 31, 2008 was reclassified. See note 4B to our consolidated financial statements included elsewhere in this annual report. Set forth below is a quantitative and qualitative analysis of the effects of the various factors affecting our net sales on a geographic segment basis.

Mexico

Our Mexican operations’ domestic cement sales volumes decreased approximately 4% in 2009 compared to 2008, and ready-mix concrete sales volumes decreased approximately 14% during the same period. Our Mexican operations’ net sales represented approximately 21% of our total net sales in 2009, in Peso terms, before eliminations resulting from consolidation. The residential and infrastructure sectors continue to be the main drivers of cement demand in the country. In 2009, activity from other construction sectors softened as they were affected by the overall challenging macroeconomic environment. Our Mexican operations’ cement export volumes, which represented approximately 3% of our Mexican cement sales volumes in 2009, decreased approximately 61% in 2009 compared to 2008, primarily as a result of lower export volumes to the United States. Of our Mexican operations’ total cement export volumes during 2009, 19% was shipped to the United States, 71% to Central America and the Caribbean and 10% to South America. Our Mexican operations’ average domestic sales price of cement increased approximately 2% in Peso terms in 2009 compared to 2008, and the average sales price of ready-mix concrete increased approximately 1% in Peso terms over the same period. For the year ended December 31, 2009, cement represented approximately 55%, ready-mix concrete approximately 22% and our aggregates and other businesses approximately 23% of our Mexican operations’ net sales before eliminations resulting from consolidation.

As a result of the decreases in domestic cement and ready-mix concrete sales volumes, partially offset by the increase in domestic cement and ready-mix concrete sales prices, our Mexican net sales, in Peso terms, declined slightly in 2009 compared to 2008.

United States

Our U.S. operations’ domestic cement sales volumes, which include cement purchased from our other operations, decreased approximately 32% in 2009 compared to 2008, and ready-mix concrete sales volumes decreased approximately 38% during the same period. The decreases in our U.S. operations’ domestic cement and ready-mix concrete sales volumes resulted primarily from significantly weaker demand in all our U.S. markets, as decreased confidence and lower activity across all sectors resulted in lower volumes. Overall construction activity weakened further as economic conditions continued to worsen and credit availability became

 

101


Table of Contents

extremely scarce. Our United States operations represented approximately 19% of our total net sales in 2009 in Peso terms, before eliminations resulting from consolidation. Our U.S. operations average sales price of domestic cement decreased approximately 6% in Dollar terms in 2009 compared to 2008, and the average sales price of ready-mix concrete decreased approximately 8% in Dollar terms over the same period. The decreases in average prices were primarily due to decreased demand as a result of recessionary economic conditions and tight credit availability. For the year ended December 31, 2009, cement represented approximately 31%, ready-mix concrete approximately 31% and our aggregates and other businesses approximately 38% of our United States operations’ net sales before eliminations resulting from consolidation.

As a result of the decreases in cement and ready-mix concrete sales volumes and average sales prices, net sales from our United States operations, in Dollar terms, decreased approximately 40% in 2009 compared to 2008. The decrease in net sales in the United States during 2009 compared to 2008 resulted from weaker demand in our U.S. markets, the recessionary economic conditions and tight credit availability.

Spain

Our Spanish operations’ domestic cement sales volumes decreased approximately 40% in 2009 compared to 2008, while ready-mix concrete sales volumes decreased approximately 44% during the same period. The decreases in domestic cement and ready-mix concrete sales volumes were the result of the country’s continued challenging economic environment. Overall economic activity continues to worsen and has negatively affected overall cement demand. No particular segment in the construction sector is experiencing growth. Additionally, infrastructure projects continue to be on hold given the lack of liquidity and overall tighter credit conditions. Our Spanish operations’ 2009 net sales represented approximately 5% of our total net sales in Peso terms, before eliminations resulting from consolidation. Our Spanish operations’ cement export volumes, which represented approximately 14% of our Spanish cement sales volumes in 2009, increased by approximately 77% in 2009 compared to 2008, primarily as a result of lower domestic sales and higher export volumes to Africa. Of our Spanish operations’ total cement export volumes in 2009, 7% was shipped to Europe and the Middle East, 90% to Africa, and 3% to other countries. Our Spanish operations’ average domestic sales price of cement decreased approximately 10% in Euro terms in 2009 compared to 2008, and the average price of ready-mix concrete decreased approximately 8% in Euro terms over the same period. For the year ended December 31, 2009, cement represented approximately 58%, ready-mix concrete approximately 22% and our aggregates and other businesses approximately 20% of our Spanish operations’ net sales before eliminations resulting from consolidation.

As a result of the decreases in domestic cement sales volumes and ready-mix concrete sales volumes, our Spanish net sales, in Euro terms, decreased approximately 44% in 2009 compared to 2008.

United Kingdom

Our United Kingdom operations’ domestic cement sales volumes decreased approximately 19% in 2009 compared to 2008, and ready-mix concrete sales volumes decreased approximately 25% during the same period. The decreases in domestic cement and ready-mix concrete sales volumes resulted primarily from a deteriorating macroeconomic environment in the United Kingdom. Lower liquidity has affected construction spending and the initiation of new projects in all construction market segments. The decrease in domestic cement demand during 2009 was primarily driven by less construction spending and fewer new projects. Our United Kingdom operations’ 2009 net sales represented approximately 8% of our total net sales in Peso terms, before eliminations resulting from consolidation. Our United Kingdom operations’ average domestic sales price of cement increased approximately 8% in Pound terms in 2009 compared to 2008, and the average price of ready-mix concrete increased approximately 2% in Pound terms over the same period. For the year ended December 31, 2009, cement represented approximately 16%, ready-mix concrete approximately 27% and our aggregates and other businesses approximately 57% of our United Kingdom operations’ net sales before eliminations resulting from consolidation.

 

102


Table of Contents

As a result of the decreases in domestic cement and ready-mix concrete sales volumes, net sales from our United Kingdom operations, in Pound terms, decreased approximately 19% in 2009 compared to 2008.

Rest of Europe

Our operations in our Rest of Europe segment in 2009 consisted of our operations in Germany, France, Croatia, Poland, Latvia, the Czech Republic, Ireland, Italy, Austria, Hungary, Portugal, Finland, Norway and Sweden. Our Rest of Europe operations’ domestic cement sales volumes decreased approximately 17% in 2009 compared to 2008, and ready-mix concrete sales volumes decreased approximately 17% during the same period. The decrease in domestic cement and ready-mix concrete sales volumes resulted primarily from a slowdown in the housing sector and delays in infrastructure projects as a result of the harsh winter. Our Rest of Europe operations’ net sales for the year ended December 31, 2009 represented approximately 23% of our total net sales in Peso terms, before eliminations resulting from consolidation. Our Rest of Europe operations’ average domestic sales price of cement decreased approximately 4% in Euro terms in 2009 compared to 2008, and the average price of ready-mix concrete decreased approximately 1% in Euro terms over the same period. For the year ended December 31, 2009, cement represented approximately 23%, ready-mix concrete approximately 47% and our aggregates and other businesses approximately 30% of our Rest of Europe operations’ net sales before eliminations resulting from consolidation.

As a result of the decreases in domestic cement and ready-mix concrete sales prices and sales volumes, net sales in the Rest of Europe, in Euro terms, decreased approximately 19% in 2009 compared to 2008. Set forth below is a discussion of sales volumes in Germany and France, the most significant countries in our Rest of Europe segment, based on net sales.

In Germany, domestic cement sales volumes decreased approximately 18% in 2009 compared to 2008, and ready-mix concrete sales volumes in those operations decreased approximately 9% during the same period. The decrease in domestic cement and ready-mix concrete sales volumes resulted primarily from lower demand in the non-residential and infrastructure sectors. Our German operations’ average domestic sales price of cement increased approximately 10% in Euro terms in 2009 compared to 2008, and the average price of ready-mix concrete increased approximately 4% in Euro terms over the same period. As a result of the decreases in domestic cement and ready-mix concrete sales volumes, net sales in Germany, in Euro terms, decreased approximately 11% in 2009 compared to 2008.

In France, ready-mix concrete sales volumes decreased approximately 18% in 2009 compared to 2008, primarily as a result of the continued challenging situation in the building materials sector. Activity from the residential and industrial and commercial sectors continues to be very weak. Our French operations’ average sales price of ready-mix concrete increased approximately 3% in Euro terms in 2009 compared to 2008. As a result of lower ready-mix concrete volumes, despite improved pricing, net sales in France, in Euro terms, decreased approximately 16% in 2009 compared to 2008.

For the reasons mentioned above, net sales before eliminations resulting from consolidation in our Rest of Europe operations, in Euro terms, decreased approximately 19% in 2009 compared to 2008.

South America, Central America and the Caribbean

Our operations in South America, Central America and the Caribbean in 2009 consisted of our operations in Colombia, Costa Rica, the Dominican Republic, Panama, Nicaragua, Puerto Rico, Jamaica and Argentina, as well as several cement terminals and other assets in other Caribbean countries and our trading operations in the Caribbean region. Most of these trading operations consist of the resale in the Caribbean region of cement produced by our operations in Mexico.

 

103


Table of Contents

Our South America, Central America and the Caribbean operations’ domestic cement sales volumes decreased approximately 30% in 2009 compared to 2008, and ready-mix concrete sales volumes decreased approximately 34% over the same period. The decrease in domestic cement and ready-mix concrete sales volumes is primarily attributable to lower economic activity and the consolidation of the results of operations from our operations in Venezuela for the seven-month period ended July 31, 2008 (prior to its expropriation by the Venezuelan government) . Our South America, Central American and the Caribbean operations’ average domestic sales price of cement increased approximately 8% in Dollar terms in 2009 compared to 2008, while the average sales price of ready-mix concrete decreased approximately 8% in Dollar terms over the same period. For the year ended December 31, 2009, our South America, Central America and the Caribbean operations represented approximately 10% of our total net sales in Peso terms, before eliminations resulting from consolidation. As a result of the decreases in domestic cement and ready-mix concrete sales volumes, net sales in our South America, Central America and the Caribbean operations, in Dollar terms, decreased approximately 32% in 2009 compared to 2008. For the year ended December 31, 2009, cement represented approximately 68%, ready-mix concrete approximately 21% and our aggregates and other businesses approximately 11% of our South and Central America and the Caribbean operations’ net sales before eliminations resulting from consolidation. Set forth below is a discussion of sales volumes in Colombia, the most significant country in our South America, Central America and the Caribbean segment, based on net sales.

Our Colombian operations’ cement volumes decreased approximately 6% in 2009 compared to 2008, and ready-mix concrete sales volumes decreased approximately 17% during the same period. The decreases in sales volumes resulted primarily from lower economic activity, especially in the self-construction and low income sectors. For the year ended December 31, 2009, Colombia represented approximately 3% of our total net sales in Peso terms, before eliminations resulting from consolidation. Our Colombian operations’ average domestic sales price of cement increased approximately 10% in Colombian Peso terms in 2009 compared to 2008, while the average price of ready-mix concrete decreased approximately 6% in Colombian Peso terms over the same period. As a result of the decreases in domestic cement and ready-mix concrete sales volumes, partially offset by the increase in domestic cement and ready-mix concrete sales prices, net sales of our Colombian operations, in Colombian Peso terms, decreased approximately 9% in 2009 compared to 2008. For the year ended December 31, 2009, cement represented approximately 64%, ready-mix concrete approximately 24% and our aggregates and other businesses approximately 12% of our Colombian operations’ net sales before eliminations resulting from consolidation.

Our Rest of South and Central America and the Caribbean operations’ cement volumes decreased approximately 40% in 2009 compared to 2008, and ready-mix concrete sales volumes decreased approximately 43% during the same period, mainly as a result of the expropriation of CEMEX Venezuela in 2008. For the year ended December 31, 2008, our net sales from our Rest of South and Central America and the Caribbean operations included the results of operations from our operations in Venezuela for the seven-month period ended July 31, 2008 (prior to its expropriation by the Venezuelan government). For the year ended December 31, 2009, the Rest of South and Central America and the Caribbean represented approximately 7% of our total net sales in Peso terms, before eliminations resulting from consolidation. Our Rest of South and Central America and the Caribbean operations’ average domestic sales price of cement increased approximately 8% in Dollar terms in 2009 compared to 2008, and the average sales price of ready-mix concrete increased approximately 6% in Dollar terms over the same period. For these reasons, net sales of our Rest of South and Central America and the Caribbean operations, in Dollar terms, decreased approximately 39% in 2009 compared to 2008. For the year ended December 31, 2009, cement represented approximately 70%, ready-mix concrete approximately 19% and our other businesses approximately 11% of our Rest of South and Central America and the Caribbean operations’ net sales before eliminations resulting from consolidation.

For the reasons mentioned above, net sales before eliminations resulting from consolidation in our South and Central America and the Caribbean operations, in Dollar terms, decreased approximately 32% in 2009 compared to 2008.

 

104


Table of Contents

Africa and the Middle East

Our operations in Africa and the Middle East consist of our operations in Egypt, the most significant operations in this geographic segment, and the UAE and Israel. Our Africa and Middle East operations’ domestic cement sales volumes increased approximately 22% in 2009 compared to 2008, and ready-mix concrete sales volumes decreased approximately 14% during the same period. The increase in domestic cement sales volumes was primarily as a result of the increase in sales volumes in our Egyptian operations. For the year ended December 31, 2009, Africa and the Middle East represented approximately 7% of our total net sales in Peso terms, before eliminations resulting from consolidation. Our Africa and the Middle East operations’ average domestic sales price of cement increased approximately 8% in Dollar terms in 2009, and the average price of ready-mix concrete decreased approximately 8% in Dollar terms over the same period. For the year ended December 31, 2009, cement represented approximately 53%, ready-mix concrete approximately 36% and our other businesses approximately 11% of our African and the Middle Eastern operations’ net sales before eliminations resulting from consolidation.

Our Egyptian operations’ domestic cement sales volumes increased approximately 13% in 2009 compared to 2008, and Egyptian ready-mix concrete sales volumes increased approximately 9% during the same period. The increases in volumes resulted primarily from the positive trend in the informal residential and infrastructure sectors, which led to higher sales volumes of building materials. The high-income housing sector started to slow down in response to the macroeconomic situation, while the self-construction sector maintained its stability. For the year ended December 31, 2009, Egypt represented approximately 4% of our total net sales in Peso terms, before eliminations resulting from consolidation. The average domestic sales price of cement increased approximately 13% in Egyptian pound terms in 2009 compared to 2008, and ready-mix concrete sales prices increased approximately 12% in Egyptian pound terms. During 2009, our Egyptian operations did not export any cement as production was only directed to meet increased domestic demand. As a result of the increases in domestic cement and ready-mix concrete sales volumes and sales prices, net sales of our Egyptian operations, in Egyptian pound terms, increased approximately 27% in 2009 compared to 2008. For the year ended December 31, 2009, cement represented approximately 89%, ready-mix concrete approximately 9% and our other businesses approximately 2% of our Egyptian operations’ net sales before eliminations resulting from consolidation.

Our Rest of Africa and the Middle East operations’ ready-mix concrete sales volumes decreased approximately 17% in 2009 compared to 2008 primarily as a result of economic conditions, which have had a negative effect on the commercial and residential sectors, and the average ready-mix concrete sales price decreased approximately 3%, in Dollar terms, in 2009 compared to 2008. For the year ended December 31, 2009, the UAE and Israel represented approximately 3% of our total net sales in Peso terms, before eliminations resulting from consolidation. As a result of the decreases in ready-mix concrete average sales price and sales volumes, net sales of our Rest of Africa and the Middle East operations, in Dollar terms, decreased approximately 23% in 2009 compared to 2008. The decrease in net sales, in Dollar terms, in our Rest of Africa and the Middle East operations was due to a 4% decrease in net sales in Israel and a 36% decrease in net sales in the UAE. They represent 66% and 34%, respectively, of our Rest of Africa and the Middle East operations. For the year ended December 31, 2009, cement represented approximately 12%, ready-mix concrete represented approximately 66% and our other businesses approximately 22% of our Rest of Africa and the Middle East operations’ net sales before eliminations resulting from consolidation.

As a result of the decreases in ready-mix concrete average sales price and sales volumes in our Rest of Africa and Middle East operations, partially offset by the increase in average sales price and sales volumes in our Egyptian operations, net sales before eliminations resulting from consolidation in our Rest of Africa and the Middle East operations, in Dollar terms, decreased approximately 2% in 2009 compared to 2008.

 

105


Table of Contents

Asia

Our operations in Asia in 2009 consisted of our operations in the Philippines, Thailand, Bangladesh, Taiwan, Malaysia, and the operations we acquired from Rinker in China. Our Asian operations’ domestic cement sales volumes remained flat in 2009 compared to 2008. Our Asian operations’ ready-mix concrete sales volumes decreased approximately 18% in 2009 compared to 2008, primarily as a result of the decrease in our ready-mix concrete sales volumes in our Malaysian operations. The average sales price of domestic cement increased 1% and the average sales price of ready-mix concrete in our Asian operations remained flat in Dollar terms in 2009 compared to 2008. The main drivers of demand in the segment continue to be the commercial and infrastructure sectors.

For the year ended December 31, 2009, Asia represented approximately 3% of our total net sales in Peso terms, before eliminations resulting from consolidation. Our Asian operations’ cement export volumes, which represented approximately 16% of our Asian operations’ cement sales volumes in 2009, decreased approximately 12% in 2009 compared to 2008 primarily due to decreased cement demand in the Europe region. Of our Asian operations’ total cement export volumes during 2009, approximately 21% was shipped to Africa, 57% was shipped to Europe and 22% to southeast Asia. For the year ended December 31, 2009, cement represented approximately 70%, ready-mix concrete approximately 24% and our other businesses approximately 6% of our Asian operations’ net sales before eliminations resulting from consolidation.

Our Philippines operations’ domestic cement volumes increased approximately 9% in 2009 compared to 2008. For the year ended December 31, 2009, the Philippines represented approximately 2% of our total net sales in Peso terms, before eliminations resulting from consolidation. Our Philippines operations’ average domestic sales price of cement increased approximately 7% in Philippine Peso terms in 2009 compared to 2008. As a result, net sales of our Philippines operations, in Philippine Peso terms, increased approximately 15% in 2009 compared to 2008. For the year ended December 31, 2009, cement represented 100% of our Philippine operations’ net sales before eliminations resulting from consolidation.

Our Rest of Asia operations’ ready-mix concrete sales volumes, which include our Malaysian operations (representing nearly all our ready-mix concrete sales volumes in the Rest of Asia region), decreased approximately 18% in 2009 compared to 2008 due to the finalization of large infrastructure projects and reduced exports. The average sales price of ready-mix concrete remained flat, in Dollar terms, during 2009. For the reasons mentioned above, net sales of our Rest of Asia operations, in Dollar terms, decreased approximately 18% in 2009 compared to 2008. For the year ended December 31, 2009, cement represented approximately 28%, ready-mix concrete approximately 57% and our other businesses approximately 15% of our Rest of Asia operations’ net sales before eliminations resulting from consolidation.

For the reasons described above, our Asian operations’ net sales before eliminations resulting from consolidation, in Dollar terms, decreased approximately 4% in 2009 compared to 2008.

On October 1, 2009, we completed the sale of our operations in Australia to a subsidiary of Holcim Ltd. for approximately A$2.02 billion (approximately U.S.$1.7 billion). Our consolidated income statements present the results of our operations in Australia, net of income tax, for the nine-month period ended September 30, 2009, the twelve-month period ended December 31, 2008 and the six-month period ended December 31, 2007 in a single line item as “Discontinued operations.” Accordingly, our consolidated statement of cash flows for the year ended December 31, 2008 was reclassified. See note 4B to our consolidated financial statements included elsewhere in this annual report.

 

106


Table of Contents

Others

Our Others segment includes our worldwide cement, clinker and slag trading operations, our information technology solutions company and other minor subsidiaries. Net sales of our Others segment decreased approximately 45% before eliminations resulting from consolidation in 2009 compared to 2008 in Dollar terms, primarily as a result of a decrease of approximately 54% in our worldwide cement, clinker and slag trading operations and a decrease of approximately 17% in sales by our information technology solutions company. For the year ended December 31, 2009, our trading operations’ net sales represented approximately 48%, and our information technology solutions company 32%, of our Others segment’s net sales.

Cost of Sales. Our cost of sales, including depreciation, decreased approximately 9%, from Ps154 billion in 2008 to Ps139.7 billion in 2009, primarily due to the decrease in sales volumes mentioned above. As a percentage of net sales, cost of sales increased from 68% in 2008 to 71% in 2009, mainly as a result of lower economies of scale due to lower volumes, especially in the United States, Spain and Mexico. In our cement and aggregates business, we have several producing plants and many selling points. Our cost of sales excludes freight expenses of finished products from our producing plants to our selling points, the expenses related to personnel and equipment comprising our selling network and those expenses related to warehousing at the points of sale, which were included as part of our administrative and selling expenses line item in the amount of approximately Ps11.1 billion in 2008 and Ps9.3 billion in 2009. Likewise, cost of sales excludes freight expenses from the points of sale to the customers’ locations, which are included as part of our distribution expenses line item and which, for the years ended December 31, 2008 and 2009, represented expenses of approximately Ps13.4 billion and Ps13.7 billion, respectively. Cost of sales includes the expenses related to warehousing at the producing plants as well as transfer costs within our producing plants.

Gross Profit. For the reasons explained above, our gross profit decreased approximately 19%, from approximately Ps71.7 billion in 2008 to approximately Ps58.1 billion in 2009. As a percentage of net sales, gross profit decreased from approximately 32% in 2008 to 29% in 2009. In addition, our gross profit may not be directly comparable to those of other entities that include in cost of sales freight expenses of finished products from the producing plants to their selling points, and the costs related to their sales force and warehousing at the point of sale, which in CEMEX are included within administrative and selling expenses, and the cost associated with freight to the customers’ locations, which in CEMEX are included as part of our distribution expenses, and which in aggregate represented costs of approximately Ps24.4 billion in 2008 and approximately Ps22.9 billion in 2009.

Operating Expenses. Our operating expenses decreased approximately 7%, from approximately Ps45.6 billion in 2008 to Ps42.3 billion in 2009, mainly as a result of cost reduction initiatives. As a percentage of net sales, our operating expenses decreased approximately 1%, reflecting our cost reduction initiatives, partially mitigated by lower volumes in our operations year over year. Operating expenses include administrative, selling and distribution expenses. See note 3Q to our consolidated financial statements included elsewhere in this annual report.

Operating Income. For the reasons mentioned above, our operating income decreased approximately 39%, from approximately Ps26.1 billion in 2008 to approximately Ps15.8 billion in 2009. As a percentage of net sales, operating income decreased from approximately 12% in 2008 to 8% in 2009. Additionally, set forth below is a quantitative and qualitative analysis of the effects of the various factors affecting our operating income on a geographic segment basis.

Mexico

Our Mexican operations’ operating income decreased approximately 2%, from approximately Ps14.3 billion in 2008 to approximately Ps14 billion in 2009 in Peso terms. The decrease in operating income was primarily attributable to the decreases in domestic cement and ready-mix concrete sales volumes explained above.

 

107


Table of Contents

United States

Our U.S. operations’ operating loss increased substantially, from an operating loss of Ps111 million in 2008 to an operating loss of Ps6.7 billion in Peso terms. As mentioned above, the decrease in operating income resulted primarily from a significantly weaker demand in all our U.S. markets, as decreased confidence and lower activity across all sectors resulted in lower volumes. Overall construction activity weakened further as economic conditions continued to worsen and credit availability became extremely scarce.

Spain

Our Spanish operations’ operating income decreased approximately 53%, from approximately Ps3.9 billion in 2008 to Ps1.8 billion in 2009 in Peso terms. The decrease in operating income resulted primarily from the country’s continued challenging economic environment. Overall economic activity continues to worsen and has negatively affected overall cement demand. No particular segment in the construction sector is experiencing growth. Additionally, infrastructure projects continue to be on hold given the lack of liquidity and overall tighter credit conditions.

United Kingdom

Our United Kingdom operations’ operating loss decreased approximately 40%, from a loss of Ps801 million in 2008 to a loss of Ps481 million in 2009 in Peso terms. The decrease in the operating loss of our United Kingdom operations during 2009 compared to 2008 resulted primarily from a decrease in cost of sales (variable and fixed) of 21% in Pound terms (from £716 million in 2008 to £564 million in 2009). Also in 2009, operating expenses decreased 17% in Pound terms as a result of cost and expense reductions to adjust our operations to the current market conditions.

Rest of Europe

Our Rest of Europe operations’ operating income decreased approximately 25%, from approximately Ps3.8 billion in 2008 to Ps2.8 billion in 2009 in Peso terms and approximately 37% in Euro terms. The decrease in our Rest of Europe operations’ operating income resulted from the decrease in net sales from our French and Germany operations.

In Germany, operating income increased approximately 73%, from Ps419 million in 2008 to Ps724 million in 2009 in Peso terms. The increase resulted primarily from a decrease in cost of sales of 12% in Euro terms. Additionally, in 2009, operating expenses decreased 11% in Euro terms, mainly as a result of our cost reduction efforts to adjust our operations to current market conditions.

In France, operating income decreased approximately 11%, from approximately Ps1.3 billion in 2008 to Ps1.1 billion in 2009 in Peso terms. The decrease resulted primarily from the decrease in ready-mix concrete sales volumes.

South America, Central America and the Caribbean

Our South America, Central America and the Caribbean operations’ operating income decreased approximately 3%, from approximately Ps5.8 billion in 2008 to approximately Ps5.7 billion in 2009 in Peso terms. In Dollar terms, operating income decreased approximately 22% for the same period. The decrease in operating income was primarily attributable to the decreases in domestic cement and ready-mix concrete sales volumes, which was primarily attributable to lower economic activity and the consolidation of the results of operations from our operations in Venezuela for the seven-month period ended July 31, 2008 (prior to its expropriation by the Venezuelan government).

 

108


Table of Contents

In Colombia, operating income increased approximately 19%, from approximately Ps2.2 billion in 2008 to approximately Ps2.7 billion in 2009 in Peso terms. The increase resulted primarily from our cost reduction efforts to adjust our operations to the existing market conditions.

Africa and the Middle East

Our Africa and the Middle East operations’ operating income increased approximately 56%, from approximately Ps2.6 billion in 2008 to Ps4 billion in 2009 in Peso terms. In Dollar terms, the increase in operating income was approximately 10% during the same period. The increase in operating income resulted primarily from the increase in domestic cement and ready-mix concrete sales prices and sales volumes in our Egyptian operations.

Operating income from our Egyptian operations increased approximately 59%, from approximately Ps2.1 billion in 2008 to Ps3.3 billion in 2009, primarily as a result of increases in the average domestic cement and ready-mix concrete sales prices and sales volumes. Our Rest of Africa and the Middle East operations increased approximately 45%, from an operating income of Ps494 million in 2008 to an operating income of Ps715 million in 2009 in Peso terms. The increase in operating income in the Rest of Africa and the Middle East resulted primarily from a decrease in cost of sales and operating expenses in Israel and UAE.

Asia

Our Asia operations’ operating income increased approximately 71%, from Ps738 million in 2008 to approximately Ps1.3 billion in 2009 in Peso terms and increased approximately 33% in Dollar terms. The increase in operating income resulted primarily from the increase in our Philippines operations’ net sales, while cost of sales remained flat and operating expenses decreased 8% in Dollar terms as a result of our global cost-reduction efforts.

Our Philippines operating income increased approximately 66%, from Ps711 million in 2008 to approximately Ps1.2 billion in 2009 in Peso terms.

On October 1, 2009, we completed the sale of our operations in Australia to a subsidiary of Holcim Ltd. for approximately A$2.02 billion (approximately U.S.$1.7 billion). Our consolidated income statements present the results of our operations in Australia, net of income tax, for the nine-month period ended September 30, 2009, the twelve-month period ended December 31, 2008 and the six-month period ended December 31, 2007 in a single line item as “Discontinued operations.” Accordingly, our consolidated statement of cash flows for the year ended December 31, 2008 was reclassified. See note 4B to our consolidated financial statements included elsewhere in this annual report.

Others

Operating loss in our Others segment increased approximately 61%, from a loss of approximately Ps4.1 billion in 2008 to a loss of approximately Ps6.6 billion in 2009 in Peso terms, primarily explained by a decrease in operating income of 83% in our worldwide cement, clinker and slag trading operations.

Other Expenses, Net. Our other expenses, net, decreased significantly, from approximately Ps21.4 billion in 2008 to approximately Ps5.5 billion in 2009, primarily due to the 2008 impairment losses of goodwill and other long-lived assets in the amount of approximately Ps21.1 billion as described in note 12B to our consolidated financial statements included elsewhere in this annual report.

 

109


Table of Contents

The most significant items included under this caption in 2008 and 2009 are as follows:

 

   2008  2009 
   (in millions of Pesos) 

Impairment losses

  Ps(21,125 Ps(889

Restructuring costs

   (3,141  (1,100

Charitable contributions

   (174  (264

Current and deferred ESPS

   2,283    (8

Results from sales of assets and others, net

   754    (3,268
         
  Ps(21,403  (5,529
         

Comprehensive Financing Result. Pursuant to MFRS, the comprehensive financing result should measure the real cost (gain) of an entity’s financing, net of the foreign currency fluctuations and the inflationary effects on monetary assets and liabilities. In periods of high inflation or currency depreciation, significant volatility may arise and is reflected under this caption. Comprehensive financing income (expense) includes:

 

 

 

financial or interest expense on borrowed funds;

 

 

 

financial income on cash and temporary investments;

 

 

 

appreciation or depreciation resulting from the valuation of financial instruments, including derivative instruments and marketable securities, as well as the realized gain or loss from the sale or liquidation of such instruments or securities;

 

 

 

foreign exchange gains or losses associated with monetary assets and liabilities denominated in foreign currencies; and

 

 

 

beginning in 2008, gains and losses resulting from having monetary liabilities or assets exposed to inflation (monetary position result) in countries under high inflation environments. Until December 31, 2007, monetary position results were calculated on each country’s net monetary position despite the level of inflation.

 

   Year Ended December 31, 
   2008  2009 
   (in millions of Pesos) 

Comprehensive financing result:

   

Financial expense

  Ps(10,199 Ps(13,513

Financial income

  513   385  

Results from financial instruments

  (15,172 (2,127

Foreign exchange result

  (3,886 (266

Monetary position result

  418   415  
       

Comprehensive financing result

  Ps(28,326 Ps(15,106
       

Our comprehensive financing result improved from a loss of approximately Ps28.3 billion in 2008 to a loss of approximately Ps15.1 billion in 2009. The components of the change are shown above. Our financial expense increased approximately 32%, from approximately Ps10.2 billion in 2008 to approximately Ps13.5 billion in 2009. The increase was primarily attributable to the change in interest rates and the recognition of fees related to the Financing Agreement. Our financial income decreased 25%, from Ps513 million in 2008 to Ps385 million in 2009, primarily attributable to significantly lower interest rates. Our results from financial instruments improved significantly, from a loss of approximately Ps15.2 billion in 2008 to a loss of approximately Ps2.1 billion in

 

110


Table of Contents

2009. The decrease in our loss from financial instruments was primarily attributable to the closing of a significant portion of our derivatives instruments explained below. Our net foreign exchange result improved from a loss of approximately Ps3.9 billion in 2008 to a loss of Ps266 million in 2009, mainly due to the appreciation of the Mexican Peso and the Euro against the Dollar. Our monetary position result (generated by the recognition of inflation effects over monetary assets and liabilities) decreased approximately 1%, from a gain of Ps418 million during 2008 to a gain of Ps415 million during 2009.

During 2009, certain financing costs associated with the Financing Agreement were capitalized under MFRS. See note 12 to our consolidated financial statements included elsewhere in this annual report. In the U.S. GAAP reconciliation of our 2009 financial statements, we include a reconciliation item as some of these financing costs under U.S. GAAP should be expensed as incurred and recognized in our income statement. See note 25 to our consolidated financial statements included elsewhere in this annual report.

Derivative Financial Instruments. For the years ended December 31, 2008, our derivative financial instruments that had a potential impact on our comprehensive financing result consisted of foreign exchange derivative instruments (excluding our foreign exchange forward contracts designated as hedges of our net investment in foreign subsidiaries), interest rate swaps, cross-currency swaps, including our derivative instruments related to the issuance of the Perpetual Debentures by consolidated entities, equity forward contracts and interest rate derivatives related to energy projects as discussed in notes 13C and 13D to our consolidated financial statements included elsewhere in this annual report.

As required in the context of our renegotiation with our major lenders prior to entering into the Financing Agreement, during the first half of 2009, we closed a significant portion of our derivative instruments. Furthermore, during July 2009, we closed the Japanese Yen cross-currency swap derivatives associated with the Perpetual Debentures. Therefore, as of December 31, 2009, our derivative financial instruments that had a potential impact on our comprehensive financing result consisted of equity forward contracts, a forward instrument over the Total Return Index of the Mexican Stock Exchange and interest rate derivatives related to energy projects as discussed in note 13C to our consolidated financial statements included elsewhere in this annual report.

For the year ended December 31, 2009, we had a net loss of approximately Ps2.1 billion in the item “Results from financial instruments” as compared to a net loss of approximately Ps15.2 billion in 2008. The loss in 2009 is mainly attributable to the currency derivatives we held and closed during the year, offset by the positive result from changes in market value of the equity derivatives remaining in our portfolio.

Income Taxes. Our effective tax rate in 2008 and 2009 resulted in negative rates of 101.0% and 227.7%, respectively. Our income tax effect in the income statement, which is primarily comprised of income taxes plus deferred income taxes, decreased from an income of approximately Ps23 billion in 2008 to an income of approximately Ps10.6 billion in 2009, mainly attributable to an increase in taxable earnings in our Mexican and South American operations. Our current income tax expense increased 9%, from approximately Ps8 billion in 2008 to approximately Ps8.7 billion in 2009. Our deferred tax benefit decreased from approximately Ps31 billion in 2008 to approximately Ps19.3 billion in 2009. The decrease was primarily attributable to the utilization of tax loss carryforwards during the period, the increases in the statutory income tax rate in Mexico from 28% to 30% in future periods, as well as to the increase in valuation allowances relating to tax loss carryforwards. For the years ended December 31, 2008 and 2009, our statutory income tax rate was 28%. See “Item 3 — Key Information — Risk Factors — The new Mexican tax consolidation regime may have an adverse effect on cash flow, financial condition and net income.”

Consolidated Net Income. For the reasons described above, our consolidated net income (before deducting the portion allocable to non-controlling interest) for 2009 decreased approximately Ps674 million, or 29%, from approximately Ps2.3 billion in 2008 to approximately Ps1.7 billion in 2009. As a percentage of net sales, consolidated net income remained flat at approximately 1% in 2008 and 2009.

 

111


Table of Contents

Controlling Interest Net Income. Controlling interest net income represents the difference between our consolidated net income and non-controlling interest net income, which is the portion of our consolidated net income attributable to those of our subsidiaries in which non-associated third parties hold interests. Changes in non-controlling interest net income in any period reflect changes in the percentage of the stock of our subsidiaries held by non-associated third parties as of the end of each month during the relevant period and the consolidated net income attributable to those subsidiaries.

Non-controlling net income increased substantially, from Ps45 million in 2008 to Ps240 million in 2009, mainly as a result of a significant increase in the net income of the consolidated entities in which others have a non-controlling interest. As a result, the percentage of our consolidated net income allocable to non-controlling interests increased from 2% in 2008 to 15% in 2009. Controlling interest net income decreased by approximately 38% from approximately Ps2.3 billion in 2008 to approximately Ps1.4 billion in 2009. As a percentage of net sales, controlling interest net income remained flat in 2009 compared to 2008.

Year Ended December 31, 2008 Compared to Year Ended December 31, 2007

Summarized in the table below are the percentage (%) increases (+) and decreases (-) for the year ended December 31, 2008 compared to the year ended December 31, 2007 in our domestic cement and ready-mix concrete sales volumes as well as export sales volumes of cement and domestic cement and ready-mix concrete average prices for each of our geographic segments.

The financial information in the table below does not include the volume and price data for of our operations in Australia which were sold on October 1, 2009.

 

   Domestic Sales
Volumes
  Export Sales
Volumes
  Average Domestic Prices in
Local Currency(1)

Geographic Segment

  Cement  Ready-Mix
Concrete
  Cement  Cement  Ready-Mix
Concrete

North America

          

Mexico

    -4%    -6%      -8%    +5%    +4%

United States(2)

  -14%  -13%  N/A    -1%    -1%

Europe

          

Spain

  -30%  -26%  +302%    +4%    +4%

U.K.

  -16%  -21%  N/A    +8%    +8%

Rest of Europe

    -3%    -1%  N/A  +13%    +6%

South/Central America and the Caribbean(3)

          

Venezuela

  -42%  -44%    -80%    +9%  +18%

Colombia

    -3%    -4%  N/A    +9%    +7%

Rest of South/Central America and the Caribbean(4)

  Flat    +6%  N/A  +13%  +13%

Africa and the Middle East(5)

          

Egypt

    +8%  +15%  N/A  +23%  +39%

Rest of Africa and the Middle East(6)

  N/A    -2%  N/A  N/A  +36%

Asia(7)

          

Philippines

    -2%  N/A    -35%    +9%  N/A

Rest of Asia(8)

  Flat  +19%  N/A  +13%  +28%

 

N/A = Not Applicable

 

112


Table of Contents

(1)

Represents the average change in domestic cement and ready-mix concrete prices in local currency terms. For purposes of a geographic segment consisting of a region, the average prices in local currency terms for each individual country within the region are first translated into Dollar terms (except for the Rest of Europe region, which is translated first into Euros) at the exchange rates in effect as of the end of the reporting period. Variations for a region represent the weighted average change of prices in Dollar terms (except for the Rest of Europe region, which represent the weighted average change of prices in Euros) based on total sales volumes in the region.

 

(2)

Our cement and ready-mix concrete sales volumes and average prices in the United States for the year ended December 31, 2007 include the sales volumes and average prices of the cement and ready-mix concrete operations in the United States we acquired as a result of the Rinker acquisition for the six-month period ended December 31, 2007, except that the sales volumes and average prices relating to the assets we were required to divest as a result of the Rinker acquisition by the Antitrust Division of the United States Department of Justice are included only for the periods from January 1, 2007 through November 30, 2007 (with respect to the assets subject to divestiture owned by us prior to our acquisition of Rinker) and from July 1, 2007 through November 30, 2007 (with respect to the assets subject to divestiture owned by Rinker prior to our acquisition of Rinker).

 

(3)

Our South America, Central America and the Caribbean segment includes our operations in Venezuela, Colombia and the operations listed in note 4 below; however, in the above table, our operations in Venezuela and Colombia are presented separately from our other operations in the segment for purposes of the presentation of our operations in the region. Our consolidated financial statements for the year ended December 31, 2008 include the results from operations relating to Venezuela for the entire year ended December 31, 2007 and for only the seven-month period ended July 31, 2008 due to the expropriation of CEMEX Venezuela. See note 12A to our consolidated financial statements included elsewhere in this annual report.

 

(4)

Our Rest of South/Central America and the Caribbean segment includes our operations in Costa Rica, Panama, the Dominican Republic, Nicaragua, Puerto Rico, Jamaica and Argentina and our trading activities in the Caribbean.

 

(5)

Our Africa and the Middle East segment includes our operations in Egypt and the operations listed in note 6 below.

 

(6)

Our Rest of Africa and the Middle East segment includes the operations in the UAE and Israel.

 

(7)

Our Asia segment includes our operations in the Philippines, as well as the limited operations in China that we acquired as a result of the Rinker acquisition for the six-month period ended December 31, 2007 and the operations listed in note 8 below.

 

(8)

Our Rest of Asia segment includes our operations in Malaysia, Thailand, Bangladesh and other assets in the Asian region.

On a consolidated basis, our cement sales volumes decreased approximately 10%, from 87.3 million tons in 2007 to 78.5 million tons in 2008, and our ready-mix concrete sales volumes decreased approximately 8%, from 77.3 million cubic meters in 2007 to 71.0 million cubic meters in 2008. Our net sales decreased approximately 1%, from approximately Ps228.2 billion in 2007 to approximately Ps225.7 billion in 2008, and our operating income decreased approximately 17%, from Ps31.6 billion in 2007 to approximately Ps26.1 billion in 2008.

 

113


Table of Contents

The following tables present selected condensed financial information of net sales and operating income for each of our geographic segments for the years ended December 31, 2007 and 2008. Variations in net sales determined on the basis of Mexican Pesos include the appreciation or depreciation which occurred during the period between the local currencies of the countries in the regions vis-à-vis the Mexican Peso; therefore, such variations differ substantially from those based solely on the countries’ local currencies:

 

Geographic Segment

  Variations in
Local Currency
(1)
  Approximate
Currency
Fluctuations,
Net of
Inflation
Effects
  Variations
in Mexican
Pesos
  Net Sales
For the Year Ended
December 31,
 
        2007  2008 
            (in millions of Pesos) 

North America

         

Mexico

  +2%       —         +2%       41,814   42,856  

United States(2)

  -5%       —         -5%       54,607   52,040  

Europe

         

Spain

  -26%       —         -26%       23,781   17,493  

United Kingdom

  -8%       -6%       -14%       22,432   19,225  

Rest of Europe

  +4%       +2%       +6%       47,100   49,819  

South/Central America and the Caribbean(3)

         

Venezuela

  -38%       -1%       -39%       7,317   4,443  

Colombia

  +8%       +3%       +11%       6,029   6,667  

Rest of South/Central America and the Caribbean(4)

  +20%       +2%       +22%       10,722   13,044  

Africa and Middle East(5)

         

Egypt

  +35%       +5%       +40%       3,723   5,219  

Rest of Africa and the Middle East(6)

  +42%       +4%       +46%       4,666   6,831  

Asia(7)

         

Philippines

  Flat  -8%       -8%       3,173   2,928  

Rest of Asia(8)

  +25%       +2%       +27%       2,068   2,626  

Others(9)

  -32%       +1%       -31%       17,872   12,362  
             

Net sales before eliminations

      -4%       245,304   235,553  

Eliminations from consolidation

        (17,152 (9,888
             

Consolidated net sales

      -1%       228,152   225,665  
             

 

114


Table of Contents

Geographic Segment

  Variations in
Local Currency
(1)
  Approximate
Currency
Fluctuations,
Net of
Inflation
Effects
  Variations
in Mexican
Pesos
  Operating Income
For the Year Ended
December 31,
 
        2007  2008 
                  (in millions of Pesos) 

North America

             

Mexico

  +14           —           +14%    12,549   14,254  

United States(2)

  -99%       -3%         -102%    5,966   (111

Europe

             

Spain

  -35%       -1%         -36%    6,028   3,883  

United Kingdom

  -91%       +12%         -79%    (446 (801

Rest of Europe

  +27%       -12%         +15%    3,281   3,781  

South/Central America and the Caribbean(3)

             

Venezuela

  -49%       -2%         -51%    1,971   958  

Colombia

  +7%       +3%         +10%    2,037   2,235  

Rest of South/Central America and the Caribbean(4)

  +31%       +2%         +33%    1,975   2,622  

Africa and Middle East(5)

             

Egypt

  +33%       +4%         +37       1,534   2,104  

Rest of Africa and the Middle East(6)

  +1,053%       +15%         +1,068%    (51 494  

Asia(7)

             

Philippines

  -9%       -7%         -16%    851   711  

Rest of Asia(8)

  -7%       -11%         -18%    33   27  

Others(9)

  -11%       +10%         -1%    (4,118 (4,069
                  

Consolidated operating income

        -17%    31,610   26,088  
                  

 

N/A = Not Applicable

 

(1)

For purposes of a geographic segment consisting of a region, the net sales and operating income data in local currency terms for each individual country within the region are first translated into Dollar terms at the exchange rates in effect as of the end of the reporting period. Variations for a region represent the weighted average change in Dollar terms based on net sales and operating income for the region.

 

(2)

Our net sales and operating income in the United States for the year ended December 31, 2007 include the results of the cement and ready-mix concrete operations in the United States we acquired as a result of the Rinker acquisition for the six-month period ended December 31, 2007, except that the sales volumes and average prices relating to the assets we were required to divest as a result of the Rinker acquisition by the Antitrust Division of the United States Department of Justice are included only for the periods from January 1, 2007 through November 30, 2007 (with respect to the assets subject to divestiture owned by us prior to our acquisition of Rinker) and from July 1, 2007 through November 30, 2007 (with respect to the assets subject to divestiture owned by Rinker prior to our acquisition of Rinker).

 

(3)

Our South America, Central America and the Caribbean segment includes our operations in Venezuela, Colombia and the operations listed in note 4 below; however, in the above table, our operations in Venezuela and Colombia are presented separately from our other operations in the segment. Our consolidated financial statements for the year ended December 31, 2008 include the results from operations relating to Venezuela for the entire year ended December 31, 2007 and for only the seven-month period ended July 31, 2008 due to the expropriation of CEMEX Venezuela. See note 12A to our consolidated financial statements included elsewhere in this annual report.

 

(4)

Our Rest of South/Central America and the Caribbean segment includes our operations in Costa Rica, Panama, the Dominican Republic, Nicaragua, Puerto Rico, Jamaica and Argentina and our trading activities in the Caribbean.

 

115


Table of Contents

(5)

Our Africa and the Middle East segment includes our operations in Egypt and the operations listed in note 6 below.

 

(6)

Our Rest of Africa and the Middle East segment includes our operations in the UAE and Israel.

 

(7)

Our Asia segment includes our operations in the Philippines, as well as the limited operations in China we acquired as a result of the Rinker acquisition for the six-month period ended December 31, 2007 and the operations described in note 8 below.

 

(8)

Our Rest of Asia segment includes our operations in Malaysia, Thailand, Bangladesh and other assets in the Asian region.

 

(9)

Our Others segment includes our worldwide maritime trade operations, our information solutions company and other minor subsidiaries.

Net Sales. Our consolidated net sales decreased approximately 1%, from approximately Ps228.2 billion in 2007 to approximately Ps225.7 billion in 2008. The decrease in net sales was primarily attributable to the decreases shown in our main operating segments including Spain, the United Kingdom and the United States. The decreases in the United States were partially attributable to the consolidation of the results of our U.S. Rinker operations for an additional six months during 2008. These decreases were partially offset by an increase in net sales in our Africa and Middle East segment. Set forth below is a quantitative and qualitative analysis of the effects of the various factors affecting our net sales on a geographic segment basis.

Mexico

Our Mexican operations’ domestic cement sales volumes decreased approximately 4% in 2008 compared to 2007, and ready-mix concrete sales volumes decreased approximately 6% during the same period. Our Mexican operations’ net sales represented approximately 19% of our total net sales in 2008, in Peso terms, before eliminations resulting from consolidation. The residential and infrastructure sectors continue to be the main drivers of cement demand in the country. In 2008, activity from other construction sectors started to soften as they were affected by the overall challenging macroeconomic environment. Our Mexican operations’ cement export volumes, which represented approximately 7% of our Mexican cement sales volumes in 2008, decreased approximately 8% in 2008 compared to 2007, primarily as a result of lower export volumes to the United States. Of our Mexican operations’ total cement export volumes during 2008, 56% was shipped to the United States, 37% to Central America and the Caribbean and 7% was shipped to South America. Our Mexican operations’ average domestic sales price of cement increased approximately 5% in Peso terms in 2008 compared to 2007, and the average sales price of ready-mix concrete increased approximately 4% in Peso terms over the same period. For the year ended December 31, 2008, cement represented approximately 57%, ready-mix concrete approximately 26% and our aggregates and other businesses approximately 17% of our Mexican operations’ net sales before eliminations resulting from consolidation.

As a result of the increases in average domestic cement and ready-mix concrete sales prices, partially offset by decreases in cement and ready-mix concrete sales volumes, our Mexican net sales, in Peso terms, increased approximately 2% in 2008 compared to 2007.

United States

Our U.S. operations’ domestic cement sales volumes, which include cement purchased from our other operations, decreased approximately 14% in 2008 compared to 2007, and ready-mix concrete sales volumes decreased approximately 13% during the same period, including the consolidation of the results of Rinker operations in such country for an additional six months during 2008. The decreases in our U.S. operations’ domestic cement and ready-mix concrete sales volumes resulted primarily from significantly weaker demand in all of our U.S. markets, as decreased confidence and lower activity across all sectors resulted in lower volumes. Overall construction activity weakened further as economic conditions continued to worsen and credit availability became very scarce. Our United States operations represented approximately 23% of our total net sales in 2008 in Peso terms, before eliminations resulting

 

116


Table of Contents

from consolidation. Our U.S. operations average sales price of domestic cement decreased approximately 1% in Dollar terms in 2008 compared to 2007, and the average sales price of ready-mix concrete decreased approximately 1% in Dollar terms over the same period. The decreases in average prices were primarily due to decreased demand as a result of recessionary economic conditions and tight credit availability. For the year ended December 31, 2008, cement represented approximately 27%, ready-mix concrete approximately 30% and our aggregates and other businesses approximately 43% of our United States operations’ net sales before eliminations resulting from consolidation.

As a result of the decreases in cement and ready-mix concrete sales volumes and average sales prices, net sales from our United States operations, in Dollar terms, decreased approximately 5% in 2008 compared to 2007. The decrease in net sales in the United States during 2008 compared to 2007 resulted from weaker demand in our U.S. markets, the recessionary economic conditions and tight credit availability.

Spain

Our Spanish operations’ domestic cement sales volumes decreased approximately 30% in 2008 compared to 2007, while ready-mix concrete sales volumes decreased approximately 26% during the same period. The decreases in domestic cement and ready-mix concrete sales volumes were the result of the country’s continued challenging economic environment. Our Spanish operations’ 2008 net sales represented approximately 8% of our total net sales in Peso terms, before eliminations resulting from consolidation. Our Spanish operations’ cement export volumes, which represented approximately 5% of our Spanish cement sales volumes in 2008, increased substantially by approximately 302% in 2008 compared to 2007, primarily as a result of sales of cement for the North of Africa and the Mediterranean markets. Of our Spanish operations’ total cement export volumes in 2008, 27% was shipped to Europe and the Middle East, 72% to Africa, and 1% to other countries. Our Spanish operations’ average domestic sales price of cement increased approximately 4% in Euro terms in 2008 compared to 2007, and the average price of ready-mix concrete increased approximately 4% in Euro terms over the same period. For the year ended December 31, 2008, cement represented approximately 54%, ready-mix concrete approximately 24% and our other businesses approximately 22% of our Spanish operations’ net sales before eliminations resulting from consolidation.

As a result of the decreases in domestic cement sales volumes and ready-mix concrete sales volumes, partially offset by increases in average domestic cement and ready-mix concrete sales prices, our Spanish net sales, in Euro terms, decreased approximately 26% in 2008 compared to 2007.

United Kingdom

Our United Kingdom operations’ domestic cement sales volumes decreased approximately 16% in 2008 compared to 2007, and ready-mix concrete sales volumes decreased approximately 21% during the same period. The decreases in domestic cement and ready-mix concrete sales volumes resulted primarily from a deteriorating macroeconomic environment in the United Kingdom. Lower liquidity affected construction spending and the initiation of new projects in all market segments. The decrease in the domestic cement demand during 2008 was primarily driven by less construction spending and fewer new projects. Our United Kingdom operations’ 2008 net sales represented approximately 9% of our total net sales in Peso terms, before eliminations resulting from consolidation. Our United Kingdom operations’ average domestic sales price of cement increased approximately 8% in Pound terms in 2008 compared to 2007, and the average price of ready-mix concrete increased approximately 8% in Pound terms over the same period. For the year ended December 31, 2008, cement represented approximately 14%, ready-mix concrete approximately 29% and our aggregates and other businesses approximately 57% of our United Kingdom operations’ net sales before eliminations resulting from consolidation.

As a result of the decreases in domestic cement and ready-mix concrete sales volumes, partially offset by increases in average domestic cement and ready-mix concrete sales prices, net sales from our United Kingdom operations, in Pound terms, decreased approximately 8% in 2008 compared to 2007.

 

117


Table of Contents

Rest of Europe

Our operations in our Rest of Europe segment in 2008 consisted of our operations in Germany, France, Croatia, Poland, Latvia, the Czech Republic, Ireland, Italy, Austria, Hungary, Portugal, Finland, Norway and Sweden. Our Rest of Europe operations’ domestic cement sales volumes decreased approximately 3% in 2008 compared to 2007, and ready-mix concrete sales volumes decreased approximately 1% during the same period. The decrease in domestic cement and ready-mix concrete sales volumes resulted primarily from a general decline in activity in the residential, non-residential and infrastructure sectors, which was partially offset by increases in our domestic cement and ready-mix concrete sales volumes in our German operations. Our Rest of Europe operations’ net sales for the year ended December 31, 2008 represented approximately 22% of our total net sales in Peso terms, before eliminations resulting from consolidation. Our Rest of Europe operations’ average domestic sales price of cement increased approximately 13% in Euro terms in 2008 compared to 2007, and the average price of ready-mix concrete increased approximately 6% in Euro terms over the same period. For the year ended December 31, 2008, cement represented approximately 25%, ready-mix concrete approximately 47% and our other businesses approximately 28% of our Rest of Europe operations’ net sales before eliminations resulting from consolidation.

As a result of the increases in average domestic cement and ready-mix concrete sales prices, partially offset by decreases in domestic cement and ready-mix concrete sales volumes, net sales in the Rest of Europe, in Euro terms, increased approximately 4% in 2008 compared to 2007. Set forth below is a discussion of sales volumes in Germany and France, the most significant countries in our Rest of Europe segment, based on net sales.

In Germany, domestic cement sales volumes increased approximately 4% in 2008 compared to 2007, and ready-mix concrete sales volumes in those operations increased approximately 5% during the same period. The increase in domestic cement and ready-mix concrete sales volumes resulted primarily from the non-residential and infrastructure sectors. Our German operations’ average domestic sales price of cement increased approximately 11% in Euro terms in 2008 compared to 2007, and the average price of ready-mix concrete increased approximately 5% in Euro terms over the same period. As a result of the increases in domestic cement and ready-mix concrete sales volumes and average sales prices, net sales in Germany, in Euro terms, increased approximately 9% in 2008 compared to 2007.

In France, ready-mix concrete sales volumes remained flat in 2008 compared to 2007, primarily as a result of weaker economic conditions translating into a decline of demand in all sectors. Our French operations’ average sales price of ready-mix concrete increased approximately 5% in Euro terms in 2008 compared to 2007. As a result of the increase in the average sales price of ready-mix concrete, net sales in France, in Euro terms, increased approximately 6% in 2008 compared to 2007.

For the reasons mentioned above, net sales before eliminations resulting from consolidation in our Rest of Europe operations, in Euro terms, increased approximately 4% in 2008 compared to 2007.

South America, Central America and the Caribbean

Our operations in South America, Central America and the Caribbean in 2008 consisted of our operations in Venezuela (until the Venezuelan government’s expropriation), Colombia, Costa Rica, the Dominican Republic, Panama, Nicaragua, Puerto Rico, Jamaica and Argentina, as well as several cement terminals and other assets in other Caribbean countries and our trading operations in the Caribbean region. Most of these trading operations consist of the resale in the Caribbean region of cement produced by our operations in Venezuela (until the Venezuelan government’s expropriation) and Mexico.

 

118


Table of Contents

Our South America, Central America and the Caribbean operations’ domestic cement sales volumes decreased approximately 13% in 2008 compared to 2007, and ready-mix concrete sales volumes decreased approximately 10% over the same period. The decrease in domestic cement and ready-mix concrete sales volumes is primarily attributable to lower economic activity. Our South America, Central American and the Caribbean operations’ average domestic sales price of cement increased approximately 15% in Dollar terms in 2008 compared to 2007 due to better market conditions, while the average sales price of ready-mix concrete increased approximately 11% in Dollar terms over the same period. For the year ended December 31, 2008, our South America, Central America and the Caribbean operations represented approximately 11% of our total net sales in Peso terms, before eliminations resulting from consolidation. As a result of the increases in average domestic cement and ready-mix concrete sales prices, partially offset by decreases in domestic cement and ready-mix concrete sales volumes, net sales in our South America, Central America and the Caribbean operations, in Dollar terms, increased approximately 2% in 2008 compared to 2007. For the year ended December 31, 2008, cement represented approximately 65%, ready-mix concrete approximately 25% and our aggregates and other businesses approximately 10% of our South and Central America and the Caribbean operations’ net sales before eliminations resulting from consolidation. Set forth below is a discussion of sales volumes in Colombia, the most significant country in our South America, Central American and the Caribbean segment, based on net sales.

Our Colombian operations’ cement volumes decreased approximately 3% in 2008 compared to 2007, and ready-mix concrete sales volumes decreased approximately 4% during the same period. The decreases in sales volumes resulted primarily from lower economic activity, especially in the self-construction and low income sectors. For the year ended December 31, 2008, Colombia represented approximately 3% of our total net sales in Peso terms, before eliminations resulting from consolidation. Our Colombian operations’ average domestic sales price of cement increased approximately 9% in Colombian Peso terms in 2008 compared to 2007, and the average price of ready-mix concrete increased approximately 7% in Colombian Peso terms over the same period. As a result of the increases in average domestic cement and ready-mix concrete sales prices, partially offset by decreases in domestic cement and ready-mix concrete sales volumes, net sales of our Colombian operations, in Colombian Peso terms, increased approximately 8% in 2008 compared to 2007. For the year ended December 31, 2008, cement represented approximately 54%, ready-mix concrete approximately 27% and our aggregates and other businesses approximately 19% of our Colombian operations’ net sales before eliminations resulting from consolidation.

Our Rest of South and Central America and the Caribbean operations’ cement volumes remained flat in 2008 compared to 2007, and ready-mix concrete sales volumes increased approximately 6% during the same period. For the year ended December 31, 2008, the Rest of South and Central America and the Caribbean represented approximately 6% of our total net sales in Peso terms, before eliminations resulting from consolidation. Our Rest of South and Central America and the Caribbean operations’ average domestic sales price of cement increased approximately 13% in Dollar terms in 2008 compared to 2007, and the average sales price of ready-mix concrete increased approximately 13% in Dollar terms over the same period. As a result of the increases in ready-mix concrete sales volumes and increases in average domestic cement and ready-mix concrete sales prices, net sales of our Rest of South and Central America and the Caribbean operations, in Dollar terms, increased approximately 20% in 2008 compared to 2007. For the year ended December 31, 2008, cement represented approximately 71%, ready-mix concrete approximately 22% and our other businesses approximately 7% of our Rest of South and Central America and the Caribbean operations’ net sales before eliminations resulting from consolidation.

For the reasons mentioned above, net sales before eliminations resulting from consolidation in our South and Central America and the Caribbean operations, in Dollar terms, increased approximately 2% in 2008 compared to 2007.

Africa and the Middle East

Our operations in Africa and the Middle East consist of our operations in Egypt, the UAE and Israel. Our Africa and Middle East operations’ domestic cement sales volumes increased approximately 8% in 2008 compared to 2007, and ready-mix concrete sales volumes remained flat during the same period. The increase in domestic cement sales volumes increased primarily as a result of the increase in demand in our Egyptian operations. For the year ended December 31, 2008, Africa and the Middle East represented approximately 5% of our total net sales in Peso terms, before eliminations resulting from consolidation. Our Africa and the Middle

 

119


Table of Contents

East operations’ average domestic sales price of cement increased approximately 28% in Dollar terms in 2008, and the average price of ready-mix concrete increased approximately 36% in Dollar terms over the same period. For the year ended December 31, 2008, cement represented approximately 37%, ready-mix concrete approximately 46% and our other businesses approximately 17% of our African and the Middle East operations’ net sales before eliminations resulting from consolidation.

Our Egyptian operations’ domestic cement sales volumes increased approximately 8% in 2008 compared to 2007, and Egyptian ready-mix concrete sales volumes increased approximately 15% during the same period. The increases in volumes resulted primarily from higher demand after the holidays and lower steel prices which had a positive effect on cement consumption. The high-income housing sector started to slow down in response to the macroeconomic situation, while the self-construction sector maintained its stability. For the year ended December 31, 2008, Egypt represented approximately 2% of our total net sales in Peso terms, before eliminations resulting from consolidation. The average domestic sales price of cement increased approximately 23% in Egyptian pound terms in 2008 compared to 2007, and ready-mix concrete sales prices increased approximately 39% in Egyptian pound terms. During 2008 our Egyptian operations did not export any cement as production was only directed to meet increased domestic demand. As a result of increases in domestic cement sales volumes and sales prices, net sales of our Egyptian operations, in Egyptian pound terms, increased approximately 35% in 2008 compared to 2007. For the year ended December 31, 2008, cement represented approximately 89%, ready-mix concrete approximately 9% and our other businesses approximately 2% of our Egyptian operations’ net sales before eliminations resulting from consolidation.

Our Rest of Africa and the Middle East operations’ ready-mix concrete sales volumes decreased approximately 2% in 2008 compared to 2007 primarily as a result of adverse weather conditions in 2008 relative to 2007 and the implementation of a client selection process to reduce the risk of uncollectible accounts, and the average ready-mix concrete sales price increased approximately 36%, in Dollar terms, in 2008 compared to 2007. For the year ended December 31, 2008, the UAE and Israel represented approximately 3% of our total net sales in Peso terms, before eliminations resulting from consolidation. As a result of the increase in ready-mix concrete sales prices partially offset by the decrease in ready-mix concrete volumes, net sales of our Rest of Africa and the Middle East operations, in Dollar terms, increased approximately 42% in 2008 compared to 2007. The increase in net sales, in Dollar terms, in our Rest of Africa and the Middle East operations was due to a 52% increase in net sales in Israel and a 30% increase in net sales in the UAE. They represent 59% and 41% respectively of our Rest of Africa and the Middle East operations. For the year ended December 31, 2008, ready-mix concrete represented approximately 73% and our other businesses approximately 27% of our Rest of Africa and the Middle East operations’ net sales before eliminations resulting from consolidation.

As a result of increases in average ready-mix concrete sales volumes and domestic cement and ready-mix concrete sales prices, net sales before eliminations resulting from consolidation in our Africa and the Middle East operations, in Dollar terms, increased approximately 41% in 2008 compared to 2007.

Asia

Our operations in Asia consist of our operations in the Philippines, Thailand, Bangladesh, Taiwan, Malaysia, and the limited operations we acquired from Rinker in China. Our Asian operations’ domestic cement sales volumes decreased approximately 1% in 2008 compared to 2007. Our Asian operations’ ready-mix concrete sales volumes increased approximately 19% in 2008 compared to 2007, primarily due to the consolidation of the results of the operations we acquired from Rinker in China for an additional six months in 2008 compared to 2007. The average sales price of ready-mix concrete in our Asian operations increased by approximately 28% in Dollar terms in 2008 compared to 2007. The main drivers of demand in the segment continue to be the commercial and infrastructure sectors.

 

120


Table of Contents

For the year ended December 31, 2008, Asia represented approximately 2% of our total net sales in Peso terms, before eliminations resulting from consolidation. Our Asian operations’ cement export volumes, which represented approximately 21% of our Asian operations’ cement sales volumes in 2008, decreased approximately 35% in 2008 compared to 2007 primarily due to decreased cement demand in the Europe region. Of our Asian operations’ total cement export volumes during 2008, approximately 47% was shipped to Africa, 40% was shipped to Europe and 13% to southeast Asia. For the year ended December 31, 2008, cement represented approximately 66%, ready-mix concrete approximately 27% and our other businesses approximately 7% of our Australian and Asian operations’ net sales before eliminations resulting from consolidation.

Our Philippines operations’ domestic cement volumes decreased approximately 2% in 2008 compared to 2007. For the year ended December 31, 2008, the Philippines represented approximately 1% of our total net sales in Peso terms, before eliminations resulting from consolidation. Our Philippines operations’ average domestic sales price of cement increased approximately 9% in Philippine Peso terms in 2008 compared to 2007. As a result of the increases in average domestic cement sales price, net sales of our Philippines operations, in Philippine Peso terms, remained flat in 2008 compared to 2007. For the year ended December 31, 2008, cement represented 100% of our Philippine operations’ net sales before eliminations resulting from consolidation.

Our Rest of Asia operations’ ready-mix concrete sales volumes, which include our Malaysian operations (representing nearly all our ready-mix concrete sales volumes in the Rest of Asia region), increased approximately 19% in 2008 compared to 2007. The average sales price of ready-mix concrete increased approximately 28%, in Dollar terms, during 2008. For the reasons mentioned above, net sales of our Rest of Asia operations, in Dollar terms, increased approximately 25% in 2008 compared to 2007. For the year ended December 31, 2008, cement represented approximately 29%, ready-mix concrete approximately 56% and our other businesses approximately 15% of our Rest of Asia operations’ net sales before eliminations resulting from consolidation.

For the reasons described above, our Asian operations’ net sales in Dollar terms increased approximately 5% in 2008 compared to 2007. Substantially all the increase in net sales in our Asian operations during 2008 compared to 2007 resulted from the consolidation of our China operations acquired from Rinker for an additional six months in 2008 compared to 2007, which was partially offset by the decrease in net sales in the Philippines.

Others

Our Others segment includes our worldwide cement, clinker and slag trading operations, our information technology solutions company and other minor subsidiaries. Net sales of our Others segment decreased approximately 33% before eliminations resulting from consolidation in 2008 compared to 2007 in Dollar terms, primarily as a result of a decrease of approximately 26% in our worldwide cement, clinker and slag trading operations and a decrease of approximately 19% in our information technology solutions company. For the year ended December 31, 2008, our trading operations’ net sales represented approximately 57% and our information technology solutions company 22% of our Others segment’s net sales.

Cost of Sales. Our cost of sales, including depreciation, increased approximately 2%, from approximately Ps151.4 billion in 2007 to approximately Ps154 billion in 2008, primarily due to the consolidation of the results of Rinker operations in the United States for an additional six months during 2008, as well as higher electricity cost and lower economies of scale resulting from lower volumes. These increases in cost were partially offset by the sale of emission allowances for approximately U.S.$310 million. According to our policy, these revenues are viewed as a reduction of our consolidated cost of sales. As a percentage of net sales, cost of sales increased from 66% in 2007 to 68% in 2008. In our cement and aggregates business, we have several producing plants and many selling points. Our cost of sales excludes freight expenses of finished products from our producing plants to our selling points, the expenses related to personnel and equipment comprising our selling network and those expenses related to warehousing at the points of sale, which were included as part of our administrative and selling expenses line item in the amount of approximately Ps10.4 billion in 2007 and Ps11.1 billion in 2008. Likewise, cost of sales excludes freight expenses from the points of sale to the customers’ locations, which are

 

121


Table of Contents

included as part of our distribution expenses line item and which, for the years ended December 31, 2007 and 2008, represented expenses of approximately Ps13.1 billion and Ps13.4 billion, respectively. Cost of sales include the expenses related to warehousing at the producing plants as well as transfer costs within our producing plants.

Gross Profit. For the reasons explained above, our gross profit decreased approximately 7%, from approximately Ps76.7 billion in 2007 to Ps71.7 billion in 2008. As a percentage of net sales, gross profit decreased from approximately 34% in 2007 to 32% in 2008. In addition, our gross profit may not be directly comparable to those of other entities that include in cost of sales freight expenses of finished products from the producing plants to their selling points, and the costs related to their sales force and warehousing at the point of sale, which in CEMEX are included within administrative and selling expenses, and the cost associated with freight to the customers’ locations, which in CEMEX are included as part of our distribution expenses, and which in aggregate represented costs of approximately Ps23.4 billion in 2007 and Ps24.4 billion in 2008.

Operating Expenses. Our operating expenses increased approximately 1%, from approximately Ps45.1 billion in 2007 to Ps45.6 billion in 2008, mainly as a result of the consolidation of the results of Rinker operations in the United States for an additional six months during 2008, which was partially mitigated by our cost-reduction initiatives. As a percentage of net sales, our operating expenses remained flat in 2007 compared to 2008, reflecting our cost-reduction efforts. Operating expenses include administrative, selling and distribution expenses. See note 2R to our consolidated financial statements included elsewhere in this annual report.

Operating Income. For the reasons mentioned above, our operating income decreased approximately 17%, from approximately Ps31.6 billion in 2007 to approximately Ps26.1 billion in 2008. As a percentage of net sales, operating income decreased from approximately 14% in 2007 to 12% in 2008. Additionally, set forth below is a quantitative and qualitative analysis of the effects of the various factors affecting our operating income on a geographic segment basis.

Mexico

Our Mexican operations’ operating income increased approximately 14%, from approximately Ps12.5 billion in 2007 to Ps14.3 billion in 2008 in Peso terms. The increase in operating income was primarily attributable to our cost-reduction initiatives and increases in average domestic cement and ready-mix concrete sales prices, partially offset by the reduction in sales volumes due to the overall challenging macroeconomic environment.

United States

Our U.S. operations’ operating income decreased substantially, from approximately Ps6 billion in 2007 to an operating loss of Ps111 million in 2008 in Peso terms. As mentioned above, the decrease in operating income resulted primarily from a significantly weaker demand in all of our U.S. markets, as decreased confidence and lower activity across all sectors resulted in lower volumes. Overall construction activity weakened further as economic conditions continued to worsen and credit availability became very scarce.

Spain

Our Spanish operations’ operating income decreased approximately 36%, from approximately Ps6 billion in 2007 to approximately Ps3.9 billion in 2008 in Peso terms and 35% in Euro terms. The decrease in operating income resulted primarily from the country’s continued challenging economic environment.

 

122


Table of Contents

United Kingdom

Our United Kingdom operations’ operating loss increased approximately 79% from a loss of Ps446 million in 2007 to a loss of Ps801 million in 2008 in Peso terms. In Pound terms, the increase in the operating loss was approximately 91%. The increase in the operating loss of our United Kingdom operations during 2008 compared to 2007 primarily resulted from a decrease in sales of 8% in Pound terms, and an increase in variable cost of sales (from Ps398 million in 2007 to Ps553 million in 2008, 39% in Pound terms). The variable cost in 2007 represented 39% of the net sales; in 2008, the variable cost represented 59% of the net sales. The increase in variable cost of sale resulted primarily from the increase in cost of fuels and electric power due to the international increase of oil prices.

Rest of Europe

Our Rest of Europe operations’ operating income increased approximately 15%, from approximately Ps3.3 billion in 2007 to approximately Ps3.8 billion in 2008 in Peso terms and 27% in Euro terms. The increase in our Rest of Europe operations’ operating income resulted from increases in average domestic cement and ready-mix concrete sales prices, partially offset by decreases in domestic cement and ready-mix concrete sales volume.

In Germany, operating income increased significantly, from a loss of Ps24 million in 2007 to an income of Ps419 million in 2008 in Peso terms. The increase resulted primarily from increases in domestic cement and ready-mix concrete sales volumes and average sales prices.

In France, operating income increased approximately 39%, from Ps926 million in 2007 to approximately Ps1.3 billion in 2008 in Peso terms. In Euro terms, operating income increased by 39%. The increase in Euro terms resulted primarily from an increase in net sales described above complemented by a decrease in operating expenses.

South America, Central America and the Caribbean

Our South America, Central America and the Caribbean operations’ operating income decreased approximately 3%. from approximately Ps6 billion in 2007 to approximately Ps5.8 billion in 2008 in Peso terms. In Dollar terms, operating income remained flat for the same period. The decrease in operating income was primarily attributable to the consolidation of CEMEX Venezuela for an additional five months in 2007 compared to 2008 due to the expropriation by the Venezuelan government, which was partially offset by an increase in net sales in Dollar terms.

In Colombia, operating income increased approximately 10%, from approximately Ps2.0 billion in 2007 to approximately Ps2.2 billion in 2008 in Peso terms. In Dollar terms, operating income increased 12% for the same period. The increase resulted primarily from increases in average domestic cement and ready-mix concrete sales prices, partially offset by decreases in domestic cement and ready-mix concrete sales volumes.

Africa and the Middle East

Our Africa and the Middle East operations’ operating income increased approximately 75%, from approximately Ps1.5 billion in 2007 to approximately Ps2.6 billion in 2008 in Peso terms. In Dollar terms, the increase in operating income was approximately 76% during the same period. The increase in operating income resulted primarily from increases in average ready-mix concrete sales volumes and domestic cement and ready-mix concrete sales prices.

 

123


Table of Contents

Operating income from our Egyptian operations increased approximately 37%, from approximately Ps1.5 billion in 2007 to approximately Ps2.1 billion in 2008 in Peso terms and 38% in Dollar terms, primarily as a result of higher demand after the holidays and lower steel prices which had a positive effect on cement consumption. High-income housing started to slow down in response to the macroeconomic situation, while the self-construction sector maintained its stability. Our Rest of Africa and the Middle East operations increased from an operating loss of Ps51 million in 2007 to an operating income of Ps494 million in 2008 in Peso terms. The increase in operating income in Dollar terms in the Rest of Africa and Middle East resulted primarily from an increase in net sales.

Asia

Our Asia operations’ operating income decreased approximately 17%, from Ps884 million in 2007 to Ps738 million in 2008 in Peso terms and 58% in Dollar terms. The decrease in operating income resulted primarily from the consolidation of Rinker’s operations for an additional six months in 2008 compared to 2007.

Our Philippines operating income decreased approximately 16%, in Peso terms, from Ps851 million in 2007 to Ps711 million in 2008 in Peso terms. In Dollar terms, operating income decreased 4% in the same period.

Others

Operating loss in our Others segment decreased approximately 1%, from a loss of approximately Ps4.1 billion in 2007 to a loss of approximately Ps4.1 billion in 2008 in Peso terms. The decrease in operating loss can be primarily explained by an improvement in operative expenses in some of our subsidiaries.

Other Expenses, Net. Our other expenses, net, increased significantly, from approximately Ps3.3 billion in 2007 to approximately Ps21.5 billion in 2008, primarily due to the impairment losses of goodwill and other long-lived assets in the amount of approximately Ps21.1 billion as described in notes 6, 9 and 10 to our consolidated financial statements included elsewhere in this annual report.

The most significant items included under this caption in 2007 and 2008 are as follows:

 

   2007  2008 
   (in millions of Pesos) 

Impairment losses

  Ps(195 Ps(21,125

Restructuring costs

   (1,058  (3,141

Charitable contributions

   (367  (174

Current and deferred ESPS

   (246  2,283  

Results from sales of assets and others, net

   (1,118  754  
         
  Ps(2,984 Ps(21,403

Comprehensive Financing Result. Pursuant to MFRS, the comprehensive financing result should measure the real cost (gain) of an entity’s financing, net of the foreign currency fluctuations and the inflationary effects on monetary assets and liabilities. In periods of high inflation or currency depreciation, significant volatility may arise and is reflected under this caption. Comprehensive financing income (expense) includes:

 

 

 

financial or interest expense on borrowed funds;

 

 

 

financial income on cash and temporary investments;

 

124


Table of Contents
 

 

appreciation or depreciation resulting from the valuation of financial instruments, including derivative instruments and marketable securities, as well as the realized gain or loss from the sale or liquidation of such instruments or securities;

 

 

 

foreign exchange gains or losses associated with monetary assets and liabilities denominated in foreign currencies; and

 

 

 

beginning in 2008, gains and losses resulting from having monetary liabilities or assets exposed to inflation (monetary position result) in countries under high inflation environments. Until December 31, 2007, monetary position results were calculated on each country’s net monetary position no matter the level of inflation.

 

   Year Ended December 31, 
   2007  2008 
   (in millions of Pesos) 

Comprehensive financing result:

   

Financial expense

  Ps(8,808 Ps(10,199

Financial income

   823    513  

Results from financial instruments

   2,387    (15,172

Foreign exchange result

   (274  (3,886

Monetary position result

   6,890    418  
         

Comprehensive financing result

  Ps1,018   Ps(28,326

Our comprehensive financing result decreased from a gain of approximately Ps1.0 billion in 2007 to a loss of approximately Ps28.3 billion in 2008. The components of the change are shown above. Our financial expense increased approximately 16%, from Ps8.8 billion in 2007 to approximately Ps10.2 billion in 2008. The increase was primarily attributable to the increase in our total debt resulting from the acquisition of Rinker in 2007, which was partially mitigated by the lower interest rates and the effect of our interest rate derivatives position. Our financial income decreased 38%, from Ps823 million in 2007 to Ps513 million in 2008. The decrease was primarily due to a decline in our short-term investments as well as the lower interest rates. Our results from financial instruments decreased significantly, from a gain of approximately Ps2.4 billion in 2007 to a loss of approximately Ps15.2 billion in 2008, primarily attributable to significant valuation changes in our derivatives financial instrument portfolio during 2008 compared to 2007 (discussed below). Our net foreign exchange result deteriorated from a loss of Ps274 million in 2007 to a loss of approximately Ps3.9 billion in 2008, mainly due to the depreciation of the Mexican Peso and the Euro against the Dollar. Our monetary position result (generated by the recognition of inflation effects over monetary assets and liabilities) decreased approximately 94%, from a gain of approximately Ps6.9 billion during 2007 to a gain of Ps418 million during 2008, mainly because until December 31, 2007, this effect was determined for all subsidiaries without considering the inflation level, while commencing January 1, 2008 this effect is determined only for high-inflation environment countries as discussed in note 2S to our consolidated financial statements included elsewhere in this annual report.

Derivative Financial Instruments. For the years ended December 31, 2007 and 2008, our derivative financial instruments that had a potential impact on our comprehensive financing result consisted of foreign exchange derivative instruments (excluding our foreign exchange forward contracts designated as hedges of our net investment in foreign subsidiaries), interest rate swaps, cross-currency swaps, including our derivative instruments related to the issuance of the Perpetual Debentures by consolidated entities, equity forward contracts and interest rate derivatives related to energy projects as discussed in notes 13C and 13D to our consolidated financial statements included elsewhere in this annual report.

For the year ended December 31, 2008, we had a net loss of approximately Ps15.2 billion in the item “Results from financial instruments” as compared to a net gain of approximately Ps2.4 billion in 2007. The loss in 2008 is mainly attributable to valuation losses related to changes in the fair value of equity forward contracts for approximately Ps7.8 billion, cross-currency swaps and other currency derivatives for approximately Ps7 billion and interest rate derivatives for approximately Ps2.4 billion. These losses were

 

125


Table of Contents

partially offset by a net valuation gain of approximately Ps1,963 in connection with changes in the fair value of our cross-currency swaps related to the Perpetual Debentures, exchanging Dollars for Japanese Yen and gains in other marketable securities of approximately Ps80 million. The losses related to equity forward contracts are attributable to the generalized decline of price levels in all the capital markets worldwide. The decline in our debt related cross-currency swaps is primarily attributable to the appreciation of the Dollar against the Euro. The estimated fair value loss of the interest rate derivatives is primarily attributable to the decrease in the five-year interest rates in Euros and Dollars. The estimated fair value gain of the cross-currency swaps associated with the Perpetual Debentures is primarily attributable to the decrease in the ten-year Yen interest rate.

Income Taxes. Our effective tax rate decreased significantly, from 14.4% in 2007 to (101.0%) in 2008. Our tax expense, which primarily consisted of income taxes plus deferred taxes, decreased significantly, from an expense of approximately Ps4.5 billion in 2007 to an income of approximately Ps23 billion in 2008. Our current income tax expense increased 66% from approximately Ps4.5 billion in 2007 to approximately Ps8 billion in 2008. Our deferred tax benefit increased significantly, from Ps336 million in 2007 to Ps31 billion in 2008. The increase was attributable to a deferred tax benefit resulting from changes in the value of our net investments, operating losses, and the favorable resolution of certain tax contingencies. For the years ended December 31, 2007 and 2008, our statutory income tax rate was 28%.

Consolidated Net Income. For the reasons described above, our consolidated net income (before deducting the portion allocable to non-controlling interest) for 2008 decreased approximately Ps24.6 billion, or 91%, from approximately Ps26.9 billion in 2007 to Ps2.3 billion in 2008. As a percentage of net sales, consolidated net income decreased from 12% in 2007 to 1% in 2008.

Controlling Interest Net Income. Controlling interest net income represents the difference between our consolidated net income and non-controlling interest net income, which is the portion of our consolidated net income attributable to those of our subsidiaries in which non-associated third parties hold interests. Changes in non-controlling interest net income in any period reflect changes in the percentage of the stock of our subsidiaries held by non-associated third parties as of the end of each month during the relevant period and the consolidated net income attributable to those subsidiaries.

Non-controlling Interest Net Income. Non-controlling interest net income decreased approximately 95%, from Ps837 million in 2007 to Ps45 million in 2008, mainly as a result of a significant decrease in the net income of the consolidated entities in which others have a non-controlling interest. The percentage of our consolidated net income allocable to non-controlling interests decreased from 3% in 2007 to 2% in 2008. Controlling interest net income decreased by approximately 91%, from approximately Ps26.1 billion in 2007 to approximately Ps2.3 billion in 2008. As a percentage of net sales, controlling interest net income decreased from 11% in 2007 to 1% in 2008.

Liquidity and Capital Resources

Operating Activities

We have satisfied our operating liquidity needs primarily through operations of our subsidiaries and expect to continue to do so for both the short and long-term. Although cash flow from our operations has historically met our overall liquidity needs for operations, by servicing debt and funding capital expenditures and acquisitions, our subsidiaries are exposed to risks from changes in foreign currency exchange rates, price and currency controls, interest rates, inflation, governmental spending, social instability and other political, economic and/or social developments in the countries in which they operate, any one of which may materially reduce our net income and cash from operations. Consequently, we also rely on cost-cutting and operating improvements to optimize capacity utilization and maximize profitability. Our consolidated net cash flows provided by operating activities were approximately Ps45.6 billion in 2007, and our cash flows provided by continuing operations were Ps38.5 billion in 2008 and Ps33.7 billion in 2009.

 

126


Table of Contents

Operating cash flows from discontinued operations in Australia were Ps2.8 billion in 2008 and Ps1.0 billion in 2009. Due to the specific geographical characteristics of the segment, discontinued cash flows are not expected to be recovered via synergies or other strategies. See our Statements of Cash Flows for 2009 and 2008 and our Statement of Changes in Financial Position for 2007, included elsewhere in this annual report.

Sources and Uses of Cash

Beginning in 2008, the new MFRS B-2, Statement of Cash Flows (“MFRS B-2”), established the incorporation of a new cash flow statement, included elsewhere in this annual report, which presents cash inflows and outflows in nominal currency as part of the basic financial statements, replacing the statement of changes in financial position, which included inflation effects and foreign exchange effects not realized. Considering transition rules under MFRS B-2, only the cash flow statement is presented for the periods 2008 and 2009, and the statements of changes in financial position, included elsewhere in this annual report, for the year ended December 31, 2007, are presented in constant Pesos as of December 31, 2007.

As a result, our review of sources and uses of resources presented below for 2008 and 2009 refers to nominal amounts included in our statement of cash flows for 2008 and 2009, respectively, while our review for 2007 refers to constant Peso amounts as of December 31, 2007, included in our statements of changes in the financial position at the end of 2007.

 

127


Table of Contents

Our primary sources and uses of cash during the years ended December 31, 2007, 2008 and 2009 were as follows:

 

   2008  2009 
   (in millions of Pesos) 

Operating activities

   

Controlling interest net income

  Ps2,323   Ps1,649  

Discontinued operations

       2,097   (4,276

Net income from continuing operations

  226        5,925  
       

Non-cash items

  40,555   34,603  

Changes in working capital, excluding financial expense and income taxes

  1,299   (2,599

Net cash flows provided by operating activities before interest expense and income taxes

  42,080   37,929  

Income taxes paid in cash

  (3,625 (4,201

Net cash flows provided by continuing operations

  38,455   33,728  

Net cash flow provided by discontinued operations

  2,817   1,023  

Net cash flows provided by operating activities

  41,272   34,751  

Investing activities

   

Property, machinery and equipment, net

  (20,511 (6,655
       

Disposal of subsidiaries and associates, net

  10,845   21,115  

Other investments

  (3,597 (8,254

Net cash flows (used in) provided by investing activities of continuing operations

  (13,263 6,206  

Net cash flows used in investing activities of discontinued operations

  (1,367 (491

Net cash flows (used in) provided by investing activities

  (14,630 5,715  

Financing activities

   

Repayment of debt, net

  (3,611 (35,812

Financial expense paid in cash including Perpetual Debentures

  (11,784 (14,607
       

Issuance of common stock

  —     23,953  

Dividends paid

  (215 —    

Financing derivatives

  (9,909 (8,513

Non-current liabilities, net

  1,471   (2,795
       

Net cash flows used in financing activities of continuing operations

  (24,048 (37,774
       

Net cash flows provided by financing activities of discontinued operations

  359   628  
       

Net cash flows used in financing activities

  (23,689 (37,146
       

Conversion effects

  1,277   (2,116
       

Increase in cash and cash equivalents of continuing operations

  1,144   2,160  
       

Increase in cash and cash equivalents of discontinued operations

  1,809   1,160  
       

Cash and cash equivalents at beginning of year

  8,670   12,900  
       

Cash and cash equivalents at end of year

  Ps12,900   Ps14,104  
       

 

128


Table of Contents
   

2007

   (in millions of Pesos)

Operating activities

    

Controlling interest net income

  Ps26,108  

Non-cash items

  17,804  

Net change in working capital

  1,713  
      

Net resources provided by operating activities

  45,625  

Investing activities

    

Capital expenditures, net of disposals

  (21,779)  

Disposal (acquisition) of subsidiaries and associates

  (146,663)  

Other investments and monetary foreign currency effect

  (17,356)  
      

Net resources used in investing activities

  (185,798)  

Financing activities

    

Proceeds from debt (repayments), net, excluding debt assumed through business acquisitions

  114,065  

Issuance of Perpetual Debentures, net of interest paid

  16,981  

Issuance of common stock

  6,399  

Dividends paid

  (6,636)  

Other financing activities, net

  (460)  
      

Net resources provided by (used in) in financing activities

  130,349  
      

Increase (decrease) in cash and cash equivalents

  (9,824)  

Cash and cash equivalents at beginning of year

  18,494  
      

Cash and cash equivalents at end of year

  Ps8,670  
      

2009. During 2009, in nominal Peso terms and including the negative foreign currency effect of our initial balances of cash and cash equivalents generated during the period of approximately Ps2.1 billion, there was an increase in cash and cash equivalents of continuing and discontinued operations of approximately Ps2.2 billion and Ps1.2 billion, respectively. This increase was generated by net cash flows provided by operating activities, which after income taxes paid in cash of approximately Ps4.2 billion, amounted to approximately Ps34.8 billion, and by net resources provided by investing activities of approximately Ps5.7 billion, which were partially offset by net resources used in financing activities of approximately Ps37.1 billion.

For the year ended December 31, 2009, our net resources provided by operating activities included a net increase in working capital of approximately Ps2.6 billion, which was mainly generated by decreases in trade payables and other accounts payable and accrued expenses for an aggregate amount of approximately Ps10.6 billion, partially offset by decreases in trade receivables and other accounts receivable and decreases in inventories for an aggregate amount of approximately Ps8 billion.

During 2009, our net resources used in financing activities of approximately Ps37.1 billion included new borrowings of approximately Ps40.2 billion which, in conjunction with net resources provided by operating activities and resources obtained from the sale of subsidiaries and affiliates of approximately Ps21.1 billion and the equity issuance of approximately Ps24 billion, were disbursed mainly in connection with: a) debt repayments of approximately Ps76.0 billion; b) net losses realized in derivative financial instruments of approximately Ps8.5 billion; c) capital expenditures of approximately Ps8.7 billion; d) financial expenses, including perpetual instruments, for approximately Ps14.6 billion; and e) restructuring fees for approximately Ps8.4 billion.

The resources obtained during 2009 from the sale of subsidiaries and associates for approximately Ps21.1 billion principally consisted of the sale of our operations in Australia. See note 4B to our consolidated financial statements included elsewhere in this annual report.

 

129


Table of Contents

2008. During 2008, in nominal Peso terms and including the positive foreign currency effect of our initial balances of cash and cash equivalents generated during the period of approximately Ps1.3 billion, there was an increase in cash and cash equivalents of continuing and discontinued operations of approximately Ps1.2 billion and Ps1.8 billion, respectively. This increase was generated by net cash flows provided by operating activities, which after income taxes paid in cash of approximately Ps3.6 billion, amounted to approximately Ps41.3 billion, which was partially offset by net resources used in investing activities of approximately Ps14.6 billion and by net resources used in financing activities for approximately Ps23.7 billion.

For the year ended December 31, 2008, our net resources provided by operating activities included a net reduction in working capital of approximately Ps1.3 billion, which was mainly generated by decreases in trade receivables resulting from our securitization programs in Mexico and the U.S. and decreases in other accounts receivable and other assets for an aggregate amount of approximately Ps4.7 billion, partially offset by increases in inventories and decreases in trade payables and other accounts payable and accrued expenses for an aggregate amount of approximately Ps3.4 billion.

During 2008, our net resources used in financing activities of approximately Ps23.7 billion included new borrowings of approximately Ps59.6 billion, which in conjunction with net resources provided by operating activities and resources obtained from the sale of subsidiaries and affiliates of approximately Ps10.8 billion, were disbursed mainly in connection with: a) debt repayments of approximately Ps63.2 billion; b) net losses realized in derivative financial instruments of approximately Ps9.9 billion; c) capital expenditures for approximately Ps23.2 billion; and d) financial expenses, including those relating to the Perpetual Debentures, for approximately Ps11.8 billion.

The resources obtained during 2008 from the sale of subsidiaries and affiliates for approximately Ps10.8 billion principally consisted of the sale of a 9.5% interest in Axtel, S.A.B. de C.V. (“AXTEL”), the sale/contribution of assets to our associate, Ready Mix USA LLC, the sale of our operations in the Canary Islands and the sale of our operations in Italy, all of which occurred in 2008 and are detailed in notes 10A and 12A to our consolidated financial statements included elsewhere in this annual report.

2007. As of December 31, 2007, in constant Peso terms as of the same date, there was a decrease in cash and cash equivalents of approximately Ps9.8 billion. This decrease was generated by net resources used in investing activities of approximately Ps185.8 billion, which was partially offset by net resources provided by operating activities of approximately Ps45.6 billion and net resources provided by financing activities of approximately Ps130.3 billion.

For the year ended December 31, 2007, our net resources provided by operating activities included net resources from working capital of approximately Ps1.7 billion, which were mainly originated by decreases in trade receivables resulting from our securitization programs in Mexico and the U.S., decreases in other accounts receivable and other assets and increases in other accounts payable for an aggregate amount of approximately Ps3.5 billion, partially offset by increases in inventories and decreases in trade payables for an aggregate amount of approximately Ps1.8 billion.

During 2007, our net resources provided by financing activities for approximately Ps130.3 billion included new borrowings for approximately Ps206.7 billion and the issuance of Perpetual Debentures for approximately Ps18.8 billion, which, in conjunction with net resources provided by operating activities, were disbursed mainly in connection with: a) the acquisition of Rinker, net of cash and cash equivalents as well as net of assets sold in December 2007 as required by the Department of Justice of the United States for approximately Ps169.5 billion, including debt assumed of approximately Ps 13.9 billion; b) debt repayments of approximately Ps84.4 billion; and c) capital expenditures for approximately Ps22.3 billion.

 

130


Table of Contents

Capital Expenditures

As of December 31, 2009, in connection with our significant projects, we had contractually committed capital expenditures of approximately U.S.$854 million, including our base capital expenditures expected to be incurred in 2010. This amount is expected to be incurred over the next 2.5 years, according to the evolution of the related projects. Our capital expenditures incurred for the years ended December 31, 2009 and 2008, and our expected capital expenditures during 2010, which include an allocation to 2010 of a portion of our total future committed amount, are as follows:

 

   Actual  Estimated  in
2010
  2008        2009        
   (in millions of Dollars)

North America(1)

  U.S.$888  144  228

Europe(2)

       790  314  237

Central and South America and the Caribbean(3)

        171  104  94

Africa and the Middle East

        85  28  35

Asia and Australia (in 2009, Asia only)

        90  8  15

Others(4)

     129  38  21
         

Total consolidated

  U.S.$2,153  636  630
         

Of which:

      

Expansion capital expenditures(5)

  U.S.$1,591  401  205

Base capital expenditures(6)

  562  235  425

 

(1)

In North America, our estimated capital expenditures during 2010 include amounts related to the expansion of the Tepeaca plant in Mexico and the expansion of the Balcones plant in the United States.

 

(2)

In Europe, our estimated capital expenditures during 2010 include amounts related to the construction of the new cement production facility in Teruel, Spain and the expansion of our cement plant in Latvia.

 

(3)

In Central and South America and the Caribbean, our estimated capital expenditures during 2010 include the construction of the new kiln in Panama.

 

(4)

Our “Others” capital expenditures expected during 2010 and thereafter include our trading activities as well as our corporate requirements.

 

(5)

Expansion capital expenditures refer to the acquisition or construction of new assets intended to increase our current operating infrastructure and which are expected to generate additional amounts of operating cash flows.

 

(6)

Base capital expenditures refer to the acquisition or construction of new assets that would replace portions of our operating infrastructure and which are expected to maintain our operating continuity.

Pursuant to the Financing Agreement, we are prohibited from making aggregate capital expenditures in excess of U.S.$700 million for the year ending December 31, 2010 and U.S.$800 million for each year thereafter until the debt under the Financing Agreement has been repaid in full.

Our Indebtedness

As of December 31, 2009, we had approximately Ps211.1 billion (U.S.$16.1 billion) of total debt, not including approximately Ps39.9 billion (U.S.$3.0 billion) of the Perpetual Debentures, which are not accounted for as debt under MFRS but are considered to be debt for purposes of U.S. GAAP. See notes 13A, 17D and 25 to our consolidated financial statements included elsewhere in this annual report. As of December 31, 2009, after giving pro forma effect to the 2010 Transactions and the application of the net proceeds therefrom, we had approximately U.S.$17.3 billion (Ps226.1 billion) of consolidated debt, not including approximately U.S.$1.3 billion (Ps17.6 billion) of Perpetual Debentures outstanding after the completion of the 2010 Exchange Offer. Of such total consolidated debt, approximately 3% was short-term and 97% was long-term, and approximately 65% was Dollar-denominated, approximately 9% was Peso-denominated, approximately 25% was Euro-denominated, and immaterial amounts were denominated in

 

131


Table of Contents

other currencies. The weighted average interest rates of our debt as of December 31, 2009 in our main currencies were 5.9% on our Dollar-denominated debt, 6.9% on our Peso-denominated debt, and 5.6% on our Euro-denominated debt. The foregoing debt information does not include the Perpetual Debentures issued by the special purpose vehicles C5 Capital (SPV) Limited, C8 Capital (SPV) Limited, C10 Capital (SPV) Limited and C10-EUR Capital (SPV) Limited in December 2006 and February and May 2007 described below. See “ — Liquidity and Capital Resources — The Perpetual Debentures.”

On March 10, 2009, our credit ratings were downgraded below investment grade by Standard & Poor’s and by Fitch. The loss of our investment grade ratings has negatively impacted and will continue to negatively impact the availability of financing and the terms on which we could refinance our debt, including the imposition of more restrictive covenants and higher interest rates.

On August 14, 2009, we entered into the Financing Agreement. The Financing Agreement extended the maturities of approximately U.S.$15.1 billion in syndicated and bilateral bank facilities and private placement obligations, providing for a semi-annual amortization schedule, with a final amortization payment of approximately U.S.$6.9 billion on February 14, 2014. We intend to meet such amortization payments prior to final maturity using funds from a variety of sources, including free cash flow from our operations and net cash proceeds from asset sales as well as debt and/or equity security issuances, the receipt of which will trigger mandatory prepayments. The Financing Agreement provides that cash on hand, for any period for which it is being calculated, in excess of U.S.$650 million is required to be applied to prepay the indebtedness under the Financing Agreement.

As of December 31, 2009, we had approximately Ps211.1 billion (U.S.$16.1 billion) of total debt, not including approximately Ps39.9 billion (U.S.$3.0 billion) of Perpetual Debentures, which are not accounted for as debt under MFRS but are considered to be debt for purposes of U.S. GAAP. See notes 13A, 17D and 25 to our consolidated financial statements included elsewhere in this annual report. As of December 31, 2009, after giving pro forma effect to the 2010 Transactions and the application of the net proceeds therefrom, our indebtedness under the Financing Agreement was approximately Ps129.6 billion (U.S.$9.9 billion) and approximately Ps17.6 billion (U.S.$1.3 billion) of the Perpetual Debentures issued by special purpose vehicles, which are not subject to the Financing Agreement, and approximately Ps96.5 billion (U.S.$7.4 billion) of other debt not subject to the Financing Agreement, which remains payable pursuant to its original maturities. See “ — Recent Developments — Recent Developments Relating to Our Indebtedness — 2010 Exchange Offer.” As of December 31, 2009, after giving pro forma effect to the 2010 Transactions and the application of the net proceeds therefrom, we had reduced indebtedness under the Financing Agreement by approximately U.S$5.2 billion (thereby satisfying all required amortization payments under the Financing Agreement through December 2011 and a portion of the June 2012 amortization payment), and we had an aggregate principal amount of outstanding debt under the Financing Agreement of approximately Ps8.4 billion (U.S.$638 million) maturing during 2012; approximately Ps31.3 billion (U.S.$2.4 billion) maturing during 2013; and approximately Ps89.9 billion (U.S.$6.9 billion) maturing during 2014. See “Item 3 — Key Information — Risk Factors — We have a substantial amount of debt maturing in the next several years, including a significant portion of debt not subject to the Financing Agreement and, if we are unable to secure refinancing on favorable terms or at all, we may not be able to comply with our upcoming payment obligations” for a description of our total debt and related maturities.

As part of the Financing Agreement, we pledged the Collateral and all proceeds of the Collateral to secure our payment obligations under the Financing Agreement and under a number of other financing arrangements for the benefit of the participating creditors and holders of debt and other obligations that benefit from provisions in their instruments requiring that their obligations be equally and ratably secured. In addition, the guarantors under our existing bank facilities (other than CEMEX, Inc. (one of our subsidiaries in the United States)) have guaranteed the obligations to the participating creditors under the Financing Agreement. See “Item 3 — Key Information — Risk Factors — We pledged the capital stock of the subsidiaries that represent substantially all of our business as collateral to secure our payment obligations under the Financing Agreement, other financing arrangements and the New Senior Secured Notes.”

 

132


Table of Contents

The Financing Agreement requires us to comply with several financial ratios and tests, including a consolidated coverage ratio of EBITDA to consolidated interest expense of not less than (i) 1.75:1 for each semi-annual period beginning on June 30, 2010 through the period ending June 30, 2011, (ii) 2.00:1 for each semi-annual period through the period ending December 31, 2012 and (iii) 2.25:1 for the remaining semi-annual periods to December 31, 2013. In addition, the Financing Agreement allows us a maximum consolidated leverage ratio of total debt (including the Perpetual Debentures) to EBITDA for each semi-annual period of 7.75:1 for the period ending June 30, 2010 and decreasing gradually for subsequent semi-annual periods to 3.50:1 for the period ending December 31, 2013. The full principal amount of the Mandatory Convertible Securities and the Optional Convertible Subordinated Notes are excluded from the consolidated leverage ratio calculations under the Financing Agreement. However, interest payments made with respect to the Mandatory Convertible Securities and the Optional Convertible Subordinated Notes are included as interest expense for purposes of the consolidated coverage ratio calculations under the Financing Agreement.

The Financing Agreement restricts us from incurring additional debt, subject to certain exceptions. The debt covenant under the Financing Agreement permits us to incur a liquidity facility or facilities entered into with a participating creditor under the Financing Agreement in an amount not to exceed U.S.$1 billion (of which up to U.S.$500 million may be secured). In addition, the Financing Agreement requires proceeds from asset disposals, incurrence of debt and issuance of equity, and cash flow to be applied to the prepayments of the exposures of participating creditors subject to our right to retain cash on hand up to U.S.$650 million (including the amount of undrawn commitments of a permitted liquidity facility or facilities) and to temporarily reserve proceeds from asset disposals and permitted refinancings to be applied to the repayment of CBs.

In addition, under the Financing Agreement, if we are unable to repay at least 50.96%, or approximately U.S.$7.6 billion, of the aggregate initial exposures of the participating creditors between the closing of the Financing Agreement and December 31, 2011, the applicable margin of the debt subject to the Financing Agreement will increase by 0.5% or 1.0% per annum, depending upon the difference between such target amortization and the actual amortizations paid as of December 31, 2011. See “Item 3 — Key Information — Risk Factors — The interest rate of our debt included in the Financing Agreement may increase if we do not meet certain amortization targets.”

On November 11, 2009, we launched an exchange offer in Mexico, in transactions exempt from registration pursuant to Regulation S under the Securities Act, directed to holders of CBs maturing on or before December 31, 2012, in order to exchange such CBs for the Mandatory Convertible Securities. Pursuant to the exchange offer, on December 10, 2009, we issued approximately Ps4.1 billion (approximately U.S.$315 million) in Mandatory Convertible Securities in exchange for CBs with original maturities of approximately Ps325 million, Ps1.7 billion and Ps2.1 billion in 2010, 2011 and 2012, respectively, that were canceled. The Mandatory Convertible Securities are mandatorily convertible into newly issued CPOs at a conversion price of Ps23.92 per CPO (calculated as the volume-weighted average price of the CPO for the ten trading days prior to the closing of the exchange offer multiplied by a conversion premium of approximately 1.65), accrue interest, payable in cash, at 10% per annum, provide for the payment of a cash penalty fee, equal to approximately one year of interest, upon the occurrence of certain anticipated conversion events, and mature on November 28, 2019. This transaction did not result in cash proceeds to us or any of our subsidiaries. Under MFRS, the Mandatory Convertible Securities represent a combined instrument with liability and equity components. The liability component, approximately Ps2.1 billion as of December 31, 2009, corresponds to the net present value of interest payments due under the Mandatory Convertible Securities, assuming no early conversion, and was recognized under “Other Financial Obligations” in our balance sheet. The equity component, approximately Ps2.0 billion as of December 31, 2009, represents the difference between principal amount and the liability component and was recognized within “Other equity reserves” net of commissions in our balance sheet. See notes 13A and 17B in our consolidated financial statements included elsewhere in this annual report.

On December 14, 2009, our subsidiary, CEMEX Finance LLC, issued U.S.$1,250 million aggregate principal amount of 9.50% Dollar-denominated Notes, and €350 million aggregate principal amount of 9.625% Euro-denominated Notes, in transactions exempt from registration pursuant to Rule 144A and Regulation S under the Securities Act. On January 19, 2010, our subsidiary, CEMEX Finance LLC, issued U.S.$500 million additional aggregate principal amount of the 9.50% Dollar-denominated Notes. The payment

 

133


Table of Contents

of principal, interest and premium, if any, on the 9.50% Dollar-denominated Notes and 9.625% Euro-denominated Notes is fully and unconditionally guaranteed by CEMEX, S.A.B. de C.V., CEMEX México, CEMEX España, CEMEX Corp., CEMEX Concretos, S.A. de C.V., Empresas Tolteca de México, S.A. de C.V. and New Sunward. The 9.50% Dollar-denominated Notes and 9.625% Euro-denominated Notes are secured by a first-priority security interest over the Collateral and all proceeds of the Collateral, unless and until the Collateral shall have been released as provided for in the 9.50% Dollar-denominated Notes and 9.625% Euro-denominated Notes Indentures and under the Intercreditor Agreement. We used the net proceeds from the offerings of the 9.50% Dollar-denominated Notes and 9.625% Euro-denominated Notes to repay indebtedness under the Financing Agreement and for general corporate purposes. The indentures governing the 9.50% Dollar-denominated Notes and 9.625% Euro-denominated Notes impose significant operating and financial restrictions on us. These restrictions limit our ability, among other things, to: (i) incur debt; (ii) pay dividends on stock; (iii) redeem stock or redeem subordinated debt; (iv) make investments; (v) sell assets, including capital stock of subsidiaries; (vi) guarantee indebtedness; (vii) enter into agreements that restrict dividends or other distributions from restricted subsidiaries; (viii) enter into transactions with affiliates; (ix) create or assume liens; (x) engage in mergers or consolidations; and (xi) enter into a sale of all or substantially all of our assets.

From time to time, as part of our financing activities, we and our subsidiaries have entered into various financing agreements, including bank loans, credit facilities, sale-leaseback transactions, forward contracts, forward lending facilities and equity swap transactions. Additionally, we and our subsidiaries have issued notes, commercial paper, bonds, preferred equity and convertible securities.

Most of our outstanding indebtedness has been incurred to finance our acquisitions and to finance our capital expenditure programs. CEMEX México, our principal Mexican subsidiary and indirect owner of our international operations, has indebtedness or has provided guarantees of our indebtedness, including under the Financing Agreement and the New Senior Secured Notes, but excluding under the Perpetual Debentures, in the amount of approximately U.S.$14.9 billion (Ps195.0 billion), as of December 31, 2009, after givingpro forma effect to the 2010 Transactions and the application of the net proceeds therefrom. CEMEX España, a holding company for most of our international operations outside Mexico and our main operating subsidiary in Spain, has indebtedness or has provided guarantees of our indebtedness, including under the Financing Agreement, the 9.50% Dollar-denominated Notes and 9.625% Euro-denominated Notes, but excluding the Perpetual Debentures, in the amount of approximately U.S.$14.7 billion (Ps193.0 billion) as of December 31, 2009, after giving pro forma effect to the 2010 Transactions and the application of the net proceeds therefrom. In addition, CEMEX España, acting through its Luxembourg branch, issued the 9.25% Dollar-denominated Notes and the 8.875% Euro-denominated Notes which are guaranteed by CEMEX México, CEMEX and New Sunward. Our subsidiaries CEMEX Corp., CEMEX Concretos, S.A. de C.V., Empresas Tolteca de México, S.A. de C.V. and New Sunward. also provided guarantees under the Financing Agreement, the 9.50% Dollar-denominated Notes and the 9.625% Euro-denominated Notes.

Historically, we have addressed our liquidity needs (including funds required to make scheduled principal and interest payments, refinance debt, and fund working capital and planned capital expenditures) with operating cash flow, borrowings under credit facilities, receivables and inventory financing facilities, proceeds of debt and equity offerings and proceeds from asset sales.

As of December 31, 2009, we had approximately U.S.$506 million in outstanding receivables financing facilities, which primarily consisted of four securitization programs. On May 19, 2010, we entered into a one-year accounts receivable securitization program for our U.S. operations for up to U.S.$300 million in funded amounts, replacing our prior program that was scheduled to mature in 2010. The securitization program in France is scheduled to mature on July 31, 2010. The other two securitization programs in Mexico and Spain, with a combined funded amount of U.S.$217 million at December 31, 2009, expire in 2011. We cannot ensure that, going forward, we will be able to roll over or renew these programs, which could adversely affect our liquidity.

 

134


Table of Contents

The global equity and credit markets in the last two years have experienced significant price volatility, dislocations and liquidity disruptions, which have caused market prices of many stocks to fluctuate substantially and the spreads on prospective and outstanding debt financings to widen considerably. This volatility and illiquidity has materially and adversely affected a broad range of fixed income securities. As a result, the market for fixed income securities has experienced decreased liquidity, increased price volatility, credit downgrade events and increased defaults. Global equity markets have also been experiencing heightened volatility and turmoil, with issuers exposed to the credit markets being most seriously affected. The disruptions in the financial and credit markets may continue to adversely affect our credit rating and the market value of our common stock, our CPOs and our ADSs. If the current pressures on credit continue or worsen, and alternative sources of financing continue to be limited, we may be dependent on the issuance of equity as a source to repay our existing indebtedness, including meeting amortization requirements under the Financing Agreement. On September 28, 2009, we sold a total of 1,495 million CPOs, directly or in the form of ADSs, in a global offering for approximately U.S.$1.8 billion in net proceeds. On December 10, 2009, we issued approximately Ps4.1 billion in Mandatory Convertible Securities in exchange for CBs. On December 14, 2009, we closed the offerings of U.S.$1,250 million aggregate principal amount of 9.50% Dollar-denominated Notes and €350 million aggregate principal amount of 9.625% Euro-denominated Notes, and on January 19, 2010, we closed the offering of U.S.$500 million additional aggregate principal amount of the 9.50% Dollar-denominated Notes. On March 30, 2010, we closed the offering of U.S.$715 million aggregate principal amount of the Optional Convertible Subordinated Notes. On May 12, 2010, our subsidiary, CEMEX España, acting through its Luxembourg branch, issued U.S.$1,067,665,000 aggregate principal amount of its 9.25% Dollar-denominated Notes, and €115,346,000 aggregate principal amount of its 8.875% Euro-denominated Notes in exchange for Perpetual Debentures. However, conditions in the capital markets have been such that traditional sources of capital, including equity capital, from time to time have not been available to us on reasonable terms or at all. As a result, there is no guarantee that we will be able to successfully raise additional debt or equity capital at all or on terms that are favorable. See “Item 3 — Key Information — Risk Factors — We may not be able to generate sufficient cash to service all of our indebtedness and we may be forced to take other actions to satisfy our obligations under our indebtedness, which may not be successful.”

As a result of the current global economic environment and uncertain market conditions, we may not be able to complete asset divestitures on terms that we find economically attractive or at all.

If the global recession deepens and our operating results worsen significantly, if we were unable to complete debt or equity offerings or if our planned divestitures and/or our cash flow or capital resources prove inadequate, we could face liquidity problems and may not be able to comply with our upcoming principal payment maturities under our indebtedness or refinance our indebtedness.

We have sought and obtained waivers and amendments to several of our debt instruments relating to a number of financial ratios in the past. Our ability to comply with these ratios may be affected by current global economic conditions and high volatility in foreign exchange rates and the financial and capital markets. We may need to seek waivers or amendments in the future. However, we cannot assure you that any future waivers, if requested, will be obtained. If we are unable to comply with the provisions of our debt instruments, and are unable to obtain a waiver or amendment, the indebtedness outstanding under such debt instruments could be accelerated. Acceleration of these debt instruments would have a material adverse effect on our financial condition.

 

135


Table of Contents

Financing Activities

As of December 31, 2009, after giving pro forma effect to the 2010 Transactions and the application of the net proceeds therefrom, we had approximately U.S.$17.3 billion of total outstanding debt, not including approximately U.S.$1.3 billion of the Perpetual Debentures issued by special purpose vehicles and not tendered in the 2010 Exchange Offer, which are not accounted for as debt under MFRS but are considered to be debt for purposes of U.S. GAAP. Our financing activities through December 31, 2008 are described in our previous annual reports on Form 20-F. The following is a description of our financings in 2009:

 

 

 

During January 2009, we completed a refinancing plan consisting of (i) combining multiple short-term bilateral facilities into two long-term syndicated facilities, (ii) extending the maturity of certain debt, and (iii) amending leverage ratios and other covenants in various facilities.

 

 

 

Prior to January 27, 2009, we had approximately U.S.$2.7 billion of debt in the form of a variety of short-term bilateral facilities with individual banks, scheduled to mature in 2009 and early 2010. On January 27, 2009, approximately U.S.$2.1 billion of these bilateral facilities were refinanced in two long-term syndicated joint facilities. The final maturity for the amounts refinanced in these new long-term facilities was February 2011, with U.S.$750 million amortizing in 2009 and U.S.$286 million amortizing in 2010. These facilities were subsequently refinanced through the Financing Agreement.

 

 

 

Prior to January 27, 2009, we also had U.S.$3.0 billion of debt in the form of a syndicated loan facility due in December 2009 at the CEMEX España level. On January 27, 2009, we extended the final maturity of approximately U.S.$1.7 billion under this facility by one year to December 2010. The remaining approximately U.S.$1.3 billion remained due in December 2009. This facility was subsequently refinanced through the Financing Agreement.

 

 

 

During the first quarter of 2009, we entered into a Conditional Waiver and Extension Agreement with a group of our bank lenders (the “Conditional Waiver and Extension Agreement”). The lenders party to the Conditional Waiver and Extension Agreement initially agreed to extend to July 31, 2009 scheduled principal payment obligations which were originally due between March 24, 2009 and July 31, 2009. We entered into the Conditional Waiver and Extension Agreement to give us time to negotiate a broader debt refinancing, which we eventually completed through the Financing Agreement.

 

 

 

During April 2009, our subsidiary CEMEX Concretos, S.A. de C.V. closed with Banobras S.N.C., a Mexican government development bank, a Ps5.0 billion credit facility under a government program established to support infrastructure development in Mexico. As of December 31, 2009, we had outstanding drawdowns of Ps1.1 billion under this facility, made to partially finance current and future public works awarded to CEMEX in Mexico. This facility is part of a government program to provide financing to suppliers and contractors in the infrastructure sector in Mexico.

 

 

 

On August 14, 2009, we entered into the Financing Agreement. The Financing Agreement extended the maturities of approximately U.S.$15.1 billion in syndicated and bilateral bank facilities and private placement obligations, providing for a semi-annual amortization schedule, with a final amortization payment of approximately U.S.$6.9 billion on February 14, 2014. We intend to meet such amortization payments prior to final maturity using funds from a variety of sources, including free cash flow from our operations and net cash proceeds from asset sales as well as debt and/or equity security issuances, the receipt of which will trigger mandatory prepayments. The Financing Agreement provides that cash on hand, for any period for which it is being calculated, in excess of U.S.$650 million is required to be applied to prepay the indebtedness under the Financing Agreement. As of December 31, 2009, after giving pro forma effect to the 2010 Transactions and the application of the net proceeds therefrom, we had reduced indebtedness under the Financing Agreement by approximately U.S.$5.2 billion (thereby satisfying all required amortization payments under the Financing Agreement through December 2011 and a portion of the amortization payment of June 2012).

 

 

 

On September 28, 2009, we sold a total of 1,495 million CPOs, directly or in the form of ADSs, in a global offering for approximately U.S.$1.8 billion in net proceeds.

 

136


Table of Contents
 

 

On November 11, 2009, we launched an exchange offer in Mexico, in transactions exempt from registration pursuant to Regulation S under the Securities Act, directed to holders of CBs maturing on or before December 31, 2012, in order to exchange such CBs for the Mandatory Convertible Securities. Pursuant to the exchange offer, on December 10, 2009, we issued approximately Ps4.1 billion (approximately U.S.$315 million) in Mandatory Convertible Securities in exchange for CBs with original maturities of approximately Ps325 million, Ps1.7 billion and Ps2.1 billion in 2010, 2011 and 2012, respectively, that were canceled.

 

 

 

On December 14, 2009, we closed the offerings of U.S.$1,250 million aggregate principal amount of 9.50% Dollar-denominated Notes and €350 million aggregate principal amount of 9.625% Euro-denominated Notes, in transactions exempt from registration pursuant to Rule 144A and Regulation S under the Securities Act.

For a description of our financing activities after December 31, 2009, see “ — Recent Developments — Recent Developments Relating to Our Indebtedness.”

Our Equity Forward Arrangements

In connection with the sale of shares of AXTEL (see note 13C part IV to our consolidated financial statements included elsewhere in this annual report) and in order to benefit from a future increase in the prices of such entity, on March 31, 2008, CEMEX entered into a forward contract with cash settlement over the price of 119 million CPOs of AXTEL with maturity in April 2011. The fair value of such contract as of December 31, 2009, was a gain of approximately U.S.$54 million (Ps707 million). Changes in the fair value of this instrument generated a gain in the 2009 income statement of approximately U.S.$32 million (Ps435 million). The counterparties involved have exercised an option to maintain the transaction until October 2011.

The Perpetual Debentures

As of December 31, 2007, 2008 and 2009, non-controlling interest stockholders’ equity includes approximately U.S.$3.1 billion (Ps33.5 billion), U.S.$3.0 billion (Ps41.5 billion) and U.S.$3.0 billion (Ps39.9 billion), respectively, representing the principal amount of the Perpetual Debentures. These debentures have no fixed maturity date and do not represent a contractual payment obligation for us. Based on their characteristics, these debentures, issued through special purpose vehicles, or SPVs, qualify as equity instruments under MFRS and are classified within non-controlling interest as they were issued by consolidated entities, considering that there is no contractual obligation to deliver cash or any other financial asset, the Perpetual Debentures do not have any maturity date, meaning that they were issued to perpetuity, and we have the unilateral right to defer indefinitely the payment of interest due on the debentures. The classification of the debentures as equity instruments for accounting purposes under MFRS was made under applicable International Financial Reporting Standards, or IFRS, which were applied to these transactions in compliance with the supplementary application of IFRS in Mexico. Issuance costs, as well as the interest expense, which is accrued based on the principal amount of the Perpetual Debentures, are included within “Other equity reserves” and represented expenses of approximately Ps2.7 billion in 2009, Ps2.6 billion in 2008 and Ps1.8 billion in 2007. The different SPVs were established solely for purposes of issuing the Perpetual Debentures and are included in our consolidated financial statements. As of December 31, 2009, and after giving effect to the 2010 Exchange Offer, our outstanding Perpetual Debentures were as follows:

 

Issuer

  Issuance Date  Nominal Amount
(in millions)
  Amount
Following the
2010
Exchange
Offer
(in millions)
  Repurchase Option  Interest
Rate
 

C5 Capital (SPV) Limited

  December 2006  U.S.$350  U.S.$146.9  Fifth anniversary  6.196

C8 Capital (SPV) Limited

  February 2007  U.S.$750  U.S.$368.9  Eighth anniversary  6.640

C10 Capital (SPV) Limited

  December 2006  U.S.$900  U.S.$448.9  Tenth anniversary  6.722

C10-EUR Capital (SPV) Limited

  May 2007  €730   €266.1  Tenth anniversary  6.277

 

137


Table of Contents

Under U.S. GAAP, these Perpetual Debentures are recognized as debt and interest payments are included as financing expense, as part of the comprehensive financial result in the income statement.

As described below and in note 17D to our financial statements included elsewhere in this annual report, there have been derivative instruments associated with the Perpetual Debentures issued by special purpose vehicles C5 Capital (SPV) Limited, C8 Capital (SPV) Limited, C10 Capital (SPV) Limited and C10-EUR Capital (SPV) Limited through which we have changed the risk profile associated with interest rates and foreign exchange rates in respect of these debentures. In order to eliminate our exposure to Yen and to Yen interest rates, on May 22, 2009, we delivered the required notices under the documentation governing the dual-currency notes and the related Perpetual Debentures, informing debenture holders our decision to exercise our right to defer by one day the scheduled interest payment otherwise due and payable on June 30, 2009. As a result, during July 2009, the interest rate on the dual-currency notes converted from a Yen floating rate into a Dollar or Euro fixed rate, as applicable, as of June 30, 2009, and the associated Yen cross-currency swap derivatives were unwound, and the notes trustees received approximately U.S.$94 million that are being used to pay future coupons on the Perpetual Debentures, as adjusted by the 2010 Exchange Offer. See “ — Recent Developments — Recent Developments Relating to Our Indebtedness — 2010 Exchange Offer.”

Our Receivables Financing Arrangements

Our subsidiaries in Spain, the United States, Mexico and France have established sales of trade accounts receivable programs with financial institutions, referred to as securitization programs. Through the securitization programs, our subsidiaries effectively surrender control, risks and the benefits associated with the accounts receivable sold; therefore, the amount of receivables sold is recorded as a sale of financial assets and the balances are removed from the balance sheet at the moment of sale, except for the amounts that the counterparties have not paid, which are reclassified to other accounts receivable. See notes 6 and 7 to our consolidated financial statements included elsewhere in this annual report. The balances of receivables sold pursuant to these securitization programs as of December 31, 2007, 2008 and 2009 were approximately Ps12.3 billion (U.S.$1.1 billion), Ps14.7 billion (U.S.$1.1 billion) and Ps9.6 billion (U.S.$735 million), respectively. The accounts receivable qualifying for sale do not include amounts over specified days past due or concentrations over specified limits to any one customer, according to the terms of the programs. Expenses incurred under these programs, originated by the discount granted to the acquirers of the accounts receivable, are recognized in the income statements as financial expense and were approximately Ps673 million (U.S.$62 million) in 2007, Ps656 million (U.S.$58 million) in 2008 and Ps645 million (U.S.$47 million) in 2009. The proceeds obtained through these programs have been used primarily to reduce net debt and improve working capital. On July 31, 2009, the securitization program in France was extended until July 31, 2010. On May 19, 2010, we entered into a one-year accounts receivable securitization program for our U.S. operations for up to U.S.$300 million in funded amounts, replacing our prior program.

Stock Repurchase Program

Under Mexican law, our shareholders may authorize a stock repurchase program at our annual shareholders’ meeting. Unless otherwise instructed by our shareholders, we are not required to purchase any minimum number of shares pursuant to such program.

In connection with our 2007 annual shareholders’ meetings held on April 24, 2008, our shareholders approved stock repurchase programs in an amount of up to Ps6.0 billion (nominal amount) to be implemented between April 2008 and April 2009. No shares were purchased under this program. In connection with our 2008 and 2009 annual shareholders’ meetings held on April 23, 2009 and April 29, 2010, no stock repurchase program was proposed between April 2009 and April 2010 and between April 2010 and April 2011, respectively.

Subject to limited exceptions, we are not permitted to repurchase shares of our capital stock under the Financing Agreement.

 

138


Table of Contents

Recent Developments

Recent Developments Relating to Our Indebtedness

CBs call option exercise. On June 17, 2010, we announced the exercise of our call option with respect to certain CBs otherwise maturing in March 2011 for an aggregate principal amount of approximately Ps 1.4 million (U.S.$110 million). CEMEX, S.A.B. de C.V. used proceeds from the issuance of the Optional Convertible Subordinated Notes in March 2010 to pay for the redeemed CBs on June 25, 2010.

CB Tender Offers. On June 2, 2010, we announced the early payment of approximately Ps2.6 billion (approximately U.S.$202 million) in CBs, following a public cash tender offer in Mexico to redeem outstanding CBs for up to approximately Ps6.1 billion (approximately U.S.$467 million). The series of CBs included in the offer represent all long term CBs issued by CEMEX with maturities through March 10, 2011. The offer period was from May 6, 2010 to June 2, 2010. CEMEX, S.A.B. de C.V. purchased the CBs with funds obtained from the issuance of the Optional Convertible Subordinated Notes.

2010 Exchange Offer. On April 5, 2010, we commenced an exchange offer and consent solicitation directed to the holders of the 6.196% Perpetual Debentures, 6.640% Perpetual Debentures, 6.722% Perpetual Debentures and 6.277% Perpetual Debentures. Pursuant to the terms of the 2010 Exchange Offer, we offered the holders of each series of the Perpetual Debentures New Senior Secured Notes in exchange for their U.S. Dollar-denominated and Euro-denominated Perpetual Debentures, in private placement transactions exempt from registration pursuant to Section 4(2) of the Securities Act and Regulation S under the Securities Act. The 2010 Exchange Offer was originally set to expire on April 30, 2010 but was extended to May 7, 2010, and the New Senior Secured Notes were issued by our subsidiary CEMEX España, acting through its Luxembourg branch on May 12, 2010. U.S.$1,035,273,000 of the U.S. Dollar-denominated Perpetual Debentures were exchanged for U.S.$774,859,000 of the U.S. Dollar-denominated New Senior Secured Notes and €463,948,000 of the Euro-denominated Perpetual Debentures were exchanged for €115,346,000.00 of Euro-denominated New Senior Secured Notes and U.S.$292,806,000 of the U.S. Dollar-denominated New Senior Secured Notes. The payment of principal, interest and premium, if any, on the New Senior Secured Notes is fully and unconditionally guaranteed by CEMEX, S.A.B. de C.V., CEMEX México, and New Sunward. The New Senior Secured Notes are secured by a first-priority security interest over the Collateral and all proceeds of the Collateral. After the 2010 Exchange Offer expired and the New Senior Secured Notes were issued, U.S.$146,902,000 in aggregate principal amount of the 6.196% Perpetual Debentures, U.S.$368,882,000 in aggregate principal amount of the 6.640% Perpetual Debentures, U.S.$448,943,000 in aggregate principal amount of the 6.722% Perpetual Debentures and €266,052,000 in aggregate principal amount of the 6.277% Perpetual Debentures remained outstanding. As a result of the 2010 Exchange Offer, CEMEX’s overall indebtedness (including the Perpetual Debentures, which are not accounted for as debt under MFRS but are considered to be debt for purposes of U.S. GAAP) was reduced by approximately U.S.$437 million (calculated by using the representative Euro/Dollar exchange rate published by the European Central Bank on April 1, 2010, of 1.3468 Euros per U.S. Dollar).

Issuance of 4.875% Optional Convertible Subordinated Notes Due 2015. On March 30, 2010, we closed the offering of U.S.$715 million of the Optional Convertible Subordinated Notes, including the initial purchasers’ exercise in full of their over-allotment option, in transactions exempt from registration pursuant to Rule 144A under the Securities Act. Interest on the Optional Convertible Subordinated Notes is payable semi-annually in arrears on March 15 and September 15 of each year, commencing on September 15, 2010. The Optional Convertible Subordinated Notes are convertible by holders into ADSs at a conversion price of U.S.$13.60 per ADS (subject to adjustment in certain events) at any time prior to the close of business on the fourth business day immediately preceding the maturity date for the Optional Convertible Subordinated Notes. The initial conversion rate was 73.5402 ADSs per U.S.$1,000 principal amount of Optional Convertible Subordinated Notes and has been adjusted to 76.4818 ADSs per U.S.$1,000 principal amount of Optional Convertible Subordinated Notes reflecting the issuance of CPOs in connection with the recapitalization of earnings approved by shareholders at the 2010 annual shareholders meeting. The Optional Convertible Subordinated Notes are

 

139


Table of Contents

subordinated in right of payment to all of our existing and future senior indebtedness, including the New Senior Secured Notes and liabilities preferred by statute, and rank at least equal in right of payment to all of our existing and future unsecured subordinated indebtedness. We used a portion of the net proceeds from the offering of the Optional Convertible Subordinated Notes to fund the purchase of a capped call transaction described below, to repay indebtedness, including CBs maturing through March 2011 tendered in our CB Tender Offers, CBs maturing in March 2011 paid as a result of our CB call option exercise and approximately U.S.$250 million of indebtedness under the Financing Agreement, and temporarily reserve proceeds to be applied to the repayment of remaining series of CBs maturing in March 2011. In connection with the offering of the Optional Convertible Subordinated Notes, we entered into a capped call transaction with an affiliate of Citigroup Global Markets, Inc., the sole global coordinator and sole structuring agent of the Optional Convertible Subordinated Notes. The capped call transaction covers, subject to customary anti-dilution adjustments, approximately 52.58 million ADSs. The capped call transaction had a cap price 80% higher than the closing price of our ADSs on March 24, 2010 and will be cash-settled. Because the capped call transaction is cash-settled, it does not provide an offset to any ADSs we may deliver to holders upon conversion of the Optional Convertible Subordinated Notes.

Financing Agreement Amendments. On March 18, 2010, the required lenders under the Financing Agreement consented to amendments that will provide us increased flexibility in relation to our activities going forward and that we believe will assist us in refinancing existing financial indebtedness and reducing leverage. The amendments include, but are not limited to, the following: (i) increasing the time after a fundraising by which the proceeds of that fundraising need to be applied pursuant to the terms of the Financing Agreement, (ii) permitting us to designate the proceeds from specified fundraisings to a reserve for the repayment of our Mexican public debt instruments and CBs coming due within a particular relevant period, (iii) providing that all prepayments under the Financing Agreement, other than prepayments of amounts equal to cash balances above U.S.$650 million, are applied in reduction of the repayment installments in chronological order, (iv) permitting the issuance of optional convertible subordinated securities and the purchase of related call spread or capped call transactions, and (v) adjusting the limit on investments in joint ventures by any amounts which we may receive from joint ventures during the financial year, with retroactive effect to January 1, 2010.

Reopening of Offering of 9.50% Dollar-denominated Notes in January 2010. On January 19, 2010, our subsidiary, CEMEX Finance LLC, issued an additional U.S.$500 million aggregate principal amount of its 9.50% Dollar-denominated Notes, which were originally issued on December 14, 2009 in the amount of U.S.$1,250 million, in transactions exempt from registration pursuant to Rule 144A and Regulation S under the Securities Act. The payment of principal, interest and premium, if any, on the 9.50% Dollar-denominated Notes is fully and unconditionally guaranteed by CEMEX, S.A.B. de C.V., CEMEX México, CEMEX España, CEMEX Corp., CEMEX Concretos, S.A. de C.V., Empresas Tolteca de México, S.A. de C.V. and New Sunward. The 9.50% Dollar-denominated Notes are secured by a first-priority security interest over the Collateral and all proceeds of the Collateral. The additional U.S.$500 million of the 9.50% Dollar-denominated Notes were issued at a price of U.S.$105.25 per U.S.$100 principal amount plus accrued interest from December 14, 2009, have a yield to maturity of 8.477% and are callable commencing on the fourth anniversary of the first issuance date of the 9.50% Dollar-denominated Notes. Of the net proceeds from the offering, U.S.$411 million was used to prepay principal outstanding under the Financing Agreement. The remaining proceeds were used for general corporate purposes.

Recent Developments Relating to Regulatory Matters and Legal Proceedings

On June 5, 2010, the District of Bogotá’s environmental secretary (Secretaría Distrital de Ambiente de Bogotá), issued a temporary injunction suspending all mining activities at CEMEX Colombia’s El Tunjuelo quarry, located in Bogotá, Colombia. As part of the temporary injunction, Holcim Colombia and Fundación San Antonio (local aggregates producers which also have mining activities located in the same area as the El Tunjuelo quarry) have also been ordered to suspend mining activities in that area.

The District of Bogotá’s environmental secretary alleges that during the past 60 years, CEMEX Colombia and the other companies have illegally changed the course of the Tunjuelo river, have used the percolating waters without permission and have improperly used the edge of the river for mining activities. In connection with the temporary injunction, on June 5, 2010, CEMEX Colombia received a formal notification from the District of Bogotá’s environmental secretary informing it of the initiation of proceedings to impose fines against CEMEX Colombia.

 

140


Table of Contents

CEMEX Colombia has requested that the temporary injunction be revoked, arguing that its mining activities are supported by all authorizations required pursuant to the applicable environmental laws and that all the environmental impact statements submitted by CEMEX Colombia have been reviewed and authorized by the Environmental Ministry (Ministerio del Medio Ambiente, Vivienda y Desarrollo Territorial).

On June 11, 2010, the local authorities in Bogotá, in compliance with the District of Bogotá’s environmental secretary’s decision, sealed off the mine to machinery and prohibited the extraction of our aggregates inventory. Although there is not an official quantification of the possible fine, the District of Bogotá’s environmental secretary has publicly declared that the fine could be as much as CoP$300 billion (approximately U.S.$155 million as of June 14, 2010, based on an exchange rate of CoP$1.925 to U.S.$1.00). The temporary injunction does not currently compromise the production and supply of ready-mix concrete to any of our clients in Colombia.

CEMEX Colombia is analyzing its legal strategy to defend itself against these proceedings. At this stage, we are not able to assess the likelihood of an adverse result or potential damages which could be borne by CEMEX Colombia.

Recent Developments Relating to Changes in Our Senior Management Team

On February 9, 2010, we announced changes to our senior management team effective March 1, 2010. Fernando A. González was appointed Executive Vice President, Planning & Finance. Mr. González, who has served CEMEX in a variety of executive capacities since 1989, and has been a member of CEMEX’s Executive Committee since 2003, will be responsible for all corporate strategic and developmental functions, including CEMEX’s relationships with the capital markets and Technology and Energy. We also announced the retirement of Héctor Medina, Executive Vice President of Finance and Legal, and Armando J. García, Executive Vice President of Technology, Energy and Sustainability. Mr. Medina and Mr. García each participated in an early retirement program for senior executives. Mr. García remains a member of CEMEX’s board of directors, on which he has served since 1983.

Recent Developments Relating to Our Receivables Financing Arrangements

On May 19, 2010, we renewed and extended for one year our securitization program of accounts receivables for our United States operations for up to U.S.$300 million in funded amounts. As a result, our U.S. securitization program expires on May 18, 2011.

Recent Developments Relating to Investments

On April 8, 2010, we announced our plans to contribute, as an initial investment, up to U.S.$100 million for a non-controlling interest in a new investment vehicle know as Blue Rock. Blue Rock, which will not be controlled by us, intends to invest in the cement industry and related assets. As of the date of this annual report, a potential investment in Peru, the construction of a new cement plant with an initial production capacity of approximately one million metric tons per year, has been identified. According to the proposed project, it is expected that the plant would be completed in 2013, with a total investment of approximately U.S.$230 million. Although we do not anticipate being in a control position to affect the decisions of Blue Rock’s management, given our investment and industry expertise, Blue Rock’s management could decide to enter into a contract with us, providing for our assistance in the development, building and operation of the plant. Depending on the amount raised from third party investors and the availability of financing, Blue Rock’s management may also decide to invest in other assets in the cement industry.

 

141


Table of Contents

Research and Development, Patents and Licenses, etc.

Our research and development, or R&D, efforts help us in achieving our goal of increasing market share in the markets in which we operate. The department of the Vice President of Technology is responsible for developing new products for our cement and ready-mix concrete businesses that respond to our clients’ needs. The department of the Vice President of Energy has the responsibility for developing new processes, equipment and methods to optimize operational efficiencies and reduce our costs. For example, we have developed processes and products that allow us to reduce heat consumption in our kilns, which in turn reduces energy costs. Other products have also been developed to provide our customers a better and broader offering of products in a sustainable manner. We believe this has helped us to keep or increase our market share in many of the markets in which we operate.

We have ten laboratories dedicated to our R&D efforts. Nine of these laboratories are strategically located in close proximity to our plants to assist our operating subsidiaries with troubleshooting, optimization techniques and quality assurance methods. One of our laboratories is located in Switzerland, where we are continually improving and consolidating our research and development efforts in the areas of cement, concrete, aggregates, admixtures, mortar and asphalt technology, as well as in information technology and energy management. We have several patent registrations and pending applications in many of the countries in which we operate. These patent registrations and applications relate primarily to different materials used in the construction industry and the production processes related to them, as well as processes to improve our use of alternative fuels and raw materials.

Our Information Technology divisions have developed information management systems and software relating to cement and ready-mix concrete operational practices, automation and maintenance. These systems have helped us to better serve our clients with respect to purchasing, delivery and payment.

R&D activities comprise part of the daily routine of the departments and divisions mentioned above; therefore, the costs associated with such activities are expensed as incurred. However, the costs incurred in the development of software for internal use are capitalized and amortized in operating results over the estimated useful life of the software, which is approximately four years.

In 2007, 2008 and 2009, the combined total expense of the departments of the Vice President of Energy and the Vice President of Technology, which includes R&D activities, amounted to approximately U.S.$40 million, U.S.$31 million and U.S.$30 million, respectively.

Summary of Material Contractual Obligations and Commercial Commitments

The Financing Agreement

On August 14, 2009, we entered into the Financing Agreement. The Financing Agreement extended the maturities of approximately U.S.$15.1 billion in syndicated and bilateral bank and private placement obligations and provides for a semi-annual amortization schedule, with a final maturity of approximately U.S.$6.9 billion on February 14, 2014.

The Financing Agreement requires us, beginning June 30, 2010, to comply with several financial ratios and tests, including a consolidated coverage ratio of EBITDA to consolidated interest expense of not less than (i) 1.75:1 for each semi-annual period beginning on June 30, 2010 through the period ending June 30, 2011, (ii) 2.00:1 for each semi-annual period after June 30, 2011 through the period ending December 31, 2012 and (iii) 2.25:1 for the remaining semi-annual periods to December 31, 2013. In addition, the Financing Agreement allows us a maximum consolidated leverage ratio of total debt (including the Perpetual

 

142


Table of Contents

Debentures) to EBITDA for each semi-annual period not to exceed 7.75:1 for the period ending June 30, 2010 and decreasing gradually for subsequent semi-annual periods to 3.50:1 for the period ending December 31, 2013. Our ability to comply with these ratios may be affected by current global economic conditions and high volatility in foreign exchange rates and the financial and capital markets. Pursuant to the Financing Agreement, we are also prohibited from making aggregate capital expenditures in excess of (i) U.S.$700 million for the year ending December 31, 2010 and (ii) U.S.$800 million for each year thereafter until the debt under the Financing Agreement has been repaid in full. For the year ended December 31, 2009, we recorded U.S.$636 million in capital expenditures.

We are also subject to a number of negative covenants that, among other things, restrict or limit our ability to: (i) create liens; (ii) incur additional debt; (iii) change our business or the business of any obligor or material subsidiary (as defined in the Financing Agreement); (iv) enter into mergers; (v) enter into agreements that restrict our subsidiaries’ ability to pay dividends or repay intercompany debt; (vi) acquire assets; (vii) enter into or invest in joint venture agreements; (viii) dispose of certain assets; (ix) grant additional guarantees or indemnities; (x) subject to limited exceptions, declare or pay cash dividends or make share redemptions; (xi) issue shares; (xii) enter into certain derivatives transactions; (xiii) exercise any call option in relation to any perpetual bonds we issue unless the exercise of the call options does not have a materially negative impact on our cash flow; and (xiv) transfer assets from subsidiaries or more than 10% of shares in subsidiaries into or out of CEMEX España or its subsidiaries if those assets or subsidiaries are not controlled by CEMEX España or any of its subsidiaries. The Financing Agreement also contains a number of affirmative covenants that, among other things, require us to provide periodic financial information to our lenders.

Pursuant to the Financing Agreement, however, a number of those covenants and restrictions will automatically cease to apply or become less restrictive if (i) we receive an investment-grade rating from two of Standard & Poor’s, Moody’s Investors Service, Inc. and Fitch Ratings; (ii) we reduce the indebtedness under the Financing Agreement by at least 50.96% (approximately U.S.$7.6 billion) from the original amount of U.S.$15.1 billion; (iii) our consolidated leverage ratio for the two most recently completed semi-annual testing periods is less than or equal to 3.5:1; and (iv) no default under the Financing Agreement is continuing. Restrictions that will cease to apply when we satisfy such conditions include the capital expenditure limitations mentioned above, any applicable margin increases that were due to a failure to meet amortization targets, and several negative covenants, including limitations on our ability to declare or pay cash dividends and distributions to shareholders, limitations on our ability to repay existing financial indebtedness, certain asset sale restrictions, the quarterly cash balance sweep, certain mandatory prepayment provisions, and restrictions on exercising call options in relation to any perpetual bonds we issue (provided that participating creditors will continue to receive the benefit of any restrictive covenants that other creditors receive relating to other financial indebtedness of ours in excess of U.S.$75 million). At such time, several baskets and caps relating to negative covenants will also increase, including permitted financial indebtedness, permitted guarantees and limitations on liens. However, there can be no assurance that we will be able to meet the conditions for these restrictions to cease to apply prior to the final maturity date under the Financing Agreement.

The Financing Agreement contains events of default, some of which may be outside our control. Such events of default include defaults based on (i) non-payment of principal, interest, or fees when due; (ii) material inaccuracy of representations and warranties; (iii) breach of covenants; (iv) bankruptcy or insolvency of CEMEX, any borrower under an existing facility agreement (as defined in the Financing Agreement) or any other of our material subsidiaries (as defined in the Financing Agreement); (v) inability to pay debts as they fall due or by reason of actual financial difficulties, suspension or threatened suspension of payments on debts exceeding U.S.$50 million or commencement of negotiations to reschedule debt exceeding U.S.$50 million; (vi) a cross-default in relation to financial indebtedness in excess of U.S.$50 million; (vii) a change of control with respect to CEMEX; (viii) a change to the ownership of any of our subsidiary obligors under the Financing Agreement, unless the proceeds of such disposal are used to prepay Financing Agreement debt; (ix) enforcement of the share security; (x) final judgments or orders in excess of U.S.$50 million that are neither discharged nor bonded in full within 60 days thereafter; (xi) any restrictions not already in effect as of August 14, 2009 limiting transfers of foreign exchange by any obligor for purposes of performing material obligations under the Financing Agreement; (xii) any material adverse change arising in the financial condition of CEMEX and each of its subsidiaries, taken as a whole, which

 

143


Table of Contents

greater than 66.67% of the participating creditors determine would result in our failure, taken as a whole, to perform payment obligations under the existing facilities or the Financing Agreement; and (xiii) failure to comply with laws or our obligations under the Financing Agreement cease to be legal. If an event of default occurs and is continuing, upon the authorization of 66.67% of the participating creditors, such creditors have the ability to accelerate all outstanding amounts due under the existing facilities. Acceleration is automatic in the case of insolvency.

The Mandatory Convertible Securities

On December 10, 2009, we issued approximately Ps4.1 billion (approximately U.S.$315 million) in Mandatory Convertible Securities, in exchange for CBs maturing on or before December 31, 2012, pursuant to an exchange offer conducted in Mexico, in transactions exempt from registration pursuant to Regulation S under the Securities Act. The Mandatory Convertible Securities are mandatorily convertible into newly issued CPOs at a conversion price of Ps23.92 per CPO (calculated as the volume-weighted average price of the CPO for the ten trading days prior to the closing of the exchange offer multiplied by a conversion premium of approximately 1.65), accrue interest, payable in cash, at 10% per annum, provide for the payment of a cash penalty fee, equal to approximately one year of interest, upon the occurrence of certain anticipated conversion events, and mature on November 28, 2019. After giving effect to any dilution adjustments in respect of the recapitalization of earnings approved by shareholders at the 2010 shareholders meeting, the conversion ratio for the Mandatory Convertible Securities as of the date of filing of this annual report is 386.88 CPOs per Ps8,900 of principal amount of Mandatory Convertible Securities.

The 9.50% Dollar-denominated Notes and the 9.625% Euro-denominated Notes

On December 14, 2009, our subsidiary, CEMEX Finance LLC, issued U.S.$1,250 million aggregate principal amount of the 9.50% Dollar-denominated Notes, and €350 million aggregate principal amount of the 9.625% Euro-denominated Notes. On January 19, 2010, our subsidiary, CEMEX Finance LLC, issued an additional U.S.$500 million aggregate principal amount of the 9.50% Dollar-denominated Notes. CEMEX, S.A.B. de C.V., CEMEX México, CEMEX España, CEMEX Corp., CEMEX Concretos, S.A. de C.V., Empresas Tolteca de México, S.A. de C.V. and New Sunward have fully and unconditionally guaranteed the performance of all obligations of CEMEX Finance LLC under the 9.50% Dollar-denominated Notes and the 9.625% Euro-denominated Notes on a senior basis.

The Optional Convertible Subordinated Notes

On March 30, 2010, we closed the offering of U.S.$715 million of our 4.875% Convertible Subordinated Notes due 2015, including the initial purchasers’ exercise in full of their over-allotment option, in transactions exempt from registration pursuant to Rule 144A under the Securities Act. Interest on the Optional Convertible Subordinated Notes is payable semi-annually in arrears on March 15 and September 15 of each year, commencing on September 15, 2010. The Optional Convertible Subordinated Notes are convertible by holders into ADSs at an initial conversion price of U.S.$13.60 per ADS (subject to an anti-dilution adjustment) at any time prior to the close of business on the fourth business day immediately preceding the maturity date for the Optional Convertible Subordinated Notes. The conversion rate will initially be 73.5402 ADSs per U.S.$1,000 principal amount of Optional Convertible Subordinated Notes. The Optional Convertible Subordinated Notes are subordinated in right of payment to all of our existing and future senior indebtedness, including the New Senior Secured Notes and liabilities preferred by statute, and rank at least equal in right of payment to all of our existing and future unsecured subordinated indebtedness.

The 9.25% Dollar-denominated Notes and the 8.875% Euro-denominated Notes

On May 12, 2010, our subsidiary CEMEX España, acting through its Luxembourg branch, issued U.S.$1,067,665,000 aggregate principal amount of the 9.25% Dollar-denominated Notes and €115,346,000 aggregate principal amount of the 8.875% Euro-denominated Notes, in exchange for the Perpetual Debentures, pursuant to the 2010 Exchange Offer, in private transactions exempt

 

144


Table of Contents

from registration pursuant to Section 4(2) of the Securities Act and Regulation S under the Securities Act. CEMEX, S.A.B. de C.V., CEMEX México and New Sunward have fully and unconditionally guaranteed the performance of all obligations of CEMEX España under the 9.25% Dollar-denominated Notes and the 8.875% Euro-denominated Notes on a senior basis. The payment of principal, interest and premium, if any, on the 9.25% Dollar-denominated Notes and the 8.875% Euro-denominated Notes is secured by a first-priority security interest over the Collateral and all proceeds of such Collateral.

The indentures governing the New Senior Secured Notes impose significant operating and financial restrictions on us. These restrictions will limit our ability, among other things, to: (i) incur debt; (ii) pay dividends on stock; (iii) redeem stock or redeem subordinated debt; (iv) make investments; (v) sell assets, including capital stock of subsidiaries; (vi) guarantee indebtedness; (vii) enter into agreements that restrict dividends or other distributions from restricted subsidiaries; (viii) enter into transactions with affiliates; (ix) create or assume liens; (x) engage in mergers or consolidations; and (xi) enter into a sale of all or substantially all of our assets.

Commercial Commitments

As of December 31, 2008 and 2009, we had commitments for the purchase of raw materials for an approximate amount of U.S.$194 million and U.S.$172 million, respectively.

In 1999, we reached an agreement with a consortium for the financing, construction and operation of “Termoeléctrica del Golfo,” a 230 megawatt energy plant in Tamuin, San Luis Potosí, Mexico. We entered into this agreement in order to reduce the volatility of our energy costs. The total cost of the project was approximately U.S.$360 million. The power plant commenced commercial operations in April 2004. In February 2007, the original members of the consortium sold their participations in the project to a subsidiary of The AES Corporation. As part of the original agreement, we committed to supply the energy plant with all fuel necessary for its operations, a commitment that has been hedged through a 20-year agreement we entered into with PEMEX. These agreements were reestablished under the same conditions in 2007 with the new operator and the term was extended until 2027. The agreement with PEMEX, however, was not modified and terminates in 2024. Consequently, for the last 3 years of the agreement, we intend to purchase the required fuel in the market. For the years ended December 31, 2007, 2008 and 2009, the power plant has supplied approximately 59.7%, 60.4%, and 73.7%, respectively, of our overall Mexican cement plants electricity needs during such years.

Starting on June 30, 2008, Ready Mix USA has had the right to require us to acquire Ready Mix USA’s interest in CEMEX Southeast, LLC and Ready Mix USA LLC at a price equal to the greater of a) eight times the companies’ operating cash flow for the trailing twelve months, b) eight times the average of the companies’ operating cash flow for the previous three years, or c) the net book value of the combined companies’ assets. Without giving effect to Ready Mix USA LLC’s recent asset sale, we estimate this price would have been approximately U.S.$457 million as of December 31, 2009. This option will expire on July 1, 2030.

In March 1998, we entered into a 20-year contract with PEMEX providing that PEMEX’s refinery in Cadereyta would supply us with 0.9 million tons of petcoke per year, commencing in 2003. In July 1999, we entered into a second 20-year contract with PEMEX providing that PEMEX’s refinery in Madero would supply us with 0.85 million tons of petcoke per year, commencing in 2002. We expect the PEMEX petcoke contracts to reduce the volatility of our fuel costs and provide us with a consistent source of petcoke throughout their 20-year terms (which expire in July 2023 for the Cadereyta refinery contract and October 2022 for the Madero refinery contract).

 

145


Table of Contents

Contractual Obligations

As of December 31, 2008 and 2009, we had the following material contractual obligations:

 

   2008  2009

Obligations

  Total  Less than
1 year
  1-3
Years
  3-5
Years
  More than
5 Years
  Total
   (in millions of Dollars)

Long-term debt

  U.S.$15,997  292  2,826  10,764  1,969  15,851

Capital lease obligation

   27  9  5  1  —     15
                   

Total long-term debt and capital lease obligation (1)

   16,024  301  2,831  10,765  1,969  15,866

Operating leases(2)

   960  236  349  195  140  920

Interest payments on debt(3)

   1,272  1,004  2,254  1,550  336  5,144

Interest rate derivatives(4)

   92  —     —     —     —     —   

Pension plans and other benefits(5)

   1,598  162  326  323  859  1,670

Inactive derivative financial instruments(6)

   385  —     —     —     —     —   
                   

Total contractual obligations

  U.S.$20,331  1,703  5,760  12,833  3,304  23,600
                   

Total contractual obligations (Pesos)

   Ps279,348  22,292  75,399  167,984  43,249  308,924
                   

 

(1)

Does not include the Perpetual Debentures (approximately Ps39.9 billion (U.S.$3.0 billion) as of December 31, 2009), which are not accounted for as debt under MFRS. See “ — Recent Developments — Recent Developments Relating to Our Indebtedness — 2010 Exchange Offer.” The scheduling of debt payments, which includes current maturities, does not consider the effect of any refinancing of debt that may occur during the following years. In the past we have replaced our long-term obligations for others of similar nature.

 

(2)

The amounts of operating leases have been determined on the basis of nominal cash flows. We have operating leases, primarily for operating facilities, cement storage and distribution facilities and certain transportation and other equipment, under which we are required to make annual rental payments plus the payment of certain operating expenses. Rental expense was approximately U.S.$195 million (Ps2.1 billion), U.S.$198 million (Ps2.2 billion) and U.S.$243 million (Ps3.3 billion) in 2007, 2008 and 2009, respectively.

 

(3)

For purposes of determining future estimated interest payments on our floating rate debt, we used the interest rates in effect as of December 31, 2008 and 2009.

 

(4)

The estimated cash flows under interest rate derivatives include the approximate cash flows under our interest rate and cross-currency swap contracts, and represent the net amount between the rate we pay and the rate received under such contracts. For purposes of determining future estimated cash flows, we used the interest rates applicable under such contracts as of December 31, 2008 and 2009.

 

(5)

Amounts relating to planned funding of pensions and other post-retirement benefits represent estimated annual payments under these benefits for the next 10 years, determined in local currency and translated into U.S. Dollars at the effective exchange rates as of December 31, 2008 and 2009. Future payments include the estimate of new retirees during such future years.

 

(6)

Refers to estimated contractual obligations in connection with positions of inactive derivative financial instruments. See note 13D to our consolidated financial statements included elsewhere in this annual report.

See “ — Recent Developments — Recent Developments Relating to Our Indebtedness — 2010 Exchange Offer” for a discussion of the 2010 Exchange Offer.

Off-Balance Sheet Arrangements

We do not have any off-balance sheet arrangements that are reasonably likely to have a material effect on our financial condition, operating results, liquidity or capital resources.

CEMEX Venezuela

As of and for the periods ended December 31, 2007 and July 31, 2008, measured in Pesos, our Venezuelan operations accounted for approximately 2.9% and 3.0% of our consolidated revenues, respectively, and 2.1% at the end of both periods of our consolidated

 

146


Table of Contents

total assets. In the event our affiliates receive compensation as a result of proceedings they have initiated against Venezuela for the expropriation of their investment in CEMEX Venezuela, it is expected that the award of such relief will enable us to reduce consolidated debt and/or to expand total installed capacity. Accordingly, we believe that the expropriation of our affiliates’ investment in CEMEX Venezuela will not have a material impact on our consolidated financial position, liquidity or results of operations. At the present time, however, it is not possible to predict the timing or amount of any award of restitution and/or compensation, the extent to which any order of restitution can be enforced, or the extent to which any monetary relief can be collected following an award. Until restitution and/or compensation is received, we will be negatively affected, although we do not expect such negative effect to be significant in light of our overall consolidated financial position.

We consolidated the income statement of CEMEX Venezuela in our results of operations for the seven-month period ended July 31, 2008. For balance sheet purposes, as of December 31, 2008, our investment in Venezuela was presented within “Other investments and non current accounts receivable.” As of December 31, 2007, 2008, and 2009, the net book value of our investment in Venezuela was approximately Ps6.7 billion, Ps6.9 billion, and Ps6.1 billion, respectively, corresponding to the interest of our affiliates of approximately 75.7%.

See note 12A to our consolidated financial statements included elsewhere in this annual report.

See “Item 4 — Information on the Company — Regulatory Matters and Legal Proceedings — Other Legal Proceedings — Expropriation of CEMEX Venezuela and ICSID Arbitration.”

Qualitative and Quantitative Market Disclosure

Our Derivative Financial Instruments

For the year ended December 31, 2008, we had a net loss of approximately Ps15.2 billion (U.S.$1.4 billion) from financial instruments as compared to a net gain of Ps2.4 billion (U.S.$218 million) in 2007. For the year ended December 31, 2009, we had a net loss of approximately Ps2.1 billion (U.S.$156 million) from financial instruments.

In 2009, we have reduced the aggregate notional amount of our derivatives, thereby reducing the risk of cash margin calls. This initiative has included closing substantially all notional amounts of derivative instruments related to our debt (currency and interest rate derivatives) and the settlement of our inactive derivative financial instruments (see notes 13C and D to our consolidated financial statements included elsewhere in this annual report), which we finalized during April 2009. The Financing Agreement significantly restricts our ability to enter into derivative transactions.

We use derivative financial instruments in order to change the risk profile associated with changes in interest rates and foreign exchange rates of debt agreements, as a vehicle to reduce financing costs, as an alternative source of financing in connection with our executive stock option programs, to effectively increase the conversion price of the Optional Convertible Subordinated Notes for CEMEX and as hedges of: (i) highly probable forecasted transactions and (ii) our net assets in foreign subsidiaries. Before entering into any transaction, we evaluate, by reviewing credit ratings and our business relationship according to our policies, the creditworthiness of the financial institutions and corporations that are prospective counterparties to our derivative financial instruments. We select our counterparties to the extent we believe that they have the financial capacity to meet their obligations in relation to these instruments. Under current financial conditions and volatility, we can not assure that risk of non-compliance with the obligations agreed to with such counterparties is minimal.

The fair value of derivative financial instruments is based on estimated settlement costs or quoted market prices and supported by confirmations of these values received from the counterparties to these financial instruments.

 

147


Table of Contents

The notional amounts of derivative financial instrument agreements are used to measure interest to be paid or received and do not represent the amount of exposure to credit loss.

 

   At December 31, 2008  At December 31, 2009  Maturity Date
  Notional
amount
  Estimated
fair value
  Notional
amount
  Estimated
fair value
  
   (in millions of Dollars)   

Equity forward contracts

  258  (12 54  54   October 2011

Other forward contracts

  40  (5 55  1   October 2010

Other Equity Derivatives

  500  (44 860  (79 April 2013

Foreign exchange forward contracts

  940  (2 —    —     —  

Derivatives related to Perpetual Debentures

  3,020  266   —    —     —  

Interest rate swaps

  15,319  (18 —    —     —  

Cross-currency swaps

  528  (57 —    —     —  

Derivatives related to energy

  208  54   202  27   September 2022

Our Equity Derivative Forward Contracts. In December 2007, CEMEX negotiated an equity forward contract covering approximately 47 million of CPOs originally scheduled to mature in March 2008. The notional amount of the contract was approximately U.S.$121 million (Ps1.3 billion). This contract was negotiated to hedge future exercises of options under CEMEX’s executive stock option programs. During 2008, the hedge was increased to approximately 81 million CPOs with a notional amount of U.S.$206 million. During October 2008, a significant decrease in the price of CPOs accelerated the anticipated settlement of these contracts, which generated a loss of approximately U.S.$153 million (Ps2.1 billion), recognized in the results for the period. As of December 2009, these instruments no longer exist. See note 13C part VI to our consolidated financial statements included elsewhere in this annual report.

In connection with the sale of shares of AXTEL (see note 13C part IV to our consolidated financial statements included elsewhere in this annual report) and in order to benefit from a future increase in the prices of such entity, on March 31, 2008, CEMEX entered into a forward contract with cash settlement over the price of 119 million CPOs of AXTEL with maturity in April 2011. The fair value of such contract as of December 31, 2009, was a gain of approximately U.S.$54 million (Ps707 million). Changes in the fair value of this instrument generated a gain in the 2009 income statement of approximately U.S.$32 million (Ps435 million). The counterparties involved have exercised their options to maintain the transaction until October 2011.

Our Other Forward Contracts. During 2008, CEMEX negotiated a forward contract over the Total Return Index of the Mexican Stock Exchange, maturing in October 2009 through which CEMEX maintains exposure to increases or decreases of such index. At maturity in 2009, CEMEX renegotiated this contract and extended its maturity until October 2010. During 2009, changes in the fair value of this instrument generated a gain in the income statement of approximately U.S.$18 million (Ps245 million). See note 13C part V to our consolidated financial statements included elsewhere in this annual report.

Our Other Equity Derivative Contracts. These derivatives are described as options over the CPO price. In June 2008, CEMEX entered into a three year maturity structured transaction, under which it issued debt for U.S.$500 million approximately (Ps6.9 billion) paying an interest expense of LIBOR plus 132.5 bps., which includes options over the price of CEMEX’s ADSs. In case the ADS price exceeds approximately U.S.$30.40 after adjustments made of the date of this annual report, the net interest rate under the issuance is considered to be zero. This rate increases as the price of the share decreases, with a maximum rate of 12% when the ADS price is lower than approximately U.S.$20.50. CEMEX measures the option over the price of the ADS at fair value, recognizing the amount in the income statement. As of December 31, 2009, the fair value includes a deposit in margin accounts of U.S.$54 million (Ps707 million), which is presented net within liabilities as a result of an offsetting agreement with the counterparty. See note 13C part VI to our consolidated financial statements included elsewhere in this annual report.

 

148


Table of Contents

In April 2008, Citibank entered into put option transactions on CEMEX’s CPOs with a Mexican trust that CEMEX established on behalf of its Mexican pension fund and certain of CEMEX’s directors and current and former employees (the “participating individuals”). The transaction was structured with two main components. Under the first component, the trust sold, for the benefit of CEMEX’s Mexican pension fund, put options to Citibank in exchange for a premium of approximately U.S.$38 million. The premium was deposited into the trust and was used to purchase, on a prepaid forward basis, securities that track the performance of the Mexican Stock Exchange. Under the second component, the trust sold, on behalf of the participating individuals, additional put options to Citibank in exchange for a premium of approximately U.S.$38 million, which was used to purchase prepaid forward CPOs. These prepaid forward CPOs, together with additional CPOs representing an equal amount in U.S. Dollars, were deposited into the trust by the participating individuals as security for their obligations, and represent the maximum exposure of the participating individuals under this transaction. The put options gave Citibank the right to require the trust to purchase, in April 2013, approximately 125.6 million CPOs at a price of U.S.$2.8660 per CPO (120% of the initial CPO price in Dollars after adjustments made as of the date of this annual report). If the value of the assets held in the trust (32.1 million CPOs and the securities that track the performance of the Mexican Stock Exchange) are insufficient to cover the obligations of the trust, a guarantee will be triggered and CEMEX, S.A.B. de C.V. will be required to purchase in April 2013 the total CPOs at a price per CPO equal to the difference between U.S.$2.8660 and the market value of the assets of the trust. The purchase price per CPO in Dollars and the corresponding number of CPOs under this transaction are subject to dividend adjustments. As of December 31, 2009, the fair value of the guarantee granted by CEMEX, S.A.B. de C.V. was approximately U.S.$143 million (Ps1.9 billion), an amount that was recognized as a provision against the income statement within “Results from financial instruments.” Based on the guarantee, CEMEX, S.A.B. de C.V. was required to deposit approximately U.S.$141 million (Ps1.8 billion) in margin accounts, which according to the agreements with the counterparty, were offset with the obligation, resulting in a net liability of approximately U.S.$2 million (Ps26 million).

Our Foreign Exchange Forward Contracts. Until October, 2008, in order to hedge financial risks associated with variations in foreign exchange rates of certain net investments in foreign countries denominated in Euros and Dollars vis-à-vis the Peso, and consequently reducing volatility in the value of stockholders’ equity in CEMEX’s reporting currency, CEMEX negotiated foreign exchange forward contracts with different maturities until 2010. Changes in the estimated fair value of these instruments were recorded in stockholders’ equity as part of the foreign currency translation effect. In October 2008, as part of the closing process of positions exposed to fluctuations in exchange rates vis-à-vis the Peso previously described, CEMEX entered into foreign exchange forward contracts with opposite exposure to the original contracts. As a result of these new positions, changes in the fair value of the original instruments will be offset in results by an equivalent opposite amount generated by these new derivative positions. The designation of original positions as hedges of CEMEX’s net exposure over investment in foreign subsidiaries in stockholders’ equity ended when the contracts of new offsetting derivative positions ended in October 2008. Therefore, changes in fair value of original positions and new offsetting derivative positions are recognized prospectively in the income statement within the inactive derivative financial instruments (see note 13D to our consolidated financial statements included elsewhere in this annual report). Valuation effects were registered within comprehensive income until the accounting hedge was revoked, adjusting the cumulative effect for translation of foreign subsidiaries.

Our Interest Rate Swaps. All outstanding interest rate swaps were settled in April 2009 (see note 13B to our consolidated financial statements included elsewhere in this annual report). Changes in fair value of interest rate swaps, recognized in the results for the period, generated losses of U.S.$2 million (Ps$27 million) in 2009 and U.S.$170 million (Ps$1.9 billion) in 2008. See note 13C part I to our consolidated financial statements included elsewhere in this annual report.

Our Cross-currency Swaps. All outstanding cross-currency swap contracts as of December 31, 2009 were settled in April 2009 (see note 13B to our consolidated financial statements included elsewhere in this annual report). In 2009 and 2008, changes in the fair value of cross-currency swap contracts, recognized in the results of the period, generated losses of U.S.$61 million (Ps$830 million) and approximately U.S.$216 million (Ps$2.4 billion), respectively. Additionally, as of December 31, 2008, we recognized a net liability of U.S.$57 million (Ps783 million) related to the estimated fair value of all cross-currency swap contracts, both short-term and long-term. See note 13C part II to our consolidated financial statements included elsewhere in this annual report.

 

149


Table of Contents

Our Derivatives Related to Energy Projects. As of December 31, 2008 and 2009, we had an interest rate swap maturing in September 2022, for notional amounts of U.S.$208 million and U.S.$202 million, respectively, negotiated to exchange floating for fixed interest rates, in connection with agreements we entered into for the acquisition of electric energy for a 20-year period commencing in 2003. During the life of the derivative contract and over its notional amount, we will pay LIBO rates and receive a 5.4% fixed rate until maturity in September 2022. In addition, during 2001, CEMEX sold a floor option, which had a notional amount of U.S.$149 million in 2006, and that was settled in 2007, generating a loss of U.S.$16 million (Ps175 million) in 2007. As of December 31, 2007, after giving effect to the settlement of the floor option, the fair value of the swap represented a gain of U.S.$14 million (Ps153 million). During 2009, the change in the fair value of this instrument generated a loss of approximately U.S.$27 million (Ps367 million). Changes in fair value of these contracts were recognized in earnings during the respective period. See note 13C part I to our consolidated financial statements included elsewhere in this annual report.

Our Derivative Instruments Related to Perpetual Equity Instruments. In connection with the issuance of the debentures by the special purpose vehicles C5 Capital (SPV) Limited and C10 Capital (SPV) Limited in December 2006 described above, pursuant to which we paid a fixed Dollar rate of 6.196% on a notional amount of U.S.$350 million and a fixed Dollar rate of 6.722% on a notional amount of U.S.$900 million, respectively, we decided to change the foreign exchange exposure on the coupon payments from Dollars to Yen. In order to do so, we contemporaneously entered into two cross-currency swaps: a U.S.$350 million notional amount five-year cross-currency swap, pursuant to which, we received a fixed rate in Dollars of 6.196% of the notional amount and paid six-month Yen LIBOR multiplied by a factor of 4.3531, and a U.S.$900 million notional amount ten-year cross-currency swap, pursuant to which we received a fixed rate in Dollars of 6.722% of the notional amount and paid six-month Yen LIBOR multiplied by a factor of 3.3878. Each cross-currency swap included an extinguishable swap, which provided that if the relevant debentures were extinguished for certain stated conditions but before the maturity of the cross-currency swap, such cross-currency swap would be automatically extinguished, with no amounts payable by the swap counterparties. In addition, in order to eliminate variability during the first two years in the Yen-denominated payments due under the cross-currency swaps, we entered into foreign exchange forwards for a notional amount of U.S.$89 million, under which we paid Dollars and received payments in Yen. Changes in fair value of all the derivative instruments associated with the Perpetual Debentures were recognized in the income statement as part of the comprehensive financing result.

In connection with the issuance of the Perpetual Debentures by the special purpose vehicles C8 Capital (SPV) Limited and C10-EUR Capital (SPV) Limited in February and May 2007 described above, pursuant to which we paid a fixed Dollar rate of 6.640% on a notional amount of U.S.$750 million and a fixed Euro rate of 6.277% on a notional amount of €730 million, respectively, we decided to change the foreign exchange exposure on the coupon payments from Dollars and Euros to Yen. In order to do so, we contemporaneously entered into two cross-currency swaps: a U.S.$750 million notional amount eight-year cross-currency swap, pursuant to which we received a fixed rate in Dollars of 6.640% of the notional amount and paid six-month Yen LIBOR multiplied by a factor of 3.55248, and a €730 million notional amount ten-year cross-currency swap, pursuant to which we received a fixed rate in Euros of 6.277% of the notional amount and paid twelve-month Yen LIBOR multiplied by a factor of 3.1037. Each cross-currency swap included an extinguishable swap, which provided that if the relevant debentures are extinguished for certain stated conditions but before the maturity of the cross-currency swap, such cross-currency swap would be automatically extinguished, with no amounts payable by the swap counterparties. In addition, in order to eliminate variability during the first two years in the Yen-denominated payments due under the cross-currency swaps, we entered into foreign exchange forwards for notional amounts of U.S.$273 million, under which CEMEX paid Dollars and received payments in Yen. Changes in fair value of all the derivative instruments associated with the Perpetual Debentures were recognized in the income statement as part of the comprehensive financing result.

During 2009, we terminated all the above-described derivative instruments related to the Perpetual Debentures.

 

150


Table of Contents

Our Capped Call Transaction. On March 30, 2010, in connection with the offering of the Optional Convertible Subordinated Notes, we entered into a capped call transaction with an affiliate of Citigroup Global Markets, Inc., the sole global coordinator and sole structuring agent of the Optional Convertible Subordinated Notes. The capped call transaction covers, subject to customary anti-dilution adjustments, approximately 52.58 million ADSs. The capped call transaction was designed to effectively increase the conversion price of the Optional Convertible Subordinated Notes for CEMEX. The capped call transaction had a cap price 80% higher than the closing price of our ADSs on March 24, 2010 (the pricing date for the Optional Convertible Subordinates Note) and will be cash-settled. Because the capped call transaction is cash-settled, it does not provide an offset to any ADSs we may deliver to holders upon conversion of the Optional Convertible Subordinated Notes.

Our Inactive Derivative Instruments. In order to eliminate the derivative instrument portfolio exposure to fluctuations in the foreign exchange rate of the Mexican Peso against foreign currencies and to the price drop of CEMEX’s ADSs and CPOs, and considering contractual limitations to extinguish contracts before their maturity date, between October 14 and 16, 2008, CEMEX contracted new derivative instruments with the same counterparties. These instruments represented the opposite position to the original derivative instruments, effectively offsetting the volatility of these instruments in the income statement. As of December 31, 2008, derivative instruments involved in the restructuring are disclosed as inactive positions and their valuation effects are presented within “Other financial obligations” in the balance sheet and represented a net liability of U.S.$385 million (approximately Ps5.3 billion).

As of December 31, 2008, related to compensation agreements included in the contracts of derivative instruments, the balance of deposits in margin accounts of U.S.$198 million (approximately Ps2.7 billion) of inactive positions are presented net within CEMEX’s liabilities with its counterparties. As of December 31, 2009, CEMEX had no inactive positions in its derivative portfolio. As of December 31, 2008, inactive derivative instruments were as follows:

 

   2008 
   Notional
amount*
  Fair
value
 
   (in millions of Dollars) 

Short-term Cross-currency Swaps (“CCS”) original derivative position(1)

  U.S.$460   (48

Short-term CCS offsetting derivative position

   460   18  

Long-term CCS original derivative position(2)

   1,299   (257

Long-term CCS offsetting derivative position

   1,299   58  
       

Original CCS net of its offsetting derivative position

     (229

Deposit in margin accounts

     126  
       

Fair value of CCS, net of margin account deposit

     (103

Short-term foreign exchange forward contracts original position(3)

   2,616   (599

Short-term foreign exchange forward contracts original position

   2,616   270  

Long-term foreign exchange forward contracts original position(4)

   110   (30

Long-term foreign exchange forward contracts net offsetting position

   110   15  
       

Original foreign exchange forward contract, net of its offsetting position

     (344

Deposit in margin accounts

     72  

Fair value of foreign exchange forward contracts, net of margin account deposit

     (272
       

CCS related to original debt position(5)

   900   2  

Forward contracts related to new offsetting debt position

   900   (12
       

Original CCS net of its forward contract offsetting debt position

     (10
       

Total

    U.S.$(385
       

 

151


Table of Contents

 

*

Notional amounts of original derivative positions and net offsetting derivative positions are not cumulative, considering that the effects of an instrument are proportionally inverse to the effect of other instrument, therefore, eliminated.

 

(1)

The original derivative position refers to short-term CCS that exchanged approximately Ps4.9 billion for U.S.$460 million, receiving an average rate of 9.0% in Mexican Pesos and paying a rate of 2.3% in Dollars, whose scheduled maturity was in May 2009.

 

(2)

The original derivative position refers to long-term CCS that exchanged Ps628 million Unidades de Inversión, or UDIs, and approximately Ps11.5 billion for U.S.$1.3 billion, receiving an average rate of 4.0% in UDIs and 8.9% in Pesos, and paying a rate of 1.8% in Dollars, whose last scheduled maturity was in November 2017.

 

(3)

The original derivative position refers to short-term foreign exchange with a notional amount of approximately U.S.$1.8 billion of Peso/Euro contracts and U.S.$857 million of Peso/Dollar contracts, whose last scheduled maturity was in September 2009 related to the hedges of some foreign investments.

 

(4)

The original derivative position refers to foreign exchange forward contracts for a notional amount of U.S.$110 million, related, as in the paragraph above, to hedges of stockholders’ equity. They related to forward Peso/Euro contracts, whose last maturity was in January 2010.

 

(5)

The original derivative position refers to CCS with maturity in June 2011 which exchanged Dollar per Japanese Yen, receiving a rate in Dollars of 2.8113% and paying a rate in Japanese Yen of 1.005%.

Interest Rate Risk, Foreign Currency Risk and Equity Risk

Interest Rate Risk. The table below presents tabular information of our fixed and floating rate long-term foreign currency-denominated debt as of December 31, 2009. It includes the effects generated by the interest rate swaps and the cross-currency swap contracts that we have entered into, covering a portion of our financial debt originally negotiated in Pesos and Dollars. See note 13 to our consolidated financial statements included elsewhere in this annual report. Average floating interest rates are calculated based on forward rates in the yield curve as of December 31, 2009. Future cash flows represent contractual principal payments. The fair value of our floating rate long-term debt is determined by discounting future cash flows using borrowing rates available to us as of December 31, 2009 and is summarized as follows:

 

   Expected maturity dates as of December 31, 2009  Fair
Value

Long-Term Debt(1)

  2010  2011  2012  2013  2014  After
2015
  Total  
   (in millions of Dollars equivalents of debt denominated in foreign currencies)

Variable rate

  299   1,263   1,292   2,300   6,612   13   11,779  11,672

Average interest rate

  5.85 7.46 8.48 9.23 9.54 7.20   

Fixed rate

  2   114   163   155   1,699   1,956   4,088  4,087

Average interest rate

  7.82 7.82 7.81 7.69 7.64 9.11   

 

(1)

The information above includes the current maturities of the long-term debt. Total long-term debt as of December 31, 2009 does not include the Perpetual Debentures for an aggregate amount of approximately U.S.$3.0 billion (approximately Ps39.9 billion), issued by consolidated entities. See note 17D to our consolidated financial statements included elsewhere in this annual report.

As of December 31, 2009, we were subject to the volatility of the floating interest rates, which, if such rates were to increase, may adversely affect our financing cost and our net income. As of December 31, 2009, 72% of our foreign currency-denominated long-term debt bore floating rates at a weighted average interest rate of LIBOR plus 473 basis points.

As of December 31, 2009, we held interest rate swaps for a notional amount of U.S.$202 million and with a fair value of approximately U.S.$27 million. Pursuant to these interest rate swaps, we receive fixed rates and deliver

 

152


Table of Contents

variable rates over the notional amount. These derivatives, even when they do not meet the criteria to be considered hedging items for accounting purposes, complement our financial strategy and mitigate our overall exposure to floating rates. See “— Qualitative and Quantitative Market Disclosure — Our Derivative Financial Instruments — Our Interest Rate Swaps.”

The potential change in the fair value as of December 31, 2009 of these contracts that would result from a hypothetical, instantaneous decrease of 50 basis points in the interest rates would be a gain of approximately U.S.$8 million (Ps105 million).

Foreign Currency Risk. Due to our geographic diversification, our revenues are generated in various countries and settled in different currencies. However, some of our production costs, including fuel and energy, and some of our cement prices, are periodically adjusted to take into account fluctuations in the Dollar/Peso exchange rate. For the year ended December 31, 2009, approximately 21% of our net sales, before eliminations resulting from consolidation, were generated in Mexico, 19% in the United States, 5% in Spain, 8% in the United Kingdom, 23% in our Rest of Europe segment, 10% in South America, Central America and the Caribbean, 7% in Africa and the Middle East, 3% in Asia and 4% from other regions and our cement and clinker trading activities. As of December 31, 2009, after giving pro forma effect to the 2010 Transactions and the application of the net proceeds therefrom, our debt amounted to approximately Ps226.1 billion (U.S.$17.3 billion), of which approximately 65% was Dollar-denominated, 9% was Peso-denominated, 25% was Euro-denominated, and immaterial amounts were denominated in other currencies; therefore, we had a foreign currency exposure arising from the Dollar-denominated debt, and the Euro-denominated debt, versus the currencies in which our revenues are settled in most countries in which we operate. See “— Liquidity and Capital Resources — Our Indebtedness,” and “Item 3 — Risk Factors — We have to service our Dollar-denominated obligations with revenues generated in Pesos or other currencies, as we do not generate sufficient revenue in Dollars from our operations to service all our Dollar-denominated obligations. This could adversely affect our ability to service our obligations in the event of a devaluation or depreciation in the value of the Peso, or any of the other currencies of the countries in which we operate, compared to the Dollar. In addition, our consolidated reported results and outstanding indebtedness are significantly affected by fluctuations in exchange rates between the Peso and other currencies.” In addition, as of December 31, 2009, our Euro denominated debt, after giving pro forma effect to the 2010 Transactions and the application of the net proceeds therefrom, represented approximately 25% of our total debt, not including approximately €266 million aggregate principal amount of the 6.277% Perpetual Debentures outstanding after the completion of the 2010 Exchange Offer. We cannot guarantee that we will generate sufficient revenues in Euros from our operations in Spain and the Rest of Europe to service these obligations. As of December 31, 2009, all cross-currency swaps had been settled.

Equity Risk. As described above, we have entered into equity forward contracts on AXTEL CPOs. Upon liquidation, the equity forward contracts provide physical settlement and the effects are recognized in the income statement. At maturity, if these forward contracts are not settled or replaced, or if we default on these agreements, our counterparties may sell the shares of the underlying contracts. Under these equity forward contracts, there is a direct relationship in the change in the fair value of the derivative with the change in value of the underlying asset.

As of December 31, 2009, the potential change in the fair value of these contracts that would result from a hypothetical, instantaneous decrease of 10% in the market price of AXTEL CPOs would be a loss of approximately U.S.$10 million (Ps131 million).

In addition, we have entered into forward contracts on the Total Return Index of the Mexican Stock Exchange through which we maintain exposure to changes of such index, until maturity in October 2010. Upon liquidation, these forward contracts provide a cash settlement of the estimated fair value and the effects are recognized in the income statement. Under these equity forward contracts, there is a direct relationship in the change in the fair value of the derivative with the change in value of the Total Return Index of the Mexican Stock Exchange.

 

153


Table of Contents

As of December 31, 2009, the potential change in the fair value of these contracts that would result from a hypothetical, instantaneous decrease of 10% in the aforementioned index would be a loss of approximately U.S.$5 million (Ps65 million).

As of December 31, 2009, we were subject to the volatility of the market price of the CPOs in relation to our options over the CPO price and our put option transactions on the CPOs, as described in “ — Qualitative and Quantitative Market Disclosure — Our Derivative Financial Instruments — Our Other Equity Derivative Contracts.” A decrease in the market price of the CPOs may adversely affect our result from financial instruments and our net income.

As of December 31, 2009, the potential change in the fair value of these contracts that would result from a hypothetical, instantaneous decrease of 10% in the market price of the CPOs would be a loss of approximately U.S.$15 million (Ps196 million).

In connection with the offering of the Optional Convertible Subordinated Notes issued in March 2010, we entered into a capped call transaction with an affiliate of Citigroup Global Markets, Inc., the sole global coordinator and sole structuring agent of the Optional Convertible Subordinated Notes. See “ — Recent Developments — Recent Developments Relating to Our Indebtedness — Issuance of 4.875% Optional Convertible Subordinated Notes due 2015” and “ — Qualitative and Quantitative Market Disclosure — Our Derivative Financial Instruments Our Capped Call Transaction.”

Investments, Acquisitions and Divestitures

The transactions described below represent our principal investments, acquisitions and divestitures completed during 2007, 2008 and 2009.

Investments and Acquisitions

On July 1, 2007, for accounting purposes, we completed the acquisition of 100% of the Rinker shares for a total consideration of approximately U.S.$14.2 billion (approximately Ps155.6 billion) (excluding the assumption of approximately U.S.$1.3 billion (approximately Ps13.9 billion) of Rinker’s debt).

In addition to the above-mentioned acquisitions, our net investment in property, machinery and equipment, as reflected in our consolidated financial statements (see note 11 to our consolidated financial statements included elsewhere in this annual report), excluding acquisitions of equity interests in subsidiaries and associates, was approximately Ps22.0 billion (U.S.$ 2.0 billion) in 2007, Ps23.2 billion (U.S.$ 2.1 billion) in 2008 and Ps8.7 billion (U.S.$636 million) in 2009. This net investment in property, machinery and equipment has been applied to the construction and upgrade of plants and equipment, to the maintenance of plants and equipment, including environmental controls and technology updates.

As of the date of this annual report, we have allocated over U.S.$205 million in our 2010 budget to continue with this effort.

Divestitures

On October 1, 2009, we completed the sale of our operations in Australia to a subsidiary of Holcim Ltd for A$2.02 billion (approximately U.S.$1.7 billion).

 

154


Table of Contents

On June 15, 2009, we sold three quarries (located in Nebraska, Wyoming and Utah) and our 49% joint venture interest in the operations of a quarry located in Granite Canyon, Wyoming, to Martin Marietta Materials, Inc. for U.S.$65 million.

On December 26, 2008, we sold our Canary Islands operations (consisting of cement and ready-mix concrete assets in Tenerife and 50% of the shares in two joint-ventures, Cementos Especiales de las Islas, S.A. (CEISA) and Inprocoi, S.L.) to several Spanish subsidiaries of Cimpor Cimentos de Portugal SGPS, S.A. for €162 million (approximately U.S.$227 million).

On July 31, 2008, we agreed to sell our operations in Austria (consisting of 26 aggregates and 41 ready-mix concrete plants) and Hungary (consisting of 6 aggregates, 29 ready-mix concrete and 4 paving stone plants) to Strabag SE, one of Europe’s leading construction and building materials groups, for €310 million (approximately U.S.$433 million). See “ — Regulatory Matters and Legal Proceedings — Other Legal Proceedings — Strabag Arbitration.” for a description of the ongoing arbitration relating to the proposed sale of our Austrian and Hungarian operations.

During 2008, we sold in several transactions our operations in Italy consisting of four cement grinding mill facilities for an aggregate amount of approximately €148 million (approximately U.S.$210 million).

As required by the Antitrust Division of the United States Department of Justice, pursuant to a divestiture order in connection with the Rinker acquisition, in December 2007, we sold to the Irish building materials producer CRH plc, ready-mix concrete and aggregates plants in Arizona and Florida for approximately U.S.$250 million, of which approximately U.S.$30 million corresponded to the sale of assets we owned prior to our Rinker acquisition.

On July 1, 2005, we and Ready Mix USA established two jointly-owned limited liability companies, CEMEX Southeast, LLC, a cement company, and Ready Mix USA LLC, a ready-mix concrete company, to serve the construction materials market in the southeast region of the United States. Under the terms of the limited liability company agreements and related asset contribution agreements, we contributed two cement plants (Demopolis, Alabama and Clinchfield, Georgia) and 11 cement terminals to CEMEX Southeast, LLC, then representing approximately 98% of its contributed capital, while Ready Mix USA contributed cash to CEMEX Southeast, LLC then representing approximately 2% of its contributed capital. In addition, we contributed our ready-mix concrete, aggregates and concrete block assets in the Florida panhandle and southern Georgia to Ready Mix USA LLC, then representing approximately 9% of its contributed capital, while Ready Mix USA contributed all its ready-mix concrete and aggregate operations in Alabama, Georgia, the Florida panhandle and Tennessee, as well as its concrete block operations in Arkansas, Tennessee, Mississippi, Florida and Alabama to Ready Mix USA LLC, then representing approximately 91% of its contributed capital. We own a 50.01% interest, and Ready Mix USA owns a 49.99% interest, in the profits and losses and voting rights of CEMEX Southeast, LLC, while Ready Mix USA owns a 50.01% interest, and we own a 49.99% interest, in the profits and losses and voting rights of Ready Mix USA LLC. In a separate transaction, on September 1, 2005, we sold 27 ready-mix concrete plants and four concrete block facilities located in the Atlanta, Georgia metropolitan area to Ready Mix USA LLC for approximately U.S.$125 million. In January 2008, we and Ready Mix USA agreed to expand the scope of the Ready-Mix USA, LLC joint venture. As part of the transaction, which closed on January 11, 2008, we contributed assets valued at approximately $260 million to the joint venture and sold additional assets to the joint venture for approximately $120 million in cash. As part of the transaction, Ready Mix USA made a $125 million cash contribution to the joint venture and the joint venture made a $135 million special distribution to us. Ready Mix USA will manage all the newly acquired assets. Following the transaction, the joint venture will continue to be owned 50.01% by Ready Mix USA and 49.99% by us. The assets contributed and sold by CEMEX include: 11 concrete plants, 12 limestone quarries, four concrete maintenance facilities, two aggregate distribution facilities and two administrative offices in Tennessee; three granite quarries and one aggregates distribution facility in Georgia; and one limestone quarry and one concrete plant in Virginia. All these assets were acquired by us through our acquisition of Rinker. See “Item 4 — Information on the Company — North America — Our U.S. Operations — Overview” for a description of Ready Mix USA LLC’s recent asset sale.

 

155


Table of Contents

See note 12A to our consolidated financial statements included elsewhere in this annual report.

Item 6 - Directors, Senior Management and Employees

Senior Management and Directors

Senior Management

On May 1, 2009, we announced a reorganization of our senior management in order to align responsibilities with the current situation of the company, and to bring new perspectives and opportunities to reinforce our operational and financial performance. On February 9, 2010, we announced changes to our senior management team effective as of March 1, 2010. Fernando A. González was appointed Executive Vice President of Planning and Finance. Mr. González will be responsible for all corporate strategic and developmental functions, including CEMEX’s relationships with the capital markets and Technology and Energy. We also announced the retirement of Héctor Medina, Executive Vice President of Finance and Legal, and Armando J. García, Executive Vice President of Technology, Energy and Sustainability. Mr. Medina and Mr. García each participated in an early retirement program for senior executives. Mr. García remains a member of CEMEX’s board of directors, on which he has served since 1983. Set forth below is the name and position of each member of our senior management team as of March 1, 2010. The terms of office of the senior managers are indefinite.

 

Name, Position (Age)

  

Experience

Lorenzo H. Zambrano,
Chief Executive Officer (66)

  

Joined CEMEX in 1968. During his career with CEMEX, Mr. Zambrano has been involved in all operational aspects of our business. He held several positions in CEMEX prior to his appointment as Director of Operations in 1981. In 1985, Mr. Zambrano was appointed chief executive officer, and in 1995 he was elected chairman of the board of directors. Mr. Zambrano is a graduate of Instituto Tecnológico y de Estudios Superiores de Monterrey, A.C., or ITESM, with a degree in mechanical engineering and administration and has an M.B.A. from Stanford University.

  

Mr. Zambrano has been a member of our board of directors since 1979 and chairman of our board of directors since 1995. He is a member of the board of directors of IBM and the international advisory board of Citigroup. He is also a member of the board of directors of Fomento Económico Mexicano, S.A.B. de C.V. Mr. Zambrano is chairman of the board of directors of Consejo de Enseñanza e Investigación Superior, A.C., which manages ITESM, and a member of the board of directors of Museo de Arte Contemporáneo de Monterrey A.C. (MARCO). Mr. Zambrano participated in the chairman’s Council of Daimler Chrysler AG until July 2005, was a member of the Stanford University’s Graduate School of Business Advisory Council until 2006, of the board of directors of Vitro, S.A.B. until 2007, of the board of directors of Alfa, S.A.B. de C.V. until 2008, and of the board of directors of Grupo Televisa S.A.B. and Grupo Financiero Banamex, S.A. de C.V. until April 2009.

  

In recognition of his business and philanthropic record, Mr. Zambrano has received several awards and recognitions, including the Woodrow Wilson Center’s Woodrow Wilson Award for Corporate Citizenship, the America’s Society Gold Medal Distinguished Service Award, and Stanford University’s Graduate School of Business Alumni Association’s Ernest C. Arbuckle Award.

 

156


Table of Contents

Name, Position (Age)

  

Experience

  

Mr. Zambrano is a first cousin of Lorenzo Milmo Zambrano and Rogelio Zambrano Lozano, both members of our board of directors, as well as of Rodrigo Treviño, our Chief Financial Officer. He is also a second cousin of Roberto Zambrano Villarreal and second uncle of Tomas Milmo Santos, both members of our board of directors.

Víctor Romo,
Executive Vice President of Administration (52)

  

Joined CEMEX in 1985 and has served as director of administration of CEMEX España from 1992 to 1994, general director of administration and finance of CEMEX España from 1994 to 1996, president of CEMEX Venezuela from 1996 to 1998, president of the South American and Caribbean region from 1998 to May 2003, and executive vice president of administration since May 2003. He is a certified public accountant and received a master’s degree in administration and finance from ITESM. Previously, he worked for Grupo Industrial Alfa, S.A. de C.V. from 1979 to 1985.

Fernando A. González,
Executive Vice President of Planning and Finance (55)

  

Joined CEMEX in 1989, and has served as corporate vice-president of strategic planning from 1994 to 1998, president of CEMEX Venezuela from 1998 to 2000, president of CEMEX Asia from 2000 to May 2003, and president of the South American and Caribbean region from May 2003 to February 2005. In March 2005, he was appointed president of the expanded European Region, in February 2007, President of the Europe, Middle East, Africa, Asia and Australia Region, and in May 2009, executive vice president of planning and development. In February 2010, Mr. Gonzalez was appointed Executive Vice President of Planning and Finance. Mr. González earned his B.A. and M.B.A. degrees from ITESM.

Francisco Garza,
President of the Americas Region (55)

  

Joined CEMEX in 1988 and has served as director of trading from 1988 to 1992, president of CEMEX USA from 1992 to 1994, president of CEMEX Venezuela from 1994 to 1996 and Cemento Bayano from 1995 to 1996, president of CEMEX Mexico and CEMEX USA from 1996 to 1998, president of the North American region and trading from 1998 to 2009. In 2009 he was appointed president of the Americas region. He is a graduate in business administration from ITESM and has an M.B.A. from the Johnson School of Management at Cornell University in 1982.

Juan Romero Torres,
President of the Europe, Middle East, Africa, Asia and Australia Region (53)

  

Joined CEMEX in 1989 and has occupied several senior management positions, including president of CEMEX Colombia, president of CEMEX Mexico, and president of the South America and Caribbean region. In May 2009, he was appointed president of the Europe, Middle East, Africa, Asia and Australia region. Mr. Romero graduated from Universidad de Comillas in Spain, where he studied Law and Economic and Enterprise Sciences.

Rodrigo Treviño,
Chief Financial Officer (53)

  

Joined CEMEX in 1997 and has served as chief financial officer since then. He has both Bachelor and Master of Science degrees in industrial engineering from Stanford University. Prior to joining CEMEX, he served as the country corporate officer for Citicorp/Citibank Chile from 1995 to 1996, and worked at Citibank, N.A. from 1979 to 1994. Mr. Treviño is a first cousin of Lorenzo H. Zambrano, our chief executive officer and chairman of our board of directors.

Ramiro G. Villarreal,
General Counsel (62)

  

Joined CEMEX in 1987 and has served as general counsel since then, and also has served as secretary of our board of directors since 1995. He is a graduate of the Universidad Autónoma de Nuevo León with a degree in law. He also received a Master of Science degree in finance from the University of Wisconsin. Prior to joining CEMEX, he served as assistant general director of Grupo Financiero Banpais from 1985 to 1987.

 

157


Table of Contents

Name, Position (Age)

  

Experience

Rafael Garza,
Chief Accounting Officer (47)

  

Joined CEMEX in 1985 and has served as chief accounting officer since 1999. Mr. Garza is a certified public accountant and recieved a master’s degree in administration and finance from ITESM. He also attended executive programs at ITAM, IPADE and Harvard University. He is currently member of the boards of directors of Consejo Mexicano para la Investigación y Desarrollo de Normas de Información Financiera, or CINIF, of Universidad Regiomontana, A.C., and of Grupo Cementos Chihuahua, S.A.B. de C.V.

Board of Directors

Set forth below are the names of the current members of our board of directors, elected at our 2009 annual shareholders’ meeting held on April 29, 2010. At this shareholders’ meeting, no alternate directors were elected. Members of our board of directors serve for one-year terms.

 

Name (Age)

  

Experience

Lorenzo H. Zambrano, Chairman (66)

  

See “— Senior Management.”

Lorenzo Milmo Zambrano (73)

  

Has been a member of our board of directors since 1977. He is also chief executive officer of Inmobiliaria Ermiza, S.A. de C.V. He is a first cousin of Lorenzo H. Zambrano, chairman of our board of directors and our chief executive officer, a first cousin of Rogelio Zambrano Lozano, and an uncle of Tomas Milmo Santos, both members of our board of directors.

Armando J. García Segovia (58)

  

Mr. García has been a member of our board of directors since 1983. He initially joined CEMEX in 1975 and rejoined CEMEX in 1985. He served as Director of Operational and Strategic Planning from 1985 to 1988, Director of Operations from 1988 to 1991, Director of Corporate Services and Affiliate Companies from 1991 to 1994, Director of Development from 1994 to 1996, General Director of Development from 1996 to 2000, Executive Vice President of Development from 2000 to May 2009, and Executive Vice President for Technology, Energy and Sustainability from May 1, 2009 to March 31, 2010. He is a graduate of ITESM with a degree in mechanical engineering and administration and received an M.B.A. from the University of Texas. He was employed at Cydsa, S.A. from 1979 to 1981 and at Conek, S.A. de C.V. from 1981 to 1985.

 

He also serves as a member of the board of directors of Grupo Cementos de Chihuahua, S.A.B. de C.V., and GCC Cemento, S.A. de C.V. He was also vice president of COPARMEX, member of the board and former chairman of the Private Sector Center for Sustainable Development Studies (Centro de Estudios del Sector Privado para el Desarrollo Sostenible), and member of the board of the World Environmental Center. He is also founder and chairman of the board of Comenzar de Nuevo, A.C. He is a first cousin of Rodolfo García Muriel, a member of our board of directors.

 

158


Table of Contents

Name (Age)

  

Experience

Rodolfo García Muriel (64)

  

Has been a member of our board of directors since 1985 and member of our finance committee since 2009. He is the chief executive officer of Compañía Industrial de Parras, S.A. de C.V. He is a member of the board of directors of Inmobiliaria Romacarel, S.A.P.I. de C.V., Comfort Jet, S.A. de C.V., and member of the regional board of Banamex. Mr. García Muriel is also vice president of the Textile Industry National Chamber (Cámara Nacional de la Industria Textil). He is a first cousin of Armando J. García Segovia, a member of our board of directors.

Rogelio Zambrano Lozano (53)

  

Has been a member of our board of directors since 1987 and president of our finance committee since 2009. He is also a member of the advisory board of Grupo Financiero Banamex Accival, S.A. de C.V., Zona Norte, and member of the boards of Directors of Carza, S.A. de C.V., Plaza Sesamo, S.A. de C.V., Hospital San José, and ITESM. He is a first cousin of Lorenzo H. Zambrano, chairman of our board of directors and our chief executive officer, a first cousin of Lorenzo Milmo Zambrano, a member of our board of directors and uncle of Tomás Milmo Santos, a member of our board of directors.

Roberto Zambrano Villarreal (65)

  

Has been a member of our board of directors since 1987. He was president of our audit committee from 2002 to 2006, President of our corporate practices and audit committee from 2006 to 2009, and president of our new audit committee since 2009. He is also a member of the board of directors of CEMEX México, S.A. de C.V. He is chairman of the board of directors of Desarrollo Integrado, S.A. de C.V., Administración Ficap, S.A. de C.V., Aero Zano, S.A. de C.V., Ciudad Villamonte, S.A. de C.V., Focos, S.A. de C.V., C & I Capital, S.A. de C.V., Industrias Diza, S.A. de C.V., Inmobiliaria Sanni, S.A. de C.V., Inmuebles Trevisa, S.A. de C.V., Servicios Técnicos Hidráulicos, S.A. de C.V., Mantenimiento Integrado, S.A. de C.V., Pilatus PC-12 Center de México, S.A. de C.V., and Pronatura, A.C. He is a member of the board of directors of S.L.I. de México, S.A. de C.V., and Compañía de Vidrio Industrial, S.A. de C.V.

Bernardo Quintana Isaac (68)

  

Has been a member of our board of directors since 1990 and of our corporate practices committee since 2009. He is chairman of the board of directors of Empresas ICA, S.A.B. de C.V., where he was also chief executive officer until December, 2006. Mr. Quintana Isaac was a member of Patronato UNAM until May 2009. Mr. Quintana Isaac is president of Grupo Aeroportuario del Centro Norte, S.A.B. de C.V., Fundación ICA and of the Foundation for Mexican Letters (Fundación para las Letras Mexicanas), and member of the board of GRUMA, S.A.B. de C.V., Grupo Financiero Banamex, S.A. de C.V., and Banco Nacional de México, S.A. He is also a member of the Mexican Council of Businessmen (Consejo Mexicano de Hombres de Negocios) and Fundación UNAM.

Dionisio Garza Medina (56)

  

Has been a member of our board of directors since 1995 and president of our corporate practices committee since 2009. He is honorary chairman and member of the board of Alfa, S.A.B. de C.V. where he was chairman and chief executive officer until March 2010. Mr. Garza Medina is member of the advisory board of the Mexican Minister of Economy, the advisory committee of the David Rockefeller Center for Latin American Studies at Harvard. He is chairman of the Harvard Business School Latin American advisory board, the Advisory Council of Stanford’s Engineering School and the Trilateral Commission. Additionally, Mr. Garza Medina is chairman of the board of the Universidad de Monterrey.

 

159


Table of Contents

Name (Age)

  

Experience

Alfonso Romo Garza (59)

  

Has been a member of our board of directors since 1995, member of our audit committee from 2002 to 2006, member of our corporate practices and audit committee from 2006 to 2009, member of our new audit committee since 2009, and member of our finance committee since 2009. He is chairman of the board and chief executive officer of Savia, S.A. de C.V. and member of the boards of Grupo Maseca, S.A.B. de C.V., The Donald Danforth Plant Science Center, and Synthetic Genomics, among others.

Tomás Milmo Santos (45)

  

Has been a member of our board of directors since 2006 and member of our finance committee since 2009. Mr. Milmo Santos served as an alternate member of our board of directors from 2001 to 2006. He is chief executive officer and president of the board of directors of AXTEL, a telecommunications company that operates in the local, long distance and data transfer market. He is also a member of the board of directors of Cemex México S.A. de C.V., HSBC Mexico, and ITESM. Mr. Milmo Santos is the second nephew of Lorenzo H. Zambrano, chief executive officer and chairman of our board of directors and the nephew of Lorenzo Milmo Zambrano, member of our board of directors.

José Manuel Rincón Gallardo (67)

  

Has been a member of our board of directors since 2003. He is also a member of our audit committee, where he qualifies as a “financial expert” for purposes of the Sarbanes-Oxley Act of 2002. He is president of the board of directors of Sonoco de México S.A. de C.V., member of the board of directors and audit committees of Grupo Financiero Banamex, S.A. de C.V., Grupo Herdez, S.A. de C.V., General de Seguros, S.A.B., Kansas City Southern and Grupo Aeroportuario del Pacífico, S.A. de C.V., and member of the board of directors of Laboratorios Sanfer-Hormona. Mr. Rincón Gallardo is a member of the Instituto Mexicano de Contadores Públicos, A.C., he was managing partner of KPMG Mexico, and was member of the board of directors of KPMG United States and KPMG International.

José Antonio Fernández Carbajal (56)

  

Has been a member of our board of directors and member of our corporate practices committee since 2009. He is chairman of the board of directors of Fomento Económico Mexicano S.A.B. de C.V. (“FEMSA”) since 2001 and its chief executive officer since 1995, chairman of the board of directors of Coca-Cola Femsa, S.A.B. de C.V., and vice president of the board of directors of ITESM. He is also a member of the board of directors of Grupo Financiero BBVA Bancomer, S.A. de C.V., BBVA Bancomer, S.A., Industrias Peñoles, S.A.B. de C.V., Grupo Industrial Bimbo, S.A.B. de C.V., Grupo Televisa, S.A.B. de C.V., Grupo Xignux S.A. de C.V., and Controladora Vuela Compañía de Aviación, S.A. de C.V. Mr. Fernández is also chairman of the board of Fundación FEMSA and of the U.S.-Mexico Foundation, and co-directs the Mexican Chapter of the Woodrow Wilson Center as president since 2003.

Rafael Rangel Sostmann (68)

  

Has been a member of our board of directors and member of our corporate practices committee since 2009 and member of our audit committee since 2010. Mr. Rangel Sostmann has been president of ITESM since 1985. He is also a member of the board of directors of Fundación Santos y de la Garza Evia, I.B.P., which owns Hospital San José de Monterrey.

 

160


Table of Contents

Board Practices

In compliance with the new Mexican securities markets law (Ley del Mercado de Valores), which was enacted on December 28, 2005 and became effective on June 28, 2006, our shareholders approved, at a general extraordinary meeting of shareholders held on April 27, 2006, a proposal to amend various articles of our by-laws, or estatutos sociales, in order to improve our standards of corporate governance and transparency, among other matters. The amendments include outlining the fiduciary duties of the members of our board of directors, who are now required:

 

 

 

to perform their duties in a value-creating manner for the benefit of CEMEX without favoring a specific shareholder or group of shareholders;

 

 

 

to act diligently and in good faith by adopting informed decisions; and

 

 

 

to comply with their duty of care and loyalty, abstaining from engaging in illicit acts or activities.

The new law also eliminated the position of statutory examiner, whose duties of surveillance are now the responsibility of the board of directors, fulfilled through the new corporate practices and audit committee, as well as through the external auditor who audits the entity’s financial statements, each within its professional role. With its new surveillance duties, our board of directors is no longer in charge of managing CEMEX; instead, this is the responsibility of our chief executive officer.

Pursuant to the new law and our by-laws, at least 25% of our directors must qualify as independent directors.

We have not entered into any service contracts with our directors that provide for benefits upon termination of employment.

The Audit Committee, the Corporate Practices Committee and the Finance Committee

The new Mexican securities market law required us to create a corporate practices committee comprised entirely of independent directors, in addition to our then existing audit committee. In compliance with this new requirement, in 2006 we increased the responsibilities of our audit committee and changed its name to “corporate practices and audit committee.” To further enhance the effectiveness of our corporate governance, at our annual shareholders meeting of April 23, 2009, our shareholders approved the division of this committee into two distinct committees with different members and responsibilities, the audit committee and the corporate practices committee. In addition, at a meeting held on May 28, 2009, our board of directors approved the creation of the finance committee.

Our audit committee is responsible for:

 

 

 

evaluating our internal controls and procedures, and identifying deficiencies;

 

 

 

following up with corrective and preventive measures in response to any non-compliance with our operation and accounting guidelines and policies;

 

161


Table of Contents
 

 

evaluating the performance of our external auditors;

 

 

 

describing and valuing non-audit services performed by our external auditor;

 

 

 

reviewing our financial statements;

 

 

 

assessing the effects of any modifications to the accounting policies approved during any fiscal year; and

 

 

 

overseeing measures adopted as a result of any observations made by our shareholders, directors, executive officers, employees or any third parties with respect to accounting, internal controls and internal and external audit, as well as any complaints regarding management irregularities, including anonymous and confidential methods for addressing concerns raised by employees.

Our corporate practices committee is responsible for:

 

 

 

evaluating the hiring, firing and compensation of our chief executive officer;

 

 

 

reviewing the hiring and compensation policies for our executive officers;

 

 

 

reviewing related party transactions;

 

 

 

reviewing policies regarding use and corporate assets;

 

 

 

reviewing unusual or material transactions; and

 

 

 

evaluating waivers granted to our directors or executive officers regarding seizure of corporate opportunities.

Our finance committee is responsible for:

 

 

 

evaluating the company’s financial plans;

 

 

 

reviewing the company’s financial strategy and its implementation; and

 

 

 

analyzing risks in connection with the company’s financial structure, interest rate and currency volatility, and refinancing.

Under our bylaws and Mexican securities laws, all members of the corporate practices committee and the audit committee, including their presidents, are required to be independent directors.

 

162


Table of Contents

Set forth below are the names of the members of our current audit committee, corporate practices committee and finance committee. The terms of the members of both committees are indefinite, and members may only be removed by a resolution of the board of directors. José Manuel Rincón Gallardo qualifies as an “audit committee financial expert” for purposes of the Sarbanes Oxley Act of 2002. See “Item 16A — Audit Committee Financial Expert.”

 

Audit Committee:

  

Roberto Zambrano Villarreal,
President

  

See “— Board of Directors.”

José Manuel Rincón Gallardo

  

See “— Board of Directors.”

Alfonso Romo Garza

  

See “— Board of Directors.”

Rafael Rangel Sostmann

  

See “— Board of Directors.”

Corporate Practices Committee:

  

Dionisio Garza Medina,
President

  

See “— Board of Directors.”

Bernardo Quintana Isaac

  

See “— Board of Directors.”

Jose Antonio Fernandez Carbajal

  

See “— Board of Directors.”

Rafael Rangel Sostmann

  

See “— Board of Directors.”

Finance Committee:

  

Rogelio Zambrano Lozano,
President

  

See “— Board of Directors.”

Rodolfo García Muriel

  

See “— Board of Directors.”

Alfonso Romo Garza

  

See “— Board of Directors.”

Tomás Milmo Santos

  

See “— Board of Directors.”

Compensation of Our Directors and Members of Our Senior Management

For the year ended December 31, 2009, the aggregate amount of compensation we paid, or our subsidiaries paid, to all members of our board of directors, alternate members of our board of directors and senior managers, as a group, was approximately U.S.$10.3 million. Approximately U.S.$9.1 million of this amount was paid as base compensation and U.S.$1.2 million corresponding to the compensation expense of 1.4 million CPOs granted during 2009 pursuant to the Restricted Stock Incentive Plan, or RSIP, described below under “— Restricted Stock Incentive Plan (RSIP)”. In addition, for the year ended December 31, 2009, we set aside or accrued approximately U.S.$0.8 million to provide pension, retirement or similar benefits for all members of our board of directors, alternate members of our board of directors and senior managers, as a group.

In addition, our key executives, including our senior management, participate in a bonus plan that distributes a bonus pool based on our operating performance. This bonus is calculated and paid annually, a portion in cash and another portion in restricted CPOs under a RSIP, according to responsibility level. During 2009, no performance bonuses were paid to our senior managers.

Employee Stock Option Plan (ESOP)

In 1995, we adopted an employee stock option plan, or ESOP, under which we were authorized to grant members of our board of directors, members of our senior management and other eligible employees options to acquire our CPOs. Our obligations under the plan are covered by shares held in a trust created for such purpose (initially 216,300,000 shares). As of December 31, 2009, options to acquire 3,580,993 CPOs remained outstanding under the original ESOP, with a weighted average exercise price of approximately Ps6.49 per CPO, and a weighted average remaining tenure of approximately 0.6 years.

 

163


Table of Contents

In November 2001, starting with the 2001 voluntary exchange program described below, we incorporated new features to our ESOP, including an escalating strike price in Dollars, increasing at an annual rate of 7%, adjusted downward by dividends paid. Options under this amended ESOP were hedged by non-dilutive equity forward contracts.

In February and December 2004, in the context of the voluntary exchange program and the voluntary early exercise program described below, we further amended our ESOP. The amendments provided, among other things, that the options would be automatically exercised at predetermined prices per CPO if, at any time during the life of the options, the CPO closing market price reached or exceeded those predetermined prices. As of December 31, 2009, all predetermined prices had been reached and, therefore, all options under the amended ESOP with predetermined exercise prices had been automatically exercised. Under the terms of the amended ESOP, all gains realized through exercise of the options were invested in restricted CPOs. The restricted CPOs received upon exercise of the options are held in a trust on behalf of each employee. The restrictions gradually lapse, at which time the CPOs become freely transferable and the employee may withdraw them from the trust.

CEMEX, Inc. ESOP

As a result of the acquisition of CEMEX, Inc. (formerly Southdown, Inc.) in November 2000, we established a stock option program for CEMEX, Inc.’s executives for the purchase of our ADSs. The options granted under the program have a fixed exercise price in Dollars equivalent to the average market price of one ADS during a six month period before the grant date and have a 10-year term. Twenty-five percent of the options vested annually during the first four years after their grant date. The options are covered using shares currently owned by our subsidiaries, thus potentially increasing stockholders’ equity and the number of shares outstanding. As of December 31, 2009, considering the options granted since 2001, and the exercise of options that has occurred through that date, options to acquire 1,445,236 ADSs remained outstanding under this program. These options have a weighted average exercise price of approximately U.S.$1.36 per CPO, or U.S.$13.60 per ADS as each ADS currently represents 10 CPOs.

The November 2001 Voluntary Exchange Program

In November 2001, we implemented a voluntary exchange program to offer participants in our ESOP new options in exchange for their existing options. The new options had an escalating strike price in Dollars and were hedged by our equity forward contracts, while the old options had a fixed strike price in Pesos. The executives who participated in this program exchanged their options to purchase CPOs at a weighted average strike price of Ps34.11 per CPO, for cash equivalent to the intrinsic value on the exchange date and new options to purchase CPOs with an escalating Dollar strike price set at U.S.$4.93 per CPO as of December 31, 2001, growing by 7% per annum less dividends paid on the CPOs. Of the old options, 57,448,219 (approximately 90.1%) were exchanged for new options in the voluntary exchange program and 8,695,396 were not exchanged. In the context of the program, 81,630,766 new options were issued, in addition to 7,307,039 of the new options that were purchased by participants under a voluntary purchase option that was also part of the exchange. As of December 31, 2009, considering the options granted under the program, the exercise of options through that date, the result of the February 2004 exchange program described below and the 2004 voluntary early exercise program, 1,353,920 options to acquire 7,119,529 CPOs remained outstanding under this program, with a weighted average exercise price of approximately U.S.$1.43 per CPO. As of December 31, 2009, the outstanding options under this program had a remaining tenure of approximately 2.3 years.

 

164


Table of Contents

The February 2004 Voluntary Exchange Program

In February 2004, we implemented a voluntary exchange program to offer ESOP participants, as well as holders of options granted under our existing voluntary employee stock option plan, or VESOP, new options in exchange for their existing options. Under the terms of the exchange offer, participating employees surrendered their options in exchange for new options with an initial strike price of U.S.$5.05 per CPO and a life of 8.4 years, representing respectively the weighted average strike price and maturity of existing options. The strike price of the new options increased annually at a 7% rate, less dividends paid on the CPOs. Holders of these options were entitled to receive an annual payment of U.S.$0.10 net of taxes per option outstanding as of the payment date until exercise or maturity of the options, which was scheduled to grow annually at a 10% rate.

The new options were exercisable at any time at the discretion of their holders, and would be automatically exercised if, at any time during the life of the options, the closing CPO market price reached U.S.$7.50. Any gain realized through the exercise of these options was required to be invested in restricted CPOs at a 20% discount to market. The restrictions would be removed gradually within a period of between two and four years, depending on the exercise date.

As a result of the voluntary exchange offer, 122,708,146 new options were issued in exchange for 114,121,358 existing options, which were subsequently cancelled. All options not exchanged in the offer maintained their existing terms and conditions.

On January 17, 2005, the closing CPO market price reached U.S.$7.50 and, as a result, all existing options under this program were automatically exercised. Holders of these options received the corresponding gain in restricted CPOs, as described above.

The 2004 Voluntary Early Exercise Program

In December 2004, we offered ESOP and VESOP participants new options, conditioned on the participants exercising and receiving the intrinsic value of their existing options. As a result of this program, 120,827,370 options from the February 2004 voluntary exchange program, 16,580,004 options from other ESOPs, and 399,848 options from VESOP programs were exercised, and we granted a total of 139,151,236 new options. The new options had an initial strike price of U.S.$7.4661 per CPO, which was U.S.$0.50 above the closing CPO market price on the date on which the old options were exercised, and which increased at a rate of 5.5% per annum. All gains from the exercise of these new options would be paid in restricted CPOs. The restrictions would be removed gradually within a period of between two and four years, depending on the exercise date.

The new options could be exercised at any time at the discretion of their holders. Of the 139,151,236 new options, 120,827,370 would be automatically exercised if the closing CPO market price reached U.S.$8.50, while the remaining 18,323,866 options did not have an automatic exercise threshold. Holders of these options were entitled to receive an annual payment of U.S.$0.10 net of taxes per option outstanding as of the payment date until exercise or maturity of the options or until the closing CPO market price reached U.S.$8.50, which payment was scheduled to grow annually at a 10% rate.

On June 17, 2005, the closing CPO market price reached U.S.$8.50, and, as a result, all outstanding options subject to automatic exercise were automatically exercised and the annual payment to which holders of the remaining options were entitled was terminated. As of December 31, 2009, options to acquire 70,481,496 CPOs remained outstanding under this program, with an exercise price of approximately U.S.$2 per CPO and a remaining tenure of approximately 2.5 years.

 

165


Table of Contents

For accounting purposes under MFRS and U.S. GAAP, as of December 31, 2009, we accounted for the options granted under the February 2004 voluntary exchange program by means of the fair value method through earnings. See notes 3T and 18 to our consolidated financial statements included elsewhere in this annual report.

Consolidated ESOP Information

Stock options activity during 2008 and 2009, the balance of options outstanding as of December 31, 2008 and 2009 and other general information regarding our stock option programs, is presented in note 18 to our consolidated financial statements included elsewhere in this annual report.

As of December 31, 2009, the following ESOP options to purchase our securities were outstanding:

 

Title of security underlying options

  Number of CPOs or CPO
equivalents underlying options
  Expiration
Date
  Range of exercise prices per 
CPO or CPO equivalent

CPOs (Pesos)

  3,580,993  2010-2011  Ps4.7-8.1

CPOs (Dollars) (may be instantly cash-settled)

  7,119,529  2011-2013  U.S.$1.2-1.6

CPOs (Dollars) (receive restricted CPOs)

  70,481,496  2012  U.S.$ 2.0

CEMEX, Inc. ESOP

  14,452,360  2011-2015  U.S.$1-1.9

As of December 31, 2009, our senior management and directors held the following ESOP options to acquire our securities:

 

Title of security underlying options

  Number of CPOs or CPO
equivalents underlying options
  Expiration
Date
  Range of exercise prices per
CPO or CPO equivalent

CPOs (Dollars) (receive restricted CPOs)

  29,009,183  2012  U.S.$2

As of December 31, 2009, our employees and former employees, other than senior management and directors, held the following ESOP options to acquire our securities:

 

Title of security underlying options

  Number of CPOs or CPO
equivalents underlying options
  Expiration
Date
  Range of exercise prices per
CPO or CPO equivalent

CPOs (Pesos)

  3,580,993  2010-2011  Ps4.7-8.1

CPOs (Dollars) (may be instantly cash-settled)

  7,119,529  2011-2013  U.S.$1.2-1.6

CPOs (Dollars) (receive restricted CPOs)

  41,472,313  2012  U.S.$2

CEMEX, Inc. ESOP

  14,452,360  2011-2015  U.S.$1-1.9

Restricted Stock Incentive Plan (RSIP)

Since January 2005, we have been changing our long-term variable compensation programs from stock option grants to restricted stock awards under a Restricted Stock Incentive Plan, or RSIP. Under the terms of the RSIP, eligible employees are allocated a specific number of restricted CPOs as variable compensation to be vested over a four-year period. Before 2006, we distributed annually to a trust an amount in cash sufficient to purchase in the market, on behalf of each eligible employee, 25% of such employee’s allocated number of CPOs. During 2006, in order to reduce the volatility of our RSIP, we began to distribute annually an amount in cash sufficient to purchase 100% of the allocated CPOs for each eligible employee. Although the vesting period of the restricted CPOs and other features of the RSIP did not change as a result of this new policy, the nominal amount of annual compensation received by eligible employees increased in proportion to the additional number of CPOs received as a result of the new policy. The CPOs purchased by the trust will be held in a restricted account by the trust on behalf of each employee for one year. At the end of the one-year period the restrictions will lapse, at which time the CPOs will become freely transferable and the employee may withdraw them from the trust.

 

166


Table of Contents

During 2009 the benefits of RSIP remained the same as the previous year; however, the methodology of the grant had some modifications. First, CPOs were not purchased in the open market as it did before, but instead issued new CPOs to cover the RSIP. Second, CEMEX now plans to issue the RSIP in four blocks of 25% per year. This change does not represent a cost reduction. The total number of CEMEX CPOs granted during 2009 was approximately 50.9 million, of which approximately 5.8 million are related to senior management and the board of directors. In 2009, approximately 25% of the CPOs were issued, representing 13.7 million CPOs, of which 1.4 million were related to senior management and the board of directors. See note 18 to our consolidated financial statements included elsewhere in this annual report.

Employees

As of December 31, 2009, we had approximately 47,624 employees worldwide, which represented a decrease of approximately 12% from year-end 2008. We reduced our headcount by 23% as a result of the implementation of our global cost-reduction program since 2007, as part of our ongoing efforts to align our company with new market conditions and increase our efficiency and lower costs.

The following table sets forth the number of our full-time employees and a breakdown of their geographic location at the end of each of the last three fiscal years (excludes personnel in Venezuela and Australia in all periods):

 

   2007  2008  2009

North America

      

Mexico

  15,368  13,972  12,411

United States

  16,445  12,532  10,107

Europe

      

Spain

  3,520  3,314  2,671

United Kingdom

  5,549  4,205  3,794

Rest of Europe

  11,226  10,706  9,748

South America, Central America and the Caribbean

  5,590  5,296  4,930

Africa and the Middle East

  2,523  2,633  2,390

Asia

  1,324  1,277  1,573

Employees in Mexico have collective bargaining agreements on a plant-by-plant basis, which are renewable on an annual basis with respect to salaries and on a biannual basis with respect to benefits. During 2009, more than 130 contracts with different labor unions were renewed.

Approximately 30% of our employees in the United States are represented by unions, with the largest number being members of the International Brotherhood of Teamsters, the Laborers’ Union of North America, the International Brotherhood of Boilermakers, and the International Union of Operating Engineers. Collective bargaining agreements are in effect at all our U.S. plants and have various expiration dates from May 31, 2010 through August 31, 2015.

Our Spanish union employees have collective bargaining agreements that are renewable every two to three years on a company-by-company basis. Employees in the ready-mix concrete, mortar, aggregates and transport sectors have collective bargaining agreements by sector. Executive compensation in Spain is subject to our institutional policies and influenced by the local labor market.

In the United Kingdom, our cement, roof tiles and cement logistics operations have collective bargaining agreements with the Unite union (following the merger of the Transport & General Workers union and Amicus union). The rest of our operations in the United Kingdom are not part of collective bargaining agreements; however, there are local agreements for consultation and employee representation with Unite union, and the GMB union (Britain’s general labor union).

 

167


Table of Contents

In Germany, most of our employees work under collective bargaining agreements with the Industriegewerkschaft — Bauen Agrar Umwelt — IG B.A.U. union. In addition to the collective bargaining agreements, there are internal company agreements, negotiated between the workers council and the company itself.

In France, less than 9% of our employees are members of one of the five main unions. Each union is represented in our French subsidiary, mainly in Paris, Lyon and in Southern France. All agreements are negotiated with unions and non-union representatives elected in the local workers council (Comité d’Entreprise) for periods of four years. The elections were held in April 2010.

In Colombia, a single union represents the union employees of the Bucaramanga and Cúcuta cement plants. There are also collective agreements with non-union workers at the Caracolito/Ibagué cement plant, Santa Rosa cement plant and all ready-mix concrete plants in Colombia.

Overall, we consider our relationships with labor unions representing our employees to be satisfactory

Share Ownership

As of March 31, 2010, our senior management and directors and their immediate families owned, collectively, approximately 3.09% of our outstanding shares, including shares underlying stock options and restricted CPOs under our ESOPs. This percentage does not include shares held by the extended families of members of our senior management and directors, since, to the best of our knowledge, no voting arrangements or other agreements exist with respect to those shares. As of March 31, 2010, no individual director or member of our senior management beneficially owned one percent or more of any class of our outstanding capital stock.

Item 7 - Major Shareholders and Related Party Transactions

Major Shareholders

Based upon information contained in a statement on Schedule 13G filed with the SEC on February 12, 2010, as of December 31, 2009, Southeastern Asset Management, Inc., an investment adviser registered under the U.S. Investment Advisers Act of 1940, as amended, beneficially owned 103,939,301 ADSs and 39,769,690 CPOs, representing a total 1,079,162,700 CPOs or approximately 11.2% of our then outstanding capital stock. Southeastern Asset Management, Inc. does not have voting rights different from our other non-Mexican holders of CPOs.

Based upon information contained in a statement on Schedule 13G filed with the SEC on February 12, 2010, as of December 31, 2009, Dodge & Cox, an investment adviser registered under the U.S. Investment Advisers Act of 1940, as amended, beneficially owned 67,904,593 ADSs, representing 679,045,930 CPOs or approximately 7.1% of our then outstanding capital stock. Dodge & Cox does not have voting rights different from our other non-Mexican holders of CPOs.

Other than Southeastern Asset Management, Inc. and Dodge & Cox, the CPO trust and the shares and CPOs owned by our subsidiaries, we are not aware of any person that is the beneficial owner of five percent or more of any class of our voting securities.

 

168


Table of Contents

As of March 31, 2010, our outstanding capital stock consisted of 19,230,964,771 Series A shares and 9,615,482,385 Series B shares, in each case including shares held by our subsidiaries.

As of March 31, 2010, a total of 18,784,686,646 Series A shares and 9,392,343,323 Series B shares were held by the CPO trust. Each CPO represents two Series A shares and one Series B share. A portion of the CPOs is represented by ADSs. Under the terms of the CPO trust agreement, non-Mexican holders of CPOs and ADSs have no voting rights with respect to the A shares underlying those CPOs and ADSs. All ADSs are deemed to be held by non-Mexican nationals. At every shareholders’ meeting, the A shares held in the CPO trust are voted in accordance with the vote cast by holders of the majority of A shares held by Mexican nationals and B shares voted at that meeting of shareholders.

As of March 31, 2010, through our subsidiaries, we owned approximately 16.1 million CPOs, representing approximately 0.2% of our outstanding CPOs and approximately 0.2% of our outstanding voting stock. These CPOs are voted at the direction of our management. From time to time, our subsidiaries are active participants in the trading market for our capital stock; as a result, the levels of our CPO and share ownership by those subsidiaries are likely to fluctuate. Our voting rights over those CPOs are the same as those of any other CPO holder. As of the same date, we did not hold any CPOs in derivative instruments hedging expected cash flows of stock options exercises.

Our by-laws, or estatutos sociales, provide that our board of directors must authorize in advance any transfer of voting shares of our capital stock that would result in any person’s, or group’s acting in concert, becoming a holder of 2% or more of our voting shares.

Mexican securities regulations provide that our majority-owned subsidiaries may neither directly or indirectly invest in our CPOs nor other securities representing our capital stock. The Mexican securities authority could require any disposition of the CPOs or of other securities representing our capital stock so owned and/or impose fines on us if it were to determine that the ownership of our CPOs or of other securities representing our capital stock by our subsidiaries, in most cases, negatively affects the interests of our shareholders. Notwithstanding the foregoing, the exercise of all rights pertaining to our CPOs or to other securities representing our capital stock in accordance with the instructions of our subsidiaries does not violate any provisions of our bylaws or the bylaws of our subsidiaries. The holders of these CPOs or of other securities representing our capital stock are entitled to exercise the same rights relating to their CPOs or their other securities representing our capital stock, including all voting rights, as any other holder of the same series.

As of March 23, 2010, we had 126,770 ADS holders of record in the United States, holding approximately 58% of our outstanding CPOs.

On April 27, 2006, our shareholders approved a stock split, which occurred on July 17, 2006. In connection with the stock split, each of our existing series A shares was surrendered in exchange for two new series A shares, and each of our existing series B shares was surrendered in exchange for two new series B shares. Concurrent with this stock split, we authorized the amendment of the CPO trust agreement pursuant to which our CPOs are issued to provide for the substitution of two new CPOs for each of our existing CPOs, with each new CPO representing two new series A shares and one new series B share. In connection with the stock split and at our request, Citibank, N.A., as depositary for the ADSs, distributed one additional ADS for each ADS outstanding as of the record date for the stock split. The ratio of CPOs to ADSs did not change as a result of the stock split; each ADS represents ten new CPOs following the stock split and the CPO trust amendment. The proportional equity interest participation of existing shareholders did not change as a result of the stock split. The financial data set forth in this annual report have been adjusted to give effect to the stock split.

 

169


Table of Contents

Related Party Transactions

Bernardo Quintana Isaac, a member of our board of directors, is chief executive officer and chairman of the board of directors of Grupo ICA, S.A. de C.V., or Grupo ICA, a large Mexican construction company. In the ordinary course of business, we extend financing to Grupo ICA for varying amounts at market rates, as we do for our other customers.

Jose Antonio Fernandez Carbajal, a member of our board of directors, is president and chief executive officer of FEMSA, a large multinational beverage company. In the ordinary course of business, we pay and receive various amounts to and from FEMSA for products and services for varying amounts on market terms. Mr. Fernandez Carbajal is also vice-chairman of the board of Consejo de Enseñanza e Investigación Superior, A.C. (the managing entity of ITESM,) of which Lorenzo H. Zambrano, our chief executive officer and chairman of our board of directors, is chairman of the board, and which in 2008 and 2009 received contributions by CEMEX for amounts that were not material.

Rafael Rangel Sostmann, a member of our board of directors, is the Dean of ITESM.

During 2009 and as of June 15, 2010, we did not have any outstanding loans to any of our directors or members of senior management.

Item 8 -Financial Information

Consolidated Financial Statements and Other Financial Information

See “Item 18 — Financial Statements” and “Index to Consolidated Financial Statements.”

Legal Proceedings

See “Item 4 — Information on the Company — Regulatory Matters and Legal Proceedings.”

Dividends

A declaration of any dividend is made by our shareholders at a general ordinary meeting. Any dividend declaration is usually based upon the recommendation of our board of directors. However, the shareholders are not obligated to approve the board’s recommendation. We may only pay dividends from retained earnings included in financial statements that have been approved by our shareholders and after all losses have been paid for, a legal reserve equal to 5% of our paid-in capital has been created and our shareholders have approved the relevant dividend payment. According to 1999 Mexican tax reforms, all shareholders, excluding Mexican corporations, that receive a dividend in cash or in any other form are subject to a withholding tax. See “Item 10 — Additional Information — Taxation — Mexican Tax Considerations.” Since we conduct our operations through our subsidiaries, we have no significant assets of our own except for our investments in those subsidiaries. Consequently, our ability to pay dividends to our shareholders is dependent upon our ability to receive funds from our subsidiaries in the form of dividends, management fees, or otherwise. The Financing Agreement effectively prohibits us from declaring and paying cash dividends or making other cash distributions to our shareholders. See “Item 3 — Key Information — Risk Factors — Our ability to repay debt and pay dividends depends on our subsidiaries’ ability to transfer income and dividends to us and contractual restrictions binding on us.”

 

170


Table of Contents

The recommendation of our board of directors as to whether to pay and the amount of any annual dividends has been and will continue to be, in absence of contractual restrictions to pay or declare dividends, based upon, among other things, earnings, cash flow, capital requirements, contractual restrictions, and our financial condition and other relevant factors.

Owners of ADSs on the applicable record date will be entitled to receive any dividends payable in respect of the A shares and the B shares underlying the CPOs represented by those ADSs; however, as permitted by the deposit agreement pursuant to which our ADSs are issued, we may instruct the ADS depositary not to extend the option to elect to receive cash in lieu of the stock dividend to the holders of ADSs, as we did in connection with the dividend for the 2006 and 2007 fiscal years, as described below. The ADS depositary will fix a record date for the holders of ADSs in respect of each dividend distribution. Unless otherwise stated, the ADS depositary has agreed to convert cash dividends received by it in respect of the A shares and the B shares underlying the CPOs represented by ADSs from Pesos into Dollars and, after deduction or after payment of expenses of the ADS depositary, to pay those dividends to holders of ADSs in Dollars. We cannot assure holders of our ADSs that the ADS depositary will be able to convert dividends received in Pesos into Dollars.

The following table sets forth the amounts of annual cash dividends paid in Pesos, on a per share basis, and a convenience translation of those amounts into Dollars based on the CEMEX accounting rate as of December 31, 2009:

 

   Dividends Per Share
   Constant Pesos  Dollars

2005

  0.25  0.02

2006

  0.27  0.02

2007

  0.28  0.03

2008

  0.29  0.03

2009

  N/A  N/A

2010

  N/A  N/A

Dividends declared at each year’s annual shareholders’ meeting are in respect of dividends for the preceding year. In previous years, our board of directors has proposed, and our shareholders have approved, dividend proposals, whereby our shareholders have had a choice between stock dividends or cash dividends declared in respect of the prior year’s results, with the stock issuable to shareholders who receive the stock dividend being issued at a 20% discount from then current market prices. The dividends declared per share or per CPO in these years, expressed in Pesos as of December 31, 2009 were as follows: 2005, Ps0.75 per CPO (or Ps0.25 per share); 2006, Ps0.81 per CPO (or Ps0.27 per share); 2007, Ps0.84 per CPO (or Ps0.28 per share); and 2008, Ps0.87 per CPO (or Ps0.29 per share). As a result of dividend elections made by shareholders, in 2005, Ps449 million in cash was paid and approximately 266 million additional CPOs were issued in respect of dividends declared for the 2004 fiscal year; in 2006, Ps161 million in cash was paid and approximately 212 million additional CPOs were issued in respect of dividends declared for the 2005 fiscal year; in 2007, Ps147 million in cash was paid and approximately 189 million additional CPOs were issued in respect of dividends declared for the 2006 fiscal year; and in 2008, Ps214 million in cash was paid and approximately 284 million additional CPOs were issued in respect of dividends declared for the 2007 fiscal year.

We did not declare a cash dividend for fiscal year 2008. At our 2008 annual shareholders’ meeting, held on April 23, 2009, our shareholders approved a recapitalization of retained earnings. New CPOs issued pursuant to the recapitalization were allocated to shareholders on a pro-rata basis. As a result, shares equivalent to approximately 334 million CPOs were issued and paid. CPO holders received one new CPO for each 25 CPOs held and ADS holders received one new ADS for each 25 ADSs held. There was no cash distribution and no entitlement to fractional shares.

 

171


Table of Contents

We did not declare a dividend for fiscal year 2009. At our 2009 annual shareholders’ meeting, held on April 29, 2010, our shareholders approved a recapitalization of retained earnings. New CPOs issued pursuant to the recapitalization were allocated to shareholders on a pro-rata basis. As a result, shares equivalent to approximately 384 million CPOs were issued and paid. CPO holders received one new CPO for each 25 CPOs held and ADS holders received one new ADS for each 25 ADS held. There was no cash distribution and no entitlement to fractional shares.

Significant Changes

Except as described herein, no significant change has occurred since the date of our consolidated financial statements included elsewhere in this annual report.

Item 9 - Offer and Listing

Market Price Information

Our CPOs are listed on the Mexican Stock Exchange and trade under the symbol “CEMEX.CPO.” Our ADSs, each of which currently represents ten CPOs, are listed on the New York Stock Exchange and trade under the symbol “CX.” The following table sets forth, for the periods indicated, the reported highest and lowest market quotations in nominal Pesos for CPOs on the Mexican Stock Exchange and the high and low sales prices in Dollars for ADSs on the NYSE. The information below gives effect to the two-for-one stock split in our CPOs and ADSs approved by our shareholders on April 27, 2006, which occurred on July 17, 2006, and prior stock splits.

 

Calendar Period

  CPOs(1)  ADSs
   High  Low  High  Low

Yearly

        

2005

  33.25  18.88  30.99  17.06

2006

  39.35  27.25  36.04  23.78

2007

  44.50  27.23  41.34  24.81

2008

  33.80  5.55  32.61  4.01

2009

  19.19  6.16  14.58  3.94

Quarterly

        

2009

        

First quarter

  14.36  6.16  10.74  3.94

Second quarter

  15.31  8.51  11.39  6.17

Third quarter

  19.19  10.40  14.58  7.63

Fourth quarter

  18.24  13.50  13.96  10.03

2010

        

First quarter

  16.16  11.72  12.58  8.83

Monthly

        

2009-2010

        

November

  15.85  13.57  12.04  10.03

December

  15.95  14.02  12.27  10.76

January

  16.16  11.92  12.58  9.07

February

  12.85  11.72  9.90  8.83

March

  13.82  12.27  11.05  9.58

April

  15.30  12.75  12.60  10.26

May

  15.10  12.86  12.35  9.75

 

Source: Based on data of the Mexican Stock Exchange and the NYSE.

 

(1)

As of December 31, 2009, approximately 97.7% of our outstanding share capital was represented by CPOs.

 

172


Table of Contents

On June 25, 2010, the last reported closing price for CPOs on the Mexican Stock Exchange was Ps13.24 per CPO, and the last reported closing price for ADSs on the NYSE was U.S.$10.36 per ADS.

Item 10 - Additional Information

Articles of Association and By-laws

General

Pursuant to the requirements of Mexican corporation law, our articles of association and by-laws, or estatutos sociales, have been registered with the Mercantile Section of the Public Register of Property and Commerce in Monterrey, Mexico, under entry number 21, since June 11, 1920.

We are a holding company engaged, through our operating subsidiaries, primarily in the production, distribution, marketing and sale of cement, ready-mix concrete and clinker. Our objectives and purposes can be found in article 2 of our by-laws. We are a global cement manufacturer, with our current operations in North, Central and South America, Europe, the Caribbean, Asia, Australia and Africa. We plan to continue focusing on the production and sale of cement and ready-mix concrete, as we believe that this strategic focus has enabled us to grow our existing businesses and to expand our operations internationally.

We have two series of common stock, the series A common stock, with no par value, or A shares, which can only be owned by Mexican nationals, and the series B common stock, with no par value, or B shares, which can be owned by both Mexican and non-Mexican nationals. Our by-laws state that the A shares may not be held by non-Mexican persons, groups, units or associations that are foreign or have participation by foreign governments or their agencies. Our by-laws also state that the A shares shall at all times account for a minimum of 64% of our total outstanding voting stock. Other than as described herein, holders of the A shares and the B shares have the same rights and obligations.

In 1994, we changed from a fixed capital corporation to a variable capital corporation in accordance with Mexican corporation law and effected a three-for-one split of all our outstanding capital stock. As a result, we changed our corporate name from CEMEX, S.A. to CEMEX, S.A. de C.V., established a fixed capital account and a variable capital account and issued one share of variable capital stock of the same series for each eight shares of fixed capital stock held by any shareholder, after giving effect to the stock split. At our 2005 annual shareholders’ meeting held on April 27, 2006, pursuant to requirements of the new Mexican securities markets law, our shareholders authorized the change of CEMEX’s legal and commercial name to CEMEX, Sociedad Anónima Bursátil de Capital Variable, or CEMEX, S.A.B. de C.V., effective as of July 3, 2006, indicating that we are a publicly traded stock corporation.

Each of our fixed and variable capital accounts is comprised of A shares and B shares. Under the new Mexican securities law and our by-laws, holders of shares representing variable capital are not entitled to have those shares redeemed.

 

173


Table of Contents

Shareholder authorization is required to increase or decrease either the fixed capital account or the variable capital account. Shareholder authorization to increase or decrease the fixed capital account must be obtained at an extraordinary meeting of shareholders. Shareholder authorization to increase or decrease the variable capital account must be obtained at an ordinary general meeting of shareholders.

On September 15, 1999, our shareholders approved a stock split, and for every one of our shares of any series we issued two series A shares and one series B share. Concurrently with this stock split, we also consummated an exchange offer to exchange new CPOs and new ADSs representing the new CPOs for our then existing A shares, B shares and ADSs, and converted our then existing CPOs into the new CPOs.

On June 1, 2001, the Mexican securities law (Ley de Mercado de Valores) was amended to increase the protection granted to minority shareholders of Mexican listed companies and to commence bringing corporate governance procedures of Mexican listed companies in line with international standards.

On February 6, 2002, the Mexican securities authority (Comisión Nacional Bancaria y de Valores) issued an official communication authorizing the amendment of our by-laws to incorporate additional provisions to comply with the new provisions of the Mexican securities law. Following approval from our shareholders at our 2002 annual shareholders’ meeting, we amended and restated our by-laws to incorporate these additional provisions, which consist of, among other things, protective measures to prevent share acquisitions, hostile takeovers, and direct or indirect changes of control. As a result of the amendment and restatement of our by-laws, the expiration of our corporate term of existence was extended from 2019 to 2100.

On March 19, 2003, the Mexican securities authority issued new regulations designed to (i) further implement minority rights granted to shareholders by the Mexican securities law and (ii) simplify and comprise in a single document provisions relating to securities offerings and periodic reports by Mexican-listed companies.

On April 24, 2003, our shareholders approved changes to our by-laws, incorporating additional provisions and removing some restrictions. The changes that are still in force are as follows:

 

 

 

The limitation on our variable capital was removed. Formerly, our variable capital was limited to ten times our minimum fixed capital.

 

 

 

Increases and decreases in our variable capital now require the notarization of the minutes of the ordinary general shareholders’ meeting that authorize such increase or decrease, as well as the filing of these minutes with the Mexican National Securities Registry (Registro Nacional de Valores), except when such increase or decrease results from (i) shareholders exercising their redemption rights or (ii) stock repurchases.

 

 

 

The cancellation of registration of our shares in the Securities Section of the Mexican National Securities Registry now involves an amended procedure, which is described below under “Repurchase Obligation.” In addition, any amendments to the article containing these provisions no longer require the consent of the Mexican securities authority and 95% approval by shareholders entitled to vote.

On December 30, 2005, a new Mexican securities law was published in an attempt to continue bringing corporate governance procedures of Mexican listed companies in line with international standards. This new law includes provisions increasing disclosure information requirements, improving minority shareholder rights, and strengthening corporate governance standards.

 

174


Table of Contents

Under the new Mexican securities law, we were required to adopt specific amendments to our by-laws within 180 days of the effective date of the new law. Following approval from our shareholders at our 2005 annual shareholders’ meeting held on April 27, 2006, we amended and restated our by-laws to incorporate these amendments. The amendments to our by-laws became effective on July 3, 2006. The most significant of these amendments were as follows:

 

 

 

The change of our corporate name from CEMEX, S.A. de C.V. to CEMEX, S.A.B. de C.V., which means that we are now called a Publicly Held Company (Sociedad Anónima Bursátil or S.A.B.).

 

 

 

The creation of a corporate practices committee, which is a new committee of our board of directors and which is comprised exclusively of independent directors. See “Item 6 — Directors, Senior Management and Employees — Board Practices — The Audit Committee, the Corporate Practices Committee and the Financing Committee.”

 

 

 

The elimination of the position of statutory examiner (Comisario) and the assumption of its responsibilities by the board of directors through the audit committee and the new corporate practices committee, as well as through the external auditor who audits our financial statements, each within its professional role.

 

 

 

The express attribution of certain duties (such as the duty of loyalty and the duty of care) and liabilities on the members of the board of directors as well as on the relevant officers.

 

 

 

The implementation of a mechanism for claims of a breach of a director’s or officer’s duties, to be brought by us or by holders of 5% or more of our shares.

 

 

 

An increase in the responsibilities of the audit committee.

 

 

 

The chief executive officer is now the person in charge of managing the company; previously, this was the duty of the board of directors. The board of directors now supervises the chief executive officer.

 

 

 

Shareholders are given the right to enter into certain agreements with other shareholders.

At a general extraordinary meeting of shareholders held on April 28, 2005, our shareholders approved a two-for-one stock split, which became effective on July 1, 2005. In connection with this stock split, each of our existing series A shares was surrendered in exchange for two new series A shares, and each of our existing series B shares was surrendered in exchange for two new series B shares. Concurrent with this stock split, we authorized the amendment of the CPO trust agreement pursuant to which our CPOs are issued to provide for the substitution of two new CPOs for each of our existing CPOs, with each new CPO representing two new series A shares and one new series B share. The number of our existing ADSs did not change as a result of the stock split. Instead, the ratio of CPOs to ADSs was modified so that each existing ADS represented ten new CPOs following the stock split and the CPO trust amendment.

At the 2005 annual shareholders’ meeting held on April 27, 2006, our shareholders approved a new stock split, which became effective on July 17, 2006. In connection with this new two-for-one stock split, each of our existing series A shares was surrendered in exchange for two new series A shares, and each of our existing series B shares was surrendered in exchange for two new series B shares. Concurrent with this stock split, we authorized the amendment of the CPO trust agreement pursuant to which our CPOs are issued to provide for the substitution of two new CPOs for each of our existing CPOs, with each new CPO representing two new

 

175


Table of Contents

series A shares and one new series B share. In connection with the stock split and at our request, Citibank, N.A., as depositary for the ADSs, distributed one additional ADS for each ADS outstanding as of the record date for the stock split. The ratio of CPOs to ADSs did not change as a result of the stock split; each ADS continued to represent ten CPOs following the stock split and the CPO trust amendment. The proportional equity interest participation of existing shareholders did not change as a result of this stock split.

As of December 31, 2009, our capital stock consisted of 31,529,291,658 issued shares. As of December 31, 2009, series A shares represented 67% of our capital stock, or 21,019,527,772 shares, of which 19,224,207,531 shares were subscribed and paid, 92,799 shares were treasury shares, 395,227,442 shares were issued pursuant to our employee stock compensation plans and subscribed to by Banamex as trustee thereunder but had not yet been paid (these shares have been and will continue to be gradually paid upon exercise of the corresponding stock compensation plans), 344,960,064 shares that guarantee the issuance of convertible securities and 1,055,039,936 shares authorized for the issuance of stock or convertible securities. As of December 31, 2009, series B shares represented 33% of our capital stock, or 10,509,763,886 shares, of which 9,612,103,765 shares were subscribed and paid, 46,400 shares were treasury shares, 197,613,721 shares were issued pursuant to our employee stock option plans and subscribed to by Banamex, as trustee thereunder, but had not yet been paid (these shares have been and will continue to be gradually paid upon exercise of the corresponding stock options), 172,480,032 shares that guarantee the issuance of convertible securities and 527,519,968 shares authorized for the issuance of stock or convertible securities. Of the total of our A shares and B shares outstanding as of December 31, 2009, 13,068,000,000 shares corresponded to the fixed portion of our capital stock and 18,461,291,658 shares corresponded to the variable portion of our capital stock.

We did not declare a cash dividend for fiscal year 2008. At our 2008 annual shareholders’ meeting, held on April 23, 2009, our shareholders approved a recapitalization of retained earnings. New CPOs issued pursuant to the recapitalization were allocated to shareholders on a pro-rata basis. As a result, shares equivalent to approximately 334 million CPOs were issued and paid. CPO holders received one new CPO for each 25 CPOs held and ADS holders received one new ADS for each 25 ADSs held. There was no cash distribution and no entitlement to fractional shares.

We did not declare a dividend for fiscal year 2009. At our 2009 annual shareholders’ meeting, held on April 29, 2010, our shareholders approved a recapitalization of retained earnings. New CPOs issued pursuant to the recapitalization were allocated to shareholders on a pro-rata basis. As a result, shares equivalent to approximately 384 million CPOs were issued and paid. CPO holders received one new CPO for each 25 CPOs held and ADS holders received one new ADS for each 25 ADS held. There was no cash distribution and no entitlement to fractional shares

Changes in Capital Stock and Preemptive Rights

Our by-laws allow for a decrease or increase in our capital stock if it is approved by our shareholders at a shareholders’ meeting. Additional shares of our capital stock, having no voting rights or limited voting rights, are authorized by our by-laws and may be issued upon the approval of our shareholders at a shareholders’ meeting, with the prior approval of the Mexican securities authority.

Our by-laws provide that shareholders have preemptive rights with respect to the class and in proportion to the number of shares of our capital stock that they hold, before any increase in the number of outstanding A shares, B shares, or any other existing series of shares, as the case may be. This preemptive right to subscribe is not applicable to increases of our capital through public offers or through the issuance of our own shares previously acquired by us. Preemptive rights give shareholders the right, upon any issuance of shares by us, to purchase a sufficient number of shares to maintain their existing ownership percentages. Preemptive rights must be exercised within the period and under the conditions established for that purpose by the shareholders, and our by-laws and applicable law provide that this period must be 15 days following the publication of the notice of the capital increase in the Periódico Oficial del Estado de Nuevo León.

 

176


Table of Contents

Pursuant to our by-laws, significant acquisitions of shares of our capital stock and changes of control of CEMEX require prior approval from our board of directors. Our board of directors must authorize in advance any transfer of voting shares of our capital stock that would result in any person or group becoming a holder of 2% of more of our shares. Our board of directors shall consider the following when determining whether to authorize such transfer of voting shares: a) the type of investors involved; b) whether the acquisition would result in the potential acquirer exercising a significant influence or being able to obtain control; c) whether all applicable rules and our by-laws have been observed by the potential acquirer; d) whether the potential acquirers are our competitors and there is a risk of affecting market competition, or the potential acquirers could have access to confidential and privileged information; e) the moral and economic solvency of the potential acquirers; f) the protection of minority rights and the rights of our employees; and g) whether an adequate base of investors would be maintained. If our board of directors denies the authorization, or the requirements established in our by-laws are not complied with, the persons involved in the transfer shall not be entitled to exercise the voting rights corresponding to the transferred shares, and such shares shall not be taken into account for the determination of the quorums of attendance and voting at shareholders’ meetings, nor shall the transfers be recorded in the shareholder ledger and the registry done by Indeval, the Mexican securities depositary, shall not have any effect.

Any acquisition of shares of our capital stock representing 30% or more of our capital stock by a person or group of persons requires prior approval from our board of directors and, in the event approval is granted, the acquirer has an obligation to make a public offer to purchase all of the outstanding shares of our capital stock. In the event the requirements for significant acquisitions of shares of our capital stock are not met, the persons acquiring such shares will not be entitled to any corporate rights with respect to such shares, such shares will not be taken into account for purposes of determining a quorum for shareholders’ meetings, we will not record such persons as holders of such shares in our shareholder ledger, and the registry done by the Indeval shall not have any effect.

Our by-laws require the stock certificates representing shares of our capital stock to make reference to the provisions in our by-laws relating to the prior approval of the board of directors for significant share transfers and the requirements for recording share transfers in our shareholder ledger. In addition, shareholders are responsible for informing us within five business days whenever their shareholdings exceed 5%, 10%, 15%, 20%, 25% and 30% of the outstanding shares of a particular class of our capital stock. We are required to maintain a shareholder ledger that records the names, nationalities and domiciles of all significant shareholders, and any shareholder that meets or exceeds these thresholds must be recorded in this ledger if such shareholder is to be recognized or represented at any shareholders’ meeting. If a shareholder fails to inform us of its shareholdings reaching a threshold as described above, we will not record the transactions that cause such threshold to be met or exceeded in our shareholder ledger, and such transaction will have no legal effect and will not be binding on us.

Our by-laws also require that our shareholders comply with legal provisions regarding acquisitions of securities and certain shareholders’ agreements that require disclosure to the public.

Repurchase Obligation

In accordance with Mexican securities regulations, our majority shareholders are obligated to make a public offer for the purchase of stock to the minority shareholders if the listing of our stock with the Mexican Stock Exchange is canceled, either by resolution of our shareholders or by an order of the Mexican securities authority. The price at which the stock must be purchased by the majority shareholders is the higher of:

 

 

 

the weighted average price per share based on the weighted average trading price of our CPOs on the Mexican Stock Exchange during the latest period of 30 trading days preceding the date of the offer, for a period not to exceed six months; or

 

177


Table of Contents
 

 

the book value per share, as reflected in the last quarterly report filed with the Mexican securities authority and the Mexican Stock Exchange.

Our board of directors shall prepare and disclose to the public through the Mexican Stock Exchange, within ten business days after the day the public offer begins, and after consulting the corporate practices and audit committee, its opinion regarding the price of the offer and any conflicts of interests that each of its members may have regarding such offer. This opinion may be accompanied by an additional opinion issued by an independent expert that we may hire.

Following the expiration of this offer, if the majority shareholders do not acquire 100% of the paid-in capital, such shareholders must place in a trust set up for that purpose for a six-month period an amount equal to that required to repurchase the remaining shares held by investors who did not participate in the offer. The majority shareholders are not obligated to make the offer to purchase if shareholders representing 95% of our share capital waive that right, and the amount offered for the shares is less than 300,000 UDIs (Unidades de Inversión), which are Mexican Peso-denominated investment units that reflect inflation variations. For purposes of these provisions, majority shareholders are shareholders who own a majority of our shares and have sufficient voting power to control decisions at general shareholders’ meetings, or who may elect a majority of our board of directors.

Shareholders’ Meetings and Voting Rights

Shareholders’ meetings may be called by:

 

 

 

our board of directors or the corporate practices and audit committee;

 

 

 

shareholders representing at least 10% of the then outstanding shares of our capital stock, by requesting that the chairman of our board of directors or our corporate practices and audit committee call such a meeting;

 

 

 

any shareholder (i) if no meeting has been held for two consecutive years or when the matters referred to in Article 181 of the General Law of Commercial Companies (Ley General de Sociedades Mercantiles) have not been dealt with, or (ii) when, for any reason, the required quorum for valid sessions of the corporate practices and audit committee was not reached and the board of directors failed to make the appropriate provisional appointments; or

 

 

 

a Mexican court, in the event our board of directors or the corporate practices and audit committee do not comply with the valid shareholders’ request indicated above.

Notice of shareholders’ meetings must be published in the official gazette for the State of Nuevo León, Mexico or any major newspaper published and distributed in the City of Monterrey, Nuevo León, Mexico. The notice must be published at least 15 days prior to the date of any shareholders’ meeting. Consistent with Mexican law, our by-laws further require that all information and documents relating to the shareholders’ meeting be available to shareholders from the date the notice of the meeting is published.

General shareholders’ meetings can be ordinary or extraordinary. At every general shareholders’ meeting, each holder of A shares and B shares is entitled to one vote per share. Shareholders may vote by proxy duly appointed in writing. Under the CPO trust agreement, holders of CPOs who are not Mexican nationals cannot exercise voting rights corresponding to the A shares represented by their CPOs.

 

178


Table of Contents

An annual general ordinary shareholders’ meeting must be held during the first four months after the end of each of our fiscal years to consider the approval of a report of our board of directors regarding our performance and our financial statements for the preceding fiscal year and to determine the allocation of profits from the preceding year. In addition, our annual general ordinary shareholders’ meeting must:

 

 

 

review the annual reports of our corporate practices and audit committee, our chief executive officer, and our board of directors;

 

 

 

elect, remove, or substitute the members of our board of directors;

 

 

 

determine the level of independence of the members of our board of directors; and

 

 

 

approve any transaction that represents 20% or more of the net worth of CEMEX.

A general extraordinary shareholders’ meeting may be called at any time to deal with any of the matters specified by Article 182 of the General Law of Commercial Companies, which include, among other things:

 

 

 

extending our corporate existence;

 

 

 

our early dissolution;

 

 

 

increasing or reducing our fixed capital stock;

 

 

 

changing our corporate purpose;

 

 

 

changing our country of incorporation;

 

 

 

changing our form of organization;

 

 

 

a proposed merger;

 

 

 

issuing preferred shares;

 

 

 

redeeming our own shares;

 

 

 

any amendment to our by-laws; and

 

 

 

any other matter for which a special quorum is required by law or by our by-laws.

In order to vote at a meeting of shareholders, shareholders must (i) appear on the list that Indeval and the Indeval participants holding shares on behalf of the shareholders prepare prior to the meeting or must deposit prior to that meeting, or (ii) prior to the meeting, deposit the certificates representing their shares at our offices or in a Mexican credit institution or brokerage house, or

 

179


Table of Contents

foreign bank approved by our board of directors to serve this function. The certificate of deposit with respect to the share certificates must be presented to our company secretary at least 48 hours before a meeting of shareholders. Our company secretary verifies that the person in whose favor any certificate of deposit was issued is named in our share registry and issues an admission pass authorizing that person’s attendance at the meeting of shareholders.

Our by-laws provide that a shareholder may only be represented by proxy in a shareholders’ meeting with a duly completed form provided by us authorizing the proxy’s presence. In addition, our by-laws require that the secretary acting at the shareholders’ meeting publicly affirm the compliance by all proxies with this requirement.

A shareholders’ resolution is required to take action on any matter presented at a shareholders’ meeting. At an ordinary meeting of shareholders, the affirmative vote of the holders of a majority of the shares present at the meeting is required to adopt a shareholders’ resolution. At an extraordinary meeting of shareholders, the affirmative vote of at least 50% of the capital stock is required to adopt a shareholders’ resolution, except that when amending Article 7 (with respect to measures limiting shareholding ownership), Article 10 (relating to the register of shares and significant participations) or Article 22 (specifying the impediments to being appointed a member of our board of directors) of our by-laws, the affirmative vote of at least 75% of the voting stock is needed. The quorum for a first ordinary meeting of shareholders is 50% of our outstanding and fully paid shares, and for the second ordinary meeting is any number of our outstanding and fully paid shares. The quorum for the first extraordinary shareholders’ meeting is 75% of our outstanding and fully paid shares, and for the second extraordinary meeting is 50% of our outstanding and fully paid shares.

Rights of Minority Shareholders

At our general annual shareholders’ meeting, any shareholder or group of shareholders representing 10% or more of our voting stock has the right to appoint or remove one member of our board of directors, in addition to the directors appointed by the majority. Such appointment may only be revoked by other shareholders when the appointment of all other directors is also revoked.

Our by-laws provide that holders of at least 10% of our capital stock are entitled to demand the postponement of the voting on any resolution of which they deem they have not been sufficiently informed.

Under Mexican law, holders of at least 20% of our outstanding capital stock entitled to vote on a particular matter may seek to have any shareholder action with respect to that matter set aside, by filing a complaint with a court of law within 15 days after the close of the meeting at which that action was taken and showing that the challenged action violates Mexican law or our by-laws. Relief under these provisions is only available to holders who were entitled to vote on, or whose rights as shareholders were adversely affected by, the challenged shareholder action and whose shares were not represented when the action was taken or, if represented, voted against it.

Under Mexican law, an action for civil liabilities against directors may be initiated by a shareholders’ resolution. In the event shareholders decide to bring an action of this type, the persons against whom that action is brought will immediately cease to be directors. Additionally, shareholders representing not less than 33% of the outstanding shares may directly exercise that action against the directors; provided that:

 

 

 

those shareholders shall not have voted against exercising such action at the relevant shareholders’ meeting; and

 

 

 

the claim covers all of the damage alleged to have been caused to us and not merely the damage suffered by the plaintiffs.

 

180


Table of Contents

Under our by-laws, shareholders representing 5% or more of our outstanding capital stock may initiate actions exclusively on behalf of CEMEX against members of our board of directors, our corporate practices and audit committee, our chief executive officer, or any relevant executives, for breach of their fiduciary duties or for committing illicit acts or activities. The only requirement is that the claim covers all of the damage alleged to have been caused to us and not merely the damage suffered by the plaintiffs.

Any recovery of damages with respect to these actions will be for our benefit and not that of the shareholders bringing the action.

Registration and Transfer

Our common stock is evidenced by share certificates in registered form with registered dividend coupons attached. Our shareholders may hold their shares in the form of physical certificates or through institutions that have accounts with Indeval. Accounts may be maintained at Indeval by brokers, banks and other entities approved by the Mexican securities authority. We maintain a stock registry, and, in accordance with Mexican law, only those holders listed in the stock registry and those holding certificates issued by Indeval and by Indeval participants indicating ownership are recognized as our shareholders.

Redemption

Our capital stock is subject to redemption upon approval of our shareholders at an extraordinary shareholders’ meeting.

Share Repurchases

If approved by our shareholders at a general shareholders’ meeting, we may purchase our outstanding shares for cancellation. We may also repurchase our equity securities on the Mexican Stock Exchange at the then-prevailing market prices in accordance with the Mexican securities law. If we intend to repurchase shares representing more than 1% of our outstanding shares at a single trading session, we must inform the public of such intention at least ten minutes before submitting our bid. If we intend to repurchase shares representing 3% or more of our outstanding shares during a period of twenty trading days, we are required to conduct a public tender offer for such shares. We must conduct share repurchases through the person or persons approved by our board of directors, through a single broker dealer during the relevant trading session, and without submitting bids during the first and the last 30 minutes of each trading session. We must inform the Mexican Stock Exchange of the results of any share repurchase no later than the business day following any such share repurchase.

Directors’ and Shareholders’ Conflict of Interest

Under Mexican law, any shareholder who has a conflict of interest with us with respect to any transaction is obligated to disclose such conflict and is prohibited from voting on that transaction. A shareholder who violates this prohibition may be liable for damages if the relevant transaction would not have been approved without that shareholder’s vote.

Under Mexican law, any director who has a conflict of interest with us in any transaction must disclose that fact to the other directors and is prohibited from participating and being present during the deliberations and voting on that transaction. A director who violates this prohibition will be liable for damages. Additionally, our directors may not represent shareholders in our shareholders’ meetings.

 

181


Table of Contents

Withdrawal Rights

Whenever our shareholders approve a change of corporate purpose, change of nationality or transformation from one form of corporate organization to another, Mexican law provides that any shareholder entitled to vote on that change who has voted against it may withdraw from CEMEX and receive an amount calculated as specified by Mexican law attributable to such shareholder’s shares, provided that such shareholder exercises that right within 15 days following the meeting at which the change was approved.

Dividends

At the annual ordinary general shareholders’ meeting, our board of directors submits, for approval by our shareholders, our financial statements together with a report on them prepared by our board of directors and the statutory auditors. Our shareholders, once they have approved the financial statements, determine the allocation of our net income, after provision for income taxes, legal reserve and statutory employee profit sharing payments, for the preceding year. All shares of our capital stock outstanding at the time a dividend or other distribution is declared are entitled to share equally in that dividend or other distribution.

Liquidation Rights

In the event we are liquidated, the surplus assets remaining after payment of all our creditors will be divided among our shareholders in proportion to the respective shares held by them. The liquidator may, with the approval of our shareholders, distribute the surplus assets in kind among our shareholders, sell the surplus assets and divide the proceeds among our shareholders or put the surplus assets to any other uses agreed to by a majority of our shareholders voting at an extraordinary shareholders’ meeting.

Differences Between Our Corporate Governance Practices and NYSE Standards for Domestic Companies

For a description of significant ways in which our corporate governance practices differ from those required of domestic companies under NYSE standards, please visit our website at www.cemex.com (under the heading “Investor Center/Corporate Governance”).

Material Contracts

On March 17, 2006, we registered a Ps5 billion revolving promissory note program (programa dual revolvente de certificados burstátiles) with the Mexican securities authority. We have subsequently increased the authorized amount under this program. On March 31, 2010, we received authorization from the Mexican securities authority for a Ps10 billion revolving promissory note program. For a description of recent activity under this program, see “Item 5 — Operating and Financial Review and Prospects — Liquidity and Capital Resources — Financing Activities.”

On December 6, 2006, CEMEX España entered into a U.S.$9 billion committed facilities agreement, to partially fund the acquisition of Rinker. The first facility was a U.S.$3 billion 364-day multicurrency revolving loan denominated in Dollars or Euros with two optional 6-month extensions. The second facility is a multicurrency three-year U.S.$3 billion term loan denominated in Dollars or Euros. The third facility is a multicurrency five-year U.S.$3 billion term loan denominated in Dollars or Euros. On December 21, 2006, the facilities agreement was amended to include new lenders. The first facility was canceled on June 19, 2007, effective as of June 22, 2007. The facilities agreement was amended and restated on December 19, 2008, to incorporate, among other things, amendments to the leverage ratios and other technical amendments as well as to extend part of the maturities under the second facility; the facilities agreement was further amended and restated on January 27, 2009, to extend, re-tranche and re-denominate commitments under the second facility. On August 14, 2009, the facilities agreement was overridden by the Financing Agreement.

 

182


Table of Contents

On December 18, 2006, CEMEX, through two special purpose vehicles, issued two tranches of fixed-to-floating rate callable Perpetual Debentures. C5 Capital (SPV) Limited issued U.S.$350 million in Perpetual Debentures under the first tranche, with the issuer having the option to redeem the debentures on December 31, 2011 and on each interest payment date thereafter. C10 Capital (SPV) Limited issued U.S.$900 million in original principal amount of Perpetual Debentures under the second tranche, with the issuer having the option to redeem the debentures on December 31, 2016 and on each interest payment date thereafter. Both tranches pay coupons denominated in Dollars at a fixed rate until the call date and at a floating rate thereafter. On February 12, 2007, CEMEX, through a special purpose vehicle, issued a third tranche of fixed-to-floating rate callable Perpetual Debentures. C8 Capital (SPV) Limited issued U.S.$750 million in original principal amount of Perpetual Debentures under this third tranche, with the issuer having the option to redeem the debentures on December 31, 2014 and on each interest payment date thereafter. This third tranche also pays coupons denominated in Dollars at a fixed rate until the call date and at a floating rate thereafter. On May 9, 2007, CEMEX, through a special purpose vehicle, issued a fourth tranche of fixed-to-floating rate callable Perpetual Debentures. C10-EUR Capital (SPV) Limited issued €730 million in original principal amount of Perpetual Debentures under this fourth tranche, with the issuer having the option to redeem the debentures on June 30, 2017 and on each interest payment date thereafter. This fourth tranche pays coupons denominated in Euros at a fixed rate until the call date and at a floating rate thereafter. Due to their perpetual nature and optional deferral of coupons, these transactions, in accordance with MFRS, qualify as equity. On May 22, 2009, we notified the debenture holders of our decision to exercise our option to defer, by one day, the scheduled interest payments otherwise due and payable on June 30, 2009. See “Item 5 — Operating and Financial Review and Prospects — Liquidity and Capital Resources—The Perpetual Debentures”. For a discussion of the 2010 Exchange Offer see “Item 5—Operating and Financial Review and Prospects—Recent Developments—2010 Exchange Offer.”

On March 5, 2007, CEMEX Finance Europe B.V., issued €900 million in notes paying a fixed coupon of 4.75% and maturing in 2014. The notes have been listed for trading on the London Stock Exchange’s Professional Securities Market. The notes are guaranteed by CEMEX España.

On June 2, 2008, CEMEX, through one of its subsidiaries, closed two identical U.S.$525 million facilities with a group of relationship banks. Each facility allowed the principal amount to be automatically extended for consecutive six month periods indefinitely after a period of three years by CEMEX and included an option of CEMEX to defer interest at any time (except in limited situations), subject to the absence of an event of default under the facility. The amounts outstanding under the facilities, because of the interest deferral provision and the option of CEMEX to extend the maturity of the principal amounts indefinitely, had been treated as equity for accounting purposes in accordance with MFRS and as debt under U.S. GAAP, in the same manner as CEMEX’s outstanding Perpetual Debentures. Obligations of CEMEX under each facility rank pari-passu with CEMEX’s obligations under the Perpetual Debentures and its senior unsecured indebtedness. Within the first three years that each facility is in place, CEMEX, subject to the satisfaction of specified conditions, had options to convert all (and not part) of the respective amounts outstanding under the respective facilities into maturity loans, each with a fixed maturity date of June 30, 2011. CEMEX exercised its conversion options under both facilities on December 31, 2008. The two facilities were amended on January 22, 2009. On August 14, 2009, the two facilities were overridden by the Financing Agreement.

In June 2008, CEMEX entered into a structured transaction comprised of: (i) a U.S.$500 million Credit Agreement, dated June 25, 2008 and amended on December 18, 2008 and January 22, 2009, among CEMEX, S.A.B. de C.V., as borrower, CEMEX México, as guarantor, and Banco Bilbao Vizcaya Argentaria, S.A. New York Branch, as lender; (ii) a U.S.$500 million aggregate notional amount of Put Spread Option Confirmations, dated June 3, 2008 and June 5, 2008, between Centro Distribuidor de Cemento, S.A. de C.V. and Banco Santander, S.A., Institución de Banca Múltiple, Grupo Financiero Santander; and (iii) a Framework Agreement, dated June 25, 2008, by and among CEMEX, S.A.B. de C.V., CEMEX México, Banco Santander (Mexico), S.A., Institución de Banca Múltiple, Grupo Financiero Santander and Banco Bilbao Vizcaya Argentaria, S.A. New York Branch. On August 14, 2009, the structured transaction was overridden by the Financing Agreement.

 

183


Table of Contents

On January 27, 2009, CEMEX entered into a U.S.$437.50 million and Ps4.77 billion joint bilateral facility. The credit agreement is guaranteed by CEMEX México and CEMEX Concretos, S.A. de C.V. On August 14, 2009, the joint bilateral facility was overridden by the Financing Agreement.

On January 27, 2009, CEMEX España, entered into a U.S.$617.5 million and €587.5 million joint bilateral facility. The joint bilateral facility is guaranteed by CEMEX Australia Holdings Pty Limited and CEMEX Inc. The joint bilateral facility was amended on January 30, 2009 to incorporate a number of minor technical modifications. On August 14, 2009, the joint bilateral facility was overridden by the Financing Agreement.

On August 14, 2009, we entered into the Financing Agreement. The Financing Agreement extended the maturities of approximately U.S.$15.0 billion in syndicated and bilateral bank facilities and private placement obligations, providing for a semi-annual amortization schedule, with a final amortization payment of approximately U.S.$6.8 billion on February 14, 2014. We intend to meet such amortization payments prior to final maturity using funds from a variety of sources, including free cash flow from our operations and net cash proceeds from asset sales as well as debt and/or equity security issuances (including those from the Convertible Notes offering), the receipt of which will trigger mandatory prepayments. The Financing Agreement provides that cash on hand, for any period for which it is being calculated, in excess of U.S.$650 million is required to be applied to prepay the indebtedness under the Financing Agreement.

On September 28, 2009, we sold a total of 1,495 million CPOs, directly or in the form of ADSs, in a global offering for approximately U.S.$1.8 billion in net proceeds.

On November 11, 2009, we launched an exchange offer in Mexico, in transactions exempt from registration pursuant to Regulation S under the Securities Act, directed to holders of CBs maturing on or before December 31, 2012, in order to exchange such CBs for the Mandatory Convertible Securities. Pursuant to the exchange offer, on December 10, 2009, we issued approximately Ps4.1 billion (approximately U.S.$315 million) in Mandatory Convertible Securities in exchange for CBs with original maturities of approximately Ps325 million, Ps1.7 billion and Ps2.1 billion in 2010, 2011 and 2012, respectively, that were canceled. The Mandatory Convertible Securities are mandatorily convertible into newly issued CPOs at a conversion price of Ps23.92 per CPO (calculated as the volume-weighted average price of the CPO for the ten trading days prior to the closing of the exchange offer multiplied by a conversion premium of approximately 1.65), accrue interest, payable in cash, at 10% per annum, provide for the payment of a cash penalty fee, equal to approximately one year of interest, upon the occurrence of certain anticipated conversion events, and mature on November 28, 2019. This transaction did not result in cash proceeds to us or any of our subsidiaries. Under MFRS, the Mandatory Convertible Securities represent a combined instrument with liability and equity components. The liability component, approximately Ps2,090 million as of December 31, 2009, corresponds to the net present value of interest payments due under the Mandatory Convertible Securities, assuming no early conversion, and was recognized under “Other Financial Obligations” in our balance sheet. The equity component, approximately Ps1,971 million as of December 31, 2009, represents the difference between principal amount and the liability component and was recognized within “Other equity reserves” net of commissions in our balance sheet. See notes 13A and 17B in our consolidated financial statements included elsewhere in this annual report.

 

184


Table of Contents

On December 14, 2009, our subsidiary, CEMEX Finance LLC, issued U.S.$1,250 million aggregate principal amount of 9.50% Dollar-denominated Notes, and €350 million aggregate principal amount of 9.625% Euro-denominated Notes, in transactions exempt from registration pursuant to Rule 144A and Regulation S under the Securities Act. On January 19, 2010, our subsidiary, CEMEX Finance LLC, issued U.S.$500 million additional aggregate principal amount of the 9.50% Dollar-denominated Notes. The payment of principal, interest and premium, if any, on the 9.50% Dollar-denominated Notes and the 9.625% Euro-denominated Notes are fully and unconditionally guaranteed by CEMEX, S.A.B. de C.V., CEMEX México, CEMEX España, CEMEX Corp., CEMEX Concretos, S.A. de C.V., Empresas Tolteca de México, S.A. de C.V. and New Sunward. The 9.50% Dollar-denominated Notes and 9.625% Euro-denominated Notes are secured by a first-priority security interest over the Collateral and all proceeds of such Collateral, unless and until the Collateral shall have been released as provided for in the 9.50% Dollar-denominated Notes and the 9.625% Euro-denominated Notes Indentures and under the Intercreditor Agreement. We used the net proceeds from the offerings of the 9.50% Dollar-denominated Notes and 9.625% Euro-denominated Notes to repay indebtedness under the Financing Agreement and for general corporate purposes.

See “Item 5 — Recent Developments — Recent Developments Relating to Our Indebtedness “ for a description of the 2010 Transactions.

Exchange Controls

See “Item 3 — Key Information — Mexican Peso Exchange Rates.”

Taxation

Mexican Tax Considerations

General

The following is a summary of certain Mexican federal income tax considerations relating to the ownership and disposition of our CPOs or ADSs.

This summary is based on Mexican income tax law that is in effect on the date of this annual report, which is subject to change. This summary is limited to non-residents of Mexico, as defined below, who own our CPOs or ADSs. This summary does not address all aspects of Mexican income tax law. Holders are urged to consult their tax counsel as to the tax consequences that the purchase, ownership and disposition of our CPOs or ADSs, may have.

For purposes of Mexican taxation, an individual is a resident of Mexico if he or she has established his or her home in Mexico. If the individual also has a home in another country, he or she will be considered a resident of Mexico if his or her center of vital interests is in Mexico. Under Mexican law, an individual’s center of vital interests is in Mexico if, among other things:

 

 

 

more than 50% of the individual’s total income in the relevant year comes from Mexican sources; or

 

 

 

the individual’s main center of professional activities is in Mexico.

A legal entity is a resident of Mexico if it is organized under the laws of Mexico or if it maintains the principal administration of its business or the effective location of its management in Mexico.

 

185


Table of Contents

A Mexican citizen is presumed to be a resident of Mexico for tax purposes unless such person or entity can demonstrate otherwise. If a legal entity or an individual is deemed to have a permanent establishment in Mexico for tax purposes, all income attributable to such permanent establishment will be subject to Mexican taxes, in accordance with relevant tax provisions.

Individuals or legal entities that cease to be residents of Mexico must notify the tax authorities within 15 business days before their change of residency.

A non-resident of Mexico is a legal entity or individual that does not satisfy the requirements to be considered a resident of Mexico for Mexican federal income tax purposes.

Taxation of Dividends

Dividends, either in cash or in any other form, paid to non-residents of Mexico with respect to A shares or B shares represented by the CPOs (or in the case of holders who hold CPOs represented by ADSs), will not be subject to withholding tax in Mexico.

Disposition of CPOs or ADSs

Gains on the sale or disposition of ADSs by a holder who is a non-resident of Mexico will not be subject to Mexican tax.

Gains on the sale or disposition of CPOs by a holder who is a non-resident of Mexico will not be subject to any Mexican tax if the sale is carried out through the Mexican Stock Exchange or other recognized securities market, as determined by Mexican tax authorities. Gains realized on sales or other dispositions of CPOs by non-residents of Mexico made in other circumstances would be subject to Mexican income tax.

Under the terms of the Convention Between the United States and Mexico for Avoidance of Double Taxation and Prevention of Fiscal Evasion with Respect to Income Taxes, and a Protocol thereto, the Tax Treaty, gains obtained by a U.S. Shareholder eligible for benefits under the Tax Treaty on the disposition of CPOs will not generally be subject to Mexican tax, provided that such gains are not attributable to a permanent establishment of such U.S. Shareholder in Mexico and that the eligible U.S. Shareholder did not own, directly or indirectly, 25% or more of our outstanding stock during the 12-month period preceding the disposition. In the case of non-residents of Mexico eligible for the benefits of a tax treaty, gains derived from the disposition of ADSs or CPOs may also be exempt, in whole or in part, from Mexican taxation under a treaty to which Mexico is a party.

Deposits and withdrawals of ADSs will not give rise to any Mexican tax or transfer duties.

The term U.S. Shareholder shall have the same meaning ascribed below under the section “— U.S. Federal Income Tax Considerations.”

Estate and Gift Taxes

There are no Mexican inheritance or succession taxes applicable to the ownership, transfer or disposition of ADSs or CPOs by holders that are non-residents of Mexico, although gratuitous transfers of CPOs may, in some circumstances, cause a Mexican federal tax to be imposed upon a recipient. There are no Mexican stamp, issue, registration or similar taxes or duties payable by holders of ADSs or CPOs.

 

186


Table of Contents

U.S. Federal Income Tax Considerations

General

The following is a summary of the material U.S. federal income tax consequences relating to the ownership and disposition of our CPOs and ADSs.

This summary is based on provisions of the U.S. Internal Revenue Code, or the Code, of 1986, as amended, U.S. Treasury regulations promulgated under the Code, and administrative rulings, and judicial interpretations of the Code, all as in effect on the date of this annual report and all of which are subject to change, possibly retroactively. This summary is limited to U.S. Shareholders (as defined below) who hold our ADSs or CPOs, as the case may be, as capital assets. This summary does not discuss all aspects of U.S. federal income taxation which may be important to an investor in light of its individual circumstances, for example, an investor subject to special tax rules (e.g., banks, thrifts, real estate investment trusts, regulated investment companies, insurance companies, dealers in securities or currencies, expatriates, tax-exempt investors, persons who own 10% or more of our voting stock, or holders whose functional currency is not the Dollar or U.S. Shareholders who hold a CPO or an ADS as a position in a “straddle,” as part of a “synthetic security” or “hedge,” as part of a “conversion transaction” or other integrated investment, or as other than a capital asset). In addition, this summary does not address any aspect of state, local or foreign taxation.

For purposes of this summary, a “U.S. Shareholder” means a beneficial owner of CPOs or ADSs, who is for U.S. federal income tax purposes:

 

 

 

an individual who is a citizen or resident of the United States for U.S. federal income tax purposes;

 

 

 

a corporation or other entity taxable as a corporation that is created or organized in the United States or under the laws of the United States or any political subdivision thereof;

 

 

 

an estate the income of which is subject to U.S. federal income tax regardless of its source; or

 

 

 

a trust that (i) is subject to the primary supervision of a court within the United States and with respect to which one or more U.S. persons are authorized to control all substantial decisions or (ii) has a valid election in effect under applicable U.S. Treasury regulations to be treated as a United States person.

If a partnership (including any entity treated as a partnership for U.S. federal income tax purposes) is the beneficial owner of CPOs or ADSs, the U.S. federal income tax treatment of a partner in such partnership will generally depend upon the status of the partner and the activities of the partnership. A partner in a partnership that is the beneficial owner of CPOs or ADSs is urged to consult its own tax advisor regarding the associated tax consequences.

U.S. Shareholders should consult their own tax advisors as to the particular tax consequences to them under United States federal, state and local, and foreign laws relating to the ownership and disposition of our CPOs and ADSs.

 

187


Table of Contents

Ownership of CPOs or ADSs in general

In general, for U.S. federal income tax purposes, U.S. Shareholders who own ADSs will be treated as the beneficial owners of the CPOs represented by those ADSs, and each CPO will represent a beneficial interest in two A shares and one B share.

Taxation of distributions with respect to CPOs and ADSs

A distribution of cash or property with respect to the A shares or B shares represented by CPOs, including CPOs represented by ADSs, generally will be treated as a dividend to the extent paid out of our current or accumulated earnings and profits, as determined under U.S. federal income tax principles, and will be includible in the gross income of a U.S. Shareholder as foreign source “passive” income on the date the distribution is received by the CPO trustee or successor thereof. Any such dividend will not be eligible for the dividends-received deduction allowed to corporate U.S. Shareholders. To the extent, if any, that the amount of any distribution by us exceeds our current and accumulated earnings and profits as determined under U.S. federal income tax principles, it will be treated first as a tax-free return of the U.S. Shareholder’s adjusted tax basis in the CPOs or ADSs, as applicable, and thereafter as capital gain.

The gross amount of any dividends paid in Pesos will be includible in the income of a U.S. Shareholder in a Dollar amount calculated by reference to the exchange rate in effect the day the Pesos are received by the CPO trustee or successor thereof whether or not the Pesos are converted into Dollars on that day. Generally, any gain or loss resulting from currency exchange fluctuations during the period from the date the dividend payment is includible in income to the date such payment is converted into Dollars will be treated as ordinary income or loss. Such gain or loss will generally be income from sources within the United States for foreign tax credit limitation purposes.

Dividend income is generally taxed as ordinary income. However, a maximum United States federal income tax rate of 15 percent will apply to “qualified dividend income” received by U.S. Shareholders that are individuals (as well as certain trusts and estates) in taxable years beginning before January 1, 2011, provided that certain holding period requirements are met. “Qualified dividend income” includes dividends paid on shares of “qualified foreign corporations” if, among other things: (i) the shares of the foreign corporation are readily tradable on an established securities market in the United States, or (ii) the foreign corporation is eligible with respect to substantially all of its income for the benefits of a comprehensive income tax treaty with the United States which contains an exchange of information program.

We believe that we are a “qualified foreign corporation” because (i) the ADSs trade on the New York Stock Exchange and (ii) we are eligible for the benefits of the comprehensive income tax treaty between Mexico and the United States which includes an exchange of information program. Accordingly, we believe that any dividends we pay should constitute “qualified dividend income” for United States federal income tax purposes. There can be no assurance, however, that we will continue to be considered a “qualified foreign corporation” and that our dividends will continue to be “qualified dividend income.”

Taxation of capital gains on disposition of CPOs or ADSs

The sale, exchange, redemption, or other disposition of CPOs or ADSs will result in the recognition of gain or loss by a U.S. Shareholder for U.S. federal income tax purposes in an amount equal to the difference between the amount realized on the disposition and the U.S. Shareholder’s tax basis in the CPOs or ADSs, as applicable. Such gain or loss will be long-term capital gain or loss if the U.S. Shareholder’s holding period for the CPOs or ADSs exceeds one year at the time of disposition. Long-term capital gain recognized by a U.S. Shareholder that is an individual (as well as certain trusts and estates) upon the sale or exchange of CPOs or ADSs in a taxable year which

 

188


Table of Contents

begins before January 1, 2011 generally will be subject to a maximum United States federal income tax rate of 15 percent. The deduction of capital losses is subject to limitations. Gain from the disposition of CPOs or ADSs generally will be treated as U.S. source for foreign tax credit purposes; losses generally will be allocated against U.S. source income. Deposits and withdrawals of CPOs by U.S. Shareholders in exchange for ADSs will not result in the realization of gain or loss for U.S. federal income tax purposes.

United States backup withholding and information reporting

A U.S. Shareholder may, under certain circumstances, be subject to information reporting with respect to some payments to that U.S. Shareholder such as dividends or the proceeds of a sale or other disposition of the CPOs or ADSs. Backup withholding at a rate of 28 percent also may apply to amounts paid to such holder unless such holder (i) is a corporation or comes within certain exempt categories and demonstrates this fact when so required, or (ii) provides a correct taxpayer identification number and otherwise complies with applicable requirements of the backup withholding rules. Backup withholding is not an additional tax. Amounts withheld as backup withholding may be creditable against the U.S. Shareholder’s federal income tax liability, and the U.S. Shareholder may obtain a refund of any excess amounts withheld under the backup withholding rules by filing the appropriate claim for refund with the Internal Revenue Service (“IRS”) and timely furnishing any required information.

Pursuant to the Hiring Incentives to Restore Employment Act enacted on March 18, 2010, an individual U.S. Shareholder may be required to submit to the IRS certain information with respect to his or her beneficial ownership of CPOs or ADSs, unless such CPOs or ADSs are held on his or her behalf by a U.S. financial institution. The new law also imposes penalties if an individual U.S. Shareholder is required to submit such information to the IRS and fails to do so. U.S. Shareholders should consult their tax advisors regarding the application of the new law in their particular circumstances.

Documents on Display

We are subject to the informational requirements of the Securities Exchange Act of 1934 and, in accordance with these requirements, file reports and information statements and other information with the SEC. These reports and information statements and other information filed by us with the SEC can be inspected and copied at the public reference room of the SEC at 100 F Street, N.E., Washington, D.C. 20549.

In reviewing the agreements included as exhibits to this annual report, please remember they are included to provide you with information regarding their terms and are not intended to provide any other factual or disclosure information about us or the other parties to the agreements.

The agreements may contain representations and warranties by each of the parties to the applicable agreement. These representations and warranties have been made solely for the benefit of the other parties to the applicable agreement and:

 

 

 

should not in all instances be treated as categorical statements of fact, but rather as a way of allocating the risk to one of the parties if those statements prove to be inaccurate;

 

 

 

have been qualified by disclosures that were made to the other party in connection with the negotiation of the applicable agreement, which disclosures are not necessarily reflected in the agreement;

 

189


Table of Contents
 

 

may apply standards of materiality in a way that is different from what may be viewed as material to you or other investors; and

 

 

 

were made only as of the date of the applicable agreement or such other date or dates as may be specified in the agreement and are subject to more recent developments.

Accordingly, these representations and warranties may not describe the actual state of affairs as of the date they were made or at any other time.

Item 11 -Qualitative and Quantitative Disclosures About Market Risk

See “Item 5 — Operating and Financial Review and Prospects – Qualitative and Quantitative Market Disclosure – Our Derivative Financial Instruments.”

Item 12 - Description of Securities Other than Equity Securities

 

12A.

Debt Securities

Not applicable.

 

12B.

Warrants and Rights

Not applicable.

 

12C.

Other Securities

Not applicable.

 

12D.

American Depositary Shares

Depositary Fees and Charges

Under the terms of the Deposit Agreement for CEMEX, S.A.B. de C.V.’s ADSs, an ADS holder may have to pay the following service fees to the depositary:

 

Services

 

Fees

Issuance of ADSs upon deposit of eligible securities

 

Up to 5¢ per ADS issued.

Surrender of ADSs for cancellation and withdrawal of deposited securities

 

Up to 5¢ per ADS surrendered.

Exercise of rights to purchase additional ADSs

 

Up to 5¢ per ADS issued.

Distribution of cash (i.e., upon sale of rights and other entitlements)

 

Up to 2¢ per ADS held.

 

190


Table of Contents

An ADS holder also is responsible to pay fees and expenses incurred by the ADS depositary and taxes and governmental charges including, but not limited to:

 

 

 

transfer and registration fees charged by the registrar and transfer agent for eligible and deposited securities, such as upon deposit of eligible securities and withdrawal of deposited securities;

 

 

 

expenses incurred for converting foreign currency into Dollars;

 

 

 

expenses for cable, telex and fax transmissions and for delivery of securities;

 

 

 

expenses incurred in connection with compliance with exchange control regulations and other applicable regulatory requirements;

 

 

 

fees and expenses incurred in connection with the delivery of deposited securities; and

 

 

 

taxes and duties upon the transfer of securities, such as when eligible securities are deposited or withdrawn from deposit.

We have agreed to pay some of the other charges and expenses of the ADS depositary. Note that the fees and charges that a holder of ADSs is required to pay may vary over time and may be changed by us and by the ADS depositary. ADS holders will receive notice of the changes. The fees described above may be amended from time to time.

Depositary Payments for the Year Ended December 31, 2009

In 2009, we received approximately U.S.$1.8 million from our Depositary Bank, Citibank, N.A., to reimburse us for contributions towards our investor relations activities (including but not limited to investor meetings, conferences, and fees to investor relations service vendors), and other miscellaneous expenses related to the listing of our ADSs on the NYSE.

 

191


Table of Contents

PART II

Item 13 - Defaults, Dividend Arrearages and Delinquencies

None.

Item 14 - Material Modifications to the Rights of Security Holders and Use of Proceeds

None.

Item 15 - Controls and Procedures

Disclosure Controls and Procedures

We maintain a system of disclosure controls and procedures designed to provide reasonable assurance that information required to be disclosed in the reports that we file under the Exchange Act is recorded, processed, summarized and reported within the time periods specified in the SEC’s rules and forms, and that such information is communicated to our management, including our chief executive officer and executive vice president of planning and finance, to allow timely decisions regarding required disclosure.

Our chief executive officer and executive vice president of planning and finance have evaluated the effectiveness of our disclosure controls and procedures (as such term is defined in Rules 13a-15(e) and 15d-15(e) under the Exchange Act). Based on such evaluation, such officers have concluded that our disclosure controls and procedures are effective as of December 31, 2009.

Annual Report on Internal Control Over Financial Reporting

Our management is responsible for establishing and maintaining adequate internal control over financial reporting, as such term is defined in the rules promulgated under the Exchange Act. Internal control over financial reporting is a process designed to provide reasonable assurance regarding the reliability of our financial reporting and the preparation of financial statements for external reporting purposes in accordance with generally accepted accounting principles. Because of its inherent limitations, internal control over financial reporting is not intended to provide absolute assurance that a misstatement of our financial statements would be prevented or detected.

Under the supervision and with the participation of our management, including our chief executive officer and principal financial and accounting officers, we conducted an evaluation of the effectiveness of our internal control over financial reporting based on the framework in “Internal Control — Integrated Framework” issued by the Committee of Sponsoring Organizations of the Treadway Commission. The evaluation included a review of the documentation of controls, evaluation of the design effectiveness of controls, and testing of the operating effectiveness of controls.

Based on this evaluation, our management has concluded that internal control over financial reporting was effective as of December 31, 2009.

 

192


Table of Contents

KPMG Cárdenas Dosal, S.C., the registered public accounting firm that audited our financial statements included elsewhere in this annual report, has issued an attestation report on our internal control over financial reporting.

Changes in Internal Control Over Financial Reporting

During 2009, we completed the homologation process related to the IT platform in all our operations in the U.S., including our Enterprise Resource Planning system, in order to support our business model. Our management believes this business model improves the efficiency of our operations and financial information process.

We identified no other changes in our internal control over financial reporting during 2009 that have materially affected, or are reasonably likely to materially affect, our internal control over financial reporting.

Item 16A - Audit Committee Financial Expert

Our board of directors has determined that it has at least one “audit committee financial expert” (as defined in Item 16A of Form 20-F) serving on its audit committee. Mr. José Manuel Rincón Gallardo meets the requisite qualifications.

Item 16B - Code of Ethics

We have adopted a written code of ethics that applies to all our senior executives, including our principal executive officer, principal financial officer and principal accounting officer.

You may view our code of ethics in the corporate governance section of our website (www.cemex.com), or you may request a copy of our code of ethics, at no cost, by writing to or telephoning us as follows:

CEMEX, S.A.B. de C.V.

Av. Ricardo Margáin Zozaya #325

Colonia Valle del Campestre

Garza García, Nuevo León, México 66265.

Attn: Luis Hernández

Telephone: (011-5281) 8888-8888

Item 16C - Principal Accountant Fees and Services

Audit Fees: KPMG Cárdenas Dosal, S.C. in Mexico and KPMG firms worldwide charged us approximately Ps205 million in fiscal year 2009 in connection with the professional services rendered for the audit of our annual financial statements and services normally provided by them relating to statutory and regulatory filings or engagements. In fiscal year 2008, KPMG Cárdenas Dosal, S.C. in Mexico and KPMG firms worldwide billed us approximately Ps203 million for these services.

Audit-Related Fees: KPMG Cárdenas Dosal, S.C. in Mexico and KPMG firms worldwide billed us approximately Ps66 million in fiscal year 2009 for assurance and related services reasonably related to the performance of our audit. In fiscal year 2008, KPMG Cárdenas Dosal, S.C. in Mexico and KPMG firms worldwide charged us approximately Ps48 million for audit-related services.

 

193


Table of Contents

Tax Fees: KPMG Cárdenas Dosal, S.C. in Mexico and KPMG firms worldwide charged us approximately Ps11 million in fiscal year 2009 for tax compliance, tax advice and tax planning. KPMG Cárdenas Dosal, S.C. in Mexico and KPMG firms worldwide billed us approximately Ps30 million for tax-related services in fiscal year 2008.

All Other Fees: KPMG Cárdenas Dosal, S.C. in Mexico and KPMG firms worldwide billed us Ps10 million in fiscal year 2009 for products and services other than those comprising audit fees, audit-related fees and tax fees. In fiscal year 2008, KPMG Cárdenas Dosal, S.C. in Mexico and KPMG firms worldwide charged us approximately Ps3 million for products and services in this category. These fees relate mainly to services provided by KPMG to us with respect to our due diligence activities around the world.

Audit Committee Pre-approval Policies and Procedures

Our audit committee is responsible, among other things, for the appointment, compensation and oversight of our external auditors. To assure the independence of our independent auditors, our audit committee pre-approves annually a catalog of specific audit and non-audit services in the categories Audit Services, Audit-Related Services, Tax-Related Services, and Other Services that may be performed by our auditors, as well as the budgeted fee levels for each of these categories. All other permitted services must receive a specific approval from our audit committee. Our external auditor periodically provides a report to our audit committee in order for our audit committee to review the services that our external auditor is providing, as well as the status and cost of those services.

During 2009, none of the services provided to us by our external auditors were approved by our audit committee pursuant to the de minimis exception to the pre-approval requirement provided by paragraph (c)(7)(i)(c) of Rule 2-01 of Regulation S-X.

Item 16D - Exemptions from the Listing Standards for Audit Committees

Not applicable.

Item 16E - Purchases of Equity Securities by the Issuer and Affiliated Purchasers

In connection with our 2005 and 2006 annual shareholders’ meetings held on April 27, 2006, and April 26, 2007, respectively, our shareholders approved stock repurchase programs in an amount of up to Ps6.0 billion (nominal amount) implemented between April 2006 and April 2008. No shares were purchased under these programs.

In connection with our 2007 shareholders’ meeting held on April 24, 2008, our shareholders approved a stock repurchase program in an amount of up to Ps6.0 billion (nominal amount) to be implemented between April 2008 and April 2009. No shares were repurchased under this program.

In connection with our 2008 and 2009 shareholders’ meetings held on April 23, 2009, and April 29, 2010, respectively, no stock repurchase programs were submitted for the approval of our shareholders.

 

194


Table of Contents

Item 16G - Corporate Governance

Section 303A.11 of the New York Stock Exchange (“NYSE”) Listed Company Manual (“LCM”), requires that listed foreign private issuers, such as CEMEX, disclose any significant ways in which their corporate governance practices differ from those followed by U.S. companies under NYSE listing standards.

CEMEX’s corporate governance practices are governed by its bylaws, by the corporate governance provisions set forth in the Ley del Mercado de Valores (the “Mexican Securities Market Law”), the Circular de Emisoras (the “Mexican Regulation for Issuers”) issued by the Comisión Nacional Bancaria y de Valores (the “Mexican Banking and Securities Commission”) and the Reglamento Interior de la Bolsa Mexicana de Valores (the “Mexican Stock Exchange Rules”) (the Mexican Securities Market Law, the Mexican Regulation for Issuers and the Mexican Stock Exchange Rules, collectively the “Mexican Laws and Regulations”), and by applicable U.S. securities laws. CEMEX is also subject to the rules of the NYSE to the extent they apply to foreign private issuers. Except for those specific rules, foreign private issuers are permitted to follow home country practice in lieu of the provisions of Section 303A of the LCM.

CEMEX, on a voluntary basis, also complies with the Código de Mejores Prácticas Corporativas (the “Mexican Code of Best Corporate Practices”) as indicated below, which was promulgated by a committee established by the Consejo Coordinador Empresarial (“Mexican Corporate Coordination Board”). The Mexican Corporate Coordination Board provides recommendations for better corporate governance practices for listed companies in Mexico, and the Mexican Code of Best Corporate Practices has been endorsed by the Mexican Banking and Securities Commission.

The following is a summary of significant ways in which our corporate governance practices differ from those required to be followed by U.S. domestic companies under the NYSE’s listing standards.

 

NYSE LISTING STANDARDS

     

CEMEX CORPORATE GOVERNANCE PRACTICE

303A.01

    

Listed companies must have a majority of independent directors.

    

Pursuant to the Mexican Securities Market Law, we are required to have a board of directors with a maximum of 21 members, 25% of whom must be independent. Determination as to the independence of our directors is made upon their election by our shareholders at the corresponding meeting. Currently, our Board of Directors has 12 members and 3 alternate members, of which more than 25% are independent under the Mexican Securities Market Law.

 

The Mexican Securities Market Law sets forth, in article 26, the definition of “independence,” which differs from the one set forth in Section 303A.02 of the LCM. Generally, under the Mexican Securities Market Law, a director is not independent if such director is an employee or officer of the company or its subsidiaries; an individual that has significant influence over the company or its subsidiaries; a shareholder that is part of a group that controls the company; or, if there exist certain relationships between a company and a director, entities with which the director is associated or family members of the director.

 

195


Table of Contents

NYSE LISTING STANDARDS

     

CEMEX CORPORATE GOVERNANCE PRACTICE

303A.03

   

Non-management directors must meet at

regularly executive sessions without management.

   

Under our bylaws and the Mexican Laws and Regulations, our non-management and independent directors are not required to meet in executive sessions. Our Board of Directors must meet at least once every three months.

303A.04

   

Listed companies must have a nominating/corporate governance committee composed of independent directors.

   

Under our bylaws and the Mexican Laws and Regulations, we are not required to have a nominating committee. We do not have such a committee.

   

Our Corporate Practices Committee operates pursuant to the provisions of the Mexican Securities Market Law and our bylaws. Our Corporate Practices Committee is composed of four independent directors.

   

Our Corporate Practices Committee is responsible for evaluating the performance of our executive officers; reviewing related party transactions; reviewing the compensation paid to executive officers; evaluating any waivers granted to directors or executive officers for their taking of corporate opportunities; and carrying out the activities described under Mexican law.

   

Our Corporate Practices Committee meets as required by our bylaws and by the Mexican Laws and Regulations.

303A.05

   

Listed companies must have a compensation committee composed of independent directors.

   

Under our bylaws and the Mexican Laws and Regulations, we are not required to have a compensation committee. We do not have such committee.

303A.06

   

Listed companies must have an audit committee that satisfies the requirements of Rule 10A-3 under the Exchange Act.

   

Our Audit Committee operates pursuant to the provisions of the Mexican Securities Market Law and our bylaws.

 

Our Audit Committee is composed of four members. According to our by-laws, all of the members must be independent.

   

Our Audit Committee is responsible for evaluating the company’s internal controls and procedures, identifying any material deficiencies it finds; following up with any corrective or preventive measures adopted with respect to the non-compliance with the operation and accounting guidelines and policies; evaluating the performance of the external auditors; describing and valuating those non-audit services rendered by the external auditor; reviewing the company’s financial statements; assessing the effects of any modifications to the accounting policies approved during a fiscal year; overseeing measures adopted as result of any observations made by shareholders, directors, executive officers, employees or any third parties with respect to accounting, internal controls and internal and external audit, as well as any complaints regarding irregularities on management, including anonymous and confidential methods for addressing concerns raised by employees; assuring the execution of resolutions adopted at shareholders’ or board of directors’ meetings.

   

Our Board of Directors has determined that it has an “audit committee financial expert”, for purposes of the Sarbanes-Oxley Act of 2002, serving on its Audit Committee.

 

196


Table of Contents

NYSE LISTING STANDARDS

     

CEMEX CORPORATE GOVERNANCE PRACTICE

   

Our Audit Committee meets as required by our bylaws and by the Mexican Laws and Regulations.

303A.09

   

Listed companies must adopt and disclose corporate governance guidelines.

   

Under our bylaws and the Mexican Laws and Regulations, we are not required to adopt corporate governance guidelines, but, on an annual basis, we file a report with the Bolsa Mexicana de Valores (the “Mexican Stock Exchange”) regarding our compliance with the Mexican Code of Best Corporate Practices.

303A.10

   

Listed companies must adopt and disclose a code of business conduct and ethics for directors, officers and employees, and promptly disclose any waivers of the code for directors or executive officers.

   

We have adopted a written code of ethics that applies to all of employees, including our principal executive officer, principal financial officer and principal accounting officer.

Equity compensation plans

   

Equity compensation plans require shareholder approval, subject to limited exemptions.

   

Shareholder approval is not expressly required under our bylaws for the adoption and amendment of an equity compensation plan. No equity compensation plans have been submitted for approval by our shareholders.

 

197


Table of Contents

PART III

Item 17 - Financial Statements

Not applicable.

Item 18 - Financial Statements

See pages F-1 through F-82, incorporated herein by reference.

Item 19 - Exhibits

 

   1.1

  

Amended and Restated By-laws of CEMEX, S.A.B. de C.V. (a)

   2.1

  

Form of Trust Agreement between CEMEX, S.A.B. de C.V., as founder of the trust, and Banco Nacional de México, S.A. regarding the CPOs. (b)

   2.2

  

Amendment Agreement to the Trust Agreement dated November 21, 2002, between CEMEX, S.A.B. de C.V., as founder of the trust, and Banco Nacional de México, S.A. regarding the CPOs. (c)

   2.3

  

Form of CPO Certificate. (b)

   2.4

  

Form of Second Amended and Restated Deposit Agreement (A and B share CPOs), dated August 10, 1999, among CEMEX, S.A.B. de C.V., Citibank, N.A. and holders and beneficial owners of American Depositary Shares. (b)

   2.4.1

  

Amendment No. 1 to the Second Amended and Restated Deposit Agreement, dated as of July 1, 2005, by and among CEMEX, S.A.B. de C.V., Citibank, N.A., as Depositary, and all holders and beneficial owners from time to time of American Depositary Shares evidenced by American Depositary Receipts issued thereunder, including the form of ADR attached thereto. (j)

   2.4.2

  

Letter Agreement, dated October 12, 2007, by and between CEMEX, S.A.B. de C.V. and Citibank, N.A., as Depositary supplementing the Second Amended and Restated Deposit Agreement, as amended, to enable the Depositary to establish a direct registration system for the ADSs. (j)

   2.4.3

  

Letter Agreement, dated March 30, 2010 by and between CEMEX, S.A.B. de C.V. and Citibank, N.A., as Depositary supplementing the Second Amended and Restated Deposit Agreement, as amended, to set forth the terms upon which CEMEX, S.A.B. de C.V. is to deposit CPOs upon conversion of the 4.875% Subordinated Convertible Notes due 2015 and the Depositary is to issue ADSs upon deposit of such CPOs. (j)

   2.5

  

Form of American Depositary Receipt (included in Exhibit 2.3) evidencing American Depositary Shares. (b)

   2.6

  

Form of Certificate for shares of Series A Common Stock of CEMEX, S.A.B. de C.V. (b)

   2.7

  

Form of Certificate for shares of Series B Common Stock of CEMEX, S.A.B. de C.V. (b)

   4.1

  

€250,000,000 and ¥19,308,000,000 Amended and Restated Term and Revolving Facilities Agreement, originally dated March 30, 2004, amended on October 10, 2006 and April 7, 2009, among CEMEX España, as borrower, Banco Bilbao Vizcaya Argentaria, S.A. and Société Générale, as mandated lead arrangers, and the several banks and other financial institutions named therein, as lenders. (i)

   4.2

  

U.S.$700,000,000 Amended and Restated Credit Agreement, dated June 6, 2005, among CEMEX, S.A.B. de C.V., as borrower and CEMEX México, S.A. de C.V. and Empresas Tolteca de México, S.A. de C.V., as guarantors, Barclays Bank PLC, as issuing bank and documentation agent, ING Bank N.V., as issuing bank, Barclays Capital, as joint bookrunner, and ING Capital LLC, as joint bookrunner and administrative agent. (g)

   4.2.1

  

Amendment No. 1 to U.S.$700,000,000 Amended and Restated Credit Agreement, dated June 21, 2006. (g)

   4.2.2

  

Amendment and Waiver Agreement to U.S.$700,000,000 Amended and Restated Credit Agreement, dated December 1, 2006. (g)

   4.2.3

  

Amendment No. 3 to U.S.$700,000,000 Amended and Restated Credit Agreement, dated May 9, 2007. (g)

   4.2.4

  

Amendment No. 4 to U.S.$700,000,000 Amended and Restated Credit Agreement, dated December 19, 2008. (i)

   4.2.5

  

Amendment No. 5 to U.S.$700,000,000 Amended and Restated Credit Agreement, dated January 22, 2009. (i)

 

198


Table of Contents

   4.3

  

U.S.$2,300,000,000 Amended and Restated Term and Revolving Facilities Agreement, originally dated September 24, 2004, amended on November 8, 2004, February 25, 2005, July 7, 2005, June 30, 2006, December 18, 2008, for CEMEX España, S.A., as borrower, arranged by Citigroup Global Markets Limited and Goldman Sachs International with Citibank International PLC, as agent. (i)

   4.7

  

U.S.$1,200,000,000 Term Credit Agreement, dated May 31, 2005, among CEMEX, S.A.B. de C.V., as borrower, CEMEX México, S.A. de C.V. and Empresas Tolteca de México, S.A. de C.V., as guarantor, Barclays Bank PLC, as administrative agent, Barclays Capital, as joint lead arranger and joint bookrunner, and Citigroup Global Markets Inc., as documentation agent, joint lead arranger and joint bookrunner. (f)

   4.7.1

  

Amendment No. 1 to U.S.$1,200,000,000 Term Credit Agreement, dated June 19, 2006. (g)

   4.7.2

  

Amendment and Waiver Agreement to U.S.$1,200,000,000 Term Credit Agreement, dated November 30, 2006. (g)

   4.7.3

  

Amendment No. 3 to U.S.$1,200,000,000 Term Credit Agreement, dated May 9, 2007. (g)

   4.7.4

  

Amendment No. 4 to U.S.$1,200,000,000 Term Credit Agreement, dated December 19, 2008. (i)

   4.7.5

  

Amendment No. 5 to U.S.$1,200,000,000 Term Credit Agreement, dated January 22, 2009. (i)

   4.8

  

U.S.$700,000,000 Amended and Restated Term and Revolving Facilities Agreement, originally dated June 27, 2005, amended on June 22, 2006, November 30, 2006, December 19, 2008 and January 23, 2009, for New Sunward Holding B.V., as borrower, CEMEX, S.A.B. de C.V., CEMEX México, S.A. de C.V. and Empresas Tolteca De México, S.A. de C.V., as guarantors, arranged by Banco Bilbao Vizcaya Argentaria, S.A., BNP Paribas and Citigroup Global Markets Limited, as mandated lead arrangers and joint bookrunners, the several financial institutions named therein, as Lenders, and Citibank, N.A., as agent. (i)

   4.9

  

Amended and Restated Limited Liability Company Agreement of CEMEX Southeast LLC, dated July 1, 2005, among CEMEX Southeast LLC, CEMEX Southeast Holdings, LLC, Ready Mix USA, Inc. and CEMEX, Inc. (f)

   4.9.1

  

Amendment No. 1 to Amended and Restated Limited Liability Company Agreement of CEMEX Southeast LLC, dated September 1, 2005, among CEMEX Southeast LLC, CEMEX Southeast Holdings, LLC, Ready Mix USA, Inc. and CEMEX, Inc. (f)

   4.10

  

Limited Liability Company Agreement of Ready Mix USA, LLC, dated July 1, 2005, among Ready Mix USA, LLC, CEMEX Southeast Holdings, LLC, Ready Mix USA, Inc. and CEMEX, Inc. (f)

   4.10.1

  

Amendment No. 1 to Limited Liability Company Agreement of Ready Mix USA, LLC, dated September 1, 2005, among Ready Mix USA, LLC, CEMEX Southeast Holdings, LLC, Ready Mix USA, Inc. and CEMEX, Inc. (f)

   4.11

  

Asset and Capital Contribution Agreement, dated July 1, 2005, among Ready Mix USA, Inc., CEMEX Southeast Holdings, LLC, and CEMEX Southeast LLC. (f)

   4.12

  

Asset and Capital Contribution Agreement, dated July 1, 2005, among Ready Mix USA, Inc., CEMEX Southeast Holdings, LLC, and Ready Mix USA, LLC. (f)

   4.13

  

Asset Purchase Agreement, dated September 1, 2005, between Ready Mix USA, LLC and RMC Mid-Atlantic, LLC. (f)

   4.14

  

U.S.$1,200,000,000 Acquisition Facility Agreement, dated October 24, 2006, between CEMEX S.A.B. de C.V., as borrower, CEMEX México, S.A. de C.V. and Empresas Tolteca de México, S.A. de C.V., as guarantors, and BBVA Bancomer, S.A. Institución de Banca Múltiple, Grupo Financiero BBVA Bancomer, as agent. (g)

   4.15

  

U.S.$6,000,000,000 Amended and Restated Acquisition Facilities Agreement, originally dated December 6, 2006, amended on January 27, 2007, December 19, 2008 and January 27, 2009, between CEMEX España, S.A., as borrower, Citigroup Global Markets Limited, The Royal Bank of Scotland PLC, and Banco Bilbao Vizcaya Argentaria, S.A. as mandated lead arrangers and joint bookrunners, as amended on December 21, 2006. (i)

   4.16

  

Debenture Purchase Agreement, dated December 11, 2006, among C5 Capital (SPV) Limited, as issuer, CEMEX S.A.B. de C.V., CEMEX México, S.A. de C.V., New Sunward Holding B.V., New Sunward Holding Financial Ventures B.V., and J.P. Morgan Securities Inc, as representative of the several initial institutional purchasers named therein, in connection with the issuance by C5 Capital (SPV) Limited of U.S.$350,000,000 aggregate principal amount of 6.196% Fixed-to-Floating Rate Callable Perpetual Debentures. (g)

 

199


Table of Contents

   4.17

  

Debenture Purchase Agreement, dated December 11, 2006, among C10 Capital (SPV) Limited, as issuer, CEMEX S.A.B. de C.V., CEMEX México, S.A. de C.V., New Sunward Holding B.V., New Sunward Holding Financial Ventures B.V., and J.P. Morgan Securities Inc, as representative of the several initial institutional purchasers named therein, in connection with the issuance by C10 Capital (SPV) Limited (CEMEX, S.A.B. de C.V.) of U.S.$900,000,000 aggregate principal amount of 6.722% Fixed-to-Floating Rate Callable Perpetual Debentures. (g)

   4.18

  

Note Indenture, Dated as of December 18, 2006, by and among New Sunward Holding Financial Ventures B.V., as issuer, and CEMEX, S.A.B. de C.V., CEMEX Mexico, S.A. de C.V., and New Sunward Holding B.V., as guarantors and the Bank of New York, as trustee, relating to New Sunward Holding Financial Ventures B.V.’s U.S. $350,000,000 Callable Perpetual Dual-Currency Notes. (j)

   4.18.1

  

First Supplemental Note Indenture, dated as of August 10, 2009, by and among New Sunward Holding Financial Ventures B.V., as issuer, and CEMEX, S.A.B. de C.V., CEMEX Mexico, S.A. de C.V., and New Sunward Holding B.V., as guarantors and the Bank of New York, as trustee, supplementing the Note Indenture, dated as of December 18, 2006, among New Sunward Holding Financial Ventures B.V., as issuer, CEMEX, S.A.B. de C.V., CEMEX México, S.A. de C.V. and New Sunward Holding B.V., as guarantors, and The Bank of New York Mellon, as trustee, relating to New Sunward Holding Financial Ventures B.V.’s U.S. $350,000,000 Callable Perpetual Dual-Currency Notes. (j)

   4.18.2

  

Second Supplemental Note Indenture, dated as of May 12, 2010, by and among New Sunward Holding Financial Ventures B.V., as issuer, CEMEX, S.A.B. de C.V., CEMEX México, S.A. de C.V. and New Sunward Holding B.V., as guarantors, The Bank of New York Mellon, as trustee, Swap 5 Capital (SPV) Limited and C5 Capital (SPV) Limited., supplementing the Note Indenture, dated as of December 18, 2006, among New Sunward Holding Financial Ventures B.V., as issuer, CEMEX, S.A.B. de C.V., CEMEX México, S.A. de C.V. and New Sunward Holding B.V., as guarantors, and The Bank of New York Mellon, as trustee, relating to New Sunward Holding Financial Ventures B.V.’s U.S. $350,000,000 Callable Perpetual Dual-Currency Notes. (j)

   4.19

  

Note Indenture, dated as of December 18, 2006, by and among New Sunward Holding Financial Ventures B.V., as issuer, and CEMEX, S.A.B. de C.V., CEMEX Mexico, S.A. de C.V., and New Sunward Holding B.V., as guarantors and the Bank of New York, as trustee, relating to New Sunward Holding Financial Ventures B.V.’s U.S. $900,000,000 Callable Perpetual Dual-Currency Notes. (j)

   4.19.1

  

First Supplemental Note Indenture, dated as of August 10, 2009, by and among New Sunward Holding Financial Ventures B.V., as issuer, and CEMEX, S.A.B. de C.V., CEMEX Mexico, S.A. de C.V., and New Sunward Holding B.V., as guarantors and the Bank of New York, as trustee, supplementing the Note Indenture, dated as of December 18, 2006, among New Sunward Holding Financial Ventures B.V., as issuer, CEMEX, S.A.B. de C.V., CEMEX México, S.A. de C.V. and New Sunward Holding B.V., as guarantors, and The Bank of New York Mellon, as trustee, relating to New Sunward Holding Financial Ventures B.V.’s U.S. $900,000,000 Callable Perpetual Dual-Currency Notes. (j)

   4.19.2

  

Second Supplemental Note Indenture, dated as of May 12, 2010, by and among New Sunward Holding Financial Ventures B.V., as issuer, CEMEX, S.A.B. de C.V., CEMEX México, S.A. de C.V. and New Sunward Holding B.V., as guarantors, The Bank of New York Mellon, as trustee, Swap 10 Capital (SPV) Limited and C10 Capital (SPV) Limited., supplementing the Note Indenture, dated as of December 18, 2006, among New Sunward Holding Financial Ventures B.V., as issuer, CEMEX, S.A.B. de C.V., CEMEX México, S.A. de C.V. and New Sunward Holding B.V., as guarantors, and The Bank of New York Mellon, as trustee, relating to New Sunward Holding Financial Ventures B.V.’s U.S. $900,000,000 Callable Perpetual Dual-Currency Notes. (j)

   4.20

  

Debenture Purchase Agreement, dated February 6, 2007, among C8 Capital (SPV) Limited, as issuer, CEMEX S.A.B. de C.V., CEMEX México, S.A. de C.V., New Sunward Holding B.V., New Sunward Holding Financial Ventures B.V., and J.P. Morgan Securities Inc, as representative of the several initial institutional purchasers named therein, in connection with the issuance by C8 Capital (SPV) Limited of U.S.$750,000,000 aggregate principal amount of 6.640% Fixed-to-Floating Rate Callable Perpetual Debentures. (g)

   4.21

  

Note Indenture, dated as of February 12, 2007, by and among New Sunward Holding Financial Ventures B.V., as issuer, and CEMEX, S.A.B. de C.V., CEMEX Mexico, S.A. de C.V., and New Sunward Holding B.V., as guarantors and the Bank of New York, as trustee, relating to New Sunward Holding Financial Ventures B.V.’s U.S. $750,000,000 Callable Perpetual Dual-Currency Notes. (j)

   4.21.1

  

First Supplemental Note Indenture, dated as of August 10, 2009, by and among New Sunward Holding Financial Ventures B.V., as issuer, and CEMEX, S.A.B. de C.V., CEMEX Mexico, S.A. de C.V., and New Sunward Holding B.V., as guarantors and the Bank of New York, as trustee, supplementing the Note Indenture, dated as of February 12, 2007, among New Sunward Holding Financial Ventures B.V., as issuer, CEMEX, S.A.B. de C.V., CEMEX México, S.A. de C.V. and New Sunward Holding B.V., as guarantors, and The Bank of New York Mellon, as trustee, relating to New Sunward Holding Financial Ventures B.V.’s U.S. $750,000,000 Callable Perpetual Dual-Currency Notes. (j)

 

200


Table of Contents

   4.21.2

  

Second Supplemental Note Indenture, dated as of May 12, 2010, by and among New Sunward Holding Financial Ventures B.V., as issuer, CEMEX, S.A.B. de C.V., CEMEX México, S.A. de C.V. and New Sunward Holding B.V., as guarantors, The Bank of New York Mellon, as trustee, Swap 8 Capital (SPV) Limited and 8 Capital (SPV) Limited., supplementing the Note Indenture, dated as of February 12, 2007, among New Sunward Holding Financial Ventures B.V., as issuer, CEMEX, S.A.B. de C.V., CEMEX México, S.A. de C.V. and New Sunward Holding B.V., as guarantors, and The Bank of New York Mellon, as trustee, relating to New Sunward Holding Financial Ventures B.V.’s U.S. $750,000,000 Callable Perpetual Dual-Currency Notes. (j)

   4.22

  

Trust Deed, dated February 28, 2007, among CEMEX Finance Europe B.V., as issuer, and several institutional purchasers, relating to the issuance by CEMEX Finance Europe B.V. of €900,000,000 aggregate principal amount of 4.75% Notes due 2014. (g)

   4.23

  

Bid Agreement, dated April 9, 2007, among CEMEX, S.A.B. de C.V., CEMEX Australia Pty Ltd and Rinker Group Limited. (g)

   4.24

  

Debenture Purchase Agreement, dated May 3, 2007, among C10-EUR Capital (SPV) Limited, as issuer, CEMEX S.A.B. de C.V., CEMEX México, S.A. de C.V., New Sunward Holding B.V., New Sunward Holding Financial Ventures B.V., and the institutional purchasers named therein, in connection with the issuance by C10-EUR Capital (SPV) Limited of €730,000,000 aggregate principal amount of 6.277% Fixed-to-Floating Rate Callable Perpetual Debentures. (g)

   4.25

  

Note Indenture, dated as of May 9, 2007, by and among New Sunward Holding Financial Ventures B.V., as issuer, and CEMEX, S.A.B. de C.V., CEMEX Mexico, S.A. de C.V., and New Sunward Holding B.V., as guarantors and the Bank of New York, as trustee, relating to New Sunward Holding Financial Ventures B.V.’s U.S. €730,000,000 Callable Perpetual Dual-Currency Notes. (j)

   4.25.1

  

First Supplemental Note Indenture, dated as of August 10, 2009, by and among New Sunward Holding Financial Ventures B.V., as issuer, and CEMEX, S.A.B. de C.V., CEMEX Mexico, S.A. de C.V., and New Sunward Holding B.V., as guarantors and the Bank of New York, as trustee, supplementing the Note Indenture, dated as of May 9, 2007, among New Sunward Holding Financial Ventures B.V., as issuer, CEMEX, S.A.B. de C.V., CEMEX México, S.A. de C.V. and New Sunward Holding B.V., as guarantors, and The Bank of New York Mellon, as trustee, relating to New Sunward Holding Financial Ventures B.V.’s U.S. €730,000,000 Callable Perpetual Dual-Currency Notes. (j)

   4.25.2

  

Second Supplemental Note Indenture, dated as of May 12, 2010, by and among New Sunward Holding Financial Ventures B.V., as issuer, CEMEX, S.A.B. de C.V., CEMEX México, S.A. de C.V. and New Sunward Holding B.V., as guarantors, The Bank of New York Mellon, as trustee, Swap C10-EUR Capital (SPV) Limited and C10-EUR Capital (SPV) Limited., supplementing the Note Indenture, dated as of February 12, 2007, among New Sunward Holding Financial Ventures B.V., as issuer, CEMEX, S.A.B. de C.V., CEMEX México, S.A. de C.V. and New Sunward Holding B.V., as guarantors, and The Bank of New York Mellon, as trustee, relating to New Sunward Holding Financial Ventures B.V.’s U.S. €730,000,000 Callable Perpetual Dual-Currency Notes. (j)

   4.26

  

U.S.$525,000,000 Senior Unsecured Maturity Loan “A” Agreement, dated December 31, 2008, among New Sunward Holding B.V. as borrower, CEMEX S.A.B. de C.V. and CEMEX México, S.A. de C.V., as guarantors, and a group of banks as lenders, HSBC Securities (USA) Inc., Banco Santander S.A. and The Royal Bank of Scotland Plc, as joint lead arrangers and Joint Bookrunners, and ING Capital LLC, as administrative agent. (i)

   4.27.1

  

Amendment No. 1 to U.S.$525,000,000 Senior Unsecured Maturity Loan “A” Agreement, dated January 22, 2009. (i)

   4.27.2

  

U.S.$525,000,000 Senior Unsecured Maturity Loan “B” Agreement, dated December 31, 2008, among New Sunward Holding B.V. as borrower, CEMEX S.A.B. de C.V. and CEMEX México, S.A. de C.V., as guarantors, and a group of banks as lenders, HSBC Securities (USA) Inc., Banco Santander S.A. and The Royal Bank of Scotland Plc, as joint lead arrangers and Joint Bookrunners, and ING Capital LLC, as administrative agent. (i)

   4.27.3

  

Amendment No. 1 to U.S.$525,000,000 Senior Unsecured Maturity Loan “B” Agreement, dated January 22, 2009. (i)

   4.28

  

Forward Transaction (CEMEX Shares) Confirmation, Forward Transaction (NAFTRAC Shares) and Put Option Transaction Confirmation, with Credit Support Annex, each dated April 23, 2008, between Citibank, N.A. and a Mexican trust established by CEMEX on behalf of CEMEX’s Mexican pension fund and certain of CEMEX’s directors and current and former employees. (h)

 

201


Table of Contents

   4.29

  

Structured Transaction, dated June 2008, comprised of: (i) U.S.$500 million Credit Agreement, dated June 25, 2008, among CEMEX, S.A.B. de C.V., as borrower, CEMEX México S.A. de C.V, as guarantor, and Banco Bilbao Vizcaya Argentaria, S.A. New York Branch, as lender; (ii) U.S.$500 million aggregate notional amount of Put Spread Option Confirmations, dated June 3, 2008 and June 5, 2008, between Centro Distribuidor de Cemento, S.A. de C.V. and Banco Santander, S.A., Institución de Banca Múltiple, Grupo Financiero Santander; and (iii) Framework Agreement, dated June 25, 2008, by and among CEMEX, S.A.B. de C.V., CEMEX México S.A. de C.V, Banco Santander (Mexico), S.A., Institución de Banca Múltiple, Grupo Financiero Santander and Banco Bilbao Vizcaya Argentaria, S.A. New York Branch. (h)

   4.30.1

  

Amendment No. 1 to U.S.$500 million Credit Agreement, dated December 18, 2008. (i)

   4.30.2

  

Amendment No. 2 to U.S.$500 million Credit Agreement, dated January 22, 2009. (i)

   4.31

  

U.S.$437,500,000.00 and Ps$ 4,773,282,950.00 Credit Agreement, dated January 27, 2009 among CEMEX, S.A.B. de C.V., as borrower, CEMEX México, S.A. de C.V. and CEMEX Concretos, S.A. de C.V., as guarantors, and a group of banks, as lenders, BBVA Bancomer, S.A., Institución de Banca Múltiple, Grupo Financiero BBVA Bancomer, as administrative agent, and BBVA Bancomer, S.A., Institución De Banca Múltiple, Grupo Financiero BBVA Bancomer, Citigroup Global Markets Inc., HSBC Securities (USA) Inc., Santander Investment Securities Inc., and The Royal Bank of Scotland PLC, each a joint arranger and joint bookrunner. (i)

   4.32

  

U.S$617,500,000 and €587,500,000 Facilities Agreement dated January 27, 2009, and among CEMEX España, S.A., as the obligors and original guarantors; Banco Santander, S.A. and The Royal Bank of Scotland PLC, as coordinators, financial institutions, as lenders; and The Royal Bank of Scotland PLC, as agent. (i)

   4.33

  

Financing Agreement for CEMEX, S.A.B. de C.V., dated August 14, 2009, with the financial institutions and noteholders named therein as Participating Creditors and Citibank International plc acting as Administrative Agent

and Wilmington Trust (London) Limited acting as Security Agent. (j)

   4.33.1

  

Amendment Agreement, dated December 1, 2009, between CEMEX, S.A.B. de C.V. acting for itself and as agent on behalf of each Obligor and Citibank International plc acting for itself and as Administrative Agent on behalf of the Financing Parties, related to the Financing Agreement, dated August 14, 2009. (j)

   4.33.2

  

Amendment Agreement, dated March 18, 2010, between CEMEX, S.A.B. de C.V. acting for itself and as agent on behalf of each Obligor and Citibank International plc acting for itself and as Administrative Agent on behalf of the Financing Parties, related to the Financing Agreement, dated August 14, 2009. (j)

   4.34

  

Omnibus Amendment and Waiver Agreement, dated August 14, 2009, by and among CEMEX, S.A.B. de C.V., New Sunward Holding B.V. CEMEX Materials, LLC, as borrowers, CEMEX México, S.A. de C.V., Empresas Tolteca de México, S.A. de C.V., CEMEX Concretos, S.A. de C.V., CEMEX España, S.A. as guarantors, the financial institutions listed therein in their capacities as lenders under certain Existing Agreements (as defined therein) and the financial institutions listed in therein in their capacity as administrative agents under certain Existing Agreements. (j)

   4.35

  

Intercreditor Agreement, dated August 14, 2009, by and among Citibank International plc as Administrative Agent, The Participating Creditors (as named therein), CEMEX, S.A.B. de C.V. and certain of its subsidiaries as Original Borrowers, Original Guarantors and Original Security Providers, and Wilmington Trust (London) Limited acting as Security Agent and others. (j)

   4.35.1

  

Amendment Agreement, dated December 1, 2009, between CEMEX, S.A.B. de C.V. acting for itself and as agent on behalf of each Obligor and Citibank International plc acting for itself and as Administrative Agent on behalf of the Financing Parties and Wilmington Trust (London) Limited acting as Security Agent, relating to the Intercreditor Agreement, dated August 14, 2009. (j)

   4.36

  

Consolidated Amended and Restated Note Purchase Agreement, dated August 14, 2009, relating to CEMEX España Finance LLC’s U.S.$882,407,495.57 8.91% Senior Notes, Series A, due 2014 and ¥1,185,389,696.06 6.625% Senior Notes, Series B, due 2014. (j)

   4.37

  

Amended and Restated Consolidated Note Guarantee, dated August 14, 2009, relating to CEMEX España Finance LLC’s U.S.$882,407,495.57 8.91% Senior Notes, Series A, due 2014 and ¥1,185,389,696.06 6.625% Senior Notes, Series B, due 2014. (j)

   4.38

  

Deed of Pledge of Registered Shares, dated August 14, 2009, by and among CEMEX Dutch Holdings B.V., Sunward Holdings B.V., Sunward Acquisitions N.V., CEMEX International Finance Company, Corporación Gouda S.A. de C.V, Mexcement Holdings S.A. de C.V, New Sunward Holding B.V, and Wilmington Trust (London) Limited as Security Agent concerning the she shares of New Sunward Holding B.V. (j)

 

202


Table of Contents

   4.38.1

  

Deed of Supplemental Pledge of Registered Shares, dated October 23, 2009, by and among CEMEX Dutch Holdings B.V., Sunward Holdings B.V., Sunward Acquisitions N.V., CEMEX International Finance Company, Corporación Gouda S.A. de C.V,, Mexcement Holdings S.A. de C.V, New Sunward Holding B.V, and Wilmington Trust (London) Limited as Security Agent concerning the she shares of New Sunward Holding B.V. (j)

   4.39

  

Share Pledge Agreement, dated August 14, 2009, by and among CEMEX S.A.B. de C.V., CEMEX México, S.A. de C.V. , Interamerican Investments Inc., Empresas Tolteca de México, S.A. de C.V. as Pledgors and Wilmington Trust (London) Limited as Security Agent concerning 99.57% of the shares of CEMEX Trademarks Holding Ltd. (j)

   4.40

  

Deed of Pledge of Registered Shares, dated September 4, 2009, by and among CEMEX S.A.B. de C.V., CEMEX México, S.A. de C.V. , Interamerican Investments Inc., Empresas Tolteca de México, S.A. de C.V. as Pledgors and Wilmington Trust (London) Limited as Security Agent concerning 99.57% of the shares of CEMEX Trademarks Holding Ltd. (j)

   4.41

  

Irrevocable Mexican Security Trust Agreement, dated September 3, 2009, CEMEX, S.A.B. de C.V., Empresas Tolteca de México, S.A. de C.V., Impra Café, S.A. de C.V., Interamerican Investments, Inc., CEMEX México, S.A. de C.V., and Centro Distribuidor de Cemento, S.A. de C.V., as settlors; CEMEX México, S.A. de C.V., Centro Distribuidor de Cemento, S.A. de C.V., Mexcement Holdings, S.A. de C.V. and Corporación Gouda, S.A. de C.V., as issuers; Banco Nacional de México, S.A., Integrante del Grupo Financiero Banamex, División Fiduciaria, in its capacity as trustee; and Wilmington Trust (London) Limited, on its own behalf and in its capacity as Security Agent. (j)

   4.41.1

  

Accession Letter, dated December 14, 2009, among CEMEX, S.A.B. de C.V., Empresas Tolteca de México, S.A. de C.V., Impra Café, S.A. de C.V., Interamerican Investments, Inc., CEMEX México, S.A. de C.V., and Centro Distribuidor de Cemento, S.A. de C.V, Banco Nacional de México, S.A., Integrante del Grupo Financiero Banamex, División Fiduciaria, and Wilmington Trust (London) Limited, relating to CEMEX Finance LLC’s U.S.$1,250,000,000 of 9.50% senior secured notes due December 14, 2016, and €350,000,000 of 9.625% senior secured notes due December 14, 2017, guaranteed by CEMEX SAB, CEMEX México, Tolteca, CEMEX Concretos, S.A. de C.V., CEMEX España, S.A., CEMEX Corp. and New Sunward Holding B.V. (j)

   4.41.2

  

Accession Letter, dated January 19, 2010, among CEMEX, S.A.B. de C.V., Empresas Tolteca de México, S.A. de C.V., Impra Café, S.A. de C.V., Interamerican Investments, Inc., CEMEX México, S.A. de C.V., and Centro Distribuidor de Cemento, S.A. de C.V, Banco Nacional de México, S.A., Integrante del Grupo Financiero Banamex, División Fiduciaria, and Wilmington Trust (London) Limited, relating to CEMEX Finance LLC’s US$500,000,000.00 of 9.50% senior secured notes due December 14, 2016, guaranteed by CEMEX SAB, CEMEX México, Tolteca, CEMEX Concretos, S.A. de C.V., CEMEX España, S.A., CEMEX Corp. and New Sunward Holding B.V. (j)

   4.41.3

  

Accession Letter, dated May 12, 2010, among CEMEX, S.A.B. de C.V., Empresas Tolteca de México, S.A. de C.V., Impra Café, S.A. de C.V., Interamerican Investments, Inc., CEMEX México, S.A. de C.V., and Centro Distribuidor de Cemento, S.A. de C.V, Banco Nacional de México, S.A., Integrante del Grupo Financiero Banamex, División Fiduciaria, and Wilmington Trust (London) Limited, relating to CEMEX España, S.A., acting through its Luxembourg Branch’s, US$1,067,665,000 of 9.25% senior secured notes due 2020, and €115,346,000 of 8.875% senior secured notes due 2017. (j)

   4.42

  

Underwriting Agreement, dated September 22, 2009, by and among CEMEX, S.A.B. de C.V. and J.P Morgan Securities Inc, Citigroup Global Markets Inc., and Santander Investment Securities, as Representatives of the several Underwriters listed in Schedule 1 thereto, relating to CEMEX, S.A.B. de C.V.’s 975,000,000 CPOs. (j)

   4.43

  

Underwriting Agreement, dated September 22, 2009, by and among Acciones y Valores Banamex, S.A. de C.V., Casa de Bolsa, a company of Grupo Financiero Banamex,, J.P. Morgan Casa de Bolsa, S.A. de C.V., J.P. Morgan Grupo Financiero , Casa de Bolsa Santander, S.A. de C.V., Grupo Financiero Santander, Casa de Bolsa BBVA Bancomer, S.A. de C.V., Grupo Financiero BBVA Bancomer, and HSBC Casa de Bolsa, S.A. de C.V., Grupo Financiero HSBC , CEMEX, S.A.B. de C.V., Centro Distribuidor de Cemento, S.A. de C.V., Empresas Tolteca de Mexico, S.A. de C.V. and Petrocemex, S.A. de C.V, relating to CEMEX, S.A.B. de C.V.’s 1,495,000,000 CPOs. (j)

   4.44

  

Share Pledge Agreement, dated September 29, 2009, by and among New Sunward Holding B.V., CEMEX, S.A.B. de C.V., Sunward Acquisitions N.V. as Pledgors, Wilmington Trust (London) Limited, as Security Agent and the Secured Parties concerning the shares of CEMEX España, S.A. (j)

 

203


Table of Contents

   4.44.1

  

Accession Deed, dated December 2, 2009, issued by The Bank of New York Mellon, as Trustee, and CEMEX España, S.A., concerning the shares of CEMEX España, S.A. relating to the issuance by CEMEX Finance LLC of U.S.$1,250,000,000 9.5% Senior Secured Notes due 2016. (j)

   4.44.2

  

Accession Deed, dated December 14, 2009, issued by The Bank of New York Mellon, as Trustee, and CEMEX España, S.A., concerning the shares of CEMEX España, S.A. relating to the issuance by CEMEX Finance LLC of €350,000,000 9.625% Senior Secured Notes due 2017. (j)

   4.44.3

  

Accession Deed, dated January 19, 2010, issued by The Bank of New York Mellon, as Trustee, and CEMEX España, S.A., concerning the shares of CEMEX España, S.A. relating to the issuance by CEMEX Finance LLC of U.S.$500,000,000 9.50% Senior Secured Notes due 2016. (j)

   4.44.4

  

Accession Deed, dated May 12, 2010, concerning the shares of CEMEX España, S.A., issued by The Bank of New York Mellon, as Trustee, and CEMEX España, S.A., relating to the issuance of U.S.$1,067,665,000 aggregate principal amount of 9.25% U.S. Dollar-Denominated Senior Secured Notes Due 2020 and €115,346,000 aggregate principal amount of the 8.875% Euro-Denominated Senior Secured Notes due 2017. (j)

   4.45

  

Underwriting Agreement (Contrato de Colocación), dated as of December 3, 2009, by and among CEMEX, S.A.B. de C.V. as issuer, Casa de Bolsa Santander, S.A. de C.V., Grupo Financiero Santander, HSBC Casa de Bolsa, S.A. de C.V., Grupo Financiero HSBC, Acciones y Valores Banamex, S.A. de C.V., Casa de Bolsa, Integrante del Grupo Financiero Banamex, Casa de Bolsa BBVA Bancomer, S.A. de C.V., Grupo Financiero BBVA, as underwriters in connection with the issuance by CEMEX, S.A.B. de C.V. of Mandatory Convertible Bonds. (j)

   4.46

  

Purchase Agreement, dated December 9, 2009, between CEMEX Finance LLC, as issuer, the Note Guarantors party thereto and several institutional purchasers named therein, in connection with the issuance by CEMEX Finance LLC of U.S.$1,250,000,000 9.5% Senior Secured Notes due 2016. (j)

   4.47

  

Purchase Agreement, dated December 9, 2009, between CEMEX Finance LLC, as issuer, the Note Guarantors party thereto and several institutional purchasers named therein, in connection with the issuance by CEMEX Finance LLC of €350,000,000 9.625% Senior Secured Notes Due 2017. (j)

   4.48

  

Indenture dated December 10, 2009, by and among CEMEX, S.A.B. de C.V., as issuer, Banco Mercantil de Norte Sociedad Anonima, Institución de Banca Múltiple, Grupo Financiero Banorte, as common representative and calculation agent in connection with the issuance by CEMEX, S.A.B. de C.V., of Mandatory Convertible Bonds. (j)

   4.49

  

Indenture, dated December 14, 2009, among CEMEX Finance LLC, the Note Guarantors party thereto and the Bank of New York Melon, as Trustee relating to the issuance by CEMEX Finance LLC of € 350,000,000 9.625% Senior Secured Notes Due 2017. (j)

   4.50

  

Indenture, dated December 14, 2009, among CEMEX Finance LLC, the Note Guarantors party thereto and the Bank of New York Melon, as Trustee relating to the issuance by CEMEX Finance LLC of U.S.$1,250,000,000

9.5% Senior Secured Notes due 2016. (j)

   4.50.1

  

Supplemental Indenture No. 1, dated January 19, 2010, among CEMEX Finance LLC, the Note Guarantors party thereto, and The Bank of New York Mellon, as trustee relating to the issuance by CEMEX Finance LLC of U.S.$500,000,000 9.5% Senior Secured Notes due 2016. (j)

   4.51

  

Purchase Agreement, dated January 13, 2010, among CEMEX Finance LLC, as issuer, and several institutional purchasers named therein, in connection with the issuance by CEMEX Finance LLC of U.S.$500,000,000

9.50% Senior Secured Notes due 2016. (j)

   4.52

  

Purchase Agreement, dated March 24, 2010, among CEMEX, S.A.B. de C.V. as issuer, and several institutional purchasers named therein, in connection with the issuance by CEMEX, S.A.B. de C.V. of U.S.$715,000,000 4.875% Convertible Subordinated Notes due 2015. (j)

   4.53

  

Master Terms and Conditions Agreement, dated March 24, 2010, by and between Citibank, N.A. and CEMEX, S.A.B. de C.V., relating to the capped call transaction entered into in connection with issuance by CEMEX, S.A.B. de C.V. of U.S.$715,000,000 aggregate principal amount of 4.875% Convertible Subordinated Notes due 2015. (j)

   4.54

  

Indenture, dated March 30, 2010, among CEMEX, S.A.B. de C.V., The Bank of New York Mellon, as trustee, and The Bank of New York Mellon, S.A., Institución De Banca Múltiple, as Mexican Trustee with respect to the issuance by CEMEX, S.A.B. de C.V.of $715,000,000 aggregate principal amount of 4.875% Convertible Subordinated Notes due 2015. (j)

 

204


Table of Contents

   4.55

  

Security Agreement, dated March 30, 2010, by and between Citibank, N.A. and CEMEX, S.A.B. de C.V. relating to the capped call transaction entered into in connection with issuance by CEMEX, S.A.B. de C.V. of U.S.$715,000,000 aggregate principal amount of 4.875% Convertible Subordinated Notes due 2015. (j)

   4.56

  

Collateral Agreement, dated March 30, 2010, among Citibank, N.A., CEMEX, S.A.B. de C.V. and Banco Nacional de México, S.A., Integrante del Grupo Financiero Banamex, División Fiduciaria relating to the capped call transaction entered into in connection with issuance by CEMEX, S.A.B. de C.V. of U.S.$715,000,000 aggregate principal amount of 4.875% Convertible Subordinated Notes due 2015.(j)

   4.57

  

Amended and Restated Dealer Manager Agreement, dated May 6, 2010, among CEMEX, S.A.B. de C.V., CEMEX México, S.A. de C.V., New Sunward Holding B.V., New Sunward Holding Financial Ventures, B.V., CEMEX España acting through its Luxembourg branch, J.P Morgan Securities Inc., J.P. Morgan Securities Ltd., Citigroup Global Markets Inc, Citigroup Global Markets Ltd., C5 Capital (SPV) Ltd., C8 Capital (SPV) Ltd., C10 Capital (SPV) Ltd., and C-10 Capital (SPV) Ltd. (collectively, the Capital SPVs) in connection with the offers to exchange any and all of the outstanding fixed-to-floating rate callable perpetual debentures, issued by the Capital SPVs, for 9.25% U.S. Dollar-denominated senior secured notes due 2020, in the case of the USD Exchange Offers and 8.875% Euro-denominated senior secured notes due 2017, issued by CEMEX España, S.A., acting through its Luxembourg branch. (j)

   4.58

  

Indenture, dated May 12, 2010, among CEMEX España acting through its Luxembourg branch, as issuer, CEMEX, S.A.B. de C.V., CEMEX México, S.A. de C.V. and New Sunward Holding B.V., as guarantors, and The Bank of New York Mellon, as trustee, with respect to the issuance of U.S.$1,067,665,000 aggregate principal amount of 9.25% U.S. Dollar-Denominated Senior Secured Notes Due 2020 and €115,346,000 aggregate principal amount of the 8.875% Euro-Denominated Senior Secured Notes Due 2017. (j)

   8.1

  

List of subsidiaries of CEMEX, S.A.B. de C.V. (j)

 12.1

  

Certification of the Principal Executive Officer of CEMEX, S.A.B. de C.V. pursuant to Section 302 of the Sarbanes-Oxley Act of 2002. (j)

 12.2

  

Certification of the Principal Financial Officer of CEMEX, S.A.B. de C.V. pursuant to Section 302 of the Sarbanes-Oxley Act of 2002. (j)

 13.1

  

Certification of the Principal Executive and Financial Officers of CEMEX, S.A.B. de C.V. pursuant to 18 U.S.C. Section 1350, as adopted pursuant to Section 906 of the Sarbanes-Oxley Act of 2002. (j)

 14.1

  

Consent of KPMG Cárdenas Dosal, S.C. to the incorporation by reference into the effective registration statements of CEMEX, S.A.B. de C.V. under the Securities Act of 1933 of their report with respect to the consolidated financial statements of CEMEX, S.A.B. de C.V., which appears in this Annual Report on Form 20-F. (j)

 

(a)

Incorporated by reference to Post-Effective Amendment No. 4 to the Registration Statement on Form F-3 of CEMEX, S.A.B. de C.V. (Registration No. 333-11382), filed with the Securities and Exchange Commission on August 27, 2003.

 

(b)

Incorporated by reference to the Registration Statement on Form F-4 of CEMEX, S.A.B. de C.V. (Registration No. 333-10682), filed with the Securities and Exchange Commission on August 10, 1999.

 

(c)

Incorporated by reference to the 2002 annual report on Form 20-F of CEMEX, S.A.B. de C.V. filed with the Securities and Exchange Commission on April 8, 2003.

 

(d)

Incorporated by reference to the 2003 annual report on Form 20-F of CEMEX, S.A.B. de C.V. filed with the Securities and Exchange Commission on May 11, 2004.

 

(e)

Incorporated by reference to the 2004 annual report on Form 20-F of CEMEX, S.A.B. de C.V. filed with the Securities and Exchange Commission on May 27, 2005.

 

(f)

Incorporated by reference to the 2005 annual report on Form 20-F of CEMEX, S.A.B. de C.V. filed with the Securities and Exchange Commission on June 8, 2006.

 

(g)

Incorporated by reference to the 2006 annual report on Form 20-F of CEMEX, S.A.B. de C.V. filed with the Securities and Exchange Commission on June 27, 2007.

 

(h)

Incorporated by reference to the 2007 annual report on Form 20-F of CEMEX, S.A.B. de C.V. filed with the Securities and Exchange Commission on June 30, 2008.

 

205


Table of Contents

(i)

Incorporated by reference to the 2008 annual report on Form 20-F of CEMEX, S.A.B. de C.V. filed with the Securities and Exchange Commission on June 30, 2009.

 

(j)

Filed herewith.

In reviewing the agreements included as exhibits to this annual report, please remember they are included to provide you with information regarding their terms and are not intended to provide any other factual or disclosure information about us or the other parties to the agreements.

The agreements may contain representations and warranties by each of the parties to the applicable agreement. These representations and warranties have been made solely for the benefit of the other parties to the applicable agreement and:

 

 

 

should not in all instances be treated as categorical statements of fact, but rather as a way of allocating the risk to one of the parties if those statements prove to be inaccurate;

 

 

 

have been qualified by disclosures that were made to the other party in connection with the negotiation of the applicable agreement, which disclosures are not necessarily reflected in the agreement;

 

 

 

may apply standards of materiality in a way that is different from what may be viewed as material to you or other investors; and

 

 

 

were made only as of the date of the applicable agreement or such other date or dates as may be specified in the agreement and are subject to more recent developments.

Accordingly, these representations and warranties may not describe the actual state of affairs as of the date they were made or at any other time.

 

206


Table of Contents

SIGNATURES

CEMEX, S.A.B. de C.V. hereby certifies that it meets all of the requirements for filing on Form 20-F and that it has duly caused and authorized the undersigned to sign this annual report on its behalf.

 

CEMEX, S.A.B. de C.V.

By: 

 

/s/ Lorenzo H. Zambrano

 

Name: 

 

Lorenzo H. Zambrano

 

Title:

 

Chief Executive Officer

Date: June 30, 2010


Table of Contents

INDEX TO AUDITED CONSOLIDATED FINANCIAL STATEMENTS

 

   Page

CEMEX, S.A.B. de C.V. and subsidiaries:

  

Independent Auditors’ Report—KPMG Cárdenas Dosal, S.C.

  F-2

Internal Control Report of Independent Registered Public Accounting Firm—KPMG Cárdenas Dosal, S.C.

  F-3

Audited Consolidated Balance Sheets as of December 31, 2009 and 2008

  F-4

Audited Consolidated Income Statements for the years ended December 31, 2009, 2008 and 2007

  F-5

Audited Consolidated Statements of Cash Flows for the years ended December 31, 2009 and 2008

  F-6

Audited Consolidated Statement of Changes in Financial Position for the year ended December 31, 2007

  F-7

Audited Statements of Changes in Stockholders’ Equity for the years ended December  31, 2009, 2008 and 2007

  F-8

Notes to the Audited Consolidated Financial Statements

  F-9

 

F-1


Table of Contents

REPORT OF INDEPENDENT REGISTERED PUBLIC ACCOUNTING FIRM

The Board of Directors and Stockholders

CEMEX, S.A.B. de C.V.:

We have audited the accompanying consolidated balance sheets of CEMEX, S.A.B. de C.V. and subsidiaries (the Company) as of December 31, 2009 and 2008, and the related consolidated income statements and consolidated statements of stockholders’ equity for the years ended December 31, 2009, 2008 and 2007, and the consolidated statements of cash flows for the years ended December 31, 2009 and 2008, and the consolidated statement of changes in financial position for the year ended December 31, 2007. These consolidated financial statements are the responsibility of the Company’s management. Our responsibility is to express an opinion on these consolidated financial statements based on our audits.

We conducted our audits in accordance with the standards of the Public Company Accounting Oversight Board (United States) and with auditing standards generally accepted in Mexico. Those standards require that we plan and perform the audit to obtain reasonable assurance about whether the financial statements are free of material misstatement and are prepared in accordance with Mexican Financial Reporting Standards. An audit includes examining, on a test basis, evidence supporting the amounts and disclosures in the financial statements. An audit also includes assessing the accounting principles used and significant estimates made by management, as well as evaluating the overall financial statement presentation. We believe that our audits provide a reasonable basis for our opinion.

In our opinion, the consolidated financial statements referred to above present fairly, in all material respects, the financial position of CEMEX, S.A.B. de C.V. and subsidiaries as of December 31, 2009 and 2008, and the results of their operations and the changes in their stockholders’ equity for each of the years ended December 31, 2009, 2008 and 2007, their cash flows for the years ended December 31, 2009 and 2008 and changes in their financial position for the year ended December 31, 2007, in conformity with Mexican Financial Reporting Standards.

Mexican Financial Reporting Standards vary in certain significant respects from U.S. generally accepted accounting principles. Information relating to the nature and effect of such differences is presented in note 25 to the consolidated financial statements.

We also have audited, in accordance with the standards of the Public Company Accounting Oversight Board (United States), CEMEX, S.A.B. de C.V. and subsidiaries’ internal control over financial reporting as of December 31, 2009, based on criteria established in Internal Control – Integrated Framework issued by the Committee of Sponsoring Organizations of the Treadway Commission (COSO), and our report dated June 25, 2010 expressed an unqualified opinion on the effectiveness of the Company’s internal control over financial reporting.

KPMG Cárdenas Dosal, S.C.

 

/s/ Celin Zorrilla Rizo

Monterrey, N.L., Mexico

June 25, 2010

 

F-2


Table of Contents

INTERNAL CONTROL REPORT OF INDEPENDENT REGISTERED PUBLIC ACCOUNTING FIRM

The Board of Directors and Stockholders

CEMEX, S.A.B. de C.V.:

We have audited CEMEX, S.A.B. de C.V. and subsidiaries’ (the Company) internal control over financial reporting as of December 31, 2009, based on criteria established in Internal Control– Integrated Framework issued by the Committee of Sponsoring Organizations of the Treadway Commission (COSO). CEMEX, S.A.B. de C.V.’s management is responsible for maintaining effective internal control over financial reporting and for its assessment of the effectiveness of internal control over financial reporting, included in the accompanying Annual Report on Internal Control over Financial Reporting. Our responsibility is to express an opinion on the Company’s internal control over financial reporting based on our audit.

We conducted our audit in accordance with the standards of the Public Company Accounting Oversight Board (United States). Those standards require that we plan and perform the audit to obtain reasonable assurance about whether effective internal control over financial reporting was maintained in all material respects. Our audit included obtaining an understanding of internal control over financial reporting, assessing the risk that a material weakness exists, and testing and evaluating the design and operating effectiveness of internal control based on the assessed risk. Our audit also included performing such other procedures as we considered necessary in the circumstances. We believe that our audit provides a reasonable basis for our opinion.

A company’s internal control over financial reporting is a process designed to provide reasonable assurance regarding the reliability of financial reporting and the preparation of financial statements for external purposes in accordance with generally accepted accounting principles. A company’s internal control over financial reporting includes those policies and procedures that (1) pertain to the maintenance of records that, in reasonable detail, accurately and fairly reflect the transactions and dispositions of the assets of the company; (2) provide reasonable assurance that transactions are recorded as necessary to permit preparation of financial statements in accordance with generally accepted accounting principles, and that receipts and expenditures of the company are being made only in accordance with authorizations of management and directors of the company; and (3) provide reasonable assurance regarding prevention or timely detection of unauthorized acquisition, use, or disposition of the company’s assets that could have a material effect on the financial statements.

Because of its inherent limitations, internal control over financial reporting may not prevent or detect misstatements. Also, projections of any evaluation of effectiveness to future periods are subject to the risk that controls may become inadequate because of changes in conditions, or that the degree of compliance with the policies or procedures may deteriorate.

In our opinion, CEMEX, S.A.B. de C.V. and subsidiaries maintained, in all material respects, effective internal control over financial reporting as of December 31, 2009, based on criteria established in Internal Control – Integrated Framework issued by the Committee of Sponsoring Organizations of the Treadway Commission (COSO).

We also have audited, in accordance with the standards of the Public Company Accounting Oversight Board (United States) and with auditing standards generally accepted in Mexico, the consolidated balance sheets of CEMEX, S.A.B. de C.V. and subsidiaries as of December 31, 2009 and 2008, and the related consolidated income statements and consolidated statements of changes in stockholders’ equity for the years ended December 31, 2009, 2008 and 2007, and the consolidated statements of cash flows for the years ended December 31, 2009 and 2008, and the consolidated statement of changes in financial position for the year ended December 31, 2007, and our report dated June 25, 2010 expressed an unqualified opinion on those consolidated financial statements.

KPMG Cárdenas Dosal, S.C.

 

/s/ Celin Zorrilla Rizo

Monterrey, N.L. Mexico

June 25, 2010

 

F-3


Table of Contents

CEMEX, S.A.B. DE C.V. AND SUBSIDIARIES

Consolidated Balance Sheets

(Millions of Mexican pesos)

 

      December 31,
   Notes  2009  2008
ASSETS      

CURRENT ASSETS

      

Cash and investments

  5  Ps14,104  12,900

Trade receivables less allowance for doubtful accounts

  6   13,383  15,921

Other accounts receivable

  7   9,340  9,537

Inventories, net

  8   17,191  21,215

Other current assets

  9   2,752  3,950

Current assets of discontinued operations

  4B   —    4,672
         

Total current assets

     56,770  68,195
         

NON-CURRENT ASSETS

      

Investments in associates

  10A   11,113  11,893

Other investments and non-current accounts receivable

  10B   21,031  23,809

Property, machinery and equipment, net

  11   258,863  270,281

Goodwill, intangible assets and deferred charges, net

  12   234,509  224,587

Non-current assets of discontinued operations

  4B   —    24,857
         

Total non-current assets

     525,516  555,427
         

TOTAL ASSETS

    Ps  582,286  623,622
         
LIABILITIES AND STOCKHOLDERS’ EQUITY      

CURRENT LIABILITIES

      

Short-term debt including current maturities of long-term debt

  13A  Ps7,393  95,269

Other financial obligations

  13A and D   375  3,462

Trade payables

     18,194  20,778

Other accounts payable and accrued expenses

  14   23,251  30,673

Current liabilities of discontinued operations

  4B   —    2,555
         

Total current liabilities

     49,213  152,737
         

NON-CURRENT LIABILITIES

      

Long-term debt

  13A   203,751  162,805

Other financial obligations

  13B and D   1,715  1,823

Employee benefits

  15   7,458  6,791

Deferred income taxes

  16B   32,642  38,045

Other non-current liabilities

  14   29,937  22,710

Long-term liabilities of discontinued operations

  4B   —    1,444
         

Total non-current liabilities

     275,503  233,618
         

TOTAL LIABILITIES

     324,716  386,355
         

STOCKHOLDERS’ EQUITY

      

Controlling interest:

      

Common stock and additional paid-in capital

  17A   102,761  74,288

Other equity reserves

  17B   28,647  28,730

Retained earnings

  17C   81,056  85,396

Net income

     1,409  2,278
         

Total controlling interest

     213,873  190,692

Non-controlling interest and perpetual debentures

  17D   43,697  46,575
         

TOTAL STOCKHOLDERS’ EQUITY

     257,570  237,267
         

TOTAL LIABILITIES AND STOCKHOLDERS’ EQUITY

    Ps582,286  623,622
         

The accompanying notes are part of these consolidated financial statements.

 

F-4


Table of Contents

CEMEX, S.A.B. DE C.V. AND SUBSIDIARIES

Consolidated Income Statements

(Millions of Mexican pesos, except for earnings per share)

 

          Years ended December 31, 
   Note      2009  2008  2007 

Net sales

  3P   Ps  197,801   225,665   228,152  

Cost of sales

  3Q     (139,672 (153,965 (151,439
               

Gross profit

       58,129   71,700   76,713  

Administrative and selling expenses

       (28,611 (32,262 (32,031

Distribution expenses

       (13,678 (13,350 (13,072
               

Total operating expenses

  3Q     (42,289 (45,612 (45,103
               

Operating income

       15,840   26,088   31,610  

Other expenses, net

  3S     (5,529 (21,403 (2,984
               

Operating income after other expenses, net

       10,311   4,685   28,626  

Comprehensive financing result:

        

Financial expense

  13     (13,513 (10,199 (8,808

Financial income

       385   513   823  

Results from financial instruments

  13     (2,127 (15,172 2,387  

Foreign exchange results

       (266 (3,886 (274

Monetary position result

  3R     415   418   6,890  
               

Comprehensive financing result

       (15,106 (28,326 1,018  

Equity in income of associates

       154   869   1,487  
               

Income (loss) before income tax

       (4,641 (22,772 31,131  

Income tax benefit (expense)

  16     10,566   22,998   (4,474
               

Income before discontinued operations

  4B     5,925   226   26,657  

Discontinued operations

       (4,276 2,097   288  
               

Consolidated net income

       1,649   2,323   26,945  

Non-controlling interest net income

       240   45   837  
               

CONTROLLING INTEREST NET INCOME

     Ps  1,409   2,278   26,108  
               

BASIC EARNINGS PER SHARE OF CONTINUING OPERATIONS

  19   Ps  0.22   0.01   1.16  

Basic earnings per share of discontinued operations

  19   Ps  (0.16 0.09   0.01  

DILUTED EARNINGS PER SHARE OF CONTINUING OPERATIONS

  19   Ps  0.22   0.01   1.16  

Diluted earnings per share of discontinued operations

  19   Ps  (0.16 0.09   0.01  

The accompanying notes are part of these consolidated financial statements.

 

F-5


Table of Contents

CEMEX, S.A.B. DE C.V. AND SUBSIDIARIES

Consolidated Statements of Cash Flows

(Millions of Mexican pesos)

 

        Years ended
December 31,
 
   Notes    2009  2008 

OPERATING ACTIVITIES

      

Consolidated net income

    Ps  1,649   2,323  

Discontinued operations

      (4,276 2,097  
           

Net income from continuing operations

      5,925   226  

Non-cash items:

      

Depreciation and amortization of assets

  11 and 12    20,313   19,699  

Impairment losses

  3S    889   21,125  

Equity in income of associates

  10A    (154 (869

Other expenses (income), net

      9,015   (4,728

Comprehensive financing result

      15,106   28,326  

Income taxes

  16    (10,566 (22,998

Changes in working capital, excluding income taxes

      (2,599 1,299  
           

Net cash flow provided by continuing operations before income taxes

      37,929   42,080  

Income taxes paid in cash

      (4,201 (3,625
           

Net cash flow provided by continuing operations

      33,728   38,455  

Net cash flow provided by discontinued operations

      1,023   2,817  
           

Net cash flows provided by operating activities

      34,751   41,272  
           

INVESTING ACTIVITIES

      

Property, machinery and equipment, net

  11    (6,655 (20,511

Disposal of subsidiaries and associates, net

  10 and 12    21,115   10,845  

Intangible assets and other deferred charges

  12    (8,440 (1,975

Long term assets and others, net

      186   (1,622
           

Net cash flows provided by (used in) investing activities of continuing operations

      6,206   (13,263

Net cash flows used in investing activities of discontinued operations

      (491 (1,367
           

Net cash flows provided by (used in) investing activities

      5,715   (14,630
           

FINANCING ACTIVITIES

      

Issuance of common stock

  17A    23,953   —    

Financial expense paid in cash including the related with perpetual debentures

  17D    (14,607 (11,784

Derivative instruments

      (8,513 (9,909

Dividends paid

  17A    —     (215

Repayment of debt, net

  13A    (35,812 (3,611

Non-current liabilities, net

      (2,795 1,471  
           

Net cash flows used in financing activities of continuing operations

      (37,774 (24,048

Net cash flows provided by financing activities of discontinued operations

      628   359  
           

Net cash flows used in financing activities

      (37,146 (23,689
           

Increase in cash and investments of continuing operations

      2,160   1,144  

Increase in cash and investments of discontinued operations

      1,160   1,809  

Cash conversion effect, net

      (2,116 1,277  

Cash and investments at beginning of year

      12,900   8,670  
           

CASH AND INVESTMENTS AT END OF YEAR

  5  Ps  14,104   12,900  
           

Changes in working capital:

      

Trade receivables, net

    Ps  3,530   3,897  

Other accounts receivable and other assets

      510   825  

Inventories

      3,911   (630

Trade payables

      (2,422 (2,931

Other accounts payable and accrued expenses

      (8,128 138  
           

Changes in working capital, excluding income taxes

    Ps  (2,599)   1,299  
           

The accompanying notes are part of these consolidated financial statements.

 

F-6


Table of Contents

CEMEX, S.A.B. DE C.V. AND SUBSIDIARIES

Consolidated Statement of Changes in Financial Position

(Millions of Mexican pesos)

 

      Year ended
December 31,
 
   Notes  2007 

OPERATING ACTIVITIES

    

Controlling interest net income

    Ps26,108  

Non cash items:

    

Depreciation of property, machinery and equipment

  11   14,876  

Amortization of intangible assets and deferred charges

  12   2,790  

Impairment of assets

  8,11 and 12   195  

Pensions and other postretirement benefits

  15   995  

Deferred income taxes

  16   (427

Deferred employees’ statutory profit sharing

     25  

Equity in income of associates

  9A   (1,487

Non-controlling interest

     837  
       

Net resources provided by operating activities

     43,912  

Changes in working capital, excluding acquisition effects:

    

Trade receivables, net

     2,837  

Other accounts receivable and other assets

     422  

Inventories

     (1,185

Trade payables

     (566

Other accounts payable and accrued expenses

     205  
       

Net change in working capital

     1,713  
       

Net resources provided by operating activities

     45,625  
       

FINANCING ACTIVITIES

    

Proceeds from debt, net, excluding debt assumed through business acquisitions

     114,065  

Decrease of treasury shares owned by subsidiaries

     158  

Dividends paid

     (6,636

Issuance of common stock under stock dividend elections and stock option programs

     6,399  

Issuance of perpetual debentures, net of coupons paid

  17D   16,981  

Other financing activities, net

     (618
       

Net resources provided by financing activities

     130,349  
       

INVESTING ACTIVITIES

    

Property, machinery and equipment, net

  11   (21,779

Investment in subsidiaries and associates

  9A and 12   (146,663

Non-controlling interest

     (1,166

Goodwill, intangible assets and other deferred charges

  12   (1,408

Other investments and monetary foreign currency effect

     (14,782
       

Net resources used in investing activities

     (185,798
       

Decrease in cash and investments

     (9,824

Cash and investments at beginning of year

     18,494  
       

CASH AND INVESTMENTS AT END OF YEAR

  5  Ps8,670  
       

The accompanying notes are part of these consolidated financial statements.

 

F-7


Table of Contents

CEMEX, S.A.B. DE C.V. AND CEMEX, S.A.B. DE C.V. AND SUBSIDIARIES

Statement of Changes in Stockholders’ Equity

(Millions of Mexican pesos)

 

   Note  Common stock  Additional paid-
in capital
  Other equity
reserves
  Retained
earnings
  Total
controlling
interest
  Non-controlling
interest
  Total stockholders’
equity
 

Balance at December 31, 2006

    Ps 4,113  56,982  (91,244 180,776   150,627   22,484   173,111  

Results from holding non-monetary assets

  17B   —    —    (13,910 —     (13,910 —     (13,910

Currency translation of foreign subsidiaries

  17B   —    —    2,927   —     2,927   —     2,927  

Hedge derivative financial instruments

  13   —    —    (117 —     (117 —     (117

Deferred income tax recognized directly in equity

  16   —    —    (427 —     (427 —     (427

Net income

     —    —    —     26,108   26,108   837   26,945  
                         

Comprehensive income for the period

     —    —    (11,527 26,108   14,581   837   15,418  

Dividends (Ps0.28 pesos per share)

  17A   —    —    —     (6,636 (6,636 —     (6,636

Issuance of common stock

  17A   2  6,397  —     —     6,399   —     6,399  

Treasury shares owned by subsidiaries

  17   —    —    44   —     44   —     44  

Issuance and effects of perpetual debentures

  17D   —    —    (1,847 —     (1,847 18,828   16,981  

Changes in non-controlling interest

  17D   —    —    —     —     —     (1,164 (1,164
                         

Balance at December 31, 2007

     4,115  63,379  (104,574 200,248   163,168   40,985   204,153  

Currency translation of foreign subsidiaries

  17B   —    —    30,987   —     30,987   —     30,987  

Hedge derivative financial instruments

  13   —    —    (297 —     (297 —     (297

Deferred income tax recognized directly in equity

  16   —    —    558   —     558   —     558  

Net income

     —    —    —     2,278   2,278   45   2,323  
                         

Comprehensive income for the period

     —    —    31,248   2,278   33,526   45   33,571  

Adoption of Mexican Financial Reporting Standards

     —    —    104,640   (107,843 (3,203 —     (3,203

Dividends (Ps0.29 pesos per share)

  17A   —    —    —     (7,009 (7,009 —     (7,009

Issuance of common stock

  17A   2  6,792  —     —     6,794   —     6,794  

Treasury shares owned by subsidiaries

  17   —    —    12   —     12   —     12  

Issuance and effects of perpetual debentures

  17D   —    —    (2,596 —     (2,596 8,025   5,429  

Changes in non-controlling interest

  17D   —    —    —     —     —     (2,480 (2,480
                         

Balance at December 31, 2008

     4,117  70,171  28,730   87,674   190,692   46,575   237,267  

Currency translation of foreign subsidiaries

  17B   —    —    (741 —     (741 —     (741

Hedge derivative financial instruments

  13   —    —    450   —     450   —     450  

Deferred income tax recognized directly in equity

  16   —    —    941   —     941   —     941  

Net income

     —    —    —     1,409   1,409   240   1,649  
                         

Comprehensive income for the period

     —    —    650   1,409   2,059   240   2,299  

Adoption of Mexican Financial Reporting Standards

  3N   —    —    —     (2,245 (2,245 —     (2,245

Dividends

  17A   —    —    —     (4,373 (4,373 —     (4,373

Issuance of common stock

  17A   10  18,840  —     —     18,850   —     18,850  

Treasury shares owned by subsidiaries

  17   —    9,623  —     —     9,623   —     9,623  

Issuance and effects of convertible securities

  17B   —    —    1,971   —     1,971   —     1,971  

Issuance and effects of perpetual debentures

  17D   —    —    (2,704 —     (2,704 (1,636 (4,340

Changes in non-controlling interest

  17D   —    —    —     —     —     (1,482 (1,482
                         

Balance at December 31, 2009

    Ps 4,127  98,634  28,647   82,465   213,873   43,697   257,570  
                         

The accompanying notes are part of these consolidated financial statements.

 

F-8


Table of Contents

CEMEX, S.A.B. DE C.V. AND SUBSIDIARIES

Notes to Consolidated Financial Statements

As of December 31, 2009, 2008 and 2007

(Millions of Mexican pesos)

 

1.

DESCRIPTION OF BUSINESS

CEMEX, S.A.B. de C.V. is a Mexican corporation, a holding company (parent) of entities whose main activities are oriented to the construction industry, through the production, marketing, distribution and sale of cement, ready-mix concrete, aggregates and other construction materials. CEMEX is a public stock corporation with variable capital (S.A.B. de C.V.) organized under the laws of the United Mexican States, or Mexico.

CEMEX, S.A.B. de C.V. was founded in 1906 and was registered with the Mercantile Section of the Public Register of Property and Commerce in Monterrey, N.L., Mexico in 1920 for a period of 99 years. In 2002, this period was extended to the year 2100. The shares of CEMEX, S.A.B. de C.V. are listed on the Mexican Stock Exchange (“MSE”) as Ordinary Participation Certificates (“CPOs”). Each CPO represents two series “A” shares and one series “B” share of common stock of CEMEX, S.A.B. de C.V. In addition, CEMEX, S.A.B. de C.V. shares are listed on the New York Stock Exchange (“NYSE”) as American Depositary Shares or “ADSs” under the symbol “CX.” Each ADS represents ten CPOs.

The terms “CEMEX, S.A.B. de C.V.” or the “Parent Company” used in these accompanying notes to the financial statements refer to CEMEX, S.A.B. de C.V. without its consolidated subsidiaries. The terms the “Company” or “CEMEX” refer to CEMEX, S.A.B. de C.V. together with its consolidated subsidiaries. The issuance of the consolidated financial statements was authorized by the Company’s management on January 29, 2010, and they will be submitted for approval in the next stockholders’ meeting.

 

2.

OUTSTANDING EVENTS DURING 2009

CEMEX CONCLUDES GLOBAL FINANCING AGREEMENT

As detailed in note 13A, on August 14, 2009, CEMEX entered into a Financing Agreement with its major creditors (“the Financing Agreement”), which extended the maturity of approximately 14,961 million dollars of syndicated and bilateral loans and private placement obligations. The Financing Agreement contains several restrictive covenants and limitations detailed in note 13A, including restrictions on CEMEX’s ability to incur additional debt, enter into acquisitions or make investments in joint ventures (in each case, subject to negotiated baskets, exceptions and carve-outs), and a requirement to apply any cash on hand in excess of 650 million dollars, for any period for which it is being calculated, to prepay debt. Likewise, as part of the Financing Agreement, CEMEX is also prohibited from making aggregate capital expenditures in excess of 600 million dollars in 2009 (plus an additional 50 million U.S. dollars contingency to account for currency fluctuations and certain additional costs and expenses), 700 million dollars in 2010 and 800 million dollars beginning in 2011 and each year thereafter until the debt under the Financing Agreement has been repaid in full. This Financing Agreement completed a partial debt renegotiation made on January 27, 2009.

On December 10, 2009, CEMEX completed its offer to exchange promissory notes (Certificados Bursátiles) issued in Mexico (“CBs”) with maturities between 2010 and 2012, into mandatorily convertible securities for approximately Ps4,126 (315 million dollars). The securities issued are mandatorily convertible into CEMEX’s CPOs and are scheduled to mature in ten years. In accordance with Mexican Financial Reporting Standards (“MFRS”), approximately 50% of the new issuance represented an increase in stockholders’ equity (notes 13A and 17A).

In addition, in order to prepay a portion of the amounts due in 2011 under the Financing Agreement, on December 14, 2009, CEMEX completed the issuance of US dollar-denominated and Euro-denominated notes for an aggregate amount of approximately 1,750 million dollars, which are scheduled to mature in 7 and 8 years, respectively (note 13A and 23).

EQUITY OFFERING

On September 28, 2009, through a global offering in Mexico and the United States, CEMEX sold CPOs and ADSs for an aggregate amount of approximately 1,782 million dollars (note 17A). Pursuant to the Financing Agreement, the net proceeds obtained from the global equity offering were used to repay debt.

SALE OF AUSTRALIAN ASSETS

As described in note 4B, on October 1, 2009, CEMEX completed the sale of its entire Australian assets for approximately 2,020 million Australian dollars (approximately 1,700 million dollars). CEMEX used the proceeds obtained from the sale primarily for the repayment of debt under the requirements of the Financing Agreement. The consolidated income statements present the results of operations of the Australian assets, net of income tax, for the nine-month period ended September 30, 2009, the twelve-month period ended December 31, 2008 and the six-month period ended December 31, 2007 in a single line item as “Discontinued operations.” Accordingly, the consolidated statement of cash flows for the year ended December 31, 2008 was reclassified.

 

3.

SIGNIFICANT ACCOUNTING POLICIES

 

A)

BASIS OF PRESENTATION AND DISCLOSURE

The Parent Company-only financial statements and their accompanying notes (Schedule I), complementary to CEMEX’s consolidated financial statements, are presented herein to comply with requirements to which the CEMEX, S.A.B. de C.V. is subject as an independent legal entity.

The financial statements are prepared in accordance with MFRS issued by the Mexican Board for Research and Development of Financial Reporting Standards (“CINIF”), which recognized the effects of inflation on the financial information until December 31, 2007. Changes in inflationary accounting effective beginning on January 1, 2008 are detailed below.

 

F-9


Table of Contents

CEMEX, S.A.B. DE C.V. AND SUBSIDIARIES

Notes to Consolidated Financial Statements – (Continued)

As of December 31, 2009, 2008 and 2007

(Millions of Mexican pesos)

 

Inflationary accounting

Beginning on January 1, 2008, according to MFRS B-10, “Inflation Effects” (“MFRS B-10”), the financial statements subject to restatement are those related to an entity whose functional currency corresponds to a country in which the cumulative inflation rate over the preceding three years equals or exceeds 26% (i.e., a high-inflation environment). Until 2007, inflationary accounting was applied to all CEMEX subsidiaries regardless of the inflation level of their respective countries. Designation of a country as operating in a high-inflation environment takes place at the end of each year, and inflation restatement is applied prospectively. During 2009, CEMEX restated the financial statements of its subsidiaries in Egypt, Nicaragua, Latvia and Costa Rica, and during 2008, the financial statements of the Company’s subsidiaries in Costa Rica and Venezuela were restated.

Beginning in 2008, MFRS B-10 eliminated the restatement of the financial statements for the period as well as the comparative financial statements for prior periods into constant amounts as of the most recent balance sheet date. In addition, beginning in 2008, the amounts in the income statements, the statements of cash flows and the statement of changes in stockholders’ equity have been presented in nominal pesos. The amounts in the income statement, the statement of changes in financial position and the statement of changes in stockholders’ equity for 2007 are presented in constant pesos as of December 31, 2007, the last date in which inflationary accounting was applied to all subsidiaries. The restatement adjustments as of the date that the inflationary accounting was discontinued are part of the carrying amounts. Pursuant to MFRS B-10, beginning in 2008, when moving back from a low-inflation to a high-inflation environment, the initial restatement factor should consider the cumulative inflation since the last time in which inflationary accounting was applied.

Upon adoption of new MFRS B-10 on January 1, 2008, the result for holding non-monetary assets as of December 31, 2007 accrued in “Other equity reserves” (note 17B) was reclassified to “Retained earnings” representing a decrease in this caption of approximately Ps97,722.

Statement of cash flows

Based on MFRS B-2, “Statement of cash flows” (“MFRS B-2”), beginning in 2008, the statement of cash flows was incorporated as part of the basic financial statements. This statement presents cash inflows and outflows in nominal currency, replacing the statement of changes in financial position, which included inflation effects and unrealized foreign exchange effects. Pursuant to MFRS B-2, CEMEX presents statements of cash flows for 2009 and 2008, and the statement of changes in financial position for 2007, as originally reported, in constant pesos as of December 31, 2007. Considering the classification of CEMEX’s operations in Australia as discontinued operations, for comparison purposes the statement of cash flows for 2008 was reclassified accordingly. Considering its not comparable information, the originally reported statement of changes in financial position for 2007 was not reclassified.

The statements of cash flows exclude the following transactions that did not represent sources or uses of cash: a) in 2009, the effects of the exchange of CBs into mandatorily convertible securities (note 13A to the consolidated financial statements) which represented a net reduction in debt of Ps2,036 and an increase in stockholders’ equity of Ps1,971 (net of issuance expenses); b) in 2009 and 2008, the increase in stockholders’ equity associated with the capitalization of retained earnings for Ps4,373 and Ps6,794, respectively (note 17A to the consolidated financial statements); and c) in 2009, the increase in stockholders’ equity associated with CPOs issued as part of the executive stock-based compensation for Ps147 (note 17A to the consolidated financial statements). For 2009 and 2008, the statements of cash flows include the financial expenses paid in cash as part of the financing activities.

Definition of terms

When reference is made to pesos or “Ps,” it means Mexican pesos. Except when specific references are made to “earnings per share” and “prices per share”, the amounts in the financial statements and the accompanying notes are stated in millions of pesos. When reference is made to “US$” or dollars, it means millions of dollars of the United States of America (“United States”). When reference is made to “£” or pounds, it means millions of British pounds sterling. When reference is made to “€” or euros, it means millions of the currency in circulation in a significant number of European Union countries.

When it is deemed relevant, certain amounts presented in the notes to the financial statements include between parentheses a translation into dollars, into pesos, or both, as applicable. These translations are provided as informative data and should not be construed as representations that the amounts in pesos or dollars, as applicable, actually represent those peso or dollar amounts could be converted into pesos or dollars at the rate indicated. The translation procedures used are detailed as follows:

 

  

When the amounts between parentheses are the peso and the dollar, it means the disclosed amounts were originated in other currencies. Such amounts were determined by translating the foreign currency figures into dollars using the respective closing exchange rates at year-end, and then translated into pesos using the closing exchange rates of Ps13.09 pesos per dollar in 2009, Ps13.74 pesos per dollar in 2008 and Ps10.92 pesos per dollar in 2007.

 

  

When the amount between parentheses is in dollars, the amount was originated in pesos or other currencies. In 2009 and 2008, such dollar translations were calculated using the closing exchange rates of Ps13.09 and Ps13.74 pesos per dollar for balance sheet amounts, respectively, and using the average exchange rates of Ps13.60 and Ps11.21 pesos for the income statement amounts for 2009 and 2008, respectively. For 2007, the constant peso amounts as of December 31, 2007, were translated using the closing exchange rate as of the same date for balance sheet and income statement accounts. Likewise, when the amount between parentheses is in pesos, the amount was originated in dollars. For 2009 and 2008, translation to pesos was calculated using the closing exchange rates of Ps13.09 and Ps13.74 pesos per dollar for balance sheet accounts, respectively, and the average exchange rates of Ps13.60 and Ps11.21 pesos per dollar for income statement accounts, respectively. In 2007, translation to pesos was calculated using the exchange rate as of December 31, 2007 for balance sheet and income statement accounts.

 

F-10


Table of Contents

CEMEX, S.A.B. DE C.V. AND SUBSIDIARIES

Notes to Consolidated Financial Statements – (Continued)

As of December 31, 2009, 2008 and 2007

(Millions of Mexican pesos)

 

B)PRINCIPLES OF CONSOLIDATION

The consolidated financial statements include those of CEMEX, S.A.B. de C.V. and the entities in which the Parent Company holds, directly or through subsidiaries, more than 50% of their common stock and/or has control. Control exists when CEMEX has the power, directly or indirectly, to govern the administrative, financial and operating policies of an entity in order to obtain benefits from its activities. Balances and operations between related parties are eliminated in consolidation.

Investments in associates are accounted for by the equity method when CEMEX has significant influence, which is generally presumed with an equity interest between 10% and 50% in public companies, and between 25% and 50% in non-public companies, unless it is proven in each specific case that CEMEX has significant influence with a lower percentage. The equity method reflects in the financial statements the investment’s original cost and the proportional interest of the holding company in the associate’s equity and earnings after acquisition, considering, if applicable, the effects of inflation.

Considering the new MFRS B-8, “Consolidated or Combined Financial Statements,” beginning in 2009, the financial statements of joint ventures, which are those entities in which CEMEX and other third-party investors have agreed to exercise joint control, are recorded under the equity method. Until December 31, 2008, financial statements of such joint ventures were consolidated through the proportional integration method, considering CEMEX’s interest in the results of operations, assets and liabilities of such entities, based on International Accounting Standard No. 31, “Interest in Joint Ventures.” No significant effects resulted from the adoption of MFRS B-8 in 2009, considering that CEMEX sold its joint venture investments in Spain during 2008 (note 12A).

 

C)USE OF ESTIMATES

The preparation of financial statements in accordance with MFRS requires management to make estimates and assumptions that affect reported amounts of assets and liabilities and the disclosure of contingent assets and liabilities at the date of the financial statements, as well as the reported amounts of revenues and expenses during the period. These assumptions are reviewed on an ongoing basis using available information. Actual results could differ from these estimates.

The main captions subject to estimates and assumptions include, among others, long-lived assets, allowances for doubtful accounts and inventories, deferred income tax assets, the measurement of financial instruments at fair value, and the assets and liabilities related to employee benefits.

 

D)FOREIGN CURRENCY TRANSACTIONS AND TRANSLATION OF FOREIGN CURRENCY FINANCIAL STATEMENTS

Transactions denominated in foreign currencies are recorded at the exchange rates prevailing on the dates of their execution. Monetary assets and liabilities denominated in foreign currencies are translated into pesos at the exchange rates prevailing at the balance sheet date, and the resulting foreign exchange fluctuations are recognized in earnings, except for exchange fluctuations arising from: 1) foreign currency indebtedness directly related to the acquisition of foreign entities; and 2) fluctuations associated with related parties’ balances denominated in foreign currency that are of a long-term investment nature. These fluctuations are recorded against stockholders’ equity, as part of the foreign currency translation adjustment of foreign subsidiaries (note 17B).

Starting in 2008, the financial statements of foreign subsidiaries, which are determined using the functional currency applicable in each country, are translated to pesos at the closing exchange rate for balance sheet accounts and at the average exchange rates of each month for income statement accounts. The corresponding translation adjustment is included within “Other equity reserves” in the balance sheet. Until December 31, 2007, the financial statements of foreign subsidiaries were restated in their functional currency based on the subsidiary country’s inflation rate and subsequently translated by using the foreign exchange rate at the end of the reporting period for balance sheet and income statement accounts.

The following table presents the closing exchange rates used to translate the financial statements of the Company’s main foreign subsidiaries in 2009 and 2008 for balance sheet accounts, in 2007 for balance sheet and income statement accounts, and in 2009 and 2008 the approximate average exchange rates for income statement accounts:

 

   2009  2008  2007

Currency

  Closing  Average  Closing  Average  Closing

United States Dollar

  13.0900  13.6000  13.7400  11.2100  10.9200

Euro

  18.7402  18.9186  19.2060  16.4394  15.9323

British Pound Sterling

  21.1436  21.2442  20.0496  20.4413  21.6926

Colombian Peso

  0.0064  0.0062  0.0061  0.0056  0.0054

Venezuelan Bolivar

  N/A  N/A  N/A  4.8738  5.1000

Egyptian Pound

  2.3823  2.4483  2.4889  2.0578  1.9802

Philippine Peso

  0.2833  0.2845  0.2891  0.2509  0.2645
               

The financial statements of foreign subsidiaries are initially translated from their functional currencies into dollars and subsequently into pesos. Therefore, the foreign exchange rates presented in the table above between the functional currency and the peso represent the exchange rates resulting from this methodology. The peso to U.S. dollar exchange rate used by CEMEX is an average of free market rates available to settle its foreign currency transactions. No significant differences exist, in any case, between the foreign exchange rates used by CEMEX and those exchange rates published by the Mexican Central Bank.

 

F-11


Table of Contents

CEMEX, S.A.B. DE C.V. AND SUBSIDIARIES

Notes to Consolidated Financial Statements – (Continued)

As of December 31, 2009, 2008 and 2007

(Millions of Mexican pesos)

 

E)CASH AND INVESTMENTS (note 5)

The balance in this caption is comprised of available amounts of cash and cash equivalents available for CEMEX’s operations, mainly represented by short-term securities of high liquidity, which are easily convertible into cash, are not subject to significant risks for changes in their values, including overnight investments, which yield fixed returns and have maturities of less than three months from the investment date. Those investments in fixed-income securities are recorded at cost plus accrued interest. Investments in marketable securities are easily convertible into cash and are recorded at market value. Gains or losses resulting from changes in market values and accrued interest are included as part of the Comprehensive Financing Result.

 

F)INVENTORIES (note 8)

Starting in 2008, based on the changes to MFRS B-10, inventories are valued using the lower of their production cost and market value. Until 2007, inventories were valued using the lower of their replacement cost and market value. Production cost may correspond to the latest purchase price, the average price of the last purchases or the last production cost. CEMEX analyzes its inventory balances to determine if, as a result of internal events, such as physical damage, or external events, such as technological changes or market conditions, certain portions of such balances have become obsolete or impaired. When an impairment situation arises, the inventory balance is adjusted to its net realizable value, whereas, if an obsolescence situation occurs, the inventory obsolescence reserve is increased. In both cases, these adjustments are recognized against the results of the period.

 

G)OTHER INVESTMENTS AND NON-CURRENT RECEIVABLES (note 10B)

Other investments and non-current accounts receivable include CEMEX’s collection rights with respect to investments with maturities of more than twelve months as of the balance sheet date. Non-current assets resulting from the valuation of derivative financial instruments, as well as investments in private funds and other investments which are recognized at their estimated fair value as of the balance sheet date, and their changes in valuation are included in the income statement as part of the Comprehensive Financing Result.

 

H)PROPERTY, MACHINERY AND EQUIPMENT (note 11)

Property, machinery and equipment are recognized at their acquisition or construction cost, as applicable. Starting on January 1, 2008, when inflationary accounting is applied during high-inflation periods, such assets should be restated using the factors derived from the general price index of the countries where the assets are held. Until December 31, 2007, property, machinery and equipment were presented at their restated values, using the inflation index of each country, except for those assets of foreign origin which were restated using the inflation index of the fixed assets’ origin country and the variation in the foreign exchange rate between the currency of the country of origin and the functional currency of the country holding the asset.

Depreciation of fixed assets is recognized within “Cost of sales” and “Administrative and selling expenses,” depending on the utilization of the respective assets, and is calculated using the straight-line method over the estimated useful lives of the assets, except for mineral reserves, which are depleted using the units-of-production method. The maximum average useful lives by category of assets are as follows:

 

   Years

Administrative buildings

  38

Industrial buildings

  33

Machinery and equipment in plant

  21

Ready-mix trucks and motor vehicles

  8

Office equipment and other assets

  9
   

For the years ended December 31, 2009, 2008 and 2007, CEMEX capitalized, as part of the historical cost of fixed assets, the Comprehensive Financing Result, which includes interest expense, and until December 31, 2007 or when inflationary accounting is applied during periods of high inflation, the monetary position result, arising from existing debt incurred during the construction or installation period of significant fixed assets, considering CEMEX’s average interest rate and the average balance of investments in process for the period.

Costs incurred in respect of operating fixed assets that result in future economic benefits, such as an extension in their useful lives, an increase in their production capacity or in safety, as well as those costs incurred to mitigate or prevent environmental damage, are capitalized as part of the carrying amount of the related assets. These capitalized costs are depreciated over the remaining useful lives of the related fixed assets. Other costs, including periodic maintenance on fixed assets, are expensed as incurred.

 

I)BUSINESS COMBINATIONS, GOODWILL, OTHER INTANGIBLE ASSETS AND DEFERRED CHARGES (note 12)

In accordance with MFRS B-7, “Business Combinations,” CEMEX applies the following accounting principles following a business acquisition: a) the purchase method is applied as the sole recognition alternative; b) the purchase price is allocated to all assets acquired and liabilities assumed based on their estimated fair values as of the acquisition date; c) intangible assets acquired are identified and recognized at fair value; d) any unallocated portion of the purchase price is recognized as goodwill; and e) goodwill is not amortized and is subject to periodic impairment tests (note 3J).

 

F-12


Table of Contents

CEMEX, S.A.B. DE C.V. AND SUBSIDIARIES

Notes to Consolidated Financial Statements – (Continued)

As of December 31, 2009, 2008 and 2007

(Millions of Mexican pesos)

 

CEMEX capitalizes intangible assets acquired, as well as costs incurred in the development of intangible assets, when future economic benefits associated with the assets are identified and there is evidence of control over such benefits. Intangible assets are presented at their acquisition or development cost, and are restated during high inflation periods to comply with MFRS B-10. Such assets are classified as having a definite or indefinite life; the latter are not amortized since the period cannot be accurately established in which the benefits associated with such intangibles will terminate. Amortization of intangible assets of definite life is calculated under the straight-line method.

Direct costs incurred in debt issuances or borrowings are capitalized and amortized as part of the effective interest rate of each transaction over its maturity. These costs include commissions and professional fees. Direct costs incurred in the development stage of computer software for internal use are capitalized and amortized through the operating results over the useful life of the software, which in average is approximately 5 years.

Pre-operational expenses are recognized in the income statement as they are incurred. Costs associated with research and development activities (“R&D”), performed by CEMEX to create new products and services, as well as to develop processes, equipment and methods to optimize operational efficiency and reduce costs, are recognized in the operating results as incurred. The Technology and Energy departments in CEMEX undertake all significant R&D activities as part of their daily activities. In 2009, 2008 and 2007, total combined expenses of these departments were approximately Ps408 (US$30), Ps348 (US$31) and Ps437 (US$40), respectively.

 

J)IMPAIRMENT OF LONG LIVED ASSETS (notes 11 and 12)

Property, machinery and equipment, intangible assets of definite life and other investments

According to MFRS C-15, “Impairment and disposal of long-lived assets” (“MFRS C-15”), property, machinery and equipment, intangible assets of definite life and other investments are tested for impairment upon the occurrence of factors such as the occurrence of a significant adverse event, changes in the operating environment in which CEMEX operates, changes in projected use or in technology, as well as expectations of lower operating results for each cash generating unit, in order to determine whether their carrying amounts may not be recovered, in which case an impairment loss is recorded in the income statement for the period when such determination is made within “Other expenses, net.” The impairment loss results from the excess of the carrying amount over the net present value of estimated cash flows related to such assets.

Goodwill and intangible assets of indefinite life

Goodwill and other intangible assets of indefinite life are tested for impairment when needed and at least once a year, during the last quarter of the period, by determining the value in use of the reporting units, which consists in the discounted amount of estimated future cash flows to be generated by the reporting units to which those assets relate. CEMEX determines the discounted amount of estimated future cash flows over a period of 5 years, unless a longer period is justified in a specific country considering its economic cycle and the situation of the industry. A reporting unit refers to a group of one or more cash generating units. An impairment loss is recognized if the value in use is lower than the net book value of the reporting unit.

The geographic segments reported by CEMEX (note 4A), each integrated by multiple cash generating units, also represent the reporting units for purposes of testing goodwill for impairment, considering that: a) the operating components that comprise the reported segment have similar economic characteristics; b) the reported segments are the level used by CEMEX to organize and evaluate its activities in its internal information system; c) the homogeneous nature of the items produced and traded in each operative component, which are all used by the construction industry; d) the vertical integration in the value chain of the products comprising each component; e) the type of clients, which are substantially similar in all components; f) the operative integration among components; and g) the compensation system of a specific country is based on the consolidated results of the geographic segment and not on the particular results of the components.

Impairment tests are significantly sensitive, among other factors, to the estimation of future prices of CEMEX’s products, the development of operating expenses, local and international economic trends in the construction industry, the long-term growth expectations in the different markets, as well as the discount rates and the growth rates in perpetuity applied. CEMEX uses specific after-tax discount rates for each reporting unit, which are applied to after-tax cash flows. The amounts of estimated undiscounted future cash flows are significantly sensitive to the growth rate in perpetuity applied. Likewise, the amounts of discounted estimated future cash flows are significantly sensitive to the weighted average cost of capital (discount rate) applied. The higher the growth rate in perpetuity applied, the higher the amount obtained of undiscounted future cash flows by reporting unit. Conversely, the higher the discount rate applied, the lower the amount obtained of discounted estimated future cash flows by reporting unit.

 

K)DERIVATIVE FINANCIAL INSTRUMENTS (notes 13B, C and D)

In compliance with the guidelines established by its Risk Management Committee, CEMEX uses derivative financial instruments (“derivative instruments”), in order to change the risk profile associated with changes in interest rates, the exchange rates of debt, or both; as an alternative source of financing, in connection with CEMEX’s stock option programs, and as hedges of: (i) highly probable forecasted transactions and (ii) CEMEX’s net investments in foreign subsidiaries.

 

F-13


Table of Contents

CEMEX, S.A.B. DE C.V. AND SUBSIDIARIES

Notes to Consolidated Financial Statements – (Continued)

As of December 31, 2009, 2008 and 2007

(Millions of Mexican pesos)

 

CEMEX recognizes derivative financial instruments as assets or liabilities in the balance sheet at their estimated fair values, and the changes in such fair values are recognized in the income statement within “Results from financial instruments” for the period in which they occur, except for hedges of cash flows and the net investment in foreign subsidiaries. Some derivative instruments have been designated as hedges. The accounting rules applied to specific derivative instruments are as follows:

 

a)

Changes in the fair value of interest rate swaps to exchange floating rates for fixed rates, designated and that are effective as hedges of the variability in the cash flows associated with the interest expense of a portion of the debt, are recognized in stockholders’ equity. These effects are reclassified to earnings as the interest expense of the related debt is accrued.

 

b)

Changes in the fair value of foreign currency forwards, designated as hedges of a portion of CEMEX’s net investment in foreign subsidiaries, whose functional currency is different from the peso, are recognized in stockholders’ equity, as part of the foreign currency translation result (notes 3D and 17B). The reversal of the cumulative effect in stockholders’ equity to earnings would take place upon disposal of the foreign investment. When the hedging condition for these instruments is suspended, the subsequent valuation effects are recognized prospectively in the income statement.

 

c)

Changes in the fair value of forward contracts in the Company’s own shares are recognized in the income statement as incurred, including those contracts designated as hedges of executive stock option programs;

 

d)

Changes in the fair value of foreign currency options and forward contracts, negotiated to hedge an underlying firm commitment, are first recognized in stockholders’ equity and are subsequently reclassified to earnings starting when the firm commitment takes place and is recognized in the balance sheet, over the period in which the effects from the hedged item are recognized in the income statement.

 

e)

The valuation effects of interest rate swaps and cross currency swaps (“CCS”) are recognized and presented separately from the related short-term and long-term debt in the balance sheet; consequently, debt associated with the CCS is presented in the currencies originally negotiated. Accrued interest generated by interest rate swaps and CCS is recognized as financial expense in the relevant period, adjusting the effective interest rate of the related debt.

In addition, CEMEX reviews its different contracts to identify the existence of embedded derivatives. Identified embedded derivatives are analyzed to determine if they need to be separated from the host contract, and recognized in the balance sheet as assets or liabilities, applying the same valuation rules used with other derivative instruments.

Derivative instruments are negotiated with institutions with significant financial capacity; therefore, CEMEX believes the risk of non-performance of the obligations agreed to by such counterparties to be minimal. The estimated fair value represents the amount at which a financial asset could be bought or sold, or a financial liability could be extinguished, between willing parties in an arm’s length transaction. Occasionally, there is a reference market that provides the estimated fair value; in the absence of such market, such value is determined by the net present value of projected cash flows or through mathematical valuation models. The estimated fair values of derivative instruments determined by CEMEX and used for valuation, recognition and disclosure purposes in the financial statements and their notes, are supported as well by the confirmations of these values received from the financial counterparties, which act as valuation agents in these transactions.

 

L)PROVISIONS

CEMEX recognizes provisions when it has a legal or constructive obligation resulting from past events, whose resolution would imply cash outflows or the delivery of other resources owned by the Company.

Restructuring (note 14)

CEMEX recognizes a provision for restructuring costs only when the restructuring plans have been properly finalized and authorized by CEMEX’s management, and have been communicated to the third parties involved and/or affected by the restructuring prior to the balance sheet date. These provisions may include costs not associated with CEMEX’s ongoing activities.

Asset retirement obligations (note 14)

CEMEX recognizes a liability for unavoidable obligations, legal or constructive, to restore operating sites upon retirement of tangible long-lived assets at the end of their useful lives. These liabilities represent the net present value of estimated future cash flows to be incurred in the restoration process, and they are initially recognized against the related assets’ book value. The increase to the assets’ book value is depreciated during its remaining useful life. The increase in the liability related to the passage of time is charged to the income statement. Adjustments to the liability for changes in the estimated cash flows or the estimated disbursement period are recognized against fixed assets, and depreciation is modified prospectively.

Asset retirement obligations are related mainly to future costs of demolition, cleaning and reforestation, so that the sites for the extraction of raw materials, the maritime terminals and other production sites are left in acceptable condition at the end of their operation.

Costs related to remediation of the environment (notes 14 and 21)

CEMEX recognizes a provision when it is probable that an environmental remediation liability exists and that it will represent an outflow of resources. The provision represents the estimated future cost of remediation. Provisions for environmental remediation costs are recognized at their nominal value when the time schedule for the disbursement is not clear, or when the economic effect for the passage of time is not significant; otherwise, such provisions are recognized at their discounted values. Reimbursements from insurance companies are recognized as assets only when their recovery is practically certain. In that case, such insurance reimbursement assets are not offset against the provision for remediation costs.

 

F-14


Table of Contents

CEMEX, S.A.B. DE C.V. AND SUBSIDIARIES

Notes to Consolidated Financial Statements – (Continued)

As of December 31, 2009, 2008 and 2007

(Millions of Mexican pesos)

 

Contingencies and commitments (notes 20 and 21)

Obligations or losses related to contingencies are recognized as liabilities in the balance sheet when present obligations exist resulting from past events that are expected to result in an outflow of resources and the amount can be measured reliably. Otherwise, a qualitative disclosure is included in the notes to the financial statements. The effects of long-term commitments established with third parties, such as supply contracts with suppliers or customers, are recognized in the financial statements on the incurred or accrued basis, after taking into consideration the substance of the agreements. Relevant commitments are disclosed in the notes to the financial statements. The Company does not recognize contingent revenues, income or assets.

 

M)EMPLOYEE BENEFITS (note 15)

Employees’ statutory profit sharing

Under new MFRS D-3, “Employee Benefits” (“MFRS D-3”), beginning on January 1, 2008, current and deferred employees’ statutory profit sharing (“ESPS”) is not considered an element of income taxes. Likewise, deferred ESPS shall be calculated applying the ESPS rate to the total temporary differences resulting from comparing the book values and the taxable values for ESPS purposes of assets and liabilities according to applicable legislation. Until December 31, 2007, deferred ESPS was determined considering temporary differences of a non-recurring nature, arising from the reconciliation of net income and the taxable income of the period for ESPS purposes. The cumulative initial effect for the adoption of new MFRS D-3 as of January 1, 2008, represented an expense of approximately Ps2,283, which was included within “Retained earnings”. Current and deferred ESPS is presented within “Other expenses, net”.

Defined contribution plans

The costs of defined contribution pension plans are recognized in the operating results as they are incurred. Liabilities arising from such plans are settled through cash transfers to the employees’ retirement accounts, without generating future obligations.

Defined benefit plans, other postretirement benefits and termination benefits

CEMEX recognizes the costs associated with employees’ benefits for: a) defined benefit pension plans; b) other postretirement benefits, basically comprised of health care benefits, life insurance and seniority premiums, granted pursuant to applicable law or by Company grant; and c) termination benefits, not associated with a restructuring event, which mainly represent ordinary severance payments by law. These costs are recognized in the operating results, as services are rendered, based on actuarial estimations of the benefits’ present value. The actuarial assumptions upon which the Company’s employee benefit liabilities are determined consider the use of real rates (nominal rates discounted by inflation). For certain pension plans, irrevocable trust funds have been created to cover future benefit payments. These assets are valued at their estimated fair value at the balance sheet date.

The actuarial gains and losses (“actuarial results”), which exceed the greater of 10% of the fair value of the plan assets, and 10% of the present value of the plan obligations, the prior service cost and the transition liability, are amortized to the operating results over the employees’ estimated active service life. In accordance with the transition rules of new MFRS D-3, beginning January 1, 2008, the actuarial results, prior service costs and the transition liability recognized as of December 31, 2007, should be amortized to the income statement in a maximum period of five years. The net periodic cost for the years ended December 31, 2009 and 2008 includes a portion of this transition amortization.

The net periodic cost recognized in the operating results includes: a) the increase in the obligation resulting from additional benefits earned by employees during the period; b) interest cost, which results from the increase in the liability by the passage of time; c) the amortization of the actuarial gains and losses, prior service cost and transition liability; and d) the expected return on plan assets for the period. Beginning in 2008, the excess of amortization expense in the net periodic pension cost resulting from the transition rule is recognized within “Other expenses, net.”

 

N)INCOME TAXES (note 16)

According to MFRS D-4, “Accounting for Income Taxes” (“MFRS D-4”), the effects reflected in the income statements for income taxes include the amounts incurred during the period as well as the amounts of deferred income taxes, in both cases determined according to the income tax law applicable to each subsidiary. Consolidated deferred income taxes represent the sum of the amounts determined in each subsidiary under the assets and liabilities method, by applying the enacted statutory income tax rate to the total temporary differences resulting from comparing the book and taxable values of assets and liabilities, taking into account and subject to a recoverability analysis, tax loss carryforwards as well as other recoverable taxes and tax credits. According to MFRS, all items charged or credited directly in stockholders’ equity are recognized net of their deferred income tax effects. The effect of a change in enacted statutory tax rates is recognized in the income statement for the period in which the change occurs and is officially enacted.

For the recognition of deferred tax assets derived from net operating losses and their corresponding valuation allowance, CEMEX makes an assessment of: a) the aggregate amount of self-determined tax loss carryforwards included in its income tax returns in each country that CEMEX believes the tax authorities would accept based on available evidence; and b) the likelihood of the recoverability of such tax loss carryforwards prior to their expiration through an analysis of estimated future taxable income. If CEMEX believes that it is more-likely-than-not that the tax authorities would reject a self-determined deferred tax asset, it would decrease its deferred tax assets. Likewise, if CEMEX believes that it would not be able to realize a deferred tax asset for tax loss carryforwards before its expiration, CEMEX would increase its valuation allowance. Both situations would result in additional income tax expense in the income statement for the period in which such determination is made.

 

F-15


Table of Contents

CEMEX, S.A.B. DE C.V. AND SUBSIDIARIES

Notes to Consolidated Financial Statements – (Continued)

As of December 31, 2009, 2008 and 2007

(Millions of Mexican pesos)

 

CEMEX takes into consideration all available positive and negative evidence, including factors such as market conditions, industry analysis, expansion plans, projected taxable income, carryforward periods, current tax structure, potential changes or adjustments in tax structure, tax planning strategies, future reversals of existing temporary differences, etc., in the determination of whether it is more likely than not that such deferred tax assets will ultimately be realized. Likewise, every reporting period, CEMEX analyzes its actual results versus the Company’s estimates, and adjusts, as necessary, its deferred tax asset valuations. If actual results vary from CEMEX’s estimates, the deferred tax asset and/or valuations may be affected and necessary adjustments will be made based on relevant information. Any adjustments recorded will affect CEMEX’s net income in such period.

On January 1, 2008, CEMEX adopted the new MFRS D-4, which: a) transferred the rules pertaining the accounting for current and deferred ESPS to MFRS D-3; b) ratified that a deferred tax asset can only be recognized when it is probable that such tax asset will be recovered against future income tax; c) required the cumulative effect at December 31, 2007 for the initial recognition of deferred income tax effects from the adoption of the assets and liabilities method to be reclassified from “Other equity reserves” to “Retained earnings” (note 3O); and d) eliminated the exception not to calculate deferred income tax for investments in associates. CEMEX recognized the cumulative initial effect as of January 1, 2008 against the caption of “Retained Earnings” in the consolidated stockholders’ equity.

In connection with the new tax law approved in Mexico during November 2009, enacted and published on December 7, 2009 and that is effective beginning January 1, 2010 (note 16A), on December 15, 2009, CINIF issued for its immediate application Interpretation of Financial Reporting Standards 18, “Effects on income taxes arising from the tax reform 2010” (“Interpretation 18”), which establishes the accounting treatment of the tax liability that would be generated by the changes to the tax consolidation regime in Mexico under the new tax law. These changes to the consolidation require entities, among other things, to determine income taxes as if the tax consolidation provisions in Mexico did not exist from 1999 and onward. Interpretation 18 establishes that the portion of the liability related to the tax effects on intercompany dividends, losses on the sale of shares and certain special tax items, should be recognized against retained earnings. Interpretation 18 also establishes that the tax liabilities associated with the tax loss carryforwards used in the tax consolidation of the Mexican subsidiaries should not be offset with deferred tax assets in the balance sheet; therefore, beginning as of December 31, 2009, CEMEX recognizes separately deferred income tax assets and liabilities associated with this concept. The realization of these deferred tax assets is subject to the generation of future taxable income in the controlled subsidiaries that generated the tax loss carryforwards in the past.

 

O)STOCKHOLDERS’ EQUITY

Beginning on January 1, 2008, inflationary accounting was suspended in Mexico during low-inflation periods. Until 2007, stockholders’ equity was restated using the restatement factors that considered the weighted averaged inflation and the changes between the exchange rates of the countries in which CEMEX operates and the Mexican peso. In compliance with Mexican regulations, common stock and additional paid-in capital were restated using the Mexican inflation factor. The corresponding inflation adjustment was included until December 31, 2007 within “Other equity reserves” in the balance sheet.

Common stock and additional paid-in capital (note 17A)

These items represent the value of stockholders’ contributions.

Other equity reserves (note 17B)

This caption groups the cumulative effects of items and transactions that are, temporarily or permanently, recognized directly to stockholders’ equity, and includes the elements of “Comprehensive income for the period,” which is presented in the statement of changes in stockholders’ equity. Comprehensive income includes, in addition to net income, certain changes in stockholders’ equity during a period, not resulting from investments by owners and distributions to owners. The most important items within “Other equity reserves” are as follows:

Items of “Other equity reserves” included within comprehensive financial income:

 

  

Results from holding non-monetary assets until December 31, 2007, which referred to the difference between the revaluation effect of non-monetary assets (inventories, fixed assets, intangible assets) using specific restatement factors, and the effect that would have resulted using inflation-only restatement factors;

 

  

Currency translation effects from the translation of foreign subsidiaries’ financial statements, net of changes in the estimated fair value of foreign currency forward contracts related to net investment in foreign subsidiaries (note 3K), and exchange results from foreign currency debt directly related to the acquisition of foreign subsidiaries, as well as from foreign currency related parties balances that are of a long-term investment nature (note 3D);

 

  

The effective portion of the valuation and liquidation effects from derivative instruments under cash flow hedging relationships, which are recorded temporarily in stockholders’ equity (note 3K); and

 

  

The deferred income tax arising from items whose effects are directly recognized in stockholders’ equity.

 

F-16


Table of Contents

CEMEX, S.A.B. DE C.V. AND SUBSIDIARIES

Notes to Consolidated Financial Statements – (Continued)

As of December 31, 2009, 2008 and 2007

(Millions of Mexican pesos)

 

Items of “Other equity reserves” not included in comprehensive income:

 

  

Effects related to controlling stockholders’ equity for changes or transactions affecting non-controlling interest stockholders in CEMEX’s consolidated subsidiaries;

 

  

Effects attributable to controlling stockholders’ equity for financial instruments issued by consolidated subsidiaries that qualify for accounting purposes as equity instruments, such as the interest expense paid on perpetual debentures;

 

  

The component of equity of mandatorily convertible securities into shares of the Parent Company (note 13A). Upon conversion, this amount will be reclassified to common stock and additional paid-in capital.

 

  

The cancellation of the Parent Company’s shares held by consolidated subsidiaries; and

 

  

Until December 31, 2007, included the cumulative initial effect of deferred income taxes arising from the adoption of the assets and liabilities method.

Retained earnings (note 17C)

Represents the cumulative net results of prior accounting periods, net of dividends declared to stockholders, and includes in 2009 a portion of the liability resulting from changes in the Mexican tax consolidation rules of approximately Ps2,245 (note 3N), and charges for the adoption of new MFRS in 2008 for: a) the reclassification of the accumulated results from holding non-monetary assets (note 3A); b) the reclassification of the cumulative initial deferred income tax effect (note 3N); c) the cumulative initial deferred income tax recognition in investments in associates; and d) the cumulative initial deferred ESPS recognition based on the assets and liabilities method (note 3M), which decreased retained earnings by Ps97,722, Ps6,918, Ps920 and Ps2,283, respectively.

Non-controlling interest and perpetual debentures (note 17D)

Includes the share of non-controlling stockholders in the results and equity of consolidated subsidiaries. Likewise, this caption includes the notional amount of financial instruments (perpetual notes) issued by consolidated entities that qualify as equity instruments because there is: a) no contractual obligation to deliver cash or another financial asset; b) no predefined maturity date; and c) an unilateral option to defer interest payments or preferred dividends for indeterminate periods.

 

P)REVENUE RECOGNITION

CEMEX’s consolidated net sales represent the value, before tax on sales, of products and services sold by consolidated subsidiaries as a result of ordinary activities, after the elimination of transactions between related parties. Revenues are quantified at the fair value of the consideration received or receivable, decreased by any trade discounts or volume rebates granted to customers.

Revenue from the sale of goods and services is recognized upon shipment of products or through goods delivered or services rendered to customers, when there is no condition or uncertainty implying a reversal thereof, and they have assumed the risk of loss. Income generated from trading activities, in which CEMEX acquires finished goods from a third party and subsequently sells the good to another third-party, are recognized on a gross basis, considering that CEMEX assumes the total risk of property on the goods purchased, not acting as agent or commissioner. Costs and expenses incurred in trading activities are recognized within either cost of sales, administrative, selling and distribution expenses, as appropriate.

 

Q)COST OF SALES, ADMINISTRATIVE EXPENSES AND SELLING AND DISTRIBUTION EXPENSES

In 2009 and 2008, cost of sales represents the production cost of inventories at the moment of sale. Until 2007, cost of sales represented the lower of the replacement or production cost of inventories. Such cost of sales includes depreciation, amortization and depletion of assets involved in production, expenses related to storage in producing plants and freight of raw material between plants. Cost of sales excludes expenses related to personnel, equipment and services involved in sale activities, storage of product at points of sales as well as freight of finished product between plants and points of sale, which are recognized within administrative and selling expenses. Likewise, cost of sales excludes freight expenses between points of sales and customers’ facilities, which are recognized within distribution expenses.

The “Administrative and selling expenses” line item in the income statements includes transfer costs from CEMEX’s producing plants to its selling points, as well as costs related to warehousing of products at the selling points. For the years ended December 31, 2009, 2008 and 2007, selling expenses amounted to Ps9,310, Ps11,079 and Ps10,371, respectively. Distribution expenses refer to freight of finished products between points of sale and the customers’ facilities.

 

R)MONETARY POSITION RESULT

The monetary position result, which represents the gain or loss from holding monetary assets and liabilities in high-inflation environments, is determined by applying the inflation rate of the country of each subsidiary in a high-inflation environment to its net monetary position (difference between monetary assets and liabilities). Until December 31, 2007, this effect was determined for all subsidiaries without considering the inflation level.

 

F-17


Table of Contents

CEMEX, S.A.B. DE C.V. AND SUBSIDIARIES

Notes to Consolidated Financial Statements – (Continued)

As of December 31, 2009, 2008 and 2007

(Millions of Mexican pesos)

 

S)OTHER EXPENSES, NET

The caption “Other expenses, net” in the income statement consists primarily of revenues and expenses derived from transactions or events not directly related to CEMEX’s main activity, or which are of an unusual or non-recurring nature. The most significant items included under this caption for the years ended December 31, 2009, 2008 and 2007, were the following:

 

   2009  2008  2007 

Impairment losses (notes 8, 9, 11 and 12)

  Ps (889 (21,125 (195

Restructuring costs (note 14)

   (1,100 (3,141 (1,058

Donations

   (264 (174 (367

Current and deferred ESPS (note 3M)

   (8 2,283   (246

Results from the sale of assets and others, net

   (3,268 754   (1,118
           

Other expenses, net

  Ps  (5,529 (21,403 (2,984
           

 

T)EXECUTIVE STOCK OPTION PROGRAMS (note 18)

Beginning on January 1, 2009, CEMEX applies MFRS D-8, “Share-based payments” (“MFRS D-8”), to recognize its executive stock-based compensation programs. Until December 31, 2008, CEMEX applied International Financial Reporting Standard 2 “Shared-based payments” (“IFRS 2”). There were no effects upon the adoption of MFRS D-8 in 2009. Awards granted to executives are defined as equity instruments, in which services received from employees are settled through the delivery of shares; or as liability instruments, in which the Company incurs a liability by committing to make cash payments to the executives on the exercise date of the awards based on changes in the Company’s own stock (intrinsic value). The cost of equity instruments represents their estimated fair value at the date of grant and is recognized in earnings during the period in which the exercise rights of the employees become vested. In respect of liability instruments, these instruments are valued at their estimated fair value at each reporting date, recognizing the changes in valuation through the income statement. CEMEX determines the estimated fair value of options using the binomial financial option-pricing model.

CEMEX has concluded that the options in its “Fixed program” (note 18A) represent equity instruments considering that services received are settled through the issuance of new shares upon exercise; meanwhile, options granted under its other programs (note 18B, C and D) represent liability instruments.

 

U)EMISSION RIGHTS: EUROPEAN EMISSION TRADING SYSTEM TO REDUCE GREENHOUSE GAS EMISSIONS

CEMEX, as a cement producer, is involved in the European Emission Trading Scheme (“EU ETS”), which aims to reduce carbon-dioxide emissions (“CO2”). Under this directive, governments of the European Union (“EU”) countries grant, currently at nil cost, CO2 emission allowances (“EUAs”). If CO2 emissions were to exceed EUAs received, CEMEX would then be required to purchase the deficit of EUAs in the market, which would represent an additional production cost. The EUAs granted by any member state of the EU can be used to settle emissions in another member state. Consequently, CEMEX manages its portfolio of EUAs held on a consolidated basis for its cement production operations in the EU. In addition, the United Nations environmental agency grants Certified Emission Reductions (“CERs”) to qualified CO2 emission reduction projects. These certificates may be used in specified proportions to settle EUAs obligations with the EU ETS. As of December 31, 2009, CEMEX is developing several projects to reduce CO2 emissions that generate CERs.

CEMEX’s accounting policy to recognize the effects derived from the EU ETS, in the absence of a MFRS or an IFRS that defines an accounting recognition for these schemes, is the following: a) EUAs received from different EU countries are recognized at cost; this presently means at zero value; b) any revenues received from the sale of any surplus of EUAs are recognized, decreasing cost of sales; c) EUAs and/or CERs acquired to hedge current CO2 emissions for the period are recognized at cost as intangible assets, and are amortized to cost of sales during the remaining compliance period; d) EUAs and/or CERs acquired for trading purposes are recognized at cost as financial assets and are restated at their market value as of the balance sheet date, recognizing changes in valuation within “Results from financial instruments”; e) CEMEX accrues a provision against cost of sales when the estimated annual emissions of CO2 are expected to exceed the number of EUAs, net of any benefit in the form of EUAs and/or CERs obtained through exchange transactions; and f) forward purchase and sale transactions of EUAs and/or CERs to hedge deficits, or to dispose of certain surpluses, are treated as contingencies and are recognized at the amount paid or received upon physical settlement; meanwhile, forward transactions entered into for trading purposes are treated as financial instruments and are recognized as assets or liabilities at their estimated fair value. Changes in valuation are recognized within “Results from financial instruments”.

The second phase of the EU ETS began on January 1, 2008, comprising 2008 through 2012. CEMEX expected to receive from the governments an insufficient number of EUAs for the complete phase. Even though there were reductions in some countries of the number of EUAs received as compared to phase one, the combined effect of alternate fuels that help reduce the emission of CO2 and the downturn in production estimates in the European region during the second phase, as a result of the global economic crisis, which deepened beginning in September 2008, has generated an excess of EUAs received over the estimated CO2 emissions during the second phase. From the consolidated surplus, nearly 13.1 million EUAs were sold during 2009 and 2008, with the Company receiving revenues of approximately Ps961 and Ps3,666, respectively, recognized in the cost of sales by decreasing energy costs.

 

F-18


Table of Contents

CEMEX, S.A.B. DE C.V. AND SUBSIDIARIES

Notes to Consolidated Financial Statements – (Continued)

As of December 31, 2009, 2008 and 2007

(Millions of Mexican pesos)

 

As of December 31, 2008, CEMEX had contracts for the sale of 220,000 EUAs to be physically settled in December 2012 and a net aggregate amount of approximately €42 (US$59 or Ps807), as well as contracts for the exchange of EUAs for CERs, to be physically settled in December 2012, having a positive effect on CEMEX of approximately 1 million CERs. During 2009, CEMEX early settled in cash these contracts for the exchange of EUAs for CERs, resulting in no significant gains or losses. In addition, as of December 31, 2008, there were contracts for the sale of approximately 2.5 million EUAs settled during the first quarter of 2009 and the number of EUAs is included in the aggregate amount disclosed in the preceding paragraph. As of December 31, 2007, at the end of phase one of the EU ETS, CEMEX maintained a consolidated excess of EUAs over CO2 emissions. During 2007 CEMEX purchase or sale transactions of EUAs were not significant.

 

V)CONCENTRATION OF CREDIT

CEMEX sells its products primarily to distributors in the construction industry, with no specific geographic concentration within the countries in which CEMEX operates. As of December 31, 2009, 2008 and 2007, no single customer individually accounted for a significant amount of the reported amounts of sales or in the balances of trade receivables. In addition, there is no significant concentration of a specific supplier relating to the purchase of raw materials.

 

W)NEWLY ISSUED FINANCIAL REPORTING STANDARDS

In 2009, the CINIF issued the following MFRS, effective beginning January 1, 2010 or 2011, as indicated below:

MFRS C-1, “Cash and cash equivalents” (“MFRS C-1”)

New MFRS C-1, which supersedes Bulletin C-1, “Cash,” becomes effective beginning January 1, 2010. The main change is, in addition to certain changes to the terminology, the presentation within the caption of “Cash and cash equivalents” in the balance sheet of restricted cash and cash equivalents. CEMEX does not anticipate any material impact as a result of the adoption of new MFRS C-1 in 2010.

MFRS B-5, “Financial information by segments” (“MFRS B-5”)

New MFRS B-5 supersedes Bulletin B-5, “Financial information by segments.” The most significant changes beginning on January 1, 2011 are the following: (i) companies should disclose information by operating segment which is usually used by top management, in addition to the current disclosure of information by products or services and geographical segments; (ii) the requirement that companies disclose information by primary and secondary segments will be eliminated; (iii) a business in pre-operative stage may be considered as an operating segment; (iv) disclosure by segments of financial income and expenses will be required, as well as other components of Comprehensive Financial Result; and (v) disclosure of liabilities by operating segment will be required. CEMEX does not anticipate any material impact as a result of the adoption of new MFRS B-5 in 2011.

MFRS B-9, “Interim Financial Reporting” (“MFRS B-9”)

New MFRS B-9 supersedes Bulletin B-9, “Interim Financial Reporting.” The most significant changes beginning on January 1, 2011 are the following: (i) MFRS B-9 requires the statement of changes in stockholders’ equity and the statement of cash flows in addition to the balance sheet and the income statements; and (ii) requires for all financial statements that information presented for interim periods be compared to the equivalent interim period for the immediate previous year, and in the case of the balance sheet also to be compared to the balance sheet as of the end of the immediate prior year. CEMEX does not anticipate any material impact as a result of the adoption of new MFRS B-9 in 2011.

 

F-19


Table of Contents

CEMEX, S.A.B. DE C.V. AND SUBSIDIARIES

Notes to Consolidated Financial Statements – (Continued)

As of December 31, 2009, 2008 and 2007

(Millions of Mexican pesos)

 

4.SELECTED FINANCIAL INFORMATION BY GEOGRAPHIC OPERATING SEGMENT AND DISCONTINUED OPERATIONS

 

4A)GEOGRAPHIC OPERATING SEGMENTS

Operating segments are defined as the components of an entity oriented to the production and sale of goods and services, which are subject to risks and benefits different from those associated with other business segments. CEMEX operates principally in the construction industry segment through the production, distribution, marketing and sale of cement, ready-mix concrete and aggregates.

CEMEX operates geographically on a regional basis. Each regional manager supervises and is responsible for all the business activities in the countries comprising the region. These activities refer to the production, distribution, marketing and sale of cement, ready-mix concrete and aggregates. The country manager, who is one level below the regional manager in the organizational structure, reports to the regional manager the operating results of the country manager’s business unit, including all the operating sectors. CEMEX’s management internally evaluates the results and performance of each country and region for decision-making purposes, following a vertical integration approach. According to this approach, in the daily operations, management allocates economic resources on a country basis rather than on an operating component basis.

The main indicator used by CEMEX’s management to evaluate the performance of each country is operating EBITDA, which CEMEX defines as operating income plus depreciation and amortization. This indicator, which is presented in the selected financial information by geographic operating segment, is consistent with the information used by CEMEX’s management for decision-making purposes. The accounting policies applied to determine the financial information by geographic operating segment are consistent with those described in note 3. CEMEX recognizes sales and other transactions between related parties based on market values.

Selected income statement information by geographic operating segment for the years ended December 31, 2008 and 2007 has been modified as a result of the presentation of discontinued operations. Information for the years ended December 31, 2009, 2008 and 2007 was as follows:

 

2009

  Net sales
(including
related parties)
  Related parties  Consolidated
net sales
  Operating
income (loss)
  Operating
depreciation
and
amortization
  Operating
EBITDA
 

North America

          

Mexico

  Ps 42,339  (730 41,609  13,965   1,878  15,843  

United States

   38,472   38,472  (6,731 8,505  1,774  

Europe2

          

Spain

   11,308  (127 11,181  1,836   911  2,747  

United Kingdom

   16,126  —     16,126  (481 1,001  520  

Rest of Europe

   46,532  (1,454 45,078  2,827   2,388  5,215  

Central and South America and the Caribbean3

          

Colombia

   6,766  (2 6,764  2,662   406  3,068  

Rest of Central and South America and the Caribbean

   14,031  (1,710 12,321  3,002   1,129  4,131  

Africa and Middle East4

          

Egypt

   8,371  —     8,371  3,335   311  3,646  

Rest of Africa and Middle East

   6,425  —     6,425  715   322  1,037  

Asia 5

          

Philippines

   3,867  (287 3,580  1,180   327  1,507  

Rest of Asia

   2,566  —     2,566  81   148  229  

Others6

   8,334  (3,026 5,308  (6,551 2,987  (3,564
                    

Total

  Ps205,137  (7,336 197,801  15,840   20,313  36,153  
                    

 

F-20


Table of Contents

CEMEX, S.A.B. DE C.V. AND SUBSIDIARIES

Notes to Consolidated Financial Statements – (Continued)

As of December 31, 2009, 2008 and 2007

(Millions of Mexican pesos)

 

Selected income statement information by geographic operating segment – continued.

 

2008

  Net sales
(including
related parties)
  Related parties  Consolidated
net sales
  Operating
income (loss)
  Operating
depreciation
and
amortization
  Operating
EBITDA
 

North America

          

Mexico

  Ps42,856  (1,221 41,635  14,254   1,880  16,134  

United States

   52,040  —     52,040  (111 7,950  7,839  

Europe2

          

Spain

   17,493  (306 17,187  3,883   883  4,766  

United Kingdom

   19,225  —     19,225  (801 986  185  

Rest of Europe

   49,819  (1,332 48,487  3,781   2,833  6,614  

Central and South America and the Caribbean3

          

Venezuela

   4,443  (157 4,286  958   392  1,350  

Colombia

   6,667  (3 6,664  2,235   735  2,970  

Rest of Central and South America and the Caribbean

   13,044  (1,267 11,777  2,622   401  3,023  

Africa and Middle East4

          

Egypt

   5,219  —     5,219  2,104   240  2,344  

Rest of Africa and Middle East

   6,831  —     6,831  494   271  765  

Asia5

          

Philippines

   2,928  (256 2,672  711   283  994  

Rest of Asia

   2,626  —     2,626  27   117  144  

Others6

   12,362  (5,346 7,016  (4,069 2,728  (1,341
                    

Total

  Ps235,553  (9,888 225,665  26,088   19,699  45,787  
                    

 

2007

  Net sales
(including

related parties)
  Related parties  Consolidated
net sales
  Operating
income (loss)
  Operating
depreciation
and
amortization
  Operating
EBITDA
 

North America1

          

Mexico

  Ps41,814  (816 40,998  12,549   1,869  14,418  

United States

   54,607  —     54,607  5,966   6,848  12,814  

Europe2

          

Spain

   23,781  (205 23,576  6,028   889  6,917  

United Kingdom

   22,432  (1 22,431  (446 1,130  684  

Rest of Europe

   47,100  (1,344 45,756  3,281   2,033  5,314  

Central and South America and the Caribbean 3

          

Venezuela

   7,317  (494 6,823  1,971   832  2,803  

Colombia

   6,029  —     6,029  2,038   413  2,451  

Rest of Central and South America and the Caribbean

   10,722  (727 9,995  1,975   839  2,814  

Africa and Middle East4

          

Egypt

   3,723  —     3,723  1,533   232  1,765  

Rest of Africa and Middle East

   4,666  —     4,666  (51 117  66  

Asia5

          

Philippines

   3,173  (405 2,768  851   304  1,155  

Rest of Asia

   2,068  —     2,068  33   83  116  

Others6

   17,872  (13,160 4,712  (4,118 1,553  (2,565
                    

Total

  Ps245,304  (17,152 228,152  31,610   17,142  48,752  
                    

 

F-21


Table of Contents

CEMEX, S.A.B. DE C.V. AND SUBSIDIARIES

Notes to Consolidated Financial Statements – (Continued)

As of December 31, 2009, 2008 and 2007

(Millions of Mexican pesos)

 

All significant balances and transactions between related parties have been eliminated in the preparation of the selected balance sheet information by operating geographic segments. As of December 31, 2009 and 2008, the information was as follows:

 

December 31, 2009

  Investments in
associates
  Other segment
assets
  Total assets  Total liabilities  Net assets by
segment
  Capital
expenditures

North America

           

Mexico

  Ps790  63,995  64,785  13,983  50,802   1,157

United States

   3,025  246,772  249,797  24,479  225,318   817

Europe2

           

Spain

   212  66,701  66,913  8,751  58,162   1,028

United Kingdom

   257  38,074  38,331  17,324  21,007   781

Rest of Europe

   944  56,988  57,932  17,721  40,211   2,446

Central and South America and the Caribbean3

           

Colombia

   —    11,203  11,203  4,530  6,673   66

Rest of Central and South America and the Caribbean

   25  21,648  21,673  4,618  17,055   1,354

Africa and Middle East4

           

Egypt

   —    8,982  8,982  3,979  5,003   324

Rest of Africa and Middle East

   —    10,150  10,150  2,401  7,749   69

Asia5

           

Philippines

   —    8,657  8,657  1,852  6,805   85

Rest of Asia

   —    2,202  2,202  567  1,635   15

Corporate6

   4,925  29,264  34,189  211,426  (177,237 —  

Others6

   935  6,537  7,472  13,085  (5,613 512
                   

Total

  Ps11,113  571,173  582,286  324,716  257,570   8,654
                   

 

December 31, 2008

  Investments in
associates
  Other segment
assets
  Total assets  Total liabilities  Net assets by
segment
  Capital
expenditures

North America

           

Mexico

  Ps731  64,967  65,698  11,805  53,893   5,422

United States

   3,573  274,199  277,772  34,038  243,734   4,265

Europe2

           

Spain

   288  61,277  61,565  23,041  38,524   2,037

United Kingdom

   443  37,437  37,880  16,929  20,951   1,492

Rest of Europe

   911  60,664  61,575  18,154  43,421   5,345

Central and South America and the Caribbean3

           

Venezuela

   —    —    —    —    —     57

Colombia

   —    10,538  10,538  4,206  6,332   220

Rest of Central and South America and the Caribbean

   26  21,741  21,767  4,773  16,994   1,663

Africa and Middle East4

           

Egypt

   —    9,271  9,271  3,018  6,253   646

Rest of Africa and Middle East

   —    11,282  11,282  3,222  8,060   280

Asia5

           

Philippines

   —    8,821  8,821  1,698  7,123   175

Rest of Asia

   —    2,575  2,575  648  1,927   73

Corporate6

   4,443  9,837  14,280  234,042  (219,762 —  

Others6

   1,478  9,591  11,069  26,782  (15,713 1,488
                   

Total7

  Ps11,893  582,200  594,093  382,356  211,737   23,163
                   

Total consolidated liabilities in 2009 and continuing operations in 2008 include debt of Ps211,144 in 2009 and Ps258,074 in 2008. Of such balances, 27% in 2009 and 30% in 2008 is in the Parent Company, 40% and 45% in Spain, 14% in both years in Dutch finance subsidiaries, 15% in 2009 and 4% in 2008 in a finance company in the United States, and 4% in 2009 and 7% in 2008 in other countries.

 

F-22


Table of Contents

CEMEX, S.A.B. DE C.V. AND SUBSIDIARIES

Notes to Consolidated Financial Statements – (Continued)

As of December 31, 2009, 2008 and 2007

(Millions of Mexican pesos)

 

Net sales by sector and geographic segment for the years ended December 31, 2009, 2008 and 2007 were as follows:

 

2009

  Cement  Concrete  Aggregates  Others  Eliminations  Net sales

North America

           

Mexico

  Ps27,991  11,344  1,472  9,952  (9,150 41,609

United States

   13,736  13,773  8,354  8,706  (6,097 38,472

Europe2

           

Spain

   8,448  3,205  985  1,873  (3,330 11,181

United Kingdom

   3,421  5,886  5,576  6,793  (5,550 16,126

Rest of Europe

   12,460  25,783  10,206  5,961  (9,332 45,078

Central and South America and the Caribbean3

           

Colombia

   5,314  2,032  284  672  (1,538 6,764

Rest of Central and South America and the Caribbean

   11,504  3,188  318  1,518  (4,207 12,321

Africa and Middle East4

           

Egypt

   7,604  754  49  88  (124 8,371

Rest of Africa and Middle East

   940  4,970  920  707  (1,112 6,425

Asia5

           

Philippines

   3,850  —    —    17  (287 3,580

Rest of Asia

   739  1,534  168  227  (102 2,566

Others6

   —    —    —    8,335  (3,027 5,308
                   

Total

  Ps  96,007  72,469  28,332  44,849  (43,856 197,801
                   

2008

  Cement  Concrete  Aggregates  Others  Eliminations  Net sales

North America

           

Mexico

  Ps28,666  13,017  1,355  7,597  (9,000 41,635

United States

   17,429  19,601  11,379  17,258  (13,627 52,040

Europe2

           

Spain

   11,900  5,267  1,224  3,526  (4,730 17,187

United Kingdom

   3,773  7,427  6,574  8,208  (6,757 19,225

Rest of Europe

   14,222  27,124  9,815  6,483  (9,157 48,487

Central and South America and the Caribbean3

           

Venezuela

   3,046  1,398  204  106  (468 4,286

Colombia

   4,656  2,340  450  1,159  (1,941 6,664

Rest of Central and South America and the Caribbean

   10,518  3,234  249  810  (3,034 11,777

Africa and Middle East4

           

Egypt

   4,728  485  39  80  (113 5,219

Rest of Africa and Middle East

   —    5,449  799  1,263  (680 6,831

Asia5

           

Philippines

   2,919  —    —    9  (256 2,672

Rest of Asia

   791  1,533  166  229  (93 2,626

Others6

   —    —    —    12,355  (5,339 7,016
                   

Total

  Ps  102,648  86,875  32,254  59,083  (55,195 225,665
                   

 

F-23


Table of Contents

CEMEX, S.A.B. DE C.V. AND SUBSIDIARIES

Notes to Consolidated Financial Statements – (Continued)

As of December 31, 2009, 2008 and 2007

(Millions of Mexican pesos)

 

Net sales by sector and geographic segment – continued.

 

2007

  Cement  Concrete  Aggregates  Others  Eliminations  Net sales

North America1

           

Mexico

  Ps29,221  13,618  1,128  6,745  (9,714 40,998

United States

   20,476  22,675  10,674  12,230  (11,448 54,607

Europe2

           

Spain

   16,007  6,873  1,561  6,379  (7,244 23,576

United Kingdom

   4,366  9,289  7,503  8,695  (7,422 22,431

Rest of Europe

   12,531  25,663  9,499  6,695  (8,632 45,756

Central and South America and the Caribbean3

           

Venezuela

   5,106  2,179  246  321  (1,029 6,823

Colombia

   4,313  2,223  385  1,209  (2,101 6,029

Rest of Central and South America and the Caribbean

   8,551  2,674  139  506  (1,875 9,995

Africa and Middle East4

           

Egypt

   3,430  294  —    32  (33 3,723

Rest of Africa and Middle East

    4,142  —    774  (250 4,666

Asia5

           

Philippines

   3,173  —    —    —    (405 2,768

Rest of Asia

   720  1,026  151  247  (76 2,068

Others6

   —    —    —    17,872  (13,160 4,712
                   

Total

  Ps  107,894  90,656  31,286  61,705  (63,389 228,152
                   

Footnotes to the geographic segment tables presented above:

 

1

In 2007, “United States” includes Rinker’s operations in that country for the period from July 1 to December 31, 2007.

 

2

For the reported periods, the segment “Rest of Europe” refers primarily to operations in Germany, France, Ireland, the Czech Republic, Austria, Poland, Croatia, Hungary and Latvia.

 

3

For the reported periods, the segment “Rest of Central and South America and the Caribbean” includes CEMEX’s operations in Costa Rica, Panama, Puerto Rico, the Dominican Republic, Nicaragua, other countries in the Caribbean, Guatemala, and small ready-mix concrete operations in Jamaica and Argentina. As mentioned in note 12A, in August 2008 the Government of Venezuela nationalized CEMEX’s operations in that country, therefore, Venezuelan operations reported in 2008 refer to the seven-month period ended July 31, 2008.

 

4

The segment “Rest of Africa and Middle East” includes the operations in the United Arab Emirates and Israel.

 

5

For the reported periods, the segment “Rest of Asia” includes the operations in Thailand, Bangladesh, China and Malaysia, and, in 2007, Rinker’s operations in China for the period from July 1 to December 31, 2007.

 

6

These segments refer to: 1) cement trade maritime operations, 2) the subsidiary involved in the development of information technology solutions (Neoris, N.V.), 3) the Parent Company and other corporate entities, and 4) other minor subsidiaries with different lines of business.

 

7

In 2008, the amounts of “Total assets” and “Total liabilities” presented in this table are not directly comparable to the total amounts presented in the corresponding captions of the consolidated balance sheet, due to the presentation of the Australian operations as a discontinued operation.

 

F-24


Table of Contents

CEMEX, S.A.B. DE C.V. AND SUBSIDIARIES

Notes to Consolidated Financial Statements – (Continued)

As of December 31, 2009, 2008 and 2007

(Millions of Mexican pesos)

 

4B)

DISCONTINUED OPERATIONS

On October 1, 2009, after all the agreed upon conditions precedent were satisfied, CEMEX completed the sale of its Australian operations to a subsidiary of Holcim Ltd. for approximately 2,020 million Australian dollars (approximately US$1,700). The assets divested consisted of 249 ready-mix concrete plants, 83 aggregate quarries and 16 concrete pipe plants. The sale also included CEMEX’s 25% interest in Cement Australia, which assets include four cement plants, one grinding mill and several works under construction, with an aggregate cement production capacity of 5.1 million tons. As a result of this significant divestiture, the assets and liabilities associated with the Australian operations are presented in the balance sheet as of December 31, 2008 as “Discontinued operations” in the corresponding captions within current or non-current assets and liabilities, as the case may be. Likewise, Australian operations included in the income statements for the years ended December 31, 2009, 2008 and 2007, were reclassified to the single line item of “Discontinued operations,” which includes in 2009, a loss on sale, net of income tax, and the reclassification of foreign currency translation effects accrued in equity for an aggregate amount of approximately Ps5,901 (US$446). The loss on the sale of CEMEX’s Australian assets includes an expense of approximately Ps1,310 (US$99) resulting from the reclassification to the income statements of foreign currency translation effects accrued in equity until the moment of sale, as well as an income tax benefit of approximately Ps2,528 (US$191).

Selected condensed balance sheet information of discontinued operations of CEMEX in Australia as of September 30, 2009 and December 31, 2008 was as follows:

 

   (unaudited)
September 30,
2009
  December 31,
2008

Current assets

  Ps6,027  4,672

Investment in associates

   2,870  2,307

Property, machinery and equipment, net

   13,343  11,577

Goodwill

   8,657  7,067

Intangible assets, net

   3,885  3,082

Other non-current assets

   850  824
       

Total assets from discontinued operations

   35,632  29,529
       

Short-term debt

   1,634  1

Other current liabilities

   2,634  2,554

Long-term debt

   140  19

Other non-current liabilities

   2,324  1,425
       

Total liabilities from discontinued operations

   6,732  3,999
       

Net assets from discontinued operations

  Ps28,900  25,530
       

The following table presents condensed income statement information of CEMEX Australia for the nine-month period ended September 30, 2009, as well as the twelve-month and six-month periods ended December 31, 2008 and 2007, respectively:

 

   Nine months
ended
September 30,
2009
  Twelve months
ended
December 31,
2008
  Six months
ended
December 31,
2007
 

Sales

  Ps13,015   17,536   8,517  

Cost of sales and operating expenses

   (11,817 (15,740 (7,679
           

Operating income

   1,198   1,796   838  

Other expenses, net

   (87 (92 (297

Comprehensive financial result

   (179 (399 69  

Equity in income of associates

   208   229     
           

Income before income tax

   1,140   1,534   610  

Income tax benefit (expense)

   512   563   (322
           

Net income

  Ps1,652   2,097   288  
           

Depreciation

  Ps631   856   330  

Amortization

  Ps256   309   159  

Capital expenditures

  Ps128   737   336  
           

 

F-25


Table of Contents

CEMEX, S.A.B. DE C.V. AND SUBSIDIARIES

Notes to Consolidated Financial Statements – (Continued)

As of December 31, 2009, 2008 and 2007

(Millions of Mexican pesos)

 

5.

CASH AND INVESTMENTS

As of December 31, 2009 and 2008, consolidated cash and investments consisted of:

 

   2009  2008

Cash and bank accounts

  Ps 11,295       10,336

Fixed-income securities

   2,783  1,962

Investments in marketable securities

   26  602
       
  Ps 14,104  12,900
       

 

The balance of cash and investments excludes amounts deposited in margin accounts that guarantee several obligations of CEMEX for approximately Ps3,962 in 2009 and Ps10,484 in 2008, of which approximately Ps2,553 in 2009 and the total amount in 2008, associated with derivative financial instruments, were offset against the liabilities of CEMEX with its counterparties.

 

6.      TRADE ACCOUNTS RECEIVABLE

 

As of December 31, 2009 and 2008, consolidated trade accounts receivable consisted of:

 

   2009  2008 

Trade accounts receivable

  Ps 15,954        18,182  

Allowances for doubtful accounts

   (2,571 (2,261
        
  Ps 13,383   15,921  
        

As of December 31, 2009 and 2008, trade receivables exclude trade accounts receivable of Ps9,624 (US$735) and Ps14,667 (US$1,068), respectively, that were sold to financial institutions under securitization programs for the sale of trade receivables, established in Mexico, the United States, Spain and France. Under these programs, CEMEX effectively surrenders control associated with the trade receivables sold and there is no guarantee or obligation to reacquire the assets; therefore, the amount of receivables sold is removed from the balance sheet at the moment of sale, except for the amounts owed by the counterparties, which are reclassified to other short-term accounts receivable. Trade receivables qualifying for sale do not include amounts over certain days past due or concentrations over certain limits to any one customer, according to the terms of the programs. The discount granted to the acquirers of the trade receivables is recognized as financial expense and amounted to approximately Ps645 (US$47) in 2009, Ps656 (US$58) in 2008 and Ps673 (US$62) in 2007.

During June and July 2009, CEMEX renewed its expiring prior securitization programs for the sale of trade receivables in Mexico and the United States. The new programs mature in December 2011 in Mexico and June 2010 in the United States. In addition, in June 2009, CEMEX extended its securitization program in France until May 2010.

Allowances for doubtful accounts are established according to the credit history and risk profile of each customer. Changes in the valuation allowance for doubtful accounts in 2009, 2008 and 2007, were as follows:

 

   2009  2008  2007 

Allowances for doubtful accounts at beginning of period

  Ps2,261   1,991   1,526  

Charged to selling expenses

   777   602   384  

Deductions

   (454 (523 (69

Business combinations

   —     63   173  

Foreign currency translation and inflation

   (13 128   (23
           

Allowances for doubtful accounts at end of period

  Ps  2,571   2,261   1,991  
           

 

7.

OTHER ACCOUNTS RECEIVABLE

As of December 31, 2009 and 2008, consolidated other accounts receivable consisted of:

 

   2009  2008

Non-trade accounts receivable

  Ps3,650  4,470

Current portion of valuation of derivative instruments

   1,259  2,650

Interest and notes receivable

   3,700  1,253

Loans to employees and others

   375  629

Refundable taxes

   356  535
       
  Ps  9,340       9,537
       

Non-trade accounts receivable are mainly attributable to the sale of assets. The caption “Interests and notes receivable” include Ps3,083 in 2009 and Ps1,057 in 2008, arising from uncollected trade receivables sold under securitization programs (note 6), and Ps235 in 2009 arising from the settlement of derivative instruments related to perpetual debentures issued by CEMEX (notes 13C and 17D).

 

F-26


Table of Contents

CEMEX, S.A.B. DE C.V. AND SUBSIDIARIES

Notes to Consolidated Financial Statements – (Continued)

As of December 31, 2009, 2008 and 2007

(Millions of Mexican pesos)

 

8.

INVENTORIES

As of December 31, 2009 and 2008, consolidated balances of inventories are summarized as follows:

 

   2009  2008 

Finished goods

  Ps5,168   6,828  

Work-in-process

   3,207   3,718  

Raw materials

   3,005   3,711  

Materials and spare parts

   5,729   6,391  

Advances to suppliers

   331   676  

Inventory in transit

   233   429  

Allowance for obsolescence

   (482 (538
        
  Ps  17,191   21,215  
        

CEMEX recognized inventory impairment losses of approximately Ps91 in 2009, Ps81 in 2008 and Ps131 in 2007.

 

9.

OTHER CURRENT ASSETS

As of December 31, 2009 and 2008, consolidated other current assets consisted of:

 

   2009  2008

Advance payments

  Ps1,497    1,416

Assets held for sale

   1,255  2,534
       
  Ps  2,752  3,950
       

Assets held for sale are stated at their estimated realizable value and include real state properties received in payment of trade receivables. During 2009, CEMEX recognized impairment losses in connection with assets held for sale in the United States for approximately Ps253.

 

10.INVESTMENTS IN ASSOCIATES AND OTHER INVESTMENTS AND NON-CURRENT ACCOUNTS RECEIVABLE

 

10A)INVESTMENTS IN ASSOCIATES

As of December 31, 2009 and 2008, consolidated investments in shares of associates are summarized as follows:

 

   2009  2008

Book value at acquisition date

  Ps5,179  5,764

Changes in stockholders’ equity since acquisition

   5,934  6,129
       
  Ps  11,113  11,893
       

As of December 31, 2009 and 2008, investments in shares of associates were as follows:

 

   Activity  Country  %  2009  2008

Control Administrativo Mexicano, S.A. de C.V.

  Cement  Mexico  49.0  Ps4,491  4,439

Ready Mix USA, LLC

  Concrete  United States  49.9   2,194  2,586

Trinidad Cement Ltd

  Cement  Trinidad  20.0   591  660

Cancem, S.A. de C.V.

  Cement  Mexico  10.3   478  480

Société Méridionale de Carrières

  Aggregates  France  33.3   331  320

Société d’Exploitation de Carrières

  Aggregates  France  50.0   227  254

ABC Capital S.A. de C.V.S.F.O.M.

  Financing  Mexico  49.0   301  221

Société des Ciments Antillais

  Cement  French Antilles  26.1   173  231

Huttig Building Products Inc.

  Materials  United States  28.1   98  228

Lehigh White Cement Company

  Cement  United States  24.5   214  224

Other companies

  —    —    —     2,015  2,250
             
        Ps  11,113  11,893
             

 

F-27


Table of Contents

CEMEX, S.A.B. DE C.V. AND SUBSIDIARIES

Notes to Consolidated Financial Statements – (Continued)

As of December 31, 2009, 2008 and 2007

(Millions of Mexican pesos)

 

In 2005, CEMEX, Inc., the Company’s subsidiary in the United States, and Ready Mix USA, Inc., a ready-mix concrete producer in the Southeastern United States, established two limited liability companies, CEMEX Southeast, LLC and Ready Mix USA, LLC. Pursuant to the relevant agreements, CEMEX contributed to CEMEX Southeast, LLC the cement plants in Demopolis, AL and Clinchfield, GA and 11 cement terminals, representing approximately 98% of the contributed capital, while Ready Mix USA’s contributions represented approximately 2% of the contributed capital. To Ready Mix USA, LLC, CEMEX contributed ready-mix concrete, aggregates and concrete block plants in Florida and Georgia, representing approximately 9% of the contributed capital, while Ready Mix USA contributed all of its ready-mix concrete and aggregates operations in Alabama, Georgia, the Panhandle region in Florida and Tennessee, as well as its concrete block plants in Arkansas, Tennessee, Mississippi, Florida and Alabama, representing approximately 91% of the contributed capital. CEMEX owns a 50.01% interest, and Ready Mix USA owns a 49.99% interest, in the profits and losses and voting rights of CEMEX Southeast, LLC; whereas Ready Mix USA owns a 50.01% interest and CEMEX owns a 49.99% interest, in the profits and losses and voting rights of Ready Mix USA, LLC. CEMEX has control and fully consolidates CEMEX Southeast, LLC. CEMEX’s interest in Ready Mix USA, LLC is accounted for by the equity method.

In January 2008, in connection with the assets acquired from Rinker and as part of the agreements with Ready Mix USA, CEMEX contributed and sold to Ready Mix USA, LLC certain assets located in the sites of Georgia, Tennessee and Virginia, at a fair value of approximately US$437, receiving an established value of US$380, which included the value of the contribution of US$260 and the value of the sale of US$120 received in cash. As part of the same transaction, Ready Mix USA contributed US$125 in cash to Ready Mix USA, LLC which, in turn, received bank loans of US$135 and made a special distribution to CEMEX in cash of US$135. Ready Mix USA manages all the assets acquired. Following this transaction, Ready Mix USA, LLC continues to be owned 50.01% by Ready Mix USA and 49.99% by CEMEX. The difference between the fair value and the established value of approximately US$57 is included within investment in associates.

In March 2008, CEMEX announced the sale, through a subsidiary, of 119 million of CPOs of AXTEL, S.A.B. de C.V. (“AXTEL”), which represented 9.5% of the equity capital of AXTEL for approximately Ps2,738, recognizing a net gain of approximately Ps1,463 in 2008 within “Other expenses, net.” The sale represented approximately 90% of CEMEX’s position in AXTEL, which had been part of the Company’s investments in associates.

In June 2009, CEMEX sold its 49% interest in an aggregates joint venture in Wyoming to Martin Marietta Materials, Inc., as well as three quarries located in Nebraska, Wyoming and Utah in the United States for approximately US$65 and recognized a loss related to the sale of these assets of approximately US$64.

 

10B)

OTHER INVESTMENTS AND NON-CURRENT ACCOUNTS RECEIVABLE

As of December 31, 2009 and 2008, other investments and non-current accounts receivable are summarized as follows:

 

   2009  2008

Non-current portion of valuation of derivative financial instruments

  Ps6,512  8,002

Non-current accounts receivable and other assets

   13,987  15,314

Investments in private funds

   532  493
       
  Ps  21,031  23,809
       

In 2009 and 2008, “Non-current accounts receivable and other assets” include approximately Ps6,147 and Ps6,877, respectively, corresponding to CEMEX’s net investment in its expropriated assets in Venezuela (note 12A), Ps156 in 2009 and Ps98 in 2008 of the remaining portion of CPOs of AXTEL, as well as Ps916 in 2009 of an investment restricted for acquisitions in cement, concrete and/or aggregates businesses, and Ps1,011 in 2009 resulting from the settlement of derivative instruments associated with the perpetual debentures, which will be used to pay coupons under such instruments (notes 13C and 17D).

In 2009, 2008 and 2007, proceeds were contributed to private funds for US$5 (Ps65), US$1 (Ps14) and US$4 (Ps44), respectively.

 

11.

PROPERTY, MACHINERY AND EQUIPMENT

As of December 31, 2009 and 2008, consolidated property, machinery and equipment consisted of:

 

   2009  2008 

Land and mineral reserves

  Ps83,568   82,299  

Buildings

   65,285   67,029  

Machinery and equipment

   253,797   260,538  

Construction in progress

   18,433   17,663  

Accumulated depreciation and depletion

   (162,220 (157,248
        
  Ps  258,863   270,281  
        

 

F-28


Table of Contents

CEMEX, S.A.B. DE C.V. AND SUBSIDIARIES

Notes to Consolidated Financial Statements – (Continued)

As of December 31, 2009, 2008 and 2007

(Millions of Mexican pesos)

 

Changes in property, machinery and equipment in 2009, 2008 and 2007, excluding the discontinued operations in Australia (note 4B), were as follows:

 

   2009  2008  2007 

Cost of property, machinery and equipment at beginning of period

  Ps  427,529   403,967   340,265  

Accumulated depreciation and depletion at beginning of period

   (157,248 (153,953 (138,840
           

Net book value at beginning of period

   270,281   250,014   201,425  

Capital expenditures

   8,307   22,554   21,885  

Capitalization of comprehensive financing result

   347   609   68  
           

Total additions

   8,654   23,163   21,953  

Disposals1

   (4,040 (5,084 (509

Reclassifications2

   3,603   (11,656 —    

Contribution and sale to associates3

   —     (4,588 —    

Additions through business combinations

   733   98   41,821  

Depreciation and depletion for the period

   (15,963 (15,611 (14,522

Impairment losses

   (503 (1,045 (64

Foreign currency translation and inflation effects4

   (3,902 34,990   (90
           

Cost of property, machinery and equipment at end of period

   421,083   427,529   403,967  

Accumulated depreciation and depletion at end of period

   (162,220 (157,248 (153,953
           
Net book value at end of period  Ps  258,863   270,281   250,014  
           

 

1

In 2008, includes approximately Ps4,200 of the carrying amount of fixed assets sold in Italy and Spain (note 12A).

 

2

In 2008, includes the reclassification to “Other non-current assets” for the expropriation of assets in Venezuela for Ps8,053 and the reclassification of fixed assets of Austria and Hungary as assets held for sale to the item of “Other non-current accounts receivable” for Ps3,603 (note 12A).

 

3

Refers to the contribution and sale of assets to Ready Mix USA, LLC detailed in note 10A.

 

4

The effects presented in this caption refer to fluctuations in exchange rates for the period between the functional currency of the reporting unit and the peso, and, until December 31, 2007, to the restatement adjustment to constant pesos.

During 2009, in connection with impairment tests conducted considering certain triggering events, such as the closing of ready-mix plants resulting from adjusting the supply to current demand conditions and the transferring of installed capacity to more efficient plants, among other factors, impairment losses in machinery and equipment were recognized in Puerto Rico for Ps282, the United States for Ps154 and other countries for Ps67. In 2008, considering the same factors, impairment losses were recognized in the United States for Ps511, Poland for Ps322 and other countries for Ps212. In 2007, impairment losses were mainly attributable to idle assets in the United Kingdom, Mexico and Philippines. The related assets were adjusted to their estimated realizable value.

 

12.

GOODWILL, INTANGIBLE ASSETS AND DEFERRED CHARGES

As of December 31, 2009 and 2008, consolidated goodwill, intangible assets and deferred charges are summarized as follows:

 

   2009  2008
   Cost  Accumulated
amortization
  Carrying
amount
  Cost  Accumulated
amortization
  Carrying
amount

Intangible assets of indefinite useful life:

          

Goodwill

  Ps  150,827  —     150,827  Ps 157,541  —     157,541

Intangible assets of definite useful life:

          

Extraction rights

   28,986  (2,286 26,700   30,466  (1,644 28,822

Cost of internally developed software

   7,807  (5,075 2,732   7,997  (3,807 4,190

Industrial property and trademarks

   3,317  (1,908 1,409   3,619  (1,564 2,055

Customer relationships

   4,936  (1,224 3,712   5,281  (781 4,500

Mining projects

   2,161  (431 1,730   1,219  (24 1,195

Others intangible assets

   7,635  (4,665 2,970   8,007  (3,466 4,541

Deferred charges and others:

          

Deferred income taxes (notes 16A and 16B)1

   36,751  —     36,751   20,909  —     20,909

Deferred financing costs

   9,333  (1,655 7,678   1,280  (446 834
                    
  Ps  251,753  (17,244 234,509  Ps 236,319  (11,732 224,587
                    

 

1

The balance of deferred taxes includes Ps3 and Ps11 of deferred ESPS in 2009 and 2008, respectively.

During 2009, CEMEX sold its assets in Australia. Goodwill and intangible assets in Australia for 2008 were reclassified to “Non current assets from discontinued operations” (note 4B).

 

F-29


Table of Contents

CEMEX, S.A.B. DE C.V. AND SUBSIDIARIES

Notes to Consolidated Financial Statements – (Continued)

As of December 31, 2009, 2008 and 2007

(Millions of Mexican pesos)

 

The amortization of intangible assets of definite useful life was approximately Ps4,350 in 2009, Ps4,088 in 2008 and Ps2,654 in 2007, recognized within operation costs and expenses, except for approximately Ps215 in 2007 as a result of intangible assets related to customers, which were recognized within “Other expenses, net.” During 2009, impairment losses related to intangible assets of definite life were recognized for approximately Ps42.

During 2009, CEMEX capitalized financing costs associated with its Financing Agreement (note 13A) for approximately Ps8,378 (US$616). Under MFRS, CEMEX’s debt Financing Agreement qualified as the issuance of new debt and the extinguishment of the old facilities. Consequently, approximately Ps608 (US$45) of deferred financing costs associated with the extinguished debt were recognized immediately in the income statement.

In April 2008, in connection with the purchase of Rinker Group Limited (“Rinker”) (note 12A), considering information and evidence which was unavailable at the end of 2007, CEMEX defined as intangible assets of definite useful life, extraction permits in the cement and aggregates sector in the United States for an amount of Ps10,156, and assigned an average useful life of 30 years. Amortization of these assets was recorded prospectively from the change in definition. In 2007, those assets were identified as having indefinite life.

Goodwill

Goodwill is recognized at the acquisition date based on the preliminary allocation of the purchase price. If applicable, goodwill is subsequently adjusted for any correction to the preliminary assessment given to the assets acquired and/or liabilities assumed, within the twelve-month period after purchase. Goodwill balances by reporting unit as of December 31, 2009 and 2008, are the following:

 

   2009  2008

North America

    

United States

  Ps  116,784  123,428

Mexico

   6,354  6,412

Europe

    

Spain

   9,217  9,069

United Kingdom

   4,569  4,350

France

   3,635  3,638

Rest of Europe 1

   587  697

Central and South America and the Caribbean

    

Colombia

   5,109  5,063

Dominican Republic

   226  231

Rest of Central and South America and the Caribbean2

   951  985

Africa and Middle East

    

United Arab Emirates

   1,373  1,557

Egypt

   231  231

Asia

    

Philippines

   1,425  1,505

Others

    

Other reporting units3

   366  375
       
  Ps  150,827  157,541
       

 

1

This segment includes reporting units in Czech Republic and Latvia.

 

2

This segment includes reporting units in Costa Rica, Panama and Puerto Rico.

 

3

This segment primarily consists of CEMEX’s subsidiary in the information technology and software development business.

Changes in goodwill in 2009, 2008 and 2007, excluding effects from the discontinued Australian assets (note 4B), are as follows:

 

   2009  2008  2007 

Balance at beginning of period

  Ps  157,541   142,344   56,546  

Increase for business acquisitions

   504   1,289   88,440  

Disposals

   (414 (187 —    

Impairment losses (note 12B)

   —     (18,314 —    

Inflation effects and foreign exchange translation adjustments1

   (6,804 32,409   (2,642
           

Balance at end of period

  Ps  150,827   157,541   142,344  
           

 

 

1

The amounts presented in this line item refer to the effects on goodwill from foreign exchange fluctuations during the period between the reporting units’ currencies and the Mexican peso, and the effect of the restatement into constant pesos until December 31, 2007.

 

F-30


Table of Contents

CEMEX, S.A.B. DE C.V. AND SUBSIDIARIES

Notes to Consolidated Financial Statements – (Continued)

As of December 31, 2009, 2008 and 2007

(Millions of Mexican pesos)

 

Based on impairment tests made during the last quarter of the year, no goodwill impairment losses were determined in 2009. As mentioned in note 12B, during 2008, based on impairment tests made during the last quarter of such year, goodwill impairment losses were determined in reporting units located in the United States, Ireland and Thailand for approximately Ps17,476 (US$1,272). In addition, considering that the investment in CEMEX Venezuela is expected to be recovered through means different from use (note 12A), in 2008, CEMEX recognized an impairment loss of approximately Ps838 (US$61) associated with the goodwill of this investment. The increase in goodwill in 2007 resulted from the acquisition of Rinker.

Intangible assets of definite life

Changes in balances of intangible assets of definite life in 2009, 2008 and 2007, excluding effects from the discontinued Australian assets (note 4B), were as follows:

 

   2009  2008  2007 

Balance at beginning of period

  Ps  45,303   40,577   8,610  

Increase for business acquisitions1

   5   404   30,794  

Additions (disposals), net2

   47   1,445   3,440  

Amortization

   (4,350 (4,088 (2,654

Impairment losses3

   (42 (1,598 —    

Inflation effects and foreign exchange translation adjustments

   (1,710 8,563   387  
           

Balance at end of period

  Ps  39,253   45,303   40,577  
           

 

1

Through the acquisition of Rinker in 2007, CEMEX identified and valued intangible assets in the United States related to extraction permits in the cement, aggregates and ready-mix concrete sectors for approximately Ps22,426 with an estimated useful life of 30 years; trademarks and commercial names for approximately Ps3,981 with an estimated useful life of five years; and intangibles based on customers relations for approximately Ps4,387 which were assigned a useful life of 10 years.

 

2

CEMEX capitalized the costs incurred in the development stage of internal-use software for Ps161 in 2009, Ps1,236 in 2008 and Ps3,034 in 2007, respectively, related to the replacement of the technological platform in which CEMEX executes the most important processes of its business model. The items capitalized refer to direct costs incurred in the development phase of the software and relate mainly to professional fees, direct labor and related travel expenses.

 

3

Considering impairment indicators, during the last quarter of 2008, CEMEX tested intangible assets of definite life for impairment in the United States, and determined that the carrying amount of names and commercial trademarks exceeded their value in use, resulting in an impairment loss of approximately Ps1,598.

12A) MAIN ACQUISITIONS AND DIVESTITURES IN 2009, 2008 and 2007

Sale of assets in Australia

During 2009, CEMEX sold its Australian operations (notes 2 and 4B).

Nationalization of CEMEX Venezuela

On June 18, 2008, the Government of Venezuela promulgated a presidential decree (the “Nationalization Decree”) which set forth that the cement production industry in Venezuela had been reserved to the State and ordered the conversion of foreign-owned cement companies, including CEMEX Venezuela, S.A.C.A. (“CEMEX Venezuela”), into state controlled companies with Venezuela holding an equity interest of at least 60%. The Nationalization Decree established August 17, 2008 as the deadline for the controlling stockholders of foreign-owned companies to reach an agreement with the Government of Venezuela on the compensation for the nationalization. The Nationalization Decree stipulated that if an agreement was not reached, Venezuela shall assume exclusive operational control of the relevant cement company and the Venezuelan National Executive shall decree the expropriation of the relevant shares according to the Venezuelan expropriation law. CEMEX controlled and operated CEMEX Venezuela until August 17, 2008. Afterwards, the Government of Venezuela ordered the confiscation of all business, assets and shares of CEMEX Venezuela and took control of its facilities on August 18, 2008.

In August 2008, CEMEX received from the Government of Venezuela a compensation proposal for US$650. CEMEX decided not to accept such proposal, believing that it significantly undervalued its business in Venezuela. This proposal was significantly lower than those offered to other foreign companies for their assets in Venezuela, considering price per ton of installed capacity as well as operating cash flow multiples. In October 2008, CEMEX’s subsidiaries in Holland, which held CEMEX’s shares in CEMEX Venezuela, submitted a complaint seeking international arbitration to the International Centre for Settlement of Investment Disputes following the Venezuelan Government’s confiscation of assets, deprivation of rights of CEMEX Venezuela and the initiation of the expropriation of CEMEX’s Venezuelan business. At December 31, 2009 and 2008, except for the goodwill impairment loss recognized in 2008 (note 12B), CEMEX has not made any impairment adjustments to its investment in Venezuela, remaining confident that it will eventually reach an agreement and obtain fair compensation. Nevertheless, CEMEX carefully evaluates the evolution of the arbitration process and other negotiations to determine if the carrying amount requires an impairment adjustment.

 

F-31


Table of Contents

CEMEX, S.A.B. DE C.V. AND SUBSIDIARIES

Notes to Consolidated Financial Statements – (Continued)

As of December 31, 2009, 2008 and 2007

(Millions of Mexican pesos)

 

CEMEX’s consolidated income statements for the years ended December 31, 2008 and 2007 include the results of CEMEX Venezuela for the seven-month period ended July 31, 2008 and for the year ended December 31, 2007, respectively. For balance sheet purposes, as of December 31, 2009 and 2008, the investment of CEMEX in Venezuela was presented within “Other investments and non current accounts receivable” (note 10B). As of December 31, 2009 and 2008, the net book value of CEMEX’s investment in Venezuela was approximately Ps6,147 and Ps6,877, respectively, corresponding to CEMEX’s equity interest of approximately 75.7%.

Based on MFRS, significant disposals should be treated as discontinued operations in the income statement for all the periods presented. For the years ended December 31, 2008 and 2007, including the recognition of Australia as a discontinued operation, CEMEX measured the materiality of CEMEX Venezuela during each period presented, considering a threshold of 5% of consolidated net sales, operating income, net income and total assets. Considering the results of the quantitative tests, CEMEX concluded that the nationalized Venezuelan operations did not reach the materiality thresholds to be classified as discontinued operations. The results of CEMEX’s quantitative tests for the seven-month period ended July 31, 2008 (unaudited) and for the year ended December 31, 2007 were as follows:

 

   Seven months
ended July 31,
2008
  Twelve months
ended December 31,
2007

Net sales

   3.2%  3.0%

CEMEX consolidated from continuing operations

  Ps134,836  228,152

CEMEX Venezuela

   4,286  6,823
       

Operating income

   4.8%  4.3%

CEMEX consolidated from continuing operations

  Ps16,003  31,610

CEMEX Venezuela 2

   775  1,358
       

Net income

   0.1%  3.2%

CEMEX consolidated from continuing operations

  Ps10,557  26,657

CEMEX Venezuela

   11  852
       

Total assets

   2.1%  2.1%

CEMEX consolidated

  Ps 525,756  542,314

CEMEX Venezuela

   11,010  11,515
       

In addition, as of December 31, 2007, CEMEX Venezuela was the holding entity of several of CEMEX’s investments in the region, including the operations in the Dominican Republic and Panama, as well as CEMEX’s non-controlling investment in Trinidad. Before the nationalization of assets in Venezuela, in April 2008, CEMEX concluded the transfer of all material non-Venezuelan investments to CEMEX España, S.A. for approximately US$355 plus US$122 of net debt, having distributed all accrued profits from the non-Venezuelan investments to the stockholders of CEMEX Venezuela amounting to approximately US$132.

As of July 31, 2008 (unaudited), the condensed balance sheet of CEMEX’s operations in Venezuela was as follows:

 

   July 31, 2008 

Current assets

  Ps2,532  

Non-current assets

   8,478  
     

Total assets

   11,010  
     

Current liabilities

   2,753  

Non-current liabilities

   1,384  
     

Total liabilities

   4,137  
     

Total net assets

   6,873  

Non-controlling interest

   (1,507
     

CEMEX’s interest in total net assets1

  Ps5,366  
     

The following table presents condensed selected income statement information for CEMEX’s operations in Venezuela for the seven-month period ended July 31, 2008 (unaudited) and for the year ended December 31, 2007:

 

   Seven months
ended July 31,
2008
  Twelve months
ended December 31,
2007

Sales

  Ps 4,286  6,823

Operating income2

   775  1,358

Net income

  Ps11  852
       

 

1

Changes in the net investment between July 31, 2008 and December 31, 2009 and 2008 are attributable to foreign currency fluctuations.

 

2

Operating income in these tables excludes the margin realized in related-party transactions; therefore, it is not directly comparable to selected financial information from the “Venezuela” segment presented in note 4A.

 

F-32


Table of Contents

CEMEX, S.A.B. DE C.V. AND SUBSIDIARIES

Notes to Consolidated Financial Statements – (Continued)

As of December 31, 2009, 2008 and 2007

(Millions of Mexican pesos)

 

Sale of operations in Canary Islands

On December 26, 2008, CEMEX sold assets in the cement and concrete sectors in the Canary Islands through its subsidiary in Spain, including its 50% interest in Cementos Especiales de Las Islas, S.A. (“CEISA”), to Cimpor Inversiones S.A. (“Cimpor”), a subsidiary of Cimpor Cimentos de Portugal SGPS SA, for €162 (US$227 or Ps3,113), of which €5 were held in escrow in a special deposit account to cover any price adjustments as guarantee of possible contingencies, and were finally received by CEMEX during 2009 in addition to a payment for the transmitted working capital. Until the sale, CEMEX controlled CEISA together with another stockholder (Grupo Tudela Beguin) and the financial statements were consolidated through the proportional integration method (note 3B) considering its 50% interest. CEMEX’s 2008 consolidated income statement includes the results of operations of the assets sold, calculated through the proportional integration method for assets related to CEISA, for the twelve-month period ended on December 31, 2008. Sale of the CEISA interest and other assets generated a net gain of approximately Ps920, including the cancellation of the related goodwill for approximately Ps18, which was recognized within “Other expenses, net.” The condensed combined balance sheet of the assets sold and the CEISA interest as of December 31, 2008, is as follows:

 

   2008

Current assets

  Ps 455

Non-current assets

   1,992
    

Total assets

   2,447
    

Current liabilities

   303

Non-current liabilities

   33
    

Total liabilities

   336
    

Total net assets

  Ps 2,111
    

Selected condensed combined income statement information of the assets sold and the CEISA interest in 2008 and 2007, is as follows:

 

   2008  2007

Sales

  Ps 2,317  2,962

Operating income

   283  529

Net income

  Ps371  494

Agreement to sell operations in Austria and Hungary

On July 31, 2008, CEMEX reached an agreement to sell its operations in Austria and Hungary to the European building materials group Strabag SE (“Strabag”), for approximately €310 (US$433 or Ps5,949). On July 1, 2009, Strabag SE gave notice of purported rescission from the share purchase agreement (“SPA”). In October 2009, CEMEX filed a claim before the International Arbitration Court requesting that it declare invalid the termination of the SPA by Strabag and claiming the payment of damages caused to CEMEX (note 21C).

Sale of operations in Italy

In several transactions during 2008, CEMEX sold its cement mill operations in Italy for approximately €148 (US$210 or Ps2,447), generating a gain on sale of approximately €8 (US$12 or Ps119), which was recognized within “Other expenses, net.”

Rinker acquisition

CEMEX acquired 100% of the shares of Rinker, an Australian producer of aggregates, cement, concrete and other construction materials, through a public tender offer, which closed in July 2007. The purchase price paid for the Rinker shares, including direct acquisition costs, was approximately US$14,245 (Ps155,559), excluding approximately US$1,277 (Ps13,943) of assumed debt. For its fiscal year ended March 31, 2007, Rinker reported consolidated revenues of approximately US$5,300 (unaudited) of which approximately US$4,100 (unaudited) of these revenues were generated in the United States, and approximately US$1,200 (unaudited) were generated in Australia and China. As mentioned in note 4B, in October 2009, CEMEX sold the operations in Australia that had been acquired with the Rinker acquisition. CEMEX’s consolidated income statement in 2007 includes the results of operations of Rinker for the six-month period ended December 31, 2007; however, the portion corresponding to the Australian operations was reclassified to “Discontinued operations.”

The Rinker acquisition was in line with CEMEX’s strategy to invest in the construction industry value chain and increased CEMEX’s aggregates and ready-mix concrete business investment in the United States. Rinker’s operations in the U.S. are a complement for CEMEX, increasing its presence in the states of Florida, California, Arizona and Nevada. Rinker´s was also the second largest building materials company in Australia. Through the Rinker acquisition CEMEX increased its aggregates reserves in the United States, estimated for approximately 30 years of production, where an important number of quarries are strategically located nearby population centers. Authorized aggregate quarries are scarce in many areas of the United States considering the nature of resources, costs and necessary approvals to establish and operate such quarries.

 

F-33


Table of Contents

CEMEX, S.A.B. DE C.V. AND SUBSIDIARIES

Notes to Consolidated Financial Statements – (Continued)

As of December 31, 2009, 2008 and 2007

(Millions of Mexican pesos)

 

The preliminary goodwill assigned as of December 31, 2007 was of approximately Ps97,448 (US$8,924). From January 1 to June 30, 2008, CEMEX completed the allocation of the purchase price of Rinker to the fair values of the assets acquired and liabilities assumed, and modified certain amounts determined in the preliminary allocation, resulting in adjustments to the preliminary goodwill. The final amount of goodwill was Ps96,812 (US$8,866). CEMEX believes the Rinker goodwill was mainly generated by: a) the existence of intangible assets that could not be easily separated and quantified, so they were transferred to goodwill, such as those related to human capital, industry potential and synergies, as well as those related to Rinker’s business model; and b) a significant portion of the value in perpetuity of the acquired business is transferred to goodwill as a result of the use, for the valuation of the specific assets acquired, of models based on expected cash flows that are determined over an estimated useful life.

As required by the Department of Justice of the United States, pursuant to a divestiture order in connection with the Rinker acquisition, in December 2007, CEMEX sold to Irish producer CRH plc, ready-mix concrete and aggregates plants in Arizona and Florida for approximately US$250, of which approximately US$30 corresponded to the sale of assets from CEMEX’s pre-Rinker acquisition operations, which generated a gain in 2007 of approximately Ps142, recognized within “Other expenses, net.”

CEMEX presents condensed pro forma income statements for the year ended December 31, 2007 giving effect to the Rinker acquisition as if it had occurred at the beginning of the year. The pro forma financial information is presented solely for the convenience of the reader and is not indicative of the results that CEMEX would have reported, nor should such information be taken as representative of CEMEX’s future results. Pro forma adjustments consider the fair values of the net assets acquired, under assumptions that CEMEX believes reasonable.

 

   (Unaudited) 

Year ended December 31, 2007

  CEMEX 1  Rinker 2  Adjustments 3  CEMEX
pro forma
 

Sales

  Ps  228,152   19,845   —     247,997  

Cost of sales and operating expenses

   (196,542 (16,507 —     (213,049
              

Operating income

   31,610   3,338   —     34,948  

Other expenses, net

   (2,984 (161 —     (3,145

Comprehensive financing result

   1,018   (270 (3,463 (2,715

Equity in income of associates

   1,487   13   —     1,500  
              

Income before income taxes

   31,131   2,920   (3,463 30,588  

Income taxes

   (4,474 (993 970   (4,497
              

Consolidated net income before discontinued operations

   26,657   1,927   (2,493 26,091  

Discontinued operations

   288   561   —     849  
              

Consolidated net income

   26,945   2,488   (2,493 26,940  

Non-controlling interest net income

   837   15   —     852  
              

Controlling interest net income

  Ps26,108   2,473   (2,493 26,088  
              

Basic and diluted EPS for continuing operations

  Ps1.16   —     —     1.25  

Basic and diluted EPS for discontinued operations

  Ps0.01   —     —     0.03  
              

 

1

Includes Rinker’s operations for the six-month period from July 1 to December 31, 2007, considering the Australian operations as part of discontinued operations.

 

2

Refers to the pro forma six-month period from January 1 to June 30, 2007, prepared under IFRS by Rinker’s management and adjusted to reclassify the Australian operations to discontinued operations, which was translated from U.S. dollars into pesos at the average exchange rate of Ps10.95 per dollar, and then restated into constant pesos at December 31, 2007. The pro forma information was adjusted to include the effects of the purchase price allocation and application of MFRS. Pro forma adjustments in 2007 are as follows:

 

Item

  2007 

Recomputed depreciation expense

  Ps  (457)  

Intangible assets amortization

   (911

Monetary position result

   84  

Deferred income taxes *

   449  
     

Total adjustments from continuing operations

   (835

Discontinued operations

   (121
     

Total adjustments

  Ps  (956)  
     

 

*

The income tax effect for pro forma adjustments was determined using the approximate average effective tax rate of 33%.

 

3

Refers to pro forma adjustments for the six-month period in 2007 related to the financing to acquire Rinker and include: (i) financial interest for Ps4,522 on the basis of US$14,159 of debt incurred for the purchase using an interest rate of 5.65%; (ii) monetary gain on the debt of Ps1,059; and (iii) the income tax effect resulting from applying the statutory tax rate of 28% in Mexico. There are no foreign exchange fluctuations from debt considering that the exchange rate at June 30, 2007 and December 31, 2006 of Ps10.80 per dollar was the same.

 

F-34


Table of Contents

CEMEX, S.A.B. DE C.V. AND SUBSIDIARIES

Notes to Consolidated Financial Statements – (Continued)

As of December 31, 2009, 2008 and 2007

(Millions of Mexican pesos)

 

12B) ANALYSIS OF GOODWILL IMPAIRMENT

Goodwill amounts are allocated to the multiple cash generating units, which together comprise a geographic operating segment commonly comprising all of the operations in each country as explained in the financial information by geographic segments presented in note 4A. CEMEX’s geographic segments also represent its reporting units for purposes of impairment testing. An impairment loss would be recognized for the amount that the carrying amount of the reporting unit exceeds the respective value in use attributable to such reporting unit.

The fair value of each reporting unit is determined through the value in use method (discounted cash flows). Cash flow projection models for valuation of long-lived assets include long-term economic variables. CEMEX believes that its cash flow projections and the discount rates used for discounted cash flows reasonably capture current economic conditions at the time of the calculations, considering that: a) the starting point of the future cash flow models is the operating cash flow for the previous period; b) the cost of capital reflects current risks and volatility in the markets; and c) the cost of debt represents CEMEX’s specific interest rates observed in recent transactions.

Impairment tests are significantly sensitive to, among other factors, the estimation of future prices of CEMEX’s products, the development of operating expenses, local and international economic trends in the construction industry, long-term growth expectations in the different markets, as well as the discount rates and the rates of growth in perpetuity used. CEMEX uses after-tax discount rates, which are applied to after-tax cash flows for each reporting unit. Undiscounted cash flows are significantly sensitive to the growth rates in perpetuity used. Likewise, discounted cash flows are significantly sensitive to the discount rate used. The higher the growth rate in perpetuity applied, the higher the amount obtained of undiscounted future cash flows by reporting unit. Conversely, the higher the discount rate applied, the lower the amount obtained of discounted estimated future cash flows by reporting unit.

During the last quarter of 2008, the global economic environment was negatively affected by the intensification of the turmoil in several major financial institutions, which caused a liquidity shortage for companies in almost all productive sectors and resulted in a significant decrease in overall economic activity and a worldwide downturn in the main stock markets. These situations generated a reduction of growth expectations in the countries in which CEMEX operates, motivated by the cancellation or deferral of several investment projects, particularly affecting the construction industry. These conditions remained during a significant portion of 2009. During the last quarter of 2009 and 2008, CEMEX executed its annual impairment testing of goodwill. These tests coincided with the negative economic environment previously described.

The discount rate and the cash flows from each country include their respective income tax rates. Discount rates and growth rates in perpetuity used in the reporting units that represent most of the consolidated balance of goodwill in 2009 and 2008 are as follows:

 

   Discount rates Growth rates 

Reporting units

  2009 2008 2009  2008 

United States

  8.5% 9.2% 2.9 2.9

Spain

  9.4% 10.8% 2.5 2.5

Mexico

  10.0% 12.0% 2.5 2.5

Colombia

  10.2% 11.8% 2.5 2.5

France

  9.6% 11.2% 2.5 2.5

United Arab Emirates

  11.4% 13.0% 2.5 2.5

United Kingdom

  9.4% 9.8% 2.5 2.5

Egypt

  10.0% 12.8% 2.5 2.5

Range of discount rates in other countries

  9.6% – 14.6% 11.3% – 15.0% 2.5 2.5

For the year ended December 31, 2009, CEMEX did not recognize impairment losses of goodwill despite the economic conditions prevailing during the year, considering that in such period, the main global stock markets started their stabilization and achieved growth as compared to the closing pricing levels in 2008. Likewise, the reference interest rates at the end of 2009 decreased with respect to their level in 2008 due to an increase in liquidity in the debt and equity markets, which slightly reduced the risk premium in the countries where CEMEX has operations. These elements jointly generated a decrease in the discount rates in 2009 in comparison with the discount rates of the immediate prior year and consequently generated an increase in the value in use of the reporting units.

For the year ended December 31, 2008, CEMEX recognized within “Other expenses, net” goodwill impairment losses for a total amount of Ps18,314 (US$1,333). In compliance with MFRS C-15, CEMEX tested goodwill for impairment at least once a year during the last quarter of 2008 using discounted cash flows to determine the value in use of the reporting units and compared them against their carrying amounts. The results of the impairment tests indicated that the carrying amount of the reporting units in the United States, Ireland and Thailand exceeded their respective value in use for approximately Ps16,790 (US$1,222), Ps233 (US$17) and Ps453 (US$33), respectively. The estimated impairment loss in the United States in 2008 was mainly attributable to the acquisition of Rinker in 2007, and overall such losses were attributable to the negative economic environment prevailing at the end of 2008 and expected in the construction industry worldwide during 2009. Those factors significantly affected the variables included in the projections of estimated cash flows in comparison with valuations made at the end of 2007. In addition, considering that CEMEX’s investment in Venezuela is expected to be recovered through different means other than use, CEMEX recognized an impairment loss of approximately Ps838 (US$61) associated with the goodwill of this investment.

For the year ended December 31, 2007, CEMEX did not recognize impairment losses of goodwill, considering that all annual impairment tests presented an excess of the value in use over the net book value of the reporting units. The reporting units acquired from Rinker were not tested for impairment in 2007 considering that the related net assets were recorded at their estimated fair values as of the acquisition date of July 1, 2007 and there were no significant changes in such values as of December 31, 2007.

 

F-35


Table of Contents

CEMEX, S.A.B. DE C.V. AND SUBSIDIARIES

Notes to Consolidated Financial Statements – (Continued)

As of December 31, 2009, 2008 and 2007

(Millions of Mexican pesos)

 

13.

DEBT AND FINANCIAL INSTRUMENTS

 

13A)

SHORT-TERM AND LONG-TERM DEBT

As of December 31, 2009 and 2008, consolidated debt according to the interest rates and the currencies in which it was negotiated is summarized as follows:

 

     Carrying amounts  Effective rate 1 
     2009  2008  2009  2008 

Short-term

        

Floating rate

  Ps  7,373  92,432  5.1 2.2

Fixed rate

    20  2,837  5.7 9.1
           
    7,393  95,269   
           

Long-term

        

Floating rate

    150,273  60,189  5.0 3.8

Fixed rate

    53,478  102,616  7.8 3.7
           
    203,751  162,805   
           
  Ps   211,144  258,074   
           

 

     2009   2008

Currency

    Short-term  Long-term  Total  Effective rate 1   Short-term  Long-term  Total  Effective rate 1

Dollars

  Ps  950  125,441  126,391  5.7% Ps 78,652  94,890  173,542  2.7%

Euros

    431  57,261  57,692  5.6%  5,838  42,835  48,673  4.1%

Pesos

    4,379  20,877  25,256  6.5%  6,201  23,197  29,398  5.6%

Pounds sterling

    287  44  331  2.8%  797  194  991  4.7%

Japanese yen

    —    120  120  6.6%  2,924  1,676  4,600  1.6%

Other currencies

    1,346  8  1,354  5.8%  857  13  870  1.5%
                        
  Ps  7,393  203,751  211,144   Ps 95,269  162,805  258,074  
                        

 

1

Represents the weighted average effective interest rate and includes the effects of interest rate swaps and derivative instruments that exchange interest rates and currencies (note 13C).

As of December 31, 2009 and 2008, consolidated debt according to the type of instrument in which it was negotiated is summarized as follows:

 

2009

    Short-term  Long-term  

2008

    Short-term  Long-term 

Bank loans

      Bank loans     

Lines of credit in Mexico

  Ps   —    —     Lines of credit in Mexico  Ps   8,215  —    

Lines of credit in foreign countries

    2,275  —     Lines of credit in foreign countries    28,054  —    

Syndicated loans, 2010 to 2014

    —    100,594   Syndicated loans, 2009 to 2012    —    94,189  

Other bank loans, 2010 to 2014

    —    37,189   Other bank loans, 2009 to 2013    —    66,296  
                   
    2,275  137,783       36,269  160,485  
                   

Notes payable

      Notes payable     

Euro medium term notes, 2010 to 2014

    —    16,866   Euro medium term notes, 2009 to 2014    —    18,130  

Medium-term notes, 2010 to 2017

    —    50,396   Medium-term notes, 2009 to 2017    —    38,134  

Other notes payable

    1,177  2,647   Other notes payable    1,640  3,416  
                   
    1,177  69,909       1,640  59,680  
                   

Total bank loans and notes payable

    3,452  207,692   Total bank loans and notes payable    37,909  220,165  

Current maturities

    3,941  (3,941 Current maturities    57,360  (57,360
                   
  Ps   7,393  203,751     Ps   95,269  162,805  
                   

Relevant transactions during 2009 and 2008

As detailed at the end of this note 13A, on August 14, 2009, CEMEX entered into the Financing Agreement with its major creditors. The Financing Agreement extended the maturity of approximately US$14,961 (Ps195,839) in syndicated and bilateral loans, private placement obligations and other obligations. The Financing Agreement included the portion of short-term debt as of December 31, 2008 that was previously extended in January 2009.

 

F-36


Table of Contents

CEMEX, S.A.B. DE C.V. AND SUBSIDIARIES

Notes to Consolidated Financial Statements – (Continued)

As of December 31, 2009, 2008 and 2007

(Millions of Mexican pesos)

 

On December 14, 2009, CEMEX issued U.S. dollar-denominated notes for US$1,250, which mature in 7 years and pay an annual coupon of 9.5%, as well as Euro-denominated notes for €350 (US$501), which mature in 8 years and pay an annual coupon of 9.625% (note 23). The proceeds obtained from the offerings were mainly used to prepay principal outstanding maturing in 2011 under the Financing Agreement detailed in this note.

On December 10, 2009, CEMEX completed its offer to exchange CBs issued in Mexico with maturities between 2010 and 2012, into mandatorily convertible securities for approximately Ps4,126 (US$315). At their mandatory scheduled conversion in ten years or earlier if the price of the CPO reaches Ps35.88, the securities will be mandatorily convertible into approximately 172.5 million CPOs, at a conversion price of Ps23.92 per CPO. During their tenure, the securities yield a 10% interest payable quarterly. Holders have an option to voluntarily convert their securities, after the first anniversary of their issuance, on any interest payment date into CPOs. Based on MFRS, the convertible securities represent a compound instrument which has a liability component and an equity component. The liability component, which amounted to Ps2,090 at December 31, 2009, represents the net present value of interest payment on the principal amount, without assuming any early conversion, and was recognized within “Other financial obligations.” The equity component, which represents the difference between the principal amount and the liability component, was recognized within “Other equity reserves” net of commissions (note 17B).

In June 2008, CEMEX closed two US$525 facilities with a group of banks. Upon origination, each facility allowed the principal amount to be automatically extended for consecutive six months periods indefinitely after a period of three years, including an option of CEMEX to defer interest at any time (with certain limitations). The facilities were treated as equity instruments, in the same manner as CEMEX’s outstanding perpetual debentures described in note 17D. In December 2008, as a result of negotiations with banks intended to obtain certain modifications in the credit contracts related to other debt transactions described in note 13A, CEMEX exercised the option to convert these two US$525 facilities into credit contracts without the option to differ interest and the payment of principal under such facilities, which eliminated the equity treatment of these facilities prospectively. As of December 31, 2009 and 2008, the notional amount of these facilities, which mature in 2014, was included within debt in the balance sheet and was part of the Financing Agreement.

The most representative exchange rates for the financial debt as of December 31, 2009 and 2008 and as of June 25, 2010 are as follows:

 

   June 25,
2010
  2009  2008

Mexican pesos per dollar

  12.66  13.09  13.74

Euros per dollar

  0.8123  0.6985  0.7154

Pounds sterling per dollar

  0.6641  0.6191  0.6853

Japanese yen per dollar

  89.31  92.97  90.75
         

Changes in consolidated debt as of December 31, 2009, 2008 and 2007 are as follows:

 

   2009  2008  2007 

Debt at beginning of year

  Ps  258,074   216,895   88,331  

Proceeds from new debt instruments

   40,223   59,568   206,690  

Debt repayments

   (76,035 (63,179 (84,412

Exchange of debt into convertible securities

   (4,126 —     —    

Increase (decrease) from business combinations

   —     (776 13,927  

Foreign currency translation and inflation effects

   (6,992 45,566   (7,641
           

Debt at end of year

  Ps  211,144   258,074   216,895  
           

The maturities of consolidated long-term debt as of December 31, 2009, which reflect the amortization of debt under the Financing Agreement, are as follows:

 

   2009

2011

  Ps  18,021

2012

   19,040

2013

   32,133

2014

   108,784

2015 and thereafter

   25,773
    
  Ps  203,751
    

As of December 31, 2009, CEMEX has the following lines of credit, the majority of which are subject to the banks’ availability, at annual interest rates ranging between 1.3% and 12.0%, depending on the negotiated currency:

 

   Lines of credit  Available

Other lines of credit in foreign subsidiaries

  Ps  5,331  1,251

Other lines of credit from banks

   131  —  
       
  Ps  5,462  1,251
       

 

F-37


Table of Contents

CEMEX, S.A.B. DE C.V. AND SUBSIDIARIES

Notes to Consolidated Financial Statements – (Continued)

As of December 31, 2009, 2008 and 2007

(Millions of Mexican pesos)

 

Financing Agreement

On January 27, 2009, as a starting point for the subsequent global renegotiation of its principal credit facilities, CEMEX and its creditors agreed to: a) extend until February 2011 its short-term bilateral loans for approximately US$2,314, including amortizations of US$607 in 2009 and US$536 in 2010; b) extend until December 2010, US$1,700 principal amount of the syndicated loan facility of US$3,000 negotiated for the Rinker acquisition, which were originally due in December 2009; and c) modify the consolidated leverage ratio, among other conditions, of several syndicated loans. This agreement was concluded on December 19, 2008 and is further described in this note 13A.

On March 9, 2009, CEMEX initiated negotiations with its core bank lenders in order to extend the maturity of approximately US$15,000 in syndicated and bilateral loans, as well as private placement obligations, under the Conditional Waiver and Extension Agreement (“CWEA”). CEMEX entered into the CWEA to have time to negotiate the comprehensive Financing Agreement. While the discussions were ongoing, CEMEX met its interest payment obligations under both its bank and capital markets debt. The lenders party to the CWEA agreed to extend to July 31, 2009, the date by which the Financing Agreement was expected to be completed, scheduled principal payment obligations which were originally due between March 24, 2009 and July 31, 2009. The term of the CWEA was subsequently extended to August 14, 2009 in order to complete the Financing Agreement. Completion of the comprehensive Financing Agreement required consent from all the lenders party to the CWEA. During 2009, certain consolidated entities, including CEMEX, S.A.B. de C.V. and CEMEX España, S.A., operated under the CWEA with their lenders through August 14, 2009.

On August 14, 2009, upon completion of necessary documentation and satisfaction of conditions precedent, CEMEX entered into the Financing Agreement with its major creditors, by means of which the maturities of approximately US$14,961 (Ps195,839) in syndicated and bilateral loans, private placements and other obligations were extended, providing for a semi-annual amortization schedule. As of December 31, 2009, after the application of the net proceeds obtained from the sale of assets in Australia, the equity offering (note 17A), and the issuance of Dollar and Euro-denominated notes described above, there was a remaining debt balance under the Financing Agreement of Ps141,621 (US$10,819), with payments due for approximately US$764 in December 2011, US$794 in 2012, US$2,393 in 2013 and US$6,868 in 2014.

Under the Financing Agreement, in addition to several covenants and restrictions and subject in each case to the permitted negotiated amounts and other exceptions, including but not limited to incurring debt, granting security, engaging in acquisitions and joint ventures, granting guarantees, declaring and paying cash dividends and making other cash distributions to stockholders, CEMEX agreed to comply with several financial ratios and tests described below.

The Financing Agreement requires, in addition to the predefined debt amortization, the application of cash on hand for any period for which it is being calculated in excess of US$650 to prepay debt. Pursuant to the Financing Agreement, CEMEX is prohibited from making aggregate capital expenditures in excess of US$600 in 2009 (plus an additional US$50 contingency to account for currency fluctuations and certain additional costs and expenses), US$700 in 2010 and US$800 for each year after 2011 until debt under the Financing Agreement has been repaid in full.

Covenants

Most debt contracts of CEMEX, S.A.B. de C.V. contain restrictive covenants calculated on a consolidated basis requiring, among others, the compliance with financial ratios, which mainly include: a) the ratio of net debt to operating EBITDA (“leverage ratio”); and b) the ratio of operating EBITDA to financial expense. Financial ratios are calculated according to formulas established in the debt contracts using definitions that differ from terms defined under MFRS. These financial ratios require in most cases, pro forma adjustments. Beginning on August 14, 2009, even though the financial ratios under the Financing Agreement use similar terminology, they are calculated differently as compared to the financial ratios effective until December 31, 2008 and before the completion of the Financing Agreement.

Upon completion of the Financing Agreement, CEMEX agreed to comply with several financial ratios and tests, including a consolidated ratio of operating EBITDA to financial expense of not less than: (i) 1.75 times for each semi-annual period beginning on June 30, 2010 through the period ending on June 30, 2011; (ii) 2.0 times for each semi-annual period through the period ending on December 31, 2012; and (iii) 2.25 times for the subsequent semi-annual periods until December 31, 2013. In addition, the Financing Agreement allows CEMEX a maximum consolidated leverage ratio for each semi-annual period beginning on June 30, 2010 of 7.75 times, decreasing gradually in subsequent semi-annual periods until reaching 3.50 times for the period ending December 31, 2013. As of December 31, 2009, such financial ratios under the Financing Agreement were not applicable.

In 2008 and 2007, the consolidated financial ratios remained in effect until negotiation of the CWEA and were replaced upon completion of the Financing Agreement. In 2007, as a result of the modification of certain clauses in the credit contracts entered into between CEMEX and its creditors, the leverage ratio of 3.5 times remained without effect as of December 31, 2007, being reactivated on September 30, 2008, when CEMEX was in compliance. Afterwards, on December 19, 2008, CEMEX and its creditors agreed on new modifications to the credit contracts, including changes to the calculation formula and the increase to the leverage ratio to 4.5 times for December 31, 2008 and March 31, 2009, increasing to 4.75 times on June 30, 2009, decreasing to 4.5 times at the end of September and December 2009, decreasing to 4.25 times for the closing of March and June 2010, decreasing to 4 times on September 30, 2010, decreasing to 3.75 times for the closing of December 2010, March and June 2011 and returning to 3.5 times on September 30, 2011 and thereafter. All ratios after June 30, 2009, however, were superseded by the Financing Agreement ratios. CEMEX and its creditors also agreed to modify the credit contracts of its subsidiary in Spain to increase the leverage ratio, which did not include certain maturities of such subsidiary during the first months of 2009 and whereby CEMEX obtained required waivers from its creditors. As of December 31, 2008 and 2007, considering the amendments to the credit contracts and the waivers obtained, CEMEX, S.A.B. de C.V. and its subsidiaries were in compliance with the restrictive covenants imposed by its debt contracts.

 

F-38


Table of Contents

CEMEX, S.A.B. DE C.V. AND SUBSIDIARIES

Notes to Consolidated Financial Statements – (Continued)

As of December 31, 2009, 2008 and 2007

(Millions of Mexican pesos)

 

As of December 31, 2008 and 2007, the main consolidated financial ratios were as follows:

 

Consolidated financial ratios

     2008  2007

Leverage ratio 1,2

  Limit  =< 4.5      =< 3.5
  Calculation      4.04   3.54
        

Operating EBITDA to financial expenses ratio3

  Limit  > 2.5   > 2.5
  Calculation  4.82   5.79
        
1

The leverage ratio was calculated by dividing net debt by pro forma operating EBITDA for the last twelve months as of the calculation date. Pursuant to the debt contracts, net debt was calculated using total debt plus the negative fair value or minus the positive fair value of cross currency swap derivative financial instruments associated with debt, minus cash and temporary investments.

 

2

For purposes of the leverage ratio, the pro forma operating EBITDA represents, calculated in pesos, operating income plus depreciation and amortization, plus financial income, plus the portion of operating EBITDA (operating income plus depreciation and amortization) referring to such twelve-month period of any significant acquisition made in the period before its consolidation in CEMEX’s financial statements, minus operating EBITDA (operating income plus depreciation and amortization) referring to such twelve-month period of any significant disposal that had already been liquidated, all calculated in pesos. Beginning with the calculation as of December 31, 2008, the monthly-consolidated amounts in pesos were translated into U.S. dollars using the respective monthly closing exchange rates, and were translated again into pesos at the closing exchange rate as of the balance sheet date. Until September 30, 2008, calculations were determined with constant pesos coming from the financial statements.

 

3

The operating EBITDA to financial expense ratio was calculated using the peso amounts arising from the financial statements, by dividing thepro forma operating EBITDA by the financial expense for the last twelve months as of the calculation date. For purposes of the coverage ratio, for all periods, pro forma operating EBITDA represents operating income plus depreciation and amortization for the last twelve months, plus financial income.

CEMEX will classify all of its outstanding debt as current debt in the Company’s balance sheet: 1) as of any relevant measurement date on which CEMEX fails to comply with financial ratios agreed upon under the Financing Agreement; or 2) as of any date prior to a subsequent measurement date on which the Company expects not to be in compliance with its financial ratios agreed upon under the Financing Agreement, in the absence of: a) amendments and/or waivers covering the next succeeding 12 months; b) high probability that the violation will be cured during any agreed upon remediation period and be sustained for the next succeeding 12 months; and/or c) a signed refinancing agreement to refinance the relevant debt on a long-term basis. The aforementioned classification of debt in the short-term could have a material adverse effect on CEMEX’s liquidity and financial position.

 

13B)

FAIR VALUE OF ASSETS, FINANCIAL INSTRUMENTS AND DERIVATIVE FINANCIAL INSTRUMENTS

Assets and financial instruments

CEMEX’s carrying amounts of cash, trade accounts receivable, other accounts receivable, trade accounts payable, other accounts payable and accrued expenses, as well as short-term debt, approximate their corresponding estimated fair values due to the short-term maturity and revolving nature of these financial assets and liabilities. Temporary investments (cash equivalents) and long-term investments are recognized at fair value, considering quoted market prices for the same or similar instruments.

The estimated fair value of long-term debt is either based on estimated market prices for such or similar instruments, considering interest rates currently available for CEMEX to negotiate debt with the same maturities, or determined by discounting future cash flows using interest rates currently available to CEMEX. As of December 31, 2009 and 2008, the carrying amounts of long-term debt (including current maturities) and their respective fair values were as follows:

 

     2009  2008
     Carrying amounts  Fair value  Carrying amounts  Fair value

Bank loans

  Ps  137,783  137,783  160,485  160,302

Notes payable

    69,909  68,503  59,680  73,652
              

Derivative financial instruments

CEMEX has negotiated interest rate swaps, cross currency swaps (“CCS”), forward contracts and other foreign exchange derivative instruments, as well as forward contracts and other derivative instruments on CEMEX’s own shares and third parties’ shares, with the objective, depending in each case on: a) changing the profile of the interest rates and/or the interest rates and currencies originally negotiated in a portion of the debt; b) changing the mix of currencies of the debt; c) hedging certain net investments in foreign subsidiaries; d) changing the risk profile associated with the price of raw materials and other energy projects; and e) other corporate purposes.

The estimated fair value of derivative instruments fluctuates over time and is determined by measuring the effect of future relevant economic variables according to the yield curves shown in the market as of the balance sheet date. These values should be analyzed in relation to the fair values of the underlying transactions and as part of CEMEX’s overall exposure attributable to fluctuations in interest rates and foreign exchange rates. The notional amounts of derivative instruments do not necessarily represent amounts exchanged by the parties, and consequently, there is no direct measure of CEMEX’s exposure to the use of these derivatives. The amounts exchanged are determined based on the basis of the notional amounts and other terms included in the derivative instruments.

 

F-39


Table of Contents

CEMEX, S.A.B. DE C.V. AND SUBSIDIARIES

Notes to Consolidated Financial Statements – (Continued)

As of December 31, 2009, 2008 and 2007

(Millions of Mexican pesos)

 

During October 2008, many companies experienced a period of greater volatility in the global securities and exchange markets, as part of the further worsening financial institutions’ crisis. The crisis affected the availability of financing and companies’ perceived risks, resulting from expectations of entering into an extended economic recession. Particularly in Mexico, during the period from October 1 to 16, 2008, the peso depreciated against the dollar by approximately 19%, representing two thirds of the total depreciation of the peso vis-à-vis the dollar during the full year 2008, which was approximately 26%. Meanwhile, the price of CEMEX’s CPO decreased 58% in that same period. These two factors had a significant negative effect on the valuation of CEMEX’s derivative instruments portfolio, particularily the valuation of foreign exchange forward contracts that hedged CEMEX’s net investment in foreign subsidiaries and cross currency swaps related to debt, as well as forward contracts in CEMEX’s CPOs, among others. In the aforementioned period, changes in the fair value of the derivative instruments portfolio represented losses of approximately US$976 (Ps13,410), which affected the availability of CEMEX’s lines of credit and triggered the need to make deposits in margin accounts with the counterparties. These deposits in margin accounts as of October 31, 2008 amounted to approximately US$750 (Ps10,305), negatively affecting CEMEX’s liquidity. In light of an uncertain economic outlook and the expectation of further worsening of the economic variables, CEMEX decided to neutralize all of its derivative instruments positions that were sensitive to fluctuations of the exchange rate of the peso vis-à-vis foreign currencies and the price of its shares.

In order to close those positions and considering contractual limitations to settle the contracts before their maturity date, in October 2008, CEMEX entered into new derivative instruments with the same counterparties, which represented the opposite position to the exposure resulting from fluctuations of the economic variables included in the original derivative instruments. As a result, from the date of the negotiation of the new opposite positions, any changes in the fair value of the original instruments is effectively offset by an equivalent inverse amount generated by the new positions. Since December 31, 2008, CEMEX has designated the derivative instruments portfolio in which CEMEX is still exposed to changes in fair value as “Active derivative financial instruments.” In addition, CEMEX has designated the portfolio of original and opposite derivative positions as “Inactive derivative financial instruments.”

As of December 31, 2009 and 2008, the balance of deposits in margin accounts with financial institutions that guarantee CEMEX’s obligations through derivative financial instruments amounted to US$195 (Ps2,553) and US$570 (Ps7,832), respectively. In 2008, US$372 (Ps5,111) were related to active positions and US$198 (Ps2,720) to inactive positions. Pursuant to net balance settlement agreements included in the derivative instrument contracts, the deposits in margin accounts have been offset within CEMEX’s liabilities with the counterparties.

During April 2009, in connection with the CWEA, CEMEX completed the settlement of a significant portion of its active and inactive derivative financial instruments held as of December 31, 2008 (notes 13C and D) in order to reduce the risk of further margin calls. By means of this settlement, CEMEX fixed an aggregate loss of approximately US$1,093, which after netting US$624 of cash margin deposits already posted in favor of CEMEX’s counterparties and cash payments of approximately US$48, was documented through promissory notes for approximately US$421, which increased CEMEX’s outstanding debt. Previously, in February 2009, CEMEX and its counterparties agreed the settlement of a portion of the obligations incurred through derivative instruments. The counterparties permanently withdrew part of the amounts deposited in such margin accounts for an amount of approximately US$392, of which approximately US$102 referred to active positions and approximately US$290 referred to inactive positions.

In connection with the portfolio of derivative instruments as of December 31, 2009, the main exposure of CEMEX is related to the prices of the CPOs and the third party shares. A significant decrease in the market price of CEMEX’s CPOs and the third party shares would negatively affect CEMEX’s liquidity and financial position. The following table presents CEMEX’s derivative instruments outstanding as of December 31, 2009 and 2008.

 

   2009  2008 

(U.S. dollars millions)

  Notional amount  Fair value  Notional amount  Fair value 

Active derivative financial instruments1

  US$1,171  3  21,173  185  

Inactive derivative financial instruments 1, 2

   —    —    —    (385
              
  US$1,171  3  21,173  (200
              

 

1

As of December 31, 2009 and 2008, the fair value of derivative instruments is presented net of cash deposits in margin accounts.

 

2

Notional amounts of the original derivative positions and the opposite derivative positions were not aggregated, considering that the effects of one instrument is proportionally inverse to the effect of the other instrument, and therefore, eliminated.

For the years ended December 31, 2009 and 2008, the caption “Results from financial instruments” includes the losses related to the recognition of changes in fair values of the derivative instruments portfolio during the period, for both active and inactive positions.

 

F-40


Table of Contents

CEMEX, S.A.B. DE C.V. AND SUBSIDIARIES

Notes to Consolidated Financial Statements – (Continued)

As of December 31, 2009, 2008 and 2007

(Millions of Mexican pesos)

 

13C)

ACTIVE DERIVATIVE FINANCIAL INSTRUMENTS

As of December 31, 2009 and 2008, the notional amounts, the fair values and the characteristics of these derivative instruments were as follows:

 

     2009  2008 
  

(U.S. dollars millions)

  Notional amount  Fair value  Notional amount  Fair value 

I.

 

Interest rate swaps

  US$202  27   15,527  36  

II.

 

Cross currency swaps

   —    —     528  (57

III.

 

Foreign exchange forward contracts

   —    —     940  (2

IV.

 

Equity forwards on third party shares

   54  54   258  (12

V.

 

Forward instruments over indexes

   55  1   40  (5

VI.

 

Options on CEMEX’s own shares

   860  (79 860  (41

VII.

 

Derivative instruments related to perpetual debentures

   —    —     3,020  266  
               
   US$  1,171  3   21,173  185  
               

I. Interest rate swap contracts

All outstanding interest rate swaps related to debt as of December 31, 2008 were settled in April 2009 (note 13B). Changes in fair value of interest rate swaps, which were recognized in the results for the period, generated losses of US$2 (Ps27) in 2009, US$170 (Ps1,906) in 2008 and US$21 (Ps229) in 2007. As of December 31, 2009 and 2008, a summary of these instruments was as follows:

 

   2009

(U.S. dollars millions)

  Notional
amount
  Fair value  Effective rate  Maturity  CEMEX receives* CEMEX pays*

Energy projects 1

  US$  202  27  —    September 2022  Dollar 5.4% LIBOR
              

 

   2008

(U.S. dollars millions)

  Notional
amount
  Fair value  Effective rate  Maturity  CEMEX receives* CEMEX pays*

Energy projects 1

  US$208  54   —     September 2022  Dollar 5.4% LIBOR

Short-term debt in US$

   188  (1 4.8 February 2009  LIBOR Dollar 4.8%

Short-term debt in US$

   3,000  (18 3.0 June 2009  LIBOR Dollar 3.0%

Long-term debt in US$2

   8,500  (78 2.7 June 2011  Cap dollar 3.5% Cap dollar 1.9%

Long-term debt in €

   1,258  100   4.5 March 2014  Euro 4.8% EURIBOR plus 78bps

Long-term debt in US$3

   500  (25 5.0 April 2011  LIBOR plus 133bps Dollar 5.0%

Long-term debt in €4

   1,174  10   4.3 December 2011  EURIBOR Euro 4.3%

Long-term debt in US$5

   70  (13 2.8 March 2011  Pesos 8.7% LIBOR plus 19bps

Long-term debt in US$5

   48  (1 1.6 May 2009  TIIE minus 30bps LIBOR

Long-term debt in US$5

   136  (15 3.0 April 2012  Pesos 11.5% Dollar 3.0%

Long-term debt in US$5

   295  (51 1.4 September 2012  CETES plus 49bps LIBOR plus 27bps

Long-term debt in US$5

   150  (11 2.8 June 2020  LIBOR ¥ LIBOR
             
  US$  15,527  (49     

Deposits in margin accounts

   —    85       
             
  US$  15,527  36       
             

 

*

LIBOR represents the London Inter-Bank Offered Rate, an international reference for debt denominated in U.S. dollars. EURIBOR is the equivalent rate for debt denominated in Euros. At December 31, 2009 and 2008, LIBOR was 0.43% and 1.43%, respectively, while EURIBOR was 2.89% at December 31, 2008. The contraction “bps” means basis points. One basis point is 0.01 percent. TIIE represents the Interbank Offering Rate in Mexico. UDIs are investment units indexed to inflation in Mexico; the UDI closing quotation at the end of 2008 was 4.18 pesos per UDI. CETES are public debt instruments issued by the Mexican government. At the end of 2008, TIIE was 8.69% and the CETES yield was 7.96%.

 

1

Derivative instruments associated with agreements entered into by CEMEX for the acquisition of electric energy in Mexico (note 20C).

 

2

The effective rate represented the average of the cap rate of 3.5% and the floor rate of 1.9%.

 

3

From these contracts, a notional amount of US$400 was accounted as cash flow hedges recognizing their effects in stockholders’ equity, representing a loss of US$22 in 2008. This loss was reclassified to earnings in 2009 upon settlement.

 

4

The rate that CEMEX paid on this instrument was limited to 4.9%.

 

5

In connection with these instruments, CEMEX negotiated currency forward contracts with opposite exposure to the original positions, eliminating the exchange of notional amounts and consequently the exposure to foreign exchange rates but maintaining the exchange of interest rates, which was denominated as a basis swap.

 

F-41


Table of Contents

CEMEX, S.A.B. DE C.V. AND SUBSIDIARIES

Notes to Consolidated Financial Statements – (Continued)

As of December 31, 2009, 2008 and 2007

(Millions of Mexican pesos)

 

II.Cross currency swaps (“CCS”)

All outstanding CCS as of December 31, 2008 were settled in April 2009 (note 13B). The recognition of the fair value associated with the CCS as of December 31, 2008 generated a net liability of US$57 (Ps783). In 2009, 2008 and 2007, changes in the fair value of CCS, recognized in the results of the period, generated losses of US$61 (Ps830), US$216 (Ps2,421) and US$28 (Ps306), respectively. As of December 31, 2008, a summary of these derivative instruments was as follows:

 

   2008

(U.S. dollars millions)

  Notional
amount
  Fair value  Effective
rate
  Maturity  CEMEX receives CEMEX pays
Short-term         

Exchange Ps1,000 to US$

  US$96  (24 0.7 June 2009  TIIE minus 30bps LIBOR

Exchange UDIs 425 to US$

   148  (16 3.0 January 2009  UDIs 6.5% LIBOR minus 20bps

Exchange Ps647 to US$

   50  (3 3.8 April 2009  Pesos 9.3% LIBOR
             
   294  (43     
             
Long-term         

Exchange Ps2,500 to US$ US$

   234  (47 2.1 March 2011  CETES plus 59bps LIBOR minus 11bps
             
   234  (47     
             
   528  (90     

Deposits in margin accounts

   —    33       
             
  US$  528  (57     
             

 

III.Foreign exchange forward contracts

All outstanding foreign exchange forward contracts as of December 31, 2008 were settled in April 2009 (note 13B). As of December 31, 2008, a summary of these derivative instruments was as follows:

 

   2008 

(U.S. dollars millions)

  Notional amount  Fair value 

Exchange from pesos to dollars1

  US$  240  (12

Exchange from pounds sterling to dollars1

   75  1  

Exchange from Japanese yen to dollars1

   254  82  

Other currency instruments2

   371  (73
        
  US$940  (2
        

 

1

Derivative instruments related to changing the mix of currencies originally negotiated over a portion of CEMEX’s debt. Changes in the fair value of these contracts were recognized in the income statement.

 

2

Changes in the fair value of these contracts were recognized in the income statement since they were not designated as cash flow hedges or hedges of CEMEX’s net investment in foreign subsidiaries.

Until October 2008, in order to hedge financial risks associated with fluctuations in foreign exchange rates of certain net investments in foreign countries denominated in euros and dollars to the peso, and consequently, reducing volatility in the value of stockholders’ equity in CEMEX’s reporting currency, CEMEX negotiated foreign exchange forward contracts with different maturities until 2010. Changes in the estimated fair value of these instruments were recorded in stockholders’ equity as part of the foreign currency translation effect. In October 2008, in connection with the closing process of positions exposed to fluctuations in exchange rates to the peso previously described, CEMEX entered into foreign exchange forward contracts with opposite exposure to the original contracts. As a result of these new positions, changes in the fair value of the original instruments were offset by an equivalent inverse amount generated by these new derivative positions. The designation of the original positions as hedges of CEMEX’s net exposure on investments in foreign subsidiaries in stockholders’ equity terminated with the negotiation of the new opposite derivative positions in October 2008. Therefore, changes in fair value of original positions and new opposite derivative positions were recognized prospectively in the income statement within inactive derivative financial instruments (note 13D). Valuation effects were recognized within comprehensive income until the hedge designation was revoked, adjusting the cumulative effect for translation of foreign subsidiaries.

Between April and August 2007, in connection with the acquisition of Rinker, CEMEX negotiated foreign exchange forward contracts in order to hedge the variability in a portion of the cash flows associated with exchange fluctuations between the Australian dollar and the U.S. dollar, the currency in which CEMEX obtained financing. The notional amount of these contracts reached approximately US$5,663 in June 2007. As a result of changes in the fair value of these contracts, upon settlement, CEMEX realized a gain of approximately US$137 (Ps1,496), which was recognized in the results of the period in 2007.

 

F-42


Table of Contents

CEMEX, S.A.B. DE C.V. AND SUBSIDIARIES

Notes to Consolidated Financial Statements – (Continued)

As of December 31, 2009, 2008 and 2007

(Millions of Mexican pesos)

 

IV.Equity forwards in third party shares

In connection with the sale of shares of AXTEL (note 10A) and in order to maintain the exposure to changes in the price of such entity, on March 31, 2008, CEMEX entered into a forward contract to be settled in cash over the price of 119 million CPOs of AXTEL (59.5 million CPOs with each counterparty) which originally was set to mature in April 2011. In 2008, fair value included deposits in margin accounts for US$184 (Ps2,528), which were presented net within liabilities, as a result of net settlement agreements with the counterparties.

During 2009, in order to restate the exercise price included in the contracts, CEMEX instructed the counterparties to definitively dispose of the deposits in margin accounts for approximately Ps207, and the contracts were renewed until October 2009. Each of the counterparties exercised an option to maintain the contracts over 59.5 million CPOs of AXTEL until October 2011. Changes in the fair value of these instruments generated a gain of approximately US$32 (Ps435) in 2009 and a loss of approximately US$196 (Ps2,197) in 2008.

 

V.Forward instruments over indexes

During 2008, CEMEX negotiated forward derivative instruments over the TRI (Total Return Index) of the Mexican Stock Exchange, maturing in October 2009 through which CEMEX maintained exposure to increases or decreases of such index. TRI expresses the market return on stocks based on market capitalization of the issuers comprising the index. At their maturity in 2009, these derivative instruments were renegotiated until October 2010. Changes in the fair value of these instruments generated a gain of approximately US$18 (Ps245) in 2009 and a loss of approximately US$32 (Ps359) in 2008.

 

VI.Options in CEMEX’s own shares

In June 2008, CEMEX entered into a structured transaction of US$500 (Ps6,870) paying an interest coupon of LIBOR plus 132.5 bps, which includes options based on the price of CEMEX’s ADSs for a notional amount of US$500, pursuant to which if the ADS price exceeds US$32, the net interest rate of this debt would be zero. This rate increases as the price of the ADS decreases, with a maximum rate of 12% when the price per ADS is below US$23. CEMEX values the options based on the price of its ADS at fair value, recognizing gains and losses in the income statement. As of December 31, 2009 and 2008, the fair value included deposits in margin accounts of approximately US$54 (Ps707) and US$69 (Ps948), respectively, which were offset within CEMEX’s liabilities as a result of a net settlement agreement with the counterparty.

In April 2008, Citibank entered into put option transactions on CEMEX’s CPOs with a Mexican trust that CEMEX established on behalf of its Mexican pension fund and certain of CEMEX’s directors and current and former employees, as described in note 20C. CEMEX granted a guarantee over this transaction for a notional amount of approximately US$360 in both 2009 and 2008. As of December 31, 2009 and 2008, the fair value of such guarantee, net of deposits in margin accounts, represented a liability of approximately US$2 (Ps26) and an asset of approximately US$3 (Ps41), respectively. Changes in the fair value of the guarantee were recognized in the income statement within “Results from financial instruments”, representing a gain of approximately US$51 (Ps694) in 2009 and a loss of approximately US$190 (Ps2,130) in 2008. As of December 31, 2009 and 2008, based on the guarantee, CEMEX was required to deposit in margin accounts approximately US$141 (Ps1,846) and US$193 (Ps2,652), respectively, which according to the agreements with the counterparty were offset with the obligation.

In October 2008, in connection with an early settlement of forward contracts over approximately 81 million CPOs arose as a result of the significant decrease in the prices of the CPOs, CEMEX realized a loss of approximately US$152 (Ps2,102), which was recognized in the results for the period.

 

VII.Derivative instruments over perpetual debentures

On July 15, 2009, in connection with the derivative financial instruments associated with CEMEX’s perpetual debentures (note 17D), by means of which the Company changed the risk profile of the interest rates and the currencies of the debentures from the U.S. Dollar and the Euro to the Yen; and in order to eliminate CEMEX’s exposure to the Yen and the Yen interest rate, CEMEX concluded the settlement of its Yen cross currency swap derivatives, as well as the forward contracts for US$196 as of December 2008, negotiated to eliminate the variability of cash flows in Yen to be incurred through the CCS until 2010, in which CEMEX received cash flows in Yen and paid U.S. Dollars. As a result, a total amount of approximately US$94 was invested with trustees for the benefit of the debenture holders. This amount will be used to pay CEMEX’s future coupons on the perpetual debentures. As a result of this settlement, during 2009, CEMEX recognized a loss from changes in the fair value of the instruments of approximately US$162 (Ps2,203). As of December 31, 2009, the balance of the investment placed in the trusts amounted to approximately US$95.

 

F-43


Table of Contents

CEMEX, S.A.B. DE C.V. AND SUBSIDIARIES

Notes to Consolidated Financial Statements – (Continued)

As of December 31, 2009, 2008 and 2007

(Millions of Mexican pesos)

 

As of December 31, 2008, there were CCS associated with perpetual debentures for approximately US$3,020 (Ps41,495), through which CEMEX changed the risk profile associated with the interest rate and the foreign exchange rate from the U.S. dollar and the euro to the yen, as indicated in the table below:

 

   2008

(U.S. dollars millions)

  Notional
amount
  Fair value  Effective rate  

Maturity

  

CEMEX receives

  

CEMEX pays

C-10 € 730 to ¥119,085

  US$  1,020  101  4.1 June 2017  Euro 6.3%  ¥ LIBOR * 3.1037

C-8 US$750 to ¥90,193

   750  38  4.1 December 2014  Dollar 6.6%  ¥ LIBOR * 3.5524

C-5 US$350 to ¥40,905

   350  16  4.1 December 2011  Dollar 6.2%  ¥ LIBOR * 4.3531

C-10 US$900 to ¥105,115

   900  111  4.1 December 2016  Dollar 6.7%  ¥ LIBOR * 3.3878
              
  US$3,020  266       
              

 

*

¥ LIBOR represents the interest rate for transactions denominated in Japanese yen in international markets.

The CCS included an extinguishable swap, which provided that if the relevant perpetual debentures were extinguished for stated conditions but before the maturity of the CCS, such CCS would be automatically extinguished, with no amounts payable by the swap counterparties. Changes in fair value of all the derivative instruments associated with the perpetual debentures were recognized in the income statement for the period.

 

13D)INACTIVE DERIVATIVE FINANCIAL INSTRUMENTS

As explained in note 13B, in October 2008, CEMEX entered into new derivative instruments representing the opposite position to the exposure resulting from fluctuations of the economic variables included in the original derivative instruments. In April 2009, all inactive positions were settled. As of December 31, 2008, the balance of deposits in margin accounts of US$198 (Ps2,720) related to inactive positions, were offset within CEMEX’s liabilities with the counterparties. As of December 31, 2008, inactive derivative financial instruments were as follows:

 

   2008 

(U.S. dollars millions)

  Notional amount*  Fair value 

Short-term CCS original derivative position1

  US$  460  (48

Short-term CCS opposite derivative position

   460  18  

Long-term CCS original derivative position2

   1,299  (257

Long-term CCS opposite derivative position

   1,299  58  
      
    (229

Deposit in margin accounts

    126  
      
    (103
      

Short-term foreign exchange forward contracts original position3

   2,616  (599

Short-term foreign exchange forward contracts opposite position

   2,616  270  

Long-term foreign exchange forward contracts original position 4

   110  (30

Long-term foreign exchange forward contracts opposite position

   110  15  
      
    (344

Deposit in margin accounts

    72  
      
    (272
      

CCS related to original debt position5

   900  2  

Derivative contracts related to opposite debt position

   900  (12
      
    (10
      
  US$   (385
      

 

*

Notional amounts of the original derivative positions and the opposite derivative positions were not aggregated, considering that the effect of one instrument was proportionally inverse to the effect of the other instrument, and therefore, eliminated.

 

1

The original derivative position refers to short-term CCS that exchanged Ps4,938 for US$460, receiving an average rate of 9.0% in Mexican pesos and paying a rate of 2.3% in dollars, whose last maturity was scheduled in May 2009.

 

2

The original derivative position refers to long-term CCS that exchanged Ps628 UDIs and Ps11,450 for US$1,299, receiving an average rate of 4.0% in UDIs and 8.9% in pesos, and receiving a rate of 1.8% in dollars, whose last maturity was scheduled in November 2017.

 

3

The original derivative position refers to forward contracts with a notional amount of US$1,759 of peso/euro and US$857 of peso/dollar contracts, whose last maturity was scheduled in September 2009 and related to hedges of some foreign investments.

 

4

The original derivative position refers to forward contracts with a notional amount of US$110 of peso/euro, whose last maturity was scheduled in January 2010 and related to hedges of some foreign investments.

 

5

The original derivative position refers to CCS with a scheduled maturity in June 2011, which exchanged dollars for Japanese yen, receiving a rate in dollars of 2.81% and paying a rate in Japanese yen of 1.01%.

 

F-44


Table of Contents

CEMEX, S.A.B. DE C.V. AND SUBSIDIARIES

Notes to Consolidated Financial Statements – (Continued)

As of December 31, 2009, 2008 and 2007

(Millions of Mexican pesos)

 

14.OTHER CURRENT AND NON-CURRENT LIABILITIES

As of December 31, 2009 and 2008, consolidated other current accounts payable and accrued expenses were as follows:

 

   2009  2008

Provisions

  Ps  8,581  12,422

Other accounts payable and accrued expenses

   2,942  6,377

Taxes payable

   7,537  7,306

Advances from customers

   2,408  2,177

Interest payable

   1,752  1,212

Current liabilities for valuation of derivative instruments

   —    1,135

Dividends payable

   31  44
       
  Ps  23,251  30,673
       

Current provisions primarily consist of employee benefits accrued at the balance sheet date, insurance payments, and accruals related to legal and environmental assessments expected to be settled in the short-term (note 21). These amounts are revolving in nature and are expected to be settled and replaced by similar amounts within the next 12 months.

Other non-current liabilities include the best estimate of cash flows with respect to diverse issues where CEMEX is determined to be responsible and which are expected to be settled over a period greater than 12 months. As of December 31, 2009 and 2008, consolidated other non-current liabilities were as follows:

 

   2009  2008

Asset retirement obligations1

  Ps  2,460  1,830

Remediation and environmental liabilities2

   3,616  4,785

Accruals for legal assessments and other responsibilities3

   1,169  4,102

Non-current liabilities for valuation of derivative instruments

   7,923  8,777

Other non-current liabilities and provisions4

   14,769  3,216
       
  Ps  29,937  22,710
       

 

1

Provisions for asset retirement include future estimated costs for demolition, cleaning and reforestation of production sites at the end of their operation, which are initially recognized against the related assets and are depreciated over their estimated useful life.

 

2

Provisions for remediation and environmental liabilities include future estimated costs arising from legal or constructive obligations, related to cleaning, reforestation and other remedial actions to remediate damage caused to the environment. The expected average period to settle these obligations is greater than 15 years.

 

3

Provisions for legal claims and other responsibilities include items related to tax contingencies.

 

4

Includes approximately Ps10,073 of taxes payable recognized during 2009 as a result of changes to the tax consolidation regime in Mexico (note 16A).

As of December 31, 2009 and 2008, some significant proceedings that gave rise to a portion of the carrying amount of CEMEX’s other non-current liabilities and provisions are detailed in note 21.

Changes in consolidated other non-current liabilities for the years ended December 31, 2009, 2008 and 2007, excluding changes of liabilities related to the sale of assets in Australia, are the following:

 

   2009  2008  2007 

Balance at beginning of period

  Ps  22,710   15,492   14,725  

Current period additions due to new obligations or increase in estimates

   16,003   9,522   1,775  

Current period releases due to payments or decrease in estimates

   (9,153 (2,276 (1,906

Additions due to business combinations

   48   64   1,504  

Reclassification from current to non-current liabilities, net

   1,186   (236 20  

Foreign currency translation and inflation effects

   (857 144   (626
           

Balance at end of period

  Ps  29,937   22,710   15,492  
           

 

F-45


Table of Contents

CEMEX, S.A.B. DE C.V. AND SUBSIDIARIES

Notes to Consolidated Financial Statements – (Continued)

As of December 31, 2009, 2008 and 2007

(Millions of Mexican pesos)

 

15.EMPLOYEE BENEFITS

Defined contribution plans

The costs of defined contribution plans are recognized in the operating results of the period, as funds are transferred to the employees’ retirement accounts, without generating future obligations. The costs of defined contribution plans for the years ended December 31, 2009, 2008 and 2007 were approximately Ps479, Ps708 and Ps424, respectively.

Defined benefit plans

Costs of defined benefit pension plans and other postretirement benefits, such as health care benefits, life insurance and seniority premiums, as well as termination benefits not associated with a restructuring event, are recognized in the income statement as employees’ services are rendered, based on actuarial estimations of the benefits’ present value. For the years ended December 31, 2009, 2008 and 2007, the net periodic cost for pension plans, other postretirement benefits and termination benefits are summarized as follows:

 

   Pensions  Other benefits 1  Total 
   2009  2008  2007  2009  2008  2007  2009  2008  2007 

Net period cost:

          

Service cost

  Ps295   399   848   115   124   117   410   523   965  

Interest cost

   1,834   1,706   1,591   134   117   87   1,968   1,823   1,678  

Actuarial return on plan assets

   (1,382 (1,614 (1,569 (1 (2 (1 (1,383 (1,616 (1,570

Amortization of prior service cost, transition liability and actuarial results

   327   138   40   156   121   51   483   259   91  

Loss (gain) for settlements and curtailments

   68   33   (169 (38 (15 —     30   18   (169
                             
  Ps  1,142   662   741   366   345   254   1,508   1,007   995  
                             

 

1

Includes the net periodic cost of termination benefits.

The reconciliations of the actuarial benefits obligations, pension plan assets, and liabilities recognized in the balance sheet as of December 31, 2009 and 2008 are presented as follows:

 

   Pensions  Other benefits  Total 
   2009  2008  2009  2008  2009  2008 

Change in benefits obligation:

       

Projected benefit obligation (“PBO”) at beginning of year

  Ps  28,709   29,803   1,834   1,868   30,543   31,671  

Service cost

   295   399   115   124   410   523  

Interest cost

   1,834   1,706   134   117   1,968   1,823  

Actuarial results

   3,685   (1,467 227   (99 3,912   (1,566

Employee contributions

   73   81   —     —     73   81  

PBO for acquisitions (disposals)

   250   (86 (6 —     244   (86

Foreign currency translation and inflation effects

   520   490   (11 33   509   523  

Settlements and curtailments

   (295 (592 (65 (13 (360 (605

Benefits paid

   (1,737 (1,625 (282 (196 (2,019 (1,821
                    

PBO at end of year

   33,334   28,709   1,946   1,834   35,280   30,543  
                    

Change in plan assets:

       

Fair value of plan assets at beginning of year

   19,760   24,836   19   26   19,779   24,862  

Return on plan assets

   2,550   (3,843 3   (4 2,553   (3,847

Foreign currency translation and inflation effects

   451   100   —     —     451   100  

Additions through business combinations

   202   —     —     —     202   —    

Employer contributions

   659   833   306   193   965   1,026  

Employee contributions

   73   81   —     —     73   81  

Settlements and curtailments

   (295 (622 (25 —     (320 (622

Benefits paid

   (1,741 (1,625 (281 (196 (2,022 (1,821
                    

Fair value of plan assets at end of year

   21,659   19,760   22   19   21,681   19,779  
                    

Amounts recognized in the balance sheets:

       

Funded status

   11,675   8,949   1,924   1,815   13,599   10,764  

Transition liability

   (46 (80 (149 (262 (195 (342

Prior service cost and actuarial results

   (6,090 (3,967 144   336   (5,946 (3,631
                    

Net projected liability recognized

  Ps  5,539   4,902   1,919   1,889   7,458   6,791  
                    

 

F-46


Table of Contents

CEMEX, S.A.B. DE C.V. AND SUBSIDIARIES

Notes to Consolidated Financial Statements – (Continued)

As of December 31, 2009, 2008 and 2007

(Millions of Mexican pesos)

 

As of December 31, 2009 and 2008, the PBO is derived from the following types of plans and benefits:

 

   2009  2008

Plans and benefits totally unfunded

  Ps2,611  2,431

Plans and benefits partially or totally funded

   32,669  28,112
       

PBO at end of the period

  Ps  35,280  30,543
       

Based on MFRS D-3, prior services and actuarial results related to pension plans and other post-retirement benefits are amortized during the estimated remaining years of service of the employees subject to these benefits. As of December 31, 2009, the approximate average years of service for pension plans is 10.9 years and 15.3 years for other postretirement benefits. As mentioned in note 3M, MFRS D-3 requires amortizing the transition liability, prior services and actuarial results accumulated as of December 31, 2007 under the previous MFRS D-3 related to pensions, other postretirement benefits and termination benefits, over a maximum period of five years. MFRS D-3 establishes that termination benefits generated after its adoption are recognized in the results of the period in which they are generated. The net periodic cost in 2009 and 2008 included the transition amortization established by the new MFRS D-3.

As of December 31, 2009 and 2008, plan assets were valued at their estimated fair value and consisted of:

 

   2009  2008

Fixed-income securities

    

Cash

  Ps1,286  786

Investments in corporate bonds

   5,632  2,268

Investments in government bonds

   6,685  6,338
       
   13,603  9,392
       

Variable-income securities

    

Investment in marketable securities

   5,731  3,589

Other investments and private funds

   2,347  6,798
       
   8,078  10,387
       
  Ps  21,681  19,779
       

As of December 31, 2009, estimated future benefit payments for pensions and other postretirement benefits during the next ten years were as follows:

 

   2009

2010

  Ps  2,126

2011

   2,168

2012

   2,097

2013

   2,099

2014

   2,131

2015 – 2019

   11,246
    

The most significant assumptions used in the determination of the net periodic cost were as follows:

 

   2009  2008
   Mexico  United
States
  United
Kingdom
  

Other

countries 1

  Mexico  United
States
  United
Kingdom
  

Other

countries 1

Discount rates

  9.0 6.2 6.0 4.7% - 9.0%  8.1 6.2 5.7 4.2% - 9.8%

Rate of return on plan assets

  9.0 8.0 6.7 3.0% - 9.0%  9.7 8.0 6.3 4.0% - 9.7%

Rate of salary increases

  5.5 3.5 3.0 2.3% - 5.5%  5.1 3.5 3.1 2.2% - 5.1%
      

 

1

Range of rates.

 

F-47


Table of Contents

CEMEX, S.A.B. DE C.V. AND SUBSIDIARIES

Notes to Consolidated Financial Statements – (Continued)

As of December 31, 2009, 2008 and 2007

(Millions of Mexican pesos)

 

As of December 31, 2009 and 2008, the aggregate PBO for pension plans and other benefits and the plan assets by country were as follows:

 

   2009  2008
   PBO  Assets  Deficit  PBO  Assets  Deficit

Mexico

  Ps  3,228  904  2,324  Ps3,148  894  2,254

United States

   4,612  3,873  739   4,966  4,051  915

United Kingdom

   20,800  14,820  5,980   16,389  12,976  3,413

Other countries

   6,640  2,084  4,556   6,040  1,858  4,182
                    
  Ps  35,280  21,681  13,599  Ps30,543  19,779  10,764
                    

Other information related to employees’ benefits at retirement

During 2009, CEMEX reduced its workforce, subject to defined pension benefits in the United States. During 2008, CEMEX reduced its workforce, subject to defined pension benefits in several countries including the United States and United Kingdom, and froze the defined benefit pension plan in Puerto Rico. These actions generated events of settlement and curtailment of obligations in the respective pension plans pursuant to MFRS D-3. As a result, changes in the plan liabilities and proportional parts of prior services and actuarial results pending to be amortized were recognized in the income statement for the periods, which represented a loss of approximately Ps68 and Ps33 in 2009 and 2008, respectively.

The defined benefit plan in the United Kingdom has been closed to new participants since January 2004. Regulation in the United Kingdom requires entities to maintain plan assets in a level similar to that of the obligations. Consequently, it is expected that CEMEX will make significant contributions to the United Kingdom’s pension plans in the following years. As of December 31, 2009, the deficit in the funded status amounted to approximately Ps5,980. After reducing the deficit related to other postretirement benefits, which are financed through daily operations, the deficit was approximately Ps5,575.

During 2007, the subsidiary of CEMEX in the United States changed its defined benefit plans, by freezing employees’ benefits under such plans as of December 31, 2007, generating a settlement gain of approximately Ps169. In connection with the decision to freeze benefits under the U.S. defined benefit pension plans, the employees’ benefits were increased through defined contribution plans. CEMEX believes that the changes in pension benefits will be a more attractive incentive to hire and retain personnel.

Information related to termination benefits

In some countries, CEMEX pays benefits to personnel pursuant to legal requirements upon termination of their working relationships based on the years of service and the last salary received. The PBO of these benefits as of December 31, 2009 and 2008 was approximately Ps568 and Ps589, respectively.

Information related to other postretirement benefits

In some countries, CEMEX has established health care benefits for retired personnel limited to a certain number of years after retirement. As of December 31, 2009 and 2008, the PBO related to these benefits was approximately Ps1,247 and Ps1,116, respectively. The medical inflation rate used in 2009 to determine the PBO of these benefits was 7% in Mexico, 3% in Puerto Rico, 4% in the United States and 7% in the United Kingdom.

Other employee benefits

In addition, in some countries, CEMEX has self-insured health care benefits plans for its active employees, which are managed on cost plus fee arrangements with major insurance companies or provided through health maintenance organizations. As of December 31, 2009 and 2008, in certain plans, CEMEX has established stop-loss limits for continued medical assistance derived from a specific cause (e.g., an automobile accident, illness, etc.) ranging from US$23 thousand to US$400 thousand. In other plans, CEMEX has established stop-loss limits per employee regardless of the number of events ranging from US$350 thousand to US$2. If all employees qualifying for health care benefits required medical services simultaneously, the contingency for CEMEX would be significantly larger. However, this scenario, while possible, is remote. The amount expensed for the years ended December 31, 2009, 2008 and 2007 through self-insured health care benefits was approximately US$106 (Ps1,442), US$100 (Ps1,126) and US$99 (Ps1,081), respectively.

 

F-48


Table of Contents

CEMEX, S.A.B. DE C.V. AND SUBSIDIARIES

Notes to Consolidated Financial Statements – (Continued)

As of December 31, 2009, 2008 and 2007

(Millions of Mexican pesos)

 

16.INCOME TAXES

 

A)INCOME TAXES

As mentioned in note 3N, CEMEX determines current and deferred income taxes. The amounts for income taxes included in the income statement for the years ended December 31, 2009, 2008 and 2007 are summarized as follows:

 

   2009  2008  2007 

Current income taxes

    

From Mexican operations

  Ps  (3,804 (2,793 (1,649

From foreign operations

   (4,885 (5,180 (3,161
           
   (8,689 (7,973 (4,810
           

Deferred income taxes

    

From Mexican operations

   2,181   5,990   (357

From foreign operations

   17,074   24,981   693  
           
   19,255   30,971   336  
           

Income tax benefit (expense)

  Ps  10,566   22,998   (4,474
           

As of December 31, 2009, consolidated tax loss and tax credits carryforwards expired as follows:

 

   Amount of
carryforwards

2010

  Ps18,456

2011

   22,105

2012

   29,639

2013

   53,425

2014 and thereafter

   149,164
    
  Ps  272,789
    

In connection with changes to the tax consolidation regime in Mexico (note 3N) and based on Interpretation 18, CEMEX recognized a liability for approximately Ps10,461 against “Other non-current assets” for approximately Ps8,216 in connection with the net liability recognized before the new tax law, and approximately Ps2,245 against “Retained earnings,” for the portion, according to the new law, related to: a) the difference between the sum of the equity of the controlled entities for tax purposes and the equity for tax purposes of the consolidated entity; b) dividends from the controlled entities for tax purposes to CEMEX, S.A.B. de C.V.; and c) other transactions between the companies included in the tax consolidation that represented the transfer of resources within the group.

 

B)

DEFERRED INCOME TAXES

Deferred income taxes for the period represent the difference between the balances of deferred income at the beginning and the end of the period. Deferred income tax assets and liabilities relating to different tax jurisdictions are not offset. As of December 31, 2009 and 2008, the income tax effects of the main temporary differences that generated the consolidated deferred income tax assets and liabilities are presented below:

 

   2009  2008 

Deferred tax assets:

   

Tax loss carryforwards and other tax credits1

  Ps  77,602   55,488  

Accounts payable and accrued expenses

   8,197   11,708  

Deferred charges, net

   2,779   6,802  

Others

   1,202   688  
        

Total deferred tax assets

   89,780   74,686  

Less – Valuation allowance

   (32,079 (27,194
        

Net deferred tax assets

   57,701   47,492  

Deferred tax liabilities:

   

Property, machinery and equipment

   (50,582 (53,067

Investments and other assets

   (1,960 (8,195

Deferred credits

   —     (2,199

Others

   (1,050 (1,178
        

Total deferred tax liabilities

   (53,592 (64,639
        

Net deferred tax asset (liability)

  Ps4,109   (17,147
        

 

F-49


Table of Contents

CEMEX, S.A.B. DE C.V. AND SUBSIDIARIES

Notes to Consolidated Financial Statements – (Continued)

As of December 31, 2009, 2008 and 2007

(Millions of Mexican pesos)

 

Changes to the consolidated valuation allowance of deferred tax assets in 2009, 2008 and 2007 were as follows:

 

   2009  2008  2007 

Balance at the beginning of the period

  Ps (27,194 (21,093 (14,690

Increases

   (18,638)   (5,652 (10,289

Decreases2

   13,547   1,571   3,421  

Translation effects

   206   (2,020 (681

Restatement effects

   —     —     1,146  
           

Balance at the end of the period

  Ps (32,079 (27,194 (21,093
           
    

The change in consolidated deferred income taxes during 2009, 2008 and 2007 were as follows:

  
    
   2009  2008  2007 

Deferred income tax charged to the income statement

  Ps 19,255   30,971   336  

Deferred income tax in stockholders’ equity3

   941   (362 (427

Reclassification to other captions in the balance sheet

   1,060   —     —    
           

Change in deferred income tax for the period

  Ps 21,256   30,609   (91
           

 

1

As of December 31, 2008, the liability related to the new income tax law in Mexico is presented net of tax loss and tax credit carryforwards to be utilized.

 

2

Includes in 2009 the reclassification of the liability related to the new income tax law in Mexico.

 

3

The change in stockholders’ equity for 2009 includes Ps585 related to the effect generated for the future tax deduction of the debt component of the convertible securities (note 2). In 2008, this includes a debit of Ps920 related to the initial effect of deferred tax liabilities on investment in associates, recognized within “Retained earnings,” and a credit of Ps558 related to the deferred tax asset on items directly recognized in stockholders’ equity.

CEMEX believes that sufficient taxable income will be generated to realize the tax benefits associated with the deferred income tax assets and tax loss carryforwards, prior to their expiration. Nevertheless, a valuation allowance is recorded for the deferred tax assets on tax loss carryforwards that are estimated and may not be recoverable in the future. In the event that present conditions change, and it is determined that future operations would not generate sufficient taxable income, the valuation allowance on deferred tax assets would be increased against the results of the period.

CEMEX, S.A.B de C.V. has not provided for any deferred tax liability for the undistributed earnings generated by its subsidiaries, recognized under the equity method, considering that such undistributed earnings are expected to be reinvested and not generating income tax in the foreseeable future. Likewise, CEMEX does not recognize a deferred income tax liability related to its investments in subsidiaries and interests in joint ventures, considering that CEMEX controls the reversal of the temporary differences arising from these investments.

 

C)

EFFECTIVE TAX RATE

Differences between the financial reporting and the corresponding tax basis of assets and liabilities and the different income tax rates and laws applicable to CEMEX, among other factors, give rise to permanent differences between the statutory tax rate applicable in Mexico, and the effective tax rate presented in the consolidated income statements, which in 2009, 2008 and 2007 were as follows:

 

   2009  2008  2007 
   %  %  % 

Consolidated statutory tax rate

  (28.0 (28.0 28.0  

Non-taxable dividend income

  (7.4 (15.6 (4.3

Other non-taxable income1

  (179.9 (32.6 (14.1

Expenses and other non-deductible items

  30.8   25.3   10.1  

Non-taxable sale of marketable securities and fixed assets

  (86.9 (7.4 (2.9

Difference between book and tax inflation

  27.1   8.0   0.1  

Other tax non-accounting benefits

  (0.5 (8.6 —    

Foreign exchange fluctuations2

  12.8   (37.8 (2.8

Others

  4.3   (4.3 0.3  
          

Effective consolidated tax rate

  (227.7 (101.0 14.4  
          

 

1

Includes the effects of the different income tax rates in the countries where CEMEX operates.

 

2

Includes the effects of foreign exchange fluctuations recognized as translation effects (note 17B).

 

F-50


Table of Contents

CEMEX, S.A.B. DE C.V. AND SUBSIDIARIES

Notes to Consolidated Financial Statements – (Continued)

As of December 31, 2009, 2008 and 2007

(Millions of Mexican pesos)

 

17.STOCKHOLDERS’ EQUITY

The carrying amounts of consolidated stockholders’ equity exclude investments in shares of CEMEX, S.A.B. de C.V. held by subsidiaries, which implied a reduction to controlling interest stockholders’ equity of Ps187 (16,107,081 CPOs) in 2009, Ps6,354 (589,238,041 CPOs) in 2008 and Ps6,366 (569,671,633 CPOs) in 2007. This reduction is included within “Other equity reserves.”

 

A)COMMON STOCK AND ADDITIONAL PAID-IN CAPITAL

As of December 31, 2009 and 2008, the breakdown of common stock and additional paid-in capital was as follows:

 

   2009  2008

Common stock

  Ps  4,127  4,117

Additional paid-in capital

   98,634  70,171
       
  Ps  102,761  74,288
       

As of December 31, 2009 and 2008, the common stock of CEMEX, S.A.B. de C.V. was represented as follows:

 

   2009  2008

Shares 1

  Series A 2  Series B 3  Series A 2  Series B 3

Subscribed and paid shares

  19,224,207,531  9,612,103,765  16,726,263,082  8,363,131,541

Treasury shares 4

  92,799  46,400  432,036,438  216,018,219

Unissued shares authorized for stock compensation programs

  395,227,442  197,613,721  424,206,326  212,103,163

Shares that guarantee the issuance of convertible securities5

  344,960,064  172,480,032  —    —  

Shares authorized for the issuance of stock or convertible securities 6

  1,055,039,936  527,519,968  —    —  
            
  21,019,527,772  10,509,763,886  17,582,505,846  8,791,252,923
            

 

1

13,068,000,000 shares in both years correspond to the fixed portion and 18,461,291,658 shares as of December 31, 2009 and 13,305,758,769 shares as of December 31, 2008 to the variable portion.

 

2

Series “A” or Mexican shares must represent at least 64% of CEMEX’s capital stock.

 

3

Series “B” or free subscription shares must represent at most 36% of CEMEX’s capital stock.

 

4

2008 includes the shares issued as stock dividends that were not subscribed by stockholders that elected to receive the cash dividend.

 

5

Shares that guarantee the conversion of convertible securities with maturity in ten years beginning on December 9, 2009.

 

6

Shares authorized for the issuance of stock through a public offer or through the issuance of convertible securities.

On September 28, 2009, through a global offering, CEMEX completed the sale of a total of 1,495 million CPOs (directly or in the form of ADSs), including CPOs sold through the exercise in full of the over-allotment option granted to the underwriters, of which approximately 373.8 million CPOs were sold in Mexico, and approximately 1,121.2 million CPOs were sold in the United States and elsewhere outside Mexico. The CPOs were offered to the public at a price of Ps16.65 per CPO and US$12.50 per ADS. The net aggregate proceeds from the global offering were approximately Ps23,948, increasing stockholders’ equity by Ps7 considering a nominal value of Ps0.00833 per CPO, and additional paid-in capital of Ps23,941. Of the 1,495 million CPOs sold, approximately 595 million CPOs were sold by subsidiaries. CEMEX used the net proceeds from the global offering to pay down debt.

On September 4, 2009, stockholders at the extraordinary stockholders’ meeting approved resolutions to: (i) increase the variable common stock by up to 4,800 million shares (1,600 million CPOs) through additional subscription, of which said subscription and payment could be done indistinctively through the issuance of stock in a public offer or through the issuance of convertible securities; and (ii) finalize any public offer and/or issuance of convertible securities within the following 24 months.

On April 23, 2009, stockholders at the annual ordinary stockholders’ meeting approved resolutions to increase the variable common stock through the capitalization of retained earnings, issuing up to 1,004 million shares (335 million CPOs) based on a price of Ps13.07 per CPO. Stockholders received 3 new shares for each 75 shares held (1 new CPO for each 25 CPOs held) through the capitalization of retained earnings. As a result, shares equivalent to approximately 334 million CPOs were issued, representing an increase in common stock of approximately Ps3, considering a nominal value of Ps0.00833 per CPO, and additional paid-in capital of Ps4,370. In addition, stockholders approved resolutions to cancel the corresponding shares held in CEMEX’s treasury. There was no cash distribution and no entitlement to fractional shares.

On April 24, 2008, stockholders at the annual ordinary stockholders’ meeting approved resolutions to: (i) create a reserve for share repurchases of up to Ps6,000 and (ii) increase the variable common stock through the capitalization of retained earnings of up to Ps7,500, issuing up to 1,500 million shares (500 million CPOs), based on a price of Ps23.92 pesos per CPO or instead, stockholders could have chosen to receive a cash dividend of US$0.0835 per CPO, or approximately Ps0.8677 pesos for each CPO, considering the exchange rate of Banco de México on May 29, 2008 of Ps10.3925 per dollar. As a result, shares equivalent to approximately 284 millions of CPOs were issued, representing an increase in common stock of Ps2, considering a nominal value of Ps0.00833 per CPO, and additional paid-in capital of Ps6,792, while a cash dividend payment was made for approximately Ps214. In addition, stockholders approved the cancellation of the corresponding shares held in CEMEX’s treasury.

 

F-51


Table of Contents

CEMEX, S.A.B. DE C.V. AND SUBSIDIARIES

Notes to Consolidated Financial Statements – (Continued)

As of December 31, 2009, 2008 and 2007

(Millions of Mexican pesos)

 

The CPOs issued pursuant to the exercise of options under the “Fixed program” (note 18A) generated additional paid-in capital of approximately Ps5 in 2009 and Ps4 in 2008, and increased the number of shares outstanding. Likewise, in connection with the long-term compensation program (note 18) in 2009, CEMEX issued approximately 13.7 million CPOs, generating an additional paid-in capital of approximately Ps147 associated with the fair value of the compensation received by executives.

 

B)

OTHER EQUITY RESERVES

As of December 31, 2009 and 2008, the balance of other equity reserves is summarized as follows:

 

   2009  2008 

Cumulative translation effect and deficit in equity restatement, net1

  Ps  26,863   35,084  

Issuance of convertible securities2

   1,971   —    

Treasury shares held by subsidiaries

   (187 (6,354
        
  Ps  28,647   28,730  
        

 

1

The results from holding non-monetary assets as of December 31, 2007 were reclassified to “Retained earnings” as a result of the adoption of MFRS B-10 in 2008 (note 3A).

 

2

Represents the equity component associated with the issuance of convertible securities into shares of CEMEX, S.A.B. de C.V. described in note 13A, as determined under MFRS C-12 “Financial instruments with characteristics of liability, equity or both”. Upon mandatory conversion of the securities, this balance will be reclassified to common stock and additional paid-in capital.

For the years ended December 31, 2009, 2008 and 2007, the translation effect included in the statement of changes in stockholders’ equity were as follows:

 

   2009  2008  2007 

Foreign currency translation adjustment1

  Ps  (17,553)  106,190   3,186  

Foreign exchange fluctuations from debt2

   2,158  (9,407 (400

Foreign exchange fluctuations from intercompany balances3

   14,654  (65,796 141  
           
  Ps (741)  30,987   2,927  
           
1

These effects refer to the result from the translation of the financial statements of foreign subsidiaries.

 

2

Generated by foreign exchange fluctuations over a notional amount of debt in CEMEX, S.A.B. de C.V. associated with the acquisition of foreign subsidiaries and designated as hedge of the net investment in foreign subsidiaries. The average amount of such debt was approximately US$3,200 in 2009, US$3,656 in 2008 and US$2,188 in 2007.

 

3

Refers to foreign exchange fluctuations arising from balances of related parties in foreign currencies that are of a long-term investment nature considering that their liquidation is not anticipated in the foreseeable future, of which a loss of Ps4,857 in 2008 was recognized in CEMEX, S.A.B. de C.V.

 

C)

RETAINED EARNINGS

As a result of the initial effect in 2009 from the adoption of the new income tax law (note 16A), as well as reclassifications and cumulative initial effects from the adoption of new MFRS beginning on January 1, 2008 (note 3O), as of December 31, 2009 and 2008, the balance of retained earnings decreased by aggregate amounts of Ps2,245 and Ps107,843, respectively. Retained earnings include a share repurchase reserve in 2008 in the amount of Ps6,000.

Net income for the year is subject to a 5% allocation toward a legal reserve until such reserve equals one fifth of the common stock. As of December 31, 2009, the legal reserve amounted to Ps1,804.

 

D)

NON-CONTROLLING INTEREST AND PERPETUAL DEBENTURES

Non-controlling interest

Non-controlling interest represents the share of non-controlling stockholders in the results and equity of consolidated subsidiaries. As of December 31, 2009 and 2008, non-controlling interest amounted to approximately Ps3,838 and Ps5,080, respectively.

Perpetual debentures

As of December 31, 2009 and 2008, consolidated balance sheets included approximately US$3,045 (Ps39,859) and US$3,020 (Ps41,495), respectively, representing the notional amount of perpetual debentures. These debentures have no fixed maturity date and do not represent a contractual payment obligation for CEMEX. As a result, these debentures, issued by Special Purpose Vehicles (“SPVs”), qualify as equity instruments and are classified within non-controlling interest, as they were issued by consolidated entities. In addition, CEMEX has the unilateral right to defer indefinitely the payment of interest due on the debentures. The definition of the debentures as equity instruments was made under applicable IFRS, which were applied to these transactions in compliance with the supplementary application of IFRS in Mexico. Issuance costs, as well as interest expense, which is accrued based on the principal amount of the perpetual debentures, were included within “Other equity reserves” and represented expenses of approximately Ps2,704 in 2009, Ps2,596 in 2008 and Ps1,847 in 2007. The different SPVs were established solely for purposes of issuing the perpetual debentures and were included in CEMEX’s consolidated financial statements.

 

F-52


Table of Contents

CEMEX, S.A.B. DE C.V. AND SUBSIDIARIES

Notes to Consolidated Financial Statements – (Continued)

As of December 31, 2009, 2008 and 2007

(Millions of Mexican pesos)

 

As of December 31, 2009, CEMEX’s perpetual debentures were as follows:

 

Issuer

  Issuance Date  Nominal Amount  Repurchase Option  Interest Rate 

C10-EUR Capital (SPV) Ltd.

  May 2007  730  Tenth anniversary  6.3

C8 Capital (SPV) Ltd.

  February 2007  US$750  Eighth anniversary  6.6

C5 Capital (SPV) Ltd.

  December 2006  US$350  Fifth anniversary  6.2

C10 Capital (SPV) Ltd.

  December 2006  US$900  Tenth anniversary  6.7

As mentioned in note 13C, as of December 31, 2008, there were derivative instruments associated with the perpetual debentures, through which CEMEX changed the risk profile associated with interest rates and foreign exchange rates in respect of the debentures from the U.S. dollar and euro to the Japanese yen. These derivative instruments were settled during 2009.

 

18.

EXECUTIVE STOCK-BASED COMPENSATION

CEMEX has a long-term compensation program providing for the grant of the Company’s CPOs to a group of executives. Beginning in 2009, under this program, CEMEX granted new shares equivalent to approximately 13.7 million CPOs that were subscribed and pending for payment in CEMEX’s treasury, corresponding to the first 25% of the 2009 program. The remaining 75% will be issued during the following 3 years, representing approximately 37.2 million CPOs. The compensation expense related to the grant in 2009 represented the fair value of CPOs as of the grant date. During 2008 and 2007, under this program, the eligible executives received cash bonuses, which were used by the executives to simultaneously acquire CPOs in the market through a trust established for the benefit of the executives (the “executives’ trust”). The expense recognized in the income statement in connection with these programs during 2009, 2008 and 2007 amounted to Ps606, Ps725 and Ps645, respectively. In 2008 and 2007, the fair value of CPOs at acquisition date equaled the cash bonuses. Pursuant to an agreement between CEMEX and the executives, any CPOs granted or acquired during the period are placed in the executives’ trust to comply with a restriction on sale period of 4 years, which vests up to 25% at the end of each year.

As mentioned in note 3T, in connection with its stock option programs qualifying as equity instruments, in which new shares are issued through the exercise of options, CEMEX determines the fair value of the awards as of the grant date, and recognizes such fair value through earnings over the options’ vesting period. Likewise, in connection with its stock options programs qualifying as liability instruments, comprised by those awards in which CEMEX incurs an obligation by committing to pay the executive, through the exercise of the option, an amount in cash or in other financial assets, CEMEX determined the fair value of the awards at each reporting date, recognizing the changes in valuation in the income statement. CEMEX’s outstanding options, other than those of its “Fixed program,” represent liability instruments.

The information related to options granted in respect of CEMEX, S.A.B. de C.V. shares is as follows:

 

Options

  Fixed program (A)  Variable
program (B)
  Restricted program (C) Special program (D) 

Options outstanding at the beginning of 2008

   898,470    1,376,347    15,022,272  845,424  

Changes in 2008:

     

Options cancelled and adjustments

   (63,352  —      —    —    

Options exercised

   (87,873  (17,427  —    (99,425
                

Options outstanding at the end of 2008

   747,245    1,358,920    15,022,272  745,999  

Changes in 2009:

     

Options exercised

   (133,606  —      —    (23,381
                

Options at the end of 2009

   613,639    1,358,920    15,022,272  722,618  
                

Underlying CPOs 1

   3,580,993    7,119,529    70,481,496  14,452,360  
                

Exercise prices:

     

Options outstanding at the beginning of 2009 12

  Ps6.72   US$1.43   US$2.00 US$1.35  

Options exercised in the year 1, 2

  Ps6.42    —      —   US$1.00  

Options outstanding at the end of 2009 1, 2

  Ps6.49   US$1.43   US$2.00 US$1.36  
                

Average life of options:

   0.6 years    2.3 years    5.0 years  3.8 years  
                

Number of options per exercise price:

   266,385 – Ps4.7    886,170 – US$1.5    15,022,272 – US$2.0    82,326 – US$1.1  
     11,543 – Ps6.3    141,679 – US$1.6    —    125,345 – US$1.4  
   141,983 – Ps7.7      67,295 – US$1.3    —    143,251 – US$1.0  
   193,728 – Ps8.1    205,034 – US$1.2    —    257,291 – US$1.4  
      58,742 – US$1.4    —    114,405 – US$1.9  
                

Percent of options fully vested:

   100%    100%    100%  95.4%  
                

 

1

Exercise prices and the number of underlying CPOs are technically adjusted for the dilutive effect of stock dividends and recapitalization of retained earnings.

 

2

Weighted average exercise prices per CPO.

 

F-53


Table of Contents

CEMEX, S.A.B. DE C.V. AND SUBSIDIARIES

Notes to Consolidated Financial Statements – (Continued)

As of December 31, 2009, 2008 and 2007

(Millions of Mexican pesos)

 

A)Fixed program

From June 1995 through June 2001, CEMEX granted stock options with a fixed exercise price in pesos, equivalent to the market price of the CPO at the grant date and with tenure of 10 years. The employees’ option rights vested up to 25% annually during the first 4 years after having been granted.

 

B)Variable program

This program started in November 2001, through an exchange of fixed program options, with exercise prices denominated in dollars increasing annually at a 7% rate.

 

C)Restricted program

This program started in February 2004 through a voluntary exchange of options mainly from the variable program. These options have an exercise price denominated in dollars which, depending on the program, increase annually at a 5.5% rate or at a 7% rate. Executives’ gains under these options are settled in the form of CPOs, which are restricted for sale for an approximate period of 4 years from the exercise date.

 

D)Special program

From June 2001 through June 2005, CEMEX’s subsidiary in the United States granted to a group of its employees a stock option program to purchase CEMEX ADSs. The options granted have a fixed exercise price denominated in dollars and tenure of 10 years. The employees’ option rights vested up to 25% annually after having been granted. The option exercises are hedged using ADSs currently owned by subsidiaries, which increases stockholders’ equity and the number of shares outstanding. The amounts of these ADS programs are presented in terms of equivalent CPOs (ten CPOs represent one ADS).

Other programs

CEMEX’s subsidiary in Ireland has an outstanding stock option program in its own shares. As of December 31, 2009 and 2008, this subsidiary had outstanding options over 395,966 and 554,029 of its shares, respectively, with an average exercise price per share of approximately €0.20 in 2009 and €0.97 in 2008. As of December 31, 2009 and 2008, the market price per share of this subsidiary was €0.18 and €0.20, respectively.

Valuation of options at fair value and accounting recognition

All options of programs that qualify as liability instruments are valued at their estimated fair value as of the date of the financial statements, recognizing changes in valuations in the income statement. Changes in the provision for executive stock option programs for the years ended December 31, 2009, 2008 and 2007 were as follows:

 

     Restricted
program
  Variable
program
  Special
program
  Total 

Provision as of December 31, 2006

  Ps   1,726   230   686   2,642  

Net revenue in current period results

    (643 (75 (257 (975

Estimated decrease from exercises of options

    (40 (19 (99 (158

Foreign currency translation effect

    (116 (16 (47 (179
               

Provision as of December 31, 2007

    927   120   283   1,330  

Net revenue in current period results

    (1,055 (129 (353 (1,537

Estimated decrease from exercises of options

    —     1   29   30  

Foreign currency translation effect

    239   31   73   343  
               

Provision as of December 31, 2008

    111   23   32   166  

Net expense in current period results

    8   2   18   28  

Estimated decrease from exercises of options

    —     —     5   5  

Foreign currency translation effect

    (5 (1 (1 (7
               

Provision as of December 31, 2009

  Ps   114   24   54   192  
               

The options’ fair values were determined through the binomial option-pricing model. As of December 31, 2009 and 2008, the most significant assumptions used in the valuations were as follows:

 

Assumptions

  2009 2008

Expected dividend yield

  7.9% 10.4%

Volatility

   35%    35%

Interest rate

  2.6%   1.8%

Weighted average remaining tenure

  4.8 years 5.3 years
     

 

F-54


Table of Contents

CEMEX, S.A.B. DE C.V. AND SUBSIDIARIES

Notes to Consolidated Financial Statements – (Continued)

As of December 31, 2009, 2008 and 2007

(Millions of Mexican pesos)

 

19.EARNINGS PER SHARE

The amounts considered for calculations of earnings per share (“EPS”) 2009, 2008 and 2007 were as follows:

 

   2009  2008  2007

Denominator (thousands of shares)

     

Weighted average number of shares outstanding – basic

   25,642,552   22,984,810  22,297,264

Effect of dilutive instruments – stock-based compensation (note 18)

   39,963   10,337  11,698

Effect of dilutive instruments – convertible securities (note 13A)

   517,440   —    —  
          

Potentially dilutive shares

   557,403   10,337  11,698
          

Weighted average number of shares outstanding – diluted

   26,199,955   22,995,147  22,308,962
          

Numerators

     

Controlling interest income before discontinued operations

  Ps 5,925   226  26,657

Less: non-controlling interest net income

   240   45  837
          

Controlling interest income before discontinued operations – basic

   5,685   181  25,820

Plus: interest expense on convertible securities

   16   —    —  
          

Controlling interest income before discontinued operations – diluted

  Ps 5,701   181  25,820
          

Income (loss) from discontinued operations

  Ps(4,276 2,097  288
          

Basic earnings per share

     

Controlling interest basic EPS from continuing operations

  Ps 0.22   0.01  1.16

Basic EPS from discontinued operations

   (0.16 0.09  0.01
          

Diluted earnings per share

     

Controlling interest diluted EPS from continuing operations

  Ps 0.22   0.01  1.16

Diluted EPS from discontinued operations

   (0.16 0.09  0.01
          

Diluted earnings per share reflect the effects of any transactions which have a potentially dilutive effect on the weighted average number of common shares outstanding. The dilutive effect of the number of shares resulting from the executives’ stock option programs is determined under the inverse treasury method. In connection with the restricted CPO grants under the long-term compensation program initiated in 2009, as well as the convertible securities, the total amount of CPOs committed for issuance in the future is accounted from the beginning of the reporting period.

 

20.COMMITMENTS

 

A)GUARANTEES

As of December 31, 2009 and 2008, CEMEX, S.A.B. de C.V. had guaranteed loans of certain subsidiaries for approximately US$12,570 and US$1,407, respectively.

 

B)PLEDGED ASSETS

As of December 31, 2009 and 2008, CEMEX had liabilities amounting to US$292 and US$76, respectively, secured by property, machinery and equipment.

In addition, as of December 31, 2008, from the investment in shares of CEMEX, S.A.B. de C.V. held by subsidiaries (note 17), 586,147,722 CPOs as well as CEMEX’s investment in Control Administrativo Mexicano, S.A. de C.V. and Cancem, S.A. de C.V. (note 10A), were held in an ownership transferring trust for management and payment. Under this trust arrangement, CEMEX maintained its corporate and property rights, with the pledge securing the payment of CEMEX, S.A.B. de C.V. debt in an amount of US$250 (Ps3,435) as of December 31, 2008, which includes quarterly amortizations starting in July 2009 and maturing in October 2010. In the event of default, the assets would be sold and the amount applied to such debt. During 2009, CEMEX released the CPOs and the shares of its associates in exchange for a pledge of the assets of CEMEX’s plants in Merida and Ensenada.

In addition, in connection with the Financing Agreement (note 13A), CEMEX transferred to a trust for the benefit of the bank lenders, note holders and other creditors having the benefit of negative pledge clauses, the shares of several of its main subsidiaries, including CEMEX México, S.A. de C.V. and CEMEX España, S.A., in order to secure payment obligations under the Financing Agreement and other financial transactions.

 

F-55


Table of Contents

CEMEX, S.A.B. DE C.V. AND SUBSIDIARIES

Notes to Consolidated Financial Statements – (Continued)

As of December 31, 2009, 2008 and 2007

(Millions of Mexican pesos)

 

C)COMMITMENTS

As of December 31, 2009 and 2008, CEMEX had commitments for the purchase of raw materials for an approximate amount of US$172 and US$194, respectively.

In 2006, in order to take advantage of the high wind potential in the “Tehuantepec Isthmus,” CEMEX and the Spanish company ACCIONA formed an alliance to develop a wind farm project for the generation of 250 Megawatts (MW) in the Mexican state of Oaxaca. CEMEX acted as promoter of the project, which was named EURUS. ACCIONA provided the required financing, constructed the facility and currently operates the wind farm. The installation of 167 wind turbines in the farm was finished on November 15, 2009. The agreements between CEMEX and ACCIONA established that CEMEX’s plants in Mexico should acquire a portion of the energy generated by the wind farm for a period of at least 20 years, beginning on the date in which the 250 MW would be interconnected with the grid of the national utility company in Mexico (CFE). As of December 31, 2009, EURUS had not reached the committed limit capacity to declare the beginning of the commercial operation and operated on a testing phase.

In 1999, CEMEX entered into agreements with an international partnership, which built and operated an electrical energy generating plant in Mexico called Termoeléctrica del Golfo (“TEG”). In 2007, another international company replaced the original operator. The agreements established that CEMEX would purchase the energy generated for a term of not less than 20 years, which started in April 2004. Likewise, CEMEX committed to supply TEG all fuel necessary for its operations, a commitment that has been hedged through a 20-year agreement entered with Petróleos Mexicanos, which terminates in 2024. With the change of the operator, in 2007, CEMEX extended the term of its agreement with TEG until 2027. Consequently, for the last 3 years of the TEG fuel supply contract, CEMEX intends to purchase the required fuel in the market. CEMEX is not required to make any capital expenditure in the project. For the years ended December 31, 2009, 2008 and 2007, TEG supplied (unaudited) 73.7%, 60.4% and 59.7%, respectively, of CEMEX’s 15 plants’ electricity needs in Mexico during such year.

In 2007, CEMEX Ostzement GmbH (“COZ”), CEMEX’s subsidiary in Germany, entered into a long-term energy supply contract with the recently renamed entity, Vattenfall Europe New Energy Ecopower (“VENEE”), pursuant to which VENEE has been committed to supply energy to CEMEX’s Rüdersdorf plant for a period of 15 years starting on January 1, 2008. Based on the contract, each year COZ has the option to fix in advance the volume of energy that it will acquire from VENEE, with the option to adjust the purchase amount once on a monthly and quarterly basis. According to the contract, COZ acquired 28 MW in 2008 and 2009, and will acquire 27 MW per year between 2010 and 2013, and expects to acquire between 26 and 28 MW per year starting in 2014 and thereafter. The contract, which establishes a price mechanism for the energy acquired, based on the price of energy future contracts quoted on the European Energy Exchange, does not require initial investments and is expected to be performed at a future date. Based on its terms, this contract qualified as a financial instrument under MFRS. However, as the contract is for CEMEX’s own use and CEMEX sells any energy surplus as soon as actual energy requirements are known, regardless of changes in prices and thereby avoiding any intention of trading in energy, such contract is not recognized at its fair value.

In April 2008, Citibank entered into put option transactions on CEMEX’s CPOs with a Mexican trust that CEMEX established on behalf of its Mexican pension fund and certain of CEMEX’s directors and current and former employees (“the participating individuals”). The transaction was structured with two main components. Under the first component, the trust sold, for the benefit of CEMEX’s Mexican pension fund, put options to Citibank in exchange for a premium of approximately US$38. The premium was deposited into the trust and was used to purchase, on a prepaid forward basis, securities that track the performance of the Mexican Stock Exchange. Under the second component, the trust sold, on behalf of the participating individuals, additional put options to Citibank in exchange for a premium of approximately US$38, which was used to purchase prepaid forward CPOs. These prepaid forward CPOs, together with additional CPOs representing an equal amount in U.S. dollars, were deposited into the trust by the participating individuals as security for their obligations, and represent the maximum exposure of the participating individuals under this transaction. The put options gave Citibank the right to require the trust to purchase, in April 2013, approximately 112 million CPOs at a price of US$3.2086 per CPO (120% of initial CPO price in dollars). If the value of the assets held in the trust (28.6 million CPOs and the securities that track the performance of the Mexican Stock Exchange) were insufficient to cover the obligations of the trust, a guarantee would be triggered and CEMEX, S.A.B. de C.V. would be required to purchase in April 2013 the total CPOs at a price per CPO equal to the difference between US$3.2086 and the market value of the assets of the trust. The purchase price per CPO in dollars and the corresponding number of CPOs under this transaction are subject to antidilution adjustments. CEMEX recognizes a liability for the fair value of the guarantee and changes in valuation are recorded in the income statement (note 13C).

In connection with CEMEX’s alliance with Ready Mix USA (note 10A), after the third year of the alliance starting on June 30, 2008, and each year for an approximate 22-year period, Ready Mix USA will have the right but not the obligation, to sell to CEMEX its interest in both entities at a predetermined price, based on the greater of: a) eight times the operating cash flow of the trailing twelve months, b) eight times the average of the companies’ operating cash flow for the previous three years, or c) the net book value. As of December 31, 2009 and 2008, CEMEX has not recognized a liability as the fair value of the assets would exceed the cost of the option if the option were exercised.

 

F-56


Table of Contents

CEMEX, S.A.B. DE C.V. AND SUBSIDIARIES

Notes to Consolidated Financial Statements – (Continued)

As of December 31, 2009, 2008 and 2007

(Millions of Mexican pesos)

 

D)CONTRACTUAL OBLIGATIONS

As of December 31, 2009 and 2008, CEMEX had the following contractual obligations:

 

(U.S. dollars millions)

Obligations

  2009  2008
  Less than 1
year
  1-3
Years
  3-5
Years
  More than
5 Years
  Total  Total

Long-term debt

  US$ 292  2,826  10,764  1,969  15,851  15,997

Capital lease obligations

   9  5  1  —    15  27
                   

Total debt1

   301  2,831  10,765  1,969  15,866  16,024

Operating leases2

   236  349  195  140  920  960

Interest payments on debt3

   1,004  2,254  1,550  336  5,144  1,272

Interest rate derivatives4

   —    —    —    —    —    92

Pension plans and other benefits5

   162  326  323  859  1,670  1,598

Inactive derivative financial instruments6

   —    —    —    —    —    385
                   

Total contractual obligations

  US$  1,703  5,760  12,833  3,304  23,600  20,331
                   
  Ps  22,292  75,399  167,984  43,249  308,924  279,348
                   

 

1

The scheduling of debt payments, which includes current maturities, does not consider the effect of any refinancing of debt that may occur during the following years. CEMEX has replaced in the past its long-term obligations for others of similar nature.

 

2

The amounts of operating leases have been determined on the basis of nominal cash flows. CEMEX has operating leases, primarily for operating facilities, cement storage and distribution facilities and certain transportation and other equipment, under which annual rental payments are required plus the payment of certain operating expenses. Rental expense was US$243 (Ps3,305), US$198 (Ps2,239) and US$195 (Ps2,129) in 2009, 2008 and 2007, respectively.

 

3

For the determination of the future estimated interest payments on floating rate denominated debt, CEMEX used the interest rates in effect as of December 31, 2009 and 2008.

 

4

Refers to net cash flows under CEMEX’s interest rate swaps and CCS, determined in accordance with the interest rate applicable under such contracts as of December 31, 2008.

 

5

Represents estimated annual payments under these benefits for the next 10 years (note 15). Future payments include the estimate of new retirees during such future years.

 

6

Refers in 2008 to estimated contractual obligations within positions of inactive derivative instruments (note 13D).

 

21.CONTINGENCIES

 

A)CONTINGENT LIABILITIES RESULTING FROM LEGAL PROCEEDINGS

As of December 31, 2009, CEMEX was involved in various significant legal proceedings, the resolutions of which would imply cash outflows or the delivery of other resources owned by CEMEX. As a result, certain provisions have been recognized in the financial statements. Such provisions represent the best estimate of the contingent amounts payable in respect of these legal proceedings. As a result, CEMEX believes that it will not incur significant expenditure in excess of the amounts previously recorded. The details of the most significant events are as follows:

 

 

On January 2, 2007, the Polish Competition and Consumers Protection Office (the “Protection Office”) notified CEMEX Polska, a subsidiary in Poland, about the initiation of an antitrust proceeding against all cement producers in the country, including CEMEX Polska and another of CEMEX’s indirect subsidiaries in Poland. The Protection Office alleged that there was an agreement between all cement producers in Poland regarding prices, market quotas and other sales conditions of cement, and that the producers exchanged confidential information, all of which limited competition in the Polish market of cement. In January 2007, CEMEX Polska filed its response to the notification, denying that it had committed the practices listed by the Protection Office. In addition, CEMEX Polska submitted formal comments and objections gathered during the proceeding, as well as facts supporting its position that its activities were in line with Polish competition law. In December 2009, the Protection Office issued a resolution imposing fines on a number of Polish cement producers, including CEMEX Polska. The fine imposed on CEMEX Polska amounted to 115 million Polish zlotys (US$40 or Ps524), which represents 10% of CEMEX Polska’s total revenue for the calendar year preceding the imposition of the fine. CEMEX Polska initiated an appeal before the Polish Court of Competition and Consumer Protection. The resolution will not be enforced until two appeals are exhausted. In December 2009, CEMEX recognized a provision of 68 million Polish zlotys (US$24 or Ps314) against the income statement, representing the best estimate of the expected cash outflow in connection with this resolution.

 

 

In 2005, through the acquisition of RMC Group plc (“RMC”), CEMEX assumed environmental remediation liabilities in the United Kingdom, pertaining to closed and current landfill sites for the confinement of waste. As of December 31, 2009, CEMEX had generated a provision for the net present value of such obligation of approximately £129 (US$208 or Ps2,723). Expenditure was assessed and quantified over the period in which the sites have the potential to cause environmental harm, which was accepted by the regulator as being up to 60 years from the date of closure. The assessed expenditure included the costs of monitoring the sites and the installation, repair and renewal of environmental infrastructure.

 

F-57


Table of Contents

CEMEX, S.A.B. DE C.V. AND SUBSIDIARIES

Notes to Consolidated Financial Statements – (Continued)

As of December 31, 2009, 2008 and 2007

(Millions of Mexican pesos)

 

 

In August 2005, Cartel Damages Claims, S.A. (“CDC”), filed a lawsuit in the District Court in Düsseldorf, Germany against CEMEX Deutschland AG, CEMEX’s subsidiary in Germany, and other German cement companies. CDC was seeking approximately €102 (US$146 or Ps1,911) in respect of damage claims by 28 entities relating to alleged price and quota fixing by German cement companies between 1993 and 2002. CDC is a Belgian company established in the aftermath of the German cement cartel investigation that took place from July 2002 to April 2003 by Germany’s Federal Cartel Office, with the purpose of purchasing potential damage claims from cement consumers and pursuing those claims against the cartel participants. In 2006, another entity assigned alleged claims to CDC, and the amount of damages being sought by CDC increased to €114 (US$163 or Ps2,136) plus interest. In February 2007, the District Court in Düsseldorf allowed this lawsuit to proceed without going into the merits of this case by issuing an interlocutory judgment. All defendants appealed the resolution but the appeal was dismissed in May 2008 and the lawsuit will proceed at the level of court of first instance. In the meantime, CDC acquired new claims by assignment and announced an increase in the claim to €131 (US$188 or Ps2,461). As of December 31, 2009, CEMEX Deutschland AG had accrued liabilities regarding this matter for approximately €20 (US$29 or Ps380).

 

 

As of December 31, 2009, CEMEX’s subsidiaries in the United States have accrued liabilities specifically relating to environmental matters in the aggregate amount of approximately US$35 (Ps458). The environmental matters relate to: a) the disposal of various materials, in accordance with past industry practice, which might be currently categorized as hazardous substances or wastes, and b) the cleanup of sites used or operated by CEMEX, including discontinued operations, regarding the disposal of hazardous substances or waste, either individually or jointly with other parties. Most of the proceedings are in the preliminary stages, and a final resolution might take several years. For purposes of recording the provision, CEMEX’s subsidiaries believe that it is probable that a liability has been incurred and the amount of the liability is reasonably estimable, whether or not claims have been asserted, and without giving effect to any possible future recoveries. Based on the information developed to date, CEMEX’s subsidiaries do not believe that they will be required to spend significant sums on these matters in excess of the amounts previously recorded. The ultimate cost that may be incurred to resolve these environmental issues cannot be assured until all environmental studies, investigations, remediation work and negotiations with or litigation against potential sources of recovery have been completed.

 

B)OTHER LEGAL PROCEEDINGS

CEMEX is involved in various legal proceedings, which have not required the recognition of accruals as CEMEX believes that the probability of loss is reasonably remote after considering all the elements of such proceedings. As of December 31, 2009, the details of the most significant events with a quantification of the potential loss were as follows:

 

 

CEMEX, S.A.B. de C.V. and certain of its subsidiaries in Mexico have been notified by the Mexican tax authority of several tax assessments related to different tax periods. Tax assessments are based primarily on investments made in entities incorporated in foreign countries with preferential tax regimes. On April 3, 2007, the Mexican tax authority issued a decree providing for a tax amnesty program, which allows for the settlement of previously issued tax assessments. CEMEX decided to take advantage of the benefits of this program, resulting in the settlement of the existing fiscal tax assessments of prior years. As a result of the program, as of December 31, 2009, CEMEX does not have any significant tax assessment pending for resolution.

 

 

In September 2009, officers from the European Commission (“EC”), in conjunction with local officials of the Spanish national competition enforcement authority (Comisión Nacional de la Competencia or “CNC”), conducted an unannounced inspection at CEMEX’s offices in Spain. The EC alleges that CEMEX may have participated in anti-competitive agreements. The allegations extended to several markets worldwide, including, in particular, the European Community. If those allegations are substantiated, significant penalties may be imposed on CEMEX’s subsidiaries operating in such markets. CEMEX fully cooperated and will continue to cooperate with the EC officials in connection with this investigation. In September 2009, the CNC investigative department separately conducted its own inspection in the context of possible anticompetitive practices in the production and distribution of mortar, ready-mix and aggregates within the Autonomous Community of Navarre (“Navarre”). In December 2009, the CNC started a procedure against CEMEX España, S.A. for the possible anticompetitive practices mentioned above. The maximum fine that the CNC could impose to CEMEX would be 10% of the total revenues of CEMEX España’s ready-mix production activities within Navarre for the calendar year preceding the imposition of the fine.

 

 

In January and March 2009, one of CEMEX’s subsidiaries in Mexico was notified of two findings of presumptive responsibility issued by the Mexican competition authority (Comisión Federal de Competencia or “CFC”), alleging certain violations of Mexican antitrust laws. CEMEX believes these findings have several procedural errors and are unfounded on the merits. CEMEX filed two constitutional challenges in connection with the two findings in February and May 2009. In July 2009, CEMEX obtained a ruling in favor of the first resolution in connection with the challenge filed in February 2009. The CFC appealed this resolution. The judge presiding over the two constitutional challenges has ordered the suspension of the administrative proceedings until there is a final resolution of CEMEX’s constitutional challenges, which could take several months.

 

 

In November 2008, AMEC/Zachry, the general contractor for the expansion program in Brooksville, Florida, filed a lawsuit against a subsidiary of CEMEX in the United States, alleging delay damages and seeking an equitable adjustment to the contract and payment of change orders. In its claim, AMEC/Zachry sought indemnity for US$60 (Ps785). During 2009, FLSmidth, a supplier for the mining and cement industry, became a co-defendant in the lawsuit. CEMEX has filed counterclaims against both suppliers. At this stage of the proceedings, it is not possible to assess the likelihood of an adverse result or the potential damages which could be borne by CEMEX.

 

F-58


Table of Contents

CEMEX, S.A.B. DE C.V. AND SUBSIDIARIES

Notes to Consolidated Financial Statements – (Continued)

As of December 31, 2009, 2008 and 2007

(Millions of Mexican pesos)

 

 

In August 2007, the Australian Takeovers Panel (the “Panel”) published a declaration of unacceptable circumstances, namely, that CEMEX’s May 7, 2007 announcement, which stated that CEMEX would allow Rinker stockholders to retain the final dividend of 0.25 Australian dollars per share, constituted a departure from CEMEX’s April 10, 2007 announcement, which said that CEMEX’s offer of 15.85 U.S. dollars per share was its “best and final offer.” The Panel ordered CEMEX to pay compensation of 0.25 Australian dollars per share to Rinker stockholders who sold their shares during the period from April 10 to May 7, 2007, net of any purchases that were made. CEMEX believes that the market was fully informed by its announcement made on April 10, 2007. CEMEX’s appeal to the full court of the Federal Court of Australia was dismissed in June 2009 and CEMEX did not seek to appeal to the High Court. Accordingly, the Panel’s orders came into effect and CEMEX was required to invite all affected stockholders to make claims for the compensation ordered by the Panel within a limited time. CEMEX has deposited approximately 16 million Australian dollars (US$14 or Ps183) into a bank account against which payments to claimants are being made. As of December 31, 2009, payments for the total deposited amount have been made and CEMEX will deposit additional funds when they are required. Upon conclusion of the process, any remaining funds which are not claimed will be returned to CEMEX.

 

 

In August 2005, a lawsuit was filed against a subsidiary of CEMEX Colombia and other members of the Asociación Colombiana de Productores de Concreto, or ASOCRETO, a union formed by all the ready-mix concrete producers in Colombia. The lawsuit claimed that CEMEX Colombia and other ASOCRETO members were liable for the premature distress of the roads built for the mass public transportation system in Bogota using ready-mix concrete supplied by CEMEX Colombia and other ASOCRETO members. The plaintiffs alleged that the base material supplied for the road construction failed to meet the quality standards offered by CEMEX Colombia and the other ASOCRETO members and/or that they provided insufficient or inaccurate information in connection with the product. The plaintiffs sought the repair of the roads and estimated that the cost of such repair would be approximately 100 billion Colombian pesos (US$49 or Ps641). In January 2008, CEMEX Colombia was subject to a court order, sequestering a quarry called “El Tunjuelo,” as security for a possible future money judgment to be rendered against CEMEX Colombia in these proceedings. The court determined that in order to lift this attachment and prevent further attachments, CEMEX Colombia was required to deposit with the court 337.8 billion Colombian pesos (US$165 or Ps2,160) in cash. CEMEX Colombia asked for reconsideration, and the court allowed CEMEX to present an insurance policy. Nevertheless, CEMEX appealed this decision in order to reduce the amount of the insurance policy and also requested that the guarantee be covered by all defendants in the case. In March 2009, the Superior Court of Bogota reversed this decision, allowing CEMEX to offer a security in the amount of 20 billion Colombian pesos (US$10 or Ps131). CEMEX deposited the aforementioned security and, in July 2009, the Superior Court of Bogota lifted the attachment. One of the plaintiffs appealed this decision. At this stage, we are not able to assess the likelihood of an adverse result or the potential damages that could be borne by CEMEX Colombia upon appeal.

 

C)

OTHER CONTINGENCIES FOR LEGAL PROCEDURES

Finally, there are certain legal proceedings in which a negative resolution for CEMEX may represent, among others, the revocation of operating licenses or the assessment of fines, whereby CEMEX may experience a decrease of future revenues, an increase in operating costs or a loss. Nevertheless, as of the date of these financial statements, in some cases, it is not possible to quantify the impact. As of December 31, 2009, the most significant other contingencies were the following:

 

 

Pursuant to amendments to the Mexican income tax law effective on January 1, 2005, Mexican companies with investments in entities incorporated in foreign countries whose income tax liability is less than 75% of the income tax that would be payable in Mexico, are required to pay taxes in Mexico on indirect revenues, such as dividends, royalties, interest, capital gains and rental fees obtained by such foreign entities, provided, however, that such revenues are not derived from entrepreneurial activities in such countries. CEMEX challenged the constitutionality of the amendments before the Mexican federal courts. In September 2008, the Supreme Court of Justice ruled the amendments were constitutional for tax years 2005 to 2007. Since the Supreme Court’s decision does not pertain to the amount of taxes due or other tax obligations, CEMEX will self-assess any taxes due through the submission of amended tax returns. As of December 31, 2009, based on preliminary estimates, CEMEX believed that the amount will not be material, but no assurance can be given that the Mexican tax authorities will agree with CEMEX’s self-assessment of the taxes due for past periods.

 

 

In October 2009, CEMEX, Inc., one of CEMEX’s subsidiaries in the United States, and other cement and concrete suppliers were named as defendants in several purported class action lawsuits by a group of construction and building materials companies alleging price-fixing in Florida. According to the lawsuit, the defendants are alleged to have conspired to raise the price of cement and hinder competition in Florida. CEMEX believes that the lawsuits are without merit and intends to defend them vigorously.

 

 

In July 2008, CEMEX agreed to sell its operations in Austria and Hungary to Strabag, one of the leading suppliers of building materials in Europe. In February 2009, the Hungarian Competition Council approved the sale on the condition that Strabag sell one specific ready-mix concrete plant within the next year. In April 2009, the Austrian Cartel Court (“ACC”) approved the sale subject to the condition that Strabag sell to a third party several ready-mix plants, including the “Nordbahnhof” plant in Vienna. As of the date of approval, the plant had already been dismantled, and therefore the condition could not be met. Contrary to CEMEX’s recommendation that a supplementary application should be made to the ACC, Strabag filed several appeals against the resolution of the ACC. On July 1, 2009, Strabag notified CEMEX of its purported rescission of the SPA, arguing that the regulatory approvals were not obtained before June 30, 2009. On the same day, CEMEX notified Strabag that CEMEX considered Strabag’s purported rescission invalid. In the face of Strabag’s continued refusal to cooperate in making a supplementary application to the ACC, CEMEX rescinded the SPA in September 2009. In October 2009, CEMEX filed a claim against Strabag before the International Arbitration Court of the International Chamber of Commerce, requesting a declaration that Strabag’s rescission of the SPA was invalid and claiming the payment of damages caused to CEMEX as a result of such breach of the SPA by Strabag for €150 (US$215 or Ps2,814). In December 2009, Strabag filed its answer requesting the tribunal to dismiss the claim and also filed a counterclaim for the payment of damages and applied for security for costs related to the arbitration proceedings, for an aggregate amount of approximately €2 (US$3 or Ps39). CEMEX believes Strabag’s counterclaim and request for security to be unfounded. The arbitration tribunal is in the process of being constituted.

 

F-59


Table of Contents

CEMEX, S.A.B. DE C.V. AND SUBSIDIARIES

Notes to Consolidated Financial Statements – (Continued)

As of December 31, 2009, 2008 and 2007

(Millions of Mexican pesos)

 

 

Between November 4th and 6th in 2008, officers from the European Commission (“EC”), assisted by local officials, conducted unannounced inspections at CEMEX’s offices in the United Kingdom and Germany. The EC conducted inspections at the premises of other companies in the cement and related products industry in several European Community member states. The EC alleges that CEMEX may have participated in anticompetitive agreements and/or abusive conduct, in breach of articles of the EC and/or the European Economic Area (“EEA”). The allegations extend to several markets worldwide, particularly within the EEA. If those allegations are substantiated, CEMEX’s subsidiaries which operate in the area of the EC may be subject to significant penalties. CEMEX will continue to cooperate with the EC officials in connection with this investigation.

 

 

The government of Venezuela has claimed that three cement transportation vessels, transferred before the expropriation of CEMEX Venezuelan operations, continue to be the property of the former CEMEX Venezuela. The government of Venezuela successfully petitioned a Panamanian court, the country where the vessels are flagged, to enforce an interim measure issued by a Venezuelan court barring further transfer or disposition of the vessels. However, on December 28, 2009, the Supreme Court of Panama overruled the Panamanian court’s ruling. CEMEX believes that the government of Venezuela’s position that the vessels continue to be the property of the former CEMEX Venezuela is without merit. CEMEX will continue to resist efforts by the government of Venezuela to assert ownership rights over the vessels.

 

 

In 2002, CEMEX Construction Materials Florida, LLC, one of CEMEX’s subsidiaries in the United States, was granted one federal quarry permit that covered the SCL and FEC quarries, and was the beneficiary of another federal quarrying permit for the Lake Belt area in South Florida, which covered the Kendall Krome quarry. The FEC quarry is one CEMEX’s largest aggregates quarries in that region. In response to litigation brought by environmental groups concerning the manner in which the federal quarry permits were granted, in January 2009, a judge from the U.S. District Court for the Southern District of Florida ordered the withdrawal of the federal quarry permits of CEMEX’s SCL, FEC and Kendall Krome quarries. The judge ruled that there were deficiencies in the procedures and analysis undertaken by the relevant governmental agencies involved with the issuance of the permits. If CEMEX is not able to obtain new permits in the Lake Belt area, it would need to source aggregates from other locations in Florida or import aggregates. This would likely affect profits from CEMEX’s operations in that region.

 

 

In April 2006, the cities of Kaštela and Solin in Croatia published their respective development master plans, adversely impacting the mining concession granted to a CEMEX’s subsidiary in Croatia by the Croatian government in September 2005. In May 2006, CEMEX filed an appeal before one constitutional court seeking a declaration by the court of its rights and seeking prohibition of the implementation of the master plans. The municipal courts in Kaštela and Solin had previously rejected the appeals presented by CEMEX. These resolutions were appealed. These cases are currently under review by the Constitutional Court in Croatia, and it is expected that these proceedings will continue for several years before resolution. During the proceedings, the Administrative Court in Croatia ruled in favor of CEMEX, validating the legality of the mining concession granted by the government of Croatia. This decision was final. However, CEMEX expects a resolution from the Constitutional Court to determine if the cities of Kaštela and Solin, within the scope of their master plans, can unilaterally change the borders of exploited fields. Currently, it is difficult to determine the impact on CEMEX as a result of the Kaštela and Solin proceedings.

In addition to the above, as of December 31, 2009, there are various legal proceedings of minor impact that have arisen in the ordinary course of business. These proceedings involve: 1) product warranty claims; 2) claims for environmental damages; 3) indemnification claims relating to acquisitions; 4) claims to revoke permits and/or concessions; and 5) other diverse civil actions. CEMEX considers that in those instances in which obligations have been incurred, CEMEX has accrued adequate provisions to cover the related risks. CEMEX believes these matters will be resolved without any significant effect on its business or results of operations.

As of December 31, 2009, the tax returns submitted by some subsidiaries of CEMEX located in several countries are under review by the respective tax authorities in the ordinary course of business. CEMEX cannot anticipate if such reviews will result in new tax assessments, which, should any exist, would be appropriately disclosed and/or recognized in the financial statements.

 

F-60


Table of Contents

CEMEX, S.A.B. DE C.V. AND SUBSIDIARIES

Notes to Consolidated Financial Statements – (Continued)

As of December 31, 2009, 2008 and 2007

(Millions of Mexican pesos)

 

22.

RELATED PARTIES

All significant balances and transactions between the entities that constitute the CEMEX group have been eliminated in the preparation of the consolidated financial statements. These balances with related parties resulted primarily from: (i) the sale and purchase of goods between group entities; (ii) the sale and/or acquisition of subsidiaries’ shares within the CEMEX group; (iii) the invoicing of administrative services, rentals, trademarks and commercial name rights, royalties and other services rendered between group entities; and (iv) loans between related parties. Transactions between group entities were conducted on arm’s length terms based on market prices and conditions.

The definition of related parties includes entities or individuals outside the CEMEX group, which, pursuant to their relationship with CEMEX, may take advantage of being in a privileged situation. Likewise, this applies to cases in which CEMEX may take advantage of such relationships and obtain benefits in its financial position or operating results. CEMEX’s transactions with related parties are executed under market conditions. CEMEX has identified the following transactions between related parties:

 

 

Mr. Bernardo Quintana Isaac, a member of the board of directors at CEMEX, S.A.B. de C.V., is the current chairman of the board of directors ofEmpresas ICA, S.A.B. de C.V. (“Empresas ICA”), and was its chief executive officer until December 31, 2006. Empresas ICA is one of the most important engineering and construction companies in Mexico. In the ordinary course of business, CEMEX extends financing to Empresas ICA in connection with the purchase of CEMEX’s products, on the same credit conditions that CEMEX awards to other customers.

 

 

Mr. José Antonio Fernández Carbajal, member of the board of directors at CEMEX, S.A.B. de C.V., is president and chief executive officer of Fomento Empresarial Mexicano, S.A.B. de C.V. (“FEMSA”), a large multinational beverage company. In the ordinary course of business, CEMEX pays and receives various amounts to and from FEMSA for products and services for varying amounts on market terms. Mr. Fernández Carbajal is also vice-chairman of the board of Consejo de Enseñanza e Investigación Superior, A.C. (the managing entity of Instituto de Estudios Superiores de Monterrey or ITESM), of which Mr. Lorenzo Zambrano, chief executive officer and chairman of CEMEX’s board of directors, is chairman of the board. ITESM has received contributions by CEMEX for amounts that were not material in the periods presented.

 

 

Mr. Rafael Rangel Sostman, a member of the board of directors at CEMEX, S.A.B. de C.V., is the dean of ITESM.

 

 

As of December 31, 2009, 2008 and 2007, there were no loans between CEMEX and board members or top management executives.

 

 

For the years ended December 31, 2009, 2008 and 2007, the aggregate amount of compensation paid by CEMEX, S.A.B. de C.V. and subsidiaries to its board of directors, including alternate directors and top management executives, was approximately US$11 (Ps144), US$28 (Ps314) and US$31 (Ps339), respectively. Of these amounts, approximately US$10 (Ps131) in 2009, US$12 (Ps134) in 2008 and US$14 (Ps153) in 2007, were paid as compensation plus performance bonuses, while approximately US$1 (Ps13) in 2009, US$16 (Ps179) in 2008 and US$17 (Ps186) in 2007, corresponded to payments under the long-term incentive program in restricted CPOs.

 

23.

SUBSEQUENT EVENTS

On January 13, 2010, through a reopening of its 9.5% notes due 2016, which were originally issued on December 14, 2009 (note 13A), CEMEX issued notes for an additional amount of US$500. The additional notes were issued at a price of US$105.25 per US$100 principal amount plus accrued interest from December 14, 2009 with a yield to maturity of 8.477%. Of the net proceeds from this additional issuance of notes, approximately US$411 will be used to prepay principal outstanding due in 2011 under CEMEX’s Financing Agreement. The remaining proceeds of approximately US$89 will be used for general corporate purposes. This prepayment is expected to result in accumulated prepayments under the Financing Agreement in excess of the first financial milestone of US$4,800, thereby allowing CEMEX to maintain the current applicable margin under the Financing Agreement until at least December 2011.

On January 29, 2010, in connection with the withdrawal of federal quarry permits in Lake Belt, Florida (note 21C), the Army Corps of Engineers concluded a revision related to the court’s ruling in 2006 and issued a Record of Decision supporting the emission of new federal quarry permits in the area. As of the date of the financial statements, the new quarry permits granted to the SCL and FEC quarries were in effect. However, several environmental conditions must be resolved before a new federal quarry permit may be issued for mining in the Kendall Krome quarry.

On February 22, 2010, Ready Mix USA LLC completed the sale of 12 active quarries and certain other assets to SPO Partners & Co. for approximately US$420. The active quarries, which consist of two granite quarries in Georgia, nine limestone quarries in Tennessee, and one limestone quarry in Virginia, are operated by Ready Mix USA LLC and were deemed non strategic by CEMEX and Ready Mix USA LLC. The proceeds from the sale were partly used by Ready Mix USA LLC to reduce its debt and to effect a cash distribution of approximately US$100 to each joint venture partner, including CEMEX. As of the date of this annual report, CEMEX has received approximately US$70 of this cash distribution and expects to receive the remaining approximately US$30 in the third quarter of 2010. CEMEX, which does not consolidate the results of Ready Mix USA LLC, expects to use its cash proceeds from this cash distribution to reduce outstanding debt and to enhance its liquidity position. After the assets sale and cash distribution Ready Mix USA LLC continues to be owned 50.01% by Ready Mix USA and 49.99% by CEMEX.

 

F-61


Table of Contents

CEMEX, S.A.B. DE C.V. AND SUBSIDIARIES

Notes to Consolidated Financial Statements – (Continued)

As of December 31, 2009, 2008 and 2007

(Millions of Mexican pesos)

 

On March 30, 2010, CEMEX closed the offering of US$715 of 4.875% Optional Convertible Subordinated Notes, including the initial purchasers’ exercise in full of their over-allotment option. Interest on the Optional Convertible Subordinated Notes is payable semi-annually commencing on September 15, 2010. The Optional Convertible Subordinated Notes are convertible by holders into a fixed number of CEMEX’s ADSs at a conversion price of US$13.60 per ADS (subject to adjustment in certain events) at any time prior to the close of business on the fourth business day immediately preceding the maturity date for the Optional Convertible Subordinated Notes. CEMEX used a portion of the net proceeds from the offering to fund the purchase of a capped call transaction and intends to use the remaining net proceeds for general corporate purposes and to repay indebtedness. The capped call transaction covers, subject to customary anti-dilution adjustments, approximately 52.58 million ADSs. The capped call transaction has a cap price 80% higher than the closing price of CEMEX’s ADSs on March 24, 2010 and will be cash-settled. For accounting purposes under MFRS, the Optional Convertible Subordinated Notes represent a compound instrument that has a liability component, determined as the net present value of future interest payments and principal over the life of the transaction using a market interest rate, and an equity component, characterized as the premium for the sale of the conversion option, determined by the difference between the notional amount of the transaction and the liability component.

At our 2009 annual shareholders’ meeting, held on April 29, 2010, our shareholders approved a recapitalization of retained earnings. New CPOs issued pursuant to the recapitalization were allocated to shareholders on a pro-rata basis. As a result, shares equivalent to approximately 384 million CPOs were issued and paid. CPO holders received one new CPO for each 25 CPOs held and ADS holders received one new ADS for each 25 ADS held. There was no cash distribution and no entitlement to fractional shares.

On April 8, 2010 (unaudited), CEMEX announced its plans to contribute up to US$100 for a non-controlling interest in a new investment vehicle known as Blue Rock. Blue Rock, which will not be controlled by CEMEX, intends to invest in the cement industry and related assets. As of the date of this annual report, a potential investment in Peru, the construction of a new cement plant with an initial production capacity of approximately 1 million metric tons per year, has been identified. According to the proposed project, it is expected that the plant would be completed in 2013, with a total investment of approximately US$230. Although CEMEX does not anticipate to be in a control position to affect the decisions of Blue Rock’s management, given our investment and industry expertise, Blue Rock’s management could decide to enter into a contract with CEMEX, providing for CEMEX’s assistance in the development, building and operation of the plant. Depending on the amount raised from third party investors and the availability of financing, Blue Rock’s management may also decide to invest in other assets in the cement industry.

On May 12, 2010, CEMEX concluded an exchange offer its U.S. Dollar-denominated and Euro-denominated perpetual debentures (note 17D). Pursuant to the exchange offer, CEMEX offered the holders of each series of the perpetual debentures, New Senior Secured Notes in exchange for their perpetual debentures. Pursuant to the exchange offer, CEMEX received approximately US$1,035 of the U.S. Dollar-denominated perpetual debentures in exchange for approximately US$775 of U.S. Dollar-denominated New Senior Secured Notes and approximately €464 of the Euro-denominated perpetual debentures in exchange for approximately €115 of Euro-denominated New Senior Secured Notes and approximately US$293 of the U.S. Dollar-denominated New Senior Secured Notes. The payment of principal, interest and premium, if any, on the New Senior Secured Notes are fully and unconditionally guaranteed by CEMEX, S.A.B. de C.V., CEMEX México, S.A. de C.V., and New Sunward Holding B.V. After the exchange offer, approximately US$965 and approximately €266 of perpetual debentures remained outstanding. For accounting purposes, as a result of the exchange offer, CEMEX’s overall indebtedness was reduced by approximately US$437 (calculated by using an exchange rate of 1.3468 Euros per U.S. Dollar) against stockholders’ equity.

On May 19, 2010, CEMEX renewed and extended for one year its securitization program of accounts receivables in the United States operations for up to US$300 in funded amounts. As a result, CEMEX’s securitization program in the United States expires on May 18, 2011.

On June 2, 2010, CEMEX concluded the early payment of approximately Ps2,642 (US$202) in Certificados Bursátiles or CBs, following a public cash tender offer in Mexico to redeem outstanding CBs for up to approximately Ps6,112 (US$467). The series of CBs included in the offer represent long-term CBs issued by CEMEX with maturities through March 10, 2011. The offer period was from May 6, 2010 to June 2, 2010.

On June 5, 2010, theSecretaría Distrital de Ambiente de Bogota, the District of Bogota’s environmental secretary (the “environmental secretary”), as a temporary injunction ordered the suspension of the mining activities of CEMEX Colombia atEl Tunjuelo quarry, located in Bogota, Colombia. As part of the temporary injunction, Holcim Colombia and Fundación San Antonio (local aggregates producers), which also have mining activities located in the same area of El Tunjuelo quarry, have also been ordered to suspend mining activities in that area. The environmental secretary alleges that during the past 60 years CEMEX Colombia and the other companies included in the temporary injunction have illegally changed the course of the Tunjuelo River, have used the percolating waters without any permission and have improperly used the edge of the river for mining activities. In connection with the temporary injunction, on June 5, 2010, CEMEX Colombia received a formal notification from the environmental secretary informing about the initiation, based on the mentioned presumed environmental violations, of proceedings to impose fines against CEMEX Colombia. CEMEX Colombia responded to the temporary injunction by requesting that it be revoked based on the fact that the mining activities are supported by the corresponding authorizations required by the applicable environmental laws and that all the environmental impact statements submitted by CEMEX Colombia have been reviewed and permanently authorized by the Ministerio del Medio Ambiente, Vivienda y Desarrollo Territorial. On June 11, 2010 the local authorities in Bogota, in compliance with the environmental secretary’s decision, sealed off the mine to machinery and prohibited the extraction of our aggregates inventory. Although there is not an official quantification of the possible fine, the environmental secretary has publicly declared that the fine could be as much as CoP$300 billion (approximately US$155 as of June 14, 2010 (based on an exchange rate of CoP$1.925 to US$1.00). The temporary injunction does not currently compromise the production and supply of ready-mix concrete to all of our clients in Colombia. CEMEX Colombia is analyzing its legal strategy to defend itself against these proceedings based on the fact that CEMEX Colombia is in compliance with the applicable environmental laws that cover mining activities at the El Tunjuelo quarry. At this stage, we are not able to assess the likelihood of an adverse result or potential damages which could be borne by CEMEX Colombia.

On June 17, 2010, CEMEX announced the exercise of its call option with respect to certain CBs otherwise maturing in March 2011 for approximately Ps 1,400 (US$110). CEMEX used proceeds from the issuance of the Optional Convertible Subordinated Notes in March 2010 to pay for the redeemed CBs on June 25, 2010.

 

F-62


Table of Contents

CEMEX, S.A.B. DE C.V. AND SUBSIDIARIES

Notes to Consolidated Financial Statements – (Continued)

As of December 31, 2009, 2008 and 2007

(Millions of Mexican pesos)

 

24.

MAIN SUBSIDIARIES

The main subsidiaries as of December 31, 2009 and 2008 were as follows:

 

      % interest

Subsidiary

  

Country

  2009  2008

CEMEX México, S. A. de C.V.1

  

Mexico

  100.0  100.0

CEMEX España, S.A.2

  

Spain

  99.8  99.8

CEMEX, Inc.3

  

United States

  100.0  100.0

CEMEX (Costa Rica), S.A.

  

Costa Rica

  99.1  99.1

Assiut Cement Company

  

Egypt

  95.8  95.8

CEMEX Colombia S.A.

  

Colombia

  99.7  99.7

Cemento Bayano, S.A.

  

Panama

  99.5  99.5

CEMEX Dominicana, S.A.

  

Dominican Republic

  100.0  99.9

CEMEX de Puerto Rico Inc.

  

Puerto Rico

  100.0  100.0

CEMEX France Gestion (S.A.S.)

  

France

  100.0  100.0

CEMEX Australia Pty. Ltd.3

  

Australia

  —    100.0

CEMEX Asia Holdings Ltd.4

  

Singapore

  100.0  100.0

Solid Cement Corporation4

  

Philippines

  100.0  100.0

APO Cement Corporation4

  

Philippines

  100.0  100.0

CEMEX (Thailand) Co., Ltd.4

  

Thailand

  100.0  100.0

CEMEX U.K.

  

United Kingdom

  100.0  100.0

CEMEX Investments Limited

  

United Kingdom

  100.0  100.0

CEMEX Deutschland, AG.

  

Germany

  100.0  100.0

CEMEX Austria plc.

  

Austria

  100.0  100.0

CEMEX Hrvatska d.d.

  

Croatia

  100.0  99.2

CEMEX Czech Operations, s.r.o.

  

Czech Republic

  100.0  100.0

CEMEX Polska sp. Z.o.o.

  

Poland

  100.0  100.0

CEMEX Hungária Kft.5

  

Hungary

  100.0  100.0

Readymix PLC.6

  

Ireland

  61.2  61.7

CEMEX Holdings (Israel) Ltd.

  

Israel

  100.0  100.0

CEMEX SIA

  

Latvia

  100.0  100.0

CEMEX Topmix LLC, Gulf Quarries LLC, CEMEX Supermix LLC and CEMEX Falcon LLC7

  

United Arab Emirates

  100.0  100.0

 

1.

CEMEX México, S.A. de C.V. is the indirect holding company of CEMEX España, S.A. and subsidiaries.

 

2.

CEMEX España, S.A. is the indirect holding company of all CEMEX’s international operations.

 

3.

CEMEX Inc. is the indirect holding company of 100% of the common stock of Rinker Materials LLC’s equity, while CEMEX Australia Pty. Ltd. was the holding company of 100% of the common stock of Rinker Group Pty Ltd. CEMEX’s assets in Australia were sold in 2009.

 

4.

Represents CEMEX’s indirect interest in the economic benefits of these entities.

 

5.

On March 31, 2008, Danubiusbeton Betonkeszito Kft changed its name to CEMEX Hungária Kft.

 

6.

Readymix PLC is listed on the Irish stock exchange.

 

7.

CEMEX owns 49% of the common stock of these entities and obtains 100% of the economic benefits, through arrangements with other stockholders.

 

F-63


Table of Contents

CEMEX, S.A.B. DE C.V. AND SUBSIDIARIES

Notes to Consolidated Financial Statements – (Continued)

As of December 31, 2009, 2008 and 2007

(Millions of Mexican pesos)

 

25.

DIFFERENCES BETWEEN MEXICAN AND UNITED STATES ACCOUNTING PRINCIPLES

 

(a)

Basis of Presentation under U.S. GAAP

The consolidated financial statements are prepared in accordance with MFRS, which differ in certain significant respects from generally accepted accounting principles applicable in the United States (“U.S. GAAP”). The term “SFAS” as used herein refers to U.S. Statements of Financial Accounting Standards. Likewise, the term “FASB” refers to the U.S. Financial Accounting Standards Board. On July 1, 2009, the FASB instituted a major change in the way accounting standards are organized by the implementation of the FASB Accounting Standards Codification TM (“ASC”) became the single official source of authoritative, nongovernmental U.S. GAAP. After that date, only one level of authoritative U.S. GAAP exists, other than guidance issued by the Securities and Exchange Commission (“SEC”). All other literature will be non-authoritative.

As detailed in note 3A, until December 31, 2007, the MFRS consolidated financial statements included the effects of inflation, whereas financial statements prepared under U.S. GAAP are presented on a historical cost basis. The reconciliation to U.S. GAAP includes: (i) a reconciling item to reflect the difference in the carrying value of machinery and equipment of foreign origin and related depreciation between the methodology set forth by MFRS B-10 until December 31, 2007 and the amounts that would be determined by using the historical cost/constant currency method. As described below, this provision of inflation accounting under MFRS did not meet the requirements of Rule 3-20 of Regulation S-X promulgated by the SEC. The reconciliation does not include the reversal of other MFRS inflation accounting adjustments as of and for the years ended December 31, 2009, 2008 and 2007, as these adjustments represent a comprehensive measure of the effects of price level changes in the applicable countries and, as such, are considered a more meaningful presentation than historical cost-based financial reporting for both Mexican and U.S. accounting purposes.

Reconciliation of net income under MFRS to U.S. GAAP

Considering the presentation of CEMEX’s operations in Australia as discontinued operations under MFRS (note 4B), for purposes of the reconciliation of net income to U.S. GAAP, all reconciling items pertaining to CEMEX’s operations in Australia for the current and prior periods were reclassified and presented in the single line item “U.S. GAAP adjustments from discontinued operations.” For the years ended December 31, 2009, 2008 and 2007, the main differences between MFRS and U.S. GAAP, and their effect on consolidated net income and earnings per share, are presented below:

 

        2009  2008  2007 
   Income under MFRS from continuing operations  Ps 5,925  226  26,657 
  

U.S. GAAP adjustments having the effect of increasing reported income from continuing operations:

     
1.  Financial instruments – Fair value measurements (note 25(h))    —     1,305   —    
2.  Employees’ statutory profit sharing (note 25(c))    —     195   226  
3.  Employee benefits (note 25(e))    104   104   61  
4.  Other adjustments – Deferred charges (notes 25(c) and (k))    —     225   122  
5.  Other adjustments – Capitalized interest (note 25(k))    —     —     252  
6.  Other adjustments – Monetary position result (note 25(k))    —     —     588  
7.  Other adjustments – Discontinued operations financial expense (note 25(k))    373   388   272  
8.  Other adjustments – Depreciation and investments in associates (notes 25(k))    —     —     17  
9.  Impairment of long-lived assets (note 25(j))    920   —     —    
10.  Hedge accounting (note 25(h))    1,763   —     —    
11.  Income taxes (note 25(c))    3,420   —     —    
  

U.S. GAAP adjustments having the effect of decreasing reported income from continuing operations:

     
1.  Impairment of long-lived assets (note 25(j))    —     (46,077 —    
2.  Income taxes (note 25(c))    —     (7,861 (1,184
3.  Hedge accounting (note 25(h))    —     (7,716 (339
4.  Financing transactions (note 25(f))    (2,706 (2,596 (1,847
5.  Accounting for uncertainty in income taxes (note 25(d))    (3,473 (1,584 (2,188
6.  Financial instruments – Fair value measurements (note 25(h))    (1,057 —     —    
7.  Financial instruments – Mandatory convertible securities (note 25(h))    (65 —     —    
8.  Inflation adjustment of machinery and equipment (note 25(g))    (224 (272 (291
9.  Other adjustments – Deferred charges (notes 25(c) and (k))    (6,104 —     —    
              
  Income (loss) under U.S. GAAP from continuing operations  Ps  (1,124 (63,663 22,346  
              
  Income (loss) from discontinued operations as reported under MFRS    (4,276 2,097   288  
  U.S. GAAP adjustments from discontinued operations (note 25(l))    (264 (275 (191
              
  Income (loss) under U.S. GAAP from discontinued operations  Ps  (4,540 1,822   97  
              
  Non-controlling interest under MFRS    240   45   837  
  Non-controlling interest share of U.S. GAAP adjustment    —     —     239  
              
  Non-controlling income under U.S. GAAP  Ps  240   45   1,076  
              
  Controlling net income (loss) under U.S. GAAP  Ps  (5,904 (61,886 21,367  
              

 

F-64


Table of Contents

CEMEX, S.A.B. DE C.V. AND SUBSIDIARIES

Notes to Consolidated Financial Statements – (Continued)

As of December 31, 2009, 2008 and 2007

(Millions of Mexican pesos)

 

Approximate basic and diluted earnings per share under U.S. GAAP for the years ended December 31, 2009, 2008 and 2007 are as follows:

 

     2009  2008  2007

Basic EPS under U.S. GAAP from continuing operations

  Ps   (0.05 (2.73 0.95

Basic EPS under U.S. GAAP from discontinued operations

    (0.18 0.04   0.01
           
  Ps  (0.23 (2.69 0.96
           

Diluted EPS under U.S. GAAP from continuing operations1

  Ps  (0.05 (2.73 0.95

Diluted EPS under U.S. GAAP from discontinued operations1

    (0.18 0.04   0.01
           
  Ps  (0.23 (2.69 0.96
           

 

1

According to ASC 260-10-45-20 Earnings per Share, if there is a loss from continuing operations, diluted EPS would be computed as basic EPS not including potential common shares to avoid anti-dilution.

The following table presents summarized consolidated financial information of the statements of operations for the years ended December 31, 2009, 2008 and 2007 under U.S. GAAP, including all reconciling items described in this note 25 as well as certain reclassifications required for purposes of U.S. GAAP:

 

     2009  2008 3  2007 3 

Net sales

  Ps  197,801   224,804   226,742  

Operating income (loss)1

    10,396   (42,233 28,623  

Operating income (loss) after other expenses, net

    12,048   (41,427 28,561  

Comprehensive financing result2

    (23,818 (36,944 (1,027

Income (loss) before discontinued operations

    (1,124 (63,663 22,346  

Discontinued operations

    (4,540 1,822   97  

Non-controlling interest net income

    240   45   1,076  
            

Controlling interest net income (loss)

  Ps  (5,904)   (61,886 21,367  
            

 

1

Impairment losses as well as current and deferred Employee Statutory Profit Sharing under U.S. GAAP are included in the determination of operating income. Under MFRS, these items are part of other expenses, net. In addition, as mentioned in note 3S, under MFRS, for the years ended December 31, 2009, 2008 and 2007, other expenses, net, include several unusual or non-recurring transactions, such as restructuring costs (severance payments), results from sales of assets and impairment losses. In the summarized statements of operations under U.S. GAAP, expenses of Ps4,451 in 2009, Ps70,753 in 2008 and Ps2,083 in 2007, were reclassified from other expenses, net, under MFRS to operating expenses under U.S. GAAP.

 

2

Deferred financing costs amortized under MFRS to “Other expenses, net” during 2009 in connection with the early extinguishment of the related debt for approximately Ps940 were reclassified to “Comprehensive financing result” under U.S. GAAP.

 

3

Until December 31, 2008, for MFRS purposes, CEMEX accounted for its investments in entities under joint control using the proportional consolidation method (note 3B), incorporating line-by-line all assets, liabilities, revenues and expenses according to CEMEX’s equity ownership. CEMEX sold these jointly controlled entities in December 2008 (note 12A). Under U.S. GAAP, joint controlled investments are accounted for by the equity method; therefore, all revenues and expenses for the years ended December 31, 2008 and 2007 related to such joint controlled entities were removed line-by-line against the equity in associates for purposes of the statements of operations.

Reconciliation of stockholders’ equity under MFRS to U.S. GAAP

At December 31, 2009 and 2008, the main differences between MFRS and U.S. GAAP, and their effect on consolidated stockholders’ equity, with an explanation of the adjustments, are presented below:

 

        2009  2008 
  Total stockholders’ equity reported under MFRS  Ps   257,570   237,267  
  U.S. GAAP adjustments:    

1.

  Goodwill (notes 25(b) and (j))    (27,760 (31,502

2.

  Other intangible assets (note 25(j))    (179 (179

3.

  Income taxes (note 25(c))    2,678   309  

4.

  Accounting for uncertainty in income taxes (note 25(d))    (13,265 (10,236

5.

  Employee benefits (note 25(e))    (6,144 (3,998

6.

  Non-controlling interest – Financing transactions (note 25(f))    (39,859 (41,495

7.

  Inflation adjustment for machinery and equipment (note 25(g))    3,839   4,164  

8.

  Financial Instruments – Fair value measurements (note 25(h))    247   1,305  

9.

  Financial instruments – Mandatory convertible securities (note 25(h))    (2,036 —    

10.

  Other adjustments – Deferred charges (note 25(k))    (5,769 440  

11.

  Other adjustments – Capitalized interest (note 25(k))    82   324  
           
  Approximate U.S. GAAP adjustments    (88,166 (80,868
           
  Total stockholders’ equity under U.S. GAAP (note 25(f))  Ps  169,404   156,399  
           

 

F-65


Table of Contents

CEMEX, S.A.B. DE C.V. AND SUBSIDIARIES

Notes to Consolidated Financial Statements – (Continued)

As of December 31, 2009, 2008 and 2007

(Millions of Mexican pesos)

 

The following table presents summarized consolidated financial information of balance sheets as of December 31, 2009 and 2008, prepared under U.S. GAAP, including all reconciling items and reclassifications as compared to MFRS described in this note 25:

 

   At December 31, 2009  At December 31, 2008
   MFRS  Change  U.S. GAAP  MFRS  Change  U.S. GAAP

Current assets1

  Ps  56,770  5,615   62,385  68,195  4,731   72,926

Investments in associates, other investments and non-current accounts receivable

   32,144  2,600   34,744  35,702  2,461   38,163

Non-current assets of discontinued operations

   —    —     —    24,857  (10 24,847

Property, machinery and equipment2, 3

   258,863  9,687   268,550  270,281  10,711   280,992

Goodwill, intangible assets and deferred charges

   234,509  (41,647 192,862  224,587  (36,443 188,144
                   

Total assets

   582,286  (23,745 558,541  623,622  (18,550 605,072
                   

Current liabilities1

   49,213  1,549   50,762  152,737  3,600   156,337

Long-term debt

   203,751  (149 203,602  162,805  5   162,810

Other non-current liabilities

   71,752  23,162   94,914  69,369  17,228   86,597

Non-current liabilities of discontinued operations

   —    —     —    1,444  (10 1,434

Perpetual debentures

   —    39,859   39,859  —    41,495   41,495
                   

Total liabilities

   324,716  64,421   389,137  386,355  62,318   448,673
                   

Controlling interest

   257,570  (92,031 165,539  237,267  (85,973 151,294

Non-controlling interest

   —    3,865   3,865  —    5,105   5,105
                   

Consolidated stockholders’ equity

   257,570  (88,166 169,404  237,267  (80,868 156,399
                   

Total liabilities and stockholders’ equity

  Ps  582,286  (23,745 558,541  623,622  (18,550 605,072
                   

Additional reclassifications under U.S. GAAP

The summarized consolidated financial information under U.S. GAAP presented in the table above includes several reclassifications as compared to the summarized consolidated financial information under MFRS. The main reclassifications at December 31, 2009 and 2008 are as follows:

 

1

In connection with deferred income taxes, at December 31, 2009 and 2008, current assets under U.S. GAAP include assets of Ps6,499 and Ps5,626, respectively, which are considered non-current items under MFRS. Likewise, current liabilities under U.S. GAAP include liabilities of Ps1,680 in 2009 and Ps3,542 in 2008 classified as non-current items under MFRS. As of December 31, 2008, current assets and current liabilities under both MFRS and U.S. GAAP include approximately Ps4,672 and Ps2,555, respectively, associated with Australia’s discontinued operations.

 

2

Assets classified as held for sale under MFRS (note 9) for approximately Ps1,255 and Ps1,454, as of December 31, 2009 and 2008, respectively, were reclassified to long-term assets in the condensed financial balance sheet information under U.S. GAAP. These assets are stated at their estimated fair value. Estimated costs to sell these assets are not significant.

 

3

At December 31, 2009 and 2008, extraction rights in the aggregates sector of approximately Ps 6,302 (US$481) and Ps6,641 (US$483), respectively (note 12), recognized as intangible assets under MFRS, were reclassified as part of the book value of the quarries in property, machinery and equipment under U.S. GAAP, in accordance with ASC 805-10-65-1, Whether Mineral Rights are Tangible or Intangible Assets.

 

(b)

Goodwill

Goodwill recognized under MFRS (note 12) has been adjusted under U.S. GAAP for: (i) the effect on goodwill from the U.S. GAAP adjustments as of the acquisition dates; (ii) beginning January 1, 2002, goodwill is not amortized under U.S. GAAP, while under MFRS goodwill was amortized until December 31, 2004; and (iii) until December 31, 2003, goodwill under MFRS was carried in the functional currencies of the holding companies for the reporting units, was translated into pesos and was then restated based on the Mexican inflation, while under U.S. GAAP, goodwill is carried in the functional currencies of the reporting units, is restated if applicable under MFRS by the inflation factor of the reporting unit’s country, and is translated into Mexican pesos at the exchange rates prevailing at the reporting date. Goodwill generated beginning January 1, 2005 under MFRS is carried consistently with the treatment of goodwill under U.S. GAAP.

The reconciliation of goodwill under MFRS and U.S. GAAP for the years ended December 31, 2009, 2008 and 2007 is as follows:

 

   2009  2008  2007

Goodwill under MFRS

  Ps  150,827   157,541   142,344

Cumulative U.S. GAAP adjustments

   (27,760 (31,502 11,675
          

Goodwill under U.S. GAAP

   123,067   126,039   154,019
          

U.S. GAAP adjustments:

    

Cumulative U.S. GAAP adjustments at beginning of year

   (31,502 11,675   8,509

Foreign exchange results and inflation effects

   2,813   2,721   3,166

Impairment charges (see note 25(j))

   929   (45,898 —  
          

Cumulative U.S. GAAP adjustments at end of year

  Ps  (27,760)   (31,502 11,675
          

 

F-66


Table of Contents

CEMEX, S.A.B. DE C.V. AND SUBSIDIARIES

Notes to Consolidated Financial Statements – (Continued)

As of December 31, 2009, 2008 and 2007

(Millions of Mexican pesos)

 

(c)

Income Taxes and Employees’ Statutory Profit Sharing

Deferred Income Taxes

Under MFRS, CEMEX determines deferred income taxes in a manner similar to U.S. GAAP (note 16B). Nonetheless, there are specific differences as compared to the calculation under ASC 740, Income Taxes (“ASC 740”), resulting in adjustments in the reconciliation to U.S. GAAP. These differences mainly arise from: (i) the recognition of the accumulated initial effect of the asset and liability method under MFRS did not consider the deferred tax consequences of business combinations made before January 1, 2000; and (ii) the effects of deferred tax on the reconciling items between MFRS and U.S. GAAP. The tax effects of temporary differences that give rise to significant portions of the deferred tax assets and deferred tax liabilities under U.S. GAAP at December 31, 2009 and 2008 are presented below:

 

   2009  2008 

Deferred tax assets:

   

Tax loss and tax credits carryforwards

  Ps 77,602   55,488  

Accounts payable and accrued expenses

   8,197   11,708  

Others

   3,832   5,696  
        

Total gross deferred tax assets

   89,631   72,892  

Less valuation allowance

   (32,079 (27,194
        

Total deferred tax assets under U.S. GAAP

   57,552   45,698  
        

Deferred tax liabilities:

   

Property, machinery and equipment

   (51,175 (53,797

Others

   (1,772 (10,932
        

Total deferred tax liability under U.S. GAAP

   (52,947 (64,729
        
     

Net deferred tax asset (liability) under U.S. GAAP

  Ps 4,605   (19,031
        

Under U.S. GAAP, tax effects of intra-group transactions where the related assets remain in the consolidated balance sheet should be eliminated in consolidation until the time at which the asset is sold outside the group. Under MFRS, the tax effects recognized by each subsidiary as part of such intra-group sale of assets are not reversed. During 2008 (note 25(k)), in connection with an intra-group transfer of intangible assets, a deferred tax for the step-up in the tax basis of the assets recognized by the buyer under MFRS in the amount of Ps2,206 was eliminated for U.S. GAAP purposes. In 2009, CEMEX recorded a tax benefit of Ps220 resulting from the tax amortization of the transferred assets for which no deferred tax is recognized in consolidation under U.S. GAAP. In addition, a deferred charge for an amount of Ps215 was recognized by the seller and is being amortized over 10 years beginning in 2009, which is the period in which the acquiring entity will obtain the related tax benefit. The amortization expense recognized in the statement of operations for the year ended December 31, 2009 was Ps21.

Of the total income tax benefit of approximately Ps3,420 for the year ended December 31, 2009 and expenses of Ps7,861 and Ps1,184 for the years ended December 31, 2008 and 2007, respectively, included in the reconciliation of net income to U.S. GAAP, income tax benefit of approximately Ps2,421 in 2009, and income tax expenses of Ps2,657 in 2008 and Ps1,103 in 2007, are related to deferred income taxes.

Current Income Taxes

In addition to the reconciling items mentioned above related to deferred income taxes, according to MFRS D-4, current income taxes are presented in the income statement. For U.S. GAAP purposes, current income taxes generated by items recognized directly in equity are recognized in equity, considering also intra-period tax allocation. The reconciliation of net income to U.S. GAAP for the years ended December 31, 2009 and 2008, includes a tax benefit of approximately Ps3,353 and an expense of approximately Ps5,091, respectively, for the reclassification of current income taxes from net income under MFRS to equity under U.S. GAAP.

In connection with changes to the tax consolidation regime in Mexico (notes 3N and 16A) under MFRS based on Interpretation 18, CEMEX recognized a charge of approximately Ps2,245 against “Retained earnings,” for the liability portion related to: a) the difference between the sum of the equity of the controlled entities for tax purposes and the equity for tax purposes of the consolidated entity; b) dividends from the controlled entities for tax purposes to CEMEX, S.A.B. de C.V.; and c) other transactions between the companies included in the tax consolidation that represented the transfer of resources within the group. Under U.S. GAAP, the tax effects of a new tax law enactment are recognized in the income statement, therefore, the charge to retained earnings mentioned above has been reclassified to income tax expense in the income statement for the year ended December 31, 2009.

Employees’ Statutory Profit Sharing (“ESPS”)

Until December 31, 2007, for purposes of U.S. GAAP, CEMEX record a deferred tax liability related to ESPS in Mexico using the asset and liability method at the statutory rate of 10%. As mentioned in note 3M, beginning January 1, 2008, deferred ESPS under MFRS is calculated and recognized under the asset and liability method. As a result, the reconciling item was eliminated and the liability under U.S. GAAP as of December 31, 2007 was cancelled during 2008 and is presented as an income adjustment of approximately Ps2,740 in the reconciliation of net income to U.S. GAAP in 2008.

 

F-67


Table of Contents

CEMEX, S.A.B. DE C.V. AND SUBSIDIARIES

Notes to Consolidated Financial Statements – (Continued)

As of December 31, 2009, 2008 and 2007

(Millions of Mexican pesos)

 

(d)

Accounting for Uncertainty in Income Taxes

Pursuant to ASC 740 under U.S. GAAP, CEMEX defines the confidence level that a tax position taken or expected to be taken must meet in order to be recognized in the financial statements. ASC 740-10-25-6 requires that the tax effects of a position must be recognized only if it is “more-likely-than-not” to be sustained based on its technical merits as of the reporting date. In making this assessment, CEMEX has assumed that the tax authorities will examine each position and have full knowledge of all relevant information. Each position has been considered on its own, regardless of its relation to any other broader tax settlement. The more-likely-than-not threshold represents a positive assertion by management that CEMEX is entitled to the economic benefits of a tax position. If a tax position is not considered more-likely-than-not to be sustained, no benefits of the position are to be recognized. Moreover, the more-likely-than-not threshold must continue to be met in each reporting period to support continued recognition of a benefit.

If during any period after recognition the threshold ceases to be met, the previously recorded benefit must be derecognized. Likewise, the benefit of a tax position that initially fails to meet the more-likely-than-not threshold should be recognized in a subsequent period if changing facts and circumstances enable the position to meet the threshold, the matter is effectively settled through negotiation or litigation with the tax authorities, or the statute of limitations has expired. A summary of the beginning and ending amount of unrecognized tax benefits recorded under U.S. GAAP as of December 31, 2009, 2008 and 2007, excluding interest and penalties, is as follow:

 

   2009  2008  2007 

Balance of tax positions under U.S. GAAP at beginning of year

  Ps  13,930   11,198   4,191  

Additions for tax positions of prior years

   2,368   2,217   3,635  

Additions for tax positions of current year

   5,110   2,126   3,356  

Reductions for tax positions related to prior years and others1

   (293 (3,639 (307

Settlements

   (200 (123 (30

Expiration of the statue of limitations

   (236 (24 —    

Foreign currency translation effects

   (346 2,175   353  
           

Balance of tax positions under U.S. GAAP at end of year

  Ps  20,333   13,930   11,198  
           

Balance of tax positions under MFRS at end of year

  Ps  9,024   5,474   5,560  
           

 

1

During 2007, under MFRS, CEMEX released against current income tax a pre-acquisition income tax contingency, resulting in a tax benefit of approximately Ps307. Under U.S. GAAP, the resolution of a pre-acquisition income tax contingency is recognized reducing the related liability against goodwill. As a result, the reconciliation of net income to U.S. GAAP in 2007, includes the reclassification of the benefit of Ps307 under MFRS, which was recognized as a reduction of goodwill under U.S. GAAP.

CEMEX’s policy is to recognize interest and penalties related to unrecognized tax benefits as part of the income tax in the consolidated income statements. Final balance for interest and penalties accrued under MFRS and U.S. GAAP was Ps1,108 and Ps3,064, respectively, as of December 31, 2009, and was Ps1,187 under MFRS and Ps2,967 under U.S. GAAP as of December 31, 2008.

Interest and penalties expense (benefit) related to unrecognized tax benefits recorded in the consolidated income statement for the years ended December 31, 2009, 2008 and 2007 is as follows:

 

Years

  MFRS  U.S. GAAP

2009

  Ps  (15)  154

2008

   695  1,341

2007

   415  621
       

All unrecognized tax benefits included as of December 31, 2009, 2008, and 2007, if recognized, would impact CEMEX’s effective tax rate.

Tax examinations can involve complex issues, and the resolution of issues may span multiple years, particularly if subject to negotiation or litigation. Although CEMEX believes its estimates of the total unrecognized tax benefits are reasonable, uncertainties regarding the final determination of income tax audit settlements and any related litigation could affect the amount of total unrecognized tax benefits in future periods. It is difficult to estimate the timing and range of possible changes related to the uncertain tax positions, as finalizing audits with the income tax authorities may involve formal administrative and legal proceedings. Accordingly, it is not possible to reasonably estimate the expected changes to the total unrecognized tax benefits over the next 12 months, although any settlements or statute of limitations expirations may result in a significant increase or decrease in the total unrecognized tax benefits, including those positions related to tax examinations being currently conducted.

 

F-68


Table of Contents

CEMEX, S.A.B. DE C.V. AND SUBSIDIARIES

Notes to Consolidated Financial Statements – (Continued)

As of December 31, 2009, 2008 and 2007

(Millions of Mexican pesos)

 

CEMEX files income tax returns in multiple jurisdictions and is subject to examination by income taxing authorities throughout the world. CEMEX’s major tax jurisdictions and the years open for examination are as follows:

 

Country

  Years

Mexico

  2005 – 2009

United States

  2005 – 2009

Spain

  2005 – 2009

United Kingdom

  2000 – 2009

 

(e)

Employee Benefits

Severance payments

Under U.S. GAAP, post-employment benefits for former or inactive employees, including severance payments, which are not part of a restructuring event, are accrued over the employees’ service lives. Beginning January 1, 2005, under MFRS, severance payments that are not part of a restructuring event are accrued over the employees’ service lives according to actuarial computations, in a manner similar to U.S. GAAP. For the years ended December 31, 2009, 2008 and 2007, the reconciling item refers to the amortization of the cumulative initial effect from the accounting change under MFRS recognized as of January 1, 2005 as part of the unrecognized net transition obligation.

Pension and other postretirement benefits

In connection with employee pension and other postretirement benefits under MFRS, until December 31, 2007, CEMEX determined the costs of these benefits based on the obligations’ net present value, and amortized any prior service cost, transition liability and actuarial results, following the corridor method (note 3M) over the employees’ estimated active service lives, as permitted by ASC 715, Compensation – Retirement Benefits 30 Defined Benefit Plans – Pensions, under U.S. GAAP. For the year ended December 31, 2007, no adjustment was determined in the reconciliation of net income to U.S. GAAP. Beginning January 1, 2008, resulting from the adoption of new MFRS D-3, the prior service cost, transition liability and actuarial results accrued as of December 31, 2007, should be amortized to the income statement over a maximum period of five years, while the new actuarial results generated after the adoption of new MFRS D-3 are amortized normally over the employees’ estimated active service lives following the corridor method. The reconciliation of net income to U.S. GAAP in 2009 and 2008 includes the reversal of the additional amortization expense recognized under MFRS of approximately Ps104 and Ps104, respectively.

For the reconciliation of stockholders’ equity to U.S. GAAP, based on ASC 715, CEMEX recognizes the funded status (benefits’ obligation less fair value of plan assets) of defined benefit pension and other postretirement plans as a net asset or liability and recognizes any changes in that funded status in the year in which the changes occur against other comprehensive income (“OCI”) to the extent those changes are not included in the net periodic cost. The reconciliation of the funded status of postretirement benefits at December 31, 2009 and 2008 between MFRS and U.S. GAAP is as follows:

 

   Assets (non-
current)
  Liabilities
(non-
current)
  Deferred
income tax
(non-current)
  Total
liabilities
  Cumulative
OCI, net of
tax
 

Funded status under U.S. GAAP at December 31, 2008

  Ps 148   10,904   (3,175 7,729   (2,689

Reversal of approximate ASC 715 adjustments

   (148 (4,113 1,276   (2,837 2,689  
                 

Funded status under MFRS at December 31, 2008

  Ps —    6,791   (1,899 4,892   —    
                 

Funded status under U.S. GAAP at December 31, 2009

  Ps 33   13,632   (3,349 10,283   (4,338

Reversal of approximate ASC 715 adjustments

   (33 (6,174 1,802   (4,372 4,338  
                 

Funded status under MFRS at December 31, 2009

  Ps —     7,458   (1,547 5,911   —    
                 

The change during 2009 and 2008 in OCI under U.S. GAAP was a net loss of approximately Ps6,144 (Ps4,338 net of income tax) and a net loss of approximately Ps3,965 (Ps2,689 net of income tax), respectively, which includes: i) a curtailment gain of Ps39 in 2009 and a curtailment loss of Ps18 in 2008; ii) net losses of Ps5,619 in 2009 and Ps3,805 in 2008 from actuarial results and foreign currency translation effects during the year; and iii) expenses of approximately Ps483 in 2009 and Ps142 in 2008 from the amortization of the prior service cost, the transition liability and the actuarial results. For the years ended December 31, 2009, 2008 and 2007, ASC 715 adjustments had no effect on the summarized statements of operations under U.S. GAAP presented in note 25(a).

The expected long-term rate of return on plan assets is determined based on a variety of considerations, including the established asset allocation targets and expectations for those asset classes, historical returns of the plans’ assets and other market considerations. The primary objective in the investment management for plan assets is to maximize the inflation-adjusted principal value of the assets in order to meet current and future benefit obligations to plan participants. We have a diversified portfolio composed of equity, alternative investments, fixed income and cash equivalent securities. We have independent investment consultants that provide advice to Investment Committees and Trustees to determine the annual investment strategy. Plan assets are managed on a total return and risk basis, and its performance is monitored on a quarterly basis. The Investment Committee recognizes that a certain level of risk (i.e., the uncertainty of future events), volatility (i.e., the potential for variability of asset values) and the possibility of loss in purchasing power (due to inflation) are present to some degree in all types of investment vehicles. Risk is controlled by maintaining a portfolio of assets that is diversified across a variety of asset classes, economic and industry sectors, investment styles and investment managers. Funds management complies with local legal regulations in terms of asset allocation and statutory funding requirements.

 

F-69


Table of Contents

CEMEX, S.A.B. DE C.V. AND SUBSIDIARIES

Notes to Consolidated Financial Statements – (Continued)

As of December 31, 2009, 2008 and 2007

(Millions of Mexican pesos)

 

In connection with the pension plans assets by asset category (note 15), according to requirements of ASC 820, Fair Value Measurements and Disclosure, under U.S. GAAP, the breakdown of the assets fair value by hierarchy level (note 25(h)) as of December 31, 2009 is as follows:

 

   Quoted prices in
active markets for
identical assets
(Level 1)
  Significant
observable inputs

(Level 2)
  Significant
unobservable
inputs

(Level 3)
  Total fair
value

Fixed-income securities

        

Cash

  Ps1,286  —    —    1,286

Investments in corporate bonds

   3,860  1,772  —    5,632

Investments in government bonds

   6,685  —    —    6,685
             
   11,831  1,772  —    13,603
             

Variable-income securities

        

Investment in marketable securities

   5,704  —    27  5,731

Other investments and private funds

   1,882  42  423  2,347
             
   7,586  42  450  8,078
             
  Ps19,417  1,814  450  21,681
             

 

(f)

Non-controlling Interest

Financing Transactions

In connection with CEMEX’s perpetual debentures (note 17D) for notional amounts of approximately US$3,045 (Ps39,859) in 2009 and US$3,020 (Ps41,495) in 2008, which are treated as equity instruments and included as part of non-controlling interest under MFRS, for purposes of the reconciliation of stockholders’ equity to U.S. GAAP, such perpetual debentures were reclassified to long-term debt under U.S. GAAP, reducing stockholders’ equity under U.S. GAAP in the amount of Ps39,859 in 2009 and Ps41,495 in 2008. Interest accrued on the perpetual debentures, including interest incurred in connection with perpetual loan facilities that were originated and settled during the year (note 13A and 17D), for approximately Ps2,704 in 2009, Ps2,596 in 2008 and Ps1,847 in 2007 recognized within “Other equity reserves” under MFRS were reclassified to interest expense in the reconciliation of net income to U.S. GAAP.

Non-controlling Interest under U.S. GAAP

Under MFRS, non-controlling interest in consolidated subsidiaries is presented as a separate component within stockholders’ equity. For U.S. GAAP purposes, beginning on January 1, 2009, amendments to ASC 810, Consolidation (“ASC 810”), state that a non-controlling interest in a subsidiary is an ownership interest in the consolidated entity that should be reported as equity in the consolidated financial statements, and requires consolidated net income to be reported at amounts that include the amounts attributable to both the parent and the non-controlling interest. It also requires disclosure, on the face of the consolidated statement of income, of the amounts of consolidated net income attributable to the parent and to the non-controlling interest. These requirements must be applied prospectively as of the beginning of the fiscal year in which this statement is initially applied, except for the presentation and disclosure requirements, which must be applied retrospectively for all periods presented. Accordingly, we have made retrospective adjustments to previously reported balance sheet and income statement. As of December 31, 2008, previously reported stockholders’ equity under U.S. GAAP was Ps151,294, which included a reconciling item related to the non-controlling interest representing a deduction of Ps5,105. Pursuant to ASC 810, this reconciling item was removed from the stockholders’ equity reconciliation as of December 31, 2008 included in this annual report.

In addition, the balance of non-controlling interest under MFRS is adjusted to reflect the share of the non-controlling shareholders in the corresponding reconciling entries to U.S. GAAP.

 

(g)

Inflation Adjustment of Machinery and Equipment

According to Regulation S-X, when inflationary accounting is applicable under MFRS, fixed assets of foreign origin should be restated by applying the inflation rate of the country that holds the assets, regardless of the assets’ origin countries, instead of using the methodology of MFRS until December 31, 2007 (note 3A and 3H), under which fixed assets of foreign origin were restated by applying a factor that considered the inflation of the asset’s origin country and the fluctuation of the currency of the country that holds the asset against the currency of the asset’s origin country. Depreciation expense is based upon the revised amounts. The amount recognized in the reconciliation of net income to U.S. GAAP in 2009 and 2008 refers to depreciation expense of the cumulative effect of the reconciling item as of December 31, 2007, the date on which inflationary accounting was suspended under MFRS. The amount recognized in the reconciliation of stockholders’ equity to U.S. GAAP in 2009 and 2008 includes Ps2,553 (US$195) ((Ps1,685 (US$129) net of income tax) and Ps2,680 (US$195) ((Ps1,769 (US$129), net of income tax), respectively, related to the revaluation of fixed assets expropriated in Venezuela, which are presented net in the caption “Non-current accounts receivables and other assets.” Beginning in 2008, if inflationary accounting is applicable under MFRS, fixed assets of foreign origin are restated using the factors derived from the general price indexes of the countries holding the assets, in a manner similar to that permitted under Regulation S-X.

 

F-70


Table of Contents

CEMEX, S.A.B. DE C.V. AND SUBSIDIARIES

Notes to Consolidated Financial Statements – (Continued)

As of December 31, 2009, 2008 and 2007

(Millions of Mexican pesos)

 

(h)

Financial Instruments

Indebtedness (note 13A)

Under MFRS, CEMEX has designated certain debt as hedges of certain investments in foreign subsidiaries and recognizes foreign exchange fluctuations on such debt within “Other equity reserves” in stockholders’ equity (notes 3D and 17B). In the reconciliation of net income to U.S. GAAP, a portion of those foreign exchange results recognized in equity under MFRS was reclassified to the statement of operations under U.S. GAAP, resulting in income of Ps1,763 in 2009 and expenses of Ps7,716 in 2008 and Ps339 in 2007.

Derivative Financial Instruments (notes 3K, 13C and D)

Under both MFRS and U.S. GAAP, all derivative instruments, including those embedded in other contracts, are recognized in the balance sheet as assets or liabilities at their fair values, and changes in fair value are recognized in earnings, unless the derivatives qualify as hedges of future cash flows, in which case the effective portion of such changes in fair value is recorded temporarily in equity, and then recognized in earnings along with the related effects of the hedged items. Any ineffective portion of a hedge is reported in earnings as it occurs. However, as mentioned below, ASC 820, Fair Value Measurements and Disclosure, changed a definition of fair value beginning in 2008, and that created a difference between MFRS and U.S. GAAP. Except for the different amounts of fair value under MFRS and U.S. GAAP, all derivative instruments were accounted under MFRS consistently with the provisions of U.S. GAAP. For the years ended December 31, 2009, 2008 and 2007, CEMEX has not designated any derivative instrument as a fair value hedge under both MFRS and U.S. GAAP.

All energy supply contracts in which CEMEX has the obligation to acquire produced amounts of megawatts during predefined periods (note 20C), were negotiated for own-use in CEMEX’s plants, do not include provisions for net cash settlement and do not have trading purposes. Such energy contracts contain features that may imply that the contracts represent derivative instruments or that they contain embedded derivative instruments. For both MFRS and U.S. GAAP, CEMEX considers these contracts under the “Normal Purchases and Normal Sales Exception” established in ASC 815, Derivatives and Hedging; consequently, such contracts are not recognized at fair value through the income statement.

For all hedging relationships, for accounting purposes, CEMEX formally documents the hedging relationship and its risk-management objective and strategy for undertaking the hedge, the hedging instrument, the hedged item, the nature of the risk being hedged, how the hedging instrument’s effectiveness in offsetting the hedged risk will be assessed, and a description of the method of measuring ineffectiveness. This process includes linking all derivatives that are designated as cash-flow or foreign-currency hedges to specific assets and liabilities on the balance sheet or to specific firm commitments or forecasted transactions. CEMEX also formally assesses, both at the hedge’s origination and on an ongoing basis, whether the derivatives that are used in hedging transactions are highly effective in offsetting changes in cash flows of hedged items. When it is determined that a derivative is not highly effective as a hedge or that it has ceased to be a highly effective hedge, CEMEX discontinues hedge accounting prospectively.

Fair Value Hierarchy

Under U.S. GAAP, CEMEX applies ASC 820, Fair Value Measurements and Disclosure, for fair value measurements of financial assets and financial liabilities recognized or disclosed at fair value. Beginning on January 1, 2009, CEMEX also recognizes and discloses the fair value of non-financial assets and non-financial liabilities under ASC 820.

Under MFRS, in addition to certain investments in trading securities which are recorded at their quoted market prices, CEMEX has recognized all its derivative financial instruments at their estimated fair value (notes 13C and D). For purposes of MFRS, fair value is the amount for which an asset could be exchanged, a liability settled, or an equity instrument granted could be exchanged between knowledgeable, willing parties in an arm’s length transaction. Beginning in 2008 under U.S. GAAP, the concept of fair value was redefined by ASC 820 as an “Exit Value,” which is the price that would be received to sell an asset or paid to transfer a liability in an orderly transaction between market participants at the measurement date. Basically, the difference between the fair value under MFRS, which is equivalent to a settlement amount at the balance sheet date, and the Exit Value under U.S. GAAP, is that the later considers the counterparty’s credit risk in the valuation.

The concept of Exit Value works under the premise that there is a market and market participants for the specific asset or liability. When there is no market and/or market participants willing to make a market, ASC 820 establishes a fair value hierarchy that prioritizes the inputs to valuation techniques used to measure fair value. The hierarchy gives the highest priority to unadjusted quoted prices in active markets for identical assets or liabilities (Level 1 measurements) and the lowest priority to measurements involving significant unobservable inputs (Level 3 measurements). The three levels of the fair value hierarchy are as follows:

 

  

Level 1 inputs are quoted prices (unadjusted) in active markets for identical assets or liabilities that CEMEX has the ability to access at the measurement date.

 

  

Level 2 inputs are inputs other than quoted prices that are observable for the asset or liability, either directly or indirectly.

 

  

Level 3 inputs are unobservable inputs for the asset or liability.

The fair values determined by CEMEX for its derivative financial instruments are Level 2. There is no direct measure for the risk of CEMEX or its counterparties in connection with the derivative instruments. Therefore, the risk factors applied for CEMEX’s assets and liabilities originated by the valuation of such derivatives were extrapolated from publicly available risk discounts for other public debt instruments of CEMEX and its counterparties.

 

F-71


Table of Contents

CEMEX, S.A.B. DE C.V. AND SUBSIDIARIES

Notes to Consolidated Financial Statements – (Continued)

As of December 31, 2009, 2008 and 2007

(Millions of Mexican pesos)

 

The following table presents a comparison of fair values between MFRS and U.S. GAAP at December 31, 2009 and 2008, which led to the reconciling adjustments for the years ended December 31, 2009 and 2008, representing a loss of approximately US$88 (Ps1,207 or Ps890 after deferred income tax) and a gain of approximately US$95 (Ps1,305 or Ps960 after deferred income tax), respectively.

 

     2009  2008

(U.S. dollars millions)

    MFRS  U.S. GAAP  Adjustment  MFRS  U.S. GAAP  Adjustment

Active derivative instruments (note 13C)

        

Derivative instruments related to debt

  US$  —     —     —     (4 5   9

Other derivative instruments

   82   81   (1 (36 (14 22

Derivative instruments related to equity instruments

   (79 (71 8   225   243   18
                   
   3   10   7   185   234   49
                   

Inactive derivative instruments (note 13D)

        

Cross currency swaps

   —     —     —     (101 (64 37

Foreign exchange forward contracts

   —     —     —     (284 (275 9
                   
   —     —     —     (385 (339 46
                   

Total

  US$  —     —     —     (200 (105 95
                   

The fair values under both MFRS and U.S. GAAP presented in the table above at December 31, 2009 and 2008 include approximately US$195 (Ps2,553) and US$763 (Ps10,484), respectively, of deposits in margin accounts with financial institutions, of which in 2008, US$565 (Ps7,763) were related to active positions and US$198 (Ps2,721) to inactive positions (note 13B).

Fair Value of Perpetual Debentures

As of December 31, 2009 and 2008, the fair value of CEMEX’s perpetual debentures (note 17D) was approximately Ps27,594 (US$2,108) and Ps17,464 (US$1,271), respectively. Based on ASC 820, Fair Value Measurements and Disclosure, such reported fair values represent Level 1 measurements which were determined considering quoted market prices of the perpetual debentures as they are available.

Effects of CEMEX’s Financing Agreement under U.S. GAAP

As detailed in note 13A, on August 14, 2009, CEMEX entered into the Financing Agreement with its major creditors, which extended the maturity of approximately US$14,961 (Ps195,839) of syndicated and bilateral loans and private placement obligations. Under MFRS, the Financing Agreement qualified as the issuance of new debt and the extinguishment of the old facilities, as it did under U.S. GAAP according to ASC 470-50, Debt—Modifications and Extinguishments (“ASC 470-50”). However, as opposed to MFRS in which the nominal amount of the new debt is used for the determination of gain and losses at inception, under U.S. GAAP, the new long-term debt should be measured at fair value at inception of the new debt in order to determine gains or losses on extinguishment. CEMEX segregated the extinguished instruments into long term facilities and revolving credit lines and determined the accounting treatment for each of these components as follows:

 

 a)

The fair value at measurement date of the long term facilities with a nominal amount of approximately US$11,368 (Ps148,807) was determined to be approximately US$11,357 (Ps148,663), which represents a Level 2 measurement under ASC 820 as there was no direct measure of the instrument or CEMEX’s default risk. The fair value adjustment required under U.S. GAAP was a decrease in the liability and a corresponding gain in the reconciliation of net income to U.S. GAAP for approximately US$11 (Ps150). Issuance costs and commissions paid, which under MFRS were capitalized as deferred financing costs and are subject to amortization throughout the life of the instrument, have been expensed in the reconciliation of net income to U.S. GAAP for approximately Ps6,016 (US$442). A deferred income tax asset under U.S. GAAP for approximately Ps1,786 was recognized in connection with the commissions and issuance costs mentioned above.

 

 b)

The revolving credit lines retained their original carrying amount of approximately US$3,593 (Ps47,032) in accordance with ASC 470-50. The provisions of the Financing Agreement increased the borrowing capacity relative to these revolving credit lines and therefore, previously capitalized borrowing costs, which are not significant, will be amortized throughout the term of the Financing Agreement. New borrowing costs for approximately Ps811 (US$62) were capitalized as deferred financing costs during 2009 and will be amortized throughout the term of the Financing Agreement under both MFRS and U.S. GAAP.

Mandatorily Convertible Securities

Under MFRS, the mandatorily convertible securities issued in Mexico on December 10, 2009 (the “convertible securities”) for approximately Ps4,126 (US$315) in exchange for CBs (note 13A), represent a compound instrument which has a liability component and an equity component. The liability component, which amounted to Ps2,090 at December 31, 2009, represents the net present value of interest payment on the principal amount, without assuming any early conversion, and was recognized within “Other financial obligations” (note 13A). The equity component, for approximately Ps2,036 at December 31, 2009, which represents the difference between the principal amount and the liability component was recognized within “Other equity reserves” net of commissions of Ps65 (note 17B).

 

F-72


Table of Contents

CEMEX, S.A.B. DE C.V. AND SUBSIDIARIES

Notes to Consolidated Financial Statements – (Continued)

As of December 31, 2009, 2008 and 2007

(Millions of Mexican pesos)

 

According to ASC 470-20, Debt with Conversion and other Options, under U.S. GAAP, the equity component was reclassified to debt in the reconciliation of stockholders’ equity to U.S. GAAP and is presented within “Other non-current liabilities” together with the liability component in the condensed financial information of balance sheet under U.S. GAAP. Likewise, deferred income tax asset for approximately Ps585 recognized against stockholders’ equity under MFRS in connection with the mentioned transaction were eliminated (note 16B). The exchange of CBs for the convertible securities also qualified as the issuance of new debt and the extinguishment of the old facilities under ASC 470-50, which required CEMEX to measure the new financial obligation at fair value at inception and to recognize as interest expense in the reconciliation of net income to U.S. GAAP: a) the issuance costs related to the liability component, which were capitalized as deferred financing costs under MFRS for approximately Ps67(US$5), and b) the issuance costs related to the equity component recognized within “Other equity reserves” under MFRS for approximately Ps65 (US$5). Under U.S. GAAP, a deferred income tax asset for Ps37 at December 31, 2009 was recognized in connection with the commissions and issuance costs mentioned above.

The fair value at measurement date approximates to the carrying value of approximately Ps4,126 (US$315) at December 31, 2009 determined by CEMEX for the convertible securities and it is considered a Level 2 fair value measurement given that the market price of these securities was available but the contract included a one-year trading restriction.

Fair Value Option

Beginning in January 1, 2008, ASC 825, Financial Instruments (“ASC 825”), provides entities with an option to measure many financial instruments and certain other items at fair value. Under ASC 825, unrealized gains and losses on items for which the fair value option has been elected are reported in earnings at each reporting period. As of and for the years ended December 31, 2009 and 2008, CEMEX has not elected to measure any financial instruments or other items at fair value.

Fair value of non-financial assets and non-financial liabilities

On January 1, 2009, CEMEX adopted ASC Topic 820, Fair Value Measurements and Disclosures, for fair value measurements of non-financial assets and non-financial liabilities that are recognized or disclosed at fair value in the financial statements on a non-recurring basis.

 

        Fair Value Hierarchy 

Description

    Balance at
December 31,
2009
  Level 1  Level 2  Level 3  Total
impairment
charge
 

Long-lived assets held and used

  Ps  174  —    —    174  (504

Goodwill

    76,938  —    —    76,938  929  

Long-lived assets held for sale

    288  —    —    288  (253

Asset retirement obligations

  Ps  2,460  —    —    2,460  —    
    

In accordance with the provisions of the ASC 360-10-35, Property, Plant and Equipment—Impairment or Disposal of Long-Lived Assets, long-lived assets held and used with a carrying amount of Ps677 (US$51) were written down to their fair value of Ps174 (US$13), resulting in an impairment charge of Ps504 (US$38), which was included in the consolidated statement of operations under U.S. GAAP.

Pursuant to ASC 350-20-35,Intangibles—Goodwill and Other—Recognition and Measurement of an Impairment Loss (“ASC 350-20-35”), goodwill with a carrying amount in 2008 of Ps76,388 (US$5,836) was adjusted in 2009 as a result of the finalization of the step 2 exercise in connection with the 2008 impairment test, to its estimated fair value of Ps76,938 (US$5,878), resulting in an impairment reversal of Ps929 (US$71), which was included as a benefit in the consolidated statement of operations under U.S. GAAP.

As indicated in ASC 360-10-35, long-lived assets held for sale with a carrying amount in 2008 of Ps541 (US$41) were written down in 2009 to their estimated fair value of Ps288 (US$22), resulting in an impairment charge of Ps253 (US$19), which was included in the consolidated statement of operations under U.S. GAAP.

Based on the requirements of ASC 40-20-35, Asset Retirement and Environmental Obligations—Asset Retirement Obligations—Subsequent Measurement, asset retirement obligations in the table above are calculated based on the present value of estimated removal and other closure costs using our internal risk-free rate of return or appropriate equivalent.

 

(i)

Stock Option Programs

The balance of options outstanding at December 31, 2009 and 2008 and other general information regarding CEMEX’s stock option programs is presented in note 18.

As mentioned in note 3T, CEMEX accounted for its stock option programs in 2008 and 2007 according to IFRS 2 and beginning on January 1, 2009 under new MFRS D-8, which provide basically the same accounting treatment. Effective January 1, 2006, under U.S. GAAP, CEMEX applies ASC 718, Compensation—Stock Compensation(“ASC 718”), which requires that all stock-based compensation be recognized as an expense in the financial statements and that such cost be measured at the fair value of the award. Similar to MFRS D-8 under MFRS, ASC 718 requires liabilities incurred under stock awards to be measured at fair value at each balance sheet date, with changes in fair value recorded in the income statement. Likewise, MFRS D-8 and ASC 718 require compensation cost related to awards qualifying as equity instruments to be determined considering the grant-date fair value of the awards, and be recorded during the awards’ vesting period. As of and for the years ended December 31, 2009, 2008 and 2007, the compensation expense and the liabilities accrued in connection with CEMEX’s stock option programs under MFRS are the same amounts that would be determined using ASC 718 under U.S. GAAP.

 

F-73


Table of Contents

CEMEX, S.A.B. DE C.V. AND SUBSIDIARIES

Notes to Consolidated Financial Statements – (Continued)

As of December 31, 2009, 2008 and 2007

(Millions of Mexican pesos)

 

(j)

Impairment of Long-Lived Assets

Under U.S. GAAP, CEMEX assesses goodwill and indefinite-lived intangibles for impairment annually unless events occur that require more frequent reviews. Other long-lived assets, including amortizable intangibles, are tested for impairment if impairment triggers occur. Discounted cash flow analyses considering the required use of market considerations are applied to assess the possible impairment of goodwill and indefinite life intangible assets; whereas if impairment indicators exist, undiscounted cash flow analyses are used to assess the impairment for other long-lived assets, including definite life intangible assets. If an assessment indicates impairment, the impaired asset is written down to its fair value based on the best information available. The useful lives of amortizable intangibles are evaluated periodically, and subsequent to impairment reviews, to determine whether revision is warranted. If cash flows related to an indefinite life intangible are not expected to continue for the foreseeable future, a useful life is assigned. Considerable management judgment is necessary to estimate undiscounted and discounted future cash flows. Assumptions used for these cash flows are consistent with internal forecasts and industry practices.

As mentioned in note 3J, under MFRS, in order to test the balances of its long-lived assets for impairment, including goodwill, definite and indefinite life intangible assets and property, machinery and equipment, CEMEX determines the value in use, which consists of the discounted amount of estimated future cash flows to be generated by the related asset. The impairment loss results from the excess of the carrying amount over the value in use related to the asset. Differences in the carrying values of certain long-lived assets under U.S. GAAP as well as other factors explained below led to different impairment losses or impairment testing results between MFRS and U.S. GAAP. As of December 31, 2009 and 2008, CEMEX has no indefinite-lived intangible assets other than goodwill under both MFRS and U.S. GAAP.

Based on impairment tests made during the last quarter of 2009, as mentioned in note 12B under MFRS, CEMEX did not recognize impairment losses of goodwill. In 2008, under MFRS, goodwill impairment losses were determined for the United States, Ireland and Thailand reporting units for approximately Ps18,314 (US$1,333), including an impairment loss related to CEMEX’s Venezuelan investment in connection with its nationalization. Likewise, considering triggering events in the United States during the fourth quarter of 2008, CEMEX tested its intangible assets of definite life in that country and determined that the net book value of certain trademarks exceeded their related value in use and recorded impairment losses of approximately Ps1,598 (US$116) (note 12). In addition, as mentioned in note 11, for the years ended December 31, 2009, 2008 and 2007, CEMEX recognized impairment losses during the fourth quarter in connection with the permanent closing of operating assets for an aggregate amount of approximately Ps503 (US$38), Ps1,045 (US$76) and Ps64 (US$6), respectively.

Goodwill

Under U.S. GAAP, if the carrying amount of the reporting unit exceeds its related fair value, CEMEX should apply a “second step” process by means of which the fair value of such reporting unit should be allocated to the fair value of its net assets in order to determine the reporting unit’s “implied” goodwill. The resulting impairment loss under U.S. GAAP is the difference between the carrying amount of the related goodwill as of the valuation date and the implied goodwill amount. This situation, in addition to differences in the determination of the risk-adjusted discount rates under MFRS as compared to U.S. GAAP, as well as differences in the reporting units’ carrying amounts between MFRS and U.S. GAAP, originate, when applicable, different amounts of impairment losses.

To establish the fair value of its reporting units under U.S. GAAP, CEMEX initially calculated their fair value by discounting the projected future cash flows using country specific estimated weighted average cost of capital as the discount rates, and by including and blending the allocated fair value estimates based on CEMEX historical multiples, on a basis of 60% discounted cash flows and 40% Operating EBITDA (Operating income plus depreciation and amortization) multiples. As additional reference to the fair value as determined, CEMEX compared other market value indicators, including fair value estimates based on the Guided Transactions Approach and Industry Multiples. In addition, CEMEX’s market capitalization, including a reasonable control premium, was taken into consideration as a reference to reconcile the aggregate fair value determined for the reporting units.

The results of the impairment test performed as of December 31, 2009 indicated that the estimated fair values of all reporting units under U.S. GAAP exceeded in each case their corresponding carrying amount and that the second step of the test was not required. Based on the results of goodwill impairment testing as of December 31, 2008 under U.S. GAAP, CEMEX recorded an estimated impairment loss in connection with its reporting unit in the United States of approximately Ps62,354 (US$4,538). The goodwill was written down to its implied fair value derived in the second step, which requires companies to determine the fair value of all the assets and liabilities of the reporting units at the measurement date. Due to the complexity of this process, CEMEX did not complete the measurement of the implied fair value of goodwill in 2008; accordingly, the goodwill impairment charge in the reconciliation of net income to U.S. GAAP in 2008 represented an estimate. After finalizing our 2008 impairment exercise under U.S. GAAP during 2009, our impairment losses in the United States were reduced by approximately US$71 (Ps929). This amount was recognized as income in the reconciliation of net income to U.S. GAAP in 2009. The reconciliation of net income under U.S. GAAP also includes a loss of Ps9 related to other impairment charges.

Complementarily, for 2008 and in connection with the goodwill associated to CEMEX’s reporting units in Ireland and Thailand, as well as the goodwill associated with its Venezuelan investment, which was fully impaired under MFRS (note 12B), CEMEX did not perform the second step considering that the related goodwill was fully impaired in the first step test, the materiality of these reporting units and the goodwill balances. The reconciliation of net income to U.S. GAAP in 2008 includes an additional impairment loss of approximately Ps331 associated to the cancellation of cumulative differences in the goodwill carrying amounts of these reporting units between MFRS and U.S. GAAP. At December 31, 2008, goodwill under U.S. GAAP associated with CEMEX’s reporting units in Thailand and Ireland, as well as its Venezuelan assets, was completely removed.

 

F-74


Table of Contents

CEMEX, S.A.B. DE C.V. AND SUBSIDIARIES

Notes to Consolidated Financial Statements – (Continued)

As of December 31, 2009, 2008 and 2007

(Millions of Mexican pesos)

 

For purposes of the summarized statement of operations under U.S. GAAP for the years ended December 31, 2009 and 2008 (note 25(a)), the non-cash goodwill impairment losses, excluding the loss associated to CEMEX’s Venezuelan investment, are included in the determination of operating income. The impairment loss recognized in 2008 and the adjustment in 2009 after finalizing the second step measurement under U.S. GAAP is explained as follows:

 

Item

    2009  2008

Effect attributable to the different discount rates and required market considerations, net

  Ps      —    51,711

Effect originated by the “second step” process

    (929)  11,966

Effect resulting from different carrying amounts of goodwill between MFRS and U.S. GAAP

    —    535
        

Total goodwill impairment losses under U.S. GAAP

    (929)  64,212

Goodwill impairment losses under MFRS

    —    18,314
        

Additional goodwill impairment losses under U.S. GAAP

  Ps      (929)  45,898
        

Discount rates under MFRS differ from those determined under U.S. GAAP. In determining an appropriate discount rate, MFRS requires company specific data such as the rate at which CEMEX can obtain financing. In contrast, under U.S. GAAP, the discount rate should reflect a market participant’s perspective on the risk of the determined cash flow streams; therefore, CEMEX applied industry specific data.

The use of various rates could have an adverse change in the fair value of CEMEX’s goodwill and cause it to be impaired. Undiscounted cash flows are significantly sensitive to the growth rates in perpetuity used. Likewise, discounted cash flows are significantly sensitive to the discount rate used. The higher the growth rate in perpetuity applied, the higher the amount obtained of undiscounted future cash flows by reporting unit. Conversely, the higher the discount rate applied, the lower the amount obtained of discounted estimated future cash flows by reporting unit.

CEMEX used the same growth rates in determining its projected future cash flows for both MFRS and U.S. GAAP (note 12B). The following table presents the discount rates by country at December 31, 2009 and 2008, used for the determination of CEMEX’s discounted projected future cash flows under MFRS and U.S. GAAP:

 

    2009  2008

Reporting units

  MFRS  U.S. GAAP  MFRS  U.S. GAAP

United States

  8.5 8.9 9.2 10.4%

Spain

  9.4 9.9 10.8 12.0%

Mexico

  10.0 10.5 12.0 12.9%

Colombia

  10.2 10.7 11.8 12.6%

France

  9.6 10.1 11.2 12.1%

United Arab Emirates

  11.4 12.1 13.0 14.7%

United Kingdom

  9.4 9.9 9.8 11.2%

Egypt

  10.0 10.6 12.8 12.1%

Range of discount rates in other countries

  9.6% –14.6 10.0% –15.1 11.3% –15.0 12.0% –18.0%
   

The main assumptions used in the impairment testing under U.S. GAAP of the reporting unit which, according to CEMEX’s sensitivity analysis, presented a relative impairment risk in 2009, were as follows:

 

     At December 31, 2009

Reporting unit

    Recognized
impairment
charges
  Discount
rate
  Perpetual
growth
rate
  Operating
EBITDA
multiple

Spain

  Ps  —    9.9 2.5 8.2
              

In connection with CEMEX’s assumptions included in the table above, the impairment charges resulting from the sensitivity analysis under U.S. GAAP that would have resulted from an independent change of each one of the variables, regarding the reporting unit that presented a relative impairment risk in 2009, excluding effects that would arise from the second step process under U.S. GAAP, would have been as follows:

 

  Sensitivity analysis impact of described change in assumptions at December 31, 2009

Reporting unit

 Recognized
  impairment  
charges
      Discount  
rate +1 Pt
      Perpetual  
growth rate
–1 Pt
      EBITDA  
–10%
      EBITDA  
Multiple –
1 Pt

Spain

 Ps  —      2,980    1,374    1,484    1,818
   

During 2007, the fair value of the reporting units under U.S. GAAP exceeded in each case the corresponding carrying amounts. Therefore, no impairment charges resulted from the mandatory annual impairment testing of goodwill under U.S. GAAP.

 

F-75


Table of Contents

CEMEX, S.A.B. DE C.V. AND SUBSIDIARIES

Notes to Consolidated Financial Statements – (Continued)

As of December 31, 2009, 2008 and 2007

(Millions of Mexican pesos)

 

Other Intangible Assets

A significant portion of CEMEX’s definite-lived intangible assets under both MFRS and U.S. GAAP as of December 31, 2009 and 2008 are comprised by extraction permits, trademarks and customer relationships (note 12). When impairment indicators exist, for each intangible asset, CEMEX would determine its projected revenue streams over the estimated useful life of the asset. In order to obtain undiscounted and discounted cash flows attributable to each intangible asset, such revenues are adjusted for operating expenses, changes in working capital and other expenditures, as applicable, and discounted to net present value using the risk adjusted discount rates of return. Significant management judgment is necessary to determine the appropriate valuation method and estimates under the key assumptions, among which are: a) the useful life of the asset; b) the risk adjusted discount rate of return; c) royalty rates; and d) growth rates. Assumptions used for these cash flows are consistent with internal forecasts and industry practices.

The fair values of intangible assets are very sensitive to changes in the significant assumptions used in their calculation. Certain key assumptions are more subjective than others. In respect of trademarks, CEMEX considers the royalty rate, key in the determination of revenue streams, as the most subjective assumption. In respect of permits and customer relationships, the most subjective assumptions are revenue growth rates and estimated useful lives. CEMEX validates its assumptions through benchmarking with industry practices and the corroboration of third party valuation advisors.

During the fourth quarter of 2008, considering the existence of triggering events, CEMEX tested its U.S. intangible assets under both MFRS and U.S. GAAP. In connection with the trademarks that were adjusted to its value in use under MFRS, the impairment test under U.S. GAAP also presented an excess of the carrying amount over the undiscounted estimated future cash flows. Consequently, CEMEX discounted such estimated future cash flows using the discount rate determined under U.S. GAAP as described above, and arrived at an additional impairment loss of approximately Ps179.

In 2009 and 2007, there were no impairment indicators leading to impairment testing of CEMEX’s definite-lived intangible assets under U.S. GAAP. In connection with the intangible assets arising from the acquisition of Rinker that were deemed to have an indefinite useful life as of December 31, 2007, CEMEX did not test these assets for impairment during 2007 considering the proximity between the fair value’s valuation date and year-end. During 2008 (note 12), CEMEX assigned specific useful lives to these assets under both MFRS and U.S. GAAP.

Property, Plant and Equipment

For the years ended December 31, 2009, 2008 and 2007, there were no impairment charges under U.S. GAAP in addition to those described in note 11 related to property, plant and equipment, which were recorded under MFRS. In the case of the assets subject to impairment in the related periods, the differences in carrying amounts between MFRS and U.S. GAAP were not significant as to require additional adjustments.

 

(k)

Other U.S. GAAP Adjustments

Deferred charges

In prior years, under MFRS, CEMEX capitalized certain costs not qualifying for deferral under U.S. GAAP. Therefore, such costs were reversed through earnings under U.S. GAAP in the period incurred, resulting in income of Ps10 in 2008 and income of Ps122 in 2007. During 2009, 2008 and 2007, all amounts capitalized under MFRS also met the requirements for capitalization under U.S. GAAP. Accordingly, the adjustments in the reconciliation of net income to U.S. GAAP for the years ended December 31, 2008 and 2007 refer exclusively to amounts amortized under MFRS during the respective years and which were expensed in prior years under U.S. GAAP. During 2008, the accounting difference was fully amortized.

As mentioned in note 25(h), in connection with the extinguished long-term facilities under the Financing Agreement (note 13A) with an original carrying amount of approximately US$11,368 (Ps148,807), the issuance costs and commissions paid under MFRS, which were capitalized as deferred financing costs, have been expensed in the reconciliation of net income to U.S. GAAP in 2009 as interest expense for approximately Ps6,016 (US$442).

Additionally and in connection with the exchange of CBs issued in Mexico for the convertible securities for approximately Ps4,126 (US$315) (see notes 13A, 17B and 25(h)), which, based on MFRS, these convertible securities represent a compound instrument which has a liability component and an equity component. Under U.S. GAAP, the exchange qualified as the issuance of new debt and the extinguishment of the old facilities according to ASC 470-50. Consequently, CEMEX reclassified to interest expense under U.S. GAAP the issuance costs classified as deferred financing costs under MFRS for approximately Ps67 (US$5).

During 2009 and 2008, in connection with its perpetual debentures, CEMEX recognized issuance costs directly in equity under MFRS for approximately Ps120 and Ps276, respectively. As mentioned in note 25(f), CEMEX’s perpetual debentures are treated as debt under U.S. GAAP. Consequently, issuance costs were reclassified from equity under MFRS to deferred financing costs under U.S. GAAP and are amortized over 3, 6 and 8 years, depending on each facility, which are the periods remaining before CEMEX has the option to repurchase the instrument. For the years ended December 31, 2009 and 2008, the reconciliation of net income to U.S. GAAP includes expenses of approximately Ps21 and Ps51, respectively, related to the amortization of these deferred financing costs.

 

F-76


Table of Contents

CEMEX, S.A.B. DE C.V. AND SUBSIDIARIES

Notes to Consolidated Financial Statements – (Continued)

As of December 31, 2009, 2008 and 2007

(Millions of Mexican pesos)

 

In addition, during 2008, CEMEX recognized a current income tax expense of approximately Ps215 related to an intercompany transfer of intangible assets under MFRS. Under U.S. GAAP, income tax effects associated with intercompany transfers of assets should be eliminated from the income statement. Consequently, CEMEX reclassified the current income tax expense for the period under MFRS against a deferred charge under U.S. GAAP. The capitalized amount will be amortized beginning in 2009 over 10 years, which is the period in which the acquiring entity will obtain the related tax benefit. At December 31, 2009 and 2008, the reconciliation of stockholders’ equity to U.S. GAAP includes a benefit of approximately Ps194 and Ps214, respectively, related to this item.

Capitalized Interest

Under both MFRS (note 11) and U.S. GAAP, CEMEX capitalizes interest related to debt incurred during significant construction projects. Capitalized interest is depreciated over the useful lives of the related assets. Under U.S. GAAP, only interest expense is considered an additional cost of constructed assets. Under MFRS, until December 31, 2007, pursuant to inflationary accounting, capitalized interest was comprehensively measured in order to include: (i) interest expense, plus (ii) any foreign exchange fluctuations, and less (iii) the related monetary position result. CEMEX does not capitalize foreign exchange fluctuations related to debt incurred during significant construction projects, considering the mix of currencies in its outstanding debt and that it is not possible to link a specific debt transaction with a corresponding construction project. In 2009 and 2008, the amount of interest capitalized by CEMEX incurred during significant construction projects under MFRS was the same as the amount that would be determined under U.S. GAAP (note 11). In the reconciliation of net income to U.S. GAAP, until December 31, 2007, the monetary position results related to debt incurred during significant construction projects and which were capitalized under MFRS were reversed to earnings under U.S. GAAP. Beginning in 2008 and thereafter, the reconciling adjustment to U.S. GAAP refers to the depreciation expense related to the cumulative adjustment as of December 31, 2007.

Monetary position result

Until December 31, 2007, monetary position result resulting from the U.S. GAAP adjustments during the periods presented was determined by (i) applying the annual inflation factor to the net monetary position of the U.S. GAAP adjustments at the beginning of the period, plus (ii) the monetary position effect of the adjustments during the period, determined in accordance with the average inflation factor for the period. Beginning in 2008, the determination of monetary position result on the U.S. GAAP adjustments was suspended.

Depreciation

Until December 31, 2006, a CEMEX’s subsidiary in Colombia recorded depreciation expense for certain fixed assets using the sinking fund method. Under U.S. GAAP, depreciation is calculated on a straight-line basis over the estimated useful lives of the assets. Depreciation expense under MFRS was reduced in the reconciliation of net income to U.S. GAAP and in 2007, considering that these assets were almost fully depreciated and the small significance of the adjustment, CEMEX discontinued its quantification, resulting in the cancellation of the cumulative effect in the reconciliation of stockholders’ equity to U.S. GAAP at December 31, 2006, which was released in the reconciliation of net income to U.S. GAAP in 2007, representing a benefit of Ps10.

Discontinued operations financial expense

According to ASC 205-20-45-6, Reporting Discontinued Operations – Allocation of Interest to Discontinued Operations, and in connection with the sale of the Australian operations (note 4B), interest on debt that is to be assumed by the buyer and interest on debt that is required to be repaid as a result of a disposal transaction shall be allocated to discontinued operations. The amounts of interest expense reclassified to discontinued operations related to the repaid debt with the funds received from the sale of our subsidiary in Australia for the years ended at December 31, 2009, 2008 and 2007 were Ps373, Ps388, and Ps272, respectively. This interest expense was reclassified net of its tax effect for approximately Ps109, Ps113 and Ps81 for 2009, 2008 and 2007, respectively, and is shown within income from discontinued operations.

CEMEX elected not to reclassify other interest expenses which are not directly attributable to discontinued operations as permitted under ASC 205-20.

 

(l)

U.S. GAAP adjustments to discontinued operations

The reconciling items in the reconciliation of net income to U.S. GAAP related to CEMEX’s operations in Australia for the years ended December 31, 2009, 2008 and 2007 were as follows:

 

      2009  2008  2007

Interest expense1

  Ps   (373)  (388)  (272)

Income tax2

   109  113  81
          

U.S. GAAP adjustments from discontinued operations

  Ps   (264)  (275)  (191)
          

 

1

Represents the interest related to the repaid debt with the proceeds of the sale of our Australian operations, required to be allocated to discontinued operations by IASC 205-20-45-6 “Reporting Discontinued Operations”.

 

2

Income tax effects related to the interest mentioned in footnote 1 above.

 

F-77


Table of Contents

CEMEX, S.A.B. DE C.V. AND SUBSIDIARIES

Notes to Consolidated Financial Statements – (Continued)

As of December 31, 2009, 2008 and 2007

(Millions of Mexican pesos)

 

(m)

Supplemental Cash Flow Information under U.S. GAAP

Beginning in 2008 under MFRS (note 3A), as part of its primary financial statements, CEMEX includes statements of cash flows, which present the sources and uses of cash flows in following significantly the same requirements as those established by ASC 230, Statement of cash flows, under U.S. GAAP, instead of the statement of changes in financial position presented until December 31, 2007. In the years of transition, MFRS requires as a transitory rule (until 2010), the presentation of the former statement of changes in financial position for the prior periods presented.

For 2007, under MFRS, CEMEX presents the statement of changes in financial position, which identified the sources and uses of resources based on the differences between beginning and ending balance sheets in constant pesos. Monetary position results and unrealized foreign exchange results were treated as cash items in the calculation of resources provided by operations. Under ASC 230, statements of cash flows present only cash items and exclude non-cash items. ASC 230 does not provide guidance with respect to inflation-adjusted financial statements. The differences between MFRS and U.S. GAAP in the amounts reported are primarily due to: (i) the elimination of inflationary effects of monetary assets and liabilities from financing and investing activities against the corresponding monetary position result in operating activities; (ii) the elimination of foreign exchange results from financing and investing activities against the corresponding unrealized foreign exchange result included in operating activities; and (iii) the recognition in operating, financing and investing activities of the U.S. GAAP adjustments.

The following table reconciles the items from the statements of changes in financial position under MFRS for 2007 to the approximate cash flows under U.S. GAAP, considering the U.S. GAAP adjustments and excluding the effects of inflation required under MFRS. The following information is presented in millions of pesos on a historical peso basis and is not presented in pesos of constant purchasing power:

 

      2007 

Net resources provided by operating activities under MFRS 1

  Ps  45,625  

Net income adjustments from MFRS to U.S. GAAP

    (4,741

Reversal of proportional consolidation

    (218

Depreciation and amortization

    172  

Non-controlling interest

    2,095  

Deferred income tax and tax uncertainties under ASC 740

    3,061  

Removal of estimated monetary position result and constant peso adjustments

    (9,472

Removal of unrealized foreign exchange fluctuations

    (3,027

Other adjustments

    (64
      

Total U.S. GAAP adjustments to operating activities

    (12,194
      

Net cash provided by operating activities under U.S. GAAP 1

  Ps  33,431  
      

Net resources provided by financing activities under MFRS

  Ps  130,349  

Removal of unrealized foreign exchange fluctuations

    (3,311

Removal of estimated constant peso adjustments

    8,809  

Other adjustments

    44  
      

Total U.S. GAAP adjustments to financing activities

    5,542  
      

Net cash provided by financing activities under U.S. GAAP

  Ps  135,891  
      

Net resources used in investing activities under MFRS

  Ps  (185,798

Reversal of proportional consolidation

    172  

Removal of estimated revaluation and constant peso adjustments

    1,250  

Removal of foreign currency translation and other equity effects

    6,382  

Other adjustments

    287  
      

Total U.S. GAAP adjustments to investing activities

    8,091  
      

Net cash used in investing activities under U.S. GAAP

  Ps  (177,707
      

Decrease in cash and investments under MFRS

  Ps  (9,824

Reversal of proportional consolidation

    (2

Removal of constant peso adjustments

    1,441  
      

Net U.S. GAAP adjustments to changes in cash and investments

    1,439  
      

Decrease in cash and investments under U.S. GAAP

  Ps  (8,385
      

 

1

Includes cash flows provided by our discontinued operations (note 4B) for the six months period ended December 31, 2007, for Ps1,234 (US$113).

Net cash flows from operating activities for the year ended December 31, 2007 reflect cash payments for interest and income taxes as follows:

 

      2007

Interest paid

  Ps    8,268

Income taxes paid

    4,594
     

 

F-78


Table of Contents

CEMEX, S.A.B. DE C.V. AND SUBSIDIARIES

Notes to Consolidated Financial Statements – (Continued)

As of December 31, 2009, 2008 and 2007

(Millions of Mexican pesos)

 

MFRS requires interest expense to be classified as a financing activity within the statement of cash flows, unlike ASC 230 under U.S. GAAP, which requires it to be classified as an operating activity. The following table presents cash flows from operating, financing and investing activities under MFRS and U.S. GAAP pursuant to the reclassification of interest expense for the years ended December 31, 2009 and 2008:

 

      2009  2008 
     MFRS  U.S. GAAP  MFRS  U.S. GAAP 

Cash flows from operating activities

  Ps 34,751   20,144   41,272   29,488  

Cash flows from financing activities

   (37,146 (22,539 (23,689 (11,905

Cash flows from investing activities

   5,715   5,715   (14,630 (14,630
              

Non-cash activities are comprised of the following:

Long-term debt assumed through the acquisition of businesses was Ps13,943 in 2007.

 

(n)

Other Disclosures under U.S. GAAP

Sale of accounts receivable

CEMEX accounts for transfers of receivables under MFRS consistently with the rules set forth by ASC 860, Transfers and Servicing(“ASC 860”). Under ASC 860, transactions that meet the criteria for surrender of control are recorded as sales of receivables and their amounts are removed from the consolidated balance sheet at the time they are sold (note 6). ASC 860-50-30, Transfers and Servicing – Servicing Assets and Liabilities – Initial Measurement, requires that all separately recognized servicing assets and servicing liabilities be initially measured at fair value, if practicable. ASC 860-50-35, Transfers and Servicing – Servicing Assets and Liabilities – Subsequent Measurement, permits, but does not require, the subsequent measurement of servicing assets and servicing liabilities at fair value. An entity should apply the requirements for recognition and initial measurement of servicing assets and servicing liabilities prospectively to all similar transactions.

As of and for the years ended December 31, 2009 and 2008, CEMEX did not determine any reconciling item resulting from the application of ASC 860 under U.S. GAAP and concluded that the effects of such adoption were immaterial. In arriving at this conclusion CEMEX considered that the receivables are short-term financial assets with an average collection period of approximately 42 days, and assumed a 1% servicing fee over its approximately US$735 and US$1,068 of receivables sold at December 31, 2009 and 2008, respectively. The result is a servicing asset of approximately US$7 in 2009 and US$11 in 2008 at the end of both periods that would be amortized every 42 days.

Asset retirement obligations and other environmental costs

ASC 410, Asset Retirement and Environmental Obligations (“ASC 410”), requires entities to record the fair value of an asset retirement obligation as a liability in the period in which a legal or a constructive obligation is incurred associated with the retirement of tangible long-lived assets that result from the acquisition, construction, development, and/or normal use of the assets. Such liability would be recorded against an asset that is depreciated over the life of the long-lived asset. Subsequent to the initial measurement, the obligation will be adjusted at the end of each period to reflect the passage of time and changes in the estimated future cash flows underlying the obligation. MFRS C-9, Liabilities, Provisions, Contingent Assets and Liabilities and Commitments (“MFRS C-9”), establishes generally the same requirements as ASC 410 in connection with asset retirement obligations. For the years ended December 31, 2009, 2008 and 2007, CEMEX did not identify any differences between MFRS and U.S. GAAP in connection with this topic.

In addition, environmental expenditures related to current operations are expensed or capitalized, as appropriate. Other than those contingencies disclosed in notes 14 and 21, CEMEX is not currently facing other material contingencies, which might result in the recognition of an environmental remediation liability.

Accounting for Costs Associated with Exit or Disposal Activities

CEMEX accrues the costs related to an exit or disposal activity, including severance payments, according to ASC 420, Exit or Disposal Cost Obligations (“ASC 420”), which basically requires, as a condition to accrue for such costs, that the entity communicate the plan to all affected employees and that the plan be terminated in the short-term; otherwise, associated costs should be expensed when incurred.

Guarantor’s Accounting and Disclosure Requirements for Guarantees

Under U.S. GAAP, a guarantor is required to recognize, at origination of a guarantee, a liability for the fair value of the obligation undertaken. As of December 31, 2009 and 2008, CEMEX has not guaranteed any third parties’ obligations. Nonetheless, with respect to the electricity supply long-term contract in Mexico discussed in note 20C, CEMEX may also be required to purchase the power plant upon the occurrence of specified material defaults or events, such as failure to purchase the energy and pay when due, bankruptcy or insolvency, and revocation of permits necessary to operate the facility. For the years ended December 31, 2009, 2008 and 2007, for accounting purposes under MFRS and U.S. GAAP, CEMEX has considered this agreement as a long-term energy supply agreement for own use and no liability has been created, based on the contingent characteristics of CEMEX’s obligation and given that, absent a default under the agreement, CEMEX’s obligations are limited to the purchase of energy from, and the supply of fuel to, the plant.

 

F-79


Table of Contents

CEMEX, S.A.B. DE C.V. AND SUBSIDIARIES

Notes to Consolidated Financial Statements – (Continued)

As of December 31, 2009, 2008 and 2007

(Millions of Mexican pesos)

 

Variable Interest Entities

Under U.S. GAAP, CEMEX applies ASC 810, Consolidation (“ASC 810”). This topic addresses the consolidation of variable interest entities (“VIEs”), which are defined as those that have one or more of the following characteristics: (i) entities in which the equity investment at risk is not sufficient to finance their operations without requiring additional subordinated financing support provided by any parties, including the equity holders; and (ii) the equity investors lack one or more of the following attributes: a) the ability to make decisions about the entity’s activities through voting or similar rights, b) the obligation to absorb the expected losses of the entity, and c) the right to receive the expected residual returns of the entity. Among others, entities that are deemed to be a business according to ASC 810-10-15, Consolidation – Overall – Scope and Scope Exceptions, including operating joint ventures, need not be evaluated to determine if they are VIEs under ASC 810.

Variable interests, among other factors, may be represented by operating losses, debt, contingent obligations or residual risks and may be assumed by means of loans, guarantees, management contracts, leasing, put options, derivatives, etc. A primary beneficiary is the entity that assumes the variable interests of a VIE, or the majority of them in the case of partnerships, directly or jointly with related parties, and is the entity that should consolidate the VIE. For the years ended December 31, 2009, 2008 and 2007, CEMEX has not identified any VIE that would require consolidation under U.S. GAAP other than those consolidated under MFRS.

Accounting for Planned Major Maintenance Activities

Under both MFRS and U.S. GAAP, CEMEX does not use the accrue-in-advance method of accounting for planned major maintenance activities considering that an obligation has not been incurred and therefore a liability should not be recognized.

 

(o)

Newly Issued Accounting Pronouncements under U.S. GAAP not Effective in 2009

The FASB issued ASU 2009 16, Transfers and Servicing (Topic 860): Accounting for Transfers of Financial Assets (FASB Statement No. 166, Accounting for Transfers of Financial Assets – an amendment of FASB Statement No. 140) in December 2009. ASU 2009 16 removes the concept of a qualifying special purpose entity (QSPE) from ASC Topic 860, Transfers and Servicing, and the exception from applying ASC 810 10 to QSPEs, thereby requiring transferors of financial assets to evaluate whether to consolidate transferees that previously were considered QSPEs. Transferor imposed constraints on transferees whose sole purpose is to engage in securitization or asset backed financing activities are evaluated in the same manner under the provisions of the ASU as transferor imposed constraints on QSPEs were evaluated under the provisions of Topic 860 prior to the effective date of the ASU when determining whether a transfer of financial assets qualifies for sale accounting. The ASU also clarifies the Topic 860 sale accounting criteria pertaining to legal isolation and effective control and creates more stringent conditions for reporting a transfer of a portion of a financial asset as a sale. The ASU is effective for CEMEX beginning January 1, 2010, and may not be early adopted. CEMEX is evaluating the potential effect of this standard.

The FASB issued ASU 2009 17, Consolidations (Topic 810): Improvements to Financial Reporting by Enterprises Involved with Variable Interest Entities (FASB Statement No. 167, Amendments to FASB Interpretation No. 46(R)) in December 2009. ASU 2009 17, which amends the Variable Interest Entity (VIE) Subsections of ASC Subtopic 810 10, Consolidation – Overall, revises the test for determining the primary beneficiary of a VIE from a primarily quantitative risks and rewards calculation based on the VIE’s expected losses and expected residual returns to a primarily qualitative analysis based on identifying the party or related party group (if any) with (a) the power to direct the activities that most significantly impact the VIE’s economic performance and (b) the obligation to absorb losses of, or the right to receive benefits from, the VIE that could potentially be significant to the VIE. The ASU requires kick out rights and participating rights to be ignored in evaluating whether a variable interest holder meets the power criterion unless those rights are unilaterally exercisable by a single party or related party group. The ASU also revises the criteria for determining whether fees paid by an entity to a decision maker or another service provider are a variable interest in the entity and revises the Topic 810 scope characteristic that identifies an entity as a VIE if the equity at risk investors as a group do not have the right to control the entity through their equity interests to address the impact of kick out rights and participating rights on the analysis. Finally, the ASU adds a new requirement to reconsider whether an entity is a VIE if the holders of the equity investment at risk as a group lose the power, through the rights of those interests, to direct the activities that most significantly impact the VIE’s economic performance, and requires a company to reassess on an ongoing basis whether it is deemed to be the primary beneficiary of a VIE. ASU 2009 17 is effective for CEMEX beginning January 1, 2010 and may not be early adopted. CEMEX expects that the adoption of ASU 2009 17 will not have a material impact on its consolidated financial statements.

In October 2009, the FASB issued ASU 2009 13, Revenue Recognition (Topic 605): Multiple Deliverable Revenue Arrangements (EITF Issue No. 08 1, Revenue Arrangements with Multiple Deliverables). ASU 2009 13 amends ASC 650 25 to eliminate the requirement that all undelivered elements have vendor specific objective evidence of selling price (VSOE) or third party evidence of selling price (TPE) before an entity can recognize the portion of an overall arrangement fee that is attributable to items that already have been delivered. In the absence of VSOE and TPE for one or more delivered or undelivered elements in a multiple element arrangement, entities will be required to estimate the selling prices of those elements. The overall arrangement fee will be allocated to each element (both delivered and undelivered items) based on their relative selling prices, regardless of whether those selling prices are evidenced by VSOE or TPE or are based on the entity’s estimated selling price. Application of the “residual method” of allocating an overall arrangement fee between delivered and undelivered elements will no longer be permitted upon adoption of ASU 2009 13. Additionally, the new guidance will require entities to disclose more information about their multiple element revenue arrangements. ASU 2009 13 is effective for CEMEX prospectively for revenue arrangements entered into or materially modified beginning January 1, 2011. Early adoption is permitted. CEMEX expects that the adoption of ASU 2009 13 will not have a material impact on its consolidated financial statements.

 

F-80


Table of Contents

EXHIBIT INDEX

 

Exhibit No.

 

Description

   1.1 Amended and Restated By-laws of CEMEX, S.A.B. de C.V. (a)
   2.1 Form of Trust Agreement between CEMEX, S.A.B. de C.V., as founder of the trust, and Banco Nacional de México, S.A. regarding the CPOs. (b)
   2.2 Amendment Agreement to the Trust Agreement dated November 21, 2002, between CEMEX, S.A.B. de C.V., as founder of the trust, and Banco Nacional de México, S.A. regarding the CPOs. (c)
   2.3 Form of CPO Certificate. (b)
   2.4 Form of Second Amended and Restated Deposit Agreement (A and B share CPOs), dated August 10, 1999, among CEMEX, S.A.B. de C.V., Citibank, N.A. and holders and beneficial owners of American Depositary Shares. (b)
   2.4.1 Amendment No. 1 to the Second Amended and Restated Deposit Agreement, dated as of July 1, 2005, by and among CEMEX, S.A.B. de C.V., Citibank, N.A., as Depositary, and all holders and beneficial owners from time to time of American Depositary Shares evidenced by American Depositary Receipts issued thereunder, including the form of ADR attached thereto. (j)
   2.4.2 Letter Agreement, dated October 12, 2007, by and between CEMEX, S.A.B. de C.V. and Citibank, N.A., as Depositary supplementing the Second Amended and Restated Deposit Agreement, as amended, to enable the Depositary to establish a direct registration system for the ADSs. (j)
   2.4.3 Letter Agreement, dated March 30, 2010 by and between CEMEX, S.A.B. de C.V. and Citibank, N.A., as Depositary supplementing the Second Amended and Restated Deposit Agreement, as amended, to set forth the terms upon which CEMEX, S.A.B. de C.V. is to deposit CPOs upon conversion of the 4.875% Subordinated Convertible Notes due 2015 and the Depositary is to issue ADSs upon deposit of such CPOs. (j)
   2.5 Form of American Depositary Receipt (included in Exhibit 2.3) evidencing American Depositary Shares. (b)
   2.6 Form of Certificate for shares of Series A Common Stock of CEMEX, S.A.B. de C.V. (b)
   2.7 Form of Certificate for shares of Series B Common Stock of CEMEX, S.A.B. de C.V. (b)
   4.1 €250,000,000 and ¥19,308,000,000 Amended and Restated Term and Revolving Facilities Agreement, originally dated March 30, 2004, amended on October 10, 2006 and April 7, 2009, among CEMEX España, as borrower, Banco Bilbao Vizcaya Argentaria, S.A. and Société Générale, as mandated lead arrangers, and the several banks and other financial institutions named therein, as lenders. (i)
   4.2 U.S.$700,000,000 Amended and Restated Credit Agreement, dated June 6, 2005, among CEMEX, S.A.B. de C.V., as borrower and CEMEX México, S.A. de C.V. and Empresas Tolteca de México, S.A. de C.V., as guarantors, Barclays Bank PLC, as issuing bank and documentation agent, ING Bank N.V., as issuing bank, Barclays Capital, as joint bookrunner, and ING Capital LLC, as joint bookrunner and administrative agent. (g)
   4.2.1 Amendment No. 1 to U.S.$700,000,000 Amended and Restated Credit Agreement, dated June 21, 2006. (g)
   4.2.2 Amendment and Waiver Agreement to U.S.$700,000,000 Amended and Restated Credit Agreement, dated December 1, 2006. (g)
   4.2.3 Amendment No. 3 to U.S.$700,000,000 Amended and Restated Credit Agreement, dated May 9, 2007. (g)
   4.2.4 Amendment No. 4 to U.S.$700,000,000 Amended and Restated Credit Agreement, dated December 19, 2008. (i)
   4.2.5 Amendment No. 5 to U.S.$700,000,000 Amended and Restated Credit Agreement, dated January 22, 2009. (i)
   4.3 U.S.$2,300,000,000 Amended and Restated Term and Revolving Facilities Agreement, originally dated September 24, 2004, amended on November 8, 2004, February 25, 2005, July 7, 2005, June 30, 2006, December 18, 2008, for CEMEX España, S.A., as borrower, arranged by Citigroup Global Markets Limited and Goldman Sachs International with Citibank International PLC, as agent. (i)
   4.7 U.S.$1,200,000,000 Term Credit Agreement, dated May 31, 2005, among CEMEX, S.A.B. de C.V., as borrower, CEMEX México, S.A. de C.V. and Empresas Tolteca de México, S.A. de C.V., as guarantor, Barclays Bank PLC, as administrative agent, Barclays Capital, as joint lead arranger and joint bookrunner, and Citigroup Global Markets Inc., as documentation agent, joint lead arranger and joint bookrunner. (f)
   4.7.1 Amendment No. 1 to U.S.$1,200,000,000 Term Credit Agreement, dated June 19, 2006. (g)


Table of Contents

   4.7.2

  Amendment and Waiver Agreement to U.S.$1,200,000,000 Term Credit Agreement, dated November 30, 2006. (g)

   4.7.3

  Amendment No. 3 to U.S.$1,200,000,000 Term Credit Agreement, dated May 9, 2007. (g)

   4.7.4

  Amendment No. 4 to U.S.$1,200,000,000 Term Credit Agreement, dated December 19, 2008. (i)

   4.7.5

  Amendment No. 5 to U.S.$1,200,000,000 Term Credit Agreement, dated January 22, 2009. (i)

   4.8

  U.S.$700,000,000 Amended and Restated Term and Revolving Facilities Agreement, originally dated June 27, 2005, amended on June 22, 2006, November 30, 2006, December 19, 2008 and January 23, 2009, for New Sunward Holding B.V., as borrower, CEMEX, S.A.B. de C.V., CEMEX México, S.A. de C.V. and Empresas Tolteca De México, S.A. de C.V., as guarantors, arranged by Banco Bilbao Vizcaya Argentaria, S.A., BNP Paribas and Citigroup Global Markets Limited, as mandated lead arrangers and joint bookrunners, the several financial institutions named therein, as Lenders, and Citibank, N.A., as agent. (i)

   4.9

  Amended and Restated Limited Liability Company Agreement of CEMEX Southeast LLC, dated July 1, 2005, among CEMEX Southeast LLC, CEMEX Southeast Holdings, LLC, Ready Mix USA, Inc. and CEMEX, Inc. (f)

   4.9.1

  Amendment No. 1 to Amended and Restated Limited Liability Company Agreement of CEMEX Southeast LLC, dated September 1, 2005, among CEMEX Southeast LLC, CEMEX Southeast Holdings, LLC, Ready Mix USA, Inc. and CEMEX, Inc. (f)

   4.10

  Limited Liability Company Agreement of Ready Mix USA, LLC, dated July 1, 2005, among Ready Mix USA, LLC, CEMEX Southeast Holdings, LLC, Ready Mix USA, Inc. and CEMEX, Inc. (f)

   4.10.1

  Amendment No. 1 to Limited Liability Company Agreement of Ready Mix USA, LLC, dated September 1, 2005, among Ready Mix USA, LLC, CEMEX Southeast Holdings, LLC, Ready Mix USA, Inc. and CEMEX, Inc. (f)

   4.11

  Asset and Capital Contribution Agreement, dated July 1, 2005, among Ready Mix USA, Inc., CEMEX Southeast Holdings, LLC, and CEMEX Southeast LLC. (f)

   4.12

  Asset and Capital Contribution Agreement, dated July 1, 2005, among Ready Mix USA, Inc., CEMEX Southeast Holdings, LLC, and Ready Mix USA, LLC. (f)

   4.13

  Asset Purchase Agreement, dated September 1, 2005, between Ready Mix USA, LLC and RMC Mid-Atlantic, LLC. (f)

   4.14

  U.S.$1,200,000,000 Acquisition Facility Agreement, dated October 24, 2006, between CEMEX S.A.B. de C.V., as borrower, CEMEX México, S.A. de C.V. and Empresas Tolteca de México, S.A. de C.V., as guarantors, and BBVA Bancomer, S.A. Institución de Banca Múltiple, Grupo Financiero BBVA Bancomer, as agent. (g)

   4.15

  U.S.$6,000,000,000 Amended and Restated Acquisition Facilities Agreement, originally dated December 6, 2006, amended on January 27, 2007, December 19, 2008 and January 27, 2009, between CEMEX España, S.A., as borrower, Citigroup Global Markets Limited, The Royal Bank of Scotland PLC, and Banco Bilbao Vizcaya Argentaria, S.A. as mandated lead arrangers and joint bookrunners, as amended on December 21, 2006. (i)

   4.16

  Debenture Purchase Agreement, dated December 11, 2006, among C5 Capital (SPV) Limited, as issuer, CEMEX S.A.B. de C.V., CEMEX México, S.A. de C.V., New Sunward Holding B.V., New Sunward Holding Financial Ventures B.V., and J.P. Morgan Securities Inc, as representative of the several initial institutional purchasers named therein, in connection with the issuance by C5 Capital (SPV) Limited of U.S.$350,000,000 aggregate principal amount of 6.196% Fixed-to-Floating Rate Callable Perpetual Debentures. (g)

   4.17

  Debenture Purchase Agreement, dated December 11, 2006, among C10 Capital (SPV) Limited, as issuer, CEMEX S.A.B. de C.V., CEMEX México, S.A. de C.V., New Sunward Holding B.V., New Sunward Holding Financial Ventures B.V., and J.P. Morgan Securities Inc, as representative of the several initial institutional purchasers named therein, in connection with the issuance by C10 Capital (SPV) Limited (CEMEX, S.A.B. de C.V.) of U.S.$900,000,000 aggregate principal amount of 6.722% Fixed-to-Floating Rate Callable Perpetual Debentures. (g)

   4.18

  Note Indenture, Dated as of December 18, 2006, by and among New Sunward Holding Financial Ventures B.V., as issuer, and CEMEX, S.A.B. de C.V., CEMEX Mexico, S.A. de C.V., and New Sunward Holding B.V., as guarantors and the Bank of New York, as trustee, relating to New Sunward Holding Financial Ventures B.V.’s U.S. $350,000,000 Callable Perpetual Dual-Currency Notes. (j)

   4.18.1

  First Supplemental Note Indenture, dated as of August 10, 2009, by and among New Sunward Holding Financial Ventures B.V., as issuer, and CEMEX, S.A.B. de C.V., CEMEX Mexico, S.A. de C.V., and New Sunward Holding B.V., as guarantors and the Bank of New York, as trustee, supplementing the Note Indenture, dated as of December 18, 2006, among New Sunward Holding Financial Ventures B.V., as issuer, CEMEX, S.A.B. de C.V., CEMEX México, S.A. de C.V. and New Sunward Holding B.V., as guarantors, and The Bank of New York Mellon, as trustee, relating to New Sunward Holding Financial Ventures B.V.’s U.S. $350,000,000 Callable Perpetual Dual-Currency Notes. (j)

 


Table of Contents

   4.18.2

  Second Supplemental Note Indenture, dated as of May 12, 2010, by and among New Sunward Holding Financial Ventures B.V., as issuer, CEMEX, S.A.B. de C.V., CEMEX México, S.A. de C.V. and New Sunward Holding B.V., as guarantors, The Bank of New York Mellon, as trustee, Swap 5 Capital (SPV) Limited and C5 Capital (SPV) Limited., supplementing the Note Indenture, dated as of December 18, 2006, among New Sunward Holding Financial Ventures B.V., as issuer, CEMEX, S.A.B. de C.V., CEMEX México, S.A. de C.V. and New Sunward Holding B.V., as guarantors, and The Bank of New York Mellon, as trustee, relating to New Sunward Holding Financial Ventures B.V.’s U.S. $350,000,000 Callable Perpetual Dual-Currency Notes. (j)

   4.19

  Note Indenture, dated as of December 18, 2006, by and among New Sunward Holding Financial Ventures B.V., as issuer, and CEMEX, S.A.B. de C.V., CEMEX Mexico, S.A. de C.V., and New Sunward Holding B.V., as guarantors and the Bank of New York, as trustee, relating to New Sunward Holding Financial Ventures B.V.’s U.S. $900,000,000 Callable Perpetual Dual-Currency Notes. (j)

   4.19.1

  First Supplemental Note Indenture, dated as of August 10, 2009, by and among New Sunward Holding Financial Ventures B.V., as issuer, and CEMEX, S.A.B. de C.V., CEMEX Mexico, S.A. de C.V., and New Sunward Holding B.V., as guarantors and the Bank of New York, as trustee, supplementing the Note Indenture, dated as of December 18, 2006, among New Sunward Holding Financial Ventures B.V., as issuer, CEMEX, S.A.B. de C.V., CEMEX México, S.A. de C.V. and New Sunward Holding B.V., as guarantors, and The Bank of New York Mellon, as trustee, relating to New Sunward Holding Financial Ventures B.V.’s U.S. $900,000,000 Callable Perpetual Dual-Currency Notes. (j)

   4.19.2

  Second Supplemental Note Indenture, dated as of May 12, 2010, by and among New Sunward Holding Financial Ventures B.V., as issuer, CEMEX, S.A.B. de C.V., CEMEX México, S.A. de C.V. and New Sunward Holding B.V., as guarantors, The Bank of New York Mellon, as trustee, Swap 10 Capital (SPV) Limited and C10 Capital (SPV) Limited., supplementing the Note Indenture, dated as of December 18, 2006, among New Sunward Holding Financial Ventures B.V., as issuer, CEMEX, S.A.B. de C.V., CEMEX México, S.A. de C.V. and New Sunward Holding B.V., as guarantors, and The Bank of New York Mellon, as trustee, relating to New Sunward Holding Financial Ventures B.V.’s U.S. $900,000,000 Callable Perpetual Dual-Currency Notes. (j)

   4.20

  Debenture Purchase Agreement, dated February 6, 2007, among C8 Capital (SPV) Limited, as issuer, CEMEX S.A.B. de C.V., CEMEX México, S.A. de C.V., New Sunward Holding B.V., New Sunward Holding Financial Ventures B.V., and J.P. Morgan Securities Inc, as representative of the several initial institutional purchasers named therein, in connection with the issuance by C8 Capital (SPV) Limited of U.S.$750,000,000 aggregate principal amount of 6.640% Fixed-to-Floating Rate Callable Perpetual Debentures. (g)

   4.21

  Note Indenture, dated as of February 12, 2007, by and among New Sunward Holding Financial Ventures B.V., as issuer, and CEMEX, S.A.B. de C.V., CEMEX Mexico, S.A. de C.V., and New Sunward Holding B.V., as guarantors and the Bank of New York, as trustee, relating to New Sunward Holding Financial Ventures B.V.’s U.S. $750,000,000 Callable Perpetual Dual-Currency Notes. (j)

   4.21.1

  First Supplemental Note Indenture, dated as of August 10, 2009, by and among New Sunward Holding Financial Ventures B.V., as issuer, and CEMEX, S.A.B. de C.V., CEMEX Mexico, S.A. de C.V., and New Sunward Holding B.V., as guarantors and the Bank of New York, as trustee, supplementing the Note Indenture, dated as of February 12, 2007, among New Sunward Holding Financial Ventures B.V., as issuer, CEMEX, S.A.B. de C.V., CEMEX México, S.A. de C.V. and New Sunward Holding B.V., as guarantors, and The Bank of New York Mellon, as trustee, relating to New Sunward Holding Financial Ventures B.V.’s U.S. $750,000,000 Callable Perpetual Dual-Currency Notes. (j)

   4.21.2

  Second Supplemental Note Indenture, dated as of May 12, 2010, by and among New Sunward Holding Financial Ventures B.V., as issuer, CEMEX, S.A.B. de C.V., CEMEX México, S.A. de C.V. and New Sunward Holding B.V., as guarantors, The Bank of New York Mellon, as trustee, Swap 8 Capital (SPV) Limited and 8 Capital (SPV) Limited., supplementing the Note Indenture, dated as of February 12, 2007, among New Sunward Holding Financial Ventures B.V., as issuer, CEMEX, S.A.B. de C.V., CEMEX México, S.A. de C.V. and New Sunward Holding B.V., as guarantors, and The Bank of New York Mellon, as trustee, relating to New Sunward Holding Financial Ventures B.V.’s U.S. $750,000,000 Callable Perpetual Dual-Currency Notes. (j)

   4.22

  Trust Deed, dated February 28, 2007, among CEMEX Finance Europe B.V., as issuer, and several institutional purchasers, relating to the issuance by CEMEX Finance Europe B.V. of €900,000,000 aggregate principal amount of 4.75% Notes due 2014. (g)

   4.23

  Bid Agreement, dated April 9, 2007, among CEMEX, S.A.B. de C.V., CEMEX Australia Pty Ltd and Rinker Group Limited. (g)

   4.24

  Debenture Purchase Agreement, dated May 3, 2007, among C10-EUR Capital (SPV) Limited, as issuer, CEMEX S.A.B. de C.V., CEMEX México, S.A. de C.V., New Sunward Holding B.V., New Sunward Holding Financial Ventures B.V., and the institutional purchasers named therein, in connection with the issuance by C10-EUR Capital (SPV) Limited of €730,000,000 aggregate principal amount of 6.277% Fixed-to-Floating Rate Callable Perpetual Debentures. (g)


Table of Contents

   4.25

  Note Indenture, dated as of May 9, 2007, by and among New Sunward Holding Financial Ventures B.V., as issuer, and CEMEX, S.A.B. de C.V., CEMEX Mexico, S.A. de C.V., and New Sunward Holding B.V., as guarantors and the Bank of New York, as trustee, relating to New Sunward Holding Financial Ventures B.V.’s U.S. €730,000,000 Callable Perpetual Dual-Currency Notes. (j)

   4.25.1

  First Supplemental Note Indenture, dated as of August 10, 2009, by and among New Sunward Holding Financial Ventures B.V., as issuer, and CEMEX, S.A.B. de C.V., CEMEX Mexico, S.A. de C.V., and New Sunward Holding B.V., as guarantors and the Bank of New York, as trustee, supplementing the Note Indenture, dated as of May 9, 2007, among New Sunward Holding Financial Ventures B.V., as issuer, CEMEX, S.A.B. de C.V., CEMEX México, S.A. de C.V. and New Sunward Holding B.V., as guarantors, and The Bank of New York Mellon, as trustee, relating to New Sunward Holding Financial Ventures B.V.’s U.S. €730,000,000 Callable Perpetual Dual-Currency Notes. (j)

   4.25.2

  Second Supplemental Note Indenture, dated as of May 12, 2010, by and among New Sunward Holding Financial Ventures B.V., as issuer, CEMEX, S.A.B. de C.V., CEMEX México, S.A. de C.V. and New Sunward Holding B.V., as guarantors, The Bank of New York Mellon, as trustee, Swap C10-EUR Capital (SPV) Limited and C10-EUR Capital (SPV) Limited., supplementing the Note Indenture, dated as of February 12, 2007, among New Sunward Holding Financial Ventures B.V., as issuer, CEMEX, S.A.B. de C.V., CEMEX México, S.A. de C.V. and New Sunward Holding B.V., as guarantors, and The Bank of New York Mellon, as trustee, relating to New Sunward Holding Financial Ventures B.V.’s U.S. €730,000,000 Callable Perpetual Dual-Currency Notes. (j)

   4.26

  U.S.$525,000,000 Senior Unsecured Maturity Loan “A” Agreement, dated December 31, 2008, among New Sunward Holding B.V. as borrower, CEMEX S.A.B. de C.V. and CEMEX México, S.A. de C.V., as guarantors, and a group of banks as lenders, HSBC Securities (USA) Inc., Banco Santander S.A. and The Royal Bank of Scotland Plc, as joint lead arrangers and Joint Bookrunners, and ING Capital LLC, as administrative agent. (i)

   4.27.1

  Amendment No. 1 to U.S.$525,000,000 Senior Unsecured Maturity Loan “A” Agreement, dated January 22, 2009. (i)

   4.27.2

  U.S.$525,000,000 Senior Unsecured Maturity Loan “B” Agreement, dated December 31, 2008, among New Sunward Holding B.V. as borrower, CEMEX S.A.B. de C.V. and CEMEX México, S.A. de C.V., as guarantors, and a group of banks as lenders, HSBC Securities (USA) Inc., Banco Santander S.A. and The Royal Bank of Scotland Plc, as joint lead arrangers and Joint Bookrunners, and ING Capital LLC, as administrative agent. (i)

   4.27.3

  Amendment No. 1 to U.S.$525,000,000 Senior Unsecured Maturity Loan “B” Agreement, dated January 22, 2009. (i)

   4.28

  Forward Transaction (CEMEX Shares) Confirmation, Forward Transaction (NAFTRAC Shares) and Put Option Transaction Confirmation, with Credit Support Annex, each dated April 23, 2008, between Citibank, N.A. and a Mexican trust established by CEMEX on behalf of CEMEX’s Mexican pension fund and certain of CEMEX’s directors and current and former employees. (h)

   4.29

  Structured Transaction, dated June 2008, comprised of: (i) U.S.$500 million Credit Agreement, dated June 25, 2008, among CEMEX, S.A.B. de C.V., as borrower, CEMEX México S.A. de C.V, as guarantor, and Banco Bilbao Vizcaya Argentaria, S.A. New York Branch, as lender; (ii) U.S.$500 million aggregate notional amount of Put Spread Option Confirmations, dated June 3, 2008 and June 5, 2008, between Centro Distribuidor de Cemento, S.A. de C.V. and Banco Santander, S.A., Institución de Banca Múltiple, Grupo Financiero Santander; and (iii) Framework Agreement, dated June 25, 2008, by and among CEMEX, S.A.B. de C.V., CEMEX México S.A. de C.V, Banco Santander (Mexico), S.A., Institución de Banca Múltiple, Grupo Financiero Santander and Banco Bilbao Vizcaya Argentaria, S.A. New York Branch. (h)

   4.30.1

  Amendment No. 1 to U.S.$500 million Credit Agreement, dated December 18, 2008. (i)

   4.30.2

  Amendment No. 2 to U.S.$500 million Credit Agreement, dated January 22, 2009. (i)

   4.31

  U.S.$437,500,000.00 and Ps$ 4,773,282,950.00 Credit Agreement, dated January 27, 2009 among CEMEX, S.A.B. de C.V., as borrower, CEMEX México, S.A. de C.V. and CEMEX Concretos, S.A. de C.V., as guarantors, and a group of banks, as lenders, BBVA Bancomer, S.A., Institución de Banca Múltiple, Grupo Financiero BBVA Bancomer, as administrative agent, and BBVA Bancomer, S.A., Institución De Banca Múltiple, Grupo Financiero BBVA Bancomer, Citigroup Global Markets Inc., HSBC Securities (USA) Inc., Santander Investment Securities Inc., and The Royal Bank of Scotland PLC, each a joint arranger and joint bookrunner. (i)

   4.32

  U.S$617,500,000 and €587,500,000 Facilities Agreement dated January 27, 2009, and among CEMEX España, S.A., as the obligors and original guarantors; Banco Santander, S.A. and The Royal Bank of Scotland PLC, as coordinators, financial institutions, as lenders; and The Royal Bank of Scotland PLC, as agent. (i)

   4.33

  

Financing Agreement for CEMEX, S.A.B. de C.V., dated August 14, 2009, with the financial institutions and noteholders named therein as Participating Creditors and Citibank International plc acting as Administrative Agent

and Wilmington Trust (London) Limited acting as Security Agent. (j)


Table of Contents

   4.33.1

  Amendment Agreement, dated December 1, 2009, between CEMEX, S.A.B. de C.V. acting for itself and as agent on behalf of each Obligor and Citibank International plc acting for itself and as Administrative Agent on behalf of the Financing Parties, related to the Financing Agreement, dated August 14, 2009. (j)

   4.33.2

  Amendment Agreement, dated March 18, 2010, between CEMEX, S.A.B. de C.V. acting for itself and as agent on behalf of each Obligor and Citibank International plc acting for itself and as Administrative Agent on behalf of the Financing Parties, related to the Financing Agreement, dated August 14, 2009. (j)

   4.34

  Omnibus Amendment and Waiver Agreement, dated August 14, 2009, by and among CEMEX, S.A.B. de C.V., New Sunward Holding B.V. CEMEX Materials, LLC, as borrowers, CEMEX México, S.A. de C.V., Empresas Tolteca de México, S.A. de C.V., CEMEX Concretos, S.A. de C.V., CEMEX España, S.A. as guarantors, the financial institutions listed therein in their capacities as lenders under certain Existing Agreements (as defined therein) and the financial institutions listed in therein in their capacity as administrative agents under certain Existing Agreements. (j)

   4.35

  Intercreditor Agreement, dated August 14, 2009, by and among Citibank International plc as Administrative Agent, The Participating Creditors (as named therein), CEMEX, S.A.B. de C.V. and certain of its subsidiaries as Original Borrowers, Original Guarantors and Original Security Providers, and Wilmington Trust (London) Limited acting as Security Agent and others. (j)

   4.35.1

  Amendment Agreement, dated December 1, 2009, between CEMEX, S.A.B. de C.V. acting for itself and as agent on behalf of each Obligor and Citibank International plc acting for itself and as Administrative Agent on behalf of the Financing Parties and Wilmington Trust (London) Limited acting as Security Agent, relating to the Intercreditor Agreement, dated August 14, 2009. (j)

   4.36

  Consolidated Amended and Restated Note Purchase Agreement, dated August 14, 2009, relating to CEMEX España Finance LLC’s U.S.$882,407,495.57 8.91% Senior Notes, Series A, due 2014 and ¥1,185,389,696.06 6.625% Senior Notes, Series B, due 2014. (j)

   4.37

  Amended and Restated Consolidated Note Guarantee, dated August 14, 2009, relating to CEMEX España Finance LLC’s U.S.$882,407,495.57 8.91% Senior Notes, Series A, due 2014 and ¥1,185,389,696.06 6.625% Senior Notes, Series B, due 2014. (j)

   4.38

  Deed of Pledge of Registered Shares, dated August 14, 2009, by and among CEMEX Dutch Holdings B.V., Sunward Holdings B.V., Sunward Acquisitions N.V., CEMEX International Finance Company, Corporación Gouda S.A. de C.V, Mexcement Holdings S.A. de C.V, New Sunward Holding B.V, and Wilmington Trust (London) Limited as Security Agent concerning the she shares of New Sunward Holding B.V. (j)

   4.38.1

  Deed of Supplemental Pledge of Registered Shares, dated October 23, 2009, by and among CEMEX Dutch Holdings B.V., Sunward Holdings B.V., Sunward Acquisitions N.V., CEMEX International Finance Company, Corporación Gouda S.A. de C.V,, Mexcement Holdings S.A. de C.V, New Sunward Holding B.V, and Wilmington Trust (London) Limited as Security Agent concerning the she shares of New Sunward Holding B.V. (j)

   4.39

  Share Pledge Agreement, dated August 14, 2009, by and among CEMEX S.A.B. de C.V., CEMEX México, S.A. de
C.V., Interamerican Investments Inc., Empresas Tolteca de México, S.A. de C.V. as Pledgors and Wilmington Trust (London) Limited as Security Agent concerning 99.57% of the shares of CEMEX Trademarks Holding Ltd. (j)

   4.40

  Deed of Pledge of Registered Shares, dated September 4, 2009, by and among CEMEX S.A.B. de C.V., CEMEX México, S.A. de C.V. , Interamerican Investments Inc., Empresas Tolteca de México, S.A. de C.V. as Pledgors and Wilmington Trust (London) Limited as Security Agent concerning 99.57% of the shares of CEMEX Trademarks Holding Ltd. (j)

   4.41

  Irrevocable Mexican Security Trust Agreement, dated September 3, 2009, CEMEX, S.A.B. de C.V., Empresas Tolteca de México, S.A. de C.V., Impra Café, S.A. de C.V., Interamerican Investments, Inc., CEMEX México, S.A. de C.V., and Centro Distribuidor de Cemento, S.A. de C.V., as settlors; CEMEX México, S.A. de C.V., Centro Distribuidor de Cemento, S.A. de C.V., Mexcement Holdings, S.A. de C.V. and Corporación Gouda, S.A. de C.V., as issuers; Banco Nacional de México, S.A., Integrante del Grupo Financiero Banamex, División Fiduciaria, in its capacity as trustee; and Wilmington Trust (London) Limited, on its own behalf and in its capacity as Security Agent. (j)

   4.41.1

  Accession Letter, dated December 14, 2009, among CEMEX, S.A.B. de C.V., Empresas Tolteca de México, S.A. de C.V., Impra Café, S.A. de C.V., Interamerican Investments, Inc., CEMEX México, S.A. de C.V., and Centro Distribuidor de Cemento, S.A. de C.V, Banco Nacional de México, S.A., Integrante del Grupo Financiero Banamex, División Fiduciaria, and Wilmington Trust (London) Limited, relating to CEMEX Finance LLC’s U.S.$1,250,000,000 of 9.50% senior secured notes due December 14, 2016, and €350,000,000 of 9.625% senior secured notes due December 14, 2017, guaranteed by CEMEX SAB, CEMEX México, Tolteca, CEMEX Concretos, S.A. de C.V., CEMEX España, S.A., CEMEX Corp. and New Sunward Holding B.V. (j)


Table of Contents

   4.41.2

  Accession Letter, dated January 19, 2010, among CEMEX, S.A.B. de C.V., Empresas Tolteca de México, S.A. de C.V., Impra Café, S.A. de C.V., Interamerican Investments, Inc., CEMEX México, S.A. de C.V., and Centro Distribuidor de Cemento, S.A. de C.V, Banco Nacional de México, S.A., Integrante del Grupo Financiero Banamex, División Fiduciaria, and Wilmington Trust (London) Limited, relating to CEMEX Finance LLC’s US$500,000,000.00 of 9.50% senior secured notes due December 14, 2016, guaranteed by CEMEX SAB, CEMEX México, Tolteca, CEMEX Concretos, S.A. de C.V., CEMEX España, S.A., CEMEX Corp. and New Sunward Holding B.V. (j)

   4.41.3

  Accession Letter, dated May 12, 2010, among CEMEX, S.A.B. de C.V., Empresas Tolteca de México, S.A. de C.V., Impra Café, S.A. de C.V., Interamerican Investments, Inc., CEMEX México, S.A. de C.V., and Centro Distribuidor de Cemento, S.A. de C.V, Banco Nacional de México, S.A., Integrante del Grupo Financiero Banamex, División Fiduciaria, and Wilmington Trust (London) Limited, relating to CEMEX España, S.A., acting through its Luxembourg Branch’s, US$1,067,665,000 of 9.25% senior secured notes due 2020, and €115,346,000 of 8.875% senior secured notes due 2017. (j)

   4.42

  Underwriting Agreement, dated September 22, 2009, by and among CEMEX, S.A.B. de C.V. and J.P Morgan Securities Inc, Citigroup Global Markets Inc., and Santander Investment Securities, as Representatives of the several Underwriters listed in Schedule 1 thereto, relating to CEMEX, S.A.B. de C.V.’s 975,000,000 CPOs. (j)

   4.43

  Underwriting Agreement, dated September 22, 2009, by and among Acciones y Valores Banamex, S.A. de C.V., Casa de Bolsa, a company of Grupo Financiero Banamex,, J.P. Morgan Casa de Bolsa, S.A. de C.V., J.P. Morgan Grupo Financiero , Casa de Bolsa Santander, S.A. de C.V., Grupo Financiero Santander, Casa de Bolsa BBVA Bancomer, S.A. de C.V., Grupo Financiero BBVA Bancomer, and HSBC Casa de Bolsa, S.A. de C.V., Grupo Financiero HSBC , CEMEX, S.A.B. de C.V., Centro Distribuidor de Cemento, S.A. de C.V., Empresas Tolteca de Mexico, S.A. de C.V. and Petrocemex, S.A. de C.V, relating to CEMEX, S.A.B. de C.V.’s 1,495,000,000 CPOs. (j)

   4.44

  Share Pledge Agreement, dated September 29, 2009, by and among New Sunward Holding B.V., CEMEX, S.A.B. de C.V., Sunward Acquisitions N.V. as Pledgors, Wilmington Trust (London) Limited, as Security Agent and the Secured Parties concerning the shares of CEMEX España, S.A. (j)

   4.44.1

  Accession Deed, dated December 2, 2009, issued by The Bank of New York Mellon, as Trustee, and CEMEX España, S.A., concerning the shares of CEMEX España, S.A. relating to the issuance by CEMEX Finance LLC of U.S.$1,250,000,000 9.5% Senior Secured Notes due 2016. (j)

   4.44.2

  Accession Deed, dated December 14, 2009, issued by The Bank of New York Mellon, as Trustee, and CEMEX España, S.A., concerning the shares of CEMEX España, S.A. relating to the issuance by CEMEX Finance LLC of €350,000,000 9.625% Senior Secured Notes due 2017. (j)

   4.44.3

  Accession Deed, dated January 19, 2010, issued by The Bank of New York Mellon, as Trustee, and CEMEX España, S.A., concerning the shares of CEMEX España, S.A. relating to the issuance by CEMEX Finance LLC of U.S.$500,000,000 9.50% Senior Secured Notes due 2016. (j)

   4.44.4

  Accession Deed, dated May 12, 2010, concerning the shares of CEMEX España, S.A., issued by The Bank of New York Mellon, as Trustee, and CEMEX España, S.A., relating to the issuance of U.S.$1,067,665,000 aggregate principal amount of 9.25% U.S. Dollar-Denominated Senior Secured Notes Due 2020 and €115,346,000 aggregate principal amount of the 8.875% Euro-Denominated Senior Secured Notes due 2017. (j)

   4.45

  Underwriting Agreement (Contrato de Colocación), dated as of December 3, 2009, by and among CEMEX, S.A.B. de C.V. as issuer, Casa de Bolsa Santander, S.A. de C.V., Grupo Financiero Santander, HSBC Casa de Bolsa, S.A. de C.V., Grupo Financiero HSBC, Acciones y Valores Banamex, S.A. de C.V., Casa de Bolsa, Integrante del Grupo Financiero Banamex, Casa de Bolsa BBVA Bancomer, S.A. de C.V., Grupo Financiero BBVA, as underwriters in connection with the issuance by CEMEX, S.A.B. de C.V. of Mandatory Convertible Bonds. (j)

   4.46

  Purchase Agreement, dated December 9, 2009, between CEMEX Finance LLC, as issuer, the Note Guarantors party thereto and several institutional purchasers named therein, in connection with the issuance by CEMEX Finance LLC of U.S.$1,250,000,000 9.5% Senior Secured Notes due 2016. (j)

   4.47

  Purchase Agreement, dated December 9, 2009, between CEMEX Finance LLC, as issuer, the Note Guarantors party thereto and several institutional purchasers named therein, in connection with the issuance by CEMEX Finance LLC of €350,000,000 9.625% Senior Secured Notes Due 2017. (j)

   4.48

  Indenture dated December 10, 2009, by and among CEMEX, S.A.B. de C.V., as issuer, Banco Mercantil de Norte Sociedad Anonima, Institución de Banca Múltiple, Grupo Financiero Banorte, as common representative and calculation agent in connection with the issuance by CEMEX, S.A.B. de C.V., of Mandatory Convertible Bonds. (j)

   4.49

  Indenture, dated December 14, 2009, among CEMEX Finance LLC, the Note Guarantors party thereto and the Bank of New York Melon, as Trustee relating to the issuance by CEMEX Finance LLC of € 350,000,000 9.625% Senior Secured Notes Due 2017. (j)


Table of Contents

   4.50

  

Indenture, dated December 14, 2009, among CEMEX Finance LLC, the Note Guarantors party thereto and the Bank of New York Melon, as Trustee relating to the issuance by CEMEX Finance LLC of U.S.$1,250,000,000

9.5% Senior Secured Notes due 2016. (j)

   4.50.1

  Supplemental Indenture No. 1, dated January 19, 2010, among CEMEX Finance LLC, the Note Guarantors party thereto, and The Bank of New York Mellon, as trustee relating to the issuance by CEMEX Finance LLC of U.S.$500,000,000 9.5% Senior Secured Notes due 2016. (j)

   4.51

  

Purchase Agreement, dated January 13, 2010, among CEMEX Finance LLC, as issuer, and several institutional purchasers named therein, in connection with the issuance by CEMEX Finance LLC of U.S.$500,000,000

9.50% Senior Secured Notes due 2016. (j)

   4.52

  Purchase Agreement, dated March 24, 2010, among CEMEX, S.A.B. de C.V. as issuer, and several institutional purchasers named therein, in connection with the issuance by CEMEX, S.A.B. de C.V. of U.S.$715,000,000 4.875% Convertible Subordinated Notes due 2015. (j)

   4.53

  Master Terms and Conditions Agreement, dated March 24, 2010, by and between Citibank, N.A. and CEMEX, S.A.B. de C.V., relating to the capped call transaction entered into in connection with issuance by CEMEX, S.A.B. de C.V. of U.S.$715,000,000 aggregate principal amount of 4.875% Convertible Subordinated Notes due 2015. (j)

   4.54

  Indenture, dated March 30, 2010, among CEMEX, S.A.B. de C.V., The Bank of New York Mellon, as trustee, and The Bank of New York Mellon, S.A., Institución De Banca Múltiple, as Mexican Trustee with respect to the issuance by CEMEX, S.A.B. de C.V.of $715,000,000 aggregate principal amount of 4.875% Convertible Subordinated Notes due 2015. (j)

   4.55

  Security Agreement, dated March 30, 2010, by and between Citibank, N.A. and CEMEX, S.A.B. de C.V. relating to the capped call transaction entered into in connection with issuance by CEMEX, S.A.B. de C.V. of U.S.$715,000,000 aggregate principal amount of 4.875% Convertible Subordinated Notes due 2015. (j)

   4.56

  Collateral Agreement, dated March 30, 2010, among Citibank, N.A., CEMEX, S.A.B. de C.V. and Banco Nacional de México, S.A., Integrante del Grupo Financiero Banamex, División Fiduciaria relating to the capped call transaction entered into in connection with issuance by CEMEX, S.A.B. de C.V. of U.S.$715,000,000 aggregate principal amount of 4.875% Convertible Subordinated Notes due 2015.(j)

   4.57

  Amended and Restated Dealer Manager Agreement, dated May 6, 2010, among CEMEX, S.A.B. de C.V., CEMEX México, S.A. de C.V., New Sunward Holding B.V., New Sunward Holding Financial Ventures, B.V., CEMEX España acting through its Luxembourg branch, J.P Morgan Securities Inc., J.P. Morgan Securities Ltd., Citigroup Global Markets Inc, Citigroup Global Markets Ltd., C5 Capital (SPV) Ltd., C8 Capital (SPV) Ltd., C10 Capital (SPV) Ltd., and C-10 Capital (SPV) Ltd. (collectively, the Capital SPVs) in connection with the offers to exchange any and all of the outstanding fixed-to-floating rate callable perpetual debentures, issued by the Capital SPVs, for 9.25% U.S. Dollar-denominated senior secured notes due 2020, in the case of the USD Exchange Offers and 8.875% Euro-denominated senior secured notes due 2017, issued by CEMEX España, S.A., acting through its Luxembourg branch. (j)

   4.58

  Indenture, dated May 12, 2010, among CEMEX España acting through its Luxembourg branch, as issuer, CEMEX, S.A.B. de C.V., CEMEX México, S.A. de C.V. and New Sunward Holding B.V., as guarantors, and The Bank of New York Mellon, as trustee, with respect to the issuance of U.S.$1,067,665,000 aggregate principal amount of 9.25% U.S. Dollar-Denominated Senior Secured Notes Due 2020 and €115,346,000 aggregate principal amount of the 8.875% Euro-Denominated Senior Secured Notes Due 2017. (j)

   8.1

  List of subsidiaries of CEMEX, S.A.B. de C.V. (j)

 12.1

  Certification of the Principal Executive Officer of CEMEX, S.A.B. de C.V. pursuant to Section 302 of the Sarbanes-Oxley Act of 2002. (j)

 12.2

  Certification of the Principal Financial Officer of CEMEX, S.A.B. de C.V. pursuant to Section 302 of the Sarbanes-Oxley Act of 2002. (j)

 13.1

  Certification of the Principal Executive and Financial Officers of CEMEX, S.A.B. de C.V. pursuant to 18 U.S.C. Section 1350, as adopted pursuant to Section 906 of the Sarbanes-Oxley Act of 2002. (j)

 14.1

  Consent of KPMG Cárdenas Dosal, S.C. to the incorporation by reference into the effective registration statements of CEMEX, S.A.B. de C.V. under the Securities Act of 1933 of their report with respect to the consolidated financial statements of CEMEX, S.A.B. de C.V., which appears in this Annual Report on Form 20-F. (j)

 

(a)

Incorporated by reference to Post-Effective Amendment No. 4 to the Registration Statement on Form F-3 of CEMEX, S.A.B. de C.V. (Registration No. 333-11382), filed with the Securities and Exchange Commission on August 27, 2003.


Table of Contents
(b)

Incorporated by reference to the Registration Statement on Form F-4 of CEMEX, S.A.B. de C.V. (Registration No. 333-10682), filed with the Securities and Exchange Commission on August 10, 1999.

 

(c)

Incorporated by reference to the 2002 annual report on Form 20-F of CEMEX, S.A.B. de C.V. filed with the Securities and Exchange Commission on April 8, 2003.

 

(d)

Incorporated by reference to the 2003 annual report on Form 20-F of CEMEX, S.A.B. de C.V. filed with the Securities and Exchange Commission on May 11, 2004.

 

(e)

Incorporated by reference to the 2004 annual report on Form 20-F of CEMEX, S.A.B. de C.V. filed with the Securities and Exchange Commission on May 27, 2005.

 

(f)

Incorporated by reference to the 2005 annual report on Form 20-F of CEMEX, S.A.B. de C.V. filed with the Securities and Exchange Commission on June 8, 2006.

 

(g)

Incorporated by reference to the 2006 annual report on Form 20-F of CEMEX, S.A.B. de C.V. filed with the Securities and Exchange Commission on June 27, 2007.

 

(h)

Incorporated by reference to the 2007 annual report on Form 20-F of CEMEX, S.A.B. de C.V. filed with the Securities and Exchange Commission on June 30, 2008.

 

(i)

Incorporated by reference to the 2008 annual report on Form 20-F of CEMEX, S.A.B. de C.V. filed with the Securities and Exchange Commission on June 30, 2009.

 

(j)

Filed herewith.