Cemex
CX
#1338
Rank
$17.14 B
Marketcap
$11.82
Share price
-0.59%
Change (1 day)
122.60%
Change (1 year)

Cemex - 20-F annual report


Text size:
UNITED STATES
SECURITIES AND EXCHANGE COMMISSION
WASHINGTON, D.C. 20549
 
FORM 20-F
(Mark One)
 
 
¨
REGISTRATION STATEMENT PURSUANT TO SECTION 12(b) OR (g) OF THE SECURITIES EXCHANGE ACT OF 1934
OR
 
x
ANNUAL REPORT PURSUANT TO SECTION 13 OR 15(d) OF THE SECURITIES EXCHANGE ACT OF 1934
  For the fiscal year endedDecember 31, 2007
OR
 
¨
TRANSITION REPORT PURSUANT TO SECTION 13 OR 15(d) OF THE SECURITIES EXCHANGE ACT OF 1934
OR
 
¨
SHELL COMPANY REPORT PURSUANT TO SECTION 13 OR 15(d) OF THE SECURITIES EXCHANGE ACT OF 1934
  Date of event requiring this shell company report                                                            
 
 
Commission file number
  1-14946                                                                                                       
 
CEMEX, S.A.B. de C.V.
(Exact name of Registrant as specified in its charter)
 
CEMEX PUBLICLY TRADED STOCK CORPORATION
(Translation of Registrant's name into English)
 
United Mexican States
(Jurisdiction of incorporation or organization)
 
Av. Ricardo Margáin Zozaya #325, Colonia Valle del Campestre, Garza García, Nuevo León, México 66265
(Address of principal executive offices)
 
Securities registered or to be registered pursuant to Section 12(b) of the Act.
 
Title of each class
 
Name of each exchange on which registered
American Depositary Shares, or ADSs, each ADS representing ten Ordinary Participation Certificates (Certificados de Participación Ordinarios), or CPOs, each CPO representing two Series A shares and one Series B share
 
New York Stock Exchange
 
Securities registered or to be registered pursuant to Section 12(g) of the Act.
 
None
(Title of Class)
 
Securities for which there is a reporting obligation pursuant to Section 15(d) of the Act.
 
None
(Title of Class)
 
Indicate the number of outstanding shares of each of the issuer's classes of capital or common stock as of the close of the period covered by the annual report.
 
7,840,254,236  CPOs
16,157,281,752  Series A shares (including Series A shares underlying CPOs)
8,078,640,876  Series B shares (including Series B shares underlying CPOs)
 
Indicate by check mark if the registrant is a well-known seasoned issuer, as defined in Rule 405 of the Securities Act.     Yes  ü   No        
If this report is an annual or transition report, indicate by check mark if the registrant is not required to file reports pursuant to Section 13 or 15(d) of the Securities Exchange Act of 1934.       Yes          No ü  
Note—Checking the box above will not relieve any registrant required to file reports pursuant to Section 13 or 15(d) of the Securities Exchange Act of 1934 from their obligations under those sections.
Indicate by check mark whether the registrant (1) has filed all reports required to be filed by Section 13 or 15(d) of the Securities Exchange Act of 1934 during the preceding 12 months (or for such shorter period that the registrant was required to file such reports), and (2) has been subject to such filing requirements for the past 90 days.     Yes  ü   No       
Indicate by check mark whether the registrant is a large accelerated filer, an accelerated filer, or a non-accelerated filer.  See definition of "accelerated filer and large accelerated filer" in Rule 12b-2 of the Exchange Act.  (Check one):
Large accelerated filer  ü    Accelerated filer            Non-accelerated filer        
Indicate by check mark which financial statement item the registrant has elected to follow.
Item17          Item18  ü  
 
If this is an annual report, indicate by check mark whether the registrant is a shell company (as defined in Rule 12b-2 of the Exchange Act).
Yes ___     No   ü     
 

 
TABLE OF CONTENTS
 
Page

PART I
2
 
Item 1 -
Identity of Directors, Senior Management and Advisors
2
 
Item 2 -
Offer Statistics and Expected Timetable
2
 
Item 3 -
Key Information
2
  
Risk Factors
2
  
Mexican Peso Exchange Rates
8
  
Selected Consolidated Financial Information
9
 
Item 4 -
Information on the Company
14
  
Business Overview
14
  
Geographic Breakdown of Our 2007 Net Sales
18
  
Geographic Breakdown of Pro Forma 2007 Net Sales
18
  
Our Production Processes
19
  
User Base
20
  
Our Business Strategy
20
  
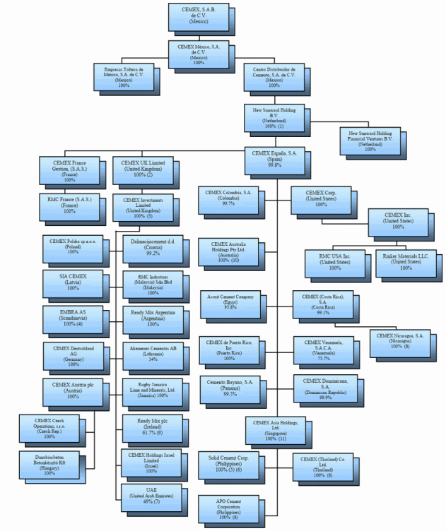
Our Corporate Structure
23
  
North America
25
  
Europe
35
  
South America, Central America and the Caribbean
47
  
Africa and the Middle East
55
  
Our Trading Operations
60
  
Regulatory Matters and Legal Proceedings
60
 
Item 4A -
Unresolved Staff Comments
73
 
Item 5 -
Operating and Financial Review and Prospects
73
  
Cautionary Statement Regarding Forward Looking Statements
73
  
Overview
74
  
Critical Accounting Policies
75
  
Results of Operations
79
  
Liquidity and Capital Resources
113
  
Research and Development, Patents and Licenses, etc.
120
  
Trend Information
121
  
Summary of Material Contractual Obligations and Commercial Commitments
124
  
Off-Balance Sheet Arrangements
125
  
Qualitative and Quantitative Market Disclosure
125
  
Investments, Acquisitions and Divestitures
131
  
U.S. GAAP Reconciliation
133
  
Newly Issued Accounting Pronouncements Under U.S. GAAP
134
 
Item 6 -
Directors, Senior Management and Employees
134
  
Senior Management and Directors
134
  
Board Practices
140
  
Compensation of Our Directors and Members of Our Senior Management
142
  
Employees
145
  
Share Ownership
147
 
Item 7 -
Major Shareholders and Related Party Transactions
147
  
Major Shareholders
147
  
Related Party Transactions
148
 
Item 8 -
Financial Information
149
  
Consolidated Financial Statements and Other Financial Information
149
  
Legal Proceedings
149
  
Dividends
149
 
Item 9 -
Offer and Listing
150
  
Market Price Information
150
 
Item 10 -
Additional Information
151
 
 
i

 
  
Articles of Association and By-laws
151
  
Material Contracts
160
  
Exchange Controls
164
  
Taxation
164
  
Documents on Display
168
 
Item 11 -
Quantitative and Qualitative Disclosures About Market Risk
168
 
Item 12 -
Description of Securities Other than Equity Securities
168
PART II
169
 
Item 13 -
Defaults, Dividend Arrearages and Delinquencies
169
 
Item 14 -
Material Modifications to the Rights of Security Holders and Use of Proceeds
169
 
Item 15 -
Controls and Procedures
169
 
Item 16A -
Audit Committee Financial Expert
170
 
Item 16B -
Code of Ethics
170
 
Item 16C -
Principal Accountant Fees and Services
170
 
Item 16D -
Exemptions from the Listing Standards for Audit Committees
171
 
Item 16E -
Purchases of Equity Securities by the Issuer and Affiliated Purchasers
171
PART III
172
 
Item 17 -
Financial Statements
172
 
Item 18 -
Financial Statements
172
 
Item 19 -
Exhibits
172

INDEX TO CONSOLIDATED FINANCIAL STATEMENTS AND SCHEDULE
F-1
  
SCHEDULE I – Parent Company Only Financial Statements
S-2
  
 
 

ii

 
INTRODUCTION
 
 
CEMEX, S.A.B. de C.V. is incorporated as a publicly traded stock corporation with variable capital (sociedad anónima bursátil de capital variable) organized under the laws of the United Mexican States, or Mexico.  Except as the context otherwise may require, references in this annual report to "CEMEX," "we," "us" or "our" refer to CEMEX, S.A.B. de C.V., its consolidated subsidiaries and, except for accounting purposes, its non-consolidated affiliates.  For accounting purposes, references in this annual report to "CEMEX," "we," "us" or "our" refer solely to CEMEX, S.A.B. de C.V. and its consolidated subsidiaries.  See note 1 to our consolidated financial statements included elsewhere in this annual report.
 
 
PRESENTATION OF FINANCIAL INFORMATION
 
 
Our consolidated financial statements included elsewhere in this annual report have been prepared in accordance with Mexican financial reporting standards, or Mexican FRS, which differ in significant respects from generally accepted accounting principles in the United States, or U.S. GAAP.  During the periods presented, we are required, pursuant to Mexican FRS, to present our financial statements in constant Pesos representing the same purchasing power for each period presented.  Accordingly, unless otherwise indicated, all financial data presented in this annual report are stated in constant Pesos as of December 31, 2007.  Beginning January 1, 2008, however, under Mexican FRS inflation accounting will be applied only in high inflation environments.  See note 3X to our consolidated financial statements included elsewhere in this annual report.  Also, see note 25 to our consolidated financial statements for a description of the principal differences between Mexican FRS and U.S. GAAP as they relate to us.  Non-Peso amounts included in our consolidated financial statements are first translated into Dollar amounts, in each case at a commercially available or an official government exchange rate for the relevant period or date, as applicable.  Those Dollar amounts are then translated into Peso amounts at the CEMEX accounting rate, described under Item 3 — "Key Information — Mexican Peso Exchange Rates," as of the relevant period or date, as applicable.
 
 
References in this annual report to "U.S.$" and "Dollars" are to U.S. Dollars, references to "€" are to Euros, references to "₤" and "Pounds" are to British Pounds, references to "¥" and "Yen" are to Japanese Yen, and, unless otherwise indicated, references to "Ps," "Mexican Pesos" and "Pesos" are to constant Mexican Pesos as of December 31, 2007.  The Dollar amounts provided in this annual report and the financial statements included elsewhere in this annual report, unless otherwise indicated, are translations of constant Peso amounts, at an exchange rate of Ps10.92 to U.S.$1.00, the CEMEX accounting rate as of December 31, 2007.  However, in the case of transactions conducted in Dollars, we have presented the Dollar amount of the transaction and the corresponding Peso amount that is presented in our consolidated financial statements.  These translations have been prepared solely for the convenience of the reader and should not be construed as representations that the Peso amounts actually represent those Dollar amounts or could be converted into Dollars at the rate indicated.  See Item 3 — "Key Information — Selected Consolidated Financial Information."
 
 
The noon buying rate for Pesos on December 30, 2007 was Ps10.92 to U.S.$1.00 and on May 30, 2008 was Ps10.33 to U.S.$1.00.
 

 
PART I
 
 
Item 1 - 
Identity of Directors, Senior Management and Advisors
  
  
 Not applicable.
 
 
Item 2 - 
Offer Statistics and Expected Timetable
  
  
 Not applicable.
 
 
Item 3 -  
Key Information
 
 
Risk Factors
 
Many factors could have an effect on our financial condition, cash flows and results of operations.  We are subject to various risks resulting from changing economic, environmental, political, industry, business, financial and climate conditions.  The principal factors are described below.
 
 
We are continually analyzing possible acquisitions of new operations, some of which may have a material impact on our financial position, and we may not be able to realize the expected benefits from any such acquisitions, including our recent acquisition of Rinker.
 
 
A key element of our growth strategy is to acquire new operations and integrate such operations with our existing operations. Our ability to realize the expected benefits from these acquisitions depends, in large part, on our ability to integrate the new operations with existing operations and to apply our business practices in the new operations in a timely and effective manner. These efforts may not be successful. Furthermore, our growth strategy depends on our ability to identify and acquire suitable assets at desirable prices. We are continually analyzing possible acquisitions of assets which in some cases, such as the acquisition of Rinker Group Limited, or Rinker, described below, may have a material impact on our financial position. We cannot assure you that we will be successful in identifying or purchasing suitable assets in the future. If we fail to make further acquisitions, we may not be able to continue to grow in the long term at our historic rate.
 
 
On November 14, 2006, we launched an offer to purchase all outstanding shares of Rinker, a leading international producer and supplier of materials, products and services used primarily in the construction industry.  On August 28, 2007, we completed the acquisition of 100% of the Rinker shares for a total consideration of approximately Ps.169.5 billion (approximately U.S.$15.5 billion) (including the assumption of approximately Ps.13.9 billion (approximately U.S.$1.3 billion) of Rinker's debt), and Rinker's results have been consolidated with our results of operations commencing July 1, 2007.  Rinker, which was headquartered in Australia, had operating units primarily in the United States and Australia.  It also had limited operations in China.  The acquisition of Rinker has substantially increased our exposure to the United States, which has been experiencing a sharp downturn in the housing and construction sectors, having adverse effects on Rinker's and our operations, making it more difficult for us to achieve our goal of decreasing our acquisition–related leverage.  We also may not be able to achieve all the anticipated cost savings from the Rinker acquisition.
 
2

 
Our ability to pay dividends and repay debt depends on our subsidiaries' ability to transfer income and dividends to us.
 
 
We are a holding company with no significant assets other than the stock of our wholly-owned and non-wholly-owned subsidiaries and our holdings of cash and marketable securities.  Our ability to pay dividends and repay debt depends on the continued transfer to us of dividends and other income from our wholly-owned and non-wholly-owned subsidiaries.  The ability of our subsidiaries to pay dividends and make other transfers to us is limited by various regulatory, contractual and legal constraints.
 
 
We have incurred and will continue to incur debt, which could have an adverse effect on the price of our CPOs and ADSs, increase interest costs and limit our ability to distribute dividends, finance acquisitions and expansions and maintain flexibility in managing our business activities.
 
 
We have incurred and will continue to incur significant amounts of debt, particularly in connection with financing acquisitions, which could have an adverse effect on the price of our Ordinary Participation Certificates, or CPOs, and American Depositary Shares, or ADSs.  Our indebtedness may have important consequences, including increased interest costs if we are unable to refinance existing indebtedness on satisfactory terms.  Currently we do not have debt subject to pricing grids based on our debt ratings; however, our interest costs may be increased as we refinance our existing indebtedness as a result of a downgrade event affecting our debt and/or as a result of the current credit crisis or a deeper reduction in the availability of loans by banks and tightening in the debt markets for our securities.  In addition, the debt instruments governing a substantial portion of our indebtedness contain various covenants that require us to maintain financial ratios, restrict asset sales and restrict our ability to use the proceeds from a sale of assets.  Consequently, our ability to distribute dividends, finance acquisitions and expansions and maintain flexibility in managing our business activities could be limited.  As of December 31, 2007, we had outstanding debt equal to Ps216,911 million (U.S.$19,864 million), not including approximately Ps33,470 million (U.S.$3,065 million) of perpetual debentures issued by special purpose vehicles, which are not accounted for as debt under Mexican FRS but are considered to be debt for purposes of U.S. GAAP.
 
 
In connection with our financing of the Rinker acquisition, we and our subsidiaries have sought and obtained waivers and amendments to several of our debt instruments relating to a number of financial ratios. We have requested and obtained waivers and/or amendments delaying the application of the financial ratio covenants through September 29, 2008, and we expect to have taken such actions as may be necessary to enable us to satisfy such financial covenants by such date. We believe that we and our subsidiaries have good relations with our lenders, and nothing has come to our attention that would lead us to believe that future waivers, if required, would not be forthcoming. However, we cannot assure you that future waivers, if requested, would be forthcoming. If we or our subsidiaries are unable to comply with the provisions of our debt instruments, and are unable to obtain a waiver or amendment, the indebtedness outstanding under such debt instruments could be accelerated. Acceleration of these debt instruments would have a material adverse effect on our financial condition.
 
 
We have to service our Dollar and Japanese Yen denominated obligations with revenues generated in Pesos or other currencies, as we do not generate sufficient revenue in Dollars from our operations to service all our Dollar denominated obligations or in Japanese Yen to service all our Japanese Yen denominated obligations. This could adversely affect our ability to service our obligations in the event of a devaluation or depreciation in the value of the Peso, or any of the other currencies of the countries in which we operate, compared to the Dollar or the Japanese Yen.
 
 
A substantial portion of our outstanding debt is denominated in Dollars. As of December 31, 2007, our Dollar denominated debt represented approximately 75% of our total debt (after giving effect to our currency-related derivatives as of such date). Our existing Dollar denominated debt, including the additional Dollar denominated debt we incurred to finance the acquisition of Rinker, however, must be serviced by funds generated from sales by our subsidiaries. Although the acquisition of Rinker has increased our U.S. assets substantially, we nonetheless will
 
 
3

 
continue to rely on our non-U.S. assets to generate revenues to service our Dollar denominated debt. Consequently, we have to use revenues generated in Pesos, Euros or other currencies to service our Dollar denominated debt.  See Item 5 — "Operating and Financial Review and Prospects — Qualitative and Quantitative Market Disclosure — Interest Rate Risk, Foreign Currency Risk and Equity Risk — Foreign Currency Risk."  A devaluation or depreciation in the value of the Peso, Euro or any of the other currencies of the countries in which we operate, compared to the Dollar, could adversely affect our ability to service our debt. During 2007, Mexico, Spain, the United Kingdom and the Rest of Europe region, our main non-Dollar-denominated operations, together generated approximately 53% of our total net sales in Peso terms (approximately 16%, 9%, 9% and 19%, respectively), before eliminations resulting from consolidation. In 2007, approximately 22% of our sales were generated in the United States, with the remaining 25% of our sales being generated in several countries, with a number of currencies having material appreciations against the Dollar. During 2007, the Peso depreciated approximately 1% against the Dollar, the Euro appreciated approximately 9% against the Dollar and the Pound Sterling appreciated approximately 1% against the Dollar. Although we have foreign exchange forward contracts and cross currency swap contracts in place to mitigate our currency-related risks and expect to enter into future currency hedges, they may not be effective in covering all our currency-related risks.
 
 
As of December 31, 2007, we did not have a significant amount of debt denominated in Yen.  However, in connection with our dual currency perpetual debentures and related currency swap transactions, we have interest and currency swap obligations in Yen. As of the date of this annual report, we do not generate sufficient revenue in Yen from our operations to service all our Yen obligations. Consequently, we have to use revenues generated in Pesos, Dollars, Euros or other currencies to service our Yen obligations. A devaluation or depreciation in the value of the Peso, Dollar, Euro or any of the other currencies of the countries in which we operate, compared to the Yen, could adversely affect our ability to service our Yen obligations. During 2007, the Yen appreciated approximately 7% against the Peso, appreciated approximately 6% against the Dollar and depreciated approximately 4% against the Euro.
 
 
In addition, as of December 31, 2007, our Euro denominated debt represented approximately 25% of our total debt, not including the €730 million principal amount of perpetual debentures outstanding as of such date.  Although we believe that our generation of revenues in Euros from our operations in Spain and the Rest of Europe region will be sufficient to service these obligations, we cannot guarantee it.
 
 
Our operations are subject to environmental laws and regulations.
 
 
Our operations are subject to laws and regulations relating to the protection of the environment in the various jurisdictions in which we operate, such as regulations regarding the release of cement into the air or emissions of greenhouse gases. Stricter laws and regulations, or stricter interpretation of existing laws or regulations, may impose new liabilities on us or result in the need for additional investments in pollution control equipment, either of which could result in a material decline in our profitability in the short term.
 
 
In addition, our operations in the United Kingdom, Spain and the Rest of Europe are subject to binding caps on carbon dioxide emissions imposed by Member States of the European Union as a result of the European Commission's directive implementing the Kyoto Protocol on climate change. Under this directive, companies receive from the relevant Member States allowances that set limitations on the levels of carbon dioxide emissions from their industrial facilities. These allowances are tradable so as to enable companies that manage to reduce their emissions to sell their excess allowances to companies that are not reaching their emissions objectives. Failure to meet the emissions caps is subject to significant penalties. For the allocation period comprising 2008 through 2012,  the European Commission significantly reduced the overall availability of allowances. As a result of continuing uncertainty regarding final allowances, it is premature to draw conclusions regarding the aggregate position of all our European cement plants.
 
 
4

 
We believe we may be able to reduce the impact of any deficit by either reducing carbon dioxide emissions in our facilities or by implementing clean development mechanism projects, or CDM projects, in emerging markets. If we are not successful in implementing emission reductions in our facilities or obtaining credits from CDM projects, we may have to purchase a significant amount of allowances in the market, the cost of which may have an impact on our operating results. See "Item 4—Information on the Company—Regulatory Matters and Legal Proceedings."
 
 
In the United States, certain states, counties and cities have enacted or are in the process of enacting mandatory greenhouse gas emission restrictions, and regulations at the federal level may occur in the future which could affect our operations.
 
 
Permits relating to some of Rinker's largest quarries in Florida, which represent a significant part of Rinker's business, are being challenged. A loss of these permits could adversely affect our business. See Item 4 — "Information on the Company — Regulatory Matters and Legal Proceedings — Environmental Matters."
 
 
We are subject to restrictions due to minority interests in our consolidated subsidiaries.
 
 
We conduct our business through subsidiaries.  In some cases, third-party shareholders hold minority interests in these subsidiaries.  Various disadvantages may result from the participation of minority shareholders whose interests may not always coincide with ours.  Some of these disadvantages may, among other things, result in our inability to implement organizational efficiencies and transfer cash and assets from one subsidiary to another in order to allocate assets most effectively.
 
 
Higher energy and fuel costs may have a material adverse effect on our operating results.
 
 
Our operations consume significant amounts of energy and fuel, the cost of which has significantly increased worldwide in recent years.  To mitigate high energy and fuel costs and volatility, we have implemented the use of alternative fuels such as petcoke and tires, which has resulted in less vulnerability to price spikes.  We have also implemented technical improvements in several facilities and entered into long term supply contracts of petcoke and electricity to mitigate price volatility.  Despite these measures, we cannot assure you that our operations would not be materially adversely affected in the future if prevailing conditions remain for a long period of time or if energy and fuel costs continue to increase.
 
 
Our operations can be affected by adverse weather conditions.
 
 
Construction activity, and thus demand for our products, decreases substantially during periods of cold weather, when it snows or when heavy or sustained rainfalls occur. Consequently, demand for our products is significantly lower during the winter in temperate countries and during the rainy season in tropical countries. Winter weather in our European and North American operations significantly reduces our first quarter sales volumes, and to a lesser extent our fourth quarter sales volumes. Sales volumes in these and similar markets generally increase during the second and third quarters because of normally better weather conditions. However, high levels of rainfall can adversely affect our operations during these periods as well. Such adverse weather conditions can adversely affect our results of operations and profitability if they occur with unusual intensity, during abnormal periods, or last longer than usual in our major markets, especially during peak construction periods.
 
 
5

 
We are an international company and are exposed to risks in the countries in which we have significant operations or interests.
 
 
We are dependent, in large part, on the economies of the countries in which we market our products. The economies of these countries are in different stages of socioeconomic development. Consequently, like many other companies with significant international operations, we are exposed to risks from changes in foreign currency exchange rates, interest rates, inflation, governmental spending, social instability and other political, economic or social developments that may materially reduce our net income.
 
 
With the acquisition of RMC Group plc, or RMC, in 2005 and Rinker in 2007, our geographic diversity has significantly increased. As of December 31, 2007, we had operations in Mexico, the United States, the United Kingdom, Spain, the Rest of Europe region (including Germany and France), the South America, Central America and the Caribbean region (including Venezuela and Colombia), Africa and the Middle East, Australia and Asia. As of December 31, 2007, our Mexican operations represented approximately 11% of our total assets, our U.S. operations represented approximately 46% of our total assets, our Spanish operations represented approximately 8% of our total assets,our United Kingdom operations represented approximately 5% of our total assets, our Rest of Europe operations represented approximately 9% of our total assets, our South America, Central America and the Caribbean operations represented approximately 7% of our total assets, our Africa and the Middle East operations represented approximately 2% of our total assets, our Australian and Asia operations represented approximately 7% of our total assets and our other operations represented approximately 5% of our total assets. For the year ended December 31, 2007, before eliminations resulting from consolidation (with Rinker's net sales having been consolidated starting July 1, 2007), our Mexican operations represented approximately 16% of our net sales, our U.S. operations represented approximately 22% of our net sales, our Spanish operations represented approximately 9% of our net sales, our United Kingdom operations represented approximately 9% of our net sales, our Rest of Europe operations represented approximately 19% of our net sales, our South America, Central America and the Caribbean operations represented approximately 9% of our net sales, our Africa and the Middle East operations represented approximately 3% of our net sales, our Australian and Asia operations represented approximately 5% of our net sales and our other operations represented approximately 8% of our net sales. As a result of our acquisition of Rinker, we have substantially increased our U.S. operations and now have operations in Australia and China. Adverse economic conditions in any of these countries or regions may produce a negative impact on our net income. For a geographic breakdown of our net sales for the year ended December 31, 2007, please see "Item 4—Information on the Company—Geographic Breakdown of Our 2007 Net Sales."
 
 
The performance of the United States economy and its effect on U.S. construction activity may adversely affect our results of operations. The United States economy stalled in the fourth quarter of 2007 and the first quarter of 2008 losing approximately 260,000 jobs through April 2008, with the United States facing a full-fledged credit crunch as a result of the deep downturn in the residential sector and the massive losses in mortgage backed securities in the financial sector.  A majority of economists currently believe the United States economy to be in recession.  The residential construction sector suffered significant declines in housing starts in 2006 and 2007, and these declines are continuing in 2008. Consequently, we currently expect a further decline in cement sales volumes in the residential sector of about 25% in 2008.  At present, it is difficult to determine how long it will take to work off the excess housing inventories and for the market to absorb the increase in foreclosures.  We also expect the industrial and commercial sectors to soften in 2008 due to the weak economic environment and tight credit conditions.  Although we expect the public sector to remain relatively stable in 2008, we cannot give any assurances that it will not be adversely affected by the declines elsewhere in the economy.
 
 
If the Mexican economy experiences a recession or if Mexican inflation and interest rates increase significantly, construction activity may decrease, which may lead to a decrease in sales of cement and ready-mix concrete and in net income from our Mexican operations. The Mexican government does not currently restrict the ability of Mexicans or others to convert Pesos to Dollars, or vice versa. The Mexican Central Bank has consistently made foreign currency available to Mexican private sector entities to meet their foreign currency obligations. Nevertheless, if shortages of foreign currency occur, the Mexican Central Bank may not continue its practice of
 
 
6

 
making foreign currency available to private sector companies, and we may not be able to purchase the foreign currency we need to service our foreign currency obligations without substantial additional cost.
 
 
Although we have a diversification of revenue sources in Europe, a number of countries, particularly Germany and Italy, have experienced economic stagnation recently, while Spain, France and the United Kingdom have experienced slow economic growth. To the extent recovery from these economic conditions does not materialize or otherwise takes place over an extended period of time, our business, financial condition and results of operations may be adversely affected. In addition, the economic stagnation in Germany and Italy and slow economic growth in Spain, France and the United Kingdom may negatively impact the economic growth and integration of the ten new countries admitted into the European Union in May 2004, including Poland, the Czech Republic, Hungary, Latvia and Lithuania, in which we acquired operations in the RMC acquisition.
 
 
Our operations in South America, Central America and the Caribbean are faced with several risks that are more significant than in other countries. These risks include political instability and economic volatility. For example, in recent years, Venezuela has experienced volatility and depreciation of its currency, high interest rates, political instability, increased inflation, decreased gross domestic product and labor unrest, including a general strike. Venezuelan authorities have imposed foreign exchange and price controls on specified products, including cement. In furtherance of Venezuela's announced policy to nationalize certain sectors of the economy, on  June 18, 2008, presidential decree No. 6,091 Decreto con Rango, Valor y Fuerza de Ley Orgánica de Ordenación de las Empresas Productoras de Cemento (the "Nationalization Decree") was promulgated, mandating that the cement production industry in Venezuela be reserved to the State and ordering the conversion of foreign-owned cement companies, including CEMEX Venezuela, into state-controlled companies with Venezuela holding an equity interest of at least 60%.  The Nationalization Decree provides for the formation of a transition committee to be integrated with the board of directors of the relevant cement company to guaranty the transfer of control over all activities of the relevant cement company to Venezuela by December 31, 2008.  The Nationalization Decree further establishes a deadline of August 17, 2008 for the shareholders of foreign-owned cement companies, including CEMEX Venezuela, to reach an agreement with the Government of Venezuela on the compensation for the nationalization of their assets. The Nationalization Decree also provides that this deadline may be extended by mutual agreement of the Government of Venezuela and the relevant shareholder.  Pursuant to the Nationalization Decree, if an agreement is not reached, Venezuela shall assume exclusive operational control of the relevant cement company and the Venezuelan National Executive shall decree the expropriation of the relevant shares according to the Venezuelan expropriation law.  No assurance can be given that an agreement with the Government of Venezuela will be reached.  The Government of Venezuela has been advised by our subsidiaries in Spain and The Netherlands that are investors in CEMEX Venezuela that these subsidiaries reserve their rights to bring expropriation claims in arbitration under the Bilateral Investment Treaties Venezuela signed with those countries. Any significant political instability or political instability and economic volatility in the countries in South America, Central America and the Caribbean in which we have operations may have an impact on cement prices and demand for cement and ready-mix concrete, which may adversely affect our results of operations.
 
 
Our operations in Africa and the Middle East have faced instability as a result of, among other things, civil unrest, extremism, the continued deterioration of Israeli-Palestinian relations and the war in Iraq. There can be no assurance that political turbulence in the Middle East will abate in the near future or that neighboring countries, including Egypt and the United Arab Emirates, will not be drawn into the conflict or experience instability.
 
 
There have been terrorist attacks in the United States, Spain and the United Kingdom, countries in which we maintain operations, and ongoing threats of future terrorist attacks in the United States and abroad. Although it is not possible at this time to determine the long-term effect of these terrorist threats, there can be no assurance that
 
 
7

 
there will not be other attacks or threats in the United States or abroad that will lead to economic contraction in the United States or any other of our major markets. Economic contraction in the United States or any of our major markets could affect domestic demand for cement and have a material adverse effect on our operations.
 
 
You may be unable to enforce judgments against us.
 
 
You may be unable to enforce judgments against us. We are a publicly traded stock corporation with variable capital (sociedad anónima bursátil de capital variable), organized under the laws of Mexico.  Substantially all our directors and officers and some of the experts named in this annual report reside in Mexico, and all or a significant portion of the assets of those persons may be, and the majority of our assets are, located outside the United States.  As a result, it may not be possible for investors to effect service of process within the United States upon those persons or to enforce judgments against them or against us in U.S. courts, including judgments predicated upon the civil liability provisions of the U.S. federal securities laws.  We have been advised by Lic. Ramiro G. Villarreal, General Counsel of CEMEX, that it may not be possible to enforce, in original actions in Mexican courts, liabilities predicated solely on the U.S. federal securities laws and it may not be possible to enforce, in Mexican courts, judgments of U.S. courts obtained in actions predicated upon the civil liability provisions of the U.S. federal securities laws.
 
 
The Mexican Congress recently approved legislation that could increase our tax liabilities.
 
 
In September 2007, the Mexican Congress approved a new federal tax applicable to all Mexican corporations, known as the Impuesto Empresarial a Tasa Única (Single Rate Corporate Tax), or IETU, which is a form of alternative minimum tax and replaces the asset tax that has applied to corporations and other taxpayers in Mexico for several years. The IETU is a tax that will be imposed at a rate of 16.5% for calendar year 2008, 17% for calendar year 2009 and 17.5% for calendar year 2010 and thereafter. A Mexican corporation is required to pay the IETU if, as a result of the calculation of the IETU, the amount payable under the IETU exceeds the income tax payable by the corporation under the Mexican income tax law. In general terms, the IETU is determined by applying the rates specified above to the amount resulting from deducting from a corporation's gross income, among other items, goods acquired (consisting of raw materials and capital expenditures), services provided by independent contractors and lease payments required for the performance of the activities taxable under the IETU. Interest payments arising from financing transactions, tax loss carryforwards and other specified items are not deductible for purposes of determining the IETU. The legislation became effective in January 2008. Although we believe, given our current business assumptions and expectations, the IETU will not have a material adverse effect on us for at least two years, we cannot predict the impact of this legislation or quantify its effects on our tax liability for future years.  If our regularly determined taxable income in Mexico in any given year yields an income tax that is below the amount of IETU determined for the same tax period, the IETU could materially increase our tax liabilities and cash tax payments, which could adversely affect our results of operations, cash flows and financial condition.
 
 
Preemptive rights may be unavailable to ADS holders.
 
 
ADS holders may be unable to exercise preemptive rights granted to our shareholders, in which case ADS holders could be substantially diluted.  Under Mexican law, whenever we issue new shares for payment in cash or in kind, we are generally required to grant preemptive rights to our shareholders.  However, ADS holders may not be able to exercise these preemptive rights to acquire new shares unless both the rights and the new shares are registered in the United States or an exemption from registration is available.
 
 
We cannot assure you that we would file a registration statement in the United States at the time of any rights offering.  In addition, while the depositary is permitted, if lawful and feasible at that time, to sell those rights and distribute the proceeds of that sale to ADS holders who are entitled to those rights, current Mexican law does not permit sales of that kind.
 
 
8

 
Mexican Peso Exchange Rates
 
Mexico has had no exchange control system in place since the dual exchange control system was abolished on November 11, 1991.  The Mexican Peso has floated freely in foreign exchange markets since December 1994, when the Mexican Central Bank (Banco de México) abandoned its prior policy of having an official devaluation band.  Since then, the Peso has been subject to substantial fluctuations in value.  The Peso depreciated against the Dollar by approximately 8% in 2003, appreciated against the Dollar by approximately 1% and 5% in 2004 and 2005, respectively, depreciated against the Dollar by approximately 2% in 2006, and depreciated against the Dollar by approximately 1% in 2007.  These percentages are based on the exchange rate that we use for accounting purposes, or the CEMEX accounting rate.  The CEMEX accounting rate represents the average of three different exchange rates that are provided to us by Banco Nacional de México, S.A., or Banamex.  For any given date, the CEMEX accounting rate may differ from the noon buying rate for Pesos in New York City published by the U.S. Federal Reserve Bank of New York.
 
 
The following table sets forth, for the periods and dates indicated, the end-of-period, average and high and low points of the CEMEX accounting rate as well as the noon buying rate for Pesos, expressed in Pesos per U.S.$1.00.
 
 
CEMEX Accounting Rate
 
Noon Buying Rate
Year ended December 31,
End of Period
 
Average(1)
 
High
 
Low
 
End of Period
 
Average(1)
 
High
 
Low
2003                               
11.24
 
10.84
 
11.39
 
10.10
 
11.24
 
10.85
 
11.41
 
10.11
2004                               
11.14
 
11.29
 
11.67
 
10.81
 
11.15
 
11.29
 
11.64
 
10.81
2005                               
10.62
 
10.85
 
11.38
 
10.42
 
10.63
 
10.89
 
11.41
 
10.41
2006                               
10.80
 
10.91
 
11.49
 
10.44
 
10.80
 
10.90
 
11.46
 
10.43
2007                               
10.92
 
10.93
 
11.07
 
10.66
 
10.92
 
10.93
 
11.27
 
10.67
Monthly (2007-2008)
               
November                             
10.91
 
 
11.02
 
10.69
 
10.90
 
 
11.00
 
10.67
December                             
10.92
 
 
10.91
 
10.81
 
10.92
 
 
10.92
 
10.80
January                             
10.83
 
 
11.00
 
10.83
 
10.82
 
 
10.97
 
10.82
February                             
10.71
 
 
10.85
 
10.67
 
10.73
 
 
10.82
 
10.67
March                             
10.65
 
 
10.85
 
10.64
 
10.63
 
 
10.85
 
10.63
April                             
10.49
 
 
10.58
 
10.44
 
10.51
 
 
10.60
 
10.44
May                             
10.32
 
 
10.58
 
10.32
 
10.33
 
 
10.57
 
10.31

(1)
The average of the CEMEX accounting rate or the noon buying rate for Pesos, as applicable, on the last day of each full month during the relevant period.
 
 
On May 30, 2008, the noon buying rate for Pesos was Ps10.33 to U.S.$1.00 and the CEMEX accounting rate was Ps10.32 to U.S.$1.00.
 
 
For a discussion of the financial treatment of our operations conducted in other currencies, see Item 3 — "Key Information — Selected Consolidated Financial Information."
 
 
Selected Consolidated Financial Information
 
The financial data set forth below as of and for each of the five years ended December 31, 2007 have been derived from our audited consolidated financial statements.  The financial data set forth below as of December 31, 2007 and 2006 and for each of the three years ended December 31, 2007, have been derived from, and should be read in conjunction with, and are qualified in their entirety by reference to, the consolidated financial statements and the notes thereto included elsewhere in this annual report. These financial statements were approved by our shareholders at the 2007 annual general meeting, which took place on April 24, 2008.
 
 
The audited consolidated financial statements for the year ended December 31, 2005 include RMC's results of operations for the ten-month period ended December 31, 2005, and the audited consolidated financial statements
 
 
9

 
for the years ended December 31, 2007 and 2006 include RMC's results of operations for the entire years ended December 31, 2007 and 2006, while the audited consolidated financial statements for each of the two years ended December 31, 2004 do not include RMC's results of operations.  As a result, the financial data for the years ended December 31, 2005, December 31, 2006 and December 31, 2007 are not comparable to the prior periods.
 
 
The audited consolidated financial statements for the year ended December 31, 2007 include Rinker's results of operations for the six-month period ended December 31, 2007, while the audited consolidated financial statements for each of the four years ended December 31, 2006 do not include Rinker's results of operations.  As a result, the financial data for the year ended December 31, 2007 are not comparable to the prior periods.
 
 
Our consolidated financial statements included elsewhere in this annual report have been prepared in accordance with Mexican FRS, which differ in significant respects from U.S. GAAP.  During the periods presented, we are required, pursuant to Mexican FRS, to present our financial statements in constant Pesos representing the same purchasing power for each period presented.  Accordingly, unless otherwise indicated, all financial data presented below and elsewhere in this annual report are stated in constant Pesos as of December 31, 2007.  Beginning January 1, 2008, however, under Mexican FRS inflation accounting will be applied only in high inflation environments.  See note 3X to our consolidated financial statements included elsewhere in this annual report.  Also, see note 25 to our consolidated financial statements for a description of the principal differences between Mexican FRS and U.S. GAAP as they relate to us.
 
 
Non-Peso amounts included in the financial statements are first translated into Dollar amounts, in each case at a commercially available or an official government exchange rate for the relevant period or date, as applicable, and those Dollar amounts are then translated into Peso amounts at the CEMEX accounting rate, described under Item 3 — "Key Information — Mexican Peso Exchange Rates," as of the relevant period or date, as applicable.
 
 
During the periods presented, under Mexican FRS, each time we reported results for the most recently completed period, the Pesos previously reported in prior periods were required to be adjusted to Pesos of constant purchasing power as of the most recent balance sheet by multiplying the previously reported Pesos by a weighted average inflation index.  This index has been calculated based upon the inflation rates of the countries in which we operate and the changes in the exchange rates of each of these countries, weighted according to the proportion that our assets in each country represent of our total assets.  The following table reflects the factors that have been used to restate the originally reported Pesos to Pesos of constant purchasing power as of December 31, 2007:
 
  
Annual Weighted Average Factor
 
Cumulative Weighted Average Factor to December 31, 2007
 
2003
1.0624
 
1.2047
 
2004
0.9590
 
1.1339
 
2005
1.0902
 
1.1824
 
2006
1.0846
 
1.0846
 
The Dollar amounts provided below and, unless otherwise indicated, elsewhere in this annual report are translations of constant Peso amounts at an exchange rate of Ps10.92 to U.S.$1.00, the CEMEX accounting rate as of December 31, 2007.  However, in the case of transactions conducted in Dollars, we have presented the Dollar amount of the transaction and the corresponding Peso amount that is presented in our consolidated financial statements.  These translations have been prepared solely for the convenience of the reader and should not be construed as representations that the Peso amounts actually represent those Dollar amounts or could be converted into Dollars at the rate indicated.  The noon buying rate for Pesos on December 31, 2007 was Ps10.92 to U.S.$1.00 and on May 30, 2008 was Ps10.33 to U.S.$1.00.  From December 31, 2007 through May 30, 2008, the Peso appreciated by approximately 5.4% against the Dollar, based on the noon buying rate for Pesos.
 
 
10

 
CEMEX, S.A.B. DE C.V. AND SUBSIDIARIES
 
Selected Consolidated Financial Information
 
  
As of and for the year ended December 31,
 
  
2003
  
2004
  
2005
  
2006
  
2007
  
2007
 
     (in millions of constant Pesos as of December 31, 2007 and Dollars, except ratios and
share and per share amounts)
  Convenience
Translation(2)
 
Income Statement Information:
                  
Net sales
 
Ps 97,012
  
Ps 102,945
  
Ps 192,392
  
Ps 213,767
  
Ps 236,669
   U.S. $    21,673 
Cost of sales(1)
  (55,924)  (57,936)  (116,422)  (136,447)  (157,696)  (14,441)
Gross profit
  41,088   45,009   75,970   77,320   78,973   7,232 
Operating expenses
  (21,383)  (21,617)  (44,743)  (42,815)  (46,525)  (4,261)
Operating income
  19,705   23,392   31,227   34,505   32,448   2,971 
Other expense, net (3)
  (6,415)  (6,487)  (3,976)  (580)  (3,281)  (300)
Comprehensive financing result (4)
  (3,621)  1,683   3,076   (505)  1,087   100 
Equity in income of associates
  471   506   1,098   1,425   1,487   136 
Income before income tax
  10,140   19,094   31,425   34,845   31,741   2,907 
Minority interest
  411   265   692   1,292   837   77 
Majority interest net income
  8,515   16,512   26,519   27,855   26,108   2,391 
Basic earnings per share(5)(6)
  0.46   0.82   1.28   1.29   1.17   0.11 
Diluted earnings per share(5)(6)
  0.43   0.82   1.27   1.29   1.17   0.11 
Dividends per share(5)(7)(8)
  0.23   0.25   0.27   0.28   0.29   0.03 
Number of shares outstanding(5)(9)
  19,444   20,372   21,144   21,987   22,297   22,297 
                         
Balance Sheet Information:
                        
Cash and temporary investments
  3,945   4,324   7,552   18,494   8,670   794 
Net working capital (10)
  7,796   6,633   15,920   10,389   16,690   1,528 
Property, machinery and equipment, net
  125,463   121,439   195,165   201,425   262,189   24,010 
Total assets
  216,868   219,559   336,081   351,083   542,314   49,662 
Short-term debt
  17,996   13,185   14,954   14,657   36,257   3,320 
Long-term debt
  61,433   61,731   104,061   73,674   180,654   16,544 
Minority interest and
perpetual debentures (11)(12)
  7,203   4,913   6,637   22,484   40,985   3,753 
Total majority stockholders' equity (13)
  84,418   98,919   123,381   150,627   163,168   14,942 
Book value per share(5)(9)(14)
  4.34   4.86   5.84   6.85   7.32   0.67 
                         
Other Financial Information:
                        
Operating margin
  20.3%   22.7%   16.2%   16.1%   13.7%   13.7% 
EBITDA(15)
  28,546   32,064   44,672   48,466   49,859   4,566 
Ratio of EBITDA to interest expense, capital securities dividends and preferred equity dividends(15)
  5.27   6.82   6.76   8.38   5.66   5.66 
Investment in property, machinery and equipment, net
  5,333   5,483   9,862   16,067   21,779   1,994 
Depreciation and amortization
  11,168   10,830   13,706   13,961   17,666   1,617 
Net resources provided by operating activities(16)
  21,209   27,915   43,080   47,845   45,625   4,178 
Basic earnings per CPO(5)(6)
  1.38   2.46   3.84   3.87   3.51   0.33 
 
11

 
  
As of and for the year ended December 31,
 
  
2003
  
2004
  
2005
  
2006
  
2007
  
2007
 
  
(in millions of constant Pesos as of December 31, 2007 and Dollars,
except per share amounts)
  
Convenience Translation(2)
 
U.S. GAAP(17):
                  
                   
Income Statement Information:
                  
Majority net sales
 
Ps 93,686
  
Ps 100,163
  
Ps 172,632
  
Ps 203,660
  
Ps 235,258
   U.S. $     21,544 
Operating income
  15,985   18,405   26,737   32,756   29,363   2,689 
Majority net income
  9,723   20,027   23,933   26,384   21,367   1,957 
Basic earnings per share
  0.51   1.01   1.15   1.23   0.96   0.09 
Diluted earnings per share
  0.50   1.00   1.14   1.23   0.96   0.09 
                         
Balance Sheet Information:
                        
Total assets
  218,858   230,027   317,896   351,927   563,565   51,609 
Perpetual debentures(12)
 
__
  
__
  
__
   14,037   33,470   3,065 
Long-term debt(12)
  52,618   48,645   89,402   69,375   164,515   15,065 
Minority interest
  6,366   5,057   6,200   7,581   8,010   734 
Total majority stockholders' equity
  83,552   103,257   120,539   153,239   172,217   15,771 

(1)
Cost of sales includes depreciation.
 
(2)
The Income Statement Information, Balance Sheet Information, Other Financial Information and U.S.GAAP information, as of December 31, 2007, included in the selected consolidated financial information, caption by caption, under the column "Convenience translation" are amounts denominated in Dollars.  These amounts in Dollars have been presented solely for the convenience of the reader at the rate of Ps10.92 per U.S.$1, the CEMEX accounting exchange rate as of December 31, 2007. These translations are informative data and should not be construed as representations that the amounts in Pesos actually represent those Dollar amounts or could be converted into Dollars at the rate indicated.
 
(3)
Under new MFRS B-3 "Income Statement", commencing on January 1, 2007, current and deferred Employees' Statutory Profit Sharing ("ESPS") is included within "Other expenses, net".  Until December 31, 2006, ESPS was presented in a specific line item within the income taxes section of the income statement. The Selected Consolidated Financial Information data for 2003, 2004, 2005 and 2006 were reclassified to conform with the presentation required for 2007, as described in note 3T to the consolidated financial statements included elsewhere in this annual report.
 
(4)
Comprehensive financing result includes financial expenses, financial income, results from financial instruments, including derivatives and marketable securities, foreign exchange result and monetary position result.  See Item 5 — "Operating and Financial Review and Prospects."
 
(5)
Our capital stock consists of series A shares and series B shares. Each of our CPOs represents two series A shares and one series B share.  As of December 31, 2007, approximately 97.0% of our outstanding share capital was represented by CPOs.
 
(6)
Earnings per share are calculated based upon the weighted average number of shares outstanding during the year, as described in note 19 to the consolidated financial statements included elsewhere in this annual report.  Basic earnings per CPO is determined by multiplying the basic earnings per share for each period by three (the number of shares underlying each CPO).  Basic earnings per CPO is presented solely for the convenience of the reader and does not represent a measure under Mexican FRS.
 
(7)
Dividends declared at each year's annual shareholders' meeting are reflected as dividends of the preceding year.
 
(8)
In recent years, our board of directors has proposed, and our shareholders have approved, dividend proposals, whereby our shareholders have had a choice between stock dividends or cash dividends declared in respect of the prior year's results, with the stock issuable to shareholders who receive the stock dividend being issued at a 20% discount from then current market prices.  The dividends declared per share or per CPO in these years, expressed in constant Pesos as of December 31, 2007, were as follows: 2003, Ps0.72 per CPO (or Ps0.24 per share); 2004, Ps0.69 per CPO (or Ps0.23 per share); 2005, Ps0.75 per CPO (or Ps0.25 per share); 2006, Ps0.81 per CPO (or Ps0.27 per share); and 2007, Ps0.84 per CPO (or Ps0.28 per share).  As a result of dividend elections made by shareholders, in 2003, Ps80 million in cash was paid and approximately 396 million additional CPOs were issued in respect of dividends declared for the 2002 fiscal year; in 2004, Ps191 million in cash was paid and approximately 300 million additional CPOs were issued in respect of dividends declared for the 2003 fiscal year; in 2005, Ps449 million in cash was paid and approximately 266 million additional CPOs were issued in respect of dividends declared for the 2004 fiscal year; in 2006, Ps161 million in cash was paid and approximately 212 million additional CPOs were issued in respect of dividends declared for the 2005 fiscal year; and in 2007, Ps147 million in cash was paid and approximately 189 million additional CPOs were issued in respect of dividends declared for the 2006 fiscal year.  For purposes of the table, dividends declared at each year's annual shareholders' meeting for each period are reflected as dividends for the preceding year.  At our 2007 annual shareholders' meeting, which was held on April 24, 2008, our shareholders approved a dividend for the 2007 fiscal year of the Peso equivalent of U.S.$0.0835 per CPO (U.S.$0.02783 per share) or Ps0.8678 (Ps0.2893 per share), based on the Peso/Dollar exchange rate in effect for May 29, 2008 of Ps10.3925 to U.S.$1.00, as published by the Mexican Central Bank.  Holders of our series A shares, series B shares and CPOs are entitled to receive the dividend in either stock or cash consistent with our past practices; however, under the terms of the deposit agreement pursuant to which our ADSs are issued, we instructed the depositary for the ADSs not to extend the option to elect to receive cash in lieu of the stock dividend to the holders of ADSs.  As a result of dividend elections made by shareholders, on June 4, 2008, approximately Ps214 million in cash was paid and approximately 284 million additional CPOs were issued in respect of dividends declared for the 2007 fiscal year.
 
(9)
Based upon the total number of shares outstanding at the end of each period, expressed in millions of shares, and includes shares subject to financial derivative transactions, but does not include shares held by our subsidiaries.
 
(10)
Net working capital equals trade receivables, less allowance for doubtful accounts plus inventories, net less trade payables.
 
 
12

 
(11)
The balance sheet item minority interest at December 31, 2003 includes an aggregate liquidation amount of U.S.$66 million (Ps834 million) of 9.66% Putable Capital Securities, which were initially issued by one of our subsidiaries in May 1998 in an aggregate liquidation amount of U.S.$250 million.  In April 2002, approximately U.S.$184 million in aggregate liquidation amount of these capital securities were tendered to, and accepted by, us in a tender offer.  In November 2004, we exercised a purchase option and redeemed all the outstanding capital securities.  Until January 1, 2004, for accounting purposes under Mexican FRS, this transaction was recognized as minority interest in our balance sheet, and dividends paid on the capital securities were accounted as minority interest net income in our income statement.  Accordingly, minority interest net income includes capital securities dividends in the amount of approximately U.S.$13 million (Ps173 million) in 2003.  As of January 1, 2004, as a result of new accounting pronouncements under Mexican FRS, this transaction was recorded as debt in our balance sheet, and dividends paid on the capital securities during 2004, which amounted to approximately U.S.$ 6 million (Ps76 million), were recorded as part of financial expenses in our income statement.
 
(12)
Minority interest as of December 31, 2006 and December 31, 2007 includes U.S.$1,250 million (Ps14,642 million) and U.S.$3,065 million (Ps33,470 million), respectively, that represents the nominal amount of the fixed-to-floating rate callable perpetual debentures, denominated in Dollars and Euros, issued by consolidated entities. In accordance with Mexican FRS, these securities qualify as equity due to their perpetual nature and the option to defer the coupons. However, for purposes of our U.S. GAAP reconciliation, we record these debentures as debt and coupon payments thereon as part of financial expenses in our income statement.
 
(13)
In December 2002, we entered into forward contracts with a number of banks covering a number of ADSs which increased to approximately 25 million ADSs as a result of stock dividends through June 2003. In October 2003, in connection with an offering of all the ADSs underlying those forward contracts, we agreed with the banks to settle those forward contracts for cash.  As a result of the final settlement in October 2003, we recognized an increase of approximately U.S.$18 million (Ps228 million) in our stockholders' equity, arising from changes in the valuation of the ADSs from December 2002 through October 2003. During the life of these forward contracts, the underlying ADSs were considered to have been owned by the banks and the forward contracts were treated as equity transactions, and, therefore, changes in the fair value of the ADSs were not recorded until settlement of the forward contracts.
 
(14)
Book value per share is calculated by dividing the total majority stockholders' equity by the number of shares outstanding.
 
(15)
EBITDA equals operating income before amortization expense and depreciation.  Under Mexican FRS, amortization of goodwill, until December 31, 2004, was not included in operating income, but instead was recorded in other expense, net. EBITDA and the ratio of EBITDA to interest expense, capital securities dividends and preferred equity dividends are presented herein because we believe that they are widely accepted as financial indicators of our ability to internally fund capital expenditures and service or incur debt and preferred equity.  EBITDA and such ratios should not be considered as indicators of our financial performance, as alternatives to cash flow, as measures of liquidity or as being comparable to other similarly titled measures of other companies.  EBITDA is reconciled below to operating income under Mexican FRS before giving effect to any minority interest, which we consider to be the most comparable measure as determined under Mexican FRS.  We are not required to prepare a statement of cash flows under Mexican FRS and therefore do not have such Mexican FRS cash flow measures to present as comparable to EBITDA.  Interest expense under Mexican FRS does not include coupon payments and issuance costs of the perpetual debentures issued by consolidated entities of approximately Ps152 million for 2006 and of approximately Ps1,847 million for  2007, as described in note 16D to the consolidated financial statements included elsewhere in this annual report.
 
 
For the year ended December 31,
 
2003
 
2004
 
2005
 
2006
 
2007
 
2007
  
 
(in millions of constant Pesos as of December 31, 2007 and Dollars)
 
Convenience
Translation *
Reconciliation of EBITDA to operating income
           
EBITDA                                                  
 Ps    28,546
 
Ps     32,064
 
 Ps   44,672
 
 Ps48,466
 
 Ps49,859
 
U.S.$   4,566
Less:
           
Depreciation and amortization expense
 8,841
 
 8,672
 
 13,445
 
 13,961
 
 17,411
 
 1,594
Operating income                                                
Ps     19,705
 
Ps     23,392
 
 Ps    31,227
 
 Ps34,505
 
 Ps32,448
 
U.S.$   2,971
 
* See Note (2) above.
 
(16)
Net resources provided by operating activities equals majority interest net income plus items not affecting cash flow plus investment in working capital excluding effects from acquisitions.
 
(17)
We have restated the information at and for the years ended December 31, 2003, 2004, 2005 and 2006 under U.S. GAAP using the inflation factor derived from the national consumer price index, or NCPI, in Mexico, as required by Regulation S-X under the U.S. Securities Exchange Act of 1934, or the Exchange Act, instead of using the weighted average restatement factors used by us according to Mexican FRS and applied to the information presented under Mexican FRS of prior years.  See note 25 to our consolidated financial statements included elsewhere in this annual report for a description of the principal differences between Mexican FRS and U.S. GAAP as they relate to CEMEX.
 
13

 
Item 4 - 
 Information on the Company
 
Unless otherwise indicated, references in this annual report to our sales and assets, including percentages, for a country or region are calculated before eliminations resulting from consolidation, and thus include intercompany balances between countries and regions.  These intercompany balances are eliminated when calculated on a consolidated basis.
 
Business Overview
 
We are a publicly traded stock corporation with variable capital, or sociedad anónima bursátil de capital variable, organized under the laws of the United Mexican States, or Mexico, with our principal executive offices in Av. Ricardo Margáin Zozaya #325, Colonia Valle del Campestre, Garza García, Nuevo León, México 66265.  Our main phone number is (011-5281) 8888-8888. CEMEX's agent for service, exclusively for actions brought by the Securities and Exchange Commission pursuant to the requirements of the United States Federal securities laws, is CEMEX, Inc., located at 840 Gessner Road, Suite 1400, Houston, Texas 77024.
 
CEMEX was founded in 1906 and was registered with the Mercantile Section of the Public Register of Property and Commerce in Monterrey, N.L., Mexico, on June 11, 1920 for a period of 99 years.  At our 2002 annual shareholders' meeting, this period was extended to the year 2100.  As of July 3, 2006, CEMEX's full legal and commercial name is CEMEX, Sociedad Anónima Bursátil de Capital Variable,  or CEMEX, S.A.B. de C.V.  The change in our corporate name, which means that we are now called a publicly traded stock corporation (sociedad anónima bursátil), was made to comply with the requirements of the new Mexican Securities Law enacted on December 28, 2005, which became effective on June 28, 2006.
 
As of December 31, 2007, we were the third largest cement company in the world, based on installed capacity of approximately 96.7 million tons.  As of December 31, 2007, we were the largest ready-mix concrete company in the world with annual sales volumes of approximately 80.5 million cubic meters, and one of the largest aggregates companies in the world with annual sales volumes of approximately 222.7 million tons, in each case based on our annual sales volumes in 2007 and giving pro forma effect to our acquisition of Rinker.  We are also one of the world's largest traders of cement and clinker, having traded approximately 13.4 million tons of cement and clinker in 2007.  We are a holding company primarily engaged, through our operating subsidiaries, in the production, distribution, marketing and sale of cement, ready-mix concrete, aggregates and clinker.
 
We are a global cement manufacturer with operations in North America, Europe, South America, Central America, the Caribbean, Africa, the Middle East, Australia and Asia.  As of December 31, 2007, we had total assets of approximately Ps542,314 million (U.S.$49,662 million) and an equity market capitalization of approximately Ps212.4 billion (U.S.$19.4 billion).
 
As of December 31, 2007, our main cement production facilities were located in Mexico, the United States, Spain, the United Kingdom, Germany, Poland, Croatia, Latvia, Venezuela, Colombia, Costa Rica, the Dominican Republic, Panama, Nicaragua, Puerto Rico, Egypt, the Philippines and Thailand.  As of December 31, 2007, our assets, cement plants and installed capacity, on an unconsolidated basis by region, were as set forth below.  Installed capacity, which refers to theoretical annual production capacity, represents gray cement equivalent capacity, which counts each ton of white cement capacity as approximately two tons of gray cement capacity.  The table below also includes our proportional interest in the installed capacity of companies in which we hold a minority interest.
 
14


 
 
As of December 31, 2007
 
Assets after eliminations
(in billions of constant Pesos)
 
Number of Cement
Plants
 
Installed
Capacity (millions of tons per annum)
North America
     
Mexico                                                                       
61        
 
15        
 
27.2        
United States                                                                       
247        
 
14        
 
15.4        
Europe
    
 
Spain                                                                       
43        
 
8        
 
11.4        
United Kingdom                                                                       
29        
 
3        
 
2.8        
Rest of Europe                                                                       
50        
 
8        
 
11.9        
South America, Central America and the Caribbean                                                                             
37        
 
14        
 
15.6        
Africa and the Middle East                                                                             
12        
 
1        
 
5.0        
Australia and Asia                                                                             
 
 
 
 
 
Australia                                                                       
26        
 
        
 
0.9        
Asia                                                                       
10        
 
4        
 
6.5        
Cement and Clinker Trading Assets and Other Operations                                                                             
27        
 
        
 
        
 
In the above table, "Rest of Europe" includes our subsidiaries in Germany, France, Ireland, Austria, Poland, Croatia, the Czech Republic, Hungary, Latvia and other assets in the European region, and, for purposes of the columns labeled "Assets" and "Installed Capacity," includes our 34% interest, as of December 31, 2007, in a Lithuanian cement producer that operated one cement plant with an installed capacity of 1.3 million tons as of December 31, 2007.  In the above table, "South America, Central America and the Caribbean" includes our subsidiaries in Venezuela, Colombia, Costa Rica, the Dominican Republic, Panama, Nicaragua, Puerto Rico, Guatemala, Argentina and other assets in the Caribbean region.  In the above table, "Africa and the Middle East" includes our subsidiaries in Egypt, the United Arab Emirates and Israel.  In the above table, "Australia" includes 0.9 million cement tons of annual installed capacity corresponding to our 25% interest in the Cement Australia Holdings pty Limited joint venture, which operated four cement plants, with a total cement installed capacity of approximately 3.8 million tons per year, and "Asia" includes our subsidiaries in the Philippines, Thailand, Malaysia, Bangladesh and other assets in the Asian region.
 
 
During the last two decades, we embarked on a major geographic expansion program to diversify our cash flows and enter markets whose economic cycles within the cement industry largely operate independently from that of Mexico and which offer long-term growth potential.  We have built an extensive network of marine and land-based distribution centers and terminals that give us marketing access around the world.  The following have been our most significant acquisitions over the last five years, the two most significant being our acquisition in 2007 of Rinker and our acquisition in 2005 of RMC:
 
 
 
·
On August 28, 2007, we completed the acquisition of 100% of the Rinker shares for a total consideration of approximately U.S.$14.2 billion (approximately Ps155.6 billion) (excluding the assumption of approximately U.S.$1.3 billion (approximately Ps13.9 billion) of Rinker's debt). For its fiscal year ended March 31, 2007, Rinker reported consolidated revenues of approximately U.S.$5.3 billion. Approximately U.S.$4.1 billion of these revenues were generated in the United States, and approximately U.S.$1.2 billion were generated in Australia and China. As of that date, Rinker had more than 13,000 employees. During such fiscal period, Rinker produced approximately 2 million tons of cement, 93 million tons of aggregates and sold close to 13 million cubic meters of ready-mix concrete. In Australia, Rinker's main activities are oriented to the production and sale of ready-mix concrete and other construction materials. See note 2 to our consolidated financial statements included elsewhere in this annual report.
 
 
 
·
On January 1, 2006, CEMEX acquired a 51% equity interest in a cement-grinding mill facility with capacity of 400,000 tons per year in Guatemala for approximately U.S.$17 million (approximately Ps204 million).
 
15

 
 
·
On March 20, 2006, we agreed to terminate our lease on the Balcones cement plant located in New Braunfels, Texas prior to expiration, and purchased the Balcones cement plant for approximately U.S.$61 million.
 
 
 
·
On March 2, 2006, we acquired two companies engaged in the ready-mix concrete and aggregates business in Poland from Unicon A/S, a subsidiary of Cementir Group, an Italian cement producer, for approximately €12 million.
 
 
 
·
In July 2005, we acquired 15 ready-mix concrete plants through the purchase of Concretera Mayaguezana, a ready-mix concrete producer located in Puerto Rico, for approximately Ps326 million (U.S.$30 million).
 
 
 
·
On March 1, 2005, we completed our acquisition of RMC for a total purchase price of approximately U.S.$4.3 billion, excluding approximately U.S.$2.2 billion of assumed debt.  RMC, headquartered in the United Kingdom, was one of Europe's largest cement producers and one of the world's largest suppliers of ready-mix and aggregates, with operations in 22 countries, primarily in Europe and the United States, and employed over 26,000 people. The assets acquired included 13 cement plants with an approximate installed capacity of 17 million tons, located in the United Kingdom, the United States, Germany, Croatia, Poland and Latvia.
 
 
 
·
In August and September 2003, we acquired 100% of the outstanding shares of Mineral Resource Technologies Inc., and the cement assets of Dixon-Marquette Cement for a combined purchase price of approximately U.S.$100 million.  Located in Dixon, Illinois, the single cement plant has an annual production capacity of 560,000 tons.  This cement plant was sold on March 31, 2005 as part of the U.S. asset sale described below.
 
 
As part of our strategy, we periodically review and reconfigure our operations in implementing our post-merger integration process, and we sometimes divest assets that we believe are less important to our strategic objectives.  The following have been our most significant divestitures and reconfigurations over the last five years:
 
 
 
·
As required by the Antitrust Division of the United States Department of Justice, pursuant to a divestiture order in connection with the Rinker acquisition, in December 2007, we sold to the Irish producer CRH plc, ready-mix concrete and aggregates plants in Arizona and Florida for approximately U.S.$250 million, of which approximately U.S.$30 million corresponded to the sale of assets from our pre-Rinker acquisition operations.
 
 
 
·
During 2006 we sold our 25.5% interest in the Indonesian cement producer PT Semen Gresik for approximately U.S.$346 million (approximately Ps4,053 million) including dividends declared of approximately U.S.$7 million (approximately Ps82 million).
 
 
 
·
On March 2, 2006, we sold 4K Beton A/S, our Danish subsidiary, which operated 18 ready-mix concrete plants in Denmark, to Unicon A/S, a subsidiary of Cementir Group, an Italian cement producer, for approximately €22 million. As part of the transaction, we purchased from Unicon A/S two companies engaged in the ready-mix concrete and aggregates business in Poland for approximately €12 million.  We received net cash proceeds of approximately €6 million, after cash and debt adjustments, from this transaction.
 
 
 
·
On December 22, 2005, we terminated our 50/50 joint ventures with Lafarge Asland in Spain and Portugal, which we acquired in the RMC acquisition.  Under the terms of the termination agreement,
 
 
16

 
  Lafarge Asland received a 100% interest in both joint ventures and we received approximately U.S.$61 million in cash, as well as 29 ready-mix concrete plants and five aggregates quarries in Spain.
 
 
 
·
As a condition to closing the RMC acquisition, we agreed with the U.S. Federal Trade Commission, or FTC, to divest several ready-mix and related assets. On August 29, 2005, we sold RMC's operations in the Tucson, Arizona area to California Portland Cement Company for a purchase price of approximately U.S.$16 million.
 
 
 
·
On July 1, 2005, we and Ready Mix USA, Inc., or Ready Mix USA, a privately-owned ready-mix concrete producer with operations in the southeastern United States, established two jointly-owned limited liability companies, CEMEX Southeast, LLC, a cement company, and Ready Mix USA, LLC, a ready-mix concrete company, to serve the construction materials market in the southeast region of the United States.  Under the terms of the limited liability company agreements and related asset contribution agreements, we contributed two cement plants (Demopolis, Alabama and Clinchfield, Georgia) and 11 cement terminals to CEMEX Southeast, LLC, representing approximately 98% of its contributed capital, while Ready Mix USA contributed cash to CEMEX Southeast, LLC representing approximately 2% of its contributed capital.  In addition, we contributed our ready-mix concrete, aggregates and concrete block assets in the Florida panhandle and southern Georgia to Ready Mix USA, LLC, representing approximately 9% of its contributed capital, while Ready Mix USA contributed all its ready-mix concrete and aggregate operations in Alabama, Georgia, the Florida panhandle and Tennessee, as well as its concrete block operations in Arkansas, Tennessee, Mississippi, Florida and Alabama to Ready Mix USA, LLC, representing approximately 91% of its contributed capital.  We own a 50.01% interest, and Ready Mix USA owns a 49.99% interest, in the profits and losses and voting rights of CEMEX Southeast, LLC, while Ready Mix USA owns a 50.01% interest, and we own a 49.99% interest, in the profits and losses and voting rights of Ready Mix USA, LLC.  In a separate transaction, on September 1, 2005, we sold 27 ready-mix concrete plants and four concrete block facilities located in the Atlanta, Georgia metropolitan area to Ready Mix USA, LLC for approximately U.S.$125 million.  In January 2008, we and Ready Mix USA agreed to expand the scope of the Ready-Mix USA, LLC joint venture. As part of the transaction, which closed on January 11, 2008, we contributed assets valued at approximately U.S.$260 million to the joint venture and sold additional assets to the joint venture for approximately U.S.$120 million in cash. As part of the transaction, Ready Mix USA made a U.S.$125 million cash contribution to the joint venture and the joint venture made a U.S.$135 million special distribution to us. Ready Mix USA will manage all the newly acquired assets. Following the transaction, the joint venture continues to be owned 50.01% by Ready Mix USA and 49.99% by us. The assets contributed and sold by CEMEX include: 11 concrete plants, 12 limestone quarries, four concrete maintenance facilities, two aggregate distribution facilities and two administrative offices in Tennessee; three granite quarries and one aggregates distribution facility in Georgia; and one limestone quarry and one concrete plant in Virginia. All these assets were acquired by us through our acquisition of Rinker.
 
 
 
·
In July 2005, we sold a cement terminal to the City of Detroit for approximately U.S.$24 million.
 
 
 
·
On April 26, 2005, we sold our 11.9% interest in the Chilean cement producer Cementos Bio Bio, S.A., for approximately U.S.$65 million (Ps817 million).
 
 
 
·
On March 31, 2005, we sold our Charlevoix, Michigan and Dixon, Illinois cement plants and several distribution terminals located in the Great Lakes region to Votorantim Participações S.A., a cement company in Brazil, for approximately U.S.$389 million.  The combined capacity of the two cement plants sold was approximately two million tons per year, and the operations of these plants represented approximately 9% of our U.S. operations' operating cash flow for the year ended December 31, 2004.
 
 
17

 
On May 6, 2008, we announced that we are exploring the sale of certain assets, including operations in Austria (consisting of 26 aggregates and 39 ready-mix concrete plants), Hungary (consisting of five aggregates, 31 ready-mix concrete and five paving stone plants) and select building products in the United Kingdom (consisting of floors, roof titles and rail product businesses).  We expect to use the proceeds from the potential sale of these assets to repay debt.
 
 
Geographic Breakdown of Our 2007 Net Sales
 
The following chart indicates the geographic breakdown of our net sales, before eliminations resulting from consolidation, for the year ended December 31, 2007:
 

 
For a description of a breakdown of total revenues by geographic markets for each of the years ended December 31, 2005, 2006 and 2007, please see Item 5 — "Operating and Financial Review and Prospects."
 
 
Geographic Breakdown of Pro Forma 2007 Net Sales
 
The pro forma net sales data for the year ended December 31, 2007 set forth below include Rinker's net sales data for the six-months period ended June 30, 2007, which are unaudited and have been obtained from Rinker's accounting records.
 
 
The following chart indicates the geographic breakdown of our net sales on a pro forma basis giving effect to the Rinker acquisition as though it had been completed on January 1, 2007 and before eliminations resulting from consolidation, for the year ended December 31, 2007:
 
18


 
Our Production Processes
 
Cement is a binding agent, which, when mixed with sand, stone or other aggregates and water, produces either ready-mix concrete or mortar.  Mortar is the mixture of cement with finely ground limestone, and ready-mix concrete is the mixture of cement with sand, gravel or other aggregates and water.
 
 
Aggregates are naturally occurring sand and gravel or crushed stone such as granite, limestone and sandstone.  Aggregates are used to produce ready-mix concrete, roadstone, concrete products, lime, cement and mortar for the construction industry, and are obtained from land based sources such as sand and gravel pits and rock quarries or by dredging marine deposits.
 
 
Cement Production Process
 
 
We manufacture cement through a closely controlled chemical process, which begins with the mining and crushing of limestone and clay, and, in some instances, other raw materials.  The clay and limestone are then pre-homogenized, a process which consists of combining different types of clay and limestone.  The mix is typically dried, then fed into a grinder which grinds the various materials in preparation for the kiln.  The raw materials are calcined, or processed, at a very high temperature in a kiln, to produce clinker.  Clinker is the intermediate product used in the manufacture of cement.
 
 
There are two primary processes used to manufacture cement: the dry process and the wet process.  The dry process is more fuel efficient.  As of December 31, 2007, 56 of our 67 operative production plants used the dry process, nine used the wet process and two used both processes.  Our production plants that use the wet process are located in Venezuela, Colombia, Nicaragua, the Philippines, the United Kingdom, Germany and Latvia.  In the wet process, the raw materials are mixed with water to form slurry, which is fed into a kiln.  Fuel costs are greater in the wet process than in the dry process because the water that is added to the raw materials to form slurry must be evaporated during the clinker manufacturing process.  In the dry process, the addition of water and the formation of slurry are eliminated, and clinker is formed by calcining the dry raw materials.  In the most modern application of
 
 
19

 
this dry process technology, the raw materials are first blended in a homogenizing silo and processed through a pre-heater tower that utilizes exhaust heat generated by the kiln to pre-calcine the raw materials before they are calcined to produce clinker.
 
 
Clinker and gypsum are fed in pre-established proportions into a cement grinding mill where they are ground into an extremely fine powder to produce finished cement.
 
 
Ready-Mix Concrete Production Process
 
 
Ready-mix concrete is a combination of cement, fine and coarse aggregates, and admixtures (which control properties of the concrete including plasticity, pumpability, freeze-thaw resistance, strength and setting time).  The concrete hardens due to the chemical reaction when water is added to the mix, filling voids in the mixture and turning it into a solid mass.
 
 
User Base
 
Cement is the primary building material in the industrial and residential construction sectors of most of the markets in which we operate.  The lack of available cement substitutes further enhances the marketability of our product.  The primary end-users of cement in each region in which we operate vary but usually include, among others, wholesalers, ready-mix concrete producers, industrial customers and contractors in bulk.  The end-users of ready-mix concrete generally include homebuilders, commercial and industrial building contractors and road builders.  Major end-users of aggregates include ready-mix concrete producers, mortar producers, general building contractors and those engaged in roadbuilding activity, asphalt producers and concrete product producers.
 
 
Our Business Strategy
 
We seek to continue to strengthen our global leadership by growing profitably through our integrated positions along the cement value chain and maximizing our overall performance by employing the following strategies:
 
 
Focus on and vertically integrate our core business of cement, ready-mix concrete and aggregates
 
 
We plan to continue focusing on our core businesses, the production and sale of cement, ready-mix concrete and aggregates, and the vertical integration of these businesses.  We believe that managing our cement, ready-mix concrete and aggregates operations as an integrated business can make them more efficient and more profitable than if they were run separately.  We believe that this strategic focus has enabled us to grow our existing businesses and to expand our operations internationally.
 
 
Geographically diversify our operations and allocate capital effectively by expanding into selected new markets
 
 
Subject to economic conditions that may affect our ability to complete acquisitions, we intend to continue adding assets to our existing portfolio.
 
 
We intend to continue to geographically diversify our cement, ready-mix concrete and aggregates operations and to vertically integrate in new and existing markets by investing in, acquiring and developing complementary operations along the cement value chain.
 
20

 
We believe that it is important to diversify selectively into markets that have long-term growth potential.  By participating in these markets, and by purchasing operations that benefit from our management and turnaround expertise and assets that further integrate into our existing portfolio, in most cases, we have been able to increase our cash flow and return on capital employed.
 
 
We evaluate potential acquisitions in light of our three primary investment principles:
 
 
 
·
The potential for increasing the acquired entity's value should be principally driven by factors that we can influence, particularly the application of our management and turnaround expertise;
 
 
 
·
The acquisition should not compromise our financial strength and investment-grade credit quality; and
 
 
 
·
The acquisition should provide a long-term return on our investment that is well in excess  of our weighted cost of capital and should offer a minimum return on capital employed of at least ten percent.
 
 
In order to minimize our capital commitments and maximize our return on capital, we will continue to analyze potential capital raising sources available in connection with acquisitions, including sources of local financing and possible joint ventures.  We normally consider opportunities for, and routinely engage in preliminary discussions concerning, acquisitions.
 
 
Implement platforms to achieve optimal operating standards and quickly integrate acquisitions
 
 
By continuing to produce cement at a relatively low cost, we believe that we will continue to generate cash flows sufficient to support our present and future growth.  We strive to reduce our overall cement production related costs and corporate overhead through strict cost management policies and through improving efficiencies.  We have implemented several worldwide standard platforms as part of this process.  These platforms were designed to develop efficiencies and better practices, and we believe they will further reduce our costs, streamline our processes and extract synergies from our global operations.  In addition, we have implemented centralized management information systems throughout our operations, including administrative, accounting, purchasing, customer management, budget preparation and control systems, which are expected to assist us in lowering costs.
 
 
With each international acquisition, we have refined the implementation of both the technological and managerial processes required to rapidly integrate acquisitions into our existing corporate structure.  The implementation of the platforms described above has allowed us to integrate our acquisitions more rapidly and efficiently.
 
 
As of December 31, 2007, we believe we have achieved approximately U.S.$360 million and U.S.$79 million of annual savings from the RMC acquisition and the Rinker acquisition, respectively, through cost-saving synergies.  In the case of the Rinker acquisition, we expect to achieve significant cost savings in the acquired operations by optimizing the production and distribution of ready-mix concrete and aggregates, reducing costs in the cement manufacturing facilities, partly by implementing CEMEX operating standards at such facilities, reducing raw material and energy costs by centralizing procurement processes and reducing other operational costs by centralizing technological and managerial processes.  We expect to realize annual savings from the Rinker acquisition of approximately U.S.$400 million through cost-saving synergies between the date of this annual report and 2010.
 
 
We plan to continue to eliminate redundancies at all levels, streamline corporate structures and centralize administrative functions to increase our efficiency and lower costs.  In addition, in the last few years, we have
 
21

 
implemented various procedures to improve the environmental impact of our activities as well as our overall product quality.
 
 
Through a worldwide import and export strategy, we will continue to optimize capacity utilization and maximize profitability by directing our products from countries experiencing downturns in their respective economies to target export markets where demand may be greater.  Our global trading system enables us to coordinate our export activities globally and to take advantage of demand opportunities and price movements worldwide.
 
 
Provide the best value proposition to our customers
 
 
We believe that by pursuing our objective of integrating our business along the cement value chain we can improve and broaden the value proposition that we provide to our customers.  We believe that by offering integrated solutions we can provide our customers more reliable sourcing as well as higher quality services and products.
 
 
We continue to focus on developing new competitive advantages that will differentiate us from our competitors.  In addition, we are strengthening our commercial and corporate brands in an effort to further enhance the value of our products and our services for our customers.  Our relatively lower cost combined with our high quality service has allowed us to make significant inroads in these areas.
 
 
We always work to provide superior building solutions in the markets we serve. To this end, we tailor our products and services to suit customers' specific needs—from home construction, improvement, and renovation to agricultural, industrial, and marine/hydraulic applications. Our porous paving concrete, for example, is best suited for sidewalks and roadways because it allows rainwater to filter into the ground, reducing flooding and helping to maintain groundwater levels. In contrast, our significantly less permeable and highly resistant concrete products are well-suited for coastal, marine, and other harsh environments.
 
 
We also see abundant opportunities to deepen our customer relationships by focusing on more vertically integrated building solutions rather than separate products. By developing our integrated offerings, we can provide customers with more reliable, higher-quality service and more consistent product quality.
 
 
Strengthen our financial structure
 
 
We believe our strategy of cost-cutting initiatives, increased value proposition and geographic expansion will translate into growing operating cash flows.  Our objective is to strengthen our financial structure by:
 
 
 
·
Optimizing our borrowing costs and debt maturities;
 
 
 
·
Increasing our access to various capital sources; and
 
 
 
·
Maintaining the financial flexibility needed to pursue future growth opportunities.
 
 
We intend to continue monitoring our credit risk while maintaining the flexibility to support our business strategy.
 
22

 
Focus on attracting, retaining and developing a diverse, experienced and motivated management team
 
 
We will continue to focus on recruiting and retaining motivated and knowledgeable professional managers.  Our senior management encourages managers to continually review our processes and practices, and to identify innovative management and business approaches to improve our operations.  By rotating our managers from one country to another and from one area of our operations to another, we increase their diversity of experience.
 
 
We provide our management with ongoing training throughout their careers.  In addition, through our stock-based compensation programs, our senior management has a stake in our financial success.
 
 
The implementation of our business strategy demands effective dynamics within our organization.  Our corporate infrastructure is based on internal collaboration and global management platforms.  We will continue to strengthen and develop this infrastructure to effectively support our strategy.
 
 
Our Corporate Structure
 
We are a holding company, and operate our business through subsidiaries that, in turn, hold interests in our cement and ready-mix concrete operating companies, as well as other businesses.  The following chart summarizes our corporate structure as of December 31, 2007, as adjusted to reflect a recent internal reorganization through which we acquired from CEMEX Venezuela S.A.C.A., or CEMEX Venezuela, its indirect ownership interests in CEMEX Dominicana S.A. and Cementos Bayano, S.A., our operating subsidiaries in the Dominican Republic and Panama, respectively.  The chart also shows, for each company, our approximate direct or indirect percentage equity or economic ownership interest.  The chart has been simplified to show only our major holding companies in the principal countries in which we operate and does not include our intermediary holding companies and our operating company subsidiaries.
 
 
23

 
 
 
 

24

 
(1)
Centro Distribuidor de Cemento S.A. de C.V. indirectly holds 100% of New Sunward Holdings B.V. through other intermediate subsidiaries.
(2)
Includes CEMEX España's 90% interest and CEMEX France Gestion (S.A.S.)'s 10% interest.
(3)
Formerly RMC Group Limited.
(4)
EMBRA is the holding company for operations in Finland, Norway and Sweden.
(5)
Formerly Rizal Cement Co., Inc. Includes CEMEX Asia Holdings' 70% economic interest and a 30% interest by CEMEX España.
(6)
Represents CEMEX Asia Holdings' indirect economic interest.
(7)
Represents our economic interest in four UAE companies, CEMEX Topmix LLC, CEMEX Supermix LLC, Gulf Quarries LLC and CEMEX Falcon LLC.  We own a 49% equity interest in each of these companies, and we have purchased the remaining 51% of the economic benefits through agreements with other shareholders.
(8)
Includes Cemex (Costa Rica) S.A.'s 98% interest and Cemex España S.A.'s 2% indirect interest.
(9)
Registered business name is CEMEX Ireland.
(10)
CEMEX Australia Holdings Pty. Ltd. is the holding company of CEMEX operations in Australia that include Rinker Group LLC.
(11)
CEMEX Asia B.V. holds 100% of the beneficial interest.
 
North America
 
For the year ended December 31, 2007, our business in North America, which includes our operations in Mexico and the United States, represented approximately 38% of our net sales.  As of December 31, 2007, our business in North America represented approximately 44% of our total installed cement capacity and approximately 57% of our total assets.  As a result of our acquisition of Rinker, our North American operations have increased significantly.
 
Our Mexican Operations
 
Overview
 
Our Mexican operations represented approximately 16% of our net sales in constant Peso terms, before eliminations resulting from consolidation, and approximately 11% of our total assets for the year ended December 31, 2007.
 
As of December 31, 2007, we owned 100% of the outstanding capital stock of CEMEX México.  CEMEX México is a direct subsidiary of CEMEX and is both a holding company for some of our operating companies in Mexico and an operating company involved in the manufacturing and marketing of cement, plaster, gypsum, groundstone and other construction materials and cement by-products in Mexico.  CEMEX México, indirectly, is also the holding company for our international operations.  CEMEX México, together with its subsidiaries, accounts for a substantial part of the revenues and operating income of our Mexican operations.
 
In March 2006, we announced a plan to construct a new kiln at our Yaqui cement plant in Sonora, Mexico in order to increase our cement production capacity to support strong regional demand due to the continued growth of the housing market in the Northwest region.  The current production capacity of the Yaqui cement plant is approximately 1.6 million tons of cement per year.  The construction of the new kiln, which is designed to increase our total production capacity in the Yaqui cement plant to approximately 3.1 million tons of cement per year, is expected to be completed in the third quarter of 2008.  We expect our total capital expenditure in the construction of this new kiln to be approximately U.S.$190 million, including approximately U.S.$26 million and U.S.$100 million in capital expenditures made during 2006 and 2007, respectively.  We expect to spend approximately U.S.$64 million in capital expenditures during 2008.  We expect that this investment will be fully funded with free cash flow generated during the construction period.
 
 
25

 
In September 2006, we announced a plan to construct a new kiln at our Tepeaca cement plant in Puebla, Mexico.  The current production capacity of the Tepeaca cement plant is approximately 3.3 million tons of cement per year.  The construction of the new kiln, which is designed to increase our total production capacity in the Tepeaca cement plant to approximately 7.7 million tons of cement per year, is expected to be completed in 2009.  We expect our total capital expenditure in the construction of this new kiln to be approximately U.S.$500 million, including approximately U.S.$32 million and U.S.$94 million in capital expenditures made during 2006 and 2007, respectively. We expect to spend approximately U.S.$266 million in capital expenditures during 2008. We expect that this investment will be fully funded with free cash flow generated during the construction period.
 
 
During the second quarter of 2002, the production operations at our oldest cement plant (Hidalgo) were suspended.  However, as a result of an increase in regional demand, we resumed production operations at this plant during May 2006.
 
 
In 2001, we launched the Construrama program, a registered brand name for construction material stores.  Through the Construrama program, we offer to an exclusive group of our Mexican distributors the opportunity to sell a variety of products under the Construrama brand name, a concept that includes the standardization of stores, image, marketing, products and services.  As of December 31, 2007, more than 750 independent concessionaries with more than 2,200 stores were integrated into the Construrama program, with nationwide coverage.
 
 
The Mexican Cement Industry
 
 
According to the Instituto Nacional de Estadística, Geografía e Informática, total construction output in Mexico increased 2.1% in 2007 compared to 2006.  The increase in total construction output in 2007 was primarily driven by the commercial and industrial housing and infrastructure segments, while the retail (self-construction) market increased 1% and formal construction increased 5%.
 
 
Cement in Mexico is sold principally through distributors, with the remaining balance sold through ready-mix concrete producers, manufacturers of pre-cast concrete products and construction contractors.  Cement sold through distributors is mixed with aggregates and water by the end user at the construction site to form concrete.  Ready-mix concrete producers mix the ingredients in plants and deliver it to local construction sites in mixer trucks, which pour the concrete.  Unlike more developed economies, where purchases of cement are concentrated in the commercial and industrial sectors, retail sales of cement through distributors in 2007 accounted for approximately 60% of Mexico's demand.  Individuals who purchase bags of cement for self-construction and other basic construction needs are a significant component of the retail sector.  We estimate that as much as 40% of total demand in Mexico comes from individuals who address their own construction needs.  We believe that this large retail sales base is a factor that significantly contributes to the overall performance of the Mexican cement market.
 
 
The retail nature of the Mexican cement market also enables us to foster brand loyalty, which distinguishes us from other worldwide producers selling primarily in bulk.  We own the registered trademarks for our major brands in Mexico, such as "Tolteca," "Monterrey" and "Maya."  We believe that these brand names are important in Mexico since cement is principally sold in bags to retail customers who may develop brand loyalty based on differences in quality and service.  In addition, we own the registered trademark for the "Construrama" brand name for construction material stores.
 
 
Competition
 
 
In the early 1970s, the Mexican cement industry was regionally fragmented.  However, over the last 30 years, cement producers in Mexico have increased their production capacity and the Mexican cement industry has consolidated into a national market, thus becoming increasingly competitive.  The major cement producers in Mexico are CEMEX; Holcim Apasco, an affiliate of Holcim; Sociedad Cooperativa Cruz Azul, a Mexican operator;
 
 
26

 
Cementos Moctezuma, an associate of Ciments Molins; Grupo Cementos Chihuahua, a Mexican operator in which we own a 49% interest; and Lafarge.
 
 
Potential entrants into the Mexican cement market face various impediments to entry, including:
 
 
 
·
the time-consuming and expensive process of establishing a retail distribution network and developing the brand identification necessary to succeed in the retail market, which represents the bulk of the domestic market;
 
 
 
·
the lack of port infrastructure and the high inland transportation costs resulting from the low value-to-weight ratio of cement;
 
 
 
·
the distance from ports to major consumption centers and the presence of significant natural barriers, such as mountain ranges, which border Mexico's east and west coasts;
 
 
 
·
the extensive capital expenditure requirements; and
 
 
 
·
the length of time required for construction of new plants, which is approximately two years.
 
27

 
Our Mexican Operating Network
 


(1)
In 2002, production operations at the Hidalgo cement plant were suspended, but were resumed during May 2006.
 
 
Currently, we operate 15 plants (including Hidalgo, which resumed operations during May 2006) and 94 distribution centers (including eight marine terminals) located throughout Mexico.  We operate modern plants on the Gulf of Mexico and Pacific coasts, allowing us to take advantage of low-land transportation costs to export to the Caribbean, Central and South American and U.S. markets.
 
 
Products and Distribution Channels
 
 
Cement. Our cement operations represented approximately 58% of our Mexican operations' net sales before eliminations resulting from consolidation in 2007.  Our domestic cement sales volume represented approximately 93% of our total Mexican cement sales volume in 2007.  As a result of the retail nature of the Mexican market, our Mexican operations are not dependent on a limited number of large customers.  In 2007, our Mexican operations sold approximately 60% of their cement sales volume through more than 5,800 distributors throughout the country, most of whom work on a regional basis.  The five most important distributors in the aggregate accounted for approximately 6% of our Mexican operations' total sales by volume for 2007.
 
 
Ready-Mix Concrete. Our ready-mix concrete operations represented approximately 27% of our Mexican operations' net sales before eliminations resulting from consolidation in 2007.  Our ready-mix concrete operations in Mexico purchase all their cement requirements from our Mexican cement operations.  Ready-mix concrete is sold through our own internal sales force, which is divided into national accounts that cater to large construction companies and local representatives that support medium- and small-sized construction companies.
 
 
Aggregates. Our aggregates operations represented approximately 2% of our Mexican operations' net sales before eliminations resulting from consolidation in 2007.
 
 
28

 
Exports. Our Mexican operations export a portion of their cement production.  Exports of cement and clinker by our Mexican operations represented approximately 7% of our total Mexican cement sales volume in 2007.  In 2007, approximately 82% of our cement and clinker exports from Mexico were to the United States, 15% to Central America and the Caribbean and 3% to South America.
 
 
Our Mexican operations' cement and clinker exports to the U.S. are marketed through wholly-owned subsidiaries of CEMEX Corp., the holding company of CEMEX, Inc.  All transactions between CEMEX and the subsidiaries of CEMEX Corp., which act as our U.S. importers, are conducted on an arm's-length basis.
 
 
Since 1990, exports of cement and clinker to the U.S. from Mexico have been subject to U.S. anti-dumping duties.  In March 2006, the Mexican and U.S. governments entered into an agreement to eliminate U.S. anti-dumping duties on Mexican cement imports following a three-year transition period beginning in 2006.  In 2006 and 2007, Mexican cement imports into the U.S. were subject to volume limitations of 3 million tons and 3.1 million tons per year, respectively.  During 2008, the third year of the transition period, this amount may be increased or decreased in response to market conditions, subject to a maximum increase or decrease per year of 4.5%.  Quota allocations to Mexican companies that import cement into the U.S. are made on a regional basis.  The transitional anti-dumping duty during the three-year transition period was lowered to U.S.$3.00 per ton, effective as of April 3, 2006, from the previous amount of approximately U.S.$26.00 per ton.  For a more detailed description of the terms of the agreement between the Mexican and U.S. governments, please see "Regulatory Matters and Legal Proceedings — Anti-Dumping."
 
 
Production Costs
 
 
Our Mexican operations' cement plants primarily utilize petcoke, but several are designed to switch to fuel oil and natural gas with minimum downtime.  We have entered into two 20-year contracts with Petróleos Mexicanos, or PEMEX, pursuant to which PEMEX has agreed to supply us with a total of 1.75 million tons of petcoke per year through 2022 and 2023.  Petcoke is petroleum coke, a solid or fixed carbon substance that remains after the distillation of hydrocarbons in petroleum and that may be used as fuel in the production of cement.  The PEMEX petcoke contracts have reduced the volatility of our fuel costs. In addition, since 1992, our Mexican operations have begun to use alternate fuels, to further reduce the consumption of residual fuel oil and natural gas.  These alternate fuels represented approximately 3% of the total fuel consumption for our Mexican operations in 2007, and we expect to increase this percentage to more than 6% by the end of 2008.
 
 
In 1999, we reached an agreement with a consortium for the financing, construction and operation of "Termoeléctrica del Golfo," a 230 megawatt energy plant in Tamuin, San Luis Potosí, Mexico and to supply electricity to us for a period of 20 years.  We entered into this agreement in order to reduce the volatility of our energy costs.  The total cost of the project was approximately U.S.$360 million. The power plant commenced commercial operations on April 29, 2004.  In February 2007, the original members of the consortium sold their participations in the project to a subsidiary of The AES Corporation.  As part of the original agreement, we committed to supply the energy plant with all fuel necessary for its operations, a commitment that has been hedged through a 20-year agreement we entered into with PEMEX. These agreements were reestablished under the same conditions in 2007 with the new operator and the term was extended until 2027. The agreement with PEMEX, however, was not modified and terminates in 2024. Consequently, for the last 3 years of the agreement, we intend to purchase the required fuel in the market. As of December 31, 2007, after 44 months of operation, the power plant has supplied electricity to all 15 of our cement plants in Mexico covering approximately 59.7% of their needs for electricity and has represented a decrease of approximately 28% in our cost of electricity at these plants.
 
 
In April 2007, we announced that we had entered into an agreement to purchase power generated by a wind-driven power plant to be located in Oaxaca, Mexico, and to be built by Spanish construction company Acciona S.A.  The power plant, which is currently under construction, is expected to generate up to 250 megawatts of electricity per year and supply one-third of our current power needs in Mexico.  The power plant, which is expected to be financed by Acciona S.A., is estimated to cost approximately U.S.$400 million.
 
 
29

 
We have, from time to time, purchased hedges from third parties to reduce the effect of volatility in energy prices in Mexico.  See Item 5 – "Operating and Financial Review and Prospects – Liquidity and Capital Resources."
 
 
Description of Properties, Plants and Equipment
 
 
As of December 31, 2007, we had 15 wholly-owned cement plants located throughout Mexico, with a total installed capacity of 27.2 million tons per year.  As described above, production operations at our Hidalgo cement plant had been suspended since 2002, but were resumed during May 2006.  Our Mexican operations' most significant gray cement plants are the Huichapan, Tepeaca and Barrientos plants, which serve the central region of Mexico, the Monterrey, Valles and Torreon plants, which serve the northern region of Mexico, and the Guadalajara and Yaqui plants, which serve the Pacific region of Mexico.  We have exclusive access to limestone quarries and clay reserves near each of our plant sites in Mexico.  We estimate that these limestone and clay reserves have an average remaining life of more than 60 years, assuming 2007 production levels.  As of December 31, 2007, all our production plants in Mexico utilized the dry process.
 
 
As of December 31, 2007, we had a network of 86 land distribution centers in Mexico, which are supplied through a fleet of our own trucks and rail cars, as well as leased trucks and rail facilities and eight marine terminals.  In addition, we had 325 ready-mix concrete plants throughout 80 cities in Mexico, approximately 2,900 ready-mix concrete delivery trucks and 24 aggregates quarries.
 
 
Capital Expenditures
 
 
We made capital expenditures of approximately U.S.$102 million in 2005, U.S.$353 million in 2006 and U.S.$398 million in 2007, in our Mexican operations.  We currently expect to make capital expenditures of approximately U.S.$460 million in our Mexican operations during 2008, including those related to the expansion of the Yaqui and Tepeaca cement plants described above.
 
 
Our U.S. Operations
 
 
Overview
 
 
Our U.S. operations represented approximately 22% of our net sales in constant Peso terms, before eliminations resulting from consolidation and approximately 46% of our total assets, for the year ended December 31, 2007.  As of December 31, 2007, we held 100% of CEMEX, Inc., our operating subsidiary in the United States.
 
 
As of December 31, 2007, our U.S. operations include the U.S. assets we acquired through the Rinker acquisition. We began consolidating the financial results of Rinker on July 1, 2007.
 
 
 As of December 31, 2007, we had a cement manufacturing capacity of approximately 15.4 million tons per year in our U.S. operations, including nearly 0.7 million tons in proportional interests through minority holdings.  As of December 31, 2007, we operated a geographically diverse base of 14 cement plants located in Alabama, California, Colorado, Florida, Georgia, Kentucky, Ohio, Pennsylvania, Tennessee and Texas.  As of that date, we also had 50 rail or water served active cement distribution terminals in the United States.  As of December 31, 2007, we had 374 ready-mix concrete plants located in the Carolinas, Florida, Georgia, Texas, New Mexico, Nevada, Arizona, California, Oregon, Washington and Utah and aggregates facilities in North Carolina, South Carolina, Arizona, California, Florida, Georgia, Kentucky, Nebraska, New Mexico, Nevada, Oregon, Texas, Utah, Washington and Wyoming, not including the assets we contributed to Ready Mix USA, LLC, as described below.
 
 
30

 
As described above, on July 1, 2005, we and Ready Mix USA, Inc., or Ready Mix USA, a privately-owned ready-mix concrete producer with operations in the southeastern United States, established two jointly-owned limited liability companies, CEMEX Southeast, LLC, a cement company, and Ready Mix USA, LLC, a ready-mix concrete company, to serve the construction materials market in the southeast region of the United States.  We own a 50.01% interest, and Ready Mix USA owns a 49.99% interest, in the profits and losses and voting rights of CEMEX Southeast, LLC, while Ready Mix USA owns a 50.01% interest, and we own a 49.99% interest, in the profits and losses and voting rights of Ready Mix USA, LLC.  CEMEX Southeast, LLC is managed by us, and Ready Mix USA, LLC is managed by Ready Mix USA.
 
 
Starting on June 30, 2008, Ready Mix USA will have the right, but not the obligation, to sell to us Ready Mix USA's interest in the two companies at a price equal to the greater of a) eight times the companies' operating cashflow for the trailing twelve months, b) eight times the average of the companies' 36 previous months operating cashflow, or c) the net book value of the companies' assets.  This option will expire on July 1, 2030.
 
 
Under the Ready Mix USA, LLC joint venture, we are required to contribute to the Ready Mix USA joint venture any ready-mix concrete and concrete block assets we acquire inside the joint venture region, while any aggregates assets acquired inside the region may be added to the Ready Mix USA joint venture at the option of the non-acquiring member.  Building materials, pipe, transport and storm water treatment assets are not subject to the contribution clause under the Ready Mix USA joint venture.  Upon contribution of the assets, the non-acquiring member may, subject to certain conditions, elect among the following financing methods: (i) to make a capital contribution in cash to the joint venture for an amount equivalent to the determined value of the assets, (ii) to have the joint venture borrow from a third party the funds necessary to purchase the assets from us, (iii) to have the joint venture issue debt to the contributing member in an amount equal to such value or (iv) to accept dilution of its interest in the joint venture.  The value of the contributed assets is to be determined by the Ready Mix USA joint venture board within 30 days of the asset acquisition, and is based on a formula based on the last fiscal year earnings of the assets.  The non-acquiring member has 30 days to elect the financing method for the contributed assets following board approval of the valuation, and if no option is elected within 30 days the right to select the option is transferred to the contributing member.  Following the financing election, the contribution or sale of the assets to the joint venture must be completed within 180 days.  If not completed within that period, the non-acquiring member has the right for 365 days to require the ready-mix concrete and concrete block assets to be sold to a third party.  Aggregates assets may be retained by the acquiring member if the non-acquiring member elects not to have the aggregates assets contributed to the joint venture.
 
 
In January 2008, we and Ready Mix USA agreed to expand the scope of the Ready-Mix USA LLC joint venture. As part of the transaction, which closed on January 11, 2008, we contributed assets valued at approximately U.S.$260 million to the joint venture and sold additional assets to the joint venture for approximately U.S.$120 million in cash. As part of the transaction, Ready Mix USA made a U.S.$125 million cash contribution to the joint venture and the joint venture made a U.S.$135 million special distribution to us. Ready Mix USA will manage all the newly acquired assets. Following the transaction, the joint venture continues to be owned 50.01% by Ready Mix USA and 49.99% by us. The assets contributed and sold by CEMEX include: 11 concrete plants, 12 limestone quarries, four concrete maintenance facilities, two aggregate distribution facilities and two administrative offices in Tennessee; three granite quarries and one aggregates distribution facility in Georgia; and one limestone quarry and one concrete plant in Virginia. All these assets were acquired by us through our acquisition of Rinker.
 
 
On September 18, 2007, we announced that we intend to begin the permitting process for the construction of a 1.7  million ton cement manufacturing facility near Seligman, Arizona, which is expected to begin operations by 2012. We expect our total capital expenditure in the construction of the Seligman Crossing Plant to amount to approximately U.S.$400 million over five years, including U.S.$0.6 million in 2007 and an expected U.S.$1.8 million during 2008. The state-of-the-art facility will manufacture cement to serve the growing needs of Arizona, including the Phoenix metropolitan area.
 
 
31

 
In February 2006, we announced a plan to construct a second kiln at our Balcones cement plant in New Braunfels, Texas in order to increase our cement production capacity to support strong demand amidst a shortfall in regional supplies of cement.  The current production capacity of the Balcones cement plant is approximately 1.1 million tons per year.  The construction of the new kiln, which is designed to increase our total production capacity in the Balcones cement plant to approximately 2.2 million tons per year, is expected to be completed in the third quarter of 2008.  We expect our total capital expenditures in the construction of this new kiln will be approximately U.S.$340 million, including U.S.$27 million in 2006, U.S.$187 million in 2007 and an expected U.S.$126 million during 2008.  We expect that this investment will be fully funded with free cash flow generated during the three-year construction period.
 
 
In October 2005, Rinker announced that it had commenced detailed plant engineering for the construction of a second kiln at the cement plant in Brooksville, Florida in order to increase the cement production capacity by 50%.  The current production capacity of the Brooksville South plant is approximately 0.7 million tons per year.  The construction of the new kiln is expected to be completed in the third quarter of 2008.  We expect our total capital expenditures in the construction of this new kiln will be approximately U.S.$259 million, including U.S.$1.6 million in 2005, U.S.$58.2 million in 2006, U.S.$121 million in 2007 and an expected U.S.$78 million during 2008.
 
 
With the acquisition of Mineral Resource Technologies, Inc. in August 2003, we believe that we achieved a competitive position in the growing fly ash market.  Fly ash is a mineral residue resulting from the combustion of powdered coal in electric generating plants.  Fly ash has the properties of cement and may be used in the production of more durable concrete.  Mineral Resource Technologies, Inc. is one of the four largest fly ash companies in the United States, providing fly ash to customers in 25 states.  We also own regional pipe and precast businesses, along with concrete block and paver plants in the Carolinas and Florida.
 
 
The Cement Industry in the United States
 
 
According to the U.S. Census Bureau, total construction spending in the U.S. decreased 2.6% in 2007 compared to 2006.  The decrease in total construction spending in 2007 was primarily driven by one of the worst housing downturns on record with residential construction down 18.1%, which was partially offset by strong growth in the industrial and commercial sector (up 18.0%) and the public sector (up 14.0%).
 
 
Demand for cement is derived from the demand for ready-mix concrete and concrete products which, in turn, is dependent on the demand for construction.  The construction industry is composed of three major sectors, namely, the residential sector, the industrial-and-commercial sector, and the public sector.  The public sector is the most cement intensive sector, particularly for infrastructure projects such as streets, highways and bridges.
 
 
Since the early 1990s, cement demand in the United States has become less vulnerable to recessionary pressures than in previous cycles, due to the growing importance of the generally counter-cyclical public sector.  In 2007, according to our estimates, public sector spending accounted for approximately 56.1% of the total cement consumption in the U.S. but was not sufficient to offset the decline in residential construction.  Strong cement demand over the past decade has driven industry capacity utilization up to maximum levels.  According to the Portland Cement Association, average domestic capacity utilization has been higher than 92% in the last three years.
 
 
Competition
 
 
As a result of the lack of product differentiation and the commodity nature of cement, the cement industry in the U.S. is highly competitive.  We compete with national and regional cement producers in the U.S.  Our principal competitors in the United States are Holcim, Lafarge, Buzzi-Unicem, Heidelberg Cement and Ash Grove Cement.
 
 
32

 
The independent U.S. ready-mix concrete industry is highly fragmented, and few producers other than vertically integrated producers have annual sales in excess of U.S.$6 million or have a fleet of more than 20 mixers.  Given that the concrete industry has historically consumed approximately 75% of all cement produced annually in the U.S., many cement companies choose to be vertically integrated.
 
 
Aggregates are widely used throughout the U.S. for all types of construction because they are the most basic materials for building activity.  The U.S. aggregates industry is highly fragmented and geographically dispersed.  According to the 2007 U.S. Geological Survey, approximately 5,370 companies operated approximately 9,660 quarries and pits.
 
 
Our United States Cement Operating Network
 
 
The map below reflects our cement plants and cement terminals in the United States (including the assets held through the Ready Mix USA LLC joint venture) as of December 31, 2007.
 
 
 

 
 
Products and Distribution Channels
 
 
Cement. Our cement operations represented approximately 31% of our U.S. operations' net sales before eliminations resulting from consolidation in 2007.  We deliver a substantial portion of cement by rail.  Occasionally, these rail shipments go directly to customers.  Otherwise, shipments go to distribution terminals where customers pick up the product by truck or we deliver the product by truck.  The majority of our cement sales are made directly to users of gray Portland and masonry cements, generally within a radius of approximately 200 miles of each plant.
 
 
Ready-Mix Concrete. Our ready-mix concrete operations represented approximately 34% of our U.S. operations' net sales before eliminations resulting from consolidation in 2007.  Our ready-mix concrete operations in the U.S. purchase most of their cement requirements from our U.S. cement operations and roughly half of their
 
 
33

 
aggregates requirements from our U.S. aggregates operations.  In addition, our 49.99%-owned Ready Mix USA, LLC joint venture purchases most of its cement requirements from our U.S. cement operations.  Our ready-mix products are mainly sold to residential, commercial and public contractors and to building companies.
 
 
Aggregates. Our aggregates operations represented approximately 16% of our U.S. operations' net sales before eliminations resulting from consolidation in 2007.  At 2007 production levels, and based on  107 active locations, it is anticipated that approximately 90% of our construction aggregates reserves in the U.S. will last for 34 years or more.  Our aggregates are consumed mainly by our internal operations and by our trade customers in the ready-mix, concrete products and asphalt industries.  Ready Mix USA, LLC purchases most of its aggregates requirements from third parties.
 
 
Production Costs
 
 
The largest cost components of our plants are electricity and fuel, which accounted for approximately 38% of our U.S. operations' total production costs in 2007.  We are currently implementing an alternative fuels program to gradually replace coal with more economic fuels such as petcoke and tires, which has resulted in reduced energy costs.  By retrofitting our cement plants to handle alternative energy fuels, we have gained more flexibility in supplying our energy needs and have become less vulnerable to potential price spikes.  In 2007, the use of alternative fuels offset the effect on our fuel costs of a significant increase in coal prices.  Power costs in 2007 represented approximately 18% of our U.S. cement operations' cash manufacturing cost, which represents production cost before depreciation.  We have improved the efficiency of our U.S. operations' electricity usage, concentrating our manufacturing activities in off-peak hours and negotiating lower rates with electricity suppliers.
 
 
Description of Properties, Plants and Equipment
 
 
As of December 31, 2007, we operated 15 cement manufacturing plants in the U.S., with a total installed capacity of 15.4 million tons per year, including nearly 0.7 million tons in proportional interests through minority holdings.  As of that date, we operated a distribution network of 50 cement terminals, 10 of which are deep-water terminals.  All our cement production facilities in 2007 were wholly-owned except for the Louisville, Kentucky plant, which is owned by Kosmos Cement Company, a joint venture in which we own a 75% interest and a subsidiary of Dyckerhoff AG owns a 25% interest, and the Demopolis, Alabama and Clinchfield, Georgia plants, which are owned by CEMEX Southeast, LLC, an entity in which we own a 50.01% interest and Ready Mix USA owns a 49.99% interest.  As of December 31, 2007, we had 374 wholly-owned ready-mix concrete plants and 117 aggregates quarries.
 
 
As of December 31, 2007, we also had interests in 178 ready-mix concrete plants and 13 aggregates quarries, which are owned by Ready Mix USA, LLC, an entity in which Ready Mix USA owns a 50.01% interest and we own a 49.99% interest. As discussed above, in January 2008 we expanded the scope of this joint venture, contributing 12 concrete plants and 15 aggregates quarries to the joint venture.
 
 
As of December 31, 2007, we distributed fly ash through 16 terminals and 14 third-party-owned utility plants, which operate both as sources of fly ash and distribution terminals.  As of that date, we also owned 175 concrete block, paver, pipe, precast, asphalt and gypsum products distribution facilities, and had interests in 19 concrete block, paver, pipe and precast facilities, which are owned by Ready Mix USA, LLC.
 
 
Capital Expenditures
 
 
We made capital expenditures of approximately U.S.$160 million in 2005, U.S.$344 million in 2006 and  U.S.$496 million in 2007,  in our U.S. operations.  We currently expect to make capital expenditures of
 
 
34

 
approximately U.S.$507 million in our U.S. operations during 2008, including those related to the expansion of the Balcones and the Brooksville South cement plants, and the new Seligman Crossing cement plant, described above.  We do not expect to be required to contribute any funds in respect of the assets of the companies jointly-owned with Ready Mix USA as capital expenditures during 2008.
 
 
Europe
 
For the year ended December 31, 2007, our business in Europe, which includes our operations in Spain, the United Kingdom and our Rest of Europe segment, as described below, represented approximately 37% of our net sales before eliminations resulting from consolidation.  As of December 31, 2007, our business in Europe represented approximately 27% of our total installed capacity and approximately 22% of our total assets.
 
 
Our Spanish Operations
 
Overview
 
 
Our Spanish operations represented approximately 9% of our net sales in constant Peso terms, before eliminations resulting from consolidation, and approximately 8% of our total assets, for the year ended December 31, 2007.
 
 
As of December 31, 2007, we held 99.8% of CEMEX España, S.A., or CEMEX España, our operating subsidiary in Spain.  Our cement activities in Spain are conducted by CEMEX España itself and Cementos Especiales de las Islas, S.A., or CEISA, a joint venture 50%-owned by CEMEX España and 50%-owned by Tudela Veguín, a Spanish cement producer.  Our ready-mix concrete activities in Spain are conducted by Hormicemex, S.A., a subsidiary of CEMEX España, and our aggregates activities in Spain are conducted by Aricemex S.A., a subsidiary of CEMEX España.  CEMEX España is also a holding company for most of our international operations.
 
 
In March 2006, we announced a plan to invest approximately €47 million in the construction of a new cement mill and dry mortar production plant in the Port of Cartagena in Murcia, Spain, including approximately €11 million in 2006, €19 million in 2007 and an expected €2 million during 2008.  The first phase, which includes the cement mill with production capacity of nearly one million tons of cement per year, was completed in the last quarter of 2007.  Execution of the second phase, which includes the new dry mortar plant with a production capacity of 200,000 tons of dry mortar per year, is at an initial stage, and the project is expected to be completed by early 2010.
 
 
Additionally, during the course of 2007 we increased our installed capacity for white cement at our Buñol plant, located in the Valencia region, through the installation of a new production line which became operational in the third quarter of 2007.
 
 
In February 2007, we announced that Cementos Andorra, a joint venture between us and the Burgos family, intends to build a new cement production facility in Teruel, Spain.  The new cement plant is expected to have an annual capacity in excess of 650,000 tons and be completed in the second quarter of 2009.  Our investment in the construction of the plant is expected to be approximately €84 million, including approximately €27 million in 2007 and an expected €56 million during 2008.  We will hold a 99.34% interest in Cementos Andorra, and the Burgos family will hold a 0.66% interest.
 
 
35

 
The Spanish Cement Industry
 
 
According to the Spanish National Institute of Statistics, in 2007, the construction sector of the Spanish economy increased 4% compared to 2006, primarily as a result of a good civil works performance.  According to the Asociación de Fabricantes de Cemento de España, or OFICEMEN, the Spanish cement trade organization, cement consumption in Spain in 2007 increased an estimated 0.3% compared to 2006.
 
 
During the past several years, the level of cement imports into Spain has been influenced by the strength of domestic demand and fluctuations in the value of the Euro against other currencies.  According to OFICEMEN, cement imports increased 12.4% in 2005 and 9.5% in 2006 and decreased 10.5% in 2007.  Clinker imports have been significant, with increases of 25% in 2005, 19.7% in 2006 and 26.8% in 2007.  Imports primarily had an impact on coastal zones, since transportation costs make it less profitable to sell imported cement in inland markets.
 
 
In the past, Spain has traditionally been one of the leading exporters of cement in the world exporting up to 6 million tons per year.  In recent years, our Spanish operations' cement and clinker export volumes have fluctuated, reflecting the rapid changes of demand in the Mediterranean basin as well as the strength of the Euro and the competitiveness of the domestic market.  These export volumes decreased 40% in 2005, increased 25% in 2006 and decreased 28% in 2007.
 
 
Competition
 
 
According to OFICEMEN, as of December 31, 2007, approximately 60% of installed capacity for production of clinker and cement in Spain was owned by five multinational groups, including CEMEX.
 
 
Competition in the ready-mix concrete industry is particularly intense in large urban areas.  Our subsidiary Hormicemex has achieved a relevant market presence in areas such as the Baleares islands, the Canarias islands, Levante (includes the Castellón, Valencia, Alicante and Murcia regions),and Aragón (includes the Huesca, Zaragoza and Teruel regions).  In other areas, such as central Spain and Cataluña (includes the Barcelona, Lleida and Tarragona regions), our market share is smaller due to greater competition in the relatively larger urban areas.  The overall high degree of competition in the Spanish ready-mix concrete industry has in the past led to weak pricing.  The distribution of ready-mix concrete remains a key component of CEMEX España's business strategy.
 
 
36

 
Our Spanish Operating Network
 
 
 
 
Products and Distribution Channels
 
 
Cement. Our cement operations represented approximately 52% of our Spanish operations' net sales before eliminations resulting from consolidation in 2007. CEMEX España offers various types of cement, targeting specific products to specific markets and users.  In 2007, approximately 13% of CEMEX España's domestic sales volumes consisted of bagged cement through distributors, and the remainder of CEMEX España's domestic sales volumes consisted of bulk cement, primarily to ready-mix concrete operators, which include CEMEX España's own subsidiaries, as well as industrial customers that use cement in their production processes and construction companies.
 
 
Ready-Mix Concrete. Our ready-mix concrete operations represented approximately 22% of our Spanish operations' net sales before eliminations resulting from consolidation in 2007.  Our ready-mix concrete operations in Spain in 2007 purchased over 77% of their cement requirements from our Spanish cement operations, and approximately 48% of their aggregates requirements from our Spanish aggregates operations.  Ready-mix concrete sales for public works represented 14% of our total ready-mix concrete sales, and sales for residential and non-residential buildings represented 86% of our total ready-mix concrete sales in 2007.
 
 
Aggregates. Our aggregates operations represented approximately 5% of our Spanish operations' net sales before eliminations resulting from consolidation in 2007.
 
 
Exports. Exports of cement by our Spanish operations represented approximately 1% of our Spanish operations' net sales before eliminations resulting from consolidation in 2007.  Export prices are usually lower than domestic market prices, and costs are usually higher for export sales.  Of our total export sales from Spain in 2007, 64% consisted of white cement and 36% consisted of gray cement.  In 2007, 18% of our exports from Spain were to the United States, 46% to Africa and 36% to Europe.
 
 
37

 
Production Costs
 
 
We have improved the profitability of our Spanish operations by introducing technological improvements that have significantly reduced our energy costs, including the use of alternative fuels, in accordance with our cost reduction efforts.  In 2007, we burned meal flour, organic waste, tires and plastics as fuel, achieving in 2007 a 8% substitution rate for petcoke in our gray clinker kilns.  During 2008, we expect to increase the quantity of those alternative fuels reaching a substitution level of over 10%.
 
 
Description of Properties, Plants and Equipment
 
 
As of December 31, 2007, our Spanish operations operated eight cement plants located in Spain, with an installed cement capacity of 11.4 million tons, including 1.7 million tons of white cement.  As of that date, we also owned four cement mills, one of which is held through CEISA, 27 distribution centers, including 9 land and 18 marine terminals, 114 ready-mix plants, 27 aggregates quarries and 14 mortar plants, including one which is held through CEISA and another in which we also hold a 50% participation.
 
 
As of December 31, 2007, we owned nine limestone quarries located in close proximity to our cement plants, which have useful lives ranging from 10 to 30 years, assuming 2007 production levels.  Additionally, we have rights to expand those reserves to 50 years of limestone reserves, assuming 2007 production levels.
 
 
Capital Expenditures
 
 
We made capital expenditures of approximately U.S.$66 million in 2005, U.S.$162 million in 2006 and U.S.$213 million in 2007 in our Spanish operations.  We currently expect to make capital expenditures of approximately U.S.$209 million in our Spanish operations during 2008, including those related to the construction of the  new cement mill and dry mortar production plant in the Port of Cartagena, and the construction of the new cement production facility in Teruel, described above.
 
 
Our U.K. Operations
 
 
Overview
 
 
Our U.K. operations represented approximately 9% of our net sales in constant Peso terms, before eliminations resulting from consolidation, and approximately 5% of our total assets for the year ended December 31, 2007.
 
 
As of December 31, 2007, we held 100% of CEMEX Investments Limited (formerly RMC Group Limited), our operating subsidiary in the United Kingdom.  We are a leading provider of building materials in the United Kingdom with vertically integrated cement, ready-mix concrete, aggregates and asphalt operations.  We are also an important provider of concrete and pre-cast materials solutions such as concrete blocks, concrete block paving, roof tiles, flooring systems and sleepers for rail infrastructure.
 
 
The U.K. Cement Industry
 
 
According to the U.K.'s Department of Trade and Industry, the annual GDP growth rate for the U.K. was 3.1% during 2007.  Total construction output grew by 2.5% in 2007, as compared to 1.3% growth in 2006.  The private housing sector declined by approximately 0.6%, and the public housing sector grew by approximately
 
 
38

 
16.7% in 2007, while the total public construction sector continued its declining trend.  Infrastructure construction grew by 1.1% while public works other than public housing declined by 5.0% in 2007.  Commercial and industrial construction activity continued to grow by 12.8% and 0.5%, respectively, in 2007.  Repair and maintenance activity grew 0.3% in 2007.
 
 
Competition
 
 
Our primary competitors in the United Kingdom are Lafarge, Heidelberg, Hanson, Tarmac and Aggregate Industries (a subsidiary of Holcim), each with varying regional and product strengths.
 
 
Our U.K. Cement Operating Network
 
 
Products and Distribution Channels
 
 
Cement.  Our cement operations represented approximately 15% of our U.K. operations' net sales before eliminations resulting from consolidation for the year ended December 31 2007.  About 88% of our cement sales were of bulk cement, with the remaining 12% in bags.  Our bulk cement is mainly sold to ready-mix concrete, concrete block and pre-cast product customers and contractors.  Our bagged cement is primarily sold to national builders' merchants and to "do-it-yourself" superstores.  During 2007, we imported 190 thousand tons of cement, an increase of 22% compared to our 2006 imports. This increase was due to a rise in our 2007 sales.
 
 
Ready-Mix Concrete.  Our ready-mix concrete operations represented approximately 31% of our U.K. operations' net sales before eliminations resulting from consolidation in 2007.  Special products, including self-compacting concrete, fiber-reinforced concrete, high strength concrete, flooring concrete and filling concrete, represented 11% of our sales volume.  Our ready-mix concrete operations in the U.K. in 2007 purchased approximately 74% of their cement requirements from our U.K. cement operations and approximately 70% of their
 
39

 
aggregates requirements from our U.K. aggregates operations.  Our ready-mix concrete products are mainly sold to residential, commercial and public contractors.
 
 
Aggregates.  Our aggregates operations represented approximately 25% of our U.K. operations' net sales before eliminations resulting from consolidation in 2007.  In 2007, our U.K. aggregates sales were divided as follows: 57% were sand and gravel, 35% limestone and 8% hard stone.  In 2007, 20% of our aggregates were obtained from marine sources along the U.K. coast.  In 2007, approximately 44% of our U.K. aggregates production was consumed by our own ready-mix concrete operations as well as our asphalt, concrete block and pre-cast operations.  We also sell aggregates to major contractors to build roads and other infrastructure projects.
 
 
Production Costs
 
 
Cement.  In 2007, CEMEX saw improved productivity at all three of its U.K.cement plants which combined achieved world-class efficiency levels of 90.5%. This has resulted in an increase in cement production of 12% compared to 2006. We continued to implement our cost reduction programs and increased the use of alternative fuels by more than 52%.
 
 
Ready-Mix Concrete.  In 2007, we increased the productivity of our ready-mix concrete plants by 4% based on volume produced.  We also increased the utilization of our ready-mix concrete trucks, reducing the need to hire costly third party trucks.
 
 
Aggregates.  In 2007, we increased the productivity of our quarries by 11% based on volume.
 
 
Description of Properties, Plants and Equipment
 
 
As of December 31, 2007, we operated three cement plants and a clinker grinding facility in the United Kingdom, with an installed cement capacity of 2.8  million tons per year.  As of that date, we also owned six cement import terminals and operated 250 ready-mix concrete plants and 76 aggregates quarries in the United Kingdom.  In addition, we had operating units dedicated to the asphalt, concrete blocks, concrete block paving, roof tiles, sleepers, flooring and other pre-cast businesses in the United Kingdom.
 
 
In order to ensure increased availability of blended cements, which are more sustainable based on their reduced clinker factor and use of by-products from other industries, we announced plans to construct a new grinding and blending facility at the Port of Tilbury, located on the Thames river east of London. The new facility is expected to be commissioned in the fourth quarter of 2008, will have an annual capacity of approximately 1.2 million tons per annum that will increase our U.K. cement capacity by 20%.  We expect our total capital expenditure in the construction of this new grinding mill over the course of two years to be approximately U.S.$89 million, including U.S.$28 million in 2007 and an expected U.S.$61 million in 2008.
 
 
Capital Expenditures
 
 
We made capital expenditures of approximately U.S.$54 million in 2005, U.S.$115 million in 2006 and U.S.$133 million in 2007 in our U.K. operations.  We currently expect to make capital expenditures of approximately U.S.$175 million in our U.K. operations during 2008, including those related to the new grinding mill and blending facility at the Port of Tilbury, described above.
 
40

 
Our Rest of Europe Operations
 
 
Our operations in the Rest of Europe, which, as of December 31, 2007, consisted of our operations in Germany, France, Ireland, Austria, Poland, Croatia, the Czech Republic, Hungary, Latvia and Italy, as well as our other European assets and our 34% minority interest in a Lithuanian company, represented approximately 19% of our 2007 net sales in constant Peso terms, before eliminations resulting from consolidation, and approximately 9% of our total assets in 2007.
 
 
Our German Operations
 
 
Overview
 
 
As of December 31, 2007, we held 100% of CEMEX Deutschland AG, our operating subsidiary in Germany.  We are a leading provider of building materials in Germany, with vertically integrated cement, ready-mix concrete, aggregates and concrete products operations (consisting mainly of prefabricated concrete ceilings and walls).  We maintain a nationwide network for ready-mix concrete and aggregates in Germany.
 
 
The German Cement Industry
 
 
According to Euroconstruct, total construction in Germany increased by 1% in 2007. Data from the Federal Statistical Office indicate an increase in construction investments of 2% for 2007, driven by increases in the non-residential and civil engineering sectors of 5% each; the residential sector declined.  According to the German Cement Association, total cement consumption in Germany decreased by 5.7% to 27.3 millions tons in 2007.  The concrete and aggregates markets showed similar declines with decreases of 6% and 2.8%, respectively.
 
 
Competition
 
 
Our primary competitors in the German cement market are Heidelberg, Dyckerhoff (a subsidiary of Buzzi-Unicem), Lafarge, Holcim and Schwenk, a local German competitor.  The ready-mix concrete and aggregates markets in Germany are more fragmented, with more participation of local competitors.
 
 
Our German Operating Network
 
41

 

 
(*)
In 2006, we closed the kiln at the Mersmann cement plant, and we do not contemplate resuming kiln operations at this plant, but grinding and packing activities remain operational.
 
 
Description of Properties, Plants and Equipment
 
 
As of December 31, 2007, we operated two cement plants in Germany (not including the Mersmann plant).  As of December 31, 2007, our installed cement capacity in Germany was 5.6 million tons per year (excluding  the Mersmann plant cement capacity).  As of that date, we also operated four  cement grinding mills, 185 ready-mix concrete plants,  40 aggregates quarries, and four land distribution centers and two maritime terminals  in Germany.
 
 
Capital Expenditures
 
 
We made capital expenditures of approximately U.S.$20 million in 2005, U.S.$50 million in 2006 and U.S.$78 million in 2007 in our German operations, and we currently expect to make capital expenditures of approximately U.S.$66  million in 2008.
 
 
Our French Operations
 
 
Overview
 
 
As of December 31, 2007, we held 100% of RMC France SAS, our operating subsidiary in France.  We are a leading ready-mix concrete producer and a leading aggregates producer in France.  We distribute the majority of our materials by road and a significant quantity by waterways, seeking to maximize the use of this efficient and sustainable alternative.
 
 
42

 
The French Cement Industry
 
 
According to Euroconstruct, total construction output in France grew by 2.1% in 2007. The increase was primarily driven by increases of 11% and 6% in the public works segment and the non-residential sector, respectively. According to the French cement producers association, total cement consumption in France reached 24.7 million tons in 2007, an increase of 3.4 % compared to 2006.
 
 
Competition
 
 
Our main competitors in the ready-mix concrete market in France include Lafarge, Holcim, Italcementi and Vicat.  Our main competitors in the aggregates market in France include Lafarge, Italcementi, Colas (Bouygues) and Eurovia (Vinci).  Many of our major competitors in ready-mix concrete are subsidiaries of French cement producers, while we must rely on sourcing cement from third parties.
 
 
Description of Properties, Plants and Equipment
 
 
As of December 31, 2007, we operated 236 ready-mix concrete plants in France, one maritime cement terminal located in LeHavre, on the northern coast of France, and 44 aggregates quarries.  As of that date, we also participated in 15 aggregates quarries through joint ventures.
 
 
Capital Expenditures
 
 
We made capital expenditures of approximately U.S.$20 million in 2005, U.S.$33 million in 2006 and U.S.$47  million in 2007 in our French operations, and we currently expect to make capital expenditures of approximately U.S.$50  million during 2008.
 
 
Our Irish Operations
 
 
As of December 31, 2007, we held 61.7% of Readymix Plc, our operating subsidiary in the Republic of Ireland.  Our operations in Ireland produce and supply sand, stone and gravel as well as ready-mix concrete, mortar and concrete blocks.  As part of our strategic plan, in September 2007, we divested parts of our pre-cast concrete products division to Acheson & Glover and in December 2007 we closed our pipes and tiles business units.  As of December 31, 2007, we operated 46 ready-mix concrete plants, 27 aggregates quarries, and 16 block plants located in the Republic of Ireland, Northern Ireland and the Isle of Man.  We import and distribute cement in the Isle of Man.
 
 
According to DKM Economic Consultants, total construction output in the Republic of Ireland is estimated to have decreased by 1.5% in 2007.  The decrease was driven by a reduction of 9.4% in the residential sector, partially offset by increases of 25.4% and 2% in the non-residential sector and the infrastructure sector, respectively. We estimate that total cement consumption in the Republic of Ireland and Northern Ireland reached 7.0 million tons in 2007, an increase of 0.3% compared to total cement consumption in 2006.
 
 
Our main competitors in the ready-mix concrete and aggregates markets in Ireland are CRH and Kilsaran.
 
 
We made capital expenditures of approximately U.S.$9 million in 2005, U.S.$21 million in 2006 and U.S.$28 million in 2007 in our Irish operations, and we currently expect to make capital expenditures of approximately U.S.$42 million in our Irish operations during 2008.
 
43

 
Our Austrian Operations
 
 
As of December 31, 2007, we held 100% of CEMEX Austria plc, our operating subsidiary in Austria.  We are a leading participant in the concrete and aggregates markets in Austria and also produce admixtures.  As of December 31, 2007, we operated 46  ready-mix concrete plants and 29 aggregates quarries in Austria.
 
 
According to Euroconstruct, total construction output in Austria grew by 5.5% in 2007. The increase was primarily driven by an increase of  6.7% in public infrastructure (civil engineering) construction in 2007, after an increase of  6.2% in 2006. Demand for new housing construction and renovation also increased  5.7% due to economic upswings and demographic changes as a result of immigration. According to Euroconstruct, total cement consumption in Austria increased 3.0% in 2007.
 
 
Our main competitors in the ready-mix concrete and aggregates markets in Austria are Asamer, Strabag, Wopfinger and Lafarge.
 
 
We made capital expenditures of approximately U.S.$15 million in 2005, U.S.$23 million in 2006 million and U.S.$8 million in 2007 in our Austrian operations, and we currently expect to make capital expenditures of approximately U.S.$9 million in Austria during 2008.
 
 
Our Polish Operations
 
 
As of December 31, 2007, we held 100% of CEMEX Polska sp. z.o.o., our operating subsidiary in Poland.  We are a leading provider of building materials in Poland serving the cement, ready-mix concrete and aggregates markets.  As of December 31, 2007, we operated two cement plants in Poland, with a total installed cement capacity of 3.0 million tons per year.  As of that date, we also operated one grinding mill, 40 ready-mix concrete plants and 11 aggregates quarries in Poland, including one in which we have a 50.1% interest.  As of that date, we also operated 11 land distribution centers and two maritime terminals in Poland.
 
 
According to Central Statistical Office in Poland, total construction output in Poland increased by 15.7 % in 2007.  In addition, according to the Polish Cement Association, total cement consumption in Poland reached 16.6 million tons in 2007, an increase of 15.4% compared to 2006.
 
 
Our primary competitors in the Polish cement, ready-mix concrete and aggregates markets are Heidelberg, Lafarge, CRH and Dyckerhoff.
 
 
We made capital expenditures of approximately U.S.$5 million in 2005, U.S.$13 million in 2006 and U.S.$37 million in 2007 in our Polish operations, and we currently expect to make capital expenditures of approximately U.S.$70 million in Poland during 2008.
 
 
Our South-East European Operations
 
 
As of December 31, 2007, we held 99.2% of Dalmacijacement d.d., our operating subsidiary in Croatia.  In January 2008 we completed the acquisition of the 0.8% remaining equity interest, for a total amount of  approximately € 3.2 million.
 
 
We are the largest cement producer in Croatia based on installed capacity as of December 31, 2007, according to our estimates.  As of December 31, 2007, we operated three cement plants in Croatia, with an installed
 
 
44

 
capacity of 2.4 million tons per year.  As of that date, we also operated 13 land distribution centers, three maritime cement terminals, two ready-mix concrete facilities and one aggregates quarry in Croatia, Bosnia, Slovenia, Serbia and Montenegro.
 
 
According to the Croatian Cement Association, total cement consumption only in Croatia reached 3.05 million tons in 2007, an increase of 8.7% compared to 2006.
 
 
Our primary competitors only in the Croatian cement market are Nexe and Holcim.
 
 
We made capital expenditures of approximately U.S.$5 million in 2005, U.S.$12 million in 2006 and U.S.$17 million in 2007 in our South-East European operations, and we currently expect to make capital expenditures of approximately U.S.$21 million in the region during 2008.
 
 
Our Czech Republic Operations
 
 
As of December 31, 2007, we held 100% of CEMEX Czech Republic, s.r.o., our operating subsidiary in the Czech Republic.  We are a leading producer of ready-mix concrete and aggregates in the Czech Republic.  We also distribute cement in the Czech Republic.  As of December 31, 2007, we operated 47 ready-mix concrete plants and seven aggregates quarries in the Czech Republic.  As of that date, we also operated one cement grinding mill and one cement terminal in the Czech Republic.
 
 
According to Euroconstruct, total construction output in the Czech Republic increased by 6.6% in 2007.  The increase was primarily driven by growth of 7.6% in the residential construction sector.  According to Euroconstruct, total cement consumption in the Czech Republic reached 5.1 million tons in 2007, an increase of 10.8% compared to 2006.
 
 
Our main competitors in the cement, ready-mix concrete and aggregates markets in the Czech Republic are Heidelberg, Dyckerhoff, Holcim and Lafarge.
 
 
We made capital expenditures of approximately U.S.$2 million in 2005, U.S.$5 million in 2006 and  U.S.$11 million in 2007 in our Czech Republic operations, and we currently expect to make capital expenditures of approximately U.S.$17 million in the Czech Republic during 2008.
 
 
Our Hungarian Operations
 
 
As of December 31, 2007, we held 100% of Danubiusbeton Betonkészító Kft, our operating subsidiary in Hungary.  As of December 31, 2007, we operated 35 ready-mix concrete plants and seven aggregates quarries in Hungary.
 
 
According to the Hungarian Statistical Office, total construction output in Hungary decreased by 14.1% in 2007.  The decrease was primarily driven by a reduction of public infrastructure construction.  Total cement consumption in Hungary reached 3.9 million tons in 2007, a decrease of 5% compared to 2006.
 
 
Our main competitors in the ready-mix concrete and aggregates markets in Hungary are Holcim, Heidelberg, Strabag and Lasselsberger.
 
45

 
We made capital expenditures of approximately U.S.$10 million in 2005, U.S.$7 million in 2006 and  U.S.$12 million in 2007 in our Hungarian operations, and we currently expect to make capital expenditures of approximately U.S.$7 million in Hungary during 2008.
 
 
Our Latvian Operations
 
 
As of December 31, 2007, we held 100% of SIA CEMEX, our operating subsidiary in Latvia.  We are the only cement producer and a leading ready-mix producer and supplier in Latvia.  As of December 31, 2007, we operated one cement plant in Latvia with an installed cement capacity of 0.5 million tons per year.  As of that date, we also operated four ready-mix concrete plants in Latvia.
 
 
In April 2006, we initiated a plan to expand our cement plant in Latvia in order to increase our cement production capacity by one million tons per year to support strong demand in the country.  The construction is expected to be completed at the beginning of 2009.  We expect our total capital expenditure in the capacity expansion over the course of three years will be approximately U.S.$258 million, which includes U.S.$11 million and U.S.$86 million invested during 2006 and 2007, respectively, and an expected U.S.$149 million during 2008.
 
 
We made capital expenditures of approximately U.S.$3 million in 2005, U.S.$19 million in 2006 and U.S.$100 million in 2007 in our Latvian operations, and we currently expect to make capital expenditures of approximately U.S.$161 million in our Latvian operations during 2008, including those related to the expansion of our cement plant described above.
 
 
Our Lithuanian Equity Investment
 
 
As of December 31, 2007, we owned a 34% interest in Akmenes Cementas AB, a Lithuanian cement producer, which operates one cement plant in Lithuania with an installed cement capacity of 1.3 million tons per year.
 
 
Our Italian Operations
 
 
As of December 31, 2007, we held 100% of Cementilce S.R.L., the holding company for our Italian operations.  As of that date, we had four grinding mills in Italy, two of which have since been sold.  Our first mill started operations at the end of the third quarter of 2005, and has an installed capacity of approximately 450,000 tons per year.  Our second mill, which we sold to Italcementi in January 2008 for U.S.$76.4 million, began operations in the second quarter of 2006, and had an installed capacity of approximately 750,000 tons per year. Our third mill began operations in the last quarter of 2006 and has an installed capacity of approximately 420,000 tons per year.  Our fourth mill, which we sold to Buzzi in February 2008 for U.S.$61.1 million, was completed in December 2007 and had an installed capacity of  approximately 750,000 tons per year.  As of March 1, 2008 , we had two grinding mills in Italy with a total installed capacity of 870,000 tons per year. Our operations in Italy enhance our trading operations in the Mediterranean region.
 
 
We made capital expenditures of approximately U.S.$33 million in 2005, approximately U.S.$26 million in 2006 and approximately U.S.$38 million in 2007 in our Italian operations.  We currently expect to make capital expenditures of approximately U.S.$8 million in our Italian operations during 2008.
 
46

 
Our Other European Operations
 
 
As of December 31, 2007, we operated 16 marine cement terminals in Finland, Norway and Sweden through Embra AS, a leading bulk-cement importer in the Nordic region.
 
 
We made capital expenditures of approximately U.S.$5 million during 2006 and U.S.$1 million during 2007 in our other European operations.  We currently expect to make capital expenditures of less than U.S.$1 million in our other European operations during 2008.
 
 
South America, Central America and the Caribbean
 
For the year ended December 31, 2007, our business in South America, Central America and the Caribbean, which includes our operations in Venezuela, Colombia, Argentina, Costa Rica, the Dominican Republic, Panama, Nicaragua, Puerto Rico and Jamaica, as well as other assets in the Caribbean, represented approximately 9% of our net sales before eliminations resulting from consolidation.  As of December 31, 2007, our business in South America, Central America and the Caribbean represented approximately 16% of our total installed capacity and approximately 7% of our total assets.
 
 
Our Venezuelan Operations
 
 
Overview
 
 
As of December 31, 2007, we held a 75.7% interest in CEMEX Venezuela, S.A.C.A., or CEMEX Venezuela, our operating subsidiary in Venezuela, which is listed on the Caracas Stock Exchange.  As of December 31, 2007, CEMEX Venezuela was the largest cement producer in Venezuela, based on an installed capacity of 4.6 million tons. For the year ended December 31, 2007, our operations in Venezuela represented approximately 3% of our net sales before eliminations resulting from consolidation and approximately 2% of our total assets.
 
 
In March 2004, we launched the Construrama program in Venezuela.  Through the Construrama program, we offer to a group of our Venezuelan distributors the opportunity to sell a variety of products under the Construrama brand name, a concept that includes the standardization of stores, image, marketing, products and services.  As of December 31, 2007, 129 stores were integrated into the Construrama program in Venezuela.
 
 
The Venezuelan Cement Industry
 
 
According to the Venezuelan Cement Producer Association, cement consumption in Venezuela grew approximately 17.1% in 2007.  In February 2003, Venezuelan authorities imposed foreign exchange controls and implemented price controls on many products, including cement.  In 2007, the annual inflation rate in Venezuela increased to 22.5%.  On January 31, 2007, the Venezuelan National Assembly passed an enabling law, granting President Hugo Chávez the power to govern by decree with the force of law for 18 months.  On March 7, 2007, the Venezuelan government announced that the bolívar would be revalued at a ratio of 1 to 1000. In furtherance of Venezuela's announced policy to nationalize certain sectors of the economy, on June 18, 2008, the Nationalization Decree was promulgated, mandating that the cement production industry in Venezuela be reserved to the State and ordering the conversion of foreign-owned cement companies, including CEMEX Venezuela, into state-controlled companies with Venezuela holding an equity interest of at least 60%.  See "Item 4—Regulatory Matters and Legal Proceedings—CEMEX Venezuela Nationalization."
 
47

 
Competition
 
 
As of December 31, 2007, the Venezuelan cement industry included five cement producers, with a total installed capacity of approximately 10.1 million tons, according to our estimates.  Our global competitors, Holcim and Lafarge, own controlling interests in Venezuela's second and third largest cement producers, respectively, and are also subject to the nationalization of the cement industry announced by President Hugo Chávez on April 3, 2008.
 
 
In 2007, the ready-mix concrete market accounted for only about 13% of cement consumption in Venezuela, according to our estimates.  We believe that Venezuela's construction companies, which typically prefer to install their own ready-mix concrete plants on-site, are the most significant barrier to penetration of the ready-mix concrete sector, with the result that on-site ready-mix concrete mixing represents a high percentage of total ready-mix concrete production.
 
 
Other than CEMEX Venezuela, there  are two major ready-mix concrete companies in Venezuela, Premezclado Caribe, which is owned by Holcim, and Premex, which is owned by Lafarge.  The rest of the ready-mix concrete sector in Venezuela is highly fragmented.
 
 
As of December 31, 2007, CEMEX Venezuela was the leading Venezuelan domestic supplier of cement, based on our estimates of sales of gray and white cement in Venezuela.  In addition, CEMEX Venezuela was the leading domestic supplier of ready-mix concrete in 2007 with 33 ready-mix concrete production plants throughout Venezuela.
 
 
Our Venezuelan Operating Network
 
 
As shown below, CEMEX Venezuela's three cement plants and one grinding facility are located near the major population centers and the coast of Venezuela.
 
 
 

 
48

 
Products and Distribution Channels
 
 
Transport by land is handled partially by CEMEX Venezuela. During 2007, approximately 40.5% of CEMEX Venezuela's total domestic sales were transported through its own fleet of trucks.  CEMEX Venezuela also serves a significant number of its retail customers directly through its wholly-owned distribution centers.  CEMEX Venezuela's cement is transported either in bulk or in bags.
 
 
Cement.  Our cement operations represented approximately 65% of our Venezuelan operations' net sales before elimination resulting from consolidation for the year ended December 31, 2007.
 
 
Ready-Mix Concrete.  Our ready-mix concrete operations represented approximately 28% of our Venezuelan operations' net sales before eliminations resulting from consolidation in 2007.
 
 
Aggregates.  Our aggregates operations represented approximately 3% of our Venezuelan operations' net sales before eliminations resulting from consolidation in 2007.
 
 
Exports
 
 
During 2007, exports from Venezuela represented approximately 12% of CEMEX Venezuela's net sales before elimination resulting from consolidation.  CEMEX Venezuela's main export markets historically have been the Caribbean and the east coast of the United States.  In 2007, approximately 9% of our exports from Venezuela were to the United States, and 91% were to South America, Central America and the Caribbean.
 
 
Description of Properties, Plants and Equipment
 
 
As of December 31, 2007, CEMEX Venezuela operated three wholly-owned cement plants, Lara, Mara and Pertigalete, with a combined installed cement capacity of approximately 4.6 million tons.  As of that date, CEMEX Venezuela also operated the Guayana grinding facility with a cement capacity of approximately 375,000 tons.  As of December 31, 2007, CEMEX Venezuela owned 33 ready-mix concrete production facilities, one dry mortar plant, 10 land distribution centers and seven limestone quarries with reserves sufficient for over 100 years at 2007 production levels.
 
 
The Lara and Mara plants and one production line at the Pertigalete plant use the wet process; the other production line at the Pertigalete plant uses the dry process.  All the plants use primarily natural gas as fuel, but a small percentage of diesel fuel is also used at the Lara plant.  CEMEX Venezuela has its own electricity generating facilities, which are powered by natural gas and diesel fuel.
 
 
As of December 31, 2007, CEMEX Venezuela owned and operated four port facilities, three marine terminals and one river terminal.  One port facility is located at the Pertigalete plant, one at the Mara plant, one at the Catia La Mar terminal on the Caribbean Sea near Caracas, and one at the Guayana Plant on the Orinoco River in the Guayana Region.
 
 
Capital Expenditures
 
 
We made capital expenditures of approximately U.S.$23 million in 2005, U.S.$41 million in 2006 and U.S.$47  million in 2007 in our Venezuelan operations.  Prior to the nationalization announcement, we had expected to make capital expenditures of approximately U.S.$22 million in our Venezuelan operations during 2008.
 
49

 
Our Colombian Operations
 
 
Overview
 
 
As of December 31, 2007, we owned approximately 99.7% of CEMEX Colombia, S.A., or CEMEX Colombia, our operating subsidiary in Colombia.  As of December 31, 2007, CEMEX Colombia was the second-largest cement producer in Colombia, based on installed capacity according to the Colombian Institute of Cement Producers. For the year ended December 31, 2007, our operations in Colombia, represented approximately 2% of our net sales before eliminations resulting from consolidation and approximately 2% of our total assets.
 
 
CEMEX Colombia has a significant market share in the cement and ready-mix concrete market in the "Urban Triangle" of Colombia comprising the cities of Bogotá, Medellín and Cali.  During 2007, these three metropolitan areas accounted for approximately 45% of Colombia's cement consumption.  CEMEX Colombia's Ibague plant, which uses the dry process and is strategically located in the Urban Triangle, is Colombia's largest and had an installed capacity of 2.5 million tons as of December 31, 2007.  CEMEX Colombia, through its Bucaramanga and Cúcuta plants, is also an active participant in Colombia's northeastern market.  CEMEX Colombia's strong position in the Bogotá ready-mix concrete market is largely due to its access to a ready supply of aggregates deposits in the Bogotá area.
 
 
The Colombian Cement Industry
 
 
According to the Colombian Institute of Cement Producers, the installed capacity for cement in Colombia in 2007 was 16.0  million tons.  According to that organization, total cement consumption in Colombia reached 9.1 million tons during 2007, an increase of 13.5%, while cement exports from Colombia reached 2.0 million tons.  We estimate that close to 50% of cement in Colombia is consumed by the self-construction sector, while the housing sector accounts for 28% of total cement consumption and has been growing in recent years.  The other construction segments in Colombia, including the public works and commercial sectors, account for the balance of cement consumption in Colombia.
 
 
Competition
 
 
The "Grupo Empresarial Antioqueño," or Argos, owns or has interests in 11 of Colombia's 18 cement plants.  Argos has established a leading position in the Colombian coastal markets through Cementos Caribe in Barranquilla, Compañía Colclinker in Cartagena and Tolcemento in Tolú.  The other principal cement producer is Holcim Colombia.
 
50

 
Our Colombian Operating Network
 
 
Products and Distribution Channels
 
 
Cement.  Our cement operations represented approximately 53% of our Colombian operations' net sales before eliminations resulting from consolidation for the year ended December 31, 2007.
 
 
Ready-Mix Concrete.  Our ready-mix concrete operations represented approximately 27% of our Colombian operations' net sales before eliminations resulting from consolidation in 2007.
 
 
Aggregates.  Our aggregates operations represented approximately 5% of our Colombian operations' net sales before eliminations resulting from consolidation in 2007.
 
Description of Properties, Plants and Equipment
 
As of December 31, 2007, CEMEX Colombia owned six cement plants, having a total installed capacity of 4.8 million tons per year.  Three of these plants utilize the wet process and three plants utilize the dry process.  CEMEX Colombia also has an internal electricity generating capacity of 24.7 megawatts through a leased facility.  As of December 31, 2007, CEMEX Colombia owned seven land distribution centers, one mortar plant, 32 ready-mix concrete plants, one concrete products plant and seven aggregates operations.  As of that date, CEMEX Colombia also owned five limestone quarries with minimum reserves sufficient for over 60 years at 2007 production levels.
 
Capital Expenditures
 
 
We made capital expenditures of approximately U.S.$7 million in 2005, U.S.$31 million in 2006 and U.S.$15 million in 2007 in our Colombian operations.  We currently expect to make capital expenditures of approximately U.S.$23 million in our Colombian operations during 2008.
 
 
51

 
Our Costa Rican Operations
 
 
As of December 31, 2007, we owned a 99.1% interest in CEMEX (Costa Rica), S.A., or CEMEX Costa Rica, our operating subsidiary in Costa Rica and a leading cement producer in the country.  As of December 31, 2007, CEMEX Costa Rica operated one cement plant in Costa Rica, with an installed capacity of 0.9 million tons.  As of that date, CEMEX Costa Rica also operated a grinding mill in the capital city of San José.  As of December 31, 2007, CEMEX Costa Rica operated seven ready-mix plants, one aggregate quarry, and one land distribution center.
 
 
During 2007, exports of cement by our Costa Rican operations represented approximately 7% of our total cement production in Costa Rica.  In 2007, 3% of our exports from Costa Rica were to Nicaragua, 47% to El Salvador and 50% to Panama.
 
 
Approximately 1.5 million tons of cement were sold in Costa Rica during 2007, according to the Cámara de la Construcción de Costa Rica, the Costa Rican construction industry association.  The Costa Rican cement market is a predominantly retail market, and we estimate that over three quarters of cement sold is bagged cement.
 
 
The Costa Rican cement industry includes two producers, CEMEX Costa Rica and Holcim Costa Rica.
 
 
We made capital expenditures of approximately U.S.$5 million in 2005, U.S.$7 million in 2006 and U.S.$5 million in 2007 in our Costa Rican operations.  We currently expect to make capital expenditures of approximately U.S.$7  million in our Costa Rican operations during 2008.
 
 
Our Dominican Republic Operations
 
 
As of December 31, 2007, we held, through CEMEX Venezuela, 99.9% of CEMEX Dominicana, S.A., or CEMEX Dominicana, our operating subsidiary in the Dominican Republic and a leading cement producer in the country.  In April 2008, we acquired this interest from CEMEX Venezuela.  CEMEX Dominicana's sales network covers the country's main consumption areas, which are Santo Domingo, Santiago de los Caballeros, La Vega, San Pedro de Macoris, Azúa and Bavaro.  CEMEX Dominicana also has an 18-year lease arrangement with the Dominican Republic government related to the mining of gypsum, which enables CEMEX Dominicana to supply all local and regional gypsum requirements.
 
 
In 2007, Dominican Republic cement consumption reached 3.6 million tons.  Our principal competitors in the Dominican Republic are Domicem, an Italian cement producer that started cement production in 2005; Cementos Cibao, a local competitor; Cemento Colón, an affiliated grinding operation of Holcim; Cementos Santo Domingo, a cement grinding partnership between a local investor and Cementos La Union from Spain; and Cementos Andinos, a Colombian cement producer which has an installed grinding operation, and partially constructed cement kiln but was out of the market for most of 2007.
 
 
As of December 31, 2007, CEMEX Dominicana operated one cement plant in the Dominican Republic, with an installed capacity of 2.6 million tons per year, and held a minority interest in one grinding mill.  As of that date, CEMEX Dominicana also operated eight ready-mix concrete plants, one aggregates quarry, three land distribution centers and two marine terminals.
 
 
We made capital expenditures of approximately U.S.$87 million in 2005, U.S.$27 million in 2006 and U.S.$11 million in 2007 in our Dominican Republic operations.  We currently expect to make capital expenditures of approximately U.S.$15 million in our Dominican Republic operations during 2008.
 
52

 
Our Panamanian Operations
 
 
As of December 31, 2007, we held, through CEMEX Venezuela, a 99.5% interest in Cemento Bayano, S.A., or Cemento Bayano, our operating subsidiary in Panama and a leading cement producer in the country.  In April 2008, we acquired this interest from CEMEX Venezuela. As of December 31, 2007, Cemento Bayano operated one cement plant in Panama, with an installed capacity of 0.5 million tons per year.  As of that date, Cemento Bayano also owned and operated 13 ready-mix concrete plants, two aggregates quarries and three land distribution centers.
 
 
Approximately 1.4 million cubic meters of ready-mix concrete were sold in Panama during 2007, according to the General Comptroller of the Republic of Panama (Contraloría General de la República de Panamá).  Panamanian cement consumption increased 14.9% in 2007, according to our estimates.  The Panamanian cement industry includes two cement producers, Cemento Bayano and Cemento Panamá, an affiliate of Holcim and Colombian Cementos Argos.
 
 
On February 6, 2007, we announced that we intend to build a new kiln at our Bayano plant in Panama, and the project is currently under construction.  The new kiln is expected to increase the Bayano plant's annual clinker production capacity by approximately 1.1 million tons giving a total capacity of 1.6 million tons of clinker per year.  Cement milling production capacity increased to 1.4 million tons per year with a new mill which started operating in February 2008.  Construction of the new kiln is expected to be completed by mid 2009 with an investment of approximately U.S.$200 million, which includes U.S.$55 million made in 2007 and an expected U.S.$96 million during 2008.
 
 
We made capital expenditures of approximately U.S.$5 million in 2005, U.S.$26 million in 2006 and U.S.$63 million in 2007 in our Panamanian operations.  We currently expect to make capital expenditures of approximately U.S.$102 million in our Panamanian operations during 2008, including those related to the construction of the new kiln described above.
 
 
Our Nicaraguan Operations
 
 
As of December 31, 2007, we owned 100% of CEMEX Nicaragua, S.A., or CEMEX Nicaragua, our operating subsidiary in Nicaragua.  As of that date, CEMEX Nicaragua leased and operated one cement plant with an installed capacity of 0.5 million tons.  Since March 2003, CEMEX Nicaragua has also leased a 100,000 ton milling plant in Managua, which has been used exclusively for petcoke milling.
 
 
According to our estimates, approximately 0.67 million tons of cement were sold in Nicaragua during 2007.  Two market participants compete in the Nicaraguan cement industry: CEMEX Nicaragua and Holcim.
 
 
In the first half of 2006, we added two ready-mix concrete plants to our ready-mix concrete business in Nicaragua.  We now operate one fixed ready-mix concrete plant and four mobile plants in the country. According to our estimates, approximately 144.600 cubic meters of ready-mix concrete were sold in Nicaragua during 2007.  At the end of 2006, we also bought the first aggregates quarry for CEMEX in Nicaragua. We now operate two aggregates quarries in the country. According to our estimates, approximately 4.0 million tons of aggregates were sold in Nicaragua during 2007.
 
 
 We made capital expenditures of approximately U.S.$7 million in 2005, U.S.$6 million in 2006 and U.S.$5 million in 2007 in our Nicaraguan operations.  We currently expect to make capital expenditures of approximately U.S.$3 million in our Nicaraguan operations during 2008.
 
53

 
Our Puerto Rican Operations
 
 
As of December 31, 2007, we owned 100% of CEMEX de Puerto Rico, Inc., or CEMEX Puerto Rico, our operating subsidiary in Puerto Rico.  As of December 31, 2007, CEMEX Puerto Rico operated one cement plant, with an installed cement capacity of approximately 1.2 million tons per year.  As of that date, CEMEX Puerto Rico also owned and operated 17 ready-mix concrete plants, one aggregates quarry that was acquired in November 2006 for approximately U.S.$13 million, and two land distribution centers.
 
 
In 2007, Puerto Rican cement consumption reached 1.581 million tons.  The Puerto Rican cement industry in 2007 was comprised of two cement producers, CEMEX Puerto Rico, and San Juan Cement Co., an affiliate of Italcementi, and Antilles Cement Co., an independent importer.
 
 
We made capital expenditures of approximately U.S.$10 million in 2005, U.S.$33 million in 2006 and U.S.$19 million in 2007 in our Puerto Rican operations.  We currently expect to make capital expenditures of approximately U.S.$7 million in our Puerto Rican operations during 2008.
 
 
Our Guatemalan Operations
 
 
In January 2006, we acquired a 51% equity interest in a cement-grinding mill facility in Guatemala for approximately U.S.$17 million.  As of December 31, 2007, the cement-grinding mill had an installed capacity of 500,000 tons per year.  In addition, we also owned and operated three land distribution centers and a clinker silo close to a maritime terminal in Guatemala.
 
 
We made capital expenditures of approximately U.S.$1 million in 2007 in Guatemala, and we currently expect to make capital expenditures of approximately U.S.$2 million during 2008.
 
 
Our Other South America, Central America and the Caribbean Operations
 
 
As of December 31, 2007, we held 100% of Readymix Argentina S.A., which operates four ready-mix concrete plants in Argentina.
 
 
We believe that the Caribbean region holds considerable strategic importance because of its geographic location.  As of December 31, 2007, we operated a network of eight marine terminals in the Caribbean region, which facilitated exports from our operations in several countries, including Mexico, Dominican Republic, Venezuela, Costa Rica, Puerto Rico, Spain, Colombia and Panama.  Three of our marine terminals are located in the main cities of Haiti, two are in the Bahamas, one is in Bermuda, one is in Manaus, Brazil and one is in the Cayman Islands.
 
 
As of December 31, 2007, we had minority positions in Trinidad Cement Limited, with cement operations in Trinidad and Tobago, Barbados and Jamaica, as well as a minority position in Caribbean Cement Company Limited in Jamaica, National Cement Ltd. in the Cayman Islands and Bermuda Cement Co. in Bermuda.  As of December 31, 2007, we also held a 100% interest in Rugby Jamaica Lime & Minerals Limited, which operates a calcinated lime plant in Jamaica with a capacity of 120,000 tons per year.
 
 
We made capital expenditures in our other operations in South America, Central America and the Caribbean of approximately U.S.$2 million in 2006 and approximately  U.S.$3 million in 2007.
 
54

 
Africa and the Middle East
 
For the year ended December 31, 2007, our business in Africa and the Middle East, which includes our operations in Egypt, the United Arab Emirates and Israel, represented approximately 3% of our net sales before eliminations resulting from consolidation.  As of December 31, 2007, our business in Africa and the Middle East represented approximately 5% of our total installed capacity and approximately 2% of our total assets.
 
 
Our Egyptian Operations
 
 
As of December 31, 2007, we had a 95.8% interest in Assiut Cement Company, or Assiut, our operating subsidiary in Egypt.  As of December 31, 2007, we operated one cement plant in Egypt, with an installed capacity of approximately 5.0 million tons.  This plant is located approximately 200 miles south of Cairo and serves the upper Nile region of Egypt, as well as Cairo and the delta region, Egypt's main cement market.  In addition, as of December 31, 2007, we operated three ready-mix concrete plants and six land distribution centers in Egypt. For the year ended December 31, 2007, our operations in Egypt, represented approximately 1% of our net sales before eliminations resulting from consolidation and approximately 1% of our total assets.
 
 
According to our estimates, the Egyptian market consumed approximately 34.5 million tons of cement during 2007.  Cement consumption increased by 14.3% in 2007, mainly driven by big real state projects and housing.
 
 
As of December 31, 2007, the Egyptian cement industry had a total of nine cement producers, with an aggregate annual installed cement capacity of approximately 43 million tons.  According to the Egyptian Cement Council, during 2007, Holcim (minority shareholder in Egyptian Cement Company), Lafarge (Alexandria Portland Cement and Beni Suef Cement), CEMEX (Assiut) and Italcementi (Suez Cement, Tourah Cement and Helwan Portland Cement), four of the largest cement producers in the world, represented approximately 79% of the total installed capacity in Egypt.  Other significant competitors in the Egyptian market are Ameriyah (Cimpor), National, Sinai, Misr Beni Suef and Misr Quena Cement Companies.
 
 
For the year ended December 31, 2007, our cement operations represented approximately 92% and ready-mix concrete represented approximately 8% of our Egyptian operations' net sales before eliminations resulting from consolidation.
 
 
We made capital expenditures of approximately U.S.$9 million in 2005, U.S.$16 million in 2006 and U.S.$27 million in 2007 in our Egyptian operations.  We currently expect to make capital expenditures of approximately U.S.$80  million in our Egyptian operations during 2008.
 
 
Our United Arab Emirates (UAE) Operations
 
 
As of December 31, 2007, we held a 49% equity interest (and 100% economic benefit) in three UAE companies: CEMEX Topmix LLC and CEMEX Supermix LLC, two ready-mix holding companies, and CEMEX Falcon LLC, which specializes in trading.  We are not allowed to have a majority interest in these companies since UAE law requires 51% ownership by UAE nationals.  However, through agreements with other shareholders in these companies, we have purchased the remaining 51% of the economic benefits in each of the companies.  As a result, we own a 100% economic interest in all three companies.  As of December 31, 2007, we operated 14 ready-mix concrete plants in the UAE, serving the markets of Dubai, Abu Dhabi, and Sharjah.
 
 
In March 2006, we announced a plan to invest approximately U.S.$50 million in the construction of a new grinding facility for cement and slag in Dubai.  The construction of the new grinding facility is expected to be
 
55

 
completed in the third quarter of 2008 and will increase our total grinding capacity in the region to approximately 1.6 million tons per year.
 
 
We made capital expenditures of approximately U.S.$4 million in 2005, U.S.$24 million in 2006 and U.S.$55  million in 2007 in our UAE operations, including those related to the construction of the new grinding facility in Dubai described above.  We currently expect to make capital expenditures of approximately U.S.$22 million in our UAE operations during 2008.
 
 
Our Israeli Operations
 
 
As of December 31, 2007, we held 100% of CEMEX Holdings (Israel) Ltd., our operating subsidiary in Israel.  We are a leading producer and supplier of raw materials for the construction industry in Israel.  In addition to ready-mix concrete products, we produce a diverse range of building materials and infrastructure products in Israel.  As of December 31, 2007, we operated 59 ready-mix concrete plants, one concrete products plant and one admixtures plant in Israel.
 
 
As of December 31, 2007, we also held a 50% interest in Lime & Stone (L&S) Ltd., a leading aggregates producer in Israel and an important supplier of lime, asphalt and blocks. On May 18, 2008, we acquired the remaining 50% interest in Lime & Stone (L&S) Ltd. for a total amount of U.S.$41 million.  As of December 31, 2007, through Lime & Stone (L&S) Ltd., we operated nine aggregates quarries, two asphalt plants, one lime factory and two blocks factories.
 
 
We made capital expenditures of approximately U.S.$3 million in 2005, U.S.$7 million in 2006 and U.S.$5 million in 2007 in our Israeli operations, and we currently expect to make capital expenditures of approximately U.S.$6 million in our Israeli operations during 2008.
 
 
Australia and Asia
 
 
For the year ended December 31, 2007, our operations in Australia and Asia, which includes our recently acquired operations in Australia (which financial results have been consolidated starting on July 1, 2007), our operations in the Philippines, Thailand and Malaysia, as well as our other assets in Asia, represented approximately 5% of our net sales before eliminations resulting from consolidation.  As of December 31, 2007, our operations in Australia and Asia represented approximately 8% of our total installed capacity and approximately 7% of our total assets.  During 2006, we sold our 25.5% interest in the Indonesian cement producer PT Semen Gresik for approximately U.S.$346 million (Ps4,053 million) including dividends declared of approximately U.S.$7 million (Ps82 million).
 
 
Our Australian Operations
 
 
Overview
 
 
On August 28, 2007, we completed the acquisition of 100% of the Rinker shares for a total consideration of approximately Ps.169.5 billion (approximately U.S.$15.5 billion) (including the assumption of approximately Ps.13.9 billion (approximately U.S.$1.3 billion) of Rinker's debt). We conduct our operations in  Australia through CEMEX Australia Pty Limited (known, before March 1, 2008, as Rinker Australia Pty Limited or also known as Readymix), our operating subsidiary.  CEMEX Australia is a vertically integrated heavy building materials business with leading market positions in Australia.  As of December 31, 2007, we held 100% of CEMEX Australia. At that date, CEMEX Australia operated 256 ready mix plants, 90 quarries and sand mines and 16 concrete pipe and
 
 
56

 
product plants.  Concrete pipe and products are produced by the CEMEX Australia's Humes business.  As of December 31, 2007, CEMEX Australia also held a 25% interest in Australia's largest cement manufacturer, Cement Australia. The Cement Australia joint venture has the capacity to produce over three million metric tons of cement a year from four plants in Gladstone, Rockhampton, Kandos and Railton. Cement Australia also operates 17 land distribution centers and 7 marine terminals.
 
 
The Australian Construction and Building Industry
 
 
Based on estimates by the Australian Bureau of Statistics, total Australian construction and building market spending increased by an annual growth rate of 5.9% between the years ended December 31, 1996 and December 31, 2006.  For the year ended December 31, 2007, the Australian Bureau of Statistics estimated that total construction spending by segment was about 34% for residential, 23% for commercial and 43% for civil. Total construction spending increased by 6.1% for the year ended December 31, 2007 compared to the previous year.  Residential spending was up by 1.4%, commercial spending by 7.0% and civil spending by 9.6%.
 
 
Competition
 
 
As of December 31, 2007, CEMEX Australia's major competitors in the Australian aggregates and ready mix markets were Boral and Hanson Australia (a 100%-owned Heidelberg Cement subsidiary).  The main competitor in the concrete pipe and products market was Rocla Pipeline Products and there were also small companies who competed in individual regional sectors of that market.  As of December 31, 2007, CEMEX Australia's main competitors in the Australian cement market were Blue Circle Southern Cement (a 100% owned Boral subsidiary) and Adelaide Brighton Limited.
 
 
Our Australian Operating Network
 
57

 

 
 
Description of Properties, Plants and Equipment
 
 
As of December 31, 2007, our Australian operations included 90 quarries and sand mines, 256 ready mix plants, 16 concrete pipe and product plants in Australia.  We also held a 25% interest in the Cement Australia joint venture, which operated four cement plants, with a total cement installed capacity of approximately 3.8 million tons per year, and seven cement terminals.
 
 
For the year ended December 31, 2007, our ready mix operations represented 51% of our Australian net sales, and aggregates represented 33% of net sales before eliminations resulting from consolidation. We made capital expenditures of approximately U.S.$31 million in 2007 in our Australian operations, and we currently expect to make capital expenditures of approximately U.S.$99 million in our Australian operations during 2008.
 
 
Our Philippine Operations
 
 
As of December 31, 2007, on a consolidated basis through various subsidiaries, we held 100% of the economic benefits of our two operating subsidiaries in the Philippines, Solid and APO Cement Corporation (APO). For the year ended December 31, 2007, our operations in the Philippines represented approximately 1% of our net sales before eliminations resulting from consolidation and approximately 1% of our total assets.
 
 
According to Cement Manufacturers' Association of the Philippines (CEMAP), cement consumption in the Philippine market, which is primarily retail, totaled 12.7 million tons during 2007.  Philippine demand for cement increased by approximately 11% in 2007.  Domestic cement consumption in the Philippines has declined during 6 of the last 10 years.
 
 
As of December 31, 2007, the Philippine cement industry had a total of 17 cement plants.  Annual installed clinker capacity is 20 million tons, according to CEMAP.  Major global cement producers own approximately 92% of this capacity.  As of December 31, 2007, our major competitors in the Philippine cement market were Holcim, which had interests in four local cement plants, and Lafarge, which had interests in six local cement plants.
 
58

 
As of December 31, 2007, our Philippine operations included three cement plants with a total capacity of 5.6 million tons per year, one aggregates quarry, six land distribution centers and four marine distribution terminals.
 
 
For the year ended December 31, 2007, our cement operations represented 100% of our Philippine operations' net sales before eliminations resulting from consolidation.
 
 
We made capital expenditures of approximately U.S.$4 million in 2005, U.S.$11 million in 2006 and U.S.$15 million in 2007 in our Philippine operations.  We currently expect to make capital expenditures of approximately U.S.$11 million in our Philippine operations during 2008.
 
 
Our Thai Operations
 
 
As of December 31, 2007, we held, on a consolidated basis, 100% of the economic benefits of CEMEX (Thailand) Co. Ltd., or CEMEX (Thailand), our operating subsidiary in Thailand.  As of December 31, 2007, CEMEX (Thailand) owned one cement plant in Thailand, with an installed capacity of approximately 0.9 million tons.
 
 
According to our estimates, at December 31, 2007, the cement industry in Thailand had a total of 14 cement plants, with an aggregate annual installed capacity of approximately 55.5 million tons.  We estimate that there are five major cement producers in Thailand, four of which represent 96% of installed capacity and 94% of the market.  Our major competitors in the Thai market, which have a significantly larger presence than CEMEX (Thailand), are Siam Cement, Holcim, TPI Polene and Italcementi.
 
 
We made capital expenditures of approximately U.S.$4 million in 2005, U.S.$4 million in 2006 and U.S.$ 4 million in 2007 in our Thai operations.  We currently expect to make capital expenditures of approximately U.S.$3 million in our Thai operations during 2008.
 
 
Our Malaysian Operations
 
 
As of December 31, 2007, we held 100% of RMC Industries (Malaysia) Sdn Bhd, our operating subsidiary in Malaysia.  We are a leading ready-mix concrete producer in Malaysia, with a significant share in the country's major urban centers.  As of December 31, 2007, we operated 17 ready-mix concrete plants, five asphalt plants and three aggregates quarries in Malaysia.
 
 
Our main competitors in the ready-mix concrete and aggregates markets in Malaysia are YTL, Lafarge and Hanson.
 
 
We made capital expenditures of approximately U.S.$1 million in 2005, U.S.$2 million in 2006 and U.S.$2 million in 2007 in our Malaysian operations.  We currently expect to make capital expenditures of approximately U.S.$3 million in our Malaysian operations during 2008.
 
 
Other Asian Operations
 
 
Since April 2001, we have been operating a grinding mill near Dhaka, Bangladesh. As of December 31, 2007, this mill had a production capacity of 550,000 tons per year.  A majority of the supply of clinker for the mill is produced by our operations in the region.  In addition, since June 2001, we have also operated a cement terminal in the port of Taichung located on the west coast of Taiwan.
 
 
As of December 31, 2007, we  also operated four ready mix concrete plants in China, located in the northern cities of Tianjin and Qingdao, which we acquired through the Rinker acquisition.
 
 
We made capital expenditures in our other Asian operations of approximately U.S.$1 million in 2006 and U.S.$5 million in 2007, and we currently expect to make capital expenditures in these operations of approximately U.S.$1 million in 2008.
 
59

 
Our Trading Operations
 
In 2007, we traded approximately 13.4 million tons of, cementitious materials, including 11.6 million tons of cement and clinker, in line with our 2006 trading volume.  Approximately 54% of the cement and clinker trading volume in 2007 consisted of exports from our operations in Costa Rica, Dominican Republic, Croatia, Egypt, Germany, Mexico, the Philippines, Poland, Puerto Rico, Spain and Venezuela. The remaining approximate 46% was purchased from third parties in countries such as Belgium, China, Egypt, France, Israel, Japan, Lithuania, South Korea, Taiwan, Thailand and Turkey.  As of December 31, 2007, we had trading activities in 106 countries.  In 2007, we traded approximately 1.8 million metric tons of granulated blast furnace slag, a non-clinker cementitious material.
 
 
Our trading network enables us to maximize the capacity utilization of our facilities worldwide while reducing our exposure to the inherent cyclicality of the cement industry.  We are able to distribute excess capacity to regions around the world where there is demand.  In addition, our worldwide network of strategically located marine terminals allows us to coordinate maritime logistics on a global basis and minimize transportation expenses.  Our trading operations also enable us to explore new markets without significant initial capital expenditure.
 
 
Freight rates have substantially increased in recent years. Our trading operations, however, have obtained significant savings by contracting maritime transportation far in advance and using our own and chartered fleet, which transported approximately 30% of our trading volume during 2007.
 
 
In addition, based on our spare fleet capacity we provide freight service to third parties, thus providing us with valuable shipping market information and generating additional revenues.
 
 
Regulatory Matters and Legal Proceedings
 
A description of material regulatory and legal matters affecting us is provided below.
 
 
Tariffs
 
 
The following is a discussion of tariffs on imported cement in our major markets.
 
 
Mexico
 
 
Mexican tariffs on imported goods vary by product and have been as high as 100%.  In recent years, import tariffs have been substantially reduced and currently range from none at all for raw materials to over 20% for finished products, with an average weighted tariff of approximately 3.7%.  As a result of the North American Free Trade Agreement, or NAFTA, as of January 1, 1998, the tariff on cement imported into Mexico from the United States or Canada was eliminated.  However, a tariff in the range of 7% ad valorem will continue to be imposed on cement produced in all other countries unless tariff reduction treaties are implemented or the Mexican government unilaterally reduces that tariff.  While the reduction in tariffs could lead to increased competition from imports in our Mexican markets, we anticipate that the cost of transportation from most producers outside Mexico to central Mexico, the region of highest demand, will remain an effective barrier to entry.
 
60

 
United States
 
 
There are no tariffs on cement imported into the United States from any country, except Cuba and North Korea.
 
 
Europe
 
 
Member countries of the European Union are subject to the uniform European Union commercial policy.  There is no tariff on cement imported into a country that is a member of the European Union from another member country or on cement exported from a European Union country to another member country.  For cement imported into a member country from a non-member country, the tariff is currently 1.7% of the customs value.  Any country with preferential treatment with the European Union is subject to the same tariffs as members of the European Union.  Most Eastern European producers exporting cement into European Union countries currently pay no tariff.
 
 
Environmental Matters
 
 
We are subject to a broad range of environmental laws and regulations in each of the jurisdictions in which we operate.  These laws and regulations impose increasingly stringent environmental protection standards regarding, among other things, air emissions, wastewater discharges, the use and handling of hazardous waste or materials, waste disposal practices and the remediation of environmental damage or contamination.  These standards expose us to the risk of substantial environmental costs and liabilities, including liabilities associated with divested assets and past activities, even where conducted by prior owners or operators and, in some jurisdictions, without regard to fault or the lawfulness of the original activity.
 
 
To prevent, control and remediate environmental problems and maintain compliance with regulatory requirements, we maintain an environmental policy designed to monitor and control environmental matters.  Our environmental policy requires each subsidiary to respect local laws and meet our own internal standards to minimize the use of non-renewable resources and the generation of hazardous and other wastes.  We use processes that are designed to reduce the impact of our operations on the environment throughout all the production stages in all our operations worldwide.  We believe that we are in substantial compliance with all material environmental laws applicable to us.
 
 
We regularly incur capital expenditures that have an environmental component or that are impacted by environmental regulations.  However, we do not keep separate accounts for such mixed capital and environmental expenditures.  Environmental expenditures that extend the life, increase the capacity, improve the safety or efficiency of assets or are incurred to mitigate or prevent future environmental contamination may be capitalized.  Other environmental costs are expensed when incurred.  For the years ended December 31, 2005, 2006 and 2007, our environmental capital expenditures and remediation expenses were not material.  However, our environmental expenditures may increase in the future.
 
 
The following is a discussion of the environmental regulation and matters in our major markets.
 
 
Mexico
 
 
We were one of the first industrial groups in Mexico to sign an agreement with theSecretaría del Medio Ambiente y Recursos Naturales, or SEMARNAT, the Mexican government's environmental ministry, to carry out voluntary environmental audits in our 15 Mexican cement plants under a government-run program.  In 2001, the Mexican environmental protection agency in charge of the voluntary environmental auditing program, the
 
 
61

 
Procuraduría Federal de Protección al Ambiente, or PROFEPA, which is part of SEMARNAT, completed auditing our 15 cement plants and awarded all our plants, including our Hidalgo plant, aCertificado de Industria Limpia, Clean Industry Certificate, certifying that our plants are in full compliance with environmental laws.  The Clean Industry Certificates are strictly renewed every two years.  As of this date, all of the cement plants have a Clean Industry Certificate.  The Certificates for Atotonilco, Huichapan, Mérida, Yaqui, Hermosillo, Tamuín, Valles, Zapotiltic and Torreón were renewed at the end of 2006; the Certificates for Barrientos, Tepeaca and Guadalajara were renewed at the end of 2007; the Certificate for Monterrey is valid until February 6, 2010 and the Certificate for Ensenada is valid until September 5, 2008.  Now that operations at the Hidalgo plant have resumed, we carried out a voluntary environmental audit by PROFEPA in September 2006, which granted Hidalgo a Clean Industry Certificate  in September 2007.
 
 
For over a decade, the technology for recycling used tires into an energy source has been employed in our Ensenada and Huichapan plants.  Our Monterrey and Hermosillo plants started using tires as an energy source in September 2002 and November 2003, respectively.  In 2004, our Yaqui, Tamuín, Guadalajara and Barrientos plants also started using tires as an energy source, and by the end of 2006, all our cement plants in Mexico were using tires as an alternative fuel.  Municipal collection centers in Tijuana, Mexicali, Ensenada, Mexico City, Reynosa, Nuevo Laredo and Guadalajara currently enable us to recycle an estimated 10,000 tons of tires per year.  Overall, approximately 3.34% of the total fuel used in our 15 operating cement plants in Mexico during 2007 was comprised of alternative substituted fuels.
 
 
Between 1999 and March 2008, our Mexican operations have invested approximately U.S.$49.6 million in the acquisition of environmental protection equipment and the implementation of the ISO 14001 environmental management standards of the International Organization for Standardization, or ISO.  The audit to obtain the renewal of the ISO 14001 certification took place during April 2006.  All our operating cement plants in Mexico and an aggregates plant in Monterrey have obtained the renewal of the ISO 14001 certification for environmental management systems, including the Hidalgo plant.
 
 
United States
 
 
CEMEX, Inc. is subject to a wide range of U.S. Federal, state and local laws, regulations and ordinances dealing with the protection of human health and the environment.  These laws are strictly enforced and can lead to significant monetary penalties for noncompliance.  These laws regulate water discharges, noise, and air emissions, including dust, as well as the handling, use and disposal of hazardous and non-hazardous waste materials.  These laws also create a shared liability by responsible parties for the cost of cleaning up or correcting releases to the environment of designated hazardous substances.  We therefore may have to remove or mitigate the environmental effects of the disposal or release of these substances at CEMEX, Inc.'s various operating facilities or elsewhere.  We believe that our current procedures and practices for handling and managing materials are generally consistent with the industry standards and legal and regulatory requirements, and that we take appropriate precautions to protect employees and others from harmful exposure to hazardous materials.
 
 
Several of CEMEX, Inc.'s previously owned and currently owned facilities have become the subject of various local, state or Federal environmental proceedings and inquiries in the past.  While some of these matters have been settled, others are in their preliminary stages and may not be resolved for years.  The information developed to date on these matters is not complete.  CEMEX, Inc. does not believe it will be required to spend significantly more on these matters than the amounts already recorded in our consolidated financial statements included elsewhere in this annual report.  However, it is impossible for CEMEX, Inc. to determine the ultimate cost that it might incur in connection with such environmental matters until all environmental studies and investigations, remediation work, negotiations with other parties that may be responsible, and litigation against other potential sources of recovery have been completed.  With respect to known environmental contingencies, CEMEX, Inc. has recorded provisions for estimated probable liabilities, and we do not believe that the ultimate resolution of such matters will have a material adverse effect on our financial results.
 
62

 
As of March 31, 2008, CEMEX, Inc. and its subsidiaries had accrued liabilities specifically relating to environmental matters in the aggregate amount of approximately U.S.$50.3 million.  The environmental matters relate to (i) the disposal of various materials, in accordance with past industry practice, which might be categorized as hazardous substances or wastes, and (ii) the cleanup of sites used or operated by CEMEX, Inc., including discontinued operations, regarding the disposal of hazardous substances or wastes, either individually or jointly with other parties.  Most of the proceedings are in the preliminary stage, and a final resolution might take several years.  For purposes of recording the provision, CEMEX, Inc. considers that it is probable that a liability has been incurred and the amount of the liability is reasonably estimable, whether or not claims have been asserted, and without giving effect to any possible future recoveries.  Based on information developed to date, CEMEX, Inc. does not believe it will be required to spend significant sums on these matters, in excess of the amounts previously recorded.  The ultimate cost that might be incurred to resolve these environmental issues cannot be assured until all environmental studies, investigations, remediation work, and negotiations with or litigation against potential sources of recovery have been completed.
 
 
Rinker Materials of Florida, Inc., a subsidiary of CEMEX, Inc., holds one and is the beneficiary of one other of 10 federal quarrying permits granted for the Lake Belt area in South Florida.  The permit held by Rinker covers Rinker's SCL and FEC quarries.  Rinker's Krome quarry is operated under one of the other federal quarry permits.  The FEC quarry is the largest of Rinkers' quarries measured by volume of aggregates mined and sold.  Rinker's Miami cement mill is located at the SCL quarry and is supplied by that quarry.  A ruling was issued on March 22, 2006 by a judge of the U.S. District Court for the Southern District of Florida in connection with litigation brought by environmental groups concerning the manner in which the permits were granted.  Although not named as a defendant, Rinker has intervened in the proceedings to protect its interests.  The judge ruled that there were deficiencies in the procedures and analysis undertaken by the relevant governmental agencies in connection with the issuance of the permits.  The judge remanded the permits to the relevant governmental agencies for further review, which review the governmental agencies have indicated in a recent court filing should take until the end of July 2008 to conclude.  The judge also conducted further proceedings to determine the activities to be conducted during the remand period. In July 2007, the judge issued a ruling that halted quarrying operations at three non-Rinker quarries.  The judge left in place Rinker's Lake Belt permits until the relevant government agencies complete their review.  In a May 2008 ruling, the federal appellate court determined that the district court judge did not apply the proper standard of review to the permit issuance decision of the governmental agency, vacated the district court's prior order, and remanded the proceeding to the district court to apply the proper standard of review. If the Lake Belt permits were ultimately set aside or quarrying operations under them restricted, Rinker would need to source aggregates, to the extent available, from other locations in Florida or import aggregates.  This would likely affect profits from our Florida operations.  Any adverse impacts on the Florida economy arising from the cessation or significant restriction of quarrying operations in the Lake Belt could also have a material adverse effect on our financial results.
 
 
Europe
 
 
In 2003, the European Union adopted a directive implementing the Kyoto Protocol on climate change and establishing a greenhouse gas emissions allowance trading scheme within the European Union.  The directive requires Member States to impose binding caps on carbon dioxide emissions from installations involved in energy activities, the production and processing of ferrous metals, the mineral industry (including cement production) and the pulp, paper or board production business.  Under this scheme, companies with operations in these sectors receive from the relevant Member States allowances that set limitations on the levels of greenhouse gas emissions from their installations.  These allowances are tradable so as to enable companies that manage to reduce their emissions to sell their excess allowances to companies that are not reaching their emissions objectives.  Companies can also use credits issued from the use of the flexibility mechanisms under the Kyoto protocol to fulfill their European obligations.  These flexibility mechanisms provide that credits (equivalent to allowances) can be obtained by companies for projects that reduce greenhouse gas emissions in emerging markets.  These projects are referred to as Clean Development Mechanism ("CDM") or joint implementation projects depending on the countries where they take place.  Failure to meet the emissions caps is subject to heavy penalties.
 
63

 
Companies can also use, up to a certain level, credits issued under the flexible mechanisms of the Kyoto protocol to fulfill their European obligations.  Credits for emission reduction projects obtained under these mechanisms are recognized, up to a certain level, under the European emission trading scheme as allowances.  To obtain these emission reduction credits, companies must comply with very specific and restrictive requirements from the United Nations Convention on Climate Change (UNFCC).
 
As required by the directive, each of the Member States established a National Allocations Plan, or NAP, setting out the allowance allocations for each industrial facility for Phase I, from 2005 to 2007.  Based on the NAP established by the Member States of the European Union for the 2005 to 2007 period and our actual production, on a consolidated basis after trading allowances between our operations in countries with a deficit of allowances and our operations in countries with an excess of allowances, and after some external operations, we had a surplus of allowances of approximately 1,050,054 tons of carbon dioxide in this Phase I.
 
For Phase II, comprising 2008 through 2012, however, there has been a reduction in the allowances granted by the Member States that have already approved their NAP. There have been significant delays in the development and approval of the second phase NAPs for other countries, and therefore it is premature to draw conclusions regarding the aggregate position of all our European cement plants. If final NAPs result in a consolidated deficit in our carbon dioxide allowances, we believe we may be able to reduce the impact of such deficit by either reducing carbon dioxide emissions in our facilities or by obtaining additional emission credits through the implementation of CDM projects. If we are not successful in implementing emission reductions in our facilities or obtaining credits from CDM projects, we may have to purchase emission credits in the market, the cost of which may have an impact on our operating results.  As of December 31, 2007, the market value of carbon dioxide allowances for Phase I was €0.03 per ton. As of April 30, 2008, the market value of carbon dioxide allowances for Phase II was approximately €24.77 per ton per ton.
 
The U.K. government's NAP for Phase II of the trading scheme (2008 to 2012) has been approved by the European Commission.  Under this NAP, our cement plant in Rugby has only been allocated 80% of the allowances it has under the current NAP, representing a shortfall of 228,414 allowances per year, while competitor plants have been awarded additional allowances compared to Phase I (2005 to 2007).  The estimated cost of purchasing allowances to make up for this shortfall is approximately €4 million per year over the five-year period of Phase II, depending on the prevailing market price.  Legal challenges to the allocation were pursued both in the U.K. domestic courts and the European Court of First Instance, but these challenges have now been withdrawn.
 
The Spanish NAP has been finally approved by the Spanish Government, reflecting the conditions that were set forth by the European Commission.  The allocations made to our installations allow us to foresee a reasonable availability of allowances; nevertheless, there remains the uncertainty regarding the allocations that, against the reserve for new entrants, we intend to request for the new cement plant in Andorra (Teruel), currently under construction and that it is scheduled to start operating in April 2009.
 
Latvian and Polish NAPs for Phase II of the trading scheme have been reviewed by the European Commission.  However, final approvals are conditioned on major changes.  Until each country publishes its allocation per site, it is premature for us to draw conclusions concerning our situation or to fine-tune our strategy.
 
German NAP and allocation by plant for Phase II of the trading scheme has been issued by law and are final. The German determinations do not have any adverse effect on our budgeted German operations.
 
On May 29, 2007, the Polish government filed an appeal before the Court of First Instance in Luxemburg regarding the European Commission's rejection of the initial version of the Polish NAP. The Court has denied Poland's request for a quick path verdict in the case, keeping the case in the regular proceeding path. Therefore, the Polish government has started to prepare Polish internal rules on division of allowance at the level already accepted by the European Commission. Seven major Polish cement producers, representing 98% of Polish cement production
 
64

 
(including CEMEX Polska), have also filed seven separate appeals before the Court of First Instance regarding the European Commission's rejection.
 
 
The Latvian government filed an appeal in August 2007 before the Court of First Instance in Luxembourg regarding the European Commission's rejection of the initial version of the Latvian NAP for the years 2008 to 2012.
 
 
In Great Britain, future expenditure on closed and current landfill sites has been assessed and quantified over the period in which the sites are considered to have the potential to cause environmental harm, generally consistent with the regulator view of up to 60 years from the date of closure.  The assessed expenditure relates to the costs of monitoring the sites and the installation, repair and renewal of environmental infrastructure.  The costs have been quantified on a net present value basis in the amount of approximately £122 million, and an accounting provision for this sum has been made at December 31, 2007.
 
 
Anti-Dumping
 
 
U.S. Anti-Dumping Rulings—Mexico
 
 
Our exports of Mexican gray cement from Mexico to the United States have been subject to an anti-dumping order that was imposed by the Commerce Department on August 30, 1990.  Pursuant to this order, firms that import gray Portland cement from our Mexican operations in the United States must make cash deposits with the U.S. Customs Service to guarantee the eventual payment of anti-dumping duties.  As a result, since that year and until April 3, 2006, we have paid anti-dumping duties for cement and clinker exports to the United States at rates that have fluctuated between 37.49% and 80.75% over the transaction amount.  Beginning in August 2003, we paid anti-dumping duties at a fixed rate of approximately U.S.$52.41 per ton, which decreased to U.S.$32.85 per ton starting December 2004 and to U.S.$26.28 per ton in January 2006. Over the past decade, we have used all available legal resources to petition the Commerce Department to revoke the anti-dumping order, including the petitions for "changed circumstances" reviews from the International Trade Commission, or ITC, and the appeals to NAFTA described below.  As described below, during the first quarter of 2006, the U.S. and Mexican governments entered into an agreement pursuant to which restrictions imposed by the United States on Mexican cement imports will be eased during a three-year transition period and completely eliminated following the transition period.
 
 
U.S./Mexico Anti-Dumping Settlement Agreement
 
 
On January 19, 2006, officials from the Mexican and the United States governments announced that they had reached an agreement in principle that will bring to an end the long-standing dispute over anti-dumping duties on Mexican cement exports to the United States.  According to the agreement, restrictions imposed by the United States will first be eased during a three-year transition period and completely eliminated in early 2009 if Mexican cement producers abide by its terms during the transition period, allowing cement from Mexico to enter the U.S. without duties or other limits on volumes.  In 2006, Mexican cement imports into the U.S. were subject to volume limitations of three million tons per year.  During the second and third year of the transition period, this amount may be increased or decreased in response to market conditions, subject to a maximum increase or decrease of 4.5%.  For the second year of the transition period, the amount was increased by 2.7% while for the third year of the transition period, the amount was decreased by 3.1%.  Quota allocations to companies that import Mexican cement into the United States are made on a regional basis.  The anti-dumping duty during the three-year transition period was lowered to U.S.$3.00 per ton, effective as of April 3, 2006, from the previous amount of U.S.$26.28 per ton.
 
 
On March 6, 2006, the Office of the United States Trade Representative and the Commerce Department entered into an agreement with the Mexican Secretaría de Economía, providing for the settlement of all administrative reviews and all litigation pending before NAFTA and World Trade Organization panels challenging various anti-dumping determinations involving Mexican cement.  As part of the settlement, the Commerce
 
 
65

 
Department agreed to compromise its claims for duties with respect to imports of Mexican cement.  The Commerce Department and the Secretaría de Economía will monitor the regional export limits through export and import licensing systems.  The agreement provided that upon the effective date of the agreement, on April 3, 2006, the Commerce Department would order the U.S. Customs Service to liquidate all entries covered by all the completed administrative reviews for the periods from August 1, 1995 through July 31, 2005, plus the unreviewed entries made between August 1, 2005 and April 2, 2006, and refund the cash deposits in excess of 10 cents per metric ton.  As a result of this agreement, refunds from the U.S. government associated with the historic anti-dumping duties are shared among the various Mexican and American cement industry participants.  As of March 31, 2008, we had received approximately U.S.$111 million in refunds under the agreement. We do not expect to receive further refunds.
 
 
As of March 31, 2008, the accrued liability for dumping duties was U.S.$3.2 million to cover the unliquidated liability for the fifth and seventh periods of review which were finalized by the U.S. Customs Service before the agreements between the U.S. and Mexican Governments were entered as described above. As a result of the settlement all the liabilities accrued for past anti-dumping duties have been eliminated.
 
 
Anti-Dumping in Taiwan
 
 
Five Taiwanese cement producers — Asia Cement Corporation, Taiwan Cement Corporation, Lucky Cement Corporation, Hsing Ta Cement Corporation and China Rebar — filed before the Tariff Commission under the Ministry of Finance (MOF) of Taiwan an anti-dumping case involving imported gray Portland cement and clinker from the Philippines and Korea.
 
 
In July 2001, the MOF informed the petitioners and the respondent producers in exporting countries that a formal investigation had been initiated.  Among the respondents in the petition were APO, Rizal and Solid, our indirect subsidiaries.  In July 2002, the MOF notified the respondent producers that a dumping duty would be imposed on Portland cement and clinker imports from the Philippines and South Korea beginning on July 19, 2002.  The duty rate imposed on imports from APO, Rizal and Solid was fixed at 42%.
 
 
In September 2002, APO, Rizal and Solid filed before the Taipei High Administrative Court an appeal in opposition to the anti-dumping duty imposed by the MOF.  In August 2004, we received a copy of the decision of the Taipei Administrative High Court, which was adverse to our appeal.  The decision has since become final.  This anti-dumping duty is subject to review by the government after five years following its imposition.  If following that review the government determines that the circumstances giving rise to the anti-dumping order have changed and that the elimination of the duty would not harm the domestic industry, the government may decide to revoke the anti-dumping duty. Based on a petition filed by Asian Cement Corporation, Taiwan Cement Corporation, Lucky Cement Corporation, and Hsing-Ta Cement Co. Ltd. in April 2007, the MOF decided to institute the investigation on whether to continue to impose the antidumping duty on Type I and Type II of Portland Cement and of its clinker ("Product") upon the expiration of the five-year period of the duty imposition and issued a public announcement on May 2, 2007, requesting interested parties to present their opinions. In response, APO and Solid submitted a written statement objecting to the continuance of the anti-dumping duty order.  On October 22, 2007, the MOF notified interested parties that because of the need for further investigation, the investigation period was extended to March 1, 2008.
 
 
On February 26, 2008, the MOF announced that it would instruct the Ministry of Economic Affairs (MOEA) to continue its investigation to determine whether or not the domestic industry would be damaged if the government were to revoke the anti-dumping duty. On April 10, 2008, the International Trade Commission (ITC) of the MOEA made a determination that the revocation of the anti-dumping duty would not likely lead to continuation or recurrence of injury to the domestic industry. As required by the Implementation Regulation on the Imposition of Countervailing and Antidumping Duties, the MOEA notified the MOF of ITC's determination.  We received a letter,
 
66

 
dated May 5, 2008, from the MOF, stating that the anti-dumping duty imposed on gray portland cement and clinker imports from the Philippines and South Korea will be terminated starting May 5, 2008.
 
 
Tax Matters
 
 
On April 3, 2007, the Mexican tax authority (Secretaria de Hacienda y Crédito Público) issued a decree providing for a tax amnesty program, which allowed for the settlement of previously issued tax assessments, and which we could apply to tax assessments of which we were notified in May 2006. We decided to take advantage of this program.
 
 
As of December 31, 2007, we and some of our subsidiaries in Mexico had been notified by the Mexican tax authority of several tax assessments related to different tax periods in a total amount of approximately Ps145 million (U.S.$13 million). The tax assessments were based primarily on investments made in entities incorporated in foreign countries with preferential tax regimes (currently known as Regímenes Fiscales Preferentes). We filed an appeal for each of these tax assessments before the Mexican federal tax court.
 
 
On April 11, 2008 we were notified that we obtained a favorable definitive resolution on our appeals, reducing the tax assessments mentioned above by approximately Ps109 million (U.S.$10 million), to a total amount of Ps36 million (U.S.$3 million).
 
 
Pursuant to amendments to the Mexican income tax law (Ley del Impuesto sobre la Renta), which became effective on January 1, 2005, Mexican companies with direct or indirect investments in entities incorporated in foreign countries whose income tax liability in those countries is less than 75% of the income tax that would be payable in Mexico will be required to pay taxes in Mexico on passive income such as dividends, royalties, interest, capital gains and rental fees obtained by such foreign entities, provided that the income is not derived from entrepreneurial activities in such countries (income derived from entrepreneurial activities is not subject to tax under these amendments).  The tax payable by Mexican companies in respect of the 2005 tax year pursuant to these amendments was due upon filing their annual tax returns in March 2006.  We believe these amendments are contrary to Mexican constitutional principles, and on August 8, 2005, we filed a motion in the Mexican federal courts challenging the constitutionality of the amendments.  On December 23, 2005, we obtained a favorable ruling from the Mexican federal court that the amendments were unconstitutional; however, the Mexican tax authority has appealed this ruling, which is pending resolution.  If the final ruling is not favorable to us, these amendments may have a material impact on us.
 
 
In addition, on March 20, 2006, we filed another motion in the Mexican federal courts challenging the constitutionality of the amendments.  On June 29, 2006, we obtained a favorable ruling from the Mexican federal court stating that the amendments were unconstitutional.  The Mexican tax authority has appealed the ruling, which is pending resolution.
 
 
The Mexican Congress approved several amendments to the Mexican Asset Tax Law (Ley del Impuesto al Activo) that came into effect on January 1, 2007.  As a result of such amendments, all Mexican corporations, including us, were no longer allowed to deduct their liabilities from the calculation of the asset tax.  We believe that the Asset Tax Law, as amended, is against the Mexican constitution.  We have challenged the Asset Tax Law through appropriate judicial action (juicio de amparo).
 
 
The asset tax was imposed at a rate of 1.25% on the value of most of the assets of a Mexican corporation.  The asset tax was "complementary" to the corporate income tax (impuesto sobre la renta) and, therefore, was payable only to the extent it exceeded payable income tax.
 
67

 
In 2008, the Asset Tax Law was abolished and a new federal tax applicable to all Mexican corporations was enacted, known as the Impuesto Empresarial a Tasa Única (Single Rate Corporate Tax), or IETU, which is a form of alternative minimum tax. See Item 10- Additional Information – Taxation.
 
 
Philippines
 
 
As of March 31, 2008, the Philippine Bureau of Internal Revenue (BIR), had assessed APO, Solid, IQAC, ALQC and CSPI, our operating subsidiaries in the Philippines, for deficiency taxes covering taxable years 1998-2005 amounting to a total of approximately 1,994 million Philippine Pesos (approximately U.S.$47.75 million as of March 31, 2008, based on an exchange rate of Philippine Pesos 41.76 to U.S.$1.00, which was the Philippine Peso/Dollar exchange rate on March 31, 2008 as published by the Bangko Sentral ng Pilipinas, the central bank of the Republic of the Philippines).
 
The majority of the tax assessments result primarily from the disallowance of APO's income tax holiday incentives for taxable years 1999 to 2001 (approximately Philippine Pesos 1,078 million or U.S.$25.8 million as of March 31, 2008, based on an exchange rate of Philippine Pesos 41.76 to U.S.$1.00).  We have contested the BIR's assessment, arising from the disallowance of the ITH incentive, with the Court of Tax Appeals (CTA).  The initial Division ruling of the CTA was unfavorable, but is subject to further appeal with the CTA as a whole.  The assessment is now currently on appeal with the CTA En Banc. A motion was filed with the CTA, requesting the court to hold APO totally not liable for alleged income tax liabilities for all the years covered and to this end cancel and withdraw APO's deficiency income tax assessments for taxable years 1999, 2000 and 2001 on the basis of APO's availment of the tax amnesty described below.  As of March 31, 2008, resolution on the aforementioned motion is still pending.
 
 
Tax Amnesty
 
 
The Philippine operating subsidiaries, APO, Solid, IQAC, ALQC and CSPI, have decided to apply for, and avail themselves  of, the tax amnesty under R.A. No. 9480, otherwise known as "An Act Enhancing the Revenue Administration and Collection by Granting an Amnesty on all Unpaid Internal Revenue Taxes Imposed by the National Government for Taxable Year 2005 and Prior Years".  The above operating companies submitted all the necessary documents and fully paid the amnesty tax according to law and its implementing rules and regulations. The availment of the amnesty made the Philippine operating subsidiaries immune from their alleged tax liabilities and penalties (civil, criminal, or administrative) arising from failure to pay the tax for 2005 and prior years. This includes APO's alleged income tax liability for 1999, 2000, 2001 which is pending with the CTA.  The amnesty program, however, does not cover withholding tax liabilities.
 
The impact of the availment of the amnesty on assessments pending with the CTA has been recognized by the Court of Tax Appeals in a decision rendered in the case of Metrobank v. CIR, CTA EB No. 269, CTA Case No. 6504, promulgated on March 28, 2008.  In the said case, the CTA ruled that in view of taxpayer's compliance with the tax amnesty, the court considered the pending tax assessment case closed and terminated, and the tax deficiencies extinguished.
 
On the basis of the above, we believe that these outstanding Philippine tax assessments should not have a material adverse effect on CEMEX.
 
Polish Antitrust Investigation
 
 
During the period from May 31, 2006 to June 2, 2006, officers of the Polish Competition and Consumer Protection Office, or the Protection Office, assisted by police officers, conducted a search in the Warsaw office of
 
 
68

 
CEMEX Polska, one of our indirect subsidiaries in Poland, and in offices of other cement producers in Poland.  The search took place as a part of the exploratory investigation that the head of the Polish Competition and Consumer Protection Office started on April 26, 2006. On January 2, 2007, CEMEX Polska received a notification from the Protection Office informing about the formal initiation of an antitrust proceeding against all cement producers in Poland, including CEMEX Polska and another of our indirect subsidiaries in Poland.  In the notification it was assumed that there was an agreement between all cement producers in Poland regarding prices and other sales conditions of cement, an agreed division of the market with respect to the sale and production of cement, and the exchange of confidential information, all of which limited competition in the Polish market with respect to the production and sale of cement.  On January 22, 2007, CEMEX Polska filed its response to the notification, denying firmly that it has committed the practices listed by the Protection Office in the notification.  In its response, CEMEX Polska also included various formal comments and objections gathered during the proceeding, as well as facts supporting its position and proving that its activities were in line with competition law.  The proceeding is still carried by the Protection Office. The Protection Office extended the date of the completion of the antitrust proceeding until July 2, 2008 due to the complexity of the case.  Further extension of the proceeding is expected due to the fact the Protection Office has not yet completed formal works on records collected from all participants of the proceeding.
 
According to Polish competition law, the maximum fine could reach up to 10% of the total revenues of the company for the calendar year preceding the imposition of the fine.  Based on revenues for the year ended December 31, 2007 and exchange rates prevailing at that date, CEMEX Polska could face up to 109.8 million Polish Zloty (approximately U.S.$44.7 million) in fines.  We believe, at this stage, there are no justified factual grounds to expect fines to be imposed on CEMEX Polska.
 
CEMEX Venezuela Nationalization
 
In furtherance of Venezuela's announced policy to nationalize certain sectors of the economy, on June 18, 2008, the Nationalization Decree was promulgated, mandating that the cement production industry in Venezuela be reserved to the State and orders the conversion of foreign-owned cement companies, including CEMEX Venezuela, into state-controlled companies with Venezuela holding an equity interest of at least 60%.  The Nationalization Decree provides for the formation of a transition committee to be integrated with the board of directors of the relevant cement company to guaranty the transfer of control over all activities of the relevant cement company to Venezuela by December 31, 2008.  The Nationalization Decree further establishes a deadline of August 17, 2008 for the shareholders of foreign-owned cement companies, including CEMEX Venezuela, to reach an agreement with the Government of Venezuela on the compensation for the nationalization of their assets. The Nationalization Decree also provides that this deadline may be extended by mutual agreement of the Government of Venezuela and the relevant shareholder.  Pursuant to the Nationalization Decree, if an agreement is not reached, Venezuela shall assume exclusive operational control of the relevant cement company and the Venezuelan National Executive shall decree the expropriation of the relevant shares according to the Venezuelan expropriation law.
 
No assurance can be given that an agreement with the Government of Venezuela will be reached.  The Government of Venezuela has been advised by our subsidiaries in Spain and The Netherlands that are investors in CEMEX Venezuela that these subsidiaries reserve their rights to bring expropriation claims in arbitration under the Bilateral Investment Treaties Venezuela signed with those countries.Any significant political instability or political instability and economic volatility in the countries in South America, Central America and the Caribbean in which we have operations may have an impact on cement prices and demand for cement and ready-mix concrete, which may adversely affect our results of operations.
 
As of December 31, 2007, CEMEX Venezuela, S.A.C.A. was the holding entity of several of CEMEX's investments in the region, including CEMEX's operations in the Dominican Republic and Panama, as well as CEMEX's minority investment in Trinidad. In the wake of statements by the Government of Venezuela about the nationalization of assets in Venezuela, in April 2008, CEMEX concluded the transfer of all material non-Venezuelan investments to CEMEX España for approximately U.S.$355 million plus U.S.$112 million of net debt, having distributed all accrued profits from the non-Venezuelan investments to the stockholders of CEMEX Venezuela amounting to approximately U.S.$132 million. At this time, the net impact or the outcome of the nationalization on CEMEX's consolidated financial results cannot be reasonably estimated. The approximate net assets of CEMEX's Venezuelan operations under Mexican FRS at December 31, 2007 were approximately Ps8,973 million.
 
 
On June 13, 2008, the Venezuelan securities authority initiated an administrative proceeding against CEMEX Venezuela, claiming that the company did not sufficiently inform its shareholders and the securities authority in connection with the transfer of the non-Venezuelan assets described above.  We are currently reviewing
 
69

 
the factual and legal considerations relative to this proceeding and will respond within the applicable legal time period.
 
 
Other Legal Proceedings
 
 
In May 1999, several companies filed a civil liability suit in the civil court of the circuit of Ibague, Colombia, against two of our Colombian subsidiaries, alleging that these subsidiaries were responsible for deterioration of the rice production capacity of the land of the plaintiffs caused by pollution from our cement plants located in Ibague, Colombia.  On January 13, 2004, CEMEX Colombia was notified of the judgment the court entered against CEMEX Colombia, which awarded damages to the plaintiffs in the amount of 21,114 million Colombian Pesos (approximately U.S.$12.2 million as of June 4, 2008, based on an exchange rate of CoP1730 to U.S.$1.00, which was the Colombian Peso/Dollar exchange rate on June 4, 2008, as published by the Banco de la República de Colombia, the central bank of Colombia).  On January 15, 2004, CEMEX Colombia appealed the judgment.  The appeal was admitted and the case was sent to the Tribunal Superior de Ibagué, where CEMEX Colombia filed, on March 23, 2004, a statement of the arguments supporting its appeal.  The case is currently under review by the appellate court.  We expect this proceeding to continue for several years before final resolution.
 
 
In March 2001, 42 transporters filed a civil liability suit in the civil court of Ibague, Colombia, against three of our Colombian subsidiaries.  The plaintiffs contend that these subsidiaries are responsible for alleged damages caused by the breach of raw material transportation contracts.  The plaintiffs asked for relief in the amount of CoP127,242 million (approximately U.S.$73.5 million as of June 4, 2008, based on an exchange rate of CoP1730 to U.S.$1.00, which was the Colombian Peso/Dollar exchange rate on June 4, 2008, as published by the Banco de la República de Colombia, the central bank of Colombia).  On February 23, 2006, CEMEX was notified of the judgment of the court, dismissing the claims of the plaintiffs.  The case is currently under review by the appellate court.
 
 
On August 5, 2005, a lawsuit was filed against a subsidiary of CEMEX Colombia, claiming that it was liable along with the other members of the Asociación Colombiana de Productores de Concreto, or ASOCRETO, a union formed by all the ready-mix concrete producers in Colombia, for the premature distress of the roads built for the mass public transportation system of Bogotá using ready-mix concrete supplied by CEMEX Colombia and other ASOCRETO members.  The plaintiffs allege that the base material supplied for the road construction failed to meet the quality standards offered by CEMEX Colombia and the other ASOCRETO members and/or that they provided insufficient or inaccurate information in connection with the product.  The plaintiffs seek the repair of the roads in a manner which guarantees their service during the 20-year period for which they were originally designed, and estimate that the cost of such repair will be approximately U.S.$45 million.  The lawsuit was filed within the context of a criminal investigation of two ASOCRETO officers and other individuals, alleging that the ready-mix concrete producers were liable for damages if the ASOCRETO officers were criminally responsible.  The court completed the evidentiary stage, and on August 17, 2006 dismissed the charges against the members of ASOCRETO.  
 
 
70

 
The other defendants (one ex-director of the Distrital Institute of Development, the legal representative of the constructor and the legal representative of the contract auditor) were formally accused.  The decision was appealed, and on December 11, 2006, the decision was reversed and the two ASOCRETO officers were formally accused as participants (determiners) in the execution of a state contract without fulfilling all legal requirements thereof.  The first public hearing took place on November 20, 2007. In this hearing the judge dismissed an annulment petition filed by the ASOCRETO officers. The petition was based on the fact that the officers were formally accused of a different crime than the one they were being investigated for. This decision was appealed, but the decision was confirmed by the Superior Court of Bogota. On January 21, 2008, CEMEX Colombia was subject to a judicial order, issued by the court, sequestering a quarry called El Tujuelo, as security for a possible future money judgment to be rendered against CEMEX Colombia in these proceedings. The court determined that in order to lift this attachment and prevent further attachments, CEMEX Colombia was required within a period of 10 days to deposit with the Court in cash CoP$337,800 million (approximately U.S.$195 million as of June 4, 2008, based on an exchange rate of CoP1730 to U.S.$1.00, which was the Colombian Peso/Dollar exchange rate on June 4, 2008, as published by the Banco de la República de Colombia, the central bank of Colombia), instead of being allowed to post an insurance policy to secure such recovery. CEMEX Colombia asked for reconsideration, and the court allowed CEMEX to present an insurance policy.  Nevertheless, CEMEX appealed this decision, in order to reduce the amount of the insurance policy, and also requested that the guarantee be covered by all defendants in the case. The measure does not affect the normal activity of the quarry.  At this stage, we are not able to assess the likelihood of an adverse result or the potential damages which could be borne by CEMEX Colombia.
 
 
In 2006 CEMEX and the Indonesian government agreed to settle their arbitration case before the ICSID.  In this regard, CAH and the Indonesian government filed on July 29, 2006 a joint letter to the ICSID, requesting the issuance of an Award on Agreed Terms.  On February 23, 2007, the Arbitral Tribunal issued an award embodying the parties' settlement agreement.
 
 
On August 5, 2005, Cartel Damages Claims, SA, or CDC, filed a lawsuit in the District Court in Düsseldorf, Germany against CEMEX Deutschland AG and other German cement companies.  CDC is seeking €102 million in respect of damage claims by 28 entities relating to alleged price and quota fixing by German cement companies between 1993 and 2002, which entities had assigned their claims to CDC.  CDC is a Belgian company established by two lawyers in the aftermath of the German cement cartel investigation that took place from July 2002 to April 2003 by Germany's Federal Cartel Office with the express purpose of purchasing potential damages claims from cement consumers and pursuing those claims against the cartel participants.  In January 2006, another entity assigned alleged claims to CDC, and the amount of damages being sought by CDC increased to €113.5 million plus interest.  On February 21, 2007, the District Court of Düsseldorf decided to allow this lawsuit to proceed without going into the merits of this case by issuing an interlocutory judgment.  All defendants appealed. The appeal hearing took place on April 22, 2008, and the appeal was dismissed on May 14, 2008. The lawsuit will proceed at the level of court of first instance. As of the date of this annual report the defendants are assessing whether or not to file a complaint before the Federal High Court. In the meantime, CDC had acquired new assigners and announced an increase in the claim to €131 million. As of March 31, 2008, we had accrued liabilities regarding this matter for a total amount of approximately €20 million.
 
 
After an extended consultation period, in April 2006, the cities of Kastela and Solin in Croatia published their respective Master (physical) Plans defining the development zones within their respective municipalities, adversely impacting the mining concession granted to Dalmacijacement, our subsidiary in Croatia, by the Government of Croatia in September 2005.  During the consultation period, Dalmacijacement submitted comments and suggestions to the Master Plans, but these were not taken into account or incorporated into the Master Plan by Kastela and Solin.  Most of these comments and suggestions were intended to protect and preserve the rights of Dalmacijacement´s mining concession granted by the Government of Croatia in September 2005.  Immediately after publication of the Master Plans, Dalmacijacement filed a series of lawsuits and legal actions before the local and federal courts to protect its acquired rights under the mining concessions.  The legal actions taken and filed by Dalmacijacement were as follows: (i) on May 17, 2006, a constitutional appeal before the constitutional court in Zagreb, seeking a declaration by the court concerning Dalmacijacement's constitutional claim for decrease and obstruction of rights earned by investment, and seeking prohibition of implementation of the Master Plans; (ii) on May 17, 2006, a possessory action against the cities of Kastela and Solin seeking the enactment of interim measures
 
71

 
prohibiting implementation of the Master Plans and including a request to implead the Republic of Croatia into the proceeding on our side, and (iii) on May 17, 2006, an administrative proceeding before the State Lawyer, seeking a declaration from the Government of Croatia confirming that Dalmacijacement acquired rights under the mining concessions. Dalmacijacement received State Lawyer's opinion which confirmes the Dalmacijacement's acquired rights according to the previous decisions ("old concession").  The municipal court in Solin issued a first instance judgment dismissing our possessory action.  We filed an appeal against that judgment. The appeal has been resolved by County Court, affirming the judgment and rendering it final. The Municipal Court in Kaštela has issued a first instance judgment dismissing our possessory action. We have filed an appeal against said judgment.  Currently it is difficult for Dalmacijacement to ascertain the approximate economic impact of these measures by Kastela and Solin.  These cases are currently under review by the courts and applicable administrative entities in Croatia, and it is expected that these proceedings will continue for several years before resolution.
 
 
Club of Environmental Protection, a Latvian environmental protection organization, has initiated a court administrative proceeding against the amended environmental pollution permit for the Broceni Cement Plant in Latvia, owned by CEMEX SIA. This case is currently under review by the first instance of the administrative court, and it is expected that the case will continue for a few years if the parties appeal further to the next court instances. Dispute of the decision shall not suspend the operation and validity of the permit during the court proceedings, allowing CEMEX SIA to continue to operate fully. If the court decides to cancel or invalidate the permit, CEMEX SIA will not be allowed to perform the activities covered by the permit. The permit subject to this proceeding was issued for the existing cement line, which will be fully substituted in 2009 by a new cement line currently under construction at the Broceni plant.
 
 
On December 8, 2006, the United States District Court, District of Puerto Rico, issued a summons against Ready Mix Concrete, Inc. and Puerto Rican Cement Company, Inc., in the amount of U.S.$21 million, after an employee of the Puerto Rico Highway Authority was injured by a truck owned and operated by CEMEX.  On April 21, 2007, the First Instance Court for the Commonwealth of Puerto Rico issued a summons against Hormigonera Mayagüezana Inc., seeking damages in the amount of U.S.$39 million, after the death of two people in an accident in which a Hormigonera Mayagüezana Inc. concrete mixer truck was involved. As of March 31, 2008 both cases are still pending trial.
 
 
On July 23, 2007, American Waste Management and Recycling, Inc. filed a lawsuit in the United States District Court for the District of Puerto Rico against CEMEX Puerto Rico and Canopy Ecoterra Corp. alleging breach of contract, collection of monies, and damages in the amount of U.S.$10 million, plus the amount a jury could award regarding the value of the irreparable harm and other damages that are unable to be quantified.  At issue is an alleged contract in which plaintiff dismantled structures located at the CEMEX Plant in Ponce, and purchase the scrap metal resulting from the harvesting and dismantling of such structures. On January 10, 2008, the District Court for the District of Puerto Rico entered judgment dismissing the action without prejudice of state court jurisdiction.  Since the Plaintiff did not appeal this decision the judgment became final.
 
 
On October 4, 2007 all Egyptian cement producers (including CEMEX) were referred to the public prosecutor for an alleged agreement on price fixing.  The country manager and director of sales of CEMEX Egypt were both named as defendants. The case was referred to criminal court on February 13, 2008. If producers are found guilty, the maximum penalty for each entity could be 10 million Egyptian pounds (approximately US$ 1.8 million).  Hearings on this matter have taken place, during which witnesses were heard and defenses were presented. The final court hearing was held on June 9, 2008, where the parties submitted their final statements of defense. At this hearing, the court announced that it will render its final judgment on August 25, 2008.
 
 
On July 13, 2007, the Australian Takeovers Panel published a declaration of unacceptable circumstances, namely, that CEMEX's May 7, 2007 announcement that it would allow Rinker shareholders to retain the final dividend of $0.25 per share constituted a departure from CEMEX's announcement on April 10, 2007 that its offer of US$15.85 per share was its "best and final offer". The Panel ordered CEMEX to pay compensation of $0.25 per share to Rinker shareholders who sold their shares during the period from April 10 to May 7, 2007, net of any purchases that were made. CEMEX believes that the market was fully informed by its announcements on April 10,
 
72

 
2007, and notes that the Takeovers Panel has made no finding that CEMEX breached any law. CEMEX has lodged a request for a review of the Panel decision. On July 20, 2007, the Review Panel made an interim order staying the operation of the orders until further notice.  Although there is insufficient information about the exact figure, CEMEX estimates that the amount it would have to pay if the Panel's orders were affirmed is approximately AU$29 million.
 
 
As of the date of this annual report, we are involved in various legal proceedings involving product warranty claims, environmental claims, indemnification claims relating to acquisitions and similar types of claims brought against us that have arisen in the ordinary course of business.  We believe we have made adequate provisions to cover both current and contemplated general and specific litigation risks, and we believe these matters will be resolved without any significant effect on our operations, financial position or results of operations.
 
 
Item 4A - 
 Unresolved Staff Comments
 
 
Not applicable.
 
 
Item 5 -  
Operating and Financial Review and Prospects
 
 
Cautionary Statement Regarding Forward Looking Statements
 
This annual report contains forward-looking statements that reflect our current expectations and projections about future events based on our knowledge of present facts and circumstances and assumptions about future events.  In this annual report, the words "expects," "believes," "anticipates," "estimates," "intends," "plans," "probable" and variations of such words and similar expressions are intended to identify forward-looking statements.  Such statements necessarily involve risks and uncertainties that could cause actual results to differ materially from those anticipated.  Some of the risks, uncertainties and other important factors that could cause results to differ, or that otherwise could impact us or our subsidiaries, include:
 
 
 
·
the cyclical activity of the construction sector;
 
 
 
·
competition;
 
 
 
·
general political, economic and business conditions;
 
 
 
·
weather and climatic conditions;
 
 
 
·
national disasters and other unforeseen events; and
 
 
 
·
the other risks and uncertainties described under Item 3 "— Key Information — Risk Factors" and elsewhere in this annual report.
 
 
Readers are urged to read this entire annual report and carefully consider the risks, uncertainties and other factors that affect our business.  The information contained in this annual report is subject to change without notice, and we are not obligated to publicly update or revise forward-looking statements.  Readers should review future reports filed by us with the U.S. Securities and Exchange Commission.
 
73

 
This annual report also includes statistical data regarding the production, distribution, marketing and sale of cement, ready-mix concrete, clinker and aggregates.  We generated some of these data internally, and some were obtained from independent industry publications and reports that we believe to be reliable sources.  We have not independently verified these data nor sought the consent of any organizations to refer to their reports in this annual report.
 
 
Overview
 
The following discussion should be read in conjunction with our consolidated financial statements included elsewhere in this annual report.  Our financial statements have been prepared in accordance with Mexican FRS, which differ in significant respects from U.S. GAAP.  See note 25 to our consolidated financial statements, included elsewhere in this annual report, for a description of the principal differences between Mexican FRS and U.S. GAAP as they relate to us.
 
 
Mexico experienced annual inflation rates of 3.0% in 2005, 4.1% in 2006 and 4.0% in 2007.  Mexican FRS requires that our consolidated financial statements during the periods presented recognize the effects of inflation.  Consequently, financial data for all periods in our consolidated financial statements and throughout this annual report, except as otherwise noted, have been restated in constant Mexican Pesos as of December 31, 2007.  They have been restated using the CEMEX weighted average inflation factors, as explained in note 3B to our consolidated financial statements included elsewhere in this annual report. Beginning January 1, 2008, however, under Mexican FRS inflation accounting will be applied only in high inflation environments.  See note 3X to our consolidated financial statements.
 
 
The percentage changes in cement sales volumes described in this annual report for our operations in a particular country or region include the number of tons of cement and/or the number of cubic meters of ready-mix concrete sold to our operations in other countries and regions.  Likewise, unless otherwise indicated, the net sales financial information presented in this annual report for our operations in each country or region includes the Mexican Peso amount of sales derived from sales of cement and ready-mix concrete to our operations in other countries and regions, which have been eliminated in the preparation of our consolidated financial statements included elsewhere in this annual report.
 
 
The following table sets forth selected financial information as of and for each of the three years ended December 31, 2005, 2006 and 2007 by principal geographic segment expressed as an approximate percentage of our total consolidated group.  Through the RMC acquisition, we acquired new operations in the United States, Spain, Africa and the Middle East and Asia, which had a significant impact on our operations in those segments, and we acquired operations in the United Kingdom and the Rest of Europe, in which segments we did not have operations prior to the RMC acquisition.  The financial information as of and for the year ended December 31, 2005 in the table below includes the consolidation of RMC's operations for the ten-month period ended December 31, 2005, and the financial information as of and for the year ended December 31, 2006 in the table below includes the consolidation of RMC's operations for the entire year ended December 31, 2006.  Through the Rinker acquisition, we acquired new operations in the United States, which have had a significant impact on our operations in that segment, and we acquired operations in Australia, in which segment we did not have operations prior to the Rinker acquisition.  The financial information as of and for the year ended December 31, 2007 in the table below includes the consolidation of Rinker's operations for the six-month period ended December 31, 2007.  We operate in countries and regions with economies in different stages of development and structural reform, with different levels of fluctuation in exchange rates, inflation and interest rates.  These economic factors may affect our results of operations and financial condition depending upon the depreciation or appreciation of the exchange rate of each country and region in which we operate compared to the Mexican Peso and the rate of inflation of each of these countries and regions.  The variations in (1) the exchange rates used in the translation of the local currency to Mexican Pesos, and (2) the rates of inflation used for the restatement of our financial information to constant Mexican Pesos, as of the latest balance sheet presented, may affect the comparability of our results of operations and consolidated financial position from period to period.
 
 
74

 
 
% Mexico
% United States
% Spain
%
United Kingdom
%
Rest of Europe
%
South America, Central America and the Caribbean
%
Africa
and the Middle East
% Australia and Asia
% Others
Combined
Eliminations
Consolidated
 
(in millions of constant Mexican Pesos as of December 31, 2007, except percentages)
Net Sales For the Period Ended(1):
            
             
December 31, 2005
19%
25%
9%
9%
16%
8%
4%
2%
8%
207,699
(15,307)
192,392
December 31, 2006
18%
21%
9%
10%
20%
8%
4%
2%
8%
234,155
(20,388)
213,767
December 31, 2007
16%
22%
9%
9%
19%
9%
3%
5%
8%
253,937
(17,268)
236,669
             
Operating Income For the Period Ended(2):
            
             
December 31, 2005
41%
27%
14%
2%
7%
9%
4%
2%
(6)%
31,227
31,227
December 31, 2006
38%
29%
16%
1%
6%
12%
5%
2%
(9)%
34,505
34,505
December 31, 2007
39%
18%
19%
(1)%
10%
18%
5%
6%
(14)%
32,448
32,448
             
Total Assets at: (2)
            
             
December 31, 2005
18%
23%
10%
9%
11%
10%
3%
6%
10%
336,081
336,081
December 31, 2006
18%
23%
10%
8%
13%
10%
3%
6%
9%
351,083
351,083
December 31, 2007
11%
46%
8%
5%
9%
7%
2%
7%
5%
542,314
542,314

(1)
Percentages by reporting segment are determined before eliminations resulting from consolidation.
(2) Percentages by reporting segment are determined before eliminations resulting from consolidation.
 
 
Critical Accounting Policies
 
We have identified below the accounting policies we have applied under Mexican FRS that are critical to understanding our overall financial reporting.
 
 
Income Taxes
 
 
Our operations are subject to taxation in many different jurisdictions throughout the world.  Under Mexican FRS, we recognize deferred tax assets and liabilities using a balance sheet methodology, which requires a determination of the permanent and temporary differences between the financial statements carrying amounts and the tax basis of assets and liabilities.  Our worldwide tax position is highly complex and subject to numerous laws that require interpretation and application and that are not consistent among the countries in which we operate.  Significant judgment is required to appropriately assess the amounts of tax assets and liabilities.  We record tax assets when we believe that the recoverability of the asset is determined to be more likely than not in accordance with established accounting principles.  If this determination cannot be made, a valuation allowance is established to reduce the carrying value of the asset.
 
 
Our overall strategy is to structure our worldwide operations to minimize or defer the payment of income taxes on a consolidated basis. Many of the activities we undertake in pursuing this tax reduction strategy are highly complex and involve interpretations of tax laws and regulations in multiple jurisdictions and are subject to review by the relevant taxing authorities.  It is possible that the taxing authorities could challenge our application of these regulations to our operations and transactions.  The taxing authorities have in the past challenged interpretations that we have made and have assessed additional taxes.  Although we have from time to time paid some of these additional assessments, in general we believe that these assessments have not been material and that we have been successful in sustaining our positions.  No assurance can be given, however, that we will continue to be as successful as we have been in the past or that pending appeals of current tax assessments will be judged in our favor.
 
75

 
Recognition of the effects of inflation
 
 
Until December 31, 2007, under Mexican FRS, the financial statements of each subsidiary were restated to reflect the loss of purchasing power (inflation) of its functional currency. Newly issued Mexican Financial Reporting Standard B-10,Inflation effects("MFRS B-10"), effective beginning January 1, 2008, establishes significant changes to inflationary accounting in Mexico. The most significant changes are:
 
 
 
·
Inflationary accounting will be only applied in a high-inflation environment, defined by MFRS B-10 as existing when the cumulative inflation for the preceding three years equals or exceeds 26%. Until December 31, 2007, inflationary accounting was applied to all of our subsidiaries regardless the inflation level of their respective country.  Beginning in 2008, only the financial statements of those subsidiaries whose functional currency corresponds to a country under high inflation will be restated to take account of inflation,
 
 
 
·
The new standard eliminates the alternative to restate inventories using specific cost indexes, as well as the rule to restate fixed assets of foreign origin using the factor that considers the inflation of the country of origin of the asset and the variation in the foreign exchange rate between the currency of the country of origin and the country holding the asset. MFRS B-10 establishes the use of the factors derived from the general price indexes of the country holding the assets as the sole alternative for restatement.,
 
 
 
·
MFRS B-10 eliminates the requirement to restate the amounts of the income statement for the period (constant peso amounts), as well as the comparative financial statements for prior periods, into constant peso amounts as of the most recent balance sheet date. Beginning in 2008, the income statement for subsequent periods will be presented in nominal values, and, as long as the cumulative inflation for the preceding three years in Mexico is below 26%, the financial statements for periods prior to 2008 will be presented in constant pesos as of December 31, 2007, the last date when inflationary accounting was applied generally.
 
 
 
·
When moving from a high-inflation to a low-inflation environment, MFRS B-10 provides that the restatement adjustments as of the date of discontinuing the inflationary accounting should prevail as part of the carrying amounts. When moving from a low-inflation to a high-inflation environment, the initial restatement factor for properties, machinery and equipment, as well as for intangible assets, should consider the cumulative inflation since the last time inflationary accounting was discontinued. Upon adoption of new MFRS B-10, the accumulated result for holding non-monetary assets, included within "Deficit in equity restatement" (see note 16B to the financial statements included elsewhere in this annual report), should be reclassified to "Retained earnings". As of December 31, 2007, most of our subsidiaries operate in low-inflation environments; therefore, restatement of their historical cost financial statements to take account of inflation will be suspended starting January 1, 2008. We do not anticipate that the adoption of new MFRS B-10 will have a material adverse effect on our results of operations.
 
 
Under inflationary accounting until December 31, 2007, the inflation effects arising from holding monetary assets and liabilities were reflected in the income statements as monetary position result.  Inventories, fixed assets and deferred charges, with the exception of fixed assets of foreign origin and the equity accounts, were restated to account for inflation using the consumer price index applicable in each country.  Fixed assets of foreign origin were restated using the inflation index of the assets' origin country and the variation in the foreign exchange rate between the country of origin currency and the functional currency.  The result was reflected as an increase or decrease in the carrying value of each item, and was presented in consolidated stockholders' equity in the line item "Effects from Holding Non-Monetary Assets."  Income statement accounts were also restated for inflation into constant Mexican Pesos as of the reporting date.
 
76

 
Foreign currency translation
 
 
As mentioned above, until December 31, 2007, the financial statements of consolidated foreign subsidiaries were restated for inflation in their functional currency based on the subsidiary country's inflation rate.  Subsequently, the restated financial statements were translated into Mexican Pesos using the foreign exchange rate at the end of the corresponding reporting period for balance sheet and income statement accounts.
 
 
In connection with the changes in inflationary accounting under Mexican FRS, concurrent with the use of nominal amounts during low-inflation periods, beginning January 1, 2008, the translation of foreign currency financial statements into Mexican pesos will be made using the foreign exchange rate at the end of the corresponding reporting period for balance sheet and the exchange rates at the end of each month for the income statement accounts. For subsidiaries operating in high-inflation environments, the financial statements will be first restated into constant amounts in their functional currency, and then translated into Mexican pesos using the exchange rate at the reporting date for balance sheet and income statement accounts.
 
 
Derivative financial instruments
 
 
As mentioned in note 3L to our consolidated financial statements included elsewhere in this annual report, in compliance with the guidelines established by our risk management committee, we use derivative financial instruments such as interest rate and currency swaps, currency and stock forward contracts, and other instruments, in order to change the risk profile associated with changes in interest rates and foreign exchange rates of debt agreements, as a vehicle to reduce financing costs, as an alternative source of financing, and as hedges of: (i) highly probable forecasted transactions, (ii) our net assets in foreign subsidiaries and (iii) future exercises of options under our executive stock option programs.  These instruments have been negotiated with institutions with significant financial capacity; therefore, we consider the risk of non-compliance with the obligations agreed to by such counterparties to be minimal.
 
 
Derivative financial instruments are recognized as assets or liabilities in the balance sheet at their estimated fair value and the changes in such fair values are recognized in the income statement for the period in which they occur, except for changes in the fair value of derivative instruments that are designated and effective as hedges of the variability in the cash flows associated with existing assets or liabilities and/or forecasted transactions. Some of our instruments have been designated as accounting hedges of debt or equity instruments (see note 3L to our consolidated financial statements included elsewhere in this annual report).
 
 
Interest accruals generated by interest rate swaps and cross currency swaps are recognized as financial expense, adjusting the effective interest rate of the related debt.  Interest accruals from other hedging derivative instruments are recorded within the same item when the effects of the primary instrument subject to the related hedging transactions are recognized.  See notes 12C, D and E to our consolidated financial statements included elsewhere in this annual report.
 
 
Pursuant to the accounting principles established by Mexican FRS, our balance sheets and income statements are subject to volatility arising from variations in interest rates, exchange rates, share prices and other conditions established in our derivative instruments.  The estimated fair value represents the amount at which a financial asset could be bought or sold, or a financial liability could be extinguished at the reporting date, between willing parties in an arm's length transaction.  Occasionally, there is a reference market that provides the estimated fair value; in the absence of a market, such value is determined by the net present value of projected cash flows or through mathematical valuation models.  The estimated fair values of derivative instruments determined by us and used by us for recognition and disclosure purposes in the financial statements and their notes, are supported by the confirmations of these values received from the counterparties to these financial instruments; nonetheless, significant judgment is required to account appropriately for the effects of derivative financial instruments in the financial statements.
 
77

 
The estimated fair values of derivative financial instruments fluctuate over time, and are based on estimated settlement costs or quoted market prices.  These values should be viewed in relation to the fair values of the underlying instruments or transactions, and as part of our overall exposure to fluctuations in foreign exchange rates, interest rates and prices of shares.  The notional amounts of derivative instruments do not necessarily represent amounts exchanged by the parties and, therefore, are not a direct measure of our exposure through our use of derivatives.  The amounts exchanged are determined on the basis of the notional amounts and other variables included in the derivative instruments.
 
 
Impairment of long-lived assets
 
 
Our balance sheet reflects significant amounts of long-lived assets (mainly fixed assets and goodwill) associated with our operations throughout the world.  Many of these amounts have resulted from past acquisitions, which have required us to reflect these assets at their fair market values at the dates of acquisition.  According to their characteristics and the specific accounting rules related to them, we assess the recoverability of our long-lived assets periodically and at least once a year, as is the case for goodwill and other intangible assets of indefinite life, or whenever events or circumstances arise that we believe trigger a requirement to review such carrying values, as is the case with property, machinery and equipment and intangible assets of definite life.
 
 
Goodwill is evaluated for impairment by determining the value in use (fair value) of the reporting units, which consists of the discounted amount of estimated future cash flows to be generated by such reporting units to which goodwill relates.  A reporting unit refers to a group of one or more cash generating units.  Each reporting unit, for purposes of the impairment evaluation, consists of all operations in each country.  An impairment loss is recognized if such discounted cash flows are lower than the net book value of the reporting unit.  In applying the value in use (fair value) method, we determine the discounted amount of estimated future cash flows over a period of 5 years.
 
 
For the years ended December 31, 2005, 2006 and 2007, the geographic segments we reported in note 18 to our consolidated financial statements included elsewhere in this annual report, each integrated by multiple cash generating units, also represent our reporting units for purposes of testing goodwill for impairment.  Based on our analysis, we concluded that the operating components that integrate the reported segments have similar economic characteristics, by considering: a) the reported segments are the level used by us to organize and evaluate our activities in the internal information system, b) the homogenous nature of the items produced and traded in each operative component, which are all used by the construction industry, c) the vertical integration in the value chain of the products comprising each component, d) the type of clients, which are substantially similar in all components, e) the operative integration among operating components, evidenced by the adoption of shared service centers, and f) the compensation system of any of our country operations is based on the consolidated results of the geographic segment and not on the particular results of the components.
 
 
Impairment evaluations are significantly sensitive, among other factors, to the estimation of future prices of our products, the development of operating expenses, local and international economic trends in the construction industry, as well as the long-term growth expectations in the different markets.  Likewise, the discount rates and the rates of growth in perpetuity used have an effect on such impairment evaluations.  We use specific discount rates for each reporting unit, which consider the weighted average cost of capital of each geographic segment.  This determination requires substantial judgment and is highly complex when considering the many countries in which we operate, each of which has its own economic circumstances that have to be monitored.  Additionally, we monitor the lives assigned to these long-lived assets for purposes of depreciation and amortization, when applicable.  This determination is subjective and is integral to the determination of whether an impairment has occurred.
 
78

 
Valuation reserves on accounts receivable and inventories
 
 
On a periodic basis, we analyze the recoverability of our accounts receivable and our inventories (supplies, raw materials, work-in-process and finished goods), in order to determine if due to credit risk or other factors in the case of our receivables and due to weather or other conditions in the case of our inventories, some receivables may not be recovered or certain materials in our inventories may not be utilizable in the production process or for sale purposes.  If we determine such a situation exists, book values related to the non-recoverable assets are adjusted and charged to the income statement through an increase in the doubtful accounts reserve or the inventory obsolescence reserve, as appropriate.  These determinations require substantial management judgment and are highly complex when considering the various countries in which we have operations, each having its own economic circumstances that require continuous monitoring, and our numerous plants, deposits, warehouses and quarries.  As a result, final losses from doubtful accounts or inventory obsolescence could differ from our estimated reserves.
 
 
Asset retirement obligations
 
 
We recognize unavoidable obligations, legal or constructive, to restore operating sites upon retirement of tangible long-lived assets at the end of their useful lives.  These obligations represent the net present value of estimated future cash flows to be incurred in the restoration process, and are initially recognized against the related assets' book value.  The additional asset is depreciated during its remaining useful life.  The increase of the liability, by the passage of time, is charged to the income statement of the period.  Adjustments to the obligation for changes in the estimated cash flows or the estimated disbursement period are made against fixed assets, and depreciation is modified prospectively.
 
 
Asset retirement obligations are related mainly to future costs of demolition, cleaning and reforestation, so that at the end of their operation, raw materials extraction sites, maritime terminals and other production sites are left in acceptable condition.  Significant judgment is required in assessing the estimated cash outflows that will be disbursed upon retirement of the related assets.  See notes 3M and 13 to our consolidated financial statements included elsewhere in this annual report.
 
 
Transactions in our own stock
 
 
From time to time we have entered into various transactions involving our own stock.  These transactions have been designed to achieve various financial goals but were primarily executed to give us a means of satisfying future transactions that may require us to deliver significant numbers of shares of our own stock.  These transactions are described in detail in the notes to our consolidated financial statements included elsewhere in this annual report.  We have viewed these transactions as hedges against future exposure even though they do not meet the definition of hedges under accounting principles.  There is significant judgment necessary to properly account for these transactions, as the obligations underlying the related transactions are required to be reflected at market value, with the changes in such value reflected in our income statement.  These transactions raise the possibility that we could be required to reflect losses on the transactions in our own shares without having a converse reflection of gains on the transactions under which we would deliver such shares to others.  See notes 3U and 17 to our consolidated financial statements included elsewhere in this annual report.
 
 
Results of Operations
 
Consolidation of Our Results of Operations
 
 
Our consolidated financial statements, included elsewhere in this annual report, include those subsidiaries in which we hold a majority interest or which we otherwise control.  The financial statements of joint ventures, which are those entities in which we and third-party investors have agreed to exercise joint control, are consolidated
 
79

 
through the proportional integration method considering our interest in the results of operations, assets and liabilities of such entities.  Full consolidation or the equity method, as applicable, is applied for those joint ventures in which one of the venture partners controls the entity's administrative, financial and operating policies.
 
 
Investments in associates (see note 9A to our consolidated financial statements) are accounted for by the equity method, when CEMEX holds between 10% and 50% of the issuer's capital stock and does not have effective control. Under the equity method, after acquisition, the investment's original cost is adjusted for the proportional interest of the holding company in the associate's equity and earnings, considering the effects of inflation.
 
 
All significant intercompany balances and transactions have been eliminated in consolidation.
 
 
For the periods ended December 31, 2005, 2006, and 2007 our consolidated results reflect the following transactions:
 
 
 
·
On August 28, 2007, we completed the acquisition of 100% of the Rinker shares for a total consideration of approximately U.S.$14.2 billion (approximately Ps155.6 billion) (excluding the assumption of approximately U.S.$1.3 billion (approximately Ps13.9 billion) of Rinker's debt). For accounting purposes, July 1, 2007 was established as Rinker's acquisition date and we began consolidating the financial results of Rinker on such date.  Our consolidated financial statements for the year ended December 31, 2007 include Rinker's results of operations for the six-month period ended December 31, 2007 only. For its fiscal year ended March 31, 2007, Rinker reported consolidated revenues of approximately U.S.$5.3 billion. Approximately U.S.$4.1 billion of these revenues were generated in the United States, and approximately U.S.$1.2 billion were generated in Australia and China. As of that date, Rinker had more than 13,000 employees. During such fiscal period, Rinker produced approximately 2 million tons of cement, 93 million tons of aggregates and sold close to 13 million cubic meters of ready-mix concrete. In Australia, Rinker's main activities are oriented to the production and sale of ready-mix concrete and other construction materials.
 
 
 
·
As required by the Antitrust Division of the United States Department of Justice, pursuant to a divestiture order in connection with the Rinker acquisition, in December 2007, CEMEX sold to the Irish producer CRH plc, ready-mix concrete and aggregates plants in Arizona and Florida for approximately U.S.$250 million of which approximately U.S.$30 million corresponded to the sale of assets from CEMEX's pre-Rinker acquisition operations.
 
 
 
·
On December 22, 2005, we terminated our 50/50 joint ventures with Lafarge Asland in Spain and Portugal, which we acquired in the RMC acquisition.  Under the terms of the termination agreement, Lafarge Asland received a 100% interest in both joint ventures and we received approximately U.S.$61 million in cash, as well as 29 ready-mix concrete plants and five aggregates quarries in Spain.  Our consolidated financial statements for the year ended December 31, 2005 include our 50% interest in the results of operations relating to these joint venture assets through the proportionate consolidation method for the period from March 1, 2005 through December 22, 2005 only.
 
 
 
·
On August 29, 2005, we sold RMC's operations in the Tucson, Arizona area, consisting of several ready-mix concrete and related assets, to California Portland Cement Company for a purchase price of approximately U.S.$16 million.  Our income statement for the year ended December 31, 2005 includes the results of operations relating to these assets for the period from March 1, 2005 through August 29, 2005 only.
 
 
 
·
On July 1, 2005, we and Ready Mix USA established two jointly-owned limited liability companies, CEMEX Southeast, LLC, a cement company, and Ready Mix USA, LLC, a ready-mix concrete
 
 
80

 
  company, to serve the construction materials market in the southeast region of the United States.  Under the terms of the limited liability company agreements and related asset contribution agreements, we contributed two cement plants (Demopolis, Alabama and Clinchfield, Georgia) and 11 cement terminals to CEMEX Southeast, LLC, representing approximately 98% of its contributed capital, while Ready Mix USA contributed cash to CEMEX Southeast, LLC representing approximately 2% of its contributed capital.  In addition, we contributed our ready-mix concrete, aggregates and concrete block assets in the Florida panhandle and southern Georgia to Ready Mix USA, LLC, representing approximately 9% of its contributed capital, while Ready Mix USA contributed all its ready-mix concrete and aggregate operations in Alabama, Georgia, the Florida panhandle and Tennessee, as well as its concrete block operations in Arkansas, Tennessee, Mississippi, Florida and Alabama to Ready Mix USA, LLC, representing approximately 91% of its contributed capital.  We own a 50.01% interest, and Ready Mix USA owns a 49.99% interest, in the profits and losses and voting rights of CEMEX Southeast, LLC, while Ready Mix USA owns a 50.01% interest, and we own a 49.99% interest, in the profits and losses and voting rights of Ready Mix USA, LLC.  In a separate transaction, on September 1, 2005, we sold 27 ready-mix concrete plants and four concrete block facilities located in the Atlanta, Georgia metropolitan area to Ready Mix USA, LLC for approximately U.S.$125 million.  For the years ended December 31, 2007, 2006 and 2005, we had control of, and consolidated, CEMEX Southeast, LLC, while our interest in Ready Mix USA, LLC was accounted for by the equity method since it was controlled by Ready Mix USA.  Our consolidated income statement for the year ended December 31, 2005 include the results of operations relating to the assets we contributed to Ready Mix USA, LLC for the period from January 1, 2005 through July 1, 2005 only and the results of operations relating to the assets we sold to Ready Mix USA, LLC for the period from March 1, 2005 through September 1, 2005 only, since we acquired those assets in the RMC acquisition.
 
 
 
·
In July 2005, we acquired 15 ready-mix concrete plants through the purchase of Concretera Mayaguezana, a ready-mix concrete producer located in Puerto Rico, for approximately Ps326 million (U.S.$30 million).  Our consolidated income statement for the year ended December 31, 2005 include the results of operations relating to the assets for the period from July 1, 2005 through December 31, 2005 only.
 
 
 
·
In July 2005, we sold a cement terminal to the City of Detroit for approximately U.S.$24 million.  Our consolidated income statement for the year ended December 31, 2005 includes the results of operations relating to this cement terminal for the six-month period ended June 30, 2005 only.
 
 
 
·
On March 31, 2005, we sold our Charlevoix, Michigan and Dixon, Illinois cement plants and several distribution terminals located in the Great Lakes region to Votorantim Participações S.A., a cement company in Brazil, for approximately U.S.$389 million.  The combined capacity of the two cement plants sold was approximately two million tons per year, and the operations of these plants represented approximately 9% of our U.S. operations' operating cash flow for the year ended December 31, 2004.  Our consolidated income statement for the year ended December 31, 2005 includes the results of operations relating to these assets for the three-month period ended March 31, 2005 only.
 
 
 
·
On March 1, 2005, we completed our acquisition of RMC for a total purchase price of approximately U.S.$4.3 billion, excluding approximately U.S.$2.2 billion of assumed debt.  Our consolidated income statement for the year ended December 31, 2005 includes RMC's results of operations for the ten-month period ended December 31, 2005. RMC, headquartered in the United Kingdom, was one of Europe's largest cement producers and one of the world's largest suppliers of ready-mix and aggregates, with operations in 22 countries, primarily in Europe and the United States, and employed over 26,000 people. The assets acquired included 13 cement plants with an approximate installed capacity of 17 million tons, located in the United Kingdom, the United States, Germany, Croatia, Poland and Latvia.
 
81

 
Selected Consolidated Income Statement Data
 
 
The following table sets forth our selected consolidated income statement data for each of the three years ended December 31, 2005, 2006, and 2007 expressed as a percentage of net sales.
 
 
Year Ended December 31,
 
2005
 
2006
 
2007
Net sales
100.0
 
100.0
 
100.0
Cost of sales                                                                      
(60.5)
 
(63.8)
 
(66.6)
Gross profit
39.5
 
36.2
 
33.4
Administrative and selling expenses
(12.8)
 
(13.4)
 
(14.0)
Distribution expenses
(10.5)
 
(6.7)
 
(5.7)
Total operating expenses
(23.3)
 
 (20.1)
 
 (19.7)
Operating income
16.2
 
16.1
 
13.7
Other expenses, net                                                                      
(2.2)
 
(0.3)
 
(1.4)
      
Comprehensive financing result:
     
Financial expense
(3.4)
 
(2.7)
 
(3.7)
Financial income
0.3
 
0.3
 
0.4
Results from financial instruments
2.5
 
(0.1)
 
1.0
Foreign exchange result
(0.5)
 
0.1
 
(0.1)
Monetary position result
2.8
 
2.2
 
2.9
Net comprehensive financing result
1.7
 
(0.2)
 
0.5
      
Equity in income of associates                                                                      
0.6
 
0.7
 
0.6
Income before income tax
16.3
 
16.3
 
13.4
      
Income taxes                                                                      
(2.2)
 
(2.6)
 
(2.0)
Consolidated net income                                                                      
14.1
 
13.7
 
11.4
Minority interest net income                                                                      
0.3
 
0.7
 
0.4
Majority interest net income                                                                      
13.8
 
13.0
 
11.0
 
Year Ended December 31, 2007 Compared to Year Ended December 31, 2006
 
 
Overview
 
 
Summarized in the table below are the percentage (%) increases (+) and decreases (-) for the year ended December 31, 2007 compared to the year ended December 31, 2006 in our domestic cement and ready-mix concrete sales volumes as well as export sales volumes of cement and domestic cement and ready-mix concrete  average prices for each of our geographic segments.
 
 
Domestic Sales Volumes
Export Sales Volumes
Average Domestic Prices in Local Currency(1)
Geographic Segment
Cement
Ready-Mix
Concrete
Cement
Cement
Ready-Mix Concrete
North America
     
Mexico
+4%
+8%
-21%
-1%
+2%
United States(2)
-8%
+13%
N/A
+4%
+1%
Europe
     
Spain
-5%
-4%
-28%
+9%
+7%
UK
+12%
-2%
N/A
+8%
+4%
Rest of Europe
+5%
Flat
N/A
+15%
+5%
South/Central America and the Caribbean(3)
     
Venezuela
+16%
+10%
-51%
+5%
+26%
Colombia
+19%
+24%
N/A
+17%
+12%
 
 
82

 
 
 
Rest of South/Central America and the Caribbean(4)
-3%
+7%
N/A
+23%
+11%
Africa and the Middle East(5)
     
Egypt
+8%
+16%
-100%
+9%
+14%
Rest of Africa and the Middle East(6)
N/A
-2%
N/A
N/A
+13%
Australia and Asia(7)
     
Australia
N/A
N/A
N/A
N/A
N/A
Philippines
+12%
N/A
-9%
+5%
N/A
Rest of Asia(8)
+18%
+11%
N/A
+10%
+10%
_______________
 
N/A = Not Applicable
 
(1)
Represents the average change in domestic cement and ready-mix concrete prices in local currency terms.  For purposes of a geographic segment consisting of a region, the average prices in local currency terms for each individual country within the region are first translated into Dollar terms (except for the Rest of Europe region, which is translated first into Euros) at the exchange rates in effect as of the end of the reporting period. Variations for a region represent the weighted average change of prices in Dollar terms (except for the Rest of Europe region, which represent the weighted average change of prices in Euros) based on total sales volumes in the region.
 
(2)
Our cement and ready-mix concrete sales volumes and average prices in the United States for the year ended December 31, 2007 include the sales volumes and average prices of the cement and ready-mix concrete operations in the United States we acquired as a result of the Rinker acquisition for the six-month period ended December 31, 2007, except that the sales volumes and average prices relating to the assets we were required to divest as a result of the Rinker acquisition by the Antitrust Division of the United States Department of Justice, are included only for the periods from January 1, 2007 through November 30, 2007 (with respect to the assets subject to divestiture owned by us prior to our acquisition of Rinker) and from July 1, 2007 through November 30, 2007 (with respect to the assets subject to divestiture owned by Rinker prior to our acquisition of Rinker).
 
(3)
Our South America, Central America and the Caribbean segment includes our operations in Venezuela, Colombia and the operations listed in note 4 below; however, in above table, our operations in Venezuela and Colombia are presented separately from our other operations in the segment for purposes of presentation of our operations in the region.
 
(4)
Our Rest of South/Central America and the Caribbean segment includes our operations in Costa Rica, Panama, the Dominican Republic, Nicaragua, Puerto Rico, Jamaica and Argentina and our trading activities in the Caribbean.
 
(5)
Our Africa and the Middle East segment includes our operations in Egypt and the operations listed in note 6 below.
 
(6)
Our Rest of Africa and the Middle East segment includes the operations in the United Arab Emirates and Israel.
 
(7)
Our Australia and Asia segment includes the operations in Australia as well as limited operations in China we acquired as a result of the Rinker acquisition for the six-month period ended December 31, 2007, our operations in the Philippines and the operations listed in note 8 below.
 
(8)
Our Rest of Asia segment includes our operations in Malaysia, Thailand, Bangladesh and other assets in the Asian region.
 
 
On a consolidated basis, our cement sales volumes increased approximately 2%, from 85.7 million tons in 2006 to 87.3 million tons in 2007, and our ready-mix concrete sales volumes increased approximately 9%, from 73.6 million cubic meters in 2006 to 80.5 million cubic meters in 2007. Our net sales increased approximately 11% from Ps213,767 million in 2006 to Ps236,669 million in 2007, and our operating income decreased approximately 6% from Ps34,505 million in 2006 to Ps32,448 million in 2007.
 
 
Approximately 69% of the increase in the cement sales volumes during 2007 compared to 2006 resulted from the consolidation of Rinker's operations for six months during 2007 compared to 2006. All the increase in ready-mix concrete sales volumes during 2007 compared to 2006 resulted from the consolidation of Rinker's operations for six months during 2007 compared to 2006. All the increase in net sales during 2007 compared to 2006 resulted from the consolidation of Rinker's operations for six-months in 2007 compared to 2006.  Both our and Rinker's United States operations experienced significant declines in net sales in 2007, as described below.
 
 
The following tables present selected condensed financial information of net sales and operating income for each of our geographic segments for the years ended December 31, 2006 and 2007. Variations in net sales determined on the basis of constant Mexican Pesos include the appreciation or depreciation which occurred during the period between the local currencies of the countries in the regions vis-à-vis the Mexican Peso, as well as the effects of inflation as applied to the Mexican Peso amounts using our weighted average inflation factor; therefore, such variations differ substantially from those based solely on the countries' local currencies:
 
83

 
  
Net Sales
      Fluctuations, Net of Inflation Effects   Variations in Constant 
For the Year Ended December 31,
Geographic Segment
 
Variations in Local Currency (1)
 
Approximate Currency
 
MexicanPesos
 
2006
 
2007
North America
       
(In millions of constant Mexican Pesos as of December 31, 2007)
Mexico
 
+7%
 
-9%
 
-2%
 
42,577
 
41,814
United States(2)
 
+18%
 
-6%
 
+12%
 
48,911
 
54,607
Europe
          
Spain
 
+4%
 
+5%
 
+9%
 
21,834
 
23,781
United Kingdom
 
Flat
 
-6%
 
-6%
 
23,854
 
22,432
Rest of Europe
 
+4%
 
+1%
 
+5%
 
44,691
 
47,100
South/Central America and the Caribbean(3)
          
Venezuela
 
+22%
 
-4%
 
+18%
 
6,217
 
7,317
Colombia
 
+38%
 
+5%
 
+43%
 
4,206
 
6,029
Rest of South / Central America and the Caribbean(4)
 
+22
 
-3%
 
+19%
 
9,046
 
10,722
Africa and Middle East(5)
          
Egypt
 
+10%
 
-6%
 
+4%
 
3,577
 
3,723
Rest of Africa and the Middle East(6)
 
+3%
 
-6%
 
-3%
 
4,794
 
4,666
Australia and Asia(7)
          
Australia (8)
 
N/A
 
N/A
 
N/A
 
 
8,633
Philippines
 
+9%
 
+12%
 
+21%
 
2,620
 
3,173
Rest of Asia(9)
 
+24%
 
-2%
 
+22%
 
1,694
 
2,068
Others(10)
 
-5%
 
-6%
 
-11%
 
20,134
 
17,872
      
+8%
 
234,155
 
253,937
Eliminations from consolidation
       
(20,388)
 
(17,268)
Consolidated net sales
     
+11%
 
213,767
 
236,669
 
 
 
84

 
  
Operating Income
    
 Approximate Currency Fluctuations, Net of Inflation
 
  Variations in Constant
 
For the Year Ended December 31,
Geographic Segment
 
Variations in Local Currency (1)
 
Effects
 
Mexican Pesos
 
2006
 
2007
North America
       
(In millions of constant Mexican Pesos as of December 31, 2007)
Mexico
 
+3%
 
-8%
 
-5%
 
13,210
 
12,549
United States(2)
 
-31%
 
-9%
 
-41%
 
10,092
 
5,966
Europe
          
Spain
 
+4%
 
+3%
 
+7%
 
5,637
 
6,028
United Kingdom
 
-418%
 
+28%
 
-390%
 
154
 
(446)
Rest of Europe
 
+22%
 
+26%
 
+48%
 
2,220
 
3,281
South/Central America and the Caribbean(3)
          
Venezuela
 
+14%
 
-4%
 
+10%
 
1,799
 
1,971
Colombia
 
+78%
 
+1%
 
+79%
 
1,138
 
2,037
Rest of South/Central America and the Caribbean(4)
 
+59%
 
-10%
 
+49%
 
1,322
 
1,975
Africa and Middle East(5)
          
Egypt
 
+12%
 
-8%
 
+4%
 
1,475
 
1,534
Rest of Africa and the Middle East(6)
 
-146%
 
+3%
 
-143%
 
120
 
(51)
Australia and Asia(7)
          
Australia (8)
 
N/A
 
N/A
 
N/A
 
 
1,177
Philippines
 
+13%
 
+4%
 
+17%
 
726
 
851
Rest of Asia(9)
 
+157%
 
-4%
 
+153%
 
(62)
 
33
Others(10)
 
-32%
 
-2%
 
-34%
 
(3,326)
 
(4,457)
Consolidated operating income
     
-6%
 
34,505
 
32,448
 

 
N/A = Not Applicable
 
(1)
For purposes of a geographic segment consisting of a region, the net sales and operating income data in local currency terms for each individual country within the region are first translated into Dollar terms at the exchange rates in effect as of the end of the reporting period. Variations for a region represent the weighted average change in Dollar terms based on net sales and operating income for the region.
 
(2)
Our net sales and operating income in the United States for the year ended December 31, 2007 include the results of the cement and ready-mix concrete operations in the United States we acquired as a result of the Rinker acquisition for the six-month period ended December 31, 2007, except that the sales volumes and average prices relating to the assets we were required to divest as a result of the Rinker acquisition by the Antitrust Division of the United States Department of Justice, are included only for the periods from January 1, 2007 through November 30, 2007 (with respect to the assets subject to divestiture owned by us prior to our acquisition of Rinker) and from July 1, 2007 through November 30, 2007 (with respect to the assets subject to divestiture owned by Rinker prior to our acquisition of Rinker).
 
(3)
Our South America, Central America and the Caribbean segment includes our operations in Venezuela, Colombia and the operations listed in note 4 below; however, in above table, our operations in Venezuela and Colombia are presented separately from our other operations in the segment.
 
(4)
Our Rest of South/Central America and the Caribbean segment includes our operations in Costa Rica, Panama, the Dominican Republic, Nicaragua, Puerto Rico, Jamaica and Argentina and our trading activities in the Caribbean.
 
(5)
Our Africa and the Middle East segment includes our operations in Egypt and the operations listed in note 6 below.
 
(6)
Our Rest of Africa and the Middle East segment includes our operations in the United Arab Emirates and Israel.
 
(7)
Our Australia and Asia segment includes our operations in Australia described in note 8 below, our operations in the Philippines and the operations described in note 9 below.
 
(8)
Australia includes our operations in Australia we acquired as a result of the Rinker acquisition for the six-month period ended December 31, 2007.
 
(9)
Our Rest of Asia segment includes our operations in Malaysia, Thailand, Bangladesh and other assets in the Asian region.
 
(10)
Our Others segment includes our worldwide maritime trade operations, our information solutions company and other minor subsidiaries.
 
85

 
Net Sales
 
 
Our net sales increased approximately 11% from Ps213,767 million in 2006 to Ps236,669 million in 2007 in constant Peso terms. The increase in net sales was entirely attributable to the consolidation of Rinker's operations for six months in 2007. On a pro forma basis excluding the consolidation of Rinker's operations for six months in 2007, our consolidated net sales would have decreased by approximately 1% in 2007 as compared to the previous year, mainly as a result of the decline in sales volumes in our United States operations as explained below. This decline was partially offset by higher sales volumes and prices in our operations in most of our markets.  Of our consolidated net sales before eliminations resulting from consolidation in 2006 and 2007, including the last six months of Rinker in 2007, approximately 37% and 36%, respectively, were derived from sales of cement, approximately 30% and 32%, respectively, from sales of ready-mix concrete and approximately 33% and 32%, respectively, from sales of other construction materials, including aggregates, services and our Others segment business.
 
 
Through the Rinker acquisition, we acquired additional operations in the United States, which had a significant impact on our operations in that geographic segment, and we acquired operations in Australia, a geographic segment in which we did not have operations prior to the Rinker acquisition, as well as limited operations in China.  The operating data set forth below in the discussion of our United States operations for 2006 and during the first six months of 2007 reflect operating data for those operations prior to our acquisition of Rinker.
 
 
Set forth below is a quantitative and qualitative analysis of the effects of the various factors affecting our net sales on a geographic segment basis.
 
 
Mexico
 
 
Our Mexican operations' domestic cement sales volumes increased approximately 4% in 2007 compared to 2006, and ready-mix concrete sales volumes increased approximately 8% during the same period. The main drivers of the increase in domestic sales volumes during the year were government infrastructure spending and residential construction.  Our Mexican operations' net sales represented approximately 16% of our total net sales in 2007, in constant Peso terms, before elminations resulting from consolidation. Our Mexican operations' cement export volumes, which represented approximately 7% of our Mexican cement sales volumes in 2007, decreased approximately 21% in 2007 compared to 2006, primarily as a result of lower export volumes to the United States.   Of our Mexican operations' total cement export volumes during 2007, 82% was shipped to the United States, 15% to Central America and the Caribbean and 3% to South America.  Our Mexican operations' average domestic cement sales price decreased approximately 1% in 2007 compared to 2006 in constant Peso terms (increased approximately 3% in nominal Peso terms).  Our Mexican operations' average sales price of ready-mix concrete increased approximately 2% in constant Peso terms (increased approximately 6% in nominal Peso terms) over the same period. For the year ended December 31, 2007, cement represented approximately 58%, ready-mix concrete represented approximately 27% and our other business represented approximately 16% of our Mexican operations' net sales before eliminations resulting from consolidation.
 
 
As a result of the decrease in average sales price of domestic cement partially offset by the increases in domestic cement and ready-mix concrete sales volumes and sales price of ready-mix concrete, our net sales in Mexico, in constant Peso terms, decreased approximately 2% (increased approximately 7% in nominal Peso terms) in 2007 compared to 2006.
 
 
United States
 
 
Our U.S. operations' cement sales volumes, which include cement purchased from our other operations and  the operations we acquired from Rinker, which were consolidated in our U.S. operations' results for the six-month
 
86

 
period ended December 31, 2007, decreased approximately 8% in 2007 compared to 2006.  Our U.S. operations' ready-mix concrete sales volumes increased approximately 13% during the same period.  As noted above, these U.S. sales volumes also include pre-divestiture volumes from the assets we divested on November 30, 2007 pursuant to the U.S. antitrust consent decree we entered into in connection with the Rinker acquisition. The decrease in cement sales volumes resulted primarily from the continued decline in the U.S. residential sector. Aditionally, volumes were adversely affected by unfavorable weather conditions, primarily in California, Arizona and Florida. These effects were partially offset by the consolidation of Rinker's U.S. operations for the six-month period ended December 31, 2007 (representing approximately 6% of our U.S. cement sales volumes and approximately 18% of our U.S. ready-mix concrete sales volumes).  The increase in ready-mix concrete sales volumes in 2007 compared to 2006 resulted primarily from the consolidation of Rinker's U.S. operations for the six-month period ended December 31, 2007 partially offset by the on-going downturn in the residential sector. The duration of the ongoing market correction and the timing of the recovery in the residential sector in the United States continue to be uncertain.  Our U.S. operations' net sales represented approximately 22% of our total net sales in 2007, in constant Peso terms, before eliminations resulting from consolidation. Our U.S. operations' average sales price of cement increased approximately 4% in Dollar terms in 2007 compared to 2006, and the average sales price of ready-mix concrete increased approximately 1% in Dollar terms over the same period.  For the year ended December 31, 2007, cement represented approximately 31%, ready-mix concrete represented approximately 34% and our other business represented approximately 35% of our U.S. operations' net sales before eliminations resulting from consolidation.
 
 
As a result of the increases in ready-mix concrete sales volumes (primarily driven by the consolidation of the Rinker operations for the six-month period ended December 31, 2007), and the average sales prices of domestic cement and ready-mix concrete, despite the decrease in domestic cement sales volumes, net sales in the United States, in Dollar terms, increased approximately 18% (increased approximately 12% in constant Peso terms) in 2007 compared to 2006.
 
 
Spain
 
 
Our Spanish operations' domestic cement sales volumes decreased approximately 5% in 2007 compared to 2006, and ready-mix concrete sales volumes decreased approximately 4% during the same period.  The decreases in sales volumes resulted primarily from the continued deceleration in the residential sector and a decrease in major infrastructure projects from pre-election levels.  Our Spanish operations' net sales represented approximately 9% of our total net sales in 2007, in constant Peso terms, before eliminations resulting from consolidation.  Our Spanish operations' cement export volumes, which represented approximately 1% of our Spanish cement sales volumes in 2007, decreased approximately 28% in 2007 compared to 2006, primarily due to decreases in African and United States demand.  Of our Spanish operations' total cement export volumes in 2007, 36% was shipped to Europe and the Middle East, 46% to Africa, and 18% to the United States.  Our Spanish operations' average domestic sales price of cement increased approximately 9% in Euro terms in 2007 compared to 2006, and the average price of ready-mix concrete increased approximately 7% in Euro terms over the same period.  For the year ended December 31, 2007, cement represented approximately 52%, ready-mix concrete represented approximately 22% and our other business represented approximately 26% of our Spanish operations' net sales before eliminations resulting from consolidation.
 
 
As a result of the increases in average domestic sales prices of cement and ready-mix concrete, partially offset by the decreases in domestic cement and ready-mix concrete sales volumes and the decline in cement export volumes, net sales in Spain, in Euro terms, increased approximately 4% (increased approximately 9% in constant Peso terms) in 2007 compared to 2006.
 
 
United Kingdom
 
 
Our United Kingdom operations' domestic cement sales volumes increased approximately 12% in 2007 compared to 2006, and ready-mix concrete sales volumes decreased approximately 2% during the same period.  The increases in domestic cement sales volumes were primarily driven by infrastructure projects relating to industrial,
 
87

 
commercial and residential construction. The infrastructure sector continued with its recovery trend.  Our United Kingdom operations' net sales for the year ended December 31, 2007 represented approximately 9% of our net sales in constant Peso terms, before eliminations resulting from consolidation, for 2007. Our United Kingdom operations' average domestic sales price of cement increased approximately 8% in British pounds sterling terms in 2007 compared to 2006, and the average price of ready-mix concrete increased approximately 4% in British pounds sterling terms over the same period.  For the year ended December 31, 2007, cement represented approximately 15%, ready-mix concrete represented approximately 31% and our aggregates and other business represented approximately 54% of our United Kingdom operations' net sales before eliminations resulting from consolidation.
 
 
The decrease in ready-mix concrete sales volumes were offset by the increases in domestic cement sales volumes and the average sales prices of domestic cement and ready-mix concrete, and, as a result, net sales from our United Kingdom operations in British sterling pounds remained flat (decreased approximately 6% in constant Peso terms) in 2007 compared to 2006.
 
 
Rest of Europe
 
 
Our operations in our Rest of Europe segment in 2007 consisted of our operations in Germany, France, Croatia, Poland, Latvia, the Czech Republic, Ireland, Italy, Austria, Hungary, Portugal, Denmark, Finland, Norway and Sweden. Our Rest of Europe operations' net sales for the year ended December 31, 2007 represented approximately 19% of our total net sales in constant Peso terms, before eliminations resulting from consolidation. Domestic cement sales volumes in the Rest of Europe region increased approximately 5% in 2007 compared to 2006, while ready-mix concrete sales volumes remained flat during the same period. The increase in domestic cement sales volumes was primarily attributable to the increase in the demand in most of our Rest of Europe operations, mainly in Croatia, Poland and France.
 
 
As a result of the increase in domestic cement sales volumes, our Rest of Europe operations' net sales, in Euro terms, increased approximately 4% in 2007 compared to 2006. Our Rest of Europe operations' average domestic sales price of cement increased approximately 15% in Euro terms in 2007 compared to 2006, and the average price of ready-mix concrete increased approximately 5% in Euro terms over the same period. For the year ended December 31, 2007, cement represented approximately 23%, ready-mix concrete represented approximately 47% and our other business represented approximately 30% of our Rest of Europe operations' net sales before eliminations resulting from consolidation. Set forth below is a discussion of sales volumes and average prices in Germany and France, the most significant countries in our Rest of Europe segment, based on net sales.
 
 
In Germany, domestic cement sales volumes decreased approximately 6% in 2007 compared to 2006, and ready-mix concrete sales volumes decreased approximately 9% during the same period.  These decreases were primarily due to a decline in the residential sector partially offset by increased activity in the non-residential and civil engineering sectors. Our German operations' average domestic sales price of cement increased approximately 9% in Euro terms in 2007 compared to 2006, and the average price of ready-mix concrete increased approximately 1% in Euro terms over the same period. As a result of the decreases in domestic cement and ready-mix concrete sales volumes, which were partially offset by increases in domestic cement and ready-mix concrete sales prices, net sales in Germany, in Euro terms, decreased approximately 3% in 2007 compared to 2006.
 
 
In France, ready-mix concrete sales volumes increased approximately 5% in 2007 compared to 2006, primarily driven by the infrastructure sector, which is showing strong activity in anticipation of local elections in 2008, an to a lesser extent, the non-residential sector. Our French operations' average ready-mix concrete sales price increased approximately 4% in Euro terms in 2007 compared to 2006. As a result of the increase in ready-mix concrete sales volumes and sales prices, net sales in France, in Euro terms, increased approximately 7% in 2007 compared to 2006.
 
88

 
For the reasons mentioned above, net sales before eliminations resulting from consolidation in our Rest of Europe operations, in Euro terms, increased approximately 4% (increased approximately 5% in constant Peso terms) in 2007 compared to 2006.
 
 
South America, Central America and the Caribbean
 
 
Our operations in South America, Central America and the Caribbean in 2007 consisted of our operations in Venezuela, Colombia, Costa Rica, the Dominican Republic, Panama, Nicaragua, Puerto Rico, Jamaica and Argentina, as well as several cement terminals and other assets in other Caribbean countries and our trading operations in the Caribbean region. Most of these trading operations consist of the resale in the Caribbean region of cement produced by our operations in Venezuela and Mexico.
 
 
Our South America, Central America and the Caribbean operations' domestic cement sales volumes increased 8% in 2007 compared to 2006, and ready-mix concrete sales volumes increased 13% over the same period.  The increases in sales volumes were primarily attributable to increased sales volumes in our Venezuelan and Colombian operations described below, as well as increased sales volumes in most of our markets in Central America and the Caribbean. Our South America, Central America and the Caribbean operations' average domestic sales price of cement increased approximately 20% in Dollar terms in 2007 compared to 2006, while the average sales price of ready-mix concrete also increased approximately 20% in Dollar terms over the same period. For the year ended December 31, 2007, our South America, Central America and the Caribbean operations represented approximately 9% of our total net sales in constant Peso terms, before eliminations resulting from consolidation. As a result of the increases in domestic cement and ready-mix concrete sales volumes and the average sales prices of domestic cement and ready-mix concrete, net sales in our South America, Central America and the Caribbean operations, in Dollar terms, increased approximately 28% in 2007 compared to 2006. For the year ended December 31, 2007, cement represented approximately 65%, ready-mix concrete approximately 25% and our other businesses approximately 10% of our South America, Central America and the Caribbean operations' net sales before eliminations resulting from consolidation. Set forth below is a discussion of sales volumes in Venezuela and Colombia, the most significant countries in our South America, Central America and the Caribbean segment, based on net sales.
 
 
Our Venezuelan operations' domestic cement sales volumes increased approximately 16% in 2007 compared to 2006, and ready-mix concrete sales volumes increased approximately 10% during the same period.  The increases in volumes resulted primarily from increased demand in the public sector and the self-construction sector. For the year ended December 31, 2007, Venezuela represented approximately 3% of our total net sales in constant Peso terms, before eliminations resulting from consolidation. Our Venezuelan operations' cement export volumes, which represented approximately 12% of our Venezuelan cement sales volumes in 2007, decreased approximately 51% in 2007 compared to 2006 primarily due to increased domestic demand.  Of our Venezuelan operations' total cement export volumes during 2007, 9% was shipped to North America and 91% to South America and the Caribbean. Our Venezuelan operations' average domestic sales price of cement increased approximately 5% in Bolivar terms in 2007 compared to 2006, and the average sales price of ready-mix concrete increased approximately 26% in Bolivar terms over the same period. As a result of the increases in domestic cement and ready-mix concrete sales volumes and the increase in the average domestic cement and ready-mix concrete sales prices, despite the decrease in cement exports, net sales, before eliminations resulting from consolidation, of our Venezuelan operations, in Bolivar terms, increased approximately 22% (increased approximately 18% in constant Peso terms) in 2007 compared to 2006. For the year ended December 31, 2007, cement represented approximately 65%, ready-mix concrete approximately 28% and our other businesses approximately 7% of our Venezuelan operations' net sales before eliminations resulting from consolidation.  In furtherance of Venezuela's announced policy to nationalize certain sectors of the economy, on June 18, 2008, the Nationalization Decree was promulgated, mandating that the cement production industry in Venezuela be reserved to the State and ordering the conversion of foreign-owned cement companies, including CEMEX Venezuela, into state-controlled companies with Venezuela holding an equity interest of at least 60%. See "Item 4—Regulatory Matters and Legal Proceedings—CEMEX Venezuela Nationalization."
 
 
Our Colombian operations' cement volumes increased approximately 19% in 2007 compared to 2006, and ready-mix concrete sales volumes increased approximately 24% during the same period.  The increases in sales
 
89

 
volumes resulted primarily from increased demand in the infrastructure, self-construction and industrial sectors as a result of economic growth in Colombia.  For the year ended December 31, 2007, Colombia represented approximately 2% of our total net sales in constant Peso terms, before eliminations resulting from consolidation. Our Colombian operations' average domestic sales price of cement increased approximately 17% in Colombian Peso terms in 2007 compared to 2006, and the average price of ready-mix concrete increased approximately 12% in Colombian Peso terms over the same period. As a result of the increase in the average domestic sales prices of cement and ready-mix concrete and the increase in domestic cement and ready-mix concrete sales volumes, net sales of our Colombian operations, in Colombian Peso terms, increased approximately 38% (increased approximately 43% in constant Peso terms) in 2007 compared to 2006. For the year ended December 31, 2007, cement represented approximately 53%, ready-mix concrete approximately 27% and our other businesses approximately 20% of our Colombian operations' net sales before eliminations resulting from consolidation.
 
 
Our Rest of South and Central America and the Caribbean operations' domestic cement volumes decreased approximately 3% in 2007 compared to 2006, and ready-mix concrete sales volumes increased approximately 7% during the same period. For the year ended December 31, 2007, the Rest of South and Central America and the Caribbean represented approximately 4% of our total net sales in constant Peso terms, before eliminations resulting from consolidation. Our Rest of South and Central America and the Caribbean operations' average domestic sales price of cement increased approximately 23% in Dollar terms in 2007 compared to 2006, and the average sales price of ready-mix concrete increased approximately 11% in Dollar terms over the same period. As a result of the increase in the ready-mix concrete sales valumes and the increases in the average domestic cement and ready-mix concrete sales prices, net sales, before eliminations resulting from consolidation, of our Rest of South and Central America and the Caribbean operations, in Dollar terms, increased approximately 22% (increased approximately 19% in constant Peso terms) in 2007 compared to 2006, despite the decrease in domestic cement sales volumes. For the year ended December 31, 2007, cement represented approximately 72%, ready-mix concrete approximately 23% and our other businesses approximately 5%, of our Rest of South and Central America and the Caribbean operations' net sales before eliminations resulting from consolidation.
 
 
As a result of the increases in domestic cement and ready-mix concrete sales volumes, and the average sales prices of domestic cement and ready-mix concrete, net sales in our South America, Central America and the Caribbean operations, in Dollar terms, increased approximately 28% (increased approximately 24% in constant Peso terms) in 2007 compared to 2006, despite a decrease in our Venezuelan operations' cement export volumes.
 
 
Africa and the Middle East
 
 
Our operations in Africa and the Middle East consist of our operations in Egypt, the United Arab Emirates (UAE) and Israel. Our Africa and the Middle East operations' domestic cement sales volumes increased approximately 8% in 2007 compared to 2006, and ready-mix concrete sales volumes remained flat during the same period. The increase in domestic cement sales volumes mainly was driven by the increased demand in Egypt described below. For the year ended December 31, 2007, Africa and the Middle East represented approximately 3% of our total net sales in constant Peso terms, before eliminations resulting from consolidation.  Our Africa and the Middle East operations' average domestic sales price of cement increased approximately 11% in Dollar terms in 2007 compared to 2006, and the average domestic sales price of ready-mix concrete increased approximately 13% in Dollar terms over the same period. For the year ended December 31, 2007, cement represented approximately 40%, ready-mix concrete approximately 51% and our other businesses approximately 9% of our African and the Middle East operations' net sales before eliminations resulting from consolidation.
 
 
Our Egyptian operations' domestic cement sales volumes increased approximately 8% in 2007 compared to 2006, and ready-mix concrete sales volumes increased approximately 16% during the same period. The increases in sales volumes resulted primarily from the favorable economic environment in Egypt, mainly in the residential sector. For the year ended December 31, 2007, Egypt represented approximately 1% of our total net sales in constant Peso terms, before eliminations resulting from consolidation. The average domestic sales price of cement increased approximately 9% in Egyptian pound terms in 2007 compared to 2006, and the average domestic sales price of
 
90

 
ready-mix concrete increased approximately 14% in Egyptian pound terms. During 2007 our Egyptian operations did not export any cement as production was directed to meet increased domestic demand. As a result of the increases in domestic cement and ready-mix concrete sales volumes and average prices, net sales of our Egyptian operations, in Egyptian pound terms, increased approximately 10% in 2007 compared to 2006. For the year ended December 31, 2007, cement represented approximately 91%, ready-mix concrete approximately 8% and our other businesses approximately 1% of our Egyptian operations' net sales before eliminations resulting from consolidation.
 
 
Our operations in Rest of Africa and the Middle East consist of the ready-mix concrete operations in the UAE and Israel. Our Rest of Africa and the Middle East operations' ready-mix concrete sales volumes decreased approximately 2% in 2007 compared to 2006, and the average ready-mix concrete sales price increased approximately 13%, in Dollar terms, in 2007 compared to 2006. For the year ended December 31, 2007, the UAE and Israel represented approximately 2% of our total net sales in constant Peso terms, before eliminations resulting from consolidation. As a result of the increase in ready-mix concrete average sales price, net sales of our Rest of Africa and the Middle East operations, in Dollar terms, increased approximately 3% (decreased approximately 3% in constant Peso terms) in 2007 compared to 2006. For the year ended December 31, 2007, ready-mix concrete represented approximately 84% and our other businesses approximately 16% of our UAE and Israel operations' net sales before eliminations resulting from consolidation.
 
 
As a result of the increases in domestic cement and ready-mix sales volumes and the average domestic sales prices of cement and ready-mix in our Egyptian operations, net sales before eliminations resulting from consolidation in our Africa and the Middle East operations, in Dollar terms, increased approximately 7% (remained flat in constant Peso terms) in 2007 compared to 2006, despite the decline in cement export volumes of our Egyptian operations and the decrease in average ready-mix concrete sales price in our Rest of Africa and the Middle East operations.
 
 
Australia and Asia
 
 
Our operations in Australia and Asia consist of (i) our Rinker's Australian operations, which are consolidated in our results of operations for the six-month period ended December 31, 2007 (CEMEX did not have  operations in Australia prior to the acquisition of Rinker), and (ii) our operations in the Philippines, Thailand, Bangladesh, Taiwan, Malaysia, and the operations we acquired from Rinker in China, which are also consolidated in our results of operations for the six-month period ended December 31, 2007.  Our Australian and Asian operations' domestic cement sales volumes increased approximately 7% in 2007 compared to 2006, primarily due to increased demand in the Philippines discussed below, and an increase of approximately 15%, in Dollar terms, in the average domestic sales price of cement in the region during the same period.  Our Australian and Asian operations' ready-mix concrete sales volumes increased significantly by 297% in 2007 compared to 2006, primarily due to the consolidation of our Australian operations acquired from Rinker for the six-month period ended December 31, 2007. The average sales price of ready-mix concrete in our Australian and Asian operations increased significantly, by approximately 181% in Dollar terms in 2007 compared to 2006, primarily as a result of the inclusion of Australia in these operations. Approximately 96% of the increase in ready-mix concrete sales volumes in our Australia and Asia operations during 2007 compared to 2006 resulted from the consolidation of our Australian operations acquired from Rinker for the six-month period ended December 31, 2007.
 
 
For the year ended December 31, 2007, Australia and Asia represented approximately 5% of our total net sales in constant Peso terms, before eliminations resulting from consolidation. Our Asian operations' cement export volumes, which represented approximately 22% of our Asian operations' cement sales volumes in 2007, decreased approximately 9% in 2007 compared to 2006 primarily due to a decrease in our exports to Africa. Of our Asian operations' total cement export volumes during 2007, approximately 96% was shipped to Europe and 4% to the Southeast Asia region. For the year ended December 31, 2007, cement represented approximately 25%, ready-mix concrete approximately 40% and our other businesses approximately 35% of our Australian and Asian operations' net sales before eliminations resulting from consolidation.
 
91

 
Through the Rinker acquisition, we acquired additional operations in Australia, which had a significant impact on our Australian and Asian operations.  We did not have operations in Australia prior to our recent acquisition of Rinker.  The discussion below regarding the Australian ready-mix concrete operations in 2006 and from January 2007 to June 2007 represent operating data for those operations prior to our acquisition of Rinker.
 
 
Our Australian operations' net sales for the year ended December 31, 2007 represented approximately 3% of our total net sales in constant Peso terms, before eliminations resulting from consolidation. Our Australian operations' ready-mix concrete sales volumes represented 4% in 2007 of our total ready-mix concrete sales volumes. The main drivers of ready-mix concrete demand in Australia are the commercial and civil construction sectors. For the year ended December 31, 2007, ready-mix concrete represented approximately 51%, aggregates represented approximately 33% and our other businesses approximately 16% of our Australian operations' net sales before eliminations resulting from consolidation.
 
 
Our Philippines operations' domestic cement volumes increased approximately 12% in 2007 compared to 2006. For the year ended December 31, 2007, the Philippines represented approximately 1% of our total net sales in constant Peso terms, before eliminations resulting from consolidation. Our Philippines operations' average domestic sales price of cement increased approximately 5% in Philippine Peso terms in 2007 compared to 2006. As a result of the increases in the average domestic sales price of cement and sales volumes, net sales of our Philippines operations, in Philippine Peso terms, increased approximately 8% (increased approximately 21% in constant Peso terms) in 2007 compared to 2006. For the year ended December 31, 2007, cement represented 100% of our Philippine operations' net sales before eliminations resulting from consolidation.
 
 
Our Rest of Asia operations' ready-mix concrete sales volumes, which include our Malaysian operations (representing nearly all our ready-mix concrete sales volumes in the Rest of Asia region) increased approximately 11% in 2007 compared to 2006. The average sales price of ready-mix concrete increased approximately 10%, in Dollar terms, during 2007. For the reasons mentioned above, net sales of our Rest of Asia operations, in Dollar terms, increased approximately 24% (increased approximately 22% in constant Peso terms) in 2007 compared to 2006. For the year ended December 31, 2007, cement represented approximately 34%, ready-mix concrete approximately 48% and our other businesses approximately 19% of our Rest of Asia operations' net sales before eliminations resulting from consolidation.
 
 
For the reasons described above, our Australian and Asian operations' net sales in Dollar terms, increased significantly by approximately 263% (increased approximately 222% in constant Peso terms) in 2007 compared to 2006. Approximately 89% of the increase in net sales in our Australian and Asian operations during 2007 compared to 2006 resulted from the consolidation of our Australian operations acquired from Rinker for the six-month period ended December 31, 2007.
 
 
Others
 
 
Our Others segment includes our worldwide cement, clinker and slag trading operations, our information solutions company and other minor subsidiaries.  Net sales, before eliminations resulting from consolidation, in our Others segment decreased approximately 11% in 2007 compared to 2006 in constant Peso terms (decreased approximately 5% in Dollar terms), primarily as a result of a 21% decrease in our trading operations' net sales in 2007 compared to 2006, reflecting the decrease of demand for cement in the United States. For the year ended December 31, 2007, our trading operations' net sales represented approximately 53% of our Others segment's net sales.
 
92

 
Cost of Sales
 
 
Our cost of sales, including depreciation, increased approximately 16% from Ps136,447 million in 2006 to Ps157,696 million in 2007 in constant Peso terms. Approximately 91% of the increase is attributable to the consolidation of Rinker's operations for the last six months during 2007. On a pro forma basis excluding the consolidation of Rinker's operations for six months in 2007, our cost of sales would have increased by approximately 1% in 2007 as compared to the previous year, primarily due to higher energy, electricity and transportation costs. As a percentage of net sales, cost of sales, including Rinker's operations for the last six months in 2007, increased from 64% in 2006 to 67% in 2007.The increase in cost of sales as a percentage of net sales was primarily due to the consolidation of Rinker, which changed our product mix as we had a higher percentage of sales of ready-mix concrete, aggregates and other products having a higher cost of sales and a lower profit margin as compared to cement.
 
 
Gross Profit
 
 
Our gross profit increased approximately 2% from Ps77,320 million in 2006 to Ps78,973 million in 2007 in constant Peso terms.  All the increase in our gross profit during 2007 compared to 2006, in constant Peso terms, resulted from the consolidation of Rinker's operations for six months during 2007 compared to 2006. On a pro forma basis excluding the consolidation of Rinker's operations for the last six months in 2007, our gross profit would have decreased by approximately 6% in 2007 as compared to the previous year mainly as a result of the reduction in net sales and the increase in cost of sales discussed above. For the reasons explained above, including Rinker's operations for the last six months in 2007, our gross margin decreased from 36% in 2006 to 33% in 2007.
 
 
Operating Expenses
 
 
Our operating expenses increased approximately 9% from Ps42,815 million in 2006 to Ps46,525 million in 2007 in constant Peso terms. Approximately 88% of the increase is attributable to the consolidation of Rinker's operations for the last six months in 2007. On a pro forma basis excluding the consolidation of Rinker's operations for the last six months in 2007, our operating expenses would have increased by approximately 1% in 2007 as compared to the previous year.  As a percentage of net sales, our operating expenses remained flat in 2007 compared to 2006.
 
 
Operating Income
 
 
For the reasons mentioned previously, our operating income decreased approximately 6% from Ps34,505 million in 2006 to Ps32,448 million in 2007 in constant Peso terms. On a pro forma basis excluding the consolidation of Rinker's operations for the last six months in 2007, our operating income would have decreased by approximately 14% in 2007 as compared to the previous year.  As a percentage of net sales, operating income, decreased from 16% in 2006 to 14% in 2007. Additionally, set forth below is a quantitative and qualitative analysis of the effects of the various factors affecting our operating income on a geographic segment basis.
 
 
Mexico
 
 
Our Mexican operations' operating income decreased approximately 5% (increased approximately 3% in nominal Peso terms) from Ps13,210 million in 2006 to Ps12,549 million in 2007 in constant Peso terms. The decrease in operating income was primarily due to increases in production cost and operating cost, coupled by decreases in the average prices of domestic cement and the decrease in our Mexican exports. The increases in production cost and operating cost were partially offset by increases in domestic cement and ready-mix concrete
 
93

 
sales volumes and average sales price of ready-mix concrete.  As a percentage of net sales, in constant Peso terms, operating margin decreased from 31% in 2006 to 30% in 2007.
 
 
United States
 
 
Our U.S. operations' operating income decreased approximately 41% from Ps10,092 million in 2006 to Ps5,966 million in 2007 in constant Peso terms (decreased approximately 31% in Dollar terms). The decrease in operating income resulted primarily from the decrease in domestic cement sales volumes, partially offset by the consolidation of Rinker's U.S. operations for the last six months of 2007 (representing approximately 17% of our U.S. operations' operating income for the full year).
 
 
Spain
 
 
Our Spanish operations' operating income increased approximately 7% (increased approximately 4% in Euro terms) from Ps5,637 million in 2006 to Ps6,028 million in 2007 in constant Peso terms. The increase in operating income resulted primarily from the increases in the average domestic cement and ready-mix concrete sales prices.  This increase was partially offset by decreases in domestic cement and ready-mix concrete sales volumes and by a decrease in exports.
 
 
United Kingdom
 
 
Our United Kingdom operations' operating income decreased significantly from an income of Ps154 million in 2006 to a loss of Ps446 million in 2007 in constant Peso terms (decreased approximately £27 million, or 418%, in British Pounds terms). The decrease in operating income resulted primarily from an increase in variable cost of sales driven by the increase in cost of fuels and electric power due to increases in international oil prices. The decrease was partially offset by increases in domestic cement sales volumes and the average sales prices of domestic cement and ready-mix concrete.
 
 
Rest of Europe
 
 
Our Rest of Europe operations' operating income increased approximately 48% from Ps2,220 million in 2006 to Ps3,281 million in 2007 in constant Peso terms (increased approximately 22% in Euro terms). The increase in operating income resulted primarily from the increase in domestic cement and ready-mix concrete sales prices in most of our markets as well as increased domestic cement sales volumes.  These increases were partially offset by a decrease in our operating margin in our German operations.
 
 
South America, Central America and the Caribbean
 
 
Our South America, Central America and the Caribbean operations' operating income increased approximately 40% from Ps4,259 million in 2006 to Ps5,983 million in 2007 in constant Peso terms (increased approximately 51% in Dollar terms). The increase in operating income was primarily attributable to the significant increase in domestic cement and ready-mix concrete sales prices and volumes in our Colombian and Venezuelan operations as well as price and volume increases in our Dominican Republic operations.  Approximately 53% of the increase in Dollar terms in our South America, Central America and the Caribbean operations was due to the increase in operating income in our Colombian operations.
 
94

 
Africa and the Middle East
 
 
Our Africa and the Middle East operations' operating income decreased approximately 7% from Ps1,595 million in 2006 to Ps1,483 million in 2007 in constant Peso terms (increased approximately 3% in Dollar terms). The increase in operating income in Dollar terms resulted primarily from the increase in our operating income in Egypt due to better price environment and the increases in domestic cement and ready-mix concrete sales volumes.  These increases were partially offset by a decrease in our operating income in our UAE operations.
 
 
Australia and Asia
 
 
Our Australian and Asian operations' operating income increased significantly by approximately 210% from Ps664 million in 2006 to Ps2,061 million in 2007 in constant Peso terms. The increase in operating income resulted primarily from our operations in Australia, which are consolidated in our results of operations for six-month period ended December 31, 2007 (representing approximately 57% of our Australian and Asia operations' operating income for the year ended December 31, 2007). We did not have operations in Australia prior the acquisition of Rinker.  These increases were complemented by an approximately 33% increase in our Asian operations' operating income, from Ps664 million in 2006 to Ps884 million in 2007 in constant Peso terms.
 
 
Others
 
 
Operating loss in our Others segment increased approximately 34% from an operating loss of Ps3,326 million in 2006 to an operating loss of Ps4,457 million in 2007 in constant Peso terms (increased approximately 32% in Dollar terms). The increase in operating loss was primarily attributable to the decrease in our trading operations' net sales in 2007 compared to 2006, reflecting the decrease in construction market demand for imported cement in the United States.
 
 
Other Expenses, Net
 
 
Our other expenses, net increased significantly, from Ps580 million in 2006 to Ps3,281 million in 2007 in constant Peso terms, primarily as a result of (i) lower gains on the sale of fixed assets, which decreased by approximately Ps650 million during 2007 as compared to the previous year, (ii) the one-time benefit in 2006 from the reversal of the anti-dumping duties accrual following the agreement entered into between the Mexican and U.S. governments that lowered the antidumping duties on Mexican cement imports into the United States beginning April 2006, which represented a gain of Ps1,839 million and (iii) additional amortization expense from customer related intangibles during 2007 for approximately Ps156 million that arose from the acquisition of Rinker. See notes 11 and 21B to our consolidated financial statements included elsewhere in this annual report.  As a percentage of net sales, other expense, net, increased from 0.3% in 2006 to 1.4% in 2007.
 
 
Commencing on January 1, 2007, current and deferred Employees' Statutory Profit Sharing ("ESPS") is included in this line item. Until December 31, 2006, ESPS was presented in a specific line item within the income taxes section of the income statement.  For the years ended December 31, 2006 and 2007, our other expenses, net includes aggregate current and deferred ESPS expenses of approximately Ps180 million and Ps246 million, respectively. The increase in ESPS in 2007 compared to 2006, was mainly driven by higher taxable income for profit sharing purposes in Mexico and Venezuela.
 
95

 
Comprehensive Financing Result
 
 
For the periods presented, pursuant to Mexican FRS, the comprehensive financing result should measure the real cost (gain) of an entity's financing, net of the foreign currency fluctuations and the inflationary effects on monetary assets and liabilities.  In periods of high inflation or currency depreciation, significant volatility may arise and is reflected under this caption.  For presentation purposes, comprehensive financing result includes:
 
 
 
·
financial or interest expense on borrowed funds;
 
 
 
·
financial income on cash and temporary investments;
 
 
 
·
appreciation or depreciation resulting from the valuation of financial instruments, including derivative instruments and marketable securities, as well as the realized gain or loss from the sale or liquidation of such instruments or securities;
 
 
 
·
foreign exchange gains or losses associated with monetary assets and liabilities denominated in foreign currencies; and
 
 
 
·
gains and losses resulting from having monetary liabilities or assets exposed to inflation (monetary position result).
 
 
Year Ended December 31,
 
2006
 
2007
 
(in millions of constant Pesos as of December 31, 2007)
Comprehensive financing result:
   
Financial expense                                                                                          
(5,785)
 
(8,809)
Financial income                                                                                          
536
 
862
Results from financial instruments                                                                                          
(161)
 
2,387
Foreign exchange result                                                                                          
238
 
(243)
Monetary position result                                                                                          
4,667  
 
6,890  
Net comprehensive financing result                                                                                   
(505) 
 
1,087  
 
Our net comprehensive financing result increased substantially, from a loss of Ps505 million in 2006 to an income of Ps1,087 million in 2007.  The components of the change are shown above.  Our financial expense was Ps8,809 million for 2007, an increase of approximately 52% from Ps5,785 million in 2006.  The increase was primarily attributable to higher average levels of debt outstanding during 2007 compared to 2006 as a result of borrowings related to the Rinker acquisition.  Our financial income increased approximately 61% from Ps536 million in 2006 to Ps862 million in 2007 as a result of higher levels of cash and investments in 2007 compared with 2006 in connection with the funding of the Rinker acquisition.  Our results from financial instruments improved substantially from a loss of Ps161 million in 2006 to a gain of Ps2,387 million in 2007, primarily attributable to significant valuation changes in our derivative financial instruments portfolio during 2007 compared to 2006 (discussed below).  Our foreign exchange result declined from a gain of Ps238 million in 2006 to a loss of Ps243 million in 2007, mainly due to the appreciation of the Euro and the Pound Sterling against the Dollar.  Our monetary position result (generated by the recognition of inflation effects over monetary assets and liabilities) increased from Ps4,667 million during 2006 to Ps6,890 million during 2007, as a result of an increase in our monetary liabilities in 2007 compared to 2006, mainly due to the debt incurred to fund the Rinker acquisition.
 
 
Derivative Financial Instruments
 
 
For the years ended December 31, 2006 and 2007, our derivative financial instruments that had a potential impact on our comprehensive financing result consisted of foreign exchange derivative instruments (excluding our
 
96

 
foreign exchange forward contracts designated as hedges of our net investment in foreign subsidiaries), interest rate swaps, cross-currency swaps (including our derivative instruments related to the issuance of perpetual debentures by consolidated entities as dicussed in note 12E to our financial statements included elsewhere in this annual report), and interest rate derivatives related to energy projects.
 
 
For the year ended December 31, 2007, we had a net gain of approximately Ps2,387 million in the item "Results from financial instruments" as compared to a net loss of Ps161 in 2006. The gain in 2007 is mainly attributable to a net valuation gain of approximately Ps2,621 million in connection to changes in the fair value of our cross-currency swaps related to our perpetual debentures, exchanging Dollars for Japanese Yen, and a valuation gain of approximately Ps186 million related to changes in the fair value of other financial instruments, mainly equity forward contracts and marketable securities. These net gains were partially offset by a net valuation of approximately Ps182 million corresponding to our debt related cross currency swaps and our foreign exchange options, and a valuation loss of approximately Ps238 million which was attributable to changes in the fair value of our interest rate derivatives. The decline in our debt related cross currency swaps is primarily attributable to the devaluation of the Dollar against the Euro. The estimated fair value gain of the cross currency swaps associated to our perpetual debentures is primarily attributable to the decrease in the ten-year Yen interest rate. The estimated fair value loss of the interest rate derivatives is primarily attributable to the decrease in the five-year interest rates in Euros and Dollars.
 
 
Income Taxes
 
 
Our effective tax rate decreased from 16.3% in 2006 to 15.1% in 2007.  Our tax expense, which primarily consisted of income taxes, decreased 16% from Ps5,698 million in 2006 to Ps4,796 million in 2007.  The decrease was attributable to lower taxable income in 2007 as compared to 2006, complemented by a decrease in our statutory income tax rate. Our average statutory income tax rate was approximately 29% in 2006 and approximately 28% in 2007.
 
 
Majority Interest Net Income
 
 
Majority interest net income represents the difference between our consolidated net income and minority interest net income, which is the portion of our consolidated net income attributable to those of our subsidiaries in which non-affiliated third parties hold interests.  Changes in minority interest net income in any period reflect changes in the percentage of the stock of our subsidiaries held by non-affiliated third parties as of the end of each month during the relevant period and consolidated net income attributable to those subsidiaries.
 
 
For the reasons described above, our consolidated net income (before deducting the portion allocable to minority interest) for 2007 decreased approximately Ps2,202 million, or 8%, from Ps29,147 million in 2006 to Ps26,945 million in 2007 in constant Peso terms.  The decrease in our consolidated net income was partially offset by the consolidation of Rinker's operations for six months during 2007 compared to 2006, which represented approximately 6% of our consolidated net income in 2007. Excluding the effect of the consolidation of Rinker's operations, our consolidated net income (before deducting the portion allocable to minority interest) decreased approximately 13% during the same period.  As a percentage of net sales, consolidated net income decreased from 14% in 2006 to 11% in 2007.
 
 
The minority interest net income decreased approximately 35% from Ps1,292 million in 2006 to Ps837 million in 2007, in constant Peso terms, mainly as a result of a decrease in the total net income of the consolidated entities in which others have a minority interest. The percentage of our consolidated net income allocable to minority interests decreased from 4% in 2006 to 3% in 2007.  Majority interest net income decreased by approximately 6% from Ps27,855 million in 2006 to Ps26,108 million in 2007, in constant Peso terms.  As a percentage of net sales, majority interest net income decreased from 13% in 2006 to 11% in 2007.
 
97

 
Year Ended December 31, 2006 Compared to Year Ended December 31, 2005
 
 
Overview
 
 
Summarized in the table below are the percentage (%) increases (+) and decreases (-) for the year ended December 31, 2006 compared to the year ended December 31, 2005 in our sales volumes and average prices for each of our geographic segments.
 
 
Domestic Sales Volumes
Export Sales Volumes
Average Domestic Prices in Local Currency(1)
Geographic Segment
Cement
Ready-Mix
Concrete
Cement
Cement
Ready-Mix
Concrete
North America
     
Mexico(2)
+8%
+21%
-10%
+1%
+1%
United States(3)
-1%
-15%
N/A
+14%
+16%
Europe
     
Spain(4)
+10%
-7%
+25%
+8%
+5%
UK(5)
+13%
+16%
N/A
+8%
+3%
Rest of Europe(6)
+17%
+16%
N/A
+12%
+4%
South/Central America and the Caribbean(7)
     
Venezuela
+30%
+22%
-47%
+1%
+10%
Colombia
+8%
+3%
N/A
+34%
+15%
Rest of South/Central America and the Caribbean(8)
+13%
+25%
+32%
-2%
+4%
Africa and the Middle East(9)
     
Egypt
+3%
+11%
-34%
+15%
+14%
Rest of Africa and the Middle East(10)
N/A
+13%
N/A
N/A
+14%
Asia(11)
     
Philippines
-2%
N/A
+51%
+14%
N/A
Rest of Asia(12)
+1%
+7%
N/A
+14%
+8%
 
N/A = Not Applicable
 

(1)
Represents the average change in domestic cement and ready-mix concrete prices in local currency terms.  For purposes of a geographic segment consisting of a region, the average prices in local currency terms for each individual country within the region are first translated into Dollar terms (except for the Rest of Europe region, which are translated first into Euros) at the exchange rates in effect as of the end of the reporting period.  Variations for a region represent the weighted average change of prices in Dollar terms (except for the Rest of Europe region, which represent the weighted average change of prices in Euros) based on total sales volumes in the region.
 
(2)
In constant Mexican Pesos as of December 31, 2007.
 
(3)
Our cement and ready-mix concrete sales volumes and average prices in the United States for the years ended December 31, 2005 and December 31, 2006 include the sales volumes and average prices of the cement and ready-mix concrete operations in the United States we acquired as a result of the RMC acquisition for the ten-month period ended December 31, 2005 and for the entire year ended December 31, 2006, respectively, except that the sales volumes and average prices relating to the assets we contributed on July 1, 2005, and the assets we sold on September 1, 2005, to Ready Mix USA, LLC, an entity in which Ready Mix USA owns a 50.01% interest and we own a 49.99% interest, are included only for the periods from March 1, 2005 through July 1, 2005 and from March 1, 2005 through September 1, 2005, respectively, and sales volumes and average prices related to RMC's operations in the Tucson, Arizona area, which were sold in August 2005, are included for the period from March 1, 2005 through August 29, 2005 only, and the sales volumes and average prices related to Charlevoix and Dixon cement plants, which were sold in March 2005, are included for the period from January 1, 2005 through March 31, 2005 only.
 
(4)
Our ready-mix concrete sales volumes and average prices in Spain for the year ended December 31, 2005 include the sales volumes and average prices of the joint venture ready-mix concrete operations in Spain we acquired as a result of the RMC acquisition, which operations we divested on December 22, 2005 in connection with the termination of the joint venture with Lafarge Asland through which such operations were conducted, for the period from March 1, 2005 through December 22, 2005.  Our consolidated financial statements for the year ended December 31, 2006 include the results of operations relating to the 29 ready-mix concrete plants and five aggregates quarries in Spain acquired in conjunction with the termination of our 50/50 joint ventures with Lafarge Asland.
 
(5)
Our United Kingdom segment includes the operations in the United Kingdom we acquired as a result of the RMC acquisition for the ten-month period ended December 31, 2005 and for the entire year ended December 31, 2006.
 
(6)
Our Rest of Europe segment includes the operations in Germany, France, Republic of Ireland, Czech Republic, Austria, Poland, Croatia, Hungary and Latvia we acquired as a result of the RMC acquisition for the ten-month period ended December 31, 2005 and for the entire year ended December 31, 2006, the operations in Denmark we acquired as a result of the RMC acquisition for the ten-month period ended
 
 
98

 
 December 31, 2005 and for the period from January 1, 2006 to March 2, 2006, and the Italian operations we owned prior to the RMC acquisition.
 
(7)
Our South America, Central America and the Caribbean segment includes our operations in Venezuela, Colombia and the operations listed in note 8 below; however, in above table, our operations in Venezuela and Colombia are presented separately from our other operations in the segment for purposes of comparison with our 2005 presentation of our operations in the region.
 
(8)
Our Rest of South/Central America and the Caribbean segment includes our operations in Costa Rica, Panama, the Dominican Republic, Nicaragua, Puerto Rico and our trading activities in the Caribbean, as well as the operations in Jamaica and Argentina we acquired as a result of the RMC acquisition for the ten-month period ended December 31, 2005 and for the entire year ended December 31, 2006.
 
(9)
Our Africa and the Middle East segment includes our operations in Egypt and the operations listed in note 10 below; however, in the above table, our operations in Egypt are presented separately from our other operations in the segment for purposes of comparison with our 2005 presentation of our operations in the region.
 
(10)
Our Rest of Africa and the Middle East segment includes the operations in the United Arab Emirates and Israel we acquired as a result of the RMC acquisition for the ten-month period ended December 31, 2005 and for the entire year ended December 31, 2006.
 
(11)
Our Asia segment during these years includes our operations in the Philippines and the operations listed in note 12 below; however, in the above table, our operations in the Philippines are presented separately from our other operations in the segment for purposes of comparison with our 2005 presentation of our operations in the region.
 
(12)
Our Rest of Asia segment during these years includes our operations in Thailand, Bangladesh and other assets in the Asian region, as well as the operations in Malaysia we acquired as a result of the RMC acquisition for the ten-month period ended December 31, 2005 and for the entire year ended December 31, 2006.
 
 
On a consolidated basis, our cement sales volumes increased approximately 6%, from 80.6 million tons in 2005 to 85.7 million tons in 2006, and our ready-mix concrete sales volumes increased approximately 6%, from 69.5 million cubic meters in 2005 to 73.6 million cubic meters in 2006.  Our consolidated net sales increased approximately 11% from Ps192,392 million in 2005 to Ps213,767 million in 2006, and our operating income increased approximately 10% from Ps31,227 million in 2005 to Ps34,505 million in 2006 in constant Peso terms.
 
 
The following tables present selected condensed financial information of net sales and operating income for each of our geographic segments for the years ended December 31, 2005 and 2006.  Variations in net sales determined on the basis of constant Mexican Pesos include the appreciation or depreciation which occurred during the period between the local currencies of the countries in the regions vis-à-vis the Mexican Peso, as well as the effects of inflation as applied to the Mexican Peso amounts using our weighted average inflation factor; therefore, such variations differ substantially from those based solely on the countries' local currencies:
 
  
Net Sales
  
 Variations in Local
 
  Approximate Currency Fluctuations, Net of
 
  Variations in Constant
 
For the Year Ended December 31,
Geographic Segment   
Currency(1)
 
Inflation Effects
 
Mexican Pesos
 
2005
 
2006
        
(In millions of constant Mexican Pesos as of December 31, 2007)
Mexico
 
+16%
 
-9%
 
+7%
 
39,886 
   
42,577 
United States(2)
 
+3%
 
-8%
 
-5%
 
51,366 
 
48,911 
Europe
          
Spain(3)
 
+11%
 
+4%
 
+15%
 
19,035 
 
21,834 
United Kingdom(4)
 
+16%
 
+8%
 
+24%
 
19,272 
 
23,854 
Rest of Europe(5)
 
+22%
 
+8%
 
+30%
 
34,267 
 
44,691 
South/Central America and the Caribbean
          
Venezuela
 
+18%
 
+2%
 
+20%
 
5,201 
 
6,217 
Colombia
 
+41%
 
-7%
 
+34%
 
3,150 
 
4,206 
Rest of South / Central America and the Caribbean(6)
 
+16%
 
-10%
 
+6%
 
8,508 
 
9,046 
Africa and the Middle East
          
Egypt
 
+15%
 
-7%
 
+8%
 
3,318 
 
3,577 
Rest of Africa and the Middle East(7)
 
+47%
 
-11%
 
+36%
 
3,525 
 
4,794 
Asia
             
Philippines
 
+7%
 
+2%
 
+9%
 
2,411 
 
2,620 
Rest of Asia(8)
 
+14%
 
+27%
 
+41%
 
1,205 
 
  1,694 
Others(9)
 
+30%
 
-8%
 
+22%
 
16,555 
 
20,134  
      
+13%
 
207,699 
 
234,155  
Eliminations from consolidation
       
(15,307)
 
(20,388)
Consolidated net sales
     
+11%
 
192,392 
 
213,767 
 
99

 
  
Operating Income
  
 Variations in Local
   Approximate Currency Fluctuations, Net of  
  Variations in Constant Mexican
 
For the Year Ended December 31,
Geographic Segment
 
Currency(1)
 
Inflation Effects
 
Pesos
 
2005
 
2006
North America
       
(In millions of constant Mexican Pesos as of December 31, 2007)
Mexico
 
+14%
 
-10%
 
+4%
 
12,692
 
13,210
United States(2)
 
+24%
 
-5%
 
+19%
 
8,449
 
10,092
Europe
          
Spain(3)
 
+18%
 
+7%
 
+25%
 
4,516
 
5,637
United Kingdom(4)
 
-112%
 
+35%
 
-77%
 
670
 
154
Rest of Europe(5)
 
+3%
 
+1%
 
+4%
 
2,136
 
2,220
South/Central America and the Caribbean(6)
          
Venezuela
 
Flat
 
+6%
 
+6%
 
1,693
 
1,799
Colombia
 
+157%
 
+10%
 
+167%
 
427
 
1,138
Rest of South/Central America and the Caribbean(7)
 
+43%
 
+20%
 
+63%
 
810
 
1,322
Africa and Middle East(8)
          
Egypt
 
+28%
 
-9%
 
+19%
 
1,235
 
1,475
Rest of Africa and the Middle East(9)
 
+17%
 
-15%
 
+2%
 
118
 
120
Asia(10)
          
Philippines
 
+30%
 
+11%
 
+41%
 
516
 
726
Rest of Asia(11)
 
-181%
 
-14%
 
-195%
 
(21)
 
(62)
 
          
Others(12)
 
-76%
 
+11%
 
-65%
 
(2,014)
 
(3,326)
Consolidated operating income
     
+10%
 
31,227
 
34,505

N/A = Not Applicable
 
(1)
For purposes of a geographic segment consisting of a region, the net sales and operating income data in local currency terms for each individual country within the region are first translated into Dollar terms (except for the Rest of Europe region, which are translated first into Euros) at the exchange rates in effect as of the end of the reporting period. Variations for a region represent the weighted average change in Dollar terms (except for the Rest of Europe region, which represent the weighted average change in Euros) based on net sales and operating income for the region.
 
(2)
Our net sales and operating income in the United States for the years ended December 31, 2005 and December 31, 2006 include the results of the cement and ready-mix concrete operations in the United States we acquired as a result of the RMC acquisition for the ten-month period ended December 31, 2005 and for the entire year ended December 31, 2006, respectively, except that the results of the assets we contributed on July 1, 2005, and the assets we sold on September 1, 2005, to Ready Mix USA, LLC, an entity in which Ready Mix USA owns a 50.01% interest and we own a 49.99% interest, are included only for the periods from March 1, 2005 through July 1, 2005 and from March 1, 2005 through September 1, 2005, respectively , and the net sales and operating income related to RMC's operations in the Tucson, Arizona area, which were sold in August 2005, are included in the results of operations relating to these assets for the period from March 1, 2005 through August 29, 2005 only, and the sales volumes and average prices related to Charlevoix and Dixon cement plants, which were sold in March 2005, are included for the period from January 1, 2005 through March 31, 2005 only.
 
(3)
Our net sales and operating income in Spain for the year ended December 31, 2005 include the proportionally consolidated results of the joint venture ready-mix concrete operations in Spain we acquired as a result of the RMC acquisition, which operations we divested on December 22, 2005 in connection with the termination of the joint venture with Lafarge Asland through which such operations were conducted, for the period from March 1, 2005 through December 22, 2005. Our net sales and operating income in Spain for the year ended December 31, 2006 include the results of operations relating to the 29 ready-mix concrete plants and five aggregates quarries in Spain acquired in conjunction with the termination of our 50/50 joint ventures with Lafarge Asland.
 
(4)
Our United Kingdom segment includes the operations in the United Kingdom we acquired as a result of the RMC acquisition for the ten-month period ended December 31, 2005 and for the entire year ended December 31, 2006.
 
(5)
Our Rest of Europe segment includes the operations in Germany, France, Republic of Ireland, Czech Republic, Austria, Poland, Croatia, Hungary and Latvia we acquired as a result of the RMC acquisition for the ten-month period ended December 31, 2005 and for the entire year ended December 31, 2006, the operations in Denmark we acquired as a result of the RMC acquisition for the ten-month period ended December 31, 2005 and for the period from January 1, 2006 to March 2, 2006, and the Italian operations we owned prior to the RMC acquisition.
 
(6)
Our South America, Central America and the Caribbean segment includes our operations in Venezuela, Colombia and the operations listed in note 7 below; however, in the above table, our operations in Venezuela and Colombia are presented separately from our other operations in the segment for purposes of comparison with our 2005 presentation of our operations in the region.
 
(7)
Our Rest of South/Central America and the Caribbean segment includes our operations in Costa Rica, Panama, the Dominican Republic, Nicaragua, Puerto Rico and our trading activities in the Caribbean, as well as the operations in Jamaica and Argentina we acquired as a result of the RMC acquisition for the ten-month period ended December 31, 2005 and for the entire year ended December 31, 2006.
 
100

 
(8)
Our Africa and the Middle East segment includes our operations in Egypt and the operations listed in note 9 below; however, in the above table, our operations in Egypt are presented separately from our other operations in the segment for purposes of comparison with our 2005 presentation of our operations in the region.
 
(9)
Our Rest of Africa and the Middle East segment includes the operations in the United Arab Emirates and Israel we acquired as a result of the RMC acquisition for the ten-month period ended December 31, 2005 and for the entire year ended December 31, 2006.
 
(10)
Our Asia segment during these years includes our operations in the Philippines and the operations listed in note 11 below; however, in the above table, our operations in the Philippines are presented separately from our other operations in the segment for purposes of comparison with our 2005 presentation of our operations in the region.
 
(11)
Our Rest of Asia segment during these years includes our operations in Thailand, Bangladesh and other assets in the Asian region, as well as the operations in Malaysia we acquired as a result of the RMC acquisition for the ten-month period ended December 31, 2005 and for the entire year ended December 31, 2006.
 
(12)
Our Others segment includes our worldwide trade maritime operations, our information solutions company and other minor subsidiaries.
 
 
Net Sales
 
 
Our consolidated net sales increased approximately 11% from Ps192,392 million in 2005 to Ps213,767 million in 2006 in constant Peso terms.  The increase in net sales was primarily attributable to the consolidation of RMC's operations for the full year in 2006 as compared to only ten months in 2005, as well as higher sales volumes and better pricing environments in most of our markets, which were partially offset by our divestitures discussed above.  Approximately 55% of the net sales increase during 2006 compared to 2005 resulted from the consolidation of RMC's operations for an additional two months in 2006 compared to 2005.
 
 
Set forth below is a quantitative and qualitative analysis of the effects of the various factors affecting our net sales on a geographic segment basis.
 
 
Mexico
 
 
Our Mexican operations' domestic cement sales volumes increased approximately 8% in 2006 compared to 2005, and ready-mix concrete sales volumes increased approximately 21% during the same period.  Our Mexican operations' net sales represented approximately 18% of our total net sales in 2006, in constant Peso terms, before eliminations resulting from consolidation.  The main drivers of the increase in the domestic sales volumes during the year were government infrastructure spending, which was fueled in part by the oil revenue surplus, and residential construction, which was supported by increased credit availability from commercial banks and non-commercial sources such as Infonavit.  The self-construction sector showed moderate growth during the year.  Our Mexican operations' cement export volumes, which represented approximately 9% of our Mexican cement sales volumes in 2006, decreased approximately 10% in 2006 compared to 2005, primarily as a result of decreased cement demand in Central America.  Of our Mexican operations' total cement export volumes during 2006, 89% was shipped to the United States, 9% to Central America and the Caribbean and 2% was shipped to South America.  Our Mexican operations' average domestic sales price of cement increased approximately 1% in constant Peso terms in 2006 compared to 2005 (increased approximately 4% in nominal Peso terms), and the average sales price of ready-mix concrete increased approximately 1% in constant Peso terms (increased approximately 5% in nominal Peso terms) over the same period.  For the year ended December 31, 2006, cement represented approximately 59%, ready-mix concrete approximately 25% and our other businesses approximately 16% of our Mexican operations' net sales before eliminations resulting from consolidation.
 
 
As a result of the increases in domestic cement and ready-mix concrete sales volumes and average sales prices, partially offset by the decrease in the cement export volumes, our Mexican net sales, in constant Peso terms, increased approximately 7% (increased approximately 16% in nominal Peso terms) in 2006 compared to 2005.
 
101

 
United States
 
 
Our U.S. operations' domestic cement sales volumes, which include cement purchased from our other operations, decreased approximately 1% in 2006 compared to 2005, and ready-mix concrete sales volumes decreased approximately 15% during the same period.  The decreases in our U.S. operations' domestic cement and ready-mix concrete sales volumes resulted primarily from the weaker residential sector, resulting in weak demand during 2006 compared to the peak demand levels of 2005, and reflected as well our divestiture of two cement plants and several distribution terminals in the Great Lakes region and our other divestiture of a cement terminal adjacent to the Detroit river to the City of Detroit, both in 2005, as well as our assets contributions for the establishment of two jointly-owned limited liability companies in July 2005 and the sale of RMC's Tucson, Arizona operations, in the same year, as described above.  Our United States operations' represented approximately 21% of our total net sales in 2006 in constant Peso terms, before eliminations resulting from consolidation.  Our U.S. operations average sales price of domestic cement increased approximately 14% in Dollar terms in 2006 compared to 2005, and the average sales price of ready-mix concrete increased approximately 16% in Dollar terms over the same period.  The increases in average prices were primarily due to limited supply of cement and ready-mix concrete.  For the year ended December 31, 2006, cement represented approximately 40%, ready-mix concrete approximately 37% and our other businesses approximately 23% of our United States operations' net sales before eliminations resulting from consolidation.
 
 
As a result of the increases in the average sales prices of cement and ready-mix concrete, net sales from our United States operations, in Dollar terms, increased approximately 3% in 2006 compared to 2005.  The increase in net sales in the United States during 2006 compared to 2005 resulted from the consolidation of RMC's operations for an additional two months in 2006 compared to 2005, partially offset by the decreases in sales volumes described above.
 
 
Spain
 
 
Our Spanish operations' domestic cement sales volumes increased approximately 10% in 2006 compared to 2005, while ready-mix concrete sales volumes decreased approximately 7% during the same period. The increases in domestic cement sales volumes resulted primarily from increases in the residential and infrastructure sectors, as well as strong public spending in anticipation of local elections in 2007. The decrease in ready-mix concrete sales volumes reflected the termination of our 50/50 joint ventures with Lafarge Asland, described above. Our Spanish operations' 2006 net sales represented approximately 9% of our total net sales in constant Peso terms, before eliminations resulting from consolidation. Our Spanish operations' cement export volumes, which represented approximately 1% of our Spanish cement sales volumes in 2006, increased approximately 25% in 2006 compared to 2005, primarily as a result of increased cement demand in Africa. Of our Spanish operations' total cement export volumes in 2006, 13% was shipped to Europe and the Middle East, 50% to Africa, and 37% to the United States. Our Spanish operations' average domestic sales price of cement increased approximately 8% in Euro terms in 2006 compared to 2005, and the average price of ready-mix concrete increased approximately 5% in Euro terms over the same period. The increases in average prices were primarily due to increased demand for cement and ready-mix concrete. For the year ended December 31, 2006, cement represented approximately 53%, ready-mix concrete approximately 23% and our other businesses approximately 24% of our Spanish operations' net sales before eliminations resulting from consolidation.
 
 
As a result of the increases in domestic cement sales volumes and the increases in the average domestic sales prices of cement and ready-mix concrete, our Spanish net sales, in Euro terms, increased approximately 11% in 2006 compared to 2005, despite the decline in ready-mix concrete sales volumes.
 
102

 
United Kingdom
 
 
Our United Kingdom operations consist of the United Kingdom operations we acquired from RMC, which are consolidated in our results of operations for ten months in 2005 and for the entire year in 2006. Domestic cement sales volumes in our United Kingdom operations increased approximately 13% in 2006 compared to 2005, and ready-mix concrete sales volumes increased approximately 16% during the same period. The increase in net sales was primarily attributable to the consolidation of RMC's operations for ten months in 2005 as compared to the full year in 2006, partially offset by a slowdown in infrastructure demand in the United Kingdom. Domestic cement demand during 2006 was primarily driven by infrastructure projects relating to industrial, commercial and residential construction. Our United Kingdom operations for the 2006 represented approximately 10% of our total net sales in constant Peso terms, before eliminations resulting from consolidation. Our United Kingdom operations' average domestic sales price of cement increased approximately 8% in Pound terms in 2006 compared to 2005, and the average price of ready-mix concrete increased approximately 3% in Pound terms over the same period. For the year ended December 31, 2006, cement represented approximately 12%, ready-mix concrete approximately 31% and our other businesses approximately 57% of our United Kingdom operations' net sales before eliminations resulting from consolidation.
 
 
As a result of the increases in domestic cement sales volumes and ready-mix concrete, net sales from our United Kingdom operations, in Pound terms, increased approximately 16% in 2006 compared to 2005. The increase in net sales in the United Kingdom during 2006 compared to 2005 resulted from the consolidation of RMC's operations for an additional two months in 2006 compared to 2005, partially offset by the slowdown in infrastructure construction described above.
 
 
Rest of Europe
 
 
Our operations in our Rest of Europe segment in 2006 consisted of the operations we acquired from RMC in Germany, France, Croatia, Poland, Latvia, the Czech Republic, Ireland, Austria, Hungary, Portugal, Denmark, Finland, Norway and Sweden, are consolidated in our results of operations for ten months in 2005 and for the entire year in 2006, and the Italian operations we owned prior to the RMC acquisition. Our Rest of Europe operations' net sales for the year ended December 31, 2006 represented approximately 20% of our total net sales in constant Peso terms, before eliminations resulting from consolidation. Domestic cement sales volumes in the Rest of Europe region increased approximately 17% in 2006 compared to 2005, while ready-mix concrete sales volumes increased approximately 16% during the same period. The increase in volumes is primarily attributable to the consolidation of RMC's operations for the full year during 2006 compared to only ten months in 2005.
 
 
As a result of the increases in cement and ready-mix concrete sales volumes, net sales in the Rest of Europe, in Euro terms, increased approximately 22% in 2006 compared to 2005. Approximately 56% of the increase in net sales in the Rest of Europe during 2006 compared to 2005 resulted from the consolidation of RMC's operations for an additional two months in 2006 compared to 2005. Our Rest of Europe operations' average domestic sales price of cement increased approximately 12% in Euro terms in 2006 compared to 2005, and the average price of ready-mix concrete increased approximately 4% in Euro terms over the same period. For the year ended December 31, 2006, cement represented approximately 20%, ready-mix concrete approximately 46% and our other businesses approximately 34% of our Rest of Europe operations' net sales before eliminations resulting from consolidation. Set forth below is a discussion of sales volumes in Germany and France, the most significant countries in our Rest of Europe segment, based on net sales.
 
 
In Germany, cement sales volumes in the operations we acquired from RMC increased approximately 22% in 2006 compared to 2005, and ready-mix concrete sales volumes in those operations increased approximately 28% during the same period. These increases are primarily due to greater demand from the residential sector, supported by the number of housing permits granted at the beginning of 2006, as well as the nonresidential sector, which grew more than GDP as a result of an economic upswing and a favorable business climate. As a result of the increases in
 
103

 
cement and ready-mix concrete sales volumes, net sales in Germany, in Euro terms, increased approximately 32% in 2006 compared to 2005. Approximately 30% of the increase in net sales in Germany during 2006 compared to 2005 resulted from the consolidation of RMC's operations for an additional two months in 2006 compared to 2005, while the rest of the increase in net sales in Germany was primarily due to the favorable economic environment.
 
 
In France, ready-mix concrete sales volumes in the operations we acquired from RMC increased approximately 20% in 2006 compared to 2005, primarily as a result of increased demand from the residential sector, including private and public housing, consumption during 2006, and the consolidation of RMC's operations for the full year during 2006 compared to only ten months in 2005. As a result of the increase in ready-mix concrete sales volumes, net sales in France, in Euro terms, increased approximately 26% in 2006 compared to 2005. Approximately 68% of the increase in net sales in France during 2006 compared to 2005 resulted from the consolidation of RMC's operations for an additional two months in 2006.
 
 
For the reasons mentioned above, net sales before eliminations resulting from consolidation in our Rest of Europe operations, in Euro terms, increased approximately 22% in 2006 compared to 2005.
 
 
South America, Central America and the Caribbean
 
 
Our operations in South America, Central America and the Caribbean in 2006 consisted of our operations in Venezuela, Colombia and the operations we acquired from RMC in Argentina, which are consolidated in our results of operations for ten months in 2005 and for the entire year in 2006, and our Central American and the Caribbean operations, which include our operations in Costa Rica, the Dominican Republic, Panama, Nicaragua, Puerto Rico (including the 15 additional ready-mix concrete plants we acquired in Puerto Rico in July 2005 described above) and the operations we acquired from RMC in Jamaica, which are consolidated in our results of operations for ten months in 2005 and for the entire year in 2006, as well as several cement terminals and other assets in other Caribbean countries and our trading operations in the Caribbean region. Most of these trading operations consist of the resale in the Caribbean region of cement produced by our operations in Venezuela and Mexico.
 
 
Our South America, Central America and the Caribbean operations' domestic cement sales volumes increased approximately 15% in 2006 compared to 2005, and ready-mix concrete sales volumes increased approximately 17% over the same period. The increases in sales volumes are primarily attributable to the increased sales volumes in our Venezuelan and Colombian operations described below. Our South America, Central American and the Caribbean operations' average domestic sales price of cement increased approximately 5% in Dollar terms in 2006 compared to 2005 due to better market conditions, while the average sales price of ready-mix concrete increased approximately 10% in Dollar terms over the same period. For the year ended December 31, 2006, our South America, Central America and the Caribbean operations represented approximately 8% of our total net sales in constant Peso terms, before eliminations resulting from consolidation. As a result of the increases in domestic cement and ready-mix concrete sales volumes and the average sales prices of domestic cement and ready-mix concrete, net sales in our South America, Central America and the Caribbean operations, in Dollar terms, increased approximately 21% in 2006 compared to 2005. For the year ended December 31, 2006, cement represented approximately 67%, ready-mix concrete approximately 24% and our other businesses approximately 9% of our South and Central America and the Caribbean operations' net sales before eliminations resulting from consolidation. Set forth below is a discussion of sales volumes in Venezuela and Colombia, the most significant countries in our South America, Central American and the Caribbean segment, based on net sales.
 
 
Our Venezuelan operations' domestic cement sales volumes increased approximately 30% in 2006 compared to 2005, and ready-mix concrete sales volumes increased approximately 22% during the same period. The increases in volumes resulted primarily from greater infrastructure spending, which continued to benefit from increased oil revenues, and a strong residential sector, including the formal and self-construction sectors. For the year ended December 31, 2006, Venezuela represented approximately 3% of our total net sales in constant Peso
 
104

 
terms, before eliminations resulting from consolidation. Our Venezuelan operations' cement export volumes, which represented approximately 26% of our Venezuelan cement sales volumes in 2006, decreased approximately 47% in 2006 compared to 2005 primarily due to increases in domestic demand. Of our Venezuelan operations' total cement export volumes during 2006, 40% was shipped to North America and 60% to South America and the Caribbean. Our Venezuelan operations' average domestic sales price of cement increased approximately 1% in Bolivar terms in 2006 compared to 2005, and the average price of ready-mix concrete increased approximately 10% in Bolivar terms over the same period. As a result of the increases in domestic cement and ready-mix concrete sales volumes and the increase in the average domestic cement sales price and ready-mix concrete average price, despite the decrease in cement exports, net sales of our Venezuelan operations, in Bolivar terms, increased approximately 18% in 2006 compared to 2005. For the year ended December 31, 2006, cement represented approximately 70%, ready-mix concrete approximately 24% and our other businesses approximately 6% of our Venezuelan operations' net sales before eliminations resulting from consolidation.
 
 
Our Colombian operations' cement volumes increased approximately 8% in 2006 compared to 2005, and ready-mix concrete sales volumes increased approximately 3% during the same period. The increases in sales volumes resulted primarily from the increases in the public infrastructure, residential and industrial-and-commercial sectors, which grew in anticipation of a potential free-trade agreement with the United States. For the year ended December 31, 2006, Colombia represented approximately 2% of our total net sales in constant Peso terms, before eliminations resulting from consolidation. Our Colombian operations' average domestic sales price of cement increased approximately 34% in Colombian Peso terms in 2006 compared to 2005, and the average price of ready-mix concrete increased approximately 15% in Colombian Peso terms over the same period. As a result of the increase in the average domestic sales price of cement and ready-mix concrete and the increase in domestic cement and ready-mix concrete sales volumes, net sales of our Colombian operations, in Colombian Peso terms, increased approximately 41% in 2006 compared to 2005. For the year ended December 31, 2006, cement represented approximately 54%, ready-mix concrete approximately 28% and our other businesses approximately 18% of our Colombian operations' net sales before eliminations resulting from consolidation.
 
 
Our Rest of South and Central America and the Caribbean operations' cement volumes increased approximately 13% in 2006 compared to 2005, and ready-mix concrete sales volumes increased approximately 25% during the same period. For the year ended December 31, 2006, the Rest of South and Central America and the Caribbean represented approximately 3% of our total net sales in constant Peso terms, before eliminations resulting from consolidation. Our Rest of South and Central America and the Caribbean operations' average domestic sales price of cement decreased approximately 2% in Dollar terms in 2006 compared to 2005, and the average sales price of ready-mix concrete increased approximately 4% in Dollar terms over the same period. As a result of the increase in the average ready-mix concrete and the increase in domestic cement and ready-mix concrete sales volumes, net sales of our Rest of South and Central America and the Caribbean operations, in Dollar terms, increased approximately 16% in 2006 compared to 2005. For the year ended December 31, 2006, cement represented approximately 72%, ready-mix concrete approximately 23% and our other businesses approximately 5%, of our Rest of South and Central America and the Caribbean operations' net sales before eliminations resulting from consolidation.
 
 
For the reasons mentioned above, net sales before eliminations resulting from consolidation in our South and Central America and Caribbean operations, in Dollar terms, increased approximately 21% in 2006 compared to 2005.
 
 
Africa and the Middle East
 
 
Our operations in Africa and the Middle East consist of our operations in Egypt and the operations we acquired from RMC in the United Arab Emirates (UAE) and Israel, which are consolidated in our results of operations for ten months in 2005 and for the entire year in 2006. Our Africa and the Middle East operations' domestic cement sales volumes increased approximately 3% in 2006 compared to 2005, and ready-mix concrete sales volumes increased 13% during the same period, primarily as a result of increased demand in Egypt and the
 
105

 
UAE described below. For the year ended December 31, 2006, Africa and the Middle East represented approximately 4% of our total net sales in constant Peso terms, before eliminations resulting from consolidation. Our Africa and the Middle East operations' average domestic sales price of cement increased approximately 16% in Dollar terms in 2006, and the average price of ready-mix concrete increased approximately 14% in Dollar terms over the same period. For the year ended December 31, 2006, cement represented approximately 25%, ready-mix concrete approximately 32% and our other businesses approximately 43% of our African and the Middle East operations' net sales before eliminations resulting from consolidation.
 
 
Our Egyptian operations' domestic cement sales volumes increased approximately 3% in 2006 compared to 2005, and Egyptian ready-mix concrete sales volumes increased approximately 11% during the same period. The increases in volumes resulted primarily from the favorable economic environment in Egypt, mainly in the self-construction sector, supported by high remittances from overseas workers. For the year ended December 31, 2006, Egypt represented approximately 2% of our total net sales in constant Peso terms, before eliminations resulting from consolidation. The average domestic sales price of cement increased approximately 15% in Egyptian pound terms in 2006 compared to 2005, and ready-mix concrete sales prices increased approximately 14% in Egyptian pound terms. Cement export volumes, which represented approximately 10% of our total Egyptian cement sales volumes in 2006, decreased approximately 34% in 2006 compared to 2005 primarily due to increased domestic demand in Egypt. All our Egyptian operations' total cement export volumes during 2006 were shipped to Europe.  As a result of the increases in domestic cement sales volumes, net sales of our Egyptian operations, in Egyptian pound terms, increased approximately 15% in 2006 compared to 2005. For the year ended December 31, 2006, cement represented approximately 93%, ready-mix concrete approximately 6% and our other businesses approximately 1% of our Egyptian operations' net sales before eliminations resulting from consolidation.
 
 
Our operations in Rest of Africa and the Middle East consist of the ready-mix concrete operations we acquired from RMC in the UAE and Israel. Our Rest of Africa and the Middle East operations' ready-mix concrete sales volumes increased approximately 13% in 2006 compared to 2005 primarily as a result of the consolidation of RMC's UAE and Israeli operations for the full year in 2006 compared to only ten months in 2005 (representing approximately 92% of our ready-mix concrete sales volumes in the region), and the average ready-mix concrete sales price increased approximately 14%, in Dollar terms, in 2006 compared to 2005. For the year ended December 31, 2006, the UAE and Israel represented approximately 2% of our total net sales in constant Peso terms, before eliminations resulting from consolidation. As a result of the consolidation for the entire year in 2006 compared to only ten months in 2005 of the UAE and Israeli operations, net sales of our Rest of Africa and the Middle East operations, in Dollar terms, increased approximately 47% in 2006 compared to 2005. Approximately 45% of the increase in net sales of Rest of Africa and Middle East during 2006 compared to 2005 resulted from the consolidation of RMC's operations for an additional two months in 2006 compared to 2005. The rest of the increase in net sales, in Dollar terms, in our Rest of Africa and the Middle East operations' was due to the increase in the average ready-mix concrete sales price and ready-mix concrete sales volume. For the year ended December 31, 2006, ready-mix concrete approximately 41% and our other businesses approximately 59% of our UAE and Israel operations' net sales before eliminations resulting from consolidation.
 
 
As a result of the consolidation of RMC's UAE and Israeli operations and the increases in domestic cement sales volumes and the average domestic sales prices of cement in our Egyptian operations, net sales before eliminations resulting from consolidation in our Africa and the Middle East operations, in Dollar terms, increased approximately 32% in 2006 compared to 2005, despite the decline in cement export volumes of our Egyptian operations.
 
 
Asia
 
 
Our operations in Asia in 2006 and 2005 consisted of our operations in the Philippines, Thailand, Bangladesh, Taiwan and the operations we acquired from RMC in Malaysia, which are consolidated in our results of operations for ten months in 2005 and for the entire year in 2006. Our Asian operations' domestic cement sales volumes decreased approximately 1% in 2006 compared to 2005 as a result of a decrease in demand in the
 
106

 
Philippines, while ready-mix concrete sales volumes increased 7% during the same period. The main drivers of demand continued to be the residential, commercial, and self-construction sectors. For the year ended December 31, 2006, Asia represented approximately 2% of our total net sales in constant Peso terms, before eliminations resulting from consolidation. The average sales price of domestic cement in the region increased approximately 14% in Dollar terms, and the ready-mix concrete average sales price in Dollar terms, increased approximately 8% during 2006 compared to 2005. Our Asian operations' cement export volumes, which represented approximately 33% of our Asian operations' cement sales volumes in 2006, increased approximately 51% in 2006 compared to 2005 primarily due to increased cement demand in Southeast Asia. Of our Asian operations' total cement export volumes during 2006, 73% was shipped to Europe, 6% was shipped to Africa and 21% to the Southeast Asia region. For the year ended December 31, 2006, cement represented approximately 76%, ready-mix concrete approximately 16% and our other businesses approximately 8% of our Asian operations' net sales before eliminations resulting from consolidation.
 
 
Our Philippines operations' cement volumes decreased approximately 2% in 2006 compared to 2005. For the year ended December 31, 2006, the Philippines represented approximately 1% of our total net sales in constant Peso terms, before eliminations resulting from consolidation. Our Philippines operations' average domestic sales price of cement increased approximately 14% in Philippine Peso terms in 2006 compared to 2005. As a result of the increase in the average domestic sales price of cement despite the decrease in domestic cement sales volumes, net sales of our Philippines operations, in Philippine Peso terms, increased approximately 7% in 2006 compared to 2005. For the year ended December 31, 2006, cement represented 100% of our Philippine operations' net sales before eliminations resulting from consolidation.
 
 
Our Rest of Asia operations' ready-mix concrete sales volumes, which include our Malaysian operations acquired from RMC (representing nearly all of our ready-mix concrete sales volumes in the Asia region), increased approximately 7% in 2006 compared to 2005, in part due to the consolidation of RMC's Malaysian operations for the full year in 2006 compared to only ten months in 2005 and as a result of increased demand from the residential, commercial and self-construction sectors. Approximately 13% of the increase in net sales in our Rest of Asia operations during 2006 compared to 2005 resulted from the consolidation of RMC's Malaysian operations for an additional two months in 2006 compared to 2005. The average sales price of ready-mix concrete increased approximately 8%, in Dollar terms, during 2006. For the reasons mentioned above, net sales of our Rest of Asia operations, in Dollar terms, increased approximately 14% in 2006 compared to 2005. For the year ended December 31, 2006, cement represented approximately 42%, ready-mix concrete approximately 40% and our other businesses approximately 18% of our Rest of Asia operations' net sales before eliminations resulting from consolidation.
 
 
Primarily as a result of the increases in domestic cement and ready-mix concrete average sales prices, and the increase in the ready-mix concrete sales volume, but also as a result of the consolidation of RMC's Malaysian ready-mix concrete operations for two additional months in 2006, net sales of our Asia operations, in Dollar terms, increased approximately 17% in 2006 compared to 2005, despite the decrease in domestic cement sales volumes.
 
 
Others
 
 
Our Others segment includes our worldwide cement, clinker and slag trading operations, our information technology solutions company and other minor subsidiaries. Net sales of our Others segment increased approximately 30% before eliminations resulting from consolidation in 2006 compared to 2005 in Dollar terms, primarily as a result of a 32% increase in our trading operations' net sales in 2006 compared to 2005, reflecting an increase in our trading activity, mainly due to an increase of demand for cement in the United States. For the year ended December 31, 2006, our trading operations' net sales represented approximately 65% of our Others segment's net sales.
 
107

 
Cost of Sales
 
 
Our cost of sales, including depreciation, increased approximately 17% from Ps116,422 million in 2005 to Ps136,447 million in 2006 in constant Peso terms, primarily due to the consolidation of RMC's operations for the full year of 2006 and for only ten months during 2005. Approximately 45% of the increase in our cost of sales during 2006 compared to 2005 resulted from the consolidation of RMC's operations for an additional two months in 2006 compared to 2005. As a percentage of net sales, cost of sales increased from 61% in 2005 to 64% in 2006, primarily as a result of a change in our product mix through the RMC acquisition, as we had a higher percentage of sales of ready-mix concrete, aggregates and other products having a higher cost of sales as compared to cement.
 
 
Gross Profit
 
 
For the reasons mentioned above, our gross profit increased approximately 2% from Ps75,970 million in 2005 to Ps77,320 million in 2006 in constant Peso terms. Our gross margin decreased from 40% in 2005 to 36% in 2006. The increase in gross profit during 2006 compared to 2005 resulted from the consolidation of RMC's operations for an additional two months in 2006 compared to 2005, partially offset by the 17% increase in our cost of sales in 2006 compared to 2005.
 
 
Operating Expenses
 
 
Our operating expenses decreased approximately 4% from Ps44,743 million in 2005 to Ps42,815 million in 2006 in constant Peso terms. As a percentage of net sales, our operating expenses decreased from 23% in 2005 to 20% in 2006, reflecting our continuing cost-reduction efforts, including reductions in corporate overhead and travel expenses, which were partially offset by an increase in transportation costs due to higher worldwide energy costs. The effect of the consolidation of RMC's operations, for two additional months in 2006 compared to 2005, would have increased our operating expenses by approximately 6%, but this effect was completely offset by realization of synergies and our continuing cost-reduction efforts which resulted in the net decrease of Ps1,928 million in operating expenses in 2006 compared to 2005.
 
 
Operating Income
 
 
For the reasons mentioned above, our operating income increased approximately 10% from Ps31,227 million in 2005 to Ps34,505 million in 2006 in constant Peso terms. The consolidation of the results of RMC operations for an additional two months did not have a material impact on the increase in our operating income in 2006 compared to 2005. Additionally, set forth below is a quantitative and qualitative analysis of the effects of the various factors affecting our operating income on a geographic segment basis.
 
 
Mexico
 
 
Our Mexican operations' operating income increased approximately 4% (increased approximately 14% in nominal Peso terms) from Ps12,692 million in 2005 to Ps13,210 million in 2006 in constant Peso terms. The increase in operating income was primarily due to increases in the average prices of domestic cement and ready-mix concrete and higher sales volumes. The average sales price and sales volume increases were partially offset by increases in production costs.
 
108

 
United States
 
 
Our U.S. operations' operating income increased approximately 19% (increased approximately 24% in Dollar terms) from Ps8,449 million in 2005 to Ps10,092 million in 2006 in constant Peso terms. The increase in operating income resulted in part from the consolidation of RMC's U.S. operations for ten months in 2005 compared to the full year in 2006. Approximately 30% of the increase in our operating income in the U.S. during 2006 compared to 2005 resulted from the consolidation of RMC operations for an additional two months in 2006 compared to 2005. The increase in the operating income due to the consolidation of RMC's for an additional two months was partially offset by the decrease in domestic cement and ready-mix concrete sales volumes.
 
 
Spain
 
 
Our Spanish operations' operating income increased approximately 25% (increased approximately 18% in Euro terms) from Ps4,516 million in 2005 to Ps5,637 million in 2006 in constant Peso terms. The increase in operating income resulted primarily from increases in domestic cement and aggregates sales volumes and increases in average sales prices for domestic cement and ready-mix concrete. These increases were partially offset by a decline in ready-mix concrete sales volumes and by the termination in December 2005 of our 50/50 joint ventures with Lafarge Asland, described above.
 
 
United Kingdom
 
 
Our United Kingdom operations consist of the United Kingdom operations we acquired from RMC, which were consolidated in our results of operations for ten months in 2005 and for the entire year in 2006. Our United Kingdom operations' operating income decreased approximately 77% from Ps670 million in 2005 to Ps154 million in 2006 in constant Peso terms (decreased approximately 112% in Pound terms). The decrease in the operating income of our United Kingdom operations during 2006 compared to 2005 primarily resulted from the establishment of our European headquarters, which represented an increase in operating expenses of approximately U.S.$55 million (approximately Ps644 million) in 2006.
 
 
Rest of Europe
 
 
Our Rest of Europe operations' operating income increased approximately 4% (increased approximately 3% in Euro terms) from Ps2,136 million in 2005 to Ps2,220 million in 2006 in constant Peso terms. The increase in our Rest of Europe operations' operating income resulted from higher sales volumes and better pricing environments in most of our Rest of Europe markets during 2006.
 
 
South America, Central America and the Caribbean
 
 
Our South America, Central America and the Caribbean operations' operating income increased approximately 45% (increased approximately 36% in Dollar terms) from Ps2,930 million in 2005 to Ps4,259 million in 2006 in constant Peso terms. The increase in operating income was primarily attributable to the significant increase in domestic cement and ready-mix concrete sales volumes in Venezuela and the substantial increases in Colombian average domestic cement and ready-mix concrete sales prices and increased cement sales volumes due to a reactivation of the construction sector in Colombia.
 
109

 
Africa and the Middle East
 
 
Our Africa and the Middle East operations' operating income increased approximately 18% (increased approximately 21% in Dollar terms) from Ps1,353 million in 2005 to Ps1,595 million in 2006 in constant Peso terms. The increase in operating income resulted primarily from improvements in our Egyptian operations. Operating income from our Egyptian operations increased approximately 19% from Ps1,235 million in 2005 to Ps1,475 million in 2006 in constant Peso terms, primarily as a result of increases in cement and ready-mix concrete sales volumes and average domestic sales prices of cement and ready-mix concrete, offset in part by decreases in export volumes and higher production costs. The increase in operating income in 2006 in our Africa and the Middle East operations also benefited from the consolidation of RMC's UAE and Israel operations for the full year of 2006 compared to only ten months in 2005. Our Rest of Africa and the Middle East operations increased operating income approximately 2%, from Ps118 million in 2005 to Ps120 million in 2006 in constant Peso terms. The increase in operating income in the Rest of Africa and Middle East resulted from the consolidation of RMC's operations for an additional two months in 2006 compared to 2005, partially offset by the decline in export sales volumes.
 
 
Asia
 
 
Our Asian operations' operating income increased approximately 34% (increased approximately 48% in Dollar terms) from Ps495 million in 2005 to Ps664 million in 2006 in constant Peso terms. The increase in operating income resulted primarily from increases in the average sales price of domestic cement and ready-mix concrete in the region, as well as by the consolidation of RMC´s operations for the full year in the 2006 compared to only ten months in 2005.
 
 
Others
 
 
Operating loss in our Others segment increased approximately 65% (increased approximately 76% in Dollar terms) from a loss of Ps2,014 million in 2005 to a loss of Ps3,326 million in 2006 in constant Peso terms. The increase in the operating loss can be primarily explained by the increase during 2006 in the operating expenses of our trading operations, caused by the consolidation of RMC's trading operations for ten months in 2005 compared to the full year in 2006.
 
 
Other Expenses, Net
 
 
Our other expenses, net decreased approximately 85% from Ps3,976 million in 2005 to Ps580 million in 2006 in constant Peso terms, primarily as a result of the partial write-off of the anti-dumping duty provision following the 2006 agreement entered into between the Mexican and U.S. governments that lowered the antidumping duties on Mexican cement imports into the United States and the approximately Ps1,044 million (approximately U.S.$96 million) net gain on the 2006 sale of Gresik's shares. See note 9A to our consolidated financial statements.
 
 
In connection with our employees' statutory profit sharing ("ESPS"), changes in the deferred ESPS liability during 2005 and 2006, in addition to the current ESPS effect, led to an income of Ps11 million during 2005 and an expense of Ps180 million during 2006.  The change in 2006 was mainly driven by higher taxable income for profit sharing purposes in Mexico and Venezuela.
 
110

 
Comprehensive Financing Result
 
 
Pursuant to Mexican FRS, the comprehensive financing result should measure the real cost (gain) of an entity's financing, net of the foreign currency fluctuations and the inflationary effects on monetary assets and liabilities. In periods of high inflation or currency depreciation, significant volatility may arise and is reflected under this caption. Comprehensive financing income (expense) includes:
 
 
 
·
financial or interest expense on borrowed funds;
 
 
 
·
financial income on cash and temporary investments;
 
 
 
·
appreciation or depreciation resulting from the valuation of financial instruments, including derivative instruments and marketable securities, as well as the realized gain or loss from the sale or liquidation of such instruments or securities;
 
 
 
·
foreign exchange gains or losses associated with monetary assets and liabilities denominated in foreign currencies; and
 
 
 
·
gains and losses resulting from having monetary liabilities or assets exposed to inflation (monetary position result).
 
 
Year Ended December 31,
 
2005
 
2006
 
(in millions of constant Pesos as of December 31, 2007)
Comprehensive financing result:
   
Financial expense                                                                                          
(6,607)
 
(5,785)
Financial income                                                                                          
493
 
536
Results from financial instruments                                                                                          
4,849
 
(161)
Foreign exchange result                                                                                          
(989)
 
238
Monetary position result                                                                                          
5,330  
 
4,667   
Net comprehensive financing result                                                                                   
3,076  
 
(505)  
 
Our net comprehensive financing result decreased substantially, from an income of Ps3,076 million in 2005 to an expense of Ps505 million in 2006. The components of the change are shown above. Our financial expense decreased approximately 12%, from Ps6,607 million in 2005 to Ps5,785 million in 2006. The decrease was primarily attributable to lower average levels of debt outstanding during 2006 compared to 2005. Our results from financial instruments decreased significantly from a gain of Ps4,849 million in 2005 to a loss of Ps161 million in 2006, primarily attributable to significant valuation changes in our derivative financial instruments portfolio during 2005 compared to 2006 (discussed below). Our net foreign exchange result improved from a loss of Ps989 million in 2005 to a gain of Ps238 million in 2006, mainly due to lower debt denominated in foreign currencies. Our monetary position result (generated by the recognition of inflation effects over monetary assets and liabilities) decreased approximately 13% from a gain of Ps5,330 million during 2005 to a gain of Ps4,667 million during 2006, mainly as a result of the decrease in the weighted average inflation index used in the monetary position result, combined with the decrease in our monetary liabilities in 2006 compared to 2005.
 
 
Derivative Financial Instruments
 
 
For the years ended December 31, 2005 and 2006, our derivative financial instruments that have a potential impact on our comprehensive financing result consisted of equity forward contracts, foreign exchange derivative instruments (excluding our foreign exchange forward contracts designated as hedges of our net investment in foreign subsidiaries), interest rate swaps, cross currency swaps and interest rate derivatives related to energy projects.
 
111

 
For the year ended December 31, 2005, we recognized a gain of Ps4,849 million in the item "Results from financial instruments," of which a net valuation gain of approximately Ps569 million was attributable to changes in the fair value of our equity forward contracts that hedge our stock option programs, net of the costs generated by such programs, a valuation gain of approximately Ps3,347 million was attributable to changes in the fair value of our foreign currency derivatives, a valuation gain of approximately Ps39 million was attributable to changes in the fair value of our marketable securities and a valuation gain of approximately Ps893 million was attributable to changes in the fair value of our interest rate derivatives. The estimated fair value gain of our foreign currency derivatives was primarily attributable to changes in the estimated fair value of the contracts we entered into in September 2004 that were designated as accounting hedges of the foreign exchange risk associated with our commitment to purchase the remaining outstanding shares of RMC following the necessary corporate and regulatory approvals at a fixed price in Pounds (representing a gain of approximately Ps1,667 million).
 
 
For the year ended December 31, 2006, we recognized a loss of Ps161 million in the item "Results from financial instruments," of which a net valuation gain of approximately Ps18 million was attributable to changes in the fair value of our equity forward contracts, a valuation loss of approximately Ps219 million was attributable to changes in the fair value of our foreign currency derivatives, a valuation loss of approximately Ps65 million was attributable to changes in the fair value of our interest rate derivatives and a valuation gain of approximately Ps105 million was attributable to changes in the fair value of our other derivative financial instruments, mainly marketable securities. The estimated fair value gain of our equity forward contracts was attributable to the increase, during 2006, in the market price of our listed securities (ADSs and CPOs) as compared to 2005. The estimated fair value loss of our foreign currency derivatives is primarily attributable to the depreciation of the Peso against the Dollar during 2006. The estimated fair value loss of our interest rate derivatives is primarily attributable to an increase in five-year interest rates.
 
 
Income Taxes
 
 
Our effective tax rate was 13.4% in 2005 compared to 16.3% in 2006.  The increase in the effective tax rate can be primarily explained as a result of higher tax rates in the jurisdictions of operations we acquired from RMC and higher taxable income in the United States and South American operations we owned prior to the RMC acquisition.  This resulted in a higher current tax, increasing from Ps2,885 million (9.2%) in 2005 to Ps4,440 million (12.7%) in 2006.  Our total tax expense, which primarily consists of income taxes  plus deferred taxes, increased from Ps4,214 million in 2005 to Ps5,698 million in 2006.  Our deferred taxes decreased slightly from Ps1,329 million (4.2%) in 2005 to Ps1,258 million (3.6%) in 2006.  Our average statutory income tax rate was 30% in 2005 and 29% in 2006.
 
 
Majority Interest Net Income
 
 
Majority interest net income represents the difference between our consolidated net income and minority interest net income, which is the portion of our consolidated net income attributable to those of our subsidiaries in which non-affiliated third parties hold interests.  Changes in minority interest net income in any period reflect changes in the percentage of the stock of our subsidiaries held by non-affiliated third parties as of the end of each month during the relevant period and consolidated net income attributable to those subsidiaries.
 
 
For the reasons mentioned above, our consolidated net income (before deducting the portion allocable to minority interest) for 2006 increased approximately 7% from Ps27,211 million in 2005 to Ps29,147 million in 2006 in constant Peso terms.  The consolidation of RMC's operations for an additional two months in 2006 compared to 2005 did not affect the increase in our consolidated net income during 2006 compared to 2005. As a percentage of net sales, consolidated net income remained flat at 14% in 2005 and 2006.  The minority interest net income increased 87%, from Ps692 million in 2005 to Ps1,292 million in 2006, mainly as a result of a significant increase in the net income of the consolidated entities in which others have a minority interest.  Majority interest net income increased by approximately 5% from Ps26,519 million in 2005 to Ps27,855 million in 2006 in constant Peso terms.
 
112

 
Liquidity and Capital Resources
 
Operating Activities
 
 
We have satisfied our operating liquidity needs primarily through operations of our subsidiaries and expect to continue to do so for both the short-term and long-term. Although cash flow from our operations has historically overall met our liquidity needs for operations, servicing debt and funding capital expenditures and acquisitions, our subsidiaries are exposed to risks from changes in foreign currency exchange rates, price and currency controls, interest rates, inflation, governmental spending, social instability and other political, economic or social developments in the countries in which they operate, any one of which may materially reduce our net income and cash from operations. Consequently, we also rely on cost-cutting and continual operating improvements to optimize capacity utilization and maximize profitability as well as to offset the risks associated with having worldwide operations. Our consolidated net resources provided by operating activities were approximately Ps43.0 billion in 2005, approximately Ps47.9 billion in 2006 and approximately Ps45.6 billion in 2007.  See our Statement of Changes in the Financial Position included elsewhere in this annual report.
 
 
Our Indebtedness
 
 
As of December 31, 2007, we had approximately U.S.$19.9 billion (Ps216.9 billion) of total debt, of which approximately 17% was short-term and 83% was long-term (including current maturities of long-term debt).  As of December 31, 2007, before giving effect to our cross currency swap arrangements discussed elsewhere in this annual report, approximately 66% of our consolidated debt was Dollar-denominated, approximately 15% was Peso-denominated, approximately 18% was Euro-denominated, approximately 1% was Japanese Yen-denominated, and immaterial amounts were denominated in other currencies.  The weighted average interest rates paid by us in 2007 in our main currencies were 5.4% on our Dollar-denominated debt, 5.1% on our Peso-denominated debt, 5.0% on our Euro-denominated debt, 1.6% on our Yen-denominated debt.  The foregoing debt information does not include the perpetual instruments issued by C5 Capital (SPV) Limited, C8 Capital (SPV) Limited, C10 Capital (SPV) Limited and C10-EUR Capital (SPV) Limited in December 2006 and February and May 2007 described below.  See "—Our Minority Interest Arrangements."
 
 
From time to time, as part of our financing activities, we and our subsidiaries have entered into various financing agreements, including bank loans, credit facilities, sale-leaseback transactions, forward contracts, forward lending facilities and equity swap transactions.  Additionally, we and our subsidiaries have issued notes, commercial paper, bonds, preferred equity and putable capital securities.
 
 
Most of our outstanding indebtedness has been incurred to finance our acquisitions and to finance our capital expenditure programs. CEMEX México, S.A. de C.V. and Empresas Tolteca de México, S.A. de C.V., two of our principal Mexican subsidiaries, have provided guarantees of our indebtedness in the amount of approximately U.S.$3,725 million (Ps43,633 million), as of December 31, 2006 and U.S.$6,584 million (Ps71,897 million), as of December 31, 2007.  See Item 3 — "Key Information — Risk Factors — Our ability to pay dividends and repay debt depends on our subsidiaries' ability to transfer income and dividends to us," and Item 3 — "Key Information — Risk Factors — We have incurred and will continue to incur debt, which could have an adverse effect on the price of our CPOs and ADSs, result in us incurring increased interest costs and limit our ability to distribute dividends, finance acquisitions and expansions and maintain flexibility in managing our business activities."
 
 
Some of the debt instruments in respect of our and our subsidiaries' indebtedness contain various covenants, which, among other things, require us and them to maintain specific financial ratios, restrict asset sales and dictate the use of proceeds from the sale of assets. These restrictions may adversely affect our ability to finance our future operations or capital needs or to engage in other business activities, such as acquisitions, which may be in our interest. From time to time, we have sought and obtained waivers and amendments to some of our and our subsidiaries' debt agreements, principally in connection with acquisitions. In connection with the Rinker acquisition we have requested and received waivers and/or obtained amendments delaying the application of our leverage
 
113

 
financial ratio covenants contained in our bank financing agreements through September 29, 2008. Our failure to obtain any required waivers may result in the acceleration of the affected indebtedness and could trigger our obligations to make payments of principal, interest and other amounts under our other indebtedness, which could have a material adverse effect on our financial condition. We believe that we have good relations with our lenders and the lenders to our subsidiaries, and nothing has come to our attention that would lead us to believe that any future waivers, if required, would not be forthcoming. However, we cannot assure you that future waivers would be forthcoming, if requested. As of December 31, 2007, we were in compliance with all the financial covenants in our own and our subsidiaries' debt instruments.
 
 
Under Rule 5-04(c) of Regulation S-X under the Exchange Act, companies with restricted net assets exceeding 25% of their consolidated net assets are required to include Schedule 1 (parent company-only financial statements).  Under Rule 4-08(e)(3) of Regulation S-X, loan provisions prohibiting dividend payments, loans or advances to the parent by a subsidiary, are considered restrictions for purposes of computing restricted net assets.
 
 
As of December 31, 2007, the financing agreements entered by us and our subsidiaries do not include covenants or agreements that by their specific terms restrict the transfer of funds from our subsidiaries to us in the form of dividends, loans or advances.  However, the financing agreements include some restrictive covenants that would be considered transfer restrictions under Rule 4-08(e)(3) of Regulation S-X.  These restrictive covenants are as follows:
 
 
 
·
A restriction on asset dispositions that limits the use of proceeds of funds obtained from assets sales. The restriction requires us to reinvest such proceeds in cement-related assets or repay senior debt.  As of December 31, 2007, we had senior debt in subsidiaries of approximately U.S.$13,113 million (equivalent to approximately 26% of our consolidated net assets); and
 
 
 
·
A financial covenant limiting the amount of total debt maintained in New Sunward Holding B.V. (a Dutch holding company subsidiary) relative to the stockholder's equity of CEMEX España (our operating company in Spain and the direct parent of New Sunward Holding B.V.) to be not higher than 0.35 times. As of December 31, 2007, New Sunward Holding B.V. had outstanding debt of approximately €338 million (U.S.$493 million).
 
 
In light of these restrictions, as of December 31, 2007, we had more than 25% of our consolidated net assets subject to restrictions under Rule 4-08(e)(3) of Regulation S-X, and as a result we have included the required Schedule 1 (parent company-only financial statements) elsewhere in this annual report.
 
 
As of December 31, 2007, after the completion of our acquisition of Rinker, we had approximately U.S.$19.9 billion of total outstanding debt, including debt assumed from Rinker.  Our financing activities through December 31, 2006 are described in our previous annual reports on Form 20-F.  The following is a description of our financings in 2007.
 
 
 
·
On February 2, 2007, we issued notes under our Medium-Term Promissory Notes Program in a principal amount of Ps3 billion (approximately U.S.$275 million) with a maturity of approximately five years at an interest rate equal to the 28-day TIIE plus 10 basis points.
 
 
 
·
On February 28, 2007, CEMEX España, through an SPV, issued €900 million in fixed rate notes. The notes are subject to redemption in 2014 and will pay fixed coupons of 4.75 per cent. The funds from the transaction were used to pay down debt.
 
114

 
 
·
On May 9, 2007, we amended our U.S.$700 million revolving credit facility dated June 27, 2005 and our U.S. $1,200 million revolving credit facility dated May 31, 2005. The amended facilities were extended one year each, both guaranteed by CEMEX México and Empresas Tolteca de México, maturing in 2010 and 2011, respectively.
 
 
 
·
On June 21, 2007, CEMEX España, as borrower under the syndicated loan originally dated as of September 24, 2004, extended one year, to 2012 , the maturity of U.S.$512.5 million of  the U.S.$525 million of the  bullet tranche otherwise maturing in 2011of such syndicated loan.
 
 
 
·
On July 11, 2007, CEMEX España entered into a U.S.$1,500 million aquisition facility agreement with Royal Bank of Scotland, maturing 364 days after the issue date with an extension option.
 
 
 
·
On September 28, 2007, CEMEX issued notes for Ps3.0 billion with a maturity of approximately five years at an interest rate equal to the 28-day Mexican inter-bank rate (TIIE) plus 10 basis points.
 
 
 
·
On November 30, 2007, CEMEX issued two tranches of notes under its Medium-Term Promissory Notes Program ("Certificados Bursátiles"). The first tranche of notes consists of Ps2.0 billion in UDIs (Unidades de Inversión) with a maturity of three years at a fixed real interest rate equal to 3.9%. The second tranche of notes consists of Ps458 million in UDIs with a maturity of 10 years at a fixed real interest rate of 4.4%. All these peso denominated issuances have been swapped to U.S. Dollar obligations.
 
 
For a description of the perpetual debentures issued by C5 Capital (SPV) Limited, C8 Capital (SPV) Limited, C10 Capital (SPV) Limited and C10-EUR Capital (SPV) Limited, see "— Our Minority Interest Arrangements."
 
 
Funding for the Rinker acquisition was sourced from a combination of up to U.S.$1.7 billion in cash and cash equivalents, as well as drawdowns under the following unsecured loan facilities:
 
 
(a)           a U.S.$6 billion acquisition facility, dated as of December 6, 2006, , arranged by CEMEX España, as borrower, comprising:
 
 
(i)           a U.S.$3 billion 36-month term loan facility; and
 
 
(ii)           a U.S.$3 billion 60-month term loan facility;
 
 
A U.S.$3 billion 364-day revolving credit facility, with two term-out options of 180 days each, was canceled on June 19, 2007, effective as of June 22, 2007;
 
 
(b)           a U.S.$1.2 billion committed acquisition facility, dated as of October 24, 2006, arranged by CEMEX, S.A.B. de C.V., as borrower, guaranteed by CEMEX México and Empresas Tolteca de México, with a 12 months maturity from the date of the initial drawing (unless extended);
 
 
(c)           a U.S.$1.5 billion acquisition committed facility, dated as of July 11, 2007, arranged by CEMEX Espãna, S.A., as borrower. This committed facility is a 364-day term loan facility with an option for the borrower to extend for 180 days;
 
115

 
(d)           an existing U.S.$1.2 billion committed revolving credit facility, dated as of May 31, 2005, and amended on June 19, 2006, November 11, 2006 and May 9, 2007, arranged by CEMEX, S.A.B. de C.V., as borrower, guaranteed by CEMEX México and Empresas Tolteca de México. The maturity of the revolving credit facility was extended to July 2011;
 
 
(e)           an existing committed revolving loan facility, dated as of September 24, 2004 (as amended and restated), arranged by CEMEX España, as borrower; as of December 31, 2007, the amended facility was made up of two tranches, a U.S.$1.05 billion amortizing loan maturing in September 2009 and a U.S.$ 512.5 million term loan maturing in July 2012;
 
 
(f)           an existing revolving credit facility, originally dated as of June 23, 2004, arranged by CEMEX, S.A.B. de C.V., as borrower, and guaranteed by CEMEX México and Empresas Tolteca de México.  This revolving credit facility was amended and restated on June 6, 2005, the total facility was reduced to U.S.$700 million and extended for a new four-year period.  On June 21, 2006 and  December 1, 2006, the revolving credit facility was further amended. On May 9, 2007, the maturity of the revolving credit facility was extended to June 2010.
 
 
The following is a description of Rinker's principal debt instruments outstanding as of December 31, 2007:
 
 
 
·
a U.S. commercial paper program, with Rinker Materials as borrower.  The program had no maturity and allowed for a maximum of U.S.$1 billion of notes to be issued and outstanding at any one time.  The notes have maturities of up to 365 days (366 days in a leap year) from the date of issuance. As of December 31, 2007 we had U.S.$205 million notes outstanding under this program. As of March 31, 2008, this U.S. commercial paper program was canceled;
 
 
 
·
revolving cash advance credit facilities with several financial institutions with U.S.$527 million being outstanding as of December 31, 2007;
 
 
 
·
U.S.$149.9 million in bonds, paying annual interest of 7.70% and due on July 21, 2025;
 
 
 
·
U.S.$200 million of privately placed senior notes, in two series of U.S.$100 million each, maturing on August 8, 2010 and December 1, 2010; these notes were fully prepaid during the fourth quarter of 2007.
 
 
Our Equity Forward Arrangements
 
 
As of December 31, 2004, we had forward contracts covering a total of approximately 31 million ADSs with different maturities until October 2006 and an aggregate notional amount of U.S.$1,112 million.  These forward contracts were entered into to hedge the future exercise of the options granted under our executive stock option programs.  As of December 31, 2004, the estimated fair value of these contracts was a gain of approximately U.S.$45 million (Ps568 million). In October 2005, in connection with a non-dilutive equity offering of all the shares underlying those forward contracts, we agreed with the forward banks to settle those forward contracts for cash.  This transaction did not increase the number of shares outstanding. From the offering proceeds of approximately U.S.$1.5 billion, after expenses, approximately U.S.$1.3 billion was used to settle our obligations under those forward contracts.
 
 
For the year ended December 31, 2005, considering the results of the secondary offering, as well as those of the forward contracts initiated and settled during the year to hedge the exercises of options under the stock option programs, we recognized in the income statement a gain of approximately U.S.$422 million (Ps5,299 million), which offset the expenses generated by the stock option programs. See note 12D to our consolidated financial statements included elsewhere in this annual report.
 
116

 
On December 20, 2006, we sold in the Mexican market 50 million CPOs that we held in treasury for approximately Ps1,932 million to a financial institution. On the same date, CEMEX negotiated a forward contract for the same number of CPOs with maturity in December 2009. The notional amount of the contract was approximately U.S.$171 million (Ps2,003 million). This equity forward contract was liquidated in 2007, generating a gain of approximately U.S.$13 million (Ps142 million) recognized in the income statement. See note 12D to our consolidated financial statements included elsewhere in this annual report.
 
 
Our Minority Interest Arrangements
 
 
As of December 31, 2007 and 2006, minority interest stockholders' equity includes approximately U.S.$3,065 million (Ps33,470 million) and U.S.$1,250 million (Ps14,642 million), respectively, representing the principal amount of perpetual debentures. These debentures have no fixed maturity date and do not represent a contractual payment obligation for us. Based on their characteristics, these debentures, issued through special purpose vehicles, or SPVs, qualify as equity instruments under Mexican FRS and are classified within minority interest as they were issued by consolidated entities, considering that there is no contractual obligation to deliver cash or any other financial asset, the debentures do not have any maturity date, meaning that they were issued to perpetuity, and we have the unilateral right to defer indefinitely the payment of interest due on the debentures. The classification of the debentures as equity instruments for accounting purposes under Mexican FRS was made under applicable International Financial Reporting Standards, or IFRS, which were applied to these transactions in compliance with the supplementary application of IFRS in Mexico. Issuance costs, as well as the interest expense, which is accrued based on the principal amount of the perpetual debentures, are included within "Other equity reserves" and represented expenses of approximately Ps1,847 million in 2007 and Ps152 million in 2006. The different SPVs were established solely for purposes of issuing the perpetual debentures and are included in our consolidated financial statements. As of December 31, 2007, our perpetual debentures are as follows:
 
Issuer
 
Issuance Date
 
Nominal Amount (in millions)
 
Repurchase Option
 
Interest Rate
C10-EUR Capital (SPV) Ltd.
 
May 2007
 
€ 730
 
Tenth anniversary
 
6.3%
C8 Capital (SPV) Ltd.
 
February 2007
 
U.S.$750
 
Eigth anniversary
 
6.6%
C5 Capital (SPV) Ltd.
 
December 2006
 
U.S.$350
 
Fifth anniversary
 
6.2%
C10 Capital (SPV) Ltd.
 
December 2006
 
U.S.$900
 
Tenth anniversary
 
6.7%
 
Under U.S. GAAP, these perpetual debentures are recognized as debt and interest payments are included as financing expense as part of the comprehensive financial result in the income statement.
 
 
As described below and in note 12E to our financial statements included elsewhere in this annual report, there are derivative instruments associated with the debentures issued by C5 Capital (SPV) Limited, C8 Capital (SPV) Limited, C10 Capital (SPV) Limited and C10-EUR Capital (SPV) Limited through which we have changed the risk profile associated with interest rates and foreign exchange rates in respect of these debentures.
 
 
Our Receivables Financing Arrangements
 
 
We have established sales of trade accounts receivable programs with financial institutions, referred to as securitization programs.  These programs were originally negotiated by our subsidiaries in Mexico during 2002, our subsidiary in the United States during 2001, our subsidiary in Spain during 2000 and our subsidiary in France during 2006.  Through the securitization programs, our subsidiaries effectively surrender control, risks and the benefits associated with the accounts receivable sold; therefore, the amount of receivables sold is recorded as a sale of financial assets and the balances are removed from the balance sheet at the moment of sale, except for the amounts that the counterparties have not paid, which are reclassified to other accounts receivable.  See notes 5 and 6 to our consolidated financial statements included elsewhere in this annual report.  The balances of receivables sold pursuant to these securitization programs as of December 31, 2005, 2006 and 2007 were Ps8,672 million (U.S.$794 million), Ps12,731 million (U.S.$1,166 million) and Ps12,325 million (U.S.$1,129 million), respectively.  The
 
117

 
accounts receivable qualifying for sale do not include amounts over specified days past due or concentrations over specified limits to any one customer, according to the terms of the programs.  Expenses incurred under these programs, originated by the discount granted to the acquirers of the accounts receivable, are recognized in the income statements as financial expense and were approximately Ps248 million (U.S.$23 million) in 2005, Ps475 million (U.S.$44 million) in 2006 and Ps673 million (U.S.$62 million) in 2007.  The proceeds obtained through these programs have been used primarily to reduce net debt.
 
 
Stock Repurchase Program
 
 
Under Mexican law, our shareholders may authorize a stock repurchase program at our annual shareholders' meeting.  Unless otherwise instructed by our shareholders, we are not required to purchase any minimum number of shares pursuant to such program.
 
In connection with our 2005 and 2006 annual shareholders' meetings held on April 27, 2006, and April 26, 2007, respectively, our shareholders approved stock repurchase programs in an amount of up to Ps6,000 million (nominal amount) implemented between April 2006 and April 2008.  No shares were purchased under these programs.
 
In connection with our 2007 annual shareholders' meeting held on April 24, 2008, our shareholders approved a stock repurchase program in an amount of up to Ps6,000 million (nominal amount) to be implemented between April 2007 and April 2008.
 
Recent Developments
 
On March 31, 2008, CEMEX announced the sale, through one of our subsidiaries, of 119 million CPOs of AXTEL S.A.B. de C.V. ("AXTEL"), which represented 9.5% of the equity capital of AXTEL, for approximately U.S.$257 million.  The sale represented approximately 90% of our position in AXTEL, which has been part of CEMEX's long-term investments.  CEMEX used the proceeds from the sale of its equity interest in AXTEL to repay debt. The sale generated a gain of approximately U.S.$180 million.
 
In furtherance of the announced policy to nationalize certain sectors of the economy, onJune 18, 2008, the Nationalization Decree was promulgated, mandating that the cement production industry in Venezuela be reserved to the State and ordering the conversion of foreign-owned cement companies, including CEMEX Venezuela, into state-controlled companies with Venezuela holding an equity interest of at least 60%.  The Nationalization Decree provides for the formation of a transition committee to be integrated with the board of directors of the relevant cement company to guaranty the transfer of control over all activities of the relevant cement company to Venezuela by December 31, 2008.  The Nationalization Decree further establishes a deadline of August 17, 2008 for the shareholders of foreign-owned cement companies, including CEMEX Venezuela, to reach an agreement with the Government of Venezuela on the compensation for the nationalization of their assets. The Nationalization Decree also provides that this deadline may be extended by mutual agreement of the Government of Venezuela and the relevant shareholder.  Pursuant to the Nationalization Decree, if an agreement is not reached, Venezuela shall assume exclusive operational control of the relevant cement company and the Venezuelan National Executive shall decree the expropriation of the relevant shares according to the Venezuelan expropriation law.   No assurance can be given that an agreement with the Government of Venezuela will be reached.  The Government of Venezuela has been advised by our subsidiaries in Spain and The Netherlands that are investors in CEMEX Venezuela that these subsidiaries reserve their rights to bring expropriation claims in arbitration under the Bilateral Investment Treaties Venezuela signed with those countries.
 
As of December 31, 2007, CEMEX Venezuela, S.A.C.A. was the holding entity of several of CEMEX's investments in the region, including CEMEX's operations in the Dominican Republic and Panama, as well as CEMEX's minority investment in Trinidad. In the wake of statements by the Government of Venezuela about the nationalization of assets in Venezuela, in April 2008, CEMEX concluded the transfer of all material non-Venezuelan investments to CEMEX España for approximately U.S.$355 million plus U.S.$112 million of net debt, having distributed all accrued profits from the non-Venezuelan investments to the stockholders of CEMEX Venezuela amounting to U.S.$132 million. At this time, the net impact or the outcome of the nationalization on CEMEX's consolidated financial results cannot be reasonably estimated. The approximate net assets of CEMEX's Venezuelan operations under Mexican FRS at December 31, 2007 were approximately Ps8,973 million.
 
118

 
On June 13, 2008, the Venezuelan securities authority initiated an administrative proceeding against CEMEX Venezuela, claiming that the company did not sufficiently inform its shareholders and the securities authority in connection with the transfer of the non-Venezuelan assets described above.  We are currently reviewing the factual and legal considerations relative to this proceeding and will respond within the applicable legal time period.
 
On April 11, 2008, in connection with the tax assessments in Mexico (see note 21A to our consolidated financial statements included elsewhere in this annual report), we were notified of a favorable definitive resolution on our appeals, which reduced the amount of tax assessments in Mexico to approximately Ps36 million (U.S.$3 million).
 
On April 24, 2008, the annual ordinary stockholders' meeting approved: (i) a reserve for share repurchases of up to Ps6,000 million (nominal amount); (ii) an increase in the variable common stock through the capitalization of retained earnings of up to Ps7,500 million (nominal amount), issuing shares as a stock dividend for up to 1,500 million shares, equivalent to 500 million CPOs, based on a price of approximately Ps23.93 (nominal amount) per CPO; or instead, shareholders could have chosen to receive a cash dividend of U.S.$0.0835 in cash for each CPO, or approximately Ps0.8678 (nominal amount) for each CPO, considering the exchange rate of Banco de Mexico on May 29, 2008 of Ps10.3925 pesos per 1 dollar; and (iii) the cancellation of the corresponding shares held in our treasury. As a result, shares equivalent to approximately 284 million CPOs were issued, while an approximate cash dividend payment was made for approximately Ps214 million (nominal amount).
 
In April 2008, Citibank entered into put option transactions on our CPOs with a Mexican trust that we established on behalf of our Mexican pension fund and certain of our directors and current and former employees (the "participating individuals").  The transaction was structured with two main components.  Under the first component of the transaction, the trust sold, for the benefit of our Mexican pension fund, put options to Citibank.  The put option gave Citibank the right to require the trust to purchase, in April 2013, approximately 56 million CPOs at a price of U.S.$3.2086 each (120% of initial CPO price in dollars).  In exchange for this right, Citibank paid a premium of approximately U.S.$38.2 million.  The premium was deposited into the trust for the benefit of our Mexican pension fund and was used to purchase, on a prepaid forward basis, certain securities that track the performance of the Mexican Stock Exchange. Under the second component of the transaction, the trust sold, on behalf of the participating individuals, additional put options to Citibank.  These put options gave Citibank the right to require the trust to purchase, in April 2013, approximately 56 million CPOs at a price of U.S.$3.2086 each (120% of initial CPO price in dollars), in exchange for total premium payments of approximately U.S.$38.2 million, which were used to purchase prepaid forward CPOs.  These prepaid forward CPOs, together with an additional equal amount in dollars or CPOs,  were deposited into the trust by the participating individuals as security for the obligations of the trust under both components of the transaction, and represent the maximum exposure of the participating individuals under this transaction. If the value of these assets, represented by 28.6 million CPOs, were to become insufficient to cover the obligations of the trust under the second component of the transaction,  our Mexican pension fund would be required to purchase in April 2013 the 56 million CPOs corresponding to the
 
119

 
second component of the transaction at a price per CPO equal to the difference between U.S$3.2086 and 51% of the then-current CPO market price. Gains and/or losses under this transaction will be recognized as part of our Mexican pension fund's net return on pension assets. The purchase dollar price of CPOs and the corresponding number of CPOs under the transaction are subject to dividend adjustments.
 
 
On May 5, 2008, in connection with the anti-dumping order in Taiwan (note 21B to our consolidated financial statements included elsewhere in this annual report), we received a letter from the Ministry of Finance of Taiwan, stating that the anti-dumping duty imposed on gray portland cement and clinker imports from the Philippines and South Korea was terminated starting May 5, 2008.
 
 
On May 6, 2008, CEMEX announced that it is exploring the sale of certain selected assets, including operations in Austria, Hungary and select building products in the U.K.  The Austrian assets consist of 26 aggregate plants and 39 ready-mix plants, and generated revenues of approximately U.S.$274 million in 2007.  The Hungarian assets consist of five aggregate plants, 31 ready-mix plants and five paving stone plants, and generated revenues of approximately U.S.$84 million in 2007.  The UK assets consist of the floors, roof tiles and the rail products businesses, which generated combined sales of approximately U.S.$98 million in 2007.  The proceeds from the potential assets sales are expected to be used to repay debt.
 
On June 2, 2008, CEMEX, through one of its subsidiaries, closed two identical U.S.$525 million facilities with a group of relationship banks.  Each facility allows the principal amount to be automatically extended for consecutive six months periods indefinitely after a period of three years by CEMEX and includes an option of CEMEX to defer interest at any time (except in limited situations), subject to the absence of an event of default under the facility.  The amounts outstanding under the facilities, because of the interest deferral provision and the option of CEMEX to extend the maturity of the principal amounts indefinitely, will be treated as equity for accounting purposes in accordance with Mexican FRS and as debt under U.S. GAAP, in the same manner as CEMEX's outstanding perpetual debentures. Obligations of CEMEX under each facility rank pari-passu with CEMEX's obligations under the perpetual debentures and its senior unsecured indebtedness. Within the first three years that each facility is in place, CEMEX, subject to the satisfaction of specified conditions, has options to convert all (and not part) of the respective amounts outstanding under the respective facility into maturity loans, each with a fixed maturity date of June 30, 2011.
 
        In June 2008, we entered into a structured transaction, relating to (i) a U.S.$500 million credit agreement, dated as of June 25, 2008, with CEMEX, as borrower, and CEMEX México, as guarantor, and a bullet maturity on April 29, 2011; and (ii) a series of derivative transactions on our ADSs with a notional amount equal to the amount of the credit agreement.  Pursuant to the derivative transactions, in June 2008, one of our subsidiaries sold cash-settled, European style, put spread options to a financial institution with an approximate maturity of three years.  The put spread options give the financial institution the right to require our subsidiary to purchase approximately 17.5 million ADSs at an average price of U.S.$32.92 each (115% of the initial ADS price), while our subsidiary has the right to require the financial institution to purchase the same amount of ADSs at an average price of U.S.$22.18 each (77.5% of the initial ADS price). The net premium will be received by our subsidiary over time and will be used to pay the interest under the credit agreement. If our ADS price at maturity of the put spread option transactions is equal or above the average price of U.S$32.92, we would not be required to make any payment under the derivative transactions, resulting in our not having made any direct interest payments under the credit agreement (as they would be funded by the net put premium).  However, if the ADS price at maturity of the put spread option transaction is below the average price of U.S$32.92 we would be required to make payments under the derivative transactions, which would be equivalent to the credit agreement having had an annual interest rate ranging from 0.1% to a maximum of 11.2%, depending on the ADS price at maturity.  The ADS price and number of ADSs subject to the put spread option transaction are subject to dividend adjustments.  Proceeds of the credit agreement were used to refinance existing short term indebtedness we incurred in connection with the Rinker acquisition
 
Research and Development, Patents and Licenses, etc.
 
Our research and development, or R&D, efforts help us in achieving our goal of increasing market share in the markets in which we operate.  The department of the Vice President of Technology is responsible for developing new products for our cement and ready-mix concrete businesses that respond to our clients' needs.  The department of the Vice President of Energy has the responsibility for developing new processes, equipment and methods to optimize operational efficiencies and reduce our costs.  For example, we have developed processes and products that allow us to reduce heat consumption in our kilns, which in turn reduces energy costs.  Other products have also been developed to provide our customers a better and broader offering of products in a sustainable manner.  We believe this has helped us to keep or increase our market share in many of the markets in which we operate.
 
 
We have ten laboratories dedicated to our R&D efforts. Nine of these laboratories are strategically located in close proximity to our plants to assist our operating subsidiaries with troubleshooting, optimization techniques and quality assurance methods.  One of our laboratories is located in Switzerland, where we are continually improving and consolidating our research and development efforts in the areas of cement, concrete, aggregates, admixtures, mortar and asphalt technology, as well as in information technology and energy management.  We have several patent registrations and pending applications in many of the countries in which we operate.  These patent registrations and applications relate primarily to different materials used in the construction industry and the production processes related to them, as well as processes to improve our use of alternative fuels and raw materials.
 
120

 
Our Information Technology divisions have developed information management systems and software relating to cement and ready-mix concrete operational practices, automation and maintenance.  These systems have helped us to better serve our clients with respect to purchasing, delivery and payment.
 
 
R&D activities comprise part of the daily routine of the departments and divisions mentioned above; therefore, the costs associated with such activities are expensed as incurred.  However, the costs incurred in the development of software for internal use are capitalized and amortized in operating results over the estimated useful life of the software, which is approximately four years.
 
 
In 2005, 2006 and 2007, the combined total expense of the departments of the Vice President of Energy and the Vice President of Technology, which includes R&D activities, amounted to approximately U.S.$44 million, U.S.$46 million and U.S.$40 million, respectively.  In addition, in 2005, 2006 and 2007, we capitalized approximately U.S.$19 million, U.S.$218 million and U.S.$278 million, respectively, related to internal use software development.  See notes 3J and 11 to our consolidated financial statements included elsewhere in this annual report. The items capitalized refer to direct costs incurred in the development phase of the software and relate mainly to professional fees, direct labor and related travel expenses.
 
 
Trend Information
 
The following discussion contains forward-looking statements that reflect our current expectations and projections about future events based on our knowledge of present facts and circumstances and assumptions about future events.  In this annual report, the words "expects," "believes," "anticipates," "estimates," "intends," "plans," "probable" and variations of such words and similar expressions are intended to identify forward-looking statements.  Such statements necessarily involve risks and uncertainties that could cause actual results to differ materially from those anticipated.  The information set forth below is subject to change without notice, and we are not obligated to publicly update or revise forward-looking statements.
 
 
Overview
 
 
During 2007, we achieved two important milestones. First, we posted our strongest financial results ever.  This achievement comes primarily from the consolidation of Rinker's operations and the related synergies, as well as from higher domestic sales volumes and favorable supply-demand dynamics in most of the markets in which we operate.  For 2008, despite the current adverse economic conditions in the important markets of United States and Spain, we expect to achieve higher sales revenues and greater EBITDA than we achieved in 2007, reflecting the inclusion of a full year of operating results of Rinker as well as productivity improvement initiatives and positive supply-demand dynamics in most of our other markets.
 
 
Our second major milestone of the year was the full integration of Rinker and the implementation of the necessary platforms to realize the resulting synergies.  As of December 31, 2007, we believe we have achieved approximately U.S.$360 million and U.S.$79 million of annual savings from the RMC acquisition and the Rinker acquisition, respectively, through cost-saving synergies.  In the case of the Rinker acquisition, we expect to achieve significant cost savings in the acquired operations by optimizing the production and distribution of ready-mix concrete and aggregates, reducing costs in the cement manufacturing facilities, partly by implementing CEMEX operating standards at such facilities, reducing raw materials and energy costs by centralizing procurement processes and reducing other operational costs by centralizing technological and managerial processes.  We expect to realize annual savings from the Rinker acquisition of approximately U.S.$400 million through cost-saving synergies between the date of this annual report and 2010.
 
121

 
Outlook for Our Major Markets
 
 
The following is a discussion of our outlook for our four major markets, the United States, Mexico, Spain and the United Kingdom, which together generated approximately 56% of our net sales before eliminations resulting from consolidation in 2007.
 
 
United States
 
 
In the United States, we experienced a decline in sales volume for all our products during 2007.  This decline is explained by the downturn in the residential sector, which accelerated throughout the year and resulted in very weak demand in 2007 compared to the demand levels of the prior year.  For 2008, we expect continued weakness in the residential sector and a moderate decline in the industrial and commercial sector while the public sector is expected to remain stable.
 
 
Non-residential construction spending, which increased by 16% in 2007, is expected to decrease by 1% to 2% during 2008.  The U.S.$287 billion, six-year surface-transportation program known as SAFETEA-LU, is a major program providing stability to the non-residential sector along with ongoing spending on schools and health care facilities.
 
 
In the residential sector, construction spending was down 18% during 2007.  For 2008, there is continued uncertainty about the depth and duration of the ongoing correction.  As such, we are particularly sensitive to changes in the outlook for construction spending.  We expect cement sales volumes in the residential sector to decline by about 20% to 25% during 2008 depending on builders' aggressiveness in selling excess inventories and other factors that drive new home sales, such as affordability, job creation, and demographic trends.
 
 
Overall, we see our cement sales volumes in the United States declining by about 12% for 2008.  We expect our ready-mix concrete sales volumes to decline by about 21% because of our higher exposure to the residential market and our aggregates volumes to decrease by around 20% for the full year 2008.
 
 
As a result of our acquisition of Rinker, the size of our U.S. operations and our exposure to the United States have recently increased significantly.
 
 
Mexico
 
 
In Mexico, we expect GDP growth of about 2.4%, driven by increased government spending as a result of improved government finances and also by solid growth in private consumption.  For 2008, foreign direct investment and remittances from workers abroad are expected to remain at about the same levels as in 2007.
 
 
We see two main factors driving cement sales volumes during 2008.  The first is government spending on streets and highways and other infrastructure projects. We expect that extraordinary oil revenues plus the 2008 federal budget spending on public works reach approximately U.S$7.5 billion during 2008.  Expenditure in this sector is supported by strong government finances and continued fiscal discipline.  The private sector is also expected to increase its contribution to the financing of public infrastructure projects.
 
 
The second factor is growth in the home-building sector due to an accelerated increase in mortgages and housing subsidies, which are expected to reach 1.1  million in 2008, an increase of 12% relative to 2007. Out of these 1.1 million mortgages and housing subsidies, 1 million are expected to come from public housing institutions such as INFONAVIT, FOVISSSTE and CONAVI, among others, representing a growth of 21% relative to 2007.  
 
122

 
Mortgages sponsored by commercial banks and SOFOLES (specialized non-bank financial institutions) are expected to decrease by 37,000  mortgages, however, the total invested amount from these entities is expected to reach U.S.$12.2 billion, a 10% increase relative to the previous year. Commercial banks and SOFOLES together fund approximately 48% of the total value of all mortgages in Mexico.  In addition, the houses constructed as a result of these mortgages are larger on average and require more cement than INFONAVIT-sponsored units.
 
 
Overall, we expect that cement consumption and other ready-mix concrete-intensive projects related to housing and infrastructure programs result in an increase in our ready-mix concrete sales volumes of about 8% and  we expect cement sales volumes to rise 3% in 2008.
 
 
Spain
 
 
In 2007, total cement and ready-mix volumes for the year ended below our expectations due mainly to weaker-than-expected demand from the housing and infrastructure sectors during the fourth quarter. For 2008, we expect GDP  to moderate its growth to a rate of near 2.0% versus 3.8% during 2007.
 
 
After the strongest year ever in 2006 in the residential sector with record housing permits, there was a decline in housing permits of 25% in 2007, and a further decline of about 30% is expected for 2008. The housing sector in Spain is suffering a stronger adjustment than expected. This is mainly due to the sharp impact of the international credit crisis, which has generated a notable lack of confidence, that  combined with the housing sector deceleration since the second half of 2007, will evolve into a relevant slowdown of the housing sector during 2008 There is a risk, however, that Spain could experience a deeper correction in the residential sector during 2008.
 
 
In 2007, infrastructure spending was negatively affected by the completion of major projects early in the year in anticipation of local and regional elections held in May 2007. For 2008, civil works is expected to show performance similar to that of 2007. We expect an improvement in local and regional activity as the effect of the last elections start losing momentum. The Central government is requesting bids for civil works projects in order to compensate, at least in part, the residential construction slowdown, but there is uncertainty as to whether the timing of such bids will have a relevant impact during 2008.  The infrastructure plan is expected to run through 2020 and has an estimated total budget of U.S.$300 billion.  The industrial and commercial sectors should grow at a moderate rate during 2008.
 
 
The industrial and commercial sectors should grow at a moderate rate during 2008. Overall, we estimate national level demand of both cement and ready-mix concrete to decline in a range between 6% to 10%, with a sharper fall in most of the regions where we operate, in a range between 8% to 12%.  Therefore, we estimate that during 2008 our cement and ready-mix sales volumes will decrease by about 8% to 10% and 10% to 12%, respectively. There is a risk, however, that Spain could experience a deeper correction in the residential sector during 2008.  Therefore, we estimate that during 2008 our cement and ready-mix sales volumes will decrease by about 17% and 15%, respectively.
 
 
United Kingdom
 
 
In the United Kingdom, cement sales volumes increased 12% during 2007.  During the year we increased the sale of slag cement to our ready-mix concrete operations. Sales volumes of cementitious materials, including cement and slag cement, increased by 13% during 2007. Ready-mix concrete sales volumes decreased by 2% and aggregates sales volumes increased by 2% during 2007.
 
123

 
During 2007, cement demand was driven mainly by a good performance of the industrial, commercial, and public-housing sectors.   During 2008, demand across all sectors is being adversely influenced mainly by a slow down in construction, particularly in the private housing sector, as the general credit environment has tightened.
 
 
For 2008, we expect our cement sales to decrease around 9%, in comparison to 2007. Ready-mix and aggregates volumes are expected to decrease by 12% and 2% respectively, during 2008.
 
 
Summary of Material Contractual Obligations and Commercial Commitments
 
As of December 31, 2007, our subsidiaries had future commitments for the purchase of raw materials for an approximate amount of U.S.$264 million.
 
 
In March 1998, we entered into a 20-year contract with PEMEX providing that PEMEX's refinery in Cadereyta would supply us with 0.9 million tons of petcoke per year, commencing in 2003.  In July 1999, we entered into a second 20-year contract with PEMEX providing that PEMEX's refinery in Madero would supply us with 0.85 million tons of petcoke per year, commencing in 2002.  We expect the PEMEX petcoke contracts to reduce the volatility of our fuel costs and provide us with a consistent source of petcoke throughout their 20-year terms (which expire in July 2023 for Cadereyta's refinery contract and October 2022 for the Madero's refinery contract).
 
 
In 1999, we reached an agreement with ABB Alstom Power and Sithe Energies, Inc. (currently Excelon Generation Company LLC) requiring Alstom and Sithe to finance, build and operate "Termoeléctrica del Golfo," a 230 megawatt energy plant in Tamuin, San Luis Potosi, Mexico and to supply electricity to us for a period of 20 years.  Pursuant to the agreement, we are obligated to purchase the full electric capacity generated by the power plant during the 20-year period.  We are also obligated to supply Alstom and Sithe with 1.2 million tons of petcoke per year for the 20-year period for the consumption of this power plant and another power plant built and operated by Alstom and Sithe for Peñoles, a Mexican mining company.  We expect to meet our petcoke delivery requirements through several petcoke supply agreements, including our petcoke supply contract with PEMEX. Pursuant to the agreement, we may be obligated to purchase the Termoeléctrica del Golfo plant upon the occurrence of specified material defaults or events, such as failure to pay when due, bankruptcy or insolvency, and revocation of permits necessary to operate the facility, and upon termination of the 20-year period, we will have the right to purchase the assets of the power plant.  We expect this arrangement to reduce the volatility of our energy costs.  The power plant commenced commercial operations on April 29, 2004.  In February 2007, ABB Alstom Power and Excelon Generation Company LLC sold their participations in the project to a subsidiary of The AES Corporation.  For the years ended December 31, 2007, 2006 and 2005, Termoeléctrica del Golfo delivered energy to our Mexico's 15 cement plants, supplying approximately between 60% and 57% , of such years' energy needs.
 
 
For purposes of presenting the approximate cash flows that will be required to meet our other material contractual obligations, the following table presents a summary of those obligations, as of December 31, 2007:
 
  
Payments per period
  
(U.S. dollars million)
Contractual Obligations
 
Total
 
Less than 1 Year
 
1-3 Years
 
3-5 Years
 
More than 5 Years
Long-term debt                                                                  
 
18,100
 
1,578
 
8,037
 
6,430
 
2,055
Capital lease obligations                                                                  
 
51
 
30
 
19
 
2
 
Total debt(1)                                                              
 
18,151
 
1,608
 
8,056
 
6,432
 
2,055
Operating leases(2)                                                                  
 
841
 
194
 
294
 
185
 
168
Interest payments on debt (3)                                                                  
 
2,624
 
843
 
1,044
 
480
 
257
Estimated cash flows under interest rate derivatives(4)
 
407
 
97
 
170
 
91
 
49
Planned funding of pension plans and other post-retirement benefits(5)
 
1,925
 
187
 
367
 
372
 
999
Total contractual obligations
 
23,948
 
2,929
 
9,931
 
7,560
 
3,528
 
124

 

(1)
Total long-term debt including current maturities is presented in note 12 to our consolidated financial statements included elsewhere in this annual report.  In addition, as of December 31, 2007, we had lines of credit totaling approximately Ps157 billion, of which the available portion amounted to approximately Ps20 billion. The scheduling of debt payments does not consider the effect of any refinancing our debt during the following years. However, we have been successful in the past in replacing our long-term obligations with others of similar nature, and we intend to do so in the future.  Total long-term debt does not include the perpetual debentures for an aggregate amount of U.S.$3,065 million (approximately Ps33,470 million), issued by consolidated entities. See note 16D to the consolidated financial statements included elsewhere in this annual report.
 
(2)
Operating leases have not been calculated on the basis of net present value; instead they are presented in the basis of nominal future cash flows.  See note 20D to our consolidated financial statements included elsewhere in this annual report.
 
(3)
In the determination of our future estimated interest payments on our floating rate denominated debt, we used the interest rates in effect as of December 31, 2007.
 
(4)
Our estimated cash flows under interest rate derivatives, which include the interest rate cash flows under our interest rate swaps and our cross currency swap contracts, represent the net amount between the rate we pay and the rate we receive under such contracts.  In the determination of our future estimated cash flows, we used the interest rates applicable under such contracts as of December 31, 2007.
 
(5)
Amounts relating to our planned funding to pensions and other postretirement benefits presented in the table above represent our estimated annual payments under these benefits for the next 10 years, determined in local currency and translated into Dollars at the exchange rates as of December 31, 2007, and includes our estimate of the number of new retirees during such future years. See note 14 to our consolidated financial statements included elsewhere in this annual report.
 
 
Off-Balance Sheet Arrangements
 
We do not have any off-balance sheet arrangements that are reasonably likely to have a material effect on our financial condition, operating results, liquidity or capital resources.
 
 
Qualitative and Quantitative Market Disclosure
 
Our Derivative Financial Instruments
 
 
In compliance with the guidelines established by our risk management committee, we use derivative financial instruments in order to change the risk profile associated with changes in interest rates and foreign exchange rates of debt agreements, as a vehicle to reduce financing costs, as an alternative source of financing, and as hedges of: (i) highly probable forecasted transactions, (ii) our net assets in foreign subsidiaries and (iii) future exercises of options under our executive stock option programs. We actively evaluate the creditworthiness of the financial institutions and corporations that are counterparties to our derivative financial instruments, and we believe that they have the financial capacity to meet their obligations in relation to these instruments. We consider the risk of non-compliance with the obligations agreed to by such counterparties to be minimal.
 
 
The fair value of derivative financial instruments is based on estimated settlement costs or quoted market prices and supported by confirmations of these values received from the counterparties to these financial instruments. The notional amounts of derivative financial instrument agreements are used to measure interest to be paid or received and do not represent the amount of exposure to credit loss.
 
  
(U.S.$ millions)
  
  
At December 31, 2006
 
At December 31, 2007
  
Derivative Instruments
 
Notional amount
 
Estimated fair value
 
Notional amount
 
Estimated fair value
 
Maturity Date
           
Equity forward contracts                                                        
 
171
 
 
121
 
2
 
Dec '08
Foreign exchange forward contracts                                                        
 
5,908
 
127
 
7,216
 
(51)
 
Jan '08 -April '11
Derivatives related to perpetual equity instruments
 
1,250
 
46
 
3,065
 
202
 
Dec '11 -Jun '17
Interest rate swaps                                                        
 
3,184
 
39
 
4,473
 
68
 
Jan '08 – Mar '14
Cross currency swaps                                                        
 
2,144
 
154
 
2,532
 
126
 
Jan '08 - Sept '12
Derivatives related to energy                                                        
 
159
 
(4)
 
219
 
14
 
Sept '22
 
125

 
Our Equity Derivative Forward Contracts
 
 
In December 2007, CEMEX negotiated an equity forward contract covering approximately 47 million of CPOs with maturity in March 2008. The notional amount of the contract is approximately U.S.$121 million (Ps1,321 million). This contract was negotiated to hedge future exercises of options under the executives' stock option programs. See note 17 to our consolidated financial statements included elsewhere in this annual report.  Changes in the estimated fair value of these contracts are recognized in the income statement, in addition to the costs originated by such programs. Likewise, in December 2006, CEMEX sold in the market 50 million CPOs that it held in CEMEX's treasury for approximately Ps1,932 million. On the same date, CEMEX negotiated a forward contract for the same number of CPOs with maturity in December 2009. The notional amount of the contract was approximately U.S.$171 million (Ps2,003 million). This derivative was liquidated in 2007, generating a gain of approximately U.S.$13 million (Ps142 million) recognized in the income statement.
 
 
See "Item 4—Recent Developments" for a description of an equity derivative forward contract entered into in April 2008.
 
 
Our Foreign Exchange Forward Contracts
 
 
A portion of our foreign exchange forward contracts held as of December 31, 2006 and 2007, with notional amounts of U.S.$ 5,034 million and U.S.$4,845 million, respectively, are accounted for at their estimated market value as hedge instruments for our net investments in foreign subsidiaries.  Gains or losses on these forward contracts are recognized as an adjustment to stockholders' equity within the related foreign currency translation adjustment.
 
 
In 2004, CEMEX negotiated derivative instruments related to the acquisition of RMC, in order to hedge the variability in cash flows associated with exchange fluctuations between the U.S. dollar, the currency in which CEMEX obtained the proceeds, and Pounds Sterling. CEMEX negotiated foreign exchange forwards, collars and options, for a combined notional amount of U.S.$3,453 million. These contracts were designated as hedges of the foreign exchange risk associated with the firm commitment to purchase the RMC shares. Changes in the fair value of these contracts from the designation date, which represented a gain of approximately U.S.$132 million (Ps1,667 million), were recognized in stockholders' equity in 2004. This gain was reclassified to earnings in 2005 on the date RMC was purchased.
 
 
Between April and August 2007, in connection with the acquisition of Rinker, CEMEX negotiated foreign exchange forward contracts in order to hedge the variability in a portion of the cash flows associated with exchange fluctuations between the Australian dollar and the U.S. Dollar, the currency in which CEMEX obtained the proceeds. The notional amount of these contracts reached approximately U.S.$5,663 million in June 2007. Resulting from changes in the fair value of these contracts, upon settlement CEMEX realized a gain of approximately U.S.$137 million (Ps1,496 million), which was recognized in the 2007 results.
 
 
Our Interest Rate Swaps
 
 
As of December 31, 2006 and 2007, we held interest rate swaps for notional amounts of approximately U.S.$3,184 million and U.S.$4,473 million, respectively, entered into in order to hedge contractual cash flows (interest payments) of underlying debt negotiated at floating rates.  Although these interest rate swap contracts, are part of, and complement, our financial strategy, they generally do not meet the accounting hedge criteria.  Consequently, changes in the estimated fair value of these instruments were recognized in earnings.  However, as of December 31, 2006, several of our interest rate swap contracts, with an aggregate notional amount of approximately U.S.$1.4 billion, met the accounting hedge criteria and were designated as accounting hedges of contractual cash flows (interest payments) of a portion of our floating rate debt.  As of December 31, 2007, there were no interest rate
 
126

 
swaps which met the accounting hedge criteria.  Accordingly, changes in the estimated fair value of these instruments that meet the accounting hedge criteria are recognized as stockholders' equity, and will be reclassified to earnings as the financial expense of the related debt is accrued.  In addition, periodic payments under these instruments that meet the accounting hedge criteria are recognized in earnings as an adjustment of the effective interest rate of the related debt.  See note 12A to our consolidated financial statements included elsewhere in this annual report.
 
 
Our Cross Currency Swaps
 
 
As of December 31, 2006 and 2007, we held cross currency swap contracts related to our short-term and long-term financial debt portfolio.  Through these contracts, we carried out the exchange of the originally contracted currencies and interest rates, over a determined amount of underlying debt.  During the life of these contracts, the cash flows originated by the exchange of interest rates under the cross currency swap contracts match the interest payment dates and conditions of the underlying debt.  Likewise, at maturity of the contracts and the underlying debt, we will exchange with the counterparty notional amounts provided by the contracts so that we will receive an amount of cash flow equal to cover our primary obligation under the underlying debt.  In exchange, we will pay the notional amount in the exchanged currency.  As a result, we have effectively exchanged the risks related to interest rates and foreign exchange variations of the underlying debt to the rates and currencies negotiated in the cross currency swap contracts.  See note 12C to our consolidated financial statements included elsewhere in this annual report.
 
 
The periodic cash flows on the cross currency swap instruments arising from the exchange of interest rates are recorded in the comprehensive financing result as part of the effective interest rate of the related debt.  We recognize the estimated fair value of the cross currency swap contracts as assets or liabilities in the balance sheet, with changes in the estimated fair value being recognized through the income statement.  All financial assets and liabilities with the same maturity, for which our intention is to simultaneously realize or settle, have been offset for presentation purposes, in order to reflect the cash flows that we expect to receive or pay upon settlement of the financial instruments.
 
 
In respect of the estimated fair value recognition of the cross currency swap contracts, as of December 31, 2006 and 2007, we recognized net assets of U.S.$154 million (Ps1,804 million) and U.S.$126 million (Ps1,376 million), respectively, related to the estimated fair value of the short-term and long-term cross currency swap contracts, of which,
 
 
 
·
A gain of approximately U.S.$154 million (Ps1,804 million) and U.S.$126 million (Ps1,376 million) as of December 31, 2006 and 2007, respectively, represented the contracts' estimated fair value, before prepayment effects, and includes:
 
 
 
·
Gains of approximately U.S.$60 million (Ps703 million) and U.S.$41 million (Ps448 million) as of December 31, 2006 and 2007, respectively, which are directly related to variations in exchange rates between the inception of the contracts and the balance sheet date,
 
 
 
·
Gains of approximately U.S.$16 million (Ps188 million) and U.S.$11 million (Ps120 million) as of December 31, 2006 and 2007, respectively, identified with the periodic cash flows for the interest rate swaps, and which were recognized as an adjustment of the related financing interest payable, and
 
 
 
·
Remaining net assets of approximately U.S.$78 million (Ps913 million) and approximately U.S.$74 million (Ps808 million) as of December 31, 2006, and 2007, which were recognized within other short-term and long-term assets and liabilities, as applicable.  See note 12C to our consolidated financial statements included elsewhere in this annual report.
 
127

 
As of December 31, 2007, as a result of new accounting pronouncements under Mexican FRS, which became effective as of January 1, 2005, the book value of the financial liabilities directly related to the cross currency swap contracts are presented in the originally contracted currency.  For the years ended December 31, 2005, 2006 and 2007, changes in the estimated fair value of the cross-currency swaps, before prepayments, resulted in a gain of U.S.$3 million (Ps38 million), a loss of U.S.$58 million (Ps679 million), and a loss of U.S.$28 million (Ps306 million), respectively.  The periodic interest rate cash flows under the cross-currency swaps were recognized within financial expense as part of the effective interest rate of the related debt. See note 12C to our consolidated financial statements included elsewhere in this annual report.
 
 
Our Derivatives Related to Energy Projects
 
 
As of December 31, 2006 and 2007, we had an interest rate swap maturing in September 2022, for notional amounts of U.S.$141 million and U.S.$214 million, respectively, negotiated to exchange floating for fixed interest rates, in connection with agreements we entered into for the acquisition of electric energy for a 20-year period commencing in 2003. During the life of the derivative contract and over its notional amount, we will pay LIBO rates and receive a 5.4% fixed rate until maturity in September 2022. In addition, during 2001, CEMEX sold a floor option, which had a notional amount of U.S.$149 million in 2006, and that was settled in 2007, generating a loss of U.S.$16 million (Ps175 million) in 2007. As of December 31, 2007, after giving effect to the settlement of the floor option, the fair value of the swap represented a gain of U.S.$14 million (Ps153 million). As of December 31, 2006, the combined fair value of the interest rate swap and the floor option represented losses of approximately U.S.$3 million (Ps35 million). Changes in fair value of these contracts were recognized in earnings during the respective period. The notional amount of these contracts was not aggregated in 2006 considering that there was only one notional amount with exposure to changes in interest rates and the effects of both contracts offset each other. See note 12D to our consolidated financial statements included elsewhere in this annual report.
 
 
In addition, during 2006, CEMEX negotiated a derivative instrument on gas prices with maturity in January 2008. As of December 31, 2006 and 2007, this instrument had notional amounts of U.S.$9 million (Ps105 million) and U.S.$5 million (Ps55 million), respectively.
 
 
Our Derivative Instruments Related to Perpetual Equity Instruments
 
 
In connection with the issuance of the debentures by C5 Capital (SPV) Limited and C10 Capital (SPV) Limited in December 2006 described above, pursuant to which we pay a fixed Dollar rate of 6.196% on a notional amount of U.S.$350 million and a fixed Dollar rate of 6.722% on a notional amount of U.S.$900 million, we decided to change the foreign exchange exposure on the coupon payments from Dollars to Yen.  In order to do so, we contemporaneously entered into two cross-currency swaps: a U.S.$350 million notional amount cross-currency swap, pursuant to which, for a five-year period, we receive a fixed rate in Dollars of 6.196% of the notional amount and pay six-month Yen LIBOR multiplied by a factor of 4.3531, and a U.S.$900 million notional amount cross-currency swap, pursuant to which, for a ten-year period, we receive a fixed rate in Dollars of 6.722% of the notional amount and pay six-month Yen LIBOR multiplied by a factor of 3.3878.  Each cross-currency swap includes an extinguishable swap, which provides that if the relevant debentures are extinguished for certain stated conditions but before the maturity of the cross-currency swap, such cross-currency swap would be automatically extinguished, with no amounts payable by the swap counterparties.  In addition, in order to eliminate variability during the first two years in the Yen-denominated payments due under the cross-currency swaps, we entered into foreign exchange forwards for a notional amount of U.S.$89 million, under which we pay Dollars and receive payments in Yen.  Changes in fair value of all the derivative instruments associated with the perpetual debentures are recognized in the income statement as part of the comprehensive financing result.
 
 
In connection with the issuance of the debentures by C8 Capital (SPV) Limited and C10-EUR Capital (SPV) Limited in February and May 2007 described above, pursuant to which we pay a fixed Dollar rate of 6.640% on a notional amount of U.S.$750 million and a fixed Euro rate of 6.277% on a notional amount of €730 million, we
 
128

 
decided to change the foreign exchange exposure on the coupon payments from Dollars and Euros to Yen.  In order to do so, we contemporaneously entered into two cross-currency swaps: a U.S.$750 million notional amount cross-currency swap, pursuant to which, for an eight-year period, we receive a fixed rate in Dollars of 6.640% of the notional amount and pay six-month Yen LIBOR multiplied by a factor of 3.55248, and a €730 million notional amount cross-currency swap, pursuant to which, for a ten-year period, we receive a fixed rate in Euros of 6.277% of the notional amount and pay twelve-month Yen LIBOR multiplied by a factor of 3.1037.  Each cross-currency swap includes an extinguishable swap, which provides that if the relevant debentures are extinguished for certain stated conditions but before the maturity of the cross-currency swap, such cross-currency swap would be automatically extinguished, with no amounts payable by the swap counterparties.  In addition, in order to eliminate variability during the first two years in the Yen-denominated payments due under the cross-currency swaps, we entered into foreign exchange forwards for notional amounts of U.S.$273 million, under which CEMEX pays Dollars and receives payments in Yen.  Changes in fair value of all the derivative instruments associated with the perpetual debentures are recognized in the income statement as part of the comprehensive financing result.
 
 
Interest Rate Risk, Foreign Currency Risk and Equity Risk
 
 
Interest Rate Risk
 
 
The table below presents tabular information of our fixed and floating rate long-term foreign currency-denominated debt as of December 31, 2007. It includes the effects generated by the interest rate swaps and the cross currency swap contracts that we have entered into, covering a portion of our financial debt originally negotiated in Pesos and Dollars. See note 12C to our consolidated financial statements included elsewhere in this annual report. Average floating interest rates are calculated based on forward rates in the yield curve as of December 31, 2007. Future cash flows represent contractual principal payments. The fair value of our floating rate long-term debt is determined by discounting future cash flows using borrowing rates available to us as of December 31, 2007 and is summarized as follows:
 
  
Expected maturity dates as of December 31, 2007
  
Long- term
Debt(1)
 
2008
 
2009
 
2010
 
2011
 
2012
 
After 2013
 
Total
 
Fair Value
  
(Millions of Dollars equivalents of debt denominated in foreign currencies)
Variable rate
 
1,437
 
5,027
 
1,912
 
3,653
 
833
 
39
 
12,901
 
12,846
Average interest rate
 
4.6%
 
3.6%
 
4.4%
 
4.8%
 
4.8%
 
5.3%
    
Fixed rate
 
171
 
640
 
478
 
1,296
 
651
 
2,015
 
5,251
 
5,425
Average interest rate
 
3.7%
 
4.8%
 
4.7%
 
4.7%
 
4.7%
 
5.2%
    

(1)
The information above includes the current maturities of the long-term debt. Total debt does not include the perpetual debentures for an aggregate amount of U.S.$3,065 million (approximately Ps33,470 million), issued by consolidated entities. See note 16D to the consolidated financial statements included elsewhere in this annual report.
 
 
As of December 31, 2007, we were subject to the volatility of the floating interest rates, which, if such rates were to increase, may adversely affect our financing cost and our net income. As of December 31, 2007, 73% of our foreign currency-denominated long-term debt bears floating rates at a weighted average interest rate of LIBOR plus 36 basis points, after giving effect to our interest rate swaps and cross currency swaps. As of December 31, 2007, we also held interest rate swaps for a notional amount of U.S.$4,473 million and with a fair value gain of approximately U.S.$68 million during 2007. Pursuant to these interest rate swaps, we receive variable rates and deliver fixed rates over the notional amount. These derivatives, even when they do not meet the criteria to be considered hedging items for accounting purposes, complement our financial strategy and mitigate our overall exposure to floating rates.  See "— Our Derivative Financial Instruments — Our Interest Rate Swaps."
 
 
The potential change in the fair value as of December 31, 2007 of these contracts that would result from a hypothetical, instantaneous decrease of 50 basis points in the interest rates would be a gain of approximately U.S.$1 million (Ps11 million).
 
129

 
Foreign Currency Risk
 
 
Due to our geographic diversification, our revenues are generated in various countries and settled in different currencies. However, some of our production costs, including fuel and energy, and some of our cement prices, are periodically adjusted to take into account fluctuations in the Dollar/Peso exchange rate. For the year ended December 31, 2007, approximately 16% of our net sales, before eliminations resulting from consolidation, were generated in Mexico, 22% in the United States, 9% in Spain, 9% in the United Kingdom, 19% in our Rest of Europe segment, 9% in South America, Central America and the Caribbean, 3% in Africa and the Middle East, 5% in Australia and Asia and 8% from other regions and our cement and clinker trading activities. As of December 31, 2007, our debt amounted to Ps216.9 billion (approximately U.S.$19.9 billion), of which approximately 66% was Dollar-denominated, 15% was Peso-denominated,  18% was Euro-denominated, 1% was Yen-denominated and immaterial amounts were denominated in other currencies; therefore, we had a foreign currency exposure arising from the Dollar-denominated debt, the Euro-denominated debt and the Yen-denominated debt, versus the currencies in which our revenues are settled in most countries in which we operate.  See "— Liquidity and Capital Resources — Our Indebtedness," Item 10 — "Additional Information — Material Contracts" and Item 3 - "Risk Factors — We have to service our Dollar and Japanese Yen denominated obligations with revenues generated in Pesos or other currencies, as we do not generate sufficient revenue in Dollars from our operations to service all our Dollar denominated obligations or in Japanese Yen to service all our Japanese Yen denominated obligations. This could adversely affect our ability to service our obligations in the event of a devaluation or depreciation in the value of the Peso, or any of the other currencies of the countries in which we operate, compared to the Dollar or the Japanese Yen."  Although we also have a small portion of our debt in other currencies, we have generated enough cash flow in those currencies to service that debt.  Therefore, we believe there is no material foreign currency risk exposure with respect to that debt.  As previously mentioned, we have entered into cross currency swap contracts, designed to change the original profile of interest rates and currencies over a portion of our financial debt.  See "— Our Derivative Financial Instruments."  As of December 31, 2007, the estimated fair value of these instruments was a gain of approximately U.S.$126 million (Ps1,376 million).  The potential change in the fair value of these contracts as of December 31, 2007 that would result from a hypothetical, instantaneous depreciation of 10% in the exchange rate of the Peso against the Dollar, would be a loss of approximately U.S.$250 million (Ps2,730 million).
 
 
Additionally, as previously mentioned, we have entered into foreign exchange forward contracts designed to hedge our net investment in foreign subsidiaries, our firm commitments, as well as other currency derivative instruments. See "— Our Derivative Financial Instruments."  The combined estimated fair value of our foreign exchange forwards that hedge our net investment in foreign subsidiaries and our other currency derivatives as of December 31, 2007 was a loss of approximately U.S.$51 million (Ps557 million). The potential change in the fair value of these derivatives as of December 31, 2007 that would result from a hypothetical, instantaneous depreciation of 10% in the exchange rate of the Peso combined with an appreciation of 10% of the Euro against the Dollar would be a loss of approximately U.S.$977 million (Ps10,669 million), which would be partially offset by a corresponding foreign translation gain as a result of our net investment in foreign subsidiaries.
 
 
Equity Risk
 
 
As described above, we have entered into equity forward contracts on our own stock.  Upon liquidation and at our option, the equity forward contracts provide for physical settlement or net cash settlement of the estimated fair value and the effects are recognized in the income statement.  At maturity, if these forward contracts are not settled or replaced, or if we default on these agreements, our counterparties may sell the shares underlying the contracts.  Such sales may have an adverse effect on our stock market price.
 
 
Investments, Acquisitions and Divestitures
 
The transactions described below represent our principal investments, acquisitions and divestitures completed during 2005, 2006 and 2007.  For a description of our acquisition of Rinker, see Item 4 — "Information on the Company — Recent Developments — Rinker Acquisition."
 
130

 
Investments and Acquisitions
 
 
On August 28, 2007, we completed the acquisition of 100% of the Rinker shares for a total consideration of approximately U.S.$14.2 billion (approximately Ps155.6 billion) (excluding the assumption of approximately U.S.$1.3 billion (approximately Ps13.9 billion) of Rinker's debt). For its fiscal year ended March 31, 2007, Rinker reported consolidated revenues of approximately U.S.$5.3 billion. Approximately U.S.$4.1 billion of these revenues were generated in the United States, and approximately U.S.$1.2 billion were generated in Australia and China. As of that date, Rinker had more than 13,000 employees. During such fiscal period, Rinker produced approximately 2 million tons of cement, 93 million tons of aggregates and sold close to 13 million cubic meters of ready-mix concrete. In Australia, Rinker's main activities are oriented to the production and sale of ready-mix concrete and other construction materials. See note 2 to our consolidated financial statements included elsewhere in this annual report.
 
 
On March 1, 2005, we completed our acquisition of RMC for a total purchase price of approximately U.S.$4.3 billion, excluding approximately U.S.$2.2 billion of assumed debt.  RMC, headquartered in the United Kingdom, was one of Europe's largest cement producers and one of the world's largest suppliers of ready-mix and aggregates, with operations in 22 countries, primarily in Europe and the United States, and employed over 26,000 people. The assets acquired included 13 cement plants with an approximate installed capacity of 17 million tons, located in the United Kingdom, the United States, Germany, Croatia, Poland and Latvia.
 
 
In July 2005, we acquired 15 ready-mix concrete plants through the purchase of Concretera Mayaguezana, a ready-mix concrete producer located in Puerto Rico, for approximately Ps326 million (U.S.$30 million).
 
 
On January 1, 2006, CEMEX acquired a 51% equity interest in a cement-grinding mill facility with capacity of 400,000 tons per year in Guatemala for approximately U.S.$17 million (approximately Ps204 million).
 
 
On March 2, 2006, we acquired two companies engaged in the ready-mix concrete and aggregates business in Poland from Unicon A/S, a subsidiary of Cementir Group, an Italian cement producer, for approximately €12 million.
 
 
On March 20, 2006, we agreed to terminate our lease on the Balcones cement plant located in New Braunfels, Texas prior to expiration, and purchased the Balcones cement plant for approximately U.S.$61 million.
 
 
In addition to the above-mentioned acquisitions, our net investment in property, machinery and equipment, as reflected in our consolidated statements of changes in financial position included elsewhere in this annual report, excluding acquisitions of equity interests in subsidiaries and associates, was approximately Ps9,862 million (U.S.$903 million) in 2005, Ps16,067 million (U.S.$1,471 million) in 2006 and Ps21,779 million (U.S.$1,994 million) in 2007. This net investment in property, machinery and equipment has been applied to the construction and upgrade of plants and equipment, to the maintenance of plants and equipment, including environmental controls and technology updates.
 
 
In 2008, we have allocated over U.S.$1,500 million to continue with this effort. We expect these expansion projects to provide, on average, returns well in excess of our stated criteria for acquisitions, which include a minimum return on capital employed of at least ten percent.
 
131

 
Divestitures
 
 
As required by the Antitrust Division of the United States Department of Justice, pursuant to a divestiture order in connection with the Rinker acquisition, in December 2007, we sold to the Irish producer CRH plc, ready-mix concrete and aggregates plants in Arizona and Florida for approximately U.S.$250 million, of which approximately U.S.$30 million corresponded to the sale of assets from our pre-Rinker acquisition operations.
 
 
During 2006 we sold our 25.5% interest in the Indonesian cement producer PT Semen Gresik for approximately U.S.$346 million (approximately Ps4,053 million) including dividends declared of approximately U.S.$7 million (approximately Ps82 million).
 
 
On March 2, 2006, we sold 4K Beton A/S, our Danish subsidiary, which operated 18 ready-mix concrete plants in Denmark, to Unicon A/S, a subsidiary of Cementir Group, an Italian cement producer, for approximately €22 million. As part of the transaction, we purchased from Unicon A/S two companies engaged in the ready-mix concrete and aggregates business in Poland for approximately €12 million.  We received net cash proceeds of approximately €6 million, after cash and debt adjustments, from this transaction.
 
 
On December 22, 2005, we terminated our 50/50 joint ventures with Lafarge Asland in Spain and Portugal, which we acquired in the RMC acquisition.  Under the terms of the termination agreement, Lafarge Asland received a 100% interest in both joint ventures and we received approximately U.S.$61 million in cash, as well as 29 ready-mix concrete plants and five aggregates quarries in Spain.
 
 
As a condition to closing the RMC acquisition, we agreed with the U.S. Federal Trade Commission, or FTC, to divest several ready-mix and related assets. On August 29, 2005, we sold RMC's operations in the Tucson, Arizona area to California Portland Cement Company for a purchase price of approximately U.S.$16 million.
 
 
On July 1, 2005, we and Ready Mix USA established two jointly-owned limited liability companies, CEMEX Southeast, LLC, a cement company, and Ready Mix USA, LLC, a ready-mix concrete company, to serve the construction materials market in the southeast region of the United States.  Under the terms of the limited liability company agreements and related asset contribution agreements, we contributed two cement plants (Demopolis, Alabama and Clinchfield, Georgia) and 11 cement terminals to CEMEX Southeast, LLC, representing approximately 98% of its contributed capital, while Ready Mix USA contributed cash to CEMEX Southeast, LLC representing approximately 2% of its contributed capital.  In addition, we contributed our ready-mix concrete, aggregates and concrete block assets in the Florida panhandle and southern Georgia to Ready Mix USA, LLC, representing approximately 9% of its contributed capital, while Ready Mix USA contributed all its ready-mix concrete and aggregate operations in Alabama, Georgia, the Florida panhandle and Tennessee, as well as its concrete block operations in Arkansas, Tennessee, Mississippi, Florida and Alabama to Ready Mix USA, LLC, representing approximately 91% of its contributed capital.  We own a 50.01% interest, and Ready Mix USA owns a 49.99% interest, in the profits and losses and voting rights of CEMEX Southeast, LLC, while Ready Mix USA owns a 50.01% interest, and we own a 49.99% interest, in the profits and losses and voting rights of Ready Mix USA, LLC.  In a separate transaction, on September 1, 2005, we sold 27 ready-mix concrete plants and four concrete block facilities located in the Atlanta, Georgia metropolitan area to Ready Mix USA, LLC for approximately U.S.$125 million.  In January 2008, we and Ready Mix USA agreed to expand the scope of the Ready-Mix USA, LLC joint venture. As part of the transaction, which closed on January 11, 2008, we contributed assets valued at approximately $260 million to the joint venture and sold additional assets to the joint venture for approximately $120 million in cash. As part of the transaction, Ready Mix USA made a $125 million cash contribution to the joint venture and the joint venture made a $135 million special distribution to us. Ready Mix USA will manage all the newly acquired assets. Following the transaction, the joint venture continues to be owned 50.01% by Ready Mix USA and 49.99% by us. The assets contributed and sold by CEMEX include: 11 concrete plants, 12 limestone quarries, four concrete maintenance facilities, two aggregate distribution facilities and two administrative offices in Tennessee; three
 
132

 
granite quarries and one aggregates distribution facility in Georgia; and one limestone quarry and one concrete plant in Virginia. All these assets were acquired by us through our acquisition of Rinker.
 
 
In July 2005, we sold a cement terminal to the City of Detroit for approximately U.S.$24 million.
 
 
On April 26, 2005, we sold our 11.9% interest in the Chilean cement producer Cementos Bio Bio, S.A., for approximately U.S.$65 million (Ps817 million).
 
 
On March 31, 2005, we sold our Charlevoix, Michigan and Dixon, Illinois cement plants and several distribution terminals located in the Great Lakes region to Votorantim Participações S.A., a cement company in Brazil, for approximately U.S.$389 million.  The combined capacity of the two cement plants sold was approximately two million tons per year, and the operations of these plants represented approximately 9% of our U.S. operations' operating cash flow for the year ended December 31, 2004.
 
 
See note 11A to our consolidated financial statements included elsewhere in this annual report.
 
 
U.S. GAAP Reconciliation
 
Our consolidated financial statements included elsewhere in this annual report have been prepared in accordance with Mexican FRS, which differ in some significant respects from U.S. GAAP.  As previously indicated, until December 31, 2007, the Mexican FRS consolidated financial statements for the periods presented included the effects of inflation as provided for under Bulletin B-10 and Bulletin B-15 and were presented in constant Pesos representing the same purchasing power for each period presented, whereas financial statements prepared under U.S. GAAP are presented on a historical cost basis.  The reconciliation to U.S. GAAP included as note 25 to our consolidated financial statements presented elsewhere in this annual report includes (i) a reconciling item for the reversal of the effect of applying the CEMEX weighted average inflation factor instead of the Mexican inflation-only factor for the restatement to constant pesos for the year ended December 31, 2003, and (ii) a reconciling item to reflect the difference in the carrying value of machinery and equipment of foreign origin and related depreciation, between (a) the methodology set forth by Mexican FRS in which fixed assets are restated using the inflation index of the assets' origin country and the variation in the foreign exchange rate between the country of origin currency and the functional currency, and (b) the amounts that would be determined by using the historical cost/constant currency method in which fixed assets are restated using the inflation index of the country that holds the asset.  As described below, these provisions of inflation accounting under Mexican FRS do not meet the requirements of Rule 3-20 of Regulation S-X of the Securities and Exchange Commission.  Our reconciliation does not include the reversal of other Mexican FRS inflation accounting adjustments as these adjustments represent a comprehensive measure of the effects of price level changes in the Mexican economy and, as such, is considered a more meaningful presentation than historical cost-based financial reporting for both Mexican and U.S. accounting purposes.
 
 
Majority net income under U.S. GAAP for the years ended December 31, 2007, 2006, and 2005 amounted to Ps21,367 million, Ps26,384 million and Ps23,933 million, respectively, compared to majority net income under Mexican FRS for the years ended December 31, 2007, 2006, and 2005 of approximately Ps26,108 million, Ps27,855 million and Ps26,519 million, respectively.  See note 25 to our consolidated financial statements included elsewhere in this annual report for a description of the principal differences between Mexican FRS and U.S. GAAP as they relate to us and the effects that newly issued accounting pronouncements have had in our financial position.
 
 
Newly Issued Accounting Pronouncements Under U.S. GAAP
 
In September 2006, the FASB issued SFAS 157, Fair Value Measurement ("SFAS 157"). SFAS 157 defines fair value, establishes a framework for the measurement of fair value, and enhances disclosures about fair value measurements. SFAS 157 does not require any new fair value measures. SFAS 157 is effective for fair value measures already required or permitted by other standards for fiscal years beginning after November 15, 2007. We
 
133

 
are required to adopt SFAS 157 beginning on January 1, 2008. SFAS 157 is required to be applied prospectively, except for certain financial instruments. Any transition adjustment will be recognized as an adjustment to opening retained earnings in the year of adoption. We are evaluating the impact of adopting SFAS 157 on our results of operations and financial position under U.S. GAAP.
 
 
In February 2007, the FASB issued SFAS 159, The Fair Value Option for Financial Assets and Financial Liabilities ("SFAS 159"). SFAS 159 gives entities the irrevocable option to carry many financial assets and liabilities at fair values, with changes in fair value recognized in earnings. SFAS No. 159 is effective for us beginning January 1, 2008, although early adoption was permitted. We are currently assessing the potential impact that adoption of SFAS 159 will have on its financial statements.
 
 
In December 2007, the FASB issued SFAS 141R, Business Combinations ("SFAS 141R") and SFAS 160, Noncontrolling Interests in Consolidated Financial Statements – an amendment to ARB No. 51 ("SFAS 160"). SFAS 141R and SFAS 160 require most identifiable assets, liabilities, noncontrolling interests, and goodwill acquired in a business combination to be recorded at "full fair value" and require noncontrolling interests (previously referred to as minority interests) to be reported as a component of equity, which changes the accounting for transactions with noncontrolling interest holders. Both Statements are effective for periods beginning on or after December 15, 2008, and earlier adoption is prohibited. SFAS 141R will be applied to business combinations occurring after the effective date. SFAS 160 will be applied prospectively to all noncontrolling interests, including any that arose before the effective date. CEMEX is currently evaluating the impact of adopting SFAS 141R and SFAS 160; however, CEMEX does not expect any significant effect on its results of operations and financial position.
 
 
Item 6 -
 Directors, Senior Management and Employees
 
 
Senior Management and Directors
 
Senior Management
 
 
Set forth below is the name and position of each of our executive officers as of December 31, 2007.  The terms of office of the executive officers are indefinite.
 
Lorenzo H. Zambrano,
Chief Executive Officer
Joined CEMEX in 1968. During his career with CEMEX, Mr. Zambrano has been involved in all operational aspects of our business.  He held several positions in CEMEX prior to his appointment as director of operations in 1981.  In 1985, Mr. Zambrano was appointed chief executive officer, and in 1995 he was elected chairman of the board of directors.  Mr. Zambrano is a graduate of Instituto Tecnológico y de Estudios Superiores de Monterrey, A.C., or ITESM, with a degree in mechanical engineering and administration and holds an M.B.A. from Stanford University.
  
 
Mr. Zambrano has been a member of our board of directors since 1979 and chairman of our board of directors since 1995.  He is a member of the board of directors of IBM and the International Advisory Board of Citigroup.  He is also a member of the board of directors of Fomento Económico Mexicano, S.A.B. de C.V., Grupo Financiero Banamex,  S.A. de C.V., Vitro, S.A.B. and Grupo Televisa, S.A.B.  Mr. Zambrano is chairman of the board of directors of Consejo de Enseñanza e Investigación Superior, A.C., which manages ITESM, and a member of the board of directors of Museo de Arte Contemporáneo de Monterrey A.C. (MARCO).  Mr. Zambrano participated in the Chairman's Council of Daimler Chrysler AG until
 
134

 
 
 2005, was a member of the Stanford University's Graduate School of Business Advisory Council until 2006, of the board of directors of Vitro, S.A.B. until 2007, and of the board of directors of Alfa, S.A.B. de C.V. until 2008.
  
 
In recognition of his business and philanthropic record, Mr. Zambrano has received several awards and recognitions, including the Woodrow Wilson Center's Woodrow Wilson Award for Corporate Citizenship, the America's Society Gold Medal Distinguished Service Award, and Stanford University's Graduate School of Business Alumni Association's Ernest C. Arbuckle Award.
  
 
Lorenzo H. Zambrano is a first cousin of Lorenzo Milmo Zambrano and Rogelio Zambrano Lozano, both members of our board of directors, as well as of Rodrigo Treviño, our chief financial officer.
  
Héctor Medina,
Executive Vice President of Planning and
Finance
Joined CEMEX in 1988.  He has held several positions in CEMEX, including director of strategic planning from 1991 to 1994, president of CEMEX México from 1994 to 1996, and has served as executive vice president of planning and finance since 1996.  He is a graduate of ITESM with a degree in chemical engineering and administration.  He also received a Masters of Science degree in Management Studies from the Management Center of the University of Bradford in England, and a Masters of Science diploma in Operations Research from the Escuela de Organización Industrial in Spain.  Among the positions he previously held are those of Project Director at Grupo Protexa, S.A.  de C.V., Administrative Director at Grupo Xesa, S.A. de C.V., Commercial Director at Direcplan, S.A., and Industrial Relations Sub-Director at Hylsa, S.A. de C.V. Mr. Medina is a member of the board of directors of Cementos Chihuahua, Compañía Minera Autlán, Mexifrutas, S.A. de C.V. and Banco de Ahorro FAMSA.  Mr. Medina is also chairman of the board of directors of Universidad Regiomontana, member of the oversight board of Enseñanza e Investigación Superior A.C. and ITESM, and of the advisory board of Nacional Monte de Piedad.
  
Armando J. García Segovia,
Executive Vice President of
Development
Initially joined CEMEX in 1975 and rejoined CEMEX in 1985.  He has served as director of operational and strategic planning from 1985 to 1988, director of operations from 1988 to 1991, director of corporate services and affiliate companies from 1991 to 1994, director of development from 1994 to 1996, general director of development from 1996 to 2000, and executive vice president of development since 2000.  He is a graduate of ITESM with a degree in mechanical engineering and administration and holds an M.B.A. from the University of Texas.  He was employed at Cydsa, S.A. from 1979 to 1981 and at Conek, S.A. de C.V. from 1981 to 1985.
  
 
Mr. García has been a member of our board of directors since 1983.  He also serves as a member of the board of directors of Grupo Cementos de Chihuahua, S.A.B. de C.V., GCC Cemento, S.A. de C.V., and COPARMEX N.L.  He is a member of the board and former chairman of the Private Sector Center for Sustainable Development Studies (Centro de Estudios del Sector Privado para el Desarrollo Sostenible), and member of the board of the World Environmental Center.  He is also founder and chairman of the board of Comenzar de Nuevo, A.C.
  
 
135

 
 
He is a brother of Jorge García Segovia, an alternate member of our board of directors, and a first cousin of Rodolfo García Muriel, a member of our board of directors.
  
Victor Romo,
Executive Vice President of
Administration
Joined CEMEX in 1985 and has served as director of administration of CEMEX España from 1992 to 1994, general director of administration and finance of CEMEX España from 1994 to 1996, president of CEMEX Venezuela from 1996 to 1998, president of the South American and Caribbean region from 1998 to May 2003, and executive vice president of administration since May 2003.  He is a certified public accountant and holds a master's degree in administration and finance from ITESM.  Previously, he worked for Grupo Industrial Alfa, S.A. de C.V. from 1979 to 1985.
  
Francisco Garza,
President of CEMEX
North America Region and Trading
Joined CEMEX in 1988 and has served as director of trading from 1988 to 1992, president of CEMEX USA from 1992 to 1994, president of CEMEX Venezuela from 1994 to 1996 and Cemento Bayano from 1995 to 1996, and president of CEMEX México and CEMEX USA from 1996 to 1998.  In 1998, he was appointed president of the North American region and trading.  He is a graduate in business administration from ITESM and holds an M.B.A. from the Johnson School of Management at Cornell University.
  
Fernando Gonzalez,
President of the Europe, Middle East,
Africa and Asia Region
Joined CEMEX in 1989, and has served as corporate vice-president of strategic planning from 1994 to 1998, president of CEMEX Venezuela from 1998 to 2000, president of CEMEX Asia from 2000 to May 2003, and president of the South American and Caribbean region from May 2003 to February 2005.  In March 2005, he was appointed president of the expanded European Region, and in February 2007 was appointed president of the Europe, Middle East, Africa, Asia and Australia Region.  Mr. Gonzalez earned his B.A. and M.B.A. degrees from ITESM.
  
Juan Romero,
President of CEMEX South America and
the Caribbean
Joined CEMEX in 1989 and has occupied several senior management positions, including president of CEMEX  Colombia and president of CEMEX Mexico.  In March 2005, Mr. Romero became president of the South America and Caribbean region.  Mr. Romero graduated from Universidad de Comillas in Spain, where he studied Law and Economic and Enterprise Sciences.
  
Rodrigo Treviño,
Chief Financial Officer
Joined CEMEX in 1997 and has served as chief financial officer since then. He holds both bachelor and master of science degrees in industrial engineering from Stanford University.  Prior to joining CEMEX, he served as the country corporate officer for Citicorp/Citibank Chile from 1995 to 1996, and worked at Citibank, N.A. from 1979 to 1994. Rodrigo Treviño is a first cousin of Lorenzo H. Zambrano, our chief executive officer and chairman of our board of directors.
  
Ramiro G. Villarreal,
General Counsel
Joined CEMEX in 1987 and has served as general counsel since then, and also has served as secretary of our board of directors since 1995.  He is a graduate of the Universidad Autónoma de Nuevo León with a degree in law.  He also received a masters of science degree in finance from the University of Wisconsin.  Prior to joining CEMEX, he served as assistant general director of Grupo Financiero Banpais from
 
136

 
 1985 to 1987.
 
Board of Directors
 
 
Set forth below are the names of the members of our board of directors.  The members of our board of directors serve for one-year terms.  At our 2007 annual shareholders' meeting held on April 24, 2008, our shareholders re-elected all the members of our board of directors to serve until the next annual shareholders' meeting.
 
Lorenzo H. Zambrano,
Chairman
See "— Senior Management."
  
Lorenzo Milmo Zambrano
Has been a member of our board of directors since 1977.  He is also chief executive officer of Inmobiliaria Ermiza, S.A. de C.V. He is a first cousin of Lorenzo H. Zambrano, chairman of our board of directors and our chief executive officer, a first cousin of Rogelio Zambrano Lozano, a member of our board of directors, and an uncle of Tomas Milmo Santos, an alternate member of our board of directors.
  
Armando J. García Segovia
See "— Senior Management."
  
Rodolfo García Muriel
Has been a member of our board of directors since 1985.  He is the chief executive officer of Compañía Industrial de Parras, S.A. de C.V. and Parras Cone de México, S.A. de C.V.  He is a member of the board of directors of Parras Williamson, S.A. de C.V., Telas de Parras, S.A. de C.V.,  Synkro, S.A. de C.V., IUSA-GE, S. de R.L., Industrias Unidas, S.A., Apolo Operadora de Sociedades de Inversión, S.A. de C.V., and Cambridge Lee Industries, Inc.  Mr. García Muriel is also vice president of the Textile Industry National Chamber (Cámara Nacional de la Industria Textil). He is a first cousin of Armando J. García Segovia, executive vice president of development of CEMEX and a member of our board of directors, and Jorge García Segovia, an alternate member of our board of directors.
  
Rogelio Zambrano Lozano
Has been a member of our board of directors since 1987.  He is also a member of the advisory board of Grupo Financiero Banamex Accival, S.A. de C.V. Zona Norte, and member of the boards of directors of Carza, S.A. de C.V., Plaza Sesamo, S.A. de C.V., Hospital San José, and ITESM. He is a first cousin of Lorenzo H. Zambrano, chairman of our board of directors and our chief executive officer, a first cousin of Lorenzo Milmo Zambrano, a member of our board of directors, and an uncle of Tomás Milmo Santos, an alternate member of our board of directors.
  
Roberto Zambrano Villarreal
Has been a member of our board of directors since 1987.  He was president of our audit committee from 2002 to 2006, and has been president of our corporate practices and audit committee since 2006. He is also a member of the board of directors of CEMEX México, S.A. de C.V.  He is chairman of the board of directors of Desarrollo Integrado, S.A. de C.V., Administración Ficap, S.A. de C.V., Aero Zano, S.A. de C.V., Ciudad Villamonte, S.A. de C.V., Focos, S.A. de C.V., C & I Capital, S.A. de C.V., Industrias Diza, S.A. de C.V., Inmobiliaria Sanni, S.A. de C.V., Inmuebles Trevisa, S.A. de C.V., Servicios Técnicos Hidráulicos, S.A. de C.V., Mantenimiento Integrado, S.A. de C.V.,  Pilatus PC-12 Center de México, S.A. de
 
 
137

 
 C.V., and Pronatura A.C.  He is a member of the board of directors of S.L.I. de México, S.A. de C.V., and Compañía de Vidrio Industrial, S.A. de C.V.  He is a brother of Mauricio Zambrano Villarreal, a member of our board of directors and of our corporate practices and audit committee.
  
Bernardo Quintana Isaac
Has been a member of our board of directors since 1990.  He is chairman of the board of directors of Empresas ICA, S.A.B de C.V., where he was also chief executive officer until December, 2006.  Mr. Quintana Isaac is president of Grupo Aeroportuario del Centro Norte, S.A. de C.V., and member of the board of directors of Grupo Financiero Banamex, S.A. de C.V., Banco Nacional de México, S.A., and Grupo Maseca, S.A.B. de C.V.  He is also a member of the Mexican Council of Businessmen (Consejo Mexicano de Hombres de Negocios), president of the Foundation for Mexican Letters (Fundación para las Letras Mexicanas), Fundación UNAM, Fundación ICA, and Patronato UNAM.
  
Dionisio Garza Medina
Has been a member of our board of directors since 1995.  He is chairman of the board and chief executive officer of Alfa, S.A.B. de C.V.  He is also chairman of the executive board of the Universidad de Monterrey and a member of the Mexican Council of Businessmen (Consejo Mexicano de Hombres de Negocios), the advisory committee of the David Rockefeller Center for Latin American Studies of Harvard University, the board of dean advisors of Harvard Business School, the Advisory Council of Stanford's Engineering School, and the advisory committee of the New York Stock Exchange.
  
Alfonso Romo Garza
Has been a member of our board of directors since 1995, member of our Audit Committee from 2002 to 2006, and member of our Corporate Practices and Audit Committee since 2006.  He is chairman of the board and chief executive officer of Savia, S.A.B. de C.V. and member of the boards of Grupo Maseca, S.A.B. de C.V., The Donald Danforth Plant Science Center, and Synthetic Genomics, among others.
  
Mauricio Zambrano Villarreal
Has been a member of our board of directors since 2001, and member of our corporate practices and audit committee since 2006.  Mr. Zambrano Villarreal served as an alternate member of our board of directors from 1995 to 2001.  He is also general vice-president of Desarrollo Integrado, S.A. de C.V., chairman of the board of directors of Empresas Falcón, S.A. de C.V., Alimentos Selectos Falcón, S.A. de C.V., and Trek Associates, Inc., secretary of the board of directors of Administración Ficap, S.A. de C.V., Aero Zano, S.A. de C.V., Ciudad Villamonte, S.A. de C.V., Focos, S.A. de C.V., Compañía de Vidrio Industrial, S.A. de C.V., C & I Capital, S.A. de C.V., Industrias Diza, S.A. de C.V., Inmuebles Trevisa, S.A. de C.V., and Servicios Técnicos Hidráulicos, S.A. de C.V., and member of the board of directors of Invercap Holdings, S.A. de C.V.  He is a brother of Roberto Zambrano Villarreal, a member of our board of directors and president of our corporate practices and audit committee.
  
Tomás Brittingham Longoria
Has been a member of our board of directors since 2002.  Previously served as an alternate member of our board of directors from 1987 until 2002.  He was a member of our Audit Committee from 2002 to
 
138

 
 
 2006, and has been a member of our Corporate Practices and Audit Committee since 2006.  He is chief executive officer of Laredo Autos, S.A. de C.V.  He is a son of Eduardo Brittingham Sumner, an alternate member of our board of directors.
  
José Manuel Rincón Gallardo
Has been a member of our board of directors since 2003.  He is also the board's "financial expert" and a member of our Corporate Practices and Audit Committee.  He is president of the board of directors of Sonoco de México, S.A. de C.V., member of the board of directors and audit committee of Grupo Financiero Banamex, S.A. de C.V., Grupo Herdez, S.A. de C.V., General de Seguros, S.A.B., Kansas City Southern, and Grupo Aeroportuario del Pacífico, S.A. de C.V., and member of the board of directors of Laboratorio Sanfer-Hormona.  Mr. Rincón Gallardo is a member of the Mexican Institute of Public Accountants (Instituto Mexicano de Contadores Públicos, A.C.), and the Mexican Instituto of Finance Executives (Instituto Mexicano de Ejecutivos de Finanzas, A.C.).  Mr. Rincón Gallardo was managing partner of KPMG Mexico, and was a member of the board of directors of KPMG United States and KPMG International.
  
Tomás Milmo Santos
Has been a member of our board of directors since 2006.  Mr. Milmo Santos served as an alternate member of our board of directors from 2001 to 2006.  He is chief executive officer and president of the board of directors of Axtel, S.A.B. de C.V., a telecommunications company that operates in the local, long distance and data transfer market.  He is also a member of the board of directors of Cemex México, HSBC Mexico, and ITESM.  Mr. Milmo Santos is a nephew of Lorenzo H. Zambrano, our chief executive officer and chairman of our board of directors, and a nephew of Lorenzo Milmo Zambrano and Rogelio Zambrano Lozano, both members of our board of directors.
 
Alternate Directors
 
 
Set forth below are the names of the alternate members of our board of directors.  The alternate members of our board serve for one-year terms.
 
Eduardo Brittingham Sumner
Has been an alternate member of our board of directors since 2002. Previously served as a regular member of our board of directors from 1967 until 2002.  He is also general director of Laredo Autos, S.A. de C.V., Auto Express Rápido Nuevo Laredo, S.A. de C.V., Consorcio Industrial de Exportación, S.A. de C.V., and an alternate member of the board of directors of Vitro, S.A.B.  He is the father of Tomás Brittingham Longoria, a member of our board of directors.
  
Jorge García Segovia
Has been an alternate member of our board of directors since 1985.  He is also a member of the board of directors of Compañía Industrial de Parras, S.A.B. de C.V., Compañía Minera Autlán, S.A.B. de C.V., and Hoteles City Express, S.A. de C.V.  He is a brother of Armando J. García Segovia, our executive vice president of development and a member of our board of directors, and first cousin of Rodolfo García Muriel, a member of our board of directors.
  
Luis Santos de la Garza
Has been an alternate member of our board of directors since 2006.  Previously, he served as statutory examiner (comisario) from 1989 to 2006.  Mr. Santos de la Garza was federal senator for the State of
 
139

 
 Nuevo León, from 1997 to 2000, and was an advisor to the Legal Counsel of the Mexican President from 2001 to 2002.  He is a founding partner of the law firm Santos-Elizondo-Cantú-Rivera-González-De la Garza-Mendoza, S.C.
  
Fernando Ruiz Arredondo
Has been an alternate member of our board of directors since 2006.  Previously, he served as alternate statutory examiner (comisario suplente) from 1981 to 2006. Mr. Ruiz Arredondo is also a member of the board of directors of Value Grupo Financiero, S.A. de C.V.
 
Board Practices
 
In compliance with the new Mexican securities markets law (Ley del Mercado de Valores), which was enacted on December 28, 2005 and became effective on June 28, 2006, our shareholders approved, at a general extraordinary meeting of shareholders held on April 27, 2006, a proposal to amend various articles of our by-laws, orestatutos sociales, in order to improve our standards of corporate governance and transparency, among other matters.  The amendments include outlining the fiduciary duties of the members of our board of directors, who are now required:
 
 
 
·
to perform their duties in a value-creating manner for the benefit of CEMEX without favoring a specific shareholder or group of shareholders;
 
 
 
·
to act diligently and in good faith by adopting informed decisions; and
 
 
 
·
to comply with their duty of care and loyalty, abstaining from engaging in illicit acts or activities.
 
 
The new law also eliminated the position of statutory examiner, whose duties of surveillance are now the responsibility of the board of directors, fulfilled through the new corporate practices and audit committee, as well as through the external auditor who audits the entity's financial statements, each within its professional role.  With its new surveillance duties, our board of directors is no longer in charge of managing CEMEX; instead, this is the responsibility of our chief executive officer.
 
 
Pursuant to the new law and our by-laws, at least 25% of our directors must qualify as independent directors.
 
 
We have not entered into any service contracts with our directors that provide for benefits upon termination of employment.
 
 
The Corporate Practices and Audit Committee
 
 
The new Mexican securities market law required us to create, in addition to our then existing audit committee, a corporate practices committee comprised entirely of independent directors.  In compliance with this new requirement, we increased the responsibilities of our audit committee and changed its name to "corporate practices and audit committee."  Effective as of July 3, 2006, our corporate practices and audit committee is responsible for:
 
 
 
·
evaluating our internal controls and procedures, and identifying material deficiencies;
 
140

 
 
·
following up with corrective and preventive measures in response to any non-compliance with our operation and accounting guidelines and policies;
 
 
 
·
evaluating the performance of our external auditors;
 
 
 
·
describing and valuing non-audit services performed by our external auditor;
 
 
 
·
reviewing our financial statements;
 
 
 
·
assessing the effects of any modifications to the accounting policies approved during any fiscal year;
 
 
 
·
overseeing measures adopted as a result of any observations made by our shareholders, directors, executive officers, employees or any third parties with respect to accounting, internal controls and internal and external audit, as well as any complaints regarding management irregularities, including anonymous and confidential methods for addressing concerns raised by employees;
 
 
 
·
ensuring that resolutions adopted at our shareholders' or board of directors' meetings are executed;
 
 
 
·
evaluating the performance of our executive officers;
 
 
 
·
reviewing related party transactions;
 
 
 
·
reviewing the compensation paid to our executive officers; and
 
 
 
·
evaluating waivers granted to our directors or executive officers regarding seizure of corporate opportunities.
 
 
Under our bylaws and Mexican securities laws, all members of the corporate practices and audit committee, including its president, are required to be independent directors.
 
 
Set forth below are the names of the members of our current corporate practices and audit committee.  The terms of the members of our corporate practices and audit committee are indefinite, and members may only be removed by a resolution of the board of directors.  José Manuel Rincón Gallardo qualifies as an "audit committee financial expert."  See "Item 16A—Audit Committee Financial Expert."
 
 
Roberto Zambrano Villarreal
     President
See "—Board of Directors."
 
José Manuel Rincón Gallardo
See "—Board of Directors."
 
Tomás Brittingham Longoria
See "—Board of Directors."
 
Alfonso Romo Garza
See "—Board of Directors."
 
Mauricio Zambrano Villarreal
See "—Board of Directors."
 
Compensation of Our Directors and Members of Our Senior Management
 
For the year ended December 31, 2007, the aggregate amount of compensation we paid, or our subsidiaries paid, to all members of our board of directors, alternate members of our board of directors and senior managers, as a group, was approximately U.S.$31 million.  Approximately U.S.$11 million of this amount was paid as base
 
141

 
compensation, U.S.$17 million was paid to purchase 3,145,615 CPOs pursuant to the Restricted Stock Incentive Plan, or RSIP, described below under "— Restricted Stock Incentive Plan (RSIP)," and approximately U.S.$3 million as executive performance bonuses.
 
 
Several key executives also participate in a bonus plan that distributes a bonus pool based on our operating performance.  This bonus is calculated and paid annually, a portion in cash and another portion in restricted CPOs under a RSIP, according to responsibility level.
 
 
Employee Stock Option Plan (ESOP)
 
 
In 1995, we adopted an employee stock option plan, or ESOP, under which we were authorized to grant members of our board of directors, members of our senior management and other eligible employees options to acquire our CPOs.  Our obligations under the plan are covered by shares held in a trust created for such purpose (initially 216,300,000 shares).  As of December 31, 2007, after giving effect to the exchange programs of November 2001 and February 2004 described below, and the exercise of options that has occurred through that date, options to acquire 4,904,103 CPOs remained outstanding, with a weighted average exercise price of approximately Ps7.02 per CPO, and a weighted average remaining tenure of approximately 1.5 years.
 
 
In November 2001, starting with the 2001 voluntary exchange program described below, we incorporated new features to our ESOP, including an escalating strike price in dollars, increasing at an annual rate of 7%, adjusted downward by dividends paid.  Options under this amended ESOP were hedged by non-dilutive equity forward contracts.
 
 
In February and December 2004, in the context of the voluntary exchange program and the voluntary early exercise program described below, we further amended our ESOP.  The amendments provided, among other things, that the options would be automatically exercised at predetermined prices per CPO; if, at any time during the life of the options, the CPO closing market price reached or exceeded those predetermined prices.  As of December 31, 2007, all predetermined prices had been reached and, therefore, all options under the amended ESOP with predetermined exercise prices had been automatically exercised.  Under the terms of the amended ESOP, all gains realized through exercise of the options were invested in restricted CPOs.  The restricted CPOs received upon exercise of the options are held in a trust on behalf of each employee.  The restrictions gradually lapse, at which time the CPOs become freely transferable and the employee may withdraw them from the trust.
 
 
CEMEX, Inc. ESOP
 
 
As a result of the acquisition of CEMEX, Inc. (formerly Southdown, Inc.) in November 2000, we established a stock option program for CEMEX, Inc.'s executives for the purchase of our ADSs. The options granted under the program have a fixed exercise price in Dollars equivalent to the average market price of one ADS during a six month period before the grant date and have a 10-year term. Twenty-five percent of the options vested annually during the first four years after their grant date. The options are covered using shares currently owned by our subsidiaries, thus potentially increasing stockholders' equity and the number of shares outstanding.  As of December 31, 2007, considering the options granted since 2001, and the exercise of options that has occurred through that date, options to acquire 1,690,848 ADSs remained outstanding under this program.  These options have a weighted average exercise price of approximately U.S.$1.34 per CPO, or U.S.$13.40 per ADS as each ADS currently represents 10 CPOs.
 
 
Stock options activity during 2006 and 2007, the balance of options outstanding as of December 31, 2006 and 2007 and other general information regarding our stock option programs, is presented in note 17 to our consolidated financial statements included elsewhere in this annual report.
 
142

 
As of December 31, 2007, the following ESOP options to purchase our securities were outstanding:
 
 
Title of security underlying options
 
Number of CPOs or CPO equivalents underlying options
 
Expiration Date
 
Range of exercise prices per CPO or CPO equivalent
 
 
CPOs (Pesos)
 
4,904,103
 
2008-2011
 
Ps5.1 – 8.7
 
         
 
CPOs (Dollars) (may be instantly cash-settled)
 
6,718,048
 
2011-2013
 
U.S.$1.2 – .$1.7
 
         
 
CPOs (Dollars) (receive restricted CPOs)
 
65,474,573
 
2012
 
U.S.$2
 
         
 
CEMEX, Inc. ESOP
 
16,908,480
 
2011-2015
 
U.S.$1.0 – U.S.$1.9
 
 
As of December 31, 2007, our senior management and directors held the following ESOP options to acquire our securities:
 
 
Title of security underlying options
 
Number of CPOs or CPO equivalents underlying options
 
Expiration Date
 
Range of exercise prices per CPO or CPO equivalent
 
 
CPOs (Dollars) (receive restricted CPOs)
 
10,110,620
 
2012
 
U.S.$2
 
 
As of December 31, 2007, our employees and former employees, other than senior management and directors, held the following ESOP options to acquire our securities:
 
 
Title of security underlying options
 
Number of CPOs or CPO equivalents underlying options
 
Expiration Date
 
Range of exercise prices per CPO or CPO equivalent
 
 
CPOs (Pesos)
 
4,904,103
 
2008-2011
 
Ps5.1-8.7
 
         
 
CPOs (Dollars) (may be instantly cash-settled)
 
6,718,048
 
2011-2013
 
U.S.$1.2-1.7
 
         
 
CPOs (Dollars) (receive restricted CPOs)
 
55,363,953
 
2012
 
U.S.$ 2
 
         
 
CEMEX, Inc. ESOP
 
16,908,480
 
2011-2015
 
U.S.$ 1.0- U.S.$ 1.9
 
 
The November 2001 Voluntary Exchange Program
 
 
In November 2001, we implemented a voluntary exchange program to offer participants in our ESOP new options in exchange for their existing options.  The new options had an escalating strike price in Dollars and were hedged by our equity forward contracts, while the old options had a fixed strike price in Pesos.  The executives who participated in this program exchanged their options to purchase CPOs at a weighted average strike price of Ps34.11 per CPO, for cash equivalent to the intrinsic value on the exchange date and new options to purchase CPOs with an escalating dollar strike price set at U.S.$4.93 per CPO as of December 31, 2001, growing by 7% per annum less dividends paid on the CPOs.  Of the old options, 57,448,219 (approximately 90.1%) were exchanged for new options in the voluntary exchange program and 8,695,396 were not exchanged.  In the context of the program, 81,630,766 new options were issued, in addition to 7,307,039 of the new options that were purchased by participants under a voluntary purchase option that was also part of the exchange.  As of December 31, 2007,  considering the options granted under the program, the exercise of options through that date, the result of the February 2004 exchange program described below and the 2004 voluntary early exercise program, 1,376,347 options to acquire 6,718,048 CPOs remained outstanding under this program, with a weighted average exercise price of approximately U.S.$1.43 per CPO.  As of December 31, 2007, the outstanding options under this program had a remaining tenure of approximately 4.3 years.
 
143

 
The February 2004 Voluntary Exchange Program
 
 
In February 2004, we implemented a voluntary exchange program to offer ESOP participants, as well as holders of options granted under our existing voluntary employee stock option plan, or VESOP, new options in exchange for their existing options. Under the terms of the exchange offer, participating employees surrendered their options in exchange for new options with an initial strike price of U.S.$5.05 per CPO and a life of 8.4 years, representing respectively the weighted average strike price and maturity of existing options.  The strike price of the new options increased annually at a 7% rate, less dividends paid on the CPOs.  Holders of these options were entitled to receive an annual payment of U.S.$0.10 net of taxes per option outstanding as of the payment date until exercise or maturity of the options, which was scheduled to grow annually at a 10% rate.
 
 
The new options were exercisable at any time at the discretion of their holders, and would be automatically exercised if, at any time during the life of the options, the closing CPO market price reached U.S.$7.50.  Any gain realized through the exercise of these options was required to be invested in restricted CPOs at a 20% discount to market.   The restrictions would be removed gradually within a period of between two and four years, depending on the exercise date.
 
 
As a result of the voluntary exchange offer, 122,708,146 new options were issued in exchange for 114,121,358 existing options, which were subsequently cancelled.  All options not exchanged in the offer maintained their existing terms and conditions.
 
 
On January 17, 2005, the closing CPO market price reached U.S.$7.50 and, as a result, all existing options under this program were automatically exercised.  Holders of these options received the corresponding gain in restricted CPOs, as described above.
 
 
The 2004 Voluntary Early Exercise Program
 
 
In December 2004, we offered ESOP and VESOP participants new options, conditioned on the participants exercising and receiving the intrinsic value of their existing options.  As a result of this program, 120,827,370 options from the February 2004 voluntary exchange program, 16,580,004 options from other ESOPs, and 399,848 options from VESOP programs were exercised, and we granted a total of 139,151,236 new options. The new options had an initial strike price of US$7.4661 per CPO, which was US$0.50 above the closing CPO market price on the date on which the old options were exercised, and which increased at a rate of 5.5% per annum.  All gains from the exercise of these new options would be paid in restricted CPOs.  The restrictions would be removed gradually within a period of between two and four years, depending on the exercise date.
 
 
The new options could be exercised at any time at the discretion of their holders.  Of the 139,151,236 new options, 120,827,370 would be automatically exercised if the closing CPO market price reached U.S.$8.50, while the remaining 18,323,866 options did not have an automatic exercise threshold.  Holders of these options were entitled to receive an annual payment of US$0.10 net of taxes per option outstanding as of the payment date until exercise or maturity of the options or until the closing CPO market price reached U.S.$8.50, which payment was scheduled to grow annually at a 10% rate.
 
 
On June 17, 2005, the closing CPO market price reached U.S.$8.50, and, as a result, all outstanding options subject to automatic exercise were automatically exercised and the annual payment to which holders of the remaining options were entitled was terminated.
 
144

 
For accounting purposes under Mexican FRS and U.S. GAAP, as of December 31, 2007, we accounted for the options granted under the February 2004 voluntary exchange program by means of the fair value method through earnings.  See notes 3T and 17 to our consolidated financial statements included elsewhere in this annual report.
 
 
Voluntary Employee Stock Option Plan (VESOP)
 
 
During 1998, 1999, 2002 and 2003, we established voluntary employee stock option plans, or VESOPs, pursuant to which managers and senior executives elected to purchase options to CPOs.  As of December 31, 2007, there were 5,000 options to acquire 50,605 CPOs, with an exercise price of U.S.$ 1.7039 per CPO and a remaining life of approximately three years, outstanding from options sold to executives under a VESOP in April 2002.
 
 
As of December 31, 2007, no member of our senior management or board of directors held any VESOP options to acquire our securities.
 
 
Restricted Stock Incentive Plan (RSIP)
 
 
Since January 2005, we have been changing our long-term variable compensation programs from stock option grants to restricted stock awards under a Restricted Stock Incentive Plan, or RSIP.  Under the terms of the RSIP, eligible employees are allocated a specific number of restricted CPOs as variable compensation to be vested over a four-year period.  Before 2006, we distributed annually to a trust an amount in cash sufficient to purchase in the market, on behalf of each eligible employee, 25% of such employee's allocated number of CPOs.  During 2006, in order to reduce the volatility of our RSIP, we began to distribute annually an amount in cash sufficient to purchase 100% of the allocated CPOs for each eligible employee.  Although the vesting period of the restricted CPOs and other features of the RSIP did not change as a result of this new policy, the nominal amount of annual compensation received by eligible employees increased in proportion to the additional number of CPOs received as a result of the new policy.  The CPOs purchased by the trust will be held in a restricted account by the trust on behalf of each employee for one year.  At the end of the one-year period the restrictions will lapse, at which time the CPOs will become freely transferable and the employee may withdraw them from the trust.
 
 
During 2007, approximately 13,628,916 CEMEX CPOs were purchased by the trust on behalf of eligible employees pursuant to the Restricted Stock Incentive Plan, of which approximately 3,147,615 million were purchased for members of our senior management and board of directors.
 
 
Employees
 
As of December 31, 2007, we had approximately 66,612 employees worldwide, which represented an increase of 21% from year-end 2006.  This increase in employees was mainly attributable to the Rinker acquisition completed in 2007.
 
 
The following table sets forth the number of our full-time employees and a breakdown of their geographic location at the end of each of the last three fiscal years:
 
 
2005
 
2006
 
2007
North America
     
Mexico
13,044
 
15,130
 
16,571
United States
9,657
 
9,109
 
16,389
Europe
     
Spain
2,838
 
3,102
 
3,151
United Kingdom
6,237
 
6,376
 
5,549
Rest of Europe
10,714
 
11,034
 
11,226
 
145

 
 
2005 
 
2006 
 
2007 
South America, Central America and the Caribbean
6,309
 
6,290
 
7,158
Africa and the Middle East
2,364
 
2,416
 
2,523
Asia
1,511
 
1,448
 
1,324
Australia    2,721 
 
Employees in Mexico have collective bargaining agreements on a plant-by-plant basis, which are renewable on an annual basis with respect to salaries and on a biannual basis with respect to benefits.  During 2007, more than 330 contracts with different labor unions were renewed.
 
 
Approximately 31% of our employees in the United States are represented by unions, with the largest number being members of the International Brotherhood of Teamsters, the Laborers' Union of North America, the International Brotherhood of Boilermakers, and the International Union of Operating Engineers.  Collective bargaining agreements are in effect at all our U.S. plants and have various expiration dates from 2008 through 2013.
 
 
Our Spanish union employees have contracts that are renewable every two to three years on a company-by-company basis. Employees in the ready-mix concrete, mortar, aggregates and transport sectors have collective bargaining agreements by sector.  Executive compensation in Spain is subject to our institutional policies and influenced by the local labor market.
 
 
In the United Kingdom, our cement, roof tiles and logistics operations have collective bargaining agreements with the Unite union (following the merger of the Transport & General Workers union and Amicus union). The rest of our operations in the United Kingdom are not part of collective bargaining agreements; however, there are local agreements for consultation and employee representation with Unite union, and the GMB union (Britain's general labor union).
 
 
In Germany, most of our operations have collective bargaining agreements with the Industriegewerkschaft - BAUEN AGRAR UMWELT - IG B.A.U. union.  In addition to the collective bargaining agreements, there are internal company agreements, negotiated between the workers council and the company itself.
 
 
In France, less than 20% of our employees are members of one of the five main unions. Each union is represented in the company mainly in Paris and in Southern France. All agreements are negotiated with unions and non-union representatives elected in the local workers council (Comité d'Entreprise).
 
 
In Venezuela, each of our subsidiary companies operating our cement plants has its own union, and each company has separately negotiated three-year labor contracts with the union employees of the relevant plants.
 
 
In Colombia, a single union represents the union employees of the Bucaramanga and Cucuta cement plants.  There are also collective agreements with non-union workers at the Caracolito/Ibagué cement plant, Santa Rosa cement plant and all ready-mix concrete plants in Colombia.
 
 
In Australia, 2,300 of our 2,667 employees are covered by 54 industrial agreements.  1,542 employees are covered by agreements with the CSR and Rinker (which name is expected to be changed to CEMEX soon) Salaried Staff Association, 758 employees are covered by other unions (Australian Workers Union and Transport Workers Union), and a small number have non-union agreements. Twelve agreements will be renewed in 2008. Confidentiality of union membership under Australian law prevents estimates of the number of employees who are members of a union (either with external unions or with the Staff Association).
 
 
Overall, we consider our relationships with labor unions representing our employees to be satisfactory.
 
146

 
Share Ownership
 
As of April 15, 2008, our senior management and directors and their immediate families owned, collectively, approximately 4.52% of our outstanding shares, including shares underlying stock options and restricted CPOs under our ESOPs.  This percentage does not include shares held by the extended families of members of our senior management and directors, since to the best of our knowledge, no voting arrangements or other agreements exist with respect to those shares.  No individual director or member of our senior management beneficially owned one percent or more of any class of our outstanding capital stock.
 
 
Item 7 -
Major Shareholders and Related Party Transactions
 
 
Major Shareholders
 
Based upon information contained in a statement on Schedule 13G filed with the Securities and Exchange Commission on February 13, 2008, as of December 31, 2007, Southeastern Asset Management, Inc., an investment adviser registered under the U.S. Investment Advisers Act of 1940, as amended, beneficially owned 62,020,789 ADSs and 15,489,485 CPOs, representing a total 635,697,375 CPOs or approximately 7.9% of our then outstanding capital stock.  Southeastern Asset Management, Inc. does not have voting rights different from our other non-Mexican holders of CPOs.
 
 
Based upon information contained in a statement on Schedule 13G filed with the Securities and Exchange Commission on February 13, 2008, as of December 31, 2007, Dodge & Cox, an investment adviser registered under the U.S. Investment Advisers Act of 1940, as amended, beneficially owned 48,954,037 ADSs and 0 CPOs, representing a total 489,540,370 CPOs or approximately 6.2% of our then outstanding capital stock.  Dodge & Cox does not have voting rights different from our other non-Mexican holders of CPOs.
 
 
Other than Southeastern Asset Management, Inc. and Dodge & Cox, the CPO trust and the shares and CPOs owned by our subsidiaries, we are not aware of any person that is the beneficial owner of five percent or more of any class of our voting securities.
 
 
As of March 31, 2008, our outstanding capital stock consisted of 16,157,434,672 Series A shares and 8,078,717,336 Series B shares, in each case including shares held by our subsidiaries.
 
 
As of March 31, 2008, a total of  15,680,661,392 Series A shares and 7,840,330,696 Series B shares were held by the CPO trust.  Each CPO represents two Series A shares and one Series B share.  A portion of the CPOs is represented by ADSs.  Under the terms of the CPO trust agreement, non-Mexican holders of CPOs and ADSs have no voting rights with respect to the A shares underlying those CPOs and ADSs.  All ADSs are deemed to be held by non-Mexican nationals.  At every shareholders' meeting, the A shares held in the CPO trust are voted in accordance with the vote cast by holders of the majority of A shares held by Mexican nationals and B shares voted at that meeting of shareholders.
 
 
As of March 31, 2008, through our subsidiaries, we owned approximately 569.4 million CPOs, representing approximately 7.3% of our outstanding CPOs and 7.0% of our outstanding voting stock.  These CPOs are voted at the direction of our management.  From time to time, our subsidiaries are active participants in the trading market for our capital stock; as a result, the levels of our CPO and share ownership by those subsidiaries are likely to fluctuate.  Our voting rights over those CPOs are the same as those of any other CPO holder. As of the same date, an additional 47 million CPOs, representing approximately 0.6% of our outstanding CPOs and 0.6% of our outstanding voting stock, were held in a derivative instrument hedging expected cash flows of stock options exercises in the short and medium term.
 
147

 
Our by-laws, or estatutos sociales, provide that our board of directors must authorize in advance any transfer of voting shares of our capital stock that would result in any person, or group acting in concert, becoming a holder of 2% or more of our voting shares.
 
 
Mexican securities regulations provide that our majority-owned subsidiaries may neither directly or indirectly invest in our CPOs nor other securities representing our capital stock.  The Mexican securities authority could require any disposition of the CPOs or of other securities representing our capital stock so owned and/or impose fines on us if it were to determine that the ownership of our CPOs or of other securities representing our capital stock by our subsidiaries, in most cases, negatively affects the interests of our shareholders.  Notwithstanding the foregoing, the exercise of all rights pertaining to our CPOs or to other securities representing our capital stock in accordance with the instructions of our subsidiaries does not violate any provisions of our bylaws or the bylaws of our subsidiaries.  The holders of these CPOs or of other securities representing our capital stock are entitled to exercise the same rights relating to their CPOs or their other securities representing our capital stock, including all voting rights, as any other holder of the same series.
 
 
As of March 24, 2008, we had 175,268  ADS holders of record in the United States, holding approximately 61.9% of our outstanding CPOs.
 
 
On April 27, 2006, our shareholders approved a stock split, which occurred on July 17, 2006.  In connection with the stock split, each of our existing series A shares was surrendered in exchange for two new series A shares, and each of our existing series B shares was surrendered in exchange for two new series B shares.  Concurrent with this stock split, we authorized the amendment of the CPO trust agreement pursuant to which our CPOs are issued to provide for the substitution of two new CPOs for each of our existing CPOs, with each new CPO representing two new series A shares and one new series B share.  In connection with the stock split and at our request, Citibank, N.A., as depositary for the ADSs, distributed one additional ADS for each ADS outstanding as of the record date for the stock split. The ratio of CPOs to ADSs did not change as a result of the stock split; each ADS represents ten new CPOs following the stock split and the CPO trust amendment.  The proportional equity interest participation of existing shareholders did not change as a result of the stock split. The financial data set forth in this annual report have been adjusted to give effect to the stock split.
 
 
Related Party Transactions
 
Mr. Bernardo Quintana Isaac, a member of our board of directors, is chief executive officer and chairman of the board of directors of Grupo ICA, S.A. de C.V., or Grupo ICA, a large Mexican construction company.  In the ordinary course of business, we extend financing to Grupo ICA for varying amounts at market rates, as we do for our other customers.
 
 
In the past, we have extended loans of varying amounts and interest rates to our directors and executives. During 2007 and as of May 31, 2008, we did not have any outstanding loans to any of our directors or members of senior management.
 
 
Item 8 -
Financial Information
 
 
Consolidated Financial Statements and Other Financial Information
 
See Item 18 — "Financial Statements" and "Index to Consolidated Financial Statements."
 
 
Legal Proceedings
 
See Item 4 — "Information on the Company — Regulatory Matters and Legal Proceedings."
 
148

 
Dividends
 
A declaration of any dividend by us is made by our shareholders at a general ordinary meeting.  Any dividend declaration is usually based upon the recommendation of our board of directors.  However, the shareholders are not obligated to approve the board's recommendation.  We may only pay dividends from retained earnings included in financial statements that have been approved by our shareholders and after all losses have been paid for, a legal reserve equal to 5% of our paid-in capital has been created and our shareholders have approved the relevant dividend payment.  According to 1999 Mexican tax reforms, all shareholders, excluding Mexican corporations, that receive a dividend in cash or in any other form are subject to a withholding tax.  See Item 10 — "Additional Information — Taxation — Mexican Tax Considerations."  Since we conduct our operations through our subsidiaries, we have no significant assets of our own except for our investments in those subsidiaries.  Consequently, our ability to pay dividends to our shareholders is dependent upon our ability to receive funds from our subsidiaries in the form of dividends, management fees, or otherwise.  Some of our credit agreements and debt instruments and some of those of our subsidiaries contain provisions restricting our ability, and that of our subsidiaries, as the case may be, to pay dividends if financial covenants are not maintained.  As of December 31, 2007, we and our subsidiaries were in compliance with, or had obtained waivers in connection with, those covenants.  See Item 3 — "Key Information — Risk Factors — We have incurred and will continue to incur debt, which could have an adverse effect on the price of our CPOs and ADSs, result in us incurring increased interest costs and limit our ability to distribute dividends, finance acquisitions and expansions and maintain flexibility in managing our business activities."
 
 
Although our board of directors currently intends to continue to recommend an annual dividend on the common stock, the recommendation whether to pay and the amount of those dividends will continue to be based upon, among other things, earnings, cash flow, capital requirements and our financial condition and other relevant factors.
 
 
Owners of ADSs on the applicable record date will be entitled to receive any dividends payable in respect of the A shares and the B shares underlying the CPOs represented by those ADSs; however, as permitted by the deposit agreement pursuant to which our ADSs are issued, we may instruct the ADS depositary not to extend the option to elect to receive cash in lieu of the stock dividend to the holders of ADSs, as we did in connection with the dividend for the 2005 and 2006 fiscal years, as described below.  The ADS depositary will fix a record date for the holders of ADSs in respect of each dividend distribution.  Unless otherwise stated, the ADS depositary has agreed to convert cash dividends received by it in respect of the A shares and the B shares underlying the CPOs represented by ADSs from Pesos into Dollars and, after deduction or after payment of expenses of the ADS depositary, to pay those dividends to holders of ADSs in Dollars.  We cannot assure holders of our ADSs that the ADS depositary will be able to convert dividends received in Pesos into Dollars.
 
 
The following table sets forth the amounts of annual cash dividends paid in Pesos, on a per share basis, and a convenience translation of those amounts into Dollars based on the CEMEX accounting rate as of December 31, 2007:
 
  
Dividends Per Share
 
  
Constant Pesos
 
Dollars
 
 2003 
0.24
 
0.02
 
 
2004
0.23
 
0.02
 
 
2005
0.25
 
0.02
 
 
2006
0.27
 
0.02
 
 
2007
0.28
 
0.03
 
 
Dividends declared at each year's annual shareholders' meeting are in respect of dividends for the preceding year.  In recent years, our board of directors has proposed, and our shareholders have approved, dividend proposals, whereby our shareholders have had a choice between stock dividends or cash dividends declared in respect of the prior year's results, with the stock issuable to shareholders who elect the stock dividend over the cash dividend being issued at a 20% discount from then current market prices.  The dividends declared per share or per CPO in recent
 
149

 
years, expressed in constant Pesos as of December 31, 2007, were as follows: 2003, Ps0.72 per CPO (or Ps0.24 per share); 2004, Ps0.69 per CPO (or Ps0.23 per share); 2005, Ps0.75 per CPO (or Ps0.25 per share); 2006, Ps0.81 per CPO (or Ps0.27 per share); and 2007, Ps0.84 per CPO (or Ps0.28 per share).  As a result of dividend elections made by shareholders, in 2003, Ps80 million in cash was paid and approximately 396 million additional CPOs were issued in respect of dividends declared for the 2002 fiscal year; in 2004, Ps191 million in cash was paid and approximately 300 million additional CPOs were issued in respect of dividends declared for the 2003 fiscal year; in 2005, Ps449 million in cash was paid and approximately 266 million additional CPOs were issued in respect of dividends declared for the 2004 fiscal year; in 2006, Ps161 million in cash was paid and approximately 212 million additional CPOs were issued in respect of dividends declared for the 2005 fiscal year; and in 2007, Ps147 million in cash was paid and approximately 189 million additional CPOs were issued in respect of dividends declared for the 2006 fiscal year.
 
 
At our 2008 annual shareholders' meeting, which was held on April 24, 2008, our shareholders approved a dividend for the 2007 fiscal year of the Peso equivalent of U.S.$0.0835 per CPO (U.S.$0.02783 per share) or Ps0.8678 (Ps0.2893 per share), based on the Peso/Dollar exchange rate in effect for May 29, 2008 of Ps10.3925 to U.S.$1.00, as published by the Mexican Central Bank.  Holders of our series A shares, series B shares and CPOs are entitled to receive the dividend in either stock or cash consistent with our past practices; however, as we did in respect of the dividend for the 2006 fiscal year, under the terms of the deposit agreement pursuant to which our ADSs are issued, we instructed the depositary for the ADSs not to extend the option to elect to receive cash in lieu of the stock dividend to the holders of ADSs.  As a result of dividend elections made by shareholders, in June 2008, approximately Ps214 million in cash was paid and approximately 284 million additional CPOs were issued in respect of dividends declared for the 2007 fiscal year.
 
 
Significant Changes
 
 
Except as described herein, no significant change has occurred since the date of our consolidated financial statements included in this annual report.
 
 
 
Item 9 - Offer and Listing
 
 
Market Price Information
 
Our CPOs are listed on the Mexican Stock Exchange and trade under the symbol "CEMEX.CPO."  Our ADSs, each of which currently represents ten CPOs, are listed on the New York Stock Exchange and trade under the symbol "CX."  The following table sets forth, for the periods indicated, the reported highest and lowest market quotations in nominal Pesos for CPOs on the Mexican Stock Exchange and the high and low sales prices in Dollars for ADSs on the NYSE.  The information below gives effect to the two-for-one stock split in our CPOs and ADSs approved by our shareholders on April 27, 2006, which occurred on July 17, 2006, and prior stock splits.
 
Calendar Period
 
CPOs(1)
 
ADSs
Yearly
 
High
 
Low
 
High
 
Low
2003
 
Ps 14.88
 
Ps 8.91
 
U.S.$13.32
 
U.S.$8.16
2004
 
20.50
 
14.57
 
18.28
 
12.99
2005
 
33.25
 
18.88
 
30.99
 
17.06
2006
 
39.35
 
27.25
 
36.04
 
23.78
2007
 
44.50
 
27.23
 
41.34
 
24.81
Quarterly
        
2006
        
First quarter
 
36.02
 
29.65
 
33.55
 
28.00
Second quarter
 
39.35
 
27.25
 
36.04
 
23.78
Third quarter
 
34.75
 
29.50
 
30.80
 
26.75
Fourth quarter
 
36.85
 
32.30
 
33.99
 
29.57
2007
        
First quarter
 
41.60
 
35.01
 
38.01
 
31.20
Second quarter
 
44.50
 
35.10
 
41.34
 
31.97
 
150

 
 
Third quarter
 
41.88
 
30.86
 
37.98
 
28.08
Fourth quarter
 
36.25
 
27.23
 
33.40
 
24.81
2008
        
First quarter
 
31.36
 
23.00
 
29.44
 
20.92
Monthly
        
2007-2008
        
November
 
32.09
 
27.74
 
30.38
 
24.81
December
 
31.71
 
27.23
 
29.34
 
25.09
January
 
29.70
 
23.00
 
27.48
 
20.92
February
 
31.36
 
27.05
 
29.44
 
25.00
March
 
30.50
 
26.50
 
28.30
 
23.10
April
 
29.76
 
26.72
 
28.35
 
25.42
May
 
33.80
 
29.05
 
32.61
 
27.28

Source: Based on data of the Mexican Stock Exchange and the NYSE.
(1) As of December 31, 2007, approximately 97.05% of our outstanding share capital was represented by CPOs.
 
 
On June 16, 2008, the last reported closing price for CPOs on the Mexican Stock Exchange was Ps26.67 per CPO, and the last reported closing price for ADSs on the NYSE was U.S.$25.73 per ADS.
 
 
Item 10 -
Additional Information
 
 
Articles of Association and By-laws
 
General
 
 
Pursuant to the requirements of Mexican corporation law, our articles of association and by-laws, or estatutos sociales, have been registered with the Mercantile Section of the Public Register of Property and Commerce in Monterrey, Mexico, under entry number 21, since June 11, 1920.
 
 
We are a holding company engaged, through our operating subsidiaries, primarily in the production, distribution, marketing and sale of cement, ready-mix concrete and clinker.  Our objectives and purposes can be found in article 2 of our by-laws.  We are a global cement manufacturer, with operations in North, Central and South America, Europe, the Caribbean, Asia, Australia and Africa.  We plan to continue focusing on the production and sale of cement and ready-mix concrete, as we believe that this strategic focus has enabled us to grow our existing businesses and to expand our operations internationally.
 
 
We have two series of common stock, the series A common stock, with no par value, or A shares, which can only be owned by Mexican nationals, and the series B common stock, with no par value, or B shares, which can be owned by both Mexican and non-Mexican nationals.  Our by-laws state that the A shares may not be held by non-Mexican persons, groups, units or associations that are foreign or have participation by foreign governments or their agencies.  Our by-laws also state that the A shares shall at all times account for a minimum of 64% of our total outstanding voting stock.  Other than as described herein, holders of the A shares and the B shares have the same rights and obligations.
 
 
In 1994, we changed from a fixed capital corporation to a variable capital corporation in accordance with Mexican corporation law and effected a three-for-one split of all our outstanding capital stock.  As a result, we changed our corporate name from CEMEX, S.A. to CEMEX, S.A. de C.V., established a fixed capital account and a variable capital account and issued one share of variable capital stock of the same series for each eight shares of fixed capital stock held by any shareholder, after giving effect to the stock split.  At our 2005 annual shareholders' meeting held on April 27, 2006, pursuant to requirements of the new Mexican securities markets law, our shareholders authorized the change of CEMEX's legal and commercial name to CEMEX, Sociedad Anónima Bursátil de Capital Variable, or CEMEX, S.A.B. de C.V., effective as of July 3, 2006, indicating that we are a publicly traded stock corporation.
 
151

 
Each of our fixed and variable capital accounts is comprised of A shares and B shares.  Under the new Mexican securities law and our by-laws, holders of shares representing variable capital are not entitled to have those shares redeemed.
 
 
Shareholder authorization is required to increase or decrease either the fixed capital account or the variable capital account.  Shareholder authorization to increase or decrease the fixed capital account must be obtained at an extraordinary meeting of shareholders.  Shareholder authorization to increase or decrease the variable capital account must be obtained at an ordinary general meeting of shareholders.
 
 
On September 15, 1999, our shareholders approved a stock split, and for every one of our shares of any series we issued two series A shares and one series B share.  Concurrently with this stock split, we also consummated an exchange offer to exchange new CPOs and new ADSs representing the new CPOs for our then existing A shares, B shares and ADSs, and converted our then existing CPOs into the new CPOs.  As of December 31, 2006, approximately 96.9% of our outstanding share capital was represented by CPOs, a portion of which is represented by ADSs.
 
 
At a general extraordinary meeting of shareholders held on April 28, 2005, our shareholders approved a two-for-one stock split, which became effective on July 1, 2005.  In connection with this stock split, each of our existing series A shares was surrendered in exchange for two new series A shares, and each of our existing series B shares was surrendered in exchange for two new series B shares.  Concurrent with this stock split, we authorized the amendment of the CPO trust agreement pursuant to which our CPOs are issued to provide for the substitution of two new CPOs for each of our existing CPOs, with each new CPO representing two new series A shares and one new series B share.  The number of our existing ADSs did not change as a result of the stock split.  Instead, the ratio of CPOs to ADSs was modified so that each existing ADS represented ten new CPOs following the stock split and the CPO trust amendment.
 
 
At the 2005 annual shareholders' meeting held on April 27, 2006, our shareholders approved a new stock split, which became effective on July 17, 2006.  In connection with this new two-for-one stock split, each of our existing series A shares was surrendered in exchange for two new series A shares, and each of our existing series B shares was surrendered in exchange for two new series B shares.  Concurrent with this stock split, we authorized the amendment of the CPO trust agreement pursuant to which our CPOs are issued to provide for the substitution of two new CPOs for each of our existing CPOs, with each new CPO representing two new series A shares and one new series B share.  In connection with the stock split and at our request, Citibank, N.A., as depositary for the ADSs, distributed one additional ADS for each ADS outstanding as of the record date for the stock split.  The ratio of CPOs to ADSs did not change as a result of the stock split; each ADS continued to represent ten CPOs following the stock split and the CPO trust amendment.  The proportional equity interest participation of existing shareholders did not change as a result of this stock split.
 
 
As of December 31, 2007, our capital stock consisted of 25,745,935,350 issued shares. As of December 31, 2007, series A shares represented 66.67% of our capital stock, or 17,163,956,900 shares, of which 16,157,281,752 shares were subscribed and paid, 425,224,094 shares were treasury shares and 581,451,054 shares were issued pursuant to our employee stock option plans and subscribed to by Banamex as trustee thereunder, but had not yet been paid.  These shares have been and will continue to be gradually paid upon exercise of the corresponding stock options.  As of December 31, 2007, series B shares represented 33.33% of our capital stock, or 8,581,978,450 shares, of which 8,078,640,876 shares were subscribed and paid, 212,612,047 shares were treasury shares and 290,725,527 shares were issued pursuant to our employee stock option plans and subscribed to by Banamex as trustee thereunder, but had not yet been paid.  These shares have been and will continue to be gradually paid upon exercise of the corresponding stock options.  Of the total of our A shares and B shares outstanding as of December 31, 2007, 13,068,000,000 shares corresponded to the fixed portion of our capital stock and 12,677,935,350 shares corresponded to the variable portion of our capital stock.
 
152

 
At the 2008 annual shareholders' meeting held on April 24, 2008, in connection with their approval of a dividend for the 2007 fiscal year, our shareholders approved an increase in the variable part of our capital stock through the capitalization of retained earnings in an amount up to Ps7,500 million, through the issuance of up to 1,000 million series A shares and 500 million series B shares, to be represented by new CPOs.  See Item 8 — "Financial Information — Dividends" above.  In addition, at the 2008 annual shareholders' meeting, our shareholders approved the cancellation of 581,451,054 series A treasury shares and 290,725,527 series B treasury shares.
 
 
On June 1, 2001, the Mexican securities law (Ley de Mercado de Valores) was amended to increase the protection granted to minority shareholders of Mexican listed companies and to commence bringing corporate governance procedures of Mexican listed companies in line with international standards.
 
 
On February 6, 2002, the Mexican securities authority (Comisión Nacional Bancaria y de Valores) issued an official communication authorizing the amendment of our by-laws to incorporate additional provisions to comply with the new provisions of the Mexican securities law.  Following approval from our shareholders at our 2002 annual shareholders' meeting, we amended and restated our by-laws to incorporate these additional provisions, which consist of, among other things, protective measures to prevent share acquisitions, hostile takeovers, and direct or indirect changes of control.  As a result of the amendment and restatement of our by-laws, the expiration of our corporate term of existence was extended from 2019 to 2100.
 
 
On March 19, 2003, the Mexican securities authority issued new regulations designed to (i) further implement minority rights granted to shareholders by the Mexican securities law and (ii) simplify and comprise in a single document provisions relating to securities offerings and periodic reports by Mexican listed companies.
 
 
On April 24, 2003, our shareholders approved changes to our by-laws, incorporating additional provisions and removing some restrictions.  The changes that are still in force are as follows:
 
 
 
·
The limitation on our variable capital was removed.  Formerly, our variable capital was limited to ten times our minimum fixed capital.
 
 
 
·
Increases and decreases in our variable capital now require the notarization of the minutes of the ordinary general shareholders' meeting that authorize such increase or decrease, as well as the filing of these minutes with the Mexican National Securities Registry (Registro Nacional de Valores), except when such increase or decrease results from (i) shareholders exercising their redemption rights or (ii) stock repurchases.
 
 
 
·
The cancellation of registration of our shares in the Securities Section of the Mexican National Securities Registry now involves an amended procedure, which is described below under "Repurchase Obligation."  In addition, any amendments to the article containing these provisions no longer require the consent of the Mexican securities authority and 95% approval by shareholders entitled to vote.
 
 
On December 30, 2005, a new Mexican securities law was published in an attempt to continue bringing corporate governance procedures of Mexican listed companies in line with international standards. This new law includes provisions increasing disclosure information requirements, improving minority shareholder rights, and strengthening corporate governance standards.
 
 
Under the new Mexican securities law, we were required to adopt specific amendments to our by-laws within 180 days of the effective date of the new law.  Following approval from our shareholders at our 2005 annual shareholders' meeting held on April 27, 2006, we amended and restated our by-laws to incorporate these
 
153

 
amendments.  The amendments to our by-laws became effective on July 3, 2006.  The most significant of these amendments were as follows:
 
 
 
·
The change of our corporate name from CEMEX, S.A. de C.V. to CEMEX, S.A.B. de C.V., which means that we are now called a Publicly Held Company (Sociedad Anónima Bursátil or S.A.B.).
 
 
 
·
The creation of a corporate practices committee, which is a new committee of our board of directors and which is comprised exclusively of independent directors.
 
 
 
·
The elimination of the position of statutory examiner (Comisario) and the assumption of its responsibilities by the board of directors through the audit committee and the new corporate practices committee, as well as through the external auditor who audits our financial statements, each within its professional role.
 
 
 
·
The express attribution of certain duties (such as the duty of loyalty and the duty of care) and liabilities on the members of the board of directors as well as on the relevant officers.
 
 
 
·
The implementation of a mechanism for claims of a breach of a director's or officer's duties, to be brought by us or by holders of 5% or more of our shares.
 
 
 
·
An increase in the responsibilities of the audit committee.
 
 
 
·
The chief executive officer is now the person in charge of managing the company; previously, this was the duty of the board of directors.  The board of directors now supervises the chief executive officer.
 
 
 
·
Shareholders are given the right to enter into certain agreements with other shareholders.
 
 
Changes in Capital Stock and Preemptive Rights
 
 
Our by-laws allow for a decrease or increase in our capital stock if it is approved by our shareholders at a shareholders' meeting.  Additional shares of our capital stock, having no voting rights or limited voting rights, are authorized by our by-laws and may be issued upon the approval of our shareholders at a shareholders' meeting, with the prior approval of the Mexican securities authority.
 
 
Our by-laws provide that shareholders have preemptive rights with respect to the class and in proportion to the number of shares of our capital stock they hold, before any increase in the number of outstanding A shares, B shares, or any other existing series of shares, as the case may be.  This preemptive right to subscribe is not applicable to increases of our capital through public offers or through the issuance of our own shares previously acquired by us.  Preemptive rights give shareholders the right, upon any issuance of shares by us, to purchase a sufficient number of shares to maintain their existing ownership percentages.  Preemptive rights must be exercised within the period and under the conditions established for that purpose by the shareholders, and our by-laws and applicable law provide that this period must be 15 days following the publication of the notice of the capital increase in the Periódico Oficial del Estado de Nuevo León.
 
 
Pursuant to our by-laws, significant acquisitions of shares of our capital stock and changes of control of CEMEX require prior approval from our board of directors.  Our board of directors must authorize in advance any
 
154

 
transfer of voting shares of our capital stock that would result in any person or group becoming a holder of 2% of more of our shares.  Our board of directors shall consider the following when determining whether to authorize such transfer of voting shares: a) the type of investors involved; b) whether the acquisition would result in the potential acquirer exercising a significant influence or being able to obtain control; c) whether all applicable rules and our by-laws have been observed by the potential acquirer; d) whether the potential acquirers are our competitors and there is a risk of affecting market competition, or the potential acquirers could have access to confidential and privileged information; e) the moral and economic solvency of the potential acquirers; f) the protection of minority rights and the rights of our employees; and g) whether an adequate base of investors would be maintained.  If our board of directors denies the authorization, or the requirements established in our by-laws are not complied with, the persons involved in the transfer shall not be entitled to exercise the voting rights corresponding to the transferred shares, and such shares shall not be taken into account for the determination of the quorums of attendance and voting at shareholders' meetings, nor shall the the transfers be recorded in the shareholder ledger and the registry done by Indeval, the Mexican securities depositary, shall not have any effect.
 
 
Any acquisition of shares of our capital stock representing 30% or more of our capital stock by a person or group of persons requires prior approval from our board of directors and, in the event approval is granted, the acquiror has an obligation to make a public offer to purchase all of the outstanding shares of our capital stock.  In the event the requirements for significant acquisitions of shares of our capital stock are not met, the persons acquiring such shares will not be entitled to any corporate rights with respect to such shares, such shares will not be taken into account for purposes of determining a quorum for shareholders' meetings, we will not record such persons as holders of such shares in our shareholder ledger, and the registry done by the Indeval shall not have any effect.
 
 
Our by-laws require the stock certificates representing shares of our capital stock to make reference to the provisions in our by-laws relating to the prior approval of the board of directors for significant share transfers and the requirements for recording share transfers in our shareholder ledger.  In addition, shareholders are responsible for informing us within five business days whenever their shareholdings exceed 5%, 10%, 15%, 20%, 25% and 30% of the outstanding shares of a particular class of our capital stock.  We are required to maintain a shareholder ledger that records the names, nationalities and domiciles of all significant shareholders, and any shareholder that meets or exceeds these thresholds must be recorded in this ledger if such shareholder is to be recognized or represented at any shareholders' meeting.  If a shareholder fails to inform us of its shareholdings reaching a threshold as described above, we will not record the transactions that cause such threshold to be met or exceeded in our shareholder ledger, and such transaction will have no legal effect and will not be binding on us.
 
 
Our by-laws also require that our shareholders comply with legal provisions regarding acquisitions of securities and certain shareholders' agreements that require disclosure to the public.
 
 
Repurchase Obligation
 
 
In accordance with Mexican securities regulations, our majority shareholders are obligated to make a public offer for the purchase of stock to the minority shareholders if the listing of our stock with the Mexican Stock Exchange is canceled, either by resolution of our shareholders or by an order of the Mexican securities authority.  The price at which the stock must be purchased by the majority shareholders is the higher of:
 
 
 
·
the weighted average price per share based on the weighted average trading price of our CPOs on the Mexican Stock Exchange during the latest period of 30 trading days preceding the date of the offer, for a period not to exceed six months; or
 
 
 
·
the book value per share, as reflected in the last quarterly report filed with the Mexican securities authority and the Mexican Stock Exchange.
 
155

 
Our board of directors shall prepare and disclose to the public through the Mexican Stock Exchange, within ten business days after the day the public offer begins, and after consulting the corporate practices and audit committee, its opinion regarding the price of the offer and any conflicts of interests that each of its members may have regarding such offer.  This opinion may be accompanied by an additional opinion issued by an independent expert that we may hire.
 
 
Following the expiration of this offer, if the majority shareholders do not acquire 100% of the paid-in capital, such shareholders must place in a trust set up for that purpose for a six-month period an amount equal to that required to repurchase the remaining shares held by investors who did not participate in the offer.  The majority shareholders are not obligated to make the offer to purchase if shareholders representing 95% of our share capital waive that right, and the amount offered for the shares is less than 300,000 UDIs (Unidades de Inversión), which are Mexican Peso-denominated investment units that reflect inflation variations.  For purposes of these provisions, majority shareholders are shareholders who own a majority of our shares and have sufficient voting power to control decisions at general shareholders' meetings, or who may elect a majority of our board of directors.
 
 
Shareholders' Meetings and Voting Rights
 
 
Shareholders' meetings may be called by:
 
 
 
·
our board of directors or the corporate practices and audit committee;
 
 
 
·
shareholders representing at least 10% of the then outstanding shares of our capital stock, by requesting the chairman of our board of directors or our corporate practices and audit committee;
 
 
 
·
any shareholder (i) if no meeting has been held for two consecutive years or when the matters referred to in Article 181 of the General Law of Commercial Companies (Ley General de Sociedades Mercantiles) have not been dealt with, or (ii) when, for any reason, the required quorum for valid sessions of the corporate practices and audit committee was not reached and the board of directors failed to make the appropriate provisional appointments; or
 
 
 
·
a Mexican court, in the event our board of directors or the corporate practices and audit committee do not comply with the valid shareholders' request indicated above.
 
 
Notice of shareholders' meetings must be published in the official gazette for the State of Nuevo León, Mexico or any major newspaper published and distributed in the City of Monterrey, Nuevo León, Mexico.  The notice must be published at least 15 days prior to the date of any shareholders' meeting.  Consistent with Mexican law, our by-laws further require that all information and documents relating to the shareholders' meeting be available to shareholders from the date the notice of the meeting is published.
 
 
General shareholders' meetings can be ordinary or extraordinary.  At every general shareholders' meeting, each holder of A shares and B shares is entitled to one vote per share.  Shareholders may vote by proxy duly appointed in writing.  Under the CPO trust agreement, holders of CPOs who are not Mexican nationals cannot exercise voting rights corresponding to the A shares represented by their CPOs.
 
 
An annual general ordinary shareholders' meeting must be held during the first four months after the end of each of our fiscal years to consider the approval of a report of our board of directors regarding our performance and our financial statements for the preceding fiscal year and to determine the allocation of profits from the preceding year.  In addition, our annual general ordinary shareholders' meeting must:
 
156

 
 
·
review the annual reports of our corporate practices and audit committee, our chief executive officer, and our board of directors;
 
 
 
·
elect, remove, or substitute the members of our board of directors;
 
 
 
·
determine the level of independence of the members of our board of directors; and
 
 
 
·
approve any transaction that represents 20% or more of the net worth of CEMEX.
 
 
A general extraordinary shareholders' meeting may be called at any time to deal with any of the matters specified by Article 182 of the General Law of Commercial Companies, which include, among other things:
 
 
 
·
extending our corporate existence;
 
 
 
·
our early dissolution;
 
 
 
·
increasing or reducing our fixed capital stock;
 
 
 
·
changing our corporate purpose;
 
 
 
·
changing our country of incorporation;
 
 
 
·
changing our form of organization;
 
 
 
·
a proposed merger;
 
 
 
·
issuing preferred shares;
 
 
 
·
redeeming our own shares;
 
 
 
·
any amendment to our by-laws; and
 
 
 
·
any other matter for which a special quorum is required by law or by our by-laws.
 
 
In order to vote at a meeting of shareholders, shareholders must (i) appear on the list that Indeval and the Indeval participants holding shares on behalf of the shareholders prepare prior to the meeting or must deposit prior to that meeting, or (ii) prior to the meeting, deposit the certificates representing their shares at our offices or in a Mexican credit institution or brokerage house, or foreign bank approved by our board of directors to serve this function.  The certificate of deposit with respect to the share certificates must be presented to our company secretary at least 48 hours before a meeting of shareholders.  Our company secretary verifies that the person in whose favor any certificate of deposit was issued is named in our share registry and issues an admission pass authorizing that person's attendance at the meeting of shareholders.
 
157

 
Our by-laws provide that a shareholder may only be represented by proxy in a shareholders' meeting with a duly completed form provided by us authorizing the proxy's presence.  In addition, our by-laws require that the secretary acting at the shareholders' meeting publicly affirm the compliance by all proxies with this requirement.
 
 
A shareholders' resolution is required to take action on any matter presented at a shareholders' meeting.  At an ordinary meeting of shareholders, the affirmative vote of the holders of a majority of the shares present at the meeting is required to adopt a shareholders' resolution.  At an extraordinary meeting of shareholders, the affirmative vote of at least 50% of the capital stock is required to adopt a shareholders' resolution, except that when amending Article 7 (with respect to measures limiting shareholding ownership), Article 10 (relating to the register of shares and significant participations) or Article 22 (specifying the impediments to being appointed a member of our board of directors) of our by-laws, the affirmative vote of at least 75% of the voting stock is needed.  The quorum for a first ordinary meeting of shareholders is 50% of our outstanding and fully paid shares, and for the second ordinary meeting is any number of our outstanding and fully paid shares.  The quorum for the first extraordinary shareholders' meeting is 75% of our outstanding and fully paid shares, and for the second extraordinary meeting is 50% of our outstanding and fully paid shares.
 
 
Rights of Minority Shareholders
 
 
At our general annual shareholders' meeting, any shareholder or group of shareholders representing 10% or more of our voting stock has the right to appoint or remove one member of our board of directors, in addition to the directors appointed by the majority.  Such appointment may only be revoked by other shareholders when the appointment of all other directors is also revoked.
 
 
Our by-laws provide that holders of at least 10% of our capital stock are entitled to demand the postponement of the voting on any resolution of which they deem they have not been sufficiently informed.
 
 
Under Mexican law, holders of at least 20% of our outstanding capital stock entitled to vote on a particular matter may seek to have any shareholder action with respect to that matter set aside, by filing a complaint with a court of law within 15 days after the close of the meeting at which that action was taken and showing that the challenged action violates Mexican law or our by-laws.  Relief under these provisions is only available to holders who were entitled to vote on, or whose rights as shareholders were adversely affected by, the challenged shareholder action and whose shares were not represented when the action was taken or, if represented, voted against it.
 
 
Under Mexican law, an action for civil liabilities against directors may be initiated by a shareholders' resolution.  In the event shareholders decide to bring an action of this type, the persons against whom that action is brought will immediately cease to be directors.  Additionally, shareholders representing not less than 33% of the outstanding shares may directly exercise that action against the directors; provided that:
 
 
 
·
those shareholders shall not have voted against exercising such action at the relevant shareholders' meeting; and
 
 
 
·
the claim covers all of the damage alleged to have been caused to us and not merely the damage suffered by the plaintiffs.
 
 
Under our by-laws, shareholders representing 5% or more of our outstanding capital stock may initiate actions exclusively on behalf of CEMEX against members of our board of directors, our corporate practices and audit committee, our chief executive officer, or any relevant executives, for breach of their fiduciary duties or for committing illicit acts or activities.  The only requirement is that the claim covers all of the damage alleged to have been caused to us and not merely the damage suffered by the plaintiffs.
 
158

 
Any recovery of damage with respect to these actions will be for our benefit and not that of the shareholders bringing the action.
 
 
Registration and Transfer
 
 
Our common stock is evidenced by share certificates in registered form with registered dividend coupons attached.  Our shareholders may hold their shares in the form of physical certificates or through institutions that have accounts with Indeval.  Accounts may be maintained at Indeval by brokers, banks and other entities approved by the Mexican securities authority.  We maintain a stock registry, and, in accordance with Mexican law, only those holders listed in the stock registry and those holding certificates issued by Indeval and by Indeval participants indicating ownership are recognized as our shareholders.
 
 
Redemption
 
 
Our capital stock is subject to redemption upon approval of our shareholders at an extraordinary shareholders' meeting.
 
 
Share Repurchases
 
 
If approved by our shareholders at a general shareholders' meeting, we may purchase our outstanding shares for cancellation.  We may also repurchase our equity securities on the Mexican Stock Exchange at the then prevailing market prices in accordance with the Mexican securities law.  If we intend to repurchase shares representing more than 1% of our outstanding shares at a single trading session, we must inform the public of such intention at least ten minutes before submitting our bid.  If we intend to repurchase shares representing 3% or more of our outstanding shares during a period of twenty trading days, we are required to conduct a public tender offer for such shares.  We must conduct share repurchases through the person or persons approved by our board of directors, through a single broker dealer during the relevant trading session, and without submitting bids during the first and the last 30 minutes of each trading session.  We must inform the Mexican Stock Exchange of the results of any share repurchase no later than the business day following any such share repurchase.
 
 
Directors' and Shareholders' Conflict of Interest
 
 
Under Mexican law, any shareholder who has a conflict of interest with us with respect to any transaction is obligated to disclose such conflict and is prohibited from voting on that transaction.  A shareholder who violates this prohibition may be liable for damages if the relevant transaction would not have been approved without that shareholder's vote.
 
 
Under Mexican law, any director who has a conflict of interest with us in any transaction must disclose that fact to the other directors and is prohibited from participating and being present during the deliberations and voting on that transaction.  A director who violates this prohibition will be liable for damages.  Additionally, our directors may not represent shareholders in our shareholders' meetings.
 
 
Withdrawal Rights
 
 
Whenever our shareholders approve a change of corporate purpose, change of nationality or transformation from one form of corporate organization to another, Mexican law provides that any shareholder entitled to vote on that change who has voted against it may withdraw from CEMEX and receive an amount calculated as specified by
 
159

 
Mexican law attributable to such shareholder's shares, provided that such shareholder exercises that right within 15 days following the meeting at which the change was approved.
 
 
Dividends
 
 
At the annual ordinary general shareholders' meeting, our board of directors submits, for approval by our shareholders, our financial statements together with a report on them prepared by our board of directors and the statutory auditors.  Our shareholders, once they have approved the financial statements, determine the allocation of our net income, after provision for income taxes, legal reserve and statutory employee profit sharing payments, for the preceding year.  All shares of our capital stock outstanding at the time a dividend or other distribution is declared are entitled to share equally in that dividend or other distribution.
 
 
Liquidation Rights
 
 
In the event we are liquidated, the surplus assets remaining after payment of all our creditors will be divided among our shareholders in proportion to the respective shares held by them.  The liquidator may, with the approval of our shareholders, distribute the surplus assets in kind among our shareholders, sell the surplus assets and divide the proceeds among our shareholders or put the surplus assets to any other uses agreed to by a majority of our shareholders voting at an extraordinary shareholders' meeting.
 
 
Differences Between Our Corporate Governance Practices and NYSE Standards for Domestic Companies
 
 
For a description of significant ways in which our corporate governance practices differ from those required of domestic companies under NYSE standards, please visit our website at www.cemex.com (under the heading "Investor Center/Corporate Governance").
 
 
Material Contracts
 
On June 23, 2003, CEMEX España Finance LLC, as issuer, CEMEX España, Sandworth Plaza Holding B.V., Cemex Caracas Investments B.V., Cemex Caracas II Investments B.V., Cemex Manila Investments B.V. and Cemex Egyptian Investments B.V., as guarantors, and several institutional purchasers, entered into a Note Purchase Agreement in connection with a private placement by CEMEX España Finance, LLC.  CEMEX España Finance, LLC issued to the institutional purchasers U.S.$103 million aggregate principal amount of 4.77% Senior Notes due 2010, U.S.$96 million aggregate principal amount of 5.36% Senior Notes due 2013 and U.S.$201 million aggregate principal amount of 5.51% Senior Notes due 2015.  On October 30, 2006, all guarantors (other than CEMEX España) were removed as guarantors under this agreement.
 
 
On March 30, 2004, CEMEX España, with Sandworth Plaza Holding B.V., Cemex Caracas Investments B.V., Cemex Caracas II Investments B.V., Cemex Manila Investments B.V. and Cemex Egyptian Investments, B.V., as guarantors, entered into a Term and Revolving Facilities Agreement relating to three credit facilities with an aggregate amount of  €250 million and ¥19,308,000,000.  The first facility was a five-year multi-currency term loan facility with a variable interest rate; the second facility was a 364-day multi-currency revolving credit facility; and the third facility was a five-year Yen-denominated term loan facility with a fixed interest rate.  The proceeds of these facilities were used to prepay part of CEMEX España's outstanding debt as of that date and for general corporate purposes.  As of December 31, 2007, the ¥19,308,000,000 credit facility remained outstanding.
 
 
On April 15, 2004, CEMEX España Finance LLC, as issuer, CEMEX España, Sandworth Plaza Holding B.V., Cemex Caracas Investments B.V., Cemex Caracas II Investments B.V., Cemex Manila Investments B.V. and Cemex Egyptian Investments B.V., as guarantors, and several institutional purchasers, entered into a Note Purchase
 
160

 
Agreement in connection with a private placement by CEMEX España Finance, LLC.  CEMEX España Finance, LLC issued to the institutional purchasers ¥4,980,600,000 aggregate principal amount of 1.79% Senior Notes due 2010 and ¥6,087,400,000 aggregate principal amount of 1.99% Senior Notes due 2011.  The proceeds of the private placement were used to repay existing facilities and for general corporate purposes.  On October 30, 2006, all guarantors (other than CEMEX España) were removed as guarantors under this agreement.
 
 
On June 23, 2004, we entered into a three-year U.S.$800 million revolving credit facility guaranteed by CEMEX México and Empresas Tolteca de México.  The proceeds were applied to refinance outstanding debt.  On June 6, 2005, this revolving credit facility was amended and restated; the total facility was reduced to U.S.$700 million and extended to a new four-year period.  On May 9, 2007, the maturity of the revolving credit facility was extended to June 2010.
 
 
On September 24, 2004, CEMEX España (as borrower and guarantor) and Cemex American Holdings, B.V., Cemex Caracas Investments B.V., Cemex Caracas II Investments B.V., Cemex Manila Investments B.V. and Cemex Egyptian Investments B.V. (as guarantors) entered into a U.S.$3.8 billion multi-currency term loan that consisted of three tranches.  All proceeds were used in connection with the RMC acquisition.  The facilities agreement has been amended and restated on several occasions. On October 30, 2006, all guarantors (other than CEMEX España) were removed as guarantors under this agreement. As of December 31, 2007, the amended facility is made up of two tranches, a U.S.$1.05 billion amortizing loan maturing in September 2009 and a U.S.$ 512.5 million term loan maturing in July 2012.  All borrowings under the amended and restated facilities agreement can be denominated in Dollars, Euros, or Pounds, or a combination thereof.
 
 
On May 31, 2005, we entered into a multi-credit five-year U.S.$1.2 billion revolving credit agreement guaranteed by CEMEX México and Empresas Tolteca de México.  The multi-currency credit facility was entered into to refinance existing indebtedness  of CEMEX, S.A.B. de C.V.  On May 9, 2007, the maturity of the revolving credit facility was extended to July 2011.
 
 
On June 27, 2005, New Sunward Holding B.V. entered into a U.S.$700 million Term and Revolving Facilities Agreement.  This agreement is guaranteed by CEMEX, CEMEX México and Empresas Tolteca de México.  The facility consists of two separate U.S.$350 million facilities.  The proceeds from this agreement were used to refinance existing indebtedness of New Sunward Holding B.V.  The first facility matures in June 2008, and the second facility matures in June 2010.
 
 
On June 13, 2005, CEMEX España Finance LLC, as issuer, CEMEX España, Cemex Caracas Investments B.V., Cemex Caracas II Investments B.V., Cemex Manila Investments B.V. (subsequently merged with and into Cemex Asia B.V.), Cemex Egyptian Investments B.V., Cemex American Holdings B.V. and Cemex Shipping B.V., as guarantors, and several institutional purchasers, entered into a Note Purchase Agreement in connection with a private placement and issuance by CEMEX España Finance, LLC of U.S.$133 million aggregate principal amount of 5.18% Senior Notes due 2010, and U.S.$192 million aggregate principal amount of 5.62% Senior Notes due 2015.  The proceeds of the private placement were used to repay existing facilities and for general corporate purposes.  On October 30, 2006, all guarantors (other than CEMEX España) were removed as guarantors under this agreement.
 
 
On July 1, 2005, we and Ready Mix USA entered into limited liability company agreements and asset contribution agreements in connection with our establishment of two jointly-owned limited liability companies, CEMEX Southeast, LLC, a cement company, and Ready Mix USA, LLC, a ready-mix concrete company, to serve the construction materials market in the southeast region of the United States. Under the terms of the limited liability company agreements and related asset contribution agreements, we contributed two cement plants (Demopolis, Alabama and Clinchfield, Georgia) and eleven cement terminals to CEMEX Southeast, LLC, representing approximately 98% of its contributed capital, while Ready Mix USA contributed cash to CEMEX Southeast, LLC representing approximately 2% of its contributed capital.  In addition, we contributed our ready-mix concrete, aggregates and concrete block assets in the Florida panhandle and southern Georgia to Ready Mix USA, LLC,
 
161

 
representing approximately 9% of its contributed capital, while Ready Mix USA contributed all its ready-mix concrete and aggregate operations in Alabama, Georgia, the Florida panhandle and Tennessee, as well as its concrete block operations in Arkansas, Tennessee, Mississippi, Florida and Alabama to Ready Mix USA, LLC, representing approximately 91% of its contributed capital.  We own a 50.01% interest, and Ready Mix USA owns a 49.99% interest, in the profits and losses and voting rights of CEMEX Southeast, LLC, while Ready Mix USA owns a 50.01% interest, and we own a 49.99% interest, in the profits and losses and voting rights of Ready Mix USA, LLC.  CEMEX Southeast, LLC is managed by us, and Ready Mix USA, LLC is managed by Ready Mix USA.  Under the terms of the limited liability company agreements, after the third anniversary of the formation of these companies, Ready Mix USA will have the option, but not the obligation, to require us to purchase Ready Mix USA's interest in the two companies at a purchase price equal to the greater of the book value of the companies' assets or a formula based on the companies' earnings. This option will expire on the twenty fifth anniversary of the formation of these companies.  On January 2, 2008, we entered into a definitive agreement with Ready Mix USA, Inc. to expand the scope of the Ready-Mix USA joint venture. As part of the transaction, which closed on January 11, 2008, we contributed assets valued at approximately $260 million to the joint venture and sold additional assets to the joint venture for approximately $120 million in cash. As part of the transaction, Ready Mix USA made a $125 million cash contribution to the joint venture and the joint venture made a $135 million special distribution to us. Ready Mix USA will manage all the newly acquired assets.
 
 
On September 1, 2005, RMC Mid-Atlantic, LLC, our indirect wholly-owned U.S. subsidiary, and Ready Mix USA entered into an asset purchase agreement pursuant to which we sold 27 ready-mix concrete plants and four concrete block facilities located in the Atlanta, Georgia metropolitan area to Ready Mix USA, LLC for approximately U.S.$125 million.
 
 
On October 24, 2006, we entered into a U.S.$1.2 billion committed facility to partially fund the acquisition of Rinker, guaranteed by CEMEX México and Empresas Tolteca de México. This facility will mature in September 2008, unless extended.
 
 
On December 6, 2006, CEMEX España entered into a U.S.$9 billion committed facilities agreement, to partially fund the acquisition of Rinker. The first facility was a U.S.$3 billion 364-day multicurrency revolving loan denominated in Dollars or Euros with two optional 6-month extensions. The second facility is a multicurrency three-year U.S.$3 billion term loan denominated in Dollars or Euros. The third facility is a multicurrency five-year U.S.$3 billion term loan denominated in Dollars or Euros.  On December 21, 2006, the facilities agreement was amended to include new lenders.  The first facility was canceled on June 19, 2007, effective as of June 22, 2007.
 
 
On December 18, 2006, CEMEX, by means of two special purpose vehicles, issued two tranches of fixed-to-floating rate callable perpetual debentures.  U.S.$350 million was issued by C5 Capital (SPV) Limited under the first tranche, and the issuer has the option to redeem the debentures on December 31, 2011 and on each interest payment date thereafter.  U.S.$900 million was issued by C10 Capital (SPV) Limited under the second tranche, and the issuer has the option to redeem the debentures on December 31, 2016 and on each interest payment date thereafter.  Both tranches will pay coupons denominated in Dollars at a fixed rate until the call date and at a floating rate thereafter.  Due to its perpetual nature and optional deferral of coupons, this transaction, in accordance with Mexican FRS, qualifies as equity.
 
 
On February 2, 2007, we issued notes under our Medium-Term Promissory Notes Program in a principal amount of Ps3 billion (approximately U.S.$275 million) with a maturity of approximately five years at an interest rate equal to the 28-day TIIE plus 10 basis points .
 
 
On February 12, 2007, CEMEX, by means of a special purpose vehicle, issued a third tranche of fixed-to-floating rate callable perpetual debentures.  U.S.$750 million was issued by C8 Capital (SPV) Limited under this third tranche with a first optional call date on December 31, 2014 and on each interest payment date thereafter.  This third issuance will also pay coupons denominated in Dollars at a fixed rate until the call date and at a floating rate
 
162

 
thereafter.  Due to its perpetual nature and optional deferral of coupons, this transaction, in accordance with Mexican FRS, qualifies as equity.
 
 
On March 5, 2007, CEMEX Finance Europe B.V., issued  €900 million in notes paying a fixed coupon of 4.75% and maturing in 2014. The notes have been listed for trading on the London Stock Exchange's Professional Securities Market. The notes are guaranteed by CEMEX España.
 
 
On May 9, 2007 CEMEX, by means of a special purpose vehicle, issued a fourth tranche of fixed-to-floating rate callable perpetual debentures.  €730 million was issued by C10-EUR Capital (SPV) Limited under this fourth tranche with a first optional call date on June 30, 2017 and on each interest payment date thereafter.  This fourth issuance will pay coupons denominated in Euros at a fixed rate until the call date and at a floating rate thereafter.  Due to its perpetual nature and optional deferral of coupons, this transaction, in accordance with Mexican FRS, qualifies as equity.
 
 
On July 11, 2007, CEMEX España entered into a U.S.$1,500 million facility agreement to partially fund the acquisition of Rinker, maturing 364 days after the initial date, with a six-month extension option. As of December 31, 2007 the outstanding amount under this facility agreement was reduced to U.S.$ 750 million.
 
 
On September 28, 2007, CEMEX completed the issuance of notes under its Mexican Medium-Term Promissory Notes Program. CEMEX issued notes for Ps3.0 billion with maturity of approximately five years at an interest rate equal to the 28-day Mexican inter-bank rate (TIIE) plus 10 basis points.
 
 
On November 30 2007, CEMEX issued two tranches of notes under its Mexican Medium-Term Promissory Notes Program. The first tranche of notes consisted of Ps2.0 billion equivalent in UDIs (constant investment units) with a maturity of three years and a fixed real interest rate equal of 3.9%. The second tranche of notes consisted of Ps458 million equivalent in UDIs (constant investment units) with a maturity of 10 years and a fixed real interest rate equal of 4.4%.
 
 
On June 2, 2008, CEMEX, through one of its subsidiaries, closed two identical U.S.$525 million facilities with a group of relationship banks.  Each facility allows the principal amount to be automatically extended for consecutive six months periods indefinitely after a period of three years by CEMEX and includes an option of CEMEX to defer interest at any time (except in limited situations), subject to the absence of an event of default under the facility.  The amounts outstanding under the facilities, because of the interest deferral provision and the option of CEMEX to extend the maturity of the principal amounts indefinitely, will be treated as equity for accounting purposes in accordance with Mexican FRS and as debt under U.S. GAAP, in the same manner as CEMEX's outstanding perpetual debentures. Obligations of CEMEX under each facility rank pari-passu with CEMEX's obligations under the perpetual debentures and its senior unsecured indebtedness. Within the first three years that each facility is in place, CEMEX, subject to the satisfaction of specified conditions, has options to convert all (and not part) of the respective amounts outstanding under the respective facility into maturity loans, each with a fixed maturity date of June 30, 2011.
 
Exchange Controls
 
See Item 3— "Key Information — Mexican Peso Exchange Rates."
 
163

 
Taxation
 
Mexican Tax Considerations
 
 
General
 
 
The following is a summary of certain Mexican federal income tax considerations relating to the ownership and disposition of our CPOs or ADSs.
 
 
This summary is based on Mexican income tax law that is in effect on the date of this annual report, which is subject to change.  This summary is limited to non-residents of Mexico, as defined below, who own our CPOs or ADSs.  This summary does not address all aspects of Mexican income tax law.  Holders are urged to consult their tax counsel as to the tax consequences that the purchase, ownership and disposition of our CPOs or ADSs, may have.
 
 
For purposes of Mexican taxation, an individual is a resident of Mexico if he or she has established his or her home in Mexico.  If the individual also has a home in another country, he or she will be considered a resident of Mexico if his or her center of vital interests is in Mexico. Under Mexican law, an individual's center of vital interests is in Mexico if, among other things:
 
 
 
·
more than the 50% of the individual's total income in the relevant year comes from Mexican sources; or
 
 
 
·
the individual's main center of professional activities is in Mexico.
 
 
A legal entity is a resident of Mexico if it is organized under the laws of Mexico or if it maintains the principal administration of its business or the effective location of its management in Mexico.
 
 
A Mexican citizen is presumed to be a resident of Mexico for tax purposes unless such person or entity can demonstrate otherwise.  If a legal entity or an individual is deemed to have a permanent establishment in Mexico for tax purposes, all income attributable to such permanent establishment will be subject to Mexican taxes, in accordance with relevant tax provisions.
 
 
Individuals or legal entities that cease to be residents of Mexico must notify the tax authorities within 15 business days before their change of residency.
 
 
A non-resident of Mexico is a legal entity or individual that does not satisfy the requirements to be considered a resident of Mexico for Mexican federal income tax purposes.
 
 
Taxation of Dividends
 
 
Dividends, either in cash or in any other form, paid to non-residents of Mexico with respect to A shares or B shares represented by the CPOs (or in the case of holders who hold CPOs represented by ADSs), will not be subject to withholding tax in Mexico.
 
164

 
Disposition of CPOs or ADSs
 
 
Gains on the sale or disposition of ADSs by a holder who is a non-resident of Mexico will not be subject to Mexican tax.
 
 
Gains on the sale or disposition of CPOs by a holder who is a non-resident of Mexico will not be subject to any Mexican tax if the sale is carried out through the Mexican Stock Exchange or other recognized securities market, as determined by Mexican tax authorities.  Gains realized on sales or other dispositions of CPOs by non-residents of Mexico made in other circumstances would be subject to Mexican income tax.
 
 
Under the terms of the Convention Between the United States and Mexico for Avoidance of Double Taxation and Prevention of Fiscal Evasion with Respect to Income Taxes, and a Protocol thereto, the Tax Treaty, gains obtained by a U.S. Shareholder eligible for benefits under the Tax Treaty on the disposition of CPOs will not generally be subject to Mexican tax, provided that such gains are not attributable to a permanent establishment of such U.S. Shareholder in Mexico and that the eligible U.S. Shareholder did not own, directly or indirectly, 25% or more of our outstanding stock during the 12-month period preceding the disposition.  In the case of non-residents of Mexico eligible for the benefits of a tax treaty, gains derived from the disposition of ADSs or CPOs may also be exempt, in whole or in part, from Mexican taxation under a treaty to which Mexico is a party.
 
 
Deposits and withdrawals of ADSs will not give rise to any Mexican tax or transfer duties.
 
 
The term U.S. Shareholder shall have the same meaning ascribed below under the section "— U.S. Federal Income Tax Considerations."
 
 
Estate and Gift Taxes
 
 
There are no Mexican inheritance or succession taxes applicable to the ownership, transfer or disposition of ADSs or CPOs by holders that are non-residents of Mexico, although gratuitous transfers of CPOs may, in some circumstances, cause a Mexican federal tax to be imposed upon a recipient.  There are no Mexican stamp, issue, registration or similar taxes or duties payable by holders of ADSs or CPOs.
 
 
U.S. Federal Income Tax Considerations
 
 
General
 
 
The following is a summary of the material U.S. federal income tax consequences relating to the ownership and disposition of our CPOs and ADSs.
 
 
This summary is based on provisions of the U.S. Internal Revenue Code, or the Code, of 1986, as amended, U.S. Treasury regulations promulgated under the Code, and administrative rulings, and judicial interpretations of the Code, all as in effect on the date of this annual report and all of which are subject to change, possibly retroactively.  This summary is limited to U.S. Shareholders (as defined below) who hold our ADSs or CPOs, as the case may be, as capital assets.  This summary does not discuss all aspects of U.S. federal income taxation which may be important to an investor in light of its individual circumstances, for example, an investor subject to special tax rules (e.g., banks, thrifts, real estate investment trusts, regulated investment companies, insurance companies, dealers in securities or currencies, expatriates, tax-exempt investors, persons who own 10% or more of our voting stock, or holders whose functional currency is not the Dollar or U.S. Shareholders who hold a CPO or an ADS as a position in a "straddle," as part of a "synthetic security" or "hedge," as part of a "conversion transaction" or other integrated
 
165

 
investment, or as other than a capital asset).  In addition, this summary does not address any aspect of state, local or foreign taxation.
 
 
For purposes of this summary, a "U.S. Shareholder" means a beneficial owner of CPOs or ADSs, who is for U.S. federal income tax purposes:
 
 
 
·
an individual who is a citizen or resident of the United States for U.S. federal income tax purposes;
 
 
 
·
a corporation or other entity taxable as a corporation that is created or organized in the United States or under the laws of the United States or any political subdivision thereof;
 
 
 
·
an estate the income of which is includible in gross income for U.S. federal income tax purposes regardless of its source; or
 
 
 
·
a trust if a court within the United States is able to exercise primary supervision over the administration of such trust and one or more United States persons have the authority to control all substantial decisions of such trust.
 
 
If a partnership (including any entity treated as a partnership for U.S. federal income tax purposes) is the beneficial owner of CPOs or ADSs, the U.S. federal income tax treatment of a partner in such partnership will generally depend upon the status of the partner and the activities of the partnership.  A partner in a partnership that is the beneficial owner of CPOs or ADSs is urged to consult its own tax advisor regarding the associated tax consequences.
 
 
U.S. Shareholders should consult their own tax advisors as to the particular tax consequences to them under United States federal, state and local, and foreign laws relating to the ownership and disposition of our CPOs and ADSs.
 
 
Ownership of CPOs or ADSs in general
 
 
In general, for U.S. Federal income tax purposes, U.S. Shareholders who own ADSs will be treated as the beneficial owners of the CPOs represented by those ADSs, and each CPO will represent a beneficial interest in two A shares and one B share.
 
 
Taxation of dividends with respect to CPOs and ADSs
 
 
Distributions of cash or property with respect to the A shares or B shares represented by CPOs, including CPOs represented by ADSs, generally will be includible in the gross income of a U.S. Shareholder as foreign source "passive" or "general category" income on the date the distributions are received by the CPO trustee or successor thereof, to the extent paid out of our current or accumulated earnings and profits, as determined under U.S. federal income tax principles.  These dividends will not be eligible for the dividends-received deduction allowed to corporate U.S. Shareholders.  To the extent, if any, that the amount of any distribution by us exceeds our current and accumulated earnings and profits as determined under U.S. federal income tax principles, it will be treated first as a tax-free return of the U.S. Shareholder's adjusted tax basis in the CPOs or ADSs and thereafter as capital gain.
 
 
The gross amount of any dividends paid in Pesos will be includible in the income of a U.S. Shareholder in a Dollar amount calculated by reference to the exchange rate in effect the day the Pesos are received by the CPO
 
166

 
trustee or successor thereof whether or not they are converted into Dollars on that day.  Generally, any gain or loss resulting from currency exchange fluctuations during the period from the date the dividend payment is includible in income to the date such payment is converted into Dollars will be treated as ordinary income or loss.  Such gain or loss will generally be income from sources within the United States for foreign tax credit limitation purposes.
 
 
Dividend income is generally taxed as ordinary income.  However, a maximum United States federal income tax rate of 15 percent will apply to "qualified dividend income" received by U.S. Shareholders that are individuals (as well as certain trusts and estates) in taxable years beginning before January 1, 2011, provided that certain holding period requirements are met.  "Qualified dividend income" includes dividends paid on shares of "qualified foreign corporations" if, among other things:  (i) the shares of the foreign corporation are readily tradable on an established securities market in the United States, or (ii) the foreign corporation is eligible with respect to substantially all of its income for the benefits of a comprehensive income tax treaty with the United States which contains an exchange of information program.
 
 
We believe that we are a "qualified foreign corporation" because (i) the ADSs trade on the New York Stock Exchange and (ii) we are eligible for the benefits of the comprehensive income tax treaty between Mexico and the United States which includes an exchange of information program.  Accordingly, we believe that any dividends we pay should constitute "qualified dividend income" for United States federal income tax purposes.  There can be no assurance, however, that we will continue to be considered a "qualified foreign corporation" and that our dividends will continue to be "qualified dividend income."
 
 
Taxation of capital gains on disposition of CPOs or ADSs
 
 
The sale or exchange of CPOs or ADSs will result in the recognition of gain or loss by a U.S. Shareholder for U.S. federal income tax purposes in an amount equal to the difference between the amount realized and the U.S. Shareholder's tax basis therein.  That gain or loss recognized by a U.S. Shareholder will be long-term capital gain or loss if the U.S. Shareholder's holding period for the CPOs or ADSs exceeds one year at the time of disposition.  Long-term capital gain realized by a U.S. Shareholder that is an individual (as well as certain trusts and estates) upon the sale or exchange of CPOs or ADSs before the end of a taxable year which begins before January 1, 2011, generally will be subject to a maximum United States federal income tax rate of 15 percent.  The deduction of capital losses is subject to limitations.  Gain from the sale or exchange of the CPOs or ADSs usually will be treated as U.S. source for foreign tax credit purposes; losses will generally be allocated against U.S. source income.  Deposits and withdrawals of CPOs by U.S. Shareholders in exchange for ADSs will not result in the realization of gain or loss for U.S. federal income tax purposes.
 
 
United States Backup Withholding and Information Reporting
 
 
A U.S. Shareholder may, under certain circumstances, be subject to information reporting with respect to some payments to that U.S. Shareholder such as dividends or the proceeds of a sale or other disposition of the CPOs or ADSs.  Backup withholding at a 28 percent rate also may apply to amounts paid to such holder unless such holder (i) is a corporation or comes within certain exempt categories and demonstrates this fact when so required, or (ii) provides a correct taxpayer identification number and otherwise complies with applicable requirements of the backup withholding rules.  Backup withholding is not an additional tax.  Amounts withheld as backup withholding may be creditable against the U.S. Shareholder's federal income tax liability, and the U.S. Shareholder may obtain a refund of any excess amounts withheld under the backup withholding rules by filing the appropriate claim for refund with the Internal Revenue Service and furnishing any required information.
 
 
Documents on Display
 
We are subject to the informational requirements of the Securities Exchange Act of 1934 and, in accordance with these requirements, file reports and information statements and other information with the
 
167

 
Securities and Exchange Commission.  These reports and information statements and other information filed by us with the Securities and Exchange Commission can be inspected and copied at the public reference room of the Securities and Exchange Commission at 100 F Street, N.E., Washington, D.C. 20549.
 
 
Item 11 -
Quantitative and Qualitative Disclosures About Market Risk
 
 
See Item 5 — "Operating and Financial Review and Prospects - Qualitative and Quantitative Market Disclosure - Our Derivative Financial Instruments."
 
 
Item 12 -
Description of Securities Other than Equity Securities
 
 
Not applicable.
 
168

 
PART II
 
 
Item 13 -
Defaults, Dividend Arrearages and Delinquencies
 
 
None.
 
 
Item 14 -
Material Modifications to the Rights of Security Holders and Use of Proceeds
 
 
None.
 
Item 15 -
Controls and Procedures
 

 
Disclosure Controls and Procedures
 
 
We maintain a system of disclosure controls and procedures designed to provide reasonable assurance that information required to be disclosed in the reports that we file under the Exchange Act is recorded, processed, summarized and reported within the time periods specified in the SEC's rules and forms, and that such information is accumulated and communicated to our management, including our Chief Executive Officer and Executive Vice President of Planning and Finance, to allow timely decisions regarding required disclosure.
 
 
Our Chief Executive Officer and Executive Vice President of Planning and Finance have evaluated the effectiveness of our disclosure controls and procedures (as such term is defined in Rules 13a-15(e) and 15d-15(e) under the Exchange Act).  Based on such evaluation, such officers have concluded that our disclosure controls and procedures are effective as of December 31, 2007.
 
 
Annual Report on Internal Control Over Financial Reporting
 
 
Our management is responsible for establishing and maintaining adequate internal control over financial reporting, as such term is defined in the rules promulgated under the Exchange Act.  Internal control over financial reporting is a process designed to provide reasonable assurance regarding the reliability of our financial reporting and the preparation of financial statements for external reporting purposes in accordance with generally accepted accounting principles.  Because of its inherent limitations, internal control over financial reporting is not intended to provide absolute assurance that a misstatement of our financial statements would be prevented or detected.
 
 
Under the supervision and with the participation of our management, including our Chief Executive Officer and principal financial and accounting officers, we conducted an evaluation of the effectiveness of our internal control over financial reporting based on the framework in "Internal Control—Integrated Framework" issued by the Committee of Sponsoring Organizations of the Treadway Commission ("COSO").  The evaluation included a review of the documentation of controls, evaluation of the design effectiveness of controls, and testing of the operating effectiveness of controls.
 
 
Based on this evaluation, our management has concluded that internal control over financial reporting was effective as of December 31, 2007.
169

 
Changes in Internal Control Over Financial Reporting.
 
 
During 2007, we continued with the implementation initiated in the previous year of an IT platform to support our business model that included an Enterprise Resource Planning ("ERP") system, in some of our operations acquired in Europe in 2005.  We plan to continue the implementation of this platform over the course of the next years, as we consider appropriate.  Our management believes this business model improves the efficiency of our operations and financial information process.  
 
The internal controls of Rinker, a recently acquired company, were included as part of our annual report on internal control over financial reporting as of December 31, 2007.  There were no other changes in our internal control over financial reporting during 2007 that have materially affected, or are reasonably likely to materially affect, our internal control over financial reporting.
 
 
Item 16A -
Audit Committee Financial Expert
 
 
Our board of directors has determined that it has an "audit committee financial expert" (as defined in Item 16A of Form 20-F) serving on its audit committee.  Mr. José Manuel Rincón Gallardo meets the requisite qualifications.
 
 
Item 16B -
Code of Ethics
 
 
We have adopted a written code of ethics that applies to all our senior executives, including our principal executive officer, principal financial officer and principal accounting officer.
 
 
You may view our code of ethics in the corporate governance section of our website (www.cemex.com), or you may request a copy of our code of ethics, at no cost, by writing to or telephoning us as follows:
 
CEMEX, S.A.B. de C.V.
Av. Ricardo Margáin Zozaya #325
Colonia Valle del Campestre
Garza García, Nuevo León, México 66265.
Attn:  Luis Hernández or Javier Amaya
Telephone:  (011-5281) 8888-8888
 
Item 16C -  
Principal Accountant Fees and Services
 
 
Audit Fees:  KPMG Cárdenas Dosal, S.C. in Mexico and KPMG firms worldwide charged us approximately Ps247 million in fiscal year 2007 in connection with the professional services rendered for the audit of our annual financial statements and services normally provided by them relating to statutory and regulatory filings or engagements.  In fiscal year 2006, KPMG Cárdenas Dosal, S.C. in Mexico and KPMG firms worldwide billed us approximately Ps194 million for these services.
 
 
Audit-Related Fees:  KPMG Cárdenas Dosal, S.C. in Mexico and KPMG firms worldwide billed us approximately Ps34 million in fiscal year 2007 for assurance and related services reasonably related to the performance of our audit.  In fiscal year 2006, KPMG Cárdenas Dosal, S.C. in Mexico and KPMG firms worldwide charged us approximately Ps3 million for audit-related services.
 
 
Tax Fees:  KPMG Cárdenas Dosal, S.C. in Mexico and KPMG firms worldwide charged us approximately Ps70 million in fiscal year 2007 for tax compliance, tax advice and tax planning.  KPMG Cárdenas Dosal, S.C. in Mexico and KPMG firms worldwide billed us approximately Ps27 million for tax-related services in fiscal year 2006.
 
170

 
All Other Fees:  KPMG Cárdenas Dosal, S.C. in Mexico and KPMG firms worldwide billed us Ps16 million in fiscal year 2007 for products and services other than those comprising audit fees, audit-related fees and tax fees.  In fiscal year 2006, KPMG Cárdenas Dosal, S.C. in Mexico and KPMG firms worldwide charged us approximately Ps4 million for products and services in this category.  These fees relate mainly to services provided by KPMG to us with respect to our due diligence activities around the world.
 
 
Audit Committee Pre-approval Policies and Procedures
 
 
Our audit committee is responsible, among other things, for the appointment, compensation and oversight of our external auditors.  To assure the independence of our independent auditors, our audit committee pre-approves annually a catalog of specific audit and non-audit services in the categories Audit Services, Audit-Related Services, Tax-Related Services, and Other Services that may be performed by our auditors, as well as the budgeted fee levels for each of these categories.  All other permitted services must receive a specific approval from our audit committee.  Our external auditor periodically provides a report to our audit committee in order for our audit committee to review the services that our external auditor is providing, as well as the status and cost of those services.
 
 
During 2007, none of the services provided to us by our external auditors were approved by our audit committee pursuant to the de minimis exception to the pre-approval requirement provided by paragraph (c)(7)(i)(C) of Rule 2-01 of Regulation S-X.
 
 
Item 16D -  
Exemptions from the Listing Standards for Audit Committees
 
 
Not applicable.
 
 
Item 16E -  
Purchases of Equity Securities by the Issuer and Affiliated Purchasers
 
 
In connection with our 2005 and 2006 annual shareholders' meetings held on April 27, 2006, and April 26, 2007, respectively, our shareholders approved stock repurchase programs in an amount of up to Ps6,000 million (nominal amount) implemented between April 2006 and April 2008.  No shares were purchased under this program.
 
 
In connection with our 2007 annual shareholders' meeting held on April 24, 2008, our shareholders approved a stock repurchase program in an amount of up to Ps6,000 million (nominal amount) to be implemented between April 2008 and April 2009.  As of the date of this annual report, no shares had been repurchased under this program.
 
171

 
PART III
 
 
Item 17 -  
Financial Statements
 
 
Not applicable.
 
 
Item 18 -  
Financial Statements
 
 
See pages F-1 through F-81, incorporated herein by reference.
 
 
Item 19 -  
Exhibits
 
1.1
Amended and Restated By-laws of CEMEX, S.A.B. de C.V. (a)
  
2.1
Form of Trust Agreement between CEMEX, S.A.B. de C.V., as founder of the trust, and Banco Nacional de México, S.A. regarding the CPOs. (b)
  
2.2
Amendment Agreement, dated as of November 21, 2002, amending the Trust Agreement between CEMEX, S.A.B. de C.V., as founder of the trust, and Banco Nacional de México, S.A. regarding the CPOs. (c)
  
2.3
Form of CPO Certificate. (b)
  
2.4
Form of Second Amended and Restated Deposit Agreement (A and B share CPOs), dated as of August 10, 1999, among CEMEX, S.A.B. de C.V., Citibank, N.A. and holders and beneficial owners of American Depositary Shares. (b)
  
2.5
Form of American Depositary Receipt (included in Exhibit 2.3) evidencing American Depositary Shares. (b)
  
2.6
Form of Certificate for shares of Series A Common Stock of CEMEX, S.A.B. de C.V. (b)
  
2.7
Form of Certificate for shares of Series B Common Stock of CEMEX, S.A.B. de C.V. (b)
  
4.1
Note Purchase Agreement, dated June 23, 2003, by and among CEMEX España Finance, LLC, as issuer, and several institutional purchasers named therein, in connection with the issuance by CEMEX España Finance, LLC of U.S.$103 million aggregate principal amount of Senior Notes due 2010, U.S.$96 million aggregate principal amount of Senior Notes due 2013, U.S.$201 million aggregate principal amount of Senior Notes due 2015. (d)
  
4.1.1
Amendment No. 1 to Note Purchase Agreement, dated September 1, 2006. (g)
  
4.2
€250,000,000 and ¥19,308,000,000 Term and Revolving Facilities Agreement, dated as of March 30, 2004, by and among CEMEX España, as borrower, Banco Bilbao Vizcaya Argentaria, S.A. and Société Générale, as mandated lead arrangers, and the several banks and other financial institutions named therein, as lenders. (d)
  
4.3
CEMEX España Finance LLC Note Purchase Agreement, dated as of April 15, 2004 for ¥4,980,600,000 1.79% Senior Notes, Series 2004, Tranche 1, due 2010 and ¥6,087,400,000 1.99% Senior Notes, Series 2004, Tranche 2, due 2011. (e)
  
4.3.1
Amendment No. 1 to CEMEX España Finance LLC Note Purchase Agreement, dated September 1, 2006. (g)
  
4.4
U.S.$700,000,000 Amended and Restated Credit Agreement, dated as of June 6, 2005, among CEMEX, S.A.B. de C.V., as Borrower and CEMEX Mexico, S.A. de C.V. and Empresas Tolteca de Mèxico, S.A. de C.V., as Guarantors, and Barclays Bank PLC as Issuing Bank and Documentation Agent and ING Bank N.V. as Issuing Bank and Barclays Capital, the Investment Banking division of Barclays Bank Plc as Joint Bookrunner and ING Capital LLC as Joint Bookrunner and Administrative Agent. (g)
  
4.4.1
Amendment No. 1 to U.S.$700,000,000 Amended and Restated Credit Agreement, dated June 21, 2006. (g)
 
172

 
  
4.4.2
Amendment and Waiver Agreement to U.S.$700,000,000 Amended and Restated Credit Agreement, dated dated December 1, 2006. (g)
  
4.4.3
Amendment No. 3 to U.S.$700,000,000 Amended and Restated Credit Agreement, dated May 9, 2007. (g)
  
4.5
U.S.$3,800,000,000 Term and Revolving Facilities Agreement, dated September 24, 2004 for CEMEX España, S.A., as Borrower, arranged by Citigroup Global Markets Limited and Goldman Sachs International with Citibank International PLC acting as Agent. (e)
  
4.6
Implementation Agreement, dated September 27, 2004, by and between CEMEX UK Limited and RMC Group p.l.c. (e)
  
4.7
Scheme of Arrangement, dated October 25, 2004, pursuant to which CEMEX UK Limited acquired the outstanding shares of RMC Group p.l.c. (e)
  
4.8
Asset Purchase Agreement by and between CEMEX, Inc. and Votorantim Participações S.A., dated as of February 4, 2005. (e)
  
4.8.1
Amendment No. 1 to Asset Purchase Agreement, dated as of March 31, 2005, by and between CEMEX, Inc. and Votorantim Participações S.A. (e)
  
4.9
U.S.$1,200,000,000 Term Credit Agreement, dated as of May 31, 2005, among CEMEX, S.A.B. de C.V., as Borrower, CEMEX México, S.A. de C.V., as Guarantor, Empresas Tolteca de México, S.A. de C.V., as Guarantor, Barclays Bank PLC, as Administrative Agent, Barclays Capital, the Investment Banking Division of Barclays Bank PLC, as Joint Lead Arranger and Joint Bookrunner, and Citigroup Global Markets Inc., as Documentation Agent, Joint Lead Arranger and Joint Bookrunner. (f)
  
4.9.1
Amendment No. 1 to U.S.$1,200,000,000 Term Credit Agreement, dated as of June 19, 2006. (g)
  
4.9.2
Amendment and Waiver Agreement to U.S.$1,200,000,000 Term Credit Agreement, dated as of November 30, 2006. (g)
  
4.9.3
Amendment No. 3 to U.S.$1,200,000,000 Term Credit Agreement, dated as of May 9, 2007. (g)
  
4.10
U.S.$700,000,000 Term and Revolving Facilities Agreement, dated June 27, 2005, for New Sunward Holding B.V., as Borrower, CEMEX, S.A.B. de C.V., CEMEX México, S.A. de C.V. and Empresas Tolteca De México, S.A. de C.V., as Guarantors, arranged by Banco Bilbao Vizcaya Argentaria, S.A., BNP Paribas and Citigroup Global Markets Limited, as Mandated Lead Arrangers and Joint Bookrunners, the several financial institutions named therein, as Lenders, and Citibank, N.A., as Agent. (f)
  
4.10.1
Amendment Agreement to U.S.$700,000,000 Term and Revolving Facilities Agreement, dated June 22, 2006. (g)
  
4.10.2
Deed of Waiver and Second Amendment to U.S.$700,000,000 Term and Revolving Facilities Agreement, dated November 30, 2006. (g)
  
4.11
Note Purchase Agreement, dated as of June 13, 2005, among CEMEX España Finance LLC, as issuer, and several institutional purchasers, relating to the private placement by CEMEX España Finance, LLC of U.S.$133,000,000 aggregate principal amount of 5.18% Senior Notes due 2010, and U.S.$192,000,000 aggregate principal amount of 5.62% Senior Notes due 2015. (f)
  
4.11.1
Amendment No. 1 to Note Purchase Agreement, dated September 1, 2006. (g)
  
4.12
Amended and Restated Limited Liability Company Agreement of CEMEX Southeast LLC, dated as of July 1, 2005, among CEMEX Southeast LLC, CEMEX Southeast Holdings, LLC, Ready Mix USA, Inc. and CEMEX, Inc. (f)
  
4.12.1
Amendment No. 1 to Amended and Restated Limited Liability Company Agreement of CEMEX Southeast LLC, dated as of September 1, 2005, among CEMEX Southeast LLC, CEMEX Southeast Holdings, LLC, Ready Mix USA, Inc. and CEMEX, Inc. (f)
  
4.13
Limited Liability Company Agreement of Ready Mix USA, LLC, dated as of July 1, 2005, among Ready Mix USA, LLC, CEMEX Southeast Holdings, LLC, Ready Mix USA, Inc. and CEMEX, Inc. (f)
 
173

 
  
4.13.1
Amendment No. 1 to Limited Liability Company Agreement of Ready Mix USA, LLC, dated as of September 1, 2005, among Ready Mix USA, LLC, CEMEX Southeast Holdings, LLC, Ready Mix USA, Inc. and CEMEX, Inc. (f)
  
4.14
Asset and Capital Contribution Agreement, dated as of July 1, 2005, among Ready Mix USA, Inc., CEMEX Southeast Holdings, LLC, and CEMEX Southeast LLC. (f)
  
4.15
Asset and Capital Contribution Agreement, dated as of July 1, 2005, among Ready Mix USA, Inc., CEMEX Southeast Holdings, LLC, and Ready Mix USA, LLC. (f)
  
4.16
Asset Purchase Agreement, dated as of September 1, 2005, between Ready Mix USA, LLC and RMC Mid-Atlantic, LLC. (f)
  
4.17
U.S.$1,200,000,000 Acquisition Facility Agreement, dated as of October 24, 2006, between CEMEX S.A.B. de C.V., as Borrower, CEMEX México, S.A. de C.V. and Empresas Tolteca de México, S.A. de C.V., as Guarantors, and BBVA Bancomer, S.A. Institución de Banca Múltiple, Grupo Financiero BBVA Bancomer, acting as Agent. (g)
  
4.18
U.S.$9,000,000,000 Acquisition Facilities Agreement, dated as of December 6, 2006, between CEMEX España, S.A., as Borrower, Citigroup Global Markets Limited, The Royal Bank of Scotland PLC, and Banco Bilbao Vizcaya Argentaria, S.A. as Mandated Lead Arrangers and Joint Bookrunners, as amended on December 21, 2006. (g)
  
4.19
Debenture Purchase Agreement, dated as of December 11, 2006, among C5 Capital (SPV) Limited, as issuer, CEMEX S.A.B. de C.V., CEMEX México, S.A. de C.V., New Sunward Holding B.V., New Sunward Holding Financial Ventures B.V., and J.P. Morgan Securities Inc, as representative of the several initial institutional purchasers named therein, in connection with the issuance by C5 Capital (SPV) Limited (CEMEX, S.A.B. de C.V.) of U.S.$350,000,000 aggregate principal amount of 6.196% Fixed-to-Floating Rate Callable Perpetual Debentures. (g)
  
4.20
Debenture Purchase Agreement, dated as of December 11, 2006, among C10 Capital (SPV) Limited, as issuer, CEMEX S.A.B. de C.V., CEMEX México, S.A. de C.V., New Sunward Holding B.V., New Sunward Holding Financial Ventures B.V., and J.P. Morgan Securities Inc, as representative of the several initial institutional purchasers named therein, in connection with the issuance by C10 Capital (SPV) Limited (CEMEX, S.A.B. de C.V.) of U.S.$900,000,000 aggregate principal amount of 6.722% Fixed-to-Floating Rate Callable Perpetual Debentures. (g)
  
4.21
Debenture Purchase Agreement, dated as of February 6, 2007, among C8 Capital (SPV) Limited, as issuer, CEMEX S.A.B. de C.V., CEMEX México, S.A. de C.V., New Sunward Holding B.V., New Sunward Holding Financial Ventures B.V., and J.P. Morgan Securities Inc, as representative of the several initial institutional purchasers named therein, in connection with the issuance by C8 Capital (SPV) Limited (CEMEX, S.A.B. de C.V.) of U.S.$750,000,000 aggregate principal amount of 6.640% Fixed-to-Floating Rate Callable Perpetual Debentures. (g)
  
4.22
Subscription Agreement, dated as of February 28, 2007, among CEMEX Finance Europe B.V., as issuer, and several institutional purchasers, relating to the issuance by CEMEX Finance Europe B.V. of €900,000,000 aggregate principal amount of 4.75% Notes due 2014. (g)
  
4.23
Bid Agreement, dated as of April 9, 2007, among CEMEX, S.A.B. de C.V., CEMEX Australia Pty Ltd and Rinker Group Limited. (g)
  
4.24
Debenture Purchase Agreement, dated as of May 3, 2007, among C10-EUR Capital (SPV) Limited, as issuer, CEMEX S.A.B. de C.V., CEMEX México, S.A. de C.V., New Sunward Holding B.V., New Sunward Holding Financial Ventures B.V., and theinstitutional purchasers named therein, in connection with the issuance by C10-EUR Capital (SPV) Limited (CEMEX, S.A.B. de C.V.) of €730,000,000 aggregate principal amount of 6.277% Fixed-to-Floating Rate Callable Perpetual Debentures. (g)
  
4.25
U.S.$525,000,000 Club Loan Agreement, dated as of June 2, 2008, among New Sunward Holding Financial Ventures B.V., as Borrower, and a group of banks, as Lenders. (h)*
  
4.26
Forward Transaction (CEMEX Shares) Confirmation, Forward Transaction (NAFTRAC Shares) and Put Option Transaction Confirmation, with Credit Support Annex, each dated as of April 23, 2008, between Citibank, N.A. and a Mexican trust established by CEMEX on behalf of CEMEX's Mexican pension fund and certain of CEMEX's directors and current and former employees. (h)
  
4.27
Structured Transaction, dated June 2008, comprised of: (i) U.S.$500 million Credit Agreement, dated as of June 25, 2008, among CEMEX, S.A.B. de C.V., as borrower, CEMEX México S.A. de C.V, as guarantor, and Banco Bilbao VizcayaArgentaria, S.A. New York Branch, as lender; (ii) U.S.$500 million aggregate notional amount of Put Spread Option Confirmations, dated as of June 3, 2008 and June 5, 2008, between Centro Distribuidor de Cemento, S.A. de C.V. and Banco Santander, S.A., Institución de Banca Múltiple, Grupo Financiero Santander; and (iii) Framework Agreement, dated as of June 25, 2008, by and among CEMEX, S.A.B. de C.V., CEMEX México S.A. de C.V, Banco Santander (Mexico), S.A., Institución de Banca Múltiple, Grupo Financiero Santander and Banco Bilbao Vizcaya Argentaria, S.A. New York Branch. (h)
  
8.1
List of subsidiaries of CEMEX, S.A.B. de C.V. (h)
  
12.1
Certification of the Principal Executive Officer of CEMEX, S.A.B. de C.V. pursuant to Section 302 of the Sarbanes-Oxley Act of 2002. (h)
  
 
174

 
12.2
Certification of the Principal Financial Officer of CEMEX, S.A.B. de C.V. pursuant to Section 302 of the Sarbanes-Oxley Act of 2002. (h)
  
13.1
Certification of the Principal Executive and Financial Officers of CEMEX, S.A.B. de C.V. pursuant to 18 U.S.C. Section 1350, as adopted pursuant to Section 906 of the Sarbanes-Oxley Act of 2002. (h)
  
14.1
Consent of KPMG Cárdenas Dosal, S.C. to the incorporation by reference into the effective registration statements of CEMEX, S.A.B. de C.V. under the Securities Act of 1933 of their report with respect to the consolidated financial statements of CEMEX, S.A.B. de C.V., which appears in this Annual Report on Form 20-F. (h)
 

(a)
Incorporated by reference to Post-Effective Amendment No. 4 to the Registration Statement on Form F-3 of CEMEX, S.A.B. de C.V. (Registration No. 333-11382), filed with the Securities and Exchange Commission on August 27, 2003.
 
(b)
Incorporated by reference to the Registration Statement on Form F-4 of CEMEX, S.A.B. de C.V. (Registration No. 333-10682), filed with the Securities and Exchange Commission on August 10, 1999.
 
(c)
Incorporated by reference to the 2002 annual report on Form 20-F of CEMEX, S.A.B. de C.V. filed with the Securities and Exchange Commission on April 8, 2003.
 
(d)
Incorporated by reference to the 2003 annual report on Form 20-F of CEMEX, S.A.B. de C.V. filed with the Securities and Exchange Commission on May 11, 2004.
 
(e)
Incorporated by reference to the 2004 annual report on Form 20-F of CEMEX, S.A.B. de C.V. filed with the Securities and Exchange Commission on May 27, 2005.
 
(f)
Incorporated by reference to the 2005 annual report on Form 20-F of CEMEX, S.A.B. de C.V. filed with the Securities and Exchange Commission on June 8, 2006.
 
(g)
Incorporated by reference to the 2006 annual report on Form 20-F of CEMEX, S.A.B. de C.V. filed with the Securities and Exchange Commission on June 27, 2007.
 
(h)
Filed herewith.
  
 *An identical U.S.$525,000,000 Club Loan Agreement was entered into by the same parties on July 2, 2008. 
 
 
175

 

 
SIGNATURES
 
 
CEMEX, S.A.B. de C.V. hereby certifies that it meets all of the requirements for filing on Form 20-F and that it has duly caused and authorized the undersigned to sign this annual report on its behalf.
 

 
CEMEX, S.A.B. de C.V.
 
     
     
 
By :
/s/ Lorenzo H. Zambrano
 
  
Name :
Lorenzo H. Zambrano
 
  
Title :
Chief Executive Officer
 
 
Date: June 30, 2008
 
 

 
 

 
 
INDEX TO AUDITED CONSOLIDATED FINANCIAL STATEMENTS AND SCHEDULES
 
 
Page
CEMEX, S.A.B. de C.V. and subsidiaries:
 
  
Independent Auditors' Report—KPMG Cárdenas Dosal, S.C.
F-2
  
Internal control over financial reporting—KPMG Cárdenas Dosal, S.C.
F-3
  
Audited consolidated balance sheets as of December 31, 2007 and 2006
F-4
  
Audited consolidated statements of income for the years ended December 31, 2007, 2006 and 2005
F-5
  
Audited statements of changes in stockholders' equity for the years ended December 31, 2007, 2006 and 2005
F-6
  
Audited consolidated statements of changes in financial position for the years ended December 31, 2007, 2006 and 2005
F-7
  
Notes to the audited consolidated financial statements
F-8
  
SCHEDULE
 
  
Independent Auditors' Report on Schedule – KPMG Cárdenas Dosal, S.C.
S-1
  
Schedule I - Parent company financials only
S-2
 
 
F-1


 
REPORT OF INDEPENDENT REGISTERED PUBLIC ACCOUNTING FIRM

The Board of Directors and Stockholders
CEMEX, S.A.B. de C. V.:


We have audited the accompanying consolidated balance sheets of CEMEX, S.A.B. de C.V. and subsidiaries as of December 31, 2007 and 2006, and the related consolidated statements of income, changes in stockholders' equity and changes in financial position for each of the years ended December 31, 2007, 2006 and 2005. These consolidated financial statements are the responsibility of the Company’s management. Our responsibility is to express an opinion on these financial statements based on our audits.

We conducted our audits in accordance with the standards of the Public Company Accounting Oversight Board (United States) and with auditing standards generally accepted in Mexico. Those standards require that we plan and perform the audit to obtain reasonable assurance about whether the financial statements are free of material misstatement and are prepared in accordance with Mexican Financial Reporting Standards. An audit includes examining, on a test basis, evidence supporting the amounts and disclosures in the financial statements. An audit also includes assessing the accounting principles used and significant estimates made by management, as well as evaluating the overall financial statement presentation. We believe that our audits provide a reasonable basis for our opinion.

In our opinion the consolidated financial statements referred to above present fairly, in all material respects, the financial position of CEMEX, S.A.B. de C.V. and subsidiaries as of December 31, 2007 and 2006, and the results of their operations, the changes in their stockholders' equity and the changes in their financial position for each of the years ended December 31, 2007, 2006 and 2005, in conformity with Mexican Financial Reporting Standards.

The accompanying consolidated financial statements as of and for the year ended December 31, 2007 have been translated into United States dollars solely for the convenience of the reader. We have audited the translation and, in our opinion, the consolidated financial statements expressed in Mexican pesos have been translated into dollars on the basis set forth in note 3A) of the notes to the consolidated financial statements.

Mexican Financial Reporting Standards vary in certain significant respects from accounting principles generally accepted in the United States of America. Application of accounting principles generally accepted in the United States of America would have affected results of operations for each of the years ended December 31, 2007, 2006, and 2005, and stockholders’ equity as of December 31, 2007 and 2006, to the extent summarized in note 25 to the consolidated financial statements.

We also have audited, in accordance with the standards of the Public Company Accounting Oversight Board (United States), the effectiveness of CEMEX, S.A.B. de C.V. and subsidiaries internal control over financial reporting as of December 31, 2007, based on criteria established in Internal Control—Integrated Framework issued by the Committee of Sponsoring Organizations of the Treadway Commission (COSO), and our report dated June 17, 2008 expressed an unqualified opinion on the effective operation of internal control over financial reporting.

KPMG Cárdenas Dosal, S.C.



/s/ Leandro Castillo Parada

Monterrey, N.L., Mexico
June 17, 2008
 
F-2

 
INTERNAL CONTROL REPORT OF INDEPENDENT REGISTERED PUBLIC ACCOUNTING FIRM
 

The Board of Directors and Stockholders
CEMEX, S.A.B. de C. V.:


We have audited CEMEX, S.A.B. de C.V.’s internal control over financial reporting as of December 31, 2007, based on criteria established in Internal Control – Integrated Framework issued by the Committee of Sponsoring Organizations of the Treadway Commission (COSO). CEMEX S.A.B. de C.V.’s management is responsible for maintaining effective internal control over financial reporting and for its assessment of the effectiveness of internal control over financial reporting. Our responsibility is to express an opinion on the Company’s internal control over financial reporting based on our audit.
 
We conducted our audit in accordance with the standards of the Public Company Accounting Oversight Board (United States). Those standards require that we plan and perform the audit to obtain reasonable assurance about whether effective internal control over financial reporting was maintained in all material respects. Our audit included obtaining an understanding of internal control over financial reporting, assessing the risk that a material weakness exists, and testing and evaluating the design and operating effectiveness of internal control based on the assessed risk. Our audit also included performing such other procedures as we considered necessary in the circumstances. We believe that our audit provides a reasonable basis for our opinion.
 
A company’s internal control over financial reporting is a process designed to provide reasonable assurance regarding the reliability of financial reporting and the preparation of financial statements for external purposes in accordance with generally accepted accounting principles. A company’s internal control over financial reporting includes those policies and procedures that (1) pertain to the maintenance of records that, in reasonable detail, accurately and fairly reflect the transactions and dispositions of the assets of the company; (2) provide reasonable assurance that transactions are recorded as necessary to permit preparation of financial statements in accordance with generally accepted accounting principles, and that receipts and expenditures of the company are being made only in accordance with authorizations of management and directors of the company; and (3) provide reasonable assurance regarding prevention or timely detection of unauthorized acquisition, use, or disposition of the company’s assets that could have a material effect on the financial statements.
 
Because of its inherent limitations, internal control over financial reporting may not prevent or detect misstatements. Also, projections of any evaluation of effectiveness to future periods are subject to the risk that controls may become inadequate because of changes in conditions, or that the degree of compliance with the policies or procedures may deteriorate.
 
In our opinion, CEMEX, S.A.B. de C.V. maintained, in all material respects, effective internal control over financial reporting as of December 31, 2007, based on criteria established in Internal Control – Integrated Framework issued by the Committee of Sponsoring Organizations of the Treadway Commission (COSO).
 
We also have audited, in accordance with the standards of the Public Company Accounting Oversight Board (United States), the consolidated balance sheets of CEMEX, S.A.B. de C.V. and subsidiaries as of December 31, 2007 and 2006, and the related consolidated statements of income, changes in stockholders’ equity, and changes in financial position for each of the years in the three-year period ended December 31, 2007, and our report dated June 17, 2008 expressed an unqualified opinion on those consolidated financial statements.
 
KPMG Cárdenas Dosal, S.C.




/s/ Leandro Castillo Parada

Monterrey, N.L., Mexico
June 17, 2008

F-3

 
CEMEX, S.A.B. DE C.V. AND SUBSIDIARIES
Consolidated Balance Sheets
(Millions of constant Mexican pesos as of December 31, 2007)
 
  
December 31,
 
Note
 
2007
2006
 
2007
Convenience translation
(note 3A)
ASSETS
      
CURRENT ASSETS
      
Cash and investments
4
Ps
8,670
18,494
U.S.$
794
Trade receivables less allowance for doubtful accounts
5
 
20,719
16,525
 
1,897
Other accounts receivable
6
 
9,830
9,206
 
900
Inventories, net
7
 
19,631
13,974
 
1,798
Other current assets
8
 
2,394
2,255
 
219
Total current assets
  
61,244
60,454
 
5,608
NON-CURRENT ASSETS
      
Investments in associates
9A
 
10,599
8,712
 
971
Other investments and non-current accounts receivable 
9B
 
10,960
9,966
 
1,003
Property, machinery and equipment, net 
10
 
262,189
201,425
 
24,010
Goodwill, intangible assets and deferred charges, net 
11
 
197,322
70,526
 
18,070
Total non-current assets
  
481,070
290,629
 
44,054
TOTAL ASSETS
 
Ps
542,314
351,083
U.S.$
49,662
LIABILITIES AND STOCKHOLDERS' EQUITY
      
CURRENT LIABILITIES
      
Short-term debt including current maturities of long-term debt
12
Ps
36,257
14,657
U.S.$
3,320
Trade payables
  
23,660
20,110
 
2,167
Other accounts payable and accrued expenses
13
 
23,471
17,203
 
2,149
Total current liabilities
  
83,388
51,970
 
7,636
NON-CURRENT LIABILITIES
      
Long-term debt
12
 
180,654
73,674
 
16,544
Pension and other postretirement benefits
14
 
7,650
7,484
 
701
Deferred income tax liability
15B
 
50,307
30,119
 
4,607
Other non-current liabilities
13
 
16,162
14,725
 
1,479
        Total non-current liabilities
  
254,773
126,002
 
23,331
TOTAL LIABILITIES
  
338,161
177,972
 
30,967
STOCKHOLDERS' EQUITY
      
Majority interest:
      
Common stock
16A
 
4,115
4,113
 
377
Additional paid-in capital
16A
 
63,379
56,982
 
5,804
Other equity reserves
16B
 
(104,574)
(91,244)
 
(9,577)
Retained earnings
16C
 
174,140
152,921
 
15,947
Net income
  
26,108
27,855
 
2,391
Total majority interest
  
163,168
150,627
 
14,942
Minority interest and perpetual debentures
16D
 
40,985
22,484
 
3,753
TOTAL STOCKHOLDERS' EQUITY
  
204,153
173,111
 
18,695
TOTAL LIABILITIES AND STOCKHOLDERS' EQUITY
 
Ps
542,314
351,083
U.S.$
49,662
 
The accompanying notes are part of these consolidated financial statements.
 
F-4

 
CEMEX, S.A.B. DE C.V. AND SUBSIDIARIES
Consolidated Statements of Income
(Millions of constant Mexican pesos as of December 31, 2007, except for earnings per share)
 
  
Years ended December 31,
 
Note
 
2007
2006
2005
 
2007
Convenience translation
(note 3A)
        
Net sales
3Q
Ps
236,669
213,767
192,392
U.S.$
21,673
Cost of sales
3R
 
(157,696)
(136,447)
(116,422)
 
(14,441)
        
Gross profit
  
78,973
77,320
75,970
 
7,232
        
Administrative and selling expenses
  
(33,120)
(28,588)
(24,584)
 
(3,033)
Distribution expenses
  
(13,405)
(14,227)
(20,159)
 
(1,228)
Total operating expenses
  
(46,525)
(42,815)
(44,743)
 
(4,261)
        
Operating income
  
32,448
34,505
31,227
 
2,971
        
Other expenses, net
3T
 
(3,281)
(580)
(3,976)
 
(300)
        
Operating income after other expenses, net
  
29,167
33,925
27,251
 
2,671
        
Comprehensive financing result:
       
Financial expense
  
(8,809)
(5,785)
(6,607)
 
(807)
Financial income
  
862
536
493
 
79
Results from financial instruments
  
2,387
(161)
4,849
 
219
Foreign exchange result
  
(243)
238
(989)
 
(22)
Monetary position result
  
6,890
4,667
5,330
 
631
Comprehensive financing result
  
1,087
(505)
3,076
 
100
        
Equity in income of associates
  
1,487
1,425
1,098
 
136
        
Income before income tax
  
31,741
34,845
31,425
 
2,907
        
Income tax
15
 
(4,796)
(5,698)
(4,214)
 
(439)
        
Consolidated net income
  
26,945
29,147
27,211
 
2,468
Minority interest net income
  
837
1,292
692
 
77
MAJORITY INTEREST NET INCOME
 
Ps
26,108
27,855
26,519
U.S.$
2,391
        
        
        
        
        
BASIC EARNINGS PER SHARE
19
Ps
1.17
1.29
1.28
U.S.$
0.11
  
 
     
DILUTED EARNINGS PER SHARE
19
Ps
1.17
1.29
1.27
U.S.$
0.11
 
The accompanying notes are part of these consolidated financial statements.
 
F-5

 
 
 
CEMEX, S.A.B. DE C.V. AND CEMEX, S.A.B. DE C.V. AND SUBSIDIARIES
Statement of Changes in Stockholders' Equity
(Millions of constant Mexican pesos as of December 31, 2007)
 
 
Note
 
Common stock
Additional paid-in capital
Other equity reserves
Retained earnings
Total majority interest
Minority interest
Total stockholders' equity
Balance at December 31, 2004
 
Ps
4,109
46,081
(89,652)
138,379
98,917
 4,914
103,831
Results from holding non-monetary assets
16B
 
2,611
2,611
2,611
Currency translation of foreign subsidiaries netoneto
16B
 
(4,446)
(4,446)
(4,446)
Hedge derivative financial instruments
12
 
(1,607)
(1,607)
(1,607)
Deferred income tax in equity
15
 
2,063
2,063
2,063
Net income
  
26,519
26,519
692
27,211
Comprehensive income for the period
  
(1,379)
26,519
25,140
692
25,832
Dividends (Ps0.25 pesos per share)
16A
 
(5,751)
(5,751)
(5,751)
Issuance of common stock
16A
 
2
4,927
4,929
4,929
Treasury shares owned by subsidiaries
16B
 
149
149
149
Changes and transactions related to minority interest
16D
 
1,031
1,031
Balance at December 31, 2005
  
4,111
51,008
(90,882)
159,147
123,384
6,637
130,021
Results from holding non-monetary assets
16B
 
(4,031)
(4,031)
(4,031)
Currency translation of foreign subsidiaries netnet
16B
 
3,331
3,331
3,331
Hedge derivative financial instruments
12
 
148
148
148
Deferred income tax in equity
15
 
(641)
(641)
(641)
Net income
  
27,855
27,855
1,292
29,147
Comprehensive income for the period
  
(1,193)
27,855
26,662
1,292
27,954
Dividends (Ps0.27 pesos per share)
16A
 
(6,226)
(6,226)
(6,226)
Issuance of common stock
16A
 
2
5,974
5,976
5,976
Treasury shares owned by subsidiaries
16B
 
983
983
983
Issuance and effects of perpetual debentures
16D
 
(152)
(152)
14,642
14,490
Changes and transactions related to minority interest
16D
 
(87)
(87)
Balance at December 31, 2006
  
4,113
56,982
(91,244)
180,776
150,627
22,484
173,111
Results from holding non-monetary assets
16B
 
(13,910)
(13,910)
(13,910)
Currency translation of foreign subsidiaries netnet
16B
 
2,927
2,927
2,927
Hedge derivative financial instruments
12
 
(117)
(117)
(117)
Deferred income tax in equity
15
 
(427)
(427)
(427)
Net income
  
26,108
26,108
837
26,945
Comprehensive income for the period
  
(11,527)
26,108
14,581
837
15,418
Dividends (Ps0.28 pesos per share)
16A
 
(6,636)
(6,636)
(6,636)
Issuance of common stock
16A
 
2
6,397
6,399
6,399
Treasury shares owned by subsidiaries
16B
 
44
44
44
Issuance and effects of perpetual debentures
16D
 
(1,847)
(1,847)
18,828
16,981
Changes and transactions related to minority interest
16D
 
(1,164)
(1,164)
Balance at December 31, 2007
 
Ps
4,115
63,379
(104,574)
200,248
163,168
40,985
204,153
 
The accompanying notes are part of these financial statements.

F-6

 
 
CEMEX, S.A.B. DE C.V. AND SUBSIDIARIES
Consolidated Statements of Changes in Financial Position
(Millions of constant Mexican pesos as of December 31, 2007)
 
  
Years ended December 31,
 
Note
 
2007
2006
2005
 
2007
Convenience translation
(note 3A)
OPERATING ACTIVITIES
       
Majority interest net income
 
Ps
26,108
27,855
26,519
U.S.$
2,391
Adjustments for items which are non cash:
       
Depreciation of property, machinery and equipment
10
 
14,876
12,357
11,808
 
1,362
Amortization of intangible assets and deferred charges
11
 
2,790
1,604
1,898
 
255
Impairment of assets
3K
 
195
704
196
 
18
Pensions and other postretirement benefits
14
 
995
915
2,366
 
91
Deferred income taxes
15
 
(427)
1,258
1,329
 
(39) 
Deferred employees' statutory profit sharing
  
25
(210)
 
2
Equity in income of associates
9A
 
(1,487)
(1,425)
(1,098)
 
(136) 
Minority interest
  
837
1,292
692
 
77
Resources provided by operating activities
  
43,912
44,560
43,500
 
4,021
Changes in working capital, excluding acquisition effects:
       
Trade receivables, net
  
2,837
3,495
(547)
 
260
Other accounts receivable and other assets
  
422
289
(1,623)
 
39
Inventories
  
(1,185)
(1,043)
1,863
 
(109) 
Trade payables
  
(566)
2,995
2,158
 
(52) 
Other accounts payable and accrued expenses
  
205
(2,451)
(2,271)
 
19
Net change in working capital
  
1,713
3,285
(420)
 
157
Net resources provided by operating activities
  
45,625
47,845
43,080
 
4,178
FINANCING ACTIVITIES
       
Proceeds from debt (repayments), net, excluding debt assumed through business acquisitions
  
114,065
(31,235)
15,855
 
10,446
Decrease of treasury shares owned by subsidiaries
  
158
3,126
372
 
14
Dividends paid
  
(6,636)
(6,226)
(5,751)
 
(608) 
Issuance of common stock under stock dividend elections and stock option programs
  
6,399
5,976
4,929
 
586
Issuance of perpetual debentures, net of interest paid
16D
 
16,981
14,490
 
1,555
Other financing activities, net
  
(618)
1,729
(6,955)
 
(56) 
Net resources provided by (used in) financing activities
  
130,349
(12,140)
8,450
 
11,937
INVESTING ACTIVITIES
       
Property, machinery and equipment, net
10
 
(21,779)
(16,067)
(9,862)
 
(1,994) 
Disposal (acquisition) of subsidiaries and associates
9A and 11
 
(146,663)
2,958
(48,729)
 
(13,431) 
Minority interest
  
(1,166)
(86)
(183)
 
(107) 
Goodwill, intangible assets and other deferred charges
11
 
(1,408)
(2,629)
12,153
 
(129) 
Other investments and monetary foreign currency effect
  
(14,782)
(8,938)
(1,681)
 
(1,354) 
Resources used in investing activities
  
(185,798)
(24,762)
(48,302)
 
(17,015) 
Increase (decrease) in cash and investments
  
(9,824)
10,943
3,228
 
(900) 
Cash and investments at beginning of year
  
18,494
7,551
4,323
 
1,694
CASH AND INVESTMENTS AT END OF YEAR
4
Ps
8,670
18,494
7,551
U.S.$
794
 
      The accompanying notes are part of these consolidated financial statements.
 
F-7

 
 
 
CEMEX S.A.B. BE C.V. AND SUBSIDIARIES
Notes to the Consolidated Financial Statements
As of December 31, 2007, 2006 and 2005
(Millions of constant Mexican pesos as of December 31, 2007)
 
 
1.           DESCRIPTION OF BUSINESS
 
 
CEMEX, S.A.B. de C.V. is a Mexican corporation, a holding company (parent) of entities whose main activities are oriented to the construction industry, through the production, marketing, distribution and sale of cement, ready-mix concrete, aggregates and other construction materials. CEMEX is a public stock corporation with variable capital (S.A.B. de C.V.) organized under the laws of the United Mexican States, or Mexico.
 
 
CEMEX, S.A.B. de C.V. was founded in 1906 and was registered with the Mercantile Section of the Public Register of Property and Commerce in Monterrey, N.L., Mexico, on June 11, 1920 for a period of 99 years. In 2002 this period was extended to the year 2100. The shares of CEMEX, S.A.B. de C.V. are listed on the Mexican Stock Exchange as Ordinary Participation Certificates ("CPOs"). Each CPO represents two series "A" shares and one series "B" share of common stock of CEMEX, S.A.B. de C.V.  In addition, CEMEX, S.A.B. de C.V. shares are listed on the New York Stock Exchange ("NYSE") as American Depositary Shares or "ADSs" under the symbol "CX". Each ADS represents ten CPOs.
 
 
On July 17, 2006, a two-for-one stock split became effective, by means of which each of the existing series "A" shares was surrendered in exchange for two new series "A" shares, and each of the existing series "B" shares was surrendered in exchange for two new series "B" shares. The proportional equity interest participation of existing stockholders did not change as a result of the stock split (note 16). Unless otherwise indicated, all amounts in CPOs, shares and prices per share for 2005 included in these notes to the financial statements have been adjusted to present a retroactive effect resulting from this stock split.
 
 
The terms "CEMEX, S.A.B. de C.V." or the "Parent Company" used in these accompanying notes to the financial statements refer to CEMEX, S.A.B. de C.V. without its consolidated subsidiaries. The terms the "Company" or "CEMEX" refer to CEMEX, S.A.B. de C.V. together with its consolidated subsidiaries. The consolidated financial statements under Mexican Financial Reporting Standards were authorized for their issuance by the Company's management on January 25, 2008 and approved by the stockholders at the annual ordinary meeting held on April 24, 2008.
 
 
2.           OUTSTANDING EVENT IN 2007 (note 3A)
 
 
In 2007, CEMEX acquired 100% of the shares of Rinker Group Limited ("Rinker"), an Australian producer of construction materials. The purchase price of the Rinker shares including acquisition expenses was approximately U.S.$14,245 (Ps155,559), which does not include U.S.$1,277 (Ps13,943) assumed debt. For its fiscal year ended March 31, 2007, Rinker reported consolidated revenues of approximately U.S.$5,300 (unaudited), of which approximately U.S.$4,100 (unaudited) were generated in the United States and approximately U.S.$1,200 (unaudited) in Australia and China. The consolidated financial statements include Rinker's balance sheet as of December 31, 2007 and its results of operations for the six-month period from July 1 to December 31, 2007 (note 11A).
 
 
3.           SIGNIFICANT ACCOUNTING POLICIES
 
 
A)           BASIS OF PRESENTATION AND DISCLOSURE
 
 
The consolidated balance sheet as of December 31, 2007, as well as the statement of income and the statement of changes in financial position for the year ended December 31, 2007, include the presentation, caption by caption, of amounts denominated in dollars under the column "Convenience translation". These amounts in dollars have been presented solely for the convenience of the reader at the rate of Ps10.92 pesos per dollar, the CEMEX accounting
 
 
F-8

 
CEMEX S.A.B. BE C.V. AND SUBSIDIARIES
Notes to the Consolidated Financial Statements
As of December 31, 2007, 2006 and 2005
(Millions of constant Mexican pesos as of December 31, 2007)
 
exchange rate as of December 31, 2007. These translations are informative data and should not be construed as representations that the amounts in pesos actually represent those dollar amounts or could be converted into dollars at the rate indicated.
 
 
In the accompanying notes to the financial statements, when CEMEX has deemed relevant and only for the convenience of the reader, next to an amount in pesos or dollars, CEMEX includes between parentheses the corresponding translation into dollars or pesos, as applicable. When the amount between parentheses is in dollars, it means that: a) the amount in pesos also appears on the face of the financial statements; or b) the amount was generated in pesos or in a currency other than the dollar. Such dollar translations were calculated dividing the constant peso amounts as of December 31, 2007, by the closing accounting exchange rate as of December 31, 2007. When the amount between parentheses is in pesos, it means that the amount was originated from a transaction denominated in dollars. These peso translations were calculated multiplying the dollar amounts by the closing accounting exchange rate of the respective year and restated into constant pesos as of December 31, 2007.
 
 
Beginning in 2006, the financial statements are prepared in accordance with Mexican Financial Reporting Standards ("MFRS") issued by the Mexican Board for Research and Development of Financial Reporting Standards ("CINIF"). The MFRS, which replaced the Generally Accepted Accounting Principles in Mexico ("Mexican GAAP") issued by the Mexican Institute of Public Accountants, have recognized the effects of inflation on the financial information. The regulatory framework of the MFRS applicable beginning in 2006 initially adopted in their entirety the former Mexican GAAP effective until 2005; therefore, there were no effects in CEMEX's financial statements resulting from the adoption of the MFRS. Note 3X explains significant changes in Mexican inflationary accounting which are effective beginning January 1, 2008.
 
 
New MFRS B-3, "Income Statement", effective beginning January 1, 2007, establishes presentation and disclosure requirements for the captions that are included in the income statement. CEMEX's income statements for the years ended December 31, 2006 and 2005 were reclassified to comply with the presentation rules required in 2007 (note 3T).
 
 
When reference is made to "pesos" or "Ps", it means Mexican pesos. Except when specific references are made to "earnings per share" and "prices per share", the amounts in these notes are stated in millions of constant Mexican pesos as of the latest balance sheet date. When reference is made to "U.S.$" or dollars, it means dollars of the United States of America ("United States" or "U.S.A."). When reference is made to "£" or pounds, it means British pounds sterling. When reference is made to "€" or euros, it means the currency in circulation in a significant number of the European Union countries. Except for per share data and as otherwise noted, all amounts in such currencies are stated in millions.
 
 
B)           RESTATEMENT OF COMPARATIVE FINANCIAL STATEMENTS
 
 
The restatement factors applied to the consolidated financial statements of prior periods were calculated using the weighted average inflation and the fluctuation in the exchange rate of each country in which the Company operates relative to the Mexican peso. The restatement factors for the Parent Company-only financial statements for prior periods were calculated using Mexican inflation.
 
 
Weighted average restatement factor
 
Mexican inflation restatement factor
2006 to 2007
1.0846
 
1.0398
2005 to 2006
1.0902
 
1.0408
2004 to 2005
0.9590
 
1.0300
 
F-9

 
CEMEX S.A.B. BE C.V. AND SUBSIDIARIES
Notes to the Consolidated Financial Statements
As of December 31, 2007, 2006 and 2005
(Millions of constant Mexican pesos as of December 31, 2007)
 
Common stock and additional paid-in capital are restated by Mexican inflation. The weighted average inflation factor is used for all other restatement adjustments to stockholders' equity.
 
 
C)           PRINCIPLES OF CONSOLIDATION
 
 
The consolidated financial statements include those of CEMEX, S.A.B. de C.V. and the entities in which the Parent Company holds, directly or through subsidiaries, more than 50% of their common stock and/or has control. Control exists when CEMEX has the power, directly or indirectly, to govern the administrative, financial and operating policies of an entity in order to obtain benefits from its activities.
 
 
The financial statements of joint ventures, which are those entities in which CEMEX and third-party investors have agreed to exercise joint control, are consolidated through the proportional integration method considering CEMEX's interest in the results of operations, assets and liabilities of such entities, based on International Accounting Standard No. 31, "Interests in Joint Ventures".  CEMEX applies the full consolidation or the equity method, as applicable, for those joint ventures in which one of the venture partners controls the entity's administrative, financial and operating policies.
 
 
Investments in associates (note 9A) are accounted for by the equity method, when CEMEX holds between 10% and 50% of the issuer's capital stock and does not have effective control. Under the equity method, after acquisition, the investment's original cost is adjusted for the proportional interest of the holding company in the associate's equity and earnings, considering the effects of inflation.
 
 
All significant balances and transactions between related parties have been eliminated in consolidation.
 
 
D)           USE OF ESTIMATES
 
 
The preparation of financial statements in accordance with MFRS requires management to make estimates and assumptions that affect reported amounts of assets and liabilities and the disclosure of contingent assets and liabilities at the date of the financial statements, as well as the reported amounts of revenues and expenses during the period. These assumptions are reviewed on an ongoing basis using available information.  Actual results could differ from these estimates.
 
 
The main captions subject to estimates and assumptions include, among others, the book value of fixed assets, allowances for doubtful accounts, inventories and deferred income tax assets, the fair market values of financial instruments and the assets and liabilities related to labor obligations.
 
 
E)           FOREIGN CURRENCY TRANSACTIONS AND TRANSLATION OF FOREIGN CURRENCY FINANCIAL STATEMENTS
 
 
Transactions denominated in foreign currencies are recorded at the exchange rates prevailing on the dates of their execution. Monetary assets and liabilities denominated in foreign currencies are adjusted into pesos at the exchange rates prevailing at the balance sheet date, and the resulting foreign exchange fluctuations are recognized in earnings, except for the exchange fluctuations arising from: 1) foreign currency indebtedness directly related to the acquisition of foreign entities and 2) fluctuations associated with related parties balances denominated in foreign currency that are of a long-term investment nature, considering that CEMEX does not anticipate their liquidation in the foreseeable future. These fluctuations are recorded against stockholders' equity, as part of the foreign currency translation adjustment of foreign subsidiaries.
 
F-10

 
CEMEX S.A.B. BE C.V. AND SUBSIDIARIES
Notes to the Consolidated Financial Statements
As of December 31, 2007, 2006 and 2005
(Millions of constant Mexican pesos as of December 31, 2007)
 
The financial statements of foreign subsidiaries, which are determined using the functional currency applicable in each country, are restated in their functional currency based on the subsidiary country's inflation rate and subsequently translated by using the foreign exchange rate at the end of the reporting period for balance sheet and income statement accounts.
 
 
The closing exchange rates used to translate the financial statements of the Company's main foreign subsidiaries as of December 31, 2007, 2006 and 2005 are as follows:
 
 
Pesos per 1 unit of foreign currency
Currency
2007
 
2006
 
2005
United States Dollar
10.9200
 
     10.8000
 
     10.6200
Euro
15.9323
 
14.2612
 
     12.5829
British Pound Sterling
21.6926
 
21.1557
 
     18.2725
Colombian Peso
0.0054
 
0.0048
 
       0.0046
Venezuelan Bolivar
0.0051
 
0.0050
 
       0.0049
Egyptian Pound
1.9802
 
1.8888
 
       1.8452
Philippine Peso
0.2645
 
0.2203
 
       0.2000
 
The financial statements of foreign subsidiaries are initially translated from their functional currencies into dollars and subsequently into pesos. Therefore, the foreign exchange rates presented in the table above between the functional currency and the peso represent the accounting exchange rates resulting from this methodology. Likewise, the peso to U.S. dollar exchange rate used by CEMEX is an average of free market rates available to settle its foreign currency transactions. The Mexican central bank ("Banco de México" or "Banxico") publishes exchange rates of the U.S. dollar, the pound sterling and the euro, among others, vis-à-vis the peso. No significant differences exist, in any case, between the foreign exchange rates used by CEMEX and those exchange rates published by Banxico in the most relevant foreign currencies for CEMEX.
 
 
F)           CASH AND INVESTMENTS (note 4)
 
 
The balance in this caption is comprised of available amounts of cash and cash equivalents, represented by investments held for trading purposes, which are easily convertible into cash and have maturities of less than three months from the investment date. Those investments in fixed-income securities are recorded at cost plus accrued interest. Investments in marketable securities, such as shares of public companies, are recorded at market value. Gains or losses resulting from changes in market values, accrued interest and the effects of inflation arising from these investments are included in the income statements as part of the Comprehensive Financing Result.
 
 
G)           INVENTORIES(note 7)
 
 
Inventories are valued using the lower between replacement cost and market value. Replacement cost is based upon the latest purchase price, the average price of the last purchases or the last production cost. The Company analyzes its inventory balances to determine if, as a result of internal events, such as physical damage, or external events, such as technological changes or market conditions, certain portions of such balances have become obsolete or impaired. When an impairment situation arises, the inventory balance is adjusted to its net realizable value, whereas, if an obsolescence situation occurs, the inventory obsolescence reserve is increased. In both cases, these adjustments are recognized against the results of the period.
 
 
H)           OTHER INVESTMENTS AND NON-CURRENT RECEIVABLES (note 9B)
 
 
Other investments and non-current accounts receivable include the Company's collection rights with maturities of more than twelve months as of the reporting date. Non-current assets resulting from the valuation of derivative
 
F-11

 
CEMEX S.A.B. BE C.V. AND SUBSIDIARIES
Notes to the Consolidated Financial Statements
As of December 31, 2007, 2006 and 2005
(Millions of constant Mexican pesos as of December 31, 2007)
 
financial instruments, as well as investments in private funds and other investments are recognized at their estimated fair value as of the balance sheet date, and their changes in valuation are included in the income statement as part of the Comprehensive Financing Result.
 
 
I)           PROPERTY, MACHINERY AND EQUIPMENT (note 10)
 
 
Property, machinery and equipment ("fixed assets") are presented at their restated value, using the inflation index of each country, except for those foreign assets which are restated using the inflation index of the fixed assets' origin country and the variation in the foreign exchange rate between the country of origin currency and the functional currency of the country holding the asset.
 
 
Depreciation of fixed assets is recognized within "Cost of sales" and "Administrative and selling expenses", depending on the utilization of the respective assets, and is calculated using the straight-line method over the estimated useful lives of the assets, except for mineral reserves, which are depleted using the units-of-production method. The maximum average useful lives by category of assets are as follows:
 
 
Years
Administrative buildings
33
Industrial buildings
30
Machinery and equipment in plant
23
Ready-mix trucks and motor vehicles
10
Office equipment and other assets
9
 
The Comprehensive Financing Result ("CFR"), which includes interest expense and monetary position result, arising from indebtedness incurred during the construction or installation period of significant fixed assets is capitalized as part of the historical cost of such assets. New MFRS D-6, "Capitalization of the Comprehensive Financing Result", effective January 1, 2007, requires the capitalization of the CFR generated during significant construction projects and eliminates the election to recognize it as expense through the income statement as incurred. The new rule does not represent any change with respect to CEMEX's accounting policy.
 
 
Costs incurred in respect of operating fixed assets that result in future economic benefits, such as an extension in their useful lives, an increase in their production capacity or in safety, as well as those costs incurred to mitigate or prevent environmental damage, are capitalized as part of the carrying amount of the related assets. These capitalized costs are depreciated over the remaining useful lives of the related fixed assets. Other costs, including periodic maintenance on fixed assets, are expensed as incurred.
 
 
J)           BUSINESS COMBINATIONS, GOODWILL, OTHER INTANGIBLE ASSETS AND DEFERRED CHARGES (note 11)
 
 
In  accordance with MFRS B-7, "Business Acquisitions", CEMEX applies  the  following  accounting  principles to  business  combinations: a) adoption of the purchase method as the sole recognition alternative; b) allocation of the purchase price to all assets acquired and liabilities assumed based on their estimated fair values as of the acquisition date; c)  intangible assets acquired are  identified, valued and  recognized; d) any unallocated portion of the purchase price is recognized as goodwill; and e) goodwill is not amortized and is subject to periodic impairment tests.
 
 
CEMEX capitalizes intangible assets acquired, as well as costs incurred in the development of intangible assets, when future economic benefits associated are identified and control over such benefits is evidentiated. Intangible assets are presented at their restated value and are classified as having a definite or indefinite life; the latter are not
 
F-12

 
CEMEX S.A.B. BE C.V. AND SUBSIDIARIES
Notes to the Consolidated Financial Statements
As of December 31, 2007, 2006 and 2005
(Millions of constant Mexican pesos as of December 31, 2007)
 
amortized since the period cannot be accurately established in which the benefits associated with such intangibles will terminate. Amortization of intangible assets of definite life is calculated under the straight-line method.
 
 
Intangible assets acquired in a business combination are accounted for at their estimated fair value at the acquisition date. When such assets cannot be separately recognized, they are included as part of goodwill, which is not amortized and is subject to periodic impairment tests (note 3K).
 
 
Direct costs incurred in debt issuances or borrowings are capitalized and amortized as part of the effective interest rate of each transaction over its maturity. These costs include commissions and professional fees. Direct costs incurred in the development stage of computer software for internal use are capitalized and amortized through the operating results over the useful life of the software, which is approximately 4 years.
 
 
Pre-operational expenses are recognized in the income statement as they are incurred. Costs associated with research and development activities ("R&D"), performed by CEMEX to create new products and services, as well as to develop processes, equipment and methods to optimize operational efficiency and reduce costs, are recognized in the operating results as incurred. The Technology and Energy departments in CEMEX undertake all significant R&D activities as part of their daily routines. In 2007, 2006 and 2005, total combined expenses of these departments were approximately Ps437 (U.S.$40), Ps503 (U.S.$46) and Ps477 (U.S.$44), respectively.
 
 
K)           IMPAIRMENT OF LONG LIVED ASSETS (notes 10 and 11)
 
 
Property, machinery and equipment, intangible assets of definite life and other investments
 
 
Fixed assets, intangible assets of definite life and other investments are tested for impairment upon the occurrence of factors such as the occurrence of a significant adverse event, changes in the operating environment in which CEMEX operates, changes in projected use or in technology, as well as expectations of lower operating results for each cash generating unit, in order to determine whether their book value may not be recovered, in which case an impairment loss is recorded in the income statement, within other expenses, net, for the period when such determination is made. The impairment loss results from the excess of the carrying amount over the net present value of estimated cash flows related to such assets.
 
 
Goodwill and intangible assets of indefinite life
 
 
Goodwill and other intangible assets of indefinite life are tested for impairment at least once a year, during the second half of the period, by determining the value in use (fair value) of the reporting units, which consists in the discounted amount of estimated future cash flows to be generated by the reporting units to which those assets relate. A reporting unit refers to a group of one or more cash generating units. An impairment loss is recognized if such discounted cash flows are lower than the net book value of the reporting unit. CEMEX determines the discounted amount of estimated future cash flows over a period of 5 years.
 
 
As of December 31, 2007, 2006 and 2005, the geographic segments reported by CEMEX (note 18), each integrated by multiple cash generating units, also represent the reporting units for purposes of testing goodwill for impairment. CEMEX concluded that the operating components that integrate the reported segment have similar economic characteristics, by considering: a) that the reported segments are the level used by CEMEX to organize and evaluate its activities in the internal information system; b) the homogeneous nature of the items produced and traded in each operative component, which are all used by the construction industry; c) the vertical integration in the value chain of the products comprising each component; d) the type of clients, which are substantially similar in all components; e)
 
F-13

 
CEMEX S.A.B. BE C.V. AND SUBSIDIARIES
Notes to the Consolidated Financial Statements
As of December 31, 2007, 2006 and 2005
(Millions of constant Mexican pesos as of December 31, 2007)
 
the operative integration among operating components; and f) that the compensation system of a specific country is based on the consolidated results of the geographic segment and not in the particular results of the components.
 
 
Impairment tests are significantly sensitive, among other factors, to the estimation of future prices of CEMEX's products, the development of operating expenses, local and international economic trends in the construction industry, as well as the long-term growth expectations in the different markets. Likewise, the discount rates and the rates of growth in perpetuity used have an effect on such impairment tests. CEMEX uses specific discount rates for each reporting unit, which consider the weighted average cost of capital of each country.
 
 
L)           DERIVATIVE FINANCIAL INSTRUMENTS (note 12C, D and E)
 
 
In compliance with the guidelines established by its Risk Management Committee, CEMEX uses derivative financial instruments ("derivative instruments"), in order to change the risk profile associated with changes in interest rates and exchange rates of debt agreements denominated in foreign currency, as a vehicle to reduce financing costs, as an alternative source of financing, and as hedges of: (i) highly probable forecasted transactions, (ii) the Company's net assets in foreign subsidiaries, and (iii) executive stock option programs.
 
 
CEMEX recognizes derivative financial instruments as assets or liabilities in the balance sheet at their estimated fair value, and the changes in such fair values are recognized in the income statement within "Results from financial instruments" for the period in which they occur, except for changes in fair value of derivative instruments designated and that are effective as hedges of the variability in the cash flows associated to existing assets or liabilities and/or forecasted transactions. These effects are initially recognized in stockholders' equity and subsequently reclassified to earnings as the effects of the underlying hedged instruments or transactions have an impact on the income statement.
 
 
Some derivative instruments have been designated as hedges. For the years ended December 31, 2007, 2006 and 2005, the accounting rules applied to specific derivative instruments were as follows:
 
 
(a)
Changes in the estimated fair value of interest rate swaps to exchange floating rates for fixed rates, designated as hedges of the variability in the cash flows associated with the interest expense of a portion of the outstanding debt, as well as those instruments negotiated to hedge the interest rates at which certain forecasted debt is expected to be contracted or existing debt is expected to be renegotiated, are recognized temporarily in stockholders' equity. These effects are reclassified to earnings as the interest expense of the related debt is accrued, in the case of the forecasted transactions, once the related debt has been negotiated and recognized in the balance sheet.
 
 
(b)
Changes in the estimated fair value of foreign currency forwards, designated as hedges of a portion of CEMEX's net investments in foreign subsidiaries, whose functional currency is different from the peso, are recognized in stockholders' equity, offsetting the foreign currency translation result (notes 3E and 16B). The accumulated effect in stockholders' equity is reversed through the income statement when the foreign investment is disposed of.
 
 
Changes in the estimated fair value of forward contracts in the Company's own shares are recognized in the income statement as incurred, including those contracts designated as hedges of executive stock option programs. These effects are recognized as part of the costs related to such programs.
 
 
(c)
Changes in the estimated fair value of foreign currency forward contracts or options, negotiated to hedge an underlying firm commitment, are recognized through stockholders' equity, and are reclassified to the
 
F-14

 
CEMEX S.A.B. BE C.V. AND SUBSIDIARIES
Notes to the Consolidated Financial Statements
As of December 31, 2007, 2006 and 2005
(Millions of constant Mexican pesos as of December 31, 2007)
 
 income statement once the firm commitment takes place, as the effects from the hedged item are recognized in the income statement. With respect to hedges of the foreign exchange risk associated with a firm commitment for the acquisition of a net investment in a foreign country (note 12D), the accumulated effect in stockholders' equity is reclassified to the income statement when the purchase occurs.
 
 
(d)
Changes in fair value, generated by cross currency swaps ("CCS") and other derivative instruments, are recognized in the income statement as they occur. For presentation purposes of short-term and long-term debt in the balance sheets, the valuation effects of related CCS are recognized and presented separately from the primary financial instruments; consequently, debt associated with the CCS is presented in the currencies originally negotiated.
 
 
Interest accruals generated by interest rate swaps and CCS are recognized as financial expense, adjusting the effective interest rate of the related debt. Interest accruals from other hedging derivative instruments are recorded within the same caption when the effects of the primary instrument subject to the hedging relation are recognized.
 
Derivative instruments are negotiated with institutions with significant financial capacity; therefore, CEMEX considers the risk of non-performance of the obligations agreed to by such counterparties to be minimal. The estimated fair value represents the amount at which a financial asset could be bought or sold, or a financial liability could be extinguished, between willing parties in an arm's length transaction. Occasionally, there is a reference market that provides the estimated fair value; in the absence of such market, such value is determined by the net present value of projected cash flows or through mathematical valuation models. The estimated fair values of derivative instruments determined by CEMEX and used for valuation, recognition and disclosure purposes in the financial statements and their notes, are supported by the confirmations of these values received from the financial counterparties.
 
M)           PROVISIONS
 
CEMEX recognizes a provision when it has a legal or constructive obligation resulting from past events, whose resolution would imply cash outflows or the delivery of other resources owned by the Company.
 
Restructuring(note 13)
 
CEMEX recognizes a provision for restructuring costs, only when the restructuring plans have been properly finalized and authorized by management, and have been communicated to third parties involved and/or affected prior to the balance sheet date. These provisions may include costs not associated with CEMEX's ongoing activities.
 
Asset retirement obligations (note 13)
 
CEMEX recognizes a liability for unavoidable obligations, legal or constructive, to restore operating sites upon retirement of tangible long-lived assets at the end of their useful lives. These liabilities represent the net present value of estimated future cash flows to be incurred in the restoration process, and they are initially recognized against the related assets' book value. The additional asset is depreciated during its remaining useful life. The increase in the liability, by the passage of time, is charged to the income statement. Adjustments to the liability for changes in the estimated cash flows or the estimated disbursement period are made against fixed assets, and depreciation is modified prospectively.
 
F-15

 
CEMEX S.A.B. BE C.V. AND SUBSIDIARIES
Notes to the Consolidated Financial Statements
As of December 31, 2007, 2006 and 2005
(Millions of constant Mexican pesos as of December 31, 2007)
 
Asset retirement obligations are related mainly to future costs of demolition, cleaning and reforestation, so that the sites for the extraction of raw materials, the maritime terminals and other production sites are left in acceptable condition at the end of their operation.
 
 
Costs related to remediation of the environment (notes 13 and 21C)
 
 
CEMEX recognizes a provision when it is probable that an environmental remediation liability exists and that it will represent an outflow of resources. The provision represents the estimated future cost of remediation. Reimbursements from insurance companies are recognized as assets only when their recovery is practically certain.  In that case, such insurance reimbursement assets are not offset against the provision for remediation costs. Provisions for environmental remediation costs are recognized at their nominal value when the time schedule for the disbursement is not clear, or when the economic effect for the passage of time is not significant. Otherwise, such provisions are recognized at their discounted value.
 
 
Contingencies and commitments (notes 20 and 21)
 
 
Obligations or losses, related to contingencies, are recognized as liabilities in the balance sheet when present obligations exist resulting from past events that are expected to result in an outflow of resources and the amount can be measured reliably. Otherwise, a qualitative disclosure is included in the notes to the financial statements. The effects of long-term commitments established with third parties, such as supply contracts with suppliers or customers, are recognized in the financial statements on the incurred or accrued basis, after taking into consideration the substance of the agreements. Relevant commitments are disclosed in the notes to the financial statements. The Company does not recognize contingent revenues, income or assets.
 
 
N)           PENSIONS, OTHER POSTRETIREMENT BENEFITS AND TERMINATION BENEFITS (note 14)
 
 
Defined contribution plans
 
 
The costs of defined contribution pension plans are recognized in the operating results as they are incurred.  Liabilities arising from such plans are periodically settled through cash transfers to the employees' retirement accounts, without generating future obligations.
 
 
Defined benefit plans, other postretirement benefits and termination benefits
 
 
Under MFRS D-3, "Labor Obligations", CEMEX recognizes the costs associated with employees' benefits for: a) defined benefit pension plans; b) other postretirement benefits, basically comprised of health care benefits, life insurance and seniority premiums, granted pursuant to applicable law or by Company grant; and c) termination benefits, not associated to a restructuring event, which mainly represent ordinary severance payments by law. These costs are recognized in the operating results, as services are rendered, based on actuarial estimations of the benefits' present value.
 
 
The actuarial assumptions upon which the Company's employee benefit liabilities are determined consider the use of real rates (nominal rates discounted by inflation). The portion of the actuarial gains and losses ("actuarial results"), which exceeds a corridor of the greater of 10% of the fair value of any plan assets and 10% of the present value of the defined benefit obligation, as well as the prior service cost and the transition liability, are amortized to the operating results over the employees' estimated active service life.
 
F-16

 
CEMEX S.A.B. BE C.V. AND SUBSIDIARIES
Notes to the Consolidated Financial Statements
As of December 31, 2007, 2006 and 2005
(Millions of constant Mexican pesos as of December 31, 2007)
 
For certain pension plans, irrevocable trust funds have been created to cover future benefit payments. These assets are valued at their estimated fair value at the balance sheet date.
 
 
The net period cost recognized in the operating results includes: a) the increase in the obligation resulting from additional benefits earned by employees during the period; b) interest cost, which results from the increase in the liability by the passage of time; c) the amortization of the actuarial gains and losses, prior service cost and transition liability; and d) the expected return on plan assets for the period.
 
 
O)           INCOME TAX, BUSINESS ASSETS TAX, EMPLOYEES' STATUTORY PROFIT SHARING AND DEFERRED INCOME TAXES (note 15)
 
 
Effective January 1, 2007, under new MFRS B-3 (note 3A), the caption in the income statement including income taxes and equivalent taxes shall be denominated as "Income tax". In substance, this does not represent any change with respect to the presentation of prior years. The effects reflected in the income statements for Income Tax ("IT") and minimum taxes, such Business Assets Tax ("BAT") applicable to the Mexican operations, include amounts incurred during the period, as well as the amounts of deferred IT, in both cases determined according to the income tax law applicable to each subsidiary. Consolidated deferred IT represents the addition of the amounts determined in each subsidiary under the assets and liabilities method, by applying the enacted statutory income tax rate to the total temporary differences resulting from comparing the book and taxable values of assets and liabilities, taking into account when the amounts become available and subject to a recoverability analysis, tax loss carryforwards as well as other recoverable taxes and tax credits. The effect of a change in enacted statutory tax rates is recognized in the income statement for the period in which the change occurs and is officially enacted.
 
 
Management analyzes projections of future taxable income in each consolidated entity, to evaluate whether it will obtain the tax benefits associated with the deferred income tax assets and tax loss carryforwards, prior to their expiration. When it is determined that future operations would not generate sufficient taxable income, or that tax strategies are no longer viable, the valuation allowance on such assets would be increased against the income statement.
 
 
P)           STOCKHOLDERS' EQUITY
 
 
Common stock and additional paid-in capital (note 16A)
 
 
Balances of common stock and additional paid-in capital represent the value of stockholders' contributions, restated to constant pesos as of the most recent reporting period presented, using Mexican inflation.
 
 
Other equity reserves (note 16B)
 
 
The caption of "Other equity reserves" groups the accrued balances of items and transactions that are, temporarily or permanently, recognized directly to stockholders' equity. This caption includes the elements of "Comprehensive income for the period", which is presented in the statement of changes in stockholders' equity.  Comprehensive income includes, in addition to net income, certain changes in stockholders' equity during a period, not resulting from investments by owners and distributions to owners.
 
 
The most important items within "Other equity reserves" are as follows:
 
F-17

 
CEMEX S.A.B. BE C.V. AND SUBSIDIARIES
Notes to the Consolidated Financial Statements
As of December 31, 2007, 2006 and 2005
(Millions of constant Mexican pesos as of December 31, 2007)
 
Items of comprehensive income within "Other equity reserves":
 
 
Results from holding non-monetary assets, which represent the effect arising from the revaluation of non-monetary assets (inventories, fixed assets, intangible assets) in each country, using specific restatement factors that differ from the weighted average consolidated inflation;
 
 
 
·
Currency translation effects from the translation of foreign subsidiaries' financial statements, net of the foreign exchange fluctuations arising from foreign currency indebtedness directly related to the acquisition of foreign subsidiaries and foreign currency related parties balances that are of a long-term investment nature (note 3E);
 
 
 
·
The effective portion of the valuation and liquidation effects from derivative instruments under cash flow hedging relationships, which are recorded temporarily in stockholders' equity (note 3L); and
 
 
 
·
The deferred income tax for the period arising from items whose effects are directly recognized in stockholders' equity.
 
 
Items of "Other equity reserves" not included in comprehensive income:
 
 
 
·
Effects related to majority stockholders' equity for changes or transactions affecting minority interest stockholders in CEMEX's consolidated subsidiaries;
 
 
 
·
Effects attributable to majority stockholders' equity for financial instruments issued by consolidated subsidiaries that qualify for accounting purposes as equity instruments;
 
 
 
·
This caption includes the adjustments related to the cancellation of own shares held in the Parent Company's treasury, as well as those held by consolidated subsidiaries; and
 
 
 
·
The cumulative initial effect of deferred income taxes arising from the adoption of the assets and liabilities method on January 1, 2000.  Note 16B presents the consolidated cumulative initial effect of deferred income taxes.
 
 
Retained earnings (note 16C)
 
 
Represents the cumulative net results of prior accounting periods, net of dividends declared to stockholders, restated to constant pesos as of the most recent balance sheet date.
 
 
Minority interest and perpetual debentures (note 16D)
 
 
Represents the share of minority stockholders in the results and equity of consolidated subsidiaries. Likewise, this caption includes the notional amount of financial instruments issued by consolidated entities that qualify as equity instruments. An equity instrument, which may take the form of a perpetual debenture or preferred stock, is an instrument in which the issuer does not have a contractual obligation to deliver cash or another financial asset, does
 
F-18

 
CEMEX S.A.B. BE C.V. AND SUBSIDIARIES
Notes to the Consolidated Financial Statements
As of December 31, 2007, 2006 and 2005
(Millions of constant Mexican pesos as of December 31, 2007)
 
not have a predefined maturity date, meaning that it is issued to perpetuity, and in which CEMEX has the unilateral option to defer interest payments or preferred dividends for indeterminate periods.
 
 
Q)           REVENUE RECOGNITION
 
 
CEMEX's consolidated net sales represent the value, before tax on sales, of products and services sold by consolidated subsidiaries as a result of ordinary activities, after the elimination of transactions between related parties. Revenues are quantified at the fair value of the consideration received or receivable, decreased by any trade discounts or volume rebates granted to customers.
 
 
Revenue from the sale of goods and services is recognized upon shipment of products or through goods delivered or services rendered to customers, when there is no condition or uncertainty implying a reversal thereof, and they have assumed the risk of loss.
 
 
R)           COST OF SALES
 
 
Cost of sales reflects the replacement cost of inventories at the time of sale, expressed in constant pesos as of the most recent balance sheet date.
 
 
S)           MONETARY POSITION RESULT
 
 
The monetary position result, which represents the gain or loss from holding monetary assets and liabilities in inflationary environments, is determined by applying the inflation rate of the country of each subsidiary to its net monetary position (difference between monetary assets and liabilities).
 
 
T)           OTHER EXPENSES, NET
 
 
The caption "Other expenses, net" in the income statements consists primarily of revenue and expense derived from transactions or events not directly related to CEMEX's main activity, or which are of unusual or non-recurring nature.  The most significant items included under this caption are: a) anti-dumping duties paid and reimbursement obtained of anti-dumping duties previously paid; b) results from the sale of fixed assets and permanent investments; c) impairment losses of long-lived assets; d) amortization of intangible assets based on customer relationships, resulting from the acquisition of Rinker; e) net results from the early extinguishment of debt; f) restructuring costs; and g) employees' statutory profit sharing ("ESPS") for the period, as well as the estimated deferred ESPS.
 
 
Under new MFRS B-3, "Income Statement", beginning on January 1, 2007, current and deferred ESPS is included within "Other expenses, net". Until December 31, 2006, ESPS was presented in a specific line item within the income taxes section of the income statement. The consolidated income statements for 2006 and 2005 were reclassified to conform with the presentation required for 2007. For the years ended December 31, 2007, 2006, and 2005, "Other expenses, net" includes aggregate current and deferred ESPS expenses of approximately Ps246 and Ps180, and income of Ps11, respectively. CEMEX recognizes deferred ESPS for those temporary differences, which are of a non-recurring nature, arising from the reconciliation of net income for the period and the taxable income for the period for ESPS.
 
F-19

 
CEMEX S.A.B. BE C.V. AND SUBSIDIARIES
Notes to the Consolidated Financial Statements
As of December 31, 2007, 2006 and 2005
(Millions of constant Mexican pesos as of December 31, 2007)
 
U)           EXECUTIVE STOCK OPTION PROGRAMS (note 17)
 
 
In 2005, considering its mandatory application under MFRS, CEMEX adopted the International Financial Reporting Standard No. 2, "Share-based Payment" ("IFRS 2"). Under IFRS 2, options granted to executives are defined as equity instruments, in which services received from employees are settled through the delivery of shares; or as liability instruments, in which the Company incurs a liability by committing to pay, in cash or other instruments, the intrinsic value of the option as of the exercise date. The cost of equity instruments represents their estimated fair value at the date of grant and is recognized in earnings during the period in which the exercise rights of the employees become vested. In respect to liability instruments, under IFRS 2 these instruments should be valued at their estimated fair value at each reporting date, recognizing the changes in valuation through the income statement. CEMEX determines the estimated fair value of options using the binomial financial option-pricing model.
 
 
When implementing IFRS 2, CEMEX determined that the options in its "fixed program" (note 17A) represent equity instruments considering that services received are settled through the issuance of new shares upon exercise. CEMEX considers that the options granted under its other programs (note 17B, C and D) represent liability instruments. Upon adoption of IFRS 2 in 2005, CEMEX did not recognize cost for those options classified as equity instruments, considering that all executives' exercise rights were fully vested. For the other programs, CEMEX determined the estimated fair value of the outstanding options and recognized in the income statement in 2005 an expense of approximately Ps1,172 (Ps976 net of income tax), resulting from the difference between the estimated fair value of the instruments and the existing accrual related to such programs, which was quantified through the intrinsic value of the options. This expense was recognized in the caption "Results from financial instruments". Activity under these programs and their accounting effect are presented in note 17. The intrinsic value represents the existing appreciation between the market price of the share and the exercise price of such share established in the option.
 
 
V)           EMISSION RIGHTS: EUROPEAN EMISSION TRADING SYSTEM TO REDUCE GREENHOUSE GAS EMISSIONS
 
 
CEMEX, as a cement producer, is involved in the European Emission Trading Scheme ("EU ETS"), which aims to reduce carbon-dioxide emissions ("CO2"). Under this directive, governments of the European Union ("EU") countries grant, currently at nil cost, CO2 emission allowances ("EUAs"). If upon conclusion of an annual review period, CO2 emissions exceeded EUAs received, CEMEX would then be required to purchase the deficit of EUAs in the market, which would represent an additional production cost, complementary to fines or penalties imposed by governments. The EUAs granted by any member state of the EU can be used to settle emissions in another member state. Consequently, CEMEX manages its portfolio of EUAs held on a consolidated basis for its cement production operations in the EU.
 
 
As of December 31, 2007, 2006 and 2005, years comprising the first phase of the EU ETS, CEMEX maintained a consolidated surplus of EUAs held over the total tons of CO2 emissions. During 2007, 2006 and 2005, CEMEX's purchase or sale transactions of EUAs were not significant. During the second phase of the EU ETS, comprising years 2008 to 2012, CEMEX expects a reduction in the number of EUAs granted by governments as compared to the first phase. Considering the reduction of EUAs in the second phase and CEMEX's estimated production during the 2008 - 2012 period, CEMEX considers that deficits of EUAs, if any, would not be significant and may be hedged with purchases in the market and/or exchange of EUAs, or through the internal generation of Certified Emission Reductions ("CERs"), which are granted by the United Nations environmental agency to qualified CO2 emission reduction projects. These certificates may be used in specified proportions to settle EUAs obligations with the EU governments.
 
 
CEMEX's accounting policy to recognize the effects derived from the EU ETS is the following: a) EUAs received from different EU countries are recognized in the balance sheet at cost; this presently means at zero value; b) any revenues received from eventual sales of spare EUAs are recognized by decreasing "Cost of sales"; c) EUAs and/or
 
F-20

 
CEMEX S.A.B. BE C.V. AND SUBSIDIARIES
Notes to the Consolidated Financial Statements
As of December 31, 2007, 2006 and 2005
(Millions of constant Mexican pesos as of December 31, 2007)
 
CERs acquired to hedge current CO2 emissions for the period are recognized at cost as intangible assets, and are amortized to "Cost of sales" during the remaining compliance period; d) EUAs and/or CERs acquired for trading purposes are recognized at cost as financial assets and are restated at their market value as of the balance sheet date, recognizing changes in valuation within "Results from financial instruments"; e) CEMEX accrues a provision against "Cost of sales" when the estimated annual emissions of CO2 are expected to exceed the number of EUAs and/or CERs received for the period, net of any benefit in the form of EUAs and/or CERs obtained through exchange transactions; and f) forward purchase and sale transactions of EUAs and/or CERs to hedge deficits, or to dispose of certain surpluses, are treated as contingencies and are recognized at the amount paid or received upon physical settlement; meanwhile, forward transactions with trading purposes are treated as financial instruments and are recognized as assets or liabilities at their estimated fair value. Changes in valuation are recognized within "Results from financial instruments".
 
 
W)           CONCENTRATION OF CREDIT
 
 
CEMEX sells its products primarily to distributors in the construction industry, with no specific geographic concentration within the countries in which CEMEX operates. For 2007, 2006 and 2005, no single customer individually accounted for a significant amount of the reported amounts of sales or in the balances of trade receivables. In addition, there is no significant concentration of a specific supplier relating to the purchase of raw materials.
 
 
X)           NEWLY ISSUED FINANCIAL REPORTING STANDARDS WITH IMPACT IN 2008
 
 
In 2007, CINIF issued the following MFRS effective beginning January 1, 2008:
 
 
MFRS B-10, "Inflation Effects" ("MFRS B-10"). During 2007, CINIF issued the new MFRS B-10, which establishes significant changes to inflationary accounting in Mexico effective beginning January 1, 2008. The most significant changes are:
 
 
 
·
Inflationary accounting will only be applied in a high-inflation environment, defined by the MFRS B-10 as existing when the cumulative inflation for the preceding three years equals or exceeds 26%. Until December 31, 2007, inflationary accounting was applied to all CEMEX subsidiaries regardless of the inflation level of their respective country.  Beginning in 2008, only the financial statements of those subsidiaries whose functional currency corresponds to a country under high inflation will be restated to take account of inflation,
 
 
 
·
The new standard eliminates the alternative to restate inventories using the specific cost indexes, as well as the rule to restate fixed assets of foreign origin using the factor that considers the inflation of the country of origin of the asset and the variation in the foreign exchange rate between the currency of the country of origin and the country holding the asset,
 
 
 
·
This standard eliminates the requirement to restate the amounts of the income statement for the period, as well as the comparative financial statements for prior periods, into constant pesos as of the most recent balance sheet date. Beginning in 2008, the income statement for subsequent periods will be presented in nominal values and, as long as the cumulative inflation for the preceding three years in Mexico is below 26%, the financial statements for periods prior to 2008 will be presented in constant pesos as of December 31, 2007, the last date in which inflationary accounting was applied.
 
F-21

 
CEMEX S.A.B. BE C.V. AND SUBSIDIARIES
Notes to the Consolidated Financial Statements
As of December 31, 2007, 2006 and 2005
(Millions of constant Mexican pesos as of December 31, 2007)
 
In respect to inventories and fixed assets, MFRS B-10 establishes the use of the factors derived from the general price indexes of the country holding the assets as the sole alternative for restatement. When moving from a high-inflation to a low-inflation environment, the restatement adjustments as of the date of discontinuing the inflationary accounting should prevail as part of the carrying amount. When moving from a low-inflation to a high-inflation environment, the initial restatement factor for property, machinery and equipment, as well as for intangible assets, should consider the cumulative inflation since the last time inflationary accounting was discontinued. Upon adoption of new MFRS B-10, the accumulated result for holding non-monetary assets, included within "Deficit in equity restatement" (note 16B), should be reclassified to "Retained earnings". As of December 31, 2007, most of CEMEX's subsidiaries operate in low-inflation environments; therefore, restatement of their historical cost financial statements to take account of inflation will be suspended starting January 1, 2008. CEMEX does not anticipate that the adoption of new MFRS B-10 will have a material adverse effect on its results of operations.
 
 
MFRS D-3, "Labor Obligations" ("MFRS D-3"). CINIF has modified MFRS D-3. The most significant changes, which became effective on January 1, 2008, are as follows:
 
 
 
·
Liabilities and the net cost for the period related to defined benefit pension plans and other postretirement benefits, as well as to termination benefits, should be determined using nominal discount rates;
 
 
 
·
In connection with defined benefit pension plans and other postretirement benefits, a company may continue to defer and recognize the actuarial results for the period during the years of service of the employees subject to the plan's benefits. In respect to termination benefits, such results should be recognized in the income statement for the period in which they occur;
 
 
 
·
Referring to the transition liability, prior services and actuarial results, determined under previous MFRS D-3, and which are pending for recognition in the income statement as of December 31, 2007 (note 14), under new MFRS D-3 these amounts should be applied proportionately to the income statement over the five-year period beginning on January 1, 2008; and
 
 
 
·
Current and deferred ESPS is now treated as employees' benefits and removed as an equivalent of income taxes under MFRS D-4. Nonetheless, MFRS D-3 requires the assets and liabilities method to determine deferred ESPS.
 
 
CEMEX does not anticipate a material effect on its results of operations or its financial position for the changes in MFRS D-3.
 
 
MFRS D-4, "Accounting for Income Taxes" ("MFRS D-4"). CINIF made changes to MFRS D-4 effective beginning January 1, 2008, which are summarized as follows:
 
 
 
·
Current and deferred ESPS was relocated to MFRS D-3;
 
 
 
·
In connection with BAT (minimum tax), recoverable amounts should be recognized as a deferred tax asset only when it is probable such BAT will be recovered against income tax of future periods; otherwise it should be treated as an account receivable. Under MFRS D-4 effective as of December 31, 2007, subject to a recoverability analysis, such BAT asset was presented net with the deferred income tax liability; and
 
F-22

 
CEMEX S.A.B. BE C.V. AND SUBSIDIARIES
Notes to the Consolidated Financial Statements
As of December 31, 2007, 2006 and 2005
(Millions of constant Mexican pesos as of December 31, 2007)
 
 
·
Upon adoption of new MFRS D-4 on January 1, 2008, the "Cumulative initial deferred income tax effects" resulting in the year 2000 from the adoption of the assets and liabilities method, should be reclassified to "Retained earnings". As of December 31, 2007, such amount is included in a separate line item within "Other equity reserves".
 
 
CEMEX does not anticipate a material effect on its results of operations or its financial position for the changes in MFRS D-4.
 
 
MFRS B-2, "Cash Flow Statement" ("MFRS B-2"). Supersedes Bulletin B-12, "Statement of Changes in Financial Position".
 
 
The main changes of MFRS B-2 are: (i) a new cash flow statement replaces the statement of changes in financial position; (ii) the presentation of cash inflows and outflows is in nominal currency, not including the effects of inflation; (iii) establishes two alternative methods for the preparation of cash flow statements (direct and indirect), not indicating a preference for either of them; (iv) requires that cash flows related to operating activites shall be presented first, followed by those of investment activities and finally those of financing activities; (v) requires that items in the main captions are presented in gross amounts; and (vi) requires the breakdown of items considered as cash equivalents.
 
 
MFRS B-15, "Foreign Currency Translation" ("MFRS B-15"). Replaces Bulletin B-15, "Foreign Currency Transactions and Translation of Financial Statements of Foreign Entities".
 
 
The main changes of MFRS B-15 are: (i) eliminates the concepts of integrated foreign operations and foreign subsidiary, and replaces them for recognition currency, functional currency and reporting currency, requiring that translation be made based on the economic environment in which the entity operates, regardless of its dependency to the parent company; and (ii) includes translation procedures for situations in which the reporting currency differs from the functional currency. CEMEX does not anticipate a material effect on its results of operations or its financial position resulting from the adoption of MFRS B-15.
 
 
4.           CASH AND INVESTMENTS
 
 
Consolidated cash and investments as of December 31, 2007 and 2006, consists of:
 
  
2007
2006
Cash and bank accounts
Ps
5,980
14,361
Fixed-income securities
 
2,516
4,122
Investments in marketable securities
 
174
11
 
Ps
8,670
18,494
 
5.           TRADE ACCOUNTS RECEIVABLE
 
 
Consolidated trade accounts receivable as of December 31, 2007 and 2006, consist of:
 
  
2007
2006
Trade accounts receivable
Ps
22,854
18,051
Allowances for doubtful accounts
 
(2,135)
(1,526)
 
Ps
20,719
16,525
 
F-23

 
CEMEX S.A.B. BE C.V. AND SUBSIDIARIES
Notes to the Consolidated Financial Statements
As of December 31, 2007, 2006 and 2005
(Millions of constant Mexican pesos as of December 31, 2007)
 
As of December 31, 2007 and 2006, trade receivables exclude accounts for Ps12,325 (U.S.$1,129) and Ps12,731 (U.S.$1,166), respectively, that were sold to financial institutions under securitization programs for the sale of trade receivables, established in Mexico, the United States, Spain and France. Under these programs, CEMEX effectively surrenders control associated with the trade receivables sold and there is no guarantee nor obligation to reacquire the assets; therefore, the amount of receivables sold is removed from the balance sheet at the moment of sale, except for the amounts owed by the counterparties, which are reclassified to other short-term accounts receivable. Trade receivables qualifying for sale do not include amounts over certain days past due or concentrations over certain limits to any one customer, according to the terms of the programs. The discount granted to the acquirers of the trade receivables is recognized as financial expense and amounted to approximately Ps673 (U.S.$62) in 2007, Ps475 (U.S.$44) in 2006 and Ps248 (U.S.$23) in 2005.
 
Allowances for doubtful accounts are established according to the credit history and risk profile of each customer. Changes in the valuation allowance for doubtful accounts in 2007, 2006 and 2005, are as follows:
 
  
2007
2006
2005
Allowances for doubtful accounts at beginning of period
Ps
1,526
1,469
857
Charged to selling expenses
 
397
275
329
Deductions
 
(79)
(191)
(304)
Business combinations
 
175
547
Foreign currency translation and inflation effects
 
116
(27)
40
Allowances for doubtful accounts at end of period
Ps
2,135
1,526
1,469

 
6.           OTHER ACCOUNTS RECEIVABLE
 
 
Consolidated other accounts receivable as of December 31, 2007 and 2006, consist of:
 
  
2007
2006
Non-trade accounts receivable
Ps
3,582
5,900
Current portion for valuation of derivative instruments
 
2,094
374
Interest and notes receivable
 
1,001
1,279
Loans to employees and others
 
1,850
948
Refundable taxes
 
1,303
705
 
Ps
9,830
9,206
 
Non-trade accounts receivable are mainly originated by the sale of assets. Interest and notes receivable include Ps957 (U.S.$88) in 2007 and Ps1,196 (U.S.$110) in 2006, arising from uncollected trade receivables sold under securitization programs (note 5).
 
 
7.           INVENTORIES
 
 
Consolidated balances of inventories as of December 31, 2007 and 2006, are summarized as follows:
 
  
2007
2006
Finished goods
Ps
7,293 
4,687 
Work-in-process
 
3,565 
2,311 
Raw materials
 
3,297 
2,284 
Materials and spare parts
 
4,892 
4,033 
Advances to suppliers
 
567 
   573 
Inventory in transit
 
573 
652 
Allowance for obsolescence
 
(556) 
(566) 
 
Ps
19,631
13,974 
 
Impairment losses of inventory of approximately Ps131 and Ps93 in 2007 and 2006, respectively, were recognized within "Other expenses, net". There were no impairment losses of inventory in 2005.
 
F-24

 
CEMEX S.A.B. BE C.V. AND SUBSIDIARIES
Notes to the Consolidated Financial Statements
As of December 31, 2007, 2006 and 2005
(Millions of constant Mexican pesos as of December 31, 2007)
 
 
8.           OTHER CURRENT ASSETS
 
 
Other current assets in the consolidated balance sheets of as of December 31, 2007 and 2006, consist of:
 
  
2007
2006
Advance payments
Ps
1,954 
1,717 
Assets held for sale
 
440 
538 
 
Ps
2,394 
2,255 
 
Assets held for sale are stated at their estimated realizable value.
 
 
9.           INVESTMENTS IN ASSOCIATES AND OTHER INVESTMENTS AND NON-CURRENT ACCOUNTS RECEIVABLE
 
 
9A)           INVESTMENTS IN ASSOCIATES
 
 
Consolidated investments in shares of associates as of December 31, 2007 and 2006, are summarized as follows:
 
  
2007
2006   
  Book value at acquisition date
Ps
4,624
3,785
  Revaluation by equity method
 
5,975
4,927
 
Ps
10,599
8,712
 
As of December 31, 2007 and 2006, CEMEX's main investments in associates are as follows:
 
 
Activity
Country
%
 
2007
2006 
  Control Administrativo Mexicano, S.A. de C.V.
Cement
Mexico
49.0
Ps
3,684
3,430
  Cement Australia Holdings Pty Limited
Cement
Australia
25.0
 
1,447
  Trinidad Cement Ltd
Cement
Trinidad
20.0
 
454
410
  Huttig Building Products Inc.
Materials
United States
28.1
 
333
374
  Cancem, S.A. de C.V.
Cement
Mexico
10.0
 
387
349
  Lime & Stone Production Co Ltd.
Aggregates
Israel
50.0
 
302
338
  Ready Mix USA, LLC
Concrete
United States
49.9
 
277
311
  Société des Ciments Antillais
Cement
French Antilles
26.1
 
231
223
  Société Méridionale de Carrières
Aggregates
France
33.3
 
248
207
  Lehigh White Cement Company
Cement
United States
24.5
 
183
188
  Société d'Exploitation de Carrières
Aggregates
France
50.0
 
215
148
  Metromix Pty Limited
Concrete
Australia
50.0
 
115
  Other companies
  
2,723
2,734
    
Ps
10,599
8,712
 
During 2006 CEMEX sold its 25.5% interest in the Indonesian cement producer PT Semen Gresik ("Gresik") for approximately U.S.$346 (Ps4,053), including dividends declared of approximately U.S.$7 (Ps82). The sale of Gresik´s shares generated a gain of approximately Ps1,045 (U.S.$96), net of selling expenses and the write-off of related goodwill of approximately Ps117. This gain was recognized in 2006 within other expenses, net. In connection with the sale of CEMEX's interest in Gresik, it was agreed by mutual consent with the Indonesian government to discontinue the arbitration case filed by CEMEX in December 2003 before the International Centre for Settlement of Investment Disputes.
 
F-25

 
CEMEX S.A.B. BE C.V. AND SUBSIDIARIES
Notes to the Consolidated Financial Statements
As of December 31, 2007, 2006 and 2005
(Millions of constant Mexican pesos as of December 31, 2007)
 
In 2005, CEMEX sold its 11.9% interest in the Chilean cement producer Cementos Bio Bio, S.A. for approximately U.S.$65 million (Ps817), resulting in a gain of Ps245, net of the write-off of goodwill of approximately Ps15, recorded within other expenses, net.
 
 
9B)           OTHER INVESTMENTS AND NON-CURRENT ACCOUNTS RECEIVABLE
 
 
As of December 31, 2007 and 2006, other investments and non-current accounts receivable are summarized as follows:
 
  
    2007
2006
  Non-current portion from valuation of derivative instruments
Ps
5,035 
5,742
  Non-current accounts receivable and other assets
 
5,555 
3,874
  Investments in private funds
 
370 
350
 
Ps
10,960 
9,966
 
In 2007 and 2006, the amounts contributed to private funds were approximately U.S.$4 (Ps44) and U.S.$14 (Ps164), respectively.
 
 
10.           PROPERTY, MACHINERY AND EQUIPMENT
 
 
Consolidated property, machinery and equipment as of December 31, 2007 and 2006, consist of:
 
  
2007
2006
  Land and mineral reserves
Ps
84,920 
51,623 
  Buildings
 
64,975 
60,335 
  Machinery and equipment
 
245,270 
217,959 
  Construction in progress
 
21,260 
10,348 
  Accumulated depreciation and depletion
 
(154,236) 
(138,840) 
 
Ps
262,189
201,425 
 
Changes in property, machinery and equipment in 2007, 2006 and 2005, are as follows:
 
  
2007
2006
2005
  Cost of property, machinery and equipment at beginning of period
Ps
340,265 
325,382 
242,837 
  Accumulated depreciation and depletion at beginning of period
 
(138,840)
(130,217)
(121,398)
  Net book value at beginning of period
 
201,425 
195,165 
121,439 
Capital expenditures
 
22,289 
18,044 
10,001 
Disposals
 
(510)
(1,977)
(139)
Additions through business combinations
 
53,870 
342 
83,145 
Capitalized comprehensive financing result
 
68 
Depreciation and depletion for the period
 
(14,876)
(12,357)
(11,808)
Impairment losses
 
(64)
(611)
(196)
Foreign currency translation and inflation effects
 
(13)
2,813 
(7,277)
Cost of property, machinery and equipment at end of period
 
416,425 
340,265 
325,382 
Accumulated depreciation and depletion at end of period
 
(154,236)
(138,840)
(130,217)
  Net book value at end of period
Ps
262,189 
201,425 
195,165 
 
Impairment losses of fixed assets were derived from idle assets in the United Kingdom, Mexico and the Philippines. These assets were adjusted to their estimated realizable value.
 
 
11.           GOODWILL, INTANGIBLE ASSETS AND DEFERRED CHARGES
 
 
Consolidated goodwill, intangible assets and deferred charges as of December 31, 2007 and 2006, are summarized as follows:
 
F-26

 
CEMEX S.A.B. BE C.V. AND SUBSIDIARIES
Notes to the Consolidated Financial Statements
As of December 31, 2007, 2006 and 2005
(Millions of constant Mexican pesos as of December 31, 2007)
 
  
    2007
 
2006
  
Cost
Accumulated amortization
Carrying amount
 
Cost
Accumulated amortization
Carrying amount
Intangible assets of indefinite useful life:
        
Goodwill 
Ps
151,409
                         –
151,409
Ps
56,546
               –
56,546
Extraction rights
 
10,156
                       –
10,156
 
                  –
              –
                   –
Intangible assets of definite useful life:
        
Extraction rights
 
14,378
(709)
13,669
 
658
(343)
315
Cost of internally developed software
 
7,769
(2,473)
5,296
 
5,793
(2,755)
3,038
Industrial property and trademarks
 
5,529
(900)
4,629
 
2,143
(845)
1,298
Customer relationships
 
4,914
(255)
4,659
 
                  –
              –
                    –
Mining projects
 
1,929
(204)
1,725
 
1,147
(78)
1,069
Other intangible assets
 
6,240
(3,038)
3,202
 
4,758
(1,868)
2,890
Deferred charges and others:
        
Deferred income taxes (note 15B)
 
776
                         –
776
 
4,118
             –
4,118
Intangible assets for pensions (note14)
 
905
                        –
905
 
796
             –
796
Deferred financing costs
 
1,222
(326)
896
 
562
(106)
456
 
Ps
205,227
(7,905)
197,322
Ps
76,521
(5,995)
70,526
 
The amortization of intangible assets and deferred charges was approximately Ps2,790 in 2007, Ps1,604 in 2006 and Ps1,898 in 2005, recognized within operation costs and expenses, except for approximately Ps255 in 2007 and Ps261 in 2005, which was recognized within other expenses, net.
 
Goodwill and intangible assets of indefinite life
 
Goodwill is recognized at the acquisition date based on the preliminary allocation of the purchase price. If applicable, goodwill is subsequently adjusted for any correction to the preliminary assessment given to the assets acquired and/or liabilities assumed, within the twelve-month period after purchase. The increase in goodwill in 2007 results from the acquisition of Rinker.
 
As mentioned in note 3J, intangible assets of indefinite life are not amortized, since the period cannot be accurately established in which the benefits associated with such intangibles will terminate, but such assets are subject to periodic impairment testing. In connection with Rinker's acquisition in 2007, extraction rights were identified and valued as part of the allocation of the purchase price of fair value of assets acquired and liabilities assumed in the aggregates and cement sectors in the United States and in the aggregates sector in Australia. These assets were identified as of indefinite life considering that CEMEX has the ability and the intention to renew them indefinitely.
 
Changes in goodwill by reporting unit as of December 31, 2007 and 2006, are summarized as follows:
 
  
2005
Acquisitions (disposals)
Adjustments(1)
2006
Acquisitions (disposals)
Adjustments(1)
2007
North America
        
United States.
Ps
24,369
222
(1,688)
22,903
88,383
(1,549)
109,737
Mexico
 
7,118
                              –
89
7,207
                    –
(795)
6,412
Europe
        
Spain
 
8,874
575
(829)
8,620
                   –
(443)
8,177
France
 
2,612
331
60
3,003
57
79
3,139
United Kingdom
 
1,768
1,562
229
3,559
                   –
386
3,945
Other Europe (2)
 
958
105
35
1,098
                  –
(57)
1,041
Central and South America and the Caribbean
        
Colombia
 
4,351
                             –
(131)
4,220
                    –
82
4,302
 
 
F-27

 
 
CEMEX S.A.B. BE C.V. AND SUBSIDIARIES
Notes to the Consolidated Financial Statements
As of December 31, 2007, 2006 and 2005
(Millions of constant Mexican pesos as of December 31, 2007)
 
 
Venezuela
 
588
22
610
17
627
Dominican Republic
 
169
12
181
10
191
Costa Rica
 
58
(26)
32
(2)
30
Other Central and South America and the Caribbean (3)
 
1,010
(161)
849
(40)
809
Africa and Middle East
        
Egypt
 
261
(14)
247
(18)
229
United Arab Emirates
 
1,629
(81)
1,548
(98)
1,450
Asia and Australia
        
Australia
 
                            –
                              –
                         –
9,065
                              –
9,065
Philippines
 
1,282
2
1,284
(139)
1,145
Thailand
 
432
(44)
388
(30)
358
Other Asia
 
14
(1)
13
(1)
12
Others
        
Other reporting units (4)
 
828
(44)
784
(44)
740
Associates
 
126
(117)
(9)
                        –
                              –
                           –
 
Ps
56,447
2,678
(2,579)
56,546
97,505
(2,642)
151,409

(1)
The amounts presented in this column refer to the effects on goodwill from foreign exchange fluctuations during the period between the reporting units' currencies and the Mexican peso, and the effect of the restatement into constant pesos.
 
(2)
"Other Europe" refers to the reporting units in the Czech Republic, Ireland and Latvia.
 
(3)
"Other Central and South America and the Caribbean" refers mainly to the reporting units in Panama and Puerto Rico.
 
(4)
This segment primarily consists of CEMEX's subsidiary in the information technology and software development business.
 
Intangible assets of definite life
 
During 2007, 2006 and 2005, CEMEX capitalized the costs incurred in the development stage of internal-use software for Ps3,034, Ps2,383 and Ps210, respectively. In 2006, CEMEX initiated the replacement of the technological platform in which CEMEX executes the most important processes of its business model. This effort continued in 2007 and will continue in 2008 and 2009. The items capitalized refer to direct costs incurred in the development phase of the software and relate mainly to professional fees, direct labor and related travel expenses.
 
In connection with Rinker acquisition in 2007, extraction permits in the aggregates and ready-mix concrete sectors in the United States and Australia were identified and valued, and were assigned an estimated useful life of 30 years.  Likewise, trademarks and commercial names were identified and valued, and were assigned an estimated useful life of 5 years. In addition, intangible assets related to customer relationships were identified and valued, and have been assigned an estimated useful life of 10 years.
 
A)           PRINCIPAL ACQUISITIONS AND DIVESTITURES
 
Rinker acquisition
 
In 2007, CEMEX acquired 100% of Rinker's equity, an Australian producer of aggregates, ready-mix concrete, cement and other construction materials, by means of a public purchase offer started in October 2006 and concluded on July 16, 2007. On June 7, 2007, CEMEX's offer to acquire all outstanding shares of Rinker became unconditional after obtaining support of more than 50% of the shares. On July 10, 2007, the date in which CEMEX obtained acceptances over more than 90% of the shares, CEMEX announced the compulsory purchase of other shares which were not acquired under the offer. For accounting purposes, July 1, 2007 was established as Rinker's acquisition date. The purchase price paid for the shares, including direct acquisition costs, was approximately U.S.$14,245 (Ps155,559), which does not include U.S.$1,277 (Ps13,943) of assumed debt. For its fiscal year ended March 31,
 
 
F-28

 
 
CEMEX S.A.B. BE C.V. AND SUBSIDIARIES
Notes to the Consolidated Financial Statements
As of December 31, 2007, 2006 and 2005
(Millions of constant Mexican pesos as of December 31, 2007)
 
 
2007, Rinker reported consolidated revenues of approximately U.S.$5,300 (unaudited). Approximately U.S.$4,100 (unaudited) of these revenues were generated in the United States, and approximately U.S.$1,200 (unaudited) were generated in Australia and China. As of that date, Rinker had more than 13,000 employees. During such fiscal period, Rinker produced approximately 2 million tons of cement, 93 million tons of aggregates and sold close to 13 million cubic meters of ready-mix concrete. In Australia, Rinker's main activities are oriented to the production and sale of ready-mix concrete and other construction materials.
 
As required by the Department of Justice of the United States, pursuant to a divestiture order in connection with the Rinker acquisition, in December 2007, CEMEX sold to the Irish producer CRH plc, ready-mix concrete and aggregates plants in Arizona and Florida for approximately U.S.$250, of which approximately U.S.$30 corresponded to the sale of assets from CEMEX's pre-Rinker acquisition operations, which generated a gain of approximately Ps142, recognized within Other expenses, net.
 
As of December 31, 2007, CEMEX was in the final stages of allocating the purchase price of Rinker to the fair values of the assets acquired and liabilities assumed. CEMEX has substantially finalized the valuation of such assets acquired and liabilities assumed; nevertheless, some adjustments may arise during the period allowed to conclude this allocation, which terminates June 30, 2008. Rinker's purchase price allocation as of the acquisition date of July 1, 2007, considering an exchange rate of Ps10.92 pesos per dollar, is as follows:
 
  
Rinker allocation
Current assets (1)
Ps
19,180
Investments and other non-current assets
 
2,903
Property, machinery and equipment
 
53,870
Other assets (2)
 
836
Intangible assets (3)
 
33,582
Goodwill
 
97,448
Total assets acquired
 
207,819
Current liabilities (4)
 
10,218
Non-current liabilities (4)
 
15,278
Remediation liabilities
 
807
Deferred income tax liability
 
25,957
Total liabilities assumed
 
52,260
Total net assets
Ps
155,559

(1)
Includes Ps4,174 of cash and cash equivalents and Ps2,169 of assets held for sale related to the divestiture order of the U.S. Department of Justice.
 
(2)
This caption includes Ps398 of deferred tax assets.
 
(3)
Intangible assets refer to: 1) extraction rights and permits, of which approximately Ps10,156 have an indefinite useful life, and approximately Ps13,598 have an estimated useful life of 30 years; 2) commercial names and trademarks of approximately Ps4,914 with an estimated useful life of 5 years; and 3) intangible assets related to customer relationships of approximately Ps4,914 with an estimated useful life of 10 years.
 
(4)
Current liabilities include approximately Ps100 of debt. Long-term liabilities include approximately Ps13,843 of debt and approximately Ps144 of pensions and other postretirement benefits.
 
Acquisition of a cement-grinding mill in Guatemala
 
In January 2006, CEMEX acquired a 51% equity interest in a cement-grinding mill facility with capacity of 400,000 tons per year in Guatemala for approximately U.S.$17  (Ps204).
 
 
F-29

 
CEMEX S.A.B. BE C.V. AND SUBSIDIARIES
Notes to the Consolidated Financial Statements
As of December 31, 2007, 2006 and 2005
(Millions of constant Mexican pesos as of December 31, 2007)
 
Acquisition of RMC Group p.l.c.
 
On March 1, 2005, CEMEX completed the acquisition of 100% of the outstanding stock of RMC Group p.l.c. ("RMC"). The final purchase price of the shares, net from the sale of certain assets, and considering acquisition expenses, amounted to approximately U.S.$4,301 (Ps50,381). This amount does not include approximately U.S.$2,249 (Ps28,242) of assumed debt. RMC, headquartered in the United Kingdom, was one of Europe's largest cement producers and one of the world's largest suppliers of ready-mix concrete and aggregates, with operations in 22 countries, primarily in Europe and the United States, and employed over 26,000 people. The assets acquired included 13 cement plants with an approximate installed capacity of 17 million tons, located in the United Kingdom, the United States, Germany, Croatia, Poland and Latvia. The consolidated income statement for the year ended December 31, 2005, includes the operating results of RMC for the ten-month period ended December 31, 2005. The resulting goodwill arising from this acquisition was approximately Ps15,809 (U.S.$1,448).
 
Acquisition of Concretera Mayaguezana ("Mayaguezana")
 
In July 2005, CEMEX acquired 15 ready-mix concrete plants through the purchase of Mayaguezana, a ready-mix concrete producer located in Puerto Rico, for approximately Ps326 (U.S.$30). The consolidated income statement for the year ended December 31, 2005, includes the operating results of Mayaguezana for the six-month period ended December 31, 2005. The resulting goodwill arising from this acquisition was approximately Ps175.
 
Divestiture of ReadyMix Asland in Spain, Betecna in Portugal and other assets in the United States
 
In December 2005, CEMEX terminated its joint ventures with the French company Lafarge S.A. ("Lafarge"), through the sale to Lafarge of its 50% equity interest in ReadyMix Asland S.A. ("RMA") in Spain and Betecna Betao Pronto S.A. ("Betecna") in Portugal. Subsequent to the sale and according to the agreements, CEMEX acquired from RMA assets in the ready-mix concrete and aggregates sector, representing 29 concrete plants and 5 aggregates quarries. The net sale price, considering the purchase of assets from RMA, was approximately U.S.$61 (Ps766). CEMEX's equity interest in RMA and Betecna was acquired with the purchase of RMC. The consolidated income statement for the year ended December 31, 2005, includes the operating results of RMA and Betecna from March 1 to December 22, 2005, recognized under the proportionate consolidation method (note 3C).
 
By requirement of antitrust authorities in the United States in connection with the acquisition of RMC, in August 2005, assets in the ready-mix concrete sector in Arizona were sold to California Portland Cement Company for approximately U.S.$16.
 
Alliance with Ready Mix USA, Inc. ("Ready Mix USA")
 
In July 2005, CEMEX Inc., the Company's subsidiary in the United States, and Ready Mix USA, Inc., a ready-mix concrete producer in the Southeastern United States, established two limited liability companies, CEMEX Southeast, LLC and Ready Mix USA, LLC. Pursuant to the relevant agreements, CEMEX contributed to CEMEX Southeast, LLC the cement plants in Demopolis, AL and Clinchfield, GA and 11 cement terminals, representing approximately 98% of the contributed capital, while Ready Mix USA's contributions represented approximately 2% of the contributed capital. To Ready Mix USA, LLC, CEMEX contributed ready-mix concrete, aggregates and concrete block plants in Florida and Georgia, representing approximately 9% of the contributed capital, while Ready Mix USA contributed all of its ready-mix concrete and aggregates operations in Alabama, Georgia, the Florida Panhandle and Tennessee, as well as its concrete block operations in Arkansas, Tennessee, Mississippi, Florida and Alabama, representing approximately 91% of the contributed capital. CEMEX owns a 50.01% interest, and Ready Mix USA owns a 49.99% interest, in the profits and losses and voting rights of CEMEX Southeast, LLC; whereas
 
 
F-30

 
CEMEX S.A.B. BE C.V. AND SUBSIDIARIES
Notes to the Consolidated Financial Statements
As of December 31, 2007, 2006 and 2005
(Millions of constant Mexican pesos as of December 31, 2007)
 
Ready Mix USA owns a 50.01% interest, and CEMEX owns a 49.99% interest, in the profits and losses and voting rights of Ready Mix USA, LLC. As of December 31, 2007 and 2006, CEMEX has control and fully consolidates CEMEX Southeast, LLC, while the CEMEX interest in Ready Mix USA, LLC is accounted for by the equity method.
 
In September 2005, CEMEX sold to Ready Mix USA, LLC, 27 ready-mix concrete plants and 4 concrete block facilities located in the Atlanta, GA area for approximately U.S.$125 (Ps1,565). As of December 31, 2007, Ready Mix USA, LLC, under the joint venture agreements, had an option to purchase some of the ready-mix concrete assets acquired in the Rinker acquisition. This option was exercised on January 11, 2008 (note 23).
 
Divestiture of Charlevoix and Dixon in the United States
 
In March 2005, CEMEX sold to Votorantim Participações S.A. the cement plants in Charlevoix, MI, and Dixon, IL. In July 2005, CEMEX sold a cement terminal to the city of Detroit. The aggregate sale price of both transactions was approximately U.S.$413, and a portion of goodwill associated to the reporting unit for approximately Ps1,857 was cancelled. The annual capacity of the two cement plants was approximately two million tons, and their operations represented approximately 9% of CEMEX's annual operating cash flow in the U.S. before the RMC and Rinker acquisitions. The consolidated income statement for the year ended December 31, 2005, includes the operating results of these plants for the three-month period ended March 31, 2005.
 
B)           CONDENSED PRO FORMA INCOME STATEMENT (UNAUDITED)
 
CEMEX presents condensed pro forma income statements for the years ended December 31, 2007 and 2006, giving effect to the Rinker acquisition as if it had occurred on January 1, 2006. The pro forma financial information is presented solely for the convenience of the reader and is not indicative of the results that CEMEX would have reported, nor should such information be taken as representative of CEMEX's future results. Pro forma adjustments consider the fair values of the net assets acquired, under assumptions that CEMEX considered reasonable.
 
Year ended December 31, 2007
  
CEMEX
(1)
  
Rinker
(2)
  
Adjustments
(3)
  
CEMEX
 pro forma
 
Sales
Ps
  236,669   28,249      264,918 
Operating costs and expenses
   (204,221)  (24,522)     (228,743)
Operating income
   32,448   3,727      36,175 
Other expenses, net
   (3,281)  111      (3,170)
Comprehensive financing result
   1,087   (194)  (3,463)  (2,570)
Equity in income of associates
   1,487   122      1,609 
Income before income taxes
   31,741   3,766   (3,463)  32,044 
Income taxes
   (4,796)  (1,278)  970   (5,104)
Consolidated net income
   26,945   2,488   (2,493)  26,940 
Minority interest net income
   837   15      852 
Majority interest net income
Ps
  26,108   2,473   (2,493)  26,088 
Basic EPS
Ps
  1.17         1.17 
Diluted EPS
Ps
  1.17         1.17 

(1)
Includes Rinker's operations for the six-month period from July 1 to December 31, 2007.
 
(2)
Refers to the pro forma six-month period from January 1 to June 30, 2007, prepared under International Financing Reporting Standards ("IFRS") by Rinker, which was translated from dollars into pesos at the average exchange rate of Ps10.95, and then restated to constant pesos at December 31, 2007. The pro forma information for the period was adjusted to include the effects of the purchase price allocation and application of MFRS. Pro forma adjustments for the six months ended June 30, 2007, are as follows:
 
 
F-31

 
CEMEX S.A.B. BE C.V. AND SUBSIDIARIES
Notes to the Consolidated Financial Statements
As of December 31, 2007, 2006 and 2005
(Millions of constant Mexican pesos as of December 31, 2007)
 
 
Item
 
2007
Depreciation expense
Ps
(519)
Intangible assets amortization
 
(1,035)
Monetary position result
 
96
Deferred income taxes *
 
502
 
Ps
(956)

*
The effect of pro forma adjustments for the six-month period was determined using the approximate average tax rate of 33%.
 
(3)
Refers to pro formaadjustments from January 1 to June 30, 2007, related to the financing to acquire Rinker:
 

Item
 
    2007
Financial expense *
 
(4,522)
Monetary position result
 
1,059
Deferred income taxes *
 
970
 
Ps
(2,493)

*
Determined on the basis of approximately U.S.$14,159 of average debt incurred for the purchase of Rinker, using the weighted average interest rate of 5.65% for 2007. For the six-month period there are no foreign exchange results from such debt considering that the exchange rate at June 30, 2007 of Ps10.80 pesos per dollar was the same that at December 31, 2006. The tax rate of 28% applicable in Mexico in 2007 was used for the consolidated pro forma adjustments.
 
 
Income statement condensed pro forma information - continued
 
Year ended December 31, 2006
  
CEMEX
  
Rinker
(1)
  
Adjustments
(2)
  
CEMEX pro forma
 
Sales
Ps
  213,767   64,735      278,502 
Operating costs and expenses
   (179,262)  (53,537)     (232,799)
Operating income
   34,505   11,198      45,703 
Other expenses, net
   (580)  (313)     (893)
Comprehensive financing result
   (505)  431   (5,698)  (5,772)
Equity in income of associates
   1,425   307      1,732 
Income before income taxes
   34,845   11,623   (5,698)  40,770 
Income taxes
   (5,698)  (3,661)  1,653   (7,706)
Consolidated net income
   29,147   7,962   (4,045)  33,064 
Minority interest net income
   1,292   49      1,341 
Majority interest net income
Ps
  27,855   7,913   (4,045)  31,723 
Basic EPS
Ps
  1.29         1.47 
Diluted EPS
Ps
  1.29         1.47 

(1)
Refers to the income statement for the twelve-month period ended on March 31, 2007, prepared under IFRS by Rinker, which was translated into pesos at the average exchange rate of Ps10.91, and then restated to constant pesos as of December 31, 2007. This information was adjusted to include the effects of the purchase price allocation and application of MFRS, as if the acquisition had occurred on January 1, 2006.  Adjustments to the twelve-month pro forma information are as follows:
 
Item
 
2006
 
Depreciation expense
Ps
(1,092)
)
Intangible assets amortization
 
(2,176)
) 
Inventory revaluation
 
(262)
) 
Monetary position result
 
398
 
Deferred income taxes *
 
1,079
 
 
Ps
(2,053)
) 

*
The effect of pro forma adjustments for the twelve-month period was determined using the approximate average tax rate of 34%.
 
(2)
Refers to pro forma adjustments for the twelve-month period, in connection with financing to acquire Rinker:
 
 
 
F-32

 
CEMEX S.A.B. BE C.V. AND SUBSIDIARIES
Notes to the Consolidated Financial Statements
As of December 31, 2007, 2006 and 2005
(Millions of constant Mexican pesos as of December 31, 2007)
 
 
Item
 
2006
Financial expense *
 
(9,165)
Foreign exchange fluctuations *
 
(2,764)
Results from financial instruments
 
2,015
Monetary position result
 
4,216
Deferred income taxes *
 
1,653
 
Ps
(4,045)

*
Determined on a basis of approximately U.S.$14,159 of average debt incurred for the purchase of Rinker, using the weighted average interest rate of 5.53% for 2006. Foreign exchange results from the debt for the twelve-month period were determined considering the variation between the exchange rate as of December 31, 2006 of Ps10.80 per dollar, and the exchange rate as of December 31, 2005 of Ps10.62 per dollar. The tax rate of 29% applicable in Mexico in 2006 was used for the consolidated pro forma adjustments.
 
 
C)           ANALYSIS OF GOODWILL IMPAIRMENT
 
For the years ended December 31, 2007, 2006 and 2005, CEMEX did not recognize impairment losses of goodwill, considering that all the annual impairment testings presented an excess of the value in use over the net book value of the reporting units.
 
CEMEX's methodology for testing goodwill for impairment is described in note 3K. Goodwill amounts are allocated to the multiple cash generating units, which comprise a geographic operating segment, commonly the operations in each country as explained in the financial information by geographic segments presented in note 18. CEMEX's geographic segments also represent its reporting units for purposes of impairment testing.
 
The fair value of each reporting unit is determined through the value in use method, considering cash flow projections over a five-year period. CEMEX uses after-tax discount rates, which are applied to after-tax cash flows. The following table presents the discount rates and perpetual growth rates used in the impairment testing of those reporting units that represent a significant portion of the consolidated goodwill in 2007 and 2006:
 
 
Discount rates
 
Perpetual growth rates
Reporting units
2007
2006
 
2007
2006
United States                                                                     
9.3%
8.9%
 
2.5%
2.5%
Spain                                                                     
9.6%
9.1%
 
2.5%
2.5%
Mexico                                                                     
10.3%
10.1%
 
2.5%
2.5%
Colombia                                                                     
10.8%
10.4%
 
2.5%
2.5%
France                                                                     
9.6%
9.0%
 
2.5%
2.5%
United Arab Emirates                                                                     
9.8%
9.4%
 
2.5%
2.5%
United Kingdom                                                                     
9.4%
9.0%
 
2.5%
2.5%
 
The reporting units acquired from Rinker were not tested for impairment in 2007, considering that the related net assets were recorded at their estimated fair values as of the acquisition date of July 1, 2007 and there were no significant changes in such values as of December 31, 2007.
 
The main assumptions used in the impairment testing of CEMEX's other cash generating units, which account for the remaining portion of goodwill in 2007 and 2006, are summarized as follows:
 
 
2007
2006
Range of discount rates                                                                                            
8.9%  – 13.1%
8.9%  – 12.7%
Perpetual growth rates                                                                                            
2.5%
2.5%
 
 
F-33

 
 
CEMEX S.A.B. BE C.V. AND SUBSIDIARIES
Notes to the Consolidated Financial Statements
As of December 31, 2007, 2006 and 2005
(Millions of constant Mexican pesos as of December 31, 2007)
 
12.           FINANCIAL INSTRUMENTS
 
A)           SHORT-TERM AND LONG-TERM DEBT
 
Consolidated debt as of December 31, 2007 and 2006, is summarized as follows:
 
Debt according to the interest rate in which debt was contracted:
 
  
Carrying amount
 
Effective rate (1)
  
2007
2006
 
2007
2006
Short-term
      
Floating rate
Ps
33,946
11,823
 
5.8%
4.1%
Fixed rate
 
2,311
2,834
 
5.2%
3.1%
  
36,257
14,657
   
Long-term
      
Floating rate
 
137,992
34,517
 
5.2%
4.5%
Fixed rate
 
42,662
39,157
 
4.9%
4.7%
  
180,654
73,674
   
 
Ps
216,911
88,331
   
 
Debt according to currency contracted:
 
  
2007
 
2006
Currency
 
Short-term
Long-term
Total
Efective Rate (1)
 
Short-term
Long-term
Total
Effective rate (1)
Dollars
Ps
25,383
117,277
142,660
5.4%
Ps
581
28,536
29,117
5.0%
Pesos
 
6,278
25,291
31,569
5.1%
 
4,883
21,895
26,778
5.0%
Euros
 
4,280
34,690
38,970
5.0%
 
8,615
17,805
26,420
3.8%
Japanese yen
 
2,974
2,974
1.6%
 
382
4,610
4,992
1.2%
Pounds sterling
 
271
402
673
5.9%
 
189
789
978
5.0%
Other currencies
 
45
20
65
4.0%
 
7
39
46
4.0%
 
Ps
36,257
180,654
216,911
 
Ps
14,657
73,674
88,331
 

(1)
Represents the weighted average effective interest rate and includes the effects of interest rate swaps and derivative instruments that exchange interest rates and currencies, which are denominated as cross currency swaps (note 12C).
 
 
Debt by category or instrument type and maturity:
 
2007
  
Short-
term
  
Long-term
 
2006
  
Short-
term
  
Long-term
 
Bank loans
       
Bank loans
       
Lines of credit in Mexico
Ps
  1,529    
Lines of credit in Mexico
Ps
  234    
Lines of credit in foreign countries
   14,751    
Lines of credit in foreign countries
   8,923    
Syndicated loans, 2008 to 2012
      98,016 
Syndicated loans, 2007 to 2011
      37,066 
Other bank loans, 2008 to 2016
      41,147 
Other bank loans, 2007 to 2016
      2,870 
    16,280   139,163     9,157   39,936 
Notes payable
         
Notes payable
         
Euro medium-term notes, 2008 to 2014
      15,010 
Euro medium-term notes, 2007 to 2009
      720 
Medium-term notes, 2008 to 2017
      37,585 
Medium-term notes, 2007 to 2012
      34,358 
Foreign commercial paper programs
      2,239 
Other notes payable
   1,804   2,356 
Other notes payable
   2,416   4,218     1,804   37,434 
    2,416   59,052           
Total bank loans and notes payable
   18,696   198,215 
Total bank loans and notes payable
   10,961   77,370 
Current maturities
   17,561   (17,561)
Current maturities
   3,696   (3,696)
 
Ps
  36,257   180,654  
Ps
  14,657   73,674 
 
 
 
F-34

 
CEMEX S.A.B. BE C.V. AND SUBSIDIARIES
Notes to the Consolidated Financial Statements
As of December 31, 2007, 2006 and 2005
(Millions of constant Mexican pesos as of December 31, 2007)
 
 
The most representative exchange rates to the financial debt as of December 31, 2007 and 2006 are as follows:
 
 
2007
2006
Mexican pesos per dollar
10.92
10.80
Japanese yen per dollar
111.53
119.05
Euros per dollar
0.6854
0.7573
Pounds sterling per dollar
0.5034
0.5105
 
Changes in consolidated debt during 2007 and 2006 are as follows:
 
  
2007
2006
Debt at beginning of year
Ps
88,331
119,015
Proceeds from new credits
 
206,690
37,199
Debt repayments
 
(84,412)
(63,182)
Increase from business combinations
 
13,943
551
Foreign currency translation and inflation effects
 
(7,641)
(5,252)
Debt at end of year
Ps
216,911
88,331
 
The maturities of consolidated long-term debt as of December 31, 2007 are as follows:
 
  
2007
2009
Ps
61,878
2010
 
26,096
2011
 
54,039
2012
 
16,200
2013 and thereafter
 
22,441
 
Ps
180,654
 
As of December 31, 2007 and 2006, there were short-term debt obligations amounting to U.S.$1,477 (Ps16,129) and U.S.$110 (Ps1,289), respectively, classified as long-term debt considering that CEMEX has, according to the terms of the contracts, the ability and the intention to defer to long-term the payments under such obligations.
 
As of December 31, 2007, CEMEX has the following lines of credit, both committed and subject to the banks' availability, at annual interest rates ranging between 0.925% and 15.5%, depending on the negotiated currency:
 
  
Lines of credit
Available
Revolving credit facilities (U.S.$700)
Ps
7,644
2,730
Multi-currency revolving credit facility (U.S.$1,200)
 
13,104
1,856
Other lines of credit in foreign subsidiaries
 
121,993
14,925
Other lines of credit from banks
 
14,381
568
 
Ps
157,122
20,079
 
Covenants
 
Certain debt contracts of CEMEX contain restrictive covenants, among others, those relating to CEMEX's leverage ratio. As of December 31, 2007 and 2006, CEMEX was in compliance with all its restrictive covenants. Since 2006 and in 2007, CEMEX and its creditors have agreed to waive the leverage ratio covenants, in order to delay the application of such covenants that limit the leverage ratio until September 30, 2008. CEMEX projects to be in compliance with the leverage ratio financial covenants by such date.
 
F-35

 
 
CEMEX S.A.B. BE C.V. AND SUBSIDIARIES
Notes to the Consolidated Financial Statements
As of December 31, 2007, 2006 and 2005
(Millions of constant Mexican pesos as of December 31, 2007)
 
 
B)           FAIR VALUE OF ASSETS AND FINANCIAL INSTRUMENTS
 
CEMEX's carrying amounts of cash, trade accounts receivable, other accounts receivable, trade accounts payable, other accounts payable and accrued expenses, as well as short-term debt, approximate their corresponding estimated fair values due to the short-term maturity and revolving nature of these financial assets and liabilities. Temporary investments (cash equivalents) and long-term investments are recognized at fair value, considering quoted market prices for the same or similar instruments.
 
The estimated fair value of long-term debt is either based on estimated market prices for similar instruments, considering interest rates currently available for CEMEX to negotiate debt with the same maturities, or determined by discounting future cash flows using interest rates currently available to CEMEX. The carrying amounts of long-term debt (including current maturities) and their respective fair values as of December 31, 2007 are as follows:
 
  
Carrying amount
Fair value
Bank loans
Ps
139,163
138,484
Notes payable
 
59,052
61,031
 
C)           DERIVATIVE FINANCIAL INSTRUMENTS RELATED TO DEBT
 
As described in CEMEX's accounting policy for derivative instruments in note 3L, derivative instruments are recognized at their estimated fair value. Changes in such values are recognized in the income statement for the period in which they occur, except for those changes originated by derivative instruments for which there is a cash flow hedge relationship, which are originally recognized within stockholders' equity and are subsequently reflected in the income statement as adjustments to the interest expense of the debt related to the hedge.
 
As of December 31, 2007 and 2006, derivative instruments related to short-term and long-term debt are summarized as follows:
 
  
2007
2006
(U.S. dollars millions)
 
Notional amount
Fair value
Notional amount
Fair value
Interest rate swaps
U.S.$
4,473
68
3,184
39
Cross currency swaps
 
2,532
126
2,144
154
Foreign exchange forward contracts
 
2,098
39
703
(3)
 
U.S.$
9,103
233
6,031
190
 
Interest rate swap contracts
 
As of December 31, 2007 and 2006, in order to change the profile of the interest rates originally negotiated on a portion of its debt, CEMEX has negotiated interest rate swaps, which are detailed as follows:
 
  
2007
     
2006
 
(U.S. dollars millions)
 
Notional amount
  
Fair value
  
Effective rate
  
(U.S. dollars millions)
  
Notional amount
  
Fair value
  
Effective rate
 
Long-term debt in U.S.$ (1)
  188      5.0% 
(i)Long-term debt in U.S.$ 6
   363   6   4.2%
Long-term debt in U.S.$ (2)
  59   2   5.5% 
(i)Long-term debt in U.S.$ 7
   1,037   10   4.9%
Long-term debt in U.S.$ (3)
  1,688   3   5.1% 
Long-term debt in U.S.$ 8
   1,584   21   4.5%
Long-term debt in € (4)
  1,313   42   4.9% 
Long-term debt in U.S.$ 9
   200   2   4.5%
Long-term debt in € (5)
  1,225   21   4.7%            
   4,473   68           3,184   39     

(i)
Until their settlement during 2007, these contracts were recognized as cash flow hedges. Other contracts, in both 2007 and 2006, have not been designed as hedges since they contain optionality.
 
 
F-36

 
CEMEX S.A.B. BE C.V. AND SUBSIDIARIES
Notes to the Consolidated Financial Statements
As of December 31, 2007, 2006 and 2005
(Millions of constant Mexican pesos as of December 31, 2007)
 
 
2007
 
2006
 
Maturity
CEMEX receives
CEMEX pays
 
Maturity
CEMEX receives
CEMEX pays
(1)
February 2008
LIBOR*
Dollar 4.7%
6
June 2009
LIBOR*
Dollar 4.0%
(2)
January 2008
LIBOR* plus 475bps
LIBOR* plus 50bps
7
August 2009
LIBOR*
Dollar 4.7%
(3)
August 2010
LIBOR*
Dollar 5.0%
8
August 2010
LIBOR*
Dollar 5.0%
(4)
March 2014 *
Euro 4.8%
EURIBOR* plus 78bps
9
March 2010
LIBOR*
Dollar 4.3%
(5)
June 2011
EURIBOR*
Euro 4.3%
 

*
LIBOR represents the London Inter-Bank Offered Rate used in international markets for debt denominated in U.S. dollars. EURIBOR is the equivalent rate for debt denominated in Euros. At December 31, 2007 and 2006, LIBOR rate was 4.70% and 5.32%, respectively, while the EURIBOR closing rate at the end of 2007 and 2006 was 4.71% and 3.85%, respectively. The contraction "bps" means basis points. One basis point is .01 per cent. The rate that CEMEX pays in this instrument is limited to 4.9%.
 
During 2007 and 2006, in order to modify the interest rate mix of CEMEX's debt portfolio, interest rate swaps were negotiated and settled for a net notional amount of U.S.$1,289 and U.S.$459, respectively. As a result of these negotiations and settlements, CEMEX realized a loss of U.S.$27 (Ps295) in 2007, and gains of U.S.$48 (Ps562) in 2006 and U.S.$4 (Ps50) in 2005, which were recognized in the results of those periods.
 
In June 2005, CEMEX settled interest rate swaps covering a notional amount of approximately U.S.$585, assumed through the purchase of RMC, generating a gain of approximately U.S.$8 (Ps101) recognized in earnings in 2005.
 
Cross currency swap contracts
 
With the intention of reducing financial costs, CEMEX has negotiated cross currency swaps ("CCS") in order to change the profile of interest rates and currencies in a portion of its short-term and long-term debt. These contracts are not designated as hedges; therefore, changes in fair value are recognized in earnings as they occur. During the tenure of the CCS and at their maturity, the cash flows related to the exchange of interest rates and currencies under the CCS match, in interest payment dates and conditions, those of the related debt. As of December 31, 2007 and 2006, information with respect to the financial instruments is summarized as follows:
 
(U.S. dollars millions)
 
2007
  
(U.S. dollars millions)
 
2006
 
  
Notional amount
  
Fair value
  
Effective rate
    
Notional amount
  
Fair value
  
Effective rate
 
Short-term
          
Short-term
         
Exchange UDIs 341 to U.S.$ (1)
  110   13   8.1% 
Exchange Ps1,400 to U.S.$ 1
  126   4   5.3%
Exchange UDIs 432 to U.S.$ (2)
  136   25   4.8% 
Exchange Ps3,213 to U.S.$ 2
  295   14   2.0%
Exchange Ps2,000 to U.S.$ (3)
  184   (1)  5.1% 
Exchange Ps869 to U.S.$ 3
  65   17   5.1%
Exchange Ps800 to U.S.$ (4)
  74      6.6% 
Exchange Ps800 to U.S.$ 4
  77      4.1%
   504   37         563   35     
Long-term
             
Long-term
            
Exchange UDIs 425 to U.S.$ (5)
  148   13   5.4% 
Exchange Ps3,126 to U.S.$ 5
  271   66   3.9%
Exchange Ps750 to U.S.$ (6)
  70   1   5.3% 
Exchange Ps2,031 to U.S.$ 6
  181   17   7.1%
Exchange Ps1,500 to U.S.$ (7)
  136   29   3.0% 
Exchange Ps2,140 to U.S.$ 7
  193   17   3.3%
Exchange Ps2,140 to U.S.$ (8)
  193   9   3.3% 
Exchange Ps7,250 to U.S.$ 8
  664   14   5.4%
Exchange Ps7,150 to U.S.$ (9)
  664   15   4.8% 
Exchange Ps2,950 to U.S.$ 9
  272   5   5.3%
Exchange Ps8,950 to U.S.$ (10)
  817   22   5.1%    1,581   119     
   2,028   89         2,144   154     
   2,532   126                   
 
 
 
F-37

 
 
CEMEX S.A.B. BE C.V. AND SUBSIDIARIES
Notes to the Consolidated Financial Statements
As of December 31, 2007, 2006 and 2005
(Millions of constant Mexican pesos as of December 31, 2007)

 
  
2007
 
2006
 
Maturity
CEMEX receives
CEMEX pays
 
CEMEX receives
CEMEX pays
(1)
January 2008
UDIs 8.9%
L plus 278bps
 
TIIE minus 23bps
L minus 13bps
(2)
December 2008
UDIs 5.9%
Dollar 4.8%
 
Peso 10.8%
Dollar 2.0%
(3)
June 2008
TIIE minus 32bps
L minus 0bps
 
Peso 10.6%
L plus 23bps
(4)
October 2008
CETES plus 145bps
L plus 136bps
 
CETES plus 145bps
Dollar 4.1%
(5)
January 2009
UDIs 6.5%
L minus 20bps
 
Peso 8.7%
Dollar 3.9%
(6)
March 2011
Peso 8.7%
L minus 19bps
 
Peso 8.8%
L plus 162bps
(7)
April 2012
Peso 11.5%
Dollar 3.0%
 
CETES plus 99bps
Dollar 3.3%
(8)
April 2009
CETES plus 99bps
Dollar 3.3%
 
CETES plus 52bps
L minus 2bps
(9)
September 2011
CETES plus 52bps
L minus 20bps
 
TIIE plus 9bps
L minus 2.5bps
(10)
September 2012
TIIE plus 10bps
L minus 3bps
 

*
TIIE represents the Interbank Offering Rate in Mexico. UDIs are investment units indexed to inflation in Mexico, whose closing quotation at the end of 2007 and 2006 was 3.932983 pesos per UDI and 3.788954 pesos per UDI, respectively. CETES are public debt instruments issued by the Mexican government. LIBOR or "L" represents the London Interbank Offered Rate used in international markets for debt denominated in U.S. dollars. At December 31, 2007 and 2006, LIBOR rate was 4.70% and 5.32%, respectively, TIIE at year-end was 7.93% in 2007 and 7.37% in 2006, and the CETES yield at year-end was 7.46% in 2007 and 7.10% in 2006. The contraction "bps" means basis points. One basis point is .01 per cent.
 
 
The carrying amounts of CEMEX's debt as of December 31, 2007 and 2006, exclude the valuation effects of related CCS, which are presented within other short-term and long-term accounts receivable and/or payable, as applicable.
 
As of December 31, 2007 and 2006, in connection with the fair value of the CCS, CEMEX recognized net assets of U.S.$126 (Ps1,376) and U.S.$154 (Ps1,804), respectively, of which U.S.$34 (Ps398) in 2006 related to prepayments made of dollar denominated obligations under the contracts. The estimated fair value of CCS in 2006, excluding the effects of prepayments, resulted in a net asset of U.S.$120 (Ps1,406). In 2007, 2006 and 2005, changes in the estimated fair value of the CCS, before prepayments, resulted in losses of U.S.$28 (Ps306), U.S.$58 (Ps679), and a gain of U.S.$3 (Ps38), respectively. The periodic interest rate cash flows under the CCS were recognized within financial expense as part of the effective interest rate of the related debt.
 
In May and June 2005, CEMEX settled CCS for a notional amount of approximately U.S.$397, assumed through the purchase of RMC, generating a gain of approximately U.S.$21 (Ps264), which was recognized in the Comprehensive Financing Result.
 
Foreign exchange forward contracts related to debt
 
During 2007 and 2006, in order to change the mix of currencies in its debt portfolio, CEMEX negotiated foreign exchange forward contracts for a notional amount of U.S.$2,098 and U.S.$703, respectively. As of December 31, 2007 and 2006, the fair value of these contracts represented a gain of approximately U.S.$39 (Ps426) and loss of U.S.$3 (Ps35), respectively. Of the notional amount as of December 31, 2007 and 2006, U.S.$1,447 and U.S.$566 exchange euros to dollars, U.S.$82 and U.S.$92 exchange pounds sterling to dollars, and U.S.$254 and U.S.$45 exchange Japanese yen to dollars, respectively. In addition, during 2007, CEMEX negotiated contracts for a notional amount of U.S.$315 that exchange pesos to dollars. Changes in fair values of these contracts are recognized in the income statement since they were not designated as cash flow hedges.
 
In 2005, CEMEX settled foreign exchange options for a notional amount of U.S.$488. These options were sold in 2003 for approximately U.S.$63. Changes in fair value of these options generated losses of approximately U.S.$6 (Ps75) in 2005, and were recognized in the income statement.
 
Between April and August 2007, in connection with the acquisition of Rinker, CEMEX negotiated foreign exchange forward contracts in order to hedge the variability in a portion of the cash flows associated with exchange
 
 
F-38

 
 
CEMEX S.A.B. BE C.V. AND SUBSIDIARIES
Notes to the Consolidated Financial Statements
As of December 31, 2007, 2006 and 2005
(Millions of constant Mexican pesos as of December 31, 2007)
 
 
fluctuations between the Australian dollar and the U.S. dollar, the currency in which CEMEX obtained the proceeds. The notional amount of these contracts reached approximately U.S.$5,663 in June 2007. Resulting from changes in the fair value of these contracts, upon settlement, CEMEX realized a gain of approximately U.S.$137 (Ps1,496), which was recognized in the 2007 results. Likewise, in 2004, CEMEX negotiated derivative instruments related to the acquisition of RMC, in order to hedge the variability in cash flows associated with exchange fluctuations between the U.S. dollar, the currency in which CEMEX obtained the proceeds, and pounds sterling. CEMEX negotiated foreign exchange forwards, collars and options, for a combined notional amount of U.S.$3,453. These contracts were designated as hedges of the foreign exchange risk associated with the firm commitment to purchase the RMC shares. Changes in the fair value of these contracts from the designation date, which represented a gain of approximately U.S.$132 (Ps1,667), were recognized in stockholders' equity in 2004. This gain was reclassified to earnings in 2005 on the date RMC was purchased.
 
 
D)           OTHER DERIVATIVE FINANCIAL INSTRUMENTS
 
As of December 31, 2007 and 2006, outstanding derivative instruments, other than those related to debt (note 12C) and those related to equity items (note 12E), are as follows:
 
  
2007
2006
  
Notional amount
Fair value
Notional amount
Fair value
Equity forwards in CEMEX's own shares
U.S.$
121
2
171
Other foreign exchange instruments
 
273
(18)
81
1
Derivatives related to energy projects
 
219
14
159
(4)
 
U.S.$
613
(2)
411
(3)
 
Equity forwards in CEMEX's own shares
 
 
For the years ended December 31, 2007 and 2006, changes in the fair value of equity forward contracts in CEMEX's own shares were recognized in the results of the corresponding period, considering that upon liquidation, such contracts allow for net cash settlement.
 
In December 2007, CEMEX negotiated an equity forward contract covering 47,050,614 CPOs with maturity in March 2008. The notional amount of the contract is approximately U.S.$121 (Ps1,321). This contract was negotiated to hedge future exercises of options under the executives' stock option programs (note 17). Changes in the estimated fair value of these contracts are recognized in the income statement, in addition to the costs originated by such programs. Likewise, in December 2006, CEMEX sold in the market 50 million CPOs that it held in CEMEX's treasury for approximately Ps1,932. On the same date, CEMEX negotiated a forward contract for the same number of CPOs with maturity in December 2009. The notional amount of the contract was approximately U.S.$171 (Ps2,003). This derivative was liquidated in 2007, generating a gain of approximately U.S.$13 (Ps142) recognized in the income statement.
 
On October 3, 2005, through a secondary equity offering agreed by CEMEX, launched simultaneously on the Mexican Stock Exchange and the NYSE, financial institutions offered and sold 45,886,680 ADSs and 161,000,000 CPOs, at a price of approximately U.S.$24.75 per ADS and Ps26.95 per CPO. Of the total consideration of approximately U.S.$1,500 (Ps18,836), net of the offering expenses, the financial institutions kept approximately U.S.$1,300 as payment for the liquidation of the related forward contracts based on the CPO price. The ADSs and CPOs subject to the offer represented the entire amount of shares subject to the forward contracts in CEMEX's own shares as of the offering date. This transaction did not increase the number of shares outstanding. For the year ended December 31, 2005, considering the results of the secondary offering, as well as those of the forward contracts initiated and settled during the year to hedge the exercises of options under the stock option programs, CEMEX recognized in the income statement a gain of approximately U.S.$422 (Ps5,299), which offset the expenses generated by the stock option programs (note 17).
 
 
F-39

 
CEMEX S.A.B. BE C.V. AND SUBSIDIARIES
Notes to the Consolidated Financial Statements
As of December 31, 2007, 2006 and 2005
(Millions of constant Mexican pesos as of December 31, 2007)
 
 
Other foreign exchange instruments
 
As of December 31, 2007 and 2006, CEMEX had foreign exchange forward contracts for notional amounts of U.S.$273 and U.S.$81, respectively, not designated as hedges, whose valuation effects are recognized in the income statement for the period.
 
Derivatives related to energy projects
 
In connection with agreements entered into by CEMEX for the acquisition of electric energy (note 20D), as of December 31, 2007 and 2006, CEMEX had an interest rate swap (exchanging fixed for floating interest rate) for notional amounts of U.S.$214 and U.S.$141, respectively, maturing in September 2022. During the life of the swap and based on its notional amount, CEMEX will pay a LIBOR rate and will receive a 5.40% fixed rate until September 2022. In addition, during 2001, CEMEX sold a floor option, which had a notional amount of U.S.$149 in 2006, and that was settled in 2007, generating a loss of U.S.$16 (Ps175) in 2007. As of December 31, 2007, after giving effect to the settlement of the floor option, the fair value of the swap represented a gain U.S.$14 (Ps153). As of December 31, 2006, the combined fair value of the interest rate swap and the floor option represented losses of approximately U.S.$3 (Ps35). Changes in fair value of these contracts were recognized in earnings during the respective period. The notional amount of these contracts was not aggregated in 2006 considering that there was only one notional amount with exposure to changes in interest rates and the effects of both contracts offset each other.
 
During 2006, CEMEX negotiated a derivative instrument based on gas prices with maturity in January 2008. As of December 31, 2007 and 2006, this instrument had notional amounts of U.S.$5 and U.S.$9, respectively.
 
E)           DERIVATIVE FINANCIAL INSTRUMENTS RELATED TO EQUITY
 
As of December 31, 2007 and 2006, outstanding derivative instruments that hedge equity transactions or items, other than those related to debt (note 12C) and those related to other transactions (note 12D), are detailed as follows:
 
  
2007
2006
  
Notional amount
Fair value
Notional amount
Fair value
Foreign exchange forward contracts
U.S.$
4,845
(72)
5,034
132
Derivatives related to perpetual debentures
 
3,065
202
1,250
46
 
U.S.$
7,910
130
6,284
178
 
Foreign exchange forward contracts
 
As of December 31, 2007 and 2006, in order to hedge financial risks associated with variations in foreign exchange rates of certain net investments in foreign countries denominated in euros and dollars vis-à-vis the peso, and consequently reducing volatility in the value of stockholders' equity in CEMEX's reporting currency, CEMEX has negotiated foreign exchange forward contracts for notional amounts of U.S.$4,845 and U.S.$5,034, respectively, with different maturities until 2010. These contracts have been designated as hedges of the Company's net investment in foreign subsidiaries. Changes in the estimated fair value of these instruments are recorded in stockholders' equity as part of the foreign currency translation effect.
 
 
F-40

 
 
CEMEX S.A.B. BE C.V. AND SUBSIDIARIES
Notes to the Consolidated Financial Statements
As of December 31, 2007, 2006 and 2005
(Millions of constant Mexican pesos as of December 31, 2007)
 
 
Derivative instruments related to perpetual debentures
 
In connection with the issuance of perpetual debentures (note 16D), as of December 31, 2007 and 2006, there are CCS associated to such instruments for approximately U.S.$3,065 (Ps33,470) and U.S.$1,250 (Ps14,642), respectively, through which CEMEX changes the risk profile associated with interest rates and foreign exchange rates from the U.S. dollar and the euro to the yen.
 
 
(U.S. dollars millions)
  
(U.S. dollars millions)
 
2007
  
2006
Issue of perpetual debentures
Notional amount
Fair value
Effective rate
 
Issue of perpetual debentures
Notional amount
Fair value
Effective rate
C-10 € 730 to ¥119,085 (1)
1,065
81
3.6%
 
C-8 U.S.$750 to ¥90,193 (2)
750
52
4.0%
 
C-5 U.S.$350 to ¥40,905 (3)
350
13
5.1%
 
C-5 U.S.$350 to ¥40,905 3
350
6
2.8%
C-10 U.S.$900 to ¥105,115 (4)
900
56
4.0%
 
C-10 U.S.$900 to ¥105,115 4
900
40
2.2%
 
3,065
202
   
1,250
46
 

  
2007
 
2006
 
Maturity
CEMEX receives
CEMEX pays
 
CEMEX receives
CEMEX pays
(1)
June 2017
Euro 6.3%
¥ LIBOR * 3.1037
 
(2)
December 2014
Dollar 6.6%
¥ LIBOR * 3.5524
 
(3)
December 2011
Dollar 6.2%
¥ LIBOR * 4.3531
 
Dollar 6.2%
¥ LIBOR * 4.3531
(4)
December 2016
Dollar 6.7%
¥ LIBOR * 3.3878
 
Dollar 6.7%
¥ LIBOR * 3.3878

*
The symbol "¥" represents the Japanese yen. ¥ LIBOR represents the London Inter-Bank Offered Rate, which is the interest rate for transactions denominated in Japanese yen in international markets.
 
 
Each CCS includes an extinguishable swap, which provides that if the relevant perpetual debentures are extinguished for stated conditions but before the maturity of the CCS, such CCS would be automatically extinguished, with no amounts payable by the swaps counterparties. In addition, in order to eliminate variability during the first two years in the yen denominated payments due under the CCS, CEMEX entered into foreign exchange forwards for notional amounts of U.S.$273 in 2007 and U.S.$89 in 2006, under which CEMEX pays U.S. dollars and receives payments in yen. Changes in fair value of all the derivative instruments associated with the perpetual debentures are recognized in the income statement.
 
F)           FAIR VALUE OF DERIVATIVE INSTRUMENTS
 
The estimated fair value of derivative instruments fluctuates over time and is determined by measuring the effect of future interest rates, exchange rates, prices of natural gas and share prices according to the yield curves shown in the market as of the balance sheet date. These values should be viewed in relation to the fair values of the underlying transactions and as part of CEMEX's overall exposure attributable to fluctuations in interest rates and foreign exchange rates. The notional amounts of derivative instruments do not necessarily represent amounts exchanged by the parties, and consequently, there is no direct measure of CEMEX's exposure to the use of these derivatives. The amounts exchanged are determined based on the basis of the notional amounts and other terms included in the derivative instruments.
 
13.           OTHER CURRENT AND NON-CURRENT LIABILITIES
 
As of December 31, 2007 and 2006, other current accounts payable and accrued expenses are as follows:
 
 
F-41

 
 
CEMEX S.A.B. BE C.V. AND SUBSIDIARIES
Notes to the Consolidated Financial Statements
As of December 31, 2007, 2006 and 2005
(Millions of constant Mexican pesos as of December 31, 2007)
 
 
   
2007
  
2006
 
Provisions
Ps
  10,504   9,241 
Other accounts payable and accrued expenses
   4,715   3,375 
Tax payable
   4,631   2,664 
Current liabilities for valuation of derivative instruments
   425   106 
Advances from customers
   1,466   1,390 
Interest payable
   1,665   427 
Dividends payable
   65    
 
Ps
  23,471   17,203 
 
The carrying amount of current provisions primarily consist of employee benefits accrued at the balance sheet date, insurance payments, and accruals related to legal and environmental assessments expected to be settled in the short-term (note 21C). These amounts are revolving in nature and are expected to be settled and replaced by similar amounts within the next 12 months.
 
As of December 31, 2007 and 2006, other non-current liabilities are detailed as follows:
 
   
2007
  
2006
 
Asset retirement obligations
Ps
  2,000   1,427 
Other remediation or environmental liabilities
   4,087   3,447 
Accruals for legal assessments and other responsibilities
   1,085   1,798 
Non-current liabilities for valuation of derivative instruments
   3,432   2,016 
Other non-current liabilities and provisions
   5,558   6,037 
 
Ps
  16,162   14,725 
 
Non-current provisions refer to the best estimate of cash flows with respect to diverse issues where CEMEX is determined to be responsible and which are expected to be settled over a period greater than 12 months.
 
Asset retirement obligations include future estimated costs for demolition, cleaning and reforestation of production sites at the end of their operation, which are initially recognized against the related assets and are depreciated over their estimated useful life.
 
Other remediation and environmental liabilities include future estimated costs arising from legal or constructive obligations, related to cleaning, reforestation and other remedial actions, in order to remedy damage caused to the environment. The expected average period to settle these obligations is greater than 15 years.
 
As of December 31, 2007 and 2006, the most significant legal proceedings that give rise to the carrying amount of CEMEX's other non-current liabilities and provisions are detailed in note 21.
 
Changes in consolidated other non-current liabilities for the years ended December 31, 2007 and 2006 are as follows:
 
  
2007
2006
Balance at beginning of period
Ps
14,725
12,178
Current period additions due to new obligations or increase in estimates
 
1,797
7,860
Current period releases due to payments or decrease in estimates
 
(1,906)
(6,786)
Additions through business combinations
 
2,098
221
Reclassification from current to non-current liabilities, net
 
(5)
1,197
Foreign currency translation and inflation effects
 
(547)
55
Balance at end of period
Ps
16,162
14,725
 
 
F-42

 
 
CEMEX S.A.B. BE C.V. AND SUBSIDIARIES
Notes to the Consolidated Financial Statements
As of December 31, 2007, 2006 and 2005
(Millions of constant Mexican pesos as of December 31, 2007)
 
 
14.           PENSIONS, OTHER POSTRETIRMENT BENEFITS AND TERMINATION BENEFITS
 
As mentioned in note 3N, the costs of defined contribution pension plans are recognized in the period in which the funds are transferred to the employees' investment accounts, without generating future obligations. Costs of defined contribution pension plans for the years ended December 31, 2007, 2006 and 2005 were approximately Ps393, Ps344 and Ps199, respectively.
 
Costs of defined benefit pension plans and other postretirement benefits, such as health care benefits, life insurance and seniority premiums, as well as termination benefits not associated with a restructuring event, are recognized in the income statement as employees' services are rendered, based on actuarial calculations of the benefits' present value. The net periodic costs of pension plans and other benefits in 2007, 2006 and 2005 are summarized as follows:
 
  
Pensions
Other benefits
Total
Net periodic cost:
 
2007
2006
2005
2007
2006
2005
2007
2006
2005
Service cost
Ps
848
797
758
117
101
95
965
898
853
Interest cost
 
1,591
1,463
1,347
87
87
89
1,678
1,550
1,436
Actuarial return on plan assets
 
(1,569)
(1,572)
(1,273)
(1)
(2)
(1)
(1,570)
(1,574)
(1,274)
Amortization of prior service cost, transition liability and actuarial results
 
40
(16)
146
51
57
52
91
41
198
Loss (gain) for settlements and curtailments
 
(169)
1,153
(169)
1,153
 
Ps
741
672
2,131
254
243
235
995
915
2,366
 
The reconciliation of the actuarial benefits obligations, pension plan assets, and the carrying amounts as of December 31, 2007 and 2006 are presented as follows:
 
   
Pensions
  
Other benefits
  
Total
 
   
2007
  
2006
  
2007
  
2006
  
2007
  
2006
 
Change in benefits obligation:
                   
Projected benefit obligation at beginning of year
Ps
  33,228   28,819   1,972   1,884   35,200   30,703 
Service cost
   848   797   117   101   965   898 
Interest cost
   1,591   1,463   87   87   1,678   1,550 
Actuarial results
   (3,280)  2,674   (83)  75   (3,363)  2,749 
Employee contributions
   73   82         73   82 
Additions through business combinations
   750   92   15   66   765   158 
Foreign currency translation and inflation effects
   (1,381)  913   (96)  (91)  (1,477)  822 
Settlements and curtailments
   (282)  (2)  2   (29)  (280)  (31)
Benefits paid
   (1,744)  (1,610)  (146)  (121)  (1,890)  (1,731)
Projected benefit obligation at end of year
   29,803   33,228   1,868   1,972   31,671   35,200 
Change in plan assets:
                         
Fair value of plan assets at beginning of year
   26,459   23,825   27   31   26,486   23,856 
Return on plan assets
   (51)  2,280   1   2   (50)  2,282 
Foreign currency translation and inflation effects
   (1,330)  561      (2)  (1,330)  559 
Additions through business combinations
   660   55         660   55 
Employer contributions
   928   1,270   145   87   1,073   1,357 
Employee contributions
   73   82         73   82 
Settlements and curtailments
   (68)  (2)     (29)  (68)  (31)
Benefits paid
   (1,835)  (1,612)  (147)  (62)  (1,982)  (1,674)
Fair value of plan assets at end of year
   24,836   26,459   26   27   24,862   26,486 
Amounts recognized in the balance sheets:
                         
Funded status
   4,967   6,769   1,842   1,945   6,809   8,714 
Transition liability
   (100)  (112)  (281)  (363)  (381)  (475)
Prior service cost and actuarial results
   242   (1,578)  75   27   317   (1,551)
Accrued benefit liability
   5,109   5,079   1,636   1,609   6,745   6,688 
Additional minimum liability (note 11)
   663   529   242   267   905   796 
Net projected liability recognized
Ps
  5,772   5,608   1,878   1,876   7,650   7,484 
 
 
F-43

 
CEMEX S.A.B. BE C.V. AND SUBSIDIARIES
Notes to the Consolidated Financial Statements
As of December 31, 2007, 2006 and 2005
(Millions of constant Mexican pesos as of December 31, 2007)
 
 
CEMEX recognizes an additional minimum liability in those individual cases in which the actual benefit obligation ("ABO") less the plan assets (net actual liability) is lower than the net projected liability. As of December 31, 2007 and 2006, CEMEX recognized minimum liabilities against intangible assets for approximately Ps905 and Ps796, respectively.
 
The transition liability, prior service cost and actuarial results are amortized over the estimated service life of the employees under plan benefits. As of December 31, 2007, the average estimated service life for pension plans is approximately 11.8 years, and for other postretirement benefits is approximately 11.9 years.
 
As of December 31, 2007 and 2006, the projected benefit obligation is derived from the following types of plans and benefits:
 
  
2007
2006
Plans and benefits totally unfunded
Ps
2,349
1,721
Plans and benefits partially or totally funded
 
29,322
33,479
Projected benefit obligation ("PBO") at end of the period
Ps
31,671
35,200
 
As of December 31, 2007 and 2006, the consolidated plan assets are valued at their estimated fair value and consist of:
 
  
2007
2006
Fixed-income securities
Ps
8,980
9,701
Marketable securities quoted in formal markets
 
12,941
13,288
Private funds and other investments
 
2,941
3,497
 
Ps
24,862
26,486
 
As of December 31, 2007, estimated future benefit payments for pensions and other postretirement benefits during the next ten years are as follows:
 
  
2007
2008
Ps
2,046
2009
 
1,946
2010
 
2,064
2011
 
2,012
2012
 
2,047
2013 – 2017
 
10,909
 
The most significant assumptions used in the determination of the net periodic cost, agreed with external actuaries, are as follows:
 
 
2007
 
2006
 
Mexico
United States
United Kingdom
Other countries (1)
 
Mexico
United States
United Kingdom
Other countries (1)
Discount rates
4.5%
6.2%
5.7%
4.2% - 9.8%
 
5.5%
5.8%
5.1%
3.5% - 11.2%
Rate of return on plan assets
6.0%
8.0%
6.1%
4.0% - 8.2%
 
6.5%
8.0%
6.4%
4.0% - 9.0%
Rate of salary increases
1.5%
3.5%
3.1%
2.2% - 4.8%
 
1.5%
3.5%
3.6%
2.0% - 4.0%

(1)
Range of rates.
 
 
F-44

 
 
CEMEX S.A.B. BE C.V. AND SUBSIDIARIES
Notes to the Consolidated Financial Statements
As of December 31, 2007, 2006 and 2005
(Millions of constant Mexican pesos as of December 31, 2007)
 
 
As of December 31, 2007 and 2006, the aggregate PBO for pension plans and other benefits and the plan assets by country are as follows:
 
  
2007
 
2006
  
PBO
Assets
Deficit (Excess)
 
PBO
Assets
Deficit (Excess)
Mexico
Ps
3,207
1,868
1,339
Ps
3,064
2,323
741
United States
 
4,153
4,772
(619)
 
4,363
4,447
(84)
United Kingdom
 
18,727
16,305
2,422
 
21,810
17,648
4,162
Other countries
 
5,584
1,917
3,667
 
5,963
2,068
3,895
 
Ps
31,671
24,862
6,809
Ps
35,200
26,486
8,714
 
Other information related to employees' benefits at retirement
 
The defined benefit program in the United Kingdom has been closed to new participants since January 2004. Regulation in the United Kingdom requires entities to maintain plan assets in a level similar to that of the obligations; consequently, it is expected that CEMEX will incur significant contributions to the United Kingdom's pension plans in the following years. As presented in the table above, as of December 31, 2007, the deficit in the funded status amounted to approximately Ps2,422. After reducing the deficits related to other postretirement benefits, which do not require mandatory funding and are financed through normal operations, the deficit was approximately Ps2,084.
 
During 2007, CEMEX Inc., the subsidiary of CEMEX in the United States, made changes to its defined benefit plans, by means of which employees' benefits under such plans were frozen as of December 31, 2007, generating a settlement gain of approximately Ps169. In connection with the decision to freeze benefits under the U.S. defined benefit pension plans, the employees' benefits were increased through defined contribution plans. CEMEX considers that the changes in pension benefits will be a more attractive incentive to hire and retain personnel.
 
In January 2006, CEMEX communicated to its employees in Mexico subject to pension benefits a new defined contribution pension plan, which, from the communication date, replaced the former defined benefit pension plan. CEMEX contributed to the employees' retirement individual accounts, with a private retirement funds manager, the actuarial value of the PBO as of the date of change. Approximately 5% of the employees, or those with 50 years of age or more, had a period to elect between the previous defined benefit plan and the new plan. For all other employees the change was automatic. As a result of the new plan, events of settlement and curtailment of obligations occurred, and since this was a material event which occurred before the issuance of the financial statements, the accounting effects arising from the change were retroactively recognized in the consolidated financial statements as of December 31, 2005. The administrative execution of the migration from the old to the new pension plan occurred during the first quarter of 2006. The initial contributions to the employees' individual accounts were transferred from the existing pension funds.
 
For purposes of the early accounting recognition in 2005 resulting from the change of plan in Mexico, the actuarial calculations assumed that approximately 85% of the employees with 50 years of age or more would elect to remain in the defined benefit plan. As a result of the settlement and curtailment events, the accrued actuarial results were amortized proportionally to the decrease in the PBO, which was estimated at Ps1,254, representing a 32% reduction, while the unrecognized transition liability and prior service costs were amortized proportionally to the reduction of the expected years of future service of the employees under the plan benefits, generating in 2005 an aggregate loss of approximately Ps1,154, recognized within "Other expenses, net".  Upon finalization of the election period in 2006 for those employees with 50 years of age or more, approximately 78% elected to migrate to the defined contribution plan. Therefore, in 2006 the PBO decreased by approximately Ps476 in addition to the Ps1,254 recognized in 2005, while the total contribution to the individual accounts was approximately Ps1,626. The differences between the estimates determined in 2005 and the final results in 2006 in connection with the PBO and the plan assets were included within the "Actuarial results" in the reconciliation of the actuarial value of obligations.
 
 
F-45

 
 
CEMEX S.A.B. BE C.V. AND SUBSIDIARIES
Notes to the Consolidated Financial Statements
As of December 31, 2007, 2006 and 2005
(Millions of constant Mexican pesos as of December 31, 2007)
 
 
There are benefits paid to personnel pursuant to legal requirements upon termination of the working relationship, based on the years of service and the last salary received. The PBO of these benefits as of December 31, 2007 and 2006 was approximately Ps574 and Ps512, respectively.
 
In some countries, CEMEX has established health care benefits for retired personnel, limited to a certain number of years after retirement. As of December 31, 2007 and 2006, the PBO related to these benefits, included in the table above, was approximately Ps1,104 and Ps1,283, respectively. The medical inflation rate used in 2007 to determine the PBO of these benefits was 3.0% in Mexico, 5.0% in Puerto Rico, 5.2% in the United States and 7.1% in the United Kingdom.
 
15.           CURRENT AND DEFERRED INCOME TAXES
 
A)           INCOME TAX
 
As mentioned in note 3(O), CEMEX determines income tax ("IT"), both current and deferred. Income tax included in the income statements for the years ended December 31, 2007, 2006 and 2005, is summarized as follows:
 
   
2007
  
2006
  
2005
 
Current IT
Ps
         
From Mexican operations
   (1,649)  57   (15)
From foreign operations
   (3,574)  (4,497)  (2,870)
    (5,223)  (4,440)  (2,885)
Deferred IT
             
From Mexican operations
   (357)  2,331   (2,528)
From foreign operations
   784   (3,589)  1,199 
    427   (1,258)  (1,329)
 
Ps
  (4,796)  (5,698)  (4,214)
 
As of December 31, 2007, consolidated tax loss and tax credits carryforwards maturities are as follows:
 
  
Amount of carryforwards
2008
Ps
29
2009
 
2,334
2010
 
1,665
2011
 
11,454
2012 and thereafter
 
94,021
 
Ps
109,503
 
B)           DEFERRED INCOME TAXES
 
The valuation method for deferred income taxes is detailed in note 3(O). Deferred IT for the period represents the difference in nominal pesos between the deferred IT initial balance and the year-end balance. All items charged or credited directly in stockholders' equity are recognized net of their deferred income tax effects. Deferred IT assets and liabilities relating to different tax jurisdictions are not offset. As of December 31, 2007 and 2006, the IT effects of the main temporary differences that generate the consolidated deferred IT assets and liabilities are presented below:
 
 
F-46

 
 
CEMEX S.A.B. BE C.V. AND SUBSIDIARIES
Notes to the Consolidated Financial Statements
As of December 31, 2007, 2006 and 2005
(Millions of constant Mexican pesos as of December 31, 2007)
 
   
2007
  
2006
 
Deferred tax assets:
       
Tax loss and tax credits carryforwards
Ps
  31,730   25,633 
Accounts payable and accrued expenses
   4,943   5,854 
Others
   2,071   1,078 
     Total deferred tax assets
   38,744   32,565 
Less – Valuation allowance
   (21,093)  (14,690)
     Net deferred tax asset
   17,651   17,875 
Deferred tax liabilities:
         
Property, machinery and equipment
   (62,202)  (39,963)
Trade accounts receivable
      (762)
Others
   (4,980)  (3,151)
     Total deferred tax liabilities
   (67,182)  (43,876)
     Net deferred tax position (liability)
   (49,531)  (26,001)
Less – Deferred IT of acquired subsidiaries at acquisition date
   (46,116)  (20,558)
Total effect of deferred IT in stockholders' equity at end of year
   (3,415)  (5,443)
Less – Total effect of deferred IT in stockholders' equity at beginning of year
   (5,443)  (5,718)
Restatement effect of beginning balance
   (2,028)  (2,174)
Change in deferred IT for the period
Ps
     (1,899)
 
The change in consolidated deferred IT for the period in 2007, 2006 and 2005 is as follows:
 
   
2007
  
2006
  
2005
 
Deferred IT charged to the income statement
Ps
  427   (1,258)  (1,329)
Changes in accounting principles
         156 
Deferred IT of the period applied directly to stockholders' equity
   (427)  (641)  2,063 
Change in deferred IT for the period
Ps
     (1,899)  890 
 
CEMEX considers that sufficient taxable income will be generated to realize the tax benefits associated with the deferred income tax assets, and the tax loss carryforwards, prior to their expiration. Nevertheless, a valuation allowance on tax loss carryforwards has been determined for the amount that is estimated may not be recoverable in the future. In the event that present conditions change, and it is determined that future operations would not generate sufficient taxable income, or that tax strategies are no longer viable, the valuation allowance on deferred tax assets would be increased against the income statement.
 
CEMEX has not provided any deferred tax liability for the undistributed earnings generated by its subsidiaries and associates, recognized under the equity method, considering that such undistributed earnings are expected to be reinvested, not generating income tax in the foreseeable future (note 16C).  Likewise, CEMEX does not recognize a deferred income tax liability related to its investments in subsidiaries and associates, and interests in joint ventures, considering that CEMEX controls the reversal of the temporary differences arising from these investments.
 
 
C)           EFFECTIVE TAX RATE
 
Differences between the financial reporting and the corresponding tax basis of assets and liabilities and the different IT rates and laws applicable to CEMEX, among other factors, give rise to permanent differences between the approximate statutory tax rate and the effective tax rate presented in the consolidated income statements, which in 2007, 2006 and 2005 are as follows:
 
 
F-47

 
CEMEX S.A.B. BE C.V. AND SUBSIDIARIES
Notes to the Consolidated Financial Statements
As of December 31, 2007, 2006 and 2005
(Millions of constant Mexican pesos as of December 31, 2007)
 
 
  
2007
  
2006
  
2005
 
  
%
  
%
  
%
 
Approximate consolidated statutory tax rate
  28.0   29.0   30.0 
Non-taxable dividend income
  (3.9)  (18.2)  (7.0)
Other non-taxable income (1)
  (12.9)  (3.8)  (3.7)
Expenses and other non-deductible items
  9.3   13.4   (1.4)
Non-taxable sale of marketable securities and fixed assets
  (2.7)  (3.5)  (0.3)
Difference between book and tax inflation
  (2.5)  (2.7)  1.2 
Others
  (0.2)  2.1   (5.4)
Effective consolidated tax rate
  15.1   16.3   13.4 

(1)
Includes the effects of the different income tax rates in the countries where CEMEX operates.
 
 
16.           STOCKHOLDERS' EQUITY
 
On April 27, 2006, the annual extraordinary stockholders' meeting approved a stock split, which became effective on July 17, 2006. In connection with the stock split, each of the existing series "A" shares was surrendered in exchange for two new series "A" shares, and each of the existing series "B" shares was surrendered in exchange for two new series "B" shares. Amounts in CPOs, shares and prices per share, except as otherwise indicated, reflect the stock split of July 17, 2006.
 
The carrying amounts of consolidated stockholders' equity as of December 31, 2007 and 2006 for Ps204,153 and Ps173,111, respectively, exclude investments in shares of CEMEX, S.A.B. de C.V. held by subsidiaries, which implied a reduction to majority interest stockholders' equity of Ps6,366 (569,671,633 CPOs) in 2007 and Ps6,410 (559,984,409 CPOs) in 2006. This reduction is included within "Other equity reserves".
 
A)           COMMON STOCK
 
As of December 31, 2007 and 2006, the common stock of CEMEX, S.A.B. de C.V. was as follows:
 
 
2007
2006
Shares1
Series A 2
Series B 3
Series A 2
Series B 3
Subscribed and paid shares
16,157,281,752
8,078,640,876
15,778,133,836
7,889,066,918
Treasury shares 4
425,224,094
212,612,047
536,248,572
268,124,286
Unissued shares authorized for stock option programs
581,451,054
290,725,527
425,823,064
212,911,532
 
17,163,956,900
8,581,978,450
16,740,205,472
8,370,102,736

(1)
13,068,000,000 shares in both years relate to the fixed portion and 12,677,935,350 in 2007 and 12,042,308,208 in 2006 to the variable portion.
 
(2)
Series "A" or Mexican shares must represent at least 64% of CEMEX's capital stock.
 
(3)
Series "B" or free subscription shares must represent at most 36% of CEMEX's capital stock.
 
(4)
In both years, includes the shares issued as stock dividends that were not subscribed by stockholders that elected to receive the cash dividend.
 
 
On April 26, 2007, the annual ordinary stockholders' meeting approved: (i) a reserve for share repurchases of up to Ps6,000 (nominal amount); (ii) an increase in the variable common stock through the capitalization of retained earnings of up to Ps7,889 (nominal amount), issuing shares as a stock dividend for up to 1,440 million shares, equivalent to 480 million CPOs, based on a price of approximately Ps32.75 pesos (nominal amount) per CPO; or instead, stockholders could have chosen to receive a cash dividend of U.S.$0.0745 in cash for each CPO, or approximately Ps0.8036 pesos (nominal amount) for each CPO, considering the exchange rate of Banco de Mexico on May 31, 2007 of Ps10.7873 pesos per 1 dollar. As a result, shares equivalent to approximately 189 million CPOs were issued, representing an increase in common stock of Ps2 and additional paid-in capital of Ps6,397, considering
 
 
 
F-48

 
 
CEMEX S.A.B. BE C.V. AND SUBSIDIARIES
Notes to the Consolidated Financial Statements
As of December 31, 2007, 2006 and 2005
(Millions of constant Mexican pesos as of December 31, 2007)
 
 
a nominal value of Ps0.00833 pesos (nominal amount) per CPO, while an approximate cash dividend payment was made for approximately Ps140 (nominal amount); and (iii) the cancellation of the corresponding shares held in the CEMEX's treasury.
 
On April 27, 2006, the annual ordinary stockholders' meeting approved: (i) a reserve for share repurchases of up to Ps6,000 (nominal amount); (ii) an increase in the variable common stock through the capitalization of retained earnings of up to Ps6,718 (nominal amount), issuing shares as a stock dividend for up to 720 million shares equivalent to 240 million CPOs, based on a price of Ps52.5368 pesos (nominal amount) per CPO; or instead, stockholders could have chosen to receive a cash dividend of Ps1.4887 pesos (nominal amount) in cash for each CPO. As a result, shares equivalent to approximately 106 million CPOs were issued, representing an increase in common stock of Ps2 and additional paid-in capital of Ps5,974, considering a nominal value of Ps0.01665 pesos (nominal amount) per CPO, while an approximate cash dividend payment was made for Ps148 (nominal amount); and (iii) the cancellation of the corresponding shares held in the CEMEX's treasury. The amounts of shares, CPOs and other prices per share related to the annual ordinary stockholders' meeting held on April 27, 2006 were not adjusted to retroactively reflect the stock split of July 17, 2006.
 
During 2007 and 2006, the CPOs issued pursuant the exercise of options under the "fixed program" (note 17) generated additional paid-in capital of approximately Ps2 and Ps5, respectively, and increased the number of shares outstanding.
 
B)           OTHER EQUITY RESERVES
 
As of December 31, 2007 and 2006, other equity reserves are summarized as follows:
 
   
2007
  
2006
 
Deficit in equity restatement
Ps
  (91,290)  (77,916)
Treasury shares
   (6,366)  (6,410)
Cumulative initial deferred income tax effects
   (6,918)  (6,918)
 
Ps
  (104,574)  (91,244)
 
In 2007, 2006 and 2005, the most significant items within deficit in equity restatement, which are also elements of the comprehensive income presented in the statement of changes in stockholders' equity, are detailed as follows:
 
   
2007
  
2006
  
2005
 
Foreign currency translation adjustment (1)
Ps
  3,327   3,911   (6,118)
Capitalized foreign exchange gain (loss) (2)
   (400)  (580)  1,672 
Effects from holding non-monetary assets
   (13,910)  (4,031)  2,611 
Hedge derivative instruments (note 12C and E)
   (117)  148   (1,607)
Deferred IT for the period recorded in stockholders' equity (note 15B)
   (427)  (641)  2,063 
 
Ps
  (11,527)  (1,193)  (1,379)

1
These effects result from the translation of the financial statements of foreign subsidiaries and include foreign exchange fluctuations from financing related to the acquisition of foreign subsidiaries generated by CEMEX's subsidiary in Spain, representing a loss of Ps12 in 2005. There were no exchange fluctuations capitalized by this subsidiary during 2006. In 2007, Rinker's acquisition generated a gain of Ps5,588.
 
2
Generated by foreign exchange fluctuations of debt associated with the acquisition of foreign subsidiaries.
 
 
F-49

 
 
CEMEX S.A.B. BE C.V. AND SUBSIDIARIES
Notes to the Consolidated Financial Statements
As of December 31, 2007, 2006 and 2005
(Millions of constant Mexican pesos as of December 31, 2007)
 
 
C)           RETAINED EARNINGS
 
Retained earnings as of December 31, 2007 and 2006 include Ps172,409 and Ps145,660, respectively, of earnings generated by subsidiaries and associates that are not available to be paid as dividends by CEMEX until these entities distribute such amounts to CEMEX. Additionally, retained earnings include a share repurchase reserve in the amount of Ps6,266 in 2007 and Ps6,672 in 2006.
 
Net income for the year is subject to a 5% allocation toward a legal reserve until such reserve equals one fifth of the common stock. As of December 31, 2007, the legal reserve amounted to Ps1,804.
 
D)           MINORITY INTEREST AND PERPETUAL DEBENTURES
 
Minority interest
 
Minority interest represents the share of minority stockholders in the results and equity of consolidated subsidiaries. As of December 31, 2007 and 2006, minority interest amounts to approximately Ps7,515 and Ps7,842, respectively.
 
Perpetual debentures
 
As of December 31, 2007 and 2006, consolidated balance sheets include approximately U.S.$3,065 (Ps33,470) and U.S.$1,250 (Ps14,642), respectively, representing the notional amount of perpetual debentures. These debentures have no fixed maturity date and do not represent a contractual payment obligation for CEMEX. Based on their characteristics, these debentures issued entirely by Special Purpose Vehicles ("SPVs"), qualify as equity instruments and are classified within minority interest as they were issued by consolidated entities, considering that there is no contractual obligation to deliver cash or any other financial asset, the debentures do not have any maturity date, meaning that they were issued to perpetuity, and CEMEX has the unilateral right to defer indefinitely the payment of interest due on the debentures. The definition of the debentures as equity instruments was made under applicable IFRS, which were applied to these transactions in compliance with the supplementary application of IFRS in Mexico. Issuance costs, as well as the interest expense, which is accrued based on the principal amount of the perpetual debentures, are included within "Other equity reserves" and represented expenses of approximately Ps1,847 in 2007 and Ps152 in 2006. The different SPVs were established solely for purposes of issuing the perpetual debentures and are included in CEMEX's consolidated financial statements.
 
As of December 31, 2007, CEMEX's perpetual debentures are as follows:
 
Issuer
Issuance Date
Nominal Amount
Repurchase Option
Interest Rate
C10-EUR Capital (SPV) Ltd.
May 2007
 730
Tenth anniversary
6.3%
C8 Capital (SPV) Ltd.
February 2007
U.S.$750
Eigth anniversary
6.6%
C5 Capital (SPV) Ltd.
December 2006
U.S.$350
Fifth anniversary
6.2%
C10 Capital (SPV) Ltd.
December 2006
U.S.$900
Tenth anniversary
6.7%
 
As mentioned in note 12E, there are derivative instruments associated with the perpetual debentures, through which CEMEX changes the risk profile associated with interest rates and foreign exchange rates in respect of the debentures from the U.S. dollar and euro to the yen.
 
 
F-50

 
 
CEMEX S.A.B. BE C.V. AND SUBSIDIARIES
Notes to the Consolidated Financial Statements
As of December 31, 2007, 2006 and 2005
(Millions of constant Mexican pesos as of December 31, 2007)
 
 
17.   EXECUTIVE STOCK OPTION PROGRAMS
 
 
Between 1995 and 2004, CEMEX granted to a group of executives several types of stock options. Starting in 2005, stock option programs were replaced by a long-term compensation scheme through which such executives receive cash bonuses, recognized in the operating results, which are used by the executives to acquire CPOs in the market. The expense recognized through the income statement during 2007, 2006 and 2005 was Ps645, Ps431 and Ps362, respectively. The fair value of CPOs at acquisition date equals the cash bonuses. Pursuant to an agreement between CEMEX and the executives, the acquired CPOs are placed in an executives' owned trust to comply with a restriction for sale period of 4 years, which vests up to 25% at the end of each year.
 
As mentioned in note 3U, in 2005, CEMEX adopted IFRS 2 to account for its stock option programs. Under IFRS 2, the cost associated with stock options that qualify as equity instruments is represented by the estimated fair value of the awards as of the grant date, and should be recognized through earnings over the options' vesting period. Likewise, IFRS 2 defines liability instruments, comprised by those awards in which an entity incurs an obligation by committing to pay the employee, through the exercise of the option, an amount in cash or in other financial assets. In connection with liability instruments, IFRS 2 requires the determination of the estimated fair value of the awards at each reporting date, recognizing the changes in valuation through the income statement.
 
The stock options granted by CEMEX, except for those under the "fixed program" described below, represent liability instruments, considering that CEMEX is committed to pay the executive the intrinsic value of the options at the exercise date. Starting in 2001 and until the adoption of IFRS 2, CEMEX recognized the cost associated with those programs that under IFRS 2 qualify as liability instruments through the intrinsic value method. Under this method, CEMEX accrued a provision at each balance sheet date against the income statement, for the difference between the CPO's market price and the exercise price of such CPO established in the option. In respect of those options that now qualify as equity instruments under IFRS 2, CEMEX did not recognize cost considering that: 1) the CPO exercise price equaled its market price as of the grant date; 2) the exercise price was fixed throughout the tenure of the award; and 3) the exercise of these options implied the issuance of new CPOs.
 
The information related to options granted in respect of CEMEX, S.A.B. de C.V. shares is as follows:
 
Options
 
Fixed
programs (A)
  
Variable
programs (B)
  
Restricted
programs (C)
  
Special
program (D)
 
Options at the beginning of 2006
  1,080,300   2,489,999   16,810,046   1,663,806 
Changes in 2006:
                
Options cancelled
  (12,554)         
Options exercised
  (118,042)  (934,885)  (1,208,373)  (433,853)
Options at the end of 2006
  949,704   1,555,114   15,601,673   1,229,953 
Changes in 2007:
                
Options cancelled and adjustments
  928          
Options exercised
  (52,162)  (178,767)  (579,401)  (384,529)
Options at the end of 2007
  898,470   1,376,347   15,022,272   845,424 
Underlying CPOs (1)
  4,904,103   6,718,048   65,474,573   16,908,480 
Exercise prices:
                
Options outstanding at the beginning of 2007 (1), (2)
 
Ps7.12
  $U.S.1.36  $U.S.1.92  $U.S.1.33 
Options exercised in the year (1), (2)
 
Ps6.10
  $U.S.1.48  $U.S.1.94  $U.S.1.29 
Options outstanding at the end of 2007 (1), (2)
 
Ps7.02
  $U.S.1.43  $U.S.2.00  $U.S.1.34 
Average useful life of options:
 
1.5 years
  
4.3 years
  
4.5 years
  
5.8 years
 
Number of options per exercise price:
 
266,385 - Ps5.1
  $886,170 - U.S.1.5  $15,022,272 - U.S.2.0  $89,575 - U.S.1.1 
  
134,294 - Ps7.4
  $141,679 - U.S.1.7     $135,093 - U.S.1.4 
  
155,099 - Ps6.8
  $67,295 - U.S.1.3     $194,238 - U.S.1.0 
  
148,964 - Ps8.3
  $222,461 - U.S.1.2     $296,008 - U.S.1.4 
  
193,728 - Ps8.7
  $58,742 - U.S.1.4     $130,510 - U.S.1.9 
Percent of options fully vested at year-end 2007:
  100%  98.9%  100%  72.8%
 
 
 
F-51

 
CEMEX S.A.B. BE C.V. AND SUBSIDIARIES
Notes to the Consolidated Financial Statements
As of December 31, 2007, 2006 and 2005
(Millions of constant Mexican pesos as of December 31, 2007)
 

1
Exercise prices and the number of underlying CPOs are technically adjusted for the dilutive effect of stock dividends.
 
2
Weighted average exercise prices per CPO. Prices include the effects of the stock split detailed in note 16A.
 
A)           Fixed program
 
From June 1995 through June 2001, CEMEX granted stock options with a fixed exercise price in pesos ("fixed program"), equivalent to the market price of the CPO at the grant date and with tenure of 10 years. The employees' option rights vested up to 25% annually during the first four years after having been granted.
 
B)           Variable programs
 
These programs started in November 2001, through an exchange of fixed program options, with exercise prices denominated in dollars increasing annually at a 7% rate.
 
C)           Restricted programs
 
These programs started in February 2004 through a voluntary exchange of options mainly from the variable program. These options have an exercise price denominated in dollars which, depending on the program, increase annually at a 5.5% rate or at a 7% rate. Executives' gains under these options are settled in the form of CPOs, which are restricted for sale for an approximate period of four years from the exercise date.
 
D)           Special program
 
From June 2001 through June 2005, CEMEX's subsidiary in the United States granted to a group of its employees a stock option program to purchase CEMEX ADSs. The options granted have a fixed exercise price denominated in dollars and tenure of 10 years. The employees' option rights vested up to 25% annually after having been granted. The option exercises are hedged using ADSs currently owned by subsidiaries, which increases stockholders' equity and the number of shares outstanding. The amounts of these ADS programs are presented in terms of equivalent CPOs (ten CPOs represent one ADS).
 
Other programs
 
As of December 31, 2007 and 2006, CEMEX's subsidiary in Ireland has an outstanding stock option program in its own shares covering 849,708 and 1,230,000 shares, respectively, with an average exercise price per share of approximately €1.32 in 2007 and €1.41 in 2006. As of December 31, 2007 and 2006, the market price per share of this subsidiary was €1.60 and €2.60, respectively.
 
 
F-52

 
 
CEMEX S.A.B. BE C.V. AND SUBSIDIARIES
Notes to the Consolidated Financial Statements
As of December 31, 2007, 2006 and 2005
(Millions of constant Mexican pesos as of December 31, 2007)
 
 
FAIR VALUE OF OPTIONS, ACCOUNTING RECOGNITION AND OPTIONS' HEDGING ACTIVITIES
 
Valuation of options at fair value and accounting recognition
 
All options of programs that qualify as liability instruments are valued at their estimated fair value as of the financial statements date, recognizing changes in valuations in the income statement. Upon adoption of IFRS 2 in 2005, CEMEX recognized a cost of approximately Ps1,172 (Ps1,017 net of IT). Changes in the provision for the executive stock option programs for the years ended December 31, 2007 and 2006 are as follows:
 
   
Restricted programs
  
Variable programs
  
Special program
  
Total
 
Provision as of December 31, 2005
Ps
  1,919   372   851   3,142 
   Net valuation effects in current period results
   29   (43)  31   17 
   Estimated decrease from exercises of options
   (93)  (74)  (139)  (306)
   Foreign currency translation effect
   (129)  (25)  (57)  (211)
Provision as of December 31, 2006
   1,726   230   686   2,642 
   Net valuation effects in current period results
   (643)  (75)  (257)  (975)
   Estimated decrease from exercises of options
   (40)  (19)  (99)  (158)
   Foreign currency translation effect
   (116)  (16)  (47)  (179)
Provision as of December 31, 2007
Ps
  927   120   283   1,330 
 
The options' fair values were determined through the binomial option-pricing model. As of December 31, 2007 and 2006, the most significant assumptions used in the valuations are as follows:
 
Assumptions
 
2007
  
2006
 
Expected dividend yield
  3.7%  2.8%
Volatility
  35%  35%
Interest rate
  3.7%  4.7%
Weighted average remaining tenure
 
5.8 years
  
5.9 years
 
 
Options hedging activities
 
From 2001 until September 2005, CEMEX hedged most of its stock option programs through equity forward contracts in its own stock (note 12D), negotiated to guarantee that shares would be available at prices equivalent to those established in the options, without the necessity of issuing new CPOs into the market; therefore, these programs did not increase the number of shares outstanding and consequently did not result in dilution to the stockholders. The equity forward contracts were fully settled during September 2005 through a secondary public offering of shares. Changes in the estimated fair value and cash flows generated through the settlement of the forward contracts related to the stock option plans, generated gains of approximately U.S.$422 (Ps5,299) in 2005, which were recognized in earnings, offsetting the cost related to stock option programs.
 
In December 2005, CEMEX negotiated a derivative instrument by means of which, through a prepayment of U.S.$145 (Ps1,821), CEMEX secured the appreciation rights over 50 million CPOs, sufficient to hedge cash flows from the exercise of options in the short and medium term. For the years ended December 31, 2007, 2006 and 2005, changes in the fair value of this instrument generated a loss of approximately U.S.$39 (Ps425) and gains of U.S.$10 (Ps117) and U.S.$3 (Ps38), respectively, recognized in earnings of the respective period. This instrument was settled in December 2007 and replaced by a forward over approximately 47,050,610 CPOs (note 12D).
 
 
F-53

 
 
CEMEX S.A.B. BE C.V. AND SUBSIDIARIES
Notes to the Consolidated Financial Statements
As of December 31, 2007, 2006 and 2005
(Millions of constant Mexican pesos as of December 31, 2007)
 
 
18.           SELECTED FINANCIAL INFORMATION BY GEOGRAPHIC OPERATING SEGMENT
 
Operating segments are defined as the components of an entity oriented to the production and sale of goods and services, which are subject to risks and benefits different from those associated with other business segments. CEMEX operates principally in the construction industry segment through the production, distribution, marketing and sale of cement, ready-mix concrete and aggregates.
 
CEMEX operates geographically on regional basis. Each regional manager supervises and is responsible for all the business activities undergoing in the countries comprising the region. These activities refer to the production, distribution, marketing and sale of cement, ready-mix concrete and aggregates. The country manager, who is one level below the regional manager in the organizational structure, reports to the regional manager the operating results of the country manager's business unit, including all the operating sectors. In consequence, CEMEX's management internally evaluates the results and performance of each country and region for decision-making purposes, following a vertical integration approach. According to this approach, in the daily operations, management allocates economic resources on a country basis rather than on an operating component basis.
 
The main indicator used by CEMEX's management to evaluate the performance of each country is operating cash flow, which CEMEX defines as operating income plus depreciation and amortization. This indicator, which is presented in the selected financial information by geographic operating segment, is consistent with the information used by CEMEX's management for decision-making purposes.
 
The accounting policies applied to determine the financial information by geographic operating segment are consistent with those described in note 3. CEMEX recognizes sales and other transactions between related parties based on market values.
 
For purposes of the following tables, in 2005, the segments "United States" and "Spain" include the operations acquired from RMC for the 10-month period ended December 31, 2005. In 2007, the segment "United States" includes Rinker's operations in that country for the six-month period ended December 31, 2007. For the years reported, the segment "Rest of Europe" refers primarily to operations in Germany, France, Ireland, Czech Republic, Austria, Poland, Croatia, Hungary, Latvia and Italy.
 
In 2005, the segment "Rest of Central and South America and the Caribbean" includes CEMEX's operations in Costa Rica, Panama, Puerto Rico, the Dominican Republic, Nicaragua and the Caribbean, as well as small ready-mix concrete operations in Jamaica and Argentina and, in 2006, the segment also includes a cement-grinding mill in Guatemala. Likewise, the segment "Rest of Africa and Middle East" includes the operations in the United Arab Emirates and Israel. In 2007, the segment "Australia" includes Rinker's operations in that country for the six-month period ended December 31, 2007.  In addition, for the years reported, the segment "Rest of Asia" includes the operations in Thailand, Bangladesh and Malaysia, and, in 2007, Rinker's operations in China for the six-month ended December 31, 2007.
 
Finally, the "Others" segment primarily refers to: 1) cement trade maritime operations, 2) the subsidiary involved in the development of information technology solutions (Neoris, N.V.), 3) the Parent Company and other corporate entities, and 4) other minor subsidiaries with different lines of business.
 
 
F-54

 
 
CEMEX S.A.B. BE C.V. AND SUBSIDIARIES
Notes to the Consolidated Financial Statements
As of December 31, 2007, 2006 and 2005
(Millions of constant Mexican pesos as of December 31, 2007)
 
 
Selected financial information of the income statement by geographic operating segment for 2007, 2006 and 2005 is as follows:
 
2007
  
Net sales (including related parties)
  
Related parties
  
Consolidated net sales
  
Operating income
  
Operating depreciation and amortization
  
Operating cash flow
 
North America
                   
Mexico
Ps
  41,814   (816)  40,998   12,549   1,869   14,418 
United States
   54,607      54,607   5,966   6,848   13,069 
Europe
                         
Spain
   23,781   (205)  23,576   6,028   889   6,917 
United Kingdom
   22,432   (1)  22,431   (446)  1,130   684 
Rest of Europe
   47,100   (1,344)  45,756   3,281   2,033   5,314 
Central and South America and the Caribbean
                         
Venezuela
   7,317   (494)  6,823   1,971   832   2,803 
Colombia
   6,029      6,029   2,037   413   2,450 
Rest of Central and South America and the Caribbean
   10,722   (727)  9,995   1,975   839   2,814 
Africa and Middle East
                         
Egypt
   3,723      3,723   1,534   232   1,766 
Rest of Africa and Middle East
   4,666      4,666   (51)  117   66 
Asia and Australia
                         
Australia
   8,633      8,633   1,177   306   1,483 
Philippines
   3,173   (405)  2,768   851   304   1,155 
Rest of Asia
   2,068      2,068   33   83   116 
Others
   17,872   (13,276)  4,596   (4,457)  1,516   (2,941)
Total Consolidated
Ps
  253,937   (17,268)  236,669   32,448   17,411   50,114 


2006
  
Net sales (including related parties)
  
Related
 parties
  
Consolidated
net sales
  
Operating
income
  
Operating depreciation and amortization
  
Operating
 cash flow
 
North America
                   
Mexico
Ps
  42,577   (1,052)  41,525   13,210   1,822   15,032 
United States
   48,911   (368)  48,543   10,092   3,537   13,629 
Europe
                         
Spain
   21,834   (207)  21,627   5,637   864   6,501 
United Kingdom
   23,854   (18)  23,836   154   1,413   1,567 
Rest of Europe
   44,691   (894)  43,797   2,220   2,536   4,756 
Central and South America and the Caribbean
                         
Venezuela
   6,217   (721)  5,496   1,799   587   2,386 
Colombia
   4,206   (2)  4,204   1,138   398   1,536 
Rest of Central and South America and the Caribbean
   9,046   (285)  8,761   1,322   698   2,020 
Africa and Middle East
                         
Egypt
   3,577      3,577   1,475   225   1,700 
Rest of Africa and Middle East
   4,794      4,794   120   89   209 
Asia
                         
Philippines
   2,620   (464)  2,156   726   220   946 
Rest of Asia
   1,694      1,694   (62)  46   (16)
Others
   20,134   (16,377)  3,757   (3,326)  1,526   (1,800)
Total Consolidated
Ps
  234,155   (20,388)  213,767   34,505   13,961   48,466 
 
 
 
F-55

 
CEMEX S.A.B. BE C.V. AND SUBSIDIARIES
Notes to the Consolidated Financial Statements
As of December 31, 2007, 2006 and 2005
(Millions of constant Mexican pesos as of December 31, 2007)
 
2005
  
Net sales (including
 related parties)
  
Related
parties
  
Consolidated
 net sales
  
Operating
 income
  
Operating depreciation
 and amortization
  
Operating
cash flow
 
North America
                   
Mexico
Ps
  39,886   (1,144)  38,742   12,692   1,956   14,648 
United States
   51,366      51,366   8,449   3,789   12,238 
Europe
                         
Spain
   19,035   (130)  18,905   4,516   895   5,411 
United Kingdom
   19,272      19,272   670   1,166   1,836 
Rest of Europe
   34,267   (546)  33,721   2,136   2,114   4,250 
Central and South America and the Caribbean
                         
Venezuela
   5,201   (1,130)  4,071   1,693   663   2,356 
Colombia
   3,150      3,150   427   436   863 
Rest of Central and South America and the Caribbean
   8,508   (721)  7,787   810   714   1,524 
Africa and Middle East
                         
Egypt
   3,318   (174)  3,144   1,235   239   1,474 
Rest of Africa and Middle East
   3,525      3,525   118   116   234 
Asia
                         
Philippines
   2,411   (266)  2,145   516   269   785 
Rest of Asia
   1,205      1,205   (21)  81   60 
Others
   16,555   (11,196)  5,359   (2,014)  1,007   (1,007)
Total Consolidated
Ps
  207,699   (15,307)  192,392   31,227   13,445   44,672 
 
The selected financial information of balance sheet by geographic operating segments includes the elimination of balances between related parties. As of December 31, 2007 and 2006, the information is as follows:
 
December 31, 2007
  
Investments
in associates
  
Other
segment
 assets
  
Total
assets
  
Total
liabilities
  
Net assets
 by segment
  
Capital
expenditures
 
North America
                   
Mexico
Ps
  426   60,850   61,276   14,293   46,983   4,347 
United States
   642   245,941   246,583   46,330   200,253   5,411 
Europe
                         
Spain
   25   43,297   43,322   19,722   23,600   2,323 
United Kingdom
   473   28,149   28,622   10,680   17,942   1,451 
Rest of Europe
   837   49,164   50,001   15,404   34,597   4,212 
Central and South America and the Caribbean
                         
Venezuela
   231   11,284   11,515   2,542   8,973   515 
Colombia
      9,799   9,799   3,126   6,673   163 
Rest of Central and South America and the Caribbean
   22   15,863   15,885   3,085   12,800   1,178 
Africa and Middle East
                         
Egypt
      6,705   6,705   1,715   4,990   298 
Rest of Africa and Middle East
   302   5,043   5,345   1,545   3,800   684 
Asia and Australia
                         
Australia
   1,648   24,076   25,724   2,929   22,795   336 
Philippines
      8,034   8,034   1,902   6,132   165 
Rest of Asia
      2,217   2,217   246   1,971   113 
Corporate
   4,070   8,286   12,356   201,719   (189,363)   
Others
   1,923   13,007   14,930   12,923   2,007   1,093 
Total Consolidated
Ps
  10,599   531,715   542,314   338,161   204,153   22,289 
 
 
F-56

 
 
CEMEX S.A.B. BE C.V. AND SUBSIDIARIES
Notes to the Consolidated Financial Statements
As of December 31, 2007, 2006 and 2005
(Millions of constant Mexican pesos as of December 31, 2007)
 
 
December 31, 2006
  
Investments
in associates
  
Other
segment
assets
  
Total
 assets
  
Total
 liabilities
  
Net assets
 by segment
  
Capital
expenditures
 
North America
                   
Mexico
Ps
  439   62,553   62,992   14,971   48,021   4,239 
United States
   498   80,356   80,854   15,950   64,904   4,148 
Europe
                         
Spain
   25   35,631   35,656   20,118   15,538   1,941 
United Kingdom
   593   27,961   28,554   12,054   16,500   1,201 
Rest of Europe
   946   44,346   45,292   15,023   30,269   2,438 
Central and South America and the Caribbean
                         
Venezuela
   223   10,716   10,939   1,108   9,831   490 
Colombia
      9,261   9,261   2,402   6,859   372 
Rest of Central and South America and the Caribbean
   17   16,247   16,264   2,741   13,523   1,091 
Africa and Middle East
                         
Egypt
      6,420   6,420   1,387   5,033   190 
Rest of Africa and Middle East
   338   4,592   4,930   1,304   3,626   297 
Asia
                         
Philippines
      7,207   7,207   1,362   5,845   125 
Rest of Asia
      2,155   2,155   362   1,793   77 
Corporate
   3,849   8,304   12,153   77,573   (65,420)   
Others
   1,784   26,622   28,406   11,617   16,789   1,435 
Total Consolidated
Ps
  8,712   342,371   351,083   177,972   173,111   18,044 
 
Total consolidated liabilities include debt of Ps216,911 in 2007 and Ps88,331 in 2006. Of such debt, approximately 34% in 2007 and 42% in 2006 was in the Parent Company, 47% and 33% in the Spanish subsidiary, 9% in both periods in finance Dutch subsidiaries, 4% and 11% in finance companies in the United States, and 6% and 5% in other countries, respectively.
 
The information of net sales by sector for the years ended December 31, 2007, 2006 and 2005 is as follows:
 
2007
  
Cement
  
Concrete
  
Aggregates
  
Others
  
Eliminations
  
Net sales
 
North America
                   
Mexico
Ps
  29,223   13,617   1,126   6,746   (9,714)  40,998 
United States
   20,477   22,675   10,674   12,230   (11,449)  54,607 
Europe
                         
Spain
   16,006   6,873   1,561   6,379   (7,243)  23,576 
United Kingdom
   4,366   9,289   7,503   8,695   (7,422)  22,431 
Rest of Europe
   12,531   25,663   9,499   6,695   (8,632)  45,756 
Central and South America and the Caribbean
                         
Venezuela
   5,106   2,179   246   321   (1,029)  6,823 
Colombia
   4,312   2,223   385   1,209   (2,100)  6,029 
Rest of Central and South America and the Caribbean
   8,551   2,674   139   506   (1,875)  9,995 
Africa and Middle East
                         
Egypt
   3,430   294      32   (33)  3,723 
Rest of Africa and Middle East
      4,142      774   (250)  4,666 
Asia and Australia
                         
Australia
      5,282   3,395   1,581   (1,625)  8,633 
Philippines
   3,173            (405)  2,768 
Rest of Asia
   721   1,026   151   247   (77)  2,068 
Others
            17,872   (13,276)  4,596 
Total Consolidated
Ps
  107,896   95,937   34,679   63,287   (65,130)  236,669 
 
 

 
F-57

 
 
CEMEX S.A.B. BE C.V. AND SUBSIDIARIES
Notes to the Consolidated Financial Statements
As of December 31, 2007, 2006 and 2005
(Millions of constant Mexican pesos as of December 31, 2007)

 
2006
  
Cement
  
Concrete
  
Aggregates
  
Others
  
Eliminations
  
Net sales
 
North America
                   
Mexico
Ps
  30,080   12,972   670   7,381   (9,578)  41,525 
United States
   22,441   21,118   6,252   6,539   (7,807)  48,543 
Europe
                         
Spain
   14,802   6,407   1,359   5,556   (6,497)  21,627 
United Kingdom
   3,850   9,652   7,567   10,518   (7,751)  23,836 
Rest of Europe
   10,567   24,217   8,830   8,914   (8,731)  43,797 
Central and South America and the Caribbean
                         
Venezuela
   4,739   1,620   167   236   (1,266)  5,496 
Colombia
   2,991   1,544   267   735   (1,333)  4,204 
Rest of Central and South America and the Caribbean
   7,130   2,232   87   388   (1,076)  8,761 
Africa and Middle East
                         
Egypt
   3,336   234      33   (26)  3,577 
Rest of Africa and Middle East
      3,959      5,712   (4,877)  4,794 
Asia
                         
Philippines
   2,619         1   (464)  2,156 
Rest of Asia
   742   703   139   192   (82)  1,694 
Others
            20,134   (16,377)  3,757 
Total Consolidated
Ps
  103,297   84,658   25,338   66,339   (65,865)  213,767 


2005
  
Cement
  
Concrete
  
Aggregates
  
Others
  
Eliminations
  
Net sales
 
North America
                   
Mexico
Ps
  29,146   11,097   461   6,017   (7,979)  38,742 
United States
   21,646   23,334   5,832   5,125   (4,571)  51,366 
Europe
                         
Spain
   12,086   6,063   1,336   3,041   (3,621)  18,905 
United Kingdom
   2,953   7,560   5,463   8,888   (5,592)  19,272 
Rest of Europe
   7,676   18,880   7,057   6,842   (6,734)  33,721 
Central and South America and the Caribbean
                         
Venezuela
   4,344   1,197   80   91   (1,641)  4,071 
Colombia
   2,193   1,385   227   175   (830)  3,150 
Rest of Central and South America and the Caribbean
   6,533   1,830   62   283   (921)  7,787 
Africa and Middle East
                         
Egypt
   3,133   198      10   (197)  3,144 
Rest of Africa and Middle East
      3,221      304      3,525 
Asia
                         
Philippines
   2,411      1   1   (268)  2,145 
Rest of Asia
   347   613   127   121   (3)  1,205 
Others
            16,555   (11,196)  5,359 
Total Consolidated
Ps
  92,468   75,378   20,646   47,453   (43,553)  192,392 
 

 
F-58

 
 
CEMEX S.A.B. BE C.V. AND SUBSIDIARIES
Notes to the Consolidated Financial Statements
As of December 31, 2007, 2006 and 2005
(Millions of constant Mexican pesos as of December 31, 2007)
 
 
19.           EARNINGS PER SHARE
 
The amounts considered for calculations are the following:
 
   
2007
  
2006
  
2005
 
Numerator
          
Majority interest net income
Ps
  26,108   27,855   26,519 
Denominator (thousands of shares)
             
Weighted average number of shares outstanding
   22,297,264   21,552,250   20,757,180 
Effect of dilutive instruments – executives' stock options
   11,698   12,500   20,372 
Effect of dilutive instruments – equity forwards on CEMEX's CPOs
      2,379   44,224 
Potentially dilutive shares
   11,698   14,879   64,596 
Weighted average number of shares outstanding – diluted
   22,308,962   21,567,129   20,821,776 
Basic earnings per share ("Basic EPS")
Ps
  1.17   1.29   1.28 
Diluted earnings per share ("Diluted EPS")
Ps
  1.17   1.29   1.27 
 
Basic earnings per share are calculated by dividing majority interest net income for the year by the weighted average number of common shares outstanding during the year. Diluted earnings per share reflect the effects of any transactions carried out by CEMEX which have a potentially dilutive effect on the weighted average number of common shares outstanding. The numbers of shares considered for calculation include the effects of the stock splits of July 2005 and July 2006.
 
The difference between the basic and diluted average number of shares in 2007, 2006 and 2005 is attributable to the additional shares to be issued under the fixed stock option program (note 17A). In addition, CEMEX includes the dilutive effect of the number of shares resulting from equity forward contracts in CEMEX's own stock, determined under the inverse treasury method.
 
20.           COMMITMENTS
 
A)           GUARANTEES
 
As of December 31, 2007 and 2006, CEMEX, S.A.B. de C.V. had guaranteed loans of certain subsidiaries for approximately U.S.$513 and U.S.$735, respectively.
 
B)           COMMITMENTS
 
As of December 31, 2007 and 2006, CEMEX had commitments for the purchase of raw materials for an approximate amount of U.S.$264 and U.S.$225, respectively.
 
During 1999, CEMEX entered into agreements with an international partnership, which built and operated an electrical energy generating plant in Mexico called Termoeléctrica del Golfo ("TEG"). During 2007, another international company replaced the original operator. According to the original agreements, CEMEX was required to purchase starting from the beginning of operations of the plant, all the energy generated for a term of not less than 20 years. The electrical energy generating plant started operations on April 29, 2004. Likewise, CEMEX committed to supply the electrical energy plant with all fuel necessary for its operations, a commitment that has been hedged through a 20-year agreement entered into by CEMEX with Petróleos Mexicanos("PEMEX"). These agreements were reestablished under the same conditions in 2007 with the new operator; however, the term was extended until 2027. Nevertheless, the agreement with PEMEX was not modified and terminates in 2024. Consequently, for the last 3 years of the TEG fuel supply contract, CEMEX intends to purchase the required fuel in the market in order to
 
 
 
F-59

 
 
CEMEX S.A.B. BE C.V. AND SUBSIDIARIES
Notes to the Consolidated Financial Statements
As of December 31, 2007, 2006 and 2005
(Millions of constant Mexican pesos as of December 31, 2007)
 
 
provide the fuel as committed. Through these arrangements CEMEX expects to decrease its energy costs. CEMEX is not required to make any capital expenditure in the project. For the years ended December 31 2007, 2006 and 2005, TEG delivered energy to CEMEX Mexico's 15 cement plants, supplying 59.7%, 57.1% and 57.5%, respectively, of such year's needs.
 
CEMEX Ostzement GMBH ("COZ"), CEMEX's subsidiary in Germany, has entered into a long-term energy supply contract with Vattenfall Europe New Energy("VENE"), by means of which VENE committed to supply energy to Rüdersdorf plant for a period of 15 years starting on January 1, 2008. Based on the contract, each year, COZ has the option to fix in advance the volume of energy in terms of megawatts ("MW") that it will acquire from VENE, and to adjust the purchase amount once on a monthly and quarterly basis. According to the contract, COZ will acquire 28 MW under the contract in 2008 and 2009, and 23 MW per year until 2013. The contract, which establishes a price mechanism for the energy acquired, based on the price of energy future contracts quoted on the European Energy Exchange, does not require initial investments, and will be liquidated at a future date. Based on its characteristics, this contract qualifies as a financial instrument under MFRS. Nonetheless, considering that this contract is for own use and CEMEX sells any energy surplus as soon as actual energy requirements are known, regardless of changes in prices; thereby avoiding any intention of trading in energy, such contract is not recognized at its fair value. The percentage of energy sold, which is not significant, is approximately 4%.
 
In connection with CEMEX's strategic alliance with Ready Mix USA (note 11), after the third year of the strategic alliance, starting on June 30, 2008, and for an approximate 22-year period, Ready Mix USA will have the right, but not the obligation, to sell to CEMEX its interest in both entities at a predetermined price based on the greater of: a) eight times the operating cashflow of the trailing twelve months, b) the average of the 36 previous months, or c) the net book value. As of December 31, 2007, CEMEX has not recognized a liability, considering that were the option to be exercised on the nearest exercise date of June 30, 2008, the fair value of the assets would exceed the cost of the option.
 
C)           PLEDGED ASSETS
 
As of December 31, 2007 and 2006, there were liabilities amounting to U.S.$46 and U.S.$62, respectively, secured by property, machinery and equipment.
 
D)           CONTRACTUAL OBLIGATIONS
 
As of December 31, 2007 and 2006, the approximate cash flows that will be required by CEMEX to meet its material contractual obligations are summarized as follows:
 
  
Payments per period
  
(U.S. dollars millions)
 
2007
 
2006
Contractual Obligations
 
Less than 1 year
1-3
Years
3-5
Years
More than
5 Years
 
Total
 
Total
Long-term debt
U.S.$
1,578
8,037
6,430
2,055
 
18,100
 
6,537
Capital lease obligations
 
30
19
2
 
51
 
68
Total debt (1)
 
1,608
8,056
6,432
2,055
 
18,151
 
6,605
Operating leases (2)
 
194
294
185
168
 
841
 
653
Interest payments on debt (3)
 
843
1,044
480
257
 
2,624
 
1,418
Estimated cash flows under interest rate derivatives (4)
 
97
170
91
49
 
407
 
311
Planned funding of pension plans and other postretirement benefits (5)
 
187
367
372
999
 
1,925
 
1,773
Total contractual obligations
U.S.$
2,929
9,931
7,560
3,528
 
23,948
 
10,760
 
Ps
31,985
108,447
82,555
38,526
 
261,513
 
126,039
 
 
 
F-60

 
 
CEMEX S.A.B. BE C.V. AND SUBSIDIARIES
Notes to the Consolidated Financial Statements
As of December 31, 2007, 2006 and 2005
(Millions of constant Mexican pesos as of December 31, 2007)

 
(1)
The scheduling of debt payments, which includes current maturities, does not consider the effect of any refinancing that may occur of debt during the following years. CEMEX has replaced in the past its long-term obligations for others of similar nature.
 
(2)
The amounts of operating leases have been determined on the basis of nominal cash flows. CEMEX has operating leases, primarily for operating facilities, cement storage and distribution facilities and certain transportation and other equipment, under which annual rental payments are required plus the payment of certain operating expenses. Rental expense was U.S.$195 (Ps2,129), U.S.$178 (Ps2,085) and U.S.$152 (Ps1,909) in 2007, 2006 and 2005, respectively. Of the total U.S.$841 future minimum rental payments as of December 31, 2007, approximately U.S.$32 was attributable to the acquisition of Rinker.
 
(3)
In the determination of the future estimated interest payments on the floating rate denominated debt, CEMEX used the interest rates in effect as of December 31, 2007 and 2006.
 
(4)
The estimated cash flows under interest rate derivatives include the approximate cash flows under CEMEX's interest rate swaps and cross currency swap contracts, and represent the net amount between the rate CEMEX pays and the rate received under such contracts. In the determination of the future estimated cash flows, CEMEX used the interest rates applicable under such contracts as of December 31, 2007 and 2006.
 
(5)
Amounts relating to planned funding of pensions and other postretirement benefits represent estimated annual payments under these benefits for the next 10 years, determined in local currency and translated into U.S. dollars at the exchange rates as of December 31, 2007 and 2006, and include the estimate of new retirees during such future years.
 
21.           CONTINGENCIES
 
A)           TAX ASSESSMENTS
 
On April 3, 2007, the Mexican tax authority issued a decree providing for a tax amnesty program, which allows for the settlement of previously issued tax assessments. CEMEX decided to take advantage of the benefits of this program, resulting in the settlement of a significant portion of the existing fiscal tax assessments of prior years. As a result of the program, as of December 31, 2007, CEMEX's total existing tax assessments amount to Ps145. CEMEX, S.A.B. de C.V. and some of its subsidiaries in Mexico have been notified by the Mexican tax authority of several additional tax assessments related to different tax periods. Tax assessments are based primarily on investments made in entities incorporated in foreign countries with preferential tax regimes. CEMEX has appealed these tax assessments before the Mexican federal tax court, and the appeals are pending resolution.
 
Pursuant to amendments to the Mexican income tax law, which became effective on January 1, 2005, Mexican companies with direct or indirect investments in entities incorporated in foreign countries whose income tax liability in those countries is less than 75% of the income tax that would be payable in Mexico, are required to pay taxes in Mexico on income derived from such foreign entities, provided that the income is not derived from entrepreneurial activities in such countries. In those applicable cases, the tax payable by Mexican companies pursuant to these amendments would be effective beginning in respect of the 2005 tax year, which results were due upon filing their annual tax returns in 2006. CEMEX believes these amendments are contrary to Mexican constitutional principles; consequently, on August 8, 2005, CEMEX filed a motion in the Mexican federal courts challenging the constitutionality of the amendments. On December 23, 2005, CEMEX obtained a favorable ruling from the Mexican federal court that the amendments were unconsitutional; however, the Mexican tax authority has appealed this ruling, and it is pending resolution. In March 2006, CEMEX filed another motion in the Mexican federal courts challenging the constitutionality of the amendments. On June 29, 2006, CEMEX obtained a favorable ruling from the Mexican federal court stating that the amendments were unconstitutional. The Mexican tax authority has appealed this ruling, and it is pending for resolution.
 
As of December 31, 2007, the Philippine Bureau of Internal Revenue assessed CEMEX's subsidiaries in the Philippines, for deficiencies in the amount of income tax paid in prior tax years. Tax assessments amount to approximately 2,515 million Philippine pesos (approximately U.S.$61 or Ps665). These tax assessments result primarily from: (i) disallowed determination of certain tax benefits from 1999 to 2001, and, (ii) deficiencies in the determination of national taxes. The affected companies have appealed and, in some cases, some assessments are
 
 
 
F-61

 
 
CEMEX S.A.B. BE C.V. AND SUBSIDIARIES
Notes to the Consolidated Financial Statements
As of December 31, 2007, 2006 and 2005
(Millions of constant Mexican pesos as of December 31, 2007)
 
 
pending resolution or have been disregarded by the Philippine tax authorities as the subsidiaries continue to present evidence to dispute their findings. The subsidiaries involved in these procedures are evaluating their eligibility to join a Philippine tax amnesty program for tax credits related to the tax year 2005 and prior years.
 
In addition to the assessments mentioned in the previous paragraph, as of the balance sheet date, the tax returns submitted by some subsidiaries of CEMEX located in several countries are under ordinary review by the respective tax authorities. CEMEX cannot anticipate if such reviews will originate new tax assessments, which, should any exist, would be appropriately disclosed and/or recognized in the financial statements.
 
B)           ANTI-DUMPING DUTIES
 
In 1990, the United States Department of Commerce ("DOC") imposed an anti-dumping duty order on imports of gray Portland cement and clinker from Mexico. As a result, since that year and until April 3, 2006, CEMEX paid anti-dumping duties for cement and clinker exports to the United States at rates that fluctuated between 37.49% and 80.75% over the transaction amount, and beginning in August 2003, anti-dumping duties had been paid at a fixed rate of approximately U.S.$52.4 per ton, which decreased to U.S.$32.9 per ton starting in December 2004 and to U.S.$26.3 per ton in 2005. Through these years, CEMEX has used all available legal resources to revoke the order from the United States International Trade Commission ("ITC").
 
In January 2006, officials from the Mexican and the United States governments announced that they had reached an agreement that brought to an end the longstanding dispute over anti-dumping duties on Mexican cement exports to the United States. According to the agreement, restrictions imposed by the United States will first be eased during a three-year transition period and completely eliminated in early 2009, allowing cement from Mexico to enter the U.S. without duties or other limits on volumes. During the transition period, Mexican cement imports into the U.S. will be subject to volume limitations of three million tons per year. This amount may be increased in response to market conditions during the second and third year of the transition period, subject to a maximum increase per year of 4.5%. The amount increased 2.7% in the second year. Quota allocations to companies that import Mexican cement into the U.S. will be made on a regional basis. The transitional anti-dumping duty was lowered to 3 dollars per ton from the previous amount of approximately 26.3 dollars per ton as of December 31, 2005. As a result of this agreement, CEMEX received a cash refund from the U.S. government associated with the pre-January 2006 anti-dumping duties of approximately U.S.$111 (Ps1,299) and eliminated a provision of approximately U.S.$65, both of which were recognized in 2006 within "Other expenses, net".
 
During 2001, the Ministry of Finance ("MOF") of Taiwan, in response to the claim of five Taiwanese cement producers, initiated a formal anti-dumping investigation involving imported gray Portland cement and clinker from the Philippines and South Korea. In July 2002, the MOF gave notice of a cement and clinker import duty, from imports on South Korea and the Philippines, beginning on July 19, 2002. The imposed tariff was 42% on imports from APO and Solid. In September 2002, these entities appealed the anti-dumping duty before the Taipei High Administrative Council ("THAC"). In August 2004, CEMEX received an adverse response to its requests from the THAC. CEMEX did not appeal this resolution, which became final. The anti-dumping duty order is subject to review by the government after five years following its imposition to verify if conditions of harm to the local industry have changed and, if applicable, the government may revoke the anti-dumping duty. As a result of a request from CEMEX's subsidiaries in April 2007, the MOF initiated an investigation to evaluate if the order shall continue or be revoked at the end of the fifth year. A resolution is expected in March 2008.
 
C)           OTHER LEGAL PROCEEDINGS AND CONTINGENCIES
 
On July 13, 2007, the Australian Takeovers Panel published a declaration of unacceptable circumstances, which mentioned that CEMEX's May 2007 announcement that stated it would allow Rinker stockholders to retain the final
 
 
F-62

 
 
CEMEX S.A.B. BE C.V. AND SUBSIDIARIES
Notes to the Consolidated Financial Statements
As of December 31, 2007, 2006 and 2005
(Millions of constant Mexican pesos as of December 31, 2007)
 
 
dividend of 0.25 Australian dollar per share constituted a departure from CEMEX's announcement on April 10, 2007 which said that its offer of U.S.$15.85 per share was its "best and final offer". The Panel ordered CEMEX to pay compensation of 0.25 dollar per share to Rinker stockholders who sold their shares during the period from April 10 to May 7, 2007, net of any purchases that were made. CEMEX believes that the market was fully informed by its announcement made on April 10, 2007, and notes that the Takeovers Panel has made no finding that CEMEX breached any law. CEMEX has lodged a request for a review of the Panel's decision. On July 20, 2007, the Review Panel has made an interim order staying the operation of the order until further notice. Although there is insufficient information about the exact amount, CEMEX estimates that the maximum amount it would have to pay if the Panel's order were affirmed is approximately 29 million Australian dollars (U.S.$25 or Ps273).
 
On January 2, 2007, the Polish Competition and Consumers Protection Office the ("Protection Office") notified CEMEX Polska, a subsidiary in Poland, about the formal initiation of an antitrust proceeding against all cement producers in the country, which include CEMEX's subsidiaries CEMEX Polska and Cementownia Chelm. The Protection Office assumed in the notification that there was an agreement between all cement producers in Poland by means of which such cement producers agreed on market quotas in terms of production and sales, establishment of prices and other sale conditions and the exchange of information, which limited competition in the Polish market with respect to the production and sale of cement. On January 22, 2007, CEMEX Polska filed its response to the notification, denying firmly that it had committed the practices listed by the Protection Office in the notification. Cemex Polska has also included in the response various formal comments and objections gathered during the proceeding, as well as facts supporting its position and demonstrating that its activities were in line with competition law. The Protection Office extended the date of the completion of the antitrust proceeding until July 2008 and CEMEX expects further extension. According to the Polish competition law, the maximum fine could reach 10% of the total revenues of the fined company for the calendar year preceding the imposition of the fine. The theoretical estimated penalty applicable to the Polish subsidiaries would amount to approximately 110 million Polish zloty (U.S.$45 or Ps489). As of December 31, 2007, CEMEX considers there are not justified factual grounds to expect fines to be imposed on its subsidiaries; nevertheless, at this stage of the proceeding it is not possible for CEMEX to predict that there would not be an adverse result in the investigation.
 
In December 2006, the union of employees in Assiut plant, CEMEX's Egyptian subsidiary, filed a lawsuit against this company, claiming 10% employees' profit sharing for the fiscal years 2004 and 2005 in the amount of approximately U.S.$12 (Ps131). A resolution from the ourt is expected in February 2008.
 
A third party has sued CEMEX's subsidiary in Australia, claiming the reimbursement of approximately 22 million Australian dollars (U.S.$19 or Ps211) of the price it paid in 2006 for the subsidiary's half interest in an asphalt and road surfacing business. The parties have agreed first to litigate the dispute over the calculation of the final adjustment to the price. The case has been listed for hearings in May 2008.
 
In April 2006, the cities of Kastela and Solin in Croatia published their respective Master (physical) Plans defining the development zones within their respective municipalities, adversely impacting the mining concession granted to Dalmacijacement, CEMEX's subsidiary in Croatia, by the Government of Croatia in September 2005. In May 2006, CEMEX filed several lawsuits in different courts seeking a declaration of its rights and demanding the prohibition of the implementation of the Master Plans. The municipal courts in Kastela and Solin have issued first instance judgements dismissing the possessory actions presented by CEMEX. These resolutions have been appealed. It is difficult to determine the impact on CEMEX for the resolutions in Kastela and Solin. These cases are currently under review by the courts and applicable administrative entities in Croatia, and it is expected that these proceedings will continue for several years before resolution.
 
Rinker Materials, one of CEMEX's subsidiaries in the United States, is the beneficiary of two of ten federal quarrying permits granted for the Lake Belt area in South Florida, which cover one of CEMEX's largest aggregate quarries in that region. On March 22, 2006, a judge of the U.S. District Court for the Southern District of Florida
 
 
 
F-63

 
 
CEMEX S.A.B. BE C.V. AND SUBSIDIARIES
Notes to the Consolidated Financial Statements
As of December 31, 2007, 2006 and 2005
(Millions of constant Mexican pesos as of December 31, 2007)
 
 
issued a ruling in connection with litigation brought by environmental groups concerning the manner in which the permits were granted. Although not named as a defendant, Rinker has intervened in the proceedings to protect its interests. The judge ruled that there were deficiencies in the procedures and analysis undertaken by the relevant governmental agencies in connection with the issuance of the permits. The judge remanded the permits to the relevant governmental agencies for further review. Such review, may conclude until May 2008, based on the March 2007 court filing by the government agencies. The judge also conducted further proceedings to determine the activities to be followed during the remand period. The judge determined to leave in place CEMEX's Lake Belt permits in operations until the government agencies conclude their review. The appellate court set an expedited schedule for the appeal, with a hearing that was held in November 2007. If the Lake Belt permits were ultimately set aside or quarrying operations under them restricted, CEMEX would need to source aggregates, to the extent available, from other locations in Florida or import aggregates. This could adversely affect CEMEX's operating results in the United States.
 
In 2005, through the acquisition of RMC, CEMEX assumed environmental remediation liabilities in the United Kingdom, for which as of December 31, 2007, CEMEX has generated a provision of approximately £122 (U.S.$242 or Ps2,646). The costs have been assessed on a net present value basis. These environmental remediation liabilities refer to closed and current landfill sites for the confinement of waste, and expenditure has been assessed and quantified over the period in which the sites have the potential to cause environmental harm, which has been accepted by the regulator as being up to 60 years from the date of closure. The assessed expenditure relates to the costs of monitoring the sites and the installation, repair and renewal of environmental infrastructure.
 
In August 2005, Cartel Damages Claims, S.A. ("CDC"), filed a lawsuit in the District Court in Düsseldorf, Germany against CEMEX Deutschland AG, CEMEX's German subsidiary, and other German cement companies. By means of this lawsuit, CDC is seeking approximately €102 (U.S.$149 or Ps1,625) in respect of damage claims by 28 entities relating to alleged price and quota fixing by German cement companies between 1993 and 2002. CDC is a Belgian company established in the aftermath of the German cement cartel investigation that took place from July 2002 to April 2003 by Germany's Federal Cartel Office, with the purpose of purchasing potential damage claims from cement consumers and pursuing those claims against the cartel participants. During 2006 new petitioners assigned alleged claims to CDC, and the amount of damages being sought by CDC increased to €114 (U.S.$166 or Ps1,808) plus interest. In February 2007, the District Court in Düsseldorf allowed this procedure. All defendants appealed the resolution. The next hearing on the appeal will take place in March 2008. As of December 31, 2007, CEMEX Deutschland AG has accrued liabilities related to this lawsuit for approximately €20 (U.S.$29 or Ps319).
 
In August 2005, a lawsuit was filed against a subsidiary of CEMEX Colombia, claiming that it was liable along with the other members of the Asociación Colombiana de Productores de Concreto, or ASOCRETO, a union formed by all the ready-mix concrete producers in Colombia, for the premature distress of the roads built for the mass public transportation system in Bogotá using ready-mix concrete supplied by CEMEX Colombia and other ASOCRETO members. The plaintiffs allege that the base material supplied for the road construction failed to meet the quality standards offered by CEMEX Colombia and the other ASOCRETO members and/or that they provided insufficient or inaccurate information in connection with the product. The plaintiffs seek the repair of the roads and estimate that the cost of such repair will be approximately U.S.$45 (Ps491). In December 2006, two ASOCRETO officers were formally accused as participants (determiners) in the execution of a state contract without fulfilling all legal requirements thereof. In November 2007, a judge dismissed an annulment petition filed by ASOCRETO's officers. This decision was appealed. At this stage in the proceedings, it is not possible to assess the likelihood of an adverse result or the potential damages that could be borne by CEMEX Colombia.
 
As of December 31, 2007, CEMEX's subsidiaries in the United States have accrued liabilities specifically relating to environmental matters in the aggregate amount of approximately U.S.$48 (Ps524). The environmental matters relate to: a) in the past, in accordance with industry practices, disposing of various materials, which might be currently categorized as hazardous substances or wastes, and b) the cleanup of sites used or operated by CEMEX, including discontinued operations, regarding the disposal of hazardous substances or wastes, either individually or jointly with
 
 
F-64

 
 
CEMEX S.A.B. BE C.V. AND SUBSIDIARIES
Notes to the Consolidated Financial Statements
As of December 31, 2007, 2006 and 2005
(Millions of constant Mexican pesos as of December 31, 2007)
 
other parties. Most of the proceedings remain in the preliminary stage, and a final resolution might take several years. For purposes of recording the provision, CEMEX's subsidiaries consider that it is probable that a liability has been incurred and the amount of the liability is reasonably estimable, whether or not claims have been asserted, and without giving effect to any possible future recoveries. Based on the information developed to date, the subsidiaries do not believe they will be required to spend significant sums on these matters in excess of the amounts previously recorded. Until all environmental studies, investigations, remediation work and negotiations with or litigation against potential sources of recovery have been completed, the ultimate cost that might be incurred to resolve these environmental issues cannot be assured.
 
During 2001, three CEMEX's subsidiaries in Colombia received a civil liability suit from 42 transporters, contending that these subsidiaries are responsible for alleged damages caused by the breach of raw material transportation contracts. The plaintiffs asked for relief in the amount of approximately 127,242 million Colombian pesos (U.S.$63 or Ps690). In February 2006, CEMEX was notified of the judgment of the court dismissing the claims of the plaintiffs. The case is currently under review by the appellate court.
 
During 1999, several companies filed a civil lawsuit against two subsidiaries of CEMEX in Colombia, alleging that the Ibagué plants were causing damage to their lands due to the pollution they generate. In January 2004, CEMEX Colombia, S.A. was notified of the court's judgment against CEMEX Colombia, which awarded damages to the plaintiffs in the amount of approximately 21,114 million Colombian pesos (U.S.$10 or Ps114). CEMEX Colombia appealed the judgment. The appeal was accepted and the case was sent to the Tribunal Superior de Ibagué. The case is currently under review by the appellate court. CEMEX expects this proceeding to continue for several years before its final resolution.
 
In addition to the above, as of December 31, 2007, CEMEX is involved in various legal proceedings that have arisen in the ordinary course of business. These proceedings involve: 1) product warranty claims; 2) claims for environmental damages; 3) indemnification claims relating to acquisitions; 4) claims to revoke licenses and/or concessions; and 5) other diverse civil actions. In connection with these proceedings, CEMEX considers that in those instances in which obligations had been incurred, CEMEX has accrued adequate provisions to cover the related risks. CEMEX believes that these matters will be resolved without any significant effect on its business.
 
22.           RELATED PARTIES
 
All significant balances and transactions between the entities that constitute the CEMEX group have been eliminated in the preparation of the consolidated financial statements. These balances with related parties result primarily from: (i) the sale and purchase of cement, clinker and other raw materials to and from group entities; (ii) the sale and/or acquisition of subsidiaries' shares within the CEMEX group; (iii) the invoicing of administrative services, rentals, trademarks and commercial name rights, royalties and other services rendered between group entities; and (iv) loans between related parties. Transactions between group entities are conducted on arm's length terms based on market prices and conditions.
 
The definition of related parties includes entities or individuals outside the CEMEX group, which, pursuant to their relationship with CEMEX, may take advantage from being in a privileged situation. Likewise, this applies to cases in which CEMEX may take advantage of such relationships and obtain benefits in its financial position or operating results. CEMEX's transactions with related parties are executed under market conditions. CEMEX has identified the following transactions between related parties:
 
 
 
·
Mr. Bernardo Quintana Isaac, a member of the board of directors at CEMEX, S.A.B. de C.V., is the current chairman of the board of directors of Empresas ICA, S.A.B. de C.V. ("Empresas ICA"), and was its chief executive officer until December 31, 2006. Empresas ICA is one of the most important engineering and construction companies in Mexico. In the ordinary course of business, CEMEX extends financing to Empresas ICA in connection with the purchase of CEMEX's products, on the same credit conditions that CEMEX awards to other customers.
 
 
F-65

 
 
CEMEX S.A.B. BE C.V. AND SUBSIDIARIES
Notes to the Consolidated Financial Statements
As of December 31, 2007, 2006 and 2005
(Millions of constant Mexican pesos as of December 31, 2007)
 
 
 
·
In the past, CEMEX extended loans of varying amounts and interest rates to its board members and top management executives. As of December 31, 2005, the maximum aggregate amount of loans to such persons was approximately Ps11. In 2006, these loans were fully paid. As of December 31, 2007 and 2006, there are no loans between CEMEX and board members or top management executives.
 
 
 
·
For the years ended December 31, 2007 and 2006, the aggregate amount of compensation paid by CEMEX, S.A.B. de C.V. and subsidiaries to its board of directors, including alternate directors, and top management executives was approximately U.S.$31 (Ps339) and U.S.$41 (Ps480), respectively. Of these amounts, approximately U.S.$14 (Ps153) in 2007 and U.S.$14 (Ps164) in 2006 were paid as base compensation plus performance bonuses, while approximately U.S.$17 (Ps186) in 2007 and U.S.$27 (Ps316) in 2006 corresponded to payments under the long-term incentive program for the purchase of restricted CPOs.
 
 
23.           SUBSEQUENT EVENTS
 
On January 11, 2008, in connection with the strategic alliance with Ready Mix USA (note 11), CEMEX contributed assets valued at approximately U.S.$260 (Ps2,839) to Ready Mix USA, LLC and sold additional assets to this entity for approximately U.S.$120 (Ps1,310) in cash. As part of the transaction, Ready Mix USA made a U.S.$125 (Ps1,365) cash contribution to its subsidiary Ready Mix USA, LLC, which in turn, borrowed U.S.$135 (Ps1,474) from banks, and made a special cash distribution to CEMEX of U.S.$135 (Ps1,474). Ready Mix USA will manage all the newly acquired assets. Following this transaction, Ready Mix USA, LLC continues to be 50.01% owned by Ready Mix USA and 49.99% by CEMEX.
 
On March 31, 2008, CEMEX announced the sale, through one of its subsidiaries, of 119 million CPOs of AXTEL S.A.B. de C.V. ("AXTEL"), which represented 9.5% of the equity capital of AXTEL, for approximately U.S.$257. The sale represented approximately 90% of CEMEX's position in AXTEL, which has been part of CEMEX's long-term investments.  CEMEX used the proceeds from the sale of its equity interest in AXTEL to repay debt. The sale generated a gain of approximately U.S.$180.
 
In furtherance of the announced policy to nationalize certain sectors of the economy, on June 18, 2008, presidential decree No. 6,091 Decreto con Rango, Valor y Fuerza de Ley Orgánica de Ordenación de las Empresas Productoras de Cemento (the "Nationalization Decree") was promulgated, mandating that the cement production industry in Venezuela be reserved to the State and ordering the conversion of foreign-owned cement companies, including CEMEX Venezuela, into state-controlled companies with Venezuela holding an equity interest of at least 60%.  The Nationalization Decree provides for the formation of a transition committee to be integrated with the board of directors of the relevant cement company to guaranty the transfer of control over all activities of the relevant cement company to Venezuela by December 31, 2008.  The Nationalization Decree further establishes a deadline of August 17, 2008 for the shareholders of foreign-owned cement companies, including CEMEX Venezuela, to reach an agreement with the Government of Venezuela on the compensation for the nationalization of their assets. The Nationalization Decree also provides that this deadline may be extended by mutual agreement of the Government of Venezuela and the relevant shareholder.  Pursuant to the Nationalization Decree, if an agreement is not reached, Venezuela shall assume exclusive operational control of the relevant cement company and the Venezuelan National Executive shall decree the expropriation of the relevant shares according to the Venezuelan expropriation law.  No asurance can be given that an agreement with the Government of Venezuela will be reached.
 
The Government of Venezuela has been advised by our subsidiaries in Spain and The Netherlands that are investors in CEMEX Venezuela that these subsidiaries reserve their rights to bring expropriation claims in arbitration under the Bilateral Investment Treaties Venezuela signed with those countries.
 
In connection with the nationalization matter described above, at December 31, 2007, CEMEX Venezuela, S.A.C.A. was the holding entity of several of CEMEX's investments in the region, including CEMEX's operations in the Dominican Republic and Panama, as well as CEMEX's minority investment in Trinidad. In the wake of statements by the Government of Venezuela about the nationalization of assets in Venezuela, in April 2008, CEMEX concluded the transfer of all material non-Venezuelan investments to CEMEX España for approximately U.S.$355 plus U.S.$112 net debt, having distributed all accrued profits from the non-Venezuelan investments to the stockholders of CEMEX Venezuela amounting to U.S.$132. At this time, the net impact or the outcome of the nationalization on CEMEX's consolidated financial results cannot be reasonably estimated. The approximate net assets of CEMEX's Venezuelan operations under Mexican FRS at December 31, 2007 were approximately Ps8,973.
 
On June 13, 2008, the Venezuelan securities authority initiated an administrative proceeding against CEMEX Venezuela, claiming that the company did not sufficiently inform its shareholders and the securities authority in connection with the transfer of the non-Venezuelan assets described above.  We are currently reviewing the factual and legal considerations relative to this proceeding and will respond within the applicable legal time period.
 
On April 11, 2008, in connection with the tax assessments in Mexico (note 21A), CEMEX was notified that it obtained a favorable definitive resolution on its appeals, which reduced to approximately Ps36 (U.S.$3), the amount of tax assessments in Mexico.
 
On April 24, 2008, the annual ordinary stockholders' meeting approved: (i) a reserve for share repurchases of up to Ps6,000 (nominal amount); (ii) an increase in the variable common stock through the capitalization of retained earnings of up to Ps7,500 (nominal amount), issuing shares as a stock dividend for up to 1,500 million shares, equivalent to 500 million CPOs, based on a price of approximately Ps23.93 (nominal amount) per CPO; or instead, stockholders could have chosen to receive a cash dividend of U.S.$0.0835 in cash for each CPO, or approximately $0.8678 pesos (nominal amount) for each CPO, considering the exchange rate of Banco de Mexico on May 29, 2008 of $10.3925 pesos per 1 dollar; and (iii) the cancellation of the corresponding shares held in CEMEX's treasury. As a result, shares equivalent to approximately 284 million CPOs were issued, while an approximate cash dividend payment was made for approximately Ps214 (nominal amount).
 
In April 2008, Citibank entered into put option transactions on CEMEX's CPOs with a Mexican trust that CEMEX established on behalf of CEMEX's Mexican pension fund and certain of CEMEX's directors and current and former employees (the "participating individuals").  The transaction was structured with two main components.  Under the first component of the transaction, the trust sold, for the benefit of CEMEX's Mexican pension fund, put options to Citibank.  The put option gave Citibank the right to require the trust to purchase, in April 2013, approximately 56 million CPOs at a price of U.S.$3.2086 each (120% of initial CPO price in dollars).  In exchange for this right, Citibank paid a premium of approximately U.S.$38.2.  The premium was deposited into the trust for the benefit of CEMEX's Mexican pension fund and was used to purchase, on a prepaid forward basis, certain securities that track the performance of the Mexican Stock Exchange. Under the second component of the transaction, the trust sold, on behalf of the participating individuals, additional put options to Citibank.  These put options gave Citibank the right to require the trust to purchase, in April 2013, approximately 56 million CPOs at a price of U.S.$3.2086 each (120% of initial CPO price in dollars), in exchange for total premium payments of approximately U.S.$38.2, which were used to purchase prepaid forward CPOs. These prepaid forward CPOs, together with an additional equal amount in U.S. dollars or CPOs,  were deposited into the trust by the participating individuals as security for the obligations of the trust under both components of the transaction, and represent the maximum exposure of the participating individuals under this transaction. If the value of these assets, represented by 28.6 million CPOs, were to become insufficient to cover the obligations of the trust under the second component of the transaction, CEMEX's Mexican pension fund would be required to purchase in April 2013 the 56 million CPOs corresponding to the second component of the transaction at a price per CPO equal to the difference between U.S$3.2086 and 51% of the then-current CPO market price. Gains and/or losses under this transaction will be recognized by CEMEX as a component of CEMEX's pension expense. The purchase dollar price of CPOs and the corresponding number of CPOs under the transaction are subject to dividend adjustments.
 
On May 5, 2008, in connection with the anti-dumping order in Taiwan (note 21B), CEMEX received a letter from the MOF, stating that the anti-dumping duty imposed on gray portland cement and clinker imports from the Philippines and South Korea has been terminated starting May 5, 2008.
 
On May 6, 2008, CEMEX announced that it is exploring the sale of certain selected assets, including operations in Austria, Hungary and select building products in the U.K.  The Austrian assets consist of 26 aggregate plants and 39 ready-mix plants, and generated revenues of approximately U.S.$274 in 2007.  The Hungarian assets consist of five aggregate plants, 31 ready-mix plants and five paving stone plants, and generated revenues of approximately U.S.$84 in 2007.  The UK assets consist of the floors, roof tiles and the rail products businesses, which generated combined sales of approximately U.S.$98 in 2007.  The proceeds from the potential assets sales are expected to be used to repay debt.
 
On May 14, 2008, the District Court of Düsseldorf dismissed an appeal of all defendants in connection with the lawsuit against CEMEX Deutschland AG and other German cement companies in respect of damage claims relating to alleged price and quota fixing (note 21C). As of the date of this annual report, CDC had acquired new assigners and announced to increase the claim to €131.
 
On June 2, 2008, CEMEX, through one of its subsidiaries, closed two identical U.S.$525 facilities with a group of relationship banks.  Each facility allows the principal amount to be automatically extended for consecutive six months periods indefinitely after a period of three years by CEMEX and includes an option of CEMEX to defer interest at any time (except in limited situations), subject to the absence of an event of default under the facility.  The amounts outstanding under the facilities, because of the interest deferral provision and the option of CEMEX to extend the maturity of the principal amounts indefinitely, will be treated as equity for accounting purposes in accordance with Mexican FRS and as debt under U.S. GAAP, in the same manner as CEMEX's outstanding perpetual debentures. Obligations of CEMEX under each facility rank pari-passuwith CEMEX's obligations under the perpetual debentures and its senior unsecured indebtedness. Within the first three years that each facility is in place, CEMEX, subject to the satisfaction of specified conditions, has options to convert all (and not part) of the respective amounts outstanding under the respective facility into maturity loans, each with a fixed maturity date of June 30, 2011.
 
24.           MAIN SUBSIDIARIES
 
The main subsidiaries as of December 31, 2007 and 2006 are as follows:
 
F-66

 
 
CEMEX S.A.B. BE C.V. AND SUBSIDIARIES
Notes to the Consolidated Financial Statements
As of December 31, 2007, 2006 and 2005
(Millions of constant Mexican pesos as of December 31, 2007)
 
 
   
% interest
 
Subsidiary
Country
 
2007
  
2006
 
 CEMEX México, S. A. de C.V. (1)
Mexico
  100.0   100.0 
 CEMEX España, S.A. (2)
Spain
  99.8   99.7 
  CEMEX Venezuela, S.A.C.A. (3)
Venezuela
  75.7   75.7 
  CEMEX, Inc. (4)
United States of America
  100.0   100.0 
  CEMEX (Costa Rica), S.A.
Costa Rica
  99.1   99.1 
  Assiut Cement Company
Egypt
  95.8   95.8 
  CEMEX Colombia S.A.
Colombia
  99.7   99.7 
  Cemento Bayano, S.A.
Panama
  99.5   99.3 
  CEMEX Dominicana, S.A.
Dominican Republic
  99.9   99.9 
  CEMEX de Puerto Rico Inc.
Puerto Rico
  100.0   100.0 
  CEMEX France Gestion (S.A.S.)
France
  100.0   100.0 
CEMEX Australia Pty. Ltd.  (4)
Australia
  100.0    
CEMEX Asia Holdings Ltd. (5)
Singapore
  100.0   100.0 
Solid Cement Corporation (5)
Philippines
  100.0   100.0 
    APO Cement Corporation (5)
Philippines
  100.0   100.0 
    CEMEX (Thailand) Co., Ltd. (5)
Thailand
  100.0   100.0 
CEMEX U.K.
United Kingdom
  100.0   100.0 
    CEMEX Investments Limited
United Kingdom
  100.0   100.0 
    CEMEX Deutschland, AG.
Germany
  100.0   100.0 
    CEMEX Austria plc.
Austria
  100.0   100.0 
    Dalmacijacement d.d.
Croatia
  99.2   99.2 
    CEMEX Czech Operations, s.r.o.
Czech Republic
  100.0   100.0 
    CEMEX Polska sp. Z.o.o.
Poland
  100.0   100.0 
    Danubiusbeton Betonkészító Kft.
Hungary
  100.0   100.0 
    Readymix PLC.(3)
Ireland
  61.7   61.7 
    CEMEX Holdings (Israel) Ltd.
Israel
  100.0   100.0 
    SIA CEMEX
Latvia
  100.0   100.0 
    CEMEX Topmix LLC, Gulf Quarries LLC,
  CEMEX Supermix LLC and CEMEX Falcon LLC (6)
United Arab Emirates
  100.0   100.0 
 
_________________
(1)
CEMEX México, S.A. de C.V. is the indirect holding company of CEMEX España, S.A. and subsidiaries.
 
(2)
CEMEX España, S.A. is the indirect holding company of all CEMEX's international operations.
 
(3)
Companies listed in the stock exchange of their respective countries.
 
(4)
CEMEX Inc. is the indirect holding company of 100% of the common stock of Rinker Materials LLC's equity, while CEMEX Australia Pty. Ltd. is the holding company of 100% of the common stock of Rinker Group Pty Ltd.
 
(5)
Represents CEMEX's indirect interest in the economic benefits of these entities.
 
(6)
CEMEX owns 49% of the common stock and obtains 100% of the economic benefits of the operating subsidiaries in that country, through agreements with other stockholders.
 
 
25. DIFFERENCES BETWEEN MEXICAN AND UNITED STATES ACCOUNTING PRINCIPLES
 
As mentioned in note 3A, beginning in 2006, the consolidated financial statements are prepared in accordance with financial reporting standards accepted in Mexico ("Mexican FRS"), which differ in certain significant respects from generally accepted accounting principles applicable in the United States ("U.S. GAAP"). The Mexican FRS replaced the generally accepted accounting principles in Mexico ("Mexican GAAP") issued by the Mexican Institute of Public Accountants. The Mexican FRS initially adopted the former Mexican GAAP effective in 2005 in their entirety; therefore, there were no effects in CEMEX's financial statements resulting from the adoption of the Mexican FRS.
 
The Mexican FRS consolidated financial statements included, until December 31, 2007, the effects of inflation as provided for under Financial Reporting Standard B-10, Recognition of Inflation Effects on the Financial Information ("MFRS B-10") and Financial Reporting Standard B-15, Foreign Currency Transactions and Translation of Financial Statements of Foreign Operations ("MFRS B-15"), whereas financial statements prepared under U.S. GAAP are presented on a historical cost basis. The reconciliation to U.S. GAAP includes (i) a reconciling item for the reversal of the effect of applying MFRS B-15 for the restatement to constant pesos at December 31, 2007 for the years ended December 31, 2006 and 2005, and (ii) a reconciling item to reflect the difference in the carrying value of machinery and equipment of foreign origin and related depreciation between the methodology set forth by MFRS B-10 and the amounts that would be determined by using the historical cost/constant currency method. As described below, these provisions of inflation accounting under Mexican FRS do not meet the requirements of Rule 3-20 of Regulation S-X of the Securities and Exchange Commission. The reconciliation does not include the reversal of
 
 
F-67

 
 
CEMEX S.A.B. BE C.V. AND SUBSIDIARIES
Notes to the Consolidated Financial Statements
As of December 31, 2007, 2006 and 2005
(Millions of constant Mexican pesos as of December 31, 2007)
 
 
other Mexican FRS inflation accounting adjustments as these adjustments represented a comprehensive measure of the effects of price level changes in the Mexican economy and, as such, were considered a more meaningful presentation than historical cost-based financial reporting for both Mexican and U.S. accounting purposes.
 
For the years ended December 31, 2007, 2006 and 2005, the other main differences between Mexican FRS and U.S. GAAP, and their effect on consolidated net income and earnings per share, are presented below:
 
     
2007
  
2006
  
2005
 
  
Net income reported under Mexican FRS
Ps
  26,108   27,855   26,519 
  
Inflation adjustment (1)
      (1,151)  (2,250)
  
Net income reported under Mexican FRS after inflation adjustment
   26,108   26,704   24,269 
  
U.S. GAAP adjustments:
             
                
 1. 
Deferred income taxes (note 25(b))
   (1,103)  1,005   (216)
 2. 
Employees' statutory profit sharing (note 25(b))
   226   (111)  161 
 3. 
Accounting for uncertainty in income taxes (note 25(c))
   (2,188)      
 4. 
Employee benefits (note 25(d))
   61   136   (859)
 5. 
Minority interest – financing transactions (note 25(e))
   (1,857)  (142)   
 6. 
Minority interest – effect of U.S. GAAP adjustments (note 25(e))
   (239)  14   9 
 7. 
Hedge accounting (note 25(i))
   (339)  (454)  1,164 
 8. 
Depreciation (note 25(f))
   10   56   20 
 9. 
Equity in net income of associate companies (note 25(g))
   7   122   4 
 10. 
Inflation adjustment of machinery and equipment (note 25(h))
   (291)  (307)  (331)
 11. 
Derivative financial instruments (note 25(i))
         (1,592)
 12. 
Employee stock option programs (note 25 (j))
         931 
 13. 
Other adjustments – Deferred charges (note 25(k))
   122   120   181 
 14. 
Other adjustments – Capitalized interest (note 25(k))
   252   3   4 
 15. 
Other adjustments – Monetary position result (note 25(k))
   598   169   188 
   
U.S. GAAP adjustments before cumulative effect of accounting change
   (4,741)  611   (336)
   
Net income under U.S. GAAP before cumulative effect of accounting change
   21,367   27,315   23,933 
   
Cumulative effect of accounting change (SFAS 123R – note 25 (j))
      (931)   
   
Net income under U.S. GAAP after cumulative effect of accounting change
Ps
  21,367   26,384   23,933 
Basic EPS under U.S. GAAP before cumulative effect of accounting change
Ps
  0.96   1.27   1.15 
Diluted EPS under U.S. GAAP before cumulative effect of accounting change
   0.96   1.27   1.14 
Basic EPS under U.S. GAAP after cumulative effect of accounting change
Ps
  0.96   1.23   1.15 
Diluted EPS under U.S. GAAP after cumulative effect of accounting change
   0.96   1.23   1.14 
 
At December 31, 2007 and 2006, the other main differences between Mexican FRS and U.S. GAAP, and their effect on consolidated stockholders' equity, with an explanation of the adjustments, are presented below:
 
 
F-68

 
 
CEMEX S.A.B. BE C.V. AND SUBSIDIARIES
Notes to the Consolidated Financial Statements
As of December 31, 2007, 2006 and 2005
(Millions of constant Mexican pesos as of December 31, 2007)
 
 
     
2007
  
2006
 
  
Total stockholders' equity reported under Mexican FRS
Ps
  204,153   173,111 
  
Inflation adjustment (1)
      (7,150)
  
Total stockholders' equity reported under Mexican FRS after inflation adjustment
   204,153   165,961 
  
U.S. GAAP adjustments:
         
 1. 
Goodwill, net (notes 25(a), (c) and (d))
   11,675   8,509 
 2. 
Deferred income taxes (note 25(b))
   670   2,340 
 3. 
Deferred employees' statutory profit sharing (note 25(b))
   (2,740)  (3,132)
 4. 
Accounting for uncertainty in income taxes (note 25(c))
   (2,105)   
 5. 
Employee benefits (note 25(d))
   (64)  (199)
 6. 
Minority interest – Financing transactions (note 25(e))
   (33,470)  (14,037)
 7. 
Minority interest – U.S. GAAP presentation (note 25(e))
   (8,010)  (7,581)
 8. 
Depreciation (note 25(f))
      (10)
 9. 
Investment in net assets of associate companies (note 25(g))
   (135)  (130)
 10. 
Inflation adjustment for machinery and equipment (note 25(h))
   5,479   3,532 
 11. 
Other adjustments – Deferred charges (note 25(k))
   (20)  (137)
 12. 
Other adjustments – Capitalized interest (note 25(k))
   317   65 
   
U.S. GAAP adjustments
   (28,403)  (10,780)
   
Stockholders' equity under U.S. GAAP before cumulative effect of accounting changes
   175,750   155,181 
   
Cumulative effect of accounting change (FIN 48 – note 25(c))
   (3,533)   
   
Cumulative effect of accounting change (SFAS 158 – note 25(d))
      (1,942)
   
Stockholders' equity under U.S. GAAP after cumulative effect of accounting changes
Ps
  172,217   153,239 
 
________________
(1)
Adjustment that reverses the restatement of prior periods into constant pesos at December 31, 2007, using the CEMEX weighted average inflation factor (note 3B), and restates such prior periods into constant pesos at December 31, 2007 using the Mexican restatement inflation factor, in order to comply with requirements of Regulation S-X. The Mexican FRS and U.S. GAAP prior period amounts included throughout note 25, were restated using the Mexican restatement inflation factor, with the exception of those amounts of prior periods that are also disclosed in notes 1 to 24, which were not restated in note 25 using the Mexican inflation factor in order to have more straightforward cross-references between note 25 and the Mexican FRS notes.
 
 
The term "SFAS" as used herein refers to U.S. Statements of Financial Accounting Standards. Likewise, the term "FASB" refers to U.S. Financial Accounting Standards Board.
 
The reconciling item cumulative effect of accounting change in the reconciliation of stockholders' equity to U.S. GAAP as of December 31, 2007, relates to the adoption of FASB Interpretation No. 48, Accounting for Uncertainty in Income Taxes ("FIN 48"), an interpretation of SFAS No. 109, Accounting for Income Taxes, details of which are described in note 25(c).
 
The reconciling item cumulative effect of accounting change in the reconciliation of stockholders' equity to U.S. GAAP as of December 31, 2006, relates to the adoption of SFAS 158, Employers' Accounting for Defined Benefit Pension and Other Postretirement Plans—an amendment of FASB Statements No. 87, 88, 106, and 132(R) ("SFAS 158"), details of which are described in note 25(d).
 
The reconciling item cumulative effect of accounting change in the reconciliation of net income to U.S. GAAP for the year ended December 31, 2006, relates to the adoption of SFAS 123R, Share-Based Payment ("SFAS 123R"), details of which are described in note 25(j).
 
(a)           Goodwill
 
Goodwill recognized under Mexican FRS has been adjusted for U.S. GAAP purposes for: (i) the effect on goodwill from the U.S. GAAP adjustments as of the acquisition dates; (ii) beginning January 1, 2002, Goodwill is not amortized under U.S. GAAP, while under Mexican FRS goodwill was amortized until December 31, 2004; and (iii) until December 31, 2003, goodwill under Mexican GAAP was carried in the functional currencies of the holding companies for the reporting units, was translated into pesos and was then restated using the Mexican inflation index, while under U.S. GAAP, goodwill is carried in the functional currencies of the reporting units, is restated by the inflation factor of the reporting unit's country, and is translated into Mexican pesos at the exchange rates prevailing at the reporting date. Goodwill generated beginning January 1, 2005 under Mexican FRS, which amounts to approximately 90% of CEMEX's total goodwill under Mexican FRS at December 31, 2007, is carried consistently with the accounting policy for goodwill under U.S. GAAP.
 
F-69

 
 
CEMEX S.A.B. BE C.V. AND SUBSIDIARIES
Notes to the Consolidated Financial Statements
As of December 31, 2007, 2006 and 2005
(Millions of constant Mexican pesos as of December 31, 2007)
 
 
Similar to SFAS 142, Goodwill and Other Intangible Assets ("SFAS 142"), beginning January 1, 2005 under Mexican FRS, goodwill is not amortized and is subject to impairment testing at least once a year. Consequently, no adjustment related to the reversal of goodwill amortization was required in the reconciliation of net income to U.S. GAAP for any of the three years presented.
 
Under both Mexican FRS and U.S. GAAP, CEMEX assesses goodwill and other indefinite-lived intangibles for impairment annually unless events occur that require more frequent reviews. Discounted cash flow analyses are used to assess goodwill impairment (note 11C). If an assessment indicates impairment, the impaired asset is written down to its fair market value based on the best information available. Assumptions used for these cash flows are consistent with internal forecasts. For this purpose, CEMEX identifies its reporting units and determines the carrying value of each reporting unit as of the balance sheet date, by assigning the assets and liabilities, including the existing goodwill and intangible assets, to those reporting units. CEMEX also determines the fair value of each reporting unit and compares it to the reporting unit's related carrying amounts. As explained in note 11C, based on the similarities of the components of the operating segments (cement, ready-mix concrete, aggregates and other construction materials), CEMEX's geographical segments under SFAS 131,Disclosures about Segments of an Enterprise and Related Information ("SFAS 131"), are also the reporting units under SFAS 142 for purposes of assessing fair value in determining potential impairment. For the years ended December 31, 2007, 2006 and 2005, there were no impairment charges of goodwill under Mexican FRS or U.S. GAAP (note 11).
 
Other long-lived assets, including amortizable intangibles, are tested for impairment under both Mexican FRS and U.S. GAAP if impairment triggers occur. If an assessment indicates impairment, the impaired asset is written down to its fair value based on the best information available. Considerable management judgment is necessary to estimate undiscounted and discounted future cash flows.
 
(b)           Deferred Income Taxes and Employees' Statutory Profit Sharing
 
Deferred Income Taxes ("IT")
 
Under Mexican FRS, CEMEX determines deferred income taxes in a manner similar to U.S. GAAP (notes 3O and 15B), using the asset and liability method, by applying the enacted statutory income tax rate to the total temporary differences resulting from comparing the book and taxable values of assets and liabilities, taking into account when the amounts become available and subject to a recoverability analysis, tax loss carryforwards as well as other recoverable taxes and tax credits. Nonetheless, there are specific differences as compared to the calculation under SFAS 109, Accounting for Income Taxes("SFAS 109"), resulting in adjustments in the reconciliation to U.S. GAAP. These differences arise from: (i) the recognition of the accumulated initial effect of the asset and liability method under Mexican FRS, which was recorded directly to stockholders' equity and therefore did not consider the provisions of APB Opinion 16 for the deferred tax consequences in business combinations made before January 1, 2000; and (ii) the effects of deferred tax on the reconciling items between Mexican FRS and U.S. GAAP. For Mexican FRS presentation purposes, deferred tax assets and liabilities are long-term items, while under U.S. GAAP, deferred tax assets and liabilities should be classified as short-term or long-term items (note 25(l)) depending on the nature of the caption that gives rise to such deferred tax assets and liabilities. The effect on deferred taxes of a change in tax rates is recognized in income in the period that includes the enactment date.
 
The tax effects of temporary differences that give rise to significant portions of the deferred tax assets and deferred tax liabilities under U.S. GAAP at December 31, 2007 and 2006 are presented below:
 
 
F-70

 
 
CEMEX S.A.B. BE C.V. AND SUBSIDIARIES
Notes to the Consolidated Financial Statements
As of December 31, 2007, 2006 and 2005
(Millions of constant Mexican pesos as of December 31, 2007)
 
 
   
2007
  
2006
 
Deferred tax assets:
       
Tax loss and tax credits carryforwards
Ps
  31,730   24,575 
Accounts payable and accrued expenses
   4,943   5,612 
Others
   2,664   1,801 
Total gross deferred tax assets
   39,337   31,988 
Less valuation allowance
   (21,093)  (14,083)
Total deferred tax assets under U.S. GAAP
   18,244   17,905 
Deferred tax liabilities:
         
Property, plant and equipment
   (63,956)  (39,232)
Others
   (5,331)  (3,529)
Total deferred tax liability under U.S. GAAP
   (69,287)  (42,761)
Net deferred tax liability under U.S. GAAP
   (51,043)  (24,856)
Less—U.S. GAAP deferred IT liability of acquired subsidiaries at date of acquisition
   (48,298)  (21,977)
Net deferred IT effect in stockholders' equity under U.S. GAAP
   (2,745)  2,879 
Less— Deferred IT effect in stockholders' equity under Mexican FRS (note 15B)
   (3,415)  5,219 
Net income in reconciliation of stockholders' equity to U.S. GAAP
Ps
  670   2,340 
 
CEMEX records a valuation allowance for the estimated amount of the deferred tax assets, which may not be realized due to insufficient future taxable income before the expiration of the tax loss carryforwards. Through its continual evaluation of the effects of tax strategies, among other economic factors, during 2007, 2006 and 2005 CEMEX increased the valuation allowance by approximately Ps7,010, Ps7,952 and Ps1,334, respectively.
 
Employees' Statutory Profit Sharing ("ESPS")
 
CEMEX has recorded a deferred tax liability for U.S. GAAP purposes, related to ESPS in Mexico, under the asset and liability method at the statutory rate of 10%. The principal effects of temporary differences that give rise to significant portions of the deferred ESPS liabilities at December 31, 2007 and 2006 are presented below:
 
  
2007
 
2006
Deferred assets:
    
Employee benefits
Ps
223
 
207
Trade accounts receivable and other
 
185
 
143
Gross deferred assets under U.S. GAAP
 
408
 
350
Deferred liabilities:
    
Property, plant and equipment
 
3,074
 
3,229
Other
 
153
 
253
Gross deferred liabilities under U.S. GAAP
 
3,227
 
3,482
Net deferred liabilities under U.S. GAAP
Ps
2,819
 
3,132
 
In the condensed financial information under U.S. GAAP (note 25(l)), current and deferred ESPS is included in the determination of operating income. Under Mexican FRS, beginning January 1, 2007, current and deferred ESPS is included within other expenses, net. In prior years, such effects were presented as equivalents to income tax. CEMEX’s income statements for the years ended December 31, 2006 and 2005 under Mexican FRS were reclassified to comply with the presentation rules required in 2007. Under Mexican FRS, CEMEX recognizes deferred ESPS for those temporary differences arising from the reconciliation of net income of the period and the taxable income for ESPS. The adjustment of ESPS in the reconciliation of net income to U.S. GAAP, includes the change in ESPS under U.S. GAAP for the period, net of the reversal of the ESPS recognized under Mexican FRS, representing an expense of Ps25 in 2007 and income of Ps201 in 2005. In 2006, there was no deferred ESPS determined under Mexican FRS.
 
F-71

 
 
CEMEX S.A.B. BE C.V. AND SUBSIDIARIES
Notes to the Consolidated Financial Statements
As of December 31, 2007, 2006 and 2005
(Millions of constant Mexican pesos as of December 31, 2007)
 
 
(c)           Accounting for Uncertainty in Income Taxes
 
Under Mexican FRS there are no specific guidelines for recording uncertain tax positions. Therefore, CEMEX is not required to record an income tax liability unless CEMEX expects that a cash disbursement is probable and quantifiable.
 
For US GAAP purposes effective January 1, 2007, CEMEX adopted FIN 48, an interpretation of SFAS 109, by defining the confidence level that a tax position taken or expected to be taken must meet in order to be recognized in the financial statements. FIN 48 requires that the tax effects of a position must be recognized only if it is “more-likely-than-not” to be sustained based on its technical merits as of the reporting date. In making this assessment, CEMEX has assumed that the tax authorities will examine each position and have full knowledge of all relevant information. Each position has been considered on its own, regardless of its relation to any other broader tax settlement.
 
The more-likely-than-not threshold represents a positive assertion by management that CEMEX is entitled to the economic benefits of a tax position. If a tax position is not considered more-likely-than-not to be sustained, no benefits of the position are to be recognized. Moreover, the more-likely-than-not threshold must continue to be met in each reporting period to support continued recognition of a benefit. The cumulative effect of applying the new requirements of FIN 48 must be reflected as adjustments to CEMEX’s retained earnings and reported as a change in accounting principle.
 
If during any period after adoption of FIN 48 the threshold ceases to be met, the previously recorded benefit must be derecognized. Likewise, the benefit of a tax position that initially fails to meet the more-likely-than-not threshold should be recognized in a subsequent period if changing facts and circumstances enable the position to meet the threshold, the matter is effectively settled through negotiation or litigation with the tax authorities, or the statute of limitations has expired.
 
As of January 1, 2007, CEMEX recorded a decrease in retained earnings under U.S. GAAP of approximately Ps2,949 as a cumulative effect adjustment derived from a change in accounting principle upon the adoption of FIN 48 in connection to positions analyzed and recognized. In addition, CEMEX recorded a decrease in retained earnings of approximately Ps584, of which approximately Ps115 and Ps469 are related to accrued interest and penalties, respectively.
 
A summary of the beginning and ending amount of unrecognized tax benefits recorded under US GAAP, excluding interest and penalties, is as follow:

  
2007
Balance of tax positions under Mexican FRS as of January 1, 2007
Ps
1,242
Cumulative effect from the adoption of FIN 48 as of January 1, 2007
 
2,949
Balance of tax positions under U.S. GAAP as of January 1, 2007
 
4,191
Additions based on tax positions related to current and prior years
 
6,991
Reduction for tax positions related to business combinations
 
(307)
   Settlements
 
(30)
Foreign currency translation effects
 
353
Balance of tax positions under U.S. GAAP as of December 31, 2007
Ps
11,198

The breakdown of additions for unrecognized tax positions under US GAAP during 2007, excluding interest and penalties, is as follow:

F-72




  
2007
Additions for tax positions of prior years included under Mexican FRS
Ps
3,635
Additions for tax positions of current year included under Mexican FRS
 
1,681
Additions for tax positions of current year included in the reconciliation of net income to U.S. GAAP
 
1,675
Total additions based on tax positions related to current and prior years
Ps
6,991
 
For the year ended December 31, 2007, in the reconciliation of net income to U.S. GAAP, CEMEX recorded interest and penalties related to unrecognized tax benefits of approximately Ps57 and Ps149, respectively. CEMEX’s policy is to recognize interest and penalties related to unrecognized tax benefits as part of the income tax in the income statement.
 
In connection with the purchase of RMC in 2005, during 2007, CEMEX released a pre-acquisition income tax contingency to the consolidated income statement as part of the income tax, resulting in a tax benefit of approximately Ps307 under Mexican FRS. Under U.S. GAAP, an adjustment related to the resolution of a pre-acquisition income tax contingency is recognized as an adjustment to goodwill reducing the related recognized liability. As a result, uncertainty in income taxes in the reconciliation of net income to U.S. GAAP for the year ended December 31, 2007, includes the reclassification of the pre-acquisition income tax contingency benefit of Ps307 under Mexican FRS, which was recognized as a reduction of goodwill under U.S. GAAP.
 
CEMEX considers that there is often a high degree of uncertainty with respect to the expected timing of the change in the total unrecognized tax benefits. Since the amount and timing of payments cannot be reliably estimable or determinable, CEMEX classified the total amount of unrecognized tax benefits as long term liabilities, except for the amounts that are expected to be paid in the following 12 months, due to anticipated settlement with the income tax authorities, which amount to approximately Ps1,085. In addition, approximately Ps108 is expected to decrease due to expiration of statue of limitations by the end of the following year.
 
All unrecognized tax benefits included as of December 31, 2007, if recognized, would impact CEMEX’s effective tax rate.
 
CEMEX files income tax returns in multiple jurisdictions and is subject to examination by income taxing authorities throughout the world. CEMEX’s major tax jurisdictions and the years open for examination are as follows:
 
CEMEX files income tax returns in multiple jurisdictions and is subject to examination by income taxing authorities throughout the world. CEMEX’s major tax jurisdictions and the years open for examination are as follows:

Country
Years open for examination
Mexico
2001 – 2007
United States
2004 – 2007
Spain
2000 – 2007
United Kingdom
1999 – 2007
 
(d)           Employee Benefits
 
Severance payments
 
Under U.S. GAAP, post-employment benefits for former or inactive employees, including severance payments, which are not part of a restructuring event, are accrued over the employees' service lives. Beginning January 1, 2005 under Mexican FRS, severance payments that are not part of a restructuring event are accrued over the employees' service lives according to actuarial computations, in a manner similar to U.S. GAAP. For the years ended December 31, 2007, 2006 and 2005, the reconciling item refers to the amortization of the cumulative initial effect from the accounting change under Mexican FRS, recognized as of January 1, 2005 as part of the unrecognized net transition obligation.
 
F-73

 
In connection with the purchase of RMC, for the year ended December 31, 2005, for purposes of the financial statements under Mexican FRS, CEMEX recorded restructuring costs, mainly consisting of severance payments, of approximately Ps644 against goodwill. For purposes of the reconciliation to U.S. GAAP, such restructuring costs were deemed not to comply with the rules of SFAS 141, Business Combinations, for recognition as part of the purchase price of RMC under U.S. GAAP. As a result, such restructuring costs under Mexican FRS of approximately Ps644 (Ps456 after tax) were charged to earnings in the 2005 reconciliation of net income to U.S. GAAP and removed from goodwill in the condensed financial information under U.S. GAAP (note 25(l)).
 
Pension and other postretirement benefits
 
In connection with the change from a defined benefit scheme to a defined contribution scheme for a portion of CEMEX's employees in Mexico effective January 10, 2006 (note 14), considering that such change was a material event which occurred before the issuance of the financial statements, under Mexican FRS, CEMEX recognized, at December 31, 2005, a net loss of approximately Ps1,056 related to: 1) an event of settlement of obligations, which represented a gain of approximately Ps106; and 2) an event of curtailment, which represented a loss of approximately Ps1,162. According to SFAS 88, Employers' Accounting for Settlements and Curtailments of Defined Benefit Pension Plans and for Termination Benefits, settlement events should be recognized in the year in which the settlement occurred and not in the year in which the change is authorized. As a result, in the reconciliation of net income to U.S. GAAP, the settlement gain of approximately Ps106 (Ps80 after tax) recognized under Mexican FRS in 2005 was canceled against the provision of pensions and other postretirement benefits under U.S. GAAP at December 31, 2005, and recognized in 2006, the year in which the change of plan occurred.
 
As mentioned in note 14, CEMEX determines the costs associated to employee pension and other postretirement benefits based on the net present value of the obligations determined by independent actuaries (notes 3N and 14), in a manner similar to SFAS 87, Employers’ Accounting for Pensions, under U.S. GAAP. Consequently, no adjustment is determined in the reconciliation of net income under U.S. GAAP. The information of pensions and other postretirement benefits, presented in note 14, include the obligations for these items in all Mexican and foreign subsidiaries.
 
Effective December 31, 2006, for purposes of the reconciliation of stockholders' equity to U.S. GAAP, CEMEX adopted SFAS 158, which requires companies to recognize the funded status (benefits' obligation less fair value of plan assets) of defined benefit pension and other postretirement plans as a net asset or liability and to recognize changes in that funded status in the year in which the changes occur through other comprehensive income ("OCI") to the extent those changes are not included in the net periodic cost. The reconciliation of the funded status as of December 31, 2007 and 2006 between Mexican FRS and U.S. GAAP is as follows:
 
   
Assets
(non-current)
  
Liabilities (non-current)
  
Deferred income tax (non-current)
  
Total
 liabilities
  
Accumulated OCI,
 net of tax
 
Funded status under U.S. GAAP at December 31, 2006
Ps
  232   8,586   (2,714)  5,872   (1,359)
Reversal of approximate SFAS 158 adjustments
   531   (1,411)  583   (828)  1,359 
Inflation adjustments (1)
   33   309   (92)  217    
Funded status under Mexican FRS at December 31, 2006
Ps
  796   7,484   (2,223)  5,261    
                      
Funded status under U.S. GAAP at December 31, 2007
Ps
  644   7,453   (2,345)  5,108   (45)
Reversal of SFAS 158 adjustments
   261   197   19   216   45 
Funded status under Mexican FRS at December 31, 2007
Ps
  905   7,650   (2,326)  5,324    
 
________________
(1)
The inflation adjustment presented is included solely for the convenience of the reader in order to reconcile the approximate funded status under U.S. GAAP, with the equivalent amounts under Mexican FRS presented in note 14.
 
 
 
F-74

 
 
CEMEX S.A.B. BE C.V. AND SUBSIDIARIES
Notes to the Consolidated Financial Statements
As of December 31, 2007, 2006 and 2005
(Millions of constant Mexican pesos as of December 31, 2007)
 
 
The change during 2007 in OCI under U.S. GAAP was a net benefit of approximately Ps1,878 (Ps1,314 net of income tax), which includes: i) a curtailment gain of Ps169; ii) a net gain of Ps1,800 from actuarial results and foreign currency translation effects during the year; and iii) an expense of approximately Ps91 for the amortization of the prior service cost, the transition liability and the actuarial results. For the years ended December 31, 2007, 2006 and 2005, SFAS 158 adjustments had no effect on the condensed statements of income under U.S. GAAP presented in note 25(l).
 
CEMEX has self-insured health care benefits plans in several operations, which are managed on cost plus fee arrangements with major insurance companies or provided through health maintenance organizations. At December 31, 2007 and 2006, in certain plans, CEMEX has established stop-loss limits for continued medical assistance derived from a specific cause (e.g., an automobile accident, illness, etc.) ranging from U.S.$23 thousand to U.S.$140 thousand; while in other plans, CEMEX has established stop-loss limits per employee regardless the number of events ranging from U.S.$300 thousand to U.S.$2 million. In theory, there is a risk that all employees qualifying for health care benefits may require medical services simultaneously; in that case, the contingency for CEMEX would be significantly larger. However, this scenario while possible is not probable. The amount expensed for the years ended December 31, 2007, 2006 and 2005 through self-insured health care benefits was approximately US$99 (Ps1,081), US$57 (Ps637) and US$50 (Ps561), respectively.
 
(e)           Minority Interest
 
Financing Transactions
 
In connection with the perpetual debentures (note 16D) for notional amounts of U.S.$3,065 (Ps33,470) in 2007 and U.S.$1,250 (Ps14,642) in 2006, and which are included as part of minority interest under Mexican FRS, for purposes of the reconciliation of stockholders’ equity to U.S. GAAP, such perpetual debentures were reclassified to long-term debt under U.S. GAAP, reducing stockholders’ equity under U.S. GAAP in the amount of Ps33,470 in 2007 and Ps14,642 in 2006. Interest accrued on the perpetual debentures for Ps1,847 in 2007 and Ps152 in 2006 recognized within “Other capital reserves” under Mexican FRS was treated as financing expense in the reconciliation of net income to U.S. GAAP. Under Mexican FRS, these perpetual debentures are recognized as equity instruments as described in note 16D.
 
U.S. GAAP adjustments to minority interest
 
Under Mexican FRS, the minority interest in consolidated subsidiaries is presented as a separate component within stockholders' equity. Under U.S. GAAP, minority interest is classified separately from stockholders' equity (note 25(l)). At December 31, 2007 and 2006, the amount presented in the reconciliation of stockholders' equity to U.S. GAAP includes the share of minority interest of the adjustments to U.S. GAAP determined in the consolidated subsidiaries.
 
(f)           Depreciation
 
Until December 31, 2006, CEMEX's subsidiary in Colombia recorded depreciation expense for certain fixed assets using the sinking fund method. Under U.S. GAAP, depreciation is calculated on a straight-line basis over the estimated useful lives of the assets. Depreciation expense under Mexican FRS was reduced in the reconciliation of
 
 
F-75

 
 
CEMEX S.A.B. BE C.V. AND SUBSIDIARIES
Notes to the Consolidated Financial Statements
As of December 31, 2007, 2006 and 2005
(Millions of constant Mexican pesos as of December 31, 2007)
 
 
net income to U.S. GAAP resulting in benefits of Ps56 in 2006 and Ps20 in 2005. In 2007, considering that these assets were almost fully depreciated and the small significance of the adjustment, CEMEX discontinued its quantification resulting in the cancellation of the cumulative effect in the reconciliation of stockholders' equity to U.S. GAAP at December 31, 2006, which was released in the reconciliation of net income under U.S. GAAP in 2007 representing a benefit of Ps10.
 
(g)           Associated Companies
 
CEMEX has adjusted its investment and equity method in associates (note 9A) for CEMEX's share of the approximate U.S. GAAP adjustments applicable to these entities.
 
(h)           Inflation Adjustment of Machinery and Equipment
 
For purposes of the reconciliation to U.S. GAAP, fixed assets of foreign origin are restated by applying the inflation rate of the country that holds the assets, regardless of the assets’ origin countries, instead of using the methodology of Mexican FRS during the periods presented, under which a fixed asset of foreign origin is restated by applying a factor that considers the inflation of the asset’s origin country, not the inflation of the country that holds the asset, and the fluctuation of the functional currency (currency of the country that holds the asset) against the currency of the asset’s origin country. Depreciation expense is based upon the revised amounts.
 
As mentioned in note 3X, under newly issued MFRS B-10 effective beginning January 1, 2008, inflationary accounting will be only applied in high-inflation environments, existing when the cumulative inflation for the preceding three years equals or exceeds 26%. Under high-inflation environments, new MFRS B-10 establishes the use of factors derived from the general price indexes of the country holding the assets as the sole alternative for restatement and eliminates the restatement using factors that consider the inflation of the country of origin of the asset and the variation in the foreign exchange rate between the currency of the country of origin and the country holding the asset.
 
(i)           Financial Instruments
 
Indebtedness (note 12A)
 
Under Mexican FRS, CEMEX has designated certain debt as hedges of certain investments in foreign subsidiaries, and records foreign exchange fluctuations on such debt within "Other equity reserves" in stockholders' equity (notes 3E and 16B). In the reconciliation of net income to U.S. GAAP, a portion of those foreign exchange results recognized in equity under Mexican FRS have been reclassified to earnings, resulting in expense of Ps339 in 2007, expense of Ps454 in 2006 and income of Ps1,164 in 2005, since the related debt did not meet the conditions for hedge accounting set forth in SFAS 52, Foreign Currency Translation, given that the currencies in which the debt is denominated are not the same currencies as the functional currencies of the net investments hedged.
 
Fair Value of Financial Instruments
 
Information related to the fair value of consolidated financial instruments is presented in note 12B. As of December 31, 2007 and 2006, the fair value of the perpetual debentures was approximately Ps30,838 (U.S.$2,824) and Ps14,037 (U.S.$1,250), respectively.
 
 
 
F-76

 
 
CEMEX S.A.B. BE C.V. AND SUBSIDIARIES
Notes to the Consolidated Financial Statements
As of December 31, 2007, 2006 and 2005
(Millions of constant Mexican pesos as of December 31, 2007)
 
 
Derivative Financial Instruments (notes 3L 12C, D and E)
 
Under both Mexican FRS and U.S. GAAP, all derivative instruments, including those embedded in other contracts, are recognized in the balance sheet as assets or liabilities at their fair values, and changes in fair value are recognized in earnings, unless the derivatives qualify as hedges of future cash flows, in which case the effective portion of such changes in fair value is recorded temporarily in equity, and then recognized in earnings along with the related effects of the hedged items. Any ineffective portion of a hedge is reported in earnings as it occurs.
 
Energy supply contracts in which CEMEX has the obligation to acquire fixed amounts of megawatts during predefined periods (note 20B), which were negotiated for own-use in CEMEX's plants, do not include provisions for net cash settlement and do not have trading purposes. Such energy contracts contain features that may imply that the contracts represent derivative instruments or that they contain embedded derivative instruments. For both Mexican FRS and U.S. GAAP, CEMEX considers these contracts under the "Normal Purchases and Normal Sales Exception" established in SFAS 133, Accounting for Derivative Instruments and Hedging Activities; consequently, such contracts are not recognized at fair value through the income statement.
 
For the year ended December 31, 2005, different rules between Mexican FRS and U.S. GAAP related to allowed hedged items led to a timing difference and a corresponding adjustment in the reconciliation of net income to U.S. GAAP. In connection with the fair value recognition of foreign currency forward contracts related to CEMEX's acquisition of RMC (note 12C) under Mexican FRS, CEMEX designated such contracts as hedges of the variability in cash flows associated with exchange fluctuations between the U.S. dollar, the currency in which CEMEX obtained the funds to purchase, and the British pound, the currency in which the firm commitment to purchase RMC was established. As a result of this designation, CEMEX recognized, in stockholders' equity, the changes in fair value of the derivatives from the designation date that took place on November 17, 2004 until December 31, 2004, and which represented a gain of approximately Ps1,598. SFAS 133 does not permit an entity to establish a cash flow hedging relationship in a transaction that involves a business combination. Therefore, for the year ended December 31, 2005, the gain recorded in earnings under Mexican FRS upon occurrence of the purchase of RMC was reclassified to stockholders' equity under U.S. GAAP, representing an expense in 2005 of approximately Ps1,592.
 
All derivative instruments, with the exception described above, were accounted under Mexican FRS consistently with the provisions of U.S. GAAP. For the years ended December 31, 2007, 2006 and 2005, CEMEX has not designated any derivative instrument as a fair value hedge under both Mexican FRS and U.S. GAAP.
 
For all hedging relationships for accounting purposes, CEMEX formally documents the hedging relationship and its risk-management objective and strategy for undertaking the hedge, the hedging instrument, the hedged item, the nature of the risk being hedged, how the hedging instrument's effectiveness in offsetting the hedged risk will be assessed, and a description of the method of measuring ineffectiveness. This process includes linking all derivatives that are designated as cash-flow or foreign-currency hedges to specific assets and liabilities on the balance sheet or to specific firm commitments or forecasted transactions. CEMEX also formally assesses, both at the hedge's origination and on an ongoing basis, whether the derivatives that are used in hedging transactions are highly effective in offsetting changes in cash flows of hedged items. When it is determined that a derivative is not highly effective as a hedge or that it has ceased to be a highly effective hedge, CEMEX discontinues hedge accounting prospectively.
 
(j)           Stock Option Programs
 
Stock options activity during 2007 and 2006, the balance of options outstanding at December 31, 2007 and 2006 and other general information regarding CEMEX's stock option programs is presented in note 17.
 
 
F-77

 
 
CEMEX S.A.B. BE C.V. AND SUBSIDIARIES
Notes to the Consolidated Financial Statements
As of December 31, 2007, 2006 and 2005
(Millions of constant Mexican pesos as of December 31, 2007)
 
 
During 2005, as mentioned in notes 3U and 17, CEMEX adopted IFRS 2, Share-based Payment ("IFRS 2"). As a result of the adoption of IFRS 2 under Mexican FRS, as of December 31, 2005, CEMEX had accrued a provision of approximately Ps3,142 (U.S.$250) representing the fair value of the outstanding options, except for those awards of the fixed program, which were fully vested as of the adoption date.
 
Effective January 1, 2006, under U.S. GAAP, CEMEX adopted SFAS 123R, Share-Based Payment ("SFAS 123R"). This statement replaces SFAS 123, Accounting for Stock-Based Compensation ("SFAS 123") and supersedes APB 25. SFAS 123R requires that all stock-based compensation be recognized as an expense in the financial statements and that such cost be measured at the fair value of the award. SFAS 123R was adopted using the modified prospective method of application, which requires CEMEX to recognize compensation cost on a prospective basis. Therefore, prior years' reconciliations of net income, as well as prior years' condensed income statements under U.S. GAAP, have not been restated. Similar to IFRS 2 under Mexican FRS, SFAS 123R requires liabilities incurred under stock awards to be measured at fair value at each balance sheet date, with changes in fair value recorded in the income statement. Likewise, IFRS 2 and SFAS 123R require compensation cost related to awards qualifying as equity instruments to be determined considering the grant-date fair value of the awards, and be recorded during the awards' vesting period.
 
In the reconciliation of net income to U.S. GAAP for the year ended December 31, 2005, CEMEX reversed the adjustment to fair value made under Mexican FRS and maintained the valuation of the outstanding options under the intrinsic value method, which resulted in a decrease in the compensation expense in 2005 of approximately Ps931 (Ps1,073 before the related income tax effect). In the reconciliation of net income to U.S. GAAP for the year ended December 31, 2006, based on the modified prospective method, the expense recorded under Mexican FRS and reversed during 2005 in the reconciliation of net income to U.S. GAAP and which represents the difference between the valuation under the intrinsic value method as of January 1, 2006, and the fair value method as of the same date, was included in 2006 as the cumulative effect from the adoption of SFAS 123R. There is no effect in the reconciliation of stockholders equity to U.S. GAAP at December 31, 2006.
 
As of and for the years ended December 31, 2007 and 2006, the compensation expense and the liabilities accrued in connection with CEMEX's stock option programs under Mexican FRS (note 17) are the same amounts that would be determined using SFAS 123R. For the year ended December 31, 2005, no pro forma disclosure has been made as if CEMEX had applied the fair value recognition provisions of SFAS 123R prior to its adoption, considering that CEMEX was accounting for its stock awards under Mexican FRS at fair value.
 
(k)           Other U.S. GAAP Adjustments
 
Deferred charges
 
Capitalized costs, net of accumulated amortization, not qualifying for deferral under U.S. GAAP were reversed through earnings under U.S. GAAP in the period incurred, resulting in an income of Ps122 in 2007, income of Ps120 in 2006 and income of Ps181 in 2005. During 2007, 2006 and 2005, all amounts capitalized under Mexican FRS also met the requirements for capitalization under U.S. GAAP. Accordingly, the adjustments in the reconciliation of net income to U.S. GAAP for the years ended December 31, 2007, 2006 and 2005, refer exclusively to amounts amortized under Mexican FRS during the respective years and which were expensed in prior years under U.S. GAAP. The net effect in the reconciliation of stockholders' equity to U.S. GAAP was a decrease of Ps20 and Ps137 at December 31, 2007 and 2006, respectively.
 
Capitalized Interest
 
Under both Mexican FRS (note 10) and U.S. GAAP, CEMEX capitalizes interest related to debt incurred during significant construction projects. Capitalized interest is depreciated over the useful lives of the related assets.  Under U.S. GAAP, only interest expense is considered an additional cost of constructed assets. Under
 
 
F-78

 
 
CEMEX S.A.B. BE C.V. AND SUBSIDIARIES
Notes to the Consolidated Financial Statements
As of December 31, 2007, 2006 and 2005
(Millions of constant Mexican pesos as of December 31, 2007)
 
Mexican FRS capitalized interest is comprehensively measured in order to include: (i) the interest expense, plus (ii) any foreign exchange fluctuations, and less (iii) the related monetary position result. CEMEX does not capitalize foreign exchange fluctuations related to debt incurred during significant construction projects, considering the mix of currencies in its outstanding debt and that it is not possible to link a specific debt transaction with a corresponding construction project.  In the reconciliation of net income to U.S. GAAP, monetary position results related to debt incurred during significant construction projects and which were capitalized under Mexican FRS were reversed to earnings under U.S.GAAP.
 
Monetary position result
 
Monetary position result resulting from the U.S. GAAP adjustments during the periods presented was determined by (i) applying the annual inflation factor to the net monetary position of the U.S. GAAP adjustments at the beginning of the period, plus (ii) the monetary position effect of the adjustments during the period, determined in accordance with the average inflation factor for the period.
 
(l)           Condensed Financial Information under U.S. GAAP
 
The following table presents consolidated condensed income statements for the years ended December 31, 2007, 2006 and 2005 under U.S. GAAP, and includes all differences described in this note as well as certain other reclassifications required for purposes of U.S. GAAP:
 
Statements of income
  
Years ended December 31,
 
   
2007
  
2006
  
2005
 
Net sales
Ps
  235,258   203,660   172,632 
Gross profit                                                                      
   76,929   72,817   68,682 
   Operating income
   29,363   32,756   26,737 
Other expenses, net
   (261)  (367)  (2,371)
   Operating income after other expenses, net
   29,102   32,389   24,366 
Comprehensive financing result
   (2,272)  (1,930)  2,714 
Equity in income of associates                                                                      
   1,650   1,527   1,327 
   Income before income tax
   28,480   31,986   28,407 
Income tax (current and deferred taxes)
   (6,039)  (3,447)  (3,850)
   Consolidated net income
   22,441   28,539   24,557 
Minority interest net income
   1,074   1,226   624 
Majority interest net income before cumulative effect of accounting change
   21,367   27,315   23,933 
   Cumulative effect of accounting change
      (931)   
Majority interest net income
Ps
  21,367   26,384   23,933 
 
The following table presents consolidated condensed balance sheets at December 31, 2007 and 2006, prepared under U.S. GAAP, including all differences and reclassifications as compared to Mexican FRS described in this note 25:
 
Balance Sheets
  
At December 31,
 
   
2007
  
2006
 
Current assets
Ps
  62,400   57,072 
Investments in associates, other investments and non-current accounts receivable
   22,294   18,552 
Property, machinery and equipment
   272,977   196,451 
Goodwill, intangible assets and deferred charges
   205,894   79,851 
Total assets
   563,565   351,926 
Current liabilities
   103,304   53,233 
Long-term debt
   164,515   69,375 
Perpetual debentures
   33,470   14,037 
Other non-current liabilities
   82,048   54,461 
Total liabilities
   383,338   191,106 
Minority interest
   8,010   7,581 
   Stockholders' equity including cumulative effect of accounting change
   172,217   153,239 
Total liabilities, minority interest and stockholders' equity
Ps
  563,565   351,926 
 
 
F-79

 
 
CEMEX S.A.B. BE C.V. AND SUBSIDIARIES
Notes to the Consolidated Financial Statements
As of December 31, 2007, 2006 and 2005
(Millions of constant Mexican pesos as of December 31, 2007)
 
 
Under requirements of Regulation S-X, the prior period amounts presented in the tables above were restated to constant pesos as of December 31, 2007 using the Mexican inflation rate, instead of the weighted average inflation factor used by CEMEX under Mexican FRS (note 3B).
 
Additional reclassifications under U.S. GAAP
 
The condensed financial information under U.S. GAAP presented in the tables above includes several reclassifications as compared to the consolidated financial statements under Mexican FRS. In addition to the reclassification described in note 25(b), the main reclassifications at December 31, 2007 and 2006 and for the years ended December 31, 2007, 2006 and 2005 are as follows:
 
 
·
CEMEX accounts for its investments in entities under joint control using the proportionate consolidation method (note 3C), incorporating line-by-line all assets, liabilities, revenues and expenses according to CEMEX's equity ownership Under U.S. GAAP, these investments are accounted for by the equity method; therefore, all assets, liabilities, revenues and expenses related to such joint controlled entities, principally located in Spain, were removed line-by-line against the equity in associates for both balance sheets and income statements.
 
 
·
Assets held for sale (note 8) of Ps440 and Ps538, as of December 31, 2007 and 2006, respectively, were reclassified to long-term assets in the condensed financial information of balance sheet under U.S. GAAP. These assets are stated at their estimated fair value. Estimated costs to sell these assets are not significant.
 
 
·
At December 31, 2007, extraction rights in the aggregates sector of approximately Ps5,405 (U.S.$495) (note 11), recognized as intangible assets under Mexican FRS, were reclassified as part of the book value of the quarries in property, plant and equipment under U.S. GAAP, in accordance with EITF 04-2, Whether Mineral Rights are Tangible or Intangible Assets.
 
 
·
As mentioned in note 3 under Mexican FRS, for the years ended December 31, 2007, 2006 and 2005, other expenses, net, include several unusual or non-recurring transactions, such as restructuring costs (severance payments), anti-dumping duties, results from the sales of fixed assets, impairment losses and net results from the early extinguishment of debt. In the condensed income statement under U.S. GAAP, expense of Ps2,663 in 2007, income of Ps166 in 2006 and expense of Ps964 in 2005, were reclassified from other expenses, net to operating expenses. Likewise, expense of Ps415 in 2005 was reclassified to the comprehensive financing result under U.S. GAAP.
 
 
·
In connection with deferred income taxes, at December 31, 2007 and 2006, current assets under U.S. GAAP include Ps2,088 and Ps176, respectively, which are considered non-current items under Mexican FRS. Likewise, current liabilities under U.S. GAAP include Ps4,459 and Ps2,489 at December 31, 2007 and 2006, respectively, classified as non-current items under Mexican FRS.
 
 
F-80

 
 
CEMEX S.A.B. BE C.V. AND SUBSIDIARIES
Notes to the Consolidated Financial Statements
As of December 31, 2007, 2006 and 2005
(Millions of constant Mexican pesos as of December 31, 2007)
 
 
 
·
At December 31, 2007 and 2006, CEMEX reclassified short-term debt to long-term debt under Mexican FRS (note 12A) for approximately U.S.$1,477 (Ps16,129) and U.S.$110 (Ps1,289), respectively. In the condensed balance sheets under U.S. GAAP, this reclassification was reversed considering that the agreements contain "Material Adverse Events" clauses, which are CEMEX's customary covenants.
 
(m)           Supplemental Cash Flow Information under U.S. GAAP
 
Under Mexican FRS, statements of changes in financial position identify the sources and uses of resources based on the differences between beginning and ending balance sheets in constant pesos. Monetary position results and unrealized foreign exchange results are treated as cash items in the determination of resources provided by operations. Under U.S. GAAP (SFAS 95), statements of cash flows present only cash items and exclude non-cash items. SFAS 95 does not provide guidance with respect to inflation-adjusted financial statements. The differences between Mexican FRS and U.S. GAAP in the amounts reported are primarily due to: (i) the elimination of inflationary effects of monetary assets and liabilities from financing and investing activities against the corresponding monetary position result in operating activities, (ii) the elimination of foreign exchange results from financing and investing activities against the corresponding unrealized foreign exchange result included in operating activities and (iii) the recognition in operating, financing and investing activities of the U.S. GAAP adjustments.
 
The following table summarizes cash flow items as required under SFAS 95 for the years ended December 31, 2007, 2006 and 2005, giving effect to the U.S. GAAP adjustments and excluding the effects of inflation required by MFRS B-10 and MFRS B-15. The following information is presented in millions of pesos on a historical peso basis and is not presented in pesos of constant purchasing power:
 
  
Years ended December 31,
  
2007
 
2006
 
2005
Net cash provided by operating activities
Ps
33,431
 
17,484
 
28,909
Net cash provided by (used in) financing activities
 
135,891
 
(5,762)
 
12,502
Net cash used in investing activities
 
(177,707)
 
(1,151)
 
(38,818)
 
Net cash flow from operating activities reflects cash payments for interest and income taxes as follows:
 
  
Years ended December 31,
  
2007
 
2006
 
2005
Interest paid
Ps
8,268
 
4,560
 
5,124
Income taxes paid
 
4,594
 
3,652
 
2,433
 
Non-cash activities are comprised of the following:
 
Long-term debt assumed through the acquisition of businesses was Ps13,943 in 2007, Ps551 in 2006 and Ps12,377 in 2005.
 
(n)           Restatement to Constant Pesos of Prior Years
 
The following table presents summarized financial information under Mexican FRS of the consolidated income statements for the years ended December 31, 2006 and 2005 and balance sheet information as of December 31, 2006, in constant Mexican pesos as of December 31, 2007, using the Mexican inflation index:
 
Years ended December 31,
 
2006
 
2005
Sales
Ps
204,937
 
176,088
Gross profit
 
74,126
 
69,531
Operating income
 
33,080
 
28,580
Majority interest net income
 
26,704
 
24,269
 
 
F-81

 
 
CEMEX S.A.B. BE C.V. AND SUBSIDIARIES
Notes to the Consolidated Financial Statements
As of December 31, 2007, 2006 and 2005
(Millions of constant Mexican pesos as of December 31, 2007)
 
 
At December 31,
 
2006
  
Current assets
Ps
57,956
  
Non-current assets
 
278,625
  
Current liabilities
 
49,823
  
Non-current liabilities
 
120,797
  
Majority interest stockholders' equity
 
144,405
  
Minority interest stockholders' equity
 
21,556
  
 
(o)           Other Disclosures under U.S. GAAP
 
Sale of accounts receivable
 
CEMEX accounts for transfers of receivables under Mexican FRS consistently with the rules set forth by SFAS 140, Accounting for Transfers and Servicing of Financial Assets and Extinguishments of Liabilities. Under SFAS 140, transactions that meet the criteria for surrender of control are recorded as sales of receivables and their amounts are removed from the consolidated balance sheet at the time they are sold (note 5). SFAS 156, Accounting for Servicing of Financial Assets an amendment of FASB Statement No.140 ("SFAS 156"), effective January 1, 2007, requires that all separately recognized servicing assets and servicing liabilities be initially measured at fair value, if practicable. SFAS 156 permits, but does not require, the subsequent measurement of servicing assets and servicing liabilities at fair value. An entity should apply the requirements for recognition and initial measurement of servicing assets and servicing liabilities prospectively to all transactions after the effective date of SFAS 156. CEMEX concluded that the effect of the adoption of SFAS 156 on its results of operations and financial position under U.S. GAAP is not material.
 
Asset retirement obligations and other environmental costs
 
Effective January 1, 2003, SFAS 143, Accounting for Asset Retirement Obligations ("SFAS 143"), requires entities to record the fair value of an asset retirement obligation as a liability in the period in which a legal or a constructive obligation is incurred associated with the retirement of tangible long-lived assets that result from the acquisition, construction, development, and/or normal use of the assets.  Such liability would be recorded against an asset that is depreciated over the life of the long-lived asset. Subsequent to the initial measurement, the obligation will be adjusted at the end of each period to reflect the passage of time and changes in the estimated future cash flows underlying the obligation. Also effective January 1, 2003, Mexican FRS C-9, Liabilities, Provisions, Contingent Assets and Liabilities and Commitments ("FRS C-9"), establishes generally the same requirements as SFAS 143 in connection with asset retirement obligations. For the years ended December 31, 2007, 2006 and 2005, CEMEX did not identify any differences between Mexican FRS and U.S. GAAP in connection with this topic.
 
In addition, environmental expenditures related to current operations are expensed or capitalized, as appropriate. Other than those contingencies disclosed in notes 13 and 21C, CEMEX is not currently facing other material contingencies, which might result in the recognition of an environmental remediation liability.
 
Accounting for Costs Associated with Exit or Disposal Activities
 
Effective January 1, 2003, CEMEX adopted SFAS 146, Accounting for Costs Associated with Exit or Disposal Activities. SFAS 146, which addresses financial accounting and reporting for costs associated with exit or disposal activities, basically requires, as a condition to accrue for the costs related to an exit or disposal activity, including severance payments, that the entity communicate the plan to all affected employees and that the plan be terminated in the short-term; otherwise, associated costs should be expensed as incurred.
 
F-82

 
 
CEMEX S.A.B. BE C.V. AND SUBSIDIARIES
Notes to the Consolidated Financial Statements
As of December 31, 2007, 2006 and 2005
(Millions of constant Mexican pesos as of December 31, 2007)
 
 
Guarantor's Accounting and Disclosure Requirements for Guarantees
 
Effective January 1, 2003, CEMEX adopted Interpretation 45, Guarantor's Accounting and Disclosure Requirements for Guarantees, Including Indirect Guarantees of Indebtedness to Others, an interpretation of FASB Statements 5, 57 and 107 and rescission of FASB Interpretation 34, which elaborates on the disclosures to be made by a guarantor in its interim and annual financial statements about its obligations under guarantees issued. The interpretation also clarifies that a guarantor is required to recognize, at origination of a guarantee, a liability for the fair value of the obligation undertaken. As of December 31, 2007 and 2006, CEMEX has not guaranteed any third parties' obligations; however, with respect to the electricity supply long-term contract in Mexico discussed in note 20B, CEMEX may also be required to purchase the power plant upon the occurrence of specified material defaults or events, such as failure to purchase the energy and pay when due, bankruptcy or insolvency, and revocation of permits necessary to operate the facility. For the years ended December 31, 2007, 2006 and 2005, for accounting purposes under Mexican FRS and U.S. GAAP, CEMEX has considered this agreement as a long-term energy supply agreement and no liability has been created, based on the contingent characteristics of CEMEX's obligation and given that, absent a default under the agreement, CEMEX's obligations are limited to the purchase of energy from, and the supply of fuel to, the plant.
 
Variable Interest Entities
 
Under U.S. GAAP, CEMEX applies Interpretation 46R (revised December 2003), Consolidation of Variable Interest Entities, an interpretation of ARB 51 ("FIN 46R"). The interpretation addresses the consolidation of variable interest entities ("VIEs"), which are defined in FIN 46R as those that have one or more of the following characteristics: (i) entities in which the equity investment at risk is not sufficient to finance their operations without requiring additional subordinated financing support provided by any parties, including the equity holders; and (ii) the equity investors lack one or more of the following attributes: a) the ability to make decisions about the entity's activities through voting or similar rights, b) the obligation to absorb the expected losses of the entity, and c) the right to receive the expected residual returns of the entity. Among others, entities that are deemed to be a business according to FIN 46R, including operating joint ventures, need not be evaluated to determine if they are VIEs under FIN 46R.
 
Variable interests, among other factors, may be represented by operating losses, debt, contingent obligations or residual risks and may be assumed by means of loans, guarantees, management contracts, leasing, put options, derivatives, etc. A primary beneficiary is the entity that assumes the variable interests of a VIE, or the majority of them in the case of partnerships, directly or jointly with related parties, and is the entity that should consolidate the VIE. FIN 46R applies to financial statements for periods ending after March 15, 2004. In connection with the long-term energy supply agreements discussed in note 20B, after analysis of the provisions of the agreements, CEMEX considers that the energy suppliers are not VIEs under the scope of FIN 46R, and, therefore, as of and for the years ended December 31, 2007, 2006 and 2005, CEMEX has not consolidated any assets, liabilities or operating results of such entities.
 
Accounting for Planned Major Maintenance Activities
 
In September 2006, the FASB issued FASB Staff Position No. AUG AIR-1, Accounting for Planned Major Maintenance Activities. This guidance prohibits the use of the accrue-in-advance method of accounting for planned major activities because an obligation has not occurred and therefore a liability should not be recognized. The provisions of this guidance are effective for reporting periods beginning after December 15, 2006. CEMEX does not accrue-in-advance for planned major maintenance activities.
 
 
F-83

 
 
CEMEX S.A.B. BE C.V. AND SUBSIDIARIES
Notes to the Consolidated Financial Statements
As of December 31, 2007, 2006 and 2005
(Millions of constant Mexican pesos as of December 31, 2007)
 
 
(p)           Newly Issued Accounting Pronouncements under U.S. GAAP not Effective in 2007
 
In September 2006, the FASB issued SFAS 157, Fair Value Measurement ("SFAS 157"). SFAS 157 defines fair value, establishes a framework for the measurement of fair value, and enhances disclosures about fair value measurements. SFAS 157 does not require any new fair value measures. SFAS 157 is effective for fair value measures already required or permitted by other standards for fiscal years beginning after November 15, 2007. CEMEX is required to adopt SFAS 157 beginning on January 1, 2008. SFAS 157 is required to be applied prospectively, except for certain financial instruments. Any transition adjustment will be recognized as an adjustment to opening retained earnings in the year of adoption. CEMEX is currently evaluating the impact of adopting SFAS 157 on its results of operations and financial position under U.S. GAAP.
 
In February 2007, the FASB issued SFAS 159, The Fair Value Option for Financial Assets and Financial Liabilities ("SFAS 159"). SFAS 159 gives entities the irrevocable option to carry many financial assets and liabilities at fair values, with changes in fair value recognized in earnings. SFAS 159 is effective for CEMEX beginning January 1, 2008. CEMEX is currently assessing the potential impact that adoption of SFAS 159 will have on its financial statements.
 
In December 2007, the FASB issued SFAS 141R, Business Combinations ("SFAS 141R") and SFAS 160, Noncontrolling Interests in Consolidated Financial Statements – an amendment to ARB No. 51 ("SFAS 160"). SFAS 141R and SFAS 160 require most identifiable assets, liabilities, noncontrolling interests, and goodwill acquired in a business combination to be recorded at "full fair value" and require noncontrolling interests (previously referred to as minority interests) to be reported as a component of equity, which changes the accounting for transactions with noncontrolling interest holders. Both Statements are effective for periods beginning on or after December 15, 2008, and earlier adoption is prohibited. SFAS 141R will be applied to business combinations occurring after the effective date. SFAS 160 will be applied prospectively to all noncontrolling interests, including any that arose before the effective date. CEMEX is currently evaluating the impact of adopting SFAS 141R and SFAS 160; however, CEMEX does not expect any significant effect on its results of operations and financial position.
 
F-84

 
 
REPORT OF INDEPENDENT REGISTERED PUBLIC ACCOUNTING FIRM
ON SCHEDULES
 
The Board of Directors and Stockholders
CEMEX, S.A.B. de C.V.:


Under date of June 17, 2008, we reported on the consolidated balance sheets of CEMEX, S.A.B. de C.V. and subsidiaries as of December 31, 2007 and 2006, and the related consolidated statements of income, changes in stockholders’ equity and changes in financial position for each of the years ended December 31, 2007, 2006 and 2005, which are included in this annual report on Form 20-F. In connection with our audits of the aforementioned consolidated financial statements, we also audited the related consolidated financial statement schedule in the annual report. This financial statement schedule is the responsibility of the Company’s management. Our responsibility is to express an opinion on this financial statement schedule based on our audit.

In our opinion, such financial statement schedule, when considered in relation to the basic consolidated financial statements taken as a whole, presents fairly, in all material respects, the information set forth therein.

KPMG Cárdenas Dosal, S.C.
 

/s/ Leandro Castillo Parada
Monterrey, N.L., Mexico
June 17, 2008
 
 
 
S-1

 
SCHEDULE I
 
 
CEMEX, S.A.B. DE C.V.
Parent Company-Only Balance Sheets
(Millions of constant Mexican pesos as of December 31, 2007)
 
  
December 31,
 
Note
 
2007
2006
 
2007
Convenience translation
(note B)
ASSETS
      
CURRENT ASSETS
      
Other accounts receivable
C
Ps
1,772
778
U.S.$
162
Related parties accounts receivable
I
 
64
6,700
 
6
Total current assets
  
1,836
7,478
 
168
NON-CURRENT ASSETS
      
Investment in subsidiaries and affiliated companies
D
 
232,483
185,358
 
21,289
Other investments and non-current accounts receivable
  
2,661
3,176
 
244
Long-term related parties accounts receivable
I
 
18,647
 
1,708
Land and buildings, net
E
 
1,995
2,012
 
183
Goodwill and deferred charges, net 
F
 
3,304
4,514
 
302
Total non-current assets
  
259,090
195,060
 
23,726
TOTAL ASSETS
 
Ps
260,926
202,538
U.S.$
23,894
LIABILITIES AND STOCKHOLDERS' EQUITY
      
CURRENT LIABILITIES
      
Short-term debt including current maturities of long-term debt
H
Ps
20,472
4,560
U.S.$
1,875
Other accounts payable and accrued expenses
G
 
1,032
1,201
 
94
Related parties accounts payable
I
 
20,495
314
 
1,877
Total current liabilities
  
41,999
6,075
 
3,846
NON-CURRENT LIABILITIES
      
Long-term debt
H
 
53,250
30,775
 
4,876
Long-term related parties accounts payable
I
 
155
13,943
 
14
Other non-current liabilities
  
2,354
1,118
 
216
Total non-current liabilities
  
55,759
45,836
 
5,106
TOTAL LIABILITIES
  
97,758
51,911
 
8,952
STOCKHOLDERS' EQUITY
K
     
Common stock
  
4,115
4,113
 
377
Additional paid-in capital
  
63,379
56,982
 
5,804
Other equity reserves
  
(104,574)
(91,244)
 
(9,577)
Retained earnings
  
174,140
152,921
 
15,947
Net income
  
26,108
27,855
 
2,391
TOTAL STOCKHOLDERS' EQUITY
  
163,168
150,627
 
14,942
TOTAL LIABILITIES AND STOCKHOLDERS' EQUITY
 
Ps
260,926
202,538
U.S.$
23,894
 
  The accompanying notes are part of these financial statements.
 
 
 
S-2

 
SCHEDULE I (Continued)
 
 
CEMEX, S.A.B. DE C.V.
Parent Company-Only Statements of Income
(Millions of constant Mexican pesos as of December 31, 2007, except for earnings per share)
 
  
Years ended December 31,
 
Note
 
2007
2006
2005
 
2007
Convenience translation
(note B)
        
Equity in income of subsidiaries and associates
D
Ps
28,863
26,796
27,843
U.S.$
2,643
Rental income
I
 
278
287
295
 
25
License fees
I
 
1,177
957
784
 
108
Total revenues
  
30,318
28,040
28,922
 
2,776
        
Administrative expenses
  
(28)
(34)
(62)
 
(3)
        
Operating income
  
30,290
28,006
28,860
 
2,773
        
Other expenses, net
  
(1,310)
(862)
(831)
 
(120)
        
Operating income after other expenses, net
  
28,980
27,144
28,029
 
2,653
        
Comprehensive financing result:
       
Financial expense
  
(3,425)
(5,268)
(5,002)
 
(313)
Financial income
  
693
1,830
1,723
 
63
Results from financial instruments
  
(1,280)
(1,324)
1,009
 
(117)
Foreign exchange result
  
(311)
438
(843)
 
(28)
Monetary position result
  
1,608
1,575
916
 
147
Comprehensive financing result
  
(2,715)
(2,749)
(2,197)
 
(248)
        
Income before income tax
  
26,265
24,395
25,832
 
2,405
        
Income tax
J
 
(157)
3,460
687
 
(14)
        
NET INCOME
 
Ps
26,108
27,855
26,519
U.S.$
2,391
        
        
        
        
BASIC EARNINGS PER SHARE
M
Ps
1.17
1.29
1.28
U.S.$
0.11
        
DILUTED EARNINGS PER SHARE
M
Ps
1.17
1.29
1.27
U.S.$
0.11
 
  The accompanying notes are part of these financial statements.
 
S-3

SCHEDULE I (Continued)
 
CEMEX, S.A.B. DE C.V.
Parent Company-Only Statements of Changes in Financial Position
(Millions of constant Mexican pesos as of December 31, 2007)
 
  
Years ended December 31,
 
Note
 
2007
2006
2005
 
2007
Convenience translation
(note B)
OPERATING ACTIVITIES
       
Net income
 
Ps
26,108
27,855
26,519
U.S.$
2,391
Adjustments for items which are non cash:
       
Depreciation of property and buildings
  
6
5
4
 
Amortization of deferred charges
  
82
141
138
 
7
Deferred income taxes
J
 
957
(1,335)
1,105
 
88
Equity in income of subsidiaries and associates
  
(28,863)
(26,796)
(27,843)
 
(2,643)
Resources used in operating activities
  
(1,710)
(130)
(77)
 
(157)
Changes in working capital:
       
Other accounts receivable
  
(994)
46
273
 
(91)
Short-term related parties accounts receivable and payable, net
I
 
    26,817
(6,286)
(6,424)
 
2,456
Other accounts payable and accrued expenses
  
(169)
712
(240)
 
(16)
Net change in working capital
  
25,654
(5,528)
(6,391)
 
2,349
Net resources provided by (used in) operating activities
  
23,944
(5,658)
(6,468)
 
2,192
FINANCING ACTIVITIES
       
Proceeds from debt (repayments), net
  
38,387
(4,185)
11,234
 
3,515
Dividends paid
  
(6,636)
(6,226)
(5,751)
 
(607)
Issuance of common stock under stock dividend elections and stock option programs
  
6,399
5,976
4,929
 
586
Other financing activities, net
  
1,236
580
(986)
 
113
Net resources provided by (used in) financing activities
  
39,386
(3,855)
9,426
 
3,607
INVESTING ACTIVITIES
       
Long-term related parties accounts receivable and payable, net
I
 
(32,435)
14,592
9,203
 
(2,970)
Investment in subsidiaries and associates
  
(31,581)
(4,746)
(10,512)
 
(2,891)
Goodwill and deferred charges
  
171
57
56
 
15
Other long-term investments and accounts receivable
  
515
(390)
(1,821)
 
47
Net resources (used in) provided by investment activities
  
(63,330)
9,513
(3,074)
 
(5,799)
Decrease in cash and investments
  
(116)
 
Cash and investments at beginning of year
  
116
 
CASH AND INVESTMENTS AT END OF YEAR
 
Ps
U.S.$
 
 The accompanying notes are part of these financial statements.
 
S-4

SCHEDULE I (Continued)
 
CEMEX, S.A.B. DE C.V.
Notes to the Parent Company-Only Financial Statements
As of December 31, 2007, 2006 and 2005
(Millions of constant Mexican pesos as of December 31, 2007)
 
A.           DESCRIPTION OF BUSINESS
 
 
CEMEX, S.A.B. de C.V. is a Mexican corporation, a holding company (parent) of entities whose main activities are oriented to the construction industry, through the production, marketing, distribution and sale of cement, ready-mix concrete, aggregates and other construction materials. CEMEX is a public stock corporation with variable capital (S.A.B. de C.V.) organized under the laws of the United Mexican States, or Mexico.
 
CEMEX, S.A.B. de C.V. was founded in 1906 and was registered with the Mercantile Section of the Public Register of Property and Commerce in Monterrey, N.L., Mexico, on June 11, 1920 for a period of 99 years. In 2002 this period was extended to the year 2100. The shares of CEMEX, S.A.B. de C.V. are listed on the Mexican Stock Exchange as Ordinary Participation Certificates ("CPOs"). Each CPO represents two series "A" shares and one series "B" share of common stock of CEMEX, S.A.B. de C.V.. In addition, CEMEX, S.A.B. de C.V. shares are listed on the New York Stock Exchange ("NYSE") as American Depositary Shares or "ADSs" under the symbol "CX". Each ADS represents ten CPOs.
 
On July 17, 2006, a two-for-one stock split became effective, by means of which each of the existing series "A" shares was surrendered in exchange for two new series "A" shares, and each of the existing series "B" shares was surrendered in exchange for two new series "B" shares. The proportional equity interest participation of existing stockholders did not change as a result of the stock split (note 16). Unless otherwise indicated, all amounts in CPOs, shares and prices per share for 2005 included in these notes to the financial statements have been adjusted to give retroactive effect to this stock split.
 
The terms "CEMEX, S.A.B. de C.V." or the "Parent Company" used in these accompanying notes to the financial statements refer to CEMEX, S.A.B. de C.V. without its consolidated subsidiaries. The terms the "Company" or "CEMEX" refer to CEMEX, S.A.B. de C.V. together with its consolidated subsidiaries. The Parent Company-only financial statements under Mexican Financial Reporting Standards were authorized for their issuance by the Company's management on January 25, 2008 and approved by the stockholders at the annual ordinary meeting held on April 24, 2008.
 
B.           SIGNIFICANT ACCOUNTING POLICIES
 
B.1           BASIS OF PRESENTATION AND DISCLOSURE
 
The Parent Company's balance sheet as of December 31, 2007, as well as the statement of income and the statement of changes in financial position for the year ended December 31, 2007, include the presentation, caption by caption, of amounts denominated in dollars under the column "Convenience translation". These amounts in dollars have been presented solely for the convenience of the reader at the rate of Ps10.92 pesos per dollar, the CEMEX accounting exchange rate as of December 31, 2007. These translations are informative data and should not be construed as representations that the amounts in pesos actually represent those dollar amounts or could be converted into dollars at the rate indicated.
 
Beginning in 2006, the financial statements are prepared in accordance with Mexican Financial Reporting Standards ("MFRS") issued by the Mexican Board for Research and Development of Financial Reporting Standards ("CINIF"). The MFRS, which replaced the Generally Accepted Accounting Principles in Mexico ("Mexican GAAP") issued by the Mexican Institute of Public Accountants, have recognized the effects of inflation on the financial information. The regulatory framework of the MFRS applicable beginning in 2006 initially adopted in their entirety the former Mexican GAAP effective until 2005; therefore, there were no effects in the Parent Company's financial statements resulting from the adoption of the MFRS.
 
S-5

SCHEDULE I (Continued)
 
CEMEX, S.A.B. DE C.V.
Notes to the Parent Company-Only Financial Statements(Continued)
As of December 31, 2007, 2006 and 2005
(Millions of constant Mexican pesos as of December 31, 2007)
 
New MFRS B-3, "Income Statement", effective beginning January 1, 2007, establishes presentation and disclosure requirements for the captions that are included in the income statement. The Parent Company's income statements for the years ended December 31, 2006 and 2005 were reclassified to comply with the presentation rules required in 2007.
 
When reference is made to "pesos" or "Ps", it means Mexican pesos. Except when specific references are made to "earnings per share" and "prices per share", the amounts in these notes are stated in millions of constant Mexican pesos as of the latest balance sheet date. When reference is made to "U.S.$" or dollars, it means dollars of the United States of America ("United States" or "U.S.A."). When reference is made to "£" or pounds, it means British pounds sterling. When reference is made to "€" or euros, it means the currency in circulation in a significant number of the European Union countries. Except for per share data and as otherwise noted, all amounts in such currencies are stated in millions.
 
The same accounting policies listed in note 3 to CEMEX's consolidated financial statements were applied, as applicable, in the preparation of the Parent Company's financial statements. In addition, this schedule includes references to other notes to the consolidated financial statements, in those cases in which the information also refers to the Parent Company.
 
B.2           RESTATEMENT OF COMPARATIVE FINANCIAL STATEMENTS
 
The restatement factors for the Parent Company's information of prior periods were calculated using Mexican inflation.
 
 
Mexican inflation
restatement factor
2006 to 2007
1.0398
2005 to 2006
1.0408
2004 to 2005
1.0300
 
C.           OTHER ACCOUNTS RECEIVABLE
 
 
As of December 31, 2007 and 2006, other short-term accounts receivable of the Parent Company consist of:
 
  
2007
2006
Non-trade accounts receivable
Ps
6
243
Current portion for valuation of derivative instruments
 
908
324
Other refundable taxes
 
858
211
 
Ps
1,772
778
 
D.           INVESTMENT IN SUBSIDIARIES AND ASSOCIATES
 
 
As of December 31, 2007 and 2006, investments of the Parent Company in subsidiaries and associates, which are accounted for by the equity method, are as follows:
 
  
2007
2006
Book value at acquisition date
Ps
112,054
82,056
Revaluation by equity method
 
120,429
103,302
 
Ps
232,483
185,358
 
In December 2007, the Parent Company made a capital contribution to its subsidiary CEMEX México, S.A. de C.V. for an amount of Ps30,000 (nominal amount), through the subscription of 6,792,247,781 ordinary shares without nominal value, considering a book value per share of Ps4.42 pesos (nominal amount).
 
S-6

SCHEDULE I (Continued)
 
CEMEX, S.A.B. DE C.V.
Notes to the Parent Company-Only Financial Statements(Continued)
As of December 31, 2007, 2006 and 2005
(Millions of constant Mexican pesos as of December 31, 2007)
 
E.           LAND AND BUILDINGS
 
As of December 31, 2007 and 2006, the Parent Company's land and buildings are summarized as follows:
 
  
2007
2006
Land
Ps
1,819
1,830
Buildings
 
470
470
Accumulated depreciation
 
(294)
(288)
Total land and buildings
Ps
1,995
2,012
 
F.           GOODWILL AND DEFERRED CHARGES
 
As of December 31, 2007 and 2006, goodwill and deferred charges consist of:
 
  
2007
2006
Intangible assets of indefinite useful life:
   
Goodwill, net 
Ps
1,894
1,969
Deferred Charges:
   
Deferred financing costs
 
85
156
Deferred income taxes (note 25J)
 
1,336
2,383
Others
 
64
452
Accumulated amortization
 
(75)
(446)
Total deferred charges
Ps
1,410
2,545
Total goodwill and deferred charges
Ps
3,304
4,514
 
G.           OTHER ACCOUNTS PAYABLE AND ACCRUED EXPENSES
 
Other accounts payable and accrued expenses of the Parent Company as of December 31, 2007 and 2006 consist of:
 
  
2007
2006
Other accounts payable, accrued expenses and interest payable
Ps
1
202
Tax payable
 
748
922
Dividends payable
 
5
5
Valuation of derivative instruments
 
278
72
 
Ps
1,032
1,201
 
H.           SHORT-TERM AND LONG-TERM DEBT
 
The breakdown of the Parent Company's short-term and long-term debt as of December 31, 2007 and 2006 by interest rate and currency type is presented below:
 
  
Carrying
amount
 
Effective
rate (1)
  
2007
2006
 
2007
2006
Short-term
      
Floating rate
Ps
18,772
2,474
 
5.9%
5.5%
Fixed rate
 
1,700
2,086
 
4.8%
2.2%
  
20,472
4,560
   
Long-term
      
Floating rate
 
46,468
16,038
 
5.3%
5.0%
Fixed rate
 
6,782
14,737
 
4.2%
4.3%
  
53,250
30,775
   
 
Ps
73,722
35,335
   
 
 
 
S-7

SCHEDULE I (Continued)
 
CEMEX, S.A.B. DE C.V.
Notes to the Parent Company-Only Financial Statements(Continued)
As of December 31, 2007, 2006 and 2005
(Millions of constant Mexican pesos as of December 31, 2007)

 
   
2007
   
2006
 
   
Short-term
  
Long-term
  
Total
  
Effective rate 1
   
Short-term
  
Long-term
  
Total
  
Effective rate (1)
 
Dollars
Ps
  14,633   28,518   43,151   5.7%
Ps
  230   5,856   6,086   5.1%
Pesos
   5,839   24,732   30,571   5.0%   4,330   20,721   25,051   4.9%
Euros
                    4,198   4,198   3.9%
 
Ps
  20,472   53,250   73,722     
Ps
  4,560   30,775   35,335     

1
Represents the weighted average effective interest rate and includes the effects of interest rate swaps and derivative instruments that exchange interest rates and currencies.
 
 
As of December 31, 2007 and 2006, the Parent Company's short-term debt includes Ps16,943 and Ps3,100, respectively, representing current maturities of long-term debt.
 
The maturities of the Parent Company's long-term debt as of December 31, 2007 are as follows:
 
  
Parent Company
2009
Ps
7,323
2010
 
15,771
2011
 
19,248
2012
 
10,450
2013 and thereafter
 
458
 
Ps
53,250
 
In the Parent Company's balance sheet as of December 31, 2007 and 2006, there were short-term debt obligations amounting to U.S.$520 (Ps5,678) and U.S.$110 (Ps1,235), respectively, classified as long-term considering that the Parent Company has, according to the terms of the contracts, the ability and the intention to defer to long-term the payments under such obligations.
 
I.           BALANCES AND TRANSACTIONS WITH RELATED PARTIES
 
As of December 31, 2007 and 2006, the Parent Company's main accounts receivable and payable with related parties are as follows:
 
   
Assets
  
Liabilities
 
2007
  
Short-term
  
Long-term
  
Short-term
  
Long-term
 
CEMEX México, S.A. de C.V.
Ps
     18,647   408    
CEMEX International Finance Co
         18,172    
Profesionales en Logística de México, S.A. de C.V.
         1,153    
Servicios CEMEX México, S.A. de C.V.
         353    
CEMEX Deutschland AG
         158    
CEMEX Venezuela, S.A.C.A.
   50          
TEG Energía, S.A. de C.V.
            155 
Others
   14      251    
 
Ps
  64   18,647   20,495   155 

   
Assets
  
Liabilities
 
2006
  
Short-term
  
Long-term
  
Short-term
  
Long-term
 
CEMEX México, S.A. de C.V.
Ps
  6,648         558 
CEMEX International Finance Co
         48   9,445 
CEMEX Irish Investments Company Limited 
         46   3,940 
CEMEX Venezuela, S.A.C.A.
   42          
CEMEX Concreto, S.A. de C.V.
         217    
Others
   10      3    
 
Ps
  6,700      314   13,943 
 
 
S-8

SCHEDULE I (Continued)
 
CEMEX, S.A.B. DE C.V.
Notes to the Parent Company-Only Financial Statements(Continued)
As of December 31, 2007, 2006 and 2005
(Millions of constant Mexican pesos as of December 31, 2007)
 
The main operations with related parties are summarized as follows:
 
Parent Company
  
2007
  
2006
  
2005
 
Rental income
Ps
  278   287   295 
License fees
 
  1,177   957   784 
Financial expense
   (433)  (2,871)  (2,147)
Management service expenses
   (1,322)  (804)  (906)
Financial income
   690   1,824   1,717 
Other expenses
Ps
  (21)  (24)   
 
Balances and transactions of the Parent Company with related parties result primarily from: (i) the sale and/or acquisition of subsidiaries' shares within the CEMEX group; (ii) the invoicing of administrative services, rentals, trademarks and commercial name rights, royalties and other services rendered between group entities; and (iii) loans between related parties. Transactions between group entities are conducted on arm's length terms based on market prices and conditions.
 
The long-term account receivable with CEMEX Mexico is related to a loan bearing TIIE rate plus 129 basis points. The account payable to TEG Energía corresponds to the valuation of an interest rate swap related to energy projects negotiated between CEMEX and TEG Energía for a notional amount of U.S.$15, with maturity in September 2022.
 
The definition of related parties includes entities or individuals outside the CEMEX group, which, pursuant to their relationship with CEMEX, may take advantage from being in a privileged situation. Likewise, this applies to cases in which CEMEX may take advantage of such relationships and obtain benefits in its financial position or operating results. CEMEX's transactions with related parties are executed under market conditions. The Parent Company has identified the following transactions between related parties.
 
 
·
Mr. Bernardo Quintana Isaac, a member of the board of directors at CEMEX, S.A.B. de C.V., is the current chairman of the board of directors of Empresas ICA, S.A.B. de C.V. ("Empresas ICA"), and was its chief executive officer until December 31, 2006. Empresas ICA is one of the most important engineering and construction companies in Mexico. In the ordinary course of business, CEMEX extends financing to Empresas ICA in connection with the purchase of CEMEX's products, on the same credit conditions that CEMEX awards to other customers.
 
 
J.           CURRENT AND DEFERRED INCOME TAXES
 
INCOME TAX AND BUSINESS ASSET TAX FOR THE PERIOD
 
CEMEX and its Mexican subsidiaries generate income tax ("IT") and business assets tax ("BAT") on a consolidated basis; therefore, the amounts of these items included in the Parent Company's financial statements represent the consolidated result of these taxes.
 
Beginning in 1999, the determination of the consolidated IT for the Mexican companies considers a maximum of 60% of the taxable income or loss of each of the subsidiaries. When the subsidiaries determine taxable income and have tax loss carryforwards generated before 1999, such taxable income will be considered by the Parent Company according to its equity ownership. Beginning in 2002, in the determination of consolidated IT, 60% of the taxable result of the controlling entity should be considered, unless it obtains taxable income, in which case 100% should be considered, until the restated balances of the individual tax loss carryforwards before 2001 are amortized. According to 2004 reforms to the income tax law, the tax rate for 2005 was established at 30%, 29% in 2006 and 28% starting in 2007. In addition, beginning in 2005, the maximum of 60% for tax consolidation factor was eliminated, except in those situations when the subsidiaries would have generated tax loss carryforwards in the period from 1999 to 2004, or the Parent Company in the period from 2002 to 2004. In those cases, the 60% factor still prevails in the IT consolidation, until the tax loss carryforwards are extinguished in each company.
 
S-9

SCHEDULE I (Continued)
 
CEMEX, S.A.B. DE C.V.
Notes to the Parent Company-Only Financial Statements(Continued)
As of December 31, 2007, 2006 and 2005
(Millions of constant Mexican pesos as of December 31, 2007)
 
On January 1, 2008, a new law became effective in Mexico denominated Minimum Corporate Tax (Impuesto Empresarial Tasa Única or "IETU"), which superseded the BAT law. IETU is calculated based on cash flows, and the rate will be 16.5% for 2008, 17% in 2009 and 17.5% in 2010 and thereafter. Entities subject to IETU should also continue to determine IT and pay the greater amount between them.
 
In broad terms, taxable revenues for IETU purposes are those generated through the sale of goods, the rendering of professional services, as well as rental revenue. There are certain exceptions, and it is allowed to consider as deductible items for IETU calculations, the expenses incurred to conduct the activities previously described. Capital expenditures are fully deductible for IETU. Each entity should calculate IETU on a stand-alone basis tax consolidation is not permitted. Unlike BAT, IETU is a definitive tax and, unlike IT, the taxable income is greater since some deductions are not permitted, which in some cases may be compensated by the lower IETU rate than IT rate.
 
CEMEX considers that at least for the first two years, in most of its Mexican operations, the Company will continue to incurre IT.
 
The income tax law in Mexico provides that companies must pay the greater of IT or BAT, both of which recognize the effects of inflation, although in a manner different from MFRS. Income tax benefit presented in the Parent Company's income statement consists of:
 
   
2007
  
2006
  
2005
 
Received from subsidiaries
Ps
  1,922   2,125   1,792 
Current income tax
   (1,122)      
Deferred income tax
   (957)  1,335   (1,105)
 
Ps
  (157)  3,460   687 
 
The Parent Company has accumulated consolidated tax loss carryforwards for its Mexican operations which, restated for inflation, can be amortized against taxable income in the succeeding ten years according to income tax law as established in the Mexican Income Tax Law. Tax loss carryforwards as of December 31, 2007 are as follows:
 
Year in which tax loss occurred
 
Amount of carryforwards
Year of expiration
2002
 
2,245
2012
2003
 
643
2013
2006
 
3,342
2016
 
Ps
6,230
 
 
Until December 2006, the BAT Law in Mexico establishes a 1.8% tax levy on assets, restated for inflation in the case of inventory and fixed assets, and deducting certain liabilities. BAT levied in excess of IT for the period may be recovered, restated for inflation, in any of the succeeding ten years, provided that the IT incurred exceeds BAT in such period. The Parent Company generates income tax on a consolidated basis; consequently, it calculates and presents consolidated BAT for the period.
 
 
The recoverable BAT as of December 31, 2007 is as follows:
 
Recoverable BAT
 
Amount of carryforwards
Year of expiration
1997
 
45
2007
2006
 
136
2016
2007
 
550
2017
 
Ps
731
 
 
 
 
 
S-10

SCHEDULE I (Continued)
 
CEMEX, S.A.B. DE C.V.
Notes to the Parent Company-Only Financial Statements(Continued)
As of December 31, 2007, 2006 and 2005
(Millions of constant Mexican pesos as of December 31, 2007)
 
Starting on January 1, 2007, due to amendments approved to the BAT law, the tax levy on assets decreased to 1.25%, but entities will no longer be allowed to deduct their liabilities from the taxable base; therefore, the new law appreciably increases the BAT payable.
 
DEFERRED INCOME TAX
 
 
The valuation method for deferred income taxes is detailed in note 3(O). Deferred IT for the period represents the difference in nominal pesos between the deferred IT initial balance and the year-end balance. All items charged or credited directly in stockholders' equity are recognized net of their deferred income tax effects. Deferred IT assets and liabilities of the Parent Company have been offset. As of December 31, 2007 and 2006, the IT effects of the main temporary differences that generate deferred IT assets and liabilities of CEMEX, S.A.B. de C.V. are presented below:
 
   
2007
  
2006
 
Deferred tax assets:
       
Tax loss and tax credits carryforwards
Ps
  5,492   5,250 
Recoverable BAT
   731   181 
Advances
   149   373 
Derivative financial instruments
   470   321 
     Gross deferred tax assets
   6,842   6,125 
Less – valuation allowance
   (4,478)  (2,744)
     Total deferred tax asset
   2,364   3,381 
Deferred tax liabilities:
         
Land and buildings
   (499)  (502)
Derivative financial instruments
   (529)  (496)
     Total deferred tax liabilities
   (1,028)  (998)
     Net deferred tax position – asset
   1,336   2,383 
Less – Total effect of deferred IT in stockholders' equity at beginning of year
   2,383   1,092 
Restatement effect of beginning balance
   90   44 
Change in deferred IT for the period
Ps
  (957)  1,335 
 
The Parent Company's management considers that sufficient taxable income will be generated as to realize the tax benefits associated with the deferred income tax assets, and the tax loss carryforwards, prior to their expiration. In the event that present conditions change, and it is determined that future operations would not generate enough taxable income, or that tax strategies are no longer viable, the valuation allowance would be increased and reflected in the income statement.
 
The Parent Company does not recognize a deferred tax liability for the undistributed earnings generated by its subsidiaries and associates, recognized under the equity method, considering that such undistributed earnings are expected to be reinvested, not generating income tax in the foreseeable future. Likewise, the Parent Company does not recognize a deferred income tax liability related to its investments in subsidiaries and associates considering that the Parent Company controls the reversal of the temporary differences arising from these investments.
 
RECONCILIATION OF EFFECTIVE TAX RATE
 
The effects of inflation are recognized differently for IT and for accounting purposes. This situation, and other differences between the financial reporting and the corresponding tax basis of assets and liabilities, give rise to permanent differences between the approximate statutory tax rate and the effective tax rate presented in the Parent Company's income statements, which in 2007, 2006 and 2005 are as follows:
 
 
S-11

SCHEDULE I (Continued)
 
CEMEX, S.A.B. DE C.V.
Notes to the Parent Company-Only Financial Statements(Continued)
As of December 31, 2007, 2006 and 2005
(Millions of constant Mexican pesos as of December 31, 2007)
 
 
  
2007
  
2006
  
2005
 
  
%
  
%
  
%
 
Approximate Parent Company statutory tax rate
  28.0   29.0   30.0 
Equity in income of subsidiaries and associates
  (30.8)  (31.8)  (32.3)
Valuation allowance for tax carryforwards
  6.6   (2.5)  4.7 
Benefit for tax consolidation
  (5.0)  (8.7)  (6.9)
Others (1)
  1.8   (0.1)  1.9 
Parent Company's effective tax rate
  0.6   (14.1)  (2.6)
 
_______________
1
Includes the effects for the decrease in the income tax rates in Mexico.
 
 
K.           STOCKHOLDERS' EQUITY
 
The consolidated majority interest stockholders' equity is the same as the Parent Company's stockholders' equity. Therefore, stockholders' equity information detailed in note 16A to the consolidated financial statements also refers to the Parent Company, except for minority interest and the cumulative initial effect of deferred taxes.
 
L.           EXECUTIVE STOCK OPTION PROGRAMS
 
Of the different stock option programs disclosed in note 17 to the consolidated financial statements, only the "fixed program" was issued by the Parent Company. Entities obligated under the other programs are part of the consolidated group.
 
M.           EARNINGS PER SHARE
 
The calculations of earnings per share included in note 19 to the consolidated financial statements, is the same for the Parent Company.
 
N.           CONTINGENCIES AND COMMITMENTS
 
N.1           GUARANTEES
 
As of December 31, 2007 and 2006, CEMEX, S.A.B. de C.V. guaranteed loans made to certain subsidiaries for approximately U.S.$513 and U.S.$735, respectively.
 
N.2           CONTRACTUAL OBLIGATIONS
 
December 31, 2007 and 2006, the approximate cash flows that will be required by the Parent Company to meet its material contractual obligations are summarized as follows:
 
 
S-12

SCHEDULE I (Continued)
 
CEMEX, S.A.B. DE C.V.
Notes to the Parent Company-Only Financial Statements(Continued)
As of December 31, 2007, 2006 and 2005
(Millions of constant Mexican pesos as of December 31, 2007)
 
(U.S. dollars millions)
  
Payments per period
    
   
2007
  
2006
 
Obligations
  
Less than 1 year
  
1-3
Years
  
3-5
Years
  
More than
 5 years
  
Total
  
Total
 
Long-term debt (1)
U.S.$
  1,552   2,115   2,720   41   6,428   3,017 
Interest payments on debt (2)
   354   487   202   57   1,100   679 
Estimated cash flows under interest rate derivatives (3)
   97   170   91   49   407   218 
Total contractual obligations
U.S.$
  2,003   2,772   3,013   147   7,935   3,914 
 
Ps
  21,873   30,270   32,902   1,605   86,650   43,953 
 
__________________
(1)
The scheduling of debt payments, which includes current maturities, does not consider the effect of any refinancing that may occur of debt during the following years. CEMEX, S.A.B. de C.V. has been successful in the past replacing its long-term obligations with others of similar nature.
 
(2)
In the determination of future estimated interest payments on the floating rate denominated debt, the Parent Company used the floating interest rates in effect as of December 31, 2007 and 2006.
 
(3)
The estimated cash flows under interest rate derivatives include the approximate cash flows under the Parent Company's interest rate swaps and cross currency swap contracts, and represent the net amount between the rate the Parent Company pays and the rate received under such contracts. In the determination of future estimated cash flows, the Parent Company used the interest rates applicable under such contracts as of December 31, 2007 and 2006.
 
 
O.           TAX ASSESSMENTS AND LEGAL PROCEEDINGS
 
On April 3, 2007, the Mexican tax authority issued a decree providing for a tax amnesty program, which allows for the settlement of previously issued tax assessments. The Parent Company decided to take advantage of the benefits of this program, resulting in the settlement of a significant portion of the existing fiscal tax assessments of prior years. As a result of the program, as of December 31, 2007, the most significant tax credits of CEMEX, S.A.B. de C.V. have been liquidated.
 
Pursuant to amendments to the Mexican income tax law, which became effective on January 1, 2005, Mexican companies with direct or indirect investments in entities incorporated in foreign countries whose income tax liability in those countries is less than 75% of the income tax that would be payable in Mexico, are required to pay taxes in Mexico on income derived from such foreign entities, provided that the income is not derived from entrepreneurial activities in such countries. In those applicable cases, the tax payable by Mexican companies pursuant to these amendments would be effective beginning in respect of the 2005 tax year, which results were due upon filing their annual tax returns in 2006. The Parent Company believes these amendments are contrary to Mexican constitutional principles; consequently, on August 8, 2005, the Parent Company filed a motion in the Mexican federal courts challenging the constitutionality of the amendments. On December 23, 2005, the Parent Company obtained a favorable ruling from the Mexican federal court that the amendments were unconsitutional; however, the Mexican tax authority has appealed this ruling, and it is pending resolution. In March 2006, the Parent Company filed another motion in the Mexican federal courts challenging the constitutionality of the amendments. On June 29, 2006, CEMEX, S.A.B. de C.V. obtained a favorable ruling from the Mexican federal court stating that the amendments were unconstitutional. The Mexican tax authority has appealed this ruling, and it is pending resolution.
 
S-13

 
EXHIBIT INDEX
 
Exhibit No.
 
Description
1.1
 
Amended and Restated By-laws of CEMEX, S.A.B. de C.V. (a)
 
2.1
 
Form of Trust Agreement between CEMEX, S.A.B. de C.V., as founder of the trust, and Banco Nacional de México, S.A. regarding the CPOs. (b)
 
2.2
 
Amendment Agreement, dated as of November 21, 2002, amending the Trust Agreement between CEMEX, S.A.B. de C .V., as founder of the trust, and Banco Nacional de México, S.A. regarding the CPOs. (c)
 
2.3
 
Form of CPO Certificate. (b)
 
2.4
 
Form of Second Amended and Restated Deposit Agreement (A and B share CPOs), dated as of August 10, 1999, among CEMEX, S.A.B. de C.V., Citibank, N.A. and holders and beneficial owners of American Depositary Shares. (b)
 
2.5
 
Form of American Depositary Receipt (included in Exhibit 2.3) evidencing American Depositary Shares. (b)
 
2.6
 
Form of Certificate for shares of Series A Common Stock of CEMEX, S.A.B. de C. V. (b)
 
2.7
 
Form of Certificate for shares of Series B Common Stock of CEMEX, S.A.B. de C.V. (b)
 
4.1
 
Note Purchase Agreement, dated June 23, 2003, by and among CEMEX España Finance, LLC, as issuer, and several institutional purchasers named therein, in connection with the issuance by CEMEX España Finance, LLC of U.S.$103 million aggregate principal amount of Senior Notes due 2010, U.S.$96 million aggregate principal amount of Senior Notes due 2013, U.S.$201 million aggregate principal amount of Senior Notes due 2015. (d)
 
4.1.1
 
Amendment No. 1 to Note Purchase Agreement, dated September 1, 2006. (g)
 
4.2
 
€250,000,000 and ¥19,308,000,000 Term and Revolving Facilities Agreement, dated as of March 30, 2004, by and among CEMEX España, as borrower, Banco Bilbao Vizcaya Argentaria, S.A. and Société Générale, as mandated lead arrangers, and the several banks and other financial institutions named therein, as lenders. (d)
 
4.3
 
CEMEX España Finance LLC Note Purchase Agreement, dated as of April 15, 2004 for ¥4,980,600,000 1.79% Senior Notes, Series 2004, Tranche 1, due 2010 and ¥6,087,400,000 1.99% Senior Notes, Series 2004, Tranche 2, due 2011. (e)
 
4.3.1
 
Amendment No. 1 to CEMEX España Finance LLC Note Purchase Agreement, dated September 1, 2006. (g)
 
4.4
 
U.S.$700,000,000 Amended and Restated Credit Agreement, dated as of June 6, 2005, among CEMEX, S.A.B. de C.V., as Borrower and CEMEX Mexico, S.A. de C.V. and Empresas Tolteca de Mèxico, S.A. de C.V., as Guarantors, and Barclays Bank PLC as Issuing Bank and Documentation Agent and ING Bank N.V. as Issuing Bank and Barclays Capital, the Investment Banking division of Barclays Bank Plc as Joint Bookrunner and ING Capital LLC as Joint Bookrunner and Administrative Agent. (g)
 
4.4.1
 
Amendment No. 1 to U.S.$700,000,000 Amended and Restated Credit Agreement, dated June 21, 2006. (g)
 
4.4.2
 
Amendment and Waiver Agreement to U.S.$700,000,000 Amended and Restated Credit Agreement, dated dated December 1, 2006. (g)
 
4.4.3
 
Amendment No. 3 to U.S.$700,000,000 Amended and Restated Credit Agreement, dated May 9, 2007. (g)
 
4.5
 
U.S.$3,800,000,000 Term and Revolving Facilities Agreement, dated September 24, 2004 for CEMEX España, S.A., as Borrower, arranged by Citigroup Global Markets Limited and Goldman Sachs International with Citibank International PLC acting as Agent. (e)
 
4.6
 
Implementation Agreement, dated September 27, 2004, by and between CEMEX UK Limited and RMC Group p.l.c. (e)
 
4.7
 
Scheme of Arrangement, dated October 25, 2004, pursuant to which CEMEX UK Limited acquired the outstanding shares of RMC Group p.l.c. (e)
 
 
 

 
 
 ExhibitNo.
 
 Description
4.8
 
Asset Purchase Agreement by and between CEMEX, Inc. and Votorantim Participações S.A., dated as of February 4, 2005. (e)
 
4.8.1
 
Amendment No. 1 to Asset Purchase Agreement, dated as of March 31, 2005, by and between CEMEX, Inc. and Votorantim Participações S.A. (e)
 
4.9
 
U.S.$1,200,000,000 Term Credit Agreement, dated as of May 31, 2005, among CEMEX, S.A.B. de C.V., as Borrower, CEMEX México, S.A. de C.V., as Guarantor, Empresas Tolteca de México, S.A. de C.V., as Guarantor, Barclays Bank PLC, as Administrative Agent, Barclays Capital, the Investment Banking Division of Barclays Bank PLC, as Joint Lead Arranger and Joint Bookrunner, and Citigroup Global Markets Inc., as Documentation Agent, Joint Lead Arranger and Joint Bookrunner. (f)
 
4.9.1
 
Amendment No. 1 to U.S.$1,200,000,000 Term Credit Agreement, dated as of June 19, 2006. (g)
 
4.9.2
 
Amendment and Waiver Agreement to U.S.$1,200,000,000 Term Credit Agreement, dated as of November 30, 2006. (g)
 
4.9.3
 
Amendment No. 3 to U.S.$1,200,000,000 Term Credit Agreement, dated as of May 9, 2007. (g)
 
4.10
 
U.S.$700,000,000 Term and Revolving Facilities Agreement, dated June 27, 2005, for New Sunward Holding B.V., as Borrower, CEMEX, S.A.B. de C.V., CEMEX México, S.A. de C.V. and Empresas Tolteca De México, S.A. de C.V., as Guarantors, arranged by Banco Bilbao Vizcaya Argentaria, S.A., BNP Paribas and Citigroup Global Markets Limited, as Mandated Lead Arrangers and Joint Bookrunners, the several financial institutions named therein, as Lenders, and Citibank, N.A., as Agent. (f)
 
4.10.1
 
Amendment Agreement to U.S.$700,000,000 Term and Revolving Facilities Agreement, dated June 22, 2006. (g)
 
4.10.2
 
Deed of Waiver and Second Amendment to U.S.$700,000,000 Term and Revolving Facilities Agreement, dated November 30, 2006. (g)
 
4.11
 
Note Purchase Agreement, dated as of June 13, 2005, among CEMEX España Finance LLC, as issuer, and several institutional purchasers, relating to the private placement by CEMEX España Finance, LLC of U.S.$133,000,000 aggregate principal amount of 5.18% Senior Notes due 2010, and U.S.$192,000,000 aggregate principal amount of 5.62% Senior Notes due 2015. (f)
 
4.11.1
 
Amendment No. 1 to Note Purchase Agreement, dated September 1, 2006. (g)
 
4.12
 
Amended and Restated Limited Liability Company Agreement of CEMEX Southeast LLC, dated as of July 1, 2005, among CEMEX Southeast LLC, CEMEX Southeast Holdings, LLC, Ready Mix USA, Inc. and CEMEX, Inc. (f)
 
4.12.1
 
Amendment No. 1 to Amended and Restated Limited Liability Company Agreement of CEMEX Southeast LLC, dated as of September 1, 2005, among CEMEX Southeast LLC, CEMEX Southeast Holdings, LLC, Ready Mix USA, Inc. and CEMEX, Inc. (f)
 
4.13
 
Limited Liability Company Agreement of Ready Mix USA, LLC, dated as of July 1, 2005, among Ready Mix USA, LLC, CEMEX Southeast Holdings, LLC, Ready Mix USA, Inc. and CEMEX, Inc. (f)
 
4.13.1
 
Amendment No. 1 to Limited Liability Company Agreement of Ready Mix USA, LLC, dated as of September 1, 2005, among Ready Mix USA, LLC, CEMEX Southeast Holdings, LLC, Ready Mix USA, Inc. and CEMEX, Inc. (f)
 
4.14
 
Asset and Capital Contribution Agreement, dated as of July 1, 2005, among Ready Mix USA, Inc., CEMEX Southeast Holdings, LLC, and CEMEX Southeast LLC. (f)
 
4.15
 
Asset and Capital Contribution Agreement, dated as of July 1, 2005, among Ready Mix USA, Inc., CEMEX Southeast Holdings, LLC, and Ready Mix USA, LLC. (f)
 
4.16
 
Asset Purchase Agreement, dated as of September 1, 2005, between Ready Mix USA, LLC and RMC Mid-Atlantic, LLC. (f)
 
4.17
 
U.S.$1,200,000,000 Acquisition Facility Agreement, dated as of October 24, 2006, between CEMEX S.A.B. de C.V., as Borrower, CEMEX México, S.A. de C.V. and Empresas Tolteca de México, S.A. de C.V., as Guarantors, and BBVA Bancomer, S.A. Institución de Banca Múltiple, Grupo Financiero BBVA Bancomer, acting as Agent. (g)
 
 
 
 

 
 
 Exhibit No.
 
 Description
4.18
 
U.S.$9,000,000,000 Acquisition Facilities Agreement, dated as of December 6, 2006, between CEMEX España, S.A., as Borrower, Citigroup Global Markets Limited, The Royal Bank of Scotland PLC, and Banco Bilbao Vizcaya Argentaria, S.A. as Mandated Lead Arrangers and Joint Bookrunners, as amended on December 21, 2006. (g)
 
4.19
 
Debenture Purchase Agreement, dated as of December 11, 2006, among C5 Capital (SPV) Limited, as issuer, CEMEX S.A.B. de C.V., CEMEX México, S.A. de C.V., New Sunward Holding B.V., New Sunward Holding Financial Ventures B.V., and J.P. Morgan Securities Inc, as representative of the several initial institutional purchasers named therein, in connection with the issuance by C5 Capital (SPV) Limited (CEMEX, S.A.B. de C.V.) of U.S.$350,000,000 aggregate principal amount of 6.196% Fixed-to-Floating Rate Callable Perpetual Debentures. (g)
 
4.20
 
Debenture Purchase Agreement, dated as of December 11, 2006, among C10 Capital (SPV) Limited, as issuer, CEMEX S.A.B. de C.V., CEMEX México, S.A. de C.V., New Sunward Holding B.V., New Sunward Holding Financial Ventures B.V., and J.P. Morgan Securities Inc, as representative of the several initial institutional purchasers named therein, in connection with the issuance by C10 Capital (SPV) Limited (CEMEX, S.A.B. de C.V.) of U.S.$900,000,000 aggregate principal amount of 6.722% Fixed-to-Floating Rate Callable Perpetual Debentures. (g)
 
4.21
 
Debenture Purchase Agreement, dated as of February 6, 2007, among C8 Capital (SPV) Limited, as issuer, CEMEX S.A.B. de C.V., CEMEX México, S.A. de C.V., New Sunward Holding B.V., New Sunward Holding Financial Ventures B.V., and J.P. Morgan Securities Inc, as representative of the several initial institutional purchasers named therein, in connection with the issuance by C8 Capital (SPV) Limited (CEMEX, S.A.B. de C.V.) of U.S.$750,000,000 aggregate principal amount of 6.640% Fixed-to-Floating Rate Callable Perpetual Debentures. (g)
 
4.22
 
Subscription Agreement, dated as of February 28, 2007, among CEMEX Finance Europe B.V., as issuer, and several institutional purchasers, relating to the issuance by CEMEX Finance Europe B.V. of €900,000,000 aggregate principal amount of 4.75% Notes due 2014. (g)
 
4.23
 
Bid Agreement, dated as of April 9, 2007, among CEMEX, S.A.B. de C.V., CEMEX Australia Pty Ltd and Rinker Group Limited. (g)
 
4.24
 
Debenture Purchase Agreement, dated as of May 3, 2007, among C10-EUR Capital (SPV) Limited, as issuer, CEMEX S.A.B. de C.V., CEMEX México, S.A. de C.V., New Sunward Holding B.V., New Sunward Holding Financial Ventures B.V., andthe institutional purchasers named therein, in connection with the issuance by C10-EUR Capital (SPV) Limited (CEMEX, S.A.B. de C.V.) of €730,000,000 aggregate principal amount of 6.277% Fixed-to-Floating Rate Callable Perpetual Debentures. (g)
 
4.25
 
U.S.$525,000,000 Club Loan Agreement, dated as of June 2, 2008, among New Sunward Holding Financial Ventures B.V., as Borrower, and a group of banks, as Lenders. (h)*
 
4.26
 
Forward Transaction (CEMEX Shares) Confirmation, Forward Transaction (NAFTRAC Shares) and Put Option Transaction Confirmation, with Credit Support Annex, each dated as of April 23, 2008, between Citibank, N.A. and a Mexican trust established by CEMEX on behalf of CEMEX's Mexican pension fund and certain of CEMEX's directors and current and former employees. (h)
 
4.27 
Structured Transaction, dated June 2008, comprised of: (i) U.S.$500 million Credit Agreement, dated as of June 25, 2008, among CEMEX, S.A.B. de C.V., as borrower, CEMEX México S.A. de C.V, as guarantor, and Banco Bilbao VizcayaArgentaria, S.A. New York Branch, as lender; (ii) U.S.$500 million aggregate notional amount of Put Spread Option Confirmations, dated as of June 3, 2008 and June 5, 2008, between Centro Distribuidor de Cemento, S.A. de C.V. and Banco Santander, S.A., Institución de Banca Múltiple, Grupo Financiero Santander; and (iii) Framework Agreement, dated as of June 25, 2008, by and among CEMEX, S.A.B. de C.V., CEMEX México S.A. de C.V, Banco Santander (Mexico), S.A., Institución de Banca Múltiple, Grupo Financiero Santander and Banco Bilbao Vizcaya Argentaria, S.A. New York Branch. (h)
 
8.1
 
List of subsidiaries of CEMEX, S.A.B. de C.V. (h)
 
12.1
 
Certification of the Principal Executive Officer of CEMEX, S.A.B. de C.V. pursuant to Section 302 of the Sarbanes-Oxley Act of 2002. (h)
 
12.2
 
Certification of the Principal Financial Officer of CEMEX, S.A.B. de C.V. pursuant to Section 302 of the Sarbanes-Oxley Act of 2002. (h)
 
13.1
 
Certification of the Principal Executive and Financial Officers of CEMEX, S.A.B. de C.V. pursuant to 18 U.S.C. Section 1350, as adopted pursuant to Section 906 of the Sarbanes-Oxley Act of 2002. (h)
 
14.1
 
Consent of KPMG Cárdenas Dosal, S.C. to the incorporation by reference into the effective registration statements of CEMEX, S.A.B. de C.V. under the Securities Act of 1933 of their report with respect to the consolidated financial statements of CEMEX, S.A.B. de C.V, which appears in this Annual Report on Form 20-F. (h)
 
_______________
(a)
Incorporated by reference to Post-Effective Amendment No. 4 to the Registration Statement on Form F-3 of CEMEX, S.A.B. de C.V. (Registration No. 333-11382), filed with the Securities and Exchange Commission on August 27, 2003.
 
 

 
 
(b)
Incorporated by reference to the Registration Statement on Form F-4 of CEMEX, S.A.B. de C.V. (Registration No. 333-10682), filed with the Securities and Exchange Commission on August 10, 1999.
 
(c)
Incorporated by reference to the 2002 annual report on Form 20-F of CEMEX, S.A.B. de C.V. filed with the Securities and Exchange Commission on April 8, 2003.
 
(d)
Incorporated by reference to the 2003 annual report on Form 20-F of CEMEX, S.A.B. de C.V. filed with the Securities and Exchange Commission on May 11, 2004.
 
(e)
Incorporated by reference to the 2004 annual report on Form 20-F of CEMEX, S.A.B. de C.V. filed with the Securities and Exchange Commission on May 27, 2005.
 
(f)
Incorporated by reference to the 2005 annual report on Form 20-F of CEMEX, S.A.B. de C.V. filed with the Securities and Exchange Commission on June 8, 2006.
 
(g)
Incorporated by reference to the 2006 annual report on Form 20-F of CEMEX, S.A.B. de C.V. filed with the Securities and Exchange Commission on June 27, 2007.
 
(h)
Filed herewith.
  
 * An identical U.S.$525,000,000 Club Loan Agreement was entered into by the same parties on June 2, 2008.