Cheetah Mobile
CMCM
#9033
Rank
$0.14 B
Marketcap
$4.81
Share price
-0.82%
Change (1 day)
18.18%
Change (1 year)

Cheetah Mobile - 20-F annual report


Text size:
0001597835FYfalsetrueU.S. GAAPhttp://fasb.org/us-gaap/2025#ShortTermInvestmentsMemberhttp://fasb.org/us-gaap/2025#ShortTermInvestmentsMemberhttp://fasb.org/us-gaap/2025#ShortTermInvestmentsMemberhttp://fasb.org/us-gaap/2025#ShortTermInvestmentsMemberhttp://fasb.org/us-gaap/2025#ShortTermInvestmentsMemberhttp://fasb.org/us-gaap/2025#ShortTermInvestmentsMemberhttp://www.cmcm.com/20251231#OtherOperatingIncomeNethttp://www.cmcm.com/20251231#OtherOperatingIncomeNethttp://www.cmcm.com/20251231#OtherOperatingIncomeNethttp://fasb.org/us-gaap/2025#GoodwillAndIntangibleAssetImpairmenthttp://fasb.org/us-gaap/2025#GoodwillAndIntangibleAssetImpairmenthttp://fasb.org/us-gaap/2025#GoodwillAndIntangibleAssetImpairmenthttp://fasb.org/us-gaap/2025#AccruedLiabilitiesAndOtherLiabilitieshttp://fasb.org/us-gaap/2025#AccruedLiabilitiesAndOtherLiabilitieshttp://fasb.org/us-gaap/2025#OtherLiabilitiesNoncurrenthttp://fasb.org/us-gaap/2025#OtherLiabilitiesNoncurrenthttp://fasb.org/srt/2025#ChiefExecutiveOfficerMemberJanuary 2, 2024http://fasb.org/us-gaap/2025#AssetAtFairValueChangesInFairValueResultingFromChangesInAssumptionshttp://fasb.org/us-gaap/2025#AssetAtFairValueChangesInFairValueResultingFromChangesInAssumptionshttp://fasb.org/us-gaap/2025#AssetAtFairValueChangesInFairValueResultingFromChangesInAssumptions0001597835us-gaap:OperatingSegmentsMember2023-01-012023-12-310001597835cmcm:NewSoftwareDevelopmentEnterprisesMembercountry:CN2023-01-012023-12-310001597835cmcm:ServicesProvidedToMembercmcm:LiveMeIncMember2023-01-012023-12-310001597835cmcm:UFACTORYTechnologyCoLtdMember2025-07-290001597835country:CN2025-12-310001597835us-gaap:ParentMember2025-12-310001597835cmcm:CountriesOutsideChinaMember2023-01-012023-12-310001597835us-gaap:VehiclesMember2024-12-310001597835us-gaap:OtherExpenseMember2025-12-310001597835country:CNsrt:MinimumMember2025-01-012025-12-310001597835cmcm:BeijingKingsoftCheetahTechnologyCoLtdMember2025-01-012025-12-310001597835us-gaap:ParentMember2022-12-310001597835cmcm:TechnologyMember2025-12-310001597835cmcm:DreamAheadPteLtdMember2025-01-012025-12-310001597835us-gaap:ParentMember2024-01-012024-12-310001597835country:US2025-01-012025-12-310001597835us-gaap:FairValueInputsLevel3Memberus-gaap:OtherLongTermInvestmentsMemberus-gaap:FairValueMeasurementsRecurringMember2024-12-310001597835cmcm:SalesOfProductsAndEquipmentMembercmcm:OthersMember2024-01-012024-12-310001597835us-gaap:TransferredAtPointInTimeMembercmcm:InternetBusinessMember2023-01-012023-12-310001597835cmcm:AmericanDepositorySharesMember2024-01-012024-12-310001597835us-gaap:NoncompeteAgreementsMember2024-12-310001597835cmcm:AdvertisingAgencyServicesMemberus-gaap:AllOtherSegmentsMember2024-01-012024-12-310001597835cmcm:CheetahMobileSingaporePteLtdMembercountry:SG2025-01-012025-12-310001597835us-gaap:RelatedPartyMember2024-01-012024-12-310001597835cmcm:IncentiveAwardScheme2013Member2023-01-012023-12-3100015978352025-12-310001597835srt:ParentCompanyMember2022-12-310001597835us-gaap:FairValueMeasurementsNonrecurringMember2025-12-310001597835cmcm:BeijingOrionstarMemberus-gaap:OtherIncomeMember2023-01-012023-12-310001597835us-gaap:RelatedPartyMembercmcm:OtherRelatedPartiesMember2024-12-310001597835cmcm:CountriesOutsideChinaMember2024-12-310001597835srt:ParentCompanyMemberus-gaap:CommonClassBMember2025-12-310001597835cmcm:IncentiveAwardScheme2013Member2025-01-012025-12-310001597835country:JP2023-01-012023-12-310001597835us-gaap:FairValueMeasurementsNonrecurringMembersrt:MaximumMember2025-12-310001597835us-gaap:RelatedPartyMembercmcm:KingsoftGroupMember2025-12-310001597835cmcm:KingsoftGroupMembercmcm:ServicesReceivedFromMember2023-01-012023-12-310001597835us-gaap:VariableInterestEntityPrimaryBeneficiaryMember2025-12-310001597835cmcm:RestrictedSharePlan2014Member2022-12-310001597835us-gaap:AccumulatedNetInvestmentGainLossIncludingPortionAttributableToNoncontrollingInterestMember2025-12-310001597835cmcm:InternetServicesMembercmcm:InternetValueaddedServicesMember2024-01-012024-12-310001597835cmcm:IncentiveAwardScheme2013Memberus-gaap:RestrictedStockMember2025-12-310001597835country:KY2025-01-012025-12-310001597835cmcm:ShareAwardScheme2011Memberus-gaap:RestrictedStockMember2022-12-310001597835cmcm:TencentGroupMembercmcm:ServicesReceivedFromMember2025-01-012025-12-310001597835us-gaap:AdditionalPaidInCapitalMember2022-12-310001597835srt:MaximumMember2024-12-310001597835country:JP2025-01-012025-12-310001597835us-gaap:CommonStockMemberus-gaap:CommonClassAMember2023-12-310001597835cmcm:PlatformMembersrt:MinimumMember2025-12-310001597835us-gaap:SalesRevenueNetMembercmcm:ThirdPartyAdvertisingAgentsMember2024-01-012024-12-310001597835us-gaap:NoncontrollingInterestMember2023-01-012023-12-310001597835us-gaap:CommonClassBMember2025-12-310001597835cmcm:LoansAndInterestReceivedFromMembercmcm:PixiuGroupMember2024-01-012024-12-310001597835cmcm:ServicesProvidedToMembercmcm:PixiuGroupMember2024-01-012024-12-310001597835us-gaap:VariableInterestEntityPrimaryBeneficiaryMember2024-01-012024-12-310001597835us-gaap:VehiclesMember2025-12-310001597835country:HKcmcm:FirstTwoMillionOfProfitEarnedMembercmcm:HkZoomBusinessMember2023-01-012023-12-310001597835cmcm:RestrictedSharePlan2014Member2025-12-310001597835country:CN2023-01-012023-12-310001597835country:JPcmcm:KingsoftJapanIncMember2023-12-310001597835cmcm:AccountReceivableRelatedPartyMember2025-01-012025-12-310001597835cmcm:BeijingOrionstarMember2023-11-300001597835srt:MinimumMember2025-12-310001597835country:US2024-01-012024-12-310001597835cmcm:RedeemableNonControllingInterestsMember2023-01-012023-12-310001597835us-gaap:RetainedEarningsMember2024-12-310001597835us-gaap:RelatedPartyMember2025-12-310001597835cmcm:AdvertisingAgencyServicesMemberus-gaap:AllOtherSegmentsMember2025-01-012025-12-310001597835us-gaap:ResearchAndDevelopmentExpenseMember2024-01-012024-12-310001597835cmcm:TwoThousandAndTwentyThreeIncentivePlanMember2025-12-310001597835srt:EuropeMember2023-01-012023-12-310001597835srt:ParentCompanyMember2023-01-012023-12-310001597835cmcm:OfficeEquipmentAndFixturesMember2024-12-310001597835cmcm:BeijingCheetahMobileTechnologyCo.Ltd.Member2025-01-012025-12-310001597835us-gaap:EquityMethodInvestmentNonconsolidatedInvesteeOtherMember2023-01-012023-12-310001597835us-gaap:FairValueInputsLevel3Memberus-gaap:FairValueMeasurementsNonrecurringMembersrt:MinimumMember2024-12-310001597835cmcm:TwoThousandAndTwentyThreeIncentivePlanMember2023-12-310001597835us-gaap:AllOtherSegmentsMember2023-01-012023-12-310001597835cmcm:CheetahIntelligenceHongKongLimitedMember2025-01-012025-12-310001597835us-gaap:AccumulatedNetInvestmentGainLossIncludingPortionAttributableToNoncontrollingInterestMember2023-01-012023-12-310001597835country:HKcmcm:HkZoomBusinessMember2022-01-012022-12-310001597835us-gaap:AvailableforsaleSecuritiesMembercmcm:OtherNonoperatingIncomeMember2025-01-012025-12-310001597835cmcm:RedeemableNonControllingInterestsMember2024-01-012024-12-310001597835us-gaap:SalesRevenueNetMemberus-gaap:GeographicConcentrationRiskMember2025-01-012025-12-310001597835cmcm:RestrictedSharePlan2014Member2023-01-012023-12-310001597835us-gaap:RestrictedStockMembercmcm:IncentiveAwardScheme2013Member2025-01-012025-12-310001597835us-gaap:VariableInterestEntityPrimaryBeneficiaryMember2023-01-012023-12-310001597835country:HKcmcm:HkZoomBusinessMember2024-01-012024-12-310001597835us-gaap:CommonStockMemberus-gaap:CommonClassAMember2022-12-310001597835us-gaap:CommonStockMemberus-gaap:CommonClassBMember2023-01-012023-12-310001597835cmcm:RestrictedSharePlan2014Member2025-01-012025-12-310001597835us-gaap:CustomerRelationshipsMembersrt:MaximumMember2025-12-310001597835us-gaap:EquityMethodInvestmentNonconsolidatedInvesteeOtherMember2024-01-012024-12-310001597835country:CN2024-12-310001597835us-gaap:OtherExpenseMember2023-12-310001597835cmcm:LicenseFeeMember2025-12-310001597835us-gaap:VehiclesMembersrt:MaximumMember2025-12-310001597835us-gaap:AccumulatedForeignCurrencyAdjustmentIncludingPortionAttributableToNoncontrollingInterestMember2024-01-012024-12-310001597835country:HK2025-01-012025-12-310001597835srt:MaximumMember2025-01-012025-12-310001597835cmcm:TwoThousandAndTwentyThreeIncentivePlanMember2023-01-012023-12-310001597835country:CNcmcm:BeijingKingsoftCheetahTechnologyCoMembercmcm:HighNewTechnologyEnterpriseMember2025-01-012025-12-310001597835us-gaap:GeneralAndAdministrativeExpenseMember2024-01-012024-12-310001597835us-gaap:FairValueInputsLevel2Memberus-gaap:OtherLongTermInvestmentsMemberus-gaap:FairValueMeasurementsRecurringMember2024-12-310001597835cmcm:CheetahInformationTechnologyCompanyLimitedMember2025-01-012025-12-310001597835cmcm:BeijingOrionstarMember2023-11-302023-11-300001597835us-gaap:CommonClassBMember2018-12-310001597835us-gaap:OtherLongTermInvestmentsMemberus-gaap:FairValueMeasurementsRecurringMember2024-12-310001597835us-gaap:RelatedPartyMember2025-01-012025-12-310001597835us-gaap:NoncompeteAgreementsMember2025-12-310001597835cmcm:BeijingOrionstarMember2022-01-012022-12-310001597835cmcm:BeijingMarsHostspotTechnologyCoLtdMember2025-01-012025-12-310001597835cmcm:OthersMemberus-gaap:AccountingStandardsUpdate202309Member2025-01-012025-12-3100015978352014-03-310001597835cmcm:UserBaseMember2024-12-310001597835us-gaap:CommonClassBMember2024-12-310001597835cmcm:AmountDueFromRelatedPartiesMember2025-01-012025-12-310001597835cmcm:RestOfWorldMember2025-01-012025-12-310001597835us-gaap:AdditionalPaidInCapitalMember2024-12-310001597835us-gaap:ToolsDiesAndMoldsMember2024-12-310001597835cmcm:ElectronicEquipmentMember2024-12-310001597835cmcm:OtherNonoperatingIncomeMember2024-01-012024-12-310001597835cmcm:RedeemableNonControllingInterestsMember2025-12-310001597835us-gaap:RelatedPartyMembersrt:ParentCompanyMember2024-12-310001597835srt:MinimumMembercmcm:TechnologyMember2025-12-310001597835us-gaap:AllOtherSegmentsMember2024-01-012024-12-310001597835cmcm:OtherIncomeAndOtherExpenseMember2025-01-012025-12-310001597835us-gaap:GeneralAndAdministrativeExpenseMember2023-01-012023-12-310001597835us-gaap:EquityMethodInvestmentNonconsolidatedInvesteeOtherMember2025-12-310001597835cmcm:JingdezhenJibaoInformationServiceCoLtMember2025-01-012025-12-310001597835us-gaap:CommonClassAMember2024-12-310001597835cmcm:KingsoftGroupMembercmcm:ServicesReceivedFromMember2025-01-012025-12-310001597835us-gaap:RelatedPartyMembercmcm:OtherRelatedPartiesMember2025-12-310001597835us-gaap:OperatingSegmentsMemberus-gaap:AllOtherSegmentsMember2023-01-012023-12-310001597835cmcm:IncentiveAwardScheme2013Member2023-12-310001597835cmcm:BeijingCheetahNetworkTechnologyCoLtdMembercmcm:MrKunWangMember2025-01-012025-12-310001597835cmcm:LoansAndInterestReceivedFromMembercmcm:PixiuGroupMember2023-01-012023-12-310001597835cmcm:AiRelatedEquipmentMember2024-12-310001597835cmcm:OtherIncomeAndOtherExpenseMember2024-01-012024-12-310001597835us-gaap:VariableInterestEntityPrimaryBeneficiaryMember2024-12-310001597835us-gaap:RetainedEarningsMember2023-01-012023-12-310001597835country:CN2024-01-012024-12-310001597835us-gaap:AccumulatedForeignCurrencyAdjustmentIncludingPortionAttributableToNoncontrollingInterestMember2024-12-310001597835us-gaap:OtherExpenseMember2024-01-012024-12-310001597835cmcm:JiujiangOrionStarIntelligentTechnologyCoLtdMember2025-01-012025-12-310001597835us-gaap:ParentMember2023-01-012023-12-310001597835cmcm:ZhuhaiBaohaowanTechnologyCoLtd1Member2025-01-012025-12-310001597835cmcm:UserBaseMember2025-12-310001597835srt:ParentCompanyMemberus-gaap:CommonClassAMember2025-12-310001597835country:HK2025-01-012025-12-310001597835us-gaap:NoncontrollingInterestMember2022-12-310001597835us-gaap:ParentMember2023-12-310001597835cmcm:LiveMeMember2025-01-012025-12-310001597835us-gaap:AccumulatedForeignCurrencyAdjustmentIncludingPortionAttributableToNoncontrollingInterestMember2025-12-310001597835us-gaap:MarketApproachValuationTechniqueMemberus-gaap:FairValueMeasurementsRecurringMember2025-12-310001597835us-gaap:AccumulatedOtherComprehensiveIncomeMember2025-01-012025-12-310001597835us-gaap:CommonClassAMember2025-12-310001597835us-gaap:CommonStockMemberus-gaap:CommonClassBMember2024-01-012024-12-310001597835cmcm:ZhuhaiBaobaohongTechnologyCoLtdMember2025-01-012025-12-310001597835us-gaap:AllOtherSegmentsMember2025-01-012025-12-310001597835us-gaap:AllowanceForCreditLossMember2023-12-310001597835country:JPcmcm:KingsoftJapanIncMember2024-01-012024-12-310001597835dei:BusinessContactMember2025-01-012025-12-310001597835us-gaap:ShortTermInvestmentsMemberus-gaap:FairValueMeasurementsRecurringMember2025-01-012025-12-310001597835us-gaap:AccumulatedNetInvestmentGainLossIncludingPortionAttributableToNoncontrollingInterestMember2025-01-012025-12-310001597835country:CNcmcm:ZhuhaiHainiaoTechnologyCoLtdMember2025-01-012025-12-310001597835us-gaap:RestrictedStockMembercmcm:TwoThousandAndTwentyThreeIncentivePlanMember2025-01-012025-12-310001597835country:HKcmcm:HkZoomBusinessMember2025-01-012025-12-310001597835cmcm:OtherIncomeAndOtherExpenseMember2023-01-012023-12-310001597835us-gaap:SalesRevenueNetMembercmcm:ThirdPartyAdvertisingAgentsMember2023-01-012023-12-310001597835us-gaap:OperatingSegmentsMemberus-gaap:AllOtherSegmentsMember2024-01-012024-12-310001597835cmcm:ElectronicEquipmentMember2025-12-310001597835us-gaap:SellingAndMarketingExpenseMember2024-01-012024-12-310001597835srt:ParentCompanyMember2025-01-012025-12-310001597835cmcm:BeijingOrionstarMembercmcm:LargeLanguageModelTechnologyMember2025-12-310001597835cmcm:RestrictedSharePlan2014Member2024-12-310001597835cmcm:InternetBusinessMember2025-01-012025-12-310001597835cmcm:ShareAwardScheme2011Membersrt:MaximumMember2011-05-260001597835cmcm:UFACTORYTechnologyCoLtdMember2025-01-012025-12-310001597835cmcm:CountriesOutsideChinaMember2025-12-310001597835us-gaap:CommonClassAMember2025-01-012025-12-310001597835us-gaap:AccumulatedNetInvestmentGainLossIncludingPortionAttributableToNoncontrollingInterestMember2024-01-012024-12-310001597835us-gaap:RestrictedStockMembercmcm:RestrictedSharePlan2014Member2024-01-012024-12-310001597835srt:ParentCompanyMember2024-12-310001597835us-gaap:ParentMember2025-01-012025-12-310001597835cmcm:InternetServicesMembercmcm:InternetValueaddedServicesMember2025-01-012025-12-310001597835us-gaap:NoncontrollingInterestMember2024-01-012024-12-310001597835us-gaap:FairValueMeasurementsNonrecurringMember2025-01-012025-12-310001597835cmcm:RedeemableNonControllingInterestsMember2023-12-310001597835us-gaap:RelatedPartyMembercmcm:LiveMeIncMember2024-12-310001597835cmcm:MulticloudManagementServicesMemberus-gaap:AllOtherSegmentsMember2024-01-012024-12-310001597835cmcm:MulticloudManagementServicesMemberus-gaap:AllOtherSegmentsMember2025-01-012025-12-310001597835us-gaap:FairValueInputsLevel3Memberus-gaap:OtherLongTermInvestmentsMemberus-gaap:FairValueMeasurementsRecurringMember2025-12-310001597835us-gaap:FairValueMeasurementsRecurringMember2025-01-012025-12-310001597835srt:ParentCompanyMember2023-12-310001597835cmcm:ZhuhaiJuntianElectronicTechnologyCoLtdMember2025-01-012025-12-310001597835cmcm:IncentiveAwardScheme2013Memberus-gaap:RestrictedStockMember2024-01-012024-12-310001597835cmcm:OfficeEquipmentAndFixturesMember2025-12-310001597835cmcm:UFACTORYTechnologyCoLtdMember2025-07-292025-07-290001597835cmcm:ServicesProvidedToMembercmcm:LiveMeIncMember2024-01-012024-12-310001597835us-gaap:RetainedEarningsMember2025-01-012025-12-310001597835us-gaap:RelatedPartyMembercmcm:PixiuGroupMember2024-12-310001597835srt:EuropeMember2025-01-012025-12-310001597835cmcm:NewSoftwareDevelopmentEnterprisesMembercountry:CN2024-01-012024-12-310001597835cmcm:SaleAndRentalOfRoboticProductsMemberus-gaap:AllOtherSegmentsMember2023-01-012023-12-310001597835us-gaap:TransferredAtPointInTimeMembercmcm:InternetBusinessMember2025-01-012025-12-310001597835cmcm:MulticloudManagementServicesMemberus-gaap:AllOtherSegmentsMember2023-01-012023-12-310001597835cmcm:BeijingOrionstarTechnologyCoLtdMember2025-01-012025-12-310001597835cmcm:ContingentlyRedeemableNoncontrollingInterestsMember2023-12-310001597835us-gaap:ShortTermInvestmentsMemberus-gaap:FairValueMeasurementsRecurringMember2024-12-310001597835cmcm:BeijingKingsoftInternetSecuritySoftwareCoLtdMember2025-01-012025-12-310001597835cmcm:LoansAndInterestRepaidToMembercmcm:OthersMember2025-01-012025-12-310001597835cmcm:OtherNonoperatingIncomeMember2025-01-012025-12-310001597835srt:MinimumMembercmcm:UFACTORYTechnologyCoLtdMember2025-01-012025-12-310001597835cmcm:BeijingCheetahNetworkTechnologyCoLtdMember2025-01-012025-12-310001597835cmcm:ServicesProvidedToMembercmcm:TencentGroupMember2023-01-012023-12-310001597835us-gaap:CommonStockMemberus-gaap:CommonClassAMember2024-01-012024-12-310001597835us-gaap:AccountingStandardsUpdate202309Member2025-01-012025-12-310001597835us-gaap:RelatedPartyMember2023-01-012023-12-310001597835us-gaap:AccumulatedNetInvestmentGainLossIncludingPortionAttributableToNoncontrollingInterestMember2023-12-310001597835us-gaap:RestrictedStockMembercmcm:RestrictedSharePlan2014Member2025-01-012025-12-310001597835us-gaap:RelatedPartyMembercmcm:TencentGroupMember2025-12-310001597835us-gaap:VehiclesMembersrt:MinimumMember2025-12-310001597835country:US2023-01-012023-12-310001597835cmcm:RedeemableNonControllingInterestsMember2024-12-310001597835us-gaap:SellingAndMarketingExpenseMember2025-01-012025-12-310001597835us-gaap:CostOfSalesMember2025-01-012025-12-310001597835us-gaap:VariableInterestEntityPrimaryBeneficiaryMembersrt:AffiliatedEntityMember2025-12-310001597835us-gaap:RetainedEarningsMember2025-12-310001597835cmcm:EquityIncentivePlansMember2023-01-012023-12-310001597835country:KY2025-01-012025-12-310001597835cmcm:ShareAwardScheme2011Member2025-01-012025-12-310001597835us-gaap:ResearchAndDevelopmentExpenseMember2025-01-012025-12-310001597835cmcm:ConvertibleLoanMembercmcm:BeijingOrionstarMember2025-12-310001597835us-gaap:EquityMethodInvestmentNonconsolidatedInvesteeOtherMember2025-01-012025-12-310001597835cmcm:ServicesProvidedToMembercmcm:TencentGroupMember2024-01-012024-12-310001597835us-gaap:CostOfSalesMember2023-01-012023-12-310001597835cmcm:AmericanDepositorySharesMember2022-01-012022-12-310001597835us-gaap:RelatedPartyMemberus-gaap:VariableInterestEntityPrimaryBeneficiaryMember2025-12-310001597835us-gaap:SellingAndMarketingExpenseMember2024-01-012024-12-310001597835cmcm:ZhuhaiHainiaoTechnologyCoLtdMember2025-01-012025-12-310001597835us-gaap:FairValueMeasurementsNonrecurringMembersrt:MinimumMembercmcm:VolatilityMembercmcm:ValuationTechniqueBlackScholesMethodMember2025-12-310001597835us-gaap:CommonClassBMember2024-01-012024-12-310001597835country:HKcmcm:FirstTwoMillionOfProfitEarnedMembercmcm:HkZoomBusinessMember2024-01-012024-12-310001597835srt:MinimumMember2024-12-310001597835srt:MinimumMembercmcm:LicenseFeeMember2025-12-310001597835country:JPcmcm:KingsoftJapanIncMember2023-01-012023-12-310001597835cmcm:ServicesProvidedToMembercmcm:LiveMeIncMember2025-01-012025-12-310001597835us-gaap:TransferredOverTimeMembercmcm:InternetBusinessMember2023-01-012023-12-310001597835cmcm:InternetServicesMembercmcm:OnlineAdvertisingMember2023-01-012023-12-310001597835cmcm:TechnicalAIApplicationServicesAndOthersMemberus-gaap:AllOtherSegmentsMember2024-01-012024-12-310001597835cmcm:TwoThousandAndTwentyThreeIncentivePlanMember2025-01-012025-12-310001597835cmcm:AccountReceivableRelatedPartyMember2023-12-310001597835cmcm:ConewNetworkTechnologyBeijingCoLtdMember2025-01-012025-12-310001597835cmcm:IncentiveAwardScheme2013Member2024-01-012024-12-310001597835us-gaap:FairValueInputsLevel3Memberus-gaap:FairValueMeasurementsNonrecurringMember2025-12-310001597835us-gaap:NoncontrollingInterestMember2023-12-310001597835cmcm:RestrictedSharePlan2014Member2023-12-310001597835cmcm:InternetServicesMembercmcm:InternetValueaddedServicesMember2023-01-012023-12-310001597835us-gaap:FairValueMeasurementsNonrecurringMembersrt:MaximumMembercmcm:VolatilityMembercmcm:ValuationTechniqueBlackScholesMethodMember2025-12-310001597835us-gaap:AccumulatedOtherComprehensiveIncomeMember2023-12-310001597835us-gaap:RelatedPartyMember2024-12-310001597835cmcm:TwoThousandAndTwentyThreeIncentivePlanMember2024-01-012024-12-310001597835cmcm:ContingentlyRedeemableNoncontrollingInterestsMember2024-12-310001597835cmcm:UFACTORYTechnologyCoLtdMembersrt:MaximumMember2025-01-012025-12-310001597835country:JPcmcm:KingsoftJapanIncMember2025-01-012025-12-310001597835cmcm:HongkongCheetahMobileTechnologyLimitedMember2025-01-012025-12-310001597835us-gaap:CommonStockMemberus-gaap:CommonClassBMember2025-01-012025-12-310001597835us-gaap:TechnologyBasedIntangibleAssetsMembercmcm:UFACTORYTechnologyCoLtdMember2025-12-310001597835us-gaap:SellingAndMarketingExpenseMember2023-01-012023-12-310001597835cmcm:BeijingOrionstarMember2025-12-310001597835us-gaap:CrossCurrencyInterestRateContractMember2025-12-310001597835us-gaap:AdditionalPaidInCapitalMember2023-12-310001597835us-gaap:RelatedPartyMembercmcm:KingsoftGroupMember2024-12-310001597835us-gaap:ShortTermInvestmentsMemberus-gaap:FairValueMeasurementsRecurringMember2024-01-012024-12-310001597835us-gaap:AdditionalPaidInCapitalMember2024-01-012024-12-310001597835us-gaap:AllowanceForCreditLossMember2024-12-310001597835us-gaap:RestrictedStockMembercmcm:RestrictedSharePlan2014Member2025-12-310001597835cmcm:VariableInterestEntityPrimaryBeneficiaryAggregatedDisclosureNonRecourseMember2024-12-310001597835us-gaap:RestrictedStockMembercmcm:IncentiveAwardScheme2013Member2023-01-012023-12-310001597835cmcm:AmericanDepositorySharesMember2023-01-012023-12-310001597835cmcm:BeijingOrionstarMember2025-01-012025-12-310001597835cmcm:KingsoftGroupMember2025-01-012025-12-310001597835cmcm:TechnologyMembersrt:MaximumMember2025-12-310001597835us-gaap:AccumulatedOtherComprehensiveIncomeMember2025-12-310001597835cmcm:BCWaveLabIncMember2025-01-012025-12-310001597835us-gaap:SalesRevenueNetMembercmcm:ThirdPartyAdvertisingAgentsMember2025-01-012025-12-310001597835cmcm:DomainNamesMember2024-12-310001597835cmcm:PlatformMembersrt:MaximumMember2025-12-310001597835us-gaap:CostOfSalesMember2025-01-012025-12-310001597835cmcm:UFACTORYTechnologyCoLtdMemberus-gaap:CustomerRelationshipsMember2025-12-310001597835us-gaap:AllowanceForCreditLossMember2025-12-310001597835us-gaap:OtherIncomeMember2024-01-012024-12-310001597835us-gaap:AccumulatedOtherComprehensiveIncomeMember2024-01-012024-12-310001597835us-gaap:OperatingSegmentsMembercmcm:InternetBusinessMember2023-01-012023-12-3100015978352024-01-012024-12-310001597835cmcm:SaleAndRentalOfRoboticProductsMemberus-gaap:AllOtherSegmentsMember2024-01-012024-12-310001597835us-gaap:AccountingStandardsUpdate202309Member2024-01-012024-12-310001597835cmcm:MarshotspotLimitedMember2025-01-012025-12-310001597835us-gaap:ToolsDiesAndMoldsMember2025-12-310001597835cmcm:LoansAndInterestReceivedFromMembercmcm:PixiuGroupMember2025-01-012025-12-310001597835us-gaap:AccumulatedForeignCurrencyAdjustmentIncludingPortionAttributableToNoncontrollingInterestMember2023-01-012023-12-310001597835cmcm:ContingentlyRedeemableNoncontrollingInterestsMember2025-01-012025-12-310001597835cmcm:PurchaseOfEquityInterestsFromMembercmcm:KingsoftGroupMember2025-01-012025-12-310001597835cmcm:IncentiveAwardScheme2013Member2022-12-310001597835cmcm:TwoThousandAndTwentyThreeIncentivePlanMember2023-04-110001597835cmcm:NewSoftwareDevelopmentEnterprisesMembercountry:CN2025-01-012025-12-310001597835us-gaap:CommonStockMemberus-gaap:CommonClassAMember2025-01-012025-12-310001597835us-gaap:AccumulatedOtherComprehensiveIncomeMember2023-01-012023-12-310001597835cmcm:AdvertisingAgencyServicesMemberus-gaap:AllOtherSegmentsMember2023-01-012023-12-310001597835cmcm:ZhuhaiBaoquTechnologyCoLtdMember2025-01-012025-12-310001597835us-gaap:LeaseholdImprovementsMember2025-12-310001597835cmcm:LiveMeIncMembercmcm:DeconsolidationOfSubsidiariesMember2022-01-012022-12-310001597835country:JPus-gaap:AccountingStandardsUpdate202309Member2025-01-012025-12-310001597835cmcm:TechnicalAIApplicationServicesAndOthersMemberus-gaap:AllOtherSegmentsMember2025-01-012025-12-310001597835us-gaap:RelatedPartyMember2025-12-310001597835country:SG2025-01-012025-12-310001597835country:HKcmcm:HkZoomBusinessMember2023-01-012023-12-310001597835us-gaap:GeneralAndAdministrativeExpenseMember2025-01-012025-12-310001597835cmcm:GongqingchengOrionIndustrialInvestmentCenterMember2024-01-012024-01-310001597835cmcm:UFACTORYTechnologyCoLtdMemberus-gaap:TrademarksMember2025-12-310001597835cmcm:AiRelatedEquipmentMember2025-12-310001597835us-gaap:RelatedPartyMemberus-gaap:VariableInterestEntityPrimaryBeneficiaryMember2024-12-310001597835cmcm:copyOfTechnologyMembersrt:MaximumMember2025-12-310001597835cmcm:copyOfTechnologyMembersrt:MinimumMember2025-12-310001597835us-gaap:RestrictedStockMembercmcm:TwoThousandAndTwentyThreeIncentivePlanMember2023-01-012023-12-310001597835us-gaap:CustomerRelationshipsMember2025-12-310001597835cmcm:MrShengFuMembercmcm:BeijingCheetahMobileTechnologyCo.Ltd.Member2025-01-012025-12-310001597835cmcm:ElectronicEquipmentMembersrt:MaximumMember2025-12-310001597835cmcm:LicenseFeeMembersrt:MaximumMember2025-12-310001597835cmcm:DomainNamesMembersrt:MinimumMember2025-12-3100015978352024-12-310001597835us-gaap:CommonStockMemberus-gaap:CommonClassBMember2025-12-310001597835cmcm:ReservedSharesMember2014-03-310001597835us-gaap:OtherLongTermInvestmentsMemberus-gaap:FairValueMeasurementsRecurringMember2025-12-310001597835srt:EuropeMember2024-01-012024-12-310001597835us-gaap:RetainedEarningsMember2022-12-310001597835us-gaap:NoncontrollingInterestMember2025-01-012025-12-310001597835cmcm:ShareAwardScheme2011Memberus-gaap:RestrictedStockMember2025-01-012025-12-310001597835cmcm:ContingentlyRedeemableNoncontrollingInterestsMember2023-01-012023-12-310001597835us-gaap:RestrictedStockMembercmcm:TwoThousandAndTwentyThreeIncentivePlanMember2025-12-310001597835cmcm:BCWAVELABPTELTDMember2025-01-012025-12-310001597835us-gaap:CommonStockMemberus-gaap:CommonClassBMember2022-12-310001597835us-gaap:RestrictedStockMembercmcm:TwoThousandAndTwentyThreeIncentivePlanMember2024-01-012024-12-310001597835us-gaap:VariableInterestEntityPrimaryBeneficiaryMember2025-01-012025-12-310001597835cmcm:RedeemableNonControllingInterestsMember2025-01-012025-12-310001597835srt:MaximumMember2025-12-310001597835cmcm:HongKongSingaporeAndOthersMember2025-01-012025-12-310001597835us-gaap:NoncontrollingInterestMember2024-12-310001597835us-gaap:OperatingSegmentsMember2025-01-012025-12-310001597835cmcm:InternetServicesMembercmcm:OnlineAdvertisingMember2025-01-012025-12-310001597835cmcm:ShareholderVotingProxyAgreementsMemberus-gaap:VariableInterestEntityPrimaryBeneficiaryMember2025-01-012025-12-310001597835cmcm:IncentiveAwardScheme2013Member2025-12-310001597835cmcm:RestrictedSharePlan2014Membersrt:MaximumMember2014-04-242014-04-240001597835cmcm:RestrictedSharePlan2014Member2024-01-012024-12-310001597835us-gaap:ReductionInTaxesMembercountry:CN2025-01-012025-12-310001597835us-gaap:OtherExpenseMember2023-01-012023-12-310001597835cmcm:KingsoftJapanIncMember2025-01-012025-12-310001597835cmcm:RestrictedSharePlan2014Member2014-04-240001597835cmcm:OrionStarMembercmcm:ServicesReceivedFromMember2023-01-012023-12-310001597835srt:MinimumMemberus-gaap:CustomerRelationshipsMember2025-12-310001597835us-gaap:TransferredOverTimeMembercmcm:InternetBusinessMember2025-01-012025-12-310001597835cmcm:DomainNamesMembersrt:MaximumMember2025-12-310001597835us-gaap:AccumulatedOtherComprehensiveIncomeMember2022-12-310001597835cmcm:SaleAndRentalOfRoboticProductsMemberus-gaap:AllOtherSegmentsMember2025-01-012025-12-310001597835us-gaap:OtherExpenseMember2025-01-012025-12-310001597835us-gaap:CostOfSalesMember2024-01-012024-12-310001597835cmcm:HkZoomBusinessMember2025-01-012025-12-310001597835cmcm:BeijingOrionstarMember2023-01-012023-12-310001597835us-gaap:SellingAndMarketingExpenseMember2025-01-012025-12-310001597835us-gaap:RelatedPartyMembercmcm:PixiuGroupMember2025-12-310001597835cmcm:RestOfWorldMember2024-01-012024-12-310001597835us-gaap:RetainedEarningsMember2023-12-310001597835srt:ParentCompanyMember2024-01-012024-12-310001597835cmcm:CountriesOutsideChinaMember2024-01-012024-12-310001597835us-gaap:FairValueMeasurementsNonrecurringMemberus-gaap:MeasurementInputDiscountRateMembercmcm:ValuationTechniqueBlackScholesMethodMember2025-01-012025-12-310001597835cmcm:SalesOfProductsAndEquipmentMembercmcm:OthersMember2025-01-012025-12-310001597835cmcm:ServicesProvidedToMembercmcm:PixiuGroupMember2025-01-012025-12-310001597835cmcm:ServicesProvidedToMembercmcm:OrionStarMember2023-01-012023-12-3100015978352022-12-310001597835cmcm:TencentGroupMembercmcm:ServicesReceivedFromMember2024-01-012024-12-310001597835us-gaap:CommonStockMemberus-gaap:CommonClassAMember2024-12-310001597835srt:ParentCompanyMemberus-gaap:CommonClassBMember2024-12-310001597835us-gaap:ConstructionInProgressMember2025-12-310001597835us-gaap:OperatingSegmentsMembercmcm:InternetBusinessMember2024-01-012024-12-310001597835cmcm:BusinessOperationAgreementsMemberus-gaap:VariableInterestEntityPrimaryBeneficiaryMember2025-01-012025-12-310001597835cmcm:ContingentlyRedeemableNoncontrollingInterestsMember2025-12-310001597835cmcm:ServicesReceivedFromMembercmcm:TencentGroupMember2023-01-012023-12-310001597835us-gaap:OtherLongTermInvestmentsMemberus-gaap:FairValueMeasurementsRecurringMember2025-01-012025-12-310001597835cmcm:OtherMember2025-01-012025-12-310001597835cmcm:KingsoftGroupMembercmcm:ServicesReceivedFromMember2024-01-012024-12-310001597835us-gaap:CommonStockMemberus-gaap:CommonClassAMember2025-12-310001597835cmcm:UFACTORYTechnologyCoLtdMemberus-gaap:OtherIncomeMember2025-01-012025-12-310001597835cmcm:UFACTORYTechnologyCoLtdMember2025-07-310001597835cmcm:BeijingOrionstarMembercmcm:RobotTechnologyMember2025-12-310001597835us-gaap:ParentMember2024-12-310001597835us-gaap:MarketApproachValuationTechniqueMemberus-gaap:FairValueMeasurementsNonrecurringMembercmcm:VolatilityMember2025-12-310001597835us-gaap:CommonClassAMembercmcm:AmericanDepositorySharesMember2025-01-012025-12-310001597835us-gaap:FairValueInputsLevel3Memberus-gaap:FairValueMeasurementsNonrecurringMembersrt:MinimumMember2025-12-310001597835cmcm:ShareAwardScheme2011Memberus-gaap:RestrictedStockMember2023-01-012023-12-3100015978352019-01-012019-12-310001597835country:JP2024-01-012024-12-310001597835cmcm:TwoThousandAndTwentyThreeIncentivePlanMember2024-12-310001597835cmcm:CheetahIntelligenceIncMember2025-01-012025-12-310001597835cmcm:BeijingOrionstarMemberus-gaap:TrademarksMember2025-12-310001597835cmcm:IncentiveAwardScheme2013Member2024-12-310001597835cmcm:ZhuhaiBaoquTechnologyCoLtdMembercountry:CNcmcm:HighNewTechnologyEnterpriseMember2025-01-012025-12-310001597835cmcm:ElectronicEquipmentMembersrt:MinimumMember2025-12-310001597835cmcm:ZhuhaiBaohaowanTechnologyCoLtd1Membercountry:CN2025-01-012025-12-310001597835us-gaap:CommonStockMemberus-gaap:CommonClassBMember2023-12-310001597835cmcm:BeijingOrionstarMember2024-01-012024-01-310001597835cmcm:UFACTORYTechnologyCoLtdMember2025-12-310001597835cmcm:CountriesOtherThanChinaMember2025-01-012025-12-310001597835us-gaap:AdditionalPaidInCapitalMember2023-01-012023-12-310001597835country:CNus-gaap:AccountingStandardsUpdate202309Member2025-01-012025-12-310001597835us-gaap:AccountingStandardsUpdate202309Member2023-01-012023-12-310001597835cmcm:LiveMeIncMembercmcm:DeconsolidationOfSubsidiariesMember2023-01-012023-01-310001597835cmcm:AccountReceivableRelatedPartyMember2025-12-310001597835us-gaap:RelatedPartyMembercmcm:TencentGroupMember2024-12-310001597835cmcm:TechnologyMember2024-12-310001597835us-gaap:AdditionalPaidInCapitalMember2025-12-310001597835cmcm:ServicesProvidedToMembercmcm:PixiuGroupMember2023-01-012023-12-310001597835us-gaap:OperatingSegmentsMembercmcm:InternetBusinessMember2025-01-012025-12-310001597835cmcm:BeijingOrionstarMember2025-01-310001597835us-gaap:RelatedPartyMember2024-12-310001597835cmcm:EquityIncentivePlansMember2025-01-012025-12-310001597835srt:ParentCompanyMemberus-gaap:CommonClassAMember2024-12-310001597835us-gaap:CustomerRelationshipsMember2024-12-310001597835cmcm:OthersMember2025-01-012025-12-310001597835us-gaap:VariableInterestEntityPrimaryBeneficiaryMembersrt:AffiliatedEntityMember2024-12-310001597835us-gaap:NoncontrollingInterestMember2025-12-310001597835us-gaap:RetainedEarningsMember2024-01-012024-12-310001597835cmcm:ResearchAndDevelopmentMember2025-01-012025-12-310001597835country:JPcmcm:KingsoftJapanIncMember2022-01-012022-12-310001597835cmcm:IncentiveAwardScheme2013Member2014-01-020001597835us-gaap:GeneralAndAdministrativeExpenseMember2025-01-012025-12-3100015978352023-01-012023-12-310001597835us-gaap:GeneralAndAdministrativeExpenseMember2023-01-012023-12-310001597835cmcm:InternetBusinessMember2024-01-012024-12-310001597835cmcm:IncentiveAwardScheme2013Member2014-01-022014-01-020001597835cmcm:LicenseFeeMember2024-12-310001597835us-gaap:VariableInterestEntityPrimaryBeneficiaryMembercmcm:DueToSubsidiariesMember2025-12-310001597835cmcm:ShareAwardScheme2011Memberus-gaap:RestrictedStockMember2024-01-012024-12-310001597835country:CNcmcm:HighNewTechnologyEnterpriseMembercmcm:BeijingOrionstarTechnologyCoLtdMember2025-01-012025-12-310001597835us-gaap:CommonClassBMember2025-01-012025-12-310001597835us-gaap:LeaseholdImprovementsMember2024-12-310001597835cmcm:TechnicalAIApplicationServicesAndOthersMemberus-gaap:AllOtherSegmentsMember2023-01-012023-12-310001597835cmcm:AccountReceivableRelatedPartyMember2024-12-310001597835us-gaap:RestrictedStockMembercmcm:RestrictedSharePlan2014Member2023-01-012023-12-310001597835us-gaap:AllowanceForCreditLossMember2024-01-012024-12-310001597835us-gaap:ResearchAndDevelopmentExpenseMember2023-01-012023-12-310001597835us-gaap:MarketApproachValuationTechniqueMemberus-gaap:FairValueMeasurementsRecurringMembersrt:MaximumMembercmcm:VolatilityMember2025-12-310001597835us-gaap:AvailableforsaleSecuritiesMembercmcm:OtherNonoperatingIncomeMember2024-01-012024-12-310001597835cmcm:AmountDueToRelatedPartiesMember2025-01-012025-12-310001597835us-gaap:MarketApproachValuationTechniqueMembersrt:MinimumMemberus-gaap:FairValueMeasurementsRecurringMembercmcm:VolatilityMember2025-12-310001597835us-gaap:OperatingSegmentsMember2024-01-012024-12-310001597835cmcm:ContingentlyRedeemableNoncontrollingInterestsMember2024-01-012024-12-310001597835us-gaap:CommonStockMemberus-gaap:CommonClassBMember2024-12-310001597835us-gaap:FairValueInputsLevel2Memberus-gaap:ShortTermInvestmentsMemberus-gaap:FairValueMeasurementsRecurringMember2024-12-310001597835us-gaap:AccumulatedForeignCurrencyAdjustmentIncludingPortionAttributableToNoncontrollingInterestMember2023-12-310001597835us-gaap:SellingAndMarketingExpenseMember2023-01-012023-12-310001597835cmcm:CountriesOutsideChinaMember2025-01-012025-12-310001597835us-gaap:AccumulatedNetInvestmentGainLossIncludingPortionAttributableToNoncontrollingInterestMember2022-12-310001597835cmcm:MsWeiqinQiuMembercmcm:BeijingCheetahMobileTechnologyCo.Ltd.Member2025-01-012025-12-310001597835dei:AdrMember2025-01-012025-12-310001597835cmcm:ResearchAndDevelopmentMember2023-01-012023-12-310001597835country:CNcmcm:ZhuHaiHengQinNewAreaMember2025-01-012025-12-310001597835us-gaap:CostOfSalesMember2024-01-012024-12-310001597835us-gaap:TransferredOverTimeMembercmcm:InternetBusinessMember2024-01-012024-12-310001597835cmcm:ServicesProvidedToMembercmcm:TencentGroupMember2025-01-012025-12-310001597835cmcm:ForwardVisionCorporationLimitedMember2025-01-012025-12-310001597835us-gaap:TransferredAtPointInTimeMembercmcm:InternetBusinessMember2024-01-012024-12-310001597835us-gaap:AdditionalPaidInCapitalMember2025-01-012025-12-310001597835country:CN2025-01-012025-12-310001597835country:HKcmcm:FirstTwoMillionOfProfitEarnedMembercmcm:HkZoomBusinessMember2022-01-012022-12-310001597835cmcm:InternetBusinessMember2023-01-012023-12-310001597835cmcm:DomainNamesMember2025-12-310001597835cmcm:copyOfTechnologyMember2025-12-310001597835cmcm:VariableInterestEntityPrimaryBeneficiaryAggregatedDisclosureNonRecourseMember2025-12-310001597835cmcm:ConewComCorporationMember2025-01-012025-12-310001597835cmcm:AccountReceivableRelatedPartyMember2024-01-012024-12-310001597835us-gaap:AccumulatedOtherComprehensiveIncomeMember2024-12-3100015978352025-01-012025-12-310001597835country:CNsrt:MaximumMember2025-01-012025-12-310001597835us-gaap:OperatingSegmentsMemberus-gaap:AllOtherSegmentsMember2025-01-012025-12-310001597835country:SG2025-01-012025-12-310001597835us-gaap:AccumulatedNetInvestmentGainLossIncludingPortionAttributableToNoncontrollingInterestMember2024-12-310001597835us-gaap:AccumulatedForeignCurrencyAdjustmentIncludingPortionAttributableToNoncontrollingInterestMember2025-01-012025-12-310001597835cmcm:RestOfWorldMember2023-01-012023-12-310001597835us-gaap:AllowanceForCreditLossMember2025-01-012025-12-310001597835us-gaap:GeneralAndAdministrativeExpenseMember2024-01-012024-12-310001597835us-gaap:FairValueInputsLevel3Memberus-gaap:FairValueMeasurementsNonrecurringMember2024-12-310001597835us-gaap:VariableInterestEntityPrimaryBeneficiaryMembercmcm:DueToSubsidiariesMember2024-12-310001597835us-gaap:OtherExpenseMember2024-12-310001597835us-gaap:CostOfSalesMember2023-01-012023-12-310001597835srt:ParentCompanyMember2025-12-310001597835cmcm:MrWeiLiuMembercmcm:BeijingCheetahNetworkTechnologyCoLtdMember2025-01-012025-12-310001597835cmcm:ResearchAndDevelopmentMember2024-01-012024-12-310001597835cmcm:OtherNonoperatingIncomeMember2023-01-012023-12-310001597835cmcm:copyOfTechnologyMember2024-12-310001597835cmcm:InternetServicesMembercmcm:OnlineAdvertisingMember2024-01-012024-12-310001597835us-gaap:FairValueMeasurementsNonrecurringMember2024-12-310001597835us-gaap:OtherLongTermInvestmentsMemberus-gaap:FairValueMeasurementsRecurringMember2024-01-012024-12-310001597835us-gaap:ForeignTaxJurisdictionOtherMember2025-01-012025-12-310001597835us-gaap:AccumulatedForeignCurrencyAdjustmentIncludingPortionAttributableToNoncontrollingInterestMember2022-12-310001597835us-gaap:CommonClassAMember2018-12-3100015978352023-12-310001597835country:JP2025-01-012025-12-310001597835us-gaap:EquityMethodInvestmentNonconsolidatedInvesteeOtherMember2024-12-310001597835us-gaap:CommonStockMemberus-gaap:CommonClassAMember2023-01-012023-12-31iso4217:CNYxbrli:sharesxbrli:pureiso4217:JPYiso4217:USDxbrli:sharesxbrli:sharesiso4217:HKDiso4217:CNYcmcm:Segmentiso4217:USD

 

UNITED STATES

SECURITIES AND EXCHANGE COMMISSION

WASHINGTON, D.C. 20549

FORM 20-F

(Mark One)

 

REGISTRATION STATEMENT PURSUANT TO SECTION 12(b) OR (g) OF THE SECURITIES EXCHANGE ACT OF 1934

 

OR

 

ANNUAL REPORT PURSUANT TO SECTION 13 OR 15(d) OF THE SECURITIES EXCHANGE ACT OF 1934

 

For the fiscal year ended December 31, 2025.

OR

 

TRANSITION REPORT PURSUANT TO SECTION 13 OR 15(d) OF THE SECURITIES EXCHANGE ACT OF 1934

 

For the transition period from ________ to ________

OR

 

SHELL COMPANY REPORT PURSUANT TO SECTION 13 OR 15(d) OF THE SECURITIES EXCHANGE ACT OF 1934

 

Date of event requiring this shell company report ________

For the transition period from ________ to ________

Commission file number: 001-36427

Cheetah Mobile Inc.

(Exact name of Registrant as specified in its charter)

N/A

(Translation of Registrant’s name into English)

Cayman Islands

(Jurisdiction of incorporation or organization)

Building No. 11

Wandong Science and Technology Cultural Innovation Park

No.7 Sanjianfangnanli

Chaoyang District

Beijing 100024

People’s Republic of China

(Address of principal executive offices)

Thomas Jintao Ren

Chief Financial Officer

Cheetah Mobile Inc.

Building No. 11

Wandong Science and Technology Cultural Innovation Park

No.7 Sanjianfangnanli

Chaoyang District

Beijing 100024

People’s Republic of China

Tel: +86-10-6292-7779

Email: IR@cmcm.com

(Name, Telephone, Email and/or Facsimile number and Address of Company Contact Person)

Securities registered or to be registered pursuant to Section 12(b) of the Act.

 

Title of each class

Trading

Symbol(s)

Name of each exchange on which registered

American depositary shares, each representing fifty Class A ordinary shares

Class A ordinary shares, par value US$0.000025 per share*

CMCM

The New York Stock Exchange

* Not for trading, but only in connection with the listing on the New York Stock Exchange of American depositary shares, each representing fifty Class A ordinary shares.

Securities registered or to be registered pursuant to Section 12(g) of the Act.

NONE

(Title of Class)

Securities for which there is a reporting obligation pursuant to Section 15(d) of the Act.

NONE

(Title of Class)

 


Indicate the number of outstanding shares of each of the issuer’s classes of capital or common stock as of the close of the period covered by the annual report: 511,244,362 Class A ordinary shares and 1,040,686,985 Class B ordinary shares, par value US$0.000025 per share, as of December 31, 2025.

 

Indicate by check mark if the registrant is a well-known seasoned issuer, as defined in Rule 405 of the Securities Act. Yes No

If this report is an annual or transition report, indicate by check mark if the registrant is not required to file reports pursuant to Section 13 or 15(d) of the Securities Exchange Act of 1934. Yes No

Note – Checking the box above will not relieve any registrant required to file reports pursuant to Section 13 or 15(d) of the Securities Exchange Act of 1934 from their obligations under those Sections.

Indicate by check mark whether the registrant (1) has filed all reports required to be filed by Section 13 or 15(d) of the Securities Exchange Act of 1934 during the preceding 12 months (or for such shorter period that the registrant was required to file such reports) and (2) has been subject to such filing requirements for the past 90 days. Yes No

Indicate by check mark whether the registrant has submitted electronically every Interactive Data File required to be submitted pursuant to Rule405 of Regulation S-T (§232.405 of this chapter) during the preceding 12 months (or for such shorter period that the registrant was required to submit such files). Yes No

Indicate by check mark whether the registrant is a large accelerated filer, an accelerated filer, a non-accelerated filer, or an emerging growth company. See definition of “large accelerated filer,” “accelerated filer,” and “emerging growth company” in Rule 12b-2 of the Exchange Act.

 

Large accelerated filer

Accelerated filer

Non-accelerated filer

 

 

 

Emerging growth company

If an emerging growth company that prepares its financial statements in accordance with U.S. GAAP, indicate by check mark if the registrant has elected not to use the extended transition period for complying with any new or revised financial accounting standards† provided pursuant to Section 13 (a) of the Exchange Act.

† The term “new or revised financial accounting standard” refers to any update issued by the Financial Accounting Standards Board to its Accounting Standards Codification after April 5, 2012.

Indicate by check mark whether the registrant has filed a report on and attestation to its management’s assessment of the effectiveness of its internal control over financial reporting under Section 404(b) of the Sarbanes-Oxley Act (15 U.S.C. 7262(b)) by the registered public accounting firm that prepared or issued its audit report.

If securities are registered pursuant to Section 12(b) of the Act, indicate by check mark whether the financial statements of the registrant included in the filing reflect the correction of an error to previously issued financial statements.

Indicate by check mark whether any of those error corrections are restatements that required a recovery analysis of incentive-based compensation received by any of the registrant’s executive officers during the relevant recovery period pursuant to §240.10D-1(b).

Indicate by check mark which basis of accounting the registrant has used to prepare the financial statements included in this filing:

 

US GAAP

 

International Financial Reporting Standards as issued

by the International Accounting Standards Board

 

Other

If “Other” has been checked in response to the previous question, indicate by check mark which financial statement item the registrant has elected to follow. Item 17 Item 18

If this is an annual report, indicate by check mark whether the registrant is a shell company (as defined in Rule 12b-2 of the Exchange Act). Yes No

(APPLICABLE ONLY TO ISSUERS INVOLVED IN BANKRUPTCY PROCEEDINGS DURING THE PAST FIVE YEARS)

Indicate by check mark whether the registrant has filed all documents and reports required to be filed by Sections 12, 13 or 15(d) of the Securities Exchange Act of 1934 subsequent to the distribution of securities under a plan confirmed by a court. Yes No

 

 


 

TABLE OF CONTENTS

 

 

 

Page

INTRODUCTION

1

FORWARD-LOOKING STATEMENTS

2

PART I

3

Item 1.

Identity of Directors, Senior Management and Advisers

3

Item 2.

Offer Statistics and Expected Timetable

3

Item 3.

Key Information

3

Item 4.

Information on the Company

56

Item 4A.

Unresolved Staff Comments

87

Item 5.

Operating and Financial Review and Prospects

87

Item 6.

Directors, Senior Management and Employees

100

Item 7.

Major Shareholders and Related Party Transactions

106

Item 8.

Financial Information

110

Item 9.

The Offer and Listing

111

Item 10.

Additional Information

111

Item 11.

Quantitative and Qualitative Disclosures about Market Risk

117

Item 12.

Description of Securities Other than Equity Securities

118

PART II

120

Item 13.

Defaults, Dividend Arrearages and Delinquencies

120

Item 14.

Material Modifications to the Rights of Security Holders and Use of Proceeds

120

Item 15.

Controls and Procedures

120

Item 16.

[RESERVED]

121

Item 16A.

Audit Committee Financial Expert

121

Item 16B.

Code of Ethics

121

Item 16C.

Principal Accountant Fees and Services

121

Item 16D.

Exemptions from the Listing Standards for Audit Committees

121

Item 16E.

Purchases of Equity Securities by the Issuer and Affiliated Purchasers

121

Item 16F.

Change in Registrant’s Certifying Accountant

121

Item 16G.

Corporate Governance

122

Item 16H.

Mine Safety Disclosure

122

Item 16I.

Disclosure Regarding Foreign Jurisdictions That Prevent Inspections

122

Item 16J.

Insider Trading Policies

122

    Item 16K.

Cybersecurity

122

PART III

124

Item 17.

Financial Statements

124

Item 18.

Financial Statements

124

Item 19.

Exhibits

124

SIGNATURES

131

 

 

i


 

INTRODUCTION

In this annual report, except where the context otherwise requires and for purposes of this annual report only:

“we,” “us,” “our company,” or “our” refers to Cheetah Mobile Inc., its subsidiaries and, in the context of describing our operations and consolidated financial information, the consolidated variable interest entities and their subsidiaries in China, including but not limited to Beijing Mobile, and Beijing Network. References to the consolidated variable interest entities may include their subsidiaries, depending on the context as appropriate;
“ADSs” refers to American depositary shares, each of which represents fifty of our Class A ordinary shares;
“China” or the “PRC” refers to the People’s Republic of China;
“Ordinary shares,” prior to the completion of our initial public offering in May 2014, refers to our ordinary shares, par value US$0.000025 per share and, upon the completion of the offering, to our Class A and Class B ordinary shares, par value US$0.000025 per share;
“RMB” or “Renminbi” refers to the legal currency of China;
“US$,” “U.S. dollars,” “$,” or “dollars” refers to the legal currency of the United States;
“¥,” “Japanese Yen” or “JPY” refers to the legal currency of Japan;
“Kingsoft Corporation Limited” or “Kingsoft Corporation” refers to Kingsoft Corporation Limited, a company listed on the Hong Kong Stock Exchange (Stock Code: 3888);
“Hong Kong Listing Rules” refers to the Rules Governing the Listing of Securities on the Stock Exchange of Hong Kong Limited;
“Overseas revenues” or “revenues from overseas markets” refers to revenues generated by our operating legal entities incorporated outside mainland China or generated by our operating legal entities incorporated in mainland China but are attributable to customers located outside mainland China. Such revenues are primarily attributable to customers located outside mainland China, based on our customers’ registered addresses; and
“Variable interest entities” or “VIEs” refers to those entities incorporated in PRC consolidated in our financial statements and over which our subsidiaries exercise effective control through a series of contractual arrangements.

Due to rounding, numbers presented throughout this annual report may not add up precisely to the totals provided and percentages may not precisely reflect the absolute figures.

We present our financial results in RMB. This annual report contains translations of RMB amounts into U.S. dollars at specific rates solely for the convenience of the reader. The conversion of RMB into U.S. dollars in this annual report is based on the exchange rate set forth in the H.10 statistical release of the Board of Governors of the Federal Reserve System. Unless otherwise noted, all translations from RMB to U.S. dollars and from U.S. dollars to Renminbi in this annual report were made at a rate of RMB6.9931 to US$1.00, the exchange rate on December 31, 2025 set forth in the H.10 statistical release of The Board of Governors of the Federal Reserve System. We make no representation that any RMB or U.S. dollar amount could have been, or could be, converted into U.S. dollars or RMB, as the case may be, at any particular rate, or at all.

Effective September 2, 2022, we effected a change of the ratio of the ADS to our Class A ordinary shares from one ADS representing ten Class A ordinary shares to one ADS representing fifty Class A ordinary shares. Currently, each ADS represents fifty Class A ordinary shares. The change in the ratio of the ADS to our Class A ordinary shares had no impact on our underlying Class A ordinary shares, and no Class A ordinary shares were issued or cancelled in connection with the change in the ratio of the ADS to our Class A ordinary shares. Unless otherwise indicated, ADSs and per ADS amount in this annual report have been retroactively adjusted to reflect the changes in ratio for all periods presented.

 

1


 

FORWARD-LOOKING STATEMENTS

This annual report on Form 20-F contains forward-looking statements that reflect our current expectations and views of future events. These statements are made under the “safe harbor” provisions of the U.S. Private Securities Litigation Reform Act of 1995. You can identify these forward-looking statements by words or phrases such as “may,” “could,” “should,” “would,” “will,” “expect,” “anticipate,” “aim,” “estimate,” “intend,” “plan,” “believe,” “likely to,” “project,” “continue,” “potential,” or other similar expressions. We have based these forward-looking statements largely on our current expectations and projections about future events and financial trends that we believe may affect our financial condition, results of operations, business strategy and financial needs. These forward-looking statements include, but are not limited to, statements about:

our business strategies, plans and priorities, including growth strategies as well as investment and acquisition plans in China and overseas;
our ability to retain and attract users, customers and business partners, and increase their spending or level of engagement with us;
our ability to expand and improve our product and service offerings;
our ability to monetize our products, services and user traffic across our businesses;
our future business development, results of operations and financial condition, including the seasonal trends of our results of operations;
expectations regarding our user growth rate and user engagement;
expectations regarding demand for, and market acceptance of, our products and services;
expectations regarding our relationships with customers, suppliers, third-party service providers, strategic partners and other stakeholders;
expected changes in our revenues and cost or expense items;
competition and changes in landscape in our industry;
relevant PRC and foreign government policies and regulations relating to our industry;
general economic and business condition globally and in China; and
assumptions underlying or related to any of the foregoing.

You should not place undue reliance on these forward-looking statements and you should read these statements in conjunction with other sections of this annual report, in particular the risk factors disclosed in “Item 3. Key Information—D. Risk Factors.” These statements involve known and unknown risks, uncertainties and other factors that may cause our actual results, performance or achievements to be materially different from those expressed or implied by the forward-looking statements. Moreover, we operate in a rapidly evolving environment. New risks emerge from time to time and it is impossible for our management to predict all risk factors, nor can we assess the impact of all factors on our business or the extent to which any factor, or combination of factors, may cause actual results to differ from those contained in any forward-looking statement. The forward-looking statements made in this annual report relate only to events or information as of the date on which the statements are made in this annual report. We do not undertake any obligation to update or revise the forward-looking statements except as required under applicable law.

 

2


 

PART I

Item 1. Identity of Directors, Senior Management and Advisers

Not applicable.

Item 2. Offer Statistics and Expected Timetable

Not applicable.

Item 3. Key Information

Our Holding Company Structure and Contractual Arrangements with the Consolidated Variable Interest Entities

Cheetah Mobile Inc. is not a Chinese operating company but a Cayman Islands holding company with no equity ownership in its consolidated variable interest entities. We conduct our operations in China through (i) our PRC subsidiaries and (ii) the consolidated variable interest entities and their subsidiaries, including but not limited to Beijing Mobile and Beijing Network.

PRC laws and regulations restrict and impose conditions on foreign investment in the internet industry, including the mobile internet industry. Accordingly, we operate part of our business in China through the consolidated variable interest entities. We exercise effective control over the consolidated variable interest entities through a series of contractual arrangements among (a) our company, (b) certain of our PRC subsidiaries, including but not limited to, Beijing Kingsoft Internet Security Software Co., Ltd., or Beijing Security, and Conew Network Technology (Beijing) Co., Ltd., or Conew Network, (c) the consolidated variable interest entities, and (d) the shareholders of the consolidated variable interest entities. External revenues contributed by the consolidated variable interest entities accounted for 42.9%, 35.0% and 29.2% of our total revenues for the years of 2023, 2024 and 2025, respectively. As used in this annual report, “we,” “us,” “our company,” or “our” refers to Cheetah Mobile Inc., its subsidiaries and, in the context of describing our operations and consolidated financial information, the consolidated variable interest entities and their subsidiaries in China, including but not limited to Beijing Mobile, and Beijing Network. References to the consolidated variable interest entities may include their subsidiaries, depending on the context as appropriate.

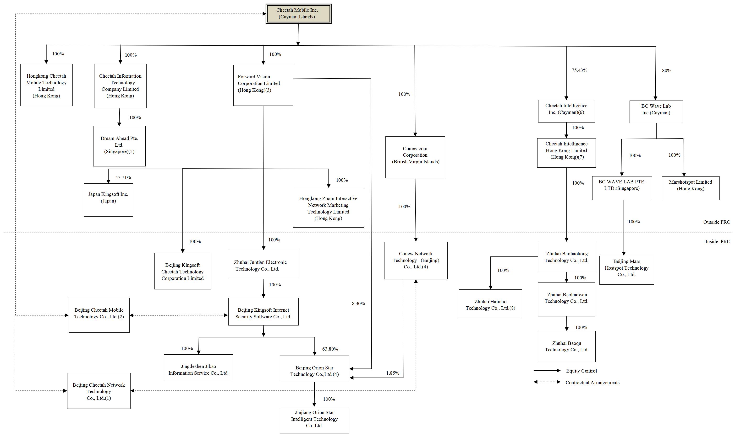
The following diagram summarizes our corporate structure and identifies our significant subsidiaries and VIEs as of the date of this annual report.

 

 

 

3


 

 

img169187724_0.jpg

 

Notes:

(1)
We consolidate Beijing Network through contractual arrangements among our company, Conew Network, Beijing Network, Mr. Kun Wang, and Mr. Wei Liu. Mr. Kun Wang and Mr. Wei Liu each own 50% equity interests in Beijing Network. Mr. Kun Wang is a former employee of our company, and Mr. Wei Liu is the vice president of Xiaomi Corporation.
(2)
We consolidate Beijing Mobile through contractual arrangements among our company, Beijing Security, Beijing Mobile, Mr. Sheng Fu, and Ms. Weiqin Qiu. Mr. Sheng Fu and Ms. Weiqin Qiu own 35% and 65% equity interests in Beijing Mobile, respectively. Mr. Sheng Fu is our chief executive officer and chairman of the board of directors, and Ms. Weiqin Qiu is an adviser of Kingsoft Corporation.
(3)
Forward Vision Corporation Limited ("Forward Vision", formerly known as Cheetah Technology Corporation Limited) has entered into deeds of nominee with the nominee shareholders of certain of our Hong Kong operating entities which we do not control through equity ownership. These deeds of nominee provide us with effective control over such Hong Kong entities, enable transfer of the economic benefits therein to us, and afford us the ability to have the equity interest held by the nominee shareholders transferred to us at our discretion.
(4)
Conew Network, through Gongqingcheng Orion Industrial Investment Center (Limited Partnership) ("The Fund"), indirectly holds 1.85% equity interest of Beijing OrionStar. Conew Network is one of the limited partners of the Fund and currently owns 49.5% interest in the Fund.
(5)
Dream Ahead Pte. Ltd.("Dream Ahead", formerly known as Cheetah Mobile Singapore Pte. Ltd.)
(6)
Cheetah Intelligence Inc.("Cheetah Intelligence", formerly known as Cheetah Mobile Seal Inc.)
(7)
Cheetah Intelligence Hong Kong Limited (formerly known as Cheetah Mobile Calls Hong Kong Limited.)
(8)
Zhuhai Hainiao Technology Co. Ltd ("Zhuhai Hainiao) was previously a variable interest entity and restructured as a subsidiary in February 2026.

Holders of our Class A ordinary shares or the ADSs hold equity interest in Cheetah Mobile Inc., our Cayman Islands holding company, and do not have direct or indirect equity interests in the VIEs and their subsidiaries. A series of contractual agreements, including business operation agreements, shareholder voting proxy agreements, equity pledge agreements, exclusive technology

 

4


 

development, support and consultancy agreements, loan agreements and exclusive option agreements, have been entered into by and among our company, our subsidiaries, the consolidated variable interest entities and their respective shareholders. Terms contained in each set of contractual arrangements with the consolidated variable interest entities and their respective shareholders are substantially similar. As a result of the contractual arrangements, we have effective control over and are considered the primary beneficiary of these companies, and we have consolidated the financial results of these companies in our consolidated financial statements. For more details of these contractual arrangements, see “Item 4. Information on the Company—C. Organizational Structure.”

However, the contractual arrangements may not be as effective as direct ownership in providing us with control over the consolidated variable interest entities, and we may incur substantial costs to enforce the terms of the arrangements. In addition, these agreements have not been tested in China courts. See “Item 3. Key Information—D. Risk Factors—Risks Relating to Our Corporate Structure—We rely on contractual arrangements with the VIEs and their shareholders for the operation of our business in China, which may not be as effective as direct ownership.” and “Item 3. Key Information—D. Risk Factors—Risks Relating to Our Corporate Structure—The shareholders of the VIEs may have potential conflicts of interest with us, which may materially and adversely affect our business.”

There are also substantial uncertainties regarding the interpretation and application of current and future PRC laws, regulations and rules regarding the status of the rights of our Cayman Islands holding company with respect to its contractual arrangements with the consolidated variable interest entities and their shareholders. It is uncertain whether any new PRC laws or regulations relating to variable interest entity structures will be adopted or if adopted, what they would provide. If we or any of the consolidated variable interest entities are found to be in violation of any existing or future PRC laws or regulations, or fail to obtain or maintain any of the required permits or approvals, the relevant PRC regulatory authorities would have broad discretion to take action in dealing with such violations or failures. See “Item 3. Key Information—D. Risk Factors—Risks Relating to Our Corporate Structure—If the PRC government finds that the structure we have adopted for our business operations does not comply with PRC governmental restrictions on foreign investment in internet businesses, or if these laws or regulations or interpretations of existing laws or regulations change in the future, we could be subject to severe penalties, including the shutting down of our platform and our business operations” and “—Substantial uncertainties exist with respect to the interpretation and implementation of PRC Foreign Investment Law and how it may impact the viability of our current corporate structure, corporate governance and business operations.”

Our corporate structure is subject to risks associated with our contractual arrangements with the consolidated variable interest entities. If the PRC government deems that our contractual arrangements with the consolidated variable interest entities do not comply with PRC regulatory restrictions on foreign investment in the relevant industries, or if these regulations or the interpretation of existing regulations change or are interpreted differently in the future, we could be subject to severe penalties or be forced to relinquish our interests in those operations. Our holding company, our PRC subsidiaries and consolidated variable interest entities, and investors of our company face uncertainty about potential future actions by the PRC government that could affect the enforceability of the contractual arrangements with the consolidated variable interest entities and, consequently, significantly affect the financial performance of the consolidated variable interest entities and our company as a whole. For a detailed description of the risks associated with our corporate structure, please refer to risks disclosed under “Item 3. Key Information—D. Risk Factors—Risks Relating to Our Corporate Structure.”

Risks and Uncertainties Related to Doing Business in China

We face various risks and uncertainties related to doing business in China. Our business operations are primarily conducted in China, and we are subject to complex and evolving PRC laws and regulations. For example, we face risks associated with regulatory approvals on offshore offerings, oversight on cybersecurity and data privacy, which may impact our ability to conduct certain businesses, accept foreign investments, or list on a United States or other foreign exchange. These risks could result in a material adverse change in our operations and the value of our ADSs, significantly limit or completely hinder our ability to continue to offer securities to investors, or cause the value of such securities to significantly decline. For a detailed description of Risks Relating to Doing Business in China, please refer to risks disclosed under “Item 3.D. Key Information—Risk Factors—Risks Relating to Doing Business in China.”

PRC government’s significant authority in regulating our operations and its oversight and control over offerings conducted overseas by, and foreign investment in, China-based issuers could significantly limit or completely hinder our ability to offer or continue to offer securities to investors. Implementation of industry-wide regulations, including data security or anti-monopoly related regulations, in this nature may cause the value of such securities to significantly decline. For more details, see “Item 3. Key Information—D. Risk Factors—Risks Relating to Doing Business in China—Failure to meet the PRC government’s complex regulatory requirements on our business operation could have a material adverse effect on our operations and the value of our ADSs.”

Risks and uncertainties arising from the legal system in China, including risks and uncertainties regarding the enforcement of laws and quickly evolving rules and regulations in China, could result in a material adverse change in our operations and the value of our ADSs. For more details, see “Item 3. Key Information—D. Risk Factors—Risks Relating to Doing Business in China—Uncertainties in the interpretation and enforcement of Chinese laws and regulations could limit the legal protections available to you and us.” and “We may be adversely affected by the complexity of, and uncertainties and changes in, PRC regulation on mobile and PC internet businesses and companies.”

Our business requires us to collect, store and process certain personal data relating to our customers. In recent years, the PRC regulators have tightened the regulations of the collection, storage, use, processing, transmission, provision, disclosure and deletion of

 

5


 

personal information and data. Privacy, data protection and cybersecurity concerns and domestic or foreign laws and regulation may reduce the effectives of our business operating, and may result in significant costs and compliance challenges, and adversely affect our business.

On February 17, 2023, the CSRC released the Trial Administrative Measures of Overseas Securities Offering and Listing by Domestic Companies (the “Trial Measures") and five supporting guidelines, which came into effect on March 31, 2023. Pursuant to the Trial Measures, Domestic Enterprises (as defined in the Trial Measures) that seek to offer and list securities overseas, directly or indirectly, should fulfill the filing procedure and report relevant information to the CSRC. In addition, according to the Trial Measures, any future issuance or offering after our listing may also be subject to filing or report procedures of the CSRC and we are also required to report certain material matters to the CSRC after our listing. Any failure to perform such filing or reporting procedures would subject us to administrative penalties by the CSRC which could harm our reputation and may adversely affect our results of operations or financial condition.

Furthermore, on February 24, 2023, the CSRC released the Provisions on Strengthening the Confidentiality and Archives Administration Related to the Overseas Securities Offering and Listing by Domestic Enterprises (the “Confidentiality Provisions"), which also came into effect on March 31, 2023. Pursuant to the Confidentiality Provisions, any future inspection or investigation conducted by overseas securities regulators or the relevant competent authorities on our PRC domestic companies with respect to our overseas issuance and offering shall be carried out in a manner that is in compliance with PRC laws and regulations.

For more details, see “Item 3. Key Information—D. Risk Factors—Risks Relating to Our Business and Industry—Actual or alleged failure to comply with laws and regulations on cybersecurity and data protection could damage our reputation, discourage current and potential users from using our products and services applications and subject us to damages, administrative penalties and criminal liabilities, which could have material adverse effects on our business and results of operation.”

The Holding Foreign Companies Accountable Act

Trading in our securities on U.S. markets, including the OTC market, may be prohibited under the Holding Foreign Companies Accountable Act, or the HFCAA, if the Public Company Accounting Oversight Board, or the PCAOB, determines that it is unable to inspect or investigate completely our auditor for two consecutive years. On December 16, 2021, the PCAOB issued a report to notify the SEC of its determination that the PCAOB is unable to inspect or investigate completely registered public accounting firms headquartered in mainland China and Hong Kong, or the 2021 Determinations. As of the date of this annual report, our auditor is not included in the 2021 Determinations.

 

6


 

On December 15, 2022, the PCAOB determined that it was able to secure complete access to inspect and investigate registered public accounting firms headquartered in mainland China and Hong Kong in 2022 and vacated the 2021 Determinations accordingly. As a result, we do not expect to be identified as a “Commission-Identified Issuer” under the HFCAA.

However, whether the PCAOB will continue to conduct inspections and investigations completely to its satisfaction of PCAOB-registered public accounting firms headquartered in mainland China and Hong Kong is subject to uncertainty and depends on a number of factors out of our, and our auditor’s, control, including positions taken by authorities of the PRC. The PCAOB is expected to continue to demand complete access to inspections and investigations against accounting firms headquartered in mainland China and Hong Kong in the future and states that it has already made plans to resume regular inspections in early 2023 and beyond. The PCAOB is required under the HFCAA to make its determination on an annual basis with regards to its ability to inspect and investigate completely accounting firms based in mainland China and Hong Kong. The possibility of being a “Commission-Identified Issuer” and risk of delisting could continue to adversely affect the trading price of our securities. Should the PCAOB again encounter impediments to inspections and investigations in mainland China or Hong Kong as a result of positions taken by any authority in either jurisdiction, the PCAOB will make determinations under the HFCAA as and when appropriate then such lack of inspection could cause our securities to be delisted from the stock exchange. For more details, see “Item 3. Key Information—D. Risk Factors—Risks Relating to Doing Business in China—The ADSs may be prohibited from trading in the United States under the HFCAA if the PCAOB is unable to inspect or fully investigate our auditor. The delisting of the ADSs, or the threat of their being delisted, may materially and adversely affect the value of your investment.”

Permissions Required from the PRC Authorities for Our Operations

We conduct our business primarily through our subsidiaries and consolidated variable interest entities in China. Our operations in China are governed by PRC laws and regulations. As of the date of this annual report, our PRC subsidiaries and consolidated variable interest entities have obtained the requisite licenses and permits from the PRC government authorities that are material for the business operations of our holding company and the consolidated variable interest entities in China, including, among others, Internet Content Provider Licenses, or ICP Licenses, for the provision of internet information services, a license for value-added telecommunications services with the specification of online data processing and transaction processing business, or EDI license, Business License of Value-Added Telecommunications Services, or SP license, and Network Security Products security certification for our mobile and PC security applications, the Radio and Television Program Production and Operation License as a regulatory qualification reserve for the company's potential business in TV program production and distribution, and got Algorithm Filing for in-country deep synthesis services (service technology supporter). Given the uncertainties of interpretation and implementation of relevant laws and regulations and the enforcement practice by relevant government authorities, we may be required to obtain additional licenses, permits, filings or approvals for the functions and services of our platform in the future. Any lack of, or failure to keep, requisite licenses, permits, filings or approvals to our business operations, may harm our business. For more detailed information, see “Item 3. Key Information—D. Risk Factors—Risks Relating to Doing Business in China—We may be adversely affected by the complexity of, and uncertainties and changes in, PRC regulation on mobile and PC internet businesses and companies.”

Furthermore, in connection with our issuance of securities to foreign investors, under current PRC laws, regulations and regulatory rules, the domestic companies that have already been listed overseas on or before the effective date of the Overseas Listing Trial Measures shall be deemed as the existing issuers (“Existing Issuers”). Existing Issuers are not required to complete the filling procedures immediately, but they should file with the CSRC when subsequent corporate actions such as refinancing are involved. From our perspective, we shall be deemed as an Existing Issuer based on the foregoing.

As of the date of this annual report, we are not involved in aforementioned refinancing, our PRC subsidiaries and the consolidated variable interest entities, (i) are not required to obtain permissions from the China Securities Regulatory Commission, or the CSRC, (ii) have not received any formal notice from any cybersecurity regulator that we should apply for a cybersecurity review, and (iii) have not received or were denied such requisite permissions by any PRC authority.

The PRC government has recently exerted more oversight and control over offerings that are conducted overseas and/or foreign investment in China-based issuers. For more detailed information, see “Item 3. Key Information—D. Risk Factors—Risks Relating to Doing Business in China—The approval of and filing with the CSRC or other PRC government authorities may be required in connection with our future offshore offerings under PRC law, and, if required, we cannot predict whether or for how long we will be able to obtain such approval or complete such filing.”

 

7


 

Cash and Asset Flows through Our Organization

Cheetah Mobile Inc. is a holding company with no material operations of its own. We conduct our operations primarily through our PRC subsidiaries, the VIEs and their subsidiaries in China. As a result, Cheetah Mobile Inc.’s ability to pay dividends depends upon dividends paid by our PRC subsidiaries. If our existing PRC subsidiaries or any newly formed ones incur debt on their own behalf in the future, the instruments governing their debt may restrict their ability to pay dividends to us. In addition, our wholly foreign-owned subsidiaries in China are permitted to pay dividends to us only out of its retained earnings, if any, as determined in accordance with PRC accounting standards and regulations. Under PRC law, each of our subsidiaries and the VIEs in China is required to make appropriations to certain statutory reserve funds or may make appropriations to certain discretionary funds, which are not distributable as cash dividends except in the event of a solvent liquidation of the companies. For more details, see “Item 5. Operating and Financial Review and Prospects—Liquidity and Capital Resources—Holding Company Structure.” and “Item 3. Key Information—Risk Factors—Risks Relating to Doing Business in China—We may rely on dividends paid by our subsidiaries, including PRC subsidiaries, to fund any cash and financing requirements we may have. Any limitation on the ability of our subsidiaries to pay dividends to us could have a material adverse effect on our ability to conduct our business and to pay dividends to holders of the ADSs and our ordinary shares.”

Under PRC laws and regulations, our PRC subsidiaries and consolidated variable interest entities are subject to certain restrictions with respect to paying dividends or otherwise transferring any of their net assets to us. Remittance of dividends by a wholly foreign-owned enterprise out of China is also subject to examination by the banks designated by State Administration of Foreign Exchange, or SAFE. The amounts restricted include the paid-up capital, capital reserve and the statutory reserve funds of our PRC subsidiaries and the net assets of the consolidated variable interest entities in which we have no legal ownership, totaling RMB449.6 million (US$64.3 million) as of December 31, 2025. For details, see “Item 3. Key Information—Risk Factors—Risks Relating to Doing Business in China—PRC regulation of loans to, and direct investment in, PRC entities by offshore holding companies and governmental control of currency conversion may restrict or prevent us from loans to our PRC entities or to make additional capital contributions to our PRC subsidiaries, which may materially and adversely affect our liquidity and our ability to fund and expand our business.”

For the years ended December 31, 2023, 2024 and 2025, certain of our PRC subsidiaries have declared dividends to our Hong Kong subsidiaries for an aggregate amount of RMB10.2 million, RMB19.8 million and nil; the dividend payments are subject to withholding tax. We have made tax provisions based on the corresponding tax rate. If our PRC subsidiaries further declare and distribute profits earned after January 1, 2008 in the future, the dividend payments will be subject to withholding tax, which will increase our tax liability and reduce the amount of cash available to our company. For the potential distributable profits to be distributed to our qualified Hong Kong incorporated subsidiary, the deferred tax liabilities are accrued at a 5% withholding tax rate. Cheetah Mobile Inc. transfers cash to its wholly-owned Hong Kong and Singapore subsidiaries, by making capital contributions or providing loans, and the Hong Kong or Singapore subsidiaries transfer cash to the subsidiaries in China by making capital contributions, providing loans or by making payment for inter-group transactions. Because Cheetah Mobile Inc. and its subsidiaries have contractual arrangements with the VIEs instead of equity ownership, they are not able to make direct capital contribution to the VIEs and their subsidiaries. However, they may transfer cash to the VIEs by loans or by making payment to the VIEs for inter-group transactions.

For the years ended December 31, 2023, 2024 and 2025, Cheetah Mobile Inc. through its intermediate holding companies provided capital contribution and loans with principal amount of RMB109.9 million, RMB260.3 million and RMB219.8 million (US$31.4 million), respectively, to its subsidiaries in China, and the subsidiaries repaid loans amount to RMB397.7 million, RMB74.6 million and RMB111.5 million (US$15.9 million) for the years ended December 31, 2023, 2024 and 2025. For the years ended December 31, 2023, 2024 and 2025, our PRC subsidiaries provide technical support, marketing and operating services to our overseas subsidiaries, total amounts paid for such services by our overseas subsidiaries to our PRC subsidiaries were RMB35.0 million, RMB0.5 million and RMB22.3 million (US$3.2 million). For the years ended December 31, 2023, 2024 and 2025, our overseas subsidiaries provide promotion service to our PRC subsidiaries, total amount paid for such services by our PRC subsidiaries to our overseas subsidiaries were RMB13.9 million, nil and nil.

For the years ended December 31, 2023, 2024 and 2025, our consolidated VIEs received debt financing of RMB33.6 million, RMB78.7 million and RMB297.6 million (US$42.6 million) from Cayman and subsidiaries, respectively, and the VIEs repaid the principal amount of RMB16.3 million, RMB44.0 million and RMB57.6 million (US$8.2 million), respectively to the related subsidiaries. In 2023, 2024 and 2025, our subsidiaries received debt financing of RMB87.0 million, RMB46.2 million and RMB4.7 million (US$0.7 million) from our certain consolidated VIEs, RMB47.0 million, nil and RMB35.0 million (US$5.0 million) was repaid, respectively.

The VIEs may transfer cash to the relevant subsidiaries by paying service fees related to technical support, back office support, marketing and sales agency services, and product operation services. For the years ended December 31, 2023, 2024 and 2025, the total amount of service fees that VIEs paid to the relevant subsidiaries related to such services was RMB363.0 million, RMB124.9 million and RMB450.8 million (US$64.5 million), respectively. The VIEs also provide cloud and promotion services to our subsidiaries, the total amount received from the relevant subsidiaries related to such services was RMB75.8 million, RMB78.9 million and RMB73.1 million (US$10.5 million), respectively for the years ended December 31, 2023, 2024 and 2025.

 

8


 

For the years ended December 31, 2023, 2024 and 2025, no material assets other than the above cash transactions were transferred between our subsidiaries and the consolidated variable interest entities.

We currently intend to retain most, if not all, of our available funds and any future earnings to fund the development and growth of our business and currently don’t have any present plan to pay any cash dividends on its ordinary shares in the foreseeable future. See “Item 8. Financial Information—A. Consolidated Statements and Other Financial Information—Dividend Policy.” For the material Cayman Islands, PRC and U.S. federal income tax consequences of an investment in our ADSs or ordinary shares, see “Item 10. Additional Information—E. Taxation.”

Financial Information Related to The Consolidated Variable Interest Entities

The following table presents the condensed consolidating schedule of financial information of Cheetah Mobile Inc., its wholly foreign-owned entities, or WFOEs, its other subsidiaries, and its consolidated variable interest entities and other entities as of the dates presented.

Selected Condensed Consolidated Statements of Operations and Comprehensive Income (Loss) Data

 

 

 

For the Year Ended December 31, 2025

 

Cheetah
Mobile
Inc.

 

WFOEs

 

Other
Subsidiaries

 

VIEs and Their Subsidiaries

 

Eliminations

 

Consolidated
Total

 

(RMB, in thousands)

Revenues

 

 

91,619

 

982,723

 

466,620

 

(390,518)

 

1,150,444

Service fee revenue from VIEs and their subsidiaries

 

 

17,889

 

148,323

 

 

(166,212)

 

Service fee expenses charged by WFOEs and their subsidiaries

 

 

 

 

(166,212)

 

166,212

 

Share of loss from WFOEs and other subsidiaries

 

(135,542)

 

 

 

 

135,542

 

Share of loss from VIEs and their subsidiaries

 

(54,817)

 

(55,133)

 

 

 

109,950

 

Net loss

 

(257,713)

 

(102,372)

 

(11,176)

 

(54,250)

 

190,359

 

(235,152)

 

 

For the Year Ended December 31, 2024

 

Cheetah
Mobile
Inc.

 

WFOEs

 

Other
Subsidiaries

 

VIEs and Their Subsidiaries

 

Eliminations

 

Consolidated
Total

 

(RMB, in thousands)

Revenues

 

 

56,866

 

731,888

 

344,094

 

(325,971)

 

806,877

Service fee revenue from VIEs and their subsidiaries

 

 

12,897

 

183,501

 

 

(196,398)

 

Service fee expenses charged by WFOEs and their subsidiaries

 

 

 

 

(196,398)

 

196,398

 

Share of loss from WFOEs and other subsidiaries

 

(559,817)

 

 

 

 

559,817

 

Share of income from VIEs and their subsidiaries

 

32,813

 

33,292

 

 

 

(66,105)

 

Net (loss) income

 

(617,557)

 

(100,797)

 

(398,095)

 

33,378

 

481,485

 

(601,586)

 

 

For the Year Ended December 31, 2023

 

Cheetah
Mobile
Inc.

 

WFOEs

 

Other
Subsidiaries

 

VIEs and Their Subsidiaries

 

Eliminations

 

Consolidated
Total

 

(RMB, in thousands)

Revenues

 

 

56,465

 

576,693

 

348,433

 

(312,088)

 

669,503

Service fee revenue from VIEs and their subsidiaries

 

 

23,172

 

180,306

 

 

(203,478)

 

Service fee expenses charged by WFOEs and their subsidiaries

 

 

 

 

(203,478)

 

203,478

 

Share of (loss) income from WFOEs and other subsidiaries

 

(228,413)

 

 

 

 

228,413

 

Share of income (loss) from VIEs and their subsidiaries

 

(65,504)

 

(61,482)

 

 

 

126,986

 

Net loss

 

(602,898)

 

(106,062)

 

(84,599)

 

(64,999)

 

264,689

 

(593,869)

 

 

9


 

Selected Condensed Consolidated Balance Sheets Data

 

 

As of December 31, 2025

 

Cheetah
Mobile Inc.

 

WFOEs

 

Other
Subsidiaries

 

VIEs and Their Subsidiaries

 

Eliminations

 

Consolidated
Total

 

(RMB, in thousands)

Cash and cash equivalents

 

111,872

 

27,172

 

1,137,741

 

229,840

 

 

1,506,625

Short-term investments

 

 

 

9,527

 

 

 

9,527

Due from related parties, net

 

 

636

 

87,815

 

6,370

 

 

94,821

Others

 

477

 

38,339

 

1,447,103

 

136,913

 

 

1,622,832

Total current assets

 

112,349

 

66,147

 

2,682,186

 

373,123

 

 

3,233,805

Investments in subsidiaries

 

 

 

 

 

 

Contractual interests in VIEs and their subsidiaries

 

 

 

 

 

 

Others

 

10,263

 

19,763

 

1,080,915

 

339,126

 

 

1,450,067

Total non-current assets

 

10,263

 

19,763

 

1,080,915

 

339,126

 

 

1,450,067

Amount due from Cheetah Mobile Inc.

 

 

187

 

519,416

 

 

(519,603)

 

Amount due from WFOEs

 

2,020

 

 

955,515

 

129,152

 

(1,086,687)

 

Amount due from other subsidiaries

 

2,671,129

 

883,538

 

 

984,388

 

(4,539,055)

 

Amount due from VIEs and their subsidiaries

 

 

355,451

 

1,200,922

 

 

(1,556,373)

 

Amount due from Group companies

 

2,673,149

 

1,239,176

 

2,675,853

 

1,113,540

 

(7,701,718)

 

Total assets

 

2,795,761

 

1,325,086

 

6,438,954

 

1,825,789

 

(7,701,718)

 

4,683,872

Due to related parties

 

 

48

 

12,928

 

5,637

 

 

18,613

Investment deficit in subsidiaries

 

438,345

 

 

 

 

(438,345)

 

Contractual interests in VIEs

 

9,436

 

 

 

 

(9,436)

 

Others

 

21,277

 

61,150

 

2,166,308

 

282,043

 

 

2,530,778

Total current liabilities

 

469,058

 

61,198

 

2,179,236

 

287,680

 

(447,781)

 

2,549,391

Total non-current liabilities

 

141,907

 

2,317

 

30,922

 

987

 

 

176,133

Amount due to Cheetah Mobile Inc.

 

 

1,916

 

2,613,708

 

 

(2,615,624)

 

Amount due to WFOEs

 

297

 

 

867,386

 

316,146

 

(1,183,829)

 

Amount due to other subsidiaries

 

576,830

 

976,093

 

 

1,225,965

 

(2,778,888)

 

Amount due to VIEs and their subsidiaries

 

 

168,457

 

954,920

 

 

(1,123,377)

 

Amount due to Group companies

 

577,127

 

1,146,466

 

4,436,014

 

1,542,111

 

(7,701,718)

 

Total liabilities

 

1,188,092

 

1,209,981

 

6,646,172

 

1,830,778

 

(8,149,499)

 

2,725,524

 

 

10


 

Selected Condensed Consolidated Balance Sheets Data (Continued)

 

 

As of December 31, 2024

 

Cheetah
Mobile Inc.

 

WFOEs

 

Other
Subsidiaries

 

VIEs and Their Subsidiaries

 

Eliminations

 

Consolidated
Total

 

(RMB, in thousands)

Cash and cash equivalents

 

156,153

 

59,278

 

1,345,574

 

272,026

 

 

1,833,031

Short-term investments

 

 

 

335

 

 

 

335

Due from related parties, net

 

 

653

 

65,620

 

40,661

 

 

106,934

Others

 

2,442

 

20,323

 

1,670,682

 

145,933

 

 

1,839,380

Total current assets

 

158,595

 

80,254

 

3,082,211

 

458,620

 

 

3,779,680

Investments in subsidiaries

 

 

 

 

 

 

Contractual interests in VIEs and their subsidiaries

 

57,067

 

 

 

 

(57,067)

 

Others

 

75,831

 

21,898

 

1,230,600

 

396,292

 

 

1,724,621

Total non-current assets

 

132,898

 

21,898

 

1,230,600

 

396,292

 

(57,067)

 

1,724,621

Amount due from Cheetah Mobile Inc.

 

 

187

 

531,064

 

 

(531,251)

 

Amount due from WFOEs

 

2,066

 

 

851,173

 

112,953

 

(966,192)

 

Amount due from other subsidiaries

 

2,692,216

 

868,872

 

 

873,502

 

(4,434,590)

 

Amount due from VIEs and their subsidiaries

 

 

351,278

 

1,077,461

 

 

(1,428,739)

 

Amount due from Group companies

 

2,694,282

 

1,220,337

 

2,459,698

 

986,455

 

(7,360,772)

 

Total assets

 

2,985,775

 

1,322,489

 

6,772,509

 

1,841,367

 

(7,417,839)

 

5,504,301

Due to related parties

 

 

178

 

60,503

 

8,925

 

 

69,606

Investment deficit in subsidiaries

 

325,009

 

 

 

 

(325,009)

 

Others

 

24,348

 

47,427

 

2,578,527

 

361,873

 

 

3,012,175

Total current liabilities

 

349,357

 

47,605

 

2,639,030

 

370,798

 

(325,009)

 

3,081,781

Total non-current liabilities

 

145,660

 

4,108

 

64,038

 

1,588

 

 

215,394

Amount due to Cheetah Mobile Inc.

 

 

1,916

 

2,633,448

 

 

(2,635,364)

 

Amount due to WFOEs

 

337

 

 

847,963

 

311,345

 

(1,159,645)

 

Amount due to other subsidiaries

 

589,823

 

876,293

 

 

1,096,026

 

(2,562,142)

 

Amount due to VIEs and their subsidiaries

 

 

152,885

 

850,736

 

 

(1,003,621)

 

Amount due to Group companies

 

590,160

 

1,031,094

 

4,332,147

 

1,407,371

 

(7,360,772)

 

Total liabilities

 

1,085,177

 

1,082,807

 

7,035,215

 

1,779,757

 

(7,685,781)

 

3,297,175

 

 

11


 

Selected Condensed Consolidated Cash Flows Data

 

 

For the Year Ended December 31, 2025

 

Cheetah
Mobile
Inc.

 

WFOEs

 

Other
Subsidiaries

 

VIEs and Their Subsidiaries

 

Eliminations

 

Consolidated
Total

 

(RMB, in thousands)

Net cash (used in)/provided by operating activities

 

(10,871)

 

(102,252)

 

229,572

 

(288,705)

 

 

(172,256)

Net cash (used in)/provided by investing activities

 

(30,612)

 

(120,420)

 

(502,244)

 

8,546

 

579,163

 

(65,567)

Net cash provided by/(used in) financing activities

 

 

190,566

 

84,970

 

239,406

 

(579,163)

 

(64,221)

 

 

For the Year Ended December 31, 2024

 

Cheetah
Mobile
Inc.

 

WFOEs

 

Other
Subsidiaries

 

VIEs and Their Subsidiaries

 

Eliminations

 

Consolidated
Total

 

(RMB, in thousands)

Net cash (used in)/provided by operating activities

 

(12,681)

 

(95,399)

 

(266,531)

 

136,288

 

 

(238,323)

Net cash used in investing activities

 

(35,746)

 

(4,397)

 

(163,914)

 

(75,602)

 

245,569

 

(34,090)

Net cash provided by financing activities

 

 

130,066

 

150,475

 

34,141

 

(245,569)

 

69,113

 

 

For the Year Ended December 31, 2023

 

Cheetah
Mobile
Inc.

 

WFOEs

 

Other
Subsidiaries

 

VIEs and Their Subsidiaries

 

Eliminations

 

Consolidated
Total

 

(RMB, in thousands)

Net cash (used in)/provided by operating activities

 

(12,315)

 

(11,949)

 

606,501

 

(31,775)

 

 

550,462

Net cash provided by/(used in) investing activities

 

82,830

 

7,946

 

(432,969)

 

8,765

 

284,367

 

(49,061)

Net cash (used in) / provided by financing activities

 

(2,503)

 

12,423

 

289,892

 

(22,223)

 

(284,367)

 

(6,778)

 

A.
Reserved
B.
Capitalization and Indebtedness

Not applicable.

C.
Reasons for the Offer and Use of Proceeds

Not applicable.

D.
Risk Factors

Summary of Risk Factors

An investment in our ADSs or ordinary shares involves significant risks. The following list summarizes some, but not all, of these risks. All the operational risks associated with being based in and having operations in mainland China as discussed in relevant risk factors under “Item 3. Key Information—D. Risk Factors—Risks Relating to Our Business and Industry” also apply to operations in Hong Kong. With respect to the legal risks associated with being based in and having operations in mainland China as discussed in relevant risk factors under “Item 3. Key Information—D. Risk Factors—Risks Relating to Our Corporate Structure” and “Item 3. Key Information—D. Risk Factors—Risks Relating to Doing Business in China,” the laws, regulations and the discretion of mainland China governmental authorities discussed in this annual report are expected to apply to mainland China entities and businesses, rather than entities or businesses in Hong Kong which operate under a different set of laws from mainland China. These risks are discussed more fully in this Item 3. Key Information—D. Risk Factors.

Risks Relating to Our Business and Industry

Although our internet products users decreased in prior years, we have observed certain user growth in recent periods. However, we cannot assure you that this growth trend will continue, and our user base may fluctuate or decline in the future. Any decline in our user base would materially and adversely affect our business, financial condition and results of operations.

 

12


 

If our products and services, including our robotic products, our AI-powered business applications, our advertising agency services and multi-cloud management services, fail to offer a good experience and meet customer expectations, our business, results of operations and reputation would be materially and adversely affected.
If our expansion into new businesses is not successful, our results of operations and growth prospects may be materially and adversely affected.
Because a limited number of customers contribute to a significant portion of our revenues, our revenues and results of operations could be materially and adversely affected if we were to lose a significant customer or a significant portion of its business.
We are subject to risks and uncertainties faced by companies in a rapidly evolving industry.
If we fail to compete effectively, our business, financial condition and results of operations may be materially and adversely affected.
We have certain operations in international markets. If we fail to meet the challenges presented by our overseas operations, our business, financial conditions and results of operations may be adversely affected.
If users do not widely adopt versions of our applications developed for various mobile devices, our business could be adversely affected.
If major mobile application distribution channels change their standard terms and conditions in a manner that is detrimental to us, or terminate their existing relationship with us or our partners, our business, financial condition and results of operations may be materially and adversely affected.
A severe or prolonged downturn in the global economy could materially and adversely affect our business and financial condition.

Risks Relating to Our Corporate Structure

If the PRC government finds that the structure we have adopted for our business operations does not comply with PRC governmental restrictions on foreign investment in internet businesses, or if these laws or regulations or interpretations of existing laws or regulations change in the future, we could be subject to severe penalties, including the shutting down of our platform and our business operations.
We rely on contractual arrangements with the VIEs and their shareholders for the operation of our business in China, which may not be as effective as direct ownership.

Risks Relating to Doing Business in China

Uncertainties in the interpretation and enforcement of Chinese laws and regulations could limit the legal protections available to you and us.
Failure to meet the PRC government’s complex regulatory requirements on our business operation could have a material adverse effect on our operations and the value of our ADSs.
The approval of and filing with the CSRC or other PRC government authorities may be required in connection with our future offshore offerings under PRC law, and, if required, we cannot predict whether or for how long we will be able to obtain such approval or complete such filing.
The current tensions in international trade and rising international political tensions, especially U.S. international trade cross-border investment policies with regards to China, may adversely affect our business, financial condition, and results of operations.
We may be adversely affected by the complexity of, and uncertainties and changes in, PRC regulation of internet and artificial intelligence businesses and companies.
Content posted or displayed on our mobile and PC platforms and applications such as duba.com, including advertisements, may be found objectionable by PRC regulatory authorities and may subject us to penalties and other severe consequences.
You may experience difficulties in effecting service of legal process, enforcing foreign judgments or bringing actions in China against us or our management named in this annual report based on foreign laws.

 

13


 

Risks Relating to the ADSs

The trading price of our ADSs has been volatile and may continue to be volatile regardless of our operating performance.
Our ADSs may be delisted from the New York Stock Exchange as a result of our failure of meeting the New York Stock Exchange continued listing requirements.

Risks Relating to Our Business and Industry

 

Although our internet products users decreased in prior years, we have observed certain user growth in recent periods. However, we cannot assure you that this growth trend will continue, and our user base may fluctuate or decline in the future. Any decline in our user base would materially and adversely affect our business, financial condition and results of operations.

The size of our user base and our users’ level of engagement are critical to our success. Our business and financial performance have been and will continue to be significantly determined by our success in retaining and engaging active users. We have been consistently anticipating user demand and developing innovative products and services to attract and retain users. However, the internet industry, including the mobile internet industry, is characterized by constant and rapid technological changes. As a result, users may switch from one set of products to others more quickly than in other sectors. Our success will become increasingly dependent on our ability to increase levels of user engagement and monetization in our key markets. Our user engagement could be adversely affected if:

we fail to maintain the popularity of our existing products for users;
we are unsuccessful in launching new and popular applications in a cost-effective manner to further diversify our product offerings and increase user engagement;
technical or other problems prevent us from delivering our products or services in a rapid and reliable manner or otherwise affect user experience;
strategic investments or acquisitions that we make to diversify or improve our products or services offerings fail to generate the favorable results or synergies that we anticipate;
there are user concerns related to privacy, safety, security or other factors;
our competitors may launch or develop products and services similar to ours, which may result in a loss of existing users or reduced growth in new users;
products adopting new technologies displace our products;
there are adverse changes in our products or services that are mandated by, or that we elect to make to address, legislation, regulatory authorities or litigation, including settlements or consent decrees;
there are regulatory enforcement actions or negative publicity for actual or perceived defects of our products and services;
we fail to provide adequate customer service to users;
we do not maintain our brand image, or our reputation is damaged; or
any other unexpected events or changes disrupt our operations in China or elsewhere.

Although we have experienced a decline in users and monthly active users of certain of our products and services in prior years, we have observed certain user growth in recent periods. However, this recovery remains highly uncertain and subject to volatility. Multiple factors may contribute to a decline, including pressures such as increased competition, changes in consumer preferences and spending, and persistent challenges in maintaining user engagement. If this recovery fails to sustain or reverses, it could have a material adverse impact on our results of operations and financial condition. Lower user and active user metrics can directly translate to decreased revenues and profits, while also indicate deeper challenges in continuing to attract new users or maintain our relevance in the marketplace amid shifting consumer demands. However, there can be no guarantee that our efforts to sustain and build upon the recent recovery will succeed and any prolonged attrition could materially harm our results of operations, financial performance and growth prospects. Furthermore, if any major distribution channel changes their standard terms and conditions in a manner that is detrimental to us, or terminate their existing relationship with us, our business, financial condition and results of operations may be materially and adversely affected.

 

14


 

We received in the past and may continue to receive, complaints from users regarding our mobile applications primarily regarding privacy settings and certain third-party website promotion activities on our mobile applications. While we did not incur any material costs to address the complaints, we may need to incur substantial expenditures in the future. If we are unable to address user complaints timely or at all, our reputation may be harmed, and our user base may continue to decline. Our efforts to avoid or address any of these events could require us to incur substantial expenditures to modify or adapt our products, services or infrastructure. If we fail to retain our user base, or if our users decrease their engagement with our products, our business, financial condition and results of operations would be materially and adversely affected.

 

If our products and services, including our robotic products, our AI-powered business applications, our advertising agency services and multi-cloud management services, fail to offer a good experience and meet customer expectations, our business, results of operations and reputation would be materially and adversely affected.

A key part of our business strategy depends on our ability to provide high-quality products and services, including our robotic products, AI-powered business applications, advertising agency services and multi-cloud management services. Any actual or perceived reduction in the quality or performance of our offerings could damage our reputation and result in customer dissatisfaction. Our products and services may contain undetected errors, defects or vulnerabilities, especially when first introduced or when new models or versions are released. If our products do not perform in line with customer expectations, it could negatively impact our brand affinity and customer loyalty. We may also experience quality control issues as we scale our operations, expand our product and service offerings, and integrate new technologies. If we are unable to provide consistent and high-quality customer service, respond quickly to technical issues, or satisfy customer demands in a timely manner, we may lose customers and damage our brand image and reputation. Failure to maintain high-quality customer service and technical support could materially and adversely affect our results of operations and prospects. Additionally, any negative publicity related to our products and services, regardless of its accuracy, could further damage our business, brand image and reputation. Social media amplification of any actual or perceived issues with our offerings could rapidly and significantly harm our business and financial performance. If we are unable to continue offering high-quality, innovative and differentiated products and services that meet or exceed customer expectations, our competitive position, results of operations and financial condition could be materially and adversely impacted.

 

If our expansion into new businesses is not successful, our results of operations and growth prospects may be materially and adversely affected

As part of our strategic evolution, we are expanding our offerings to increasingly serve the needs of corporate customers with the application of cutting-edge technologies. This expansion includes the introduction and development of, among others, robotic products and AI-powered business applications. This strategic pivot is aimed at diversifying our revenue streams and capturing new market opportunities within the corporate sector.

While we believe this expansion aligns with long-term market trends and positions us to capitalize on the growing demand for corporate digital transformation solutions, it involves inherent risks and uncertainties. The successful execution of this strategy is contingent upon several factors, including but not limited to our ability to:

develop or acquire new technologies and services that are competitive and meet the needs of corporate customers;
scale our infrastructure and capabilities to support the delivery of these new services;
navigate the complex and evolving regulatory environment that governs corporate data management and privacy;
attract, retain, and effectively integrate new talent specialized in these emerging areas; and
establish and maintain strong relationships with corporate customers, including through effective sales and marketing strategies.

The expansion into new businesses requires substantial investment in research and development, marketing, and personnel. These investments are subject to the risk that they will not result in the successful development and commercialization of viable products and services, or that they will not be recovered through profitable operations.

If we are unable to successfully execute our expansion strategy or if our new business initiatives do not gain the market acceptance we anticipate, our results of operations and growth prospects could be materially and adversely affected. An unsuccessful expansion could result in significant unrecovered investments and may divert resources and focus from our traditional business operations.

 

15


 

Furthermore, failure to achieve expected returns on our investments in new business segments could negatively impact our financial condition and operating results.

Our expansion into robotic products and AI-powered business applications represents a significant transformation in our business model. While we believe these attempts will create new development opportunities for our future success, our ability to achieve the pre-determined strategic objectives is subject to inherent risks. If our expansion fails to deliver the operating results we anticipate, our business, results of operations, and financial position could be materially and adversely affected.

Because a limited number of customers contribute to a significant portion of our revenues, our revenues and results of operations could be materially and adversely affected if we were to lose a significant customer or a significant portion of its business.

Currently, a limited number of customers contribute a significant portion of our revenues. Our customers primarily comprise mobile advertising networks and partners, e-commerce companies, mobile application developers and mobile game developers, as well as individual customers, to which we refer traffic, sell advertisements, provide network security and technical services. In 2023, 2024 and 2025, our five largest customers in aggregate contributed approximately 29.2%, 30.3% and 41.9% of our revenues, respectively. We expect that a limited number of our customers will continue to contribute a significant portion of our revenues in the near future. If we lose any of these customers, or if revenues generated from a significant customer are substantially reduced due to, for example, increased competition, a significant change in the customer’s business policy or operation, suspected breach or violation to the underlying contract or policy, any deterioration in customer relationship, or significant delays in payments for our services, our business, financial condition and results of operations may be materially and adversely affected.

We are subject to risks and uncertainties faced by companies in a rapidly evolving industry.

We operate in the rapidly evolving internet and artificial intelligence industry, which makes it difficult to predict our future results of operations. Accordingly, our future prospects are subject to the risks and uncertainties experienced by companies in the evolving industry. Some of these risks and uncertainties relate to our ability to, among others:

successfully implement our plan to further develop and monetize our internet platform;
offer new, innovative products and services and enhance our existing products and services with innovative and advanced technology to attract and retain a larger user base;
retain existing customers, attract additional customers and restore collaborations with lost customers, and increase spending per customer;
conduct effective and efficient sales and marketing to support our business expansion, particularly our development and promotion of new product and service offerings;
maintain our relationships with important suppliers, such as bandwidth suppliers and material suppliers, on favorable terms;
respond to evolving user preferences and industry changes;
respond to competitive market conditions;
upgrade our technology to support traffic, product and service offerings;
maintain effective control of our costs and expenses;
respond to changes in the regulatory environment and manage legal risks, including those associated with intellectual property rights;
enhance our capabilities to operate and compete in a global market in the face of increasing geopolitical tensions and anti-multilateralism; and
execute our strategic investments and acquisitions and post-acquisition integrations effectively.

 

16


 

If we fail to address any of the above risks and uncertainties, our business may be materially and adversely affected. Meanwhile, in the dynamic landscape of today’s market, venturing into new business or strengthening our existing business lines, such as robotic products and AI-powered business applications, presents us with a complex array of risks and uncertainties that are integral to competing in rapidly evolving industries. The necessity for continuous research and development to sustain a competitive edge, coupled with the financial strain of capital investments, may significantly impact our profitability and operational capacity. Expanding into new geographic markets brings additional challenges, including navigating complex regulatory environments, cultural nuances, and political instability, which could hinder our expansion efforts. Ethical and societal considerations surround AI and robotic products add layers of operational challenges. These factors collectively pose substantial risks and uncertainties for our business operations, revenue growth, and financial condition, as we continue to compete with other market players as regards our existing business while expanding our business to cover additional evolving industries.

Additionally, certain of our technologies, such as artificial intelligence technologies, are characterized by rapid technological changes, new product introductions, enhancements, and evolving industry standards. The prospects of our products and business based on such technologies would depend on our ability to develop new products and applications in new markets that develop as a result of technological and scientific advances, while improving the performance and cost-effectiveness. New technologies, techniques or products that might offer better combinations of price and performance than our products could emerge. It is important that we anticipate changes in technology and market demand. If we do not successfully innovate and introduce new technology into our anticipated product lines or effectively manage the transitions of our technology to new product offerings, our business, financial condition and results of operations could be harmed.

If we fail to compete effectively, our business, financial condition and results of operations may be materially and adversely affected.

We face intense competition in our businesses. In the internet business, we compete with other mobile application and PC software developers, including those developers that offer products purported to perform similar functions as Duba Anti-virus and Clean Master, such as 360 Security Technology Inc., or 360, in China’s internet security and anti-virus market. In the AI and others business, we compete with other companies offering similar product and service offerings as robotic products, such as PUDU Robotics, KEENON Robotics, Yunji Technology and Dobot Robotics, multi-cloud management business, overseas advertising business and AI-empowered applications globally. In addition, we compete with all major internet companies for user attention and advertising spend.

As we expand or enhance our business presence across evolving technology landscapes, we face increased competition associated with different technology domains. Since November 30, 2023, we have consolidated the financial results of Beijing OrionStar, a company focusing on the research and development of AI, into our consolidated financial statements. Meanwhile, we have also been stepping up efforts to strengthen our business related to large models, artificial intelligence generated content ("AIGC") and AI agent products. However, many of these sectors on which we focus are undergoing rapid evolution and attracting intense competition. For example, in robotics, hardware capabilities are progressing quickly, allowing more players to enter the market with advanced automation solutions. On the AIGC front, generative AI techniques are developing at a tremendous pace thanks to recent breakthroughs in large language models. These swift technological advancements have drawn major attention and investment from technology giants at home and abroad. As consumer demand for smart robotics and AIGC solutions grows, additional well-funded competitors are likely to emerge. While we have solid expertise and capabilities, the ongoing evolution of these sectors may bring significant competitive threats from new and existing players aiming to capitalize on the next wave of innovation.

In addition, some of our competitors have longer operating histories and significantly greater financial, technological and marketing resources than we do and, in turn, have an advantage in attracting and retaining users and customers. If we are not able to effectively compete in any aspect of our business or if our reputation is harmed by negative publicity relating to us, our products and services or our key management, it could make us less attractive to customers, and our business, financial condition and results of operations may be materially and adversely affected.

We have certain operations in international markets. If we fail to meet the challenges presented by our overseas operations, our business, financial conditions and results of operations may be adversely affected.

Our business has continued to experience some challenges in the international markets and continue exposing to a number of risks, including:

challenges in formulating effective marketing strategies targeting users and customers from various jurisdictions and cultures, who have a diverse range of preferences and demands;
challenges in identifying appropriate local business partners and establishing and maintaining good working relationships with them.
local competition;
challenges in meeting local user, advertiser and customer demands as well as their marketing practices and conventions;

 

17


 

differences in user, advertiser and customer reception and perception of our products and services internationally;
challenges in building direct sales operations in the overseas market;
fluctuations in currency exchange rates;
compliance with applicable foreign laws and regulations, including but not limited to internet content requirements, foreign exchange controls, cash repatriation restrictions, intellectual property protection rules and data privacy requirements;
exposure to different tax jurisdictions that may subject us to greater fluctuations in our effective tax rate and assessments in multiple jurisdictions on various tax-related assertions, including transfer pricing adjustments and permanent establishment; and
increased costs associated with doing business in foreign jurisdictions.

Our business, financial condition and results of operations may be materially and adversely affected by these and other risks associated with our overseas operations.

If users do not widely adopt versions of our applications developed for various mobile devices, our business could be adversely affected.

The number of people who access the internet through mobile devices keeps increasing. The varying display sizes, functionality, and memory associated with mobile devices make the use of our applications on such devices more difficult and the versions of our applications developed for these devices may not be compelling to users, manufacturers or distributors of devices. Each manufacturer or distributor may establish unique technical standards for its devices, and our applications may not work or be compatible with these devices. Some manufacturers may also elect not to include our applications on their devices. As new devices and new platforms are continually being released, it is difficult to predict the problems we may encounter in developing versions of our applications for use on these mobile devices and we may need to devote significant resources to the creation, support, and maintenance of our applications tailored for such devices. If we are unable to attract and retain a substantial number of mobile device manufacturers, distributors, and users to adopt and use our applications, or if we are slow to develop products and technologies that are more compatible with mobile devices, our business could be adversely affected.

If major software and application distribution channels and co-operation partners change their standard terms and conditions in a manner that is detrimental to us, or terminate their existing relationship with us or our partners, our business, financial condition and results of operations may be materially and adversely affected.

We currently rely on distribution channels and co-operation partners to distribute our PC software and mobile applications. The terms and conditions of our relationships with these channels and partners are subject to their interpretation and may change frequently. If any of these channels or partners changes its terms and conditions in a manner that is detrimental to us, reduces our revenue-sharing arrangements, or terminates its relationship with us, our ability to reach users, generate revenues and grow our business could be materially impaired, thus our business, financial condition and results of operations may be materially and adversely affected.

If our internet business fails to optimize system performance or provide attractive personalized experiences, we may lose users, and our business, financial condition and results of operations may be materially and adversely affected.

Our users rely on our utility products to optimize the performance of their PC and mobile devices, provide real time protection against security threats, and gain personalized device experience. Our software and applications are highly technical and complex and, when deployed, may contain defects or security vulnerabilities. Some errors in our products may only be discovered after a product has been installed and used by our users.

Most of our software and applications for users rely on our cloud-based data analytics engines to optimize system performance and protect against security threats. The data analytics engines include our most up-to-date security threats library and application behavior library in the cloud, and our products only include a subset of these libraries on the users’ end devices. If our data analytics engines do not function properly, or if the infrastructure supporting the data analytics engine malfunctions, our applications may not achieve optimal results.

Our cloud-based data analytics engines employ a heuristic, or experience-based, approach to detect unknown security threats and behavior of unknown PC software and mobile applications. However, new malware and malicious software and applications are constantly appearing and evolving, and our detection technologies may not detect all forms of security threats or malicious software and applications encountered by our users. In addition, our products may not work properly with the Windows, Android or iOS operating systems if we cannot promptly upgrade our products following any changes or updates to these operating systems. We previously experienced system disruption due to compatibility issues resulting from an update to the Windows operating system.

 

18


 

Any of these defects, vulnerabilities or failures could result in damage to our reputation, decrease in our user base and loss of customers, and our business, financial condition and results of operations may be materially and adversely affected.

If any system failure, interruption or downtime occurs, our business, financial condition and results of operations may be materially and adversely affected.

Although we seek to reduce the possibility of disruptions and other outages, our applications may be disrupted by problems with our own cloud-based technology and system, such as malfunctions in our software or other facilities or network overload. Our systems may be vulnerable to damage or interruption caused by telecommunication failures, power loss, human error, computer attacks or viruses, earthquakes, floods, fires, terrorist attacks, change of relevant laws, regulations or policies and similar events. Our IT systems may not be fully redundant or backed up, and our disaster recovery planning may not be sufficient for all eventualities. Despite any precautions we may take, the occurrence of natural disasters, policy changes or other unanticipated problems at our hosting facilities or similar events affecting our ability to use necessary online resources could result in interruptions in the availability of our products and services. In particular, we may be required to expand and adapt our technology and infrastructure to continue to reliably store, process and analyze user content as well as to ensure smooth delivery of high quality content. Any interruption in the ability of our users to use our applications could damage our reputation, reduce our future revenues, harm our future operations, subject us to regulatory scrutiny and lead users to seek alternative products.

We mostly use external cloud-based services, such as Tencent cloud, AWS etc. instead of self-owned servers. These external services may experience downtime from time to time, and we have limited control over the quality and reliability of these services. Any scheduled or unscheduled interruption in our ability to use such services could result in service disruption, which could result in an immediate, and possibly substantial, loss of revenues. If any such incidents take place, our brands and user perception of the reliability of our systems may be adversely affected.

As most of our core mobile utility products are created for Android devices, a decrease in the popularity of the Android ecosystem may materially and adversely affect our business.

Most of our core mobile utility applications are created for Android devices. Any significant downturn in the overall popularity of the Android ecosystem or the use of Android devices could materially and adversely affect the demand for and revenues generated from these mobile utility applications. Although the Android ecosystem has grown rapidly in recent years, it is uncertain whether it will continue to grow at a similar rate in the future. In addition, due to the constantly evolving nature of the mobile industry, another operating system for mobile devices may eclipse Android and decrease its popularity. To the extent that our mobile utility applications continue to mainly support Android devices, our utility products would be vulnerable to any decline in popularity of the Android operating system.

We may further dispose our internet products that could have a material adverse impact on our revenues.

We have developed widely popular mobile applications in-house and have grown some acquired or jointly-operated third-party applications into popular applications in the past. These applications attracted a large user base which in turn helps generate significant revenues for us. In 2020, we disposed major gaming-related business. As a result, the revenue contribution from gaming-related business decreased. If we further dispose our internet products, our internet business may be materially and adversely affected.

We may be named as a defendant in putative shareholder class action lawsuit that could have a material adverse impact on our business, financial condition, results of operation, cash flows and reputation.

We have historically defended against putative shareholder class action lawsuits described in “Item 8. Financial Information—A. Consolidated Statements and Other Financial Information—Legal Proceedings.” We may be named as a defendant in putative shareholder class action lawsuit in the future. We will be unable to estimate the possible loss or possible range of loss, if any, associated with the resolution of any such lawsuit. In the event that our defense of any such lawsuit is unsuccessful, there can be no assurance that we will prevail in any appeal. Any adverse outcome of these cases, including any plaintiff’s appeal of a judgment in any such lawsuit, could have a material adverse effect on our business, financial condition, results of operation, cash flows and reputation. In addition, there can be no assurance that our insurance carriers will cover all or part of the defense costs, or any liabilities that may arise from any such lawsuit. The litigation processes may utilize a significant portion of our cash resources and divert management’s attention from the day-to-day operations of our company, all of which could harm our business. We also may be subject to claims for indemnification related to any such lawsuit, and we cannot predict the impact that indemnification claims may have on our business or financial results.

 

19


 

We may not be able to adequately protect or maintain our intellectual property, which could harm our business and competitive position.

We regard our trademarks, service marks, patents, domain names, trade secrets, proprietary technologies know-how and similar intellectual property as critical to our success, and we rely on trademark and patent law, trade secret protection and confidentiality and invention assignment agreements with our employees and third parties to protect our proprietary rights. See “Item 4. Information on the Company—B. Business Overview— Intellectual Property” for a description for our intellectual property. While we actively take measures to protect our intellectual property, such measures may not be adequate to prevent the infringement or misappropriation of our intellectual property. There can be no assurance that any of our pending patent, trademark or other intellectual property applications will be issued or registered. Any intellectual property rights we have obtained or may obtain in the future may not be sufficient to provide us with a competitive advantage, and could be challenged, invalidated, circumvented, infringed or misappropriated. Given the potential cost, effort, risks and disadvantages of obtaining patent protection, we have not applied and do not plan to apply for patents or other forms of intellectual property protection for certain of our key technologies. If some of these technologies are later proven to be important to our business and are used by third parties without our authorization, especially for commercial purposes, our business and competitive position may be harmed.

Monitoring for infringement or other unauthorized use of our intellectual property rights is difficult and costly, and we cannot be certain that we can effectively prevent such infringement or unauthorized use of our intellectual property. From time to time, we may need to resort to litigation or other proceedings to enforce our intellectual property rights, which could result in substantial cost and diversion of resources. We cannot provide assurance that we will prevail in such litigation or proceedings, in addition, our trade secrets may be leaked or otherwise become available to, or be independently discovered by, our competitors. Our efforts to enforce or protect our intellectual property rights may be ineffective and could result in the invalidation or narrowing of the scope of our intellectual property or expose us to counterclaims from third parties, any of which may adversely affect our business and operating results.

In addition, it is often difficult to create and enforce intellectual property rights in China and other countries outside of the United States. Even where adequate, relevant laws exist in China and other countries outside of the United States, it may not be possible to obtain swift and equitable enforcement of such laws, or to enforce court judgments or arbitration awards delivered in another jurisdiction. Accordingly, we may not be able to effectively protect our intellectual property rights in such countries. Additional uncertainty may result from changes to intellectual property laws enacted in the jurisdictions in which we operate, and from interpretations of intellectual property laws by applicable courts and government bodies.

Our confidentiality and invention assignment agreements with our employees and third parties, such as consultants and contractors, may not effectively prevent unauthorized use or disclosure of our confidential information, intellectual property or technology and may not provide an adequate remedy in the event of such unauthorized use or disclosure. Trade secrets and know-how are difficult to protect, and our trade secrets may be disclosed, become known or be independently discovered by others. Despite our efforts to protect our proprietary rights, unauthorized parties may attempt to copy aspects of our website features, software and functionality or obtain and use information that we consider confidential and proprietary. If we are not able to adequately protect our trade secrets, know-how and other confidential information, intellectual property or technology, our business and operating results may be adversely affected.

 

20


 

Further, we have been licensed with certain intellectual properties by certain affiliates. For example, we and Kingsoft Corporation entered into a new Trademark Licensing Contract in 2018, under which we have been licensed with certain selected trademarks of Kingsoft Corporation and its relevant subsidiaries, such as Duba Anti-virus. We cannot assure you that we will continue to receive the same level of support on the same or more favorable terms and conditions, or renew the relevant licensing agreement at all, upon expiration of the contract terms, neither can we guarantee that our collaboration with our affiliates will not be terminated by our business partners or otherwise become limited, less effective or more expensive, which are subject to many factors beyond our control, such as legal requirements and our affiliates’ business condition, plans and strategies. If we are unable to receive the same level of support from our affiliates, or if we fail to maintain or renew our existing licenses from our affiliates, or if we cannot benefit from the brand recognition capabilities of our affiliates as we do, our business and competitive position may be adversely affected.

We may be subject to intellectual property infringement lawsuits which could result in our payment of substantial damages or license fees, disruption to our product and service offerings and reputational harm.

Third parties, including our competitors, may assert claims against us for alleged infringements of their technology patents, copyrights, trademarks, trade secrets and internet content. Third parties may also claim that our employees have misappropriated or divulged their former employers’ proprietary rights or confidential information. Our internal procedures and licensing practices may not be effective in completely preventing the unauthorized use of copyrighted materials or the infringement of other rights of third parties by us or our users. The validity, enforceability and scope of protection of intellectual property rights in internet-related industries, particularly in China, is uncertain and still evolving. If a claim of infringement brought against us in China or another jurisdiction is successful, we may be required to pay substantial penalties or other damages and fines, enter into license agreements which may not be available on commercially reasonable terms or at all or be subject to injunction or court orders. We may be subject to injunction or court orders or required to redesign our products or technology, any of which could adversely affect our business, financial condition and results of operations. Even if allegations or claims lack merit, defending against them could be both costly and time-consuming and could significantly divert the efforts and resources of our management and other personnel. In addition, regardless of the outcome of the lawsuit, we could suffer reputational harm.

For example, we changed our corporate name, company logo and trademark to reflect our new name Cheetah Mobile in the first half of 2014. Cheetah is commonly used in corporate names in China, the United States and elsewhere. Although we believe in good faith that our use of Cheetah Mobile does not infringe on any third-party intellectual property rights and we have filed trademark applications in certain categories in China, third parties may bring trademark and other intellectual property infringement claims against us, which could distract our management attention and result in us incurring significant cost to defend ourselves.

Further, we license and use technologies from third parties in our applications. These third-party technology licenses may not continue to be available to us on acceptable terms or at all, and may expose us to liability. Any such liability, or our inability to use any of these third-party technologies, could result in disruptions to our business that could materially and adversely affect our operating and financial results.

Some of our applications contain open source software, which may pose increased risk to our proprietary software.

We use open source software in some of our applications. In addition, we regularly contribute source code to open source software projects and release internal software projects under open source licenses, and anticipate doing so in the future. The terms of many open source licenses to which we are subject have not been interpreted by U.S. or foreign courts, and there is a risk that such licenses could be construed in a manner that imposes unanticipated conditions or restrictions on our ability to sell or distribute our applications. Additionally, we may from time to time face threats or claims from third parties claiming ownership of, or demanding release of, the alleged open source software or derivative works we developed using such software, which could include our proprietary source code, or otherwise seeking to enforce the terms of the applicable open source license. These threats or claims could result in litigation and could require us to make our source code freely available, purchase a costly license or cease offering the implicated applications unless and until we can re-engineer them to avoid infringement. Such a re-engineering process could require significant additional research and development resources, and we may not be able to complete it successfully. In addition to risks related to license requirements, our use of certain open source software may lead to greater risks than use of third-party commercial software, as open source licensors generally do not provide warranties or controls on the origin of the software. Additionally, because any software source code we contribute to open source projects is publicly available, our ability to protect our intellectual property rights with respect to such software source code may be limited or lost entirely, and we are unable to prevent our competitors or others from using such contributed software source code. Any of these risks could be difficult to eliminate or manage and, if not addressed, could adversely affect our business, financial condition and results of operations.

 

21


 

We have limited experience commercializing our robotic products at a large scale and may not be able to do so efficiently or effectively.

Our company has limited experience in scaling the commercialization of our robotic products, and there is a risk that we may not achieve this expansion efficiently or effectively. A critical component of our strategic plan for our service robot line is to expand our sales, marketing, training, customer support, and maintenance services. This expansion includes recruiting staff who possess the requisite expertise. However, managing and sustaining this growth is both costly and complex. If we are unable to utilize our organization effectively, it could hinder our ability to increase sales, as well as impede the introduction and acceptance of our robotic products into new markets.

Furthermore, decisions made in an effort to manage costs, particularly those related to staffing in sales, marketing, and customer support, could inadvertently harm our revenue streams. Missteps in these areas might undermine the strength of our sales and marketing initiatives, diminish our service and maintenance capabilities, or degrade the quality of customer service we provide. Each of these potential outcomes could adversely affect our company's market penetration and growth prospects.

We are substantially reliant on our relationships with suppliers and service providers for the parts and components in our robotic products, as well as for most of our manufacture of our robotic products. If any of these suppliers or service partners choose to not do business with us, then we would have significant difficulty in procuring and producing our robotic products and our business prospects would be significantly harmed.

Our robotic products contain hundreds of components which are assembled by third-party manufacturing partners. Collaboration with third parties for the manufacturing of robotic products is subject to risks with respect to operations that are beyond our control. Global supply chain problems directly impact our ability to obtain these components cost-effectively. We could experience delays to the extent our current or future partners do not continue doing business with us, meet agreed upon timelines, experience capacity constraints or otherwise are unable to deliver components or manufacture robotic products as expected. Failure to secure supplier agreements for components that may face availability constraints due to supply chain disruptions can result in higher prices for those components, which in turn increases the cost of manufacturing robotic products and result in an adverse financial impact on our delivery economics.

As a company in the early stages of expanding our robotic offerings, there is uncertainty around future market demand and production requirements. If adoption of our robots accelerates rapidly, we may need to ramp up manufacturing substantially to fulfill increased orders. However, scaling production could pose challenges given our reliance on third-party suppliers and manufacturers. We cannot guarantee that our existing network of suppliers and service providers will have the capacity to expand their operations and output at the pace or to the extent needed to meet our evolving production needs. Supplier capacity limitations could result in delays in fulfilling robot orders and launching new models, potentially inhibiting our growth. Additionally, rapidly increasing production could strain quality control and supply chain logistics. If our partners are unable to keep pace with our production expansion or fail to maintain quality standards during such growth, it could damage customer trust and satisfaction in our service robot offerings.

There is a risk of potential disputes with partners, and we could be affected by adverse publicity related to our partners whether or not such publicity is related to their collaboration with us. Our ability to successfully build a premium brand could also be adversely affected by perceptions about the quality of our partner manufacturers’ robotic products or other robotic products manufactured by the same partner. In addition, although we intend to be involved in material decisions in the supply chain and manufacturing process, given that we also rely on our partners to meet our quality standards, there can be no assurance that we will be able to maintain high quality standards.

We may in the future enter into strategic alliances, including joint ventures or minority equity investments, with various third parties to further our business purpose. These alliances could subject us to a number of risks, including risks associated with sharing proprietary information, non-performance by the third party, and increased expenses in establishing new strategic alliances, any of which may materially and adversely affect our business.

 

We have limited experience in independent manufacturing. Any delays in the manufacturing and launching of our products, or ramping up of our production capacity, could have a material adverse effect on our business.

 

22


 

In addition to the traditional collaborative manufacturing model, we have established our own production facility in China to support our independent manufacturing of our service robots. However, our self-owned facility and the independent manufacturing model may introduce new risks due to our limited experience in independent manufacturing. The complexities of independently managing all aspects of production, such as overseeing the entire production line and supervising production personnel, could lead to unforeseen obstacles in maintaining production efficiency and timeliness, which may result in delays in our product launch and delivery. Consequently, we may need to invest more time and resources to ensure that products manufactured at our own facilities meet quality standards and regulatory requirements. We have limited experience in managing our manufacturing workforce and may face challenges in providing training to our production personnel. We cannot guarantee that we will be able to attract or retain qualified personnel or other highly skilled employees in a timely and cost-efficient manner. Any failure to effectively manage or provide adequate training to our manufacturing workforce and production personnel, as well as attract or retain qualified personnel, may result in production delays, reduced efficiency, and potential quality issues.

Furthermore, if our business requires additional production capacity in the future, we may need to expand or convert our existing manufacturing facility. Any such expansion or conversion could face delays or other difficulties, potentially affecting our ability to meet production demand on a timely basis. Moreover, additional capital may be required to maintain our property, plant, and equipment, and such costs may exceed our current expectations. We cannot assure you that we would be able to complete any expansion or conversion of our manufacturing facility or increase our production capacity on schedule and within budget.

Our operating results could be materially harmed if we are unable to accurately forecast customer demand for our products and services or manage our inventory.

To ensure adequate inventory supply for our products, we procure products and components based on demand and production forecasts. The ability to accurately forecast demand for our products and services could be affected by many factors, including changes in customer demand for our products and services, and unanticipated changes in general market and economic conditions. In addition, as we continue to introduce new products and services, we may also face challenges managing the production plan of our existing products, which may in turn affect the inventory management for our existing products. If we fail to accurately forecast customer demand, we may experience excess inventory levels or a shortage of products available for sale. Inventory levels in excess of customer demand may result in inventory write-downs or write-offs and the sale of excess inventory at discounted prices, which may cause our gross margin to suffer and could impair the strength of our brand. In 2023, 2024 and 2025, our impairment of inventory were RMB2.6 million, RMB1.2 million, and RMB7.1 million (US$1.0 million), respectively. On the other hand, in the case we experience shortage of products, we may be unable to meet the demand for our products, and our business and operating results could be adversely affected.

Our business depends substantially on the continuing efforts of our management team, key employees and skilled personnel, and our business operations may be severely disrupted if we lose their services.

Our future success depends substantially on the continued efforts of our management team and key employees, in particular, Mr. Sheng Fu, our chief executive officer. The loss of Mr. Fu or any of our management team members could harm our business. In addition, if our key employees were unable or unwilling to continue their services with us, we may not be able to replace them easily, in a timely manner, or at all, which could result in significant disruptions to our business. The integration of any replacement personnel could be time-consuming, expensive and cause additional disruption to our business. If any of our management team members or key employees joins a competitor or forms a competing company, we may lose customers, know-how and staff.

Each of our executive officers and key employees has agreed to non-competition obligations. However, these agreements may not be properly and effectively implemented in China, where our executives and key employees reside, in light of uncertainties relating to China’s legal system. If any of our executive officers or key employees violates the terms of their non-competition or other employment agreements with us, or their legal duties by diverting business opportunities from us, it will result in our loss of corporate opportunities. Although we have adopted a code of business conduct and ethics to help restrict conflicts of interest involving directors and officers, any violation of this code by our directors or officers may materially and adversely affect our business operations, prospects and reputation.

Allegations or lawsuits against us or our management may harm our reputation and have a material and adverse impact on our business, results of operations and cash flows.

 

23


 

We have been, and may become, subject to allegations or lawsuits brought by our competitors, customers, business partners, short sellers, investment research firms or other individuals or entities, including claims of breach of contract or unfair competition. Any such allegation or lawsuit, with or without merit, or any perceived unfair, unethical, fraudulent or inappropriate business practice by us or perceived malfeasance by our management could harm our reputation and user base and distract our management from our daily operations. Allegations or lawsuits against us or our management may also generate negative publicity that significantly harms our reputation, which may materially and adversely affect our user base and our ability to attract customers. In addition to the related cost, managing and defending litigation and related indemnity obligations can significantly divert management’s attention. We may also need to pay damages or settle the litigation with a substantial amount of cash. All of these could have a material adverse impact on our business, results of operation and cash flows.

Our chief executive officer, Mr. Sheng Fu, is named in a lawsuit filed by Qihoo in Hong Kong, and there is uncertainty as to the outcome of this lawsuit and its impact on us.

In September 2011, Mr. Sheng Fu, our chief executive officer, was named as a defendant in a lawsuit filed by Qihoo 360 Technology Co., Ltd., or Qihoo, the previous U.S. listed entity of 360, in the High Court of the Hong Kong Special Administrative Region. The complaint, which has been amended multiple times since its filing, alleged that Mr. Fu has breached his contractual obligations of confidentiality, non-competition, non-solicitation and non-disparagement under the agreements Mr. Fu had entered into with a subsidiary of Qihoo prior to his resignation from the subsidiary in August 2008. In connection with the complaint, Mr. Fu has filed a counterclaim against Qihoo, on the basis that Qihoo failed to fulfill its obligations to deliver the shares granted to him upon his resignation. In May, 2018, following the parties’ joint application, the court ordered that the proceedings be stayed for the parties to finalize and implement any settlement arrangements, and there be liberty to restore the proceedings. As of the date of this annual report, there have been no material developments in this matter.

However, it is inherently difficult to predict whether the lawsuit will be resumed, or the duration, process and outcome of such proceedings. Any litigation, regardless of the merits, can be time-consuming and can divert Mr. Fu’s attention away from our business. Should Qihoo resume or ultimately prevail in the lawsuit against Mr. Fu, Mr. Fu’s reputation may be harmed. Moreover, although we have not been named as a defendant in the lawsuit, we cannot guarantee that Qihoo or 360 will not initiate proceedings against us in the future, which could adversely affect our reputation, business and results of operations.

We have made significant capital investment in a number of strategic investments, acquisitions and partnerships, which may not be successful and may have a material and adverse effect on our business, reputation and results of operations.

We have made significant capital investment in strategic investments, acquisitions and partnerships to complement our organic business expansion. We have also made a number of investments in securities and minority investments in companies with strategic value for us. These investments and acquisitions require a significant amount of capital, which decreases the amount of cash available for working capital or capital expenditures. In 2023, 2024 and 2025, we have paid for investments and acquisitions in an aggregate amount of RMB292.4 million, RMB37.0 million and RMB144.3 million (US$20.6 million), respectively. If these investments and acquired business do not perform as we have expected, become less valuable to our business due to a change in our overall business strategy, or if the industry, regulatory or economic environments deteriorate, they could result in significant impairment of investments and goodwill. In 2023, 2024 and 2025, our impairment of investments and goodwill were RMB578.3 million, RMB272.3 million and RMB72.4 million (US$10.4 million), respectively. In addition, potential acquisitions of businesses and assets may increase our capital and expenses in integrating new businesses and personnel into our own, require significant management attention and result in a diversion of resources away from our existing business, which in turn could have an adverse effect on our business operations. Further, potential acquisitions could result in increased leverage, potentially dilutive issuances of equity securities and exposure to potential unknown liabilities of the acquired business. The costs of identifying and consummating acquisitions may also be significant. In addition to possible shareholders’ approval, we may also have to obtain approvals and licenses from relevant government authorities for the acquisitions and comply with applicable laws and regulations, which could result in increased costs and delays.

In the future, if appropriate opportunities arise, we may acquire additional assets, products, technologies or businesses that are complementary to our existing business. However, we may fail to select appropriate acquisition targets, negotiate acceptable arrangements (including arrangements to finance acquisitions) or integrate the acquired businesses and their personnel into our own. In addition, strategic partnerships could subject us to a number of risks, including risks associated with sharing proprietary information and non-performance by third parties. We may not be able to monitor or control the actions of our strategic partners and, to the extent any such strategic partner suffers negative publicity or harm to its reputation from events relating to its own business, we may also suffer negative publicity or harm to our reputation by association.

If we are determined to be an investment company under the Investment Company Act of 1940, applicable restrictions could have a material adverse effect on our business and the price of our ADSs and Class A ordinary shares.

 

24


 

We do not believe we are subject to regulation under the Investment Company Act of 1940, as amended (the “40 Act”). We are a China-based IT company with a commitment to AI innovation, providing diversified products and services spanning internet, robotics and enterprise services across global markets. We have developed and launched a diversified suite of software products for PCs and mobile devices, designed to address users' needs in document processing, system optimization and AI agent products, among others. We provide advertising services to advertisers worldwide, value-added services including the sale of premium membership to our users, multi-cloud management platform and overseas advertising agency services to companies globally, as well as robotic products to international clients. Leveraging our extensive experience across software, enterprise services, and robotics, our strategic focus is on delivering AI-powered products and solutions that seamlessly integrate both software and hardware capabilities. In connection therewith, our company and certain of our subsidiaries hold interests in securities, including, among other things, minority interests in operating companies and investment funds. Following our analysis under the 40 Act and relevant guidance, we believe each of our company and our subsidiaries either does not meet the definition of “investment company” under the 40 Act because it holds less than 40% of its assets (exclusive of government securities and cash items) in the form of securities or is exempt from registration under Rule 3a-1 or Rule 3a-3 under the 40 Act. We intend to continue to conduct our operations so that we will not be deemed an investment company.

If, at any time, we become or are determined by the SEC to be an investment company, we would become subject to regulation under the 40 Act. In these circumstances, after giving effect to any applicable grace periods, we may be required to register as an investment company, which could result in significant registration and compliance costs, could require changes to our corporate governance structure and financial reporting and could restrict our activities going forward. In addition, if we were to become subject to the 40 Act, any violation of the 40 Act could subject us to material adverse consequences, including potentially significant regulatory penalties and the possibility that certain of our contracts would be deemed unenforceable.

 

If we fail to effectively implement our business strategies or maintain our growth momentum, our business and operating results could be harmed.

Our business experienced revenue fluctuation in prior years. Total revenue increased from RMB669.5 million in 2023 to RMB806.9 million in 2024 and to RMB1,150.4 million (US$164.5 million) in 2025. While we have achieved revenue growth in recent periods, our business continues to face some challenges, and we may not be able to maintain this growth momentum in the future. In addition, maintaining our growth requires significant expenditures and allocation of valuable management time and resources. To execute our business plan and strategy, we need to continuously improve our operational and financial systems, procedures and controls, and expand, train, manage and maintain good relations with our employee base. Further, we must expand and continue to engage or maintain our relationships with a growing number of users, customers and business partners. Resumed growth could also strain our ability to maintain reliable service for our users, customers and business partners. We operate in a dynamic and rapidly evolving market and investors should not rely on our past results as an indication of our future operating performance. Any failure to effectively manage our growth or implement our business strategies may materially and adversely affect our business and results of operations.

Our results of operations are subject to seasonal fluctuations due to a number of factors, any of which could adversely affect our business and operating results.

We are subject to seasonality and other fluctuations in our business. Online advertising revenues from our internet business are affected by seasonality in advertising spending in both China and the overseas markets. In 2025, online advertising revenues from our Internet business accounted for 18.5% of our total revenues. We believe that such seasonality in advertising spending affects our quarterly results, resulting in growth in our online advertising revenues from internet business between the third and the fourth quarters but a decline from the fourth quarter to the next quarter. Thus, our operating results for one or more future quarters or years may fluctuate substantially or fall below the expectations of securities analysts and investors. In such event, the trading price of the ADSs may fluctuate significantly.

If we fail to build, maintain and enhance our brands, incur excessive expenses in this effort, our business, results of operations and prospects may be materially and adversely affected.

We believe that building, maintaining and enhancing our brands are critical to the success of our business and our ability to compete. Well-recognized brands are important to increasing our number of users and expanding our business.

Many factors, some of which are beyond our control, are important to maintaining and enhancing our brands and may negatively impact our brands and reputation if not properly managed, such as:

our ability to provide a convenient and reliable user experience as user preferences evolve and we expand into new applications;
our ability to increase brand awareness and trust among existing and potential users and enterprise customers through various marketing and promotional activities;

 

25


 

our ability to adopt new technologies or adapt our products and services to meet the needs and expectations of both individual users and enterprise customers;
our ability to maintain and enhance our brands in the face of potential challenges from third parties;
actions by third parties, through whom we collect revenues and perform other business functions, that may affect our reputation; and
our ability to differentiate our brands and products from those of Kingsoft Corporation.

As we expand, we may conduct various marketing and brand promotion activities. We cannot assure you, however, that these activities will be successful or that we will be able to achieve the outcomes we expect. In addition, any negative publicity in relation to our applications, regardless of its veracity, could harm our brands and reputation.

Non-compliance on the part of third parties with whom we conduct business could disrupt our business and adversely affect our results of operations.

Third parties with whom we conduct our business, including our cloud service providers, channel distribution partners, content providers, hardware manufacturers and advertisers, may be subject to regulatory penalties or punishments because of their regulatory compliance failures, which may disrupt our business. Any legal liabilities of, or regulatory actions against, such third parties may affect our business activities and reputation and, in turn, our results of operations. For example, we depend on third-party manufacturers and component suppliers for the production of our robotic products. If any of our manufacturing partners or key component suppliers fail to comply with applicable product quality and safety standards, environmental regulations, or export control requirements, the production and delivery of our products could be delayed or disrupted, and we may face product liability claims, regulatory penalties, or reputational harm. If we or our third-party partners are found to be in violation of applicable laws and regulations, we may be subject to penalties and our reputation may be harmed, which may have an adverse effect on our business, financial condition, results of operations and prospects.

If we fail to obtain and maintain the requisite licenses and approvals or otherwise comply with the laws and regulations under the complex regulatory environment applicable to our businesses in China as well as our outbound investment, or if we are required to take actions that are time-consuming or costly, our business, financial condition and results of operations may be materially and adversely affected.

The internet industry, including the mobile internet industry and artificial intelligence industry, is highly regulated in China. The VIEs are required to obtain and maintain applicable licenses and approvals from different regulatory authorities in order to provide their current services. Under the current PRC regulatory scheme, a number of regulatory agencies, including but not limited to the State Administration of Press, Publication, Radio, Film and Television, or SARFT, which has been reformed and become National Radio and Television Administration, or NRTA, the Ministry of Culture, or MOC, which were consolidated with the National Tourism Administration and has been reformed and become the Ministry of Culture and Tourism, or MCT, Ministry of Industry and Information Technology, or MIIT, the State Council Information Office, or SCIO, the Cyberspace Administration of China, or CAC, and the State Administration for Market Regulation, or SAMR, jointly regulate all major aspects of the internet industry, including mobile and PC internet businesses. Operators must obtain various government approvals and licenses for relevant internet or mobile business.

We have obtained Internet Content Provider Licenses, or ICP Licenses, for the provision of internet information services, a license for value-added telecommunications services with the specification of online data processing and transaction processing business, or EDI license, Business License of Value-Added Telecommunications Services, or SP license, relevant security certifications or passing required security testing for our mobile and PC security applications, and Algorithm Filing for in-country deep synthesis services (service technology supporter). These licenses and filing are essential to the operation of our business and are generally subject to regular government review or renewal. However, we cannot assure you that we can successfully renew these licenses or filing in a timely manner or that these licenses and filing are sufficient to conduct all of our present or future business.

Also, according to the current relevant regulations of AIGC, large language models shall be got Algorithm Filing and Large Language Model Filing. Our large language model, “OrionStar”, completed Algorithm Filing both for in-country deep synthesis services (service technology supporter), and the large language model. However, the AI industry in which we operate is highly regulated. Other than large language models, mobile applications based on large language models shall also be required to get Algorithm Filing and pass security assessment, and requirements of different application markets varies. Therefore, we cannot assure that we can successfully renew current licenses, filings or assessments required for our business in a timely manner or that these licenses, filings or assessments are sufficient to conduct all of current or future business. In addition, our newly developed smart personal mobility products may be subject to varying regulatory standards across different jurisdictions, and in certain jurisdictions, such products may be classified as medical devices or be required to meet more stringent medical device certification standards. If we fail to obtain, renew or maintain any of the requisite licenses or approvals or make necessary and appropriate filings in any of the jurisdictions where we have business operations, we may be subject to various penalties, including fines, discontinuation or restriction of our business operations.

 

26


 

Considerable uncertainties also exist regarding the interpretation and implementation of existing and future laws and regulations governing our current business activities and new industries or businesses we may expand into. We cannot assure you that we will not be found in violation of any future laws and regulations or any of the laws and regulations currently in effect due to changes in the relevant authorities’ implementation or interpretation of these laws and regulations. If we fail to complete, obtain or maintain any of the required licenses or approvals or make the necessary filings, or otherwise fail to comply with the laws and regulations, we may be subject to various penalties, such as confiscation of revenues that were generated through the unlicensed internet or mobile activities, the imposition of fines and the discontinuation or restriction of our operations. Any such penalties may disrupt our business operations and materially and adversely affect our business, financial condition and results of operations.

Pursuant to NDRC Order 11, any sensitive outbound investment project carried out by overseas enterprise controlled by a PRC natural person shall be subject to a verification and approval procedure, and any non-sensitive outbound investment project, with the total investment amount from any Chinese investor via overseas enterprise under its control exceeding US$300 million, shall be reported to NDRC before the implementation of the project. On February 12, 2017, Kingsoft Corporation have entered into a voting proxy agreement with Mr. Sheng Fu, which became effective on October 1, 2017. According to such agreement, Kingsoft Corporation have delegated to Mr. Sheng Fu its approximately 36.6% voting power of our company. Mr. Sheng Fu has approximately 47.8% voting power of our company so far. As we and our overseas subsidiaries may be considered as companies under control of Mr. Sheng Fu pursuant to NDRC Order 11, verification and approval procedure or reporting may be required when we or our subsidiaries make investments outside China. While we endeavor to comply with NDRC Order 11 and other regulations regarding outbound investment, we cannot assure you that our existing or future subsidiaries will maintain all applicable outbound investment procedures in a timely manner, and any non-compliance on their part may cause potential liabilities to us and disrupt our operations. See “Item 4. Information on the Company—B. Business Overview—Regulations— Regulations on Outbound Investment” for further details.

Our business collects and processes a large amount of data, including business and personal data, and any improper collection, hosting, use or disclosure of data could harm our reputation and have a material adverse effect on our business and prospects.

Our business generates and processes a large volume of business data and personal data.

In terms of business data, if the customers’ business data is leaked, especially core data, we may violate laws and regulations such as the Civil Code, which may result in bearing liability for breach of contract or tort. Another significant challenge to our business data is the secure storage of confidential information and its secure transmission over public networks. Therefore, we need to comply with the provisions of the Data Security Law, the Measures for the Security Assessment of Cross-border Data Transfer, the Cybersecurity Review Measures and other applicable regulations. Maintaining complete security for the storage and transmission of confidential information on our platform is essential to maintaining our operating efficiency as well as complying with the applicable laws and standards. Any failure or perceived failure to comply with all applicable data privacy and protection laws and regulations or to take prompt rectification actions as required by the enforcement authorities, or any failure or perceived failure of our business partners to do so, or any failure or perceived failure of our employees to comply with our internal control measures, especially the data-related measures, may result in negative publicity and legal proceedings or regulatory actions against us, and could damage our reputation, discourage current and potential users and customers from using our products or services and subject us to fines, damages and rectification, which could have a material adverse effect on our business and results of operations.

In terms of personal data, we have enacted privacy policies concerning the collection, use and disclosure of personal data. We face risks inherent to handling and protecting a large quantity of data and disclosure of personal data, especially we face a number of challenges relating to data security and privacy.

 

27


 

In recent years, the PRC government has promulgated Laws and regulations relating to internet use to protect personal information from any unauthorized disclosure. For example, on August 20, 2021, the Standing Committee of the National People’s Congress, or SCNPC, promulgated the Law of Personal Information Protection of PRC, or the Personal Information Protection Law, which became effective on November 1, 2021. Pursuant to Personal Information Protection Law, the processing of personal information includes the transmission, provision, disclosure, deletion, etc. of personal information, and before processing personal information, personal information processors should truthfully, accurately and completely inform individuals in a conspicuous manner and in clear and easy-to-understand language. Where personal information is processed in violation of the provisions of the Personal Information Protection Law, or the processing of personal information fails to fulfill the personal information protection, the department performing personal information protection duties shall order corrections, give warnings, confiscate illegal gains and order to suspend or terminate the provision of services by the applicants that illegally process personal information; if the personal information processor refuses to make corrections, a fine of not more than RMB1 million shall be imposed; the directly responsible person in charge and other directly responsible personnel shall be fined not less than RMB10,000 but not more than RMB100,000. On February 12, 2025, the CAC published the Personal Information Protection Compliance Audit Management Measures, which became effective on May 1, 2025. These measures mandate regular compliance audits for personal information handlers, with those handling data of over 10 million individuals required to audit biennially. Audits may be conducted by professional organizations, especially when significant risks or large-scale data breaches occur. Personal information handlers must support the audit process, rectify issues, and report to the competent departments, with additional oversight structures for large internet platforms.

Our mobile applications, websites and products collect certain user personal information that is necessary to provide the corresponding services. We have privacy policies in place that defines the scope and necessity of the personal information we collect, which have been, and will continue to be updated from time to time to meet the latest regulatory requirements. Nonetheless, many specific requirements for collecting, or processing personal information, including requirements of the Personal Information Protection Law, remain to be clarified by the CAC, other regulatory authorities, and courts in practice. We may be required to make further adjustments to our business practices to comply with the personal information protection laws and regulations. See “Item 4. Information on the Company—B. Business Overview—Regulations.”

As the regulations regarding data privacy are quickly evolving in China and globally, we may become subject to evolving laws and regulations applying to the solicitation, collection, processing or use of personal or consumer information that could affect how we store, process and share data with our customers, suppliers and third-party merchants. Concerns about our practices with regard to the collection, storage, use, processing, disclosure or transfer of personal information or other privacy-related matters, even if unfounded, could damage our reputation, business and results of operations. Any failure or perceived failure by us to prevent information security breaches or to comply with privacy policies or privacy-related legal obligations, or any compromise of security that results in the unauthorized release or transfer of personally identifiable information or other customer data, could cause our customers to lose trust in us and could expose us to legal claims. Any perception by the public that online transactions or the privacy of user information are becoming increasingly unsafe or vulnerable to attacks could inhibit the growth of online retail and other online services generally, which may reduce the number of orders we receive.

As such, we have adopted a series of measures to ensure that we comply with relevant laws and regulations in the collection, use, disclosure, sharing, storage, and security of user information and other data. Although we have worked to make the utmost commercially reasonable efforts to ensure that we collect personal information and data only with users’ prior consent and have adopted measures to protect the data security and minimize the risk of data loss, we cannot assure you that the measures we have taken are always sufficient and effective. The improper collection, use or disclosure of data could result in a loss of our customers, loss of confidence or trust in us, litigation, regulatory investigations, penalties or actions against us, significant damage to our reputation, and have a material adverse effect on our business, financial condition, results of operations and prospects.

Actual or alleged failure to comply with laws and regulations on cybersecurity and data protection could damage our reputation, discourage current and potential users from using our products and services applications and subject us to damages, administrative penalties and criminal liabilities, which could have material adverse effects on our business and results of operations.

A significant challenge to our business is the secure storage of confidential information and its secure transmission over public networks. Maintaining complete security for the storage and transmission of confidential information on our platform is essential to maintaining our operating efficiency as well as complying with the applicable laws and standards.

Since 2021, the PRC government authorities have increasingly focused on the protection of personal information and are improving the legislative system on information and data security continuously. For example, the SCNPC promulgated the Data Security Law on June 10, 2021, the State Council promulgated the Regulations on Protection of Critical Information Infrastructure on July 30, 2021, the CAC promulgated the Measures for the Security Assessment of Cross-border Data Transfer, or the Security Assessment Measures on July 7, 2022, the CAC promulgated the Provisions on Facilitating and Regulating Cross-Border Data Flows on March 22, 2024, and the State Council promulgated the Regulations on Network Data Security Management on September 24, 2024. For more details of the

 

28


 

relevant regulations, see “Item 4. Information on the Company—B. Business Overview—Regulations—Regulations on Information Security.”

As of the date of this annual report, we have not been informed as a critical information infrastructure operator or a cross-border data transfer by any government authorities, and there are still uncertainties in the interpretation and enforcement of the PRC laws. We cannot assure you that relevant regulatory authorities will take the same view as ours. In the event if the regulatory authorities deem certain of our activities as a cross-border data transfer, a critical information infrastructure operator, etc., we will be subject to the relevant requirements.

On December 28, 2021, twelve regulatory authorities jointly released the Cybersecurity Review Measures, which became effective on February 15, 2022. The Cybersecurity Review Measures provides that a critical information infrastructure operator purchasing network products and services, and platform operators carrying out data processing activities which affect or may affect national security, must apply for cybersecurity review. The Cybersecurity Review Measures also provides that a platform operator with more than one million users’ personal information aiming to list abroad must apply for cybersecurity review. New York Stock Exchange fall within the definition of “abroad” in the provision, however, we are already listed on the New York Stock Exchange, therefore, there can be no assurance if we are required to follow the cybersecurity review or the security assessment procedures, and if so, whether we would be able to complete the applicable cybersecurity review or the security assessment procedures in a timely manner.

On February 24, 2023, the CSRC released the Provisions on Strengthening the Confidentiality and Archives Administration Related to the Overseas Securities Offering and Listing by Domestic Enterprises (the “Confidentiality Provisions"), which came into effect on March 31, 2023. Pursuant to the Confidentiality Provisions, any future inspection or investigation conducted by overseas securities regulators or the relevant competent authorities on our PRC domestic companies with respect to our overseas issuance and offering shall be carried out in a manner that is in compliance with PRC laws and regulations.

On September 24, 2024, the State Council promulgated the Regulations on Network Data Security Management, which came into effect on January 1, 2025, and apply to activities relating to the use of networks to carry out data processing activities within the territory of the PRC. Pursuant to the Regulations on Network Data Security Management, data processors shall identify and report important data according to relevant rules, and processors of important data shall adopt specific measures to secure important data, such as designing the personnel and management body responsible for the network data security, conducting risk assessment under prescribed circumstances as well as submitting annual risk assessment reports to competent authorities. Failure to protect important data, including failure to identify and report important data, can lead to administrative penalties, including fines, suspension of business operations, and revocation of business licenses.

On October 28, 2025, the revised PRC CyberSecurity Law was adopted by the SCNPC and took effect on January 1, 2026. The revised PRC CyberSecurity Law further refines provisions relating to data classification and grading management, cross-border data transmission requirements, and the protection requirements of critical information infrastructure, and requires network operators to conduct regular security assessments. Any security breach would expose us to a risk of loss of information and potentially result in litigation and liability.

We expect that these areas will receive greater focus and attention from the regulators, and attract continued or greater public scrutiny and attention going forward, which could increase our compliance costs and subject us to heightened risks and challenges associated with information security and data protection.

Our business is subject to complex and evolving laws and regulations regarding privacy, data protection, and other matters outside China. Failure to comply with these laws and regulations could result in claims, changes to our business practices, monetary penalties, increased cost of operations, or declines in user growth or engagement, or otherwise harm our business.

In addition to PRC laws and regulations, we face additional regulatory risks and costs outside China. We are subject to a variety of laws and regulations in foreign jurisdictions that involve matters central to our business, including privacy and data protection, rights of publicity, content, intellectual property, advertising, marketing, distribution, data security, data retention and deletion, personal information, national security, electronic contracts and other communications, virtual currencies, competition, protection of minors, consumer protection, telecommunications, taxation, and economic or other trade prohibitions or sanctions. The introduction of new products, services or expansion of our activities in certain jurisdictions may subject us to additional laws and regulations. In addition, foreign data protection, privacy, and other laws and regulations can be more restrictive than those in China and in the United States.

For instance, we are subject to regulations under U.S. state law regarding the publication and dissemination of our privacy policy with respect to user data. It is possible that we may become subject to additional U.S. state or federal legislation or rules and regulations of governmental authorities outside China regarding the use of personal information or privacy-related matters. The General Data Protection Regulation (GDPR) (EU) 2016/679 is a regulation in EU law on data protection and privacy for all individuals within the European Union. It addresses the export of personal data outside the EU. The GDPR became enforceable on May 25, 2018. Failure to comply with GDPR may result in punitive actions from EU authorities, reputation damage, user loss, and revenue loss. Complying with any additional or new regulatory requirements could force us to incur substantial costs or require us to change our business practices.

 

29


 

Similar to PRC laws and regulations, these foreign laws and regulations are constantly evolving and can be subject to significant change. As a result, the application, interpretation, and enforcement of these laws and regulations are often uncertain, particularly in the new and rapidly evolving industry in which we operate, and may be interpreted and applied inconsistently from country to country and inconsistently with our current policies and practices. For example, regulatory or legislative actions affecting the manner in which we display content to our users could adversely affect user growth and engagement, and legislation implementing data protection requirements or requiring local storage and processing of data or similar requirements could increase the cost and complexity of delivering our services.

The existing and proposed laws and regulations, as well as any associated inquiries, investigations, or actions, can be costly to comply with and can delay or impede the development of new products, result in negative publicity, increase our operating costs, require significant management time and attention, and subject us to remedies that may harm our business, including fines or demands or orders that we modify or cease existing business practices.

While we strive to protect our users’ privacy and comply with all applicable data protection laws and regulations, any failure or perceived failure to do so may result in proceedings or actions against us by government entities or others, and could damage our reputation, discourage current and potential users from using our products or services, and subject us to damages, administrative penalties and criminal liabilities. From time to time, we may be subject to claims or allegations of infringement of users’ privacy or breach of data protections laws. Negative publicity in relation to our products or services, regardless of its veracity, could seriously harm our reputation, which in turn may discourage current and potential users from using our applications, which could have material adverse effects on our business and results of operations. In addition, user and regulatory attitudes towards privacy are evolving, and future regulatory or user concerns about the extent to which personal information is used by, accessible to or shared with customers or others may adversely affect our ability to share certain data with customers.

Security breaches or hacking incidents could have a material adverse effect on our reputation, business prospects and results of operations.

Any significant breach of the security of our computer systems could significantly harm our business, reputation and results of operations and expose us to lawsuits brought by our users and customers and to sanctions by governmental authorities in the jurisdictions in which we operate and may result in significant damage to our internet security brand. We cannot assure you that our IT systems will be completely secure from future security breaches or hacking incidents. Anyone who is able to circumvent our security measures could misappropriate proprietary information, including the personal information of our users, obtain users’ names and passwords and enable hackers to access users’ other online and mobile accounts, if those users use identical user names and passwords. They could also misappropriate other information, including financial information, uploaded by our users in a secure environment. These circumventions may cause interruptions in our operations or damage our brand image and reputation. Our servers may be vulnerable to computer viruses, physical or electronic break-ins and similar disruptions, which could cause system interruptions, website slowdown or unavailability, delays in communication or transactions, or loss of data. We may be required to incur significant additional costs to protect against security breaches or to alleviate problems caused by such breaches. Any significant security breach or attack on our system could result in a material adverse impact on our reputation, business prospects and results of operations.

The successful operation of our business depends upon the performance and reliability of the internet infrastructure in China and the safety of our network and infrastructure.

Our business depends on the performance and reliability of the internet infrastructure in China. Almost all access to the internet is maintained through state-owned telecommunication operators under the administrative control and regulatory supervision of the MIIT. A more sophisticated internet infrastructure may not develop in China. We may not have access to alternative networks in the event of disruptions, failures or other problems with China’s internet infrastructure. In addition, the internet infrastructure in China may not support the demands associated with continued growth in internet usage. Although we believe we have sufficient controls in place to prevent intentional disruptions, we expect our network and infrastructure may experience attacks specifically designed to impede the performance of our products and services, misappropriate proprietary information or harm our reputation. Because the techniques used by hackers to access or sabotage networks change frequently and may not be recognized until launched against a target, we may be unable to anticipate them effectively. The theft, unauthorized use or publication of our trade secrets and other confidential business information as a result of such an event could adversely affect our competitive position, brand reputation and user base, and our users and customers may assert claims against us related to resulting losses arising from security breaches. Our business could be subject to significant disruption and our results of operations may be affected.

 

30


 

We may not be able to regain our profitability in the future. In addition, we may not be able to obtain additional capital in a timely manner or on acceptable terms, or at all.

We have incurred operating losses before and we may not be able to regain our profitability in the future as we continue to develop our internet business and invest in artificial intelligence. Our future revenue growth and profitability will depend on a variety of factors, many of which are beyond our control. These factors include our ability to successfully continue to timely anticipate and adequately address the evolving needs of our users, customers and business partners, as well as our ability to attract new users, increase user engagement, effectively design and implement monetization strategies, and compete effectively and successfully. Our ability to achieve and sustain profitability is also affected by market and regulatory development related to, among others, mobile applications, online marketing and artificial intelligence In addition, if we are unable to achieve profitability again, it may become more difficult for us to raise sufficient capital to satisfy our anticipated capital expenditures and other cash needs, in which case our business, results of operations and financial condition may be materially adversely affected.

We have granted, and may continue to grant, options, restricted shares and other types of share-based incentive awards, which may result in increased share-based compensation expenses.

We adopted a share award scheme in May 2011, as amended in September 2013 and November 2016, a 2013 equity incentive plan in January 2014, a 2014 restricted shares plan in April 2014, a 2023 share incentive plan in April 2023, or the 2023 Plan, and several equity incentive plan of our subsidiaries, pursuant to which we are authorized to grant options, restricted shares and other awards to our directors, officers, other employees and consultants, as each plan may provide. See “Item 6. Directors, Senior Management and Employees—B. Compensation—Share Incentive Awards.” In 2023, 2024 and 2025, we recorded RMB33.6 million, RMB26.1 million and RMB19.8 million (US$2.8 million), respectively, of share-based compensation expenses. The amount of these expenses is based on the fair value of the share-based incentive awards we granted, and the recognition of unrecognized share-based compensation expenses will depend on the forfeiture rate of our unvested share-based awards. Expenses associated with share-based compensation have affected our net income and may reduce our net income in the future, and any additional securities issued pursuant to share-based incentive awards will dilute the ownership interests of our shareholders, including holders of the ADSs. We believe the granting of share-based incentive awards is of significant importance to our ability to attract and retain key personnel, employees and consultants, and we will continue to grant share-based incentive awards in the future. As a result, our share-based compensation expenses may increase, which may have an adverse effect on our results of operations.

We may be the subject of anti-competitive, harassing or other detrimental conduct that could harm our reputation and cause us to lose users and customers and adversely affect the price of the ADSs.

We may be the target of anti-competitive, harassing or other detrimental conduct by third parties. Allegations, directly or indirectly against us or any of our executive officers, may be posted on the internet, including on social media, blogs, micro-blogs, or websites by anyone, whether or not well-founded, on an anonymous basis. In addition, third parties may file complaints, anonymous or otherwise, to regulatory agencies. We may be subject to regulatory or internal investigation as a result of such third-party conduct and may be required to expend significant time and incur substantial costs to address such third-party conduct, and there is no assurance that we will be able to conclusively refute each of the allegations within a reasonable period of time, or at all. Additionally, our reputation could be harmed as a result of the public dissemination of anonymous allegations or malicious statements about our business, which in turn may cause us to lose users and customers and adversely affect our business and results of operations.

If we fail to implement and maintain an effective system of internal control, we may be unable to accurately report our results of operations, meet our reporting obligations or prevent fraud, and investor confidence and the market price of the ADSs may be materially and adversely affected.

We are subject to reporting obligations under the U.S. securities laws. The SEC, as required by Section 404 of the Sarbanes-Oxley Act of 2002, adopted rules requiring every public company to include a management report on our internal control over financial reporting in its annual report, which contains management’s assessment of the effectiveness of its internal control over financial reporting. In addition, the independent registered public accounting firm auditing the financial statements of a company that is not a non-accelerated filer, emerging growth company or smaller reporting company under Rule 12b-2 of the Exchange Act must also attest to the operating effectiveness of the company’s internal controls.

 

31


 

As a non-accelerated filer, we are not required to have our independent registered public accounting firm audit our internal controls over financial reporting. As such, we cannot assure you that our independent registered public accounting firm will attest that internal control over financial reporting is effective in future fiscal years. Without this attestation, investors may lose confidence in our reported financial information, which could lead to a decline in the price of our ADSs, limit our ability to access the capital markets in the future, and require us to incur additional costs to improve our internal control over financial reporting and disclosure control systems and procedures. Further, if lenders and other debt financing sources lose confidence in the reliability of our financial statements, it could have a material adverse effect on our ability to secure replacement or additional financing, or amendments to our existing secured credit facilities, on terms acceptable to us or at all.

In connection with the preparation and external audit of our consolidated financial statements as of and for the year ended December 31, 2025, we concluded that our internal control over financial reporting was effective as of December 31, 2025. See “Item 15. Controls and Procedures—Management’s Annual Report on Internal Control over Financial Reporting.”

We have limited business insurance coverage. Any interruption of our business may result in substantial costs to us and the diversion of our resources, which could have an adverse effect on our financial condition and results of operations.

Insurance products available in China currently are not as extensive as those offered in more developed economies. Consistent with customary industry practice in China, our business insurance is limited and we do not carry real property or business interruption insurance to cover our operations. We have determined that the costs of insuring for related risks and the difficulties associated with acquiring such insurance on commercially reasonable terms make it impractical for us to have such insurance. Any uninsured damage to our systems or disruption of our business operations could require us to incur substantial costs and divert our resources, which could have an adverse effect on our financial condition and results of operations.

Any catastrophe, including natural catastrophes, outbreaks of health pandemics or other extraordinary events, could disrupt our business operations.

Our operations may be vulnerable to interruption and damage from natural or other catastrophes, including earthquakes, fire, floods, hail, windstorms, severe winter weather (including snow, freezing water, ice storms and blizzards), environmental accidents, power loss, communications failures, explosions, man-made events such as terrorist attacks and similar events, outbreaks of health pandemics or other extraordinary events. We cannot predict the incidence, timing and severity of such events. If any catastrophe or extraordinary event occurs in the future, our ability to operate our business could be seriously impaired. Such events could make it difficult or impossible for us to deliver our services and products to our users and could decrease demand for our products. Because we do not carry property insurance and significant time could be required to resume our operations, our financial position and results of operations could be materially and adversely affected in the event of any major catastrophic event.

A severe or prolonged downturn in the global economy could materially and adversely affect our business and financial condition.

The global macroeconomic environment was, and may continue to be facing numerous challenges. The growth rate of the Chinese economy has already been slowing since 2010. There is considerable uncertainty over the long-term effects of the expansionary monetary and fiscal policies which have been adopted by the central banks and financial authorities of some of the world’s leading economies, including the United States and China. Health pandemics or other public health emergencies could disrupt our operations and negatively impact our business. The Russia-Ukraine conflict, the Hamas-Israel conflict and the attacks on shipping in the Red Sea have heightened geopolitical tensions across the world, raising energy prices and disrupting global markets and supply chains. There have also been concerns about the relationship between China and other countries, including the surrounding Asian countries, which may potentially have economic effects. In particular, there is significant uncertainty about the future relationship between the United States and China with respect to trade policies, treaties, government regulations and tariffs. Any severe or prolonged slowdown in the global economy may materially and adversely affect our business, results of operations and financial condition.

Risks Relating to Our Corporate Structure

If the PRC government finds that the structure we have adopted for our business operations does not comply with PRC governmental restrictions on foreign investment in internet businesses, or if these laws or regulations or interpretations of existing laws or regulations change in the future, we could be subject to severe penalties, including the shutting down of our platform and our business operations.

Foreign ownership of internet-based, including mobile-based, businesses is subject to significant restrictions under current PRC laws and regulations. The PRC government regulates internet access, distribution of internet information services and value-added telecommunication services through strict business licensing requirements and other government regulations. These laws and regulations also include limitations on foreign ownership of PRC companies that provide internet information services. According to the Special

 

32


 

Administrative Measures (Negative List) for Access of Foreign Investment (2024 Version) (the “Negative List (2024 Version)”), which was issued by the NDRC and MOFCOM on September 6, 2024 and implemented on 1 November 2024, foreign investment in internet news information services, online publication services, online audio-visual program services, internet cultural business (except for music) are prohibited, and foreign equity share in a value-added telecommunication business shall not exceed 50% (excluding e-commerce, domestic multi-party communication, store-and-forward, and call center), unless otherwise permitted under applicable pilot measures in designated regions, where foreign ownership percentage may be allowed to reach up to 100% upon approval by the relevant authorities pursuant to the Announcement of the Ministry of Industry and Information Technology on Launching the Pilot Program of Expanding the Opening-up in Value-added Telecommunications Services (hereinafter referred to as “pilot measures”), and the basic telecommunication services shall be controlled by the Chinese party. In addition, according to the Several Opinions on the Introduction of Foreign Investment in the Cultural Industry promulgated by the MOC, the SARFT, the National Development and Reform Commission, or the NDRC, and the Ministry of Commerce, or the MOFCOM, in July 2005, foreign investors are prohibited from investing in or operating, among other things, any internet cultural operating entities. Companies providing mobile internet services such as ours are governed by these rules and regulations on internet companies in China.

Cheetah Mobile Inc. is a Cayman Islands holding company with no equity ownership in the VIEs, and we conduct part of our operations through the VIEs. The VIEs, together with their subsidiaries, contributed a portion of our consolidated revenues in the years ended December 31, 2023, 2024 and 2025. We consolidate the VIEs through a series of contractual arrangements that those entities and/or their shareholders signed with our company, our wholly-owned PRC subsidiaries, including but not limited to Beijing Kingsoft Internet Security Software Co., Ltd., or Beijing Security, Conew Network Technology (Beijing) Co., Ltd., or Conew Network. Our contractual arrangements with the VIEs and their shareholders enable us to consolidate the VIEs and give us the obligation to absorb losses and the right to receive benefits of the VIEs, enabling us to consolidate their operating results. For a detailed description of these contractual arrangements, see “Item 4. Information on the Company—C. Organizational Structure—Contractual Arrangements with the VIEs.”

Holders of our Class A ordinary shares or the ADSs hold equity interest in a Cayman Islands holding company, but do not directly or indirectly hold equity interest in the VIEs or their subsidiaries. If the PRC government deems that our contractual arrangements with the consolidated variable interest entities do not comply with PRC regulatory restrictions on foreign investment in the relevant industries, or if these regulations or the interpretation of existing regulations change or are interpreted differently in the future, we could be subject to severe penalties or be forced to relinquish our interests in those operations. We may not be able to repay our indebtedness, and our shares may decline in value or become worthless, if we are unable to assert our contractual control rights over the assets of the consolidated variable interest entities, which contribute to 29.2% of our revenues in 2025. Our holding company in the Cayman Islands, the consolidated variable interest entities, and investors of our company face uncertainty about potential future actions by the PRC government that could affect the enforceability of the contractual arrangements with the consolidated variable interest entities and, consequently, significantly affect the financial performance of the consolidated variable interest entities and our company as a group.

Based on the advice of our PRC legal counsel, Global Law Office, the contractual arrangements among our PRC subsidiaries, the VIEs, their shareholders and us, as described in this annual report, are valid, legal and binding on each of the above-mentioned parties thereto in accordance with the terms of respective contractual arrangements. However, we were further advised by Global Law Office that there are substantial uncertainties regarding the interpretation and application of current or future PRC laws and regulations, and that these laws or regulations or interpretations of these laws or regulations may change in the future. Furthermore, the relevant government authorities have broad discretion in interpreting and implementing these laws and regulations. Accordingly, we cannot assure you that PRC government authorities will not ultimately take a view contrary to that of our PRC legal counsel.

If our corporate structure, contractual arrangements and businesses of our company, or our PRC entities, including our PRC subsidiaries and VIEs are found to be in violation of any existing or future PRC laws or regulations, the relevant governmental authorities would have broad discretion in dealing with such violation, including:

levying fines or confiscating our income or the income of our PRC entities;
revoking or suspending the business licenses or operating licenses of our PRC entities;
shutting down our servers or blocking our platform, discontinuing or placing restrictions or onerous conditions on our operations;
requiring us to discontinue or restrict our operations; and
taking other regulatory or enforcement actions that could be harmful to our business.

The imposition of any of these penalties would result in a material and adverse effect on our ability to conduct our business. In addition, it is unclear what impact the PRC government actions would have on us and on our ability to consolidate the financial results of our variable interest entities in our consolidated financial statements, if the PRC government authorities were to find our legal structure and contractual arrangements to be in violation of PRC laws and regulations. If the imposition of any of these government actions causes us to lose our right to direct the activities of our variable interest entities or our right to receive substantially all the economic benefits

 

33


 

and residual returns from our variable interest entities and we are not able to restructure our ownership structure and operations in a satisfactory manner, we would no longer be able to consolidate the financial results of our variable interest entities in our consolidated financial statements. Either of these results, or any other significant penalties that might be imposed on us in this event, would have a material adverse effect on our financial condition and results of operations.

Although we believe we, our PRC subsidiaries and the consolidated variable interest entities comply with current PRC laws and regulations, we cannot assure you that the PRC government would agree that our contractual arrangements comply with PRC licensing, registration or other regulatory requirements, with existing policies or with requirements or policies that may be adopted in the future. The PRC government has broad discretion in determining rectifiable or punitive measures for non-compliance with or violations of PRC laws and regulations. If the PRC government determines that we or the consolidated variable interest entities do not comply with applicable law, it could revoke the consolidated variable interest entities’ business and operating licenses, require the consolidated variable interest entities to discontinue or restrict the consolidated variable interest entities’ operations, restrict the consolidated variable interest entities’ right to collect revenues, block the consolidated variable interest entities’ websites, require the consolidated variable interest entities to restructure our operations, impose additional conditions or requirements with which the consolidated variable interest entities may not be able to comply, impose restrictions on the consolidated variable interest entities’ business operations or on their customers, or take other regulatory or enforcement actions against the consolidated variable interest entities that could be harmful to their business. Any of these or similar occurrences could significantly disrupt our or the consolidated variable interest entities’ business operations or restrict the consolidated variable interest entities from conducting a substantial portion of their business operations, which could materially and adversely affect the consolidated variable interest entities’ business, financial condition and results of operations. If any of these occurrences results in our inability to direct the activities of any of the consolidated variable interest entities that most significantly impact its economic performance, and/or our failure to receive the economic benefits from any of the consolidated variable interest entities, we may not be able to consolidate these entities in our consolidated financial statements in accordance with U.S. GAAP.

We rely on contractual arrangements with the VIEs and their shareholders for the operation of our business in China, which may not be as effective as direct ownership.

Because of PRC restrictions on foreign ownership of internet businesses in China, we depend on contractual arrangements with the VIEs, in which we have no ownership interest, to conduct our business in China. These contractual arrangements are intended to provide us with effective control over these entities and allow us to obtain economic benefits from them. The shareholders of the VIEs include, but not limited to, Mr. Sheng Fu, who is also our director, as well as Ms. Weiqin Qiu, Mr. Kun Wang and Mr. Wei Liu. For additional details on these ownership interests, see “Item 4. Information on the Company—C. Organizational Structure—Contractual Arrangements with the VIEs.” However, these contractual arrangements may not be as effective in providing control as direct ownership. For example, the VIEs and their shareholders could breach their contractual arrangements with us by, among other things, failing to operate our business in an acceptable manner or taking other actions that are detrimental to our interests. If we were the controlling shareholder of these VIEs with direct ownership, we would be able to exercise our rights as shareholders to effect changes to their board of directors, which in turn could implement changes at the management and operational level. However, under the current contractual arrangements, as a legal matter, if the VIEs or their shareholders fail to perform their obligations under these contractual arrangements, we may have to incur substantial costs to enforce such arrangements, and rely on legal remedies under PRC law, including contract remedies, which may be time-consuming, unpredictable and expensive. If we are unable to enforce these contractual arrangements, or if we suffer significant delay or other obstacles in the process of enforcing them, our business and operations could be severely disrupted, which could materially and adversely affect our results of operations and damage our reputation. See “—Risks Relating to Doing Business in China—Uncertainties in the interpretation and enforcement of Chinese laws and regulations could limit the legal protections available to you and us.”

Substantial uncertainties exist with respect to the interpretation and implementation of PRC Foreign Investment Law and how it may impact the viability of our current corporate structure, corporate governance and business operations.

On March 15, 2019, the Foreign Investment Law, or the FIL, was adopted and approved by Second Session of the 13th National People’s Congress of China. On December 26, 2019, the Implementation Regulation for the Foreign Investment Law of the People’s Republic of China, or the FIL Implementing Regulations, was issued by the State Council. Both the FIL and the FIL Implementing Regulations came into force on January 1, 2020. The FIL and the FIL Implementing Regulations, upon taking effect, have replaced the three existing laws on foreign investment (collectively “Three FDI law”), namely, the Law on Sino-Foreign Equity Joint Ventures, the Law on Sino-Foreign Contractual Joint Ventures and the Law on Wholly Foreign Owned Enterprises, and become a fundamental law of China in the foreign investment area, setting forth the basic legal framework in this regard.

According to the FIL, foreign investment may be conducted through the following four ways: (i) foreign investor, independently or jointly with other investors, set up foreign-invested enterprises in China, (ii) foreign investors obtain shares, equities, property shares or other similar rights and interests of Chinese domestic enterprises, (iii) foreign investor, independently or jointly with other investors, invests in a new project (the “Project Investment”) and (iv) other forms stipulated under laws, administrative regulations and provisions

 

34


 

of the State Council. For more details, see “Item 4. Information on the Company—B. Business Overview—Regulations—Regulations of Foreign Investment”. It is worth noting that the FIL has removed the “variable interest equity” or VIE structure from the definition of foreign investment and cancelled the standard of “actual control” to identify the foreign investment as was introduced in the draft of the proposed Foreign Investment Law published by the MOFCOM in 2015, or the 2015 Draft.

Notwithstanding the above, the FIL stipulates that foreign investment include “other forms stipulated under laws and regulations”, a catch-all clause which needs to be further clarified as to whether the VIE structure will be interpreted to fall within it. There are possibilities that future laws, administrative regulations or provisions prescribed by the State Council may stipulate VIE structure as a form of foreign investment, at which time it will be uncertain whether the VIE structure through which we conduct our operations will be deemed to be in violation of the foreign investment access requirements and how the above-mentioned VIE structure will be handled.

Certain services we provide and businesses we operate through the VIEs are subject to the foreign investment restrictions or prohibitions set forth in the Negative List (2024 Version). Where a foreign investor invests in a field or sector that is prohibited under the Negative List, it will be ordered to stop the investment activities, dispose of the shares or assets or take other necessary measures within a specified time limit, and restore to the status to be prior to the occurrence of the aforesaid investment, and the gains of such foreign investor (if any) will be confiscated by competent authority.

If the VIE structure is deemed to be a form of foreign investment as interpreted by the FIL or future laws and regulations, we may be required to dispose of our subsidiaries, or have to take other actions to adjust our corporate structure and operations, which could have an adverse effect on our corporate structure, financial conditions and business operations.

The FIL also establishes several administration systems for foreign investment, among others, the information reporting system. Foreign investors or FIEs are required to submit investment information to the competent authorities through the system of enterprises registration and enterprise credibility disclosure. The FIL clearly stipulates that any company found to be non-compliant with these information reporting obligations is subject to fines and other penalties. On December 30, 2019, the MOFCOM and SAMR issued the Measures of Information Report of Foreign Investment, or the FI Information Report Measures, according to which foreign investors establishing foreign investment enterprises in China shall submit an initial report through the Enterprise Registration System at the time of completion of registration formalities for establishment of foreign investment enterprises.

Where there is a change in the information in the initial report which involves change registration (filing) of the enterprise, the FIE shall submit the change report through the enterprise registration system at the time of completion of change registration (filing) for the enterprise. In addition, FIEs are required to submit their annual reports for the previous year through the National Enterprise Credit Information Publicity System from January 1 to June 30 each year. The MOFCOM and its local departments shall supervise and inspect the compliance with the FI Information Report Measures, through random inspection and other methods.

The Foreign Investment Law and the FI Information Report Measures may also impact our corporate governance practice and increase our compliance costs. For instance, the Foreign Investment Law imposes stringent ad hoc and periodic information reporting requirements on foreign investors and the applicable FIEs. Aside from investment initial report and change report that are required at each investment and alteration of investment specifics, an annual report is mandatory. Any company found to be non-compliant with these information reporting obligations may potentially be subject to fines and/or administrative or criminal liabilities, and the persons directly responsible may be subject to criminal liabilities.

Our contractual arrangements with the VIEs may result in adverse tax consequences to us.

As a result of our corporate structure and the contractual arrangements among our PRC subsidiaries, the VIEs, their shareholders and us, we are effectively subject to PRC value-added tax and related surcharges on revenues generated by our subsidiaries from our contractual arrangements with the VIEs. The PRC Enterprise Income Tax Law, or the EIT Law, requires every enterprise in China to submit its annual enterprise income tax return together with a report on transactions with its affiliates or related parties to the relevant tax authorities. These transactions may be subject to audit or challenge by the PRC tax authorities within ten years after the taxable year during which the transactions are conducted. In addition, on March 18, 2015, the State Administration of Taxation, or the SAT, issued the Bulletin Regarding the Enterprise Income Tax Matter in Relation to Enterprise’s Payment of Fees to Overseas Affiliated Parties, or the Bulletin 16, to further regulate the transfer pricing issues in relation to the fees payment to affiliated parties. Among other things, the Bulletin 16 makes it clear that the fees paid to overseas affiliated parties in the following situations cannot be deducted from the taxable income when determining a PRC company’s enterprise income tax: (a) the fees paid to an overseas affiliated party which has no substantial operating activities; (b) the fees paid to an overseas affiliated party for labor service that would bring direct or indirect economic interests; (c) royalties paid for intangible properties to which the affiliated party that charges the fees only has legal title but has made no contribution to the creation of the value of such properties; and (d) the fees paid under arrangements made for listing or financing purposes. Furthermore, on March 17, 2017, the SAT promulgated the Announcement of the State Administration of Taxation on Promulgating the Administrative Measures for Special Tax Investigation Adjustments and Mutual Agreement Procedures, or Bulletin 6, which become effective as of May 1, 2017. The Bulletin 6 specifies further the provisions in Bulletin 16, regulating the basic rules about the income distribution of intangible properties, payments for labor service and no substantial operating activities and so on.

 

35


 

Meanwhile, it abolished the application of Bulletin 16 since May 1, 2017. We may be subject to adverse tax consequences if the PRC tax authorities were to determine that the contracts between us and the VIEs were not on an arm’s length basis and therefore constituted improper transfer pricing arrangements. If this occurs, the PRC tax authorities could request that the VIEs and any of their respective subsidiaries adjust their taxable income upward for PRC tax purposes. Such a pricing adjustment could adversely affect us by reducing expense deductions recorded by such VIEs and thereby increasing these entities’ tax liabilities, which could subject these entities to late payment fees and other penalties for the underpayment of taxes. Our consolidated net income may be adversely affected if the VIEs’ tax liabilities increase or if they become subject to late payment fees or other penalties.

The shareholders of the VIEs may have potential conflicts of interest with us, which may materially and adversely affect our business.

The shareholders of the VIEs include, but not limited to, Mr. Sheng Fu who is also our director, as well as Ms. Weiqin Qiu, Mr. Kun Wang and Mr. Wei Liu. Conflicts of interest may arise between their roles as shareholders, directors or officers of our company and as shareholders of the VIEs. We rely on these individuals to abide by the laws of the Cayman Islands, which provide that directors and officers owe a fiduciary duty to our company to act in good faith and in the best interest of our company and not to use their positions for personal gain. Although the shareholders of the VIEs have executed shareholder voting proxy agreements to irrevocably appoint our company or a person designated by our company to vote on their behalf and exercise voting rights as shareholders of the VIEs, we cannot assure you that when conflicts arise under those agreements or otherwise, the shareholders of the VIEs will act in the best interest of our company or that conflicts will be resolved in our favor. If we cannot resolve any conflicts of interest or disputes between us and these shareholders, we would have to rely on legal proceedings, which may be expensive, time-consuming and disruptive to our operations. There is also substantial uncertainty as to the outcome of any such legal proceedings.

Kingsoft Corporation, one of our principal shareholders, and our founders have substantial influence over our company and their interests may not be aligned with the interests of our other shareholders, which may discourage, delay or prevent a change in control of our company and could deprive our shareholders of an opportunity to receive a premium for their securities.

As of March 31, 2025, Kingsoft Corporation, one of our principal shareholders, and Mr. Sheng Fu, directly or through their holding vehicles, together beneficially own an aggregate of 53.1% of our total outstanding Class A and Class B ordinary shares, and 72.0% of the total voting power. This concentration of ownership may discourage, delay or prevent a change in control of our company, which could deprive our shareholders of an opportunity to receive a premium for their shares as part of any contemplated sale of our company and may reduce the price of our ADSs. Furthermore, in the event that the voting proxy agreement between Kingsoft Corporation and Mr. Sheng Fu is terminated, we may become a consolidated subsidiary of Kingsoft Corporation, which is a Cayman Islands company publicly listed on the Hong Kong Stock Exchange. As a result, we may be subject to rules and regulations promulgated by the Hong Kong Stock Exchange, and Kingsoft Corporation will be able to exert greater influence over us, which may lead to potential conflicts of interest between Kingsoft Corporation and us involving arrangement of our board composition, disposal of equity interest in our company and allocation of business opportunities, among other matters.

We may lose the ability to use and enjoy vital assets held by the VIEs if they go bankrupt or become subject to a dissolution or liquidation proceeding.

Some of the VIEs hold certain assets that are essential to the operations of our platform and important to the operation of our business in China, such as the ICP Licenses, patent applications and software copyrights for the proprietary technology. If any of these entities goes bankrupt and all or part of its assets become subject to liens or rights of third-party creditors, we may be unable to continue some or all of our business activities, which could materially and adversely affect our business, financial condition and results of operations. If any of such entities undergoes a voluntary or involuntary liquidation proceeding, the unrelated third-party creditors may claim rights to some or all of these assets, thereby hindering our ability to operate our business, which could materially and adversely affect our business, financial condition and results of operations.

 

36


 

Risks Relating to Doing Business in China

Uncertainties in the interpretation and enforcement of Chinese laws and regulations could limit the legal protections available to you and us.

The PRC legal system is based on written statutes and prior court decisions have limited value as precedents. Since these laws and regulations are relatively new and the PRC legal system continues to rapidly evolve, the interpretations of many laws, regulations and rules are not always uniform and enforcement of these laws, regulations and rules involves uncertainties.

From time to time, we may have to resort to administrative and court proceedings to enforce our legal rights. However, certain administrative and court proceedings in China may be protracted, resulting in substantial costs and diversion of resources and management attention. Furthermore, the PRC legal system is based in part on government policies some of which are not published or not on a timely basis. As a result, we may not be aware of any violation of these policies and rules until after such violation. Such unpredictability, including uncertainty as to the scope and effect of our contractual, property (including intellectual property) and procedural rights, could materially and adversely affect our business and impede our ability to continue our operations.

Failure to meet the PRC government’s complex regulatory requirements on our business operation could have a material adverse effect on our operations and the value of our ADSs.

We conduct our business primarily through the consolidated variable interest entities and their subsidiaries in China. Our operations in China are governed by PRC laws and regulations. The PRC government has significant oversight over the conduct of our business according to the laws and regulations of mainland China. However, since the PRC legal system continues to rapidly evolve and many laws and regulations are relatively new, the interpretation and enforcement of these laws, regulations and rules involve uncertainties. The PRC government has recently published new policies that significantly affected certain industries and we cannot rule out the possibility that it will in the future release regulations or policies that directly or indirectly affect our industry or require us to seek additional permission to continue our operations, which could result in a material adverse change in our operation and/or the value of our ADSs.

The approval of and filing with the CSRC or other PRC government authorities may be required in connection with our future offshore offerings under PRC law, and, if required, we cannot predict whether or for how long we will be able to obtain such approval or complete such filing.

On July 6, 2021, the relevant PRC government authorities issued Opinions on Lawfully and Severely Combating Illegal Securities Activities. These opinions emphasized the need to strengthen the administration over illegal securities activities and the supervision on overseas listings by China-based companies and proposed to take effective measures, such as promoting the construction of relevant regulatory systems to deal with the risks and incidents faced by China-based overseas-listed companies. For more details of the relevant regulations, see “Item 4. Information on the Company—B. Business Overview—Regulations—Regulations on Overseas Offering and Listing.”

On December 28, 2021, twelve regulatory authorities jointly released the Cybersecurity Review Measures, which became effective on February 15, 2022. The Cybersecurity Review Measures also provides that a platform operator with more than one million users’ personal information aiming to list abroad must apply for cybersecurity review. New York Stock Exchange fall within the definition of “abroad” in the provision, however, we are already listed on the New York Stock Exchange, therefore, there can be no assurance if we are required to follow the Cybersecurity review or the security assessment procedures, and if so, whether we would be able to complete the applicable cybersecurity review or the security assessment procedures in a timely manner. For more details of the relevant regulations, see “Item 4. Information on the Company—B. Business Overview—Regulations—Regulations on Overseas Offering and Listing.”

On February 17, 2023, the CSRC issued the Trial Administrative Measures and five supporting guidelines, which became effective on March 31, 2023. According to the Trial Administrative Measures, the overseas offering and listing by a domestic company, whether directly or indirectly, shall be filed with the CSRC. And subsequent securities offerings of a public company in the same overseas market where it has previously offered and listed securities shall be filed with the CSRC within 3 working days after the offering is completed. Subsequent securities offerings and listings of a public company in other overseas markets than where it has offered and listed shall be filed pursuant to provisions in the first paragraph of this Article of the Trial Administrative Measures.

 

37


 

On February 24, 2023, CSRC and the other relevant PRC government authorities issued the Provisions on Strengthening Confidentiality and Archives Administration of Overseas Securities Offering and Listing by Domestic Companies (the “Confidentiality and Archives Administration Provisions”), which became effective on March 31, 2023, according to which a domestic company, including a joint-stock company incorporated domestically that conducts direct overseas offering and listing, and a domestic operating entity of a company that conducts indirect overseas offering and listing, its securities in an overseas market shall strictly abide by applicable PRC laws and regulations, enhance legal awareness of keeping state secrets and strengthening archives administration, institute a sound confidentiality and archives administration system, and take necessary measures to fulfill confidentiality and archives administration obligations.

In addition, we cannot assure you that any new rules or regulations promulgated in the future will not impose additional requirements on us. If it is determined in the future that approval and filing from the CSRC or other regulatory authorities or other procedures, including the Cybersecurity review under the Cybersecurity Review Measures and the National Security Review under the Regulations on the Network Data Security Management, are required for our offshore offerings, it is uncertain whether we can or how long it will take us to obtain such approval or complete such filing procedures and any such approval or filing could be rescinded or rejected. Any failure to obtain or delay in obtaining such approval or completing such filing procedures for our offshore offerings, or a rescission of any such approval or filing if obtained by us, would subject us to sanctions by the CSRC or other PRC regulatory authorities for failure to seek CSRC approval or filing or other government authorization for our offshore offerings. These regulatory authorities may impose fines and penalties on our operations in China, limit our ability to pay dividends outside of China, limit our operating privileges in China, delay or restrict the repatriation of the proceeds from our offshore offerings into China or take other actions that could materially and adversely affect our business, financial condition, results of operations, and prospects, as well as the trading price of our listed securities. The CSRC or other PRC regulatory authorities also may take actions requiring us, or making it advisable for us, to halt our offshore offerings before settlement and delivery of the shares offered. Consequently, if investors engage in market trading or other activities in anticipation of and prior to settlement and delivery, they do so at the risk that settlement and delivery may not occur. In addition, if the CSRC or other regulatory authorities later promulgate new rules or explanations requiring that we obtain their approvals or accomplish the required filing or other regulatory procedures for our prior offshore offerings, we may be unable to obtain a waiver of such approval requirements, if and when procedures are established to obtain such a waiver. Any uncertainties or negative publicity regarding such approval requirement could materially and adversely affect our business, prospects, financial condition, reputation, and the trading price of our listed securities.

The current tensions in international trade and rising international political tensions, especially U.S. international trade cross-border investment policies with regards to China, may adversely affect our business, financial condition, and results of operations.

In recent years, there have been heightened trade and political tensions in international relations, particularly between the United States and China. These tensions have affected both diplomatic and economic ties between the two countries and created uncertainties to the international economy as a whole. The existing tensions and any further deterioration in the relationship between the United States and China and between other countries may adversely impact our business, financial condition, and results of operations.

We have been closely monitoring policies in the United States aimed at restricting the export of items and technology subject to U.S. jurisdiction to Chinese companies. The United States and various foreign governments have imposed license requirements and restrictions on the export of technologies and products to China, or voiced the intention to do so. For instance, in January 2025, BIS released an interim final rule that established licensing requirements for the export of advanced computing integrated circuits that facilitate advanced AI research and development, as well as certain AI model technology. In September 2025, BIS released an interim final rule that extended export restrictions to non-U.S. entities owned 50% or more, directly or indirectly, individually or in aggregate, by listed parties designated on the Entity List, the Military End User List, and under certain OFAC sanctions programs. On October 30, 2025, following a series of negotiations aimed at reducing trade tensions between the U.S. and China, the U.S. announced a one-year pause of this interim final rule, which went into effect on November 10, 2025. These recent export controls are, in part, intended to restrict China’s ability to obtain advanced computing chips, develop and maintain supercomputers, and manufacture advanced semiconductors. These measures also restrict the ability of U.S. persons to provide “support” for semiconductor manufacturing and related activities in China and may seriously affect the ability of Chinese companies to purchase or obtain certain semiconductor manufacturing equipment or advanced chips. The implementation, interpretation and impact on our business of these rules and other regulatory actions taken by the U.S. government is uncertain. These actions and/or other actions that may be taken by the governments of either the U.S. or China, or both (including in response to recent increased tensions), could hinder our ability to transfer our U.S.-origin software to China, source U.S.-origin software and components or otherwise access U.S. technology, which could materially and adversely affect our business, results of operations and financial condition.

The United States has also taken efforts to limit U.S. investment in China. On October 28, 2024, the U.S. Department of the Treasury issued a final rule to prohibit U.S. investment in Chinese companies active in developing certain national security technologies (the “Outbound Investment Rule”). The Outbound Investment Rule targets investments involving persons and entities associated with “countries of concern,” a designation currently limited to China. In effect since January 2025, the Outbound Investment Rule imposes investment prohibitions and notification requirements on a range of investments in companies engaged in activities relating to three

 

38


 

sectors: (i) semiconductors and microelectronics, (ii) quantum technologies, and (iii) artificial intelligence systems. Persons from countries of concern engaged in these activities are defined as “covered foreign persons.” Investments by U.S. persons subject to the Outbound Investment Rule include the acquisition of equity or a contingent equity interest, the provision of certain debt financing, the conversion of contingent equity interest into equity interest, involvement in a greenfield or brownfield investment, entrance into a joint venture, and the acquisition of a limited partner interest in non-U.S. pooled investment fund.

On February 21, 2025, the White House released the “America First Investment Policy” memorandum, or the Investment Policy, which indicated that the existing Outbound Investment Rule is under review to assess whether they are sufficient to address national security risks and outlined several initiatives to restrict investments involving China. The Investment Policy proposes to create restrictions on U.S. investments in China additional to those already imposed under the Outbound Investment Rule, by potentially expanding industry sectors covered in sectors by existing U.S. outbound investment regulations, supplementing outbound investment restrictions with sanctions, and directing a review to suspend or terminate the 1984 United States-The People’s Republic of China Income Tax Convention. As the Investment Policy and its related legislative and regulatory proposals are still relatively new, it is unclear how these policies, and any future policies concerning investments between the U.S. and China, will be interpreted, amended and implemented by U.S. government authorities. These policies may restrict our ability to implement our investment strategy and could adversely affect our business and prospects.

Additionally, on December 18, 2025, the Comprehensive Outbound Investment National Security Act of 2025, or the COINS Act, was signed into law. The COINS Act will keep the core of the Outbound Investment Rule unchanged while expanding its scope and coverage in certain respects. The COINS Act will not take effect until the Treasury issues new regulations (subject to notice and comment), which it must do by March 13, 2027. As such, the Treasury may further amend or expand existing prohibitions and restrictions in accordance with the COINS Act. Any such expansion may further deepen the uncertainties for cross-border collaborations, investments, and funding opportunities for China-based issuers including us. If our ability to raise such capital is significantly and negatively affected, it could be detrimental to our business, financial condition and prospects, and our ADSs may significantly decline in value.

There have been media reports on deliberations within the U.S. government regarding potentially limiting or restricting China-based companies from accessing U.S. capital markets, and delisting China-based companies from U.S. national securities exchanges. If any such deliberations were to materialize, the share price of China-based issuers listed in the United States such as us would be materially and adversely affected. The risk and uncertainty associated with such deliberations could also have a negative impact on the price of our ADSs. Also, a prohibition against our securities trading in the United States or any threat thereof could significantly affect our ability to raise capital on terms acceptable to us, or at all, which would have a material adverse impact on our business, financial condition, and prospects.

Furthermore, potential changes in tax policies related to international commerce could also affect our business. For example, in 2021, the Organization for Economic Cooperation and Development announced an Inclusive Framework on Base Erosion and Profit Shifting including Pillar Two Model Rules defining the global minimum tax, which calls for the taxation of large multinational corporations at a minimum rate of 15%. Subsequently, multiple sets of administrative guidance have been issued. Various tax jurisdictions have either enacted legislation to adopt certain components of the Pillar Two Model Rules starting in 2024 with additional components to be adopted in later years, or announced their plans to enact such legislation in future years. In particular, Hong Kong has implemented a 15% minimum tax rate effective from 2025. We will continue to evaluate the impact of such legislative initiatives in various tax jurisdictions in which we operate. However, there are uncertainties regarding the rules and implementations, and we cannot assure you that such changes will not have a negative effect on our financial condition.

Rising political tensions could reduce levels of trades, investments, technological exchanges, and other economic activities between the two major economies, which would have a material adverse effect on global economic conditions and the stability of global financial markets. Any of these factors could have a material adverse effect on our business, prospects, financial condition, and results of operations.

We may be adversely affected by the complexity of, and uncertainties and changes in, PRC regulation on internet and artificial intelligence businesses and companies.

The PRC government extensively regulates the internet industry, including foreign ownership of, and the licensing and permit requirements pertaining to, companies in the internet industry, including mobile internet companies. These internet-related laws and regulations are evolving, and their interpretation and enforcement involve significant uncertainty. As a result, in certain circumstances it may be difficult to determine what actions or omissions may be deemed to be in violations of applicable laws and regulations. Issues, risks and uncertainties relating to PRC regulation of the internet business include, but are not limited to, the following:

 

39


 

On July 13, 2006, the MIIT issued the Circular of the Ministry of Information Industry on Strengthening the Administration of Foreign Investment in Value-added Telecommunications Services. This circular requires foreign investors can only operate a telecommunications business in China through establishing a telecommunications enterprise with a valid telecommunications business operation license, and prohibits domestic telecommunication service providers from leasing, transferring or selling telecommunication business operating licenses to any foreign investor in any form, or providing any resources, sites or facilities to any foreign investor for their illegal operation of a telecommunication business in China. According to this circular, either the holder of a value-added telecommunications business operation license or its shareholders must directly own the domain names and trademarks used by such license holders in their provision of value-added telecommunications services. The circular also requires each license holder to have the necessary facilities, including servers, for its approved business operations and to maintain such facilities in the regions covered by its license. However, due to the lack of any additional interpretation from the regulatory authorities, it remains unclear what impact such circular will have on us or the other PRC internet companies with similar corporate and contractual structures.

There is uncertainty relating to the evolving licensing practices and the requirement for real-name registrations. For example, we were previously required under the PRC law to request users to provide their real names and personal information only in regard to the bulletin board system services that we provided in support of our applications and online game operations. However, pursuant to the Administrative Measure on Usernames of Internet Users’ Accounts, which became effective in March 2015, we are required to request users to provide their real names and personal information for user registration regardless of the kind of internet information services that we provide. We cannot assure you that PRC regulators would not require us to implement compulsory real-name registration in the future. Furthermore, we may fail to obtain or renew permits or licenses that are or may be deemed necessary for our operations. See “—Risks Relating to Our Business and Industry—If we fail to obtain and maintain the requisite licenses and approvals or otherwise comply with the laws and regulations under the complex regulatory environment applicable to our businesses in China, or if we are required to take actions that are time-consuming or costly, our business, financial condition and results of operations may be materially and adversely affected” and “Item 4. Information on the Company— B. Business Overview—Regulations.”

The evolving PRC regulatory system for the internet industry may lead to establishment of new regulatory agencies. For example, in August 2014, the CAC took over the administrative role to supervise internet content management in China. Since then, new laws, regulations or policies have been promulgated or announced that regulate internet activities, including internet publication and online advertising businesses, and we may not be able to fully and timely comply with such new laws, regulations or policies. If these new laws, regulations or policies are promulgated, additional licenses may be required for our operations. If our operations do not comply with these new regulations after they become effective, or if we fail to obtain any licenses required under these new laws and regulations, we could be subject to penalties.

On July 10, 2023, the CAC, consented by NDRC Ministry of Education, Ministry of Science and Technology, MIIT, Ministry of Public Security, National Radio and Television Administration, promulgated the Provisional Administrative Measures for Generative Artificial Intelligence Services (“Generative Artificial Intelligence Services Measures”), effective on August 15, 2023. The Generative Artificial Intelligence Services Measures impose compliance requirements for providers of generative AI services to the general public within the territory of PRC. The Generative Artificial Intelligence Services Measures provide, among other things, that the provider of generative AI services of text, image, audio or video to the general public shall (i) assume the responsibilities as the producers of the Al-generated content thereon, and (ii) any provider of generative artificial intelligence services with attribute of public opinions or capable of social mobilization shall conduct security assessment in accordance with the relevant regulations, and complete the formalities for algorithm filing, change or deregistration in accordance with Provisions on the Administration of Algorithm-generated Recommendations for Internet Information Services. Our large language model, “OrionStar”, completed Algorithm Filing for in-country deep synthesis services (service technology supporter), and completed the large language model filing. We also have some application products based on large language model passing the security assessment as required by various application markets. With our PRC Legal Adviser's view as mentioned above, we are of the view that the Generative Artificial Intelligence Services Measures will not have a material adverse impact on our current and future business operations and financial performance. Nevertheless, there can be no assurance that the relevant authorities will not take a view that is contrary to or otherwise different from that of our PRC Legal Adviser, and it is also possible that the PRC government authorities may require us to apply for security assessment or complete the other filing, change or deregistration formalities of algorithms for other reasons.

The interpretation and application of existing PRC laws, regulations and policies and possible new laws, regulations or policies relating to the internet industry have created substantial uncertainties regarding the legality of existing and future foreign investments in, and the businesses and activities of, mobile and PC internet businesses in China, including our business. There are also risks that we may be found to have violated existing or future laws and regulations given the uncertainty and complexity of China’s regulation of internet business.

 

40


 

Content posted or displayed on our mobile and PC platforms and applications such as duba.com, including advertisements, may be found objectionable by PRC regulatory authorities and may subject us to penalties and other severe consequences.

The PRC government has adopted regulations governing internet and wireless access and the distribution of information over the internet and wireless telecommunication networks. Under these regulations, internet content providers and internet publishers are prohibited from posting or displaying over the internet or wireless networks content that, among other things, violates PRC laws and regulations, impairs the national dignity of China or the public interest, or is obscene, superstitious, fraudulent or defamatory. Furthermore, internet content providers are also prohibited from displaying content that may be deemed by relevant government authorities as “socially destabilizing” or leaking “state secrets” of the PRC. Meanwhile, the network information content service platforms are required to fulfill their primary responsibilities for management of information contents, and are required not to disseminate any illegal information as mentioned in the Provisions on Governance of the Network Information Content Ecology released by the CAC on December 15, 2019, with effect from March 1, 2020.

Also, according to the Administrative Provisions on Mobile Internet Applications Information Services released by the CAC revised on June 14, 2022, APP providers and APP distribution platforms shall perform the primary responsibility for information content management, actively cooperate with the State to implement the strategy of trusted identities in cyberspace, establish sound information content security management systems, information content ecological governance systems, data security and personal information protection systems, minor protection systems and other management systems to ensure cybersecurity and maintain a good network ecology. Failure to comply with these requirements may result in the revocation of licenses to provide internet content or other licenses, the closure of the concerned platforms and reputational harm. The operator may also be held liable for any censored information displayed on or linked to their platform, and hence we may also be subject to potential liability for any unlawful actions by our users or customers on our platform. For a detailed discussion, see “Item 4. Information on the Company—B. Business Overview—Regulations.”

Since our inception, we have worked to monitor the content on our platform and applications and to make the utmost effort to comply with relevant laws and regulations. However, it may not be possible to determine in all cases the types of content that could result in our liability as a distributor of such content and, if any of the content posted or displayed on our mobile and PC platforms and applications is deemed by the PRC government to violate any content restrictions, we would not be able to continue to display such content and could become subject to penalties, including confiscation of income, fines, suspension of business and revocation of required licenses, which could materially and adversely affect our business, financial condition and results of operations. The costs of monitoring the content on our platform and applications may also continue to increase as a result of more content being made available by an increasing number of users and customers on our mobile and PC applications.

In addition, under PRC advertising laws and regulations, we are obligated to monitor the advertising content shown on our platform and applications to ensure that such content is true, accurate and in full compliance with applicable laws and regulations. Where a special government review is required for specific types of advertisements prior to internet posting, such as advertisements relating to pharmaceuticals, medical instruments, agrochemicals and veterinary pharmaceuticals, we are obligated to confirm that such review has been performed and approval has been obtained.

Violation of these laws and regulations may subject us to penalties, including fines, confiscation of our advertising income, orders to cease dissemination of the advertisements and orders to publish an announcement correcting the misleading information. In circumstances involving serious violations by us, PRC governmental authorities may force us to terminate our advertising operations or revoke our licenses.

While we have made significant efforts to ensure that the advertisements shown on our mobile and PC platforms and applications are in full compliance with applicable PRC laws and regulations, we cannot assure you that all the content contained in such advertisements or offers is true and accurate as required by the advertising laws and regulations, especially given the uncertainty in the interpretation of these PRC laws and regulations. If we are found to be in violation of applicable PRC advertising laws and regulations, we may be subject to penalties and our reputation may be harmed, which may have a material and adverse effect on our business, financial condition, results of operations and prospects.

You may experience difficulties in effecting service of legal process, enforcing foreign judgments or bringing actions in China against us or our management named in this annual report based on foreign laws.

We are an exempted company incorporated under the laws of the Cayman Islands. However, we conduct most of our operations in China and substantially all of our assets are located in China. In addition, all our senior executive officers reside within China and all of them are PRC nationals. As a result, it may be difficult for you to effect service of process upon us or our management residing in China. In addition, China does not have treaties providing for reciprocal recognition and enforcement of judgments of courts with the Cayman Islands and many other countries and regions. Therefore, recognition and enforcement in China of judgments of a court in any of these non-PRC jurisdictions in relation to any matter not subject to a binding arbitration provision may be difficult or impossible.

There is uncertainty as to whether the judgment of United States courts will be directly enforced in Hong Kong, as the United States and Hong Kong do not have a treaty or other arrangements providing for reciprocal recognition and enforcement of judgments of

 

41


 

courts of the United States in civil and commercial matters. However, a foreign judgment may be enforced in Hong Kong at common law by bringing an action in a Hong Kong court since the judgment may be regarded as creating a debt between the parties to it, provided that the foreign judgment, among other things, is a final judgment conclusive upon the merits of the claim and is for a liquidated amount in a civil matter and not in respect of taxes, fines, penalties, or similar charges. Such a judgment may not, in any event, be so enforced in Hong Kong if (a) it was obtained by fraud; (b) the proceedings in which the judgment was obtained were opposed to natural justice; (c) its enforcement or recognition would be contrary to the public policy of Hong Kong; (d) the court of the United States was not jurisdictionally competent; or (e) the judgment was in conflict with a prior Hong Kong judgment.

 

New tariffs and retaliatory measures may adversely affect the global economy, which could negatively impact our results of operations.

We are exposed to risks associated with international relations. Any unfavorable government policies, including those on international trade, such as tariffs or international payment and settlement system, may affect the demand for our products, impact the competitive position of our products, or prevent us from selling products in certain countries, or even our participation in international payment and settlement system, any of which would materially and adversely affect our operations, results of operations and financial condition.

For example, the U.S. government has implemented policies restricting international trade and investment. These actions may materially and adversely affect international trade, global financial markets, and the stability of the global economic condition. In the past, the U.S. government has imposed higher tariffs on certain products imported from China to penalize China for what it characterizes as unfair trade practices. China has responded by imposing higher tariffs on certain products imported from the United States. There remains considerable uncertainty regarding future tariff rates and the trajectory of the U.S.-China trade relations. The continued tensions and the prospect of escalating tariffs could potentially impact the Chinese economy. As of the date of this annual report, there is still a high degree of uncertainty surrounding the U.S. tariff policy, how it will be implemented, and how other countries will react to it. It also remains uncertain whether increased tariffs and trade tensions will create further disruptions and uncertainties to the international trade and lead to a downturn to the global economy.

These trade policies could lead to slower economic growth, higher inflation, and greater market volatility, which in turn might negatively affect government revenues and budgetary allocations. Should economic conditions worsen due to new tariffs or retaliatory measures, government spending could be cut. Any such reduction in government expenditures could significantly and adversely impact our financial condition, results of operations, and future prospects.

Moreover, tariffs imposed in the U.S. or other regions could potentially affect our manufacturing costs of robotic components and overseas sales of robots, which may influence our pricing strategies and gross margins. Such price adjustments might also affect our competitive positioning in certain markets, particularly compared to competitors with different supply chain structures and distribution channels.

In addition, uncertainty surrounding international trade policy and regulations as well as disputes and protectionist measures could also have an adverse effect on consumer confidence and spending. This, in turn, could adversely affect our overseas online advertising business as well as our global to B services, including advertising agency and multi‑cloud management services that dedicated to enable Chinese customers to expand their overseas businesses.

We cannot foresee the nature, timing, or scope of future trade policies, nor the extent of their economic impact. However, any significant decrease in government spending resulting from economic downturns related to trade tensions could reduce demand for our products and services, disrupt our supply chain, and negatively affect our overall business operations.

It may be difficult for overseas regulators to conduct investigation, collect evidence, or obtain materials or data within China.

Shareholder claims or regulatory investigation that are common in the United States generally are difficult to pursue as a matter of law or practicality in China. For example, in China, there are significant legal and other obstacles to providing information needed for regulatory investigations or litigation initiated outside China. Although the authorities in China may establish a regulatory cooperation mechanism with the securities regulatory authorities of another country or region to implement cross-border supervision and administration, such cooperation with the securities regulatory authorities in the Unities States may not be efficient in the absence of mutual and practical cooperation mechanism.

According to Article 177 of the PRC Securities Law, or Article 177, which became effective in March 2020, no overseas securities regulator is allowed to directly conduct investigation or evidence collection activities within the territory of the PRC. Without the consent of the securities authorities and the relevant competent authorities of the State Council, no entity or individual may provide documents or materials relating to securities business activities to overseas. Also, according to Article 36 of the Data Security Law, which became effective in September 2021, the competent authority of the People’s Republic of China shall, in accordance with the relevant laws or the international treaties and agreements concluded or acceded to by the People’s Republic of China, or on the principle of equality and

 

42


 

reciprocity, handle the requests for provision of data from foreign judicial or law enforcement organizations. Without the approval of the competent authorities of the People’s Republic of China, no organization or individual shall provide the data stored within the territory of the People’s Republic of China to foreign judicial or law enforcement organizations.

According to Article 4 of the Measures for the Security Assessment of Outbound Data Transfers, which became effective in September 2022, for an outbound data transfer by a data processor that falls under specific circumstances, the data processor shall apply to the national cyberspace administration authority for the security assessment via the local provincial-level cyberspace administration authority. While detailed interpretation of or implementation rules have yet to be promulgated, the inability for an overseas securities regulator to directly conduct investigation, evidence collection, or data acquisition activities within China may further increase difficulties faced by you in protecting your interests. Also, on February 24, 2023, CSRC and other three PRC regulatory authorities jointly issued the Confidentiality and Archives Administration Provisions, which will take effect on March 31, 2023, according to which, overseas securities regulators and competent overseas authorities may request to inspect, investigate or collect evidence from a domestic company concerning its overseas offering and listing or from the domestic securities companies and securities service providers that undertake relevant businesses for such domestic companies, such inspection, investigation and evidence collection shall be conducted under a cross-border regulatory cooperation mechanism, and the CSRC or other competent Chinese authorities will provide necessary assistance pursuant to bilateral and multilateral cooperation mechanisms. The domestic company, securities companies and securities service providers shall first obtain approval from the CSRC or other competent Chinese authorities before cooperating with the inspection and investigation by the overseas securities regulator or competent overseas authority, or providing documents and materials requested in such inspection and investigation. As the Confidentiality and Archives Administration Provisions are relatively new, there are uncertainties with respect to their interpretation and implementation. See also “—Risks Relating to the ADSs—You may face difficulties in protecting your interests, and your ability to protect your rights through U.S. courts may be limited, because we are incorporated under Cayman Islands law” for risks associated with investing in us as a Cayman Islands company.

Under the PRC Enterprise Income Tax Law, we may be classified as a PRC “resident enterprise,” which could result in unfavorable tax consequences to us and our shareholders and have a material adverse effect on our results of operations and the value of your investment.

Under the PRC EIT Law and its implementation rules, enterprises established outside the PRC with “de facto management bodies” within the PRC may be considered PRC tax resident enterprise for tax purpose and may be subject to the PRC enterprise income tax at the rate of 25% on their global income. On April 22, 2009, the SAT issued the Notice Regarding the Determination of Chinese-Controlled Overseas Incorporated Enterprises as PRC Tax Resident Enterprise on the Basis of De Facto Management Bodies, or SAT Circular 82, which was most recently amended on December 29, 2017. SAT Circular 82 provides certain specific criteria for determining whether the “de facto management body” of a PRC-controlled enterprise that is incorporated offshore is located in China.

According to SAT Circular 82, an offshore incorporated enterprise controlled by a PRC enterprise or a PRC enterprise group will be considered as a PRC tax resident enterprise by virtue of having its “de facto management body” in China and will be subject to PRC enterprise income tax on its worldwide income only if all of the following conditions are met: (a) the senior management and core management departments in charge of its daily operations function have their presence mainly in the PRC; (b) its financial and human resources decisions are subject to determination or approval by persons or bodies in the PRC; (c) its major assets, accounting books, company seals, and minutes and files of its board and shareholders’ meetings are located or kept in the PRC; and (d) more than half of the enterprise’s directors or senior management with voting rights habitually reside in the PRC. SAT Bulletin 45 specifies that, when provided with a copy of Chinese tax resident determination certificate from a resident Chinese controlled offshore incorporated enterprise, the payer should not withhold 10% income tax when paying the Chinese-sourced dividends, interest, royalties, etc. to the Chinese controlled offshore incorporated enterprise.

Although SAT Circular 82 only apply to offshore incorporated enterprises controlled by PRC enterprises or PRC enterprise groups and not those controlled by PRC individuals or foreigners, the determination criteria set forth therein may reflect the SAT’s general position on how the term “de facto management body” could be applied in determining the tax resident status of offshore enterprises, regardless of whether they are controlled by PRC enterprises, individuals or foreigners. For more details of the relevant regulations, see “Item 10. Additional Information—E. Taxation—People’s Republic of China Taxation.”

If the PRC tax authorities determine that we or any of our non-PRC subsidiaries is a PRC resident enterprise for PRC enterprise income tax purposes, then we or any such non-PRC subsidiary could be subject to PRC tax at a rate of 25% on its worldwide income, which could materially reduce our net income. In addition, we will also be subject to PRC enterprise income tax reporting obligations.

In that case, although dividends paid by one PRC tax resident to another PRC tax resident should qualify as “tax-exempt income” under the EIT Law, we cannot assure you that dividends by our PRC subsidiaries to our non-PRC holding companies will not be subject to a 10% withholding tax, as the PRC foreign exchange control authorities and the PRC tax authorities have not yet issued guidance with respect to the processing of outbound remittances to entities that are treated as resident enterprises for PRC enterprise income tax purposes.

 

43


 

If the PRC tax authorities determine that our company is a PRC resident enterprise for PRC enterprise income tax purposes, dividends paid by us to non-PRC holders may be subject to PRC withholding tax, and gains realized on the sale or other disposition of ADSs or ordinary shares may be subject to PRC tax, at a rate of 10% in the case of non-PRC enterprises or 20% in the case of non-PRC individuals (in each case, subject to the provisions of any applicable tax treaty), if such dividends or gains are deemed to be from PRC sources. Any such tax may reduce the returns on your investment in the ADSs.

We face uncertainties with respect to indirect transfer of assets or equity interest in PRC resident enterprises by their non-PRC holding companies.

We face uncertainties regarding the reporting on and consequences of private equity financing transactions, share exchange or other transactions involving the transfer of shares in our company by investors that are non-PRC resident enterprises, or sale or purchase of shares in other non-PRC resident companies or other taxable assets by us. On February 3, 2015, SAT issued a new guidance (Bulletin [2015] No. 7), or SAT Bulletin 7, on the PRC tax treatment of an indirect transfer of assets by a non-resident enterprise. Further, on October 17, 2017, SAT issued the Matters Regarding Withholding Corporate Income Tax at Source from Non-resident Enterprises (Bulletin [2017] No. 37), or SAT Bulletin 37. According to SAT Bulletin 7 and SAT Bulletin 37, when a non-resident enterprise engages in an indirect transfer of Chinese Taxable Assets, or Indirect Transfer, through an arrangement that does not have a bona fide commercial purpose in order to avoid paying enterprise income tax, the transaction should be re-characterized as a direct transfer of the Chinese assets and becomes taxable in China under the EIT Law, and gains derived from such indirect transfer may be subject to the PRC withholding tax at a rate of up to 10%, and the party who is obligated to make the transfer payments has the withholding obligation. See “Item 4. Information on the Company—B. Business Overview—Regulations—Regulation on Tax” and “Item 10. Additional Information—E. Taxation—People’s Republic of China Taxation” for further details. There is uncertainty as to the application of SAT Bulletin 7 and 37. SAT Bulletin 7 and 37 may be determined by the tax authorities to be applicable to the transfer of shares of our company by non-PRC resident investors, or the sale or purchase of shares in other non-PRC resident companies or other taxable assets by us, if any of such transactions were determined by the tax authorities to lack any reasonable commercial purpose. As a result, depending on whether we are the transferor or transferee in such transactions, we or the non-resident investors may become at risk of being taxed under SAT Bulletin 7 and 37, and we may have to incur expenses to comply with SAT Bulletin 7 and 37, including the withholding and reporting obligations thereunder, or to establish that we should not be taxed under the general anti-avoidance rule of the EIT Law, which may have a material adverse effect on our financial condition and results of operations or such non-resident investors’ investments in us.

If our preferential tax treatments are revoked, become unavailable or if the calculation of our tax liability is successfully challenged by the PRC tax authorities, we may be required to pay tax, interest and penalties in excess of our tax provisions, and our results of operations could be materially and adversely affected.

The Chinese government has provided various tax incentives to our subsidiaries and VIEs in China. These incentives include reduced enterprise income tax rates. For example, under the EIT Law and its implementation rules, the statutory enterprise income tax rate is 25%. However, enterprises that are granted the high and new technology enterprises status, as well as those that located in Guangdong-Macao Deep Cooperation Zone which also qualify as encouraged industrial enterprises and meet the substantive operational requirements, shall enjoy a favorable income tax rate of 15%. Certain of our PRC subsidiaries and VIEs were eligible for certain preferential tax treatments. See “Item 5. Operating and Financial Review and Prospects—A. Operating Results—Taxation.” Any increase in the enterprise income tax rate applicable to our PRC entities in China, or any discontinuation or retroactive or future reduction of any of the preferential tax treatments currently enjoyed by our PRC entities in China, could adversely affect our business, financial condition and results of operations. In addition, in the ordinary course of our business, we are subject to complex income tax and other tax regulations and significant judgment is required in the determination of a provision for income taxes. Although we believe our tax provisions are reasonable, if the PRC tax authorities successfully challenge our position and we are required to pay tax, interest and penalties in excess of our tax provisions, our financial condition and results of operations would be materially and adversely affected.

China’s M&A Rules and certain other PRC regulations establish complex procedures for some acquisitions of Chinese companies by foreign investors, which could make it more difficult for us to pursue growth through acquisitions in China.

The Regulations on Mergers and Acquisitions of Domestic Enterprises by Foreign Investors, or the M&A Rules, and other recently adopted regulations and rules concerning mergers and acquisitions established additional procedures and requirements that could make merger and acquisition activities by foreign investors more time-consuming and complex. For example, the M&A Rules require that the MOFCOM be notified in advance of any change-of-control transaction in which a foreign investor takes control of a PRC domestic enterprise, if (i) any important industry is concerned, (ii) such transaction involves factors that impact or may impact national economic security, or (iii) such transaction will lead to a change in control of a domestic enterprise which holds a famous trademark or PRC time-honored brand.

The M&A Rules requires that mergers and acquisitions of domestic enterprises by foreign investors shall be subject to the approval of the MOFCOM or its delegates at provincial level. In the event that any domestic company, enterprise or natural person merges or acquires a domestic company that has affiliated relationship with it through an overseas company legally established or controlled by such domestic company, enterprise or natural person (the “Affiliated M&A”), the merger and acquisition applications shall be submitted

 

44


 

to the MOFCOM for approval. Any circumvention on the requirement including domestic re-investment of a foreign invested enterprise is not allowed.

In addition, on February 3, 2011, the General Office of the State Council promulgated a Notice on Establishing the Security Review System for Mergers and Acquisitions of Domestic Enterprises by Foreign Investors, or the Circular 6, which officially established a security review system for mergers and acquisitions of domestic enterprises by foreign investors. Further, on August 25, 2011, MOFCOM promulgated the Regulations on Implementation of Security Review System for the Merger and Acquisition of Domestic Enterprises by Foreign Investors, or the MOFCOM Security Review Regulations, which became effective on September 1, 2011, to implement the Circular 6. Under Circular 6, a security review is required for mergers and acquisitions by foreign investors having “national defense and security” concerns and mergers and acquisitions by which foreign investors may acquire the “de facto control” of domestic enterprises with “national security” concerns. Under the MOFCOM Security Review Regulations, the MOFCOM will focus on the substance and actual impact of the transaction when deciding whether a specific merger or acquisition is subject to security review. If the MOFCOM decides that a specific merger or acquisition is subject to security review, it will submit it to the Inter-Ministerial Panel, an authority established under the Circular 6 led by the NDRC and the MOFCOM under the leadership of the State Council, to carry out security review. Prior to the promulgation of the Foreign Investment Law or the FIL, only principal provisions are scattered and mentioned in few articles of regulations. In this context, FIL officially established safety review system for foreign investment at the level of law for the first time. Article 35 of the FIL stipulates that the State establishes a foreign investment security review system to conduct security review on foreign investments which have or may have an impact on national security. The safety review decision made in accordance with the law is final.

The regulations prohibit foreign investors from bypassing the security review by structuring transactions through trusts, indirect investments, leases, loans, control through contractual arrangements or offshore transactions. There is no explicit provision or official interpretation stating that the merging or acquisition of a company engaged in online marketing or mobile games business requires security review, and there is no requirement that acquisitions completed prior to the promulgation of the Security Review Circular are subject to MOFCOM review.

On December 19, 2020, the NDRC and the MOFCOM promulgated Measures for Security Review of Foreign Investment, or the Security Review Measures, being effective from January 18, 2021. According to the Security Review Measures, the state shall establish a working mechanism for the security review of foreign investment (the “Security Review Mechanism”) in charge of organization, coordination, and guidance of foreign investment security review. A working mechanism office shall be established under the NDRC and led by the NDRC and the MOFCOM to undertake routine work on the security review of foreign investment. According to the Security Review Measures, in terms of foreign investments falling in the scope such as important cultural products and services, important information technologies and Internet products and services, important financial services, key technologies and other important fields that concern state security while obtaining the actual control over the enterprises invested in, a foreign investor or a party concerned in the PRC shall take the initiative to make a declaration to the working mechanism office prior to making the investment.

We have grown and may continue to grow our business by acquiring complementary businesses. Complying with the requirements of the above-mentioned regulations and other relevant rules to complete such transactions could be time-consuming, and any required approval processes, including obtaining approval from the MOFCOM or its local counterparts may delay or inhibit our ability to complete such transactions. It is unclear whether our business would be deemed to be in an industry that raises “national defense and security” or “national security” concerns. However, the MOFCOM or other government agencies may publish explanations in the future determining that our business is in an industry subject to the security review, in which case our future acquisitions in the PRC, including those by entering into contractual control arrangements with target entities, may be closely scrutinized or prohibited. Our ability to expand our business or maintain or expand our market share through future acquisitions would as such be materially and adversely affected.

PRC regulations relating to offshore investment activities by PRC residents may limit our PRC subsidiaries’ ability to increase their registered capital or distribute profits to us or otherwise expose us to liability and penalties under PRC law.

The SAFE promulgated the Circular on Relevant Issues Relating to Domestic Resident’s Investment and Financing and Round-trip Investment through Special Purpose Vehicles, or SAFE Circular 37, in July 2014. SAFE Circular 37 requires PRC residents that directly establish or indirectly control offshore special purpose vehicles, or SPVs, for the purpose of seeking offshore investment and financing and conducting round trip investment in China, to register with the SAFE or its local branch in connection with their ownership in the SPVs, and to amend the SAFE registrations to reflect any subsequent changes thereof.

 

45


 

To our knowledge, all our significant individual PRC shareholders have completed foreign exchange registration. However, we may not be fully informed of the identities of all our beneficial owners who are PRC citizens or residents, and we cannot compel our beneficial owners to comply with SAFE registration requirements. As a result, we cannot assure you that all of our shareholders or beneficial owners who are PRC citizens or residents have complied with and will in the future make or obtain any applicable registrations or approvals required by, SAFE regulations. If our shareholders or beneficial owners who are PRC citizens or residents fail to complete their SAFE registration, our PRC subsidiaries may be prohibited from distributing their profits and proceeds from any reduction in capital, share transfer or liquidation to us, and we may be restricted in our ability to contribute additional capital to our PRC subsidiaries. Moreover, failure to comply with the SAFE registration and amendment requirements described above could result in liability under PRC laws for evasion of applicable foreign exchange restrictions.

Failure to comply with PRC regulations regarding the registration requirements for employee stock ownership plans or share option plans may subject the PRC plan participants or us to fines and other legal or administrative sanctions.

On February 15, 2012, the SAFE promulgated the Notices on Issues Concerning the Foreign Exchange Administration for Domestic Individuals Participating in Stock Incentive Plans of Overseas Publicly-Listed Companies, or the Stock Option Rules. Under the Stock Option Rules and other relevant rules and regulations, PRC residents who participate in stock incentive plan in an overseas publicly-listed company are required to register with the SAFE or its local branches and complete certain other procedures. Participants of a stock incentive plan who are PRC residents must retain a qualified PRC agent, which could be a PRC subsidiary of such overseas publicly listed company or another qualified institution selected by such PRC subsidiary, to conduct the SAFE registration and other procedures with respect to the stock incentive plan on behalf of its participants. Such participants must also retain an overseas entrusted institution to handle matters in connection with their exercise of stock options, the purchase and sale of corresponding stocks or interests and fund transfers. In addition, the PRC agent is required to amend the SAFE registration with respect to the stock incentive plan if there is any material change to the stock incentive plan, the PRC agent or the overseas entrusted institution or other material changes. We and our PRC employees who have been granted stock options have been subject to these regulations upon the completion of the initial public offering in May 2014. Failure of our PRC stock option holders to complete their SAFE registrations may subject these PRC residents to fines and legal sanctions and may also limit our ability to contribute additional capital into our PRC subsidiaries, limit our PRC subsidiaries’ ability to distribute dividends to us, or otherwise materially adversely affect our business. In addition, this Notice issued by the SAFE only covers two categories of equity incentive plans, i.e., employee stock ownership plans and stock option plans. As a result, we also face regulatory uncertainties that could restrict our ability to adopt additional equity incentive plans for our directors and employees under PRC laws and regulations if we adopt other employee equity incentive plans in the future.

PRC regulation of loans to, and direct investment in, PRC entities by offshore holding companies and governmental control of currency conversion may restrict or prevent us from loans to our PRC entities or to make additional capital contributions to our PRC subsidiaries, which may materially and adversely affect our liquidity and our ability to fund and expand our business.

We are an offshore holding company conducting our operations in China through our PRC entities, including PRC subsidiaries and VIEs. We may make loans to our PRC entities, or we may make additional capital contributions to our PRC subsidiaries, or we may establish new PRC subsidiaries and make capital contributions to these new PRC subsidiaries, or we may acquire offshore entities with business operations in China in an offshore transaction.

Most of these financing means are subject to PRC regulations and approvals. For example, loans by us to our wholly-owned PRC subsidiaries to finance their activities cannot exceed statutory limits and must be registered with the local counterpart of the SAFE. Due to the restrictions imposed on loans in foreign currencies extended to any PRC domestic companies, we are not likely to make such loans to the VIEs, which are PRC domestic companies. Further, we are not likely to finance the activities of the VIEs by means of capital contributions due to regulatory restrictions relating to foreign investment in PRC domestic enterprises engaged in mobile internet services, online advertising, online games and related businesses.

On March 30, 2015, the SAFE promulgated the Circular on the Reform of the Administrative Method of the Settlement of Foreign Currency Capital of Foreign-Invested Enterprises, or Circular 19, which became effective as of June 1, 2015. Among other things, under Circular 19, foreign-invested enterprises may either continue to follow the payment-based foreign currency settlement system or elect to follow the so-called “conversion-at-will” of foreign currency settlement system. On October 23, 2019, the SAFE promulgated the Notice of Foreign Exchange of Further Facilitating Cross-border Trade and Investment, or SAFE Circular 28, and the Notice of the State Administration of Foreign Exchange on Reducing Foreign Exchange Accounts, or SAFE Circular 29, clearly cancelling the restrictions on domestic equity investment of capital funds by ordinary foreign-invested enterprises. On December 4, 2023, the SAFE promulgated Circular of the State Administration of Foreign Exchange on Further Deepening Reforms to Facilitate Cross-Border Trade and Investment, which took effect on December 4, 2023, providing that an enterprise meeting certain conditions may participate in the cross-border financing facilitation business in accordance with the relevant provisions, and borrow foreign debts at its discretion within a certain amount. For detailed information, please see “Item 4. Regulations—Regulations of Foreign Currency Exchange, Foreign Debt and Dividend Distribution.”

In light of the various requirements imposed by PRC regulations on loans to and direct investment in PRC entities by offshore holding companies as discussed above, we cannot assure you that we will be able to complete the necessary government registrations or obtain the necessary government approvals on a timely basis, or at all, with respect to future loans by us to our PRC entities or with

 

46


 

respect to future capital contributions by us to our PRC subsidiaries. If we fail to complete such registrations or obtain such approvals, our ability to capitalize or otherwise fund our PRC operations may be negatively affected, which could materially and adversely affect our liquidity and our ability to fund and expand our business.

We may rely on dividends paid by our subsidiaries, including PRC subsidiaries, to fund any cash and financing requirements we may have. Any limitation on the ability of our subsidiaries to pay dividends to us could have a material adverse effect on our ability to conduct our business and to pay dividends to holders of the ADSs and our ordinary shares.

We are a holding company, and we rely on a significant amount of dividends from our subsidiaries, including our PRC subsidiaries, for our cash requirements, including the funds necessary to pay dividends and other cash distributions to the holders of the ADSs and our ordinary shares and service any debt we may incur. If our subsidiaries incur debt on their own behalf in the future, the instruments governing the debt may restrict their ability to pay dividends or make other distributions to us.

With respect to our PRC subsidiaries, under PRC laws and regulations, wholly foreign-owned enterprises in the PRC, such as Conew Network and Zhuhai Juntian Electronic Technology Co., Ltd., or Zhuhai Juntian, may pay dividends only out of its accumulated profits as determined in accordance with PRC accounting standards and regulations. In addition, a wholly foreign-owned enterprise is required to set aside at least 10% of its after-tax profits each year, after making up previous years’ accumulated losses, if any, to fund certain statutory reserve funds, until the aggregate amount of such a fund reaches 50% of its registered capital. On March 15, 2019, the National People’s Congress adopted the Foreign Investment Law of the People’s Republic of China, or FIL, which became effective on January 1, 2020. The FIL sets out that the business forms, structures, and rules of activities of foreign-funded enterprises shall be governed by the Company Law of the People’s Republic of China, the Partnership Law of the People’s Republic of China, and other laws. Foreign-funded enterprises formed under the Law on Sino-Foreign Equity Joint Ventures, the Law on Sino-Foreign Contractual Joint Ventures and the Law on Wholly Foreign Owned Enterprises before the implementation of FIL Law may maintain their original business forms, among others, for five years after FIL Law comes into force.

According to the Company Law, if the aggregate balance of our statutory common reserve is not enough to make up for the losses of the previous year, the current year’s profits shall first be used for making up the losses before the statutory common reserve is drawn according to the provisions of the preceding paragraph. After we have drawn statutory common reserve, which is 10% of the after-tax profit, from the after-tax profits, it may, upon a resolution made by the shareholders’ meeting, draw a discretionary common reserve from the after-tax profits. After the losses have been made up and common reserves have been drawn, the remaining profits shall be distributed to shareholders in proportion to the actual capital contribution actually paid by them, unless otherwise agreed upon by all the shareholders. We may stop drawing the profits if the aggregate balance of the statutory common reserve has already accounted for over 50% of our registered capital. See “Item 4. Information on the Company—B. Business Overview—Regulations—Regulations of Foreign Currency Exchange, Foreign Debt and Dividend Distribution” for further details.

Any limitation on the ability of our wholly-owned PRC subsidiaries to pay dividends or make other distributions to us could materially and adversely limit our ability to grow, make investments or acquisitions that could be beneficial to our business, pay dividends, or otherwise fund and conduct our business.

In addition, the EIT Law and its implementation rules provide that withholding tax rate of 10% will be applicable to dividends payable by Chinese companies to non-PRC-resident enterprises unless otherwise exempted or reduced according to treaties or arrangements between the PRC central government and governments of other countries or regions where the non-PRC-resident enterprises are incorporated.

With respect to our Hong Kong entities, although currently there are no equivalent or similar restrictions or limitations in Hong Kong on cash transfers in, or out of, our Hong Kong entities (including currency conversion), if certain restrictions or limitations in mainland China were to become applicable to cash transfers in and out of Hong Kong entities (including currency conversion) in the future, the funds in our Hong Kong entities, likewise, may not be available to meet our currency demand.

Fluctuations in exchange rates could have a material and adverse effect on our results of operations and the value of your investment.

The conversion of Renminbi into foreign currencies, including U.S. dollars, is based on rates set by the People’s Bank of China. The Renminbi has fluctuated against the U.S. dollar, at times significantly and unpredictably. The value of Renminbi against the U.S. dollar and other currencies is affected by changes in China’s political and economic conditions and by China’s foreign exchange policies, among other things. We cannot assure you that Renminbi will not appreciate or depreciate significantly in value against the U.S. dollar in the future. It is difficult to predict how market forces or PRC or U.S. government policy may impact the exchange rate between Renminbi and the U.S. dollar in the future.

 

47


 

Any significant appreciation or depreciation of Renminbi may materially and adversely affect our revenues, earnings and financial position, and the value of, and any dividends payable on, our ADSs in U.S. dollars. For example, to the extent that we need to convert U.S. dollars we receive from our initial public offerings or convertible senior notes offering into Renminbi for our operations, appreciation of the Renminbi against the U.S. dollar would have an adverse effect on the Renminbi amount we would receive from the conversion. Conversely, if we decide to convert our Renminbi into U.S. dollars for the purpose of making payments for dividends on our ordinary shares or ADSs or for other business purposes, appreciation of the U.S. dollar against the Renminbi would have a negative effect on the U.S. dollar amount available to us.

Very limited hedging options are available in China to reduce our exposure to exchange rate fluctuations. To date, we have entered into some hedging transactions in an effort to reduce our exposure to foreign currency exchange risk. While we may continue to enter into hedging transactions in the future, the availability and effectiveness of these hedges may be limited and we may not be able to adequately hedge our exposure or at all. In addition, our currency exchange losses may be magnified by PRC exchange control regulations that restrict our ability to convert RMB into foreign currency. As a result, fluctuations in exchange rates may have a material adverse effect on your investment.

Governmental control of currency conversion may limit our ability to utilize our cash balance effectively and affect the value of your investment.

The PRC government imposes control on the convertibility of the Renminbi into foreign currencies and, in certain cases, the remittance of currency out of China. We receive part of our revenues in Renminbi. Under existing PRC foreign exchange regulations, payments of current account items, including profit distributions, and trade and service-related foreign exchange transactions, can be made in foreign currencies without prior SAFE approval by complying with certain procedural requirements. Therefore, our PRC subsidiaries are able to pay dividends in foreign currencies to us without prior approval from the SAFE. However, approval from or registration with appropriate government authorities is required where Renminbi is to be converted into foreign currency and remitted out of China to pay capital expenses such as the repayment of loans denominated in foreign currencies. The PRC government may also at its discretion restrict access to foreign currencies for current account transactions in the future. Although currently there are no equivalent or similar restrictions or limitations in Hong Kong on cash transfers in, or out of, our Hong Kong entities (including currency conversion), if certain restrictions or limitations in mainland China were to become applicable to cash transfers in and out of Hong Kong entities (including currency conversion) in the future, the funds in our Hong Kong entities, likewise, may not be available to meet our currency demand. If the foreign exchange control system prevents us from obtaining sufficient foreign currencies to satisfy our foreign currency demands, we may not be able to pay dividends in foreign currencies to our shareholders, including holders of the ADSs.

Increases in labor costs in the PRC may adversely affect our business and our profitability.

China has experienced increases in labor costs in recent years. The average wage level for our employees has also increased in recent years.

In addition, we have been subject to stricter regulatory requirements in terms of entering into labor contracts with our employees and paying various statutory employee benefits, including pensions, housing allowance, medical insurance, work-related injury insurance, unemployment insurance and maternity insurance to designated government agencies for the benefit of our employees. Pursuant to the PRC Labor Contract Law, or the Labor Contract Law, which became effective in January 2008 and its implementation rules effective as of September 2008, both of which were amended on July 1, 2013, employers are subject to stricter requirements in terms of signing labor contracts, minimum wages, paying remuneration, determining the term of employees’ probation and unilaterally terminating labor contracts. In the event that we decide to terminate some of our employees or otherwise change our employment or labor practices, the Labor Contract Law and its implementation rules may limit our ability to effect those changes in a desirable or cost-effective manner, which could adversely affect our business and results of operations. On October 28, 2010, the Standing Committee of the National People’s Congress promulgated the PRC Social Insurance Law, or the Social Insurance Law, which became effective on July 1, 2011, and was respectively amended on December 29, 2018. According to the Social Insurance Law, employees must participate in pension insurance, work-related injury insurance, medical insurance, unemployment insurance and maternity insurance and the employers must, together with their employees or separately, pay the social insurance premiums for such employees.

As the interpretation and implementation of labor-related laws and regulations are still evolving, we cannot assure you that our employment practices do not and will not violate labor-related laws and regulations in China, which may subject us to labor disputes or government investigations. If we are deemed to have violated relevant labor laws and regulations, we could be required to provide additional compensation to our employees, and our business, financial condition and results of operations could be materially and adversely affected.

 

48


 

If the custodians or authorized users of controlling non-tangible assets of our company, including our corporate chops and seals, fail to fulfill their responsibilities, or misappropriate or misuse these assets, our business and operations could be materially and adversely affected.

Under PRC law, legal documents for corporate transactions are executed using the chops or seals of the signing entity, or with the signature of a legal representative whose designation is registered and filed with the relevant branch of the State Administration for Industry and Commerce, or the SAIC which has been restructured and named to the State Administration for Market Regulation, or the SAMR.

Although we usually utilize chops to enter into contracts, the designated legal representatives of each of our PRC entities have the apparent authority to enter into contracts on behalf of such entities without chops and bind such entities. Some designated legal representatives of our PRC entities are members of our senior management team who have signed employment undertaking letters with us or our PRC entities under which they agree to abide by various duties they owe to us. In order to maintain the physical security of our chops and the chops of our PRC entities, we generally store these items in secured locations accessible only by the authorized personnel of each of our PRC entities. Although we monitor such authorized personnel, there is no assurance such procedures will prevent all instances of abuse or negligence. Accordingly, if any of our authorized personnel misuse or misappropriate our corporate chops or seals, we could encounter difficulties in maintaining control over the relevant entities and experience significant disruption to our operations. If a designated legal representative obtains control of the chops in an effort to obtain control over any of our PRC entities, we or our PRC entities would need to pass a new shareholder or board resolution to designate a new legal representative and we would need to take legal action to seek the return of the chops, apply for new chops with the relevant authorities, or otherwise seek legal redress for the violation of the representative’s fiduciary duties to us, which could involve significant time and resources and divert management attention away from our regular business. In addition, the affected entity may not be able to recover corporate assets that are sold or transferred out of our control in the event of such a misappropriation if a transferee relies on the apparent authority of the representative and acts in good faith.

The ADSs may be prohibited from trading in the United States under the HFCAA if the PCAOB is unable to inspect or fully investigate our auditor. The delisting of the ADSs, or the threat of their being delisted, may materially and adversely affect the value of your investment.

Trading in our securities on U.S. markets, including the OTC market, may be prohibited under the HFCAA, if the PCAOB, determines that it is unable to inspect or investigate completely our auditor for two consecutive years. On December 16, 2021, the PCAOB issued a report to notify the SEC of its determination that the PCAOB is unable to inspect or investigate completely registered public accounting firms headquartered in mainland China and Hong Kong, or the 2021 Determinations.

In July 2022, the SEC conclusively listed us as a Commission-Identified Issuer under the HFCA Act following the filing of our annual report on Form 20-F for the fiscal year ended December 31, 2021. On December 15, 2022, the PCAOB removed mainland China and Hong Kong from the list of jurisdictions where it is unable to inspect or investigate completely registered public accounting firms. We were therefore not identified as a Commission-Identified Issuer under the HFCA Act after we filed our annual report on Form 20-F for the fiscal year ended December 31, 2022. On December 15, 2022, the PCAOB determined that it was able to secure complete access to inspect and investigate registered public accounting firms headquartered in mainland China and Hong Kong in 2022 and vacated the 2021 Determinations accordingly. As a result, we do not expect to be identified as a “Commission-Identified Issuer” under the HFCAA.

However, if the PCAOB determines in the future that it no longer has full access to inspect and investigate completely accounting firms in mainland China and Hong Kong, the inability of the PCAOB to conduct such inspections or investigations could cause existing and potential investors in our securities to lose confidence in our audit procedures and reported financial information and the quality of our financial statements.

Our current auditor, Marcum Asia CPAs LLP, or Marcum Asia, the independent registered public accounting firm that issues the audit report included elsewhere in this annual report, as an auditor of companies that are traded publicly in the United States and a firm registered with the PCAOB, is subject to laws in the United States pursuant to which the PCAOB conducts regular inspections to assess its compliance with the applicable professional standards. Marcum Asia is headquartered in New York, New York, and has been inspected by the PCAOB on a regular basis.

 

49


 

Whether the PCAOB will continue to conduct inspections and investigations completely to its satisfaction of PCAOB-registered public accounting firms headquartered in mainland China and Hong Kong is subject to uncertainty and depends on a number of factors out of our, and our auditor’s, control, including positions taken by authorities of the PRC. The PCAOB is expected to continue to demand complete access to inspections and investigations against accounting firms headquartered in mainland China and Hong Kong in the future and states that it has already made plans to resume regular inspections in early 2023 and beyond. The PCAOB is required under the HFCAA to make its determination on an annual basis with regards to its ability to inspect and investigate completely accounting firms based in the mainland China and Hong Kong. The possibility of being a “Commission-Identified Issuer” and risk of delisting could continue to adversely affect the trading price of our securities. Should the PCAOB again encounter impediments to inspections and investigations in mainland China or Hong Kong as a result of positions taken by any authority in either jurisdiction, the PCAOB will make determinations under the HFCAA as and when appropriate, then such lack of inspection could cause our securities to be delisted from the stock exchange. We cannot assure you that, because our books and records are primarily located in mainland China, we will in the future be able to become an issuer that is not a Commission-Identified Issuer, in which event our ordinary shares and ADSs may not be tradable in any United States stock exchange or market and it may be necessary for us to list on a foreign exchange in order that our ordinary shares can be traded. The prohibition of our ordinary shares and ADSs from trading in the United States would substantially impair your ability to sell or purchase the ADSs when you wish to do so. Also, such a prohibition would significantly affect our ability to raise capital on terms acceptable to us, or at all, which would have a material adverse impact on our business, financial condition, and prospects.

 

Risks Relating to the ADSs

The trading price of our ADSs has been volatile and may continue to be volatile regardless of our operating performance.

The trading price of our ADSs has been and may continue to be subject to wide and sudden fluctuations due to factors including the following:

variations in our revenues, earnings and cash flow;
announcements of new investments, acquisitions, strategic partnerships, or joint ventures by us or our competitors;
announcements of disposal of business or assets;
announcements of new services and expansions by us or our competitors;
announcement of termination of partnership by important customers/vendors;
changes in financial estimates by securities analysts;
fluctuations in our user or other operating metrics;
fluctuations in the stock price of Kingsoft Corporation, one of our principal shareholders, or news about Kingsoft Corporation that has an impact on us;
failure on our part to realize monetization opportunities as expected;
changes in revenues generated from our top customers;
additions or departures of key personnel;
detrimental negative publicity about us, our management, our competitors or our industry;
short seller reports that make allegations against us or our affiliates, even if unfounded;
regulatory developments affecting us or our industry; and
potential litigation or regulatory investigations.

In addition, the price of the ADSs may fluctuate due to broad market and industry factors, such as the performance and fluctuation in the market prices or the underperformance or deteriorating financial results of other similarly situated companies in China that have listed their securities in the United States in recent years. The securities of some of these companies have experienced significant volatility since their initial public offerings, including, in some cases, substantial declines in trading price. The trading performance of these Chinese companies’ securities after their offerings, including the securities of companies in the mobile and PC internet businesses, may affect the attitudes of investors toward Chinese companies listed in the United States, which consequently may impact the trading performance of the ADSs, regardless of our actual operating performance. In addition, any negative news or perceptions about inadequate corporate governance practices or fraudulent accounting or other practices at other Chinese companies may also negatively affect the attitudes of investors towards Chinese companies in general, including us, regardless of whether we have engaged in such practices. In addition, securities markets may from time to time experience significant price and volume fluctuations that are not related

 

50


 

to our operating performance, such as the large decline in share prices in the United States, China and other jurisdictions between late 2008 and 2012, which may have a material adverse effect on the market price of the ADSs.

Our ADSs may be delisted from the New York Stock Exchange as a result of our failure of meeting the New York Stock Exchange continued listing requirements.

We are required to meet certain quantitative tests as well as corporate governance and other qualitative standards to maintain the listing of our ADSs on the NYSE. It is possible that we could fail to satisfy one or more of these requirements.

Pursuant to NYSE rule 802.01C, a company is considered to be below compliance standards if the average closing price of a security as reported on the consolidated tape is less than $1.00 over a consecutive 30 trading-day period. We received a letter from the NYSE dated April 15, 2022, notifying us that we were below the foregoing compliance standard. Pursuant to NYSE rule 802.01C, once notified, a company must bring its share price and average share price back above $1.00 within six months following receipt of the notification. If on the last trading day of any calendar month during the cure period the company has a closing share price of at least $1.00 and an average closing share price of at least $1.00 over the 30 trading-day period ending on the last trading day of that month, then the company can regain compliance at any time during the six-month cure period. In the event that at the expiration of the six-month cure period, both a $1.00 closing share price on the last trading day of the cure period and a $1.00 average closing share price over the 30 trading-day period ending on the last trading day of the cure period are not attained, the NYSE will commence suspension and delisting procedures. We changed the ratio of our ADS to Class A ordinary share from one (1) ADS representing ten (10) Class A ordinary shares to one (1) ADS representing fifty (50) Class A ordinary shares, effective September 2, 2022. We have regained compliance with the NYSE standards because subsequent to receipt of the letter, our ADSs traded above US$1.00 over a consecutive 30 trading-day period. However, there can be no assurance that we will always be compliant with such standards going forward.

Furthermore, there can be no assurance that we will be able to maintain compliance with any other continued listing requirements of the NYSE. In the event of deficiency or non-compliance, we could receive notices from the NYSE and suffer loss of investor confidence and trading price decline. If we fail to regain compliance in time, we could face trading suspension or even delisting from the NYSE, which could make it more difficult to obtain accurate quotations of and to buy or sell our securities, and the price of our securities could suffer further significant decline. Delisting may also impair our ability to raise capital and harm our reputation.

If securities or industry analysts cease to publish research or reports about our business, or if they adversely change their recommendations regarding the ADSs, the market price for the ADSs and trading volume could decline.

The trading market for the ADSs may be influenced by research or reports that industry or securities analysts publish about our business. If one or more analysts who cover us downgrade the ADSs, the market price for the ADSs would likely decline. If one or more of these analysts cease to cover us or fail to regularly publish reports on us, we could lose visibility in the financial markets, which, in turn, could cause the market price or trading volume for the ADSs to decline.

The sale or perceived sale of substantial amounts of our ADSs or ordinary shares could adversely affect their market price.

Sales of substantial amounts of our ADSs in the public market, sales of our ordinary shares, or the perception that these sales could occur, could adversely affect the market price of the ADSs and could materially impair our ability to raise capital through equity offerings in the future. Ordinary shares held by our pre-IPO shareholders may be sold in the public market subject to the restrictions in Rule 144 under the Securities Act. In addition, ordinary shares issued pursuant to our share incentive plans are eligible for sale in the public market subject to restrictions of Rule 144 under the Securities Act or through registration under the Securities Act, as applicable. In addition, we have granted certain shareholders Form F-3 registration rights and the piggyback registration rights. Registration of these shares under the Securities Act may result in these shares becoming freely tradable without restriction under the Securities Act immediately upon the effectiveness of the registration. Any market sales of securities held by our significant shareholders or any other shareholder may have an adverse impact on the market price of the ADSs.

Our articles of association contain anti-takeover provisions that could have a material adverse effect on the rights of holders of our ordinary shares and ADSs.

Our currently effective fourth amended and restated articles of association contain provisions to limit the ability of others to acquire control of our company or cause us to engage in change-of-control transactions. These provisions could have the effect of depriving our shareholders of an opportunity to sell their shares at a premium over prevailing market prices by discouraging third parties from seeking to obtain control of our company in a tender offer or similar transaction. For example, our board of directors has the authority, without further action by our shareholders, to issue preferred shares in one or more series and to fix their designations, powers, preferences, privileges, and relative participating, optional or special rights, and the qualifications, limitations or restrictions, including dividend rights, conversion rights, voting rights, terms of redemption and liquidation preferences, any or all of which may be greater

 

51


 

than the rights associated with our ordinary shares, represented by ADSs or otherwise. Preferred shares could be issued quickly with terms calculated to delay or prevent a change in control of our company or make removal of management more difficult. If our board of directors decides to issue preferred shares, the price of the ADSs may fall and the voting and other rights of the holders of our ordinary shares and the ADSs may be materially and adversely affected.

As a company incorporated in the Cayman Islands, we are permitted to adopt certain home country practices in relation to corporate governance matters that differ significantly from the NYSE corporate governance rules; these practices may afford less protection to shareholders than they would enjoy if we comply fully with the NYSE corporate governance rules. In addition, we are also a foreign private issuer within the meaning of the rules under the Exchange Act, and as such we are exempt from certain provisions applicable to U.S. domestic public companies.

The NYSE corporate governance rules permit a foreign private issuer like us to follow the corporate governance practices of its home country. Certain corporate governance practices in the Cayman Islands, which is our home country, may differ significantly from the NYSE corporate governance rules. Currently, we rely on home country practice exemption with respect to the requirements for an audit committee composed of at least three members, annual general meetings, shareholder approval of equity-compensation plans and a majority of independent directors. We did not hold an annual general meeting in 2025. As we rely on the home country practice exemption as described above, our investors may have less protection afforded to shareholders of companies that fully comply with NYSE corporate governance requirements. We may also opt to rely on additional home country practice exemptions in the future.

Furthermore, because we qualify as a foreign private issuer under the Securities Exchange Act of 1934, as amended, or the Exchange Act, we are exempt from certain provisions of the Exchange Act that are applicable to U.S. public companies, including (i) the sections of the Exchange Act regulating the solicitation of proxies, consents or authorizations in respect of a security registered under the Exchange Act, (ii) the sections of the Exchange Act requiring insiders to file public reports of their stock ownership and trading activities and liability for insiders who profit from trades made in a short period of time, and (iii) the rules under the Exchange Act requiring the filing with the SEC of quarterly reports on Form 10-Q containing unaudited financial and other specified information, or current reports on Form 8-K, upon the occurrence of specified significant events. As a result, you may not be provided with the same benefits as a shareholder of a U.S. domestic company.

You may face difficulties in protecting your interests, and your ability to protect your rights through U.S. courts may be limited, because we are incorporated under Cayman Islands law.

We are an exempted company with limited liability incorporated under the laws of the Cayman Islands. Our corporate affairs are governed by our memorandum and articles of association, as amended from time to time, the Companies Act (As Revised) of the Cayman Islands and the common law of the Cayman Islands. The rights of shareholders to take action against our directors, actions by minority shareholders and the fiduciary duties of our directors to us under Cayman Islands law are to a large extent governed by the common law of the Cayman Islands. The common law of the Cayman Islands is derived in part from comparatively limited judicial precedent in the Cayman Islands as well as from the common law of England, the decisions of whose courts are of persuasive authority, but are not binding, on a court in the Cayman Islands. The rights of our shareholders and the fiduciary duties of our directors under Cayman Islands law are not as clearly established as they would be under statutes or judicial precedent in some jurisdictions in the United States. In particular, the Cayman Islands has a less developed body of securities laws than the United States. Some U.S. states, such as Delaware, have more fully developed and judicially interpreted bodies of corporate law than the Cayman Islands. In addition, Cayman Islands companies may not have standing to initiate a shareholder derivative action in a federal court of the United States.

Shareholders of Cayman Islands exempted companies like us have no general rights under Cayman Islands law to inspect corporate records or to obtain copies of register of members (other than the memorandum and articles of association, our register of mortgages and charges and special resolutions passed by our shareholders) of these companies. Under Cayman Islands law, the names of current directors can be obtained from a search conducted at the Registrar of Companies in the Cayman Islands. Our directors have discretion under our existing articles of association to determine whether or not, and under what conditions, our corporate records may be inspected by our shareholders, but are not obliged to make them available to our shareholders. This may make it more difficult for you to obtain the information needed to establish any facts necessary for a shareholder motion or to solicit proxies from other shareholders in connection with a proxy contest.

Certain corporate governance practices in the Cayman Islands, which is our home country, differ significantly from requirements for companies incorporated in other jurisdictions such as the United States. Currently, we do not plan to rely on home country practice with respect to any corporate governance matter. However, if we choose to follow home country practice in the future, our shareholders may be afforded less protection than they otherwise would under rules and regulations applicable to U.S. domestic issuers.

As a result of all of the above, public shareholders may have more difficulty in protecting their interests in the face of actions taken by our management, members of our board of directors or our controlling shareholders than they would as public shareholders of a company incorporated in the United States.

 

52


 

Judgments obtained against us by our shareholders may not be enforceable in our home jurisdiction.

We are an exempted company with limited liability incorporated in the Cayman Islands and a substantial majority of our assets are located outside of the United States. A significant percentage of our current operations are conducted in China. In addition, a significant majority of our current directors and officers are nationals and residents of countries other than the United States. As a result, it may be difficult or impossible for you to bring an action against us or against these individuals in the United States in the event that you believe that your rights have been infringed under the United States federal securities laws or otherwise. Even if you are successful in bringing an action of this kind, the laws of the Cayman Islands and of China may render you unable to enforce a judgment against our assets or the assets of our directors and officers.

There are uncertainties as to whether Cayman Islands courts would:

recognize or enforce judgments of courts of the United States against us or our directors or officers that are predicated upon the civil liability provisions of the federal securities laws of the United States or the securities laws of any state in the United States; and
entertain original actions brought in the Cayman Islands against us or our directors or officers that are predicated upon the federal securities laws of the United States or the securities laws of any state in the United States.

Although there is no statutory enforcement in the Cayman Islands of judgments obtained in the federal or state courts of the United States (and the Cayman Islands are not a party to any treaties for the reciprocal enforcement or recognition of such judgments), the courts of the Cayman Islands will, at common law, recognize and enforce a foreign money judgment of a foreign court of competent jurisdiction without any re-examination of the merits of the underlying dispute based on the principle that the judgment of the competent foreign court imposes upon the judgment debtor an obligation to pay a liquidated sum for which such judgment has been given, provided such judgment (a) is given by a competent foreign court with jurisdiction to give the judgment, (b) imposes on the judgment debtor a liability to pay a liquidated sum for which the judgment has been given, (c) is final, (d) is not in respect of taxes, a fine or a penalty and (e) was not obtained in a manner and is not of a kind the enforcement of which is contrary to natural justice or the public policy of the Cayman Islands. However, the Cayman Islands courts are unlikely to enforce a judgment obtained from the U.S. courts under civil liability provisions of the U.S. federal securities law if such judgment is determined by the courts of the Cayman Islands to give rise to obligations to make payments that are penal or punitive in nature. A Cayman Islands court may stay enforcement proceedings if concurrent proceedings are being brought elsewhere.

However, the Cayman Islands courts are unlikely to enforce a judgment obtained from the U.S. courts under civil liability provisions of the U.S. federal securities law if such judgment is determined by the courts of the Cayman Islands to give rise to obligations to make payments that are penal or punitive in nature. A Cayman Islands court may stay enforcement proceedings if concurrent proceedings are being brought elsewhere.

The voting rights of holders of ADSs are limited by the terms of the deposit agreement, and you may not be able to exercise your right to direct how the Class A ordinary shares underlying your ADSs are voted.

Holders of ADSs do not have the same rights as our registered shareholders. As a holder of our ADSs, you will not have any direct right to attend general meetings of our shareholders or to cast any votes at such meetings. You will only be able to exercise the voting rights which are carried by the underlying Class A ordinary shares represented by your ADSs indirectly by giving voting instructions to the depositary in accordance with the provisions of the deposit agreement. Under the deposit agreement, you may vote only by giving voting instructions to the depositary. Upon receipt of your voting instructions, the depositary will vote the Class A ordinary shares underlying your ADSs in accordance with these instructions. You will not be able to directly exercise your right to vote with respect to the underlying ordinary shares unless you withdraw the shares and become the registered holder of such shares prior to the record date for the general meeting. Under our fourth amended and restated memorandum and articles of association, the minimum notice period required to be given by our company to our registered shareholders to convene a general meeting is fourteen calendar days. When a general meeting is convened, you may not receive sufficient advance notice of the meeting to permit you to withdraw the Class A ordinary shares underlying your ADSs and become the registered holder of such shares to allow you to attend the general meeting and to cast your vote directly with respect to any specific matter or resolution to be considered and voted upon at the general meeting. Furthermore, under our fourth amended and restated memorandum and articles of association, for the purposes of determining those shareholders who are entitled to attend and vote at any general meeting, our directors may close our register of members and/or fix in advance a record date for such meeting, and such closure of our register of members or the setting of such a record date may prevent you from withdrawing the Class A ordinary shares underlying your ADSs and becoming the registered holder of such shares prior to the record date, so that you would not be able to attend the general meeting or to vote directly. If we ask for your instructions, the depositary will notify you of the upcoming vote and will arrange to deliver our voting materials to you. We cannot assure you that you will receive the voting materials in time to ensure that you can instruct the depositary to vote the Class A ordinary shares underlying your ADSs. In addition, the depositary and its agents are not responsible for failing to carry out voting instructions or for their manner of carrying out your voting instructions. This means that you may not be able to exercise your right to direct how the Class A ordinary

 

53


 

shares underlying your ADSs are voted, and you may have no legal remedy if the Class A ordinary shares underlying your ADSs are not voted as you requested. In addition, in your capacity as an ADS holder, you will not be able to call a shareholders’ meeting.

The depositary for the ADSs will give us a discretionary proxy to vote the Class A ordinary shares underlying your ADSs if you do not give voting instructions to the depositary to direct how the Class A ordinary shares underlying your ADSs are voted, except in limited circumstances, which could adversely affect your interests.

Under the deposit agreement for the ADSs, if you do not give voting instructions to the depositary to direct how the Class A ordinary shares underlying your ADSs are voted, the depositary will give us a discretionary proxy to vote the Class A ordinary shares underlying your ADSs at shareholders’ meetings unless:

we have failed to timely provide the depositary with notice of meeting and related voting materials;
we have instructed the depositary that we do not wish a discretionary proxy to be given;
we have informed the depositary that there is substantial opposition as to a matter to be voted on at the meeting;
a matter to be voted on at the meeting would have a material adverse impact on shareholders; or
the voting at the meeting is to be made on a show of hands.

The effect of this discretionary proxy is that if you do not give voting instructions to the depositary to direct how the Class A ordinary shares underlying your ADSs are voted, you cannot prevent the Class A ordinary shares underlying your ADSs from being voted, except under the circumstances described above. This may make it more difficult for shareholders to influence the management of our company. Holders of our Class A and Class B ordinary shares are not subject to this discretionary proxy.

Because we do not expect to pay dividends in the foreseeable future, you must rely on price appreciation of the ADSs for return on your investment.

We currently intend to retain most, if not all, of our available funds and any future earnings to fund the development and growth of our business. As a result, we do not expect to pay any cash dividends in the foreseeable future. Therefore, you should not rely on an investment in the ADSs as a source for any future dividend income.

Our board of directors has discretion as to whether to distribute dividends, subject to applicable laws. In addition, our shareholders may by ordinary resolution declare a dividend, but no dividend may exceed the amount recommended by our board of directors. Under Cayman Islands law, a Cayman Islands company may pay a dividend out of either profit or share premium account, provided that in no circumstances may a dividend be paid if this would result in our being unable to pay its debts as they fall due in the ordinary course of business. Even if our board of directors decides to declare and pay dividends, the timing, amount and form of future dividends, if any, will depend on, among other things, our future results of operations and cash flow, our capital requirements and surplus, the amount of distributions, if any, received by us from our subsidiaries, our financial condition, contractual restrictions and other factors deemed relevant by our board of directors.

Accordingly, the return on your investment in the ADSs will likely depend entirely upon any future price appreciation of the ADSs. There is no guarantee that the ADSs will appreciate in value or even maintain the price at which you purchased the ADSs. You may not realize a return on your investment in the ADSs and you may even lose your entire investment in the ADSs.

You may not receive dividends or other distributions on our Class A ordinary shares and you may not receive any value for them, if it is illegal or impractical to make them available to you.

The depositary of the ADSs has agreed to pay to you the cash dividends or other distributions it or the custodian receives on Class A ordinary shares or other deposited securities underlying the ADSs, after deducting its fees and expenses. You will receive these distributions in proportion to the number of Class A ordinary shares your ADSs represent. However, the depositary is not responsible if it decides that it is unlawful or impractical to make a distribution available to any holders of ADSs. For example, it would be unlawful to make a distribution to a holder of ADSs if it consists of securities that require registration under the Securities Act but that are not properly registered or distributed under an applicable exemption from registration. The depositary may also determine that it is not feasible to distribute certain property through the mail. Additionally, the value of certain distributions may be less than the cost of mailing them. In these cases, the depositary may determine not to distribute such property. We have no obligation to register under U.S. securities laws any ADSs, ordinary shares, rights or other securities received through such distributions. We also have no obligation to take any other action to permit the distribution of ADSs, ordinary shares, rights or anything else to holders of ADSs. This means that

 

54


 

you may not receive distributions we make on our Class A ordinary shares or any value for them if it is illegal or impractical for us to make them available to you. These restrictions may cause a material decline in the value of the ADSs.

You may not be able to participate in rights offerings and may experience dilution of your holdings.

We may, from time to time, distribute rights to our shareholders, including rights to acquire securities. Under the deposit agreement, the depositary will not distribute rights to holders of ADSs unless the distribution and sale of rights and the securities to which these rights relate are either exempt from registration under the Securities Act with respect to all holders of ADSs, or are registered under the provisions of the Securities Act. The depositary may, but is not required to, attempt to sell these undistributed rights to third parties, and may allow the rights to lapse. We may be unable to establish an exemption from registration under the Securities Act, and we are under no obligation to file a registration statement with respect to these rights or underlying securities or to endeavor to have a registration statement declared effective. Accordingly, holders of ADSs may be unable to participate in our rights offerings and may experience dilution of their holdings as a result.

Our dual-class voting structure will limit your ability to influence corporate matters, and could discourage others from pursuing any change of control transactions that holders of our Class A ordinary shares and the ADSs may view as beneficial.

Our ordinary shares are divided into Class A ordinary shares and Class B ordinary shares. Holders of Class A ordinary shares are entitled to one vote per share, while holders of Class B ordinary shares are entitled to ten votes per share. Each Class B ordinary share is convertible into one Class A ordinary share at any time by the holder thereof, while Class A ordinary shares are not convertible into Class B ordinary shares under any circumstances. Save for certain limited exceptions, upon any transfer of Class B ordinary shares by a holder thereof to any person or entity which is not an affiliate of such holder, such Class B ordinary shares shall be automatically and immediately converted into the equal number of Class A ordinary shares. All of the ordinary shares held by our shareholders prior to the completion of the initial public offering were re-designated as Class B ordinary shares upon completion of the offering. Kingsoft Corporation, one of our principal shareholders, and Mr. Sheng Fu, directly or through their holding vehicles, beneficially own an aggregate of 53.1% of our total outstanding shares, representing 72.0% of our total voting power as of March 31, 2026, which give them considerable influence over matters requiring shareholders’ approval, including election of directors and significant corporate transactions, such as a merger or sale of our company or our assets. This concentrated control will limit your ability to influence corporate matters and could discourage others from pursuing any potential merger, takeover or other change of control transactions that holders of Class A ordinary shares and ADSs may view as beneficial.

You may be subject to limitations on transfer of your ADSs.

Your ADSs are transferable on the books of the depositary. However, the depositary may close its books at any time or from time to time when it deems expedient in connection with the performance of its duties. The depositary may close its books from time to time for a number of reasons, including in connection with corporate events such as a rights offering, during which time the depositary needs to maintain an exact number of ADSs on its books for a specified period. The depositary may also close its books in emergencies, and on weekends and public holidays. The depositary may refuse to deliver, transfer or register transfers of ADSs generally when our share register or the books of the depositary are closed, or at any time if we or the depositary thinks that it is advisable to do so because of any requirement of law or of any government or governmental body, or under any provision of the deposit agreement, or for any other reason in accordance with the terms of the deposit agreement. As a result, you may be unable to transfer your ADSs when you wish to.

We have incurred increased costs as a result of being a public company, and the costs may continue to increase in the future.

As a public company, we have incurred significant legal, accounting and other expenses that we did not incur as a private company. The Sarbanes-Oxley Act of 2002, as well as rules subsequently implemented by the Securities and Exchange Commission, or the SEC, and the NYSE, impose various requirements on the corporate governance practices of public companies. These rules and regulations increase our legal and financial compliance costs and some corporate activities more time-consuming and costly. For example, in comparison with a private company, we need an increased number of independent directors and have to adopt policies regarding internal controls and disclosure controls and procedures. In addition, we incur additional costs associated with our public company reporting requirements. We expect to continue to incur significant expenses and devote substantial management effort toward ensuring compliance with the requirements of Section 404 of the Sarbanes-Oxley Act of 2002 and the other rules and regulations of the SEC and the NYSE.

We may from time to time be subject to various legal or administrative claims and proceedings arising in the ordinary course of business. Lawsuits could divert a significant amount of our management’s attention and other resources from our business and operations, which could harm our results of operations and require us to incur significant expenses to defend the lawsuit. Any lawsuit, whether or not successful, could harm our reputation and restrict our ability to raise capital in the future. In addition, if a claim against us is successful, we may be required to pay significant damages, which could have a material adverse effect on our financial condition and results of operations. Furthermore, there can be no assurance that our insurance carriers will cover all or part of the defense costs, or any liabilities that may arise from these matters. We also may be subject to claims for indemnification related to these matters, and we cannot predict the impact that indemnification claims may have on our business, financial condition or results of operations.

 

55


 

If we are classified as a passive foreign investment company (PFIC) for the taxable year ended December 31, 2025, under U.S. federal income tax laws, U.S. investors holding ADSs or Class A ordinary shares could be subject to significant adverse U.S. federal income tax consequences.

We will be a “passive foreign investment company,” or “PFIC,” if, in the case of any particular taxable year, after applying applicable look-through rules, either (a) 75% or more of our gross income for such year consists of certain types of “passive” income or (b) 50% or more of the value of our assets (generally determined on the basis of a quarterly average) during such year is attributable to assets that produce or are held for the production of passive income. Although the law in this regard is unclear, we treat the VIEs as being owned by us for United States federal income tax purposes, not only because we consolidate the operation of such entities but also because we are entitled to substantially all of their economic benefits, and, as a result, we consolidate their results of operations in our consolidated financial statements.

If we are a PFIC in any taxable year, a U.S. holder (as defined in “Item 10. Additional Information— E. Taxation—United States Federal Income Taxation”) will be subject to special and adverse tax rules with respect to any "excess distribution" received from the Company or and any gain recognized on the sale or other disposition of the ADSs or Class A ordinary shares. Further, if we are a PFIC for any year during which a U.S. holder holds the ADSs or our Class A ordinary shares, we generally will continue to be treated as a PFIC for all succeeding years during which such U.S. holder holds the ADSs or our Class A ordinary shares. For more information see “Item 10. Additional Information—E. Taxation—United States Federal Income Taxation—Passive Foreign Investment Company Considerations.”

Item 4. Information on the Company

A.
History and Development of the Company

Our company is a holding company incorporated in the Cayman Islands in July 2009 as a wholly-owned subsidiary of Kingsoft Corporation, a Cayman Islands company publicly listed on the Hong Kong Stock Exchange (Stock Code: 3888) since October 2007. We changed our name from the previous Kingsoft Internet Software Holdings Limited to Cheetah Mobile Inc. in March 2014.

In August 2009, we established our wholly-owned Hong Kong subsidiary, Cheetah Technology Corporation Limited, which was renamed to Forward Vision Corporation Limited, or Forward Vision, in 2024.

Following our incorporation in July 2009, we underwent a series of restructuring transactions in 2009 and 2010. After the restructuring, Zhuhai Juntian, which was originally a wholly-owned subsidiary of Kingsoft Corporation in China, became a wholly-owned subsidiary of Forward Vision in December 2009. Zhuhai Juntian incorporated Beijing Security as its wholly-owned subsidiary in China in November 2009. Through a series of VIE contractual arrangements established in January 2011, Beijing Cheetah Mobile Technology Co., Ltd., or Beijing Mobile, an entity previously consolidated in Kingsoft Corporation’s group, became our VIE. We established Cheetah Mobile America, Inc. in the United States in November 2012.

In October 2010, we acquired 100% equity interest in Conew.com Corporation, a company incorporated in the British Virgin Islands in October 2008. As part of the acquisition, we acquired 100% equity interest in Conew Network and obtained effective control over Beijing Conew through contractual arrangements among Conew Network, Beijing Conew and Beijing Conew’s shareholders. Beijing Conew was deregistered in 2025, which did not have a material impact on our business operations.

Beijing Cheetah Network Technology Co., Ltd, or Beijing Network, was incorporated in China in July 2012 as our VIE and has been consolidated in our financial statements since its incorporation. We consolidate the VIEs, such as Beijing Mobile and Beijing Network, through contractual arrangements among them, their shareholders, our applicable PRC subsidiaries, Beijing Security and Conew Network and us. For a detailed description of our contractual arrangements with the VIEs, see “—C. Organizational Structure— Contractual Arrangements with the VIEs.”

In May 2014, we completed our initial public offering, in which we offered and sold 138,000,000 Class A ordinary shares represented by ADSs.

The ADSs are listed on the NYSE under the symbol “CMCM.”

Since September 2016, we have incorporated Live.me Inc. (“Live.me”), a Cayman Islands company, and several subsidiaries including Hong Kong LiveMe Corporation Limited, to operate our live streaming business. In December 2016, Live.me Inc. entered into an agreement to issue certain number of shares to one of its management members. In April 2017, Live.me Inc. raised an aggregate of US$60 million from a group of investors as well as our company. In November 2017, Live.me Inc. raised US$50 million from Bytedance Ltd. as its Series B financing. Following the foregoing transactions, we held approximately 52.1% equity interest in Live.me Inc., and have retained control over the Live.me business. On September 30, 2019, Live.me amended its share incentive plan to (i) increase the number of shares to be issued under the current plan and (ii) issue shares under the plan into a trust for the benefit of current and future recipients of Live.me share incentive awards. Subsequent to the deconsolidation, we held 49.6% equity interest of Live.me. The remaining interests are accounted for equity investment using the fair value option in accordance with ASC825-10. On January 9,

 

56


 

2023, Live.me modified its share capital by dividing ordinary shares into Class A ordinary shares and Class B ordinary shares with different voting rights, subsequent to the modification, we hold 49.6% of Live.me’s share capital, which stands for 49.6% equity interest and 17.25% voting rights of Live.me. In February 2025, Live.me redeemed all of our shares in Live.me, and after the redemption, we have no equity interest in Live.me.

In September 2017, Beijing Security completed capital injection into Beijing OrionStar. Founded by Mr. Sheng Fu, the chief executive officer and director of our company. Beijing OrionStar is an AI solution and service robot provider headquartered in Beijing with focusing on the research and development of artificial intelligence (“AI”). As a result, we, through Beijing Security, hold approximately 29.6% of the equity interest in Beijing OrionStar and have a two-year warrant to subscribe to additional equity interests amounted to US$62 million at the same valuation of our capital injection in September 2017. In July and September 2018, Beijing Security acquired additional equity interest in Beijing OrionStar through exercising part of the foregoing warrant. In 2019, Beijing Security fully exercised its warrant in Beijing OrionStar. Subsequent to the consummation of the transaction, we, through Beijing Security, hold 38.73% equity interest in Beijing OrionStar. In 2021, Beijing Security provided a convertible loan with principal amount of RMB100.0 million to Beijing OrionStar, according to which, upon the satisfaction of certain terms, Beijing Security shall have the right to convert all or part of the principal and the accrued interest into Beijing OrionStar’s equity interest. In 2022, Beijing OrionStar completed a new round of financing, and subsequent to the financing, our equity interest in Beijing OrionStar was diluted to 37.74%. In November 2023, we acquired an aggregate of 35.17% equity interest of Beijing OrionStar from certain of the existing shareholders of Beijing OrionStar, including Mr. Sheng Fu, with an aggregate cash consideration of RMB268.7 million to the selling shareholders of Beijing OrionStar, including RMB8.0 million to Mr. Sheng Fu. Upon completion of the transaction, our equity interest in Beijing OrionStar increased to 72.91% and we began to consolidate the financial results of Beijing OrionStar into our consolidated financial statements since November 30, 2023. In January 2024, we signed a share purchase agreement to further invest in Beijing OrionStar, which enable us to make a cash investment of US$16.7 million in Beijing OrionStar and exercise our right under the convertible loan with principal amount of RMB100.0 million that we provided to Beijing OrionStar in 2021 to convert all of the principal and the accrued interest into Beijing OrionStar's equity interest. Additionally, Gongqingcheng Orion Industrial Investment Center (Limited Partnership) (the "Fund") made an investment of RMB150 million into Beijing OrionStar. Conew Network, is one of the limited partners of the Fund and currently owns approximately 49.5% interest in the Fund. Upon the completion of the investment, our equity interest in Beijing OrionStar is 72.10%, without taking into account the stake it holds indirectly through the Fund; we hold, both directly and indirectly, 73.95% equity interest in Beijing OrionStar, including the stake it holds indirectly through the Fund.

Since July 2018, we have incorporated Cheetah Mobile Seal Inc., which now known as Cheetah Intelligence Inc., a Cayman Islands company, and several subsidiaries including Zhuhai Baoqu Technology Co., Ltd., to operate our PC business. In August 2018, the former Cheetah Mobile Seal Inc. entered into an agreement to issue certain number of shares to several management members who run such PC business.

During 2020, we disposed certain internet business which resulted in a disposal gain of approximately RMB394.2 million. Subsequent to the deconsolidation, we own 0% to 47.1% voting rights of those disposed business. Remaining interests are accounted for equity investment using the equity method or measurement alternative.

In July 2025, we acquired an additional 60.8% equity interest in Shenzhen UFACTORY Technology Co., Ltd. ("Shenzhen UFACTORY") and an 80.0% equity interest in UFactory Technology (Hong Kong) Co., Limited ( collectively, "UFACTORY"), for a total consideration of approximately RMB99.5 million through our subsidiaries. Following the completion of the acquisition, our total equity interest in Shenzhen UFACTORY increased to 80.0% and our ultimate beneficial ownership in Shenzhen UFACTORY to approximately 75.8%. The Group began to consolidate the financial results of UFACTORY since July 29, 2025.

In September 2018, our board of directors had approved a share repurchase program of up to US$100 million of our outstanding ADSs for a period not to exceed 12 months. We funded repurchases made under this program from its available cash balance. In 2019, we had repurchased approximately 4.5 million ADSs for approximately US$32 million under this program. We cancelled all the repurchased Cheetah ADSs. In 2019, our board of directors approved a special cash dividend of US$0.50 per American Depositary Share (“ADS”), or US$0.05 per ordinary share in August 2019. In May 2020, our board of directors approved a special cash dividend of US$1.44 per ADS, or US$0.14 per ordinary share paid out in July 2020. The aggregate amount of cash dividends were approximately US$272 million, which was funded by cash on our balance sheet. For all the ADSs mentioned in this paragraph, one (1) ADS represented ten (10) Class A ordinary shares.

Our company changed the ratio of our ADS to Class A ordinary share from one (1) ADS representing ten (10) Class A ordinary shares to one (1) ADS representing fifty (50) Class A ordinary shares, effective September 2, 2022.

Our principal executive offices are located at Building No. 11 Wandong Science and Technology Cultural Innovation Park No.7 Sanjianfangnanli, Chaoyang District, Beijing 100024, People’s Republic of China. Our telephone number at this address is +86-10-6292-7779. Our registered office in the Cayman Islands is located at the offices of Maples Corporate Services Limited at PO Box 309, Ugland House, Grand Cayman, KY1-1104, Cayman Islands.

 

57


 

The SEC maintains an internet site that contains reports, proxy and information statements, and other information regarding issuers that file electronically with the SEC on www.sec.gov. You can also find information on our website http://ir.cmcm.com. The information contained on our website is not a part of this annual report.

Voting Proxy Agreement between Kingsoft Corporation and Mr. Fu

On February 12, 2017, Kingsoft Corporation entered into a voting proxy agreement with Mr. Sheng Fu, our chief executive officer and director, pursuant to which Kingsoft Corporation agreed to delegate voting rights pertaining to up to 399,445,025 Class B ordinary shares of our company that it owns to Mr. Fu. Pursuant to which, Kingsoft Corporation has delegated approximately 36.6% voting power of our company held by Kingsoft Corporation to Mr. Sheng Fu, effective October 1, 2017. The voting proxy agreement also provides for additional rights and obligations of Kingsoft Corporation and Mr. Fu, including, among other things, (a) prohibitions on Mr. Fu from participation or investment in any businesses competing with the principal businesses of our company and Kingsoft Corporation, (b) Mr. Fu’s obligation to use best efforts to retain our core management team, (c) Kingsoft Corporation’s right to revoke the voting proxy in the event that Mr. Fu breaches the aforementioned undertakings.

The voting proxy agreement may be terminated upon (i) revocation by Kingsoft Corporation based on a breach of certain undertakings by Mr. Fu, among other things, undertakings (a) and (b) in the above paragraph, (ii) mutual agreement by both parties, or (iii) disposal by Kingsoft Corporation of all of its equity interest in our company.

B.
Business Overview

We are a China-based IT company with a commitment to AI innovation, providing diversified products and services spanning internet, robotics and enterprise services across global markets. We have developed and launched a diversified suite of software products for PCs and mobile devices, designed to address users' needs in document processing, system optimization and AI agent products, among others. We provide advertising services to advertisers worldwide, value-added services including the sale of premium membership to our users, multi-cloud management platform and overseas advertising agency services to companies globally, as well as robotic products to international clients. Leveraging our extensive experience across software, enterprise services, and robotics, our strategic focus is on delivering AI-powered products and solutions that seamlessly integrate both software and hardware capabilities.

Through our acquisitions of Beijing OrionStar in November 2023 and UFACTORY in July 2025, we have built a comprehensive robotics products portfolio. We now offer robotics products and services to customers across a range of scenarios, including exhibitions, museums, retail environments, service halls, restaurants, hospitals, hotels, schools and factories.

We leverage external model ecosystems, leading AI APIs and open-source AI tools and platforms, such as OpenClaw, to build market-ready products and services that evolve with advancements in generative AI technologies. For example, we are leveraging agentic AI to develop user-friendly products, such as Easy Claw, which enables users to build their AI agents effortlessly. At the same time, we have integrated agentic AI capabilities into our existing problem-solving applications to enhance product performance and user experience.

Our Core Offerings for Users and Customers

 

Products and Services for Users

King PDF

King PDF is our flagship all-in-one PDF solution. Built upon our proprietary PDF engine and augmented by advanced AI technologies, it is designed to address users' needs for reliable viewing, efficient editing, and accurate conversion of PDF files. Leveraging the strong capabilities of its underlying engine, it supports efficient opening of large files, a comprehensive set of editing and annotation tools, high-accuracy OCR, in-app translation and other value-added features, offering users a fast, stable and productive document-processing experience. On the reading side, it offers comprehensive features supporting different usage scenarios, from academic study to business review. Its deep-editing capabilities, powered by our self-developed PDF engine, span routine text corrections to professional document production, allowing users to edit PDF files with the same flexibility as Word documents. In addition, supported by our in-house AI-driven layout-reconstruction and OCR technologies, it facilitates efficient two-way conversion between PDF and multiple other file formats, preserving the original file's layout and ensuring high-fidelity output without subsequent reformatting.

Kingsoft Antivirus

Kingsoft Antivirus is a PC internet security application which incorporates comprehensive PC protection and maintenance functionalities, including malware detection and removal, real-time security defense, system optimization and troubleshooting. Powered

 

58


 

by our proprietary "Blue Core" antivirus engine and cloud security technology, it leverages our cloud-based data analytics engines to protect users against known and unknown security threats and malicious applications, and has consistently demonstrated strong user adoption. It also features "Duba AI Assistant", an intelligent assistant that supports natural language interaction. By describing computer problems in plain language, users are provided with effective, real-time solutions for security, protection and system optimization.

Yuanqi Desktop

Yuanqi Desktop is a desktop customization application designed for both PC and mobile users to enhance users' visual experience and improve workflow efficiency. Leveraging advanced AI technologies, it offers cross-platform dynamic desktop themes, personalized customization, and efficient workspace management solutions, providing users a highly flexible and creative experience in interface personalization and home screen management. It has established an integrated content ecosystem that combines AI-driven creation and management across multiple devices.

EasyClaw

In February 2026, we introduced EasyClaw, a desktop AI agent built on the OpenClaw open-source AI agent platform. EasyClaw offers one-click installation that requires no technical knowledge or complicated setup procedure, allowing users to deploy AI agent tools on their PCs instantly through a streamlined interface. Unlike traditional AI chatbots that merely respond to queries, EasyClaw acts as a digital assistant that can take proactive actions and perform real-world tasks, such as organizing files, sending emails, managing software applications and executing automated workflows.

 

We monetize our products primarily through subscription and other value-added services, and online advertising. Our premium services provide subscribers with access to advanced functionalities, including enhanced document processing, security protection, personalized desktop experiences, and AI-powered capabilities, as well as ad-free use of our software and applications. In addition, we generate advertising revenues by displaying advertisements on our products, primarily through cost-per-performance and cost-per-impression arrangements. For certain products distributed through third-party co-operation partners, we share revenues with these partners based on agreed terms.

Products and Services for Our Customers

Robotic Products

Through our acquisitions of Beijing OrionStar in November 2023 and UFACTORY in July 2025, we have built a comprehensive robotics products portfolio spanning AI-powered service robots, collaborative robotic arms, and smart mobility devices. Our AI-powered service robots are designed to deliver intelligent interactions and measurable operational value across commercial settings such as receptions, guided tours, retail environments, hospitals and service halls. Our collaborative robotic arms serve research institutions, R&D teams and light industrial applications primarily in overseas markets. Building on our indoor autonomous mobility technologies, we have also introduced a smart personal mobility product targeting developed markets, designed as a premium mobility solution for users who value safety and independence in daily life.

 

Global to B Services

We provide multi-cloud management services through our platform, helping enterprise customers navigate their cloud transformation journey across major cloud providers. Our services span cloud consulting, architecture design, cloud migration, operations management, security management and cloud integration, enabling enterprises to reduce costs and accelerate their digital transformation. We also provide overseas advertising agency services to assist Chinese companies in launching advertisements on major platforms such as Meta and TikTok, supporting their overseas business expansion.

 

AI-powered business applications

We develop and provide AI-powered business applications for enterprise customers, leveraging AI agent technologies to automate workflows, enhance operational efficiency and support digital transformation. Our solutions include EasyClaw.work, an AI coworker platform that enables enterprises to create and deploy task-oriented AI agents capable of executing real-world tasks, with integrations across major enterprise collaboration tools. We also integrate AI agent capabilities into our robotics products, allowing customers to program and customize robots through natural language, lowering deployment barriers and accelerating commercialization.

 

Our AI Technologies

We are actively engaged in the research and development of AI technologies, with core capabilities in AI agent systems, automatic speech recognition, computer vision, and indoor autonomous navigation. Our proprietary AI agent system provides an intelligent

 

59


 

interface for our service robots, enabling them to understand and respond naturally to human interactions across diverse commercial settings. By leveraging third-party AI models, open-source frameworks and multi-modal capabilities, we continuously enhance the intelligence of our products and enable users and businesses to automate workflows and complete real-world tasks more efficiently.

Our Customers

For our internet business, our customers primarily comprise individual users who subscribe to our premium services or value-added services, external distribution and co-operation partners who market and distribute certain of our software and applications to end users, and advertisers who place advertisements on our software applications and platforms. For our AI and others business, our customers mainly comprise Chinese companies who are interested in developing business in overseas market, global clients and distributors who use and sale our robotic products globally and enterprise customers who leverage our AI agent solutions to automate workflows and improve operational efficiency. In 2023, 2024 and 2025, our five largest customers in aggregate contributed approximately 29.2%, 30.3% and 41.9% of our revenues, respectively.

See “Item 3. Key Information— D. Risk Factors—Risks Relating to Our Business and Industry—Because a limited number of customers contribute to a significant portion of our revenues, our revenues and results of operations could be materially and adversely affected if we were to lose a significant customer or a significant portion of its business.”

Marketing

We remain focused on driving organic growth for our products and services by continuously improving user experience. We grow our user base through a combination of organic and paid channels, including social media campaigns, app store promotions, search engine marketing, and participation in industry conferences. We also organize and participate in online livestreams and offline community events to engage with users, developers and enterprise partners, and to raise brand awareness. We leverage cross-promotion across our product portfolio to expand user reach — for example, directing users of our system optimization software to our document processing tools to serve diverse needs. For our robotics and AI businesses, we work with distributors, resellers and enterprise partners to promote and distribute our products in both domestic and overseas markets.

Competition

We face intense competition in all lines of our business. For our internet business, we generally compete with other software developers offering products with similar functions, including in the internet security market where we mainly compete with 360 Security Technology Inc., as well as in the document processing and desktop management markets where we face competition from both established software providers and emerging players. For our AI and others businesses, we compete with other robotics product providers such as PUDU Robotics, KEENON Robotics, Yunji Technology and Dobot robotics, as well as companies offering similar multi-cloud management and overseas advertising agency services. We also compete with other AI agent and productivity tool providers across our businesses. In addition, we compete with all major internet companies for user attention and advertising spend.

Intellectual Property

Our trademarks, patents, copyrights, domain names, proprietary technology, know-how and other intellectual property are vital to the success of our business. We protect our intellectual property rights through patent, trademark, copyright and trade secret protection laws in the PRC, Hong Kong, Japan, the United States and other jurisdictions. In addition, we enter into confidentiality and non-disclosure agreements with our employees and customers. The agreements we enter into with our employees also provide that all software, inventions, developments, works of authorship and trade secrets created by them during the course of their employment are our property.

Patents. As of March 31, 2026, we had 1,457 patents in mainland China and 160 patents outside mainland China relating to our software and other proprietary technology. Of such total 1,617 patents, 1,497 patents were either independently or jointly held by Zhuhai Juntian, Beijing Security, Conew Network, Beijing OrionStar, UFACTORY and our other wholly-owned or controlled subsidiaries. 82 patents were either independently or jointly held by Beijing Mobile, Beijing Network, and our other VIEs, and 38 patents were jointly owned by our wholly-owned subsidiaries and VIEs. The 1,617 patents will expire between July 2024 and September 2043. In addition to the aforementioned patents, as of March 31, 2026, we had a total of 111 patent applications in mainland China and 17 patents applications outside mainland China. Among such patent applications, in relation to the proprietary technologies that are essential to the operations of our platform and important to our business, our wholly-owned or controlled subsidiaries, had independently filed 124 patent applications, and the VIEs, had independently or jointly filed 4 patent applications. Once approved, depending on the type of patents, the patents that are in the process of application will normally expire 10 or 20 years after the date of application.

 

60


 

Copyrights. As of March 31, 2026, we had registered 837 copyrights, including 742 software copyrights and 95 artwork copyrights. In relation to our core proprietary technologies, Beijing Mobile and Beijing Network, and our other VIEs, independently or jointly owned 115 software copyrights, Zhuhai Juntian, Beijing Security, Conew Network, Beijing OrionStar, UFACTORY and our other wholly-owned or controlled subsidiaries independently or jointly owned 583 software copyrights, and 44 software copyrights were jointly owned by our wholly-owned subsidiaries and VIEs. All the software copyrights owned by the VIEs have been published between December 2012 and March 2026. Software copyrights are protected until the end of the 50th calendar year starting from the date of first publication.

Trademarks. As of March 31, 2026, we had registered 3,078 trademarks in mainland China. In addition, we currently had filed 130 trademark applications in mainland China. We had 1,501 registered trademarks outside mainland China, and we had filed 146 trademark applications outside mainland China.

Domain names. As of March 31, 2026, we had registered 547 domain names, including www.cmcm.com, www.duba.com, www.ijinshan.com, www.duba.net, liebao.cn, orionstar.com, easyclaw.com and ufactory.cc.

As the VIEs hold a significant amount of patents and copyrights essential to our business operations, if we lose control over any of them or if any of them goes bankrupt, our business operations may be severely interrupted. See “Item 3. Key Information—D. Risk Factors—Risks Relating to Our Corporate Structure—We may lose the ability to use and enjoy vital assets held by the VIEs if they go bankrupt or become subject to a dissolution or liquidation proceeding.”

We have established policies and procedures to monitor certain key patents and trademarks for infringement or other unauthorized use, and a team of dedicated employees from the intellectual property, legal and marketing groups conduct daily searches and monitor our patents, as well as third-party patents and distribution platforms, for infringing technology and software. See “Item 3. Key Information—D. Risk Factors—Risks Relating to our Business and Industry—We may not be able to adequately protect or maintain our intellectual property, which could harm our business and competitive position” and “Item 3. Key Information—D. Risk Factors—Risks Relating to our Business and Industry—We may be subject to intellectual property infringement lawsuits which could result in our payment of substantial damages or license fees, disruption to our product and service offerings and reputational harm.”

Regulations

We operate our business in an increasingly complex legal and regulatory environment across multiple jurisdictions. As a significant portion of our business operations are conducted in China, we are materially affected by PRC laws and regulations. This section summarizes the principal PRC laws and regulations relevant to our current business operations. These laws and regulations are constantly evolving and can be subject to significant change. As a result, the application, interpretation, and enforcement of these laws and regulations are often uncertain, particularly in the new and rapidly evolving industry in which we operate. For further details, see “Item 3. Key Information—D. Risk Factors—Risks Relating to Our Business and Industry—Our business is subject to complex and evolving laws and regulations regarding privacy, data protection, and other matters. Failure to comply with these laws and regulations could result in claims, changes to our business practices, monetary penalties, increased cost of operations, or declines in user growth or engagement, or otherwise harm our business.”

As a significant portion of our business operations are conducted in China, we are materially affected by the laws and regulations in China. This section summarizes the principal PRC laws and regulations relevant to our current businesses, including online marketing, and advertising agency, as well as foreign currency exchange and dividend distributions.

Regulations on Value-Added Telecommunications Services

The Telecommunications Regulations, which became effective on September 25, 2000 and were respectively amended on July 29, 2014 and on February 6, 2016, and Administrative Measures on Telecommunications Business Permits (2017), which became effective since September 1, 2017, are the core regulations on telecommunications services in China. The Telecommunications Regulations set out basic guidelines on different types of telecommunications business activities, including the distinction between “basic telecommunications services” and “value-added telecommunications services.” Administrative Measures on Telecommunications Business Permits (2017) set out the standards regarding the application, examination and approval, use and administration of telecommunications business permits in China. According to the Classified Catalog of Telecommunications Business (2015 Version), implemented on March 1, 2016, amended on June 6, 2019 and attached to the Telecommunications Regulations, internet information services are deemed a type of value-added telecommunications services. The Telecommunications Regulations require the operators of value-added telecommunications services to obtain value-added telecommunications business operation licenses from the Ministry of Industry and Information Technology, or MIIT, or its provincial delegates prior to the commencement of such services. The Notice on Comprehensive Promotion of Electronic Licenses for Value-Added Telecommunications Business Operation Permits, issued by the MIIT and became effective on September 27, 2025, stipulates that electronic licenses for value-added telecommunications

 

61


 

business permits shall be uniformly issued through the official integrated management system, have the same legal effect as paper licenses, support online verification and wide application in business scenarios such as platform access and App listing, and strictly prohibit unauthorized transfer, forgery or alteration of such electronic licenses.

Restrictions on Foreign Ownership in Value-Added Telecommunications Services

On December 11, 2001, the State Council promulgate the Regulations on the Administration of Foreign-Invested Telecommunications Enterprises, or the FITE Regulations, which took effect on January 1, 2002 and were respectively amended on September 10, 2008, on February 6, 2016 and on May 1, 2022, are the major rules on foreign investment in telecommunications companies in China. The FITE Regulations stipulate that the foreign investor of a telecommunications enterprise is prohibited from holding more than 50% of the equity interest in a foreign-invested enterprise that provides value-added telecommunications services, including internet information services. And the FITE Regulations clarifies that foreign-invested telecom enterprises may operate the business of basic telecommunications services and the business of value-added telecommunications services, subject to the specific service classification under the Telecommunications Regulations. The geographical areas in which foreign-invested telecommunications enterprises may operate business shall be determined by the industry and information technology authority under the State Council under the relevant provisions.

On July 13, 2006, the MIIT issued the Circular on Strengthening the Administration of Foreign Investment in Value-added Telecommunications Services, or the MIIT Circular 2006, which requires that (a) domestic license holders are prohibited from leasing, transferring or selling telecommunications business operation licenses to foreign investors in any form, or providing any resources, sites or facilities to foreign investors to facilitate the unlicensed operation of telecommunications business in China; (b) value-added telecommunications service providers or their shareholders must directly own the domain names and registered trademarks they use in their daily operations; (c) each value-added telecommunications service provider must have the necessary facilities for its approved business operations and maintain such facilities in the geographic regions covered by its license; and (d) all value-added telecommunications service providers should improve network and information security, enact relevant information safety administration regulations and set up emergency plans to ensure network and information safety. If a license holder fails to comply with the requirements in the notice and cure such non-compliance, the MIIT or its local counterparts have the discretion to take measures against such license holders, including revoking their value-added telecommunications business operating licenses.

On April 8, 2024, the MIIT promulgated the Announcement of the Ministry of Industry and Information Technology on Launching the Pilot Program of Expanding the Opening-up in Value-added Telecommunications Services, the MIIT has decided to launch a pilot program to expand the opening-up in value-added telecommunication services (the "Pilot Program"). The Pilot Program shall be initially launched in the Comprehensive Demonstration Zone for Expanding Opening-up in the Services Sector in Beijing, the Lingang Special Area of China (Shanghai) Free Trade Zone for Leading Socialist Modernization, the Hainan Free Trade Port, and the Pilot Demonstration Area of Socialism with Chinese Characteristics in Shenzhen (collectively as "pilot areas"). In the approved pilot areas, the restrictions on foreign shareholding percentages for the following value-added telecommunications services shall be lifted: Internet data centers (IDC), content distribution networks (CDN), Internet access services (ISP), online data processing and transaction processing, information release platforms and delivery services (excluding Internet news information, online publishing, online audio-visual services, and Internet-based cultural businesses) within information services, and information protection and processing services. The MIIT will organize the evaluation of the implementation of the Pilot Program.

To comply with such foreign ownership restrictions, we operate our businesses in China through Beijing Mobile, Beijing Network, and other companies, the VIEs or their subsidiaries. Among which, Beijing Lingbao, one of our subsidiaries, has obtained the ICP approval in pilot areas based on the Pilot Program, and the entities are directly or indirectly owned by PRC citizens, each is controlled by our company through a series of contractual arrangements. See “Item 4. Information on the Company— C. Organizational Structure—Contractual Arrangements with the VIEs.” In addition, under applicable pilot measures in designated regions, foreign ownership percentage may be allowed to reach up to 100% upon approval by the relevant authorities. Beijing Lingbao has obtained a valid ICP license, and we also operate our businesses in China through Beijing Lingbao. Based on our PRC legal counsel, Global Law Office’s understanding of the current PRC laws, rules and regulations, our corporate structure complies with all applicable PRC laws, and does not violate, breach, contravene or circumvent or otherwise conflict with any applicable PRC laws. However, we were further advised by our PRC legal counsel that there are substantial uncertainties with respect to the interpretation and application of existing or future PRC laws and regulations and thus there is no assurance that Chinese governmental authorities would take a view consistent with the opinions of our PRC legal counsel.

Regulations on Internet Information Services

On September 25, 2000, the State Council issued the Administrative Measures on Internet Information Services, or the Internet Measures, which was most recently amended on December 6, 2024. The Internet Measures classified Internet information services into commercial Internet information services and non-commercial Internet information services and a commercial operator of Internet

 

62


 

content provision services must obtain a value–added telecommunications services license for the provision of Internet information services from the appropriate telecommunications authorities.

On November 27, 2017, MIIT promulgated Notice of the Ministry of Industry and Information Technology on Regulating the Use of Domain Names for Internet Information Services, which became effective on January 1, 2018. The notice provides that the domain name used by an Internet information service provider for providing Internet information services shall be a domain name registered and owned thereby pursuant to laws and regulations. Where an entity provides Internet information services, the domain name registrant shall be the entity (including a company shareholder), or the primary person in charge of, or a senior management person of, the entity. When providing access services for Internet information service providers, an Internet access service provider shall examine and verify the real identity information of domain name registrants via the Record-filing System, and shall not provide access services for those who fail to provide real identity information or whose identity information provided is inaccurate or incomplete. The foregoing provisions shall not apply to domain names that have already been record-filed in the Record-filing System prior to the effective date hereof. Nevertheless, abovementioned regulations do not prescribe any legal liability of violating such regulations.

On December 31, 2021, CAC, MIIT, Ministry of Public Security and the SAMR promulgated Administrative Provisions on Recommendation Algorithms in Internet-based Information Services, which became effective on March 1, 2022. The notice provides that Recommendation algorithm-based service providers shall adhere to the mainstream value orientations, optimize recommendation algorithm-based service mechanisms, actively disseminate positive energy, and promote the application of algorithms for goodness and kindness. Recommendation algorithm-based service providers shall not use recommendation algorithm-based services to engage in activities prohibited by laws and administrative regulations such as endangering national security and public interests, disrupting economic and social order, and infringing upon the legitimate rights and interests of others, nor shall they use recommendation algorithm-based services to disseminate information prohibited by laws and administrative regulations. They shall take measures to prevent and resist the dissemination of bad information.

On September 9, 2022, the CAC, MITT and the SAMR promulgated the Administrative Provisions on Pop-up Web Push Notification Services, which became effective on September 30, 2022, further prescribing that Pop-up web push notification service providers shall perform responsibility as the primary responsible party for information content management, and establish sound management systems for information content review, ecological governance, data security and personal information protection, protection of minors, etc.

We currently, through Beijing Network, Beijing Lingbao and other companies, hold valid ICP Licenses, covering the provision of internet information services, issued by the Beijing, Guangdong or Hainan branch of the MIIT. Besides, the ICP Measures and other relevant measures also ban the internet activities that constitute publication of any content that propagates obscenity, pornography, gambling and violence, incite the commission of crimes or infringe upon the lawful rights and interests of third parties, among others. If an internet information service provider detects information transmitted on their system that falls within the specifically prohibited scope, such provider must terminate such transmission, delete such information immediately, keep records and report to the governmental authorities in charge. Any provider’s violation of these prescriptions will lead to the revocation of its ICP License and, in serious cases, the shutting down of its internet systems.

Regulations on Mobile Application Information Services

On June 14, 2022, the CAC promulgated the Administrative Provisions on Mobile Internet Applications Information Services (Revised in 2022), or the APP Provisions, which became effective on August 1, 2022. The APP Provisions sets forth the relevant requirements on the APP information service providers and the APP Store service providers.

Pursuant to the Mobile Application Provisions, APP providers and APP distribution platforms shall perform the primary responsibility for information content management, actively cooperate with the State to implement the strategy of trusted identities in cyberspace, establish sound information content security management systems, information content ecological governance systems, data security and personal information protection systems, minor protection systems and other management systems to ensure cybersecurity and maintain a good network ecology. The CAC and its local branches shall be responsible for the supervision and administration of nationwide and local APP information respectively.

On July 21, 2023, the MIIT issued the Circular of the Ministry of Industry and Information Technology on the Record-filing of Mobile Internet Applications. According to such circular, all Apps shall complete filings with the provincial communications administration of the place where the operator is located. For all Apps that began to operate before July 21, 2023, the filing shall be completed by March 2024, and for all Apps that began to operate after July 21, 2023, the filing shall be completed before the Apps' operation. Upon receipt of the filing materials submitted by any App operator, the provincial communications administration shall process the filing within 20 working days by issuing a filing number and disclosing the filing information to the public, provided that the materials are complete and accurate; otherwise, the filing shall not be processed. If the APP information is changed or deregistered, the APP operator shall report for such change or withdrawal with the original filing authority.

 

63


 

On March 13, 2025, the CAC and MPS jointly promulgated the Administrative Measures for the Security of Facial Recognition Technology Application (Order No. 19), which became effective on June 1, 2025. The Measures stipulate that facial recognition technology shall not be used as the sole verification method where alternative non-facial recognition methods can achieve the same purpose; a personal information protection impact assessment shall be conducted before applying facial recognition; and separate consent from a guardian shall be obtained for processing the facial information of minors.

On July 3, 2025, the Internet Society of China (ISC) and China Academy of Information and Communications Technology (CAICT) jointly issued the Compliance Management Guidelines for User Rights Protection in Mobile Internet Application Services (2025), organized by the MIIT. The Guidelines specify compliance requirements in six areas: service provision, personal information protection, algorithmic recommendation, service charging, complaint handling, and customer service hotlines. They require APP providers to safeguard users’ right to know and choose throughout pre-installation, distribution, installation, and uninstallation; disclose algorithmic recommendation mechanisms and provide opt-out options; and prominently remind and facilitate cancellation of automatic renewal services.

Regulations on Personal Computer Products and Services

On February 18, 1994, the State Council promulgated the Provisions for Security Protection of Computer Information Systems and subsequently amended in 2011. On January 8, 2011, the State Council promulgated the Administrative Measures for the Security Protection of Computer Information Networks Linked to the Internet (2011Revised) and became effective on January 8, 2011, The Measures shall be applicable to the security protection administration of the international networking of computer information networks.

On April 12, 2023, the CAC, the MIIT, the MPS, the Ministry of Finance and the Certification and Accreditation Administration of the PRC jointly promulgated the Announcement on Matters Relating to the Adjustment of the Security Management of Specialized Cybersecurity Products, pursuant to which, since July 1, 2023, specialized cybersecurity products included in the Catalog of Key Network Equipment and Specific Network Security Products may only be sold or provided after passing the security certification security testing by a qualified institution according to the mandatory requirements of the relevant national standards such as the Information Security Technology-Security Technical Requirements for Specialized Cybersecurity Products.

On May 6, 2024, the SAMR promulgated the Interim Provisions on Anti-Unfair Competition in the Internet Sector. According to such provisions, business operators shall not utilize technologies as the internet, big data, and algorithms to engage in acts as traffic hijacking, interference, malicious incompatibility, by way of influencing user choices or by other means, thereby obstructing or damaging the normal operation of the network products or services legally provided by other business operators.

On June 27, 2025, the amended Anti-Unfair Competition Law was promulgated, which took effect on October 15, 2025. The principal amendments include: (i) prohibiting business operators from engaging in unfair competition by utilizing data, algorithms, technology and platform rules; (ii) requiring platform operators to specify fair competition rules, establish reporting and complaint mechanisms, and take necessary measures upon discovering unfair competition practices; (iii) expanding the scope of commercial defamation provisions; (iv) adding provisions to address 'involution-style competition'; and (v) raising the maximum fines and introducing an administrative regulatory interview system.

Regulations on Online Games and Cultural Products

On February 4, 2016, the SARFT and the MIIT jointly promulgated the Administrative Measures on Internet Publication, which took effect on March 10, 2016 and superseded the Tentative Measures for Internet Publication Administration, which became effective on August 1, 2002. The Administrative Measures on Internet Publication define “online publishing services” as providing online publications to the public through information networks and requires any internet publishing services provider to obtain an online publishing service license to engage in online publishing services.

On February 21, 2008, the GAPP issued the Rules for the Administration of Electronic Publication, or the Electronic Publication Rules, which became effective on April 15, 2008 and amended on August 28, 2015. Under the Electronic Publication Rules and other regulations issued by the GAPP, online games are classified as a kind of electronic publication, and publishing of online games is required to be conducted by licensed electronic publishing entities that have been issued standard publication codes.

On September 28, 2009, the GAPP, the National Copyright Administration, or the NCA, and the Office of the National Working Group for Combating Pornography and Illegal Publications jointly issued a Notice on Implementing the Provisions of the State Council on “Three Determinations” and the Relevant Explanations of the State Commission Office for Public Sector Reform and Further Strengthening the Administration of the Pre-approval of Online Games and Examination and Approval of Imported Online Games, or Circular 13. Circular 13 explicitly prohibits foreign investors from directly or indirectly engaging in online gaming business in China, including through variable interest entity structures, or VIE Structures. Foreign investors are not allowed to indirectly control or participate in PRC operating companies’ online games (including online mobile and PC games) operations, whether (a) by establishing other joint ventures, entering into contractual arrangements or providing technical support for such operating companies; or (b) in a disguised form such as by incorporating or directing user registration, user account management or game card consumption into online

 

64


 

gaming platforms that are ultimately controlled or owned by foreign companies. Violations of Circular 13 will result in severe penalties. See “Item 3. Key Information—D. Risk Factors—Risks Relating to Doing Business in China—We may be adversely affected by the complexity of, and uncertainties and changes in, PRC regulation on mobile and PC internet businesses and companies.”

Anti-fatigue Compliance System and Real-name Registration System

In 2007, the General Administration of Press and Publication and several other governmental authorities issued a circular requiring the implementation of an “anti-fatigue system” and a real-name registration system by all PRC online games operators in an effort to curb addictive online game play behaviors of minors. Under the anti-fatigue compliance system, three hours or less of continuous play by minors, is considered to be “healthy,” three to five hours is deemed “fatiguing,” and five hours or more to be “unhealthy.” Game operators are required to reduce the value of in-game benefits to a game player by half if it discovers that the amount of a time a game player spends online has reached the “fatiguing” level, and to zero in the case of the “unhealthy” level.

On July 1, 2011, the relevant eight government authorities issued the Notice on the Commencement of Anti-fatigue and Real-name Registration of Online Games, or the Notice, which came into effect on October 1, 2011, to identify whether a game player is a minor and thus subject to the anti-fatigue compliance system, a real-name registration system should be adopted to require online games (including online mobile and PC games) players to register their real identity information before playing online games. Pursuant to the Notice, online games (including online mobile and PC games) operators must submit the identity information of game players to the National Citizen Identity Information Center, a subordinate public institution of the Ministry of Public Security, for verification.

On October 25, 2019, the General Administration of Press and Publication issued the Notice on Preventing Minor’s Addiction to Online Games and a further Notice on August 30, 2021, which requires all online gamers to register accounts with their valid identity information and all game companies to stop providing game services to users who fail to do so. Furthermore, minors are only allowed to play games during specific permitted hours, and the funds in their accounts must not exceed a certain amount.

On January 22, 2021, the CAC issued the Administrative Provisions on Official Account Information Services for Internet Users, or the Provisions, which came into effect on February 22, 2021. The Provisions requests that official account information service platforms shall take composite verification and other measures to authenticate the real identity information of Internet users who apply for the registration of official accounts based on their mobile phone numbers, resident ID numbers, unified social credit codes or in other ways, to improve authentication. Official Account Information Services for Internet Users shall not provide relevant services for users who do not submit their real identity information or falsely register with the real identity information of other organizations or people.

On June 27, 2022, the CAC promulgated the Provisions on the Administration of Internet Users' Account Information, which became effective on August 1, 2022. The Provisions on the Administration of Internet Users' Account Information clarifies that where an Internet information service provider provides information release, instant messaging, and other services for Internet users, it shall authenticate the real identity information of the users applying for registration of relevant account information through the mobile phone number, ID number, or unified social credit code. If a user does not provide real identity information or fraudulently uses the identity information of an organization and another person for false registration, the user shall not be provided with relevant services.

Regulations on Advertising Business

State Administration for Market Regulation, or the SAMR, which is the successor of SAIC, is the primary governmental authority regulating advertising activities in China. Regulations that apply to advertising business primarily include:

Advertisement Law of the People’s Republic of China, promulgated by the Standing Committee of the National People’s Congress on October 27, 1994 and effective since February 1, 1995, the latest version of which became effective on April 29, 2021;
Advertisement Law and the Measures for the Administration of Internet Advertisements, promulgated by the SAMR on February 25, 2023 and implemented on May 1, 2023.

According to the Advertisement Law and the Measures for the Administration of Internet Advertisements promulgated by the SAMR on February 25, 2023 and implemented on May 1, 2023, advertising operators and advertising distributors shall establish, improve and implement the management systems regarding acceptance, registration, review and filing of the internet advertising business in accordance with the following provisions: (i) verify and register the information of advertisers, such as their truthful identity, addresses and valid contact details, set up advertisement files and check and update them on a regular basis, record and maintain relevant electronic data of advertising activities. Relevant files shall be kept for not less than three years from the date of termination of the advertisement release: (ii) verify relevant certificates, check the contents of advertisements, and shall not provide design, production, agent or release services for advertisements with inconsistent content or incomplete certification documents; (iii) set up advertisement reviewers familiar with advertising laws and regulations or establish advertisement review agencies. The identity information includes names, unified social credit codes (identification card numbers), among other things. For the publication of advertisements for medical treatment, pharmaceuticals, medical devices, agricultural pesticides, veterinary drugs, healthcare food, special formula foods for medical

 

65


 

purposes and other advertisements subject to the examination as required by laws, administrative rules and regulations, the advertisement examination authority shall, prior to publication, examine the contents of such advertisements; in the absence of such examination, such advertisements shall not be published.

PRC advertising laws and regulations set certain content requirements for advertisements in China, including, among other things, prohibitions on false or misleading content, superlative wording, socially destabilizing content or content involving obscenities, superstition, violence, discrimination or infringement of the public interest. Advertisers, advertising agencies and advertising distributors are required to ensure that the content of the advertisements they prepare or distribute is true and in complete compliance with applicable laws. In providing advertising services, advertising operators and advertising distributors must review the supporting documents provided by advertisers for advertisements and verify that the content of the advertisements complies with applicable PRC laws and regulations. Prior to distributing advertisements that are subject to government censorship and approval, advertising distributors are obligated to verify that such censorship has been performed and approval has been obtained. The Interim Measures for the Administration of Internet Advertisements set new requirements for internet advertising, which refers to commercial advertising that directly or indirectly promotes goods or services through websites, webpages, internet applications or other internet media in text, picture, audio, video or other forms.

Regulations on Robot Product Selling

SAMR is the primary governmental authority regulating activities involving robot product selling in China. Regulations that apply to robot product selling primarily include:

Product Quality Law of the PRC, which was promulgated by the Standing Committee of the National People’s Congress of the People’s Republic of China on February 22, 1993 and subsequently amended on July 8, 2000, August 27, 2009 and December 29, 2018,
E-Commerce Law of the People’s Republic of China, which was promulgated by the Standing Committee of the National People’s Congress of the People’s Republic of China on August 31, 2018 and became effective on January 1, 2019,
Measures for the Administration of the Recall of Defective Consumer Goods, which was promulgated by the General Administration of Quality Supervision, Inspection and Quarantine (having been restructured and named to the SAMR), on October 21, 2015 and became effective on January 1, 2016,
Interim Provisions on the Administration of Recall of Consumer Goods, which was promulgated by the SAMR on November 21, 2019 and became effective on January 1, 2020. Measures for the Administration of the Restricted Use of the Hazardous Substances Contained in Electrical and Electronic Products, which was promulgated by the National Development and Reform Commission, the Ministry of Science and Technology, the Ministry of Finance, the Ministry of Environmental Protection, the Ministry of Commerce, the General Administration of Customs and the General Administration of Quality Supervision, Inspection and Quarantine on January 6, 2016 and became effective on July 1, 2016,
Civil Code of the PRC, which was promulgated by the National People’s Congress on May 28, 2020 and became effective on January 1, 2021. Interpretation of the Supreme People's Court on Several Issues Concerning the Application of the General Provisions of the Book on Contracts of the Civil Code of the People's Republic of China, which was promulgated by the Supreme People's Court on December 4, 2023 and became effective on December 5, 2023.
Measures for the Supervision and Administration of Online Transactions, which was promulgated by the State Administration for Market Regulation on March 15, 2021 and became effective on May 1, 2021, lastly amended on March 18, 2025 and became effective on May 1, 2025.
The Regulation on the Supervision and Administration of Medical Devices, which was amended by the State Council in December 2024 and became effective on January 20, 2025, regulates entities that engage in the research and development, production, operation, use as well as supervision and administration of medical devices in the PRC. Medical devices are classified into three categories based on their risk levels and the degree of control required to ensure their safety and effectiveness. Class I medical devices are those with relatively low risk, for which routine administration is sufficient to ensure their safety and effectiveness. Class II medical devices are those with moderate risk, which require stricter control and supervision. Class III medical devices are those with relatively high risk and are subject to special control measures to ensure their safety and effectiveness.
The Provisions for Supervision and Administration of Medical Device Manufacturing (SAMR Decree No. 53), which was promulgated on March 10, 2022 and became effective on May 1, 2022, regulates entities that engage in the manufacturing of medical devices in the PRC. The Provisions for Supervision and Administration of Medical Device Distribution (SAMR Decree No. 54) promulgated on March 10, 2022 and effective on May 1, 2022, regulates entities that engage in business activities involving medical devices in the PRC. Such activities are subject to regulatory requirements based on the risk

 

66


 

classification of the relevant medical devices. No registration or license is required for business activities of Class I medical devices. Business activities involving Class II medical devices are subject to registration with the relevant regulatory authorities. Business activities involving Class III medical devices requires a license.

Pursuant to the above regulations, the sale of products that do not meet applicable health and safety standards and requirements is prohibited. Products shall not pose unreasonable dangers to human or property. Where a defective product causes physical injury to a person or damage to property, the aggrieved party may make a claim for compensation from the seller of the product. Sellers who selling non-compliant products may be ordered to cease production and sale of such products, or subject to fines and/or revocation of business license. Non-compliant products as well as earnings attributable to the sales of such products may also be confiscated. Where sellers are informed that there might be defects in consumer goods, sellers shall immediately notify the manufacturers and report to the provincial quality inspection departments at the places where they are located, and sellers shall immediately stop selling, leasing out and using defective consumer goods, and assisting manufacturers in implementing a recall. Otherwise the seller will be liable for tort claims.

Selling robot products is subject to a variety of consumer protection laws, including the PRC Consumer Rights and Interests Protection Law, as amended on October 25, 2013 and taking effect since March 15, 2014, and Implementation Regulations on the Law of the People's Republic of China on the Protection of Consumer Rights and Interests which took effect on July 1, 2024, both of which impose obligations on business sellers. Failure to comply with these consumer protection laws could subject us to administrative sanctions, such as the issuance of warning, confiscation of income, imposition of fines, order to cease business operations, revocation of business licenses, as well as potential civil and criminal liabilities.

Regulations on the Export of Hardware Products

On December 10, 2001, the State Council promulgated Administrative Regulations of the People's Republic of China on the Import and Export of Goods, which took effect on January 1,2002, lastly amended on March 10, 2024, and became effective May 1, 2024. According to the Administrative Regulations of the People's Republic of China on the Import and Export of Goods, enterprises engaged in the import of goods to the customs territory of the People's Republic of China or export of goods from the customs territory of the People's Republic of China, shall comply with the Regulation here before. For goods that are prohibited from importation or exportation, they cannot be imported or exported; for goods that are subject to import or export restrictions, a license or quota management system shall be implemented; for goods that are freely imported or exported, there is no restriction.

Pursuant to the Foreign Trade Law of the People's Republic of China, which was most recently amended by the SCNPC on December 27, 2025 and shall be effective on March 1, 2026, a foreign trade dealer shall, in compliance with the regulations laid down in accordance with law by the department of foreign trade under the State Council or any other relevant department, submit to relevant departments the documents and information related to its foreign trade activities. On May 10, 2021, the Ministry of Commerce promulgated the Measures for filing and registration of foreign trade operators, which was effective on May 10, 2021.

On October 17, 2020, the Standing Committee of the National People’s Congress promulgated the Export Control Law of the People's Republic of China, which took effect on December 1,2020. The State has implemented a uniform export control regime and administrates export control by developing control lists, checklists or catalogs, administrating export licenses or other means. The State export control authorities shall supervise and inspect, under the law, activities in respect of the export of controlled items. On September 30, 2024, the State Council issued the Regulations of the People's Republic of China on Export Control of Dual-Use Items, pursuant to which, the State implements a licensing system for the export of dual-use items. Export operators shall apply to the State Council Commerce Authority for a license to export dual-use items included on the dual-use export control list or those subject to temporary control.

On April 29, 2021, the Standing Committee of the National People’s Congress promulgated Customs Law of the People's Republic of China, which took effect on the same date. The State Council sets up the General Administration of Customs which shall exercise unified administration of the Customs offices throughout the country. All inward and outward means of transport, goods and Articles shall enter or leave the territory at a place where there is a Customs office. If, under special circumstances, they have to enter or leave the territory at a place without a Customs office as a matter of contingency, permission shall be obtained from the State Council or an organ authorized by the State Council, and customs formalities shall be duly completed in accordance with this Law. The consignor or consignee of the goods exported or imported as well as a customs declaration enterprise shall register for declaration activities with the Customs in accordance with the law. Customs brokers or customs declaration persons shall not make customs declaration illegally on behalf of others.

Regulations on Artificial Intelligence

On December 31, 2021, the CAC, together with other regulatory authorities, published Administrative Provisions on Algorithm Recommendation for Internet Information Services (the Administrative Provisions on Algorithm Recommendation), effective on March 1, 2022. Pursuant to the Administrative Provisions on Algorithm Recommendation, users should be given an option to easily turn off algorithm recommendation services, and service providers shall, among others, establish and improve the management systems and

 

67


 

technical measures for algorithm driven recommendation mechanism and regularly review, evaluate and verify the principle, models, data and application results of algorithms. We will closely monitor the regulatory development and adjust our business operation from time to time to comply with the regulations over algorithm.

On November 25, 2022, the CAC, together with MIIT and Ministry of Public Security, promulgated Administrative Provisions on Deep Synthesis in Internet-based Information Services, effective on January 10, 2023. For the purposes of the Provisions, Deep synthesis technology refers to any technology that employs deep learning, virtual reality or any other generative or synthetic algorithm to produce text, images, audio, video, virtual scenes or other network information. Providers of deep synthesis services shall fulfill their role as the bearer of responsibilities for information security, and establish and improve their user registration, algorithm mechanism and logic review, scientific and technological ethics review, information release review, data security, personal information protection, anti-telecom and online fraud, emergency response and other management systems, along with safe and controllable technical safeguards in place. Cyberspace authorities as well as telecommunications authorities and public security authorities shall, as per their respective responsibilities, conduct supervisory inspections of deep synthesis services.

The CAC, together with other regulatory authorities, published the Interim Measures for the Management of Generative Artificial Intelligence Services on July 10, 2023, and effective on August 15, 2023. Generative AI service providers (hereinafter referred to as “providers”) shall carry out pre-training, optimization training, and other training data processing activities in accordance with the law, and comply with the following provisions:(1) Use data and underlying models sourced from legitimate sources;(2) Where intellectual property rights are involved, the intellectual property rights legally entitled to others must not be infringed;(3) Where personal information is involved, the consent of the personal information subject shall be obtained, or any other circumstances provided for in laws or administrative regulations shall apply;(4) Employ effective measures to improve the quality of training data and to enhance the authenticity, accuracy, objectivity, and diversity of training data; and(5) Other relevant provisions of laws and administrative regulations such as the Cybersecurity Law of the People's Republic of China, the Data Security Law of the People's Republic of China, and the Personal Information Protection Law of the People's Republic of China, as well as relevant regulatory requirements of relevant authorities. Providers shall assume responsibility as a producer of online information content in accordance with the law and fulfill online information security obligations. Where personal information is involved, they shall assume responsibility as a personal information processor in accordance with the law and fulfill personal information protection obligations. Providers shall execute service agreements with users who register for their generative AI services to establish the respective rights and obligations of both parties.

The National Information Security Standardization Technical Committee issued the Practice Guide of Network Security Standards-Identification Method of Generative Artificial Intelligence Service Content, which came into effect on August 25th, 2023. The above regulations provide content identification methods around four types of generated content: text, picture, audio and video, which can be used to guide the service providers of generative artificial intelligence to improve their safety management level. On February 29, 2024, the National Information Security Standardization Technical Committee issued and came into effect the Basic Requirements for the Security of Generative Artificial Intelligence Services, which further stipulated the security of corpus, model and security measures.

On March 7, 2025, the CAC released the Measures for Labeling Artificial Intelligence Generated Synthetic Contents, effective on September 1, 2025, which establishes requirements for network information service providers regarding the labeling of AI-generated synthetic content. Such content includes, but not limited to, the AI-generated texts, voices, videos, images or virtual scenes. Under these rules and regulations, all AI-generated synthetic content which may cause confusion or misidentification of the public must feature explicit labels to inform users that the content is AI-generated. For example, the text prompts, general symbol prompts or other explicit labels shall be added at the beginning, end or middle of the AI-generated texts to signify that the content contains AI-generated material. In addition, network information service providers shall feature implicit labels to the metadata of AI-generated content. Implicit labels shall include the attributes of the generated synthetic contents, the name or code of the service provider, content serial number and other production element information. The network information service providers are encouraged to use implicit labels in the form of digital watermark and other forms in the AI-generated synthetic contents.

Regulations on Intellectual Property Rights

Software Registration. The State Council and the NCA have promulgated various rules and regulations and rules relating to protection of software in China, including the Regulations on Protection of Computer Software promulgated by State Council on January 30, 2013 and effective since March 1, 2013, and the Measures for Registration of Copyright of Computer Software promulgated by NCA on February 20, 2002, amended on June 18, 2004 and effective on July 1, 2004. According to these rules and regulations, software owners, licensees and transferees may register their rights in software with the China Copyright Protection Center or its local branches and obtain software copyright registration certificates. Although such registration is not mandatory under PRC law, software owners, licensees and transferees are encouraged to go through the registration process and registered software rights may be entitled to better protections.

 

68


 

Patent. The National People’s Congress adopted the Patent Law of the People’s Republic of China in 1984 and amended it in 1992, 2000, 2008 and 2020 (came into effect on June 1, 2021), respectively. Implementing Rules of the Patent Law of the People's Republic of China was promulgated on January 19, 1985 and was last amended on December 11, 2023 and effective on January 20, 2024 by the State Council. A patentable invention, utility model or design must meet three conditions: novelty, inventiveness and practical applicability. Patents cannot be granted for scientific discoveries, rules and methods for intellectual activities, methods used to diagnose or treat diseases, animal and plant breeds, nuclear transformation or substances obtained by means of nuclear transformation. The Patent Office under the State Intellectual Property Office is responsible for receiving, examining and approving patent applications. A patent is valid for a twenty-year term for an invention and a ten-year term for a utility model and fifteen-year for a or design, starting from the application date. Except under certain specific circumstances provided by law, any third-party user must obtain consent or a proper license from the patent owner to use the patent, or else the use will constitute an infringement of the rights of the patent holder.

Copyright. The Copyright Law of the People’s Republic of China, promulgated in 1990 and amended in 2001 and, 2010 and 2020 (came into effect on June 1, 2021), or the Copyright Law, and its related implementing regulations, promulgated in 1991 and amended in 2013 are the principal laws and regulations governing the copyright related matters. The amended Copyright Law covers internet activities, products disseminated over the internet and software products (including the original copy and reproduced copy), among the subjects entitled to copyright protections. Registration of copyright is voluntary, and is administrated by the China Copyright Protection Center.

On December 20, 2001, the State Council promulgated the Regulations on Computer Software Protection, effective from January 1, 2002 and amended in March 2013, which are intended to protect the rights and interests of the computer software copyright holders and encourage the development of software industry and information economy. In the PRC, software developed by PRC citizens, legal persons or other organizations is automatically copyright protected immediately after its development, without an application or approval. Software copyright may be registered with the designated agency and if registered, the certificate of registration issued by the software registration agency will be the primary evidence of the ownership of the copyright and other registered matters. On February 20, 2002, the National Copyright Administration of the PRC introduced the Measures on Computer Software Copyright Registration, which outline the operational procedures for registration of software copyright, as well as registration of software copyright license and transfer contracts. The Copyright Protection Center of China, or the CPCC, is mandated as the software registration agency under the regulations. The Measures on Computer Software Copyright Registration was subsequently amended on June 18, 2004, which allows the CPCC to establish local branches for software registration.

To address the problem of copyright infringement related to content posted or transmitted on the internet, the NCA and the MIIT jointly promulgated the Measures for Administrative Protection of Copyright Related to Internet on April 29, 2005. These measures, which became effective on May 30, 2005, apply to acts of automatically providing services such as uploading, storing, linking or searching works, audio or video products, or other contents through the internet based on the instructions of internet users who publish contents on the internet, or the Internet Content Providers, without editing, amending or selecting any stored or transmitted content.

On May 18, 2006, the State Council issued the Regulations on Protection of the Right of Communication through Information Network, which took effect on July 1, 2006 and was amended on January 30, 2013, further provided that an internet information service provider may be held liable under various situations, including if it knows or should reasonably have known a copyright infringement through the internet and the service provider fails to take measures to remove or block or disconnects links to the relevant content, or, although not aware of the infringement, the internet information service provider fails to take such measures upon receipt of the copyright holder’s notice of infringement.

Since 2005, the NCA, together with certain other PRC governmental authorities, have jointly launched annual campaigns specifically aimed to crack down on internet copyright infringement and piracy in China; these campaigns normally last for three to four months every year. For example, NCA, MIIT, the Ministry of Public Security and CAC jointly launch “Jian Wang 2022” Special Program for Combating Online Infringement and Piracy, focusing on online video, online music, online literature, online news, online live broadcast and other fields to carry out special rectification of copyright and crack down on online infringement.

Domain Name. On June 18, 2019, the CNNIC issued the Notice of the Issuance and Implementation of the “the Implementing Rules for Top-level Domain Name Registration” Series of Regulations, or the Notice, which became effective from the same date. According to the Notice, the applicant shall sign a domain name registration agreement with the registrar and submit the materials in written or electronic form on their application. The maximum period of validity of domain name registration shall not exceed ten years, and the longest period from the renewal date to the expiration date after the renewal shall not exceed ten years. The MIIT promulgated the Measures for the Administration of Internet Domain Names on August 24, 2017, which took into effect on November 1, 2017. The Domain Name Measures shall apply to Internet domain name services and related operation, maintenance, supervision and management, and other related activities that are carried out within the territory of the People’s Republic of China. According to the Domain Name Measures, the registration of domain names in PRC is on a “first-apply- first registration” basis. A domain name applicant will become the domain name holder upon the completion of the application procedure.

 

69


 

Trademark. The PRC Trademark Law, adopted in 1982 and amended in 1993, 2001, 2013 and 2019, with its implementation rules adopted in 2002 and amended in 2014, protects registered trademarks. The Trademark Office of the SAIC handles trademark registrations and grants a protection term of ten years to registered trademarks. Trademark license agreements must be filed with the Trademark Office for record. On December 13, 2021, for the purposes of enhancing trademark administration, strengthening the business guidance for trademark law enforcement China National Intellectual Property Administration issued the Standards for Determining General Trademark Violations, or the Circular 34, which became effective on January 1, 2022. The Circular 34 provides standards for the investigation and punishment of general trademark violations by departments in charge of trademark law enforcement. On January 13, 2023, the National Intellectual Property Administration issued the PRC Trademark Law (Draft Revision for Comment), which aims at further improving the trademark system and solving the outstanding problems in the field of trademarks.

Regulations on Internet Infringement

On May 28, 2020, the National People’s Congress promulgated the Civil Code of the People’s Republic of China, or the Civil Code, which became effective on January 1, 2021. Under the Civil Code, an internet user or an internet service provider that infringes upon the civil rights or interests of others through using the internet assumes tort liability. If an internet user infringes upon the civil rights or interests of another through using the internet, the person being infringed upon has the right to notify and request the internet service provider whose internet services are facilitating the infringement to take necessary measures including the deletion, blocking or disconnection of an internet link. After receiving the notice, the network service provider shall promptly forward the notice to the relevant network user and take necessary measures in light of the preliminary evidence of infringement and the type of service; if the network service provider fails to take necessary action after being notified, it shall assume joint and several liability with the network user with regard to the aggravated part of the damage. If the network user or network service provider is damaged due to wrong notice, the right holder shall assume tort liability. Where it is otherwise prescribed in law, such provisions shall prevail. If, after being notified, the internet service provider fails to take necessary measures in a timely manner to end the infringement, it will be jointly and severally liable for any additional harm caused by its failure to act. According to the Civil Code, civil rights and interests include the personal rights and rights of property, such as the right to life, right to health, right to name, right to reputation, right to honor, right of portraiture, right of privacy, right of marital autonomy, right of guardianship, right to ownership, right to usufruct, right to security interests, copyright, patent right, exclusive right to use trademarks, right to discovery, right to equity interests and right of heritage, among others.

On May 8, 2017, the Supreme People’s Court and the Supreme People’s Procuratorate released an Interpretation on Several Issues Concerning the Application of Law in the Handling of Criminal Cases Involving Infringement of Citizens’ Personal Information, or the Interpretation. The Interpretation clarified several concepts, including “citizen’s personal information,” “provision”, and “unlawful acquisition”, in relation to the crime of “infringement of citizens’ personal information” stipulated in the Criminal Law. Pursuant to the Interpretation, “citizen’s personal information” refers to all kinds of information recorded in electronic form or any other form, which can be used, independently or in combination with other information, to identify a specific natural person’s personal identity or reflect a specific natural person’s activities, including the natural person’s name, identity certificate number, communication and contact information, address, account password, property status, and whereabouts, among others.

On December 29, 2020, the Supreme People’s Court amended the Provisions of the Supreme People’s Court on Several Issues concerning the Application of Law in the Trial of Cases involving Civil Disputes over Infringements upon Personal Rights and Interests through Information Networks, or the Provisions, which became effective on January 1, 2021. The Provisions aims at correctly trying cases involving civil disputes over infringements upon personal rights and interests through information networks.

Regulations on Information Content and Censorship

Internet content in China is regulated and restricted from a state security standpoint. Internet companies in China are required to complete security filing procedures and regularly update information security and censorship systems for their websites with local public security bureau.

On February 4, 2015, the CAC promulgated the Provisions on the Administration of Usernames of Internet Users’ Accounts, which took effect on March 1, 2015 and require internet operators like us to censor usernames, icons and profiles provided by internet users and to refuse registration of non-compliant usernames or icons.

On December 15, 2019, the CAC released the Provisions on Governance of the Network Information Content Ecology, with effect from March 1, 2020. According to the Provisions, network information content producers are encouraged to produce, reproduce and publish positive information, such as “contents of revealing highlights of economic and social development and reporting the hard work and affluent life of the people”. Meanwhile, network information content producers shall not produce, reproduce or publish any illegal information, such as information that “undermines national security, divulges state secrets, subverts the state power or jeopardize the national unity”, and shall take measures to prevent and resist the production, reproduction and publication of adverse information, such as “overstated headlines that are significantly inconsistent with the contents”. Meanwhile, the network information content service platforms are required to fulfill their primary responsibilities for management of information contents, strengthen the governance of the network information content ecology on their respective platform, and create a positive, healthy and amicable network culture.

 

70


 

Furthermore, the Provisions note that network information content service platforms shall not disseminate any illegal information as aforementioned, and shall take precautions against and resist the dissemination of any adverse information specified in the Provisions, such as information use of exaggerated titles, with serious inconsistency between content and title, hyped gossip, scandals, misdeeds, etc.

On September 9, 2022, the CAC, MIIT and SAMR promulgated the Provisions on the Administration of Internet Pop-up Information Push Services, which took effect on September 30, 2022, which requires that providers of Internet pop-up window information push services shall abide by the Constitution, laws and administrative regulations, help promote the core socialist values, maintain a correct political direction, correct public opinion orientation and correct value orientation, and help maintain a clean cyberspace.

To comply with the above laws and regulations, we have implemented measures and regularly updated our information security and content-filtering systems with newly issued content restrictions as required by the relevant laws and regulations.

Regulations on Privacy Protection

The PRC Constitution states that PRC law protects the freedom and privacy of communications of citizens and prohibits infringement of these rights. In recent years, PRC government authorities have enacted legislation on internet use to protect personal information from any unauthorized disclosure.

On July 16, 2013, MIIT promulgated the Provisions on Protection of Personal Information of Telecommunication and Internet Users, which became effective in September 2013. According to which, telecommunication business operators and ICP operators are responsible for the security of the personal information of users they collect or use in the course of their provision of services. Without obtaining the consent from the users, telecommunication business operators and ICP operators may not collect or use the users’ personal information. The personal information collected or used in the course of provision of services by the telecommunication business operators or ICP operators must be kept in strict confidence, and may not be divulged, tampered with or damaged, and may not be sold or illegally provided to others. The ICP operators are required to take certain measures to prevent any divulgence of, damage to, tampering with or loss of users’ personal information.

On January 23, 2019, four relevant government authorities jointly issued the Announcement of Conducting Special Supervision against the Illegal Collection and Use of Personal Information by Apps, pursuant to which, app operators should collect and use personal information in compliance with the CyberSecurity Law and should be responsible for the security of personal information obtained from users and take effective measures to strengthen the personal information protection. Furthermore, app operators should not force their users to make authorization by means of bundling, suspending installation or in other default forms and should not collect personal information in violation of laws, regulations or breach of user agreements. Such regulatory requirements were emphasized by the Notice on the Special Rectification of Apps Infringing upon User’s Personal Rights and Interests, which was issued by MIIT on October 31, 2019.

On November 28, 2019, the CAC, the MIIT, the Ministry of Public Security and the SAMR jointly issued the Methods of Identifying Illegal Acts of Apps to Collect and Use Personal Information. This regulation further illustrates certain commonly-seen illegal practices of apps operators in terms of personal information protection, including “failure to publicize rules for collecting and using personal information”, “failure to expressly state the purpose, manner and scope of collecting and using personal information”, “collection and use of personal information without consent of users of such App”, “collecting personal information irrelevant to the services provided by such app in violation of the principle of necessity”, “provision of personal information to others without users’ consent”, “failure to provide the function of deleting or correcting personal information as required by laws” and “failure to publish information such as methods for complaints and reporting”.

On May 28, 2020, the National People’s Congress issued the Civil Code of the People’s Republic of China (Civil Code), which came into effect on January 1, 2021, the Civil Code provides a natural person shall have the right of privacy and the personal information of a natural person shall be protected in accordance with law. Information processors shall not divulge or tamper with the personal information collected or stored by them and shall not illegally provide any natural person’s personal information to others without the consent of such natural person.

On March 12, 2021, the CAC and three other authorities jointly issued the Rules on the Scope of Necessary Personal Information for Common Types of Mobile Internet Applications. The Rules specifies the scope of necessary personal information to be collected each for a variety of common mobile internet applications, such as maps and navigation apps, online ride-hailing apps, instant messaging apps, online community apps. Operators of such apps shall not refuse to provide basic services to users on the ground of users’ refusal to provide their personal non-essential information.

On August 20, 2021, the Standing Committee of the National People’s Congress adopted the Personal Information Protection Law which took effect on November 1, 2021. The Personal Information Protection Law requires, among others, that (i) the processing of personal information should have a clear and reasonable purpose which should be directly related to the processing purpose, in a method that has the least impact on personal rights and interests, and (ii) the collection of personal information should be limited to the minimum

 

71


 

scope necessary to achieve the processing purpose to avoid the excessive collection of personal information. Different types of personal information and personal information processing will be subject to various rules on consent, transfer, and security. Entities handling personal information shall bear responsibilities for their personal information handling activities, and adopt necessary measures to safeguard the security of the personal information they handle. The entities failing to comply could be ordered to correct, or suspend or terminate the provision of services, and face confiscation of illegal income, fines or other penalties.

On December 31, 2021, the CAC together with other regulatory authorities published Administrative Provisions on Algorithm Recommendation for Internet Information Services, effective on March 1, 2022 which provides, among others, that algorithm recommendation service providers shall (i) establish and improve the management systems and technical measures for algorithm mechanism and principle review, scientific and technological ethics review, user registration, information release review, data security and personal information protection, anti-telecommunications and Internet fraud, security assessment and monitoring, and security incident emergency response, formulate and disclose the relevant rules for algorithm recommendation services, and be equipped with professional staff and technical support appropriate to the scale of the algorithm recommendation service; (ii) regularly review, evaluate and verify the principle, models, data and application results of algorithm mechanisms, (iii) strengthen information security management, establish and improve a feature database for identifying illegal and bad information, and improve entry standards, rules and procedures; (iv) strengthen the management of user models and user labels, and improve the rules on points of interest recorded into user models and user label management, and shall not record illegal and harmful information keywords into the points of interest of users or use them as user labels to push information.

On October 14, 2025, the CAC and the SAMR jointly promulgated the Measures for the Certification of Cross-Border Personal Information Transfers, effective on January 1, 2026. These Measures provide a certification mechanism for cross-border personal information transfers.

Regulations on Information Security

The National People’s Congress has enacted legislation that prohibits use of the internet that breaches the public security, disseminates socially destabilizing content or leaks state secrets. Breach of public security includes breach of national security and infringement on legal rights and interests of the state, society or citizens. Socially destabilizing content includes any content that incites defiance or violations of PRC laws or regulations or subversion of the PRC government or its political system, spreads socially disruptive rumors or involves cult activities, superstition, obscenities, pornography, gambling or violence. State secrets are defined broadly to include information concerning PRC national defense, state affairs and other matters as determined by the PRC authorities.

On November 23, 2005, the Ministry of Public Security promulgated The Provisions on Technological Measures for Internet Security Protection, which became effective in March 2006, require all ICP operators to keep records of certain information about its users (including user registration information, log-in and log-out time, IP address, content and time of posts by users) for at least 60 days and submit the above information as required by laws and regulations. On December 18, 2012, the PRC National People’s Congress promulgated The Decision on Strengthening Network Information Protection, or the Network Information Protection Decision, which states that ICP operators must request identity information from users when ICP operators provide information publication services to the users. If ICP operators come across prohibited information, they must immediately cease the transmission of such information, delete the information, keep relevant records, and report to relevant government authorities.

For the purpose to strengthen the safety management of Internet information services capable of creating public opinions or social mobilization and the relevant new technologies and new applications, regulate Internet information service activities, and safeguard national security, social order and public interests, on November 15, 2018, the CAC promulgated the Provisions on the Safety Assessment for Internet Information Services Capable of Creating Public Opinions or Social Mobilization, which took effect on November 30, 2018.

For the further purposes of regulating data processing activities, safeguarding data security, promoting data development and utilization, protecting the lawful rights and interests of individuals and organizations, and maintaining national sovereignty, security, and development interests, on June 10, 2021, the Standing Committee of the PRC National People’s Congress promulgated the Data Security Law of the People’s Republic of China, or the Data Security Law, which took effect on September 1, 2021. The Data Security Law requires data processing, which includes the collection, storage, use, processing, transmission, provision, publication of data, to be conducted in a legitimate and proper manner. The Data Security Law provides for data security and privacy obligations on entities and individuals carrying out data activities. The Data Security Law also introduces a data classification and hierarchical protection system based on the importance of data in economic and social development, and the degree of harm it may cause to national security, public interests, or legitimate rights and interests of individuals or organizations if such data are tampered with, destroyed, leaked, illegally acquired or illegally used. The appropriate level of protection measures is required to be taken for each respective category of data. For example, a processor of important data is required to designate the personnel and the management body responsible for data security, carry out risk assessments of its data processing activities and file the risk assessment reports with the competent authorities. State core data, i.e. data having a bearing on national security, the lifelines of national economy, people’s key livelihood and major public interests, shall be subject to stricter management system. Moreover, the Data Security Law provides a national security review procedure for those

 

72


 

data activities which affect or may affect national security and imposes export restrictions on certain data and information. In addition, the Data Security Law also provides that any organization or individual within the territory of the PRC shall not provide any foreign judicial body and law enforcement body with any data without the approval of the competent PRC governmental authorities. As the Data Security Law has taken into effect on September 1, 2021, we may be required to make further adjustments to our business practices to comply with this law, as well as any adjustments that may be required by the ultimate Personal Information Protection Law.

On July 30, 2021, the State Council issued the Regulations on Protection of Critical Information Infrastructure, or the Regulations. Pursuant to the Regulations, critical information infrastructure shall mean the important network facilities or information systems of key industries or fields such as public communication and information service, energy, transportation, water conservation, finance, public services, e-government affairs and national defense science, and important network facilities or information systems which may endanger national security, people’s livelihood and public interest once there occur damage, malfunctioning or data leakage to them. The Regulations provide that no individual or organization may carry out any illegal activity of intruding into, interfering with, or sabotaging any critical information infrastructures, or endanger the security of any critical information infrastructures. The Regulations also require that critical information infrastructure operators shall establish a cybersecurity protection system and accountability system, and that the main responsible person of a critical information infrastructure operator shall take full responsibility for the security protection of the critical information infrastructures operated by it. In addition, relevant administration departments of each important industry and sector shall be responsible for formulating the rule of critical information infrastructure determination applicable to their respective industry or sector, and determine the critical information infrastructure operators in their industry or sector.

On July 7, 2022, the CAC issued the Measures for Security Assessment of Cross-border Data Transfer. According to these measures, for certain outbound data transfer circumstances, the data processor shall apply to the national cyberspace administration authority for the security assessment via the local provincial-level cyberspace administration authority. The security assessment requirement also applies to any transfer of important data outside of China.

On March 22, 2024, the CAC promulgated the Provisions on Promoting and Regulating Cross-Border Data Flows (the “Cross-Border Data Flows Measures”), effective on the date of promulgation. The Cross-Border Data Flows Measures provide several exemptions from undergoing data security assessment, obtaining personal information protection certification or entering into standard contract for outbound transfer of personal information for businesses. These exemptions include, among others, the scenario where a data processor, other than a critical information infrastructure operator, has cumulatively transferred overseas personal information, excluding sensitive personal information, of fewer than 100,000 individuals since January 1, 2024. A data processor, other than a critical information infrastructure operator, shall enter into a standard contract with overseas recipients for the cross-border transfer of personal information or obtain certification for personal information protection if since January 1, 2024, the data processor has cumulatively transferred to overseas recipients (1) personal information of more than 100,000 but less than 1,000,000 individuals, excluding sensitive personal information, or (2) sensitive personal information of less than 10,000 individuals. The Cross-Border Data Flows Measures also explicitly state that data processors are not required to conduct data security assessment for cross-border transfer of important data if the data has not been notified or published as important data by relevant departments or regions.

In addition, the State Secrecy Bureau has issued provisions authorizing the blocking of access to any website it deems to be leaking state secrets or failing to comply with the relevant legislation regarding the protection of state secrets during online information distribution. Specifically, internet companies in the PRC with bulletin boards, chat rooms or similar services must apply for specific approval prior to operating such services.

On December 8, 2022, the MIIT published the Data Security Administration Measures in Industry and Information Technology (Interim), or the Industry and Information Technology Measures, which became effect on January 1,2023. The Industry and Information Technology Measures requires that industrial and telecom data processors shall manage the industrial and telecom data by three levels according to relevant regulations and shall apply certain administrative rules corresponding to its level during collecting, storing, using, processing, transferring, providing and publicizing such data.

On April 15, 2024, the Ministry of Finance and CAC promulgated Circular on Issuing the Interim Measures for Data Security Management of Accounting Firms (the “Data Security Management of Accounting Firms Measures”), effective on October 1,2024. The relevant provisions are made for data security in the work of domestic accounting firms that provide audit services to domestic enterprises for overseas listings and other specific business scopes, including requiring accounting firms to assume the primary responsibility for data security of their firms and fulfill the obligation of safeguarding data security; accounting firms shall set up and activate the access log recording functions for the information system, database, network equipment and network security equipment related to its audit services; accounting firms shall specify the operating procedures for data transmission. During the transmission of core data and important data, encryption technology shall be employed to protect the security of transmission; Audit working papers shall be stored within the territory of China pursuant to laws, administrative regulations, and relevant provisions of the State; accounting firms shall establish a data backup system accounting firms shall not incorporate clauses in the engagement letter or similar contracts that involve its provision of domestic project information and data to overseas regulatory bodies.

On September 24, 2024, the Regulations on Network Data Security Management was promulgated by the State Council and came into effect on January 1, 2025. The Cyber Data Security Regulations reiterate the general regulations for data processing activities and

 

73


 

rules of personal information protection, important data security protection, network data cross-border transfer management, and internet platform service providers’ obligations.

Regulations on Network Security

On November 7, 2016, the Standing Committee of the National People’s Congress of China promulgated the Network Security Law of the People’s Republic of China, or the Network Security Law or the Cybersecurity Law, which became effective on June 1, 2017. The Network Security was subsequently revised on October 28, 2025 and took effect on January 1, 2026. The Network Security Law governs the construction, operation, maintenance and use of networks as well as the supervision and administration of network security within China. As a network operator and a provider of network products and services, we are required to take measures to assure the security of network operations. For example, we are required to (a) protect our networks from disturbance, damage or unauthorized access, and to prevent our network data from being divulged, stolen or tampered with; (b) refrain from setting up malicious programs and, in the event of identifying security defects, loopholes or other risks in our network products or services, to promptly take remedial measures, notify users and report to competent authorities; (c) formulate emergency plans for network security incidents and combat any system loopholes, computer virus, network attack, network intrusion and any other security risks in a timely manner; and (d) refrain from engaging in activities that endanger network security. Furthermore, the 2025 amendment explicitly incorporates the governance of artificial intelligence into the primary legal framework, imposing specific security and ethical requirements on AI-related network services. In addition, we are required to take measures to ensure network security. For example, we are required to (a) keep user information strictly confidential and establish and improve user information protection system; (b) collect and use user information only if it is legal, necessary and just to do so, and only with relevant users’ consents; and (c) refrain from divulging, tampering with or damaging the user personal information that we have collected, or providing such personal information to third parties without the relevant users’ consents. Failure to comply with the Network Security Law may result in penalties, including warnings, order compelling modification of existing operations or imposition of fines, or even criminal liabilities.

On August 9, 2017, the MIIT issued the Measures for Monitoring and Handling Threat to Network Security of the Public Internet, or the Monitoring Measures which became effective from January 1, 2018. Under the Monitoring Measures, the threat to network security of the public internet refers to any network resource, malicious program, hidden security danger or security accident that exists or is spread on the public internet and is likely to do or has done harm to the public, including the Trojan virus, worm, bot process and malicious mobile code. The Monitoring Measures requires the basic telecommunications enterprises, internet-based enterprises, domain name registries and registrars, etc. to provide technical support and assistance to competent telecommunications authorities when they are inquiring into owners of IP addresses, domain name registration information, etc. Failure to comply with such requirements may result in penalties, including warnings and imposition of fines.

On December 28, 2018, the SAMR and National Information Security Standardization Technical Committee jointly promulgated the Information Security Technology—Testing and Evaluation Process Guide for Classified Protection of Cybersecurity (GB/T 28449-2018), being effective from July 1, 2019. GB/T 28449-2018 set out the testing and evaluation process for three types of risks, which are risks affecting the normal operation of the system, risks of sensitive information disclosure and risks of trojans implants.

On December 28, 2021, twelve regulatory authorities jointly released the Cybersecurity Review Measures. The Cybersecurity Review Measures provides that: (i) network platform operators that are engaged in data processing activities which have or may have an implication on national security shall undergo a cybersecurity review; (ii) the CSRC is one of the regulatory authorities for purposes of jointly establishing the state cybersecurity review mechanism; (iii) network platform operators that master personal information of more than one million users and seek to list abroad shall file for a cybersecurity review with the Cybersecurity Review Office; and (iv) the risks of core data, material data or large amounts of personal information being stolen, leaked, destroyed, damaged, illegally used or transmitted to overseas parties, and the risks of critical information infrastructure, core data, material data or large amounts of personal information being influenced, controlled or used maliciously shall be collectively taken into consideration during the Cybersecurity review process. The Cybersecurity Review Measures are relatively new and remain unclear on how it will be interpreted and implemented by the relevant PRC governmental authorities, it remains uncertain how PRC governmental authorities will regulate overseas listing in general and whether we are required to obtain any specific regulatory approvals for our offshore offerings. However, as of the date of this annual report, we have not received any formal notice from any cybersecurity regulator that we should apply for a cybersecurity review.

On October 25, 2022, the MIIT issued the Measures for the Administration of Recordation of Network Product Security Vulnerability Collection Platforms, or the Provisions. The provision prescribed that the recordation of vulnerability collection platforms shall be conducted through the NVDB of the MIIT by online recordation. The organizations or individuals that are to establish vulnerability collection platforms shall faithfully enter the recordation and registration information on the network product security vulnerability collection platforms through the NVDB of the MIIT. Such information shall mainly include: (i) names of vulnerability collection platforms, homepage URL, and Internet content provider (ICP) licenses or recordation numbers, and relevant URLs, official accounts on social networking software and other Internet channels for the release of vulnerability information; (ii) names and certificate numbers of sponsoring entities or individuals, and names and contact information of the principal persons in charge and contact persons

 

74


 

of vulnerability collection platforms; (iii) scope and methods of vulnerability collection, rules for vulnerability verification and assessment, rules for instructing relevant responsible parties to fix vulnerabilities, rules for publishing vulnerabilities, rules for verifying registered users' identities, and rules for classified and hierarchical management, among others; (iv) relevant materials on the recordation of hierarchical cybersecurity protection obtained through the Communication Cybersecurity Protection Management System of the MIIT; (v) information on implementation of platform management, among others, in accordance with relevant national standards and industrial standards; and (vi) other information required to be explained, which is required to be submitted by the competent authorities.

Regulations on Overseas Offering and Listing

On July 6, 2021, the relevant PRC government authorities issued Opinions on Lawfully and Severely Combating Illegal Securities Activities. These opinions emphasized the need to strengthen the administration over illegal securities activities and the supervision on overseas listings by China-based companies and proposed to take effective measures, such as promoting the construction of relevant regulatory systems to deal with the risks and incidents faced by China-based overseas-listed companies.

On February 17, 2023, the CSRC issued the Trial Administrative Measures of Overseas Securities Offering and Listing by Domestic Companies, or the Trial Administrative Measures, which became effective on March 31, 2023. According to the Trial Administrative Measures, the overseas offering and listing by a domestic company, whether directly or indirectly, shall be filed with the CSRC. And subsequent securities offerings of a public company in the same overseas market where it has previously offered and listed securities shall be filed with the CSRC within 3 working days after the offering is completed. Subsequent securities offerings and listings of a public company in other overseas markets than where it has offered and listed shall be filed pursuant to provisions in the first paragraph of this Article of the Trial Administrative Measures.

On February 24, 2023, the CSRC issued the Provisions on Strengthening Confidentiality and Archives Administration of Overseas Securities Offering and Listing by Domestic Companies, or the Confidentiality and Archives Administration Provisions, which became effective on March 31, 2023. According to the Confidentiality and Archives Administration Provisions, a domestic company that plans to, either directly or through its overseas listed entity, publicly disclose or provide to relevant individuals or entities including securities companies, securities service providers and overseas regulators, any documents and materials that contain state secrets or working secrets of government agencies, shall first obtain approval from competent authorities according to law, and file with the secrecy administrative department at the same level. A domestic company that provides accounting archives or copies of accounting archives to any entities including securities companies, securities service providers and overseas regulators and individuals shall fulfill due procedures in compliance with applicable national regulations. Working papers produced in the Chinese mainland by securities companies and securities service providers in the process of undertaking businesses related to overseas offering and listing by domestic companies shall be retained in the Chinese mainland. Where such documents need to be transferred or transmitted to outside the Chinese mainland, relevant approval procedures stipulated by national regulations shall be followed.

Regulations on Outbound Investment

The PRC government imposes supervisions on the outbound investments. The NDRC, MOFCOM and SAFE are the primary governmental authority regulating activities involving the outbound investments in China. Regulations that apply to outbound investments primarily include:

Administrative Measures for Outbound Investment by Enterprises, or the NDRC Order No. 11, promulgated by NDRC on December 26, 2017, effective since March 1, 2018 (NDRC Order No. 11);
Catalogue of Investment Projects Subject to Government Verification and Approval (2016 Version), promulgated by the State Council on December 12, 2016, effective since then; and
Administrative Measures for Outbound Investment, issued by the MOFCOM on September 6, 2014, effective since October 6, 2014.

On December 26, 2017, the NDRC promulgated the Administrative Measures for Outbound Investment by Enterprises, or the NDRC Order 11, which became effective on March 1, 2018. According to NDRC Order 11, the outbound direct investment projects carried out by the all types of legal persons shall still subject to the verification and approval or record-filing by the NDRC. Besides that, NDRC Order 11 shall apply to outbound investment projects carried out by the overseas enterprises that control by the domestic enterprises and PRC natural person. Under NDRC Order 11, control shall mean holding, directly or indirectly, more than half of the voting rights of an enterprise, or being able to dominate the operations, finance, personnel, technology or other important matters of an enterprise despite not holding more than half of the voting rights.

With respect to those domestic enterprises and natural persons newly covered by NDRC Order 11 who conduct outbound investment projects through controlled overseas enterprises (instead of making direct capital or interests investment, or providing direct financing or guarantee), (i) outbound investment projects involving sensitive countries and regions or sensitive industries will be subject to a verification and approval procedure; (ii) for outbound investment projects other than those involving sensitive countries and regions

 

75


 

or sensitive industries, if the total investment from Chinese investor via overseas enterprise under its control exceeds US$300 million (inclusive), investors shall only submit a report to NDRC before the implementation of the project; if the total investment amount from Chinese investor via overseas enterprise under its control is less than US$300 million, then no pre-transaction verification, record-filing or reporting is required. According to NDRC Order 11 and Catalogue on Sensitive Industries in Outbound Investment (2018 Edition), sensitive countries and regions shall mainly include countries and regions which have not established diplomatic relations with China, or where war or civil unrest has broken out, or in which investment by enterprises shall be restricted pursuant to the international treaties, agreements, etc. concluded or acceded to by China; and sensitive industries shall include (i) research, production and maintenance of weaponry and equipment; (ii) development and utilization of cross-border water resources; (iii) news media; (iv) real estate, (v) hotel, (vi) film studio, (vii) entertainment, (viii) sports club and (ix) establishment of an equity investment fund or investment platform without specific industrial projects abroad.

In addition to the pre-transaction regulation, NDRC Order 11 strengthens interim and ex post supervision. NDRC Order 11 provides mechanisms for major adverse situation reports, project completion reports, major matters inquiries and reports in order to achieve control over outbound investments; and further improved the disciplinary measures to achieve the after-regulation of overseas investment.

Violations of the regulations regarding outbound investment may result in the imposition of fines and other administrative penalties. For serious violations, criminal liability may arise.

On January 18, 2018, MOFCOM, PBOC, State-owned Assets, Supervision and Administration Commission of the State Council, China Banking Regulatory Commission, China Securities Regulatory Commission, China Insurance Regulatory Commission, State Administration of Foreign Exchange (collectively “Seven Departments”) promulgated Interim Measures for the Record-filing (Verification and Approval) and the Reporting of Outbound Investment Projects, or the Order No. 24. In particular, Seven Departments specified the procedure of record-filing and verification and approval of outbound investment. According to Order No. 24, Competent commerce departments and finance administrative departments shall be responsible for administration of the outbound investment projects of domestic investors either by record-filing or verification and approval according to their respective duties. Competent departments shall, according to their respective duties, formulate and improve corresponding measures for the record-filing (verification and approval) of outbound investment projects under the model of “ten negative lists for encouraging development”.

Order No. 24 requires that a competent department shall conduct relevant examination according to the materials submitted by a domestic investor for record-filing (verification and approval), formally accept such materials if they meet relevant requirements, and take measures pursuant to relevant provisions. The materials that shall be submitted by domestic investors for outbound investment projects shall be prescribed by competent departments. After going through the procedures for record-filing (verification and approval) of outbound investment projects, domestic investors shall handle foreign exchange registration in accordance with the requirements of foreign exchange administrations.

Violations of the regulations regarding outbound investment may result in the imposition of fines and other administrative penalties. For serious violations, criminal liability may arise.

Regulations of Foreign Investment

Foreign investment in the PRC by foreign investors and foreign-invested enterprises used to abide by the Guidance Catalog of Industries for Foreign Investment, or the Foreign Investment Catalog jointly promulgated by the MOFCOM and NDRC on June 28, 1995 and was successively amended on December 31, 1997, April 1, 2002, November 30, 2004, October 31, 2007, December 24, 2011, March 10, 2015 and June 28, 2017. The Foreign Investment Catalog was later replaced by the Special Administrative Measures for Access of Foreign Investment, jointly promulgated by the MOFCOM and NDRC. On September 6, 2024, the MOFCOM and NDRC jointly issued the Special Administrative Measures for Access of Foreign Investment and took effect on November 1, 2024 (the “Negative List (2024 Version)”). According to the Negative List (2024 Version), foreign investment in internet news information services, online publication services, online audio-visual program services are prohibited, and foreign equity share in a value-added telecommunication business shall not exceed 50% (excluding e-commerce, domestic multi-party communication, store-and-forward, and call center).

On March 15, 2019, the Foreign Investment Law of the PRC or the “FIL”, was approved and deliberated the Second Session of the 13th National People’s Congress of China. On December 26, 2019, the Implementation Regulation for the Foreign Investment Law of the People’s Republic of China, or the FIL Implementing Regulations, was issued by the State Council. On December 30, 2019, the MOFCOM and SAMR issued the Measures of Information Report of Foreign Investment, or the FI Information Report Measures. The FIL, the FIL Implementing Regulations and the FI Information Report Measures all came into force on January 1, 2020. The FIL and the FIL Implementing Regulations have replaced three laws on foreign investment (collectively “Three FDI law”), namely, the Law on Sino-Foreign Equity Joint Ventures, the Law on Sino-Foreign Contractual Joint Ventures and the Law on Wholly Foreign Owned Enterprises, and become a fundamental law of China in the foreign investment area, setting forth the basic legal framework in this regard.

 

76


 

The FIL clearly sets forth that foreign investment may be conducted through the following four ways: (i) foreign investor, independently or jointly with other investors, set up foreign-invested enterprises in China (the “Greenfield Investment”), (ii) foreign investors obtain shares, equities, property shares or other similar rights and interests of Chinese domestic enterprises (the “M&A”), (iii) foreign investor, independently or jointly with other investors, invests in a new project (the “Project Investment”) and (iv) other approach stipulated under laws, administrative regulations and provisions of the State Council. In this way, it is made clear that, in addition to the Greenfield Investments, foreign investments via M&A, Project Investment and other permitted approach shall all fall within the jurisdiction of FIL. Besides, the FIL clearly specifies that foreign investment includes direct foreign investment and indirect foreign investment. However, there is no further explanation about what would constitute an “indirect foreign investment”.

According to the FI Information Report Measures, foreign investors establishing foreign investment enterprises in China shall submit an initial report through the Enterprise Registration System at the time of completion of registration formalities for establishment of foreign investment enterprises. Where there is a change in the information in the initial report which involves change registration (filing) of the enterprise, the foreign investment enterprise shall submit the change report through the enterprise registration system at the time of completion of change registration (filing) for the enterprise.

For the management of foreign investment, the FIL officially abolishes the “case-by-case approval” system established by Three FDI law, and instead establishes the administration system for foreign investment, among others, (i) the negative list—the negative list consists of a list of industry sectors where foreign investments are prohibited (the “Prohibited Sectors”) and a list of industry sectors in which foreign investments are restricted (the “Restricted Sectors”); (ii)the information reporting system—foreign investors or foreign investment entities (FIEs) are required to submit investment information to the competent authorities through the system of enterprises registration and enterprise credibility disclosure; and (iii) the national security review, which will be conducted over foreign investments that affects or may affect the state security. The FIL further stipulates the legal liabilities for foreign investment in the Prohibited or Restricted Sectors and failing to report in accordance with the requirements. Failure to comply with the FIL may result in penalties, including order the foreign investor to stop the investment activities, dispose of the shares or assets or take other necessary measures within a specified time limit, or confiscation of illegal gains.

The VIE structure we adopt is commonly used by foreign investors to invest in China in the Prohibited Sectors or Restricted Sectors. The draft Foreign Investment Law, promulgated on January 19, 2015, attempted to cover the VIE structure as a form of foreign investment. However, the FIL leaves it blank and it is vague whether the VIE structure will be interpreted and regulated to fall into the scope of the FIL. See “Item 3. Key Information—D. Risk Factors—Risks Relating to Our Corporate Structure—Substantial uncertainties exist with respect to the interpretation and implementation of PRC Foreign Investment Law and how it may impact the viability of our current corporate structure, corporate governance and business operations.”

On December 19, 2020, the NDRC and the MOFCOM promulgated Measures for Security Review of Foreign Investment, or the Security Review Measures, being effective from January 18, 2021. According to the Security Review Measures, the state shall establish a working mechanism for the security review of foreign investment (the “Security Review Mechanism”) in charge of organization, coordination, and guidance of foreign investment security review. A working mechanism office shall be established under the NDRC and led by the NDRC and the MOFCOM to undertake routine work on the security review of foreign investment. According to the Security Review Measures, in terms of foreign investments falling in the scope such as important cultural products and services, important information technologies and Internet products and services, important financial services, key technologies and other important fields that concern state security while obtaining the actual control over the enterprises invested in, a foreign investor or a party concerned in the PRC shall take the initiative to make a declaration to the working mechanism office prior to making the investment.

On February 24, 2023, the CSRC and the other relevant PRC government authorities issued the Provisions on Strengthening Confidentiality and Archives Administration of Overseas Securities Offering and Listing by Domestic Companies (the “Confidentiality and Archives Administration Provisions”), which became effective on March 31, 2023, according to which a domestic company, including a joint-stock company incorporated domestically that conducts direct overseas offering and listing, and a domestic operating entity of a company that conducts indirect overseas offering and listing, its securities in an overseas market shall strictly abide by applicable PRC laws and regulations, enhance legal awareness of keeping state secrets and strengthening archives administration, institute a sound confidentiality and archives administration system, and take necessary measures to fulfill confidentiality and archives administration obligations. According to the Confidentiality and Archives Administration Provisions, during the course of an overseas offering and listing, if a domestic enterprise needs to publicly disclose or provide to securities companies, accounting firms or other securities service providers and overseas regulators, any materials that contain relevant state secrets, government work secrets or that have a sensitive impact (i.e. any documents and materials that contain state secrets or working secrets of government agencies, or any other documents and materials that will be detrimental to national security or public interest if leaked), the domestic enterprise shall strictly fulfill relevant procedures stipulated by applicable national regulations.

 

77


 

Regulations of Foreign Currency Exchange, Foreign Debt and Dividend Distribution

Foreign Currency Exchange. The core regulations governing foreign currency exchange in China are the Foreign Exchange Administration Regulations, as amended in August 2008, or the FEA Regulations. Under the FEA Regulations, payment of current account items, such as profit distributions and trade and service-related foreign exchange transactions can be made in foreign currencies without prior approval from the State Administration of Foreign Exchange, or the SAFE, by complying with certain procedural requirements. However, approval from or registration with SAFE is required when making payment of capital account items, such as direct investments, loans, repatriation of investments and investments in securities outside of China.

Furthermore, on March 30, 2015, the SAFE promulgated the Circular on the Reform of the Administrative Method of the Settlement of Foreign Currency Capital of Foreign-Invested Enterprises, or Circular 19, which became effective as of June 1, 2015. This Circular 19 is to implement the so-called “conversion-at-will” of foreign currency in capital account, which was established under a circular issued by the SAFE on August 4, 2014, or Circular 36, and was implemented in 16 designated industrial parks as a reform pilot. Among other things, under Circular 19, foreign-invested enterprises may either continue to follow the payment-based foreign currency settlement system or select to follow the conversion-at-will of foreign currency settlement system. Where a foreign-invested enterprise follows the conversion-at-will of foreign currency settlement system, it may convert any or 100% amount of the foreign currency in its capital account into RMB at any time. The converted RMB will be kept in a designated account known as “Settled but Pending Payment Account”, and if the foreign-invested enterprise needs to make further payment from such designated account, it still needs to provide supporting documents and go through the review process with its bank. If under special circumstances the foreign-invested enterprise cannot provide supporting documents in time, Circular 19 grants the banks the power to provide a grace period to the enterprise and make the payment before receiving the supporting documents. The foreign-invested enterprise will then need to submit the supporting documents within 20 working days after payment. In addition, foreign-invested enterprises are now allowed to use their converted RMB to make equity investments in China under Circular 19. However, foreign-invested enterprises are still required to use the converted RMB in the designated account within their approved business scope under the principle of authenticity and self-use. It remains unclear whether a common foreign-invested enterprise, other than such special types of enterprises as holding companies, venture capital or private equity firms, can use the converted RMB in the designated account to make equity investments if equity investment or the like is not within their approved business scope. The SAFE promulgated the Circular on the Reform and Standard of the Administrative Policy of the Capital Account Foreign Exchange Settlement, or Circular 16, effective on June 9, 2016, which reiterates some of the rules set forth in Circular 19, to relax the control over using the RMB funds converted from foreign exchange earnings under capital account to offer loans by solely prohibiting offering loans to non-associated enterprises, while setting no prohibition on loans to associated enterprises.

On October 23, 2019, the SAFE promulgated the Notice of Foreign Exchange of Further Facilitating Cross-border Trade and Investment, or SAFE Circular 28, and the Notice of the State Administration of Foreign Exchange on Reducing Foreign Exchange Accounts, or SAFE Circular 29, clearly cancelling the restrictions on domestic equity investment of capital funds by ordinary foreign-invested enterprises. On December 4, 2023, the SAFE promulgated the Circular of the State Administration of Foreign Exchange on Further Deepening Reforms to Facilitate Cross-Border Trade and Investment. SAFE Circular 28 stipulates that non-investment oriented foreign-invested enterprises shall be allowed to use capital funds for domestic equity investment in accordance with the law under the premise of not violating the existing special management measures for entry of foreign investment (negative list) and the authenticity and compliance of their domestic invested projects. Where a non-investment oriented foreign-invested enterprise makes domestic equity investment by way of transfer of the capital funds in original currency, the Investee Companies shall go through the registration of domestic reinvestment and open the capital account for receipt of funds in accordance with relevant provisions without handling the entry registration of cash contribution; where a non-investment oriented foreign-invested enterprise makes domestic equity investment by way of foreign exchange settlement of capital funds, the Investee Companies shall go through the registration of receipt of domestic reinvestment and open the “Capital Account –Account for Foreign Exchange Settlement Pending Payment” for receipt of corresponding funds in accordance with relevant provisions.

On April 10, 2020, the SAFE issued the Circular of the SAFE on Optimizing Administration of Foreign Exchange to Support the Development of Foreign-related Business, being effective from the same date. The Circular optimized the foreign exchange administration from the following aspects: promoting the facilitation reform of capital account income payment nationwide; (ii) cancellation of the registration of special refund business; (iii) Simplify the registration and management of certain capital project businesses; (iv) relaxation of domestic foreign exchange loans with export background to purchase foreign exchange and repay; (v) facilitating the use of electronic documents for foreign exchange business; (vi) Optimization the bank’s cross-border e-commerce foreign exchange settlement; (vii) relaxation of business review and endorsement procedures; (viii) supporting banks to innovate financial services.

On April 3, 2024, the SAFE promulgated the Guidelines of Capital Account Foreign Exchange Business (2024 Version), which came into effect on May 6, 2024, and stipulate guidelines for the capital account foreign exchange business.

 

78


 

Foreign Debt. A loan made by a foreign entity as direct or indirect shareholder in a FIE is considered to be foreign debt in China and is regulated by various laws and regulations, including the Regulation of the People’s Republic of China on Foreign Exchange Administration, the Interim Provisions on the Management of Foreign Debts, the Statistical Monitoring of Foreign Debts Tentative Provisions, and the Administrative Measures for Registration of Foreign Debts, and the Administrative Measures for Review and Registration of Medium- and Long-term Foreign Debts of Enterprises. Under these rules and regulations, a shareholder loan in the form of foreign debt made to a PRC entity does not require the prior approval of SAFE. However, such foreign debt must be registered with and recorded by SAFE or its local branches within 15 business days after entering into the foreign debt contract. Pursuant to these rules and regulations, the maximum amount of the aggregate of (i) the outstanding balance of foreign debts with a term not longer than one year, and (ii) the accumulated amount of foreign debts with a term longer than one year, of a foreign-invested enterprise shall not exceed the difference between its registered total investment and its registered capital, or Total Investment and Registered Capital Balance. In addition, on January 11, 2017, the PBOC promulgated the Notice of the People’s Bank of China on Full-coverage Macro-prudent Management of Cross-border Financing, or PBOC Circular 9, which sets forth an upper limit for PRC entities, including FIEs and domestic-invested enterprises, regarding their foreign debts. Pursuant to PBOC Circular 9, the limit of foreign debts for enterprises shall be calculated based on the following formula: the limit of foreign debt (the “Net Assets Limit”) = net assets * cross-border financing leverage ratio * macro-prudent regulation parameter. Net assets is calculated as the net assets value stated in the relevant entity’s latest audited financial statement. The cross-border financing leverage ratio for enterprises is two (2). The macro-prudent regulation parameter is one (1). The PBOC Circular 9 does not supersede the Interim Provisions on the Management of Foreign Debts, but rather serves as a supplement to it. PBOC Circular 9 provided for a one-year transitional period, or the Transitional Period, from its promulgation date for FIEs, during which period foreign-invested enterprise could choose to calculate their maximum amount of foreign debt based on either (i) the Total Investment and Registered Capital Balance, or (ii) the Net Assets Limit. After the Transition Period, the maximum amount applicable to foreign-invested enterprises is to be determined by PBOC and SAFE separately. However, although the Transitional Period ended on January 10, 2018, as of the date of this annual report, neither PBOC nor SAFE has issued any new regulations regarding the appropriate means of calculating the maximum amount of foreign debt for FIEs. Domestic-invested enterprises have only been subject to the Net Assets Limit in calculating the maximum amount of foreign debt they may hold from the date of promulgation of PBOC Circular 9.

On March 15, 2019, the SAFE promulgated of Issuing the Provisions on the Centralized Operation and Management of Cross-Border Capital of Multinational Companies, or Circular 7, which became effective since then, further facilitating trade and investment. Under SAFE Circular 7, multinational companies, which meets several conditions prescribe in Article 5 of Circular 7, may, under the principle of macro-prudential management, centralize the foreign debt quotas and/or overseas lending quotas of domestic member enterprises, and carry out the business of borrowing foreign debt and/or overseas lending according to commercial practices within the cap of centralized quotas. When a branch of the State Administration of Foreign Exchange at the place where the lead enterprise is located issues a notice of recordation to the lead enterprise, it shall, according to the centralized quotas that have been granted recordation, conduct one-off registration of foreign debt and/or overseas lending for the lead enterprise, so that the lead enterprise is not required to go through procedures for the registration of foreign debt (or overseas lending) on a deal-by-deal basis by currency or by creditor (or debtor).

In addition, SAFE Circular 28 reforms the administration of registration of external debts of enterprises, the administrative requirement that non-bank debtors shall undergo external debt deregistration formalities at the local foreign exchange authority is canceled. A non-bank debtor may directly undergo external debt deregistration formalities which meet relevant conditions at the bank under the jurisdiction of the foreign exchange authority to which it is affiliated. The time limit for non-bank debtors to handle external debt deregistration is canceled. The pilot program of deregistering each external debt by non-financial enterprises is carried out. Non-financial enterprises in pilot regions may complete external debt registration at two times the amount of net assets at the foreign exchange authority where it is located. Non-financial enterprises may borrow external debts within the registered amount on their own, and directly undergo such formalities as inward and outward remittance of funds and foreign exchange purchase and sale at banks, and handle international balance of payments in accordance with relevant provisions.

Dividend Distribution. The SCNPC promulgated the Company Law on December 29, 2023 which took effect on July 1, 2024. All companies established in China are governed by the Company Law. On March 15, 2019, the National People’s Congress adopted the Foreign Investment Law of the People’s Republic of China, or FIL, which became effective on January 1, 2020. The FIL sets out that the business forms, structures, and rules of activities of foreign-funded enterprises shall be governed by the Company Law of the People’s Republic of China, the Partnership Law of the People’s Republic of China, and other laws. Foreign-funded enterprises formed under the Law on Sino-Foreign Equity Joint Ventures, the Law on Sino-Foreign Contractual Joint Ventures and the Law on Wholly Foreign Owned Enterprises before the implementation of FIL Law may maintain their original business forms, among others, for five years after FIL Law comes into force.

According to the Company Law, if the aggregate balance of the company’s statutory common reserve is not enough to make up for the losses of the previous year, the current year’s profits shall first be used for making up the losses before the statutory common reserve is drawn according to the provisions of the preceding paragraph. After we have drawn statutory common reserve, which is 10% of the after-tax profit, from the after-tax profits, it may, upon a resolution made by the shareholders’ meeting, draw a discretionary common reserve from the after-tax profits. After the losses have been made up and common reserves have been drawn, the remaining

 

79


 

profits shall be distributed to shareholders in proportion to the actual capital contribution actually paid by them, unless otherwise stipulated in the company’s articles of association. We may stop drawing the profits if the aggregate balance of the statutory common reserve has already accounted for over 50% of our registered capital.

Circular 37. In July 2014, the SAFE promulgated the Circular on Relevant Issues Relating to Domestic Resident’s Investment and Financing and Round-trip Investment through Special Purpose Vehicles, or SAFE Circular 37, which repealed SAFE Circular 75. SAFE Circular 37 regulates foreign exchange matters in relation to the use of special purpose vehicles, or SPVs, by PRC residents to seek offshore investment and financing and conduct round trip investment in China. Under SAFE Circular 37, an SPV refers to an offshore entity established or controlled, directly or indirectly, by PRC residents for the purpose of seeking offshore financing or making offshore investment, using legitimate domestic or offshore assets or interests, while “round trip investment” refers to the direct investment in China by PRC residents through SPVs, namely, establishing foreign-invested enterprises to obtain the ownership, control rights and management rights. SAFE Circular 37 requires that, before making contribution into an SPV, PRC residents are required to complete foreign exchange registration with the SAFE or its local branch. SAFE Circular 37 further provides that option or share-based incentive tool holders of a non-listed SPV can exercise the options or share incentive tools to become a shareholder of such non-listed SPV, subject to registration with SAFE or its local branch. However, in practice, different local SAFE branch may have different views and procedures on the interpretation and implementation of the SAFE regulations, and since Circular 37 was the first regulation to regulate the foreign exchange registration of a non-listed SPV’s option or share incentives granted to PRC residents, there remains uncertainty with respect to its implementation.

PRC residents who have contributed legitimate domestic or offshore interests or assets to SPVs but have yet to obtain SAFE registration before the implementation of the SAFE Circular 37 shall register their ownership interests or control in such SPVs with the SAFE or its local branch. An amendment to the registration is required if there is a material change in the SPV registered, such as any change of basic information (including change of such PRC residents, name and operation term), increases or decreases in investment amount, transfers or exchanges of shares, or mergers or divisions. If the PRC residents fail to complete the SAFE registration, our PRC subsidiaries may be prohibited from distributing their profits and proceeds from any reduction in capital, share transfer or liquidation to us, and we may be restricted in our ability to contribute additional capital to our PRC subsidiaries. Moreover, failure to comply with the SAFE registration and amendment requirements described above could result in liability under PRC laws for evasion of applicable foreign exchange restrictions.

To our knowledge, all our significant individual PRC shareholders have completed foreign exchange registration in connection with our initial public offering.

Stock Option Rules. The Administration Measures on Individual Foreign Exchange Control were promulgated by the PBOC on December 25, 2006, and their Implementation Rules, issued by the SAFE on January 5, 2007, became effective on February 1, 2007. Under these regulations, all foreign exchange matters involved in employee stock ownership plans and stock option plans participated in by onshore individuals, among others, require approval from the SAFE or its authorized branch. Furthermore, the Notices on Issues concerning the Foreign Exchange Administration for Domestic Individuals Participating in Stock Incentive Plans of Overseas Publicly-Listed Companies, or the Stock Option Rules, were promulgated by the SAFE on February 15, 2012. Pursuant to the Stock Option Rules, PRC residents who are granted shares or stock options by companies listed on overseas stock exchanges based on the stock incentive plans are required to register with the SAFE or its local branches, and PRC residents participating in the stock incentive plans of overseas listed companies shall retain a qualified PRC agent, which could be a PRC subsidiary of such overseas publicly-listed company or another qualified institution selected by such PRC subsidiary, to conduct the SAFE registration and other procedures with respect to the stock incentive plans on behalf of these participants. Such participants must also retain an overseas entrusted institution to handle matters in connection with their exercise of stock options, purchase and sale of corresponding stocks or interests, and fund transfer. In addition, the PRC agents are required to amend the SAFE registration with respect to the stock incentive plan if there is any material change to the stock incentive plan, the PRC agents or the overseas entrusted institution or other material changes. The PRC agents shall, on behalf of the PRC residents who have the right to exercise the employee share options, apply to the SAFE or its local branches for an annual quota for the payment of foreign currencies in connection with the PRC residents’ exercise of the employee share options. The foreign exchange proceeds received by the PRC residents from the sale of shares under the stock incentive plans granted and dividends distributed by the overseas listed companies must be remitted into the bank accounts in the PRC opened by the PRC agents before distribution to such PRC residents. In addition, the PRC agents shall file each quarter the form for record-filing of information of the Domestic Individuals Participating in the Stock Incentive Plans of Overseas Listed Companies with the SAFE or its local branches.

We and our PRC citizen employees who have been granted share options, restricted shares, other type of share incentive, or any combination thereof, or PRC optionees, have become subject to the Stock Option Rules after we became a public company in the United States. If we or our PRC optionees fail to comply with the Individual Foreign Exchange Rule and the Stock Option Rules, we and/or our PRC optionees may be subject to fines and other legal sanctions. See “Item 3. Key Information—D. Risk Factors—Risks Relating to Doing Business in China—PRC regulations relating to offshore investment activities by PRC residents may limit our PRC subsidiaries’ ability to increase their registered capital or distribute profits to us or otherwise expose us to liability and penalties under PRC law.”

 

80


 

In addition, the State Administration for Taxation has issued circulars concerning employee share incentives, under which our employees working in the PRC who exercise share options or are granted restricted shares will be subject to PRC individual income tax. Our PRC subsidiaries have obligations to file documents related to employee share incentives with relevant tax authorities and to withhold individual income taxes of those employees who exercise their share options or purchase restricted shares. If our employees fail to pay or if we fail to withhold their income taxes as required by relevant laws and regulations, we may face sanctions imposed by the PRC tax authorities or other PRC government authorities.

Regulation on Tax

PRC Enterprise Income Tax

The PRC enterprise income tax is calculated based on the taxable income determined under the applicable Enterprise Income Tax Law, or the EIT Law and its implementation rules, both of which became effective on January 1, 2008 and were most recently amended on December 29, 2018 and December 16, 2024, respectively. Under the EIT Law and its implementing regulations, both resident enterprises and non-resident enterprises are subject to tax in the PRC. Resident enterprises are defined as enterprises that are established in China in accordance with PRC laws, or that are established in accordance with the laws of foreign countries but are actually or in effect controlled from within the PRC. Non-resident enterprises are defined as enterprises that are organized under the laws of foreign countries and whose actual management is conducted outside the PRC, but who have established institutions or premises in the PRC or income generated from inside the PRC. Under the EIT Law and relevant implementing regulations, a uniform corporate income tax rate of 25% is applied. However, if non-resident enterprises have not formed permanent establishments or premises in the PRC, or if their permanent establishment or premises in the PRC have no actual relationship to the relevant income derived in the PRC, enterprise income tax is set at the rate of 10% with respect to their income sourced from inside the PRC.

The EIT Law and its implementation rules permit certain High and New Technologies Enterprises, or HNTEs, to enjoy a reduced 15% enterprise income tax rate if they meet certain criteria and are officially acknowledged. In accordance with the requirements of Cai Shui [2022] No. 19 and State Administration of Taxation Hengqin Guangdong-Macao Deep Cooperation Zone Taxation Bureau Announcement [2023] No. 1, enterprises located in Guangdong-Macao Deep Cooperation Zone which also qualify as encouraged industrial enterprises and meet the substantive operational requirements, are subject to a tax rate of 15%.

According to the Notice on Strengthening Administration of Enterprise Income Tax for Share Transfers by Non-PRC Resident Enterprises issued by the PRC State Administration of Taxation on December 10, 2009, with retroactive effect from January 1, 2008, or SAT Circular 698, where a non-resident enterprise transfers the equity interests in a PRC resident enterprise indirectly through a disposition of equity interests in an overseas holding company (other than a purchase and sale of shares issued by a PRC resident enterprise in public securities market), PRC tax reporting and payment obligations may be triggered. On February 3, 2015, SAT issued a new guidance (Bulletin [2015] No. 7), or SAT Bulletin 7, on the PRC tax treatment of an indirect transfer of assets by a non-resident enterprise. SAT Bulletin 7 is the latest regulatory instrument on indirect transfers, extending to not only the indirect transfer of equity interests in PRC resident enterprises but also to assets attributed to an establishment in China and immovable property in China or, collectively, Chinese Taxable Assets. Further, on October 17, 2017, SAT issued the Matters Regarding Withholding Corporate Income Tax at Source from Non-resident Enterprises (Bulletin [2017] No. 37), or SAT Bulletin 37, which replaced SAT Circular 698 and specified the withhold obligation of the transferees. According to SAT Bulletin 7 and SAT Bulletin 37, when a non-resident enterprise engages in an indirect transfer of Chinese Taxable Assets, or Indirect Transfer, through an arrangement that does not have a bona fide commercial purpose in order to avoid paying enterprise income tax, the transaction should be re-characterized as a direct transfer of the Chinese assets and becomes taxable in China under the EIT Law, and gains derived from such indirect transfer may be subject to the PRC withholding tax at a rate of up to 10%, and the party who is obligated to make the transfer payments has the withholding obligation. SAT Bulletin 7 and 37 have replaced SAT Circular 698 in its entirety. They provide more comprehensive guidelines on a number of issues. Among other things, SAT Bulletin 7 substantially changes the reporting requirements in SAT Circular 698, provides more detailed guidance on how to determine a bona fide commercial purpose, and also provides for a safe harbor for certain situations, including purchase and sale of shares in an offshore listed enterprise on a public market by a non-resident enterprise, which may not be subject to the PRC enterprise income tax. In addition, SAT Circular 698 has been abolished by Announcement of the State Administration of Taxation on Issues Concerning the Withholding of Non-resident Enterprise Income Tax at Source issued by the PRC State Administration of Taxation on October 17, 2017, with retroactive effect from December 1, 2017, or SAT Circular 37. See “Item 3. Key Information—D. Risk Factors—Risks Relating to Doing Business in China—We face uncertainties with respect to indirect transfer of assets or equity interest in PRC resident enterprises by their non-PRC holding companies.” For more details of the relevant tax regulations, see “Item 10. Additional Information—E. Taxation—People’s Republic of China Taxation.”

Moreover, the PRC Enterprise Income Tax Law requires every enterprise in China to submit its annual enterprise income tax return together with a report on transactions with its affiliates or related parties to the relevant tax authorities. These transactions may be subject to audit or challenge by the PRC tax authorities, while the basic rules are regulated by the Announcement of the State Administration of Taxation on Promulgating the Administrative Measures for Special Tax Investigation Adjustments and Mutual Agreement Procedures, or Bulletin 6, which became effective as of May 1, 2017. We may be subject to adverse tax consequences if the

 

81


 

PRC tax authorities were to determine that the contracts between us and the VIEs were not on an arm’s length basis and therefore constituted improper transfer pricing arrangements. See “Item 3. Key Information—D. Risk Factors— Risks Relating to Our Corporate Structure—Our contractual arrangements with the VIEs may result in adverse tax consequences to us.”

PRC Value-added Tax (VAT)

On December 25, 2024, the Standing Committee of the National People's Congress promulgated Value-Added Tax Law of the People's Republic of China (the “VAT Law”), which come into effect on January 1, 2026, replacing the Provisional Regulations on Value-added Tax. The Regulations for the Implementation of the Value-Added Tax Law of the PRC were promulgated on December 19, 2025, effective January 1, 2026. The Value-Added Tax Law of the PRC outlines the framework of the value-added tax system, including clarifying and adjusting the scope of taxable transactions, the rate structure of VAT, the criteria and tax calculation method for small-scale taxpayers, the determination and calculation of taxable amount, and tax incentives. According to Value-Added Tax Law of the PRC: (i) for taxpayers selling goods, processing, repair and replacement services, and tangible movable property leasing services, or importing goods, the tax rate is 13%, (ii) for taxpayers selling transportation, postal, basic telecommunications, construction, or immovable property leasing services, selling immovable property, transferring land-use rights, the tax rate is 9%, (iii) for taxpayers selling services or intangible assets, the tax rate is 6%, (iv) for taxpayers exporting goods, the tax rate is zero, (v) for domestic entities and individuals engaged in cross-border sales of services or intangible assets within the scope prescribed by the State Council, the tax rate is zero.

Cultural Development Fee

According to applicable PRC tax regulations or rules, advertising service providers are generally required to pay a cultural development fee at the rate of 3% on the revenues (a) which are generated from providing advertising services and (b) which are also subject to the value-added tax.

Dividend Withholding Tax

Under the old EIT Law that was effective prior to January 1, 2008, dividends paid to foreign investors by foreign-invested enterprises were exempt from PRC withholding tax. Pursuant to the EIT Law and its implementation rules, dividends from income generated after January 1, 2008 and distributed to us by our PRC subsidiaries are subject to withholding tax at a rate of 10%, unless non-resident enterprise investor’s jurisdiction of incorporation has a tax treaty or arrangements with China that provides for a reduced withholding tax rate or an exemption from withholding tax. See “Item 5. Operating and Financial Review and Prospects—A. Operating Results—Taxation.”

As uncertainties remain regarding the interpretation and implementation of the EIT Law and its implementation rules, we cannot assure you that, if we are deemed a PRC resident enterprise, any dividends to be distributed by us to our non-PRC shareholders and ADS holders would not be subject to any PRC withholding tax. See “Item 3. Key Information—D. Risk Factors—Risks Relating to Doing Business in China—Under the PRC Enterprise Income Tax Law, we may be classified as a PRC “resident enterprise,” which could result in unfavorable tax consequences to us and our shareholders and have a material adverse effect on our results of operations and the value of your investment.”

Regulations on Labor Laws and Social Insurance

The principal laws that govern employment include:

Labor Law of the People’s Republic of China, promulgated by the Standing Committee of the National People’s Congress on July 5, 1994, effective since January 1, 1995 and amended on August 27, 2009 and December 29, 2018;
Labor Contract Law of the People’s Republic of China, promulgated by the Standing Committee of the National People’s Congress on June 29, 2007 and effective since January 1, 2008 and amended on December 28, 2012;
Implementation Rules of the PRC Labor Contract Law, promulgated by the State Council on September 18, 2008 and effective since September 18, 2008;
Work-related Injury Insurance Regulations, promulgated by the State Council on April 27, 2003 and effective since January 1, 2004 and amended on December 20, 2010;
Interim Regulations on the Collection and Payment of Social Insurance Fees, promulgated by the State Council on January 22, 1999, effective since January 22, 1999 and amended on March 24, 2019;

 

82


 

Social Insurance Law promulgated by the National People’s Congress on October 28, 2010, effective since July 1, 2011 and amended on December 29, 2018; and
Regulations on Unemployment promulgated by the State Council on January 22, 1999, effective since January 22, 1999, and
Regulations on the Administration of Housing Provident Fund promulgated by the State Council on April 3, 1999 and latest revised on March 24, 2019.

According to the Labor Law and Labor Contract Law, employers must execute written labor contracts with full-time employees. All employers must compensate their employees with wages equal to at least the local minimum wage standards. All employers are required to establish a system for labor safety and workplace sanitation, strictly comply with state rules and standards and provide employees with workplace safety training. Violations of the PRC Labor Contract Law and the PRC Labor Law may result in the imposition of fines and other administrative penalties. For serious violations, criminal liability may arise.

In addition, pursuant to the Social Insurance Law and Regulations on the Administration of Housing Provident Fund, employers in China are required to provide employees with welfare schemes covering pension insurance, unemployment insurance, maternity insurance, work-related injury insurance, medical insurance and housing funds.

M&A Regulations

On August 8, 2006, six PRC governmental agencies jointly promulgated the Regulations on Mergers and Acquisitions of Domestic Enterprises by Foreign Investors, or the 2006 M&A Rules, which became effective on September 8, 2006 and was amended on June 22, 2009. “Mergers and acquisitions of domestic enterprises by foreign investors” refers to: (a) a foreign investor converts a non-foreign invested enterprise (domestic company) to a foreign invested enterprise by purchasing the equity interest from the shareholder of such domestic company or the increased capital of the domestic company, or the Equity Merger and Acquisition; or (b) a foreign investor establishes a foreign invested enterprise to purchase the assets from a domestic enterprise by agreement and operates the assets therefrom; or (c) a foreign investor purchases the assets from a domestic enterprise by agreement and uses these assets to establish a foreign invested enterprise for the purpose of operation of such assets, or the Assets Merger and Acquisition.

The M&A Rules provides that mergers and acquisitions of domestic enterprises by foreign investors shall be subject to the approval of the MOFCOM or its delegates at provincial level. In the event that any domestic company, enterprise or natural person merges or acquires a domestic company that has affiliated relationship with it through an overseas company legally established or controlled by such domestic company, enterprise or natural person (the “Affiliated M&A”), the merger and acquisition applications shall be submitted to the MOFCOM for approval. Any circumvention on the requirement including domestic re-investment of a foreign invested enterprise is not allowed.

After the implementation of the FI Information Report Measures on January 1, 2020, where a foreign investor acquires a domestic non-foreign-invested enterprise by equity, it shall submit an initial report through the enterprise registration system when handling the change registration for the acquired enterprise instead of obtaining the approval of the MOFCOM or its delegates at provincial level. However, regarding the affiliated M&A, according to the Negative List (2024 Version), a M&A of affiliated domestic companies by domestic companies, enterprises or natural persons via the companies legally established or controlled overseas, it shall still apply to the foreign investment, overseas investment, foreign exchange administration and other relevant regulations.

The M&A Rules also require offshore special purpose vehicles formed to pursue overseas listing of equity interests in PRC companies and controlled directly or indirectly by PRC companies or individuals to obtain the approval of the Chinese Securities Regulatory Commission, or the CSRC, prior to the listing and trading of such special purpose vehicle’s securities on any stock exchange overseas.

In addition, pursuant to the Circular of the General Office of State Council on Establishing the Security Review System for Merger and Acquisition of Domestic Enterprises by Foreign Investors, which was issued by the General Office of the State Council on February 3, 2011 and took effect on March 3, 2011, and the Provisions of the Ministry of Commerce on the Implementation of the Safety Review System for Merger and Acquisition of Domestic Enterprises by Foreign Investors, which was issued by MOFCOM and became effective in September 2011, mergers and acquisitions by foreign investors that raise “national defense and security” concerns and mergers and acquisitions through which foreign investors may acquire de facto control over domestic enterprises that raise “national security” concerns are subject to strict review by MOFCOM, and the rules prohibit any activities attempting to bypass a security review, including structuring the transaction through a proxy or contractual control arrangement.

The application of the M&A Rules remains unclear. Based on the understanding on the current PRC laws, rules and regulations and the M&A Rules of our PRC legal counsel, Global Law Office, prior approval from the CSRC is not required under the M&A Rules for the listing and trading of the ADSs on NYSE because the CSRC approval requirement applies to SPVs that acquired equity interests of any PRC company that are held by PRC companies or individuals controlling such SPV and seek overseas listing, and our PRC subsidiaries were incorporated as wholly foreign-owned enterprises by means of direct investment rather than by merger or acquisition by our company of the equity interest or assets of any “domestic company” as defined under the M&A Rules, and no provision in the

 

83


 

M&A Rules classifies the contractual arrangements between our company, our PRC subsidiaries and any of the VIEs, either by each agreement itself or taken as a whole, as a type of acquisition transaction falling under the M&A Rules. However, as there has been no official interpretation or clarification of the M&A Rules, there is uncertainty as to how this regulation will be interpreted or implemented.

Considering the uncertainties that exist with respect to the issuance of new laws, regulations or interpretation and implementing rules, the opinion of Global Law Office, summarized above, is subject to change. If the CSRC or another PRC regulatory agency subsequently determines that prior CSRC approval was required, we may face regulatory actions or other sanctions from the CSRC or other PRC regulatory agencies.

Regulations of securities

The Securities Law of the PRC, or the PRC Securities Law, took effect on July 1, 1999, and was revised as of August 28, 2004, October 27, 2005, June 29, 2013, August 31, 2014 and December 28, 2019, respectively. It was the first national securities law in the PRC, and is divided into 14 chapters and 226 articles comprehensively regulating activities in the PRC securities market, including the issue and trading of securities, takeovers by listed companies, securities exchanges, securities companies and the duties and responsibilities of the State Council’s securities regulatory authorities. Article 177 of the PRC Securities Law provides that no overseas securities regulator is allowed to directly conduct investigation or evidence collection activities within the territory of the PRC, and without the consent of the securities authorities and the relevant competent authorities of the State Council, no entity or individual may provide documents or materials relating to securities business activities to overseas. Article 224 of the PRC Securities Law provides that domestic enterprises which, directly or indirectly, issue securities or list and trade their securities outside the PRC shall comply with the relevant regulations of the State Council. Currently, the issue and trading of foreign issued securities (including shares) are principally governed by the regulations and rules promulgated by the State Council and CSRC.

The CSRC issued the Trial Measures and five supporting guidelines on February 17, 2023, which are effective from March 31, 2023. According to the Trial Measures for Overseas Listing, domestic companies seeking to issue and list securities in overseas markets directly or indirectly should fulfil the filing procedures and report relevant information to the CSRC.

In addition, according to the Provisions on Strengthening the Confidentiality and Archives Administration Concerning the Overseas Securities Offering and Listing by Domestic companies jointly promulgated by the CSRC, the Ministry of Finance, the National Administration of State Secrets Protection and the National Archives Administration on February 24, 2023 and came into effect on March 31, 2023, where a domestic company provides or publicly discloses any files or materials involving state secrets or work secrets of state agencies to the relevant securities companies, securities service agencies, overseas regulatory agencies and other entities and individuals, or provides or publicly discloses any files or materials involving state secrets or work secrets of state agencies through their overseas listing entities, it shall first obtain approval from competent authorities according to law, and file with the secrecy administrative department at the same level. Where a domestic company provides securities companies, securities service agencies, overseas regulatory authorities and other entities and individuals with accounting files or copies of accounting files, it shall perform corresponding procedures in accordance with relevant regulations of the State. The working papers formed in the Chinese mainland by securities companies and securities service agencies that provide corresponding services for the overseas issuance and listing of domestic companies shall be retained in the Chinese mainland. Where such documents need to be transferred or transmitted to outside the Chinese mainland, the approval procedure shall be carried out in accordance with the relevant regulations of the State.

C.
Organizational Structure

Foreign ownership of internet-based and mobile-based businesses is subject to significant restrictions under current PRC laws and regulations. The PRC government regulates internet access, distribution of internet information services and value-added telecommunication services through strict business licensing requirements and other government regulations. These laws and regulations also include limitations on foreign ownership of PRC companies that engage in telecommunications-related business. Specifically, unless in relevant pilot areas where there are further opening-up policies and measures for telecommunications-related businesses, foreign investors are generally not allowed to own more than a 50% equity interest in any PRC company engaging in value-added telecommunications businesses, except for e-commerce, domestic conferencing, store-and-forward, and call center services.

As a Cayman Islands company, in order for us to be able to carry on our business in China, we conduct part of our operations in China through the VIEs including but not limited to Beijing Mobile and Beijing Network. Each of Beijing Mobile (which is owned as to 35% by Mr. Sheng Fu and 65% by Ms. Weiqin Qiu) and Beijing Network (which is owned as to 50% by Mr. Kun Wang and 50% by Mr. Wei Liu) holds the requisite ICP Licenses. We have been and are expected to continue to be dependent on the VIEs to operate our business in China. We believe that under these contractual arrangements, we have sufficient control over the VIEs and their respective shareholders to renew, revise or enter into new contractual arrangements prior to the expiration of the current arrangements on terms that would enable us to continue to operate our business in China validly and legally.

Our contractual arrangements with each of the VIEs and their shareholders enable us to:

exercise effective control over the VIEs;

 

84


 

receive substantially all of the economic benefits of the VIEs in consideration for the services provided by Beijing Security and Conew Network, our wholly-owned subsidiaries in China; and
have an exclusive option to purchase all of the equity interests in the VIEs, when and to the extent permitted under PRC law, regulations or legal proceedings.

For a diagram summarizing our corporate structure and identifying the significant subsidiaries and the VIEs as of the date of this annual report, please refer to “Item 3. Key Information—Our Holding Company Structure and Contractual Arrangements with the Consolidated Variable Interest Entities.” Pursuant to Catalogue of Industries for Encouraging Foreign Investment (2025 Version) and Negative List (2024 Version), Beijing Security is currently engaged in the business of technology promotion, technology development, technology service and technology consultancy, sale of computers, software, auxiliary devices and AI hardware, computer animation design, investment consultancy and advertisement design, production, agency and publication. In addition, under applicable pilot measures in designated regions, foreign ownership percentage may, subject to approval by the relevant authorities, be permitted to reach up to 100%. Beijing Security is currently in the process of applying for an ICP license in Beijing to conduct ICP related business under such pilot measures.

Conew Network is currently engaged in the business of research and development of digital technology, telecommunication technology and relevant products, self-technology transfer, technology service, technology consultancy and computer technology training, sale of self-developed products, graphic design, business consultancy and investment consultancy, all of which are permitted foreign investment industries under Catalogue of Industries for Encouraging Foreign Investment (2025 Version) and Negative List (2024 Version).

Contractual Arrangements with the VIEs

The following is a summary of the currently effective contracts among our company, our subsidiary Beijing Security, our VIE Beijing Mobile, and the shareholders of Beijing Mobile. We have entered into substantially similar contractual arrangements with our other VIEs, including but not limited to Beijing Network.

Agreements that provide us with effective control over Beijing Mobile

Business operation agreement. Pursuant to the business operation agreement by and among Beijing Security, Beijing Mobile and its shareholders, Beijing Mobile and its shareholders agreed to accept and follow Beijing Security’s suggestions on their daily operations and financial management. The shareholders of Beijing Mobile must appoint candidates designated by Beijing Security to its board of directors and appoint candidates designated by Beijing Security as senior executives of Beijing Mobile. In addition, the shareholders of Beijing Mobile confirm, agree and jointly guarantee that Beijing Mobile shall not engage in any transaction that may materially affect its assets, business, employment, obligations, rights or operations without the prior written consent of Beijing Security. The shareholders of Beijing Mobile also agree to unconditionally pay or transfer to Beijing Security any bonus, dividends, or any other profits or interests (in whatever form) that they are entitled to as shareholders of Beijing Mobile, and waives any consideration connected therewith. The agreement has a term of ten years, unless terminated at an earlier date by Beijing Security. Neither Beijing Mobile nor its shareholders may terminate this agreement.

Shareholder voting proxy agreement. Under the shareholder voting proxy agreement by and among our company, Beijing Mobile and its shareholders, each of Beijing Mobile’s shareholders irrevocably nominates, appoints and constitutes any person designated by our company as its attorney-in-fact to exercise on such shareholder’s behalf any and all rights that such shareholder has in respect of its equity interests in Beijing Mobile (including but not limited to the voting rights and the right to nominate executive directors of Beijing Mobile). This proxy agreement shall remain valid during the existence of Beijing Mobile. Without the prior written consent of our company, existing shareholders of Beijing Mobile shall not amend or terminate this proxy agreement or revoke the or revoke the voting proxy to our company.

Equity pledge agreement. Under the equity pledge agreement between Beijing Security, Beijing Mobile and its shareholders, the shareholders of Beijing Mobile have pledged all of their respective equity interests in Beijing Mobile to Beijing Security to guarantee (i) the performance of all the contractual obligations of Beijing Mobile and its shareholders under this agreement, the exclusive technology development, support and consultancy agreement, exclusive equity option agreement and other agreements concluded from time to time by and among our company, Beijing Security, Beijing Mobile and its shareholders, and (ii) the repayment of all liabilities that may be incurred under all of the aforementioned agreements. In the event of default, Beijing Security has the first priority to be compensated through the sale or auction of the equity interests pledged. The shareholders of Beijing Mobile or their successors or representatives and Beijing Mobile shall ensure that Beijing Mobile will not distribute dividends to shareholders, make property distributions, reduce capital, initiate liquidation procedures or make distributions in any other form without prior written consent of Beijing Security. This pledge will remain effective until all the guaranteed obligations have been performed or all the guaranteed

 

85


 

liabilities have been repaid. We have completed the registration of equity pledge relating to each of the significant VIEs with the relevant government authorities in China.

Agreement that transfers economic benefits to us

Exclusive technology development, support and consultancy agreement. Under the exclusive technology development, support and consultancy agreement between Beijing Security and Beijing Mobile, Beijing Security has the exclusive right to provide Beijing Mobile with services related to Beijing Mobile’s business, including but not limited to technology development, support and consulting services. Beijing Security has the sole right to determine the service fees and settlement cycle, and the service fees shall in no event be less than 30% of the pre-tax revenue of Beijing Mobile in relation to the relevant service. Beijing Security will exclusively own any intellectual property arising from the performance of this agreement. This agreement will be effective unless terminated according to the terms of the agreement or otherwise terminated by mutual agreement of the signing parties.

Agreements that provide us with the option to purchase the equity interest in Beijing Mobile

Loan agreements. Under the loan agreements by and among Beijing Security and the shareholders of Beijing Mobile, Beijing Security shall have made interest-free loans in an aggregate amount of RMB6.5 million to the two individual shareholders of Beijing Mobile, for the sole purpose of contributing to the registered capital of Beijing Mobile. The loans have no definite maturity date. Beijing Security may request repayment at any time, and either shareholder of Beijing Mobile may offer to repay part or all of the loan at any time. The shareholders of Beijing Mobile shall, subject to the PRC laws, repay the loans by transferring the equity interest they hold in Beijing Mobile to Beijing Security or a third party that it designates.

Exclusive option agreement. Under the exclusive option agreement by and among our company, Beijing Mobile and its shareholders, our company was granted an irrevocable exclusive option to acquire, or designate a third party to acquire, all or part of the equity interest owned by the shareholders in Beijing Mobile or to acquire, all or part of the assets owned by the Beijing Mobile at any time at an exercise price that is equal to the minimum price permitted under the PRC laws or is equal to the entire principal and interest (including all principal and interest under the existing loan agreement) owed by the existing shareholder to the Beijing Security due to the fulfillment of the registered capital paid obligations in the Beijing Mobile. In addition, this agreement stipulates that our company can provide financial support to Beijing Mobile to the extent permissible under the applicable PRC laws and regulations, regardless of whether Beijing Mobile has incurred an operational loss. The form of financial support includes but is not limited to entrusted loans and borrowings. Our company will not request repayment of any outstanding loans or borrowings from Beijing Mobile if Beijing Mobile do not have sufficient funds or are unable to repay such loans or borrowings. Unless terminated according to the agreement itself, the agreement has a term of ten years, which will automatically extend on a decadely basis.

In addition to the above contracts, the spouses of certain shareholders of the VIEs have executed spousal consent letters. Pursuant to the spousal consent letters, the spouses acknowledged that certain equity interests in the respective VIEs held by and registered in the name of his or her spouse will be disposed of pursuant to relevant arrangements under the shareholder voting proxy agreement, the exclusive option agreement and the equity pledge agreement and other agreements under contractual arrangements. These spouses undertake not to take any action to interfere with the disposition of such equity interests.

As a result of these contractual arrangements, we are considered the primary beneficiary of the VIEs as we have the power to direct activities of these entities and can receive substantially all economic interests in these entities even though we do not necessarily receive all of the VIEs’ revenues. Accordingly, we treat them as the VIEs under U.S. GAAP and have consolidated the results of operation of the VIEs and the then subsidiaries of the VIEs in our consolidated financial statements in accordance with U.S. GAAP. External revenues contributed by the VIEs and the then subsidiaries of the VIEs together accounted for 42.9%, 35.0% and 29.2% of our revenues for the years ended December 31, 2023, 2024 and 2025, respectively.

In the opinion of our PRC legal counsel, Global Law Office:

the corporate structure of our PRC subsidiaries and VIEs does not result in any violation of all existing PRC laws and regulations;
each of the VIE agreements among us or our first-tier subsidiaries, either Beijing Security or Conew Network, Cheetah Mobile Inc., each of the VIEs and its respective shareholders (as the case may be) governed by PRC law is valid and binding, and does not result in any violation of PRC laws or regulations currently in effect; and
each of our PRC subsidiaries and VIEs has the necessary corporate power and authority to conduct its business as described in its business scope under its business license. The business licenses of each of our PRC subsidiaries and VIEs are in full force and effect. Each of our PRC subsidiaries and VIEs is capable of suing and being sued and may be the subject of any legal proceedings in PRC courts. To the best of our PRC legal counsel’s knowledge after due inquiries, none of our PRC

 

86


 

subsidiaries and VIEs or their respective assets is entitled to any immunity, on the grounds of sovereignty, from any action, suit or other legal proceedings, or from enforcement, execution or attachment.

We have been advised by our PRC legal counsel, Global Law Office, however, that there are substantial uncertainties regarding the interpretation and application of current and future PRC laws, regulations and rules. Accordingly, the PRC regulatory authorities may take a view that is contrary to the above opinion of our PRC legal counsel. We have been further advised by our PRC legal counsel that if the PRC government finds that the agreements that establish the structure for operating our business do not comply with PRC government restrictions on foreign investment in the aforesaid business we engage in, we could be subject to severe penalties including being prohibited from continuing operations. See “Item 3. Key Information—D. Risk Factors—Risks Relating to Our Corporate Structure” for “—If the PRC government finds that the structure we have adopted for our business operations does not comply with PRC governmental restrictions on foreign investment in internet businesses, or if these laws or regulations or interpretations of existing laws or regulations change in the future, we could be subject to severe penalties, including the shutting down of our platform and our business operations” and “—Substantial uncertainties exist with respect to the interpretation and implementation of PRC Foreign Investment Law and how it may impact the viability of our current corporate structure, corporate governance and business operations.”

D.
Property, Plants and Equipment

As of December 31, 2025, our principal executive offices were located on leased premises comprising approximately 8,899 square meters in Beijing, China. This facility accommodates our management headquarters, principal development, engineering, legal, finance and administrative activities. We also have offices overseas, mainly in Japan.

As of December 31, 2025, we also leased some facilities in multiple cities across China. These facilities were mainly used as production factories and warehouses, with a total combined floor area of approximately 6,120 square meters.

Our products and services are mainly deployed on various cloud service providers such as Tencent and Amazon. We believe these arrangements are more cost-effective than acquiring our own servers. We believe that our existing facilities are sufficient for our current need and we expect to obtain additional facilities, principally through leasing, to accommodate our future expansion plans.

Item 4A. Unresolved Staff Comments

None.

Item 5. Operating and Financial Review and Prospects

The following discussion and analysis of our financial condition and results of operations should be read in conjunction with our consolidated financial statements and the related notes included elsewhere in this annual report. This discussion and analysis may contain forward-looking statements based upon current expectations that involve risks and uncertainties. Our actual results may differ materially from those anticipated in these forward-looking statements as a result of various factors, including those set forth under “Item 3. Key Information—D. Risk Factors” or in other parts of this annual report. For discussion of 2023 items and year-over-year comparisons between 2024 and 2023 that are not included in this annual report on Form 20-F, please refer to “Item 5. Operating and Financial Review and Prospects” found in our Form 20-F for the year ended December 31, 2024 that was filed with the Securities and Exchange Commission on April 15, 2025.

A.
Operating Results

Overview

We are a China-based IT company with a commitment to AI innovation, providing diversified products and services spanning internet, robotics and enterprise services across global markets.

Revenues

We generate revenues from internet business and AI and others. The following table sets forth the principal components of our revenues by amount and as a percentage of our revenues for the periods presented.

 

87


 

 

 

 

Years Ended December 31,

 

 

2024

 

2025

 

 

RMB

 

% of revenues

 

RMB

 

US$

 

% of revenues

Internet business

 

517,188

 

64.1

 

615,281

 

87,984

 

53.5

AI and others

 

289,689

 

35.9

 

535,163

 

76,527

 

46.5

Revenues

 

806,877

 

100.0

 

1,150,444

 

164,511

 

100.0

 

Internet business

Revenues from internet business accounted for 64.1% and 53.5% of our revenues in 2024 and 2025, respectively. We generate advertising revenues by displaying advertisements on our software products. We also generate value-added services revenues from subscription and other value-added services, both directly to users and through distribution and co-operation partners.

We believe that the most significant company-specific factors affecting the operation of our internet business include:

User base and user engagement in key markets. Our revenues from internet business are ultimately affected by the scale of our user base, and the strategies we pursue to achieve user growth may affect our costs and expenses and results of operations. A large and engaged user base is crucial for the sustainability of our product and related services, our advertising revenue is driven by the size of our user base and our value-added services depend on our ability to convert more users to paying users. Our user base has experienced fluctuations in prior years. While we have observed certain growth in recent periods, our user base may fluctuate or decline in the future due to factors such as increased competition and changes in consumer preferences. We plan to continue to enhance users’ experience, including through AI-powered features, and introduce more products to increase user engagement.
Products and Services Innovation. Our products are mainly utility software and AI-powered applications, which face intensive competition. We must develop innovative products and services, continuously enrich the functionality of our products that meet the disparate needs of users, platform, distribution and co-operation partners, and roll them out on a timely basis while controlling our product development expenses. We plan to continue to make investment in our products improvement and development, including leveraging AI agent technologies to enhance existing products and develop new offerings.
Fee arrangements with our significant customers and partners. Our revenues from internet business are affected by fee arrangements with our advertising customers and distribution and co-operation partners. In our advertising markets, the bid prices may fluctuate significantly depending on the type of the advertising inventories, seasonality, and supply and demand balance. In our value-added services business, we distribute certain of our services through distribution and co-operation partners under revenue-sharing arrangements. Changes in the terms or revenue-sharing ratios of these arrangements could have a significant impact on our revenues from value-added services. The fee arrangements with these customers and partners, and the mix of these arrangements, can have a significant impact on our revenues, and some of these impact may be beyond our control.

 

AI and Others

Revenue from AI and others accounted for 35.9% and 46.5% of our revenues in 2024 and 2025, respectively. AI and others revenues mainly comprise overseas advertising agency service, multi-cloud management service, sale and rental of our robotic products, as well as other AI-related services.

We believe that the most significant company-specific factors affecting the operation of our AI and others business include:

Our ability to increase sales volume and maintain relationships with customers, distributors and platform partners. Our capacity to sustain good business relationships with existing stakeholders and attract new ones are crucial to our financial performance. In our robotics business, we primarily distribute products through global distributors and resellers in target markets. For our cloud services and advertising agency business, we operate as an authorized agency for global partners, such as Meta and Amazon. Our ability to ultimately achieve profitability is dependent on a number of factors, including market demand and pricing dynamics for our robotics products, the rebate structures and policies of our advertising and cloud platform partners, and our ability to control costs while meeting required volume targets.
Our ability to expand in domestic and international markets. We value the development of our AI and others business in both domestic and international markets, and especially, we view international expansion as an important element of our strategy to increase revenues and achieve continuing profitability of this business segment. Our global expansion may expose us to

 

88


 

additional challenges such as exchange rate risk, international taxes and tariffs, legal obligations and additional operational costs, etc.
Our ability to control production and material costs of our robotic products. Our ability to control manufacturing cost, attain operating efficiency, while scaling up our business, is critical to ultimately achieving profitability. Maintaining reasonable operating expenses of robotic manufacturing in China is key to our success, and we shall continually strive to find the most efficient and cost-effective means of achieving our goals.
Investment in technology and talents. We believe our success in AI and others business is rooted in our robust technological capabilities. We have dedicated significant resources towards research and development. Specifically, we have invested in artificial intelligence, AI agent technologies, and talent recruitment, especially engineers and scientists with expertise and experience in machine learning, software algorithms, and robotics engineering. We also leverage third-party AI models and open-source frameworks to accelerate product development and improve R&D efficiency.

Cost of Revenues

Cost of revenues primarily consist of bandwidth and cloud service costs, personnel costs, channel and sharing costs, depreciation of equipment, and cost of robotic products sold.

Bandwidth and cloud costs consist of fees that we pay to telecommunication carriers, bandwidth fees that are directly related to our business operations and technical support, and fees that we pay to cloud service providers such as Amazon, Tencent cloud etc., for the deployment of our apps and cloud service purchased related to our multi-cloud management service. Bandwidth and cloud costs are affected by the amounts of our user traffic worldwide, data analytics and our scale of customers of our multi-cloud management service.

Personnel costs include salaries and benefits including share-based compensation, for our employees involved in the operation and other business and maintenance of our business.

Channel and sharing costs primarily consist of fees paid to payment channels and revenue sharing costs paid to distribution and co-operation partners.

Cost of robotic products sold include direct materials, external processing fee, depreciation and amortization of assets associated with the production.

Operating Income and Expenses

Our operating income and expenses consist of (i) research and development expenses, (ii) selling and marketing expenses, (iii) general and administrative expenses, and (iv) other operating income and expenses. The following table sets forth the components of our operating income and expenses for the periods indicated.

 

 

Years Ended December 31,

 

2024

 

2025

 

(in thousands, except percentages)

 

RMB

 

% of
revenues

 

RMB

 

US$

 

% of
revenues

Operating income and expenses

 

 

 

 

 

 

 

 

 

 

Research and development

 

(243,391)

 

(30.2)

 

(346,152)

 

(49,499)

 

(30.1)

Selling and marketing

 

(342,421)

 

(42.4)

 

(362,735)

 

(51,870)

 

(31.5)

General and administrative

 

(244,385)

 

(30.3)

 

(266,522)

 

(38,112)

 

(23.2)

Impairment of goodwill and intangible assets

 

(152,890)

 

(18.9)

 

(41,563)

 

(5,943)

 

(3.6)

Other operating income, net

 

637

 

0.1

 

3,496

 

500

 

0.3

Total operating income and expenses

 

(982,450)

 

(121.7)

 

(1,013,476)

 

(144,924)

 

(88.1)

 

Research and Development Expenses. Research and development (R&D) expenses consist primarily of employee costs and rental expenses related to personnel engaged in R&D activities, design and development expenses with new technology, materials and supplies, depreciation and amortization expenses and other R&D related expenses. These expenditures are generally expensed as incurred.

Selling and Marketing Expenses. Selling and marketing expenses consist primarily of general marketing and promotion expenses and salaries and benefits, including share-based compensation expenses, related to personnel involved in our selling and marketing efforts.

 

89


 

General and Administrative Expenses. General and administrative expenses consist primarily of salaries and benefits, including share-based compensation expenses, related to our general and administrative personnel, professional and legal service fees, rental expenses, provision for credit losses and other administrative expenses.

Taxation

Taxation in Different Jurisdictions

The following summarizes the taxation in jurisdictions in which our company, significant subsidiaries and VIEs are incorporated.

Cayman Islands and BVI. Under the current laws of the Cayman Islands and the BVI, we are not subject to tax on income or capital gain. Additionally, upon payments of dividends by us to our shareholders, no Cayman Islands and BVI withholding tax will be imposed.

Hong Kong. Our subsidiaries incorporated in Hong Kong were subject to Hong Kong profits tax rate of 16.5% for the years ended December 31, 2024 and 2025. The first HK$2 million of profits earned by one of our subsidiaries incorporated in Hong Kong is taxed at half the current tax rate (i.e. 8.25%) while the remaining profits will continue to be taxed at the existing 16.5% tax rate, and foreign-derived income is exempted from income tax.

In December 2022, a refined Foreign-sourced Income Exemption (“FSIE”) regime was published in Hong Kong and took effect from January 1, 2023. Under the new FSIE regime, certain foreign sourced income would be deemed as being sourced from Hong Kong and chargeable to Hong Kong Profits Tax, if the recipient entity fails to meet the prescribed exception requirements. Certain dividends, interests, disposal gains and intellectual property income, if any, received by our Hong Kong subsidiaries will be subject to the new tax regime. We will monitor the regulatory developments and continue to evaluate the impact, if any. In addition, payments of dividends from our Hong Kong subsidiary to us are not subject to any withholding tax in Hong Kong.

Singapore. Our subsidiaries incorporated in Singapore were subject to Singapore corporate income tax rate of 17% for the year ended December 31, 2024 and 2025.

Japan. Under Japan's corporate tax law, companies incorporated in Japan with paid-in capital in excess of Japanese Yen (“JPY”) 100 million are subject to national corporate income tax rate 23.2% and companies with paid-in capital of no more than JPY100 million are subject to national corporate income tax rate of 15% on the first JPY8 million of income earned and at 23.2% on any income earned in excess of JPY8 million. For the years ended December 31, 2024 and 2025, our subsidiaries incorporated in Japan are all with paid-in capital of no more than JPY100 million, and were subject to national corporate income tax rate of 15% on the first JPY8 million of income earned and at 23.2% on any income earned in excess of JPY8 million. Local income taxes, which include local inhabitant tax and enterprise tax, are also imposed on corporate income.

PRC.

Enterprise income tax. Our PRC subsidiaries and VIEs are subject to the statutory rate of 25% in accordance with the EIT Law, with exceptions for certain preferential tax treatments. Under relevant PRC government policies, enterprises qualified as “high and new technology enterprise” are entitled to a preferential rate of 15%. According to the Administrative Measures for Recognition of High and New Technology Enterprises, where the relevant department finds in the course of daily management that a recognized “high and new technology enterprise” does not meet the conditions for recognition, it shall apply to the recognition department for verification. If the verification confirms that the enterprise does not meet the conditions for recognition, the recognition department shall disqualify the “high and new technology enterprise” and advise the tax authority to recover the payment of reduced or exempted taxes under tax preferences it has enjoyed from the year when it fails to meet the recognition requirements. Enterprises of qualified industries that met the operational substantive requirements located in Hengqin-Guangdong-Macao In-depth Cooperation Zone are subject to a tax rate of 15%. For the year ended December 31, 2024 and 2025, our PRC subsidiaries and VIEs qualified as “high and new technology enterprise” and located in Hengqin-Guangdong-Macao In-depth Cooperation Zone were subject to tax holiday or a preferential tax rate of 15%, and our remaining PRC subsidiaries, VIEs and the subsidiaries of the VIEs were subject to enterprise income tax at a rate of 25%.

Withholding tax. Under the EIT Law and its implementation rules, dividends, interests, rents or royalties payable by a foreign-invested enterprise, such as our PRC subsidiaries, to any of its non-resident enterprise investors, and proceeds from any such non-resident enterprise investor’s disposition of assets (after deducting the net value of such assets) shall be subject to 10% withholding tax, unless non-resident enterprise investor’s jurisdiction of incorporation has a tax treaty or agreement with China that provides for a reduced withholding tax rate or an exemption from withholding tax. The Cayman Islands, where our company is incorporated, and the British Virgin Islands, where our subsidiary Conew.com Corporation was incorporated, do not have such tax treaties with China. None of our U.S. subsidiaries is an immediate holding company of our PRC subsidiaries. Under the tax arrangement Between the PRC and Hong

 

90


 

Kong, the 10% dividend withholding tax rate may be reduced to 5% if the Hong Kong resident enterprise that receives a dividend is considered a non-PRC tax resident enterprise and holds at least 25% of the equity interests in the PRC enterprise distributing the dividends, subject to approval of the relevant PRC tax authority. The PRC tax authorities have discretion to adjust the preferential tax treatment if a company benefits from such reduced rate due to a structure or arrangement that is primarily tax-driven, and the determination of beneficial owner status is subject to review based on factors including the applicant's business substance and income distribution patterns. Accordingly, our Hong Kong subsidiaries may not be able to enjoy the 5% withholding tax rate if they do not satisfy the relevant conditions under applicable PRC tax regulations.

PRC Value-added tax. As of the date of this annual report, our PRC subsidiaries and VIEs are subject to VAT at a rate of 3%, 6%, 9% or 13% VAT rate on the products and services we provide and related surcharges.

Results of Operations

The following table sets forth a summary of our consolidated results of operations for the years indicated. The year-to-year comparisons of results of operations should not be relied upon as indicative of our future performance.

 

 

Year Ended December 31,

 

2024

 

2025

 

RMB

 

RMB

 

US$

 

(in thousands)

Selected Consolidated Statements of Comprehensive loss:

 

 

 

 

 

 

Revenues

 

806,877

 

1,150,444

 

164,511

Internet business

 

517,188

 

615,281

 

87,984

AI and others

 

289,689

 

535,163

 

76,527

Cost of revenues(1)

 

(261,682)

 

(316,411)

 

(45,246)

Gross profit

 

545,195

 

834,033

 

119,265

Operating income and expenses

 

 

 

 

 

 

Research and development(1)

 

(243,391)

 

(346,152)

 

(49,499)

Selling and marketing(1)

 

(342,421)

 

(362,735)

 

(51,870)

General and administrative(1)

 

(244,385)

 

(266,522)

 

(38,112)

Impairment of goodwill and intangible assets

 

(152,890)

 

(41,563)

 

(5,943)

Other operating income, net

 

637

 

3,496

 

500

Total operating expenses, net

 

(982,450)

 

(1,013,476)

 

(144,924)

Operating loss

 

(437,255)

 

(179,443)

 

(25,659)

Other income (expenses)

 

 

 

 

 

 

Interest income, net

 

44,422

 

30,629

 

4,380

Foreign exchange (losses)/gains

 

(21,726)

 

30,783

 

4,402

Other income

 

52,059

 

36,896

 

5,276

Other expense

 

(191,828)

 

(145,548)

 

(20,813)

Loss before income taxes

 

(554,328)

 

(226,683)

 

(32,414)

Income tax expenses

 

(47,258)

 

(8,469)

 

(1,211)

Net loss

 

(601,586)

 

(235,152)

 

(33,625)

Less: net income attributable to noncontrolling interests

 

15,971

 

22,561

 

3,226

Net loss attributable to Cheetah Mobile Inc.

 

(617,557)

 

(257,713)

 

(36,851)

 

(1) Share-based compensation expenses were allocated in cost of revenues and operating expenses as follows:

 

 

Year Ended December 31,

 

2024

 

2025

 

RMB

 

RMB

 

US$

 

(in thousands)

Cost of revenues

 

81

 

16

 

2

Research and development

 

1,924

 

1,193

 

171

Selling and marketing

 

(662)

 

773

 

111

General and administrative

 

24,758

 

17,858

 

2,554

Total

 

26,101

 

19,840

 

2,838

 

 

91


 

Year Ended December 31, 2025 Compared to Year Ended December 31, 2024

Revenues. Our revenues increased by 42.6% from RMB806.9 million in 2024 to RMB1,150.4 million (US$164.5 million) in 2025.

The following table presents our revenues disaggregated by revenue source:

 

 

Year Ended December 31,

 

 

2024

 

 

2025

 

 

RMB

 

 

RMB

 

 

US$

 

 

(in thousands)

 

Revenues:

 

 

 

 

 

 

 

 

 

Internet business

 

 

 

 

 

 

 

 

 

Online advertising

 

 

184,655

 

 

 

212,474

 

 

 

30,383

 

Internet value-added services

 

 

332,533

 

 

 

402,807

 

 

 

57,601

 

AI and Others

 

 

 

 

 

 

 

 

 

Advertising agency services

 

 

78,036

 

 

 

238,985

 

 

 

34,174

 

Multi-cloud Management Services

 

 

87,242

 

 

 

136,331

 

 

 

19,495

 

Sale and rental of robotic products

 

 

111,577

 

 

 

145,866

 

 

 

20,859

 

Technical, AI application services and others

 

 

12,834

 

 

 

13,981

 

 

 

1,999

 

Total consolidated revenues

 

 

806,877

 

 

 

1,150,444

 

 

 

164,511

 

Internet business. Revenues from internet business increased by 19.0% from RMB517.2 million in 2024 to RMB615.3 million (US$88.0 million) in 2025. The year-over-over increase was primarily driven by the growth of our internet value-added services revenue, attributable to the growing user base of our software products and the expansion of distribution through our distribution and co-operation partners, as well as an increase in online advertising revenue from our overseas operations.

AI and others. Revenues from AI and others increased by 84.7% to RMB535.2 million (US$76.5 million) in 2025 from RMB289.7 million in 2024. The increase was primarily driven by (i) growth in our overseas advertising agency services, driven by the optimization of our customer mix in response to evolving platform policies, (ii) continued expansion of our multi-cloud management services, and (iii) an increase in robotics products revenue, primarily attributable to the inclusion of RMB36.3 million (US$5.2 million) of revenue from UFACTORY following its consolidation since July 29, 2025.

Cost of revenues. Our cost of revenues increased by 20.9% from RMB261.7 million in 2024 to RMB316.4 million (US$45.2 million) in 2025, primarily due to the higher revenue sharing cost paid to distribution and co-operation partners and costs of robotics products sold following the consolidation of UFACTORY. Our gross margin improved from 67.6% in 2024 to 72.5% in 2025, primarily reflecting (i) the shift in our revenue mix towards higher-margin business lines, such as advertising agency services, and (ii) improved operational efficiency.

Gross profit. As a result of the foregoing, our gross profit increased by 53.0% from RMB545.2 million in 2024 to RMB834.0 million (US$119.3 million) in 2025.

Operating expenses. Our operating expenses increased by 3.2% from RMB982.5 million in 2024 to RMB1,013.5 million (US$144.9 million) in 2025. The increase was primarily due to higher amortization expenses related to intangible assets from business combinations, a one-off increase in expected credit losses, and increased marketing and promotion expenses for user acquisition. The increase was partially offset by decrease in impairment charges, as no goodwill impairment was recognized in 2025 compared to RMB152.9 million in 2024.

Research and development expenses. Our research and development expenses increased by 42.2% year over year to RMB346.2 million (US$49.5 million) in 2025. The increase was primarily due to higher amortization expenses related to intangible assets from business combinations.

Selling and marketing expenses. Our selling and marketing expenses increased by 5.9% year over year to RMB362.7 million (US$51.9 million) in 2025. This increase was primarily due to increased marketing and promotion expenses related to user acquisition for our internet business, as well as the increased employee costs.

General and administrative expenses. Our general and administrative expenses increased by 9.1% year over year to RMB266.5 million (US$38.1 million) in 2025. The increase was primarily due to a one-off increase in expected credit losses.

 

92


 

Impairment of goodwill and intangible assets. We recognized impairment charges of RMB41.6 million (US$5.9 million) in 2025, primarily related to the impairment of certain intangible assets, compared to RMB152.9 million in 2024 which was primarily related to goodwill impairment. No goodwill impairment was recognized in 2025.

Operating loss. As a result of the foregoing, we had an operating loss of RMB179.4 million (US$25.7 million) in 2025, as compared to an operating loss of RMB437.3 million in 2024.

Operating loss margin. We had an operating loss margin of 15.6% in 2025, as compared to an operating loss margin of 54.2% in 2024.

Other income. Other income was RMB36.9 million (US$5.3 million) in 2025, primarily due to gains from disposal and distribution of long-term investments.

Other expense. Other expense was RMB145.5 million (US$20.8 million) in 2025, which was primarily due to fair value change and impairment of certain long-term investments.

Income tax expense. Our income tax expenses was RMB8.5 million (US$1.2 million) in 2025, as compared to income tax expenses of RMB47.3 million in 2024.

Net loss attributable to Cheetah Mobile shareholders. Primarily as a result of the foregoing, our net loss attributable to Cheetah Mobile shareholders was RMB257.7 million (US$36.9 million) in 2025, as compared to a net loss attributable to Cheetah Mobile shareholders of RMB617.6 million in 2024.

Recent Accounting Pronouncements

A list of recent accounting pronouncements that are relevant to us is included in Note 2 to our consolidated financial statements, which are included in this annual report.

B.
Liquidity and Capital Resources

Cash Flows and Working Capital

We finance our operations and strategic investments primarily using our cash and cash equivalents, including our operating cash inflows and short-term investments. Cash and cash equivalents consist of cash on hand and bank deposits, which are unrestricted to withdrawal and use, and highly liquid investments with original stated maturity of three months or less. Short-term investments consist of highly liquid investments with original maturities of greater than three months but less than 12 months and investments that are expected to be realized in cash during the next 12 months. As of December 31, 2025, we had RMB1,506.6 million (US$215.4 million) in cash and cash equivalents.

We believe that our cash and the anticipated cash flow from operations will be sufficient to meet our anticipated cash needs for the next 12 months. However, we may require additional cash resources due to changing business conditions or other future developments, including any investments or acquisitions we may decide to selectively pursue. If our existing cash resources are insufficient to meet our requirements, we may seek to sell equity or debt securities or borrow from banks.

Under PRC regulations, prior approval from and prior registration with the SAFE is required for Renminbi conversion for capital account items, such as direct investments, loans, repatriation of investments and investments in securities outside of China. Subject to certain rules and procedures, the Renminbi is freely convertible for current account items, including the distribution of dividends, and trade and service-related foreign exchange transactions. The PRC government may also at its discretion restrict access to foreign currencies for current account transactions in the future. If the foreign exchange control system prevents us from obtaining sufficient foreign currencies to satisfy our foreign currency demands, we may not be able to pay dividends to our shareholders.

 

93


 

The table below sets forth a breakdown of our cash by currency and location as of December 31, 2024 and 2025:

 

 

As of December 31,

 

 

2024

 

 

2025

 

 

(in thousands of RMB)

 

Cash located outside of the PRC

 

 

 

 

 

 

—held by Company and Subsidiaries in US dollars

 

 

1,139,320

 

 

 

718,837

 

—held by Company and Subsidiaries in RMB

 

 

858

 

 

 

25,957

 

—held by Company and Subsidiaries in others

 

 

71,632

 

 

 

95,709

 

—held by VIEs in US dollars

 

 

43,416

 

 

 

35,759

 

—held by VIEs in RMB

 

 

107

 

 

 

127

 

—held by VIEs in others

 

 

1,098

 

 

 

10,167

 

Cash located in the PRC

 

 

 

 

 

 

—held by Company and Subsidiaries in RMB

 

 

242,673

 

 

 

368,552

 

—held by Company and Subsidiaries in US dollars

 

 

105,091

 

 

 

66,624

 

—held by Company and Subsidiaries in others

 

 

1,440

 

 

 

1,106

 

—held by VIEs in RMB

 

 

227,388

 

 

 

183,779

 

—held by VIEs in US dollars

 

 

8

 

 

 

8

 

Total cash and cash equivalents

 

 

1,833,031

 

 

 

1,506,625

 

 

The table below sets forth a breakdown of our short-term investments by location as of December 31, 2024 and 2025:

 

 

As of December 31,

 

 

2024

 

 

2025

 

 

(RMB in thousands)

 

Short-term investments located outside of the PRC

 

 

 

 

 

 

—Time deposits located outside the PRC

 

 

318

 

 

 

526

 

Short-term investments located in the PRC

 

 

 

 

 

 

—Wealth management products located in the PRC

 

 

17

 

 

 

9,001

 

Total short-term investments

 

 

335

 

 

 

9,527

 

The following table sets forth a summary of our cash flows for the years indicated:

 

 

Year Ended December 31,

 

2024

 

2025

 

RMB

 

RMB

 

US$

 

(in thousands)

Net cash used in operating activities

 

(238,323)

 

(172,256)

 

(24,631)

Net cash used in investing activities

 

(34,090)

 

(65,567)

 

(9,377)

Net cash provided by/ (used in) financing activities

 

69,113

 

(64,221)

 

(9,183)

Effect of exchange rate changes on cash, cash equivalents and restricted cash

 

16,140

 

(24,362)

 

(3,484)

Cash, cash equivalents and restricted cash at the beginning of year

 

2,020,191

 

1,833,031

 

262,120

Net decrease in cash, cash equivalents and restricted cash

 

(187,160)

 

(326,406)

 

(46,675)

Cash, cash equivalents and restricted cash at the end of year

 

1,833,031

 

1,506,625

 

215,445

Operating Activities

Net cash used in operating activities for the year ended December 31, 2025 was RMB172.3 million (US$24.6 million). This amount was primarily attributable to net loss of RMB235.2 million (US$33.6 million), (i) adjusted to add back amortization of intangible assets of RMB135.8 million (US$19.4 million); (ii) adjusted to add back impairment of assets of RMB121.0 million (US$17.3 million); (iii) adjusted to add back provision for credit losses of RMB70.2 million (US$10.0 million); (iv) adjusted for changes in operating assets and liabilities that negatively affected operating cash flow, primarily due to decrease in accrued expenses and other current liabilities RMB439.1 million (US$62.8 million), (v) offset by changes in operating assets and liabilities that positively affected operating cash flow, primarily a decrease in prepayments and other current assets RMB182.8 million (US$26.1 million).

 

94


 

Investing Activities

Net cash used in investing activities was RMB65.6 million (US$9.4 million) for the year ended December 31, 2025, primarily attributable to net cash paid for purchase of short-term investments of RMB949.5 million (US$135.8 million), purchase of long-term investments of RMB44.9 million (US$6.4 million), purchase of subsidiaries, net of cash acquired of RMB31.4 million (US$4.5 million), and purchase of property, plant and equipment and intangible assets of RMB12.8 million (US$1.8 million), partially offset by proceeds from maturity of short-term investments of RMB940.1 million (US$134.4 million) and proceeds from disposals of and distributions received from long-term investments of RMB31.2 million (US$4.5 million).

Financing Activities

Net cash used in financing activities was RMB64.2 million (US$9.2 million) for the year ended December 31, 2025, primarily attributable to repayment of loan to a related party of RMB44.7 million (US$6.4 million) and repurchase of noncontrolling interests of RMB20.8 million (US$3.0 million).

Material cash requirements

Our material cash requirements as of December 31, 2025 and any subsequent interim period primarily include our capital expenditures, operating lease obligations, and purchase obligations.

We incurred capital expenditures of RMB22.8 million and RMB12.8 million (US$1.8 million) in 2024 and 2025, respectively. Our capital expenditures were primarily attributable to purchase of computers and servers related to research and development activities and expenditures in enhancing our manufacturing capacity for our robotic products. As our robotic products and AI business expands, we may incur more capital expenditures for our these businesses in the future.

Our operating lease obligations consist of the commitments under the lease agreements for our office premises, which include all future cash outflows under ASC Topic 842, Leases under Note 11 to our audited consolidated financial statements.

Purchase obligations primarily consist of minimum commitment for purchase of cloud services.

We intend to fund our existing and future material cash requirements with our existing cash balance and other financing alternatives. We will continue to make cash commitments, including capital expenditures, to support the growth of our business.

Except our commitment to redeem the shares of certain third-party shareholders of Beijing OrionStar as stated in Note 20 to our audited consolidated financial statements included in this annual report, we have not entered into any other financial guarantees or other commitments to guarantee the payment obligations of any third parties. We have not entered into any derivative contracts that are indexed to our shares and classified as shareholder’s equity or that are not reflected in our consolidated financial statements. Furthermore, we do not have any retained or contingent interest in assets transferred to an unconsolidated entity that serves as credit, liquidity or market risk support to such entity for such assets. We do not have any obligation, including a contingent obligation, arising out of a variable interest in any unconsolidated entity that we hold and material to us, where such entity provides financing, liquidity, market risk or credit risk support to us or engages in leasing, hedging or research and development services with us.

The following table sets forth our contractual obligations by specified categories as of December 31, 2025.

 

 

Payment due by period

 

 

Total

 

 

Less than
1 Year

 

 

1-3 Years

 

 

3-5 Years

 

 

More Than
5 Years

 

 

(In thousands of RMB)

 

Operating lease obligations

 

 

15,870

 

 

 

10,592

 

 

 

5,144

 

 

 

134

 

 

 

 

Purchase obligations

 

 

222,751

 

 

 

180,443

 

 

 

42,308

 

 

 

 

 

 

 

Total

 

 

238,621

 

 

 

191,035

 

 

 

47,452

 

 

 

134

 

 

 

 

 

Other than as discussed above, we did not have any significant capital and other commitments, long-term obligations or guarantees as of December 31, 2025.

 

95


 

Holding Company Structure

Cheetah Mobile Inc. is a holding company. We conduct most of our operations through our subsidiaries and the VIEs incorporated in and outside China. As a result, although other means are available for us to obtain financing at the holding company level, Cheetah Mobile Inc.’s ability to pay dividends to the shareholders and to service any debt it may incur depends on dividends paid by our subsidiaries and service fees paid by the VIEs under the exclusive technology development, support and consultancy agreements. If any of our subsidiaries incurs debt on its own behalf in the future, the instruments governing such debt may restrict its ability to pay dividends to us.

Each of our PRC entities is required to make appropriations to certain statutory reserve funds, which are not distributable as cash dividends except in the event of a solvent liquidation of the companies. Specifically, each of our PRC entities is required to allocate at least 10% of its after-tax profits each year, if any, to fund certain statutory reserve funds until such reserve funds reach 50% of its registered capital. In addition, each of our PRC entities may allocate a portion of its after-tax profits based on PRC accounting standards to staff welfare and bonus funds, enterprise expansion fund and discretionary surplus fund, as the case may be, at the discretion of its board of directors. With the implementation of FIL, rules of activities of foreign-funded enterprises, including but not limited to the dividend distribution, will be governed by the Company Law of the People’s Republic of China. According to the Company Law, if the aggregate balance of our statutory common reserve is not enough to make up for the losses of the previous year, the current year’s profits shall first be used for making up the losses before the statutory common reserve is drawn according to the provisions of the preceding paragraph. After we have drawn statutory common reserve, which is 10% of the after-tax profit, from the after-tax profits, it may, upon a resolution made by the shareholders’ meeting, draw a discretionary common reserve from the after-tax profits. After the losses have been made up and common reserves have been drawn, the remaining profits shall be distributed to shareholders in proportion to the actual capital contribution actually paid by them, unless otherwise agreed upon by all the shareholders. We may stop drawing the profits if the aggregate balance of the statutory common reserve has already accounted for over 50% of our registered capital. See “Item 4. Information on the Company—B. Business Overview—Regulations—Regulations of Foreign Currency Exchange, Foreign Debt and Dividend Distribution” for further details.

Loans by us to our PRC subsidiaries to finance their activities cannot exceed statutory limits, See “Item 4. Information on the Company—B. Business Overview—Regulations—Regulations of Foreign Currency Exchange, Foreign Debt and Dividend Distribution” for further details. In addition, if we decide to finance our PRC subsidiaries by means of capital contributions, these capital contributions must be approved by the PRC government. Therefore, any failure or delay in receiving such registrations or approvals may limit our ability to fund our PRC subsidiaries using funds we have, hence materially and adversely affecting our liquidity and our ability to fund and expand our business.

C.
Research and Development, Patents, and Licenses, etc.

See “Item 4. Information on the Company—B. Business Overview—Intellectual Property.”

D.
Trend Information

Other than as disclosed elsewhere in this annual report, we are not aware of any trends, uncertainties, demands, commitments or events for the year ended December 31, 2025 that are reasonably likely to have a material and adverse effect on our net revenues, income, profitability, liquidity or capital resources, or that would cause the disclosed financial information to be not necessarily indicative of future results of operations or financial conditions.

E.
Critical Accounting Estimates

Critical Accounting Policies and Estimates

Our significant accounting policies are set forth in Note 2 to our audited consolidated financial statements included in this annual report. We prepare our consolidated financial statements in conformity with U.S. GAAP, which requires us to make judgments, estimates and assumptions. We continually evaluate these estimates and assumptions based on the most recently available information, our own historical experience and various other assumptions that we believe to be reasonable under the circumstances. Since the use of estimates is an integral component of the financial reporting process, actual results could differ from our expectations as a result of changes in our estimates. We have identified the following accounting policies as the most critical that involve the most significant judgments and estimates used in the preparation of our consolidated financial statements.

During which, estimates used for “Allowance for credit losses”, “Fair value measurements of Non-Marketable long-term investments”, “Fair Value Determination Related to the Accounting for Business Combinations” and “Impairment Assessment on Goodwill, Long-lived Assets and Intangible assets”, “Reassessment of estimated useful life of intangible assets”, “valuation allowance for deferred tax assets”, require management to make difficult, subjective and complex judgments that often as a result of the need to make estimate on matters that are inherently uncertain and which is likely that materially different amounts would be reported under different conditions or assumptions.

 

96


 

Consolidation of VIEs

PRC law currently restricts foreign ownership of internet-based and mobile-based businesses and regulates internet access, distribution of internet information services and value-added telecommunication services through strict business licensing requirements and other government regulations, unless otherwise permitted under applicable pilot measures in designated regions, where foreign ownership percentage may be allowed to reach up to 100% upon approval by the relevant authorities. We are a Cayman Islands exempted company and to comply with these foreign ownership restrictions, we operate our website and conduct substantially the majority of our distribution and operation of internet value-added services and internet security services businesses in the PRC through the VIEs.

Beijing Mobile and Beijing Network and other companies, the VIEs or its subsidiaries, hold the requisite ICP Licenses required to operate our internet-based, including mobile-based businesses in China. We have been and are expected to continue to be dependent on the VIEs to operate our business in China. Our company, as well as Beijing Security and Conew Network, our wholly-owned subsidiaries, as the case may be, has entered into a series of contractual arrangements with the VIEs and their respective shareholders. Despite the lack of technical majority ownership, there exists a parent-subsidiary relationship between us and the VIEs through the irrevocable shareholder voting proxy agreements, whereby the shareholders of the VIEs effectively assign all of the voting rights underlying their equity interests in the VIEs to our company. Furthermore, pursuant to the exclusive option agreements, which include a substantive kick-out right, our company has the power to control the shareholders of the VIEs, and therefore, the power to govern the activities that most significantly impact the economic performance of the VIEs. In addition, through the contractual arrangements, the company demonstrate their ability and intention to continue to exercise the ability to absorb substantially all of the expected losses and the majority of the profits of the VIEs, and therefore, have the rights to the economic benefits of the VIEs. As a result of these contractual arrangements, we consolidate the VIEs as required by ASC 810-10, Consolidation: Overall.

Revenue recognition

We generate our revenues primarily through internet business, AI and others. Revenue represents the amount of consideration we are entitled to upon the transfer of promised goods or services in the ordinary course of our activities and is recorded net of value-added tax (“VAT”). Consistent with the criteria of ASC 606 “Revenue from Contracts with Customers”, we recognize revenue when performance obligations are satisfied by transferring control of a promised good or service to a customer. For performance obligations that are satisfied at a point in time, we also consider the following indicators to assess whether control of a promised good or service is transferred to the customer: (i) right to payment, (ii) legal title, (iii) physical possession, (iv) significant risks and rewards of ownership and (v) acceptance of the good or service. For performance obligations satisfied over time, we recognize revenue over time by measuring the progress toward complete satisfaction of a performance obligation.

For revenue arrangements that include multiple performance obligations, we evaluate all the performance obligations in the arrangement to determine whether each performance obligation is distinct in the context of contract. Consideration is allocated to each performance obligation based on its standalone selling price. If a promised good or service does not meet the criteria to be considered distinct in the context of contract, it is combined with other promised goods or services until a distinct bundle of goods or services exists.

We evaluate if we are a principal or an agent in a transaction to determine whether revenue should be recorded on a gross or net basis. We are acting as the principal if we obtain control over the goods and services before they are transferred to customers. Generally, when we are primarily obligated in a transaction, are subject to inventory risk, have latitude in establishing prices, or have several but not all of these indicators, we act as the principal and revenue is recorded on a gross basis. Generally, when we are not primarily obligated in a transaction, do not bear the inventory risk and do not have the ability to establish the price, we act as the agent and revenue is recorded on a net basis.

We provide sales incentives to customers which entitle them to receive reductions in the price. We account for these incentives granted to customers as variable consideration and record it as reduction of revenue. The amount of variable consideration is measured based on the most likely amount of incentives to be provided to customers. We believe that there will not be significant changes to our estimate of variable consideration.

 

Internet business

Online advertising

Online advertising revenue is primarily derived from displaying advertisements for our customers on its online platforms including duba.com and other websites, browsers, PC and mobile applications. We mainly enter into cost for performance and cost per impression advertising agreements with customers. For contracts that are charged on the cost for performance basis, we charge an agreed-upon fee to its customers determined based on the effectiveness of advertising links, which is typically measured by clicks, transactions, installations, user registrations, and other actions. Revenue is recognized at a point in time when there is an effective click, transaction, installations, user registrations, and other actions. For advertising contracts that charge on cost per impression basis, we recognize the revenue at a point in time when the impressions are delivered based on the mutual agreement formed with customers.

 

97


 

Internet value-added services

We provide a range of online and on-premise software and applications designed to address users' needs in document processing, security protection, desktop personalization and AI-powered productivity for both individual and enterprise customers. Our value-added services revenue earned from the sale of membership packages and subscriptions, which grant customers ad-free use and exclusive access to premium features including file and data recovery, malicious pop-up interception, PDF conversion, automatic dynamic wallpaper rotation etc. These services are delivered directly to end users or distributed through external distributors, such as mobile application stores, and co-operation partners.

For services distributed through external distributors and partners, we evaluate whether we are acting as a principal or an agent. For arrangements where we are primarily responsible for fulfilling the service obligations to end users and retains control over the services delivered, we act as the principal and revenue is recognized on a gross basis. For arrangements where the external distributor or partner is primarily responsible for fulfilling the transaction with end users, we act as the agent and revenue is recognized on a net basis.

While providing online software services, the customers do not take possession of the software. The software license, when-and-if-available updates and related services are accounted for as a single performance obligation as the license, updates and services are inputs to a combined items in the contract. Upfront payment of membership fees and software subscription fees are recognized as deferred revenue in “Accrued expenses and other liabilities” and revenue is recognized ratably over the term or the expected service period of the respective service contracts as the services are provided.

While providing on-premise software, the license provides the customer with a right to use the software as it exists when made available to the customer. We sell specific version of the software to the customer, and provide post-contract services such as post-delivery telephone support and post-contract customer support for the customer. The on-premise software license and the post-contract services are accounted for a single performance obligation as post-contract services are mainly provided to answer questions about the use and the installation of the software which would not constitute a promise to a customer. Revenue is recognized upfront at the point in time when the software is made available to the customer. Software upgrades, such as version iteration, are additionally charged.

AI and others

Advertising agency services

We provide advertising agency services by arranging advertisers to purchase various advertisement products from certain online networks. We act as an agent in such services and revenue is recognized on a net basis by netting rebates provided to the advertisers with the online network performance-based commissions. The revenue is estimated by us based on the real-time advertising performance results provided by the online networks and the commission rates pre-determined in contracts signed with relevant online networks and is recognized at a point in time when the advertisement products are delivered by the online networks. There was no significant difference between our estimates and the subsequent periodic invoices provided by the online network for all the periods presented. Receivables from advertising agency services were included in other receivables from advertisers in “Prepayments and other current assets” and payable to online networks were included in payable to online advertising platforms as agency in “Accrued expenses and other current liabilities” on the consolidated balance sheets.

Multi-Cloud Management services

We provide multi-cloud management services through cloud management platform. The nature of our performance obligation is a single performance obligation to stand ready to provide integrated technical cloud-based solution or sell cloud resources to customers. Revenue is recognized over time when related solutions or resources are provided to customers. We evaluate whether it is appropriate to record the revenue on gross or net basis based on whether we act as a principal or as an agent. This determination is reviewed for each specified service provided to the customer and may involve significant judgment. In certain cases, we conclude that we control the solutions and resources before they are transferred to end customers, as we integrate the cloud resources with its technical expertise to provide ongoing customized cloud-based solutions, is primarily responsible for the fulfillment, and have inventory risk before the specified solutions and resources have been transferred to the customers and revenue is recognized on a gross basis. In other cases, we act as a reseller of cloud resources and during which we act as an agent to arrange for the resources to be provided by third parties and revenue is recognized on a net basis.

Sale and rental of robotic products

We generate revenue from sale and rental of robotic products. We recognize revenue generally at a point in time when the robotic products are delivered to customers. We provide standard warranty on all robotic products sold, which is not a separate performance obligation as it is intended to provide greater quality assurance to customers. Accordingly, standard warranty is accounted for in accordance with ASC 460, Guarantees, and the estimated costs are recorded as a liability when we transfer the control of robotic products

 

98


 

to a customer. The consideration for sale of robotic products is normally paid in advance, which means the payments received are prior to the transfer of goods or services by us, we record a contract liability (deferred revenue) for the amount relating to those unperformed obligations. As set out in Note 2 “Lease, as of a Lessor”, rental revenue of robotic products is recognized under ASC 842.

Technical, AI application services and others

We provide other services including technical support, extended time warranty, maintenance services, AI data and AI solution services etc. to customers. Such revenue are recognized ratably over the term of the arrangement or at a point of time upon service delivered.

Allowance for credit losses

We maintain an allowance for credit losses in accordance with ASC 326 and records the allowance for credit losses as an offset to assets such as accounts receivable, prepayments and other current assets and due from related parties, etc. and the estimated credit losses charged to the allowance is classified as “General and administrative” and “Other expenses” in the consolidated statements of comprehensive loss. We assess collectability by reviewing assets on a collective basis where similar characteristics exist, primarily based on similar business line, service or product offerings and on an individual basis when we identify specific customers with known disputes or collectability issues. In determining the amount of the allowance for credit losses, we consider historical collectability based on past due status, the age of the balances, credit quality of our customers based on ongoing credit evaluations, current economic conditions, reasonable and supportable forecasts of future economic conditions, and other factors that may affect our ability to collect from customers.

Fair value measurements of Non-Marketable long-term investments

We measure certain long-term investments at fair value on a recurring or non-recurring basis. For long-term investment accounted for using fair value option and long-term debt securities, we estimate their fair value on each reporting date. For equity securities accounted for under measurement alternative, we estimated the fair value when there’s an observable price changes for identical or similar investments of the same issuer or when qualitative assessment indicates that the investment is impaired. We continually review our investments in equity method investees to determine whether a decline in fair value below the carrying value is “other-than-temporary.” We estimate the investments’ fair value in accordance with the principles of ASC 820 and recognize the fair value change or impairment loss in the consolidated statements of comprehensive (loss) income accordingly. These judgments include valuation methods and key valuation assumptions and estimates. Changes in these estimates and assumptions could materially affect the fair value of such investments. See Note 23 of the Notes to the Consolidated Financial Statements for information regarding method and key assumptions used for fair value measurements of such investments.

Fair Value Determination Related to the Accounting for Business Combinations

We complete business combinations that require us to perform purchase price allocations. In order to recognize the acquisition date amounts of assets acquired and liabilities assumed, mainly consisting of intangible assets and goodwill, as well as the fair value of previously held equity interests, mezzanine equity and non-controlling interests, we primarily use valuation techniques such as discounted cash flow analysis under the income approach. Major assumptions used in determining the fair value related to the accounting for business combinations include future revenue growth rates, EBIT margin and discounted rate. The valuation of our acquired business was performed by independent valuation specialist. Although we believe that the assumptions applied in the determination are reasonable based on information available at the date of acquisition, actual results may differ from the forecasted amounts and the difference could be material.

Impairment Assessment on Goodwill, Long-lived Assets and Intangible assets

 

99


 

We test annually, or whenever events or circumstances indicate that the carrying value of assets exceeds the recoverable amounts, whether goodwill and intangible assets with indefinite lives have suffered any impairment in accordance with the accounting policy stated in Note 2 to our audited consolidated financial statements included in this annual report. For the impairment assessment on Goodwill, we may first assess qualitative factors to determine whether it is necessary to perform the quantitative goodwill impairment test. In the qualitative assessment, we consider factors such as macroeconomic conditions, industry and market considerations, overall financial performance of the reporting unit, and other specific information related to the operations, business plans and strategies of the reporting unit. Based on the qualitative assessment, if it is more likely than not that the fair value of a reporting unit is less than the carrying amount, the quantitative impairment test is performed. We may also bypass the qualitative assessment and proceed directly to perform the quantitative impairment test. We perform the quantitative impairment test by comparing the fair value of each reporting unit to its carrying amount, including goodwill. If the fair value of the reporting unit exceeds its carrying amount, goodwill is not considered to be impaired. If the carrying amount of a reporting unit exceeds its fair value, the amount by which the carrying amount exceeds the reporting unit’s fair value is recognized as impairment. Application of a goodwill impairment test requires significant management judgment, including the identification of reporting units, allocation of assets, liabilities and goodwill to reporting units, and determination of the fair value of each reporting unit. For long-lived and intangible assets with finite lives, we perform an impairment assessment whenever events or changes in circumstances indicate the carrying value of an asset may not be recoverable. These assessments primarily use future undiscounted net cash flows expected to result from the use of the assets and their eventual disposition. The expected growth in revenues and operating margin, timing of future capital expenditures, an estimate of weighted average cost of capital and terminal growth rate are based on actual and prior year performance and market development expectations. The periods of the financial forecasts generally range from three to five years or a longer period if necessary. Judgment is required to determine key assumptions adopted in the cashflow projections and changes to key assumptions can significantly affect these cash flow projections and the results of the impairment tests.

Estimated Useful Lives of Intangible Assets

Intangible assets with finite useful lives are amortized on a straight-line basis over their estimated useful lives, which are determined based on contractual or legal rights, expected technological obsolescence, and the Group's historical experience with similar assets. The Group reviews the estimated useful lives of its intangible assets each year. The estimated useful lives are reassessed when events or changes in circumstances indicate that the original estimates may no longer be appropriate, such as significant changes in the technological, market or business environment, changes in the expected use of the assets, or the earlier-than-expected obsolescence of the assets. Changes in estimated useful lives are accounted for prospectively as a change in accounting estimate in accordance with ASC 250.

Recognition of Income Taxes and Deferred Tax Assets/Liabilities

We account for income taxes using the liability method. Under this method, deferred tax assets and liabilities are determined based on the difference between the financial reporting and tax bases of assets and liabilities using enacted tax rates that will be in effect in the period in which the differences are expected to reverse. We record a valuation allowance against deferred tax assets netted off by deferred tax liability if, based on the weight of available evidence, it is more-likely-than-not that some portion, or all, of the deferred tax assets will not be realized. The effect on deferred taxes of a change in tax rates is recognized in income in the period that includes the enactment date.

 

Item 6. Directors, Senior Management and Employees

A.
Directors and Senior Management

The following table sets forth information regarding our executive officers and directors as of the date of this annual report.

 

Directors and Executive Officers

 

Age

 

Position/Title

Sheng Fu

 

48

 

Chief Executive Officer and Chairman of the Board of Directors

Thomas Jintao Ren

 

47

 

Chief Financial Officer and Director

Edward Mingyan Sun

 

43

 

Director

Bo Peng

 

47

 

Director

Wu Shengwu

 

52

 

Independent Director

Dr. Yi Ma

 

53

 

Independent Director

Dr. Yun Zhang

 

49

 

Independent Director

 

Sheng Fu has been our Chairman of the Board since March 2018, and our chief executive officer and director of the Board since November 2010. Since September 2009, Mr. Fu has been the chief executive officer and chairman of Conew Network. Prior to that, Mr.

 

100


 

Fu was the vice president of Matrix Partners China from November 2008. Between November 2005 and August 2008, Mr. Fu worked at Qihoo 360 serving various management roles at its 360 department, a division then in charge of developing 360 products. From March 2003 to October 2005, Mr. Fu was the product manager of 3721 Internet Real Name and 3721 Internet Assistant. Mr. Fu received a bachelor’s degree in economics from Shandong Institute of Business and Technology in China in 1999.

Thomas Jintao Ren has been our chief financial officer since January 2020 and has been our director since November 2022. Prior to Cheetah Mobile, Mr. Ren served as the chief financial officer of Renren Inc. (NYSE: RENN) since September 2015. Mr. Ren also served as the chief financial officer of Kaixin Auto Holdings (NASDAQ: KXIN) from September 2015 to August 2019. Kaixin Auto Holdings was a subsidiary of Renren Inc. Prior to rejoining Renren Inc., Mr. Ren was the chief financial officer at Chukong Technologies. From 2005 to 2014, Mr. Ren served as Renren Inc.’s senior finance director. Prior to that, Mr. Ren had worked at KPMG for five years. Mr. Ren holds a bachelor’s degree in economics from Renmin University of China. He is a certified public accountant in China and the United States, and a chartered professional accountant in Canada.

Edward Mingyan Sun joined Cheetah Mobile in 2010 and has been in charge of various mobile products, including CM Launcher, Clean Master, Security Master, Cheetah Browser for both PC and mobile, and Duba Antivirus. Prior to Cheetah Mobile, Edward worked at Qihoo 360 and Trent Micro, serving in various management roles. Edward received his college degree and continued his post-graduate studies at the University of Science and Technology of China.

Bo Peng has been our director since July 2024. Ms. Bo Peng is currently an assistant president and the legal director of Kingsoft Corporation Limited (HKEx: 03888). Ms. Peng joined the legal department of Kingsoft Corporation Limited in 2004 and since then has been fully responsible for its legal affairs. In September 2013, she became the assistant president of Kingsoft Corporation Limited. At present, Ms. Peng is mainly responsible for legal compliance, intellectual property, supply chain, administrative management of Kingsoft Corporation Limited and she has extensive experience in these areas. At the same time, Ms. Peng serves as the secretary-general of Beijing Kingsoft Foundation. Ms. Peng graduated from the University of Science and Technology Beijing in 2001 with a bachelor’s degree in law.

Wu Shengwu has served as the Chairman of Rongxin Semiconductor Technology Co., Ltd. since 2024. Prior to joining Rongxin Semiconductor, he held the position of Global Executive Vice President at Tsinghua Unigroup and Chairman of the Board at Xiamen Xueda Education Technology Group Co., Ltd. (SZSE: 000526). Mr. Wu served as the Deputy Director of the Electronic Information Department at the Ministry of Industry and Information Technology of the People’s Republic of China, as well as the Mayor of Haishu District in Ningbo and Director of the Ningbo Information Industry Bureau. With over 20 years of experience in the Information and Communication Technology (ICT) industry, Mr. Wu possesses extensive industry management experience. Mr. Wu received his bachelor’s degree in engineering and master’s degree in laws from Tsinghua University, and a Ph.D. degree in administration from Huazhong University of Science and Technology.

Dr. Yi Ma is a Chair Professor in Artificial Intelligence, the inaugural director of the School of Computing and Data Science and the Institute of Data Science of the University of Hong Kong since 2023. His research interests include computer vision, high-dimensional data analysis, and integrated intelligent systems. Yi received his two bachelor’s degrees in Automation and Applied Mathematics from Tsinghua University in 1995, two master’s degrees in EECS and Mathematics in 1997, and a PhD degree in EECS from UC Berkeley in 2000. He served on the faculty of UIUC ECE from 2000 to 2011, the principal researcher and manager of the Visual Computing group of Microsoft Research Asia from 2009 to 2014, and the Executive Dean of the School of Information Science and Technology of ShanghaiTech University from 2014 to 2017. He was on the faculty of UC Berkeley EECS Department from 2018-2023, where he continues to be a visiting professor. He has published over 65 journal papers, 150 conference papers, and three textbooks on 3D vision, generalized PCA, and high-dimensional data analysis. He received the NSF Career award in 2004 and the ONR Young Investigator award in 2005. He also received the David Marr prize in computer vision from ICCV 1999 and best paper awards from ECCV 2004 and ACCV 2009. He has served as the Program Chair for ICCV 2013 and the General Chair for ICCV 2015. He is a Fellow of IEEE, ACM, and SIAM.

Dr. Yun Zhang currently serves as an Associate Professor of Accountancy with Tenure at the Department of Accountancy of George Washington University. From 2009 to 2015, he was an Assistant Professor of Accountancy at the Department of Accountancy of George Washington University. From 2003 to 2009, he was an Assistant Professor of Accounting at the Duke University’s Fuqua School of Business. His main research interest includes managerial accounting, corporate governance and information disclosure. He received his bachelor’s degree from Renmin University of China in 1998, two master’s degrees from Yale University in 2002 and a Ph.D. degree from Yale University in 2004. He began serving as our independent director since September 2020.

B.
Compensation

Compensation of Directors and Officers

For the fiscal year ended December 31, 2025, we paid an aggregate of approximately RMB19.2 million (US$2.8 million) in cash to our executive officers and directors (excluding independent directors), and an aggregate of approximately RMB1.5 million (US$0.2 million) in cash to our independent directors. Our PRC entities are required by law to make contributions equal to certain percentages

 

101


 

of each employee’s salary for his or her retirement benefit, medical insurance benefits, housing funds, unemployment and other statutory benefits. For the fiscal year ended December 31, 2025, we contributed an aggregate of approximately RMB0.7 million (US$0.1 million) for pension, retirement benefits or other similar benefits for our executive officers and directors.

Share Incentive Awards

Share Incentive Plans

We adopted a share award scheme in May 2011, as amended in September 2013 and November 2016, or the 2011 Plan, a 2013 equity incentive plan in January 2014, or the 2013 Plan, a 2014 restricted shares plan in April 2014, or the 2014 Plan, and a 2023 share incentive plan in April 2023, or the 2023 Plan. The 2011 Plan and the 2013 Plan expired in May 2021, and January 2024, respectively, and in accordance with their terms, such that no new awards may be granted under these two plans although outstanding awards granted previously will remain governed by the plans. The purpose of our share incentive plans is to recruit and retain key employees, directors or consultants of outstanding ability and to motivate them to deliver the best performance for the benefit of our company.

1.
The 2014 Plan

We adopted the 2014 Plan in April 2014. The maximum aggregate number of shares which may be issued pursuant to all awards under the 2014 Plan is 122,545,665 Class A ordinary shares. As of March 31, 2026, 80,288,189 restricted shares (excluding those that have been forfeited) had been granted under the 2014 Plan.

The following is a summary of the key terms of the 2014 Plan.

Types of Awards. The 2014 Plan permits the awards of restricted shares and restricted share units.

Plan Administration. Our board, our compensation committee, or a subcommittee thereof duly authorized for the purpose of the Plan will be the plan administrator of our 2014 Plan. The plan administrator has the sole discretion to determine the participants to receive the awards, the number and types of awards to be granted to each participant, and the terms and conditions of each award grant.

Award Agreement. Awards granted under the 2014 Plan are evidenced by an award agreement that sets forth terms, conditions and limitations for each award, which may include the term of the award, the provisions applicable in the event of the grantee’s employment or service terminates, and our authority to unilaterally or bilaterally amend, modify, suspend, cancel or rescind the award.

Eligibility. We may grant awards to the employees, directors and consultants of our company.

Acceleration of Awards upon Change in Control. If a change in control of our company occurs, the plan administrator may, in its sole discretion, provide for (i) all awards outstanding to terminate at a specific time in the future and give each participant the right to exercise the vested portion of such awards during a specific period of time, or (ii) the purchase of any award for an amount of cash equal to the amount that could have been attained upon the exercise of such award, or (iii) the replacement of such award with other rights or property selected by the plan administrator in its sole discretion, or (iv) payment of award in cash based on the value of ordinary shares on the date of the change-in-control transaction plus reasonable interest.

Vesting Schedule. In general, the plan administrator determines the vesting schedule, which is specified in the relevant award agreement.

Transfer Restrictions. Awards may not be transferred in any manner by the recipient other than by will or the laws of descent and distribution, except as otherwise provided by the plan administrator.

Termination of the 2014 Plan. The 2014 Plan has a validity term of 10 years and was due to terminate in 2024. Upon approval of our board of directors, the validity term has been extended to April, 2029.

All restricted shares granted prior to the completion of our initial public offering under our share incentive plans entitle the holders to our Class B ordinary shares, while all restricted shares granted thereafter entitle the holders to Class A ordinary shares.

 

102


 

2.
The 2023 Plan

We adopted the 2023 Plan in April 2023. The maximum aggregate number of shares which may be issued pursuant to all awards under the 2023 Plan is 145,000,000 ordinary shares. As of March 31, 2026, 101,559,650 restricted shares (excluding those that have been forfeited) had been granted under the 2023 Plan.

The following is a summary of the key terms of the 2023 Plan.

Types of Awards. The 2023 Plan permits the awards of options, restricted shares and restricted share units.

Plan Administration. Our board or a committee of our board duly authorized for the purpose of the 2023 Plan will be the plan administrator of our 2023 Plan. The plan administrator has the sole discretion to determine the participants to receive the awards, the number and types of awards to be granted to each participant, and the terms and conditions of each award grant.

Award Agreement. Awards granted under the 2023 Plan are evidenced by an award agreement, which shall contain such terms and conditions with respect to an award as the plan administrator shall determine consistent with the Plan.

Eligibility. We may grant awards to the employees, consultants non-employee directors of our company as permitted under the applicable laws.

Vesting Schedule. In general, the plan administrator determines the vesting schedule, which is specified in the relevant award agreement.

Transfer Restrictions. Awards may not be transferred or assigned by the participant in any manner other than by will or by the laws of descent and distribution, except as otherwise provided by the plan administrator.

Termination of the 2023 Plan. Unless terminated earlier, the 2023 Plan will expire on, and no award may be granted pursuant to the 2023 Plan after, April 11, 2033. The plan administrator has the authority to amend, suspend or terminate the 2023 Plan, subject to shareholder approval or home country practice.

The following table summarizes, as of March 31, 2026, the restricted shares that we granted to our current directors and executive officers and to other individuals as a group under our share incentive plans, and which remained outstanding.

 

 

Number of Restricted
Shares Outstanding

 

 

Purchase Price
(US$/Share)

 

Date of Grant

Sheng Fu

 

 

21,415,900

 

 

N/A

 

June 22, 2023

Edward Mingyan Sun

 

*

 

 

N/A

 

June 22, 2023

Thomas Jintao Ren

 

*

 

 

N/A

 

June 22, 2023

Wu Shengwu

 

*

 

 

N/A

 

September 22, 2023

All directors and executive officers as a group

 

 

31,525,200

 

 

N/A

 

Various dates between June 22, 2023 and September 22, 2023

 

 

 

 

 

 

 

 

* Less than 1% of our total outstanding Class A and Class B ordinary shares.

Employment Agreements

We have entered into employment agreements with our senior executive officers. We may terminate a senior executive officer’s employment for cause at any time without remuneration for certain acts of the officer, such as being convicted of or pleads guilty to a felony or to an act of fraud, misappropriation or embezzlement, any negligence or dishonest acts to the detriment of our company, or any misconduct or failure to perform his/her duties after afforded a reasonable opportunity to cure such failure. We may also terminate a senior executive officer’s employment without cause at any time by giving one month’s prior written notice, and we shall provide severance payments to the officer as expressly required by the applicable law of the jurisdiction where the officer is based. A senior executive officer may terminate his or her employment at any time by giving one month’s prior written notice.

 

103


 

In connection with the employment agreement, each senior executive officer has agreed to hold all proprietary or confidential information of our company and our affiliates or the respective clients, customers or partners, including, without limitation, all software and computer formulae, designs, specifications, drawings, data, manuals and instructions and all customer and supplier lists, sales and financial information, business plans and forecasts, all technical solutions and the trade secrets of our company, in strict confidence perpetually. Each officer also agrees that we shall own all the intellectual property developed by such officer during his or her employment.

C.
Board Practices

Board of Directors

Our board of directors currently consists of seven directors. A director is not required to hold any shares in our company to qualify to serve as a director. A Director who is in any way, whether directly or indirectly, interested in a contract or transaction or proposed contract or transaction with our company is required to declare the nature of his interest at a meeting of our directors. Subject to the rules of NYSE and disqualification by the chairman of the relevant board meeting, a director may vote in respect of any contract or transaction or proposed contract or transaction notwithstanding that he may be interested therein and if he does so his vote shall be counted and he may be counted in the quorum at any meeting of our directors at which any such contract or transaction or proposed contract or transaction is considered. Our directors may exercise all the powers of our company to raise or borrow money, and to mortgage or charge our undertaking, property and assets (present and future) and uncalled capital, and to issue debentures, debenture stock, bonds and other securities, whether outright or as collateral security for any debt, liability or obligation of our company or of any third party. None of our directors has a service contract with us that provides for benefits upon termination of service as a director.

Committees of the Board of Directors

We have established an audit committee, a compensation committee and a nominating and corporate governance committee under the board of directors. We have adopted a charter for each of the three committees. Each committee’s members and functions are described below.

Audit Committee

Our audit committee consists of and is chaired by Yun Zhang. Our board of directors has determined that Yun Zhang meets the “independence” requirements of NYSE and the independence standards under Rule 10A-3 under the Exchange Act. We have determined that Yun Zhang qualifies as an “audit committee financial expert.” The audit committee oversees our accounting and financial reporting processes and the audits of the financial statements of our company. The audit committee is responsible for, among other things:

selecting the independent registered public accounting firm and pre-approving all auditing and non-auditing services permitted to be performed by the independent registered public accounting firm;
reviewing with the independent registered public accounting firm any audit problems or difficulties and management’s response;
reviewing and approving all proposed related party transactions, as defined in Item 404 of Regulation S-K under the Securities Act;
discussing the annual audited financial statements with management and the independent registered public accounting firm;
reviewing major issues as to the adequacy of our internal controls and any special audit steps adopted in light of any material control deficiencies;
annually reviewing and reassessing the adequacy of our audit committee charter;
meeting separately and periodically with management and the independent registered public accounting firm; and
reporting regularly to the board.

Compensation Committee

Our compensation committee consists of and is chaired by Wu Shengwu. Our board of directors has determined that Wu Shengwu satisfies the “independence” standards under applicable NYSE corporate governance rules. The compensation committee assists the board in reviewing and approving the compensation structure, including all forms of compensation, relating to our directors and executive officers. The compensation committee is responsible for, among other things:

 

104


 

reviewing and approving, or recommending to the board for its approval, the compensation for our chief executive officer and other executive officers;
reviewing and recommending to the board for determination with respect to the compensation of our non-employee directors;
reviewing periodically and approving any incentive compensation or equity plans, programs or similar arrangements; and
selecting compensation consultant, legal counsel or other adviser only after taking into consideration all factors relevant to that person’s independence from management.

Nominating and Corporate Governance Committee

Our nominating and corporate governance committee consists of Wu Shengwu, and Dr. Yi Ma and is chaired by Dr. Yi Ma. Our board of directors has determined that Wu Shengwu and Dr. Yi Ma both satisfy the “independence” standards under applicable NYSE corporate governance rules. The committee assists the board in selecting individuals qualified to become our directors and in determining the composition of the board and its committees. The committee is responsible for, among other things:

recommending nominees to the board for election or re-election to the board, or for appointment to fill any vacancy on the board;
reviewing annually with the board the current composition of the board with regard to characteristics such as independence, skills, experience, expertise, diversity, and availability of service to us;
selecting and recommending to the board the directors to serve as members of each standing committee of the board; and
developing and reviewing periodically the corporate governance principles adopted by the board to ensure appropriateness and compliance with the requirements of the NYSE, and to recommend any desirable changes to the board.

Duties of Directors

Under Cayman Islands law, our directors owe fiduciary duties to our company, including a duty of loyalty, a duty to act honestly and a duty to act in what they consider in good faith to be in our best interests. Our directors must also exercise the powers that are vested in them for the purpose for a proper purpose, and not for any collateral purpose. Our directors also owe to our company a duty to act with skill and care. It was previously considered that a director need not exhibit in the performance of his duties a greater degree of skill than may reasonably be expected from a person of his knowledge and experience. However, English and Commonwealth courts have moved towards an objective standard with regard to the required skill and care and these authorities are likely to be followed in the Cayman Islands. In fulfilling their duty of care to us, our directors must ensure compliance with our memorandum and articles of association, as amended and restated from time to time. Our company has the right to seek damages if a duty owed by our directors is breached.

Terms of Directors and Executive Officers

Our officers are elected by and serve at the discretion of the board. Our directors are not subject to a term of office and hold office until such time as they resign or are removed from office by ordinary resolution of our shareholders. A director will be removed from office automatically if, among other things, the director (1) becomes bankrupt or makes any arrangement or composition with his creditors; (2) dies or is found to be or becomes of unsound mind; or (3) without special leave of absence from the board of directors, is absent from meetings of the board for three consecutive meetings and the board resolves that his office be vacated.

D.
Employees

We had 845, 934 and 851 employees as of December 31, 2023, 2024 and 2025, respectively. The following table sets forth the number of our employees, categorized by function, as of December 31, 2025:

 

Function

 

Number of Employees

 

Operations

 

 

109

 

Research and development

 

 

375

 

Sales and marketing

 

 

200

 

General and administrative

 

 

167

 

Total

 

 

851

 

 

 

105


 

 

E.
Share Ownership

For information regarding the share ownership of our directors and officers, see “Item 7. Major Shareholders and Related Party Transactions—A. Major Shareholders.” For information as to share awards granted to our directors, executive officers and other employees, see “Item 6. Directors, Senior Management and Employees—B. Compensation—Share Incentive Awards—Share Incentive Plans.”

F.
Disclosure of A Registrant’s Action to Recover Erroneously Awarded Compensation

Not applicable.

A. Major Shareholders

The following table sets forth information with respect to the beneficial ownership of our shares as of March 31, 2026 by:

each of our current directors and executive officers; and
each person known to us to own beneficially more than 5% of our shares.

Percentage of beneficial ownership is based on 1,558,791,885 total issued and outstanding ordinary shares as of March 31, 2026, representing the sum of 518,104,900 Class A ordinary shares and 1,040,686,985 Class B ordinary shares of our company.

Beneficial ownership is determined in accordance with the rules and regulations of the SEC. These rules generally provide that a person is the beneficial owner of securities if such person has or shares the power to vote or direct the voting of securities, or to dispose or direct the disposition of securities or has the right to acquire such powers within 60 days. In computing the number of shares beneficially owned by a person and the percentage ownership of that person, we have included shares that the person has the right to acquire within 60 days, including through the exercise of any option, warrant or other right or the conversion of any other security, in both the numerator and the denominator. These shares, however, are not included in the computation of the percentage ownership of any other person.

 

 

Shares Beneficially Owned

 

Ordinary Shares
Beneficially Owned

 

Voting Power

 

Class A Ordinary
Shares

 

Class B Ordinary
Shares

 

%(1)

 

%(2)

Directors and Executive Officers**:

 

 

 

 

 

 

 

 

Sheng Fu(3)

 

34,172,460

 

118,979,028

 

9.8

 

47.8

Bo Peng

 

 

 

 

Thomas Jintao Ren

 

*

 

*

 

*

 

*

Wu Shengwu(5)

 

*

 

 

*

 

*

Dr. Yi Ma(6)

 

*

 

 

*

 

*

Dr. Yun Zhang(7)

 

*

 

 

*

 

*

Edward Mingyan Sun

 

*

 

*

 

*

 

*

All directors and executive officers as a group

 

42,110,830

 

136,110,578

 

11.4

 

49.4

Principal Shareholders:

 

 

 

 

 

 

 

 

Kingsoft Corporation Limited(8)

 

11,800,547

 

662,806,049

 

43.3

 

24.2

Tencent Holdings Limited(9)

 

15,031,120

 

220,481,928

 

15.1

 

20.3

Sheng Global Limited(10)

 

29,996,440

 

118,979,028

 

9.6

 

11.2

Notes

* Less than 1% of our total outstanding Class A and Class B ordinary shares.

** Unless otherwise indicated in the notes below, the business address for our directors and executive officers is Building No. 11Wandong Science and Technology Cultural Innovation Park No.7 Sanjianfangnanli, Chaoyang District, Beijing 100024, People’s Republic of China.

 

106


 

(1)
Percentage ownership is calculated by dividing the number of Class A and Class B ordinary shares beneficially owned by a given person or group by the sum of (i) 1,558,791,885 ordinary shares and (ii) the number of Class A and Class B ordinary shares that such person or group has the right to acquire upon exercise of option, warrant or other right within 60 days after March 31, 2026.
(2)
Percentage of total voting power represents voting power based on both Class A and Class B ordinary shares held by a given person or group with respect to the sum of all outstanding shares of our Class A and Class B ordinary shares. The holders of our Class B ordinary shares are entitled to ten votes per share, and holders of our Class A ordinary shares are entitled to one vote per share.
(3)
Represents (i) 25,996,440 Class A ordinary shares represented by restricted ADSs and 111,679,028 Class B ordinary shares held by Sheng Global Limited, a British Virgin Islands company wholly owned by Mr. Fu, (ii) 4,000,000 Class A ordinary shares (represented by restricted ADSs) and 7,300,000 Class B ordinary shares beneficially owned by Sheng Global Limited through FaX Vision Corporation, a British Virgin Islands company controlled by Sheng Global Limited, (iii) 4,176,020 Class A ordinary shares represented by restricted ADSs that have vested to Mr. Fu under our share incentive plans. Kingsoft Corporation have delegated approximately 36.6% voting power of our company held by Kingsoft Corporation to Mr. Sheng Fu, effective October 1, 2017. For further details, see “Item 4. Information on the Company—A. History and Development of the Company”.
(4)
The business address of Ms. Peng is c/o Kingsoft Corporation Limited, Building D, Xiaomi Campus, No.33 Xierqi Middle Road, Haidian District, Beijing, People’s Republic of China.
(5)
The business address of Wu Shengwu is No. 599, Changjiang East Road, Huaiyin District, Huai'an City, Jiangsu Province
(6)
The business address of Dr. Ma is ECS Department, 333A Cory Hall#1770 University of California, Berkeley, CA 94720-1770, USA.
(7)
The business address of Dr. Zhang is 6402 Middleburg Ln, Bethesda, MD 20817, USA.
(8)
Represents (i) 5,040,877 Class A ordinary shares, (ii) 6,759,670 Class A ordinary shares represented by ADSs, and (iii) 662,806,049 Class B ordinary shares held by Kingsoft Corporation. Kingsoft Corporation is a Cayman Islands company listed on the Hong Kong Stock Exchange (Stock Code: 3888). Kingsoft Corporation have delegated approximately 36.6% voting power of our company held by Kingsoft Corporation to Mr. Sheng Fu, effective October 1, 2017. For further details, see “Item 4. Information on the Company—A. History and Development of the Company.” Kingsoft Corporation’s business address is Building D, Xiaomi Campus, No.33 Xierqi Middle Road, Haidian District, Beijing, People’s Republic of China.
(9)
Represents (i) 745,410 Class A ordinary shares and 14,285,710 Class A ordinary shares represented by ADSs held by THL E Limited, a British Virgin Islands company wholly owned by Tencent Holdings Limited, and (ii) 220,481,928 Class B ordinary shares held by TCH Copper Limited, a British Virgin Islands company wholly owned by Tencent Holdings Limited, as reported on the Schedule 13D jointly filed by TCH Copper Limited, Tencent Holdings Limited and THL E Limited on May 19, 2014. Tencent Holdings Limited is a Cayman Islands company listed on the Hong Kong Stock Exchange (Stock Code: 700). The business address of Tencent Holdings Limited is 29/F, Three Pacific Place, No. 1 Queen’s Road East, Wan Chai, Hong Kong.
(10)
Represents (i) 25,996,440 Class A ordinary shares represented by restricted ADSs and 111,679,028 Class B ordinary shares held by Sheng Global Limited, and (ii) 4,000,000 Class A ordinary shares and 7,300,000 Class B ordinary shares held by FaX Vision Corporation, a British Virgin Islands company controlled by Sheng Global Limited. The registered address of Sheng Global Limited is Palm Grove House, P.O. Box 438, Road Town, Tortola, British Virgin Islands.

As of March 31, 2026, to our knowledge, on the same basis of calculation as above, 487,819,310 Class A ordinary shares represented by ADSs, or approximately 31.29% of our total outstanding ordinary shares were held by one record shareholder in the United States, namely The Bank of New York Mellon, the depositary of our ADS program. The number of beneficial owners of our ADSs in the United States is likely to be much larger than the number of record holders of our ordinary shares in the United States.

Our ordinary shares are divided into Class A ordinary shares and Class B ordinary shares. Holders of Class A ordinary shares are entitled to one vote per share, while holders of Class B ordinary shares are entitled to ten votes per share. Apart from the delegation of voting rights pertaining up to 399,445,025 Class B ordinary shares of our company by Kingsoft Corporation to Mr. Fu, we are not aware of any arrangement in effect that will, at a subsequent date, result in a change of control of our company. None of our major shareholders have different voting rights apart from any Class B ordinary shares that they may hold in our company.

B. Related Party Transactions

 

Contractual Arrangements with VIEs

Due to certain restrictions under PRC law on foreign ownership and investment in value-added telecommunications services in China, we conduct our operations in China principally through contractual arrangements with the VIEs in China and their respective shareholders. For a description of these contractual arrangements, see “Item 4. Information on the Company—C. Organizational Structure—Contractual Arrangements with the VIEs.”

 

107


 

Transactions and Agreements with Kingsoft Group

Kingsoft Corporation is one of our principal shareholders, with beneficial ownership and voting power of 43.3% and 24.2%, respectively, of our outstanding Class A and Class B ordinary shares on an as-converted basis as of March 31, 2026.

Our company has certain common directors and officers with Kingsoft Corporation. As of the date of this annual report, Ms. Bo Peng, one of our directors, is also the assistant president and the legal director of Kingsoft Corporation.

Kingsoft Corporation is a company with shares listed on the Hong Kong Stock Exchange, and is accordingly subject to the requirements of the Hong Kong Listing Rules. Before October 1, 2017, under the Hong Kong Listing Rules, we were a “connected person” of Kingsoft Corporation.

Accordingly, transactions between us, our subsidiaries and the VIEs, on the one hand, and Kingsoft Corporation or any of its subsidiaries and associates (excluding us and our subsidiaries and VIEs) (collectively, "Kingsoft Group"), on the other hand, were “connected transactions.” Under the Hong Kong Listing Rules, all connected transactions must be carried out on normal commercial terms, and if the value of a connected transaction exceeds the applicable thresholds, it was subject to the approval of the independent shareholders of Kingsoft Corporation.

Services received from Kingsoft Group

Historically, we have entered into various transactions including promotion services, licensing services, cloud services etc. From time to time with Kingsoft Corporation, its subsidiaries and their respective associates, or collectively the Kingsoft Group. We entered into a cooperation framework agreement with Kingsoft Corporation on December 27, 2013 for an initial term until December 31, 2016. Upon expiration of the initial term, the agreement was automatically renewed for three years pursuant to its terms. This agreement governs the following transactions between our company and Kingsoft Corporation:

Promotion services. We and Kingsoft Corporation mutually provided promotion services through their own products and websites for the sale of the other party’s products, including but not limited to pre-installation, bundle promotion, joint operation and publishing online advertisement;
Licensing services. Kingsoft Corporation granted licenses to use, among others, certain technologies, trademarks and software products. Such licenses automatically terminated upon October 1, 2017. We and Kingsoft Corporation entered into a new Trademark Licensing Contract in 2018, under which we are licensed with certain selected trademarks of Kingsoft Corporation and its relevant subsidiaries;
Miscellaneous services. Kingsoft Corporation provided miscellaneous services to our company, including but not limited to leasing services, administration assistance services and technology support services.

We and entities of Kingsoft Group may enter into individual contracts from time to time when necessary according to the principles and scope provided for under the framework agreement. Pursuant to the framework agreement, the transactions between us and Kingsoft Group will be priced based on: (i) the prevailing fair market pricing rules adopted in the same industry; (ii) a price calculated based on costs plus reasonable profit margin; or (iii) a price with reference to the price or reasonable profit margin of an independent third party.

On February 16, 2017, Kingsoft Japan entered into an exclusive licensing agreement with a subsidiary of Kingsoft Corporation, pursuant to which Kingsoft Group granted Kingsoft Japan the exclusive right to sell, or authorize any third parties to sell, conduct marketing or promotion, and provide services to the end-users of the Japanese version of the office software developed by Kingsoft Group, within the territory of Japan. In October 2025, the exclusive license was converted to a non-exclusive license. In addition, in December 2025, the parties entered into an asset transfer agreement pursuant to which the relevant assets relating to the Japanese version of the office software will be transferred to Kingsoft Group, upon completion of which the licensing arrangement will be terminated.

In October 2025, Kingsoft Japan repurchased certain equity interests held by Kingsoft Corporation and its associates for a total consideration of RMB14.5 million (US$2.1 million). Upon completion of the repurchase, our company's equity interest in Kingsoft Japan increased from 41.15% to 57.71% on a diluted basis.

We also purchase cloud services from Kingsoft Group. On July 1, 2022, we entered into a cloud service agreement with a subsidiary of Kingsoft Corporation, pursuant to which, Kingsoft Group provide us with cloud and relevant technical support services for an initial term until August 1, 2023. Since then, the agreement has been renewed annually and currently remains in effect with an expiration date of August 1, 2027.

For the years ended December 31, 2023, 2024 and 2025, we recognized aggregate fees of RMB14.2 million, RMB12.2 million and RMB12.7 million (US$1.8 million), respectively, to Kingsoft Corporation, its subsidiaries and their respective associates for the services they provided to us.

 

108


 

Transactions with Tencent Group

We entered into a strategic cooperation agreement dated December 27, 2013 with Shenzhen Tencent Computer Systems Company Limited, or Tencent Shenzhen, to promote various types of products of Tencent Holdings Limited, its subsidiaries and their respective associates, or collectively the Tencent Group, through various forms of promotion services on our mobile and PC applications and platforms. Tencent Shenzhen is a subsidiary of Tencent Holdings Limited, one of our major beneficial shareholders. The price of services provided between us and Tencent Shenzhen will be based on (i) the prevailing fair market price, (ii) the actual cost incurred plus a reasonable profit margin, or (iii) a price with reference to the price or reasonable profit margin of an independent third party conducting the similar transactions. The term of the cooperation agreement was from January 1, 2014 to December 31, 2015. On December 30, 2015, we entered into a new strategic cooperation agreement with Tencent Shenzhen, pursuant to which we and the Tencent Group will continue to provide promotion services to each other. We and Tencent Group may enter into individual agreements from time to time accordingly, and beyond promotion services, we also purchase cloud services from and cooperate with Tencent Group on product distribution and operation. For the years ended December 31, 2023, 2024 and 2025, we recognized total revenues of RMB9.6 million, RMB6.7 million and RMB52.8 million (US$7.6 million), respectively, from the Tencent Group, and recognized aggregate fees of RMB13.3 million, RMB19.4 million and RMB38.4 million (US$5.5 million), respectively, to the Tencent Group.

Transactions with Beijing OrionStar

In 2017, we completed capital injection into Beijing OrionStar, an artificial intelligence company incorporated in China and founded by Mr. Sheng Fu, and subsequently made further investment in Beijing OrionStar. In 2022, Beijing OrionStar completed a new round of financing, and subsequent to the financing, our equity interest in Beijing OrionStar was diluted to 37.74%. In November 2023, we acquired an aggregate of 35.17% equity interest of Beijing OrionStar from certain of the existing shareholders of Beijing OrionStar with an aggregate cash consideration of RMB268.7 million (US$37.8 million). Upon completion of the transaction, our equity interest in Beijing OrionStar increased to 72.91% and consolidated the financial results of Beijing OrionStar since November 30, 2023. Consequently, transactions with Beijing OrionStar should no longer be considered as related party transactions from that date onwards.

From 2018, we entered into distribution and several AI robots purchase agreements with Beijing OrionStar. For the eleven months ended November 30, 2023, we purchased products from OrionStar of RMB1.0 million.

From December 2018, we entered into several commissioned development and service agreements, with Beijing OrionStar, pursuant to which Beijing OrionStar agrees to provide technical and promotion service to us. For the eleven months ended November 30, 2023, we recognized total cost of RMB2.3 million.

From 2018, we entered into several service agreements with Beijing OrionStar, pursuant to which we provide technical and multi-cloud management services to Beijing OrionStar. For the eleven months ended November 30, 2023, we recognized total revenue of RMB2.4 million.

In 2021, we provided a convertible loan of RMB100.0 million at an annual simple interest rate of 8% with 2 years maturity to Beijing OrionStar. The conversion features were considered as embedded derivatives that do not meet the criteria to be bifurcated and were accounted for together with the loan receivable. We extended the maturity date by one year in 2023 and exercised our right under the convertible loan to convert all of the principal and the accrued interest into Beijing OrionStar's equity interest in Jan 2024.

Transactions with Live.me

On September 30, 2019, Live.me amended its share incentive plan to (i) increase the number of shares to be issued under the current plan and (ii) issue shares under the plan into a trust for the benefit of current and future recipients of Live.me share incentive awards. Subsequent to the amendment, we own 49.6% equity interest of Live.me and deconsolidated Live.me as we are no longer a majority shareholder of Live.me. On January 9, 2023, Live.me modified its share capital by dividing ordinary shares into Class A ordinary shares and Class B ordinary shares with different voting rights, subsequent to the modification, we hold 49.6% of Live.me’s share capital, which stands for 49.6% equity interest and 17.25% voting rights of Live.me. In February 2025, Live.me ceased to be a related party of ours when Live.me redeemed all of our shares in Live.me, and we no longer holder any equity interest in Live.me.

From 2019, we entered into several service agreements with Live.me, pursuant to which we provide technical, multi-cloud management and other services to Live.me. For the years ended December 31, 2023, 2024 and for the two months ended February 28, 2025, we recognized total revenue of RMB35.0 million, RMB27.5 million and RMB3.6 million (US$0.5 million), respectively.

Transactions with Pixiu. Inc

From 2017, we entered into several service agreements with Pixiu. Inc, pursuant to which we provide technical, multi-cloud management and other services to Pixiu. Inc. For the years ended December 31, 2023, 2024 and 2025, we recognized total revenue of RMB1.0 million, RMB1.2 million and RMB1.1 million (US$0.2 million), respectively.

 

109


 

Registration Rights Agreement

Pursuant to the registration rights agreement dated April 25, 2014 with Kingsoft Corporation, Xiaomi Ventures Limited and Baidu Holdings Limited, we agreed to grant each of the parties Form F-3 registration rights and the piggyback registration rights. In addition, we agreed to pay expenses relating to their exercise of Form F-3 registration rights and piggyback registration rights, except for underwriting discounts and commissions relating to the sale of securities, unless, subject to a few exceptions, a registration request is subsequently withdrawn at the request of a majority-in-interest of the holders requesting such registration.

Employment Agreements

See “Item 6. Directors, Senior Management and Employees—B. Compensation—Employment Agreements.”

Share Incentive Plans

“Item 6. Directors, Senior Management and Employees—B. Compensation—Share Incentive Awards—Share Incentive Plans.”

Other Transactions with Certain Directors and Affiliates

See “Item 6. Directors, Senior Management and Employees—B. Compensation—Compensation of Directors and Officers.”

C. Interests of Experts and Counsel

Not applicable.

Item 8. Financial Information

A. Consolidated Statements and Other Financial Information

We have appended consolidated financial statements filed as part of this annual report.

Legal Proceedings

We are subject to legal proceedings and claims in our ordinary course of business from time to time. For risks and uncertainties relating to any lawsuits against us, please see “Item 3. Key Information—D. Risk Factors—Risks Relating to the ADSs —We have incurred increased costs as a result of being a public company, and the costs may continue to increase in the future.” For further information on certain legal proceedings and arbitration that we are currently involved in, see “Note 18. Commitment and Contingencies—Litigation and investigation” to our consolidated financial statements for the years ended December 31, 2023, 2024 and 2025 included in this annual report.

In September 2011, Mr. Sheng Fu, our chief executive officer, was named as a defendant in a lawsuit filed by Qihoo in the High Court of the Hong Kong Special Administrative Region. The complaint, which has been amended multiple times since its filing, alleged that Mr. Fu has breached his contractual obligations of confidentiality, non-competition, non-solicitation and non-disparagement under the agreements Mr. Fu had entered into with a subsidiary of Qihoo prior to his resignation from the subsidiary in August 2008. In connection with the complaint, Mr. Fu has filed a counterclaim against Qihoo, on the basis that Qihoo failed to fulfill its obligations to deliver the shares granted to him upon his resignation. In May, 2018, following the parties’ joint application, the court ordered that the proceedings be stayed for the parties to finalize and implement any settlement arrangements, and there be liberty to restore the proceedings. As of the date of this annual report, there have been no material developments in this matter.

Dividend Policy

We declared and paid cash dividends to our shareholders of approximately US$72 million and US$200 million in 2019 and 2020, respectively, which was funded by cash on our balance sheet. We currently have no plan to declare or pay any dividends in the near future on our shares or ADSs. We currently intend to retain most, if not all, of our available funds and any future earnings to operate and expand our business.

We are a holding company incorporated in the Cayman Islands. We rely on a significant amount of dividends from our subsidiaries for our cash requirements, including any payment of dividends to our shareholders. With respect to our PRC subsidiaries, PRC regulations may restrict their abilities to pay dividends to us. See “Item 3. Key Information—D. Risk Factors—Risks Relating to Doing Business in China—We may rely on dividends paid by our subsidiaries, including PRC subsidiaries, to fund any cash and financing requirements we may have. Any limitation on the ability of our subsidiaries to pay dividends to us could have a material adverse effect on our ability to conduct our business and to pay dividends to holders of the ADSs and our ordinary shares.” And “Item 4. Information

 

110


 

on the Company—B. Business Overview—Regulations—Regulations of Foreign Currency Exchange, Foreign Debt and Dividend Distribution.”

Our board of directors has discretion as to whether to distribute dividends, subject to applicable laws. In addition, our shareholders may by ordinary resolution declare a dividend, but no dividend may exceed the amount recommended by our directors. Under Cayman Islands law, a Cayman Islands company may pay a dividend on its shares out of either profit or the company’s share premium account, provided that in no circumstances may a dividend be paid if this would result in our company being unable to pay its debts due in the ordinary course of business. Even if our board of directors decides to pay dividends, the form, frequency and amount will depend upon our future operations and earnings, capital requirements and surplus, general financial condition, contractual restrictions and other factors that the board of directors may deem relevant. If we pay any dividends, we will pay our ADS holders to the same extent as holders of our ordinary shares, subject to the terms of the deposit agreement, including the fees and expenses payable thereunder. See “Item 12. Description of Securities Other than Equity Securities—D. American Depositary Shares.” Cash dividends on our ordinary shares, if any, will be paid in U.S. dollars.

B. Significant Changes

Except as disclosed elsewhere in this annual report, we have not experienced any significant changes since the date of our audited consolidated financial statements included in this annual report.

Item 9. The Offer and Listing

A. Offering and Listing Details

Our ADSs, each currently representing fifty of our Class A ordinary shares, have been listed on the NYSE since May 8, 2014. Our ADSs trade under the symbol “CMCM.”

Effective September 2, 2022, we effected a change of the ratio of the ADS to our Class A ordinary shares from one ADS representing ten Class A ordinary shares to one ADS representing fifty Class A ordinary shares. Currently, each ADS represents fifty Class A ordinary shares. The change in the ratio of the ADS to our Class A ordinary shares had no impact on our underlying Class A ordinary shares, and no Class A ordinary shares were issued or cancelled in connection with the change in the ratio of the ADS to our Class A ordinary shares.

B. Plan of Distribution

Not applicable.

C. Markets

Our ADSs have been listed on the NYSE since May 8, 2014 under the symbol “CMCM.”

D. Selling Shareholders

Not applicable.

E. Dilution

Not applicable.

F. Expenses of the Issue

Not applicable.

Item 10. Additional Information

A. Share Capital

Not applicable.

 

111


 

B. Memorandum and Articles of Association

We incorporate by reference into this annual report the description of our fourth amended and restated memorandum and articles of association contained in our F-1 registration statement (File No. 333-194996), as amended, initially filed with the SEC on April 2, 2014. The fourth amended and restated memorandum and articles of association were adopted by our shareholders by a special resolution passed on April 2, 2014, and became effective immediately prior to the completion of our initial public offering of the ADSs representing our Class A ordinary shares.

C. Material Contracts

We have not entered into any material contracts other than in the ordinary course of business and other than those described in “Item 4. Information on the Company,” “Item 7. Major Shareholders and Related Party Transactions—B. Related Party Transactions” or elsewhere in this annual report.

D. Exchange Controls

See “Item 4. Information on the Company—B. Business Overview—Regulations—Regulations of Foreign Currency Exchange, Foreign Debt and Dividend Distribution.”

E. Taxation

Cayman Islands and BVI Taxation

The Cayman Islands and the BVI currently levy no taxes on individuals or corporations who are not based in the Cayman Islands or the BVI respectively based upon profits, income, gains or appreciation and there is no taxation in the nature of inheritance tax or estate duty. There are no other taxes likely to be material to us levied by the government of the Cayman Islands except for stamp duties which may be applicable on instruments executed in, or after execution brought within the jurisdiction of, the Cayman Islands. There are no exchange control regulations or currency restrictions in the Cayman Islands and the BVI applicable to our company or its members.

People’s Republic of China Taxation

Under the PRC EIT Law and its implementation rules, enterprises established outside the PRC with “de facto management bodies” within the PRC may be considered PRC tax resident enterprise for tax purpose and may be subject to the PRC enterprise income tax at the rate of 25% on their global income. On April 22, 2009, the SAT issued the Notice Regarding the Determination of Chinese-Controlled Overseas Incorporated Enterprises as PRC Tax Resident Enterprise on the Basis of De Facto Management Bodies, or SAT Circular 82, which was most recently amended on December 29, 2017. SAT Circular 82 provides certain specific criteria for determining whether the “de facto management body” of a PRC-controlled enterprise that is incorporated offshore is located in China.

According to SAT Circular 82, an offshore incorporated enterprise controlled by a PRC enterprise or a PRC enterprise group will be considered as a PRC tax resident enterprise by virtue of having its “de facto management body” in China and will be subject to PRC enterprise income tax on its worldwide income only if all of the following conditions are met: (a) the senior management and core management departments in charge of its daily operations function have their presence mainly in the PRC; (b) its financial and human resources decisions are subject to determination or approval by persons or bodies in the PRC; (c) its major assets, accounting books, company seals, and minutes and files of its board and shareholders’ meetings are located or kept in the PRC; and (d) more than half of the enterprise’s directors or senior management with voting rights habitually reside in the PRC. SAT Bulletin 45 specifies that, when provided with a copy of Chinese tax resident determination certificate from a resident Chinese controlled offshore incorporated enterprise, the payer should not withhold 10% income tax when paying the Chinese-sourced dividends, interest, royalties, etc. to the Chinese controlled offshore incorporated enterprise.

We do not believe Cheetah Mobile Inc. meets all of the criteria described above. We believe that none of Cheetah Mobile Inc. and its subsidiaries outside of China is a PRC tax resident enterprise, because none of them is controlled by a PRC enterprise or PRC enterprise group, and because their records (including the resolutions of its board of directors and the resolutions of shareholders) are maintained outside the PRC. However, as the tax resident status of an enterprise is subject to determination by the PRC tax authorities and uncertainties remain with respect to the interpretation of the term “de facto management body” when applied to our offshore entities, we may be considered as a resident enterprise and may therefore be subject to PRC enterprise income tax at 25% on our global income. In addition, if the PRC tax authorities determine that our company is a PRC resident enterprise for PRC enterprise income tax purposes, dividends paid by us to non-PRC holders may be subject to PRC withholding tax, and gains realized on the sale or other disposition of ADSs or ordinary shares may be subject to PRC tax, at a rate of 10% in the case of non-PRC enterprises or 20% in the case of non-PRC

 

112


 

individuals (in each case, subject to the provisions of any applicable tax treaty), if such dividends or gains are deemed to be from PRC sources. Any such tax may reduce the returns on your investment in the ADSs.

If we are considered a “non-resident enterprise” by the PRC tax authorities, the dividends paid to us by our PRC subsidiaries will be subject to a 10% withholding tax. The EIT Law also imposes a withholding income tax of 10% on dividends distributed by a foreign invested enterprise to its immediate holding company outside of China, if such immediate holding company is considered as a non-resident enterprise without any establishment or place within China or if the received dividends have no connection with the establishment or place of such immediate holding company within China, unless such immediate holding company’s jurisdiction of incorporation has a tax treaty with China that provides for a different withholding arrangement. The Cayman Islands, where our company is incorporated, and the British Virgin Islands, where our subsidiary Conew.com Corporation is incorporated, do not have such tax treaties with China. None of our U.S. subsidiaries is an immediate holding company of our PRC subsidiaries. Under the Arrangement Between the PRC and the Hong Kong Special Administrative Region on the Avoidance of Double Taxation and Prevention of Fiscal Evasion with Respect to Taxes on Income and Capital, the dividend withholding tax rate may be reduced to 5%, if a Hong Kong resident enterprise that receives a dividend is considered a non-PRC tax resident enterprise and holds at least 25% of the equity interests in the PRC enterprise distributing the dividends, subject to approval of the PRC local tax authority. However, if the Hong Kong resident enterprise is not considered to be the beneficial owner of such dividends under applicable PRC tax regulations, such dividends may remain subject to withholding tax at a rate of 10%.

Accordingly, our Hong Kong subsidiaries may be able to enjoy the 5% withholding tax rate for the dividends they receive from our PRC subsidiaries if they satisfy the relevant conditions under tax rules and regulations, and obtain the approvals as required. According to the Notice on Strengthening Administration of Enterprise Income Tax for Share Transfers by Non-PRC Resident Enterprises issued by the PRC State Administration of Taxation on December 10, 2009, with retroactive effect from January 1, 2008, or SAT Circular 698, where a non-resident enterprise transfers the equity interests in a PRC resident enterprise indirectly through a disposition of equity interests in an overseas holding company (other than a purchase and sale of shares issued by a PRC resident enterprise in public securities market), PRC tax reporting and payment obligations may be triggered. On February 6, 2015, SAT issued a new guidance (Bulletin [2015] No. 7), or SAT Bulletin 7, on the PRC tax treatment of an indirect transfer of assets by a non-resident enterprise. SAT Bulletin 7 is the latest regulatory instrument on indirect transfers, extending to not only the indirect transfer of equity interests in PRC resident enterprises but also to assets attributed to an establishment in China and immovable property in China or, collectively, Chinese Taxable Assets. Further, on October 17, 2017, SAT issued the Matters Regarding Withholding Corporate Income Tax at Source for Non-Tax Resident Enterprises (Bulletin [2017] No. 37), or SAT Bulletin 37, which abolished SAT Circular 698 and specifies the withhold liability of the transferees. According to SAT Bulletin 7 and SAT Bulletin 37, when a non-resident enterprise engages in an indirect transfer of Chinese Taxable Assets, or Indirect Transfer, through an arrangement that does not have a bona fide commercial purpose in order to avoid paying enterprise income tax, the transaction should be re-characterized as a direct transfer of the Chinese assets and becomes taxable in China under the EIT Law, and gains derived from such indirect transfer may be subject to the PRC withholding tax at a rate of up to 10%, and the party who is obligated to make the transfer payments has the withholding obligation. SAT Bulletin 7 and 37 have replaced SAT Circular 698 in its entirety. They provide more comprehensive guidelines on a number of issues. Among other things, SAT Bulletin 7 substantially changes the reporting requirements in SAT Circular 698, provides more detailed guidance on how to determine a bona fide commercial purpose, and also provides for a safe harbor for certain situations, including purchase and sale of shares in an offshore listed enterprise on a public market by a non-resident enterprise, which may not be subject to the PRC enterprise income tax.

United States Federal Income Taxation

The following discussion is a summary of the material United States federal income tax considerations relating to the ownership, and disposition of the ADSs or Class A ordinary shares by a U.S. holder (as defined below) that holds the ADSs or Class A ordinary shares as “capital assets” (generally, property held for investment) under the United States Internal Revenue Code of 1986, as amended (the “Code”). This discussion is based upon existing United States federal income tax law, which is subject to differing interpretations or change, possibly with retroactive effect. This discussion does not address all aspects of United States federal income taxation that may be important to particular holders in light of their individual circumstances, including holders subject to special tax rules (for example, banks or other financial institutions, insurance companies, broker-dealers, pension plans, cooperatives, traders in securities that have elected the mark-to-market method of accounting for their securities, partnerships and their partners, regulated investment companies, real estate investment trusts, and tax-exempt organizations (including private foundations)), holders who are not U.S. holders, holders who own (directly, indirectly, or constructively) 10% or more of our stock (by vote or value), holders who acquired their ADSs or Class A ordinary shares pursuant to any employee share option or otherwise as compensation, holders that hold their ADSs or Class A ordinary shares as part of a straddle, hedge, conversion, constructive sale, or other integrated transaction for United States federal income tax purposes, or holders that have a functional currency other than the United States dollar, all of whom may be subject to tax rules that differ significantly from those summarized below. In addition, except to the extent described below, this discussion does not discuss any alternative minimum tax, state, or local tax, non-United States tax considerations, any non-income tax (such as the United States federal gift and estate tax) considerations, or the Medicare tax considerations. Each U.S. holder is urged to

 

113


 

consult its tax advisers regarding the United States federal, state, local, and non-United States income and other tax considerations with respect to its ownership and disposition of the ADSs or Class A ordinary shares.

General

For purposes of this discussion, a “U.S. holder” is a beneficial owner of ADSs or Class A ordinary shares that is, for United States federal income tax purposes, (i) an individual who is a citizen or resident of the United States, (ii) a corporation (or other entity treated as a corporation for United States federal income tax purposes) created in, or organized under the laws of, the United States or any state thereof or the District of Columbia, (iii) an estate the income of which is includible in gross income for United States federal income tax purposes regardless of its source, or (iv) a trust (A) the administration of which is subject to the primary supervision of a United States court and which has one or more United States persons who have the authority to control all substantial decisions of the trust or (B) that has otherwise elected to be treated as a United States person under the Code.

If a partnership (or other entity treated as a partnership for United States federal income tax purposes) is a beneficial owner of the ADSs or Class A ordinary shares, the tax treatment of a partner in the partnership will generally depend upon the status of the partner and the activities of the partnership. Partnerships holding the ADSs or Class A ordinary shares and partners in such partnerships are urged to consult their tax advisers as to the particular United States federal income tax consequences with respect to the ownership and disposition of the ADSs or Class A ordinary shares.

For United States federal income tax purposes, it is generally expected that a U.S. holder of ADSs will be treated as the beneficial owner of the underlying shares represented by the ADSs. Accordingly, deposits or withdrawals of Class A ordinary shares for ADSs generally are not expected to be subject to United States federal income tax. The remainder of this discussion assumes that a U.S. holder of ADSs will be treated in this manner.

Dividends

Subject to the PFIC rules discussed below, any cash distributions (including the amount of any tax withheld) paid on the ADSs or Class A ordinary shares out of our current or accumulated earnings and profits, as determined under United States federal income tax principles, will generally be includible in the gross income of a U.S. holder as dividend income on the day actually or constructively received by the U.S. holder, in the case of Class A ordinary shares, or by the depositary, in the case of ADSs. Because we do not intend to determine our earnings and profits on the basis of United States federal income tax principles, any distribution paid will generally be reported as a “dividend” for United States federal income tax purposes. A non-corporate recipient of dividend income may be subject to tax on dividend income from a “qualified foreign corporation” at a reduced United States federal income tax rate rather than the marginal tax rates generally applicable to ordinary income provided that certain holding period requirements are met.

A non-United States corporation (other than a corporation that is a PFIC for the taxable year in which the dividend is paid or the preceding taxable year) will generally be considered to be a qualified foreign corporation(a) if it is eligible for the benefits of a comprehensive tax treaty with the United States which the Secretary of Treasury of the United States determines is satisfactory for purposes of this provision and which includes an exchange of information program, or (b) with respect to any dividend it pays on stock (or ADSs in respect of such stock) which is readily tradable on an established securities market in the United States. U.S. holders are urged to consult their tax advisers regarding the availability of the reduced tax rate on dividends with respect to the ADSs or Class A ordinary shares in their particular circumstances.

Dividends received on the ADSs or Class A ordinary shares will not be eligible for the dividends received deduction allowed to corporations if we are a PFIC for the taxable year or the preceding taxable year in which the dividend was paid.

Dividends paid on the ADSs or Class A ordinary shares will generally be treated as income from foreign sources for United States foreign tax credit purposes and will generally constitute passive category income. In the event that we are deemed to be a PRC “resident enterprise” under the PRC Enterprise Income Tax Law, a U.S. holder may be subject to PRC withholding taxes on dividends paid on the ADSs or Class A ordinary shares. See “—People’s Republic of China Taxation.” A U.S. holder may be eligible, subject to a number of complex limitations, to claim a foreign tax credit in respect of any foreign withholding taxes imposed on dividends received on the ADSs or Class A ordinary shares. Pursuant to the Treasury Regulations, however, if a U.S. Holder is not eligible for the benefits of the income tax treaty between the United States and the PRC (the “Treaty”) or does not elect to apply the Treaty, then such holder may not be able to claim a foreign tax credit arising from any PRC tax imposed on the disposition of the ADSs or ordinary shares. A U.S. holder who does not elect to claim a foreign tax credit for foreign tax withheld may instead claim a deduction, for United States federal income tax purposes, in respect of such withholding taxes, but only for a year in which such U.S. holder elects to do so for all creditable foreign income taxes. The rules governing the foreign tax credit are complex. U.S. holders are advised to consult their tax advisers regarding the availability of the foreign tax credit or deduction under their particular circumstances, their eligibility for benefits under the Treaty and the potential impact of the Treasury Regulations.

 

114


 

Sale or Other Disposition of ADSs or Ordinary Shares

A U.S. holder will generally recognize capital gain or loss upon the sale or other disposition of the ADSs or Class A ordinary shares in an amount equal to the difference between the amount realized upon the disposition and the U.S. holder’s adjusted tax basis in such ADSs or Class A ordinary shares. Any capital gain or loss will be long-term if the ADSs or Class A ordinary shares have been held for more than one year and will generally be United States source gain or loss for United States foreign tax credit purposes. Long-term capital gain of non-corporate U.S. holders is generally eligible for a reduced rate of taxation. The deductibility of a capital loss may be subject to limitations. In the event that we are treated as a PRC “resident enterprise” under the PRC Enterprise Income Tax Law and gain from the disposition of the ADSs or Class A ordinary shares is subject to tax in the PRC, a U.S. holder that is eligible for the benefits of the Treaty may elect to treat the gain as PRC source income. Pursuant to the Treasury Regulations, however, if a U.S. Holder is not eligible for the benefits of the Treaty or does not elect to apply the Treaty, then such holder may not be able to claim a foreign tax credit arising from any PRC tax imposed on the disposition of the ADSs or ordinary shares. U.S. holders are advised to consult their tax advisers regarding the tax consequences if a foreign tax is imposed on a disposition of the ADSs or Class A ordinary shares, including the availability of the foreign tax credit or deduction under their particular circumstances, their eligibility for benefits under the Treaty and the potential impact of the Treasury Regulations.

As mentioned above, if we are classified as a PFIC for the taxable year or preceding tax years, U.S. holders could be subject to adverse U.S. federal income tax consequences. U.S. holders are urged to consult their tax advisers regarding the tax considerations of the sale or other disposition of the ADSs or Class A ordinary shares in their particular circumstances.

Passive Foreign Investment Company Rules

Certain adverse U.S. federal income tax consequences could apply to a U.S. holder if we or any of our subsidiaries are treated as a PFIC for any taxable year during which the U.S. holder holds the ADSs or Class A ordinary shares.

A non-United States corporation, such as our company, will be a PFIC for United States federal income tax purposes, if, in the case of any particular taxable year, after applying applicable look-through rules, either (i) 75% or more of its gross income for such year consists of certain types of “passive” income or (ii) 50% or more of the value of its assets (generally determined on the basis of a quarterly average) during such year produce or are held for the production of passive income. For this purpose, cash is categorized as a passive asset and the company’s unbooked intangibles associated with active business activities may generally be classified as active assets. Passive income generally includes, among other things, dividends, interest, rents, royalties, and gains from the disposition of passive assets. We generally will be treated as owning a proportionate share of the assets held and earning a proportionate share of the income received, by any other corporation in which we own, directly or indirectly, 25% or more (by value) of the stock.

Although the law in this regard is unclear, we treat the VIEs as being owned by us for United States federal income tax purposes, not only because we exercise effective control over the operation of such entities but also because we are entitled to substantially all of their economic benefits, and, as a result, we consolidate their results of operations in our consolidated financial statements.

If we are a PFIC for any taxable year during which a U.S. holder holds the ADSs or Class A ordinary shares, we generally would continue to be treated as a PFIC for all succeeding years during which such U.S. holder holds the ADSs or Class A ordinary shares even if we cease to meet the threshold requirements for PFIC status, unless a U.S. holder makes a taxable “deemed sale” election that may allow the U.S. holder to eliminate the continuing PFIC status under certain circumstances. Additionally, unless the U.S. holder makes a mark-to-market election or a qualified electing fund (QEF) election (as described below), the U.S. holder will generally be subject to special tax rules that have a penalizing effect, regardless of whether we remain a PFIC, for subsequent taxable years, on (i) any excess distribution that we make to the U.S. holder (which generally means any distribution paid during a taxable year to a U.S. holder that is greater than 125% of the average annual distributions paid in the three preceding taxable years or, if shorter, the U.S. holder’s holding period for the ADSs or Class A ordinary shares), and (ii) any gain realized on the sale or other disposition, including, under certain circumstances, a pledge, of the ADSs or Class A ordinary shares. Under the PFIC rules:

such excess distribution and/or gain will be allocated ratably over the U.S. holder’s holding period for the ADSs or Class A ordinary shares;
such amount allocated to the current taxable year and any taxable years in the U.S. holder’s holding period prior to the first taxable year in which we are a PFIC, or pre-PFIC year, will be taxable as ordinary income;
such amount allocated to each prior taxable year, other than a pre-PFIC year, will be subject to tax at the highest tax rate in effect applicable to the U.S. holder for that year; and an interest charge generally applicable to underpayments of tax will be imposed on the tax attributable to each prior taxable year, other than a pre-PFIC year.

If we are a PFIC for any taxable year during which a U.S. holder holds the ADSs or Class A ordinary shares and any of our non-United States subsidiaries is also a PFIC, such U.S. holder would be treated as owning a proportionate amount (by value) of the shares of the lower-tier PFIC for purposes of the application of these rules. U.S. holders are advised to consult their tax advisers regarding the application of the PFIC rules to any of our subsidiaries.

 

115


 

As an alternative to the foregoing rules, a U.S. holder of “marketable stock” in a PFIC may make a mark-to-market election with respect to the ADSs (but not with respect to our Class A ordinary shares, which are not listed on the NYSE), provided that the ADSs are regularly traded on the NYSE. If a mark-to-market election is made, the U.S. holder will generally (i) include as ordinary income for each taxable year that we are a PFIC the excess, if any, of the fair market value of ADSs held at the end of the taxable year over the adjusted tax basis of such ADSs and (ii) deduct as an ordinary loss the excess, if any, of the adjusted tax basis of the ADSs over the fair market value of such ADSs held at the end of the taxable year, but only to the extent of the net amount previously included in income as a result of the mark-to-market election. The U.S. holder’s adjusted tax basis in the ADSs would be adjusted to reflect any income or loss resulting from the mark-to-market election. If a U.S. holder makes an effective mark-to-market election, in each taxable year that we are a PFIC any gain recognized upon the sale or other disposition of the ADSs will be treated as ordinary income and loss will be treated as ordinary loss, but only to the extent of the net amount previously included in income as a result of the mark-to-market election.

If a U.S. holder makes a mark-to-market election in respect of a PFIC and such corporation ceases to be a PFIC, the U.S. holder will not be required to take into account the mark-to-market gain or loss described above during any period that such corporation is not a PFIC.

Because a mark-to-market election cannot technically be made for any lower-tier PFICs that a PFIC may own, a U.S. holder who makes a mark-to-market election with respect to the ADSs may continue to be subject to the general PFIC rules with respect to such U.S. holder’s indirect interest in any of our non-United States subsidiaries if any of them is a PFIC.

We do not intend to provide information necessary for U.S. holders to make QEF elections, which, if available, would result in tax treatment different from (and generally less adverse than) the general tax treatment for PFICs described above.

As discussed above under “Dividends,” dividends that we pay on the ADSs or Class A ordinary shares will not be eligible for the reduced tax rate that applies to qualified dividend income if we are a PFIC for the taxable year in which the dividend is paid or the preceding taxable year. In addition, if a U.S. holder owns the ADSs or Class A ordinary shares during any taxable year that we are a PFIC, such holder would generally be required to file an annual IRS Form 8621. Each U.S. holder is advised to consult its tax advisers regarding the potential tax consequences to such holder if we are or become a PFIC, including the possibility of making a mark-to-market election.

Backup Withholding and Information Reporting

Dividends paid on, and proceeds from the sale or other disposition of, the ADSs or Class A ordinary shares to a U.S. holder generally may be subject to the information reporting requirements of the Code and may be subject to backup withholding unless the U.S. holder provides an accurate taxpayer identification number and makes any other required certification or otherwise establishes an exemption. Backup withholding is not an additional tax. The amount of any backup withholding from a payment to a U.S. holder will generally be allowed as a refund or credit against the U.S. holder’s U.S. federal income tax liability, provided the required information is furnished to the IRS in a timely manner.

Information with Respect to Foreign Financial Assets

U.S. holders who are individuals (and certain entities closely held by individuals) generally will be required to report the name, address and such information relating to an interest in the ADSs or ordinary shares as is necessary to identify the class or issue of which the ADSs or ordinary shares are a part. These requirements are subject to exceptions, including an exception for ADSs or Class A ordinary shares held in accounts maintained by certain financial institutions and an exception applicable if the aggregate value of all “specified foreign financial assets” (as defined in the Code) does not exceed US$50,000.

U.S. holders should consult their tax advisers regarding the application of these information reporting rules.

F. Dividends and Paying Agents

Not applicable.

G. Statement by Experts

Not applicable.

H. Documents on Display

We previously filed with the SEC our registration statement on Form F-1, as amended and prospectus under the Securities Act of 1933, with respect to our Class A ordinary shares. We are subject to the periodic reporting and other informational requirements of the Exchange Act. Under the Exchange Act, we are required to file reports and other information with the SEC. Specifically, we are required

 

116


 

to file annually a Form 20-F within four months after the end of each fiscal year, which is December 31. Copies of reports and other information, when so filed, may be inspected without charge and may be obtained at prescribed rates at the public reference facilities maintained by the SEC at 100 F Street, N.E., Room 1580, Washington, D.C. 20549. The public may obtain information regarding the Washington, D.C. Public Reference Room by calling the Commission at 1-800-SEC-0330. The SEC also maintains a website at www.sec.gov that contains reports, proxy and information statements, and other information regarding registrants that make electronic filings with the SEC using its EDGAR system. As a foreign private issuer, we are exempt from the rules under the Exchange Act prescribing the furnishing and content of quarterly reports and proxy statements, and officers, directors and principal shareholders are exempt from the reporting and short-swing profit recovery provisions contained in Section 16 of the Exchange Act.

We will furnish The Bank of New York Mellon, the depositary of our ADSs, with our annual reports, which will include a review of operations and annual audited consolidated financial statements prepared in conformity with U.S. GAAP, and all notices of shareholders’ meetings and other reports and communications that are made generally available to our shareholders. The depositary will make such notices, reports and communications available to holders of ADSs and, upon our request, will mail to all record holders of ADSs the information contained in any notice of a shareholders’ meeting received by the depositary from us.

In accordance with NYSE Rule 203.01, we will post this annual report on Form 20-F on our website at http://ir.cmcm.com. In addition, we will provide hardcopies of our annual report free of charge to shareholders and ADS holders upon request.

I. Subsidiary Information

Not applicable.

J. Annual Report to Security Holders

Not applicable.

Item 11. Quantitative and Qualitative Disclosures about Market Risk

Quantitative and Qualitative Disclosure about Market Risk

Foreign Exchange Risk

Our revenues and expenses are primarily denominated in RMB or U.S. dollar. We do not believe that we currently have any significant direct foreign exchange risk and have not used any derivative financial instruments to hedge exposure to such risk. Although our exposure to foreign exchange risks should be limited in general, the value of your investment in our ADSs will be affected by the exchange rate between U.S. dollar and Renminbi because the value of our business is effectively denominated in RMB, while our ADSs will be traded in U.S. dollars.

The conversion of Renminbi into foreign currencies, including U.S. dollars, is based on rates set by the People’s Bank of China. The Renminbi has fluctuated against the U.S. dollar, at times significantly and unpredictably. It is difficult to predict how market forces or PRC or U.S. government policy may impact the exchange rate between Renminbi and the U.S. dollar in the future.

To the extent that we need to convert U.S. dollars into Renminbi for our operations, appreciation of the Renminbi against the U.S. dollar would have an adverse effect on the RMB amount we receive from the conversion. Conversely, if we decide to convert Renminbi into U.S. dollars for the purpose of making payments for dividends on our ordinary shares or ADSs or for other business purposes, appreciation of the U.S. dollar against the Renminbi would have a negative effect on the U.S. dollar amounts available to us.

Interest Rate Risk

Our exposure to interest rate risk primarily relates to interest income generated by excess cash, which is mainly held in interest-bearing bank deposits, loans and interest expense generated from certain bank loans. We generated interest income of RMB62.0 million, RMB44.4 million and RMB30.6 million (US$4.4 million), and interest expense of RMB1.1 million, nil and nil, for the years ended December 31, 2023, 2024 and 2025, respectively. Interest-earning instruments carry a degree of interest rate risk. We have not been exposed to, nor do we anticipate being exposed to, material risks due to changes in market interest rates. However, our future interest income may fall short of expectations due to changes in market interest rates.

Market Price Risk

We are exposed to market price risk primarily with respect to investment securities held by us which are reported at fair value. A substantial portion of our investment in equity investees are held for long-term appreciation or for strategic purposes. And are accounted

 

117


 

for under equity method or measurement alternative and not subject to market price risk. We are also exposed to commodity price risk in our AI business as increase of component price may in turn increase our cost in robots sales and operations.

Item 12. Description of Securities Other than Equity Securities

A. Debt Securities

Not applicable.

B. Warrants and Rights

Not applicable.

C. Other Securities

Not applicable.

D. American Depositary Shares

Fees and Charges Our ADS holders May Have to Pay

The Bank of New York Mellon, is the depositary of our ADS program. A holder of ADSs may have to pay certain fees of The Bank of New York Mellon, as depositary, and certain taxes, registration and transfer charges and fees and governmental charges and fees. The depositary collects its fees for delivery and surrender of ADSs directly from investors depositing shares or surrendering ADSs, for the purpose of withdrawal or from intermediaries acting for them. The depositary collects fees for making distributions to investors by deducting those fees from the amounts distributed or by selling a portion of distributable property to pay the fees. The depositary may collect its annual fee for depositary services by deduction from cash distributions or by directly billing investors or by charging the book-entry system accounts of participants acting for them. The depositary may collect any of its fees by deduction from any cash distribution payable (or by selling a portion of securities or other property distributable) to ADS holders that are obligated to pay those fees. The depositary may generally refuse to provide services, including without limitation, delivery of ADSs or deposited shares or forwarding of any distributions, until its fees for those services are paid. The depositary’s office at which the ADSs will be administered is located at 240 Greenwich Street, New York, NY 10286, United States. The depositary’s principal executive office is located at 240 Greenwich Street, New York, NY 10286, United States.

Persons depositing or withdrawing shares must pay:

 

For:

 

$5.00 (or less) per 100 ADSs (or portion of 100 ADSs)

 

Issuance of ADSs, including issuances resulting from a distribution of shares or rights or other property

 

 

 

Cancellation of ADSs for the purpose of withdrawal, including if the deposit agreement terminates

 

 

$.05 (or less) per ADS

 

Any cash distribution to ADS holders

 

 

A fee equivalent to the fee that would be payable if securities distributed to you had been shares and the shares had been deposited for issuance of ADSs

 

Distribution of securities distributed to holders of deposited securities which are distributed by the depositary to ADS holders

 

 

$.05 (or less) per ADSs per calendar year

 

Depositary services

 

 

Registration or transfer fees

 

Transfer and registration of shares on our share register or a foreign register to or from the name of the depositary or its nominee or the custodian or its nominee when you deposit or withdraw shares

 

 

Expenses of the depositary

 

Cable, telex and facsimile transmissions (when expressly provided in the deposit agreement)

 

 

 

converting foreign currency to U.S. dollars

 

 

 

118


 

Persons depositing or withdrawing shares must pay:

 

For:

Taxes and other governmental charges the depositary or the custodian has to pay on any ADSs or shares underlying ADSs, such as stock transfer taxes, stamp duty or withholding taxes

 

As necessary

 

 

Any charges incurred by the depositary or its agents for servicing the deposited securities

 

As necessary

Fees and Other Payments Made by the Depositary to Us

From time to time, the depositary may pay or reimburse us for, costs and expenses generally arising out of administration and maintenance of the ADS program, waive fees and expenses for services provided to us by the depositary or share revenue from the fees collected from ADS holders. In performing its duties under the deposit agreement, the depositary may use brokers, dealers or other service providers that are owned by or affiliated with the depositary and that may earn or share fees, spreads or commissions.

 

119


 

PART II

Item 13. Defaults, Dividend Arrearages and Delinquencies

None.

Item 14. Material Modifications to the Rights of Security Holders and Use of Proceeds

None.

Item 15. Controls and Procedures

Disclosure Controls and Procedures

Our management, with the participation of our chief executive officer and chief financial officer, has performed an evaluation of the effectiveness of our disclosure controls and procedures (as defined in Rule 13a-15(e) under the Exchange Act) as of the end of the period covered by this report, as required by Rule 13a-15(b) under the Exchange Act.

Disclosure controls and procedures are designed to ensure that information required to be disclosed in the reports that are filed or submitted under the Exchange Act, is recorded, processed, summarized and reported within the time periods specified in the rules and forms of the Securities and Exchange Commission and to ensure the information required to be disclosed is accumulated and communicated to our management, including our chief executive officer and chief financial officer, to allow timely decisions regarding required disclosures.

Based upon that evaluation, our management has concluded that, as of December 31, 2025, our disclosure controls and procedures were effective.

Management’s Annual Report on Internal Control over Financial Reporting

Our management is responsible for establishing and maintaining adequate internal control over financial reporting, as defined under Rule 13(a)-15(f) and 15(d)-15(f) of the Exchange Act. Our internal control over financial reporting is designed to provide reasonable assurance regarding the reliability of financial reporting and the preparation of financial statements for external purposes in accordance with generally accepted accounting principles. Our internal control over financial reporting includes those policies and procedures that: (i) pertain to the maintenance of records that, in reasonable detail, accurately and fairly reflect the transactions and dispositions our assets; (ii) provide reasonable assurance that transactions are recorded as necessary to permit preparation of financial statements in accordance with generally accepted accounting principles and that our receipts and expenditures are being made only in accordance with authorizations of our management and directors; and (iii) provide reasonable assurance regarding prevention or timely detection of unauthorized acquisition, use or disposition of our assets that could have a material effect on the consolidated financial statements.

Because of its inherent limitations, internal control over financial reporting may not prevent or detect misstatements. Also, projections of any evaluation of effectiveness to future periods are subject to the risk that controls may become inadequate because of changes in conditions, or that the degree of compliance with the policies or procedures may deteriorate. Our management, including our chief executive officer and chief financial officer, conducted an evaluation of the effectiveness of our internal control over financial reporting based on the framework in Internal Control-Integrated Framework (2013 Framework) issued by the Committee of Sponsoring Organizations of the Treadway Commission (“COSO Criteria”). As defined in the standards established by the U.S. Public Company Accounting Oversight Board, or PCAOB, a “material weakness” is a deficiency, or combination of deficiencies, in internal control over financial reporting, such that there is a reasonable possibility that a material misstatement of the annual or interim financial statements will not be prevented or detected on a timely basis.

Based upon this evaluation, our management has concluded that, our internal control over financial reporting was effective as of December 31, 2025.

Attestation Report of the Registered Public Accounting Firm

Because our Company is a non-accelerated filer, this annual report does not include an attestation report of our registered public accounting firm regarding internal control over financial reporting.

 

120


 

Changes in Internal Control over Financial Reporting

There were no changes in our internal controls over financial reporting that occurred during the period covered by this annual report on Form 20-F that have materially affected, or are reasonably likely to materially affect, our internal control over financial reporting.

Item 16. [RESERVED]

Item 16A. Audit Committee Financial Expert

Our board of directors has determined that Dr. Yun Zhang, an independent director (under the standards set forth in the NYSE rules and Rule 10A-3 under the Exchange Act) and member of our audit committee, is an audit committee financial expert.

Item 16B. Code of Ethics

Our board of directors has adopted a code of ethics that applies to our directors, officers and employees, including certain provisions that specifically apply to our senior officers, including our chief executive officer, chief financial officer, other chief senior officers, senior financial officers, controllers, senior vice presidents, vice presidents and any other persons who perform similar functions for us. We have filed our code of business conduct and ethics as Exhibit 99.1 to our registration statement on Form F-1 (File Number 333-194996), as amended, filed with the SEC on April 22, 2014. The code is also available on our official website under the corporate governance section at our investor relations website http://ir.cmcm.com.

We hereby undertake to provide to any person without charge, a copy of our code of business conduct and ethics within ten working days after we receive such person’s written request.

Item 16C. Principal Accountant Fees and Services

The following table sets forth the aggregate fees by categories specified below in connection with certain professional services rendered by Marcum Asia CPAs LLP, our principal external auditors, for the periods indicated.

 

2024

 

2025

 

(in thousands)

Audit fees(1)

 

US$1,081

 

US$821

Notes:

(1)
Audit fees means the aggregate fees incurred in each of the fiscal periods listed for professional services rendered by Marcum Asia CPAs LLP for the audit of our annual consolidated financial statements and assistance with and review of documents filed with the SEC.

The policy of our audit committee is to pre-approve all audit and non-audit services provided by Marcum Asia CPAs LLP and their respective affiliates.

Item 16D. Exemptions from the Listing Standards for Audit Committees

Not applicable.

Item 16E. Purchases of Equity Securities by the Issuer and Affiliated Purchasers

On September 13, 2018, our board of directors approved a share repurchase program of up to US$100 million of our outstanding ADSs for a period not exceeding 12 months. The repurchases may be made from time to time on the open market at prevailing market prices, in privately negotiated transactions, in block trades and/or through other legally permissible means. We publicly announced the share repurchase program on September 13, 2018. The share purchase program expired on September 12, 2019 and we had repurchased approximately 4.5 million ADSs for approximately US$32.3 million under this program prior to its expiration.

Item 16F. Change in Registrant’s Certifying Accountant

Not applicable.

 

121


 

Item 16G. Corporate Governance

Prior to October 1, 2017, because Kingsoft Corporation owned more than 50% of the total voting power in our company, we were a “controlled company” under Section 303A of the Corporate Governance Rules of the NYSE. A controlled company need not comply with the applicable NYSE corporate governance rules requiring its board of directors to have a majority of independent directors and independent compensation and nominating and corporate governance committees. We availed ourselves of these controlled company exemptions. As a result, we rely on certain exemptions that are available to controlled companies from the NYSE corporate governance requirements, including the requirements that:

a majority of our board of directors consist of independent directors;
our compensation committee be composed entirely of independent directors; and
our nominating and corporate governance committee be composed entirely of independent directors.

We have ceased to be a controlled company within the meaning of Section 303A of the Corporate Governance Rules of the NYSE since October 1, 2017. We have completed changes in our board and committee composition and have satisfied the full independence requirements of the NYSE corporate governance rules since March 13, 2018, including:

our compensation committee is fully independent; and
our nominating and corporate governance committee is fully independent.

The Corporate Governance Rules of the NYSE permit a foreign private issuer like us to follow the corporate governance practices of its home country. Certain corporate governance practices in the Cayman Islands, which is our home country, may differ significantly from the NYSE corporate governance listing standards. Currently, we rely on home country practice exemption with respect to the requirements for:

an audit committee composed of at least three members;
a majority of the board consisting of independent directors;
shareholders’ approval of all equity-compensation plans and material revisions thereto; and
annual general meetings.

We did not hold an annual general meeting in 2025. We may also opt to rely on additional home country practice exemptions in the future. As a result, our shareholders may be afforded less protection than they otherwise would under the New York Stock Exchange corporate governance listing standards applicable to U.S. domestic issuers. See “Item 3. Key Information—D. Risk Factors—Risks Relating to the ADSs—As an exempted company incorporated with limited liability in the Cayman Islands, we are permitted to adopt certain home country practices in relation to corporate governance matters that differ significantly from the NYSE corporate governance rules; these practices may afford less protection to shareholders than they would enjoy if we comply fully with the NYSE corporate governance rules. In addition, we are also a foreign private issuer within the meaning of the rules under the Exchange Act, and as such we are exempt from certain provisions applicable to U.S. domestic public companies.”

Item 16H. Mine Safety Disclosure

Not applicable.

Item 16I. Disclosure Regarding Foreign Jurisdictions That Prevent Inspections

Not applicable.

Item 16J. Insider Trading Policies

We have adopted insider trading policies and procedures governing the purchase, sale and other dispositions of our securities by directors, senior management and employees to promote compliance with applicable insider trading laws, rules and regulations. These insider trading policies and procedures are filed as Exhibit 11.2 to this annual report on Form 20-F.

Item 16K. Cybersecurity

 

 

122


 

Risk Management and Strategy

Faced with an increasingly complex internet environment and frequent hacker attacks, we recognize that cybersecurity threats may pose serious challenges to our operations. Over the years, we have developed and regularly refined a robust suite of cybersecurity management systems to bolster our defenses, including standards for vulnerability management, incident handling, secure coding, employee conduct, and data control. These systems are complemented by monthly information security reports that track external attacks and disseminate alerts within our company. Concurrently, we undertake thorough cybersecurity risk assessments that encompass our technological framework, data assets, and operational procedures. Through comprehensive evaluations, we identify and rank potential risks, enabling us to allocate resources and adapt our strategies to mitigate the most pressing threats. This approach is integral for maintaining an effective cyber protection ecosystem.

We have also deployed a comprehensive cybersecurity defense program, which is built on a multi-layered architecture that extends across network boundaries, endpoints, applications, and data, fortified by real-time monitoring through a security information and event management system. Measures such as advanced firewalls, intrusion detection, antivirus defenses, application security protocols, and robust encryption safeguard our digital infrastructure. Additionally, we foster a culture of security awareness through continuous education and a dedicated portal for cybersecurity updates. The expertise of independent third-party professionals also plays a pivotal role in our cybersecurity strategy, offering valuable guidance to identify improvement opportunities across our processes and controls.

As of the date of this annual report, we have not experienced any material cybersecurity incidents or identified any material cybersecurity threats that have affected or are reasonably likely to materially affect us, our business strategy, results of operations or financial condition.

 

Governance

Our board of directors oversees our overall management of assorted risks, including those arising out of cybersecurity threats or incidents. Under the supervision and guidance of our board of directors, we have established and maintained necessary processes for assessing, identifying, monitoring, and mitigating cybersecurity risks. Our board of directors also works to ensure that we have appropriated adequate resources for implementing these processes to protect our company against cybersecurity threats and incidents. Edward Mingyan Sun, one of our Directors and also our senior vice president, plays a leading role in policy formulation, risk assessment, and defense construction in relation to risks of cybersecurity threats. Not only did Mr. Sun serve management roles at reputable technology companies such as Qihoo 360 and Trent Micro, but he also has extensive experience in the development and application of cybersecurity products.

We have also employed specialized personnel responsible for our company’s everyday cybersecurity maintenance. Our security department works closely with the management to foster a culture of security awareness and ensure the rigorous enforcement of cybersecurity policies. The department is engaged in deploying robust security controls to safeguard our digital infrastructure and committed to performing comprehensive routine checks to preemptively identify and mitigate potential cybersecurity threats. A critical aspect of its role involves providing expert guidance and oversight to various teams within the company, ensuring that all employees adhere strictly to established protocols related to cybersecurity and privacy. Once risks of cybersecurity threats or incidents that may materially affect our operations are identified, the security department shall inform our board of directors on a timely basis and prepare disclosure materials thereon as needed for the approval by our board of directors.

 

123


 

PART III

Item 17. Financial Statements

We have elected to provide financial statements pursuant to Item 18.

Item 18. Financial Statements

The consolidated financial statements of Cheetah Mobile Inc., its subsidiaries, VIEs and the subsidiaries of VIEs are included at the end of this annual report.

Item 19. Exhibits

 

 

 

Exhibit

Number

Description of Document

1.1

Fourth amended and restated memorandum and articles of association of the Registrant (incorporated by reference to Exhibit 3.2 to our Registration Statement on Form F-1 (file no. 333-194996) filed with the Securities and Exchange Commission on April 22, 2014)

2.1

Registrant’s specimen American depositary receipt (incorporated by reference to Exhibit 4.3 to our Registration Statement on Form F-1 (file no. 333-194996) filed with the Securities and Exchange Commission on April 25, 2014)

2.2

Registrant’s specimen certificate for Class A ordinary shares (incorporated by reference to Exhibit 4.2 to our Registration Statement on Form F-1 (file no. 333-194996) filed with the Securities and Exchange Commission on April 22, 2014)

2.3

Deposit agreement dated May 7, 2014 among the Registrant, the depositary and owners and holders of the American depositary shares (incorporated by reference to Exhibit 4.3 to our Registration Statement on Form S-8 (file no. 333-199577) filed with the Securities and Exchange Commission on October 24, 2014)

2.4

Description of Securities (incorporated by reference to Exhibit 2.4 to our Annual Report on Form 20-F (file no. 001-36427) filed with the Securities and Exchange Commission on April 18, 2023)

4.1

2011 share award scheme and amendments thereto (incorporated by reference to Exhibit 4.1 to our Annual Report on Form 20-F (file no. 001-36427) filed with the Securities and Exchange Commission on April 26, 2017)

4.2

2013 equity incentive plan (incorporated by reference to Exhibit 10.2 to our Registration Statement on Form F-1 (file no. 333- 194996) filed with the Securities and Exchange Commission on April 2, 2014)

4.3

2014 restricted shares plan (incorporated by reference to Exhibit 10.48 to our Registration Statement on Form F-1 (file no. 333- 194996) filed with the Securities and Exchange Commission on April 25, 2014)

4.4

2023 share incentive plan (incorporated by reference to Exhibit 4.4 to our Annual Report on Form 20-F (file no. 001-36427) filed with the Securities and Exchange Commission on April 18, 2023)

 

 

4.5

Form of indemnification agreement between the Registrant and its director and executive officers (incorporated by reference to Exhibit 10.3 to our Registration Statement on Form F-1 (file no. 333-194996) filed with the Securities and Exchange Commission on April 2, 2014)

4.6

Form of employment agreement between the Registrant and its executive officers (incorporated by reference to Exhibit 10.4 to our Registration Statement on Form F-1 (file no. 333-194996) filed with the Securities and Exchange Commission on April 2, 2014)

4.7

Business operation agreement, by and among Conew Network, Beijing Network, Ming Xu and Wei Liu, dated July 18, 2012 (incorporated by reference to Exhibit 10.6 to our Registration Statement on Form F-1 (file no. 333-194996) filed with the Securities and Exchange Commission on April 2, 2014)

4.8

Loan agreement, by and among Conew Network, Ming Xu and Wei Liu, dated June 20, 2012 (incorporated by reference to Exhibit 10.7 to our Registration Statement on Form F-1 (file no. 333-194996) filed with the Securities and Exchange Commission on April 2, 2014)

 

124


 

 

 

Exhibit

Number

Description of Document

4.9

Exclusive technology development, support and consultancy agreement, between Conew Network and Beijing Network, dated July 18, 2012 (incorporated by reference to Exhibit 10.8 to our Registration Statement on Form F-1 (file no. 333-194996) filed with the Securities and Exchange Commission on April 2, 2014)

4.10

Exclusive equity option agreement, by and among Conew Network, Beijing Network, Ming Xu and Wei Liu, dated July 18, 2012 (incorporated by reference to Exhibit 10.9 to our Registration Statement on Form F-1 (file no. 333-194996) filed with the Securities and Exchange Commission on April 2, 2014)

4.11

Shareholder voting proxy agreement, by and among Conew Network, Beijing Network, Ming Xu and Wei Liu, dated July 18, 2012 (incorporated by reference to Exhibit 10.10 to our Registration Statement on Form F-1 (file no. 333-194996) filed with the Securities and Exchange Commission on April 2, 2014)

4.12

Equity pledge agreement, by and among Conew Network, Beijing Network, Ming Xu and Wei Liu, dated July 18, 2012 (incorporated by reference to Exhibit 10.11 to our Registration Statement on Form F-1 (file no. 333-194996) filed with the Securities and Exchange Commission on April 2, 2014)

4.13

Financial support undertaking letter signed by Conew Network with respect to Beijing Network, dated January 17, 2014 (incorporated by reference to Exhibit 10.12 to our Registration Statement on Form F-1 (file no. 333-194996) filed with the Securities and Exchange Commission on April 2, 2014)

4.14

Spousal consent, signed by Xinchan Li, Wei Liu’s spouse, dated July 18, 2012 (incorporated by reference to Exhibit 10.13 to our Registration Statement on Form F-1 (file no. 333-194996) filed with the Securities and Exchange Commission on April 2, 2014)

4.15

Business operation agreement, by and among Beijing Security, Beike Internet (currently Beijing Mobile), Sheng Fu and Weiqin Qiu, dated January 1, 2011 (incorporated by reference to Exhibit 10.22 to our Registration Statement on Form F-1 (file no. 333-194996) filed with the Securities and Exchange Commission on April 2, 2014)

4.16

Loan agreements, by and among Beijing Security, Sheng Fu and Weiqin Qiu, dated January 1, 2011 and September 21, 2012 (incorporated by reference to Exhibit 10.23 to our Registration Statement on Form F-1 (file no. 333-194996) filed with the Securities and Exchange Commission on April 2, 2014)

4.17

Exclusive technology development, support and consultancy agreement, between Beijing Security and Beike Internet (currently Beijing Mobile), dated January 1, 2011 (incorporated by reference to Exhibit 10.24 to our Registration Statement on Form F-1 (file no. 333-194996) filed with the Securities and Exchange Commission on April 2, 2014)

4.18

Exclusive equity option agreement, by and among Beijing Security, Beike Internet (currently Beijing Mobile), Sheng Fu and Weiqin Qiu, dated January 1, 2011 (incorporated by reference to Exhibit 10.25 to our Registration Statement on Form F-1 (file no. 333-194996) filed with the Securities and Exchange Commission on April 2, 2014)

4.19

Shareholder voting proxy agreement, by and among Beijing Security, Beike Internet (currently Beijing Mobile), Sheng Fu and Weiqin Qiu, dated January 1, 2011 (incorporated by reference to Exhibit 10.26 to our Registration Statement on Form F-1 (file no. 333-194996) filed with the Securities and Exchange Commission on April 2, 2014)

4.20

Equity pledge agreement, by and among Beijing Security, Beike Internet (currently Beijing Mobile), Sheng Fu and Weiqin Qiu, dated January 1, 2011 and amendment thereto, dated October 11, 2012 (incorporated by reference to Exhibit 10.27 to our Registration Statement on Form F-1 (file no. 333-194996) filed with the Securities and Exchange Commission on April 2, 2014)

4.21

Financial support undertaking letter signed by Beijing Security with respect to Beike Internet (currently Beijing Mobile), dated January 17, 2014 (incorporated by reference to Exhibit 10.28 to our Registration Statement on Form F-1 (file no. 333-194996) filed with the Securities and Exchange Commission on April 2, 2014)

4.22

Spousal consent, signed by Jin Wang, Weiqin Qiu’s spouse, dated January 1, 2012 (incorporated by reference to Exhibit 10.29 to our Registration Statement on Form F-1 (file no. 333-194996) filed with the Securities and Exchange Commission on April 2, 2014)

 

 

125


 

 

 

Exhibit

Number

Description of Document

4.23

Cooperation framework agreement between the Registrant and Kingsoft Corporation Limited, dated December 27, 2013 and supplemental agreement thereto, dated April 1, 2014 (incorporated by reference to Exhibit 10.38 to our Registration Statement on Form F-1 (file no. 333-194996) filed with the Securities and Exchange Commission on April 22, 2014)

4.24

Non-competition deed between the Registrant and Kingsoft Corporation Limited, dated May 14, 2014 (incorporated by reference to Exhibit 4.46 to our Annual Report on Form 20-F (file no. 001-36427) filed with the Securities and Exchange Commission on April 21, 2015)

4.25

Intellectual property transfer and license framework agreement the Registrant and Kingsoft Corporation, dated April 1, 2014 (incorporated by reference to Exhibit 10.46 to our Registration Statement on Form F-1 (file no. 333-194996) filed with the Securities and Exchange Commission on April 22, 2014)

4.26

Share and asset purchase agreement among the Registrant, Hongkong Zoom Interactive Network Marketing Technology Limited and other parties thereto, dated June 6, 2014 (incorporated by reference to Exhibit 4.52 to our Annual Report on Form 20-F (file no. 001-36427) filed with the Securities and Exchange Commission on April 21, 2015)

4.27

Stock purchase agreement among Hongkong Cheetah Mobile Technology Limited, MobPartner SAS and other parties thereto, dated March 15, 2015 (incorporated by reference to Exhibit 4.53 to our Annual Report on Form 20-F (file no. 001-36427) filed with the Securities and Exchange Commission on April 21, 2015)

4.28

Parent guarantee between the Registrant and the Sellers’ Representatives named therein, dated March 15, 2015 (incorporated by reference to Exhibit 4.54 to our Annual Report on Form 20-F (file no. 001-36427) filed with the Securities and Exchange Commission on April 21, 2015)

4.29

Share transfer agreement among Beijing Security, Weiqin Qiu and Ming Xu, dated October 19, 2015, with respect to Guangzhou Network (incorporated by reference to Exhibit 4.37 to our Annual Report on Form 20-F (file no. 001-36427) filed with the Securities and Exchange Commission on April 22, 2016)

4.30

VIE termination agreement among Beijing Security, Guangzhou Network, Weiqin Qiu and Ming Xu, dated October 19, 2015 (incorporated by reference to Exhibit 4.38 to our Annual Report on Form 20-F (file no. 001-36427) filed with the Securities and Exchange Commission on April 22, 2016)

4.31

Share transfer agreement between Beijing Security and each of Ming Xu and Wei Liu, dated October 13, 2015, with respect to Beijing Antutu (incorporated by reference to Exhibit 4.39 to our Annual Report on Form 20-F (file no. 001-36427) filed with the Securities and Exchange Commission on April 22, 2016)

4.32

VIE termination agreement among Beijing Security, Beijing Antutu, Ming Xu and Wei Liu, dated October 13, 2015 (incorporated by reference to Exhibit 4.40 to our Annual Report on Form 20-F (file no. 001-36427) filed with the Securities and Exchange Commission on April 22, 2016)

4.33

Supplemental agreements to strategic cooperation agreement between the Registrant and Shenzhen Tencent Computer Systems Company Limited, dated June 30, 2015 and November 5, 2015 (incorporated by reference to Exhibit 4.41 to our Annual Report on Form 20-F (file no. 001-36427) filed with the Securities and Exchange Commission on April 22, 2016)

4.34

Strategic cooperation agreement between the Registrant and Shenzhen Tencent Computer Systems Company Limited, dated December 30, 2015 (incorporated by reference to Exhibit 4.42 to our Annual Report on Form 20-F (file no. 001-36427) filed with the Securities and Exchange Commission on April 22, 2016)

4.35

Supplemental agreement to strategic cooperation agreement dated December 30, 2015 between the Registrant and Shenzhen Tencent Computer Systems Company Limited, dated November 19, 2016 (incorporated by reference to Exhibit 4.34 to our Annual Report on Form 20-F (file no. 001-36427 filed with the Securities and Exchange Commission on April 26, 2017))

 

 

126


 

Exhibit

Number

Description of Document

4.36

Supplemental agreement to share and asset purchase agreement among the Registrant, Hongkong Zoom Interactive Network Marketing Technology Limited and other parties thereto, dated March 16, 2015 (incorporated by reference to Exhibit 4.43 to our Annual Report on Form 20-F (file no. 001-36427) filed with the Securities and Exchange Commission on April 22, 2016)

4.37

Amendment to stock purchase agreement among Hongkong Cheetah Mobile Technology Limited, MobPartner SAS and other parties thereto, dated December 15, 2015 (incorporated by reference to Exhibit 4.44 to our Annual Report on Form 20-F (file no. 001-36427) filed with the Securities and Exchange Commission on April 22, 2016)

4.38

Share transfer agreement between Kun Wang and Ming Xu, dated July 3, 2018, with respect to Beijing Network (incorporated by reference to Exhibit 4.37 to our Annual Report on Form 20-F (file no. 001-36427) filed with the Securities and Exchange Commission on April 26, 2019)

4.39

Agreement on cancellation of contracts among Beijing Network, Conew Network, Wei Liu, Kun Wang and Ming Xu, dated July 3, 2018 (incorporated by reference to Exhibit 4.38 to our Annual Report on Form 20-F (file no. 001-36427) filed with the Securities and Exchange Commission on April 26, 2019)

4.40

Exclusive service agreement between Beijing Network and Conew Network, dated July 3, 2018 (incorporated by reference to Exhibit 4.39 to our Annual Report on Form 20-F (file no. 001-36427) filed with the Securities and Exchange Commission on April 26, 2019)

4.41

Exclusive equity option agreement, by and among Beijing Network, Conew Network, Wei Liu and Kun Wang, dated July 3, 2018 (incorporated by reference to Exhibit 4.40 to our Annual Report on Form 20-F (file no. 001-36427) filed with the Securities and Exchange Commission on April 26, 2019)

4.42

Proxy agreement and power of attorney, by and among Conew Network, Beijing Network, Wei Liu and Kun Wang, dated July 3, 2018 (incorporated by reference to Exhibit 4.41 to our Annual Report on Form 20-F (file no. 001-36427) filed with the Securities and Exchange Commission on April 26, 2019)

4.43

Equity pledge agreement, by and among Conew Network, Beijing Network, Wei Liu and Kun Wang, dated July 3, 2018 (incorporated by reference to Exhibit 4.42 to our Annual Report on Form 20-F (file no. 001-36427) filed with the Securities and Exchange Commission on April 26, 2019)

4.44

Spousal consent, signed by Jiayu Li, Kun Wang’s spouse, dated July 3, 2018, with respect to Beijing Network (incorporated by reference to Exhibit 4.43 to our Annual Report on Form 20-F (file no. 001-36427) filed with the Securities and Exchange Commission on April 26, 2019)

4.45

Spousal consent, signed by Xinchan Li, Wei Liu’s spouse, dated July 3, 2018, with respect to Beijing Network (incorporated by reference to Exhibit 4.44 to our Annual Report on Form 20-F (file no. 001-36427) filed with the Securities and Exchange Commission on April 26, 2019)

4.46

Share transfer agreement between Kun Wang and Ming Xu, dated July 5, 2018, with respect to Beijing Conew (incorporated by reference to Exhibit 4.45 to our Annual Report on Form 20-F (file no. 001-36427) filed with the Securities and Exchange Commission on April 26, 2019)

4.47

Agreement on cancellation of contracts among Beijing Conew, Conew Network, Sheng Fu and Ming Xu, dated July 5, 2018 (incorporated by reference to Exhibit 4.46 to our Annual Report on Form 20-F (file no. 001-36427) filed with the Securities and Exchange Commission on April 26, 2019)

4.48

Exclusive service agreement between Beijing Conew and Conew Network, dated July 5, 2018 (incorporated by reference to Exhibit 4.47 to our Annual Report on Form 20-F (file no. 001-36427) filed with the Securities and Exchange Commission on April 26, 2019)

4.49

Exclusive equity option agreement, by and among Beijing Conew, Conew Network, Sheng Fu and Kun Wang, dated July 5, 2018 (incorporated by reference to Exhibit 4.48 to our Annual Report on Form 20-F (file no. 001-36427) filed with the Securities and Exchange Commission on April 26, 2019)

4.50

Proxy agreement and power of attorney, by and among Conew Network, Beijing Conew, Sheng Fu and Kun Wang, dated July 5, 2018 (incorporated by reference to Exhibit 4.49 to our Annual Report on Form 20-F (file no. 001-36427) filed with the Securities and Exchange Commission on April 26, 2019)

4.51

Equity pledge agreement, by and among Conew Network, Beijing Conew, Sheng Fu and Kun Wang, dated July 5, 2018 (incorporated by reference to Exhibit 4.50 to our Annual Report on Form 20-F (file no. 001-36427) filed with the Securities and Exchange Commission on April 26, 2019)

 

 

127


 

 

 

Exhibit

Number

Description of Document

4.52

 

Spousal consent, signed by Jiayu Li, Kun Wang’s spouse, dated July 5, 2018, with respect to Beijing Conew (incorporated by reference to Exhibit 4.51 to our Annual Report on Form 20-F (file no. 001-36427) filed with the Securities and Exchange Commission on April 26, 2019)

4.53

Framework agreement, by and among Conew Network, Beijing Network, our company, Wei Liu and Kun Wang, dated December 20, 2019 (incorporated by reference to Exhibit 4.52 to our Annual Report on Form 20-F (file no. 001-36427) filed with the Securities and Exchange Commission on May 15, 2020)

4.54

Equity pledge agreement, by and among Conew Network, Beijing Network, Wei Liu and Kun Wang, dated December 20, 2019 (incorporated by reference to Exhibit 4.53 to our Annual Report on Form 20-F (file no. 001-36427) filed with the Securities and Exchange Commission on May 15, 2020)

4.55

Exclusive equity option agreement, by and among our company, Wei Liu, Kun Wang and Beijing Network, dated December 20, 2019 (incorporated by reference to Exhibit 4.54 to our Annual Report on Form 20-F (file no. 001-36427) filed with the Securities and Exchange Commission on May 15, 2020)

4.56

Proxy agreement and power of attorney, by and among our company, Beijing Network, Wei Liu and Kun Wang, dated December 20, 2019 (incorporated by reference to Exhibit 4.55 to our Annual Report on Form 20-F (file no. 001-36427) filed with the Securities and Exchange Commission on May 15, 2020)

4.57

Spousal consent, signed by Xinchan Li, Wei Liu’s spouse, dated December 20, 2019, with respect to Beijing Network (incorporated by reference to Exhibit 4.56 to our Annual Report on Form 20-F (file no. 001-36427) filed with the Securities and Exchange Commission on May 15, 2020)

4.58

Spousal consent, signed by Jiayu Li, Kun Wang’s spouse, dated December 20, 2019, with respect to Beijing Network (incorporated by reference to Exhibit 4.57 to our Annual Report on Form 20-F (file no. 001-36427) filed with the Securities and Exchange Commission on May 15, 2020)

4.59

Framework agreement, by and among Conew Network, Beijing Conew, our company, Sheng Fu and Kun Wang, dated December 20, 2019 (incorporated by reference to Exhibit 4.58 to our Annual Report on Form 20-F (file no. 001-36427) filed with the Securities and Exchange Commission on May 15, 2020)

4.60

Exclusive equity option agreement, by and among our company, Sheng Fu, Kun Wang and Beijing Conew, dated December 20, 2019 (incorporated by reference to Exhibit 4.59 to our Annual Report on Form 20-F (file no. 001-36427) filed with the Securities and Exchange Commission on May 15, 2020)

4.61

Equity pledge agreement, by and among Conew Network, Beijing Conew, Sheng Fu and Kun Wang, dated December 20, 2019 (incorporated by reference to Exhibit 4.60 to our Annual Report on Form 20-F (file no. 001-36427) filed with the Securities and Exchange Commission on May 15, 2020)

4.62

Proxy agreement and power of attorney, by and among our company, Beijing Conew, Sheng Fu and Kun Wang, dated December 20, 2019 (incorporated by reference to Exhibit 4.61 to our Annual Report on Form 20-F (file no. 001-36427) filed with the Securities and Exchange Commission on May 15, 2020)

4.63

Spousal consent, signed by Jiayu Li, Kun Wang’s spouse, dated December 20, 2019, with respect to Beijing Conew (incorporated by reference to Exhibit 4.62 to our Annual Report on Form 20-F (file no. 001-36427) filed with the Securities and Exchange Commission on May 15, 2020)

4.64

Framework agreement, by and among Beijing Security, Beijing Mobile, our company, Sheng Fu and Weiqin Qiu, dated December 20, 2019 (incorporated by reference to Exhibit 4.63 to our Annual Report on Form 20-F (file no. 001-36427) filed with the Securities and Exchange Commission on May 15, 2020)

4.65

Exclusive equity option agreement, by and among our company, Sheng Fu, Weiqin Qiu and Beijing Mobile, dated December 20, 2019 (incorporated by reference to Exhibit 4.64 to our Annual Report on Form 20-F (file no. 001-36427) filed with the Securities and Exchange Commission on May 15, 2020)

 

 

128


 

 

 

Exhibit

Number

Description of Document

4.66

Equity pledge agreement, by and among Beijing Security, Beijing Mobile, Sheng Fu and Weiqin Qiu, dated December 20, 2019 (incorporated by reference to Exhibit 4.65 to our Annual Report on Form 20-F (file no. 001-36427) filed with the Securities and Exchange Commission on May 15, 2020)

4.67

Proxy agreement and power of attorney, by and among our company, Beijing Mobile, Sheng Fu and Weiqin Qiu, dated December 20, 2019 (incorporated by reference to Exhibit 4.66 to our Annual Report on Form 20-F (file no. 001-36427) filed with the Securities and Exchange Commission on May 15, 2020)

4.68

Asset purchase agreement, by and among our company, AppLovin Corporation and other parties thereto, dated September 21, 2020 (incorporated by reference to Exhibit 4.67 to our Annual Report on Form 20-F (file no. 001-36427) filed with the Securities and Exchange Commission on May 14, 2021)

4.69 †

Equity Transfer Agreement between Beijing Kingsoft Internet Security Software Co., Ltd. and Sheng Fu, dated October 31, 2023, with respect to Beijing OrionStar Technology Co., Ltd. (incorporated by reference to Exhibit 4.69 to our Annual Report on Form 20-F (file no. 001-36427) filed with the Securities and Exchange Commission on April 18, 2024)

 

 

4.70 †

Equity Transfer Agreement between Beijing Kingsoft Internet Security Software Co., Ltd., Beijing Kangyuan Tongxin Management Consulting Center (Limited Partnership) and Beijing Kangzheng Tongxin Management Consulting Center (Limited Partnership) dated November 30, 2023, with respect to Beijing OrionStar Technology Co., Ltd (incorporated by reference to Exhibit 4.70 to our Annual Report on Form 20-F (file no. 001-36427) filed with the Securities and Exchange Commission on April 18, 2024)

 

 

4.71 †

Equity Transfer Agreement between Beijing Kingsoft Internet Security Software Co., Ltd. and Norma (Shanghai) Investment Consulting Company, dated November 30, 2023, with respect to Beijing OrionStar Technology Co., Ltd. (incorporated by reference to Exhibit 4.71 to our Annual Report on Form 20-F (file no. 001-36427) filed with the Securities and Exchange Commission on April 18, 2024)

 

 

4.72 †

Equity Transfer Agreement between Beijing Kingsoft Internet Security Software Co., Ltd. and Tianjin Purple Cow Startups Assets Management Partnership (Limited Partnership), dated November 30, 2023, with respect to Beijing OrionStar Technology Co., Ltd. (incorporated by reference to Exhibit 4.72 to our Annual Report on Form 20-F (file no. 001-36427) filed with the Securities and Exchange Commission on April 18, 2024)

 

 

4.73 †

Equity Transfer Agreement between Cheetah Technology Corporation Limited and West Origin Orion LP, dated November 30, 2023, with respect to Beijing OrionStar Technology Co., Ltd. (incorporated by reference to Exhibit 4.73 to our Annual Report on Form 20-F (file no. 001-36427) filed with the Securities and Exchange Commission on April 18, 2024)

 

 

4.74 †

Equity Transfer Agreement between Cheetah Technology Corporation Limited and Future Capital Discovery Fund II, L.P., dated November 30, 2023, with respect to Beijing OrionStar Technology Co., Ltd. (incorporated by reference to Exhibit 4.74 to our Annual Report on Form 20-F (file no. 001-36427) filed with the Securities and Exchange Commission on April 18, 2024)

 

 

4.75 †

Share Purchase Agreement in respect of Beijing OrionStar Technology Co., Ltd., dated January 9, 2024, among Gongqingcheng Orion Industrial Investment Center (Limited Partnership), Cheetah Technology Corporation Limited, and Beijing Kingsoft Internet Security Software Co., Ltd. (incorporated by reference to Exhibit 4.75 to our Annual Report on Form 20-F (file no. 001-36427) filed with the Securities and Exchange Commission on April 18, 2024)

 

 

4.76* †

Equity Transfer Agreement between Beijing Cheetah Target Media Technology Co., Ltd. and Shenzhen Guojin Tianhui Venture Capital Enterprise (L.P.), dated July 28, 2025, with respect to Shenzhen UFACTORY Technology Co., Ltd.

 

 

4.77* †

Equity Transfer Agreement between Beijing Cheetah Target Media Technology Co., Ltd. and Le Heng, dated July 28, 2025, with respect to Shenzhen UFACTORY Technology Co., Ltd.

 

 

4.78* †

Equity Transfer Agreement between Beijing Cheetah Target Media Technology Co., Ltd. and Deng Shitao, dated July 28, 2025, with respect to Shenzhen UFACTORY Technology Co., Ltd.

 

129


 

 

 

Exhibit

Number

Description of Document

4.79* †

Equity Transfer Agreement between Forward Vision Corporation Limited and Le Heng, dated July 28, 2025, with respect to UFactory Technology (HongKong) Co., Limited.

 

 

8.1*

List of significant subsidiaries and VIEs

 

11.1

Code of business conduct and ethics (incorporated by reference to Exhibit 99.1 to our Registration Statement on Form F-1 (file no. 333-194996) filed with the Securities and Exchange Commission on April 22, 2014)

11.2 †

Statement of Policies Governing Material, Non-Public Information and the Prevention of Insider Trading (incorporated herein by reference to Exhibit 11.2 to our annual report on Form 20-F for the fiscal year ended December 31, 2024 filed with the SEC on April 15, 2025)

 

 

12.1*

Certification by principal executive officer pursuant to Section 302 of the Sarbanes-Oxley Act of 2002

12.2*

Certification by principal financial officer pursuant to Section 302 of the Sarbanes-Oxley Act of 2002

13.1**

Certification by principal executive officer pursuant to Section 906 of the Sarbanes-Oxley Act of 2002

13.2**

Certification by principal financial officer pursuant to Section 906 of the Sarbanes-Oxley Act of 2002

15.1*

Consent of Global Law Office

15.2*

Consent of Marcum Asia CPAs LLP

 

 

97.1

Clawback Policy (incorporated by reference to Exhibit 97.1 to our Annual Report on Form 20-F (file no. 001-36427) filed with the Securities and Exchange Commission on April 18, 2024)

 

 

101.INS*

Inline XBRL Instance Document – the instance document does not appear in the Interactive Data File because its XBRL tags are embedded within the Inline XBRL document.

101.SCH*

Inline XBRL Taxonomy Extension Schema With Embedded Linkbase Documents

 

 

104

Cover Page Interactive Data File (embedded within the Inline XBRL document)

* Filed herewith.

** Furnished herewith.

† Portions of this document have been omitted because they are both not material and are the type that we treat as private or confidential.
 

 

130


 

SIGNATURES

The registrant hereby certifies that it meets all of the requirements for filing its annual report on Form 20-F and that it has duly caused and authorized the undersigned to sign this annual report on its behalf.

 

 

Cheetah Mobile Inc.

By:

/s/ Sheng Fu

Name: Sheng Fu

Title: Chief Executive Officer and Director

Date: April 23, 2026

 

 

 

 

 

 

 

 

 

 

 

 

 

 

 

 

 

 

 

 

 

 

 

 

 

 

 

 

 

 

 

 

 

 

 

 

 

 

 

 

 

 

131


 

F-1

 


 

REPORT OF INDEPENDENT REGISTERED PUBLIC ACCOUNTING FIRM

 

To the Shareholders and Board of Directors of Cheetah Mobile Inc.

 

Opinion on the Financial Statements

 

We have audited the accompanying consolidated balance sheets of Cheetah Mobile Inc. (the “Company”) as of December 31 2024 and 2025, the related consolidated statements of comprehensive loss, cash flows and changes in shareholders’ equity for each of the three years in the period ended December 31, 2025, and the related notes (collectively referred to as the “financial statements”). In our opinion, the financial statements present fairly, in all material respects, the financial position of the Company as of December 31, 2024 and 2025, and the results of its operations and its cash flows for each of the three years in the period ended December 31, 2025, in conformity with accounting principles generally accepted in the United States of America.

 

Basis for Opinion

 

These financial statements are the responsibility of the Company's management. Our responsibility is to express an opinion on the Company's financial statements based on our audits. We are a public accounting firm registered with the Public Company Accounting Oversight Board (United States) ("PCAOB") and are required to be independent with respect to the Company in accordance with the U.S. federal securities laws and the applicable rules and regulations of the Securities and Exchange Commission and the PCAOB.

 

We conducted our audits in accordance with the standards of the PCAOB. Those standards require that we plan and perform the audits to obtain reasonable assurance about whether the financial statements are free of material misstatement, whether due to error or fraud. The Company is not required to have, nor were we engaged to perform, an audit of its internal control over financial reporting. As part of our audits we are required to obtain an understanding of internal control over financial reporting but not for the purpose of expressing an opinion on the effectiveness of the Company's internal control over financial reporting. Accordingly, we express no such opinion.

 

Our audits included performing procedures to assess the risks of material misstatement of the financial statements, whether due to error or fraud, and performing procedures that respond to those risks. Such procedures included examining, on a test basis, evidence regarding the amounts and disclosures in the financial statements. Our audits also included evaluating the accounting principles used and significant estimates made by management, as well as evaluating the overall presentation of the financial statements. We believe that our audits provide a reasonable basis for our opinion.

 

Critical Audit Matters

 

The critical audit matters communicated below are matters arising from the current period audit of the financial statements that were communicated or required to be communicated to the audit committee and that: (1) relate to accounts or disclosures that are material to the financial statements and (2) involved our especially challenging, subjective, or complex judgments. The communication of critical audit matters does not alter in any way our opinion on the financial statements, taken as a whole, and we are not, by communicating the critical audit matters below, providing separate opinions on the critical audit matters or on the accounts or disclosures to which they relate.

 

Purchase price allocation for business combination

 

Description of the Matter

 

On July 29, 2025, the Company acquired an additional 60.8% equity interest of Shenzhen UFACTORY Technology Co. Ltd. and an 80.0% equity interest in UFactory Technology (Hong Kong) Co., Limited (collectively, "UFACTORY") and consolidated its financial results beginning July 29, 2025. The aggregate consideration paid was RMB131.0 million, which is comprised of cash consideration of RMB99.5 million and fair value of previously held equity interests RMB31.5 million. As of the acquisition date, the purchase price was allocated to the identified assets and assets acquired, which were recorded at fair value, mainly including intangible assets with finite lives of RMB37.4 million and goodwill of RMB35.9 million. Management applied significant judgments and estimates in the determination of the appropriate valuation models used in support of the purchase price allocation and the application of significant assumptions in the model.

 

Auditing the purchase price allocation was complex and required subjective auditor judgment due to the significant inputs used when measuring the fair value, including forecasted revenue, EBIT margin and discount rate, which are forward-looking and could be materially affected by future economic and market conditions.

 

How We Addressed the Matter in Our Audit

F-2


 

 

We obtained an understanding of the design and implementation of the controls related to the Company's business combination and the management review control over the fair value measurement related to business combination.

 

We performed audit procedures that included, among others, reading the share purchase agreements, testing the significant inputs and the underlying data used by the Company. We tested the income approach and evaluated the reasonableness of the significant inputs and assumptions used in the projected financial information. We obtained and evaluated the evidence to support the key significant assumptions, performed retrospective review and analyzed industry and economic trends.

 

With the assistance of our valuation specialists, we assessed the valuation techniques, tested the unobservable inputs including but not limited to the discount rate and volatility used in the valuation methodologies by comparing certain assumptions to industry, market information and comparable companies. We performed independent recalculation of the fair value based on management’s significant inputs and compared them to the Company’s valuation results.

 

 

/s/ Marcum Asia CPAs LLP

 

Marcum Asia CPAs LLP

 

We have served as the Company’s auditor since 2022

 

Beijing China

April 23, 2026

 

F-3


 

CHEETAH MOBILE INC.

CONSOLIDATED BALANCE SHEETS

AS OF DECEMBER 31, 2024 AND 2025

(Amounts in thousands of Renminbi (“RMB”) and U.S. Dollars (“US$”), except for number of shares and per share (or ADS) data)

 

 

 

As of December 31,

 

Notes

 

2024

 

2025

 

 

 

RMB

 

RMB

 

US$

ASSETS

 

 

 

 

 

 

 

 

Current assets

 

 

 

 

 

 

 

 

Cash and cash equivalents

 

 

 

1,833,031

 

1,506,625

 

215,445

Short-term investments

 

4

 

335

 

9,527

 

1,362

Accounts receivable (net of allowance for credit losses of RMB142,834 and RMB159,596 (US$22,822) as of December 31, 2024 and 2025, respectively)

 

6

 

473,619

 

468,058

 

66,931

Prepayments and other current assets, net

 

7

 

1,365,761

 

1,154,774

 

165,132

Due from related parties, net

 

16

 

106,934

 

94,821

 

13,559

Total current assets

 

 

 

3,779,680

 

3,233,805

 

462,429

Non-current assets

 

 

 

 

 

 

 

 

Property and equipment, net

 

8

 

51,564

 

40,238

 

5,754

Operating lease right-of-use assets

 

11

 

26,323

 

16,833

 

2,407

Intangible assets, net

 

9

 

190,665

 

54,069

 

7,732

Goodwill

 

10

 

424,099

 

460,034

 

65,784

Long-term investments

 

5

 

817,330

 

688,459

 

98,448

Deferred tax assets

 

15

 

128,581

 

112,913

 

16,146

Other non-current assets

 

 

 

86,059

 

77,521

 

11,085

Total non-current assets

 

 

 

1,724,621

 

1,450,067

 

207,356

Total assets

 

 

 

5,504,301

 

4,683,872

 

669,785

LIABILITIES, MEZZANINE EQUITY AND SHAREHOLDERS' EQUITY

 

 

 

 

 

 

 

 

Current liabilities (including current liabilities of the VIEs and VIEs’ subsidiaries without recourse to the Company of RMB370,798 and RMB287,680 (US$41,138) as of December 31, 2024 and 2025, respectively) (Note 1)

 

 

 

 

 

 

 

 

Accounts payable

 

 

 

219,566

 

211,689

 

30,271

Accrued expenses and other current liabilities

 

12

 

2,756,805

 

2,264,659

 

323,842

Due to related parties

 

16

 

69,606

 

18,613

 

2,662

Income tax payable

 

 

 

35,804

 

54,430

 

7,783

Total current liabilities

 

 

 

3,081,781

 

2,549,391

 

364,558

 

F-4


 

CHEETAH MOBILE INC.

CONSOLIDATED BALANCE SHEETS (CONTINUED)

AS OF DECEMBER 31, 2024 AND 2025

(Amounts in thousands of Renminbi (“RMB”) and U.S. Dollars (“US$”), except for number of shares and per share (or ADS) data)

 

 

 

As of December 31,

 

Notes

 

2024

 

2025

 

 

 

RMB

 

RMB

 

US$

Non-current liabilities (including non-current liabilities of the VIEs and VIEs’ subsidiaries without recourse to the Company of RMB1,588 and RMB987 (US$141) as of December 31, 2024 and 2025, respectively) (Note 1)

 

 

 

 

 

 

 

 

Deferred tax liabilities

 

15

 

43,046

 

21,711

 

3,105

Other non-current liabilities

 

12

 

172,348

 

154,422

 

22,082

Total non-current liabilities

 

 

 

215,394

 

176,133

 

25,187

Total liabilities

 

 

 

3,297,175

 

2,725,524

 

389,745

Commitments and contingencies

 

18

 

 

 

 

 

 

 

 

 

 

 

 

 

 

 

Mezzanine equity:

 

 

 

 

 

 

 

 

Redeemable noncontrolling interests

 

20

 

189,725

 

197,560

 

28,251

 

 

 

 

 

 

 

 

 

Shareholders’ equity

 

 

 

 

 

 

 

 

Class A ordinary shares (par value of US$0.000025 per share; 7,600,000,000 shares authorized; 518,104,900 and 518,104,900 shares issued as of December 31, 2024 and 2025, respectively; 499,357,794 and 511,244,362 shares outstanding as of December 31, 2024 and 2025, respectively)

 

19

 

83

 

85

 

12

Class B ordinary shares (par value of US$0.000025 per share; 1,400,000,000 shares authorized; 1,016,429,335 and 1,040,686,985 shares issued as of December 31, 2024 and 2025, respectively; 1,016,429,335 and 1,040,686,985 shares outstanding as of December 31, 2024 and 2025, respectively)

 

19

 

165

 

169

 

24

Additional paid-in capital

 

 

 

2,722,504

 

2,736,117

 

391,260

Accumulated losses

 

19

 

(1,232,577)

 

(1,490,947)

 

(213,203)

Accumulated other comprehensive income

 

19

 

410,423

 

362,245

 

51,800

Total Cheetah Mobile Inc. shareholders’ equity

 

 

 

1,900,598

 

1,607,669

 

229,893

Noncontrolling interests

 

 

 

116,803

 

153,119

 

21,896

Total shareholders’ equity

 

 

 

2,017,401

 

1,760,788

 

251,789

Total liabilities, mezzanine equity and shareholder's equity

 

 

 

5,504,301

 

4,683,872

 

669,785

 

The accompanying notes are an integral part of these consolidated financial statements.

F-5


 

CHEETAH MOBILE INC.

CONSOLIDATED STATEMENTS OF COMPREHENSIVE LOSS

FOR THE YEARS ENDED DECEMBER 31, 2023, 2024 AND 2025

(Amounts in thousands of Renminbi (“RMB”) and U.S. Dollars (“US$”), except for number of shares and per share (or ADS) data)

 

 

 

 

For the year ended December 31,

 

Notes

 

2023

 

2024

 

2025

 

 

 

RMB

 

RMB

 

RMB

 

US$

Revenues (a)

 

 

 

 

 

 

 

 

 

 

Internet business

 

 

 

450,134

 

517,188

 

615,281

 

87,984

AI and others

 

 

 

219,369

 

289,689

 

535,163

 

76,527

Total Revenues

 

 

 

669,503

 

806,877

 

1,150,444

 

164,511

Cost of revenues (a)

 

 

 

(231,940)

 

(261,682)

 

(316,411)

 

(45,246)

Gross profit

 

 

 

437,563

 

545,195

 

834,033

 

119,265

Operating income and expenses (a)

 

 

 

 

 

 

 

 

 

 

Research and development

 

 

 

(178,207)

 

(243,391)

 

(346,152)

 

(49,499)

Selling and marketing

 

 

 

(242,511)

 

(342,421)

 

(362,735)

 

(51,870)

General and administrative

 

 

 

(229,549)

 

(244,385)

 

(266,522)

 

(38,112)

Impairment of goodwill and intangible assets

 

 

 

 

(152,890)

 

(41,563)

 

(5,943)

Other operating income, net

 

 

 

2,867

 

637

 

3,496

 

500

Total operating expenses

 

 

 

(647,400)

 

(982,450)

 

(1,013,476)

 

(144,924)

Operating loss

 

 

 

(209,837)

 

(437,255)

 

(179,443)

 

(25,659)

Other income (expenses)

 

 

 

 

 

 

 

 

 

 

Interest income, net

 

 

 

60,978

 

44,422

 

30,629

 

4,380

Foreign exchange (losses)/gains

 

 

 

(11,421)

 

(21,726)

 

30,783

 

4,402

Other income

 

3/4/5

 

96,765

 

52,059

 

36,896

 

5,276

Other expense

 

3/4/5

 

(574,135)

 

(191,828)

 

(145,548)

 

(20,813)

Loss before taxes

 

 

 

(637,650)

 

(554,328)

 

(226,683)

 

(32,414)

Income tax benefits/(expenses)

 

15

 

43,781

 

(47,258)

 

(8,469)

 

(1,211)

Net loss

 

 

 

(593,869)

 

(601,586)

 

(235,152)

 

(33,625)

Less: net income attributable to noncontrolling interests

 

 

 

9,029

 

15,971

 

22,561

 

3,226

Net loss attributable to Cheetah Mobile Inc.

 

 

 

(602,898)

 

(617,557)

 

(257,713)

 

(36,851)

Losses per share

 

21

 

 

 

 

 

 

 

 

Basic

 

 

 

(0.4095)

 

(0.4161)

 

(0.1754)

 

(0.0251)

Diluted

 

 

 

(0.4100)

 

(0.4162)

 

(0.1764)

 

(0.0252)

Losses per ADS (1 ADS represent 50 Class A ordinary share)

 

21

 

 

 

 

 

 

 

 

Basic

 

 

 

(20.4740)

 

(20.8042)

 

(8.7724)

 

(1.2550)

Diluted

 

 

 

(20.4977)

 

(20.8097)

 

(8.8185)

 

(1.2600)

Weighted average number of shares used in computation of ordinary shares:

 

 

 

 

 

 

 

 

 

 

Basic

 

 

 

1,472,615,281

 

1,503,054,847

 

1,533,473,068

 

1,533,473,068

Diluted

 

 

 

1,472,615,281

 

1,503,054,847

 

1,533,473,068

 

1,533,473,068

 

F-6


 

CHEETAH MOBILE INC.

CONSOLIDATED STATEMENTS OF COMPREHENSIVE LOSS

FOR THE YEARS ENDED DECEMBER 31, 2023, 2024 AND 2025

(Amounts in thousands of Renminbi (“RMB”) and U.S. Dollars (“US$”), except for number of shares and per share (or ADS) data)

 

 

 

For the year ended December 31,

 

Notes

 

2023

 

2024

 

2025

 

 

 

RMB

 

RMB

 

RMB

 

US$

Other comprehensive (loss) income, net of tax of nil

 

19

 

 

 

 

 

 

 

 

Foreign currency translation adjustments

 

 

 

45,769

 

49,045

 

(50,422)

 

(7,210)

Unrealized (losses)/gain on available-for-sale securities, net

 

 

 

(43,494)

 

2,642

 

1,121

 

160

Other comprehensive income/(loss)

 

 

 

2,275

 

51,687

 

(49,301)

 

(7,050)

Total comprehensive loss

 

 

 

(591,594)

 

(549,899)

 

(284,453)

 

(40,675)

Less: total comprehensive income attributable to noncontrolling interests

 

 

 

8,398

 

14,089

 

21,438

 

3,066

Total comprehensive loss attributable to Cheetah Mobile Inc.

 

 

 

(599,992)

 

(563,988)

 

(305,891)

 

(43,741)

Note:

(a)
The amount of transactions with related parties recorded in revenues, cost of revenues and operating expenses are as follows:

 

For the year ended December 31,

 

2023

 

2024

 

2025

 

RMB

 

RMB

 

RMB

 

US$

Revenues

 

52,663

 

56,438

 

63,510

 

9,082

Cost of revenues

 

(29,367)

 

(33,147)

 

(52,618)

 

(7,524)

Research and development

 

(8,632)

 

(8,545)

 

(7,977)

 

(1,141)

Selling and marketing

 

(1,419)

 

(921)

 

(2,022)

 

(289)

General and administrative

 

(7,292)

 

(4,685)

 

(3,160)

 

(452)

 

Details of the related party transactions are set out in Note 16(b) to the consolidated financial statements.

The accompanying notes are an integral part of these consolidated financial statements.

F-7


 

CHEETAH MOBILE INC.

CONSOLIDATED STATEMENTS OF CASH FLOWS

FOR THE YEARS ENDED DECEMBER 31, 2023, 2024 AND 2025

(Amounts in thousands of Renminbi (“RMB”) and U.S. Dollars (“US$”), except for number of shares and per share (or ADS) data)

 

 

For the year ended December 31,

 

2023

 

2024

 

2025

 

RMB

 

RMB

 

RMB

 

US$

Cash flows from operating activities

 

 

 

 

 

 

 

 

Net loss

 

(593,869)

 

(601,586)

 

(235,152)

 

(33,625)

Adjustments to reconcile net loss to net cash from operating activities

 

 

 

 

 

 

 

 

Depreciation of property and equipment

 

27,842

 

22,040

 

11,450

 

1,637

Amortization of intangible assets

 

7,420

 

29,413

 

135,785

 

19,417

Non-cash operating lease expense

 

319

 

 

 

Provision for credit losses

 

12,363

 

10,995

 

70,194

 

10,038

Impairment of assets

 

534,826

 

120,642

 

121,038

 

17,309

Impairment of Goodwill

 

 

152,890

 

 

Foreign currency exchange losses (gains)

 

11,421

 

21,726

 

(30,783)

 

(4,402)

(Gains) Losses on disposal of property and equipment and intangible assets

 

(31,751)

 

664

 

712

 

102

Losses (Gains) on disposal/deemed disposal of businesses and subsidiaries/VIEs

 

 

18,913

 

(643)

 

(92)

Gains on disposal and distribution of long-term investments

 

(21,676)

 

(2,623)

 

(32,515)

 

(4,650)

Changes in fair value of financial assets

 

(116)

 

11,943

 

23,402

 

3,346

Share of losses from equity method investments

 

2,564

 

16,567

 

11,650

 

1,666

Deferred income tax (benefits) expenses

 

(44,631)

 

48,185

 

(11,023)

 

(1,577)

Share-based compensation expenses

 

33,554

 

26,101

 

19,840

 

2,838

Changes in operating assets and liabilities

 

 

 

 

 

 

 

 

Accounts receivable

 

(122,478)

 

(77,518)

 

(5,807)

 

(830)

Prepayments and other current assets

 

9,360

 

(388,767)

 

182,846

 

26,147

Due from related parties

 

(24,520)

 

(35,904)

 

5,054

 

723

Other non-current assets

 

(54,900)

 

78,020

 

9,562

 

1,367

Accounts payable

 

9,701

 

47,735

 

(7,714)

 

(1,103)

Accrued expenses and other current liabilities

 

791,702

 

287,684

 

(439,089)

 

(62,789)

Operating lease liabilities

 

1,178

 

(4,771)

 

(6,704)

 

(959)

Due to related parties

 

6,684

 

(14,835)

 

(5,726)

 

(819)

Income tax payable

 

(3,532)

 

3,857

 

19,491

 

2,787

Other non-current liabilities

 

(999)

 

(9,694)

 

(8,124)

 

(1,162)

Net cash provided by (used in) operating activities

 

550,462

 

(238,323)

 

(172,256)

 

(24,631)

Cash flows from investing activities

 

 

 

 

 

 

 

 

Purchases of property, plant and equipment and intangible assets

 

(9,680)

 

(22,827)

 

(12,845)

 

(1,837)

Purchase of long-term investments

 

(23,707)

 

(37,000)

 

(44,886)

 

(6,419)

Purchase of short-term investments

 

(1,176,030)

 

(1,084,661)

 

(949,463)

 

(135,771)

Proceeds from maturity of short-term investments

 

1,332,544

 

1,085,369

 

940,124

 

134,436

Proceeds from disposal of property and equipment and intangible assets

 

31,751

 

3,553

 

 

 

F-8


 

CHEETAH MOBILE INC.

CONSOLIDATED STATEMENTS OF CASH FLOWS (CONTINUED)

FOR THE YEARS ENDED DECEMBER 31, 2023, 2024 AND 2025

(Amounts in thousands of Renminbi (“RMB”) and U.S. Dollars (“US$”), except for number of shares and per share (or ADS) data)

 

 

For the year ended December 31,

 

2023

 

2024

 

2025

 

RMB

 

RMB

 

RMB

 

US$

Proceeds from disposals of and distributions received from long-term investments

 

36,556

 

21,476

 

31,239

 

4,467

Loans to related parties

 

 

(7,000)

 

 

Loans to third parties

 

(3,000)

 

(5,000)

 

(3,175)

 

(454)

Repayment of loans from related parties

 

 

7,000

 

4,800

 

686

Repayment of loans from third parties

 

653

 

5,000

 

 

Purchase of subsidiaries, net of cash acquired

 

(238,148)

 

 

(31,361)

 

(4,485)

Net cash used in investing activities

 

(49,061)

 

(34,090)

 

(65,567)

 

(9,377)

Cash flows from financing activities

 

 

 

 

 

 

 

 

Purchase of share awards and shares from noncontrolling shareholders

 

(5,869)

 

(1,054)

 

(20,786)

 

(2,972)

Payment of dividends to noncontrolling shareholders and owners of share awards

 

(909)

 

(583)

 

(616)

 

(88)

Repayment for bank loans

 

 

(5,000)

 

 

Proceeds from non-controlling
 shareholder capital injection

 

 

75,750

 

 

Repayment of loan to a related party

 

 

 

(44,741)

 

(6,398)

Proceeds from exercise of share options

 

 

 

1,922

 

275

Net cash (used in) provided by financing activities

 

(6,778)

 

69,113

 

(64,221)

 

(9,183)

Effect of exchange rate changes on cash and cash equivalents

 

9,073

 

16,140

 

(24,362)

 

(3,484)

Net increase (decrease) in cash and cash equivalents and restricted cash

 

503,696

 

(187,160)

 

(326,406)

 

(46,675)

Cash and cash equivalents and restricted cash at beginning of year

 

1,516,495

 

2,020,191

 

1,833,031

 

262,120

Cash and cash equivalents and restricted cash at end of year

 

2,020,191

 

1,833,031

 

1,506,625

 

215,445

Supplemental disclosures

 

 

 

 

 

 

 

 

Cash payments for income taxes

 

(1,752)

 

(2,688)

 

(11,732)

 

(1,678)

Cash payments for interest expenses

 

 

(57)

 

(4,952)

 

(708)

Cash payments for operating leases

 

(14,925)

 

(17,223)

 

(18,469)

 

(2,641)

Right-of-use assets obtained in exchange for operating lease liabilities-Non-cash

 

10,032

 

10,243

 

5,286

 

756

Non-cash investing and financing activities:

 

 

 

 

 

 

 

 

Acquisition of property and equipment and intangible assets included in accrued expenses and other current liabilities

 

664

 

 

3,034

 

434

Conversion of convertible other non-current assets to long-term investments

 

 

 

3,000

 

429

 

The accompanying notes are an integral part of these consolidated financial statements.

F-9


 

CHEETAH MOBILE INC.

CONSOLIDATED STATEMENTS OF CHANGES IN SHAREHOLDERS’ EQUITY

FOR THE YEARS ENDED DECEMBER 31, 2023, 2024 AND 2025

(Amounts in thousands of Renminbi (“RMB”) and U.S. Dollars (“US$”), except for number of shares and per share (or ADS) data)

 

Number
of Class A
Ordinary
Shares

Class A
Ordinary
Shares

Number
of Class
B Ordinary
Shares

Class B
Ordinary
Shares

Additional
paid-in
capital

Accumulated
other
comprehensive
income

Retained
earnings

Total
Cheetah
Mobile Inc.
shareholder’s
equity

Noncontrolling
interests

Total
equity

Contingently redeemable noncontrolling interests

 

RMB

 

RMB

RMB

RMB

RMB

RMB

RMB

RMB

 

Balance at December 31, 2022

479,458,004

80

970,015,685

156

2,688,571

353,948

(9,424)

3,033,331

71,455

3,104,786

Net loss

(602,898)

(602,898)

9,029

(593,869)

Share-based compensation

27,685

27,685

27,685

Exercise and vesting of share-based awards, including subsidiaries’ awards

7,754,497

1

36,941,200

7

(4,129)

(4,121)

4,121

Other comprehensive income (loss)

2,906

2,906

(631)

2,275

Accretion of redeemable noncontrolling interests

(252)

(252)

(252)

252

Dividends declared on share awards of consolidated subsidiaries

(780)

(780)

(129)

(909)

Noncontrolling interest in connection with business acquisitions

14,862

14,862

105,726

Balance at December 31, 2023

487,212,501

81

1,006,956,885

163

2,711,875

356,854

(613,102)

2,455,871

98,707

2,554,578

105,978

 

F-10


 

CHEETAH MOBILE INC.

CONSOLIDATED STATEMENTS OF CHANGES IN SHAREHOLDERS’ EQUITY (CONTINUED)

FOR THE YEARS ENDED DECEMBER 31, 2023, 2024 AND 2025

(Amounts in thousands of Renminbi (“RMB”) and U.S. Dollars (“US$”), except for number of shares and per share (or ADS) data)

 

Number
of Class A
Ordinary
Shares

Class A
Ordinary
Shares

Number
of Class
B Ordinary
Shares

Class B
Ordinary
Shares

Additional
paid-in
capital

Accumulated
other
comprehensive
income

Accumulated
losses

Total
Cheetah
Mobile Inc.
shareholder’s
equity

Noncontrolling
interests

Total
equity

Contingently redeemable noncontrolling interests

 

RMB

 

RMB

RMB

RMB

RMB

RMB

RMB

RMB

RMB

Net loss

(617,557)

(617,557)

15,971

(601,586)

Share-based compensation

24,783

24,783

24,783

Exercise and vesting of share-based awards, including subsidiaries’ awards

12,145,293

2

9,472,450

2

(6,157)

(6,153)

6,153

Other comprehensive income (loss)

53,569

53,569

(1,882)

51,687

Accretion of redeemable noncontrolling interests

(7,997)

(7,997)

(7,997)

7,997

Dividends declared on share awards of consolidated subsidiaries

(1,918)

(1,918)

(2,146)

(4,064)

Contribution from redeemable noncontrolling interests

75,750

Balance at December 31, 2024

499,357,794

83

1,016,429,335

165

2,722,504

410,423

(1,232,577)

1,900,598

116,803

2,017,401

189,725

 

F-11


 

CHEETAH MOBILE INC.

CONSOLIDATED STATEMENTS OF CHANGES IN SHAREHOLDERS’ EQUITY (CONTINUED)

FOR THE YEARS ENDED DECEMBER 31, 2023, 2024 AND 2025

(Amounts in thousands of Renminbi (“RMB”) and U.S. Dollars (“US$”), except for number of shares and per share (or ADS) data)

 

Number
of Class A
Ordinary
Shares

Class A
Ordinary
Shares

Number
of Class
B Ordinary
Shares

Class B
Ordinary
Shares

Additional
paid-in
capital

Accumulated
other
comprehensive
loss

Accumulated
losses

Total
Cheetah
Mobile Inc.
shareholder’s
equity

Noncontrolling
interests

Total
equity

Contingently redeemable noncontrolling interests

 

RMB

 

RMB

RMB

RMB

RMB

RMB

RMB

RMB

RMB

Net loss

(257,713)

(257,713)

22,561

(235,152)

Share-based compensation

19,840

19,840

19,840

Exercise and vesting of share-based awards, including subsidiaries’ awards

11,886,568

2

24,257,650

4

(1,833)

(1,827)

6,525

4,698

Other comprehensive loss

(48,178)

(48,178)

(1,123)

(49,301)

Accretion of redeemable noncontrolling interests

(7,835)

(7,835)

(7,835)

7,835

Disposal of a subsidiary

(44)

(44)

(44)

Dividends declared on share awards of consolidated subsidiaries

(613)

(613)

(153)

(766)

Noncontrolling interest in connection with business acquisitions

32,733

32,733

Repurchase and cancellation of noncontrolling interest

3,441

3,441

(24,227)

(20,786)

Balance at December 31, 2025

511,244,362

85

1,040,686,985

169

2,736,117

362,245

(1,490,947)

1,607,669

153,119

1,760,788

197,560

Balance at December 31, 2025 in US$

511,244,362

12

1,040,686,985

24

391,260

51,800

(213,203)

229,893

21,896

251,789

28,251

 

F-12


CHEETAH MOBILE INC.

NOTES TO THE CONSOLIDATED FINANCIAL STATEMENTS

FOR THE YEARS ENDED DECEMBER 31, 2023, 2024 AND 2025

(Amounts in thousands of Renminbi (“RMB”) and U.S. Dollars (“US$”), except for number of shares and per share (or ADS) data)

 

1.
ORGANIZATION AND PRINCIPAL ACTIVITIES

Cheetah Mobile Inc. (formerly known as Kingsoft Internet Security Software Holdings Limited) (the “Company”) is a company incorporated in the Cayman Islands under the laws of Cayman Islands on July 30, 2009. The Company and its consolidated subsidiaries and variable interest entities (“VIEs”) (collectively referred to the “Group”) are principally engaged in the provision of internet services and artificial intelligence (“AI”) and other services. The Company conducts its primary business operations through its subsidiaries, VIEs and subsidiaries of VIEs.

F-13


CHEETAH MOBILE INC.

NOTES TO THE CONSOLIDATED FINANCIAL STATEMENTS (CONTINUED)

FOR THE YEARS ENDED DECEMBER 31, 2023, 2024 AND 2025

(Amounts in thousands of Renminbi (“RMB”) and U.S. Dollars (“US$”), except for number of shares and per share (or ADS) data)

 

Details of the Company’s principal subsidiaries and VIEs as of December 31, 2025 are as follows:

Company

 

Date of
incorporation/
registration

 

Place of
incorporation/
registration

 

Percentage
of
ownership (i)

 

Principal activities

Principal subsidiaries of the Company:

 

 

 

 

 

 

 

 

Forward Vision Corporation Limited ("Forward Vision", formerly known as Cheetah Technology Corporation Limited)

 

August 26, 2009

 

Hong Kong

 

100.0%

 

Investment holding, provision of internet products and related services

Beijing Kingsoft Internet Security Software Co., Ltd. (“Beijing Security”)

 

November 30, 2009

 

The PRC

 

100.0%

 

Provision of internet products and related services

Conew Network Technology (Beijing) Co., Ltd. (“Conew Network”)

 

March 19, 2009

 

The PRC

 

100.0%

 

Provision of internet products and related services

Hongkong Zoom Interactive Network Marketing Technology Limited (“HK Zoom”)

 

July 4, 2014

 

Hong Kong

 

100.0%

 

Provision of AI and other services

Cheetah Information Technology Company Limited (“Cheetah Information”)

 

March 9, 2015

 

Hong Kong

 

100.0%

 

Investment holding

Dream Ahead Pte. Ltd.("Dream Ahead", formerly known as Cheetah Mobile Singapore Pte. Ltd.)

 

May 27, 2015

 

Singapore

 

100.0%

 

Provision of internet products and related services

Beijing Kingsoft Cheetah Technology Co., Ltd.

 

April 30, 2015

 

The PRC

 

100.0%

 

Provision of internet products and related services

Jingdezhen Jibao Information Service Co., Ltd.

 

August 10, 2017

 

The PRC

 

100.0%

 

Provision of internet products and related services, sale of AI products

Japan Kingsoft Inc. (“Kingsoft Japan”)

 

March 9, 2005

 

Japan

 

57.7%

 

Provision of internet products and related services, sale and rental of service robots

Zhuhai Baoqu Technology Co., Ltd.

 

July 18, 2018

 

The PRC

 

75.4%

 

Provision of internet products and related services

Zhuhai Baobaohong Technology Co., Ltd.

 

February 20,2019

 

The PRC

 

75.4%

 

Provision of internet products and related services

Zhuhai Baohaowan Technology Co., Ltd.

 

July 17, 2018

 

The PRC

 

75.4%

 

Provision of internet products and related services

Beijing Orion Star Technology Co., Ltd.

 

September 19, 2016

 

The PRC

 

74.0%

 

Provision of AI solution, sale and rental of service robots

Hongkong Cheetah Mobile Technology Limited (Hong Kong)

 

March 9, 2015

 

Hong Kong

 

100.0%

 

Investment holding

Conew.com Corporation (BVI)

 

October 6,2008

 

British Virgin Islands

 

100.0%

 

Investment holding

Cheetah Intelligence Inc. (Cayman)

 

July 24, 2018

 

Cayman

 

75.4%

 

Investment holding

Cheetah Intelligence Hong Kong Limited

 

July 24, 2018

 

Hong Kong

 

75.4%

 

Investment holding, provision of internet products and related services

Zhuhai Juntian Electronic Technology Co., Ltd.

 

September 28, 2000

 

The PRC

 

100.0%

 

Investment holding, provision of internet products and related services

BC Wave Lab Inc.(Cayman)

 

January 23, 2018

 

Cayman

 

80.0%

 

Investment holding

Marshotspot Limited (Hong Kong)

 

June 20, 2018

 

Hong Kong

 

80.0%

 

Provision of multi-cloud Management Services

BC WAVE LAB PTE. LTD.(Singapore)

 

December 30, 2019

 

Singapore

 

80.0%

 

Provision of multi-cloud Management Services

Beijing Mars Hostspot Technology Co., Ltd.

 

January 20, 2020

 

The PRC

 

80.0%

 

Provision of multi-cloud Management Services

Jiujiang Orion Star Intelligent Technology Co., Ltd.

 

November 30, 2023

 

The PRC

 

74.0%

 

Provision of manufacturing and sale of service robots

VIEs:

 

 

 

 

 

 

 

 

Beijing Cheetah Mobile Technology Co., Ltd. (“Beijing Mobile”)

 

April 15, 2009

 

The PRC

 

Nil

 

Provision of internet products and related services

Beijing Cheetah Network Technology Co., Ltd. (“Beijing Network”)

 

July 18, 2012

 

The PRC

 

Nil

 

Provision of internet products and related services

Zhuhai Hainiao Technology Co., Ltd.(ii)

 

July 16, 2018

 

The PRC

 

Nil

 

Provision of internet products and related services

 

(i) Percentage of ownership is calculated on fully diluted basis.

F-14


CHEETAH MOBILE INC.

NOTES TO THE CONSOLIDATED FINANCIAL STATEMENTS (CONTINUED)

FOR THE YEARS ENDED DECEMBER 31, 2023, 2024 AND 2025

(Amounts in thousands of Renminbi (“RMB”) and U.S. Dollars (“US$”), except for number of shares and per share (or ADS) data)

 

(ii) Zhuhai Hainiao Technology Co. Ltd ("Zhuhai Hainiao") restructured as a subsidiary of Zhuhai Baobaohong Technology Co., Ltd. in February 2026.

 

VIE arrangements

Foreign ownership of internet-based and mobile-based businesses is subject to significant restrictions under current PRC laws and regulations. The PRC government regulates internet access, distribution of internet information services and value-added telecommunication services through strict business licensing requirements and other government regulations. These laws and regulations also include limitations on foreign ownership of PRC companies that engage in telecommunications-related business. Specifically, unless in relevant pilot areas where there are further opening-up policies and measures for telecommunications-related businesses, foreign investors are generally not allowed to own more than a 50% equity interest in any PRC company engaging in value-added telecommunications businesses, except for e-commerce, domestic conferencing, store-and-forward, and call center services.

As a Cayman Islands company, in order for the Group to be able to carry out its business in China, the Group conducts part of its operations in China through the VIEs including but not limited to Beijing Mobile, and Beijing Network. Each of Beijing Mobile (which is owned as to 35% by Mr. Sheng Fu and 65% by Ms. Weiqin Qiu), and Beijing Network (which is owned as to 50% by Mr. Kun Wang and 50% by Mr. Wei Liu) holds the requisite ICP Licenses. The Group has been and is expected to continue to be dependent on the VIEs to operate part of its business in China. The Group believes that under these contractual arrangements, it has sufficient control over the VIEs and their respective shareholders to renew, revise or enter into new contractual arrangements prior to the expiration of the current arrangements on terms that would enable the Group to continue to operate our business in China validly and legally.

The Group’s contractual arrangements with each of the VIEs and their shareholders enable the Group to:

exercise effective control over the VIEs;
receive substantially all of the economic benefits of the VIEs in consideration for the services provided by Beijing Security and Conew Network, the Company’s wholly-owned subsidiaries in China; and
have an exclusive option to purchase all of the equity interests in the VIEs, when and to the extent permitted under PRC law, regulations or legal proceedings.

The following is a summary of the Contractual Agreements among the Company, Beijing Security, Beijing Mobile (as the VIE), and Beijing Mobile’s Nominee Shareholders. Contractual agreements entered with other VIEs, including but not limited to Beijing Network, are substantially similar:

Exclusive technology development, support, and consulting agreements

Pursuant to the exclusive technology development, support and consulting agreement entered into between Beijing Security and the VIE, the VIE engaged the Beijing Security as its exclusive provider of management consulting services, technical development and support services in return for service fees of not less than 30% of the VIE’s pre-tax revenue. Beijing Security has the sole right to adjust the services fees upon written request and shall exclusively own any intellectual property arising from the performance of this agreement. The agreements will remain effective unless terminated upon mutual agreement by both parties. During the term of the agreement, the VIE may not enter into any agreement with third parties for the provision of any technical or management consulting services without the consent of Beijing Security.

Loan agreements

Pursuant to the loan agreements among Beijing Security, the Nominee Shareholders and the VIE, Beijing Security granted loans to the Nominee Shareholders for their sole purpose of contributing to the registered capital of the VIE or in certain cases directly to the VIE under the VIE arrangements. As of December 31, 2025, the aggregate amount of these loans was RMB16,800 (US$2,402). At the option of Beijing Security, repayment may be requested at any time, which may be in the form of transferring the VIE’s equity interest to Beijing Security or its designees. The nominee shareholders may offer to repay part or the entire loans at any time, to the extent permitted by PRC laws, in the form of transferring the VIE’s equity interest to Beijing Security or its designees.

F-15


CHEETAH MOBILE INC.

NOTES TO THE CONSOLIDATED FINANCIAL STATEMENTS (CONTINUED)

FOR THE YEARS ENDED DECEMBER 31, 2023, 2024 AND 2025

(Amounts in thousands of Renminbi (“RMB”) and U.S. Dollars (“US$”), except for number of shares and per share (or ADS) data)

 

Exclusive equity option agreements

Under the exclusive equity option agreement by and among the Company, the VIE, and its nominee shareholders, the company was granted an irrevocable exclusive option to acquire, or designate a third party to acquire, all or part of the equity interest owned by the nominee shareholders in the VIE or to acquire, all or part of the assets owned by the VIE at any time at an exercise price that is equal to the minimum price permitted under the PRC laws or is equal to the entire principal and interest (including all principal and interest under the existing loan agreement) owed by the nominee shareholders to Beijing Security due to the fulfillment of the registered capital paid obligations in the VIE. In addition, this agreement stipulates that the Company can provide financial support to the VIE to the extent permissible under the applicable PRC laws and regulations, regardless of whether the VIE has incurred an operational loss. The form of financial support includes but is not limited to entrusted loans and borrowings. The Company will not request repayment of any outstanding loans or borrowings from the VIE if the VIE does not have sufficient funds or is unable to repay such loans or borrowings. Unless terminated according to the agreement itself, the agreement has a term of ten years, which will automatically extend on a ten-year's basis.

Equity pledge agreements

Pursuant to the equity pledge agreement entered into among the nominee shareholders, the VIE and Beijing Security, the nominee shareholders pledged all of their equity interest in the VIE to Beijing Security as collateral for all of their payments due to Beijing Security and to secure their obligations under the above agreements. Without the prior written consent of Beijing Security, the nominee shareholders may not assign or transfer to any third party or create or cause any equity interest in whatsoever form to be created on, all or any part of the equity interest they hold in the VIE. Beijing Security is entitled to transfer or assign in full, or in part, the equity interest pledged. In the event of default, Beijing Security as the pledgee, has first priority to be compensated through the sale or auction of the pledged equity interest. The nominee shareholders agree to waive their dividend rights in relation to all of the pledged equity interest until such pledge has been lawfully discharged. The equity pledge agreement will remain effective until all the obligations under these agreements have been satisfied in full or all of the guaranteed liabilities have been repaid.

Shareholder voting proxy agreements

Pursuant to the shareholder voting proxy agreement signed among the Nominee Shareholders, the VIE and the Company, each of the nominee shareholders irrevocably nominates, appoints and constitutes any person designated by the Company as its attorney-in-fact to exercise on such shareholder’s behalf any and all rights that such shareholder has in respect of its equity interest in the VIE (including but not limited to the voting rights and the right to nominate executive directors of the VIE). The shareholder voting proxy agreement is effective for an initial ten years and will be automatically renewed on an annual basis thereafter if the Company does not provide notice of termination to the Nominee Shareholders thirty days prior to expiration.

Business operation agreements

Pursuant to the business operations agreement entered into among the nominee shareholders, the VIE and Beijing Security, the nominee shareholders must appoint candidates designated by Beijing Security as the members of the board of the VIE and Beijing Security has the right to appoint senior executives of the VIE. In addition, the VIE agrees not to engage in any transaction that may materially affect its assets, obligations, rights or operation without the prior written consent of Beijing Security. The nominee shareholders also agree to unconditionally pay or transfer to Beijing Security any bonus, dividends or any other profits or interest (in whatever form) that they are entitled to as shareholders of the VIE, and waive any consideration connected therewith. The agreement has a term of ten years, unless otherwise terminated by Beijing Security. Neither the VIE nor the nominee shareholders may terminate this agreement.

Spousal consent letters

The spouse of certain nominee shareholder of the VIE has executed spousal consent letter. Pursuant to such letter, the spouses of certain shareholder of the VIE acknowledged that certain equity interest in the VIE held by and registered in the name of her spouse will be disposed pursuant to relevant arrangements under the shareholder voting proxy agreement, the exclusive equity option agreement, the equity pledge agreement and the loan agreement. This spouse undertakes not to take any action to interfere with the disposition of such equity interest, including, without limitation, claiming that such equity interest constitutes communal marital property.

F-16


CHEETAH MOBILE INC.

NOTES TO THE CONSOLIDATED FINANCIAL STATEMENTS (CONTINUED)

FOR THE YEARS ENDED DECEMBER 31, 2023, 2024 AND 2025

(Amounts in thousands of Renminbi (“RMB”) and U.S. Dollars (“US$”), except for number of shares and per share (or ADS) data)

 

Despite the lack of technical majority ownership, there exists a parent-subsidiary relationship between the Company and the VIEs through the irrevocable shareholder voting proxy agreements, whereby the nominee shareholders effectively assigned all of the voting rights underlying their equity interest in the VIEs to the Company. Furthermore, pursuant to the exclusive equity option agreements, which include a substantive kick-out right, the Company has the power to control the nominee shareholders, and therefore the power to govern the activities that most significantly impact the economic performance of the VIEs. In addition, through the contractual agreements, the Company demonstrates its ability and intention to continue to exercise the ability to absorb substantially all of the expected losses and the majority of the profits of the VIEs, and therefore has the rights to the economic benefits of the VIEs.

Normally, the shareholders of the VIEs have the right to elect and terminate the executive directors of the VIEs, approve the annual budget, financial statements and significant investing and financing activities of the VIEs. However, pursuant to the shareholder voting proxy agreements, the shareholders of the VIEs have assigned all of their voting rights underlying the equity interest in the VIEs to any person(s) nominated, appointed or designated by the Company. Senior management of the Company, all employees of the Company's subsidiaries, are generally responsible for the review and approval of sales contracts, credit approval policies, pricing policies, significant marketing promotions, product development, research and development, bandwidth and traffic expenditures, as well as the appointments and terminations of personnel. Therefore, the Company has the power to direct the activities of the VIEs that most significantly impact their economic performance.

Thus, the Company is considered as the primary beneficiary of the VIEs. As a result of the above, the Company, through its subsidiaries, consolidate the VIEs in accordance with SEC Regulation S-X 3A-02 and Accounting Standards Codification (“ASC”) 810, Consolidation (“ASC 810”).

The Company, in consultation with its PRC legal counsel, believes that (i) the ownership structure of the Group, including its subsidiaries in the PRC and VIEs does not result in any violation of all existing PRC laws and regulations; (ii) each of the contractual agreements among the Company, its subsidiaries, the VIEs and the nominee shareholders of the VIEs governed by PRC laws, are legal, valid and binding, enforceable against such parties, and will not result in any violation of PRC laws or regulations currently in effect; and (iii) each of the Company’s PRC subsidiaries, VIEs and subsidiary of VIEs have the necessary corporate power and authority to conduct its business as described in its business scope under its business license, which is in full force and effect, and does not violate the articles of association.

However, uncertainties in the PRC legal system could cause the relevant regulatory authorities to find the current contractual agreements and businesses to be in violation of any existing or future PRC laws or regulations. If the Company, the Company’s PRC subsidiaries or any of its current or future VIEs are found in violation of any existing or future laws or regulations, or fail to obtain or maintain any of the required permits or approvals, the relevant PRC regulatory authorities would have broad discretion in dealing with such violations, including levying fines, confiscating the income of the Company’s PRC subsidiaries, and the VIEs, revoking the business licenses or operating licenses of the Company’s PRC subsidiaries, and VIEs, shutting down the Group’s servers or blocking the Group’s websites, discontinuing or placing restrictions or onerous conditions on the Group’s operations, requiring the Group to undergo a costly and disruptive restructuring, restricting the Group’s rights to use the proceeds from this offering to finance the Group’s business and operations in PRC, or enforcement actions that could be harmful to the Group’s business. Any of these actions could cause significant disruption to the Group’s business operations and severely damage the Group’s reputation, which would in turn materially and adversely affect the Group’s business and results of operations. In addition, if the imposition of any of these penalties causes the Company to lose the rights to direct the activities of VIEs or the right to receive their economic benefits, the Company would no longer be able to consolidate the VIEs.

F-17


CHEETAH MOBILE INC.

NOTES TO THE CONSOLIDATED FINANCIAL STATEMENTS (CONTINUED)

FOR THE YEARS ENDED DECEMBER 31, 2023, 2024 AND 2025

(Amounts in thousands of Renminbi (“RMB”) and U.S. Dollars (“US$”), except for number of shares and per share (or ADS) data)

 

In addition, if the VIEs or the nominee shareholders fail to perform their obligations under the contractual agreements, the Group may have to incur substantial costs and expend resources to enforce the Company’s rights under the contracts. The Group may have to rely on legal remedies under PRC laws, including seeking specific performance or injunctive relief and claiming damages, which may not be effective. All of these contractual agreements are governed by PRC laws and provide for the resolution of disputes through arbitration in the PRC. Accordingly, these contracts would be interpreted in accordance with PRC laws and any disputes would be resolved in accordance with PRC legal procedures. Uncertainties regarding the interpretation and application of current and future PRC laws, regulations and rules in the PRC legal system could limit the Group’s ability to enforce these contractual arrangements. Under PRC laws, rulings by arbitrators are final, parties cannot appeal the arbitration results in courts, and prevailing parties may only enforce the arbitration awards in PRC courts through arbitration award recognition proceedings, which would incur additional expenses and delay. In the event the Group is unable to enforce these contractual agreements, the Company may not be able to exert effective control over its VIEs, and the Group’s ability to conduct its business may be negatively affected.

The assets and liabilities of the VIEs and their subsidiaries are presented after the elimination of intercompany balances among VIEs and their subsidiaries within the Group:

 

As of December 31,

 

 

2024

 

 

2025

 

 

RMB

 

 

RMB

 

 

US$

 

Cash and cash equivalents

 

 

272,026

 

 

 

229,840

 

 

 

32,867

 

Accounts receivable, net

 

 

86,526

 

 

 

109,482

 

 

 

15,656

 

Prepayments and other current assets, net

 

 

59,407

 

 

 

27,431

 

 

 

3,923

 

Due from related parties, net (i)

 

 

1,027,116

 

 

 

1,119,910

 

 

 

160,145

 

Total current assets

 

 

1,445,075

 

 

 

1,486,663

 

 

 

212,591

 

Property and equipment, net

 

 

6,669

 

 

 

4,417

 

 

 

632

 

Operating lease right-of-use assets

 

 

1,460

 

 

 

716

 

 

 

102

 

Intangible assets, net

 

 

940

 

 

 

1,589

 

 

 

227

 

Long-term investments

 

 

336,535

 

 

 

292,745

 

 

 

41,862

 

Other non-current assets

 

 

45,687

 

 

 

38,849

 

 

 

5,555

 

Deferred tax assets

 

 

5,001

 

 

 

810

 

 

 

116

 

Total non-current assets

 

 

396,292

 

 

 

339,126

 

 

 

48,494

 

Total assets

 

 

1,841,367

 

 

 

1,825,789

 

 

 

261,085

 

Accounts payable

 

 

74,634

 

 

 

60,744

 

 

 

8,686

 

Accrued expenses and other current liabilities

 

 

286,071

 

 

 

219,622

 

 

 

31,406

 

Due to related parties (i)

 

 

1,416,296

 

 

 

1,547,748

 

 

 

221,325

 

Income tax payable

 

 

1,168

 

 

 

1,677

 

 

 

240

 

Total current liabilities

 

 

1,778,169

 

 

 

1,829,791

 

 

 

261,657

 

Other non-current liabilities

 

 

1,588

 

 

 

987

 

 

 

141

 

Total non-current liabilities

 

 

1,588

 

 

 

987

 

 

 

141

 

Total liabilities

 

 

1,779,757

 

 

 

1,830,778

 

 

 

261,798

 

 

(i)
The balances due from and due to related parties of the VIEs and subsidiaries of VIEs mainly represented amounts due from and due to subsidiaries of the Group. As of December 31, 2024, and 2025, amounts due from subsidiaries of the Group were RMB986,455 and RMB1,113,540 (US$159,234), respectively, while amounts due to subsidiaries of the Group were RMB1,407,371 and RMB1,542,111 (US$220,519), respectively, which were eliminated upon consolidation by the Company.

The carrying amounts of the assets, liabilities and the results of operations of the VIEs and their subsidiaries are presented in aggregate due to the similarity of the purpose and design of the VIEs and their subsidiaries, the nature of the assets in these VIEs and their subsidiaries and the type of the involvement of the Company in these VIEs and their subsidiaries.

F-18


CHEETAH MOBILE INC.

NOTES TO THE CONSOLIDATED FINANCIAL STATEMENTS (CONTINUED)

FOR THE YEARS ENDED DECEMBER 31, 2023, 2024 AND 2025

(Amounts in thousands of Renminbi (“RMB”) and U.S. Dollars (“US$”), except for number of shares and per share (or ADS) data)

 

The financial performance and cash flows of the VIEs and their subsidiaries are presented after the elimination of intercompany transactions among VIEs and their subsidiaries within the Group:

 

For the year ended December 31,

 

2023

 

2024

 

2025

 

RMB

 

RMB

 

RMB

 

US$

Revenues

 

348,433

 

344,094

 

466,620

 

66,726

Cost of revenues

 

199,185

 

264,565

 

350,841

 

50,170

Net (loss)/income

 

(64,999)

 

33,378

 

(54,250)

 

(7,758)

Net cash (used in) provided by operating activities

 

(31,775)

 

136,288

 

(288,705)

 

(41,284)

Net cash provided by (used in) investing activities

 

8,765

 

(75,602)

 

8,546

 

1,222

Net cash (used in) provided by financing activities

 

(22,223)

 

34,141

 

239,406

 

34,235

Effect of exchange rate changes on cash, cash equivalents and restricted cash

 

212

 

488

 

(1,433)

 

(205)

 

The revenue producing assets that are held by the VIEs and subsidiaries of VIEs primarily comprise of leasehold improvements, servers, licensed software, network equipment, acquired trade name and acquired domain name. Substantially all of such assets are recognized in the Group’s consolidated financial statements, except for certain Internet Content Provider Licenses, internally developed software, trademarks and patent applications which were not recorded in the Group’s consolidated balance sheets as they do not meet all the capitalization criteria. The VIEs and subsidiaries of VIEs also hire assembled workforce on sales, research and development and operations whose costs are expensed as incurred.

As of December 31, 2025, there was no pledge or collateralization of the VIEs’ and their subsidiaries’ assets that can only be used to settle the obligations of the VIEs and their subsidiaries, other than aforementioned pledges in the equity pledge agreements. The creditors of the VIEs and subsidiaries of VIEs have no recourse to the general credit of the Company.

2.
SUMMARY OF SIGNIFICANT ACCOUNTING POLICIES

Basis of presentation

The consolidated financial statements of the Company have been prepared in accordance with United States generally accepted accounting principles (“U.S. GAAP”).

Principles of consolidation

The consolidated financial statements include the financial statements of the Company, its subsidiaries, VIEs and subsidiaries of VIEs. All significant intercompany transactions and balances between the Company, its subsidiaries, VIEs and subsidiaries of VIEs are eliminated upon consolidation. Results of subsidiaries, businesses acquired from other parties, VIEs and subsidiaries of VIEs are consolidated from the date on which control is transferred to the Company.

On May 26, 2011, the board of directors of the Company approved and adopted a share award scheme (the “2011 Share Award Scheme”) in which selected employees of the Group are entitled to participate. The Group has set up a trust (the “Share Award Scheme Trust”) for the purpose of administering the 2011 Share Award Scheme and holding shares awarded to the employees before they vest and are transferred to the employees as instructed by employees. As the Group has the power to govern the financial and operating policies of the Share Award Scheme Trust and derives benefits from the contributions of the employees who have been awarded the shares of the Company through their continued employment with the Group, the Share Award Scheme Trust are included in the consolidated financial statements and any ungranted and unvested shares held by the Share Award Scheme Trust not transferred to grantees are not considered legally issued and outstanding ordinary shares of the Company.

F-19


CHEETAH MOBILE INC.

NOTES TO THE CONSOLIDATED FINANCIAL STATEMENTS (CONTINUED)

FOR THE YEARS ENDED DECEMBER 31, 2023, 2024 AND 2025

(Amounts in thousands of Renminbi (“RMB”) and U.S. Dollars (“US$”), except for number of shares and per share (or ADS) data)

 

Use of estimates

The preparation of the consolidated financial statements in conformity with U.S. GAAP requires management to make estimates and assumptions that affect the reported amounts of assets and liabilities and disclosures of contingent assets and liabilities at the date of the consolidated financial statements and the reported amounts of revenues and expenses during the year. Management evaluates estimates, including but not limited to those related to the allowance for credit losses, useful lives of long-lived assets and intangible assets, impairment of long-lived assets and intangible assets, impairment of goodwill, valuation allowance for deferred tax assets, impairment and fair values of investments, and purchase price allocation relating to business combination, among others.

Foreign currency translation and transactions

The functional currency of the Company is the US$. The Company’s subsidiaries, VIEs and subsidiaries of VIEs determined their functional currency based on the criteria of ASC 830, Foreign Currency Matters. The Group uses RMB as its reporting currency. The Group uses the monthly average exchange rate for the year and the exchange rate at the balance sheet date to translate the operating results and financial position, respectively. Translation differences are recorded in accumulated other comprehensive income, a component of shareholders’ equity.

Transactions denominated in foreign currencies are remeasured into the functional currency at the exchange rates prevailing on the transaction dates. Foreign currency denominated financial assets and liabilities are remeasured at the exchange rates prevailing at the balance sheet date. Exchange gains and losses are included as a component of “Foreign exchange (losses)/gains” in the consolidated statements of comprehensive loss.

Convenience translation

Amounts in US$ are presented for the convenience of the reader and are translated at the noon buying rate of RMB6.9931 to US$1.00 on December 31, 2025 in the City of New York for cable transfers of RMB as certified for customs purposes by the Federal Reserve Bank of New York. No representation is made that the RMB amounts could have been, or could be, converted into US$ at such rate.

Business combinations and noncontrolling interests

Business combinations are recorded using the purchase method of accounting, and the cost of an acquisition is measured as the aggregate of the fair values at the date of exchange of the assets given, liabilities incurred, and equity instruments issued as well as the contingent considerations and all contractual contingencies as of the acquisition date. The costs directly attributable to the acquisition are expensed as incurred. Identifiable assets, liabilities and contingent liabilities acquired or assumed are measured separately at their fair value as of the acquisition date, irrespective of the extent of any non-controlling interests. The excess of the (i) the total of consideration paid, fair value of the non-controlling interests and acquisition date fair value of any previously held equity interest in the subsidiary acquired over (ii) the fair value of the identifiable net assets of the subsidiary acquired is recorded as goodwill. If the consideration of acquisition is less than the fair value of the net assets of the subsidiary acquired, the difference is recognized directly in the consolidated statements of comprehensive loss.

In a business combination achieved in stages, the Group re-measures the previously held equity interest in the acquiree immediately before obtaining control at its acquisition date fair value and the re-measurement gain or loss, if any, is recognized in the consolidated income statements.

For the Company’s majority-owned subsidiaries and VIEs, a noncontrolling interest is recognized to reflect the portion of their equity which is not attributable, directly or indirectly, to the Company. When the noncontrolling interest is contingently redeemable upon the occurrence of a conditional event, which is not solely within the control of the Group, the noncontrolling interest is classified as mezzanine equity. The Group accretes changes in the redemption value over the period from the date that it becomes probable that the mezzanine equity will become redeemable to the earliest redemption date using the effective interest method. Consolidated net income (loss) on the consolidated statements of comprehensive loss includes the net income (loss) attributable to noncontrolling interests and mezzanine equity holders (when applicable). The cumulative results of operations attributable to noncontrolling interests are recorded as noncontrolling interests and mezzanine equity holders (when applicable) in the Group’s consolidated balance sheets.

F-20


CHEETAH MOBILE INC.

NOTES TO THE CONSOLIDATED FINANCIAL STATEMENTS (CONTINUED)

FOR THE YEARS ENDED DECEMBER 31, 2023, 2024 AND 2025

(Amounts in thousands of Renminbi (“RMB”) and U.S. Dollars (“US$”), except for number of shares and per share (or ADS) data)

 

Cash and cash equivalents

Cash and cash equivalents consists of cash on hand, current and time deposits placed with financial institutions, which have original stated maturity of three months or less and unrestricted as to withdrawal and use.

Allowance for credit losses

The Group maintains an allowance for credit losses in accordance with ASC 326 and records the allowance for credit losses as an offset to assets such as accounts receivable, prepayments and other current assets and due from related parties, etc. and the estimated credit losses charged to the allowance is classified as “General and administrative” and “Other expenses” in the consolidated statements of comprehensive loss. The Group assesses collectability by reviewing assets on a collective basis where similar characteristics exist, primarily based on similar business line, service or product offerings and on an individual basis when the Group identifies specific customers with known disputes or collectability issues. In determining the amount of the allowance for credit losses, the Group considers historical collectability based on past due status, the age of the balances, credit quality of the Group’s customers based on ongoing credit evaluations, current economic conditions, reasonable and supportable forecasts of future economic conditions, and other factors that may affect the Group’s ability to collect from customers.

Account receivables, net

Accounts receivable is recognized and carried at the original invoiced amount less an allowance for credit losses. Bad debts are written off as incurred. The Group generally does not require collateral from its customers.

Inventories

Inventories, primarily consisting of raw materials, work in progress and products available for sale, are stated at the lower of cost or net realizable value, and are recorded in “Prepayments and other current assets”. Cost of inventories is determined using the weighted average cost method. Adjustments are recorded to write-downs the cost of inventories to the estimated net realizable value due to slow-moving and damaged inventories, which is dependent upon factors such as historical and forecasted consumer demand, and promotional environment. Write-downs of inventories are recorded in cost of revenues in the consolidated statements of comprehensive loss.

Short-term investments

Investments with original maturities of greater than three months, but less than 12 months, are classified as short-term investments. Investments that are expected to be realized in cash during the next 12 months are also included in short-term investments.

Long-term investments

Long-term investments primarily consist of equity method investments, equity investments without readily determinable fair values and debt investments.

Equity Method Investments

The Group accounts for its investments in common stock or in-substance common stock in entities in which it can exercise significant influence but does not own a majority equity interest or control using the equity method in accordance with ASC 323-10, Investments-Equity Method and Joint Ventures: Overall unless the Group elects to account for the investment using the fair value option in accordance with ASC 825-10, Financial Instruments: Fair Value Option (“ASC 825”). The Group applies the equity method of accounting that is consistent with ASC 323-10 in limited partnership in which the Group holds a three percent or greater interest. Where the equity method is used, the Group initially records its investment at cost and subsequently adjusts the carrying amount of the investment to recognize the Group’s proportionate share of each equity investee’s net income or loss into earnings after the date of investment. The Group evaluates the equity method investments for impairment under ASC 323-10. An impairment loss on the equity method investments is recognized in earnings when the decline in value is determined to be other-than-temporary.

F-21


CHEETAH MOBILE INC.

NOTES TO THE CONSOLIDATED FINANCIAL STATEMENTS (CONTINUED)

FOR THE YEARS ENDED DECEMBER 31, 2023, 2024 AND 2025

(Amounts in thousands of Renminbi (“RMB”) and U.S. Dollars (“US$”), except for number of shares and per share (or ADS) data)

 

The Group elected to account for an equity method investment under the fair value option at initial recognition, as the Group determined that fair value better represents the value of the underlying assets. Such election is irrevocable and can be applied to financial assets on an individual basis at initial recognition. Any changes in fair value are recognized in earnings in the consolidated statements of comprehensive loss.

 

Equity Investments without Readily Determinable Fair Values

 

For equity securities without readily determinable fair value and do not qualify for the existing practical expedient in ASC 820, Fair Value Measurements and Disclosures (“ASC 820”) to estimate fair value using the net asset value per share (or its equivalent) of the investment, the Group elected to use the measurement alternative to measure those investments at cost, less any impairment, plus or minus changes resulting from observable price changes in orderly transactions for identical or similar investments of the same issuer, if any. The Group makes a qualitative assessment of whether the investment is impaired at each reporting date. If a qualitative assessment indicates that the investment is impaired, the Group has to estimate the investment’s fair value in accordance with the principles of ASC 820. If the fair value is less than the investment’s carrying value, the Group recognizes an impairment loss in earnings equal to the difference between the carrying value and fair value.

Debt Investments

 

The Group's debt investments include preferred stock redeemable merely by the passage of the time and at the option of the Group as a holder, which are accounted for as available-for-sale securities at fair value or under fair value option and convertible bonds measured at amortized cost.

Unrealized gains and losses of available-for-sale debt securities are recorded in other comprehensive income/(loss).

The Group elected to account certain debt investments under fair value option, which permits the irrevocable election on an instrument-by-instrument basis at initial recognition or upon an event that gives rise to a new basis of accounting for that instrument. The investment accounted for under the fair value option model are carried at fair value with unrealized gains and losses recorded in the consolidated statements of comprehensive loss.

Interest income from convertible bonds is recognized using the effective interest method which is reviewed and adjusted periodically based on changes in estimated cash flows.

Fair value measurements of financial instruments

Accounting guidance establishes a fair value hierarchy that requires an entity to maximize the use of observable inputs and minimize the use of unobservable inputs when measuring fair value. A financial instrument’s categorization within the fair value hierarchy is based upon the lowest level of input that is significant to the fair value measurement. Accounting guidance establishes three levels of inputs that may be used to measure fair value.

Financial instruments primarily consist of cash and cash equivalents, short-term investments, accounts receivable, due from and due to related parties, other receivables, long-term investments, accounts payable and other current liabilities. The carrying amounts of these financial instruments, except for long-term investments approximate their fair values because of their generally short-term maturities.

The Group, with the assistance of independent third-party valuation firms, determined the estimated fair value of its equity investments using the measurement alternative based on observable price changes, investment with fair value option elected and long-term available for sale debt securities and determined the fair value of long-term investments, including equity investments using the measurement alternative and equity method investments upon impairment occurrence.

Property and equipment

Property and equipment are stated at cost, less accumulated depreciation and impairment loss, if any. Property and equipment are depreciated primarily using the straight-line method over the estimated useful lives of the assets.

 

The estimated useful lives are as follows:

F-22


CHEETAH MOBILE INC.

NOTES TO THE CONSOLIDATED FINANCIAL STATEMENTS (CONTINUED)

FOR THE YEARS ENDED DECEMBER 31, 2023, 2024 AND 2025

(Amounts in thousands of Renminbi (“RMB”) and U.S. Dollars (“US$”), except for number of shares and per share (or ADS) data)

 

 

 

Estimated useful life

Electronic equipment

 

2-3 years

AI related equipment

 

3 years

Office equipment and fixtures

 

5 years

Motor vehicles

 

4-5 years

Leasehold improvements

 

Lesser of term of the lease or the estimated useful lives of the assets

 

Depreciation for mold and tooling is computed using the units-of-production method whereby capitalized costs are amortized over the total estimated productive units of the related assets.

Repair and maintenance costs are charged to expense as incurred, whereas the cost of renewals and betterment that extends the useful lives of plant and equipment are capitalized as additions to the related assets. Retirements, sales and disposals of assets are recorded by removing the cost and accumulated depreciation from the assets and accumulated depreciation accounts with any resulting gain or loss reflected in the consolidated statements of comprehensive loss.

All direct and indirect costs that are related to the construction of fixed assets and incurred before the assets are ready for their intended use are capitalized as construction in progress. Construction in progress is transferred to specific fixed assets items and depreciation of these assets commences when they are ready for their intended use.

Intangible assets

Intangible assets are carried at cost less accumulated amortization and any recorded impairment. Intangible assets acquired in a business combination were recognized initially at fair value at the date of acquisition. Intangible assets with finite useful lives are amortized using a straight-line method of amortization that reflects the estimated pattern in which the economic benefits of the intangible asset are to be consumed. The estimated useful life for the intangible assets is as follows:

 

 

Estimated
useful life

Customer relationship

 

2-6 years

Trademarks

 

3-10 years

Technology

 

1-11 years

Online game licenses

 

1-5 years

User base

 

1 year

Domain names

 

1-10 years

Platform

 

5-6 years

 

The Group reviews estimated useful lives and residual values each year, the estimated useful lives of amortized intangible assets are reassessed if circumstances occur that indicate the original estimated useful lives have changed. If an intangible asset is determined to have an indefinite life, it should not be amortized until its useful life is determined to be no longer indefinite. As of December 31, 2024 and 2025, net carrying value of the Group's intangible assets with indefinite life is nil and nil, respectively.

Impairment of long-lived assets

Long-lived assets are evaluated for impairment whenever events or changes in circumstances (such as a significant adverse change to market conditions that will impact the future use of the assets) indicate that the carrying value of an asset or an asset group may not be fully recoverable or that the useful life is shorter than the Group had originally estimated. When these events occur, the Group evaluates the impairment for the long-lived assets by comparing the carrying value of the asset or the asset group to an estimate of future undiscounted cash flows expected to be generated from the use of the asset or the asset group and its eventual disposition. If the sum of the expected future undiscounted cash flows is less than the carrying value of the asset or the asset group, the Group recognizes an impairment loss based on the excess of the carrying value of the asset or the asset group over its fair value.

F-23


CHEETAH MOBILE INC.

NOTES TO THE CONSOLIDATED FINANCIAL STATEMENTS (CONTINUED)

FOR THE YEARS ENDED DECEMBER 31, 2023, 2024 AND 2025

(Amounts in thousands of Renminbi (“RMB”) and U.S. Dollars (“US$”), except for number of shares and per share (or ADS) data)

 

Goodwill

Goodwill represents the excess of the purchase price over the amounts assigned to the fair value of the identifiable assets acquired and the liabilities assumed of acquired businesses (Note 3). Goodwill is not amortized but is tested for impairment on an annual basis, or more frequently if events or changes in circumstances indicate that it might be impaired. In accordance with ASC 350, the Group may first assess qualitative factors to determine whether it is necessary to perform the quantitative goodwill impairment test. In the qualitative assessment, the Group considers factors such as macroeconomic conditions, industry and market considerations, overall financial performance of the reporting unit, and other specific information related to the operations, business plans and strategies of the reporting unit. Based on the qualitative assessment, if it is more likely than not that the fair value of a reporting unit is less than the carrying amount, the quantitative impairment test is performed. The Group may also bypass the qualitative assessment and proceed directly to perform the quantitative impairment test.

When the Group performs the quantitative impairment test, the Group compares the fair value of each reporting unit to its carrying amount, including goodwill. If the fair value of the reporting unit exceeds its carrying amount, goodwill is not considered to be impaired. If the carrying amount of a reporting unit exceeds its fair value, the amount by which the carrying amount exceeds the reporting unit’s fair value is recognized as impairment. Application of a goodwill impairment test requires significant management judgment, including the identification of reporting units, allocation of assets, liabilities and goodwill to reporting units, and determination of the fair value of each reporting unit.

Revenue recognition

The Group generates its revenues primarily through internet business, AI and others. Revenue represents the amount of consideration the Group is entitled to upon the transfer of promised goods or services in the ordinary course of the Group’s activities and is recorded net of value-added tax (“VAT”). Consistent with the criteria of ASC 606 “Revenue from Contracts with Customers”, the Group recognizes revenue when performance obligations are satisfied by transferring control of a promised good or service to a customer. For performance obligations that are satisfied at a point in time, the Group also considers the following indicators to assess whether control of a promised good or service is transferred to the customer: (i) right to payment, (ii) legal title, (iii) physical possession, (iv) significant risks and rewards of ownership and (v) acceptance of the good or service. For performance obligations satisfied over time, the Group recognizes revenue over time by measuring the progress toward complete satisfaction of a performance obligation.

For revenue arrangements that include multiple performance obligations, the Group would evaluate all the performance obligations in the arrangement to determine whether each performance obligation is distinct in the context of contract. Consideration is allocated to each performance obligation based on its standalone selling price. If a promised good or service does not meet the criteria to be considered distinct in the context of contract, it is combined with other promised goods or services until a distinct bundle of goods or services exists.

The Group evaluates if it is a principal or an agent in a transaction to determine whether revenue should be recorded on a gross or net basis. The Group is acting as the principal if it obtains control over the goods and services before they are transferred to customers. Generally, when the Group is primarily obligated in a transaction, is subject to inventory risk, has latitude in establishing prices, or has several but not all of these indicators, the Group acts as the principal and revenue is recorded on a gross basis. Generally, when the Group is not primarily obligated in a transaction, does not bear the inventory risk and does not have the ability to establish the price, the Group acts as the agent and revenue is recorded on a net basis.

The Group provides sales incentives to customers which entitle them to receive reductions in the price. The Group accounts for these incentives granted to customers as variable consideration and records it as reduction of revenue. The amount of variable consideration is measured based on the most likely amount of incentives to be provided to customers. The Group believes that there will not be significant changes to its estimate of variable consideration.

F-24


CHEETAH MOBILE INC.

NOTES TO THE CONSOLIDATED FINANCIAL STATEMENTS (CONTINUED)

FOR THE YEARS ENDED DECEMBER 31, 2023, 2024 AND 2025

(Amounts in thousands of Renminbi (“RMB”) and U.S. Dollars (“US$”), except for number of shares and per share (or ADS) data)

 

The following table presents the Group’s revenues disaggregated by revenue source:

 

 

For the year ended December 31,

 

2023

 

2024

 

2025

 

RMB

 

RMB

 

RMB

 

US$

Revenues:

 

 

 

 

 

 

 

 

Internet business

 

 

 

 

 

 

 

 

Online advertising

 

109,339

 

184,655

 

212,474

 

30,383

Internet value-added services

 

340,795

 

332,533

 

402,807

 

57,601

AI and others

 

 

 

 

 

 

 

 

Advertising agency services

 

89,275

 

78,036

 

238,985

 

34,174

Multi-cloud Management Services

 

87,747

 

87,242

 

136,331

 

19,495

Sale and rental of robotic products

 

22,034

 

111,577

 

145,866

 

20,859

Technical, AI application services and others

 

20,313

 

12,834

 

13,981

 

1,999

Total consolidated revenues

 

669,503

 

806,877

 

1,150,444

 

164,511

 

(1) Internet business

Online advertising

Online advertising revenue is primarily derived from displaying advertisements for the Group’s customers on its online platforms including duba.com and other websites, browsers, PC and mobile applications. The Group mainly enters into cost for performance and cost per impression advertising agreements with customers. For contracts that are charged on the cost for performance basis, the Group charges an agreed-upon fee to its customers determined based on the effectiveness of advertising links, which is typically measured by clicks, transactions, installations, user registrations, and other actions. Revenue is recognized at a point in time when there is an effective click, transaction, installations, user registrations, and other actions. For advertising contracts that charge on cost per impression basis, the Group recognizes the revenue at a point in time when the impressions are delivered based on the mutual agreement formed with customers.

Internet value-added services

The Group provides a range of online and on-premise software and applications designed to address users' needs in document processing, security protection, desktop personalization and AI-powered productivity for both individual and enterprise customers. Value-added services revenue are earned from the sale of membership packages and subscriptions, which grant customers ad-free use and exclusive access to premium features including file and data recovery, malicious pop-up interception, PDF conversion, automatic dynamic wallpaper rotation etc. These services are delivered directly to end users or distributed through external distributors, such as mobile application stores, and co-operation partners.

For services distributed through external distributors and partners, the Group evaluates whether it is acting as a principal or an agent. For arrangements where the Group is primarily responsible for fulfilling the service obligations to end users and retains control over the services delivered, the Group acts as the principal and revenue is recognized on a gross basis. For arrangements where the external distributor or partner is primarily responsible for fulfilling the transaction with end users, the Group acts as the agent and revenue is recognized on a net basis.

While providing online software services, the customers do not take possession of the software. The software license, when-and-if-available updates and related services are accounted for as a single performance obligation as the license, updates and services are inputs to a combined items in the contract. Upfront payment of membership fees and software subscription fees are recognized as deferred revenue in “Accrued expenses and other liabilities” and revenue is recognized ratably over the term or the expected service period of the respective service contracts as the services are provided.

While providing on-premise software, the license provides the customer with a right to use the software as it exists when made available to the customer. The Group sells specific version of the software to the customer, and provides post-contract services such as post-delivery telephone support and post-contract customer support for the customer. The on-premise software license and the post-contract services are accounted for a single performance obligation as post-contract services are mainly provided to answer questions

F-25


CHEETAH MOBILE INC.

NOTES TO THE CONSOLIDATED FINANCIAL STATEMENTS (CONTINUED)

FOR THE YEARS ENDED DECEMBER 31, 2023, 2024 AND 2025

(Amounts in thousands of Renminbi (“RMB”) and U.S. Dollars (“US$”), except for number of shares and per share (or ADS) data)

 

about the use and the installation of the software which would not constitute a promise to a customer. Revenue is recognized upfront at the point in time when the software is made available to the customer. Software upgrades, such as version iteration, are additionally charged.

For the years ended December 31, 2023, 2024 and 2025, Internet business revenue recognized at a point in time was RMB151,236, RMB199,594 and RMB264,241 (US$37,786), respectively, and revenue recognized over time was RMB298,898, RMB317,594 and RMB351,040 (US$50,198), respectively.

(2) AI and others

Advertising agency services

The Group provides advertising agency services by arranging advertisers to purchase various advertisement products from certain online networks. The Group acts as an agent in such services and revenue is recognized on a net basis by netting rebates provided to the advertisers with the online network performance-based commissions. The revenue is estimated by the Group based on the real-time advertising performance results provided by the online networks and the commission rates pre-determined in contracts signed with relevant online networks and is recognized at a point in time when the advertisement products are delivered by the online networks. There was no significant difference between the Group’s estimates and the subsequent periodic invoices provided by the online network for all the periods presented. Receivables from advertising agency services were included in other receivables from advertisers in “Prepayments and other current assets” and payable to online networks were included in payable to online advertising platforms as agency in “Accrued expenses and other current liabilities” on the consolidated balance sheets.

Multi-Cloud Management services

The Group provides multi-cloud management services through cloud management platform. The nature of the Group’s performance obligation is a single performance obligation to stand ready to provide integrated technical cloud-based solution or sell cloud resources to customers. Revenue is recognized over time when related solutions or resources are provided to customers. The Group evaluates whether it is appropriate to record the revenue on gross or net basis based on whether it acts as a principal or as an agent. This determination is reviewed for each specified service provided to the customer and may involve significant judgment. In certain cases, the Group concludes that it controls the solutions and resources before they are transferred to end customers, as the Group integrates the cloud resources with its technical expertise to provide ongoing customized cloud-based solutions, is primarily responsible for the fulfillment, and has inventory risk before the specified solutions and resources have been transferred to the customers and revenue is recognized on a gross basis. In other cases, the Group acts as a reseller of cloud resources and during which the Group acts as an agent to arrange for the resources to be provided by third parties and revenue is recognized on a net basis.

Sale and rental of robotic products

The Group generates revenue from sales and rental of robotic products. The Group recognizes revenue generally at a point in time when the robotic products are delivered to customers. The Group provides standard warranty on all robotic products sold, which is not a separate performance obligation as it is intended to provide greater quality assurance to customers. Accordingly, standard warranty is accounted for in accordance with ASC 460, Guarantees, and the estimated costs are recorded as a liability when the Group transfers the control of robotic products to a customer. The consideration for sale of robotic products are normally paid in advance, which means the payments received are prior to the transfer of goods or services by the Group, the Group records a contract liability (deferred revenue) for the amount relating to those unperformed obligations. As set out in Note 2 “Lease, as of a Lessor”, rental revenue of robotic products is recognized under ASC 842.

Technical, AI application services and others

The group provides other services including technical support, extended time warranty, maintenance service, AI data and AI solution services etc. to customers. Such revenue are recognized ratably over the term of the arrangement or at a point of time upon service delivered.

F-26


CHEETAH MOBILE INC.

NOTES TO THE CONSOLIDATED FINANCIAL STATEMENTS (CONTINUED)

FOR THE YEARS ENDED DECEMBER 31, 2023, 2024 AND 2025

(Amounts in thousands of Renminbi (“RMB”) and U.S. Dollars (“US$”), except for number of shares and per share (or ADS) data)

 

Deferred revenue

The contract liabilities consist of deferred revenue, which represent the cash received for services in advance of revenue recognition and is recognized as revenue when all of the Group’s revenue recognition criteria are met. Balances of deferred revenue, which included in “Accrued expenses and other liabilities”, were RMB306,204 and RMB292,211 (US$41,786) as of December 31, 2024 and December 31, 2025, respectively. The decrease in deferred revenue as compared to the year ended December 31, 2024 is a result of the decrease in prepaid fees received from membership services. Revenue recognized that was included in deferred revenue balance at the beginning of year were RMB106,333, RMB101,566 and RMB142,763 (US$20,415) for the years ended December 31, 2023, 2024 and 2025, respectively.

Cost of revenues

Cost of revenues primarily consists of traffic acquisition cost, bandwidth and cloud service costs, channel and sharing costs, salaries and benefits, share-based compensation expenses, depreciation of equipment, amortization of intangible assets and cost of robotic products sold, including direct materials, external processing fee, depreciation and amortization of assets associated with the production and reserves for estimated warranty expenses.

Selling and marketing expenses

Selling and marketing expenses consist primarily of advertising and promotional expenses, staff costs, share-based compensation expenses and other related incidental expenses that are incurred directly to attract or retain users and customers for the Group’s websites, applications, software, online platforms and products. Advertising and promotional expenses are expensed when incurred. For the years ended December 31, 2023, 2024 and 2025, advertising and promotional expenses were RMB127,790, RMB188,790 and RMB201,880 (US$28,868), respectively.

Research and development expenses

Research and development (“R&D”) consist primarily of employee costs and rental expenses related to personnel engaged in R&D activities, design and development expenses with new technology, materials and supplies, depreciation and amortization expenses and other R&D related expenses. The Group expenses these costs as incurred, unless such costs qualify for capitalization as software development costs, including (i) preliminary project is completed, (ii) management has committed to funding the project and it is probable that the project will be completed and the software will be used to perform the function intended, and (iii) they result in significant additional functionality in the Group’s products. Capitalized software development costs were not material for all periods presented.

Government subsidies

Government subsidies primarily consist of financial subsidies received from provincial and local governments, for operating a business in their jurisdictions or conducting research and development projects pursuant to specific policies promoted by the local governments. There are no defined rules and regulations to govern the criteria necessary for companies to receive such benefits, and the amount of financial subsidy is determined at the discretion of the relevant government authorities. For the government subsidies with non-operating feature and with no further conditions to be met, the amounts are recorded in “Other income” when received; for the government subsidies with operating feature and with no further conditions or specific use requirements to be met, the amounts are recorded in “Other operating income” when received; and for the government subsidies related to research and development projects, the amounts are recorded in others in “Accrued expenses and other liabilities” when received and will be offset against “Research and development” expenses over the project period when no further conditions are to be met.

 

F-27


CHEETAH MOBILE INC.

NOTES TO THE CONSOLIDATED FINANCIAL STATEMENTS (CONTINUED)

FOR THE YEARS ENDED DECEMBER 31, 2023, 2024 AND 2025

(Amounts in thousands of Renminbi (“RMB”) and U.S. Dollars (“US$”), except for number of shares and per share (or ADS) data)

 

Leases

As a lessee

The Group recognizes in the balance sheet a liability to make lease payments (the lease liability) and a right-of-use asset representing its right to use the underlying asset for the lease term. For leases with a term of 12 months or less, the Group applies practical expedient of the short-term lease exemption. Lease expenses for such lease is recorded on a straight-line basis over the lease term. For operating leases, the Group elected the practical expedient not to separate lease and non-lease components for the underlying assets and recognizes right-of-use assets and lease liabilities based on the present value of the lease payments over the lease term at the lease commencement date. For finance leases, assets are included in property and equipment on the consolidated balance sheets. As most of the Group’s leases do not provide an implicit rate, the Group estimates its incremental borrowing rate based on the information available at the commencement date in determining the present value of lease payments. The incremental borrowing rate is estimated to approximate the interest rate on a collateralized basis with similar terms and payments, and in economic environments where the leased asset is located. The Group’s leases often include options to extend and lease terms include such extended terms when the Group is reasonably certain to exercise those options. Lease terms also include periods covered by options to terminate the leases when the Group is reasonably certain not to exercise those options.

As a lessor

The Group provides robot leasing services to customers under operating lease. The Group recognizes the lease payments as robot leasing income in profit or loss over the lease term on a straight-line basis. The robot operating leasing income was immaterial for the years ended December 31, 2023, 2024 and 2025.

The Group classifies a lease as a sales-type lease when the lease term covers the major part of the remaining economic life of the underlying asset. For a sales-type lease, the Group derecognizes the underlying asset and recognizes a net investment in the lease, comprising the lease receivable and any unguaranteed residual value. Interest income on the net investment is recognized over the lease term using the effective interest method. The finance lease receivables related to robotic products were immaterial as of December 31, 2025.

Comprehensive income

Comprehensive income is defined to include all changes in shareholders’ equity except those resulting from investments by owners and distributions to owners. Among other disclosures, ASC 220-10, Comprehensive Income: Overall requires that all items that are required to be recognized under current accounting standards as components of comprehensive income be reported in a financial statement that is displayed with the same prominence as other financial statements.

Income taxes

The Group accounts for income taxes using the liability method. Under this method, deferred tax assets and liabilities are determined based on the difference between the financial reporting and tax bases of assets and liabilities using enacted tax rates that will be in effect in the period in which the differences are expected to reverse. The Group records a valuation allowance against deferred tax assets netted off by deferred tax liability if, based on the weight of available evidence, it is more-likely-than-not that some portion, or all, of the deferred tax assets will not be realized. The effect on deferred taxes of a change in tax rates is recognized in income in the period that includes the enactment date.

The Group applies ASC 740, Accounting for Income Taxes, to account for uncertainty in income taxes. ASC 740 prescribes a recognition threshold a tax position is required to meet before being recognized in the financial statements. The Group has recorded unrecognized tax benefits in the other non-current liabilities in the accompanying consolidated balance sheets. The Group has elected to classify interest and penalties related to unrecognized tax benefits, if and when required, as part of “Income tax expenses”, in the consolidated statements of comprehensive loss.

F-28


CHEETAH MOBILE INC.

NOTES TO THE CONSOLIDATED FINANCIAL STATEMENTS (CONTINUED)

FOR THE YEARS ENDED DECEMBER 31, 2023, 2024 AND 2025

(Amounts in thousands of Renminbi (“RMB”) and U.S. Dollars (“US$”), except for number of shares and per share (or ADS) data)

 

The Group’s estimated liability for unrecognized tax benefits and the related interest and penalties are periodically assessed for adequacy and may be affected by changing interpretations of laws, rulings by tax authorities, changes and/or developments with respect to tax audits, and expiration of the statute of limitations. The actual benefits ultimately realized may differ from the Group’s estimates. As each audit is concluded, adjustments, if any, are recorded in the Group’s consolidated financial statements. Additionally, in future periods, changes in facts and circumstances, and new information may require the Group to adjust the recognition and measurement estimates with regard to individual tax positions. Changes in recognition and measurement estimates are recognized in the period in which they occur.

Share-based compensation

The Group accounts for share-based compensation in accordance with ASC 718, Compensation-Stock Compensation: Overall.

In accordance with ASC 718, the Group determines whether an award should be classified and accounted for as a liability award or equity award. All grants of share-based awards to employees and non-employees classified as equity awards are recognized in the financial statements based on their grant date fair values.

The Group has elected to recognize share-based compensation using the accelerated method, for all share-based awards granted with graded vesting based on service conditions and for awards with performance conditions if it is probable that the performance condition will be achieved. The Group account for forfeitures as they occur, if required vesting conditions are not met and the share-based awards are forfeited, previously recognized compensation expenses relating to those awards are reversed. The Group, with the assistance of an independent third-party valuation firm determined the fair value of the share-based awards granted to employees and non-employees, if applicable. The binomial tree option pricing model was applied in determining the estimated fair value of the awards.

A change in any of the terms or conditions of share options is accounted for as a modification of share-based awards. The Group calculates the incremental compensation cost of a modification as the excess of the fair value of the modified option over the fair value of the original option immediately before its terms are modified, measured based on the share price and other pertinent factors at the modification date. For vested share-based awards, the Group recognizes incremental compensation cost in the period the modification occurred. For unvested share-based award, the Group recognizes, over the remaining requisite service period, the sum of the incremental compensation cost and the remaining unrecognized compensation cost for the original award on the modification date.

Earnings (loss) per share

Earnings (Loss) per share are calculated in accordance with ASC 260-10, Earnings per Share: Overall. Basic earnings per share are computed by dividing net income (loss) attributable to holders of ordinary shares by the weighted average number of ordinary shares outstanding during the year using the two-class method. Under the two-class method, net income (loss), accretion of the redeemable noncontrolling interests and dilution effect arising from share-based awards issued by subsidiaries are allocated to ordinary shares based on their participating rights in the undistributed earnings as if all the earnings for the reporting period had been distributed.

Diluted earnings (loss) per share is calculated by dividing net income (loss) attributable to ordinary shareholders by the weighted average number of ordinary and dilutive ordinary equivalent shares outstanding during the period. Ordinary equivalent shares consist of the vesting of restricted shares and the exercising of option using the treasury stock method. The computation of the dilutive earnings (loss) per share of Class A ordinary share assumes the conversion of Class B ordinary shares. Ordinary share equivalents are excluded from the computation of diluted loss per share if their effects are anti-dilutive.

Contingencies

The Group records accruals for certain of its outstanding legal proceedings or claims when it is probable that a liability will be incurred, and the amount of loss can be reasonably estimated. The Group evaluates the developments in legal proceedings or claims that could affect the amount of any accrual, as well as any developments that would make a loss contingency both probable and reasonably estimable. The Group discloses the amount of the accrual if it is material.

F-29


CHEETAH MOBILE INC.

NOTES TO THE CONSOLIDATED FINANCIAL STATEMENTS (CONTINUED)

FOR THE YEARS ENDED DECEMBER 31, 2023, 2024 AND 2025

(Amounts in thousands of Renminbi (“RMB”) and U.S. Dollars (“US$”), except for number of shares and per share (or ADS) data)

 

Segment reporting

Operating segments are reported in a manner consistent with the internal reporting provided to the chief operating decision maker (the “CODM”), which is the chief executive officer. The Group has two reportable segments: internet business and AI and others. The Group consolidated Beijing OrionStar since November 30, 2023 and UFACTORY since July 29, 2025, and reported the results of Beijing OrionStar and UFACTORY in the AI and others segment based on the information reviewed by CODM.

Concentration of risks

Concentration of credit risk

Financial instruments that are potentially subject to credit risk consist of cash and cash equivalents, restricted cash, short-term investments, available-for-sale debt securities, accounts receivable and other receivables. The carrying amounts of these financial instruments represent the maximum amount of loss due to credit risk. As of December 31, 2025, the Group has RMB1,516,152 (US$216,807) in cash and cash equivalents and short-term investments, and 41.5% and 58.5% of which are held by financial institutions in the PRC and international financial institutions outside of the PRC, respectively. Deposits held with financial institutions were not protected by statutory or commercial insurance. In the event of bankruptcy of one of these financial institutions, the Group may be unlikely to claim its deposits back in full.

Management believes that these financial institutions are of high credit quality and continually monitors the credit worthiness of these financial institutions.

Under PRC law, it is generally required that a commercial bank in the PRC that holds third-party cash deposits protect the depositors’ rights over principal and interests in their deposited money; PRC banks are subject to a series of risk control regulatory standards; and PRC bank regulatory authorities are empowered to take over the operation and management of any PRC bank that faces a material credit crisis.

Accounts receivable and other receivables are both typically unsecured and are derived from revenue earned from customers or cash receivables due from advertisers. Amounts due from related parties are typically unsecured and arise from revenue transactions with, and loans provided to related parties. The risk is mitigated by the Group's ongoing credit evaluations of its customers' and related parties’ financial conditions and continuous monitoring of outstanding balances. The Group maintains reserves for estimated credit losses and these losses have generally been within expectations.

Business, customer, political, social and economic risks

The Group participates in a dynamic high technology industry and believes that changes in any of the following areas could have a material adverse effect on the Group’s future financial position, results of operations or cash flows: changes in the overall demand for services and products; competitive pressures due to new entrants; advances and new trends in new technologies and industry standards; changes in bandwidth suppliers; changes in certain strategic relationships or customer relationships; regulatory considerations; copyright regulations; and risks associated with the Group’s ability to attract and retain employees necessary to support its growth and risks related to outbreaks of epidemics, such as COVID-19.

For the year ended December 31, 2023, 2024 and 2025, approximately 13%, 10% and 21% of the Group's total revenue was derived from a third-party advertising platform in the AI and others segment.

The Group’s operations could be adversely affected by significant political, economic and social uncertainties. Internet related businesses are subject to significant restrictions under current PRC laws and regulations. Specifically, unless otherwise permitted under applicable pilot measures in designated regions, foreign investors' participation in Internet Content Provider ("ICP") businesses in China is subject to restrictions under applicable PRC laws and regulations, including limitations on foreign ownership.

F-30


CHEETAH MOBILE INC.

NOTES TO THE CONSOLIDATED FINANCIAL STATEMENTS (CONTINUED)

FOR THE YEARS ENDED DECEMBER 31, 2023, 2024 AND 2025

(Amounts in thousands of Renminbi (“RMB”) and U.S. Dollars (“US$”), except for number of shares and per share (or ADS) data)

 

Currency convertibility risk

A significant portion of the Group’s operating activities as well as the assets and liabilities are denominated in RMB which is not freely convertible into foreign currencies. The Group’s financing activities are denominated in US$. On January 1, 1994, the PRC government abolished the dual rate system and introduced a single rate of exchange as quoted daily by the People’s Bank of PRC (the “PBOC”). However, the unification of the exchange rates does not imply that the RMB may be readily convertible into US$ or other foreign currencies. All foreign exchange transactions continue to take place either through the PBOC or other banks authorized to buy and sell foreign currencies at the exchange rates quoted by the PBOC. Approval of foreign currency payments by the PBOC or other institutions requires submitting a payment application form together with suppliers’ invoices, shipping documents and signed contracts.

Additionally, the value of the RMB is subject to changes in central government policies and international economic and political developments affecting supply and demand in the PRC foreign exchange trading system market.

Foreign currency exchange rate risk

While the Group’s reporting currency is RMB, a portion of the Group’s revenues and costs are generated and denominated in US$. As a result, the Group is exposed to foreign exchange risk as its revenues and results of operations may be affected by fluctuations in the exchange rate between U.S. dollar and RMB. If the US$ depreciates against the RMB, the value of the Group’s US$ revenues expressed in the RMB financial statements will decline. On June 19, 2010, the People’s Bank of China announced the end of the RMB’s de facto peg to US$, a policy which was instituted in late 2008 in the face of the global financial crisis, to further reform the RMB exchange rate regime and to enhance the RMB exchange rate flexibility. The depreciation of the RMB against US$ was approximately 2.94%, 2.81% for the years ended December 31, 2023, 2024 and appreciated by 4.19% for the years ended December 31, 2025. It is difficult to predict how market forces or PRC or U.S. government policy may impact the exchange rate between the RMB and the US$ in the future.

Newly adopted accounting standard updates

In December 2023, the FASB issued ASU No. 2023-09, Income Taxes (Topic 740): Improvements to Income Tax Disclosures. The Group adopted ASU No. 2023-09 on January 1, 2025 on a prospective basis. The ASU requires disaggregated information about a reporting entity's effective tax rate reconciliation as well as additional information on income taxes paid. The adoption of this guidance resulted in enhanced disclosures in the Group's income tax footnote but did not have a material impact on the Group's consolidated financial statements.

Recently issued accounting pronouncements

In November 2024, the FASB issued ASU No.2024-03, Income Statement—Reporting Comprehensive Income—Expense Disaggregation Disclosures (Subtopic 220-40): Disaggregation of Income Statement Expenses, which requires public business entities to disclose additional information about specific expense categories in the notes to financial statements at interim and annual reporting periods. The guidance can be applied either prospectively or retrospectively. Early adoption is permitted. In January 2025, the FASB issued ASU 2025-01, which clarifies the effective date of ASU 2024-03. ASU 2024-03 is effective for annual reporting periods beginning after December 15, 2026, and interim periods within annual reporting periods beginning after December 15, 2027. The Group does not expect to adopt the update early and is evaluating the impact on its consolidated financial statements.

In July 2025, the FASB issued ASU No. 2025-05, Financial Instruments—Credit Losses (Topic 326). ASU 2025-05 provide a practical expedient that assumes that current conditions as of the balance sheet date do not change for the remaining life of the asset in developing reasonable and supportable forecasts as part of estimating expected credit losses. For public business entities, ASU 2025-05 will be effective for annual reporting periods beginning after December 15, 2025, and interim reporting periods within those annual reporting periods. The guidance will be applied on a prospective basis. Early adoption is permitted. The Group does not expect to adopt ASU 2025-05 early and does not expect the adoption of this guidance to have a material impact on its consolidated financial statements.

Other accounting standards that have been issued or proposed by FASB that do not require adoption until a future date are not expected to have a material impact on the consolidated financial statements upon adoption. The Group does not discuss recent pronouncements that are not anticipated to have an impact on or are unrelated to its consolidated financial condition, results of operations, cash flows or disclosures.

 

 

F-31


CHEETAH MOBILE INC.

NOTES TO THE CONSOLIDATED FINANCIAL STATEMENTS (CONTINUED)

FOR THE YEARS ENDED DECEMBER 31, 2023, 2024 AND 2025

(Amounts in thousands of Renminbi (“RMB”) and U.S. Dollars (“US$”), except for number of shares and per share (or ADS) data)

 

3.
BUSINESS COMBINATIONS

Business combination in 2025

Acquisition of UFACTORY

On July 29, 2025, as part of the Group's efforts to strengthen its robotics product portfolio and accelerate its robotics commercialization strategy, the Group acquired an additional 60.8% equity interest of Shenzhen UFACTORY Technology Co., Ltd ("Shenzhen UFACTORY") and an 80.0% equity interest in UFactory Technology (Hong Kong) Co., Limited (collectively, "UFACTORY") , a leading provider of lightweight collaborative robotic arms, for a total cash consideration of approximately RMB99,460 (US$14,223) through subsidiaries of the Group. Taking into account its previously held shareholding of 19.2%, the Group held a total of 80.0% of Shenzhen UFACTORY's equity interest and an ultimate beneficial ownership of 75.8% upon completion of the acquisition. The Group consolidated the financial results of UFACTORY since July 29, 2025.

The Group recognized a remeasurement gain of RMB18,723 (US$2,677) associated with the previously held equity interest of UFACTORY in "other income". The following is a reconciliation of purchase price consideration:

 

 

Amount

 

 

RMB

 

US$

Cash consideration

 

99,460

 

14,223

Fair value of previously held equity interests (iv)

 

31,473

 

4,501

Total

 

130,933

 

18,724

The Group, with the assistance of an independent third-party valuation firm, measured the fair value of the acquired identifiable assets and liabilities assumed. The following table summarizes the fair values of the assets acquired and liabilities assumed from UFACTORY as of the acquisition date:

 

 

Amount

 

 

RMB

 

US$

Net assets acquired (i)

 

95,942

 

13,720

Amortizable intangible assets (ii)

 

 

 

 

   Customer Relationship

 

24,014

 

3,434

   Trademark

 

9,685

 

1,385

   Technology

 

3,700

 

529

Goodwill (iii)

 

35,935

 

5,139

Deferred tax liabilities

 

(5,610)

 

(802)

Non-controlling interests (iv)

 

(32,733)

 

(4,681)

Total

 

130,933

 

18,724

(i) Net assets acquired primarily consists of cash and cash equivalents, accounts receivable, and inventories of RMB96,031 (US$13,732) and accounts payable, accrued expenses and other current liabilities of RMB4,956 (US$708) as of the date of acquisition.

(ii) Acquired amortizable intangible assets had an amortization period of 4 to 10 years. The fair value estimate of technology was estimated using the replacement cost new method. The fair value estimate of trademark was estimated using the relief-from-royalty method. Key assumptions and estimates used are forecasted revenue and discount rate. The fair value estimate of customer relationships was estimated using the multi-period excess earnings method. Key assumptions and estimates used in deriving the projected cash flows are forecasted revenue, EBIT margin, and discount rate.

(iii) Goodwill arising from the acquisition of UFACTORY was attributable to the benefit of expected synergies, the assembled workforce, revenue growth and future market development as of the date of acquisition and assigned to AI and others segment. Goodwill arising from the acquisition is not expected to be deductible for tax purposes.

(iv) The fair value of the non-controlling interests in UFACTORY, as well as the previously held equity interests, was determined with the assistance of an independent third-party valuation firm using the discounted cash flow method. Key assumptions and estimates used are forecasted revenue, EBIT margin, and discount rate.

F-32


CHEETAH MOBILE INC.

NOTES TO THE CONSOLIDATED FINANCIAL STATEMENTS (CONTINUED)

FOR THE YEARS ENDED DECEMBER 31, 2023, 2024 AND 2025

(Amounts in thousands of Renminbi (“RMB”) and U.S. Dollars (“US$”), except for number of shares and per share (or ADS) data)

 

Neither the results of operations since the acquisition date nor the pro forma results of operations of the acquiree were presented because the effect of the business combination was not significant to the Group’s consolidated results of operations.

Business combination in 2023

Acquisition of Beijing OrionStar

On November 30, 2023, as part of the Group's efforts to venture into AI-powered business chain and facilitate its transition from the mobile era to artificial general intelligence ("AGI") era, the Group acquired an additional 35.17% equity interest of Beijing OrionStar, an AI solution and service robot provider headquartered in Beijing focusing on the research and development of AI, for a total cash consideration of RMB268,724. Taking into account its previous held shareholding of 37.74%, the Group held a total of 72.91% of Beijing OrionStar’s equity interest and consolidated the financial results of Beijing OrionStar since November 30, 2023.

The Group recognized a remeasurement gain of RMB6,036 associated with the previously held equity interests of Beijing OrionStar in “other income”. Further, the acquisition effectively settled preexisting receivables and payables between the Group and the acquired entities. The following is a reconciliation of purchase price consideration for the acquirers:

 

 

Amount

 

 

RMB

Cash consideration

 

268,724

Fair value of previously held equity interests

 

316,672

Settlement of convertible loan provided to Beijing Orionstar

 

118,091

Settlement of amounts due from Beijing Orionstar Group

 

69,648

Total

 

773,135

The Group, with the assistance of an independent third-party valuation firm, measure the fair value of the acquired identifiable assets and liabilities assumed. The following table summarizes the fair values of the assets acquired and liabilities assumed from Beijing OrionStar as of the acquisition date:

 

 

 

Amount

 

 

RMB

Net assets acquired (i)

 

136,534

Amortizable intangible assets (ii)

 

 

   Robot technology

 

140,000

   Large language model (LLM) technology

 

57,000

   Trademark

 

15,000

Goodwill (iii)

 

576,989

Deferred tax liabilities

 

(31,800)

Non-controlling interests and mezzanine equity(iv)

 

(120,588)

Total

 

773,135

(i) Net assets acquired primarily consists of cash and cash equivalent, inventories, equity method investment and deferred tax assets of RMB221,898 and accounts payable, deferred revenue, due to related parties of RMB121,366 as of the date of acquisition.

(ii) Acquired amortizable intangible assets had an amortization period of 8.0 years. The fair value estimate of technology was estimated using the multi-period excess earnings method. Key assumptions and estimates used in deriving the projected cash flows are forecasted revenue, EBIT margin, and discount rate. The fair value estimate of trademark was estimated using the relief-from-royalty method. Key assumptions and estimates used are forecasted revenue and discount rate.

(iii) Goodwill arising from the acquisition of Beijing OrionStar was attributable to the benefit of expected synergies, the assembled workforce, revenue growth and future market development as of the date of acquisition and assigned to AI and others segment. Goodwill arising from the acquisition is not expected to be deductible for tax purposes.

(iv) According to the articles of association of Beijing OrionStar, equity interests held by two shareholders are preferred shares and was contingently redeemable upon the occurrence of a conditional event, which is not solely within the control of

F-33


CHEETAH MOBILE INC.

NOTES TO THE CONSOLIDATED FINANCIAL STATEMENTS (CONTINUED)

FOR THE YEARS ENDED DECEMBER 31, 2023, 2024 AND 2025

(Amounts in thousands of Renminbi (“RMB”) and U.S. Dollars (“US$”), except for number of shares and per share (or ADS) data)

 

the Group and was classified as mezzanine equity. Detailed description of mezzanine equity is disclosed in Note 20. Fair value of the non-controlling interests and mezzanine equity, as well as the previous held equity interests mentioned above was determined with the assistance of an independent valuation firm using discount cash flow method. Key assumptions and estimates used are forecasted revenue, EBIT margin, discount rate and volatility.

Since the acquisition, Beijing OrionStar contributed RMB14,810 revenues and RMB4,738 losses to the Group for the year ended 2023. Had the acquisition date of Beijing OrionStar been January 1, 2022, the revenue and net loss of the Group would have been RMB1,063,970 and RMB652,497 in 2022, respectively, and the revenue and net loss of the Group would have been RMB768,152 and RMB728,995 in 2023, respectively. The unaudited pro forma results have been prepared for comparative purposes only and do not purport to be indicative of the results of operations which actually would have resulted had the acquisition occurred as of January 1, 2022, nor is it indicative of future operating results. The unaudited pro forma amounts have been calculated after adjusting the results of Beijing OrionStar to reflect the additional amortization that would have been charged assuming the fair value adjustments to intangible assets had been applied from January 1, 2022.

4.
SHORT-TERM INVESTMENTS

As of December 31, 2024 and 2025, short-term investments included time deposits, and wealth management products in commercial banks of RMB335 and RMB9,527 (US$1,362), respectively.

For the years ended December 31, 2023, 2024 and 2025, the Group recognized interest income from its short-term investments of RMB6,668, RMB4,462 and RMB2,164 (US$309), respectively.

For the years ended December 31, 2023, 2024 the Group reversed a credit loss on short-term investments of RMB548 and RMB5, respectively. For the years ended December 31, 2025 the Group recognized a credit loss on short-term investments of RMB287 (US$41). Such amounts were recorded in “other expense” in the consolidated statements of comprehensive loss.

5.
LONG-TERM INVESTMENTS

 

 

As of December 31,

 

 

2024

 

2025

 

 

RMB

 

RMB

 

US$

Equity investments accounted for using Equity Method

 

210,119

 

205,841

 

29,435

Equity investments accounted for using the measurement alternative

 

503,336

 

409,948

 

58,621

Investment accounted for under fair value option

 

8,626

 

 

Available-for-sale debt securities under fair value

 

95,249

 

72,670

 

10,392

Total

 

817,330

 

688,459

 

98,448

 

F-34


CHEETAH MOBILE INC.

NOTES TO THE CONSOLIDATED FINANCIAL STATEMENTS (CONTINUED)

FOR THE YEARS ENDED DECEMBER 31, 2023, 2024 AND 2025

(Amounts in thousands of Renminbi (“RMB”) and U.S. Dollars (“US$”), except for number of shares and per share (or ADS) data)

 

Equity investments accounted for using Equity Method

The Group recorded its share of loss of RMB2,564, RMB16,567 and RMB11,650 (US$1,666) from equity investments accounted for using equity method for the years ended December 31, 2023, 2024 and 2025, respectively. For the years ended December 31, 2023, 2024 and 2025, RMB5,339 and RMB12,322 and RMB18,398 (US$2,631) impairment losses were recorded for the equity investments accounted for using equity method.

None of equity method investments, including the equity method investment that the Group elects to account for using the fair value option, was considered individually material for the years ended December 31, 2023, 2024 and 2025. The summarized financial information of the Group’s equity method investees, presented in aggregate as required by Regulation S-X Rule 4-08(g), is as follows:

 

 

As of December 31,

 

 

2024

 

 

2025

 

 

RMB

 

 

RMB

 

 

US$

 

Balance sheet data:

 

 

 

 

 

 

 

 

 

Current assets

 

 

195,615

 

 

 

147,042

 

 

 

21,027

 

Non-current assets

 

 

1,155,477

 

 

 

1,050,780

 

 

 

150,260

 

Current liabilities

 

 

48,443

 

 

 

74,784

 

 

 

10,694

 

Non-current liabilities

 

 

8,632

 

 

 

4,341

 

 

 

621

 

 

 

For the year ended December 31,

 

2023

 

2024

 

2025

 

RMB

 

RMB

 

RMB

 

US$

Operating data:

 

 

 

 

 

 

 

 

Revenues

 

156,948

 

75,805

 

30,650

 

4,383

Gross profit

 

19,206

 

(12,085)

 

22,956

 

3,283

Operating loss

 

(64,535)

 

(150,914)

 

(28,623)

 

(4,093)

Net loss

 

(60,929)

 

(148,523)

 

(28,462)

 

(4,070)

Equity investments accounted for using the measurement alternative

As of December 31, 2024 and 2025, the Group recorded RMB691,382 and RMB579,767 (US$82,906) accumulated downward adjustment and impairment, and RMB274,191 and RMB84,984 (US$12,153) accumulated upward adjustment, respectively.

Total unrealized and realized gains and losses of equity securities accounted for using the measurement alternative for the years ended December 31, 2023, 2024 and 2025 were as follows:

 

For the year ended December 31,

 

2023

 

2024

 

2025

 

RMB

 

RMB

 

RMB

 

US$

Gross unrealized gains (upward adjustments)

 

501

 

23,279

 

 

Gross unrealized losses (downward adjustment and impairment)

 

(168,759)

 

(94,930)

 

(77,390)

 

(11,067)

Net unrealized losses on equity securities held

 

(168,258)

 

(71,651)

 

(77,390)

 

(11,067)

Net gains on equity securities sold

 

6,117

 

2,627

 

27,102

 

3,876

Total net losses recognized in other income, net

 

(162,141)

 

(69,024)

 

(50,288)

 

(7,191)

In 2025, the Group: i) acquired equity interests in two equity investee for a total consideration of RMB2,303 (US$329). ii) acquired control stake of UFACTORY and derecognized the previously held equity interest in UFACTORY.

 

In 2024, the Group acquired equity interests in two equity investees for a total consideration of RMB35,000.

F-35


CHEETAH MOBILE INC.

NOTES TO THE CONSOLIDATED FINANCIAL STATEMENTS (CONTINUED)

FOR THE YEARS ENDED DECEMBER 31, 2023, 2024 AND 2025

(Amounts in thousands of Renminbi (“RMB”) and U.S. Dollars (“US$”), except for number of shares and per share (or ADS) data)

 

In 2023, the Group: i) acquired equity interests in one equity investee for a total consideration of RMB6,000. ii) acquired control stake of Beijing OrionStar and derecognized the previous held equity interest in Beijing OrionStar.

The Group received dividends from investees of RMB5,598, RMB1,795 and RMB5,413 (US$774) which were recorded in “Other income” in the consolidated comprehensive loss for the years ended December 31, 2023, 2024 and 2025, respectively.

Investment accounted for using fair value option

The Group owned 49.6% equity interest of Live.me on a fully dilutive basis and the Group elected to account for the equity investment in Live.me under the fair value option model. In January 2023, Live.me modified its share capital by dividing ordinary shares into Class A ordinary shares and Class B ordinary shares with different voting rights, The Group’s voting rights of Live.me thus were diluted to be 17.25% and the Group lost significant influence in Live.Me. In December 2023, the preferred shares held by the Group was reclassified as debt securities since the Group has a put option to request Live.me to redeem the Group’s related equity interests at the Group's option. The Group continued to measure Live.me’s equity interest under fair value option model. The fair value of the equity interest held by the Group was RMB8,626 as of December 31, 2024 and in February 2025, all the shares held by the Group were redeemed by Live.me. The Group recorded unrealized losses of RMB334,921, RMB35,354 and nil redemption loss for equity investment accounted for using fair value option in “other expense” in the consolidated statements of comprehensive loss for the years ended December 31, 2023, 2024 and 2025, respectively.

Available-for-sale debt securities

Available-for-sale debt securities in long-term investments primarily represent investments in preferred shares that are redeemable by the passage of time and at the Group’s option, which are measured at fair value.

In 2024 and 2025, preferred shares held by the Group of certain investments previously accounted for using the measurement alternative were reclassified and accounted for as available-for-sale debt securities since the preferred shares are redeemable at the Group’s option. The Group remeasured the fair value of such investments upon the reclassification with a remeasurement loss of RMB12,173 and RMB11,480 (US$1,642) recorded in “Other expense” in the consolidated comprehensive loss, respectively.

As of December 31, 2024, and 2025, long-term available-for-sale debt securities were RMB95,249 and RMB72,670 (US$10,392), respectively.

For the years ended December 31, 2023, the Group recognized unrealized fair value loss on long-term available-for-sale debt securities of RMB43,494. For the years ended December 31, 2024 and 2025, the Group recorded unrealized fair value gain on long-term available-for-sale debt securities of RMB2,642 and RMB1,121 (US$160) in other comprehensive loss, respectively. For the year ended December, 2025, the Group recognized a credit loss of RMB32,862 (US$4,699) on long-term available-for-sale debt securities in “other expense” in the consolidated statements of comprehensive loss. No credit loss was recognized for the years ended December 31, 2023 and 2024.

6. ACCOUNTS RECEIVABLE, NET

 

 

As of December 31,

 

2024

 

2025

 

RMB

 

RMB

 

US$

Accounts receivable

 

616,453

 

627,654

 

89,753

Allowance for credit losses

 

(142,834)

 

(159,596)

 

(22,822)

Accounts receivable, net

 

473,619

 

468,058

 

66,931

 

F-36


CHEETAH MOBILE INC.

NOTES TO THE CONSOLIDATED FINANCIAL STATEMENTS (CONTINUED)

FOR THE YEARS ENDED DECEMBER 31, 2023, 2024 AND 2025

(Amounts in thousands of Renminbi (“RMB”) and U.S. Dollars (“US$”), except for number of shares and per share (or ADS) data)

 

The movements in the allowance for credit losses were as follows:

 

 

Year ended December 31,

 

 

2024

 

 

2025

 

 

RMB

 

 

RMB

 

 

USD

 

Balance as of January 1

 

 

132,881

 

 

 

142,834

 

 

 

20,425

 

Addition

 

 

8,915

 

 

 

18,501

 

 

 

2,646

 

Foreign Exchange effect

 

 

1,038

 

 

 

(1,739

)

 

 

(249

)

Balance as of December 31

 

 

142,834

 

 

 

159,596

 

 

 

22,822

 

 

7.
PREPAYMENTS AND OTHER CURRENT ASSETS, NET

 

As of December 31,

 

2024

 

2025

 

RMB

 

RMB

 

US$

Other receivables from advertisers

 

1,208,698

 

1,035,220

 

148,034

Advances to suppliers, net

 

50,767

 

52,700

 

7,536

Prepaid expenses

 

24,463

 

26,677

 

3,815

Inventories (i)

 

46,728

 

53,653

 

7,672

Receivable from third-party payment platform

 

47,298

 

25,042

 

3,581

Convertible loans

 

10,465

 

10,465

 

1,496

Others

 

92,109

 

83,069

 

11,881

Allowance for credit losses

 

(114,767)

 

(132,052)

 

(18,883)

Total

 

1,365,761

 

1,154,774

 

165,132

 

(i)
Inventories consist of materials, work in progress and finished goods, as of December 31, 2024 and 2025. For the years ended December 31, 2023, 2024 and 2025, the group recorded impairment of RMB2,627, RMB1,224 and RMB7,089 (US$1,014), respectively.

The movements in the allowance for credit losses were as follows:

 

Year ended December 31,

 

2024

 

2025

 

RMB

 

RMB

 

USD

Balance as of January 1

 

113,126

 

114,767

 

16,411

Addition

 

677

 

19,496

 

2,788

Amounts written off

 

(300)

 

(300)

 

(43)

Foreign Exchange effect

 

1,264

 

(1,911)

 

(273)

Balance as of December 31

 

114,767

 

132,052

 

18,883

 

Provision for credit losses for the years ended December 31, 2023, 2024 and 2025 were RMB12,243, RMB677 and RMB19,496 (US$2,788), respectively.

F-37


CHEETAH MOBILE INC.

NOTES TO THE CONSOLIDATED FINANCIAL STATEMENTS (CONTINUED)

FOR THE YEARS ENDED DECEMBER 31, 2023, 2024 AND 2025

(Amounts in thousands of Renminbi (“RMB”) and U.S. Dollars (“US$”), except for number of shares and per share (or ADS) data)

 

8.
PROPERTY AND EQUIPMENT, NET

 

 

As of December 31,

 

2024

 

2025

 

RMB

 

RMB

 

US$

Electronic equipment

 

56,296

 

51,181

 

7,319

AI related equipment

 

75,173

 

50,002

 

7,150

Leasehold improvements

 

27,382

 

29,281

 

4,187

Office equipment and fixtures

 

13,053

 

7,543

 

1,079

Mold and tooling

 

11,192

 

14,555

 

2,081

Motor vehicles

 

1,744

 

2,136

 

305

Construction in progress

 

 

404

 

58

Less: Accumulated depreciation

 

(126,088)

 

(107,676)

 

(15,397)

Less: Accumulated impairment

 

(7,188)

 

(7,188)

 

(1,028)

Property and equipment, net

 

51,564

 

40,238

 

5,754

 

Depreciation expense of property and equipment for the years ended December 31, 2023, 2024 and 2025 were RMB27,842, RMB22,040 and RMB11,450 (US$1,637), respectively. The impairment recognized on property and equipment were nil for the years ended December 31, 2023, 2024 and 2025, respectively.

9.
INTANGIBLE ASSETS, NET

Intangible assets and the related accumulated amortization were summarized as follows:

 

 

 

As of December 31, 2025

 

 

Gross
Carrying
value

 

Accumulated
amortization

 

Accumulated
impairment

 

Net carrying value

 

 

RMB

 

RMB

 

RMB

 

RMB

 

US$

Online game licenses

 

143,908

 

(95,308)

 

(48,600)

 

 

Technology

 

369,658

 

(298,281)

 

(59,874)

 

11,503

 

1,645

Customer relationship

 

66,472

 

(45,176)

 

 

21,296

 

3,045

User base

 

48,419

 

(48,419)

 

 

 

Trademarks

 

27,656

 

(5,749)

 

(945)

 

20,962

 

2,998

Domain names

 

5,455

 

(5,147)

 

 

308

 

44

Non-compete agreements

 

1,610

 

(1,610)

 

 

 

Total

 

663,178

 

(499,690)

 

(109,419)

 

54,069

 

7,732

 

 

As of December 31, 2024

 

Gross
Carrying
value

 

Accumulated
amortization

 

Accumulated
impairment

 

Net carrying value

 

RMB

 

RMB

 

RMB

 

RMB

Online game licenses

 

146,403

 

(97,095)

 

(49,308)

 

Technology

 

369,214

 

(174,142)

 

(18,477)

 

176,595

Customer relationship

 

43,263

 

(43,263)

 

 

User base

 

49,511

 

(49,511)

 

 

Trademarks

 

17,967

 

(3,243)

 

(945)

 

13,779

Domain names

 

5,315

 

(5,024)

 

 

291

Non-compete agreements

 

1,610

 

(1,610)

 

 

Total

 

633,283

 

(373,888)

 

(68,730)

 

190,665

 

 

F-38


CHEETAH MOBILE INC.

NOTES TO THE CONSOLIDATED FINANCIAL STATEMENTS (CONTINUED)

FOR THE YEARS ENDED DECEMBER 31, 2023, 2024 AND 2025

(Amounts in thousands of Renminbi (“RMB”) and U.S. Dollars (“US$”), except for number of shares and per share (or ADS) data)

 

The impairment recognized on intangible assets were RMB412, nil and RMB41,563 (US$5,943) for the years ended December 31, 2023, 2024 and 2025, respectively. Amortization expense of intangible assets for the years ended December 31, 2023, 2024 and 2025 were RMB7,420, RMB29,413 and RMB135,785 (US$19,417), respectively. The increase in amortization expense and impairment loss for the year ended December 31, 2025 were primarily due to the rapid evolution of AI and robotics technologies in the industry, which shortened the expected period of use and reduced the expected future economic benefits of certain technology-related intangible assets. The revision of estimated useful lives was accounted for as a change in accounting estimate on a prospective basis in accordance with ASC 250. As the affected intangible assets have been fully amortized or impaired, there is no impact on amortization expense in future periods.

Estimated amortization expense relating to the existing intangible assets with finite lives for each of next five years and thereafter is as follows:

 

 

For the year
ending December 31,

 

 

RMB

 

 

US$

 

2026

 

 

12,159

 

 

 

1,739

 

2027

 

 

11,389

 

 

 

1,629

 

2028

 

 

11,040

 

 

 

1,579

 

2029

 

 

9,591

 

 

 

1,371

 

2030

 

 

3,588

 

 

 

513

 

Thereafter

 

 

6,302

 

 

 

901

 

Total

 

 

54,069

 

 

 

7,732

 

 

10. GOODWILL

 

The changes in the carrying amount of goodwill were as follows:

 

For the year
ended December 31,

 Balance as of January 1, 2023

 Goodwill acquired in business combinations (Note 3)

576,989

 Balance as of December 31, 2023

576,989

 Impairment loss

(152,890)

 Balance as of December 31, 2024

424,099

 Goodwill acquired in business combinations (Note 3)

35,935

 Impairment loss

 Balance as of December 31, 2025

460,034

 Balance as of December 31, 2025, in US$

65,784

 

* The Group allocated the goodwill recognized in its 2025 business combinations to the reporting unit under AI and others segment, and subsequently performed annual goodwill impairment testing at the reporting unit level in accordance with ASC 350-20.

For the year ended December 31, 2023, 2024 and 2025, the Group recognized impairment loss of nil, RMB152,890 and nil for goodwill. For the years ended December 31, 2024, considering the adverse change in the operating and financial performance of AI and others, the Group performed a quantitative assessment and compared the fair value of AI and others reporting unit to it's carrying amount, including the allocated goodwill. The fair value was estimated using the income approach with certain key assumptions including forecasted revenue, EBIT margin and discount rate which are subject to high degree of judgment and complexity. A sensitivity analysis shows that significant increases (decreases) in the forecasted revenue, increases (decreases) in the EBIT margin and decreases (increases) in discount rate will result in a significantly higher (lower) fair value measurement of the reporting unit.

 

F-39


CHEETAH MOBILE INC.

NOTES TO THE CONSOLIDATED FINANCIAL STATEMENTS (CONTINUED)

FOR THE YEARS ENDED DECEMBER 31, 2023, 2024 AND 2025

(Amounts in thousands of Renminbi (“RMB”) and U.S. Dollars (“US$”), except for number of shares and per share (or ADS) data)

 

11. LEASE

The Group’s operating leases mainly related to offices, warehouses and manufacturing facilities. For leases with terms greater than 12 months, the Group records the related assets and lease liabilities at the present value of lease payments over the term. Certain leases include rental-free periods and renewal options, which are factored into the Group’s determination of lease payments when appropriate. As of December 31, 2024 and 2025, the Group had no finance leases.

As of December 31, 2024 and 2025, the weighted average remaining lease term was 2.3 years and 1.8 years, respectively, and the weighted average discount rate was 4.8% and 4.5% for the Group’s operating leases respectively.

Operating lease cost for the years ended December 31, 2023, 2024 and 2025, was RMB15,244, RMB15,322 and RMB14,733 (US$2,107), respectively, which excluded cost of short-term contracts. Short-term lease cost for the years ended December 31, 2023, 2024 and 2025 was RMB5,379, RMB6,384 and RMB5,945 (US$850), respectively. For the years ended December 31, 2023, 2024 and 2025, no lease cost was capitalized.

Future lease payments under operating leases as of December 31, 2025 were as follows:

 

 

For the year
ended December 31,

 

 

RMB

 

 

US$

 

2026

 

 

10,592

 

 

 

1,515

 

2027

 

 

3,270

 

 

 

468

 

2028

 

 

1,874

 

 

 

268

 

2029

 

 

134

 

 

 

19

 

Total future lease payments

 

 

15,870

 

 

 

2,270

 

Less: imputed interest

 

 

625

 

 

 

90

 

Total lease liability balance

 

 

15,245

 

 

 

2,180

 

 

12.
ACCRUED EXPENSES AND OTHER LIABILITIES

Accrued expenses and other current liabilities

 

 

As of December 31,

 

 

2024

 

 

2025

 

 

RMB

 

 

RMB

 

 

US$

 

Payable to online advertising platforms as agency

 

 

1,601,794

 

 

 

1,292,499

 

 

 

184,825

 

Accrued operating expenses

 

 

425,577

 

 

 

255,682

 

 

 

36,562

 

Salary and welfare payable

 

 

74,367

 

 

 

85,846

 

 

 

12,276

 

Advance received in advertising agency services

 

 

157,870

 

 

 

166,134

 

 

 

23,757

 

Accrued advertising, marketing and promotional expenses

 

 

64,541

 

 

 

47,441

 

 

 

6,784

 

Deferred revenue

 

 

302,531

 

 

 

291,152

 

 

 

41,635

 

Operating lease liabilities current portion

 

 

12,682

 

 

 

9,021

 

 

 

1,290

 

Other taxes payable

 

 

35,254

 

 

 

39,591

 

 

 

5,661

 

Others

 

 

82,189

 

 

 

77,293

 

 

 

11,052

 

Total

 

 

2,756,805

 

 

 

2,264,659

 

 

 

323,842

 

 

F-40


CHEETAH MOBILE INC.

NOTES TO THE CONSOLIDATED FINANCIAL STATEMENTS (CONTINUED)

FOR THE YEARS ENDED DECEMBER 31, 2023, 2024 AND 2025

(Amounts in thousands of Renminbi (“RMB”) and U.S. Dollars (“US$”), except for number of shares and per share (or ADS) data)

 

 

Other non-current liabilities

 

 

As of December 31,

 

 

2024

 

 

2025

 

 

RMB

 

 

RMB

 

 

US$

 

Uncertain tax position

 

 

155,746

 

 

 

147,139

 

 

 

21,041

 

Operating lease liabilities non-current portion

 

 

12,928

 

 

 

6,224

 

 

 

890

 

Others

 

 

3,674

 

 

 

1,059

 

 

 

151

 

Total

 

 

172,348

 

 

 

154,422

 

 

 

22,082

 

 

13.
SEGMENT INFORMATION

Operating segments are defined as components of an entity for which separate financial information is available and is evaluated regularly by the Chief operating decision maker (“CODM”) in deciding how to allocate resources and in assessing performance. The Group's CODM is the Company's Chief Executive Officer.

There are two segments of the Group, consisting of Internet business and AI and others. Segment information is presented after elimination of inter-segment transactions and revenues, cost of revenues and operating expenses are directly attributable, or are allocated, to each segment. The accounting policies of the segments are the same as those described in note 2. The CODM measures the performance of each segment based on metrics of revenues and adjusted operating income (loss) and uses these results to evaluate the performance of, and to allocate resources to each of the segments. The Group currently does not allocate assets and share-based compensation for employees to its segments as the CODM does not use such information to allocate resources or evaluate the performance of the operating segments.

The following tables present summary information by segment:

 

 

 

For the years ended December 31, 2025

 

 

Internet Business

 

AI and others

 

Consolidated

 

 

RMB

 

RMB

 

RMB

 

US$

Revenues

 

615,281

 

535,163

 

1,150,444

 

164,511

Operating costs and expenses

 

 

 

 

 

 

 

 

Cost of revenues(i)

 

106,606

 

209,789

 

316,395

 

45,244

Selling and marketing(i)

 

220,312

 

141,650

 

361,962

 

51,759

Research and development(i)

 

110,060

 

234,899

 

344,959

 

49,328

Other segment items(i)

 

63,436

 

223,295

 

286,731

 

41,001

Adjusted operating income/(losses)

 

114,867

 

(274,470)

 

(159,603)

 

(22,821)

Unallocated amounts-share based compensations

 

 

 

 

 

(19,840)

 

(2,838)

Operating loss

 

 

 

 

 

(179,443)

 

(25,659)

Reconciliation of operating loss

 

 

 

 

 

 

 

 

Interest income, net

 

 

 

 

 

30,629

 

4,380

Foreign exchange gains (losses), net

 

 

 

 

 

30,783

 

4,402

Other income

 

 

 

 

 

36,896

 

5,276

Other expense

 

 

 

 

 

(145,548)

 

(20,813)

Loss before income taxes

 

 

 

 

 

(226,683)

 

(32,414)

 

(i)
Share-based compensations were not allocated to segments. Total depreciation and amortization expenses of Internet Business and AI and others was RMB5,105 (US$730) and RMB142,130 (US$20,324), respectively, for the year ended December 31, 2025. Other segment items include general and administrative expenses, impairment of intangible assets, and other operating income, net allocated to the respective segments. Impairment of intangible assets of AI and others was RMB41,563 (US$5,943) for the year ended December 31, 2025.

 

 

F-41


CHEETAH MOBILE INC.

NOTES TO THE CONSOLIDATED FINANCIAL STATEMENTS (CONTINUED)

FOR THE YEARS ENDED DECEMBER 31, 2023, 2024 AND 2025

(Amounts in thousands of Renminbi (“RMB”) and U.S. Dollars (“US$”), except for number of shares and per share (or ADS) data)

 

 

 

For the years ended December 31, 2024

 

 

Internet Business

 

AI and others

 

Consolidated

 

 

RMB

 

RMB

 

RMB

Revenues

 

517,188

 

289,689

 

806,877

Operating costs and expenses

 

 

 

 

 

 

Cost of revenues(i)

 

79,812

 

181,789

 

261,601

Selling and marketing(i)

 

200,945

 

142,138

 

343,083

Research and development(i)

 

115,476

 

125,991

 

241,467

Other segment items(i)

 

58,122

 

313,758

 

371,880

Adjusted operating income/(losses)

 

62,833

 

(473,987)

 

(411,154)

Unallocated amounts-share based compensations

 

 

 

 

 

(26,101)

Operating loss

 

 

 

 

 

(437,255)

Reconciliation of operating loss

 

 

 

 

 

 

Interest income, net

 

 

 

 

 

44,422

Foreign exchange gains (losses), net

 

 

 

 

 

(21,726)

Other income

 

 

 

 

 

52,059

Other expense

 

 

 

 

 

(191,828)

Loss before income taxes

 

 

 

 

 

(554,328)

 

(i)
Share-based compensations were not allocated to segments. Total depreciation and amortization expenses of Internet Business and AI and others was RMB2,512 and RMB48,941, respectively, for the year ended December 31, 2024. Other segment items include general and administrative expenses, impairment of goodwill, and other operating expenses allocated to the respective segments. Impairment of goodwill of AI and others was RMB152,890 for the year ended December 31, 2024.

 

 

For the years ended December 31, 2023

 

 

Internet Business

 

AI and others

 

Consolidated

 

 

RMB

 

RMB

 

RMB

Revenues

 

450,134

 

219,369

 

669,503

Operating costs and expenses

 

 

 

 

 

 

Cost of revenues(i)

 

81,224

 

150,346

 

231,570

Selling and marketing(i)

 

146,404

 

95,598

 

242,002

Research and development(i)

 

113,646

 

63,981

 

177,627

Other segment items(i)

 

82,601

 

111,986

 

194,587

Adjusted operating income/(losses)

 

26,259

 

(202,542)

 

(176,283)

Unallocated amounts-share based compensations

 

 

 

 

 

(33,554)

Operating loss

 

 

 

 

 

(209,837)

Reconciliation of operating loss

 

 

 

 

 

 

Interest income, net

 

 

 

 

 

60,978

Foreign exchange gains (losses), net

 

 

 

 

 

(11,421)

Other income

 

 

 

 

 

96,765

Other expense

 

 

 

 

 

(574,135)

Loss before income taxes

 

 

 

 

 

(637,650)

 

(i)
Share-based compensations were not allocated to segments. Total depreciation and amortization expenses of Internet Business and AI and others was RMB3,925 and RMB31,337, respectively, for the year ended December 31, 2023. Other segment items include general and administrative expenses and other operating expenses allocated to the respective segments.

 

F-42


CHEETAH MOBILE INC.

NOTES TO THE CONSOLIDATED FINANCIAL STATEMENTS (CONTINUED)

FOR THE YEARS ENDED DECEMBER 31, 2023, 2024 AND 2025

(Amounts in thousands of Renminbi (“RMB”) and U.S. Dollars (“US$”), except for number of shares and per share (or ADS) data)

 

14.
GEOGRAPHICAL INFORMATION

The following tables set forth revenues and property and equipment, net by geographic area:

 

 

For the year ended December 31,

 

 

2023

 

 

2024

 

 

2025

 

 

RMB

 

 

RMB

 

 

RMB

 

 

US$

 

Revenues:

 

 

 

 

 

 

 

 

 

 

 

 

PRC

 

 

343,119

 

 

 

346,808

 

 

 

443,202

 

 

 

63,377

 

Overseas (i)

 

 

326,384

 

 

 

460,069

 

 

 

707,242

 

 

 

101,134

 

Europe

 

 

92,454

 

 

 

137,113

 

 

 

318,441

 

 

 

45,536

 

Japan

 

 

113,143

 

 

 

126,500

 

 

 

139,203

 

 

 

19,906

 

United States

 

 

29,989

 

 

 

87,792

 

 

 

98,967

 

 

 

14,152

 

Rest of the world (ii)

 

 

90,798

 

 

 

108,664

 

 

 

150,631

 

 

 

21,540

 

 

 

As of December 31,

 

 

2024

 

 

2025

 

 

RMB

 

 

RMB

 

 

US$

 

Property and equipment, net:

 

 

 

 

 

 

 

 

 

PRC

 

 

46,239

 

 

 

34,486

 

 

 

4,931

 

Non-PRC

 

 

5,325

 

 

 

5,752

 

 

 

823

 

(i)
Overseas revenue refers to revenues generated by the Group’s operating legal entities incorporated outside mainland China or generated by our operating legal entities incorporated in mainland China but are attributable to customers located outside mainland China. Such revenues are primarily attributable to customers located outside China based on customers’ registered addresses.
(ii)
No individual country or area, other than disclosed above, exceeded 10% of total revenues for the years ended December 31, 2023, 2024 and 2025, respectively.
15.
TAXATION

 

Composition of income tax

The following table presents the composition of income tax expenses for the years ended December 31, 2023, 2024 and 2025:

 

Year ended December 31,

 

2023

 

2024

 

RMB

 

RMB

Current income tax expenses (benefits)

 

850

 

(927)

Deferred income tax (benefits) expenses

 

(44,631)

 

48,185

Income tax (benefits) expenses

 

(43,781)

 

47,258

 

F-43


CHEETAH MOBILE INC.

NOTES TO THE CONSOLIDATED FINANCIAL STATEMENTS (CONTINUED)

FOR THE YEARS ENDED DECEMBER 31, 2023, 2024 AND 2025

(Amounts in thousands of Renminbi (“RMB”) and U.S. Dollars (“US$”), except for number of shares and per share (or ADS) data)

 

 

Year ended December 31,

 

2025

 

RMB

 

US$

Current income tax (benefits) expenses

 

 

 

 

PRC

 

(3,279)

 

(469)

Hong Kong

 

4,959

 

709

Japan

 

17,667

 

2,526

Other

 

145

 

22

Total current tax expenses

 

19,492

 

2,788

Deferred income tax (benefits) expenses

 

 

 

 

PRC

 

(11,518)

 

(1,647)

Hong Kong

 

940

 

134

Other

 

(445)

 

(64)

Total deferred tax benefits

 

(11,023)

 

(1,577)

Total income tax (benefits) expenses

 

 

 

 

PRC

 

(14,797)

 

(2,116)

Hong Kong

 

5,899

 

843

Japan

 

17,667

 

2,526

Other

 

(300)

 

(42)

Total income tax expenses

 

8,469

 

1,211

a) Income taxes

Cayman Islands and BVI

Under the current laws of the Cayman Islands and BVI, the Company is not subject to tax on income or capital gain. Additionally, upon payments of dividends by the Company to its shareholders, no Cayman Islands and BVI withholding tax will be imposed.

Hong Kong, China

The Company’s subsidiaries in Hong Kong are subject to Hong Kong Profits Tax rate at 16.5% on the estimated assessable profit. For the year ended December 31, 2023, 2024 and 2025, the first HK$2 million of profits earned by one of the Company’s subsidiaries incorporated in Hong Kong is taxed at half the current tax rate (i.e. 8.25%) while the remaining profits will continue to be taxed at the existing 16.5% tax rate. There are no withholding taxes in Hong Kong on remittance of dividends.

Singapore

Subsidiaries in Singapore are subject to Singapore corporate income tax rate of 17%.

Japan

Kingsoft Japan is incorporated in Japan with paid-in capital in excess of Japanese Yen (“JPY”) 100 million and was subject to a national corporate income tax rate of 23.2% as of the years ended 31, 2022. In 2023, Kingsoft Japan reduced its paid-in capital to 90 million Japanese Yen, and is taxed at a tax rate of 15% on first JPY8 million and at 23.2% on the portion over JPY8 million as of the year ended 31, 2023, 2024 and 2025. Local income taxes, which are local inhabitant tax and enterprise tax, are also imposed on corporate income.

PRC

The Company’s subsidiaries in the PRC and the VIEs are subject to the statutory rate of 25%, unless otherwise specified, in accordance with the Enterprise Income Tax law (the “EIT Law”), which was effective since January 1, 2008.

F-44


CHEETAH MOBILE INC.

NOTES TO THE CONSOLIDATED FINANCIAL STATEMENTS (CONTINUED)

FOR THE YEARS ENDED DECEMBER 31, 2023, 2024 AND 2025

(Amounts in thousands of Renminbi (“RMB”) and U.S. Dollars (“US$”), except for number of shares and per share (or ADS) data)

 

As qualified High New Technology Enterprise (“HNTE”), Beijing Kingsoft Cheetah Technology Co., Ltd. is entitled to the preferential income tax rate of 15% from 2022 to 2027. Beijing OrionStar Technology Co., Ltd. is entitled to the preferential income tax rate of 15% from 2021 to 2026. Zhuhai Baoqu Technology Co., Ltd. is entitled to the preferential income tax rate of 15% from 2023 to 2025.

In accordance with the requirements of Cai Shui [2022] No. 19 and State Administration of Taxation Hengqin-Guangdong-Macao In-Depth Cooperation Zone Taxation Bureau Announcement [2023] No. 1, enterprises of qualified industries that met the operational substantive requirements located in Hengqin-Guangdong-Macao In-Depth Cooperation Zone, are subject to a tax rate of 15%. Zhuhai Baohaowan Technology Co., Ltd and Zhuhai Hainiao Technology Co. Ltd are entitled to the preferential income tax rate of 15% as they are qualified with the mentioned requirements.

Without the tax holidays and preferential tax, the Group’s income tax expenses would have decreased by RMB3,457, increased by RMB436 and increased by RMB6,792 (US$971) for the years ended December 31, 2023, 2024 and 2025, respectively. The impacts of the tax holidays and preferential tax rates were a decrease in the loss per share of RMB0.0023, increase RMB0.0003 and increase RMB0.0044 (US$0.0006), for the year ended December 31, 2023, 2024 and 2025, respectively.

Under the EIT Law, dividends paid by PRC enterprises out of profits earned post-2007 to non-PRC tax resident investors are subject to PRC dividend withholding tax of 10%. A lower withholding tax rate may be applied based on applicable tax treaties with certain jurisdictions.

(Loss) income before income taxes consists of:

 

Year ended December 31,

 

2023

 

2024

 

RMB

 

RMB

PRC

 

(251,578)

 

(382,509)

Non-PRC

 

(386,072)

 

(171,819)

Total

 

(637,650)

 

(554,328)

 

 

Year ended December 31,

 

2025

 

RMB

 

US$

PRC

 

(250,372)

 

(35,802)

Hong Kong

 

51,817

 

7,410

Singapore

 

(16,453)

 

(2,353)

Cayman Islands

 

(59,621)

 

(8,526)

Japan

 

48,387

 

6,920

Other

 

(441)

 

(63)

Total

 

(226,683)

 

(32,414)

The reconciliation of the differences between the statutory tax rate and the effective tax rate for the years ended December 31, 2024 and 2023 in accordance with the guidance prior to the adoption of ASU 2023-09 was as follows:

F-45


CHEETAH MOBILE INC.

NOTES TO THE CONSOLIDATED FINANCIAL STATEMENTS (CONTINUED)

FOR THE YEARS ENDED DECEMBER 31, 2023, 2024 AND 2025

(Amounts in thousands of Renminbi (“RMB”) and U.S. Dollars (“US$”), except for number of shares and per share (or ADS) data)

 

 

 

Year ended December 31,

 

2023

 

2024

 

RMB

 

RMB

Loss before income tax

 

(637,650)

 

(554,328)

Income tax benefit computed at the PRC statutory tax rate of 25%

 

(159,413)

 

(138,582)

Effect of different tax rates in different jurisdictions

 

84,086

 

45,721

Effect of tax holiday and preferential tax rates

 

2,981

 

29,949

Research and development super-deduction

 

(8,749)

 

(10,073)

Non-taxable income(i)

 

(5,488)

 

(4,956)

Non-deductible expenses(ii)

 

21,538

 

9,330

Effect of change in tax rate

 

3,080

 

2,788

Outside basis difference on investment

 

(33,413)

 

(7,869)

Changes in uncertain tax position

 

(4,183)

 

(6,331)

Effect of goodwill impairment

 

 

22,934

Withholding tax and others

 

22,683

 

17,084

Changes in valuation allowance

 

33,097

 

87,263

Income tax (benefits) expenses

 

(43,781)

 

47,258

Upon adoption of ASU 2023-09, Improvements to Income Tax Disclosures, as described in Note 2, Newly adopted accounting standard updates, the reconciliation of the differences between the statutory tax rate and the effective tax rate for the year ended December 31, 2025 was as follows:

 

F-46


CHEETAH MOBILE INC.

NOTES TO THE CONSOLIDATED FINANCIAL STATEMENTS (CONTINUED)

FOR THE YEARS ENDED DECEMBER 31, 2023, 2024 AND 2025

(Amounts in thousands of Renminbi (“RMB”) and U.S. Dollars (“US$”), except for number of shares and per share (or ADS) data)

 

 

Year ended December 31,

 

2025

 

RMB

 

US$

 

Percent

Loss before income tax

 

(226,683)

 

(32,414)

 

 

PRC statutory income tax rate

 

25%

 

25%

 

 

Income tax benefit computed at the PRC statutory tax rate of 25%

 

(56,669)

 

(8,101)

 

25.0%

Domestic tax effects

 

 

 

 

 

 

  Effect of tax holiday and preferential tax rates

 

28,496

 

4,075

 

(12.6%)

  Changes in Valuation Allowances

 

27,939

 

3,995

 

(12.3%)

  Research and development super-deduction

 

(11,196)

 

(1,601)

 

4.9%

  Non-taxable income(i)

 

(143)

 

(20)

 

0.1%

  Non-deductible expenses(ii)

 

923

 

132

 

(0.4%)

  Expiration of net operating losses

 

6,471

 

925

 

(2.9%)

  PRC withholding tax

 

255

 

36

 

(0.1%)

  Other

 

379

 

54

 

(0.2%)

Foreign tax effects

 

 

 

 

 

 

Cayman Islands

 

 

 

 

 

 

  Statutory tax rate difference between PRC and other jurisdictions

 

14,905

 

2,131

 

(6.6%)

  Other

 

(445)

 

(64)

 

0.2%

Hong Kong

 

 

 

 

 

 

  Statutory tax rate difference between PRC and other jurisdictions

 

(4,404)

 

(630)

 

1.9%

  Non-taxable income(i)

 

(3,575)

 

(511)

 

1.6%

  Non-deductible expenses(ii)

 

380

 

54

 

(0.2%)

  Changes in Valuation Allowances

 

(1,605)

 

(230)

 

0.7%

  Withholding tax

 

2,534

 

363

 

(1.1%)

  Other

 

(383)

 

(55)

 

0.2%

Singapore

 

 

 

 

 

 

  Statutory tax rate difference between PRC and other jurisdictions

 

1,316

 

188

 

(0.6%)

  Changes in Valuation Allowances

 

3,233

 

462

 

(1.4%)

  Other

 

(436)

 

(62)

 

0.2%

Japan

 

 

 

 

 

 

  Statutory tax rate difference between PRC and other jurisdictions

 

6,562

 

938

 

(2.9%)

  Other

 

(992)

 

(142)

 

0.4%

Other foreign jurisdictions

 

255

 

36

 

(0.1%)

Worldwide changes in unrecognized tax benefits

 

(5,331)

 

(762)

 

2.4%

Income tax expense

 

8,469

 

1,211

 

(3.8%)

 

(i)
Non-taxable income mainly consists of gains on disposal of subsidiaries and long-term investments or upward fair value adjustment of long-term investments that are not subject to tax under the tax laws of different jurisdictions.
(ii)
Non-deductible expenses mainly consist of share-based compensation expenses, entertainments, disposal losses or impairment of long-term investments and other expenses that are not allowed to be deducted under the tax laws of different jurisdictions.

As of December 31, 2025, the Group had taxable losses of approximately RMB4,305,291 (US$615,648) primarily deriving from entities in the PRC, Hong Kong and Singapore, which can be carried forward per tax regulation to offset future net profit for income tax purposes. The PRC taxable loss RMB4,079,565 (US$583,370) will expire from 2026 to 2035 and Hong Kong, Singapore and others taxable loss RMB225,726 (US$32,278) can be carried forward without an expiration date.

Upon adoption of ASU 2023-09, Improvements to Income Tax Disclosures, as described in Note 2, Newly adopted accounting standard updates, cash paid for income taxes, net of refunds, amounted to RMB941 (US$135) in the PRC, RMB10,212 (US$1,460) in Japan and RMB579 (US$83) in other jurisdictions for the year ended December 31, 2025, totaling RMB11,732 (US$1,678). Cash paid for income taxes, net of refunds, during the years ended December 31, 2024 and 2023 was RMB2,688 and RMB1,752, respectively.

F-47


CHEETAH MOBILE INC.

NOTES TO THE CONSOLIDATED FINANCIAL STATEMENTS (CONTINUED)

FOR THE YEARS ENDED DECEMBER 31, 2023, 2024 AND 2025

(Amounts in thousands of Renminbi (“RMB”) and U.S. Dollars (“US$”), except for number of shares and per share (or ADS) data)

 

b) Deferred tax assets and liabilities

 

As of December 31,

 

 

2024

 

 

2025

 

 

RMB

 

 

RMB

 

 

US$

 

Classification in the consolidated balance sheets:

 

 

 

 

 

 

 

 

 

Deferred tax assets

 

 

128,581

 

 

 

112,913

 

 

 

16,146

 

Deferred tax liabilities

 

 

43,046

 

 

 

21,711

 

 

 

3,105

 

The tax effects of significant temporary differences that give rise to the deferred tax balances as of December 31, 2024 and 2025 are as follows:

 

 

As of December 31,

 

2024

 

2025

 

RMB

 

RMB

 

US$

Deferred tax assets:

 

 

 

 

 

 

Tax losses carry forward

 

733,771

 

738,219

 

105,564

Equity investment loss

 

177,280

 

188,329

 

26,930

Allowance for credit losses

 

38,071

 

48,604

 

6,950

Intangible assets and accrued expenses

 

8,105

 

8,221

 

1,176

Share-based compensation

 

235

 

235

 

34

Other

 

50,846

 

36,624

 

5,237

Total deferred tax assets

 

1,008,308

 

1,020,232

 

145,891

Less: valuation allowance

 

(874,116)

 

(903,571)

 

(129,209)

Net deferred tax assets

 

134,192

 

116,661

 

16,682

Deferred tax liabilities:

 

 

 

 

 

 

Outside basis difference on investment

 

15,883

 

15,011

 

2,147

Equity method investment and unrealized gains

 

536

 

427

 

61

Right-of-use asset and others

 

5,075

 

3,320

 

475

Intangible assets acquired from business acquisition

 

27,163

 

6,701

 

958

Total deferred tax liabilities

 

48,657

 

25,459

 

3,641

Realization of the net deferred tax assets is dependent on factors including future reversals of existing taxable temporary differences and adequate future taxable income, exclusive of reversing deductible temporary differences and tax loss or credit carry forwards. The Group evaluates the potential realization of deferred tax assets on an entity-by-entity basis. As of December 31, 2024 and 2025, valuation allowances were provided against deferred tax assets in entities where it was determined it was more-likely-than-not that the benefits of the deferred tax assets will not be realized.

The following table sets forth the movement of the valuation allowances for deferred tax assets for the years presented:

 

 

2024

 

2025

 

 

RMB

 

RMB

 

US$

Balance at January 1

 

(786,853)

 

(874,116)

 

(124,997)

Additions

 

(127,852)

 

(71,837)

 

(10,273)

Decreases

 

40,589

 

42,382

 

6,061

Balance at December 31

 

(874,116)

 

(903,571)

 

(129,209)

c) Withholding income tax on dividends

Undistributed earnings of certain of the Company’s PRC subsidiaries amounted to approximately RMB830,060 and RMB908,915 (US$129,973) on December 31, 2024 and 2025, respectively. Those earnings are considered to be indefinitely reinvested; accordingly, no provision for PRC withholding tax has been provided thereon. Upon repatriation of those earnings in the form of dividends, the Group would be subject to PRC withholding tax at 10%. The PRC withholding tax rate could be reduced to 5% should the treaty benefit

F-48


CHEETAH MOBILE INC.

NOTES TO THE CONSOLIDATED FINANCIAL STATEMENTS (CONTINUED)

FOR THE YEARS ENDED DECEMBER 31, 2023, 2024 AND 2025

(Amounts in thousands of Renminbi (“RMB”) and U.S. Dollars (“US$”), except for number of shares and per share (or ADS) data)

 

between Hong Kong and the PRC be applicable. As such, the amount of unrecognized deferred income tax liabilities is approximately ranging from RMB41,503 to RMB83,006 and RMB45,446 (US$6,499) to RMB90,892 (US$12,997) as of December 31, 2024 and 2025, respectively.

d) Unrecognized tax benefits

As of December 31, 2024 and 2025, the Group had unrecognized tax benefits of RMB163,120 and RMB155,534 (US$22,241), of which RMB10,959 and RMB9,706 (US$1,388), respectively, were deducted against the deferred tax assets on tax losses carry forward, and the remaining amounts of RMB152,161 and RMB145,828 (US$20,853), respectively were presented in the other non-current liabilities in the consolidated balance sheets. The Group’s unrecognized tax benefits for the years ended December 31, 2024 and 2025 were primarily related to the tax-deduction of share-based compensation expenses and disposal of long-term investments. As of December 31, 2024, and 2025, there were RMB152,161 and RMB145,828 (US$20,853) of unrecognized tax benefits that if recognized would impact the annual effective tax rate. A reconciliation of the beginning and ending amount of unrecognized tax benefit is as follows:

 

2024

 

2025

 

RMB

 

RMB

 

US$

Balance at January 1

 

168,416

 

163,120

 

23,326

Additions based on tax positions related to current year

 

467

 

1,166

 

166

Reversal based on tax positions related to prior years

 

(7,932)

 

(5,477)

 

(783)

Foreign exchange translation adjustments

 

2,169

 

(3,275)

 

(468)

Balance at December 31

 

163,120

 

155,534

 

22,241

The Group recognizes accrued interest related to unrecognized tax benefits in income tax expenses. As of December 31, 2024 and 2025, the Group had accrued interest of RMB3,585 and RMB1,313 (US$188) respectively. For the years ended December 31, 2023, 2024 and 2025, the Group reversed RMB847, RMB2,424, and RMB2,272 (US$325) in interest, respectively. The Group did not record any penalties related to unrecognized tax benefits.

As of December 31, 2025, the tax years ended December 31, 2020 through 2025 for the Group’s subsidiaries in the PRC and the VIEs are generally subject to examination by the PRC tax authorities. The tax years ended December 31, 2021 through 2025 for the Group’s subsidiary in the Singapore is generally subject to examination by the Singapore tax authorities. The tax years ended December 31, 2019 through 2025 for the Group’s subsidiaries in Hong Kong are generally subject to examination by the Hong Kong tax authorities.

F-49


CHEETAH MOBILE INC.

NOTES TO THE CONSOLIDATED FINANCIAL STATEMENTS (CONTINUED)

FOR THE YEARS ENDED DECEMBER 31, 2023, 2024 AND 2025

(Amounts in thousands of Renminbi (“RMB”) and U.S. Dollars (“US$”), except for number of shares and per share (or ADS) data)

 

16.
RELATED PARTY TRANSACTIONS

 

a) Principal related parties

Name of related parties

Relationship with the Group

Tencent and its subsidiaries (“Tencent Group”)

Kingsoft and its subsidiaries and their respective associates (“Kingsoft Group”)

OrionStar and its subsidiaries (“OrionStar Group”)(1)

Pixiu Inc. and its subsidiaries (“Pixiu Group”)

Live.me and its subsidiaries (“Live.me Group”)(2)

Entities controlled by a shareholder of the Group

Entities controlled or influenced significantly by a shareholder of the Group

Entities controlled by a director of the Group

Entities influenced significantly by the Group

Entities that the Group owns 49.6% shares of ownership

 

(1) OrionStar Group became the subsidiary of the Company since November 30, 2023. As a result, OrionStar Group was not considered as the Group’s related party since then.

(2) Live.me ceased to be a related party of the Group since March 2025, all the shares held by the Group were redeemed by Live.me in February 2025.

b) Material related party transactions

In addition to the transactions detailed elsewhere in these financial statements, the Group had the following material related party transactions for the years ended December 31, 2023, 2024 and 2025:

 

 

 

For the year ended December 31,

 

 

 

2023

 

2024

 

2025

 

 

 

RMB

 

RMB

 

RMB

 

US$

Services received from:

 

(i)

 

 

 

 

 

 

 

 

Kingsoft Group

 

 

 

14,248

 

12,243

 

12,679

 

1,813

Tencent Group

 

 

 

13,293

 

19,444

 

38,350

 

5,484

OrionStar Group

 

 

 

2,324

 

 

 

Services provided to:

 

(ii)

 

 

 

 

 

 

 

 

Tencent Group

 

 

 

9,565

 

6,668

 

52,832

 

7,555

OrionStar Group

 

 

 

2,402

 

 

 

Pixiu Group

 

 

 

972

 

1,220

 

1,134

 

162

Live.me Group

 

 

 

35,006

 

27,531

 

3,594

 

514

Sales of products and equipment:

 

 

 

 

 

 

 

 

 

 

Others

 

 

 

 

17,726

 

2,246

 

321

Loans and interest received from :

 

 

 

 

 

 

 

 

 

 

Pixiu Group

 

(iii)

 

1,458

 

1,519

 

6,369

 

911

Loans and interest repaid to:

 

 

 

 

 

 

 

 

 

 

Others

 

 

 

 

 

49,693

 

7,106

Purchase of equity interests from:

 

 

 

 

 

 

 

 

 

 

Kingsoft Group

 

(iv)

 

 

 

14,515

 

2,076

 

(i)
The Group entered into agreements with Kingsoft Group pursuant to which Kingsoft Group provided services including cloud services, leasing, license and other miscellaneous services to the Group; The Group entered into agreements with Tencent Group pursuant to which Tencent Group provided promotion, distribution and cloud services to the Group; The Group entered into agreements with OrionStar Group pursuant to which OrionStar Group provided technical support services to the Group.
(ii)
The Group entered into agreement with Tencent Group to provide online marketing services to Tencent Group; The Group entered into agreement with Live.me, Pixiu Group and OrionStar Group to provide technical support, multi-cloud management and other services.

F-50


CHEETAH MOBILE INC.

NOTES TO THE CONSOLIDATED FINANCIAL STATEMENTS (CONTINUED)

FOR THE YEARS ENDED DECEMBER 31, 2023, 2024 AND 2025

(Amounts in thousands of Renminbi (“RMB”) and U.S. Dollars (“US$”), except for number of shares and per share (or ADS) data)

 

(iii)
The Group entered into loan agreements with Pixiu Group including a 3-year capital allocation loan which the original expiration date was January 2022 and renewed annually after 2022. The expiration date for the remaining principal balance is extended to November 2026.
(iv)
During the year ended December 31, 2025, Kingsoft Japan, a subsidiary of the Group, repurchased equity interests in Kingsoft Japan from Kingsoft Group for a cash consideration of RMB14,515 (US$2,076). The transaction did not result in a change of control.

 

c. Balances of related party transactions

 

The balances between the Group and its related parties as of December 31, 2024 and 2025 are listed below:

(1)
Amount due from related parties, net

 

As of December 31,

 

2024

 

2025

 

RMB

 

RMB

 

US$

Live.me Group

 

11,877

 

 

Tencent Group

 

40,481

 

50,516

 

7,224

Pixiu Group

 

21,839

 

17,245

 

2,466

Kingsoft Group

 

6,455

 

5,716

 

817

Other related parties

 

26,282

 

21,344

 

3,052

Total

 

106,934

 

94,821

 

13,559

 

The movements in the allowance for credit losses were as follows:

 

Year ended December 31,

 

2024

 

2025

 

RMB

 

RMB

 

US$

Balance as of January 1

 

35,582

 

36,847

 

5,269

Addition/(Reverse)

 

1,128

 

(102)

 

(15)

Foreign Exchange effect

 

137

 

(83)

 

(12)

Total

 

36,847

 

36,662

 

5,242

 

(2)
Amount due to related parties

 

As of December 31,

 

2024

 

2025

 

RMB

 

RMB

 

US$

Tencent Group

 

12,570

 

9,554

 

1,366

Kingsoft Group

 

2,662

 

3,461

 

495

Other related parties(i)

 

54,374

 

5,598

 

801

Total

 

69,606

 

18,613

 

2,662

 

(i)
As of December 31, 2025, amounts due to other related parties primarily consisted of gaming revenue share payables. The decrease in the balance as compared to the prior year end was attributable to the repayment by Beijing OrionStar of a RMB49,693 (US$7,106) convertible loan to Mr. Sheng Fu, chief executive officer and director of the Group.

 

17.
SHARE-BASED COMPENSATION

2023 Share Incentive Plan

F-51


CHEETAH MOBILE INC.

NOTES TO THE CONSOLIDATED FINANCIAL STATEMENTS (CONTINUED)

FOR THE YEARS ENDED DECEMBER 31, 2023, 2024 AND 2025

(Amounts in thousands of Renminbi (“RMB”) and U.S. Dollars (“US$”), except for number of shares and per share (or ADS) data)

 

On April 11, 2023, the board of directors of the Company approved to adopt a share incentive plan (the “2023 Incentive Plan”). The 2023 Incentive plan provides for the grant of restricted shares and share options to members of the Board, employees or consultants of the Group. The maximum aggregate number of Shares which may be issued or transferred under the 2023 incentive Plan shall be equal to 145,000,000 Shares. Unless terminated earlier, the 2023 incentive Plan will expire on the tenth anniversary of the Effective Date. Vesting conditions will be specified under each award agreement. Except for service conditions, there were no other vesting conditions for all the awards under 2023 Incentive Scheme.

The following table summarizes the restricted shares activity pursuant to the 2023 Incentive Plan for the years ended December 31, 2024 and 2025:

 

 

Number of Shares

 

Weighted average grant date fair value (US$)

Outstanding at January 1, 2023

 

-

 

-

Granted

 

103,270,550

 

0.05

Vested

 

(36,941,200)

 

0.05

Forfeited

 

-

 

-

Unvested at December 31, 2023

 

66,329,350

 

0.04

Granted

 

-

 

-

Vested

 

(9,472,450)

 

0.05

Forfeited

 

(1,710,900)

 

0.05

Unvested at December 31, 2024

 

55,146,000

 

0.05

Granted

 

-

 

-

Vested

 

(24,257,650)

 

0.05

Forfeited

 

-

 

-

Unvested at December 31, 2025

 

30,888,350

 

0.05

The fair value of the restricted shares was determined based on the price of the Company’s publicly traded ADSs.

As of December 31, 2025, the total estimated unrecognized share-based compensation expenses related to restricted shares awarded amounted to RMB2,106 (US$301), and is expected to be recognized over a weighted-average period of 1.1 years.

The total fair value of vested restricted shares on their respective vesting dates during the years ended December 31, 2023, 2024 and 2025 were RMB13,587, RMB4,773 and RMB22,286 (US$3,187), respectively.

F-52


CHEETAH MOBILE INC.

NOTES TO THE CONSOLIDATED FINANCIAL STATEMENTS (CONTINUED)

FOR THE YEARS ENDED DECEMBER 31, 2023, 2024 AND 2025

(Amounts in thousands of Renminbi (“RMB”) and U.S. Dollars (“US$”), except for number of shares and per share (or ADS) data)

 

2014 Restricted Shares Plan

On April 22 and April 24, 2014, the board of directors and the shareholders of the Company approved to adopt a restricted shares plan (the “2014 Restricted Shares Plan”), respectively. Under the 2014 Restricted Shares Plan, the Company is authorized to issue up to 122,545,665 Class A ordinary shares (excluding shares which have lapsed or have been forfeited) pursuant to the grant of restricted shares and restricted share units thereunder. Unless terminated earlier, the 2014 Restricted Shares Plan has a validity term of 10 years and was due to terminate in 2024. Upon approval of our board of directors, the validity term has been extended to April, 2029. The share awards granted under 2014 Restricted Shares Plan had vesting terms of no longer than 5 years from the date of grant. Except for service conditions, there were no other vesting conditions for all the awards under 2014 Restricted Shares Plan.

The following table summarizes the restricted shares activity pursuant to the 2014 Restricted Shares Plan for the years ended December 31, 2023, 2024 and 2025, respectively:

 

 

Number of shares

 

Weighted average
grant date
fair value (US$)
after modification

Unvested at January 1, 2023

 

4,028,550

 

0.14

Granted

 

31,580,058

 

0.04

Vested

 

(6,629,200)

 

0.06

Forfeited

 

(2,993,700)

 

0.05

Unvested at December 31, 2023

 

25,985,708

 

0.05

Granted

 

30,808,300

 

0.09

Vested

 

(10,016,440)

 

0.06

Forfeited

 

(14,183,788)

 

0.05

Unvested at December 31, 2024

 

32,593,780

 

0.08

Granted

 

2,540,800

 

0.14

Vested

 

(10,964,214)

 

0.08

Forfeited

 

(3,868,698)

 

0.05

Unvested at December 31, 2025

 

20,301,668

 

0.10

The fair value of the restricted shares was determined based on the price of the Company’s publicly traded ADSs.

As of December 31, 2025, the total estimated unrecognized share-based compensation expense related to restricted shares awarded amounted to RMB6,955 (US$995), and is expected to be recognized over a weighted-average period of 1.9 years.

The total fair value of vested restricted shares on their respective vesting dates during the years ended December 31, 2023, 2024 and 2025 were RMB2,185, RMB6,954 and RMB8,127 (US$1,162), respectively.

2013 Incentive Scheme

On January 2, 2014, the Company adopted an equity incentive scheme (the “2013 Incentive Scheme”). The 2013 Incentive Scheme provides for the grant of ordinary shares, restricted shares, share options and share appreciation rights to the employees, directors or non-employee consultants of the Company. The maximum number of the Company’s ordinary shares which may be issued under the 2013 Incentive Scheme is 64,497,718 (excluding shares which have lapsed or have been forfeited). The 2013 Incentive Scheme is valid and effective for a term of ten years commencing from its adoption and terminated upon its expiration in January 2024. Except for service conditions, there were no other vesting conditions for all the awards under 2013 Incentive Scheme. As of December 31, 2025, all the share awards granted under 2013 Incentive Scheme had vesting terms of no longer than 5 years from the date of grant.

F-53


CHEETAH MOBILE INC.

NOTES TO THE CONSOLIDATED FINANCIAL STATEMENTS (CONTINUED)

FOR THE YEARS ENDED DECEMBER 31, 2023, 2024 AND 2025

(Amounts in thousands of Renminbi (“RMB”) and U.S. Dollars (“US$”), except for number of shares and per share (or ADS) data)

 

The following table summarizes the restricted shares activity pursuant to the 2013 Incentive Scheme for the years ended December 31, 2023, 2024 and 2025, respectively:

 

Number of
shares

 

Weighted average
grant date
fair value (US$)
after modification

Outstanding at January 1, 2023

 

5,086,990

 

0.17

Granted

 

641,412

 

0.05

Vested

 

(1,038,123)

 

0.27

Forfeited

 

(975,867)

 

0.13

Unvested at December 31, 2023

 

3,714,412

 

0.12

Granted

 

-

 

-

Vested

 

(2,128,853)

 

0.12

Forfeited

 

(209,499)

 

0.17

Unvested at December 31, 2024

 

1,376,060

 

0.12

Granted

 

-

 

-

Vested

 

(922,354)

 

0.15

Forfeited

 

(133,000)

 

0.17

Unvested at December 31, 2025

 

320,706

 

0.05

The fair value of the restricted shares was determined based on the price of the Company’s publicly traded ADSs.

As of December 31, 2025, the total estimated unrecognized share-based compensation expense related to restricted shares awarded amounted to RMB27 (US$4), and is expected to be recognized over a weighted-average period of 1.2 years.

The total fair value of vested restricted shares on their respective vesting dates for the years ended December 31, 2023, 2024 and 2025 were RMB471, RMB801 and RMB1,086 (US$155), respectively.

2011 Share Award Scheme

On May 26, 2011, the board of directors of the Company approved and adopted the 2011 Share Award Scheme, as amended in September 2013 and November 2016, to recognize the contributions of certain employees and to give incentives thereto in order to retain them for the continued operation and development of the Group. Under the 2011 Share Award Scheme, the board of directors may grant restricted shares to its employees and directors to receive an aggregate of no more than 100,000,000 ordinary shares of the Company (excluding shares which have lapsed or have been forfeited) as at the date of such grant. Unless early terminated by the board of directors of the Company, the 2011 Share Award Scheme is valid and effective for a term of ten years commencing from its adoption and terminated upon its expiration in May 2021. Under the 2011 Share Award Scheme, grantees have no dividend or voting rights until the restricted shares are vested.

The following table summarizes the restricted shares activity pursuant to the 2011 Share Award Scheme for the years ended December 31, 2023, 2024 and 2025, respectively:

F-54


CHEETAH MOBILE INC.

NOTES TO THE CONSOLIDATED FINANCIAL STATEMENTS (CONTINUED)

FOR THE YEARS ENDED DECEMBER 31, 2023, 2024 AND 2025

(Amounts in thousands of Renminbi (“RMB”) and U.S. Dollars (“US$”), except for number of shares and per share (or ADS) data)

 

 

 

Number of shares

 

Weighted average
grant date
fair value (US$)

Unvested at January 1, 2023

 

87,175

 

0.26

Granted

 

-

 

-

Vested

 

(87,175)

 

0.26

Forfeited

 

-

 

-

Unvested at December 31, 2023

 

-

 

-

Granted

 

-

 

-

Vested

 

-

 

-

Forfeited

 

-

 

-

Unvested at December 31, 2024

 

-

 

-

Granted

 

-

 

-

Vested

 

-

 

-

Forfeited

 

-

 

-

Unvested at December 31, 2025

 

-

 

-

 

The fair value of the restricted shares was determined based on the price of the Company’s publicly traded ADSs.

As of December 31, 2025, all of the restricted shares awarded have been vested. The total fair value of vested restricted shares on their respective vesting dates for the years ended December 31, 2023, 2024 and 2025 were RMB23, nil and nil, respectively.

Share-based Awards of subsidiaries

Subsidiaries of the Group also have equity incentive plans granting share-based awards.

The grant date fair value of each share-based award is estimated on the date of grant using the binomial tree option pricing model with the following assumptions used for years presented:

 

 

Year ended
December 31, 2023

 

Year ended
December 31, 2024

 

Year ended
December 31, 2025

 

Fair value per option granted (US$)

 

 

0.81

 

 

-

 

 

0.76

 

Risk-free interest rates

 

 

3.80

%

 

-

 

 

1.83

%

Expected volatility

 

 

55.10

%

 

-

 

 

61.10

%

Expected dividend yield

 

 

0.00

%

 

-

 

 

0.00

%

 

The following table summarizes the share-based compensation expenses of subsidiaries’ share-based awards recognized by the Group:

 

 

For the year ended December 31,

 

2023

 

2024

 

2025

 

RMB

 

RMB

 

RMB

 

US$

Cost of revenues

 

251

 

65

 

 

Research and development

 

(703)

 

1,115

 

1,260

 

180

Selling and marketing

 

104

 

(1,232)

 

56

 

8

General and administrative

 

8,372

 

10,075

 

7,853

 

1,123

Total

 

8,024

 

10,023

 

9,169

 

1,311

 

As of December 31, 2025, there was RMB37,851 (US$5,413) unrecognized share-based compensation expenses related to incentive plans, which is expected to be recognized over a weighted-average period of 2.4 years.

F-55


CHEETAH MOBILE INC.

NOTES TO THE CONSOLIDATED FINANCIAL STATEMENTS (CONTINUED)

FOR THE YEARS ENDED DECEMBER 31, 2023, 2024 AND 2025

(Amounts in thousands of Renminbi (“RMB”) and U.S. Dollars (“US$”), except for number of shares and per share (or ADS) data)

 

Total share-based compensation expenses recorded by the Group are as follows:

 

 

For the year ended December 31,

 

2023

 

2024

 

2025

 

RMB

 

RMB

 

RMB

 

US$

Cost of revenues

 

370

 

81

 

16

 

2

Research and development

 

580

 

1,924

 

1,193

 

171

Selling and marketing

 

509

 

(662)

 

773

 

111

General and administrative

 

32,095

 

24,758

 

17,858

 

2,554

Total

 

33,554

 

26,101

 

19,840

 

2,838

 

18.
COMMITMENT AND CONTINGENCIES

Commitment for cloud services

Future minimum payments under non-cancelable agreements for cloud services consist of the following as of December 31, 2025.

 

 

Total

 

 

Less than
1 Year

 

 

1-3 Years

 

 

More than 3
Years

 

Purchase obligations

 

 

222,751

 

 

 

180,443

 

 

 

42,308

 

 

 

 

 

Capital commitment

As of December 31, 2025, commitments for the purchase of fixed assets are immaterial.

Litigation and investigation

From time to time, the Group is involved in legal proceedings and claims that arise in the ordinary course of business. The Group records a liability when it is both probable that a liability has been incurred and the amount of the loss can be reasonably estimated. The Group reviews the need for any such liability on a regular basis. As of December 31, 2024 and 2025, the Group had not identified any litigation and investigation as material, and no material liabilities were recorded in this regard.

19.
SHAREHOLDERS’ EQUITY

Ordinary shares

Immediately following the IPO, the Memorandum and Articles of Association were amended and restated such that the authorized share capital of the Company was reclassified and redesignated into 10,000,000,000 shares comprising of (i) 7,600,000,000 Class A ordinary shares; (ii) 1,400,000,000 Class B ordinary shares; and (iii) 1,000,000,000 reserved shares at par value of US$0.000025 per share. The rights of the holders of Class A and Class B ordinary shares are identical, except with respect to voting and conversion rights. Each share of Class A ordinary shares is entitled to one vote per share and is not convertible into Class B ordinary shares under any circumstances. Each share of Class B ordinary shares is entitled to ten votes per share and is convertible into one Class A ordinary share at any time by the holder thereof. Upon any transfer of Class B ordinary shares by the holder thereof to any person or entity that is not an affiliate of such holder, such Class B ordinary shares would be automatically converted into an equal number of Class A ordinary shares. There were nil Class B ordinary shares transferred to Class A ordinary shares in the years ended December 31, 2024 and 2025.

As of December 31, 2024, there were 499,357,794 and 1,016,429,335 Class A and Class B ordinary shares outstanding, respectively. As of December 31, 2025, there were 511,244,362 and 1,040,686,985 Class A and Class B ordinary shares outstanding, respectively. The vested restricted shares but have not physically been issued are considered outstanding as each period end and included in the calculation of basic losses per share.

F-56


CHEETAH MOBILE INC.

NOTES TO THE CONSOLIDATED FINANCIAL STATEMENTS (CONTINUED)

FOR THE YEARS ENDED DECEMBER 31, 2023, 2024 AND 2025

(Amounts in thousands of Renminbi (“RMB”) and U.S. Dollars (“US$”), except for number of shares and per share (or ADS) data)

 

Accumulated losses

In accordance with the PRC Regulations on Enterprises with Foreign Investment and their articles of association, a foreign invested enterprise established in the PRC is required to provide certain statutory reserves, namely general reserve fund, the enterprise expansion fund and staff welfare and bonus fund which are appropriated from net profit as reported in the enterprise’s PRC statutory accounts. A foreign invested enterprise is required to allocate at least 10% of its annual after-tax profit to the general reserve until such reserve has reached 50% of its respective registered capital based on the enterprise’s PRC statutory accounts. Appropriations to the enterprise expansion fund and staff welfare and bonus fund are at the discretion of the board of directors for all foreign invested enterprises. The aforementioned reserves can only be used for specific purposes and are not distributable as cash dividends.

Additionally, in accordance with the Company Law of the PRC, a domestic enterprise is required to provide statutory common reserve of at least 10% of its annual after-tax profit until such reserve has reached 50% of its respective registered capital based on the enterprise’s PRC statutory accounts. A domestic enterprise is also required to provide a statutory public welfare fund and a discretionary surplus reserve, at the discretion of the board of directors, from the profits determined in accordance with the enterprise’s PRC statutory accounts. The aforementioned reserves can only be used for specific purposes and are not distributable as cash dividends.

 

 

 

As of December 31,

 

2024

 

2025

 

RMB

 

RMB

 

US$

PRC statutory reserve funds

 

75,068

 

78,535

 

11,230

Unreserved retained losses

 

(1,307,645)

 

(1,569,482)

 

(224,433)

Total accumulated losses

 

(1,232,577)

 

(1,490,947)

 

(213,203)

 

Under PRC laws and regulations, there are restrictions on the Company’s subsidiaries in the PRC and VIEs with respect to transferring certain of their net assets to the Company either in the form of dividends, loans, or advances. Such restriction amounted to RMB449,599 (US$64,292) as of December 31, 2025.

Furthermore, cash transfers from the Company’s subsidiaries in the PRC to its subsidiaries outside of China are subject to PRC government control of currency conversion. Shortages in the availability of foreign currency may restrict the ability of the subsidiaries in the PRC and VIEs to remit sufficient foreign currency to pay dividends or other payments to the Company, or otherwise satisfy their foreign currency denominated obligations.

F-57


CHEETAH MOBILE INC.

NOTES TO THE CONSOLIDATED FINANCIAL STATEMENTS (CONTINUED)

FOR THE YEARS ENDED DECEMBER 31, 2023, 2024 AND 2025

(Amounts in thousands of Renminbi (“RMB”) and U.S. Dollars (“US$”), except for number of shares and per share (or ADS) data)

 

Accumulated other comprehensive income

The components of accumulated other comprehensive income were as follows:

 

 

Foreign
currency
translation
adjustment

 

Unrealized gains
on available-
for sale Securities

 

Total

 

RMB

 

RMB

 

RMB

Balance at December 31, 2022

 

354,036

 

(88)

 

353,948

Other comprehensive income before reclassification

 

45,769

 

(43,494)

 

2,275

Net current-period other comprehensive income

 

45,769

 

(43,494)

 

2,275

Other comprehensive income attribute to noncontrolling interests

 

631

 

 

631

Balance at December 31, 2023

 

400,436

 

(43,582)

 

356,854

Other comprehensive income before reclassification

 

72,462

 

2,642

 

75,104

Amount reclassified from accumulated other comprehensive income

 

(23,417)

 

 

(23,417)

Net current-period other comprehensive income

 

49,045

 

2,642

 

51,687

Other comprehensive income attribute to noncontrolling interests

 

1,882

 

 

1,882

Balance at December 31, 2024

 

451,363

 

(40,940)

 

410,423

Net current-period other comprehensive income

 

(50,422)

 

1,121

 

(49,301)

Other comprehensive income attribute to noncontrolling interests

 

1,123

 

 

1,123

Balance at December 31, 2025

 

402,064

 

(39,819)

 

362,245

Balance at December 31, 2025, in US$

 

57,494

 

(5,694)

 

51,800

The amounts reclassified out of accumulated other comprehensive income represent realized foreign currency translation adjustments associated with the deregistration of certain subsidiaries of the Group. These amounts were recorded in "Other expense" in the consolidated statements of comprehensive losses.

There was nil tax expense or benefit recognized related to the changes of each component of accumulated other comprehensive income for the years ended December 31, 2023, 2024 and 2025.

 

 

 

F-58


CHEETAH MOBILE INC.

NOTES TO THE CONSOLIDATED FINANCIAL STATEMENTS (CONTINUED)

FOR THE YEARS ENDED DECEMBER 31, 2023, 2024 AND 2025

(Amounts in thousands of Renminbi (“RMB”) and U.S. Dollars (“US$”), except for number of shares and per share (or ADS) data)

 

20. REDEEMABLE NON-CONTROLLING INTERESTS

On November 30, 2023, the Group acquired additional 35.17% equity interest of Beijing OrionStar from certain of the existing shareholders of Beijing OrionStar, including Mr. Sheng Fu, chief executive officer and director of the Company, for an aggregate cash consideration of RMB268,724. The Group held, taking into account its existing shareholding, 72.91% of Beijing OrionStar’s equity interest and consolidated the financial results of Beijing OrionStar since November 30, 2023.

In January, 2024, the Group further invested US$16.7 million in cash and converted all of the principal and the accrued interest under the convertible loan with principal amount of RMB100 million that the Group provided to Beijing OrionStar in 2021 into Beijing OrionStar's equity interest. Additionally, Gongqingcheng Orion Industrial Investment Center (Limited Partnership) (the "Fund") made an investment of RMB150 million, into Beijing OrionStar. One of the Group’s wholly-owned subsidiaries, Conew Network, is one of the limited partners of the Fund and currently owns 49.5% interest in the Fund. After the completion of the investment, the Group held, both directly and indirectly, 73.95% equity interest in Beijing OrionStar, including the stake it holds indirectly through the Fund. The indirect interest held by the Group through the Fund is considered to be controlled by the Group and the other limited partner and the fund manager of the fund holds preferred shares and are recognized as mezzanine equity of the Group.

According to Beijing OrionStar’s article of association and related investment agreements, certain non-controlling shareholders have the right to cause the Group to purchase all (but not less than all) of the shares at put option price. The exercise of the put option is subject to certain conditions as set out in the article of association and related investment agreements of Beijing OrionStar, which is not solely within the control of the Beijing OrionStar. Such shares held by the non-controlling shareholders are recognized as mezzanine equity of the Group. In addition, in the event of any liquidation, dissolution or winding up of Beijing OrionStar, either voluntarily or involuntarily, certain non-controlling shareholders have the right to receive the certain liquidation preference price before the holders of ordinary shares, and ratably participate in distribution of the remaining assets after fully been paid of the liquidation preference price. In January 2025, a certain non-controlling shareholder’s shares became redeemable with a trigger-date redemption price of RMB79.4 million upon meeting specific triggering events outlined in the agreements. These shares continue to be classified as mezzanine equity of the Group under ASC 480-10-S99-3A.

The Group accretes changes in the redemption value over the period from the date that it becomes probable that the mezzanine equity will become redeemable to the earliest redemption date using the effective interest method. The redeemable non-controlling interests for the years ended December 31, 2023, 2024 and 2025 are summarized below:

 

 

For the year
ended December 31,

 

 

Balance as of January 1, 2023

Issuance

105,726

Accretion

252

Balance as of December 31, 2023

105,978

Issuance

75,750

Accretion

7,997

Balance as of December 31, 2024

189,725

Issuance

Accretion

7,835

Balance as of December 31, 2025

197,560

Balance as of December 31, 2025, in US$

28,251

 

 

 

 

F-59


CHEETAH MOBILE INC.

NOTES TO THE CONSOLIDATED FINANCIAL STATEMENTS (CONTINUED)

FOR THE YEARS ENDED DECEMBER 31, 2023, 2024 AND 2025

(Amounts in thousands of Renminbi (“RMB”) and U.S. Dollars (“US$”), except for number of shares and per share (or ADS) data)

 

21.
LOSS PER SHARE

Basic and diluted loss per share for each of the years presented are calculated as follows, the effect of share options and restricted share units were excluded from the computation of diluted net loss per share for the years ended December 31, 2023, 2024 and 2025, as its effect would be anti-dilutive:

 

 

Year ended December 31,

 

2023

 

2024

 

2025

 

Ordinary
shares

 

Ordinary
shares

 

Class A
Ordinary
shares

 

Class A
Ordinary
shares

 

Class B
Ordinary
shares

 

Class B
Ordinary
shares

 

RMB

 

RMB

 

RMB

 

US$

 

RMB

 

US$

Losses per share—basic

 

 

 

 

 

 

 

 

 

 

 

 

Numerator:

 

 

 

 

 

 

 

 

 

 

 

 

Net loss attributable to Cheetah Mobile Inc.

 

(602,898)

 

(617,557)

 

(84,749)

 

(12,119)

 

(172,964)

 

(24,732)

Effect arising from dividends declared on share awards of consolidated subsidiaries

 

(107)

 

156

 

(1,150)

 

(164)

 

(2,347)

 

(336)

Accretion of redeemable noncontrolling interests

 

 

(7,997)

 

(2,577)

 

(369)

 

(5,258)

 

(752)

Net loss attributable to Cheetah Mobile Inc. after accretion of redeemable noncontrolling interests and dilution effect arising from share-based awards issued by subsidiaries

 

(603,005)

 

(625,398)

 

(88,476)

 

(12,652)

 

(180,569)

 

(25,820)

Denominator:

 

 

 

 

 

 

 

 

 

 

 

 

Weighted average number of ordinary shares outstanding

 

1,472,615,281

 

1,503,054,847

 

504,283,545

 

504,283,545

 

1,029,189,523

 

1,029,189,523

Losses per share—basic

 

(0.4095)

 

(0.4161)

 

(0.1754)

 

(0.0251)

 

(0.1754)

 

(0.0251)

Losses per share—diluted

 

 

 

 

 

 

 

 

 

 

 

 

Numerator:

 

 

 

 

 

 

 

 

 

 

 

 

Net loss attributable to Cheetah Mobile Inc. after accretion of redeemable noncontrolling interests and dilution effect arising from share-based awards issued by subsidiaries

 

(603,005)

 

(625,398)

 

(88,476)

 

(12,652)

 

(180,569)

 

(25,820)

Dilution effect arising from share-based awards issued by subsidiaries

 

(699)

 

(164)

 

(465)

 

(66)

 

(949)

 

(136)

Reallocation of net loss as a result of conversion of Class B into Class A ordinary shares

 

 

 

(181,518)

 

(25,956)

 

 

Net loss attributable to ordinary shareholders

 

(603,704)

 

(625,562)

 

(270,459)

 

(38,674)

 

(181,518)

 

(25,956)

Denominator:

 

 

 

 

 

 

 

 

 

 

 

 

Weighted average ordinary shares outstanding

 

1,472,615,281

 

1,503,054,847

 

504,283,545

 

504,283,545

 

1,029,189,523

 

1,029,189,523

Conversion of Class B into Class A ordinary shares

 

 

 

1,029,189,523

 

1,029,189,523

 

 

Denominator used for losses per share

 

1,472,615,281

 

1,503,054,847

 

1,533,473,068

 

1,533,473,068

 

1,029,189,523

 

1,029,189,523

Losses per share—diluted

 

(0.4100)

 

(0.4162)

 

(0.1764)

 

(0.0252)

 

(0.1764)

 

(0.0252)

Losses per ADS:

 

 

 

 

 

 

 

 

 

 

 

 

Denominator used for losses per ADS—basic

 

29,452,306

 

30,061,097

 

30,669,461

 

30,669,461

 

 

 

 

Denominator used for losses per ADS—diluted

 

29,452,306

 

30,061,097

 

30,669,461

 

30,669,461

 

 

 

 

Losses per ADS—basic

 

(20.4740)

 

(20.8042)

 

(8.7724)

 

(1.2550)

 

 

 

 

Losses per ADS—diluted

 

(20.4977)

 

(20.8097)

 

(8.8185)

 

(1.2600)

 

 

 

 

 

22.
EMPLOYEE BENEFIT

Full time employees of the Group participate in government mandated defined contribution plan, pursuant to which certain welfare benefits are provided to employees. The Group has no legal obligation for the benefits beyond the contributions made. The total amounts for such employee benefits, which were expensed as incurred, were approximately RMB54,275, RMB71,841 and RMB70,850 (US$10,131) for the years ended December 31, 2023, 2024 and 2025, respectively.

23.
FAIR VALUE MEASUREMENT

ASC 820-10, Fair Value Measurements and Disclosures: Overall (“ASC 820-10”), establishes a three-tier fair value hierarchy, which prioritizes the inputs used in measuring fair value as follows:

Level 1 - Observable inputs that reflect quoted prices (unadjusted) for identical assets or liabilities in active markets

Level 2 - Include other inputs that are directly or indirectly observable in the marketplace

Level 3 - Unobservable inputs which are supported by little or no market activity

ASC 820-10 describes three main approaches to measuring the fair value of assets and liabilities: (1) market approach; (2) income approach and (3) cost approach. The market approach uses prices and other relevant information generated from market transactions involving identical or comparable assets or liabilities. The income approach uses valuation techniques to convert future amounts to a single present value amount. The measurement is based on the value indicated by current market expectations about those future amounts. The cost approach is based on the amount that would currently be required to replace an asset.

F-60


CHEETAH MOBILE INC.

NOTES TO THE CONSOLIDATED FINANCIAL STATEMENTS (CONTINUED)

FOR THE YEARS ENDED DECEMBER 31, 2023, 2024 AND 2025

(Amounts in thousands of Renminbi (“RMB”) and U.S. Dollars (“US$”), except for number of shares and per share (or ADS) data)

 

Assets and liabilities measured or disclosed at fair value on a recurring basis

In accordance with ASC 820-10, the Group measures investment accounted for using fair value option and available-for-sale debt securities at fair value on a recurring basis. Short-term available-for-sale debt securities are classified within Level 2 as the fair value is measured by using indirectly inputs observable in the marketplace. The investment accounted for using long-term available-for-sale debt securities are classified within Level 3 in the fair value hierarchy.

Assets and liabilities measured on a recurring basis or disclosed at fair value are summarized below:

 

 

Total Fair
Value

 

Total Fair
Value

 

Quoted prices in
active markets
for identical
assets (Level 1)

 

Significant
other
observable
inputs (Level 2)

 

Significant
unobservable
inputs (Level 3)

 

Total (losses) gains from fair value changes

 

RMB

 

US$

 

RMB

 

RMB

 

RMB

 

RMB

Fair value measurement—Recurring:

 

 

 

 

 

 

 

 

 

 

 

 

As of December 31, 2025

 

 

 

 

 

 

 

 

 

 

 

 

Short-term investment

 

 

 

 

 

 

 

 

 

 

 

 

Wealth management products

 

 

 

 

 

 

 

 

142

Long-term Investment

 

 

 

 

 

 

 

 

 

 

 

 

Available-for-sale debt securities

 

72,670

 

10,392

 

 

 

 

 

72,670

 

(31,741)

As of December 31, 2024

 

 

 

 

 

 

 

 

 

 

 

 

Short-term investment

 

 

 

 

 

 

 

 

 

 

 

 

Wealth management products

 

17

 

2

 

 

 

17

 

 

 

848

Long-term Investment

 

 

 

 

 

 

 

 

 

 

 

 

Available-for-sale debt securities

 

95,249

 

13,049

 

 

 

 

 

95,249

 

2,642

Investments accounted for using fair value option

 

8,626

 

1,182

 

 

 

8,626

 

 

 

(35,354)

 

Reconciliations of assets categorized within Level 3 under the fair value hierarchy are as follow:

 

 

Amounts

 

RMB

Balance as of January 1, 2023

 

412,533

Addition

 

111,697

Fair value change

 

(378,415)

Foreign exchange translation adjustments

 

9,215

Balance as of December 31, 2023

 

155,030

Addition

 

43,954

Reduction

 

(71,670)

Fair value change

 

(32,712)

Foreign exchange translation adjustments

 

647

Balance as of December 31, 2024

 

95,249

Addition

 

10,051

Fair value change

 

1,121

Credit loss

 

(32,862)

Foreign exchange translation adjustments

 

(889)

Balance as of December 31, 2025

 

72,670

Balance as of December 31, 2025 in US$

 

10,392

 

(i)
There were no transfers of fair value measurements into or out of Level 3 for the year ended December 31, 2023 and 2025. For the year ended December 31, 2024, the fair value measurement of the Group's equity interest in Live.me was transferred out of Level

F-61


CHEETAH MOBILE INC.

NOTES TO THE CONSOLIDATED FINANCIAL STATEMENTS (CONTINUED)

FOR THE YEARS ENDED DECEMBER 31, 2023, 2024 AND 2025

(Amounts in thousands of Renminbi (“RMB”) and U.S. Dollars (“US$”), except for number of shares and per share (or ADS) data)

 

3 to Level 2, since that all the shares that the Group held were redeemed by Live.me in February 2025 and the redemption price was treated as an observable market price as of December 31, 2024.

Significant unobservable inputs used in the recurring fair value measurement for long-term available-for-sale debt securities and investments accounted for using fair value option (level 3) are presented below:

Fair value

Valuation technique

Unobservable

inputs

Range

Available-for-sale debt securities

72,670

 Market approach

• Volatility

55.1%~58.2%

Significant increases (decreases) in the assumption of volatility in isolation would have resulted in a significantly lower (higher) fair value measurement.

Assets and liabilities measured or disclosed at fair value on a non-recurring basis

The Group measures certain financial assets as equity investments accounted for using equity method at fair value on a nonrecurring basis only if an impairment loss were to be recognized. The Group measures equity securities accounted for using measurement alternative on a non-recurring basis only if there are observable price changes in orderly transactions for identical or similar investments of the same issuer, or an impairment loss were to be recognized. The Group also measures the remaining interests upon deconsolidation of certain businesses at fair value on a non-recurring basis. The Group’s non-financial assets, such as intangible assets and property and equipment, would be measured at fair value only if they were determined to be impaired. The Group performed impairment assessment of its goodwill annually as of the balance sheet date or more frequently when events or circumstances indicate an impairment may exist at the reporting unit level, the valuation methodology used to estimate the fair value of goodwill is discussed in Note10 - Goodwill for further information.

The following table summarizes the Group’s assets held as of December 31, 2024 and 2025 for which a non-recurring fair value measurement was recorded during the years ended December 31, 2024 and 2025:

 

 

Total
Balance

 

Total Balance

 

Quoted prices in
active markets
for identical
assets (Level 1)

 

Significant
other observable
inputs (Level 2)

 

Significant
unobservable
inputs (Level 3)

 

Total losses

 

RMB

 

US$

 

RMB

 

RMB

 

RMB

 

RMB

Fair value measurement—Non-Recurring:

 

 

 

 

 

 

 

 

 

 

 

 

As of December 31, 2025

 

 

 

 

 

 

 

 

 

 

 

 

Equity investments accounted for using the measurement alternative

 

42,823

 

6,124

 

 

 

 

 

42,823

 

(46,394)

As of December 31, 2024

 

 

 

 

 

 

 

 

 

 

 

 

Equity investments accounted for using the measurement alternative

 

158,890

 

21,768

 

 

 

 

 

158,890

 

(64,441)

Goodwill

 

424,099

 

58,101

 

 

 

 

 

424,099

 

(152,890)

For equity securities accounted for under the measurement alternative, when there are observable price changes in orderly transactions for identical or similar investments of the same issuer, the investments are re-measured to fair value (Note 5). The non-recurring fair value measurements to the carrying amount of an investment usually requires management to estimate a price adjustment for the different rights and obligations between a similar instrument of the same issuer with an observable price change in an orderly transaction and the investment held by the Group. These non-recurring fair value measurements were measured as of the observable transaction dates. The valuation methodologies involved require management to use the observable transaction price at the transaction

F-62


CHEETAH MOBILE INC.

NOTES TO THE CONSOLIDATED FINANCIAL STATEMENTS (CONTINUED)

FOR THE YEARS ENDED DECEMBER 31, 2023, 2024 AND 2025

(Amounts in thousands of Renminbi (“RMB”) and U.S. Dollars (“US$”), except for number of shares and per share (or ADS) data)

 

date and other unobservable inputs (level 3) such as volatility of comparable companies and probability of exit events as it relates to liquidation and redemption preferences.

When there is impairment of equity securities accounted for under the measurement alternative, the non-recurring fair value measurements are measured by using market approach by the Group at the date of impairment, which requires management to use unobservable inputs (level 3). As of December 31, 2025, the carrying value of these impaired investment measured at level 3 inputs were written down from RMB100,273 to fair value of RMB8 (US$1). In 2025, certain preferred shares held by the Group of an investment previously accounted for using the measurement alternative was reclassified and accounted for as available-for-sale debt securities since the preferred shares are redeemable at the Group’s option. The Group remeasured the fair value of the investment upon the reclassification with a remeasurement loss of RMB11,480 (US$1,642). The significant unobservable inputs used in the fair value measurement and the corresponding impacts to the fair values are presented below:

 

 

 

 

 

Fair value

Valuation technique

Unobservable

inputs

Range

Equity investments accounted for using measurement alternative

42,823

Back-Solve method

• Volatility

69.4%~70.3%

Market Approach

• Volatility

58.2%

 

24. SUBSEQUENT EVENTS

 

The Group has evaluated subsequent events through the date of issuance of the consolidated financial statements and has not identified any subsequent events that would have material financial impact on the Group’s consolidated financial statements.

F-63


CHEETAH MOBILE INC.

NOTES TO THE CONSOLIDATED FINANCIAL STATEMENTS (CONTINUED)

FOR THE YEARS ENDED DECEMBER 31, 2023, 2024 AND 2025

(Amounts in thousands of Renminbi (“RMB”) and U.S. Dollars (“US$”), except for number of shares and per share (or ADS) data)

 

 

25. CONDENSED FINANCIAL INFORMATION OF THE COMPANY

Balance Sheets

 

 

As of December 31,

 

2024

 

2025

 

RMB

 

RMB

 

US$

ASSETS

 

 

 

 

 

 

Current assets

 

 

 

 

 

 

Cash and cash equivalents

 

156,153

 

111,872

 

15,997

Prepayments and other current assets, net

 

2,442

 

477

 

68

Due from subsidiaries and related parties, net

 

2,694,282

 

2,673,149

 

382,255

Total current assets

 

2,852,877

 

2,785,498

 

398,320

Non-current assets

 

 

 

 

 

 

Long-term investments

 

75,831

 

10,263

 

1,468

Contractual interests in VIEs and their subsidiaries

 

57,067

 

 

Total non-current assets

 

132,898

 

10,263

 

1,468

Total assets

 

2,985,775

 

2,795,761

 

399,788

LIABILITIES AND SHAREHOLDERS’ EQUITY

 

 

 

 

 

 

Current liabilities

 

 

 

 

 

 

Accrued expenses and other current liabilities

 

10,822

 

8,052

 

1,153

Investment deficit in subsidiaries

 

325,009

 

438,345

 

62,682

Contractual interests in VIEs

 

 

9,436

 

1,349

Due to subsidiaries and related parties

 

590,160

 

577,127

 

82,528

Income tax payable

 

13,526

 

13,225

 

1,891

Total current liabilities

 

939,517

 

1,046,185

 

149,603

Deferred tax liabilities

 

531

 

 

Other non-current liabilities

 

145,129

 

141,907

 

20,292

Total non-current liabilities

 

145,660

 

141,907

 

20,292

Total liabilities

 

1,085,177

 

1,188,092

 

169,895

Shareholders’ equity

 

 

 

 

 

 

Class A ordinary shares (par value of US$0.000025 per share; 7,600,000,000 shares authorized; 518,104,900 and 518,104,900 shares issued as of December 31, 2024 and 2025, respectively; 499,357,794 and 511,244,362 shares outstanding as of December 31, 2024 and 2025, respectively)

 

83

 

85

 

12

Class B ordinary shares (par value of US$0.000025 per share; 1,400,000,000 shares authorized; 1,016,429,335 and 1,040,686,985 shares issued as of December 31, 2024 and 2025, respectively; 1,016,429,335 and 1,040,686,985 shares outstanding as of December 31, 2024 and 2025, respectively)

 

165

 

169

 

24

Additional paid-in capital

 

2,722,504

 

2,736,117

 

391,260

Accumulated losses

 

(1,232,577)

 

(1,490,947)

 

(213,203)

Accumulated other comprehensive income

 

410,423

 

362,245

 

51,800

Total shareholders’ equity

 

1,900,598

 

1,607,669

 

229,893

Total liabilities and shareholders’ equity

 

2,985,775

 

2,795,761

 

399,788

 

F-64


CHEETAH MOBILE INC.

NOTES TO THE CONSOLIDATED FINANCIAL STATEMENTS (CONTINUED)

FOR THE YEARS ENDED DECEMBER 31, 2023, 2024 AND 2025

(Amounts in thousands of Renminbi (“RMB”) and U.S. Dollars (“US$”), except for number of shares and per share (or ADS) data)

 

Statements of Comprehensive loss

 

 

For the year ended December 31,

 

2023

 

2024

 

2025

 

RMB

 

RMB

 

RMB

 

US$

Revenues

 

 

 

 

Cost of revenues

 

 

 

 

Gross profit

 

 

 

 

Operating expenses

 

 

 

 

 

 

 

 

Research and development

 

 

 

 

General and administrative

 

(14,013)

 

(21,131)

 

(20,443)

 

(2,923)

Impairment of goodwill

 

 

 

 

Total operating expenses

 

(14,013)

 

(21,131)

 

(20,443)

 

(2,923)

Equity in loss of subsidiaries

 

(293,917)

 

(541,389)

 

(190,359)

 

(27,221)

Interest income, net

 

5,420

 

6,798

 

4,154

 

594

Foreign exchange gains/(losses), net

 

658

 

(553)

 

7

 

1

Other expense, net

 

(329,592)

 

(69,164)

 

(55,854)

 

(7,987)

Loss before income taxes

 

(631,444)

 

(625,439)

 

(262,495)

 

(37,536)

Income tax benefit

 

28,546

 

7,882

 

4,782

 

685

Net Loss

 

(602,898)

 

(617,557)

 

(257,713)

 

(36,851)

Other comprehensive (loss) income, net of tax of nil

 

 

 

 

 

 

 

 

Unrealized (losses)/gains on available-for-sale securities, net

 

(43,494)

 

2,642

 

1,121

 

160

Foreign currency translation adjustments

 

46,400

 

50,927

 

(49,299)

 

(7,050)

Other comprehensive income

 

2,906

 

53,569

 

(48,178)

 

(6,890)

Total comprehensive loss

 

(599,992)

 

(563,988)

 

(305,891)

 

(43,741)

 

Statements of Cash Flows

 

 

For the year ended December 31,

 

2023

 

2024

 

2025

 

RMB

 

RMB

 

RMB

 

US$

Net cash used in operating activities

 

(12,315)

 

(12,681)

 

(10,871)

 

(1,555)

Net cash provided by (used in) investing activities

 

82,830

 

(35,746)

 

(30,612)

 

(4,377)

Net cash used in financing activities

 

(2,503)

 

 

 

Effect of exchange rate changes on cash and cash equivalents and restricted cash

 

3,270

 

2,552

 

(2,798)

 

(400)

Net increase (decrease) in cash and cash equivalents and restricted cash

 

71,282

 

(45,875)

 

(44,281)

 

(6,332)

Cash and cash equivalents and restricted cash at beginning of the year

 

130,746

 

202,028

 

156,153

 

22,329

Cash and cash equivalents and restricted cash at end of the year

 

202,028

 

156,153

 

111,872

 

15,997

 

(a) Basis of presentation

For the Company only condensed financial information, the Company records its investment in its subsidiaries, VIEs and subsidiaries of VIEs under the equity method of accounting. Such investment is presented on the condensed balance sheets as “Investment in subsidiaries” and share of their income as “Equity in loss of subsidiaries” on the condensed statements of comprehensive

F-65


CHEETAH MOBILE INC.

NOTES TO THE CONSOLIDATED FINANCIAL STATEMENTS (CONTINUED)

FOR THE YEARS ENDED DECEMBER 31, 2023, 2024 AND 2025

(Amounts in thousands of Renminbi (“RMB”) and U.S. Dollars (“US$”), except for number of shares and per share (or ADS) data)

 

loss. The subsidiaries, VIEs and subsidiaries of VIEs did not pay any dividends to the Company for the year ended 31, 2024 and 2025. The Company received dividends of nil from its subsidiaries for the year ended 31, 2024 and 2025, respectively.

The Company only condensed financial information should be read in conjunction with the Group’s consolidated financial statements.

(b) Commitments and contingencies

The Company does not have any significant commitments or long-term obligations as of any of the periods presented. There are no pending legal proceedings that would have a material adverse impact on the Company's financial position, results of operations or cash flows as of December 31, 2025.

F-66