Clearway Energy
CWEN
#2386
Rank
$7.83 B
Marketcap
$38.19
Share price
-5.54%
Change (1 day)
32.42%
Change (1 year)

Clearway Energy - 10-Q quarterly report FY2013 Q2


Text size:
                                    

 
UNITED STATES SECURITIES AND EXCHANGE COMMISSION
Washington, D.C. 20549
FORM 10-Q
x
 
Quarterly report pursuant to Section 13 or 15(d) of the Securities Exchange Act of 1934
 
 
 
 
 
For the Quarterly Period Ended: June 30, 2013
 
 
 
o
 
Transition report pursuant to Section 13 or 15(d) of the Securities Exchange Act of 1934
Commission File Number: 001-36002
NRG Yield, Inc.
(Exact name of registrant as specified in its charter)
Delaware
(State or other jurisdiction
of incorporation or organization)
 
46-1777204
(I.R.S. Employer
Identification No.)
 
 
 
211 Carnegie Center, Princeton, New Jersey
(Address of principal executive offices)
 
08540
(Zip Code)
(609) 524-9400
(Registrant’s telephone number, including area code)
Indicate by check mark whether the registrant (1) has filed all reports required to be filed by Section 13 or 15(d) of the Securities Exchange Act of 1934 during the preceding 12 months (or for such shorter period that the registrant was required to file such reports), and (2) has been subject to such filing requirements for the past 90 days.
Yes o       No x
Indicate by check mark whether the registrant has submitted electronically and posted on its corporate Web site, if any, every Interactive Data File required to be submitted and posted pursuant to Rule 405 of Regulation S-T (§232.405 of this chapter) during the preceding 12 months (or for such shorter period that the registrant was required to submit and post such files).
Yes x      No o
Indicate by check mark whether the registrant is a large accelerated filer, an accelerated filer, a non-accelerated filer, or a smaller reporting company. See the definitions of “large accelerated filer,” “accelerated filer,” and “smaller reporting company” in Rule 12b-2 of the Exchange Act.
Large accelerated filer o
 
Accelerated filer o
 
Non-accelerated filer x
 
Smaller reporting company o
 
 
 
 
(Do not check if a smaller reporting company)
 
 
Indicate by check mark whether the registrant is a shell company (as defined in Rule 12b-2 of the Exchange Act).
Yes o       No x
As of July 31, 2013, there were 22,511,250 shares of Class A common stock outstanding, par value $0.01 per share, and 42,738,750 shares of Class B common stock outstanding, par value $0.01 per share.
 

1

                                    

TABLE OF CONTENTS
Index
CAUTIONARY STATEMENT REGARDING FORWARD LOOKING INFORMATION
GLOSSARY OF TERMS
PART I — FINANCIAL INFORMATION
ITEM 1 — FINANCIAL STATEMENTS AND NOTES
ITEM 2 — MANAGEMENT’S DISCUSSION AND ANALYSIS OF FINANCIAL CONDITION AND RESULTS OF OPERATIONS
ITEM 3 — QUANTITATIVE AND QUALITATIVE DISCLOSURES ABOUT MARKET RISK
ITEM 4 — CONTROLS AND PROCEDURES
PART II — OTHER INFORMATION
ITEM 1 — LEGAL PROCEEDINGS
ITEM 1A — RISK FACTORS
ITEM 2 — UNREGISTERED SALES OF EQUITY SECURITIES AND USE OF PROCEEDS
ITEM 3 — DEFAULTS UPON SENIOR SECURITIES
ITEM 4 — MINE SAFETY DISCLOSURES
ITEM 5 — OTHER INFORMATION
ITEM 6 — EXHIBITS
SIGNATURES

2

                                    

CAUTIONARY STATEMENT REGARDING FORWARD LOOKING INFORMATION
This Quarterly Report on Form 10-Q of NRG Yield, Inc., or the Company, includes forward-looking statements within the meaning of Section 27A of the Securities Act of 1933, as amended, or Securities Act, and Section 21E of the Securities Exchange Act of 1934, as amended, or Exchange Act. The words "believes," "projects," "anticipates," "plans," "expects," "intends," "estimates" and similar expressions are intended to identify forward-looking statements. These forward-looking statements involve known and unknown risks, uncertainties and other factors that may cause the Company's actual results, performance and achievements, or industry results, to be materially different from any future results, performance or achievements expressed or implied by such forward-looking statements. These factors, risks and uncertainties include the factors described under Item 1A — Risk Factors Related to NRG Yield, Inc., in Part II, Item 1A of this Form 10-Q, including, but not limited to, the following:

Hazards customary to the power production industry and power generation operations such as fuel and electricity price volatility, unusual weather conditions, catastrophic weather-related or other damage to facilities, unscheduled generation outages, maintenance or repairs, unanticipated changes to fuel supply costs or availability due to higher demand, shortages, transportation problems or other developments, environmental incidents, or electric transmission or gas pipeline system constraints and the possibility that the Company may not have adequate insurance to cover losses as a result of such hazards;
The Company's ability to operate its businesses efficiently, manage maintenance capital expenditures and costs effectively, and generate earnings and cash flows from its asset-based businesses in relation to its debt and other obligations;
Counterparties to the Company's offtake agreements willingness and ability to fulfill their obligations under such agreements;
The Company's ability to enter into contracts to sell power and procure fuel on acceptable terms and prices as current offtake agreements expire;
Government regulation, including compliance with regulatory requirements and changes in market rules, rates, tariffs and environmental laws;
The Company's ability to receive anticipated cash grants with respect to certain renewable (wind and solar) assets;
Operating and financial restrictions placed on the Company and its subsidiaries that are contained in the project-level debt facilities and other agreements of certain subsidiaries and project-level subsidiaries generally and in the NRG Yield Operating LLC revolving credit facility;
The Company's ability to borrow additional funds and access capital markets, as well as the Company's substantial indebtedness and the possibility that the Company may incur additional indebtedness going forward;
The Company's ability to maintain and grow its initial quarterly dividend; and
The Company's ability to successfully identify, evaluate and consummate acquisitions.

Forward-looking statements speak only as of the date they were made, and the Company undertakes no obligation to publicly update or revise any forward-looking statements, whether as a result of new information, future events or otherwise. The foregoing review of factors that could cause the Company's actual results to differ materially from those contemplated in any forward-looking statements included in this Quarterly Report on Form 10-Q should not be construed as exhaustive.

3

                                    

GLOSSARY OF TERMS
When the following terms and abbreviations appear in the text of this report, they have the meanings indicated below:
ASC
 
The FASB Accounting Standards Codification, which the FASB established as the source of
authoritative U.S. GAAP
ASU
 
Accounting Standards Updates - updates to the ASC
COD
 
Commercial operations date
Distributed Solar
 
Solar power projects, typically less than 20 MW in size, that primarily sell power produced to customers for usage on site, or are interconnected to sell power into the local distribution grid
EPA
 
United States Environmental Protection Agency
Exchange Act
 
The Securities Exchange Act of 1934, as amended
FASB
 
Financial Accounting Standards Board
GWh
 
Gigawatt hour
ITC
 
Investment Tax Credit
kWh
 
Kilowatt-hours
LIBOR
 
London Inter-Bank Offered Rate
Marsh Landing
 
NRG Marsh Landing LLC, formerly GenOn Marsh Landing LLC
MMBtu
 
Million British Thermal Units
MW
 
Megawatt
MWh
 
Saleable megawatt hours, net of internal/parasitic load megawatt-hours
MWt
 
Megawatts Thermal Equivalent
Net Exposure
 
Counterparty credit exposure to NRG, net of collateral
Net Generation
 
The net amount of electricity produced, expressed in kWh or MWhs, that is the total amount of electricity generated (gross) minus the amount of electricity used during generation
NOLs
 
Net operating losses
NPNS
 
Normal Purchase Normal Sale
NRG
 
NRG Energy, Inc.
NRG Yield
 
Accounting predecessor, representing the combination of the projects that were acquired by NRG Yield LLC
NRG Yield, Inc.
 
NRG Yield, Inc., or the Company
NRG Yield LLC
 
The holding company through which the project assets are owned by NRG, holder of Class B common shares, and the holders of the Class A common shares
NRG Yield Operating LLC
 
The holder of the project assets that belong to NRG Yield LLC
OCI
 
Other comprehensive income
PPA
 
Power Purchase Agreement
Prospectus
 
The prospectus filed pursuant to Rule 424(b) under the Securities Act with the SEC on July 16, 2013
RGGI
 
Regional Greenhouse Gas Initiative
U.S.
 
United States of America
U.S. DOE
 
U.S. Department of Energy
U.S. GAAP
 
Accounting principles generally accepted in the United States
Utility Scale Solar
 
Solar power projects, typically 20 MW or greater in size (on an alternating current, or AC, basis), that are interconnected into the transmission or distribution grid to sell power at a wholesale level
VaR
 
Value at Risk
VIE
 
Variable Interest Entity


4

                                    

PART I — FINANCIAL INFORMATION
ITEM 1 — FINANCIAL STATEMENTS AND NOTES
NRG YIELD, INC.
BALANCE SHEETS
 
June 30, 2013
 
December 31, 2012
 
(unaudited)
 
 
(In dollars)
 
 
 
Stockholder's Equity
 
 
 
Common stock
$
10

 
$
10

Receivable for issuance of common stock
(10
)
 
(10
)
Total Stockholder's Equity
$


$


See accompanying notes to balance sheets.


5

                                    

NRG YIELD, INC.
NOTES TO BALANCE SHEETS
Note 1 — Nature of Business
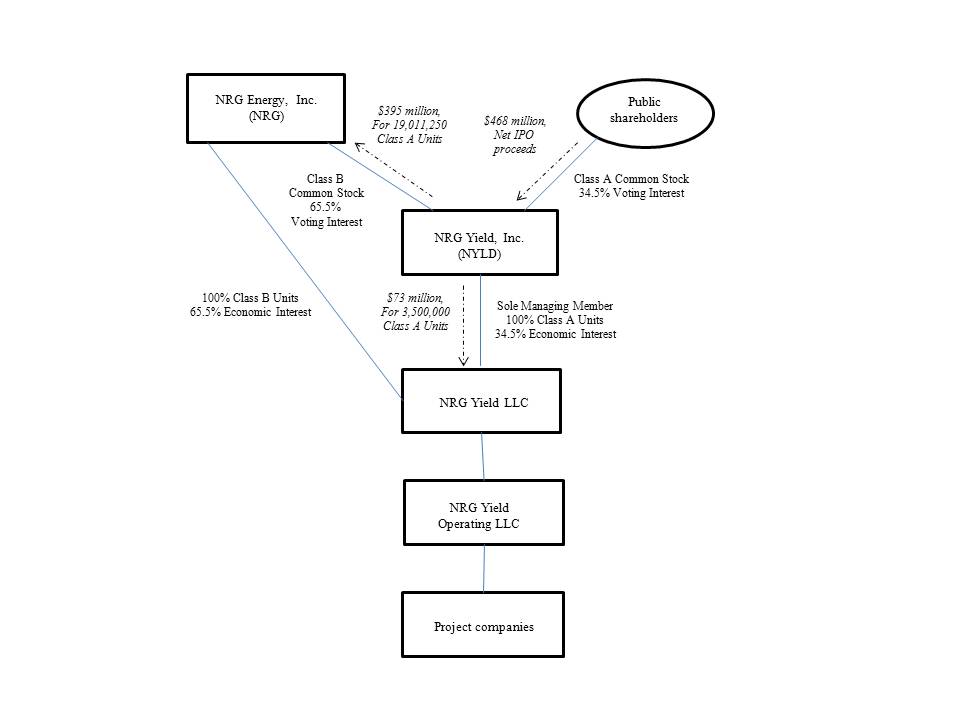
NRG Yield, Inc., or the Company, was formed by NRG as a Delaware corporation on December 20, 2012. On July 22, 2013, the Company issued 22,511,250 shares of Class A common stock in an initial public offering. The Company utilized the net proceeds of the initial public offering to acquire 19,011,250 Class A units of NRG Yield LLC from NRG Energy, Inc., or NRG, in return for $395 million and 3,500,000 Class A units of NRG Yield LLC directly from NRG Yield LLC in return for $73 million.  In connection with the acquisition, the Company also became the sole managing member of NRG Yield LLC thereby acquiring a controlling interest in NRG Yield LLC.  Immediately prior to the acquisition, NRG Yield LLC acquired a portfolio of contracted renewable and conventional generation and thermal infrastructure assets, primarily located in the Northeast, Southwest and California regions of the United States, from NRG in return for Class B units in NRG Yield LLC.  These assets were simultaneously contributed by NRG Yield LLC to its direct wholly owned subsidiary NRG Yield Operating LLC.  Following the initial public offering, the Company owns 34.5% of NRG Yield LLC and consolidates the results of NRG Yield LLC through its controlling interest, with NRG's 65.5% interest shown as noncontrolling interest in the financial statements. The Company's outstanding shares after the initial public offering are described in Note 3, Stockholders' Equity.
The following table represents the transactions described above and the structure of the Company after the initial public offering:

6

                                    

Note 2 — Summary of Significant Accounting Policies
Basis of Presentation
The Company's balance sheets have been prepared in accordance with U.S. GAAP. Separate statements of income, changes in stockholders’ equity and cash flows for the three and six months ended June 30, 2013 and 2012 have not been presented in the financial statements because there have been no activities of this entity other than those related to its formation.
Note 3 — Stockholders' Equity
As of June 30, 2013, the Company was authorized to issue 1,000 shares of common stock, par value $0.01 per share. All of the shares had been issued to NRG in exchange for the $10 par value.
On July 22, 2013, in connection with its initial public offering, the Company authorized 500,000,000 shares of Class A common stock, par value $0.01 per share, of which 22,511,250 were issued in connection with the offering and became outstanding. In return for the issuance of these shares, the Company received $468 million, net of underwriting discounts and commissions of $27 million. In addition, in connection with the initial public offering, NRG Yield, Inc. authorized 500,000,000 shares of Class B common stock, par value $0.01 per share, of which 42,738,750 were issued concurrently with the offering to NRG and became outstanding. The Company utilized $395 million of the proceeds from the issuance of the Class A common stock to acquire a controlling interest in NRG Yield LLC from NRG.
Subsequent to the offering, the following shares of the Company were outstanding:
Shares:
 
Number Outstanding
 
Holders
Class A common stock
 
22,511,250

 
Public shareholders
Class B common stock
 
42,738,750

 
NRG
Each share of both of the Class A common stock and Class B common stock entitles the holder to one vote on all matters.
The Company also authorized 10,000,000 shares of preferred stock, par value $0.01 per share. None of the shares of preferred stock have been issued.

7

                                    

NRG YIELD
COMBINED STATEMENTS OF OPERATIONS
(Unaudited)
 
Three months ended June 30,
 
Six months ended June 30,
(In millions)
2013
 
2012
 
2013
 
2012
Operating Revenues
 
 
 
 
 
 
 
Total operating revenues
$
79

 
$
42

 
$
132

 
$
86

Operating Costs and Expenses
 
 
 
 
 
 
 
Cost of operations
30

 
26

 
59

 
53

Depreciation and amortization
9

 
6

 
19

 
12

General and administrative — affiliate
2

 
2

 
4

 
4

Total operating costs and expenses
41

 
34

 
82

 
69

Operating Income
38

 
8

 
50

 
17

Other Income/(Expense)
 
 
 
 
 
 
 
Equity in earnings of unconsolidated affiliates
2

 
6

 
6

 
9

Interest expense
(6
)
 
(16
)
 
(11
)
 
(20
)
Total other expense
(4
)
 
(10
)
 
(5
)
 
(11
)
Income/(Loss) Before Income Taxes
34

 
(2
)
 
45

 
6

Income tax expense/(benefit)
1

 
(1
)
 
5

 
2

Net Income/(Loss)
$
33

 
$
(1
)
 
$
40

 
$
4

 
 
 
 
 
 
 
 
See accompanying notes to combined financial statements.

8

                                    

NRG YIELD
COMBINED STATEMENTS OF COMPREHENSIVE INCOME/(LOSS)
(Unaudited)
 
Three months ended June 30,
 
Six months ended June 30,
 
2013
 
2012
 
2013
 
2012
 
(In millions)
Net Income/(Loss)
$
33

 
$
(1
)
 
$
40

 
$
4

Other Comprehensive Income/(Loss), net of tax
 
 
 
 
 
 
 
Unrealized gain/(loss) on derivatives, net of income tax expense of $13, $3, $15 and $5
18

 
(5
)
 
19

 
(7
)
Other comprehensive income/(loss)
18

 
(5
)
 
19

 
(7
)
Comprehensive Income/(Loss)
51

 
(6
)
 
59

 
(3
)
See accompanying notes to combined financial statements.

9

                                    

NRG YIELD
COMBINED BALANCE SHEETS
 
June 30, 2013
 
December 31, 2012
(In millions)
(unaudited)
 
 
ASSETS
 
 
 
Current Assets
 
 
 
Cash and cash equivalents
$
17

 
$
22

Restricted cash
67

 
20

Accounts receivable, net — trade
37

 
22

Due from NRG and subsidiaries
8

 

Inventory
9

 
5

Notes receivable — external
10

 
9

Renewable energy grant receivable
101

 

Deferred income taxes
10

 
1

Prepayments and other current assets
9

 
2

Total current assets
268

 
81

Property, plant and equipment, net of accumulated depreciation of $134 and $115
1,492

 
1,598

Other Assets
 
 
 
Equity investments in affiliates
243

 
220

Notes receivable — external
7

 
8

Notes receivable — affiliate
3

 
6

 Intangible assets, net of accumulated amortization of $5 and $3
30

 
30

Derivative instruments
6

 

Other non-current assets
25

 
21

Total other assets
314

 
285

Total Assets
$
2,074

 
$
1,964

LIABILITIES AND STOCKHOLDERS’ EQUITY
 
 
 
Current Liabilities
 
 
 
Current portion of long-term debt
$
126

 
$
58

Accounts payable — trade
15

 
166

Due to NRG and subsidiaries
37

 
26

Derivative instruments
23

 
19

Accrued expenses and other current liabilities
11

 
16

Total current liabilities
212

 
285

Other Liabilities
 
 
 
Long-term debt — external
1,051

 
723

Long-term debt — affiliate
25

 
26

Deferred income taxes
33

 
4

Derivative instruments
26

 
61

Other non-current liabilities
30

 
25

Total non-current liabilities
1,165


839

Total Liabilities
1,377

 
1,124

Commitments and Contingencies


 


Stockholders’ Equity
 
 
 
Additional paid-in capital
639

 
834

Retained earnings
63

 
30

Accumulated other comprehensive loss
(5
)
 
(24
)
Total Stockholders’ Equity
697

 
840

Total Liabilities and Stockholders’ Equity
$
2,074

 
$
1,964

See accompanying notes to combined financial statements.

10

                                    

NRG YIELD
COMBINED STATEMENTS OF CASH FLOWS
(Unaudited)
 
Six months ended June 30,
 
2013
 
2012
 
(In millions)
Cash Flows from Operating Activities
 
 
 
Net income
$
40

 
$
4

Adjustments to reconcile net income to net cash (used)/provided by operating activities:
 
 
 
Distributions and equity in earnings of unconsolidated affiliates
3

 
3

Depreciation and amortization
19

 
12

Amortization of financing costs and debt discount/premiums
1

 
(1
)
Amortization of intangibles and out-of-market contracts
1

 
1

Changes in deferred income taxes
5

 
2

Changes in derivative instruments
(10
)
 
11

Changes in other working capital
(70
)
 
26

Net Cash (Used)/Provided by Operating Activities
(11
)
 
58

Cash Flows from Investing Activities
 
 
 
Capital expenditures
(182
)
 
(156
)
(Increase)/decrease in restricted cash, net
(47
)
 
1

Decrease/(increase) in notes receivable
3

 
(12
)
Proceeds from renewable energy grants
24

 
25

Investments in unconsolidated affiliates
(19
)
 
(2
)
Net Cash Used by Investing Activities
(221
)
 
(144
)
Cash Flows from Financing Activities
 
 
 
Capital contributions from NRG
150

 
142

Dividends and returns of capital to NRG
(312
)
 
(23
)
Proceeds from issuance of long-term debt — external
420

 
10

Payment of debt issuance costs
(4
)
 
(8
)
Payments for long-term debt — external
(25
)
 
(27
)
Payments for long-term debt — affiliate
(2
)
 
(5
)
Net Cash Provided by Financing Activities
227

 
89

Net (Decrease)/Increase in Cash and Cash Equivalents
(5
)
 
3

Cash and Cash Equivalents at Beginning of Period
22

 
24

Cash and Cash Equivalents at End of Period
$
17

 
$
27


See accompanying notes to combined financial statements.

11

                                    

NRG YIELD
NOTES TO COMBINED FINANCIAL STATEMENTS
(Unaudited)
Note 1Nature of Business
The accompanying unaudited combined financial statements of NRG Yield have been prepared in connection with the completed initial public offering of common shares of NRG Yield, Inc. NRG Yield, Inc., or the Company, was formed by NRG as a Delaware Corporation on December 20, 2012. On July 22, 2013, the Company issued 22,511,250 shares of Class A common stock in an initial public offering. The Company utilized the net proceeds of the initial public offering to acquire 19,011,250 Class A units of NRG Yield, LLC from NRG in return for $395 million and 3,500,000 Class A units of NRG Yield LLC directly from NRG Yield LLC in return for $73 million. In connection with the acquisition, the Company also became the sole managing member of NRG Yield LLC thereby acquiring a controlling interest in NRG Yield LLC. Immediately prior to the acquisition, NRG Yield LLC acquired a portfolio of contracted renewable and conventional generation and thermal infrastructure assets, primarily located in the Northeast, Southwest and California regions of the United States, from NRG in return for Class B units in NRG Yield LLC. These assets were simultaneously contributed by NRG Yield LLC to its direct wholly owned subsidiary, NRG Yield Operating LLC. Following the initial public offering, the Company owns 34.5% of NRG Yield LLC and consolidates the results of NRG Yield LLC through its controlling interest, with NRG's 65.5% interest shown as noncontrolling interest in the financial statements.
The accompanying unaudited combined financial statements represent the combination of the assets that NRG Yield LLC acquired and were prepared using NRG's historical basis in the assets and liabilities. For the purposes of the unaudited combined financial statements, the term "NRG Yield" represents the accounting predecessor, or the combination of the acquired businesses.
The Company's operating assets are comprised of the following projects:
Projects
 
Percentage Ownership
 
Net Capacity (MW) (a)
 
Offtake Counterparty
 
Expiration
Conventional
 
 
 
 
 
 
 
 
GenConn Middletown
 
49.95
%
 
95

 
Connecticut Light & Power
 
2041
GenConn Devon
 
49.95
%
 
95

 
Connecticut Light & Power
 
2040
Marsh Landing
 
100
%
 
720

 
Pacific Gas and Electric
 
2023
 
 
 
 
910

 
 
 
 
Utility Scale Solar
 
 
 
 
 
 
 
 
Alpine
 
100
%
 
66

 
Pacific Gas and Electric
 
2033
Avenal
 
49.95
%
 
23

 
Pacific Gas and Electric
 
2031
Avra Valley
 
100
%
 
25

 
Tucson Electric Power
 
2032
Blythe
 
100
%
 
21

 
Southern California Edison
 
2029
Borrego
 
100
%
 
26

 
San Diego Gas and Electric
 
2038
Roadrunner
 
100
%
 
20

 
El Paso Electric
 
2031
CVSR(b)
 
48.95
%
 
122

 
Pacific Gas and Electric
 
2038
 
 
 
 
303

 
 
 
 
Distributed Solar
 
 
 
 
 
 
 
 
AZ DG Solar Projects
 
100
%
 
5

 
Various
 
2025 - 2033
PFMG DG Solar Projects
 
51
%
 
5

 
Various
 
2032
 
 
 
 
10

 
 
 
 
Wind
 
 
 
 
 
 
 
 
South Trent
 
100
%
 
101

 
AEP Energy Partners
 
2029
Thermal (c)
 
100
%
 
1,098

 
Various
 
Various
Thermal generation
 
100
%
 
123

 
Various
 
Various
(a) Net capacity represents the maximum, or rated, generating capacity of the facility multiplied by the Company's percentage ownership in the facility as of June 30 2013.
(b) As of June 30, 2013, approximately 62 MW of net capacity had reached commercial operations.
(c) For thermal energy, net capacity represents MWt for steam or chilled water. This excludes the 123 MW of thermal generation.

12

                                    

Substantially all of the Company's generation assets are under long-term contractual arrangements for the output or capacity from these assets. The thermal assets are comprised of district energy systems and combined heat and power plants that produce steam, hot water and/or chilled water and in some instances, electricity at a central plant. Three of the district energy systems are subject to rate regulation by state public utility commissions while the other district energy systems have rates determined by negotiated bilateral contracts.
The historical combined financial statements include allocations of certain NRG corporate expenses and income tax expense. Management believes the assumptions and methodology underlying the allocation of general corporate overhead expenses are reasonable. However, such expenses may not be indicative of the actual level of expense that would have been incurred if NRG Yield had operated as an independent, publicly-traded company during the periods prior to the offering or of the costs expected to be incurred in the future. Allocations of NRG corporate expenses were $2 million for the three months ended June 30, 2013 and 2012 and $4 million for the six months ended June 30, 2013 and 2012. In the opinion of management, the adjustments necessary for a fair presentation of the combined financial statements, in accordance with US GAAP have been made.
The accompanying unaudited interim combined financial statements have been prepared in accordance with the Securities and Exchange Commission’s, or SEC’s, regulations for interim financial information. Accordingly, they do not include all of the information and notes required by U.S. GAAP for complete financial statements. The following notes should be read in conjunction with the accounting policies and other disclosures as set forth in the notes to the Company’s annual financial statements for the years ended December 31, 2012 and 2011 contained in the Company's Prospectus. Interim results are not necessarily indicative of results for a full year.
In the opinion of management, the accompanying unaudited interim combined financial statements contain all material adjustments consisting of normal and recurring accruals necessary to present fairly NRG Yield's combined financial position as of June 30, 2013, and the results of operations, comprehensive income/(loss) and cash flows for the three and six months ended June 30, 2013, and 2012.
Use of Estimates
The preparation of combined financial statements in accordance with U.S. GAAP requires management to make estimates and assumptions. These estimates and assumptions impact the reported amount of assets and liabilities and disclosures of contingent assets and liabilities as of the date of the combined financial statements. They also impact the reported amount of net earnings during the reporting period. Actual results could be different from these estimates.
Note 2 — Business Acquisition
On December 14, 2012, through its acquisition of GenOn Energy, Inc., or GenOn, NRG acquired 100% of the Marsh Landing project, or Marsh Landing, a 720 MW natural gas-fueled peaking facility being constructed near Antioch, California. In July 2013, NRG transferred ownership of Marsh Landing to NRG Yield LLC. Power generated from Marsh Landing is sold to Pacific Gas & Electric, or PG&E, under a 10 year PPA. In connection with the acquisition, NRG Yield assumed obligations under a credit agreement for up to $650 million in construction and permanent financing for the Marsh Landing generating facility. The Marsh Landing generating facility reached commercial operations on May 1, 2013.
The initial accounting for the business combination is not complete because the evaluation necessary to assess the fair values of certain net assets acquired is still in process. The provisional amounts are subject to revision until the evaluations are completed to the extent that any additional information is obtained about the facts and circumstances that existed as of the acquisition date. The allocation of the purchase price may be modified up to one year from the date of the acquisition as more information is obtained about the fair value of assets acquired and liabilities assumed. During the six months ended June 30, 2013, a measurement period adjustment was recorded increasing the provisional fair value of the acquired property, plant and equipment by $73 million, from $537 million to $610 million. Accordingly, the provisional fair value of the net assets acquired was $138 million. The primary driver for the revised fair value was the use of an income approach rather than a cost approach.

13

                                    

Note 3Property, Plant and Equipment
NRG Yield’s major classes of property, plant, and equipment were as follows:
 
June 30, 2013
 
December 31, 2012
 
Depreciable Lives
 
(In millions)
 
 
Facilities and equipment
$
1,589

 
$
753

 
5 - 40 Years
Land and improvements
35

 
30

 
 
Construction in progress
2

 
930

 
 
Total property, plant and equipment
1,626

 
1,713

 
 
Accumulated depreciation
(134
)
 
(115
)
 
 
Net property, plant and equipment
$
1,492

 
$
1,598

 
 
On February 13, 2013, the Avra Valley solar project, as a qualified renewable energy project, applied for a cash grant in lieu of investment tax credit from the U.S. Treasury Department in the amount of $27 million. A receivable for the cash grant application was recorded when the cash grant application was filed, which resulted in a reduction to the book basis of the property, plant, and equipment. In addition, the receivable was subsequently reduced to $24 million as a result of the federal government’s sequestration, which went into effect on March 1, 2013. The related deferred tax asset of $7 million recognizable was recorded with a corresponding reduction of the book value of Avra Valley’s property, plant and equipment. In June 2013, NRG Yield received payment for the cash grant related to Avra Valley.
Alpine achieved commercial operations on January 18, 2013 and transferred the construction in progress to property, plant and equipment. On March 25, 2013, the Alpine solar project, as a qualified renewable energy project, applied for a cash grant in lieu of investment tax credit from U.S. Treasury Department in the amount of $72 million. A receivable for the cash grant application was recorded when the cash grant application was filed, which resulted in a reduction to the book basis of the property, plant and equipment. In addition, the receivable was reduced to $65 million as a result of the federal government’s sequestration, which was put into effect on March 1, 2013. The related deferred tax asset of $19 million recognizable was recorded with a corresponding reduction of the book value of Alpine’s property plant and equipment.
Borrego achieved commercial operations on February 12, 2013 and transferred the construction in progress to property, plant and equipment. On May 16, 2013, the Borrego solar project, as a qualified renewable energy project, applied for a cash grant in lieu of investment tax credit from U.S. Treasury Department in the amount of $39 million. A receivable for the cash grant application was recorded when the cash grant application was filed, which resulted in a reduction to the book basis of the property, plant and equipment. In addition, the receivable was reduced to $36 million as a result of the federal government’s sequestration, which was put into effect on March 1, 2013. The related deferred tax asset of $10 million recognizable was recorded with a corresponding reduction of the book value of Borrego’s property plant and equipment.


14

                                    

Note 4Variable Interest Entities, or VIEs
GenConn Energy LLC NRG Yield has a 49.95% interest in GCE Holding LLC, the owner of GenConn Energy LLC, or GenConn, a limited liability company formed to construct, own and operate two 190 MW peaking generation facilities in Connecticut at NRG’s Devon and Middletown sites. Each of these facilities was constructed pursuant to 30-year cost of service type contracts with the Connecticut Light & Power Company. All four units at the GenConn Devon facility reached commercial operation in 2010 and were released to the ISO-NE by July 2010. In June 2011, all four units at the GenConn Middletown facility reached commercial operation and were released to the ISO-NE. GenConn is considered a VIE under ASC 810, however NRG Yield is not the primary beneficiary, and accounts for its investment under the equity method.
The project was funded through equity contributions from the owners and non-recourse, project level debt. As of June 30, 2013, NRG Yield's investment in GenConn was $123 million. NRG Yield’s maximum exposure to loss is limited to its equity investment.
The following table presents summarized unaudited financial information for GCE Holdings LLC, a significant equity method investment of NRG Yield:
 
Three months ended June 30,
 
Six months ended June 30,
 
2013
 
2012
 
2013
 
2012
Income Statement Data:
(In millions)
Operating revenues
$
19

 
$
20

 
$
39

 
$
39

Operating income
12

 
11

 
23

 
23

Net income
7

 
7

 
15

 
15

 
June 30, 2013
 
December 31, 2012
Balance Sheet Data:
(In millions)
Current assets
$
28

 
$
37

Non-current assets
452

 
459

Current liabilities
16

 
24

Non-current liabilities
219

 
223

Note 5Fair Value of Financial Instruments
For cash and cash equivalents, restricted cash, accounts receivable, accounts payable and accrued expenses and other current liabilities, the carrying amount approximates fair value because of the short-term maturity of those instruments and are classified as Level 1 within the fair value hierarchy.
The estimated carrying amounts and fair values of NRG Yield’s recorded financial instruments not carried at fair market value are as follows:
 
As of June 30, 2013
 
As of December 31, 2012
 
Carrying Amount
 
Fair Value
 
Carrying Amount
 
Fair Value
 
(In millions)
Assets:
 
 
 
 
 
 
 
Notes receivable — affiliate
$
3

 
$
3

 
$
6

 
$
6

Notes receivable, including current portion — external
17

 
17

 
17

 
17

Liabilities:
 
 
 
 
 
 
 
Long-term debt, including current portion — external
1,177

 
1,180

 
781

 
785

The fair value of notes receivable and long-term debt are based on expected future cash flows discounted at market interest rates, or current interest rates for similar instruments and are classified as Level 3 within the fair value hierarchy.

15

                                    

Fair Value Accounting under ASC 820
ASC 820 establishes a fair value hierarchy that prioritizes the inputs to valuation techniques used to measure fair value into three levels as follows:
Level 1—quoted prices (unadjusted) in active markets for identical assets or liabilities that NRG Yield has the ability to access as of the measurement date.
Level 2—inputs other than quoted prices included within Level 1 that are directly observable for the asset or liability or indirectly observable through corroboration with observable market data.
Level 3—unobservable inputs for the asset or liability only used when there is little, if any, market activity for the asset or liability at the measurement date.
In accordance with ASC 820, NRG Yield determines the level in the fair value hierarchy within which each fair value measurement in its entirety falls, based on the lowest level input that is significant to the fair value measurement.
Recurring Fair Value Measurements
NRG Yield records its derivative assets and liabilities at fair market value on its combined balance sheet on a recurring basis. These amounts are classified as Level 2 within the fair value hierarchy. There have been no transfers during the three and six months ended June 30, 2013 and 2012, between Levels 1 and 2.
Derivative Fair Value Measurements
NRG Yield's contracts are non-exchange-traded and valued using prices provided by external sources. For financial contracts, management utilizes third party pricing services. For NRG Yield’s energy markets, management receives quotes from multiple sources. To the extent that multiple quotes are received, the prices reflect the average of the bid-ask mid-point prices obtained from all sources believed to provide the most liquid market for the commodity. The fair value of each contract is discounted using a risk free interest rate. In addition, a credit reserve is applied to reflect credit risk, which is calculated based on credit default swaps. To the extent that the net exposure is an asset, NRG Yield uses the counterparty’s default swap rate. If the exposure is a liability, NRG Yield uses NRG’s default swap rate. The credit reserve is added to the discounted fair value to reflect the exit price that a market participant would be willing to receive to assume the liabilities or that a market participant would be willing to pay for the assets. It is possible that future market prices could vary from those used in recording assets and liabilities and such variations could be material.
Concentration of Credit Risk
Counterparty credit exposure includes credit risk exposure under certain long-term agreements, including solar and other PPAs. As external sources or observable market quotes are not available to estimate such exposure, NRG Yield estimates the exposure related to these contracts based on various techniques including but not limited to internal models based on a fundamental analysis of the market and extrapolation of observable market data with similar characteristics. Based on these valuation techniques, as of June 30, 2013, credit risk exposure to these counterparties attributable to NRG Yield's ownership interests was approximately $670 million for the next five years. This amount excludes potential credit exposures for projects with long term PPAs that have not reached commercial operations. The majority of these power contracts are with utilities with strong credit quality and public utility commission or other regulatory support. However, such regulated utility counterparties can be impacted by changes in government regulations, which NRG Yield is unable to predict.


16

                                    

Note 6Accounting for Derivative Instruments and Hedging Activities
Energy-Related Commodities
As of June 30, 2013, NRG Yield had forward contracts for the purchase of fuel commodities relating to the forecasted usage of NRG Yield’s district energy centers. At June 30, 2013, these contracts were not designated as cash flow or fair value hedges.
Interest Rate Swaps
As of June 30, 2013, NRG Yield had interest rate derivative instruments on non-recourse debt extending through 2030, the majority of which are designated as cash flow hedges.
Volumetric Underlying Derivative Transactions
The following table summarizes the net notional volume buy/(sell) of NRG Yield's open derivative transactions broken out by commodity as of June 30, 2013 and December 31, 2012.
 
 
 
Total Volume
 
 
 
June 30, 2013
December 31, 2012
Commodity
Units
 
(In millions)
Natural Gas
MMBtu
 
2

2

Interest
Dollars
 
$
840

$
804

Fair Value of Derivative Instruments
The following table summarizes the fair value within the derivative instrument valuation on the balance sheet:
 
Fair Value
 
Derivative Assets
 
Derivative Liabilities
 
June 30, 2013
 
December 31, 2012
 
June 30, 2013
 
December 31, 2012
 
(In millions)
Derivatives Designated as Cash Flow Hedges:
 
 
 
 
 
 
 
Interest rate contracts current
$

 
$

 
$
18

 
$
14

Interest rate contracts long-term
3

 

 
25

 
54

Total Derivatives Designated as Cash Flow Hedges
3

 

 
43

 
68

Derivatives Not Designated as Cash Flow Hedges:
 
 
 
 
 
 
 
Interest rate contracts current

 

 
3

 
3

Interest rate contracts long-term
3

 

 
1

 
7

Commodity contracts current

 

 
2

 
2

Total Derivatives Not Designated as Cash Flow Hedges
3

 

 
6

 
12

Total Derivatives
$
6

 
$

 
$
49

 
$
80

NRG Yield has elected to present derivative assets and liabilities on the balance sheet on a trade-by-trade basis. NRG Yield's derivative positions are not subject to an enforceable master netting arrangement and there is no outstanding collateral paid or received.  Thus, there would be no change to the balance sheet if presenting derivative assets and liabilities on a net presentation.
Accumulated Other Comprehensive Income
The following table summarizes the effects on NRG Yield’s accumulated OCI balance attributable to interest rate swaps designated as cash flow hedge derivatives, net of tax:
 
Three months ended June 30,
 
Six months ended June 30,
 
2013
 
2012
 
2013
 
2012
 
(In millions)
Accumulated OCI beginning balance
$
(23
)
 
$
(17
)
 
$
(24
)
 
$
(15
)
Reclassified from accumulated OCI to income due to realization of previously deferred amounts
1

 

 
3

 
1

Mark-to-market of cash flow hedge accounting contracts
17

 
(5
)
 
16

 
(8
)
Accumulated OCI ending balance, net of income tax of $2 and $5, respectively
$
(5
)
 
$
(22
)
 
$
(5
)
 
$
(22
)
A loss of $13 million is expected to be realized from OCI during the next 12 months, net of $5 million tax.

17

                                    

Amounts reclassified from accumulated OCI into income and amounts recognized in income from the ineffective portion of cash flow hedges are recorded to interest expense.
Impact of Derivative Instruments on the Statements of Operations
NRG Yield had interest rate derivative instruments that were not designated as cash flow hedges as well as ineffectiveness on cash flow hedge derivatives. For the three months ended June 30, 2013 and 2012, the impact to the statement of operations was a gain of $6 million and a loss of $11 million, respectively. For the six months ended June 30, 2013 and 2012, the impact to the statement of operations was a gain of $9 million and a loss of $11 million, respectively.
NRG Yield’s derivative commodity contracts relate to its Thermal business for the purchase of fuel commodities related to the forecasted usage of the Thermal district energy centers. Realized gains and losses on these contracts are reflected in the fuel costs that are permitted to be billed to customers through the related customer contracts or tariffs and accordingly, no gains or losses are reflected in the statement of operations for these contracts.
See Note 5, Fair Value of Financial Instruments, for discussion regarding concentration of credit risk.
Note 7Long-term Debt
Long-term debt consisted of the following:
 
 
June 30, 2013
 
December 31, 2012
 
Current interest rate % (a)
 
 
(In millions, except rates)
Debt — external:
 
 
 
 
 
 
NRG Marsh Landing LLC, due 2017 and 2023
 
$
500

 
$
390

 
L+ 2.50 - 2.75
NRG Solar Alpine LLC, due 2013 and 2022
 
226

 
2

 
L+ 2.25 - 2.50
NRG Energy Center Minneapolis LLC, senior secured notes, due 2013, 2017 and 2025
 
130

 
137

 
5.95 - 7.31
NRG Solar Borrego I LLC, due 2024 and 2038
 
80

 

 
L+ 2.50/5.65
South Trent Wind LLC, due 2020
 
70

 
72

 
L+ 2.625
NRG Solar Avra Valley LLC, due 2031
 
65

 
66

 
L+ 2.25
NRG Roadrunner LLC, due 2031
 
45

 
46

 
L+ 2.01
NRG Solar Blythe LLC, due 2028
 
25

 
25

 
L+ 2.50
PFMG and related subsidiaries, due 2030
 
33

 
41

 
6.00
Other
 
3

 
2

 
various
Subtotal Debt — external
 
1,177

 
781

 
 
Debt — affiliate:
 
 
 
 
 
 
Note payable to NRG Energy, Inc. — South Trent
 
25

 
26

 
L+ 2.00
Subtotal Debt — affiliate
 
25

 
26

 
 
Total debt
 
1,202

 
807

 
 
Less current maturities
 
126

 
58

 
 
Total long-term debt
 
$
1,076

 
$
749

 
 
(a) As of June 30, 2013, L+ equals 3 month LIBOR plus x%, with the exception of NRG Solar Alpine LLC cash grant loan which is 1 month LIBOR plus x%.
The financing arrangements listed above contain certain covenants, including financial covenants, that NRG Yield is required to be in compliance with during the term of the arrangement. As of June 30, 2013, NRG Yield was in compliance with all of the required covenants.

18

                                    

Alpine Financing
On March 16, 2012, NRG Solar Alpine LLC, or Alpine, entered into a credit agreement with a group of lenders for a $166 million construction loan that was convertible to a term loan upon completion of the project and a $68 million cash grant loan. On January 15, 2013, the credit agreement was amended reducing the cash grant loan to $63 million. On March 26, 2013, Alpine met the conditions under the credit agreement to convert the construction loan for the facility to a term loan. Immediately prior to the conversion, the Company drew an additional $164 million under the construction loan and $62 million under the cash grant loan. The term loan amortizes on a predetermined schedule with final maturity in November 2022. As of June 30, 2013, $164 million was outstanding under the term loan, $62 million under the cash grant loan, and $36 million of letters of credit were issued under the credit agreement.
Subsequent to the conversion, Alpine returned approximately $242 million of capital to NRG. Prior to the conversion in 2013, NRG had contributed approximately $112 million into Alpine.
Borrego Financing
On March 28, 2013, NRG Solar Borrego I LLC, or Borrego, entered into a credit agreement with a group of lenders, or the Borrego Financing Agreement, for $45 million of 5.65% fixed rate notes and a $36 million term loan. The term loan has an interest rate of 3 month LIBOR plus an applicable margin of 2.50%, which escalates 0.25% on the fourth and eighth anniversary of the closing date. The fixed rate notes mature in February 2038 and the term loan matures in December 2024. Both amortize based upon predetermined schedules. The Borrego Financing Agreement also includes a letter of credit facility on behalf of Borrego of up to $5 million. Borrego pays an availability fee of 100% of the applicable margin on issued letters of credit. As of June 30, 2013, $45 million was outstanding under the fixed rate notes, $35 million was outstanding under the term loans, and $5 million of letters of credit in support of the project were issued.
Under the terms of the Borrego Financing Agreement, on March 28, 2013, Borrego was required to enter into two fixed for floating interest rate swaps that would fix the interest rate for a minimum of 75% of the outstanding notional amount. Borrego will pay its counterparty the equivalent of a 1.125% fixed interest payment on a predetermined notional value, and quarterly, Borrego will receive the equivalent of a floating interest payment based on a 3 month LIBOR calculated on the same notional value through June 30, 2020. All interest rate swap payments by Borrego and its counterparties are made quarterly and the LIBOR rate is determined in advance of each interest period. The original notional amount of the swaps, which became effective April 3, 2013, is $15 million and will amortize in proportion to the term loan.
Subsequent to the borrowing, Borrego returned approximately $76 million of capital to NRG. Prior to the return of capital in 2013, NRG had contributed approximately $19 million into Borrego.
NRG Yield Revolving Credit Facility
In connection with the initial public offering of Class A common stock of NRG Yield, Inc. in July 2013, as further described in Note 1, Basis of Presentation, NRG Yield LLC and NRG Yield Operating LLC entered into a senior secured revolving credit facility, which provides a revolving line of credit of $60 million. The NRG Yield revolving credit facility can be used for cash or for the issuance of letters of credit.
Marsh Landing Credit Agreement Term Conversion
In May 2013, Marsh Landing met the conditions under the credit agreement to convert the construction loan for the facility to a term loan which will amortize on a predetermined basis. Prior to term conversion, Marsh Landing drew the remaining funds available under the facility in order to pay costs due for construction. Marsh Landing issued a $26 million letter of credit under the facility in support of its debt service requirements.

Note Payable to NRG South Trent
On June 14, 2010, NRG South Trent Holdings LLC entered into a $34 million promissory note with a wholly-owned subsidiary of NRG, with a maturity date of 2020. On July 17, 2013, NRG converted the remaining receivable under the promissory note of approximately $25 million into equity in NRG South Trent Holdings LLC and terminated the note.

19

                                    

Note 8Segment Reporting
NRG Yield’s segment structure reflects how management currently makes financial decisions and allocates resources. Its businesses are primarily segregated based on conventional power generation, renewable businesses which consist of solar and wind, and the thermal and chilled water business. The Corporate segment reflects the corporate costs associated with NRG Yield.
 
Three months ended June 30, 2013
(In millions)
Conventional Generation
 
Renewables
 
Thermal
 
Corporate
 
Total
Operating revenues
$
19

 
$
24

 
$
36

 
$

 
$
79

Depreciation and amortization
2

 
4

 
3

 

 
9

Equity in earnings/(loss) of unconsolidated affiliates
3

 
(1
)
 

 

 
2

Income/(loss) before income taxes
15

 
17

 
4

 
(2
)
 
34

Net income/(loss)
15

 
17

 
4

 
(3
)
 
33

Total assets
$
832

 
$
893

 
$
332

 
$
17

 
$
2,074

 
Three months ended June 30, 2012
(In millions)
Conventional Generation
 
Renewables
 
Thermal
 
Corporate
 
Total
Operating revenues
$

 
$
9

 
$
33

 
$

 
$
42

Depreciation and amortization

 
2

 
4

 

 
6

Equity in earnings/(loss) of unconsolidated affiliates
4

 
2

 

 

 
6

Income/(loss) before income taxes
4

 
(7
)
 
3

 
(2
)
 
(2
)
Net income/(loss)
$
4

 
$
(7
)
 
$
3

 
$
(1
)
 
$
(1
)
 
Six months ended June 30, 2013
(In millions)
Conventional Generation
 
Renewables
 
Thermal
 
Corporate
 
Total
Operating revenues
$
19

 
$
40

 
$
73

 
$

 
$
132

Depreciation and amortization
2

 
10

 
7

 

 
19

Equity in earnings/(loss) of unconsolidated affiliates
7

 
(1
)
 

 

 
6

Income/(loss) before income taxes
19

 
21

 
9

 
(4
)
 
45

Net income/(loss)
$
19

 
$
21

 
$
9

 
$
(9
)
 
$
40

 
Six months ended June 30, 2012
(In millions)
Conventional Generation
 
Renewables
 
Thermal
 
Corporate
 
Total
Operating revenues
$

 
$
17

 
$
69

 
$

 
$
86

Depreciation and amortization

 
4

 
8

 

 
12

Equity in earnings of unconsolidated affiliates
8

 
1

 

 

 
9

Income/(loss) before income taxes
8

 
(5
)
 
7

 
(4
)
 
6

Net income/(loss)
$
8

 
$
(5
)
 
$
7

 
$
(6
)
 
$
4




20

                                    

Note 9Income Taxes
Effective Tax Rate
The income tax provision consisted of the following:
 
Three months ended June 30,
 
Six months ended June 30,
(In millions except otherwise noted)
2013
 
2012
 
2013
 
2012
Income/(loss) before income taxes
$
34

 
$
(2
)
 
$
45

 
$
6

Income tax expense/(benefit)
1

 
(1
)
 
5

 
2

Effective tax rate
2.9
%
 
50.0
%
 
11.1
%
 
33.3
%
For the three and six months ended June 30, 2013, the overall effective tax rate was different than the statutory rate of 35% primarily due to the impact of 65.5% of partnership earnings that are taxable to NRG as well as the impact of state and local income taxes.
For the three and six months ended June 30, 2012, the overall effective tax rate was different than the statutory rate of 35% primarily due to the impact of state and local income taxes.
On July 22, 2013, NRG Yield, Inc. acquired a controlling interest in NRG Yield LLC and its subsidiary NRG Yield Operating LLC. As a result, NRG Yield, Inc. owns 34.5% of NRG Yield LLC and consolidates the results due to its controlling interest. NRG Yield, Inc. will record NRG's 65.5% ownership as a noncontrolling interest in the financial statements. NRG Yield LLC is treated as a partnership for income tax purposes. As such, NRG Yield, Inc. records income tax on its 34.5% of the NRG Yield LLC taxable income. The remaining 65.5% of taxable income is taxed at NRG.

NRG Yield, Inc. obtained its financial interest on July 22, 2013. For the three and six months ended June 30, 2013, the tax expense included in the combined financial statements was calculated reflecting the July ownership percentage as well as the impact of the noncontrolling interest.

21

                                    

ITEM 2 — MANAGEMENT’S DISCUSSION AND ANALYSIS OF FINANCIAL CONDITION AND RESULTS OF OPERATIONS
The following discussion analyzes the historical financial condition and results of operations of the Company's accounting predecessor, or NRG Yield, which were prepared on a ''carve-out'' basis from NRG and are intended to represent the financial results of the contracted renewable energy and conventional generation and thermal infrastructure assets in the United States that were acquired by NRG Yield LLC on July 22, 2013. As you read this discussion and analysis, refer to NRG Yield's Combined Statements of Operations to this Form 10-Q, which present the results of operations for the six months ended June 30, 2013 and 2012. Also refer to the Company's Prospectus, which includes detailed discussions of various items impacting the Company's business, results of operations and financial condition.
The discussion and analysis below has been organized as follows:
Executive Summary, including a description of the business and significant events that are important to understanding the results of operations and financial condition;
Results of operations, including an explanation of significant differences between the periods in the specific line items of the combined statement of operations;
Financial condition addressing liquidity position, sources and uses of cash, capital resources and requirements, commitments, and off-balance sheet arrangements; and
Known trends that may affect NRG Yield’s results of operations and financial condition in the future.
Executive Summary
Introduction and Overview
NRG Yield, Inc. is a dividend growth-oriented company formed to serve as the primary vehicle through which NRG will own, operate and acquire contracted renewable and conventional generation and thermal infrastructure assets. The Company owns a diversified portfolio of contracted renewable and conventional generation and thermal infrastructure assets in the United States. The contracted generation portfolio includes three natural gas or dual-fired facilities, eight utility-scale solar and wind generation facilities and two portfolios of distributed solar facilities that collectively represent 1,324 net MW. Each of these assets sells substantially all of its output pursuant to long-term, fixed price offtake agreements to credit-worthy counterparties. The average remaining contract life, weighted by MWs, of these offtake agreements was approximately 16 years as of June 30, 2013. One of these facilities, CVSR, is in the final stages of construction and is expected to reach commercial operations in October 2013. The Company also owns thermal infrastructure assets with an aggregate steam and chilled water capacity of 1,098 net MWt and electric generation capacity of 123 net MW. These thermal infrastructure assets provide steam, hot water and/or chilled water, and in some instances electricity, to commercial businesses, universities, hospitals and governmental units in ten locations, principally through long-term contracts or pursuant to rates regulated by state utility commissions.
Government Incentives
Government incentives enhance the economic viability of the Company's operating assets by providing additional sources of funding for the construction of these assets. NRG has applied for and received cash grants in-lieu of ITCs, pursuant to section 1603 of the American Recovery and Reinvestment Tax Act of 2009, for assets that are currently operating including Blythe, South Trent, Roadrunner, Avra Valley and certain Distributed Generation assets. In addition, NRG has submitted applications for cash grants in lieu of ITCs for Alpine and Borrego of $72 million and $39 million, respectively. These amounts were subsequently reduced to $65 million and $36 million, respectively, as a result of automatic federal spending cuts in 2013 that have taken place pursuant to the Balanced Budget and Emergency Deficit Control Act of 1985 as amended, commonly known as sequestration. Cash grants are treated as a reduction to the book basis of the property, plant and equipment and reduce the related depreciation over the useful life of the asset. One of the Company's equity method investments, CVSR, has obtained a loan guarantee from the U.S. DOE in support of its borrowings from the Federal Financing Bank, or FFB, to fund the construction of the facility and has applied for a cash grant in lieu of ITC of $206 million, which was subsequently reduced to $188 million as a result of sequestration. In connection with the CVSR financing, as of June 30, 2013, there was $374 million outstanding on the related cash grant bridge loan, of which $34 million became due on August 5, 2013, $167 million becomes due on February 5, 2014 and the remaining amount becomes due on August 5, 2014. The Company did not receive grant proceeds under the 1603 Cash Grant Program, or the 1603 Cash Grant Proceeds, by the first maturity date.  However, pursuant to the guarantee provided by NRG to the DOE, when the 1603 Cash Grant Proceeds were not received, NRG paid the related portion of the cash grant bridge loan on the Company's behalf.  Any future 1603 Cash Grant Proceeds relating to CVSR, if received and available for distribution to the Company, would be used first by the Company to reimburse NRG without interest for the amount of the cash grant bridge loan repaid to the DOE on the Company's behalf.

22

                                    

In addition, when the final phase of CVSR reaches commercial operations, NRG will submit an application for an additional cash grant of $215 million. If the full amount of the cash grants for Alpine and CVSR are not received, as a result of review of the application or as a result of sequestration, net income will be reduced by the amount of the additional depreciation, or in the case of CVSR the Company's share of the additional depreciation, over the useful life of the assets, which is approximately 28 years, partially offset by less deferred tax expense.
Regulatory Matters
As operators of power plants and participants in wholesale energy markets, certain NRG Yield entities are subject to regulation by various federal and state government agencies. These include the CFTC, FERC, and the PUCT, as well as other public utility commissions in certain states where NRG's generating, thermal, or distributed generation assets are located. In addition, NRG Yield is subject to the market rules, procedures and protocols of the various ISO markets in which it participates. NRG Yield must also comply with the mandatory reliability requirements imposed by NERC and the regional reliability entities in the regions where NRG Yield operates.
NRG Yield's operations within the ERCOT footprint are not subject to rate regulation by the FERC, as they are deemed to operate solely within the ERCOT market and not in interstate commerce.  These operations are subject to regulation by PUCT.
Thermal
NRG Energy Center Harrisburg LLC Rate Case On April 12, 2013, NRG Energy Center Harrisburg LLC, or NRG Harrisburg, a regulated steam utility in Harrisburg, Pennsylvania, filed a base rate case with the Pennsylvania Public Utility Commission, or PA PUC, for an increase in annual revenues of $875,000.  On August 2, 2013, the parties to the proceeding filed a petition for approval of a unanimous settlement of all issues under which NRG Harrisburg would receive its requested increase in full.  The settlement is subject to final PA PUC review and approval.  A PA PUC vote on the settlement is anticipated to occur at the end of the third quarter of 2013.
Conventional Generation
New England Power Generators Association, or NEPGA, Complaint — On May 17, 2013, NEPGA filed a complaint against ISO New England, Inc., or ISO-NE, asking FERC to clarify that under ISO-NE's existing tariff, a capacity resource's inability to procure or schedule fuel when called upon is not a tariff violation or an attempt to manipulate the ISO-NE energy markets. As operators of gas and oil dual fuel generation facilities in New England, GenConn Devon LLC and GenConn Middletown LLC could be subject to sanction when gas is not available, unless FERC grants the NEPGA complaint. NRG and the Company support the NEPGA complaint. ISO-NE answered the NEPGA complaint and the matter is pending.
Significant Events During the Six Months Ended June 30, 2013
During the first six months of 2013, Alpine, Borrego and Marsh Landing achieved COD. In addition, Borrego completed a financing arrangement with a group of lenders.
Significant Events During the Six Months Ended June 30, 2012
During the first six months of 2012, Alpine completed a financing arrangement with a group of lenders.

23

                                    

Combined Results of Operations
The following table provides selected financial information for NRG Yield:
 
Three months ended June 30,
 
Six months ended June 30,
(In millions except otherwise noted)
2013
 
2012
 
Change %
 
2013
 
2012
 
Change %
Operating Revenues
 
 
 
 
 
 
 
 
 
 
 
Total operating revenues
$
79

 
$
42

 
88

 
$
132

 
$
86

 
53

Operating Costs and Expenses
 
 
 
 
 
 
 
 
 
 
 
Cost of operations
30

 
26

 
15

 
59

 
53

 
11

Depreciation and amortization
9

 
6

 
50

 
19

 
12

 
58

General and administrative
2

 
2

 

 
4

 
4

 

Total operating costs and expenses
41

 
34

 
21

 
82

 
69

 
19

Operating Income
38

 
8

 
375

 
50

 
17

 
194

Other Income/(Expense)
 
 
 
 
 
 
 
 
 
 
 
Equity in earnings of unconsolidated affiliates
2

 
6

 
(67
)
 
6

 
9

 
(33
)
Interest expense
(6
)
 
(16
)
 
(63
)
 
(11
)
 
(20
)
 
(45
)
Total other expense
(4
)
 
(10
)
 
(60
)
 
(5
)
 
(11
)
 
(55
)
Income/(Loss) Before Income Taxes
34

 
(2
)
 
N/M

 
45

 
6

 
N/M

Income tax expense/(benefit)
1

 
(1
)
 
100

 
5

 
2

 
150

Net Income/(Loss)
$
33

 
$
(1
)
 
N/M

 
$
40

 
$
4

 
N/M

N/M - Not meaningful.
Management’s discussion of the results of operations for the three months ended June 30, 2013, and 2012
Operating Revenues
Operating revenues increased by $37 million, during the three months ended June 30, 2013, compared to the same period in 2012, due to:
 
Conventional
 
Renewables
 
Thermal
 
Total
 
(In millions)
Three Months Ended June 30, 2013
$
19

 
$
24

 
$
36

 
79

Three Months Ended June 30, 2012

 
9

 
33

 
$
42

 
 
 
 
 
 
 
 
Volumes sold - three months ended June 30, 2013 (a)
31

 
241

 
367

 
 
Volumes sold - three months ended June 30, 2012 (a)

 
124

 
343

 
 
(a) Volumes sold reflect MWh for Renewables and MWt for Thermal
The increase in operating revenues is due primarily to:
Increase in Conventional Generation revenues as assets reached commercial operations in 2013
$
19

Increase in Renewables revenue as Alpine, Avra Valley and Borrego reached commercial operations in late 2012 and early 2013
15

Increase in Thermal revenues
3

 
$
37

Operating Costs
Operating expense increased by $4 million, during the three months ended June 30, 2013, compared to the same period in 2012, primarily due to an increase in operations and maintenance expense related to Alpine, Borrego and Avra Valley reaching commercial operations in late 2012 and 2013.      
Depreciation and Amortization
Depreciation and amortization increased by $3 million during the three months ended June 30, 2013 compared to the same period in 2012, due primarily to additional depreciation for the projects that reached commercial operations in late 2012 and 2013.

24

                                    

Interest Expense     
Interest expense decreased by $10 million during the three months ended June 30, 2013 compared to the same period in 2012, due primarily to the recognition of the ineffective portion of the unrealized loss on the Alpine interest rate swap of $10 million in the prior year.
Income Tax Expense
Income tax expense increased by $2 million during the three months ended June 30, 2013 compared to the same period in 2012, due primarily to the increase in pre-tax income. NRG Yield, Inc. obtained its financial interest on July 22, 2013. For the three months ended June 30, 2013, income tax expense was calculated reflecting the July ownership percentage. NRG Yield LLC is treated as a partnership for income tax purposes. As such, NRG Yield, Inc. records income tax on its 34.5% of the NRG Yield LLC taxable income. The remaining 65.5% of taxable income is taxed at NRG Energy, Inc.
Management’s discussion of the results of operations for the six months ended June 30, 2013, and 2012
Operating Revenues
Operating revenues increased by $46 million, during the six months ended June 30, 2013, compared to the same period in 2012, due to:
 
Conventional
 
Renewables
 
Thermal
 
Total
 
(In millions)
Six Months Ended June 30, 2013
$
19

 
$
40

 
$
73

 
$
132

Six Months Ended June 30, 2012

 
17

 
69

 
86

 
 
 
 
 
 
 
 
Volumes sold - six months ended June 30, 2013 (a)
31

 
423

 
871

 
 
Volumes sold - six months ended June 30, 2012 (a)

 
250

 
760

 
 
(a) Volumes sold reflect MWh for Renewables and MWt for Thermal
The increase in operating revenues is due primarily to:
Increase in Conventional Generation revenues as assets reached commercial operations in 2013
$
19

Increase in Renewables revenue as Alpine, Avra Valley and Borrego reached commercial operations in late 2012 and early 2013
23

Increase in Thermal revenues
4

 
$
46

Operating Costs
Operating expense increased by $6 million, during the six months ended June 30, 2013, compared to the same period in 2012, primarily due to an increase in operations and maintenance expense related to Alpine, Borrego and Avra Valley reaching commercial operations in late 2012 and 2013.      
Depreciation and Amortization
Depreciation and amortization increased by $7 million during the six months ended June 30, 2013 compared to the same period in 2012, due primarily to additional depreciation for the projects that reached commercial operations in late 2012 and 2013.
Interest Expense     
Interest expense decreased by $9 million during the six months ended June 30, 2013 compared to the same period in 2012, due primarily to the recognition of the ineffective portion of the unrealized loss on the Alpine interest rate swap of $10 million in the prior year.
Income Tax Expense
Income tax expense increased by $3 million during the six months ended June 30, 2013 compared to the same period in 2012, due primarily to the increase in pre-tax income. NRG Yield, Inc. obtained its financial interest on July 22, 2013. For the six months ended June 30, 2013, the tax expense was calculated reflecting the July ownership percentage. NRG Yield LLC is treated as a partnership for income tax purposes. As such, NRG Yield, Inc. records income tax on its 34.5% of the NRG Yield LLC taxable income. The remaining 65.5% of taxable income is taxed at NRG Energy, Inc.

25

                                    

Liquidity and Capital Resources
The Company's principal liquidity requirements are to finance current operations, fund capital expenditures, including acquisitions from time to time, and to service debt. Historically, the Company's predecessor operations were financed as part of NRG's integrated operations and largely relied on internally generated cash flows as well as corporate and/or project-level borrowings to satisfy its capital expenditure requirements.
Liquidity Position
As of June 30, 2013 and December 31, 2012, the Company's liquidity was approximately $84 million and $42 million, respectively, comprised of cash and restricted cash.
Management believes that the Company's liquidity position and cash flows from operations will be adequate to finance growth, operating and maintenance capital expenditures, to fund dividends to holders of the Company's Class A common stock and other liquidity commitments. Management continues to regularly monitor the Company's ability to finance the needs of its operating, financing and investing activity within the dictates of prudent balance sheet management.
Sources of Liquidity
The Company's principal sources of liquidity to include cash on hand, cash generated from operations, borrowings under new and existing financing arrangements and the issuance of additional equity securities as appropriate given market conditions. As described in Note 7, Long-term Debt, the Company's financing arrangements consist mainly of the project-level financings for its various assets.
On July 22, 2013, the Company issued 22,511,250 shares of Class A common stock in an initial public offering at a price of $22 per share, which resulted in net proceeds of $468 million, net of underwriting discounts. The Company used $395 million to acquire Class A units of NRG Yield LLC from NRG. The remaining $73 million was used to acquire Class A units of NRG Yield LLC directly from NRG Yield LLC. The $73 million will be retained at NRG Yield LLC for general corporate purposes.
In connection with the initial public offering of Class A common stock of NRG Yield, Inc., as further described in Note 1, Nature of Business, NRG Yield LLC and its direct wholly-owned subsidiary, NRG Yield Operating LLC entered into a senior secured revolving credit facility, which provides a revolving line of credit of $60 million. The NRG Yield revolving credit facility can be used for cash or for the issuance of letters of credit.
Uses of Liquidity
The Company's requirements for liquidity and capital resources, other than for operating its facilities, are categorized as: (i) debt service obligations, as described more fully in Note 7, Long-term Debt; (ii) capital expenditures; and (iii) cash dividends to investors.
Capital Expenditures
The Company's capital spending program is focused on completing the construction of assets where construction is in process and maintaining the assets currently operating. The Company develops annual capital spending plans based on projected requirements for maintenance capital and completion of facilities under construction. For the six months ended June 30, 2013, the Company used approximately $182 million to fund capital expenditures, primarily related to the construction of its solar generating assets and Marsh Landing.
Cash Dividends to Investors
NRG Yield, Inc. intends to use the amount of cash that it receives from its distributions from NRG Yield LLC to pay quarterly dividends to the holders of its Class A common stock. NRG Yield LLC intends to distribute to its unit holders in the form of a quarterly distribution all of the cash available for distribution that is generated each quarter less reserves for the prudent conduct of the business, including among others, maintenance capital expenditures to maintain the operating capacity of the assets. Cash available for distribution is defined as earnings before income taxes, depreciation and amortization, excluding contract amortization, cash interest paid, income taxes paid, maintenance capital expenditures, investments in unconsolidated affiliates, growth capital expenditures, net of capital and debt funding, and principal amortization of indebtedness, and including cash distributions from unconsolidated affiliates.
NRG Yield, Inc. expects to declare and pay a dividend of $0.23 per Class A common share during the fourth quarter of 2013.

26

                                    

Cash Flow Discussion
The following table reflects the changes in cash flows for the comparative six month periods:
Six months ended June 30,
2013
 
2012
 
Change
 
(In millions)
Net cash (used)/provided by operating activities
$
(11
)
 
$
58

 
$
(69
)
Net cash used by investing activities
(221
)
 
(144
)
 
(77
)
Net cash provided by financing activities
227

 
89

 
138

Net Cash (Used)/Provided By Operating Activities
Changes to net cash used by operating activities were driven by the timing of cash payments for working capital obligations.
Net Cash Used By Investing Activities
Changes to net cash used by investing activities were driven by:
 
(In millions)
Increase in capital expenditures, primarily for construction activities at Marsh Landing, Alpine, Avra Valley and Borrego
$
(26
)
Increase in restricted cash, primarily for Marsh Landing
(48
)
Increase in investments in unconsolidated affiliates
(17
)
Change in notes receivable
15

Other
(1
)
 
$
(77
)
Net Cash Provided By Financing Activities
Changes in net cash provided by financing activities were driven by:
 
(In millions)
Net increase in cash received from proceeds for issuance of long-term debt, net of payments
$
415

Decrease in capital contributions net of dividends and returns of capital from NRG
(281
)
Decrease in cash paid for deferred financing costs
4

 
$
138

NOLs, Deferred Tax Assets and Uncertain Tax Position Implications, under ASC 740
The Company has no tax effected uncertain tax benefits. As a result of the Company's tax position, and based on current forecasts, the Company does not anticipate significant income tax payments for federal, state and local jurisdictions in 2013.
Off-Balance Sheet Arrangements
Obligations under Certain Guarantee Contracts
The Company may enter into guarantee arrangements in the normal course of business to facilitate commercial transactions with third parties.
Retained or Contingent Interests
The Company does not have any material retained or contingent interests in assets transferred to an unconsolidated entity.
Obligations Arising Out of a Variable Interest in an Unconsolidated Entity
Variable interest in equity investments — As of June 30, 2013, NRG Yield has several investments with an ownership interest percentage of 50% or less in energy and energy-related entities that are accounted for under the equity method. One of these investments is a variable interest entity for which the Company is not the primary beneficiary.
NRG Yield's pro-rata share of non-recourse debt held by unconsolidated affiliates was approximately $699 million as of June 30, 2013. This indebtedness may restrict the ability of these subsidiaries to issue dividends or distributions to the Company. See also Note 4, Variable Interest Entities.

27

                                    

Contractual Obligations and Commercial Commitments
NRG Yield has a variety of contractual obligations and other commercial commitments that represent prospective cash requirements in addition to our capital expenditure programs, as disclosed in the Company's Prospectus. See also Note 7, Long-term Debt, for additional discussion of contractual obligations incurred during the six months ended June 30, 2013.
Fair Value of Derivative Instruments
The Company may enter into long-term fuel purchase contracts and other energy-related financial instruments to mitigate variability in earnings due to fluctuations in spot market prices and to hedge fuel requirements at certain generation facilities. In addition, in order to mitigate interest rate risk associated with the issuance of variable rate and fixed rate debt, NRG Yield enters into interest rate swap agreements.
The tables below disclose the activities that include non-exchange traded contracts accounted for at fair value in accordance with ASC 820, Fair Value Measurements and Disclosures, or ASC 820. Specifically, these tables disaggregate realized and unrealized changes in fair value; disaggregate estimated fair values at June 30, 2013, based on their level within the fair value hierarchy defined in ASC 820; and indicate the maturities of contracts at June 30, 2013. For a full discussion of the Company's valuation methodology of its contracts, see Derivative Fair Value Measurements in Note 5, Fair Value of Financial Instruments.
Derivative Activity Gains/(Losses)
(In millions)
Fair value of contracts as of December 31, 2012
$
(80
)
Contracts realized or otherwise settled during the period
5

Changes in fair value
32

Fair value of contracts as of June 30, 2013
$
(43
)
 
Fair Value of Contracts as of June 30, 2013
Fair value hierarchy Gains/(Losses)
Maturity Less Than 1 Year
 
Maturity
1-3 Years
 
Maturity
3-5 Years
 
Maturity in Excess 5 Years
 
Total Fair
Value
 
(In millions)
Level 1
$

 
$

 
$

 
$

 
$

Level 2
(23
)
 
(30
)
 
(4
)
 
14

 
(43
)
Level 3

 

 

 

 

Total
$
(23
)
 
$
(30
)
 
$
(4
)
 
$
14

 
$
(43
)
The Company has elected to disclose derivative assets and liabilities on a trade-by-trade basis and does not offset amounts at the counterparty master agreement level. As discussed below in Qualitative and Quantitative Disclosures about Market Risk -Commodity Price Risk, the Company measures the sensitivity of the portfolio to potential changes in market prices using Value at Risk, or VaR, a statistical model which attempts to predict risk of loss based on market price and volatility. The Company's risk management policy places a limit on one-day holding period VaR, which limits the net open position.
Based on a sensitivity analysis using simplified assumptions, the impact of a $0.50 per MMBtu increase or decrease in natural gas prices across the term of the derivative contracts would cause a change of approximately $1 million in the net value of derivatives as of June 30, 2013.

28

                                    

Critical Accounting Policies and Estimates
The Company's discussion and analysis of the financial condition and results of operations are based upon the consolidated financial statements, which have been prepared in accordance with U.S. GAAP. The preparation of these financial statements and related disclosures in compliance with U.S. GAAP requires the application of appropriate technical accounting rules and guidance as well as the use of estimates and judgments that affect the reported amounts of assets, liabilities, revenues and expenses, and related disclosures of contingent assets and liabilities. The application of these policies necessarily involves judgments regarding future events, including the likelihood of success of particular projects, legal and regulatory challenges, and the fair value of certain assets and liabilities. These judgments, in and of themselves, could materially affect the financial statements and disclosures based on varying assumptions, which may be appropriate to use. In addition, the financial and operating environment may also have a significant effect, not only on the operation of the business, but on the results reported through the application of accounting measures used in preparing the financial statements and related disclosures, even if the nature of the accounting policies has not changed.
On an ongoing basis, the Company evaluates these estimates, utilizing historic experience, consultation with experts and other methods the Company considers reasonable. In any event, actual results may differ substantially from the Company's estimates. Any effects on the Company's business, financial position or results of operations resulting from revisions to these estimates are recorded in the period in which the information that gives rise to the revision becomes known.
The Company identifies its most critical accounting policies as those that are the most pervasive and important to the portrayal of the Company's financial position and results of operations, and that require the most difficult, subjective and/or complex judgments by management regarding estimates about matters that are inherently uncertain. The Company's critical accounting policies include derivative instruments, income taxes and valuation allowance for deferred tax assets, impairment of long lived assets and other intangible assets, and contingencies.

29

                                    

ITEM 3 — QUANTITATIVE AND QUALITATIVE DISCLOSURES ABOUT MARKET RISK
The Company is exposed to several market risks in its normal business activities. Market risk is the potential loss that may result from market changes associated with the Company's power generation or with an existing or forecasted financial or commodity transaction. The types of market risks we are exposed to are commodity price risk, interest rate risk, liquidity risk, and credit risk.
Commodity Price Risk
Commodity price risks result from exposures to changes in spot prices, forward prices, volatilities, and correlations between various commodities, such as natural gas, coal, and emissions credits. The Company manages the commodity price risk of its merchant generation operations by entering into derivative or non-derivative instruments to hedge the variability in future cash flows from forecasted purchases of fuel. The portion of forecasted transactions hedged may vary based upon management's assessment of market, weather, operation and other factors.
Interest Rate Risk
The Company is exposed to fluctuations in interest rates through its issuance of variable rate debt. Exposures to interest rate fluctuations may be mitigated by entering into derivative instruments known as interest rate swaps, caps, collars and put or call options. These contracts reduce exposure to interest rate volatility and result in primarily fixed rate debt obligations when taking into account the combination of the variable rate debt and the interest rate derivative instrument. The Company's risk management policies allow it to reduce interest rate exposure from variable rate debt obligations.
Most of NRG Yield's project subsidiaries enter into interest rate swaps, intended to hedge the risks associated with interest rates on non-recourse project level debt. See Note 7, Long-Term Debt, to NRG Yield's audited combined financial statements included in the Company's Prospectus, and Note 7, Long-term Debt, to this Form 10-Q for more information about interest rate swaps of the Company's project subsidiaries.
If all of the above swaps had been discontinued on June 30, 2013, NRG Yield would have owed the counterparties $42 million. Based on the investment grade rating of the counterparties, the Company believes its exposure to credit risk due to nonperformance by counterparties to its hedge contracts to be insignificant.
NRG Yield has long-term debt instruments that subject it to the risk of loss associated with movements in market interest rates. As of June 30, 2013, a 1% change in interest rates would result in an approximately $1 million change in interest expense on a rolling twelve month basis.
As of June 30, 2013, the fair value of NRG Yield's debt was $1,180 million and the carrying value of NRG Yield's debt was $1,177 million. We estimate that a 1% decrease in market interest rates would have increased the fair value of NRG Yield's long-term debt by $3 million.
Liquidity Risk
Liquidity risk arises from the general funding needs of the Company's activities and in the management of NRG Yield's assets and liabilities.
Counterparty Credit Risk
Credit risk relates to the risk of loss resulting from non-performance or non-payment by counterparties pursuant to the terms of their contractual obligations. The Company monitors and manages credit risk through credit policies that include: (i) an established credit approval process, and (ii) the use of credit mitigation measures such as prepayment arrangements or volumetric limits. Risks surrounding counterparty performance and credit could ultimately impact the amount and timing of expected cash flows. The Company seeks to mitigate counterparty risk by having a diversified portfolio of counterparties.


30

                                    

ITEM 4 — CONTROLS AND PROCEDURES
Conclusion Regarding the Effectiveness of Disclosure Controls and Procedures
Under the supervision and with the participation of the Registrant's management, including its principal executive officer, principal financial officer and principal accounting officer, the Registrant conducted an evaluation of the effectiveness of the design and operation of its disclosure controls and procedures, as such term is defined in Rules 13a-15(e) or 15d-15(e) of the Securities Exchange Act of 1934, as amended, or the Exchange Act. Based on this evaluation, the Registrant's principal executive officer, principal financial officer and principal accounting officer concluded that the disclosure controls and procedures were effective as of the end of the period covered by this report on Form 10-Q.
Changes in Internal Control over Financial Reporting
The Registrant is integrating certain business operations, information systems, processes and related internal control over financial reporting which will continue to the next fiscal year. The Registrant will assess the effectiveness of internal control over financial reporting as integration activities continue.



31

                                    

PART II — OTHER INFORMATION
ITEM 1 — LEGAL PROCEEDINGS
None.
ITEM 1A — RISK FACTORS
Risks Related to the Business
Certain facilities are newly constructed or are under construction and may not perform as expected.
CVSR is under construction, and the construction of Marsh Landing was completed in May 2013. Therefore, the Company's expectations of the operating performance of these facilities are based on assumptions and estimates made without the benefit of operating history. Additionally, the Avra Valley solar facility reached commercial operations in December 2012 while Alpine and Borrego reached commercial operations during the first quarter of 2013. All of the Company's conventional and renewable assets are either in their late stages of construction or have achieved commercial operations within the past 5 years. The ability of these facilities to meet the Company's performance expectations is subject to the risks inherent in newly constructed power generation facilities and the construction of such facilities, including, but not limited to, degradation of equipment in excess of the Company's expectations, system failures, and outages. The failure of these facilities to perform as the Company expects could have a material adverse effect on the Company's business, financial condition, results of operations and cash flows and its ability to pay dividends to holders of the Company's Class A common stock.
Pursuant to the Company's cash dividend policy, the Company intends to distribute all or substantially all of the cash available for distribution through regular quarterly distributions and dividends, and the Company's ability to grow and make acquisitions through cash on hand could be limited.
The Company expects to distribute all or substantially all of the cash available for distribution each quarter and to rely primarily upon external financing sources, including the issuance of debt and equity securities and, if applicable, borrowings under the Company's revolving credit facility, to fund acquisitions and growth capital expenditures. The Company may be precluded from pursuing otherwise attractive acquisitions if the projected short-term cash flow from the acquisition or investment is not adequate to service the capital raised to fund the acquisition or investment, after giving effect to the Company's available cash reserves. The Company's growth may not be as fast as that of businesses that reinvest their available cash to expand ongoing operations. To the extent the Company issues additional equity securities in connection with any acquisitions or growth capital expenditures, the payment of dividends on these additional equity securities may increase the risk that the Company will be unable to maintain or increase its per share dividend.
The generation of electric energy from solar and wind energy sources depends heavily on suitable meteorological conditions.
If solar or wind conditions are unfavorable, the Company's electricity generation and revenue from renewable generation facilities may be substantially below the Company's expectations. The electricity produced and revenues generated by a solar electric or wind energy generation facility is highly dependent on suitable solar or wind conditions, as applicable, and associated weather conditions, which are beyond the Company's control. Furthermore, components of the Company's systems, such as solar panels and inverters, could be damaged by severe weather, such as hailstorms or tornadoes. In addition, replacement and spare parts for key components may be difficult or costly to acquire or may be unavailable. Unfavorable weather and atmospheric conditions could impair the effectiveness of the Company's assets or reduce their output beneath their rated capacity or require shutdown of key equipment, impeding operation of the Company's renewable assets.
The Company bases its investment decisions with respect to each renewable generation facility on the findings of related wind and solar studies conducted on-site prior to construction or based on historical conditions at existing facilities. However, actual climatic conditions at a facility site, particularly wind conditions, may not conform to the findings of these studies and therefore, the Company's solar and wind energy facilities may not meet anticipated production levels or the rated capacity of the Company's generation assets, which could adversely affect the business, financial condition and results of operations and cash flows.

32

                                    

Operation of electric generation facilities involves significant risks and hazards customary to the power industry that could have a material adverse effect on the business, financial condition, results of operations and cash flows.
The ongoing operation of the Company's facilities involves risks that include the breakdown or failure of equipment or processes or performance below expected levels of output or efficiency due to wear and tear, latent defect, design error or operator error or force majeure events, among other things. Operation of the Company's facilities also involves risks that the Company will be unable to transport its product to its customers in an efficient manner due to a lack of transmission capacity. Unplanned outages of generating units, including extensions of scheduled outages due to mechanical failures or other problems, occur from time to time and are an inherent risk of the business. Unplanned outages typically increase operation and maintenance expenses and may reduce revenues as a result of selling fewer MWh or require the Company to incur significant costs as a result of obtaining replacement power from third parties in the open market to satisfy forward power sales obligations. The Company's inability to operate its electric generation assets efficiently, manage capital expenditures and costs and generate earnings and cash flow from the Company's asset-based businesses could have a material adverse effect on the business, financial condition, results of operations and cash flows. While the Company maintains insurance, obtains warranties from vendors and obligates contractors to meet certain performance levels, the proceeds of such insurance, warranties or performance guarantees may not cover the Company's lost revenues, increased expenses or liquidated damages payments should it experience equipment breakdown or non-performance by contractors or vendors.
Power generation involves hazardous activities, including acquiring, transporting and unloading fuel, operating large pieces of rotating equipment and delivering electricity to transmission and distribution systems.
In addition to natural risks such as earthquake, flood, lightning, hurricane and wind, other hazards, such as fire, explosion, structural collapse and machinery failure are inherent risks in the Company's operations. These and other hazards can cause significant personal injury or loss of life, severe damage to and destruction of property, plant and equipment and contamination of, or damage to, the environment and suspension of operations. The occurrence of any one of these events may result in the Company being named as a defendant in lawsuits asserting claims for substantial damages, including for environmental cleanup costs, personal injury and property damage and fines and/or penalties. The Company maintains an amount of insurance protection that we consider adequate but cannot provide any assurance that the Company's insurance will be sufficient or effective under all circumstances and against all hazards or liabilities to which the Company may be subject. Furthermore, the Company's insurance coverage is subject to deductibles, caps, exclusions and other limitations. A loss for which the Company is not fully insured (which may include a significant judgment against any facility or facility operator) could have a material adverse effect on the Company's business, financial condition, results of operations or cash flows. Further, due to rising insurance costs and changes in the insurance markets, the Company cannot provide any assurance that its insurance coverage will continue to be available at all or at rates or on terms similar to those presently available. Any losses not covered by insurance could have a material adverse effect on the Company's business, financial condition, results of operations and cash flows.
The Company may incur additional costs or delays in completing CVSR, and may not be able to recover the Company's investment in or complete such facility. As of June 30, 2013, CVSR is the Company's only asset under construction. The Company's failure to complete this facility in a timely manner, or at all, would have a material adverse effect on the Company's business, financial condition, results of operations, cash flows and the Company's ability to pay dividends. The construction and modification of power generation facilities involves many risks including:
the inability to receive loan guarantees, funding or cash grants;
delays in obtaining, or the inability to obtain, necessary permits and licenses;
delays and increased costs related to the interconnection of new generation facilities to the transmission system;
the inability to acquire or maintain land use and access rights;
the failure to receive contracted third-party services;
interruptions to dispatch at the Company's facilities;
supply interruptions;
work stoppages;
labor disputes;
weather interferences;
unforeseen engineering, environmental and geological problems;
unanticipated cost overruns in excess of budgeted contingencies; and
failure of contracting parties to perform under contracts, including EPC contractors.

33

                                    

Any of these risks could cause the Company's financial returns on these investments to be lower than expected or otherwise delay the timely completion of such facilities or distribution of cash, or could cause us to operate below expected capacity or availability levels, which could result in lost revenues, increased expenses, higher maintenance costs and penalties. Any such delay could also jeopardize the Company's ability to pay its regular quarterly cash dividend.
In the event CVSR does not achieve commercial operation by its expected date, it may be subject to increased construction costs associated with the continuing accrual of interest on its construction loan, which customarily matures at the start of commercial operations and converts to a term loan. A delay in the completion of construction of this facility may trigger negative consequences under the related offtake agreement, including penalty provisions for a delay in achieving COD or in situations of extreme delay or termination. Insurance is maintained to protect against these risks, warranties are generally obtained for limited periods relating to the construction of the facility and its equipment in varying degrees, and contractors and equipment suppliers are obligated to meet certain performance levels. The insurance, warranties or performance guarantees, however, may not be adequate to cover increased expenses. As a result, this facility may cost more than projected and may be unable to fund principal and interest payments under its construction financing obligations, if any. A default under such a financing obligation could result in losing the Company's interest in the related power generation facility.
Furthermore, where the Company has a relationship with a third party to complete construction of CVSR, it is subject to the viability and performance of the third party. The Company's inability to find a replacement contracting party, where the original contracting party has failed to perform, could result in the abandonment of the construction of such facility, while we could remain obligated on other agreements associated with the facility, including offtake agreements.
Maintenance, expansion and refurbishment of electric generation facilities involve significant risks that could result in unplanned power outages or reduced output.
The Company's facilities may require periodic upgrading and improvement. Any unexpected operational or mechanical failure, including failure associated with breakdowns and forced outages, could reduce the Company's facilities' generating capacity below expected levels, reducing the Company's revenues and jeopardizing the Company's ability to pay dividends to holders of its Class A common stock. Degradation of the performance of the Company's solar facilities above levels provided for in the related offtake agreements may also reduce the Company's revenues. Unanticipated capital expenditures associated with maintaining, upgrading or repairing the Company's facilities may also reduce profitability.
If the Company makes any major modifications to its conventional power generation facilities, it may be required to install the best available control technology or to achieve the lowest achievable emission rates as such terms are defined under the new source review provisions of the federal Clean Air Act in the future. Any such modifications could likely result in substantial additional capital expenditures. The Company may also choose to repower, refurbish or upgrade its facilities based on its assessment that such activity will provide adequate financial returns. Such facilities require time for development and capital expenditures before commencement of commercial operations, and key assumptions underpinning a decision to make such an investment may prove incorrect, including assumptions regarding construction costs, timing, available financing and future fuel and power prices. This could have a material adverse effect on the Company's business, financial condition, results of operations and cash flows.
Counterparties to the Company's offtake agreements may not fulfill their obligations and, as the contracts expire, the Company may not be able to replace them with agreements on similar terms in light of increasing competition in the markets in which the Company operates.
A significant portion of the electric power generated by the Company is sold under long-term offtake agreements with public utilities or industrial or commercial end-users, with a weighted average remaining duration of approximately 16 years (based on net capacity under contract). As of June 30, 2013, the largest customers of the Company's power generation assets, including assets in which the Company has less than a 100% membership interest, were CL&P, PG&E and American Electric Power, which represented 35%, 28% and 19% respectively, of net electric generation capacity of the Company's facilities. Upon completion of the CVSR facility, when all of the Company's assets are operating, the largest customers of the Company's power generation facilities will be PG&E, CL&P and American Electric Power, representing 70%, 14% and 8%, respectively, of the net electric generation capacity of the facilities.
If, for any reason, any of the purchasers of power under these agreements are unable or unwilling to fulfill their related contractual obligations or if they refuse to accept delivery of power delivered thereunder or if they otherwise terminate such agreements prior to the expiration thereof, the Company's assets, liabilities, business, financial condition, results of operations and cash flow could be materially and adversely affected. Furthermore, to the extent any of the Company's power purchasers are, or are controlled by, governmental entities, the Company's facilities may be subject to legislative or other political action that may impair their contractual performance.

34

                                    

The power generation industry is characterized by intense competition and the Company's electric generation assets encounter competition from utilities, industrial companies and other independent power producers, in particular with respect to uncontracted output. In recent years, there has been increasing competition among generators for offtake agreements and this has contributed to a reduction in electricity prices in certain markets characterized by excess supply above designated reserve margins. In light of these market conditions, the Company may not be able to replace an expiring or terminated agreement with an agreement on equivalent terms and conditions, including at prices that permit operation of the related facility on a profitable basis. In addition, the Company's believes many of its competitors have well-established relationships with the Company's current and potential suppliers, lenders, customers and have extensive knowledge of its target markets. As a result, these competitors may be able to respond more quickly to evolving industry standards and changing customer requirements than the Company will be able to. Adoption of technology more advanced than the Company's could reduce its competitors' power production costs resulting in their having a lower cost structure than is achievable with the technologies currently employed by the Company and adversely affect its ability to compete for offtake agreement renewals. If the Company is unable to replace an expiring or terminated offtake agreement, the affected facility may temporarily or permanently cease operations. External events, such as a severe economic downturn, could also impair the ability of some counterparties to the Company's offtake agreements and other customer agreements to pay for energy and/or other products and services received.
The Company's inability to enter into new or replacement offtake agreements or to compete successfully against current and future competitors in the markets in which the Company operates could have a material adverse effect on the Company's business, financial condition, results of operations and cash flows.
A portion of the steam and chilled water produced by the Company's thermal assets and the energy produced by the Company's GenConn assets is sold at regulated rates and the profitability of these assets is dependent on regulatory rate approval.
Approximately 395 net MWt of capacity from certain of the Company's thermal assets and 190 net MW of capacity from the GenConn assets are sold at rates approved by one or more federal or state regulatory commissions, including the Pennsylvania Public Utility Commission and the California Public Utilities Commission for the thermal assets and the Connecticut Department of Public Utility Control for the GenConn assets. While such regulation is generally premised on the recovery of prudently incurred costs and a reasonable rate of return on invested capital, the rates that the Company may charge with respect to this capacity are subject to authorization of the applicable regulatory authorities. There can be no assurance that such regulatory authorities will consider all of the costs to have been prudently incurred or that the regulatory process by which rates are determined will always result in rates that achieve full recovery of costs or an adequate return on the Company's capital investments. While the Company's rates are generally regulated based on an analysis of costs incurred in a base year, the rates the Company is allowed to charge may or may not match the costs at any given time. If the Company's costs are not adequately recovered through rates, it could have a material adverse effect on the business, financial condition, results of operations and cash flows.
Supplier concentration at certain of the Company's facilities may expose the Company to significant financial credit or performance risks.
The Company often relies on a single contracted supplier or a small number of suppliers for the provision of fuel, transportation of fuel, equipment, technology and/or other services required for the operation of certain facilities. In addition, certain of the Company's suppliers provide long-term warranties with respect to the performance of their products or services. If any of these suppliers cannot perform under their agreements with us, or satisfy their related warranty obligations, the Company will need to utilize the marketplace to provide or repair these products and services. There can be no assurance that the marketplace can provide these products and services as, when and where required. The Company may not be able to enter into replacement agreements on favorable terms or at all. If the Company is unable to enter into replacement agreements to provide for fuel, equipment, technology and other required services, the Company would seek to purchase the related goods or services at market prices, exposing us to market price volatility and the risk that fuel and transportation may not be available during certain periods at any price. The Company may also be required to make significant capital contributions to remove, replace or redesign equipment that cannot be supported or maintained by replacement suppliers, which could have a material adverse effect on the business, financial condition, results of operations, credit support terms and cash flows.

35

                                    

The failure of any supplier or customer to fulfill its contractual obligations to the Company could have a material adverse effect on its financial results. Consequently, the financial performance of the Company's facilities is dependent on the credit quality of, and continued performance by, the Company's suppliers and vendors.
The Company currently owns, and in the future may acquire, certain assets in which the Company has limited control over management decisions and its interests in such assets may be subject to transfer or other related restrictions. The Company has limited control over the operation of GenConn, Avenal and CVSR because the Company beneficially owns 49.95%, 49.95% and 48.95%, respectively, of the membership interests in such assets. The Company may seek to acquire additional assets in which it owns less than a majority of the related membership interests in the future. In these investments, the Company will seek to exert a degree of influence with respect to the management and operation of assets in which it owns less than a majority of the membership interests by negotiating to obtain positions on management committees or to receive certain limited governance rights, such as rights to veto significant actions. However, the Company may not always succeed in such negotiations. The Company may be dependent on its co-venturers to operate such assets. The Company's co-venturers may not have the level of experience, technical expertise, human resources management and other attributes necessary to operate these assets optimally. In addition, conflicts of interest may arise in the future between the Company and its stockholders, on the one hand, and the Company's co-venturers, on the other hand, where the Company's co-venturers's business interests are inconsistent with the interests of the Company and its stockholders. Further, disagreements or disputes between the Company and its co-venturers could result in litigation, which could increase expenses and potentially limit the time and effort the Company's officers and directors are able to devote to the business.
The approval of co-venturers also may be required for the Company to receive distributions of funds from assets or to sell, pledge, transfer, assign or otherwise convey its interest in such assets, or for the Company to acquire NRG's interests in such co-ventures as an initial matter. Alternatively, the Company's co-venturers may have rights of first refusal or rights of first offer in the event of a proposed sale or transfer of the Company's interests in such assets. These restrictions may limit the price or interest level for interests in such assets, in the event the Company wants to sell such interests.
Furthermore, certain of the Company's facilities, including Alpine, Avra Valley, Blythe and Roadrunner, are operated by third-party operators, such as First Solar. To the extent that third-party operators do not fulfill their obligations to manage operations of the facilities or are not effective in doing so, the amount of cash available for distribution may be adversely affected.
The Company's assets are exposed to risks inherent in the use of interest rate swaps and forward fuel purchase contracts and the Company may be exposed to additional risks in the future if it utilizes other derivative instruments.
The Company uses interest rate swaps to manage interest rate risk. In addition, the Company uses forward fuel purchase contracts to hedge its limited commodity exposure with respect to the Company's district energy assets. If the Company elects to enter into such commodity hedges, the related asset could recognize financial losses on these arrangements as a result of volatility in the market values of the underlying commodities or if a counterparty fails to perform under a contract. If actively quoted market prices and pricing information from external sources are not available, the valuation of these contracts would involve judgment or the use of estimates. As a result, changes in the underlying assumptions or use of alternative valuation methods could affect the reported fair value of these contracts. If the values of these financial contracts change in a manner that the Company does not anticipate, or if a counterparty fails to perform under a contract, it could harm the business, financial condition, results of operations and cash flows.
The Company's business is subject to restrictions resulting from environmental, health and safety laws and regulations.
The Company is subject to various federal, state and local environmental and health and safety laws and regulations. In addition, the Company may be held primarily or jointly and severally liable for costs relating to the investigation and clean-up of any property where there has been a release or threatened release of a hazardous regulated material as well as other affected properties, regardless of whether the Company knew of or caused the release. In addition to these costs, which are typically not limited by law or regulation and could exceed an affected property's value, the Company could be liable for certain other costs, including governmental fines and injuries to persons, property or natural resources. Further, some environmental laws provide for the creation of a lien on a contaminated site in favor of the government as security for damages and any costs the government incurs in connection with such contamination and associated clean-up. Although the Company generally requires its operators to undertake to indemnify it for environmental liabilities they cause, the amount of such liabilities could exceed the financial ability of the operator to indemnify the Company. The presence of contamination or the failure to remediate contamination may adversely affect the Company's ability to operate the business.

36

                                    

The Company does not own all of the land on which its power generation or thermal assets are located, which could result in disruption to its operations.
The Company does not own all of the land on which its power generation or thermal assets are located and the Company is, therefore, subject to the possibility of less desirable terms and increased costs to retain necessary land use if it does not have valid leases or rights-of-way or if such rights-of-way lapse or terminate. Although the Company has obtained rights to construct and operate these assets pursuant to related lease arrangements, the rights to conduct those activities are subject to certain exceptions, including the term of the lease arrangement. The loss of these rights, through the Company's inability to renew right-of-way contracts or otherwise, may adversely affect the Company's ability to operate its generation and thermal infrastructure assets.
The electric generation business will be subject to substantial governmental regulation and may be adversely affected by changes in laws or regulations, as well as liability under, or any future inability to comply with, existing or future regulations or other legal requirements.
The Company's electric generation business will be subject to extensive U.S. federal, state and local laws and regulation. Compliance with the requirements under these various regulatory regimes may cause the Company to incur significant additional costs, and failure to comply with such requirements could result in the shutdown of the non-complying facility, the imposition of liens, fines, and/or civil or criminal liability. Public utilities under the FPA are required to obtain FERC acceptance of their rate schedules for wholesale sales of electric energy, capacity and ancillary services. Except for generating facilities within the footprint of the Electric Reliability Council of Texas, or ERCOT, which are regulated by the Public Utility Commission of Texas, or PUCT, all of the assets acquired by NRG Yield LLC make wholesale sales of electric energy, capacity and ancillary services in interstate commerce and are public utilities for purposes of the FPA, unless otherwise exempt from such status. The FERC's orders that grant such wholesale sellers market-based rate authority reserve the right to revoke or revise that authority if the FERC subsequently determines that the seller can exercise market power in transmission or generation, create barriers to entry, or engage in abusive affiliate transactions. In addition, public utilities are subject to FERC reporting requirements that impose administrative burdens and that, if violated, can expose the company to criminal and civil penalties or other risks.
The Company's market-based sales will be subject to certain market behavior rules, and if any of the Company's generating companies are deemed to have violated those rules, they will be subject to potential disgorgement of profits associated with the violation, penalties, suspension or revocation of market based rate authority. If such generating companies were to lose their market-based rate authority, such companies would be required to obtain the FERC's acceptance of a cost-of-service rate schedule and could become subject to the significant accounting, record-keeping, and reporting requirements that are imposed on utilities with cost- based rate schedules. This could have a material adverse effect on the rates the Company is able to charge for power from its facilities.
Most of the Company's assets are operating as Exempt Wholesale Generators as defined under the PUHCA, or Qualifying Facilities as defined under the Public Utility Regulatory Policies Act of 1978, as amended, and therefore are exempt from certain regulation under PUHCA. If a facility fails to maintain its status as an Exempt Wholesale Generator or a Qualifying Facility or there are legislative or regulatory changes revoking or limiting the exemptions to PUHCA, then the Company may be subject to significant accounting, record-keeping, access to books and records and reporting requirements and failure to comply with such requirements could result in the imposition of penalties and additional compliance obligations.

37

                                    

Substantially all of the Company's generation assets are also subject to the reliability standards of the North American Electric Reliability Corporation, or NERC. If the Company fails to comply with the mandatory reliability standards, it could be subject to sanctions, including substantial monetary penalties and increased compliance obligations. The Company will also be affected by legislative and regulatory changes, as well as changes to market design, market rules, tariffs, cost allocations, and bidding rules that occur in the existing regional markets operated by Regional Transmission Organizations, or RTOs or Independent System Operators, or ISOs, such as PJM. The RTOs/ISOs that oversee most of the wholesale power markets impose, and in the future may continue to impose, mitigation, including price limitations, offer caps, and other mechanisms to address some of the volatility and the potential exercise of market power in these markets. These types of price limitations and other regulatory mechanisms may have a material adverse effect on the profitability of the Company's generation facilities acquired in the future that sell energy, capacity and ancillary products into the wholesale power markets. The regulatory environment for electric generation has undergone significant changes in the last several years due to state and federal policies affecting wholesale competition and the creation of incentives for the addition of large amounts of new renewable generation and, in some cases, transmission assets. These changes are ongoing and the Company cannot predict the future design of the wholesale power markets or the ultimate effect that the changing regulatory environment will have on the Company's business. In addition, in some of these markets, interested parties have proposed material market re-regulate the markets or require divestiture of electric generation assets by asset owners or operators to reduce their market share. Other proposals to re-regulate may be made and legislative or other attention to the electric power market restructuring process may delay or reverse the deregulation process. If competitive restructuring of the electric power markets is reversed, discontinued, or delayed, the Company's business prospects and financial results could be negatively impacted.
The Company is subject to environmental laws and regulations that impose extensive and increasingly stringent requirements on its operations, as well as potentially substantial liabilities arising out of environmental contamination.
The Company's assets are subject to numerous and significant federal, state and local laws, including statutes, regulations, guidelines, policies, directives and other requirements governing or relating to, among other things: protection of wildlife, including threatened and endangered species; air emissions; discharges into water; water use; the storage, handling, use, transportation and distribution of dangerous goods and hazardous, residual and other regulated materials, such as chemicals; the prevention of releases of hazardous materials into the environment; the prevention, presence and remediation of hazardous materials in soil and groundwater, both on and offsite; land use and zoning matters; and workers' health and safety matters. The Company's facilities could experience incidents, malfunctions and other unplanned events that could result in spills or emissions in excess of permitted levels and result in personal injury, penalties and property damage. As such, the operation of the Company's facilities carries an inherent risk of environmental, health and safety liabilities (including potential civil actions, compliance or remediation orders, fines and other penalties), and may result in the assets being involved from time to time in administrative and judicial proceedings relating to such matters. The Company has implemented environmental, health and safety management programs designed to continually improve environmental, health and safety performance. Environmental laws and regulations have generally become more stringent over time, and the Company expects this trend to continue. Significant costs may be incurred for capital expenditures under environmental programs to keep the assets compliant with such environmental laws and regulations. If it is not economical to make those expenditures, it may be necessary to retire or mothball facilities or restrict or modify the Company's operations to comply with more stringent standards. These environmental requirements and liabilities could have a material adverse effect on the business, financial condition, results of operations and cash flows.
Risks that are beyond the Company's control, including but not limited to acts of terrorism or related acts of war, natural disaster, hostile cyber intrusions or other catastrophic events, could have a material adverse effect on the business, financial condition, results of operations and cash flows.
The Company's generation facilities that were acquired or those that the Company otherwise acquires or constructs and the facilities of third parties on which they rely may be targets of terrorist activities, as well as events occurring in response to or in connection with them, that could cause environmental repercussions and/or result in full or partial disruption of the facilities ability to generate, transmit, transport or distribute electricity or natural gas. Strategic targets, such as energy-related facilities, may be at greater risk of future terrorist activities than other domestic targets. Hostile cyber intrusions, including those targeting information systems as well as electronic control systems used at the generating plants and for the related distribution systems, could severely disrupt business operations and result in loss of service to customers, as well as create significant expense to repair security breaches or system damage.

38

                                    

Furthermore, certain of the Company's power generation thermal assets are located in active earthquake zones in California and Arizona, and certain project companies and suppliers conduct their operations in the same region or in other locations that are susceptible to natural disasters. In addition, California and some of the locations where certain suppliers are located, from time to time, have experienced shortages of water, electric power and natural gas. The occurrence of a natural disaster, such as an earthquake, drought, flood or localized extended outages of critical utilities or transportation systems, or any critical resource shortages, affecting the Company or its suppliers, could cause a significant interruption in the business, damage or destroy the Company's facilities or those of its suppliers or the manufacturing equipment or inventory of the Company's suppliers. Any such terrorist acts, environmental repercussions or disruptions or natural disasters could result in a significant decrease in revenues or significant reconstruction or remediation costs, beyond what could be recovered through insurance policies, which could have a material adverse effect on the business, financial condition, results of operations and cash flows.
Government regulations providing incentives for renewable generation could change at any time and such changes may negatively impact the Company's growth strategy.
The Company's growth strategy depends in part on government policies that support renewable generation and enhance the economic viability of owning renewable electric generation assets. Renewable generation assets currently benefit from various federal, state and local governmental incentives such as ITCs, cash grants in lieu of ITCs, loan guarantees, renewable portfolio standard, or RPS, programs, modified accelerated cost-recovery system of depreciation and bonus depreciation. For example, the U.S. Internal Revenue Code of 1986, as amended, provides an ITC of 30% of the cost-basis of an eligible resource, including solar energy facilities placed in service prior to the end of 2016, which percentage is currently scheduled to be reduced to 10% for solar energy systems placed in service after December 31, 2016.
Many states have adopted RPS programs mandating that a specified percentage of electricity sales come from eligible sources of renewable energy. However, the regulations that govern the RPS programs, including pricing incentives for renewable energy, or reasonableness guidelines for pricing that increase valuation compared to conventional power (such as a projected value for carbon reduction or consideration of avoided integration costs), may change. If the RPS requirements are reduced or eliminated, it could lead to fewer future power contracts or lead to lower prices for the sale of power in future power contracts, which could have a material adverse effect on the Company's future growth prospects.
Such material adverse effects may result from decreased revenues, reduced economic returns on certain project company investments, increased financing costs, and/or difficulty obtaining financing. Furthermore, the ARRA included over $80 billion in incentives to encourage investment in the renewable energy sector, such as cash grants in lieu of ITCs, bonus depreciation and expansion of the U.S. DOE loan guarantee program. Although the ARRA expanded the U.S. DOE loan guarantee program, this program faces challenges and may not continue past the projects already financed. In addition, the cash grant in lieu of ITCs program only applies to facilities that commenced construction prior to December 31, 2011, which commencement date may be determined in accordance with the safe harbor if more than 5% of the total cost of the eligible property was paid or incurred by December 31, 2011.
If the Company is unable to utilize various federal, state and local government incentives to acquire additional renewable assets in the future, or the terms of such incentives are revised in a manner that is less favorable to the Company, it may suffer a material adverse effect on the business, financial condition, results of operations and cash flows.
A significant reduction or elimination of government subsidies under the 1603 Cash Grant Program may have a material adverse effect on the Company's existing operations and may reduce the Company's cash available for distribution. Certain of the Company's solar facilities, including Alpine, Borrego, CVSR and portions of the AZ DG Solar Projects, qualify for the ARRA section 1603 Cash Grant Program which provides a cash payment from the federal government in lieu of ITCs for eligible renewable generation sources for which construction commenced prior to December 31, 2011, which commencement date may be determined in accordance with the 5% safe harbor. The Company anticipates receiving the 1603 Cash Grant Proceeds after these facilities have reached COD. The amount of the 1603 Cash Grant Proceeds that it will receive will be based on applications that the Company will file with the U.S. Treasury after the facilities have reached COD. These applications will be reviewed by, and are subject to approval by, the U.S. Treasury. There is no guarantee that the Company's applications will be accepted, in whole or in part, by the U.S. Treasury. In addition, the U.S. Treasury has said that it may reduce the amount of an applicants' cash grant award in cases where project costs exceed certain per watt cost benchmarks or in cases where project costs exceed certain percentage thresholds. The amount of 1603 Cash Grant Proceeds that the Company actually receive may differ materially from the amount expected and/or may be received at a later time frame than expected. On March 1, 2013, the federal sequestration went into effect, and, as a result, 1603 Cash Grant Proceeds for approved applications through September 30, 2013 will be subject to an 8.7% reduction. Based on recent estimates announced by OMB for fiscal year 2014, the Company estimates a 7.3% reduction of available 1603 Cash Grant Proceeds for approved applications after September 30, 2013.

39

                                    

In addition, the Company has also secured a portion of the financing for CVSR against expected future 1603 Cash Grant Proceeds at the project-level subsidiary. The Company will be required to use any 1603 Cash Grant Proceeds actually received for these facilities to repay the associated loans before making any distributions of cash from the applicable project-level subsidiaries. If the Company does not receive the expected 1603 Cash Grant Proceeds for these facilities, the related financing will have to be repaid by other means before distributions from those project-level subsidiaries are available to be part of the quarterly dividend to holders of the Company's Class A common stock. There is credit support from NRG and SunPower to support repayment of the cash grant bridge loan. The Company will benefit from such credit support pursuant to a contractual arrangement whereby NRG has guaranteed the obligations for repayment of the cash grant bridge loan to the DOE to the extent they arise under the DOE loan financing.
Furthermore, while CVSR received a DOE loan guarantee in 2011 to finance construction costs and provide long-term financing, NRG may be required to provide additional credit support for CVSR's financing facility in the event such guarantee is revoked or otherwise terminated. If the Company does not receive the expected 1603 Cash Grant Proceeds, or if such proceeds are materially reduced, its financial position could be materially adversely affected. Additionally, reductions in or eliminations or expirations of, the 1603 Cash Grant Program or the U.S. Treasury's rejection of the Company's application for cash grants could also have a material adverse effect on the business, financial condition, results of operations and cash flows and may reduce the cash available for distribution.
The Company relies on electric interconnection and transmission facilities that it does not own or control and that are subject to transmission constraints within a number of the Company's regions. If these facilities fail to provide the Company with adequate transmission capacity, it may be restricted in its ability to deliver electric power to its customers and may either incur additional costs or forego revenues.
The Company depends on electric interconnection and transmission facilities owned and operated by others to deliver the wholesale power it will sell from its electric generation assets to its customers. A failure or delay in the operation or development of these interconnection or transmission facilities or a significant increase in the cost of the development of such facilities could result in lost revenues. Such failures or delays could limit the amount of power the Company's operating facilities deliver or delay the completion of the Company's construction projects. Additionally, such failures, delays or increased costs could have a material adverse effect on the business, financial condition and results of operations. If a region's power transmission infrastructure is inadequate, the Company's recovery of wholesale costs and profits may be limited. If restrictive transmission price regulation is imposed, the transmission companies may not have a sufficient incentive to invest in expansion of transmission infrastructure. The Company also cannot predict whether interconnection and transmission facilities will be expanded in specific markets to accommodate competitive access to those markets. In addition, certain of the Company's operating facilities' generation of electricity may be curtailed without compensation due to transmission limitations or limitations on the electricity grid's ability to accommodate intermittent electricity generating sources, reducing the Company's revenues and impairing its ability to capitalize fully on a particular facility's generating potential. Such curtailments could have a material adverse effect on the business, financial condition, results of operations and cash flows. Furthermore, economic congestion on transmission networks in certain of the markets in which the Company operates may occur and the Company may be deemed responsible for congestion costs. If the Company were liable for such congestion costs, its financial results could be adversely affected.
The Company's costs, results of operations, financial condition and cash flows could be adversely impacted by the disruption of the fuel supplies necessary to generate power at its conventional and thermal power generation facilities.
Delivery of fossil fuels to fuel the Company's conventional and thermal generation facilities is dependent upon the infrastructure (including natural gas pipelines) available to serve each such generation facility as well as upon the continuing financial viability of contractual counterparties. As a result, the Company is subject to the risks of disruptions or curtailments in the production of power at these generation facilities if a counterparty fails to perform or if there is a disruption in the fuel delivery infrastructure.

40

                                    

Risks Related to the Relationship with NRG
NRG will be the Company's controlling stockholder and will exercise substantial influence over Yield and the Company is highly dependent on NRG.
NRG owns all of the Company's outstanding Class B common stock. Each share of the Company's outstanding Class B common stock is entitled to one vote per share. As a result of its ownership of the Class B common stock, NRG owns 65.5% of the combined voting power of the Company's Class A and Class B common stock. NRG has also expressed its intention to maintain a controlling interest in us. As a result of this ownership, NRG has a substantial influence on the Company's affairs and its voting power will constitute a large percentage of any quorum of the Company's stockholders voting on any matter requiring the approval of the Company's stockholders. Such matters include the election of directors, the adoption of amendments to the Company's amended and restated certificate of incorporation and bylaws and approval of mergers or sale of all or substantially all of its assets. This concentration of ownership may also have the effect of delaying or preventing a change in control of the Company or discouraging others from making tender offers for their shares. In addition, NRG will have the right to appoint all of the Company's directors. NRG may cause corporate actions to be taken even if their interests conflict with the interests of the Company's other stockholders (including holders of the Company's Class A common stock).
Furthermore, the Company will depend on the management and administration services provided by or under the direction of NRG under the Management Services Agreement. NRG personnel and support staff that provide services to the Company under the Management Services Agreement will not be required to, and the Company does not expect that they will, have as their primary responsibility the management and administration of the Company or to act exclusively for the Company and the Management Services Agreement will not require any specific individuals to be provided by NRG. Under the Management Services Agreement, NRG will have the discretion to determine which of its employees will perform assignments required to be provided to the Company under the Management Services Agreement. Any failure to effectively manage the Company's operations or to implement its strategy could have a material adverse effect on the business, financial condition, results of operations and cash flows. The Management Services Agreement will continue in perpetuity, until terminated in accordance with its terms.
The Company will also depend upon NRG for the provision of management and administration services at all of the Company's facilities. Any failure by NRG to perform its requirements under these arrangements or the failure by the Company to identify and contract with replacement service providers, if required, could adversely affect the operation of the Company's facilities and have a material adverse effect on the business, financial condition, results of operations and cash flows.
In addition, the Company will depend on the guarantee provided by NRG for repayment of the cash grant bridge loan in connection with the DOE loan financing for CVSR to the extent the Company does not receive the 1603 Cash Grant Proceeds by the next two maturity dates. Any failure of NRG to fulfill its obligations under the guarantee could, among other things, result in a prohibition of distributions from CVSR to the Company and, in turn, would have a material adverse effect on the business, financial condition, results of operations and cash flows.
The Company may not be able to consummate future acquisitions from NRG.
The Company's ability to grow through acquisitions depends, in part, on NRG's ability to identify and present the Company with acquisition opportunities. NRG established NRG Yield, Inc. to hold and acquire a diversified suite of power generating assets in the United States and its territories. Although NRG has agreed to grant the Company a right of first offer with respect to certain power generation assets that NRG may elect to sell in the future, NRG will be under no obligation to sell the NRG ROFO Assets or to accept any related offer from us. Furthermore, NRG has no obligation to source acquisition opportunities specifically for the Company. In addition, NRG has not agreed to commit any minimum level of dedicated resources for the pursuit of renewable power-related acquisitions. There are a number of factors which could materially and adversely impact the extent to which suitable acquisition opportunities are made available from NRG, including:
the same professionals within NRG's organization that are involved in acquisitions that are suitable for the Company have responsibilities within NRG's broader asset management business, which may include sourcing acquisition opportunities for NRG. Limits on the availability of such individuals will likewise result in a limitation on the availability of acquisition opportunities for the Company; and
in addition to structural limitations, the question of whether a particular asset is suitable is highly subjective and is dependent on a number of factors including an assessment by NRG relating to the Company's liquidity position at the time, the risk profile of the opportunity and its fit with the balance of the Company's then current operations and other factors. If NRG determines that an opportunity is not suitable for the Company, it may still pursue such opportunity on its own behalf, or on behalf of another NRG affiliate.
In making these determinations, NRG may be influenced by factors that result in a misalignment or conflict of interest.

41

                                    

The departure of some or all of NRG's employees could prevent the Company from achieving our objectives.
The Company will depend on the diligence, skill and business contacts of NRG's professionals and the information and opportunities they generate during the normal course of their activities. Furthermore, approximately 25% of NRG's employees at the Company generation plants are covered by collective bargaining agreements as of June 30, 2013. The Company's future success will depend on the continued service of these individuals, who are not obligated to remain employed with NRG, or otherwise successfully renegotiate their collective bargaining agreements when such agreements expire or otherwise terminate. NRG has experienced departures of key professionals and personnel in the past and may do so in the future, and the Company cannot predict the impact that any such departures will have on its ability to achieve its objectives. The departure of a significant number of NRG's professionals or a material portion of the NRG employees who work at any of the Company's facilities for any reason, or the failure to appoint qualified or effective successors in the event of such departures, could have a material adverse effect on the Company's ability to achieve its objectives. The Management Services Agreement will not require NRG to maintain the employment of any of its professionals or to cause any particular professional to provide services to the Company or on its behalf.
The Company's organizational and ownership structure may create significant conflicts of interest that may be resolved in a manner that is not in the best interests of NRG Yield, Inc. or the best interests of holders of its Class A common stock and that may have a material adverse effect on the business, financial condition, results of operations and cash flows.
The Company's organizational and ownership structure involves a number of relationships that may give rise to certain conflicts of interest between NRG Yield, Inc. and holders of its Class A common stock, on the one hand, and NRG, on the other hand. The Company has entered into a Management Services Agreement with NRG. Each of the Company's executive officers will be a shared NRG executive and devote his or her time to both the Company and NRG as needed to conduct the respective businesses pursuant to the Management Services Agreement. Although the Company's directors and executive officers owe fiduciary duties to the Company's stockholders, these shared NRG executives will have fiduciary and other duties to NRG, which duties may be inconsistent with the Company's best interests and holders of the Company's Class A common stock. In addition, NRG and its representatives, agents and affiliates will have access to the Company's confidential information. Although some of these persons will be subject to confidentiality obligations pursuant to confidentiality agreements or implied duties of confidence, the Management Services Agreement does not contain general confidentiality provisions.
Additionally, all of the Company's executive officers will continue to have economic interests in NRG and, accordingly, the benefit to NRG from a transaction between the Company and NRG will proportionately inure to their benefit as holders of economic interests in NRG. NRG is a related party under the applicable securities laws governing related party transactions and may have interests which differ from the Company's interests or those of holders of the Class A common stock, including with respect to the types of acquisitions made, the timing and amount of dividends by NRG Yield, Inc., the reinvestment of returns generated by our operations, the use of leverage when making acquisitions and the appointment of outside advisors and service providers. Any material transaction between the Company and NRG will be subject to the Company's related party transaction policy, which will require prior approval of such transaction by the Company's corporate committees. Those of the Company's executive officers who have economic interests in NRG may be conflicted when advising the Company's corporate committees or otherwise participating in the negotiation or approval of such transactions. These executive officers have significant project- and industry-specific expertise that could prove beneficial to the Company's decision-making process and the absence of such strategic guidance could have a material adverse effect on the corporate committees' ability to evaluate any such transaction. Furthermore, the creation of our corporate committees and the Company's related party transaction approval policy may not insulate the Company from derivative claims related to related party transactions and the conflicts of interest described in this risk factor. Regardless of the merits of such claims, the Company may be required to expend significant management time and financial resources in the defense thereof. Additionally, to the extent the Company fails to appropriately deal with any such conflicts, it could negatively impact our reputation and ability to raise additional funds and the willingness of counterparties to do business with the Company, all of which could have a material adverse effect on the business, financial condition, results of operations and cash flows.

42

                                    

The Company may be unable or unwilling to terminate the Management Services Agreement.
The Management Services Agreement will provide that the Company may terminate the agreement upon 30 days prior written notice to NRG upon the occurrence of any of the following: (i) NRG defaults in the performance or observance of any material term, condition or covenant contained therein in a manner that results in material harm to us and the default continues unremedied for a period of 30 days after written notice thereof is given to NRG; (ii) NRG engages in any act of fraud, misappropriation of funds or embezzlement that results in material harm to the Company; (iii) NRG is grossly negligent in the performance of its duties under the agreement and such negligence results in material harm to the Company; or (iv) upon the happening of certain events relating to the bankruptcy or insolvency of NRG. Furthermore, if the Company requests an amendment to the scope of services provided by NRG under the Management Services Agreement and is not able to agree with NRG as to a change to the service fee resulting from a change in the scope of services within 180 days of the request, the Company will be able terminate the agreement upon 30 days prior notice to NRG. The Company will not be able to terminate the agreement for any other reason, including if NRG experiences a change of control, and the agreement continues in perpetuity, until terminated in accordance with its terms. If NRG's performance does not meet the expectations of investors, and the Company is unable to terminate the Management Services Agreement, the market price of the Class A common stock could suffer.
If NRG terminates the Management Services Agreement or defaults in the performance of its obligations under the agreement the Company may be unable to contract with a substitute service provider on similar terms, or at all.
The Company will rely on NRG to provide it with management services under the Management Services Agreement and will not have independent executive or senior management personnel. The Management Services Agreement will provide that NRG may terminate the agreement upon 180 days prior written notice of termination to the Company if its defaults in the performance or observance of any material term, condition or covenant contained in the agreement in a manner that results in material harm and the default continues unremedied for a period of 30 days after written notice of the breach is given. If NRG terminates the Management Services Agreement or defaults in the performance of its obligations under the agreement, the Company may be unable to contract with a substitute service provider on similar terms or at all, and the costs of substituting service providers may be substantial. In addition, in light of NRG's familiarity with the Company's assets, a substitute service provider may not be able to provide the same level of service due to lack of pre-existing synergies. If the Company cannot locate a service provider that is able to provide substantially similar services as NRG does under the Management Services Agreement on similar terms, it would likely have a material adverse effect on the business, financial condition, results of operation and cash flows.
The liability of NRG is limited under our arrangements with it and we have agreed to indemnify NRG against claims that it may face in connection with such arrangements, which may lead it to assume greater risks when making decisions relating to us than it otherwise would if acting solely for its own account.
Under the Management Services Agreement, NRG will not assume any responsibility other than to provide or arrange for the provision of the services described in the Management Services Agreement in good faith. In addition, under the Management Services Agreement, the liability of NRG and its affiliates will be limited to the fullest extent permitted by law to conduct involving bad faith, fraud, willful misconduct or gross negligence or, in the case of a criminal matter, action that was known to have been unlawful. In addition, the Company will agree to indemnify NRG to the fullest extent permitted by law from and against any claims, liabilities, losses, damages, costs or expenses incurred by an indemnified person or threatened in connection with our operations, investments and activities or in respect of or arising from the Management Services Agreement or the services provided by NRG, except to the extent that the claims, liabilities, losses, damages, costs or expenses are determined to have resulted from the conduct in respect of which such persons have liability as described above. These protections may result in NRG tolerating greater risks when making decisions than otherwise would be the case, including when determining whether to use leverage in connection with acquisitions. The indemnification arrangements to which NRG is a party may also give rise to legal claims for indemnification that are adverse to NRG Yield, Inc. and holders of its Class A common stock.

43

                                    

Risks Inherent in an Investment in the Company
The Company may not be able to continue paying comparable or growing cash dividends to holders of its Class A common stock in the future.
              The amount of cash available for distribution principally depends upon the amount of cash the Company generates from its operations, which will fluctuate from quarter to quarter based on, among other things:
the level and timing of capital expenditures the Company makes;
the completion of ongoing construction activities on time and on budget;
the level of operating and general and administrative expenses, including reimbursements to NRG for services provided to the Company in accordance with the Management Services Agreement;
seasonal variations in revenues generated by the business;
debt service requirements and other liabilities;
fluctuations in working capital needs;
the Company's ability to borrow funds and access capital markets;
restrictions contained in the Company's debt agreements (including project-level financing and the Company's revolving credit facility); and
other business risks affecting cash levels.
              As a result of all these factors, the Company cannot guarantee that it will have sufficient cash generated from operations to pay a specific level of cash dividends to holders of its Class A common stock. Furthermore, holders of the Company's Class A common stock should be aware that the amount of cash available for distribution depends primarily on cash flow, and is not solely a function of profitability, which is affected by non-cash items. The Company may incur other expenses or liabilities during a period that could significantly reduce or eliminate its cash available for distribution and, in turn, impair its ability to pay dividends to holders of the Company's Class A common stock during the period. Because the Company is a holding company, its ability to pay dividends on the Company's Class A common stock is limited by restrictions on the ability of the Company's subsidiaries to pay dividends or make other distributions to the Company, including restrictions under the terms of the agreements governing project-level financing. The project-level financing agreements generally prohibit distributions from the project entities prior to COD and thereafter prohibit distributions to the Company unless certain specific conditions are met, including the satisfaction of financial ratios. The Company's revolving credit facility will also restrict the Company's ability to declare and pay dividends if an event of default has occurred and is continuing or if the payment of the dividend would result in an event of default.
              Yield LLC's cash available for distribution will likely fluctuate from quarter to quarter, in some cases significantly, due to seasonality. As result, the Company may cause Yield LLC to reduce the amount of cash it distributes to its members in a particular quarter to establish reserves to fund distributions to its members in future periods for which the cash distributions the Company would otherwise receive from Yield LLC would otherwise be insufficient to fund its quarterly dividend. If the Company fails to cause Yield LLC to establish sufficient reserves, the Company may not be able to maintain its quarterly dividend with a respect to a quarter adversely affected by seasonality.
              Finally, dividends to holders of the Company's Class A common stock will be paid at the discretion of the Company's board of directors. The Company's board of directors may decrease the level of or entirely discontinue payment of dividends.
The Company is a holding company and its only material asset is its interest in Yield LLC, and the Company is accordingly dependent upon distributions from NRG Yield LLC and its subsidiaries to pay dividends and taxes and other expenses.
              The Company is a holding company and has no material assets other than its ownership of membership interests in NRG Yield LLC, a holding company that will have no material assets other than its interest in NRG Yield Operating LLC, whose sole material assets are the project companies. None of the Company, NRG Yield LLC or NRG Yield Operating LLC has any independent means of generating revenue. The Company intends to cause NRG Yield Operating LLC's subsidiaries to make distributions to NRGYield Operating LLC and, in turn, make distributions to NRG Yield LLC, and, in turn, to make distributions to the Company in an amount sufficient to cover all applicable taxes payable and dividends, if any, declared by the Company. To the extent that the Company needs funds for a quarterly cash dividend to holders of the Company's Class A common stock or otherwise, and NRG Yield Operating LLC or NRG Yield LLC is restricted from making such distributions under applicable law or regulation or is otherwise unable to provide such funds (including as a result of NRG Yield Operating LLC's operating subsidiaries being unable to make distributions), it could materially adversely affect the Company's liquidity and financial condition and limit the Company's ability to pay dividends to holders of the Company's Class A common stock.

44

                                    

The Company has a limited operating history and as a result there is no assurance the Company can operate on a profitable basis.
              The Company has a limited operating history on which to base an evaluation of its business and prospects. The Company's prospects must be considered in light of the risks, expenses and difficulties frequently encountered by companies in their early stages of operation. The Company cannot assure you that it will be successful in addressing the risks the Company may encounter, and the Company's failure to do so could have a material adverse effect on its business, financial condition, results of operations and cash flows.
Market interest rates may have an effect on the value of the Company's Class A common stock.
              One of the factors that will influence the price of shares of the Company's Class A common stock will be the effective dividend yield of such shares (i.e., the yield as a percentage of the then market price of the Company's shares) relative to market interest rates. An increase in market interest rates, which are currently at low levels relative to historical rates, may lead investors of shares of the Company's Class A common stock to expect a higher dividend yield and, the Company's inability to increase its dividend as a result of an increase in borrowing costs, insufficient cash available for distribution or otherwise, could result in selling pressure on, and a decrease in the market price of the Company's Class A common stock as investors seek alternative investments with higher yield.
If the Company is deemed to be an investment company, the Company may be required to institute burdensome compliance requirements and the Company's activities may be restricted, which may make it difficult for the Company to complete strategic acquisitions or effect combinations.
              If the Company is deemed to be an investment company under the Investment Company Act of 1940, or the Investment Company Act, the Company's business would be subject to applicable restrictions under the Investment Company Act, which could make it impracticable for the Company to continue its business as contemplated.
              The Company believes its company is not an investment company under Section 3(b)(1) of the Investment Company Act because the Company is primarily engaged in a non-investment company business. The Company intends to conduct its operations so that the Company will not be deemed an investment company. However, if the Company were to be deemed an investment company, restrictions imposed by the Investment Company Act, including limitations on the Company's capital structure and the Company's ability to transact with affiliates, could make it impractical for the Company to continue its business as contemplated.
Market volatility may affect the price of the Company's Class A common stock.
              The market price for the Company's Class A common stock is likely to be volatile. The Company cannot predict the extent to which a trading market will develop or how liquid that market may become. In addition, the market price of the Company's Class A common stock may fluctuate significantly in response to a number of factors, most of which the Company cannot predict or control, including general market and economic conditions, disruptions, downgrades, credit events and perceived problems in the credit markets; actual or anticipated variations in its quarterly operating results or dividends; changes in the Company's investments or asset composition; write-downs or perceived credit or liquidity issues affecting the Company's assets; market perception of NRG, the Company's business and the Company's assets; the Company's level of indebtedness and/or adverse market reaction to any indebtedness the Company incur in the future; the Company's ability to raise capital on favorable terms or at all; loss of any major funding source; the termination of the Management Services Agreement or additions or departures of NRG's key personnel; changes in market valuations of similar power generation companies; and speculation in the press or investment community regarding the Company or NRG.
              Securities markets in general have experienced extreme volatility that has often been unrelated to the operating performance of particular companies. Any broad market fluctuations may adversely affect the trading price of the Company's Class A common stock.

45

                                    

The Company is a "controlled company," controlled by NRG, whose interest in the Company's business may be different from the holders of the Company's Class A common stock.
              NRG controls 65.5% of the Company's combined voting power and is able to elect all of the Company's board of directors. As a result, the Company is considered a "controlled company" for the purposes of the NYSE listing requirements. As a "controlled company," the Company is permitted to, and the Company may, opt out of the NYSE listing requirements that would require (i) a majority of the members of the Company's board of directors to be independent, (ii) that the Company establish a compensation committee and a nominating and governance committee, each comprised entirely of independent directors, or (iii) that the compensation of the Company's executive officers and nominees for directors are determined or recommended to the Company's board of directors by the independent members of the Company's board of directors. The NYSE listing requirements are intended to ensure that directors who meet the independence standard are free of any conflicting interest that could influence their actions as directors.
Provisions of the Company's charter documents or Delaware law could delay or prevent an acquisition of us, even if the acquisition would be beneficial to holders of the Company's Class A common stock, and could make it more difficult to change management.
              Provisions of the Company's amended and restated certificate of incorporation and bylaws may discourage, delay or prevent a merger, acquisition or other change in control that holders of the Company's Class A common stock may consider favorable, including transactions in which such stockholders might otherwise receive a premium for their shares. This is because these provisions may prevent or frustrate attempts by stockholders to replace or remove members of the Company's management. These provisions include:
a prohibition on stockholder action through written consent;
a requirement that special meetings of stockholders be called upon a resolution approved by a majority of the Company's directors then in office;
advance notice requirements for stockholder proposals and nominations; and
the authority of the board of directors to issue preferred stock with such terms as the board of directors may determine.
              Section 203 of the DGCL prohibits a publicly held Delaware corporation from engaging in a business combination with an interested stockholder, generally a person that together with its affiliates owns or within the last three years has owned 15% of voting stock, for a period of three years after the date of the transaction in which the person became an interested stockholder, unless the business combination is approved in a prescribed manner. As a result of these provisions in the Company's charter documents following the completion of the Organizational Structure and Delaware law, the price investors may be willing to pay in the future for shares of the Company's Class A common stock may be limited.
              Additionally, the Company's amended and restated certificate of incorporation, will prohibit any person and any of its associate or affiliate companies in the aggregate, public utility or holding company from acquiring, other than secondary market transactions, an amount of the Company's Class A common stock sufficient to result in a transfer of control without the prior written consent of the Company's board of directors. Any such change of control, in addition to prior approval from the Company's board of directors, would require prior authorization from FERC. Similar restrictions may apply to certain purchasers of the Company's securities which are holding companies regardless of whether the Company's securities are purchased in offerings by the Company or NRG, in open market transactions or otherwise. A purchaser of the Company's securities which is a holding company will need to determine whether a given purchase of the Company's securities may require prior FERC approval.
You may experience dilution of your ownership interest due to the future issuance of additional shares of the Company's Class A common stock.
              The Company is in a capital intensive business, and may not have sufficient funds to finance the growth of the Company's business, future acquisitions or to support the Company's projected capital expenditures. As a result, the Company may require additional funds from further equity or debt financings, including tax equity financing transactions or sales of preferred shares or convertible debt to complete future acquisitions, expansions and capital expenditures and pay the general and administrative costs of the Company's business. In the future, the Company may issue the Company's previously authorized and unissued securities, resulting in the dilution of the ownership interests of purchasers of the Company's Class A common stock offered hereby. Under the Company's amended and restated certificate of incorporation, the Company is authorized to issue 500,000,000 shares of Class A common stock, 500,000,000 shares of Class B common stock and 10,000,000 shares of preferred stock with preferences and rights as determined by the Company's board of directors. The potential issuance of additional shares of common stock or preferred stock or convertible debt may create downward pressure on the trading price of the Company's Class A common stock.

46

                                    

If securities or industry analysts do not publish or cease publishing research or reports about the Company, the Company's business or the Company's market, or if they change their recommendations regarding the Company's Class A common stock adversely, the stock price and trading volume of the Company's Class A common stock could decline.
              The trading market for the Company's Class A common stock will be influenced by the research and reports that industry or securities analysts may publish about the Company, the Company's business, the Company's market or the Company's competitors. If any of the analysts who may cover the Company change their recommendation regarding the Company's Class A common stock adversely, or provide more favorable relative recommendations about the Company's competitors, the price of the Company's Class A common stock would likely decline. If any analyst who may cover the Company were to cease coverage of the Company or fail to regularly publish reports on the Company, the Company could lose visibility in the financial markets, which in turn could cause the stock price or trading volume of the Company's Class A common stock to decline.
Future sales of the Company's common stock by NRG may cause the price of the Company's Class A common stock to fall.
              The market price of the Company's Class A common stock could decline as a result of sales by NRG of such shares (issuable to NRG upon the exchange of some or all of its NRG Yield LLC Class B units) in the market, or the perception that these sales could occur. The market price of the Company's Class A common stock may also decline as a result of NRG disposing or transferring some or all of the Company's outstanding Class B common stock, which disposals or transfers would reduce NRG's ownership interest in, and voting control over, us. These sales might also make it more difficult for the Company to sell equity securities at a time and price that the Company deem appropriate.
              NRG and certain of its affiliates have certain demand and piggyback registration rights with respect to shares of the Company's Class A common stock issuable upon the exchange of NRG Yield LLC's Class B units. The presence of additional shares of the Company's Class A common stock trading in the public market, as a result of the exercise of such registration rights may have a material adverse effect on the market price of the Company's securities.
The Company will incur increased costs as a result of being a publicly traded company.
              As a public company, the Company will incur additional legal, accounting and other expenses that the Company did not incur as a private company. In addition, rules implemented by the SEC and NYSE, have imposed various requirements on public companies, including establishment and maintenance of effective disclosure and financial controls and changes in corporate governance practices. Our management and other personnel will need to devote a substantial amount of time to these compliance initiatives. Moreover, these rules and regulations will increase the Company's legal and financial compliance costs and will make some activities more time-consuming and costly. For example, the Company expect these rules and regulations to make it more difficult and more expensive for the Company to obtain director and officer liability insurance, and the Company may be required to accept reduced policy limits and coverage or incur substantially higher costs to obtain the same or similar coverage. As a result, it may be more difficult for the Company to attract and retain qualified people to serve on the Company's board of directors, the Company's board committees or as executive officers.
The Company is an "emerging growth company" and may elect to comply with reduced public company reporting requirements, which could make the Company's Class A common stock less attractive to investors.
              The Company is an "emerging growth company," as defined by the JOBS Act. For as long as the Company continues to be an emerging growth company, the Company may choose to take advantage of exemptions from various public company reporting requirements. These exemptions include, but are not limited to, (i) not being required to comply with the auditor attestation requirements of Section 404 of the Sarbanes-Oxley Act, (ii) reduced disclosure obligations regarding executive compensation in the Company's periodic reports, proxy statements and registration statements, and (iii) exemptions from the requirements of holding a nonbinding advisory vote on executive compensation and stockholder approval of any golden parachute payments not previously approved. The Company could be an emerging growth company for up to five years after the first sale of the Company's common equity securities pursuant to an effective registration statement under the Securities Act, which such fifth anniversary will occur in July 2017. However, if certain events occur prior to the end of such five-year period, including if the Company become a "large accelerated filer," the Company's annual gross revenues exceed $1.0 billion or the Company issues more than $1.0 billion of non-convertible debt in any three-year period, the Company would cease to be an emerging growth company prior to the end of such five-year period. The Company intends to take advantage of certain of the reduced disclosure obligations regarding executive compensation and may elect to take advantage of other reduced burdens in future filings. As a result, the information that the Company provides to holders of the Company's Class A common stock may be different than you might receive from other public reporting companies in which you hold equity interests. The Company cannot predict if investors will find the Company's Class A common stock less attractive as a result of the Company's reliance on these exemptions. If some investors find the Company's Class A common stock less attractive as a result of any choice the Company makes to reduce disclosure, there may be a less active trading market for the Company's Class A common stock and the price for the Company's Class A common stock may be more volatile.

47

                                    

              Under the JOBS Act, emerging growth companies can delay adopting new or revised accounting standards until such time as those standards apply to private companies. However, the Company has irrevocably elected not to avail itself of this extended transition period for complying with new or revised accounting standards and, therefore, the Company will be subject to the same new or revised accounting standards as other public companies that are not emerging growth companies.
Risks Related to Taxation
The Company's future tax liability may be greater than expected if the Company does not generate NOLs sufficient to offset taxable income.
              The Company expects to generate NOLs and NOL carryforwards that it can utilize to offset future taxable income. Based on the Company's current portfolio of assets, which include renewable assets that benefit from an accelerated tax depreciation schedule, and subject to potential tax audits, which may result in income, sales, use or other tax obligations, the Company does not expect to pay significant federal income tax for a period of approximately ten years. While the Company expect these losses will be available to the Company as a future benefit, in the event that they are not generated as expected, successfully challenged by the IRS (in a tax audit or otherwise) or subject to future limitations as discussed below, the Company's ability to realize these benefits may be limited. A reduction in the Company's expected NOLs, a limitation on the Company's ability to the use such losses or future tax audits, may result in a material increase in the Company's estimated future income tax liability and may negatively impact the Company's liquidity and financial condition.
The Company's ability to the use NOLs to offset future income may be limited.
              The Company's ability to the use NOLs generated in the future could be substantially limited if the Company were to experience an "ownership change" as defined under Section 382 of the Code. In general, an "ownership change" would occur if the Company's "5-percent shareholders," as defined under Section 382 of the Code, collectively increased their ownership in us by more than 50 percentage points over a rolling three-year period. A corporation that experiences an ownership change will generally be subject to an annual limitation on the use of its pre-ownership change deferred tax assets equal to the equity value of the corporation immediately before the ownership change, multiplied by the long-term tax-exempt rate for the month in which the ownership change occurs. The long-term tax-exempt rate for April 2013 is 2.77%. Future sales of the Company's Class A common stock by NRG, as well as future issuances by the Company, could contribute to a potential ownership change.
A valuation allowance may be required for the Company's deferred tax assets.
              The Company's expected NOLs will be reflected as a deferred tax asset as they are generated until utilized to offset income. Valuation allowances may need to be maintained for deferred tax assets that the Company estimate are more likely than not to be unrealizable, based on available evidence at the time the estimate is made. Valuation allowances related to deferred tax assets can be affected by changes to tax laws, statutory tax rates and future taxable income levels and based on input from the Company's auditors, tax advisors or regulatory authorities. In the event that the Company were to determine that the Company would not be able to realize all or a portion of the Company's net deferred tax assets in the future, the Company would reduce such amounts through a charge to income tax expense in the period in which that determination was made, which could have a material adverse impact on the Company's financial condition and results of operations and the Company's ability to maintain profitability.
Distributions to holders of the Company's Class A common stock may be taxable as dividends.
              It is difficult to predict whether the Company will generate earnings or profits as computed for federal income tax purposes in any given tax year. If the Company makes distributions from current or accumulated earnings and profits as computed for federal income tax purposes, such distributions will generally be taxable to holders of the Company's Class A common stock in the current period as ordinary dividend income for federal income tax purposes. Under current law, such dividends would be eligible for the lower tax rates applicable to qualified dividend income of non-corporate taxpayers. While the Company expects that a portion of its distributions to holders of the Company's Class A common stock may exceed the Company's current and accumulated earnings and profits as computed for federal income tax purposes and therefore constitute a non-taxable return of capital distribution to the extent of a stockholder's basis in the Company's Class A common stock, no assurance can be given that this will occur.

48

                                    

ITEM 2 — UNREGISTERED SALES OF EQUITY SECURITIES AND USE OF PROCEEDS
Use of Proceeds from Registered Securities
On July 22, 2013, the Company completed its initial public offering of 22,511,250 shares of Class A common stock at a price of $22.00 per share for an aggregate offering price of approximately $495 million. The offer and sale of all of the shares in the offering were registered under the Securities Act pursuant to a Registration Statement on Form S-1 (File No. 333-189148), which was declared effective by the SEC on July 16, 2013. Merrill Lynch, Pierce, Fenner & Smith Incorporated acted as lead book-running manager for the initial public offering and as representative of the underwriters. Goldman, Sachs & Co. and Citigroup acted as joint book runners for the initial public offering. Barclays, KeyBanc Capital Markets, Mitsubishi UFJ Securities, RBC Capital Markets, Credit Suisse and Deutsche Bank Securities acted as co-managers for the initial public offering. The initial public offering commenced on July 16, 2013 and terminated after the sale of all of the shares offered.
The Company received aggregate net proceeds from the initial public offering of approximately $468 million, after deducting underwriting discounts and commissions. None of the underwriting discounts and commissions or other offering expenses were incurred by or paid to directors or officers of the Company or their associates or persons owning 10 percent or more of the Company's common stock or to any of the Company's affiliates, other than approximately $6 million of offering expenses incurred and paid by NRG, the Company's controlling stockholder.
On July 22, 2013, the Company used $395 million of the net proceeds to purchase Class A units in NRG Yield LLC from NRG and $73 million of net proceeds to purchase Class A units in NRG Yield LLC directly from NRG Yield LLC.  NRG Yield LLC will use such net proceeds for general corporate purposes, including to fund approximately $16 million of the Company's required capital contributions to pay for the Company's portion of CVSR's construction costs.
There has been no material change in the Company's use of the net proceeds from the offering as described in the Prospectus.

ITEM 3 — DEFAULTS UPON SENIOR SECURITIES
None.
ITEM 4 — MINE SAFETY DISCLOSURES
Not applicable.
ITEM 5 — OTHER INFORMATION
None.

49

                                    

ITEM 6 — EXHIBITS
Number
 
Description
 
Method of Filing
3.1
 
Amended and Restated Charter of NRG Yield, Inc., dated as of July 22, 2013.
 
Incorporated herein by reference to Exhibit 3.1 to the Company's Current Report on Form 8-K filed on July 26, 2013.
3.2
 
Second Amended and Restated Bylaws of NRG Yield, Inc., dated as of July 22, 2013.
 
Incorporated herein by reference to Exhibit 3.2 to the Company's Current Report on Form 8-K filed on July 26, 2013.
4.1
 
Second Amended and Restated Limited Liability Company Agreement of NRG Yield LLC, dated as of July 22, 2013.
 
Incorporated herein by reference to Exhibit 4.1 to the Company's Current Report on Form 8-K filed on July 26, 2013.
10.1
 
Registration Rights Agreement, dated as of July 22, 2013, by and between NRG Energy, Inc. and NRG Yield, Inc.
 
Incorporated herein by reference to Exhibit 10.1 to the Company's Current Report on Form 8-K filed on July 26, 2013.
10.2
 
Exchange Agreement, dated as of July 22, 2013, by and among NRG Energy, Inc., NRG Yield, Inc. and NRG Yield LLC.
 
Incorporated herein by reference to Exhibit 10.2 to the Company's Current Report on Form 8-K filed on July 26, 2013.
10.3
 
Right of First Offer Agreement, dated as of July 22, 2013, by and between NRG Energy, Inc. and NRG Yield, Inc.
 
Incorporated herein by reference to Exhibit 10.3 to the Company's Current Report on Form 8-K filed on July 26, 2013.
10.4
 
Management Services Agreement, dated as of July 22, 2013, by and between NRG Energy, Inc., NRG Yield, Inc., NRG Yield LLC and NRG Yield Operating LLC
 
Incorporated herein by reference to Exhibit 10.4 to the Company's Current Report on Form 8-K filed on July 26, 2013.
10.5
 
Trademark License Agreement, dated as of July 22, 2013, by and between NRG Energy, Inc. and NRG Yield, Inc.
 
Incorporated herein by reference to Exhibit 10.5 to the Company's Current Report on Form 8-K filed on July 26, 2013.
10.6
 
Credit Agreement, dated as of July 22, 2013, by and among NRG Yield Operating LLC, NRG Yield LLC, Bank of America, N.A., as Administrative Agent and L/C Issuer, the lenders party thereto, Merrill Lynch, Pierce, Fenner & Smith Incorporated, Goldman Sachs Bank USA and Citigroup Global Markets Inc., as Joint Lead Arrangers and Joint Book Runners, and Goldman Sachs Bank USA and Citibank, N.A., as Co-Syndication Agents.
 
Incorporated herein by reference to Exhibit 10.6 to the Company's Current Report on Form 8-K filed on July 26, 2013.
10.7
 
NRG Yield, Inc. 2013 Equity Incentive Plan
 
Incorporated herein by reference to Exhibit 10.7 to the Company's Current Report on Form 8-K filed on July 26, 2013.
31.1
 
Rule 13a-14(a)/15d-14(a) certification of David W. Crane
 
Filed herewith
31.2
 
Rule 13a-14(a)/15d-14(a) certification of Kirkland B. Andrews
 
Filed herewith
31.3
 
Rule 13a-14(a)/15d-14(a) certification of Ronald B. Stark
 
Filed herewith
32
 
Section 1350 Certification
 
Filed herewith
101 INS
 
XBRL Instance Document
 
Filed herewith
101 SCH
 
XBRL Taxonomy Extension Schema
 
Filed herewith
101 CAL
 
XBRL Taxonomy Extension Calculation Linkbase
 
Filed herewith
101 DEF
 
XBRL Taxonomy Extension Definition Linkbase
 
Filed herewith
101 LAB
 
XBRL Taxonomy Extension Label Linkbase
 
Filed herewith
101 PRE
 
XBRL Taxonomy Extension Presentation Linkbase
 
Filed herewith
 
 
 
 
 
 
 
 
 
 
 
 
 
 
 
 
 
 
 
 


50

                                    

SIGNATURES
Pursuant to the requirements of the Securities Exchange Act of 1934, the registrant has duly caused this report to be signed on its behalf by the undersigned thereunto duly authorized.
 
NRG YIELD, INC.
(Registrant) 
 
 
 
 
 
/s/ DAVID W. CRANE  
 
 
David W. Crane 
 
 
Chief Executive Officer
(Principal Executive Officer) 
 
 
 
 
 
 
/s/ KIRKLAND B. ANDREWS  
 
 
Kirkland B. Andrews 
 
 
Chief Financial Officer
(Principal Financial Officer) 
 
 
 
 
 
 
/s/ RONALD B. STARK
 
 
Ronald B. Stark
 
Date: August 14, 2013
Chief Accounting Officer
(Principal Accounting Officer) 
 
 




51