Farmmi
FAMI
#10349
Rank
$16.85 M
Marketcap
$1.22
Share price
-3.94%
Change (1 day)
-25.15%
Change (1 year)
Categories

Farmmi - 20-F annual report 2020


Text size:

 

 

 

UNITED STATES 

SECURITIES AND EXCHANGE COMMISSION

Washington, D.C. 20549

 

FORM 20-F

 

(Mark One) 

¨  REGISTRATION STATEMENT PURSUANT TO SECTION 12(B) OR 12(G) OF THE SECURITIES
EXCHANGE ACT OF 1934 

OR 

x ANNUAL REPORT PURSUANT TO SECTION 13 OR 15(D) OF THE SECURITIES EXCHANGE
ACT OF 1934

 

For the fiscal year ended September 30, 2020

 

OR 

¨TRANSITION REPORT PURSUANT TO SECTION 13 OR 15(D) OF THE SECURITIES EXCHANGE
ACT OF 1934 

OR 

¨SHELL COMPANY REPORT PURSUANT TO SECTION 13 OR 15(D) OF THE SECURITIES
EXCHANGE ACT OF 1934

 

Date of event requiring this shell company report……………

 

For the transition period from                        to

 

Commission file number 001-38397

 

FARMMI, INC.
(Exact name of Registrant as specified in its charter)
 
Cayman Islands
(Jurisdiction of incorporation or organization)
 
Fl 1, Building No. 1, 888 Tianning Street, Liandu District
Lishui, Zhejiang Province
People’s Republic of China 323000
(Address of principal executive offices)
 
Jun Zhou, Chief Financial Officer
+86-057-1875555801
zhj@farmmi.com
Fl 1, Building No. 1, 888 Tianning Street, Liandu District
Lishui, Zhejiang Province
People’s Republic of China 323000

 

Securities registered or to be registered pursuant to Section 12(b) of the Act:

 

Title of each class Trading Symbol(s) Name of each exchange on which registered
Ordinary Shares, $0.001 par value per share FAMI NASDAQ Capital Market

 

Securities registered or to be registered pursuant to Section 12(g) of the Act: None

 

Securities for which there is a reporting obligation pursuant to Section 15(d) of the Act: None

 

Indicate the number of outstanding shares of each of the issuer’s classes of capital or common stock as of the close of the period covered by the annual report: 20,517,703 Ordinary Shares, excluding shares underlying outstanding warrants.

 

Indicate by check mark if the registrant is a well-known seasoned issuer, as defined in Rule 405 of the Securities Act.

 

¨ Yes    x No

 

If this report is an annual or transition report, indicate by check mark if the registrant is not required to file reports pursuant to Section 13 or 15(d) of the Securities Exchange Act of 1934.

 

¨ Yes    x No

 

Indicate by check mark whether the registrant: (1) has filed all reports required to be filed by Section 13 or 15(d) of the Securities Exchange Act of 1934 during the preceding 12 months (or for such shorter period that the registrant was required to file such reports), and (2) has been subject to such filing requirements for the past 90 days.

 

x Yes    ¨ No

 

Indicate by check mark whether the registrant has submitted electronically every Interactive Data File required to be submitted pursuant to Rule 405 of Regulation S-T (§232.405 of this chapter) during the preceding 12 months (or for such shorter period that the registrant was required to submit such files).

 

x Yes    ¨ No

 

Indicate by check mark whether the registrant is a large accelerated filer, an accelerated filer, a non-accelerated filer, or an emerging growth company. See definition of “large accelerated filer, “accelerated filer,” and “emerging growth company” in Rule 12b-2 of the Exchange Act.

 

Large accelerated filer ¨ Accelerated filer ¨ Non-accelerated filer x
    Emerging growth company x

 

If an emerging growth company that prepares its financial statements in accordance with U.S. GAAP, indicate by check mark if the registrant has elected not to use the extended transition period for complying with any new or revised financial accounting standards† provided pursuant to Section 13(a) of the Exchange Act.  ¨

 

† The term “new or revised financial accounting standard” refers to any update issued by the Financial Accounting Standards Board to its Accounting Standards Codification after April 5, 2012.

 

Indicate by check mark which basis of accounting the registrant has used to prepare the financial statements included in this filing:

 

U.S. GAAP x 

International Financial Reporting Standards as issued

by the International Accounting Standards Board ¨

 Other ¨

 

 

If “Other” has been checked in response to the previous question, indicate by check mark which financial statement item the registrant has elected to follow.

 

¨ Item 17    ¨ Item 18

 

If this is an annual report, indicate by check mark whether the registrant is a shell company (as defined in Rule 12b-2 of the Securities Exchange Act of 1934).

 

¨ Yes    x No

 

(APPLICABLE ONLY TO ISSUERS INVOLVED IN BANKRUPTCY PROCEEDINGS DURING THE PAST FIVE YEARS)

 

Indicate by check mark whether the registrant has filed all documents and reports required to be filed by Sections 12, 13 or 15(d) of the Securities Exchange Act of 1934 subsequent to the distribution of securities under a plan confirmed by a court.

 

¨ Yes    ¨ No

 

 

 

 

 

 

Table of Contents

 

Part I 1
Item 1.Identity of Directors, Senior Management and Advisers1
Item 2.Offer Statistics and Expected Timetable1
Item 3.Key Information1
Item 4.Information on the Company28
Item 4A.Unresolved Staff Comments73
Item 5.Operating and Financial Review and Prospects74
Item 6.Directors, Senior Management and Employees92
Item 7.Major Shareholders and Related Party Transactions102
Item 8.Financial Information105
Item 9.The Offer and Listing106
Item 10.Additional Information107
Item 11.Quantitative and Qualitative Disclosures About Market Risk116
Item 12.Description of Securities Other than Equity Securities116
Part II 117
Item 13.Defaults, Dividend Arrearages and Delinquencies117
Item 14.Material Modifications to the Rights of Securities Holders and Use of Proceeds117
Item 15.Controls and Procedures117
Item 15.Controls and Procedures118
Item 16.[Reserved]118
Item 16A.Audit Committee Financial Expert118
Item 16B.Code of Ethics118
Item 16C.Principal Accountant Fees and Services118
Item 16D.Exemptions from the Listing Standards for Audit Committees119
Item 16E.Purchases of Equity Securities by the Issuer and Affiliated Purchasers119
Item 16F.Change in Registrant’s Certifying Accountant119
Item 16G.Corporate Governance119
Item 16H.Mine Safety Disclosure119
Part III. 120
Item 17.Financial Statements120
Item 18.Financial Statements120
Item 19.Exhibits120

 

i

 

 

SPECIAL NOTE REGARDING FORWARD-LOOKING STATEMENTS

 

Statements in this annual report with respect to the Company’s current plans, estimates, strategies and beliefs and other statements that are not historical facts are forward-looking statements about the future performance of the Company. Forward-looking statements include, but are not limited to, those statements using words such as “believe,” “expect,” “plans,” “strategy,” “prospects,” “forecast,” “estimate,” “project,” “anticipate,” “aim,” “intend,” “seek,” “may,” “might,” “could” or “should,” and words of similar meaning in connection with a discussion of future operations, financial performance, events or conditions. From time to time, oral or written forward-looking statements may also be included in other materials released to the public. These statements are based on management’s assumptions, judgments and beliefs in light of the information currently available to it. The Company cautions investors that a number of important risks and uncertainties could cause actual results to differ materially from those discussed in the forward-looking statements, including but not limited to, product and service demand and acceptance, changes in technology, economic conditions, the impact of competition and pricing, government regulation, and other risks contained in reports filed by the company with the Securities and Exchange Commission (the “SEC”). Therefore, investors should not place undue reliance on such forward-looking statements. Actual results may differ significantly from those set forth in the forward-looking statements.

 

All such forward-looking statements, whether written or oral, and whether made by or on behalf of the company, are expressly qualified by the cautionary statements and any other cautionary statements which may accompany the forward-looking statements. In addition, the company disclaims any obligation to update any forward-looking statements to reflect events or circumstances after the date hereof.

 

ii

 

 

Part I

 

Item 1. Identity of Directors, Senior Management and Advisers

 

Not applicable for annual reports on Form 20-F.

 

Item 2. Offer Statistics and Expected Timetable

 

Not applicable for annual reports on Form 20-F.

 

Item 3. Key Information

 

A. Selected Financial Data

 

In the table below, we provide you with historical selected financial data for our company. The selected consolidated statements of operations data for the fiscal years ended September 30, 2020, 2019 and 2018 and the selected consolidated balance sheets data as of September 30, 2020 and 2019 have been derived from our audited consolidated financial statements, which are included in this annual report beginning on page F-1. The selected consolidated balance sheet data for the year ended September 30, 2018 have been derived from our audited consolidated balance sheet as of September 30, 2018, which is not included in this annual report. The selected consolidated statements of operations data for the years ended September 30, 2017 and 2016 and the selected consolidated balance sheet data as of ended September 30, 2017 and 2016 have been derived from our audited consolidated financial statements for the years ended September 30, 2017 and 2016, which are not included in this annual report. Our historical results do not necessarily indicate results expected for any future periods. The selected consolidated financial data should be read in conjunction with, and are qualified in their entirety by reference to, our audited consolidated financial statements and related notes and “Item 5. Operating and Financial Review and Prospects” below. Our audited consolidated financial statements are prepared and presented in accordance with US GAAP.

 

(All amounts in U.S. dollars)

Statements of operations data:

 

  For the years ended September 30,  
  2020  2019  2018  2017  2016 
Revenues $30,167,779  $30,841,875  $29,819,088  $26,665,601  $20,715,230 
Gross profit $4,964,536  $5,422,124  $5,067,615  $4,524,722  $3,343,814 
Operating expenses $2,863,521  $2,386,511  $1,989,687  $1,055,493  $474,361 
Income from operations $2,101,015  $3,035,613  $3,077,928  $3,469,229  $2,869,453 
Provision for Income taxes $35,331  $34,564  $9,063  $5,793  $269,367 
Net income (loss) $813,455  $(311,004) $3,229,266  $3,270,346  $2,310,090 
Earnings (loss) per share, basic $0.05  $(0.03) $0.29  $0.33  $0.23 
Earnings (loss) per share, diluted $0.05  $(0.03) $0.27  $0.33  $0.23 
Weighted average Ordinary Shares outstanding, basic  16,244,856   12,183,847   11,173,699   10,000,000   10,000,000 
Weighted average Ordinary Shares outstanding, diluted  16,244,856   12,183,847   12,093,507   10,000,000   10,000,000 

 

Balance sheets data:

 

  As of September 30, 
  2020  2019  2018  2017  2016 
Current assets $37,022,171  $29,705,028  $21,339,634  $13,741,413  $13,053,584 
Total assets $38,191,746  $30,482,631  $22,075,997  $13,843,929  $13,135,055 
Current liabilities $8,367,387  $8,145,080  $2,221,900  $2,529,848  $5,847,672 
Total liabilities $9,036,589  $8,145,080  $2,862,355  $3,191,015  $5,847,672 
Total stockholders’ equity (net assets) $28,285,176  $21,498,503  $18,338,270  $9,756,338  $6,391,882 

 

1

 

 

Exchange Rate Information

 

Our financial information is presented in U.S. dollars. Our functional currency is Renminbi (“RMB”), the currency of the PRC. Transactions denominated in currencies other than RMB are translated into RMB at the exchange rate quoted by the People’s Bank of China at the dates of the transactions. Exchange gains and losses resulting from transactions denominated in a currency other than the RMB are included in statements of operations as foreign currency transaction gains or losses. Our financial statements have been translated into U.S. dollars in accordance with Statement of Financial Accounting Standard (“SFAS”) No. 52, “Foreign Currency Translation”, which was subsequently codified within ASC 830, “Foreign Currency Matters”. The financial information is first prepared in RMB and then is translated into U.S. dollars at period-end exchange rates as to assets and liabilities and average exchange rates as to revenue and expenses. Capital accounts are translated at their historical exchange rates when the capital transactions occurred. The effects of foreign currency translation adjustments are included as a component of accumulated other comprehensive income (loss) in shareholders’ equity. The relevant exchange rates are listed below:

 

  For the years ended September 30, 
  2020  2019  2018 
Period Ended RMB exchange rate $0.1470  $0.1401  $0.1456 
Period Average RMB exchange rate $0.1427  $0.1454  $0.1530 

 

B. Capitalization and Indebtedness

 

Not applicable by 20-F as an annual report.

 

C. Reasons for the Offer and Use of Proceeds

 

Not applicable by 20-F as an annual report.

 

2

 

 

D. Risk Factors

 

Before you decide to purchase our Ordinary Shares, you should understand the high degree of risk involved. You should consider carefully the following risks and other information in this report, including our consolidated financial statements and related notes. If any of the following risks actually occur, our business, financial condition and operating results could be adversely affected. As a result, the trading price of our Ordinary Shares could decline, perhaps significantly.

 

Risks Related to Our Business and Industry

 

We face risks related to health epidemics that could impact our sales and operating results.

 

Our business could be adversely affected by the effects of a widespread outbreak of contagious disease, including the outbreak of respiratory illness caused by a novel coronavirus (“COVID-19”) first identified in Wuhan, Hubei Province, China and declared as a pandemic by the World Health Organization in March 2020. Any outbreak of contagious diseases, and other adverse public health developments, particularly in China, could have a material and adverse effect on our business operations. These could include disruptions or restrictions on our ability to our operations, as well as temporary closures of our facilities and ports or the facilities of our customers and third-party service providers. Any disruption or delay of our customers or third-party service providers would likely impact our operating results and the ability of the Company to continue as a going concern. In addition, a significant outbreak of contagious diseases in the human population could result in a widespread health crisis that could adversely affect the economies and financial markets of China and many other countries, resulting in an economic downturn that could affect demand for our products and significantly impact our operating results.

 

The coronavirus disease 2019 (COVID-19) has had a significant impact on our operations for the year ended September 30, 2020 and could materially adversely affect our business and financial results for the remaining months of the 2021 fiscal year.

 

Our ability to manufacture and/or sell our products may be impaired by damage or disruption to our manufacturing, warehousing or distribution capabilities, or to the capabilities of our suppliers, logistics service providers or distributors as a result of the impact from COVID-19. This damage or disruption could result from events or factors that are impossible to predict or are beyond our control, such as raw material scarcity, pandemics, government shutdowns, disruptions in logistics, supplier capacity constraints, adverse weather conditions, natural disasters, fire, terrorism or other events. In December 2019, COVID-19 emerged in Wuhan, China. Because of the shelter-in-place orders and travel restrictions mandated by the Chinese government, the production and sales activities of the Company stopped during the end of January and February 2020, which adversely impacted the Company’s production and sales during that period. Although the production and sales resumed at the end of March 2020, the COVID-19 outbreak has had a significant adverse impact on our business and operations during the fiscal year ended September 30, 2020. The Company’s operations may be affected by the ongoing outbreak of COVID-19. The continued uncertainties associated with COVID-19 may cause the Company’s revenue and cash flows to underperform in the next 12 months. A resurgence could negatively affect the sales, the collection of the payments from account receivables and the utilization of advances to suppliers. The extent of the future impact of COVID-19 is still highly uncertain and cannot be predicted as of the financial statement reporting date. If COVID-19 further impacts its production and sales, the Company’s financial condition, results of operations, and cash flows could continue to be adversely affected.

 

The loss of any of our key customers could reduce our revenues and our profitability.

 

Our key customers are principally China National Forest Products Corp. (“China Forest”) and China National Tree Seed Corporation (“China Tree Seed”), large state-owned enterprises under China Forestry Group Corporation. They are all unrelated parties. For the years ended September 30, 2020, 2019 and 2018, sales to China Forest accounted for 62.83%, 64.30% and 67.72% of our total revenue, respectively, and sales to China Tree Seed accounted for 14.14%, 7.07%, and 9.42% of our total revenue, respectively. There can be no assurance that we will maintain or improve the relationships with these customers, or that we will be able to continue to supply these customers at current levels or at all. Any failure to pay by these customers could have a material negative effect on our company’s business. In addition, having a relatively small number of customers may cause our quarterly results to be inconsistent, depending upon when these customers pay for outstanding invoices.

 

3

 

 

During each of the years ended September 30, 2020, 2019 and 2018, the following customers accounted for 10% or more of our revenues.

 

Customer Name Year Ended
September 30,
2020
  Year Ended
September 30,
2019
  Year Ended
September 30,
2018
 
China Forest  62.83%  64.30%  67.72%
China Tree Seed  14.14%  7.07%  9.42%

 

If we cannot maintain long-term relationships with these major customers, the loss of our sales to them could have an adverse effect on our business, financial condition and results of operations.

 

We buy our supplies from a relatively limited number of suppliers.

 

During the year ended September 30, 2020, 2019 and 2018, our largest supplier accounted for approximately 40.85%, 50.08%, and 54.03% of our total purchases, respectively. During each of the years ended September 30, 2020, 2019 and 2018, we had two suppliers that accounted for 10% or more of our purchases.

 

Supplier Name Year Ended
September 30,
2020
  Year Ended
September 30,
2019
  Year Ended
September 30,
2018
 
Jingning Liannong Trading Co., Ltd.  40.85%  50.08%  27.32%
Qingyuan Nongbang Mushroom Industry Co., Ltd.  39.38%  39.58%  54.03%

 

Because we purchase a material amount of our raw materials from these suppliers, the loss of any such suppliers could result in increased expenses for our company and result in adverse impact on our business, financial condition and results of operations.

 

Our failure to comply with PRC food safety laws may require us to incur significant costs.

 

Manufacturers in the Chinese food industry are subject to compliance with PRC food safety laws and regulations. These food safety laws require all enterprises engaged in the production of edible fungi and various vegetables and fruits to obtain a food production license for each of their production facilities. Such laws also require manufacturers to comply with regulations with respect to food, food additives, packaging, and food production sites, facilities and equipment. Meanwhile, a separate food distribution license is required for engaging in the sale of food. Failure to comply with PRC food safety laws may result in fines, suspension of operations, loss of licenses and, in more extreme cases, criminal proceedings against an enterprise and its management. The Chinese government may also change the existing laws or regulations or impose additional or stricter laws or regulations, compliance with which may cause us to incur significant capital expenditures, which we may be unable to pass on to our customers through higher prices for our products.

 

We lack product and business diversification. Accordingly, our future revenues and earnings are more susceptible to fluctuations than a more diversified company.

 

Our current primary business activities focus on edible fungi products. Because our focus is limited in this way, any risk affecting the edible fungi industry or consumers’ desire for edible fungi products could disproportionately affect our business. Our lack of product and business diversification could inhibit the opportunities for growth of our business, revenues and profits.

 

4

 

 

Governmental support to the agriculture industry and/or our business may decrease or disappear.

 

Currently the Chinese government is supporting agriculture with tax exemption, especially e-commerce in agriculture. In addition, our local government has been supporting our company by providing subsidies from time to time. These beneficial policies may change, so the support we receive from the government may decrease or disappear, which may impact our development.

 

Beneficial tax incentives may disappear.

 

We operate our business through our Chinese subsidiaries and VIE. Currently the agriculture industry is highly supported by the Chinese government. For example, to further strengthen and standardize the support of comprehensive agricultural development to the characteristic industries with agricultural advantages, the Chinese National Office of Comprehensive Agricultural Development has decided to carry out the compilation of The Plan for Comprehensive Agricultural Development to Support the Agricultural Advantage and Characteristic Industries (2019-2021) (the “New Plan”). Edible fungi are emphasized and classified as a “dominant and characteristic industry,” which may become the objects of policy-support issue in the future. However, the New Plan has not yet been formally approved and the final result remains to be further observed.

 

As an agricultural production enterprise, we are enjoying certain tax benefits, including a tax waiver for our dried mushroom wholesale business. If the tax policies change in a way that some or all of the tax benefits we presently receive are cancelled, we may need to pay much higher taxes which will reduce or eliminate our profit margin.

 

We are subject to extensive regulations by the Chinese government.

 

The food industry is subject to extensive regulations by Chinese government agencies. Among other things, these regulations govern the manufacturing, importation, processing, packaging, storage, exportation, distribution and labeling of our products. New or amended statutes and regulations, increased production at our existing facilities, and our expansion into new operations and jurisdictions may require us to obtain new licenses and permits and could require us to change our methods of operations at costs that could be substantial.

 

Failure to make adequate contributions to Housing Provident Fund for certain employees of our PRC subsidiaries could subject us to labor disputes or complaint and adversely affect our financial condition.

 

Pursuant to the Regulations on Management of Housing Provident Fund (“HPF”), promulgated by the State Council on April 3, 1999 and amended on March 24, 2002, PRC enterprises must register with relevant HPF management center, open special HPF accounts at a designated bank and make timely HPF contributions for their employees. In accordance with the Regulations on Management of Housing Provident Fund and the Rules for Administrative Enforcement of Housing Provident Fund in Zhejiang Province, an enterprise that fails to register with HPF management center or open accounts for its employees shall be ordered to do so within the prescribed time; if a PRC company fails to comply within the prescribed time, it could be fined between RMB 10,000 and RMB 50,000.

 

Furthermore, if such enterprise fails to pay in full or in part its HPF contributions, such enterprise will be ordered by the HPF enforcement authorities to make such contributions, and may be compelled by the people’s court that has jurisdiction over the matter to make such contributions. Pursuant to the relevant HPF laws and regulations, HPF contributions are only required for employees with urban housing registration. For employees with rural housing registration, contributions are voluntary and are not required. In addition, there are discrepancies in the interpretation and enforcement of such regulations at the national and local level. Local and national enforcement practices at times vary significantly.

 

Our PRC subsidiaries have not opened HPF accounts for approximately 80% of their employees (most of them are with rural housing registration), and their contribution to HPF did not cover these employees.  Regarding those employees with urban housing registration but not covered by our PRC subsidiaries’ contribution to HPF, our PRC subsidiaries may potentially be ordered by HPF enforcement authorities to make full contribution, and face litigation by employees in relation to their failure to make full contribution. As of the date of this report, our PRC subsidiaries have not received any demand or order from the competent authorities with respect their HPF contribution. To the extent the PRC subsidiaries are required to make such payment, our financial condition will likely be adversely affected.

 

5

 

 

Changes in trade policies may make our products more expensive to end purchasers in other countries.

 

We currently receive incentives and support from our local government. Further, China has policy support for the agricultural sector. Because we export approximately 5.62% of our products for sale outside China, we are subject to the risk that foreign governments will view such support, either now or in the future, as unfair trade practices. If this were to happen, our products could be subjected to tariffs or other taxes that cause such products to be more expensive and thus less attractive to potential purchasers.

 

The edible fungi cultivated by our suppliers is subject to risks related to diseases, pests, abnormal temperature change and extreme weather events.

 

Edible fungi are exposed to diseases and pests. Pests and diseases during the cultivation process may significantly decrease the quantity of the qualified edible fungi provided to us, which may force us to breach our contracts with our clients by not being able to supply enough products to them timely, and further impact our revenues.

 

Temperature can have a significant impact on the growth and the quality of edible fungi. Mushrooms can only grow under certain temperature. If the temperature is too low, the edible fungi may grow slowly or even not grow at all. If the temperature is too high, the edible fungi may grow too fast and have a worse texture.

 

Global warming is increasing the frequency and severity of extreme weather events around the world. Although our suppliers are using more and more carefully managed environments for cultivation, extreme weather events may still impact our cultivation process. As a result, the supply of our raw materials may be affected. For example, because of the warm winter in 2016, the quantity of edible fungi cultivated in Lishui, Zhejiang Province increased, but the quality decreased and the price decreased accordingly.

 

Our supplier farms may fail to comply with the legal requirements and our quality standards and negatively affect the quality of our raw materials.

 

Our supplier farms are responsible for complying with the legal requirements. It is possible that they fail to comply with any PRC law relating to food safety during their production process. If the governmental agency determines they are not eligible to continue the operation, we will need to find alternative supplier farms to meet our demands. The supplier farms may also fail to comply with our quality standards. As a result, our raw materials provided by these family farms will be negatively affected. If we are unable to inspect and rule out any affected fungi and we sell them to our clients, our reputation will be harmed. Our clients may cease purchasing products from us. Even if we are able to inspect the affected fungi, we will need to spend extra time to find alternative suppliers to supplement our raw materials.

 

The purchase price of dried edible fungi is based on local market price which we cannot control and predict.

 

When we purchase dried edible fungi from our suppliers, we usually reach a price slightly higher than the local market price on that day or during that period because we seek to purchase top quality dried mushrooms, which command premium prices. If the local market price is unusually higher on that day or during that period, and if we have to purchase certain amount of edible fungi to fulfill our clients’ orders, we will spend more on the costs than expected. Because we receive the orders from our clients first when the sale price is set, and then purchase dried edible fungi accordingly, a higher purchase price will reduce our profit margin.

 

Increases in edible fungi costs may negatively affect our operating results.

 

The price of edible fungi may be inelastic when we wish to purchase supplies. While we have attempted to mitigate this risk by taking advantage of decreases in other expenses (due to better transportation infrastructure reducing the cost of bringing materials to our company and from our company to our customers) and improving efficiency, we cannot guarantee that we will be able to control our material expenses. In addition, as we are competing based upon low price, we will risk losing customers by increasing our selling prices. To the extent our expenses increase beyond the price we can charge our customers, our operating results could be harmed.

 

6

 

 

Our products are not nationally well known.

 

Our product visibility in general is not high in China. Although we plan to participate in more industry events to improve recognition and drive revenues, we have no guarantee that we will be able to materially increase the market recognition of all our edible fungi products. To the extent we are unable to increase our product visibility, we may face challenges in increasing revenues or increasing the profit margin for such products.

 

Our products have relatively low technical requirements; therefore, barriers to entry are minimal.

 

Processing edible fungi does not require complicated technology. Our competitors can create similar products at a relatively low cost because there are minimal barriers of entry. To the extent our customers discriminate based on price, we may find that we lose market share to new producers. Moreover, we may be required to reduce our price in order to maintain or slow loss of market share for such products.

 

Our e-commerce strategy on Farmmi Liangpin Market has failed and our investment in Farmmi Jicai may not succeed too.

 

We have devoted significant resources to our decision to develop and expand our e-commerce business. We have built and developed our online store Farmmi Jicai targeting centralized procurement and our retail online store Farmmi Liangpin Market in China. We have recently closed our Farmmi Liangpin Market because the revenue did not reach to the expected level. We have no guarantee that we will be successful in operating Farmmi Jicai going forward. If we do not manage it effectively, our business prospects could be further impaired.

 

Our directors’ and executive officers’ other business activities may pose conflicts of time commitment and conflicts of interest.

 

Our directors and executive officers have other business interests outside the company that could potentially give rise to conflicts of time commitment. For example, our Chief Executive Officer and Chairwoman, Yefang Zhang, and her husband and one of our directors, Zhengyu Wang, collectively own all of Forasen Group. Zhengyu Wang is also the Chairman of Tantech Holdings Ltd (“Tantech”), another Nasdaq listed company, and Yefang Zhang is its director.

 

Ms. Zhang has historically devoted approximately 85% of her time to matters concerning Farmmi, approximately 5% of her time to matters for Tantech, and approximately 10% of her time to matters concerning Forasen Group. Mr. Wang has historically devoted approximately 15% of his time to matters concerning Farmmi, approximately 15% of his time to matters for Tantech, and approximately 70% of his time to matters concerning Forasen Group. As Ms. Zhang and Mr. Wang devote considerable time and effort to Tantech and Forasen Group, these sort of business activities could both distract them from focusing on Farmmi and pose a conflict of time commitment.

 

Our company and Forasen Group signed a Non-Competition Agreement which provides that Forasen Group should not engage in any business that our company engages in, except purchasing products from us. In addition, Mr. Wang and Ms. Zhang signed a Non-Competition Agreement with our company and Tantech which provides that Mr. Wang and Ms. Zhang shall not vote in favor or otherwise cause Tantech to engage in the business that we conduct. Although because of these non-competition agreements, we do not believe that there are business activities of Mr. Wang and Ms. Zhang that will compete directly with our business operations, it is possible that the enforceability of these agreements is challenged and a conflict of interest occurs.

 

Outstanding bank loans may reduce our available funds.

 

We have approximately $2,058,000 in outstanding bank loans as of September 30, 2020. The loans consisted of: (1) RMB9 million (equivalent of approximately $1.27 million) from Bank of China (Lishui Branch), facilitated on January 6, 2020 through Zhejiang Forest Food Co., Ltd. (“Forest Food”), our subsidiary, as working capital for six months, with the original maturity of July 6, 2020. The loan was repaid in full upon maturity and re-issued to us at RMB10 million (equivalent of approximately $1.47 million) on July 9, 2020 as working capital for one year, with a new maturity date of July 7, 2021. The loan is secured by the real property and land use right owned by Forasen Group Co., Ltd., a related party. The loan is also guaranteed by a related party Zhejiang Tantech Bamboo Technology Co., Ltd., and three third parties Zhejiang Lishui Xinyite Automation Technology Co., Ltd., Lishui Kaige Bearing Co., Ltd., and Zhejiang MeiFeng Tea Industry co., Ltd, as well as two principal officers of the Company; (2) RMB4 million (equivalent of approximately $0.59 million) from Hangzhou United Rural Commercial Bank Co., Ltd., facilitated on November 13, 2019 through Hangzhou Suyuan Agriculture Technology Co., Ltd. (“Suyuan Agriculture”), our subsidiary, as working capital for one year, with the maturity date of November 12, 2020. At maturity date, RMB0.6 million (equivalent of approximately $88,200) was repaid, the remaining balance of RMB3.4 million (equivalent of approximately $499,800) was extended to May 10, 2021. The loan was secured by an office property and land use right owned by Zhejiang Tantech Bamboo Technology Co., Ltd., a related party of the Company. While we believe we have adequate capital to repay this bank loan at present, there can be no guarantee that we will be able to pay all amounts when due or to refinance the amounts on terms that are acceptable to us or at all. If we are unable to make our payments when due or to refinance such amounts, we could be subject to penalty and our business could be negatively affected.

 

7

 

 

While we do not believe they will impact our liquidity, the terms of the debt agreements impose significant operating and financial restrictions on us. These restrictions could also have a negative impact on our business, financial condition and results of operations by significantly limiting or prohibiting us from engaging in certain transactions, including but not limited to: incurring or guaranteeing additional indebtedness; transferring or selling assets currently held by us; and transferring ownership interests in certain of our subsidiaries. The failure to comply with any of these covenants could cause a default under our other debt agreements. Any of these defaults, if not waived, could result in the acceleration of all of our debt, in which case the debt would become immediately due and payable. If this occurs, we may not be able to repay our debt or borrow sufficient funds to refinance it on favorable terms, if any.

 

We may be unable to refinance our short-term loans.

 

We expect to be able to refinance our short-term loans based on past experience and our good credit history. We do not believe failure to refinance from certain banks will have significant negative impact on our normal business operations. In the years ended September 30, 2018, 2019 and 2020, our operating cash flow was negative. Our related parties including our major shareholders and affiliate companies, are willing to provide us financial support. However, it is possible for us to have negative cash flow again in the future, and for our related parties to be unable to provide us financial support as needed. As a result, the failure to refinance our short-term loans could potentially affect our capital expenditure and expansion of business.

  

We have in the past guaranteed third parties’ debt; if we guarantee third parties' debt in the future, a failure by such parties to repay their debts may be enforced against our company.

 

As a condition of obtaining bank financing, smaller companies in China sometimes enter into reciprocal debt guaranties with third parties, pursuant to which the bank agrees to provide loans to one or more unrelated entities if such entities agree to guaranty the loans made to the other entities.

 

Over the years, our subsidiaries were the guarantors of third parties’ debts and were also beneficiaries of third parties’ guaranties.

 

We are not currently guaranteeing any third party debts or intend to enter into any third party guarantees. We have also adopted a policy that restricts third party guarantees. In addition, no banks currently require such guarantee arrangements from us. However, it is possible that we may, in the future, require bank loans to support our business or expand our operations and be unable to obtain unguaranteed loans. If this were to occur in the future, future lenders might demand unrelated third party guarantees. If we were to enter into any other guarantees for third party debts and they failed to pay, our cash position could be adversely affected and we might be unable to be made whole by our counter-guarantor.

 

If we guarantee related parties’ debt in the future, we may be liable if they fail to pay the underlying debt.

 

In the past, we facilitated the operations of our related party Forasen Group by agreeing to guarantee its obligations.

 

For example, on December 20, 2013, Forasen Group signed a guarantee agreement with Bank of China to guarantee the loan and credit of up to RMB 15,000,000 on a loan from the Bank of China to Zhejiang Feiyan Down Products Co., Ltd. (“Feiyan”). Relying on this guarantee, Feiyan was able to borrow RMB 15,000,000 from the Bank of China.

 

Feiyan subsequently defaulted on its debt and Forasen Group entrusted Zhejiang FLS Mushroom Co., Ltd. (“FLS Mushroom”) to repay the money on Forasen Group’s behalf. Accordingly, FLS Mushroom signed a credit transfer agreement with Bank of China by which it promised to honor the guarantee in Forasen Group’s place.

  

8

 

 

In five installments paid in 2015, 2016 and 2017, Forasen Group fully repaid all outstanding amounts, and FLS Mushroom has no remaining liability for its guarantee.

 

If we enter into related party guarantees in the future and we are unable to cause a related party to honor such obligations, we could find that our company bears primary responsibility for such obligations.

 

When China’s currency appreciates, our products may become more expensive to export to other countries.

  

While 2018 saw the Renminbi’s depreciation against the U.S. dollar, 2019 and 2020 saw the Renminbi’s appreciation against the U.S. dollar. We are subject to exchange rate risk between U.S. dollar and Renminbi because we sell our products in U.S. dollar from time to time, and our export distributors settle in U.S. dollar and these distributors may also be affected by U.S. dollar exchange rate. Among our export sales in the year ended September 30, 2020, approximately 35.15% were sold to U.S., approximately 29.18% were sold to Canada, approximately 17.82% were sold to Japan, and approximately 17.85% were sold to other countries. Settlement currency is USD for export transactions no matter what the destination country is.

 

We may require additional financing in the future and our operations could be curtailed if we are unable to obtain required additional financing when needed.

 

While we conducted a private placement in November 2018 and we have outstanding bank loans, we may need to obtain additional debt or equity financing to fund future capital expenditures. While we do not anticipate seeking additional financing in the immediate future, any additional equity may result in dilution to the holders of our outstanding shares of capital stock. Additional debt financing may include conditions that would restrict our freedom to operate our business, such as conditions that:

 

 ·limit our ability to pay dividends or require us to seek consent for the payment of dividends;

 

 ·increase our vulnerability to general adverse economic and industry conditions;

 

 ·require us to dedicate a portion of our cash flow from operations to payments on our debt, thereby reducing the availability of our cash flow to fund capital expenditures, working capital and other general corporate purposes; and

 

 ·limit our flexibility in planning for, or reacting to, changes in our business and our industry.

 

We cannot guarantee that we will be able to obtain any additional financing on terms that are acceptable to us, or at all.

 

Our results of operations fluctuate significantly from quarter to quarter which may make it difficult to predict our future performance.

 

Our results of operations fluctuate significantly from quarter to quarter so it may be hard to predict our future performance.

 

Most of the sales of FLS Mushroom are from China Forest and China Tree Seed. Sales increase from July to September because these two clients place more orders with FLS Mushroom during this period. From December to January, there is a peak because customers spend more on food including edible fungi to prepare for coming holidays. From January to February, the sales of FLS Mushroom decrease because of the Chinese New Year holiday, during which time consumers generally spend less.

 

Forest Food and Zhejiang Farmmi Food Co., Ltd. (“Farmmi Food”) focus on producing and selling small packages of dried edible fungi. The sales peak is from December to January, as customers spend more on food including edible fungi to prepare for coming holidays.

  

9

 

 

Our bank accounts are not fully insured or protected against loss.

 

We maintain our cash with various banks located in mainland China. Our cash accounts are not insured or otherwise protected. Should any bank or trust company holding our cash deposits become insolvent, or if we are otherwise unable to withdraw funds, we would lose the cash on deposit with that particular bank or escrow agent.

 

We are substantially dependent upon our senior management.

 

We are highly dependent on our senior management to manage our business and operations. In particular, we rely substantially on our Chief Executive Officer and Chairwoman, Ms. Yefang Zhang to manage our operations. Ms. Zhang has been involved in the mushroom industry for more than twenty years. Ms. Zhang cofounded Lishui Jingning Huali Co., Ltd. in 1994 with her husband Mr. Zhengyu Wang to engage in the mushroom business. Due to her experience in the industry and long relationships with our customer base, Ms. Zhang would be difficult to replace.

 

While we provide the legally required personal insurance for the benefit of our employees, we do not maintain key person life insurance on any of our senior management, including Ms. Zhang. The loss of any one of them would have a material adverse effect on our business and operations. Competition for senior management and our other key personnel is intense, and the pool of suitable candidates is limited. We may be unable to quickly locate a suitable replacement for any senior management that we lose. In addition, if any member of our senior management joins a competitor or forms a competing company, they may compete with us for customers, business partners and other key professionals and staff members of our company. Although some of our senior management of Forest Food and Hangzhou Nongyuan Network Technology Co., Ltd. (“Nongyuan Network”) have signed confidentiality agreements in connection with their employment with us, we cannot assure you that we will be able to successfully enforce these provisions in the event of a dispute between us and any member of our senior management.

 

Failure to manage our growth could strain our management, operational and other resources, which could materially and adversely affect our business and prospects.

 

Our growth strategy includes developing export customers of our existing products of edible fungi, increasing varieties of agricultural products and expanding our e-commerce platforms. Pursuing these strategies has resulted in, and will continue to result in substantial demands on management resources. In particular, the management of our growth will require, among other things:

 

 ·stringent cost controls and sufficient liquidity;

 

 ·strengthening of financial and management controls;

 

 ·increased marketing, sales and support activities; and

 

 ·hiring and training of new personnel.

 

If we are not able to manage our growth successfully, our business and prospects would be materially and adversely affected.

 

An insufficient amount of insurance could expose us to significant costs and business disruption.

 

While we have purchased insurance to cover certain assets and property of our business, the amounts and scope of coverage could leave our business inadequately protected from loss. For example, not all of our subsidiaries have coverage of business interruption insurance. If we were to incur substantial losses or liabilities due to fire, explosions, floods, other natural disasters or accidents or business interruption, our results of operations could be materially and adversely affected.

 

If we fail to protect our intellectual property rights, it could harm our business and competitive position.

 

We rely on a combination of trademark, domain name laws and non-disclosure agreements and other methods to protect our intellectual property rights.

 

10

 

 

 

Implementation of PRC intellectual property-related laws has historically been lacking, primarily because of ambiguities in the PRC laws and enforcement difficulties. Accordingly, intellectual property rights and confidentiality protections in China may not be as effective as in the United States or other western countries. Furthermore, policing unauthorized use of proprietary technology is difficult and expensive, and we may need to resort to litigation to enforce or defend patents issued to us or to determine the enforceability, scope and validity of our proprietary rights or those of others. Such litigation and an adverse determination in any such litigation, if any, could result in substantial costs and diversion of resources and management attention, which could harm our business and competitive position.

 

We may be exposed to trademark infringement and other claims by third parties which, if successful, could disrupt our business and have a material adverse effect on our financial condition and results of operations.

 

If we sell our branded products internationally, and as litigation becomes more common in China, we face a higher risk of being the subject of claims for trademark infringement, invalidity or indemnification relating to other parties’ proprietary rights. The defense of trademark suits, including of trademark infringement suits, and related legal and administrative proceedings can be both costly and time consuming and may significantly divert the efforts and resources of our management personnel. Furthermore, an adverse determination in any such litigation or proceedings to which we may become a party could cause us to:

 

 ·pay damage awards;

 

 ·seek licenses from third parties;

 

 ·pay ongoing royalties;

 

 ·redesign our branded products; or

 

 ·be restricted by injunctions,

 

each of which could effectively prevent us from pursuing some or all of our business and result in our customers or potential customers deferring or limiting their purchase or use of our products. This could have a material adverse effect on our financial condition and results of operations.

 

Risks Related to Doing Business in China

 

Uncertainties in the interpretation and enforcement of PRC laws and regulations could limit the legal protections available to you and us.

 

The PRC legal system is based on written statutes. Unlike common law systems, it is a system in which legal cases have limited value as precedents. In the late 1970s, the PRC government began to promulgate a comprehensive system of laws and regulations governing economic matters in general. The overall effect of legislation over the past three decades has significantly increased the protections afforded to various forms of foreign or private-sector investment in China. Our PRC subsidiaries are subject to various PRC laws and regulations generally applicable to companies in China. However, since these laws and regulations are relatively new and the PRC legal system continues to rapidly evolve, the interpretations of many laws, regulations and rules are not always uniform and enforcement of these laws, regulations and rules involve uncertainties.

 

From time to time, we may have to resort to administrative and court proceedings to enforce our legal rights. However, since PRC administrative and court authorities have significant discretion in interpreting and implementing statutory and contractual terms, it may be more difficult to evaluate the outcome of administrative and court proceedings and the level of legal protection we enjoy than in more developed legal systems. Furthermore, the PRC legal system is based in part on government policies and internal rules (some of which are not published in a timely manner or at all) that may have retroactive effect. As a result, we may not be aware of our violation of these policies and rules until sometime after the violation. Such uncertainties, including uncertainty over the scope and effect of our contractual, property (including intellectual property) and procedural rights, and any failure to respond to changes in the regulatory environment in China could materially and adversely affect our business and impede our ability to continue our operations.

 

U.S. regulatory bodies may be limited in their ability to conduct investigations or inspections of our operations in China.

 

The SEC, the U.S. Department of Justice and other U.S. authorities may also have difficulties in bringing and enforcing actions against us or our directors or executive officers in the PRC. The SEC has stated that there are significant legal and other obstacles to obtaining information needed for investigations or litigation in China. China has recently adopted a revised securities law that became effective on March 1, 2020, Article 177 of which provides, among other things, that no overseas securities regulator is allowed to directly conduct investigation or evidence collection activities within the territory of the PRC. Accordingly, without governmental approval in China, no entity or individual in China may provide documents and information relating to securities business activities to overseas regulators when it is under direct investigation or evidence discovery conducted by overseas regulators, which could present significant legal and other obstacles to obtaining information needed for investigations and litigation conducted outside of China.

    

11

 

 

The enforcement of the PRC Labor Contract Law and other labor-related regulations in the PRC may adversely affect our business and our results of operations.

 

The PRC Labor Contract Law became effective and was implemented on January 1, 2008, which was amended on December 28, 2012. It has reinforced the protection of employees who, under the PRC Labor Contract Law, have the right, among others, to have written labor contracts, to enter into labor contracts with no fixed terms under certain circumstances, to receive overtime wages and to terminate or alter terms in labor contracts. According to the PRC Social Insurance Law, which became effective on July 1, 2011, and the Administrative Regulations on the Housing Funds, Companies operating in China are required to participate in pension insurance, work-related injury insurance, medical insurance, unemployment insurance, maternity insurance and housing funds plans, and the employers must pay all or a portion of the social insurance premiums and housing funds for their employees.

 

As a result of these laws and regulations designed to enhance labor protection, we expect our labor costs will continue to increase. In addition, as the interpretation and implementation of these laws and regulations are still evolving, our employment practice may not at all times be deemed in compliance with the new laws and regulations. If we are subject to severe penalties or incur significant liabilities in connection with labor disputes or investigations, our business and results of operations may be adversely affected.

 

We may be exposed to liabilities under the Foreign Corrupt Practices Act and Chinese anti-corruption law.

 

We are subject to the U.S. Foreign Corrupt Practices Act (“FCPA”), and other laws that prohibit improper payments or offers of payments to foreign governments and their officials and political parties by U.S. persons and issuers as defined by the statute for the purpose of obtaining or retaining business. We are also subject to Chinese anti-corruption laws, which strictly prohibit the payment of bribes to government officials. We have operations, agreements with third parties, and make sales in China, which may experience corruption. Our activities in China create the risk of unauthorized payments or offers of payments by one of the employees, consultants or distributors of our company, because these parties are not always subject to our control. We are in process of implementing an anticorruption program, which prohibits the offering or giving of anything of value to foreign officials, directly or indirectly, for the purpose of obtaining or retaining business. The anticorruption program also requires that clauses mandating compliance with our policy be included in all contracts with foreign sales agents, sales consultants and distributors and that they certify their compliance with our policy annually. It further requires that all hospitality involving promotion of sales to foreign governments and government-owned or controlled entities be in accordance with specified guidelines. In the meantime, we believe to date we have complied in all material respects with the provisions of the FCPA and Chinese anti-corruption law. However, our existing safeguards and any future improvements may prove to be less than effective, and the employees, consultants or distributors of our Company may engage in conduct for which we might be held responsible. Violations of the FCPA or Chinese anti-corruption law may result in severe criminal or civil sanctions, and we may be subject to other liabilities, which could negatively affect our business, operating results and financial condition. In addition, the government may seek to hold our Company liable for successor liability FCPA violations committed by companies in which we invest or that we acquire.

 

Fluctuations in exchange rates could have a material and adverse effect on our results of operations and the value of your investment.

 

The value of the Renminbi against the U.S. dollar and other currencies may fluctuate and is affected by, among other things, changes in political and economic conditions in China and by China’s foreign exchange policies. On July 21, 2005, the PRC government changed its decade-old policy of pegging the value of the Renminbi to the U.S. dollar, and the Renminbi appreciated more than 20% against the U.S. dollar over the following three years. Between July 2008 and June 2010, this appreciation halted and the exchange rate between the Renminbi and the U.S. dollar remained within a narrow band. Since June 2010, the Renminbi has fluctuated against the U.S. dollar, at times significantly and unpredictably. It is difficult to predict how market forces or PRC or U.S. government policy may impact the exchange rate between the Renminbi and the U.S. dollar in the future.

 

12

 

 

We are subject to exchange rate risk between U.S. dollar and Renminbi because we sell our products in U.S. dollar from time to time, and our export distributors settle in U.S. dollar and these distributors may also be affected by U.S. dollar exchange rate. If China’s currency appreciates, our products may become more expensive to export to other countries and our sales may be negatively affected by the appreciation.

 

Significant revaluation of the Renminbi may have a material and adverse effect on your investment. For example, to the extent that we need to convert U.S. dollars we receive upon cash exercises, if any, of the warrants to purchase the Ordinary Shares offered hereby into Renminbi for our operations, appreciation of the Renminbi against the U.S. dollar would have an adverse effect on the Renminbi amount we would receive from the conversion. Conversely, if we decide to convert our Renminbi into U.S. dollars for the purpose of making payments for dividends on our Ordinary Shares or for other business purposes, appreciation of the U.S. dollar against the Renminbi would have a negative effect on the U.S. dollar amount available to us.

 

Very limited hedging options are available in China to reduce our exposure to exchange rate fluctuations. To date, we have not entered into any hedging transactions in an effort to reduce our exposure to foreign currency exchange risk. While we may decide to enter into hedging transactions in the future, the availability and effectiveness of these hedges may be limited and we may not be able to adequately hedge our exposure or at all. In addition, our currency exchange losses may be magnified by PRC exchange control regulations that restrict our ability to convert Renminbi into foreign currency.

 

If the PRC government finds that the agreements that establish the structure for operating our services in China do not comply with PRC governmental restrictions on foreign investment in internet businesses, or if these regulations or the interpretation of existing regulations change in the future, we could be subject to severe penalties or be forced to relinquish our interests in those operations.

 

The PRC government regulates telecommunications-related businesses through strict business licensing requirements and other government regulations. These laws and regulations also include limitations on foreign ownership of PRC companies that engage in telecommunications-related businesses.

 

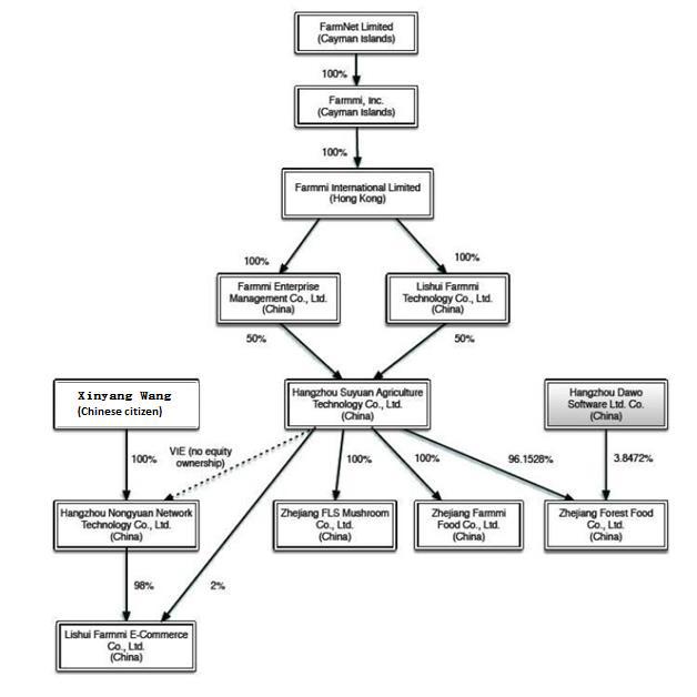
Because we are a Cayman Islands company, we are classified as a foreign enterprise under PRC laws and regulations, and most of our PRC subsidiaries, (Farmmi (Hangzhou) Enterprise Management Co., Ltd. (“Farmmi Enterprise”), Lishui Farmmi Technology Co., Ltd. (“Farmmi Technology”), Suyuan Agriculture, FLS Mushroom, Forest Food and Farmmi Food), are foreign-invested enterprises, or FIEs. To comply with PRC laws and regulations, we conduct our e-commerce websites (Farmmi Jicai and Farmmi Liangpin Market which we recently closed) in China through contractual arrangements with our VIE and its shareholder. These contractual arrangements provide us with effective control over our VIE and enable us to receive substantially all of the economic benefits of our VIE in consideration for the services provided by our foreign-owned PRC subsidiaries, and have an exclusive option to purchase all of the equity interest in our VIE when permissible under PRC laws. For a description of our VIE structure and these contractual arrangements, see “Item 4. Information on the Company — C. Organizational Structure  — Hangzhou Nongyuan Network Technology Co., Ltd. (‘Nongyuan Network’).

 

Based on the advice of our PRC legal counsel, Zhejiang Zhengbiao Law Firm, the corporate structure of our VIE in China are in compliance with all existing PRC laws and regulations. However, as there are substantial uncertainties regarding the interpretation and application of PRC laws and regulations, we cannot assure you that the PRC government would agree that our corporate structure or any of the above contractual arrangements comply with PRC licensing, registration or other regulatory requirements, with existing policies or with requirements or policies that may be adopted in the future. PRC laws and regulations governing the validity of these contractual arrangements are uncertain and the relevant government authorities have broad discretion in interpreting these laws and regulations.

 

If we or any of our current or future VIE are found to be in violation of any existing or future PRC laws or regulations, or fail to obtain or maintain any of the required permits or approvals, the relevant PRC regulatory authorities, including the Ministry of Industry and Information Technology, or MIIT, which regulates internet information services companies, SAIC, which regulates advertising companies, and the CSRC would have broad discretion in dealing with such violations, including levying fines, confiscating our income or the income of Suyuan Agriculture and the VIE, revoking the business licenses or operating licenses of Suyuan Agriculture and the VIE, shutting down our servers or blocking our websites, discontinuing or placing restrictions or onerous conditions on our operations, requiring us to undergo a costly and disruptive restructuring, restricting our rights to use the proceeds upon cash exercises, if any, of the warrants to purchase the Ordinary Shares offered hereby to finance our business and operations in China, or taking other enforcement actions that could be harmful to our business.

 

13

 

 

Any of these actions could cause significant disruption to our business operations and severely damage our reputation, which would in turn materially and adversely affect our business and results of operations. In addition, if the imposition of any of these penalties causes us to lose the rights to direct the activities of the VIE or our right to receive their economic benefits, we would no longer be able to consolidate the VIE. Our VIE was engaged in the operation of our own e-commerce websites, which were established in August 2016. Our VIE had revenue of $4,558,854, $6,184,460 and $3,369,258 in the year ended September 30, 2020, 2019 and 2018, respectively.

 

Our contractual arrangements with our VIE may not be as effective in providing operational control as direct ownership.

 

We have relied and expect to continue to rely on contractual arrangements with Nongyuan Network and its shareholder to operate our e-commerce websites. For a description of our VIE structure and these contractual arrangements, see “Item 4. Information on the Company — C. Organizational Structure — Hangzhou Nongyuan Network Technology Co., Ltd. (‘Nongyuan Network’).” These contractual arrangements may not be as effective in providing us with control over the VIE as direct ownership. If we had direct ownership of our VIE, we would be able to exercise our rights as a shareholder to effect changes in the board of directors, which in turn could effect changes, subject to any applicable fiduciary obligations, at the management level. However, under the current contractual arrangements, we rely on the performance of the contractual obligations by our VIE and its shareholder to exercise control over our VIE. Therefore, our contractual arrangements with our VIE may not be as effective in ensuring our control over our e-commerce websites in China as direct ownership would be.

 

Our VIE may conduct actions which cause our loss.

 

Xinyang Wang, a daughter of Mr. Zhengyu Wang, one of the directors of our Company and Ms. Yefang Zhang, our Chairwoman and Chief Executive Officer, is the sole shareholder of our VIE. The Exclusive Call Option Agreement between Suyuan Agriculture, Xinyang Wang and our VIE Nongyuan Network provides that Nongyuan Network may not conduct key actions without the prior written consent of Suyuan Agriculture, such as amending its articles of association. See “Item 4. Information on the Company — C. Organizational Structure — Hangzhou Nongyuan Network Technology Co., Ltd. (‘Nongyuan Network’).” However, the list of these key actions may not be comprehensive enough to protect us. For example, the key actions requiring Suyuan Agriculture’s prior written consent exclude entering into material contracts in the ordinary course of business. It is possible that contracts entered by Nongyuan Network in the ordinary course of business, such as procurement agreements with exceptionally high amount, may be detrimental to its business. As we are obligated to absorb all of our VIE’s loss from its activities, entry in these agreements by our VIE may cause our loss.

 

The shareholder of our VIE may breach, or cause our VIE to breach, or refuse to renew, the existing contractual arrangements we have with him and our VIE. Any failure by our VIE or its shareholder to perform his obligations under our contractual arrangements with him would have a material adverse effect on our business and financial condition.

 

Xinyang Wang is the sole shareholder of our VIE. She may breach, or cause our VIE to breach, or refuse to renew, the existing contractual arrangements we have with her and our VIE. If our VIE or its shareholder fails to perform their respective obligations under the contractual arrangements, we may have to incur substantial costs and expend resources to enforce our rights under the contracts. We may have to rely on legal remedies under PRC law, including seeking specific performance or injunctive relief and claiming damages, which may not be effective. For example, if the shareholder of Nongyuan Network were to refuse to transfer her equity interests in Nongyuan Network to us or our designee when we exercise the call option pursuant to these contractual arrangements, if she transferred the equity interests to other persons against our interests, or if she were otherwise to act in bad faith toward us, then we may have to take legal actions to compel her to perform his contractual obligations.

  

All of these contractual arrangements are governed by PRC law and provide for the resolution of disputes through arbitration in the PRC. Accordingly, these contracts would be interpreted in accordance with PRC law and any disputes would be resolved in accordance with PRC legal procedures. The legal system in the PRC is not as developed as in other jurisdictions, such as the United States. As a result, uncertainties in the PRC legal system could limit our ability to enforce these contractual arrangements. Under PRC law, rulings by arbitrators are final, parties cannot appeal the arbitration results in courts, and the prevailing parties may only enforce the arbitration awards in PRC courts through arbitration award recognition proceedings, which would incur additional expenses and delay. In the event we are unable to enforce these contractual arrangements, we may not be able to exert effective control over our VIE, and our ability to conduct our e-commerce websites may be negatively affected.

 

14

 

 

Contractual arrangements our subsidiary has entered into with our VIE may be subject to scrutiny by the PRC tax authorities and a finding that we or our VIE owe additional taxes could substantially reduce our consolidated net income and the value of your investment.

 

Under PRC laws and regulations, arrangements and transactions among related parties may be subject to audit or challenge by the PRC tax authorities within ten years after the taxable year when the transactions are conducted. We could face material and adverse tax consequences if the PRC tax authorities determine that the contractual arrangements among Suyuan Agriculture, our VIE and the shareholder of our VIE do not represent arm’s-length prices and consequently adjust Suyuan Agriculture’s or our VIE’s income in the form of a transfer pricing adjustment. A transfer pricing adjustment could, among other things, result in a reduction, for PRC tax purposes, of expense deductions recorded by our VIE, which could in turn increase their tax liabilities. In addition, the PRC tax authorities may impose late payment fees and other penalties on Suyuan Agriculture or our VIE for any unpaid taxes. Our consolidated net income may be materially and adversely affected if Suyuan Agriculture or our VIE’s tax liabilities increase or if they are subject to late payment fees or other penalties.

 

The shareholders and director of our VIE may have potential conflicts of interest with us, which may materially and adversely affect our e-commerce websites.

 

Xinyang Wang, a daughter of our CEO and Chairwoman Yefang Zhang and Zhengyu Wang, one of our directors, is the shareholder and executive director (legal representative) of our VIE Nongyuan Network, and the executive director (legal representative) of Suyuan Agriculture. As Xinyang Wang is affiliated with both parties of the contractual arrangements, conflicts of interest may arise for Xinyang Wang. For example, it is in Suyuan Agriculture’s interest to collect as much service fees as possible from Nongyuan Network. However, as the shareholder and executive director (legal representative) of Nongyuan Network, Xinyang Wang may have personal benefits to limit the service fees paid by Nongyuan Network to Suyuan Agriculture. We cannot assure you that when conflicts of interest arise, this equity holder will act in the best interests of our company or that such conflicts will be resolved in our favor. We currently rely on Xinyang Wang to comply with the laws of China, which protect contracts. We also rely on the laws of Cayman Islands, which provide that directors owe a duty of care and a duty of loyalty to our company. However, the legal frameworks of China and the Cayman Islands do not provide guidance on resolving conflicts in the event of a conflict with another corporate governance regime. If we cannot resolve any conflict of interest or dispute between us and the shareholder of our VIE, we would have to rely on legal proceedings, which could result in disruption of our business and subject us to substantial uncertainty as to the outcome of any such legal proceedings.

  

We may be adversely affected by the complexity, uncertainties and changes in PRC regulation of internet-related business and companies.

 

The PRC government extensively regulates the internet industry, including foreign ownership of, and the licensing and permit requirements pertaining to, companies in the internet industry. These internet-related laws and regulations are relatively new and evolving, and their interpretation and enforcement involves significant uncertainties. As a result, in certain circumstances it may be difficult to determine what actions or omissions may be deemed to be in violation of applicable laws and regulations. Issues, risks and uncertainties relating to PRC governmental regulation of the internet industry include, but are not limited to, the following.

 

We only have control over our websites through contractual arrangements due to the restriction of foreign investment in businesses providing value-added telecommunication services in China, including internet information provision services. This may significantly disrupt our e-commerce business, subject us to sanctions, compromise enforceability of related contractual arrangements, or have other harmful effects on us.

 

15

 

 

The evolving PRC regulatory system for the internet industry may lead to the establishment of new regulatory agencies. For example, in May 2011, the State Council announced the establishment of a new department, the State Internet Information Office (with the involvement of the State Council Information Office, the MIIT, and the Ministry of Public Security). The primary role of this new agency is to facilitate the policy-making and legislative development in this field, to direct and coordinate with the relevant departments in connection with online content administration and to deal with cross-ministry regulatory matters in relation to the internet industry.

 

We are required to obtain and maintain various licenses and permits and fulfill registration and filing requirements in order to conduct and operate our e-commerce websites. If these new laws and regulations are promulgated, additional licenses may be required for our operations. If our operations do not comply with these new regulations at the time they become effective, or if we fail to obtain any licenses required under these new laws and regulations, we could be subject to penalties.

 

The Code for Cross-Border Electronic Commerce Commodity Operations and Services (T/CCPITCSC 009-2017) (hereinafter referred to as “Cross-Border Electronic Commerce Code”) and the Code for Mobile Electronic Commerce Commodity Operations and Services (T/CCPITCSC 009-2017) were formally implemented on March 1, 2018. In addition, the Electronic Commerce Law of the PRC was formally passed on August 31, 2018 and came into effect on January 1, 2019. These laws and regulations define and regulate e-commerce operations, e-commerce operators, e-commerce platform operators, e-commerce contracts, disputes and responsibilities, so as to regulate e-commerce activities. They are legally binding on our company’s electronic commerce platform Nongyuan Network and our online stores. As a result, our electronic commerce activities are subject to stricter legal constraints which cause potential legal risks.

 

The Circular on Strengthening the Administration of Foreign Investment in an Operation of Value-added Telecommunications Business, issued by the MIIT in July 2006, prohibits domestic telecommunication service providers from leasing, transferring or selling telecommunications business operating licenses to any foreign investor in any form, or providing any resources, sites or facilities to any foreign investor for their illegal operation of a telecommunications business in China. According to this circular, either the holder of a value-added telecommunication services operation permit or its shareholders must directly own the domain names and trademarks used by such license holders in their provision of value-added telecommunication services. The circular also requires each license holder to have the necessary facilities, including servers, for its approved business operations and to maintain such facilities in the regions covered by its license. If an ICP license holder fails to comply with the requirements and also fails to remediate such non-compliance within a specified period of time, the MIIT or its local counterparts have the discretion to take administrative measures against such license holder, including revoking its ICP license. Currently, Nongyuan Network, our PRC consolidated VIE, holds an ICP license and operates our websites (farmmi88.com; Farmmi.com; Farmmi.com.cn). Nongyuan Network owns the relevant domain names and has the necessary personnel to operate such websites.

 

The interpretation and application of existing PRC law, regulations and policies and possible new laws, regulations or policies relating to the internet industry have created substantial uncertainties regarding the legality of existing and future foreign investments in, and the businesses and activities of, internet businesses in China, including our e-commerce business. We cannot assure you that we have obtained all the permits or licenses required for conducting our e-commerce business in China or will be able to maintain our existing licenses or obtain new ones.

 

Our business may be materially and adversely affected if any of our PRC subsidiaries declares bankruptcy or becomes subject to a dissolution or liquidation proceeding.

 

The Enterprise Bankruptcy Law of the PRC, or the Bankruptcy Law, came into effect on June 1, 2007. The Bankruptcy Law provides that an enterprise will be liquidated if the enterprise fails to settle its debts as and when they fall due and if the enterprise’s assets are, or are demonstrably, insufficient to clear such debts.

 

Our PRC subsidiaries hold certain assets that are important to our business operations. If any of our PRC subsidiaries undergoes a voluntary or involuntary liquidation proceeding, unrelated third-party creditors may claim rights to some or all of these assets, thereby hindering our ability to operate our business, which could materially and adversely affect our business, financial condition and results of operations.

 

16

 

 

According to the SAFE’s Notice of the State Administration of Foreign Exchange on Further Improving and Adjusting Foreign Exchange Administration Policies for Direct Investment, effective on December 17, 2012, and the Provisions for Administration of Foreign Exchange Relating to Inbound Direct Investment by Foreign Investors, effective May 13, 2013, if any of our PRC subsidiaries undergoes a voluntary or involuntary liquidation proceeding, prior approval from the SAFE for remittance of foreign exchange to our shareholders abroad is no longer required, but we still need to conduct a registration process with the SAFE local branch. It is not clear whether “registration” is a mere formality or involves the kind of substantive review process undertaken by SAFE and its relevant branches in the past.

 

PRC regulations relating to foreign exchange registration of overseas investment by PRC residents may subject our PRC resident beneficial owners or our PRC subsidiaries to liability or penalties, limit our ability to inject capital into these subsidiaries, limit these PRC subsidiaries’ ability to increase their registered capital or distribute profits to us, or may otherwise adversely affect us.

 

On July 4, 2014, the State Administration of Foreign Exchange, or SAFE, promulgated the Circular on Relevant Issues Relating to Domestic Resident’s Investment and Financing and Roundtrip Investment through Special Purpose Vehicles, or SAFE Circular 37, which replaced the former Notice on Relevant Issues Concerning Foreign Exchange Administration for PRC Residents to Engage in Financing and Inbound Investment via Overseas Special Purpose Vehicles (generally known as SAFE Circular 75) promulgated by SAFE on October 21, 2005. On February 13, 2015, SAFE further promulgated the Circular on Further Simplifying and Improving the Administration of the Foreign Exchange Concerning Direct Investment, or SAFE Circular 13, which took effect on June 1, 2015. This SAFE Circular 13 has amended SAFE Circular 37 by requiring PRC residents or entities to register with qualified banks rather than SAFE or its local branch in connection with their establishment or control of an offshore entity established for the purpose of overseas investment or financing.

 

These circulars require PRC residents to register with qualified banks in connection with their direct establishment or indirect control of an offshore entity, for the purpose of overseas investment and financing, with such PRC residents’ legally owned assets or equity interests in domestic enterprises or offshore assets or interests, which is referred to in SAFE Circular 37 as a “special purpose vehicle.” These circulars further require amendment to the registration in the event of any significant changes with respect to the special purpose vehicle, such as an increase or decrease of capital contributed by PRC residents, share transfer or exchange, merger, division or other material events. In the event that a PRC resident holding interests in a special purpose vehicle fails to complete the required SAFE registration, the PRC subsidiary of that special purpose vehicle may be prohibited from making profit distributions to the offshore parent and from carrying out subsequent cross-border foreign exchange activities, and the special purpose vehicle may be restricted in its ability to contribute additional capital into its PRC subsidiary. Furthermore, failure to comply with the various SAFE registration requirements described above could result in liability under PRC law for evasion of foreign exchange controls.

 

While Ms. Yefang Zhang, a citizen of Saint Lucia, is not required to register with qualified bank according to the various SAFE registration requirements, we may not at all times be fully aware or informed of the identities of all our shareholders or beneficial owners that are required to make such registrations, and we may not always be able to compel them to comply with all relevant foreign exchange regulations. As a result, we cannot assure you that all of our shareholders or beneficial owners who are PRC residents will at all times comply with, or in the future make or obtain any applicable registrations or approvals required by all relevant foreign exchange regulations. The failure or inability of such individuals to comply with the registration procedures set forth in these regulations may subject us to fines or legal sanctions, restrictions on our cross-border investment activities or our PRC subsidiaries’ ability to distribute dividends to, or obtain foreign-exchange-dominated loans from, our company, or prevent us from making distributions or paying dividends. As a result, our business operations and our ability to make distributions to you could be materially and adversely affected.

 

Furthermore, as these foreign exchange regulations are still relatively new and their interpretation and implementation has been constantly evolving, it is unclear how these regulations, and any future regulation concerning offshore or cross-border transactions, will be interpreted, amended and implemented by the relevant government authorities. We cannot predict how these regulations will affect our business operations or future strategy. In addition, if we decide to acquire a PRC domestic company, we cannot assure you that we or the owners of such company, as the case may be, will be able to obtain the necessary approvals or complete the necessary filings and registrations required by the foreign exchange regulations. This may restrict our ability to implement our acquisition strategy and could adversely affect our business and prospects.

 

17

 

 

Under the PRC Enterprise Income Tax Law, we may be classified as a PRC “resident enterprise” for PRC enterprise income tax purposes. Such classification would likely result in unfavorable tax consequences to us and our non-PRC shareholders and have a material adverse effect on our results of operations and the value of your investment.

  

Under the PRC Enterprise Income Tax Law, or the EIT Law, that became effective in January 2008, an enterprise established outside the PRC with “de facto management bodies” within the PRC is considered a “resident enterprise” for PRC enterprise income tax purposes and is generally subject to a uniform 25% enterprise income tax rate on its worldwide income. Under the implementation rules to the EIT Law, a “de facto management body” is defined as a body that has material and overall management and control over the manufacturing and business operations, personnel and human resources, finances and properties of an enterprise. In addition, a circular, known as SAT Circular 82, issued in April 2009 by the State Administration of Taxation, or the SAT, specifies that certain offshore incorporated enterprises controlled by PRC enterprises or PRC enterprise groups will be classified as PRC resident enterprises if the following are located or resident in the PRC: senior management personnel and departments that are responsible for daily production, operation and management; financial and personnel decision making bodies; key properties, accounting books, company seal, and minutes of board meetings and shareholders’ meetings; and half or more of the senior management or directors having voting rights. Further to SAT Circular 82, the SAT issued a bulletin, known as SAT Bulletin 45, which took effect in September 2011, to provide more guidance on the implementation of SAT Circular 82 and clarify the reporting and filing obligations of such “Chinese-controlled offshore incorporated resident enterprises.” SAT Bulletin 45 provides procedures and administrative details for the determination of resident status and administration on post-determination matters.

 

Although both SAT Circular 82 and SAT Bulletin 45 only apply to offshore enterprises controlled by PRC enterprises or PRC enterprise groups, not those controlled by PRC individuals or foreign individuals, the determining criteria set forth in SAT Circular 82 and SAT Bulletin 45 may reflect the SAT’s general position on how the “de facto management body” test should be applied in determining the tax resident status of offshore enterprises, regardless of whether they are controlled by PRC enterprises, PRC enterprise groups or by PRC or foreign individuals.

 

If the PRC tax authorities determine that the actual management organ of Farmmi, Inc. (“FMI”) is within the territory of China, FMI may be deemed to be a PRC resident enterprise for PRC enterprise income tax purposes and a number of unfavorable PRC tax consequences could follow. First, we will be subject to the uniform 25% enterprise income tax on our world-wide income, which could materially reduce our net income. In addition, we will also be subject to PRC enterprise income tax reporting obligations.

 

Up to the date of this report, FMI has not been notified or informed by the PRC tax authorities that it has been deemed to be a resident enterprise for the purpose of the EIT Law.

 

Finally, dividends payable by us to our investors and gains on the sale of our shares may become subject to PRC withholding tax, at a rate of 10% in the case of non-PRC enterprises or 20% in the case of non-PRC individuals (in each case, subject to the provisions of any applicable tax treaty), if such gains are deemed to be from PRC sources. It is unclear whether non-PRC shareholders of our company would be able to claim the benefits of any tax treaties between their country of tax residence and the PRC in the event that we are treated as a PRC resident enterprise. Any such tax may reduce the returns on your investment in our shares.

  

18

 

 

Enhanced scrutiny over acquisition transactions by the PRC tax authorities may have a negative impact on potential acquisitions we may pursue in the future.

 

Pursuant to the Notice on Strengthening Administration of Enterprise Income Tax for Share Transfers by Non-PRC Resident Enterprises, or SAT Circular 698, issued by the SAT on December 10, 2009, where a foreign investor transfers the equity interests of a resident enterprise indirectly via disposition of the equity interests of an overseas holding company, or an “indirect transfer,” and such overseas holding company is located in a tax jurisdiction that (i) has an effective tax rate less than 12.5% or (ii) does not tax foreign income of its residents, the foreign investor shall report the indirect transfer to the competent tax authority. The PRC tax authority will examine the true nature of the indirect transfer, and if the tax authority considers that the foreign investor has adopted an “abusive arrangement” in order to avoid PRC tax, it may disregard the existence of the overseas holding company and re-characterize the indirect transfer and as a result, gains derived from such indirect transfer may be subject to PRC withholding tax at a rate of up to 10%.

 

On February 3, 2015, the SAT issued the Announcement of the State Administration of Taxation on Several Issues Concerning the Enterprise Income Tax on Indirect Property Transfer by Non-Resident Enterprises, or SAT Bulletin 7, to supersede existing provisions in relation to the “indirect transfer” as set forth in Circular 698, while the other provisions of Circular 698 remain in force. Pursuant to SAT Bulletin 7, where a non-resident enterprise indirectly transfers properties such as equity in PRC resident enterprises without any justifiable business purposes and aiming to avoid the payment of enterprise income tax, such indirect transfer must be reclassified as a direct transfer of equity in PRC resident enterprise. To assess whether an indirect transfer of PRC taxable properties has reasonable commercial purposes, all arrangements related to the indirect transfer must be considered comprehensively and factors set forth in SAT Bulletin 7 must be comprehensively analyzed in light of the actual circumstances. SAT Bulletin 7 also provides that, where a non-PRC resident enterprise transfers its equity interests in a resident enterprise to its related parties at a price lower than the fair market value, the competent tax authority has the power to make a reasonable adjustment to the taxable income of the transaction.

 

There is little practical experience regarding the application of SAT Bulletin 7 because it was issued in February 2015. During the effective period of SAT Circular 698, some intermediary holding companies were actually looked through by the PRC tax authorities, and consequently the non-PRC resident investors were deemed to have transferred the PRC subsidiary and PRC corporate taxes were assessed accordingly. It is possible that we or our non-PRC resident investors may become at risk of being taxed under SAT Bulletin 7 and may be required to expend valuable resources to comply with SAT Bulletin 7 or to establish that we or our non-PRC resident investors should not be taxed under SAT Bulletin 7, which may have an adverse effect on our financial condition and results of operations or such non-PRC resident investors’ investment in us.

 

19

 

 

Our PRC subsidiaries are subject to restrictions on paying dividends or making other payments to us, which may restrict our ability to satisfy our liquidity requirements.

 

We are a holding company incorporated in the Cayman Islands. We may need dividends and other distributions on equity from our PRC subsidiaries to satisfy our liquidity requirements. Current PRC regulations permit our PRC subsidiaries to pay dividends to us only out of their accumulated profits, if any, determined in accordance with PRC accounting standards and regulations. In addition, Our PRC subsidiaries are required to set aside at least 10% of their respective accumulated profits each year, if any, to fund certain reserve funds until the total amount set aside reaches 50% of their respective registered capital. Our PRC subsidiaries may also allocate a portion of its after-tax profits based on PRC accounting standards to employee welfare and bonus funds at their discretion. These reserves are not distributable as cash dividends. Furthermore, if our PRC subsidiaries incur debt on their own behalf in the future, the instruments governing the debt may restrict their ability to pay dividends or make other payments to us.

 

In addition, the PRC tax authorities may require us to adjust our taxable income under the contractual arrangements we currently have in place in a manner that would materially and adversely affect our PRC subsidiaries’ ability to pay dividends and other distributions to us. Any limitation on the ability of our subsidiary to distribute dividends to us or on the ability of our PRC consolidated VIE to make payments to us may restrict our ability to satisfy our liquidity requirements.

 

In addition, the EIT Law, and its implementation rules provide that a withholding tax rate of up to 10% will be applicable to dividends payable by Chinese companies to non-PRC-resident enterprises unless otherwise exempted or reduced according to treaties or arrangements between the PRC central government and governments of other countries or regions where the non-PRC-resident enterprises are incorporated.

 

Governmental control of currency conversion may affect the value of your investment.

 

The PRC government imposes controls on the convertibility of the RMB into foreign currencies and, in certain cases, the remittance of currency out of China. We receive substantially all of our revenues in RMB. Under our current corporate structure, our company in the Cayman Islands may rely on dividend payments from our PRC subsidiaries to fund any cash and financing requirements we may have. Under existing PRC foreign exchange regulations, payments of current account items, such as profit distributions and trade and service-related foreign exchange transactions, can be made in foreign currencies without prior approval from SAFE by complying with certain procedural requirements. Therefore, our PRC subsidiaries are able to pay dividends in foreign currencies to us without prior approval from SAFE, subject to the condition that the remittance of such dividends outside of the PRC complies with certain procedures under PRC foreign exchange regulation, such as the overseas investment registrations by our shareholders or the ultimate shareholders of our corporate shareholders who are PRC residents. But approval from or registration with appropriate government authorities is required where RMB is to be converted into foreign currency and remitted out of China to pay capital expenses such as the repayment of loans denominated in foreign currencies. The PRC government may also at its discretion restrict access in the future to foreign currencies for current account transactions. If the foreign exchange control system prevents us from obtaining sufficient foreign currencies to satisfy our foreign currency demands, we may not be able to pay dividends in foreign currencies to our shareholders.

 

20

 

 

The M&A Rules and certain other PRC regulations establish complex procedures for some acquisitions of Chinese companies by foreign investors, which could make it more difficult for us to pursue growth through acquisitions in China.

 

The Regulations on Mergers and Acquisitions of Domestic Companies by Foreign Investors, or the “M&A Rules,” adopted by six PRC regulatory agencies in 2006 and amended in 2009, and recently adopted regulations and rules concerning mergers and acquisitions established additional procedures and requirements that could make merger and acquisition activities by foreign investors more time consuming and complex. For example, the M&A Rules require that the Ministry of Commerce be notified in advance of any change-of-control transaction in which a foreign investor takes control of a PRC domestic enterprise, if  (i) any important industry is concerned, (ii) such transaction involves factors that have or may have impact on the national economic security, or (iii) such transaction will lead to a change in control of a domestic enterprise which holds a famous trademark or PRC time-honored brand. Mergers, acquisitions or contractual arrangements that allow one market player to take control of or to exert decisive impact on another market player must also be notified in advance to the Ministry of Commerce when the threshold under the Provisions on Thresholds for Prior Notification of Concentrations of Undertakings, or the Prior Notification Rules, issued by the State Council in August 2008 is triggered. In addition, the security review rules issued by the Ministry of Commerce that became effective in September 2011 specify that mergers and acquisitions by foreign investors that raise “national defense and security” concerns and mergers and acquisitions through which foreign investors may acquire de facto control over domestic enterprises that raise “national security” concerns are subject to strict review by the Ministry of Commerce, and the rules prohibit any activities attempting to bypass a security review, including by structuring the transaction through a proxy or contractual control arrangement. In the future, we may grow our business by acquiring complementary businesses. Complying with the requirements of the above-mentioned regulations and other relevant rules to complete such transactions could be time consuming, and any required approval processes, including obtaining approval from the Ministry of Commerce or its local counterparts may delay or inhibit our ability to complete such transactions. It is clear that our business would not be deemed to be in an industry that raises “national defense and security” or “national security” concerns. However, the Ministry of Commerce or other government agencies may publish explanations in the future determining that our business is in an industry subject to the security review, in which case our future acquisitions in the PRC, including those by way of entering into contractual control arrangements with target entities, may be closely scrutinized or prohibited. Our ability to expand our business or maintain or expand our market share through future acquisitions would as such be materially and adversely affected.

 

Risks Related to Ownership of Our Ordinary Shares

 

We are an “emerging growth company,” and we cannot be certain if the reduced reporting requirements applicable to emerging growth companies will make our Ordinary Shares less attractive to investors.

 

We are an “emerging growth company,” as defined in the Jumpstart Our Business Startups Act, or the JOBS Act. For as long as we continue to be an emerging growth company, we may take advantage of exemptions from various reporting requirements that are applicable to other public companies that are not emerging growth companies, including not being required to comply with the auditor attestation requirements of Section 404 of the Sarbanes-Oxley Act, reduced disclosure obligations regarding executive compensation in our periodic reports and exemptions from the requirements of holding a nonbinding advisory vote on executive compensation and shareholder approval of any golden parachute payments not previously approved. We could be an emerging growth company for up to five years, although we could lose that status sooner if our revenues exceed $1.07 billion, if we issue more than $1 billion in non-convertible debt in a three year period, or if the market value of our Ordinary Shares held by non-affiliates exceeds $700 million as of any March 31 before that time, in which case we would no longer be an emerging growth company as of the following September 30. We cannot predict if investors will find our Ordinary Shares less attractive because we may rely on these exemptions. If some investors find our Ordinary Shares less attractive as a result, there may be a less active trading market for our Ordinary Shares and our share price may be more volatile.

 

Under the JOBS Act, emerging growth companies can also delay adopting new or revised accounting standards until such time as those standards apply to private companies. We have irrevocably elected not to avail our company of this exemption from new or revised accounting standards and, therefore, will be subject to the same new or revised accounting standards as other public companies that are not emerging growth companies.

 

We are a Cayman Islands exempted company with limited liability. The rights of our shareholders may be different from the rights of shareholders governed by the laws of U.S. jurisdictions.

 

We are a Cayman Islands exempted company with limited liability. Our corporate affairs are governed by our First Amended and Restated Memorandum and Articles of Association and by the laws of the Cayman Islands. The rights of shareholders and the responsibilities of members of our board of directors (the “Board of Directors”) may be different from the rights of shareholders and responsibilities of directors in companies governed by the laws of U.S. jurisdictions. In the performance of its duties, the board of directors of a solvent Cayman Islands exempted company is required to consider the company’s interests, and the interests of its shareholders as a whole, which may differ from the interests of one or more of its individual shareholders. See “Item 16.G. Corporate Governance.”

 

21

 

 

We are a “foreign private issuer,” and our disclosure obligations differ from those of U.S. domestic reporting companies. As a result, we may not provide you the same information as U.S. domestic reporting companies or we may provide information at different times, which may make it more difficult for you to evaluate our performance and prospects.

 

We are a foreign private issuer and, as a result, we are not subject to the same requirements as U.S. domestic issuers. Under the Exchange Act, we are subject to reporting obligations that, to some extent, are more lenient and less frequent than those of U.S. domestic reporting companies. For example, we are not required to issue quarterly reports or proxy statements. We are not required to disclose detailed individual executive compensation information. Furthermore, our directors and executive officers are not required to report equity holdings under Section 16 of the Exchange Act and are not subject to the insider short-swing profit disclosure and recovery regime.

 

As a foreign private issuer, we are also exempt from the requirements of Regulation FD (Fair Disclosure) which, generally, are meant to ensure that select groups of investors are not privy to specific information about an issuer before other investors. However, we are still subject to the anti-fraud and anti-manipulation rules of the SEC, such as Rule 10b-5 under the Exchange Act. Since many of the disclosure obligations imposed on us as a foreign private issuer differ from those imposed on U.S. domestic reporting companies, you should not expect to receive the same information about us and at the same time as the information provided by U.S. domestic reporting companies.

 

A recent joint statement by the SEC and the Public Company Accounting Oversight Board (United States), or the “PCAOB,” proposed rule changes submitted by The Nasdaq Stock Market LLC (“Nasdaq”), and an act passed by the U.S. Senate all call for additional and more stringent criteria to be applied to emerging market companies upon assessing the qualification of their auditors, especially the non-U.S. auditors who are not inspected by the PCAOB. These developments could add uncertainties to our continued listing on Nasdaq in the future.

 

On April 21, 2020, the SEC and PCAOB released a joint statement highlighting the risks associated with investing in companies based in or having substantial operations in emerging markets including China. The joint statement emphasized the risks associated with lack of access for the PCAOB to inspect auditors and audit work papers in China and higher risks of fraud in emerging markets.

 

On May 18, 2020, Nasdaq filed three proposals with the SEC to (i) apply a minimum offering size requirement for companies primarily operating in a “Restrictive Market,” (ii) adopt a new requirement relating to the qualification of management or the board of directors for Restrictive Market companies, and (iii) apply additional and more stringent criteria to an applicant or listed company based on the qualifications of the company’s auditor.

 

On May 20, 2020, the U.S. Senate passed an act requiring a foreign company to certify it is not owned or manipulated by a foreign government if the PCAOB is unable to audit specified reports because the company uses a foreign auditor not subject to PCAOB inspection. If the PCAOB is unable to inspect the company’s auditor for three consecutive years, the issuer’s securities are prohibited to trade on a national exchange.  

 

On June 4, 2020, the U.S. President issued a memorandum ordering the President’s working group on financial markets to submit a report to the President within 60 days of the date of the memorandum that should include recommendations for actions that can be taken by the executive branch and by the SEC or PCAOB to enforce U.S. regulatory requirements on Chinese companies listed on U.S. stock exchanges and their audit firms. However, it remains unclear what further actions, if any, the U.S. executive branch, the SEC, and PCAOB will take to address the problem.

 

The lack of access to the PCAOB inspection in China prevents the PCAOB from fully evaluating audits and quality control procedures of the auditors based in China. As a result, investors may be deprived of the benefits of such PCAOB inspections. The inability of the PCAOB to conduct inspections of auditors in China makes it more difficult to evaluate the effectiveness of these accounting firms’ audit procedures or quality control procedures as compared to auditors outside of China that are subject to the PCAOB inspections, which could cause investors and potential investors in our Ordinary Shares to lose confidence in our audit procedures and reported financial information and the quality of our financial statements.

 

 22 

 

 

Our auditor, Friedman LLP, is an independent registered public accounting firm with the PCAOB, and as an auditor of publicly traded companies in the U.S., is subject to laws in the U.S. pursuant to which the PCAOB conducts regular inspections to assess its compliance with the applicable professional standards. Our auditor has been inspected by the PCAOB on a regular basis. However, the above recent developments have added uncertainties to our continued listing on Nasdaq in the future, to which Nasdaq may apply additional and more stringent criteria after considering the effectiveness of our auditor’s audit and quality control procedures, adequacy of personnel and training, sufficiency of resources, geographic reach, and experience as related to our audit.

 

As a foreign private issuer, we are permitted to rely on exemptions from certain Nasdaq corporate governance standards applicable to U.S. issuers, including the requirement that a majority of an issuer’s directors consist of independent directors. If we opt to rely on such exemptions in the future, such decision might afford less protection to holders of our Ordinary Shares.

 

Section 5605(b)(1) of the Nasdaq Listing Rules requires listed companies to have, among other things, a majority of its board members to be independent, and Section 5605(d) and 5605(e) require listed companies to have independent director oversight of executive compensation and nomination of directors. As a foreign private issuer, however, we are permitted to follow home country practice in lieu of the above requirements.

 

The corporate governance practice in our home country, the Cayman Islands, does not require a majority of our board to consist of independent directors or the implementation of a nominating and corporate governance committee. Since a majority of our Board of Directors would not consist of independent directors if we relied on the foreign private issuer exemption, fewer board members would be exercising independent judgment and the level of board oversight on the management of our company might decrease as a result. In addition, we could opt to follow Cayman Islands law instead of the Nasdaq requirements that mandate that we obtain shareholder approval for certain dilutive events, such as an issuance that will result in a change of control, certain transactions other than a public offering involving issuances of 20% or greater interests in the company and certain acquisitions of the shares or assets of another company.

 

If we are unable to implement and maintain effective internal control over financial reporting in the future, investors may lose confidence in the accuracy and completeness of our financial reports and the market price of our Ordinary Shares may decline.

 

As a public company, we are required to maintain internal control over financial reporting and to report any material weaknesses in such internal control. In addition, we are required to furnish a report by management on the effectiveness of our internal control over financial reporting pursuant to Section 404 of the Sarbanes-Oxley Act. Currently we have not established and maintained effective disclosure controls and procedures. In addition, there are material weaknesses in our internal control over financial reporting. Among other things, We did not have sufficient personnel with appropriate levels of accounting knowledge and experience to address complex U.S. GAAP accounting issues and to prepare and review financial statements and related disclosures under U.S. GAAP. Specifically, our control did not operate effectively to ensure the appropriate and timely analysis of and accounting for unusual and non-routine transactions and certain financial statement accounts. . We also have not established sufficient risk assessment in accordance with the requirement of COSCO 2013 Framework. In addition, we have not established an internal control department and had a lack of adequate policies and procedures in internal audit function to ensure that our policies and procedures have been carried out as planned. As a result, our internal control over financial reporting was not effective as of September 30, 2020. We are in the process of designing, implementing, and testing the internal control over financial reporting required to comply with this obligation, which process is time consuming, costly, and complicated. In addition, our independent registered public accounting firm will be required to attest to the effectiveness of our internal control over financial reporting beginning with our annual report on Form 20-F following the date on which we are no longer an “emerging growth company,” which may be up to five full years following the date of our initial public offering. If we identify material weaknesses in our internal control over financial reporting, if we are unable to comply with the requirements of Section 404 in a timely manner or assert that our internal control over financial reporting is effective, or if our independent registered public accounting firm is unable to express an opinion as to the effectiveness of our internal control over financial reporting when required, investors may lose confidence in the accuracy and completeness of our financial reports and the market price of our Ordinary Shares could be negatively affected, and we could become subject to investigations by the stock exchange on which our securities are listed, the SEC, or other regulatory authorities, which could require additional financial and management resources.

  

23

 

 

The requirements of being a public company may strain our resources and divert management’s attention.

 

As a public company, we are subject to the reporting requirements of the Securities Exchange Act of 1934, as amended, or the Exchange Act, the Sarbanes-Oxley Act, the Dodd-Frank Act, the listing requirements of the securities exchange on which we list, and other applicable securities rules and regulations. Despite recent reforms made possible by the JOBS Act, compliance with these rules and regulations will nonetheless increase our legal and financial compliance costs, make some activities more difficult, time-consuming or costly and increase demand on our systems and resources, particularly after we are no longer an “emerging growth company.” We must engage U.S. securities law counsel and U.S. auditors, and we have annual payments for listing on a stock exchange. In addition, the Sarbanes-Oxley Act and rules and regulations implemented by the SEC and The Nasdaq Capital Market require significantly heightened corporate governance practices for public companies. The Exchange Act requires, among other things, that we file annual and current reports with respect to our business and operating results. In addition, as long as we are listed on The Nasdaq Capital Market, we are also required to file semi-annual financial statements. While it is impossible to determine the amounts of such expenses in advance, we expect that we will incur expenses of between $500,000 and $1 million per year. We do not expect to incur materially greater costs as a result of becoming a public company than those incurred by similarly sized foreign private issuers.

 

If we fail to comply with these rules and regulations, we could become the subject of a governmental enforcement action, investors may lose confidence in us and the market price of our Ordinary Shares could decline.

 

As a result of disclosure of information in this report and in filings required of a public company, our business and financial condition will become more visible, which we believe may result in threatened or actual litigation, including by competitors and other third parties. If such claims are successful, our business and operating results could be harmed, and even if the claims do not result in litigation or are resolved in our favor, these claims, and the time and resources necessary to resolve them, could divert the resources of our management and adversely affect our business, brand and reputation and results of operations.

 

We also expect that being a public company and these rules and regulations makes it more expensive for us to obtain director and officer liability insurance, and we may be required to accept reduced coverage or incur substantially higher costs to obtain coverage. These factors could also make it more difficult for us to attract and retain qualified members of our Board of Directors, particularly to serve on our audit committee and compensation committee, and qualified executive officers.

 

The obligation to disclose information publicly may put us at a disadvantage to competitors that are private companies.

 

As a publicly listed company, we are required to file periodic reports with the SEC upon the occurrence of matters that are material to our company and shareholders. In some cases, we need to disclose material agreements or results of financial operations that we would not be required to disclose if we were a private company. Our competitors may have access to this information, which would otherwise be confidential. This may give them advantages in competing with our company. Similarly, as a U.S.-listed public company, we are governed by U.S. laws that our non-publicly traded competitors are not required to follow. To the extent compliance with U.S. laws increases our expenses or decreases our competitiveness against such companies, our public listing could affect our results of operations.

 

24

 

 

The market price of our Ordinary Shares may be volatile or may decline regardless of our operating performance.

 

Since our Ordinary Shares became listed on The Nasdaq Capital Market on February 2018, the trading price of our Ordinary Shares has ranged from US$ 0.31 to US$ 10.3234 per Ordinary Share, and the last reported trading price on January 26, 2020 was US$ 1.42 per Ordinary Share. The trading prices of our Ordinary Shares may be volatile and could fluctuate widely due to factors beyond our control. This may happen because of broad market and industry factors, like the performance and fluctuation in the market prices or the underperformance or deteriorating financial results of other listed companies based in China. The securities of some of these companies have experienced significant volatility since their initial public offerings, including, in some cases, substantial price declines in the trading prices of their securities. The trading performances of other Chinese companies’ securities after their offerings may affect the attitudes of investors toward Chinese companies listed in the United States, which consequently may impact the trading performance of our Ordinary Shares, regardless of our actual operating performance. In addition, any negative news or perceptions about inadequate corporate governance practices or fraudulent accounting, corporate structure or matters of other Chinese companies may also negatively affect the attitudes of investors towards Chinese companies in general, including us, regardless of whether we have conducted any inappropriate activities. The market price of our Ordinary Shares may fluctuate significantly in response to numerous factors, many of which are beyond our control, including:

 

 ·actual or anticipated fluctuations in our revenue and other operating results;

 

 ·the financial projections we may provide to the public, any changes in these projections or our failure to meet these projections;

 

 ·actions of securities analysts who initiate or maintain coverage of us, changes in financial estimates by any securities analysts who follow our company, or our failure to meet these estimates or the expectations of investors;

 

 ·announcements by us or our competitors of significant products or features, technical innovations, acquisitions, strategic partnerships, joint ventures, or capital commitments;

 

 ·price and volume fluctuations in the overall stock market, including as a result of trends in the economy as a whole;

 

 ·lawsuits threatened or filed against us; and

 

 ·other events or factors, including those resulting from war or incidents of terrorism, or responses to these events.

 

In addition, the stock markets have experienced extreme price and volume fluctuations that have affected and continue to affect the market prices of equity securities of many companies. Stock prices of many companies have fluctuated in a manner unrelated or disproportionate to the operating performance of those companies. In the past, shareholders have filed securities class action litigation following periods of market volatility. If we were to become involved in securities litigation, it could subject us to substantial costs, divert resources and the attention of management from our business, and adversely affect our business.

  

25

 

 

Although we have regained compliance with Nasdaq listing requirements, we may fail to comply with Nasdaq’s minimum bid price requirement again or any other listing requirements, and our shares may be delisted if we are unable to regain compliance with Nasdaq rules within the applicable grace periods.

 

On February 3, 2020, we received a notification letter (the “Notice”) from The Nasdaq Capital Market advising us that for 30 consecutive business days preceding the date of the Notice, the bid price of the Company’s ordinary shares had closed below the $1.00 per share minimum required for continued listing on The Nasdaq Capital Market pursuant to the NASDAQ Marketplace Rule 5550(a)(2) (the “Minimum Bid Price Rule”). We were provided 180 calendar days, or until August 3, 2020, to regain compliance with the Minimum Bid Price Rule. On April 17, 2020, The Nasdaq Capital Market informed us that given the extraordinary market conditions, Nasdaq determined to toll the compliance periods for bid price and market value of publicly held shares requirements through June 30, 2020. Accordingly, we had 107 calendar days from July 1, 2020, or until October 15, 2020, to regain compliance. We were unable to regain compliance with the Minimum Bid Price Rule by October 15, 2020. On October 19, 2020, The Nasdaq Capital Market granted us an additional 180 calendar days, or until April 13, 2021, to regain compliance with the $1.00 per share minimum required for continued listing on The Nasdaq Capital Market pursuant to the Minimum Bid Price Rule. On January 11, 2021, we received a notice from The Nasdaq Capital Market indicating we had regained compliance.

  

It is possible that we will fail to comply with the continued listing requirement of Nasdaq Marketplace Rule 5550(a)(2) again or any other listing requirements. If so, and Nasdaq may delist our shares if we cannot regain compliance timely.

 

We do not intend to pay dividends for the foreseeable future.

 

We currently intend to retain any future earnings to finance the operation and expansion of our business, and we do not expect to declare or pay any dividends in the foreseeable future. As a result, you may only receive a return on your investment in our Ordinary Shares if the market price of our Ordinary Shares increases.

 

There may not be an active, liquid trading market for our Ordinary Shares.

 

Prior to our initial public offering, there was no public market for our Ordinary Shares. An active trading market for our Ordinary Shares may not be sustained. You may not be able to sell your shares at the market price, if at all, if trading in our shares is not active. The initial public offering price was determined by negotiations between us and the underwriters based upon a number of factors which were described in the “Plan of Distribution” section. The initial public offering price may not be indicative of prices that will prevail in the trading market.

 

Shares eligible for future sale may adversely affect the market price of our Ordinary Shares, as the future sale of a substantial amount of outstanding Ordinary Shares in the public marketplace could reduce the price of our Ordinary Shares.

 

The market price of our shares could decline as a result of sales of substantial amounts of our shares in the public market, or the perception that these sales could occur. In addition, these factors could make it more difficult for us to raise funds through future offerings of our Ordinary Shares. For example, 9,300,000 shares are held by FarmNet Limited, an entity controlled by Ms. Yefang Zhang, our Chairwoman and Chief Executive Officer. They are “restricted securities” as defined in Rule 144. These shares may be sold in the future without registration under the Securities Act to the extent permitted by Rule 144 or other exemptions under the Securities Act and permitted by relevant agreements.

 

Our shareholders may face difficulties in protecting their interests because we are a Cayman Islands exempted company.

 

Our corporate affairs are governed by our First Amended and Restated Memorandum and Articles of Association, by the Companies Law (as revised) of the Cayman Islands and the common law of the Cayman Islands. The rights of our shareholders and the fiduciary responsibilities of our directors under the laws of the Cayman Islands are not as clearly defined as under statutes or judicial precedent in existence in jurisdictions in the United States. Therefore, you may have more difficulty protecting your interests than would shareholders of a corporation incorporated in a jurisdiction in the United States, due to the comparatively less formal nature of Cayman Islands law in this area.

 

While Cayman Islands law allows a dissenting shareholder to express the shareholder’s view that a court sanctioned reorganization of a Cayman Islands company would not provide fair value for the shareholder’s shares, Cayman Islands statutory law does not specifically provide for shareholder appraisal rights in connection with a merger or consolidation of a company. This may make it more difficult for you to assess the value of any consideration you may receive in a merger or consolidation or to require that the acquirer gives you additional consideration if you believe the consideration offered is insufficient. However, Cayman Islands statutory law provides a mechanism for a dissenting shareholder in a merger or consolidation to apply to the Grand Court for a determination of the fair value of the dissenter’s shares if it is not possible for the company and the dissenter to agree on a fair price within the time limits prescribed.

 

26

 

 

Shareholders of Cayman Islands exempted companies (such as us) have no general rights under Cayman Islands law to inspect corporate records and accounts or to obtain copies of lists of shareholders. Our directors have discretion under our First Amended and Restated Memorandum and Articles of Association to determine whether or not, and under what conditions, our corporate records may be inspected by our shareholders, but are not obliged to make them available to our shareholders. This may make it more difficult for you to obtain information needed to establish any facts necessary for a shareholder motion or to solicit proxies from other shareholders in connection with a proxy contest. Subject to limited exceptions, under Cayman Islands’ law, a minority shareholder may not bring a derivative action against the board of directors. Class actions are not recognized in the Cayman Islands, but groups of shareholders with identical interests may bring representative proceedings, which are similar.

 

United States civil liabilities and certain judgments obtained against us by our shareholders may not be enforceable.

 

We are a Cayman Islands exempted company and substantially all of our assets are located outside of the United States. In addition, the majority of our directors and officers are nationals and residents of countries other than the United States. A substantial portion of the assets of these persons is located outside of the United States. As a result, it may be difficult to effect service of process within the United States upon these persons. It may also be difficult to enforce in U.S. courts judgments obtained in U.S. courts based on the civil liability provisions of the U.S. federal securities laws against us and our officers and directors who are not resident in the United States and the substantial majority of whose assets are located outside of the United States.

 

Further, it is unclear if original actions predicated on civil liabilities based solely upon U.S. federal securities laws are enforceable in courts outside the United States, including in the Cayman Islands. Courts of the Cayman Islands may not, in an original action in the Cayman Islands, recognize or enforce judgments of U.S. courts predicated upon the civil liability provisions of the securities laws of the United States or any state of the United States on the grounds that such provisions are penal in nature. Although there is no statutory enforcement in the Cayman Islands of judgments obtained in the United States, courts of the Cayman Islands will recognize and enforce a foreign judgment of a court of competent jurisdiction if such judgment is final, for a liquidated sum, provided it is not in respect of taxes or a fine or penalty, is not inconsistent with a Cayman Islands’ judgment in respect of the same matters, and was not obtained in a manner which is contrary to the public policy of the Cayman Islands. In addition, a Cayman Islands court may stay proceedings if concurrent proceedings are being brought elsewhere.

 

Our Board of Directors may decline to register transfers of Ordinary Shares in certain circumstances.

 

Our Board of Directors may, in its sole discretion, decline to register any transfer of any ordinary share which is not fully paid up or on which we have a lien. Our directors may also decline to register any transfer of any share unless (i) the instrument of transfer is lodged with us, accompanied by the certificate for the shares to which it relates and such other evidence as our Board of Directors may reasonably require to show the right of the transferor to make the transfer; (ii) the instrument of transfer is in respect of only one class of shares; (iii) the instrument of transfer is properly stamped, if required; (iv) in the case of a transfer to joint holders, the number of joint holders to whom the share is to be transferred does not exceed four; (v) the shares conceded are free of any lien in favor of us; or (vi) a fee of such maximum sum as Nasdaq may determine to be payable, or such lesser sum as our Board of Directors may from time to time require, is paid to us in respect thereof.

 

If our directors refuse to register a transfer they shall, within one month after the date on which the instrument of transfer was lodged, send to each of the transferor and the transferee notice of such refusal. The registration of transfers may, on 14 days’ notice being given by advertisement in such one or more newspapers or by electronic means, be suspended and the register closed at such times and for such periods as our Board of Directors may from time to time determine, provided, however, that the registration of transfers shall not be suspended nor the register closed for more than 30 days in any year.

 

27

 

 

Item 4. Information on the Company

 

A. History and Development of the Company

 

FMI is a Cayman Islands holding company incorporated on July 28, 2015. We conduct our operations in China principally through our foreign-owned PRC subsidiaries. FMI’s registered office is at the office of Sertus Incorporations (Cayman) Limited, Sertus Chambers, Governors Square, Suite # 5-204, 23 Lime Tree Bay Avenue, P.O. Box 2547, Grand Cayman, KY1-1104, Cayman Islands. Its registered office’s telephone number is +1.345.745.5100. Farmmi, Inc.’s agent in the U.S. is Ningfang Liang, with the address of 65 Grassman PI. Berkeley Heights, NJ 07922.

 

Our three major operating entities are FLS Mushroom, Forest Food and Farmmi Food. Previously FLS Mushroom and Forest Food were under mushroom business sectors of Forasen Group, which is controlled by Ms. Yefang Zhang and Mr. Zhengyu Wang. Forasen Group (initially named as Lishui Forasen Green Industry Group) was established in April 2003. Forasen Group’s primary business areas used to include rubber trading, mushroom sales, biomass power generation, and marketing.

 

Mr. Wang and Ms. Zhang decided to spin off various business sectors from Forasen Group and to develop them separately. Since 2010, they began to spin off bamboo-based charcoal businesses by establishing several offshore and domestic companies and re-organizing related operating entities in China. In 2011, they established Tantech Holdings Ltd. which completed an IPO and listing on the Nasdaq Capital Market in March 2015. Since 2015, Ms. Zhang and Mr. Wang started to spin off the edible fungi business from Forasen Group by establishing several offshore companies and re-organizing related operating entities in China. In July 2015, FMI was established. After a series of transactions, Forest Food and FLS Mushroom are indirectly controlled by FMI and no longer have any common relationship with Forasen Group. FMI also controls some other companies which develop our e-commerce business of edible fungi products and other agricultural products. In February 2018, FMI completed its initial public offering and its Ordinary Shares commenced trading on Nasdaq under the symbol “FAMI.”

 

Historical Timeline

 

 ·November 1994: our Chairwoman and CEO Ms. Yefang Zhang and her husband Mr. Zhengyu Wang founded Lishui Jingning Huali Co., Ltd. in China to start edible fungi business by selling dried edible fungi.

 

 ·May 2003: Forest Food was established in China.

 

 ·December 2006: We passed ISO 22000 certification.

 

 ·December 2008: We passed QS certification.

 

 ·August 2010: We passed BRC certification.

 

 ·March 2011: FLS Mushroom was established in China.

 

 ·July 2015: Farmmi, Inc. was incorporated in the Cayman Islands.

 

 ·August 2015: Farmmi International was incorporated in Hong Kong.

 

 ·December 2015: Nongyuan Network was established in China.

 

 ·December 2015: Suyuan Agriculture was established in China.

 

 ·May 2016: Farmmi Enterprise was established in China.

 

 ·July 2016: Farmmi Technology was established in China.

 

28

 

 

 ·December 2016: Farmmi Liangpin Market (www.farmmi.com/www.farmmi88.com) began operating.

 

 ·February 2018: FMI completed its initial public offering and its Ordinary Shares commenced trading on Nasdaq under the symbol “FAMI.” We raised approximately $6 million in net proceeds after deducting underwriting commissions and the offering expenses payable by us.

 

 ·May 2018: Farmmi Food started operation in China.

 

 ·August 2018: Farmmi Liangpin Market (www.farmmi.com/www.farmmi88.com) was restructured as two online stores: Farmmi Jicai (www.farmmi88.com) targeting centralized procurement and Farmmi Liangpin Market (www.farmmi.com) targeting direct retail for consumption.

 

 ·November 2018: FMI completed a $7.5 million private placement (the “Private Placement”) with an institutional investor. The securities sold by the Company in the Private Placement consisted of (a) senior convertible notes with an aggregate principal amount of  $7,500,000 (the “Notes”) which are initially convertible into an aggregate of 1,198,084 of the Company’s Ordinary Shares at the rate of  $6.26 per share and (b) warrants to purchase an aggregate of 800,000 Ordinary Shares at an exercise price of  $6.53 per share (the “Investor Warrants”). We also issued warrants to purchase an aggregate of 119,808 Ordinary Shares for an exercise price of  $7.183 per share to the placement agent (the “Placement Agent Warrants,” and together with the Investor Warrants, the “Warrants”).

 

 ·December 2018: in connection with the Private Placement, FMI filed a registration statement with the SEC on Form F-1 (Registration No. 333-228677), which was amended by Pre-Effective Amendment No. 1 to Form F-1 filed with the SEC on February 4, 2019 (as amended, the “F-1 Registration Statement”). The F-1 Registration Statement was declared effective by the SEC on February 12, 2019.

  

 ·March 2019: Lishui Farmmi E-Commerce Co., Ltd.  (“Farmmi E-Commerce”) was established under the laws of the PRC. Nongyuan Network and Suyuan Agriculture owns 98% and 2% of interests in Farmmi E-Commerce, respectively.

 

 ·November 2019: in connection with the Private Placement, FMI filed a post-effective registration statement with SEC Amendment No. 1 to the F-1 Registration Statement on Form F-3 (the “Post-Effective Amendment No. 1”). The Post-Effective Amendment No. 1 was declared effective by the SEC on December 3, 2019.

 

 ·December 2019: Xinyang Wang, as the new shareholder of Nongyuan Network, signed a series of VIE agreements (the “Xinyang Wang VIE Agreements”) with Nongyuan Network and Suyuan Agriculture.

 

 ·May 2020: to clarify the legal effect of the Original VIE Agreements (as defined below) and to sustain the effective control over Nongyuan Network by the Company, Nongyuan Network and Suyuan Agriculture signed a series of documents with the effective date of December 10, 2019.

 

 ·July 2020: Farmmi Food moved into to a new production facility at Farmmi's No. 888 Tianning Street location in Lishui, Zhejiang Province.

 

 ·September 2020: at the 2020 annual shareholder meeting of the Company, the shareholders approved a ordinary resolution that the authorized share capital of the Company be increased from US$ 20,000 divided into 20,000,000 ordinary shares of US$ 0.001 par value each to US$ 200,000 divided into 200,000,000 ordinary shares of US$ 0.001 par value each.

 

 ·December 2020: we closed Farmmi Liangpin Market, including the mobile application and the WeChat mini program.

 

29

 

 

B. Business Overview

 

General

 

We are a supplier of agricultural products. We currently focus on processing and selling edible fungi, mainly Shiitake and Mu Er mushrooms. According to Fortune Business Insights, Fortune Business Insights, the global mushroom market consumption was 12.74 million tons in 2018 and is projected to reach 20.84 million by 2026, exhibiting a CAGR of 6.41% in the forecast period. In addition to our edible fungi products, we also have begun to derive revenues from our trading activities, which primarily relate to purchases and sales of tea products.

 

Our founders Ms. Yefang Zhang and Mr. Zhengyu Wang started their edible fungi business in November 1994 by establishing Lishui Jingning Huali Co., Ltd. They established our first Farmmi/Forasen entity, Forest Food, in May 2003. We established Farmmi Food, a new subsidiary under Suyuan Agriculture, in December 2017 and it started the operation since May 2018. Forest Food and Farmmi Food focus on export sales and domestic sales of small packages of our edible fungi, while FLS Mushroom, which was founded in March 2011, focuses on the Chinese domestic market for big packages. Our business office is located in Binjiang district of Hangzhou city in Zhejiang. We have two processing factories in Lishui. Our raw materials are directly or indirectly provided by family farms from various counties of Lishui in Zhejiang along with other provinces in China.

 

We are headquartered in the edible fungi rich southwest of Zhejiang Province, in the city of Lishui. Zhejiang province, located in southeastern coastal China, is China’s eleventh largest province in population in 2015, with 46.5 million residents, and eighth in terms of population density. As the first province in China without any counties in the poverty-county list of the central government, Zhejiang has become one of the wealthiest and most developed provinces in China. Its province-wide GDP of approximately RMB 4.3 trillion in 2015 placed it as the fourth highest in China in aggregate amount and fifth per capita.

 

Lishui is a prefecture-level city located in southwest Zhejiang province. Approximately 2.1 million residents live in the city, and city-wide GDP is approximately RMB 110 billion in 2015. Lishui’s primary industries include food processing, wood and bamboo production, ore smelting, textile, clothes making, construction materials, pharmaceuticals and electronic machinery. Lishui has cultivated edible fungi for almost 1,000 years. It is one of the major production areas of edible fungi in the southeastern China. Lishui produces approximately 0.6 million tons of edible fungi every year, contributing to 50% volume of Zhejiang Province. Lishui also has rich species of edible fungi, among which there are over 30 species of commercially cultivated mushroom.

 

30

 

 

 

 

 

We sell most of our products to domestic distributors in China, which then sell in China and internationally. In the year ended September 30, 2020, we sold approximately 93% of our products in China and 7% internationally, including USA, Japan, Canada, and other countries. In addition, we sell products online through our own e-commerce platforms, Farmmi Jicai (www.farmmi88.com) and Farmmi Liangpin Market (mobile application and mini program on WeChat; closed on December 31, 2020). We tested a few offline stores in Hangzhou, Zhejiang but closed them by March 2020 due to the impact of the COVID-19 outbreak.

 

Our typical agreements with the distributors which sell the products in China, such as China Forest and China Tree Seed, provide that payment is due upon receipt of a value-added tax invoice, and the customer should make the payment by bank’s acceptance bill or wire transfer. Delivery is set at our factory, and the customer is responsible for the cost of transportation. Products are deemed to be accepted upon receipt unless the customer rejects the delivery. Our cooperation with other distributors which sell products in China is similar, except the delivery is set at the distributor’s warehouse. For new clients, we may require full payment before we deliver the products to them.

 

We supply mushroom products indirectly to foreign customers such as supermarkets through Chinese distributors. Our typical agreements with these Chinese distributors provide that payment is due upon receipt of a value-added tax invoice and a copy of bill of lading, and the Chinese distributor should make the payment by wire transfer. Our products are required to meet the exportation requirements. Delivery is set at a warehouse designated by the Chinese distributor, and we are responsible for the cost of transportation from our warehouse to the warehouse designated by the Chinese distributor. Products are deemed to be accepted upon receipt unless the foreign customers raises objections.

 

Product quality is always our main focus. We have established a food quality traceability system to trace and correct any possible quality issues in any step. We have also established a sound quality management system, and have obtained the BRC international food certification issued by Intertek Certification Ltd to certify we meet the BRC Global Standard for Food Safety, and Food Safety Management System Certificate issued by China Quality Certification Centre to certify we meet the GB/T 27341-2009/GB 14881-2013 standard.

 

As of the date of this report, we hold over 80 registered trademarks about or related to “Farmmi”, “Farmmi Liangpin”, “Forasen” and “Puyangtang” in different applicable trademark categories in China.

 

31

 

 

Our Industry

 

Edible Fungi (Edible Mushroom)

 

Edible fungi, or edible mushroom, is our major product category. Edible fungi are edible fruit bodies of several species of macrofungi. Edible fungi has high nutritional value. It generally has a high protein content, usually around 30 to 45% by dry weight. Almost all edible fungi contain eight kinds of amino acids essential to human nutrition. Protein contained in 1 kg of dried mushrooms is equivalent to protein in 2 kg of lean meat, 3 kg of eggs or 12 kg of milk. Edible fungi also contain a variety of vitamins and trace elements, polysaccharides, and other physiologically active substances, to promote human metabolism and enhance physical fitness. Besides the nutritional value, edible fungi also has medicinal values including wound-healing, immunity-enhancement, and tumor-retarding effects.

 

 

 

Mushroom Dish Models Presented at Qingyuan Mushroom Museum, Lishui City, Zhejiang Province, China

 

The global mushroom market consumption was 12.74 million tons in 2018 and is projected to reach 20.84 million by 2026, exhibiting a CAGR of 6.41% in the forecast period.

 

Edible fungi were traditionally harvested wild and were difficult to domesticate and cultivate. Cultivation of edible mushroom species has grown rapidly in recent decades. Most mushrooms have been cultivated on various species of hardwood trees. The procedure was to cut down the natural logs in the fall (after leaf fall) and inoculate them with Shiitake spawn within 15 to 30 days after felling. One breakthrough for this cultivation was the utilization of synthetic logs instead of natural logs. Composed of sawdust and supplemented with millet and wheat bran, synthetic logs may produce three to four times as many mushrooms as natural logs in one-tenth of the time. Environmentally controlled houses allow for the manipulations of temperature, humidity, light, and the moisture content of the logs to produce the highest possible yields. The major advantages of producing mushroom on synthetic logs rather than natural ones are the consistent market supply through year-round production, increased yields, and decreased time required to complete a crop cycle. Most of the mushrooms we purchase are grown in this manner.

  

32

 

  

China is the largest producer of edible fungi. In 2016, China produced 76.71% of the global edible fungi.

 

 

Source: QYR Food & Beverages Research Center, July 2017

 

Most of the edible fungi produced by China is for domestic consumption. In 2015, the export portion of edible fungi was only 1.73% of the annual production in China. Edible fungi, especially Shitake mushroom and Mu Er have become important food source for the Chinese.

 

In general, the consumption volume of edible fungi in China is growing. From 2006 to 2016, the edible fungi consumed by China market increased from 14,140,000 metric tons (approximately 31 billion pounds) to 36,860,000 metric tons (approximately 81 billion pounds).

  

33

 

 

Figure 2006-2017E China Edible Fungus Market Consumption Volume and Growth Rate

 

 

 

Source: China Edible Fungus Association, QYR Food & Beverages Research Center, July 2017

 

The Belt and Road Initiative raised by Chinese President Jinping Xi in 2013 is expected to bring more opportunities to Chinese edible fungi industry. The Belt and Road Initiative is an initiative of jointly building the Silk Road Economic Belt and the 21st-Century Maritime Silk Road. Accelerating the building of the Belt and Road can help promote the economic prosperity of the countries along the Belt and Road and regional economic cooperation, strengthen exchanges and mutual learning between different civilizations, and promote world peace and development. It is a great undertaking that will benefit people around the world.

 

China Edible Fungi Association issued The Cooperation Proposal of Edible Fungi Industry along “The Belt and Road” Countries in April 2016. Countries along “the Belt and Road” all have a long tradition of consuming edible fungi. However, their planting technology has lagged behind and mainly focuses on Shuangbao mushroom and wild mushroom. With the Belt and Road Initiative, the edible fungi industry can be promoted, through strengthening communication, building new cooperation trend among the Belt and Road countries, and achieving the common development and prosperity.

 

E-commerce for Agricultural Products

 

E-commerce is the trading or facilitation of trading in products or services using computer networks, such as the Internet. There are different kinds of e-commerce business models: web portal model, online content provider, online retailer, online distributor, online market maker, online community provider and cloud application service provider. Our online stores are online retailers, which make profits by selling products made by the manufacturers on line.

 

Although our online sales only accounted for about 15.11%, 20.05% and 11.32% of our total sales in the fiscal years 2020, 2019 and 2018, respectively, we plan to continue investing in, and developing our e-commerce system because of e-commerce’s big business potential. From June 2012 to June 2016, the number of Chinese netizens increased 32%, from 537,600,000 to 709,580,000. From December 2015 to June 2016, Chinese users of internet shopping increased 8.3%, from 413,250,000 to 447,720,000. From 2011 to 2015, Chinese e-commerce industry market scale increased 135%, from RMB 6.3 trillion to RMB 14.8 trillion.

 

34

 

  

Our e-commerce focuses on agricultural products. E-commerce of agricultural products is supported by Chinese policy. For example, on January 8, 2016, in the press conference of Guidance Opinion about Fusion Development of the Primary Industry, the Secondary Industry and the Service Industry by General Office of the State Council of the People’s Republic of China, National Development and Reform Commission of China said China will develop modern “Internet+” agriculture and e-commerce for agricultural products.

 

Our Products

 

Currently we have the following major brands:

 

 

Our subsidiary Farmmi Food is certified and authorized to use the brand of Lishui Shangeng. Lishui Shangeng is a regional public brand signifying high-quality agricultural products in Lishui and other cities in Zhejiang. To receive the certification, the products must demonstrate a proper ecological agricultural environment and meet the strict requirements of "Three Products and One Indication" (pollution-free agricultural products, green food, organic agricultural products and geographical indications of agricultural products) through third-party evaluation and certification.

 

 
Lishui Shangeng

 

In the fiscal year ended September 30, 2020, we mainly process and/or sell four categories of agricultural products: Shiitake mushrooms, Mu Er mushrooms, other edible fungi, and other agricultural products.

 

Shiitake

 

The Shiitake (Xiang Gu in Chinese and Lentinula edodes in Latin) is a variety of mushroom that originated from Eastern Asia. Shiitake have many uses in the cuisines of East Asia. In Chinese cuisine, they are often sautéed in vegetarian dishes such as Buddha’s Delight. In Japan, they are served in miso soup, used as the basis for a kind of vegetarian soup called dashi, and as an ingredient in many steamed and simmered dishes. As a potent immune-boosting mushroom, it has antitumor and antiviral properties, and can potentially lower blood pressure and cholesterol if consumed regularly.

 

35

 

  

Divided by the growing season, there are four kinds of Shiitake: spring mushroom, summer mushroom, fall mushroom and winter mushroom. We focus on winter mushroom which has the best quality and taste. Depending on the species, our Shiitake products include different varieties such as floral mushroom and Jinqian (“money”) mushroom. Depending on the shape, our Shiitake products include fungi in whole, Shiitake slices and Mu Er strings.

 

 

 

Mu Er

 

Mu Er (Auricularia polytricha in Latin), is sometimes known as wood ear mushrooms, cloud ear, Judas ear or tree ear. It is a variety of mushroom that is dark brown to black and native to Asia and some Pacific islands with humid climates. It is usually sold in dried form, and needs to be soaked in water before use. It has little real flavor of its own and has slippery but slightly springy and crunchy texture. It is commonly found in “Hot and Sour Soup”, and also widely used in stir-fried dishes. Mu Er has potential medicinal properties. For example, it is believed that it can help with health issues by benefiting the lungs, stomach and liver if consumed regularly.

 

Depending on the growing area, our Mu Er products include varieties from Zhejiang Mu Er and Northeastern Mu Er. Depending on the shape, our Mu Er products include Mu Er in whole and Mu Er strings. According to some clients’ requirements, we also provide washed Mu Er which is cleaner than normal Mu Er products after we soak dried Mu Er in water to make it flat, and remove the hidden impurities.

 

36

 

 

 

 

Other edible fungi

 

Based on the clients’ needs and the supply, we also process and sell other edible fungi from time to time, such as bamboo fungi (Zhu Sun in Chinese), agrocybe aegerila (Cha Shu Gu in Chinese), pleurotus eryngii (Xin Bao Gu in Chinese), grifola frondosa (Hui Shu Hua in Chinese), coprinus comatus (Ji Tui Gu in Chinese) and hericium erinaceus (Hou Tou Gu in Chinese).

 

 

 

Other agricultural products (as of December 31, 2020)

 

Historically, we only sold green tea products in this category on our online store farmmi88.com/farmmi.com, and have stopped selling them in and since the six months ended March 31, 2018. In August 2018, we restructured farmmi88.com/farmmi.com to two different online stores: Farmmi Jicai (farmmi88.com) and Farmmi Liangpin Market (previously farmmi.com; later switched to mobile application and mini program on WeChat). Before we closed Farmmi Liangpin Market on December 31, 2020, we used to have over 400 kinds of products in Farmmi Liangpin Market. This category of products helped diversify our product categories and helped lead us into expanding our online platform of healthy products.

 

37

 

  

  

 

We process and package all of the dried edible fungi on our own, and purchase and sell all the other agricultural products from other manufacturers or companies. There are two ways to sell other agricultural products. The first way is that we may provide our packing materials or requirements to the manufacturers to package. After packaging, these manufacturers may deliver the products to us, or may deliver the products to our clients on behalf of us. We haven’t used this way yet. The second way is that we used our Farmmi Liangpin Market to sell other companies’ products. For example, we sold crabs provided by Panjin Zhongtong Food Ltd. Co. (“Zhongtong”). Zhongtong is a company based in Panjin, Liaoning Province, When there was an order of the crabs at our Farmmi Liangpin Market, we informed Zhongtong which would deliver the crab product directly to the client. We make our profits from the difference between the selling price and the purchase price offered by these manufacturers.

 

Raw Materials and Suppliers

 

Our primary raw material is bulk dried edible fungi and the majority is Shiitake and Mu Er. Based on a standard form of agreement, we have signed three-year purchase agreements with JLT, QNMI and 37 family farms to set forth the terms and conditions of the parties, subject to specific quantity and price terms to be set forth in subsequent purchase orders. The purchase agreements provide that we and the suppliers are independent parties. These companies and family farms supply dried edible fungi materials to us based on our purchase orders. We then further process the edible fungi.

 

JLT and QNMI are two supplier companies. JLT is located in Jinning County and QNMI is located in Qingyuan County, both in the scope of Lishui City where our processing facilities are located. They are co-operatives representing family farms which grow and roughly process edible fungi. JLT and QNMI themselves do not have any facility and do not process any fungi. JLT and QNMI are established by the local family farms as wholesale agents. Such arrangements allow these family farms to better share resources such as procurement information and enjoy the advantage of scale. There are likely overlaps between the family farms represented by JLT and QNMI and the 37 family farms that we have signed purchase agreements with.

 

The family farms supplying raw materials to us, through JLT/QNMI or directly, are responsible for growing, harvesting, dehydrating, roughly sorting and selecting edible fungi. They dehydrate the fungi until the desired moisture content is reached so fungi can be stored for a long time. They then sort the dried fungi roughly so that most of the fungi supplied to us fall within the size range required by us. The family farms also select the dried fungi to get rid of obvious impurities such as dirt.

 

38

 

 

 

 

Most of our family farm suppliers conduct their initial and rough sorting manually. Some family farms may use machines to conduct advanced sorting so the percentage of the dried fungi within the size range required by us is higher. We pay higher purchase prices to these family farms because they can save us certain time on initial sorting. In addition, while most of our raw materials are fungi in whole, if our clients need Shiitake slice products, we will purchase dried Shiitake slices to process at our own facilities. If our clients need Mu Er string products, we will use our own equipment to cut the dried whole Mu Er into strings.

 

After we receive the raw materials, we are responsible for further sorting to get the fungi in specific size range and further selecting to get rid of more impurities. For Shiitake, we also further dehydrate it to ensure the uniform level of dryness of our products. For Mu Er, we conduct additional procedures such as burning hair to increase the quality of the fungi products. We then package and sell the dried edible fungi products. For more details about our procession, please see “Our Processing Workflow of Shiitake” and “Our Processing Workflow of Mu Er” later in this section.

 

According to the purchase agreements, the suppliers accept the guidance of both the local governmental agencies and the technical organization regarding mushroom industry, and produce mushrooms in compliance of the standardized specifications. The suppliers record the whole production process in accordance with the traceability requirements. The products provided by the suppliers should comply with the relevant quality standards and our requirements for the species and the specifications. During the term of the purchase agreements, we are entitled to examine the farms, conduct sampling inspections of the products, and require the suppliers to correct any problems at any time.

 

Pursuant to the purchase agreements, the suppliers supply all of their products to us. However, in practice, these suppliers we have entered into agreements with may sell their products to other clients, especially for mushrooms we don’t need. We may also purchase edible fungi from alternative sources depending upon the market condition.

 

We and the suppliers should inform each other the specifics of the products in need/produced in advance, so the other party can be prepared to supply/purchase. We receive approximately 70%-80% of orders from our clients first, and then begin purchasing raw materials for processing. Our procurement personnel communicates with proper suppliers to confirm they have the raw materials that we need to fill the orders we receive, and then goes to the suppliers’ sites to purchase the dried edible fungi and arrange the shipment. The raw materials are shipped to our factory which then process them. Most of the time these suppliers can provide enough raw materials for us to fill our clients’ orders. We also keep stock of raw materials from time to time before we receive orders to meet new clients’ demand. Occasionally, when our clients have exceptionally big orders and the suppliers that we have signed purchase agreements with are not able to provide enough raw materials, we may purchase additional raw materials from local farmers’ markets.

 

The purchase price is not set by the purchase agreements. The agreements provide that we shall purchase the raw materials at a price of 3% higher than the local market price at that time. Notwithstanding such provision, in practice, we often renegotiate the price with our suppliers based on the demand for edible fungi of these suppliers as well as our ability to buy edible fungi from alternative sources. We generally offer a price slightly higher than the typical market price for average quality raw materials to seek raw materials of premium quality. Sometimes the extent may be higher than 3% and sometimes lower than 3%. The actual purchase price depends on a lot of factors, such as the quality of the products and the urgency of our needs. The market price of edible fungi fluctuates from time to time, mainly based on the supply and the demand on the market. See “Item 3 — Key Information — Risk Factors — Risks Related to Our Business and Industry — Purchase price of dried edible fungi is based on local market price which we cannot control and predict.” The quantity of the total edible fungi on the market is affected by many factors, including but not limited to the temperature change and extreme weather condition etc.. See “Item 3 — Key Information — Risk Factors — Risks Related to Our Business and Industry — The edible fungi cultivated by our suppliers is subject to risks related to diseases, pests, abnormal temperature change and extreme weather events.” To purchase each batch of products, we need to pay 20% of the total price of that batch as deposit before the products are shipped, and pay the remaining amount after the products are shipped.

 

39

 

 

Previously, we purchased all raw materials directly from various family farms. In March 2016, some of the family farms we cooperated with established JLT and QNMI as co-operatives to represent local family farms. On April 1, 2016, we entered into a three-year framework purchase agreements with each of JLT and QNMI. The framework purchase agreements were renewed for another three years in April 2019 upon expiration. Since April 2016, we switched to JLT and QNMI for the majority of our purchases from individual family farms. Therefore, since the year ended September 30, 2016, JLT and QNMI, have been our major suppliers. For the years ended September 30, 2020, 2019 and 2018, JLT and QNMI contributed 39% and 41%, 50% and 40%, and 27% and 54% of our raw material supplies, respectively. The allocation of our total purchases vary from time to time between these two major suppliers depend upon the specific needs of our clients at certain point of time. JLT is located in Jingning County and QNMI is located in Qingyuan County. These two counties, are famous for growing different kinds of edible fungi due to their unique geographic characteristics. As such, we order different types of mushrooms from these two companies. For instance, when we need flower Shiitake, we order it from JLT since Jingning County is famous for growing flower Shiitake. When we need Dengwai Shiitake, we order it from QNMI since Qingyuan County is famous for growing Dengwai Shiitake. Therefore, their respective supplies to us vary from time to time. As the quantity of different kinds of edible fungi ordered by our clients vary, the quantitative allocation of supplies among JLT, QNMI and other family farms changes.

 

In addition, we cooperate with 37 family farms which may provide dried edible fungi directly to us. We have a few employees who provide technology support to the family farms. These family farms are located in Zhejiang Province, Henan Province, Hubei Province, Jiangxi Province, Fujian Province and Jilin Province.

 

Shiitake

 

Among the 37 family farms that we cooperate with, 5 are located in Qingyuan County, Lishui, Zhejiang Province. One of our major suppliers, QNMI, is located in Qingyuan County. We have also set up a branch in Qingyuan to have a closer access to the raw materials. Qingyuan is the birth place of artificial cultivation of Shiitake dating back to about 1,000 years ago. The county of Qingyuan is located in a warm monsoon climate which is considered ideal for the cultivation of Shiitake. The county was officially named by Chinese Government as “The Town of Lentinula Mushroom in China” in 1994. Qingyuan Shiitake is a China national recognized “protected geographical indication product”. A geographical indication product is a product named by the geographical location because of its premium quality and unique production location. The value of the public brand “Qingyuan Lentinula Mushroom” was estimated as RMB 4.617 billion (approximately $0.67 billion) in 2014. The brand was the No. 1 public brand in edible fungi category in China for six years in a row.

 

In accordance with our clients’ needs, we also purchase Shiitake from other areas in China because different areas cultivate different kinds and sizes of Shiitake.

 

Mu Er

 

We mainly purchase and process our Mu Er from Longquan County, Lishui, Zhejiang Province. Longquan has over 1,800 years of history of cultivation of Mu Er. Longquan was awarded as “The Hometown of Mu Er in China” by China Edible Fungi Association in 2010. Longquan Mu Er usually grows from October to May.

 

In accordance with our clients’ needs, we also purchase and process Mu Er from Northeastern China. Mu Er from Northeastern China is famous for its premium quality. Northeastern Mu Er usually grows from July to November.

 

40

 

 

 

 

Examination of Family Farms

 

We use the following checklist to examine the family farms before we sign the purchase agreements with them:

 

1.Basic condition:

 

 a.location

 

 b.equipment on site

 

 c.marks on site

 

2.Cultivation management:

 

 a.How many varieties are cultivated and how big production volume is (at least 10 acres or 100,000 artificial logs)

 

41

 

 

 b.How good equipment are, including ventilating equipment and watering equipment

 

 c.How well management standards are enforced

 

3.Cultivation environment:

 

 a.Contamination situation of the farm and the neighboring environment

 

 b.Water source

 

 c.If cultivation dent is provided

 

4.Harvest condition:

 

 a.Space and sanitary conditions

 

 b.Whether or not harvested fungi are processed briefly before storage

 

5.Storage condition:

 

 a.Whether or not there are enough storage room and/or freezer can be facilitated

 

6.Cultivation record:

 

 a.How well farms keep track of the cultivation process

 

Our supplier farms are responsible for complying with legal requirements and our quality standards. First of all, they need to produce edible fungi in compliance of PRC law about food safety. Our purchase agreements with family farms also provide that the family farms shall accept the guidance of local governmental agencies of the industry and the technical organization, and shall produce the products in compliance of the standardized specifications. Second, the family farms should record the whole production process according to the traceability requirements. The products provided by the family farms should comply with the relevant quality standards and our requirements for the species and the specifications. We have the right to exam the farms, conduct the sampling inspection, and require the suppliers to correct the problems.

 

Dried Edible Fungi Production Process

 

The process of producing dried edible fungi products consists of the following steps, which we and/or our suppliers perform, as indicated:

 

1.Family Farms Plant and Harvest Edible Fungi

 

Family farms plant edible fungi based on our standards and harvest them.

 

2. Family Farms Process Edible Fungi Roughly

 

Family farms then dehydrate the edible fungi until the desired moisture content is reached. They then sort the dried fungi roughly to have most of the fungi fall within the size range required by us. The family farms also select the dried fungi to get rid of obvious impurities such as dirt. Some family farms may use machines to conduct advanced sorting to provide higher percentage of dried edible fungi within the size ranges required by us. In addition, if our clients need Shiitake slice products, we will purchase dried Shiitake slices and process them. If our clients need Mu Er string products, we will use our own equipment to cut the dried whole Mu Er into strings.

 

42

 

 

3. Our Company Further Processes the Dried Edible Fungi

 

After the dehydration process is completed, our supplier farms supply the dried edible fungi to us directly or through supplier companies (currently only JLT and QNMI) for processing. After we receive the raw materials, we are responsible for further sorting to get the fungi in specific size range and further selecting to get rid of more impurities. For Shiitake, we also further dehydrate it to ensure the uniform level of dryness of our products. For Mu Er, we conduct additional procedure such as burning hair to get the products with higher quality. We then package, sell and market the dried edible fungi products.

 

Our Processing Workflow of Shiitake

 

We develop and manufacture our Shiitake products using the following workflow:

 

 

 

43

 

 

Our Processing Workflow of Mu Er

 

We develop and manufacture our Mu Er products using the following workflow:

 

 

 

44

 

 

Seasonality

 

Most of the sales of FLS Mushroom are currently made to China Forest and China Tree Seed. Sales increase from July to September because these two clients place significantly more orders with FLS Mushroom during this period. From December to January, there is usually a peak because people spend more on food including edible fungi to prepare for Chinese New Year celebrations. From February to March, the sales of FLS Mushroom typically decrease because of the conclusion of Chinese New Year holiday.

 

Forest Food and Farmmi Food focus on producing and selling small packages of dried edible fungi. The sales peak is from December to January, as customers spend more on food including edible fungi to prepare for coming holidays.

 

Our Quality Control

 

Quality control is an important aspect of our work and ensuring quality at every stage of the process has been a key driver in maintaining and developing brand value for the Company.

 

Quality Standards

 

We apply the following national standards to our following products:

 

Product Category  Standard  Issuance Agency  Issuance Date
Shiitake  GH/T 1013-2015  All-China Federation of Supply and Marketing Cooperatives  March 27, 2015
       
Mu Er  GB/T 6192-2008  General Administration of Quality Supervision, Inspection and Quarantine of the People’s Republic of China and Standardization Administration of the People’s Republic of China  August 7, 2008
       
Other edible fungi  GB 7096-2014  National Health and Family Planning Commission of the People’s Republic of China  December 24, 2014

 

Before we purchase dried edible fungi from companies and family farms, our experienced procurement managers examine the physical characters of the samples. After the initial examination, they bring back the samples to our own laboratory and third party inspection agents perform sophistic examinations.

 

Quality Control System

 

We are enforcing HACCP (the hazard analysis critical control point) plan for dried Shiitake and dried Mu Er. In addition, we are enforcing food safety manual, SSOP (sanitation standard operating procedure), GMP (good manufacturing practices), food defense plan, and a series of procedure documents.

 

In addition, we utilize a food source tracking system. This system helps us obtain detailed information of every step in the process that our raw materials/products are delivered from the farms to the clients. Our staff performs on-site quality certification at every step.

 

45

 

Quality Certificates

 

Issuing Authority  Certificate  Recipient  Standard  Applicable to  Valid Period
China Quality Certification Centre  Food Safety Management System Certificate  Forest Food  GB/T 27341-2009/GB 14881-2013  Processing of dried Shiitake and dried Mu Er  2018.10.15 to 2021.10.25
           
Intertek Certification Ltd  BRC Certificate of Registration  Forest Food  BRC Global Standard for Food Safety  Processing of dried cultivated edible fungi products by sorting, drying and packing in plastic bags  2020.9.14 to 2021.10.25
           
China Quality Certification Centre  HCCP system Certificate  Forest Food GB/T 27341-2009/GB 14881-2013  Processing of Dried Mushroom and Dried Black Fungus 2020.9.14 to 2021.10.25

 

Quality Control Over Family Farms

 

We apply quality control and examine all family farms before we sign purchase agreements with them. The purchase agreements also provide quality requirements to the family farms. See “Item 4. Information on the Company — B. Business Overview — Raw Materials and Suppliers — Examination of Family Farms.”

 

Quality Control in Processing Factory

 

We have a selecting workshop and a packing workshop. The packing workshop is further divided into an internal packing area and a box packing area to avoid possible contamination.

 

The workers in the workshops are required to wear uniforms, masks, over sleeves, inner caps and outer hats.

 

The picking process of the edible fungi repeats twice to three times. For each time, the workers need to examine the whole fungi, identify and dispose of foreign matters such as leaves, fibers, hair and so on.

 

For Mu Er, we use additional process of burning mushroom filaments to refine the quality. After the workers finish the check and examination of the Mu Er on the conveyor belt, when it is falling to the oscillating screen, a fire device in front projects fire so the impurities which are hard to remove by hand such as mushroom filaments can be burned. In accordance with some clients’ requirements, we also soak dried Mu Er in water to make it flat, and remove the hidden impurities.

 

Quality Control Group

 

We have a quality control group. At different stage, we have different employees in the quality control group to conduct quality control.

 

 

 

46

 

 

Traceability System

 

We have established and used a traceability system since 2006 for our products of edible fungi.

 

First, we use mark cards to designate the vendors which provided the materials. The vendors include the raw materials suppliers such as third-party family farms, JLT and QNMI which represent local family farms, and the suppliers which provide supplementary materials such as package boxes, package bags, plastic trays, air bubble films, and desiccants.

 

The mark cards state the name of the materials, production lot number or production date, quantity, production location, warehouse receipt date and so on. With the mark cards, we are able to trace the materials to the specific vendors.

 

Second, we classify the status of the products as “to be inspected,” “qualified,” and “disqualified.” For each status, we use different marks and put the products at designated areas.

 

Third, each of the following departments keep track of the records of the products, client names, quantity, weight and lot numbers: sales department, production department, packaging department, procurement department, and quality inspection department. With the records, we are able to trace the products to the specific clients. If any client submits claims for any product quality issues, the quality control department will check the problematic procedure, and trace the production records according to the product name, lot number, packing slip and so on to find the responsible department and personnel.

 

Distribution Channels

 

We distribute our products mainly through offline distributors and online stores. We sell most of our products to domestic distributors in China, which then sell in China and internationally.

 

Most of our products are sold in China. The chart below is a breakdown of total revenues by geographic market for the years ended September 2020, 2019 and 2018, respectively.

 

  Year ended
September 30, 2020
  Year ended
September 30, 2019
  Year ended
September 30, 2018
 
International Markets  5.62%  6.83%  8.96%
Domestic Markets  94.38%  93.17%  91.04%
Total  100%  100%  100%

 

International Markets and Customers

 

The majority of our export items are dried Shiitake and dried Mu Er. They are sold to international markets through a related party, Forasen Group (until March 2018), and unaffiliated trading companies in China. Currently we export dried edible fungi including dried Shiitake and dried Mu Er. In the fiscal year 2020, approximately 82.15% of our export revenues are from Japan, the United States and Canada (including approximately 17.82% from Japan, approximately 35.15% from U.S., and approximately 29.18% from Canada). The remaining approximately 17.85% of our export revenues are from other countries.

 

The following is a list of selected international customers, their respective nations, the distributors and the brands.

 

Country/Area  Customer  Brand
Japan  Maruhan Co., Ltd  OEM
     
Korea H-MART Group  OEM
     
United States  Rhee Bros., Inc.  OEM
     
Canada  Loblaws Supermarkets  OEM
     
Europe (England and Romania)  Processing manufacturers, supermarkets and restaurants  OEM
     
Middle East  Processing manufacturers, supermarkets and restaurants  OEM and Forasen

 

47

 

 

A few examples of our OEM products are below:

 

 

Through domestic trading companies, we have supplied our products to Rhee Bros. Inc. for nineteen years to support them in their sales of edible fungi products, primarily to Asian supermarkets in the United States.

 

Through domestic trading companies, we have supplied products to Loblaws supermarkets for eighteen years. By obtaining a BRC certification, which certifies we meet the leading food safety standard associated with UK retailing, we established systems to ensure we can provide edible fungi products that satisfy these high standards.

 

Our cooperation with Maruhan began fourteen years ago. Maruhan’s wholesale offerings to supermarkets in Japan carry strict product quality and safety requirements, and we are pleased to continually satisfy their expectations.

 

Since the beginning of 2018, we have signed multiple sales contracts with Qingdao Gabsan Trading Co., Ltd., a Chinese trading company affiliated with H-MART Group, a supermarket chain which operates Korean supermarkets in the U.S., Canada, Europe and India.

 

We plan to continue increasing our export sales and develop more export customers. We intend to further investing our resources in promoting overseas market, including attending more export fairs and developing cross-border e-commerce.

 

Domestic Markets and Customers

 

Products from all four categories of our products are sold in China. Our domestic sales depend heavily on our major clients, China Forest and China Tree Seed. These two companies collectively attribute to 76.97%, 71.37% and 77.14% of our total sales for the years ended September 30, 2020, 2019 and 2018, respectively. Our largest customers, China Forest and China Tree Seed, have both been customers for five years, and we strive to continue exceeding their expectations to nurture this relationship in the future.

 

Our typical agreements with the distributors which sell the products in China, such as China Forest and China Tree Seed, provide that payment is due upon receipt of a value-added tax invoice, and the customer should make the payment by bank’s acceptance bill or wire transfer. Our products are required to meet national requirements for agricultural products for the products involved. Delivery is set at our factory, and the customer is responsible for the cost of transportation. Products are deemed to be accepted upon receipt unless the customer rejects the delivery. The price and quantity of products are agreed upon at the time an individual sales contract is signed. Our cooperation with other distributors which sell products in China is similar.

 

48

 

 

We also sell our mushroom products to restaurants and cafeterias. In addition, we provide our mushroom products to local specialty stores from time to time, such as Lishui Department Store and Zhejiang Liujianyuan Local Specialty Store. Since August 2019, we began testing a few brick and mortar stores using our Farmmi Baba brand in Hangzhou. In August 2019, we have also launched the Farmmi Baba Yipinlv Organic Farm Project with a third party. The farm covers more than 18 acres and is located in Tongxiang City of Zhejiang Province. The farm focuses on enabling domestic and foreign consumers to better experience and enjoy high quality agricultural products. In addition to consumption, the farm will serve as a base for the popular immersive entertainment experience called "Agritainment" or farm-based tourism.

 

We also have online sales in China. In the fiscal years 2020, 2019 and 2018 online sales accounted for about 15.11%, 20.05% and 11.32% of our total sales, respectively. We have expanded our products sold to include non-fungi agricultural products, such as crabs and oranges. They are sold through our online store Farmmi Liangpin Market. For details of our online distribution channels, see “Item 4. Information on the Company — B. Business Overview — E-Commerce of Agricultural Products.”

 

E-Commerce of Agricultural Products

 

E-commerce has big business potential in China. From June 2012 to June 2016, the number of Chinese netizens increased 32%, from 537,600,000 to 709,580,000. From December 2015 to June 2016, Chinese users of internet shopping increased 8.3%, from 413,250,000 to 447,720,000. From 2011 to 2015, Chinese e-commerce industry market scale increased 135%, from RMB 6.3 trillion to RMB 14.8 trillion. We see a trend toward online demands and sales of products of all kinds, including food products like ours. As a result, beginning in July 2014, we opened online stores on well-known third-party e-commerce sites like taobao.com, Tmall.com and JD.com to capitalize on this trend and meet customers who might not have otherwise found our products.

 

In March 2016, we began to develop our own e-commerce site, Farmmi Liangpin Market (www.farmmi.com/www.farmmi88.com). It sold our edible fungi products and tea products of a third party manufacturer to Chinese customers. Most of the customers are the centralized procurement personnel who buy bulk edible fungi products on behalf of restaurants and cafeterias.

 

In August 2018, we restructured Farmmi Liangpin Market (www.farmmi.com/www.farmmi88.com) to two online stores: Farmmi Jicai (www.farmmi88.com) and Farmmi Liangpin Market (www.farmmi.com). Farmmi Jicai (www.farmmi88.com) keeps all the members of the original Farmmi Liangpin Market and only sells our edible fungi products under Forasen brand and Farmmi Liangpin brand. Farmmi Liangpin Market (initially www.farmmi88.com; later switched to mobile application and mini program on WeChat) was a new online store. It sold our edible fungi products under Farmmi Liangpin brand and Puyangtang brand, as well as other agricultural products we purchase from third party manufacturers. In connection to the reconstruction, we closed our stores at JD.com and Tmall.com in March 2018 and June 2018, respectively. We also closed our Taobao store in 2019.

 

In May 2019, we tested Farmmi Baba, a new e-commerce platform operated as a mini program on WeChat, to provide bulk orders of vegetables. Due to inactive business, we have terminated its operation.

 

On December 31, 2020, we closed our Farmmi Liangpin Market because the revenues did not justify the costs and expenses.

 

We operate our e-commerce websites through Nongyuan Network. Nongyuan Network has obtained its ICP (Internet Content Provider) license for www.farmmi88.com and www.farmmi88.com. The ICP license is a permit issued by the Chinese Ministry of Industry and Information Technology to permit China-based websites to operate in China.

 

Our e-commerce websites are indirectly managed by Farmmi Enterprise. We plan to use Farmmi Enterprise as our overall E-commerce platform. Our business development project of an e-commerce platform of agricultural products through Farmmi Enterprise has been approved by Hangzhou High-tech Industrial Development Zone.

 

49

 

 

After we closed Farmmi Liangpin Market, currently we operate the following online store:

 

Online Store Owner Products
Sold
 Established
on
 Targeted
Customers
Farmmi Jicai
(www.farmmi88.com )
 Hangzhou Nongyuan Network Technology Co., Ltd. Edible fungi products produced by us (brands: “Farmmi” and “Forasen”) August 2016 Centralized Procurement

 

Our online sales have been generated by (1) the centralized procurement personnel who buy bulk edible fungi products on behalf of restaurants and cafeterias and (2) direct retail to individual consumers. Most of our offline sales are wholesale and a small percentage is the sales to the centralized procurement personnel who buy bulk edible fungi products on behalf of restaurants and cafeterias. We also established a few offline retail stores in Hangzhou, Zhejiang but closed them by March 2020. The percentages of our online sales and our offline sales are as below:

 

  Year Ended
September 30, 2020
  Year Ended
September 30, 2019
  Year Ended
September 30, 2018
 
Online Sales  15.11%  20.05%  11.32%
Offline Sales  84.89%  79.95%  88.68%

 

1. Farmmi Jicai (www.farmmi88.com)

 

 

We launched Farmmi Liangpin Market (farmmi88.com/farmmi.com), the predecessor of Farmmi Jicai, in March 2016, and it started generating sales in December 2016. Since the restructuring in August 2018, Farmmi Jicai keeps all the members of the old Farmmi Liangpin Market. Currently it has over 40,000 registered members, among whom over 7,500 members have ordered products. A majority of the members of this online store is our long-time clients, including restaurants and cafeterias, who buy and cook edible fungi for their customers. These restaurants and cafeterias have been purchasing bulk edible fungi from us before the old Farmmi Liangpin Market started operation. After we launched the old Farmmi Liangpin Market, we encouraged them to purchase our edible fungi at farmmi88.com/farmmi.com to facilitate the procurement process. The rest members are individual consumers.

 

Previously we set it as a platform to sell our edible fungi products and other agricultural products manufactured by third parties. The tea products were the only products we actually sold under the other agricultural products category. From the six months ended March 31, 2018, because the tea supplier raised the unit price of its tea products, we stopped selling them and have only been selling our edible fungi products.

 

50

 

 

Characteristics of Farmmi Jicai:

 

1) Customers/members’ information security. We keep the profile information of our registered members confidential. We also encrypt some of the important information.

 

2) Customers’ reviews of the products. All the reviews of our customers to the products are shown on the website of Farmmi Jicai. We follow up with customers for potential products problems.

 

2. Farmmi Liangpin Market (initially www.farmmi88.com; transferred to mobile application and mini program on WeChat; closed on December 31, 2020)

 

 

We began to operate this new Farmmi Liangpin Market since August 2018 when we reconstructed Farmmi Liangpin Market (www.farmmi.com/www.farmmi88.com) to two online stores: Farmmi Jicai (www.farmmi88.com) and Farmmi Liangpin Market (www.farmmi.com). We identify Farmmi Liangpin Market as a platform of pesticide-free, organic and green agricultural products.

 

Characteristics of Farmmi Liangpin Market:

 

1) Geographical indication agricultural products. We signed a Strategic Cooperation Agreement with Beijing Jiangqiao International Media Co, Ltd. (“JQ Media”). JQ Media filmed and produced Tastes of China, a documentary introducing geographical indication agricultural products in China (“Tastes of China Products”) through 7 episodes aired on CCTV, the predominant state television broadcaster in China. Pursuant to the agreement, the Company has signed the supply agreements with three suppliers of the Tastes of China Products. Besides these three products, we have built the purchase relationship regarding hundreds of geographical indication agricultural products.

 

2) Diversity of the products. Besides our own edible fungi products under “Puyangtang” brand and “Farmmi Liangpin” brand, Farmmi Liangpin Market currently offers seven categories of products: (1) rice, oil and spices, (2) tea, (3) snacks, (4) raw and fresh food, (5) liquor and drink, (6) convenient food, and (7) health food. It also sells the raw products planted and harvested by the farmers in the less developed rural areas to help the farmers increase revenues and to provide the customers fresh food.

 

Before we closed Farmmi Liangpin Market, the customers could use mobile application or mini program on WeChat to access it.

 

51

 

  

Methods of Competition and Competitive Position

 

Competitive Advantages

 

1. Sophisticated quality control system. Product quality is always our major focus. We enforce a series of quality standards for our edible fungi products, adopt sound quality control system and have been awarded various quality certificates. In addition, our workers must follow specific quality control procedures in the factories. In addition, our traceability system allows us to trace and correct any quality issues. See “Item 4. Information on the Company — B. Business Overview — Our Quality Control.”

 

To ensure the highest quality, we have implemented systems designed to subject us to stringent oversight of our production practices and quality control systems:

 

2006:   ISO22000 food safety management system certification.

 

2010:   BRC British Retail Consortium certification for food safety.

 

2010:   Implementation of Health Standards Operational Procedures.

 

2012:   Implementation of dry mushrooms and dry black fungi hazard analysis and critical control points (“HACCP”) plan.

 

2012:   Implementation of food safety manual and food protection plan to reduce or eliminate food safety hazards, to prevent harm to public health, and to ensure the health of consumers.

 

2. Established supplier relationships. We have strong relationships with our significant suppliers to ensure access to relatively high-quality dried edible fungi. We have built long time and stable relationship with the family farms that we cooperate with. Our employees provide technology support to the family farms in need. Our procurement price is usually higher than the market price. Some of the family farms have cooperated with us for more than 10 years. They provide steady supply of raw materials to us.

 

3. Stable and experienced factory employees. Our founders started to conduct edible fungi business twenty years ago, and they have attracted many loyal employees. Among our current less than 80 factory workers, there are over 20 employees who have followed Ms. Zhang and Mr. Wang for over 10 years. They are great assets to us by being loyal to the company and possessing rich experience in the factory.

 

4. Favorable location. Lishui is an important mushroom resource base, giving our company access to an abundance of high quality, affordable raw materials. We purchase many of our Shiitake from Qingyuan of Lishui, a certified place of origin of Shiitake and most of our Mu Er from Longquan of Lishui, the town of Mu Er in China.

 

Competitive Disadvantages

 

1. Low barrier to entry. We believe the barrier to entry in our industry is relatively low. Although we believe we distinguish our company from competitors on the basis of quality, to the extent our customer base focuses heavily on price, many of our competitors can provide products at relatively low prices, affecting our profit margins as we seek to compete with them.

 

2. Lack of experience in E-commerce. We have devoted resources to our decision to build, develop and reconstruct our online stores. We have closed Farmmi Liangpin Market due to unsuccessful operation. Farmmi Jicai is the only online store we have right now. It is not well known by consumers yet, and we do not have rich experience in e-commerce operation. As a result, we have no guarantee that we will be successful in Farmmi Jicai. If we do not manage it effectively, our business prospects could be impaired.

 

52

 

 

Competitive Position

 

Mushroom cultivation in the Lishui area of China has a history going back 1,800 years, and the region is famous throughout China for producing some of the finest quality, best flavored mushrooms available. Our region is known as the “Hometown of Mushrooms in China” and the “Hometown of Mu Er in China.” Since 2005, our region has also held China’s Qingyuan Mushroom Festival, and Lishui has established a mushroom museum to introduce the long history of mushroom planting and mushroom eating in China. So it is not surprising that some of our biggest competitors are also in the Lishui area.

 

One of our key competitors is Zhejiang Jingning Nature Food Co. Ltd. (“Jingning”), also in Lishui. Founded in 1987, Jingning has a facility in Lishui that covers approximately 18,000 square meters and fixed assets worth more than RMB 1 billion. Jingning’s products have been awarded for quality and technology, and its brand has been recognized as a “Famous Brand of Lishui.”

 

Another competitor is Zhejiang Tianhe Food Co., Ltd. (“Tianhe”), which is also based in Lishui. Founded in 1979, Tianhe operates four facilities in Zhejiang for processing and packaging fresh and dried products, as well as a retail site in Shanghai. Tianhe offers a variety of specialty products, including in particular, fresh mushroom products. Tianhe’s operations include 9 acres of land, 16,000 square meters of production facilities and 4,000 square meters of refrigeration facilities.

 

Awards and Recognition

 

2010

 

Famous Trademark in Zhejiang Province (Forest)

 

2010 – 2011

 

Model Enterprise of Food Safety in Liandu Area, Lishui City, Zhejiang Province

 

2012

 

Zhejiang Exportation and Importation Enterprise of Quality and Integrity

 

2012 – 2013

 

Model Enterprise of Food Safety in Liandu Area, Lishui City, Zhejiang Province

 

2013

 

Famous Brand Products in Zhejiang (Forest Shiitake and Mu Er)

 

2016

 

2016 Famous Brand Products in Zhejiang (Forasen)

 

2016 Famous Brand Products in Lishui

 

2017

 

Healthy Products with Premium Quality in China’s Longevity Village (authorized to use “Longevity” mark for three years)

 

Listed Brand selected by China Edible Fungi Business Website and Edible Fungi Market 

 

53

 

 

2019

 

Yangtze River Delta Famous Food Honor

 

Top Ten Excellent Enterprise by Zhejiang Edible Fungi Association

 

2020

 

China Mushroom Industry Development Boom Observation Unit by China Edible Fungi Association

 

Eco-premium agricultural products by Lishui government (Black Fungus and dried mushrooms).

 

Business Development Efforts

 

Our business development efforts focus on developing e-commerce platforms, web-based products and applications of new technologies. We believe technological innovations will help our Company achieve its long-term strategic objectives.

 

Our business development employees provide technology support to the family farms in need, improve the technology used in our production, and help with the maintenance of our online stores. Over the past three fiscal years, we spent, in aggregate, RMB 12,400 for intellectual property and RMB 3,966,376 on software and website development, technical service and product design.

 

In July 2019, we appointed Eitan Neubauer as a senior technology consultant. Mr. Neubauer serves as the CEO of the Israel-based Neubauer Agro-Business & Projects Company. He previously held the position of Counselor of Agriculture, Science and International Cooperation of the Israeli Embassy in China, and has considerable experience in trade management and agricultural technology.

 

Our major business development projects include the following:

 

1. internet technology development;

 

2. internet product development; and

 

3. processing technology and product development of edible fungi.

 

Intellectual Property

 

We rely on trademarks and service marks to protect our intellectual property and branding. As of the date of this report, we hold over 80 registered trademarks about or related to “Farmmi”, “Farmmi Liangpin”, “Forasen” and “Puyangtang” in different applicable trademark categories in China. We also own three domain names: farmmi.com, farmmi.com.cn and farmmi88.com. These websites are not part of this report.

 

54

 

 

Marketing Channels

 

We mainly market our products by attending trade fairs, such as The China Import and Export Fair, Anuga (originally short for Allgemeine Nahrungs- und Genussmittel-Ausstellung, a leading international food fair) and FOODEX JAPAN.

 

We have set up a WeChat official account called Farmmi Liangpin since the end of 2016. The WeChat official account is a cooperation and promotion service launched for famous persons, government, media and enterprises, provided by Tencent, a provider of Internet value added services in China. By introducing knowledge of edible fungi and Farmmi’s events, we use this official account to market our company.

 

Capital Expenditures and Divestitures

 

We had capital expenditures of approximately $ 0.25 million, $ 0.1 million and $ 0.1 million for the years ended September 30, 2020, 2019 and 2018, respectively for equipment and plant renovation and development.

 

We do not have any principal capital expenditures or divestitures since the beginning of the last three fiscal years to the date of this report or any principal capital expenditures or divestitures in progress.

 

55

 

 

Governmental Support

 

Our local government has been supporting our development in different ways, including providing subsidies. The following chart is a summary of selected projects.

 

Year Governmental Agency Project Subsidy
Amount
(RMB)
 
2014 Liandu District, Lishui City Support the development of local economy and facilitate financing of enterprises  20,000 
         
2014 Liandu District, Lishui City Special fund of stable increase of foreign trade  25,000 
         
2014 Liandu District, Lishui City Attend Japan Food Fair  23,500 
         
2015 Liandu District, Lishui City Attend Japan Food Fair  27,000 
         
2015 Liandu District, Lishui City Attend French Food Fair  41,000 
         
2015 Liandu District, Lishui City Attend ANUGA  29,000 
         
2015 Liandu District, Lishui City Attend ANUGA  84,000 
         
2017 Liandu District, Lishui City SC (food production certificate) Authentication  20,000 
         
2018 Liandu District, Lishui City IPO Reward  2,026,980 
         
2019 Liandu District, Lishui City Support the development of local economy and facilitate financing of enterprises  20,000 
         
2020 Liandu District, Lishui City Patent fee subsidy  600 
         
    Support foreign trade and economic development  189,600 
         
    Employee return to work allowance  611 
         
    Reward for foreign trade growth  669,400 
         
    Job security subsidy  36,853 
         
    Rent subsidy for epidemic situation  15,500 
         
    Support for small, medium and micro enterprises  25,000 

 

56

 

 

Community Involvement

 

Since our founding, we have been highly committed to community involvement, both through charitable endeavors and industry development. We believe the best approach to corporate social responsibility is through embedding elements of social responsibility in our business model. Our achievements and initiatives in the area of corporate social responsibility include the following:

 

Charitable Endeavors

 

We support and promote a number of charitable and socially responsible initiatives and programs in ways that we believe are in alignment with our core values and our mission. For example, on November 20, 2015, Forest Food donated RMB 100,000 to help the people affected by the landslides in Lidong Village, Yaxi Town, Lishui City.

 

Industry Development

 

By attending local and national industry associations, we take the responsibility of helping develop our industry. Below list shows some of our involvement with industry associations:

 

Association  Position  Activities
China Edible Fungi Industry Association  Member Entity  Attend various industry meetings such as the Sixth Member Representative General Meeting on October 28, 2015; share and communicate industry information, such as the M&A opportunities and operation of edible fungi industry.
     
Zhejiang Province Edible Fungi Industry Association  Vice Chair Entity  Attend meetings such as Zhejiang Edible Fungi Meeting and Zhejiang Edible Fungi Production and Sale Flourishing Meeting.
     
Zhejiang Province Lishui City Food Industry Association  Chair Entity  Organize events such as Lishui Food Industry Seminar and Lishui Food Fair.
     
Zhejiang Province Modern Agricultural Association of  Member Entity  Attend meetings such as Industry Leader Meeting

 

57

 

 

Regulations

 

We are subject to a variety of PRC and foreign laws, rules and regulations across a number of aspects of our business. This section summarizes the principal PRC laws, rules and regulations relevant to our business and operations. Areas in which we are subject to laws, rules and regulations outside of the PRC include intellectual property, competition, taxation, anti-money laundering and anti-corruption.

 

Regulation on Foreign Investment Restrictions

 

Historically, the principal regulation governing foreign ownership of businesses in the PRC was the Guidance Catalogue for Industrial Structure Adjustments (the “Guidance Catalogue”). The Guidance Catalogue classified various industries into three categories: encouraged, restricted and prohibited. The Guidance Catalogue has been replaced by the Special Administrative Measures (Negative List) for Foreign Investment Access (2018), effective July 28, 2018 (the “ Negative List”). The Negative List specifies the prohibited and non-prohibited (similar to the restricted in the Guidance Catalogue) industries for foreign investment. For the industries not covered by the Negative List, the foreign investment and the domestic investment have equal access. Foreign investors may not invest in the prohibited industries specified by the Negative List. For the non-prohibited industries on the Negative List, a foreign investor must obtain an investment permit. There are certain requirements on the equity ownership and the executive officers of the foreign invested enterprises. If PRC has certain equity requirements in certain investment fields, no foreign-invested partnership may be established. For example, pursuant to the latest Negative List, the provision of telecommunications services and value-added telecommunications services fall in the prohibited industry and the percentage of foreign ownership cannot exceed 50% (except for e-commence). As for the industries that we are involved, only e-commence is mentioned by the Negative List, which is under our VIE framework and is not prohibited.

 

Regulation Relating to Value-added Telecommunications Services

 

Licenses for Value-Added Telecommunications Services

 

On September 25, 2000, the State Council issued the Regulations on Telecommunications of China, or the Telecommunications Regulations, to regulate telecommunications activities in China. The Telecommunications Regulations divide the telecommunications services into two categories, namely “infrastructure telecommunications services” and “value-added telecommunications services.” Pursuant to the Telecommunications Regulations, operators of value-added telecommunications services must first obtain a Value-added Telecommunications Business Operating License, or VAT License, from the Ministry of Industry and Information Technology, or MIIT, or its provincial level counterparts. On March 1, 2009, the MIIT promulgated the Administrative Measures on Telecommunications Business Operating Licenses, which set forth more specific provisions regarding the types of licenses required to operate value-added telecommunications services, the qualifications and procedures for obtaining such licenses and the administration and supervision of such licenses.

 

According to the Catalog of Classification of Telecommunications Businesses effective from April 1, 2003, internet information services, also called internet content services, or ICP services, are deemed as a type of value-added telecommunications services. On December 28, 2015, the MIIT published a revised Catalog of Classification of Telecommunication Business, or the 2016 MIIT Catalog, which took effect on March 1, 2016. According to the 2016 MIIT Catalog, internet information services, which include information release and delivery services, information search and query services, information community platform services, information real-times interactive services, and information protection and processing services, continues to be classified as a category of value-added telecommunication services. The Administrative Measures on Internet Information Services, or ICP Measures, also promulgated by the PRC State Council on September 25, 2000, set forth more specific rules on the provision of ICP services. According to ICP Measures, any company that engages in the provision of commercial ICP services shall obtain a sub-category VAT License for Internet Information Services, or ICP license, from the relevant government authorities before providing any commercial internet content services within the PRC, and when the ICP services involve areas of news, publication, education, medical treatment, health, pharmaceuticals and medical equipment, and if required by law or relevant regulations, specific approval from the respective regulatory authorities must be obtained prior to applying for the ICP License from the MIIT or its provincial level counterpart. Pursuant to the above mentioned regulations, “commercial ICP services” generally refers to provision of specific information content, online advertising, web page construction and other online application services through internet for profit making purpose. Operating websites is classified as commercial ICP services. We currently, through Nongyuan Network, our PRC VIE, hold an ICP license that is valid until August 14, 2021.

 

58

 

 

Foreign Investment in Value-Added Telecommunication Services

 

The Regulations on Administration of Foreign-Invested Telecommunications Enterprises, or the FITE Regulations, which took effect on January 1, 2002 and amended on September 10, 2008, are the key regulations that regulate foreign direct investment in telecommunications companies in China. The FITE Regulations stipulate that the foreign investor of a telecommunications enterprise is prohibited from holding more than 50% of the equity interest in a foreign-invested enterprise that provides value-added telecommunications services. In addition, for a foreign investor to acquire any equity interest in a business providing value-added telecommunications services in China, it must demonstrate a positive track record and experience in providing such services.

 

On July 13, 2006, the MIIT issued the Circular on Strengthening the Administration of Foreign Investment in Value-added Telecommunications Services, or the MIIT Circular 2006, which requires that (i) foreign investors can only operate a telecommunications business in China through establishing a telecommunications enterprise with a valid telecommunications business operation license; (ii) domestic license holders are prohibited from leasing, transferring or selling telecommunications business operation licenses to foreign investors in any form, or providing any resource, sites or facilities to foreign investors to facilitate the unlicensed operation of telecommunications business in China; (iii) value-added telecommunications services providers or their shareholders must directly own the domain names and registered trademarks they use in their daily operations; (iv) each value-added telecommunications services provider must have the necessary facilities for its approved business operations and maintain such facilities in the geographic regions covered by its license; and (v) all value-added telecommunications services providers should improve network and information security, enact relevant information safety administration regulations and set up emergency plans to ensure network and information safety. The provincial communications administration bureaus, as local authorities in charge of regulating telecommunications services, (i) are required to ensure that existing qualified value-added telecommunications service providers will conduct a self-assessment of their compliance with the MIIT Circular 2006 and submit status reports to the MIIT before November 1, 2006; and (ii) may revoke the value-added telecommunications business operation licenses of those that fail to comply with the above requirements or fail to rectify such non-compliance within specified time limits. Due to the lack of any additional interpretation from the regulatory authorities, it remains unclear what impact MIIT Circular 2006 will have on us or the other PRC internet companies with similar corporate and contractual structures. After the MOFCOM and NDRC amended the Catalog in March 2015, MIIT also issued the Circular on Removing the Restrictions on Shareholding Ratio Held by Foreign Investors in Online Data Processing and Transaction Processing (Operating E-commerce) Business on June 19, 2015, which amended the relevant provision in FITE Regulations by allowing foreign investors to own more than 50% of the equity interest in an operator of e-commerce business. However, foreign investors continue to be prohibited from holding more than 50% of the equity interest in a provider of other category of value-added telecommunications services except for e-commerce.

 

The vast majority of our business is processing and/or selling agricultural products, as well as selling our products on third-party e-commerce websites. Based on the advice of our PRC legal counsel, Zhejiang Zhengbiao Law Firm, PRC laws and regulations allow foreign-owned entities to conduct such business directly, rather than through contractual VIE agreements. To comply with the above mentioned foreign ownership restrictions, we operate our e-commerce websites in China through Nongyuan Network, which is owned by Mr. Zhengyu Wang, a PRC citizen, and is controlled by Suyuan Agriculture, our PRC subsidiary, through a series of contractual arrangements. Nongyuan Network is the holder of the domain names, trademarks and facilities necessary for daily operations of our e-commerce websites in compliance with the MIIT Circular 2006. Based on our PRC legal counsel’s understanding of the current PRC law, rules and regulations, our corporate structure complies with all existing PRC laws and regulations. However, we were further advised by our PRC legal counsel that there are substantial uncertainties with respect to the interpretation and application of existing or future PRC laws and regulations and thus there is no assurance that Chinese governmental authorities would take a view consistent with the opinions of our PRC legal counsel.

 

The Draft PRC Foreign Investment Law

 

On January 19, 2015, MOFCOM published a discussion draft of the proposed Foreign Investment Law for public review and comments. The draft Foreign Investment Law purports to change the existing “case-by-case” approval regime to a “filing or approval” procedure for foreign investments in China. The MOFCOM, together with other relevant authorities, will determine a catalogue for special administrative measures, or the “negative list,” which will consist of a list of industry categories where foreign investments are strictly prohibited and a list of industry categories where foreign investments are subject to certain restrictions. Foreign investments in business sectors outside of the “negative list” will only be subject to filing procedures, in contrast to the existing prior approval requirements, whereas foreign investments in the restricted industries must apply for approval from the foreign investment administration authority.

 

The draft Foreign Investment Law for the first time defines “foreign investor,” “foreign investment,” “Chinese investor” and “actual control.” A foreign investor is not only determined based on the place of its incorporation, but also on the conditions of the “actual control.” The draft Foreign Investment Law specifically provides that entities established in China but “controlled” by foreign investors, such as via contracts or trust, will be treated as Foreign-invested enterprises, or FIEs, whereas foreign investment in China in the foreign investment restricted industries by a foreign investor may nonetheless apply for being, when approving market entry clearance by the foreign investment administration authority, treated as a PRC domestic investment if the foreign investor is determined by the foreign investment administration authority as being “controlled” by PRC entities and/or citizens. In this connection, “actual control” is broadly defined in the draft Foreign Investment Law to cover the following summarized categories: (i) holding 50% of more of the voting rights of the subject entity; (ii) holding less than 50% of the voting rights of the subject entity but having the power to secure at least 50% of the seats on the board or other equivalent decision making bodies, or having the voting power to materially influence the board, the shareholders’ meeting or other equivalent decision making bodies; or (iii) having the power to exert decisive influence, via contractual or trust arrangements, over the subject entity’s operations, financial matters or other key aspects of business operations. According to the draft Foreign Investment Law, VIEs would also be deemed as FIEs, if they are ultimately “controlled” by foreign investors, and be subject to restrictions on foreign investments. However, the draft Foreign Investment Law has not taken a position on what actions will be taken with respect to the existing companies with the “variable interest entity” structure, whether or not these companies are controlled by Chinese parties.

 

59

 

 

The draft Foreign Investment Law emphasizes the security review requirements, whereby all foreign investments concerning national security must be reviewed and approved in accordance with the security review procedure. In addition, the draft Foreign Investment Law imposes stringent ad hoc and periodic information reporting requirements on foreign investors and the applicable FIEs. In addition to the investment implementation report and investment amendment report that are required at each investment and alteration of investment specifics, an annual report is mandatory, and large foreign investors meeting certain criteria are required to report on a quarterly basis. Any company found to be non-compliant with these information reporting obligations may potentially be subject to fines and/or administrative or criminal liabilities, and the persons directly responsible may be subject to criminal liabilities.

 

It is still uncertain when the draft would be signed into law and whether the final version would have any substantial changes from this draft. When the Foreign Investment Law becomes effective, the trio of existing laws regulating foreign investment in China, namely, the Sino-foreign Equity Joint Venture Enterprise Law, the Sino-foreign Cooperative Joint Venture Enterprise Law and the Wholly Foreign-invested Enterprise Law, together with their implementation rules and ancillary regulations, will be abolished.

 

Recently, the Chinese government has also been actively guiding the foreign investment to promote domestic economic development and industrial upgrading. To this end, the State Council issued the Circular on Several Measures for Actively and Effectively Utilizing Foreign Investment to Promote High-quality Economic Development (Circular 19, 2018), which guides foreign investment to invest more in modern agriculture and ecological construction, among other industries. The key areas, such as optimizing tax policy, supporting innovation and encouraging mergers and acquisitions, are potentially good for the related industries in which our Company is involved, but the specific measures need to be refined and clarified, and the sustainability of the policy remains uncertain.

 

Regulations Related to Intellectual Property Rights

 

The State Council and the National Copyright Administration, or the NCAC, have promulgated various rules and regulations relating to the protection of software in China. Under these rules and regulations, software owners, licensees and transferees may register their rights in software with the NCAC or its local branches and obtain software copyright registration certificates. Although such registration is not mandatory under PRC law, software owners, licensees and transferees are encouraged to go through the registration process to enjoy the better protections afforded to registered software rights.

 

On March 1, 2009, the MIIT promulgated the Administrative Measures on Software Products, or the Software Measures, which replaced the original Administrative Measures on Software Measures promulgated by MIIT in October 2000, to regulate software products and promote the development of the software industry in China. Pursuant to the Software Measures, software products which are developed in China and registered with the local provincial government authorities in charge of the information industry and filed with MIIT may enjoy the relevant encouragement policies. Software developers or producers may sell or license their registered software products independently or through agents. Upon registration, the software products will be granted registration certificates. Each registration certificate is valid for five years and may be renewed upon expiration.

 

The PRC Trademark Law, adopted in 1982 and revised in 1993, 2001 and 2013 respectively, with its implementation rules adopted in 2002 and revised in 2014, protects registered trademarks. The PRC Trademark Office of the State Administration for Industry and Commerce, or the SAIC, handles trademark registrations and grants a protection term of ten years to registered trademarks.

 

The MIIT amended its Administrative Measures on China Internet Domain Names in 2004. According to these measures, the MIIT is in charge of the overall administration of domain names in China. The registration of domain names in PRC is on a “first-apply-first-registration” basis. A domain name applicant will become the domain name holder upon the completion of the application procedure.

 

60

 

 

Regulations Related to Employment

 

On June 29, 2007, the Standing Committee of the National People’s Congress, or SCNPC, adopted the Labor Contract Law, or LCL, which became effective as of January 1, 2008 and was revised in 2012. The LCL requires employers to enter into written contracts with their employees, restricts the use of temporary workers and aims to give employees long-term job security.

 

Pursuant to the LCL, employment contracts lawfully concluded prior to the implementation of the LCL and continuing as of the date of its implementation will continue to be performed. Where an employment relationship was established prior to the implementation of the LCL but no written employment contract was concluded, a contract must be concluded within one month after the LCL’s implementation.

 

According to the Social Insurance Law promulgated by SCNPC and effective from July 1, 2011, the Regulation of Insurance for Work-Related Injury, the Provisional Measures on Insurance for Maternity of Employees, Regulation of Unemployment Insurance, the Decision of the State Council on Setting Up Basic Medical Insurance System for Staff Members and Workers in Cities and Towns, the Interim Regulation on the Collection and Payment of Social Insurance Premiums and the Interim Provisions on Registration of Social Insurance, an employer is required to contribute the social insurance for its employees in the PRC, including the basic pension insurance, basic medical insurance, unemployment insurance, maternity insurance and injury insurance.

 

In July 2018, the General Office of the Central Committee of the Communist Party of China and the General Office of the State Council issued the Reform Plan for the Taxation and Administration System of State Taxes and Local Taxes (hereinafter referred to as the Reform Plan). The Reform Plan clearly stipulates that from January 1, 2019, all social insurance premiums, such as basic old-age insurance premium, basic medical insurance premium, unemployment insurance premium, industrial injury insurance premium and maternity insurance premium, will be levied by the tax authorities. The Reform Plan makes the collection of social insurance fees more transparent and standardized, and reduces a certain degree of flexibility that enterprises can enjoy before. For enterprises that have not paid all the related fees before, the Reform Plan will increase the financial burden of enterprises, which may even face administrative penalties and illegal risks. The details of how to levy social insurance fees need to be clarified.

 

Under the Regulations on the Administration of Housing Funds, promulgated by the State Council on April 3, 1999 and as amended on March 24, 2002, an employer is required to make contributions to a housing fund for its employees.

 

Regulations Related to Foreign Currency Exchange and Dividend Distribution

 

Foreign Currency Exchange

 

The principal regulations governing foreign currency exchange in China are the Foreign Exchange Administration Regulations, as amended in August 2008. Under this regulation, the Renminbi is freely convertible for current account items, including the trade and service-related foreign exchange transactions and other current exchange transactions, but not for capital account items, such as direct investments, loans, repatriation of investments and investments in securities, unless the prior approval of the SAFE is obtained and prior registration with the SAFE is made.

 

Pursuant to the Administration Rules of the Settlement, Sale and Payment of Foreign Exchange promulgated on June 20, 1996 by the People’s Bank of China, foreign-invested enterprises in China may purchase or remit foreign currency for settlement of current account transactions without the approval of the SAFE. Foreign currency transactions under the capital account are still subject to limitations and require approvals from, or registration with, the SAFE and other relevant PRC governmental authorities.

 

61

 

 

In addition, the Notice of the General Affairs Department of SAFE on The Relevant Operation Issues Concerning the Improvement of the Administration of Payment and Settlement of Foreign Currency Capital of Foreign-invested Enterprises, or Circular 142, which was promulgated on August 29, 2008 by SAFE, regulates the conversion by foreign-invested enterprises of foreign currency into Renminbi by restricting how the converted Renminbi may be used. Circular 142 requires that Renminbi converted from the foreign currency-denominated capital of a foreign-invested enterprise may only be used for purposes within the business scope approved by the relevant government authority and may not be used to make equity investments in PRC, unless specifically provided otherwise. The SAFE further strengthened its oversight over the flow and use of Renminbi funds converted from the foreign currency-denominated capital of a foreign-invested enterprise. The use of such Renminbi may not be changed without approval from the SAFE, and may not be used to repay Renminbi loans if the proceeds of such loans have not yet been used. Any violation of Circular 142 may result in severe penalties, including substantial fines.

 

In November 2012, SAFE promulgated the Circular of Further Improving and Adjusting Foreign Exchange Administration Policies on Foreign Direct Investment, which substantially amends and simplifies the current foreign exchange procedure. Pursuant to this circular, the opening of various special purpose foreign exchange accounts, such as pre-establishment expenses accounts, foreign exchange capital accounts and guarantee accounts, the reinvestment of Renminbi proceeds by foreign investors in the PRC, and remittance of foreign exchange profits and dividends by a foreign-invested enterprise to its foreign shareholders no longer require the approval or verification of SAFE, and multiple capital accounts for the same entity may be opened in different provinces, which was not possible previously. In addition, SAFE promulgated the Circular on Printing and Distributing the Provisions on Foreign Exchange Administration over Domestic Direct Investment by Foreign Investors and the Supporting Documents in May 2013, which specifies that the administration by SAFE or its local branches over direct investment by foreign investors in the PRC shall be conducted by way of registration and banks shall process foreign exchange business relating to the direct investment in the PRC based on the registration information provided by SAFE and its branches.

 

In July 2014, SAFE decided to further reform the foreign exchange administration system in order to satisfy and facilitate the business and capital operations of foreign invested enterprises, and issued the Circular on the Relevant Issues Concerning the Launch of Reforming Trial of the Administration Model of the Settlement of Foreign Currency Capital of Foreign-Invested Enterprises in Certain Areas, or Circular 36, on August 4, 2014. This circular suspends the application of Circular 142 in certain areas and allows a foreign-invested enterprise registered in such areas to use the Renminbi capital converted from foreign currency registered capital for equity investments within the PRC.

 

On March 30, 2015, SAFE released the Notice on the Reform of the Management Method for the Settlement of Foreign Exchange Capital of Foreign-invested Enterprises, or Circular 19, which has made certain adjustments to some regulatory requirements on the settlement of foreign exchange capital of foreign-invested enterprises, lifted some foreign exchange restrictions under Circular 142, and annulled Circular 142 and Circular 36. However, Circular 19 continues to, prohibit foreign-invested enterprises from, among other things, using Renminbi fund converted from its foreign exchange capitals for expenditure beyond its business scope, providing entrusted loans or repaying loans between non-financial enterprises.

 

On June 19, 2016, SAFE issued the Circular of the State Administration of Foreign Exchange on Reforming and Regulating Policies on the Control over Foreign Exchange Settlement of Capital Accounts, or Circular 16, which took effect on the same day. Compared to Circular 19, Circular 16 not only provides that, in addition to foreign exchange capital, foreign debt funds and proceeds remitted from foreign listings should also be subject to the discretional foreign exchange settlement, but also lifted the restriction, that foreign exchange capital under the capital accounts and the corresponding Renminbi capital obtained from foreign exchange settlement should not be used for repaying the inter-enterprise borrowings (including advances by the third party) or repaying the bank loans in Renminbi that have been sub-lent to the third party.

 

62

 

 

Circular 37

 

On July 4, 2014, SAFE promulgated the Circular on Relevant Issues Concerning Foreign Exchange Control on Domestic Residents’ Offshore Investment and Financing and Roundtrip Investment through Special Purpose Vehicles, or Circular 37, which replaced the former circular commonly known as Circular 75 promulgated by SAFE on October 21, 2005. Circular 37 requires PRC residents to register with local branches of SAFE in connection with their direct establishment or indirect control of an offshore entity, for the purpose of overseas investment and financing, with such PRC residents’ legally owned assets or equity interests in domestic enterprises or offshore assets or interests, referred to in Circular 37 as a “special purpose vehicle.” Circular 37 further requires amendment to the registration in the event of any significant changes with respect to the special purpose vehicle, such as increase or decrease of capital contributed by PRC individuals, share transfer or exchange, merger, division or other material event. In the event that a PRC shareholder holding interests in a special purpose vehicle fails to fulfill the required SAFE registration, the PRC subsidiaries of that special purpose vehicle may be prohibited from making profit distributions to the offshore parent and from carrying out subsequent cross-border foreign exchange activities, and the special purpose vehicle may be restricted in its ability to contribute additional capital into its PRC subsidiary. Furthermore, failure to comply with the various SAFE registration requirements described above could result in liability under PRC law for evasion of foreign exchange controls.

 

On February 13, 2015, SAFE released the Notice on Further Simplifying and Improving Policies for the Foreign Exchange Administration of Direct Investment, or Circular 13, which has amended Circular 37 by requiring PRC residents or entities to register with qualified banks rather than SAFE or its local branch in connection with their establishment or control of an offshore entity established for the purpose of overseas investment or financing.

 

Dividend Distribution

 

The principal regulations governing distribution of dividends of foreign holding companies include the Foreign Investment Enterprise Law, issued in 1986 and amended in 2000, and theImplementation Rules under the Foreign Investment Enterprise Law, issued in 1990 and amended in 2001 and 2014 respectively. Under these regulations, foreign investment enterprises in the PRC may pay dividends only out of their accumulated profits, if any, determined in accordance with PRC accounting standards and regulations. In addition, foreign investment enterprises in the PRC are required to allocate at least 10% of their respective accumulated profits each year, if any, to fund certain reserve funds unless these reserves have reached 50% of the registered capital of the enterprises. These reserves are not distributable as cash dividends. A PRC company is not permitted to distribute any profits until any losses from prior fiscal years have been offset. Profits retained from prior fiscal years may be distributed together with distributable profits from the current fiscal year.

 

Regulations Related to Taxation

 

Enterprise Income Tax

 

Prior to January 1, 2008, entities established in the PRC were generally subject to a 30% national and 3% local enterprise income tax rate. Various preferential tax treatments promulgated by PRC tax authorities were available to foreign-invested enterprises.

 

In March 2007, the National People’s Congress enacted the Enterprise Income Tax Law, and in December 2007, the State Council promulgated the Implementing Rules of the Enterprise Income Tax Law, or the Implementing Rules, both of which became effective on January 1, 2008. The Enterprise Income Tax Law (i) reduces the top rate of enterprise income tax from 33% to a uniform 25% rate applicable to both foreign-invested enterprises and domestic enterprises and eliminates many of the preferential tax policies afforded to foreign investors, (ii) permits companies to continue to enjoy their existing tax incentives, subject to certain transitional phase-out rules and (iii) introduces new tax incentives, subject to various qualification criteria.

 

63

 

 

The Enterprise Income Tax Law also provides that enterprises organized under the laws of jurisdictions outside China with their “de facto management bodies” located within China may be considered PRC resident enterprises and therefore be subject to PRC enterprise income tax at the rate of 25% on their worldwide income. The Implementing Rules further define the term “de facto management body” as the management body that exercises substantial and overall management and control over the production and operations, personnel, accounts and properties of an enterprise. If an enterprise organized under the laws of jurisdiction outside China is considered a PRC resident enterprise for PRC enterprise income tax purposes, a number of unfavorable PRC tax consequences could follow. First, it would be subject to the PRC enterprise income tax at the rate of 25% on its worldwide income. Second, a 10% withholding tax would be imposed on dividends it pays to its non-PRC enterprise shareholders and with respect to gains derived by its non-PRC enterprise shareholders from transfer of its shares.

 

Prior to January 1, 2008, dividends derived by foreign enterprises from business operations in China were exempted from PRC enterprise income tax. However, such exemption was revoked by the Enterprise Income Tax Law and dividends generated after January 1, 2008 and payable by a foreign-invested enterprise in China to its foreign enterprise investors are subject to a 10% withholding tax, unless any such foreign investor’s jurisdiction of incorporation has a tax treaty with China that provides for a preferential withholding arrangement. Pursuant to the Notice of the State Administration of Taxation on Negotiated Reduction of Dividends and Interest Rates, which was issued on January 29, 2008 and supplemented and revised on February 29, 2008, and the Arrangement between Mainland China and the Hong Kong Special Administrative Region for the Avoidance of Double Taxation and Prevention of Fiscal Evasion with Respect to Taxes on Income, which became effective on December 8, 2006 and applies to income derived in any year of assessment commencing on or after April 1, 2007 in Hong Kong and in any year commencing on or after January 1, 2007 in the PRC, such withholding tax rate may be lowered to 5% if a Hong Kong enterprise is deemed the beneficial owner of any dividend paid by a PRC subsidiary by PRC tax authorities and holds at least 25% of the equity interest in that particular PRC subsidiary at all times within the 12-month period immediately before distribution of the dividends. Furthermore, the State Administration of Taxation promulgated the Notice on the Interpretation and Recognition of Beneficial Owners in Tax Treaties in October 2009, which stipulates that non-resident enterprises that cannot provide valid supporting documents as “beneficial owners” may not be approved to enjoy tax treaty benefits. Specifically, it expressly excludes an agent or a “conduit company” from being considered as a “beneficial owner” and a “beneficial owner” analysis shall be conducted on a case-by-case basis following the “substance-over-the-form” principle.

 

Value-Added Tax and Business Tax

 

Pursuant to applicable PRC tax regulations, any entity or individual conducting business in the service industry is generally required to pay a business tax at the rate of 5% on the revenues generated from providing such services. However, if the services provided are related to technology development and transfer, such business tax may be exempted subject to approval by the relevant tax authorities. Whereas, pursuant to the Provisional Regulations on Value-Added Tax of the PRC and its implementation regulations, unless otherwise specified by relevant laws and regulations, any entity or individual engaged in the sales of goods, provision of processing, repairs and replacement services and importation of goods into China is generally required to pay a value-added tax, or VAT, for revenues generated from sales of products, while qualified input VAT paid on taxable purchase can be offset against such output VAT.

 

In November 2011, the Ministry of Finance and the State Administration of Taxation promulgated the Pilot Plan for Imposition of Value-Added Tax to Replace Business Tax. In March 2016, the Ministry of Finance and the State Administration of Taxation further promulgated the Notice on Fully Promoting the Pilot Plan for Replacing Business Tax by Value-Added Tax, which became effective on May 1, 2016. Pursuant to the pilot plan and relevant notices, VAT is generally imposed in the modern service industries, including the VATS, on a nationwide basis. VAT of a rate of 6% applies to revenue derived from the provision of some modern services. Unlike business tax, a taxpayer is allowed to offset the qualified input VAT paid on taxable purchases against the output VAT chargeable on the modern services provided.

 

In April 2018, the Ministry of Finance and the State Administration of Taxation jointly issued the Notice on Adjusting the Tax Rate of Value-added Tax (Circular 32 of Finance and Taxation, 2018). The Notice clearly stipulates that, from May 1, 2018, for all taxpayers who have engaged in taxable sales of VAT or imported goods, where the original 17% and 11% tax rates were applied, the tax rates shall be adjusted to 16% and 10%, respectively. This can lighten the operation burden of enterprises to a certain extent.

 

Regulations Related to M&A and Overseas Listings

 

On August 8, 2006, six PRC regulatory agencies, including the Ministry of Commerce, the State-owned Assets Supervision and Administration Commission, the SAT, the SAIC, the China Securities Regulatory Commission, or CSRC, and the SAFE, jointly issued the Regulations on Mergers and Acquisitions of Domestic Enterprises by Foreign Investors, or the M&A Rules, which became effective on September 8, 2006 and was amended on June 22, 2009. The M&A Rules, among other things, require that (i) PRC entities or individuals obtain MOFCOM approval before they establish or control a special purpose vehicle, or SPV, overseas, provided that they intend to use the SPV to acquire their equity interests in a PRC company at the consideration of newly issued share of the SPV, or Share Swap, and list their equity interests in the PRC company overseas by listing the SPV in an overseas market; (ii) the SPV obtains MOFCOM’s approval before it acquires the equity interests held by the PRC entities or PRC individual in the PRC company by Share Swap; and (iii) the SPV obtains CSRC approval before it lists overseas.

 

64

 

 

C. Organizational Structure

 

Our current corporate structure is as follows:

 

 tm213389d1_20fimg020

65

 

 

Farmmi, Inc. (“FMI”)

 

FMI is the listing company. It was incorporated on July 28, 2015 under the Companies Law (as revised) of the Cayman Islands as an exempted company limited by shares. The authorized share capital of the Company is US$20,000 divided into 20,000,000 Ordinary Shares of Ordinary Shares of US$0.001 par value per share, in such class or classes as the company’s Board of Directors may designate from time to time. FMI has full power and authority to carry out any business not prohibited by Cayman Islands law; provided, however, that the company may not operate the business of a bank, trust company, insurance business or company manager unless it obtains the proper licensure in the Cayman Islands for such businesses. As of the date of this report, FMI has issued 20,517,703 Ordinary Shares, excluding the 154,560 underlying the warrants issued in our initial public offering (“IPO Warrants”), 800,000 underlying the Investor Warrants and 812,694 underlying the Placement Agent Warrants.

 

Farmmi International Limited (“Farmmi International”)

 

Farmmi International is currently a holding company, and it may participate in offshore acquisition and trading of agricultural products in the future. Farmmi International was incorporated on August 20, 2015 in Hong Kong under the Companies Ordinance (Chapter 622) as a private company limited by shares. As a private company limited by shares, Farmmi International may not sell its shares publicly and may not have more than 50 members. The share capital of the Company is HK $10,000, consisting of 10,000 Ordinary Shares, HK $1.00 par value per share. As of the date of this filing, Farmmi International has issued and outstanding 10,000 Ordinary Shares, all of which are held by Farmmi, Inc.

 

Farmmi (Hangzhou) Enterprise Management Co., Ltd. (“Farmmi Enterprise”)

 

Farmmi Enterprise is a company to manage Farmmi’s fund and e-commerce business. It was incorporated on May 23, 2016 under the laws of the PRC with registered capital of  $30 million. The operating period on the business license is from May 23, 2016 to May 22, 2036, when the business license can be renewed. Its business scope covers technology development, technology service: internet technology, computer software; enterprise management consultation, economic information consultation (except commodities agency), excluding matters forbidden and restricted by China. Farmmi International is its sole shareholder. Farmmi Enterprise is considered a wholly foreign owned enterprise (“WFOE”) in China by virtue of Farmmi International’s 100% ownership.

 

Lishui Farmmi Technology Co., Ltd. (“Farmmi Technology”)

 

Farmmi Technology is a company to manage Farmmi’s business of edible fungi. It was incorporated on July 6, 2016 under the laws of the PRC by Farmmi International with registered capital of  $30 million. The operating period on the business license is from July 6, 2016 to July 3, 2036, when the business license can be renewed. Its business scope covers trading of agricultural products (except grain and cotton); technology development; technology service: agricultural technology, agricultural products, excluding matters forbidden and restricted by China. Farmmi International is its sole shareholder. Farmmi Technology is considered a wholly foreign owned enterprise (“WFOE”) in China by virtue of Farmmi International’s 100% ownership.

 

Hangzhou Suyuan Agriculture Technology Co., Ltd. (“Suyuan Agriculture”)

 

Suyuan Agriculture is a holding company which we plan to use as the platform to acquire Chinese companies in the same or similar industry. It was established by Mr. Zhengyu Wang on December 8, 2015 under the laws of the PRC with initial registered capital of RMB 5 million. The operating period on the business license has no ending date. The business scope of Suyuan Agriculture covers technology development, technology service, technology consulting and transfer of achievements: agricultural technology. On June 27, 2016, Mr. Zhengyu Wang transferred 50% stock rights of Suyuan Agriculture to Farmmi Enterprise. On August 9, 2016, Mr. Zhengyu Wang transferred remaining 50% stock rights of Suyuan Agriculture to Farmmi Technology. Currently each of Farmmi Enterprise and Farmmi Technology holds 50% of Suyuan Agriculture.

 

66

 

 

Hangzhou Nongyuan Network Technology Co., Ltd. (“Nongyuan Network”)

 

Nongyuan Network is our major company for e-commerce business. It was established on December 8, 2015 under the laws of the PRC with initial registered capital of RMB 5 million. The operating period on the business license has no ending date. Forasen Group was the sole shareholder of Nongyuan Network. In June 2016, Forasen Group transferred all of its interests in Nongyuan Network to Mr. Zhengyu Wang. The business scope of Nongyuan Network covers technology development, technology service, technology consultancy and transfer of achievements: network technology, computer soft/hardware and electronic products; online sales: unprocessed edible agricultural products (other than food and medicines), pre-packaged food and bulk food.

 

Ms. Xinyang Wang, the daughter of our CEO and Chairwoman Ms. Yefang Zhang, Suyuan Agriculture and Nongyuan Network signed a series of VIE agreements (the “Xinyang Wang VIE Agreements”). Foreign investment in Internet companies is currently subject to significant restrictions under PRC laws and regulations. As a Cayman Islands holding company, we do not qualify to conduct these businesses under PRC regulations. In addition, foreign investment in the online service industry requires the foreign investor to possess certain qualifications, which we do not have, and one of our PRC subsidiaries, Suyuan Agriculture, is considered a foreign invested enterprise by virtue of its ownership by Farmmi Enterprise and Farmmi Technology, both of which are WFOEs. As a result, Suyuan Agriculture is restricted from holding the licenses that are essential to the operation of our e-commerce websites. See “Item 4. Information on the Company — B. Business Overview — Regulations”. As a result, Suyuan Agriculture has entered into a series of contractual arrangements with Nongyuan Network and we exercise effective control over the operations of Nongyuan Network. We conduct our e-commerce websites in China through Nongyuan Network, which we treated as our consolidated affiliated entity in China. The Xinyang Wang VIE Agreements were entered into in December 2019 to replace the agreements signed by Zhengyu Wang, the previous owner of Nongyuan Network, Suyuan Agriculture and Nongyuan Network (the “Original VIE Agreements”). These contractual arrangements enable us to exercise effective control over Nongyuan Network and receive all of the economic benefits from it.

 

The following diagram illustrates the flow of economic benefits from Nongyuan Network to Suyuan Agriculture stipulated under the VIE agreements:

 

 tm213389d1_20fimg021

67

 

 

Exclusive Management Consulting and Technology Service Agreement.   Suyuan Agriculture and Nongyuan Network entered into an exclusive management consulting and technology service agreement, under which Nongyuan Network agrees to engage Suyuan Agriculture as its exclusive provider of management consulting, technical support, intellectual property license and relevant services, including all services within Nongyuan Network’s business scope and decided by Suyuan Agriculture from time to time as necessary. Suyuan Agriculture is obligated to absorb all of the loss from Nongyuan Network’s activities and is entitled to receive all of its residual returns. Nongyuan Network shall pay to Suyuan Agriculture service fees within three months after each fiscal year end. The service fees should be 100% of the after-tax profit after the deficit of the prior fiscal year is covered and the statutory common reserve is extracted. According to Chinese law, when a company distributes its after-tax profits for a given year, it shall allocate 10% of profits to its statutory common reserve until the aggregate amount of such reserve exceeds 50% of its registered capital. With Suyuan Agriculture’s prior written consent, the percentage of the service fee may be adjusted based on Nongyuan Network’s operation performance. Suyuan Agriculture exclusively owns any intellectual property arising from the performance of the exclusive management consulting and technology service agreement. The exclusive management consulting and technology service agreement is effective for twenty years unless earlier terminated as set forth in the agreement or other written agreements entered into by the parties thereto. The exclusive management consulting and technology service agreement shall be extended automatically by the expiry thereof, until Suyuan Agriculture’s business term or Nongyuan Network’s business term expires, unless otherwise notified by Suyuan Agriculture in writing. During the term of the exclusive management consulting and technology service agreement, Nongyuan Network may not terminate the agreements except in the case of Suyuan Agriculture’s gross negligence or fraud, or this agreement or laws provide otherwise. Suyuan Agriculture may terminate this agreement by 30-day written notice to Nongyuan Network at any time.

 

Proxy Agreement.   Suyuan Agriculture, Xinyang Wang and Nongyuan Network entered into a proxy agreement. Xinyang Wang as the sole shareholder of Nongyuan Network irrevocably authorizes Suyuan Agriculture to exercise her rights as an equity holder of Nongyuan Network, including the right to attend shareholders meetings, to exercise voting rights and to transfer all or a part of her equity interests therein pursuant to the exclusive call option agreement. During the term of the proxy agreement, Nongyuan Network may not terminate the agreements except when this agreement or applicable PRC laws provide otherwise.

 

Power of Attorney.   Pursuant to the Proxy Agreement, Xinyang Wang, as the sole shareholder of Nongyuan Network, entered into an irrevocable power of attorney appointing Suyuan Agriculture as the attorney-in-fact to act on her behalf on all matters pertaining to Nongyuan Network and to exercise all of her rights as the sole shareholder of Nongyuan Network, including the right to attend shareholders meetings, to exercise voting rights and to transfer all or a part of his equity interests therein pursuant to the exclusive call option agreement. The power of attorney with Xinyang Wang expires when the proxy agreement terminates, Suyuan Agriculture appoints another person pursuant to the proxy agreement, or Xinyang Wang, as appointee of Suyuan Agriculture, dies or loses her civil capacity.

 

As a result of the Proxy Agreement and Power of Attorney, we, through Suyuan Agriculture, are able to exercise management control over the activities that most significantly impact the operation results of Nongyuan Network.

 

Exclusive Call Option Agreement.   Suyuan Agriculture, Xinyang Wang and Nongyuan Network entered into an exclusive call option agreement, pursuant to which Suyuan Agriculture has an exclusive option to purchase, or to designate other persons to purchase, to the extent permitted by applicable PRC laws, rules and regulations, all of the equity interest and assets in Nongyuan Network from its sole shareholder, Xinyang Wang.

 

Without the prior written consent of Suyuan Agriculture, Nongyuan Network may not amend its articles of association, increase or decrease the registered capital, sell or otherwise dispose of its assets or beneficial interests, create or allow any encumbrance on its assets or other beneficial interests, provide any loans for any third parties, enter into any material contract with a value of more than RMB 300,000 (US$ 45,617) (except those contracts entered into in the ordinary course of business), merge with or acquire any other persons or make any investments, or distribute dividends to the shareholders. For potential risks, see “Item 3 — Key Information — Risk Factors — Risks Related to Doing Business in China — Our VIE may conduct actions which cause our loss.” Xinyang Wang agrees that, without the prior written consent of Suyuan Agriculture, she will not dispose of his equity interests in Nongyuan Network or create or allow any encumbrance on his equity interests. We have been advised by our PRC legal counsel, Zhejiang Zhengbiao Law Firm, that the exclusive purchase option granted to Suyuan Agriculture under the exclusive call option agreement comports with PRC laws.

 

68

 

 

The purchase price for the equity interest is to be the minimum price permitted by applicable PRC laws, rules and regulations, or the amount that Xinyang Wang actually pays to Nongyuan Network regarding the equity, whichever is higher. The purchase price for the assets is to be the minimum price permitted by applicable PRC laws, rules and regulations, or the net book value of the assets, whichever is higher. The exclusive call option agreement expires when all the equity interest or all the assets are transferred pursuant to the agreement.

 

Equity Pledge Agreement.   Suyuan Agriculture, Xinyang Wang and Nongyuan Network entered into an equity pledge agreement, under which Xinyang Wang pledged all of her equity interests in Nongyuan Network to Suyuan Agriculture as collateral to secure performance of all of his obligations under the exclusive consulting and service agreement, the exclusive call option agreement and the proxy agreement. If any event of default as provided for therein occurs, Nongyuan Network, as the pledgee, will be entitled to dispose of the pledged equity interests according to applicable PRC laws. Xinyang Wang agrees that, during the term of the equity pledge agreements, she will not dispose of the pledged equity interests or create or allow any encumbrance on the pledged equity interests, and she also agrees that Suyuan Agriculture’s rights relating to the equity pledge should not be prejudiced by the legal actions of the shareholder, his successors or designates. During the term of the equity pledge, Suyuan Agriculture has the right to receive all of the dividends and profits distributed on the pledged equity. On December 1, 2019, Suyuan Agriculture, Xinyang Wang and Nongyuan Network have completed the registration of the equity pledge with the relevant office of SAIC in accordance with the PRC Property Rights Law.

 

69

 

 

Through the current contractual arrangements, we established a contractual relationship with Xinyang Wang, the sole shareholder and executive director (legal representative) of our VIE Nongyuan Network. Pursuant to these agreements, Xinyang Wang irrevocably authorized Suyuan Agriculture to exercise voting rights and all other rights as the shareholder and pledged all of her equity interests in our VIE to Suyuan Agriculture as collateral to secure performance of all of her obligations under these agreements. We have relied and expect to continue to rely on contractual arrangements with Xinyang Wang to operate our e-commerce websites. However, Xinyang Wang may have potential conflicts of interest with us and may breach, or cause our VIE to breach, or refuse to renew, the existing contractual arrangements we have with her and our VIE. Any failure by our VIE or Xinyang Wang to perform her obligations under our contractual arrangements with her would have a material adverse effect on our business and financial condition. See “Item 3 — Key Information — Risk Factors — Risks Related to Doing Business in China — The shareholders and director of our VIE may have potential conflicts of interest with us, which may materially and adversely affect our e-commerce websites.”

 

We have been advised by our PRC legal counsel, Zhejiang Zhengbiao Law Firm, that the ownership structure and the contractual arrangements among Suyuan Agriculture, Xinyang Wang and Nongyuan Network, will not result in any violation of PRC laws or regulations currently in effect. However, there are substantial uncertainties regarding the interpretation and application of current and future PRC laws, rules and regulations. In particular, in January 2015, the MOFCOM published a discussion draft of the proposed Foreign Investment Law for public review and comments. Among other things, the draft Foreign Investment Law expands the definition of foreign investment and introduces the principle of  “actual control” in determining whether a company is considered a foreign-invested enterprise, or an FIE. Under the draft Foreign Investment Law, variable interest entities would also be deemed as FIEs, if they are ultimately “controlled” by foreign investors, and be subject to restrictions on foreign investments. However, the draft law has not taken a position on what actions will be taken with respect to the existing companies with the “variable interest entity” structure, whether or not these companies are controlled by Chinese parties. It is uncertain when the draft may be signed into law, if at all, and whether any final version would have substantial changes from the draft. Accordingly, there can be no assurance that the PRC regulatory authorities will not take a view that is contrary to or otherwise different from the above opinion of our PRC legal counsel. Our PRC legal counsel has further advised that if the PRC government authority finds that our corporate structure, the contractual arrangements or the reorganization to establish our current corporate structure do not comply with any applicable PRC laws, rules or regulations, the contractual arrangements will become invalid or unenforceable, and we could be subject to severe penalties including being prohibited from continuing operations. See “Item 3 — Key Information — Risk Factors — Risks Related to Doing Business in China — Uncertainties in the interpretation and enforcement of PRC laws and regulations could limit the legal protections available to you and us.”

 

Zhejiang FLS Mushroom Co., Ltd. (“FLS Mushroom”)

 

FLS Mushroom primarily engages in the business of wholesaling dried edible fungi. It was established on March 25, 2011 as Lishui FLS Mushroom Co., Ltd. under the laws of the PRC with initial registered capital of RMB 3 million. The operating period on FLS Mushroom’s business license is from March 25, 2011 to March 24, 2031, when the business license can be renewed. The business scope of FLS Mushroom covers the sales of mushroom and agricultural products; sales of forest products; as well as engagement in import and export business of commodities and technologies permitted under PRC law.

 

In April 2011, Lishui FLS Mushroom Co., Ltd. changed its name to Zhejiang FLS Mushroom Co., Ltd., and changed its address from No. 307 Tianning Industrial Area to 888 Tianning Street, Tianning Industrial Area, both in Lishui City.

 

Forest Food initially owned 100% equity interest of FLS Mushroom. In connection with the reorganization of our company in connection with our initial public offering, Suyuan Agriculture became the sole shareholder of FLS Mushroom.

 

 

70

 

 

Zhejiang Forest Food Co., Ltd. (“Forest Food”)

 

Forest Food primarily engages in the business of packed dried edible fungi for exportation. The business scope of Forest Food covers wholesale and retail of prepackaged food and bulk food; processing and sales of agricultural by-products (excludes cotton, tobacco and silkworm cocoon) and mushroom; as well as engagement in import and export business of commodities and technologies that the state allows. Zhejiang Forest Food Co., Ltd was established by Lishui Forasen Green Industry Group (former name of Forasen Group) and five individuals on May 8, 2003 under the laws of the PRC with initial registered capital of RMB 5 million. Lishui Forasen Green Industry Group owned 40% of the Forest Food, one individual owned 20%, and each of the remaining four individuals owned 10% respectively. The operating period of the business license is from May 8, 2003 to May 7, 2023, when the business license can be renewed. On August 26, 2004, two individuals jointly transferred shares of Forest Food to Lishui Forasen Green Industry Group with value of RMB 1.5 million representing 30% of Forest Food. On November 18, 2011, three individuals separately transferred shares of Forest Food to Yefang Zhang with total value of RMB 1.5 million representing 30% of Forest Food. Since then, Forasen Group owned 70% and Ms. Yefang Zhang owned 30% of Forest Food. In January 2016, Forasen Group and Ms. Yefang Zhang decided to increase Forest Food’s registered capital from RMB 5,000,000 to RMB 17,600,000. The increased registered capital was entirely paid by Forasen Group. Upon the increase of registered capital and reorganization, Forasen Group owned 91.5% and Ms. Yefang Zhang owned 8.5% of Forest Food.

 

In March 2016, National Trust, a non-affiliated third party, invested RMB 5,999,784 to purchase 3.8472% of the equity of Forest Food. In connection with such investment, National Trust required Forasen Group and the controlling person of Forest Food to agree to repurchase National Trust’s investment with interest if Forest Food fails to meet certain net profit targets in calendar 2016 and 2017 or if National Trust notifies Forest Food of its intention to terminate the investment under the terms of the investment agreement. On December 26, 2017, National Trust and Hangzhou Dawo Software Ltd. Co. (“Dawo”), also a non-affiliated third party, signed a share transfer agreement. Under this agreement, National Trust transferred its 3.8472% of the equity of Forest Food to Dawo by RMB 7,799,719.20. Three days later Dawo paid the transfer fee. The transfer was recorded with the local bureau of industry and commerce in February 2018.

 

Forest Food established a branch company, Forest Food Qingyuan Branch, on August 2, 2017. The business scope of Forest Food Qingyuan Branch covers processing and sales of agricultural by-products (excludes cotton, tobacco and silkworm cocoon) and mushroom; as well as engagement in import and export business of commodities and technologies that the state allows. Forest Food set up this branch company in Qingyuan so it can use the Qianyuan Shiitake brand as a local company, in accordance with Qingyuan governmental requirement. It can also increase the procurement in Qingyuan and decrease the cost of storage and delivery, as Qingyuan is one of our procurement locations.

 

Forest Food established a branch company, Forest Food Daxing’anling Branch, on December 21, 2017. The business scope of Forest Food Daxing’anling covers wholesale and retail of packaged food and bulk food, processing and sales of agricultural by-products (excludes cotton, tobacco and silkworm cocoon) and mushroom; as well as engagement in import and export business of commodities and technologies that the state allows. Forest Food set up this branch company in Daxing’anling in Northeastern China so can also increase the procurement in Daxing’anling which is famous for its Northeastern Mu Er and decrease the cost of storage and delivery, as Daxing’anling is one of our procurement locations.

 

Zhejiang Farmmi Food Co., Ltd. (“Farmmi Food”)

 

Farmmi Food primarily engages in the business of packed dried edible fungi for domestic sales to distributors. It was established on December 26, 2017 under the laws of the PRC with initial registered capital of RMB 5 million. The operating period on Farmmi Food’s business license is from December 26, 2017 and there is no expiration date. The business scope of Farmmi Food covers processing and production of agricultural by-products (excludes cotton, tobacco and silkworm cocoon) and mushroom; wholesale and retail of edible agricultural products (excludes vegetables, fresh meat, aquatic product and soy products except soy milk) and mushroom; as well as engagement in import and export business of commodities and technologies that the state allows.

 

71

 

 

Initially Farmmi Food was wholly owned by Farmmi Technology. In January 2018, the share ownership was transferred from Suyuan Agriculture. In May 2018, Farmmi Food received its food production permit and began its operation. Before then, its business was conducted by Forest Food.

 

Lishui Farmmi E-Commerce Co., Ltd. (“Farmmi E-Commerce”)

 

We set up Farmmi E-Commerce with the plan to use it to operate online stores in the future. As an E-commerce company in Lishui, it enjoys beneficial tax policies. It was established on March 22, 2019 under the laws of the PRC with initial registered capital of RMB 5 million. The operating period on Farmmi E-Commerce’s business license is from March 22, 2019 and there is no expiration date. The business scope of Farmmi E-Commerce covers technology development, technology service, technology consultancy and transfer of achievements: network technology, computer soft/hardware and electronic products; online sales; retail or wholesale of edible agricultural products (other than food and medicines), pre-packaged food and bulk food.

 

Network and Suyuan Agriculture owns 98% and 2% of interests in Farmmi E-Commerce, respectively.

 

D. Property, Plants and Equipment

 

We do not own any real property. We rent our factories in Lishui from two related parties, Zhejiang Tantech Bamboo Technology Co., Ltd. and Forasen Group, for processing dried edible fungi and a floor in an office building in Hangzhou from third parties. The following is a list of our properties we rent:

 

Lessee Property Land/Building
Use Term
 Space
(m2)
  Productive Capacity
(ton)
  Extent of Utilization  Products
Processed
Farmmi Food (used by Forest Food and FLS Mushroom) # 5 Building, 888 Tianning Street, Liandu District, Lishui City, Zhejiang Province July 14, 2020 – July 13, 2030  1,914(1)  675   87% Shiitake, Mu Er, other edible fungi
Farmmi Food 1st floor of #1 Building, 888 Tianning Street, Lishui City, Zhejiang Province August 1, 2020 – July 31, 2021  936.84(2)  1,000   90% Shiitake, Mu Er, other edible fungi
  Basement of #1 Building, 888 Tianning Street, Lishui City, Zhejiang Province August 1, 2020 – July 31, 2021  1,873.68   N/A(3)  70% N/A
Nongyuan Network Unit 1804-1, DiKai Yinzuo, 29 Jiefang East Rd, Jianggan District, Hangzhou City, Zhejiang Province July 15, 2020 – July 14, 2023  466.35   N/A(4)  90% N/A

 

 

(1) It includes storage area of 854.00 m2, factory of 757.00 m2, office area of 54.6 m2 and other area of 248.4 m2.

(2) The first floor includes storage area of 599.24 m2, factory of 256.00 m2, office area of 28.80 m2 and other area of 52.80 m2.

(3) The floor -1 is mainly used as storage area.

(4) The whole area is used as office.

 

72

 

  

Fixed assets at our properties consist of office equipment, buildings, structures, ancillary facilities, and equipment for processing and packaging our products.

 

None of our property is affected by any environmental issues that may affect our use of the property. At present, we do not have any material plans to construct, expand or improve our facilities.

 

Our Plants and Warehouse

 

In 2020, we moved our facilities from No. 307, Tianning Industrial Area to No. 5 building at 888 Tianning Street, where we already had a plant at No. 1 building. The move helped us conduct all the production at one location and increase our efficiency.

 

We have a warehouse at No. 1 building, 888 Tianning Street and 70% of the warehouse is being used.

 

Our Equipment

 

 

We have 6 production lines and various machines for filtering and packing mushrooms. Below is a list of our selected advanced equipment:

 

Equipment  Function
   
Mu Er cleaning production line  Clean Mu Er
   
Metal detector  Detect metal objects in production line
   
Vegetable dehydration machine  Dehydrate vegetables
   
Mushroom filter  Filter mushroom into different sizes
   
Moisture determination meter  Determine moisture content
   
Muffle furnace  Detect element content

 

Item 4A. Unresolved Staff Comments

 

None.

 

73

 

 

Item 5. Operating and Financial Review and Prospects

 

The following discussion and analysis of our financial condition and results of operations should be read in conjunction with our consolidated financial statements and related notes that appear in this report. In addition to historical consolidated financial information, the following discussion contains forward-looking statements that reflect our plans, estimates, and beliefs. Our actual results could differ materially from those discussed in the forward-looking statements. Factors that could cause or contribute to these differences include those discussed below and elsewhere in this report, particularly in “Risk Factors.”

 

Special Note Regarding Forward-looking Statements

 

This report contains forward-looking statements. All statements contained in this report other than statements of historical fact, including statements regarding our future results of operations and financial position, our business strategy and plans, and our objectives for future operations, are forward-looking statements. The words “believe,” “may,” “will,” “estimate,” “continue,” “anticipate,” “intend,” “expect,” and similar expressions are intended to identify forward-looking statements. We have based these forward-looking statements largely on our current expectations and projections about future events and trends that we believe may affect our financial condition, results of operations, business strategy, short-term and long-term business operations and objectives, and financial needs. These forward-looking statements are subject to a number of risks, uncertainties and assumptions, including those described in the “Risk Factors” section. Moreover, we operate in a very competitive and rapidly changing environment. New risks emerge from time to time. It is not possible for our management to predict all risks, nor can we assess the impact of all factors on our business or the extent to which any factor, or combination of factors, may cause actual results to differ materially from those contained in any forward-looking statements we may make. In light of these risks, uncertainties and assumptions, the future events and trends discussed in this report may not occur and actual results could differ materially and adversely from those anticipated or implied in the forward-looking statements.

 

Business Overview

 

We currently produce and/or sell the following categories of agricultural products: Shiitake mushrooms, Mu Er mushrooms, other edible fungi and other agricultural products. We do not grow fungi, but purchase dried edible fungi from third party suppliers, mainly from family farms, and two co-operatives representing family farms, Jingning Liannong Trading Co. Ltd. (“JLT”) and Qingyuan Nongbang Mushroom Industry Co., Ltd. (“QNMI”), with whom we have worked with for many years. JLT and QNMI are two companies in Lishui area where our facilities are located. They are co-operatives representing family farms which plant and provide edible fungi. JLT and QNMI themselves do not have any facility and do not process any fungi. They are established to share resources such as procurement information and to enjoy the advantage of economy of scale. After we select and filter the dried edible fungi for specific size and better quality, we may further dehydrate them again, as deemed necessary, to ensure the uniform level of dryness of our products. We then package the fungi products for sale. The only products we process and package are edible fungi, which are processed and packaged at our own processing facilities. For other agricultural products, such as rice and edible oil, we purchase them from third-party suppliers, and sell these products at our online store Farmmi Liangpin Market (the consumers can download the mobile application from www.farmmi.com for shopping). Mainly through distributors, we offer gourmet dried mushrooms to domestic and overseas retail supermarkets, produce distributors and foodservice distributors and operators. We have become an enterprise with advanced processing equipment and business management experience, and we pride ourselves on consistently producing quality mushrooms and serving our customers with a high level of commitment.

 

During the fiscal year ended September 30, 2020, 94.38% of our products were sold in China to domestic distributors and the remaining 5.62% were sold internationally, including USA, Japan, Canada and other countries, through distributors. We tested a few offline stores in Hangzhou, Zhejiang but closed them by March 2020 due to the impact of the COVID-19 outbreak. In addition, in order to enhance our e-commerce marketing presence, we developed our own e-commerce websites Farmmi Jicai (www.farmmi88.com) and Farmmi Liangpin Market (mobile application and mini program on WeChat; closed on December 31, 2020).

 

74

 

 

Our total revenues for the year ended September 30, 2020 decreased by $0.7 million or 2.19%, compared to the same period in 2019. We expect our sales of edible fungi products will grow in the coming years, as the consumption of fungi products in China has been rising significantly, and edible fungi has become one of the most important parts of planting industry. Meanwhile, although China has the most production of edible fungi, consumption of edible fungi per capita is significantly lower than other countries such as USA and Japan. Therefore, there is great potential for the sales of edible fungi in the Chinese market as well as the international market. We believe our sales will continue to grow in the future with our increased brand awareness, which will grow along with the demand for edible fungi products.

 

Growth Strategy

 

Increasing our market share — the premium quality of our products has been long recognized by our customers. Consumers’ increasing awareness of healthy dietary may lead to increased demand of our products. Our development plan mainly focuses on developing high-quality agricultural products market. Through our expansion to international market and enhancing stable relationship with suppliers, we expect to expand our product lines and improve our brand awareness and customer loyalty, to meet the demands of market and customers, and improve our sales performance.

 

Expansion of our sources of supply, productivity and sales network — to meet the increasing demand, we emphasize cooperation with major suppliers as well as small family farms to ensure the quantity and quality of raw materials. While expanding supply resource, we also plan to increase our processing capability and upgrade production facilities to increase productivity. We have been actively participating in international trade exhibitions held in China and other countries, to expand our international sales network. We also intend to invest more in our online stores, continue to train our employees, upgrade information technology and supply chain system, with the goal of making an integrated sales network with an international approach.

 

Securing high quality raw materials with competitive price — to meet the increasing demand for our products, we have been increasing our cooperation with major suppliers, with whom we have been working together for many years, to secure the quality and quantity of our raw materials. We also have dedicated teams that constantly visit and communicate with the family farm suppliers, to monitor the quality and quantity of raw materials. By working closely with our suppliers throughout the planting seasons, we have been providing such suppliers technical support to secure the stable supply of our raw materials. With our deep understanding of the edible fungi market, we have been able to purchase raw materials of premium quality at favorable prices. Edible fungi can be stored for a long time after simple processing, therefore we have been purchasing edible fungi when we expect their purchase price to increase, and store them to fulfill future sales orders. This strategy has been proven effective and will continue to be used by us as a cost control method.

 

Factors Affecting Our Results of Operations

 

Government Policy May Impact our Business and Operating Results

 

We have not seen any impact of unfavorable government policy upon our business in recent years. However, our business and operating results will be affected by China’s overall economic growth and government policies. Unfavorable changes in government policies could affect the demand for our products and could materially and adversely affect our results of operations. Our edible fungi products are currently eligible for certain favorable government tax incentive and other incentives, any future changes in the government’s policy upon edible fungi industry may have a negative effect on our operations.

 

Price Inelasticity of Raw Materials May Reduce Our Profit

 

As a processor of edible fungi, we rely on a continuous and stable supply of edible fungi raw materials to ensure our operation and expansion. The price of edible fungi may be inelastic when we wish to purchase supplies, resulting in an increase in raw material prices and thus reduce our profit. In addition, although we compete primarily in the high-end market which puts more emphasize on the flavor, texture and quality of our products, we risk losing customers by increasing our selling prices.

 

75

 

 

Competition in Edible Fungi Industry

 

Although we have a lot of competitive advantages, such as premium product quality, stable and experienced factory employees, favorable production locations within proximity of significant mushroom planting bases and strong relationships with our significant suppliers, we face a series of challenges.

 

Our products face competition from a number of companies operating in the vicinity. One of our largest competitors has high sales volume, which enables this competitor to purchase and sell edible fungi at a relatively lower price. Another major competitor has much larger plants and warehouses than we have and its main product is Mu Er mushrooms with different sorts and qualities. Competition from these two major competitors may prevent us from increasing our revenue.

 

On the other hand, although we believe we distinguish our Company from competitors on the basis of product quality, the edible fungi industry is fragmented and subject to relatively low barriers of entry. Many of our competitors can provide products at relatively lower prices to increase their supplies which may affect our profit margins as we seek to compete with them.

 

At last, we have devoted significant resources to build and develop our online stores, Farmmi Jicai and Farmmi Liangpin Market. We have recently closed our Farmmi Liangpin Market because the revenue did not reach the expected level. We have no guarantee that we will be successful in operating Farmmi Jicai. If we do not manage it effectively, our business prospects could be impaired.

 

Economy and Politics

 

Our ability to be successful in China depends in part on our awareness of trends in politics that may affect our company, including, for example, government initiatives that would either encourage or discourage programs and companies that produce healthy foods or efforts to increase export of agricultural products. In addition, we must be aware of political situations in destination countries of our products, particularly if such countries take action to stifle importation of food products from abroad.

 

Trend Information

 

We have noted the existence of the following trends since October 2019, all of which are likely to affect our business to the extent they continue in the future:

 

China’s edible fungi industry is growing, both in absolute terms and in market share.

 

Through its development of enoki mushroom industrialization technology in the 1960s, Japan became the world leader in mushroom farming. As other countries’ fungi farming technology improved, China began to supplant Japan and now became the largest worldwide edible mushroom producer. China’s growth has outpaced worldwide production growth rates. While China’s growth rates in the past much higher than world growth rates, it appears to be moving from rapid expansion to a more mature industry.

 

As the table below illustrates, our sales volume of Shiitake mushroom for the year ended September 30, 2020 was approximately 1,354 tons, representing a decrease of 66 tons as compared with 1,420 tons sales volume in fiscal 2019. The decrease in sales of Shiitake mushroom was primarily due to the reduced economic activities caused by the COVID-19 outbreak. Meanwhile, our sales volume of Mu Er for the year ended September 30, 2020 was approximately 1,019 tons, representing an increase of 74 tons or 7.81%, as compared with 945 tons sales volume in fiscal 2019. The sales volume of Mu Er increased due to our well established long-standing relationship with our customers. As China’s mushroom industry is moving from rapid expansion to a more mature stage, we expect the effect of industry growth on promoting our sales volume will decrease.

 

Period Shiitake
(tons)
  Mu Er
(tons)
 
Oct/19  86   63 
Nov/19  101   82 
Dec/19  179   124 
Jan/20  80   76 
Feb/20  11   6 
Mar/20  133   125 
Apr/20  117   91 
May/20  139   90 
Jun/20  129   90 
Jul/20  115   83 
Aug/20  116   90 
Sep/20  148   99 
Total sales volume for fiscal 2020  1,354   1,019 
Average unit selling price per ton for fiscal 2020 US$12,325  US$12,075 

 

76

 

 

The COVID-19 has had a significant impact on our operations since January 2020 and could adversely affect our business and financial results in the future.

 

In fiscal 2020 the COVID-19 outbreak has adversely affected the Company’s business operations and condition and operating results for 2020, including but not limited to material negative impact on our total revenue, slower collection of accounts receivables and accrued bad debt allowance, slower utilization of advances to suppliers and accrued allowance, and inventory allowance. We will continue to monitor and modify the operating strategies and do not expect a continued decline in sales in long term based on the existing sale orders. Although we do not expect a continued decline in sales in long term, the extent of the impact of COVID-19 on our results of operations and financial condition will depend on future developments, including the duration and spread of the outbreak and the impact on our customers, which are still uncertain and cannot be reasonably estimated at this point of time.

 

Our aggregate employee salaries have decreased.

 

During the period of October 2019 to September 2020, our monthly salary expense was as follows:

 

 

The decrease in monthly employee salaries of January was mainly due to the Chinese New Year Holiday, when some employees took extended unpaid leaves during the holiday period. The decrease in monthly employee salaries of February and March was mainly due to the lock-down, travel restrictions and quarantine imposed by the Chinese government as a result of the COVID-19 outbreak. Monthly salaries after March decreased due mainly to reduction of sales volume as a major portion of salaries are commissions directly related to sales volume.

 

Raw material costs have decreased slightly.

 

With our deep understanding of the edible fungi market, diligent market research, and constant communication with our suppliers, we have been able to obtain favorable price for premium raw materials. With increased sales orders we receive, we need to purchase additional raw materials to meet the new demand. We expect the raw material costs in fiscal year 2021 will decrease slightly, fluctuating between 1% and 5% comparing with fiscal year 2020.

 

During the period from October 2019 to September 2020, the average monthly unit price per ton for Shiitake and Mu Er we purchased were as follows:

 

77

 

 

 

We anticipate that for fiscal year 2021, the average unit price of Shiitake and Mu Er we purchase will be about $8,969 per ton and $9,017 per ton, respectively. We expect our gross margin will be slightly lower in fiscal year 2021 than in fiscal year 2020.

 

The agriculture industry in China will become increasingly reliant on Internet sales.

 

Government initiatives such as the concept of “Internet+” articulated by Premier Li Keqiang beginning in 2015, reflect the government’s push to incorporate Internet and other information technology in conventional industries. One of the specific applications of this concept has been “Internet + Agriculture”, which reflects the increased use of technology both in the growing and sales sides of farming.

 

In addition, we have seen shifts of Chinese consumers to purchase products from brick and mortar stores to online platforms, including food products like ours. In response to this trend, we built our online store Farmmi Jicai. Farmmi Jicai mainly targets on small wholesale customers, such as restaurants and retailers. Since its launch in December 2016, our online sales have been increasing rapidly. In September 2018, we started another online store, Farmmi Liangpin Market, which mainly faced retail customers and started to generate revenue since October 2018. Besides selling edible fungi, this store also sells other agricultural products, such as rice, edible oil and other local specialty food products from different provinces of China. In December 2020, we closed our online store, Farmmi Liangpin Market, due to profitability issue.

 

During the year ended September 30, 2020, our online sales accounted for 15.11% of our total sales. For the year ended September 30, 2020, our aggregate online sales were $4,558,518, a decrease of 26.29% compared with the same period in 2019, and the average monthly online sales were $379,876. The following chart shows our online sales for each month from October 2019 to September 2020:

 

78

 

 

 

The online sales for the fiscal year ended September 30, 2020 decreased as compared to the year ended September 30, 2019. The significant decrease in monthly online sales from January 2020 to April 2020 was mainly attributable to the reduced economic activities due to the lockdown and travel restriction imposed by the Chinese government as a result of the COVID-19 outbreak. Despite the reduction in our online sales in fiscal 2020 and the closure of our Farmmi Liangpin Market in December 2020, developing online business is still one of our long-term goals, given the trend of growing Internet sales in China.

 

Decreased sales to China Forest.

 

China Forest, one of the biggest edible fungi exporters in China, has been one of our major customers since 2016. Our sales to China Forest for fiscal year 2020 totaled $18,955,733, a decrease of 4.41% from $19,829,884 for the same period in 2019, mainly due to the decreased market demand. Our total sales volume to China Forest for the year ended September 30, 2020 totaled 1,563 tons, a decrease of 56 tons from 1,619 tons for the same period in 2019. Our sales volume of Shiitake mushroom to China Forest for the year ended September 30, 2020 totaled 853 tons, a decrease of 96 tons from 949 tons for the same period in 2019. Our sales volume of Mu Er to China Forest for the year ended September 30, 2020 totaled 710 tons, an increase of 40 tons from 670 tons for the same period in 2019.

 

Critical Accounting Policies and Estimates

 

The preparation of financial statements in conformity with U.S. generally accepted accounting principles requires the use of estimates and assumptions that affect the reported amounts of assets and liabilities, revenues and expenses, and related disclosures in the financial statements. Critical accounting policies are those accounting policies that may be material due to the levels of subjectivity and judgment necessary to account for highly uncertain matters or the susceptibility of such matters to change, and that have a material impact on financial condition or operating performance. While we base our estimates and judgments on our experience and on various other factors that we believe to be reasonable under the circumstances, actual results may differ from these estimates under different assumptions or conditions. We believe the following critical accounting policies used in the preparation of our financial statements require significant judgments and estimates. For additional information relating to these and other accounting policies, see Note 2 to our consolidated financial statements included elsewhere in this report.

 

Use of Estimates

 

In preparing the consolidated financial statements in conformity with US GAAP, management makes estimates and assumptions that affect the reported amounts of assets and liabilities and disclosures of contingent assets and liabilities at the dates of the consolidated financial statements, as well as the reported amounts of revenues and expenses during the reporting year. Significant items subject to such estimates and assumptions include allowance for doubtful accounts and advances to suppliers, the valuation of inventories, the useful lives of property, plant and equipment, the valuation of beneficial conversion feature of the Notes, and the valuation of deferred tax assets.

 

79

 

 

Revenue Recognition

 

We recognized revenue following Accounting Standards Update (“ASU”) 2014-09 Revenue from Contracts with Customers (“ASC Topic 606”). In accordance with ASC 606, to determine revenue recognition for contracts with customers, we perform the following five steps: (i) identify the contract(s) with the customer, (ii) identify the performance obligations in the contract, (iii) determine the transaction price, including variable consideration to the extent that it is probable that a significant future reversal will not occur, (iv) allocate the transaction price to the respective performance obligations in the contract, and (v) recognize revenue when (or as) the Company satisfies the performance obligation.

 

We recognize revenue when we transfer our goods and services to customers in an amount that reflects the consideration to which we expect to be entitled in such exchange. All of our contracts have a single performance obligation satisfied at a point in time and the transaction price is stated in the contract, usually as a price per ton. We evaluate whether it is appropriate to record the gross amount of product sales and related costs or the net amount earned as commissions. In accordance with ASC 606, when we act as a principal, that we obtain control of the specified goods before they are transferred to the customers, the revenues should be recognized in the gross amount of consideration to which it expects to be entitled in exchange for the specified goods transferred.

 

Our contract liabilities primarily include advance from customers. As of September 30, 2020 and 2019, the contract liabilities are $31,809 and $5,926, respectively, and included in other current liabilities on the consolidated balance sheets. For fiscal years ended September 30, 2020, 2019 and 2018, there was no revenue recognized from performance obligations related to prior periods.

 

We do not have any contract assets since revenue is recognized when control of the promised goods is transferred and the payment from customers is not contingent on a future event.

 

Refer to Note 15 — Segment reporting for details of revenue segregation of our Condensed Consolidated Financial Statements.

 

Accounts Receivable

 

Accounts receivable are presented net of allowance for doubtful accounts. We maintain allowance for doubtful accounts for estimated losses. We review our accounts receivable on a periodic basis and make general and specific allowances when there is doubt as to the collectability of individual balances. In evaluating the collectability of individual receivable balances, we consider various factors, including the age of the balance, customer’s payment history, its current credit-worthiness and current economic trends. Accounts are written off after efforts at collection prove unsuccessful. As of September 30, 2020 and September 30, 2019, allowance for doubtful accounts was $194,118 and nil, respectively.

 

Inventory, net

 

We value our inventory at the lower of cost, determined on a weighted average basis, or net realizable value. We review our inventory periodically to determine if any reserves are necessary for potential obsolescence or if the carrying value exceeds net realizable value. We recorded inventory reserve of $19,761 and nil as of September 30, 2020 and 2019, respectively.

 

Recent accounting pronouncements

 

In June 2016, the FASB issued ASU 2016-13, Financial Instruments-Credit Losses (Topic 326), which requires entities to measure all expected credit losses for financial assets held at the reporting date based on historical experience, current conditions, and reasonable and supportable forecasts. This replaces the existing incurred loss model and is applicable to the measurement of credit losses on financial assets measured at amortized cost. ASU 2016-13 was subsequently amended by ASU 2018-19, Codification Improvements to Topic 326, Financial Instruments — Credit Losses, ASU 2019-04 Codification Improvements to Topic 326, Financial Instruments — Credit Losses, Topic 815, Derivatives and Hedging, and Topic 825, Financial Instruments, and ASU 2019-05, Targeted Transition Relief. For public entities, ASU 2016-13 and its amendments is effective for fiscal years, and interim periods within those fiscal years, beginning after December 15, 2019. For all other entities, this guidance and its amendments will be effective for fiscal years beginning after December 15, 2022, including interim periods within those fiscal years. As an emerging growth company, we plan to adopt this guidance effective October 1, 2023. We are currently evaluating the impact of its pending adoption of ASU 2016-13 on our consolidated financial statements but do not expect this guidance will have a material impact on our consolidated financial statements.

 

80

 

 

  

In August 2018, the FASB Accounting Standards Board issued ASU No. 2018-13, Fair Value Measurement (Topic 820): Disclosure Framework Changes to the Disclosure Requirements for Fair Value Measurement. ASU 2018-13 modifies the disclosure requirements on fair value measurements. ASU 2018-13 is effective for all entities for fiscal years and interim periods within those fiscal years beginning after December 15, 2019, with early adoption permitted for any removed or modified disclosures. The removed and modified disclosures will be adopted on a retrospective basis and the new disclosures will be adopted on a prospective basis. We will adopt this guidance effective October 1, 2020. We are currently evaluating the impact of its pending adoption of this guidance on our consolidated financial statements but does not expect this guidance will have a material impact on our consolidated financial statements.

 

In December 2019, the FASB issued ASU No. 2019-12, Income Taxes (Topic 740)—Simplifying the Accounting for Income Taxes. ASU 2019-12 is intended to simplify accounting for income taxes. It removes certain exceptions to the general principles in Topic 740 and amends existing guidance to improve consistent application. ASU 2019-12 is effective for fiscal years beginning after December 15, 2020 and interim periods within those fiscal years, with early adoption permitted. We will adopt this guidance effective October 1, 2021. We are currently evaluating the impact of its pending adoption of this guidance on our consolidated financial statements but do not expect this guidance will have a material impact on our consolidated financial statements.

 

In February 2020, the FASB issued ASU 2020-02, Financial Instruments – Credit Losses (Topic 326) and Leases (topic 842) Amendments to SEC Paragraphs Pursuant to SEC Staff Accounting Bulletin No. 119 and Update to SEC Section on Effective Date Related to Accounting Standards Update No. 2016-02, Leases (topic 842). This ASU provides guidance regarding methodologies, documentation, and internal controls related to expected credit losses. This ASU is effective for interim and annual periods beginning after December 15, 2019, and early adoption is permitted. We will adopt this guidance effective October 1, 2020. We are currently evaluating the impact of its pending adoption of this guidance on our consolidated financial statements but do not expect this guidance will have a material impact on our consolidated financial statements.

 

We do not believe other recently issued but not yet effective accounting standards, if currently adopted, would have a material effect on the consolidated financial position, statements of operations and cash flows.

 

Results of Operations for the Years Ended September 30, 2020 and 2019

 

Overview

 

The following table summarizes our results of operations for the years ended September 30, 2020 and 2019:

 

  Years Ended September 30,  Variance 
  2020  2019  Amount  % 
Revenues $30,167,779  $30,841,875  $(674,096)  (2.19)%
Cost of revenues  (25,203,243)  (25,419,751)  216,508   (0.85)%
Gross profit  4,964,536   5,422,124   (457,588)  (8.44)%
Selling and distribution expenses  (331,962)  (589,381)  (257,419)  (43.68)%
General and administrative expenses  (1,640,633)  (1,797,130)  (156,497)  (8.71)%
Allowance for doubtful accounts   (890,926)  -   (890,926)  100%
Income from operations  2,101,015   3,035,613   (934,598)  (30.79)%
Interest income  313   635   (322)  (50.71)%
Interest expense  (271,617)  (1,197,317)  (925,700)  (77.31)%
Amortization of debt issuance costs  (1,093,440)  (2,113,492)  (1,020,052)  (48.26)%
Other income (expense), net  112,515   (1,879)  114,394   6,088.03%
Income (loss) before income taxes  848,786   (276,440)  1,125,226   407.04%
Provision for income taxes  (35,331)  (34,564)  767   2.22%
Net income (loss) $813,455  $(311,004) $1,124,459   361.56%

  

Revenue

 

Currently, we generate our revenue from sales of our three major product categories: Shiitake, Mu Er, and other edible fungi and other agricultural products.

 

81

 

 

 

The following table sets forth the breakdown of our revenues for the years ended September 30, 2020 and 2019, respectively:

 

  Years Ended September 30,  Variance 
  2020  %  2019  %  Amount  % 
Shiitake $16,682,557   55.30% $17,893,893   58.02% $(1,211,336)  (6.77)%
Mu Er  12,302,420   40.78%  11,659,409   37.80%  643,011   5.51%
Other edible fungi and other agricultural products  1,182,802   3.92%  1,288,573   4.18%  (105,771)  (8.21)%
Total Amount $30,167,779   100.00% $30,841,875   100.00% $(674,096)  (2.19)%

 

Total revenues for the year ended September 30, 2020 decreased by $674,096, or 2.19%, to $30,167,779 from $30,841,875 for the year ended September 30, 2019.

 

Revenue from sales of Shiitake decreased by $1,211,336, or 6.77%, to $16,682,557 for the year ended September 30, 2020 from $17,893,893 for the year ended September 30, 2019, mainly due to the decrease of both sales volume and average unit sales price of our Shiitake products. Sales volume decreased from 1,420 tons for the year ended September 30, 2019 to 1,354 tons for the year ended September 30, 2020, which resulted in a decrease of $828,429 in revenue from sales of Shiitake. The decrease in sales volume of Shiitake was caused by the reduced customer orders related to stay-at-home order and travel restriction imposed by the Chinese government due to the COVID-19 outbreak, as all shipment was stopped during the most of January and February 2020. Also, the average unit sales price of Shiitake decreased slightly from $12,601 per ton for the year ended September 30, 2019 to $12,325 per ton for the year ended September 30, 2020, which resulted in a decrease of $382,907 in revenue from sales of Shiitake. During fiscal year 2020 we lowered the selling prices of some products to stimulate sales, and our international sales which enjoy a higher price and margin also decreased due to the constant COVID-19 outbreak.

 

Revenue from sales of Mu Er increased by $643,011, or 5.51%, to $12,302,420 for the year ended September 30, 2020 from $11,659,409 for the year ended September 30, 2019, mainly due to the increased sales volume and decreased average unit sales price. Sales volume of Mu Er increased to 1,019 tons for the year ended September 30, 2020 from 945 tons for the year ended September 30, 2019, which resulted in an increase of $901,064 in revenue from sales of Mu Er. The increase in sales volume of Mu Er was caused by the increase in market demand for Mu Er as a result of the lower selling prices. The volume increase was partially offset by a lower average unit sales price from $12,338 per ton for the year ended September 30, 2019 to $12,075 per ton for the year ended September 30, 2020, which resulted in a decrease of $258,053 in revenue from sales of Mu Er. Average unit sales price of Mu Er decreased by 2.13%, which changed in line with the price of raw materials. As a result of the increased competition amongst local suppliers, we were able to purchase raw materials from suppliers at lower prices for the year ended September 30, 2020.

 

Revenue from sales of other edible fungi and other agricultural products decreased by $105,771, or 8.21%, to $1,182,802 for the year ended September 30, 2020 from $1,288,573 for the year ended September 30, 2019. The decrease was mainly attributed to the decrease in average selling price from $31,429 per ton for the year ended September 30, 2019 to $27,554 per ton for the year ended September 30, 2020, which resulted in a decrease of $162,611 in revenue. The decrease in average selling price was in line with the decrease in price of raw materials as a result of the increased competition amongst suppliers. The decrease was partially offset by the increase in sales volume, from 41 tons for the year ended September 30, 2019 to 43 tons for the year ended September 30, 2020, which resulted in an increase of $56,840 in revenue from sales of other edible fungi and other agricultural products. The increase in sales volume of other edible fungi and other agricultural products was caused by the increase in market demand as a result of the lower selling prices.

 

82

 

 

Cost of Revenue

 

The following table sets forth the breakdown of the Company’s cost of revenue for the years ended September 30, 2020 and 2019, respectively:

 

  Years Ended September 30,  Variance 
  2020  %  2019  %  Amount  % 
Shiitake $13,995,757   55.53% $14,753,381   58.04% $(757,624)  (5.14)%
Mu Er  10,298,568   40.86%  9,685,146   38.10%  613,422   6.33%
Other edible fungi and other agricultural products  908,918   3.61%  981,224   3.86%  (72,306)  (7.37)%
Total Amount $25,203,243   100.00% $25,419,751   100.00% $(216,508)  (0.85)%

 

Cost of revenues decreased by $216,508, or 0.85%, to $25,203,243 for the year ended September 30, 2020 from $25,419,751 for the year ended September 30, 2019.

 

Cost of revenues of Shiitake decreased by $757,624 or 5.14%, to $13,995,757 for the year ended September 30, 2020 from $14,753,381 for the year ended September 30, 2019. The decrease was primarily attributable to the decrease in sales volume from 1,420 tons for the year ended September 30, 2019 to 1,354 tons for the year ended September 30, 2020, which resulted in a decrease of $688,954 in cost of revenue of Shiitake. Also, the decrease was caused by a decrease in average unit cost of Shiitake from $10,390 per ton for the year ended September 30, 2019 to $10,340 per ton for the year ended September 30, 2020, which resulted in a decrease of $68,670 in cost of revenue of Shiitake. The decrease in sales volume was caused by the stay-at-home order and travel restriction imposed by the Chinese government resulted from the COVID-19 outbreak. The decrease in average unit cost of Shiitake was mainly due to lower prices of raw materials for the year ended September 30, 2020.

 

Cost of revenue of Mu Er increased by $613,422 or 6.33% to $10,298,568 for the year ended September 30, 2020 from $9,685,146 for the year ended September 30, 2019. The increase was primarily attributable to the increase in sales volume from 945 tons for the year ended September 30, 2019 to 1,019 tons for the year ended September 30, 2020, which resulted in an increase of $751,362 in cost of revenue of Mu Er. The increase was partially offset by a decrease in average unit cost of Mu Er from $10,249 per ton for the year ended September 30, 2019 to $10,108 per ton for the year ended September 30, 2020, which resulted in a decrease of $137,940 in cost of revenue of Mu Er. The decrease in average unit cost of Mu Er was mainly due to lower prices of raw materials for the year ended September 30, 2020.

 

Cost of revenue of other edible fungi and agricultural products decreased by $72,306, or 7.37%, to $908,918 for the year ended September 30, 2020 from $981,224 for the year ended September 30, 2019. The decrease was primarily attributable to the decrease in average unit cost of other edible fungi and agricultural products from $23,932 per ton for the year ended September 30, 2019 to $21,173 per ton for the year ended September 30, 2020, which resulted in a decrease of $115,772 in cost of revenue of other edible fungi and agricultural products. The decrease in average unit cost of other edible fungi and agricultural products was mainly due to raw materials purchased from suppliers at lower prices for the year ended September 30, 2020. The decrease was partially offset by an increase in sales volume from 41 tons for the year ended September 30, 2019 to 43 tons for the year ended September 30, 2020, which resulted in an increase of $43,466 in cost of revenue of other edible fungi and agricultural products. The increase in sales volume of other edible fungi and other agricultural products was caused by the increase in market demand.

 

83

 

 

 

Gross Profit

 

The following table sets forth the breakdown of the Company’s gross profit for the years ended September 30, 2020 and 2019, respectively:

 

  Years Ended September 30,  Variance 
  2020  %  2019  %  Amount  % 
Shiitake $2,686,800   54.12% $3,140,512   57.92% $(453,712)  (14.45)%
Mu Er  2,003,852   40.36%  1,974,263   36.41%  29,589   1.50%
Other edible fungi and other agricultural products  273,884   5.52%  307,349   5.67%  (33,465)  (10.89)%
Total Amount $4,964,536   100.00% $5,422,124   100.00% $(457,588)  (8.44)%

 

Overall gross profit decreased by $457,588, or 8.44%, to $4,964,536 for the year ended September 30, 2020 from $5,422,124 for the same period of the last year. Gross profit from sales of Shiitake decreased by $453,712, or 14.45%, to $2,686,800 for the year ended September 30, 2020 from $3,140,512 for the year ended September 30, 2019. Gross profit from sales of Mu Er increased by $29,589, or 1.50%, to $2,003,852 for the year ended September 30, 2020 from $1,974,263 for the year ended September 30, 2019. Gross profit from sales of other edible fungi and agricultural products decreased by $33,465, or 10.89%, to $273,884 for the year ended September 30, 2020 from $307,349 for the year ended September 30, 2019. The decreased overall gross profit was caused by decreased sales for the year ended September 30, 2020, as compared to the prior period.

 

Overall gross margin decreased by 1.12 percentage points to 16.46% for the year ended September 30, 2020 from 17.58% for the year ended September 30, 2019. Overall average unit margin decreased from $2,254 for the year ended September 30, 2019 to $2,055 for the year ended September 30, 2020. The decrease in overall gross margin was due to our adjusted business strategy of reducing prices to stimulate customer orders to maintain the sales level, and decreased international sales with higher margin made in fiscal 2020 due to the COVID-19 outbreak.

 

Allowance for doubtful accounts

 

Allowance for doubtful debts increased by $890,926, or 100%, to $890,926 for the year ended September 30, 2020 from nil for the year ended September 30, 2019, primarily due to the impact of COVID-19, which slowed the pace of collections from accounts receivables and utilization of advances to suppliers, hence the Company adopted a prudence stand to provide full allowance for doubtful debts for accounts receivable and advances to suppliers ageing greater than 6 months and provide a 5% allowance for doubtful debts for ageing less than 6 months.

 

Selling and Distribution Expenses

 

Selling and distribution expenses decreased by $257,419, or 43.68%, to $331,962 for the year ended September 30, 2020 from $589,381 for the year ended September 30, 2019, primarily due to a decrease of $80,700 in service fees as a result of less usage of third-party payment services for the year ended September 30, 2020. As a combined result of closing one online platform and the COVID-19 outbreak, our online sales decreased significantly in fiscal 2020. The decrease of selling and distribution expenses was also caused by (i) a decrease of $43,690 in advertising and marketing expenses as we reduced our expenses on the marketing and promotion for our online platforms in the year ended September 30, 2020, (ii) a decrease of $40,579 in shipping expenses caused by the decrease in sales volume for the year ended September 30, 2020, as compared to the year ended September 30, 2019, and (iii) a decrease of $28,802 of exhibition expenses, mainly due to lesser participation in offline exhibitions for the year ended September 30, 2020, because of travel restrictions caused by the COVID-19 outbreak.

 

General and Administrative Expenses

 

General and administrative expenses decreased by $156,497, or 8.71%, to $1,640,633 for the year ended September 30, 2020 from $1,797,130 for the year ended September 30, 2019. The decrease was primarily attributable to the reduction of headcount which reduced salaries and related expenses, and reduced business trips due to travel restrictions imposed during the COVID-19 outbreak of approximately $80,000, and decreased expenses related to the Notes by approximately $76,000.

 

Interest Expense

 

Interest expense was $271,617 for the year ended September 30, 2020, as compared to $1,197,317 for the year ended September 30, 2019. The decrease in interest expense was primarily attributable to the lesser interest expense incurred for the Notes, as the Notes were fully paid off in June 2020.

 

Amortization of debt issuance costs

 

Amortization of debt issuance costs was $1,093,440 for the year ended September 30, 2020, as compared to $2,113,492 for the year ended September 30, 2019. The decrease was primarily attributable to decreased amortization of debt issuance costs for the Notes, as described above.

 

Other Income (Expense), Net

 

Other income was $112,515 for the year ended September 30, 2020, as compared to other expenses of $1,879 for the year ended September 30, 2019. During fiscal 2020, we received a grant awarded by the local government of Lishui City for expanding our international business. No such grant was received in fiscal 2019.

 

84

 

 

Provision for Income Taxes

 

For the years ended September 30, 2020 and 2019, our income tax expense was $35,331 and $34,564, respectively. In fiscal 2020 and fiscal 2019, the low income tax expense was primarily due to an income tax incentive the Company received from the tax authority of Lishui City. Our subsidiaries, FLS Mushroom and Farmmi Food has received an income tax exemption since January 2019 from the local tax authority of Lishui City, for engaging in the agricultural industry, instead of tax holiday on their income. Management expects that the Company will continue to enjoy the tax exemption going forward. In fiscal 2019, we were in a net loss position, the income tax expense was primarily attributable to certain PRC entities that have taxable income from operations, and the loss position was primarily incurred by the parent company, as a result of interest expenses and amortization of debt issuance costs of the Notes.

 

A total net income of $3.82 million and $3.59 million was exempt from income tax for the years ended September 30, 2020 and 2019, respectively. The aggregate amount of our tax savings was approximately $0.96 million and $0.90 million for the years ended September 30, 2020 and 2019, respectively. From October 1, 2020 to December 31, 2020, we expect to enjoy the tax exemption for 95% of our taxable income. The summary is below:

 

  Exempted Net Income Tax Holiday/Exempted Tax
October 1, 2017 – September 30, 2018 RMB 25.38 million
(approximately $3.9 million)
 RMB 6.3 million
(approximately $0.97 million)
October 1, 2018 – September 30, 2019 RMB 24.72 million
(approximately $3.6 million)
 RMB 6.2 million
(approximately $0.90 million)
October 1, 2019 – September 30, 2020 RMB 26.80 million
(approximately $3.8 million)
 RMB 6.7 million
(approximately $0.95 million)
October 1, 2020 – December 31, 2020 95% of Taxable Income  

 

Net Income (Loss)

 

As a result of the factors described above, our net income was $813,455 for the year ended September 30, 2020, an increase of $1,124,459 from net loss of $311,004 for the year ended September 30, 2019.

 

Results of Operations for the Years Ended September 30, 2019 and 2018

 

Overview

 

The following table summarizes our results of operations for the years ended September 30, 2019 and 2018:

 

  Years Ended September 30,  Variance 
  2019  2018  Amount  % 
Revenues $30,841,875  $29,819,088  $1,022,787   3.43%
Cost of revenues  25,419,751   24,751,473   668,278   2.70%
Gross profit  5,422,124   5,067,615   354,509   7.00%
Selling and distribution expenses  589,381   547,532   41,849   7.64%
General and administrative expenses  1,797,130   1,442,155   354,975   24.61%
Income from operations  3,035,613   3,077,928   (42,315)  (1.37)%
Interest income  635   731   (96)  (13.13)%
Interest expense  (1,197,317)  (154,400)  (1,042,917)  675.46%
Amortization on debt issuance costs  (2,113,492)  -   (2,113,492)  100.00%
Other (expense) income, net  (1,879)  314,070   (315,949)  (100.60)%
(Loss) income before income taxes  (276,440)  3,238,329   (3,514,769)  (108.54)%
Provision for income taxes  34,564   9,063   25,501   281.37%
Net (loss) income $(311,004) $3,229,266  $(3,540,270)  (109.63)%

 

85

 

 

Revenue

 

Currently, we have three main types of revenue streams deriving from our three major product categories: Shiitake, Mu Er, and other edible fungi and other agricultural products.

 

The following table sets forth the breakdown of our revenues for the years ended September 30, 2019 and 2018, respectively:

 

  Years Ended September 30,  Variance 
  2019  %  2018  %  Amount  % 
Shiitake $17,893,893   58.02% $16,753,076   56.18% $1,140,817   6.81%
Mu Er  11,659,409   37.80%  12,190,340   40.88%  (530,931)  (4.36)%
Other edible fungi and other agricultural products  1,288,573   4.18%  875,672   2.94%  412,901   47.15%
Total Amount $30,841,875   100.00% $29,819,088   100.00% $1,022,787   3.43%

 

Total revenues for the year ended September 30, 2019 increased by $1,022,787, or 3.43%, to $30,841,875 from $29,819,088 for the year ended September 30, 2018.

 

Revenue from sales of Shiitake increased by $1,140,817, or 6.81%, to $17,893,893 for the year ended September 30, 2019 from $16,753,076 for the year ended September 30, 2018, mainly due to the increased sales volume of our Shiitake products, from 1,299 tons for the year ended September 30, 2018 to 1,420 tons for the year ended September 30, 2019. The increase was partially offset by the decreased unit sales price per ton of Shiitake for the year ended September 30, 2019. Average unit sales price of Shiitake for the year ended September 30, 2019 decreased slightly by 2.29% to $12,601 from $12,897 for the year ended September 30, 2018, which was mainly due to the depreciation of RMB against USD. The average translation rates for the years ended September 30, 2019 and 2018 were at 1 RMB to $0.1454 USD and at 1 RMB to $0.1530 USD, respectively, which represented a decrease of 4.96%.

 

Revenue from sales of Mu Er decreased by $530,931, or 4.36%, to $11,659,409 for the year ended September 30, 2019 from $12,190,340 for the year ended September 30, 2018, due to the decreased sales volume of our Mu Er products. Sales volume of Mu Er decreased to 945 tons for the year ended September 30, 2019 from 967 tons for the year ended September 30, 2018. The decrease was also due to the decreased unit sales price per ton of Mu Er for the year ended September 30, 2019. Average unit sales price of Mu Er for the year ended September 30, 2019 decreased slightly by 2.13% to $12,338 from $12,606 for the year ended September 30, 2018, which was due to the depreciation of RMB against USD. The average translation rates for the years ended September 30, 2019 and 2018 were at 1 RMB to $0.1454 USD and at 1 RMB to $0.1530 USD, respectively, which represented a decrease of 4.96%.

 

Revenue from sales of other edible fungi and other agricultural products increased by $412,901, or 47.15%, to $1,288,573 for the year ended September 30, 2019 from $875,672 for the year ended September 30, 2018. The increase was primarily due to increased online sales of high-end edible fungi, which has higher unit sales prices. Average unit sales price of other edible fungi and other agricultural products for the year ended September 30, 2019 increased significantly by 108.17% to $31,429 from $15,098 for the year ended September 30, 2018. The increase in average unit sales price was due to the increased online sales of high-end edible fungi, which has higher unit sales prices.

 

Cost of Revenue

 

The following table sets forth the breakdown of the Company’s cost of revenue for the years ended September 30, 2019 and 2018, respectively:

 

  Years Ended September 30,  Variance 
  2019  %  2018  %  Amount  % 
Shiitake $14,753,381   58.04% $13,956,215   56.38% $797,166   5.71%
Mu Er  9,685,146   38.10%  10,132,366   40.94%  (447,220)  (4.41)%
Other edible fungi and other agricultural products  981,224   3.86%  662,892   2.68%  318,332   48.02%
Total Amount $25,419,751   100.00% $24,751,473   100.00% $668,278   2.70%

 

Cost of revenues increased by $668,278, or 2.70%, to $25,419,751 for the year ended September 30, 2019 from $24,751,473 for the year ended September 30, 2018.

 

86

 

 

Cost of revenues of Shiitake increased by $797,166 or 5.71%, to $14,753,381 for the year ended September 30, 2019 from $13,956,215 for the year ended September 30, 2018. The average unit cost of Shiitake decreased by 3.30% in the year ended September 30, 2019 as compared to the same period last year, which was due to the depreciation of RMB against USD as mentioned above. Cost of revenues of Mu Er decreased by $447,220, or 4.41%, to $9,685,146 for the year ended September 30, 2019 from $10,132,366 for the year ended September 30, 2018. The average unit cost of Mu Er decreased by 2.19% in the year ended September 30, 2019 as compared to the same period last year, which was also due to the depreciation of RMB against USD as mentioned above. Cost of revenues of other edible fungi and agricultural products increased by $318,332, or 48.02%, to $981,224 for the year ended September 30, 2019 from $662,892 for the year ended September 30, 2018. The average unit cost of other edible fungi and other agricultural products increased by 109.40% in the year ended September 30, 2019 as compared to the same period last year. It was due to the increased online sales of high-end edible fungi, which have higher average unit costs. The increase was partially offset by the depreciation of RMB against USD as mentioned above. The percentage of the variance in costs was proportional to the percentage of the variance in sales due to the stable gross margin of our products.

 

Gross Profit

 

The following table sets forth the breakdown of the Company’s gross profit for the years ended September 30, 2019 and 2018, respectively:

 

  Years Ended September 30,  Variance 
  2019  %  2018  %  Amount  % 
Shiitake $3,140,512   57.92% $2,796,861   55.19% $343,651   12.29%
Mu Er  1,974,263   36.41%  2,057,974   40.61%  (83,711)  (4.07)%
Other edible fungi and other agricultural products  307,349   5.67%  212,780   4.20%  94,569   44.44%
Total Amount $5,422,124   100.00% $5,067,615   100.00% $354,509   7.00%

 

Overall gross profit increased by $354,509, or 7.00%, to $5,422,124 for the year ended September 30, 2019 from $5,067,615 for the same period of the last year. Gross profit from sales of Shiitake increased by $343,651, or 12.29%, to $3,140,512 for the year ended September 30, 2019 from $2,796,861 for the year ended September 30, 2018. Gross profit from sales of Mu Er decreased by $83,711, or 4.07%, to $1,974,263 for the year ended September 30, 2019 from $2,057,974 for the year ended September 30, 2018. Gross profit from sales of other edible fungi and agricultural products increased by $94,569, or 44.44%, to $307,349 for the year ended September 30, 2019 from $212,780 for the year ended September 30, 2018. The increased overall gross profit was led by increased sales for the year ended September 30, 2019, as compared to the prior period.

 

Overall gross margin increased by 0.59 percentage points to 17.58% for the year ended September 30, 2019 from 16.99% for the year ended September 30, 2018. The increase in overall gross margin was primarily due to more revenue generated from the Company’s online shopping platforms. Sales made through the online shopping platforms have higher gross margin than traditional sales.

 

Selling and Distribution Expenses

 

Selling and distribution expenses increased by $41,849, or 7.64 %, to $589,381 for the year ended September 30, 2019 from $547,532 for the year ended September 30, 2018, primarily due to the increase in service fees, as more services were provided by third parties for our online platforms along with the increased online business activities during the year ended September 30, 2019, as compared to the year ended September 30, 2018.

 

General and Administrative Expenses

 

General and administrative expenses increased by $354,975, or 24.61%, to $1,797,130 for the year ended September 30, 2019 from $1,442,155 for the year ended September 30, 2018. The increase was primarily attributable to the increased payroll related expenses of $243,312, as we expanded our team to support the business growth. The increase was also due to the increase in D&O insurance expenses of $162,135.

 

87

 

 

Interest Expense

 

Interest expense was $1,197,317 for the year ended September 30, 2019, as compared to $154,400 for the year ended September 30, 2018. The increase in interest expense was primarily attributable to the interest expense incurred for the Notes issued in November 2018.

 

Amortization on debt issuance costs

 

Amortization on debt issuance costs was $2,113,492 for the year ended September 30, 2019, as compared to $nil for the year ended September 30, 2018. The increase in amortization on debt issuance costs was primarily attributable to the amortization of debt issuance costs for the Notes issued in November 2018.

 

Other (Expense) Income, Net

 

Other net expense was $1,879 for the year ended September 30, 2019, as compared to other net income of $314,070 for the year ended September 30, 2018. During fiscal 2018, we received a grant awarded by the local government of Lishui City for successfully listing on the NASDAQ Capital Market in the United States, with an amount of RMB 2 million (equivalent of $306,016). No such grant was received in fiscal 2019.

 

Provision for Income Taxes

 

For the years ended September 30, 2019 and 2018, our income tax expense was $34,564 and $9,063, respectively. In fiscal 2019 and fiscal 2018, the low income tax expense was primarily due to an income tax incentive the Company received from the tax authority of Lishui City. Our subsidiaries, FLS Mushroom and Farmmi Food has received an income tax break from the local tax authority of Lishui City, for engaging in the agricultural products processing industry. Management expects that the Company will continue to enjoy the tax break going forward. In fiscal 2019, we were in a net loss position, the income tax expense was primarily attributable to certain PRC entities that have taxable income from operations, and the loss position was primarily incurred by the parent company, as a result of interest expenses and amortization of debt issuance costs of the Notes.

 

A total net income of $3.6 million and $3.9 million was exempt from income tax for the years ended September 30, 2019 and 2018, respectively. The aggregate amount of our tax holiday was approximately $0.90 million and $0.97 million for the years ended September 30, 2019 and 2018, respectively. From October 1, 2019 to December 31, 2019, we expect to enjoy the tax exemption for 95% of our taxable income. The summary is below:

 

  Exempted Net Income Tax holiday
October 1, 2017 – September 30, 2018 RMB 25.38 million
(approximately $3.9 million)
 RMB 6.3 million
(approximately $0.97 million)
October 1, 2018 – September 30, 2019 RMB 24.72 million
(approximately $3.6 million)
 RMB 6.2 million
(approximately $0.90 million)
October 1, 2019 – December 31, 2019 95% of Taxable Income  

 

Net (Loss) Income

 

As a result of the factors described above, our net loss was $311,004 for the year ended September 30, 2019, an decrease of  $3,540,270 from net income of $3,229,266 for the same period of fiscal year 2018. The primary reason for resulting in a net loss was because we incurred significant expenses totaling $3,310,809 for the year ended September 30, 2019, as compared to $154,400 for the year ended September 30, 2018, due to the amortization of debt issuance costs and interest expenses associated with the Notes issued in November 2018.

 

Liquidity and Capital Resources

 

We are a holding company incorporated in the Cayman Islands. We may need dividends and other distributions on equity from our PRC subsidiaries to satisfy our liquidity requirements. Current PRC regulations permit our PRC subsidiaries to pay dividends to us only out of their accumulated profits, if any, determined in accordance with PRC accounting standards and regulations. In addition, our PRC subsidiaries are required to set aside at least 10% of their respective accumulated profits each year, if any, to fund certain reserve funds until the total amount set aside reaches 50% of their respective registered capital. Our PRC subsidiaries may also allocate a portion of their after-tax profits based on PRC rules and regulations to employee welfare and bonus funds at their discretion. These reserves are not distributable as cash dividends.

 

88

 

 

Further, although instruments governing the current debts incurred by our PRC subsidiaries do not have restrictions on their abilities to pay dividends or make other payments to us, the lender may impose such restriction in the future. As a result, our ability to distribute dividends largely depends on earnings from our PRC subsidiaries and their ability to pay dividends out of earnings. Management believes that our current cash, cash flows provided by operating activities, and access to loans will be sufficient to meet our working capital needs for at least the next 12 months. We intend to continue to carefully execute our growth plans and manage market risk.

 

As of September 30, 2020, we had cash of $548,151 compared to $135,125 as of September 30, 2019, and restricted cash of $1,617,000 compared to $618,690 as of September 30, 2019. As of September 30, 2020, restricted cash of $1,617,000 is secured against bank acceptance bills issued by the Company facilitated by Hangzhou United Bank and may be used as the repayment of bank acceptance bills upon maturity on June 15, 2021. As of September 30, 2019, restricted cash of $600,000 was the proceeds from our Initial Public Offering and was released in June 2020, the rest of $18,690 restricted cash was the proceeds from the Private Placement and was fully used to pay for professional service fees in 2020. As of September 30, 2020, we had advances to suppliers of $24,095,507, among which $7,837,646 or 33% were utilized as of January 14, 2020, and we expect to utilize the remaining balance by September 2021. We made these advances based on the sales orders we received and expect to receive in the future months, and the remaining balance of advances to suppliers is expected to be fully utilized by September 2021. As of September 30, 2020, we had accounts receivable of $10,952,237, among which $8,325,622 or 76% was collected as of January 14, 2021, and we expect to collect the remaining balance by March 2021. Our current liabilities amounted to $8,367,387 at September 30, 2020, in comparison to $8,145,080 at September 30, 2019. This increase of current liabilities was mainly attributable to the increase in bank acceptance notes payable.

 

Indebtedness.  As of September 30, 2020, we have short-term bank loans of $2,058,000 and bank acceptance notes of $3,243,000. Beside these loans and bank acceptance notes, we did not have any debts, finance leases or purchase commitments, guarantees or other material contingent liabilities.

 

Off-Balance Sheet Arrangements.  We have not entered into any financial guarantees or other commitments to guarantee the payment obligations of any third parties. Furthermore, we do not have any retained or contingent interest in assets transferred to an unconsolidated entity that serves as credit, liquidity or market risk support to such entity. Moreover, we do not have any variable interest in any unconsolidated entity that we provide financing, liquidity, market risk or credit support to or engages in hedging or research and development services with us.

 

Capital Resources.  The primary drivers and material factors impacting our liquidity and capital resources include our ability to generate sufficient cash flows from our operations and renew commercial bank loans, as well as proceeds from equity and debt financing, to ensure our future growth and expansion plans. As of September 30, 2020, we had total assets of $38.2 million, which includes advances to suppliers of $23.4 million, accounts receivable of $10.8 million and restricted cash of $1.6 million, working capital of $28.7 million, and total equity of $30.1 million.

 

Working Capital.  Total working capital as of September 30, 2020 amounted to $28,654,784, compared to $21,559,948 as of September 30, 2019.

 

Capital Needs.  Our capital needs include our daily working capital needs and capital needs to finance the expansion of our business. We have established effective collection procedures of our accounts receivable, and have been able to realize or receive the refund of the advances to suppliers in the past. Our management believes that income generated from our current operations can satisfy our daily working capital needs over the next 12 months. We may also raise additional capital through public offerings or private placements to finance our business development and to consummate any merger or acquisition, if necessary.

 

89

 

 

Cash Flows

 

The following table provides detailed information about our cash flows for the years ended September 30, 2020 and 2019.

 

  For the years ended
September 30,
 
  2020  2019 
Net cash used in operating activities $(1,616,423) $(10,773,287)
Net cash used in investing activities  (247,240)  (94,905)
Net cash provided by financing activities  3,201,645   6,056,040 
Effect of exchange rate changes on cash and restricted cash  73,354   40,802 
Net increase (decrease) in cash and restricted cash  1,337,982   (4,771,350)
Cash and restricted cash, beginning of year  753,815   5,525,165 
Cash and restricted cash, end of year $2,165,151  $753,815 

 

Operating Activities

 

Net cash used in operating activities was $1,616,423for the year ended September 30, 2020. It represented a decrease of $9,156,864 compared to net cash used in operating activities of $10,773,287 for the year ended September 30, 2019. The decrease in net cash used in operating activities was primarily attributable to net income of $813,455, a decrease of $3,446,672 in account receivable, and an increase of $9,094,757 in advances to suppliers. The accounts receivable was mainly due from China Forest, our long time and biggest customer. At September 30, 2020, we prepaid to our suppliers for purchasing mushrooms in anticipation of the sales orders, therefore the advances to suppliers increased significantly.

 

Investing Activities

 

For the year ended September 30, 2020, net cash used in investing activities amounted to $247,240 as compared to net cash used in investing activities of $94,905 for the same period of 2019. The increase of $152,335 was primarily due to an increase of $165,045 in purchase of property, plant and equipment, and an increase of $82,195 in purchase of intangible assets.

 

Financing Activities

 

Net cash provided by financing activities amounted to $3,201,645for the year ended September 30, 2020, as compared to net cash provided by financing activities of $6,056,040 for the year ended September 30, 2019. The decrease of $2,854,395 in net cash provided by financing activities was mainly due to that in fiscal 2019 we received $7,500,000 in gross proceeds from the issuance of the Notes, while in fiscal 2020 we received $3,139,400 from bank acceptance notes payable. Also in fiscal 2019 we had a net payment of bank loans of $639,842, while in fiscal 2020, we had a net receipt of bank loans of $570,800.

 

The following table provides detailed information about our net cash flows for the years ended September 30, 2019 and 2018.

 

  For the years ended
September 30,
 
  2019  2018 
Net cash used in operating activities $(10,773,287) $(2,725,010)
Net cash used in investing activities  (94,905)  (64,715)
Net cash provided by financing activities  6,056,040   6,127,320 
Effect of exchange rate changes on cash, cash equivalents and restricted cash  40,802   (402,969)
Net (decrease) increase in cash and restricted cash  (4,771,350)  2,934,626 
Cash and restricted cash, beginning of year  5,525,165   2,590,539 
Cash and restricted cash, end of year $753,815  $5,525,165 

 

Operating Activities

 

Net cash used in operating activities was $10,773,287for the year ended September 30, 2019. This was an increase of $8,048,277 compared to net cash used in operating activities of $2,725,010 for the year ended September 30, 2018. The increase in net cash used in operating activities was primarily attributable to net loss of $311,004, an increase of $5,759,327 in accounts receivable and an increase of $8,705,402 in advances to suppliers. The accounts receivable was mainly due from China Forest, our long time and biggest customer. At September 30, 2019, we prepaid to our suppliers for purchasing mushrooms in anticipation of the sales orders, therefore the advances to suppliers increased significantly.

 

90

 

 

Investing Activities

 

For the year ended September 30, 2019, net cash used in investing activities amounted to $94,905 as compared to net cash used in investing activities of $64,715 for the same period of 2018. The increase of $30,190 was primarily due to an increase of $43,124 in purchase of intangible assets.

 

Financing Activities

 

Net cash provided by financing activities amounted to $6,056,040for the year ended September 30, 2019, as compared to net cash provided by financing activities of $6,127,320 for the same period in 2018. The decrease of $71,280 in net cash provided by financing activities was mainly due to a decrease of $7,728,000 in gross proceeds from Initial Public Offering in the prior period, an increase of $716,318 in payments of deferred financing costs, an increase of $410,940 in repayments of bank loans, a decrease of $75,894 in borrowings from bank loans, partially offset by an increase of $7,500,000 in gross proceeds from the issuance of the Notes, a decrease of $1,147,549 in direct costs disbursed from Initial Public Offering proceeds, and a decrease of $212,363 in repayments of loans from related parties.

 

 

Tabular Disclosure of Contractual Obligations

 

We have certain potential commitments that include future estimated payments. Changes in our business needs, cancellation provisions, changing interest rates, and other factors may result in actual payments differing from the estimates. We cannot provide certainty regarding the timing and amounts of payments.

  

The following table presents the company’s material contractual obligations as of September 30, 2020: 

 

Contractual Obligations Total  Less than
1 year
  1-3 years  3-5 years  More than
5 years
 
Operating lease commitment (1) $808,052  $189,297  $294,067  $135,052  $189,636 
Repayment of bank acceptance notes payable (2)  3,234,000   3,234,000   -   -   - 
Repayment of bank loans (3)  2,058,000   2,058,000   -   -   - 
Total $6,100,052  $5,481,297  $294,067  $135,052  $189,636 

 

(1)Effective October 1, 2019, the Company adopted ASU No. 2016-02, Leases (Topic 842) using the alternative transition approach which allowed the Company to continue to apply the guidance under the lease standard in effect at the time in the comparative periods presented. Upon adoption, the Company recorded operating lease right-of-use assets and corresponding operating lease liabilities of $824,629 and $809,613, respectively with no impact on retained earnings. Financial position for reporting periods beginning on or after October 1, 2019, are presented under the new guidance, while prior period amounts are not adjusted and continue to be reported in accordance with previous guidance.

 

As of September 30, 2020, maturities of operating lease liabilities were as follows:

 

Twelve months ending September 30, As of
September
30, 2020
 
2021 $189,297 
2022  172,681 
2023  121,386 
2024  67,526 
2025  67,526 
2026  67,526 
2027  67,526 
2028  67,526 
2029  67,526 
2030  53,002 
Total future minimum lease payments  941,522 
Less: Imputed interest  (133,470)
Total $808,052 

 

(2) As of September 30, 2020, the Company had outstanding short-term bank loans of $2,058,000 (see Note 7 )

 

(3) As of September 30, 2020, the Company had borrowed $3,234,000 bank acceptance notes payable as working capital, which will mature within one year.

 

91

 

 

Item 6. Directors, Senior Management and Employees

 

A. Directors and Senior Management

 

The following table provides information regarding our executive officers and directors as of the date of this report:

 

Name  Age  Position(s) 
     
Yefang Zhang  54  Chief Executive Officer and Chairwoman of Board of Directors
     
Zhengyu Wang  52 Director
     
Jun Zhou  36  Chief Financial Officer
     
Liang Han  46  Chief Operating Officer
     
Ningfang Liang  48  Director (Independent)
     
Hongdao Qian  57  Director (Independent)
     
Hui Ruan  52  Director (Independent)

  

The business address of all such senior management and directors is Fl 1, Building No. 1, 888 Tianning Street, Liandu District, Lishui City, Zhejiang Province, People’s Republic of China 323000.

 

Yefang Zhang.   Ms. Zhang has been our Chairwoman and CEO since July 2015. Ms. Zhang has been the sole shareholder and the director of FarmNet Limited since its incorporation in July 2015. Ms. Zhang has been the general manager of Farmmi International since August 2015. Ms. Zhang was the executive director of FLS Mushroom from March 2011 to September 2016. Since 2013, Ms. Zhang has been a director of Tantech Holdings Ltd. (“Tantech”), a NASDAQ Capital Market listed company, Tanbsok Group Ltd. and USCNHK Group Limited. Ms. Zhang was also a director of Zhengjiang Tantech Bamboo Technology Co., Ltd. from January 2011 to May 2016. Ms. Zhang has been a director of Daxing’anling Hualin Investment Management Ltd. From 1994 to 1997, she served as Vice General Manager of Lishui Jingning Huali Co., Ltd. which has been dissolved. From 1991 to 1994, she was a teacher at Wenzhou Wencheng Huangtan Middle School. She earned her degree of junior college in Geography from Wenzhou Normal College in July 1991. Ms. Zhang has extensive knowledge and experience in company management and food industry. We have appointed Ms. Zhang to be a director due to her strong understanding of our industry and business. Ms. Zhang is the wife of our director, Mr. Wang.

 

Zhengyu Wang .   Mr. Wang has been our director since February 2017. Mr. Wang is a seasoned veteran in business, Mr. Wang has been the executive director of almost all of FMI’s Chinese subsidiaries (Farmmi Enterprise, Farmmi Technology, Suyuan Agriculture, Nongyuan Network, Forest Food and Farmmi Food) since their incorporation, except FLS Mushroom where he has served as the executive director since September 2016. He was also the manager or the general manager of Farmmi Enterprise, Farmmi Technology, Suyuan Agriculture, Nongyuan Network since their incorporation until July 2017. Mr. Wang also manages the business operations of Forasen Group which he owns with his wife and our director and CEO, Ms. Yefang Zhang. Mr. Wang has been the Chairman and CEO of Forasen Group since September 2006, and the executive director and the general manager of Forasen Holding Group Ltd. Co. since September 2013. Mr. Wang has also been the Chairman and CEO of Tantech since July 2014 and recently resigned from the CEO position. He has been the executive director and/or general manager of various subsidiary companies under Tantech and charcoal business related companies (Zhejiang Tantech Bamboo Technology Co., Ltd., Zhejiang Tantech Bamboo Charcoal Co., Ltd., Zhejiang Tantech Energy Technology Co., Ltd., Hangzhou Tanbo Technology Co., Ltd., Shanghai Jiamu Investment Management Co., Ltd., Hangzhou Jixi Investment Management Co., Ltd., Hangzhou Wangbo Investment Management Co., Ltd.). Mr. Wang has also been the Chairman of Daxing’anling Hualin Investment Management Ltd. Co. since November 2011 and Daxing’anling Forasen Energy Technology Ltd. Co. since March 2009, Hangzhou Nanlin Energy Technology Ltd. Co.’s general manager since March 2012 and executive director from March 2012 to September 2016, the executive director of Zhejiang Tesiyang New Energy Complete Equipment Ltd. Co. since March 2016, and the executive director and general manager of Hangzhou Forasen Technology Ltd. Co. since November 2012, of Harbin Forasen Energy Technology Ltd. Co. since December 2013, and of Hangzhou Xinying Industrial Co., Ltd. since December 2013. He earned his Bachelor’s Degree majored in Biochemistry and Microbiology from Hangzhou University (now called “Zhejiang University”) in Hangzhou, China in July 1990. Mr. Wang has been appointed as a director because he has significant experience in leading and advising our Company and understands our industry. Mr. Wang is the husband of our director, Ms. Zhang.

 

92

 

 

Jun Zhou.   Mr. Zhou has been our Chief Financial Officer since March 2017. From October 2019, Mr. Zhou has been the vice president of Forasen Group. Since April 2018, Mr. Zhou has been the chief financial officer of Forasen Group. Mr. Zhou was the General Manager of the Financial Management Center of Hangzhou Forasen Technology Co., Ltd. from May 2013 to April 2015. Before that, Mr. Zhou served as the Finance Manager of Zhejiang Ruiyang Technology Co., Ltd., an environmental protection industry investment business focused company, from June 2012 to April 2013. During his tenure, he was responsible for investment project management, department internal control and financial control system development. From February 2006 to May 2012, Mr. Zhou has been a Sales Accountant, Accountant Supervisor, Finance Manager, Senior Financial Manager of Hangzhou Jinjiang Group Co., Ltd., a company that centers its business on electric power generation by waste incineration, at which he was responsible for daily accounting and review, financial system setup and daily supervision. Mr. Zhou has passed all the courses of the certification of The Association of International Accountants in 2016. Mr. Zhou graduated from Financial Accounting major in Huainan Industrial College in Anhui in 2003. He also completed all courses in Accounting in Anhui Economic Management Cadre College in 2006. Mr. Zhou obtained a bachelor’s degree in management in Anhui University of Finance and Economics.

 

Liang Han.   Ms. Han has been our Chief Operating Officer since July 2018. Ms. Han joined the Company in January 2018 as the marketing director. Prior to that time, from May 2013 to December 2017, Ms. Han was the general manager at Zhizhonghe, a subsidiary in food industry of a public company in China. From January 2007 until April 2013, Ms. Han was the sales director of a subsidiary of Forasen Holding Group Co., Ltd., a related party of the Company. From 1997 to 2007, Ms. Han worked at various corporations in managerial positions. Ms. Han is a director of Wiefeng Tonglu Kuaijian Enterprise Management Ltd. Co., a private company in China.

 

Ningfang Liang.   Mr. Liang has been our independent director since May 2020. Mr. Liang has been a finance manager at Sirius International Insurance Group (Nasdaq: SG), a company listed on Nasdaq from June 2016. From March 2013 to January 2016, he was the Chief Financial Officer of Tantech Holdings Ltd. (Nasdaq: TANH), another Nasdaq-listed company controlled by our Chief Executive Officer Yefang Zhang and her husband Zhengyu Wang. From June 2011 to February 2013, Mr. Liang was the Chief Financial Officer of China GengSheng Minerals, Inc.. Mr. Liang received his master of business administration from University of Illinois in 2004, and his bachelor of science from Shanghai University of Finance and Economics in 1993. Mr. Liang has been appointed as a director because of his rich financial experiences with public companies.

 

Hongdao Qian.   Mr. Qian has been our independent director since July 2017. Mr. Qian has been a Professor on the faculty of the Guanghua Law School at Zhejiang University since September 2005. His research, writing and teaching focuses on corporate governance, economic analysis of law and Western jurisprudence. Prior to joining Guanghua Law School, Mr. Qian was a Professor at the Institute of Law, China Academy of Social Sciences; a Lecturer in Economics at Peking University and a Prosecutor in the People’s Procuratorate of Zhejiang Province. Mr. Qian currently is an independent director of Tantech, a Nasdaq listed company and a related party of us. He is also an independent director of Zhejiang Sunflower Light Energy Science & Technology LLC, a public company listed on Shenzhen Stock Exchange in China, Zhejiang Kema Moca Material Limited Company, a public company listed on National Equities Exchange and Quotations in China and OuBao Security Technology Co., Ltd., a private company. Mr. Qian currently serves as Vice Chairman of the Chinese Society of Comparative Law, Executive Subeditor of the China Academic Yearbook and President of the China Rule of Law Research Institute, where he has organized a team of scholars to create China’s first Rule of Law index using empirical methods. Mr. Qian earned his bachelor of law from Jilin University in 1986, his master of law from North-West University of Politics and Law in 1994 and his doctor of law from Peking University in 1997. Mr. Qian was a visiting scholar at Waseda University in Japan, Stanford University in California and both Oxford and Cambridge Universities in England. Mr. Qian has been appointed as a director because of his expertise in economics and law.

 

93

 

 

Hui Ruan.   Dr. Ruan has been our independent director since June 2020. Dr. Hui Ruan has been an associate professor and a supervisor of master’s degree program at the College of Biosystems Engineering and Food Science of Zhejiang University in China from 2003. Dr. Ruan has been a member of the youth committee of the Chinese Institute of Food Science and Technology since 2007. From 2005 to 2006, he cooperated with a number of universities in U.S. to conduct research as a visiting scholar. Dr. Ruan has received a second prize of National science and technology improvement award and a first prize of Zhejiang science and technology improvement award. He is awarded more than 60 patents and published over 100 papers. Dr. Ruan has been a peer review expert at Chinese national natural science fund, three provincial natural science funds, and several international journals including Carbohydrate Polymer, Journal of Food Science and New Biotechnology. Dr. Ruan received his doctoral degree in food science and engineering from Zhejiang University in 2003, his master degree of physiology from Hangzhou University in 1995, and his bachelor degree of biology from Hangzhou University in 1990. Dr. Ruan has been appointed as a director because of his rich academic experiences in food science.

 

Election of Officers

 

Our executive officers are elected by, and serve at the discretion of, our Board of Directors. Our Chief Executive Officer and Chairwoman of our Board of Directors, Yefang Zhang, is married to one of our directors, Zhengyu Wang. Other than this relationship, there are no familial relationships among any of our executive officers or directors.

 

B. Compensation

 

Executive Compensation

 

Our compensation committee has not started approving our salary and benefit policies. Our Board of Directors determined the compensation to be paid to our executive officers based on our financial and operating performance and prospects, and contributions made by the officers’ to our success. Each of the named officers will be measured by a series of performance criteria by the Board of Directors, or the compensation committee on a yearly basis. Such criteria will be set forth based on certain objective parameters such as job characteristics, required professionalism, management skills, interpersonal skills, related experience, personal performance and overall corporate performance.

 

Our Board of Directors has not adopted or established a formal policy or procedure for determining the amount of compensation paid to our executive officers. The Board of Directors will make an independent evaluation of appropriate compensation to key employees, with input from management. The Board of Directors has oversight of executive compensation plans, policies and programs.

 

Summary Executive Compensation Table

 

The following table presents summary information regarding the total compensation awarded to, earned by, or paid to each of the named executive officers for services rendered to us for the years ended September 30, 2020, 2019 and 2018.

 

Name and Principal Position Fiscal
Year
  Salary
($)
  Bonus
($)(1)
  All Other
Compensation
($)(2)
  Total
($)
 
Yefang Zhang  2020   156,784.49      6,898.70   163,683.19 
Chief Executive Officer  2019   165,079.18      11,567.80   176,646.98 
   2018   75,765.60      8,686.81   84,452.41 
Jun Zhou  2020   69,376.46      3,383.84   72,760.30 
Chief Financial Officer  2019   70,663.25      5,155.73   75,818.98 
   2018   58,140.00      2,447.23   60,587.23 
Liang Han (3)  2020   43,517.87      855.77   44,373.65 
Chief Operating Officer  2019   44,338.13      1,906.65   46,244.78 
   2018   11,475.00      448.81   11,923.81 

 

(1)No officer received a bonus in the years ended September 30, 2020, 2019 and 2018.

 

(2)Consists of social security payments required under Chinese law. Although we also reimburse the referenced individuals for reasonable expenses, such reimbursements do not, in the aggregate, exceed $10,000 for any individual in any year presented and are not considered perquisites because they are integrally and directly related to the performance of such recipients’ jobs.
  
(3)Liang Han began her position as Chief Operating Officer on July 1, 2018.

 

94

 

 

Director Compensation

 

The following section presents information regarding the compensation paid during the fiscal years ended September 30, 2020, 2019 and 2018 to members of our Board of Directors who are not also our employees (referred to herein as “Non-Employee Directors”). Currently we have the following directors: Zhengyu Wang, husband of Yefang Zhang, and three (3) Non-Employee Directors: Yunhao Chen, Hongdao Qian and Hui Ruan.

 

Non-Employee Directors

 

Historically, we have not paid our directors for acting as such, as they have consisted of our Chief Executive Officer and her spouse. Since the fiscal year ended September 30, 2017, we decided to pay our independent directors an annual cash retainer to be determined from time to time by our Board of Directors. We may also provide stock, option or other equity-based incentives to our directors for their services provided in such capacity. We also reimburse our Non-Employee Directors for any out-of-pocket expenses incurred by them in connection with their services provided in such capacity. Pursuant to our service agreements with our directors, neither we nor our subsidiaries provide benefits to directors upon termination of employment. The compensation for our employee directors is fully reflected in the above Summary Executive Compensation Table.

 

Summary Director Compensation Table

 

Name Fiscal Year  Fees earned or paid in cash ($)  All Other Compensation
($)(1)
  Total ($) 
Yunhao Chen(2)  2020   6,410.96      6,410.96 
   2019   10,000.00      10,000.00 
   2018   10,000.00      10,000.00 
Hongdao Qian(3)  2020   10,000.00      10,000.00 
   2019   10,000.00      10,000.00 
   2018   10,000.00      10,000.00 
Kangbin Zheng(4)  2020   7,178.08      7,178.08 
   2019   10,000.00      10,000.00 
   2018   10,000.00      10,000.00 
Ningfang Liang (5)  2020   3,616.44      3,616.44 
   2019          
   2018          
Hui Ruan (6)  2020   2,849.32      2,849.32 
   2019          
   2018          

 

(1) No Non-Employee Director received other compensation in the years ended September 30, 2020, 2019 and 2018.

 

(2) Ms. Yunhao Chen’s term began on February 1, 2017. She is entitled to a board fee of $10,000 per year beginning from May 1, 2017. She resigned on May 21, 2020.

 

(3) Mr. Hongdao Qian’s term began on July 7, 2017. He is entitled to a board fee of $10,000 per year beginning from July 7, 2017.

 

(4) Mr. Kangbin Zheng’s term began on February 1, 2017. He is entitled to a board fee of $10,000 per year beginning from May 1, 2017. He resigned on June 18, 2020.

 

(5) Mr. Ningfang Liang’s term began on May 22, 2020. He is entitled to a board fee of $10,000 per year beginning from May 22, 2020.

 

(6) Dr. Hui Ruan’s term began on June 19, 2020. He is entitled to a board fee of $10,000 per year beginning from June 19, 2020.

  

95

 

 

Employment Agreements

 

Each employee is required to enter into an employment agreement. Accordingly, all of our employees, including management, have executed their employment agreements. Our employment agreements with our executives provide the amount of each executive officer’s salary and establish their eligibility to receive a bonus. Our employment agreements with our executive officers generally provide for a salary to be paid monthly. The agreements also provide that executive officers are to work full time for our company and are entitled to all legal holidays as well as other paid leave in accordance with PRC laws and regulations and our internal work policies. The employment agreements also provide that we will pay for all mandatory social security programs for our executive officers in accordance with PRC regulations. In addition, our employment agreements with our executive officers prevent them from rendering services for our competitors for so long as they are employed.

 

Other than the salary, bonuses, equity grants and necessary social benefits required by the government, which are defined in the employment agreements, we currently do not provide other benefits to the officers. Our executive officers are not entitled to severance payments upon the termination of their employment agreement or following a change in control.

 

We have not provided retirement benefits (other than a state pension scheme in which all of our employees in China participate) or severance or change of control benefits to our named executive officers.

 

Under Chinese law, we may terminate an employment agreement without penalty by providing the employee thirty days’ prior written notice or one month’s wages in lieu of notice if the employee is incompetent or remains incompetent after training or adjustment of the employee’s position in other limited cases. If we wish to terminate an employment agreement in the absence of cause, then we are obligated to pay the employee one month’s salary for each year we have employed the employee. We are, however, permitted to terminate an employee for cause without penalty to our company, where the employee has committed a crime or the employee’s actions or inactions have resulted in a material adverse effect to us.

 

We may increase the salary from time to time without entering a new employment agreement.

 

Yefang Zhang

 

We entered into a new employment agreement with our Chief Executive Officer, Ms. Yefang Zhang, effective August 6, 2020. Under the terms of Ms. Zhang’s employment, Ms. Zhang is entitled to the following:

 

 ·Base compensation of RMB 87,300 per month.

 

 ·Reimbursement of reasonable expenses incurred by Ms. Zhang.

 

Ms. Zhang’s employment may be terminated at any time by either party upon presentation of 30 days’ prior notice or immediately for cause.

 

Jun Zhou

 

We entered into a new employment agreement with our chief financial officer, Mr. Jun Zhou, effective August 6, 2020. Under the terms of Mr. Zhou’s employment, Mr. Zhou is entitled to the following:

 

 ·Base compensation of RMB 500,000 per year.

 

 ·Reimbursement of reasonable expenses incurred by Mr. Zhou.

 

Mr. Zhou’s employment may be terminated at any time by either party upon presentation of 30 days’ prior notice or immediately for cause.

 

96

 

 

Liang Han

 

We entered into an employment agreement with our chief operating officer, Ms. Liang Han, effective July 1, 2018. Under the terms of Ms. Han’s employment, Ms. Han is entitled to the following:

 

 ·Base compensation of RMB 300,000 per year.

 

 ·Reimbursement of reasonable expenses incurred by Ms. Han.

 

Ms. Han’s employment may be terminated at any time by either party upon presentation of 30 days’ prior notice or immediately for cause.

 

C. Board Practices

 

Board of Directors and Board Committees

 

Our Board of Directors currently consists of five (5) directors. A majority of our Board of Directors (namely, Ningfang Liang, Hongdao Qian and Hui Ruan) are independent, as such term is defined by the Nasdaq Capital Market.

 

A director may vote in respect of any contract or transaction in which he is interested, provided, however that the nature of the interest of any director in any such contract or transaction shall be disclosed by him at or prior to its consideration and any vote on that matter. A general notice or disclosure to the directors or otherwise contained in the minutes of a meeting or a written resolution of the directors or any committee thereof of the nature of a director’s interest shall be sufficient disclosure and after such general notice it shall not be necessary to give special notice relating to any particular transaction. A director may be counted for a quorum upon a motion in respect of any contract or arrangement which he shall make with our company, or in which he is so interested and may vote on such motion.

 

We do not have a lead independent director, and we do not anticipate having a lead independent director because we will encourage our independent directors to freely voice their opinions on a relatively small company board. We believe this leadership structure is appropriate because we are a relatively small company in the process of listing on a public exchange. Our Board of Directors plays a key role in our risk oversight. The Board of Directors makes all relevant Company decisions. As a smaller company with a small Board of Directors, we believe it is appropriate to have the involvement and input of all of our directors in risk oversight matters.

 

Board Committees

 

We have established three standing committees under the board: the audit committee, the compensation committee and the nominating committee. Each committee has three members, and each member is independent, as such term is defined by The Nasdaq Capital Market. The audit committee will be responsible for overseeing the accounting and financial reporting processes of our company and audits of the financial statements of our company, including the appointment, compensation and oversight of the work of our independent auditors. The compensation committee of the Board of Directors will review and make recommendations to the board regarding our compensation policies for our officers and all forms of compensation, and will also administer and have authority to make grants under our incentive compensation plans and equity-based plans (but our board retains the authority to interpret those plans). The nominating committee of the Board of Directors will be responsible for the assessment of the performance of the board, considering and making recommendations to the board with respect to the nominations or elections of directors and other governance issues. The nominating committee considers diversity of opinion and experience when nominating directors.

 

The candidates of members of the audit committee, the compensation committee and the nominating committee are set forth below. All such members qualify as independent under the rules of The Nasdaq Capital Market.

 

97

 

 

Director Audit Committee  Compensation
Committee
  Nominating Committee 
Ningfang Liang  (1)(2)(3)   (1)   (1) 
Hongdao Qian  (1)   (1)   (1)(2) 
Hui Ruan  (1)   (1)(2)   (1) 

 

(1) Committee member

 

(2) Committee chair

 

(3) Audit committee financial expert

 

Duties of Directors

 

As a matter of Cayman Islands law, a director of a Cayman Islands company is considered a fiduciary of the company. Accordingly, directors owe fiduciary duties to their companies to act in accordance with the best interests of the company, to exercise their powers for the purposes for which they are conferred and not to place themselves in a position where there is a conflict between their personal interests and their duty to the company. Accordingly, a director owes a company a duty not to make a profit based on his or her position as director (unless the company permits him or her to do so) and a duty not to put himself or herself in a position where the interests of the company conflict with his or her personal interests or his or her duties to a third party. However, a company’s articles of association may permit a director to vote on a matter in which he or she has a personal interest if he or she has disclosed the nature of his or her interest to the board of directors. Our First Amended and Restated Articles of Association provide that a director must disclose the nature and extent of any material interests in any contract or arrangement, and that he or she may not vote at any meeting on any resolution concerning an interested matter.

 

A director of a Cayman Islands company also owes to the company duties to exercise independent judgment in carrying out his functions and to exercise reasonable skill, care and diligence, which has both objective and subjective elements. Recent Cayman Islands case law confirmed that directors must exercise the care, skill and diligence that would be exercised by a reasonably diligent person having the general knowledge, skill and experience reasonably to be expected of a person acting as a director. Additionally, a director must exercise the knowledge, skill and experience that he or she actually possesses.

 

Interested Transactions

 

A director may vote, attend a board meeting or, presuming that the director is an officer and that it has been approved, sign a document on our behalf with respect to any contract or transaction in which he or she is interested. We require directors to promptly disclose the interest to all other directors after becoming aware of the fact that he or she is interested in a transaction we have entered into or are to enter into. A general notice or disclosure to the board or otherwise contained in the minutes of a meeting or a written resolution of the board or any committee of the board that a director is a shareholder, director, officer or trustee of any specified firm or company and is to be regarded as interested in any transaction with such firm or company will be sufficient disclosure, and, after such general notice, it will not be necessary to give special notice relating to any particular transaction.

 

Remuneration and Borrowing

 

The directors may receive such remuneration as our Board of Directors may determine or change from time to time. The compensation committee will assist the directors in reviewing and approving the compensation structure for the directors. Our Board of Directors may exercise all the powers of the company to borrow money and to mortgage or charge our undertakings and property or any part thereof, to issue debentures, debenture stock and other securities whenever money is borrowed or as security for any debt, liability or obligation of the company or of any third party.

 

Qualification

 

A majority of our Board of Directors is required to be independent. There are no membership qualifications for directors. Further, there are no share ownership qualifications for directors unless so fixed by us in a general meeting. There are no other arrangements or understandings pursuant to which our directors are selected or nominated.

 

98

 

 

Director Compensation

 

All directors hold office until the next annual meeting of shareholders at which they are re-elected and until their successors have been duly elected and qualified. Our Chief Executive Officer and Chairwoman of our Board of Directors, Yefang Zhang is married to one of our directors, Zhengyu Wang. Officers are elected by and serve at the discretion of the Board of Directors. Employee directors do not receive any compensation for their services. Non-employee directors will be entitled to receive such remuneration as our Board of Directors may determine or change from time to time for serving as directors and may receive incentive option grants from our company. In addition, each non-employee director is entitled to be repaid or prepaid all travel, hotel and incidental expenses reasonably incurred or expected to be incurred in attending meetings of our Board of Directors or committees of our Board of Directors or shareholder meetings or otherwise in connection with the discharge of his or her duties as a director.

 

Limitation of Director and Officer Liability

 

Under Cayman Islands law, each of our directors and officers, in performing his or her functions, is required to act honestly and in good faith with a view to our best interests and exercise the care, diligence and skill that a reasonably prudent person would exercise in comparable circumstances. Cayman Islands law does not limit the extent to which a company’s Memorandum and Articles of Association may provide for indemnification of officers and directors, except to the extent any such provision may be held by the Cayman Islands courts to be contrary to public policy, such as to provide indemnification against civil fraud or the consequences of committing a crime.

 

Under our First Amended and Restated Memorandum and Articles of Association, we may indemnify our directors, officers and liquidators against all expenses, including legal fees, and against all judgments, fines and amounts paid in settlement and reasonably incurred in connection with civil, criminal, administrative or investigative proceedings to which they are party or are threatened to be made a party by reason of their acting as our director, officer or liquidator. To be entitled to indemnification, these persons must have acted honestly and in good faith with a view to the best interest of the company and, in the case of criminal proceedings, they must have had no reasonable cause to believe their conduct was unlawful. Such limitation of liability does not affect the availability of equitable remedies such as injunctive relief or rescission. These provisions will not limit the liability of directors under United States federal securities laws.

 

The decision of our Board of Directors as to whether the director acted honestly and in good faith with a view to our best interests and as to whether the director had no reasonable cause to believe that his or her conduct was unlawful, is in the absence of fraud sufficient for the purposes of indemnification, unless a question of law is involved. The termination of any proceedings by any judgment, order, settlement, conviction or the entry of no plea does not, by itself, create a presumption that a director did not act honestly and in good faith and with a view to our best interests or that the director had reasonable cause to believe that his or her conduct was unlawful. If a director to be indemnified has been successful in defense of any proceedings referred to above, the director is entitled to be indemnified against all expenses, including legal fees, and against all judgments, fines and amounts paid in settlement and reasonably incurred by the director or officer in connection with the proceedings.

 

We may purchase and maintain insurance in relation to any of our directors or officers against any liability asserted against the directors or officers and incurred by the directors or officers in that capacity, whether or not we have or would have had the power to indemnify the directors or officers against the liability as provided in our First Amended and Restated Memorandum and Articles of Association.

 

Insofar as indemnification for liabilities arising under the Securities Act may be permitted for our directors, officers or persons controlling our company under the foregoing provisions, we have been informed that in the opinion of the SEC, such indemnification is against public policy as expressed in the Securities Act and is therefore unenforceable.

 

99

 

 

Involvement in Certain Legal Proceedings

 

To the best of our knowledge, none of our directors or officers has been convicted in a criminal proceeding, excluding traffic violations or similar misdemeanors, nor has been a party to any judicial or administrative proceeding during the past five years that resulted in a judgment, decree or final order enjoining the person from future violations of, or prohibiting activities subject to, federal or state securities laws, or a finding of any violation of federal or state securities laws, except for matters that were dismissed without sanction or settlement. Except as set forth in our discussion below in “Related Party Transactions,” our directors and officers have not been involved in any transactions with us or any of our affiliates or associates which are required to be disclosed pursuant to the rules and regulations of the SEC.

 

Code of Business Conduct and Ethics

 

We have adopted a code of business conduct and ethics applicable to our directors, officers and employees in connection with our application to list on the Nasdaq Capital Market.

 

D. Employees

 

As of September 30, 2020, we employed a total of 69 full-time and no part time employees in the following functions:

 

  Number of Employees 
Department September 30,
2020
  September 30,
2019
  September 30,
2018
 
Senior Management  6   6   6 
Human Resource & Administration  3   5   3 
Finance  7   8   7 
Procurement  3   4   5 
Production (1)  34   52   75 
Sales & Marketing  5   5   11 
Quality Control  3   3   2 
E-commerce (2)  7   17   12 
Business Development  1   1   1 
Total  69   101   122 

 

(1) Some production employees resigned due to COVID-19.

 

(2) We began to reduce the size of our E-commerce business in the fiscal year ended September 30, 2020.

 

Our employees are not represented by a labor organization or covered by a collective bargaining agreement. We have not experienced any work stoppages.

 

We are required under PRC law to make contributions to employee benefit plans at specified percentages of our after-tax profit. In addition, we are required by PRC law to cover employees in China with various types of social insurance. For the years ended September 30, 2020, 2019 and 2018, we contributed approximately $36,874, $48,054 and $65,497 to the employee benefit plans and social insurance, respectively. The effect on our liquidity by the payments for these contributions is immaterial. We believe that we are in material compliance with the relevant PRC employment laws.

 

Over 76% of our employees at FLS Mushroom, Forest Food and Farmmi Food are female workers.  We have bought life insurance for over 40 workers of Forest Food’s factory.

 

E. Share Ownership

 

For information regarding the share ownership of our directors and senior management, see “Item 7. Major Shareholders and Related Party Transactions — A. Major Shareholders.”

 

100

 

 

Options

 

Incentive Securities Pool

 

We have established a pool for shares and share options for our employees. This pool contains shares and options to purchase 1,168,000 of our Ordinary Shares, equal to 10% of the number of Ordinary Shares outstanding at the conclusion of our initial public offering. Subject to approval by the Compensation Committee of our Board of Directors, we may grant shares or options in any percentage determined for a particular grant.

 

Any options granted will vest at a rate of 20% per year for five years and have a per share exercise price equal to the fair market value of one of our Ordinary Shares on the date of grant. We expect to grant shares and/or options under this pool to certain employees. We have not yet determined the recipients of any such grants.

 

101

 

 

Item 7. Major Shareholders and Related Party Transactions

 

A. Major Shareholders

 

The following table sets forth information with respect to beneficial ownership of our Ordinary Shares as of January 28, 2020 by:

 

 ·Each person who is known by us to beneficially own 5% or more of our outstanding Ordinary Shares;

 

 ·Each of our directors and named executive officers; and

 

 ·All directors and named executive officers as a group.

 

The number and percentage of Ordinary Shares beneficially owned are based on 22,284,957 Ordinary Shares as of January 28, 2020, including 20,517,703 issued and outstanding, and 1,767,254 underlying the Investor Warrants, the Placement Agent Warrants and the IPO Warrants. Information with respect to beneficial ownership has been furnished by each director, officer or beneficial owner of 5% or more of our Ordinary Shares. Beneficial ownership is determined in accordance with the rules of the SEC and generally requires that such person have voting or investment power with respect to securities. In computing the number of Ordinary Shares beneficially owned by a person listed below and the percentage ownership of such person, Ordinary Shares underlying options, warrants or convertible securities held by each such person that are exercisable, convertible or repayable within 60 days of January 28, 2020 are deemed outstanding and are deemed outstanding for computing the percentage ownership of any other person. Except as otherwise indicated in the footnotes to this table, or as required by applicable community property laws, all persons listed have sole voting and investment power for all Ordinary Shares shown as beneficially owned by them. Unless otherwise indicated in the footnotes, the address for each principal shareholder is in the care of our Company at Farmmi, Inc., Fl 1, Building No. 1, 888 Tianning Street, Liandu District, Lishui City, Zhejiang Province, People’s Republic of China 323000. The shareholders of record listed in the table are not located in the United States.

 

  Ordinary Shares beneficially
owned(1)(2)
 
  Number  Percent 
Directors and Named Executive Officers:        
Yefang Zhang(3)(4)  9,500,000   42.6%
Zhengyu Wang(3)(4)  9,500,000   42.6%
Jun Zhou     0.0%
Liang Han     0.0%
Ningfang Liang     0.0%
Hongdao Qian     0.0%
Hui Ruan     0.0%
All directors and executive officers as a group (seven (7) persons)  9,500,000   42.6%
Principal Shareholders:        
FarmNet Limited(3)  9,300,000   41.7%

 

(1) Beneficial ownership is determined in accordance with the rules of the SEC and includes voting or investment power with respect to the Ordinary Shares.

 

(2) Assuming the full conversion of the Notes, exercise of all the Warrants, repayment of all the interest of the Notes in shares, no change to the initial conversion rate or the initial exercise price.

 

(3) The sole shareholder of FarmNet Limited is Ms. Yefang Zhang, who is the Chief Executive Officer and Chairwoman of our company. Ms. Zhang’s spouse is Mr. Zhengyu Wang, a director of our company. By virtue of this relationship, Mr. Wang may be deemed to share beneficial ownership of the shares of, and voting and investment power over, our company held by FarmNet Limited with Ms. Zhang.

 

(4) Consists of 9,300,000 ordinary shares held directly by FarmNet Limited and 200,000 ordinary shares held directly by children individually who are members of the household of Yefang Zhang and Zhengyu Wang.

 

102

 

 

B. Related party transactions

 

In addition to the executive officer and director compensation arrangements discussed in “Executive Compensation,” below we describe transactions for the years ended September 30, 2020, 2019 and 2018, to which we have been a participant, in which the amount involved in the transactions is material to us or the related party.

 

September 30, 2020 
Name of Related
Party
 Relationship Due from
Related Party
  Due to
Related Party(1)
  Sales to
Related Party
  Purchases
from
Related Party
  Lease
Expenses
Incurred (Deducted)
 
Forasen Group Owned by Ms. Yefang Zhang, our CEO and her husband and our director, Mr. Zhengyu Wang $  $  $6,660  $  $31,965 
Zhejiang Forasen Asset Management Co., Ltd. Controlled by Zhengyu Wang and Yefang Zhang        365        
Zhejiang Tantech Bamboo Technology Co., Ltd. Controlled by  Zhengyu Wang and Yefang Zhang     1,459   133     $14,097 
Hangzhou Forasen Energy Technology Co., Ltd. Controlled by Zhengyu Wang         42     $(6,940)
Yefang Zhang Our CEO     1,714,811          
Total   $  $1,716,270  $7,200  $  $39,122 

 

(1) The balance of due to related parties was interest-free and due upon demand. As of December 31, 2020, amount due to Zhejiang Tantech Bamboo Technology Co., Ltd had been repaid. As of today, balance due to Yefang Zhang has not been repaid.

 

September 30, 2019 
Name of Related
Party
 Relationship Due from
Related Party
  Due to
Related Party(1)
  Sales to
Related Party
  Purchases
from
Related Party
  Leases
expenses
Incurred
 
Forasen Group Owned by Ms. Yefang Zhang, our CEO and her husband and our director, Mr. Zhengyu Wang $  $  $16,323  $  $39,089 
Yefang Zhang Our CEO     2,652,882          
Total   $  $2,652,882  $16,323  $  $39,089 

 

(1) The balance of due to related parties was interest-free and due upon demand. As of today, none of the balance of due to related parties has been repaid.

 

103

 

 

September 30, 2018 
Name of Related
Party
 Relationship Due from
Related Party
  Due to
Related Party(1)
  Sales to
Related Party
  Purchases
from
Related Party
  Leases
Expense
Incurred
 
Forasen Group Owned by Ms. Yefang Zhang, our CEO and her husband and our director, Mr. Zhengyu Wang $  $  $155,418  $  $41,129 
Yefang Zhang Our CEO               
FarmNet Limited Parent company of FMI     122,800          
Total   $  $122,800  $155,418  $  $41,129 

 

(1) The balance of due to related parties was interest-free and due upon demand. As of today, all of the balance of due to related parties has been repaid.

 

In October 2009, the Company entered into a lease agreement with Forasen Group for leasing the factory building. The lease term was 10 years with monthly rent of RMB22,400 (equivalent of $3,257). The lease agreement was renewed in October 2019 for another 10 years with the same monthly rent. This lease agreement was terminated on July 31, 2020.

 

In July 2020, the Company entered into a lease agreement with Zhejiang Tantech Bamboo Technology Co., Ltd. for leasing the factory building. The lease term is 10 years with annual rent of RMB459,360 (equivalent of $67,526).

 

In August 2020, the Company entered into a one year lease agreement with Forasen Group for leasing a processing facility, with monthly rent of RMB 9,200 (equivalent of $1,313).

 

In August 2020, the Company entered into a sublease agreement with Hangzhou Forasen Technology Co., Ltd to sublease its office space. The lease term is two years with annual rent of RMB283,258 (equivalent of $41,639).

 

The Company’s related parties provide guarantees for the Company’s short-term bank loans (see Note 7 to the financial statements). The Company’s related parties also pledged their properties as collaterals to safeguard the Company’s short-term bank loans (see Note 7 to the financial statements) and banker’s acceptance notes (see Note 9 to the financial statements).

 

Our company and Forasen Group signed a Non-Competition Agreement which provides that Forasen Group should not engage in any business that our company engages in, except purchasing products from us. In addition, Mr. Wang and Ms. Zhang signed a Non-Competition Agreement with our company and Tantech which provides that Mr. Wang and Ms. Zhang shall not vote in favor or otherwise cause Tantech to engage in the business that we conduct.

 

Therefore, we do not believe that there are business activities of Mr. Wang and Ms. Zhang that will compete directly with our business operations. We have also adopted a policy that prohibits loans to related parties by the Company.

 

Future Related Party Transactions

 

The Corporate Governance Committee of our Board of Directors must approve all related party transactions. All related party transactions will be made or entered into on terms that are no less favorable to use than can be obtained from unaffiliated third parties. Related party transactions that we have previously entered into were not approved by independent directors, as we had no independent directors at that time.

 

C. Interests of experts and counsel

 

Not applicable for annual reports on Form 20-F.

 

104

 

 

Item 8. Financial Information

 

A. Consolidated Statements and Other Financial Information

 

Please refer to Item 18.

 

Legal and Administrative Proceedings

 

From time to time, we have been involved in litigation relating to contract disputes and other matters in the ordinary course of our business. See “Item 3 — Key Information — Risk Factors — Risks Related to Our Business and Industry — We have guaranteed third parties’ debt, and a failure by such parties to repay their debts may be enforced against our company.” We are not currently a party to any material legal or administrative proceedings .

 

Dividend Policy

 

We have never declared or paid any cash dividends on our Ordinary Shares. We anticipate that we will retain any earnings to support operations and to finance the growth and development of our business. Therefore, we do not expect to pay cash dividends in the foreseeable future. Any future determination relating to our dividend policy will be made at the discretion of our Board of Directors and will depend on a number of factors, including future earnings, capital requirements, financial conditions and future prospects and other factors the Board of Directors may deem relevant.

 

Under Cayman Islands law, a Cayman Islands company may pay a dividend out of either its profit or share premium account, but a dividend may not be paid if this would result in the company being unable to pay its debts as they fall due in the ordinary course of business. According to our First Amended and Restated Articles of Association, dividends can be declared and paid out of funds lawfully available to us, which include the share premium account. Dividends, if any, would be paid in proportion to the number of Ordinary Shares a shareholder holds.

 

If we determine to pay dividends on any of our Ordinary Shares in the future, as a holding company, we will be dependent on receipt of funds from our foreign-owned Chinese subsidiaries (Farmmi Enterprise, Farmmi Technology, Suyuan Agriculture, FLS Mushroom, Forest Food and Farmmi Food). Current PRC regulations permit our indirect PRC subsidiaries to pay dividends to their shareholders only out of their accumulated profits, if any, determined in accordance with Chinese accounting standards and regulations. In addition, each of our subsidiaries in China is required to set aside at least 10% of its after-tax profits each year, if any, to fund a statutory reserve until such reserve reaches 50% of its registered capital. Farmmi Enterprise and Farmmi Technology are also required to further set aside a portion of its after-tax profits to fund the employee welfare fund, although the amount to be set aside, if any, is determined at the discretion of its Board of Directors. Although the statutory reserves can be used, among other ways, to increase the registered capital and eliminate future losses in excess of retained earnings of the respective companies, the reserve funds are not distributable as cash dividends except in the event of liquidation.

 

In addition, pursuant to the EIT Law and its implementation rules, dividends generated after January 1, 2008 and distributed to Farmmi International by Farmmi Enterprise and Farmmi Technology are subject to withholding tax at a rate of 10% unless otherwise exempted or reduced according to treaties or arrangements between the PRC central government and governments of other countries or regions where the non-PRC-resident enterprises are incorporated.

 

Under existing PRC foreign exchange regulations, payments of current account items, including profit distributions, interest payments and trade and service-related foreign exchange transactions, can be made in foreign currencies without prior approval of the State Administration of Foreign Exchange, or SAFE, by complying with certain procedural requirements. Specifically, under the existing exchange restrictions, without prior approval of SAFE, cash generated from operations in China may be used to pay dividends to our company. Farmmi Enterprise and Farmmi Technology may go to a licensed bank to remit its after-tax profits out of China. Nevertheless, the bank will require Farmmi Enterprise and Farmmi Technology to produce the following documents for verification before it may transfer the dividends to Farmmi International’s overseas bank account of: (1) tax payment statement and tax return; (2) auditor’s report issued by a Chinese certified public accounting firm confirming the availability of profits and dividends for distribution in the current year; (3) the Board minutes authorizing the distribution of dividends to its shareholders; (4) the foreign exchange registration certificate issued by SAFE; (5) the capital verification report issued by a Chinese certified public accounting firm; (6) if the declared dividends will be distributed out of accumulated profits earned in prior years, Farmmi Enterprise and Farmmi Technology must appoint a Chinese certified public accounting firm to issue an auditors’ report to the bank to certify Farmmi Enterprise and Farmmi Technology’s financial position during the years from which the profits arose; and (7) other information as required by SAFE.

 

B. Significant Changes

 

We have not experienced any significant changes since the date of our audited consolidated financial statements included in this annual report.

 

105

 

 

Item 9. The Offer and Listing

 

A. Offer and listing details

 

Our Ordinary Shares have been listed on NASDAQ since February 16, 2018.

 

As of January 28, 2021, there were approximately 8 holders of record of our Ordinary Shares. The last reported trading price for our Ordinary Shares on January 26, 2021 was US$ 1.42 per share.

 

B. Plan of distribution

 

Not applicable for annual reports on Form 20-F.

 

C. Markets

 

Our Ordinary Shares are listed on the Nasdaq Capital Market under the symbol “FAMI.”

 

D. Selling shareholders

 

Not applicable for annual reports on Form 20-F.

 

E. Dilution

 

Not applicable for annual reports on Form 20-F.

 

F. Expenses of the issue

 

Not applicable for annual reports on Form 20-F.

 

106

 

 

Item 10. Additional Information

 

A. Share capital

 

Not applicable for annual reports on Form 20-F.

 

B. Memorandum and articles of association

 

The information required by this item is incorporated by reference to the material headed “Description of Share Capital” in our Registration Statement on Form F-1, File no. 333-221569, filed with the SEC on November 15, 2017, as amended.

 

C. Material contracts

 

On November 1, 2018, we completed a $7.5 million Private Placement with one institutional investor (the “Buyer”). Pursuant to the Securities Purchase Agreement, dated as of November 1, 2018 (the “Securities Purchase Agreement”), we issued and sold an aggregate of $7.5 million of Notes and the Investor Warrants to purchase an aggregate of 800,000 of our Ordinary Shares. The Notes are initially convertible into 1,198,084 Ordinary Shares at the rate of $6.26 per Ordinary Share, which rate is subject to adjustment as referenced in the form of Notes. The Notes bear interest at 10% per year. The Investor Warrants are exercisable by the holder thereof at any time on or after November 1, 2018 and before November 1, 2022. According to the terms of the Investor Warrants, one year from the date of issuance of the warrants, the exercise price will be lowered to the then-current market price of an Ordinary Share, if such Market Price is less than the initial exercise price of $6.53 per Ordinary Share.

 

In connection with the investment, we and the Buyer have entered into a Registration Rights Agreement (the “Registration Rights Agreement“). Pursuant to the Registration Rights Agreement, we agreed to file and maintain with the SEC a registration statement for resale of the ordinary shares acquired by the Buyers upon conversion or payment of the Notes and exercise of the Investor Warrants.

 

The proceeds from this investment are used for working capital and general corporate purposes, including, but not limited to, possible strategic acquisitions. The offer and sale of these securities in the United States was completed pursuant to the exemption from registration provided by Regulation D under the Securities Act of 1933, as amended.

 

On November 9, 2018, we issued the Placement Agent Warrants to purchase 10% of the shares placed under the Notes (initially 119,808) to the placement agent, at an initial exercise price of $7.183 per share . The Placement Agent Warrants have a term of four years and are subject to adjustment under certain events.

 

On March 10, 2020, we adjusted the warrant exercise price of the Placement Agent Warrants and the Investor Warrants to $2 per share according to the terms of the Warrants. On July 10, 2020, according to the terms of the Placement Agent Warrants, we adjusted the number of shares underlying the Placement Agent Warrants from 119,808 to 812,694, ten percent (10%) of the number of ordinary shares issued by us in repayment of principal under the Notes.

 

We repaid the Notes as of June 22, 2020.

 

D. Exchange controls

 

Foreign Currency Exchange

 

The principal regulations governing foreign currency exchange in China are the Foreign Exchange Administration Regulations. Under the PRC foreign exchange regulations, payments of current account items, such as profit distributions and trade and service-related foreign exchange transactions, may be made in foreign currencies without prior approval from SAFE by complying with certain procedural requirements. By contrast, approval from or registration with appropriate government authorities is required where RMB is to be converted into foreign currency and remitted out of China to pay capital expenses such as the repayment of foreign currency-denominated loans or foreign currency is to be remitted into China under the capital account, such as a capital increase or foreign currency loans to our PRC subsidiaries.

 

107

 

 

In August 2008, SAFE issued the Circular on the Relevant Operating Issues Concerning the Improvement of the Administration of the Payment and Settlement of Foreign Currency Capital of Foreign-Invested Enterprises, or SAFE Circular 142, regulating the conversion by a foreign-invested enterprise of foreign currency-registered capital into RMB by restricting how the converted RMB may be used. In addition, SAFE promulgated Circular 45 on November 9, 2011 in order to clarify the application of SAFE Circular 142. Under SAFE Circular 142 and Circular 45, the RMB capital converted from foreign currency registered capital of a foreign-invested enterprise may only be used for purposes within the business scope approved by the applicable government authority and may not be used for equity investments within the PRC. In addition, SAFE strengthened its oversight of the flow and use of the RMB capital converted from foreign currency registered capital of foreign-invested enterprises. The use of such RMB capital may not be changed without SAFE’s approval, and such RMB capital may not in any case be used to repay RMB loans if the proceeds of such loans have not been used.

 

In November 2012, SAFE promulgated the Circular of Further Improving and Adjusting Foreign Exchange Administration Policies on Foreign Direct Investment, which substantially amends and simplifies the current foreign exchange procedure. Pursuant to this circular, the opening of various special purpose foreign exchange accounts, such as pre-establishment expenses accounts, foreign exchange capital accounts and guarantee accounts, the reinvestment of RMB proceeds by foreign investors in the PRC, and remittance of foreign exchange profits and dividends by a foreign-invested enterprise to its foreign shareholders no longer require the approval or verification of SAFE, and multiple capital accounts for the same entity may be opened in different provinces, which was not possible previously. In addition, SAFE promulgated the Circular on Printing and Distributing the Provisions on Foreign Exchange Administration over Domestic Direct Investment by Foreign Investors and the Supporting Documents in May 2013, which specifies that the administration by SAFE or its local branches over direct investment by foreign investors in the PRC shall be conducted by way of registration and banks shall process foreign exchange business relating to the direct investment in the PRC based on the registration information provided by SAFE and its branches.

 

We typically do not need to use our offshore foreign currency to fund our PRC operations. In the event we need to do so, we will apply to obtain the relevant approvals of SAFE and other PRC government authorities as necessary.

 

Regulation of Dividend Distribution

 

The principal laws, rules and regulations governing dividend distribution by foreign-invested enterprises in the PRC are the Company Law of the PRC, as amended, the Wholly Foreign-owned Enterprise Law and its implementation regulations and the Equity Joint Venture Law and its implementation regulations. Under these laws, rules and regulations, foreign-invested enterprises may pay dividends only out of their accumulated profit, if any, as determined in accordance with PRC accounting standards and regulations. Both PRC domestic companies and wholly-foreign owned PRC enterprises are required to set aside as general reserves at least 10% of their after-tax profit, until the cumulative amount of such reserves reaches 50% of their registered capital. A PRC company is not permitted to distribute any profits until any losses from prior fiscal years have been offset. Profits retained from prior fiscal years may be distributed together with distributable profits from the current fiscal year.

 

E. Taxation

 

The following sets forth the material Cayman Islands, Chinese and U.S. federal income tax consequences related to an investment in our Ordinary Shares. It is directed to U.S. Holders (as defined below) of our Ordinary Shares and is based upon laws and relevant interpretations thereof in effect as of the date of this report, all of which are subject to change. This description does not deal with all possible tax consequences relating to an investment in our Ordinary Shares, such as the tax consequences under state, local and other tax laws. Unless otherwise noted in the following discussion, this section is the opinion of Kaufman & Canoles, P.C., our U.S. counsel, insofar as it relates to legal conclusions with respect to matters of U.S. federal income tax law, and of Zhejiang Zhengbiao Law Firm, our PRC counsel, insofar as it relates to legal conclusions with respect to matters of Chinese tax law.

 

108

 

 

The following brief description applies only to U.S. Holders (defined below) that hold Ordinary Shares as capital assets and that have the U.S. dollar as their functional currency. This brief description is based on the tax laws of the United States in effect as of the date of this report and on U.S. Treasury regulations in effect or, in some cases, proposed, as of the date of this report, as well as judicial and administrative interpretations thereof available on or before such date. All of the foregoing authorities are subject to change, which change could apply retroactively and could affect the tax consequences described below.

 

The brief description below of the U.S. federal income tax consequences to “U.S. Holders” will apply to you if you are a beneficial owner of shares and you are, for U.S. federal income tax purposes,

 

 ·an individual who is a citizen or resident of the United States;

 

 ·a corporation (or other entity taxable as a corporation for U.S. federal income tax purposes) organized under the laws of the United States, any state thereof or the District of Columbia;

 

 ·an estate whose income is subject to U.S. federal income taxation regardless of its source; or

 

 ·a trust that (1) is subject to the primary supervision of a court within the United States and the control of one or more U.S. persons for all substantial decisions or (2) has a valid election in effect under applicable U.S. Treasury regulations to be treated as a U.S. person.

 

WE URGE POTENTIAL PURCHASERS OF OUR SHARES TO CONSULT THEIR OWN TAX ADVISORS CONCERNING THE U.S. FEDERAL, STATE, LOCAL AND NON-U.S. TAX CONSEQUENCES OF PURCHASING, OWNING AND DISPOSING OF OUR SHARES.

 

People’s Republic of China Enterprise Taxation

 

Under the PRC Enterprise Income Tax Law, an enterprise established outside the PRC with “de facto management bodies” within the PRC is considered a “resident enterprise” for PRC enterprise income tax purposes and is generally subject to a uniform 25% enterprise income tax rate on its worldwide income. Under the implementation rules to the EIT Law, a “de facto management body” is defined as a body that has material and overall management and control over the manufacturing and business operations, personnel and human resources, finances and properties of an enterprise.

 

Our PRC subsidiaries and PRC consolidated VIE are companies incorporated under PRC law and, as such, are subject to PRC enterprise income tax on their taxable income in accordance with the relevant PRC income tax laws. Pursuant to the EIT Law, which became effective on January 1, 2008, a uniform 25% enterprise income tax rate is generally applicable to both foreign-invested enterprises and domestic enterprises, except where a special preferential rate applies. The enterprise income tax is calculated based on the entity’s global income as determined under PRC tax laws and accounting standards.

 

In addition, the SAT Circular 82 issued by the SAT in April 2009 specifies that certain offshore incorporated enterprises controlled by PRC enterprises or PRC enterprise groups will be classified as PRC resident enterprises if the following are located or resident in the PRC: senior management personnel and departments that are responsible for daily production, operation and management; financial and personnel decision making bodies; key properties, accounting books, company seal, minutes of board meetings and shareholders’ meetings; and half or more of the senior management or directors having voting rights. Further to SAT Circular 82, the SAT issued the SAT Bulletin 45, which took effect in September 2011, to provide more guidance on the implementation of SAT Circular 82. SAT Bulletin 45 provides for procedures and administration details of determination on resident status and administration on post-determination matters. Farmmi, Inc. is a company incorporated outside the PRC. As a holding company, its key assets are its ownership interests in its subsidiaries, and its key assets are located, and its records (including the resolutions of its Board of Directors and the resolutions of its shareholders) are maintained, outside the PRC. As such, we do not believe that Farmmi, Inc. meet all of the conditions above or are PRC resident enterprises for PRC tax purposes. For the same reasons, we believe our other entities outside of China are not PRC resident enterprises either. However, the tax resident status of an enterprise is subject to determination by the PRC tax authorities and uncertainties remain with respect to the interpretation of the term “de facto management body.” There can be no assurance that the PRC government will ultimately take a view that is consistent with us. If the PRC tax authorities determine that our Cayman Islands holding company is a PRC resident enterprise for PRC enterprise income tax purposes, a number of unfavorable PRC tax consequences could follow. One example is that a 10% withholding tax would be imposed on dividends we pay to our non-PRC enterprise shareholders and with respect to gains derived by our non-PRC enterprise shareholders from transferring our shares and potentially a 20% of withholding tax would be imposed on dividends we pay to our non-PRC individual shareholders and with respect to gains derived by our non-PRC individual shareholders from transferring our shares. See “Item 3 — Key Information — Risk Factors — Risk Related to Doing Business in China — Under the PRC Enterprise Income Tax Law, we may be classified as a PRC “resident enterprise” for PRC enterprise income tax purposes. Such classification would likely result in unfavorable tax consequences to us and our non-PRC shareholders and has a material adverse effect on our results of operations and the value of your investment.”

 

109

 

 

As a Cayman Islands holding company, we may receive dividends from our PRC subsidiaries through Farmmi International. The EIT Law and its implementing rules provide that dividends paid by a PRC entity to a non-resident enterprise for income tax purposes is subject to PRC withholding tax at a rate of 10%, subject to reduction by an applicable tax treaty with China. Pursuant to the Arrangement between Mainland China and the Hong Kong Special Administrative Region for the Avoidance of Double Taxation and Tax Evasion on Income, the withholding tax rate in respect to the payment of dividends by a PRC enterprise to a Hong Kong enterprise may be reduced to 5% from a standard rate of 10% if the Hong Kong enterprise directly holds at least 25% of the PRC enterprise. Pursuant to the Notice of the State Administration of Taxation on the Issues concerning the Application of the Dividend Clauses of Tax Agreements, or SAT Circular 81, a Hong Kong resident enterprise must meet the following conditions, among others, in order to apply the reduced withholding tax rate: (i) it must be a company; (ii) it must directly own the required percentage of equity interests and voting rights in the PRC resident enterprise; and (iii) it must have directly owned such required percentage in the PRC resident enterprise throughout the 12 months prior to receiving the dividends. In August 2015, the State Administration of Taxation promulgated the Administrative Measures for Non-Resident Taxpayers to Enjoy Treatment under Tax Treaties, or SAT Circular 60, which became effective on November 1, 2015. SAT Circular 60 provides that non-resident enterprises are not required to obtain pre-approval from the relevant tax authority in order to enjoy the reduced withholding tax. Instead, non-resident enterprises and their withholding agents may, by self-assessment and on confirmation that the prescribed criteria to enjoy the tax treaty benefits are met, directly apply the reduced withholding tax rate, and file necessary forms and supporting documents when performing tax filings, which will be subject to post-tax filing examinations by the relevant tax authorities. Accordingly, Farmmi International may be able to benefit from the 5% withholding tax rate for the dividends it receives from Farmmi Enterprise and Farmmi Technology, if it satisfies the conditions prescribed under SAT Circular 81 and other relevant tax rules and regulations. However, according to SAT Circular 81 and SAT Circular 60, if the relevant tax authorities consider the transactions or arrangements we have are for the primary purpose of enjoying a favorable tax treatment, the relevant tax authorities may adjust the favorable withholding tax in the future.

 

In January 2009, the SAT promulgated the Provisional Measures for the Administration of Withholding of Enterprise Income Tax for Non-resident Enterprises, pursuant to which the entities that have the direct obligation to make certain payments to a non-resident enterprise should be the relevant tax withholders for the non-resident enterprise, and such payments include: income from equity investments (including dividends and other return on investment), interest, rents, royalties and income from assignment of property as well as other incomes subject to enterprise income tax received by non-resident enterprises in China. Further, the measures provide that in case of an equity transfer between two non-resident enterprises which occurs outside China, the non-resident enterprise which receives the equity transfer payment must, by itself or engage an agent to, file tax declaration with the PRC tax authority located at place of the PRC company whose equity has been transferred, and the PRC company whose equity has been transferred should assist the tax authorities to collect taxes from the relevant non-resident enterprise. The SAT issued a SAT Circular 59 together with the MOF in April 2009 and a SAT Circular 698 in December 2009. Both Circular 59 and Circular 698 became effective retroactively as of January 1, 2008. By promulgating and implementing these two circulars, the PRC tax authorities have enhanced their scrutiny over the direct or indirect transfer of equity interests in a PRC resident enterprise by a non-resident enterprise. Under SAT Circular 698, where a non-resident enterprise transfers the equity interests of a PRC “resident enterprise” indirectly by disposition of the equity interests of an overseas holding company, and such overseas holding company is located in certain low tax jurisdictions, the non-resident enterprise, being the transferor, must report to the relevant tax authority of the PRC “resident enterprise” this Indirect Transfer. The PRC tax authority may disregard the existence of the overseas holding company if it lacks a reasonable commercial purpose and was established for the purpose of reducing, avoiding or deferring PRC tax. As a result, gains derived from such Indirect Transfer may be subject to PRC tax at a rate of up to 10%. On February 3, 2015, the SAT issued the Announcement of the State Administration of Taxation on Several Issues Concerning the Enterprise Income Tax on Indirect Property Transfer by Non-Resident Enterprises, or SAT Bulletin 7, to supersede existing provisions in relation to the Indirect Transfer as set forth in Circular 698, while the other provisions of Circular 698 remain in force. SAT Bulletin 7 introduces a new tax regime that is significantly different from that under Circular 698. Public Notice extends its tax jurisdiction to capture not only Indirect Transfer as set forth under Circular 698 but also transactions involving transfer of immovable property in China and assets held under the establishment and place, in China of a foreign company through the offshore transfer of a foreign intermediate holding company. SAT Bulletin 7 also addresses transfer of the equity interest in a foreign intermediate holding company widely. In addition, SAT Bulletin 7 provides clearer criteria than Circular 698 on how to assess reasonable commercial purposes and introduces safe harbor scenarios applicable to internal group restructurings. However, it also brings challenges to both the foreign transferor and transferee of the Indirect Transfer as they have to make self-assessment on whether the transaction should be subject to PRC tax and to file or withhold the PRC tax accordingly. Although it appears that SAT Circular 698 and/or SAT Bulletin 7 was not intended to apply to share transfers of publicly traded companies, there is uncertainty as to the application of SAT Circular 698 and/or SAT Bulletin 7 and we and our non-resident investors may be at risk of being required to file a return and being taxed under SAT Circular 698 and/or SAT Bulletin 7 and we may be required to expend valuable resources to comply with SAT Circular 698 or to establish that we should not be taxed under SAT Circular 698 and/or SAT Bulletin 7.

 

110

 

 

Cayman Islands Taxation

 

The Cayman Islands currently levies no taxes on individuals or corporations based upon profits, income, gains or appreciation and there is no taxation in the nature of inheritance tax or estate duty or withholding tax applicable to us or to any holder of Ordinary Shares. There are no other taxes likely to be material to us levied by the government of the Cayman Islands except for stamp duties which may be applicable on instruments executed in, or after execution brought within the jurisdiction of the Cayman Islands. No stamp duty is payable in the Cayman Islands on transfers of shares of Cayman Islands companies except those which hold interests in land in the Cayman Islands. The Cayman Islands is not party to any double tax treaties which are applicable to any payments made by or to our company. There are no exchange control regulations or currency restrictions in the Cayman Islands.

 

Payments of dividends and capital in respect of our Ordinary Shares will not be subject to taxation in the Cayman Islands and no withholding will be required on the payment of a dividend or capital to any holder of our Ordinary Shares, nor will gains derived from the disposal of our Ordinary Shares be subject to Cayman Islands income or corporation tax.

 

There is no income tax treaty or convention currently in effect between the United States and the Cayman Islands.

 

United States Federal Income Taxation

 

The following does not address the tax consequences to any particular investor or to persons in special tax situations such as:

 

 ·banks;

 

 ·financial institutions;

 

 ·insurance companies;

 

 ·regulated investment companies;

 

 ·real estate investment trusts;

 

 ·broker-dealers;

 

111

 

 

 ·traders that elect to mark-to-market;

 

 ·U.S. expatriates;

 

 ·tax-exempt entities;

 

 ·persons liable for alternative minimum tax;

 

 ·persons holding our Ordinary Shares as part of a straddle, hedging, conversion or integrated transaction;

 

 ·persons that actually or constructively own 10% or more of our voting shares;

 

 ·persons who acquired our Ordinary Shares pursuant to the exercise of any employee share option or otherwise as consideration; or

 

 ·persons holding our Ordinary Shares through partnerships or other pass-through entities.

 

Prospective purchasers are urged to consult their own tax advisors about the application of the U.S. Federal tax rules to their particular circumstances as well as the state, local, foreign and other tax consequences to them of the purchase, ownership and disposition of our Ordinary Shares.

 

Taxation of Dividends and Other Distributions on our Ordinary Shares

 

Subject to the passive foreign investment company rules discussed below, the gross amount of distributions made by us to you with respect to the Ordinary Shares (including the amount of any taxes withheld therefrom) will generally be includable in your gross income as dividend income on the date of receipt by you, but only to the extent that the distribution is paid out of our current or accumulated earnings and profits (as determined under U.S. federal income tax principles). With respect to corporate U.S. Holders, the dividends will not be eligible for the dividends-received deduction allowed to corporations in respect of dividends received from other U.S. corporations.

 

With respect to non-corporate U.S. Holders, including individual U.S. Holders, dividends will be taxed at the lower capital gains rate applicable to qualified dividend income, provided that (1) the Ordinary Shares are readily tradable on an established securities market in the United States, or we are eligible for the benefits of an approved qualifying income tax treaty with the United States that includes an exchange of information program, (2) we are not a passive foreign investment company (as discussed below) for either our taxable year in which the dividend is paid or the preceding taxable year, and (3) certain holding period requirements are met. Under U.S. Internal Revenue Service authority, Ordinary Shares are considered for purpose of clause (1) above to be readily tradable on an established securities market in the United States if they are listed on the Nasdaq Capital Market. You are urged to consult your tax advisors regarding the availability of the lower rate for dividends paid with respect to our Ordinary Shares, including the effects of any change in law after the date of this report.

 

Dividends will constitute foreign source income for foreign tax credit limitation purposes. If the dividends are taxed as qualified dividend income (as discussed above), the amount of the dividend taken into account for purposes of calculating the foreign tax credit limitation will be limited to the gross amount of the dividend, multiplied by the reduced rate divided by the highest rate of tax normally applicable to dividends.

 

The limitation on foreign taxes eligible for credit is calculated separately with respect to specific classes of income. For this purpose, dividends distributed by us with respect to our Ordinary Shares will constitute “passive category income” but could, in the case of certain U.S. Holders, constitute “general category income.”

 

To the extent that the amount of the distribution exceeds our current and accumulated earnings and profits (as determined under U.S. federal income tax principles), it will be treated first as a tax-free return of your tax basis in your Ordinary Shares, and to the extent the amount of the distribution exceeds your tax basis, the excess will be taxed as capital gain. We do not intend to calculate our earnings and profits under U.S. federal income tax principles. Therefore, a U.S. Holder should expect that a distribution will be treated as a dividend even if that distribution would otherwise be treated as a non-taxable return of capital or as capital gain under the rules described above.

 

112

 

 

Taxation of Dispositions of Ordinary Shares

 

Subject to the passive foreign investment company rules discussed below, you will recognize taxable gain or loss on any sale, exchange or other taxable disposition of a share equal to the difference between the amount realized (in U.S. dollars) for the share and your tax basis (in U.S. dollars) in the Ordinary Shares. The gain or loss will be capital gain or loss. If you are a non-corporate U.S. Holder, including an individual U.S. Holder, who has held the Ordinary Shares for more than one year, you will be eligible for (a) reduced tax rates of 0% (for individuals in the 10% or 15% tax brackets), (b) higher tax rates of 20% (for individuals in the 39.6% tax bracket) or (c) 15% for all other individuals. The deductibility of capital losses is subject to limitations. Any such gain or loss that you recognize will generally be treated as United States source income or loss for foreign tax credit limitation purposes.

 

Passive Foreign Investment Company

 

Based on our current and anticipated operations and the composition of our assets, we do not expect to be a passive foreign investment company, or PFIC, for U.S. federal income tax purposes for our current taxable year. Our actual PFIC status for the current taxable year ending will not be determinable until the close of such taxable year and, accordingly, there is no guarantee that we will not be a PFIC for the current taxable year. Because PFIC status is a factual determination for each taxable year which cannot be made until the close of the taxable year. A non-U.S. corporation is considered a PFIC for any taxable year if either:

 

 ·at least 75% of its gross income is passive income; or

 

 ·at least 50% of the value of its assets (based on an average of the quarterly values of the assets during a taxable year) is attributable to assets that produce or are held for the production of passive income (the “asset test”).

 

We will be treated as owning our proportionate share of the assets and earning our proportionate share of the income of any other corporation in which we own, directly or indirectly, at least 25% (by value) of the stock.

 

We must make a separate determination each year as to whether we are a PFIC. As a result, our PFIC status may change from no to yes. In particular, because the value of our assets for purposes of the asset test will generally be determined based on the market price of our Ordinary Shares, our PFIC status will depend in large part on the market price of our Ordinary Shares. Accordingly, fluctuations in the market price of the Ordinary Shares may cause us to become a PFIC. In addition, the application of the PFIC rules is subject to uncertainty in several respects and the composition of our income and assets will be affected by how, and how quickly, we spend the cash we receive upon cash exercises, if any, of the Warrants to purchase the Ordinary Shares offered hereby. If we are a PFIC for any year during which you hold Ordinary Shares, we will continue to be treated as a PFIC for all succeeding years during which you hold Ordinary Shares. However, if we cease to be a PFIC, you may avoid some of the adverse effects of the PFIC regime by making a “deemed sale” election with respect to the Ordinary Shares.

 

If we are a PFIC for any taxable year during which you hold Ordinary Shares, you will be subject to special tax rules with respect to any “excess distribution” that you receive and any gain you realize from a sale or other disposition (including a pledge) of the Ordinary Shares, unless you make a “mark-to-market” election as discussed below. Distributions you receive in a taxable year that are greater than 125% of the average annual distributions you received during the shorter of the three preceding taxable years or your holding period for the Ordinary Shares will be treated as an excess distribution. Under these special tax rules:

 

 ·the excess distribution or gain will be allocated ratably over your holding period for the Ordinary Shares;

 

 ·the amount allocated to the current taxable year, and any taxable year prior to the first taxable year in which we were a PFIC, will be treated as ordinary income, and

 

 ·the amount allocated to each other year will be subject to the highest tax rate in effect for that year and the interest charge generally applicable to underpayments of tax will be imposed on the resulting tax attributable to each such year.

 

113

 

 

The tax liability for amounts allocated to years prior to the year of disposition or “excess distribution” cannot be offset by any net operating losses for such years, and gains (but not losses) realized on the sale of the Ordinary Shares cannot be treated as capital, even if you hold the Ordinary Shares as capital assets.

 

A U.S. Holder of  “marketable stock” (as defined below) in a PFIC may make a mark-to-market election for such stock to elect out of the tax treatment discussed above. If you make a mark-to-market election for the Ordinary Shares, you will include in income each year an amount equal to the excess, if any, of the fair market value of the Ordinary Shares as of the close of your taxable year over your adjusted basis in such Ordinary Shares. You are allowed a deduction for the excess, if any, of the adjusted basis of the Ordinary Shares over their fair market value as of the close of the taxable year. However, deductions are allowable only to the extent of any net mark-to-market gains on the Ordinary Shares included in your income for prior taxable years. Amounts included in your income under a mark-to-market election, as well as gain on the actual sale or other disposition of the Ordinary Shares, are treated as ordinary income. Ordinary loss treatment also applies to the deductible portion of any mark-to-market loss on the Ordinary Shares, as well as to any loss realized on the actual sale or disposition of the Ordinary Shares, to the extent that the amount of such loss does not exceed the net mark-to-market gains previously included for such Ordinary Shares. Your basis in the Ordinary Shares will be adjusted to reflect any such income or loss amounts. If you make a valid mark-to-market election, the tax rules that apply to distributions by corporations which are not PFICs would apply to distributions by us, except that the lower applicable capital gains rate for qualified dividend income discussed above under “— Taxation of Dividends and Other Distributions on our Ordinary Shares” generally would not apply.

 

The mark-to-market election is available only for “marketable stock”, which is stock that is traded in other than de minimis quantities on at least 15 days during each calendar quarter (“regularly traded”) on a qualified exchange or other market (as defined in applicable U.S. Treasury regulations), including the Nasdaq Capital Market. If the Ordinary Shares are regularly traded on the Nasdaq Capital Market and if you are a holder of Ordinary Shares, the mark-to-market election would be available to you were we to be or become a PFIC.

 

Alternatively, a U.S. Holder of stock in a PFIC may make a “qualified electing fund” election with respect to such PFIC to elect out of the tax treatment discussed above. A U.S. Holder who makes a valid qualified electing fund election with respect to a PFIC will generally include in gross income for a taxable year such holder’s pro rata share of the corporation’s earnings and profits for the taxable year. However, the qualified electing fund election is available only if such PFIC provides such U.S. Holder with certain information regarding its earnings and profits as required under applicable U.S. Treasury regulations. We do not currently intend to prepare or provide the information that would enable you to make a qualified electing fund election. If you hold Ordinary Shares in any year in which we are a PFIC, you will be required to file U.S. Internal Revenue Service Form 8621 regarding distributions received on the Ordinary Shares and any gain realized on the disposition of the Ordinary Shares.

 

You are urged to consult your tax advisors regarding the application of the PFIC rules to your investment in our Ordinary Shares and the elections discussed above.

 

Information Reporting and Backup Withholding

 

Dividend payments with respect to our Ordinary Shares and proceeds from the sale, exchange or redemption of our Ordinary Shares may be subject to information reporting to the U.S. Internal Revenue Service and possible U.S. backup withholding at a current rate of 28%. Backup withholding will not apply, however, to a U.S. Holder who furnishes a correct taxpayer identification number and makes any other required certification on U.S. Internal Revenue Service Form W-9 or who is otherwise exempt from backup withholding. U.S. Holders who are required to establish their exempt status generally must provide such certification on U.S. Internal Revenue Service Form W-9. U.S. Holders are urged to consult their tax advisors regarding the application of the U.S. information reporting and backup withholding rules.

 

114

 

 

Backup withholding is not an additional tax. Amounts withheld as backup withholding may be credited against your U.S. federal income tax liability, and you may obtain a refund of any excess amounts withheld under the backup withholding rules by filing the appropriate claim for refund with the U.S. Internal Revenue Service and furnishing any required information. We do not intend to withhold taxes for individual shareholders.

 

Under the Hiring Incentives to Restore Employment Act of 2010, certain United States Holders are required to report information relating to Ordinary Shares, subject to certain exceptions (including an exception for Ordinary Shares held in accounts maintained by certain financial institutions), by attaching a complete Internal Revenue Service Form 8938, Statement of Specified Foreign Financial Assets, with their tax return for each year in which they hold Ordinary Shares. U.S. Holders are urged to consult their tax advisors regarding the application of the U.S. information reporting and backup withholding rules.

 

F. Dividends and paying agents

 

Not applicable for annual reports on Form 20-F.

 

G. Statement by experts

 

Not applicable for annual reports on Form 20-F.

 

H. Documents on display

 

We are subject to the information requirements of the Exchange Act. In accordance with these requirements, the Company files reports and other information with the SEC. You may read and copy any materials filed with the SEC at the Public Reference Room at 100 F Street, N.E., Washington, D.C. 20549. You may obtain information on the operation of the Public Reference Room by calling the SEC at 1-800-SEC-0330. The SEC also maintains a web site at http://www.sec.gov that contains reports and other information regarding registrants that file electronically with the SEC.

 

I. Subsidiary Information

 

Not applicable.

 

115

 

 

Item 11. Quantitative and Qualitative Disclosures About Market Risk

 

Our exposure to interest rate risk primarily relates to excess cash invested in short-term instruments with original maturities of less than a year and long-term held-to-maturity securities with maturities of greater than a year. Investments in both fixed rate and floating rate interest earning instruments carry a degree of interest rate risk. Fixed rate securities may have their fair market value adversely impacted due to a rise in interest rates, while floating rate securities may produce less income than expected if interest rates fall. Due in part to these factors, our future investment income may fall short of expectations due to changes in interest rates, or we may suffer losses in principal if we have to sell securities that have declined in market value due to changes in interest rates. We have not been, and do not expect to be, exposed to material interest rate risks, and therefore have not used any derivative financial instruments to manage our interest risk exposure.

 

As of September 30, 2020, we had approximately $1.47 million and $0.59 million in outstanding bank loans, with interest rate of 3.95% and 6.09%, respectively, if interest rates increased/decreased by 1 percentage point, with all other variables having remained constant, and assuming the amount of bank borrowings outstanding at the end of the year was outstanding for the entire year, profit attributable to equity owners of our company would have been approximately RMB 0.14 million ($20,620) lower/higher, respectively, mainly as a result of interest expense on our bank loans.

 

As of September 30, 2019, we had approximately $1.40 million in outstanding bank loan with interest rate of 4.86%, if interest rates increased/decreased by 1 percentage point, with all other variables having remained constant, and assuming the amount of bank borrowings outstanding at the end of the year was outstanding for the entire year, profit attributable to equity owners of our company would have been approximately RMB 0.1 million ($14,008) lower/higher, respectively, mainly as a result of interest expense on our bank loans.

 

As of September 30, 2018, we had approximately $ 2.09 million in outstanding bank loans, with interest rates ranging between 6.09% and 9.60%. If interest rates increased/decreased by 1 percentage point, with all other variables having remained constant, and assuming the amount of bank borrowings outstanding at the end of the year was outstanding for the entire year, profit attributable to equity owners of our company would have been approximately RMB 0.144 million ($ 20,960) lower/higher, respectively, mainly as a result of interest expense on our bank loans.

 

We had no short-term investments and long-term held-to-maturity investments as of September 30, 2020.

 

Foreign Exchange Risk

 

Our functional currency is the RMB, and our financial statements are presented in U.S. dollar. The RMB depreciated by 3.7% in 2018, appreciated by 4.1% in 2019 and depreciated by 1.9% in 2020. The change in the value of the RMB relative to the U.S. dollar may affect our financial results reported in the U.S. dollar terms without giving effect to any underlying change in our business or results of operation. The negative impact attributable to changes in revenue and expenses due to foreign currency translation are summarized as follows.

 

  Year ended
September 30,
2020
  Year ended
September 30,
2019
  Year ended
September 30,
2018
 
Impact on revenue $574,728  $234,368  $184,868 
Impact on operating expenses $26,574  $13,428  $8,394 
Impact on net income $66,585  $26,679  $23,978 

 

Currently, all of our assets, liabilities, revenues and costs are denominated in RMB. However, we may generate revenues denominated in U.S. dollar, and our offering will be in U.S. dollar. Therefore, a portion of our cash and cash equivalents and short-term financial assets may be denominated in U.S. dollar in the future. Our exposure to foreign exchange risk will primarily relate to those financial assets denominated in U.S. dollars. Any significant revaluation of RMB against U.S. dollar may materially affect our earnings and financial position, and the value of, and any dividends payable on, our common shares in U.S. dollars in the future. See “Item 3 — Key Information — Risk Factors — Risks Related to Doing Business in China — Fluctuations in exchange rates could adversely affect our business and the value of our securities.”

 

Commodity Risk

 

As a manufacturer of dried edible fungi products, our Company is exposed to the risk of an increase in the price of raw edible fungi and, as a result, dried edible fungi. We have not entered into any contract to hedge any specific commodity risk. Moreover, our Company does not purchase or trade on commodity instruments or positions; instead, it purchases commodities for use.

 

Item 12. Description of Securities Other than Equity Securities

 

With the exception of Items 12.D.3 and 12.D.4, this Item 12 is not applicable for annual reports on Form 20-F. As to Items 12.D.3 and 12.D.4, this Item 12 is not applicable, as the Company does not have any American Depositary Shares.

 

116

 

 

Part II

 

Item 13. Defaults, Dividend Arrearages and Delinquencies

 

We do not have any material defaults in the payment of principal, interest, or any installments under a sinking or purchase fund.

 

Item 14. Material Modifications to the Rights of Securities Holders and Use of Proceeds

 

 A.Not applicable.

 

 B.Not applicable.

 

 C.Not applicable.

 

 D.Not applicable.

 

 E.Use of Proceeds.

 

After deducting the underwriting fees and offering expenses payable by us, we received net proceeds of approximately $6 million from our initial public offering (Commission No. 333-221569, declared effective February 16, 2018). The IPO was completed on February 23, 2018. ViewTrade Securities Inc. served as underwriter, and ultimately 1,932,000 Ordinary Shares were sold. Approximately $1.72 million in underwriter discounts and commissions and other fees and expenses were incurred in connection with the IPO.

 

In connection with the IPO, we proposed to use the net proceeds of the offering as follows and have used the following amounts as of the date of this report:

 

Description of
Use
 Estimated Amount of Net Proceeds to be Spent  Approximate Amount Spent 
Product Development  16.67% $225,238 
Family Farms  16.67% $4,122,012 
Farmmi Liangpin Market  66.66% $574,137 
Total  100.00% $4,921,387 

 

Item 15. Controls and Procedures

 

 (a)Disclosure Controls and Procedures.

 

The Company’s management is responsible for establishing and maintaining a system of disclosure controls and procedures (as defined in Rule 13a-15(e) and 15d-15(e) under the Exchange Act) that is designed to ensure that information required to be disclosed by the Company in the reports that the Company files or submits under the Exchange Act is recorded, processed, summarized and reported, within the time periods specified in the Commission’s rules and forms.  Disclosure controls and procedures include, without limitation, controls and procedures designed to ensure that information required to be disclosed by an issuer in the reports that it files or submits under the Exchange Act is accumulated and communicated to the issuer’s management, including its principal executive officer or officers and principal financial officer or officers, or persons performing similar functions, as appropriate to allow timely decisions regarding required disclosure.

 

As of September 30, 2020, our company carried out an evaluation, under the supervision of and with the participation of management, including our Company’s chief executive officer and chief financial officer, of the effectiveness of the design and operation of our Company’s disclosure controls and procedures. Included in this Annual Report on Form 20-F, the chief executive officer and chief financial officer concluded that our Company’s disclosure controls and procedures (as defined in Rules 13a-15(e) and 15d-15(e) under the Securities Exchange Act of 1934) were ineffective in timely alerting them to information required to be included in the Company’s SEC filings.

 

117

 

 

 (b)Management’s annual report on internal control over financial reporting.

 

Management of the Company is responsible for establishing and maintaining adequate internal control over financial reporting. We used the 2013 Internal Control Integrated Framework issued by the Committee of Sponsoring Organizations of the Treadway Commission (the “2013 COSO Framework”) in performing the assessment of the effectiveness of the Company’s internal control over financial reporting as of September 30, 2020. Based on the assessment, management determined that, as of September 30, 2020, we did not maintain effective internal control over financial reporting, because:

 

·We did not have sufficient personnel with appropriate levels of accounting knowledge and experience to address complex U.S. GAAP accounting issues and to prepare and review financial statements and related disclosures under U.S. GAAP. Specifically, our control did not operate effectively to ensure the appropriate and timely analysis of and accounting for unusual and non-routine transactions and certain financial statement accounts;

 

 ·We have not established an internal control department and had a lack of adequate policies and procedures in internal audit function to ensure that our policies and procedures have been carried out as planned; and

  

 ·We have not established sufficient risk assessment in accordance with the requirement of COSCO 2013 Framework.

 

A material weakness is a deficiency, or a combination of deficiencies, within the meaning of PCAOB Auditing Standard AS 2201, in internal control over financial reporting, such that there is a reasonable possibility that a material misstatement of our annual or interim financial statements will not be prevented or detected on a timely basis. We have hired additional accounting staffs and are in the progress of improving our system security environment and conducting regular backup plan and penetration testing to ensure the network and information security. In addition, we plan to address the weaknesses identified above by implementing the following measures:

 

 ·Improve the design and documentation related to multiple levels of review over financial statements included in our SEC filings;
   
 ·Expand the design and assessment test work over the monitoring function of entity level controls;
   
 ·Enhance documentation retention policies over test work related to our continuous management assessments of internal control effectiveness; and
   
 ·Expand documentation practices and policies related to various key controls to provide support and audit trails for both internal management assessment as well as external auditor testing. 

 

Especially for the identified material weakness related to internal control, we plan to hire experts to improve and test our internal control and the set up a series of standard and recurring internal audit work procedures before September 2021. We schedule to perform self-assessment of internal control effectiveness on a continuous basis, which will be led by our accounting and risk management department within fiscal year 2021. We also plan to hire more competent personnel and involve professional service companies to help us implement SOX 404 compliance together with the establishment of our internal audit function.

 

However, we cannot assure you that we will remediate our material weaknesses in a timely manner. See "Risk Factors—Risks Relating to Our Business and Industry—If we fail to implement and maintain an effective internal controls over financing reporting, we may be unable to accurately report our results of operations, meet our reporting obligations or prevent fraud." in the annual report for the year ended September 30, 2020.

 

 (c)Attestation report of the registered public accounting firm.

 

Not applicable.

 

 (d)Changes in internal control over financial reporting.

 

There were no changes in our internal controls over financial reporting that occurred during the period covered by this annual report on Form 20-F that have materially affected, or are reasonably likely to materially affect, our internal control over financial reporting.

 

Item 15. Controls and Procedures

 

Not applicable.

 

Item 16. [Reserved]

 

Item 16A. Audit Committee Financial Expert

 

The Company’s board of directors has determined that Ningfang Liang qualifies as an “audit committee financial expert” in accordance with applicable Nasdaq Capital Market standards. The Company’s board of directors has also determined that Ningfang Liang and the other members of the Audit Committee are all “independent” in accordance with the applicable Nasdaq Capital Market standards.

 

Item 16B. Code of Ethics

 

The Company has adopted a Code of Business Conduct and Ethics that applies to the Company’s directors, officers, employees and advisors. The Code of Ethics is attached it as an exhibit to this annual report. We have also posted a copy of our code of business conduct and ethics on our website at Farmmi.com.cn.

 

Item 16C. Principal Accountant Fees and Services

 

Friedman LLP was appointed by the Company to serve as its independent registered public accounting firm for fiscal years 2020 and 2019.

 

118

 

 

Fees Paid To Independent Registered Public Accounting Firm

 

Audit Fees

 

During fiscal years 2020 and 2019, Friedman LLP’s audit fees were $210,000 and $200,000, respectively.

 

Audit-Related Fees

 

During fiscal years 2020 and 2019, Friedman LLP’s audit-related fees were $0  and $0, respectively.

 

Tax Fees

 

During fiscal years 2020 and 2019, Friedman LLP’s tax fees were $0  and $0, respectively.

 

All Other Fees

 

During fiscal years 2020 and 2019, Friedman LLP’s other fees were $0  and $0, respectively.

 

Audit Committee Pre-Approval Policies

 

Before Friedman LLP was engaged by the Company to render audit or non-audit services, the engagement was approved by the Company’s audit committee. All services rendered by Friedman LLP have been so approved.

 

Percentage of Hours

 

The percentage of hours expended on the principal accountants’ engagement to audit our consolidated financial statements for fiscal year 2020 that were attributed to work performed by persons other than Friedman LLP’s full-time permanent employees was less than 50%.

 

Item 16D. Exemptions from the Listing Standards for Audit Committees

 

Not applicable.

 

Item 16E. Purchases of Equity Securities by the Issuer and Affiliated Purchasers

 

Neither the Company nor any affiliated purchaser has purchased any shares or other units of any class of the Company’s equity securities registered by the Company pursuant to Section 12 of the Securities Exchange Act during the fiscal year ended September 30, 2020.

 

Item 16F. Change in Registrant’s Certifying Accountant

 

Not applicable.

 

Item 16G. Corporate Governance

 

We are incorporated in the Cayman Islands and our corporate governance practices are governed by applicable Cayman Islands law. In addition, because our Ordinary Shares are listed on The Nasdaq Capital Market, we are subject to Nasdaq’s corporate governance requirements.

 

As a foreign private issuer, we are permitted to rely on exemptions from certain Nasdaq corporate governance standards applicable to U.S. issuers, including the requirement that a majority of an issuer’s directors consist of independent directors. If we opt to rely on such exemptions in the future, such decision might afford less protection to holders of our Ordinary Shares.

 

Section 5605(b)(1) of the Nasdaq Listing Rules requires listed companies to have, among other things, a majority of its board members to be independent, and Section 5605(d) and 5605(e) require listed companies to have independent director oversight of executive compensation and nomination of directors. As a foreign private issuer, however, we are permitted to follow home country practice in lieu of the above requirements. Our Board of Directors could make such a decision to depart from such requirements by ordinary resolution.

 

The corporate governance practice in our home country, the Cayman Islands, does not require a majority of our board to consist of independent directors or the implementation of a nominating and corporate governance committee. Since a majority of our board of directors would not consist of independent directors if we relied on the foreign private issuer exemption, fewer board members would be exercising independent judgment and the level of board oversight on the management of our company might decrease as a result. In addition, we could opt to follow Cayman Islands law instead of the Nasdaq requirements that mandate that we obtain shareholder approval for certain dilutive events, such as an issuance that will result in a change of control, certain transactions other than a public offering involving issuances of 20% or greater interests in the company and certain acquisitions of the shares or assets of another company.

 

Item 16H. Mine Safety Disclosure

 

Not applicable.

 

119

 

 

Part III

 

Item 17. Financial Statements

 

See Item 18.

 

Item 18. Financial Statements

 

Our consolidated financial statements are included at the end of this annual report, beginning with page F-1.

 

Item 19. Exhibits

 

The following documents are filed as part of this annual report:

 

Exhibit No.  Description of Exhibit  Included Form Filing Date
         
1.1 Memorandum and Articles of Association of Farmmi, Inc.  By Reference  F-1 2017-11-15
         
1.2 First Amended and Restated Memorandum and Articles of Association of Farmmi, Inc.  By Reference  F-1/A 2018-01-09
         
2.1 Specimen Ordinary Share Certificate  By Reference  F-1 2017-11-15
         
2.2 Form of Underwriter Representative’s Warrants  By Reference  F-1/A 2017-12-05
         
2.3 Form of Senior Secured Convertible Note  By Reference  6-K 2018-11-2
         
2.4 Form of Investor Warrant  By Reference  6-K 2018-11-2
         
2.5 Form of Placement Agent Warrant  By Reference  6-K/A 2018-11-9
         
4.1 Employment Agreement with Yefang Zhang  Herewith    
         
4.2 Employment Agreement with Jun Zhou  Herewith    
         
4.3 Employment Agreement with Liang Han  By Reference  F-1 2018-12-4
         
4.4 Translation of Exclusive Management Consulting and Technology Agreement between Hangzhou Suyuan Agriculture Technology Co., Ltd. and Hangzhou Nongyuan Network Investment Management Co., Ltd. dated December 10, 2019. By Reference  6-K 2020-05-20
         
4.5 Translation of Equity Pledge Agreement among Hangzhou Suyuan Agriculture Technology Co., Ltd., Xinyang Wang and Hangzhou Nongyuan Network Investment Management Co., Ltd. dated December 10, 2019. By Reference  6-K 2020-05-20
         
4.6 Translation of Exclusive Call Option Agreement among Hangzhou Suyuan Agriculture Technology Co., Ltd., Xinyang Wang and Hangzhou Nongyuan Network Investment Management Co., Ltd. dated December 10, 2019. By Reference  6-K 2020-05-20

 

120

 

 

4.7 Translation of Proxy Agreement among Hangzhou Suyuan Agriculture Technology Co., Ltd., Xinyang Wang and Hangzhou Nongyuan Network Investment Management Co., Ltd. dated December 10, 2019. By Reference  6-K 2020-05-20
         
4.8 Translation of Power of Attorney between Xinyang Wang and Zhengyu Wang dated December 10, 2019. By Reference  6-K 2020-05-20
         
4.9 Translation of Termination Agreement among Zhengyu Wang, Hangzhou Suyuan Agriculture Technology Co., Ltd. and Hangzhou Nongyuan Network Investment Management Co., Ltd. dated May 15, 2020 with the effective date of December 10, 2019. By Reference  6-K 2020-05-20
         
4.10 Translation of Joint Statement among Zhengyu Wang, Dehong Zhang, Xinyang Wang, Hangzhou Suyuan Agriculture Technology Co., Ltd. and Hangzhou Nongyuan Network Investment Management Co., Ltd. dated May 15, 2020 with the effective date of December 10, 2019. By Reference  6-K 2020-05-20
         
4.11 Translation of Form of Sales Agreement with China National Forest Products Corp.  By Reference  F-1 2017-11-15
         
4.12 Translation of Form of Sales Agreement with China National Tree Seed Corporation  By Reference  F-1 2017-11-15

 

121

 

 

Exhibit No.  Description of Exhibit  Included Form Filing Date
         
4.13 Translation of Non-competition Agreement by and between Farmmi, Inc. and Forasen Group, dated December 16, 2016  By Reference  F-1 2017-11-15
         
4.14 Non-competition Agreement by and among Zhengyu Wang, Yefang Zhang, Farmmi, Inc. and Tantech Holdings Ltd, dated June 30, 2017  By Reference  F-1 2017-11-15
         
4.15 Translation of Form of Purchase Agreement  By Reference  F-1 2017-11-15
         
4.16 Translation of Agreement by and between Zhejiang FLS Mushroom Co., Ltd. and Jingning Liannong Trading Co., Ltd. dated March 29, 2019 Herewith    
         
4.17 Translation of Agreement by and between Zhejiang FLS Mushroom Co., Ltd. and Qingyuan Nongbang Mushroom Industry Co., Ltd., dated April 1, 2019 Herewith    
         
4.18 Securities Purchase Agreement  By Reference  6-K 2018-11-2
         
4.19 Shareholder Pledge Agreement  By Reference  6-K/A 2018-11-9
         
4.20 Registration Rights Agreement  By Reference  6-K 2018-11-2
         
4.21 Summary Translation of Lease Agreement with Zhejiang Tantech Bamboo Technology Co., Ltd, dated July 6, 2020 Herewith    
         
4.22 Translation of Lease Agreement with Forasen Group, dated August 1, 2020 Herewith    
         
4.23 Summary Translation of Lease Agreement with four individuals, dated June 15, 2020 Herewith    
         
8.1 List of subsidiaries By Reference 20-F 2019-12-31
         
11.1 Code of Business Conduct and Ethics of Farmmi, Inc.  By Reference  F-1 2017-11-15
         
12.1 Certification of Principal Executive Officer Pursuant to Section 302 of the Sarbanes-Oxley Act of 2002 and Securities and Exchange Commission Release 34-46427  Herewith    
         
12.2 Certification of Principal Financial Officer Pursuant to Section 302 of the Sarbanes-Oxley Act of 2002 and Securities and Exchange Commission Release 34-46427 Herewith    

 

122

 

 

13.1 Certification Pursuant to 18 U.S.C. Section 1350, as adopted pursuant to Section 906 of the Sarbanes-Oxley Act of 2002 Herewith    
         
13.2 Certification Pursuant to 18 U.S.C. Section 1350, as adopted pursuant to Section 906 of the Sarbanes-Oxley Act of 2002 Herewith    
         
15.1 Consent of Friedman LLP Herewith    
         
99.1 Press release dated January 29, 2021 titled “Farmmi Reports Fiscal Year 2020 Financial Results” Herewith    

 

101.INS  XBRL Instance Document.
101.SCH  XBRL Taxonomy Extension Schema Document.
101.CAL  XBRL Taxonomy Extension Calculation Linkbase Document.
101.DEF  XBRL Taxonomy Extension Definition Linkbase Document.
101.LAB  XBRL Taxonomy Extension Labels Linkbase Document.
101.PRE  XBRL Taxonomy Extension Presentation Linkbase Document.

 

123

 

 

SIGNATURES

 

The registrant hereby certifies that it meets all of the requirements for filing on Form 20-F and that it has duly caused and authorized the undersigned to sign this annual report on its behalf.

 

 Farmmi, Inc.
    
By:  /s/ Yefang Zhang
 Name:Yefang Zhang
 Title:Chief Executive Officer

 

Date: January 29, 2021

 

124

 

 

FARMMI, INC.

 

CONSOLIDATED FINANCIAL STATEMENTS

 

FOR THE YEARS ENDED SEPTEMBER 30, 2020, 2019 AND 2018

 

 

 

 

FARMMI, INC.

 

TABLE OF CONTENTS

 

  Page
Consolidated Financial Statements  
   
Report of Independent Registered Public Accounting Firm F-2
   
Consolidated Balance Sheets F-3
   
Consolidated Statements of Operations and Comprehensive Income (Loss) F-4
   
Consolidated Statements of Changes in Stockholders’ Equity F-5
   
Consolidated Statements of Cash Flows F-6
   
Notes to Consolidated Financial Statements F-7

 

 

 

 

REPORT OF INDEPENDENT REGISTERED PUBLIC ACCOUNTING FIRM

 

To the Board of Directors and

Shareholders of Farmmi, Inc.

 

Opinion on the Financial Statements

 

We have audited the accompanying consolidated balance sheets of Farmmi, Inc. and subsidiaries (collectively, the “Company”) as of September 30, 2020 and 2019, and the related consolidated statements of operations and comprehensive income (loss), changes in stockholders’ equity, and cash flows for each of the three years in the period ended September 30, 2020, and the related notes (collectively referred to as the “financial statements”).

 

In our opinion, the financial statements referred to above present fairly, in all material respects, the financial position of the Company as of September 30, 2020 and 2019, and the results of its operations and its cash flows for each of the three years in the period ended September 30, 2020, in conformity with accounting principles generally accepted in the United States of America.

 

Basis for Opinion

 

These financial statements are the responsibility of the Company’s management. Our responsibility is to express an opinion on the Company’s financial statements based on our audits. We are a public accounting firm registered with the Public Company Accounting Oversight Board (United States) (“PCAOB”) and are required to be independent with respect to the Company in accordance with the U.S. federal securities laws and the applicable rules and regulations of the Securities and Exchange Commission and the PCAOB.

 

We conducted our audits in accordance with the standards of the PCAOB. Those standards require that we plan and perform the audits to obtain reasonable assurance about whether the financial statements are free of material misstatement, whether due to error or fraud. The Company is not required to have, nor were we engaged to perform, an audit of its internal control over financial reporting. As part of our audits we are required to obtain an understanding of internal control over financial reporting, but not for the purpose of expressing an opinion on the effectiveness of the Company’s internal control over financial reporting. Accordingly, we express no such opinion.

 

Our audits included performing procedures to assess the risks of material misstatement of the financial statements, whether due to error or fraud, and performing procedures that respond to those risks. Such procedures included examining, on a test basis, evidence regarding the amounts and disclosures in the financial statements. Our audits also included evaluating the accounting principles used and significant estimates made by management, as well as evaluating the overall presentation of the financial statement. We believe that our audits provide a reasonable basis for our opinion.

 

/s/ Friedman LLP

 

We have served as the Company’s auditor since 2015.

 

New York, New York

January 29, 2021

 

F-2

 

 

 Farmmi, Inc.

 Consolidated Balance Sheets

 

  September 30,  September 30, 
  2020  2019 
Assets      
Current Assets        
Cash $548,151  $135,125 
Restricted cash  1,617,000   18,690 
Accounts receivable, net - trade  10,758,119   13,824,937 
Accounts receivable, net - related party  -   2,654 
Inventories, net  583,639   1,459,247 
Advances to suppliers, net  23,371,852   14,034,379 
Other current assets  143,410   229,996 
Total current assets  37,022,171   29,705,028 
         
Property, plant and equipment, net  265,895   139,468 
Intangible assets, net  80,642   38,135 
Operating lease right-of-use assets, net  823,038   - 
Restricted cash – non-current  -   600,000 
Total Assets $38,191,746  $30,482,631 
         
Liabilities and Equity        
Current Liabilities        
Short-term bank loans $2,058,000  $1,400,894 
Bank acceptance notes payable  3,234,000   - 
Accounts payable  413,255   293,264 
Due to related parties  1,716,270   2,652,882 
Convertible notes payable  -   2,926,361 
Operating lease liabilities – current  138,850   - 
Other current liabilities  807,012   871,679 
Total current liabilities  8,367,387   8,145,080 
Operating lease liabilities – non-current  669,202   - 
Total Liabilities  9,036,589   8,145,080 
         
Equity        
Common stock, $0.001 par value, 200,000,000 shares authorized, 20,517,703 shares issued and outstanding at September 30, 2020; and 20,000,000 shares authorized, 12,589,857 shares issued and outstanding at September 30, 2019  20,518   12,590 
Additional paid-in capital  20,335,228   15,762,867 
Statutory reserve  972,092   597,528 
Retained earnings  6,770,426   6,321,384 
Accumulated other comprehensive income (loss)  186,912   (1,195,866)
Total Farmmi, Inc.’s Stockholders' Equity  28,285,176   21,498,503 
Noncontrolling Interest  869,981   839,048 
Total Equity  29,155,157   22,337,551 
         
Total Liabilities and Equity $38,191,746  $30,482,631 

  

The accompanying notes are an integral part of these consolidated financial statements.

 

F-3

 

 

Farmmi, Inc.

Consolidated Statements of Operations and Comprehensive Income (loss)

 

  For the Years Ended September 30, 
  2020  2019  2018 
Revenues         
Sales to third parties $30,160,579  $30,825,552  $29,663,670 
Sales to related parties  7,200   16,323   155,418 
Total revenues  30,167,779   30,841,875   29,819,088 
             
Cost of revenues  (25,203,243)  (25,419,751)  (24,751,473)
             
Gross Profit  4,964,536   5,422,124   5,067,615 
             
Operating expenses            
Selling and distribution expenses  (331,962)  (589,381)  (547,532)
General and administrative expenses  (1,640,633)  (1,797,130)  (1,442,155)
Allowance for doubtful accounts   (890,926)  -   - 
Total operating expenses  (2,863,521)  (2,386,511)  (1,989,687)
             
Income from operations  2,101,015   3,035,613   3,077,928 
             
Other (expenses) income            
Interest income  313   635   731 
Interest expense  (271,617)  (1,197,317)  (154,400)
Amortization of debt issuance costs  (1,093,440)  (2,113,492)  - 
Other income (expenses), net  112,515   (1,879)  314,070 
Total other expenses, net  (1,252,229)  (3,312,053)  (160,401)
             
Income (loss) before income taxes  848,786   (276,440)  3,238,329 
             
Provision for income taxes  (35,331)  (34,564)  (9,063)
             
Net income (loss)  813,455   (311,004)  3,229,266 
             
Less: net (loss) income attributable to noncontrolling interest  (10,151)  3,567   (7,234)
             
Net income (loss) attributable to Farmmi, Inc. $823,606  $(307,437) $3,222,032 
             
Comprehensive income (loss)            
Net income (loss) $813,455  $(311,004) $3,229,266 
Other comprehensive income (loss): foreign currency translation gain (loss)  1,423,862   (1,005,793)  (970,209)
Total comprehensive income (loss)  2,237,317   (1,316,797)  2,259,057 
Comprehensive (loss) income attributable to noncontrolling interest  (30,933)  36,324   (21,204)
             
Comprehensive income (loss) attributable to Farmmi, Inc. $2,206,384  $(1,280,473) $2,280,261 
              
Weighted average number of shares, basic  16,244,856   12,183,847   11,173,699 
Weighted average number of shares, diluted  16,244,856   12,183,847   12,093,507 
             
Basic earnings (loss) per common share $0.05  $(0.03) $0.29 
Diluted earnings (loss) per common share $0.05  $(0.03) $0.27 

 

The accompanying notes are an integral part of these consolidated financial statements.

 

F-4

 

 

Farmmi, Inc.

Consolidated Statements of Changes in Stockholder's Equity

For the Years Ended September 30, 2020, 2019 and 2018

 

                 Accumulated  Total       
        Additional        Other  Farmmi, Inc. ’s       
  Common Stock  Paid in  Statutory  Retained  Comprehensive  Stockholders'  Noncontrolling    
  Shares  Amount  Capital  Reserve  Earnings  Income (loss)  Equity  Interest  Total Equity 
Balance at September 30, 2017  10,000,000  $10,000  $5,023,080  $229,512  $3,774,805  $718,941  $9,756,338  $896,576  $10,652,914 
                                     
Proceeds from Initial Public Offering - stock issuance  1,932,000   1,932   7,726,068   -   -   -   7,728,000   -   7,728,000 
Direct costs disbursed from Initial Public Offering proceeds  -   -   (1,426,329)  -   -   -   (1,426,329)  -   (1,426,329)
Foreign currency translation loss  -   -   -   -   -   (941,771)  (941,771)  (28,438)  (970,209)
Net income for the year  -   -   -   -   3,222,032   -   3,222,032   7,234   3,229,266 
                                     
Balance at September 30, 2018  11,932,000  $11,932  $11,322,819  $229,512  $6,996,837  $(222,830) $18,338,270  $875,372  $19,213,642 
                                     
Issuance of common shares for convertible notes redemption  657,857   658   1,949,434   -   -   -   1,950,092   -   1,950,092 
Beneficial conversion feature associated with convertible notes  -   -   670,618   -   -   -   670,618   -   670,618 
Issuance of warrants associated with convertible notes  -   -   1,819,996   -   -   -   1,819,996   -   1,819,996 
Foreign currency translation loss  -   -   -   -   -   (973,036)  (973,036)  (32,757)  (1,005,793)
Net loss for the year  -   -   -   -   (307,437)  -   (307,437)  (3,567)  (311,004)
Statutory reserve  -   -   -   368,016   (368,016)  -   -   -   - 
                                     
Balance at September 30, 2019  12,589,857  $12,590  $15,762,867  $597,528  $6,321,384  $(1,195,866) $21,498,503  $839,048  $22,337,551 
                                     
Issuance of common shares for convertible notes redemption  7,927,846   7,928   4,572,361   -   -   -   4,580,289   -   4,580,289 
Foreign currency translation gain  -   -   -   -   -   1,382,778   1,382,778   41,084   1,423,862 
Net income (loss) for the year  -   -   -   -   823,606   -   823,606   (10,151)  813,455 
Statutory reserve  -   -   -   374,564   (374,564)  -   -   -   - 
                                     
Balance at September 30, 2020  20,517,703  $20,518  $20,335,228  $972,092  $6,770,426  $186,912  $28,285,176  $869,981  $29,155,157 

 

The accompanying notes are an integral part of these consolidated financial statements.

 

F-5

 

 

Farmmi, Inc.

Consolidated Statements of Cash Flows

 

  For the Years Ended September 30, 
  2020  2019  2018 
Cash flows from operating activities            
Net income (loss) $813,455  $(311,004) $3,229,266 
Adjustments to reconcile net income (loss) to net cash used in operating activities:            
Changes in allowances – accounts receivables  188,440   -   - 
Changes in allowances – advances to suppliers  702,486   -   - 
Changes in allowances - inventories  19,183   -   - 
Depreciation and amortization  82,809   46,779   24,886 
Non-cash lease expenses  27,011   -   - 
Loss from disposal of property and equipment  8,942   -   873 
Accrued interest expense for convertible notes  135,867   1,087,774   - 
Amortization of debt issuance costs  1,093,440   2,113,492   - 
Changes in operating assets and liabilities:            
Accounts receivable  3,446,672   (5,759,327)  (3,804,464)
Inventories  900,691   291,652   (280,017)
Advances to suppliers  (9,094,757)  (8,705,402)  (1,980,862)
Other current assets  101,805   (103,561)  (118,755)
Accounts payable  102,438   (38,392)  (62,706)
Operating lease liabilities  (41,560)  -   - 
Other current liabilities  (103,345)  604,702   266,769 
Net cash used in operating activities  (1,616,423)  (10,773,287)  (2,725,010)
             
Cash flows from investing activities            
Purchase of property, plant and equipment  (165,045)  (51,781)  (64,715)
Purchase of intangible assets  (82,195)  (43,124)  - 
Net cash used in  investing activities  (247,240)  (94,905)  (64,715)
             
Cash flows from financing activities            
Gross proceeds from capital contribution  428,100   -   - 
Gross proceeds from bank acceptance notes payable  3,139,400   -   - 
Payments of deferred financing costs  -   (716,318)  - 
Gross Proceeds from issuance of convertible note  -   7,500,000   - 
Net proceeds from Initial Public Offering - stock issuance  -   -   7,728,000 
Direct costs disbursed from Initial Public Offering proceeds  -   -   (1,147,509)
Borrowings from short-term bank loans  3,282,100   1,454,186   1,530,080 
Repayments of short-term bank loans  (2,711,300)  (2,094,028)  (1,683,088)
Repayments of loans from related parties  (936,655)  (87,800)  (300,163)
Net cash provided by financing activities  3,201,645   6,056,040   6,127,320 
             
Effect of exchange rate changes on cash and restricted cash  73,354   40,802   (402,969)
   -         
Net increase (decrease) in cash and restricted cash  1,337,982   (4,771,350)  2,934,626 
   -         
Cash and restricted cash, beginning of year  753,815   5,525,165   2,590,539 
             
Cash and restricted cash, end of year $2,165,151  $753,815  $5,525,165 
             
Reconciliation of cash and restricted cash, beginning of year            
Cash $135,125  $4,925,165  $2,590,539 
Restricted cash  618,690   600,000   - 
Cash and restricted cash, beginning of year $753,815  $5,525,165  $2,590,539 
             
Reconciliation of cash and restricted cash, end of year            
Cash $548,151  $135,125  $4,925,165 
Restricted cash  1,617,000   618,690   600,000 
Cash and restricted cash, end of year $2,165,151  $753,815  $5,525,165 
             
Supplemental disclosure information:            
Income taxes paid $29,771  $13,777  $11,763 
Interest paid $87,249  $118,237  $164,587 
             
Non-cash financing activities            
Right of use assets obtained in exchange for operating lease obligations $827,118  $-  $- 
Conversion of notes to 7,927,846 and 657,858 shares of common stock, respectively $4,580,289  $1,950,092  $- 
Accrued interest for convertible notes $135,867  $1,087,774  $- 
Repayment of convertible notes by a related party on behalf of the Company $-  $2,617,882  $- 

 

The accompanying notes are an integral part of these consolidated financial statements.

 

F-6

 

 

FARMMI, INC.

 

NOTES TO CONSOLIDATED FINANCIAL STATEMENTS

 

Note 1 — Organization and nature of business

 

Farmmi, Inc. (“FMI”) is a holding company incorporated under the laws of the Cayman Islands on July 28, 2015. FMI’s Chief Executive Officer (“CEO”) Ms. Yefang Zhang, as the sole shareholder of FarmNet Limited which is the sole shareholder of FMI, and her husband Mr. Zhengyu Wang, a director of FMI, are the ultimate shareholders of the Company (“Controlling Shareholders”). FMI owns 100% equity interest of Farmmi International Limited (“Farmmi International”), a Hong Kong company, who in turn owns 100% equity interest of Hangzhou Suyuan Agriculture Technology Co., Ltd. (“Suyuan Agriculture”), a company incorporated in the People’s Republic of China (“PRC” or “China”), through Farmmi (Hangzhou) Enterprise Management Co., Ltd. (“Farmmi Enterprise”) and Lishui Farmmi Technology Co., Ltd. (“Farmmi Technology”), two wholly foreign-owned entities (“WFOE”) formed by Farmmi International under the laws of China. Farmmi Enterprise and Farmmi Technology each owns 50% of Suyuan Agriculture. Suyuan Agriculture owns 96.15% equity interest of Zhejiang Forest Food Co., Ltd. (“Forest Food”) and 100% equity interest of Zhejiang FLS Mushroom Co., Ltd. (“FLS Mushroom”). Except for Forest Food and FLS Mushroom who are the main operating entities located in China, all other entities are holding companies without any material activities.

 

On September 18, 2016, Suyuan Agriculture entered into a series of contractual agreements with Zhengyu Wang, the owner of Hangzhou Nongyuan Network Technology Co., Ltd. (“Nongyuan Network”) and Nongyuan Network. Nongyuan Network is a company incorporated on December 8, 2015 that focuses on the development of network marketing and provides a network platform for sales of agriculture products. These agreements include an Exclusive Management Consulting and Technology Agreement, an Equity Pledge Agreement, an Exclusive Call Option Agreement, a Proxy Agreement and a Power of Attorney (collectively, the “Original VIE Agreements”). The Original VIE Agreements obligated Suyuan Agriculture to absorb a majority of the risk of loss from Nongyuan Network’s activities and entitled Suyuan Agriculture to receive a majority of their residual returns. In essence, Suyuan Agriculture and the Company had gained effective control over Nongyuan Network.

 

On December 4, 2019, Zhengyu Wang transferred his 100% shares of Nongyuan Network to his daughter Xinyang Wang. As a result, Xinyang Wang holds 100% shares of Nongyuan Network. On December 10, 2019, Xinyang Wang, as the new shareholder of Nongyuan Network, signed a series of VIE agreements (the “Xinyang Wang VIE Agreements”) with Nongyuan Network and Suyuan Agriculture. On May 15, 2020, the following agreements were signed with the effective date of December 10, 2019:

 

(1)Zhengyu Wang, Nongyuan Network and Suyuan Agriculture signed a termination agreement to confirm that the Original VIE Agreements have been terminated because Zhengyu Wang is no longer the shareholder of Nongyuan Network;

 

(2)Zhengyu Wang, Dehong Zhang (the legal representative of Nongyuan Network), Xinyang Wang, Nongyuan Network and Suyuan Agriculture signed a joint statement to confirm that the board of directors of the Company has the ultimate authority over the matters of the VIE entity Nongyuan Network.

 

FMI believes that Xinyang Wang VIE Agreements enable Suyuan Agriculture and FMI to keep the effective control over Nongyuan Network. Therefore, FMI believes that Nongyuan Network should be considered as Variable Interest Entity (“VIE”) under the Statement of Financial Accounting Standards Board (“FASB”) Accounting Standards Codification (“ASC”) 810 Consolidation. Accordingly, the accounts of this entity are consolidated with those of Suyuan Agriculture.

 

Since FMI and its subsidiaries are effectively controlled by the same Controlling Shareholders, they are considered under common control. The consolidation of FMI and its subsidiaries has been accounted for at historical cost and prepared on the basis as if the aforementioned transactions had become effective as of the beginning of the first period presented in the accompanying consolidated financial statements.

 

On December 26, 2017, Zhejiang Farmmi Food Co., Ltd. (“Farmmi Food”) was established under the laws of the PRC. Initially Farmmi Food was wholly owned by Farmmi Technology. In January 2018, the share ownership was transferred to Suyuan Agriculture. In May 2018, Farmmi Food received its food production permit and began operation.

 

On March 22, 2019, Lishui Farmmi E-Commerce Co., Ltd. (“Farmmi E-Commerce”) was established under the laws of the PRC. Nongyuan Network and Suyuan Agriculture owns 98% and 2% of interests in Farmmi E-Commerce, respectively.

 

F-7

 

 

FARMMI, INC.

 

NOTES TO CONSOLIDATED FINANCIAL STATEMENTS

 

Note 1 — Organization and nature of business (Continued)

 

Details of the subsidiaries of FMI are set out below:

 

  Date ofPlace of% of 
Name of Entity IncorporationIncorporationOwnershipPrincipal Activities
FMI July 28, 2015 Cayman Parent Holding Company 
Farmmi International August 20, 2015Hong Kong100 Holding Company
Farmmi Enterprise May 23, 2016Zhejiang, China100 Holding Company
Farmmi Technology June 6, 2016Zhejiang, China100 Holding Company
Suyuan Agriculture December 8, 2015Zhejiang, China100 Holding Company
        Dehydrating, further processing and 
Forest Food May 8, 2003Zhejiang, China96.15 distribution of edible fungus
FLS Mushroom March 25, 2011 Zhejiang, China 100 Light processing and distribution of 
      dried mushrooms
Farmmi Food December 26, 2017 Zhejiang, China 100 Dehydrating, further processing and 
      distribution of edible fungus
Nongyuan Network July 7, 2016Zhejiang, China0 (VIE)Trading
Farmmi E-Commerce March 22, 2019 Zhejiang, China Subsidiary of the VIE Technology development, technical services and technical consultation related to agricultural products 
              

 

FMI, Farmmi International, Farmmi Enterprise, Farmmi Technology, Suyuan Agriculture, Forest Food, FLS Mushroom, Farmmi Food, Nongyuan Network and Farmmi E-Commerce (herein collectively referred to as the “Company”) are engaged in processing and distributing dried Shiitake mushrooms and Mu Er mushrooms. Approximately 93% of the Company’s products are sold in China and the remaining 7% internationally, including USA, Japan, Canada, Europe and the Middle East.

 

Note 2 — Summary of significant accounting policies

 

Basis of Presentation and Principles of Consolidation

 

The accompanying consolidated financial statements have been prepared in conformity with accounting principles generally accepted in the United States of America (“U.S. GAAP”) and have been consistently applied. In the opinion of management, all adjustments (consisting of normal recurring accruals) considered necessary for a fair presentation have been included.

 

The consolidated financial statements of the Company reflect the principal activities of FMI, Farmmi international, Farmmi Enterprise, Farmmi Technology, Suyuan Agriculture, and Suyuan Agriculture’s main operation subsidiaries, Forest Food, Farmmi Food and FLS Mushroom, and the VIE Nongyuan Network and its subsidiary Farmmi E-Commerce. All intercompany transactions and balances have been eliminated upon consolidation.

 

Consolidation of Variable Interest Entities

 

In accordance with accounting standards regarding consolidation of variable interest entities (“VIEs”), VIEs are generally entities that lack sufficient equity to finance their activities without additional financial support from other parties or whose equity holders lack adequate decision-making ability. All VIEs with which the Company is involved must be evaluated to determine the primary beneficiary of the risks and rewards of the VIE. The primary beneficiary is required to consolidate the VIE for financial reporting purposes.

 

F-8

 

 

FARMMI, INC.

 

NOTES TO CONSOLIDATED FINANCIAL STATEMENTS

 

Note 2 — Summary of significant accounting policies (Continued)

 

The Company determined that Nongyuan Network is a VIE because the Company is the primary beneficiary of risks and rewards of this VIE. The carrying amount of this VIE’s assets and liabilities are as follows:

 

  September 30,
2020
  September 30,
2019
 
Current assets $4,335,297  $1,003,603 
Non-current assets  392,517   89,182 
Total assets  4,727,814   1,092,785 
Total liabilities  (4,135,859)  (837,640)
Net assets $591,955  $255,145 

 

The financial performance of the VIE reported in the consolidated statement of operations and comprehensive income (loss) for the years ended September 30, 2020, 2019 and 2018 includes sales of $4,558,854, $6,184,460 and $3,369,258, operating expenses of $4,666,411, $6,198,707 and $3,370,857, and net loss of $113,362 and $14,633 and net income of $4,234, respectively

 

Use of Estimates

 

In preparing the consolidated financial statements in conformity with U.S. GAAP, management makes estimates and assumptions that affect the reported amounts of assets and liabilities and disclosures of contingent assets and liabilities at the dates of the consolidated financial statements, as well as the reported amounts of revenues and expenses during the reporting year. Significant items subject to such estimates and assumptions include allowance for doubtful accounts and advances to suppliers, the valuation of inventories, the useful lives of property, plant and equipment, the valuation of beneficial conversion feature of the convertible notes, and the valuation of deferred tax assets.

 

Cash

 

Cash includes currency on hand and deposits held by banks that can be added or withdrawn without limitation. All cash balances are in bank accounts in PRC and are not insured by the Federal Deposit Insurance Corporation or other programs.

 

Restricted Cash

 

The Company adopted Accounting Standards Update (“ASU”) No. 2016-18, Statement of Cash Flows: Restricted Cash on October 1, 2018. This ASU applies to all entities that have restricted cash or restricted cash equivalents to be presented in the statement of cash flows under ASC Topic 230. As of September 30, 2020 and 2019, the Company had restricted cash of $1,617,000 and $618,690, respectively. As of September 30, 2020, restricted cash of $1,617,000 is secured against bank acceptance notes issued by the Company facilitated by Hangzhou United Bank and may be used as the repayment of bank acceptance notes upon maturity on June 15, 2021 (Note 9). As of September 30, 2019, restricted cash of $600,000 was the proceeds from the Initial Public Offering and was released in June 2020, the rest of $18,690 restricted cash was the proceeds from the private placement (Note 8) and was used to pay for professional service fees in 2020. As of September 30, 2019, the restricted cash was on deposit in the United States and was insured by the Federal Deposit Insurance Corporation (“FDIC”) up to $250,000.

 

F-9

 

 

 

FARMMI, INC.

 

NOTES TO CONSOLIDATED FINANCIAL STATEMENTS

 

Note 2 — Summary of significant accounting policies (Continued)

 

Accounts Receivable, net

 

Accounts receivable are presented net of an allowance for doubtful accounts. The Company maintains an allowance for doubtful accounts for estimated losses. The Company reviews its accounts receivable on a periodic basis and makes general and specific allowances when there is doubt as to the collectability of individual balances. In evaluating the collectability of individual receivable balances, the Company considers many factors, including the age of the balance, customer’s payment history, its current credit-worthiness and current economic trends. Accounts are written off after efforts at collection prove unsuccessful. As of September 30, 2020 and 2019, allowance for doubtful accounts was $194,118 and nil, respectively.

 

Inventory, net

 

The Company values its inventories at the lower of cost, determined on a weighted average basis, or net realizable value. The Company reviews its inventories periodically to determine if any reserves are necessary for potential obsolescence or if the carrying value exceeds net realizable value. The Company recorded inventory reserve of $19,761 and nil as of September 30, 2020 and 2019, respectively.

 

Advances to Suppliers, net

 

Advances to suppliers represent prepayments made to ensure continuous high-quality supplies and favorable purchase prices for premium quality. These advances are directly related to the purchases of raw materials used to fulfill sales orders. The Company is required from time to time to make cash advances when placing its purchase orders. These advances are settled upon suppliers delivering raw materials to the Company when the transfer of ownership occurs. The Company reviews its advances to suppliers on a periodic basis and makes general and specific allowances when there is doubt as to the ability of a supplier to provide supplies to the Company or refund an advance. As of September 30, 2020 and 2019, allowance for doubtful accounts was $723,655 and nil, respectively.

 

Property, Plant and Equipment, net

 

Property, plant and equipment are stated at cost less accumulated depreciation. The cost of an asset comprises its purchase price and any directly attributable costs of bringing the asset to its present working condition and location for its intended use.

 

Depreciation is computed on a straight-line basis over the estimated useful lives of the related assets. The estimated useful lives for significant property and equipment are as follows:

 

Plant, machinery and equipment 5 – 10 years
Transportation equipment 4 years
Office equipment 3 – 5 years
Leasehold improvement Shorter of lease term or useful life

 

Expenditures for maintenance and repairs, which do not materially extend the useful lives of the assets, are charged to expense as incurred. Expenditures for major renewals and betterments which substantially extend the useful life of assets are capitalized.

 

F-10

 

 

FARMMI, INC.

 

NOTES TO CONSOLIDATED FINANCIAL STATEMENTS

 

Note 2 — Summary of significant accounting policies (Continued)

 

Intangible Assets, net

 

Intangible assets consist primarily of purchased software. Intangible assets are stated at cost less accumulated amortization, which are amortized using the straight-line method with the estimated useful lives of three years.

 

Impairment of Long-lived Assets

 

The Company reviews long-lived assets for impairment whenever events or changes in circumstances indicate that the carrying amount of an asset may not be recoverable. Recoverability of assets to be held and used is measured by a comparison of the carrying amount of an asset to the future undiscounted net cash flows expected to be generated by the asset. If such assets are considered to be impaired, the impairment recognized is measured by the amount by which the carrying amount of the assets exceeds the fair value of the assets. No impairment of long-lived assets was recognized for fiscal years ended September 30, 2020,2019 and 2018.

 

Revenue Recognition

 

The Company follows ASU 2014-09 Revenue from Contracts with Customers (“ASC Topic 606”). In accordance with ASC 606, to determine revenue recognition for contracts with customers, the Company performs the following five steps: (i) identify the contract(s) with the customer, (ii) identify the performance obligations in the contract, (iii) determine the transaction price, including variable consideration to the extent that it is probable that a significant future reversal will not occur, (iv) allocate the transaction price to the respective performance obligations in the contract, and (v) recognize revenue when (or as) the Company satisfies the performance obligation.

 

The Company recognizes revenue when it transfers its goods and services to customers in an amount that reflects the consideration to which the Company expects to be entitled in such exchange. All of the Company’s contracts have a single performance obligation satisfied at a point in time and the transaction price is stated in the contract, usually as a price per ton.

 

The Company’s contract liabilities primarily include advance from customers. As of September 30, 2020 and 2019, the contract liabilities are $31,809 and $5,926, respectively, and included in other current liabilities on the consolidated balance sheets. For fiscal years ended September 30, 2020, 2019 and 2018, there was no revenue recognized from performance obligations related to prior periods.

 

Refer to Note 15 — Segment reporting for details of revenue segregation.

 

Cost of Revenues

 

Cost of revenues includes cost of raw materials purchased, inbound freight cost, cost of direct labor, depreciation expense and other overhead. Write-down of inventory for lower of cost or net realizable value adjustments is also recorded in cost of revenues.

 

F-11

 

 

Farmmi, Inc.

 

NOTES TO CONSOLIDATED FINANCIAL STATEMENTS

 

Note 2 — Summary of significant accounting policies (Continued)

 

Earnings (loss) per share

 

The Company computes earnings (loss) per share (“EPS”) in accordance with ASC 260, Earnings per Share (“ASC 260”). ASC 260 requires companies with complex capital structures to present basic and diluted EPS. Basic EPS is measured as net income (loss) divided by the weighted average common shares outstanding for the period. Diluted EPS is similar to basic EPS but presents the dilutive effect on a per share basis of potential common shares (e.g., convertible securities, options and warrants) as if they had been converted at the beginning of the periods presented, or issuance date, if later. Potential common shares that have an anti-dilutive effect (i.e., those that increase income per share or decrease loss per share) are excluded from the calculation of diluted EPS.

 

The component of basic and diluted EPS were as follows:

 

Year Ended September 30, 2020  2019  2018 
 Net income (loss) available for common shareholders (A) $823,606  $(307,437) $3,222,032 
 Weighted average outstanding shares of ordinary shares (B)  16,244,856   12,183,847   11,173,699 
 Dilutive effect of investor and placement agent warrants  -   -   919,808 
 Diluted ordinary shares and ordinary shares equivalents (C)  16,244,856   12,183,847   12,093,507 
 Earnings per share            
 Basic (A/B) $0.05  $(0.03) $0.29 
 Diluted (A/C) $0.05  $(0.03) $0.27 

 

Fair Value of Financial Instruments

 

The FASB ASC Topic 820,Fair Value Measurements, defines fair value, establishes a three-level valuation hierarchy for fair value measurements and enhances disclosure requirements.

 

The three levels are defined as follows:

 

Level 1 — Inputs to the valuation methodology are quoted prices (unadjusted) for identical assets or liabilities in active markets.

 

Level 2 — Inputs to the valuation methodology include quoted prices for similar assets and liabilities in active markets, quoted market prices for identical or similar assets in markets that are not active, inputs other than quoted prices that are observable and inputs derived from or corroborated by observable market data.

 

Level 3 — Inputs to the valuation methodology are unobservable.

 

Unless otherwise disclosed, the fair value of the Company’s financial instruments including cash, restricted cash, accounts receivable, advances to suppliers, other current assets, accounts payable, due to related parties, convertible notes payable, operating lease liabilities –current, other current liabilities, short-term bank loans and bank acceptance notes payable approximate their recorded values due to their short-term maturities. The fair value of longer term operating lease liabilities approximate their recorded values as their stated interest rates approximate the rates currently available.

 

F-12

 

 

Farmmi, Inc.

 

NOTES TO CONSOLIDATED FINANCIAL STATEMENTS

 

Note 2 — Summary of significant accounting policies (Continued)

 

Beneficial Conversion Feature

 

The Company evaluates the conversion feature to determine whether it was beneficial as described in ASC 470-20. The intrinsic value of a beneficial conversion feature inherent to a convertible note payable, which is not bifurcated and accounted for separately from the convertible notes payable and may not be settled in cash upon conversion, is treated as a discount to the convertible notes payable. This discount is amortized over the period from the date of issuance to the date the notes is due using the effective interest method. If the notes payable are retired prior to the end of their contractual term, the unamortized discount is expensed in the period of retirement to interest expense. In general, the beneficial conversion feature is measured by comparing the effective conversion price, after considering the relative fair value of detachable instruments included in the financing transaction, if any, to the fair value of the shares of common stock at the commitment date to be received upon conversion.

 

Debt Issuance Costs and Debt Discounts

 

The Company may record debt issuance costs and/or debt discounts in connection with raising funds through the issuance of debt. These costs may be paid in the form of cash, or equity (such as warrants). These costs are amortized to interest expense through the maturity of the debt. If a conversion of the underlying debt occurs prior to maturity a proportionate share of the unamortized amounts is immediately expensed.

 

Concentrations of Credit Risk

 

Financial instruments which potentially subject the Company to concentrations of credit risk consist principally of cash, accounts receivable and advances to suppliers. As of September 30 2020 and 2019, $2,029,892 and $114,036 of the Company’s cash is maintained in banks within the People’s Republic of China of which deposits of RMB0.5 million (equivalent to $70,550) per bank are covered by “deposit insurance regulation” promulgated by the State Council of the People’s Republic of China. The Company has not experienced any losses in such accounts. A significant portion of the Company’s sales are credit sales primarily to customers whose ability to pay is dependent upon the industry economics prevailing in these areas. The Company also makes cash advances to certain suppliers to ensure the stable supply of key raw materials. The Company performs ongoing credit evaluations of its customers and key suppliers to help further reduce credit risk.

 

Comprehensive Income (loss)

 

Comprehensive income (loss) consists of two components, net income (loss) and other comprehensive income (loss). Other comprehensive income (loss) refers to revenue, expenses, gains and losses that under U.S. GAAP are recorded as an element of stockholders’ equity but are excluded from net income (loss). Other comprehensive income (loss) consists of foreign currency translation adjustment from the Company not using the U.S. dollar as its functional currency.

 

F-13

 

 

Farmmi, Inc.

 

NOTES TO CONSOLIDATED FINANCIAL STATEMENTS

 

Note 2 — Summary of significant accounting policies (Continued)

 

Leases

 

The Company adopted ASU 2016-02, Leases on October 1, 2019 and used the alternative transition approach which permits the effects of adoption to be applied at the effective date. The new standard provides a number of optional practical expedients in transition. The Company elected the “package of practical expedients”, which permits the Company not to reassess under the new standard our prior conclusions about lease identification, lease classification and initial direct costs. The Company also elected the short-term lease exemption and combining the lease and non-lease components practical expedients. The Company has not elected the practical expedient to use hindsight to determine the lease term for its leases at transition. The most significant impact upon adoption relates to the recognition of new Right-of-use (“ROU”) assets and lease liabilities on the Company’s consolidated balance sheets for office space operating leases. Upon adoption, the Company recognized additional operating liabilities of approximately $0.3 million, with corresponding ROU assets of the same amount based on the present value of the remaining rental payments under current leasing standards for existing operating leases. There was no cumulative effect of adopting the standard.

 

Foreign Currency Translation

 

The Company’s financial information is presented in U.S. dollars (“USD”). The functional currency of the Company is the Chinese Yuan Renminbi (“RMB”), the currency of PRC. Any transactions which are denominated in currencies other than RMB are translated into RMB at the exchange rate quoted by the People’s Bank of China prevailing at the dates of the transactions, and exchange gains and losses are included in the statements of operations as foreign currency transaction gain or loss. The consolidated financial statements of the Company have been translated into U.S. dollars in accordance with ASC 830, Foreign Currency Matters. The financial information is first prepared in RMB and then translated into U.S. dollars at period-end exchange rates for assets and liabilities and average exchange rates for revenue and expenses. Capital accounts are translated at their historical exchange rates when the capital transactions occurred. The effects of foreign currency translation adjustments are included as a component of accumulated other comprehensive income (loss) in stockholders’ equity. Cash flows from the Company’s operations are calculated based upon the local currencies using the average translation rate. As a result, amounts related to assets and liabilities reported on the statements of cash flows will not necessarily agree with changes in the corresponding balances on the balance sheets.

 

The exchange rates in effect as of September 30, 2020 and 2019 were RMB1 for $0.1470 and $0.1401, respectively. The average exchange rates for the years ended September 30, 2020, 2019 and 2018 were RMB1 for $0.1427, $0.1454 and $0.1530, respectively.

 

Shipping and Handling Expenses

 

All shipping and handling costs are expensed as incurred and included in selling expenses. Total shipping and handling expenses were $247,189, $287,768 and $307,374 for the years ended September 30, 2020, 2019 and 2018, respectively.

 

F-14

 

 

Farmmi, Inc.

 

NOTES TO CONSOLIDATED FINANCIAL STATEMENTS

 

Note 2 — Summary of significant accounting policies (Continued)

 

Value Added Tax

 

The Company is generally subject to the value added tax (“VAT”) for selling merchandise, except for FLS Mushroom. Before May 1, 2018, the applicable VAT rate was 13% or 17% (depending on the type of goods involved) for products sold in PRC. After May 1, 2018, the Company is subject to a tax rate of 12% or 16%, and after April 1, 2019, the tax rate was further reduced to 9% or 13% based on the new Chinese tax law. Pursuant to approval issued by the State Administration of Taxation, FLS Mushroom’s major operation can be classified as agriculture products and its revenue is exempt from VAT. The amount of VAT liability is determined by applying the applicable tax rate to the invoiced amount of goods sold (output VAT) less VAT paid on purchases made with the relevant supporting invoices (input VAT). Under the commercial practice of PRC, the Company pays VAT based on tax invoices issued. The tax invoices may be issued subsequent to the date on which revenue is recognized, and there may be a considerable delay between the date on which the revenue is recognized and the date on which the tax invoice is issued. In the event the PRC tax authorities dispute the date on which revenue is recognized for tax purposes, the PRC tax authorities has the right to assess a penalty based on the amount of taxes which is determined to be late or deficient, with any penalty being expensed in the period when a determination is made by the tax authorities that a penalty is due. During the reporting periods, the Company had no dispute with PRC tax authorities and there was no tax penalty incurred.

 

Income Taxes

 

The Company is subject to the income tax laws of the PRC. No taxable income was generated outside the PRC for the years ended September 30, 2020, 2019 and 2018. The Company accounts for income taxes in accordance with ASC 740, Income Taxes. ASC 740 requires an asset and liability approach for financial accounting and reporting for income taxes and allows recognition and measurement of deferred tax assets based upon the likelihood of realization of tax benefits in future years. Under the asset and liability approach, deferred taxes are provided for the net tax effects of temporary differences between the carrying amounts of assets and liabilities for financial reporting purposes and the amounts used for income tax purposes. A valuation allowance is provided for deferred tax assets if it is more likely than not these items will either expire before the Company is able to realize their benefits, or not be deductible in the future.

 

ASC 740-10-25 prescribes a more-likely-than-not threshold for financial statement recognition and measurement of a tax position taken (or expected to be taken) in a tax return. It also provides guidance on the recognition of income tax assets and liabilities, classification accounting for interest and penalties associated with tax positions, years open for tax examination, accounting for income taxes in interim periods and income tax disclosures. There were no material uncertain tax positions as of September 30, 2020 and 2019. As of September 30, 2020, the tax years ended December 31, 2015 through December 31, 2019 for the Company’s PRC subsidiary remain open for statutory examination by PRC tax authorities.

 

Statement of Cash Flows

 

In accordance with ASC 230, Statement of Cash Flows, cash flows from the Company’s operations are formulated based upon the local currencies. As a result, amounts related to assets and liabilities reported on the statements of cash flows will not necessarily agree with changes in the corresponding balances on the balance sheets.

 

F-15

 

 

Farmmi, Inc.

 

NOTES TO CONSOLIDATED FINANCIAL STATEMENTS

 

Note 2 — Summary of significant accounting policies (Continued)

 

Risks and Uncertainties

 

The operations of the Company are located in PRC. Accordingly, the Company’s business, financial condition, and results of operations may be influenced by the political, economic, and legal environments in PRC, in addition to the general state of the PRC economy. The Company’s results may be adversely affected by changes in the political and social conditions in PRC, and by changes in governmental policies with respect to laws and regulations, anti-inflationary measures, currency conversion and remittance abroad, and rates and methods of taxation, among other things.

 

The Company’s sales, purchases and expense transactions are denominated in RMB, and a substantial part of the Company’s assets and liabilities are also denominated in RMB. RMB is not freely convertible into foreign currencies under the current law. In China, foreign exchange transactions are required by law to be transacted only by authorized financial institutions at exchange rates set by the People’s Bank of China, the central bank of China. Remittances in currencies other than RMB may require certain supporting documentation in order to effect the remittance.

 

The Company’s operating entities in PRC do not carry any business interruption insurance, product liability insurance or any other insurance policy except for a limited property insurance policy. As a result, the Company may incur uninsured losses, increasing the possibility that investors would lose their entire investment in the Company.

 

The Company’s business, financial condition and results of operations may also be negatively impacted by risks related to natural disasters, extreme weather conditions, health epidemics and other catastrophic incidents, which could significantly disrupt the Company’s operations.

 

In December 2019, a novel strain of coronavirus (“COVID-19”) was identified in Wuhan, China. On March 11, 2020, the World Health Organization declared COVID-19 a pandemic—the first pandemic caused by a coronavirus. The outbreak has reached more than 160 countries, resulting in the implementation of significant governmental measures, including lockdowns, closures, quarantines, and travel bans, intended to control the spread of the virus. The Chinese government has ordered quarantines, travel restrictions, and the temporary closure of stores and facilities. Companies are also taking precautions, such as requiring employees to work remotely, imposing travel restrictions and temporarily closing businesses.

 

Because of the shelter-in-place orders and travel restrictions mandated by the Chinese government, the production and sales activities of the Company temporarily suspended during the end of January and February 2020, which adversely impacted the Company’s production and sales during that period. Although the production and sales have resumed at the end of March 2020, if COVID-19 further impacts its production and sales, the Company’s financial condition, results of operations, and cash flows could continue to be adversely affected.

 

Consequently, the COVID-19 outbreak has adversely affected the Company’s business operations and condition and operating results for 2020, including but not limited to material negative impact on its total revenue, slower collection of accounts receivable and accrued allowance for bad debt, slower utilization of advances to suppliers and accrued allowance, and inventory allowance. The Company will continue to monitor and modify the operating strategies. Management does not expect a continued decline in sales in long term based on the existing sale orders.

 

F-16

 

 

Farmmi, Inc.

 

NOTES TO CONSOLIDATED FINANCIAL STATEMENTS

 

Note 2 — Summary of significant accounting policies (Continued)

 

Recent Accounting Pronouncements

 

The Company considers the applicability and impact of all ASUs. Management periodically reviews new accounting standards that are issued.

 

In June 2016, the FASB issued ASU 2016-13, Financial Instruments-Credit Losses (Topic 326), which requires entities to measure all expected credit losses for financial assets held at the reporting date based on historical experience, current conditions, and reasonable and supportable forecasts. This replaces the existing incurred loss model and is applicable to the measurement of credit losses on financial assets measured at amortized cost. ASU 2016-13 was subsequently amended by ASU 2018-19, Codification Improvements to Topic 326, Financial Instruments — Credit Losses, ASU 2019-04 Codification Improvements to Topic 326, Financial Instruments — Credit Losses, Topic 815, Derivatives and Hedging, and Topic 825, Financial Instruments, and ASU 2019-05, Targeted Transition Relief. For public entities, ASU 2016-13 and its amendments is effective for fiscal years, and interim periods within those fiscal years, beginning after December 15, 2019. For all other entities, this guidance and its amendments will be effective for fiscal years beginning after December 15, 2022, including interim periods within those fiscal years. As an emerging growth company, the Company plans to adopt this guidance effective October 1, 2023. The Company is currently evaluating the impact of its pending adoption of ASU 2016-13 on its consolidated financial statements but does not expect this guidance will have a material impact on its consolidated financial statements.

 

In August 2018, the FASB Accounting Standards Board issued ASU No. 2018-13, Fair Value Measurement (Topic 820): Disclosure Framework Changes to the Disclosure Requirements for Fair Value Measurement. ASU 2018-13 modifies the disclosure requirements on fair value measurements. ASU 2018-13 is effective for all entities for fiscal years and interim periods within those fiscal years beginning after December 15, 2019, with early adoption permitted for any removed or modified disclosures. The removed and modified disclosures will be adopted on a retrospective basis and the new disclosures will be adopted on a prospective basis. The Company will adopt this guidance effective October 1, 2020. The Company is currently evaluating the impact of its pending adoption of this guidance on its consolidated financial statements but does not expect this guidance will have a material impact on its consolidated financial statements.

 

In December 2019, the FASB issued ASU No. 2019-12, Income Taxes (Topic 740)—Simplifying the Accounting for Income Taxes. ASU 2019-12 is intended to simplify accounting for income taxes. It removes certain exceptions to the general principles in Topic 740 and amends existing guidance to improve consistent application. ASU 2019-12 is effective for fiscal years beginning after December 15, 2020 and interim periods within those fiscal years, with early adoption permitted. The Company will adopt this guidance effective October 1, 2021. The Company is currently evaluating the impact of its pending adoption of this guidance on its consolidated financial statements but does not expect this guidance will have a material impact on its consolidated financial statements.

 

In February 2020, the FASB issued ASU 2020-02, Financial Instruments – Credit Losses (Topic 326) and Leases (topic 842) Amendments to SEC Paragraphs Pursuant to SEC Staff Accounting Bulletin No. 119 and Update to SEC Section on Effective Date Related to Accounting Standards Update No. 2016-02, Leases (topic 842). This ASU provides guidance regarding methodologies, documentation, and internal controls related to expected credit losses. This ASU is effective for interim and annual periods beginning after December 15, 2019, and early adoption is permitted. The Company will adopt this guidance effective October 1, 2020. The Company is currently evaluating the impact of its pending adoption of this guidance on its consolidated financial statements but does not expect this guidance will have a material impact on its consolidated financial statements.

 

F-17

 

 

Farmmi, Inc.

 

NOTES TO CONSOLIDATED FINANCIAL STATEMENTS

 

Note 3 — Accounts receivable, net

 

Accounts receivable consisted of the following:

 

  September 30,
2020
  September 30,
2019
 
Accounts receivable - trade $10,952,237  $13,824,937 
Accounts receivable - related party  -   2,654 
Accounts receivable  10,952,237   13,827,591 
Less: allowance for doubtful accounts  (194,118)   - 
Accounts receivable $10,758,119  $13,827,591 

 

Allowance for doubtful accounts of $194,118 was made for certain accounts receivable as of September 30, 2020. No allowance for doubtful accounts was deemed necessary for the years ended September 30, 2019 and 2018 as the Company considered all of the accounts receivable fully collectible. The Company’s accounts receivable primarily includes balance due from customers when the Company’s products are sold and delivered to customers. $8,325,622, or 76%of the September 30, 2020 balance has been subsequently collected as of January 27, 2021. The Company expects to collect the remaining balance of accounts receivable by March 2021.

 

Note 4 — Inventories, net

 

Inventories, net, consisted of the following:

  

  September 30,
2020
  September 30,
2019
 
Raw materials $563,772  $1,415,226 
Packaging materials  39,628   31,829 
Finished goods  -   12,192 
Less: allowance for inventory reserve  (19,761)  - 
Total $583,639  $1,459,247 

 

Note 5 — Advances to suppliers, net

 

Movement of advances to suppliers is as follows:

 

  September 30,
2020
  September 30,
2019
 
Beginning balance $14,034,379  $5,868,486 
Increased during the year  40,398,618   30,753,022 
Less: utilized during the year  (31,303,861)  (22,366,650)
Less: allowance for doubtful accounts  (723,655)  - 
Exchange rate difference  966,371   (220,479)
Ending balance $23,371,852  $14,034,379 

 

On April 1, 2016, the Company entered into two separate framework supply agreements (“Framework Agreements”) with two co-operatives, Jingning Liannong Trading Co., Ltd (“JLT”) and Qingyuan Nongbang Mushroom Industry Co., Ltd (“QNMI”). These two Framework Agreements were renewed for another three years in April 2019 upon expiration. Jingning County and Qingyuan County where JLT and QNMI are located produce premium Shiitake and Mu Er. Many competitors of the Company and other large buyers go there to source their supplies. Family farms and co-operatives traditionally request advance payments to secure supplies. By making advance payments to these suppliers, the Company is also able to lock in a more favorable price for premium quality than would be available in the open market. Allowance for doubtful accounts of $723,655 was made for certain advances to suppliers as of September 30, 2020.

 

F-18

 

 

Farmmi, Inc.

 

NOTES TO CONSOLIDATED FINANCIAL STATEMENTS

 

The Framework Agreements only provide general guidelines. Actual prices are negotiated and agreed upon in individual purchase orders, and are typically set at market prices based on the quality grade and quantities determined and agreed with the suppliers. Prices may vary based on market demand and crop condition etc. The Company can generally secure the premium quality raw material supplies at prices slightly higher than the typical market prices for average quality raw materials. The quality of supplies must meet standardized specifications of both the mushroom industry and standards set by the Company.

 

The Company advances certain initial payments based on its estimated purchase plan from these two suppliers and additional advances based on individual purchase orders placed. The Company pays advances for no other reason than to secure an adequate supply of dried mushrooms to meet its sales demands. The Company’s purchase orders require that the advances shall be refunded by suppliers if they fail to produce any dried mushrooms or fail to deliver supplies to the Company timely.

 

Advances to suppliers are carried at cost and evaluated for recoverability. The realizability evaluation process is similar to that of the lower of cost or net realizable value evaluation process for inventories. The Company periodically evaluates its advances for recoverability by monitoring suppliers’ ability to deliver a sufficient supply of mushrooms as well as current crop and market condition. This includes analyzing historical quantity and quality of production with monitoring of crop information provided by the Company’s field personnel related to weather or disaster or any other reason. If for any reason the Company believes that it will not receive supplies of the contracted volumes, the Company will assess its advances for any likelihood of recoverability and adjust advances on its financial statements at the lower of cost or estimated recoverable amounts. The advances are made primarily to JLT and QNMI, which are co-operatives formed by many family farms, with which the Company has had long-term relationships over the years. If any of these family farms fail to deliver supplies, the Company would expect to receive a refund of the advances through JLT/QNMI. The Company accrues for any allowance for possible loss on advances when there is doubt as to the collectability of the refund.

 

As of September 30, 2020, approximately $9.62 million, or 40% has been utilized as of the date of this report, and the remaining balance is expected to be utilized by September 2021. The Company continuously makes advances to its suppliers on a rolling basis, which typically represent 30% of the total amount of each purchase order. The Company may maintain its outstanding advance payments at a relatively high level going forward because the Company anticipates continuous large orders from its largest customer, China Forestry Group Corporation.

 

F-19

 

 

Farmmi, Inc.

 

NOTES TO CONSOLIDATED FINANCIAL STATEMENTS

 

Note 6 — Property, plant and equipment, net

 

Property, plant and equipment, stated at cost less accumulated depreciation, consisted of the following:

 

  

September 30,

2020

  

September 30,

2019

 
Office equipment $34,320  $42,887 
Transportation equipment  68,984   65,741 
Plant, machinery and equipment  114,551   97,454 
Leasehold improvements  226,879   155,746 
Subtotal  444,734   361,828 
Accumulated depreciation  (178,839)  (222,360)
Total $265,895  $139,468 

 

Depreciation expense was $40,052, $43,240 and $24,886 for the years ended September 30, 2020, 2019 and 2018, respectively.

 

Note 7 — Short-term bank loans

 

Short-term bank loans consist of the following:

 

  

September 30,

2020

  

September 30,

2019

 
Bank of China (Lishui Branch) (1) $1,470,000  $1,400,894 
Hangzhou United Rural Commercial Bank Co., Ltd. (2)  588,000   - 
Total $2,058,000  $1,400,894 

 

(1)The loan in the amount of RMB9 million (equivalent of approximately $1.27 million) from Bank of China (Lishui Branch), was facilitated on January 6, 2020 through Forest Food, a subsidiary of the Company, as working capital for six months, with the original maturity of July 6, 2020 at an annual effective interest rate of 3.98%. The loan was repaid in full upon maturity and re-issued to the Company at RMB10 million (equivalent of approximately $1.47 million) on July 9, 2020 as working capital for oneyear, with a new maturity date of July 7, 2021 at a lower annual interest rate of 3.95%.

 

The loan is secured by the real property and land use right owned by Forasen Group Co., Ltd., a related party. The loan is also guaranteed by a related party Zhejiang Tantech Bamboo Technology Co., Ltd., and three third parties Zhejiang Lishui Xinyite Automation Technology Co., Ltd., Lishui Kaige Bearing Co., Ltd., and Zhejiang MeiFeng Tea Industry co., Ltd, as well as two principal officers of the Company.

 

(2)The loan in the amount of RMB4 million (equivalent of approximately $0.59 million) from Hangzhou United Rural Commercial Bank Co., Ltd., was facilitated on November 13, 2019 through Suyuan Agriculture, a subsidiary of the Company, as working capital for one year, with the maturity date of November 12, 2020 at an annual effective interest rate of 6.09%. At maturity date, RMB0.6 million (equivalent of approximately $88,200) was repaid, the remaining balance of RMB3.4 million (equivalent of approximately $499,800) was extended to May 10, 2021 at an annual effective interest rate of 6.09%.

 

The loan was secured by an office property and land use right owned by Zhejiang Tantech Bamboo Technology Co., Ltd., a related party of the Company, of which valued at RMB6.85 million (equivalent of approximately $1 million).

 

Interest expenses amounted to $86,383, $118,237 and $164,587 for the years ended September 30, 2020, 2019 and 2018, respectively.

 

F-20

 

 

FARMMI, INC.

 

NOTES TO CONSOLIDATED FINANCIAL STATEMENTS

 

Note 8 — Convertible notes payable and warrants

 

On November 1, 2018, the Company completed a $7.5 million private placement with an institutional investor (the “Buyer”). Pursuant to the Securities Purchase Agreement, dated as of November 1, 2018 (the “Securities Purchase Agreement”), the Company issued and sold to the Buyer an aggregate of $7.5 million of senior convertible notes due on April 1, 2020 (the “Notes”) and warrants (the “Investor Warrants”) to purchase an aggregate of 800,000 of the Company’s Ordinary Shares. The Notes were initially convertible into 1,198,084 Ordinary Shares at the rate of $6.26 per Ordinary Share, which rate is subject to adjustment as referenced in the form of Notes. The Notes bear interest at 10% per year. The Investor Warrants are exercisable by the holder thereof at any time on or after November 1, 2018 and before November 1, 2022. One year from the date of issuance of the Investor Warrants, the Exercise Price of the Investor Warrants will be lowered to the then-current Market Price (as such term is defined in the Notes) of an Ordinary Share, if such Market Price is less than the initial Exercise Price of $6.53 per Ordinary Share.

 

On November 1, 2018, the Company issued warrants to purchase 10% of the shares placed under the Notes (initially 119,808) to the placement agent, at an exercise price of $7.183 per share (the “Placement Agent Warrants”). The Placement Agent Warrants have a term of four years and are subject to adjustment under certain events.

 

On March 10, 2020, the Company adjusted the warrant exercise price of the Investor Warrants and the Placement Agent Warrants to $2 per Ordinary Share according to the terms of these warrants. On July 10, 2020, according to the terms of the Placement Agent Warrants, the Company adjusted the number of shares underlying the Placement Agent Warrants from 119,808 to 812,694, ten percent (10%) of the number of Ordinary Shares issued by the Company in repayment of principal under the Notes.

 

At the time of issuance, the Company allocated the proceeds to the Notes and Investor Warrants based on their relative fair values, and evaluated the intrinsic value of the beneficial conversion feature (“BCF”) associated with the conversion feature of the Notes. The Investor Warrants and BCF were recorded into additional paid-in capital.

 

The Investor Warrants were treated as a discount on the Notes and were valued at $1,496,153. Additionally, the Notes were considered to have an embedded BCF because the effective conversion price was less than the fair value of the Company’s common stock on November 1, 2018. The value of the BCF was $670,618 and was also recorded as a discount on the Notes. Hence, in connection with the issuance of the Notes and the Investor Warrants, together with other issuance costs, the Company recorded a total debt discount of $3,206,932 that will be amortized over the term of the Notes. For the year ended September 30, 2020, a total of $1,093,440 in amortization of the debt discounts was recorded and charged to the interest expense and 7,927,846 Ordinary Shares were issued by the Company to the Buyer equaling principal and interests amounted to $4,580,289. At September 30, 2020, the Notes balance was Nil.

 

The fair value of the Investor Warrants and Placement Agent Warrants was computed using the Black-Scholes option-pricing model. Variables used in the option-pricing model include (1) risk-free interest rate of 2.94% at the date of grant, (2) expected warrant life of 4 years, (3) expected volatility of 72.57%, and (4) expected dividend yield of 0.

 

Note 9 – Bank acceptance notes payable

 

On June 15, 2020, the Company issued RMB22 million (equivalent of approximately $3.23 million) bank acceptance notes to its suppliers facilitated by Hangzhou United Bank for one year, with the maturity date of June 15, 2021. The Company incurred fees of RMB11,000 (equivalent of $1,620) related to the issuance of these bank acceptance notes.

 

These bank acceptance notes are secured by restricted cash of RMB11 million (equivalent of approximately $1.62 million) and is also secured by the real property and land use right owned by Xinyang Wang, the 100% shareholder of Nongyuan Network.

 

F-21

 

 

FARMMI, INC.

 

NOTES TO CONSOLIDATED FINANCIAL STATEMENTS

 

Note 10 — Related party transactions

 

The relationship and the nature of related party transactions are summarized as follow:

 

Name of Related Party Relationship to the Company Nature of Transactions
Forasen Group Co., Ltd. (“Forasen Group”) Owned by Mr. Zhengyu Wang, the Chairman of Board of Directors of the Company Provides a guarantee for the Company’s bank loans; purchases from the Company; leases factory building to the Company; provides the real property and land use right as additional security for a bank loan.
Zhejiang Tantech Bamboo Technology Co., Ltd. Under common control of Mr. Zhengyu Wang and Ms. Yefang Zhang, CEO of the Company Lease factory building to the Company; purchases from the Company; provide the real property and land use right as additional security for the Company’s short-term bank loan.
Hangzhou Forasen Energy Technology Co., Ltd. Controlled by Mr. Zhengyu Wang Purchase from the Company
Zhejiang Forasen Asset Management Co., Ltd. Controlled by Zhengyu Wang and CEO Yefang Zhang  
Hangzhou Forasen Technology Co., Ltd Controlled by Mr. Zhengyu Wang Sublease of office space from the Company.
Yefang Zhang CEO of the Company Provided a working capital loan; provides a guarantee for the Company’s bank loans
Zhengyu Wang Chairman of Board of Directors of the Company Provides a guarantee for the Company’s bank loans
Xinyang Wang Shareholder of Nongyuan Network Provide the real property and land use right as additional security for the issuance of bank acceptance notes by Nongyuan Network

 

F-22

 

 

FARMMI, INC.

 

NOTES TO CONSOLIDATED FINANCIAL STATEMENTS

 

Note 10 — Related party transactions (Continued)

 

Due to related parties consisted of the following:

 

  September 30,
2020
  September 30,
2018
 
Yefang Zhang $1,714,811  $2,652,882 
Zhejiang Tantech Bamboo Technology Co., Ltd.  1,459   - 
Total $1,716,270  $2,652,882 

 

As of September 30, 2020 and 2019, the balance of due to related parties mainly consisted of advances from the Company’s principal shareholder for working capital purposes during the Company’s normal course of business. These advances are non-interest bearing and due on demand.

 

Sales to related parties

 

The Company periodically sells merchandise to its affiliates during the ordinary course of business. For the years ended September 30, 2020, 2019 and 2018, the Company recorded sales to related parties of $7,200, $16,323 and $155,418, respectively.

 

Operating lease from related parties

 

In October 2009, the Company entered into a lease agreement with Forasen Group for leasing the factory building. The lease term was 10 years with monthly rent of RMB22,400 (equivalent of $3,293). The lease agreement was renewed in October 2019 for another 10 years with the same monthly rent. This lease agreement was terminated on July 31, 2020.

 

In July 2020, the Company entered into a lease agreement with Zhejiang Tantech Bamboo Technology Co., Ltd. for leasing the factory building. The lease term is 10 years with annual rent of RMB459,360 (equivalent of $67,526).

 

In August 2020, the Company entered into a one year lease agreement with Forasen Group for leasing a processing facility, with monthly rent of RMB 9,200 (equivalent of $1,313).

 

Sublease to a related party

 

In August 2020, the Company entered into a sublease agreement with Hangzhou Forasen Technology Co., Ltd to sublease its office space. The lease term is two years with annual rent of RMB283,258 (equivalent of $41,639).

 

Guarantees provided by related parties

 

The Company’s related parties provide guarantees for the Company’s short-term bank loans (see Note 7). The Company’s related parties also pledged their properties as collaterals to safeguard the Company’s short-term bank loans (see Note 7) and bank acceptance notes (see Note 9).

 

F-23

 

 

FARMMI, INC.

 

NOTES TO CONSOLIDATED FINANCIAL STATEMENTS

 

Note 11 — Equity

 

Common stock

 

On September 12, 2020, the authorized share capital of the Company was increased from US$20,000 divided into 20,000,000 ordinary shares of US$0.001 par value each to US$200,000 divided into 200,000,000 ordinary shares of US$0.001 par value each.

 

Conversion of convertible notes

 

As disclosed in Note 8, during the year ended September 30, 2020, the Company issued a total of 7,927,846 Ordinary Shares to the Buyer equaling principal and interests amounted to $4,580,289 of the convertible notes.

 

Additional paid-in capital

 

As disclosed in Note 8, on November 1, 2018, the Company issued and sold an aggregate of $7.5 million of senior convertible notes due April 1, 2020 and warrants to purchase an aggregate of 800,000 of its Ordinary Shares. In addition, the Company also issued warrants to purchase 10% of the shares placed under the Notes (initially 119,808) to the placement agent.

 

The Company evaluated the intrinsic value of the BCF, the relative fair value of the Investor Warrants and Placement Agent Warrants on their date of grant, which was determined to be $670,618, $1,496,153 and $323,843, respectively, and they were recorded as additional paid-in capital.

 

Statutory Reserve

 

The Company is required to make appropriations to reserve funds, comprising the statutory surplus reserve and discretionary surplus reserve, based on after-tax net income determined in accordance with generally accepted accounting principles of the PRC (“PRC GAAP”).

 

Appropriations to the statutory surplus reserve are required to be at least 10% of the after tax net income determined in accordance with PRC GAAP until the reserve is equal to 50% of the entities’ registered capital. Appropriations to the discretionary surplus reserve are made at the discretion of the Board of Directors. As of September 30, 2020 and September 30, 2019, the balance of the required statutory reserves was $972,092 and $597,528, respectively.

 

Noncontrolling interest

 

The Company’s noncontrolling interest consists of the following:

 

  

September 30,

2020

  

September 30,

2019

 
Paid-in capital $107,461  $107,461 
Additional paid-in capital  807,953   807,953 
Foreign currency translation loss attributed to noncontrolling interest  (33,828)  (74,997)
Net loss attributed to noncontrolling interest  (11,520)  (1,369)
Total noncontrolling interest $869,981  $839,048 

 

F-24

 

 

FARMMI, INC.

 

NOTES TO CONSOLIDATED FINANCIAL STATEMENTS

 

Note 12 — Taxes

 

Corporation Income Tax (“CIT”)

 

The Company is subject to income taxes on an entity basis on income derived from the location in which each entity is domiciled.

 

FMI is incorporated in the Cayman Islands as an offshore holding company and is not subject to tax on income or capital gain under the laws of the Cayman Islands.

 

Farmmi International is incorporated in Hong Kong as a holding company with no activities. Under the Hong Kong tax laws, an entity is not subject to income tax if no revenue is generated in Hong Kong.

 

In China the Corporate Income Tax Law generally applies an income tax rate of 25% to all enterprises. FLS Mushroom, Nongyuan Network, Farmmi Enterprise and Farmmi Technology are registered in PRC and are all subject to corporate income tax at a statutory rate of 25% on net income reported after certain tax adjustments. Forest Food, Farmmi Food, Nongyuan Network and Farmmi E-Commerce are approved by local government as small-scaled minimal profit enterprises. Once an enterprise meets certain requirements and is identified as a small-scale minimal profit enterprise, the part of its taxable income not more than RMB1 million is subject to a reduced rate of 5% and the part between RMB1 million and 3 million is subject to a reduced rate of 10%. Forest Food, Farmmi Food, FLS Mushroom and Nongyuan Network are entities with primary operating activities. Suyuan Agriculture, Farmmi Enterprise and Farmmi Technology are holding companies with no activities.

 

Under the Enterprise Income Tax (“EIT”) Law of PRC, domestic enterprises and foreign investment enterprises are usually subject to a unified 25% enterprise income tax rate while preferential tax rates, tax holidays and even tax exemption may be granted on a case-by-case basis. EIT is typically governed by the local tax authority in China. Each local tax authority at times may grant special tax treatment to local enterprises as a way to encourage specific agricultural industry and stimulate local economy. FLS Mushroom and Farmmi Food are engaged in agricultural industry and their income are tax exempted. Nongyuan Network, Farmmi Technology and Farmmi E-Commerce are subject to corporate income tax at a reduced rate of 5% as approved by local government as small-scaled minimal profit enterprises. Net income of $3.84 million, $3.59 million and $3.88 million was exempt from income tax for the years ended September 30, 2020, 2019 and 2018, respectively. The estimated tax savings as the result of the tax break for the years ended September 30, 2020, 2019 and 2018 amounted to $960,097, $898,597 and $970,796, respectively. Per share effect of the tax exemption were $0.06, $0.08 and $0.09 for the years ended September 30, 2020, 2019 and 2018, respectively.

 

F-25

 

 

FARMMI, INC.

 

NOTES TO CONSOLIDATED FINANCIAL STATEMENTS

 

Note 12 — Taxes (Continued)

 

Corporation Income Tax (“CIT”) (Continued)

 

The following table reconciles PRC statutory rates to the Company’s effective tax rates for the years ended September 30, 2020, 2019 and 2018:

 

  For the years ended September 30, 
  2020  2019  2018 
Statutory PRC income tax rate  25.00%  25.00%  25.00%
Effect of income tax holiday  (27.49)%  (25.34)%  (25.04)%
Favorable tax rate impact (a)  (1.46)%  0.58%  0.04%
Permanent difference  0.00%  0.26%  0.00%
Changes of deferred tax assets valuation allowances  5.27%  0.48%  0.23%
Non-PRC entities not subject to PRC income tax  2.84%  (13.48)%  0.05%
Total  4.16%  (12.50)%  0.28%

 

 (a)FLS Mushroom and Farmmi Food are engaged in agricultural industry and their income are tax exempted. Nongyuan Network, Farmmi Technology and Farmmi E-Commerce are subject to corporate income tax at a reduced rate of 5% as approved by local government as small-scaled minimal profit enterprises.

 

The provision for income tax consists of the following:

 

  For the years ended September 30, 
  2020  2019  2018 
Current $35,331  $34,564  $9,063 
Deferred  -   -   - 
Total $35,331  $34,564  $9,063 

 

Corporation Income Tax (“CIT”) (Continued)

 

Components of deferred tax assets are as follows:

 

  September 30, 2020  September 30, 2019 
Net operating loss carryforwards $199,342  $142,395 
Valuation allowance  (199,342)  (142,395)
Total $-  $- 

 

The deferred tax expense (benefit) is the change of deferred tax assets and deferred tax liabilities resulting from the temporary difference between tax basis and U.S. GAAP. Forest Food had a cumulative net operating loss of approximately $797,000 and $570,000, respectively, as of September 30, 2020 and 2019, which may be available to reduce future taxable income. Deferred tax assets were primarily the result of these net operating losses.

 

As of each reporting date, management considers evidence, both positive and negative, that could affect its view of the future realization of deferred tax assets. On the basis of this evaluation, a full valuation allowance of $199,342 and $142,395 was recorded against the gross deferred tax asset balance at September 30, 2020 and 2019, respectively. The amount of the deferred tax asset is considered unrealizable because it is more likely than not that Forest Food will not generate sufficient future taxable income to utilize the net operating loss.

 

F-26

 

 

Farmmi, Inc.

 

NOTES TO CONSOLIDATED FINANCIAL STATEMENTS

 

Note 13 — Concentration of major customers and suppliers

 

For the years ended September 30, 2020, 2019 and 2018, one major customer accounted for approximately 63%, 64% and 68% of the Company’s total sales, respectively. Any decrease in sales to this major customer may negatively impact the Company’s operations and cash flows if the Company fails to increase its sales to other customers.

 

As of September 30, 2020 and 2019, one major customer accounted for approximately 94% and 82% of the Company’s accounts receivable balance, respectively.

 

For the year ended September 30, 2020, two major suppliers accounted for approximately 41% and 39% of the total purchases, respectively. For the year ended September 30, 2019, two major suppliers accounted for approximately 50% and 40% of the total purchases, respectively. For the year ended September 30, 2018, two major suppliers accounted for approximately 54% and 27% of the total purchases, respectively.

 

As of September 30, 2020, two major suppliers accounted for approximately 45% and 44% of the Company’s advances to suppliers balance. As of September 30, 2019, two major suppliers accounted for approximately 53% and 46% of the Company’s advances to suppliers balance.

 

Note 14 — Leases

 

Effective October 1, 2019, the Company adopted ASU No. 2016-02, Leases (Topic 842) using the alternative transition approach which allowed the Company to continue to apply the guidance under the lease standard in effect at the time in the comparative periods presented. Upon adoption, the Company recorded operating lease right-of-use assets and corresponding operating lease liabilities of $824,629 and $809,613, respectively with no impact on retained earnings. Financial position for reporting periods beginning on or after October 1, 2019, are presented under the new guidance, while prior period amounts are not adjusted and continue to be reported in accordance with previous guidance.

 

As of September 30, 2020, the remaining lease term was an average of 6.3 years. The Company’s lease agreements do not provide a readily determinable implicit rate nor is it available to the Company from its lessors. Instead, the Company estimates its incremental borrowing rate based on the benchmark lending rate for one-year loan as published by China’s central bank in order to discount lease payments to present value. The discount rate of the Company’s operating leases was 3.95%, as of September 30, 2020.

 

Supplemental balance sheet information related to operating leases was as follows:

 

  

As of

September 30,
2020

 
Operating lease right-of-use assets $852,041 
Operating lease right-of-use assets – accumulated amortization  (29,003)
Operating lease right-of-use assets – net $823,038 
     
Operating lease liabilities, current $138,850 
Operating lease liabilities, non-current  669,202 
Total operating lease liabilities $808,052 

 

F-27

 

 

Farmmi, Inc.

 

NOTES TO CONSOLIDATED FINANCIAL STATEMENTS

 

Note 14 — Leases (Continued)

 

As of September 30, 2020, maturities of operating lease liabilities were as follows:

 

Twelve months ending September 30, 

As of

September 30, 2020

 
2021 $189,297 
2022  172,681 
2023  121,386 
2024  67,526 
2025  67,526 
2026  67,526 
2027  67,526 
2028  67,526 
2029  67,526 
2030  53,002 
Total future minimum lease payments  941,522 
Less: Imputed interest  (133,470)
Total $808,052 

 

Note 15 — Segment reporting

 

ASC 280, Segment Reporting, establishes standards for reporting information about operating segments on a basis consistent with the Company’s internal organizational structure as well as information about geographical areas, business segments and major customers in financial statements for details on the Company’s business segments.

 

The Company uses the “management approach” in determining reportable operating segments. The management approach considers the internal organization and reporting used by the Company’s chief operating decision maker for making operating decisions and assessing performance as the source for determining the Company’s reportable segments. The Company currently has three main products from which revenue is earned and expenses are incurred: Shiitake Mushroom, Mu Er Mushroom and other edible fungi and other agricultural products. The operations of these product categories have similar economic characteristics. In particular, the Company uses the same or similar production processes; sells to the same or similar type of customers and uses the same or similar methods to distribute these products. The resources required by these products share high similarity. Switching cost between different products is minimal. Production is primarily determined by sales orders received and market trend. Therefore, management, including the chief operating decision maker, primarily relies on the revenue data of different products in allocating resources and assessing performance. Based on management’s assessment, the Company has determined that it has only one operating segment and therefore one reportable segment as defined by ASC.

 

The following table presents revenue by major product categories (from third parties and related party) for the years ended September 30, 2020, 2019 and 2018, respectively:

 

  For the years ended September 30, 
  2020  2019  2018 
Shiitake $16,682,557  $17,893,893  $16,753,076 
Mu Er  12,302,420   11,659,409   12,190,340 
Other edible fungi and other agricultural products  1,182,802   1,288,573   875,672 
Total $30,167,779  $30,841,875  $29,819,088 

 

F-28

 

 

 

Farmmi, Inc.

 

NOTES TO CONSOLIDATED FINANCIAL STATEMENTS

 

Note 15 — Segment reporting (Continued)

 

All of the Company’s long-lived assets are located in PRC. The majority of the Company’s products are sold in China. Geographic information about the revenues, which are classified based on customers, is set out as follows:

 

  For the years ended September 30, 
  2020  2019  2018 
Revenue from China $28,473,342  $28,735,306  $27,146,942 
Revenue from other countries  1,694,437   2,106,569   2,672,146 
Total Revenue $30,167,779  $30,841,875  $29,819,088 

 

Note 16 — Condensed Financial Information of the Parent Company

 

Pursuant to the requirements of Rule 12-04(a), 5-04(c) and 4-08(e)(3) of Regulation S-X, the condensed financial information of the parent company shall be filed when the restricted net assets of consolidated subsidiaries exceed 25 percent of consolidated net assets as of the end of the most recently completed fiscal year. The Company performed a test on the restricted net assets of consolidated subsidiaries in accordance with such requirement and concluded that it was applicable to the Company as the restricted net assets of the Company’s PRC subsidiaries exceeded 25% of the consolidated net assets of the Company, therefore, the condensed financial statements for the parent company are included herein.

 

For purposes of the above test, restricted net assets of consolidated subsidiaries shall mean that amount of the Company’s proportionate share of net assets of consolidated subsidiaries (after intercompany eliminations) which as of the end of the most recent fiscal year may not be transferred to the parent company by subsidiaries in the form of loans, advances or cash dividends without the consent of a third party

 

The condensed financial information of the parent company has been prepared using the same accounting policies as set out in the Company’s consolidated financial statements except that the parent company used the equity method to account for investment in its subsidiaries. Such investment is presented on the condensed balance sheets as “Investment in subsidiaries” and the respective profit or loss as “Equity in earnings of subsidiaries” on the condensed statements of income.

 

The footnote disclosures contain supplemental information relating to the operations of the Company and, as such, these statements should be read in conjunction with the notes to the consolidated financial statements of the Company. Certain information and footnote disclosures normally included in financial statements prepared in accordance with U.S GAAP have been condensed or omitted.

 

The Company did not pay any dividend for the periods presented. As of September 30, 2020 and 2019, there were no material contingencies, significant provisions for long-term obligations, or guarantees of the Company, except for those which have been separately disclosed in the consolidated financial statements, if any.

 

F-29

 

 

Farmmi, Inc.

 

NOTES TO CONSOLIDATED FINANCIAL STATEMENTS

 

Note 16 — Condensed Financial Information of the Parent Company (Continued)

 

Farmmi, Inc.

Parent Company Balance Sheets

 

  As of September 30, 
  2020  2019 
Assets        
Current assets        
Cash $2,122  $635,295 
         
Non-current assets        
Investment in subsidiaries  30,217,865   27,638,317 
Total assets $30,219,987  $28,273,612 
         
Liabilities and Shareholders’ Equity        
         
Current liabilities        
Convertible notes payable $-  $2,926,361 
Due to related parties  1,894,811   2,652,882 
Other current liabilities  40,000   - 
Total liabilities  1,934,811   5,579,243 
         
Commitments and contingencies        
         
Shareholders’ equity        
Common stock, $0.001 par value, 200,000,000 shares authorized, 20,517,703 and 12,589,857 shares issued and outstanding at September 30, 2020 and 2019, respectively  20,518   12,590 
Additional paid-in capital  20,335,228   15,762,867 
Retained earnings  7,929,430   6,918,912 
Total shareholders’ equity  28,285,176   22,694,369 
         
Total liabilities and shareholders’ equity $30,219,987  $29,367,052 

 

F-30

 

 

Farmmi, Inc.

 

NOTES TO CONSOLIDATED FINANCIAL STATEMENTS

 

Note 16 — Condensed Financial Information of the Parent Company (Continued)

 

Farmmi, Inc.

Parent Company Statements of Operations

 

  For the Years ended September 30, 
  2020  2019  2018 
Operating expenses:            
General and administrative expenses $(602,518) $(619,325) $(635,643)
             
Other expenses            
Interest expenses  (135,865)  (1,087,775)  - 
Amortization of debt issuance costs  (1,093,440)  (2,113,492)  - 
Other expenses  (646)  (907)  (2,573)
             
Loss from operations  (1,832,469)  (3,821,499)  (638,215)
Equity in income of subsidiaries and VIE  2,656,075   3,514,062   3,860,247 
             
Net income (loss) attributable to Farmmi, Inc. $823,606  $(307,437) $3,222,032 

 

Farmmi, Inc.

Parent Company Statements of Cash Flows

 

  For the Years ended September 30, 
  2020  2019  2018 
Net cash provided by (used in) operating activities $124,898  $(2,500,954) $1,112,187 
Net cash (used in) provided by financing activities  (758,071)  2,530,082   (506,020)
Net decrease (increase) in cash and restricted cash  (633,173)  29,128   606,167 
Cash and restricted cash, beginning of year  635,295   606,167   - 
Cash and restricted cash, end of year $2,122  $635,295  $606,167 

 

F-31