Guardforce AI
GFAI
#10375
Rank
ยฃ10.9 M
Marketcap
ยฃ0.41
Share price
11.17%
Change (1 day)
-48.75%
Change (1 year)

Guardforce AI - 20-F annual report 2024


Text size:

 

 

UNITED STATES

SECURITIES AND EXCHANGE COMMISSION

WASHINGTON, D.C. 20549

 

FORM 20-F

 

(Mark One)

REGISTRATION STATEMENT PURSUANT TO SECTION 12(b) OR 12(g) OF THE SECURITIES EXCHANGE ACT OF 1934

 

OR

 

ANNUAL REPORT PURSUANT TO SECTION 13 OR 15(d) OF THE SECURITIES EXCHANGE ACT OF 1934

 

For the fiscal year ended December 31, 2024

 

OR

 

TRANSITION REPORT PURSUANT TO SECTION 13 OR 15(d) OF THE SECURITIES EXCHANGE ACT OF 1934

  

OR

 

SHELL COMPANY REPORT PURSUANT TO SECTION 13 OR 15(d) OF THE SECURITIES EXCHANGE ACT OF 1934

 

Date of event requiring this shell company report _________________________

 

For the transition period from ___________ to ___________

 

Commission file number: 001-40848

 

GUARDFORCE AI CO., LIMITED 

(Exact Name of Registrant as Specified in Its Charter)

 

Not Applicable

(Translation of Registrant’s Name Into English)

 

Cayman Islands

(Jurisdiction of Incorporation or Organization)

 

10 Anson Road, #28-01 International Plaza, Singapore079903

Tel: +65 6702 1179

(Address of Principal Executive Offices)

 

Lei Wang, CEO

+65 6702 1179

olivia.wang@guardforceai.com

10 Anson Road, #28-01 International Plaza, Singapore079903

(Name, Telephone, E-mail and/or Facsimile number and Address of Company Contact Person)

 

Securities registered or to be registered pursuant to Section 12(b) of the Act:

 

Title of Each Class   Trading Symbol(s)   Name of Each Exchange On Which Registered
Ordinary Shares, par value $0.12 per share   GFAI   The Nasdaq Stock Market LLC
Warrants, No par value   GFAIW   The Nasdaq Stock Market LLC

 

Securities registered or to be registered pursuant to Section 12(g) of the Act.

 

None

(Title of Class)

 

Securities for which there is a reporting obligation pursuant to Section 15(d) of the Act.

 

None

(Title of Class)

 

 

 

 

Indicate the number of outstanding shares of each of the issuer’s classes of capital or common stock as of the close of the period covered by the annual report (December 31, 2024): There were 17,808,947 shares of the registrant’s ordinary shares outstanding, par value $0.12 per share.

 

Indicate by check mark if the registrant is a well-known seasoned issuer, as defined in Rule 405 of the Securities Act.

 

Yes ☐ No ☒

 

If this report is an annual or transition report, indicate by check mark if the registrant is not required to file reports pursuant to Section 13 or 15(d) of the Securities Exchange Act of 1934. 

 

Yes ☐ No ☒

 

Indicate by check mark whether the registrant (1) has filed all reports required to be filed by Section 13 or 15(d) of the Securities Exchange Act of 1934 during the preceding 12 months (or for such shorter period that the registrant was required to file such reports), and (2) has been subject to such filing requirements for the past 90 days.

 

Yes ☒ No ☐

 

Indicate by check mark whether the registrant has submitted electronically every Interactive Data File required to be submitted pursuant to Rule 405 of Regulation S-T during the preceding 12 months (or for such shorter period that the registrant was required to submit such files).

 

Yes ☒ No ☐

 

Indicate by check mark whether the registrant is a large accelerated filer, an accelerated filer, a non-accelerated filer, or an emerging growth company. See the definitions of “large accelerated filer,” “accelerated filer,” and “emerging growth company” in Rule 12b-2 of the Exchange Act.

 

Large Accelerated Filer Accelerated Filer
Non-Accelerated Filer Emerging growth company

 

If an emerging growth company that prepares its financial statements in accordance with U.S. GAAP, indicate by check mark if the registrant has elected not to use the extended transition period for complying with any new or revised financial accounting standards provided pursuant to Section 13(a) of the Exchange Act.

 

Indicate by check mark whether the registrant has filed a report on and attestation to its management’s assessment of the effectiveness of its internal control over financial reporting under Section 404(b) of the Sarbanes-Oxley Act (15 U.S.C. 7262(b)) by the registered public accounting firm that prepared or issued its audit report.

 

If securities are registered pursuant to Section 12(b) of the Act, indicate by check mark whether the financial statements of the registrant included in the filing reflect the correction of an error to previously issued financial statements.

 

Indicate by check mark whether any of those error corrections are restatements that required a recovery analysis of incentive-based compensation received by any of the registrant’s executive officers during the relevant recovery period pursuant to §240.10D-1(b). ☐

 

Indicate by check mark which basis of accounting the registrant has used to prepare the financial statements included in this filing:

 

U.S. GAAP ☐ International Financial Reporting Other ☐ 
  Standards as issued by the International Accounting Standards Board  

 

If “Other” has been checked in response to the previous question, indicate by check mark which financial statement item the registrant has elected to follow.

 

☐ Item 17 ☐ Item 18

 

If this is an annual report, indicate by check mark whether the registrant is a shell company (as defined in Rule 12b-2 of the Exchange Act).

 

Yes ☐ No 

 

 

 

 

 

 

Annual Report on Form 20-F

Year Ended December 31, 2024

 

TABLE OF CONTENTS

 

  Page
   
PART I  
   
ITEM 1.IDENTITY OF DIRECTORS, SENIOR MANAGEMENT AND ADVISERS1
   
ITEM 2.OFFER STATISTICS AND EXPECTED TIMETABLE1
   
ITEM 3.KEY INFORMATION1
   
 A. RESERVED1
 B. Capitalization and Indebtedness1
 C. Reasons for the Offer and Use of Proceeds1
 D. Risk Factors1
   
ITEM 4.INFORMATION ON THE COMPANY26
   
 A. History and Development of the Company26
 B. Business Overview32
 C. Organizational Structure45
 D. Property, Plants and Equipment46
   
ITEM 4A.UNRESOLVED STAFF COMMENTS54
   
ITEM 5.OPERATING AND FINANCIAL REVIEW AND PROSPECTS54
   
 A. Operating Results54
 B. Liquidity and Capital Resources71
 C. Research and development72
 D. Trend Information72
 E. Critical Accounting Estimates72
 G. Safe Harbor73
   
ITEM 6.DIRECTORS, SENIOR MANAGEMENT AND EMPLOYEES73
   
 A. Directors and Senior Management73
 B. Compensation75
 C. Board Practices76
 D. Employees79
 E. Share Ownership80
   
ITEM 7.MAJOR SHAREHOLDERS AND RELATED PARTY TRANSACTIONS81
   
 A. Major Shareholders81
 B. Related Party Transactions81
 C. Interests of Experts and Counsel84
   
ITEM 8.FINANCIAL INFORMATION84
   
 A. Consolidated Statements and Other Financial Information84
 B. Significant Changes84

 

i

 

 

ITEM 9.THE OFFER AND LISTING85
   
 A. Offer and Listing Details85
 B. Plan of Distribution85
 C. Markets85
 D. Selling Shareholders85
 E. Dilution85
 F. Expenses of the Issue85
   
ITEM 10.ADDITIONAL INFORMATION85
   
 A. Share Capital85
 B. Memorandum and Articles of Association85
 C. Material Contracts94
 D. Exchange Controls94
 E. Taxation95
 F. Dividends and Paying Agents99
 G. Statement by Experts99
 H. Documents on Display99
 I. Subsidiary Information99
   
ITEM 11.QUANTITATIVE AND QUALITATIVE DISCLOSURES ABOUT MARKET RISK99
   
ITEM 12.DESCRIPTION OF SECURITIES OTHER THAN EQUITY SECURITIES99
   
 A. Debt Securities99
 B. Warrants and Rights99
 C. Other Securities99
 D. American Depositary Shares99
   
PART II  
   
ITEM 13.DEFAULTS, DIVIDEND ARREARAGES AND DELINQUENCIES100
   
ITEM 14.MATERIAL MODIFICATIONS TO THE RIGHTS OF SECURITIES HOLDERS AND USE OF PROCEEDS100
   
ITEM 15.CONTROLS AND PROCEDURES100
   
ITEM 16[RESERVED]102
   
ITEM 16A.AUDIT COMMITTEE FINANCIAL EXPERT102
   
ITEM 16B.CODE OF ETHICS102

 

ii

 

 

ITEM 16C.PRINCIPAL ACCOUNTANT FEES AND SERVICES102
   
ITEM 16D.EXEMPTIONS FROM THE LISTING STANDARDS FOR AUDIT COMMITTEES103
   
ITEM 16E.PURCHASES OF EQUITY SECURITIES BY THE ISSUER AND AFFILIATED PURCHASERS103
   
ITEM 16F.CHANGE IN REGISTRANT’S CERTIFYING ACCOUNTANT103
   
ITEM 16G.CORPORATE GOVERNANCE104
   
ITEM 16H.MINE SAFETY DISCLOSURE.105
   
ITEM 16I.DISCLOSURE REGARDING FOREIGN JURISDICTIONS THAT PREVENT INSPECTIONS.105
   
ITEM 16J.INSIDER TRADING POLICIES105
   
ITEM 16K.CYBERSECURITY105
   
PART III  
   
ITEM 17.FINANCIAL STATEMENTS106
   
ITEM 18.FINANCIAL STATEMENTS106
   
ITEM 19.EXHIBITS106

 

iii

 

 

INTRODUCTORY NOTES

 

Use of Certain Defined Terms

 

Except as otherwise indicated by the context and for the purposes of this report only, references in this report to:

 

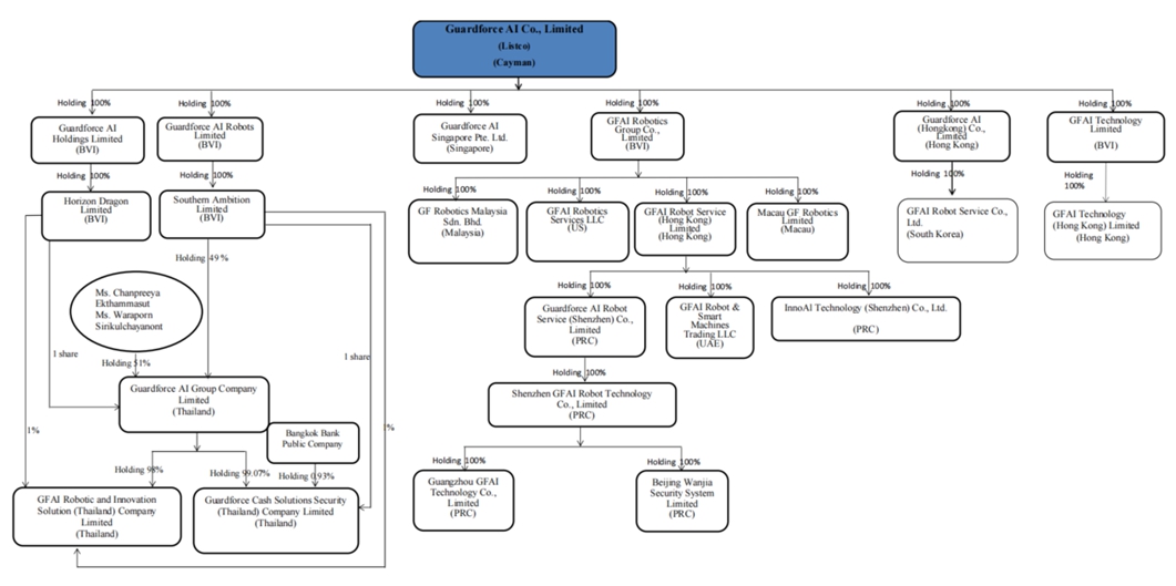
 “AI Holdings” are to Guardforce AI Holdings Limited, a BVI company and our wholly owned subsidiary;
   
 “AI Hong Kong” are to Guardforce AI (Hongkong) Co., Limited, a Hong Kong company and our wholly owned subsidiary;
   
 “AI Robots” are to Guardforce AI Robots Limited, a BVI company and our wholly owned subsidiary;
   
 “AI Singapore” are to Guardforce AI Singapore Pte Ltd., a Singapore company and our wholly owned subsidiary;
   
 “AI Technology” are to Guardforce AI Technology Limited, a BVI company;
   
 “AI Thailand” are to Guardforce AI Group Co., Limited, a Thailand company and our wholly controlled subsidiary;
   
 “Baht” and “THB” are to the legal currency of Thailand;
   
 “Bank of Thailand” or “BOT” are to Thailand’s central bank;
   
 “BVI” are to the British Virgin Islands;
   
 “Beijing Wanjia” are to Beijing Wanjia Security System Limited, a PRC company and Shenzhen GFAI’s wholly owned subsidiary;
   
 “CIT” are to cash-in-transit or cash/valuables-in-transit;
   
 “Companies Act” are to the Companies Act (As Revised), as consolidated and revised, of the Cayman Islands;
   
 “Exchange Act” are to the Securities Exchange Act of 1934, as amended;
   
 “FINRA” are to the Financial Industry Regulatory Authority;
   
 “GF Cash (CIT)” are to Guardforce Cash Solutions Security (Thailand) Co., Ltd., a Thailand company and AI Thailand’s 99.07% owned subsidiary;

 

 “Guardforce,” “we,” “us,” “our” and the “Company” are to the combined business of Guardforce AI Co., Limited, a Cayman Islands company, its subsidiaries and other consolidated entities;
   
 “GFAI Japan” are to GFAI Robot Service GK, a Japan company and AI Hong Kong’s wholly owned subsidiary, on October 29, 2024, the Company deregistered GFAI Japan;
   
 “GFAI Korea” are to GFAI Robot Service Co., Ltd., a South Korea company and AI Hong Kong’s wholly owned subsidiary;
   
 “GFAI R&I” are to GFAI Robotic and Innovation Solution (Thailand) Company Limited, a Thailand company and 98% owned by AI Thailand, 1% owned by Horizon Dragon and 1% owned by Southern Ambition;     
   
 “GFAI UK” are to GFAI Robot Service (UK) Limited, a UK company and Robot Service Hong Kong’s wholly owned subsidiary;

 

iv

 

 

 “GFAI Canada” are to GFAI Robot Service Limited, a company incorporated in the Province of Ontario, Canada, and Robot Service Hong Kong’s wholly owned subsidiary, on January 5, 2024, the Company deregistered GFAI Canada;
   
 “GFAI Vietnam” are to GFAI Robot Service (Vietnam) Co., Ltd, a Vietnam company and AI Hong Kong’s wholly owned subsidiary, on March 22, 2023, the Company deregistered GFAI Vietnam;
   
 “Guangzhou GFAI” are to Guangzhou GFAI Technology Co., Limited, formerly known as Guangzhou Kewei Robot Technology, a PRC company and Shenzhen GFAI’s wholly owned subsidiary;
   
 “GFAI Technology” are to GFAI Technology Limited, a BVI company and our wholly owned subsidiary;
   
 “GFAI Technology HK” are to GFAI Technology (Hong Kong) Limited, a Hong Kong company and a wholly owned subsidiary of GFAI Technology;
   
 “Handshake” are to Handshake Networking Limited, a Hong Kong company and our 51% owned subsidiary until on February 6, 2024, the Company disposed Handshake;
   
 “Hong Kong” are to the Hong Kong Special Administrative Region of the People’s Republic of China;
   
 “Horizon Dragon” are to Horizon Dragon Limited, a BVI company and AI Holdings’ wholly owned subsidiary;
   
 “InnoAI” are to InnoAI Technology (Shenzhen) Co., Ltd., a PRC company and a wholly owned subsidiary of Robot Service Hong Kong;
   
 “Macau” are to the Macau Special Administrative Region of the People’s Republic of China;
   
 

“PRC” and “China” are to the People’s Republic of China, excluding, for the purpose of this annual report only, Taiwan and the special administrative regions of Hong Kong and Macau;

   
 “Robotics BVI” are to GFAI Robotics Group Co., Limited, a BVI company and our wholly owned subsidiary;
   
 “Robotics Malaysia” are to GF Robotics Malaysia Sdn. Bhd., a Malaysia company and Robotics BVI’s wholly owned subsidiary;
   
 “Robot Service Hong Kong” are to GFAI Robot Service (Hong Kong) Limited, a Hong Kong company and Robotics BVI’s wholly owned subsidiary;
   
 “Robot Service Australia” are to GFAI Robot Service (Australia) Pty Ltd., an Australia company and Robot Service Hong Kong’s wholly owned subsidiary, on September 25, 2023, the Company deregistered Robot Service Australia;
   
 “Robotics US” are to GFAI Robotics Services LLC, a Delaware limited liability company and Robotics BVI’s wholly owned subsidiary;
   
 “Robotics Macau” are to Macau GF Robotics Limited, a Macau company and Robotics BVI’s wholly owned subsidiary;
   
 “Robot Service Shenzhen” are to Guardforce AI Robot Service (Shenzhen) Co., Limited, a PRC company and Robot Service Hong Kong’s wholly owned subsidiary;
   
 “Robot Trading Dubai” are to GFAI Robot & Smart Machines Trading LLC, an UAE limited liability company and Robot Service Hong Kong’s wholly owned subsidiary;

 

v

 

 

 “Shenzhen GFAI” are to Shenzhen GFAI Robot Technology Co., Limited, formerly name as Shenzhen Keweien Robot Service Co. Limited, a PRC company and Robot Service Shenzhen’s wholly owned subsidiary;
   
 “Robot Jian” are to Guardforce AI Robot (Jian) Co., Limited, a PRC company and Robot Service Hong Kong’s wholly owned subsidiary, on November 22,2023, the Company deregistered Robot Jian;
   
 “Securities Act” is to the Securities Act of 1933, as amended;
   
 “Shenzhen Kewei” are to Shenzhen Kewei Robot Technology Co., Limited, a PRC company;
   
 “Shenzhen Yeantec” are to Shenzhen Yeantec Co., Limited, a PRC company;
   
 “Southern Ambition” are to Southern Ambition Limited, a BVI company and Robotics BVI’s wholly owned subsidiary;
   
 “South Korea” are to the Republic of Korea;
   
 “SEC” are to the Securities and Exchange Commission;
   
 “Thailand” are to the Kingdom of Thailand;
   
 “UAE” are to the United Arab Emirates;
   
 “UK” are to the United Kingdom of Great Britain and Northern Ireland;
   
 “U.S. dollars,” “dollars,” “USD” and “$” are to the legal currency of the United States;
   
 “Vietnam” are to Socialist Republic of Vietnam;
   
 “VCAB” are to VCAB Eight Corporation; and
   
 “WK Venture” are to WK Venture Success Limited, a BVI company.

 

Forward-Looking Information

 

In addition to historical information, this annual report contains forward-looking statements within the meaning of Section 27A of the Securities Act and Section 21E of the Exchange Act. We use words such as “believe,” “expect,” “anticipate,” “project,” “target,” “plan,” “optimistic,” “intend,” “aim,” “will” or similar expressions which are intended to identify forward-looking statements. Such statements include, among others, those concerning market and industry segment growth and demand and acceptance of new and existing products; any projections of sales, earnings, revenue, margins, or other financial items; any statements of the plans, strategies and objectives of management for future operations; and any statements regarding future economic conditions or performance, as well as all assumptions, expectations, predictions, intentions or beliefs about future events. You are cautioned that any such forward-looking statements are not guarantees of future performance and involve risks and uncertainties, as well as assumptions, which, if they were to ever materialize or prove incorrect, could cause the results of the Company to differ materially from those expressed or implied by such forward-looking statements. Potential risks and uncertainties include, among other things, the possibility that third parties hold proprietary rights that preclude us from marketing our products, the emergence of additional competing technologies, changes in domestic and foreign laws, regulations and taxes, changes in economic conditions, uncertainties related to legal system and economic, political and social events in Thailand, a general economic downturn, a downturn in the securities markets, and other risks and uncertainties which are generally set forth under Item 3 “Key information—D. Risk Factors” and elsewhere in this annual report.

 

Readers are urged to carefully review and consider the various disclosures made by us in this report and our other filings with the SEC. These reports attempt to advise interested parties of the risks and factors that may affect our business, financial condition and results of operations and prospects. The forward-looking statements made in this report speak only as of the date hereof and we disclaim any obligation, except as required by law, to provide updates, revisions, or amendments to any forward-looking statements to reflect changes in our expectations or future events.

 

vi

 

 

PART I

 

ITEM 1. IDENTITY OF DIRECTORS, SENIOR MANAGEMENT AND ADVISERS

 

Not applicable for annual reports on Form 20-F.

 

ITEM 2. OFFER STATISTICS AND EXPECTED TIMETABLE

 

Not applicable for annual reports on Form 20-F.

 

ITEM 3. KEY INFORMATION

 

A. [RESERVED]

 

Not applicable.

 

B. Capitalization and Indebtedness

 

Not applicable.

 

C. Reasons for the Offer and Use of Proceeds

 

Not applicable.

 

D. Risk Factors

 

An investment in our securities involves a high degree of risk and our ordinary shares and warrants should be purchased only by persons who can afford to lose the entire amount invested. Before purchasing any of our securities, you should carefully consider the following factors relating to our business and prospects. You should pay particular attention to the fact that we currently conduct a significant portion of our operations in Thailand and are governed by a legal and regulatory environment that in some respects differs significantly from the environment that may prevail in the U.S. and other countries. If any of the following risks actually occurs, our business, financial condition or operating results will suffer, the value of our shares could decline, and you may lose all or part of your investment.

 

Summary of Risk Factors

 

Investing in our company involves significant risks. These risks include the following:

 

Risks Relating to Our Business and Industry

 

Risks and uncertainties related to our business and industry include, but are not limited to, the following:

  

 Our negative operating profits may raise substantial doubt regarding our ability to continue as a going concern;

 

 We operate in highly competitive industries;

  

 We currently report our financial results under IFRS;

 

 We have substantial customer concentration, with a limited number of customers accounting for a substantial portion of our recent revenues;

 

 Changes to legislation in Thailand may negatively affect our business;

 

 Unexpected increases in minimum wages in Thailand would reduce our net profits;

 

 Increases in fuel cost would negatively impact our cost of operations;

 

 Our strategy may not be successful;

 

 We might not have sufficient cash or to obtain necessary funding to fully execute our growth strategy;

 

 Our business success depends on retaining our leadership team and attracting and retaining qualified personnel;

 

1

 

 

 In the future we may not be able to use the Guardforce trademark, which could have a negative impact on our business;

 

 We may be subject to service quality or liability claims, which may cause us to incur litigation expenses and to devote significant management time to defending such claims, and if such claims are determined adversely to us, we may be required to pay significant damage awards;

 

 Decreasing use of cash could have a negative impact on our business;
   
 We may encounter provisions and impairments on our assets due to our business model and the development of our AI&Robotics Solution business, particularly amidst the fast-changing technologies.
   
 The AI industry is confronting a multitude of challenges across different dimensions, including laws & regulations, regulatory compliance, ethical and societal considerations. Failure to comply with the updated rules and regulations may lead to financial loss, or reputational damage.

 

 Implementation of our AI&Robotics Solution has required, and may continue to require, significant capital and other expenditures, which we may not recoup;
   
 Divestiture of previously acquired Handshake may affect certain investors’ interest in our business growth.

 

 We may fail to successfully integrate our other acquisitions of Shenzhen GFAI, Guangzhou GFAI, and Beijing Wanjia, and InnoAI and may fail to realize the anticipated benefits and resulted in losing the goodwill of these subsidiaries;

 

 We may not be able to obtain the necessary funding for our future capital or refinancing needs;

 

 Any compromise of information security of our platform could materially and adversely affect our business, operations, and reputation;

 

 Our transfer pricing decisions may result in uncertain tax exposures for our group; and

 

 We are currently operating in a period of economic uncertainty and capital markets disruption, which has been significantly impacted by geopolitical instability due to the ongoing military conflicts between Russia and Ukraine, and the war in the Middle East. Our business, financial condition and results of operations may be materially adversely affected by any impact on the global economy and capital markets resulting from the conflicts above or any other geopolitical tensions.

 

Risks Relating to our Corporate Structure

 

Risks and uncertainties related to our corporate structure include, but are not limited to, the following:

 

 We rely upon structural arrangements to establish control over certain entities and government authorities may determine that these arrangements do not comply with existing laws and regulations.

 

Risks Relating to Dissolving Foreign Subsidiaries

 

 

We may face legal and regulatory risks associated with the closure of our foreign subsidiaries, especially when nominee directors are appointed, as the process of dissolution is subject to specific laws and regulations in each jurisdiction that may be complex and vary;

 

 We may face risks related to employment and labor relations, including potential claims for wrongful termination, disputes over severance packages, and other employment-related liabilities;

 

 The existing contractual obligations of the subsidiaries may not be terminated without incurring costs, such as tax liabilities arising from the settlement of intercompany transactions; moreover, we may face lawsuits for breach of contract; and

 

 The process of dissolving foreign subsidiaries may incur significant costs, including settlement of lease, contract termination fees, employee severance, and other closure-related expenses, impacting our financial position.

 

Risks Relating to Doing Business in Thailand

 

Risks and uncertainties related to doing business in Thailand include, but are not limited to, the following:

 

 A severe or prolonged downturn in the global economy or the markets that we primarily operate in could materially and adversely affect our revenues and results of operations;

 

 We are vulnerable to foreign currency exchange risk exposure; and

 

 The ability of our subsidiaries to distribute dividends to us may be subject to restrictions under the laws of their respective jurisdictions.

 

2

 

 

Risks Relating to Doing Business in China

 

Risks and uncertainties related to doing business in China include, but are not limited to, the following:

 

 Changes in regional or global economic, political or social conditions or government policies could have a material adverse effect on our business and operations in China

 

 We may be exposed to compliance costs and regulatory risks if we fail to fully and accurately understand the laws and regulations under the PRC legal system and our business operation may be adversely affected;

 

 If the regulations related to the business operations of our PRC subsidiaries change significantly in the future and our PRC subsidiaries are not able to substantially comply with such regulations, the business operations of our PRC subsidiaries may be materially and adversely affected, and the value of our ordinary shares may significantly decrease;

 

 Our business is subject to complex and evolving laws and regulations regarding privacy and data protection. Compliance with China’s new Data Security Law, Cybersecurity Review Measures, Personal Information Protection Law, as well as additional laws, regulations, and guidelines that the Chinese government promulgates in the future may entail significant expenses and could materially affect our business;

 

 PRC regulation of loans to, and direct investments in, PRC entities by offshore holding companies may affect us from using proceeds from our future financing activities to make loans or additional capital contributions to our PRC subsidiaries;

 

 PRC laws and regulations establish certain procedures in connection with certain acquisitions of China-based companies by foreign investors, especially when such investor has a related party relationship with the China-based companies, which could make it more difficult for us to pursue growth through acquisitions or mergers in China;

 

 Under the Enterprise Income Tax Law, we may be classified as a “Resident Enterprise” of China. Any classification as such will likely result in unfavorable tax consequences to us and our non-PRC shareholders;

 

 You may be subject to PRC income tax on any gain realized on the transfer of our ordinary shares;
   
 Fluctuations in exchange rates could have a material adverse impact on our results of operations and the value of your investment.

 

Risks Relating to Our Ordinary Shares and Warrants

 

Risks and uncertainties related to our ordinary shares and warrants include, but are not limited to, the following:

  

 You may experience difficulties in effecting service of legal process, enforcing foreign judgments or bringing actions against us or our management named in the report based on foreign laws;

 

 We are a foreign private issuer within the meaning of the rules under the Exchange Act, and as such we are exempt from certain provisions applicable to U.S. domestic public companies;

 

 As a foreign private issuer, we are permitted to rely on exemptions from certain Nasdaq corporate governance standards applicable to domestic U.S. issuers. This may afford less protection to holders of our shares; and

 

 Future issuances of debt securities, which would rank senior to our ordinary shares upon our bankruptcy or liquidation, and future issuances of preferred shares, which could rank senior to our ordinary shares for the purposes of dividends and liquidating distributions, may adversely affect the level of return you may be able to achieve from an investment in our Securities.

 

3

 

 

Risks Relating to Our Business and Industry

 

Our negative operating profits may raise substantial doubt regarding our ability to continue as a going concern.

 

Our ability to continue as a going concern requires us to obtain additional financing to fund our operations. The perception of our ability to continue as a going concern may make it more difficult for us to obtain financing or obtain financing on favorable terms for the continuation of our operations and could result in the loss of confidence by investors, suppliers, and employees. If we are not successful in raising capital through equity offerings, debt financings, collaborations, licensing arrangements or any other means or are not successful in reducing our expenses, we may exhaust our cash resources and be unable to continue our operations. If we cannot continue as a viable entity, our shareholders would likely lose most or all their investment in us.

 

We operate in highly competitive industries.

 

We compete in industries that are subject to significant competition and pricing pressures in most markets.

 

Risk relating to research and development activities on AI technology.

 

AI has been developing faster than the market expected, especially with the rapid revolution of foundational models such as ChatGPT and Google Gemini. In our AI technology R&D endeavors, we may encounter challenges spanning technological complexity, intellectual property concerns, data privacy and security risks, and regulatory compliance hurdles. The intricate nature of AI technology may exceed expectations, potentially infringing upon existing intellectual property rights, necessitating robust protection of data privacy and security, and confronting increasingly stringent regulatory compliance demands.

 

Secured logistics:

 

Our competition mainly comes from international companies like Brinks and Armaguard, local CIT companies, commercial banks that subcontract CIT companies to form their own cash management solutions and banks that have their own exclusive CIT subsidiaries.

 

Our business model requires significant fixed costs to operate our services including, but not limited to, costs to operate a fleet of armored vehicles. We believe we have competitive advantages, such as brand name recognition and a reputation for a high level of service and security, rather than competing solely on price alone. However, continued pricing pressure from competitors or failure to command premium pricing based on the competitive advantages identified above could result in lost business volume and could have an adverse effect on our business, financial condition, results of operations and cash flows. Given the highly competitive industry environment, it is important to develop new solutions to help retain and expand our customer base. Failure to develop, sell and execute new solutions and offerings in a timely and efficient manner could also negatively affect our ability to retain our existing customer base or pricing structure and have an adverse effect on our business, financial condition, results of operations and cash flows.

 

General Security Solutions:

 

The competition is intense in China as there are many local and international companies providing the same security alarm installation service. Additionally, the economy and business are affected by government policies that could be changed rapidly.

 

Most of our business is sub-contracted to local service providers that we are unable to monitor or control the sub-contractors’ service quality for our end customers. We may lose the major customers if they are dissatisfied with the services.

 

AI&Robotics Solution:

 

The robotics industries are still in its early growth phase across Thailand, China and globally. While many competitors are manufacturers that sell stand-alone robotic products, we developed our business model started from a robotics-as-a-service model (RaaS) that utilized the robots manufactured by related-party robotics manufacturers. If these manufacturers decide to offer their own RaaS solution globally, it could create competition against us. Should this occur, it will negatively affect our competitiveness and have an adverse effect on our business strategy and plans for rolling out our robotics solution rollouts.

 

In 2022, through our R&D and partnerships, we started to explore AI integration to expand our robotic solutions. The AI industry is driving increasing attention and developing at a faster speed than the market expected. With the rapid revolutions of the foundational models such as ChatGPT, the solutions we’re offering and developing could become outdated soon and will be, facing fierce competition and requiring rapid upgrades to remain competitive. This accelerated obsolescence could potentially reduce our adoption rate, market value, hindering our ability to fully realize revenue. These challenges necessitate continuous innovation and adaptation to ensure that our offerings remain relevant and competitive in the market. To address this risk, we maintain a flexible approach in our development and demonstration phases to respond effectively to emerging trends and competitive dynamics.

 

While data security and privacy risks are manageable at this stage due to the limited data usage, these considerations will require greater attention as we progress towards full-scale deployment. Proactive implementations, such as robust system architecture and compliance protocols, are essential for effective risks management in the future.

 

Lastly, our dependency on third-party technologies and partnerships presents a potential vulnerability. The reliability of our solutions could arise from changes in partner priorities or supply chain. Regarding AI solutions through partnerships, there is no guarantee of continued collaboration with current partners, who may become competitors upon partnership termination. Although this risk is currently manageable during the development stage, we are actively foster strong relationships and build contingency plans to minimize future challenges.

 

4

 

 

We have substantial customer concentration, with a limited number of customers accounting for a substantial portion of our recent revenues.

 

We have derived a significant portion of our revenues from our top four customers. For the years ended December 31, 2024, 2023 and 2022, revenue generated by our largest customer, the state-owned Thai bank located in Bangkok (the Government Savings Bank), were approximately $7.6 million, $7.5 million and $8.1 million, respectively, which accounted for approximately 20.9%, 20.8% and 23.8% of our total revenues, respectively.

 

For the years ended December 31, 2024, 2023 and 2022, revenues from the next three largest customers combined were approximately $13.8 million, $13.3 million, and $13.4 million, respectively, or 38.1%, 36.7% and 39.4% of our total revenues, respectively. Therefore, for the years ended December 31, 2024, 2023 and 2022, our top four customers combined accounted for approximately 59.0%, 57.5% and 63.2% of our total revenues, respectively. We have three customers that accounted for 10% or more of our revenue for the years ended December 31, 2024, 2023 and 2022, respectively (See Note 26 “Concentrations” in our audited consolidated financial statements for details).

 

The concentration of revenue among a limited number of customers presents inherent risks. It is not possible for us to predict these customers’ future demand level for our services. In addition, revenues patterns may vary from these larger customers based on the commencement and completion of projects, the timing, and the market conditions that beyond our control. Furthermore, some of our contracts with these larger customers permit them to terminate our services at any time (subject to notice and certain other provisions). If any of these customers experience a decline in their financial situation, due to market, economic or competitive conditions, they could reduce budget for our service, which could lead to pressure on us to lower our service price. The reduced service price or termination of services could also negatively affect our revenues and results of operations and/or trading price of our ordinary shares and warrants.

 

We currently report our financial results under IFRS, which differs in certain significant respect from U.S. generally accepted accounting principles.

 

We report our financial statements under IFRS. There have been and there may in the future be certain significant differences between IFRS and United States generally accepted accounting principles, or U.S. GAAP, including differences related to revenue recognition, intangible assets, share-based compensation expense, income tax and earnings per share. As a result, our financial information and reported earnings for historical or future periods could be significantly different if they were prepared in accordance with U.S. GAAP. In addition, we do not intend to provide a reconciliation between IFRS and U.S. GAAP unless it is required under applicable law. As a result, you may not be able to meaningfully compare our financial statements under IFRS with those companies that prepare financial statements under U.S. GAAP.

 

Changes to legislation in Thailand may negatively affect our business.

 

The legislation in Thailand relating to the security industry is not fully developed and may evolve depending on the government in place. For example, new security acts launched in 2015 resulted in an increase in stricter control over staff issues such as recruitment standards, training criteria and firearms. This increased the cost of recruitment, training and retention. The government of Thailand may introduce additional regulations in the future which could have a negative impact on our costs and thus profitability of our operations and cash flow. These developments could have an adverse effect on our business, financial condition, and results of operations.

 

Unexpected increases in minimum wages in Thailand would reduce our net profits.

 

The government of Thailand does not have a regular system to review minimum wages and may enact, on very short notice, when, for example, the local political environment changes or there is a new prime minister, new laws and regulations to increase minimum wages. Any material increase in minimum wages will directly impact the cost of services of the Company and reduce net profits.

 

Increases in fuel cost would negatively impact our cost of operations.

 

The CIT industry relies on a large consumption of fuel for the operation of its vehicles. Although we conduct price comparisons and enter into three-year supply contracts at fixed and discounted rates, an increase in oil prices will, most likely, negatively impact the operating costs of the Company.

 

5

 

 

Our business success depends on retaining our leadership team and attracting and retaining qualified personnel.

 

Our future success depends, in part, on the continuing services and contributions of our leadership team to execute on our strategic plan and to identify and pursue new opportunities. Our future success also depends, in part, on our continued ability to attract and retain highly skilled and qualified personnel. Any turnover in senior management or inability to attract and retain qualified personnel could have a negative effect on our results of operations. Turnover in key leadership positions within the Company may adversely affect our ability to manage the company efficiently and effectively, could be disruptive and distracting to management and may lead to additional departures of current personnel, any of which could have a material adverse effect on our business and results of operations. In the AI&Robotics Solution business, skilled AI researchers and developers are in high demand, and the fast-paced nature of the industry means that attracting and retaining top talent is challenging. We may struggle to maintain a talented workforce capable of keeping up with technological advancements.

 

In the future we may not be able to use the Guardforce trademark, which could have a negative impact on our business.

 

We license the “Guardforce” name and trademarks from Guardforce Security (Thailand) Company Limited, or THAI SP, under the terms of a binding memorandum of understanding effective March 2, 2023, between GF Cash (CIT) and THAI SP. Under the terms of this license we can use in Thailand, at no cost and on a non-exclusive, non-transferable basis, the “Guardforce” name and related trademarks in promoting (i) GF Cash (CIT)’s business and selling any goods and services solely related to the business of cash-in-transit and (ii) other ancillary services provided by GF Cash (CIT) and its related parties (as selected and agreed thereto), solely in the manner approved by THAI SP from time to time. This license has a term of three years and prior to the expiry of the license, either party may propose and discuss about the arrangement for renewing it. Additionally, the license may be cancelled by either party at any time with three months’ prior written notice to the other party.

 

If for any reason our license with THAI SP is terminated or expires, our business may suffer and the value that we believe we have built in our brand name throughout Thailand will be lost. In such event, we would have to market our business under a new brand, and it may take significant time before our existing customers and future customers recognize our new brand. The loss of our ability to continue to utilize the Guardforce name and related trademarks could have a material adverse effect on our business.

 

We may be subject to service quality or liability claims, which may cause us to incur litigation expenses and to devote significant management time to defending such claims, and if such claims are determined adversely to us, we may be required to pay significant damage awards.

 

We may be subject to legal proceedings and claims from time to time relating to the quality of our services. The defense of these proceedings and claims could be both costly and time-consuming and significantly divert the efforts and resources of our management. An adverse determination in any such proceeding could subject us to significant liability. In addition, any such proceeding, even if ultimately determined in our favor, could damage our reputation, and prevent us from maintaining or increasing revenues and market share. Protracted litigation could also result in our customers or potential customers limiting their use of our service.

 

As of the date of this report, we are involved in several legal proceedings. We are a defendant in three labor-related lawsuits in Thailand with claims of approximately $0.007 million, $0.002 million and $0.017 million, respectively.

 

On the plaintiff side, we are pursuing a civil lawsuit in the PRC with claims of approximately $0.802 million. In Thailand, we are plaintiffs in two civil lawsuits seeking to recover outstanding service fees with interest from two clients, amounting to approximately $0.015 million and $0.092 million, respectively.

 

6

 

 

Decreasing use of cash could have a negative impact on our business.

 

The proliferation of payment options other than cash, including credit cards, debit cards, stored-value cards, mobile payments and on-line purchase activity and digital currencies, could result in a reduced need for cash in the marketplace and a decline in the need for physical bank branches and retail stores. To mitigate this risk, we are developing new lines of business, including, among other things, cash management solutions for retail chains and banks, multi-function machines (for cash and digital cash) and coins solutions for minting facilities. In addition, we are developing non-cash security technology related solutions such as robotics and AI solutions. However, there is a risk that these initiatives may not offset the risks associated with our traditional cash-based business and that our business, financial condition, results of operations and cash flows could be negatively impacted.

 

We may encounter provisions and impairments on our assets due to our business model and the development of our AI&Robotics Solution business, particularly amidst the fast-changing technologies.

 

One of our successful marketing strategies, initiated in late 2020, involves offering free trial periods of our robots to customers. This approach has enabled us to quickly gather customer feedback and gain traction in the market. However, given the swift advancement in AI and robotics technologies, coupled with the continuous upgrades of the foundational models like ChatGPT, the solutions we are developing and integrating may become outdated sooner than anticipated. Additionally, the current robots in our inventory may not be compatible to deliver the solutions. These factors mentioned above could result in significant provisions and impairments on our robot assets.

 

Our robots are managed under our data-based cloud platforms, Guardforce AI Intelligent Cloud Platform (ICP) and Cloud Technology Platform (CTP). As part of our upgrade plan, we have integrated functionalities from both platforms together to upgrade them under the ICP platform by removing duplicated functions and developing new functions. This integration aims to reduce maintenance and further development costs by eliminating duplicated functionalities and introducing new ones. However, the consolidation could result in certain accounting impairments on both platforms.

 

The AI industry is confronting a multitude of challenges across different dimensions, including laws & regulations, regulatory compliance, ethical and societal considerations. Failure to comply with the updated rules and regulations may lead to financial loss, or reputational damage.

 

The rapid development of AI technology often surpasses the pace of regulatory adaptation. As government and organizations worldwide implement stricter regulations around AI usage and AI implementations, AI initiatives could encounter increasing challenges. Moreover, the rapid adoption of AI implementations could raise social or ethical concerns such as job displacement, privacy breaches, biases and more. Effectively addressing these complex issues is challenging and mishandling them could result in financial loss or reputational damages.

 

Implementation of our AI&Robotics Solution business has required, and may continue to require, significant capital and other expenditures, which we may not recoup.

 

AI technology requires significant investment in research, development, and infrastructure. We have made, and intend to continue to make, capital investments to develop and build our AI&Robotics Solution business. Our AI&Robotics Solution business related investment plans are subject to change, and will depend, in part, on market demand for robotic services, the competitive landscape for provision of such services and the development of competing technologies. There is no assurance of the success of our entry into the AI&Robotics Solution business as there may not be sufficient demand for our AI&Robotics Solution business, as a result of competition or otherwise, to permit us to recoup or profit from our AI&Robotics Solution business related capital investments.

 

Divestiture of the previously acquired Handshake may affect certain investors’ interest in our business growth.

 

In March 2021, we completed the acquisition of 51% of Handshake with the goal to benefit from a range of synergies from this acquisition, including by offering our customers bundled physical and information security services. After reviewing overall performance, future growth potential and the global environment for information security, we completed the separation with Handshake on February 6, 2024. As a result of this transaction, Handshake ceased to be a subsidiary of the Company. The divestiture of Handshake has resulted in the loss of goodwill. Additionally, parting ways with Handshake might lead to legal concerns. Changes in our business structure may conflict with existing contracts with other companies, potentially leading to legal action or financial obligations.

 

We may fail to successfully integrate our other acquisitions of Shenzhen GFAI, Guangzhou GFAI, and Beijing Wanjia, and InnoAI and may fail to realize the anticipated benefits and resulted in losing the goodwill of these subsidiaries.

 

In March 2022, we completed acquisitions for 100% equity interests in Shenzhen GFAI and 100% of Guangzhou GFAI. In June 2022, we completed the acquisition for 100% equity interests in Beijing Wanjia. In December 2022, we executed an asset acquisition agreement with Shenzhen Kewei to acquire its robotic equipment, customer and business resource ownership, human resources involved in the business such as leasing, advertising replacement and sales of robots and other equipment under the name of Shenzhen Kewei. In May 2024, we completed the acquisition for 100% equity interests in InnoAI. While we are hoping to benefit from a range of synergies from these acquisitions, we may not be able to integrate these new businesses and may fail to realize the expected benefits in the near term, or at all. These companies operate in the highly competitive AI&Robotics industry. Their business success will depend, in part, on market demand for their robotics solutions services, the competitive landscape for the provision of such services and the development of competing technologies. Our business and financial condition may be adversely affected if either business fails, or we fail to manage our investment in them successfully.

 

7

 

 

Any compromise of the information security of our platform could materially and adversely affect our business, operations, and reputation.

 

Our products and services involve the storage and transmission of users’ and other customers’ information, and security breaches expose us to a risk of loss of this information, litigation, and potential liability. Our security measures may also be breached due to employee error, malfeasance or otherwise. Additionally, outside parties may attempt to fraudulently induce employees, users or other customers to disclose sensitive information in order to gain access to our data or our users’ or other customers’ data or accounts or may otherwise obtain access to such data or accounts. Because the techniques used to obtain unauthorized access, disable, or degrade service or sabotage systems change frequently and often are not recognized until launched against a target, we may be unable to anticipate these techniques or to implement adequate preventative measures. If an actual or perceived breach of our security occurs, the market perception of the effectiveness of our security measures could be harmed, we could lose users and other customers, and may be exposed to significant legal and financial risks, including legal claims and regulatory fines and penalties. Any of these actions could have a material and adverse effect on our business, reputation, and results of operations.

 

Our transfer pricing decisions may result in uncertain tax exposures for our group.

 

We have entered into transfer pricing arrangements that establish transfer prices for our inter-company operations in relations to the purchase of robotics equipment for our robotics solutions businesses in the region. However, our transfer pricing procedures are not binding on the applicable taxing authorities. No official authority in any countries has made a binding determination as to whether we are operating in compliance with its transfer pricing laws. Accordingly, taxing authorities in any of the countries in which we operate could challenge our transfer prices and require us to adjust them to reallocate our income and potentially to pay additional taxes for prior tax periods. We expect that the issue of the validity of our transfer pricing procedures will become of greater importance as we continue our expansion in markets in which we currently have a limited presence and attempt to penetrate new markets. Any change to the allocation of our income as a result of reviews by taxing authorities could have a negative effect on our financial condition and results of operations. In addition, there may be challenges involved in complying with local pertinent tax rules and regulations. 

 

We are currently operating in a period of economic uncertainty and capital markets disruption, which has been significantly impacted by geopolitical instability due to the ongoing military conflicts between Russia and Ukraine, and the war in the Middle east. Our business, financial condition and results of operations may be materially adversely affected by any negative impact on the global economy and capital markets resulting from the conflicts above or any other geopolitical tensions.

 

U.S. and global markets are experiencing volatility and disruption following the escalation of geopolitical tensions and the start of the military conflict between Russia and Ukraine and the war in the Middle East. On February 24, 2022, a full-scale military invasion of Ukraine by Russian troops was reported. On October 7, 2023, it was reported that an armed conflict between Israel and the Hamas-led Palestinian military group took place mainly in and around the Gaza Strip. Governments in the United States and many other countries, or the Sanctioning Bodies, have imposed economic sanctions on certain Russian individuals, including politicians, and Russian corporate and banking entities since the conflicts started. In the Middle East, besides the economy in Israel and Palestine, the war has affected the Red Sea area and could cause significant increase in shipping costs, eventually could increase costs for commodities such as oil, auto parts, food and cause fears of global inflation. Although the length and impact of the ongoing military conflicts above is highly unpredictable, and although we currently have no operations or sales in either Russia, Ukraine, Israel nor Palestine, the war in Ukraine could lead to market disruptions, including significant volatility in commodity prices, credit and capital markets. We are continuing to monitor the situation and assessing its potential impact on our business.

 

8

 

 

Risks Relating to our Corporate Structure

 

We rely upon structural arrangements to establish control over certain entities and government authorities may determine that these arrangements do not comply with existing laws and regulations.

 

The laws and regulations in Thailand place restrictions on foreign investment in and ownership of entities engaged in several business activities. The primary legislation is the Foreign Business Act B.E. 2542 (1999), or the FBA. Under the FBA, certain business activities are reserved for Thai nationals, and foreigners are required to obtain a foreign business license before engaging in certain business activities, including all service business. A company registered in Thailand will be considered a foreigner under the FBA if foreign individuals or entities hold 50% or more of the shares in the company. The Security Guard Business Act B.E. 2558 (2015), or the SGBA, also requires that companies applying for approval to engage in the business of providing security guard services by providing licensed security guards to protect people or personal property must have more than half of its shares owned by shareholders of Thai nationality and must have more than half of its directors being of Thai nationality.

 

We conduct our business activities in Thailand using a tiered shareholding structure in which direct foreign ownership in each Thai entity is less than 50%. See “Item 4. Information on the Company—A. History and Development of the Company - Corporate Structure.” The FBA considers the immediate level of shareholding of a company to determine the number of shares held by foreigners in that company for the purposes of determining whether the company is a foreigner within the meaning of the FBA, and will have regard to the shareholdings of a corporate shareholder which holds shares in that company to determine whether that corporate shareholder is a foreigner, however no cumulative calculation is applied to determine the foreign ownership status of a company when it has several levels of foreign shareholding. Such shareholding structure has allowed us to consolidate our Thai operating entities as our subsidiaries.

 

We have engaged legal counsel Watson Farley & Williams (Thailand) Limited in Thailand, and they are of the opinion that the shareholding structure of GF Cash (CIT) in Item 4. Information on the Company - A. History and Development of the Company – Corporate Structure. does not result in GF Cash (CIT) being a foreigner within the meaning of the FBA or the SGBA. However, the local or national authorities or regulatory agencies in Thailand may reach a different conclusion, which could lead to an action being brought against us by administrative orders or in local courts. The FBA prohibits Thai nationals and non-foreigner companies from assisting, aiding, and abetting or participating in the operation of a foreigner’s business if the foreigner would require approval under the FBA to engage in that business, or to act as a nominee in holding shares in a company to enable a foreigner to operate a business in contravention of the FBA. There are no prescribed criteria under the FBA to determine whether a Thai individual or a legal entity is holding shares in a Thai-incorporated company for their own benefit, or as a nominee for or on behalf of a foreigner. While the relevant authorities may follow certain guidelines, they generally exercise discretion in making such a determination, taking into account the factual circumstances on a case-by-case basis. For example, Thai shareholders are likely to be considered as nominees under the FBA if they do not have sufficient funds to acquire their shares, did not pay for their shares, if they have agreed to not to be paid the dividends to which they would be entitled under the company’s articles of association, or to receive less benefit from their investment fund in a company than if they were to deposit their investment fund with a commercial bank.

 

9

 

 

If the authorities in Thailand find that our arrangements do not comply with their prohibition or restrictions on foreign investment in our lines of business, or if the relevant government entity otherwise finds that we or any of our subsidiaries is in violation of the relevant laws or regulations or lack the necessary registrations, permits or licenses to operate our businesses in Thailand, they would have broad discretion in dealing with such violations or failures, which could have any of the following implications:

 

 revoking the business licenses and/or operating licenses of such entities;

 

 imposing penalties of up to THB1 million and imprisonment of up to three years plus penalties of THB10,000 to THB50,000 ($1 approximately THB 35) for every day of a continuing offence;

 

 ordering the cessation of any aiding or abetting contrary to the FBA;

 

 discontinuing or placing restrictions or onerous conditions on the operations of our Thai subsidiaries, or on our operations through any transactions between our Company or our Cayman Islands or BVI subsidiaries on the one hand and our Thai subsidiaries on the other hand;

 

 confiscating income from us, our BVI subsidiaries, or Thai subsidiaries, or imposing other requirements with which such entities may not be able to comply;

 

 imposing criminal penalties, including fines and imprisonment on our Thai subsidiaries, their shareholders or directors;

 

 requiring us to restructure our ownership structure or operations, including the sale of shares in GF Cash (CIT), which in turn would affect our ability to consolidate, derive economic interests from, or exert effective control over our Thai subsidiaries; or

 

 restricting or prohibiting our use of the proceeds of any public offering we may conduct to finance our business and operations in Thailand.

 

Any of these actions could cause significant disruption to our business operations and severely damage our reputation, which would in turn materially and adversely affect our business, financial condition, and results of operations. If any of these occurrences results in our inability to direct the activities of our Thai subsidiaries that most significantly impact their economic performance or prevent us from receiving the economic benefits or absorbing losses from these entities, we may not be able to consolidate these entities in our consolidated financial statements in accordance with IFRS.

 

Risks Relating to Doing Business in Thailand

 

A severe or prolonged downturn in the global economy or the markets that we primarily operate in could materially and adversely affect our revenues and results of operations.

 

We primarily operate in Thailand. Weak economic conditions as a result of a global economic downturn and decreased demand and prices due to the increased popularity of digital cash across the world may have a negative impact on our business. Decreased demand and prices would reduce our income and weaken our business. There are still great uncertainties regarding economic conditions and the demand for cash processing services. Any turbulence in global economies and prolonged declines in demand and prices in Thailand may adversely affect our business, revenues, and results of operations. Apart from the above, the following factors may also affect our business: (1) the threat of terrorism is high within Thailand; (2) the political situation is not stable especially under the military rule and governance; (3) currency exchange rates; (4) bribery and corruption; (5) high tax rates; and (6) unstable energy prices.

 

We are vulnerable to foreign currency exchange risk exposure.

 

The value of the U.S. dollar and other currencies may fluctuate and is affected by, among other things, changes in political and economic conditions.

 

Our consolidated financial statements are expressed in U.S. dollars, which is our reporting currency. Most of the revenues and expenses of GF Cash (CIT) are denominated in THB. Meanwhile, our functional currency of our various other subsidiaries, is the U.S. dollar. To the extent that we need to convert THB into U.S. dollars for our operations, appreciation of the U.S. dollar against the THB would adversely affect the U.S. dollar amounts we recognize from the conversion.

 

The ability of our subsidiaries to distribute dividends to us may be subject to restrictions under the laws of their respective jurisdictions.

 

We are a holding company, and our main operating subsidiary is in Thailand. Part of our primary internal sources of funds to meet our cash needs is our share of the dividends, if any, paid by our subsidiaries. The distribution of dividends to us from the subsidiaries in these markets as well as other markets where we operate is subject to restrictions imposed by the applicable laws and regulations in these markets. See “Item 4. Information on the Company—B. Business Overview—Regulation—Thailand—Regulations on Dividend Distributions.” Companies remitting payments to recipients outside of Thailand must apply for an approval to transfer such payments with a licensed commercial bank in Thailand and is typically granted if copies of the supporting documentation showing the need for the transaction can be provided and the transfers comply with the conditions set out by the Bank of Thailand. In addition, although there are currently no foreign exchange control regulations which restrict the ability of our subsidiaries in Thailand to distribute dividends to us, the relevant regulations may be changed and the ability of these subsidiaries to distribute dividends to us may be restricted in the future.

 

10

 

 

Risks Related to Doing Business in China

 

Changes in regional and global economic, political or social conditions or government policies could have a material adverse effect on our business and operations in China.

 

We have acquired and may acquire in the future, subsidiaries which are in China. For the years ended December 31, 2024, 2023 and 2022, $3,810,946 (10.5%), $4,180,070 (11.5%) and $2,447,628 (7.2%) of the company’s total revenues were derived in China, respectively. Accordingly, our business, financial condition, results of operations and prospects may be influenced by political, economic and social conditions in China, as well as regional and global conditions, generally.

 

The PRC government also has implemented various measures to encourage economic growth through allocating resources, setting monetary policy, and providing preferential treatment to particular industries or companies. While the PRC economy has experienced significant growth over the past decades, any adverse changes in economic conditions in China, in the policies of the PRC government or in the laws and regulations in China could have a material effect on the overall economic growth of China. Such developments could affect our business and operating results, lead to changes in demand for our services and affect our competitive position. The PRC government has implemented various measures to encourage economic growth and guide the allocation of resources. Some of these measures may benefit the overall PRC economy but may have a negative effect on us. For example, our financial condition and results of operations may be adversely affected by certain administrative requirements over capital investments or changes in tax regulations.

 

We may be exposed to compliance costs and regulatory risks if we fail to fully and accurately understand the laws and regulations under the PRC legal system and our business operation may be adversely affected.

 

The PRC legal system is based on written statutes and prior court decisions may be cited for reference but have limited precedential value. Some of laws and regulations, such as laws relating to privacy and data protection, are relatively new and new laws and regulations may be enacted in the future, to replace the previous laws and regulations and to clarify the enforcement of these laws, regulations and rules.

 

In 1979, the PRC government began to promulgate a comprehensive system of laws and regulations governing economic matters in general. The overall effect of legislation over the past four decades has significantly enhanced the protections afforded to various forms of foreign investments in China. However, some recently enacted laws and regulations, including laws relating to privacy and data protection, are relatively new, the interpretation and enforcement of which may be further clarified along with its application in future. Since PRC administrative and court authorities are entitled to exercise discretion in accordance with laws, regulations and rules and based on the detailed facts, we may not always be able to predict the outcome of administrative and court proceedings where we are involved in and the level of legal protection we enjoy thereunder. As a result, we may not be aware of our violation of any of these policies and rules until sometime after the violation. Therefore, our judgment on the relevance of legal requirements and our ability to enforce our contractual rights or tort claims may be affected.

 

Furthermore, government policies and internal governmental rules, some of which are not published on a timely basis, might be used for reference when interpreting or implementing PRC laws and regulations. Furthermore, the time cost of the administrative and court proceedings in China varies and may be affected by the complexity of the facts, the specific procedure requirements, etc. If any administrative or court proceeding lasts for a quite long period, it would lead to substantial costs and diversion of resources and management attention.

 

In addition, we and our operation in China may also be affected by the interpretations and applications of PRC laws and regulations, including but not limited to, limitations on foreign ownership in our industry, and any future actions of the PRC government. If any future action of the PRC government results in a material change in our subsidiaries’ operations, the value of our ordinary shares may depreciate significantly or become worthless.

 

11

 

 

If the regulations related to the business operations of our PRC subsidiaries changes significantly in the future and our PRC subsidiaries are not able to substantially comply with such regulations, the business operations of our PRC subsidiaries may be materially and adversely affected and the value of our ordinary shares may significantly decrease.

 

The PRC government’s regulatory measures, including those concerning technology and robotics sector, may evolve based on Chinese economy. Any government decisions or actions to change the way technology or robotics are regulated, or any decisions the government might make to cut spending, which our PRC subsidiaries fail to comply with in a timely manner or at all, could adversely impact our PRC subsidiaries and results of operations. In addition, the ability of our PRC subsidiaries to operate in China may be harmed by changes in PRC laws and regulations, including those relating to taxation, artificial intelligence, and other matters. Any new, stricter regulations or interpretations of existing regulations that would require additional expenditures and efforts on our part to ensure our compliance with such regulations or interpretations. Accordingly, we may incur significant compliance costs to comply with new laws and regulations, and government actions and may even decide to divest our PRC subsidiaries considering the compliance costs, business plan, and other factors as a whole.

 

We believe that our PRC subsidiaries’ operations in China are in material compliance with all applicable legal and regulatory requirements as of the date of this report. However, any new, stricter regulations or interpretations of existing regulations in the jurisdiction where we operate may require additional expenditures and efforts on our part to ensure our compliance with such regulations or interpretations.

 

Our PRC subsidiaries may incur increased costs necessary to comply with existing and newly adopted laws and regulations or penalties for any failure to comply. In the event that our PRC subsidiaries are not able to substantially comply with any existing or newly adopted laws and regulations, our business operations may be materially adversely affected, and the value of our ordinary shares may significantly decrease.

 

The Hong Kong legal systems are evolving and the legal protections available to our Hong Kong subsidiaries are subject to the Hong Kong legal system and affected by the economic, political and legal environment in Hong Kong.

 

Hong Kong is a Special Administrative Region of the PRC. Hong Kong enjoys a high degree of autonomy from China under the principle of “one country, two systems”. The Hong Kong Special Administrative Region’s constitutional document, the Basic Law, ensures that the current political situation will remain in effect for 50 years. Hong Kong enjoys the freedom to function in a high degree of autonomy for its affairs, including currencies, immigration and custom, independent judiciary system and parliamentary system. However, there is no assurance that there will not be any changes in the economic, political, and legal environment in Hong Kong in the future. For example, a series of large demonstrations in Hong Kong in 2019 has adversely affected the local economy and resulted in the enactment of the Hong Kong National Security Law in 2020. On July 14, 2020, the former President of United States signed an executive order to end the special status enjoyed by Hong Kong under the United States-Hong Kong Policy Act of 1992. Any changes in the economic, political and legal environment, if in breach of the “one country, two systems” principle, could, in turn, materially and adversely affect our business and operation. Additionally, intellectual property rights and confidentiality protections in Hong Kong may not be the same as those in the United States or other countries. Accordingly, we cannot predict the effect of future developments in the Hong Kong legal system, including the promulgation of new laws, changes to existing laws or the interpretation or enforcement thereof, or the pre-emption of local regulations by national laws. These uncertainties could limit the legal protections available to our Hong Kong subsidiaries (GFAI Robot Service (Hong Kong) Limited, Guardforce AI (Hongkong) Co. Limited), and GFAI Technology (Hong Kong) Limited, including our ability to enforce our agreements with our clients.

 

Our business is subject to complex and evolving laws and regulations regarding privacy and data protection. Compliance with China’s new Data Security Law, Cybersecurity Review Measures, Personal Information Protection Law, as well as additional laws, regulations, and guidelines that the Chinese government promulgates in the future may entail significant expenses and could materially affect our business.

 

Regulatory authorities in China have implemented and are considering further legislative and regulatory proposals concerning data protection. China’s new Data Security Law went into effect on September 1, 2021. The Data Security Law provides that the data processing activities must be conducted based on “data classification and hierarchical protection system” for the purpose of data protection and prohibits entities in China from transferring data stored in China to foreign law enforcement agencies or judicial authorities without prior approval by the Chinese government. The Data Security Law sets forth the legal liabilities of entities and individuals found to be in violation of their data protection obligations, including rectification order, warning, fines of up to RMB 5 million, suspension of relevant business, and revocation of business permits or licenses.

 

In addition, the PRC Cybersecurity Law provides that personal information and important data collected and generated by operators of critical information infrastructure during their operations in the PRC should be stored in the PRC, and the law imposes heightened regulation and additional security obligations on operators of critical information infrastructure. According to the Cybersecurity Review Measures promulgated by the Cyberspace Administration of China and certain other PRC regulatory authorities in April 2020, which became effective in June 2020, operators of critical information infrastructure must pass a cybersecurity review when purchasing network products and services which do or may affect national security. Any failure or delay in the completion of the cybersecurity review procedures may prevent the critical information infrastructure operator from using or providing certain network products and services and may result in fines of up to ten times the purchase price of such network products and services. The PRC government recently launched cybersecurity reviews against several mobile apps operated by several U.S.-listed Chinese companies and prohibited these apps from registering new users during the review periods. We do not believe that we constitute a critical information infrastructure operator under the Cybersecurity Review Measures that took effect in June 2020.

 

12

 

 

On December 28, 2021, the Cyberspace Administration of China (the “CAC”) and certain other PRC regulatory authorities revised the Cybersecurity Review Measures (2021) (the “revised Cybersecurity Review Measures”), which proposed to authorize the relevant government authorities to conduct cybersecurity review on a range of activities that affect or may affect national security. The PRC National Security Law covers various types of national security, including technology security and information security. The revised Cybersecurity Review Measures took effect on February 15, 2022. The revised Cybersecurity Review Measures expand the cybersecurity review to data processing operators in possession of personal information of over 1 million users if the operators intend to list their securities in a foreign country. Under the revised Cybersecurity Review Measures, the scope of entities required to undergo cybersecurity review to assess national security risks that arise from data processing activities would be expanded to include all critical information infrastructure operators who purchase network products and services and all data processors carrying out data processing activities that affect or may affect national security. In addition, such reviews would focus on the potential risk of core data, important data, or a large amount of personal information being stolen, leaked, destroyed, illegally used or exported out of China, or critical information infrastructure being affected, controlled or maliciously used by foreign governments after such a listing. An operator that violates these measures shall be dealt with in accordance with the provisions of the PRC Cybersecurity Law and the PRC Data Security Law. We believe that the cybersecurity review requirement under the revised Cybersecurity Review Measures for online platform operators in possession of personal information of over one million users going public in a foreign country does not apply to us or any of our PRC subsidiaries, because we are not an online platform operator, and we became a public company with shares listed on Nasdaq before such Measures entered into force on February 15, 2022. However, the interpretation and implementation of the revised Cybersecurity Review Measures are still evolving and we cannot assure you that the CAC will reach the same conclusion as us. Besides, in accordance with the revised Cybersecurity Review Measures, if a member of the cybersecurity review working mechanism believes that a network product or service or data processing activity affects or may affect national security, the Office of Cybersecurity Review has the right to conduct cybersecurity review with the approval of the Office of the Central Cyberspace Affairs Commission. As of the date of this report, we have not received any investigations, notices, warnings, or sanctions from applicable governmental authorities in relation to national security. We also confirm that, as of the date of this report, we have not been involved in any investigation conducted by the CAC in connection with the cybersecurity review on national security or any other grounds, and have not received any inquiries, notices, warnings, or sanctions in this regard. We are advised by Shihui Partners, our PRC counsel, that based on the Chinese laws and regulations currently in effect as of the date of this report, we are not required to submit an application or file a notification to the CSRC or the CAC for the continuous trading of our Ordinary shares on the Nasdaq. And we are not required to file or submit any reports, schedules, forms, statements and other documents required to be filed by Trial Measures and corresponding guidance letters with respect to the filing of this report. Our PRC counsel, Shihui Partners, is of the view that we (1) are not required to obtain permissions from the CSRC, and (2) have not been required to obtain or denied such and other permissions by the CSRC, CAC, or any PRC government authority, under current PRC laws, regulations and rules in connection with a potential offering made pursuant to this report as of the date of this report.

 

However, there remains significant uncertainty as to the enactment, interpretation and implementation of regulatory requirements related to overseas securities offerings and other capital markets activities, and we cannot exclude the possibility that the CSRC or other relevant government authorities might require such filing for an offering. If it is determined in the future that the approval of the CSRC, CAC or any other regulatory authority is required for any of our offerings, we may face sanctions by the CSRC, the CAC or other Chinese regulatory agencies. These regulatory agencies may impose fines and penalties on our subsidiaries’ operations in China, limit our ability to pay dividends outside of China, limit our operations in China, delay or restrict the repatriation of the proceeds from overseas offerings into China or take other actions that could have a material adverse effect on our business, financial condition, results of operations and prospects, as well as the trading price of our ordinary shares. In addition, if the CSRC, the CAC or other regulatory agencies later promulgate new rules requiring that we obtain their approvals for any of our offerings, we may be unable to obtain a waiver of such approval requirements, when procedures are established to obtain such a waiver. Any uncertainties and/or negative publicity regarding such an approval requirement could have a material adverse effect on the trading price of our ordinary shares.

 

On September 24, 2024, the State Council released the Regulations on Network Data Security, which shall be effective from January 1, 2025. The Regulations on Network Data Security provide more detailed guidance on how to implement the general legal requirements under legislations such as the Cybersecurity Law, Data Security Law, and the Personal Information Protection Law. The Regulations on Network Data Security follow the principle that the state will regulate based on a data classification and multi-level protection scheme. We believe that we or any of our PRC subsidiaries do not constitute an online platform service provider under the draft Regulations on Network Data Security.

 

13

 

 

On August 20, 2021, the Standing Committee of the National People’s Congress of China promulgated the Personal Information Protection Law which became effective on November 1, 2021. The Personal Information Protection Law provides a comprehensive set of data privacy and protection requirements that apply to the processing of personal information and expands data protection compliance obligations to cover the processing of personal information of persons by organizations and individuals in China, and the processing of personal information of persons in China outside of China if such processing is for purposes of providing products and services to, or analyzing and evaluating the behavior of, persons in China. The Personal Information Protection Law also provides that critical information infrastructure operators and personal information processing entities who process personal information meeting a volume threshold to be set by Chinese cyberspace regulators are also required to store in China personal information generated or collected in China, and to pass a security assessment administered by Chinese cyberspace regulators for any export of such personal information. Lastly, the Personal Information Protection Law contains proposals for significant fines for serious violations of up to RMB 50 million or 5% of annual revenues from the prior year and may also be ordered to suspend any related activity by competent authorities. We have access to and may be required to collect certain information of our customers in providing services and which may cause the need of further adjustment on our business practice in order to comply with new regulatory requirements.

  

Interpretation, application and enforcement of these laws, rules and regulations evolve from time to time and their scope may continually change, through new legislation, amendments to existing legislation or changes in enforcement. Compliance with the PRC Cybersecurity Law and the PRC Data Security Law could significantly increase the cost to us of providing our service offerings, require significant changes to our operations or even prevent us from providing certain service offerings in jurisdictions in which we currently operate or in which we may operate in the future. Despite our efforts to comply with applicable laws, regulations and other obligations relating to privacy, data protection and information security, it is possible that our practices or service offerings could fail to meet all of the requirements imposed on us by the PRC Cybersecurity Law, the PRC Data Security Law and/or related implementing regulations. Any failure on our part to comply with such law or regulations or any other obligations relating to privacy, data protection or information security, or any compromise of security that results in unauthorized access, use or release of personally identifiable information or other data, or the perception or allegation that any of the foregoing types of failure or compromise has occurred, could damage our reputation, discourage new and existing counterparties from contracting with us or result in investigations, fines, suspension or other penalties by Chinese government authorities and private claims or litigation, any of which could materially adversely affect our business, financial condition and results of operations. Even if our practices are not subject to legal challenge, the perception of privacy concerns, whether or not valid, may harm our reputation and brand and adversely affect our business, financial condition and results of operations. Moreover, the legal uncertainty created by the Data Security Law and the recent Chinese government actions could materially adversely affect our ability, on favorable terms, to raise capital, including engaging in follow-on offerings of our securities in the U.S. market.

 

There remain some uncertainties as to whether we will be required to obtain approvals from PRC authorities to list on the U.S. exchanges and offer securities in the future, and if required, we cannot assure you that we will be able to obtain such approval.

 

Recently, the PRC government initiated a series of regulatory actions and statements to regulate business operations in certain areas, including increasing enforcement against illegal activities in the securities market, enhancing supervision over China-based companies listed overseas using variable interest entity structures, adopting new measures to conduct cybersecurity reviews, and expanding the efforts in anti-monopoly enforcement.

 

On February 17, 2023, the CSRC promulgated the Trial Administrative Measures of Overseas Securities Offering and Listing by Domestic Companies (the “Trial Administrative Measures”) and five supporting guidelines (collectively, the “CSRC Filing Rules”), which came into effect on March 31, 2023. According to the CSRC Filing Rules, an issuer will be required to go through the filing procedures under the CSRC Filing Rules if the following criteria are met at the same time: (a) 50% or more of the issuer’s operating revenue, total profits, total assets or net assets as documented in its audited consolidated financial statements for the most recent accounting year are accounted for by PRC domestic companies, and (b) the main parts of the issuer’s business activities are conducted in mainland China, or its main places of business are located in mainland China, or the senior managers in charge of its business operation and management are mostly Chinese citizens or domiciled in mainland China. The CSRC Filing Rules also stated that the determination of whether it is applicable to the issuer will be done in accordance with the principle of “substance over form”. Furthermore, the CSRC Filing Rules provide a negative list of types of issuers banned from listing overseas, the issuers’ obligation to comply with national security measures and the personal data protection laws, and certain other matters such as the requirements that an issuer (i) file with the CSRC within three business days after it submits an application for initial public offering to the competent overseas regulator and(ii) file subsequent reports with the CSRC on material events, including change of control and voluntary or forced delisting, after its overseas offering and listing.

 

14

 

 

As of December 31, 2024, the operating revenue, total net loss, total assets or net assets of our PRC domestic companies counted less than 25% of the group’s total operating revenue, total net loss and total assets balance. As advised by our PRC counsel, if any of the previous index reach 50%, we may be required to obtain regulatory approval from the CSRC or go through the filing procedures under the CSRC Filing Rules. Nevertheless, as the CSRC Filing Rules are newly issued, there remains uncertainty as to how it will be interpreted or implemented. Therefore, we cannot assure you that whether we will be subject to such filing requirements for listing in the United States and our securities offering in the future, and if we do, we will be able to get clearance from the CSRC in a timely manner, or at all.

 

Since these rules, statements and regulatory actions are new, there is no assurance whether the legislative or administrative regulation making bodies will respond and what existing or new laws or regulations or detailed implementations and interpretations will be modified or promulgated, if any. Changing regulatory requirements and any failure of us to fully comply with new regulatory requirements may significantly limit or completely hinder our ability to offer or continue to offer the ordinary shares, cause significant disruption to our business operations, severely damage our reputation, materially and adversely affect our financial condition and results of operations, and cause the ordinary shares to significantly decline in value or become worthless.

 

PRC regulation of loans to, and direct investments in, PRC entities by offshore holding companies may affect us from using proceeds from our future financing activities to make loans or additional capital contributions to our PRC subsidiaries.

 

As an offshore holding company with PRC subsidiaries, we may transfer funds to our PRC subsidiaries or finance our operating entity by means of loans or capital contributions. Any capital contributions or loans that we, as an offshore entity, make to our Company’s PRC subsidiaries, are subject to PRC regulations. Any loans to our PRC subsidiaries, which are foreign-invested enterprises, cannot exceed statutory limits based on the difference between the amount of our investments and registered capital in such subsidiaries, or cannot exceed the statutory upper limit of the risk-weighted balance for cross-border financing (the upper limit for risk-weighted balance for cross-border financing the capital or the net assets * the leverage rate of cross-border financing * the macro-prudential adjustment parameters). and shall be registered with State Administration of Foreign Exchange, or SAFE, or its local counterparts. Furthermore, any capital increase contributions we make to our PRC subsidiaries, which are foreign-invested enterprises, are subject to the requirement of making necessary filings in Foreign Investment Comprehensive Management Information System, and registration with other government authorities in China. We may not be able to obtain these government registrations or approvals on a timely basis, if at all. If we fail to obtain such approvals or make such registration, our ability to make equity contributions or provide loans to our PRC subsidiaries or to fund their operations may be negatively affected, which may adversely affect their liquidity and ability to fund their working capital and expansion projects and meet their obligations and commitments. As a result, our liquidity and our ability to fund and expand our business may be negatively affected.

 

We may rely on dividends paid by our subsidiaries for our cash needs, and any limitation on the ability of our subsidiaries to make payments to us could have a material adverse effect on our ability to conduct business.

 

As a holding company, we conduct business through our subsidiaries, including subsidiaries in China. We may rely on dividends paid by these PRC subsidiaries for our cash needs, including the funds necessary to pay any dividends and other cash distributions to our shareholders, to service any debt we may incur and to pay our operating expenses. The payment of dividends by entities established in China is subject to limitations. Regulations in China currently permit payment of dividends only out of accumulated profits as determined in accordance with accounting standards and regulations in China. In accordance with the Article 210 and 214 of the Company Law of the PRC (Amended in 2023), each of our PRC subsidiaries is required to set aside at least 10% of its after-tax profit based on PRC accounting standards each year to its general reserves or statutory capital reserve fund until the aggregate amount of such reserves reaches 50% of its respective registered capital. A company may discontinue the contribution when the aggregate sum of the statutory surplus reserve is more than 50% of its registered capital. As a result, our PRC subsidiaries are restricted in their ability to transfer a portion of their net assets to us in the form of dividends. In addition, if any of our PRC subsidiaries incur debt on its own behalf in the future, the instruments governing the debt may restrict such subsidiary’s ability to pay dividends or make other distributions to us. Any limitations on the ability of our PRC subsidiaries to transfer funds to us could materially and adversely limit our ability to grow, make investments or acquisitions that could be beneficial to our business, pay dividends and otherwise fund and conduct our business. 

 

15

 

 

Under the Enterprise Income Tax Law, we may be classified as a “Resident Enterprise” of China. Any classification as such will likely result in unfavorable tax consequences to us and our non-PRC shareholders.

 

Under the Enterprise Income Tax Law (“the “EIT Law”), an enterprise established outside of China with “de facto management bodies” within China is considered a “resident enterprise”, meaning that it can be subject to an enterprise income tax, or EIT, rate of 25.0% on its global income. In April 2009, the State Administration of Taxation (the “SAT”) promulgated a circular, known as Circular 82, and partially amended by Circular 9 promulgated in January 2014, to clarify the certain criteria for the determination of the “de facto management bodies” for foreign enterprises controlled by PRC enterprises or PRC enterprise groups. Under Circular 82, a foreign enterprise invested by the enterprises or enterprise groups as the major controlling shareholders within the territory of China, and incorporated overseas in accordance with the laws of foreign countries (regions) shall be considered a PRC resident enterprise only if all of the following apply: (1) the senior management and core management departments in charge of daily operations are located mainly within China; (2) decisions relating to the enterprise’s financial and human resource matters are made or subject to approval by organizations or personnel in China; (3) the enterprise’s primary assets, accounting books and records, company seals, and board and shareholders’ meeting minutes are located or maintained in China; and (4) 50.0% or more of voting board members or senior executives of the enterprise habitually reside in China. Further to Circular 82, the SAT issued a bulletin, known as Bulletin 45, effective in September 2011 and amended on June 1, 2015, October 1, 2016, and June 15, 2018, to provide more guidance on the implementation of Circular 82 and clarify the reporting and filing obligations of such “Chinese controlled offshore incorporated resident enterprises.” Bulletin 45 provides for, among other matters, procedures for the determination of resident status and administration of post-determination matters. Although Circular 82 and Bulletin 45 explicitly provide that the above standards apply to enterprises that are registered outside China and controlled by PRC enterprises or PRC enterprise groups, Circular 82 may reflect the SAT’s criteria for determining the tax residence of foreign enterprises in general.

 

At the current time, Circular 82 and Bulletin 45 shall not apply to us since our offshore holding entity is not controlled by PRC enterprises or a PRC enterprise group and GFAI’s primary assets are located in Thailand. However, if the PRC tax authorities determine that we are a “resident enterprise” for PRC enterprise income tax purposes, a number of unfavorable PRC tax consequences could follow. First, we may be subject to the enterprise income tax at a rate of 25% on our worldwide taxable income as well as PRC enterprise income tax reporting obligations. In our case, this would mean that income such as non-China source income would be subject to PRC enterprise income tax at a rate of 25%. Second, under the EIT Law and its implementing rules, dividends paid to us from our PRC subsidiaries would be deemed as “qualified investment income between resident enterprises” and therefore qualify as “tax-exempt income” pursuant to the clause 26 of the EIT Law. Finally, it is possible that future guidance issued with respect to the new “resident enterprise” classification could result in a situation in which the dividends we pay with respect to our ordinary shares, or the gain our non-PRC shareholders may realize from the transfer of our ordinary shares, may be treated as PRC-sourced income and may therefore be subject to a 10% PRC withholding tax. As uncertainties exist in the EIT Law and its implementing regulations with respect to the interpretation and identification of PRC-sourced income, and the application and assessment of withholding taxes. If we are required under the EIT Law and its implementing regulations to withhold PRC income tax on dividends payable to our non-PRC shareholders, should there be a determination in the future to pay dividends, or if non-PRC shareholders are required to pay PRC income tax on gains on the transfer of their ordinary shares, our business could be negatively impacted and the value of your investment may be materially reduced. Further, if we were treated as a “resident enterprise” by PRC tax authorities, we would be subject to taxation in both China and such countries in which we have taxable income, and our PRC tax may not be creditable against such other taxes. In addition, we may also be subject to PRC enterprise income tax reporting obligations.

 

You may be subject to PRC income tax on any gain realized on the transfer of our ordinary shares.

 

Under the EIT Law and its implementation rules, subject to any applicable tax treaty or similar arrangement between the PRC and your jurisdiction of residence that provides for a different income tax arrangement, PRC withholding tax at the rate of 10.0% is normally applicable to dividends from PRC sources payable to investors that are non-PRC resident enterprises, which do not have an establishment or place of business in China, or which have such establishment or place of business if the relevant income is not effectively connected with the establishment or place of business. Any gain realized on the transfer of shares by such investors is subject to 10.0% PRC income tax if such gain is regarded as income derived from sources within China unless a treaty or similar arrangement otherwise provides. Under the Individual Income Tax Law of the PRC and its implementation rules, gains from PRC sources realized by such investors on the transfer of shares are subject to 20% PRC income tax if such investors carry out the transaction without reasonable business purpose and obtain improper tax gains, subject to any reduction or exemption set forth in applicable tax treaties and PRC laws.

 

PRC laws and regulations establish certain procedures in connection with certain acquisitions of China-based companies by foreign investors, especially when such investor has a related party relationship with the China-based companies, which could make it more difficult for us to pursue growth through acquisitions or mergers in China. 

 

On August 8, 2006, six PRC regulatory authorities, including Ministry of Commerce (the “MOFCOM”), the State Assets Supervision and Administration Commission, the SAT, the Administration for Industry and Commerce (the “SAIC”), China Securities Regulatory Commission (the “CSRC”), and SAFE, jointly issued the Regulations on Mergers and Acquisitions of Domestic Enterprises by Foreign Investors (the “M&A Rules”), which became effective on September 8, 2006 and were amended in June 2009. The M&A Rules, governing the approval process by which a PRC company may participate in an acquisition of assets or equity interests by foreign investors, requires the PRC parties to make a series of applications and supplemental applications to the government agencies, depending on the structure of the transaction. In some instances, the application process may require presentation of economic data concerning a transaction, including appraisals of the target business and evaluations of the acquirer, which are designed to allow the government to assess the transaction. The regulations also established additional procedures and requirements that are expected to make merger and acquisition activities in China by foreign investors more time consuming and complex, including requirements in some instances that the Ministry of Commerce be notified in advance of any change-of-control transaction in which a foreign investor takes control of a PRC domestic enterprise, or that the approval from the MOFCOM be obtained in circumstances where overseas companies established or controlled by PRC enterprises or residents acquire affiliated domestic companies. The M&A Rules also prohibit a transaction at an acquisition price obviously lower than the appraised value of the business or assets in China and in certain transaction structures, require that consideration must be paid within defined periods, generally not in excess of a year.

 

16

 

 

Based on our understanding of the Chinese laws and regulations in effect at the time of this annual report and as advised by Shihui Partners, our PRC counsel, according to the M&A Rules, with respect to our acquisition of Shenzhen GFAI, Guangzhou GFAI, Beijing Wanjia and InnoAI, we will not be obliged to submit an application to the CSRC for its approval of any of our offerings of Ordinary Shares to foreign investors under the M&A Rules, neither will GFAI, our controlling shareholder or our Chinese subsidiaries be required to obtain approval from the MOFCOM for GFAI’s acquisition of the Chinese subsidiaries with a related party relationship. However, there remains some uncertainties as to how the M&A Rules will be interpreted or implemented, and its opinions summarized above are subject to any new laws, rules and regulations or detailed implementations and interpretations in any form relating to the M&A Rules. We cannot assure you that relevant Chinese government agencies, including the CSRC and the MOFCOM, would reach the same conclusion.

 

We may grow our business in part by acquiring other companies operating in our industry. Compliance with the requirements of the regulations to complete such transactions could be time-consuming, and any required approval processes, including approval from the Ministry of Commerce, may delay or inhibit our ability to complete such transactions, which could affect our ability to expand our business or maintain our market share.

 

PRC regulations relating to the establishment of offshore special purpose companies by PRC residents may subject our PRC resident beneficial owners or our PRC subsidiary to liability or penalties, limit our ability to inject capital into our PRC subsidiary, limit our PRC subsidiary’s ability to increase their registered capital or distribute profits to us, or may otherwise adversely affect us.

 

In July 2014, SAFE promulgated the Circular on Relevant Issues Concerning Foreign Exchange Control on Domestic Residents’ Offshore Investment and Financing and Roundtrip Investment Through Special Purpose Vehicles, or SAFE Circular 37, to replace the Notice on Relevant Issues Concerning Foreign Exchange Administration for Domestic Residents’ Financing and Roundtrip Investment Through Offshore Special Purpose Vehicles, or SAFE Circular 75, which ceased to be effective upon the promulgation of SAFE Circular 37. SAFE Circular 37 requires PRC residents (including PRC individuals and PRC corporate entities) to register with SAFE or its local branches in connection with their direct or indirect offshore investment activities. SAFE Circular 37 is applicable to our shareholders who are PRC residents and may be applicable to any offshore acquisitions that we make in the future. 

 

Under SAFE Circular 37, PRC residents who make, or have prior to the implementation of SAFE Circular 37 made, direct or indirect investments in offshore companies, through which the residents can take control of such companies, will be required to register and update such investments with the SAFE or its local branches. In addition, any subsidiary of such companies in China is required to urge the PRC resident shareholders to update their registration with the local branch of SAFE. If any PRC shareholder of such companies fails to make the required registration or to update the previously filed registration, the subsidiary of such companies in China may be prohibited from distributing its profits or the proceeds from any capital reduction, share transfer or liquidation to the companies, and the companies may also be prohibited from making additional capital contributions into its subsidiary in China. On February 13, 2015, the SAFE promulgated a Notice on Further Simplifying and Improving Foreign Exchange Administration Policy on Direct Investment, or SAFE Notice 13, which became effective on June 1, 2015. Under SAFE Notice 13, applications for foreign exchange registration of inbound foreign direct investments and outbound overseas direct investments, including those required under SAFE Circular 37, will be filed with qualified banks instead of the SAFE. The qualified banks will directly examine the applications and accept registrations under the supervision of the SAFE.

 

We cannot assure you that all of our shareholders that may be subject to SAFE regulations have completed all necessary registrations with the local SAFE branch or qualified banks as required by SAFE Circular 37, and we cannot assure you that these individuals may continue to make required filings or updates in a timely manner, or at all. We can provide no assurance that we are or will in the future continue to be informed of identities of all PRC residents holding direct or indirect interest in our company. Any failure or inability by such individuals to comply with the SAFE regulations may subject us to fines or legal sanctions, such as restrictions on our cross-border investment activities or our PRC subsidiary’s ability to distribute dividends to, or obtain foreign exchange-denominated loans from, our company or prevent us from making distributions or paying dividends. As a result, our business operations and our ability to make distributions to you could be materially and adversely affected.

 

Furthermore, as the interpretation and implementation of these foreign exchange regulations has been constantly evolving, we may be subject to a more stringent review and approval process with respect to our foreign exchange activities, such as remittance of dividends and foreign-currency-denominated borrowings, which may adversely affect our financial condition and results of operations. This may restrict our ability to implement our acquisition strategy and could adversely affect our business and prospects.

 

Fluctuations in exchange rates could have a material adverse impact on our results of operations and the value of your investment.

 

The conversion of Renminbi into foreign currencies, including U.S. dollars, is based on rates set by the People’s Bank of China. The Renminbi has fluctuated against the U.S. dollar, at times significantly and unpredictably. The value of the Renminbi against the U.S. dollar and other currencies may fluctuate and is affected by, among other things, changes in political and economic conditions in China and in the worldwide and by China’s foreign exchange policies, among other things. We cannot assure you that Renminbi will not appreciate or depreciate significantly in value against the U.S. dollar in the future. It is difficult to predict how market forces or PRC or U.S. government policy may impact the exchange rate between the Renminbi and the U.S. dollar in the future.

 

17

 

 

Significant fluctuation of the Renminbi may have a material adverse effect on your investment. For example, to the extent that we need to convert U.S. dollars into Renminbi for our operations, appreciation of the Renminbi against the U.S. dollar would have an adverse effect on the Renminbi amount we would receive from the conversion. Conversely, if we decide to convert our Renminbi into U.S. dollars for the purpose of making payments for dividends on our ordinary shares or for other business purposes, appreciation of the U.S. dollar against the Renminbi would have a negative effect on the U.S. dollar amount available to us.

 

Very limited hedging options are available in China to reduce our exposure to exchange rate fluctuations. To date, we have not entered into any material hedging transactions in an effort to reduce our exposure to foreign currency exchange risk. While we may decide to enter into hedging transactions in the future, the availability and effectiveness of these hedges may be limited and we may not be able to adequately hedge our exposure or at all. In addition, our currency exchange may be affected by PRC exchange control regulations that restrict our ability to convert Renminbi into foreign currency.

 

Risks Relating to Our Ordinary Shares and Warrants

 

The price of our ordinary shares and warrants might fluctuate significantly and if our ordinary shares fall below $1.00 for an extended period, we may not satisfy the continued listing requirements of NASDAQ.

 

Nasdaq Listing Rule 5550(a)(2) requires listed securities to maintain a minimum bid price of $1.00 per share, and Listing Rule 5810(c)(3)(A) provides that a failure to meet the minimum bid price requirement exists if the deficiency continues for a period of 30 consecutive business days. On March 9, 2022, we received a written notification from the Nasdaq Listing Qualifications Department (the “Notification Letter”) of the Nasdaq Stock Market LLC (“Nasdaq”) notifying the Company that, for the last 30 consecutive business days, the closing bid price for the Company’s Ordinary Share has been below the minimum $1.00 per share required for continued listing on The Nasdaq Capital Market pursuant to Nasdaq Listing Rule 5550(a)(2).

 

On April 11, 2022, we received a letter from Nasdaq informing that we regained compliance with the minimum bid price requirement under Nasdaq listing rule 5550(a)(2) for continued listing on The Nasdaq Capital Market. This requirement was met on April 8, 2022, the tenth consecutive trading day when the closing bid price of the Company’s ordinary share was over $1.00.

 

On May 27, 2022, we received a written notification from the Nasdaq Stock Market LLC (“Nasdaq”) notifying the Company that it was not in compliance with the minimum bid price requirement set forth in Nasdaq rules for continued listing on the Nasdaq, and the Company was provided 180 calendar days, or until November 23, 2022, to regain compliance. The Company’s Ordinary Shares have not regained compliance with the minimum $1 bid price per share requirement. However, on November 28, 2022, the Company received a written notification (the “Notification Letter”) from Nasdaq, notifying the Company that it is eligible for an additional 180 calendar day period, or until May 22, 2023, to regain compliance. Nasdaq Listing Rule 5550(a)(2) requires listed securities to maintain a minimum bid price of US$1.00 per share, and Listing Rule 5810(c)(3)(A) provides that a failure to meet the minimum bid price requirement exists if the deficiency continues for a period of 30 consecutive business days. Based on the closing bid price of the Company’s Ordinary Shares for any consecutive period of 30 business days from May 27, 2022, to November 23, 2022, the Company does not meet the minimum bid price requirement. The Notification Letter does not impact the Company’s listing on the Nasdaq Capital Market currently. In accordance with Nasdaq Listing Rule 5810(c)(3)(A), the Company has been provided an additional 180 calendar days, or until May 22, 2023, to regain compliance with Nasdaq Listing Rule 5550(a)(2). To regain compliance, the Company’s Ordinary Shares must have a closing bid price of at least US$1.00 for a minimum of 10 consecutive business days. In the event the Company does not regain compliance by May 22, 2023, the Company may face delisting.

 

Pursuant to the approval of its board of directors, and the approval of its shareholders at the Company’s extraordinary general meeting held on Tuesday, January 31, 2023, at 11:00 a.m. (Hong Kong standard time), we effected a 1-for-40 consolidation of its ordinary shares. On February 2, 2023, Conyers Trust Company (Cayman) Limited, the Secretary of the Company, filed two certificates certifying the ordinary resolutions passed by the shareholders with the Registrar of Companies of the Cayman Islands. The share consolidation was effective upon passing of the ordinary resolutions on January 31, 2023. The Company’s ordinary shares began trading on the NASDAQ Capital Market on a post-consolidation basis when the market opens on February 10, 2023.

 

On February 28, 2023, we received a letter from Nasdaq informing that we regained compliance with the minimum bid price requirement under Nasdaq listing rule 5550(a)(2) for continued listing on The Nasdaq Capital Market. This requirement was met on February 28, 2023, the tenth consecutive trading day when the closing bid price of the Company’s ordinary share was over $1.00.

 

The Company intends to monitor the closing bid price of its ordinary shares and may, if appropriate, consider implementing available options to maintain compliance with the minimum bid price requirement under the Nasdaq Listing Rules. Though we intend to maintain compliance with the minimum bid price requirement, we cannot assure you that the Company will continue to comply with the requirements for continued listing on the Nasdaq Capital Market in the future. If our ordinary shares are delisted from the Nasdaq, the liquidity and value of an investment in our ordinary shares will be materially and adversely affected.

 

18

 

 

Future issuances of our securities would dilute the interests of existing shareholders.

 

As of the date of this report, we have an aggregate of 21,023,528 outstanding ordinary shares. In addition, we currently have 2,013,759 warrants issued and outstanding, which include: (i) 1,233,023 warrants to purchase 30,825 ordinary shares, subject to rounding of fractional warrants and these warrants are exercisable at an exercise price of $4.65 per share with the expiration date of September 28, 2026; (ii) 600,013 warrants to purchase 15,000 ordinary shares, subject to rounding of fractional warrants, at an exercise price of $4.65 per share with the expiration date of January 20, 2027; and (iii) 180,723 warrants to purchase 4,518 ordinary shares, subject to rounding of fractional warrants, that were issued to the assignee of the representative of the underwriters in our initial public offering with the expiration date of September 28, 2026.

 

In March 2023, we issued 262,500 restricted ordinary shares to purchase certain of Shenzhen Kewei’s robot-related business assets in China. In April 2023, we issued 172,000 restricted ordinary shares to Streeterville Capita, LLC (the “CVP”) in connection with the conversion of the convertible note. In May 2023, we issued an aggregate of 4,946,184 free-trading ordinary shares in two confidentially marketed public offerings (“CMPOs”). In October 2023, we issued 2,947,150 restricted ordinary shares to WK Venture in connection with the conversion of WK loan into equity. During the fiscal year 2023, 128,901 warrants were exercised.

 

After the year ended December 31, 2023, on March 4, 2024, we cancelled 1,091 shares returned by the purchasers of Handshake upon the completion of the divestiture. On March 6, 2024, we issued an aggregate number of 120,000 restricted ordinary shares to the three independent directors, representing 60,000 restricted ordinary shares for their service performed in 2023 and 60,000 restricted ordinary shares for their service to be performed in 2024.

 

On July 2, 2024, we entered into an At the Market Offering Agreement (the “ATM Agreement”) with H.C. Wainwright & Co., LLC (the “Sales Agent”), pursuant to which the Company may offer and sell, from time to time, its ordinary shares, par value $0.12 per share (the “Ordinary Shares”), through the Sales Agent in an “at the market offering” (the “ATM Offering”), as defined in Rule 415(a)(4) promulgated under the Securities Act of 1933, as amended, for an aggregate offering price of up to $10,862,168. For the period from July 2, 2024 to December 31, 2024, the Company issued 7,502,220 Ordinary Shares pursuant to the 2024 ATM offering for gross proceeds of $10,861,671.

 

On September 3, 2024, we entered into a Marketing Services Agreement (the “Marketing Services Agreement”) with Outside the Box Capital Inc. (“OTB”), pursuant to which the Company agreed to issue $75,000 of restricted Ordinary Shares of the Company, calculated at the closing price as of September 3, 2024, to OTB as consideration for its services provided under the Marketing Services Agreement. On September 3, 2024, we issued 69,445 restricted Ordinary Shares of the Company to OTB. The issuance of the shares was made in reliance on an exemption from the registration requirements of Section 5 of the Securities Act of 1933, as amended, contained in Section 4(a)(2) thereof and Regulations D and/or S thereunder.

 

On December 17, 2024, we entered into Amendment No.3 to the independent director agreements with each of John Fletcher, David Ian Viccars and Donald Duane Pangburn (collectively, the “Independent Director Agreement Amendments”). Effective as of January 1, 2025, the Independent Director Agreement Amendments increased each of Mr. Fletcher’s, Mr. Viccars’, and Mr. Pangburn’s annual equity compensation from 20,000 restricted ordinary shares to 40,000 restricted ordinary shares of the Company.

 

On December 17, 2024, the Board of Directors resolved to grant a restricted share award, consisting of an aggregate of 1,300,000 ordinary shares, to certain officers, directors, and employees of the Company in recognition of their performance and services rendered to the Company in 2024. As of the date of this report, the Board has not yet determined the specific allocation of shares to individual officers or employees. We believe that the granting of share-based compensation is of significant importance to our ability to attract and retain key personnel and employees and we may determine to issue additional shares in the future.

 

19

 

 

On January 24, 2025, we have released a prospectus supplement and the accompanying base prospectus pursuant to the ATM Agreement, dated as of July 2, 2024, with H.C. Wainwright & Co., LLC, relating to our ordinary shares, par value $0.12 per share. In accordance with the terms of the ATM Agreement, we may offer and sell our ordinary shares, under this prospectus, having an aggregate offering price of up to $6,546,970 from time to time through H.C. Wainwright & Co., LLC, acting as sale agent or principal.

 

On March 3, 2025, we increased the maximum aggregate offering price of the ordinary shares of the Company, par value $0.12 per share issuable under the ATM Agreement with H.C. Wainwright & Co. LLC, dated July 2, 2024, to up to an aggregate of $5,503,634, which does not include the approximately $13,643,191 of Ordinary Shares that were sold to date pursuant to the Sales Agreement, and filed a prospectus supplement.

 

The issuance of a substantial number of shares would have the effect of substantially diluting the interests of our shareholders. In addition, the sale of a substantial number of shares in the public market, either in the initial issuance or in a subsequent resale could have an adverse effect on the market price of our shares.

 

Acquisitions in the future may result in the demand for significant additional funding which may result in substantial dilution to existing shareholders.

 

If we engage in any acquisition activity in the future, we may require funding generated through the sale of additional shares or other equity which could result in significant dilution to our existing shareholders. The financial results of acquired businesses may not achieve expectations which may have a significant impact on our per share earnings, and thus, the value of our shares.

 

Future acquisitions or divestitures could materially change our business and materially and adversely affect our results of operations and financial condition.

 

We plan to focus our efforts on future strategic priorities in pursuing strategic acquisitions and strategic partnerships. Presented with appropriate opportunities, we may acquire businesses or assets that we believe complement our existing business. Any such acquisitions are invariably subject to associated execution risk including issues relating to the integration of new operations and personnel, geographical coordination, retention of key management personnel, systems integration and the integration of corporate cultures. The acquisition and integration could cause the diversion of management’s attention or resources from our existing business or cause a temporary interruption of, or loss of momentum in, our current business. We could also lose key personnel from the acquired companies. There may be unforeseen or unknown liabilities, or we may not be able to generate sufficient revenue to offset new costs of any acquisitions and strategic partnerships. The execution of international expansion of our operations exposes us to a number of additional risks including difficulties in staffing and managing overseas operations, fluctuations in foreign currency exchange rates, increased costs associated with maintaining the ability to understand local trends, difficulties and costs relating to compliance with the different commercial, legal and regulatory requirements of the overseas locations in which we operate, failure to develop appropriate risk management and internal control structures tailored to overseas operations, inability to obtain, maintain or enforce intellectual property rights, unanticipated changes in economic conditions and regulatory requirements in overseas operations. These risks associated with strategic repositioning, future acquisitions and strategic partnerships could have a material and adverse effect on our business, results of operations, financial condition, and liquidity.

 

20

 

 

We have no plans to pay dividends.

 

To date, we have paid no cash dividends on our shares. For the foreseeable future, earnings generated from our operations will be retained for use in our business and not to pay dividends.

 

You may have difficulty enforcing judgments obtained against us.

 

We are a Cayman Islands company and substantially all our assets are located outside of the United States. Virtually all our assets and a substantial portion of our current business operations are conducted in Thailand. In addition, almost all our directors and officers are nationals and residents of countries other than the United States. A substantial portion of the assets of these persons are located outside the United States. As a result, it may be difficult for you to effect service of process within the United States upon these persons. It may also be difficult for you to enforce the U.S. courts judgments obtained in U.S. courts including judgments based on the civil liability provisions of the U.S. federal securities laws against us and our officers and directors, many of whom are not residents in the United States, and whose significant assets are located outside of the United States. The courts of the Cayman Islands would recognize as a valid judgment, a final and conclusive judgment in personam obtained in the federal or state courts in the United States against the Company, under which a sum of money is payable (other than a sum of money payable in respect of multiple damages, taxes or other charges of a like nature or in respect of a fine or other penalty) or, in certain circumstances, an in personam judgment for non-monetary relief, and would give a judgment based thereon provided that (a) such courts had proper jurisdiction over the parties subject to such judgment, (b) such courts did not contravene the rules of natural justice of the Cayman Islands, (c) such judgment was not obtained by fraud, (d) the enforcement of the judgment would not be contrary to the public policy of the Cayman Islands, (e) no new admissible evidence relevant to the action is submitted prior to the rendering of the judgment by the courts of the Cayman Islands, and (f) there is due compliance with the correct procedures under the laws of the Cayman Islands. In addition, there is uncertainty as to whether the courts of the Cayman Islands or Thailand, respectively, would recognize or enforce judgments of U.S. courts against us or such persons predicated upon the civil liability provisions of the securities laws of the United States or any state. In addition, it is uncertain whether such Cayman Islands or Thailand courts would entertain original actions brought in the courts of the Cayman Islands or Thailand, against us or such persons predicated upon the securities laws of the United States or any state.

 

Because we are incorporated under the laws of the Cayman Islands, it may be more difficult for our shareholders to protect their rights than it would be for a shareholder of a corporation incorporated in another jurisdiction.

 

Our corporate affairs are governed by our memorandum and articles of association, by the Companies Act and by the common law of the Cayman Islands. Principles of law relating to such matters as the validity of corporate procedures, the fiduciary duties of management, and the rights of our shareholders differ from those that would apply, if we were incorporated in the United States or another jurisdiction. The rights of shareholders under Cayman Islands law may not be as clearly established as the rights of shareholders are in the United States or other jurisdictions. Under the laws of most jurisdictions in the United States, majority and controlling shareholders generally have certain fiduciary responsibilities to the minority shareholders. Shareholders’ actions must be taken in good faith. Obviously unreasonable actions by controlling shareholders may be declared null and void. Cayman Islands law protecting the interests of minority shareholders may not be as protective in all circumstances as the law protecting minority shareholders in United States or other jurisdictions. Although a shareholder of a Cayman Islands company may sue the company derivatively, the procedures and defenses available to the company may result in the rights of shareholders of a Cayman Islands company being more limited than those of shareholders of a company organized in the United States. Furthermore, our directors have the power to take certain actions without shareholders’ approval, or which would require shareholders’ approval under the laws of most of the states in the United States or other jurisdictions. Thus, our shareholders may have more difficulty protecting their interests in the face of actions by our board of directors or our controlling shareholders than they would have as shareholders of a corporation incorporated in another jurisdiction.

 

There was no public market for our warrants prior to our initial public offering, and an active market in which investors can resell their shares may not develop.

 

Our ordinary shares under the symbol “GFAI” and our warrants under the symbol “GFAIW,” both on the Nasdaq Capital Market, commenced trading on September 29, 2021. A liquid public market for our ordinary shares and warrants may not develop notwithstanding the approval for listing of our ordinary shares and warrants on the Nasdaq Capital Market. The initial public offering price for our securities has been determined by negotiation between us and the underwriters based upon several factors, including prevailing market conditions, our historical performance, estimates of our business potential and earnings prospects, and the market valuations of similar companies. The price at which the ordinary shares and warrants are traded may decline below the initial public offering price, meaning that you may experience a decrease in the value of your ordinary shares and warrants regardless of our operating performance or prospects.

 

21

 

 

The market price of our ordinary shares and warrants may fluctuate, and you could lose all or part of your investment.

 

The market price of our ordinary shares and warrants may fluctuate significantly in response to several factors, most of which we cannot control, including:

 

 actual or anticipated variations in our operating results;

 

 increases in market interest rates that lead investors in our ordinary shares or warrants to demand a higher investment return;

 

 changes in earnings estimates;

 

 changes in market valuations of similar companies;

 

 actions or announcements by our competitors;

 

 adverse market reaction to any increased indebtedness we may incur in the future;

 

 additions or departures of key personnel;

 

 actions by shareholders;

 

 speculation in the media, online forums, or investment community; and

 

 our intentions and ability to list our ordinary shares and warrants on the Nasdaq Capital Market and our subsequent ability to maintain such listing.

 

Volatility in the market price of our ordinary shares and warrants may prevent investors from being able to sell their ordinary shares and warrants at or above the initial public offering price. As a result, you may suffer a loss on your investment.

 

We may not be able to satisfy listing requirements of the Nasdaq Capital Market or obtain or maintain a listing of our ordinary shares and warrants.

 

Because our ordinary shares and warrants are listed on the Nasdaq Capital Market, we must meet certain financial and liquidity criteria to maintain such listing. If we violate Nasdaq listing requirements, our ordinary shares and warrants may be delisted. If we fail to meet any of Nasdaq’s listing standards, our ordinary shares and warrants may be delisted. In addition, our board of directors may determine that the cost of maintaining our listing on a national securities exchange outweighs the benefits of such listing. A delisting of our ordinary shares and warrants may materially impair our shareholders’ ability to buy and sell our ordinary shares and warrants and could have an adverse effect on the market price of, and the efficiency of the trading market for, our ordinary shares and warrants. The delisting of our ordinary shares and warrants could significantly impair our ability to raise capital and the value of your investment.

 

The warrants may not have any value.

 

The warrants are exercisable for five years from the date of initial issuance. The exercise price of our outstanding public warrants, representative’s warrants and PIPE warrants is US$4.65.

 

There can be no assurance that the market price of our ordinary shares will ever equal or exceed the exercise price of the warrants. In the event that the stock price of our ordinary shares does not exceed the exercise price of the warrants during the period when the warrants are exercisable, the warrants may not have any value.

 

22

 

 

Holders of warrants purchased in our initial public offering will have no rights as shareholders until such holders exercise their warrants and acquire our ordinary shares.

 

Until holders of the warrants purchased in our initial public offering acquire ordinary shares upon exercise thereof, such holders will have no rights with respect to the ordinary shares underlying the warrants. Upon exercise of the warrants, the holders will be entitled to exercise the rights of an ordinary shareholder only as to matters for which the record date occurs after the date they were entered in the register of members of the Company as a shareholder.

 

We do not expect to declare or pay dividends in the foreseeable future.

 

We do not expect to declare or pay dividends in the foreseeable future, as we anticipate that we will invest future earnings in the development and growth of our business. Therefore, holders of our Securities will not receive any return on their investment unless they sell their securities, and holders may be unable to sell their securities on favorable terms or at all.

 

If securities industry analysts do not publish research reports on us, or publish unfavorable reports on us, then the market price and market trading volume of our securities could be negatively affected.

 

Any trading market for our securities may be influenced in part by any research reports that securities industry analysts publish about us. We do not currently have and may never obtain research coverage by securities industry analysts. If no securities industry analysts commence coverage of us, the market price and market trading volume of our securities could be negatively affected. In the event we are covered by analysts, and one or more of such analysts downgrade our shares, or otherwise reports on us unfavorably, or discontinues coverage of us, the market price and market trading volume of our securities could be negatively affected.

 

You may experience difficulties in effecting service of legal process, enforcing foreign judgments or bringing actions against us or our management named in the report based on foreign laws.

 

We are incorporated under the Companies Act of the Cayman Islands. We conduct our operations outside the United States and substantially all of our assets are located outside the United States. In addition, except for one director, all of our other directors and our executive officers and the experts named in this report reside outside the United States, and a significant amount of their assets are located outside the United States. As a result, service of process upon such persons may be difficult or impossible to effect within the United States. Furthermore, because a substantial portion of our assets, and substantially all the assets of our directors and officers are located outside of the United States, any judgment obtained in the United States, including a judgment based upon the civil liability provisions of United States federal securities laws, against us or any of such persons may not be collectible within the United States.

 

We are a foreign private issuer within the meaning of the rules under the Exchange Act, and as such we are exempt from certain provisions applicable to U.S. domestic public companies.

 

Because we qualify as a foreign private issuer under the Exchange Act, we are exempt from certain provisions of the securities rules and regulations in the United States that are applicable to U.S. domestic issuers, including:

 

 the rules under the Exchange Act requiring the filing with the SEC of quarterly reports on Form 10-Q or current reports on Form 8-K;

 

 the sections of the Exchange Act regulating the solicitation of proxies, consents, or authorizations in respect of a security registered under the Exchange Act;

 

 the sections of the Exchange Act requiring insiders to file public reports of their stock ownership and trading activities and liability for insiders who profit from trades made in a short period of time; and

 

 the selective disclosure rules by issuers of material nonpublic information under Regulation FD.

 

23

 

 

We are required to file an annual report on Form 20-F within four months of the end of each fiscal year. In addition, we intend to publish our results on a semi-annual basis as press releases, distributed pursuant to the rules and regulations of Nasdaq Press releases relating to financial results and material events will also be furnished to the SEC on Form 6-K. However, the information we are required to file with or furnish to the SEC will be less extensive and less timely compared to that required to be filed with the SEC by U.S. domestic issuers. As a result, you may not be afforded the same protections or information that would be made available to you were you investing in a U.S. domestic issuer.

 

We will be subject to ongoing public reporting requirements that are less rigorous than Exchange Act rules for companies that are not emerging growth companies, and our shareholders could receive less information than they might expect to receive from more mature public companies.

 

We qualify as an “emerging growth company” under the JOBS Act. As a result, we will be permitted to, and intend to, rely on exemptions from certain disclosure requirements. These provisions include exemption from the auditor attestation requirement under Section 404 of the Sarbanes-Oxley Act of 2002 in the assessment of the emerging growth company’s internal control over financial reporting. In addition, Section 107 of the JOBS Act also provides that an emerging growth company can take advantage of the extended transition period provided in Section 7(a)(2)(B) of the Securities Act for complying with new or revised accounting standards. In other words, an emerging growth company can delay the adoption of certain accounting standards until those standards would otherwise apply to private companies. We have elected to take advantage of the benefits of this extended transition period. Our financial statements may therefore not be comparable to those of companies that comply with such new or revised accounting standards.

 

We will remain an emerging growth company until the earliest of (i) the last day of the fiscal year during which we have total annual gross revenues of at least $1.235 billion; (ii) the last day of our fiscal year following the fifth anniversary of the completion of the initial public offering; (iii) the date on which we have, during the preceding three year period, issued more than $1.0 billion in non-convertible debt; or (iv) the date on which we are deemed to be a “large accelerated filer” under the Exchange Act, which could occur if the market value of our securities that are held by non-affiliates exceeds $700 million as of the last business day of our most recently completed second fiscal quarter. Once we cease to be an emerging growth company, we will not be entitled to the exemptions provided in the JOBS Act discussed above.

 

Because we will be subject to ongoing public reporting requirements that are less rigorous than Exchange Act rules for companies that are not emerging growth companies, our shareholders could receive less information than they might expect to receive from more mature public companies. We cannot predict if investors will find our securities less attractive if we elect to rely on these exemptions, or if taking advantage of these exemptions would result in less active trading or more volatility in the price of our securities.

 

As a foreign private issuer, we are permitted to rely on exemptions from certain Nasdaq corporate governance standards applicable to domestic U.S. issuers. This may afford less protection to holders of our shares.

 

We are exempted from certain corporate governance requirements of Nasdaq by virtue of being a foreign private issuer. As a foreign private issuer, we are permitted to follow the governance practices of our home country in lieu of certain corporate governance requirements of Nasdaq. As result, the standards applicable to us are considerably different than the standards applied to domestic U.S. issuers. For instance, we are not required to:

 

 have a majority of the board be independent (although all of the members of the Audit Committee must be independent under the Exchange Act);

 

 have a Compensation Committee and a Nominating and Corporate Governance Committee to be comprised solely of “independent directors”; or

 

 hold an annual meeting of shareholders no later than one year after the end of our fiscal year.

 

24

 

 

We currently follow our home country practice that (i) does not require us to hold an annual meeting of shareholders no later than one year after the end of its fiscal year; (ii) does not require us to seek shareholder approval for amending our share incentive plans; (iii) does not require us to have a nominating/corporate governance committee consisting entirely of independent directors, or a written nominating/corporate governance committee charter that meets the requirements of the Nasdaq Capital Market; and (iv) does not require us to have a compensation committee composed entirely of independent directors, or a written compensation committee charter that meets the requirements of Nasdaq. Consequently, we are exempt from independent director requirements of Rule 5605 (d) and (e) of Nasdaq Capital Market listing standards, except for the requirements under subsection (b)(2) thereof pertaining to executive sessions of independent directors and those under subsection (c) thereof pertaining to the Audit Committee; (v) does not require shareholder approval prior to the issuance of securities in connection with the acquisition of the stock or assets of another company in certain circumstances; and (vi) does not require shareholder approval in order to enter into any transaction, other than a public offering, involving the sale, issuance or potential issuance by the Company of ordinary shares (or securities convertible into or exercisable for ordinary shares) equal to 20% or more of the outstanding share capital of the Company or 20% or more of the voting power outstanding before the issuance for less than the greater of book or market value of the ordinary shares. Accordingly, our investors may not be provided with the benefits of certain corporate governance requirements of Nasdaq. As a result, our shareholders may not be provided with the benefits of certain corporate governance requirements of Nasdaq.

 

Future issuances of our ordinary shares or securities convertible into, or exercisable or exchangeable for, our ordinary shares, or the expiration of lock-up agreements that restrict the issuance of new ordinary shares or the trading of outstanding ordinary shares, could cause the market price of our Securities to decline and would result in the dilution of your holdings.

 

Future issuances of our ordinary shares or securities convertible into, or exercisable or exchangeable for, our ordinary shares, or the expiration of lock-up agreements that restrict the issuance of new ordinary shares or the trading of outstanding ordinary shares, could cause the market price of our Securities to decline. We cannot predict the effect, if any, of future issuances of our Securities, or the future expirations of lock-up agreements, on the price of our Securities. In all events, future issuances of our Securities would result in the dilution of your holdings. In addition, the perception that new issuances of our Securities could occur, or the perception that locked-up parties will sell their securities when the lockups expire, could adversely affect the market price of our Securities. In connection with our initial public offering, we entered into a lock-up agreement that prevents us, subject to certain exceptions, from offering additional shares for up to 180 days after the closing of the initial public offering. In addition to any adverse effects that may arise upon the expiration of these lock-up agreements, the lock-up provisions in these agreements may be waived, at any time and without notice. If the restrictions under the lock-up agreements are waived, our Securities may become available for resale, subject to applicable law, including without notice, which could reduce the market price for our securities.

 

Future issuances of debt securities, which would rank senior to our ordinary shares upon our bankruptcy or liquidation, and future issuances of preferred shares, which could rank senior to our ordinary shares for the purposes of dividends and liquidating distributions, may adversely affect the level of return you may be able to achieve from an investment in our securities.

 

In the future, we may attempt to increase our capital resources by offering debt securities. Upon bankruptcy or liquidation, holders of our debt securities, and lenders with respect to other borrowings we may make, would receive distributions of our available assets prior to any distributions being made to holders of our ordinary shares. Moreover, if we issue preferred shares, the holders of such preferred shares could be entitled to preferences over holders of ordinary shares in respect of the payment of dividends and the payment of liquidating distributions. Because our decision to issue debt or preferred shares in any future offering, or borrow money from lenders, will depend in part on market conditions and other factors beyond our control, we cannot predict or estimate the amount, timing or nature of any such future offerings or borrowings. Holders of our Securities must bear the risk that any future offerings we conduct or borrowings we make may adversely affect the level of return, if any, they may be able to achieve from an investment in our Securities.

 

Based on the expected composition of our income and assets and the value of our assets, including goodwill, we do not expect to be a PFIC for our current taxable year. However, the proper application of the PFIC rules to a company with a business such as ours is not entirely clear. Because the proper characterization of certain components of our income and assets is not entirely clear, because we hold a substantial amount of cash following our initial public offering, and because our PFIC status for any taxable year will depend on the composition of our income and assets and the value of our assets from time to time (which may be determined, in part, by reference to the market price of our shares, which could be volatile), there can be no assurance that we will not be a PFIC for our current taxable year or any future taxable year.

 

If we were a PFIC for any taxable year during which a U.S. investor holds shares, certain adverse U.S. federal income tax consequences could apply to such U.S. investor. See “Material Income Tax Considerations—U.S. Federal Income Taxation Considerations—Passive Foreign Investment Company Consequences” for additional information.

 

25

 

 

Adverse market, economic and political conditions, including the ongoing conflict between Ukraine and Russia, recent events in the Middle East, recent trade disputes and other events or circumstances beyond our control could have a material adverse effect on us.

 

Another economic or financial crisis or rapid decline of the consumer economy, significant concerns over energy costs, geopolitical issues, including the ongoing conflict between Ukraine and Russia, recent events in the Middle East, recent trade disputes between the U.S. and other countries resulting in the imposition of increased tariffs on products imported into the U.S., and the availability and cost of credit can contribute to increased volatility, diminished expectations for the economy and the markets, and high levels of structural unemployment by historical standards. Market, political and economic challenges, including dislocations and volatility in the credit markets, general global economic uncertainty, uncertainty or volatility from matters such as changes in governmental policy on a variety of matters such as trade, tariffs and manufacturing policies may adversely affect the economy and financial markets, our financial condition, results of operations, and the trading price of our ordinary shares. Since February 2025, the U.S. administration has proposed to increase the total tariff level for imported Chinese goods to 125% and additional tariff increase could be imposed as the trade tension between the two countries continues to heighten. On April 9, 2025, China has responded by hiking its levies on U.S. imports to 84% from 34%. Historically, tariffs have led to increased trade and political tensions, between the U.S. and China, as well as between the U.S. and other countries. Political tensions as a result of trade policies could reduce trade volume, cross-border investment, technological exchange, and other economic activities between major economies, resulting in a material adverse effect on global economic conditions and the stability of global financial and stock markets.

 

ITEM 4. INFORMATION ON THE COMPANY

 

A. History and Development of the Company

 

General Information

 

Our corporate address is 10 Anson Road, #28-01 International Plaza, Singapore 079903. Our company email address is info@guardforceai.com.

 

Our agent for service of process in the United States is Cogency Global Inc., located at 122 East 42nd Street, 18th Floor, New York, N.Y. 10168.

 

Our website can be found at https://www.guardforceai.com. The information contained on our website is not a part of this report, nor is such content incorporated by reference herein, and should not be relied upon in determining whether to make an investment in our Securities. 

 

Corporate History

 

GF Cash (CIT), Guardforce AI’s legacy business, was incorporated in 1982 in Thailand and has been operating in the cash-in-transit, or CIT, industry since inception. Guardforce was incorporated on April 20, 2018, in the Cayman Islands as a holding company with a goal to acquire the business of GF Cash (CIT) which operates as our indirect subsidiary.

 

Upon our organization, on April 20, 2018, we issued 416,442 ordinary shares to our founders and initial officers and directors, for a total purchase price of $50,000.

 

On December 16, 2019, we entered into the Merger Agreement with VCAB. Upon the closing of the Merger which became effective March 10, 2020, VCAB merged with and into the Company and the separate existence of VCAB ceased. Pursuant to the terms of the Merger Agreement, on or about March 10, 2020, we issued 17,235 to approximately 670 designated and Bankruptcy Court approved Claim Holders. On March 19, 2021, we issued the remaining 4,689 to the Claim Holders. In the aggregate, we have issued an aggregate of 21,924 Plan Shares to VCAB’s holders of Class 5 Claims. We issued the Plan Shares in reliance on the exemption provided by Section 1145 of the United States Bankruptcy Code.

 

On January 8, 2020, Guardforce AI Service Ltd. entered into two agreements with, and transferred 20,833 ordinary shares each to Mr. Terence Wing Khai Yap, our Chairman and Ms. Lei Wang, our Chief Executive officer. The shares, deemed as issuances by us, were transferred to Mr. Yap and Ms. Wang as compensation for serving in their roles as our Chairman and Chief Executive Officer, respectively. 

 

On February 4, 2021, we entered into a purchase and sale agreement to acquire a 51%, or majority, interest in Handshake in exchange for 1,091 restricted ordinary shares. This acquisition was completed on March 25, 2021. The restricted ordinary shares that we issued to the seller (“Consideration Shares”) were subject to a two-year lockup and certain share claw back provisions. After careful consideration and review of the overall business performance, the impaired goodwill, and our future growth strategy, we completed the separation with Handshake on February 6, 2024. On February 6, 2024, Guardforce AI transferred 510 shares of Handshake back to its original shareholders in exchange for returning 1,091 restricted ordinary shares issued by us. The cancellation of the returned 1,091 shares was effective on March 4, 2024.

 

On September 28, 2021, we entered into an underwriting agreement with EF Hutton, division of Benchmark Investments, LLC, as the representative for the underwriters listed on Schedule 1 thereto, relating to the initial public offering of 90,309 units of the Company, at a price to the public of $166 per unit, with each unit consisting of one ordinary share of the Company, par value $0.12 per share, and a warrant to purchase one ordinary share, before underwriting discounts and commissions. Each ordinary share was sold together with one warrant to purchase one ordinary share. Each whole share exercisable pursuant to the warrants had an exercise price per share at $1.30, as adjusted pursuant to Section 3(b) of the ordinary share purchase warrant. The warrants were immediately exercisable and will expire on the fifth anniversary of the original issuance date. The units were not certificated. As a result of the 2023 share consolidation, on March 8, 2023, we issued a Notice regarding Adjustment of Exercise Price to our public warrant holders that as a result of the share consolidation, the exercise price under the public warrant was proportionately increased from $0.16 to $6.40, the exercise price under the private warrant was proportionately increased from $0.18 to $7.20. If any holder exercises one warrant, one-40th (1/40) ordinary share will be received in cash (by Cash in Lieu), holders must exercise at least 40 warrants to receive 1 ordinary share. The public warrant exercise price was further adjusted to $4.65 due to the confidentially marketed public offering completed by May 5, 2023, pursuant to the anti-dilution provisions. We sent notices to the warrant holders regarding this adjustment in exercise price on May 5, 2023.

 

26

 

 

On October 1, 2021, we closed our initial public offering. The initial public offering was made pursuant to the Company’s Registration Statement on Form F-1 (File No. 333-258054) that was filed with the SEC and became effective on September 28, 2021.

 

On November 1, 2021, we entered into a Transfer Agreement (the “Singapore Agreement”) to acquire 100% of the equity interests in AI Singapore. Pursuant to the Singapore Agreement, AI Singapore became a wholly owned subsidiary of our Company.

 

On November 18, 2021, we entered into a Transfer Agreement (the “Macau Agreement”) to acquire 100% of the equity interests in Macau GF. Pursuant to the Macau Agreement and upon the closing of the acquisition, Macau GF became a wholly owned subsidiary of the Company. The acquisition was closed on February 9, 2022.

 

On November 18, 2021, the Company entered into another Transfer Agreement (the “Malaysia Agreement”) to acquire 100% of the equity interests in Malaysia GF. Pursuant to the Malaysia Agreement and upon the closing of the acquisition, Malaysia GF became a wholly owned subsidiary of the Company. The acquisition was closed on January 20, 2022. The acquisitions of Macau GF and Malaysia GF provide the Company entry into the Macau and Malaysia markets with a focus on education, hospitality, retail and corporate sectors.

 

On January 20, 2022, we completed a private placement with several investors, wherein a total of 197,999 ordinary shares were issued at a purchase price of $7.2 per share, with each investor also received a warrant to purchase up to a number of ordinary shares equal to 150% of the number of ordinary shares purchased by such investor in the private placement, at an exercise price of $7.2 per share (the “Purchaser Warrants”), for a total purchase price of approximately $10.3 million. The Purchaser Warrants were immediately exercisable on the date of issuance, and would expire five years from the date of issuance and had certain downward pricing adjustment mechanisms, including with respect to any subsequent equity sale that was deemed a dilutive issuance, in which case in July 2022, the exercise price of the Purchaser Warrants was adjusted to a floor price of $7.20 per share. The private warrant exercise price was further adjusted to $4.65 due to the confidentially marketed public offering completed by May 5, 2023, pursuant to the anti-dilution provisions. We sent notices to the warrant holders regarding this adjustment in exercise price on May 5, 2023.

 

On January 20, 2022, we ceased to be a “controlled company” under the rules of the Nasdaq Stock Market, or Nasdaq. As a foreign private issuer, we have the option to follow certain Cayman Islands corporate governance practices, except to the extent that such laws would be contrary to U.S. securities laws, and provided that we disclose the requirements we are not following and describe the Cayman Islands practices we follow instead. We are currently electing to follow home country practices in Cayman Islands with regard to certain corporate governance matters. See “Risk Factors— Risks Relating to Our Ordinary Shares and Warrants - As a foreign private issuer, we are permitted to rely on exemptions from certain Nasdaq corporate governance standards applicable to domestic U.S. issuers. This may afford less protection to holders of our shares.”

 

On January 25, 2022, we adopted the Guardforce AI Co., Limited 2022 Equity Incentive Plan, or the Plan. The purposes of the Plan are to (a) promote the long-term growth and profitability of the Company, and any affiliate to attract and retain the types of employees, consultants and directors who will contribute to the Company’s long-term success; (b) provide incentives that align the interests of employees, consultants and directors with those of the shareholders of the Company; and (c) promote the success of the Company’s business. On December 27, 2023, we held our 2023 annual general meeting of members to approve an amendment to the Plan to increase the total number of Ordinary Shares available for grant under the Plan from 79,500 ordinary shares, par value $0.12 per share (as may be adjusted for share splits, reverse share splits, share dividends, recapitalization or other similar events from time to time), to an aggregate number of Ordinary Shares that may be reserved for issuance under the Plan as may be determined, in its sole and absolute discretion, by the Committee (as defined in the Plan) or the board of directors of the Company, which shall not exceed 15% of the issued and outstanding Ordinary Shares at the time of the granting of awards, less the aggregate number of Ordinary Shares then reserved for issuance pursuant to any other share compensation arrangement.

 

The Plan provides incentives in the form of incentive share options, non-qualified share options, restricted shares, restricted share units, share appreciation rights, performance Share awards and performance compensation awards to employees, directors, and consultants of the Company or any affiliates of the Company and the Plan would expire on January 25, 2032. See the Reports on Form 6-K furnished on January 27, 2022, and January 2, 2024, for more information of the Plan.

 

As of the date of this report, 21,023,528 restricted ordinary shares are currently issued and outstanding, and 1,211,828 of our ordinary shares remain available for grant under the Plan.

 

On February 8, 2022, we entered into a Commissioned Development Agreement with Shenzhen Kewei, wherein Shenzhen Kewei would develop a robotics management platform named GFAI Intelligent Cloud Platform V2.0 for us. The initial term of the Commissioned Development Agreement was from February 8, 2022, until December 31, 2024, in accordance with certain development milestones listed in an exhibit to this report. We agreed to deliver payment to Shenzhen Kewei in the amount of $5,000,000, discounted to $3,000,000 provided the Company were to issue a one-time, lump sum payment within five (5) business days of the execution of the Agreement. We would be the sole owner of all intellectual property rights in the GFAI Intelligent Cloud Platform V2.0. The Agreement is governed by and construed in accordance with the laws of Hong Kong. The full payment of $3,000,000 was made in February 2022. As of the date of this report, Shenzhen Kewei had completed the development of GFAI Intelligent Cloud Platform V2.0.

 

27

 

 

Although Shenzhen Kewei is affiliated with the Company, after careful consideration, the board of directors of the Company unanimously determined that the quotation received from Shenzhen Kewei was just, equitable and fair to the Company and that it would be in the best interests of the Company to enter into the Agreement with Shenzhen Kewei.

 

On February 28, 2022, we entered into a Strategic Partnership Agreement with SBC Global Holdings Inc. (“SBC”), wherein the Company and SBC would collaborate on the sale and leasing of robots in the United States. The strategic partnership was in lieu of the previously proposed acquisition. As part of the partnership the Company would establish a wholly owned U.S. subsidiary and will commit additional resources to develop the business to meet demand while working closely with SBC to accelerate overall U.S. market penetration. As part of the Agreement, SBC would refer customers to the Company. The Company and SBC would work together on a non-exclusive basis and each of the Company and SBC may enter into similar arrangements and agreements with any other parties. Management team of our Company believes that the Strategic Partnership Agreement with SBC was made in the ordinary course of business. On May 8, 2022, the Strategic Partnership Agreement with SBC was terminated.

 

On March 9, 2022, we received a written notification from the Nasdaq Listing Qualifications Department (the “Notification Letter”) of the Nasdaq Stock Market LLC (“Nasdaq”) notifying the Company that, for the past 30 consecutive business days, the closing bid price for the Company’s ordinary share had been below the minimum $1.00 per share required for continued listing on The Nasdaq Capital Market pursuant to Nasdaq Listing Rule 5550(a)(2) (“Rule 5550(a)(2)”).

 

Nasdaq Listing Rule 5550(a)(2) requires listed securities to maintain a minimum bid price of $1.00 per share, and Listing Rule 5810(c)(3)(A) provides that a failure to meet the minimum bid price requirement exists if the deficiency continues for a period of 30 consecutive business days. Based on the closing bid price of the Company’s ordinary shares for the 30 consecutive business days from January 25, 2022 to March 8, 2022, the Company no longer met the minimum bid price requirement.

 

The Notification Letter didn’t impact the Company’s listing of its ordinary shares on the Nasdaq Capital Market at that time. In accordance with Nasdaq Listing Rule 5810(c)(3)(A), the Company was given 180 calendar days, or until September 6, 2022 to regain compliance with Rule 5550(a)(2). To regain compliance, the Company’s ordinary shares had to have a closing bid price of at least $1.00 for a minimum of 10 consecutive business days. If the Company did not regain compliance during such 180-day period, the Company may be eligible for an additional 180 calendar days, provided that the Company meets the continued listing requirement for market value of publicly held shares and all other initial listing standards for Nasdaq except for Nasdaq Listing Rule 5550(a)(2), and provide a written notice of its intention to cure this deficiency during the second compliance period, by effecting a reverse stock split, if necessary. If the Company does not qualify for the second compliance period or fails to regain compliance during the second 180-day period, then Nasdaq would notify the Company of its determination to delist the Company’s ordinary shares, at which point the Company will have an opportunity to appeal the delisting determination to a Hearings Panel. If at any time before September 6, 2022, the bid price of the shares closes at or above $1.00 per share for a minimum of 10 consecutive business days, Nasdaq will provide written notification that the company has achieved compliance with the minimum bid price requirement and will consider such deficiency matters closed.

 

On April 11, 2022, we received a letter from Nasdaq informing that we regained compliance with the minimum bid price requirement under Nasdaq listing rule 5550(a)(2) for continued listing on The Nasdaq Capital Market. This requirement was met on April 8, 2022, the tenth consecutive trading day when the closing bid price of the Company’s ordinary share was over $1.00.

 

On May 27, 2022, Guardforce AI Co., Limited (the “Company”) received a written notification from the Nasdaq Stock Market LLC (“Nasdaq”) notifying the Company that it was not in compliance with the minimum bid price requirement set forth in Nasdaq rules for continued listing on the Nasdaq, based on the closing bid price of the Company’s ordinary shares for 30 consecutive business days from April 14 to May 26, 2022 was under $1.00 per share and the Company was provided 180 calendar days, or until November 23, 2022, to regain compliance.

 

Nasdaq Listing Rule 5550(a)(2) requires listed securities to maintain a minimum bid price of $1.00 per share, and Listing Rule 5810(c)(3)(A) provides that a failure to meet the minimum bid price requirement exists if the deficiency continues for a period of 30 consecutive business days. The Company’s Ordinary Shares did not regained compliance with the minimum $1 bid price per share requirement based on the closing bid price of the Company’s Ordinary Shares for any consecutive period of 30 business days from May 27, 2022, to November 23, 2022.

 

The Notification Letter did not impact the Company’s listing on the Nasdaq Capital Market at that time. On November 28, 2022, the Company received a written notification (the “Notification Letter”) from Nasdaq, notifying the Company that it was eligible for an additional 180 calendar day period, or until May 22, 2023, to regain compliance. To regain compliance, the Company’s Ordinary Shares had to have a closing bid price of at least US$1.00 for a minimum of 10 consecutive business days. In the event the Company does not regain compliance by May 22, 2023, the Company may face delisting.

 

Pursuant to the approval of its board of directors and the approval of its shareholders at the Company’s extraordinary general meeting held on Tuesday, January 31, 2023, at 11:00 a.m. (Hong Kong standard time), we effected a 1-for-40 consolidation of its ordinary shares. On February 2, 2023, Conyers Trust Company (Cayman) Limited, the Secretary of the Company, filed two certificates certifying the ordinary resolutions passed by the shareholders with the Registrar of Companies of the Cayman Islands. The share consolidation was effective upon passing of the ordinary resolutions on January 31, 2023. The Company’s ordinary shares began trading on the NASDAQ Capital Market on a post-consolidation basis when the market opened on February 10, 2023.

 

On February 28, 2023, we received a letter from Nasdaq informing that we regained compliance with the minimum bid price requirement under Nasdaq listing rule 5550(a)(2) for continued listing on The Nasdaq Capital Market. This requirement was met on February 28, 2023, the tenth consecutive trading day when the closing bid price of the Company’s ordinary share was over $1.00.

 

28

 

 

On March 11, 2022, the Company entered into a Sale and Purchase Agreement with Shenzhen Kewei to acquire 100% of the equity interests in Shenzhen GFAI and Guangzhou GFAI. This acquisition was completed on March 22, 2022. The acquisition purchase price of $10,000,000 were paid in a mix of cash (10%) and restricted ordinary shares of the Company (90%). On March 22, 2022, we issued 53,571 restricted ordinary shares to the sellers’ designated parties. During the year ended December 31, 2023, we recognized full impairment losses on Shenzhen GFAI Robot Technology Co., Limited and Guangzhou GFAI Technology Co., Limited’s goodwill and intangible assets acquired from the acquisition. There was significant decline in the market demand on our robotic products that was launched during the Covid pandemic. However, we believe that our Chinese customers are still interested in using robots, thus, in 2024, we plan to focus on the development AI solutions to meet customers’ needs and continue developing the China market through our subsidiaries in China.

 

On March 21, 2022, we signed a non-binding letter of intent (the “LOI”) with Shenzhen Kewei and Shenzhen Yeantec Co., Limited (together, the “Kewei Group”) to purchase up to 36 of the Kewei Group’s subsidiaries located in China. Under the LOI, in the first of two phases, we would acquire eight of the Kewei Group companies. The second phase provides us with the right of first refusal to purchase the remaining 28 companies within a period of 24 months from the date of the signing of the LOI. The purchase of the additional 28 companies would be dependent on the Company’s operational plans. The Company expected to sign the definitive agreement for the phase one acquisitions before the end of May 2022.

 

The purchase price for the eight phase one companies would be based upon a valuation that is equal to one-time (from 2022 to 2026) projected average revenues for the eight companies estimated to be $30 million and would be paid in a mix of cash (10%) and Company restricted shares (90%) at a price of $80 per share. The Company would be required to pay Kewei Group the 10% cash component ($3,000,000) of the purchase price as a deposit and Kewei Group would deliver to the Company 100% of the outstanding share capital of the eight phase one companies as a pledge, within 10 days of the signing of the LOI. The acquisition was subject to, among other things, the satisfactory completion of due diligence by the Company, the entry into definitive agreements and any required third-party consents. On May 24, 2022, we acquired Beijing Wanjia Security System Co., Ltd. (“Beijing Wanjia”), one out of the eight phase one companies. On September 13, 2022, we terminated the acquisition of the remaining seven companies out of the eight phase one companies.

 

On April 6, 2022, we and certain investors entered into a securities purchase agreement (the “April 2022 SPA”), pursuant to which we agreed to sell to such investors an aggregate of 218,484 ordinary shares in a registered direct offering (the “Registered Direct Offering”). As a result of the Registered Direct Offering, the exercise price of the Company’s Private Warrants was adjusted to $46 pursuant to the antidilution provisions of s warrants, the exercise price was further adjusted to $7.20 to purchase 1 share upon the securities purchase agreement with Streeterville Capital (see below).

 

On May 24, 2022, we entered into a Sale and Purchase Agreement (the “Yeantec Agreement”) with Shenzhen Yeantec to acquire 100% of the equity interests in Beijing Wanjia Security System Co., Ltd. (“Beijing Wanjia”) from Shenzhen Yeantec. The acquisition was closed on June 22, 2022. The acquisition purchase price of $8,400,000 was paid in a mix of cash (10%) and restricted ordinary shares of the Company (90%). On June 16, 2022, the Company issued 94,500 restricted Ordinary Shares to the sellers’ designated parties.

 

On June 16, 2022, a total of 243,000 shares were issued as a deposit to acquire 100% of the equity interests in the remaining seven Kewei Group companies out of the eight phase one companies. On September 13, 2022, we signed a termination agreement with the shareholders of seven Kewei Group companies to terminate such acquisition, which shares were subsequently cancelled on February 13, 2023. On February 13, 2023, 243,000 restricted ordinary shares were returned and canceled.

 

On July 12, 2022, we entered into warrant solicitation inducement letters (the “Inducement Letters”) with several accredited investors that are existing holders (collectively, the “Exercising Holders”) of its Private Warrants wherein the investors agreed to exercise 139,547 outstanding Private Warrants (the “Existing Warrants”) to purchase an aggregate of 139,547 ordinary shares for cash, at an exercise price reduced by the Company from $46 per share to $9.52 per share (the “Warrant Exercise”). In consideration for the immediate exercise of the Existing Warrants for cash, the Company would issue one-half (1/2) of an Ordinary Share (the “Share Consideration”) for each Warrant Exercise. As a result, the Exercising Holders would receive approximately 69,773 ordinary shares as Share Consideration. We expected to receive aggregate net proceeds of approximately $1.23 million from the exercise of the Existing Warrants by the Exercising Holders, after deducting fees and expenses. As a result of the Warrant Exercise, the exercise price of the Company’s Public Warrants was adjusted to $6.40 to purchase 1 share and the exercise price of the Company’s Private Warrants was adjusted to $9.52 to purchase 1 share, which was the floor price of the Private Warrants, pursuant to the antidilution provisions of both warrants. The Company would send notices to warrant holders regarding the adjustment of exercise price on July 13, 2022. In addition, in connection with the transactions contemplated by the Inducement Letters, we obtained waivers and amendments from the requisite investors under the January 2022 SPA and the April 2022 SPA to eliminate the prohibition on variable rate transactions set forth in such agreements. EF Hutton, division of Benchmark Investments, LLC acted as warrant inducement agent and financial advisor in connection with the transaction.

 

On June 22, 2022, we closed the acquisition of 100% equity interests in Beijing Wanjia from Shenzhen Yeantec.

 

On August 31, 2022, our previous Chairman Terence Wing Khai Yap (“Mr. Yap”) resigned as the Chairman of the Board of the Company, and Ms. Chung Chi Ng (“Ms. Ng”) resigned as the Chief Financial Officer of the Company, effective as of August 31, 2022. On the same date, the board of directors (the “Board”) of the Company appointed Ms. Lei Wang (“Ms. Wang”) as the Chairman of the Board of the Company, Mr. Lin Jia (“Mr. Jia”) as the President of the Company, Mr. Yu-Heng Ma (“Mr. Ma”) as the Chief Financial Officer of the Company and Mr. Mingchang Liu (“Mr. Liu”) as the Chief Technology Officer of the Company. Please refer to our 6-K furnished on September 2, 2022.

 

On September 13, 2022, we signed a letter of intent to acquire Shenzhen Kewei, a high-tech robotics affiliated company specializing in developing robotics software solutions and robotics management platforms, as well as robotics sales and technical services. We subsequently changed this intent business acquisition to acquisition of asset. On December 21, 2022, we signed an asset purchase agreement with Shenzhen Kewei, to purchase certain of Shenzhen Kewei’s robot-related business assets in China.

 

29

 

 

On September 19, 2022, we announced that we were awarded a 5-year contract by the Bank of Thailand to manage its Consolidated Cash Centers (CCCs) in the city of Ubonratchathani and the city Phitsanulok in Thailand.

 

On September 23, 2022, we announced our partnership agreement with Riversoft Inc., a Peakwork Company who specializes in travel management software, to co-develop and co-launch contactless travel services with its existing GFAI’s Concierge robots.

 

On October 25, 2022, we entered into a securities purchase agreement (the “Agreement”) with Streeterville Capital, LLC, a Utah limited liability company (the “Investor”), pursuant to which the Company issued the Investor an unsecured convertible promissory note on October 25, 2022 in the original principal amount of $1,707,500.00 (the “Note”), convertible into Ordinary Shares, par value then being $0.12 per share, of the Company (the “Ordinary Shares”). The Note bore simple interest at a rate of 8% per annum. All outstanding principal and accrued interest on the Note would become due and payable on the maturity date (the “Maturity Date”), which was twelve months after the purchase price of the Note is delivered by Investor to the Company. The Company could pay all or any portion of the amount owed earlier than it was due; provided that in the event the Company elected to prepay all or any portion of the outstanding balance, the Company would pay to the Investor 120% of the portion of the outstanding balance the Company elected to prepay. Early payments of less than all principal, fees and interest outstanding would not, unless agreed to by Investor in writing, relieve the Company of the Company’s remaining obligations hereunder. Under the Agreement, while the Note was outstanding, the Company agreed to keep adequate public information available and maintain its Ordinary Shares listed on Nasdaq. Upon the occurrence of a Trigger Event (as defined in the Note), the Investor would have the right to increase the balance of the Note by 10% for Major Trigger Event (as defined in the Note) and 5% for Minor Trigger Event (as defined in the Note). The Note and the Agreement triggered the participation rights of the Company’s private warrants holders (the “Holders”), pursuant to that Securities Purchase Agreement dated January 18, 2022 (the “PIPE Purchase Agreement”), in which the Company issued to the Holders Ordinary Shares, and Ordinary Share purchase warrants. According to the PIPE Purchase Agreement, each Holder had the right to participate up to an amount equal to 35% of the Subsequent Financing (as defined in the PIPE Purchase Agreement) in the aggregate on the same terms, conditions and price provided for in the Subsequent Financing. The Company provided notice to the Holders regarding the Holders’ participation rights on October 24, 2022. None of the Holders elected to participate within the prescribed time frame. In addition, as a result of the Company entering into the Agreement and issuing the Note, the exercise price of the Company’s private warrants was being adjusted to $7.20 to purchase 1 share, which was the floor price of the Note, pursuant to the antidilution provisions of the private warrants. The Company sent notices to the private warrant holders regarding the adjustment of exercise price on October 26, 2022. On April 17, 2023, CVP delivered to the Company a conversion notice informing the Company that CVP had elected to convert a portion of the Note balance $1,238,400 at the conversion price of $7.20 into restricted ordinary shares of the Company. In connection with this conversion, the Company issued 172,000 restricted ordinary shares to CVP on April 19, 2023. On October 25, 2023, the Company paid $554,238 to CVP to fully settle the remaining Note balance.

 

On December 19, 2022, our former Chief Technology Officer (“CTO”), Mingchang Liu, resigned from his position as CTO of the Company. Mr. Liu’s resignation was not the result of any disagreement with the Company on any matter relating to the Company’s operations, policies or practices.

 

On December 21, 2022, we entered into an asset purchase agreement (the “Agreement”) with Shenzhen Kewei, to purchase certain of Shenzhen Kewei’s robot-related business assets in China. Under the terms of the Agreement, the Company will acquire, and Shenzhen Kewei would transfer to the Company, select robotic equipment assets, Shenzhen Kewei’s client base, sales pipeline and related sales channels and staff, as well as provide the Company with rights to the permanent use of its patents. The purchase price for these assets was 2.1 million US dollars, which had been fully paid in the form of 262,500 restricted ordinary shares of the Company based on a price of $8.00 per share. The acquisition was closed on February 15, 2023.

 

On December 31, 2019, Guardforce TH entered into a loan agreement with Profit Raider Investment Limited (the “Loan”). On March 11, 2020, Guardforce TH entered into a second supplemental agreement to the loan agreement with Profit Raider to extend the due date of the Loan to December 31, 2020. On March 13, 2020, the Company’s Board of Directors approved the transfer of 1,666,666 ordinary shares of the Company from Guardforce AI Technology to Profit Raider. As a result of this share transfer, Profit Raider has been deemed an affiliate of the Company. On December 31, 2020, the Loan was extended to December 31, 2022 with the same terms and conditions by entering into a third supplemental agreement between Guardforce TH and Profit Raider. On September 29, 2022, Profit Raider entered into a deed of assignment and transfer (the “Assignment Deed”) with WK Venture, as a result, the Loan was assigned and transferred to WK Venture. On December 30, 2022, the loan with WK Venture was extended to December 31, 2024, with the same terms and conditions, by entering into a fourth supplemental agreement (the “Fourth Supplemental Agreement”) between Guardforce TH and WK Venture. On September 28, 2023, we entered into a loan conversion agreement with WK Venture Success Limited to convert its outstanding loans including $13.4 million of principal and $2.5 million of accrued interest to ordinary shares at a conversion price of $5.40 per share which is more than a 29% premium to the previous closing price of our stock on September 28, 2023. As a condition to the execution of the loan conversion agreement, WK Venture and the other entities on the loan conversion agreement executed a Voting Agreement and Irrevocable Proxy (the “Voting Agreement”), which grants Ms. Lei Wang the authority to act as a voting proxy for holders of the converted shares at the general meetings of the shareholders of the Company, subject to the Company’s adopted second amended and restated memorandum and articles of association, as amended from time to time. In October 2023, the Company issued 2,947,150 restricted ordinary shares to fully settle this loan.

 

30

 

 

On January 13, 2023, we announced that we have secured a 5-year contract and a 3-year contract with pre-existing customers for its secured logistics and cash handling services. Our 5-year contract is with Don Muang Tollway Public Company Limited (“DMT”), a toll facility management company that constructs and manages toll roads, and our 3-year contract is with a renowned retail chain store in Thailand.

 

Pursuant to the approval of its board of directors and the approval of its shareholders at the Company’s extraordinary general meeting held on Tuesday, January 31, 2023, at 11:00 a.m. (Hong Kong standard time), we effected a 1-for-40 share consolidation of our ordinary shares. On February 2, 2023, Conyers Trust Company (Cayman) Limited, the Secretary of the Company, filed two certificates certifying the ordinary resolutions passed by the shareholders with the Registrar of Companies of the Cayman Islands. The share consolidation was consummated upon passing of the ordinary resolutions on January 31, 2023. Our ordinary shares began trading on the NASDAQ Capital Market on a post-consolidation basis on February 10, 2023. No change was made to the trading symbol for the Company’s shares of common stock and warrants, “GFAI” and “GFAIW”, respectively, in connection with the share consolidation.

 

On February 23, 2023, we announced our Artificial Intelligence of Things (AIoT) Robot Advertising contract with a local government office in Macau to promote shows, exhibitions, and forums on approximately 165 robots for a total period of 20 weeks.

 

On March 22, 2023, our wholly owned subsidiary GFAI Vietnam was formally de-registered.

 

On May 5, 2023, we completed a confidentially marketed public offering (the “CMPO”) pursuant to a “shelf” registration statement on Form-3 (file No. 333-261881). We issued 1,720,430 ordinary shares, par value $0.12 per share at a public offering price of $4.65 per share. The underwriters, EF Hutton, division of Benchmark Investments, LLC, exercised their over-allotment option in full for an additional 258,064 ordinary shares at the time of the closing. As a result, the aggregate gross proceeds of the Offering, including the over-allotment, were approximately $9.2 million, prior to deducting underwriting discounts and other Offering expenses. In connection with the CMPO, the exercise price of the Company’s public and private warrants has been adjusted to $4.65, pursuant to the anti-dilution provisions of both types of warrants. We sent notices to the warrant holders regarding this adjustment in exercise price on May 5, 2023.

 

On May 15, 2023, we completed the second CMPO pursuant to a “shelf” registration statement on Form-3 (file No. 333-261881). We issued 2,580,600 ordinary shares, par value $0.12 per share at a public offering price of $4.65 per share. The underwriters, EF Hutton, division of Benchmark Investments, LLC, exercised their over-allotment option in full for an additional 387,090 ordinary shares at the time of the closing. As a result, the aggregate gross proceeds of the Offering, including the over-allotment, were approximately $13.8 million, prior to deducting underwriting discounts and other Offering expenses.

 

On July 20, 2023, we announced the partnership with Concorde Security Pte Ltd, a leading security provider in Singapore, to co-launch a new robotic security solution in Singapore. 

 

On August 31, 2023, we entered into Amendment No.2 to the independent director agreements with each of John Fletcher, David Ian Viccars and Donald Duane Pangburn (collectively, the “Independent Director Agreement Amendments”). Commencing on January 1, 2023, the Independent Director Agreement Amendments increased each of Mr. Fletcher’s, Mr. Viccars’, and Mr. Pangburn’s annual equity compensation from 250 restricted ordinary shares to 20,000 restricted ordinary shares of the Company. On March 6, 2024, we issued an aggregate number of 60,000 restricted ordinary shares to the three independent directors as annual equity compensation in connection with their 2023 services and another aggregate number of 60,000 restricted ordinary shares as annual equity compensation in connection with their 2024 services to be performed.

 

On August 31,2023, we entered into amendments to its consulting agreements with each of Lei Wang, the Company’s Chief Executive Officer and Chair of the Board, and Jia Lin, the Company’s President (collectively, the “Consulting Agreement Amendments”). The Consulting Agreement Amendments increase Ms. Wang’s annual base salary from $390,000 to $650,000 per year and Mr. Lin’s annual base salary from $140,000 to $180,000, effective as of September 1, 2023.

 

On September 12, 2023, we announced that we secured a 2-year contract, offering end-to-end cash management solutions in this contract in Bangkok, Thailand.

 

On October 17, 2023, we announced that we secured a three-year contract with a leading Japanese retailer in Thailand, offering end-to-end cash management solutions. 

 

On December 7, 2023, GFAI Technology was incorporated in the British Virgin Islands under the BVI Business Companies Act, 2004. GFAI Technology is a 100% owned subsidiary of our Company.

 

During the fiscal year ended December 31, 2023, there were 128,901 warrants exercised.

 

31

 

 

Corporate Structure

 

The chart below presents our current corporate structure, as of the date of this report:

 

 

B. Business Overview

 

General

 

We were founded in 2018 with the purpose to acquire our operating subsidiary GF Cash (CIT) and develop complementary technology related solutions and services.

 

In 2020, we established a Robotics Solution business with the goal of diversifying our revenue base, which proved to be well-timed as the global COVID-19 pandemic soon followed. In 2022, as we deployed more robotics into the field and dug deeper into customer needs, we began expanding and working with various partners to expand the functionalities of the robots. Additionally, we started integrating AI features into the robots. In 2023, we continued to enhance our solutions by combining robots, cloud platforms, and AI (especially Generative AI), aiming to bring greater value to our customers. By the end of 2023, we successfully diversified our robotic solution and established a foundational platform that will drive the development of our future AI solutions.

 

In 2024, we began developing a web-based AI solution that focuses on solving specific problems in travel planning, with a focus on providing personalized trip planning. To enhance the technology foundation, we established a dedicated R&D team in the technology foundation and partnered with Librum Technologies Inc. to develop AI agents for travel assistant solutions and retail optimization. In addition, our robotic travel recommendation agents (RoboTravel Agent) were deployed throughout Asia-Pacific, integrating robots at tourist locations to enhance visitor experiences during 2024. We expanded AIoT robot advertising to the U.S. with approximately 200 robots deployed in New York, and developed a decentralized spatial computing solution to be tested in the U.S. in August 2024.

 

On March 25, 2021, we closed the acquisition of 51% of the equity interests in Handshake in Hong Kong as part of our strategy to enter the Information Security business. After careful consideration of future growth potential, current performance of the business sector and the global environment, we completed the separation with Handshake from Guardforce AI on February 6, 2024.

 

The principal executive office of our Company was changed to Singapore from Bangkok, Thailand in November 2021.

 

On March 22, 2022, we closed the acquisitions of 100% of the equity interests in Shenzhen GFAI and Guangzhou GFAI in the Greater Bay Area of China. On February 15, 2023, we closed the acquisition of certain robot-related business assets in China from Shenzhen Kewei. These acquisitions are expected to serve an integral role in the growth of Guardforce AI’s robotics as a service (RaaS) business initiative. 

 

On June 22, 2022, we closed the acquisition of 100% of the equity interests in Beijing Wanjia, an integrated security provider with 25 years of experience, from Shenzhen Yeantec.

 

32

 

 

Our businesses are categorized into four segments:

 

 [i]Secured Logistics Business;

 

 [ii]AI&Robotics Solution Business;

 

 [iii]General Security Solutions Business; and
   
 [iv]Corporate and others.

 

Secured Logistics Business

 

We are a market leader with more than 42 years of experience in the secured logistics business in Thailand. Our services include cash-in-transit, dedicated vehicles to banks, ATM management, cash center operations, cash processing, coin processing, cheque center, and cash deposit machine solutions (cash deposit management and express cash service). Our customers include local commercial banks, chain retailers, coin manufacturing mints, and government authorities. Our four major customers are Government Savings Bank, Bank of Ayudhya, CP All Public Company and TTB Bank Public Company. A few global customers also retain our services under temporary contract. As of the date of this report, we employed 1,547 staff within GF Cash (CIT) and had 441 vehicles.

 

Our operating subsidiary, GF Cash (CIT), was founded in 1982 (the Company was formerly named Securicor (Thailand) Limited and was renamed G4S Cash Services (Thailand) Limited in 2005 and G4S Cash Solutions (Thailand) Limited in 2012. The Company was renamed again as Guardforce Cash Solutions (Thailand) Limited in 2016 and the name was further changed to Guardforce Cash Solutions Security (Thailand) Company Limited in 2017. The principal office of GF Cash (CIT) is located in Bangkok, Thailand.

 

Our revenues are substantially derived from GF Cash (CIT)’s secured logistic business and gross revenue for our secured logistic business years ended December 31, 2024, 2023 and 2022, was approximately $32.4 million, $31.9 million, and $30.9 million, respectively.

 

In recent years, the CIT market in Thailand was filled with challenges and new opportunities. During the pandemic, the government and private sectors promoted the use of digital payment systems, accelerating a shift towards digital payments and online transactions. However, the level of adoption varies depending on geographical distribution, user age group and consumer behavior. We observed that the adoption of electronic cash in Metropolitan Bangkok and some major cities is significantly higher than other cities in “up-country” provinces. Meanwhile, the recovery of the tourism industry has accelerated retail business growth in Thailand, especially from the third quarter of 2023 and the visa-free policy between Thailand and China in early 2024, which could lead to a significant rise in the use of physical cash.

 

In response to the market dynamics, we have implemented a two-step growth strategy. Firstly, we strategically shifted our operating focus to our well-established business coverage in the “up-country”, where we targeted customers with numerous physical cash transactions such as retail chain stores, restaurants, cafes, pubs, etc. Secondly, we have begun to develop non-cash related solutions and services to diversify our revenue streams.

 

Since 2020, we have rolled out robotic solutions across the Asia Pacific region, as detailed in the following section. As a part of our “retail-focused” strategy, we introduced the Cash Deposit Management Solutions (known as “GDM”) to nationwide highway operators and chain retailers in Thailand. The success of this initiative is evident. Our GDM installation has been increasing since 2022, and by December 31, 2024, we had approximately 373 GDM machines nationwide. Our revenue from GDM increased more than 100% in 2024 compared to 2022. We will continue to expand retail client base in this business sector in 2025.

 

In addition, we initiated the expansion of smart retail solutions to Thailand in 2024, offering various solutions including but not limited to security alarm system, store risk evaluation, customer traffic flow analysis, AI store audit, and anti-fraud prevention. In 2025, we’ll continue to localize the smart retail solution in Thailand, aiming to provide a comprehensive suite of retail-focused security solutions to our increasing retail clients.

 

33

 

 

Our Products and Services of Secured Logistics Business

 

As of the date of this report, most of our revenues are derived from Secure Logistics Solutions. This primarily includes: (i) Cash-In-Transit – Non-Dedicated Vehicle (Non-DV); (ii) Cash-In-Transit – Dedicated Vehicle (DV); (iii) ATM management; (iv) Cash Processing (CPC); (v) Cash Center Operations (CCT); (vi) Consolidate Cash Center Operations (CCC); (vii) Cheque Center Service (CDC); (viii) Express Cash; (ix) Coin Processing Service; and (x) Cash Deposit Management Solutions (GDM).

 

Secured Logistics solutions provide comprehensive cash management services for business. Our service includes collecting cash from its customers’ main business operations, then delivering the collected cash to its cash processing centers for counting, checking and packing in bundles, after which the cash is transporting to the customers’ designated depository banks and depositing into the customers’ bank accounts. We enter into contracts with our customers to establish pricing and other terms of service. We charge customers based on activities (service performed) as well as based on the value of the consignment.

 

Core Services

 

GF Cash (CIT) runs our Core Services which include CIT (Non-DV), CIT (DV), ATM Management, CPC, CCT, CCC, CDC and GDM. For the year ended December 31, 2024, GF Cash (CIT) Core Services represented over 89.3% of our total revenues.

 

The charts below show the breakdown of our GF Cash (CIT) business by sector for the fiscal years ended December 31, 2024, 2023 and 2022. These business sectors are discussed below:

 

Revenue by Services (For the year ended December 31, 2024):

 

34

 

 

Revenue by Services (For the year ended December 31, 2023):

 

 

35

 

 

Revenue by Services (For the year ended December 31, 2022):

 

 

Cash-In-Transit – Non-Dedicated Vehicles (Non-DV)

 

CIT (Non-DV) includes the secure transportation of cash and other valuables between commercial banks, the Bank of Thailand, which is Thailand’s central bank, and retail customers. CIT (Non-DV) also includes the transportation of coins between the commercial banks, the Thai Royal Mints and the Bank of Thailand. The main customers for this service are the local commercial banks and retail customers. Our service charge varies based on the value of the consignment, condition of the cash being collected (for example, seal bag collection, piece count collection, bulk count collection, or loose cash collection), and the volume of the transaction. Vehicles used for the delivery of this service are not dedicated to the specific customers.

 

For the years ended December 31, 2024, 2023 and 2022, CIT (Non-DV) revenues were approximately $12.2 million (33.7%), $11.9 million (32.8%) and $10.7 million (31.5%), respectively.

 

Cash-In-Transit – Dedicated Vehicle to Banks (DV)

 

CIT (DV) includes the secure transportation of cash and other valuables between commercial banks. As part of this service, dedicated vehicles are assigned specifically to the contracted customer for their dedicated use between the contracted designated bank branches. As this is a dedicated vehicle service, customers will submit direct schedules to our CIT teams for the daily operational arrangements and planning. Charges to the customers are on a per vehicle per month basis.

 

For the years ended December 31, 2024, 2023 and 2022, CIT (DV) revenues were approximately $3.6 million (10.0%), 3.8 million (10.5%) and $4.1 million (12.0%), respectively.

 

ATM Management

 

ATM management includes cash replenishment services and first and second line of maintenance services for the ATM machines. First line of maintenance services (FLM) includes rectification of issues related to jammed notes, dispenser failures and transaction record print-out issues. Second line of maintenance services (SLM) includes all other issues that cannot be rectified under the FLM. SLM includes complete machine failure, damage to hardware and software, among other things.

 

36

 

 

For the years ended December 31, 2024, 2023 and 2022, ATM Management revenues were approximately $6.7 million (18.5%), $7.6 million (20.9%) and $8.9 million (26.2%), respectively.

 

Cash Processing (CPC)

 

Cash processing (CPC) services include counting, sorting, counterfeit detection and vaulting services. We provide these services to commercial banks in Thailand.

 

For the years ended December 31, 2024, 2023 and 2022, CPC revenues were approximately $3.7 million (10.1%), $3.3 million (9.0%) and $2.8 million (8.2%), respectively.

 

Cash Center Operations (CCT)

 

Cash Center Operations (CCT) is an outsourced cash center management service. We operate the cash center on behalf of the customer, which includes note counting, sorting, storage, inventory management and secured transportation of the notes and coins to the various commercial banks in Thailand.

 

For the years ended December 31, 2024, 2023 and 2022, CCT revenues were approximately $1.8 million (4.9%), $1.8 million (5.0%) and $2.2 million (6.5%), respectively.

 

Consolidate Cash Center (CCC)

 

Consolidate Cash Center (CCC) is a new business commencing in 2021 to provide an outsourced cash center management service. We operate the cash center which includes note counting, sorting, storage, inventory management and secured transportation of the notes and coins on behalf of for Bank of Thailand (BOT). As of the date of this report, we operate four Consolidate Cash Centers in Khon Kean, Hadyai, Phitsanulok and Ubon Ratchathani.

 

For the years ended December 31, 2024, 2023 and 2022, CCC revenues were approximately $0.5 million (1.4%), $0.7 million (2.0%) and $0.5 million (1.3%), respectively. 

 

Cheque Center Service (CDC)

 

Cheque Center Service (CDC) includes secured cheque pickup and delivery service.

 

For the year ended December 31, 2024, 2023 and 2022, CDC revenues were approximately $nil (nil%), $nil (nil%) and $0.005 million (0.0%), respectively.

 

Cash Deposit Management Solutions (GDM)

 

Following the launch of our retails collection and processing services, we work with a machine vendor to promote our Cash Deposit Management Solutions (GDM) currently delivered by our Guardforce Digital Machine. We use GDM as part of the cash handling services offered to customers in order to assist our customers in handling and storing their cash safely and accurately. The GDM product is deployed at customer sites to provide secured retail cash deposit services. Customers use our GDM product to deposit daily cash receipts. We then collect the daily receipts from our GDM in accordance with the agreed schedules. All cash receipts are then securely collected and delivered to our cash processing center for further handling and processing.

 

By using the GDM, store staff can deposit the cash into the machine at any time, reduce the risk of storing cash in the store and the store staff can generate electronic reports from the machine at any cut-off time. We also offer to the headquarters for those retail chain stores the online real time data about the sales of each individual store which can assist our customers on better cashflow forecast and cash usage.

 

For the years ended December 31, 2024, 2023 and 2022, GDM revenues were approximately $3.9 million (10.7%), $2.8 million (7.7%) and $1.8 million (5.2%), respectively.

 

37

 

 

Others - International Shipment

 

International shipment provides secured delivery service for high valued items such as diamonds and jewelries on behalf of our customers. We receive the consignment by air and delivers to local customers in Thailand or vice versa.

 

While there are international companies providing this service, as a local CIT operator, we are strategically focusing on expanding the cooperation with some international players to enhance their local support, such as Loomis and Malca Amit, providing comprehensive Thailand market coverage.

 

For the years ended December 31, 2024, 2023 and 2022, international shipment revenues were $0.003 million (0.0%), $0.005 million (0.0%) and $0.01 million (0.1%), respectively.

 

Others - Express Cash

 

The express cash service is an expansion of our Guardforce Digital Machine, or GDM, solution which we launched in 2019. We work with commercial banks to install a mobile GDM- in our CIT vehicles, which allow us to process retail clients’ cash deposit in the CIT vehicles onsite. The cash counting results are immediately transmitted to GF Cash (CIT) headquarters and to the commercial bank, allowing banks to credit the counted amount to its customers’ bank accounts quicker.

 

Although we did not generate revenue from this service line for the years ended December 31, 2024, 2023 and 2022, we have capabilities to provide such service.

 

Others - Coin Processing Service

 

The Coin Processing Service includes the secure collection of coins from retail businesses and banks. The coins are stored and then delivered to the Royal Thai Mint, a sub-division of the Thai Treasury Department, Ministry of Finance. We deploy manpower to work at the Royal Thai Mint as cashier services. Additionally, we use our existing vehicle fleet to deliver coins from the Royal Thai Mint to bank branches, and vice versa.

 

Currently, coins are still an important part of Thai currency system and widely used in retails market, creating consistent demand for coin exchanges, coin processing and coin storage. Royal Thai Mint is the only coin operator in Thailand while regular banks only handle limited amount of coin services and frequently lack the denominations of coin that customers require. Therefore, Thai citizen and retailers often facing a long queue and very complex process.

 

Recognizing this market gap, we have developed our coins operations which will include the following services since 2023, i) Coin delivery and collection; ii) Coin sorting and processing; iii) Coin storage; iv) Coin exchange services, and v) Inter- provincial coins delivery and collection.

  

Our advantage in coin operation stem from our existing good coverage in upcountry and Bangkok, which allow us to utilize our existing vehicles to perform the collection and delivery. We also maintain sufficient space to build a coin centre for the sorting and processing, wrapping and storage of coins Although we did not generate revenue from this service line for the years ended December 31, 2024, 2023 and 2022, we have capabilities to provide such service.

 

38

 

 

Our Fee Structure for the Secured Logistics Business

 

We have several fee models based on the services provided. Our fees for dedicated vehicles service are based on the allocation of cost of manpower deployment, vehicle, and consumable items. Fees for fixed collections or on-call services are based on a pre-agreed amount per delivery, which varies by such factors as collection time, pick-up and delivery locations and the processing time.

 

Our Fleet of Vehicles for the Secured Logistics Business

 

We operate a fleet of 441 vehicles. Our fleet includes armored vehicles – pickup, armored vehicles – van, armored vehicles – truck 6 wheels, maintenance soft skin vehicles – pickup, coin trucks soft skin – pickup, security patrol soft skin – pickup trucks and administrative vehicles.

 

Our vehicles are maintained to the highest commercial standards to ensure our quality of service. We operate dedicated garages for our vehicles with in-house auto mechanics. Our vehicle repair facilities are located at our head office location in Laksi and at other major branch locations. We also have a well-established logistics department which monitors the operations of our garages and the maintenance of our vehicle operations standards.

 

AI&Robotics Solution Business

 

Our AI&Robotics Solution business was established in 2020 as part of our revenue diversification efforts. Currently, we offer Robotic solutions with AI integration and we are developing web-based AI solutions to help with personalized trip planning.

 

Technology Infrastructure

 

The Guardforce AI Intelligent Cloud Platform (GFAI ICP) forms a foundation of our AI&Robotics Solution since the launch in 2021. Through several upgrades, it now provides functionalities including but not limited to, robotic management, AI integration (including large language models such as Google Gemini, ChatGPT etc.), API integration, robot advertising, data processing and AI agent analysis.

 

In 2022, we partnered with Shenzhen Kewei to enhance GFAI ICP, upgrading it to GFAI ICP 2.0 and introducing advertising capabilities that supported the launch of the AIoT Robot Advertising business in Macau. This upgrade also included a mobile-app, enabling customers to directly manage and place advertisements through their phones. During the same year, we launched the Tech Service Platform (TS) and Robot Operation Management Platform (ROMP) to improve the management of robot functionalities and address operational issues.

 

In 2023, we expanded our operations in mainland China by acquiring the Cloud Technology Platform (CTP) from Shenzhen Kewei. Building on this momentum, in 2024, we launched GFAI ICP 3.0, integrating more large language models and an AI Agent system. This version also incorporated CTP under the framework of GFAI ICP 3.0 by reorganizing the ICP function sections for enhanced efficiency and scalability.

 

Web-based AI solution

 

Building on our robust robotic solutions, started in early 2024, we have been investing in the development of sophisticated web-based AI solutions focused on solving specific problems in travel planning, especially providing personalized trip planning. This strategic initiative represents a natural evolution of our technology stack, addressing the growing consumer demand for customized travel experiences.

 

This web-based AI solution leverages an advanced AI Agent system built on GFAI ICP 3.0 and large language model (LLM) technology. This system is designed to handle complex tasks, including understanding customer travel requests, identifying and verifying various travel spots (such as restaurants and scenic spots), delivering personalized trip recommendations, and quickly forming a well-crafted customized trip agenda that is adjustable to customer requests. Currently in the development phase, we plan to launch this solution in regions beyond the Asia Pacific in the near future. To support this effort, we have also established a dedicated R&D team committed to continuous platform enhancements, ensuring that GFAI ICP 3.0 remains the foundation for our next generation of AI-driven solutions.

 

In 2024, we further established a strategic partnership with Librum Technologies, Inc., a Boston-based company comprised of professors and researchers in the AI field. This collaboration aims to fine-tune our AI agent system, further enhancing its capabilities to meet the evolving needs of travelers. By combining our technological expertise with Librum’s research prowess, we are well-positioned to deliver innovative, personalized travel solutions that exceed customer expectations.

 

Robotic Solutions

 

We are currently offering various robotic solutions through R&D and partnership, and gradually shift our customer base to retail and tourism. In 2023, we collaborated with China International Travel Service Shenzhen Co., Ltd. (Nice Tour) to deploy robot store assistants, providing travel-related inquiries, recommendations, and advertising services, strengthening our presence in the tourism sector.

 

In 2024, we prioritized leveraging robots as travel recommendation agents which was later named RoboTravel Agent (RTA) and deployed across the Asia-Pacific region. Our RTA effectively connects travel services, enhancing the overall visitor experience. Besides the roll-outs of RTA, we also expanded our AIoT Robot Advertising business into the U.S., with approximately 200 robots deployed in New York and completed the proof-of-concept for our decentralized spatial computing solution on our robots in late August.

 

39

 

 

Our Fee Structure for the AI&Robotics Solution Business

 

Our AI&Robotics Solution Business has three fee structures:

 

 Sale and Rental of AI&Robotics Solution: One-off purchase by customers of robots with the provision of add-on technical support service with additional charges during and after the warranty period, or lease the robots as part of our Robots as a Service (RaaS) model, with regular payment made by customer on a daily, weekly, monthly or annual basis;

 

 Advertising Service: We place our robots in the main entrance of buildings and shopping malls while customers lease the advertising page on the AD playing screen of our robots.

 

 Solution Provider: On one hand, we offer customers solutions derived from combining and integrating functionalities of different robots. On the other hand, we also provide customized development solutions tailored to individual customer needs. This type of revenue may include product sales, product leasing or service fees for functionality usage, and revenue from custom development services.

 

General Security Solutions Business

 

We began operating our general security solutions service through the acquisition of the 100% equity interest in Beijing Wanjia on June 22, 2022. Our services include the provision of Smart Retail Solutions and Security Engineering and maintenance. Founded in Beijing, China in 1996, Beijing Wanjia now serves as a certified National High Technology company in China and of Zhongguancun. It is the Vice Chairman member of both the China Security & Protection Industry Association and Beijing Security & Protection Industry Association.

 

Core Services

 

Smart Retail Solution

 

Smart Retail Solution is our innovative management system that we have developed since 2018 which has gained significant tractions in recent years. Leveraging big data technology, this intelligent management system offers a comprehensive suite of consultant services including but not limited to store risk evaluation, customer traffic flow analysis, AI store audit, and anti-fraud prevention.

 

We initially launched this solution through partnerships with select of our major clients, and made multiple upgrades and will continue to utilize our service in the future versions of the software. In 2024, we expanded our operations into Thailand by establishing a dedicated showroom and launching marketing initiatives to approach existing clients within our secured logistics business. This strategic move aims to strengthen our presence in the region and cater to the growing demand for advanced retail technologies.

 

40

 

 

Security Engineering and Maintenance

 

Our security engineering projects and maintenance include the design, installation, and maintenance of CCTV and security alarm systems. We hold a well-recognized certification in security engineering in China and have a professional team experienced in delivering first-class integrated security solutions. Our automatic security alarm system integrates electronic sensors, a central alarm host, and an operating surveillance control center. Supported by IoT and communication networks, the system detects abnormalities through sensors, automatically sending signals, images, and analysis to the control center. After verification by the surveillance team, our first-response security team is dispatched to address potential threats. Currently, our offsite security support network covers most provinces and cities across China. In 2024, we strengthened our client relationships by securing contracts with two major clients, making the total number of security channels managed surpassing a record high of 12,000.

 

For the years ended December 31, 2024, 2023 and 2022, general security solutions revenues were approximately $3.7 million (10.2%), $3.6 million (10.0%) and $1.8 million (5.3%) of the Company’s total revenues, respectively.

 

Corporate and others

 

The Corporate and others segment covers the non-operating activities supporting the Company. It comprises our Company’s holdings and treasury organization, including the headquarter and central functions. All listing related expenses are included in the Corporate and others segment. This segment is an administrative-operating segment rather than a revenue-generating operating segment.

 

Discontinued Operations

 

We acquired a majority stake in Handshake on March 25, 2021, and began generating our Information Security revenues. The purpose of this acquisition was to provide us with the experience, expertise, and credibility to capitalize on the growing information security market.

 

Handshake has been providing professional information security consultancy services since 2004 within the Asia Pacific region. The main service Handshake provides is penetration testing, commonly known as ethical hacking or pen testing, which is performed to test a network, computer system, and web application to identify security weaknesses, including the possibility of accessing the system’s data and features by unauthorized parties and strengths that allows a full risk assessment to be completed. In addition, penetration testing increases and measures the installed security solutions on various devices like computers, mobile phones, and other information systems.

 

Since the completion of acquisition, Handshake has been working on recruiting and training new qualified staff to perform penetration tasks besides the two original shareholders and directors who started the company. However, there is specific requirement for this type of talent, and the recruiting, training, and retaining costs are higher than expected. Meanwhile, compared to other business sectors, the current projects Handshake obtained are one-off projects that needs hourly-billed staff to proceed and has not formed a consistent recurring revenue in the past 2 years. Therefore, the synergy with our other business sectors is limited. Moreover, it is still unknown that whether U.S. sanctions on technology could negatively impact cybersecurity and PCI work in Hong Kong and subsequently affect Handshake’s business.

 

Therefore, after taking various factors into consideration, including goodwill impairment, unsustainable revenue, and client synergy with other business sectors, combined with our strategic growth in AI and robotics, we have completed the separation with Handshake on February 6, 2024.

 

For the years ended December 31, 2024, 2023 and 2022, revenue and results of operations derived from Handshake were presented as discontinued operations. The divestiture with Handshake does not have any materially effects on the company’s liquidity, financial condition or results of operations (including net income or loss) through the separation date.

 

2025 Business Plan

 

In 2025, we aim to enhance our business as follows:

 

 1.Strengthen Foundation Business: continue to provide best-in-class solutions to maintain our leading position in Thailand, including secure contract renewals, accelerate in growing retail customers, enhance GDM solution with expanded service offering, and form an ecosystem of secure logistics

 

 2.AI Innovation & Development: continue to build the R&D team, expand partnerships in AI industry that lead to enhance AI agent development to extend AI solutions for travel and retail industries

 

 3.International Expansion: continue to drive the growth of smart retail solutions by localizing the solutions in Thailand and strategically deploy AI solutions for travel to regions beyond Asia Pacific.

 

41

 

 

Secured Logistics Business 

 

Sales & Marketing

 

In our fiscal year 2025, we plan to undertake the following activities to promote our businesses:

 

 To work closely with existing customers on renewing contracts, expand service to more branches throughout Thailand, and continue to expand retail customer base.
   
 To explore upgrading the cash processing system to include AI related functions and capabilities.

 

 Continue to work closely with Bank of Thailand on Consolidation Cash Centre operations.

 

 Continue to develop GDM business in upcountry provinces, initiate on-site cashier services alongside with GDM services, and work with local banks to extend GDM features with Same-day credit solutions.

 

Customers

 

Banking customers have historically comprised our primary customer base. Since 2008, Government Savings Bank, a state-owned Thai bank located in Bangkok has been our largest customer. For the year ended December 31, 2024, 2023 and 2022, revenue derived from this customer, was approximately $7.6 million, $7.5 million and $8.1 million, respectively, which accounted for approximately 20.9%, 20.8% and 23.8% of our total revenues, respectively.

 

Our next three largest customers include two commercial banks and one retail customer. For the same period, revenues from these three largest customers combined were approximately $13.8 million, $13.3 million, and $13.4 million, respectively, or 38.1%, 36.7% and 39.4% of our total revenues, respectively. Therefore, for the years ended December 31, 2024, 2023 and 2022, our top four customers combined accounted for approximately 59.0%, 57.5% and 63.2% of our total revenues, respectively. We have three customers that accounted for 10% or more of our revenue for the years ended December 31, 2024, 2023 and 2022, respectively (See Note 26 “Concentrations” in our audited consolidated financial statements for details).

 

The revenues from banking customers have shown declining revenue trends, representing approximately 57.8%, 61.5% and 65.5% of our secured logistic revenue for the year ended December 31, 2024, 2023 and 2022, respectively. This decline primary attributes to the reduction of ATM transactions since 2019, as the Thai Government, Bank of Thailand and local commercial banks started to promote electronic transactions and merge bank branches Bank of Thailand and local commercial banks started to study the practicability of White Label ATM project to further reduce number of ATM machines in Thailand. We foresee ATM machines and ATM transactions will continue decreasing in the next three years.

 

In response to the banking trends, we strategically expanded our business into retail market, one of the largest and most dynamic markets in Southeast Asia with strong growth potential for secured logistics services. Cash transactions remain prevalent in retail stores, especially in up-country provinces, and cash handling are required between shifts. CIT collection and processing services are currently adopted by several big international players in retail market to increase efficiency and reduce the risk of storing cash in their shops, setting a trend for broader market adoption.

 

Our retail sector expansion has shown promising results with increasing revenue, particularly since the third quarter of 2023 when tourism recovery began to accelerate. As a result, the retailers restarted to launch more store locations that was paused during the pandemic. We’ve witnessed a rise in retail activity with a corresponding increase in our service trips for the retail clients as the number of store locations continue to grow.

 

To maintain sustainable growth, we have established well-organized business development and customer service teams that actively manage contract renewal and cultivate good relationships with our customers. These teams play an important role in retaining existing business and developing new opportunities.

 

42

 

 

Competition

 

Our principal business is secured logistics. The chart below references GF Cash (CIT) as “GFCTH” and names GF Cash (CIT)’s competitors showing relative market share in 2024.

 

THAILAND MARKET SHARE 2024

 

 

Source: Thailand Revenue Department

 

The secured logistics industry in Thailand is subject to significant competition and pricing pressure. The main competitors are the international companies and local banks who has their exclusive CIT subsidiaries. We are expanding our retail client base because the operational cost is relatively lower while market demand is high. Since pricing is more sensitive when it comes to retail clients compared to banks, the competition of gaining retail clients could affect our pricing strategies in the future.

 

We believe that we have significant competitive advantages despite the fierce competition in the industry, including:

 

 Full coverage in the entire country with 21 branches;

 

 Flexible and reliable operations, and reputation for a high level of service and security,
   
 Long term relationship with local commercial banks and big brand retail customers;

 

 42 years of experience among the staff/management team in the cash logistics solutions business in Thailand;

 

43

 

 

AI&Robotics Solution Business

 

Sales & Marketing

 

During the 2025 fiscal year, we intend to continue prioritize enhancing our research and development efforts, upgrading and improving the GFAI ICP 3.0, leveraging open-source, maturing AI Agent system, and eventually expand our AI solutions into regions beyond Asia pacific, offering solutions that helps customers with their travel planning. Meanwhile, we will dive deeper into customer needs and offer higher-quality AI&Robotics solutions.

 

Customers

 

Since the inception of our AI& Robotics business, the deployment of our robots (free trial, service fee basis and sales) has primarily been at hotels, tourism sites, stores, hospitals, educational institutions, entertainment venues, government buildings, as well as shopping malls in Thailand, Hong Kong, Singapore, Malaysia, Macau and other markets across Asia. We’ll continue to shift our focus to retail and travel customers, especially with the roll-out of web-based AI solutions for travel planning.

 

Competition

 

The robotics industry globally is still in its early growth stage. Competition is intense between manufacturing and trading companies who are engaged in selling robots as a stand-alone product. Most of our competitors are Chinese and Japanese robotics manufacturers. At present, there is no clear market leader. Therefore, in our development process, we started to expand partnerships and explored integrating AI functionalities into the robotics.

 

Despite the highly competitive environment, we believe we have the following competitive advantages:

 

 Existing distribution network via our secure logistics business particularly in Thailand;

 

 42 years of business experience in delivering services to customers, and industry understanding through years of services;

  

 Established GFAI ICP 3.0 that offers the technology foundation for Robot + RaaS + AI frameworks and our existing partnership for AI Agent development

 

 Through the continued development of our RTA (Robot Travel Agent) products, we have gathered extensive data and valuable insights, allowing for a more comprehensive understanding of market trends and customer demand. These insights drive continuous improvements in our AI Agent and solutions, ensuring they meet the evolving industry demands.

 

Growth Strategy

 

We believe that cloud platform services, AI services and robotics services have great potential and growth opportunities in the next decade, especially with the emerging revolution of Generative AI. Against the backdrop of these industry trends, we aim to enhance shareholder value by maintaining our leading position in the Thailand secured logistics services market as well as leveraging our competitive strengths to exploit new opportunities identified from the increasing AI&Robotics Solution business, creating more synergy in the areas where we have strong customer foundations.

 

44

 

 

Our growth strategy includes securing current client base particularly retail and travel industry, while expanding our AI solutions and smart retail solutions internationally. We will continue to invest in R&D for AI agent development and AI solutions, and enhance GFAI ICP 3.0 as the foundation for our ongoing development. 

 

We expect to use the net proceeds from our two CMPOs that closed in May 2023 and ATM financing in 2024, which have continued into 2025, to fund our planned capital expenditures in 2025 and onwards to achieve the above itemized growth strategies.

 

As of December 31, 2024, our cash and cash equivalents and restricted cash totaled approximately $23.4 million. (See Note4 “Cash, Cash Equivalents and Restricted Cash” in our audited consolidated financial statements for the years ended December 31, 2024, 2023 and 2022 on page F-29 for details on our cash position.) To the extent that there may be shortfalls in internal cash available for our growth plans, we expect to be able to raise funds from the capital market and to access commercial banking credit facilities as the need arises.

 

There can be no assurance, however, that we will be able to accomplish any of the above listed strategic objectives or to acquire the necessary capital on terms acceptable to us, if at all. See “Risk Factors—Risks Relating to our Business—We might not have sufficient cash to fully execute our growth strategy.”

 

Organizational Structure

 

See “ITEM 4. INFORMATION ON THE COMPANY – A. History and Development of the Company – Corporate Structure” above for details of our current organizational structure.

 

45

 

 

Property, Plant and Equipment

 

Majority of our property, plant and equipment are located in Thailand managed under GF Cash (CIT). We do not own any properties, GF Cash (CIT) leases all of its existing operating facilities. GF Cash (CIT)’s main facility is in Laksi, Bangkok where it leases a 12,244 sqm (40,171 square feet) facility that serves as its head office with all supporting functions. The Laksi facility is the major operating site and covers all GF Cash (CIT) services within the Bangkok area. This facility is currently utilized at full capacity. The Laksi facility has operated for more than 20 years and is located near the Don Muang Airport. GF Cash (CIT)’s major operating equipment such as vehicles and machinery are operated out of this facility. The current lease is for 3 years and the monthly lease payment is THB2,598,750 (approximately $76,000).

 

GF Cash (CIT) has a total of 21 branches operated in Thailand under the Guardforce name as follows:

 

Main Branches No. of
Vehicles
Associated
with
Branch
  Estimated
Size of
Branch
(sqm)
  Monthly
Rental
Charge
(THB)
 
1 Bangkok (HO & Main Location)  188   1,836.00   2,625,000 
2 Chiang Mai  22   753.75   150,000 
3 Phitsanuloke (BOT CCC)  20   805.6   140,000 
4 Nakorn Ratchasima (Korat)  16   838.64   96,800 
5 Khon Kaen (BOT CCC)  23   8,496.00   140,000 
6 Ubon Ratchathani (BOT CCC)  14   805,6   29,360 
7 Chon Buri  24   204.36   81,053 
8 Rayong  16   142.40   71,925 
9 Phuket  17   258.96   71,500 
10 Hadyai (BOT CCC)  19   6,200.00   140,000 
11 Surat Thani  17   208.31   63,158 
               
  Normal Branches              
12 Chiang Rai  10   288.00   14,400 
13 Nakornsawan  7   65.62   19,105 
14 Udon Thani  11   136.40   33,158 
15 Surin  5   289.56   60,930 
16 Sakon Nakorn  4   67.34   7,368 
17 Chachoengsao  8   115.52   35,000 
18 Saraburi  6   114.38   50,000 
19 Ayutthaya  3   120.00   27,000 
20 Nakorn Si Thammarat  6   69.40   6,842 
21 Samui  5   249.75   37,895 

 

All of our branches provide ATM replenishment, ATM First line & Second line maintenance services, cash-in-transit services and cash sorting, counting and storage services. Our main branches perform cash center activities authorized by the Bank of Thailand (BOT), while normal branches do not. All branches (both main & normal) are under rental leases with annual renewals.

 

As of December 31, 2024, we managed a fleet of 441 vehicle in Thailand.

 

Vehicle Types Number of
Vehicles
 
Armoured Vehicle – Pickup  208 
Armoured Vehicle – Van  161 
Armoured Vehicle – Truck 6 Wheels (Hino 5 ton truck)  2 
Maintenance soft skin vehicle – Pickup  38 
Coin truck soft skin coin – Pickup  11 
Security Patrol soft skin – Pickup  7 
Admin vehicle  14 
Total  441 

 

No environmental issues affect the Company use of its assets or properties.

 

46

 

 

Insurance

 

In Thailand, we have four types of insurances for GF Cash (CIT), namely Cash-In-Transit Insurance, Motor Insurance, Property Damage and Business Interruption Insurance and General Liability Insurance. The Cash-In-Transit Insurance covers the liability of daily operations of ATM, CIT and cash processing. Motor Insurance covers vehicle damage and third-party liability when accidents happen. Property Damage and Business Interruption Insurance cover property damage of all operating local and business interruption. General Liability Insurance covers all operating locations in Thailand.

 

Additionally, we have maintained directors, officers and company liability insurance (“D&O Insurance”) since September 28, 2021, our current D&O Insurance coverage was $2,000,000, which will expire on November 6, 2025.

 

Seasonality

 

Our results of operations are not subject to substantial seasonal fluctuations that could adversely affect our business. Demand for our services is relatively constant throughout the year. However, historical trends may not be predictive of future results given the potential for changes in business activities due to, for example, the COVID-19 pandemic. During 2022, our business activities were impacted negatively as a result of companies adapting to the COVID-19 environment. Starting from the beginning of 2023, the governments of the countries in which we operate have lifted most of the social distancing measures and other restrictions that our business has gradually recovered during the year.

 

GOVERNMENT REGULATION

 

Thailand Laws and Regulations Relating to Our Business in Thailand

 

Foreign Investment in Thailand

 

The laws and regulations in Thailand place restrictions on foreign investment in and ownership of entities engaged in a number of business activities. The Thai Foreign Business Act B.E. 2542 (1999), or FBA, requires foreigners to obtain approval under the FBA in order to engage in most service businesses. A company registered in Thailand will be considered a foreigner under the FBA if foreigners hold 50% or more of the shares in the company. The Security Guard Business Act B.E. 2558 (2015), or SGBA, also requires that companies applying for approval to engage in the business of providing security guard services by providing licensed security guards to protect people or personal property must have more than half of its shares owned by shareholders of Thai nationality and must have more than half of its directors being of Thai nationality.

 

We conduct our business activities in Thailand using a tiered shareholding structure in which direct foreign ownership in each Thai entity is less than 50%. See “Item 4. Information on the Company—A. History and Development of the Company — Corporate Structure.” The FBA considers the immediate level of shareholding of a company to determine the number of shares held by foreigners in that company for the purposes of determining whether the company is a foreigner within the meaning of the FBA, and will have regard to the shareholdings of a corporate shareholder which holds shares in that company to determine whether that corporate shareholder is a foreigner, however no cumulative calculation is applied to determine the foreign ownership status of a company when it has several levels of foreign shareholding. Such shareholding structure has allowed us to consolidate our Thai operating entities as our subsidiaries.

 

47

 

 

Licenses which GF Cash (CIT) has Obtained

 

GF Cash (CIT) operates its business to provide security for the properties of its customers. Thus, it is regulated under, and is required to comply with, the SGBA, which is overseen and controlled by the Minister of Finance and the Metropolitan Police Commissioner.

 

As certain GF Cash (CIT) employees are required to carry loaded firearms for use in the performance of their services to certain customers, GF Cash (CIT) is required to obtain a license to possess firearms and ammunition and to comply with the Firearms, Ammunition, Explosives, Fireworks, and the Equivalent of Firearms Act B.E. 2490 which is controlled by the Prime Minister and the Minister of Interior in consultation with the Minister of Defense according to Section 6 of the Firearms, Ammunition, Explosives, Fireworks, and the Equivalent of Firearms Act B.E.2490.

 

Additionally, under the SGBA, GF Cash (CIT) is required to obtain a license to operate its security guard business.

 

The followings are all of the licenses that GF Cash (CIT) has obtained to operate its business in Thailand:

 

 Security Business License of CIT (Security Industry Business Act 2015) issued by the Metropolitan Police of Thailand on July 18, 2017, which will expire on July 17, 2021. As of the date of this report, GF Cash (CIT) has received an extension and renewal of this license from the Metropolitan Police of Thailand to July 17, 2025;

 

 Firearms License issued by the Metropolitan Police of Thailand on December 9, 2009, which will not expire so long as GF Cash (CIT) remains as the registered owner of these firearms;

 

 Bank of Thailand certificates to run ten cash center operations in Thailand, including for GF Cash (CIT)’s headquarters in Bangkok, and in other nine provinces. All of these certificates were issued since 2014 and are under annual examination by the Bank of Thailand. If any non-conformance is detected, the Bank of Thailand has the right to revoke these certificates; and

 

 Training Center Certificate issued by the Metropolitan Police of Thailand on May 11, 2018, subject to annual examination by the Metropolitan Police of Thailand. If any non-conformance is detected, the Metropolitan Police of Thailand may revoke this certificate.

 

Each GF Cash (CIT) security guard is also required to have an individual security personnel license according to the requirements of the SGBA, and each guard needs to be qualified according to the criteria specified in the SGBA. Additionally, each GF Cash (CIT) armed guard is required to have a license for the possession of a loaded firearm, issued by the Metropolitan Police of Thailand. Also, under the requirements of SGBA, if a CIT company intends to conduct its own training, it must have a training center which has been certified and approved by the Metropolitan Police of Thailand. GF Cash (CIT) operates its own training department which includes two officially certified training centers. Each guard must undergo specified training and arms testing to comply with these licensing requirements, both with respect to the initial issuance of the appropriate license and its renewal. Specified training programs cover basic security guard functions, which are required to be covered under the SGBA, and CIT in-house training concentrates on all CIT procedures, including, but not limited to, work and vehicle drills, customer service and operational defense drills. These ongoing trainings activities are required for the employment of GF Cash (CIT)’s security guards only.

 

For carrying firearms on duty, GF Cash (CIT) must have a firearms license. Under this license, GF Cash (CIT) must arrange for the training of CIT security guards by authorized organizations under the Metropolitan Police of Thailand. The firearms license is issued by the Metropolitan Police of Thailand and is subject to inspection and review annually. Additionally, all purchases of firearms and ammunition are subject to approval by the Metropolitan Police of Thailand. CIT security guards must undergo refresher training, annually, through which they will be tested for, among other things, firing live rounds, and the theory of using force and firearms. If the CIT security guard passes the annual training, the guard is allowed to continue his armed guard duties. If guards do not pass the annual training, they will be reassigned to an unarmed CIT crew grading. For CIT security guards, GF Cash (CIT) provides refresher training on, among other things, operating procedures, attack on pavement and vehicle drills, customer services, ATM and GDM. In case of new operations, GF Cash (CIT)’s training department and operation department will organize training for the CIT security guards required to be familiar with all the procedures and requirements, especially under the SGBA.

 

48

 

 

Provision for Employment Benefit

 

The Company has two defined benefit plans based under the requirements of the Thailand Labor Protection Act 1998 (Revised 2023) to provide retirement benefits to employees based on pensionable remuneration and length of service, which are considered as unfunded. There is no established plan assets set up and the Company will pay benefits as and if needed.

 

According to IAS 19 (Revised 2017), the use of Projected Unit Credit (PUC) Cost Method is required in order to determine the actuarial liability based on past service and expected future salary. Thus, the actuarially acceptable assumptions on salary scale are needed. Actuarial assumptions on other components of the benefit formulas are also required to measure the obligation such as demographic assumptions and financial assumptions. All of these assumptions are important because they are directly related to a possibility of actuarial gains and losses. Moreover, the obligations are measured on a discounted basis because they may be settled many years after the employees render the related service.

 

Internal Legal Compliance

 

The internal legal compliance function at GF Cash (CIT) is well-established and flexible. GF Cash (CIT)’s legal team works closely with other departments of the Company to comply with the laws, regulations and policies in Thailand and any changes that may be enacted.

 

PRC Laws and Regulations Relating to Our Business in China

 

Regulations Relating to Foreign Investment

 

Investment activities in the PRC by foreign investors are governed by the Guiding Foreign Investment Direction, which was promulgated by the State Council in February 2002 and came into effect in April 2002, and the Special Administrative Measures for the Access of Foreign Investment (Negative List), or the Negative List, which was latestly amended and promulgated by the MOFCOM, and the National Development and Reform Commission (the “NDRC”), in September 2024 and came into effect in November 2024. The Negative List sets out the restrictive measures in a unified manner, such as the requirements on shareholding percentages and management, for the access of foreign investments, and the industries that are prohibited from receiving foreign investment. The Negative List covers 11 industries, and any field not falling under the Negative List shall be administered under the principle of equal treatment to domestic and foreign investment.

 

Foreign Investment Law of the PRC, or the Foreign Investment Law, was promulgated by the National People’s Congress (the “NPC”) in March 2019 and came into effect in January 2020. When the Foreign Investment Law came into effect, the Law on Wholly Foreign-owned Enterprises of the PRC, the Law on Sino-foreign Equity Joint Ventures of the PRC and the Law on Sino-foreign Cooperative Joint Ventures of the PRC were repealed simultaneously. The investment activities of foreign natural persons, enterprises or other organizations (collectively, the “foreign investors”) directly or indirectly within the territory of China shall comply with and be governed by the Foreign Investment Law. Such activities include: 1) establishing by foreign investors of foreign-invested enterprises in China alone or jointly with other investors; 2) acquiring by foreign investors of shares, equity, property shares, or other similar interests of Chinese domestic enterprises; 3) investing by foreign investors in new projects in China alone or jointly with other investors; and 4) other forms of investment prescribed by laws, administrative regulations or the State Council.

 

In December 2019, the State Council promulgated the Regulations on Implementing the Foreign Investment Law of the PRC, which came into effect in January 2020. When the Regulations on Implementing the Foreign Investment Law of the PRC came into effect, the Regulation on Implementing the Sino-Foreign Equity Joint Venture Enterprise Law of the PRC, Provisional Regulations on the Duration of Sino-Foreign Equity Joint Venture Enterprise, the Regulations on Implementing the Wholly Foreign-Invested Enterprise Law of the PRC and the Regulations on Implementing the Sino-Foreign Cooperative Joint Venture Enterprise Law of the PRC were repealed simultaneously. In accordance with the Regulations on Implementing the Foreign Investment Law of the PRC, according to the needs for national economic and social development, the State shall formulate a catalogue of industries for which foreign investment is encouraged to list the specific industries, fields and regions in which foreign investors are encouraged and guided to invest. On October 26, 2022, the Catalogue of Industries for Encouraging Foreign Investment (2022 Version) which was promulgated by NDRC and MOFCOM became effective and the “R&D and application of AI technologies such as robots” falls with the catalogue.

 

49

 

 

In December 2019, the MOFCOM and the State Administration for Market Regulation (the “SAMR”) promulgated the Measures on Reporting of Foreign Investment Information, which came into effect in January 2020. When the Measures on Reporting of Foreign Investment Information came into effect, the Interim Measures for the Administration of Filing for Establishment and Changes in Foreign Investment Enterprises were repealed simultaneously. Since January 1, 2020, for foreign investors carrying out investment activities directly or indirectly in China, the foreign investors or foreign-invested enterprises shall submit investment information to the relevant commerce administrative authorities according to the Measure on Reporting of Foreign Investment Information. A listed foreign-funded company may, when the change of foreign investors’ shareholding ratio cumulatively exceeds 5% or the foreign party’s controlling or relatively controlling status changes, report the information on the change of investors and the shares held by them.

 

We are engaged in the business of robotic AI solution services, which does not fall within the Negative List. Therefore, there is no restriction on foreign investment in the industries where we operate in China.

 

Regulations Relating to Internet Information Security

 

In 1997, the Ministry of Public Security promulgated measures that prohibit use of the internet in ways which, among other things, result in a leakage of state secrets or a spread of socially destabilizing content. If an internet information service provider violates these measures, the Ministry of Public Security and the local security bureaus may revoke its operating license and shut down its websites.

 

Internet information in China is regulated and restricted from a national security standpoint. The Standing Committee of the National People’s Congress has enacted the Decisions on Maintaining Internet Security on December 28, 2000 and further amended on August 27, 2009, which may subject violators to criminal punishment in China for any effort to: (i) gain improper entry into a computer or system of strategic importance; (ii) disseminate politically disruptive information; (iii) leak state secrets; (iv) spread false commercial information; or (v) infringe intellectual property rights.

 

The PRC Cybersecurity Law was promulgated by the Standing Committee of the National People’s Congress on November 7, 2016 and became effective on June 1, 2017. Under this regulation, network operators, including online lending information service providers, shall comply with laws and regulations and fulfill their obligations to safeguard security of the network when conducting business and providing services, and take all necessary measures pursuant to laws, regulations and compulsory national requirements to safeguard the safe and stable operation of the networks, respond to network security incidents effectively, prevent illegal and criminal activities, and maintain the integrity, confidentiality and usability of network data.

 

On April 13, 2020, the CAC, the NDRC, the MIIT, and several other governmental authorities jointly issued the Cybersecurity Review Measures, which came into effect on June 1, 2020. According to the Cybersecurity Review Measures, the purchase of cyber products and services including core network equipment, high-performance computers and servers, mass storage devices, large databases and application software, network security equipment, cloud computing services, and other products and services that have an important impact on the security of critical information infrastructure which affects or may affect national security is subject to cybersecurity review by the Cybersecurity Review Office.

 

On December 28, 2021, the CAC, the NDRC, the MIIT, and several other governmental authorities further revised the Cybersecurity Review Measures, which came into effect on February 15, 2022. The scope of review under the Revised Measures extends to critical information infrastructure operators, data processors carrying out data processing activities, and national security risks related to a non-PRC listing, especially the “risks of core data, important data or substantial personal information being stolen, leaked, damaged, illegally used or exported; risks of Critical Information Infrastructure, core data, important data or substantial personal information data being affected, controlled and maliciously used by foreign governments after a foreign listing.” According to Article 6 of the Draft Revised Measures, operators who possess personal information of over a million users shall apply to the Cybersecurity Review Office for cybersecurity reviews before listing abroad. Besides, where any activities affect or may endanger national security during the purchase of network products and services by key information infrastructure operators or the data processing by data workers, cybersecurity reviews should be conducted in accordance with the Revised Measures.

 

50

 

 

On June 10, 2021, the Standing Committee of the National People’s Congress of China promulgated the Data Security Law which took effect on September 1, 2021. The Data Security Law provides for data security and privacy obligations on entities and individuals carrying out data activities. Any organization or individual that collects data shall do so in a lawful and legitimate manner and shall not obtain data by stealing or other illegal means. The Data Security Law also introduces a data classification and hierarchical protection system based on the importance of data in economic and social development, as well as the degree of harm it will cause to national security, public interests, or legitimate rights and interests of individuals or organizations when such data is tampered with, destroyed, leaked, or illegally acquired or used, and appropriate level of protection measures is required to be taken for the respective categories of data, for example, the processor of important data shall designate the personnel and management institution responsible for the data security, carry out risk assessment for its data processing activities and file the risk assessment report with the competent authorities. In addition, the Data Security Law provides for a national security review procedure for those data activities which may affect national security and imposes export restrictions on certain data and information.

 

On July 6, 2021, certain PRC regulatory authorities issued Opinions on Strictly Cracking Down on Illegal Securities Activities, to improve relevant laws and regulations on data security, cross border data transmission, and confidential information management. It provided that efforts will be made to revise the regulations on strengthening the confidentiality and file management relating to the offering and listing of securities overseas, to implement the responsibility on information security of overseas listed companies, and to strengthen the standardized management of cross-border information provision mechanisms and procedures.

 

We have, in accordance with relevant provisions on network security of the PRC, established necessary mechanisms to protect information security, including, among others, adopting necessary network security protection technologies such as data encryption, keeping record of network logs, and implementing information classification framework.

 

Regulations Relating to Privacy Protection

 

The Several Provisions on Regulating the Market Order of Internet Information Services, issued by the Ministry of Industry and Information Technology in December 2011, provide that, an internet information service provider may not collect any user personal information or provide any such information to third parties without the consent of a user. An internet information service provider must expressly inform the users of the method, content and purpose of the collection and processing of such user personal information and may only collect such information necessary for the provision of its services. An internet information service provider is also required to properly maintain the user personal information, and in case of any leak or likely leak of the user personal information, online lending service providers must take immediate remedial measures and, in severe circumstances, make an immediate report to the telecommunications regulatory authority.

 

In addition, pursuant to the Decision on Strengthening the Protection of Online Information issued by the Standing Committee of the National People’s Congress in December 2012 and the Order for the Protection of Telecommunication and Internet User Personal Information issued by the Ministry of Industry and Information Technology in July 2013, any collection and use of user personal information must be subject to the consent of the user, abide by the principles of legality, rationality and necessity and be within the specified purposes, methods and scopes.

 

The Guidelines on Promoting the Sound Development of Internet Finance (the “Guidelines”) jointly released by ten PRC regulatory agencies in July 2015 purport, among other things, to require service providers to improve technology security standards, and safeguard user and transaction information. The Guidelines also prohibit service providers from illegally selling or disclosing users’ personal information. Pursuant to the Ninth Amendment to the Criminal Law issued by the Standing Committee of the National People’s Congress in August 2015, which became effective in November 2015, any internet service provider that fails to fulfill the obligations related to internet information security administration as required by applicable laws and refuses to rectify upon orders is subject to criminal penalty for the result of (i) any dissemination of illegal information in large scale; (ii) any severe effect due to the leakage of the customer’s information; (iii) any serious loss of criminal evidence; or (iv) other severe situation, and any individual or entity that (i) sells or provides personal information to others in a way violating the applicable law, or (ii) steals or illegally obtain any personal information is subject to criminal penalty in severe situation.

 

On August 20, 2021, the Standing Committee of the National People’s Congress of China promulgated the Personal Information Protection Law that will take effect on November 1, 2021, which provides for various requirements on personal information protection, including legal bases for data collection and processing, requirements on data localization and cross-border data transfer, and requirements for consent and requirements on processing sensitive personal information. The Personal Information Protection Law apply to the activities of processing the personal data of natural persons within the territory of the PRC. The individual’s consent shall be obtained to process personal data in accordance with other relevant provisions of this Law, subject to certain exceptions stipulated in this Law.

 

Our Reception Robot (T-Series) is primarily deployed as part of the RTA (Robot Travel Agent) solution, positioned at high-traffic entry and exit points to execute marketing-related tasks. The T-Series robots assist clients in enhancing brand exposure, attracting potential customers, and driving sales through interactive displays, advertising, and intelligent recommendations. In this process, the T-Series robots may collect and use relevant information to optimize marketing effectiveness and deliver more personalized services. This information will be managed independently by clients and stored in an isolated manner to ensure data security and compliance. Additionally, we may be required to obtain consent from end users as mandated by the CAC or other PRC regulatory authorities. While we have implemented strict security measures to protect the collected information, risks such as data breaches and unauthorized access may still arise, potentially leading to legal liabilities, costly litigation, and negative publicity.

 

51

 

 

Regulations on Foreign Exchange Registration of Overseas Investment by PRC Residents

 

On January 26, 2017, the State Administration of Foreign Exchange promulgated the Circular on Further Improving Reform of Foreign Exchange Administration and Optimizing Genuineness and Compliance Verification, which stipulates several capital control measures with respect to the outbound remittance of profits from domestic entities to offshore entities, including (i) banks must check whether the transaction is genuine by reviewing board resolutions regarding profit distribution, original copies of tax filing records and audited financial statements, and (ii) domestic entities must retain income to account for previous years’ losses before remitting any profits. Moreover, pursuant to this Circular, domestic entities must explain in detail the sources of capital and how the capital will be used, and provide board resolutions, contracts and other proof as a part of the registration procedure for outbound investment.

 

PRC residents or entities who had contributed legitimate onshore or offshore interests or assets to special purpose vehicles but had not obtained registration as required before the implementation of the Circular 37 must register their ownership interests or control in the special purpose vehicles with qualified banks. An amendment to the registration is required if there is a material change with respect to the special purpose vehicle registered, such as any change of basic information (including change of the PRC residents, name and operation term), increases or decreases in investment amount, transfers or exchanges of shares, and mergers or divisions. Failure to comply with the registration procedures set forth in Circular 37 and the subsequent notice, or making misrepresentation on or failure to disclose controllers of the foreign-invested enterprise that is established through round-trip investment, may result in restrictions being imposed on the foreign exchange activities of the relevant foreign-invested enterprise, including payment of dividends and other distributions, such as proceeds from any reduction in capital, share transfer or liquidation, to its offshore parent or affiliate, and the capital inflow from the offshore parent, and may also subject relevant PRC residents or entities to penalties under PRC foreign exchange administration regulations. See “Risk Factors—Risks Related to Doing Business in China—PRC regulations relating to the establishment of offshore special purpose companies by PRC residents may subject our PRC resident beneficial owners or our PRC subsidiary to liability or penalties, limit our ability to inject capital into our PRC subsidiary, limit our PRC subsidiary’s ability to increase their registered capital or distribute profits to us, or may otherwise adversely affect us.”

 

Regulations on Dividend Distribution

 

Distribution of dividends of foreign investment enterprises are mainly governed by the Foreign Investment Enterprise Law, issued in 1986 and amended in 2000 and 2016, respectively, and the Implementation Rules under the Foreign Investment Enterprise Law, issued in 1990 and amended in 2001 and 2014, respectively. Under these regulations, foreign investment enterprises in the PRC may distribute dividends only out of their accumulative profits, if any, determined in accordance with PRC accounting standards and regulations. In addition, no less than 10% of the accumulated profits of the foreign investment enterprises in the PRC are required to be allocated to fund certain reserve funds each year unless these reserves have reached 50% of the registered capital of the enterprises. A PRC company is not permitted to distribute any profits until any losses from previous fiscal years have been offset. Profits retained from prior fiscal years may be distributed together with distributable profits from the current fiscal year. Under our current corporate structure, our Cayman Islands holding company may rely on dividend payments from our PRC subsidiaries to fund any cash and financing requirements we may have. Limitation on the ability of our PRC subsidiaries to pay dividends to us could limit our ability to access cash generated by the operations of those entities. See “Risk Factors—Risks Related to Doing Business in China—We may rely on dividends paid by our subsidiaries for our cash needs, and any limitation on the ability of our subsidiaries to make payments to us could have a material adverse effect on our ability to conduct business.”

 

M&A Rules and Regulations on Overseas Listings and Acquisition of the Domestic Related Companies

 

On August 8, 2006, six PRC regulatory agencies, MOFCOM, the State Assets Supervision and Administration Commission, the State Administration for Taxation, the State Administration for Industry and Commerce, CSRC and SAFE, jointly adopted the Regulation on Mergers and Acquisitions of Domestic Enterprises by Foreign Investors, or the M&A Rules, which became effective on September 8, 2006, and were later amended on June 22, 2009. The M&A Rules purport, among other things, to require that offshore SPVs that are controlled by PRC companies or individuals and that have been formed for overseas listing purposes through acquisitions of PRC domestic interests held by such PRC companies or individuals, obtain the approval of the CSRC prior to publicly listing their securities on an overseas stock exchange. Furthermore, Merger and acquisition of a domestic company with a related party relationship by a domestic company, enterprise or natural person in the name of an overseas company legitimately incorporated or controlled by the domestic company, enterprise or natural person shall be subject to examination and approval by the MOFCOM.

 

On July 6, 2021, the relevant PRC government authorities issued Opinions on Strictly Cracking Down Illegal Securities Activities in Accordance with the Law, or the Opinions on Security Activities, which calls for the need to strengthen the administration over illegal securities activities and the supervision on overseas listings by China-based companies and proposed to take effective measures, such as promoting the construction of relevant regulatory systems to deal with the risks and incidents faced by China-based overseas-listed companies.

 

52

 

 

On February 17, 2023, the CSRC issued the Trial Administrative Measures of Overseas Securities Offering and Listing by Domestic Companies (the “Trial Measures”), which took effect on March 31, 2023. The Trial Measures clarified and emphasized several aspects, which include but not limited to: (1) comprehensive determination of the “indirect overseas offering and listing by PRC domestic companies” in compliance with the principle of “substance over form” and particularly, an issuer will be required to go through the filing procedures under the Trial Measures if the following criteria are met at the same time: a) 50% or more of the issuer’s operating revenue, total profit, total assets or net assets as documented in its audited consolidated financial statements for the most recent accounting year is accounted for by PRC domestic companies, and b) the main parts of the issuer’s business activities are conducted in mainland China, or its main places of business are located in mainland China, or the senior managers in charge of its business operation and management are mostly Chinese citizens or domiciled in mainland China; (2) exemptions from immediate filing requirements for issuers that a) have already been listed or registered but not yet listed in foreign securities markets, including U.S. markets, prior to the effective date of the Trial Measures, and b) are not required to re-perform the regulatory procedures with the relevant overseas regulatory authority or the overseas stock exchange, c) whose such overseas securities offering or listing shall be completed before September 30, 2023, provided however that such issuers shall carry out filing procedures as required if they conduct refinancing or are involved in other circumstances that require filing with the CSRC; (3) a negative list of types of issuers banned from listing or offering overseas, such as (a) issuers whose listing or offering overseas have been recognized by the State Council of the PRC as possible threats to national security, (b) issuers whose affiliates have been recently convicted of bribery and corruption, (c) issuers under ongoing criminal investigations, and (d) issuers under major disputes regarding equity ownership; (4) issuers’ compliance with web security, data security, and other national security laws and regulations; (5) issuers’ filing and reporting obligations, such as obligation to file with the CSRC after it submits an application for initial public offering to overseas regulators, and obligation after offering or listing overseas to report to the CSRC material events including change of control or voluntary or forced delisting of the issuer; and (6) the CSRC’s authority to fine both issuers and their shareholders between 1 and 10 million RMB for failure to comply with the Trial Measures, including failure to comply with filing obligations or committing fraud and misrepresentation.

 

Regulations Relating to Taxation

 

Dividend Withholding Tax

 

In March 2007, the National People’s Congress enacted the Enterprise Income Tax Law which became effective on January 1, 2008 and amended on December 29, 2018. According to Enterprise Income Tax Law, dividends generated after January 1, 2008 and payable by a foreign-invested enterprise in China to its foreign enterprise investors are subject to a 10% withholding tax, unless any such foreign investor’s jurisdiction of incorporation has a tax treaty with China that provides for a preferential withholding arrangement. Pursuant to the Notice of the State Administration of Taxation on Negotiated Reduction of Dividends and Interest Rates, issued on January 29, 2008 and supplemented and revised on February 29, 2008, and the Arrangement between Mainland China and the Hong Kong Special Administrative Region for the Avoidance of Double Taxation and Prevention of Fiscal Evasion with Respect to Taxes on Income, which became effective on December 8, 2006 and applicable to income derived in any year of assessment commencing on or after April 1, 2007 in Hong Kong and in any year commencing on or after January 1, 2007 in the PRC, such withholding tax rate may be lowered to 5% if a Hong Kong enterprise is deemed the beneficial owner of any dividend paid by a PRC subsidiary by PRC tax authorities and holds at least 25% of the equity interest in that particular PRC subsidiary at all times within the 12-month period immediately prior to the distribution of the dividends. Furthermore, pursuant to the Announcement on Issues concerning “Beneficial Owners” in Tax Treaties issued on February 3, 2018 by the State Administration of Taxation and went into effect on April 1, 2018, when determining the status of “beneficial owners,” a comprehensive analysis may be conducted through materials such as articles of association, financial statements, records of capital flows, minutes of board of directors, resolutions of board of directors, allocation of manpower and material resources, the relevant expenses, functions and risk assumption, loan contracts, royalty contracts or transfer contracts, patent registration certificates and copyright certificates, etc. However, even if an applicant has the status as a “beneficiary owner,” if the competent tax authority finds necessity to apply the principal purpose test clause in the tax treaties or the general anti-tax avoidance rules stipulated in domestic tax laws, the general anti-tax avoidance provisions shall apply.

 

Enterprise Income Tax and Individual Income Tax

 

In December 2007, the State Council promulgated the Implementing Rules of the Enterprise Income Tax Law, which became effective on January 1, 2008 and was amended on April 23, 2018. The Enterprise Income Tax Law and its relevant implementing rules (i) impose a uniform 25% enterprise income tax rate, which is applicable to both foreign-invested enterprises and domestic enterprises (ii) permits companies to continue to enjoy their existing tax incentives, subject to certain transitional phase-out rules and (iii) introduces new tax incentives, subject to various qualification criteria.

 

The Enterprise Income Tax Law also provides that enterprises organized under the laws of jurisdictions outside China with their “de facto management bodies” located within China may be considered PRC resident enterprises and therefore be subject to PRC enterprise income tax at the rate of 25% on their worldwide income. The implementing rules further define the term “de facto management body” as the management body that exercises substantial and overall management and control over the production and operations, personnel, accounts and properties of an enterprise. If an enterprise organized under the laws of jurisdiction outside China is considered a PRC resident enterprise for PRC enterprise income tax purposes, a number of unfavorable PRC tax consequences could follow. First, it would be subject to the PRC enterprise income tax at the rate of 25% on its worldwide income. Second, a 10% withholding tax would be imposed on dividends it pays to its non-PRC enterprise shareholders and with respect to gains derived by its non-PRC enterprise shareholders from transfer of its shares.

 

53

 

 

On October 17, 2017, the State Administration of Taxation issued the Bulletin on Issues Concerning the Withholding of Non-PRC Resident Enterprise Income Tax at Source, or Bulletin 37, which replaced the Notice on Strengthening Administration of Enterprise Income Tax for Share Transfers by Non-PRC Resident Enterprises issued by the State Administration of Taxation on December 10, 2009, and partially replaced and supplemented rules under the Bulletin on Issues of Enterprise Income Tax on Indirect Transfers of Assets by Non-PRC Resident Enterprises, or Bulletin 7, issued by the State Administration of Taxation on February 3, 2015. Under Bulletin 7, an “indirect transfer” of assets, including equity interests in a PRC resident enterprise, by non-PRC resident enterprises may be re-characterized and treated as a direct transfer of PRC taxable assets, if such arrangement does not have a reasonable commercial purpose and was established for the purpose of avoiding payment of PRC enterprise income tax. As a result, gains derived from such indirect transfer may be subject to PRC enterprise income tax. In respect of an indirect offshore transfer of assets of a PRC establishment, the relevant gain is to be regarded as effectively connected with the PRC establishment and therefore included in its enterprise income tax filing, and would consequently be subject to PRC enterprise income tax at a rate of 25%. Where the underlying transfer relates to the immoveable properties in China or to equity investments in a PRC resident enterprise, which is not effectively connected to a PRC establishment of a non-resident enterprise, a PRC enterprise income tax at 10% would apply, subject to available preferential tax treatment under applicable tax treaties or similar arrangements, and the party who is obligated to make the transfer payments has the withholding obligation. Pursuant to Bulletin 37, the withholding party shall declare and pay the withheld tax to the competent tax authority in the place where such withholding party is located within seven days from the date of occurrence of the withholding obligation. Both Bulletin 37 and Bulletin 7 do not apply to transactions of sale of shares by investors through a public stock exchange where such shares were acquired from a transaction through a public stock exchange.

 

In September 1980, the State Council promulgated the Implementing Rules of the Individual Income Tax Law, which was amended on January 1, 2019. The Individual Income Tax Law and its relevant implementing rules impose a uniform 20% individual income tax rate, which is applicable to both resident individuals and non-resident individuals for Income from interest, dividends and bonuses derived from enterprises in China, or from transfer of properties such as equity of Chinese enterprises. As provided in Article 8, the tax authorities shall have the right to make tax adjustment based on a reasonable method when an individual carries out other arrangements without reasonable business purpose and obtains improper tax gains. Under the Individual Income Tax Law of the PRC and its implementation rules, dividends from sources within China paid to foreign individual investors who are not PRC residents are generally subject to a PRC withholding tax at a rate of 20% and gains from PRC sources realized by such investors on the transfer of shares are generally subject to 20% PRC income tax, in each case if such investors carry out the transaction without reasonable business purpose and obtains improper tax gains, subject to any reduction or exemption set forth in applicable tax treaties and PRC laws.

 

See “Risk Factors—Risks Related to Doing Business in China—You may be subject to PRC income tax on dividends from us or on any gain realized on the transfer of our ordinary shares.”

 

Value-Added Tax

 

Pursuant to the Provisional Regulations on Value-Added Tax of the PRC and its implementation regulations, unless otherwise specified by relevant laws and regulations, any entity or individual engaged in the sales of goods, provision of processing, repairs and replacement services and importation of goods into China is generally required to pay a value-added tax, or VAT, for revenues generated from sales of products, while qualified input VAT paid on taxable purchase can be offset against such output VAT.

 

On April 4, 2018, the Ministry of Finance and the State Taxation Administration issued the Notice on Adjustment of VAT Rates, which came into effect on May 1, 2018. According to the above-mentioned notice, the taxable goods previously subject to VAT rates of 17% and 11%, respectively, become subject to lower VAT rates of 16% and 10%, respectively, starting from May 1, 2018. Furthermore, according to the Announcement on Relevant Policies for Deepening Value-added Tax Reform jointly promulgated by the Ministry of Finance, the State Taxation Administration and the General Administration of Customs, which became effective on April 1, 2019, the taxable goods previously subject to VAT rates of 16% and 10%, respectively, become subject to lower VAT rates of 13% and 9%, respectively, starting from April 1, 2019.

 

Furthermore, on December 25, 2024, the National People’s Congress of the PRC promulgated the Value Added Tax Law of the PRC, or the VAT Law, which will come into effect on January 1, 2026. The VAT Law will consolidate China’s current VAT regulations into one overarching piece of legislation.

 

ITEM 4A. UNRESOLVED STAFF COMMENTS

 

None.

 

ITEM 5. OPERATING AND FINANCIAL REVIEW AND PROSPECTS

 

You should read the following discussion and analysis of our financial condition and results of operations in conjunction with our consolidated financial statements and the related notes included elsewhere in this annual report on Form 20-F. This discussion may contain forward-looking statements. Our actual results may differ materially from those anticipated in these forward-looking statements because of various factors, including those set forth under Item 3 “Key Information—D. Risk Factors” or in other parts of this annual report on Form 20-F. See also “Introductory Notes—Forward-looking Information.”

 

A. Operating Results

 

Introduction

 

The following discussion, which presents the results of Guardforce AI Co., Limited and its consolidated subsidiaries, should be read in conjunction with the accompanying consolidated financial statements and notes thereto for the years ended December 31, 2024, 2023 and 2022, along with the risk factors discussed in Part I, Item 3D, “Risk Factors,” and the cautionary statement regarding forward-looking information.

 

54

 

 

As used in this Report, (a) references to “Company,” “we,” “us,” and “our” refer to Guardforce AI Co., Limited and its consolidated subsidiaries, after the reorganization described below, and (b) references to the “Company” on a historical basis, prior to the reorganization, refer to Guardforce Cash Solutions Security (Thailand) Company Limited (“GF Cash (CIT)”), unless the context requires otherwise.

 

This discussion is intended to provide the reader with information that will assist in understanding our financial statements, the changes in certain key items in those financial statements from period to period, and the primary factors that accounted for those changes, how operating results affect our financial condition and results of our operations of the Company as a whole, and how certain accounting principles and estimates affect our financial statements.

 

Recent Developments

 

On January 8, 2024, GFAI Technology (Hong Kong) was incorporated in Hong Kong. GFAI Technology (Hong Kong) is a 100% owned subsidiary of GFAI Technology.

 

On January 17, 2024, we appointed Yuting (Catherine) Zuo as Chief Financial Officer. Yuheng (Brian) Ma resigned from the company on the same day, and Mr. Ma’s resignation was not the result of any disagreements with the Company.

 

On February 6, 2024, we entered into a Sale and Purchase Agreement (the “Purchase Agreement”), by and among the Company, Handshake Networking Limited (the “Target”), and three Hong Kong residents (the “Purchasers”), in which the Company sold 510 ordinary shares of the Target, representing 51% of the issued and outstanding share capital of the Target, to the Purchasers in exchange for (i) $510 Hong Kong dollars (approximately $65 U.S. dollars) and (ii) the cancellation of 1,091 ordinary shares of the Company beneficially owned by the Purchasers. As a result of this transaction, the Target ceased to be a subsidiary of the Company.

 

On May 7, 2024, we issued an aggregate number of 288,000 restricted Ordinary Shares under our Amendment No.1 to Guardforce AI Co., Limited 2022 Equity Incentive Plan to the officers and other employees for their service performed in 2023.

 

On May 13, 2024, we entered into a Share Transfer Agreement (the “InnoAI Agreement”) to acquire 100% of the equity interests in InnoAI. Pursuant to the InnoAI Agreement, InnoAI became a wholly owned subsidiary of our Company.

 

On May 15, 2024, we announced to launch of robotic solutions LinguaBot through a strategic partnership with iApp Technology and also launched Barism and Wish Note solutions.

 

On June 25, 2024, we announced that our subsidiary, GF Cash (CIT) has secured a 5-year contract to operate the Consolidated Cash Center in Chiang Mai on behalf of Bank of Thailand.

 

On July 2, 2024, we entered into an At the Market Offering Agreement (the “ATM Agreement”) with H.C. Wainwright & Co., LLC (the “Sales Agent”), pursuant to which the Company may offer and sell, from time to time, its ordinary shares, par value $0.12 per share (the “Ordinary Shares”), through the Sales Agent in an “at the market offering” (the “ATM Offering”), as defined in Rule 415(a)(4) promulgated under the Securities Act of 1933, as amended, for an aggregate offering price of up to $10,862,168. For the period from July 2, 2024 to December 31, 2024, the Company issued 7,502,220 Ordinary Shares pursuant to the 2024 ATM offering for gross proceeds of $10,861,671. The Ordinary Shares were sold at prevailing market prices, for an average price per share of $1.45 Pursuant to the ATM Agreement, a cash commission of $271,542 on the aggregate gross proceeds raised was paid to the Sales Agent in connection with its services under the AMT Agreement.

 

On August 15, 2024, we announced our AIoT Robot Advertising to the U.S. and prepared to launch a decentralized spatial computing solution for proof of concept.

 

55

 

 

On September 3, 2024, we entered into a Marketing Services Agreement (the “Marketing Services Agreement”) with Outside the Box Capital Inc. (“OTB”), pursuant to which the Company agreed to issue $75,000 of restricted Ordinary Shares of the Company, calculated at the closing price as of September 3, 2024, to OTB as consideration for its services provided under the Marketing Services Agreement. On September 3, 2024, we issued 69,445 restricted Ordinary Shares of the Company to OTB. The issuance of the shares was made in reliance on an exemption from the registration requirements of Section 5 of the Securities Act of 1933, as amended, contained in Section 4(a)(2) thereof and Regulations D and/or S thereunder.

 

On September 30, 2024, Mr. Kee Yun Kwan (“Mr. Kwan”), the Company’s previous Chief Operating Officer (“COO”), resigned from his position as the COO of the Company, effective immediately. Mr. Kwan’s previous duties and responsibilities have been assigned to the Company’s existing senior management members. Mr. Kwan’s resignation as the Chief Operating Officer is not the result of any disagreement with the Company on any matter relating to its operation, policies (including accounting or financial policies) or practices.

 

On December 4, 2024, we announced a significant advancement in collaboration with Librum Technologies Inc., a Massachusetts-based technology company founded by leading AI researchers and professors. This partnership focuses on developing AI agents that serve as the technological foundation for our AI-powered travel and purchasing solutions.

 

On January 24, 2025, we have filed a prospectus supplement and the accompanying base prospectus pursuant to the ATM Agreement, dated as of July 2, 2024, with H.C. Wainwright & Co., LLC, relating to our ordinary shares, par value $0.12 per share. In accordance with the terms of the ATM Agreement, we may offer and sell our ordinary shares, under this prospectus, having an aggregate offering price of up to $6,546,970 from time to time through H.C. Wainwright & Co., LLC, acting as sale agent or principal.

 

On January 28, 2025, we announced that one of our main clients, Government Savings Bank has renewed the contract with GF Cash (CIT) for another 3 years.

 

On March 3, 2025, we increased the maximum aggregate offering price of the ordinary shares of the Company, par value $0.12 per share issuable under the ATM Agreement with H.C. Wainwright & Co. LLC, dated July 2, 2024, to up to an aggregate of $5,503,634, which does not include the approximately $13,643,191 of Ordinary Shares that were sold to date pursuant to the Sales Agreement, and filed a prospectus supplement.

 

On March 31, 2025, we entered into a Marketing Services Agreement with OTB, pursuant to which the Company agreed to issue $150,000 of restricted Ordinary Shares of the Company, calculated at the closing price as of March 31, 2025, to OTB as consideration for its services provided under the Marketing Services Agreement. On March 31, 2025, we issued 151,256 restricted Ordinary Shares of the Company to OTB. The issuance of the shares was made in reliance on an exemption from the registration requirements of Section 5 of the Securities Act of 1933, as amended, contained in Section 4(a)(2) thereof and Regulations D and/or S thereunder.

 

On April 11, 2025, we issued an aggregate number of 1,306,500 restricted Ordinary Shares under our Amendment No.1 to Guardforce AI Co., Limited 2022 Equity Incentive Plan to the officers and other employees for their service performed in 2024.

 

Overview

 

We were founded in 2018 with the purpose to acquire our operating subsidiary GF Cash (CIT) and develop complementary technology related solutions and services.

 

In 2020, we established our Robotics Solution business with a goal of diversifying our revenue base, proven to be well timed as the global COVID-19 pandemic soon followed. On June 22, 2022, we acquired of 100% of the equity interests in Beijing Wanjia, an integrated security provider with 25 years of experience, from Shenzhen Yeantec. providing smart retail solution and Security Engineering and maintenance.

 

From 2022 to 2024, through partnerships and internal R&D, we rolled out various solutions, integrating AI capabilities, including but not limited to robot advertising services and RoboTravel Agent. In the meanwhile, we’ve formed our technology foundation, GFAI ICP 3.0, and started to develop a web-based AI solution for solving specific problems for personalized travel planning.

 

56

 

 

Our businesses are categorized into three units:

 

 [i]Secured Logistics Business;

 

 [ii]AI&Robotics Solution Business; and

 

 [iii]General Security Business;

 

Guardforce Cash Solutions Security (Thailand) Company Limited, or GF Cash (CIT), is the only subsidiary providing secured logistics services with operations in Thailand. Secured logistics business is our largest business segment which provides cash solutions (i.e., efficient cash management) and cash handling services to customers including cash transportation, cash processing and ATM services markets in Thailand. We attribute our success to our focus on quality service, customer retention, and a disciplined approach to growth. We believe our business is a premium provider of services in the markets that we serve. Our AI&Robotics Solution business and general security solutions service are reported as separate segments.

 

We have grown consistently over the past several years due to our ability to attract and retain customers by providing quality services while operating as efficiently as possible. Revenues are fairly predictable because most of our service revenues are derived from GF Cash (CIT) that we usually sign three-year contracts that generally include recurring one-year renewal clauses with our customers. During the years ended December 31, 2024, 2023 and 2022, recurring revenues for GF Cash (CIT), our main operating subsidiary have been approximately 89.3%, 88.0% and 89.6% of our total revenues. Our primary customers are banks within our secured logistic business unit, which comprise approximately 57.8%, 61.5% and 65.5% of our secured logistic revenue for the year ended December 31, 2024, 2023 and 2022, respectively.

 

The business environment in which we operate can change quickly. We must quickly adapt to changes in the competitive landscape and local market conditions. To be successful, we must be able to balance, on a market-by market basis, the effects of changing demand on the utilization of our resources. We operate on a centralized basis but allow enough flexibility so local field management can adjust operations to the particular circumstances of their markets.

 

We measure financial performance on a long-term basis. We create value by focusing on yielding solid returns on capital, growing our revenues and earnings, and generating cash flows sufficient to fund our growth.

 

Principal Factors Affecting Our Financial Performance

 

Our business and results of operations are affected by general factors affecting the cash security industry, including Thailand’s overall economic growth, market demand, popularity of digital payment systems and competition among companies. Unfavorable changes in any of these economic or general industry conditions could negatively affect demand for our services and materially affect our results of operations.

 

57

 

 

Our results of operations are also affected by company-specific factors, including, among others:

 

Brand Recognition

 

Our success depends on the market perception and acceptance of our brand and the quality of services associated with this brand. Market acceptance of our brand may affect the service fees and demand for our services, the profit margin we can achieve, and our ability to grow.

 

Our Employees

 

As of December 31, 2024, we have 1,698 employees across GF Cash (CIT) and Guardforce, with 1,547 employees in our operations teams and majority of the employees are managed throughout 21 branches in Thailand. We rely heavily on our employees to provide quality service. Majority of our employees are managed under GF Cash (CIT), our Cash-in-transit services are rendered mainly through our operation team based in 21 different branches to customers in Thailand. We intend to increase our customer satisfaction by retaining our employees and training them on a regular basis. We also depend to a large extent on our employees to maintain a consistent standard of service and brand image. As we are operating in a labor-intensive industry, changes in labor costs will significantly affect our results of operations. We typically maintain good relationships with our employees and are able to control labor costs through maintaining a low employee turnover ratio and negotiating reasonable annual salary increments with our employees. Employee dissatisfaction and increases in our labor costs could negatively affect our results of operations and gross profit margins to the extent that we are unable to retain customers and pass added labor costs on to customers. The GF Cash (CIT) workforce is unionized. Management representatives conduct monthly meetings with union representatives to keep close communication and maintain a good relationship between the parties. Also, an officer of the GF Cash (CIT) Department of Labor Protection and Welfare of the Thailand government participates in union meetings along with management to ensure proper communications are in place among the parties. Internal legal counsel and our Human Resources manager together ensure that all employee benefits are provided as required and that Thai labor laws and regulations are fully complied.

 

Competition

 

The CIT industry is competitive. We compete with a number of national, regional, and local providers of cash security services. We compete principally on the basis of brand image, service quality, price and size, and coverage of service network. We may need to reduce our prices, enhance our service and marketing activities in order to remain competitive. In the robotics and AI sector, the majority of our competitors are Chinese and Japanese robotics manufacturers. At present, there is no clear market leader in the robotics section. Although with the increasing popularity of Generative AI, there will be increasing competitions rushing into this sector. However, our strength is still strong: we compete by our existing customer base, our established cloud capability and ongoing AI integration upgrade capabilities, as well as our partnerships in various industries.

 

Business Segment Information

 

We operate in four business segments.

 

Our business segments are reported for which a majority of our revenue is earned from sales to external customers and for which:

 

 revenue from sales to external customers and from transactions with other segments is 10% or more of the total revenue, external and internal, of all segments; or

 

 segment result, whether profit or loss, is 10% or more the combined result of all segments in profit or the combined result of all segments in loss, whichever is greater in absolute amount; or

 

 assets are 10% or more of the total assets of all segments.

 

Segments deemed too small for separate reporting may be combined with each other, if related, but they may not be combined with other significant segments for which information is reported internally. Alternatively, they may be separately reported. If neither combined nor separately reported, they must be included as an unallocated reconciling item.

 

Segment information is consistent with how our management reviews the businesses, makes investing and resource allocation decisions and assesses operating performance. Transfers and sales between reportable segments, if any, are recorded at cost.

 

58

 

 

 

We report financial and operating information in the following four business segments:

 

 (i)Secured Logistics Business;

 

 (ii)AI&Robotics Solution Business;

 

 (iii)General Security Solutions Business; and

 

 (iv)Corporate and others.

 

The Corporate and others segment covers the non-operating activities supporting the Company. It comprises the Company’s holdings and treasury organization, including its headquarter and central functions. All listing related expenses are included in the Corporate and others segment. This segment is an administrative-operating segment rather than a revenue-generating operating segment.

 

Results of Operations

 

The following table sets forth a summary of our consolidated results of operations and the amounts as a percentage of total revenues for the periods indicated. This information should be read together with our consolidated financial statements and related notes included elsewhere in this annual report. Our historical results presented below are not necessarily indicative of the results that may be expected for any future period.

 

  For the years ended December 31, 
  2024  2023  2022 
  $  %  of
Revenue
  $  %  of
Revenue
  $  %  of
Revenue
 
                   
Continuing operations:                  
Revenue  36,347,373   100.0%  36,280,502   100.0%  33,965,648   100.0%
Cost of sales  (30,089,911)  (82.8)%  (30,889,226)  (85.1)%  (30,196,382)  (88.9)%
Gross profit  6,257,462   17.2%  5,391,276   14.9%  3,769,266   11.1%
Provision for expected credit loss on trade receivables and other receivables  (210,437)  (0.6)%  (899,433)  (2.5)%  -   -%
Allowance for doubtful debts on a related party receivable  -   -%  (5,637,527)  (15.5)%  -   -%
Impairment loss on goodwill  (30,575)  (0.1)%  (2,267,583)  (6.3)%  -   -%
Impairment loss on intangible assets  (188,797)  (0.5)%  (3,713,551)  (10.2)%  -   -%
Provision for withholding taxes receivable  (4,339)  (0.0)%  (683,344)  (1.9)%  (448,243)  (1.3)%
Provision for obsolete inventory  -   -%  (3,797,552)  (10.5)%  (942,882)  (2.8)%
Impairment loss on fixed assets  -   -%  (3,682,789)  (10.2)%  (4,408,037)  (13.0)%
Stock-based compensation expenses  (1,849,356)  (5.1)%  (1,101,800)  (3.0)%  (252,095)  (0.7)%
Research and Development expenses  (591,225)  (1.6)%  (169,511)  (0.5)%  (99,947)  (0.3)%
Selling, distribution and administrative expenses  (10,104,688)  (27.8)%  (12,740,964)  (35.1)%  (14,444,301)  (42.5)%
Operating loss  (6,721,955)  (18.5)%  (29,302,778)  (80.8)%  (16,826,239)  (49.5)%
Other income, net  369,249   1.0%  461,926   1.3%  87,616   0.3%
Foreign exchange gains (losses), net  5,761   0.0%  305,026   0.8%  (590,965)  (1.8)%
Finance income (costs), net  337,601   1.0%  (653,374)  (1.8)%  (1,141,830)  (3.4)%
Loss before income tax from continuing operations  (6,009,344)  (16.5)%  (29,189,200)  (80.5)%  (18,471,418)  (54.4)%
Provision for income tax benefit  (expense)  125,925   0.3%  (434,320)  (1.2)%  (132,208)  (0.4)%
Net loss for the year from continuing operations  (5,883,419)  (16.2)%  (29,623,520)  (81.7)%  (18,603,626)  (54.8)%
                         
Discontinued operations:                        
Net profit (loss) for the year from discontinued operations  38,719       34,138       (62,432)    
Net loss for the year  (5,844,700)      (29,589,382)      (18,666,058)    
Net loss attributable to:                        
Equity holders of the Company  (5,864,165)      (29,571,661)      (18,564,794)    
Non-controlling interests  19,465       (17,721)      (101,264)    
   (5,844,700)      (29,589,382)      (18,666,058)    

 

59

 

 

Comparison of Years Ended December 31, 2024 and 2023

 

Revenue.

 

For the year ended December 31, 2024, our revenue was $36,347,373, an increase of $66,871, or 0.2%, compared to $36,280,502 for the year ended December 31, 2023.

 

This increase was mainly driven by the following factors:

 

 (i)During the year ended December 31, 2024, the revenue from our Secured Logistics business increased by $543,739, or 1.7%, compared to 2023.  The revenue growth in Thailand was mainly contributed by our retail-focused service lines including Guardforce Digital Machine (GDM) and Cash-In-Transit (Non-DV) (CIT Non-DV), which increased by $1,104,856, or 39.5% and $351,352, or 3.0%, respectively, compared with 2023.The growth was driven by strong demand from our retail customers. Although the revenue from our ATM business with banking customers decreased by $868,820, or 11.5%, due to reduced cash usage, our strategic focus remains on leveraging opportunities in the retail sector and enhancing our cash management services to drive long-term growth.

 

 (ii)Our General Security Solutions business operated by our Beijing Wanjia subsidiary also experienced stable operation this year and the revenue increased by $81,514, or 2.2%. For the years ended December 31, 2024 and 2023, revenue derived from our General Security Solutions segment was $3,712,182 and $3,630,668, respectively.

 

 (iii)For the year ended December 31, 2024, our revenue for AI&Robotics Solution business was $198,990, representing a decline of $558,294, or 73.7%, compared to $757,284 for  the year ended December 31, 2023. As the pandemic subsided, the demand for robots focused on temperature reading and social distancing decreased. We will evolve our robots with changing consumer preferences to provide more advanced AI solutions by investing in the R&D projects.

 

Cost of sales and gross profit.

 

Cost of sales:

 

Cost of sales consists primarily of internal labor costs and related benefits, and other overhead costs that are directly attributable to services provided.

 

For the year ended December 31, 2024, our cost of sales was $30,089,911, which represents a decrease of $799,315, or 2.6%, compared to $30,889,226 for the year ended December 31, 2023. Cost of sales as a percentage of our revenues decreased from 85.1% for the year ended December 31, 2023, to 82.8% for the year ended December 31, 2024. The improved cost of sales ratio was mainly due to the Company wide cost management initiative and the effective manpower streamline project which significantly reduced our direct labor cost. Despite fuel price, labor cost and other overhead costs continue to rise due to inflation, we continue our effective cost controls and savings measures to control our direct labor and overhead cost.

 

Gross profit:

 

As a percentage of revenue, our gross profit grew by $866,186 or 16.1% from $5,391,276 in 2023 to $6,257,462 in 2024. The growth in gross profit is primarily due to the cost control and we have a higher profit margin from our GDM and CIT Non-DV business.

 

Provision for expected credit loss on trade receivables and other receivables.

 

During the year ended December 31, 2024 and 2023, we made provision for expected credit loss on trade receivables and other receivables amounting to $210,437, and $899,433. During the COVID-19 pandemic, we temporarily provided flexible credit terms to certain customers to foster long-term business relationships, however, some of our customers are still facing financial hardship since the end of the COVID-19 pandemic, leading to their inability to repay our outstanding receivables. As of December 31, 2024, we estimated the potential credit losses through a comprehensive assessment of credit risk, probability of default and scenario analysis and recorded a provision to reflect the true value of our receivables on the financial statements.

 

Allowance for doubtful debts on a related party receivable.

 

During the year ended December 31, 2024 and 2023, we made allowance for doubtful debts of $nil and $5,637,527. The allowance made for the year 2023 represented the amount due from Shenzhen Intelligent Guardforce Robot Technology Co., Limited (“CIOT”), a related party. On March 22, 2024, the amounts due from CIOT were settled by offsetting the amount due to Shenzhen Kewei Robot Technology Co., Limited and its subsidiaries pursuant to a settlement agreement with Tu Jingyi (“Mr. Tu”).

 

60

 

 

Impairment loss on goodwill.

 

During the year ended December 31, 2024, we recognized full impairment loss on InnoAI Technology (Shenzhen) Co., Ltd. in an amount of $30,575 since InnoAI operates principally as a R&D center with no expectation of achieving profitability in the near term. During the year ended December 31, 2023, we recognized a total impairment loss on Handshake Networking Limited, Shenzhen GFAI Robot Technology Co., Limited and Guangzhou GFAI Technology Co., Limited in an aggregate amount of $2,267,583. We identified indicators of potential impairment including declining sales trends, increased competition, and changes in the operating environment, thus we performed impairment testing and the amount of the impairment losses recognized reflects the excess of the carrying value of goodwill over its estimated recoverable amount.

 

These impairment losses recognized during the year ended December 31, 2024 and 2023, measures to reflect the under-performance and challenges of our acquired business.

 

Impairment loss on intangible assets.

 

During the years ended December 31, 2024 and 2023, we recognized impairment losses of $188,797 and $3,713,551 for intangible assets. The impairment recognized in 2024 was recorded relating to a cash management system that failed to meet testing requirements during the year, preventing the supplier from deploying the system. The impairment in fiscal year 2023 was derived from the business acquisition of Shenzhen GFAI Robot Technology Co., Limited and Guangzhou GFAI Technology Co., Limited in an aggregate amount of $728,057 and our intelligent cloud platforms, namely ICP and CTP, in an aggregate amount of $2,985,494.  

 

Provision for withholding taxes receivable.

 

During the years ended December 31, 2024, and 2023, we recorded provisions for our withholding taxes receivable of $4,339 and $683,344, respectively. At the end of each reporting period, the Company evaluates the collectability of the withholding taxes receivable balance to write-off any difference between the receivable recorded and the amount of refund actually received from the Thai Revenue Department and to estimate and record the provision for withholding taxes receivable based on the amount historically refunded.

 

Provision for obsolete inventory.

 

For the year ended December 31, 2024 we did not make any provision for obsolete inventory. For the year ended December 31, 2023 we made a provision for our robots’ inventory amounting to $3,797,552, which represented a full provision on the cost of all robots’ in inventory.  

 

Impairment loss on fixed assets.

 

For the year ended December 31, 2024 we did not recognize any impairment on fixed assets. During the year ended December 31, 2023 we recognized an impairment loss of $3,682,789. The impairment loss during 2023 was primarily driven by our free trial business model which resulted inadequate estimated future cash flow associated with these robots due to the decline in customer demand.

 

Stock-based compensation expense.

 

Our employees are invaluable assets, and we recognize the importance of fostering a sense of ownership and loyalty among our workforce. Our management aims to enhance employee retention and motivation by issuing our restricted shares as a reward for their service.

 

On March 6, 2024, we granted a total of 60,000 restricted ordinary shares to our independent directors for their service performed in 2024 under our 2022 Equity Incentive Plan. This stock-based compensation expense related to the shares to be issued to our independent directors was $271,800. During September 2024, we issued 69,445 restricted Ordinary Shares to OTB (an external marketing agent) for consideration of their services. The expense related to these shares was recorded under our stock-based compensation amounting to $ 75,000.

 

In addition, during the year ended December 31, 2024, our management granted restricted shares to officers and certain employees based on their performance in 2024 under our Company’s 2022 Equity Incentive Plan. The Board of Directors approved the total number of restricted shares on December 17, 2024. The stock-based compensation expense related to the shares to be issued to our officers and certain employees was $1,503,125.

 

61

 

 

Research & Development expenses.

 

For the year ended December 31, 2024, our research & development expenses were $591,225, an increase of $421,714 or 248.8%, compared to $169,511 for the year ended December 31, 2023. The increase is primarily driven by our investments in R&D and the continuous platform enhancements for our AI&Robotics Solutions.

 

Selling, distribution and administrative expenses.

 

The Company’s total selling, distribution and administrative expenses (SD&A expenses) are comprised primarily of selling expenses and administrative expenses.

 

 Selling and distribution expenses are comprised of compensation and benefits for our sales and marketing personnel, travel and entertainment expenses, exhibitions, advertising and marketing promotion expenses, depreciation of motor vehicles, rental expenses, utility expenses and transportation charges.

 

 Administrative expenses are comprised of compensation and related expenses for our management and administrative personnel, depreciation of leasehold improvements and motor vehicles and rental expenses of our offices in different countries.

 

For the year ended December 31, 2024, our total selling, distribution, and administrative expenses were $10,104,688, which showed a decrease of $2,636,276, or 20.7%, compared to $12,740,964 for the year ended December 31, 2023. Our top three SD&A expenses for the year ended December 31, 2024, were (1) staff expense of $6,507,537, representing 64.4% of our total SD&A expenses, (2) professional fees of $1,041,632, representing 10.3% of our total SD&A expenses and (3) depreciation and amortization expense of $916,599, representing 9.1% of our total SD&A expenses. The decrease was mainly driven by the decrease in professional fees and depreciation and amortization expenses which resulting from the following reasons:

 

 (1)Our professional fees mainly represent (i) legal fees for the legal advice related to SEC compliance matters and (ii) the annual audit fees, interim review fees and audit-related fees. We saw a decrease in professional fees of $392,735, or 27.4%, compared to $1,434,367 for the year ended December 31, 2023. This was mainly due to the corporate legal fees in connection with the acquisition of the assets from Shenzhen Kewei Robot Technology Co., Limited in 2023 which Company did not have such expenses in 2024.

 

 (2)Our depreciation and amortization expense decreased by $1,523,387 in 2024, or 62.4%, compared with $2,439,986 for the year ended December 31, 2023. The decrease was mainly due to our providing for a full impairment loss on fixed assets related to robots and the provision of impairment loss on our intelligent cloud platforms in the fiscal year 2023.

 

Through the successful implementation of cost reduction strategies, including streamlining processes and optimizing resource allocation, we have achieved a reduction in our operating expenses. However, as we continue to grow our business, we expect our administrative expenses to increase. This rise will be driven by the need to hire additional personnel and cover the higher costs associated with operating as a public company. Additionally, our SD&A expenses are projected to increase as we expand our business and enhance the visibility of the Guardforce brand.

 

Other income, net.

 

Other income, net are comprised mainly of miscellaneous income and gain/(loss) from disposal of fixed assets. For the year ended December 31, 2024, other income was $369,249, a decrease of $92,677 or 20.1%, as compared to $461,926 for the year ended December 31, 2023. Other income in fiscal year 2024 mainly derived from an insurance refund resulting from the favorable credit record of our Thailand subsidiary.

 

Finance income (costs), net.

 

Finance income (costs), net are comprised of short-term fixed deposits with banks offset with finance charges for leases, interest expense on interest-bearing bank borrowings, third party borrowings and related party borrowings utilized for working capital purposes.

 

For the year ended December 31, 2024, finance income (costs), net was $337,601, as compared to $(653,374) for the year ended December 31, 2023. The overall increase is primarily due to higher interest income from short-term fixed deposits with banks and offset by the reduced interest expense from convertible note, interest-bearing bank borrowings, third party borrowings and related party borrowings.

 

62

 

 

Provision for income tax benefit (expense).

 

For the year ended December 31, 2024, our income tax benefit was $125,925, which represents an increase of $560,245, or 129.0%, as compared to income tax expense of $(434,320) for the year ended December 31, 2023. During the year ended December 31, 2024, we recognized an income tax benefit related to the temporary difference on our deferred tax assets arising from our secured logistics business.

 

We are subject to various rates of income tax under different jurisdictions. The following summarizes major factors affecting our applicable tax rates in different countries where we operate our business.

 

Cayman Islands

 

We are incorporated in the Cayman Islands. Under the current laws of the Cayman Islands, we are not subject to income, corporation or capital gains tax in the Cayman Islands. 

 

British Virgin Islands

 

Our subsidiary incorporated in the BVI is not subject to taxation in the British Virgin Islands.

 

Our operating subsidiaries incorporated in different tax jurisdiction are subject to different corporate income tax rate as follows:

 

  Corporate
income
tax rate
 
Hong Kong  16.5%
Singapore  17.0%
Thailand  20.0%
Malaysia  24.0%
Macau  12.0%
United States  21.0%
Australia  0.0%
United Arab Emirates  25.0%
United Kingdom  19.0%
South Korea  25.0%
Japan  23.2%
Canada  15.0%
Vietnam  20.0%
China  25.0%
China-Preferential tax  15.0%

 

Net loss from continuing operations

 

For the year ended December 31, 2024, our net loss from continuing operations was $5,883,419, a significant improvement in net loss of $23,740,101, or 80.1%, as compared to a net loss from continuing operations of $29,623,520, for the year ended December 31, 2023. This was mainly due to no provisions or impairments made on fixed assets or inventory during the fiscal year 2024 as comparing to 2023.

 

Although we still incurred net loss for the year ended December 31, 2024, the deficit has significantly narrowed compared to the year ended December 31, 2023, and we expect to see a positive trend in our future results.

 

Net profit from discontinued operations

 

We acquired a majority stake in Handshake on March 25, 2021, and began generating our Information Security revenues. However, Handshake’s synergy with our other business sectors is limited, so after considering various factors, we completed the separation with Handshake on February 6, 2024.

 

For the years ended December 31, 2024, and 2023, revenue derived from our discontinued operations was $96,270 (0.3%) and $795,733 (2.2%) of our total revenue, respectively. The net profit for the years 2024 and 2023 was $38,719 and $34,138, respectively. The divestiture with Handshake did not materially affect our liquidity, financial condition, or results of operations through the separation date.

 

Net (profit) loss attributable to non-controlling Interests

 

For the years ended December 31, 2024 and 2023, net (profit) loss attributable to non-controlling interests were $(19,465) and $17,721 respectively. 

 

63

 

 

Net loss attributable to equity holders of the Company

 

For the years ended December 31, 2024 and 2023, our net loss attributable to equity holders of the Company were $5,864,165 and $29,571,661, respectively.

 

Comparison of Years Ended December 31, 2023 and 2022

 

Revenue.

 

For the year ended December 31, 2023, our revenue was $36,280,502, an increase of $2,314,854, or 6.8%, compared to $33,965,648 for the year ended December 31, 2022. This increase was mainly driven by the following factors:

 

 (i)The continuing increase from our Cash-In-Transit business with our retail customers due to the increased frequency of services in the retail sector after Thailand began easing its strict Covid pandemic control and lockdown measures in 2023. However, this positive impact on revenue was offset by a decrease in our Cash-In-Transit and ATM business with our bank customers due to decreased use of cash, resulting in a reduction in need for cash in the marketplace, and a decline in the need for physical bank branches and ATM services.

 

 (ii)We experienced continued increase in the demand for our Guardforce Digital Machine or GDM products. For the year ended December 31, 2023, the revenue contribution from our GDM product increased by $1,023,328, or 57.8%.

 

 (iii)We acquired Beijing Wanjia Security System Co., Ltd. on June 22, 2022, to provide general security solutions service to customers in China. The revenue contribution from this subsidiary increased by $1,844,879, or 103.3%. For the years ended December 31, 2023 and 2022, revenue derived from Beijing Wanjia Security System Co., Ltd., our general security solutions segment was $3,630,668 and $1,785,789, respectively.

 

 (iv)Our robotics AI solutions revenue decreased due to the decline in demand on certain models of our robots promoted for temperature reading and social distancing during the Covid-19 period. Revenue decreased by $514,952, or 40.5%, compared to the fiscal year 2022. Beginning year 2024, we will evolve our robots with changing consumer preferences to provide more advanced AI solutions by investing in the R&D projects.

 

Cost of sales and gross profit.

 

Cost of sales:

 

Cost of sales consists primarily of internal labor cost and related benefits, and other overhead costs that are directly attributable to services provided. 

 

For the year ended December 31, 2023, our cost of sales was $30,889,226, an increase of $692,844, or 2.3%, compared to $30,196,382 for the year ended December 31, 2022. Cost of sales as a percentage of our revenues decreased from 88.9% for the year ended December 31, 2022, to 85.1% for the year ended December 31, 2023. The improved cost of revenue ratio was mainly due to the effective manpower streamline project which had significantly reduced our direct labor cost. Despite fuel price, labor cost and other overhead costs continue to rise due to inflation, we continue our effective cost controls and savings measures to control our direct labor and overhead cost.

 

Gross profit:

 

As a percentage of revenue, our gross profit margin increased from 11.1% for the year ended December 31, 2022 to 14.9% for the year ended December 31, 2023, primarily due to the cost control and we have a higher profit margin from our robotics AI solution business.

 

Provision for expected credit loss on trade receivables and other receivables.

 

During the year ended December 31, 2023, we made a provision for expected credit loss on trade and other receivables amounting to $899,433. During the COVID-19 pandemic, we temporarily provided flexible credit terms to certain customers to foster long-term business relationships, however, some of our customers are still facing financial hardship since the end of the COVID-19 pandemic, leading to their inability to repay our outstanding receivables. As of December 31, 2023, we estimated the potential credit losses through a comprehensive assessment of credit risk, probability of default and scenario analysis and recorded a provision to reflect the true value of our receivables on the financial statements.

 

Allowance for doubtful debts on a related party receivable.

 

During the year ended December 31, 2023, we made an allowance for doubtful debts of $5,637,527 on the amount due from Shenzhen Intelligent Guardforce Robot Technology Co., Limited (“CIOT”), a related party. This allowance represents a provision for potential losses associated with the related party receivable after considering the creditworthiness of the related party and the associated risk factors such as CIOT’s financial condition, historical collection experience and other relevant factors that could impact collectability. We will undertake recovery efforts to minimize the actual losses associated with the related party receivable, including renegotiating payment terms, pursuing legal actions or exploring alternative resolution strategies.

 

64

 

 

Impairment loss on goodwill.

 

During the year ended December 31, 2023, we recognized full impairment loss on Handshake Networking Limited, Shenzhen GFAI Robot Technology Co., Limited and Guangzhou GFAI Technology Co., Limited in an aggregate amount of $2,267,583. During fiscal year 2023, we identified indicators of potential impairment including declining sales trends, increased competition, and changes in the operating environment, thus we performed impairment testing and the amount of the impairment loss recognized reflects the excess of the carrying value of goodwill over its estimated recoverable amount.

 

These impairment losses recognized during the year ended December 31, 2023, is a measure to reflect the under-performance and challenges of our acquired business.

 

Impairment loss on intangible assets.

 

During the year ended December 31, 2023, we recognized full impairment loss on intangible assets derived from the business acquisition of Shenzhen GFAI Robot Technology Co., Limited and Guangzhou GFAI Technology Co., Limited in an aggregate amount of $728,057. In addition, we provided impairment loss on our intelligent cloud platforms, namely ICP and CTP in an aggregate amount of $2,985,494. During the fiscal year 2023, all robots-related right-of-use platform and customer base were fully impaired due to declining sales trends, increased competition, and changes in the operating environment and the intelligent cloud platforms were partially impaired. We recognized impairment losses on these intangible assets to reflect the change in our business strategy in 2024 and the facts that these intangible assets cannot create values for our future operations that will be focusing on providing AI solutions.

 

Provision for withholding taxes receivable.

 

During the years ended December 31, 2023, and 2022, we recorded a provision for our withholding taxes receivable of $683,344 and $448,243, respectively. At the end of each reporting period, the Company evaluate the collectability of the withholding taxes receivable balance to write-off any difference between the receivable recorded and the amount of refund actually received from the Thai Revenue Department and to estimate and record the provision for withholding taxes receivable based on the amount historically refunded and written off.

 

Provision for obsolete inventory.

 

During the year ended December 31, 2023, we made a provision for our robots’ inventory amounting to $3,797,552. This provision represents a full provision on the cost of all robots’ inventory. Based on our analysis of historical sales trends, current market conditions, existing sales pipeline, and the age and condition of our inventory, we decided to change of business strategy to evolve our robots with changing consumer preferences to provide more advanced AI solutions in 2024 that without the significant input of R&D cost, our existing robots are unable to create values and will not be sold out due to the significant decline in customer demand and market value. This led to the recognition of the need for a full provision of inventory.

 

Impairment loss on fixed assets.

 

During the year ended December 31, 2023, we recognized full impairment loss of $3,682,789 on the cost of all of our fixed assets related to our robots. This impairment loss was primarily driven by our free trial business model that shows an inadequate estimated future cash flow associated with these assets due to the decline in customer demand. We will change our business strategy in 2024 that our values will be derived from the provision of AI solutions instead of from the deployment of the existing robots.

 

 Stock-based compensation expense.

 

Our employees are an invaluable asset, and we recognize the importance of fostering a sense of ownership and loyalty among our workforce. Our management aims to enhance employee retention and motivation by issuing our restricted shares as a reward for past service.

 

On August 31, 2023, we granted a total of 60,000 restricted ordinary shares to our independent directors for their service performed in 2023 under our 2022 Equity Incentive Plan. This stock-based compensation expense related to the shares to be issued to our independent directors was amounting to $271,800. In addition, during the year ended December 31, 2023, our management decided to grant restricted shares to officers and certain employees based on their performance in 2023 under our Company’s 2022 Equity Incentive Plan. The Board of Directors approved the number of restricted shares to be granted to each individual on March 14, 2024. Provision for the stock-based compensation expense related to the shares to be issued to our officers and certain employees was amounting to $830,000. 

 

65

 

 

Selling, distribution and administrative expenses.

 

The Company’s total selling, distribution and administrative expenses (SD&A expense) are comprised primarily of selling expenses and administrative expenses.

 

 Selling and distribution expenses are comprised of compensation and benefits for our sales and marketing personnel, travel and entertainment expenses, exhibitions, advertising and marketing promotion expenses, depreciation of motor vehicles, rental expenses, utility expenses and transportation charges.

 

 Administrative expenses are comprised of compensation and related expenses for our management and administrative personnel, depreciation of leasehold improvements and motor vehicles and rental expenses of our offices in different countries.

 

For the year ended December 31, 2023, our total selling, distribution, and administrative expenses were $12,740,964, a decrease of $1703,337, or 11.8%, compared to $14,444,301 for the year ended December 31, 2022. Our three most significant SD&A expenses for the year ended December 31, 2023, were (1) staff expense of $6,392,020, representing 50.2% of our total SD&A expenses, (2) depreciation and amortization expense of $2,439,986, representing 19.2% of our total SD&A expenses and (3) professional fees of $1,434,367, representing 11.3% of our total SD&A expenses. The decrease was mainly driven by the significant decrease in staff expenses and professional fees due to the following reasons:

 

 (1)Our staff expense mainly represent wages, overtime expense and welfare and benefits expense to our sales and administrative employees. A decrease of $361,717, or 5.4% compared to $6,753,737 for the year ended December 31, 2022 was mainly due to (i) the reduction of the sales headcount as a result of the closure of the sales offices including Vietnam, Australia and certain cities in China in fiscal year 2023 and (ii) the reduction of the administrative staff headcount and overtime expense by streamlining certain administrative process.

 

 (2)Our professional fees mainly represent (i) the corporate legal fees in connection with the acquisition of the assets from Shenzhen Kewei Robot Technology Co., Limited; (ii) the legal fees for the two underwritten public offerings (“CMPOs”) completed in May 2023; (iii) legal fees for the legal advice related to SEC compliance matters; and (iv) the annual audit fees, interim review fees and audit-related fees. A decrease of $651,912, or 31.2%, compared to $2,086,279 for the year ended December 31, 2022, was mainly due to the corporate legal fees and due diligence cost for the three business acquisitions in China in fiscal year 2022 and the Company did not have such expenses in 2023.

 

Overall, we have successfully reduced our operating expenses which resulted from our successful cost reduction strategies including streamlining processes and allocating resources effectively to optimize our operational efficiency. Although we maintain our cost reduction measures, we expect our administrative expenses will increase over time as we continue to expand our business. Our selling expenses are expected to increase as we continue to expand our business and promote our Guardforce brand. Our administrative expenses are expected to increase, reflecting the hiring of additional personnel and other costs related to the anticipated growth of our business, as well as the higher costs of operating as a public company.

 

Other income, net.

 

Other income, net are comprised mainly of miscellaneous income, interest income and gain (loss) from disposal of fixed assets.

 

For the year ended December 31, 2023, other income was $461,926, an increase of $374,310 or 427.2%, as compared to $87,616 for the year ended December 31, 2022. The increase was mainly due to the interest income of $327,559 derived from the short-term fixed deposits with banks in Hong Kong.

 

Finance (costs).

 

Finance costs are comprised of finance charges for leases, interest expense on interest-bearing bank borrowings, third party borrowing and related party borrowings utilized for working capital purposes.

 

For the year ended December 31, 2023, finance costs were $653,374, a decrease of $488,456, or 42.8%, as compared to $1,143,830 for the year ended December 31, 2022. The decrease was mainly due to the settlement of a convertible note payable with principal of approximately $1.7 million and a third party borrowing with principal of approximately $13.5 million in 2023.

 

66

 

 

Provision for income tax expense.

 

For the year ended December 31, 2023, our income tax expense was $434,320, an increase of $302,112, or 228.5%, as compared to income tax expense of $132,208 for the year ended December 31, 2022. During the year ended December 31, 2023, we recognized an income tax expense related to the valuation allowance on our deferred tax assets arising from our secured logistics business. Due to the historical losses and economic conditions, management has determined to establish an allowance on the deferred tax assets after assessing the probability of realizing the benefits of the deferred tax assets in future periods.

 

We are subject to various rates of income tax under different jurisdictions. The following summarizes major factors affecting our applicable tax rates in different countries we operate our business.

 

Cayman Islands

 

We are incorporated in the Cayman Islands. Under the current laws of the Cayman Islands, we are not subject to income, corporation or capital gains tax in the Cayman Islands. 

 

British Virgin Islands

 

Our subsidiary incorporated in the BVI is not subject to taxation in the British Virgin Islands.

 

Our operating subsidiaries incorporated in different tax jurisdiction are subject to different corporate income tax rate as follows:

 

  Corporate
income
tax rate
 
Hong Kong  16.5%
Singapore  17.0%
Thailand  20.0%
Malaysia  24.0%
Macau  12.0%
United States  21.0%
Australia  0.0%
United Arab Emirates  25.0%
United Kingdom  19.0%
South Korea  25.0%
Japan  23.2%
Canada  15.0%
Vietnam  20.0%
China  25.0%

 

Net loss from continuing operations

 

For the year ended December 31, 2023, our net loss from continuing operations was $29,623,520, an increase in net loss of $11,019,894, as compared to a net loss from continuing operations of $18,603,626 for the year ended December 31, 2022. This was mainly due to provisions and impairments made during the fiscal year 2023.

 

Although we incurred a significant net loss for the year ended December 31, 2023, we expect to see a positive trend in our future results.

  

Net profit (loss) from discontinued operations

 

We acquired a majority stake in Handshake on March 25, 2021, and began generating our Information Security revenues. However, Handshake’s synergy with our other business sectors is limited, so after considering various factors, we completed the separation with Handshake on February 6, 2024.

 

For the years ended December 31, 2023, and 2022, revenue derived from our discontinued operations was $795,733 (2.2%) and $512,300 (1.5%) of our total revenue, respectively. The net profit (loss) for the years 2023 and 2022 was $34,138 and $(62,432), respectively. The divestiture with Handshake did not materially affect our liquidity, financial condition, or results of operations through the separation date.

 

Net loss attributable to non-controlling Interests

 

For the years ended December 31, 2023 and 2022, net loss attributable to non-controlling interests were $17,721 and $101,264, respectively. 

 

67

 

 

Net loss attributable to equity holders of the Company

 

For the years ended December 31, 2023 and 2022, our net loss attributable to equity holders of the Company were $29,571,661 and $18,564,794, respectively.

 

Inflation

 

Our operating results for 2024 were negatively affected by the recent inflationary cost pressures. The higher fuel price, transportation costs, and higher wage rates impact the profitability of our business. We will develop operational strategies to mitigate the inflation which involve a combination of cost-cutting measures and adjustments to pricing.

 

Foreign Currency Fluctuations

 

See Item 11 “Quantitative and Qualitative Disclosures About Market Risk—Foreign Exchange Risk.”

 

Critical Accounting Policies

 

IFRS 13 Fair value measurements states that fair value is the price that would be received to sell an asset or paid to transfer a liability in an orderly transaction between market participants at the measurement date. When determining the fair value measurement for assets and liabilities required or permitted to be recorded at fair value, the Company considers the principal or most advantageous market in which it would transact and it considers assumptions that market participants would use when pricing the asset or liability.

 

Accounting guidance establishes a fair value hierarchy that requires an entity to maximize the use of observable inputs and minimize the use of unobservable inputs when measuring fair value. A financial instrument’s categorization within the fair value hierarchy is based upon the lowest level input that is significant to the fair value measurement. Accounting guidance establishes three levels of inputs that may be used to measure fair value:

 

Level 1—Observable inputs that reflect quoted prices (unadjusted) for identical assets or liabilities in active markets.

 

Level 2—Include other inputs that are directly or indirectly observable in the marketplace.

 

Level 3—Unobservable inputs which are supported by little or no market activity.

 

Accounting guidance also describes three main approaches to measuring the fair value of assets and liabilities: the (1) market approach, (2) income approach and (3) cost approach. The market approach uses prices and other relevant information generated from market transactions involving identical or comparable assets or liabilities. The income approach uses valuation techniques to convert future amounts to a single present value amount. The measurement is based on the value indicated by current market expectations about those future amounts. The cost approach is based on the amount that would currently be required to replace an asset.

 

Financial assets and liabilities of the Company mainly consist of cash and cash equivalents, restricted cash, trade receivables, amount due from related parties, other current assets, trade payable and other current liabilities and amount due to related parties. As of December 31, 2024 and 2023, the carrying values of cash and cash equivalents, restricted cash, trade receivables, other current assets, amount due from related parties, trade payable and other current liabilities, amount due to related parties, approximate their fair values due to the short-term maturity of these instruments.

 

The financial assets are measured at amortized cost, which assets that are held for collection of contractual cash flows, where those cash flows represent solely payments of principal and interest, are measured at amortized cost. Interest income from these financial assets is included in finance income using the effective interest rate method. Any gain or loss arising on derecognition is recognized directly in profit or loss and presented in ‘other gains/(losses)’ together with foreign exchange gains and losses. Impairment losses are presented as a separate line item in the statement of profit or loss.

 

IAS 38 Intangible assets acquired separately are measured on initial recognition at cost. The cost of intangible assets acquired in a business combination is their fair value at the date of acquisition. Following initial recognition, intangible assets are carried at cost less any accumulated amortization and accumulated impairment losses.

 

68

 

 

Intangible assets with finite lives are amortized over the useful economic life and assessed for impairment whenever there is an indication that the intangible asset may be impaired. The amortization period and the amortization method for an intangible asset with a finite useful life are reviewed at least at the end of each reporting period. Changes in the expected useful life or the expected pattern of consumption of future economic benefits embodied in the asset are considered to modify the amortization period or method, as appropriate, and are treated as changes in accounting estimates. The amortization expense on intangible assets with finite lives is recognized in the consolidated statements of profit or loss in the expense category that is consistent with the function of the intangible assets.

 

The cost of intangible assets is being amortized using the straight-line amortization method based on the following estimated useful lives:

 

  Estimated
useful life
Computer software 5 years
Intelligent Cloud Platform 10 years
Right-of-use Platform 10 years
Customer base 1 – 3 years
Technical know-how 8 – 10 years
Security Surveillance system 10 years

 

IFRS 15 Revenue from Contracts with Customers supersedes. IAS 18 Revenue and related Interpretations and it applies, with limited exceptions, to all revenue arising from contracts with customers. IFRS 15 establishes a five-step model to account for revenue arising from contracts with customers and requires that revenue be recognized at an amount that reflects the consideration to which an entity expects to be entitled in exchange for transferring services or goods to a customer. IFRS 15 requires entities to exercise judgment, taking into consideration all of the relevant facts and circumstances when applying each step of the model to contracts with our customers. The standard also specifies the accounting for the incremental costs of obtaining a contract and the costs directly related to fulfilling a contract. In addition, the standard requires extensive disclosures.

 

Contract asset is the right to consideration in exchange for goods or services transferred to the customer. If the Company transfers goods or services to a customer before the customer pays consideration or before payment is due, a contract asset is recognized for the earned consideration that is conditional, and evaluated for impairment at each reporting period.

 

IFRS 9 Financial Instruments replaces IAS 39 Financial Instruments: Recognition and Measurement for annual periods beginning on or after January 1, 2018, bringing together all three aspects of the accounting for financial instruments: classification and measurement; impairment: and hedge accounting.

 

Non-IFRS financial data

 

To supplement our consolidated financial statements, which are prepared and presented in accordance with IFRS, we use the non-IFRS adjusted EBITDA as financial measures for our consolidated results.

 

We believe that adjusted EBITDA helps identify underlying trends in our business that could otherwise be distorted by the effect of certain income or expenses that we include in loss from operations and net loss. We believe that these non-IFRS measures provide useful information about our core operating results, enhance the overall understanding of our past performance and future prospects and allow for greater visibility with respect to key metrics used by our management in its financial and operational decision-making. We present the non-IFRS financial measures in order to provide more information and greater transparency to investors about our operating results.

 

EBITDA represents net loss from continuing operations before (i) finance costs, income taxes and depreciation of fixed assets and amortization of intangible assets, which we do not believe are reflective of our core operating performance during the periods presented.

 

Non-IFRS adjusted EBITDA represents net (loss) income from continuing operations before (i) finance (income) costs, net, foreign exchange (gains) losses, income tax expense (benefit) and depreciation of fixed assets and amortization of intangible assets, (ii) certain non-cash expenses, consisting of stock-based compensation expense, provision for expected credit loss on trade receivables and other receivables, allowance for doubtful debts on a related party receivable, impairment on goodwill, impairment on intangible assets, written off for withholding tax receivables, provision for obsolete inventory and impairment loss on fixed assets.

 

69

 

 

Non-IFRS (loss) earnings per share represents non-IFRS net (loss) income from continuing operations attributable to ordinary shareholders divided by the weighted average number of shares outstanding during the periods. 

 

Non-IFRS diluted earnings per share represents non-IFRS net income from continuing operations attributable to ordinary shareholders divided by the weighted average number of shares outstanding during the periods on a diluted basis.

 

The table below is a reconciliation of our net loss from continuing operations to EBITDA and non-IFRS adjusted EBITDA from continuing operations for the periods indicated:

 

  For the years ended
December 31,
 
  2024  2023  2022 
Net loss from continuing operations – IFRS $(5,883,419) $(29,623,520) $(18,603,626)
Finance (income) costs, net  (337,601)  653,374   1,141,830 
Income tax expense (benefit)  (125,925)  434,320   132,208 
Depreciation and amortization expense  3,367,262   5,243,240   5,981,407 
EBITDA  (2,979,683)  (23,292,586)  (11,348,181)
Stock-based compensation expense  1,849,356   1,101,800   252,095 
Provision for expected credit loss on trade receivables and other receivables  210,437   899,433   - 
Allowance for doubtful debts on a related party receivable  -   5,637,527   - 
Impairment loss on goodwill  30,575   2,267,583   - 
Impairment loss on intangible assets  188,797   3,713,551   - 
Provision for withholding taxes receivables  4,339   683,344   448,243 
Provision for obsolete inventory  -   3,797,552   942,882 
Impairment loss on fixed assets  -   3,682,789   4,408,037 
Foreign exchange (gains) losses, net  (5,761)  (305,026)  590,965 
Adjusted EBITDA (Non-IFRS) $(701,940) $(1,814,033) $(4,705,959)
             
Non-IFRS loss per share            
Basic and diluted loss for the year attributable to ordinary equity holders of the Company $(0.06) $(0.28) $(3.80)
             
Weighted average number of shares used in computation:            
Basic and diluted  11,161,053   6,531,918   1,239,852*

 

*Giving retroactive effect to the 2023 share consolidation on January 31, 2023.
  

We recorded non-IFRS adjusted EBITDA of $0.7 million, $1.8 million and $4.7 million for the years ended 2024, 2023 and 2022, respectively. The improvement is largely attributed to enhanced gross profit through our Security Logistic business. We will remain focused on sustaining this momentum to achieve long-term financial stability.

 

70

 

 

B. Liquidity and Capital Resources

 

Our principal sources of liquidity and capital resources have been, and are expected to continue to be, cash flow from operations, bank borrowings and proceeds from capital market fund raising. Our principal uses of cash have been, and we expect will continue to be, for working capital to support a reasonable increase in our scale of operations as well as for business expansion investments.

 

Given our current credit status and the current availability of capital to us, we believe that we will not encounter any major difficulties in obtaining additional bank borrowings. We plan to fund our future business plans, capital expenditures and related expenses as described in this annual report with cash from operations and capital fundraising initiatives. We believe our existing cash, cash equivalents and cash flow from future operations and cash borrowings will be sufficient to fund our operations for the next 12 months.

 

As of December 31, 2024, 2023 and, 2022, we had cash and cash equivalents of approximately $21.9 million, $20.3 million, and $6.9 million, respectively.

 

The following table summarizes the key cash flow components from our consolidated statements of cash flows for the years indicated.

 

  For the year ended
December 31,
 
  2024  2023  2022 
Net cash outflows from operating activities $(3,325,599) $(1,601,222) $(17,365,214)
Net cash inflows (outflows) from investing activities  200,386   (2,125,545)  (9,405,629)
Net cash inflows from financing activities  4,707,850   17,122,925   20,937,985 
Effect of exchange rate changes on cash  89,916   (62,928)  34,714 
Net increase in cash and cash equivalents, and restricted cash  1,672,553   13,333,230   (5,798,144)
Cash and cash equivalents at beginning of year  20,263,869   6,930,639   12,728,783 
Cash and cash equivalents at the end of the year $21,936,422  $20,263,869  $6,930,639 

 

Operating Activities

 

Net cash outflows from operating activities were $3,325,599 for the year ended December 31, 2024. The difference between our net loss of $5,844,700 and net cash used in operating activities was mainly due to the adjustments of non-cash items, which including (i) depreciation and amortization of $3,367,262 mainly comprised of depreciation of fixed assets, depreciation for right-of-use assets and amortization of intangible assets; (ii) stock-based compensation of $1,849,356; (iii) interest income of $500,012 for short-term fixed deposit and interest expense of $162,656 arising from bank loans and lease liabilities; (iv) provision for expected credit loss on trade receivables and other receivables of $210,437; (v) impairment on intangible assets of $188,797; and (vi) the total cash provided by changes in operating assets and liabilities was $1,952,645, primarily resulting from an increase in other non-current assets due to deposits to customers paid for the expansion of the Security Logistics business, as well as a decrease in other current liabilities following year-end bonus payments.

 

Investing Activities

 

Net cash inflows from investing activities were $200,386 for the year ended December 31, 2024, which was mainly contributed by the interest received from short-term fixed deposit of $511,292 and the cash inflow was netted off by the purchase of property and equipment of $244,581.

 

Financing Activities

 

Net cash generated from financing activities was $4,707,850 for the year ended December 31, 2024, which was mainly attributable to the Company’s ATM offering. For the period from July 2, 2024 to December 31, 2024, the Company issued a total of 7,502,220 Ordinary Shares pursuant to the 2024 ATM offering for gross proceeds of $10,399,732. Additionally, we made payments of $3,648,353 to repay borrowings from banks and related parties; as well as payments of $2,043,529 associated with lease liabilities.

 

71

 

 

C. Research and Development, Patents and Licenses, Etc.

 

We have outlined our research and development plans to foster innovation and drive technology advancements within our robotics AI solutions business. We plan to collaborate with third-party business partners and develop our internal R&D team’s capabilities. We have budgeted approximately $3 million for research and development expenditures for 2025 and approximately $25 million from 2026 through 2029.

 

We incurred $591,225 research and development expense during the year ended December 31, 2024. There is no intellectual property, in relation to the ICP, owned by the Company at this moment.

 

D. Trend Information

 

Other than as disclosed elsewhere in this annual report, we are not aware of any trends, uncertainties, demand, commitments or events that are reasonably likely to have a material effect on our net revenues and income from operations, profitability, liquidity, capital resources, or would cause reported financial information not to be indicative of future operation results or financial condition.

 

E. Critical Accounting Estimates

 

The preparation of the consolidated financial statements in conformity with IFRS requires management to make estimates and judgements that affect the reported amounts of assets and liabilities and disclosure of contingent assets and liabilities at the date of the financial statements and the reported amounts of revenues and expenses during the reporting periods. Actual results could differ from these estimates. Significant estimates during the years ended December 31, 2024, 2023 and 2022 include provision for obsolete inventory, impairment on fixed assets and intangible assets, allowance for withholding tax receivables, provision for expected credit loss on trade receivables and other receivables, useful life of fixed assets, impairment of goodwill, measurement of retirement benefit obligations, measurement of consideration and assets and liabilities acquired as business combinations, accounting for leases and valuation of deferred tax assets. The estimated amount for sales warranty on the sale of robots at December 31, 2024, 2023 and 2022 were $nil.

 

We do not have off balance sheet arrangements that have or are reasonably likely to have a current or future effect on our financial condition, changes in financial position, revenues or expenses, results of operations, liquidity, capital expenditures, or capital resources that are material to an investment in our securities.

 

72

 

 

G. Safe Harbor

 

See “Introductory Notes—Forward-Looking Information.”

 

ITEM 6. DIRECTORS, SENIOR MANAGEMENT AND EMPLOYEES

 

A. Directors and Senior Management

 

The following table sets forth certain information regarding our current directors and executive officers.

 

NAME AGE POSITION
Lei Wang 42 Chief Executive Officer and Chair of the Board
Yuting Zuo 33 Chief Financial Officer
Lin Jia* 37 President
John Fletcher 55 Independent Director, Chair of Compensation Committee
David Ian Viccars 72 Independent Director, Chair of Nominating and Corporate Governance Committee
Donald Duane Pangburn 82 Independent Director, Chair of Audit Committee

 

Ms. Lei Wang – Chairwoman of the Board and Chief Executive Officer

 

Ms. Lei Wang has been the Chief Executive Officer of the Company since June 2019, a Board director since January 2021, and Chairwoman of the Board of the Company since August 2022. Ms. Wang has been the Vice Chairwoman of the Board of China Security Co., Ltd. (A-Share Stock Code of PRC: SH600654) since December 2017 and Director from May 2017 until July 2023, served as the President from December 2017 until June 2019. Ms. Wang was the Director of Wuxi Wanjia Ankang Technology Co., Ltd. from August 2019 until August 2022, and the Director, Chairwoman of Shenzhen Zhonghe Energy Storage Technology Co., Ltd. from October 2021 until now. Ms. Wang graduated from the Chinese University of Hong Kong with an MBA degree in November 2014.

 

*Mr. Lin Jia – President

 

Mr. Lin Jia has served as the Company’s President since August 2022, and his current term will conclude on April 30, 2025. Mr. Jia will continue to serve the Company as the Head of Research and Development, focusing on advancing the Company’s innovative and growth initiatives.

 

Mr. Jia brings extensive experience in the robotics industry, having served as the Chief Operating Officer and Chief Technology Officer at Shenzhen Intelligent Guardforce Robot Co., Ltd since October 2020 till April 2022, a leading robotics company that specializes in the design, manufacturing, and application of service robots in Mainland China. During this time, he led a team of more than 300 R&D engineers to develop Robotics-as-a-Service (RaaS), Platform-as-a-Service (PaaS), and Software-as-a-Service (SaaS) products, as well as the hardware framework for indoor universal mobile robots. He also established and managed the sales, marketing, and technical teams for the RaaS business in more than 30 cities across Mainland China. Previously, Mr. Jia served as the Deputy General Manager at Shenzhen Kewei Robot Technology Co., Ltd where he oversaw daily operations of the Sales, Marketing, Tech Support, and Product departments since October 2019 till October 2020. Prior to that, he worked as Manager of the Supply Chain & Product Center at Shenzhen Zhongzhi Kechuang Robot Co., Ltd and Deputy Manager of Product Center since October 2018 till October 2019. Mr. Jia graduated from the University of Electronic Science and Technology of China with a Master’s degree in Engineering and obtained his Bachelor of Engineering degree from the Harbin Institute of Technology.

 

Ms. Yuting Zuo – Chief Financial Officer

 

Ms. Zuo has over a decade of experience in corporate finance, accounting, SEC reporting and working with U.S. listed companies. Ms. Zuo has served in a financial reporting and investment position, directly reporting to the CEO and CFO of Aurora Mobile Limited (Nasdaq: JG), a leading provider of customer engagement and marketing technology services. In this role she oversaw financial reporting and accounting operations, investor relations and led merger and acquisition activities. Previously, she was the corporate accounting manager at Farmers Business Network, a farmer-to-farmer network and e-commerce platform, based in California. Prior to that, Ms. Zuo served as an auditor at PricewaterhouseCoopers and at Ernst & Young in the U.S. Ms. Zuo holds a bachelor’s degree in accounting and finance from the University of Richmond and completed an undergraduate program in Finance at the University of Hong Kong in 2013. She is a certified public accountant.

 

73

 

 

Mr. John Fletcher – Independent Director

 

Mr. John Fletcher has been a non-executive, independent director since February 2021. He is an experienced investment banking professional who has completed more than 125 transactions including equity and debt financings, M+A and advisory work, raising more than $5 billion for companies. Mr. Fletcher was an integral part of growing an undercapitalized boutique investment bank through many market cycles over the last 28 years. Mr. Fletcher’s career began in accounting, from 1993 to 1996, at Deloitte & Touche LLP, where he served as an in-charge accountant for both public and private companies. Mr. Fletcher left Deloitte to join Brean Capital, LLC in 1996. At Brean, Mr. Fletcher ran an investment banking department of approximately 20 people, as well as was part of the Firm’s Management Committee. After leaving Brean in 2013, he joined Maxim Group LLC as a Managing Director in investment banking focusing on Global Resources prior to buying an investment bank with partners. He left Maxim in 2014. From 2016 to the present, he has served as the Chief Operating Officer of Pluris Capital Group, LLC and is a co-owner. From 2017 to the present, he also served as the Chief Financial Officer of Rebus Capital Group, LLC., a financial consulting firm that the principals of Pluris formed. Mr. Fletcher graduated from Wilkes University with a master’s degree in Business Administration in 1992.

 

Mr. David Ian Viccars - Independent Director

 

Mr. David Ian Viccars has been a non-executive, independent director since February 2021. He has a 20-year record of security leadership. Mr. Viccars retired in 2018. Prior to that, from 2014 to 2018, Mr. Viccars served as the Asia Region Security Consultant for Panicguard and DHL, and also as the Director Security Consulting for Vinarco International. From 2011 to 2014, Mr. Viccars also served as the Asia Business Development & Risk Manager for Securitas Asia, with responsibility for creating a profitable, growing, ethical, compliant, safe and sustainable total security and systems integration business within Asia for Securitas. Mr. Viccars graduated from UK Army Staff College, Camberley with a P.S.C degree in Higher Command and Staff Course at Staff College Camberley in 1984.

  

Mr. Donald Duane Pangburn - Independent Director

 

Mr. Pangburn has served as a non-executive, independent director since September 28, 2021. Since his retirement in 2016, Mr. Pangburn has been active in personal investing and providing consulting services to friends and relatives. From 1991 to 2016, Mr. Pangburn was North America Director for the international CPA organization Horwath International and served on the organization’s executive council. Mr. Pangburn specialized in providing services primarily to SEC reporting clients in Hong Kong, Taiwan, Mainland China, Singapore and Malaysia. He also served clients in Europe, including France, the UK, and Austria. Mr. Pangburn is a Certified Public Accountant (CPA) (retired) in the United States. Mr. Pangburn graduated from University of Montana business school with a BA in business in 1965.

 

No family relationship exists between any of our directors and executive officers. There are no arrangements or understandings with major shareholders, customers, suppliers, or others pursuant to which any person referred to above was selected as a director or member of senior management.

 

74

 

 

B. Compensation

 

Executive Compensation

 

For the fiscal year ended December 31, 2024, the aggregate cash compensation and benefits that we paid to our officers was $1,761,397. Except as indicated below and in section E. Share Ownership relating to the shares issued to our directors and executive officers under our 2022 Equity Incentive Plan, none of our executive or non-executive directors or officers received any equity awards, including, options, restricted shares, or other equity incentives in the year ended December 31, 2024. We have not set aside or accrued any amount to provide pension, retirement or other similar benefits to our executive and non-executive directors and officers.

 

Director Compensation

 

For the fiscal year ended December 31, 2024, the aggregate cash compensation and benefits that we paid to our executive and non-executive directors was $1.9 million. We did not pay other compensation to our directors. Except as indicated below and in section E. Share Ownership relating to the shares issued to our directors and executive officers under our 2022 Equity Incentive Plan, none of our directors or executive officers received any equity awards, including, options, restricted shares or other equity incentives other than the restricted shares of 20,000 issued to each of the three independent director under our 2022 Equity Incentive Plan in the year ended December 31, 2024. We have not set aside or accrued any amount to provide pension, retirement, or other similar benefits to our non-employee directors.

 

The following table sets forth certain information regarding compensation paid to our directors and senior management for the full fiscal year ended December 31, 2024.

 

Name Officers and Directors Entitlement
under Stock Option Plan
  Other
Entitlement
Lei Wang(1) Chief Executive Officer and Chair of the Board  900,000(4)  NIL
Yu-Heng Ma(2) Previous Chief Financial Officer  NIL  NIL
Yuting Zuo Chief Financial Officer  106,500(4)  NIL
Kee Yun Kwan(3)  Chief Operating Officer  NIL  NIL
Lin Jia(5) President  35,000(4) NIL
John Fletcher Independent Director, Chair of Compensation Committee  20,000  NIL
David Ian Viccars Independent Director, Chair of Nominating and Corporate Governance Committee  20,000  NIL
Donald Duane Pangburn Independent Director, Chair of Audit Committee  20,000  NIL

   

(1)Lei Wang is our executive office and is also our director. The total compensation paid to Lei Wang is disclosed as the executive compensation.
  
(2)Yu-Heng Ma resigned as our Chief Financial Officer on January 16, 2024.
  
(3)Kee Yun Kwan resigned as our Chief Operating Officer on September 30, 2024.
  
(4)During the year ended December 31, 2024, the Company decided to issue restricted shares to Lei Wang, Yuting Zuo and Lin Jia based on their performance in 2024 under our 2022 Equity Incentive Plan. On December 17, 2024, our Board of Directors approved the number of restricted shares to be granted to each officer, which are included in the table above. These shares are issued to the officers on April 11, 2025.
  
(5)Mr. Lin Jia has served as the Company’s President since August 2022, and his current term will conclude on April 30, 2025. Mr. Jia will continue to serve the Company as the Head of Research and Development, focusing on advancing the Company’s innovative and growth initiatives.

 

75

 

 

C. Board Practices

 

Board Composition and Committees

 

The Nasdaq Marketplace Rules generally require that most of an issuer’s board of directors must consist of independent directors. Our board of directors currently consists of four directors, including three independent directors, namely, Lei Wang, John Fletcher, David Ian Viccars and Donald Duane Pangburn, so that a majority of our board of directors are independent.

 

A director is not required to hold any shares in our company to qualify to serve as a director. Our board of directors may exercise all the powers of our company to borrow money, mortgage or charge its undertaking, property, and uncalled capital, and to issue debentures, bonds and other securities whether outright or as security for any debt, liability or obligation of the company or of any third-party.

 

A director who is in any way, whether directly or indirectly, interested in a contract or proposed contract with our company is required to declare the nature of his interest at a meeting of our directors. A director may vote in respect of any contract, proposed contract, or arrangement notwithstanding that he may be interested therein, and if he does so his vote shall be counted, and he may be counted in the quorum at any meeting of our directors at which any such contract or proposed contract or arrangement is considered.

 

Board Committees

 

The Board has established three standing committees: Audit Committee, Compensation Committee and Nominating and Corporate Governance Committee. The Audit Committee is comprised entirely of independent directors, the Compensation Committee and the Nominating and Corporate Governance Committee are comprised by a majority of independent directors. From time to time, the Board may establish other committees.

 

Each committee’s members and functions are described below.

 

Audit Committee and Audit Committee Financial Expert

 

Our Audit Committee is currently composed of three members: Donald Duane Pangburn, John Fletcher and David Ian Viccars. Our Board of Directors determined that each member of the Audit Committee meets the independence criteria prescribed by applicable regulation and the rules of the SEC for Audit Committee membership and is an “independent” director within the meaning of the NASDAQ Marketplace Rules. Each Audit Committee member also meets NASDAQ’s financial literacy requirements. Mr. Pangburn currently serves as Chairman of the Audit Committee.

 

Our Audit Committee oversees our accounting and financial reporting processes and the audits of our financial statements. Our Audit Committee is responsible for, among other things:

 

 selecting our independent auditors and pre-approving all auditing and non-auditing services permitted to be performed by our independent auditors;

 

 reviewing with our independent auditors any audit problems or difficulties and management’s response;

 

 reviewing and approving all proposed related-party transactions;

 

 discussing the annual audited financial statements with management and our independent auditors;

 

 reviewing major issues as to the adequacy of our internal controls and any special audit steps adopted considering significant internal control deficiencies;

 

 annually reviewing and reassessing the adequacy of our Audit Committee charter;

 

 meeting separately and periodically with management and our internal and independent auditors;

 

 reporting regularly to the full Board of Directors; and

 

 such other matters that are specifically delegated to our Audit Committee by our Board of Directors from time to time.

 

76

 

 

Our Board of Directors has determined that Mr. Pangburn is the “Audit Committee Financial Expert” as such term is defined in Item 407(d) of Regulation S-K promulgated by the SEC and meets NASDAQ’s financial sophistication requirements.

 

Compensation Committee

 

Our Compensation Committee consists of John Fletcher, Donald Duane Pangburn, Lei Wang and David Ian Viccars. John Fletcher, Donald Duane Pangburn and David Ian Viccars satisfy the “independence” requirements of Rule 10A-3 under the Exchange Act and Rule 5605(c)(2) of the Nasdaq Marketplace Rules. Mr. Fletcher serves as chairman of the Compensation Committee. The Compensation Committee assists the board in reviewing and approving the compensation structure, including all forms of compensation, relating to our directors and executive officers.

 

The Compensation Committee is responsible for, among other things: (i) reviewing and approving the remuneration of our executive officers; (ii) making recommendations to the board regarding the compensation of our independent directors; (iii) making recommendations to the board regarding equity-based and incentive compensation plans, policies, and programs; and (iv) reviewing and assessing annually the Compensation Committee’s performance and the adequacy of its charter.

 

Nominating and Corporate Governance Committee

 

Our Nominating and Corporate Governance Committee consists of David Ian Viccars, John Fletcher, Donald Duane Pangburn, and Lei Wang. Mr. David Ian Viccars serves as chairman of the Nominating and Corporate Governance Committee. The Nominating and Corporate Governance assists the board of directors in selecting individuals qualified to become our directors and in determining the composition of the board and its committees.

 

The Nominating and Corporate Governance Committee is responsible for, among other things: (i) identifying and evaluating individuals qualified to become members of the board by reviewing nominees for election to the board submitted by shareholders and recommending to the board director nominees for each annual meeting of shareholders and for election to fill any vacancies on the board; (ii) advising the board with respect to board organization, desired qualifications of board members, the membership, function, operation, structure and composition of committees (including any committee authority to delegate to subcommittees), and self-evaluation and policies; (iii) advising on matters relating to corporate governance and monitoring developments in the law and practice of corporate governance; (iv) overseeing compliance with the our code of ethics; and (v) approving any related party transactions.

 

The Nominating and Corporate Governance Committee’s methods for identifying candidates for election to our board of directors will include the solicitation of ideas for possible candidates from a number of sources - members of our board of directors, our executives, individuals personally known to the members of our board of directors, and another research. The Nominating and Corporate Governance Committee may also, from time-to-time, retain one or more third-party search firms to identify suitable candidates.

 

In making director recommendations, the Nominating and Corporate Governance Committee may consider some or all of the following factors: (i) the candidate’s judgment, skill, experience with other organizations of comparable purpose, complexity and size, and subject to similar legal restrictions and oversight; (ii) the interplay of the candidate’s experience with the experience of other board members; (iii) the extent to which the candidate would be a desirable addition to the board and any committee thereof; (iv) whether or not the person has any relationships that might impair his or her independence; and (v) the candidate’s ability to contribute to the effective management of our company, taking into account the needs of our company and such factors as the individual’s experience, perspective, skills and knowledge of the industry in which we operate.

 

Duties of Directors

 

Under Cayman Islands law, our directors have a fiduciary duty to our company to act honestly, in good faith and with a view to our best interests. Our directors also owe to our company a duty to act with skill and care. It was previously considered that a director need not exhibit in the performance of his duties a greater degree of skill than may reasonably be expected from a person of his knowledge and experience. However, English and Commonwealth courts have moved towards an objective standard with regard to the required skill and care and these authorities are likely to be followed in the Cayman Islands. In fulfilling their duty of care to us, our directors must ensure compliance with our amended and restated memorandum of association and second amended and restated articles of association (together the “amended and restated memorandum and articles of association”), as amended and restated from time to time. Our company has the right to seek damages if a duty owed by our directors is breached. In limited exceptional circumstances, a shareholder may have the right to seek damages in our name if a duty owed by our directors is breached. You should refer to “B. Memorandum and Articles of Association — Differences in Corporate Law” for additional information on our standard of corporate governance under Cayman Islands law.

 

77

 

 

A director who is in any way, whether directly or indirectly, interested in a contract or proposed contract with our company is required to declare the nature of his interest at a meeting of our directors. A director may vote in respect of any contract, proposed contract, or arrangement notwithstanding that he may be interested therein, and if he does so his vote shall be counted and he may be counted in the quorum at any meeting of our directors at which any such contract or proposed contract or arrangement is considered. Our board of directors may exercise all the powers of our company to borrow money, mortgage or charge its undertaking, property and uncalled capital, and to issue debentures, bonds and other securities whether outright or as security for any debt, liability or obligation of the company or of any third party.

 

The functions and powers of our board of directors include, among others:

 

 convening shareholders’ annual general meetings and reporting its work to shareholders at such meetings;

 

 declaring dividends and distributions;

 

 appointing officers and determining the term of office of officers;

 

 exercising the borrowing powers of our company and mortgaging the property of our company; and

 

 approving the transfer of shares of our company, including the registering of such shares in our share register.

 

Terms of Directors and Officers

 

Our officers are elected by and serve at the discretion of our board of directors. Our directors are not subject to a term of office and hold office until such time as they are removed from office by ordinary resolution of the shareholders or until the expiration of his term or their successor has been elected and qualified. A director will be removed from office automatically if, among other thing, the director (i) dies; (ii) becomes bankrupt or makes any arrangement or composition with his creditors generally; (iii) is found to be or becomes of unsound mind; (iv) resigns their office by notice in writing to our company; (v) is prohibited by law from being a director; and (vi) is removed from the office pursuant to any other provisions of our amended and restated memorandum and articles of association.

 

Employment and Indemnification Agreements

 

We have entered labor contracts with our executive officers. Each of our executive officers is employed for a specified time. The employment may be terminated in accordance with relevant laws and regulations. An executive officer may terminate his or her employment at any time with not less than 60 days’ prior written notice. When the employment is terminated, the executive officer should return any company property that he or she is using and transition any work in progress to the person designated by us.

 

Each executive officer has agreed to hold in strict confidence and not to use or disclose to any person, corporation, or other entity any confidential information, including but not limited to our business secrets and intellectual property. Each executive officer also represented to us that when the labor contract was executed, he or she was not in an employment relationship with any other entity or corporation and he or she had not executed any non-competition agreement.

 

We entered into indemnification agreements with our directors and executive officers, pursuant to which we agreed to indemnify our directors and executive officers against certain liabilities and expenses incurred by such persons in connection with claims made by reason of their being such a director or officer.

 

78

 

 

D. Employees

  

There is no significant change to the number of our employees between the date as of December 31, 2024 and the date of this report. As of December 31, 2024, we have employed 1,698 full-time employees. The following table illustrates the allocation of those employees among the various job functions conducted at GF Cash (CIT) and at Guardforce AI.

 

Operations / Support Division (Type) Existing
Head Count
 
Operations Operations (Direct employees)  1,338 
  Operations (Admin, supervisors, managers)  200 
  Operations Management (Senior managers)  9 
   Total operations  1,547 
       
Supporting functions Administration  14 
  Business Development  13 
  Finance & Accounting  34 
  Technical Support  53 
  General Management  4 
  HR & TDS  14 
  Internal audit  1 
  IT  6 
  Legal  6 
  Operations Management  6 
  Total supporting functions  151 
  Grand Total  1,698 

 

We believe that our relationship with our employees and those of our operating subsidiary are good. We have two trade unions, namely, Cash in Transit Union and Cash in Transit Officer Labour Union which are organized to protect employees’ rights, to assist in the fulfillment of GF Cash (CIT)’s economic objectives, to encourage employee participation in management decisions and to assist in mediating disputes between GF Cash (CIT) and union members. GF Cash (CIT) has not experienced any significant problems or disruption in its operations due to labor disputes, nor has GF Cash (CIT) experienced any difficulties in recruitment and retention of experienced staff. The remuneration payable to employees includes basic salaries and allowances. GF Cash (CIT) also provides training for its staff from time to time to enhance their technical knowledge.

 

We have regular meetings with the aforesaid two trade unions and discuss about the Employee Benefit Agreement, or EBA, every year. It’s a requirement of Thai Labour Laws and in which Thai Labour Department will also involve in the discussion if we cannot resolve disputes with the unions for the EBA. The Thai Labour Department will also organize meetings with the unions and GF cash (CIT) annually.

 

As required by applicable Thailand law, GF Cash (CIT) has entered into employment contracts with all of its officers, managers and employees.

 

Staff Recruitment

 

We recruit our personnel through two channels - staff referrals and direct recruitment. All applicants for employment must go through the following procedures:

 

 (i)Police criminal record check. We require all applicants for employment to be fingerprinted. Fingerprints are sent to the local police station where the recruiting office is located for a check of the criminal record. We do not hire any applicants who have a criminal record.

 

 (ii)Address proof check.

 

 (iii)References check.

 

79

 

 

E. Share Ownership

 

The following table sets forth information with respect to beneficial ownership of our share capital as of the date of this report by:

 

 Each of our directors and named executive officers;
   
 All directors and named executive officers as a group; and
   
 Each person who is known by us to beneficially own 5% or more of each class of our voting securities.

 

  Ordinary Shares
Beneficially Owned
 
  Number(1)    Percent of
Class(2)  
 
Directors and Executive Officers:        
Lei Wang, Chief Executive Officer and Chair of the Board (3)  1,101,333   5.24%
Yuting Zuo, Chief Financial Officer (4)  106,500   0.48%
Kee Yun Kwan, Chief Operating Officer (5)  20,500   * 
Lin Jia, President (6)  55,000   0.26%
John Fletcher, Independent Director (7)  40,250   0.19%
David Ian Viccars, Independent Director (8)  40,250   0.19%
Donald Duane Pangburn, Independent Director (9)  40,250   0.19%
All directors and executive officers as a group (7 persons)  1,404,083   6.65%

 

*Less than 1%.

 

(1)Beneficial Ownership is determined in accordance with the rules of the SEC and generally includes voting or investment power with respect to securities. Except as noted below, each of the beneficial owners listed above has direct ownership of and sole voting power and investment power with respect to ordinary shares. For each beneficial owner above, any options exercisable within 60 days have been included in the denominator.

 

(2)A total of 21,023,528, ordinary shares are considered to be outstanding pursuant to SEC Rule 13d-3(d)(1) as of the date of this report.

 

(3)Consists of 1,101,333 restricted ordinary shares. Ms. Wang received 20,833 restricted ordinary shares from Guardforce AI Service Ltd on January 8, 2020. Additionally, Ms. Wang was granted 500 restricted ordinary shares on January 25, 2022, under the Plan. The 500 restricted ordinary shares were fully vested upon grant. On March 14, 2024, Ms. Wang was granted 180,000 restricted ordinary shares under the Plan. On April 11, 2025, Ms. Wang was granted 900,000 restricted ordinary shares under the Plan. On September 28, 2023, we entered into a loan conversion agreement with WK Venture Success Limited to convert its outstanding loans including $13.4 million of principal and $2.5 million of accrued interest to our ordinary shares at a conversion price of $5.40 per share. As a condition to the execution of the loan conversion agreement, WK Venture and the other entities on the loan conversion agreement executed a Voting Agreement and Irrevocable Proxy, which grants Ms. Wang the authority to act as a voting proxy for holders of the converted shares at the general meetings of the shareholders of the Company, subject to the Company’s adopted second amended and restated memorandum and articles of association, as amended from time to time. Therefore, Ms. Wang was appointed as a proxy to vote on behalf of the holders of the 2,947,150 ordinary shares, and such an arrangement is irrevocable.

 

(4)On April 11, 2025, we granted 106,500 restricted ordinary shares to Ms. Zuo under the Plan.  
  
(5)Consists of 20,500 restricted ordinary shares. Mr. Kwan was granted 500 restricted ordinary shares on January 25, 2022, under the Plan. On March 14, 2024, we granted 20,000 restricted ordinary shares to Mr. Kwan under the Plan.

 

(6)Consists of 55,000 restricted ordinary shares. Mr. Jia was granted 20,000 restricted ordinary shares on March 14, 2024. On April 11, 2025, we granted 35,000 restricted ordinary shares to Mr. Jia under the Plan.

 

(7)Consists of 40,250 restricted ordinary shares. Mr. Fletcher was granted 250 restricted ordinary shares on January 25, 2022, under the Plan. On August 31, 2023, we granted Mr. Fletcher 20,000 restricted ordinary shares for his service in 2023 and an additional 20,000 restricted ordinary shares for his service to be performed in 2024.

 

(8)Consists of 40,250 restricted ordinary shares. Mr. Viccars was granted 250 restricted ordinary shares on January 25, 2022, under the Plan. On August 31, 2023, we granted Mr. Viccars 20,000 restricted ordinary shares for his service in 2023, and an additional 20,000 restricted ordinary shares for his service to be performed in 2024.

 

(9)Consists of 40,250 restricted ordinary shares. Mr. Pangburn was granted 250 restricted ordinary shares on January 25, 2022, under the Plan. On August 31, 2023, we granted Mr. Pangburn 20,000 restricted ordinary shares for his service in 2023, and an additional 20,000 restricted ordinary shares for his service to be performed in 2024.

 

80

 

 

None of our major shareholders have different voting rights from other shareholders. We are not aware of any arrangement that may, at a subsequent date, result in a change of control of our company.

 

ITEM 7. MAJOR SHAREHOLDERS AND RELATED PARTY TRANSACTIONS

 

A. Major Shareholders

 

Please refer to Item 6 “Directors, Senior Management and Employees—E. Share Ownership.”

 

B. Related Party Transactions

  

The table below sets forth the major related parties and their relationships with the Company as of December 31, 2024:

 

Name of related parties Relationship with the Company
Tu Jingyi (“Mr. Tu”)* Shareholder of the Company
Guardforce AI Technology Limited* Holding Company
Guardforce AI Service Limited* Holding Company
Shenzhen Intelligent Guardforce Robot Technology Co., Limited* Controlled by Mr. Tu
Shenzhen Kewei Robot Technology Co., Limited and its subsidiaries* Controlled by Mr. Tu
Nanjing Zhongzhi Yonghao Robot Co., Ltd.* Mr. Tu is the majority shareholder of its ultimate holding company
Nanchang Zongkun Intelligent Technology Co., Ltd.* Mr. Tu is the majority shareholder of its ultimate holding company
Sichuan Qiantu Guardforce Robot Technology Co., Ltd.* Mr. Tu is the majority shareholder of its ultimate holding company
Shanghai Nanshao Fire Engineering and Equipment Co., Ltd.* Mr. Tu is the majority shareholder of its ultimate holding company
CSF Mingda Technology Co., Ltd* Mr. Tu is the majority shareholder of its ultimate holding company
Shenzhen Zhongzhi Yonghao Robot Co., Ltd.* Mr. Tu is the majority shareholder of its ultimate holding company
Shenzhen Qianban Technology Co., Ltd.* Mr. Tu is the majority shareholder of its ultimate holding company
Guardforce Security Service (Shanghai) Co., Ltd.* Mr. Tu is the majority shareholder of its ultimate holding company
Shenzhen Guardforce Qiyun Technology Co., Ltd.* Mr. Tu is the majority shareholder of its ultimate holding company
Shanghai Yongan Security Alarm System Co., Ltd.* Mr. Tu is the majority shareholder of its ultimate holding company
Guardforce Limited* Mr. Tu’s father is the majority shareholder of its ultimate holding company
Guardforce Holdings (HK) Limited* Controlled by Mr. Tu’s father
Guardforce TH Group Company Limited* Mr. Tu’s father is the majority shareholder
Guardforce Security (Thailand) Company Limited* Mr. Tu’s father is the majority shareholder of its ultimate holding company
Guardforce Aviation Security Company Limited* Mr. Tu’s father is the majority shareholder of its ultimate holding company
Perfekt Technology & System Co., Ltd.* Mr. Tu’s father is the majority shareholder of its ultimate holding company
InnoAI Technology (Shenzhen) Co., Ltd.** Controlled by Jia Lin, President of the Company

 

*Since June 30, 2024, these companies are no longer considered to be our related parties.
  
**On May 13, 2024, we entered into a Share Transfer Agreement (“InnoAI Agreement”) to acquire 100% of the equity interests in InnoAI. Pursuant to the InnoAI Agreement, InnoAI became a wholly owned subsidiary of our Company.

 

The principal related party balances as of December 31, 2024, and 2023 and transactions for the years ended December 31, 2024, and 2023 are as follows:

 

Amounts due from related parties:

 

    As of December 31, 
    2024  2023 
Guardforce TH Group Company Limited (b) $-  $1,804 
Shareholders of Shenzhen Kewei Robot Technology Co., Limited and its subsidiaries (a,b)  -   2,160,000 
CSF Mingda Technology Co., Ltd (b)  -   10,834 
    $-  $2,172,638 

 

(a)Amount due from Shareholders of Shenzhen Kewei Robot Technology Co., Limited and its subsidiaries was settled upon offsetting certain amounts due to related parties pursuant to a settlement agreement with Tu Jingyi (“Mr. Tu”) dated March 22, 2024.  

 

(b)For the year ended December 31, 2024, the Company and these related parties agreed to offset all the receivable balances according to the settlement agreement dated March 22, 2024 with Mr. Tu. Since June 30, 2024, these companies are no longer considered to be our related parties.

 

81

 

 

Amounts due to related parties:

 

    As of December 31, 
    2024  2023 
Tu Jingyi (“Mr. Tu”) (a,d) $-  $152,725 
Guardforce Holdings (HK) Limited (a,d)  -   43,337 
Guardforce Security (Thailand) Company Limited (c)  -   74,429 
Shenzhen Kewei Robot Technology Co., Limited and its subsidiaries (b,d)  -   2,528,916 
Shenzhen Zhongzhi Yonghao Robot Co., Ltd. (b,d)  -   63,718 
Guardforce Security Service (Shanghai) Co., Ltd. (b,d)  -   35,225 
Guardforce Aviation Security Company Limited (c)  -   156 
    $-  $2,898,506 

 

(a)Amounts due to Mr. Tu and Guardforce Holdings (HK) Limited as of December 31, 2023 represents accrued interest on borrowings. Pursuant to a settlement agreement with Mr. Tu dated March 22, 2024, the Company fully paid off these balances in cash on May 3, 2024.
  
(b)Amounts due to these related parties were settled upon offsetting the amount due from shareholders of Shenzhen Kewei Robot Technology Co., Limited and its subsidiaries pursuant to a settlement agreement with Mr. Tu dated March 22, 2024.  
  
(c)Amounts due to Guardforce Security (Thailand) Company Limited and Guardforce Aviation Security Company Limited represent business advances for operational purposes. Since June 30, 2024, these companies are no longer considered to be our related parties.
  
(d)During the year ended December 31, 2024, the Company and these related parties agreed to offset all the payable balances according to the settlement agreement dated March 22, 2024 with Mr. Tu. Since June 30, 2024, these companies are no longer considered to be our related parties.

 

Short-term borrowings from related parties:

 

    As of December 31, 
    2024  2023 
Guardforce Holdings (HK) Limited (a) $-  $1,666,846 
Tu Jingyi (b)  -   1,437,303 
    $-  $3,104,149 

 

(a)On April 17, 2020, the Company borrowed $2,735,000 from Guardforce Holdings (HK) Limited. As of December 31, 2023, the outstanding principal amount of this loan was $1,666,846. The loan was unsecured with an interest rate at 2%. Pursuant to a settlement agreement with Mr. Tu dated March 22, 2024, the Company  fully paid off this balance in cash on May 3, 2024.

 

(b)On September 1, 2018, the Company entered into an agreement with Mr. Tu whereby Mr. Tu loaned $1,437,303 (RMB10 million) to the Company. The loan was unsecured with an interest rate at 1.5%. Pursuant to a settlement agreement with Mr. Tu dated March 22, 2024, the Company fully paid off this balance in cash on May 3, 2024.

 

82

 

 

Related party transactions:

 

    For the years ended
December 31,
 
  Nature 2024  2023  2022 
Service/ Products received from related parties:           
Guardforce Security (Thailand) Company Limited (a) $446,098  $918,536  $792,499 
Guardforce Aviation Security Company Limited (b)  957   1,643   4,052 
Shenzhen Intelligent Guardforce Robot Technology Co., Limited – Purchases (c)  -   6,178   5,964,199 
Shenzhen Kewei Robot Technology Co., Limited - Purchases (d)  -   93,633   1,196,450 
Shenzhen Kewei Robot Technology Co., Limited - ICP (e)  -   -   3,000,000 
InnoAI Technology (Shenzhen) Co., Ltd. (f)  -   49,000   - 
    $447,055  $1,068,990  $10,957,200 
               
Service/ Products delivered to related parties:              
GF Technovation Company Limited (g)  -   231   146,243 
Shenzhen Kewei Robot Technology Co., Limited (h)  4,668   68,594   - 
    $4,668  $68,825  $146,243 
               
Repayment of borrowings from related parties:              
Guardforce Holdings (HK) Limited (i)  1,712,962   -   - 
Tu Jingyi (i)  1,591,825   -   - 
    $3,304,787  $-  $- 

 

Nature of transactions:

 

(a)Guardforce Security (Thailand) Co., Ltd. provided security guard services to the Company.

 

(b)Guardforce Aviation Security Co., Ltd. provided escort services to the Company.

 

(c)The Company paid $13,219,105 to Shenzhen Intelligent Guardforce Robot Technology Co., Limited for the purchase of robots, of which robots amounting to $4,481,346 were not delivered, and robots amounting to $2,773,560 were returned by the Company.

 

(d)The Company purchased robots from Shenzhen Kewei Robot Technology Co., Limited amounting to $1,611,782, of which robots amounting to $415,332 were returned by the Company.

 

(e)On February 8, 2022, the Company entered into a Commission Development Agreement with Shenzhen Kewei Robot Technology Co., Limited for the development of a robotics management platform named GFAI Intelligent Cloud Platform V2.0;. The contract amount was $3,000,000 which was paid in 2022 as a one-time lump sum payment upon the execution of the agreement.

 

(f)On May 13, 2024, the Company entered into a Share Transfer Agreement to acquire 100% of the equity interests in InnoAI. Pursuant to the InnoAI Agreement, InnoAI became a wholly owned subsidiary of our Company.

 

(g)The Company sold robots to GF Technovation Company Limited.

 

(h)The Company rented robots to Shenzhen Kewei Robot Technology Co., Limited.

 

(i)Pursuant to a settlement agreement with Mr. Tu dated March 22, 2024, the Company fully paid off these borrowings in cash on May 3, 2024.

 

83

 

 

C. Interests of Experts and Counsel

 

Not applicable.

 

ITEM 8. FINANCIAL INFORMATION

 

A. Consolidated Statements and Other Financial Information

 

Financial Statements

 

We have appended consolidated financial statements filed as part of this annual report. See Item 18 “Financial Statements.”

 

Legal Proceedings 

  

From time to time, we may become involved in various lawsuits and legal proceedings which arise in the ordinary course of business. However, litigation is subject to inherent uncertainties and an adverse result in these, or other matters may arise from time to time that may harm our business.

 

As of the date of this report, we are involved in several legal proceedings. We are a defendant in three labor-related lawsuits in Thailand with claims of approximately $0.007 million, $0.002 million and $0.017 million, respectively.

 

On the plaintiff side, we are pursuing a civil lawsuit in the PRC with claims of approximately $0.802 million. In Thailand, we are plaintiffs in two civil lawsuits seeking to recover outstanding service fees with interest from two clients, amounting to approximately $0.015 million and $0.092 million, respectively.

 

Dividend Policy

 

We have never declared or paid cash dividends on our ordinary shares. We currently intend to retain all available funds and any future earnings for use in the operation of our business and do not anticipate paying any cash dividends on our ordinary shares in the near future. We may also enter into credit agreements or other borrowing arrangements in the future that will restrict our ability to declare or pay cash dividends on our ordinary shares. Any future determination to declare dividends will be made at the discretion of our board of directors and will depend on our financial condition, operating results, capital requirements, contractual restrictions, general business conditions and other factors that our board of directors may deem relevant. See also “Risk Factors—Risks Relating to Our Ordinary Shares and Warrants—We do not expect to declare or pay dividends in the foreseeable future.”

 

B. Significant Changes

 

Except as disclosed elsewhere in this annual report, no significant change has occurred since the date of our consolidated financial statements filed as part of this annual report.

 

84

 

 

ITEM 9. THE OFFER AND LISTING

 

A. Offer and Listing Details

 

Our ordinary shares and warrants have been listed on the Nasdaq Capital Market since September 29, 2021. Our ordinary shares and warrants are both listed on the Nasdaq Capital Market under the symbol “GFAI” and “GFAIW”, respectively.

 

B. Plan of Distribution

 

Not applicable.

 

C. Markets

 

See our disclosures above under “A. Offer and Listing Details.”

 

D. Selling Shareholders

 

Not applicable.

 

E. Dilution

 

Not applicable.

 

F. Expenses of the Issue

 

Not applicable.

 

ITEM 10. ADDITIONAL INFORMATION

 

A. Share Capital

 

Not applicable.

 

B. Memorandum and Articles of Association

 

We are a Cayman Islands exempted company with limited liability and our affairs are governed by our memorandum and articles of association, and the Companies Act, which is referred to as the Companies Act below.

 

On January 31, 2023, our shareholders approved a 1-for-40 consolidation of our authorized and issued ordinary shares; and immediately following the completion of the said consolidation, our shareholders approved an increase in our authorized share capital so that our authorized ordinary shares were increased from 7,500,000 ordinary shares to 300,000,000 ordinary shares. The share consolidation was consummated under Cayman Islands law on January 31, 2023.

 

On March 8, 2023, we issued a Notice regarding Adjustment of Exercise Price (for Public Warrants) after Share Consolidation to our public warrant holders. As a result of the share consolidation, the exercise price under the public warrant was proportionately increased from $0.16 to $6.40, the exercise price under the private warrant was proportionately increased from $0.18 to $7.20. If any holder exercises one warrant, one-40th (1/40) ordinary share will be received in cash (by Cash in Lieu), holders must exercise at least 40 warrants to receive 1 ordinary share.

 

85

 

 

As of the date of this report, we have an aggregate of 21,023,528 outstanding ordinary shares. In addition, we currently have 2,013,759 warrants issued and outstanding, which include: (i) 1,233,023 warrants to purchase 30,825 ordinary shares, subject to rounding of fractional warrants and these warrants are exercisable at an exercise price of $4.65 per share with the expiration date of September 28, 2026; (ii) 600,013 warrants to purchase 15,000 ordinary shares, subject to rounding of fractional warrants, at an exercise price of $4.65 per share with the expiration date of January 20, 2027; and (iii) 180,723 warrants to purchase 4,518 ordinary shares, subject to rounding of fractional warrants, that were issued to the assignee of the representative of the underwriters in our initial public offering with the expiration date of September 28, 2026.

 

The following are summaries of material provisions of our amended and restated memorandum of association and second amended and restated articles of association and the Companies Act insofar as they relate to the material terms of our ordinary shares. We incorporate by reference into this annual report our Amended and Restated Memorandum of Association and Second Amended and Restated Articles of Association, filed as Exhibit 99.1 to the Report on Form 6-K filed on February 8, 2023. Our shareholders adopted our Second Amended and Restated Articles of Association by a special resolution on June 23, 2022.

 

Ordinary Shares

 

General

 

All of our issued and outstanding ordinary shares are fully paid and non-assessable. Our ordinary shares are issued in registered form and are issued when registered in our register of members. We may not issue shares to bearer. Our shareholders, who are non-residents of the Cayman Islands, may freely hold and vote their ordinary shares.

 

Dividends

 

The holders of our ordinary shares are entitled to receive such dividends as may be declared by our board of directors subject to our memorandum and articles of association and the Companies Act. Under Cayman Islands law, our company may pay a dividend out of either profits or share premium account in accordance with the Companies Act, provided that in no circumstances may a dividend be paid out of the share premium account if this would result in our company being unable to pay its debts as they fall due in the ordinary course of business.

 

86

 

 

Register of Members

 

Under Cayman Islands law, we must keep a register of members and there must be entered therein:

 

 the names and addresses of the members, a statement of the number and category of shares held by each member, in certain cases distinguishing each share by its number, and of the amount paid or agreed to be considered as paid, on the shares of each member and whether each relevant category of shares held by a member carries voting rights, and if so, whether such voting rights are conditional;

 

 the date on which the name of any person was entered on the register as a member; and

 

 the date on which any person ceased to be a member.

 

Under Cayman Islands law, the register of members of our company is prima facie evidence of any matters directed or authorized by the Companies Act to be inserted therein (i.e. the register of members will raise a presumption of fact on the matters referred to above unless rebutted) and a member registered in the register of members will be deemed as a matter of Cayman Islands law to have legal title to the shares as set against its name in the register of members.

 

If the name of any person is, without sufficient cause, entered in or omitted from the register of members, or if default is made or unnecessary delay takes place in entering on the register the fact of any person having ceased to be a member, the person or member aggrieved or any member or our company itself may apply to the Cayman Islands Grand Court for an order that the register be rectified, and the Court may either refuse such application or it may, if satisfied of the justice of the case, make an order for the rectification of the register.

 

Voting Rights

 

Holders of our ordinary shares have the right to receive notice of, attend, speak and vote at general meetings of our Company. At any general meeting a resolution put to the vote of the meeting shall be decided on a poll save that in certain circumstances the chairman of the meeting may in good faith, allow a resolution which relates purely to a procedural or administrative matter to be voted on by a show of hands. An ordinary resolution to be passed by the shareholders requires the affirmative vote of a simple majority of the votes attaching to the ordinary shares cast in a general meeting, while a special resolution requires the affirmative vote of no less than two-thirds of the votes attaching to the ordinary shares cast in a general meeting. Both ordinary resolutions and special resolutions may also be passed by a unanimous written resolution signed by all the shareholders of our company, as permitted by the Companies Act and our memorandum and articles of association. A special resolution will be required for important matters such as a change of name or making changes to our memorandum and articles of association.

 

General Meetings and Shareholder Proposals

 

As a Cayman Islands exempted company, we are not obliged by the Companies Act to call shareholders’ annual general meetings. Our memorandum and articles of association provide that we may (but are not obliged to) in each year hold a general meeting as our annual general meeting, and the annual general meeting will be held at such time and place as may be determined by our directors. All general meetings (including an annual general meeting, any adjourned general meeting or postponed meeting) may be held as a physical meeting at such times and in any part of the world and at one or more locations, as a hybrid meeting or as an electronic meeting, as may be determined by our board of directors in its absolute discretion.

 

Shareholders’ general meetings may be convened by our board of directors. The Companies Act provides shareholders with only limited rights to requisition a general meeting and does not provide shareholders with any right to put any proposal before a general meeting. However, these rights may be provided in a company’s articles of association. Our articles of association provides that only a majority of the Board or the Chairman of the Board may call general meetings, which general meetings shall be held at such times and locations as such person or persons shall determine.

 

87

 

 

A quorum required for any general meeting of shareholders consists of two shareholders present in person or by proxy representing not less than one-third of the votes attached to the then issued share capital of the Company throughout the meeting. Advance notice of at least ten clear calendar days is required for the convening of any general meeting of our shareholders.

 

Transfer of Ordinary Shares

 

Subject to the restrictions in our memorandum and articles of association as set out below, any of our shareholders may transfer all or any of his or her ordinary shares by an instrument of transfer in the usual or common form or in a form designated by the relevant stock exchange or any other form approved by our board of directors.

 

Our board of directors may, in its absolute discretion, decline to register any transfer of any ordinary share which is not fully paid up or on which we have a lien or in accordance with our articles of association. Our board of directors may also decline to register any transfer of any ordinary share unless:

 

 the instrument of transfer is lodged with us, accompanied by the certificate for the ordinary shares to which it relates and such other evidence as our board of directors may reasonably require to show the right of the transferor to make the transfer;

 

 the instrument of transfer is in respect of only one class of ordinary shares;

 

 the instrument of transfer is properly stamped, if required;

 

 in the case of a transfer to joint holders, the number of joint holders to whom the ordinary share is to be transferred does not exceed four; and

 

 a fee of such maximum sum as the relevant stock exchange may determine to be payable or such lesser sum as our directors may from time to time require is paid to us in respect thereof.

 

If our directors refuse to register a transfer they are obligated to, within three months after the date on which the instrument of transfer was lodged, send to the transferor and transferee notice of such refusal.

 

The transferor of any ordinary shares shall be deemed to remain the holder of that share until the name of the transferee is entered in the register of members.

 

The registration of transfers may, after compliance with any notice required in accordance with the rules of the relevant stock exchange, be suspended at such times and for such periods as our board of directors may from time to time determine; provided, however, that the registration of transfers shall not be suspended for more than 30 days in any year.

 

Liquidation

 

On the winding up of our Company, if the assets available for distribution amongst our shareholders shall be more than sufficient to repay the whole of the capital paid-up at the commencement of the winding up, the surplus shall be distributed amongst our shareholders in proportion to the capital paid up at the commencement of the winding up, subject to a deduction from those shares in respect of which there are monies due, of all monies payable to our company for unpaid calls or otherwise. If our assets available for distribution are insufficient to repay all of the paid-up capital, the assets will be distributed so that the losses are borne by our shareholders in proportion to the capital paid-up. We are an exempted company with “limited liability” incorporated under the Companies Act, and under the Companies Act, the liability of our members is limited to the amount, if any, unpaid on the shares respectively held by them. Our Memorandum of Association contains a declaration that the liability of our members is so limited.

 

Calls on Ordinary Shares and Forfeiture of Ordinary Shares

 

Our board of directors may from time to time make calls upon shareholders for any amounts unpaid on their ordinary shares in a notice served to such shareholders at least fourteen days prior to the specified time and place of payment. The ordinary shares that have been called upon and remain unpaid on the specified time are subject to forfeiture.

 

Redemption, Repurchase and Surrender of Ordinary Shares

 

We may issue shares on terms that such shares are subject to redemption at our option or at the option of the holders of these shares, on such terms and in such manner as may be determined by our board of directors. Our company may also repurchase any of our shares on such terms and in such manner as have been approved by our board of directors in accordance with our articles of association. Under the Companies Act, the redemption or repurchase of any share may be paid out of our company’s profits, share premium or out of the proceeds of a fresh issue of shares made for the purpose of such redemption or repurchase, or out of capital, if the Company can, immediately following such payment, pay its debts as they fall due in the ordinary course of business. In addition, under the Companies Act no such share may be redeemed or repurchased (a) unless it is fully paid up, (b) if such redemption or repurchase would result in there being no shares outstanding other than treasury shares, or (c) if the company has commenced liquidation. In addition, our company may accept the surrender of any fully paid share for no consideration.

  

88

 

 

Variations of Rights of Shares

 

If at any time our share capital is divided into different classes of shares, the rights attached to any class of shares may, unless otherwise provided by the terms of issue of the shares of that class, be varied with the sanction of a special resolution passed at a separate general meeting of the holders of the shares of that class.

 

Inspection of Books and Records

 

Holders of our ordinary shares will have no general right under Cayman Islands law to inspect or obtain copies of our list of shareholders or our corporate records. However, we will provide our shareholders with annual audited financial statements. See “Where You Can Find More Information.”

 

Changes in Capital

 

Our shareholders may from time to time by ordinary resolution:

 

 increase our share capital by such sum, to be divided into shares of such amount, as the resolution prescribes;

 

 consolidate and divide all or any of our share capital into shares of a larger amount than our existing shares;

 

 divide its shares into several classes and attach thereto respectively any preferential, deferred, qualified or special rights, privileges, conditions or such restrictions

 

 sub-divide our existing shares, or any of them into shares of a smaller amount than that fixed by our Memorandum of Association;

 

 cancel any shares which, at the date of the passing of the resolution, have not been taken or agreed to be taken by any person and diminish the amount of our share capital by the amount of the shares so cancelled; or

 

Our shareholders may by special resolution, subject to confirmation by the Grand Court of the Cayman Islands on an application by our company for an order confirming such reduction, reduce our share capital or any capital redemption reserve or other undistributable reserve in any manner permitted by law.

 

Exempted Company

 

We are an exempted company with limited liability under the Companies Act of the Cayman Islands. The Companies Act distinguishes between ordinary resident companies and exempted companies. Any company that is registered in the Cayman Islands but conducts business mainly outside of the Cayman Islands may apply to be registered as an exempted company. The requirements for an exempted company are essentially the same as for an ordinary company except that an exempted company:

 

 does not have to file an annual return of its shareholders with the Registrar of Companies;

 

 is not required to open its register of members for inspection;

 

 does not have to hold an annual general meeting;

 

89

 

 

 may issue shares with no par value;

 

 may obtain an undertaking against the imposition of any future taxation (such undertakings are usually given for 20 years in the first instance);

 

 may register by way of continuation in another jurisdiction and be deregistered in the Cayman Islands;

 

 may register as an exempted limited duration company;

 

 may register as a segregated portfolio company; and

 

 may apply to be registered as a special economic zone company.

 

“Limited liability” means that the liability of each shareholder is limited to the amount unpaid by the shareholder on the shareholder’s shares of the company. We are subject to reporting and other informational requirements of the Exchange Act, as applicable to foreign private issuers. As a foreign private issuer, we may from time to time elect to follow home country practice in lieu of the Nasdaq Marketplace Rules.

  

Differences in Corporate Law

 

The Companies Act is modeled after that of England and Wales but does not follow recent statutory enactments in England. In addition, the Companies Act differs from laws applicable to United States corporations and their shareholders. Set forth below is a summary of the significant differences between the provisions of the Companies Act applicable to us and the laws applicable to companies incorporated in the State of Delaware.

 

Mergers and Similar Arrangements

 

A merger or consolidation of two or more constituent companies under Cayman Islands law requires a plan of merger or consolidation to be approved by the directors of each constituent company and authorization by each constituent company by way of (a) a special resolution of the members of each constituent company; and (b) such other authorization, if any, as may be specified in such constituent company’s articles of association.

 

A merger between a Cayman parent company and its Cayman subsidiary or subsidiaries does not require authorization by a resolution of shareholders. For this purpose, a subsidiary is a company of which at least ninety percent (90%) of the votes at a general meeting of that subsidiary are owned by the parent company.

 

The consent of each holder of a fixed or floating security interest over a constituent company is required unless this requirement is waived by a court in the Cayman Islands.

 

Save in certain limited circumstances, a shareholder of a Cayman constituent company who dissents from the merger or consolidation is entitled to payment of the fair value of his shares (which, if not agreed between the parties, will be determined by the Cayman Islands court) upon dissenting to the merger or consolidation, provided the dissenting shareholder complies strictly with the procedures set out in the Companies Act. The exercise of dissenter rights will preclude the exercise by the dissenting shareholder of any other rights to which he or she might otherwise be entitled by virtue of holding shares, save for the right to seek relief on the grounds that the merger or consolidation is void or unlawful.

 

Separate from the statutory provisions relating to mergers and consolidations, the Companies Act also contains statutory provisions that facilitate the reconstruction and amalgamation of companies by way of schemes of arrangement, provided that the arrangement is approved by seventy-five per cent in value of the members or class of members, as the case may be, with whom the arrangement is to be made and a majority in number of each class of creditors with whom the arrangement is to be made, and who must in addition represent seventy-five per cent in value of each such class of creditors, as the case may be, that are present and voting either in person or by proxy at a meeting, or meetings, convened for that purpose. The convening of the meetings and subsequently the arrangement must be sanctioned by the Grand Court of the Cayman Islands. While a dissenting shareholder has the right to express to the court the view that the transaction ought not to be approved, the court can be expected to approve the arrangement if it determines that:

 

 the statutory provisions as to the required majority vote have been met;

 

90

 

 

 the shareholders have been fairly represented at the meeting in question and the statutory majority are acting bona fide without coercion of the minority to promote interests adverse to those of the class;

 

 the arrangement is such that may be reasonably approved by an intelligent and honest man of that class acting in respect of his interest; and

 

 the arrangement is not one that would more properly be sanctioned under some other provision of the Companies Act.

 

When a takeover offer is made and accepted by holders of 90% of the shares the subject of the offer within four months, the offeror may, within a two-month period commencing on the expiration of such four-month period, require the holders of the remaining shares to transfer such shares on the terms of the offer. An objection can be made to the Grand Court of the Cayman Islands but this is unlikely to succeed in the case of an offer which has been so approved unless there is evidence of fraud, bad faith or collusion.

 

If an arrangement and reconstruction by way of scheme of arrangement is thus approved and sanctioned, or if a takeover offer is made and accepted, in accordance with the foregoing statutory procedures, a dissenting shareholder would have no rights comparable to appraisal rights, which would otherwise ordinarily be available to dissenting shareholders of Delaware corporations, providing rights to receive payment in cash for the judicially determined value of the shares.

 

The Companies Act also contains statutory provisions which provide that a company may present a petition to the Grand Court of the Cayman Islands for the appointment of a restructuring officer on the grounds that the company (a) is or is likely to become unable to pay its debts within the meaning of section 93 of the Companies Act; and (b) intends to present a compromise or arrangement to its creditors (or classes thereof) either, pursuant to the Companies Act, the law of a foreign country or by way of a consensual restructuring. The petition may be presented by a company acting by its directors, without a resolution of its members or an express power in its articles of association. On hearing such a petition, the Cayman Islands court may, among other things, make an order appointing a restructuring officer or make any other order as the court thinks fit.

  

Shareholders’ Suits

 

In principle, we will normally be the proper plaintiff and as a general rule a derivative action may not be brought by a minority shareholder. However, based on English authorities, which would in all likelihood be of persuasive authority in the Cayman Islands, there are exceptions to the foregoing principle, including when:

 

 a company acts or proposes to act illegally or ultra vires;

 

 the act complained of, although not ultra vires, could only be effected duly if authorized by more than the number of votes which have actually been obtained; and

 

 those who control the company are perpetrating a “fraud on the minority.”

 

A shareholder may have a direct right of action against us where the individual rights of that shareholder have been infringed or are about to be infringed.

 

Indemnification of Directors and Executive Officers and Limitation of Liability

 

Cayman Islands law does not limit the extent to which a company’s articles of association may provide for indemnification of officers and directors, except to the extent any such provision may be held by the Cayman Islands courts to be contrary to public policy, such as to provide indemnification against civil fraud or the consequences of committing a crime. Our amended and restated memorandum and articles of association permit indemnification of officers and directors for expenses incurred in their capacities as such in the absence of fraud or dishonesty which may attach to such directors or officers. This standard of conduct is generally the same as permitted under Delaware corporate law for a Delaware corporation. In addition, we intend to enter into indemnification agreements with our directors and senior executive officers that will provide such persons with additional indemnification beyond that provided in our amended and restated memorandum and articles of association.

 

Insofar as indemnification for liabilities arising under the Securities Act may be permitted to our directors, officers or persons controlling us under the foregoing provisions, we have been informed that, in the opinion of the SEC, such indemnification is against public policy as expressed in the Securities Act and is therefore unenforceable.

 

Anti-Takeover Provisions in the Amended and Restated Memorandum and Articles of Association

 

Some provisions of our amended and restated memorandum and articles of association may discourage, delay or prevent a change in control of our Company or management that shareholders may consider favorable, including provisions that authorize our board of directors to issue shares without any further vote or action by our shareholders and limit the ability of shareholders to requisition and convene general meetings of shareholders.

 

91

 

 

However, under Cayman Islands law, our directors may only exercise the rights and powers granted to them under our amended and restated memorandum and articles of association, as amended and restated from time to time, for a proper purpose and for what they believe in good faith to be in the best interests of our Company.

 

Directors’ Fiduciary Duties

 

Under Delaware corporate law, a director of a Delaware corporation has a fiduciary duty to the corporation and its shareholders. This duty has two components: the duty of care and the duty of loyalty. The duty of care requires that a director act in good faith, with the care that an ordinarily prudent person would exercise under similar circumstances. Under this duty, a director must inform himself of, and disclose to shareholders, all material information reasonably available regarding a significant transaction. The duty of loyalty requires that a director act in a manner he or she reasonably believes to be in the best interests of the corporation. He or she must not use his or her corporate position for personal gain or advantage. This duty prohibits self-dealing by a director and mandates that the best interest of the corporation and its shareholders take precedence over any interest possessed by a director, officer or controlling shareholder and not shared by the shareholders generally. In general, actions of a director are presumed to have been made on an informed basis, in good faith and in the honest belief that the action taken was in the best interests of the corporation. However, this presumption may be rebutted by evidence of a breach of one of the fiduciary duties. Should such evidence be presented concerning a transaction by a director, a director must prove the procedural fairness of the transaction, and that the transaction was of fair value to the corporation.

  

As a matter of Cayman Islands law, a director of a Cayman Islands company is in the position of a fiduciary with respect to the company and therefore it is considered that he owes the following duties to the company — a duty to act in good faith in the best interests of the company, a duty not to make a personal profit based on his or her position as director (unless the company permits him to do so) and a duty not to put himself in a position where the interests of the company conflict with his or her personal interest or his or her duty to a third party and a duty to exercise powers for the purpose for which such powers were intended. A director of a Cayman Islands company owes to the company a duty to act with skill and care. A director must exercise the skill and care of a reasonably diligent person having both – (a) the general knowledge, skill and experience that may reasonably be expected of a person in the same position (an objective test), and (b) if greater, the general knowledge, skill and experience that that director actually possesses (a subjective test).

 

Shareholder Action by Written Consent

 

Under the Delaware corporate law, a corporation may eliminate the right of shareholders to act by written consent by amendment to its certificate of incorporation. Cayman Islands law and our articles of association provide that shareholders may approve corporate matters by way of a unanimous written resolution signed by or on behalf of each shareholder who would have been entitled to vote on such matter at a general meeting without a meeting being held.

 

Shareholder Proposals

 

Under the Delaware corporate law, a shareholder has the right to put any proposal before the annual meeting of shareholders, provided it complies with the notice provisions in the governing documents. A special meeting may be called by the board of directors or any other person authorized to do so in the governing documents, but shareholders may be precluded from calling special meetings.

 

As an exempted Cayman Islands company, we are not obliged by law to call shareholders’ annual general meetings. Our articles of association do not require us to call such meetings every year, and that only a majority of the Board or the Chairman of the Board may call general meetings, which general meetings shall be held at such times and locations as such person or persons shall determine.

 

Cumulative Voting

 

Under the Delaware corporate law, cumulative voting for elections of directors is not permitted unless the corporation’s certificate of incorporation specifically provides for it. Cumulative voting potentially facilitates the representation of minority shareholders on a board of directors since it permits the minority shareholder to cast all the votes to which the shareholder is entitled on a single director, which increases the shareholder’s voting power with respect to electing such director. As permitted under Cayman Islands law, our articles of association do not provide for cumulative voting. As a result, our shareholders are not afforded any less protections or rights on this issue than shareholders of a Delaware corporation.

 

92

 

 

Removal of Directors

 

Under the Delaware corporate law, a director of a corporation with a classified board may be removed only for cause with the approval of a majority of the outstanding shares entitled to vote, unless the certificate of incorporation provides otherwise. Under our articles of association, directors may be removed by ordinary resolution.

 

Transactions with Interested Shareholders

 

Delaware corporate law contains a business combination statute applicable to Delaware corporations whereby, unless the corporation has specifically elected not to be governed by such statute by amendment to its certificate of incorporation, it is prohibited from engaging in certain business combinations with an “interested shareholder” for three years following the date that such person becomes an interested shareholder. An interested shareholder generally is a person or a group who or which owns or owned 15% or more of the target’s outstanding voting stock within the past three years. This has the effect of limiting the ability of a potential acquirer to make a two-tiered bid for the target in which all shareholders would not be treated equally. The statute does not apply if, among other things, prior to the date on which such shareholder becomes an interested shareholder, the board of directors approves either the business combination or the transaction which resulted in the person becoming an interested shareholder. This encourages any potential acquirer of a Delaware corporation to negotiate the terms of any acquisition transaction with the target’s board of directors.

  

Cayman Islands law has no comparable statute. As a result, we cannot avail ourselves of the types of protections afforded by the Delaware business combination statute. However, although Cayman Islands law does not regulate transactions between a company and its significant shareholders, it does provide that such transactions must be entered into bona fide in the best interests of the company and for a proper corporate purpose and not with the effect of constituting a fraud on the minority shareholders.

 

Dissolution; Winding Up

 

Under the Delaware corporate law, unless the board of directors approves the proposal to dissolve, dissolution must be approved by shareholders holding 100% of the total voting power of the corporation. Only if the dissolution is initiated by the board of directors may it be approved by a simple majority of the corporation’s outstanding shares. Delaware law allows a Delaware corporation to include in its certificate of incorporation a supermajority voting requirement in connection with dissolutions initiated by the board. Under Cayman Islands law, a company may be wound up by either an order of the courts of the Cayman Islands or by a special resolution of its members or, if the company is unable to pay its debts, by an ordinary resolution of its members. The court has authority to order winding up in a number of specified circumstances including where it is, in the opinion of the court, just and equitable to do so.

 

Variation of Rights of Shares

 

Under the Delaware corporate law, a corporation may vary the rights of a class of shares with the approval of a majority of the outstanding shares of such class, unless the certificate of incorporation provides otherwise. Under Cayman Islands law and our articles of association, if our share capital is divided into more than one class of shares, we may vary the rights attached to any class with the sanction of a special resolution passed at a separate general meeting of the holders of the shares of that class.

 

93

 

 

Amendment of Governing Documents

 

Under the Delaware corporate law, a corporation’s governing documents may be amended with the approval of a majority of the outstanding shares entitled to vote, unless the certificate of incorporation provides otherwise. As permitted by Cayman Islands law, our amended and restated memorandum and articles of association may only be amended by special resolution or the unanimous written resolution of all shareholders.

 

Rights of Non-Resident or Foreign Shareholders

 

There are no limitations imposed by our amended and restated memorandum and articles of association on the rights of non-resident or foreign shareholders to hold or exercise voting rights on our shares. In addition, there are no provisions in our amended and restated memorandum and articles of association governing the ownership threshold above which shareholder ownership must be disclosed.

 

Directors’ Power to Issue Shares

 

Subject to applicable law, our board of directors is empowered to issue or allot shares or grant options and warrants with or without preferred, deferred, qualified or other special rights or restrictions.

 

C. Material Contracts

 

We have not entered into any material contracts other than in the ordinary course of business and other than those described in Item 4 “Information on the Company,” Item 5 “Operating and Financial Review and Prospects—F. Tabular Disclosure of Contractual Obligations,” Item 7 “Major Shareholders and Related Party Transactions,” or filed (or incorporated by reference) as exhibits to this annual report or otherwise described or referenced in this annual report.

 

D. Exchange Controls

 

Cayman Islands Exchange Controls

 

There are no exchange controls restrictions on payment of dividends, interest or other payments to the holders of our ordinary shares or on the conduct of our operations in the Cayman Islands, where we were incorporated. There are no Cayman Islands laws that impose any exchange controls on us or that affect the payment of dividends, interest or other payments to nonresident holders of our ordinary shares. Cayman Islands law and our articles of association do not impose any material limitations on the right of non-residents or foreign owners to hold or vote our ordinary shares.

 

Thailand Exchange Controls

 

Remittances of currency outside Thailand are regulated by the Exchange Control Act B.E. 2485, or the ECA, and ministerial regulations issued under the ECA. The ECA and regulations under the ECA require foreign exchange transactions to be conducted through commercial banks and authorized money transfer agents holding foreign exchange licenses from the Minister of Finance.

 

Approvals for outward remittances are typically managed by the commercial bank processing the remittance. Outward remittances of amounts properly due to nonresidents for dividends are specifically contemplated by regulations under the ECA provided that supporting documents are submitted to an authorized bank. In practice, there are no restrictions to outward remittances for dividends if supporting documents can be provided at the time of remittance.

 

94

 

 

E. Taxation

 

Cayman Islands

 

The Cayman Islands currently levies no taxes on individuals or corporations based upon profits, income, gains or appreciations and there is no taxation in the nature of inheritance tax or estate duty or withholding tax applicable to us or to any holder of our ordinary shares. There are no other taxes likely to be material to us levied by the Government of the Cayman Islands except for stamp duties which may be applicable on instruments executed in, or after execution brought within the jurisdiction of the Cayman Islands. No stamp duty is payable in the Cayman Islands on transfers of shares of Cayman Islands companies except those which hold interests in land in the Cayman Islands. The Cayman Islands is a party to a double tax treaty entered into with the United Kingdom in 2010 but it is otherwise not party to any double tax treaties that are applicable to any payments made to or by the Company. There are no exchange control regulations or currency restrictions in the Cayman Islands.

 

Payments of dividends and capital in respect of ordinary shares will not be subject to taxation in the Cayman Islands and no withholding will be required on the payment of a dividend or capital to any holder of ordinary shares, nor will gains derived from the disposal of ordinary shares be subject to Cayman Islands income or corporation tax.

 

Thailand

 

Thai recipients of dividends, interest and royalties paid by Thai companies are subject to Thai income tax, and the company making the payment is required by the Revenue Code to withhold part of the payments and remit the withheld amount to the Revenue Department towards the income tax liability of the recipient.

 

Dividends distributed by GF Cash (CIT) and AI Thailand to Thai shareholders will be both subject to a 10% withholding tax. Dividends distributed by GF Cash (CIT) and AI Thailand to foreign shareholders that do not carry on business in Thailand will also be both subject to 10% withholding tax unless a double tax treaty imposes a lower withholding tax rate.

 

Thai companies are permitted to pay dividends only to the extent they can pay the dividends out of profits. Companies are required to make an allocation to a statutory reserve each time dividends are issued until the aggregate amount in reserve reaches or exceeds one tenth of the company’s capital. The allocation must be at least one twentieth of the profit the company has earned from its business.

 

Interest paid to a Thai company (other than a financial institution) will be subject to a 1% withholding tax. Interest paid to a foreign lender that does not carry on business in Thailand will be subject to a 15% withholding tax unless a double tax treaty imposes a lower withholding tax rate.

 

Presently, there is no double tax treaty between Thailand and the British Virgin Islands.

 

U.S. Federal Income Taxation

 

The following is a discussion of certain material U.S. federal income tax consequences of the acquisition, ownership and disposition of our ordinary shares. This discussion does not purport to be a comprehensive description of all of the tax considerations that may be relevant to a particular person’s decision to acquire ordinary shares.

  

This discussion applies only to a U.S. Holder that holds the ordinary shares as capital assets for U.S. federal income tax purposes. In addition, it does not describe all of the tax consequences that may be relevant in light of a U.S. Holder’s particular circumstances, including the alternative minimum tax, the Medicare contribution tax on net investment income and tax consequences applicable to U.S. Holders subject to special rules, such as:

 

 certain financial institutions;

 

 dealers or traders in securities that use a mark-to-market method of tax accounting;

 

 persons holding ordinary shares as part of a straddle, conversion transaction, integrated transaction or similar transaction;

 

 persons whose functional currency for U.S. federal income tax purposes is not the U.S. dollar;

 

 entities classified as partnerships for U.S. federal income tax purposes and their partners or investors;

 

95

 

 

 tax-exempt entities, “individual retirement accounts” or “Roth IRAs”;

 

 persons that own or are deemed to own ordinary shares representing 10% or more of our voting power or value; or

 

 persons holding ordinary shares in connection with a trade or business outside the United States.

 

If a partnership (or other entity that is classified as a partnership for U.S. federal income tax purposes) owns ordinary shares, the U.S. federal income tax treatment of a partner will generally depend on the status of the partner and the activities of the partnership. Partnerships owning ordinary shares and partners in such partnerships should consult their tax advisers as to the particular U.S. federal income tax consequences of owning and disposing of ordinary shares.

 

This discussion is based on the Internal Revenue Code of 1986, as amended, or the Code, administrative pronouncements, judicial decisions, final, temporary and proposed Treasury regulations, and the income tax treaty between the United States and the PRC, or the Treaty, all as of the date hereof, any of which is subject to change, possibly with retroactive effect.

 

As used herein, a “U.S. Holder” is a beneficial owner of our ordinary shares that is, for U.S. federal income tax purposes:

 

 a citizen or individual resident of the United States;

 

 a corporation, or other entity taxable as a corporation, created or organized in or under the laws of the United States, any state therein or the District of Columbia; or

 

 an estate or trust the income of which is subject to U.S. federal income taxation regardless of its source.

 

U.S. Holders should consult their tax advisers concerning the U.S. federal, state, local and non-U.S. tax consequences of owning and disposing of ordinary shares in their particular circumstances.

 

Taxation of Distributions

 

Except as described below under “—Passive Foreign Investment Company Rules,” distributions paid on our ordinary shares, other than certain pro rata distributions of ordinary shares, will be treated as dividends to the extent paid out of our current or accumulated earnings and profits, as determined under U.S. federal income tax principles. Because we do not maintain calculations of our earnings and profits under U.S. federal income tax principles, it is expected that distributions generally will be reported to U.S. Holders as dividends. Dividends will not be eligible for the dividends received deduction generally available to U.S. corporations under the Code. Subject to applicable limitations and the discussion above regarding concerns expressed by the U.S. Treasury, and subject to the passive foreign investment company rules described below, dividends paid to certain non-corporate U.S. Holders may be taxable at favorable rates. Non-corporate U.S. Holders should consult their tax advisers regarding the availability of these favorable rates in their particular circumstances.

 

Dividends will be included in a U.S. Holder’s income on the date of the U.S. Holder’s receipt. The amount of any dividend income paid in foreign currency will be the U.S. dollar amount calculated by reference to the spot rate in effect on the date of receipt, regardless of whether the payment is in fact converted into U.S. dollars on such date. If the dividend is converted into U.S. dollars on the date of receipt, a U.S. Holder generally should not be required to recognize foreign currency gain or loss in respect of the amount received. A U.S. Holder may have foreign currency gain or loss if the dividend is converted into U.S. dollars after the date of receipt.

 

Dividends will be treated as foreign-source income for foreign tax credit purposes. As described in “—PRC Taxation,” dividends paid by the Company may be subject to PRC withholding tax. For U.S. federal income tax purposes, the amount of the dividend income will include any amounts withheld in respect of PRC withholding tax. Subject to applicable limitations, which vary depending upon the U.S. Holder’s circumstances, and subject to the discussion above regarding concerns expressed by the U.S. Treasury, PRC taxes withheld from dividend payments (at a rate not exceeding the applicable rate provided in the Treaty in the case of a U.S. Holder that is eligible for the benefits of the Treaty) generally will be creditable against a U.S. Holder’s U.S. federal income tax liability. The rules governing foreign tax credits are complex and U.S. Holders should consult their tax advisers regarding the creditability of foreign tax credits in their particular circumstances. In lieu of claiming a credit, a U.S. Holder may elect to deduct such PRC taxes in computing its taxable income, subject to applicable limitations. An election to deduct foreign taxes instead of claiming foreign tax credits must apply to all foreign taxes paid or accrued in the taxable year.

 

96

 

 

Sale or Other Taxable Disposition of Ordinary Shares

 

Except as described below under “—Passive Foreign Investment Company Rules,” a U.S. Holder will generally recognize capital gain or loss on a sale or other taxable disposition of ordinary shares in an amount equal to the difference between the amount realized on the sale or other taxable disposition and the U.S. Holder’s tax basis in such ordinary shares disposed of, in each case as determined in U.S. dollars. The gain or loss will be long-term capital gain or loss if, at the time of the sale or disposition, the U.S. Holder has owned the ordinary shares for more than one year. Long-term capital gains recognized by non-corporate U.S. Holders may be subject to tax rates that are lower than those applicable to ordinary income. The deductibility of capital losses is subject to limitations.

 

As described in “—PRC Taxation,” gains on the sale of ordinary shares may be subject to PRC taxes. A U.S. Holder is entitled to use foreign tax credits to offset only the portion of its U.S. federal income tax liability that is attributable to foreign-source income. Because under the Code capital gains of U.S. persons are generally treated as U.S.-source income, this limitation may preclude a U.S. Holder from claiming a credit for all or a portion of any PRC taxes imposed on any such gains. However, U.S. Holders that are eligible for the benefits of the Treaty may be able to elect to treat the gain as PRC-source and therefore claim foreign tax credits in respect of PRC taxes on such disposition gains. U.S. Holders should consult their tax advisers regarding their eligibility for the benefits of the Treaty and the creditability of any PRC tax on disposition gains in their particular circumstances.

 

Passive Foreign Investment Company Rules

 

In general, a non-U.S. corporation is a PFIC for any taxable year in which (i) 75% or more of its gross income consists of passive income or (ii) 50% or more of the average quarterly value of its assets consists of assets that produce, or are held for the production of, passive income. For purposes of the above calculations, a non-U.S. corporation that owns at least 25% by value of the shares of another corporation is treated as if it held its proportionate share of the assets of the other corporation and received directly its proportionate share of the income of the other corporation. Passive income generally includes dividends, interest, rents, royalties and certain gains. Cash is a passive asset for these purposes.

 

Based on the expected composition of our income and assets and the value of our assets, including goodwill, we do not expect to be a PFIC for our current taxable year. However, the proper application of the PFIC rules to a company with a business such as ours is not entirely clear. Because the proper characterization of certain components of our income and assets is not entirely clear, and because our PFIC status for any taxable year will depend on the composition of our income and assets and the value of our assets from time to time (which may be determined, in part, by reference to the market price of our ordinary shares, which could be volatile), there can be no assurance that we will not be a PFIC for our current taxable year or any future taxable year.

 

If we were a PFIC for any taxable year and any of our subsidiaries or other companies in which we own or are treated as owning equity interests were also a PFIC (any such entity referred to as a Lower-tier PFIC), U.S. Holders would be deemed to own a proportionate amount (by value) of the shares of each Lower-tier PFIC and would be subject to U.S. federal income tax according to the rules described in the subsequent paragraph on (i) certain distributions by a Lower-tier PFIC and (ii) dispositions of shares of Lower-tier PFICs, in each case as if the U.S. Holders held such shares directly, even though the U.S. Holders did not receive the proceeds of those distributions or dispositions.

 

In general, if we were a PFIC for any taxable year during which a U.S. Holder holds ordinary shares, gain recognized by such U.S. Holder on a sale or other disposition (including certain pledges) of its ordinary shares would be allocated ratably over that U.S. Holder’s holding period. The amounts allocated to the taxable year of the sale or disposition and to any year before we became a PFIC would be taxed as ordinary income. The amount allocated to each other taxable year would be subject to tax at the highest rate in effect for individuals or corporations, as appropriate, for that taxable year, and an interest charge would be imposed on the resulting tax liability for each such year. Furthermore, to the extent that distributions received by a U.S. Holder in any year on its ordinary shares exceed 125% of the average of the annual distributions on ordinary shares received during the preceding three years or the U.S. Holder’s holding period, whichever is shorter, such distributions would be subject to taxation in the same manner. In addition, if we were a PFIC (or with respect to a particular U.S. Holder were treated as a PFIC) for a taxable year in which we paid a dividend or for the prior taxable year, the favorable tax rates described above with respect to dividends paid to certain non-corporate U.S. Holders would not apply.

 

97

 

 

Alternatively, if we were a PFIC and if our ordinary shares were “regularly traded” on a “qualified exchange,” a U.S. Holder could make a mark-to-market election that would result in tax treatment different from the general tax treatment for PFICs described in the preceding paragraph. The ordinary shares would be treated as “regularly traded” for any calendar year in which more than a de minimis quantity of the shares were traded on a qualified exchange on at least 15 days during each calendar quarter. The Nasdaq Capital Market, where our ordinary shares are expected to be listed, is a qualified exchange for this purpose. If a U.S. Holder makes the mark-to-market election, the U.S. Holder generally will recognize as ordinary income any excess of the fair market value of the ordinary shares at the end of each taxable year over their adjusted tax basis, and will recognize an ordinary loss in respect of any excess of the adjusted tax basis of the ordinary shares over their fair market value at the end of the taxable year (but only to the extent of the net amount of income previously included as a result of the mark-to-market election). If a U.S. Holder makes the election, the U.S. Holder’s tax basis in the ordinary shares will be adjusted to reflect the income or loss amounts recognized. Any gain recognized on the sale or other disposition of ordinary shares in a year in which we are a PFIC will be treated as ordinary income and any loss will be treated as an ordinary loss (but only to the extent of the net amount of income previously included as a result of the mark-to-market election, with any excess treated as capital loss). If a U.S. Holder makes the mark-to-market election, distributions paid on ordinary shares will be treated as discussed under “—Taxation of Distributions” above.

 

We do not intend to provide the information necessary for U.S. Holders to make qualified electing fund elections, which if available could materially affect the tax consequences of the ownership and disposition of our ordinary shares if we were a PFIC for any taxable year. Therefore, U.S. Holders will not be able to make such elections.

 

If we are a PFIC for any taxable year during which a U.S. Holder owns ordinary shares, we will generally continue to be treated as a PFIC with respect to the U.S. Holder for all succeeding years during which the U.S. Holder owns ordinary shares, even if we cease to meet the threshold requirements for PFIC status.

 

If we were a PFIC for any taxable year during which a U.S. Holder owned any ordinary shares, the U.S. Holder would generally be required to file annual reports with the IRS. U.S. Holders should consult their tax advisers regarding the determination of whether we are a PFIC for any taxable year and the potential application of the PFIC rules to their ownership of ordinary shares.

 

Information Reporting and Backup Withholding

 

Payments of dividends and sales proceeds that are made within the United States or through certain U.S.-related financial intermediaries may be subject to information reporting and backup withholding, unless (i) the U.S. Holder is a corporation or other “exempt recipient” and (ii) in the case of backup withholding, the U.S. Holder provides a correct taxpayer identification number and certifies that it is not subject to backup withholding. The amount of any backup withholding from a payment to a U.S. Holder will be allowed as a credit against the U.S. Holder’s U.S. federal income tax liability and may entitle it to a refund, provided that the required information is timely furnished to the Internal Revenue Service.

  

Certain U.S. Holders who are individuals (or certain specified entities) may be required to report information relating to their ownership of ordinary shares, unless the ordinary shares are held in accounts at financial institutions (in which case the accounts may be reportable if maintained by non-U.S. financial institutions). U.S. Holders should consult their tax advisers regarding their reporting obligations with respect to the ordinary shares.

  

98

 

 

F. Dividends and Paying Agents

 

Not applicable.

 

G. Statement by Experts

 

Not applicable.

 

H. Documents on Display

 

We have filed this annual report on Form 20-F with the SEC under the Exchange Act. Statements made in this report as to the contents of any document referred to are not necessarily complete. With respect to each such document filed as an exhibit to this report, reference is made to the exhibit for a more complete description of the matter involved, and each such statement shall be deemed qualified in its entirety by such reference.

 

We are subject to the informational requirements of the Exchange Act as a foreign private issuer and file reports and other information with the SEC. Reports and other information filed by us with the SEC, including this report, may be viewed from the SEC’s Internet site at http://www.sec.gov. In addition, we will provide hardcopies of our annual report free of charge to shareholders upon request.

 

As a foreign private issuer, we are exempt from the rules under the Exchange Act prescribing the furnishing and content of quarterly reports and proxy statements, and officers, directors and principal shareholders are exempt from the reporting and short-swing profit recovery provisions contained in Section 16 of the Exchange Act.

 

I. Subsidiary Information

 

Not applicable.

 

ITEM 11. QUANTITATIVE AND QUALITATIVE DISCLOSURES ABOUT MARKET RISK

 

Foreign Currency Exchange Risk

 

Our consolidated financial statements are expressed in U.S. dollars, which is our reporting currency. Most of the revenues and expenses of GF Thai Cash (CIT) are denominated in the THB. Meanwhile, our functional currency of our various other subsidiaries, is the U.S. dollar. The value of the U.S. dollar and other currencies may fluctuate and is affected by, among other things, changes in political and economic conditions.

 

ITEM 12. DESCRIPTION OF SECURITIES OTHER THAN EQUITY SECURITIES

 

A. Debt Securities

 

Not applicable.

 

B. Warrants and Rights

 

Not applicable.

 

C. Other Securities

 

Not applicable.

 

D. American Depositary Shares

 

We do not have any American Depositary Shares.

 

99

 

 

PART II

 

ITEM 13. DEFAULTS, DIVIDEND ARREARAGES AND DELINQUENCIES

 

None.

 

ITEM 14. MATERIAL MODIFICATIONS TO THE RIGHTS OF SECURITIES HOLDERS AND USE OF PROCEEDS

 

Material Modifications to the Rights of Securities Holders

 

There have been no material modifications to the rights of our security holders.

 

Use of Proceeds

 

The following “Use of Proceeds” information relates to the registration statement on Form F-1 (File Number 333-258054) (the “F-1 Registration Statement”) in relation to our initial public offering of 3,614,458 units (the “Units”), each of which consisting of one ordinary share and a warrant to purchase one ordinary share, at an initial offering price of $4.15 per Unit. EF Hutton, division of Benchmark Investments, LLC was the representative of the underwriters for our initial public offering. On October 1, 2021, EF Hutton, division of Benchmark Investments, LLC, partially exercised the over-allotment option to purchase an additional 542,168 warrants.

 

The F-1 Registration Statement became effective on September 28, 2021. For the period from the effective date of the F-1 Registration Statement to December 31, 2021, the total expenses incurred for our company’s account in connection with our IPO was approximately $2.2 million, which included $1.1 million in underwriting discounts and commissions for the IPO and approximately $1.1 million in other costs and expenses. We received net proceeds of approximately $13.6 million from our initial public offering. None of the transaction expenses included payments to directors or officers of our company or their associates, persons owning more than 10% or more of our equity securities or our affiliates. None of the net proceeds from the initial public offering were paid, directly or indirectly, to any of our directors or officers or their associates, persons owning 10% or more of our equity securities or our affiliates.

 

For the period from September 28, 2021, the date that the F-1 Registration Statement was declared effective by the SEC, to December 31, 2022, the following is our reasonable estimate of the uses of the proceeds from the IPO:

 

 Approximately $3.8 million was used for developing our robotics as a service business and related technology capabilities;

 

 Approximately $0.3 million was used for sales and marketing; and

 

 Approximately $9.1 million was used for general corporate purposes and working capital.

 

We used up the net proceeds from our initial public offering in fiscal year ended December 31, 2022 for developing our robotics as a service business and related technology capabilities, sales and marketing and for general corporate purposes and working capital.

 

There has not been any material change in the planned use of proceeds from the initial public offering as described in the prospectus filed with the SEC pursuant to Rule 424(b)(4) under the Securities Act on September 28, 2021.

  

ITEM 15. CONTROLS AND PROCEDURES

 

Evaluation of Disclosure Controls and Procedures

 

As of December 31, 2023 (the “Evaluation Date”), the Company carried out an evaluation, under the supervision of and with the participation of management, including the Company’s chief executive officer and chief financial officer, of the effectiveness of the Company’s disclosure controls and procedures (as defined in Rules 13a-15(e) under the Securities Exchange Act of 1934). Based upon this evaluation, our chief executive officer and chief financial officer concluded that as of the Evaluation Date, the Company’s disclosure controls and procedures were ineffective.

 

100

 

 

Disclosure controls and procedures are designed to ensure that all material information required to be included in our reports filed or submitted under the Securities Exchange Act of 1934 is recorded, processed, summarized and reported within the time periods specified in the rules and forms of the Securities and Exchange Commission and to ensure that information required to be disclosed is accumulated and communicated to our management, including our chief executive officer and chief financial officer, or persons performing similar functions, as appropriate to allow timely decision regarding required disclosure.

  

Management’s Annual Report on Internal Control Over Financial Reporting

 

The Company’s management is responsible for establishing and maintaining adequate internal control over financial reporting as such term is defined in Rule 13a-15(f) under the Securities and Exchange Act of 1934, as amended. The Company’s internal control over financial reporting is designed to provide reasonable assurance regarding the reliability of our financial reporting and the preparation of consolidated financial statements for external purposes in accordance with generally accepted accounting principles. The Company’s internal control over financial reporting includes those policies and procedures that:

 

 (1)pertain to the maintenance of records that, in reasonable detail, accurately and fairly reflect the recording of transactions of the Company’s assets;

 

 (2)provide reasonable assurance that transactions are recorded as necessary to permit preparation of consolidated financial statements in accordance with generally accepted accounting principles, and that the Company’s receipts and expenditures are being made only in accordance with the authorization of its management and directors; and

 

 (3)provide reasonable assurance regarding prevention or timely detection of unauthorized acquisition, use or disposition of the Company’s assets that could have a material effect on the consolidated financial statements.

 

Because of its inherent limitations, a system of internal control over financial reporting can provide only reasonable assurance with respect to consolidated financial statement preparation and presentation and may not prevent or detect misstatements. Also, projections of any evaluation of effectiveness to future periods are subject to the risk that controls may become inadequate because of changes in conditions, or that the degree of compliance with the policies or procedures may deteriorate.

 

The Company’s management, including its Chief Executive Officer and Chief Financial Officer, assessed the effectiveness of its internal control over financial reporting as of December 31, 2024, using criteria established in the framework in Internal Control-Integrated Framework (2013) issued by the Committee of Sponsoring Organizations of the Treadway Commission, or COSO. Based on this evaluation, our Chief Executive Officer and Chief Financial Officer concluded that the Company’s internal control over financial reporting was effective as of December 31, 2024.

 

Attestation Report of the Registered Public Accounting Firm

 

Because the Company is a non-accelerated filer, this annual report does not include an attestation report of our registered public accounting firm regarding internal control over financial reporting.

 

Changes in Internal Control Over Financial Reporting

 

Except as described above, there have been no changes in our internal control over financial reporting during the fiscal year ended December 31, 2024 that have materially affected, or are reasonably likely to materially affect, our internal control over financial reporting.

 

101

 

 

ITEM 16. [RESERVED]

 

Not applicable. 

 

ITEM 16A. AUDIT COMMITTEE FINANCIAL EXPERT

 

Our Board of Directors has determined that Mr. Pangburn is the “Audit Committee Financial Expert” as such term is defined in Item 407(d) of Regulation S-K promulgated by the SEC and also meets NASDAQ’s financial sophistication requirements. He is an “independent director” as defined by the rules and regulations of NASDAQ.

 

ITEM 16B. CODE OF ETHICS

 

Our code of conduct and business ethics conforms to the rules and regulations of NASDAQ. The code of conduct and business ethics applies to all of our directors, officers and employees, including our principal executive officer, principal financial officer and principal accounting officer, and addresses, among other things, honesty and ethical conduct, conflicts of interest, compliance with laws, regulations and policies, including disclosure requirements under the federal securities laws, confidentiality, trading on inside information, and reporting of violations of the code. A copy of conduct and business ethics has been filed as an exhibit to our Registration Statement on Form F-1, File No. 333-258054, filed on August 13, 2021, as amended. The Company will provide any person a copy of its code of ethics, without charge, upon request. Such request should be addressed to the Company at 10 Anson Road, #28-01 International Plaza, Singapore 079903.

 

ITEM 16C. PRINCIPAL ACCOUNTANT FEES AND SERVICES

 

The following table sets forth the aggregate fees by categories specified below in connection with services rendered by our principal external auditors for the periods indicated.

 

  Fiscal Years Ended
December 31,
 
  2024  2023  2022 
Audit Fees(1) $215,000  $241,100  $348,000 
Audit-related Fees(2)  28,500   33,000   - 
Tax Fees  -   -   - 
TOTAL $243,500  $274,100  $348,000 

 

(1)“Audit fees” means the aggregate fees billed in each of the fiscal years listed for professional services rendered by PKF Littlejohn LLP for the audit of the Company’s annual financial statements.
  
(2)During the years ended December 31, 2024 and 2023, $28,500 and $33,000 audit related fees were derived from services rendered by PKF Littlejohn LLP for reviewing unaudited interim financial information together with the comparatives and circle up procedures, respectively.

 

 

102

 

 

 “Audit Fees” consisted of the aggregate fees billed for professional services rendered for the audit of our annual financial statements or services that are normally provided by the accountant in connection with statutory and regulatory filings or engagements.

 

“Audit-related fees” means fees billed for professional services rendered by our principal auditors associated with certain due diligence projects.

 

“Tax Fees” consisted of the aggregate fees billed for professional services rendered for tax compliance, tax advice and tax planning. Included in such Tax Fees were fees for preparation of our tax returns and consultancy and advice on other tax planning matters.

 

Our Board of Directors pre-approves all auditing services and permitted non-audit services to be performed for us by our independent auditor, including the fees and terms thereof (subject to the de minimums exceptions for non-audit services described in Section 10A(i)(l)(B) of the Exchange Act that are approved by our Board of Directors prior to the completion of the audit). The percentage of services provided for which we paid audit-related fees, tax fees, or other fees that were approved by our Board of Directors pursuant to paragraph (c)(7)(i)(C) of Rule 2-01 of Regulation S-X promulgated by the SEC was 100%.

 

ITEM 16D. EXEMPTIONS FROM THE LISTING STANDARDS FOR AUDIT COMMITTEES

 

Not applicable.

 

ITEM 16E. PURCHASES OF EQUITY SECURITIES BY THE ISSUER AND AFFILIATED PURCHASERS

 

There were no purchases of equity securities made by or on behalf of us or any “affiliated purchaser” as defined in Rule 10b-18 of the Exchange Act during the period covered by this Annual Report.

 

ITEM 16F. CHANGE IN REGISTRANT’S CERTIFYING ACCOUNTANT

 

Not applicable.

 

103

 

 

ITEM 16G. CORPORATE GOVERNANCE

 

We are incorporated in the Cayman Islands and our corporate governance practices are governed by applicable laws of the Cayman Islands and our memorandum and articles of association. In addition, because our ordinary shares and warrants are listed on the Nasdaq Stock Market, or Nasdaq, we are subject to Nasdaq’s corporate governance requirements.

 

Before January 20, 2022, we were a “controlled company” within the meaning of the Nasdaq Listing Rules, where more than 50% of the voting power of our securities for the election of directors was held by an individual, group or another company and, as a result, qualified for and relied on exemptions from certain Nasdaq corporate governance requirements, including, without limitation (i) the requirement that to hold an annual meeting of shareholders no later than one year after the end of its fiscal year; (ii) the requirement that the compensation of our officers be determined or recommended to our board of directors by a compensation committee that is comprised solely of independent directors, and (iii) the requirement that director nominees be selected or recommended to the board of directors by a majority of independent directors or a nominating and corporate governance committee comprised solely of independent directors. Since we relied on the “controlled company” exemption, we were not required to have either a compensation committee or a nominating and corporate governance committee composed solely of independent directors.

 

We ceased to be a “controlled company” under the rules of Nasdaq on January 20, 2022. However, as a foreign private issuer, Nasdaq Listing Rule 5615(a)(3) permits us to follow home country practices in lieu of certain requirements of Listing Rule 5600, provided that we disclose in our annual report filed with the SEC each requirement of Rule 5600 that we do not follow and describe the home country practice followed in lieu of such requirement.

 

We are currently following some Cayman Islands corporate governance practices in lieu of Nasdaq corporate governance listing standards as follows:

 

 We are currently following Cayman Islands corporate governance practice in lieu of Nasdaq Rule 5605(d)(2), which requires a compensation committee to compose entirely of independent directors. Ms. Lei Wang, our Chief Executive Officer and Chair of the Board, serves as a non-independent director in the compensation committee.

 

 We are currently following Cayman Islands corporate governance practice in lieu of Nasdaq Rule 5605(e)(1)(B), which requires a nominating and corporate governance committee to compose entirely of independent directors. Ms. Lei Wang, our Chief Executive Officer and Chair of the Board, serves as a non-independent director in our nominating and corporate governance committee.

 

 We are currently following Cayman Islands corporate governance practice in lieu of Nasdaq Rule 5635(a), which requires shareholder approval prior to the issuance of securities in connection with the acquisition of the stock or assets of another company in certain circumstances.

 

 We are currently following Cayman Islands corporate governance practice in lieu of Nasdaq Rule 5635(c), which requires shareholder approval for the establishment of or any material amendments to equity compensation or purchase plans or other equity compensation arrangements.

 

 We are currently following Cayman Islands corporate governance practice in lieu of Nasdaq Rule 5635(d), which requires shareholder approval in order to enter into any transaction, other than a public offering, involving the sale, issuance or potential issuance by the Company of ordinary shares (or securities convertible into or exercisable for ordinary shares) equal to 20% or more of the outstanding share capital of the Company or 20% or more of the voting power outstanding before the issuance for less than the greater of book or market value of the ordinary shares.

 

Our Cayman Islands counsel has provided relevant letters to Nasdaq certifying that under Cayman Islands law, we are not required to seek shareholders’ approval in the above circumstances. 

 

In addition, Conyers Dill & Pearman has provided a letter to Nasdaq certifying that under Cayman Islands law, we are not required to hold annual shareholders’ meetings. In the fiscal year ended December 31, 2024, we followed the home country practice and did not hold an annual meeting of shareholders.

 

104

 

 

ITEM 16H. MINE SAFETY DISCLOSURE

 

Not applicable.

 

ITEM 16I. DISCLOSURE REGARDING FOREIGN JURISDICTIONS THAT PREVENT INSPECTIONS.

 

Not applicable.

 

ITEM 16J. INSIDER TRADING POLICIES

 

We are committed to compliance with laws and regulations and to financial integrity. We have adopted an insider trading policy that governs the purchase, sale and other dispositions of our securities by directors, management and employees that is reasonably designed to promote compliance with applicable trading laws, rules and regulations and listing standards. A copy of the policy is included as Exhibit 11.4 to this annual report on Form 20-F.

 

ITEM 16K. CYBERSECURITY   

 

Risk Management and Strategy

 

We have implemented comprehensive cybersecurity risk assessment procedures to ensure effectiveness in cybersecurity management, strategy and governance and risk identification. We have also integrated cybersecurity risk management into our overall enterprise risk management system.

 

We have developed a comprehensive cybersecurity threat defense system to address both internal and external threats. This system encompasses various levels, including network, host and application security and incorporates systematic security capabilities for threat defense, monitoring, analysis, response, deception and countermeasures. We strive to manage cybersecurity risks and protect sensitive information through various means, such as technical safeguards, procedural requirements, an intensive program of monitoring on our corporate network, continuous testing of aspects of our security posture internally and with outside vendors, a robust incident response program and regular cybersecurity awareness training for employees. Our IT department regularly monitors the performance of our website, platforms and infrastructure to enable us to respond quickly to potential problems, including potential cybersecurity threats.

 

As of the date of this annual report, we have not experienced any material cybersecurity incidents or identified any material cybersecurity threats that have affected or are reasonably likely to materially affect us, our business strategy, results of operations or financial condition.

 

Governance

 

We are committed to appropriate cybersecurity governance and oversight.

 

Our board of directors has oversight of our strategic and business risk management, including cybersecurity risk management. Our board of directors is responsible for ensuring that management has processes in place designed to identify and evaluate cybersecurity risks to which we are exposed and to implement processes and programs to manage cybersecurity risks and mitigate cybersecurity incidents. Management is responsible for identifying, assessing, and managing material cybersecurity risks on an ongoing basis, establishing processes to ensure that such potential cybersecurity risk exposures are monitored, putting in place appropriate mitigation measures, maintaining cybersecurity policies and procedures, and providing regular reports to our board of directors.

 

For additional information on our cybersecurity risks, please see Item 1A “Risk Factors.”

 

105

 

 

PART III

 

ITEM 17. FINANCIAL STATEMENTS

 

We have elected to provide our financial statements pursuant to Item 18.

 

ITEM 18. FINANCIAL STATEMENTS

 

The full text of our audited consolidated financial statements begins on page F-1 of this annual report.

 

ITEM 19. EXHIBITS

 

Exhibit No. Description
1.1 Amended and Restated Memorandum of Association and Second Amended and Restated Articles of Association incorporating resolutions passed on January 31, 2023 (incorporated by reference to Exhibit 99.1 to the Current Report on Form 6-K filed on February 8, 2023)
2.1* Description of Rights of Ordinary Shares and Warrants Registered Pursuant to Section 12 of the Exchange Act as of December 31, 2024
2.2 Form of Purchaser Warrant (incorporated by reference to Exhibit 10.4 to the Report on Form 6-K furnished on January 21, 2022)
2.3 Form of Warrant (incorporated by reference to Exhibit 4.3 to the Amendment No.3 to Form F-1 filed on September 20, 2021)
2.4 Form of Warrant Agency Agreement between Guardforce AI Co., Limited and Vstock Transfer, LLC (incorporated by reference to Exhibit 4.2 to the Amendment No.3 to Form F-1 filed on September 20, 2021)
4.1 Loan Agreement, dated August 25, 2018, by and between Guardforce Cash Solutions Security (Thailand) Company Limited and Profit Raider Investments Limited (incorporated by reference to Exhibit 2(b).1 to the Registration Statement on Form 20-F filed on May 18, 2020)
4.2 Supplemental Agreement, dated April 29, 2019, to Loan Agreement by and between Guardforce Cash Solutions Security (Thailand) Company Limited and Profit Raider Investments Limited dated August 25, 2018 (incorporated by reference to Exhibit 2(b).2 to the Registration Statement on Form 20-F filed on May 18, 2020)
4.3 Second Supplemental Agreement, dated March 11, 2020, to Loan Agreement by and between Guardforce Cash Solutions Security (Thailand) Company Limited and Profit Raider Investments Limited dated August 25, 2018 (incorporated by reference to Exhibit 2(b).3 to the Registration Statement on Form 20-F filed on May 18, 2020)
4.4 Memorandum of Understanding, dated March 2, 2020, between Guardforce Security (Thailand) Co. Ltd. and Guardforce Cash Solutions Security (Thailand) Company Limited (incorporated by reference to Exhibit 4.3 to the Registration Statement on Form 20-F filed on May 18, 2020)
4.5 Lease Agreement, dated May 27, 2019, between Varin World Company Limited and Guardforce Cash Solutions Security (Thailand) Company Limited (incorporated by reference to Exhibit 4.4 to the Registration Statement on Form 20-F filed on May 18, 2020)
4.6 Third Supplemental Agreement, dated December 31, 2020, to Amended and Restated Loan Agreement by and between Guardforce Cash Solutions Security (Thailand) Company Limited and Profit Raider Investments Limited dated March 15, 2019, as supplemented (incorporated by reference to Exhibit 4.3 to the Annual Report on Form 20-F filed on April 29, 2021)
4.7 Sale and Purchase Agreement, dated February 4, 2021, between Quantum Infosec Inc. and the Registrant (incorporated by reference to Exhibit 4.4 to the Annual Report on Form 20-F filed on April 29, 2021)
4.8 Supplemental Agreement, dated February 4, 2021, between Quantum Infosec Inc. and the Registrant (incorporated by reference to Exhibit 4.5 to the Annual Report on Form 20-F filed on April 29, 2021)
4.9 Form of Independent Director Agreement (incorporated by reference to Exhibit 10.9 to the Amendment No.1 to Form F-1 filed on August 13, 2021)

 

106

 

 

4.10 Form of Indemnification Agreement (incorporated by reference to Exhibit 10.10 to the Amendment No.1 to Form F-1 filed on August 13, 2021)
4.11 Commissioned Development Agreement, dated February 8, 2022, between Guardforce AI Co., Limited and Shenzhen Kewei Robot Technology Co., Limited (incorporated by reference to Exhibit 99.1 to the Report on Form 6-K furnished on February 17, 2022)
4.12 Guardforce AI Co., Limited 2022 Equity Incentive Plan (incorporated by reference to Exhibit 4.1 to the Report on Form 6-K furnished on January 27, 2022)
4.13 Form of Share Option Agreement (incorporated by reference to Exhibit 10.1 to the Report on Form 6-K furnished on January 27, 2022)
4.14 Form of Restricted Share Award Agreement (incorporated by reference to Exhibit 10.2 to the Report on Form 6-K furnished on January 27, 2022)
4.15 Form of Restricted Share Units Award Agreement (incorporated by reference to Exhibit 10.3 to the Report on Form 6-K furnished on January 27, 2022)
4.16 Sale and Purchase Agreement, dated March 11, 2022, between Guardforce AI Co., Limited and Shenzhen Kewei Robot Technology Co., Limited (incorporated by reference to Exhibit 4.16 to the Annual Report on Form 20-F filed on March 31, 2022)
4.17 Second Supplemental Agreement to Sale and Purchase Agreement, dated on March 17, 2022, by and among Quantum Infosec Inc., Guardforce AI Co., Limited and Handshake Networking Limited (incorporated by reference to Exhibit 4.17 to the Annual Report on Form 20-F filed on March 31, 2022)
4.18 Form of Securities Purchase Agreement, dated January 18, 2022, between Guardforce AI Co., Limited and certain investors (incorporated by reference to Exhibit 10.1 to the Report on Form 6-K furnished on January 21, 2022)
4.19 Placement Agency Agreement, dated January 18, 2022, between Guardforce AI Co., Limited and EF Hutton, division of Benchmark Investments, LLC (incorporated by reference to Exhibit 10.2 to the Report on Form 6-K furnished on January 21, 2022)
4.20 Form of Registration Rights Agreement, dated January 18, 2022, between Guardforce AI Co., Limited and certain investors (incorporated by reference to Exhibit 10.3 to the Report on Form 6-K furnished on January 21, 2022)
4.21 Form of Securities Purchase Agreement, dated April 6, 2022, between Guardforce AI Co., Limited and certain investors (incorporated by reference to Exhibit 10.1 to the Report on Form 6-K furnished on April 7, 2022)
4.22 Placement Agency Agreement, dated April 6, 2022, between Guardforce AI Co., Limited and EF Hutton, division of Benchmark Investments, LLC (incorporated by reference to Exhibit 10.2 to the Report on Form 6-K furnished on April 7, 2022)
4.23 Form of Lock-Up Agreement, dated April 6, 2022 (incorporated by reference to Exhibit 10.3 to the Report on Form 6-K furnished on April 7, 2022)
4.24 Form of Warrant Solicitation Inducement Letter, dated July 12, 2022, between Guardforce AI Co., Limited and several accredited investors (incorporated by reference to Exhibit 10.1 to the Report on Form 6-K furnished on July 13, 2022)
4.25 Form of Consulting Agreement between Guardforce AI Co., Limited and officers, dated August 31, 2022 (incorporated by reference to Exhibit 10.1 to the Report on Form 6-K furnished on September 2, 2022)
4.26 Securities Purchase Agreement between Guardforce AI Co., Limited and Streeterville Capital, LLC, dated October 25, 2022 (incorporated by reference to Exhibit 10.1 to the Report on Form 6-K furnished on October 28, 2022)
4.27 Unsecured Convertible Promissory Note between Guardforce AI Co., Limited and Streeterville Capital, LLC, dated October 25, 2022 (incorporated by reference to Exhibit 10.2 to the Report on Form 6-K furnished on October 28, 2022)
4.28 Asset Purchase Agreement dated December 21, 2022 by and between Guardforce AI Co., Limited and Shenzhen Kewei Robot Technology Co., Limited (incorporated by reference to Exhibit 99.1 to the Report on Form 6-K furnished on December 22, 2022)
4.29 Deed of Assignment and Transfer of Secured Debts owed from Guardforce Cash Solutions Security (Thailand) Co. Ltd. and Guardforce Holdings (HK) Limited by and between Profit Raider Investments Limited, WK Venture Success Limited and Wealthking Investments Limited dated September 29, 2022 (incorporated by reference to Exhibit 10.1 to the Report on Form 6-K furnished on January 13, 2023)
4.30 Fourth Supplemental Agreement, dated December 30, 2022, to Amended and Restated Master Loan Agreement by and between Guardforce Cash Solutions Security (Thailand) Company Limited and Profit Raider Investments Limited dated 15 March, 2019, as supplemented (incorporated by reference to Exhibit 10.2 to the Report on Form 6-K furnished on January 13, 2023)
4.31 Fourth Supplemental Agreement, dated December 30, 2022, to Loan Agreement by and between Guardforce Cash Solutions Security (Thailand) Company Limited and Profit Raider Investments Limited dated 25 August, 2018, as supplemented (incorporated by reference to Exhibit 10.3 to the Report on Form 6-K furnished on January 13, 2023)
4.32 Underwriting Agreement by and between Guardforce AI Co., Limited and EF Hutton, division of Benchmark Investments, LLC, dated May 2, 2023 (incorporated by reference to Exhibit 1.1 to the Report on Form 6-K furnished on May 5, 2023)
4.33 Underwriting Agreement by and between Guardforce AI Co., Limited and EF Hutton, division of Benchmark Investments, LLC, dated May 10, 2023 (incorporated by reference to Exhibit 1.1 to the Report on Form 6-K furnished on May 15, 2023)

 

107

 

 

4.34 Transfer Agreement for Technology Platform between Shenzhen Kewei Robot Technology Co., Limited, and Shenzhen GFAI Robot Technology Co., Limited, dated June 29, 2023 (incorporated by reference to Exhibit 99.1 to the Report on Form 6-K furnished on July 20, 2023)
4.35 Supplemental Agreement to the Asset Acquisition Agreement among Shenzhen Kewei Robot Technology Co., Limited, Guardforce AI Co., Limited, and Shenzhen GFAI Robot Technology Co., Limited, dated June 29, 2023 (incorporated by reference to Exhibit 99.2 to the Report on Form 6-K furnished on July 20, 2023)
4.36 Loan Conversion Agreement by and among Guardforce AI Co., Limited and each of the persons listed on Schedule 2 to this Loan Conversion Agreement dated September 28, 2023 (incorporated by reference to Exhibit 10.1 to the Report on Form 6-K furnished on October 2, 2023)
4.37 Voting Agreement by and among Guardforce AI Co., Limited and each of the persons listed on the Schedule to this Voting Agreement dated September 28, 2023 (incorporated by reference to Exhibit 10.2 to the Report on Form 6-K furnished on October 2, 2023)
4.38 Consulting Agreement between Guardforce AI Co., Limited and Yuting Zuo date January 18, 2024 (incorporated by reference to Exhibit 10.1 to the Report on Form 6-K furnished on January 23, 2024)
4.39 Amendment No.1 to the Guardforce AI Co., Limited 2022 Equity Incentive Plan adopted at a general meeting held on December 27, 2023 (incorporated by reference to Exhibit 99.1 to the Report on Form 6-K furnished on January 2, 2024)
4.40 Sale and Purchase Agreement, by and among Guardforce AI Co., Limited, Handshake Networking Limited, and the Purchasers, dated February 6, 2024. (incorporated by reference to Exhibit 10.1 to the Report on Form 6-K furnished on February 23, 2024)
4.41 Cancellation Agreement, by and among Guardforce AI Co., Limited, and the Purchasers, dated February 6, 2024. (incorporated by reference to Exhibit 10.2 to the Report on Form 6-K furnished on February 23, 2024)
4.42 Form of Amendment No.2 to Independent Director Agreement between Guardforce AI Co., Limited and independent directors, dated August 31, 2023 (incorporated by reference to Exhibit 4.42 to the Annual Report on Form 20-F for the fiscal year ended December 31, 2023 filed on April 29, 2024)
4.43 Amendment No.1 to Consulting Agreement between Guardforce AI Co., Limited and Lei Wang, dated August 31, 2023 (incorporated by reference to Exhibit 4.43 to the Annual Report on Form 20-F for the fiscal year ended December 31, 2023 filed on April 29, 2024)
4.44 Amendment No.1 to Consulting Agreement between Guardforce AI Co., Limited and Lin Jia, dated August 31, 2023 (incorporated by reference to Exhibit 4.44 to the Annual Report on Form 20-F for the fiscal year ended December 31, 2023 filed on April 29, 2024)
4.45 English translation copy of the Settlement Agreement by and among Guardforce AI Co., Limited, CIOT Group (as defined in the Settlement Agreement) and other related parties, dated March 21, 2024. (incorporated by reference to Exhibit 4.45 to the Annual Report on Form 20-F for the fiscal year ended December 31, 2023 filed on April 29, 2024)
4.46* Marketing Services Agreement between Guardforce AI Co., Limited and Outside The Box Capital Inc., dated March 28, 2025
8.1* List of the registrant’s subsidiaries
11.1 Code of Ethics and Business Conduct (incorporated by reference to Exhibit 14.1 to the Amendment No.1 to Form F-1 filed on August 13, 2021)
11.2 Guardforce AI Co., Limited Amended and Restated Audit Committee Charter adopted on December 1, 2023 (incorporated by reference to Exhibit 99.1 to the Report on Form 6-K furnished on January 18, 2024)
11.3 Guardforce AI Co., Limited Amended and Restated Corporate Governance Guidelines adopted on December 1, 2023 (incorporated by reference to Exhibit 99.2 to the Report on Form 6-K furnished on January 18, 2024)
11.4* Insider Trading Policy of Guardforce AI Co., Limited
12.1* Certifications of Chief Executive Officer Pursuant to Rule 13a-14(a) or Rule 15d-1(a)  
12.2* Certifications of Chief Financial Officer Pursuant to Rule 13a-14(a) or Rule 15d-1(a)  
13.1** Certifications of Chief Executive Officer Pursuant to Section 906 of the Sarbanes-Oxley Act of 2002
13.2** Certifications of Chief Financial Officer Pursuant to Section 906 of the Sarbanes-Oxley Act of 2002
15.1* Consent of Watson Farley & Williams (Thailand) Limited
15.2* Consent of PKF Littlejohn LLP
15.3* 

Consent of Shihui Partners

97.1 Guardforce AI Co., Limited Clawback Policy adopted on December 1, 2023 (incorporated by reference to Exhibit 99.3 to the Report on Form 6-K furnished on January 18, 2024)
101.INS Inline XBRL Instance Document
101.SCH Inline XBRL Taxonomy Extension Schema Document.
101.CAL Inline XBRL Taxonomy Extension Calculation Linkbase Document.
101.DEF Inline XBRL Taxonomy Extension Definition Linkbase Document.
101.LAB Inline XBRL Taxonomy Extension Label Linkbase Document.
101.PRE Inline XBRL Taxonomy Extension Presentation Linkbase Document.
104 Cover Page Interactive Data File (formatted as Inline XBRL and contained in Exhibit 101).

 

*Filed with this annual report on Form 20-F

 

**Furnished with this annual report on Form 20-F

 

108

 

 

SIGNATURES

 

The registrant hereby certifies that it meets all of the requirements for filing on Form 20-F and that it has duly caused and authorized the undersigned to sign this annual report on its behalf.

 

 GUARDFORCE AI CO., LIMITED
  
 By:/s/ Lei Wang
 Name: Lei Wang
 Title:Chief Executive Officer

 

Date: April 28, 2025

 

109

 

 

GUARDFORCE AI CO., LIMITED AND SUBSIDIARIES

CONSOLIDATED FINANCIAL STATEMENTS

FOR THE YEARS ENDED December 31, 2024, 2023 and 2022

 

Contents Page(s)
Report of Independent Registered Public Accounting Firm F-2
Consolidated Balance Sheets F-3
Consolidated Statements of Profit or Loss F-4
Consolidated Statements of Comprehensive Loss F-5
Consolidated Statements of Changes in Shareholders’ Equity F-6
Consolidated Statements of Cash Flows F-7
Notes to the Consolidated Financial Statements F-8 – F-57

 

F-1

 

 

Report of Independent Registered Public Accounting Firm

 

To the shareholders and the board of directors of Guardforce AI Co., Limited

 

Opinion on the Consolidated Financial Statements

 

We have audited the accompanying consolidated balance sheets of Guardforce AI Co., Limited (the “Company”) as of December 31, 2024 and 2023, the related consolidated statements of profit or loss, comprehensive loss, changes in equity, and cash flows for each of the three years in the period ended December 31, 2024, and the related notes (collectively referred to as the “consolidated financial statements”). In our opinion, the consolidated financial statements present fairly, in all material respects, the financial position of the Company as of December 31, 2024 and 2023, and the results of its operations and its cash flows for each of the three years in the period ended December 31, 2024, in conformity with the International Financial Reporting Standards as issued by the International Accounting Standards Board.

 

Basis for Opinion

 

These consolidated financial statements are the responsibility of the Company’s management. Our responsibility is to express an opinion on the Company’s consolidated financial statements based on our audits. We are a public accounting firm registered with the Public Company Accounting Oversight Board (United States) (“PCAOB”) and are required to be independent with respect to the Company in accordance with the U.S. federal securities laws and the applicable rules and regulations of the Securities and Exchange Commission and the PCAOB.

 

We conducted our audits in accordance with the auditing standards of the PCAOB. Those standards require that we plan and perform the audit to obtain reasonable assurance about whether the financial statements are free of material misstatement, whether due to error or fraud. The Company is not required to have, nor are we engaged to perform, an audit of its internal controls over financial reporting. As part of our audit, we are required to obtain an understanding of internal control over financial reporting, but not for the purpose of expressing an opinion on the effectiveness of the Company’s internal control over financial reporting. Accordingly, we express no such opinion.

 

Our audits included performing procedures to assess the risks of material misstatement of the financial statements, whether due to error or fraud, and performing procedures that respond to those risks. Such procedures included examining, on a test basis, evidence regarding the amounts and disclosures in the consolidated financial statements. Our audits also included evaluating the accounting principles used and significant estimates made by management, as well as evaluating the overall presentation of the consolidated financial statements. We believe that our audits provide a reasonable basis for our opinion.

 

 

 

/s/ PKF Littlejohn LLP

PKF Littlejohn LLP

London, UK

April 28, 2025

 

PCAOB ID: 2814

 

We have served as the Company’s auditor since 2021.

 

F-2

 

 

Guardforce AI Co., Limited and Subsidiaries

Consolidated Balance Sheets

(Expressed in U.S. Dollars)

 

     As of December 31, 
  Note  2024  2023 
Assets         
Current assets:         
Cash and cash equivalents  4  $21,936,422  $20,235,227 
Restricted cash  4   27,642   100,764 
Trade receivables, net  6   5,922,345   5,630,805 
Other current assets  8   2,291,439   1,665,571 
Withholding taxes receivable, net  7   393,960   607,221 
Inventories  5   274,854   506,403 
Amount due from related parties  22   
-
   2,172,638 
Assets held for sale  27   
-
   201,963 
Total current assets      30,846,662   31,120,592 
             
Non-current assets:            
Restricted cash  4   1,432,738   1,608,762 
Property, plant and equipment  9   3,183,856   4,043,725 
Right-of-use assets  10   2,268,022   2,688,208 
Intangible assets, net  11   2,300,951   2,836,250 
Goodwill  3   411,862   411,862 
Withholding taxes receivable, net  7   1,967,826   1,617,625 
Deferred tax assets, net  16   1,281,531   1,085,477 
Other non-current assets  8   998,971   402,447 
Total non-current assets      13,845,757   14,694,356 
Total assets     $44,692,419  $45,814,948 
             
Liabilities and equity            
Current liabilities:            
Trade payables and other current liabilities**  12  $4,549,364  $6,188,493 
Borrowings  13   44,232   337,241 
Borrowing from a related party  22   
-
   3,104,149 
Current portion of operating lease liabilities  10   1,574,537   1,239,066 
Current portion of finance lease liabilities, net  15   96,372   108,597 
Amount due to related parties  22   
-
   2,898,506 
Liabilities directly associated with the assets held for sale  27   
-
   130,876 
Total current liabilities      6,264,505   14,006,928 
             
Non-current liabilities:            
Borrowings  13   
-
   44,410 
Operating lease liabilities  10   768,174   1,455,857 
Finance lease liabilities, net  15   121,746   218,996 
Provision for employee benefits  17   5,548,726   4,935,982 
Total non-current liabilities      6,438,646   6,655,245 
Total liabilities      12,703,151   20,662,173 
             
Equity            
Ordinary shares – par value $0.12* authorized 300,000,000 shares, issued and outstanding 17,808,947 shares at December 31, 2024; issued and outstanding 9,830,373 shares at December 31, 2023  18   2,137,108   1,179,680 
Subscription receivable      (50,000)  (50,000)
Additional paid in capital      93,102,042   80,983,164 
Legal reserve  21   223,500   223,500 
Warrants reserve      251,036   251,036 
Accumulated deficit      (64,204,840)  (58,340,675)
Accumulated other comprehensive income      590,981   985,120 
Capital & reserves attributable to equity holders of the Company      32,049,827   25,231,825 
Non-controlling interests      (60,559)  (79,050)
Total equity      31,989,268   25,152,775 
Total liabilities and equity     $44,692,419  $45,814,948 

 

* Giving retroactive effect to the 2023 share consolidation on January 31, 2023.
   
** Certain other current liability items on the financial statements were merged to enhance the clarity and relevance for the year ended December 31, 2024 and 2023, please refer to the detailed information under Note 12.

 

The accompanying notes are an integral part of these consolidated financial statements.

 

F-3

 

 

Guardforce AI Co., Limited and Subsidiaries

Consolidated Statements of Profit or Loss

(Expressed in U.S. Dollars)

 

     For the years ended December 31, 
  Note  2024  2023  2022 
           (Restated**) 
Continuing operations:            
Revenue     $36,347,373  $36,280,502  $33,965,648 
Cost of sales      (30,089,911)  (30,889,226)  (30,196,382)
Gross profit      6,257,462   5,391,276   3,769,266 
                 
Provision for expected credit loss on trade receivables and other receivables      (210,437)  (899,433)  
-
 
Allowance for doubtful debts on a related party receivable  22   
-
   (5,637,527)  
-
 
Impairment loss on goodwill  3   (30,575)  (2,267,583)  
-
 
Impairment loss on intangible assets  11   (188,797)  (3,713,551)  
-
 
Provision for withholding taxes receivable  7   (4,339)  (683,344)  (448,243)
Provision for obsolete inventory  5   
-
   (3,797,552)  (942,882)
Impairment loss on fixed assets  9   
-
   (3,682,789)  (4,408,037)
Stock-based compensation expenses  19   (1,849,356)  (1,101,800)  (252,095)
Research and Development expenses***      (591,225)  (169,511)  (99,947)
Selling, distribution and administrative expenses***  20   (10,104,688)  (12,740,964)  (14,444,301)
Operating loss      (6,721,955)  (29,302,778)  (16,826,239)
                 
Other income, net      369,249   461,926   87,616 
Foreign exchange gains (losses), net      5,761   305,026   (590,965)
Finance income (costs), net      337,601   (653,374)  (1,141,830)
Loss before income tax from continuing operations      (6,009,344)  (29,189,200)  (18,471,418)
                 
Provision for income tax benefit (expense)  16   125,925   (434,320)  (132,208)
Net loss for the year from continuing operations      (5,883,419)  (29,623,520)  (18,603,626)
                 
Discontinued operations:                
Net profit (loss) for the year from discontinued operations  27   38,719   34,138   (62,432)
Net loss for the year      (5,844,700)  (29,589,382)  (18,666,058)
Net (profit) loss attributable to non-controlling interests      (19,465)  17,721   101,264 
Net loss attributable to equity holders of the Company     $(5,864,165)  (29,571,661) $(18,564,794)
                 
Loss per share                
Basic and diluted loss attributable to the equity holders of the Company     $(0.53) $(4.53) $(14.97)*
                 
Loss per share from continuing operations                
Basic and diluted loss attributable to the equity holders of the Company     $(0.53) $(4.53) $(14.90)*
                 
Weighted average number of shares used in computation:                
Basic and diluted      11,161,053   6,531,918   1,239,852*

 

* Giving retroactive effect to the 2023 share consolidation on January 31, 2023.

 

** Certain amounts have been restated to reflect the reclassification adjustments made between continuing operations and discontinued operations related to the divestiture of Handshake for fiscal year ended December 31, 2022 (Note 27).

 

*** The Company presented Research and Development expenses separately from Selling, Distribution and Administrative expense to enhance the clarity and relevance for the year ended December 31, 2024, 2023 and 2022. Please refer to the detailed information under Note 20.

 

The accompanying notes are an integral part of these consolidated financial statements.

 

F-4

 

 

Guardforce AI Co., Limited and Subsidiaries

Consolidated Statements of Comprehensive Loss

(Expressed in U.S. Dollars)

 

    For the years ended
December 31,
 
  Note 2024  2023  2022 
            
Net loss for the year   $(5,844,700) $(29,589,382) $(18,666,058)
Currency translation differences 2.7  (122,561)  (130,860)  (260,682)
Remeasurements of defined benefit plan    (271,578)  3,486   551,649 
Total comprehensive loss for the year   $(6,238,839) $(29,716,756) $(18,375,091)
               
Attributable to:              
Equity holders of the Company   $(6,255,196) $(29,697,846) $(18,276,544)
Non-controlling interests    16,357   (18,910)  (98,547)
    $(6,238,839) $(29,716,756) $(18,375,091)

 

The accompanying notes are an integral part of these consolidated financial statements.

 

F-5

 

 

Guardforce AI Co., Limited and Subsidiaries

Consolidated Statements of Changes in Equity

(Expressed in U.S. Dollars)

 

  Number of
Shares
  Amount
($0.12 par)
  Subscription
Receivable
  Additional
Paid-in
Capital
  Legal
Reserve
  Warrants
Reserves
  Accumulated
Other
Comprehensive
Income
  Retained
earnings
(Deficit)
  Non-
controlling
Interests
  Total
Equity
 
                               
Balance as at December 31, 2021  529,766* $63,606  $(50,000) $15,379,595  $223,500  $251,036  $821,527  $(10,204,220) $39,935  $6,524,979 
                                         
Currency translation adjustments  -   -   -   -   -   -   (260,682)  -   -   (260,682)
Stock-based compensation expense (Note 19)  7,000*  840   -   251,255   -   -   -   -   -   252,095 
Cancellation of shares (Note 18)  (2)*  -   -   -   -   -   -   -   -   - 
Remeasurements of defined benefit plan (Note 17)  -   -   -   -   -   -   551,649   -   -   551,649 
Issuance of ordinary shares through private placements (Note 18)  416,483*  49,978   -   18,225,750   -   -   -   -   -   18,275,728 
Issuance of ordinary shares through exercise of warrants (Note 18)  274,659*  32,960   -   2,981,751   -   -   -   -   -   3,014,711 
Issuance of ordinary shares for acquisition of subsidiaries (Note 3)  148,071*  17,769   -   4,562,111   -   -   -   -   -   4,579,880 
Issuance of ordinary shares for deposit paid for subsequently terminated acquisitions of subsidiaries subsequently terminated (Note 18)  243,000*  29,160   -   4,830,840   -   -   -   -   -   4,860,000 
Net loss for the year end from continuing operations  -   -   -   -   -   -   -   (18,549,500)  (54,126)  (18,603,626)
Net loss for the year end from discontinued operations  -   -   -   -   -   -   -   (15,294)  (47,138)  (62,432)
Balance as at December 31, 2022  1,618,977* $194,313  $(50,000) $46,231,302  $223,500  $251,036  $1,112,494  $(28,769,014) $(61,329) $19,132,302 
Currency translation adjustments  -   -   -   -   -   -   (130,860)  -   -   (130,860)
Stock-based compensation expense (Note 19)  -   -   -   271,800   -   -   -   -   -   271,800 
Remeasurements of defined benefit plan (Note 17)  -   -   -   -   -   -   3,486   -   -   3,486 
Cancellation of shares (Note 18)  (245,339   (29,441)  -   (4,880,223)  -   -   -   -   -   (4,909,664)
Issuance of ordinary shares through CMPOs (Note 18)  4,946,184   593,542   -   20,273,844   -   -   -   -   -   20,867,386 
Issuance of ordinary shares through exercise of warrants (Note 18)  128,901   15,468   -   491,224   -   -   -   -   -   506,692 
Issuance of ordinary shares for acquisition of assets (Note 18)  262,500   31,500   -   1,816,500   -   -   -   -   -   1,848,000 
Issuance of ordinary shares for a convertible note conversion (Note 14)  172,000   20,640   -   1,217,760   -   -   -   -   -   1,238,400 
Issuance of ordinary shares for a borrowing conversion (Note 13)  2,947,150   353,658   -   15,560,957   -   -   -   -   -   15,914,615 
Net loss for the year end from continuing operations  -   -   -   -   -   -   -   (29,594,240)  (29,280)  (29,623,520)
Net loss for the year end from discontinued operations  -   -   -   -   -   -   -   22,579   11,559   34,138 
Balance as at December 31, 2023  9,830,373  $1,179,680  $(50,000) $80,983,164  $223,500  $251,036  $985,120  $(58,340,675) $(79,050) $25,152,775 
Disposal of a subsidiary (Note 18)  (1,091)  (131)  -   (2,651)  -   -   -   -   (974)  (3,756)
Issuance of ordinary shares through At the Market Offering (Note 18)  7,502,220   900,266   -   9,499,466   -   -   -   -   -   10,399,732 
Net loss  -   -   -   -   -   -   -   (5,864,165)  19,465   (5,844,700)
Foreign currency translation difference  -   -   -   -   -   -   (122,561)  -   -   (122,561)
Remeasurements of defined benefit plan (Note 17)                          (271,578)          (271,578)
Stock-based compensation (Note 18) (Note 19)  477,445   57,293   -   2,622,063   -   -   -   -   -   2,679,356 
Balance as at December 31, 2024  17,808,947  $2,137,108  $(50,000) $93,102,042  $223,500  $251,036  $590,981  $(64,204,840) $(60,559) $31,989,268 

 

* Giving retroactive effect to the 2023 share consolidation on January 31, 2023, the outstanding ordinary shares of a par value is automatically converted.

 

The accompanying notes are an integral part of these consolidated financial statements  

 

F-6

 

 

Guardforce AI Co., Limited and Subsidiaries

Consolidated Statements of Cash Flows

(Expressed in U.S. Dollars)

 

  For the years ended
December 31,
 
  2024  2023  2022 
        (Restated*) 
Cash flows from operating activities         
Net loss from continuing operations $(5,883,419) $(29,623,520) $(18,603,626)
Net profit (loss) from discontinued operations  38,719   34,138   (62,432)
Net loss  (5,844,700)  (29,589,382)  (18,666,058)
Adjustments for:            
Depreciation  2,933,137   4,249,646   5,365,312 
Amortization of intangible assets  434,125   993,594   616,095 
Provision for obsolete inventories  
-
   3,797,552   942,882 
Impairment loss on fixed assets  
-
   3,682,789   4,408,037 
Stock-based compensation expense  1,849,356   1,101,800   252,095 
Impairment loss on intangible assets  188,797   3,713,551   
-
 
Impairment loss on goodwill  30,575   2,267,583   
-
 
Allowance for doubtful debts on a related party receivable  
-
   5,637,527   
-
 
Netting off related parties’ balances  (690,487)  -   
-
 
Finance (income) costs, net  (337,356)  653,460   1,083,276 
Deferred income taxes  (125,925)  434,315   121,169 
Provision for (Recovery of) expected credit loss on trade receivables and other receivables, net  210,437   899,433   (7,394)
Increase in provision for withholding tax receivables  4,339   683,344   448,243 
(Gain)/Loss from fixed assets disposal  (21,644)  208,093   24,250 
Gain from disposal of a subsidiary  (3,608)  
-
   
-
 
Changes in operating assets and liabilities:            
(Increase)/Decrease in trade and other receivables  (347,566)  (312,348)  428,772 
Increase in other current assets  (680,694)  (64,759)  (332,188)
Decrease (Increase) in restricted cash  249,146   (409,521)  1,825,023 
Decrease/(Increase) in inventories  220,974   757,518   (2,876,443)
Decrease/(Increase) in amount due from related parties  
-
   424,979   (15,725,707)
(Increase)/Decrease in other non-current assets  (585,746)  33,924   (151,170)
(Decrease)/Increase in trade payables and other current liabilities  (937,169)  363,833   928,247 
(Decrease)/Increase in amount due to related parties  
-
   (970,185)  3,884,995 
(Increase)/Decrease in withholding taxes receivable  (146,855)  (192,502)  258,989 
Increase/(Decrease) in provision for employee benefits  275,265   34,534   (193,639)
Net cash used in operating activities  (3,325,599)  (1,601,222)  (17,365,214)
             
Cash flows from investing activities            
Acquisition of property, plant and equipment  (244,581)  (2,107,069)  (4,402,394)
Proceeds from disposal of property, plant and equipment  23,856   
-
   5,235 
Acquisition of intangible assets  (61,995)  (18,476)  (3,242,537)
Interest received  511,292   
-
   
-
 
Disposal of discontinued operation, net of cash disposed of  (28,186)  
-
   
-
 
Acquisition of subsidiaries, net of cash acquired  
-
   
-
   (1,765,933)
Net cash generated from/(used in) investing activities  200,386   (2,125,545)  (9,405,629)
             
Cash flows from financing activities            
Proceeds from issue of shares  10,399,732   20,867,386   20,346,353 
Proceeds from exercise of warrants  
-
   506,692   3,014,710 
Proceeds from a convertible note  
-
   
-
   1,500,000 
Cash repayment of a convertible note  
-
   (554,238)  
-
 
Cash paid for the cancellation of fractional shares  
-
   (49,664)  
-
 
Proceeds from borrowings  
-
   1,895,151   3,426,096 
Repayment of borrowings  (3,648,353)  (2,890,252)  (4,499,358)
Payment of lease liabilities  (2,043,529)  (2,652,150)  (2,849,816)
Net cash generated from financing activities  4,707,850   17,122,925   20,937,985 
             
Net increase (decrease) in cash and cash equivalents, and restricted cash  1,582,637   13,396,158   (5,832,858)
Effect of movements in exchange rates on cash held  89,916   (62,928)  34,714 
Cash and cash equivalents at beginning of year  20,263,869   6,930,639   12,728,783 
Cash and cash equivalents at end of year (Note 4) $21,936,422  $20,263,869  $6,930,639 
             
Non-cash investing and financing activities            
Equity portion of purchase consideration paid for acquisition of subsidiaries $
-
  $
-
  $4,579,880 
Equity portion of the settlement of a borrowing from a third party  
-
   15,914,615   
-
 
Equity portion of purchase consideration paid for acquisition of fixed and intangible assets  
-
   1,848,000   
-
 

 

*Certain amounts have been restated to reflect the reclassification adjustments made between continuing operations and discontinued operations related to the divestiture of Handshake (Note 27).

 

The accompanying notes are an integral part of these consolidated financial statements.

 

F-7

 

 

Guardforce AI Co., Limited and Subsidiaries

Notes to the Consolidated Financial Statements

For the years ended December 31, 2024, 2023 and 2022

(Expressed in U.S. Dollars)

 

1.NATURE OF OPERATIONS

 

Guardforce AI Co., Limited (“Guardforce”, or the “Company” and where appropriate, the term “Company” also refers to the Company and its subsidiaries) is a company incorporated and domiciled in the Cayman Islands under the Cayman Islands Companies Act on April 20, 2018. The address of its registered office is Cricket Square, Hutchins Drive, P.O. Box 2681, Grand Cayman, KY1-1111, Cayman Islands. The business address was 96 Vibhavadi Rangsit Road, Talad Bangkhen, Laksi, Bangkok 10210, Thailand, which has changed to 10 Anson Road, #28-01 International Plaza, Singapore 079903 effective since November 2021. Before January 20, 2022, Guardforce was controlled by Mr. Tu Jingyi (“Mr. Tu”) through Guardforce AI Technology Limited (“AI Technology”). The Company ceased to be a “controlled company” under the rules of Nasdaq on January 20, 2022. The Company’s ordinary shares and warrants are listed under the symbol “GFAI” and “GFAIW”, respectively, on the Nasdaq Capital Market upon the completion of an initial public offering on September 28, 2021.

 

Guardforce AI Holding Limited (“AI Holdings”) was incorporated in the British Virgin Islands under the BVI Business Companies Act, 2004, on May 22, 2018. AI Holdings is a 100% owned subsidiary of Guardforce. AI Holdings is an investment holding company.

 

Guardforce AI Robots Limited (“AI Robots”) was incorporated in the British Virgin Islands under the BVI Business Companies Act, 2004, on May 22, 2018. AI Robots is a 100% owned subsidiary of Guardforce. AI Robots is an investment holding company.

 

Guardforce AI (Hongkong) Co., Limited (“AI Hong Kong”) was incorporated in Hong Kong under the Hong Kong Companies’ Ordinance (Chapter 622), on May 30, 2018. AI Hong Kong is a 100% owned subsidiary of Guardforce. Beginning March 2020, AI Hong Kong commenced AI&Robotics solution business of selling and leasing robots.

 

Southern Ambition Limited (“Southern Ambition”) was incorporated in the British Virgin Islands under the BVI Business Companies Act, 2004, on August 3, 2018. Southern Ambition is a 100% owned subsidiary of AI Robots. Southern Ambition is an investment holding company.

 

Horizon Dragon Limited (“Horizon Dragon”) was incorporated in the British Virgin Islands under the BVI Business Companies Act, 2004, on July 3, 2018. Horizon Dragon is a 100% owned subsidiary of AI Holdings. Horizon Dragon is an investment holding company.

 

Guardforce AI Group Co., Limited (“AI Thailand”) was incorporated in Thailand under the Civil and Commercial Code at the Registry of partnerships and Companies, Bangkok Metropolis, Thailand, on September 21, 2018 and has 100,000 ordinary plus preferred shares outstanding. 48,999 of the shares in AI Thailand are owned by Southern Ambition Limited, with one share being held by Horizon Dragon Limited, for an aggregate of 49,000 ordinary shares, or 49%, and 51,000 cumulative preferred shares are owned by two individuals of Thailand. The two individuals owned in aggregate 49,000 ordinary shares with a value of approximately $16,000. The cumulative preferred shares are entitled to dividends of USD$0.03 per share when declared. The cumulative unpaid dividends of the preferred shares as of December 31, 2021 is approximately $1,700. Pursuant to article of associates of AI Thailand, the holder of an ordinary share may cast one vote per share at a general meeting of shareholders, the holder of preferred shares may cast one vote for every 20 preferred shares held at a general meeting of shareholders. Southern Ambition is entitled to cast more than 95% of the votes at a general meeting of shareholders. No dividends were declared during the years ended December 31, 2024, 2023 and 2022.

 

Guardforce Cash Solutions Security Thailand Co., Limited (“GF Cash (CIT)”) was incorporated in Thailand under the Civil and Commercial Code at the Registry of partnerships and Companies, Bangkok Metropolis, Thailand, on July 27, 1982 and has 3,857,144 outstanding shares.3,799,544 ordinary shares and 21,599 preferred shares of the outstanding shares in GF Cash (CIT) (approximately 99.07% of the shares in GF Cash (CIT)) are owned by AI Thailand with one preferred share being held by Southern Ambition and 33,600 ordinary shares and2,400 preferred shares (approximately 0.933% of the shares in GF Cash (CIT)) being held by Bangkok Bank Public Company Limited. Pursuant to the articles of association a shareholder may cast one vote per one share at a general meeting of shareholders. AI Thailand is entitled to cast 99.07% of the votes at a general meeting of shareholders. GF Cash (CIT)’s head office is located at No. 96 Vibhavadi-Rangsit Road, Talad Bang Khen Sub-District, Laksi District, Bangkok, Thailand. Beginning March 2020, GF Cash (CIT) commenced AI&Robotics solution business of selling and leasing of robots. No dividends were declared during the years ended December 31, 2024, 2023 and 2022.

 

F-8

 

 

97% of shares in GF Cash (CIT) are owned by AI Thailand and Southern Ambition, which were previously held by Guardforce TH Group Co., Ltd and Guardforce 3 Limited, with the same majority shareholder.

 

The reorganization of Guardforce and its subsidiaries (collectively referred to as the “Company) was completed on December 31, 2018. Pursuant to the reorganization, Guardforce became the holding company of the companies, which were under the common control of the controlling shareholder before and after the reorganization. Accordingly, the Company’s financial statements have been prepared on a consolidated basis by applying the predecessor value method as if the reorganization had been completed at the beginning of the earliest reporting period. The Company engages principally in providing cash management and handling services located in Thailand.

 

On March 25, 2021, the Company acquired51% majority stake in information security consultants Handshake Networking Ltd (“Handshake”), a Hong Kong-based company specializing in penetration testing and forensics analysis in Hong Kong and the Asia Pacific region since 2004. On February 6, 2024, the Company separated with Handshake. On February 6, 2024, the Company transferred 510 shares of Handshake back to its original shareholders in exchange for returning 1,091 restricted ordinary shares issued by the Company. The cancellation of the returned 1,091 shares was effective on March 4, 2024.

 

On November 1, 2021, the Company entered into a Transfer Agreement (the “Singapore Agreement”) to acquire 100% of the equity interests in Guardforce AI Singapore Pte. Ltd. (“AI Singapore”), a company incorporated in Singapore. Pursuant to the Agreement, AI Singapore became a wholly owned subsidiary of the Company. AI Singapore and Guardforce are ultimately controlled by Mr. Tu before and after the acquisition was completed. AI Singapore commenced robotic AI solution business of selling and leasing robots.

 

On November 18, 2021, the Company entered into a Transfer Agreement (the “Macau Agreement”) to acquire 100% of the equity interests in Macau GF Robotics Limited, a company incorporated in Macau (“AI Macau”). The consideration is approximately $3,205 (MOP 25,000). AI Macau commenced robotic AI solution business of selling and leasing robots. The acquisition was closed on February 9, 2022. AI Macau is a 100% owned subsidiary of AI Robotics.

 

On November 18, 2021, the Company entered into another Transfer Agreement (the “Malaysia Agreement”) to acquire 100% of the equity interests in GF Robotics Malaysia Sdn. Bhd., a company incorporated in Malaysia (“AI Malaysia”). The consideration is approximately $1 (RM 1). AI Malaysia commenced robotic AI solution business of selling and leasing robots. The acquisition was closed on January 20, 2022. AI Malaysia is a 100% owned subsidiary of AI Robotics.

 

GFAI Robotics Group Co., Limited (“AI Robotics”) was incorporated in the British Virgin Islands under the BVI Business Companies Act, 2004, on December 6, 2021. AI Robotics is a 100% owned subsidiary of Guardforce. AI Robotics is an investment holding company.

 

GFAI Robot Service (Hong Kong) Limited (“AI Robot Service”) was incorporated in Hong Kong under the Hong Kong Companies’ Ordinance (Chapter 622), on January 18, 2022. AI Robot Service is an investment holding company. AI Robot Service is a 100% owned subsidiary of AI Robotics.

 

Guardforce AI Robot Service (Shenzhen) Co., Limited (“AI Shenzhen”) was incorporated in the People’s Republic of China (“PRC”) on February 23, 2022. AI Shenzhen is an investment holding company. AI Shenzhen is a 100% owned subsidiary of AI Robot Service.

 

GFAI Robotics Services LLC (“AI US”) was incorporated in the State of Delaware on February 28, 2022. AI US commenced robotic AI solution business of selling and leasing robots. AI US is a 100% owned subsidiary of AI Robotics.

 

F-9

 

 

GFAI Robot Service (Australia) Pty Ltd. (“AI Australia”) was incorporated in Australia on February 28, 2022. AI Australia commenced robotic AI solution business of selling and leasing robots. AI Australia is a 100% owned subsidiary of AI Robot Service. On September 25, 2023, the Company deregistered AI Australia.

 

GFAI Robot & Smart Machines Trading LLC (“AI Dubai”) was incorporated in the United Arab Emirates (UAE) on March 13, 2022. AI Dubai commenced robotic AI solution business of selling and leasing robots. AI Dubai is a 100% owned subsidiary of AI Robot Service.

 

GFAI Robotic and Innovation Solution (Thailand) Company Limited (“AI R&I”) was incorporated in Thailand on March 30, 2022. AI R&I commenced robotic AI solution business of selling and leasing robots. AI R&I is 98% owned by AI Thailand, 1% owned by Horizon Dragon and 1% owned by Southern Ambition.

 

GFAI Robot Service (UK) Limited (“AI UK”) was incorporated in the United Kingdom on April 29, 2022. AI UK commenced robotic AI solution business of selling and leasing robots. AI UK is a 100% owned subsidiary of AI Robot Service. On February 6, 2024, the Company deregistered AI UK.

 

GFAI Robot Service Limited (“AI Canada”) was incorporated in Canada on May 6, 2022. AI Canada commenced robotic AI solution business of selling and leasing robots. AI Canada is a 100% owned subsidiary of AI Robot Service. On January 5, 2024, the Company deregistered AI Canada.

 

Guardforce AI Robot (Jian) Co., Limited (“AI Jian”) was incorporated in the People’s Republic of China (“PRC”) on May 16, 2022. AI Jian is an investment holding company. AI Jian is a 100% owned subsidiary of AI Robot Service. On November 22, 2023, the Company deregistered AI Jian.

 

GFAI Robot Service GK (“AI Japan”) was incorporated in Japan on May 24, 2022. AI Japan commenced robotic AI solution business of selling and leasing robots. AI Japan is a 100% owned subsidiary of AI Hong Kong. On October 29, 2024, the Company deregistered AI Japan;

 

GFAI Robot Service Co., Ltd. (“AI Korea”) was incorporated in South Korea on June 17, 2022. AI Korea commenced robotic AI solution business of selling and leasing robots. AI Korea is a 100% owned subsidiary of AI Hong Kong.

 

On March 11, 2022, the Company entered into a Sale and Purchase Agreement (the “Kewei Agreement”) with Shenzhen Kewei Robot Technology Co., Limited (“Shenzhen Kewei”) to acquire 100% of the equity interests in Shenzhen Keweien Robot Service Co., Ltd. (“Shenzhen GFAI”) and Guangzhou Kewei Robot Technology Co., Ltd. (“Guangzhou GFAI”) from Shenzhen Kewei. Both acquirees are PRC-based companies. The acquisition serves an integral role in the growth of the Company’s robotic AI solution business as a service (RaaS) business initiative. The acquisition was closed on March 22, 2022. The acquisition purchase price of $10,000,000 was paid in a mix of cash (10%) and restricted ordinary shares of the Company (90%). On March 14, 2022, the Company issued 2,142,852 restricted Ordinary Shares to the sellers’ designated parties. As a result of the 2023 share consolidation, the number of shares issued to Shenzhen Kewei became 53,571.

 

On May 24, 2022, the Company entered into a Sale and Purchase Agreement (the “Yeantec Agreement”) with Shenzhen Yeantec Co., Limited (“Yeantec”) to acquire100% of the equity interests in Beijing Wanjia Security System Co., Ltd. (“Beijing Wanjia”) from Yeantec. Beijing Wanjia is a PRC-based company with more than 25 years of experience in providing integrated security solution, focusing on fire alarm security systems, and a well-established customer base among retail businesses. The acquisition serves the growth of the Company’s other security business. The acquisition was closed on June 22, 2022. The acquisition purchase price of $8,400,000 was paid in a mix of cash (10%) and restricted ordinary shares of the Company (90%). On June 16, 2022, the Company issued 3,780,000 restricted Ordinary Shares to the sellers’ designated parties. As a result of the 2023 share consolidation, the number of shares issued to Shenzhen Kewei became94,500

 

F-10

 

 

GFAI Robot Service (Vietnam) Co., Ltd (“AI Vietnam”) was incorporated in Vietnam on July 8, 2022. AI Vietnam is a dormant company and is a 100% owned subsidiary of AI Hong Kong. On March 22, 2023, the Company deregistered AI Vietnam.

 

On December 21, 2022, the Company entered into an asset purchase agreement (“Agreement”) with Shenzhen Kewei Robot Technology Co., Limited (“Shenzhen Kewei”) to purchase certain of Shenzhen Kewei’s robot-related business assets in China. Under the terms of the Agreement, the Company acquired, and Yeantec transferred to the Company, select robotic equipment assets, Kewei’s client base, sales pipeline and related sales channels and staff, as well as provided the Company with rights to the permanent use of its patents. The purchase price for these assets was $2,100,000, which was fully paid in the form of 10,500,000 restricted ordinary shares of the Company based on a price of $0.20 per share. The Company completed the acquisition on February 15, 2023. As a result of the 2023 share consolidation, upon the completion of the acquisition on February 15, 2023, the Company issued 262,500 shares to Shenzhen Kewei.

 

GFAI Technology Limited (“GFAI Technology”) was incorporated in the British Virgin Islands under the BVI Business Companies Act, 2004, on December 7, 2023. GFAI Technology is a 100% owned subsidiary of Guardforce. GFAI Technology is an investment holding company. 

 

InnoAI Technology (Shenzhen) Co., Ltd. (“InnoAI”) was incorporated in China on December 13, 2023. On May 13, 2024, the Company entered into a Share Transfer Agreement (the “InnoAI Agreement”) to acquire 100% of the equity interests in InnoAI. Pursuant to the InnoAI Agreement, InnoAI became a wholly owned subsidiary of the AI Robot Service.

 

The following diagram illustrates the Company’s legal entity ownership structure as of December 31, 2024:

 

 

 

2.SIGNIFICANT ACCOUNTING POLICIES

 

The following is a summary of significant accounting policies used in the preparation of these consolidated financial statements.

 

2.1 Basis of presentation

 

The financial statements were approved by the Board of Directors and authorized for issuance on April 28, 2025.

  

On August 20, 2021, the shareholders of the Company approved a 1 for 3 share consolidation (the “2021 share consolidation”) of the Company’s authorized and issued ordinary shares whereby every three shares were consolidated into one share. On January 31, 2023, the Company completed another share consolidation (the “2023 share consolidation”) of the Company’s authorized and issued ordinary shares whereby every forty shares were consolidated into one share (Note 18). As a result of the 2021 share consolidation and the 2023 share consolidation, the par value of each ordinary share became $0.12. The accompanying consolidated financial statements and all share and per share amounts have been retroactively restated to reflect the share consolidation.

 

F-11

 

 

On February 6, 2024, the Company entered into a Sale and Purchase Agreement (the “Purchase Agreement”) to divest its information security business (Note 27). The assets and liabilities of Handshake are reported as held for sale at December 31, 2023. The operating results of Handshake have been reported as discontinued operations. Prior periods have been reclassified to conform to this presentation to allow for a meaningful comparison of continuing operations.

 

The consolidated financial statements of Guardforce and subsidiaries have been prepared in accordance with International Financial Reporting Standards (“IFRS”) as issued by the International Accounting Standards Board (“IASB”). All amounts are presented in United States dollars (“USD”) and have been rounded to the nearest USD.

 

Going Concern basis

 

As of December 31, 2024, the Company has incurred accumulated deficit of $64.2 million. For the year ended December 31, 2024, the Company had operating loss of $6.7 million and net operating cash outflow of $3.3 million. The principal sources of funding have historically been cash contributions from equity financing. For the year ended December 31, 2024, the Company issued 7.5 million Ordinary Shares pursuant to the 2024 ATM offering for gross proceeds of $10.9 million. As of December 31, 2024, the Company had cash and cash equivalents of approximately $21.9 million. Taking this into consideration, the Company believes it will have sufficient available financial resources to meet its obligations and working capital requirements for at least in the next twelve months from the date of issuance of these financial statements. Accordingly, the Company considers that it is appropriate to prepare the consolidated financial information on a going concern basis.

 

2.2 Basis of consolidation

 

The consolidated balance sheets, consolidated statements of profit or loss and other comprehensive loss, statements of changes in equity and statements of cash flows of the Company for the relevant periods include the results of operations and cash flows of all companies now comprising the Company from the earliest date presented or since the date when the subsidiaries and/or businesses first came under the common control of the controlling shareholders, wherever the period is shorter.

 

The consolidated balance sheets of the Company as at December 31, 2024 and 2023 have been prepared to present the assets and liabilities of the subsidiaries under the historical cost convention.

 

Equity interests in subsidiaries held by parties other than the controlling shareholders are presented as non-controlling interests in equity.

 

All intra-group and inter-company transactions and balances have been eliminated on consolidation.

 

2.3 Segment reporting

 

IAS 14 Segment Reporting requires reporting of financial information by business or geographical area. It requires disclosures for ‘primary’ and ‘secondary’ segment reporting formats, with the primary format based on whether the entity’s risks and returns are affected predominantly by the products and services it produces or by the fact that it operates in different geographical areas.

 

The entity’s reportable segments are its business and geographical segments for which a majority of their revenue is earned from sales to external customers and for which:

 

 revenue from sales to external customers and from transactions with other segments is 10% or more of the total revenue, external and internal, of all segments; or

 

 segment result, whether profit or loss, is 10% or more the combined result of all segments in profit or the combined result of all segments in loss, whichever is greater in absolute amount; or

 

 assets are 10% or more of the total assets of all segments.

 

Segments deemed too small for separate reporting may be combined with each other, if related, but they may not be combined with other significant segments for which information is reported internally. Alternatively, they may be separately reported. If neither combined nor separately reported, they must be included as an unallocated reconciling item.

 

Segment information is consistent with how management reviews the businesses, makes investing and resource allocation decisions and assesses operating performance. Transfers and sales between reportable segments, if any, are recorded at cost.

 

F-12

 

 

The Company reports financial and operating information in the following four segments and geographical segmental data as shown in Note 23:

 

 (i)Secured Logistics;

 

 (ii)AI&Robotics Solution Business;

 

 (iii)General Security Solutions; and

 

 (iv)Corporate and others

 

The Corporate and others segment covers the non-operating activities supporting the Company. It comprises the Company’s holdings and treasury organization, including its headquarter and central functions. All listing related expenses are included in the Corporate and others segment. This segment is an administrative-operating segment rather than a revenue-generating operating segment.

 

The Company completed the divestiture with Handshake on February 6, 2024. At December 31, 2024, Handshake was classified as a disposal group held for sale and as a discontinued operation. The business of Handshake represented the entirety of the Company’s information security operating segment through December 31, 2023, which is excluded from the Company’s segment reporting.

 

2.4 Business combinations

 

The Company accounts for business combinations using the acquisition method when control is transferred to the Company, other than those between and among entities under common control. The consideration transferred in the acquisition is generally measured at fair value, as are the identifiable net assets acquired. Any goodwill that arises is tested annually for impairment. Any gain on the bargain purchase is recognized in the statement of profit or loss immediately. Transaction costs are expensed as incurred, except if related to the issue of debt or equity securities.

   

Any contingent consideration is measured at fair value at the date of acquisition. If an obligation to pay contingent consideration that meets the definition of a financial instrument is classified as equity, then it is not remeasured and settlement is accounted for within equity. Otherwise, other contingent consideration is remeasured at fair value at each reporting date and subsequent changes in the fair value of the contingent consideration are recognized in the statement of profit or loss.

 

IFRS 3, Business Combinations does not include specific measurement guidance for transfers of businesses or subsidiaries between entities under common control. Accordingly, the Company has accounted for such transactions taking into consideration other guidance in the IFRS framework and pronouncements of other standard-setting bodies. The Company recorded assets and liabilities recognized as a result of transactions between entities under common control at the carrying value on the transferor’s financial statements, and to have the consolidated balance sheet, consolidated statement of profit or loss, comprehensive income, changes in equity and cash flows reflect the results of combining entities for all periods presented for which the entities were under the transferor’s common control, irrespective of when the combination takes place. Additional disclosures on business combination are provided in Note 3. 

 

2.5 Non-controlling interest

 

The non-controlling interest represents the portion of the equity (net assets) in the subsidiary not directly or indirectly attributable to the Company. Non-controlling interests are presented as a separate component of equity on the consolidated balance sheets, consolidated statements of profit or loss, comprehensive income and changes in equity attributed to controlling and non-controlling interests.

 

F-13

 

 

2.6 Critical accounting estimate and judgements

 

The preparation of the consolidated financial statements in conformity with IFRS requires management to make estimates and judgements that affect the reported amounts of assets and liabilities and disclosure of contingent assets and liabilities at the date of the financial statements and the reported amounts of revenues and expenses during the reporting periods. Actual results could differ from these estimates. Significant estimates during the years ended December 31, 2024, 2023 and 2022 include provision for obsolete inventory, impairment on property, plant and equipment  and intangible assets, allowance for withholding tax receivables, provision for expected credit loss on trade receivables and other receivables, useful life of property, plant and equipment and intangible assets, impairment of goodwill, measurement of stock-based compensation expenses, measurement of retirement benefit obligations,  measurement of consideration and assets and liabilities acquired as business combinations, accounting for leases, valuation of deferred tax assets and allowance for doubtful debts on a related party receivable.

 

2.7 Foreign currency translation

 

The presentational currency of the Company is the U.S. dollar (“USD”). The functional currency of Guardforce, AI Holdings, AI Robots, Horizon Dragon, Southern Ambition, AI Singapore, AI Robotics, AI Robots Service, AI Malaysia, AI Macau, AI US, AI Australia, AI Dubai, AI UK, AI Korea, AI Japan, AI Canada, AI Vietnam and AI Technology is the USD. The functional currency of AI Hong Kong and Handshake is the Hong Kong dollar (“HKD”). The functional currency of AI Thailand, GF Cash (CIT) and AI R&I is the Thai Baht (“Baht” or “THB”). The functional currency of AI Shenzhen, AI Jian, Shenzhen GFAI, Guangzhou GFAI, InnoAI, and Beijing Wanjia is the Chinese Renminbi (“RMB”).

 

The currency exchange rates that impact the business are shown in the following table:

 

  Year End Rate  Average Rate 
  As of December 31,  For the Years Ended 
  2024  2023  2022  2024  2023  2022 
Thai Baht  0.0291   0.0292   0.0289   0.0284   0.0288   0.0286 
Hong Kong Dollar  0.1287   0.1282   0.1282   0.1282   0.1282   0.1282 
Chinese Renminbi  0.1370   0.1409   0.1447   0.1391   0.1414   0.1446 

 

2.8 Financial risk management

 

2.8.1Financial risk factors

 

The Company’s activities expose it to a variety of financial risks: foreign exchange risk, interest rate risk and liquidity risk. The Company’s overall risk management program focuses on the unpredictability of financial markets and seeks to minimize potential adverse effects on the Company’s financial performance.

 

 (i)Credit risk

 

The Company trades only with parties that are expected to be creditworthy. The Company manages its operations to avoid any excessive concentration of counterparty risk. The Company takes all reasonable steps to seek assurance from the counterparties that they can fulfill their obligations. In addition, receivable balances are monitored on an ongoing basis with the result that the Company’s exposure to credit loss remains low.

 

The carrying values of the Company’s financial assets and contract assets represent its maximum credit exposure.

 

 (ii)Foreign exchange risk

 

The Company is exposed to foreign exchange risk arising from various currency exposures, primarily with respect to the THB and USD. Foreign exchange risk arises when future commercial transactions or recognized assets and liabilities are denominated in a currency that is not the respective functional currency of the Company’s subsidiaries. The functional currency of the Company and majority of its overseas subsidiaries is the USD whereas the functional currency of the subsidiaries which operate in Thailand is the THB. The Company currently does not hedge transactions undertaken in foreign currencies but manages its foreign exchange risk by performing regular reviews of the Company’s net foreign exchange exposures.

 

F-14

 

 

If the THB had strengthened/weakened by 2.33% and 2.28% against the USD (the average monthly variance during the 2-year period ended December 31, 2024 and 2023) with all other variables held constant, the post-tax profit would have been approximately $22,000, $1,000 and $228,000 higher/lower for the years ended December 31, 2024, 2023 and 2022, respectively, as a result of net foreign exchange gains/losses on translation of net monetary assets denominated in the THB/USD which is not the functional currency of the respective Company’s entities.

 

 (iii)Interest rate risk

 

The Company’s exposure to changes in interest rates are mainly attributable to its borrowings and loans. At the reporting date, based on the composition of borrowings at December 31, 2024 (Note 13), if interest rates on borrowings had been 100 basis points higher/lower with all other variables held constant, the Company’s post-tax results for the year would have been approximately $400, $3,800 and $11,000 lower/higher for the years ended December 31, 2024, 2023 and 2022, respectively, mainly as a result of higher/lower interest expense on floating rate borrowings.

 

 (iv)Liquidity risk

 

Prudent liquidity management implies maintaining sufficient cash and cash equivalents and the availability of funding through an adequate amount of committed credit facilities.

 

The Company’s primary cash requirements are for operating expenses and purchases of fixed assets. The Company mainly finances its working capital requirements from cash generated from funds raised from the public offerings and private placements, operation, proceeds from a convertible note, exercise of warrants, bank borrowings and finance leases.

 

The Company’s policy is to regularly monitor current and expected liquidity requirements to ensure it maintains sufficient cash and cash equivalents and an adequate amount of committed credit facilities to meet its liquidity requirements in the short and long term.

 

At the reporting date, the contractual undiscounted cash flows of the Company’s current financial liabilities approximate their respective carrying amounts due to their short maturities.

 

The table below analyses the Company’s non-derivative financial liabilities into relevant maturity groupings based on the remaining period at the reporting date to the contractual maturity date. The amounts disclosed in the table are the contractual undiscounted cash flows, including interest if applicable.

 

Year ended December 31, 2024 Within
1 year
  1 to 5 years  Total 
Trade payables and other current liabilities $4,549,364  $
-
  $4,549,364 
Borrowings  44,232   
-
   44,232 
Operating lease liabilities  1,605,859   829,525   2,435,384 
Finance lease liabilities  96,372   121,746   218,118 
  $6,295,827  $951,271  $7,247,098 

 

Year ended December 31, 2023 Within
1 year
  1 to 5 years  Total 
Trade payables and other current liabilities $6,188,493  $
-
  $6,188,493 
Borrowings  337,241   44,410   381,651 
Borrowings from related parties  3,104,149   
-
   3,104,149 
Amount due to related parties  2,898,506   
-
   2,898,506 
Operating lease liabilities  1,239,066   1,455,857   2,694,923 
Finance lease liabilities  108,597   218,996   327,593 
Liabilities directly associated with the assets held for sale  130,876   
-
   130,876 
  $14,006,928  $1,719,263  $15,726,191 

 

2.8.2Capital risk management

 

The Company’s objectives on managing capital are to safeguard the Company’s ability to continue as a going concern and support the sustainable growth of the Company in order to provide returns for shareholders and benefits for other stakeholders and to maintain an optimal capital structure to enhance shareholders’ value in the long term.

 

In order to maintain or adjust the capital structure, the Company may adjust the amount of dividends paid to shareholders, return of capital to shareholders, issue new shares or sell assets to reduce debt.

 

F-15

 

 

2.9 Fair value measurements and Financial instruments

 

Fair value measurements

 

Fair value is the price that would be received to sell an asset or paid to transfer a liability in an orderly transaction between market participants at the measurement date. When determining the fair value measurement for assets and liabilities required or permitted to be recorded at fair value, the Company considers the principal or most advantageous market in which it would transact and it considers assumptions that market participants would use when pricing the asset or liability.

 

Accounting guidance establishes a fair value hierarchy that requires an entity to maximize the use of observable inputs and minimize the use of unobservable inputs when measuring fair value. A financial instrument’s categorization within the fair value hierarchy is based upon the lowest level input that is significant to the fair value measurement. Accounting guidance establishes three levels of inputs that may be used to measure fair value:

 

Level 1—Observable inputs that reflect quoted prices (unadjusted) for identical assets or liabilities in active markets.

 

Level 2—Include other inputs that are directly or indirectly observable in the marketplace.

 

Level 3—Unobservable inputs which are supported by little or no market activity.

 

Accounting guidance also describes three main approaches to measuring the fair value of assets and liabilities: the (1) market approach, (2) income approach and (3) cost approach. The market approach uses prices and other relevant information generated from market transactions involving identical or comparable assets or liabilities. The income approach uses valuation techniques to convert future amounts to a single present value amount. The measurement is based on the value indicated by current market expectations about those future amounts. The cost approach is based on the amount that would currently be required to replace an asset.

 

Financial Instruments

 

Financial assets and liabilities of the Company mainly consist of cash and cash equivalents, restricted cash, trade receivables, amounts due from related parties, other current assets, trade payables and other current liabilities, amounts due to related parties. As of December 31, 2024 and 2023, the carrying values of cash and cash equivalents, restricted cash, trade receivables, amounts due from related parties, other current assets, trade payables and other current liabilities, amounts due to related parties, other current liabilities approximate their fair values due to the short-term maturity of these instruments.

 

The Company measures its financial assets at amortized cost, which assets that are held for collection of contractual cash flows, where those cash flows represent solely payments of principal and interest, are measured at amortized cost. Interest income from these financial assets is included in finance income using the effective interest rate method. Any gain or loss arising on derecognition is recognized directly in profit or loss and presented in other gains/(losses) together with foreign exchange gains and losses. Impairment losses are presented as a separate line item in the statement of profit or loss.

 

2.10 Stock-based compensation

 

On January 25, 2022, the Company established the 2022 Equity Incentive Plan (the “Plan”). Under the Plan, participants are granted restricted shares which only vest if certain performance standards are met. Participation in the Plan is at the Board’s discretion, and no individual has a contractual right to participate in the Plan or to receive any guaranteed benefits. The Company accounts for the stock-based payments (primarily restricted shares) with the fair value of the restricted shares on the date of grant and recognition of stock-based compensation expense on the consolidated statements of profit or loss over the vesting period for award expected to vest. The fair value of restricted stocks is determined based on the share price at which the Company’s shares are traded on the Nasdaq Stock Exchange at the date of the grant, which management has taken into account an estimated discount to reflect the impact of the post-vesting restrictions.  Additional disclosures on the stock-based compensation are in Note 19.

 

F-16

 

 

2.11 Cash and cash equivalents and restricted cash

 

Cash and cash equivalents include highly liquid investments with original maturities of three months or less.

 

As of December 31, 2024 and 2023, non-current restricted cash amounting to $1.4 million and $1.6 million, respectively represents cash pledged with two local banks in Thailand as collateral for bank guarantees issued by those banks in respect of (i) project performance for government and commercial bank customers; (ii) fuel consumption under the fleet credit card; and (iii) electricity usage.  Additional disclosures on the cash and cash equivalents and restricted cash are provided in Note 4.

 

In November 2023, approximately $0.1million of the Company’s cash in two subsidiaries in China, namely Shenzhen GFAI and Robot Service Shenzhen were frozen upon request to satisfy court judgments related to labor lawsuits in China and an ongoing legal dispute with a related party in China. On March 27, 2024, Mr. Tu withdrew all these claims against the Company. Accordingly, the freeze on all of the bank accounts of Robot Service Shenzhen were lifted on April 2, 2024.

 

2.12 Trade receivables

 

Trade receivables are recorded at net realizable value consisting of the carrying amount less an allowance for doubtful accounts as needed. The allowance for doubtful accounts is the Company’s best estimate of the amount of probable credit losses in the Company’s existing accounts and accounts receivable from related parties. The Company determines the allowance for its trade receivable based on aging data, historical collection experience, customer specific facts and economic conditions. The Company writes-off trade receivable when amounts are deemed uncollectible. The Company extends unsecured credit to its customers in the ordinary course of business but mitigates the associated risks by performing credit checks and actively pursuing past due accounts.

 

The Company recorded a provision for (recovery of) expected credit loss on trade receivables and other receivables of $210,437, $899,433 and $(7,394) during the years ended December 31, 2024, 2023 and 2022, respectively. (Note 6)

 

2.13 Inventories

 

Inventories solely consist of robots and the general security service-related equipment including but not limited to hard drives, CCTV and sensors which are stated at the lower of cost, determined on a weighted average basis, or net realizable value. Net realizable value is the estimated selling price in the ordinary course of business less the estimated cost of completion and the estimated costs necessary to make the sale. When inventory is sold, their carrying amount is charged to expense in the period in which the revenue is recognized. Write-downs for declines in net realizable value or for losses of inventories are recognized as an expense in the period the impairment or loss occurs. The Company recorded allowances for slow moving or obsolete inventory of $nil, $3,797,552 and $942,882 during the years ended December 31, 2024, 2023 and 2022, respectively. (Note 5)

 

2.14 Assets held for sale and discontinued operations

 

The Company classifies assets and disposal groups as held for sale if their carrying amounts will be recovered principally through a sale transaction rather than through continuing use. Assets and disposal groups classified as held for sale are measured at the lower of their carrying amount and fair value less costs to sell. Costs to sell are the incremental costs directly attributable to the disposal of an asset or a disposal group, excluding finance costs and income tax expense.

 

The criteria for held for sale classification is regarded as met only when the sale is highly probable, and the assets or disposal groups is available for immediate sale in its present condition. Actions required to complete the sale should indicate that it is unlikely that significant changes to the sale will be made or that the decision to sell will be withdrawn. Management must be committed to the plan to sell the assets and the sale expected to be completed within one year from the date of the classification.

  

Property, plant and equipment and intangible assets are not depreciated or amortized once classified as held for sale. Assets and liabilities classified as held for sale are presented separately as current items in the statement of financial position. Discontinued operations are excluded from the results of continuing operations and are presented as a single amount as profit or loss after tax from discontinued operations in the statement of profit or loss. Additional disclosures are provided in Note 27. All other notes to the financial statements include amounts for continuing operations, unless indicated otherwise.

 

F-17

 

 

2.15 Withholding taxes receivable

 

Withholding tax is a deduction from payments made to suppliers who provide services. The withholding tax rates can vary depending on the type of income and the tax status of the recipient. Based on tax rules currently in effect, the withholding tax rate is 3% for commercial contracts and 1% for governmental contracts in Thailand, which amounts are refundable. The Company generally files its request for a withholding tax refund by the end of May of the following year for withholding tax deducted in the previous year. Once the request for withholding tax refund is submitted to the Thai Revenue Department, the request will be subject to audit and review. Since it is difficult to predict the time required by the Thai Revenue Department to complete its audit and approve the relevant refund, except for known amount to be collected within the next 12 months, the Company has reflected its withholding tax receivable as a non-current asset in its consolidated balance sheets for amounts due from the Revenue Department.

 

Withholding tax receivable is recorded net of related provision for amount that could be challenged by the taxing authority. Such provision represents the Company’s best estimate based on recent collection history. Additional disclosures on withholding taxes receivables are provided in Note 7. 

 

2.16 Property, plant and equipment

 

Property, plant and equipment are stated at cost less accumulated depreciation. Cost represents the purchase price of the asset and other costs incurred to bring the asset into its existing use. Maintenance, repairs and betterments, including replacement of minor items, are charged to expense; major additions to physical properties are capitalized. Additional disclosures on property, plant and equipment are provided in Note 9. 

 

Depreciation is calculated using the straight-line method over the following estimated useful lives:

 

  Estimated
useful life
Leasehold improvements Lesser of useful life or remaining lease term
Machinery and equipment 5 years
Office furbishing and equipment 5 years
Vehicles 5,10 years
GDM machines 5 years
Robots 5 years

 

2.17 Assets under construction

 

Assets under construction are stated at cost less impairment losses, if any. Cost comprises direct costs of construction as well as interest expense and exchange differences capitalized during the periods of construction and installation. Capitalization of these costs ceases and the construction in progress is transferred to property, plant and equipment when substantially all the activities necessary to prepare the assets for their intended use are completed. No depreciation is provided for assets under construction until they are completed and ready for intended use.

 

 2.18 Intangible assets, net

 

Intangible assets acquired separately are measured on initial recognition at cost. The cost of intangible assets acquired in a business combination is their fair value at the date of acquisition. Following initial recognition, intangible assets are carried at cost less any accumulated amortization and accumulated impairment losses.

 

Intangible assets with finite lives are amortized over the useful economic life and assessed for impairment whenever there is an indication that the intangible asset may be impaired. The amortization period and the amortization method for an intangible asset with a finite useful life are reviewed at least at the end of each reporting period. Changes in the expected useful life or the expected pattern of consumption of future economic benefits embodied in the asset are considered to modify the amortization period or method, as appropriate, and are treated as changes in accounting estimates. The amortization expense on intangible assets with finite lives is recognized in the consolidated statements of profit or loss in the expense category that is consistent with the function of the intangible assets.

 

F-18

 

 

The cost of intangible assets is being amortized using the straight-line amortization method based on the following estimated useful lives:

 

  Estimated
useful life
Computer software 5 years
Intelligent Cloud Platform 10 years
Right-of-use Platform 10 years
Customer base 13 years
Technical know-how 810 years
Security Surveillance system 10 years

 

2.19 Goodwill

 

Following initial recognition, goodwill is stated at cost less any accumulated impairment losses. Goodwill is reviewed for impairment annually or more frequently if events or changes in circumstances indicate that the carrying value may be impaired.

 

At the acquisition date, any goodwill acquired is allocated to the cash-generating units (CGU) which are expected to benefit from the combination’s synergies. Impairment is determined by assessing the recoverable amount of the CGU to which the goodwill related. Determining whether goodwill is impaired requires an estimation of the value in use of the CGU to which goodwill has been allocated. These estimates include the sales annual growth rate, the long-term growth rate and discount rate. Where the recoverable amount of the CGU is less than the carrying amount, an impairment loss is recognized. Where goodwill forms part of a CGU and part of the operation within that unit is disposed of, the goodwill associated with the operation disposed of is included in the carrying amount of the operation when determining the gain or loss on disposal of the operation. Goodwill disposed of in these circumstances is measured on the basis of the relative values of the operation disposed of and the portion of the CGU retained.

 

The Company recorded impairment losses on goodwill of $30,575, $2,267,583 and $nil for the years ended December 31, 2024, 2023 and 2022. (Note 3)

 

2.20 Impairment of long-lived assets

 

At the end of each reporting period, the Company reviews the carrying amounts of its long-lived assets to determine whether there is any indication that those assets have suffered an impairment loss. If any such indication exists, the recoverable amount of the asset through use of sale is estimated in order to determine the extent of the impairment loss (if any). Recoverable amount is the higher of (a) fair value less costs to sell and (b) value in use where it is not possible to estimate the recoverable amount of an individual asset, the Company estimates the recoverable amount of the CGU to which the asset belongs. Management estimated the value in use by estimating the expected cash flows from the CGU as well as a suitable discount rate in order to calculate the present value of those cash flows. The basis of impairment is determined based on the result of assessment.

 

During the years ended December 31, 2024, 2023 and 2022, impairment losses on the robots’ fixed assets of $nil, $3,682,789 and $4,408,037, respectively, were recognized when the carrying amount was greater than the value in use, respectively. In addition, the Company recognized impairment loss on the cash management related intangible assets of $188,797 during the year ended December 31, 2024. The Company recognized impairment loss on the robots-related intangible assets of $3,713,551 during the year ended December 31, 2023. (Note 9)/(Note 11)

 

2.21 Trade payables and other current liabilities

 

These amounts represent liabilities for goods and services provided to the Company prior to the end of the financial year which is unpaid. They are initially recognized at fair value and subsequently measured at amortized cost using the effective interest method.

 

F-19

 

 

2.22 Interest-bearing borrowings

 

Interest-bearing borrowings are recognized initially at fair value less attributable transaction costs. Subsequent to initial recognition, interest-bearing borrowings are stated at amortized cost with any difference between the amount initially recognized and redemption value being recognized in profit or loss over the period of the borrowings, together with any interest and fees payable, using the effective interest method. Additional disclosures on interest-bearing borrowings are provided under Note 13.

 

2.23 Revenue from contracts with customers

 

The Company generates its revenue primarily from three service lines: (1) Secured Logistics; (2) AI&Robotics Solution; and (3) General Security Solutions.

 

Each service line primarily renders the following services:

 

 (1)Secured Logistics

 

(i) Cash-In-Transit - Non Dedicated Vehicle (CIT Non-DV); (ii) Cash-In-Transit - Dedicated Vehicle (CIT DV); (iii) ATM management; (iv) Cash Processing (CPC); (v) Cash Center Operations (CCT); (vi) Consolidate Cash Center (CCC); (vii) Cheque Center Service (CDC); (viii) Express Cash; (ix) Coin Processing Service; and (x) Cash Deposit Management Solutions (GDM).

 

 (2)AI&Robotics Solution

 

(i) Sale and Rental of AI&Robotics Solution; (ii) Advertising Service, and; (iii) Solution Provider

 

 (3)General Security Solutions

 

Integrated alarm security system installation

 

The Company recognizes revenue at a point in time as products are delivered and services are performed. Consultancy fees typically cover a period of time, the revenue is recognized on a ratable basis over the contract term. The Company applies the following five-step model in order to determine the amount:

  

 Identify the contract or quotation with the agreed service price.

 

 Evaluate the services engaged in the customer’s contract and identify the related performance obligations.

 

 Consider the contract terms and commonly accepted practices in the business to determine the transaction price. The transaction price is the consideration that the Company expects to be entitled for delivering the services engaged with the customer. The consideration engaged in a customer’s contract is generally a fixed amount.

 

 Allocate the transaction price, if necessary, to each performance obligation (to each good or service that is different) for an amount that represents the part of the benefit that the Company expects to receive in exchange for the right of delivering the services engaged with the customer.

 

 Recognize revenue when the Company satisfies the performance obligation through the rendering of services engaged.

 

All of the conditions mentioned above are accomplished normally when the services are rendered to the customer and this moment is considered a point in time. The reported revenue reflects services delivered at the contract or agreed-upon price.

 

Contract asset is the right to consideration in exchange for goods or services transferred to the customer. If the Company transfers goods or services to a customer before the customer pays consideration or before payment is due, a contract asset is recognized for the earned consideration that is conditional, and evaluated for impairment at each reporting period. As of December 31, 2024 and December 2023, there were $38,808 and $nil contract assets under the agreement.

 

F-20

 

 

Contract liabilities consist of deferred revenue related to prepaid fees received from customers for future information security service over the term of the service agreement. The Company expects to recognize as revenue of approximately $117,820 within the next 12 months. 

 

Revenue is recognized when the related performance obligations are satisfied.

 

      Fixed Fees
Service Type   Performance Obligations Per
delivery /
order
 Per
month
Cash-In-Transit (CIT) – Non Dedicated Vehicles (Non-DV) (a) Delivery from point A to point B per customer request. Service obligation was generally completed within same day.   
Cash-In-Transit (CIT) – Dedicated Vehicles to Banks (DV) (a) Delivery from point A to point B per customer request.  Service obligation was generally completed within same day.   
ATM Management (a) Includes replenishment of ATM machines and first level maintenance services.  Service obligation was generally completed within the same day.  √  
Cash Processing (CPC) (b) Cash counting, sorting and vaulting services for customers in the retail industry.   
Cash Center Operations (CCT) (b) Cash counting, sorting and depositing for local commercial banks on behalf of Bank of Thailand (BOT).   
Consolidate Cash Center (CCC) (b) Cash counting, sorting and depositing for Bank of Thailand (BOT).   
Cheque Center Service (CDC) (b) Handles cheque consolidation and distribution on behalf of local commercial bank.   
Express Cash (a) Armored trucks (with onboard GDM) and crew teams are assigned to collect cash on behalf of local commercial banks.  Service obligation was generally completed within the same day.   
Coin Processing Service (a) Armored vehicles and crew teams are assigned to collect/deliver coins to/from customer sites.  Service obligation was generally completed within the same day.   
Cash Deposit Management Solutions (b) Cash deposit machine (Guardforce Digital Machine – GDM) are installed at the customers’ sites for the collection of cash.   
AI&Robotics Solution - Sale of Robots (a) Delivery of robots and inspection completed at customer site.   
AI&Robotics Solution - Rental of Robots, advertising service (b) Robots are leased out for a fixed term, advertising service are charged at a monthly agreed rate   
General Security Solutions (a) Completion of integrated alarm security system installation   

 

F-21

 

 

The Company does not offer promotional payments, customer coupons, rebates or other cash redemption offers to its customers. For the sale of robots, customer’s billing is prepared on a monthly basis once service delivery reports have been confirmed and the invoice amount has been confirmed with the customers. Standard payment is 45 days but it may be 45 to 60 days depending on the individual customer contract.

 

 (a)Revenue is recognized net of sales taxes and upon transfer of control over the good sold or the service rendered to customers. Control refers to the ability of the customer to direct and obtain substantially all the transferred product’s benefits. Revenue is not recognized to the extent where there are significant uncertainties regarding recovery of the consideration due, associated costs or the possible return of goods.

 

 (b)Related service revenue or rental income is recognized on a straight-line basis over the term of the contracts.

 

Disaggregation information of revenue by service type which was recognition based on the nature of performance obligation disclosed above is as follows:

 

  For the year ended December 31, 
Service Type 2024  Percentage
of Total
Revenue
  2023  Percentage
of Total
Revenue
  2022  Percentage
of Total
Revenue
 
Cash-In-Transit – Non-Dedicated Vehicles (CIT Non-DV) $12,233,722   33.7% $11,882,370   32.8% $10,693,948   31.5%
Cash-In-Transit - Dedicated Vehicle to Banks (CIT DV)  3,643,999   10.0%  3,814,604   10.5%  4,074,052   12.0%
ATM Management  6,710,954   18.5%  7,579,774   20.9%  8,897,939   26.2%
Cash Processing (CPC)  3,660,152   10.1%  3,265,052   9.0%  2,789,818   8.2%
Cash Center Operations (CCT)  1,764,619   4.9%  1,824,381   5.0%  2,209,055   6.5%
Consolidate Cash Center (CCC)  520,008   1.4%  726,599   2.0%  456,720   1.3%
Cheque Center Service (CDC)  
-
   -%  
-
   -%  4,562   0.0%
Cash Deposit Management Solutions (GDM)  3,899,564   10.7%  2,794,708   7.7%  1,771,380   5.2%
Others *  3,270   0.0%  5,062   0.0%  10,149   0.1%
Robotic AI solutions  198,903   0.5%  757,284   2.1%  1,272,236   3.7%
General security solutions  3,712,182   10.2%  3,630,668   10.0%  1,785,789   5.3%
Total $36,347,373   100.0% $36,280,502   100.0% $33,965,648   100.0%

 

* Others include revenues from express cash, coin processing services and international shipment.

 

During the years ended December 31, 2024, 2023 and 2022, revenue amounting to $36,342,705, $36,211,677 and $33,819,405 were generated from third parties, respectively; and $4,668, $68,825 and $146,243 were generated from a related party (Note 22), respectively.

 

F-22

 

 

2.24 Cost of sales

 

Cost of sales consists primarily of internal labor costs and related benefits, and other overhead costs that are directly attributable to services provided.

 

2.25 Research and development expense

 

Research and development expense that do not meet the criteria for capitalization are recognized as an expense as incurred. Development costs previously recognized as an expense are not recognized as an asset in a subsequent period.

  

2.26 Income tax

 

Income tax expense represents the sum of the tax currently payable and deferred tax. Income tax expense is charged to the consolidated statements of profit or loss as they incur.

 

Current income taxes are recorded in the results of the year they are incurred.

 

Deferred tax is recognized on temporary differences between the carrying amounts of assets and liabilities in the consolidated financial statements and the corresponding tax bases used in the computation of taxable profit. Deferred tax liabilities are generally recognized for all taxable temporary differences. Deferred tax assets are generally recognized for all deductible temporary differences, including tax loss carry forwards and certain tax credits, to the extent that it is probable that future taxable profits, reversal of existing taxable temporary differences will be available against which those deductible temporary differences can be utilized after considering future tax planning strategies. Such deferred tax assets and liabilities are not recognized if the temporary difference arises from the initial recognition (other than in a business combination) of other assets and liabilities in a transaction that affects neither the taxable profit nor the accounting profit.

 

Deferred tax assets are recognized for all deductible temporary differences, the carry forward of unused tax credits and any unused tax losses. Deferred tax assets are recognized to the extent that it is probable that taxable profit and reversal of existing taxable temporary differences will be available against which the deductible temporary differences, and the carry forward of unused tax credits and unused tax losses can be utilized. The carrying amount of deferred tax assets is reviewed at each reporting date and reduced to the extent that it is no longer probable that sufficient taxable profit will be available to allow all or part of the deferred tax asset to be utilized. Unrecognized deferred tax assets are re-assessed at each reporting date and are recognized to the extent that it has become probable that future taxable profits and reversal of existing taxable temporary differences will allow the deferred tax asset to be recovered.

 

Deferred tax liabilities are recognized for taxable temporary differences associated with investments in subsidiaries, associates, and interests in joint ventures, except where the Company is able to control the reversal of the temporary difference and it is probable that the temporary difference will not reverse in the foreseeable future. Deferred tax assets arising from deductible temporary differences associated with such investments and interests are only recognized to the extent that it is probable that there will be sufficient taxable profits against which to utilize the benefits of the temporary differences and they are expected to reverse in the foreseeable future.

 

F-23

 

 

Net deferred income taxes are classified as a non-current asset or liability, regardless of when the temporary differences are expected to reverse. 

 

Deferred tax assets and deferred tax liabilities are offset if a legally enforceable right exists to set off current tax assets against current tax liabilities and the deferred taxes relate to the same taxable entity and the same taxation authority.

 

Deferred tax assets and liabilities are measured at the tax rates that are expected to apply in the period in which the liability is settled or the asset is realized, based on tax rates (and tax laws) that have been enacted or substantively enacted by the end of the reporting period. The measurement of deferred tax liabilities and assets reflects the tax consequences that would follow from the manner in which the Company expects, at the end of the reporting period, to recover or settle the carrying amount of its assets and liabilities.

 

2.27 Provisions

 

Provisions are recognized for liabilities of uncertain timing or amount when the Company has a legal or constructive obligation arising as a result of a past event, it is probable that an outflow of economic benefits will be required to settle the obligation and the amount can be estimated reliably. Where the time value of money is material, provisions are stated at the present value of the expenditures expected to settle the obligation.

 

Where it is probable that an outflow of economic benefits will be required, or the amount cannot be estimated reliably, the obligation is disclosed as a contingent liability, unless the probability of outflow of economic benefits is remote. Possible obligations, whose existence will only be confirmed by the occurrence or non-occurrence of one or more future events, are also disclosed as contingent liabilities unless the probability of outflow of economic benefits is remote.

 

As of the date of this report, the Company is a defendant in various labor lawsuits in Thailand totaling approximately $0.026 million. Management believes the labor related cases are without merit and is confident that such lawsuits will be dismissed.

 

During the year ended December 31, 2023, regarding the cases with Mr. Tu, a related party, the Company had sought for legal advice to resolve these legal disputes through mediation. On March 22, 2024, the Company reached a settlement with Mr. Tu, including Mr. Tu agreeing to withdraw all the claims against the Company. The Company had fully paid off these balances in cash on May 3, 2024 and on March 27, 2024, Mr. Tu had withdrawn all the claims against the Company. Therefore, no provision has been made for these liabilities in the financial statements (Note 22).

 

2.28 Employee benefits

 

The Company provides for retirement benefits payable for employees of its subsidiaries in Thailand under the Thai Labor Law; and follows IAS 19 in accounting for the related obligation. Depending upon the individual employee’s salary and years of service, the related obligation is calculated by an independent actuary using the projected unit credit method. The present value of the obligation is determined by discounting with the interest rates of government bonds that are denominated in the currency in which the benefits will be paid, and that have terms to maturity approximating the terms of the related liabilities. The sensitivity analysis is determined by i) discount rate; ii) salary increase rate; iii) turnover rate; and iv) life expectancy.

 

All re-measurements effects of the Company’s retirement benefit obligation such as actuarial gains and losses arising from experience adjustments and changes in actuarial assumptions are recognized directly in other comprehensive income.

 

As of December 31, 2024, 2023 and 2022, actuarial (loss)/ gain of $(271,578), $3,486 and $551,649, net of tax has been recognized in other comprehensive income, respectively (Note 17).

 

F-24

 

 

2.29 Leases

 

Leases as lessee

 

From January 1, 2019, in accordance with IFRS 16, leases with terms greater than 12 months are recognized as a right-of-use asset (“ROU”) and a corresponding lease liability at the date in which the leased asset is available for use by the Company. Contracts may contain both lease and non-lease components. The Company allocates the consideration in the contract to the lease and non-lease components based on their relative stand-alone prices. Assets and liabilities arising from a lease are initially measured on a present value basis. Lease liabilities include the net present value of fixed payments.

 

Lease payments to be made under reasonably certain extension options are also included in the measurement of the liability.

 

The lease payments are discounted using the interest rate implicit in the lease. If that rate cannot be readily determined, which is generally the case for leases of the Company, the lessee’s incremental borrowing rate is used, being the rate that the individual lessee would have to pay to borrow the funds necessary to obtain an asset of similar value to the right-of-use asset in a similar economic environment with similar terms, security and conditions. To determine the incremental borrowing rate, the Company uses recent third-party financing received by the individual lessee as a starting point, adjusted to reflect changes in financing conditions.

 

Lease payments are allocated between principal and finance cost. The finance cost is charged to profit or loss over the lease period so as to produce a constant periodic rate of interest on the remaining balance of the liability for each period.

 

Right-of-use assets are measured at cost comprising the following:

 

 The amount of the initial measurement of the lease liability

 

 any lease payments made at or before the commencement date less any lease incentives received

 

Right-of-use assets are depreciated over the shorter of the asset’s useful life and the lease term on a straight-line basis. The lease terms of buildings and others are generally less than ten years and less than five years, respectively.

 

Payments associated with leases with a lease term of 12 months or less on the Company’s equipment and vehicles and all leases of low-value assets are recognized on a straight-line basis as an expense in profit or loss. Short-term leases are leases with a lease term of 12 months or less without a purchase option. The Company applies the short-term lease recognition exemption to its short-term leases of offices premises.

 

Leases as lessor

 

The Company leases out fixed assets consisting of different types of robots to third parties. All leases are classified as operating leases as the Company does not transfer substantially all of the risks and rewards incidental to the ownership of the assets.

 

During the year ended December 31, 2024, 2023 and 2022, the Company recognized rental income of approximately $35,845, $493,516 and $582,000, respectively. The Company did not recognize lease receivables as of December 31, 2024 and 2023 as the amount to be received was immaterial to the Company’s consolidated financial statements.

 

F-25

 

 

2.30 Related parties

 

Parties are considered to be related if one party has the ability, directly or indirectly, to control the other party or exercise significant influence over the other party in making financial and operating decisions. Parties are also considered to be related if they are subject to common control or significant influence, such as a family member or relative, shareholder, or a related corporation.

 

 Amount due from related parties

 

The Company recognizes the contractual right to receive money or products from related parties as amount due from related parties. For those that the contractual maturity date is less than one year, the Company records as current assets.

 

2.31 Earnings per share (“EPS”)

 

Basic EPS is calculated by dividing the net profit (loss) attributable to ordinary equity holders by the weighted average number of ordinary shares outstanding during the year. Diluted EPS is calculated by using the weighted average number of ordinary shares outstanding adjusted to include the potentially dilutive effect of outstanding stock-based awards and convertible debt instruments, unless their inclusion in the calculation is anti-dilutive.

 

2.32 New and amended accounting standards

 

All new standards and amendments that are effective for annual reporting period commencing January 1, 2024 have been applied by the Company for the year ended December 31, 2024. These new and amended standards did not have material impact on the consolidated financial statements of the Company. A number of new standards and amendments to standards have not come into effect for the year beginning January 1, 2024, and they have not been early adopted by the Company in preparing these consolidated financial statements. None of these new standards and amendments to standards is expected to have a significant effect on the consolidated financial statements of the Company.

 

3.BUSINESS COMBINATIONS

 

Fiscal year 2024 acquisitions:

 

On May 13, 2024, the Company closed an acquisition of InnoAI Technology (Shenzhen) Co., Ltd. (“InnoAI”). Approximately $0.1 (RMB1) was paid in consideration of 100% of the equity interest in InnoAI. This acquisition has been accounted for in accordance with IFRS 3 guidelines under acquisition accounting, whereby the Company recognized the assets and liabilities transferred at their carrying amounts with carry-over basis.

 

A Purchase Price Allocation exercise has been undertaken to establish the constituent parts of the acquired companies’ balance sheet at fair value on acquisition. As is customary in these circumstances, this will remain under review and subject to change during the twelve-month hindsight period. At the date of the acquisition, the total assets, total liabilities and goodwill represent $4,720, $(35,187) and $30,467, respectively.

 

The total revenue included in the Consolidated Statement of Profit or Loss for the year ended December 31, 2024 since the acquisition date contributed by InnoAI was $99. Total net loss for the year ended December 31, 2024 incurred by InnoAI since the acquisition date was $95,290.

 

Had InnoAI been consolidated from January 1, 2024, the Consolidated Statement of Profit or Loss for the year ended December 31, 2024 would show revenue from InnoAI of $831 and net loss from InnoAI of $571,561.

 

During the year ended December 31, 2024, the Company recorded a full goodwill impairment loss on InnoAI of $30,575.

 

F-26

 

 

Fiscal year 2022 acquisitions:

 

During the year ended December 31, 2022, the Company acquired four subsidiaries from Mr. Tu Jingyi, a related party. These acquisitions have been accounted for in accordance with IFRS 3 guidelines under acquisition accounting, whereby the Company recognized the assets and liabilities transferred at their carrying amounts with carry-over basis.

 

A Purchase Price Allocation exercise has been undertaken to establish the constituent parts of the acquired companies’ balance sheet at fair value on acquisition. As is customary in these circumstances, this will remain under review and subject to change during the twelve-month hindsight period.

 

  (i) On March 22, 2022, the Company closed an acquisition of Shenzhen GFAI and Guangzhou GFAI. A total of $1,000,000 cash was paid and 2,142,852 shares were issued and valued at the $1.22 per share in consideration of 100% of the equity interest in both companies. As a result of the 2023 share consolidation, the share consideration became a total of 53,571 shares issued, valued at $48.8 per share.

 

The following represents the purchase price allocation at the date of the acquisition:

 

  March 22,
2022
 
Cash and cash equivalents $2,187 
Trade and other receivables  896,327 
Inventories  1,411,893 
Other current assets  85,338 
Other non-current assets  23,566 
Property, plant and equipment  2,055,610 
Intangible assets  1,592,783 
Trade payables and other current liabilities  (4,320,434)
Goodwill  1,867,009 
Total purchase price $3,614,279 

 

The total revenue included in the Consolidated Statement of Profit or Loss for the year ended December 31, 2022 since the acquisition date contributed by Shenzhen GFAI and Guangzhou GFAI was $661,839. Total net loss for the year ended December 31, 2022 incurred by Shenzhen GFAI and Guangzhou GFAI since the acquisition date was $3,306,084.

 

Had Shenzhen GFAI and Guangzhou GFAI been consolidated from January 1, 2022, the Consolidated Statement of Profit or Loss for the year ended December 31, 2022 would show total revenue from Shenzhen GFAI and Guangzhou GFAI of $952,358 and total net loss from Shenzhen GFAI and Guangzhou GFAI of $3,746,740.

 

During the year ended December 31, 2023, the Company recorded a goodwill impairment loss on Shenzhen GFAI and Guangzhou GFAI of $1,867,009. No impairment loss on goodwill was recorded on Shenzhen GFAI and Guangzhou GFAI for the years ended December 31, 2023, 2022.

 

  (ii) On June 22, 2022, the Company closed the acquisition of Beijing Wanjia. A total of $840,000 cash was paid and 3,780,000 shares were issued and valued at $0.52 per share in consideration of 100% of the equity interest in Beijing Wanjia. As a result of the 2023 share consolidation, the share consideration became a total of 94,500 shares issued, valued at $20.8 per share.

 

F-27

 

 

The following represents the purchase price allocation at the date of the acquisition:

 

  June 22,
2022
 
Cash and cash equivalents $38,342 
Trade and other receivables  1,656,550 
Inventories  562,768 
Property, plant and equipment  20,488 
Intangible assets  1,593,398 
Other non-current assets  203,765 
Trade payables and other current liabilities  (1,681,573)
Goodwill  411,862 
Total purchase price $2,805,600 

 

The total revenue included in the Consolidated Statement of Profit or Loss for the year ended December 31, 2022 since the acquisition date contributed by Beijing Wanjia was $1,785,789. Total net loss for the year ended December 31, 2022 incurred by Beijing Wanjia since the acquisition date was $204,127.

 

Had Beijing Wanjia been consolidated from January 1, 2022, the Consolidated Statement of Profit or Loss for the year ended December 31, 2022 would show revenue from Beijing Wanjia of $3,255,081 and net loss from Beijing Wanjia of $544,673.

 

No impairment loss on goodwill was recorded on Beijing Wanjia for the years ended December 31, 2024 and 2023.

 

  (iii) On January 20, 2022, the Company closed an acquisition to obtain 100% equity interest in AI Malaysia. The consideration is approximately $1 (RM 1).

 

The following represents the purchase price allocation at the date of the acquisition:

 

  January 20,
2022
 
Cash and cash equivalents $12,500 
Current liabilities  (13,184)
Goodwill  685 
Total purchase price $1 

 

The revenue included in the Consolidated Statement of Profit or Loss for the year ended December 31, 2022 since the acquisition date contributed by AI Malaysia was $nil. Net loss incurred by AI Malaysia was $242,075 over the same period.

 

Had AI Malaysia been consolidated from January 1, 2022, the Consolidated Statement of Profit or Loss for the year ended December 31, 2022 would show revenue from AI Malaysia of $nil and net loss from AI Malaysia of $242,075.

 

During the year ended December 31, 2023, the Company recorded impairment loss on AI Malaysia of $685. No impairment loss on goodwill was recorded on AI Malaysia for the years ended December 31, 2022.

 

  (iv) On February 9, 2022, the Company closed an acquisition to obtain 100% equity interest in AI Macau. The consideration is approximately $3,205 (MOP 25,000).

 

F-28

 

 

The following represents the purchase price allocation at the date of the acquisition:

 

  February 9,
2022
 
Cash and cash equivalents $21,038 
Other current assets  4,162 
Current liabilities  (92,350)
Goodwill  70,355 
Total purchase price $3,205 

 

AI Macau acts as an agent-only subsidiary company, operating solely and for all purposes as the agent of AI Hong Kong for the deployment of robots and thus, AI Macau has no independent revenue of its own.

 

During the year ended December 31, 2023, the Company recorded a goodwill impairment loss on AI Macau of $70,355. No impairment loss on goodwill was recorded on AI Macau for the years ended December 31, 2022.

 

4.CASH AND CASH EQUIVALENTS AND RESTRICTED CASH

 

  As of December 31, 
  2024  2023 
Cash on hand $541,937  $472,641 
Cash in bank  21,394,485   19,762,586 
Subtotal  21,936,422   20,235,227 
Restricted cash – current  27,642   100,764 
Restricted cash – non-current  1,432,738   1,608,762 
Subtotal  23,396,802   21,944,753 
Cash at banks attributable to discontinued operations  
-
   28,642 
Cash, cash equivalents, and restricted cash $23,396,802  $21,973,395 

 

As of December 31, 2024 and December 31, 2023, the Company had approximately $13,000,000 and $15,000,000 structured notes in bank. The Company recorded interest income of $500,012 and $327,559for the years ended December 31, 2024 and 2023.

 

5.INVENTORIES

 

  As of December 31, 
  2024  2023 
Robots at warehouse $4,112,364  $4,743,645 
Security equipment  274,854   506,403 
Impairment provision for inventories  (4,112,364)  (4,743,645)
Inventories $274,854  $506,403 

 

The Company recorded a provision for slow moving or obsolete robots’ inventory of $nil, $3,797,552 and $942,882 during the years ended December 31, 2024, 2023 and 2022, respectively.

 

6.TRADE RECEIVABLES, NET

  

  As of December 31, 
  2024  2023 
Trade receivables $6,279,680  $5,780,144 
Provision for expected credit loss on trade receivables  (357,335)  (149,339)
Trade receivables, net $5,922,345  $5,630,805 

 

The movement in the Company’s provision for and (recovery of) expected credit loss on trade receivables was $210,437, $103,534 and $(7,394) during the years ended December 31, 2024, 2023, and 2022, respectively.

 

F-29

 

 

The following tables details the Company’s trade receivables as of:

 

December 31, 2024

 

  Trade receivables - as of December 31, 2024 
  <30  31-60  61-90  91 and over  Total 
Trade receivables $5,500,821  $371,305  $5,524  $44,695  $5,922,345 

 

December 31, 2023

 

  Trade receivables - as of December 31, 2023 
  <30  31-60  61-90  91 and over  Total 
Trade receivables $5,361,716  $61,041  $15,068  $192,980  $5,630,805 

 

7.WITHHOLDING TAXES RECEIVABLES, NET

 

  2024  2023 
Balance at January 1, $2,224,846  $2,691,096 
Addition  771,906   739,573 
Collection  (625,052)  (545,233)
Allowance for uncollectible  (4,339)  (683,344)
Exchange difference  (5,575)  22,754 
Balance at December 31, $2,361,786  $2,224,846 

 

  As of December 31, 
  2024  2023 
Current portion $393,960  $607,221 
Non-current portion  1,967,826   1,617,625 
Withholding taxes receivables, net $2,361,786  $2,224,846 

 

During the year ended December 31, 2024, the Company received a withholding tax refund of THB 21,983,058 (approximately $0.6 million) in connection with the Company’s 2019 withholding taxes refund applications of THB 29,690,069 (approximately $0.8 million). The Company wrote off approximately $0.03 million, representing the difference between the provision recorded against the receivable and the actual amount of refund from the Thai Revenue Department during the year ended December 31, 2024. As of December 31, 2024, the Company maintained an allowance of approximately $0.004 million against its withholding taxes receivable.

 

During the year ended December 31, 2023, the Company received a withholding tax refund of THB 18,959,514 (approximately $0.6 million) in connection with the Company’s 2018 withholding taxes refund applications of THB 29,188,153 (approximately $0.9 million). The Company wrote off approximately $0.3 million, representing the difference between the receivable recorded and the amount of refund from the Thai Revenue Department during the year ended December 31, 2023. Out of prudence, based on the amounts written off for the receivable related to year 2013 to 2018, the Company recorded a provision for withholding taxes receivables of approximately $0.4 million. As of December 31, 2023, the Company maintained an allowance of approximately $1.3 million against its withholding taxes receivable.

  

During the year ended December 31, 2022, the Company received a withholding tax refund of THB 35,312,291 (approximately $1.0 million) in connection with the Company’s 2016 to 2017 withholding taxes refund applications (which totaled THB 56,107,574 or approximately $1.6 million). The Company wrote off approximately $0.6 million, representing the difference between the receivable recorded and the amount of refund from the Thai Revenue Department during the year ended December 31, 2022. As of December 31, 2022, the Company maintained an allowance of approximately $0.9 million against its withholding taxes receivable.

 

F-30

 

 

8.OTHER CURRENT AND OTHER NON-CURRENT ASSETS

 

  As of December 31, 
  2024  2023 
       
Prepayments – office and warehouse rental $820,110  $818,997 
Prepayments and refund - insurance  430,693   91,022 
Prepayments - others  566,715   187,759 
Input VAT and other taxes receivable  233,709   219,232 
Tools and supplies  113,136   143,760 
Interest receivable on bank deposits  65,808   108,215 
Cash advances to employees  46,685   79,169 
Uniforms  14,583   17,417 
Other current assets $2,291,439  $1,665,571 
         
Deposits $998,971  $402,447 
Other non-current assets $998,971  $402,447 

 

9.PROPERTY, PLANT AND EQUIPMENT

 

  Leasehold
improvements
  Machinery and
equipment
  Office
furbishing
and equipment
  Vehicles  Assets
under
construction
  GDM
machines
  Robots  Total 
Cost                        
At December 31, 2022 $3,146,864  $4,868,015  $5,354,351  $15,518,987  $33,222  $1,948,698  $7,194,815  $38,064,952 
Additions  
-
   13,390   26,202   39,199   74,126   1,144,766   810,559   2,108,242 
Disposals  (106,385)  (107,569)  (97,835)  (214,021)  
-
   
-
   (301,877)  (827,687)
Impairment of fixed assets  
-
   
-
   
-
   
-
   
-
   
-
   (3,702,367)  (3,702,367)
Exchange differences  33,330   55,507   53,107   161,220   1,561   40,419   (46,977)  298,167 
At December 31, 2023 $3,073,809  $4,829,343  $5,335,825  $15,505,385  $108,909  $3,133,883  $3,954,153  $35,941,307 
Additions  
-
   36,276   34,260   154,597   
-
   19,448   
-
   244,581 
Disposals  (988,790)  
-
   (2,609,458)  (306,145)  
-
   
-
   (362,163)  (4,266,556)
Transfer in (out)  
-
   
-
   
-
   73,293   (73,293)  
-
   
-
   
-
 
Exchange differences  (34,997)  (18,507)  (80,975)  (63,111)  (2,153)  (12,106)  (20,085)  (231,934)
At December 31, 2024 $2,050,022  $4,847,112  $2,679,652  $15,364,019  $33,463  $3,141,225  $3,571,905  $31,687,398 
                                 
Accumulated Depreciation                                
At December 31, 2022 $2,577,341  $4,748,031  $4,889,742  $13,493,656  $
-
  $1,230,247  $3,059,174  $29,998,191 
Depreciation charged for the year  105,006   67,840   166,670   448,136   
-
   429,512   1,006,483   2,223,647 
Disposals  (106,287)  (107,565)  (91,802)  (213,092)  
-
   
-
   (100,848)  (619,594)
Exchange differences  28,979   53,293   50,910   151,978   
-
   20,834   (10,656)  295,338 
At December 31, 2023 $2,605,039  $4,761,599  $5,015,520  $13,880,678  $
-
  $1,680,593  $3,954,153  $31,897,582 
Depreciation charged for the year  101,235   48,875   122,119   373,205   
-
   426,191   
-
   1,071,625 
Disposals  (988,784)  
-
   (2,607,288)  (304,070)  
-
   
-
   (362,163)  (4,262,305)
Exchange differences  (31,330)  (17,940)  (80,027)  (57,234)  
-
   3,256   (20,085)  (203,360)
At December 31, 2024 $1,686,160  $4,792,534  $2,450,324  $13,892,579  $
-
  $2,110,040  $3,571,905  $28,503,542 
                                 
Net book value                                
At December 31, 2023 $468,770  $67,744  $320,305  $1,624,707  $108,909  $1,453,290  $
-
  $4,043,725 
At December 31, 2024 $363,862  $54,578  $229,328  $1,471,440  $33,463  $1,031,185  $
-
  $3,183,856 

 

There was no impairment of property, plant and equipment recorded for the years ended December 31, 2024. During the year ended December 31, 2023 and 2022, the Company recognized impairment loss on robots’ assets of $3,682,789 and $4,408,037, respectively. No property, plant and equipment were pledged as security for bank borrowings for the year ended December 31, 2024.

 

F-31

 

 

10.RIGHT-OF-USE ASSETS AND OPERATING LEASE LIABILTIES

 

The carrying amounts of right-of-use assets are as below:

 

  2024  2023 
Balance at January 1, $2,688,208  $4,171,409 
New leases  1,580,321   522,578 
Termination of leases  (114,301)  (19,786)
Depreciation expense  (1,861,512)  (2,006,421)
Exchange difference  (24,694)  20,428 
Balance at December 31, $2,268,022  $2,688,208 

 

The total operating lease liabilities are as below:

 

  As of December 31, 
  2024  2023 
Current portion $1,574,537  $1,239,066 
Non-current portion  768,174   1,455,857 
Operating lease liabilities $2,342,711  $2,694,923 

 

Lease liabilities were measured at the present value of the remaining lease payments, discounted using the lessee’s incremental borrowing rate. The weighted average incremental borrowing rate applied to new leases during year 2024, 2023 and 2022 was 5.47%, 4.23% and 3.52%, respectively.

 

During the years ended December 31, 2024, 2023 and 2022, interest expense of $130,092, $114,583 and $89,470 arising from lease liabilities was included in finance costs, respectively. Depreciation expense related to right-of-use assets was $1,861,512, $2,006,421 and $1,066,662 respectively during the years ended December 31, 2024, 2023 and 2022.

 

F-32

 

 

11.INTANGIBLE ASSETS, NET    

 

  Computer
software
  Right-of-use
Platform
  Customer
base
  Technical
know-how
  Security
Surveillance
system
  Intelligent
Cloud
Platform
  Assets under construction -  Cash
Management
Systems
  Total 
Cost                        
At December 31, 2022 $887,745  $673,029  $1,042,110  $499,344  $1,360,898  $3,000,000  $194,495  $7,657,621 
Additions  21,137   
-
   
-
   
-
   200,101   1,590,546   
-
   1,811,784 
Impairment of intangible assets  
-
   (542,463)  (185,594)  
-
   
-
   (2,985,494)  
-
   (3,713,551)
Exchange differences  10,340   (15,907)  (26,956)  (13,232)  (36,775)  (472)  (413)  (83,415)
At December 31, 2023 $919,222  $114,659  $829,560  $486,112  $1,524,224  $1,604,580  $194,082  $5,672,439 
Additions  123,122   
-
   
-
   
-
   
-
   
-
   
-
   123,122 
Impairment of intangible assets  
-
   
-
   
-
   
-
   
-
   
-
   (188,797)  (188,797)
Exchange differences  (1,724)  (3,176)  (22,972)  (13,462)  (42,210)  (469)  (5,285)  (89,298)
At December 31, 2024 $1,040,620  $111,483  $806,588  $472,650  $1,482,014  $1,604,111  $
-
  $5,517,466 
                                 
Accumulated amortization                                
At December 31, 2022 $767,168  $50,477  $405,868  $28,405  $612,560  $
-
  $
-
  $1,864,478 
Amortization charged for the year  53,859   65,753   312,268   55,501   103,162   403,051   
-
   993,594 
Exchange differences  9,573   (1,571)  (11,865)  (950)  (16,599)  (471)  
-
   (21,883)
As December 31, 2023 $830,600  $114,659  $706,271  $82,956  $699,123  $402,580  $
-
  $2,836,189 
Amortization charged for the year  60,190   
-
   81,147   54,600   104,673   133,515   
-
   434,125 
Exchange differences  (2,107)  (3,176)  (20,789)  (3,125)  (20,947)  (3,655)  
-
   (53,799)
As December 31, 2024 $888,683  $111,483  $766,629  $134,431  $782,849  $532,440  $
-
  $3,216,515 
                                 
Net book value                                
At December 31, 2023 $88,622  $
-
  $123,289  $403,156  $825,101  $1,202,000  $194,082  $2,836,250 
At December 31, 2024 $151,937  $
-
  $39,959  $338,219  $699,165  $1,071,671  $
-
  $2,300,951 

 

The Company recognized impairment loss on the cash management related intangible assets of $188,797 during the year ended December 31, 2024. The Company recognized impairment loss on the robots-related intangible assets of $3,713,551 during the year ended December 31, 2023.

 

F-33

 

 

12.TRADE PAYABLES AND OTHER CURRENT LIABILITIES

 

  As of December 31, 
  2024  2023 
Trade payables – third parties $2,004,404  $2,113,401 
Payroll Payable  1,204,345   1,528,254 
Accrued Expenses  693,589   639,556 
Output VAT and other taxes payable  185,750   100,166 
Other Payables  174,667   419,964 
Other payables, accrued customer claims, cash loss and shortage  168,789   300,337 
Deferred revenue  117,820   256,815 
Provision for stock-based compensation expense*  
-
   830,000 
Trade payables and other current liabilities** $4,549,364  $6,188,493 

 

* During the year ended December 31, 2023, management of the Company decided to grant restricted shares to officers and certain employees based on their performance in 2023 under the Company’s 2022 Equity Incentive Plan. The Board of Directors approved the number of restricted shares to be granted to officers and employees on March 14, 2024 (Note 19).
   
** The Company merged Other Current Liabilities with Trade and Other Payables balance under Trade Payables and Other Current Liabilities, as both meet the IFRS criteria for current liabilities and share similar characteristics. In accordance with IAS 1, the Company also reclassified the comparative period ending December 31, 2023, to ensure consistency and comparability.

 

13.BORROWINGS

 

  As of December 31, 
  2024  2023 
Short-term bank borrowing $
-
  $140,902 
Current portion of long-term bank borrowings  44,232   196,339 
Long-term bank borrowings  
-
   44,410 
Total borrowings* $44,232  $381,651 

 

The Company maintains borrowings with two financial institutions. The borrowings are used for working capital purposes to support its business operations in Thailand. For the year ended December 31, 2024, the Company had one bank loan, the annual interest rate on this borrowing is 4.69%, with a maturity date of April 7, 2025. For the year ended December 31, 2023, the Company had two bank loans with interest at the rates of 4.69% and 3.77% with maturity dates of April 7, 2025 and September 25, 2024, respectively. For the years ended December 31, 2024, 2023 and 2022, interest expense recorded for the bank borrowings was $10,776, $60,131 and $68,010, respectively.

 

As of December 31, 2024, the Company has no unused bank overdraft availability and no unused trust receipts availability. As of December 31, 2023 and 2022, the Company had unused bank overdraft availability of approximately $292,000 and $289,000.

 

*Prior to entering into a loan conversion agreement with WK Venture Success Limited on September 28, 2023 to discharge the entire loan amount and accrued unpaid interest, for the year ended December 31, 2024, 2023 and 2022, interest expense recorded for the third-party borrowing was $nil, $230,849 and $616,116 with interest rate at4%.

 

F-34

 

 

14.CONVERTIBLE NOTE PAYABLE

 

On October 25, 2022, the Company issued Streeterville Capital, LLC(“CVP”) an unsecured convertible promissory note in the principal amount of $1,707,500 (the “Note”). Prior to the Company’s full settlement on the outstanding convertible note payable with CVP on October 25, 2023, on April 17, 2023, CVP delivered to the Company a conversion notice informing the Company that CVP has elected to convert a portion of the balances $1,238,400 at the conversion price of $7.20. Upon this conversion, the Company issued 172,000 restricted ordinary shares to CVP on April 19, 2023. On October 25, 2023, the Company paid $554,238 to CVP to fully repay the remaining Note balance. During the years ended 2023 and 2022, interest expense of $60,094 and $22,767 was recorded as finance costs, respectively.

 

15.FINANCE LEASE LIABILITIES, NET

 

  As of December 31, 
  2024  2023 
Current portion $96,372  $108,597 
Non-current portion  121,746   218,996 
Finance lease liabilities $218,118  $327,593 

 

For the years ended December 31, 2024, 2023 and 2022, interest expense was $16,977, $28,126 and $51,070, respectively.

 

The minimum lease payments under finance lease agreements are as follows:

 

  As of December 31, 
  2024  2023 
Within 1 year $107,498  $126,042 
After 1 year but within 5 years  127,848   236,293 
Less: Finance charges  (17,228)  (34,742)
Present value of finance lease liabilities, net $218,118  $327,593 

 

Finance lease assets comprise primarily vehicles and office equipment as follow:

 

  As of December 31, 
  2024  2023 
Cost $723,444  $655,371 
Less: Accumulated depreciation  (280,286)  (215,038)
Net book value $443,158  $440,333 

 

16.TAXATION

 

Value added tax (“VAT”)

 

GF Cash (CIT) and AI R&I are subsidiaries operating in Thailand, which are subject to a statutory VAT of 7% for services in Thailand. Shenzhen GFAI, InnoAI, Guangzhou GFAI and Beijing Wanjia are the subsidiaries operating in the PRC, which are subject to a statutory VAT of 13% for goods delivered and rental provided,6% for services provided and 9% for construction projects in the PRC. The output VAT is charged to customers who receive services from the Company and the input VAT is paid when the Company purchases goods and services from its vendors. The input VAT can be offset against the output VAT. The VAT payable is presented on the balance sheets when input VAT is less than the output VAT. A recoverable balance is presented on the balance sheets when input VAT is larger than the output VAT.

 

F-35

 

 

Income taxes

 

Cayman Islands

 

The Company is incorporated in the Cayman Islands. Under the current laws of the Cayman Islands, the Company is not subject to income or capital gains taxes. In addition, dividend payments are not subject to withholding tax in the Cayman Islands.

 

British Virgin Islands

 

The Company’s subsidiary incorporated in the BVI is not subject to taxation.

 

The Organization for Economic Co-operation and Development (OECD) published the International Tax Reform- Pillar Two Model Rules (“ Pillar Two”), derived from the digitization of the economy, global model rules against base erosion and profit shifting. The rules are designed to ensure that large multinational companies within the scope of the rules pay a minimum level of tax on income generated in a specified period in each jurisdiction where they operate. The rules apply a system of top-up taxation that raises the total amount of tax paid on an entity’s excess profits in a jurisdiction to the minimum rate of 15%

 

The Company has analyzed the potential exposure of the Pillar Two rules, concluding that there is not any impact on the Company’s consolidated financial statement as of and for the year ended December 31, 2024 and the Company also expects no significant impacts of Pillar Two in the coming years basically due to the following: As of December 31, 2024, the consolidated Company’s revenue did not exceed EUR 750 million in at lease two our of the last four years. And the Company has no expectation of obtain an effective tax rate of 15% or less in Peru, Colombia or Mexico in the coming years.

 

The Company’s operating subsidiaries incorporated in different tax jurisdiction are subject to different corporate income tax rate as follows:

 

  Corporate
income
tax rate
 
Hong Kong  16.5%
Singapore  17.0%
Thailand  20.0%
Malaysia  24.0%
Macau  12.0%
United States  21.0%
Australia  0.0%
United Arab Emirates  25.0%
United Kingdom  19.0%
South Korea  25.0%
Japan  23.2%
Canada  15.0%
Vietnam  20.0%
China  25.0%
China-Preferential tax  15.0%

 

Pre-tax profit (loss) from continuing operations, by jurisdiction, for the years ended December 31, 2024, 2023 and 2022 is as follows:

 

  For the years ended
December 31,
 
  2024  2023  2022 
Cayman Islands $(3,518,091) $(4,100,487) $(4,302,089)
BVI  (12,427)  (16,537)  (17,811)
Hong Kong  3,315,700   (10,805,695)  (3,245,238)
Singapore  (98,922)  (180,619)  (160,228)
Thailand  (134,639)  (2,852,376)  (5,826,236)
Malaysia  (163,664)  (2,761,202)  (478,658)
Macau  (73,618)  (193,865)  (161,513)
United States  (162,279)  (321,399)  (572,088)
Australia  
-
   15,199   (15,199)
United Arab Emirates (UAE)  
-
   (22,157)  (72,036)
United Kingdom  
-
   1,350   (1,350)
South Korea  (9,813)  (11,236)  (20,029)
Japan  (10,107)  (189,773)  (77,055)
Canada  
-
   3,418   (2,997)
Vietnam  
-
   17,123   (17,123)
China  (5,141,484)  (7,770,944)  (3,501,768)
  $(6,009,344) $(29,189,200) $(18,471,418)

 

F-36

 

 

The components of the income tax provision are:

 

  For the years ended
December 31,
 
  2024  2023  2022 
Current income tax expense $
-
  $
-
  $
-
 
Deferred income tax expense (benefit)  (125,925)  434,320   132,208 
Total income tax (benefit) expense $(125,925) $434,320  $132,208 

 

The Company’s income tax expense (benefit) is entirely derived from Thailand, and the reconciliation between the statutory tax rate to income before income taxes and the actual provision for income taxes is as follows:

 

  For the years ended
December 31,
 
  2024  2023  2022 
(Loss) Profit before income tax expense* $(134,639) $(994,531) $(3,840,120)
Thailand income tax statutory rate  20%  20%  20%
Income tax at statutory tax rate  (26,928)  (198,906)  (768,024)
Deferred tax assets not recognized  (190,194)  713,468   768,024 
Permanent differences  91,197   (80,242)  132,208 
Income tax expense (benefit) $(125,925) $434,320  $132,208 

 

* This amount represents profit before income tax after adjustments for non-deductible and non-taxable expense items from the Thailand operating entity.

 

Deferred tax assets and liabilities are comprised of the following:

 

  As of December 31, 
  2024  2023 
Provision for employee benefits $1,105,558  $982,013 
Net operating loss carried forward  358,575   893,693 
Valuation allowance  
-
   (724,866)
Deferred tax assets  1,464,133   1,150,840 
Less:        
Deferred tax liabilities - finance leases  (182,602)  (65,363)
Deferred tax assets, net $1,281,531  $1,085,477 

 

17.PROVISION FOR EMPLOYEE BENEFITS

 

Prior to March 30, 2022, the Company had a retired benefit plan (“Plan A”), another plan (“Plan B”) was established in 2022, both plans are based on the requirements of the Thailand Labor Protection Act B.E.2541 (1998) (Revised 2019) to provide retirement benefits to employees based on pensionable remuneration and length of service which are considered as unfunded. The plan asset is unfunded and the Company will pay benefits when needed.

 

According to IAS 19 (Revised 2017), the use of Projected Unit Credit (PUC) Cost Method is required in order to determine the actuarial liability based on past service and expected future salary. Thus, the actuarially acceptable assumptions on salary scale are needed. Actuarial assumptions on other components of the benefit formulas are also required to measure the obligation such as demographic assumptions and financial assumptions. All of these assumptions are important because they are directly related to a possibility of actuarial gains and losses. Moreover, the obligations are measured on a discounted basis because they may be settled many years after the employees render the related service.

 

F-37

 

 

The following assumptions have been adopted for Plan A’s actuarial valuation: 

 

Demographic Assumptions:

 

 1.Mortality Table (Annual Death Rate): Male and Female Thai Mortality Ordinary Tables of 2017 (TMO 2017) which is the latest mortality table from the Office of Insurance Commission in Thailand.

 

  2. Annual Disability Rate: 5% of the Male and Female TMO 2017.

  

  3. Annual Voluntary Resignation: Age related rates as follows.

 

Age Group (Years) Annual Voluntarily
Resignation Rate of Direct
Cost Staff
  Annual Voluntarily
Resignation
Rate of Indirect
Cost Staff
 
Below 31  15%  22%
31-40  8%  15%
41-50  5%  12%
Above 50  0%  0%

 

Financial Assumptions:

 

  1. Discount Rate: Single weighted average discount rate is 2.40% per year based on the zero coupon yield rate of government bonds in Thailand from the Thai Bond Market Association (Thai BMA) as of December 31, 2024. Duration (or single weighted average remaining time to retire) is 11.64 years.

 

  2. Salary Increase Rate: 2.00% per year. The projected salary is calculated at the time of retirement or forced resignation.

 

 3.Taxes payable by the plan: The contributions are not a tax-deductible expense according to the Revenue Department in Thailand so there are no taxes payable by the plan

 

Movement in the present value of Plan A’s retired benefit obligation:

 

  As of December 31, 
  2024  2023 
Defined benefit obligations at January 1, $4,910,067  $4,827,800 
Benefits paid during the year  (443,213)  (578,457)
Current service costs  519,077   442,700 
Interest  114,422   121,651 
Past service cost and gain on settlement  79,935   37,677 
Actuarial loss  352,577   3,431 
Exchange differences  (5,077)  55,265 
Defined benefit obligations at December 31, $5,527,788  $4,910,067 

 

F-38

 

 

The following table presents the sensitivity analysis for each significant actuarial assumption with a variation of 1.0% in the assumptions as of the end of the reporting period:

 

For the year ended December 31, 2024

 

Assumption % Change
(+) in
Assumption
  Liability  Amount
Change in
Liability
  % Change
in Liability
  % Change
(-) in
Assumption
  Liability  Amount
Change in
Liability
  % Change
in Liability
 
Discount Rate  1  $5,070,154  $(457,634)  -8.28   -1  $6,060,911  $533,123   9.64 
Salary Increase Rate  1   5,879,873   352,086   6.37   -1   5,221,419   (306,369)  -5.54 
Turnover Rate  1   5,319,429   (208,359)  -3.77   -1   5,601,164   73,376   1.33 
Life Expectancy  +1 Year   5,540,629   12,841   0.23   -1 Year   5,515,047   (12,741)  -0.23 

 

For the year ended December 31, 2023

 

Assumption % Change
(+) in
Assumption
  Liability  Amount
Change in
Liability
  % Change
in Liability
  % Change
(-) in
Assumption
  Liability  Amount
Change in
Liability
  % Change
in Liability
 
Discount Rate  1  $4,526,095  $(383,972)  -7.82   -1  $5,354,805  $444,737   9.06 
Salary Increase Rate  1   5,197,550   287,483   5.86   -1   4,658,682   (251,385)  -5.12 
Turnover Rate  1   4,749,274   (160,793)  -3.27   -1   4,961,641   51,574   1.05 
Life Expectancy  +1 Year   4,920,291   10,224   0.21   -1 Year   4,899,921   (10,146)  -0.21 

 

For the year ended December 31, 2022

 

Assumption % Change
(+) in
Assumption
  Liability  Amount
Change in
Liability
  % Change
in Liability
  % Change
(-) in
Assumption
  Liability  Amount
Change in
Liability
  % Change
in Liability
 
Discount Rate  1  $4,500,166  $(327,634)  -6.79   -1  $5,201,435  $373,635   7.74 
Salary Increase Rate  1   5,064,621   236,821   4.91   -1   4,617,667   (210,133)  -4.35 
Turnover Rate  1   4,683,817   (143,983)  -2.98   -1   4,871,730   43,930   0.91 
Life Expectancy  +1 Year   4,837,009   9,207   0.19   -1 Year   4,818,657   (9,143)  -0.19 

 

F-39

 

 

Maturity profile of the defined benefit obligation as of December 31, are as follow:

 

Year Defined
Benefit
Obligation
 
2025 $513,751 
2026  259,610 
2027  334,829 
2028  249,094 
2029  266,592 
2030  367,826 
2031  595,721 
2032  227,444 
2033  198,420 
2034  379,742 
2035-2049  14,197,001 
>2049  8,227,099 

 

The following assumptions have been adopted for Plan B’s actuarial valuation: 

 

Demographic Assumptions:

 

 1.Mortality Table (Annual Death Rate): Male and Female Thai Mortality Ordinary Tables of 2017 (TMO 2017) which is the latest mortality table from the Office of Insurance Commission in Thailand.

 

  2. Annual Disability Rate: 5% of the Male and Female TMO 2017.

 

  3. Annual Voluntary Resignation: Age related rates as follows.

 

Age Group (Years) Annual Voluntarily
Resignation
Rate of Indirect
Cost Staff
 
Below 31  22%
31-40  15%
41-50  12%
Above 50  0%

 

F-40

 

 

Financial Assumptions:

 

  1. Discount Rate: Single weighted average discount rate is 2.66% per year based on the zero coupon yield rate of government bonds in Thailand from the Thai Bond Market Association (Thai BMA) as of December 31, 2024. Duration (or single weighted average remaining time to retire) is 18.18 years.

 

  2. Salary Increase Rate: 2.0% per year. The projected salary is calculated at the time of retirement or forced resignation.

 

 3.Taxes payable by the plan: The contributions are not a tax-deductible expense according to the Revenue Department in Thailand so there are no taxes payable by the plan

 

Movement in the present value of Plan B’s retired benefit obligation:

 

  As of December 31, 
  2024  2023 
Defined benefit obligations at January 1, $25,915  $21,814 
Benefits paid during the year  (10,163)  (2,884)
Current service costs  5,079   4,876 
Interest  399   607 
Past service cost and loss on settlement  9,729   2,491 
Actuarial gain  (9,805)  (1,298)
Exchange differences  (216)  309 
Defined benefit obligations at December 31, $20,938  $25,915 

 

The following table presents the sensitivity analysis for each significant actuarial assumption with a variation of 1.0% in the assumptions as of the end of the reporting period:

 

For the year ended December 31, 2024

 

Assumption % Change
(+) in
Assumption
  Liability  Amount
Change in
Liability
  % Change
in Liability
  % Change
(-) in
Assumption
  Liability  Amount
Change in
Liability
  % Change
in Liability
 
Discount Rate  1  $18,348  $(2,590)  -12.37   -1  $24,001   3,063   14.63 
Salary Increase Rate  1   23,546   2,608   12.46   -1   18,711   (2,227)  -10.63 
Turnover Rate  1   19,029   (1,909)  -9.12   -1   22,192   1,254   5.99 
Life Expectancy  +1 Year   20,992   54   0.26   -1 Year   20,884   (54)  -0.26 

 

For the year ended December 31, 2023

 

Assumption % Change
(+) in
Assumption
  Liability  Amount
Change in
Liability
  % Change
in Liability
  % Change
(-) in
Assumption
  Liability  Amount
Change in
Liability
  % Change
in Liability
 
Discount Rate  1  $23,156  $(2,760)  -10.65   -1  $29,123  $3,208   12.38 
Salary Increase Rate  1   28,622   2,707   10.45   -1   23,565   (2,351)  -9.07 
Turnover Rate  1   24,032   (1,883)  -7.27   -1   26,976   1,061   4.09 
Life Expectancy  +1 Year   26,000   84   0.32   -1 Year   25,832   (84)  -0.32 

 

F-41

 

 

Maturity profile of the defined benefit obligation as of December 31, are as follow:

 

Year Defined
Benefit
Obligation
 
2025 $
-
 
2026  
-
 
2027  
-
 
2028  
-
 
2029  
-
 
2030  
-
 
2031  
-
 
2032  
-
 
2033  
-
 
2034  
-
 
2035-2049  220,881 
>2049  203,717 

 

18.SHAREHOLDERS’ EQUITY

 

Equity transactions in fiscal year 2024:

 

The Company completed the separation with Handshake, receiving back the 1,091 restricted ordinary shares owned by Handshake, which were canceled on March 4, 2024.

 

On March 6, 2024, the Company issued an aggregate number of 120,000 restricted ordinary shares to three independent directors on the Board of Directors, representing 60,000restricted ordinary shares for their service performed in 2023 and 60,000 restricted ordinary shares for their service to be performed in 2024.

 

On May 7, 2024, the Company issued an aggregate number of 288,000 restricted ordinary shares to officers and certain employees for their service performed in 2023.

 

On July 2, 2024, the Company entered into an At the Market Offering Agreement (the “ATM Agreement”) with H.C. Wainwright & Co., LLC (the “Sales Agent”), pursuant to which the Company may offer and sell, from time to time, its ordinary shares, par value $0.12 per share (the “Ordinary Shares”), through the Sales Agent in an “at the market offering” (the “ATM Offering”), as defined in Rule 415(a)(4) promulgated under the Securities Act of 1933, as amended, for an aggregate offering price of up to $10,862,168. For the period from July 2, 2024 to December 31, 2024, the Company issued 7,502,220 Ordinary Shares pursuant to the 2024 ATM offering for gross proceeds of $10,861,671. The Ordinary Shares were sold at prevailing market prices, for an average price per share of $1.45 Pursuant to the ATM Agreement, a cash commission of $271,542 on the aggregate gross proceeds raised was paid to the Sales Agent in connection with its services under the AMT Agreement.

 

On September 3, 2024, the Company entered into a Marketing Services Agreement (the “Marketing Services Agreement”) with Outside the Box Capital Inc. (“OTB”), pursuant to which the Company agreed to issue $75,000 of restricted Ordinary Shares of the Company, calculated at the closing price as of September 3, 2024, to OTB as consideration for its services provided under the Marketing Services Agreement. On September 3, 2024, the Company issued 69,445 restricted Ordinary Shares of the Company to OTB.

 

Equity transactions in fiscal year 2023:

 

On January 31, 2023, the shareholders of the Company approved a 1 for 40 share consolidation of the Company’s authorized and issued ordinary shares whereby every forty shares were consolidated into one share (the “2023 share consolidation”). In addition, the par value of each ordinary share increased from $0.003 to $0.12. The financial statements and all share and per share amounts have been retroactively restated to reflect the Share Consolidation. On January 31, 2023, in addition to the 2023 share consolidation, the shareholders of the Company also approved:

 

 a proposal to resolve fractional entitlements to the Company’s issued ordinary shares resulting from the 2023 share consolidation – under the proposal, fractional shares will be disregarded and will not be issued to the shareholders of the Company but all such fractional shares shall be redeemed in cash for the fair value of such fractional share, with fair value being defined as the closing price of the ordinary shares on a post-share consolidation basis on the applicable trading market on the first trading date of the Company’s ordinary shares following the effectiveness of the 2023 share consolidation; and

 

  an increase in the Company’s authorized ordinary shares from 7,500,000 to 300,000,000.

 

The 2023 share consolidation was consummated under Cayman Islands law on January 31, 2023. Below is a reconciliation of the effect of the retroactive adjustments.

 

F-42

 

 

Consolidated Balance Sheets as of December 31, 2022

 

  Pre-share
consolidation
  Adjustments  Post-share
consolidation
 
(Deficit) Equity         
Number of ordinary shares – authorized  300,000,000   (292,500,000)  7,500,000 
Number of ordinary shares – issued and outstanding  64,770,529   (63,151,552)  1,618,977 
Par value $0.003  $0.117  $0.12 

 

Consolidated Statements of Profit or Loss for the year ended December 31, 2022

 

  Pre-share consolidation  Adjustments  Post-share consolidation 
Loss per share         
Basic and diluted loss for the year attributable to ordinary equity holders of the Company $(0.37) $(14.60) $(14.97)
             
Weighted average number of shares used in computation:            
Basic and diluted  49,605,434   (48,365,582)  1,239,852 

 

On February 17, 2023, a total of 2,339 fractional shares were canceled as a result of the share consolidation.

 

In connection with the restricted ordinary shares issued on June 16, 2022 as a deposit to acquire 100% of the equity interests in seven Kewei Group companies, such acquisition was terminated on September 13, 2022 (Note 22) and on February 13, a total of 243,000 shares were returned and cancelled.

 

In connection with an asset purchase agreement entered between the Company and Shenzhen Kewei Robot Technology Co., Limited (“Shenzhen Kewei”) on December 21, 2022 to purchase certain of Shenzhen Kewei’s robot-related business assets in China (Note 1), on March 1, 2023, a total of 262,500 restricted ordinary shares were issued to the shareholders of Shenzhen Kewei.

 

In connection with the conversion of the convertible note with Streeterville Capital, LLC (“CVP”) (Note 14), the Company issued 172,000 restricted ordinary shares to CVP on April 19, 2023.

 

On May 5, 2023, the Company completed an underwritten public offering (“CMPO 1”) to issue 1,720,430 ordinary shares and an additional 258,064 ordinary shares for the exercise of an over-allotment option at the time of the closing at a public offering price of $4.65 per share for aggregate gross proceeds of approximately $9.2 million. On May 12, 2023, the Company completed another underwritten public offering (“CMPO 2”) to issue 2,580,600 ordinary shares and an additional 387,090 ordinary shares for the exercise of an over-allotment option at the time of the closing at a public offering price of $4.65 per share for aggregate gross proceeds of approximately $13.8 million.

 

In connection with the Loan Conversion Agreement with WK Venture, WK Venture agreed to convert the entire loan amount and accrued unpaid interest to the Company’s ordinary shares at a conversion price of $5.40 per share (Note 13). The Company issued 2,947,150 ordinary shares to WK Venture in October 2023.

 

A total of 128,901 warrants were exercised during the year ended December 31, 2023. No warrants were exercised subsequently from December 31, 2023 to the date of this report. As of December 31, 2023, the Company had an aggregate of 2,013,759 warrants issued and outstanding. On March 8, 2023, the Company issued a Notice regarding Adjustment of Exercise Price (for Public Warrants) after share consolidation to the Company’s public warrant holders. As a result of the share consolidation, the exercise price under the public warrant was proportionately increased from $0.16 to $6.40, the exercise price under the private warrant was proportionately increased from $0.18 to $7.20. If any holder exercises one warrant, one-40th (1/40) ordinary share will be received in cash (by Cash in Lieu), holders must exercise at least 40 warrants to receive 1 ordinary share.

  

Equity transactions in fiscal year 2022:

 

On June 16, 2022, a total of 3,780,000shares were issued to acquire 100% of the equity interests in Beijing Wanjia. As a result of the 2023 share consolidation, consideration became a total of 94,500 shares issued.

 

On June 16, 2022, a total of 9,720,000shares were issued as a deposit to acquire 100% of the equity interests in seven Kewei Group companies. On September 13, 2022, the Company and the shareholders of seven Kewei Group companies signed a termination agreement to terminate such acquisition. After the 2023 share consolidation, the 9,720,000 shares issued became 243,000 shares, which were returned and cancelled on February 13, 2023 (Note 22).

 

F-43

 

 

On May 24, 2022, a total of 113 shares were cancelled as per shareholders’ request. As a result of the 2023 share consolidation, the cancelled shares became 2 shares.

 

On April 8, 2022, the Company completed another private placement with certain investors that the Company agreed to sell to such investors an aggregate of 8,739,351 ordinary shares. As a result of the 2023 share consolidation, ordinary shares issued to certain investors became a total of 218,484 shares.

 

On March 14, 2022, a total of 2,142,582shares were issued to acquire 100% of the equity interests in Shenzhen GFAI and Guangzhou GFAI. As a result of the 2023 share consolidation, consideration became a total of 53,571 shares issued.

 

On February 25, 2022 and April 26, 2022, the Company issued 10,000 and 10,000 ordinary shares, respectively, totaling 20,000 ordinary shares to the vendor as compensation for serving the Company. As a result of the 2023 share consolidation, compensation expense became a total of 500 shares issued (Note 19).

 

On January 25, 2022, the Company granted and issued 260,000 restricted ordinary shares to certain employees under the Company’s 2022 Equity Incentive Plan. As a result of the 2023 share consolidation, the number of restricted ordinary shares issued to certain employees became a total of 6,500 shares (Note 19).

 

On January 20, 2022, the Company completed a private placement with certain investors to issue (i) 7,919,997 ordinary shares; and (ii) 11,879,993 ordinary shares issuable upon the exercise of warrants, at an exercise price of $1.30 per share. As a result of the 2023 share consolidation, ordinary shares issued to certain investors became a total of 197,999 shares the exercise price of warrants became $52 to purchase 1 share.

 

After the two private placements and the issuance of a convertible note (Note 14), the exercise price of both the Company’s IPO warrants which were issued on September 28, 2021 and private warrants which were issued on January 20, 2022, were adjusted to $0.16 and $0.18, respectively pursuant to the antidilution provisions of warrants. As a result of the 2023 share consolidation, the exercise price was proportionately increased from $0.16 to $6.40and from $0.18 to $7.20, respectively. If any holder exercises one warrant, one-40th (1/40) ordinary share will be received in cash (by Cash in Lieu), holders must exercise at least 40 warrants to receive 1 ordinary share.

 

On July 12, 2022, the Company entered into warrant solicitation inducement letters with several investors that are existing holders of its warrants through the private placement on January 20, 2022 (“Private Warrants”) wherein the investors agreed to exercise 5,581,918 outstanding warrants to purchase an aggregate of 5,581,918 ordinary shares for cash, at an exercise price reduced by the Company from $1.15 per share to $0.238 per share. As a result of the 2023 share consolidation, the purchased ordinary shares became a total of 139,547 shares, the exercise price became $46 per share to $9.52 per share after the 2023 share consolidation adjustment. In consideration for the immediate exercise of the existing warrants for cash, the Company issued one-half (1/2) of an ordinary share for each warrant exercise. As a result, the exercising holders received approximately 2,790,959 ordinary shares as share consideration. As a result of the 2023 share consolidation, consideration became a total of 69,773 shares issued. The Company received aggregate net proceeds of approximately $1.23 million. As a result of the warrant exercise, the exercise price of the Company’s warrants issued through the initial public offering on September 28, 2021 (“Public Warrants”) were adjusted to $0.16 and the exercise price of the Company’s Private Warrants were adjusted to $0.18. As a result of the 2023 share consolidation, the exercise price was proportionately increased from $0.16 to $6.40 and from $0.18 to $7.20, respectively. If any holder exercises one warrant, one-40th (1/40) ordinary share will be received in cash (by Cash in Lieu), holders must exercise at least 40 warrants to receive 1 ordinary share. 

 

Including the warrant solicitation inducement, a total of 8,195,641 warrants were exercised during the year ended December 31, 2022. 6,007,942 warrants were exercised subsequently from January 1, 2023 to the date of this report. As of December 31, 2022 and the date of this report, the Company has an aggregate of 8,021,701and 2,013,759 warrants issued and outstanding, respectively.

  

F-44

 

 

19.STOCK-BASED COMPENSATION

 

Stock-based compensation in fiscal year 2024:

 

On December 17, 2024, the Company approved to issue a total of 120,000 restricted ordinary shares to three independent directors on the Board of Directors for their service to be performed in 2025 under the Company’s 2022 Equity Incentive Plan. And the Company also granted an aggregate number of 1.3 million restricted ordinary shares to officers and certain employees based on their performance in 2024 under the Company’s 2022 Equity Incentive Plan. This stock-based compensation expense amounting to $1,503,125 was recorded on the Company’s consolidated statements of profit or loss. On April 11, 2025, the Company has issued 1.3 million restricted ordinary shares for officers or employees based on their 2024 performance.

 

During 2024, the Company issued 69,445restricted Ordinary Shares to an external marketing agent for consideration of their services. The expense related to these shares was recorded under the stock-based compensation amounting to $ 75,000. On March 31, 2025, the Company agreed to issue additional $150,000of restricted Ordinary Shares, calculated at the closing price as of March 31, 2025 as consideration for its services provided.

 

Stock-based compensation in fiscal year 2023:

 

On August 31, 2023, the Company granted a total of 60,000 restricted ordinary shares to three independent directors on the Board of Directors for their service performed in 2023 under the Company’s 2022 Equity Incentive Plan. This stock-based compensation expense amounting to $271,800 was recorded on the Company’s consolidated statements of profit or loss. On March 6, 2024, the Company issued an aggregate number of 120,000 restricted ordinary shares to three independent directors, representing 60,000 restricted ordinary shares for their service performed in 2023 and60,000 restricted ordinary shares for their service to be performed in 2024.

 

During the year ended December 31, 2023, a provision for stock-based compensation of $830,000 was made according to the management plan to grant restricted shares to officers and certain employees based on their performance in 2023 under the Company’s 2022 Equity Incentive Plan (Note 12). This stock-based compensation expense amounting to $830,000 was recorded on the Company’s consolidated statements of profit or loss. The number of restricted shares to be granted was determined subsequent to December 31, 2023. On March 14, 2024, the Board of Directors approved the number of restricted shares to be granted to each individual. As of the date of this report, the Company has yet issued the restricted ordinary shares. In addition, the Company also recognized $115,831 for the under-provision of the estimated provided amount for the stock-based compensation made at December 31, 2023 for the service performed by the officers and certain employees performed in fiscal year 2023.

 

Stock-based compensation in fiscal year 2022:

 

On January 25, 2022, the Company granted and issued 260,000 restricted ordinary shares to certain employees under the Company’s 2022 Equity Incentive Plan. This stock-based compensation expense was $238,914. As a result of the 2023 share consolidation, the number of restricted ordinary shares issued to certain employees became a total of 6,500 shares.

 

On October 25, 2021, the Company entered into an agreement with a third party vendor to provide investor relations services for a term of one-year. The agreement was terminated on May 7, 2022. During the year ended December 31, 2022, the Company issued 20,000 ordinary shares to the vendor as compensation for serving the Company. This stock-based compensation expense was $13,181. As a result of the 2023 share consolidation, compensation resulted in 500 shares being issued.

 

F-45

 

 

20.SELLING, DISTRIBUTION AND ADMINISTRATIVE EXPENSES

 

  For the years ended
December 31,
 
  2024  2023**  2022** 
Staff expense $6,507,537  $6,392,020  $6,753,737 
Professional fees  1,041,632   1,434,367   2,086,279 
Depreciation and amortization expense  916,599   2,439,986   2,997,945 
Rental expense  340,519   536,272   452,137 
Travelling and entertainment expense  297,991   445,714   600,362 
Other service fees  230,619   322,894   433,822 
Other expenses*  769,791   1,169,711   1,120,019 
  $10,104,688  $12,740,964  $14,444,301 

 

* Other expenses mainly comprised of utilities expense, repairs and maintenance, office expenses, stamp duties, training costs, etc.
   
** The Company presented Research and Development expenses separately from Selling, Distribution, and Administrative expenses, reflecting the strategic focus on AI&Robotics Solution for the year ended December 31, 2024. In accordance with IAS 1, the Company has reclassified the comparative period ended December 31, 2023 and 2022, to ensure consistency and comparability. For the year ended December 31, 2023 and December 31, 2022, $169,511 and $99,947 was reclassified from Selling, distribution and administration expenses to Research and Development expense.

 

21.LEGAL RESERVE

 

Thailand

 

Under the provisions of the Civil and Commercial Code, GF Cash (CIT) is required to set aside as a legal reserve at least 5% of the profits arising from the business of the Company at each dividend distribution until the reserve is at least 10% of the registered share capital. The legal reserve is non-distributable. The Company reserve has met the legal reserve requirement of $223,500 as of December 31, 2024 and 2023.

 

The PRC

 

Pursuant to the laws applicable to the PRC’s Foreign Investment Enterprises, the Company must make appropriations from after-tax profit to non-distributable reserve funds. Subject to certain cumulative limits, the general reserve requires annual appropriations of 10% of after-tax profits as determined under the PRC laws and regulations at each year-end until the balance reaches 50% of the PRC entity registered capital; the other reserve appropriations are at the Company’s discretion. These reserves can only be used for specific purposes of enterprise expansion and are not distributable as cash dividends. During the years ended December 31, 2024 and 2023, the Company did not accrue any legal reserve.

 

F-46

 

 

22.RELATED PARTY TRANSACTIONS

 

The table below sets forth the major related parties and their relationships with the Company as of December 31, 2024:

 

Name of related parties   Relationship with the Company
Tu Jingyi (“Mr. Tu”)*   Shareholder of the Company
Guardforce AI Technology Limited*   Holding Company
Guardforce AI Service Limited*   Holding Company
Shenzhen Intelligent Guardforce Robot Technology Co., Limited*   Controlled by Mr. Tu
Shenzhen Kewei Robot Technology Co., Limited and its subsidiaries*   Controlled by Mr. Tu
Nanjing Zhongzhi Yonghao Robot Co., Ltd.*   Mr. Tu is the majority shareholder of its ultimate holding company
Nanchang Zongkun Intelligent Technology Co., Ltd.*   Mr. Tu is the majority shareholder of its ultimate holding company
Sichuan Qiantu Guardforce Robot Technology Co., Ltd.*   Mr. Tu is the majority shareholder of its ultimate holding company
Shanghai Nanshao Fire Engineering and Equipment Co., Ltd.*   Mr. Tu is the majority shareholder of its ultimate holding company
CSF Mingda Technology Co., Ltd*   Mr. Tu is the majority shareholder of its ultimate holding company
Shenzhen Zhongzhi Yonghao Robot Co., Ltd.*   Mr. Tu is the majority shareholder of its ultimate holding company
Shenzhen Qianban Technology Co., Ltd.*   Mr. Tu is the majority shareholder of its ultimate holding company
Guardforce Security Service (Shanghai) Co., Ltd.*   Mr. Tu is the majority shareholder of its ultimate holding company
Shenzhen Guardforce Qiyun Technology Co., Ltd.*   Mr. Tu is the majority shareholder of its ultimate holding company
Shanghai Yongan Security Alarm System Co., Ltd.*   Mr. Tu is the majority shareholder of its ultimate holding company
Guardforce Limited*   Mr. Tu’s father is the majority shareholder of its ultimate holding company
Guardforce Holdings (HK) Limited*   Controlled by Mr. Tu’s father
Guardforce TH Group Company Limited*   Mr. Tu’s father is the majority shareholder
Guardforce Security (Thailand) Company Limited*   Mr. Tu’s father is the majority shareholder of its ultimate holding company
Guardforce Aviation Security Company Limited*   Mr. Tu’s father is the majority shareholder of its ultimate holding company
Perfekt Technology & System Co., Ltd.*   Mr. Tu’s father is the majority shareholder of its ultimate holding company
InnoAI Technology (Shenzhen) Co., Ltd.**   Controlled by Jia Lin, President of the Company

  

* Since June 30, 2024, these companies are no longer considered to be the related parties.

 

**

On May 13, 2024, the Company entered into a Share Transfer Agreement(“InnoAI Agreement”) to acquire 100% of the equity interests in InnoAI. Pursuant to the InnoAI Agreement, InnoAI became a wholly owned subsidiary of the Company.

 

F-47

 

 

The principal related party balances as of December 31, 2024 and 2023 and transactions for the years ended December 31, 2024, 2023 and 2022 are as follows:

 

Amounts due from related parties:

 

    As of December 31, 
    2024  2023 
Guardforce TH Group Company Limited (b) $
       -
  $1,804 
Shareholders’ of Shenzhen Kewei Robot Technology Co., Limited and its subsidiaries (a,c)  
-
   2,160,000 
CSF Mingda Technology Co., Ltd (b)  
-
   10,834 
    $
-
  $2,172,638 

 

(a)

On May 24, 2022, the Company entered into a securities purchase agreement with Shenzhen Kewei Robot Technology Co., Limited (“Shenzhen Kewei”) to acquire 100% of the equity interests in seven Kewei Group companies from Shenzhen Kewei. The acquisition purchase price of $21,600,000 were paid in a mix of cash (10%) and restricted ordinary shares of the Company (90%) at $2.00 per share. During the year ended December 31, 2022, the Company fully paid the purchase considerations. Cash amount of $2,160,000 was paid and 9,720,000 restricted ordinary shares of the Company were issued. After the 2023 share consolidation, the 9,720,000 shares issued became 243,000 shares. The restricted ordinary shares issued were valued at $0.50 per share, as a result of the 2023 share consolidation, the value became $20 per share, based on the market share price at the issuance date, the equity portion of the deposit paid for business acquisitions was $4,860,000.

 

On September 13, 2022, the Company terminated the securities purchase agreement, the cash paid to Shenzhen Kewei was agreed to be refunded and the shares issued to Shenzhen Kewei were agreed to be returned within 90 days of the signing of the termination agreement. On February 13, 2023, after the 2023 share consolidation, 243,000 restricted ordinary shares amounting to $4,860,000 were returned to and cancelled by the Company.

 

(b) Amounts due from these related parties represent business advances for operational purposes. On May 25, 2023 and December 27, 2023, the Company, Mr. Tu and these related parties agreed to offset certain receivable and payable balances. Since June 30, 2024, these companies are no longer considered to be the related parties.

   

(c) For the year ended December 31, 2024, the Company and these related parties agreed to offset all the receivable balances according to the settlement agreement dated March 22, 2024 with Mr. Tu. Since June 30, 2024, these companies are no longer considered to be the related parties.

 

Amounts due to related parties:

 

    As of December 31, 
    2024  2023 
Tu Jingyi (a,d) $
          -
  $152,725 
Guardforce Holdings (HK) Limited (a,d)  
-
   43,337 
Guardforce Security (Thailand) Company Limited (c)  
-
   74,429 
Shenzhen Kewei Robot Technology Co., Limited and its subsidiaries (b,d)  
-
   2,528,916 
Shenzhen Zhongzhi Yonghao Robot Co., Ltd. (b,d)  
-
   63,718 
Guardforce Security Service (Shanghai) Co., Ltd. (b,d)  
-
   35,225 
Guardforce Aviation Security Company Limited  (c)  
-
   156 
    $
-
  $2,898,506 

 

(a) Amounts due to Tu Jingyi (“Mr. Tu”) and Guardforce Holdings (HK) Limited as of December 31, 2023 represents accrued interest on loans. Pursuant to a settlement agreement with Mr. Tu dated March 22, 2024, the Company had fully paid off these balances in cash on May 3, 2024.

 

F-48

 

 

(b) Amounts due to these related parties were settled upon offsetting the amount due from shareholders’ of Shenzhen Kewei Robot Technology Co., Limited and its subsidiaries pursuant to a settlement agreement with Mr. Tu dated March 22, 2024.

 

(c) Amounts due to Guardforce Security (Thailand) Company Limited and Guardforce Aviation Security Company Limited represent business advances for operational purposes. Since June 30, 2024, these companies are no longer considered to be the related parties.

 

(d) During the year ended December 31, 2024, the Company and these related parties agreed to offset all the payable balances according to the settlement agreement dated March 22, 2024 with Mr. Tu. Since June 30, 2024, these companies are no longer considered to be the related parties.

  

Short-term borrowing from related parties:

 

    As of December 31, 
    2024  2023 
Guardforce Holdings (HK) Limited (a) $
           -
  $1,666,846 
Tu Jingyi (b)  
-
   1,437,303 
    $
-
  $3,104,149 

 

(a) On April 17, 2020, the Company borrowed $2,735,000 from Guardforce Holdings (HK) Limited. As of December 31, 2022, the outstanding balance of this loan was $2,735,000. The loan is unsecured and bears an interest rate at 2%. The loan was due on April 16, 2023 and was verbally agreed to extend with the same terms and conditions until this loan is scheduled to be settled in late 2023. For the years ended December 31, 2024, 2023 and 2022, interest expense on this loan was $40,458, $27,350 and $54,700, respectively. This loan is classified as short-term borrowing from a related party. Pursuant to the repayment plan provided by Mr. Tu on March 1, 2023, Mr. Tu agreed to waive the Company’s repayment of the borrowings from Guardforce Holdings (HK) Limited and borrowings from Mr. Tu if Mr. Tu is unable to settle the amount due from his controlled entities in full as of December 31, 2023. In execution of the repayment plan, on May 25, 2023, the Company and Mr. Tu made an arrangement to legally offset the Company’s related party payables with the borrowings from Guardforce Holdings (HK) Limited (the “Netting Arrangement”). On May 25, 2023, the principal amount of this loan of $1,068,154 was settled under the Netting Arrangement.

 

  On September 9, 2020, the Company borrowed $413,500 from Guardforce Holdings (HK) Limited. The loan is unsecured and it bears interest at 2%. The loan is due on September 8, 2023. For the years ended December 31, 2024, 2023 and 2022, interest expense on this loan was $2,757, $4,135 and $8,270, respectively. On May 25, 2023, the principal amount of this loan of $413,500 was settled under the Netting Arrangement.
 
(b)

On September 1, 2018, the Company entered into an agreement with Mr. Tu whereby Mr. Tu loaned $1,437,303 (RMB10 million) to the Company. The loan is unsecured with an interest rate at 1.5%. Pursuant to a settlement agreement with Mr. Tu dated March 22, 2024, the Company had fully paid off this balance in cash on May 3, 2024 

 

F-49

 

 

Related party transactions:

 

    For the years ended December 31, 
  Nature  2024  2023  2022 
Service/ Products received from related parties:           
Guardforce Security (Thailand) Company Limited (a) $446,098  $918,536  $792,499 
Guardforce Aviation Security Company Limited (b)  957   1,643   4,052 
Shenzhen Intelligent Guardforce Robot Technology Co., Limited – Purchases (c)  
-
   6,178   5,964,199 
Shenzhen Kewei Robot Technology Co., Limited – Purchases (d)  
-
   93,633   1,196,450 
Shenzhen Kewei Robot Technology Co., Limited – ICP (e)  
-
   
-
   3,000,000 
InnoAI Technology (Shenzhen) Co., Ltd. (f)  
-
   49,000   
-
 
    $447,055  $1,068,990  $10,957,200 
               
Service/ Products delivered to related parties:              
GF Technovation Company Limited (g)  
-
   231   146,243 
Shenzhen Kewei Robot Technology Co., Limited (h)  4,668   68,594   
-
 
    $4,668  $68,825  $146,243 
Repayment of borrowings:              
Tu Jingyi (i)  1,591,825   
-
   
-
 
Guardforce Holdings (HK) Limited (i)  1,712,962   
-
   
-
 
    $3,304,787  $
-
  $
-
 

 

Nature of transactions:

 

(a) Guardforce Security (Thailand) Co., Ltd. provided security guard services to the Company.

 

(b) Guardforce Aviation Security Co., Ltd. provided escort services to the Company.

 

(c) The Company paid $13,219,105 to Shenzhen Intelligent Guardforce Robot Technology Co., Limited for the purchase of robots, in which robots amounting to $4,481,346 had yet to be delivered, and robots amounting to $2,773,560 were returned by the Company.

 

(d) The Company paid $1,785,617 to Shenzhen Kewei Robot Technology Co., Limited for the purchase of robots amounting to $1,611,782, in which robots amounting to $415,332 were returned by the Company.

 

(e) On February 8, 2022, the Company entered into a Commission Development Agreement with Shenzhen Kewei Robot Technology Co., Limited for the development of a robotics management platform named GFAI Intelligent Cloud Platform V2.0 (“ICP”). The contract amount was $3,000,000 which was paid in 2022 as a one-time lump sum payment upon the execution of the agreement.

 

(f) On May 13, 2024, the Company entered into a Share Transfer Agreement to acquire 100% of the equity interests in InnoAI. Pursuant to the InnoAI Agreement, InnoAI became a wholly owned subsidiary of the Company.

 

(g) The Company sold robots to GF Technovation Company Limited.

 

(h) The Company rented robots to Shenzhen Kewei Robot Technology Co., Limited.

 

(i) Pursuant to a settlement agreement with Tu Jingyi (“Mr. Tu”) dated March 22, 2024, the Company had fully paid off these borrowings in cash on May 3, 2024.

 

F-50

 

 

23.CONSOLIDATED SEGMENT DATA

 

Selected information by segment is presented in the following tables for the years ended December 31, 2024, 2023 and 2022:

 

  For the years ended
December 31,
 
  2024  2023  2022 
Revenues(1)         
Secured logistics $32,436,289  $31,892,550  $30,907,623 
AI&Robotics Solution  198,902   757,284   1,272,236 
General security solutions  3,712,182   3,630,668   1,785,789 
  $36,347,373  $36,280,502  $33,965,648 

 

(1)Revenue excludes intercompany sales.

 

  For the years ended
December 31,
 
  2024  2023  2022 
Operating profit /(loss)         
Secured logistics $798,461  $(1,895,092) $(1,353,365)
AI&Robotics solution  (550,707)  (21,773,699)  (11,227,391)
General security solutions  (93,653)  (936,390)  (178,580)
Corporate and others (1)  (6,876,056)  (4,697,597)  (4,066,903)
Operating loss from continuing operations $(6,721,955) $(29,302,778) $(16,826,239)
Total other income from four segments  369,248   461,926   87,616 
Foreign exchange gains (losses), net:            
- Secured logistics  29,410   241,813   (629,844)
- AI&Robotics solution  (10,295)  55,567   37,503 
- Corporate and others  (13,354)  7,646   1,376 
Finance income (costs), net            
- Secured logistics  (81,014)  (510,818)  (802,438)
- AI&Robotics solution  (37,555)  (14,431)  (22,695)
- General security solutions  (1,285)  (857)  (946)
- Corporate and others  457,456   (127,268)  (315,751)
Loss before income tax from continuing operations  (6,009,344)  (29,189,200)  (18,471,418)
Provision for income tax (expense) benefit  125,925   (434,320)  (132,208)
Net loss for the year from continuing operations  (5,883,419)  (29,623,520)  (18,603,626)
Net profit (loss) for the year from discontinued operations – Information security segment  38,719   34,138   (62,432)
Net loss for the year  (5,844,700)  (29,589,382)  (18,666,058)
Net (profit)/loss attributable to the non-controlling interest  (19,465)  17,721   101,264 
Net loss attributable to equity holders of the Company  (5,864,165)  (29,571,661)  (18,564,794)

 

(1) Includes impairment of goodwill on acquired subsidiaries, non-cash compensation expense, professional fees and consultancy fees for the Company. Non-cash stock-based compensation expense of $1,849,356, $1,101,800 and $252,095 for the years ended December 31, 2024, 2023 and 2022 was solely attributable to the Corporate and others segment, respectively.

 

F-51

 

 

Depreciation and amortization by segment for the year ended December 31, 2024, 2023 and 2022 are as follows:

 

  For the years ended
December 31,
 
  2024  2023  2022 
Depreciation and amortization:            
Secured logistics $2,738,007  $3,256,128  $3,373,660 
AI&Robotics solution  370,478   1,738,563   2,497,153 
General security solutions  251,048   248,549   110,594 
Corporate and others  7,729   
-
   
-
 
  $3,367,262  $5,243,240  $5,981,407 

 

Total assets by segment as of December 31, 2024 and 2023 are as follows:

 

Total assets

 

  As at December 31, 
  2024  2023 
Secured logistics $21,448,136  $21,613,383 
AI&Robotics solutions  1,979,695   3,127,857 
General security solutions  3,837,511   2,836,403 
Corporate and others  17,427,077   18,035,342 
Information security - discontinued operation  
-
   201,963*
  $44,692,419  $45,814,948 

 

* As of December 31, 2023, the total assets for information security segment were presented as assets held for sale on the consolidated balance sheets.

 

Total non-current assets by geographical segment as of December 31, 2024 and 2023 are as follows:

 

Total non-current assets

 

  As at December 31, 
  2024  2023 
The PRC (including Hong Kong and Macau) $3,147,912   $3,289,170 
Thailand  10,528,245   10,472,012 
Other countries   169,600   933,174 
  $13,845,757  $14,694,356 

 

24.RECONCILIATION OF LIABILITIES ARISING FROM FINANCING ACTIVITIES

 

The changes in the Company’s liabilities arising from financing activities can be classified as follows:

 

  Borrowings  Lease
Liabilities
  Total 
          
At 1 January, 2023 $17,081,434  $4,745,953  $21,827,387 
             
Cash-flows:            
-Repayment  (2,890,252)  
-
   (2,890,252)
-Proceeds  1,895,151   
-
   1,895,151 
-Capital element of lease rentals paid  
-
   (2,249,306)  (2,249,306)
-Interest element of lease rentals paid  
-
   (402,844)  (402,844)
             
Non-cash:            
-Loan conversion agreement  (15,914,615)  
-
   (15,914,615)
-Entering into new leases  
-
   922,578   922,578 
-Exchange adjustments  209,933   6,135   216,068 
At 31 December 2023  381,651   3,022,516   3,404,167 

 

F-52

 

 

  Borrowings  Lease
Liabilities
  Total 
At 1 January, 2024 $381,651  $3,022,516  $3,404,167 
             
Cash-flows:            
-Repayment  (330,180)  
-
   (330,180)
-Interest paid  (13,386)  
-
   (13,386)
-Capital element of lease rentals paid  
-
   (1,899,078)  (1,899,078)
-Interest element of lease rentals paid  
-
   (144,451)  (144,451)
             
Non-cash:            
-Entering into new leases  
-
   1,580,321   1,580,321 
-Exchange adjustments  6,147   1,521   7,669 
             
At 31 December 2024  44,232   2,560,829   2,605,061 

 

25.COMMITMENTS AND CONTINGENCIES

 

Executives/directors agreements

 

The Company has several employment agreements with executives and directors with the latest expiring in May 1st, 2025. All agreements provide for automatic renewal options with varying terms of one year or three years unless terminated by either party. Future payments for employment agreements as of December 31, are as follows:

 

  Amount 
Years ending December 31:   
2025 $825,000 
2026  365,000 
2027  365,000 
Total minimum payment required $1,555,000 

 

Contracted expenditure commitments

 

The Company’s contracted expenditures commitments as of December 31, 2024 but not provided in the consolidated financial statements are as follows:

 

    Payments Due by Period 
       Less than        More than 
Contractual Obligations Nature Total  1 year  1-2 years  3-5 years  5 years 
Service fee commitments (a) $151,320  $151,320  $
-
  $
-
  $
             -
 
Operating lease commitments (b)  2,496,927   1,647,354   811,813   37,760   
-
 
    $2,648,247  $1,798,674  $811,813  $37,760  $
-
 

 

(a) The Company has engaged Stander Information Company Limited (“Stander”) to provide technical services relating to the cash management systems for the Company’s secure logistics business. The service agreement with Stander is comprised of a monthly fixed service fee and certain other fees as specified in the agreement, which will expire in August 2025.

 

(b) From time to time, the Company entered into various short-term lease agreements to rent warehouses and offices. In addition, the Company has various low value items with various lease terms that the Company is committed to pay in the future.

 

F-53

 

 

Bank guarantees

 

As of December 31, 2024 and 2023, the Company had commitments with banks for bank guarantees in favor of government agencies and others of approximately $nil and $4,547,000.

 

26.CONCENTRATIONS

 

The following table sets forth information as to each customer that accounted for 10% or more of the Company’s revenue for the years ended December 31, 2024, 2023 and 2022.

 

  For the years ended December 31, 
  2024  % of
revenue
  2023  % of
revenue
  2022  % of
revenue
 
Company A $7,582,800   20.9% $7,548,954   20.8% $8,093,618   23.8%
Company B  4,980,593   13.7%  5,332,493   14.7%  5,911,995   17.4%
Company C  3,248,858   8.9%  3,051,057   8.4%  3,294,297   9.7%
Company D  5,620,545   15.5%  4,928,204   13.6%  4,174,278   12.3%
  $21,432,796   59.0% $20,860,708   57.5% $21,474,188   63.2%

 

Details of the customers which accounted for 10% or more of trade receivables are as follows:

 

  As of December 31, 
  2024  %account
receivable
  2023  % account
receivable
 
Company A $1,083,721   18.3% $954,218   16.9%
Company B  1,301,680   22.0%  1,083,965   19.3%
Company E  680,201   11.5%  712,854   12.7%
  $3,065,602   51.8% $2,751,037   48.9%

 

27.DISCONTINUED OPERATIONS

 

On February 6, 2024, the Company entered into a Sale and Purchase Agreement (the “Purchase Agreement”) to divest its information security business (Handshake). The sale of Handshake was completed on February 6, 2024. At December 31, 2023, Handshake was classified as a disposal group held for sale and as a discontinued operation. The business of Handshake represented the entirety of the Company’s information security operating segment through December 31, 2023, which is excluded from the Company’s segment reporting. The results of Handshake for the years ended December 31, 2024, 2023 and 2022 are presented below. It should be noted that the 2024 Handshake financial results only include data through February 6, 2024.

 

  For the years ended
December 31,
 
  2024  2023  2022 
Revenue $96,270  $795,733  $512,300 
Cost of sales  (4,730)  (178,731)  (50,342)
Gross profit  91,540   617,002   461,958 
Selling, distribution and administrative expenses  (56,210)  (583,424)  (523,858)
Operating income (loss)  35,330   33,578   (61,900)
Other income (expense)  26   223   1,116 
Foreign exchange gains  
-
   423   
-
 
Gain on disposal of subsidiary  3,608   
-
   
-
 
Finance costs  (245)  (86)  (1,648)
Net profit (loss) from discontinued operations $38,719  $34,138  $(62,432)

 

F-54

 

 

The assets and liabilities of Handshake classified as held of sale as at December 31, 2023 is as follows:

 

  As of
December 31,
2024
  As of
December 31,
2023
 
Assets      
Cash and cash equivalents $
                    -
  $28,642 
Trade receivables  
-
   158,216 
Other current and non-current assets  
-
   15,105 
Assets held for sale  
-
   201,963 
         
Liabilities        
Trade payables and other current liabilities  
-
   (119,347)
Other current and non-current liabilities  
-
   (11,529)
Liabilities directly associated with assets held for sale  
-
   (130,876)
Net assets directly associated with assets held for sale $
-
  $71,087 

 

The following table summarizes the key cash flow components of Handshake for the years ended December 31, 2024, 2023 and 2022:

 

  For the year ended December 31, 
  2024  2023  2022 
Net cash (outflows) inflows from operating activities $(28,642) $(53,693) $(91,127)
Net cash from investing activities  
-
   
-
   
-
 
Net cash from financing activities  
-
   
-
   
-
 
Net (decrease) increase in cash and cash equivalents  (28,642)  (53,693)  (91,127)
Cash and cash equivalents at beginning of year  28,642   82,335   173,462 
Cash and cash equivalents at the end of the year $
-
  $28,642  $82,335 

 

28.SUBSEQUENT EVENTS

 

The Company has evaluated and determined that there are no material subsequent events that require disclosure or adjustment to the financial statements.

 

29.CONDENSED FINANCIAL INFORMATION OF THE PARENT COMPANY

 

The Company performed a test of its restricted net assets of the consolidated subsidiaries in accordance with the Securities and Exchange Commission’s Regulation S-X Rule 4-08 (e) (3), “General Notes to Financial Statements” and concluded that it was applicable for the Company to disclose the financial information of the parent company.

 

The subsidiaries did not pay any dividends to the Company for the periods presented. For the purpose of presenting parent-only financial information, the Company records its investment in its subsidiaries under the equity method of accounting. Such investment is presented on the separate condensed statement of financial position of the Company as “Investment in subsidiaries”. Certain information and footnote disclosures generally included in financial statements prepared in accordance with IFRS have been condensed or omitted.

 

The parent Company did not have significant capital and other commitments, long-term obligations, or guarantees as of December 31, 2024 and 2023.

 

F-55

 

 

STATEMENTS OF FINANCIAL POSITION – PARENT COMPANY ONLY

 

  As of December 31, 
  2024  2023 
  (Unaudited)  (Unaudited) 
Assets      
Cash and cash equivalents $15,727,755  $15,751,630 
Other current assets  274,109   108,215 
Amount due from related parties  
-
   3,311,266 
Investment in subsidiaries  16,467,544   10,570,243 
Total assets $32,469,408  $29,741,354 
         
Liabilities and equity        
         
Other current liabilities $419,581  $1,209,317 
Borrowings from related parties  
-
   3,300,212 
Total liabilities  419,581   4,509,529 
         
Equity        
Ordinary shares – par value $0.12* authorized 300,000,000 shares, issued and outstanding 17,808,947 shares at December 31, 2024; issued and outstanding 9,830,373 shares at December 31, 2023  2,137,108   1,179,680 
Subscription receivable  (50,000)  (50,000)
Additional paid in capital  93,102,042   80,983,164 
Legal reserve  223,500   223,500 
Warrants reserve  251,036   251,036 
Accumulated deficit  (64,204,840)  (58,340,675)
Accumulated other comprehensive income  590,981   985,120 
Capital & reserves attributable to equity holders of the Company  32,049,827   25,231,825 
Total liabilities and equity $32,469,408  $29,741,354 

 

* Giving retroactive effect to the 2023 share consolidation on January 31, 2023.

 

F-56

 

 

STATEMENTS OF PROFIT OR LOSS AND COMPREHENSIVE LOSS – PARENT COMPANY ONLY

 

  For the years ended December 31, 
  2024  2023  2022 
  (Unaudited)  (Unaudited)  (Unaudited) 
Revenue $
-
  $
-
  $
-
 
Cost of sales  
-
   
-
   
-
 
Gross margin  
-
   
-
   
-
 
             
Impairment of goodwill  
-
   (2,267,583)  
-
 
Stock-based compensation expense  (1,849,356)  (1,101,800)  
-
 
Administrative expenses  (3,052,961)  (2,931,064)  (4,042,981)
Loss from operations  (4,902,317)  (6,300,447)  (4,042,981)
             
Other income, net  
-
   380,759   56,642 
Finance income (cost), net  456,570   8,420   (315,750)
Net loss on foreign exchange  (17,811)  
-
   
-
 
Equity loss of subsidiaries  (1,400,607)  (23,660,393)  (14,262,705)
Net loss attributable to equity holders of the Company $(5,864,165) $(29,571,661) $(18,564,794)

 

STATEMENTS OF CASH FLOWS – PARENT COMPANY ONLY

 

  For the years ended
December 31,
 
  2024  2023  2022 
  (Unaudited)  (Unaudited)  (Unaudited) 
Operating activities            
Net loss $(5,864,165) $(29,571,661) $(18,564,794)
Adjustments to reconcile net loss to net cash provided by operating activities            
Stock-based compensation expense  1,849,356   1,101,800   252,095 
Finance (income) cost, net  (456,570)  62,371   230,267 
Impairment of goodwill  
-
   2,267,583   
-
 
Equity loss from equity investments  (5,453,233)  14,262,703   14,262,705 
Changes in operating assets and liabilities:            
Other receivables, net  295,316   (99,215)  (3,167)
Trade payables and other current liabilities  (794,311)  6,625,255   (25,834,800)
Net cash used in operating activities  (10,423,607)  (5,351,164)  (29,657,694)
             
Financing activities            
Proceeds from issue of shares  10,399,732   20,867,386   20,346,353 
Proceeds from exercise of warrants  
-
   506,693   3,014,710 
Proceeds from a convertible note  
-
   
-
   1,500,000 
Cash repayment for a convertible note  
-
   (554,238)  
-
 
Cash paid for the cancellation of fractional shares  
-
   (49,664)  
-
 
Net cash provided by financing activities  10,399,732   20,770,177   24,861,063 
             
Net increase (decrease) in cash and cash equivalents and restricted cash  (23,875)  15,419,013   (4,796,631)
Cash and cash equivalents at beginning of year  15,751,630   332,617   5,129,248 
Cash and cash equivalents at end of year $15,727,755  $15,751,630  $332,617 

 

F-57

International Financial Reporting StandardsOn April 17, 2020, the Company borrowed $2,735,000 from Guardforce Holdings (HK) Limited. As of December 31, 2022, the outstanding balance of this loan was $2,735,000. The loan is unsecured and bears an interest rate at 2%. The loan was due on April 16, 2023 and was verbally agreed to extend with the same terms and conditions until this loan is scheduled to be settled in late 2023. For the years ended December 31, 2024, 2023 and 2022, interest expense on this loan was $40,458, $27,350 and $54,700, respectively. This loan is classified as short-term borrowing from a related party. Pursuant to the repayment plan provided by Mr. Tu on March 1, 2023, Mr. Tu agreed to waive the Company’s repayment of the borrowings from Guardforce Holdings (HK) Limited and borrowings from Mr. Tu if Mr. Tu is unable to settle the amount due from his controlled entities in full as of December 31, 2023. In execution of the repayment plan, on May 25, 2023, the Company and Mr. Tu made an arrangement to legally offset the Company’s related party payables with the borrowings from Guardforce Holdings (HK) Limited (the “Netting Arrangement”). On May 25, 2023, the principal amount of this loan of $1,068,154 was settled under the Netting Arrangement. On September 9, 2020, the Company borrowed $413,500 from Guardforce Holdings (HK) Limited. The loan is unsecured and it bears interest at 2%. The loan is due on September 8, 2023. For the years ended December 31, 2024, 2023 and 2022, interest expense on this loan was $2,757, $4,135 and $8,270, respectively. On May 25, 2023, the principal amount of this loan of $413,500 was settled under the Netting Arrangement.0001804469falseFY00018044692024-01-012024-12-310001804469dei:BusinessContactMember2024-01-012024-12-310001804469gfai:OrdinarySharesParValue012PerShareMember2024-01-012024-12-310001804469gfai:WarrantsNoParValueMember2024-01-012024-12-3100018044692024-12-3100018044692023-12-3100018044692023-01-012023-12-3100018044692022-01-012022-12-310001804469ifrs-full:IssuedCapitalMember2021-12-310001804469gfai:SubscriptionReceivableMember2021-12-310001804469ifrs-full:AdditionalPaidinCapitalMember2021-12-310001804469gfai:LegalReservesMember2021-12-310001804469ifrs-full:WarrantReserveMember2021-12-310001804469ifrs-full:AccumulatedOtherComprehensiveIncomeMember2021-12-310001804469ifrs-full:RetainedEarningsMember2021-12-310001804469ifrs-full:NoncontrollingInterestsMember2021-12-3100018044692021-12-310001804469ifrs-full:IssuedCapitalMember2022-01-012022-12-310001804469gfai:SubscriptionReceivableMember2022-01-012022-12-310001804469ifrs-full:AdditionalPaidinCapitalMember2022-01-012022-12-310001804469gfai:LegalReservesMember2022-01-012022-12-310001804469ifrs-full:WarrantReserveMember2022-01-012022-12-310001804469ifrs-full:AccumulatedOtherComprehensiveIncomeMember2022-01-012022-12-310001804469ifrs-full:RetainedEarningsMember2022-01-012022-12-310001804469ifrs-full:NoncontrollingInterestsMember2022-01-012022-12-310001804469ifrs-full:IssuedCapitalMember2022-12-310001804469gfai:SubscriptionReceivableMember2022-12-310001804469ifrs-full:AdditionalPaidinCapitalMember2022-12-310001804469gfai:LegalReservesMember2022-12-310001804469ifrs-full:WarrantReserveMember2022-12-310001804469ifrs-full:AccumulatedOtherComprehensiveIncomeMember2022-12-310001804469ifrs-full:RetainedEarningsMember2022-12-310001804469ifrs-full:NoncontrollingInterestsMember2022-12-3100018044692022-12-310001804469ifrs-full:IssuedCapitalMember2023-01-012023-12-310001804469gfai:SubscriptionReceivableMember2023-01-012023-12-310001804469ifrs-full:AdditionalPaidinCapitalMember2023-01-012023-12-310001804469gfai:LegalReservesMember2023-01-012023-12-310001804469ifrs-full:WarrantReserveMember2023-01-012023-12-310001804469ifrs-full:AccumulatedOtherComprehensiveIncomeMember2023-01-012023-12-310001804469ifrs-full:RetainedEarningsMember2023-01-012023-12-310001804469ifrs-full:NoncontrollingInterestsMember2023-01-012023-12-310001804469ifrs-full:IssuedCapitalMember2023-12-310001804469gfai:SubscriptionReceivableMember2023-12-310001804469ifrs-full:AdditionalPaidinCapitalMember2023-12-310001804469gfai:LegalReservesMember2023-12-310001804469ifrs-full:WarrantReserveMember2023-12-310001804469ifrs-full:AccumulatedOtherComprehensiveIncomeMember2023-12-310001804469ifrs-full:RetainedEarningsMember2023-12-310001804469ifrs-full:NoncontrollingInterestsMember2023-12-310001804469ifrs-full:IssuedCapitalMember2024-01-012024-12-310001804469gfai:SubscriptionReceivableMember2024-01-012024-12-310001804469ifrs-full:AdditionalPaidinCapitalMember2024-01-012024-12-310001804469gfai:LegalReservesMember2024-01-012024-12-310001804469ifrs-full:WarrantReserveMember2024-01-012024-12-310001804469ifrs-full:AccumulatedOtherComprehensiveIncomeMember2024-01-012024-12-310001804469ifrs-full:RetainedEarningsMember2024-01-012024-12-310001804469ifrs-full:NoncontrollingInterestsMember2024-01-012024-12-310001804469ifrs-full:IssuedCapitalMember2024-12-310001804469gfai:SubscriptionReceivableMember2024-12-310001804469ifrs-full:AdditionalPaidinCapitalMember2024-12-310001804469gfai:LegalReservesMember2024-12-310001804469ifrs-full:WarrantReserveMember2024-12-310001804469ifrs-full:AccumulatedOtherComprehensiveIncomeMember2024-12-310001804469ifrs-full:RetainedEarningsMember2024-12-310001804469ifrs-full:NoncontrollingInterestsMember2024-12-310001804469gfai:GuardforceAIHoldingLimitedMember2024-01-012024-12-310001804469gfai:GuardforceAIRobotsLimitedMember2024-01-012024-12-310001804469gfai:GuardforceAIHongkongCoLimitedMember2024-01-012024-12-310001804469gfai:SouthernAmbitionLimitedMember2024-01-012024-12-310001804469gfai:HorizonDragonLimitedMember2024-01-012024-12-310001804469gfai:GuardforceAIGroupCoLimitedMemberifrs-full:PreferenceSharesMember2018-09-210001804469gfai:GuardforceAIGroupCoLimitedMember2024-01-012024-12-310001804469gfai:HorizonDragonLimitedMember2024-12-310001804469gfai:GuardforceAIGroupCoLimitedAIThailandMember2024-01-012024-12-310001804469gfai:GuardforceAIGroupCoLimitedMember2024-12-310001804469gfai:GuardforceAIGroupCoLimitedMemberifrs-full:PreferenceSharesMember2021-01-012021-12-310001804469gfai:SouthernAmbitionLimitedMember2024-12-310001804469gfai:GuardforceCashSolutionsSecurityThailandCoLimitedGFCashCITMember2024-12-310001804469gfai:GuardforceCashSolutionsSecurityThailandCoLimitedGFCashCITMemberifrs-full:OrdinarySharesMember2024-12-310001804469gfai:GuardforceCashSolutionsSecurityThailandCoLimitedGFCashCITMemberifrs-full:PreferenceSharesMember2024-12-310001804469gfai:GuardforceCashSolutionsSecurityThailandCoLimitedGFCashCITMember2024-01-012024-12-3100018044692021-03-250001804469gfai:HandshakeNetworkingLtdHandshakeMember2024-02-062024-02-060001804469gfai:HandshakeNetworkingLtdHandshakeMember2024-03-042024-03-040001804469gfai:SingaporeAgreementMember2021-11-010001804469gfai:MacauAgreementMember2021-11-1800018044692021-11-180001804469gfai:MalaysiaAgreementMember2021-11-180001804469gfai:AIMalaysiaMember2021-11-180001804469gfai:GFAIRoboticsGroupCoLimitedMember2021-12-060001804469gfai:GFAIRobotServiceHongKongLimitedAIRobotServiceMember2022-01-180001804469gfai:GuardforceAIRobotServiceShenzhenCoLimitedMember2022-02-230001804469gfai:AIRoboticsMember2022-02-280001804469gfai:GFAIRobotServiceAustraliaPtyLtdAIAustraliaMember2024-12-310001804469gfai:GFAIRobotSmartMachinesTradingLLCAIDubaiMember2022-03-130001804469gfai:AIThailandMember2022-03-300001804469gfai:HorizonDragonLimitedMember2022-03-300001804469gfai:SouthernAmbitionLimitedMember2022-03-300001804469gfai:GFAIRobotServiceUKLimtiedAIUKMember2022-04-290001804469gfai:GFAIRobotServiceLimitedAICanadaMember2022-05-060001804469gfai:GuardforceAIRobotJianCoLimitedAIJianMember2022-05-160001804469gfai:GFAIRobotServiceGKAIJapanMember2024-12-310001804469gfai:GFAIRobotServiceCoLtdAIKoreaMember2024-12-310001804469gfai:KeweiAgreementMember2022-03-1100018044692022-03-112022-03-110001804469gfai:ShenzhenKeweiRobotTechnologyCoLimitedShenzhenKeweiMember2022-03-142022-03-140001804469gfai:BeijingWanjiaMember2022-05-240001804469gfai:BeijingWanjiaMember2022-05-242022-05-240001804469gfai:BeijingWanjiaSecuritySystemCoLtdBeijingWanjiaMember2022-06-012022-06-160001804469gfai:ShenzhenKeweiMember2023-01-012023-12-310001804469gfai:GFAIRobotServiceVietnamCoLtdAIVietnamMember2023-12-3100018044692022-12-212022-12-210001804469gfai:ShenzhenKeweiMember2023-02-152023-02-150001804469gfai:GFAITechnologyLimitedMember2023-12-070001804469gfai:InnoAITechnologyShenzhenCoLtdMember2024-05-130001804469gfai:TwoThousandTwentyFourATMMember2024-12-310001804469country:US2024-01-012024-12-310001804469country:US2023-01-012023-12-310001804469country:US2022-01-012022-12-3100018044692023-11-300001804469gfai:ThirdPartiesMember2024-01-012024-12-310001804469gfai:ThirdPartiesMember2023-01-012023-12-310001804469gfai:ThirdPartiesMember2022-01-012022-12-310001804469ifrs-full:OtherRelatedPartiesMember2024-01-012024-12-310001804469ifrs-full:OtherRelatedPartiesMember2023-01-012023-12-310001804469ifrs-full:OtherRelatedPartiesMember2022-01-012022-12-310001804469currency:THB2024-12-310001804469currency:THB2023-12-310001804469currency:THB2022-12-310001804469currency:THB2024-01-012024-12-310001804469currency:THB2023-01-012023-12-310001804469currency:THB2022-01-012022-12-310001804469currency:HKD2024-12-310001804469currency:HKD2023-12-310001804469currency:HKD2022-12-310001804469currency:HKD2024-01-012024-12-310001804469currency:HKD2023-01-012023-12-310001804469currency:HKD2022-01-012022-12-310001804469currency:CNY2024-12-310001804469currency:CNY2023-12-310001804469currency:CNY2022-12-310001804469currency:CNY2024-01-012024-12-310001804469currency:CNY2023-01-012023-12-310001804469currency:CNY2022-01-012022-12-310001804469ifrs-full:NotLaterThanOneYearMember2024-12-310001804469ifrs-full:LaterThanOneYearAndNotLaterThanFiveYearsMember2024-12-310001804469ifrs-full:NotLaterThanOneYearMember2023-12-310001804469ifrs-full:LaterThanOneYearAndNotLaterThanFiveYearsMember2023-12-310001804469ifrs-full:LeaseholdImprovementsMember2024-01-012024-12-310001804469ifrs-full:MachineryMember2024-01-012024-12-310001804469gfai:OfficeFurbishingAndEquipmentMember2024-01-012024-12-310001804469ifrs-full:VehiclesMemberifrs-full:BottomOfRangeMember2024-01-012024-12-310001804469ifrs-full:VehiclesMemberifrs-full:TopOfRangeMember2024-01-012024-12-310001804469gfai:GDMMachinesMember2024-01-012024-12-310001804469gfai:RobotsMember2024-01-012024-12-310001804469ifrs-full:ComputerSoftwareMember2024-01-012024-12-310001804469gfai:IntelligentCloudPlatformMember2024-01-012024-12-310001804469gfai:RightofusePlatformMember2024-01-012024-12-310001804469gfai:CustomerBaseMemberifrs-full:TopOfRangeMember2024-01-012024-12-310001804469gfai:CustomerBaseMemberifrs-full:BottomOfRangeMember2024-01-012024-12-310001804469gfai:TechnicalKnowhowMemberifrs-full:TopOfRangeMember2024-01-012024-12-310001804469gfai:TechnicalKnowhowMemberifrs-full:BottomOfRangeMember2024-01-012024-12-310001804469gfai:SecuritySurveillanceSystemMember2024-01-012024-12-310001804469gfai:CashInTransitNonDedicatedVehiclesCITNonDVMember2024-01-012024-12-310001804469gfai:CashInTransitNonDedicatedVehiclesCITNonDVMember2023-01-012023-12-310001804469gfai:CashInTransitNonDedicatedVehiclesCITNonDVMember2022-01-012022-12-310001804469gfai:CashInTransitDedicatedVehicleToBanksCITDVMember2024-01-012024-12-310001804469gfai:CashInTransitDedicatedVehicleToBanksCITDVMember2023-01-012023-12-310001804469gfai:CashInTransitDedicatedVehicleToBanksCITDVMember2022-01-012022-12-310001804469gfai:ATMManagementMember2024-01-012024-12-310001804469gfai:ATMManagementMember2023-01-012023-12-310001804469gfai:ATMManagementMember2022-01-012022-12-310001804469gfai:CashProcessingCPCMember2024-01-012024-12-310001804469gfai:CashProcessingCPCMember2023-01-012023-12-310001804469gfai:CashProcessingCPCMember2022-01-012022-12-310001804469gfai:CashCenterOperationsCCTMember2024-01-012024-12-310001804469gfai:CashCenterOperationsCCTMember2023-01-012023-12-310001804469gfai:CashCenterOperationsCCTMember2022-01-012022-12-310001804469gfai:ConsolidateCashCenterCCCMember2024-01-012024-12-310001804469gfai:ConsolidateCashCenterCCCMember2023-01-012023-12-310001804469gfai:ConsolidateCashCenterCCCMember2022-01-012022-12-310001804469gfai:ChequeCenterServiceCDCMember2024-01-012024-12-310001804469gfai:ChequeCenterServiceCDCMember2023-01-012023-12-310001804469gfai:ChequeCenterServiceCDCMember2022-01-012022-12-310001804469gfai:CashDepositManagementSolutionsGDMMember2024-01-012024-12-310001804469gfai:CashDepositManagementSolutionsGDMMember2023-01-012023-12-310001804469gfai:CashDepositManagementSolutionsGDMMember2022-01-012022-12-310001804469gfai:OthersMember2024-01-012024-12-310001804469gfai:OthersMember2023-01-012023-12-310001804469gfai:OthersMember2022-01-012022-12-310001804469gfai:RoboticAISolutionsMember2024-01-012024-12-310001804469gfai:RoboticAISolutionsMember2023-01-012023-12-310001804469gfai:RoboticAISolutionsMember2022-01-012022-12-310001804469gfai:GeneralSecuritySolutionsMember2024-01-012024-12-310001804469gfai:GeneralSecuritySolutionsMember2023-01-012023-12-310001804469gfai:GeneralSecuritySolutionsMember2022-01-012022-12-3100018044692024-05-130001804469gfai:InnoAITechnologyShenzhenCoLtdMember2024-05-130001804469gfai:InnoAITechnologyShenzhenCoLtdMember2024-12-310001804469gfai:InnoAITechnologyShenzhenCoLtdMember2024-01-012024-12-310001804469ifrs-full:BusinessCombinationsMembergfai:HandshakeMember2024-01-012024-12-310001804469gfai:HandshakeMember2024-01-012024-12-3100018044692022-03-2200018044692022-03-222022-03-220001804469gfai:ShenzhenGFAIMember2022-03-220001804469gfai:ShenzhenGFAIAndGuangzhouGFAIMember2022-01-012022-12-310001804469gfai:ShenzhenGFAIAndGuangzhouGFAIMember2022-01-012022-01-310001804469gfai:ShenzhenGFAIAndGuangzhouGFAIMember2023-01-012023-12-310001804469gfai:HandshakeMember2022-01-012022-12-310001804469gfai:HandshakeMember2021-01-012021-12-3100018044692022-06-2200018044692022-06-012022-06-220001804469gfai:BeijingWanjiaMember2022-06-012022-06-220001804469gfai:BeijingWanjiaMember2022-06-2200018044692022-01-310001804469gfai:BeijingWanjiaMember2022-01-012022-01-310001804469gfai:BeijingWanjiaMember2023-01-012023-12-310001804469gfai:BeijingWanjiaMember2022-01-012022-12-3100018044692022-01-2000018044692022-01-012022-01-200001804469country:MY2022-01-012022-12-310001804469country:MY2022-01-012022-01-310001804469country:MY2023-01-012023-12-310001804469country:MY2021-01-012021-12-3100018044692022-02-0900018044692022-02-012022-02-0900018044692021-01-012021-12-310001804469ifrs-full:BusinessCombinationsMember2022-03-220001804469ifrs-full:BusinessCombinationsMember2022-06-220001804469ifrs-full:BusinessCombinationsMember2022-01-200001804469ifrs-full:BusinessCombinationsMember2022-02-090001804469gfai:CashAndCashEquivalentsAndRestrictedCashMember2024-12-310001804469gfai:CashAndCashEquivalentsAndRestrictedCashMember2023-12-310001804469gfai:RobotsAtWarehouseMember2024-12-310001804469gfai:RobotsAtWarehouseMember2023-12-310001804469gfai:SecurityEquipmentMember2024-12-310001804469gfai:SecurityEquipmentMember2023-12-310001804469gfai:ImpairmentProvisionForInventoriesMember2024-12-310001804469gfai:ImpairmentProvisionForInventoriesMember2023-12-310001804469ifrs-full:NotLaterThanOneMonthMember2024-12-310001804469ifrs-full:LaterThanOneMonthAndNotLaterThanTwoMonthsMember2024-12-310001804469ifrs-full:LaterThanTwoMonthsAndNotLaterThanThreeMonthsMember2024-12-310001804469ifrs-full:LaterThanThreeMonthsMember2024-12-310001804469ifrs-full:NotLaterThanOneMonthMember2023-12-310001804469ifrs-full:LaterThanOneMonthAndNotLaterThanTwoMonthsMember2023-12-310001804469ifrs-full:LaterThanTwoMonthsAndNotLaterThanThreeMonthsMember2023-12-310001804469ifrs-full:LaterThanThreeMonthsMember2023-12-310001804469gfai:ThaiRevenueDepartmentMember2024-01-012024-12-310001804469ifrs-full:LeaseholdImprovementsMember2022-12-310001804469ifrs-full:MachineryMember2022-12-310001804469ifrs-full:OfficeEquipmentMember2022-12-310001804469ifrs-full:VehiclesMember2022-12-310001804469ifrs-full:ConstructionInProgressMember2022-12-310001804469gfai:GDMMachinesMember2022-12-310001804469gfai:RobotsMember2022-12-310001804469ifrs-full:LeaseholdImprovementsMember2023-01-012023-12-310001804469ifrs-full:MachineryMember2023-01-012023-12-310001804469ifrs-full:OfficeEquipmentMember2023-01-012023-12-310001804469ifrs-full:VehiclesMember2023-01-012023-12-310001804469ifrs-full:ConstructionInProgressMember2023-01-012023-12-310001804469gfai:GDMMachinesMember2023-01-012023-12-310001804469gfai:RobotsMember2023-01-012023-12-310001804469ifrs-full:LeaseholdImprovementsMember2023-12-310001804469ifrs-full:MachineryMember2023-12-310001804469ifrs-full:OfficeEquipmentMember2023-12-310001804469ifrs-full:VehiclesMember2023-12-310001804469ifrs-full:ConstructionInProgressMember2023-12-310001804469gfai:GDMMachinesMember2023-12-310001804469gfai:RobotsMember2023-12-310001804469ifrs-full:OfficeEquipmentMember2024-01-012024-12-310001804469ifrs-full:VehiclesMember2024-01-012024-12-310001804469ifrs-full:ConstructionInProgressMember2024-01-012024-12-310001804469ifrs-full:LeaseholdImprovementsMember2024-12-310001804469ifrs-full:MachineryMember2024-12-310001804469ifrs-full:OfficeEquipmentMember2024-12-310001804469ifrs-full:VehiclesMember2024-12-310001804469ifrs-full:ConstructionInProgressMember2024-12-310001804469gfai:GDMMachinesMember2024-12-310001804469gfai:RobotsMember2024-12-310001804469gfai:OperatingLeaseMember2024-12-310001804469gfai:OperatingLeaseMember2023-12-310001804469ifrs-full:GrossCarryingAmountMemberifrs-full:ComputerSoftwareMember2022-12-310001804469ifrs-full:GrossCarryingAmountMembergfai:RightofusePlatformMember2022-12-310001804469ifrs-full:GrossCarryingAmountMembergfai:CustomerBaseMember2022-12-310001804469ifrs-full:GrossCarryingAmountMembergfai:TechnicalKnowhowMember2022-12-310001804469ifrs-full:GrossCarryingAmountMembergfai:SecuritySurveillanceSystemMember2022-12-310001804469ifrs-full:GrossCarryingAmountMembergfai:IntelligentCloudPlatformMember2022-12-310001804469ifrs-full:GrossCarryingAmountMembergfai:AssetsUnderConstructionCashManagementSystemsMember2022-12-310001804469ifrs-full:GrossCarryingAmountMember2022-12-310001804469ifrs-full:GrossCarryingAmountMemberifrs-full:ComputerSoftwareMember2023-01-012023-12-310001804469ifrs-full:GrossCarryingAmountMembergfai:RightofusePlatformMember2023-01-012023-12-310001804469ifrs-full:GrossCarryingAmountMembergfai:CustomerBaseMember2023-01-012023-12-310001804469ifrs-full:GrossCarryingAmountMembergfai:TechnicalKnowhowMember2023-01-012023-12-310001804469ifrs-full:GrossCarryingAmountMembergfai:SecuritySurveillanceSystemMember2023-01-012023-12-310001804469ifrs-full:GrossCarryingAmountMembergfai:IntelligentCloudPlatformMember2023-01-012023-12-310001804469ifrs-full:GrossCarryingAmountMembergfai:AssetsUnderConstructionCashManagementSystemsMember2023-01-012023-12-310001804469ifrs-full:GrossCarryingAmountMember2023-01-012023-12-310001804469ifrs-full:GrossCarryingAmountMemberifrs-full:ComputerSoftwareMember2023-12-310001804469ifrs-full:GrossCarryingAmountMembergfai:RightofusePlatformMember2023-12-310001804469ifrs-full:GrossCarryingAmountMembergfai:CustomerBaseMember2023-12-310001804469ifrs-full:GrossCarryingAmountMembergfai:TechnicalKnowhowMember2023-12-310001804469ifrs-full:GrossCarryingAmountMembergfai:SecuritySurveillanceSystemMember2023-12-310001804469ifrs-full:GrossCarryingAmountMembergfai:IntelligentCloudPlatformMember2023-12-310001804469ifrs-full:GrossCarryingAmountMembergfai:AssetsUnderConstructionCashManagementSystemsMember2023-12-310001804469ifrs-full:GrossCarryingAmountMember2023-12-310001804469ifrs-full:GrossCarryingAmountMemberifrs-full:ComputerSoftwareMember2024-01-012024-12-310001804469ifrs-full:GrossCarryingAmountMembergfai:RightofusePlatformMember2024-01-012024-12-310001804469ifrs-full:GrossCarryingAmountMembergfai:CustomerBaseMember2024-01-012024-12-310001804469ifrs-full:GrossCarryingAmountMembergfai:TechnicalKnowhowMember2024-01-012024-12-310001804469ifrs-full:GrossCarryingAmountMembergfai:SecuritySurveillanceSystemMember2024-01-012024-12-310001804469ifrs-full:GrossCarryingAmountMembergfai:IntelligentCloudPlatformMember2024-01-012024-12-310001804469ifrs-full:GrossCarryingAmountMembergfai:AssetsUnderConstructionCashManagementSystemsMember2024-01-012024-12-310001804469ifrs-full:GrossCarryingAmountMember2024-01-012024-12-310001804469ifrs-full:GrossCarryingAmountMemberifrs-full:ComputerSoftwareMember2024-12-310001804469ifrs-full:GrossCarryingAmountMembergfai:RightofusePlatformMember2024-12-310001804469ifrs-full:GrossCarryingAmountMembergfai:CustomerBaseMember2024-12-310001804469ifrs-full:GrossCarryingAmountMembergfai:TechnicalKnowhowMember2024-12-310001804469ifrs-full:GrossCarryingAmountMembergfai:SecuritySurveillanceSystemMember2024-12-310001804469ifrs-full:GrossCarryingAmountMembergfai:IntelligentCloudPlatformMember2024-12-310001804469ifrs-full:GrossCarryingAmountMembergfai:AssetsUnderConstructionCashManagementSystemsMember2024-12-310001804469ifrs-full:GrossCarryingAmountMember2024-12-310001804469ifrs-full:AccumulatedDepreciationAndAmortisationMemberifrs-full:ComputerSoftwareMember2022-12-310001804469ifrs-full:AccumulatedDepreciationAndAmortisationMembergfai:RightofusePlatformMember2022-12-310001804469ifrs-full:AccumulatedDepreciationAndAmortisationMembergfai:CustomerBaseMember2022-12-310001804469ifrs-full:AccumulatedDepreciationAndAmortisationMembergfai:TechnicalKnowhowMember2022-12-310001804469ifrs-full:AccumulatedDepreciationAndAmortisationMembergfai:SecuritySurveillanceSystemMember2022-12-310001804469ifrs-full:AccumulatedDepreciationAndAmortisationMembergfai:IntelligentCloudPlatformMember2022-12-310001804469ifrs-full:AccumulatedDepreciationAndAmortisationMembergfai:AssetsUnderConstructionCashManagementSystemsMember2022-12-310001804469ifrs-full:AccumulatedDepreciationAndAmortisationMember2022-12-310001804469ifrs-full:AccumulatedDepreciationAndAmortisationMemberifrs-full:ComputerSoftwareMember2023-01-012023-12-310001804469ifrs-full:AccumulatedDepreciationAndAmortisationMembergfai:RightofusePlatformMember2023-01-012023-12-310001804469ifrs-full:AccumulatedDepreciationAndAmortisationMembergfai:CustomerBaseMember2023-01-012023-12-310001804469ifrs-full:AccumulatedDepreciationAndAmortisationMembergfai:TechnicalKnowhowMember2023-01-012023-12-310001804469ifrs-full:AccumulatedDepreciationAndAmortisationMembergfai:SecuritySurveillanceSystemMember2023-01-012023-12-310001804469ifrs-full:AccumulatedDepreciationAndAmortisationMembergfai:IntelligentCloudPlatformMember2023-01-012023-12-310001804469ifrs-full:AccumulatedDepreciationAndAmortisationMembergfai:AssetsUnderConstructionCashManagementSystemsMember2023-01-012023-12-310001804469ifrs-full:AccumulatedDepreciationAndAmortisationMember2023-01-012023-12-310001804469ifrs-full:AccumulatedDepreciationAndAmortisationMemberifrs-full:ComputerSoftwareMember2023-12-310001804469ifrs-full:AccumulatedDepreciationAndAmortisationMembergfai:RightofusePlatformMember2023-12-310001804469ifrs-full:AccumulatedDepreciationAndAmortisationMembergfai:CustomerBaseMember2023-12-310001804469ifrs-full:AccumulatedDepreciationAndAmortisationMembergfai:TechnicalKnowhowMember2023-12-310001804469ifrs-full:AccumulatedDepreciationAndAmortisationMembergfai:SecuritySurveillanceSystemMember2023-12-310001804469ifrs-full:AccumulatedDepreciationAndAmortisationMembergfai:IntelligentCloudPlatformMember2023-12-310001804469ifrs-full:AccumulatedDepreciationAndAmortisationMembergfai:AssetsUnderConstructionCashManagementSystemsMember2023-12-310001804469ifrs-full:AccumulatedDepreciationAndAmortisationMember2023-12-310001804469ifrs-full:AccumulatedDepreciationAndAmortisationMemberifrs-full:ComputerSoftwareMember2024-01-012024-12-310001804469ifrs-full:AccumulatedDepreciationAndAmortisationMembergfai:RightofusePlatformMember2024-01-012024-12-310001804469ifrs-full:AccumulatedDepreciationAndAmortisationMembergfai:CustomerBaseMember2024-01-012024-12-310001804469ifrs-full:AccumulatedDepreciationAndAmortisationMembergfai:TechnicalKnowhowMember2024-01-012024-12-310001804469ifrs-full:AccumulatedDepreciationAndAmortisationMembergfai:SecuritySurveillanceSystemMember2024-01-012024-12-310001804469ifrs-full:AccumulatedDepreciationAndAmortisationMembergfai:IntelligentCloudPlatformMember2024-01-012024-12-310001804469ifrs-full:AccumulatedDepreciationAndAmortisationMembergfai:AssetsUnderConstructionCashManagementSystemsMember2024-01-012024-12-310001804469ifrs-full:AccumulatedDepreciationAndAmortisationMember2024-01-012024-12-310001804469ifrs-full:AccumulatedDepreciationAndAmortisationMemberifrs-full:ComputerSoftwareMember2024-12-310001804469ifrs-full:AccumulatedDepreciationAndAmortisationMembergfai:RightofusePlatformMember2024-12-310001804469ifrs-full:AccumulatedDepreciationAndAmortisationMembergfai:CustomerBaseMember2024-12-310001804469ifrs-full:AccumulatedDepreciationAndAmortisationMembergfai:TechnicalKnowhowMember2024-12-310001804469ifrs-full:AccumulatedDepreciationAndAmortisationMembergfai:SecuritySurveillanceSystemMember2024-12-310001804469ifrs-full:AccumulatedDepreciationAndAmortisationMembergfai:IntelligentCloudPlatformMember2024-12-310001804469ifrs-full:AccumulatedDepreciationAndAmortisationMembergfai:AssetsUnderConstructionCashManagementSystemsMember2024-12-310001804469ifrs-full:AccumulatedDepreciationAndAmortisationMember2024-12-310001804469ifrs-full:ComputerSoftwareMember2023-12-310001804469gfai:RightofusePlatformMember2023-12-310001804469gfai:CustomerBaseMember2023-12-310001804469gfai:TechnicalKnowhowMember2023-12-310001804469gfai:SecuritySurveillanceSystemMember2023-12-310001804469gfai:IntelligentCloudPlatformMember2023-12-310001804469gfai:AssetsUnderConstructionCashManagementSystemsMember2023-12-310001804469ifrs-full:ComputerSoftwareMember2024-12-310001804469gfai:RightofusePlatformMember2024-12-310001804469gfai:CustomerBaseMember2024-12-310001804469gfai:TechnicalKnowhowMember2024-12-310001804469gfai:SecuritySurveillanceSystemMember2024-12-310001804469gfai:IntelligentCloudPlatformMember2024-12-310001804469gfai:AssetsUnderConstructionCashManagementSystemsMember2024-12-310001804469gfai:BankLoanOneMember2024-12-310001804469gfai:BankBorrowingsOneMember2024-01-012024-12-310001804469gfai:BankLoanOneMember2023-12-310001804469gfai:BankLoanTwoMember2023-12-310001804469gfai:BankBorrowingsOneMember2023-01-012023-12-310001804469gfai:BankBorrowingsTwoMember2023-01-012023-12-310001804469gfai:WKVentureSuccessLimitedMember2024-01-012024-12-310001804469gfai:WKVentureSuccessLimitedMember2023-01-012023-12-310001804469gfai:WKVentureSuccessLimitedMember2022-01-012022-12-3100018044692022-10-2500018044692022-10-012022-10-2500018044692023-04-192023-04-190001804469ifrs-full:LaterThanOneYearMember2024-12-310001804469ifrs-full:LaterThanOneYearMember2023-12-310001804469country:HK2024-01-012024-12-310001804469country:SG2024-01-012024-12-310001804469country:TH2024-01-012024-12-310001804469country:MY2024-01-012024-12-310001804469currency:MOP2024-01-012024-12-310001804469country:US2024-01-012024-12-310001804469country:AU2024-01-012024-12-310001804469country:AE2024-01-012024-12-310001804469country:GB2024-01-012024-12-310001804469currency:KRW2024-01-012024-12-310001804469country:JP2024-01-012024-12-310001804469country:CA2024-01-012024-12-310001804469country:VN2024-01-012024-12-310001804469country:CN2024-01-012024-12-310001804469gfai:ChinaPreferentialTaxMember2024-01-012024-12-310001804469country:KY2024-01-012024-12-310001804469country:KY2023-01-012023-12-310001804469country:KY2022-01-012022-12-310001804469gfai:BVIMember2024-01-012024-12-310001804469gfai:BVIMember2023-01-012023-12-310001804469gfai:BVIMember2022-01-012022-12-310001804469country:HK2023-01-012023-12-310001804469country:HK2022-01-012022-12-310001804469country:SG2023-01-012023-12-310001804469country:SG2022-01-012022-12-310001804469country:TH2023-01-012023-12-310001804469country:TH2022-01-012022-12-310001804469country:MY2023-01-012023-12-310001804469country:MY2022-01-012022-12-310001804469currency:MOP2023-01-012023-12-310001804469currency:MOP2022-01-012022-12-310001804469country:US2023-01-012023-12-310001804469country:US2022-01-012022-12-310001804469country:AU2023-01-012023-12-310001804469country:AU2022-01-012022-12-310001804469country:AE2023-01-012023-12-310001804469country:AE2022-01-012022-12-310001804469country:GB2023-01-012023-12-310001804469country:GB2022-01-012022-12-310001804469currency:KRW2023-01-012023-12-310001804469currency:KRW2022-01-012022-12-310001804469currency:JPY2024-01-012024-12-310001804469currency:JPY2023-01-012023-12-310001804469currency:JPY2022-01-012022-12-310001804469country:CA2023-01-012023-12-310001804469country:CA2022-01-012022-12-310001804469country:VN2023-01-012023-12-310001804469country:VN2022-01-012022-12-310001804469country:CN2023-01-012023-12-310001804469country:CN2022-01-012022-12-310001804469gfai:FinancialAssumptionsMember2024-01-012024-12-310001804469gfai:DemographicAssumptionsMember2024-01-012024-12-310001804469gfai:FinancialAssumptionsMember2024-12-310001804469gfai:BelowThirtyOneMembergfai:PlanAMember2024-12-310001804469gfai:ActuarialAssumptionOfRetirementThrityOneToFortyMembergfai:PlanAMember2024-12-310001804469gfai:ActuarialAssumptionOfRetirementFortyOneToFiftyMembergfai:PlanAMember2024-12-310001804469gfai:ActuarialAssumptionOfRetirementFiftyMembergfai:PlanAMember2024-12-310001804469gfai:BelowThirtyOneMembergfai:PlanBMember2024-12-310001804469gfai:ActuarialAssumptionOfRetirementThrityOneToFortyMembergfai:PlanBMember2024-12-310001804469gfai:ActuarialAssumptionOfRetirementFortyOneToFiftyMembergfai:PlanBMember2024-12-310001804469gfai:ActuarialAssumptionOfRetirementFiftyMembergfai:PlanBMember2024-12-310001804469gfai:PlanAMember2023-12-310001804469gfai:PlanAMember2022-12-310001804469gfai:PlanAMember2024-01-012024-12-310001804469gfai:PlanAMember2023-01-012023-12-310001804469gfai:PlanAMember2024-12-310001804469gfai:PlanBMember2023-12-310001804469gfai:PlanBMember2022-12-310001804469gfai:PlanBMember2024-01-012024-12-310001804469gfai:PlanBMember2023-01-012023-12-310001804469gfai:PlanBMember2024-12-310001804469ifrs-full:ActuarialAssumptionOfDiscountRatesMembergfai:PlanAMembergfai:ChangeInPositiveAssumptionMember2024-12-310001804469ifrs-full:ActuarialAssumptionOfDiscountRatesMembergfai:PlanAMembergfai:ChangeNegativeInAssumptionMember2024-12-310001804469ifrs-full:ActuarialAssumptionOfExpectedRatesOfSalaryIncreasesMembergfai:PlanAMembergfai:ChangeInPositiveAssumptionMember2024-12-310001804469ifrs-full:ActuarialAssumptionOfExpectedRatesOfSalaryIncreasesMembergfai:PlanAMembergfai:ChangeNegativeInAssumptionMember2024-12-310001804469gfai:TurnoverRateMembergfai:PlanAMembergfai:ChangeInPositiveAssumptionMember2024-12-310001804469gfai:TurnoverRateMembergfai:PlanAMembergfai:ChangeNegativeInAssumptionMember2024-12-310001804469ifrs-full:ActuarialAssumptionOfLifeExpectancyAfterRetirementMembergfai:PlanAMembergfai:ChangeInPositiveAssumptionMember2024-12-310001804469ifrs-full:ActuarialAssumptionOfLifeExpectancyAfterRetirementMembergfai:PlanAMembergfai:ChangeNegativeInAssumptionMember2024-12-310001804469ifrs-full:ActuarialAssumptionOfDiscountRatesMembergfai:PlanAMembergfai:ChangeInPositiveAssumptionMember2023-12-310001804469ifrs-full:ActuarialAssumptionOfDiscountRatesMembergfai:PlanAMembergfai:ChangeNegativeInAssumptionMember2023-12-310001804469ifrs-full:ActuarialAssumptionOfExpectedRatesOfSalaryIncreasesMembergfai:PlanAMembergfai:ChangeInPositiveAssumptionMember2023-12-310001804469ifrs-full:ActuarialAssumptionOfExpectedRatesOfSalaryIncreasesMembergfai:PlanAMembergfai:ChangeNegativeInAssumptionMember2023-12-310001804469gfai:TurnoverRateMembergfai:PlanAMembergfai:ChangeInPositiveAssumptionMember2023-12-310001804469gfai:TurnoverRateMembergfai:PlanAMembergfai:ChangeNegativeInAssumptionMember2023-12-310001804469ifrs-full:ActuarialAssumptionOfLifeExpectancyAfterRetirementMembergfai:PlanAMembergfai:ChangeInPositiveAssumptionMember2023-12-310001804469ifrs-full:ActuarialAssumptionOfLifeExpectancyAfterRetirementMembergfai:PlanAMembergfai:ChangeNegativeInAssumptionMember2023-12-310001804469ifrs-full:ActuarialAssumptionOfDiscountRatesMembergfai:PlanAMembergfai:ChangeInPositiveAssumptionMember2022-12-310001804469ifrs-full:ActuarialAssumptionOfDiscountRatesMembergfai:PlanAMembergfai:ChangeNegativeInAssumptionMember2022-12-310001804469ifrs-full:ActuarialAssumptionOfExpectedRatesOfSalaryIncreasesMembergfai:PlanAMembergfai:ChangeInPositiveAssumptionMember2022-12-310001804469ifrs-full:ActuarialAssumptionOfExpectedRatesOfSalaryIncreasesMembergfai:PlanAMembergfai:ChangeNegativeInAssumptionMember2022-12-310001804469gfai:TurnoverRateMembergfai:PlanAMembergfai:ChangeInPositiveAssumptionMember2022-12-310001804469gfai:TurnoverRateMembergfai:PlanAMembergfai:ChangeNegativeInAssumptionMember2022-12-310001804469ifrs-full:ActuarialAssumptionOfLifeExpectancyAfterRetirementMembergfai:PlanAMembergfai:ChangeInPositiveAssumptionMember2022-12-310001804469ifrs-full:ActuarialAssumptionOfLifeExpectancyAfterRetirementMembergfai:PlanAMembergfai:ChangeNegativeInAssumptionMember2022-12-310001804469ifrs-full:ActuarialAssumptionOfDiscountRatesMembergfai:PlanBMembergfai:ChangeInPositiveAssumptionMember2024-12-310001804469ifrs-full:ActuarialAssumptionOfDiscountRatesMembergfai:PlanBMembergfai:ChangeNegativeInAssumptionMember2024-12-310001804469ifrs-full:ActuarialAssumptionOfExpectedRatesOfSalaryIncreasesMembergfai:PlanBMembergfai:ChangeInPositiveAssumptionMember2024-12-310001804469ifrs-full:ActuarialAssumptionOfExpectedRatesOfSalaryIncreasesMembergfai:PlanBMembergfai:ChangeNegativeInAssumptionMember2024-12-310001804469gfai:TurnoverRateMembergfai:PlanBMembergfai:ChangeInPositiveAssumptionMember2024-12-310001804469gfai:TurnoverRateMembergfai:PlanBMembergfai:ChangeNegativeInAssumptionMember2024-12-310001804469ifrs-full:ActuarialAssumptionOfLifeExpectancyAfterRetirementMembergfai:PlanBMembergfai:ChangeInPositiveAssumptionMember2024-12-310001804469ifrs-full:ActuarialAssumptionOfLifeExpectancyAfterRetirementMembergfai:PlanBMembergfai:ChangeNegativeInAssumptionMember2024-12-310001804469ifrs-full:ActuarialAssumptionOfDiscountRatesMembergfai:PlanBMembergfai:ChangeInPositiveAssumptionMember2023-12-310001804469ifrs-full:ActuarialAssumptionOfDiscountRatesMembergfai:PlanBMembergfai:ChangeNegativeInAssumptionMember2023-12-310001804469ifrs-full:ActuarialAssumptionOfExpectedRatesOfSalaryIncreasesMembergfai:PlanBMembergfai:ChangeInPositiveAssumptionMember2023-12-310001804469ifrs-full:ActuarialAssumptionOfExpectedRatesOfSalaryIncreasesMembergfai:PlanBMembergfai:ChangeNegativeInAssumptionMember2023-12-310001804469gfai:TurnoverRateMembergfai:PlanBMembergfai:ChangeInPositiveAssumptionMember2023-12-310001804469gfai:TurnoverRateMembergfai:PlanBMembergfai:ChangeNegativeInAssumptionMember2023-12-310001804469ifrs-full:ActuarialAssumptionOfLifeExpectancyAfterRetirementMembergfai:PlanBMembergfai:ChangeInPositiveAssumptionMember2023-12-310001804469ifrs-full:ActuarialAssumptionOfLifeExpectancyAfterRetirementMembergfai:PlanBMembergfai:ChangeNegativeInAssumptionMember2023-12-310001804469gfai:PlanAMembergfai:TwoThousandTwentyFiveMember2024-01-012024-12-310001804469gfai:PlanAMembergfai:TwoThousandTwentySixMember2024-01-012024-12-310001804469gfai:PlanAMembergfai:TwoThousandTwentySevenMember2024-01-012024-12-310001804469gfai:PlanAMembergfai:TwoThousandTwentyEightMember2024-01-012024-12-310001804469gfai:PlanAMembergfai:TwoThousandTwentyNineMember2024-01-012024-12-310001804469gfai:PlanAMembergfai:TwoThousandThirtyMember2024-01-012024-12-310001804469gfai:PlanAMembergfai:TwoThousandThirtyOneMember2024-01-012024-12-310001804469gfai:PlanAMembergfai:TwoThousandThirtyTwoMember2024-01-012024-12-310001804469gfai:PlanAMembergfai:TwoThousandThirtyThreeMember2024-01-012024-12-310001804469gfai:PlanAMembergfai:TwoThousandThirtyFourMember2024-01-012024-12-310001804469gfai:PlanAMembergfai:TwoThousandThirtyToTwoThousandFortyNineMember2024-01-012024-12-310001804469gfai:PlanAMembergfai:GreaterThanTwoThousandFortyNineMember2024-01-012024-12-310001804469gfai:PlanBMembergfai:TwoThousandTwentyFiveMember2024-01-012024-12-310001804469gfai:PlanBMembergfai:TwoThousandTwentySixMember2024-01-012024-12-310001804469gfai:PlanBMembergfai:TwoThousandTwentySevenMember2024-01-012024-12-310001804469gfai:PlanBMembergfai:TwoThousandTwentyEightMember2024-01-012024-12-310001804469gfai:PlanBMembergfai:TwoThousandTwentyNineMember2024-01-012024-12-310001804469gfai:PlanBMembergfai:TwoThousandThirtyMember2024-01-012024-12-310001804469gfai:PlanBMembergfai:TwoThousandThirtyOneMember2024-01-012024-12-310001804469gfai:PlanBMembergfai:TwoThousandThirtyTwoMember2024-01-012024-12-310001804469gfai:PlanBMembergfai:TwoThousandThirtyThreeMember2024-01-012024-12-310001804469gfai:PlanBMembergfai:TwoThousandThirtyFourMember2024-01-012024-12-310001804469gfai:PlanBMembergfai:TwoThousandThirtyToTwoThousandFortyNineMember2024-01-012024-12-310001804469gfai:PlanBMembergfai:GreaterThanTwoThousandFortyNineMember2024-01-012024-12-3100018044692024-03-042024-03-040001804469ifrs-full:OrdinarySharesMember2024-03-040001804469ifrs-full:OrdinarySharesMember2024-01-012024-12-310001804469ifrs-full:OrdinarySharesMember2024-05-070001804469gfai:ShareholdersMember2024-07-0200018044692024-07-022024-07-020001804469gfai:HCWainwrightCoLLCMember2024-01-012024-12-3100018044692024-07-022024-12-310001804469gfai:HCWainwrightCoLLCMember2024-12-310001804469ifrs-full:OrdinarySharesMember2024-09-0300018044692024-09-032024-09-030001804469gfai:CaymanMemberifrs-full:TopOfRangeMember2023-01-310001804469gfai:CaymanMemberifrs-full:BottomOfRangeMember2023-01-310001804469gfai:CaymanMemberifrs-full:IssuedCapitalMemberifrs-full:TopOfRangeMember2023-12-310001804469gfai:CaymanMemberifrs-full:IssuedCapitalMemberifrs-full:BottomOfRangeMember2023-12-3100018044692023-02-172023-02-170001804469ifrs-full:OrdinarySharesMember2022-06-160001804469ifrs-full:OrdinarySharesMember2022-02-132022-02-130001804469ifrs-full:OrdinarySharesMember2023-03-010001804469ifrs-full:OrdinarySharesMember2023-04-190001804469ifrs-full:OrdinarySharesMember2023-05-0500018044692023-05-052023-05-050001804469ifrs-full:OrdinarySharesMember2023-05-1200018044692023-05-122023-05-120001804469ifrs-full:OrdinarySharesMember2023-10-310001804469gfai:PublicWarrantMember2023-01-012023-12-310001804469gfai:PrivateWarrantMember2023-01-012023-12-310001804469gfai:NoteWarrantsMember2023-01-012023-12-310001804469gfai:BeijingWanjiaMember2022-06-160001804469gfai:BeijingWanjiaMember2022-06-012022-06-160001804469gfai:SevenKeweiGroupCompaniesMember2022-06-012022-06-160001804469gfai:SevenKeweiGroupCompaniesMember2022-06-160001804469gfai:SevenKeweiGroupCompaniesMemberifrs-full:OrdinarySharesMembergfai:SubsequentsEventMember2023-02-132023-02-130001804469gfai:ShareholdersMember2022-05-012022-05-2400018044692022-05-012022-05-2400018044692022-04-012022-04-080001804469gfai:PrivatePlacementsMember2022-04-080001804469gfai:ShenzhenGFAIMember2022-03-140001804469gfai:ShenzhenGFAIMember2022-03-142022-03-140001804469gfai:VendorServiceCompanyMemberifrs-full:TopOfRangeMember2022-02-250001804469gfai:VendorServiceCompanyMemberifrs-full:BottomOfRangeMember2022-04-260001804469gfai:VendorServiceCompanyMember2022-02-250001804469gfai:VendorServiceCompanyMember2022-04-260001804469gfai:VendorServiceCompanyMember2022-01-2500018044692022-01-250001804469ifrs-full:OrdinarySharesMember2022-01-200001804469ifrs-full:OrdinarySharesMember2022-01-202022-01-2000018044692022-01-202022-01-200001804469ifrs-full:WarrantsMember2023-01-012023-12-310001804469gfai:PrivatePlacementsMemberifrs-full:TopOfRangeMember2022-01-200001804469gfai:PrivatePlacementsMemberifrs-full:BottomOfRangeMember2022-01-200001804469gfai:InitialPublicOfferingMember2023-01-012023-12-310001804469ifrs-full:BottomOfRangeMember2023-01-012023-12-310001804469ifrs-full:TopOfRangeMember2023-01-012023-12-310001804469gfai:NoteWarrantsMember2022-01-202022-01-200001804469ifrs-full:TopOfRangeMember2022-01-202022-01-200001804469ifrs-full:BottomOfRangeMember2022-01-202022-01-200001804469gfai:OrdinaryShareMember2023-12-310001804469gfai:PublicWarrantMember2021-09-282021-09-280001804469gfai:PrivateWarrantsMember2021-09-282021-09-280001804469gfai:PrivateWarrantsMember2023-01-012023-12-310001804469gfai:CashInLieuMember2023-01-012023-12-310001804469gfai:NoteWarrantsMember2022-12-3100018044692023-01-010001804469gfai:PreshareConsolidationMember2022-12-310001804469gfai:AdjustmentsMember2022-12-310001804469gfai:PostshareConsolidationMember2022-12-310001804469gfai:PreshareConsolidationMember2022-01-012022-12-310001804469gfai:AdjustmentsMember2022-01-012022-12-310001804469gfai:PostshareConsolidationMember2022-01-012022-12-3100018044692024-12-172024-12-170001804469gfai:RestrictedOrdinarySharesMember2024-12-170001804469srt:ScenarioForecastMembergfai:RestrictedOrdinarySharesMember2025-04-110001804469gfai:RestrictedOrdinarySharesMember2024-12-310001804469gfai:RestrictedOrdinarySharesMembergfai:SubsequentEventsMember2025-03-312025-03-310001804469gfai:TwoThousandAndTwentyTwoEquityIncentivePlanMember2023-08-012023-08-3100018044692023-08-012023-08-310001804469gfai:TwoThousandAndTwentyTwoEquityIncentivePlanMember2024-03-062024-03-0600018044692023-08-312023-08-3100018044692024-03-062024-03-0600018044692022-01-252022-01-2500018044692022-01-012022-01-2500018044692021-10-252021-10-250001804469gfai:InnoAITechnologyShenzhenCoLtdMember2024-05-1300018044692022-05-2400018044692022-05-242022-05-240001804469gfai:ShenzhenKeweiRobotTechnologyCoLimitedMember2022-05-240001804469gfai:ShenzhenKeweiRobotTechnologyCoLimitedMembergfai:RestrictedOrdinarySharesMember2022-05-240001804469gfai:ShenzhenKeweiRobotTechnologyCoLimitedMember2022-05-242022-05-240001804469ifrs-full:OrdinarySharesMember2023-02-1300018044692023-02-132023-02-130001804469gfai:GuardforceHoldingHKLimitedMember2020-04-170001804469gfai:GuardforceHoldingHKLimitedMember2020-04-172020-04-170001804469gfai:GuardforceHoldingHKLimitedMember2022-12-310001804469gfai:GuardforceHoldingHKLimitedMember2024-01-012024-12-310001804469gfai:GuardforceHoldingHKLimitedMember2023-01-012023-12-310001804469gfai:GuardforceHoldingHKLimitedMember2022-01-012022-12-310001804469gfai:GuardforceHoldingHKLimitedMember2023-05-252023-05-250001804469gfai:GuardforceHoldingHKLimitedMember2020-09-090001804469gfai:GuardforceHoldingHKLimitedMember2020-09-092020-09-0900018044692020-09-0900018044692023-05-252023-05-250001804469gfai:TuJingyiMember2018-09-010001804469gfai:ShenzhenKeweiRobotTechnologyCoLimitedMembergfai:PurchaseOfRobotsMember2024-01-012024-12-310001804469gfai:ShenzhenKeweiRobotTechnologyCoLimitedMember2024-01-012024-12-3100018044692022-02-080001804469gfai:TuJingyiMrTuMember2024-01-012024-12-310001804469gfai:GuardforceAITechnologyLimitedMember2024-01-012024-12-310001804469gfai:GuardforceAIServiceLimitedMember2024-01-012024-12-310001804469gfai:ShenzhenIntelligentGuardforceRobotTechnologyCoLimitedMember2024-01-012024-12-310001804469gfai:ShenzhenKeweiRobotTechnologyCoLimitedAndItsSubsidiariesMember2024-01-012024-12-310001804469gfai:NanjingZhongzhiYonghaoRobotCoLtdMember2024-01-012024-12-310001804469gfai:NanchangZongkunIntelligentTechnologyCoLtdMember2024-01-012024-12-310001804469gfai:SichuanQiantuGuardforceRobotTechnologyCoLtdMember2024-01-012024-12-310001804469gfai:ShanghaiNanshaoFireEngineeringAndEquipmentCoLtdMember2024-01-012024-12-310001804469gfai:CSFMingdaTechnologyCoLtdMember2024-01-012024-12-310001804469gfai:ShenzhenZhongzhiYonghaoRobotCoLtdMember2024-01-012024-12-310001804469gfai:ShenzhenQianbanTechnologyCoLtdMember2024-01-012024-12-310001804469gfai:GuardforceSecurityServiceShanghaiCoLtdMember2024-01-012024-12-310001804469gfai:ShenzhenGuardforceQiyunTechnologyCoLtdMember2024-01-012024-12-310001804469gfai:ShanghaiYonganSecurityAlarmSystemCoLtdMember2024-01-012024-12-310001804469gfai:GuardforceLimitedMember2024-01-012024-12-310001804469gfai:GuardforceHoldingsHKLimitedMember2024-01-012024-12-310001804469gfai:GuardforceTHGroupCompanyLimitedMember2024-01-012024-12-310001804469gfai:GuardforceSecurityThailandCompanyLimitedMember2024-01-012024-12-310001804469gfai:GuardforceAviationSecurityCompanyLimitedMember2024-01-012024-12-310001804469gfai:PerfektTechnologySystemCoLtdMember2024-01-012024-12-310001804469gfai:InnoAITechnologyShenzhenCoLtdMember2024-01-012024-12-310001804469gfai:GuardforceTHGroupCompanyLimitedMember2024-12-310001804469gfai:GuardforceTHGroupCompanyLimitedMember2023-12-310001804469gfai:ShareholdersOfShenzhenKeweiRobotTechnologyCoLimitedAndItsSubsidiariesMember2024-12-310001804469gfai:ShareholdersOfShenzhenKeweiRobotTechnologyCoLimitedAndItsSubsidiariesMember2023-12-310001804469gfai:CSFMingdaTechnologyCoLtdMember2024-12-310001804469gfai:CSFMingdaTechnologyCoLtdMember2023-12-310001804469gfai:TuJingyiMember2024-12-310001804469gfai:TuJingyiMember2023-12-310001804469gfai:GuardforceHoldingsHKLimitedMember2024-12-310001804469gfai:GuardforceHoldingsHKLimitedMember2023-12-310001804469gfai:GuardforceSecurityThailandCompanyLimitedMember2024-12-310001804469gfai:GuardforceSecurityThailandCompanyLimitedMember2023-12-310001804469gfai:ShenzhenKeweiRobotTechnologyCoLimitedAndItsSubsidiariesMember2024-12-310001804469gfai:ShenzhenKeweiRobotTechnologyCoLimitedAndItsSubsidiariesMember2023-12-310001804469gfai:ShenzhenGuardforceQiyunTechnologyCoLtdMember2024-12-310001804469gfai:ShenzhenGuardforceQiyunTechnologyCoLtdMember2023-12-310001804469gfai:ShanghaiYonganSecurityAlarmSystemCoLtdMember2024-12-310001804469gfai:ShanghaiYonganSecurityAlarmSystemCoLtdMember2023-12-310001804469gfai:GuardforceAviationSecurityCompanyLimitedMember2024-12-310001804469gfai:GuardforceAviationSecurityCompanyLimitedMember2023-12-310001804469gfai:GuardforceSecurityThailandCompanyLimitedMember2023-01-012023-12-310001804469gfai:GuardforceSecurityThailandCompanyLimitedMember2022-01-012022-12-310001804469gfai:GuardforceAviationSecurityCompanyLimitedMember2023-01-012023-12-310001804469gfai:GuardforceAviationSecurityCompanyLimitedMember2022-01-012022-12-310001804469gfai:ShenzhenIntelligentGuardforceRobotTechnologyCoLimitedMember2023-01-012023-12-310001804469gfai:ShenzhenIntelligentGuardforceRobotTechnologyCoLimitedMember2022-01-012022-12-310001804469gfai:ShenzhenKeweiRobotTechnologyCoLimitedPurchasesMember2024-01-012024-12-310001804469gfai:ShenzhenKeweiRobotTechnologyCoLimitedPurchasesMember2023-01-012023-12-310001804469gfai:ShenzhenKeweiRobotTechnologyCoLimitedPurchasesMember2022-01-012022-12-310001804469gfai:ShenzhenKeweiRobotTechnologyCoLimitedICPMember2024-01-012024-12-310001804469gfai:ShenzhenKeweiRobotTechnologyCoLimitedICPMember2023-01-012023-12-310001804469gfai:ShenzhenKeweiRobotTechnologyCoLimitedICPMember2022-01-012022-12-310001804469gfai:InnoAITechnologyShenzhenCoLtdMember2023-01-012023-12-310001804469gfai:InnoAITechnologyShenzhenCoLtdMember2022-01-012022-12-310001804469gfai:GFTechnovationCompanyLimitedMember2024-01-012024-12-310001804469gfai:GFTechnovationCompanyLimitedMember2023-01-012023-12-310001804469gfai:GFTechnovationCompanyLimitedMember2022-01-012022-12-310001804469gfai:ShenzhenKeweiRobotTechnologyCoLimitedMember2023-01-012023-12-310001804469gfai:ShenzhenKeweiRobotTechnologyCoLimitedMember2022-01-012022-12-310001804469gfai:TuJingyiMember2024-01-012024-12-310001804469gfai:TuJingyiMember2023-01-012023-12-310001804469gfai:TuJingyiMember2022-01-012022-12-310001804469gfai:GuardforceHoldingsHKLimitedMember2023-01-012023-12-310001804469gfai:GuardforceHoldingsHKLimitedMember2022-01-012022-12-310001804469gfai:RevenueMembergfai:SecuredLogisticsMember2024-01-012024-12-310001804469gfai:RevenueMembergfai:SecuredLogisticsMember2023-01-012023-12-310001804469gfai:RevenueMembergfai:SecuredLogisticsMember2022-01-012022-12-310001804469gfai:RevenueMembergfai:RoboticsAISolutionsMember2024-01-012024-12-310001804469gfai:RevenueMembergfai:RoboticsAISolutionsMember2023-01-012023-12-310001804469gfai:RevenueMembergfai:RoboticsAISolutionsMember2022-01-012022-12-310001804469gfai:RevenueMembergfai:GeneralSecuritySolutionsMember2024-01-012024-12-310001804469gfai:RevenueMembergfai:GeneralSecuritySolutionsMember2023-01-012023-12-310001804469gfai:RevenueMembergfai:GeneralSecuritySolutionsMember2022-01-012022-12-310001804469gfai:RevenueMember2024-01-012024-12-310001804469gfai:RevenueMember2023-01-012023-12-310001804469gfai:RevenueMember2022-01-012022-12-310001804469gfai:OperatingLossMembergfai:SecuredLogisticsMember2024-01-012024-12-310001804469gfai:OperatingLossMembergfai:SecuredLogisticsMember2023-01-012023-12-310001804469gfai:OperatingLossMembergfai:SecuredLogisticsMember2022-01-012022-12-310001804469gfai:OperatingLossMembergfai:RoboticsAISolutionsMember2024-01-012024-12-310001804469gfai:OperatingLossMembergfai:RoboticsAISolutionsMember2023-01-012023-12-310001804469gfai:OperatingLossMembergfai:RoboticsAISolutionsMember2022-01-012022-12-310001804469gfai:OperatingLossMembergfai:GeneralSecuritySolutionsMember2024-01-012024-12-310001804469gfai:OperatingLossMembergfai:GeneralSecuritySolutionsMember2023-01-012023-12-310001804469gfai:OperatingLossMembergfai:GeneralSecuritySolutionsMember2022-01-012022-12-310001804469gfai:OperatingLossMembergfai:CorporateAndOthersMember2024-01-012024-12-310001804469gfai:OperatingLossMembergfai:CorporateAndOthersMember2023-01-012023-12-310001804469gfai:OperatingLossMembergfai:CorporateAndOthersMember2022-01-012022-12-310001804469gfai:ForeignExchangeLossesNetMembergfai:SecuredLogisticsMember2024-01-012024-12-310001804469gfai:ForeignExchangeLossesNetMembergfai:SecuredLogisticsMember2023-01-012023-12-310001804469gfai:ForeignExchangeLossesNetMembergfai:SecuredLogisticsMember2022-01-012022-12-310001804469gfai:ForeignExchangeLossesNetMembergfai:RoboticsAISolutionsMember2024-01-012024-12-310001804469gfai:ForeignExchangeLossesNetMembergfai:RoboticsAISolutionsMember2023-01-012023-12-310001804469gfai:ForeignExchangeLossesNetMembergfai:RoboticsAISolutionsMember2022-01-012022-12-310001804469gfai:ForeignExchangeLossesNetMembergfai:CorporateAndOthersMember2024-01-012024-12-310001804469gfai:ForeignExchangeLossesNetMembergfai:CorporateAndOthersMember2023-01-012023-12-310001804469gfai:ForeignExchangeLossesNetMembergfai:CorporateAndOthersMember2022-01-012022-12-310001804469gfai:FinanceCostsMembergfai:SecuredLogisticsMember2024-01-012024-12-310001804469gfai:FinanceCostsMembergfai:SecuredLogisticsMember2023-01-012023-12-310001804469gfai:FinanceCostsMembergfai:SecuredLogisticsMember2022-01-012022-12-310001804469gfai:FinanceCostsMembergfai:RoboticsAISolutionsMember2024-01-012024-12-310001804469gfai:FinanceCostsMembergfai:RoboticsAISolutionsMember2023-01-012023-12-310001804469gfai:FinanceCostsMembergfai:RoboticsAISolutionsMember2022-01-012022-12-310001804469gfai:FinanceCostsMembergfai:GeneralSecuritySolutionsMember2024-01-012024-12-310001804469gfai:FinanceCostsMembergfai:GeneralSecuritySolutionsMember2023-01-012023-12-310001804469gfai:FinanceCostsMembergfai:GeneralSecuritySolutionsMember2022-01-012022-12-310001804469gfai:FinanceCostsMembergfai:CorporateAndOthersMember2024-01-012024-12-310001804469gfai:FinanceCostsMembergfai:CorporateAndOthersMember2023-01-012023-12-310001804469gfai:FinanceCostsMembergfai:CorporateAndOthersMember2022-01-012022-12-310001804469ifrs-full:ReportableSegmentsMembergfai:SecuredLogisticsMember2024-01-012024-12-310001804469ifrs-full:ReportableSegmentsMembergfai:SecuredLogisticsMember2023-01-012023-12-310001804469ifrs-full:ReportableSegmentsMembergfai:SecuredLogisticsMember2022-01-012022-12-310001804469ifrs-full:ReportableSegmentsMembergfai:RoboticsAISolutionsMember2024-01-012024-12-310001804469ifrs-full:ReportableSegmentsMembergfai:RoboticsAISolutionsMember2023-01-012023-12-310001804469ifrs-full:ReportableSegmentsMembergfai:RoboticsAISolutionsMember2022-01-012022-12-310001804469ifrs-full:ReportableSegmentsMembergfai:GeneralSecuritySolutionsMember2024-01-012024-12-310001804469ifrs-full:ReportableSegmentsMembergfai:GeneralSecuritySolutionsMember2023-01-012023-12-310001804469ifrs-full:ReportableSegmentsMembergfai:GeneralSecuritySolutionsMember2022-01-012022-12-310001804469ifrs-full:ReportableSegmentsMembergfai:CorporateAndOthersMember2024-01-012024-12-310001804469ifrs-full:ReportableSegmentsMembergfai:CorporateAndOthersMember2023-01-012023-12-310001804469ifrs-full:ReportableSegmentsMembergfai:CorporateAndOthersMember2022-01-012022-12-310001804469ifrs-full:ReportableSegmentsMember2024-01-012024-12-310001804469ifrs-full:ReportableSegmentsMember2023-01-012023-12-310001804469ifrs-full:ReportableSegmentsMember2022-01-012022-12-310001804469gfai:SecuredLogisticsMember2024-12-310001804469gfai:SecuredLogisticsMember2023-12-310001804469gfai:RoboticsAISolutionsMember2024-12-310001804469gfai:RoboticsAISolutionsMember2023-12-310001804469gfai:GeneralSecuritySolutionsMember2024-12-310001804469gfai:GeneralSecuritySolutionsMember2023-12-310001804469gfai:CorporateAndOthersMember2024-12-310001804469gfai:CorporateAndOthersMember2023-12-310001804469gfai:InformationSecurityMember2024-12-310001804469gfai:InformationSecurityMember2023-12-310001804469country:HK2024-12-310001804469country:HK2023-12-310001804469country:TH2024-12-310001804469country:TH2023-12-310001804469gfai:OtherCountriesMember2024-12-310001804469gfai:OtherCountriesMember2023-12-310001804469ifrs-full:ShorttermBorrowingsMember2022-12-310001804469ifrs-full:LeaseLiabilitiesMember2022-12-310001804469ifrs-full:ShorttermBorrowingsMember2023-01-012023-12-310001804469ifrs-full:LeaseLiabilitiesMember2023-01-012023-12-310001804469ifrs-full:ShorttermBorrowingsMember2023-12-310001804469ifrs-full:LeaseLiabilitiesMember2023-12-310001804469ifrs-full:ShorttermBorrowingsMember2024-01-012024-12-310001804469ifrs-full:LeaseLiabilitiesMember2024-01-012024-12-310001804469ifrs-full:ShorttermBorrowingsMember2024-12-310001804469ifrs-full:LeaseLiabilitiesMember2024-12-310001804469ifrs-full:LaterThanOneYearMember2025-12-310001804469ifrs-full:LaterThanOneYearAndNotLaterThanTwoYearsMember2025-12-310001804469ifrs-full:LaterThanOneYearAndNotLaterThanThreeYearsMember2025-12-3100018044692025-12-310001804469ifrs-full:LaterThanOneYearAndNotLaterThanTwoYearsMember2024-12-310001804469ifrs-full:LaterThanThreeYearsAndNotLaterThanFiveYearsMember2024-12-310001804469ifrs-full:LaterThanFiveYearsMember2024-12-310001804469gfai:RevenueMembergfai:CompanyAMember2024-01-012024-12-310001804469gfai:RevenueMembergfai:CompanyAMember2023-01-012023-12-310001804469gfai:RevenueMembergfai:CompanyAMember2022-01-012022-12-310001804469gfai:RevenueMembergfai:CompanyBMember2024-01-012024-12-310001804469gfai:RevenueMembergfai:CompanyBMember2023-01-012023-12-310001804469gfai:RevenueMembergfai:CompanyBMember2022-01-012022-12-310001804469gfai:RevenueMembergfai:CompanyCMember2024-01-012024-12-310001804469gfai:RevenueMembergfai:CompanyCMember2023-01-012023-12-310001804469gfai:RevenueMembergfai:CompanyCMember2022-01-012022-12-310001804469gfai:RevenueMembergfai:CompanyDMember2024-01-012024-12-310001804469gfai:RevenueMembergfai:CompanyDMember2023-01-012023-12-310001804469gfai:RevenueMembergfai:CompanyDMember2022-01-012022-12-310001804469gfai:RevenueMember2024-01-012024-12-310001804469gfai:RevenueMember2023-01-012023-12-310001804469gfai:RevenueMember2022-01-012022-12-310001804469ifrs-full:TradeReceivablesMembergfai:CompanyAMember2024-01-012024-12-310001804469ifrs-full:TradeReceivablesMembergfai:CompanyAMember2023-01-012023-12-310001804469ifrs-full:TradeReceivablesMembergfai:CompanyBMember2024-01-012024-12-310001804469ifrs-full:TradeReceivablesMembergfai:CompanyBMember2023-01-012023-12-310001804469ifrs-full:TradeReceivablesMembergfai:CompanyCMember2024-01-012024-12-310001804469ifrs-full:TradeReceivablesMembergfai:CompanyCMember2023-01-012023-12-310001804469ifrs-full:TradeReceivablesMember2024-01-012024-12-310001804469ifrs-full:TradeReceivablesMember2023-01-012023-12-310001804469gfai:HandshakeMember2023-01-012023-12-310001804469gfai:HandshakeMember2024-12-310001804469gfai:HandshakeMember2023-12-310001804469gfai:HandshakeMember2022-12-310001804469gfai:HandshakeMember2021-12-310001804469srt:ParentCompanyMember2024-12-310001804469srt:ParentCompanyMember2023-12-310001804469srt:ParentCompanyMember2024-01-012024-12-310001804469srt:ParentCompanyMember2023-01-012023-12-310001804469srt:ParentCompanyMember2022-01-012022-12-310001804469ifrs-full:ParentMember2024-01-012024-12-310001804469ifrs-full:ParentMember2023-01-012023-12-310001804469ifrs-full:ParentMember2022-01-012022-12-310001804469ifrs-full:ParentMember2023-12-310001804469ifrs-full:ParentMember2022-12-310001804469ifrs-full:ParentMember2021-12-310001804469ifrs-full:ParentMember2024-12-31xbrli:sharesiso4217:USDiso4217:USDxbrli:sharesxbrli:pureiso4217:MOPiso4217:MYRiso4217:CNYiso4217:THBiso4217:EURgfai:Directors